Please wait
TABLE OF CONTENTS
As filed with the Securities and Exchange Commission on April 20, 2020
Registration No. 333-217578
UNITED STATES
SECURITIES AND EXCHANGE COMMISSION
Washington, D.C. 20549
POST-EFFECTIVE AMENDMENT NO. 9
to
FORM S-11
FOR REGISTRATION UNDER THE SECURITIES ACT OF 1933
OF CERTAIN REAL ESTATE COMPANIES
Procaccianti Hotel REIT, Inc.
(Exact Name of Registrant as Specified in Its Governing Instruments)
1140 Reservoir Avenue
Cranston, Rhode Island 02920-6320
(401) 946-4600
(Address, Including Zip Code and Telephone Number, Including Area Code, of Registrant’s Principal Executive Offices)
James A. Procaccianti
Procaccianti Hotel REIT, Inc.
1140 Reservoir Avenue
Cranston, Rhode Island 02920-6320
(401) 946-4600
(Name, Address, Including Zip Code and Telephone Number, Including Area Code, of Agent for Service)
Copies to:
Ron M. Hadar
Procaccianti Hotel REIT, Inc.
1140 Reservoir Avenue
Cranston, Rhode Island 02920-6320
Tel: (401) 946-4600
Fax: (401) 943-6320
Heath D. Linsky
Mary Katherine Rawls
Morrison & Foerster LLP
3500 Lenox Road, Suite 1500
Atlanta, Georgia 30326
(404) 490-4444
Rosemarie A. Thurston
Aaron C. Hendricson
Alston & Bird LLP
1201 West Peachtree Street
Atlanta, Georgia 30309
(404) 881-7000
Approximate date of commencement of proposed sale to the public: As soon as practicable following effectiveness of this Registration Statement.
If any of the securities registered on this form are to be offered on a delayed or continuous basis pursuant to Rule 415 under the Securities Act, check following box:   ☒
If this form is filed to register additional securities for an offering pursuant to Rule 462(b) under the Securities Act, check the following box and list the Securities Act registration statement number of the earlier effective registration statement for the same offering.   ☐
If this form is a post-effective amendment filed pursuant to Rule 462(c) under the Securities Act, check the following box and list the Securities Act registration statement number of the earlier effective registration statement for the same offering.   ☐
If this form is a post-effective amendment filed pursuant to Rule 462(d) under the Securities Act, check the following box and list the Securities Act registration statement number of the earlier effective registration statement for the same offering.   ☐
If delivery of the prospectus is expected to be made pursuant to Rule 434, check the following box.   ☐
Indicate by checkmark whether the registrant is a large accelerated filer, an accelerated filer, a non-accelerated filer, a smaller reporting company, or an emerging growth company. See the definitions of a “large accelerated filer,” “accelerated filer,” “smaller reporting company” and “emerging growth company” in Rule 12b-2 of the Exchange Act.
Large accelerated filer   ☐ Accelerated filer   ☐
Non-accelerated filer   ☒    Smaller reporting company   ☒
Emerging growth company   ☒
If an emerging growth company, indicate by check mark if the registrant has elected not to use the extended transition period for complying with any new or revised financial accounting standards pursuant to Section 7(a)(2)(B) of the Securities Act.   ☒
The Registrant hereby amends this Registration Statement on such date or dates as may be necessary to delay its effective date until the Registrant shall file a further amendment which specifically states that this Registration Statement shall thereafter become effective in accordance with Section 8(a) of the Securities Act of 1933, as amended, or until this Registration Statement shall become effective on such date as the Commission, acting pursuant to said Section 8(a), may determine.

TABLE OF CONTENTS
This Post-Effective Amendment No. 9 consists of the following:
1.
The Registrant’s final prospectus dated      , 2020, included herewith.
2.
Part II, included herewith.
3.
Signatures, included herewith.

TABLE OF CONTENTS
The information in this prospectus is not complete and may be changed. We may not sell these securities until the registration statement filed with the Securities and Exchange Commission is effective. The prospectus is not an offer to sell the securities and it is not soliciting an offer to buy these securities in any state where the offer or sale is not permitted.
SUBJECT TO COMPLETION, DATED APRIL 20, 2020
PRELIMINARY PROSPECTUS
[MISSING IMAGE: lg_procaccianti-new.jpg]
PROCACCIANTI HOTEL REIT, INC.
Maximum Offering of $550,000,000 in Shares of Common Stock
Procaccianti Hotel REIT, Inc. is a Maryland corporation formed on August 24, 2016 to acquire and own a diverse portfolio of hospitality properties consisting primarily of existing select-service, extended-stay, and compact full-service hotel properties throughout the United States. We may also make investments in distressed debt and preferred equity where the intent is to acquire hotel properties underlying such investments. We are externally managed by Procaccianti Hotel Advisors, LLC, which we refer to as our advisor. Our advisor is an affiliate of Procaccianti Companies, Inc., which we refer to as our sponsor or Procaccianti Companies. We qualify and elected to be taxed as a real estate investment trust, or REIT, for federal income tax purposes commencing with our taxable year ended December 31, 2018.
We are offering up to $550,000,000 in shares of our common stock, including $500,000,000 in shares of our common stock pursuant to our primary offering, consisting of the following three share classes: Class K-I common stock, which we refer to as K-I Shares, at an offering price of $9.30 per share (up to $125,000,000 in shares), Class K common stock, which we refer to as K Shares, at an initial offering price of $10.00 per share (up to $125,000,000 in shares), and Class K-T common stock, which we refer to as K-T Shares, at an initial offering price of $10.00 per share (up to $250,000,000 in shares), which reflect the estimated net asset value per share of each of the K-I Shares, K Shares, and K-T Shares as of February 28, 2018, and $50,000,000 in shares of our common stock pursuant to our distribution reinvestment plan, which we refer to as the DRIP, at $9.50 per K-I Share (up to $12,500,000 in shares), $9.50 per K Share (up to $12,500,000 in shares) and $9.50 per K-T Share (up to $25,000,000 in shares). Our shares of common stock are being offered on a “best efforts” basis through S2K Financial LLC, our dealer manager. “Best efforts” means that our dealer manager is not obligated to purchase any specific number or dollar amount of shares. We reserve the right to reallocate the amount of K-I Shares, K Shares and K-T Shares being offered among the K-I Shares, K Shares and K-T Shares registered, and between the primary offering and the DRIP. K-I Shares, K Shares and K-T Shares will rank pari passu to each other and will rank senior to the A Shares and B Shares (each as defined below and not offered in this offering), with respect to distribution rights and rights on our liquidation, winding-up, and dissolution. Please see the section captioned “Description of Capital Stock” for more information regarding the different rights of stockholders.
On April 7, 2020, in response to the global pandemic of the novel coronavirus (COVID-19), our board of directors approved the temporary suspension of the sale of shares in our offering, effective April 7, 2020, and of our DRIP, effective April 17, 2020.
On September 30, 2016, we commenced a private offering, which we refer to as the private offering, of K Shares and units, which are comprised of four K Shares and one A Share, or Units, with a targeted maximum offering of $150,000,000 in K Shares (including K Shares sold as part of a Unit) to accredited investors only pursuant to a confidential private placement memorandum. At the termination of our private offering, we had sold approximately $15,382,755 in K Shares and A Shares. We terminated the private offering prior to commencing this offering. Due to the proceeds raised in our private offering and our existing operations, there is no minimum number of shares we must sell before accepting subscriptions in this offering.
Our advisor and its affiliates have agreed to purchase Class A common stock (separate from the purchase of Units), which we refer to as A Shares, at $10.00 per A Share in a private placement pursuant to Section 4(a)(2) of the Securities Act, for which no selling commissions, dealer manager fees or other organization and offering expenses are payable, in order to provide us with funds sufficient to pay the selling commissions, dealer manager fees, stockholder servicing fees, the difference between $10.00 per share and the $9.30 per share purchase price of K-I Shares purchased in our primary offering, the difference between any discounted purchase price and the initial offering price of K-I Shares, K Shares and K-T Shares (excluding volume discount purchases), and other organization and offering expenses related to the K-I Shares, K Shares and K-T Shares in this offering.
We are an “emerging growth company” under the federal securities laws and will be subject to reduced public company reporting requirements. Investing in our common stock involves a high degree of risk. You should only purchase these securities if you can afford a substantial loss of your investment. See the section entitled “Risk Factors” beginning on page 61 of this prospectus for a discussion of the risks which should be considered in connection with your investment in our common stock, including:

This is an offering of a recently formed entity with limited operating history, and an investment in our shares is speculative. You should consider this prospectus in light of the risks, uncertainties and difficulties frequently encountered by companies that are, like us, in their early stages of development.

The outbreak of the novel coronavirus (COVID-19) has significantly impacted our occupancy rates and RevPar, and could result in a sustained, significant drop in demand for our hotels and could have a material adverse effect on us.

No public market currently exists for our securities, and we have no current plans to list our securities on a national securities exchange. If you are able to sell your shares, you would likely have to sell them at a discount from the price at which you purchased them from us.

You should consider your investment in our shares a long-term investment. If we do not successfully implement a liquidity event, you may suffer losses on your investment, or your shares may continue to have limited liquidity. We are not required to provide for a liquidity event.

Our advisor, Procaccianti Hotel Advisors, LLC, and its affiliates will face conflicts of interest, including significant conflicts created by our advisor’s and its affiliates’ compensation arrangements with us, including compensation which may be required to be paid to our advisor if our advisor is terminated.

Conflicts of interest may also arise in connection with other investment vehicles sponsored by our sponsor, Procaccianti Companies, or its affiliates, which could result in decisions that are not in the best interests of our stockholders, including decisions relating to the allocation of investment opportunities among us and such other investment vehicles.

We do not have any employees and will rely entirely upon our advisor to manage our business and our property manager or third parties to manage hotels we acquire. The key personnel of our advisor and property manager will face conflicts of interest regarding the amount of time they allocate between our business and other businesses for which they perform services.

In order to qualify as a REIT, we cannot directly operate our hotel properties, and our returns will depend on the management of our hotel properties by our property manager, which is also an affiliate of Procaccianti Companies.

Our property management agreements will require our taxable REIT subsidiaries, or TRSs, which are fully taxable corporations in which we hold interests, to bear the operating risks of our hotel properties. Any increases in operating expenses or decreases in revenues may have a significant adverse impact on our TRSs and thus our earnings and cash flow.

We will depend on our advisor and its affiliates to conduct our operations, and we will depend on our dealer manager and its affiliates to conduct this offering and certain administrative functions for us; thus, adverse changes in their financial health or our relationship with them could cause our operations to suffer.

TABLE OF CONTENTS

Our charter does not restrict us from paying distributions from any particular source, which means that we could use an unlimited amount of offering proceeds and borrowings, as well as proceeds from the sale of assets and the waiver or deferral of fees otherwise owed to our advisor, to pay distributions. Any of these distributions may reduce the amount of capital we ultimately invest in properties and other permitted investments, and negatively impact the value of your investment, especially if a substantial portion of our distributions is paid from offering proceeds. Our board of directors has adopted a policy to refrain from funding distributions with offering proceeds; instead, we plan to fund distributions from cash flows from operations and capital transactions (other than net proceeds from this or other securities offerings, but which may include the sale of one or more assets). Therefore, we do not expect to use return of capital sources to pay distributions. However, our charter does not restrict us from paying distributions from any particular source, including proceeds from securities offerings, and our board of directors has the ability to change our policy regarding the source of distributions.

We will pay substantial fees and expenses to our advisor, our property manager, our dealer manager, and their affiliates; these payments increase the risk that you will not earn a profit on your investment.

This is a “blind pool” offering because we have not yet identified all of the properties we may acquire with the offering proceeds and have a limited prior operating history. You will not have the opportunity to evaluate the merits or risks of such investments before you purchase our securities. We may change our investment objectives and strategies without stockholder consent.

This is the first public offering sold by the dealer manager. Our ability to raise money and achieve our investment objectives depends on the ability of the dealer manager to successfully market our offering.

We may incur substantial debt, which could hinder our ability to pay distributions to our stockholders or could decrease the value of your investment if income from, or the value of, the property securing the debt falls.

Our failure to qualify as a REIT for federal income tax purposes could materially decrease cash available for distributions and limit our ability to make distributions to our stockholders.
None of the Securities and Exchange Commission, or the SEC, the Attorney General of the State of New York and any other state securities regulator has approved or disapproved of our common stock, determined if this prospectus is truthful or complete or passed on or endorsed the merits of this offering. Any representation to the contrary is a criminal offense. The use of projections or forecasts in this offering is prohibited. Any representation to the contrary and any predictions, written or oral, as to the amount or certainty of any future benefit or tax consequence that may flow from an investment in our common stock is not permitted.
Price
to Public(1)
Selling Commissions(2)
Dealer Manager Fee(2)
Proceeds Before
Expenses to Us(1)(3)
Primary Offering
Per K-I Share(4)
$ 9.30 $ 0.00 $ 0.279 $ 9.30
Per K Share
$ 10.00 $ 0.70 $ 0.30 $ 10.00
Per K-T Share(5)
$ 10.00 $ 0.30 $ 0.30 $ 10.00
Maximum Primary Offering(6)
$ 500,000,000 $ 16,250,000 $ 15,000,000 $ 500,000,000
DRIP
Per K-I Share
$ 9.50 __ __ __
Per K Share
$ 9.50 __ __ __
Per K-T Share
$ 9.50 __ __ __
Total Maximum Offering (Primary and DRIP)(6)
$ 550,000,000 $ 16,250,000 $ 15,000,000 $ 550,000,000
(1)
Assumes we sell $500,000,000 in shares in our primary offering and $50,000,000 in shares in our DRIP pursuant to the allocations among the share classes set forth in footnote (6) below. We reserve the right to reallocate the amount of K-I Shares, K Shares and K-T Shares being offered among the K-I Shares, K Shares and K-T Shares registered, and between the primary offering and the DRIP.
(2)
No selling commissions or dealer manager fees will be paid on shares of any class sold under the DRIP.
(3)
Our advisor and its affiliates have agreed to purchase A Shares at a price equal to the applicable estimated NAV per K Share in a private placement in order to provide us with funds sufficient to pay the selling commissions, dealer manager fees, stockholder servicing fees and other organization and offering expenses related to the K-I Shares, K Shares and K-T Shares in our primary offering. In addition, we will allocate proceeds from the sale of A shares in amounts that represent the difference between (i) the applicable estimated NAV per K-I Share and the offering price of K-I Shares sold in our primary offering and (ii) any discount to the initial offering price of K-I Shares, K Shares and K-T Shares arising from reduced or waived selling commissions (other than reduced selling commissions for volume discounts) or dealer manager fees. Therefore, proceeds from the sale of K-I Shares, K Shares and K-T Shares will not be used to pay organization and offering expenses in connection with K-I Shares, K Shares and K-T Shares, and the proceeds before expenses to us for K-I Shares, K Shares and K-T Shares will be $9.30 per K-I Share (not taking into account proceeds allocated from A Shares), $10.00 per K Share and $10.00 per K-T Share. See the “Plan of Distribution” section of this prospectus.
(4)
As provided in footnote (3) above, we will allocate proceeds from the sale of A Shares to our advisor and its affiliates in a private placement in amounts that represent the difference between the applicable estimated NAV per K-I Share and the offering price of K-I Shares sold in our primary offering to ensure that we receive the applicable estimated NAV per K-I Share, in proceeds before expenses in connection with each K-I Share.
(5)
The table excludes the stockholder servicing fee for K-T Shares sold in our primary offering, which will be paid over time from proceeds of A Shares sold to our advisor and its affiliates in a private placement and other sources. With respect to each K-T Share sold in our primary offering, we will pay our dealer manager a stockholder servicing fee that accrues daily equal to 1.0%, annualized, of the amount of the estimated NAV per K-T Share sold in our primary offering. The aggregate selling commissions, dealer manager fees and stockholder servicing fees payable with respect to all classes will not exceed the 10% limitation on underwriting compensation imposed by FINRA.
(6)
Assumes an allocation of the shares in our primary offering as follows: 25.00% of K-I Shares, 25.00% of K Shares, and 50.00% of K-T Shares. The proceeds before expenses amount of  $500,000,000 for the maximum primary offering and $550,000,000 for the total maximum offering (primary and DRIP) accounts for the allocation of the proceeds of the sale of A Shares to our advisor and its affiliates in a private placement towards (i) selling commissions, dealer manager fees, stockholder servicing fees and other organization and offering expenses in our primary offering, (ii) the difference between the applicable estimated NAV per K-I Share and the applicable offering price of K-I Shares sold in our primary offering and (iii) any discount to the initial offering price of K-I Shares, K Shares and K-T Shares arising from reduced or waived selling commissions (other than reduced selling commissions for volume discounts) or dealer manager fees.
Prospectus, dated April [•], 2020

TABLE OF CONTENTS
INVESTOR SUITABILITY STANDARDS
An investment in our common stock involves significant risk and is suitable only for persons who have adequate financial means, desire a relatively long-term investment, and will not need immediate liquidity from their investment. Persons who meet the applicable minimum suitability standards, who seek to diversify their personal portfolios with a finite-life, real estate-based investment, which we believe includes among its benefits a hedge against inflation and the volatility of the stock market; seek to receive current income; seek to preserve capital; and wish to obtain the benefits of potential long-term capital appreciation; and who are able to hold their investment for a time period consistent with our liquidity plans, are most likely to benefit from an investment in us. On the other hand, we caution persons who require immediate liquidity or guaranteed income, or who seek a short-term investment, not to consider an investment in our securities to meet these needs. Notwithstanding these investor suitability standards, potential investors should note that investing in our common stock involves a high degree of risk and should consider all the information contained in this prospectus, including the “Risk Factors” section beginning on page  61, in determining whether an investment in our common stock is appropriate.
In order to purchase shares in this offering, you must:

meet the applicable financial suitability standards as described below; and

purchase at least the minimum number of shares as described below.
The minimum purchase amount is $4,000. After you have purchased the minimum purchase amount, any additional purchase must be in increments of $100 or made pursuant to our DRIP, which may be in lesser amounts. You may not transfer fewer shares than the minimum purchase requirement. In addition, you may not transfer, fractionalize or subdivide your shares so as to retain less than the number of shares required for the minimum purchase. In order to satisfy the minimum purchase requirements for individual retirement accounts, or IRAs, unless otherwise prohibited by state law, a husband and wife may jointly contribute funds from their separate IRAs, provided that each such contribution is made in increments of $100. You should note that an investment in shares of our common stock will not, in itself, create a retirement plan and that, in order to create a retirement plan, you must comply with all applicable provisions of the Internal Revenue Code of 1986, as amended, or the Internal Revenue Code.
We have established suitability standards for initial stockholders and subsequent purchasers of shares from our stockholders. These suitability standards require that a purchaser of shares satisfy the requirements set forth below. Certain states have established suitability requirements that are more stringent than the standards that we have established. Shares of our common stock will be sold to investors in these states only if they meet the state-specific suitability standards set forth below. In each case, these suitability standards exclude from the calculation of net worth the value of the investor’s home, home furnishings and automobiles. For the purpose of these suitability standards, “liquid net worth” is defined as that portion of net worth (total assets minus total liabilities) that is comprised of cash, cash equivalents and readily marketable securities.
General Standards for all Investors.   Investors must have either (a) a net worth of at least $250,000 or (b) an annual gross income of at least $70,000 and a minimum net worth of at least $70,000.
Certain states have established suitability requirements in addition to the ones described above. Shares will be sold to investors in those states only if they meet the additional suitability standards set forth below:
Alabama.   In addition to the general suitability standards above, Alabama investors may not invest more than 10% of their liquid net worth in us or our affiliates.
California and Tennessee.   In addition to the general suitability standards described above, a California and Tennessee investor’s maximum investment in our common stock cannot exceed 10% of the California or Tennessee investor’s net worth (exclusive of home, home furnishings and automobiles).
Idaho.   In addition to the general suitability standards above, Idaho investors must have either (a) a liquid net worth of at least $85,000 and an annual gross income of not less than $85,000, or (b) a liquid net worth of at least $300,000. In addition, an Idaho investor’s aggregate investment in us, shares of our affiliates and in similar direct participation programs may not exceed 10% of his or her liquid net worth. For these purposes, “liquid net worth” is defined as that portion of net worth consisting of cash, cash equivalents and readily marketable securities.
i

TABLE OF CONTENTS
Kansas.   In addition to the general suitability standards above, the Office of the Kansas Securities Commissioner recommends that Kansas investors limit their aggregate investment in our common stock and other non-traded real estate investment trusts to not more than 10% of their liquid net worth. For these purposes, liquid net worth shall be defined as that portion of total net worth (total assets minus total liabilities) that is comprised of cash, cash equivalents and readily marketable securities.
Kentucky.   In addition to the general suitability standards above, Kentucky investors may not invest more than 10% of their liquid net worth in us or our affiliates’ non-publicly traded real estate investment trusts.
Maine.   In addition to the general suitability standards above, the Maine Office of Securities recommends that investors in Maine may not invest, in the aggregate, more than 10% of their liquid net worth in this and similar direct participation investments. For purposes of this recommendation, “liquid net worth” is defined as that portion of net worth that consists of cash, cash equivalents and readily marketable securities.
Massachusetts and Oregon.   In addition to the general suitability standards above, Massachusetts and Oregon investors may not invest more than 10% of their liquid net worth in this and in other illiquid direct participation programs. Liquid net worth is that portion of an investor’s net worth (assets minus liabilities) that is comprised of cash, cash equivalents and readily marketable securities.
Missouri.   In addition to the general suitability standards described above, a Missouri investor’s maximum investment in our common stock cannot exceed 10% of the Missouri investor’s liquid net worth (exclusive of home, home furnishings and automobiles).
Nebraska.   Nebraska investors must limit their aggregate investment in this offering and in the securities of other non-publicly traded REITs to 10% of such investor’s net worth. (Net worth in each case should be determined exclusive of home, home furnishings, and automobiles.) Investors who are accredited investors as defined in Regulation D under the Securities Act of 1933, as amended, are not subject to the foregoing investment concentration limit.
New Jersey.   In addition to the general suitability standards above, New Jersey investors must have either (a) a minimum liquid net worth of at least $100,000 and a minimum annual gross income of not less than $85,000, or (b) a minimum liquid net worth of $350,000. For these purposes, “liquid net worth” is defined as that portion of net worth (total assets exclusive of home furnishings, and automobiles, minus total liability) that consists of cash, cash equivalent and readily marketable securities. In addition, a New Jersey investor’s investment in us, our affiliates, and other non-publicly traded direct investment programs (including real estate investment trusts, business development companies, oil and gas programs, equipment leasing programs and commodity pools, but excluding unregistered, federally and state exempt private offerings) may not exceed ten percent (10%) of the investor’s net worth.
New Mexico.   In addition to the general suitability standards above, New Mexico investors may not invest in the aggregate more than 10% of their liquid net worth in our shares of common stock, shares of our affiliates and in other non-traded real estate investment programs. “Liquid net worth” means that portion of net worth (total assets exclusive of home, home furnishings, and automobiles minus total liabilities) that is comprised of cash, cash equivalents, and readily marketable securities.
North Dakota.   In addition to the net income and net worth standards stated above, North Dakota investors must represent that they have a net worth of at least ten times their investment in us.
Ohio.   In addition to the general suitability standards above, Ohio investors may not invest in the aggregate more than 10% of their liquid net worth in Procaccianti Hotel REIT, Inc., affiliates of Procaccianti Hotel REIT, Inc. and in other non-traded real estate investment trusts. “Liquid net worth” means that portion of net worth (total assets exclusive of primary residence, home furnishings, and automobiles, minus total liabilities) that is comprised of cash, cash equivalents, and readily marketable securities.
Pennsylvania.   Pennsylvania investors may not invest more than 10% of their net worth (exclusive of home, furnishings and automobile) in us.
ii

TABLE OF CONTENTS
Puerto Rico.   In addition to the general suitability standards listed above, an investor may not invest, and we may not accept from an investor, more than ten percent (10%) of that investor’s liquid net worth in shares of us, our affiliates, and in other non-traded real estate investment trusts. Liquid net worth is defined as that portion of net worth (total assets exclusive of primary residence, home furnishings, and automobiles minus total liabilities) consisting of cash, cash equivalents, and readily marketable securities.
Vermont.   In addition to the general suitability standards described above, a non-accredited Vermont investor may not purchase an amount in this offering that exceeds 10% of the investor’s liquid net worth. For these purposes, “liquid net worth” is defined as an investor’s total assets (not including home, home furnishings, or automobiles) minus total liabilities. Accredited investors in Vermont, as defined in 17 C.F.R. § 230.501, are not subject to this limitation.
In the case of sales to fiduciary accounts (such as an IRA, Keogh Plan or pension or profit-sharing plan), these minimum suitability standards must be satisfied by the beneficiary, the fiduciary account, or by the donor or grantor who directly or indirectly supplies the funds to purchase our securities if the donor or the grantor is the fiduciary. Prospective investors with investment discretion over the assets of an IRA, employee benefit plan or other retirement plan or arrangement that is covered by the Employee Retirement Income Security Act of 1974, as amended, or ERISA, or Section 4975 of the Internal Revenue Code should carefully review the information in the section of this prospectus entitled “ERISA Considerations.” Any such prospective investors are required to consult their own legal and tax advisors on these matters.
In the case of gifts to minors, the minimum suitability standards must be met by the custodian of the account or by the donor.
In order to ensure adherence to the suitability standards described above, requisite criteria must be met, as set forth in the subscription agreement in the form attached hereto as Appendix C.
Our sponsor and each person selling shares on our behalf, including participating broker-dealers and registered investment advisors recommending the purchase of shares in this offering, are responsible for determining if investors meet the minimum suitability standards for investing in our common stock. In making this determination, our sponsor and dealer manager will reasonably rely on the participating broker-dealers and information provided by investors. In addition to the minimum suitability standards described above, our sponsor or dealer manager and any participating broker-dealers, as our agents are required to make every reasonable effort to determine that the purchase of shares is a suitable and appropriate investment for each investor.
In making this determination, our sponsor, our dealer manager and any participating broker-dealers, as our agents, will, based on a review of the information provided by you, including your age, investment objectives, income, net worth, financial situation and other investments held by you, consider whether you:

meet the minimum income and net worth standards established in your state;

can reasonably benefit from an investment in our common stock based on your overall investment objectives and portfolio structure;

are able to bear the economic risk of the investment based on your overall financial situation; and

have an apparent understanding of:

the fundamental risks of an investment in our common stock;

the risk that you may lose your entire investment;

the lack of liquidity of our common stock;

the restrictions on transferability of our common stock;

the background and qualifications of our advisor; and

the tax, including ERISA, consequences of an investment in our common stock.
Such persons must maintain records for at least six years of the information used to determine that an investment in the shares is suitable and appropriate for each investor.
iii

TABLE OF CONTENTS
HOW TO SUBSCRIBE
Investors who meet the suitability standards described herein may purchase shares of our common stock. See the page following the cover page for the suitability standards. Investors who want to purchase shares of our common stock should proceed as follows:

Read the entire final prospectus and the current supplement(s), if any, accompanying the final prospectus.

Complete the execution copy of the subscription agreement. A specimen copy of the subscription agreement, including instructions for completing it, is included as Appendix C. Subscription agreements may be executed manually or by electronic signature except where the use of such electronic signature has not been approved. Should you execute the subscription agreement electronically, your electronic signature, whether digital or encrypted, included in the subscription agreement is intended to authenticate the subscription agreement and to have the same force and effect as a manual signature. Electronic signature means any electronic sound, symbol, or process attached to or logically associated with a record and executed and adopted by you with your intent to sign such record.

Unless you complete the subscription agreement electronically, deliver a check for the full purchase price of the shares being subscribed for, payable to “Procaccianti Hotel REIT, Inc.” along with the completed subscription agreement to your registered selling representative or investment advisor. The name of the participating broker-dealer appears on the subscription agreement. Certain participating broker-dealers that have “net capital” (as defined in the applicable federal securities regulations) of $250,000 or more may instruct their customers to make their checks payable directly to the dealer. In such case, the participating dealer will issue a check payable to us of the purchase price of your subscription.

By executing the subscription agreement and paying the full purchase price for the shares subscribed for, each investor attests that he or she meets the minimum income and net worth standards as stated in the subscription agreement.
A sale of the shares may not be completed until at least five business days after the subscriber receives our final prospectus as filed with the SEC pursuant to Rule 424(b) of the Securities Act. Within ten business days of our receipt of each completed subscription agreement, we will accept or reject the subscription. If we accept the subscription, we will mail a confirmation within three days. If for any reason we reject the subscription, we will promptly return the check and the subscription agreement, without interest or deduction for any expense, within ten business days after rejecting it.
An approved trustee must process and forward to us subscriptions made through individual retirement accounts, Keogh plans and 401(k) plans. In the case of individual retirement accounts, Keogh plans and 401(k) plan stockholders, we will send the confirmation or, upon rejection, a refund check to the trustee.
You have the option of placing a transfer on death, or TOD, designation on your shares purchased in this offering. A TOD designation transfers the ownership of the shares to your designated beneficiary upon your death. This designation may only be made by individuals, not entities, who are the sole or joint owners with right to survivorship of the shares. If you would like to place a TOD designation on your shares, you must check the TOD box on the subscription agreement and you must complete and return the TOD form which is available upon request in order to effect the designation.
You may elect to have any registered investment advisory fees deducted from your account with us and paid directly to your registered investment advisor by completing and signing a letter of direction. The letter of direction will authorize us to deduct a specified dollar amount or percentage of distributions paid by us as business management and advisory fees payable to your registered investment advisor on a periodic basis. The letter of direction will be irrevocable and we will continue to pay business management fees payable from your account until such time as you provide us with a notice of revocation of your election to terminate deductions from your account for the purposes of such business management fees.
iv

TABLE OF CONTENTS
RESTRICTIONS IMPOSED BY THE USA PATRIOT ACT AND RELATED ACTS
In accordance with the Uniting and Strengthening America by Providing Appropriate Tools Required to Intercept and Obstruct Terrorism Act of 2001 (the “USA PATRIOT Act”) and related acts, the securities offered hereby may not be offered, sold, transferred or delivered, directly or indirectly, to any “unacceptable investor,” which means anyone who is acting, directly or indirectly, (a) in contravention of any U.S. or international laws and regulations, including without limitation any anti-money laundering or anti-terrorist financing sanction, regulation, or law promulgated by the Office of Foreign Assets Control of the United States Department of the Treasury (“OFAC”) or any other U.S. governmental entity (such sanctions, regulations and laws, together with any supplement or amendment thereto, are referred to herein as the U.S. Sanctions Laws), such that the offer, sale, transfer, or delivery of the shares, directly or indirectly, would contravene such U.S. Sanctions Laws; or (b) on behalf of terrorists or terrorist organizations, including those persons or entities that are included on the List of Specially Designated Nationals and Blocked Persons maintained by OFAC, as such list may be amended from time to time, or any other lists of similar import as to any non-U.S. country, individual, or entity.
v

TABLE OF CONTENTS
CAUTIONARY NOTE REGARDING FORWARD-LOOKING STATEMENTS
This prospectus includes forward-looking statements that reflect our expectations and projections about our future results, performance, prospects and opportunities. We have attempted to identify these forward-looking statements by using words such as “may,” “will,” “expects,” “anticipates,” “believes,” “intends,” “should,” “estimates,” “could,” “would” or similar expressions. These forward-looking statements are based on information currently available to us and are subject to a number of known and unknown risks, uncertainties and other factors that may cause our actual results, performance or achievements to be materially different from any future results, performance or achievements expressed or implied by these forward-looking statements. These factors include, among other things, those discussed under the heading “Risk Factors.” We do not undertake publicly to update or revise any forward-looking statements, whether as a result of new information, future events or otherwise, except as may be required to satisfy our obligations under federal securities law.
vi

TABLE OF CONTENTS
IMPORTANT INFORMATION ABOUT THIS PROSPECTUS
Please carefully read the information in this prospectus and any accompanying prospectus supplements, which we refer to collectively as the prospectus. We have not authorized anyone to provide you with different information. We take no responsibility for, and can provide no assurances as to the reliability of, any other information that others may give you. This prospectus may only be used where it is legal to sell these securities. You should not assume that the information contained in this prospectus is accurate as of any date later than the date hereof or such other dates as are stated herein or as of the respective dates of any documents or other information incorporated herein by reference.
This prospectus is part of a registration statement that we filed with the Securities and Exchange Commission, or the SEC, using a continuous offering process. Periodically, as we make material investments or have other material developments, we will provide a prospectus supplement that may add, update or change information contained in this prospectus. Any statement that we make in this prospectus will be modified or superseded by any inconsistent statement made by us in a subsequent prospectus supplement. The registration statement we filed with the SEC includes exhibits that provide more detailed descriptions of the matters discussed in this prospectus. You should read this prospectus and the related exhibits filed with the SEC and any prospectus supplement, together with additional information described herein under “Where You Can Find Additional Information.”
The registration statement containing this prospectus, including exhibits to the registration statement, provides additional information about us and the securities offered under this prospectus. The registration statement can be read at the SEC’s website, www.sec.gov, or at the SEC public reference room mentioned under the heading “Where You Can Find Additional Information.”
vii

TABLE OF CONTENTS
INDUSTRY AND MARKET DATA
Certain market and industry data used in this prospectus has been obtained from independent industry sources and publications, including STR, Inc., or STR, CBRE Hotels | Americas Research (formerly PKF Consulting USA), or CBRE Hotels, and other third party sources, as well as from research reports prepared for other purposes.
Any forecasts prepared by such sources are based on data (including third party data), models, and experience of various professionals, and are based on various assumptions, all of which are subject to change without notice. Forecasts and other forward-looking information obtained from these sources are subject to the same qualifications and additional uncertainties as other forward-looking statements included in this prospectus.
The information provided by these industry sources should not be construed to sponsor, endorse, offer, or promote an investment in any of our securities offered hereby; to be a representation or warranty regarding any information contained in this prospectus; or to constitute advice regarding the advisability of an investment in our securities or regarding the legality of an investment in any such securities under applicable laws.
This prospectus contains references to registered trademarks that are the exclusive property of their respective owners, which are companies other than us, including: Marriott International, Inc., or Marriott, Hilton Worldwide, Inc., or Hilton, Intercontinental Hotels Group, or IHG, Hyatt Corporation, or Hyatt, Starwood Hotels and Resorts Worldwide, Inc., or Starwood, Wyndham Hotel Group, LLC, or Wyndham, and Choice Hotels International, Inc., or Choice. None of the owners of these trademarks, their parents, subsidiaries, or affiliates or any of their respective owners, directors, members, managers, stockholders, agents, or employees, which we refer to collectively as the “trademark owners,” is an issuer or underwriter of the securities being offered hereby, plays (or will play) any role in the offer or sale of our common stock, or has any responsibility for the creation or contents of this prospectus. None of the trademark owners has expressed any approval or disapproval regarding this prospectus, this offering, or the securities offered hereby, and you should not consider any future grant by the trademark owners of any franchise or other rights to us or our subsidiaries or affiliates to be an expression of approval or disapproval of this offering. In addition, none of the trademark owners has or will have any liability or responsibility whatsoever arising out of or related to the sale or offer of the securities being offered hereby, including any liability or responsibility for any financial statements, projections or other financial information or other information contained in this prospectus (including any supplements) or otherwise disseminated in connection with the offer or sale of the securities offered by this prospectus.
viii

TABLE OF CONTENTS
TABLE OF CONTENTS
Page
i
iv
v
vi
vii
viii
ix
1
28
61
61
67
70
77
79
85
90
92
95
100
102
105
106
124
137
156
157
168
172
203
209
227
233
240
241
242
Litigation 244
244
Experts 244
245
246
F-1
A-1
B-1
C-1
ix

TABLE OF CONTENTS
QUESTIONS AND ANSWERS ABOUT THIS OFFERING
Below we have provided some of the more frequently asked questions and answers relating to an offering of this type. See the section entitled “Prospectus Summary” and the remainder of this prospectus for more detailed information about this offering.
What is a REIT?
In general, a REIT is a company that:

combines the capital of many investors to acquire or provide financing for real estate properties;

allows individual investors to invest in a large-scale diversified real estate portfolio through the purchase of interests, typically shares, in the REIT;

is required to pay distributions to investors of at least 90% of its annual REIT taxable income (computed without regard to the dividends-paid deduction and excluding net capital gain); and

is able to qualify as a REIT for federal income tax purposes and therefore avoids the “double taxation” treatment of income that would normally result from investments in a corporation, because a REIT does not generally pay federal corporate income taxes on the portion of its net income distributed to its stockholders, provided certain income tax requirements are satisfied.
We qualify and have elected to be taxed as a REIT commencing with the taxable year ended December 31, 2018.
What is Procaccianti Hotel REIT, Inc.?
Procaccianti Hotel REIT, Inc. is a recently organized Maryland corporation incorporated on August 24, 2016, that intends to qualify and will elect to be taxed as a real estate investment trust, which we refer to as a REIT, commencing with the taxable year ended December 31, 2018. We intend to use substantially all of the proceeds from K-I Shares, K Shares and K-T Shares in this offering to directly or indirectly acquire and own a diversified portfolio of hospitality properties consisting primarily of existing extended-stay, select-service and compact full-service hotel properties that are classified in the “upper midscale,” “upscale,” and “upper upscale” chain scales of the hospitality industry, as defined by STR, and that are operated under widely recognized brands licensed from hotel franchisors, such as Marriott, Hilton, Hyatt, Starwood and IHG. Chain scale segments are a method by which STR groups branded hotels based on actual average room rates. STR classifies hotel chain scale segments as follows, from highest priced to lowest priced: (1) Luxury; (2) Upper Upscale; (3) Upscale; (4) Upper Midscale; (5) Midscale; and (6) Economy. Independent hotels, regardless of average room rates, are included in STR’s statistical data as a separate chain scale category. We expect that our hotel properties will be located in areas that we believe exhibit strong economic features, based on factors such as employment and income levels, corporate earnings, office vacancy rates, airport and other business and leisure travel, new hotel property construction, hotel renovations, and pricing strategies of competitors.
Our advisor will seek to acquire hotel properties that offer a high current yield or have the potential to appreciate in value as a result of limited investment in capital improvements, revenue enhancements, operational improvements, and correction of expense inefficiencies. Our advisor plans to target markets that have a stable or growing and reliable demand base, as well as barriers to entry or limited present and future new supply growth.
What do you mean by “modest value-add” opportunities?
For some of the hotel properties we acquire, we intend to execute a modest value-add strategy, whereby we acquire assets underperforming their full potential in high-demand markets, remedy operational or managerial inefficiencies, implement sophisticated revenue optimization strategies, invest additional capital to improve the competitiveness of the assets, and increase occupancies, average daily rates, and the property value. We expect our modest value-add capital expenditures to consist, on average, of investments of $7,500 to $20,000 per room in the first 24 months of ownership, in an effort to enhance the asset’s exterior and interior and increase value of the property.
1

TABLE OF CONTENTS
Are there any risks involved in an investment in your shares?
An investment in our shares involves significant risks. You should read carefully the “Risk Factors” section of this prospectus, beginning on page 57. That section contains a detailed discussion of material risks that you should consider before you invest in the securities we are selling in this offering. Some of the more significant risks relating to an investment in our securities include:

This is an offering by a recently formed entity with limited operating history, and an investment in our shares is speculative. You should consider this prospectus in light of the risks, uncertainties and difficulties frequently encountered by companies that are, like us, in their early stages of development.

The outbreak of the novel coronavirus (COVID-19) has significantly impacted our occupancy rates and RevPar, and could result in a sustained, significant drop in demand for our hotels and could have a material adverse effect on us.

No public market currently exists for our securities, and we have no current plans to list our securities on a national securities exchange. If you are able to sell your shares, you would likely have to sell them at a discount from the price at which you purchased them from us.

You should consider your investment in our shares a long-term investment. If we do not successfully implement a liquidity event, you may suffer losses on your investment, or your shares may continue to have limited liquidity. We are not required to provide for a liquidity event.

Our advisor, Procaccianti Hotel Advisors, LLC, and its affiliates will face conflicts of interest, including significant conflicts created by our advisor’s and its affiliates’ compensation arrangements with us, including compensation which may be required to be paid to our advisor if our advisor is terminated.

Conflicts of interest may also arise in connection with other investment vehicles sponsored by our sponsor, Procaccianti Companies, or its affiliates, which could result in decisions that are not in the best interests of our stockholders, including decisions relating to the allocation of investment opportunities among us and such other investment vehicles.

We do not have any employees and will rely entirely upon our advisor to manage our business and our property manager or third parties to manage hotels we acquire. The key personnel of our advisor and property manager will face conflicts of interest regarding the amount of time they allocate between our business and other businesses for which they perform services.

In order to qualify as a REIT, we cannot directly operate our hotel properties, and our returns will depend on the management of our hotel properties by our property manager, which is also an affiliate of Procaccianti Companies.

Our property management agreements will require our TRSs to bear the operating risks of our hotel properties. Any increases in operating expenses or decreases in revenues may have a significant adverse impact on our earnings and cash flow.

We will depend on our advisor and its affiliates to conduct our operations, and we will depend on our dealer manager and its affiliates to conduct this offering and certain administrative functions for us; thus, adverse changes in their financial health or our relationship with them could cause our operations to suffer.

Our charter does not restrict us from paying distributions from any particular source, which means that we could use an unlimited amount of offering proceeds and borrowings, as well as proceeds from the sale of assets and the waiver or deferral of fees otherwise owed to our advisor, to pay distributions. Any of these distributions may reduce the amount of capital we ultimately invest in properties and other permitted investments, and negatively impact the value of your investment, especially if a substantial portion of our distributions is paid from offering proceeds. Our board of directors has adopted a policy to refrain from funding distributions with offering proceeds; instead, we plan to fund distributions from cash flows from operations and capital transactions (other than net proceeds from this or other securities offerings, but which may
2

TABLE OF CONTENTS
include the sale of one or more assets). However, our charter does not restrict us from paying distributions from any particular source, including proceeds from securities offerings, and our board of directors has the ability to change our policy regarding the source of distributions.

If we were to become internally managed, we would pay substantial fees to our advisor prior to holders of K Shares, K-I Shares and K-T Shares receiving their agreed-upon investment returns. In addition, we will pay substantial fees and expenses to our property manager and their affiliates, and will reimburse our advisor and its affiliates for expenses, which payments increase the risk that you will not earn a profit on your investment.

This is a “blind pool” offering because we have not yet identified all of the properties we may acquire with the offering proceeds and have a limited prior operating history. You will not have the opportunity to evaluate the merits or risks of such investments before you purchase our securities. We may change our investment objectives and strategies without stockholder consent.

We may incur substantial debt, which could hinder our ability to pay distributions to our stockholders or could decrease the value of your investment if income from, or the value of, the property securing the debt falls.

This is the first public offering sold by the dealer manager. Our ability to raise money and achieve our investment objectives depends on the ability of the dealer manager to successfully market our offering.

Our failure to qualify as a REIT for federal income tax purposes could materially decrease cash available for distributions and limit our ability to make distributions to our stockholders.
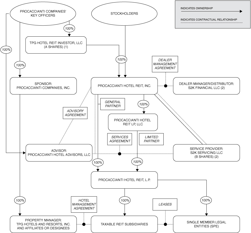
Who are your sponsor and advisor?
Our sponsor is Procaccianti Companies, Inc., doing business as Procaccianti Companies, which we refer to as “our sponsor” or “Procaccianti Companies.” Our advisor is Procaccianti Hotel Advisors, LLC, which we refer to as “our advisor.” Our advisor is an affiliate of and under common control with Procaccianti Companies.
What is Procaccianti Companies?
Procaccianti Companies is a large, privately held real estate firm located in the United States. Procaccianti Companies is a second-generation real estate investment and management company that has built a broad national platform that encompasses all sectors of real estate since its predecessor’s formation in 1958. The company is a vertically integrated, diverse organization with multiple wholly owned, performance-driven operating companies delivering meaningful solutions to the unique demands of a complex industry.
Historically, Procaccianti Companies and its predecessor have acquired interests in all types of real estate (in nearly 1,000 debt or equity transactions) with a concentration on quality hospitality sector investments that present attractive yields, or would benefit significantly from its fully integrated platform of operating companies. Over its history, Procaccianti Companies, its predecessor and affiliates have owned or operated over 100 hotels across the United States.
Procaccianti Companies believes that it has delivered above-market risk adjusted returns by leveraging its platform to implement sophisticated value creation strategies, including: operational and management improvements, addressing deferred maintenance through capital infusions/renovations, implementation of cost controls and expense reductions, brand positioning, or leverage upward-trending economic or market-specific recovery conditions. Procaccianti Companies has proven successful throughout multiple cycles by concentrating investment in primary and tertiary markets with high barriers to entry, predictable inventory and supply growth, and stabilized or growing demand generators.
We believe that Procaccianti Companies has proven the ability to maximize operating efficiencies of under-performing and non-performing retail, industrial, multi-family and office assets, as well as hotels, condominium projects, single family homes, restaurants, retail outlets, parking facilities, mixed-use developments, and convention centers. Procaccianti Companies’ fully integrated approach drives yields through aggressive operations, asset management, financial management, product positioning, and sales and revenue management.
3

TABLE OF CONTENTS
For more than 50 years, Procaccianti Companies and its predecessor have owned, developed, or managed hundreds of assets coast to coast.
What are the responsibilities of and the experience of your advisor?
Our advisor is responsible for sourcing potential investments, conducting research and diligence on prospective investments, analyzing investment opportunities, structuring our investments and monitoring our investments on an ongoing basis. Our advisor was organized on June 30, 2016, and is an affiliate of Procaccianti Companies. Our advisor’s senior management team has experience across private lending, private equity, and real estate investing. Collectively, our advisor’s affiliates manage approximately $2 billion dollars in assets as of the date of this prospectus. See “Management — Advisory Agreement” and “Management Compensation” for a discussion of the fees that we will pay to our advisor.
Through a facilities, personnel, equipment, and cost sharing agreement between our advisor and our sponsor (which we refer to as the cost sharing agreement), our advisor may utilize employees from affiliated entities, including Procaccianti Companies and its affiliates and subsidiaries, in connection with various services it provides to us, such as human resources, accounting, tax, valuation, information technology services, office space, employees, compliance, and legal. Under the cost sharing agreement, these costs are allocated to our advisor based on a per-employee charge that is assigned to provide services to it. To the extent an employee is not fully allocated to our advisor, the charge for services is pro-rated accordingly. Procaccianti Companies and our advisor or its affiliates pay all of the employees assigned to provide services to our advisor. See “Risk Factors — We depend upon key personnel of Procaccianti Companies, Inc. (our sponsor), Procaccianti Hotel Advisors, LLC (our advisor), and TPG Hotels and Resorts, Inc. and its affiliates and/or designees (our property manager)” and “Conflicts of Interest — Our Advisor” for more information on the cost sharing agreement between our advisor and our sponsor. See “Management” for more information on the members of our advisor’s senior management team and their backgrounds.
Our board of directors, including a majority of independent directors, oversees and monitors the investment performance of our advisor. Our board of directors, including our independent directors, will from time to time, but at least annually, review the compensation we pay to our advisor to determine whether such compensation is reasonable in relation to the nature and quality of the services performed, and that such compensation is within the limits prescribed by our charter. Our advisory agreement is for a one-year term subject to renewals for an unlimited number of successive one-year periods upon mutual consent of our advisor and independent directors.
Do you currently own any assets?
This offering is a “blind pool” offering because we have not yet identified all of the properties we may acquire with the proceeds of K-I Shares, K Shares and K-T Shares from this offering. As a result, you will not have the opportunity to evaluate our investments before we acquire them. If we are delayed or unable to find suitable investments, we may not be able to achieve our investment objectives. As part of our investment strategy, we will regularly review acquisition opportunities, sign letters of intent, perform due diligence and bid on certain of such acquisition and financing opportunities. On March 29, 2018, we entered into a joint venture with Procaccianti Convertible Fund, LLC, an affiliate of our sponsor, and acquired a 51% interest in two select-service hotels — the Staybridge Suites St. Petersburg Downtown in St. Petersburg, FL, or the Staybridge Suites property, and Springhill Suites Wilmington Mayfaire in Wilmington, NC, or the Springhill Suites property. The Springhill Suites property includes 120 rooms, complimentary hot breakfast, an indoor pool and approximately 1,250 square feet of meeting space. The Springhill Suites property is located across the street from a lifestyle center, five minutes from a beach, five miles from the University of North Carolina Wilmington and ten miles from downtown Wilmington. The Springhill Suites property opened in August 2015 and is the newest hotel in the Wilmington, NC market. The Staybridge Suites property includes 119 rooms, complimentary hot breakfast, an outdoor pool, approximately 3,000 square feet of meeting space and is located within walking distance of Tropicana Field, which is within 1.5 miles of 3 hospitals and downtown St. Petersburg and within 10 miles of beaches. The Staybridge Suites property opened in February 2014.
On August 15, 2018, we, through a wholly owned subsidiary of our operating partnership, acquired 100% of the fee simple interest in a 107-room, 36,411 square foot select-service hotel property — the Hotel Indigo hotel located in Traverse City, Michigan, or the Hotel Indigo Traverse City property. The Hotel
4

TABLE OF CONTENTS
Indigo Traverse City Hotel property opened in May 2016 and features approximately 3,000 square feet of meeting space, 82 underground parking spaces (valet only), a fitness center, business center, restaurant and lobby bar, and a rooftop bar overlooking the Grand Traverse Bay.
On February 27, 2020 we, through our operating partnership, acquired 100% of the interests in a 137-room select-service Hilton Garden Inn hotel property located in Providence, Rhode Island, or the Hilton Garden Inn Property, from affiliates of our sponsor. The Hilton Garden Inn Property is located on a 1.23-acre site, and includes 137 rooms, a 79-seat grille and bar, approximately 1,320 square feet of meeting space, a fitness center, and 115-space garage and surface parking lot. The Hilton Garden Inn Property is close to many educational institutions in the area, including Brown University, Providence College, Rhode Island School of Design and Johnson & Wales University, and is also located near the T.F. Green Airport.
We discuss the risks related to the fact that this is a blind pool offering under the “Risk Factors — Risks Relating to an Investment in Us” section of this prospectus.
How long will this offering last?
We expect to sell the shares of our common stock offered in the primary offering over a two year period. If we have not sold all of the shares to be offered in the primary offering within two years from the effective date of the registration statement, we may continue the primary offering until August 14, 2021 (three years from the effective date of the registration statement). Under rules promulgated by the SEC, in some circumstances in which we are pursuing the registration of shares of our common stock in a follow-on public offering, we could continue the primary offering until as late as February 10, 2022. If we decide to continue the primary offering beyond two years from the effective date of this registration statement, we will provide that information in a prospectus supplement. In many states, we will need to renew the registration statement or file a new registration statement to continue this offering beyond one year from the effective date of this registration statement. We may, in our sole discretion, terminate this offering at any time.
If our board of directors determines that it is in our best interest, we may conduct follow-on public offerings upon the termination of this offering. Our charter does not restrict our ability to conduct offerings in the future.
On April 7, 2020, in response to the global pandemic of the novel coronavirus (COVID-19), our board of directors approved the temporary suspension of the sale of shares in our offering, effective April 7, 2020, and of our DRIP, effective April 17, 2020.
Who will manage your properties?
Because we are prohibited from operating hotel properties pursuant to certain tax laws relating to our expected qualification as a REIT, the entities through which we own hotel properties will lease the hotel properties to one or more taxable REIT subsidiaries, or TRSs. A TRS is a corporate subsidiary of a REIT that jointly elects, with the REIT, to be treated as a TRS of the REIT, and that pays federal income tax at regular corporate rates on its taxable income. The TRSs will enter into any franchise agreements to brand our hotels and will generally enter into property management agreements with one or more affiliated property management companies. These may include TPG Hotels & Resorts, Inc., an affiliate of our sponsor and advisor, or TPG Hotels & Resorts, Inc.’s wholly owned subsidiaries, which we collectively refer to as TPG, or other affiliates or designees of TPG. We expect our property manager will operate and manage all or substantially all of our hotel properties.
We anticipate that we will acquire properties with property management agreements that can be terminated with little or no cost. In such cases, our TRSs will enter into property management agreements with one or more property management companies affiliated with our sponsor. We expect our property manager will operate and manage all or substantially all of our hotel properties. We collectively refer to TPG and other property management companies affiliated with our sponsor as our property manager. It is possible, however, that we may acquire hotels that have in-place hotel property managers where the underlying property management agreement cannot be easily terminated or cannot be terminated without the payment of a substantial termination fee. We may also acquire properties where the brand franchisor requires the use of an affiliate of the franchisor to manage the property. Furthermore, it is possible that,
5

TABLE OF CONTENTS
because of geographic location, type of property, or other factors, our property manager may decline to manage a property we acquire. Any affiliated property management agreements must be approved by our board of directors (including a majority of the independent directors) as being fair and reasonable. See “Conflicts of Interest — Our Sponsor and its Affiliates” and “Conflicts of Interest — Property Manager”.
What is TPG?
TPG is a hospitality management company that is a wholly owned subsidiary of our sponsor. We believe that TPG is an industry-leading, vertically integrated hospitality owner operator of hotels ranging from focused-service hotels to lifestyle and resorts spanning across the economy and luxury hotel chain segments. TPG is actively engaged in hotel operations, development, and asset acquisition and repositioning throughout the United States, and it provides industry-leading hotel operations, technical consulting, and pre-opening services. TPG is an approved operator of the industry’s leading brands, including Marriott, Hilton, Hyatt, Starwood, IHG, Wyndham, and Choice and also operates multiple independently branded properties. TPG ranks among the 13 largest privately held U.S. hotel management companies based on 2018 rankings by industry publications, such as Hotel Business, Hotel Management, and National Real Estate Investor. TPG’s current portfolio includes approximately 43 full-service, lifestyle, boutique, extended-stay and select-service hotels currently under management or under development, located from coast-to-coast and including nearly 10,000 rooms generating nearly $700 million in gross annual revenue.
What is the experience of your management?
Our management team has experience investing in and managing hospitality properties. Below is a short description of the background of each of our officers.

James A. Procaccianti:   Mr. Procaccianti serves as our President and Chief Executive Officer, is one of our directors, and is a member of our advisor’s investment committee. Mr. Procaccianti is also the President and Chief Executive Officer of our sponsor and is a manager of our advisor. For more than 30 years, Mr. Procaccianti has been in the business of acquiring, renovating, and managing investment real estate. Mr. Procaccianti has owned, managed, or developed over 20 million square feet of real estate. Within the hospitality industry, Mr. Procaccianti has owned, operated, and managed more than 100 hotels. Through his vision and leadership, Procaccianti Companies has grown to become one of the largest private hotel companies in the country. He has been instrumental in developing franchise relations with top hotel brand families, such as Hyatt, Marriott, Hilton, Starwood, and IHG. He has completed numerous complex acquisitions with national institutional real estate investors, such as GE Pension Trust, Starwood, FelCor, Lend Lease, Host Marriott/Marriott International, Bank of America, and CalPERS, the largest public employee pension fund in the United States.

Gregory Vickowski:   Mr. Vickowski serves as our Chief Financial Officer and Treasurer, is one of our directors, and is a member of our advisor’s investment committee. Mr. Vickowski also serves as Chief Financial Officer for the sponsor and TPG and is a manager of our advisor. He is responsible for raising and negotiating equity and debt financing; negotiating purchase and sale agreements in support of asset acquisitions and dispositions; participating in hotel management/ franchise company selection and contract negotiation; and implementing our investment strategy and asset management function for our investment portfolio, while also overseeing all areas of accounting and management information systems. He further oversees the management of our sponsor’s other investment funds, which have assets with a gross value of nearly $1 billion. Mr. Vickowski joined Procaccianti Companies in 1988 and has been instrumental in its growth into a nationally recognized hospitality organization. He has more than 25 years of hospitality industry experience encompassing all aspects of hotel investment and ownership. He has sourced direct deals and developed creative partnerships/ownership structures, has been involved in the review of hundreds of real estate investment deals, and has negotiated contracts with virtually every major hospitality brand. He has developed long-standing relationships with key industry brokers and leading lenders and has completed complex transactions with Met Life, Starwood, Host Marriott, Lend Lease, IHG, Hyatt, Hilton, Lowe Enterprises, FelCor Lodging, and CalPERS and has completed equity investments with Och-Ziff, CalPERS, Rockpoint, and others.
6

TABLE OF CONTENTS
For information on our independent directors, and for information on key officers of our advisor, sponsor and TPG, see the “Management” section of this prospectus.
How are we reacting to the coronavirus (COVID-19) pandemic?
The negative impact on room demand within our portfolio stemming from the novel coronavirus (COVID-19) is significant. We experienced an initial decline in hotel revenue that began in February 2020 in a limited number of markets. However, with the increased spread of the novel coronavirus (COVID-19) across the globe, the impact has accelerated rapidly, and we are seeing a much greater effect on occupancy and RevPAR throughout our hotel portfolio. We expect the occupancy and RevPAR reduction associated with the novel coronavirus (COVID-19) to continue as we are experiencing significant reservation cancellations as well as a significant reduction in new reservations relative to prior expectations. While intense efforts to reduce operating costs are underway, we cannot be certain as to what level of savings can be achieved overall to mitigate the material decline in hotel revenues we are experiencing. The federal government has announced its intention to provide various forms of aid to the industries negatively affected by the virus, including the hospitality industry, but we cannot be certain that such aid will be rendered or that any amount will help mitigate the material reduction in revenue we may experience. Until such time as the virus is contained or eradicated and business and personal travel return to more customary levels, we expect to see substantial erosion in hotel cash flow. There may also be lasting effects related to the novel coronavirus (COVID-19). For some period related to a slowdown in the U.S. economy, increased labor costs, increased operating costs, reduced air travel or other unknown factors which could materially reduce our operating cash flow. Further, the market and economic challenges associated with COVID-19 could materially affect (i) the value and performance of our investments, (ii) our ability to pay future distributions, if any, (iii) the availability or terms of financings, (iv) our ability to make scheduled principal and interest payments, and (v) our ability to refinance any outstanding debt when contractually due.
On April 7, 2020, in response to the global pandemic of the novel coronavirus (COVID-19), our board of directors approved the temporary suspension of the sale of shares in our offering, effective April 7, 2020, and of our DRIP, effective April 17, 2020.
Our board of directors made this difficult decision because it does not believe it is appropriate for us to continue to sell shares of common stock until we have determined an updated NAV per share. We intend to release an updated NAV per share of all classes of our capital stock calculated as of March 31, 2020 when available, which we expect to be lower than the current NAV per share.
While it is impossible to predict when we will be able to return to normal operations, our board of directors and our management will continue to evaluate our financial condition and the overall economic environment in order to determine an appropriate time to recommence sales of shares in the offering and pursuant to the distribution reinvestment plan and fully reinstate the share repurchase program, which is limited to repurchases upon death.
How will your advisor select potential properties for acquisition?
Our advisor will seek to directly or indirectly acquire a diversified portfolio consisting primarily of existing select-service, extended-stay, and compact full-service hotel properties. Select-service, extended-stay, and compact full-service hotels are referred to in the hotel industry as “focused-service” hotels. Our investment focus will be on focused-service hotels that are classified in the “upper midscale,” “upscale,” and “upper upscale” chain scales of the hospitality industry, as defined by STR, and that are operated under widely recognized brands licensed from hotel franchisors such as Marriott, Hilton, Hyatt, Starwood and IHG. Chain scale segments are a method by which STR groups branded hotels based on actual average room rates. STR classifies hotel chain scale segments as follows, from highest priced to lowest priced: (1) Luxury; (2) Upper Upscale; (3) Upscale; (4) Upper Midscale; (5) Midscale; and (6) Economy. Independent hotels, regardless of average room rates, are included in STR’s statistical data as a separate chain scale category. We expect that our hotel properties will be located in areas that we believe exhibit strong economic features based on factors such as employment and income levels, corporate earnings, office vacancy rates, airport and other business and leisure travel, new hotel property construction, hotel renovations, and pricing strategies of competitors.
7

TABLE OF CONTENTS
Select-service and extended-stay hotel properties, which we expect to comprise a majority of our portfolio, typically do not include amenities provided in full-service hotel properties. Select-service hotels typically offer a range of amenities that may include a business center, a fitness facility, a pool, and small meeting rooms. Notably, select-service hotels frequently do not feature a dedicated, profit-center full scale restaurant. However, many frequently have breakfast offerings, and their in-room amenities are similar to those found at full-service hotels. Extended-stay hotels are generally residential style hotels that offer a package of services and amenities for extended-stay business and leisure travelers.
Full-service hotel properties generally provide a full complement of guest amenities, including restaurants, large meeting facilities, concierge service, room service, porter service and valet parking. However, to the extent that we invest in full-service hotel properties, we expect that such hotel properties will be generally focused-service and will have limited, moderate or leased restaurant options, limited meeting space, and offer less comprehensive guest amenities than typical full-service hotel properties. These focused-service hotel properties in which we expect to invest primarily derive their revenues from hotel room rentals and, to a lesser extent, from restaurants, meeting space and other similar income streams.
Our advisor will seek to acquire hotel properties that offer a high current yield or have the potential to appreciate in value as a result of limited investments in capital improvements, revenue enhancements, operational improvements, and correction of expense inefficiencies. However, our governing documents do not require us to seek stockholder approval to change our investment strategy or the types of properties in which we may invest. In addition, we are not limited as to the geographic area where we may invest in properties.
To find hotel properties that best meet our selection criteria for investment, our advisor’s property acquisition team will study regional demographics and market conditions, interview local brokers, and utilize its network of external real estate professionals to gain the practical knowledge that studies sometimes lack. The property acquisition team will also work with our property manager to tap into its significant network and broad market exposure. Additionally, where we believe it gives us a comparative advantage, we will partner with firms that have an expertise in the property class and geographic area where we are seeking to acquire properties. Engineering and environmental firms will investigate physical, plant and environmental issues to ensure each property meets our quality specifications.
Our advisor will have substantial discretion with respect to the selection of specific investments and the purchase and sale of our properties and other assets, subject to the direction, oversight and approval of our board. Our advisor’s investment approach will combine its management team’s experience with the following elements that emphasize thorough market research, local market knowledge, underwriting discipline, and risk management in evaluating potential investments:

Market Research.   Our advisor’s property acquisition team will research the acquisition and underwrite each transaction, utilizing both real-time market data and the transactional knowledge and experience of the network of professionals of our advisor.

Local Market Knowledge.   Our advisor, either directly through its relationships with real estate professionals in the area or through our property manager, will develop information concerning the locality of the property to assess its competitive position.

Underwriting Discipline.   Our advisor will follow a disciplined process to evaluate a potential investment in terms of its income-producing capacity and prospects for capital appreciation, which will include a review of property fundamentals (including expense structure, occupancy rates, and property capital expenditures), capital markets fundamentals (including capitalization rates, or cap rates, interest rates, and holding period) and market fundamentals (including rental rates, concession, and occupancy levels at comparable properties). Our advisor will strive to verify all assumptions by third-party research from credible sources, to the extent practical, in order to ensure consistency in the underwriting approach. In addition, our advisor will perform stress tests on each acquisition by reducing occupancy and average daily growth assumptions and increasing the interest rate in its assumptions prior to acquiring each asset.

Risk Management.   Risk management is a fundamental principle in our advisor’s construction of the portfolio it intends to acquire and in the management of each investment. Diversification of the portfolio by investment size, geographic location and interest rate risk is critical to controlling portfolio-level risk.
8

TABLE OF CONTENTS
When evaluating potential acquisitions and dispositions, our advisor generally will consider the following factors as applicable:

strategically targeted markets;

income levels and employment growth trends in the relevant market;

demand growth characteristics supported by demographic indicators;

supply of undeveloped and developed real estate, local building costs and construction costs;

the location, construction quality, condition and design of the property;

the current and projected cash flow of the property and the ability to increase cash flow;

the potential for capital appreciation of the property;

purchase price relative to the replacement cost of the property;

the potential for economic growth and the tax and regulatory environment of the community in which the property is located;

the rental demand by hotel guests for similar hotel properties in the vicinity;

factors indicating, and markets exhibiting, barriers to entry, such as scarcity of development sites, regulatory hurdles, high per room development costs, limited availability of hotel franchises, and long lead times for new development;

the prospects for liquidity through sale, financing, or refinancing of the property;

the benefits of integration into existing operations;

potential return on investment initiatives, including limited redevelopment, rebranding, redesign, expansion, and change of management;

competition from existing hotel properties, expected competition from properties under development, and the potential for the construction of new hotel properties in the area; and

potential for opportunistic selling based on demand and price of high quality assets.
What types of real estate-related investments do you expect to make?
We expect that our real estate-related investments will not constitute more than 10% of our assets after the proceeds of this offering and our private offering, which terminated upon the commencement of this offering, have been fully invested, nor represent a substantial portion of our assets at any one time. If we do make such investments, we will primarily focus on debt and securities of distressed hotel owners, including mortgages (including first mortgages, second mortgages, and B-Notes secured by hospitality properties), mezzanine debt, and preferred equity, where the intent is to acquire hotel properties underlying such investments.
Our charter permits us to make or invest in mortgage loans if an appraisal is obtained concerning the underlying property, except for those mortgage loans insured or guaranteed by a government or government agency where no appraisal is required. We will not make or invest in mortgage loans on any one property if the aggregate amount of all mortgage loans outstanding on the property, including our borrowings, would exceed an amount equal to 85% of the appraised value of the property, as determined by our board of directors, including a majority of our independent directors, unless our board of directors, including a majority of our independent directors, finds substantial justification due to the presence of other underwriting criteria. Our board of directors may find such justification in connection with the purchase of a mortgage loan where we believe there is a high probability we could foreclose upon the loan and acquire the underlying property for a total investment that does not exceed the appraised value of the underlying property.
9

TABLE OF CONTENTS
How are your organization and offering expenses being paid in this offering?
Our selling commissions, dealer manager fees, stockholder servicing fees and other organization and offering expenses (subject to certain limits — see “Management Compensation — Other Organization and Offering Expenses”) will be paid using proceeds from the sale of our A Shares to our advisor and its affiliates in a private placement. Payments for organization and offering expenses may take the form of our direct payment of such expenses using proceeds from the sale of A Shares, our reimbursement of our advisor or its affiliates for such expenses incurred on our behalf using the proceeds from the sale of A Shares or our issuance of A Shares to our advisor and its affiliates with such A Shares valued at $10.00 per A Share, in exchange for our advisor and its affiliates incurring directly the cost of such services. Additionally, in order to ensure that we have available for investment funds equal to $10.00 per K-I Share, K Share and K-T Share, we will allocate proceeds from the sale of A Shares to our advisor and its affiliates in amounts that represent the difference between (i) the $9.30 per K-I Share offering price in the primary offering and the $10.00 per K-I Share that we intend to have available for investment and (ii) any discount to the initial offering price of K-I Shares, K Shares and K-T Shares arising from reduced or waived selling commissions (other than reduced selling commissions for volume discounts) or dealer manager fees.
How will you ensure that sufficient A Shares are purchased to fund your organization and offering expenses?
Our advisor has entered into an agreement obligating it to purchase A Shares at $10.00 per A Share in amounts sufficient to fund our payment of organization and offering expenses associated with the sale of up to $500,000,000 in our K-I Shares, K Shares and K-T Shares in our primary offering.
Under the advisory agreement, our advisor’s obligation can be fulfilled by its affiliates, including our sponsor or entities affiliated with our sponsor.
What arrangements do you have with the Service Provider?
In exchange for services provided pursuant to a Services Agreement among us, our advisor, and S2K Servicing LLC (f/k/a Colony S2K Servicing LLC), which is an affiliate of the dealer manager that we refer to as the “Service Provider,” the Service Provider received 125,000 shares of our Class B Capital Stock, par value $0.01 per share, which we refer to as “B Shares,” which constitutes all of our authorized B Shares. See “Description of Capital Stock — B Shares” of this prospectus. Under the Services Agreement, the Service Provider will provide certain services to us and our advisor, including administrative services relating to communications with stockholders, public relations activities, marketing services, technology support, and various operational services.
The holders of B Shares are entitled to participate in certain distributions. See “What rights are afforded to stockholders holding B Shares?” below. If the Services Agreement is terminated for cause, our advisor shall purchase a portion of the B Shares held by the Service Provider. If the Services Agreement is terminated for limited cause, the Service Provider will make certain payments to our advisor. See also “Conflicts of Interest — Service Provider.”
What kind of offering is this and what securities are you offering?
We are offering up to $500,000,000 in shares of our common stock pursuant to our primary offering, consisting of three classes of shares: K-I Shares at an offering price of $9.30 per share (up to $125,000,000 in shares), K Shares at an initial offering price of $10.00 per share (up to $125,000,000 in shares) and K-T Shares at an initial offering price of $10.00 per share (up to $250,000,000 in shares). These shares are being offered on a “best efforts” basis. “Best efforts” means that our dealer manager and other brokers participating in the offering are only required to use their reasonable best efforts to sell the shares and have no firm commitment or obligation to purchase or sell any specific number or dollar amount of our shares of common stock. We are also offering a maximum of $50,000,000 in shares of our common stock pursuant to our DRIP to those stockholders who elect to participate in such plan as described in this prospectus at a price equal to $9.50 per K-I Share (up to $12,500,000 in shares), $9.50 per K Share (up to $12,500,000 in shares) and $9.50 per K-T Share (up to $25,000,000 in shares). The share classes have different selling fees, and there will be an ongoing stockholder servicing fee with respect to K-T Shares sold in the primary offering. We will not pay any fees to our dealer manager for shares sold pursuant to our
10

TABLE OF CONTENTS
DRIP. We are not offering A Shares or B Shares in this offering. We will sell A Shares to our advisor and its affiliates in a private placement. The B Shares issued to the Service Provider have been issued pursuant to a private placement. We reserve the right to reallocate the amount of K-I Shares, K Shares and K-T Shares being offered among the K-I Shares, K Shares and K-T Shares registered, and between the primary offering and the DRIP.
Do you currently have shares outstanding?
In connection with our incorporation, we sold an aggregate of 20,000 A Shares to an affiliate of our advisor, TPG Hotel REIT Investor, LLC, for an aggregate purchase price of $200,000, or $10.00 per share. We also issued 125,000 shares of our B Shares. See “What arrangements do you have with the Service Provider?” above for information on the Service Provider’s entitlement to B Shares pursuant to the Services Agreement.
As of April 23, 2019, we had accepted investors’ subscriptions for and issued approximately 497,965 K Shares, 105,980 K-I Shares, and 4,040 K-T Shares in the primary portion of this Offering, resulting in receipt of gross proceeds of approximately $4,972,694, $987,850, and $40,400, respectively, for total gross proceeds in the primary portion of this Offering of approximately $6,000,944. As of April 23, 2019, we had issued approximately 5 K Shares and 118 K-I Shares pursuant to our DRIP, resulting in gross proceeds pursuant to our DRIP of approximately $52 and $1,123, respectively.
At the termination of our private offering, we had received aggregate gross offering proceeds of approximately $15,582,755 from the sale of approximately 1,253,617 K Shares and 318,409 A Shares, which includes 295,409 A Shares purchased by TPG Hotel REIT Investor, LLC, an affiliate of our advisor, to fund organizational and offering expenses associated with the K Shares and Units sold in our private offering. Further, TPG Hotel REIT Investor, LLC purchased an additional $1,500,000 in A Shares on October 26, 2018 pursuant to a private placement.
Therefore, as of April 23, 2019, we had received total gross proceeds of approximately $23,085,075 from the sale of K Shares, K-I Shares, K-T Shares and A Shares in all offerings.
In addition, on February 27, 2020, as partial consideration for our acquisition of the Hilton Garden Inn Property (as defined herein), our operating partnership issued 128,124 Class K units of limited partnership interests in our operating partnership, or Class K OP Units, valued at $10.00 per Class K OP Unit. Such issuance represents a total investment of $1,281,240 in Class K OP Units of our operating partnership. Individuals with direct or indirect interests in the sellers of the Hilton Garden Inn Property who are direct or indirect owners of our sponsor and our advisor received only Class K OP Units and no cash as consideration.
Why are you offering three classes of common stock, and what are the similarities and differences among the classes?
We are offering three classes of common stock in order to provide investors with more flexibility in making their investment in us and to provide participating broker-dealers with more flexibility to facilitate investment in us. K Shares and K-T Shares are available for purchase by the general public through various distribution channels; however, K-I Shares are available for purchase only (1) through fee-based programs of participating broker-dealers, also known as wrap accounts, that provide access to K-I Shares, (2) through registered investment advisers not affiliated with a participating broker-dealer, (3) by endowments, foundations, pension funds and other institutional investors, or (4) other categories of investors that we name in an amendment or supplement to this prospectus. See the answers to the questions entitled “What rights are afforded to stockholders who purchase K-I Shares, K Shares and K-T Shares?” below for the primary differences among K Shares, K-T Shares and K-I Shares. Our advisor and its affiliates have agreed to purchase A Shares in a private placement at a price equal to the applicable estimated NAV per K Share in order to provide us with funds sufficient to pay the selling commissions, dealer manager fees, stockholder servicing fees, and other organization and offering expenses related to this offering and also account for the difference between the applicable estimated NAV per K-I Share and the applicable offering price of K-I
11

TABLE OF CONTENTS
Shares in our primary offering and any amount equal to any discount to the initial offering price of K-I Shares, K Shares, and K-T Shares (excluding volume discounts). The following table summarizes the differences in the fees and selling commissions among the classes of our common stock offered in the primary offering:
Per K-I Share
Per K Share
Per K-T Share
Primary Offering Price
$ 9.30 $ 10.00 $ 10.00
Selling Commissions – (1)
7.0% 3.0%
Dealer Manager Fee – (1)
3.0% 3.0% 3.0%
Stockholder Servicing Fee – (1)
1.0%(2)
(1)
As provided above, we do not anticipate that offering and organization expenses payable in connection with K-I Shares, K Shares and K-T Shares will be paid with offering proceeds from K-I Shares, K Shares and K-T Shares. The dealer manager may reallow all selling commissions and a portion of dealer manager fees and stockholder servicing fees to participating broker-dealers.
(2)
We will pay our dealer manager a stockholder servicing fee with respect to ongoing services provided to our holders of K-T Shares purchased in our primary offering, which ongoing services may include providing ongoing or regular account or portfolio maintenance for the stockholder, assisting with recordkeeping, responding to investor inquiries regarding distribution payments, providing services to investors related to our share repurchase program, offering to meet with the stockholder to provide overall guidance on the stockholder’s investment in us or to answer questions about account statements or valuations, and/or providing other similar services as the stockholder may reasonable require in connection with his or her investment. While we expect that the participating broker-dealer of record for a holder of K-I Shares or K Shares may provide similar services to such stockholder, it is under no contractual obligation to do so and we will not pay a stockholder servicing fee for such services. The stockholder servicing fee, which is payable from proceeds of the sale of A Shares, will be equal to 1.0%, annualized, of the amount of the estimated NAV per K-T Share for each K-T Share purchased in the primary offering. Such stockholder servicing fee will accrue daily and be paid monthly in arrears. We will cease paying the stockholder servicing fee with respect to a K-T Share sold in our primary offering at the earlier of  (i) the end of the month in which our transfer agent, on our behalf, determines that the aggregate underwriting compensation from all sources equals 10% of the gross proceeds from the sale of shares in our primary offering (i.e., excluding proceeds from sales pursuant to our DRIP), (ii) the end of the month in which our transfer agent, on our behalf, determines that total underwriting compensation, including selling commissions, dealer manager fees, stockholder servicing fees and other elements of underwriting compensation with respect to such K-T Share, would be in excess of 10% of the total gross investment amount at the time of purchase of such K-T Share in our primary offering; (iii) the end of the month in which our transfer agent, on our behalf, determines that the stockholder servicing fee with respect to such K-T Share would be in excess of 3.0% of the total gross investment amount at the time of purchase of such K-T Share in our primary offering; (iv) the date on which such K-T Share is repurchased by us; (v) the date on which the holder of such K-T Share or its agent notifies us or our agent that he or she is represented by a new participating broker-dealer; provided that we will continue paying the stockholder servicing fee, which shall be reallowed to the new participating broker-dealer, if the new participating broker-dealer enters into a participating broker-dealer agreement or otherwise agrees to provide the ongoing services set forth in the dealer manager agreement, and (vi) the listing of any class or series of our stock on a national securities exchange, the merger or consolidation of our company or the sale of all or substantially all of our assets. At the time we cease paying the stockholder servicing fee with respect to a K-T Share pursuant to the provisions above, and if such K-T Share remains outstanding, such K-T Share (including any associated K-T Share issued pursuant to the DRIP) will convert into a number of K Shares (including any fractional shares) with an equivalent estimated NAV of such K-T Share as of the date of such conversion. Stockholders will receive a confirmation notice when their K-T Shares have been converted into K Shares. We currently expect that any such conversion will be on a one-for-one basis, as we expect the estimated NAV per share of each K-T Share and K Share to be the same. Although we cannot predict the length of time over which the stockholder servicing fee will be paid due to potential changes in the estimated NAV per
12

TABLE OF CONTENTS
share of our K-T Shares, we expect to pay a maximum of  $0.30 in stockholder servicing fees with respect to an individual K-T Share, assuming such fee would be paid over approximately three years from the date of purchase and a constant estimated NAV per share of  $10.00 per K-T Share.
Might you establish future classes or series of capital stock?
Yes. Our board of directors may establish future classes or series of capital stock without the consent of the stockholders holding our K-I Shares, K Shares or K-T Shares. We refer to any future classes or series of our capital stock, the terms of which expressly provide that they rank pari passu to the K-I Shares, K Shares and K-T Shares as to distribution rights or rights on our liquidation, winding-up, and dissolution, as “parity securities.” We refer to any future classes or series of our capital stock, the terms of which expressly provide that they rank junior to the K-I Shares, K Shares and K-T Shares as to distribution rights or rights on our liquidation, winding-up, and dissolution, as well as our A Shares and B Shares, as “junior securities.”
What rights are afforded to stockholders who purchase K-I Shares, K Shares and K-T Shares?
With respect to distribution rights and rights upon our liquidation, winding-up and dissolution, K-I Shares, K Shares and K-T Shares will rank pari passu to each other and to any parity securities, and rank senior to any junior securities, including the A Shares and B Shares. K-I Shares, K Shares and K-T Shares will also rank junior to all of our existing and future debt obligations and other liabilities other than, in certain circumstances, liabilities to our advisor for deferred asset management fees, acquisition fees, and disposition fees. The holders of K-I Shares, K Shares and K-T Shares will have the same voting rights as holders of A Shares and will be entitled at each meeting of our stockholders to one vote per K-I Share, K Share and K-T Share, respectively, owned by such stockholder on all matters submitted to a vote of our stockholders, including but not limited to the election of our directors.
Subject to the possible future issuance of more senior classes of securities, the holders of each K-I Share, K Share and K-T Share will be entitled, pursuant to our charter, to receive, when and as authorized by our board of directors and declared by us, out of legally available funds, cumulative cash distributions on each K-I Share, K Share and K-T Share, effective March 31, 2020, at the rate of 7.0% per annum of each share’s “distribution base.” Prior to March 31, 2020, distributions on each K Share, K-I Share and K-T Share accrued at the rate of 6.0% per annum of each share’s distribution base. The “distribution base,” as defined in our charter, will initially be $10.00 per K-I Share, $10.00 per K Share and $10.00 per K-T Share and will be reduced for distributions that the board of directors declares and pays out of net sales proceeds from the sale or disposition of assets to the extent such distributions are not used to pay accumulated, accrued, and unpaid distributions on such K-I Shares, K Shares, and K-T Shares. We expect to authorize payment of distributions on our K-I Shares, K Shares and K-T Shares quarterly, unless our results of operations, general financing conditions, general economic conditions, applicable provisions of Maryland law, or other factors make it imprudent to do so. Our goal is to eventually be in a position to make monthly distribution payments. The timing and amount of any distributions will be determined by our board, in its sole discretion, and may vary. Payment of distributions on our K-I Shares, K Shares and K-T Shares is not guaranteed. As a result of the potential impact of the novel coronavirus (COVID-19) on our business, we expect that the board of directors will reconsider our current distribution policy and may take further action with respect to distributions for our common stock, and could consider eliminating, suspending, or significantly reducing the payment of distributions until more information regarding the effect of the virus and its duration is available. We intend to pay quarterly distributions with respect to the quarter ended March 31, 2020 with operating cash flow, consistent with prior distributions. Our board of directors will make determinations as to the payment of future distributions on a quarter by quarter basis; however, distributions will continue to accrue pursuant to our charter.
Unless and until all accumulated, accrued and unpaid distributions on our K-I Shares, K Shares, K-T Shares and parity securities for all past distribution periods have been or contemporaneously are declared and paid on such K-I Shares, K Shares, K-T Shares and parity securities (or declared and a sum sufficient for the payment thereof is set aside for payment), we will not, directly or indirectly, declare and pay distributions of cash or other property on any A Shares, B Shares or any other shares of junior securities.
13

TABLE OF CONTENTS
In certain situations, we may have excess cash (as defined below), and our board of directors will authorize special distributions in which the holders of our K-I Shares, K Shares, K-T Shares and parity securities will be entitled to participate (pro rata based on the number of K-I Shares, K Shares, K-T Shares and parity securities). In the case of such distributions, the holders of our K-I Shares, K Shares, K-T Shares and parity securities will receive, pro rata in accordance with the number of K-I Shares, K Shares, K-T Shares and parity securities, 50% of any such excess cash (or 87.5% of such excess cash if the A Shares have been repurchased in connection with a Non-cause Advisory Agreement Termination (as defined under “Management Compensation — Payment upon Other Advisory Agreement Termination”). Our board of directors will determine annually, other than upon a liquidation, the amount, if any, of “excess cash,” which will equal any cash available for distribution (other than cash arising from net sales proceeds of our assets) after the board establishes any working capital reserves or other reserves it deems necessary and after the full payment of (i) all accumulated, accrued, and unpaid distributions on our K-I Shares, K Shares, K-T Shares and any parity securities; (ii) the full asset management fees payable to our advisor, including any deferred amounts and any interest accrued thereon; and (iii) all accumulated, accrued, and unpaid common ordinary distributions, as described under the question “What rights are afforded to stockholders holding A Shares?” below. Our board of directors will authorize distribution payments of any excess cash on an annual basis.
In addition, upon our liquidation, 50% (or 87.5% if the A Shares have been repurchased in connection with a Non-cause Advisory Agreement Termination) of any remaining liquidation cash (as described below) available for distribution by us (as determined by our board, in its discretion) will be paid to the holders of the K-I Shares, K Shares, K-T Shares and parity securities, pro rata based on the number of K-I Shares, K Shares, K-T Shares and parity securities outstanding. “Remaining liquidation cash” means all cash available for distribution, as determined by our board after (i) payment in full of, or the setting aside of reserves for, all of our debts and liabilities, limited, in the case of non-recourse liabilities secured by properties, to the value of those properties, and excluding liabilities for the payment of deferred asset management fees, acquisition fees, and disposition fees (and any interest accrued thereon); (ii) payment in full of the liquidation preference (as defined below) on all outstanding K-I Shares, K Shares, K-T Shares and any parity securities; (iii) the full asset management fees are paid, including any deferred amounts and any interest accrued thereon; (iv) the full acquisition fees and disposition fees are paid, including any interest accrued thereon; (v) all accrued common ordinary distributions on our A Shares (as described below) are paid; and (vi) payment in full of the stated value of all outstanding A Shares. The liquidation preference on each K-I Share, K Share and K-T Share equals $10.00, $10.00, and $10.00, respectively, plus all accumulated, accrued, and unpaid distributions on such K-I Share, K Share or K-T Share (whether or not authorized) up to and including the date of payment on such K-I Share, K Share or K-T Share, and reduced by the amount of distributions paid on our K-I Shares, K Shares and K-T Shares from net sales proceeds. See “How will cash from the sale of properties (other than in liquidation) be used?” The liquidation preference on parity securities will be determined at the time, if any, that our board of directors authorizes a class or series of parity securities. See “Might you establish future classes or series of capital stock?” above.
See the section “Description of Capital Stock — K-I Shares, K Shares and K-T Shares” of this prospectus.
What rights are afforded to stockholders holding A Shares?
Each holder of A Shares will be entitled at each meeting of our stockholders to one vote per A Share owned by such stockholder on all matters submitted to a vote of our stockholders, including but not limited to the election of our directors.
In addition, following the payment in full of all accumulated, accrued, and unpaid distributions on the K-I Shares, K Shares and K-T Shares, and the payment of any accrued asset management fees (and any interest thereon), each A Share will be entitled to receive, when and as authorized by our board and declared by us, out of legally available funds, distributions on each A Share at a rate not to exceed 7.0% of the stated value of an A Share ($10.00) from income and cash flow from ordinary operations on a cumulative basis. We refer to such distributions throughout this prospectus as “common ordinary distributions.”
If there is any cash from operations remaining after payment of the common ordinary distributions, the board may designate all or a portion of such amount as “excess cash” (as described above in answer to
14

TABLE OF CONTENTS
the question “What rights are afforded to stockholders who purchase K-I Shares, K Shares and K-T Shares?”). The holders of A Shares will be entitled to receive a special distribution equal to 37.5% of such excess cash (pro rata based on the number of A Shares) (unless all such A Shares previously have been repurchased because of a Non-cause Advisory Agreement Termination, in which case the excess cash otherwise apportioned to the A Shares would be distributed to the holders of K-I Shares, K Shares, K-T Shares and any parity securities). We expect that our board of directors will authorize distribution payments of any excess cash on an annual basis.
Finally, upon our liquidation, if there is any remaining liquidation cash (as described above in response to the question “What rights are afforded to stockholders who purchase K-I Shares, K Shares and K-T Shares?”), the holders of A Shares will receive 37.5% of any such remaining liquidation cash (pro rata based on the number of A Shares) (unless all such A Shares previously have been repurchased because of a Non-cause Advisory Agreement Termination, in which case the remaining liquidation cash otherwise apportioned to A Shares would be distributed to the holders of K-I Shares, K Shares, K-T Shares and any parity securities).
The holders of A Shares may also be entitled to receive amounts similar to those described above if we terminate our advisory agreement in connection with a listing or a merger or acquisition. See “Management Compensation — Payment Upon Listing of Our Shares” and “Management Compensation — Payment Upon an M&A Transaction”. Furthermore, or in the event of a termination of our advisory agreement with our advisor, other than for cause, or in the event we elect not to renew our advisory agreement, we will be obligated to repurchase all A Shares at a purchase price equal to the greater of (1) the sum of any accumulated, accrued, and unpaid common ordinary distributions plus the stated value ($10.00) per A Share or (2) the amount that would be distributed to our A Shares if we liquidated for the appraised value of our net assets. See “Management Compensation — Payment upon Other Advisory Agreement Termination”).
See the section “Description of Capital Stock — A Shares” of this prospectus.
What rights are afforded to stockholders holding B Shares?
The holders of B Shares will be entitled to receive special distributions equal to 12.5% of any excess cash and 12.5% of any remaining liquidation cash, each as described above in answer to the question “What rights are afforded to stockholders who purchase K-I Shares, K Shares and K-T Shares?” The holders of B Shares may also be entitled to receive certain amounts upon the termination of our advisory agreement. See “If you terminate the advisory agreement or elect not to renew it, are any payments due to your advisor or the Service Provider?” Holders of B Shares are also entitled to have certain of the B Shares repurchased by us upon a listing of our shares on a national securities exchange, subject to certain conditions, as disclosed below in “If you list your shares, are any payments due to your advisor or Service Provider?” The holders of B Shares hold no other rights under our charter, including rights to vote or participate in stockholder meetings or to receive any other distributions, other than the right to approve an increase in the authorized number of B Shares under our charter. As described above in response to the question “What arrangements do you have with the Service Provider?,” if the Services Agreement is terminated for cause, the advisor shall purchase a portion of the B Shares from the Service Provider. Regardless of any such purchase, the B Shares will remain outstanding and will entitle their holder to the above-described distribution rights, pro rata in accordance with the number of B Shares then held.
How does the potential return to holders of K-I Shares, K Shares and K-T Shares in this offering compare to the potential return to stockholders of other publicly registered, non-traded REITs?
We intend to use the proceeds from the sale of A Shares to our advisor and its affiliates to fund the selling commissions, dealer manager fees, stockholder servicing fees, the difference between the applicable estimated NAV per K-I Share and the offering price of K-I Shares sold in our primary offering, the difference between any discounted purchase price and initial offering price of K-I Shares, K Shares and K-T Shares (excluding volume discount purchases) and other organization and offering expenses payable in connection with the K-I Shares, K Shares and K-T Shares. Therefore, the proceeds from the sale of K-I Shares, K Shares and K-T Shares will not be used to pay organization and offering expenses in connection with the K-I Shares, K Shares and K-T Shares, and 100% of the gross proceeds of the K-I Shares, K Shares and K-T Shares would be available to us for investment in assets.
15

TABLE OF CONTENTS
We believe our intended use of proceeds described above will provide greater protection to holders of K-I Shares, K Shares and K-T Shares than a traditional public non-traded REIT structure in the event of a downturn in the value of our shares. As referred to herein, a traditional public non-traded REIT structure refers to a publicly registered securities offering of a REIT not listed on a national securities exchange that uses proceeds from the sale of a share of common stock to fund the selling commissions, dealer manager fees and organization and offering expenses relating to the purchase of that share of common stock. By investing 100% of the proceeds from K-I Shares, K Shares and K-T Shares in assets, we believe we provide holders of K-I Shares, K Shares and K-T Shares with a greater likelihood of preservation of capital and consistent distributions that are not funded with return of capital sources as compared to the traditional public non-traded REIT structure. In exchange for this lower risk, holders of our K-I Shares, K Shares and K-T Shares would be limited in their potential return on investment should we return in excess of 9.84% on their investment. A stockholder in a traditional public non-traded REIT structure bears a greater risk of loss in the event of a downturn in the value of the REIT’s shares than holders of K-I Shares, K Shares and K-T Shares, but, as demonstrated in the model below, could potentially earn a higher return on investment than holders of K-I Shares, K Shares and K-T Shares in this offering.
The following table provides the assumptions used to calculate the hypothetical proceeds available for investment for each of a traditional non-traded REIT structure and the company. The model following the table below illustrates the potential returns upon liquidation to a holder of K Shares in this offering and a stockholder in a traditional public non-traded REIT structure. For purposes of the model below, “Investor” refers to a Class A stockholder in a traditional public non-traded REIT structure and holders of K Shares, K-I Shares and K-T Shares in the company’s offering, and “A Share Holder” refers to the advisor or its affiliates that own A Shares of the company. We expect that holders of each of the K Shares, K-I Shares and K-T Shares in this offering will receive substantially the same return on their investment as the holders of another class of the K Shares, K-I Shares or K-T Shares, assuming such shares were purchased at the same time. The model presents a hypothetical scenario and is for illustrative purposes only, and is not indicative of our potential investment results.
Traditional Public
Non-Traded REIT
Structure
Procaccianti
Hotel REIT, Inc.
Capital Raised(1)
$ 500,000,000 $ 500,000,000
Selling Commission
7.00% $ (35,000,000) $ (35,000,000)
Dealer Manager Fee
3.00% $ (15,000,000) $ (15,000,000)
Other Organization and Offering Expenses
1.50% $ (7,500,000) $ (7,500,000)
A Share Holder Funding of Organization and Offering Expenses(3)
$ 57,500,000
Net Proceeds
$ 442,500,000 $ 500,000,000
Acquisition Fees(2)
1.50% $ (12,888,350)
Leverage
50.00% $ 429,611,650 $ 500,000,000
Proceeds Available For Investment
$ 859,223,301 $ 1,000,000,000
(1)
Assumes that the full selling commission and dealer manager fees are paid on all shares sold.
(2)
As provided in the “Management Compensation — Acquisition Fee — Our Advisor and Our Service Provider” section on beginning on page 142 of this prospectus, the payment of acquisition fees to the company’s advisor will be deferred until the occurrence of  (i) a liquidation event (i.e., any voluntary or involuntary liquidation or dissolution of the company, including as a result of the sale of all or substantially all of the company’s assets for cash or other consideration), (ii) the company’s sale or merger in a transaction that provides stockholders with cash, securities or a combination of cash and securities, (iii) the listing of the company’s shares on a national securities exchange, or (iv) the termination (not in connection with one of the preceding events) of the advisory agreement, other than for cause, or the non-renewal of the advisory agreement. Upon a liquidation event described in clause (i) above, all of the deferred acquisition fees, plus all interest accrued thereon, will be paid only after the liquidation preference on the K-I Shares, K Shares, K-T Shares and parity securities has been paid in full to all holders of K-I Shares, K Shares, K-T Shares and parity securities, and all accrued and
16

TABLE OF CONTENTS
unpaid asset management fees and all accrued interest thereon have been paid in full. Therefore, the table above reflects that no acquisition fees have been paid to the company’s advisor, as it assumes that holders of K Shares, K-I Shares and K-T Shares have not received their liquidation preference.
(3)
“A Share Holder” refers to a holder of A Shares of the Company.
Hypothetical Return to
Investors:
0.00%
9.84%(1)
10.50%
12.00%
Traditional
Public
Non-Traded
REIT Structure
Procaccianti
Hotel REIT, Inc.
Traditional
Public
Non-Traded
REIT Structure
Procaccianti
Hotel REIT, Inc.
Traditional
Public
Non-Traded
REIT Structure
Procaccianti
Hotel REIT, Inc.
Traditional
Public
Non-Traded
REIT Structure
Procaccianti
Hotel REIT, Inc.
Proceeds Available for Investment
$ 859,223,301 $ 1,000,000,000 $ 859,223,301 $ 1,000,000,000 $ 859,223,301 $ 1,000,000,000 $ 859,223,301 $ 1,000,000,000
Assets at
Liquidation(2)
$ 859,223,301 $ 1,000,000,000 $ 943,768,173 $ 1,098,396,857 $ 949,441,748 $ 1,105,000,000 $ 962,330,097 $ 1,120,000,000
Repayment of Debt
$ (429,611,650) $ (500,000,000) $ (429,611,650) $ (500,000,000) $ (429,611,650) $ (500,000,000) $ (429,611,650) $ (500,000,000)
Payment of Disposition Fee(3)
(12,888,350) $ (14,156,523) $ (14,241,626) $ (14,434,951)
Return of Capital to Investor(4)
$ (416,723,301) $ (500,000,000) $ (500,000,000) $ (500,000,000) $ (500,000,000) $ (500,000,000) $ (500,000,000) $ (500,000,000)
Payment of Acquisition Fee(5)
$ (22,165,070) $ (22,165,070) $ (22,165,000)
Payment of Disposition Fee(3)
$ (16,475,953) $ (16,575,000) $ (16,800,000)
Return of Capital to A Share Holder(6)
$ (57,500,000) $ (57,500,000) $ (57,500,000)
Excess Cash Available for
Distribution
2,255,834 $ 5,588,471 $ 8,759,930 $ 18,283,495 $ 23,534,930
Amount to Sponsor/Service Provider(7)
281,979 $ 838,271 $ 1,094,991 $ 2,742,524 $ 2,941,866
Investor Capital Returned(4)
$ 416,723,301 $ 500,000,000 $ 500,000,000 $ 500,000,000 $ 500,000,000 $ 500,000,000 $ 500,000,000 $ 500,000,000
Investor Share of Excess
Cash(8)
1,127,917 $ 4,750,200 $ 4,379,965 $ 15,540,971 $ 11,767,465
Investor Gain/(Loss)(4)
$ (83,276,699) 1,127,917 $ 4,750,200 $ 4,379,965 $ 15,540,971 $ 11,767,465
A Share Holder
Gain/(Loss)(9)
$ (57,500,000) $ 845,938 $ 3,284,974 $ 8,825,599
(1)
A holder of K Shares, K-I Shares and/or K-T Shares in this offering would be limited in their potential return on investment as compared to a traditional public non-traded REIT investor in the event the company returns in excess of 9.84% on their investment due to the percentages of excess cash that are distributable to holders of A Shares and the Service Provider.
(2)
“Assets at Liquidation” equals the sum of   (a) the amount of Proceeds Available for Investment plus (b) the amount of Proceeds Available for Investment multiplied by the respective hypothetical percentage of return to investor.
(3)
The model assumes that the disposition fee for both the traditional public non-traded REIT structure and the company are 1.50% of the sales price of each property or real estate-related asset sold. Payment of the disposition fee to the company’s advisor will be deferred until the occurrence of  (i) a liquidation event, (ii) the company’s sale or merger in a transaction that provides stockholders with cash, securities or a combination of cash and securities, (iii) the listing of the company’s shares on a national securities exchange, or (iv) the termination (not in connection with one of the preceding events) of the advisory agreement, other than for cause, or the non-renewal of the advisory agreement. Upon a liquidation event described in clause (i), all of the deferred disposition fees, plus all interest
17

TABLE OF CONTENTS
accrued thereon, will be paid only after the liquidation preference on the K-I Shares, K Shares, K-T Shares and any parity securities has been paid in full to all holders of K-I Shares, K Shares, K-T Shares and any parity securities, and all accrued and unpaid asset management fees and all accrued interest thereon have been paid in full, and all accrued and unpaid acquisition fees (including interest thereon) have been paid in full. Therefore, for purposes of this model, the company does not pay a disposition fee until holders of K Shares, K-I Shares and K-T Shares have received their liquidation preference (i.e. return of capital).
(4)
“Investor” refers to a Class A stockholder in a traditional public non-traded REIT structure and holders of K Shares, K-I Shares and K-T Shares in the company’s offering. “Return of Capital to Investor” represents the return of an Investor’s initial investment.
(5)
The payment of the acquisition fee to the company’s advisor will be deferred until the occurrence of (i) a liquidation event (i.e., any voluntary or involuntary liquidation or dissolution of the company, including as a result of the sale of all or substantially all of the company’s assets for cash or other consideration), (ii) the company’s sale or merger in a transaction that provides stockholders with cash, securities or a combination of cash and securities, (iii) the listing of the company’s shares on a national securities exchange, or (iv) the termination (not in connection with one of the preceding events) of the advisory agreement, other than for cause, or the non-renewal of the advisory agreement. Upon a liquidation event described in clause (i) above, all of the deferred acquisition fees, plus all interest accrued thereon, will be paid only after the liquidation preference on the K-I Shares, K Shares, K-T Shares and parity securities has been paid in full to all holders of K-I Shares, K Shares, K-T Shares and parity securities, and all accrued and unpaid asset management fees and all accrued interest thereon have been paid in full. Therefore, for purposes of this model, the company does not pay an acquisition fee until holders of K Shares, K-I Shares and K-T Shares have received their liquidation preference (i.e. return of capital).
(6)
“A Share Holder” refers to a holder of A Shares of the company.
(7)
The model assumes that, with respect to a traditional public non-traded REIT structure, the Sponsor/Service Provider is entitled to receive 15% of any excess cash available for distribution. In the company’s offering, the Service Provider is entitled to receive 12.5% of any excess cash available for distribution.
(8)
The model assumes that, with respect to a traditional public non-traded REIT structure, investors are entitled to receive 85% of any excess cash available for distribution. In the company’s offering, holders of K Shares, K-I Shares and K-T Shares are entitled to receive 50% of any excess cash available for distribution.
(9)
Holders of A Shares are entitled to receive 37.5% of any excess cash available for distribution.
How will cash from the sale of properties (other than in liquidation) be used?
If we sell properties generating net cash proceeds other than in accordance with a plan of liquidation, our board of directors will have the right to redeploy that capital, including any profits realized on the sale of such properties, although our board generally expects to attempt to minimize any taxes payable at regular corporate tax rates arising from any failure to distribute all of our net capital gains. Alternatively, our board may authorize a distribution on the K-I Shares, K Shares, K-T Shares, and parity securities, which would first be applied against any accumulated, accrued, and unpaid distributions on the K-I Shares, K Shares, K-T Shares, and parity securities and then would be applied to reduce the liquidation preference due on such K-I Shares, K Shares, K-T Shares, and parity securities in a liquidation and, to the extent not applied against any accumulated, accrued, and unpaid distributions, would also reduce the distribution base on such K-I Shares, K Shares and K-T Shares.
Upon a liquidation, how are liquidation proceeds to be distributed?
Upon any voluntary or involuntary liquidation or dissolution of our company, which we refer to as a liquidation event, before any distribution or payment may be made to holders of our A Shares or B Shares, the holder of each K-I Share, K Share, K-T Share and any parity securities will be entitled to be paid out of
18

TABLE OF CONTENTS
our assets legally available for distribution, after payment or provision for our debts and liabilities (limited, in the case of non-recourse liabilities secured by properties, to the value of those properties, and excluding any deferred asset management fees, acquisition fees and disposition fees (and any interest accrued thereon), as discussed below), a liquidation preference. The liquidation preference on the K-I Shares, K Shares, and K-T Shares equals $10.00, $10.00 and $10.00, respectively, plus all accumulated, accrued, and unpaid distributions on our K-I Shares, K Shares and K-T Shares (whether or not authorized) up to and including the date of payment on such K-I Shares, K Shares and K-T Shares, respectively, taking into account previously paid distributions on our K-I Shares, K Shares and K-T Shares arising from the distribution of net sales proceeds that exceeded the accumulated, accrued, and unpaid distributions then due on such K-I Shares, K Shares and K-T Shares (described above under “How will cash from the sale of properties (other than in liquidation) be used?” As noted previously, the liquidation preference on parity securities will be determined at the time, if any, that our board of directors authorizes a class or series of parity securities, but such liquidation preference would operate in all material respects in the manner described for the K-I Shares, K Shares, and K-T Shares.
If sufficient funds are available to pay the liquidation preference on the K-I Shares, K Shares, K-T Shares and parity securities in full, then we will pay any deferred and unpaid asset management fees, as well as all acquisition fees and disposition fees (including interest accrued on all such fees at a non-compounded rate of 6.0% per annum to our advisor; provided, however, in the event we have not completed a liquidation or Other Liquidity Event by the fifth anniversary of the termination of this offering or any follow-on offering, such interest will cease to further accrue on the deferred acquisition fees and deferred disposition fees). After payment of all such fees and interest, the holder of each A Share will be entitled to be paid all accrued and unpaid common ordinary distributions (as described in the answer to the question “What rights are afforded to stockholders holding A Shares?” above) and then an amount equal to the stated value ($10.00) of the A Shares.
Finally, following the distribution and payment in full of all of the preceding obligations, 50% (or 87.5% if the A Shares have been repurchased in connection with a Non-cause Advisory Agreement Termination (as defined under “Management Compensation — Payment upon Other Advisory Agreement Termination”)) of all remaining liquidation cash will be distributed to the holders of the K-I Shares, K Shares, K-T Shares and parity securities (pro rata based on the number of K-I Shares, K Shares, K-T Shares and parity securities). The holders of B Shares will be entitled to 12.5% of remaining liquidation cash (pro rata based on the number of B Shares), and 37.5% of remaining liquidation cash will be distributed to the holders of the A Shares (pro rata based on the number of A Shares) (unless all such A Shares previously have been repurchased, in which case the remaining liquidation cash otherwise apportioned to the A Shares would be distributed to the holders of K-I Shares, K Shares, K-T Shares and parity securities).
If you terminate the advisory agreement or elect not to renew it, are any payments due to your advisor or the Service Provider?
We may have an obligation to make certain payments to our advisor and the Service Provider if we terminate the advisory agreement upon the occurrence the termination events described in the answers to the three questions below entitled “If you list your shares, are any payments due to your advisor or Service Provider?,” “If you are acquired or merge with another entity, are any payments due to your advisor?,” and “If you terminate the advisory agreement for any other reason (other than for cause), or if you elect not to renew the advisory agreement, are any payments due to your advisor?
If you list your shares, are any payments due to your advisor or Service Provider?
We expect that if we were to list any of our shares of capital stock on a national securities exchange, which automatically results in a termination of the advisory agreement, we would list K Shares (or successor securities). In such event, our board of directors must give prior notice of such listing to the holders of A Shares, and such holders of A Shares (including our advisor and its affiliates) will have the right to either (a) receive one K Share (or successor security) in exchange for each A Share held as of the date our board gives notice of an intended listing to our holders of A Shares (to be effective on the date of such listing) or (b) require us to repurchase each A Share for the consideration described below, which will
19

TABLE OF CONTENTS
equal the amount each A Share would be entitled to receive if we liquidated and received liquidation proceeds equal to the “market value” of our company (as defined below). Each holder of A Shares will have at least 20 days to make such election. In addition, we will be obligated to pay our advisor the amount it would be entitled to receive on account of deferred asset management fees, acquisition fees, and disposition fees (and any accrued interest thereon) as if we liquidated and received liquidation proceeds equal to the “market value” of our company, which is limited to the excess of the market value over the liquidation preference on K-I Shares, K Shares, K-T Shares and parity securities, excluding any K Shares (or successor securities) issued in exchange for A Shares. “Market value” means the sum of (i) the value of the capital stock listed on a national securities exchange based on the average market value of the shares of such stock issued and outstanding at the listing over the 30 days beginning 180 days after the shares of our stock are listed or included for quotation plus (ii) the value of any capital stock not listed on an exchange, if any, for the same period, as determined in good faith by our board of directors, including a majority of our independent directors.
The Service Provider (an affiliate of the dealer manager) would be entitled to receive 25% of any such amounts as a fee pursuant to the Services Agreement. These amounts may be payable to our advisor and the Service Provider in the form of a promissory note bearing interest at the then-current rate, as determined in good faith by a majority of our board of directors, including a majority of our independent directors, or in the form of capital stock that was listed on a national securities exchange, valued at the same price per share as that used to determine market value. See footnote (5) to the “Management Compensation” table for information regarding the terms of any such promissory notes into K Shares (or successor securities).
We will repurchase the A Shares held by stockholders not electing to exchange their shares for K Shares (or successor securities) at a repurchase price determined as if we liquidated and received liquidation proceeds equal to the market value. See “Description of Capital Stock — Listing Event” for a description of the consideration that holders of A Shares may receive in connection with a listing of our shares of capital stock. As also described in “Description of Capital Stock — Listing Event”, if the market value exceeds the aggregate of (a) the liquidation preference on our K-I Shares, K Shares, K-T Shares, and parity securities outstanding as of the listing (excluding K Shares (or successor securities) issued in exchange for A Shares), plus (b) the deferred asset management, acquisition and disposition fees and interest thereon, plus (c) the accrued common ordinary distributions on our A Shares (excluding A Shares exchanged or to be exchanged for K Shares (or successor securities)), plus (d) the stated value of the outstanding A Shares (not otherwise exchanged for K Shares (or successor securities)) immediately prior to the listing, we will repurchase the B Shares for an amount equal to 12.5% of such excess, payable to such holders of B Shares pro rata in accordance with the number of B Shares. If the market value does not support payment of such amounts, the B Shares will be repurchased and canceled for no consideration.
All payments of the repurchase price, if any, and whether on the A Shares or B Shares, as applicable, will be in the form of an interest-bearing promissory note or in the form of shares of our capital stock that were listed on a national securities exchange, valued at the same price per share as that used to determine market value. Our board of directors, including a majority of our independent directors, will determine the form of consideration and the interest rate on any promissory note. See footnote (5) to the “Management Compensation” table for information regarding the terms of such promissory notes.
If you are acquired or merge with another entity, are any payments due to your advisor?
If we terminate our advisory agreement in connection with or in contemplation of a transaction of our company involving a merger or acquisition, we would be obligated to pay our advisor the amount it would be entitled to receive as if we liquidated and received net liquidation proceeds equal to the consideration to be paid to our stockholders in such transaction.
The merger or acquisition consideration would first be payable to holders of K-I Shares, K Shares, K-T Shares, and parity securities in an amount equal to the liquidation preference due on our outstanding K-I Shares, K Shares, K-T Shares, and parity securities. Assuming the merger or acquisition consideration was at least equal to the liquidation preference due on our outstanding K-I Shares, K Shares, K-T Shares and parity securities, our advisor would be entitled to receive an amount equal to (a) any deferred asset management fees, plus any interest accrued thereon and (b) the full acquisition fees and disposition fees
20

TABLE OF CONTENTS
previously earned, plus any interest accrued thereon, limited to the excess of the merger or acquisition consideration over the liquidation preference due on our outstanding K-I Shares, K Shares, K-T Shares and parity securities. The Service Provider (an affiliate of the dealer manager) would be entitled to receive 25% of any such amounts as a fee pursuant to the Services Agreement. These amounts may be payable to our advisor and the Service Provider in cash or as a portion of the merger or acquisition consideration.
In addition, to the extent the merger or acquisition consideration was at least equal to the liquidation preference due on our outstanding K-I Shares, K Shares, K-T Shares and parity securities plus the above-described deferred fees and interest thereon, the holders of A Shares (including our advisor and its affiliates holding A Shares) would be entitled to receive a portion of the merger or acquisition consideration equal to any accrued common ordinary distributions on our A Shares, limited to the excess of such consideration over the sum of the liquidation preference due on our outstanding K-I Shares, K Shares, K-T Shares and parity securities plus such deferred fees and interest thereon.
The holders of A Shares also will be entitled to share in the merger or acquisition consideration in an amount equal to the stated value of the outstanding A Shares, limited to the excess of the merger or acquisition consideration over the sum of (a) the liquidation preference on our outstanding K-I Shares, K Shares, K-T Shares and parity securities, plus (b) the above-described deferred fees and interest thereon, plus (c) the accrued common ordinary distributions on our A Shares.
If the merger or acquisition consideration exceeds the aggregate of (a) the liquidation preference on our outstanding K-I Shares, K Shares, K-T Shares and parity securities, plus (b) the above-described deferred asset management, acquisition, and disposition fees and interest thereon, plus (c) the accrued common ordinary distributions on our A Shares, plus (d) the stated value of the outstanding A Shares, such excess merger or acquisition consideration would be distributed (i) to the holders of K-I Shares, K Shares, K-T Shares and parity securities pro rata in accordance with the number of K-I Shares, K Shares, K-T Shares and parity securities in an amount equal to 50% of such excess (or 87.5% of such excess if the A Shares have been repurchased in connection with a Non-cause Advisory Agreement Termination); (ii) to the holders of B Shares, pro rata in accordance with the number of B Shares, in an amount equal to 12.5% of such excess; and (iii) to the holders of A Shares, pro rata in accordance with the number of A Shares, in an amount equal to 37.5% of such excess (unless all such A Shares previously have been repurchased in connection with a Non-cause Advisory Agreement Termination, in which case such excess merger or acquisition consideration otherwise apportioned to the A Shares would be distributed to the holders of the K-I Shares, K Shares, K-T Shares and parity securities as noted above). See “Conflicts of Interest — Service Provider” for more information about the issuance of B Shares to the Service Provider. The initial holders of A Shares will be accredited investors that purchased A Shares as part of a Unit in the private offering as well as our advisor and its affiliates. See “Description of Capital Stock — A Shares”.
If you terminate the advisory agreement for any other reason (other than for cause), or if you elect not to renew the advisory agreement, are any payments due to your advisor?
If we terminate the advisory agreement for any other reason (other than for cause) or if we elect not to renew the advisory agreement, we would be obligated to make a cash payment to our advisor in the amount of any deferred asset management fees, plus any interest accrued thereon, the full acquisition fees previously earned, plus any interest accrued thereon, and the full disposition fees previously earned, plus any interest accrued thereon, regardless of the value of our assets or our net assets. The Service Provider (an affiliate of our dealer manager) would be entitled to receive 25% of any such payments as a fee pursuant to the Services Agreement.
In addition, pursuant to our charter, we would be obligated to repurchase our A Shares (whether or not held by our advisor or its affiliates) for an amount equal to the greater of: (1) any accumulated, accrued, and unpaid common ordinary distributions on our A Shares plus the stated value of the outstanding A Shares ($10.00 per A Share) or (2) the amount the holders of A Shares would be entitled to receive if we liquidated and received net liquidation proceeds equal to the fair market value (determined by appraisals as of the termination date) of our investments less any loans secured by such investments, limited in the case of non-recourse loans to the value of investments securing such loans. Any B Shares then outstanding would remain outstanding.
21

TABLE OF CONTENTS
The amounts payable on account of the repurchase of A Shares may be paid, in the discretion of a majority of our board of directors, including a majority of our independent directors, in the form of promissory notes bearing interest at the then-current rate, as determined in good faith by a majority of our board of directors, including a majority of our independent directors. See footnote (5) to the “Management Compensation” for information regarding the terms of such promissory notes. See also the section of this prospectus entitled “Management — Advisory Agreement” and “Management Compensation — Payment upon Other Advisory Agreement Termination”.
If you terminate the advisory agreement for cause, are any payments due to your advisor?
If we terminate the advisory agreement for cause (as defined in the advisory agreement), we would not have a current obligation to make any payments to our advisor or the Service Provider. However, any A Shares and B Shares held by them or their affiliates would remain outstanding. In addition, any deferred asset management fees, plus any interest accrued thereon, the full acquisition fees previously earned, plus any interest accrued thereon, and the full disposition fees previously earned, plus any interest accrued thereon, would remain outstanding obligations, and the deferred fees would continue to accrue interest at a non-compounded annual rate of 6.0%; provided, however, in the event we have not completed a liquidation or Other Liquidity Event by the fifth anniversary of the termination of this offering or any follow-on offering, such interest will cease to further accrue on the deferred acquisition fees and deferred disposition fees. Such deferred fees and interest accrued thereon would be payable upon a liquidation or Other Liquidity Event as described in the “Management Compensation — Acquisition Fee,” “Management Compensation — Asset Management Fees,” and “Management Compensation — Disposition Fee” sections. In addition, the A Shares and B Shares would continue to participate in any excess cash or remaining liquidation cash and would be entitled to the previously described rights upon a listing of our securities on a national securities exchange or participation in the proceeds upon a liquidation, merger, or acquisition transaction. This includes A Shares and B Shares held by our advisor, the Service Provider, and their affiliates.
How is an investment in your common stock different from listed REITs?
Shares of REITs listed on a national securities exchange generally fluctuate in value with the stock market as a whole. We do not currently intend to list our shares for trading on a national securities exchange, and an investment in our common stock generally differs from listed REITs because: (1) the price of shares of listed REITs are determined by the public market, which may cause a company’s stock price to fluctuate based on factors such as supply and demand, economic preferences, and other market forces; (2) industry benchmarks that track the value of direct, unlisted investments in real estate debt as an asset class have demonstrated a low correlation with the benchmarks for traditional asset classes, such as stocks and bonds; and (3) shares of a listed REIT are highly liquid and easily transferable. Shares of our common stock (including the K-I Shares, K Shares and K-T Shares offered pursuant to this prospectus) cannot be readily sold and there are significant restrictions on the ownership, transferability and repurchase of our common stock. We believe that utilizing lower correlated assets in a long-term investment portfolio can increase portfolio efficiency and generate higher total returns while decreasing overall risk.
How will you own your hotel properties?
We expect to own substantially all of our hotel properties through Procaccianti Hotel REIT, L.P., which we refer to as Procaccianti REIT OP or as our operating partnership. We are the sole general partner and, through a wholly owned limited liability company, a limited partner of Procaccianti REIT OP.
Because we intend to invest a substantial portion of the proceeds from K-I Shares, K Shares and K-T Shares in this offering in hotel properties, which we are prohibited from operating pursuant to certain tax laws, wholly owned special purpose subsidiaries of Procaccianti REIT OP will lease our hotel properties to one or more TRSs, which will then enter into necessary franchise and other agreements with the applicable hotel brands. Our allocable share of items of income, gain, deduction (including depreciation), loss and credit will flow through Procaccianti REIT OP to us because it will be a partnership for federal income tax purposes. These tax items will not generally flow through us to our investors, however. Rather, our stockholders will receive distributions as and when paid. Because we plan to conduct substantially all of our operations through Procaccianti REIT OP, we are considered an “UPREIT” (defined below).
22

TABLE OF CONTENTS
On February 27, 2020, as partial consideration for our acquisition of the Hilton Garden Inn Property (as defined herein), our operating partnership issued 128,124 Class K units of limited partnership interests in our operating partnership, or Class K OP Units, valued at $10.00 per Class K OP Unit. Such issuance represents a total investment of $1,281,240 in Class K OP Units of our operating partnership. Individuals with direct or indirect interests in the sellers of the Hilton Garden Inn Property who are direct or indirect owners of our sponsor and our advisor received only Class K OP Units and no cash as consideration.
What is an “UPREIT”?
UPREIT stands for “Umbrella Partnership Real Estate Investment Trust.” An UPREIT is a structure REITs often use to acquire real property from owners on a tax deferred basis, where the sellers can generally accept partnership units and defer taxable gain otherwise required to be recognized by them upon the disposition of their properties. Such owners may also desire to achieve diversity in their investment and other benefits afforded to stockholders in a REIT. Partnership units will be substantially equivalent, economically, to shares of our capital stock. For purposes of satisfying the asset and income tests for qualification as a REIT for tax purposes, a REIT’s proportionate share of the assets and income of its UPREIT operating partnership will be deemed to be assets and income of the REIT.
If I buy shares, will I receive distributions and how often?
In order to meet the requirements for qualification as a REIT under the Internal Revenue Code, we are required, and expect to, make aggregate annual distributions (other than capital gain dividends) to our stockholders of at least 90% of our REIT taxable income (which is computed without regard to the dividends-paid deduction and excludes net capital gain and which does not necessarily equal net income as calculated in accordance with accounting principles generally accepted in the United States, or GAAP). This requirement is described in greater detail in the “Material U.S. Federal Income Tax Considerations” section of this prospectus. Our board of directors may authorize distributions in excess of those required for us to maintain REIT status as it deems appropriate. We currently pay regular quarterly distributions to our stockholders. We expect to continue to pay distributions quarterly unless our results of operations, our general financial condition, applicable provisions of Maryland law or other factors make it imprudent to do so. Our goal is to eventually be in a position to make monthly distributions payments. The timing and amount of distributions will be determined by our board of directors, in its discretion, and may vary from time to time. Our board of directors’ discretion will be influenced in substantial part by its obligation to cause us to comply with the REIT requirements of the Internal Revenue Code. We can provide no assurance that we will be able to pay distributions on our shares of common stock.
Our board of directors has adopted a policy to refrain from funding distributions with offering proceeds; instead, we plan to fund distributions from cash flows from operations and capital transactions (other than this or other securities offerings, but which may include the sale of one or more assets). However, our charter does not restrict us from paying distributions from any particular source, including proceeds from securities offerings, and our board of directors has the ability to change our policy regarding the source of distributions. We have not established a minimum distribution level. See “Description of Capital Stock — Distributions”.
Will I be taxed on the distributions I receive?
Generally, distributions that you receive will be taxed as ordinary income to the extent they are from current or accumulated earnings and profits. To the extent that we pay distributions, and such distributions exceed our current and accumulated earnings and profits, such excess distributions will be treated first as a return of capital to the extent of a stockholder’s tax basis in his or her shares and then as capital gain. Because our board of directors has adopted a policy to refrain from funding distributions with offering proceeds, we plan to fund distributions from cash flows from operations and capital transactions (other than this or other securities offerings, but which may include the sale of one or more assets) and we do not expect to use return of capital sources to pay distributions. Reducing a stockholder’s tax basis will have the effect of increasing his or her gain (or reducing loss) on a subsequent sale of shares. Each investor’s tax considerations are different; therefore, we suggest that you consult with your tax advisor. You should also review the section of this prospectus entitled “Material U.S. Federal Income Tax Considerations — U.S. Federal Income Taxation of Stockholders”.
23

TABLE OF CONTENTS
What will you do with the money you raise in this offering?
We intend to use substantially all of the proceeds from the sale of K-I Shares, K Shares and K-T Shares sold in this offering to acquire and invest in a diversified portfolio consisting primarily of existing extended-stay, select-service, and compact full-service hotel properties (which are referred to as focused-service hotels) where such hotels are classified in the “upper midscale,” “upscale,” and “upper upscale” chain scales of the hospitality industry, as described in the answer to “How will your advisor select potential properties for acquisition?” above. As part of our investment strategy, we will regularly review acquisition opportunities, sign letters of intent, perform due diligence and bid on certain of such acquisition and financing opportunities. This is a “blind pool” offering because we have not yet identified all of the properties we may acquire with the offering proceeds and have a limited prior operating history. You will not have the opportunity to evaluate the merits or risks of such investments before you purchase our securities. We may change our investment objectives and strategies without stockholder consent. We anticipate that the remainder of such proceeds will be used for working capital and general corporate purposes, including the payment of operating expenses. Our board of directors has adopted a policy to refrain from funding distributions with offering proceeds; instead, we plan to fund distributions from cash flows from operations and capital transactions (other than this or other securities offerings, but which may include the sale of one or more assets). However, our charter does not restrict us from paying distributions from any particular source, including proceeds from securities offerings, and our board of directors has the ability to change our policy regarding the source of distributions. See “If I buy shares, will I receive distributions and how often?” above.
We will seek to provide attractive risk-adjusted returns to our stockholders over the long term, primarily through distributions and capital appreciation. In some cases, in order to finance the acquisition of properties, we may use the proceeds of the sale of A Shares to our advisor and its affiliates to acquire properties. To the extent we use the proceeds from the sale of A Shares to acquire properties, we would sell additional A Shares to our advisor and its affiliates to pay for organization and offering expenses of the K Shares, K-I Shares and K-T Shares.
As described above under “How are your organization and offering expenses being paid in this offering?”, we intend to use the proceeds from the sale of A Shares to our advisor and its affiliates to pay our organization and offering expenses with respect to K-I Shares, K Shares and K-T Shares. If the purchase price of any K-I Share, K Share or K-T Share is reduced due to a reduction in selling commissions or dealer manager fees, our advisor and its affilates will purchase a dollar amount of A Shares in a private placement equal to the aggregate reduction in selling commissions or dealer manager fees and use the proceeds of such sales of A Shares for investment. Additionally, because the purchase price of an K-I Share in our primary offering is $9.30, our advisor and its affiliates will purchase a dollar amount of A Shares in a private placement equal to the aggregate difference between the $9.30 selling price and the initial distribution base and liquidation preference for K-I Shares of $10.00 and use the proceeds of such sales of A Shares for investment. We will also use the proceeds of A Shares to fund the amount equal to any discount to the initial offering price of K-I Shares, K Shares and K-T Shares arising from reduced or waived selling commissions (other than reduced selling commissions for volume discounts) or dealer manager fees (in order for net proceeds available to invest to equal $10.00 per K-I Share, K Share and K-T Share).
Assuming a targeted maximum offering of $500,000,000 in K-I Shares, K Shares and K-T Shares in our primary offering, we estimate that the net proceeds we will receive and that will be available for investment from the sale of our K-I Shares, K Shares and K-T Shares will be approximately $501,187,500, or 100.24% of our offering proceeds from the sale of K-I Shares, K Shares and K-T Shares (taking into account the additional A Shares issued to fund the aggregate difference between the $9.30 selling price of K-I Shares and the initial distribution base and liquidation preference for K-I Shares of $10.00). Assuming that we sell $52,375,000 of A Shares to our advisor and its affiliates in a private placement, we estimate that all of such proceeds will be used to pay our organization and offering expenses, including selling commissions and fees payable to our dealer manager on account of the sale of the K-I Shares, K Shares and K-T Shares in this offering. Based on these assumptions, we would sell an aggregate of $500,000,000 of K-I Shares, K Shares and K-T Shares in our primary offering, and have available for investment $501,187,500, or 90.73% of such gross proceeds available for investment. Our board of directors has adopted a policy prohibiting us from paying acquisition fees, asset management fees, and any disposition fees from the proceeds of this offering or from the proceeds of the sale of A Shares to our advisor and its affiliates.
24

TABLE OF CONTENTS
These estimates do not give effect to special sales or volume discounts that could reduce selling commissions or dealer manager fees. However, as discussed above, the net proceeds available for investment will not be reduced by any special sales or volume discounts. The above figures represent management’s best estimate because they cannot be precisely calculated at this time.
Pending investment of the proceeds from K-I Shares, K Shares and K-T Shares raised in this offering in real estate investments, we may invest such net proceeds primarily in short-term, highly liquid or other authorized investments as determined by our board of directors.
Are there any special restrictions on the ownership or transfer of shares?
Yes. Our charter contains a limitation on ownership that prohibits any person or entity from actually, constructively, or beneficially acquiring or owning more than 9.8% in value of the aggregate of the outstanding shares of our capital stock (which includes K-I Shares, K shares and K-T Shares we may issue as part of this offering) or more than 9.8% in value or in number of shares, whichever is more restrictive, of the aggregate of any class or series of shares of our stock, unless exempted, prospectively or retroactively, by our board of directors. Our board of directors may waive this ownership limit with respect to a particular person if the board receives certain representations and warranties as required by our charter. These restrictions are designed to, among other purposes, enable us to comply with the ownership restrictions imposed on REITs by the Internal Revenue Code. See “Description of Capital Stock — Restrictions on Transfer”. Any sale of your shares must also comply with applicable securities laws.
How do I subscribe for shares?
If you choose to purchase shares of common stock in this offering and you are not already a stockholder, you will need to complete and sign, either manually or by electronic signature (except where the use of such electronic signature has not been approved), a subscription agreement, in the form attached to this prospectus as Appendix C, for a specific number K-I Shares, K Shares and/or K-T Shares at the time you subscribe.
On April 7, 2020, in response to the global pandemic of the novel coronavirus (COVID-19), our board of directors approved the temporary suspension of the sale of shares in our offering, effective April 7, 2020, and of our DRIP, effective April 17, 2020.
When will you accept and close on subscriptions?
A sale of the shares may not be completed until at least five business days after the subscriber receives our final prospectus as filed with the SEC pursuant to Rule 424(b) of the Securities Act. Within ten business days of our receipt of each completed subscription agreement, we will accept or reject the subscription. If we accept the subscription, we will mail a confirmation within three days of such acceptance. If for any reason we reject the subscription, we will promptly return the check and the subscription agreement, without interest or deduction, within ten business days after rejecting it.
May I make an investment through my IRA, SEP or other tax-deferred account?
Yes. You may make an investment through your IRA, a simplified employee pension, or a SEP, plan or other tax-deferred account. In making these investment decisions, you should consider, at a minimum, (a) whether the investment is in accordance with the documents and instruments governing your IRA, plan or other account, including any investment policy, (b) whether the investment satisfies the fiduciary requirements associated with your IRA, plan or other account, (c) whether the investment will generate unrelated business taxable income, or UBTI, to your IRA, plan or other account, (d) whether there is sufficient liquidity for such investment under your IRA, plan or other account, (e) the need to value the assets of your IRA, plan or other account annually or more frequently in accordance with ERISA and the Internal Revenue Code, and (f) whether the investment would constitute a prohibited transaction under applicable law. You should read carefully the more detailed description under the section entitled “ERISA Considerations” of this prospectus.
Is there any minimum investment required?
Yes. You must invest at least $4,000. Investors who already own our shares can make additional purchases for less than the minimum investment. You should read carefully the more detailed description of
25

TABLE OF CONTENTS
the minimum investment requirements appearing under the section entitled “Investor Suitability Standards” immediately following the cover page of this prospectus.
What types of reports on my investment will I receive?
We will provide you with periodic updates on the performance of our company and your investment in us, including:

four quarterly or 12 monthly distribution reports;

three quarterly financial reports, via mailings or website access;

an annual report;

an annual U.S. Internal Revenue Service, or IRS, Form 1099, if applicable; and

supplements to the prospectus during the offering period, via mailings, electronic delivery or website access.
When will I be provided with tax information?
Your Form 1099-DIV tax information, if required, will be mailed by January 31st of each year, unless extended.
How is the estimated NAV per share determined?
Currently, there are no SEC, federal or state rules that establish requirements specifying the methodology to employ in determining an estimated NAV per share. Therefore, our board of directors has the discretion to choose a methodology or combination of methodologies as it deems reasonable for the determination of an estimated NAV per share; provided, however, that the determination of the estimated NAV per share must be conducted by, or with the material assistance or confirmation of, a third-party valuation expert and must be derived from a methodology that conforms to standard industry practice.
On May 23, 2019, our board of directors, at the recommendation of the audit committee, which is comprised solely of independent directors, unanimously approved and established an estimated NAV per share of $10.00 per each K-I Share, K Share and K-T Share, as of March 31, 2019, or the NAV Pricing Date. The estimated NAV per share is based on the estimated value of our assets less the estimated value of our liabilities, divided by the approximate number of shares outstanding on a fully diluted basis, calculated as of the NAV Pricing Date. We provided this estimated NAV per share to assist broker-dealers in connection with their obligations under National Association of Securities Dealers, or NASD, Conduct Rule 2340, as required by the Financial Industry Regulatory Authority, or FINRA, with respect to customer account statements. This valuation was performed in accordance with the provisions of Practice Guideline 2013-01, Valuations of Publicly Registered Non-Listed REITs, issued by the Institute for Portfolio Alternatives (formerly Investment Program Association), or the IPA, in April 2013, or the IPA Valuation Guidelines, in addition to guidance from the SEC.
The latest estimated NAV per shares were published before the COVID-19 pandemic, and may differ significantly from our actual estimated NAV per share until such time as sufficient information is available and analyzed, the financial impact is fully evaluated, and the appropriate adjustment is made to our estimated NAV per share, as determined by the board of directors. Any resulting disparity may be to the detriment of a purchaser of our shares. We expect to release updated estimated NAV per shares calculated as of March 31, 2020, which is expected to be lower than the current estimated NAV per shares.
We expect to update the estimated NAV per share of each class of our common stock on at least an annual basis, at which point our board of directors may determine to modify the public offering price of each class of our shares of common stock, including the price at which shares are offered through our DRIP. On at least an annual basis, management will update our NAV to reflect changes in the fair value of our indebtedness, estimated property disposition costs (including estimates of fees payable to our advisor), and our other net assets and liabilities. Each of our properties that we acquire will be appraised at least annually by an independent valuation firm engaged by our board of directors.
26

TABLE OF CONTENTS
Who is the transfer agent?
The name and address of our transfer agent is DST Systems, Inc., P.O. Box 219959, Kansas City, MO 64121-9959. The transfer agent’s toll free phone number is (866) 606-2741. To ensure that any account changes are made promptly and accurately, all changes (including your address, ownership type and distribution mailing address) should be directed to the transfer agent. For overnight delivery, all account changes should be directed to Procaccianti Companies c/o DST Systems, Inc., 430 West 7th Street, Suite 219959, Kansas City, MO 64105.
Who may I call regarding my questions?
If you have more questions about this offering or if you would like additional copies of this prospectus, you should contact your registered representative or the dealer manager at: S2K Financial LLC, 777 Third Avenue, 28th Floor, New York, NY, 10017, (877) 227-4141.
27

TABLE OF CONTENTS
PROSPECTUS SUMMARY
This prospectus summary highlights material information contained elsewhere in this prospectus. Because it is a summary, it may not contain all the information that is important to you. To understand this Offering fully, you should read the entire prospectus carefully, including the “Risk Factors” section and the financial statements, before making a decision to invest in our common stock. Except where the context suggests otherwise, the terms “the company,” “we,” “us” and “our” refer to Procaccianti Hotel REIT, Inc., a Maryland corporation. We refer to Procaccianti Hotel Advisors, LLC, a Delaware limited liability company, as our advisor; Procaccianti Hotel REIT, L.P., a Delaware limited partnership, as our operating partnership; S2K Financial LLC, a Delaware limited liability company, as our dealer manager; Procaccianti Companies, Inc., a Rhode Island corporation, as our sponsor, and S2K Servicing LLC, a Delaware limited liability company, as the service provider.
Procaccianti Hotel REIT, Inc.
Procaccianti Hotel REIT, Inc. is a recently organized Maryland corporation incorporated on August 24, 2016, that qualifies and elected to be taxed as a REIT commencing with the taxable year ended December 31, 2018. We intend to use substantially all of the proceeds of this offering of K-I Shares, K Shares and K-T Shares to directly or indirectly acquire and own a diversified portfolio of hospitality properties consisting primarily of existing extended-stay, select-service and compact full-service hotel properties that are classified in the “upper midscale,” “upscale,” and “upper upscale” chain scales of the hospitality industry, as defined by STR and that are operated under widely recognized brands licensed from hotel franchisors, such as Marriott, Hilton, Hyatt, Starwood and IHG. Chain scale segments are a method by STR groups branded hotels based on actual average room rates. We expect that our hotel properties will be located in areas that we believe exhibit strong economic features.
Select-service and extended-stay hotel properties, which we expect to comprise a majority of our portfolio, typically do not include amenities provided in full-service hotel properties; therefore, select-service and extended-stay hotel properties primarily derive their revenues from hotel room rentals and, to a lesser extent, from restaurants, meeting space and other similar income streams. Extended-stay hotel properties are generally residential-style hotels that offer a package of services and amenities for extended-stay business and leisure travelers.
We may also invest in compact full-service hotel properties, although we do not expect such properties to comprise a substantial portion of our portfolio. Full-service hotel properties generally provide a full complement of guest amenities, including restaurants, large meeting facilities, concierge service, room service, porter service and valet parking. However, to the extent that we invest in full-service hotel properties, we expect that such properties will have moderate and/or leased restaurant options, limited meeting space and offer less comprehensive guest amenities than typical full-service hotel properties.
We may also make investments in distressed debt and preferred equity where the intent is to acquire hotel properties underlying such investments.
Our executive offices are located at 1140 Reservoir Avenue, Cranston, Rhode Island 02920-6320. Our telephone number is (401) 946-4600, our fax number is (401) 943-6320 and the telephone number for our investor relations department is (866) 606-2741. Additional information about us and our affiliates may be obtained at www.prochotelreit.com, but the contents of that site are not incorporated by reference in or otherwise a part of this prospectus.
On April 7, 2020, in response to the global pandemic of the novel coronavirus (COVID-19), our board of directors approved the temporary suspension of the sale of shares in our offering, effective April 7, 2020, and of our DRIP, effective April 17, 2020.
Our Investment Objectives
Our primary investment objectives are to:

to provide stable income to you through the payment of cash distributions;

to preserve and return your capital contributions; and
28

TABLE OF CONTENTS

to maximize risk-adjusted returns on your investment.
See the “Investment Objectives, Strategy, and Policies” section of this prospectus for a more complete description of our investment policies and charter-imposed investment restrictions. The negative impact on room demand within our portfolio stemming from the novel coronavirus (COVID-19) is significant. We experienced an initial decline in hotel revenue that began in February in a limited number of markets. However, with the increased spread of the novel coronavirus (COVID-19) across the globe, the impact has accelerated rapidly, and we are seeing a much greater effect on occupancy and RevPAR throughout our hotel portfolio. We expect the occupancy and RevPAR reduction associated with the novel coronavirus (COVID-19) to continue as we are experiencing significant reservation cancellations as well as a significant reduction in new reservations relative to prior expectations. While intense efforts to reduce operating costs are underway, we cannot be certain as to what level of savings can be achieved overall to mitigate the material decline in hotel revenues we are experiencing. The federal government has announced its intention to provide various forms of aid to the industries negatively affected by the virus, including the hospitality industry, but we cannot be certain that such aid will be rendered or that any amount will help mitigate the material reduction in revenue we may experience. Until such time as the virus is contained or eradicated and business and personal travel return to more customary levels, we expect to see substantial erosion in hotel cash flow. There may also be lasting effects related to the novel coronavirus (COVID-19). For some period related to a slowdown in the U.S. economy, increased labor costs, increased operating costs, reduced air travel or other unknown factors which could materially reduce our operating cash flow. Further, the market and economic challenges associated with COVID-19 could materially affect (i) the value and performance of our investments, (ii) our ability to pay future distributions, if any, (iii) the availability or terms of financings, (iv) our ability to make scheduled principal and interest payments, and (v) our ability to refinance any outstanding debt when contractually due. Our stated investment objectives below do not take into account the impact of the ongoing and rapidly developing COVID-19 pandemic.
We plan to implement our investment objectives as follows:

Acquire Focused-Service Hotel Properties.   Our strategy will focus primarily on acquiring, directly or indirectly, existing select-service, extended-stay, and compact full-service hotel properties. Select-service, extended-stay, and compact full-service hotels are collectively referred to in the hotel industry as “focused-service” hotels. Our investment emphasis will be on focused-service hotels that are classified in “upper midscale,” “upscale,” and “upper upscale” chain scales of the hospitality industry, as defined by STR, and that are operated under widely recognized hotel brands licensed from hotel franchisors such as Marriott, Hilton, Hyatt, Starwood and IHG. We discuss the hotel properties we plan to acquire further under “How will your advisor select potential properties for acquisition?

Capitalize on Opportunities Provided by the Current Economic Environment.   We believe the current macroeconomic environment, demographic trends, muted supply growth and current market conditions will continue to create attractive opportunities to acquire hotel properties at prices that provide potential for long-term value appreciation and generate attractive yields for our stockholders. Given the conditions of the current economic environment in the markets where we expect to focus, and the experience of our advisor and its affiliates, we expect to be well-positioned to capitalize on these opportunities to create an attractive investment portfolio that will maximize stockholder yields and total returns.

Focus on Growth in Operating Income and Capital Appreciation.   Hotel properties can provide investors with an attractive blend of current cash flow and opportunity for capital appreciation. Growth in United States hotel revenue per available room, or RevPAR, has historically been closely correlated with macroeconomic trends, including growth in United States gross domestic product, or GDP, corporate profitability, capital investments, consumer confidence and employment. Therefore, if the United States economy continues to strengthen, we anticipate RevPAR growth, along with related growth in property operating income and valuations, to culminate in an overall improvement of hotel industry fundamentals over the course of our investment period. While our emphasis will be on stabilized, income-producing hospitality assets, a limited portion of our overall portfolio may include properties that offer modest value-add
29

TABLE OF CONTENTS
opportunities through limited capital improvements, revenue enhancements, operational improvements, and correction of expense inefficiencies. While we expect most, if not all, of our investments will be in the hospitality industry, our governing documents do not limit our ability to invest in other properties, so long as we remain qualified as a REIT (unless our board of directors determines that it is not in our best interest to do so).

Using Leverage to Increase Stockholder Value.   We intend to finance our investment portfolio conservatively, at a targeted leverage level of the greater of 50% loan-to-value or loan-to-cost; however, during the initial stages of our offering, our leverage ratio could significantly exceed our targeted leverage ratio. In our management team’s experience, we believe this leverage strategy will result in the opportunity to maximize returns for our stockholders.

Periodic Distributions.   While our goal is to declare and pay distributions on our K-I Shares, K Shares and K-T Shares on a monthly basis as of daily record dates, initially we expect to declare and pay distributions on our K-I Shares, K Shares and K-T Shares on a quarterly basis as of daily record dates. We can provide no assurance that we will be able to pay distributions on our shares of common stock. Our board of directors has adopted a policy to refrain from funding distributions with offering proceeds; instead, we plan to fund distributions from cash flows from operations and capital transactions (other than net proceeds from this or other securities offerings, but which may include the sale of one or more assets). However, our charter does not restrict us from paying distributions from any particular source, including proceeds from securities offerings, and our board of directors has the ability to change our policy regarding the source of distributions.

Pursue Exit Strategy Opportunities.   We expect to complete a liquidity event approximately five to seven years after the termination of this offering. A liquidity event may include a sale of assets to one or more REITs or other third parties, a merger into an existing publicly traded REIT or other publicly traded vehicle, a listing of our shares on a national securities exchange, or some other transaction that would provide liquidity to our stockholders.
Our Dealer Manager
S2K Financial LLC serves as the dealer manager for this offering.
Our dealer manager coordinates the distribution of the shares of our common stock on a best efforts basis, manages our relationships with participating broker-dealers and provides assistance in connection with compliance matters relating to marketing the offering. Our dealer manager provides only the foregoing distribution-related services to us on a contractual basis and exercises no control or influence over our investment, asset management or accounting functions or any other aspect of our management or operations. Our dealer manager is a member firm of FINRA, and its principal offices are located at 777 Third Avenue, 28th Floor, New York, NY 10017.
Our Board of Directors
We operate under the direction of our board of directors, the members of which are accountable to us and our stockholders as fiduciaries. We have five directors, three of whom are independent of us, our advisor and our sponsor. Each of our directors was recommended because of his qualifications and significant experience in the real estate industry. Our charter requires, subject to limited exceptions, that a majority of our directors be independent of us, our sponsor, our advisor and all of our or their affiliates, and provides that our independent directors are responsible for reviewing the performance of our advisor and must approve certain other matters as set forth in our charter. See the section entitled “Conflicts of Interest” in this prospectus. Our directors will be elected annually by our stockholders. Although we have executive officers who manage our operations, we do not have any paid employees.
Our Advisor
Procaccianti Hotel Advisors, LLC, a Delaware limited liability company formed on June 30, 2016, is our external advisor and is responsible for managing our affairs on a day-to-day basis. Our advisor’s responsibilities include, among other things, identifying and evaluating potential investments, making
30

TABLE OF CONTENTS
investments, asset management, asset dispositions, financial reporting, regulatory compliance, investor relations and other administrative functions on our behalf. Our advisor, an affiliate of our sponsor, may contract with other affiliates or other third parties to perform or assist with these functions.
Our advisor’s services under the advisory agreement are not exclusive, and it is free to furnish similar services to other entities so long as its services to us are not impaired. We will pay our advisor fees and distributions and reimburse it for certain expenses incurred on our behalf. We will not pay our advisor and its affiliates any fees associated with arranging for financing and refinancing of properties, or a debt financing fee, however, we will pay unaffiliated third parties a debt financing fee, if applicable. For a detailed description of the fees and expense reimbursements payable to our advisor, including any payments due upon a termination of the advisory agreement, see the section in this prospectus entitled “Management Compensation”.
Investment Committee of the Advisor
Our advisor utilizes the internal committees described below to oversee the implementation of our investment strategy.
Investment Committee
The primary responsibility for the management decisions of our advisor and its affiliates, including the selection of investment properties to be recommended to our board of directors, the negotiation for these investments, and asset management decisions, will reside in an investment committee of our advisor. The investment committee is composed of James Procaccianti, Gregory Vickowski, Robert Leven, Elizabeth Procaccianti, Mark Bacon, and Richard MacAdams. Investment decisions require the approval of a majority of the members of our advisor’s investment committee. Our advisor’s investment committee may purchase on our account, without specific prior approval of the board of directors, properties with a gross acquisition cost equal to or less than the greater of (a) $20 million or (b) 10% of our gross assets, as reported on a GAAP basis (including leverage and excluding depreciation), so long as the investment in the property would not, if consummated, violate our investment guidelines or any restrictions on indebtedness, and so long as the consideration to be paid for such properties does not exceed the fair market value of such properties. Any investment with a purchase price greater than the $20 million/10% limit noted above or that, if consummated, would violate our investment guidelines or any restrictions on indebtedness requires the approval of our board of directors. During these discussions, independent directors can offer ideas for ways in which deals can be changed to make them acceptable.
In addition, our advisor’s investment committee may cause us to sell or otherwise dispose of our investments if the gross selling price is equal to or less than the greater of (a) $20 million or (b) 10% of our gross assets, as reported on a GAAP basis (including leverage and excluding depreciation).
Classes of Shares
We are offering K-I Shares, K Shares and K-T Shares in our primary offering at an initial primary offering price of $9.30 per K-I Share, $10.00 per K Share and $10.00 per K-T Share, and K-I Shares, K Shares and K-T Shares in our DRIP at a DRIP offering prices of $9.50 per K-I Share, $9.50 per K Share and $9.50 per K-T Share. In addition, we are not offering A Shares, B Shares or parity securities in this offering. We will sell A Shares to our advisor and its affiliates at $10.00 per A Share in a private placement. The B Shares issued to the Service Provider, an affiliate of the dealer manager, were issued pursuant to a private placement.
Our Operating Partnership
We expect to own substantially all our real estate properties through our operating partnership, Procaccianti Hotel REIT, L.P., or Procaccianti REIT OP, a Delaware limited partnership formed on June 30, 2016. We may, however, own properties directly, through subsidiaries of Procaccianti Hotel REIT OP or through other entities. We are the sole general partner and, through a wholly owned limited liability company, a limited partner of Procaccianti REIT OP. Our ownership of properties in our operating
31

TABLE OF CONTENTS
partnership is referred to as an UPREIT. This UPREIT structure may enable sellers of properties to transfer their properties to our operating partnership in exchange for limited partnership shares of our operating partnership and defer potential gain recognition for U.S. federal income tax purposes with respect to such transfers of properties.
Our Property Managers
We expect principally, if not entirely, to use affiliated property management companies to manage our hotels. These may include TPG Hotels & Resorts, Inc., a subsidiary of our sponsor, and its wholly owned subsidiaries, which we refer to collectively as TPG, or other affiliates and/or designees of TPG. We refer to TPG and such other affiliates and/or designees collectively as our property manager. See “Management — Our Property Manager” and “Management Compensation — Property Management Fee and Reimbursement” for a discussion of the compensation payable to our property manager. The compensation payable to our property manager will, in most cases, be payable regardless of the quality of the services provided to us or whether we make distributions to our stockholders. Furthermore, our property manager is not prohibited from owning or managing hospitality properties in the same markets as those in which we own properties, or from owning or managing hotel properties that directly compete with ours.
Our REIT Status
We qualify and elected to be taxed as a REIT commencing with the taxable year ended December 31, 2018.
As a REIT, we generally will not be subject to U.S. federal income tax on income that we distribute currently to our stockholders. Under the Internal Revenue Code, a REIT is subject to numerous organizational and operational requirements, including a requirement that it generally distribute at least 90% of its annual REIT taxable income, determined without regard to the dividends-paid deduction and excluding net capital gain, to its stockholders. If we fail to qualify for taxation as a REIT in any year, and the statutory relief provisions of the Internal Revenue Code do not apply, our income will be taxed at regular corporate rates, and we may be precluded from qualifying for treatment as a REIT for the four-year period following our failure to qualify. Even if we qualify as a REIT, we may still be subject to state and local taxes on our income and property, U.S. federal income and excise taxes on our undistributed income and other U.S. taxes.
Terms of the Offering
We are offering up to $500,000,000 in K-I Shares, K Shares and K-T Shares pursuant to our primary offering and up to $50,000,000 in K-I Shares, K Shares and K-T Shares pursuant to our DRIP. The initial offering prices and total dollar amount available for purchase per class in our primary offering are as follows: $9.30 per K-I Share (up to $125,000,000 in shares), $10.00 per K Share (up to $125,000,000 in shares) and $10.00 per K-T Share (up to $250,000,000 in shares). The DRIP offering prices and total dollar amount available for purchase in our DRIP are as follows: $9.50 per K-I Share (up to $12,500,000 in shares), $9.50 per K Share (up to $12,500,000 in shares), and $9.50 per K-T Share (up to $25,000,000 in shares). The shares are being offered on a “best efforts” basis through S2K Financial LLC, our dealer manager. “Best efforts” means that our dealer manager is not obligated to purchase any specific number or dollar amount of shares. We reserve the right to reallocate the amount of K-I Shares, K Shares and K-T Shares being offered among the K-I Shares, K Shares and K-T Shares registered, and between the primary offering and the DRIP. At the termination of our private offering, we had received gross offering proceeds of approximately $15,382,755 from the sale of K Shares and A Shares.
We will offer K-I Shares, K Shares and K-T Shares in our primary offering until the earlier of August 14, 2020, which is two years from the SEC effective date of this registration statement, or the date we sell $550,000,000 in shares, unless we elect to extend it to a date no later than February 10, 2022, which is 180 days following the third anniversary of the effective date of the offering. We may amend, suspend or terminate the DRIP at our discretion at any time upon ten days’ prior written notice to our stockholders. Additionally, we will be required to discontinue sales of shares under the DRIP on the earlier to occur of (a) August 14, 2020, which is two years from the SEC effective date of this registration statement, and
32

TABLE OF CONTENTS
(b) the date we sell all the shares registered for sale under the DRIP, unless we elect to extend it to a date no later than February 10, 2022. We may sell shares under the DRIP beyond such time, but only if there is an effective registration statement with respect to the K-I Shares, K Shares or K-T Shares. This offering must be registered in every state in which we offer or sell shares. Generally, such registrations are for a period of one year. Therefore, we may have to stop selling shares in any state in which our registration is not renewed or otherwise extended annually. We may terminate this offering at any time prior to the stated termination date.
Status of this Offering
As of April 15, 2020, we had accepted investors’ subscriptions for and issued approximately 2,069,015 K Shares, 625,599 K-I Shares, and 47,550 K-T Shares in the primary portion of this Offering, resulting in receipt of gross proceeds of approximately $20,617,045, $5,820,306 and $475,500, respectively, for total gross proceeds in the primary portion of this Offering of $26,912,851. As of April 15, 2020, we had issued approximately 5,884 K Shares, 6,100 K-I Shares and 439 K-T Shares pursuant to our DRIP, resulting in gross proceeds pursuant to our DRIP of approximately $55,899, $57,950 and $4,175, respectively.
At the termination of our private offering, we had received aggregate gross offering proceeds of approximately $15,582,755 from the sale of approximately 1,253,617 K Shares and 318,409 A Shares, which includes 295,409 A Shares purchased by TPG Hotel REIT Investor, LLC, an affiliate of our advisor, to fund organizational and offering expenses associated with the K Shares and Units sold in our private offering. Further, TPG Hotel REIT Investor, LLC purchased an additional $1,500,000 in A Shares on October 26, 2018 and an additional $690,000 in A Shares on June 10, 2019 pursuant to a private placement.
Therefore, as of April 15, 2020, we had received total gross proceeds of approximately $44,803,630 from the sale of K Shares, K-I Shares, K-T Shares and A Shares in all offerings.
In addition, on February 27, 2020, as partial consideration for our acquisition of the Hilton Garden Inn Property (as defined herein), our operating partnership issued 128,124 Class K units of limited partnership interests in our operating partnership, or Class K OP Units, valued at $10.00 per Class K OP Unit. Such issuance represents a total investment of $1,281,240 in Class K OP Units of our operating partnership. Individuals with direct or indirect interests in the sellers of the Hilton Garden Inn Property who are direct or indirect owners of our sponsor and our advisor received only Class K OP Units and no cash as consideration.
On April 7, 2020, in response to the global pandemic of the novel coronavirus (COVID-19), our board of directors approved the temporary suspension of the sale of shares in our offering, effective April 7, 2020, and of our DRIP, effective April 17, 2020.
A Shares Purchased by TPG Hotel REIT Investor, LLC
As of April 15, 2020, we had received total gross proceeds of $5,144,095 from the sale of approximately 514,410 A Shares purchased by TPG Hotel REIT Investor, LLC to fund organizational and offering expenses in both our private offering and the Offering.
Valuations
Currently, there are no SEC, federal or state rules that establish requirements specifying the methodology to employ in determining an estimated NAV per share. Therefore, our board of directors has the discretion to choose a methodology or combination of methodologies as it deems reasonable for the determination of an estimated NAV per share; provided, however, that the determination of an estimated NAV per share must be conducted by, or with the material assistance or confirmation of, a third-party valuation expert and must be derived from a methodology that conforms to standard industry practice.
On May 23, 2019, our board of directors determined an NAV per share of all classes of our capital stock, each calculated as of March 31, 2019, or the NAV Pricing Date, as follows: (i) $10.00 per K Share; (ii) $10.00 per K-I Share; (iii) $10.00 per K-T Share; (iv) $3.97 per A Share; and (v) $0.00 per B Share. On
33

TABLE OF CONTENTS
March 22, 2018, our board of directors determined an estimated NAV per share of all classes of the our capital stock, each calculated as of February 28, 2018, as follows: (i) $10.00 per K Share; (ii) $10.00 per K-I Share; (iii) $10.00 per K-T Share; (iv) $0.00 per A Share; and (v) $0.00 per B Share.
The estimated NAV per share is based on the estimated value of our assets less the estimated value of our liabilities, divided by the approximate number of shares outstanding on a fully diluted basis, calculated as of the NAV Pricing Date. We provided this estimated NAV per share to assist broker-dealers in connection with their obligations under NASD Conduct Rule 2340, as required by FINRA with respect to customer account statements. This valuation was performed in accordance with the provisions of the IPA Valuation Guidelines, in addition to guidance from the SEC. The NAV per share of all classes of our capital stock was published before the COVID-19 pandemic, and may differ significantly from our actual estimated NAV per share until such time as sufficient information is available and analyzed, the financial impact is fully evaluated, and the appropriate adjustment is made to our estimated NAV per share, as determined by our board of directors. Any resulting disparity may be to the detriment of a purchaser of our shares. We expect to release the updated NAV per share of all classes of our capital stock calculated as of March 31, 2020, which is expected to be lower than the current NAV per share of all classes of our capital stock.
We currently expect to utilize an independent valuation firm to update the estimated NAV per share in the first half of 2020, in accordance with IPA Valuation Guidelines, but we are not required to update the estimated NAV per share more frequently than annually. For more information regarding our valuation process and approaches, see “Investment Objectives, Strategy, and Policies — Estimated NAV Calculation” and “Description of our Capital Stock — Valuation Policy.”
Summary Risk Factors
An investment in our shares involves a high degree of risk and may be considered speculative. You should carefully consider the information found in “Risk Factors” before deciding to invest in our shares. The following are some of the risks you will take in investing in our shares:

This is an offering of a recently formed entity with limited operating history, and an investment in our shares is speculative. You should consider this prospectus in light of the risks, uncertainties and difficulties frequently encountered by companies that are, like us, in their early stages of development.

No public market currently exists for our securities, and we have no current plans to list our securities on a national securities exchange. If you are able to sell your shares, you would likely have to sell them at a discount from the price at which you purchased them from us.

The outbreak of the novel coronavirus (COVID-19) has significantly impacted our occupancy rates and RevPar, and could result in a sustained, significant drop in demand for our hotels and could have a material adverse effect on us.

You should consider your investment in our shares a long-term investment. If we do not successfully implement a liquidity event, you may suffer losses on your investment, or your shares may continue to have limited liquidity. We are not required to provide for a liquidity event.

Our advisor, Procaccianti Hotel Advisors, LLC, and its affiliates will face conflicts of interest, including significant conflicts created by our advisor’s and its affiliates’ compensation arrangements with us, including compensation which may be required to be paid to our advisor if our advisor is terminated.

Conflicts of interest may also arise in connection with other investment vehicles sponsored by our sponsor, Procaccianti Companies, or its affiliates, which could result in decisions that are not in the best interests of our stockholders, including decisions relating to the allocation of investment opportunities among us and such other investment vehicles.

We do not have any employees and will rely entirely upon our advisor to manage our business and our property manager or third parties to manage hotels we acquire. The key personnel of our advisor and property manager will face conflicts of interest regarding the amount of time they allocate between our business and other businesses for which they perform services.
34

TABLE OF CONTENTS

In order to qualify as a REIT, we cannot directly operate our hotel properties, and our returns will depend on the management of our hotel properties by our property manager, which is also an affiliate of Procaccianti Companies.

Our property management agreements will require our TRSs to bear the operating risks of our hotel properties. Any increases in operating expenses or decreases in revenues may have a significant adverse impact on our earnings and cash flow.

We will depend on our advisor and its affiliates to conduct our operations, and we will depend on our dealer manager and its affiliates to conduct this offering and certain administrative functions for us; thus, adverse changes in their financial health or our relationship with them could cause our operations to suffer.

Our charter does not restrict us from paying distributions from any particular source, which means that we could use an unlimited amount of offering proceeds and borrowings, as well as proceeds from the sale of assets and the waiver or deferral of fees otherwise owed to our advisor, to pay distributions. Any of these distributions may reduce the amount of capital we ultimately invest in properties and other permitted investments, and negatively impact the value of your investment, especially if a substantial portion of our distributions is paid from offering proceeds. Our board of directors has adopted a policy to refrain from funding distributions with offering proceeds; instead, we plan to fund distributions from cash flows from operations and capital transactions (other than net proceeds from this or other securities offerings, but which may include the sale of one or more assets). Therefore, we do not expect to use return of capital sources to pay distributions. However, our charter does not restrict us from paying distributions from any particular source, including proceeds from securities offerings, and our board of directors has the ability to change our policy regarding the source of distributions.

If we were to become internally managed, we would pay substantial fees to our advisor prior to holders of K Shares, K-I Shares and K-T Shares receiving their agreed-upon investment returns. In addition, we will pay substantial fees and expenses to our property manager and their affiliates, and will reimburse our advisor and its affiliates for expenses, which payments increase the risk that you will not earn a profit on your investment.

This is a “blind pool” offering because we have not yet identified all of the properties we may acquire with the offering proceeds and have a limited prior operating history. You will not have the opportunity to evaluate the merits or risks of such investments before you purchase our securities. We may change our investment objectives and strategies without stockholder consent.

We may incur substantial debt, which could hinder our ability to pay distributions to our stockholders or could decrease the value of your investment if income from, or the value of, the property securing the debt falls.

This is the first public offering sold by the dealer manager. Our ability to raise money and achieve our investment objectives depends on the ability of the dealer manager to successfully market our offering.

Our failure to qualify as a REIT for federal income tax purposes could materially decrease cash available for distributions and limit our ability to make distributions to our stockholders.
Description of Real Estate Investments
We engage in the acquisition and ownership of a diversified portfolio of hospitality properties. As of April 26, 2019, through our joint venture with Procaccianti Convertible Fund, LLC, an affiliate of our sponsor, we owned a 51% interest in two select-service hotel properties, comprising an aggregate of 239 rooms and approximately 4,250 square feet of meeting space, and through a wholly owned subsidiary of our operating partnership, owned a select-service hotel property, which has 107 rooms and approximately 3,000 square feet of meeting space. On February 27, 2020 we, through our operating partnership, acquired 100% of the interests in a 137-room select-service Hilton Garden Inn hotel property located in Providence, Rhode Island, or the Hilton Garden Inn Property, from affiliates of our sponsor. The Hilton Garden Inn
35

TABLE OF CONTENTS
Property is located on a 1.23-acre site, and includes 137 rooms, a 79-seat grille and bar, approximately 1,320 square feet of meeting space, a fitness center, and 115-space garage and surface parking lot. The Hilton Garden Inn Property is close to many educational institutions in the area, including Brown University, Providence College, Rhode Island School of Design and Johnson & Wales University, and is also located near the T.F. Green Airport.
For a detailed description of our real estate investments, see the section of this prospectus captioned “Investment Objectives, Strategy and Policies — Description of Real Estate Investments.”
Our property manager, which is an affiliate of our sponsor, operates and manages the hotel properties. We will pay our property manager a property management fee of approximately 3% of gross revenues, and a construction management fee equal to market rates for supervising and/or coordinating any construction, improvements, refurbishments or renovations of our hotel properties, in addition to certain expense reimbursements. We currently have no plans for any material renovations, improvements or development of any of the properties and believe each such property is adequately insured and is suitable for its present and intended use, subject to typical maintenance and replacements in the ordinary course.
Estimated Use of Proceeds of This Offering
Assuming a targeted maximum primary offering of $500,000,000 of our K-I Shares, K Shares and K-T Shares, we estimate that the net proceeds we will receive and that will be available for investment from the sale of our K-I Shares, K Shares and K-T Shares will be approximately $500,000,000, or 100.00% of our primary offering proceeds from the sale of our K-I Shares, K Shares and K-T Shares (taking into account the additional A Shares issued to fund the aggregate difference between the $9.30 selling price of K-I Shares and the initial distribution base and liquidation preference for K-I Shares of $10.00). Assuming that we sell $50,000,000 of A Shares to our advisor and its affiliates in a private placement, we estimate that all of such proceeds will be used to pay our organization and offering expenses, including selling commissions and fees payable to our dealer manager on account of the sale of the K-I Shares, K Shares and K-T Shares in this offering. Based on these assumptions, we would sell an aggregate of $500,000,000 of K-I Shares, K Shares and K-T Shares in our primary offering and $50,000,000 of A Shares in a private placement, and have available for investment $500,000,000, or 90.91% of such gross proceeds available for investment. Our board of directors has adopted a policy prohibiting us from paying acquisition fees, asset management fees, and any disposition fees from the proceeds of this offering or from the proceeds of the sale of A Shares to our advisor and its affiliates.
Prior Offerings
See the section entitled “Prior Performance Summary” in this prospectus for a summary of the prior offerings of our sponsor and its principals.
Distribution Policy
In order to qualify as a REIT, we generally are required to make aggregate annual distributions to our stockholders of at least 90% of our annual REIT taxable income determined without regard to the dividends-paid deduction and excluding net capital gain. Our board of directors may authorize distributions in excess of those required for us to maintain REIT status depending on our financial condition and such other factors as our board of directors deems relevant.
We currently pay regular quarterly distributions to our stockholders. We expect to continue to pay distributions quarterly unless our results of operations, our general financial condition, applicable provisions of Maryland law or other factors make it imprudent to do so. Our goal is to eventually be in a position to make monthly distribution payments. The timing and amount of distributions will be determined by our board of directors, in its discretion, and may vary from time to time. Our board of directors’ discretion will be influenced in substantial part by its obligation to cause us to comply with the REIT requirements of the Internal Revenue Code. We can provide no assurance that we will be able to pay distributions on our shares of common stock.
36

TABLE OF CONTENTS
Our board of directors has adopted a policy to refrain from funding distributions with offering proceeds; instead, we plan to fund distributions from cash flows from operations and capital transactions (other than this or other securities offerings, but which may include the sale of one or more assets). However, our charter does not restrict us from paying distributions from any particular source, including proceeds from securities offerings, and our board of directors has the ability to change our policy of only paying distributions from cash flows from operations or capital transactions (other this or other securities offerings, but which may include the sale of one or more assets). However, in accordance with Maryland law, we may not make distributions that would: (1) cause us to be unable to pay our debts as they become due in the usual course of business; or (2) cause our total assets to be less than the sum of our total liabilities plus, unless our charter provides otherwise, senior liquidation preferences. Our charter currently provides that amounts that would be needed, if we were to dissolve at the time of such distribution, to satisfy the preferential rights upon dissolution of holders of K-I Shares, K Shares and K-T Shares shall not be added to our total liabilities for these purposes. Subject to the preceding, our board of directors will determine the amount of distributions we will pay to our stockholders. We have not established a minimum distribution level.
As a result of the potential impact of the novel coronavirus (COVID-19) on our business, we expect that the board of directors will reconsider our current distribution policy and may take further action with respect to distributions for our common stock, and could consider eliminating, suspending, or significantly reducing the payment of distributions until more information regarding the effect of the virus and its duration is available. We intend to pay quarterly distributions with respect to the quarter ended March 31, 2020 with operating cash flow, consistent with prior distributions. Our board of directors will make determinations as to the payment of future distributions on a quarter by quarter basis; however, distributions will continue to accrue pursuant to our charter.
See “Description of Capital Stock — Distributions” for information regarding distributions paid to our stockholders.
Leverage Policy
Our charter provides that the maximum amount of our total indebtedness shall not exceed 300% of our total “net assets” (total assets (other than intangibles) at cost, before deducting depreciation, reserves for bad debts or other non-cash reserves, less total liabilities) as of the date of any borrowing (which is the maximum level of indebtedness permitted under the Statement of Policy Regarding Real Estate Investment Trusts revised and adopted by the North American Securities Administrators Association on May 7, 2007, or the NASAA REIT Guidelines, absent a satisfactory showing that a higher level is appropriate), which is generally expected to be approximately 75% of the cost of our investments; however, we may exceed that limit if approved by a majority of our independent directors and disclosed to stockholders in our next quarterly report following such borrowing along with justification for exceeding such limit. This charter limitation, however, does not apply to individual real estate assets or investments.
Notwithstanding this 75% leverage limitation, we intend to target the greater of 50% loan-to-value or loan-to-cost. However, during the initial stages of our offering, our leverage ratio could exceed our target leverage ratio. We may exceed our leverage limit if such excess is approved by a majority of our independent directors and disclosed to stockholders in our next quarterly report following such borrowing, along with justification for exceeding such limit. However, this charter limitation does not apply to individual real estate assets or investments. In addition, it is our intention to limit our borrowings to 75% of the aggregate fair market value of our assets (calculated after the close of this offering and once we have invested substantially all the proceeds of this offering), unless excess borrowing is approved by a majority of the independent directors and disclosed to stockholders in our next quarterly report following such borrowing along with justification for such excess borrowing. However, subsequent events, including changes in the fair market value of our assets, could result in our exceeding these limits. See the section entitled “Investment Objectives, Strategy and Policies — Borrowing Policies” in this prospectus for a more detailed discussion of our borrowing policies.
Exit Strategy — Liquidity Event
We expect to complete a liquidity event approximately five to seven years after the termination of this offering. Our board of directors will consider various forms of liquidity for our stockholders, including, but
37

TABLE OF CONTENTS
not limited to: (i) the sale of all or substantially all of our assets for cash or other consideration and our subsequent liquidation and distribution of remaining assets to our stockholders, which we refer to as a “liquidation event”; (ii) the listing of the K-I Shares, K Shares, or K-T Shares (or a successor security) on a national securities exchange (although, if we were to list our shares on a national securities exchange, we expect that we would list K Shares (or successor securities)); and (iii) our company’s sale or merger in a transaction that provides its stockholders with cash, securities, or a combination of cash and securities. Market conditions and other factors could cause us to delay our liquidity event beyond the five to seven years following the termination of this offering. Even after we decide to pursue a liquidity event, we are under no obligation to conclude our liquidity event within a set time frame because the timing of our liquidity event will depend on real estate market conditions, financial market conditions, U.S. federal income tax consequences to stockholders, and other conditions that may prevail in the future. We also cannot assure you that we will be able to achieve a liquidity event.
If we do not begin the process of achieving a liquidity event by the seventh anniversary of the termination of this offering, our charter requires a majority of our board of directors, including a majority of our independent directors, to adopt a resolution declaring that a plan of liquidation of our company is advisable and directing that the plan of liquidation be submitted for consideration at either an annual or special meeting of stockholders, unless the adoption of a plan of liquidation by our board of directors and submission of such plan to stockholders is postponed by a vote of a majority of our board of directors and a majority of the independent directors. If we submit a plan of liquidation to our stockholders, holders of A Shares, K-I Shares, K Shares and K-T Shares, voting together as a single class, will each be entitled to one vote for each such share held as of the record data established by our board of such vote. If we have sought and failed to receive approval of such stockholders of a plan of liquidation, we will continue operating and, upon the written request of the holders of A Shares, K-I Shares, K Shares and K-T Shares owning in the aggregate not less than 10% of the then outstanding A Shares, K-I Shares, K Shares and K-T Shares, the plan of liquidation will be submitted for consideration by proxy statement to such stockholders up to once every two years.
Conflicts of Interest
Our advisor will experience potential conflicts of interest in connection with the management of our business affairs, including the following:

Through a facilities, personnel, equipment, and cost sharing agreement between our advisor and sponsor (which we refer to as a cost sharing agreement), our advisor will utilize employees from affiliated entities, including Procaccianti Companies, in connection with various services, such as acquisitions, asset management, human resources, accounting, tax, valuation, information technology services, office space, employees, compliance, and legal;

Our advisor will share personnel with its affiliates, and such personnel must determine which investment opportunities to recommend to us or another program or joint venture managed by our advisor or an affiliate, and must determine how to allocate resources among us and any other future programs or investments managed by our advisor or its affiliates (see “Conflicts of Interest — Policies and Procedures for Managing Conflicts”);

Our advisor, our property manager, their affiliates, and their employees will have to share resources and allocate their time between us and the other real estate investment projects and business activities in which they may be involved;

Our advisor may structure the terms of joint ventures between us and programs sponsored by Procaccianti Companies affiliates;

Our advisor and its affiliates will have to allocate their time between us and other real estate programs and activities in which they are involved;

Our advisor and its affiliates will receive fees in connection with the purchase, management, and sale of our properties, regardless of the quality of the property acquired or the services provided to us;
38

TABLE OF CONTENTS

Due to the apparent preference of public markets for internally managed companies, a decision to list our shares on a national securities exchange could be preceded by a decision to become internally managed. Given our advisor’s familiarity with our assets and operations, we could prefer to become internally managed by acquiring our advisor. Even though our advisor will not receive internalization fees, such an internalization transaction could result in significant payments to affiliates of our advisor irrespective of whether our stockholders received the returns on which we have conditioned other back-end compensation, and we would not be required to seek a stockholder vote to become internally managed; and

All of our officers will face these conflicts because of their affiliation with our advisor. See the “Conflicts of Interest” section of this prospectus for a detailed discussion of the various conflicts of interest relating to your investment, as well as the procedures that we have established to mitigate a number of these potential conflicts. See also “Risk Factors — Risks Related to Conflicts of Interest”.
39

TABLE OF CONTENTS
The following chart shows the ownership structure of the various entities that are affiliated with us, our sponsor and our advisor.
ORGANIZATIONAL STRUCTURE
[MISSING IMAGE: tm2012108d1_chrt-org.jpg]
(1)
As of the date of this prospectus, TPG Hotel REIT Investor, LLC, an affiliate of our advisor, owned approximately $4,454,095 in A Shares, which were issued pursuant to a private placement.
(2)
S2K Financial LLC and S2K Servicing LLC are both wholly owned subsidiaries of S2K Partners Co. LLC. S2K Servicing LLC owns 125,000 B Shares of Procaccianti Hotel REIT, Inc.
40

TABLE OF CONTENTS
Compensation to Our Advisor and its Affiliates
We have no paid employees. Our advisor and its affiliates manage our day-to-day affairs. The following table summarizes all of the compensation and fees we pay to our advisor and its affiliates, including amounts to reimburse their costs in providing services. Our advisor, property manager, dealer manager, and their affiliates will receive compensation and reimbursement for services relating to this offering. We will also compensate our advisor for the investment and disposition of our assets and our property manager and advisor for the management of our assets. The Service Provider (an affiliate of the dealer manager) will also receive compensation for the services it will provide to us and our advisor; we have issued B Shares to the Service Provider, and the Service Provider will be entitled to receive certain distributions from us by virtue of its ownership of B Shares, and our advisor will pay a portion of the asset management fees, acquisition fees, and disposition fees it receives to the Service Provider. The most significant items of compensation, fees, expense reimbursements and other payments that we expect to pay to these entities and their affiliates are included in the table below. For a more detailed discussion of compensation, see the table included in the “Management Compensation” section of this prospectus, including the footnotes thereto.
Type of
Compensation
Determination of Amount
Estimated Amount for
Targeted Maximum
Offering
Offering/Acquisition/Operating Stage
Selling commissions(1) — Our Dealer Manager
We will pay our dealer manager selling commissions of up to 7% of the gross offering proceeds from the sale of K Shares and selling commissions of up to 3% of the gross offering proceeds from the sale of K-T Shares. No selling commissions are payable in connection with K-I Shares. The dealer manager will reallow all of such selling commissions to participating broker-dealers. The source of funds to pay these selling commissions will generally be the proceeds from the sale of A Shares to our advisor or its affiliates in a private placement.(1)
No selling commissions will be payable on account of shares of any class acquired by our advisor, the Service Provider and their affiliates or K-I Shares, K Shares and K-T Shares sold pursuant to our DRIP.
The selling commissions may be reduced or waived in connection with certain categories of sales. See “Plan of Distribution — Compensation of Dealer Manager and Participating Broker-Dealers”, “— Share Distribution Channels”, and “— Volume Discounts”.
Aggregate selling commissions will equal $35,000,000, assuming (i) we sell $500,000,000 in K Shares in the primary offering, (ii) the maximum selling commission and dealer manager fee is paid for each K Share sold, and (iii) no shares are sold pursuant to the DRIP.(2)
Dealer manager fee(1) — Our Dealer Manager
We will pay our dealer manager a dealer manager fee of up to 3% of the gross offering proceeds from the sale of K-I Shares, K Shares and K-T Shares. The dealer manager may reallow a portion of its dealer manager fees to participating broker- dealers. For information on how we will fund the payment of dealer manager fees with proceeds from the sale of A Shares, see the answers to the questions entitled “How are your organization and offering expenses being paid in this offering?” and “How will you ensure that sufficient A Shares are The aggregate dealer manager fee will equal $15,000,000, assuming (i) we sell $500,000,000 in K Shares in the primary offering, (ii) the maximum selling commission and dealer manager fee is paid for each K Share sold, and (iii) no shares are sold pursuant to the DRIP.
41

TABLE OF CONTENTS
Type of
Compensation
Determination of Amount
Estimated Amount for
Targeted Maximum
Offering
purchased to fund your organization and offering expenses?” No dealer manager fees will be payable on account of shares of any class acquired by our advisor, the Service Provider or their affiliates or K-I Shares, K Shares and K-T Shares sold pursuant to our DRIP. The dealer manager fee may be reduced or waived in connection with certain categories of sales. See “Plan of Distribution — Compensation of Dealer Manager and Participating Broker-Dealers” and “— Share Distribution Channels”.
Stockholder Servicing Fee — Our Dealer Manager
With respect to each K-T Share sold in our primary offering only, we will pay our dealer manager a stockholder servicing fee equal to 1.0%, annualized, of the amount of our estimated NAV per K-T Share for each K-T Share purchased in our primary offering for providing services to a holder of K-T Shares as described in the “Plan of Distribution” section of the prospectus. The stockholder servicing fee accrues daily and is payable monthly in arrears. The dealer manager will reallow all or a portion of the stockholder servicing fee to participating broker-dealers and servicing broker-dealers. We will cease paying the stockholder servicing fee with respect to a K-T share sold in our primary offering at the earlier of (i) the end of the month in which our transfer agent, on our behalf, determines that the aggregate underwriting compensation paid from all sources with respect to this offering equals 10% of the gross proceeds from the sale of shares in our primary offering (i.e., excluding proceeds from our DRIP); (ii) the end of the month in which our transfer agent, on our behalf, determines that total underwriting compensation, including selling commissions, dealer manager fees, the stockholder servicing fee and other elements of underwriting compensation with respect to such K-T Share, would be in excess of 10% of the total gross investment amount at the time of purchase of such K-T Share in our primary offering; (iii) the end of the month in which our transfer agent, on our behalf, determines that the stockholder servicing fee with respect to such K-T Share would be in excess of 3.0% of the total gross investment amount at the time of purchase of such K-T Share in our primary offering; (iv) the date on which such K-T Share is repurchased by us; (v) the date on which the holder of such K-T Share or its agent notifies us or our agent that he or she is represented by a new participating broker-dealer;
Actual amounts are dependent upon the estimated NAV per K-T Share and the number of K-T Shares purchased, and therefore, cannot be determined at the present time.
42

TABLE OF CONTENTS
Type of
Compensation
Determination of Amount
Estimated Amount for
Targeted Maximum
Offering
provided that we will continue paying the stockholder servicing fee, which shall be reallowed to the new participating broker-dealer, if the new participating broker-dealer enters into a participating dealer agreement or otherwise agrees to ongoing services set forth in the dealer manager agreement; and (vi) the listing of any class or series of our stock on a national securities exchange, the merger or consolidation of our company or the sale of all or substantially all of our assets. At the time we cease paying the stockholder servicing fee with respect to a K-T Share pursuant to the provisions above, and if such K-T Share remains outstanding, such K-T Share (including any associated K-T Share issued pursuant to the DRIP) will convert into a number of K Shares (including any fractional shares) with an equivalent estimated NAV of such K-T Share as of the date of such conversion. Stockholders will receive a confirmation notice when their K-T Shares have been converted into K Shares. We currently expect that any such conversion will be on a one-for-one basis, as we expect the estimated NAV per share of each K-T Share and K Share to be the same. We cannot predict if and when this will occur. Please see the answer to the question entitled “Why are you offering three classes of common stock, and what are the similarities and differences among the classes?” for a summary of the ongoing services for which stockholder servicing fees are payable.
Acquisition Fee — Our Advisor and Our Service Provider
Pursuant to the advisory agreement, for services in connection with selecting, evaluating, and acquiring investments, we will pay our advisor an acquisition fee equal to 1.5% of the gross contract purchase price of each property, loan, or other real estate-related investment purchased. “Gross contract purchase price” means the amount actually paid or allocated in respect of the purchase of, or budgeted capital expenditures for, a property or the amount actually paid or allocated in respect of the purchase of loans or other real-estate related assets, in each case inclusive of acquisition expenses and any indebtedness assumed or incurred inrespect of such investment but exclusive of acquisition fees. Payment of the acquisition fee to our advisor will be deferred until the occurrence of (i) a liquidation event (i.e., any voluntary or involuntary liquidation or dissolution of us, including as a result of the sale of all or Actual amounts depend upon the amount of proceeds available for investment and the leverage we incur. Assuming we sell the targeted maximum offering amount in this offering of $550,000,000, 99% of the primary offering proceeds are available for investment and 100% of the DRIP proceeds (see “Estimated Use of Proceeds”), we utilize a 50% leverage ratio, and all of said proceeds are used for acquiring assets, our
43

TABLE OF CONTENTS
Type of
Compensation
Determination of Amount
Estimated Amount for
Targeted Maximum
Offering
substantially all of our assets for cash or other consideration), (ii) our company’s sale or merger in a transaction that provides our stockholders with cash, securities, or a combination of cash and securities, (iii) the listing of our shares of capital stock on a national securities exchange, or (iv) the termination (not in connection with one of the preceding events) of the advisory agreement, other than for cause, or the non-renewal of the advisory agreement. We refer to the preceding clauses (ii) and (iii) as an “Other Liquidity Event.” The deferred acquisition fees will accrue interest at a cumulative, non-compounded rate of 6.0% per annum; provided, however, in the event we have not completed a liquidation or Other Liquidity Event by the fifth anniversary of the termination of this offering or any follow-on offering, such interest will cease to further accrue on the deferred acquisition fees and deferred disposition fees.
See the answers to the questions entitled “Upon a liquidation, how are liquidation proceeds to be distributed?,” “If you list your shares, are any payments due to your advisor or Service Provider?,” and “If you are acquired or merge with another entity, are any payments due to your advisor?” for information regarding the payment of deferred acquisition fees (and interest accrued thereon) upon a liquidation and Other Liquidity Events, and the answer to the question entitled “If you terminate the advisory agreement for any other reason (other than for cause), or if you elect not to renew the advisory agreement, are any payments due to your advisor?” for information regarding payment of deferred acquisition fees (and interest accrued thereon) in the event of a Non-cause Advisory Agreement Termination. If we terminate the advisory agreement for cause, the deferred acquisition fees (and interest accrued thereon) will remain our obligation and will continue to accrue interest and will be satisfied upon a later liquidation or Other Liquidity Event if the conditions for their payment, at that time, are met.
The Service Provider (an affiliate of our dealer manager) is entitled to a fee under the Services Agreement equal to 25% of any consideration our advisor receives (including accrued interest) on account of the acquisition fee. Our advisor is responsible for paying such fee to the Service Provider. See “Conflicts of Interest — Service Provider” for more information.
acquisition fees will equal $16,350,000, of which the Service Provider would receive $4,087,500. The amount of any interest that accrues on deferred acquisition fees cannot be determined at this time.
44

TABLE OF CONTENTS
Type of
Compensation
Determination of Amount
Estimated Amount for
Targeted Maximum
Offering
Other Organization and Offering Expenses(1) —  Our Advisor and its Affiliates
We will reimburse our advisor and its affiliates for organization and offering costs they incur on our behalf, either directly or through contract services provided by affiliates, but only to the extent that such reimbursement would not cause the sales commissions, the dealer manager fee, the stockholder servicing fee and the other organization and offering expenses we bear to exceed 15% of the gross proceeds from this offering, in each case as of the termination of this offering. Such reimbursement of our advisor or its affiliates may take the form of the issuance of A Shares to our advisor or such affiliates, with such A Shares valued at the applicable estimated NAV per K Share, or may be funded with proceeds from the sale of A Shares to our advisor or its affiliates in a private placement. We estimate that organization and offering expenses (other than selling commissions, the dealer manager fee and stockholder servicing fee) will be approximately 1.5% of primary offering proceeds. Should such other organization and offering expenses exceed 1.5% of primary offering proceeds, we will sell additional A Shares to our advisor and its affiliates in a private placement to pay such excess other organization and offering expenses, subject to the 15% limit discussed above. To the extent that our total organization and offering expenses exceed 15% of offering proceeds as of the termination of this offering, our advisor and its affiliates will bear such expenses, without reimbursement from us. $7,500,000, assuming we sell the target maximum of  $500,000,000 in K Shares in the primary offering.(3)
Asset Management Fees — Our Advisor and Our Service Provider
We will pay our advisor a quarterly fee, which we refer to as the asset management fee, equal to one-fourth of 0.75% of the adjusted cost of our assets and amounts actually paid or allocated in respect of the acquisition of loans, before reduction for depreciation, amortization, impairment charges, and cumulative acquisition costs charged to expense in accordance with generally accepted accounting principles (adjusted cost will include the purchase price, acquisition expenses, capital expenditures, and other customarily capitalized costs). However, in the event we have not completed a liquidation or Other Liquidity Event by the fifth anniversary of the termination of this offering or any follow-on offering, which we refer to as the Fifth Anniversary, our advisor will not be entitled to receive any additional asset management fees. For the avoidance of doubt, all accrued and unpaid Not determinable at this time because the asset management fee is based on a fixed percentage of the adjusted cost of our assets and amounts paid or allocated in respect thereof. There is no maximum dollar amount of this fee.
45

TABLE OF CONTENTS
Type of
Compensation
Determination of Amount
Estimated Amount for
Targeted Maximum
Offering
asset management fees and interest amounts in connection with such fees that are outstanding at the Fifth Anniversary will remain due and payable to our advisor.
The asset management fee will be payable quarterly in arrears, based on adjusted cost on the last date of the prior quarter, adjusted for appropriate closing dates for individual investments.
Payment of the asset management fee will be deferred on a quarterly basis if at any time all accumulated, accrued, and unpaid distributions have not been paid in full to the holders of the K-I Shares, K Shares, K-T Shares, and any parity securities. Any such deferred asset management fees will accrue interest at a cumulative, non-compounded rate of 6.0% per annum. However, such interest will cease to further accrue in the event we have not completed a liquidation or liquidity event by the Fifth Anniversary.
Before the payment of special distributions on account of any “excess cash” (see “Participation in Excess Cash” below), any deferred and unpaid asset management fees, plus all interest accrued thereon, will be paid, but only after the holders of the K-I Shares, K Shares, K-T Shares, and any parity securities have been paid the full amount of any accumulated, accrued, and unpaid distributions on the K-I Shares, K Shares, K-T Shares, and any parity securities.
See the answers to the questions entitled “Upon a liquidation, how are liquidation proceeds to be distributed?,” “If you list your shares, are any payments due to your advisor or Service Provider?,” and “If you are acquired or merge with another entity, are any payments due to your advisor?” for information regarding the payment of deferred asset management fees (and interest accrued thereon) upon a liquidation and Other Liquidity Events, and the answer to the question entitled “If you terminate the advisory agreement for any other reason (other than for cause), or if you elect not to renew the advisory agreement, are any payments due to your advisor?” for information regarding payment of deferred asset management fees (and interest accrued thereon) in the event of a Non-cause Advisory Agreement Termination. If we terminate the advisory agreement for cause, the deferred asset management fees (and interest accrued thereon) will remain our obligation and
46

TABLE OF CONTENTS
Type of
Compensation
Determination of Amount
Estimated Amount for
Targeted Maximum
Offering
will continue to accrue interest and will be satisfied upon a later liquidation or Other Liquidity Event if the conditions for their payment, at that time, are met.
The Service Provider (an affiliate of our dealer manager) is entitled to a fee under the Services Agreement equal to 25% of any consideration our advisor receives (including accrued interest) on account of the asset management fee. Our advisor is responsible for paying such fee to the Service Provider. See “Conflicts of Interest — Service Provider” for more information.
Property Management Fee and Reimbursement — Our Property Manager
We will pay hotel property managers selected by our advisor, which we expect to be affiliates of our advisor, monthly property management fees equal to the property managers’ actual costs incurred plus a percentage of the monthly gross revenues of the properties being managed for services in connection with the rental, leasing, operation and management of properties. Such property management fees will be based upon market rates for such fees in the markets in which the properties are located and the nature of the services being performed, as determined by our advisor and approved by a majority of our board, including a majority of its independent directors. Not determinable at this time because the fee is based on actual costs incurred, a fixed percentage of gross revenue, and market rates. There is no maximum dollar amount of this fee.
Construction Management Fee — Our Property Manager
We will pay our property manager or third parties selected by our advisor, after requesting bids from such parties, a construction management fee (which may include expense reimbursements) based on market rates for such services in the markets in which the properties are located and taking into account the nature of the services being performed, which generally will constitute the supervision or coordination of any construction, improvements, refurbishments, renovations, or restorations of our hotel properties. If our advisor selects our property manager or another affiliate of the sponsor to perform such services, any resulting agreement must be approved by a majority of our board, including a majority of its independent directors. Not determinable at this time because the fee will be determined at a future point in time. There is no maximum dollar amount of this fee.
47

TABLE OF CONTENTS
Type of
Compensation
Determination of Amount
Estimated Amount for
Targeted Maximum
Offering
Acquisition Expenses — Our Advisor, third parties and our Advisor’s Affiliates
We will reimburse our advisor for expenses actually incurred (excluding personnel costs) related to selecting, evaluating, and making investments on our behalf, regardless of whether we actually consummate the related investment.
Our charter provides that in no event will the total of all acquisition fees and acquisition expenses payable with respect to a particular investment exceed 6.0% of the contract purchase price of the property unless a majority of our independent directors approves the acquisition fees and expenses and determines the transaction to be commercially competitive, fair and reasonable to us.
Not determinable at this time because acquisition expenses are based on actual expenses incurred at the time of the acquisition of each asset or real estate-related investment.
Operating Expenses — Our Advisor and Affiliates
We will reimburse our advisor and its affiliates for the costs our advisor and its affiliates incur in providing administrative and other services to us, including an allocable share of overhead, such as rent, employee costs, benefit administration costs, utilities and IT costs; provided, we will not reimburse our advisor and its affiliates for employee costs for persons who serve as our executive officers or for services for which our advisor or its affiliates receive acquisition fees, asset management fees, or disposition fees. Our charter requires compliance with the NASAA REIT Guidelines’ “2%/25% limitation,” which provides that our total operating expenses during any four fiscal quarters following commencement of operations cannot exceed the greater of (1) 2% of average invested assets or (2) 25% of our net income. See footnote (3) to the “Management Compensation” table for more information regarding the “2%/25% limitation.” Not determinable at this time.
Participation in Excess Cash — Our Advisor, Our Service Provider or Their Affiliates
If our board of directors determines, in any year, that we have “excess cash,” our board will declare a special distribution entitling (a) the holders of K-I Shares, K Shares, K-T Shares, and parity securities to share, pro rata accordance with the number of K-I Shares, K Shares, K-T Shares and parity securities, 50% of such excess cash (or 87.5% of such excess cash if the A Shares have been repurchased in connection with a Non-cause Advisory Agreement Termination, as described under “Payment upon Other Advisory Agreement Termination” below); (b) the holders of B Shares to share, pro rata in accordance with the number of B Shares, 12.5% of any excess cash; and (c) the holders of A Shares (including our advisor or its affiliates) to share, pro rata in accordance with the Not determinable at this time.
48

TABLE OF CONTENTS
Type of
Compensation
Determination of Amount
Estimated Amount for
Targeted Maximum
Offering
number of A Shares, 37.5% of such excess cash (unless all such A Shares previously have been repurchased in connection with Non-cause Advisory Agreement Termination, in which case the excess cash otherwise apportioned to the A Shares would be distributed to the holders of the K-I Shares, K Shares, K-T Shares, and parity securities as noted above). See “Conflicts of Interest — Service Provider” for more information about the issuance of B Shares to the Service Provider. See “Description of Capital Stock — A Shares”.
See the answer to the question entitled “What rights are afforded to stockholders who purchase K-I Shares, K Shares and K-T Shares?” for a description of “excess cash.” Our board of directors will authorize distribution payments of any excess cash on an annual basis.
Additional Service Fees — Our Advisor and Affiliates
If we request that our advisor or its affiliates perform other services, including but not limited to, renovation evaluations, the compensation terms for those services shall be approved by a majority of the members of our board of directors, including a majority of the board’s independent directors, on terms that are deemed fair and reasonable to us and not in excess of the amount that would be paid to unaffiliated third parties. Not determinable at this time.
Long-term incentive plan
We established a long-term incentive plan pursuant to which our directors (including independent directors), officers and employees, our advisor and its affiliates and their respective employees, employees of entities that provide services to us, managers of our advisor or directors or managers of entities that provide services to us and their respective employees, certain of our consultants and certain consultants to our advisor and its affiliates or entities that provide services to us and their respective employees may be granted incentive awards in the form of restricted stock, options, and other equity-based awards; see “Management — Long-Term Incentive Plan” of this prospectus. For a description of the awards to be granted to our independent directors, see “Management — Compensation of Our Directors” below. Not determinable at this time.
49

TABLE OF CONTENTS
Type of
Compensation
Determination of Amount
Estimated Amount for
Targeted Maximum
Offering
Liquidation/Listing Stage
Disposition Fee — Our Advisor, Our Service Provider or Their Affiliates
If our advisor or its affiliates provide a substantial amount of services in connection with our sale of a property or a real estate-related asset, as determined by a majority of our board’s independent directors, we will pay our advisor or such affiliate disposition fee equal to up to one-half of the brokerage commissions paid, but in no event exceeding 1.5% of the sales price of each property or real estate-related asset sold.
Payment of the disposition fee to our advisor will be deferred until the occurrence of (i) a liquidation event, (ii) an Other Liquidity Event, or (iii) a Non-cause Advisory Agreement Termination. The deferred disposition fees will accrue interest at a cumulative, non-compounded rate of 6.0% per annum; provided, however, in the event we have not completed a liquidation or Other Liquidity Event by the fifth anniversary of the termination of this offering or any follow-on offering, such interest will cease to further accrue on the deferred acquisition fees and deferred disposition fees.
See the answers to the questions entitled “Upon a liquidation, how are liquidation proceeds to be distributed?,” “If you list your shares, are any payments due to your advisor or Service Provider?,” and “If you are acquired or merge with another entity, are any payments due to your advisor?” for information regarding the payment of deferred disposition fees (and interest accrued thereon) upon a liquidation and Other Liquidity Event, and the answer to the question entitled “If you terminate the advisory agreement for any other reason (other than for cause), or if you elect not to renew the advisory agreement, are any payments due to your advisor?” for information regarding payment of deferred disposition fees in the event of a Non-cause Advisory Agreement Termination. If we terminate the advisory agreement for cause, the deferred disposition fees (and interest accrued thereon) will remain our obligation and will continue to accrue interest and will be satisfied upon a later liquidation or Other Liquidity Event if the conditions for their payment, at that time, are met.
Not determinable at this time because the disposition fee is based on a fixed percentage of the sales price of each real property or real estate related asset.
The Service Provider (an affiliate of our dealer manager) is entitled to a fee under the Services Agreement equal to 25% of any consideration our advisor receives (including accrued interest
50

TABLE OF CONTENTS
Type of
Compensation
Determination of Amount
Estimated Amount for
Targeted Maximum
Offering
thereon) on account of the disposition fee. Our advisor is responsible for paying such fee to the Service Provider. See “Conflicts of Interest — Service Provider” for more information.
Participation in Remaining Liquidation Cash — Our Advisor, Our Service Provider or Their Affiliates
Upon a liquidation event, any “remaining liquidation cash” (as defined in the answer to the question entitled “What rights are afforded to stockholders who purchase K-I Shares, K Shares and K-T Shares?”) will be paid as a special distribution (a) to the holders of K-I Shares, K Shares, K-T Shares and parity securities, pro rata in accordance with the number of K-I Shares, K Shares, K-T Shares and parity securities, in an amount equal to 50% of such remaining liquidation cash (or 87.5% of such remaining liquidation cash if the A Shares have been repurchased in connection with a Non-cause Advisory Agreement Termination, as described under “Payment upon Other Advisory Agreement Termination” below); (b) to the holders of B Shares, pro rata in accordance with the number of B Shares, in an amount equal to 12.5% of such remaining liquidation cash; and (c) to the holders of A Shares, pro rata in accordance with the number of A Shares, in an amount equal to 37.5% of such remaining liquidation cash (unless all such A Shares previously have been repurchased in connection with a Non-cause Advisory Agreement Termination, in which case the remaining liquidation cash otherwise apportioned to the A Shares would be distributed to the holders of the K Shares, K-I Shares, K-T Shares and parity securities as noted above). See “Conflicts of Interest — Service Provider” for more information about the issuance of B Shares to the Service Provider. See “Description of Capital Stock — A Shares”. Not determinable at this time.
Payment Upon Listing of Our Shares — Our Advisor, Our Service Provider or Their Affiliates
Pursuant to our charter, if we list any of our shares of capital stock on a national securities exchange (which automatically results in a termination of the advisory agreement), our board of directors must give prior notice of such listing to the holders of A Shares. We expect that if we were to list any of our shares of capital stock on a national securities exchange, we would list K Shares (or successor securities). In such event, such holders of A Shares (including our advisor and its affiliates) will have the right to either (a) receive one K Share (or successor security) in exchange for each A Share held as of the date our Not determinable at this time.
51

TABLE OF CONTENTS
Type of
Compensation
Determination of Amount
Estimated Amount for
Targeted Maximum
Offering
board gives notice of an intended listing to our holders of A Shares (to be effective on the date of such listing) or (b) require us to repurchase each A Share for the consideration described in “Description of Capital Stock — Listing Event”.
In addition, we will be obligated, pursuant to the advisory agreement, to pay our advisor the amount it would be entitled to receive on account of deferred asset management fees, acquisition fees, and disposition fees (and any accrued interest thereon) as if we liquidated and received liquidation proceeds equal to the “market value” of our company (as defined in the question “If you list your shares, are any payments due to your advisor or Service Provider?”), which is limited to the excess of the market value over the liquidation preference on K-I Shares, K Shares, K-T Shares and parity securities, excluding K Shares issued in exchange for A Shares.
The Service Provider (an affiliate of the dealer manager) would be entitled to receive 25% of any such amounts as a fee pursuant to the Services Agreement. These amounts may be payable to our advisor and the Service Provider in the form of a promissory note bearing interest at the then-current rate, as determined in good faith by a majority of our board of directors, including a majority of our independent directors, or in the form of capital stock that was listed on a national securities exchange, valued at the same price per share as that used to determine market value. See footnote (5) to the “Management Compensation” table for information regarding the terms of such promissory notes.
We will repurchase the A Shares held by stockholders not electing to exchange their A Shares for K Shares (or successor securities) at a repurchase price determined as if we liquidated and received liquidation proceeds equal to the market value. See “Description of Capital Stock — Listing Event” for a description of the consideration that holders of A Shares may receive in connection with a listing of our shares of capital stock. We may also repurchase the B Shares for an amount equal to 12.5% of the excess market value over the liquidation preference on K-I Shares, K Shares, K-T Shares and parity securities, as described in the answer to the question “If you list your shares, are any payments due to your advisor or Service Provider?” If the market value does not
52

TABLE OF CONTENTS
Type of
Compensation
Determination of Amount
Estimated Amount for
Targeted Maximum
Offering
support payment of such amounts, the B Shares will be repurchased and canceled for no consideration. See “Conflicts of Interest — Service Provider” for more information about the issuance of B Shares to the Service Provider.
All payments of the repurchase price, if any, and whether on the A Shares or the B Shares, will be in the form of an interest-bearing promissory note or in the form of shares of our capital stock to be listed on a national securities exchange, valued at the same price per share as that used to determine market value. Our board of directors, including a majority of our independent directors, will determine the form of consideration and the interest rate on any promissory note. See footnote (5) to the “Management Compensation” table for information regarding the terms of such promissory notes.
Payment Upon an M&A Transaction — Our Advisor, Our Service Provider or Their Affiliates
If we terminate the advisory agreement in connection with or in contemplation of a transaction involving a merger or acquisition, we would be obligated to pay our advisor the amount it would be entitled to receive as if we liquidated and received net liquidation proceeds equal to the consideration to be paid to our stockholders in such transaction. See the answer to the question “If you are acquired or merge with another entity, are any payments due to your advisor?” for more information on the payments our advisor is entitled to under the advisory agreement. The Service Provider (an affiliate of the dealer manager) would be entitled to receive 25% of any such amounts as a fee pursuant to the Services Agreement, which may be payable to our advisor and the Service Provider in cash or as a portion of the merger or acquisition consideration. Our advisor is responsible for paying such fee to the Service Provider. Not determinable at this time.
Also see the answer to the question “If you are acquired or merge with another entity, are any payments due to your advisor?” for information on the merger or acquisition consideration our advisor may be entitled to receive as a holder of A Shares.
Payment upon Other Advisory Agreement Termination — Our Advisor, Our Service Provider or Their Affiliates
We may elect not to renew the advisory agreement. We also have the right to terminate the advisory agreement without “cause,” as defined in the advisory agreement (i.e., we may terminate the advisory agreement other than in connection with a listing of our shares or a transaction involving a Not determinable at this time.
53

TABLE OF CONTENTS
Type of
Compensation
Determination of Amount
Estimated Amount for
Targeted Maximum
Offering
merger or acquisition or other than for cause). We refer to any such non-renewal or non-cause termination as a “Non-cause Advisory Agreement Termination.” In case of a Non-cause Advisory Agreement Termination, pursuant to the advisory agreement, we would be obligated to make a cash payment to our advisor in the amount of any deferred asset management fees, plus any interest accrued thereon, the full acquisition fees previously earned, plus any interest accrued thereon, and the full disposition fees previously earned, plus any interest accrued thereon, regardless of the value of our assets or our net assets. The Service Provider (an affiliate of the dealer manager) would be entitled to receive 25% of any such payments as a fee pursuant to the Services Agreement. Our advisor is responsible for paying such fee to the Service Provider.
In addition, pursuant to our charter, we would be obligated to repurchase our A Shares for an amount equal to the greater of: (1) any accrued common ordinary distributions on our A Shares plus the stated value of the outstanding A Shares ($10.00 per A Share) or (2) the amount the holders of A Shares would be entitled to receive if we liquidated and received net liquidation proceeds equal to the fair market value (determined by appraisals as of the termination date) of our investments less any loans secured by such investments, limited in the case of non-recourse loans to the value of investments securing such loans. Any B Shares then outstanding would remain outstanding.
The amounts payable on account of the repurchase of A Shares may be paid, in the discretion of a majority of our board of directors, including a majority of our independent directors, in the form of promissory notes bearing interest at the then-current rate, as determined in good faith by a majority of our board of directors, including a majority of our independent directors. See footnote (5) to the “Management Compensation” table for information regarding the terms of such promissory notes.
Payment Upon Advisory Agreement Termination for Cause — Our Advisor, Our Service Provider, or Their Affiliates
If we terminate the advisory agreement for cause (as defined in the advisory agreement), we would not have current obligation to make any payments to our advisor or the Service Provider. However, any A Shares and B Shares held by them or their affiliates would remain outstanding. In addition,
54

TABLE OF CONTENTS
Type of
Compensation
Determination of Amount
Estimated Amount for
Targeted Maximum
Offering
any deferred asset management fees, plus any interest accrued thereon, the full acquisition fees previously earned, plus any interest accrued there on, and the full disposition fees previously earned, plus any interest accrued thereon, would remain outstanding obligations, and the deferred fees would continue to accrue interest at a non-compounded annual rate of 6.0%. Such deferred fees and interest accrued thereon would be payable upon a liquidation or an Other Liquidity Event in the manners set forth above. In addition, the A Shares and B Shares would continue to participate in any excess cash or remaining liquidation cash and would be entitled to the rights upon a listing of our securities on a national securities exchange or to participate in the proceeds upon a liquidation, merger, or acquisition transaction in the manner described above. This includes A Shares and B Shares held by our advisor, the Service Provider, and their affiliates.
(1)
In order to provide the maximum amount of selling commissions, dealer manager fees and other organization and offering expenses that may potentially be paid in connection with the offering, the calculations relating to the maximum amounts of selling commissions, dealer manager fees and other organization and offering expenses assume that a maximum amount of  $500,000,000 in K Shares are sold in the primary offering and $57,500,000 in A Shares are sold to our advisor and its affiliates in a private placement to pay the related selling commissions, dealer manager fees and other organization and offering expenses. As described under “Description of Capital Stock — A Shares — Advisor’s Obligation to Purchase A Shares”, our advisor or its affiliates will be obligated to purchase A Shares from us (at a price equal to the applicable estimated NAV per K Share) in a private placement in an aggregate amount sufficient to fund our payment of our organization and offering expenses, including the selling commissions, dealer manager fees, stockholder servicing fees, and expense reimbursements payable to the dealer manager, subject to certain limitations.
(2)
The per share purchase price for shares of shares in our primary offering will be $9.30 per K-I Share, $10.00 per K Share and $10.00 per K-T Share (which, in each case, includes the maximum amount allowed to be charged for commissions and fees, subject to certain discounts as described in “Plan of Distribution — Compensation of Dealer Manager and Participating Broker-Dealers” and “Plan of Distribution —  Volume Discounts”). In determining the amount of selling commissions and dealer manager fees, we have assumed the sale of K-I Shares at a purchase price of $9.30 per K-I Share, the sale of K Shares at a purchase price of $10.00 per K Share, and the sale of K-T Shares at a purchase price of $10.00 per K-T Share.
(3)
These figures are based on estimated other organization and offering expenses equaling 1.5% of offering proceeds from the sale of K-I Shares, K Shares and K-T Shares. Other organization and offering expenses may be more or less than this estimate.
Distribution Reinvestment Plan
Holders of K-I Shares, K Shares and K-T Shares may participate in our DRIP and elect to have all or a portion of the cash distributions attributable to the their K-I Shares, K Shares and K-T Shares owned automatically reinvested in additional K-I Shares, K Shares, or K-T Shares. Should a stockholder elect to participate in our DRIP, distributions attributable to K-I Shares will be reinvested in additional K-I Shares,
55

TABLE OF CONTENTS
distributions attributable to K Shares will be reinvested in additional K Shares and distributions in K-T Shares will be reinvested in additional K-T Shares. During this offering and until our board of directors determines to modify the purchase prices for shares in our DRIP to reflect the estimated NAV per share, the purchase price for shares in our DRIP will be $9.50 per K-I Share, $9.50 per K Share, and $9.50 per K-T Share. Our board of directors may amend, suspend or terminate the DRIP in its discretion at any time upon 10 days’ notice to you. We may provide notice by including such information (a) in a Current Report on Form 8-K or in our annual or quarterly reports, all publicly filed with the SEC or (b) in a separate mailing to the participants. Following any termination of our DRIP, all subsequent distributions to stockholders would be made in cash.
Amended and Restated Share Repurchase Program
On March 20, 2020, our board of directors decided to temporarily suspend repurchases under our share repurchase program effective with repurchase requests that would otherwise be processed in April 2020 due to the negative impact of the COVID-19 pandemic on our portfolio to date; provided, however, we will continue to process repurchases due to death in accordance with the terms of our share repurchase program. We will announce any updates concerning our share repurchase program in future filings with the Securities and Exchange Commission. Any unprocessed requests will automatically roll over to be considered for repurchase when we fully reopen our share repurchase program, unless a stockholder withdraws the request for repurchase five business days prior to the next repurchase date.
Therefore, the description of our share repurchase program below only applies to death repurchases at this time.
None of our capital stock is listed on a national securities exchange, and we do not intend to seek to list our stock until our independent directors believe that the listing of our stock would be in the best interest of our stockholders, if at all. In order to provide stockholders with the benefit of some interim liquidity, our board of directors has adopted a share repurchase program available to holders of our K-I Shares, K Shares, and K-T Shares, but there are significant conditions and restrictions that limit your ability to have your K-I Shares, K Shares or K-T Shares repurchased under the plan. The terms of our share repurchase program are more flexible in cases involving the death, qualifying disability, or other involuntary exigent circumstance, in the sole discretion of our board of directors, of a stockholder. See “Description of Capital Stock — Share Repurchase Program” for a definition of  “qualifying disability.”
Repurchases of our K-I Shares, K Shares, and K-T Shares, when requested, are at our sole discretion and generally will be made quarterly.
The per share repurchase price will depend on the length of time you have held such shares as follows:

after one year from the purchase date, 92.5% of the most recent per share net asset value of the K Shares, K-I Shares or K-T Shares, as applicable;

after two years from the purchase date, 95% of the most recent per share net asset value of the K Shares, K-I Shares or K-T Shares, as applicable;

after three years from the purchase date, 97.5% of the most recent per share net asset value of the K Shares, K-I Shares or K-T Shares, as applicable; and

after four years from the purchase date, 100% of the most recent per share net asset value of the K Shares, K-I Shares or K-T Shares, as applicable.
Shares repurchased in connection with a stockholder’s death or qualifying disability will be repurchased at a purchase price per share equal to 100% of the most recent per share net asset value of the K Shares, K-I Shares and K-T Shares, as applicable. Notwithstanding the foregoing, pursuant to securities laws and regulations, at any time we are engaged in an offering, the repurchase amount shall never be more than the current offering price of such shares. Shares repurchased in connection with a stockholder’s bankruptcy or other exigent circumstance, in the sole discretion of our board of directors, within one year from the purchase date will be repurchased at a price per share equal to the price per share we would pay had the stockholder held the shares for one year from the purchase date.
56

TABLE OF CONTENTS
We are not obligated to repurchase shares of our common stock under our share repurchase program. We will limit the number of shares repurchased pursuant to our share repurchase program as follows: (1) we will not repurchase in excess of 5.0% of the weighted average number of K Shares, K-I Shares and K-T Shares outstanding during the trailing 12 months prior to the end of the fiscal quarter for which repurchases are being paid (provided, however, that while shares subject to a repurchase requested upon the death of a stockholder will be included in calculating the maximum number of shares that may be repurchased, shares subject to a repurchase requested upon the death of a stockholder will not be subject to the percentage cap); and (2) funding for the repurchase of K Shares, K-I Shares and K-T Shares will be limited to net proceeds we receive from the sale of shares under our DRIP and any other operating funds that may be authorized by our board of directors, in its sole discretion. The foregoing limits might prevent us from accommodating all repurchase requests made in any fiscal quarter or in any 12-month period, in which case quarterly repurchases will be made pro rata, except as described below. Further, our management and/or board of directors reserves the right, in its sole discretion at any time, and from time to time, to reject any request for repurchase for any or no reason.
We will determine whether we have sufficient funds and/or shares available as soon as practicable after the end of each fiscal quarter, but in any event prior to the applicable repurchase date. If we cannot purchase all shares presented for repurchase in any fiscal quarter, based upon insufficient cash available and/or the limit on the number of shares we may repurchase during any year, we will give first priority to the repurchase of deceased stockholders’ shares. While deceased stockholders’ shares will be included in calculating the maximum number of shares that may be repurchased in any annual period, they will not be subject to the annual percentage caps; therefore, if the volume of requests to repurchase deceased stockholders’ shares in a particular quarter were large enough to cause the annual cap to be exceeded, even if no other repurchase requests were processed, the repurchases of deceased stockholders’ shares would be completed in full, assuming sufficient proceeds from the sale of shares under our DRIP or other operating funds authorized by our board of directors were available. If sufficient funds are not available to pay all such repurchases in full, the requests to repurchase deceased stockholders’ shares would be honored on a pro rata basis. We will next give priority to (i) requests of stockholders with qualifying disabilities, and in the discretion of our board of directors, stockholders with another involuntary exigent circumstance, such as bankruptcy, and (ii) next, to requests for full repurchases of accounts with a balance of 100 or less K Shares, K-I Shares and/or K-T Shares at the time we receive the request, in order to reduce the expense of maintaining small accounts. Thereafter, we will honor the remaining quarterly repurchase requests on a pro rata basis. Unfulfilled requests for repurchase will be carried over automatically to subsequent repurchase periods unless a stockholder withdraws the request for repurchase five business days prior to the next repurchase date.
Repurchases of our K Shares, K-I Shares and K-T Shares will be made quarterly upon written request to us at least 15 days prior to the end of the applicable quarter. Valid repurchase requests will be honored approximately 30 days following the end of the applicable quarter, which we refer to as the “repurchase date.” Stockholders may withdraw their repurchase request at any time up to five business days prior to the repurchase date. For more information on the restrictions and limitations of the share repurchase program, see the “Description of Capital Stock — Share Repurchase Program” section of the prospectus.
Emerging Growth Company
We are an “emerging growth company,” as defined in the Jumpstart Our Business Startups Act, or the JOBS Act. For as long as we continue to be an emerging growth company, we may take advantage of exemptions from various reporting requirements that are applicable to other public companies that are not emerging growth companies, including not being required to comply with the auditor attestation requirements of Section 404 of the Sarbanes-Oxley Act, reduced disclosure obligations regarding executive compensation in our periodic reports and proxy statements and exemptions from the requirements of holding a nonbinding advisory vote on executive compensation and stockholder approval of any golden parachute payments not previously approved. Although these exemptions will be available to us, they will not have a material impact on our public reporting and disclosure. In addition, because we have no employees, we do not have any executive compensation or golden parachute payments to report in our periodic reports and proxy statements.
57

TABLE OF CONTENTS
We could be an emerging growth company for up to five years, although circumstances could cause us to lose that status earlier. We will remain an emerging growth company until the earliest to occur of (i) the last day of the fiscal year during which our total annual revenues equal or exceed $1 billion (subject to adjustment for inflation), (ii) the last day of the fiscal year following the fifth anniversary of our initial public offering, (iii) the date on which we have, during the previous three-year period, issued more than $1 billion in non-convertible debt, or (iv) the date on which we are deemed a “large accelerated filer” under the Exchange Act.
Under the JOBS Act, emerging growth companies can also delay the adoption of new or revised accounting standards until such time as those standards apply to private companies. We may choose to take advantage of the extended transition period for complying with new or revised accounting standards. As a result, our financial statements may not be comparable to those of companies that comply with public company effective dates.
Investment Company Act of 1940 Considerations
We intend to conduct our operations so that we and each of our subsidiaries are exempt from registration as an investment company under the Investment Company Act of 1940, or the Investment Company Act. Under Section 3(a)(1)(A) of the Investment Company Act, a company is an “investment company” if it is, or holds itself out as being, engaged primarily, or proposes to engage primarily, in the business of investing, reinvesting or trading in securities. Under Section 3(a)(1)(C) of the Investment Company Act, a company is deemed to be an “investment company” if it is engaged, or proposes to engage, in the business of investing, reinvesting, owning, holding or trading in securities and owns or proposes to acquire “investment securities” having a value exceeding 40% of the value of its total assets (exclusive of government securities and cash items) on an unconsolidated basis, which we refer to as the “40% test.” “Investment securities” excludes U.S. Government securities and securities of majority-owned subsidiaries that are not themselves investment companies and are not relying on the exception from the definition of investment company set forth in Section 3(c)(1) or Section 3(c)(7) of the Investment Company Act.
We intend to acquire real estate and real estate-related assets directly, for example, by acquiring fee interests in real property, or by purchasing interests, including controlling interests, in REITs or other “real estate operating companies,” such as real estate management companies and real estate development companies, that own real property. We have acquired and may acquire additional real estate assets through investments in joint venture entities, including joint venture entities in which we may not own a controlling interest. We anticipate that our assets generally will be held in wholly and majority-owned subsidiaries of the company, each formed to hold a particular asset.
Because we are organized as a holding company that will conduct its business primarily through our operating partnership, which in turn is a holding company that will conduct its business through its subsidiaries, we intend to conduct our operations and the operations of our operating partnership so that each will comply with the 40% test. In addition, we expect that our wholly-owned and majority-owned subsidiaries will not be relying on exemptions under either Section 3(c)(1) or 3(c)(7) of the Investment Company Act. Consequently, interests in these subsidiaries (which are expected to constitute most, if not all, of our assets) generally will not constitute “investment securities.” Accordingly, we believe that the company and its wholly-owned and majority-owned subsidiaries will not be considered investment companies under Section 3(a)(1)(C) of the Investment Company Act.
In addition, we believe that we, our operating partnership and any subsidiaries of our operating partnership will not be considered investment companies under Section 3(a)(1)(A) of the Investment Company Act because none of these entities will engage primarily or hold themselves out as being engaged primarily in the business of investing, reinvesting or trading in securities. Rather, we, our operating partnership and any subsidiaries will be primarily engaged in non-investment company businesses related to real estate. Consequently, we expect that we, our operating partnership and any subsidiaries will be able to conduct our respective operations such that none of these entities will be required to register as an investment company under the Investment Company Act.
The determination of whether an entity is a majority-owned subsidiary of our company is made by us. The Investment Company Act defines a majority-owned subsidiary of a person as a company 50% or more
58

TABLE OF CONTENTS
of the outstanding voting securities of which are owned by such person, or by another company which is a majority-owned subsidiary of such person. The Investment Company Act further defines voting securities as any security presently entitling the owner or holder thereof to vote for the election of directors of a company. We intend to treat companies in which we own at least a majority of the outstanding voting securities as majority-owned subsidiaries for purposes of the 40% test. We do not intend to request that the SEC staff approve our treatment of any particular entity as a majority-owned subsidiary. If the SEC staff were to disagree with our treatment of one or more companies as majority-owned subsidiaries, we would need to adjust our strategy and our assets in order to comply with the 40% test. Any such adjustment in our strategy could have a material adverse effect on us.
Even if the value of investment securities held by any of our wholly-owned or majority-owned subsidiaries were to exceed 40% of their respective total assets (exclusive of government securities and cash items), we expect that such subsidiaries would be able to rely on the exclusion from the definition of “investment company” provided by Section 3(c)(5)(C) of the Investment Company Act, which is available for entities primarily engaged in the business of “purchasing or otherwise acquiring mortgages and other liens on and interests in real estate.” This exclusion, as interpreted by the staff of the SEC, generally requires that at least 55% of an entity’s assets must be comprised of mortgages and other liens on and interests in real estate, also known as “qualifying assets,” and at least 80% of the entity’s assets must be comprised of qualifying assets and a broader category of assets that we refer to as “real estate-related assets” under the Investment Company Act. Additionally, no more than 20% of the entity’s assets may be comprised of miscellaneous assets. For purposes of the exclusions provided by Section 3(c)(5)(C), we will classify our investments based on no-action letters issued by the SEC staff and other SEC interpretive guidance.
Qualification for exemption from the definition of “investment company” under the Investment Company Act will limit our ability to make certain investments. For example, these restrictions may limit the ability of the company and its subsidiaries to invest directly in mortgage-backed securities that represent less than the entire ownership in a pool of mortgage loans, debt and equity tranches of securitizations and certain asset-backed securities and real estate companies or in assets not related to real estate. Although we intend to monitor our portfolio, there can be no assurance that we will be able to maintain this exemption from registration for our company or each of our subsidiaries.
To the extent that the SEC staff provides more specific guidance regarding any of the matters bearing upon the definition of investment company and the exceptions to that definition, we may be required to adjust our investment strategy accordingly. For example, on August 31, 2011, the SEC issued a concept release requesting comments regarding a number of matters relating to the exemption provided by Section 3(c)(5)(C) of the Investment Company Act, including the nature of assets that qualify for purposes of the exemption and whether mortgage REITs should be regulated in a manner similar to investment companies. Additional guidance from the SEC staff could provide additional flexibility to us, or it could further inhibit our ability to pursue the investment strategy we have chosen.
Description of Securities
Uncertificated Shares
Our board of directors will authorize the issuance of shares of our stock without certificates. Instead, your investment will be recorded on our books only. Our transfer agent maintains a stock ledger that contains the name and address of each stockholder and the number of shares that the stockholder holds. With respect to uncertificated stock, we will continue to treat the stockholder registered on our stock ledger as the owner of the shares until the record owner and the new owner delivers a properly executed stock transfer form to us, along with a fee to cover reasonable transfer costs, in an amount determined by our board of directors. We will provide the required stock transfer form to you upon request.
Stockholder Meetings
We will hold annual meetings of our stockholders for the purpose of electing our directors and conducting other business matters that may be presented at such meetings. We also may call special meetings of stockholders from time to time. You are entitled to one vote for each share of common stock you own at any of these meetings on all matters to which a common stockholder is entitled to vote.
59

TABLE OF CONTENTS
Restriction on Share Ownership and Transfer
Our charter contains restrictions on ownership and transfer of the shares that, among other restrictions, prevent any one person from owning directly or indirectly more than 9.8% in value of the aggregate of our outstanding shares of stock or more than 9.8% (in value or in number of shares, whichever is more restrictive) of the aggregate of the outstanding shares of our common stock, unless exempted (prospectively or retroactively) by our board of directors. Your ability to transfer your shares to prospective stockholders also will be limited unless (a) they meet the minimum suitability standards regarding income or net worth, which are described in the “Investor Suitability Standards” section immediately following the cover page of this prospectus, and (b) the transfer complies with minimum purchase requirements, which are described in the sections of this prospectus entitled “Investor Suitability Standards” and “Plan of Distribution.” For a more complete description of the shares, including this and other restrictions on the ownership and transfer of our shares, please see the section entitled “Description of Capital Stock” in this prospectus.
ERISA Considerations
Prospective investors with investment discretion over the assets of an individual retirement account, employee benefit plan or other retirement plan or arrangement that is covered by ERISA or Section 4975 of the Internal Revenue Code should carefully review the information in the section of this prospectus entitled “ERISA Considerations.” Any such prospective investors are required to consult their own legal and tax advisors on these matters.
60

TABLE OF CONTENTS
RISK FACTORS
An investment in our shares of common stock involves various risks and uncertainties. You should carefully consider the following risk factors in conjunction with the other information contained in this prospectus before purchasing our shares of common stock. The risks discussed in this prospectus can adversely affect our business, operating results, prospects and financial condition. These risks could cause the value of our common stock to decline and could cause you to lose all or part of your investment. The risks and uncertainties described below are not the only ones we face, but do represent those risks and uncertainties that we believe are material to our business, operating results, prospects and financial condition as of the date of this prospectus.
Risks Relating to an Investment in Us
No public market currently exists for our securities, and we have no current plans to list our shares on an exchange. If you are able to sell your securities, you would likely have to sell them at a substantial discount from the offering price.
There is no current public market for our securities, and we currently have no plans to list any of the securities we are offering on a national securities exchange or to liquidate our assets by a specified date. You may not sell your securities unless the buyer meets the applicable suitability and minimum purchase standards. Any sale of your shares must also comply with applicable securities laws. Our charter also contains a limitation on ownership that prohibits any person or entity from actually, constructively, or beneficially acquiring or owning more than 9.8% in value of the aggregate of the outstanding shares of our capital stock (which includes K Shares, K-I Shares and K-T Shares), or more than 9.8% in value or in number of shares, whichever is more restrictive, of the aggregate of the outstanding shares of any class or series of shares of our stock, unless exempted, prospectively or retroactively, by our board of directors. Our board of directors may waive this ownership limit with respect to a particular person if the board receives certain representations and warranties as required by our charter. This provision may inhibit large investors from purchasing your shares. Moreover, our share repurchase program includes numerous restrictions that limit your ability to sell your K Shares, K-I Shares or K-T Shares to us, and our board of directors may amend, suspend or terminate our share repurchase program upon 30 days’ notice. We describe these restrictions in detail under “Description of Capital Stock — Share Repurchase Program”. Therefore, it will be difficult for you to sell your shares promptly or at all. If you are able to sell your shares, you will likely have to sell them at a substantial discount from the price at which you purchased them from us. It is also likely that your shares will not be accepted as the primary collateral for a loan. You should purchase our shares only as a long-term investment because of their illiquid nature.
We may be unable to pay or maintain cash distributions or increase distributions over time.
There are many factors that can affect the availability and timing of cash distributions to stockholders. Distributions will be based principally on cash available from our operations. The amount of cash available for distribution is affected by many factors, such as our ability to acquire commercial real estate assets as offering proceeds become available, income from such investments, and our operating expense levels, as well as many other variables. Actual cash available for distribution may vary substantially from estimates. With our limited operating history, we cannot assure you that we will be able to pay or maintain a level of distributions or that distributions will increase over time. We cannot give any assurance that returns from the investments that we acquire will increase, that the securities we buy will increase in value or provide constant or increased distributions over time, or that future acquisitions of commercial real estate will increase our cash available for distribution to stockholders. Our actual results may differ significantly from the assumptions used by our board of directors in establishing the distribution rate to stockholders. We may not have sufficient cash from operations to make a distribution required to qualify for or maintain our REIT status, which may materially adversely affect your investment.
We have a limited operating history, which makes our future performance and the performance of your investment difficult to predict.
We were organized on August 24, 2016. We have limited operations. Our lack of operating history significantly increases the risk and uncertainty you face in investing in our shares.
61

TABLE OF CONTENTS
Purchases of shares of stock by our directors, our officers, officers and employees of our advisor or TPG, other affiliates, and individuals designated by management in our offering should not influence investment decisions of independent, unaffiliated investors.
Our directors, officers and employees of our advisor, TPG and other affiliates and individuals designated by management may purchase K Shares and K-I Shares in the offering. Management may designate individuals who have prior business and/or personal relationships with our executive officers, directors, advisor, or sponsor, including, without limitation, any service provider, to purchase our K-I Shares and K Shares and to receive certain discounts. There can be no assurance as to the amount, if any, of K Shares and K-I Shares that these parties may acquire in the offering. Any shares purchased by directors, officers, and employees of our dealer manager, other affiliates or friends of ours will be purchased for investment purposes only. However, the investment decisions made by any such directors, officers, officers and employees of our advisor or TPG, other affiliates, or friends should not influence your decision to invest in our shares of common stock and you should make your own independent investment decision concerning the risks and benefits of an investment in our securities.
If we are unable to find suitable investments, we may not be able to achieve our investment objectives or pay distributions.
We will be competing to acquire real estate investments with other REITs, real estate limited partnerships, pension funds and their advisors, bank and insurance company investment accounts and other entities. Many of our competitors have greater financial resources and a greater ability to borrow funds to acquire properties than we do. We cannot be sure that our advisor will be successful in obtaining suitable investments on financially attractive terms or that, if our advisor makes investments on our behalf, our objectives will be achieved. The more money we raise in our offering, the greater will be our challenge to invest all of the net offering proceeds on attractive terms. Therefore, the size of our offering increases the risk that we may pay too much for real estate acquisitions. If we, through our advisor, are unable to find suitable investments promptly, we will hold the proceeds from the K Shares, K-I Shares and K-T Shares in our offering in an interest-bearing account or invest the proceeds in short-term, investment-grade investments and may, ultimately, liquidate. We expect we will earn yields substantially lower than the income that we anticipate receiving from investments in the future that meet our investment objectives. As a result, any distributions we make while our portfolio is not fully invested in properties meeting our investment objectives may be substantially lower than the distributions that we expect to pay when our portfolio is fully invested in properties meeting our investment objectives. In the event we are unable to timely locate suitable investments, we may be unable or limited in our ability to pay distributions.
If we raise substantial offering proceeds in a short period of time, we may not be able to invest all of the net offering proceeds promptly, which may cause our distributions and the long-term returns to our investors to be lower than they otherwise might be.
We could suffer from delays in locating suitable investments. The more money we raise in our offering, the more difficult it will be to invest the net offering proceeds promptly. Therefore, the size of our offering increases the risk of delays in investing our net offering proceeds. Our reliance on our advisor to locate suitable investments for us at times when the management of our advisor is simultaneously seeking to locate suitable investments for other investment programs sponsored by our advisor’s affiliates could also delay the investment of the proceeds of our offering. Delays we encounter in the selection and acquisition of income-producing properties would likely limit our ability to pay distributions to you and reduce your overall returns.
The personnel of our advisor do not have significant experience in operating under the constraints imposed on us as a REIT, which may hinder the achievement of our investment objectives.
The Code imposes numerous constraints on the operations of REITs that do not apply to many of the other investment vehicles managed by our sponsor, our advisor and their affiliates. Our qualification as a REIT will depend upon our ability to meet requirements regarding our organization and ownership, distributions of our income, the nature and diversification of our income and assets and other tests imposed by the Code. Any failure to so comply could cause us to fail to satisfy the requirements associated with REIT status. The personnel of our advisor do not have significant experience operating under these
62

TABLE OF CONTENTS
constraints, which may hinder our ability to take advantage of attractive investment opportunities and to achieve our investment objectives. As a result, we cannot assure you that our advisor will be able to operate our business under these constraints. If we fail to qualify as a REIT for any taxable year after electing REIT status, we will be subject to federal income tax on our taxable income at corporate rates. In addition, we would generally be disqualified from treatment as a REIT for the four taxable years following the year of losing our REIT status. Losing our REIT status would reduce our net earnings available for investment or distribution to stockholders because of the additional tax liability. In addition, distributions to stockholders would no longer qualify for the dividends-paid deduction, and we would no longer be required to make distributions. If this occurs, we might be required to borrow funds or liquidate some investments in order to pay the applicable tax. For a discussion of the REIT qualification tests and other considerations relating to our election to be taxed as REIT, see “Material U.S. Federal Income Tax Considerations”.
We depend upon key personnel of Procaccianti Companies, Inc. (our Sponsor), Procaccianti Hotel Advisors, LLC (our advisor), and TPG Hotels and Resorts, Inc. and its affiliates and/or designees (our property manager).
We are an externally managed REIT and therefore we do not have any internal management capacity or employees. We will depend to a significant degree on the diligence, skill and network of business contacts of certain of our executive officers and other key personnel of our advisor to achieve our investment objectives, including Messrs. Procaccianti, Vickowski, Bacon and Leven and Ms. Procaccianti, all of whom would be difficult to replace. We expect that our advisor will evaluate, negotiate, structure, close and monitor our investments in accordance with the terms of the advisory agreement. We also will depend on our property manager for hotel property management and construction services.
We depend upon the senior professionals of our advisor and our property manager to maintain relationships with potential investments, and we intend to rely upon these relationships to provide us with potential investment opportunities. We do not intend to purchase “key person” insurance coverage with respect to key personnel and the key personnel of our advisor or property manager. We cannot assure you that these relationships will yield attractive investment opportunities. If these individuals do not maintain their existing relationships with our advisor or property manager or maintain existing relationships or develop new relationships with other sources of investment opportunities, we may not be able to grow our investment portfolio. In addition, individuals with whom the senior professionals of our advisor and our property manager have relationships are not obligated to provide us with investment opportunities. Therefore, we can offer no assurance that such relationships will generate investment opportunities for us.
Our advisor is an affiliate of, and under common control with, Procaccianti Companies and will, in turn, depend upon access to the investment professionals and other resources of Procaccianti Companies and its affiliates to fulfill its obligations to us under the advisory agreement. Our advisor will also depend on Procaccianti Companies to obtain access to deal flow generated by its professionals. We believe that our future success depends, in a large part, on Procaccianti Companies’ ability to hire and retain highly skilled managerial, operational and marketing personnel. Competition to retain such personnel is intense, and we cannot assure you that Procaccianti Companies will be successful. Through a cost sharing agreement between our advisor and the sponsor, our advisor may utilize employees from affiliated entities, including Procaccianti Companies, in connection with various services such as human resources, accounting, tax, valuation, information technology services, office space, employees, compliance, and legal. Under this cost sharing agreement, these costs are allocated to our advisor based on a per employee charge that is assigned to provide services to it. To the extent an employee is not fully allocated to our advisor, the charge for services is pro-rated accordingly. Procaccianti Companies and our advisor or its affiliates pay all of the employees assigned to provide services to our advisor. We cannot assure you that Procaccianti Companies and its affiliates will fulfill their obligations under this agreement with our advisor. If Procaccianti Companies and its affiliates fail to perform, we cannot assure you that our advisor will enforce the cost sharing agreement, that such agreement will not be terminated by either party, or that we will continue to have access to the investment professionals of Procaccianti Companies and its affiliates, or their market knowledge and deal flow.
Because we are prohibited from operating hotel properties pursuant to certain tax laws relating to our qualification as a REIT, the entities through which we own the hotel properties will lease the hotel properties to one or more TRSs. We expect all or substantially all of these subsidiaries will enter into
63

TABLE OF CONTENTS
property management agreements with one or more affiliated property management companies. These affiliated property management companies may include TPG Hotels & Resorts, Inc., an affiliate of our sponsor and advisor, and TPG’s wholly owned subsidiaries, which we collectively refer to as TPG, or other affiliates and/or designees of TPG. We refer to TPG and such other affiliates and/or designees collectively as our property manager. If we acquire hotel property where we cannot use our property manager to manage the property, we may use a third-party property management company. Generally, however, we expect a substantial portion, if not all, of our hotel properties to be managed by our property manager.
If our advisor is unable to manage our investments effectively, we may be unable to achieve our investment objectives.
Our ability to achieve our investment objectives will depend on our ability to manage our business and to grow our business. This will depend, in turn, on our advisor’s ability to identify, invest in and monitor properties that meet our investment criteria. The achievement of our investment objectives on a cost-effective basis will depend upon our advisor’s execution of our investment process, its ability to provide competent, attentive and efficient services to us and our access to financing on acceptable terms. Our advisor has substantial responsibilities under the advisory agreement. The personnel of our advisor are engaged in other business activities that could distract them and divert their time and attention such that they can no longer dedicate a significant portion of their time to our business or such that they might otherwise slow our rate of investment. Any failure to manage our business and our future growth effectively could have a material adverse effect on our business, financial condition, results of operations and cash flows.
We may not replicate the historical results achieved by other entities managed or sponsored by affiliates of our advisor, members of our advisor’s investment committee or by Procaccianti Companies or its affiliates.
Our primary focus of acquiring and investing in a diversified portfolio of commercial real estate consisting primarily of hospitality properties across the United States differs from that of certain existing investment funds, accounts or other investment vehicles that are or have been managed by affiliates of our advisor or members of our advisor’s investment committee or that are or have been sponsored by Procaccianti Companies or its affiliates. In addition, many of the previously sponsored investment programs by Procaccianti Companies were significantly different from us in terms of targeted assets, regulatory structure and limitations, investment strategy and objectives and investment personnel. Past performance is not a guarantee of future results, and there can be no assurance that we will achieve comparable results of those Procaccianti Companies affiliates. In addition, investors in our K-I Shares, K Shares and K-T Shares are not acquiring an interest in any such investment funds, accounts or other investment vehicles that are or have been managed by affiliates of our advisor or members of our advisor’s investment committee or sponsored by Procaccianti Companies or its affiliates. We also cannot assure you that we will replicate the historical results achieved by members of the investment committee, and we caution you that our investment returns could be substantially lower than the returns achieved by them in prior periods. Additionally, all or a portion of the prior results may have been achieved in particular market conditions that may never be repeated.
Because we are conducting a “blind pool” offering, you will not have the opportunity to evaluate our investments before we make them, which makes an investment in us more speculative.
We have not identified all of the properties we will acquire with the net proceeds from the sale of K Shares, K-I Shares and K-T Shares in our offering. Our ability to identify well-performing properties and achieve our investment objectives depends upon the performance of our advisor in the acquisition of our investments and the determination of any financing arrangements. The size of our offering increases the challenges that our advisor will face in investing our net offering proceeds promptly in attractive properties, and the continuing high demand for the type of properties we desire to purchase increases the risk that we may pay too much for the properties that we do purchase. We will seek to invest substantially all of the net proceeds from our K Shares, K-I Shares and K-T Shares, after the payment of certain fees and expenses, in a diversified portfolio of commercial real estate investments consisting primarily of hotel properties across the United States in accordance with our investment objectives and using the strategies described in this Annual Report. However, you will be unable to evaluate the economic merit of specific real estate projects
64

TABLE OF CONTENTS
before we invest in them. We expect to rely entirely on the ability of our advisor to select suitable and successful investment opportunities. We will not provide you with information to evaluate our proposed investments prior to our acquisition of those investments. Because of the illiquid nature of our shares, even if we disclose information about our potential investments before we make them, it will be difficult for you to sell your shares promptly or at all. Furthermore, our board of directors will have broad discretion in implementing investment policies. These factors increase the risk that your investment may not generate returns consistent with your expectations.
Distributions paid from sources other than our cash flows from operations, particularly from proceeds of our offering, will result in us having fewer funds available for the acquisition of properties and other real estate-related investments and may dilute your interests in us, which may adversely affect our ability to fund future distributions with cash flows from operations and may adversely affect your overall return.
We have paid, and may continue to pay, distributions from sources other than our cash flow from operations. Distributions declared for periods in which we did not own an interest in the two select-service properties described herein were funded with proceeds from subordinated promissory notes that we entered into with our advisor. While our board has adopted a policy to refrain from funding distributions with offering proceeds, our charter contains no such limitation and our board of directors may change our distribution policy in its sole discretion at any time subject to the provisions of Maryland law. Under Maryland law, we may not make distributions that would: (1) cause us to be unable to pay our debts as they become due in the usual course of business; or (2) cause our total assets to be less than the sum of our total liabilities plus senior liquidation preferences, if any. Our charter currently provides that amounts that would be needed, if we were to dissolve at the time of such distribution, to satisfy the preferential rights upon dissolution of holders of K Shares, K-I Shares and K-T Shares shall not be added to our total liabilities for these purposes.
For the year ended December 31, 2019, we paid aggregate distributions of $1,104,017, including $1,042,690 of distributions paid in cash and 6,456 shares of our common stock issued pursuant to our distribution reinvestment plan for $61,327. For the year ended December 31, 2019, our net income was $102,952, we had FFO of $1,672,661 and net cash provided by operations of $3,108,133. For the year ended December 31, 2019, we funded $1,104,017, or 100%, and $0 or 0% of total distributions paid, including shares issued pursuant to our distribution reinvestment plan, from cash flow from operations and notes payable, respectively. Since inception, of the $1,631,573 in total distributions paid through December 31, 2019, including shares issued pursuant to our distribution reinvestment plan, we funded $1,537,379 or 94% from cash flow from operations and $94,194 or 6% from notes payable. For information on how we calculate FFO and the reconciliation of FFO to net loss, see Item 7. “Management’s Discussion and Analysis of Financial Condition and Results of Operations — Funds from Operations and Modified Funds from Operations” of our Annual Report on Form 10-K for the year ended December 31, 2019, which is incorporated herein by reference.
If we fund distributions from the proceeds of our offering, we will have less funds available for acquiring properties or other real estate-related investments. As a result, the return you realize on your investment may be reduced. Funding distributions from borrowings could restrict the amount we can borrow for investments, which may affect our profitability. Funding distributions with the sale of assets or the proceeds of our offering may affect our ability to generate cash flows. Funding distributions from the sale of additional securities could dilute your interest in us if we sell our shares of common stock or securities convertible or exercisable into our shares of common stock to third-party investors. Payment of distributions from the mentioned sources could restrict our ability to generate sufficient cash flows from operations, affect our profitability, or affect the distributions payable to you upon a liquidity event, any or all of which may have an adverse effect on your investment. For a description of the factors that can affect the availability and timing of cash distributions to stockholders, see the section of this prospectus captioned “Description of Capital Stock — Distributions”.
Our advisor can resign on 60 days’ notice from its role as advisor, and we may not be able to find a suitable replacement within that time, resulting in a disruption in our operations that could adversely affect our financial condition, business, and results of operations and cash flows.
Our advisor has the right, under the advisory agreement, to resign at any time upon not less than 60 days’ written notice, whether we have found a replacement or not. If our advisor resigns, we may not be
65

TABLE OF CONTENTS
able to find a new advisor or hire internal management with similar expertise and ability to provide the same or equivalent services on acceptable terms within 60 days, or at all. If we are unable to do so quickly, our operations are likely to experience a disruption, and our financial condition, business and results of operations, as well as our ability to pay distributions, are likely to be adversely affected. In addition, the coordination of our management and investment activities is likely to suffer if we are unable to identify and reach an agreement with a single institution or group of executives having the expertise possessed by our advisor and its affiliates. Even if we are able to retain comparable management, the integration of such management and its lack of familiarity with our investment objectives may result in additional costs and time delays that may adversely affect our business, financial condition, results of operations and cash flows.
We will incur significant costs as a result of being a public company.
As a public company, we will be required to register our securities under the Securities Exchange Act of 1934, as amended, or the Exchange Act, and we will incur legal, accounting and other expenses, including costs associated with the periodic reporting requirements applicable to a company whose securities are registered under the Exchange Act, as well as additional corporate governance requirements, including requirements under the Sarbanes-Oxley Act of 2002, or the Sarbanes-Oxley Act, and other rules implemented by the SEC.
We depend on information systems, and systems failures could significantly disrupt our business, which may, in turn, negatively affect our ability to pay distributions to our stockholders.
Our business depends on the communications and information systems of Procaccianti Companies, to which we have access through our advisor. In addition, certain of these systems are provided to Procaccianti Companies by third-party service providers. Any failure or interruption of such systems, including as a result of the termination of an agreement with any such third-party service provider, could cause delays or other problems in our activities. This, in turn, could have a material adverse effect on our operating results and negatively affect our ability to pay distributions to our stockholders.
Cybersecurity risks and cyber incidents may adversely affect our business by causing a disruption to our operations, a compromise or corruption of our confidential information, and/or damage to our business relationships, all of which could negatively impact our financial results.
A cyber incident is considered to be any adverse event that threatens the confidentiality, integrity or availability of our information resources. These incidents may be an intentional attack or an unintentional event and could involve gaining unauthorized access to our information systems for purposes of misappropriating assets, stealing confidential information, corrupting data or causing operational disruption. The result of these incidents may include disrupted operations, misstated or unreliable financial data, liability for stolen assets or information, increased cybersecurity protection and insurance costs, litigation and damage to our tenant and investor relationships. As our reliance on technology has increased, so have the risks posed to our information systems, both internal to our advisor and its affiliates and those that have been outsourced. There is no guarantee that any processes, procedures and internal controls our advisor implements will prevent cyber intrusions, which could have a negative impact on our financial results, operations, business relationships or confidential information.
Our rights and the rights of our stockholders to recover claims against our directors are limited, which could reduce your and our recovery against them if they negligently cause us to incur losses.
Maryland law provides that a director has no liability in that capacity if he or she performs his or her duties in good faith, in a manner he or she reasonably believes to be in our best interests and with the care that an ordinarily prudent person in a like position would use under similar circumstances. Our charter provides that no director generally shall be liable to us or our stockholders for monetary damages and that we generally will indemnify them for losses unless, in the case of an independent director, such director is grossly negligent or engages in willful misconduct or, in the case of our directors who are also our executive officers or affiliates of our advisor, unless such directors are negligent or grossly negligent or engage in willful misconduct. As a result, you and we may have more limited rights against our directors than might otherwise exist under common law, which could reduce your and our recovery from these persons if they act in a negligent manner. In addition, we may be obligated to fund the defense costs incurred by our
66

TABLE OF CONTENTS
independent directors (as well as by our other directors, officers, employees and agents) in some cases, which would decrease the cash otherwise available for distributions to you. See “Management — Limited Liability and Indemnification of Directors, Officers and Other Agents”.
Risks Related to Our Offering and Our Corporate Structure
We intend to disclose funds from operations and modified funds from operations, each a non-GAAP financial measure, in future communications with investors, including documents filed with the SEC; however, funds from operations and modified funds from operations are not equivalent to our net income or loss as determined under generally accepted accounting principles, or GAAP, and you should consider GAAP measures to be more relevant to our operating performance.
We will use, and we intend to disclose to investors, funds from operations, or FFO, and modified funds from operations, or MFFO, which are non-GAAP financial measures. FFO and MFFO are not equivalent to our net income or loss as determined in accordance with GAAP, and investors should consider GAAP measures to be more relevant in evaluating our operating performance. FFO and MFFO, on the one hand, and GAAP net income or loss, on the other hand, differ because FFO and MFFO exclude gains or losses from sales of property and asset impairment write-downs, and add back depreciation and amortization and adjust for unconsolidated partnerships and joint ventures. MFFO further excludes acquisition-related expenses, amortization of above- and below-market leases, fair value adjustments of derivative financial instruments, deferred rent receivables and the adjustments of such items related to non-controlling interests.
Because of the differences between FFO and MFFO and GAAP net income or loss, FFO and MFFO may not be accurate indicators of our operating performance, especially during periods in which we are acquiring properties. In addition, FFO and MFFO are not indicative of cash flow available to fund cash needs and investors should not consider FFO and MFFO as alternatives to cash flows from operations or an indication of our liquidity, or indicative of funds available to fund our cash needs, including our ability to make distributions to our stockholders. Neither the SEC nor any other regulatory body has passed judgment on the acceptability of the adjustments that we use to calculate FFO and MFFO. Also, because not all companies calculate FFO and MFFO the same way, comparisons with other companies may not be meaningful.
No investor may own more than 9.8% of our stock unless exempted by our board of directors, which may discourage a takeover that could otherwise result in a premium price to our stockholders.
Our charter, with certain exceptions, authorizes our directors to take such actions as are necessary and desirable to preserve our qualification as a REIT. There is a limitation on ownership that prohibits any person or entity from actually, constructively or beneficially acquiring or owning more than 9.8% in value of the aggregate of the outstanding shares of our capital stock (which includes K Shares, K-I Shares and K-T Shares), or more than 9.8% in value or in number of shares, whichever is more restrictive, of the aggregate of the outstanding shares of any class or series of shares of our stock, unless exempted, prospectively or retroactively, by our board of directors. Our board of directors may waive this ownership limit with respect to a particular person if the board receives certain representations and warranties as required by our charter. This restriction may have the effect of delaying, deferring or preventing a change in control of us, including an extraordinary transaction (such as a merger, tender offer or sale of all or substantially all of our assets) that might provide a premium price for holders of our capital stock. See “Description of Capital Stock — Restrictions on Transfer”.
Our charter permits our board of directors to issue stock with terms that may subordinate the rights of our holders of K-I Shares, K-T Shares, K Shares, B Shares, and A Shares or discourage a third party from acquiring us in a manner that could result in a premium price to our stockholders.
Our board of directors may classify or reclassify any unissued K-I Shares, K-T Shares, K Shares, B Shares, or A Shares into other classes or series of stock and establish the preferences, conversion or other rights, voting powers, restrictions, limitations as to distributions, qualifications and terms or conditions of redemption of any such stock. Thus, our board of directors could authorize the issuance of a new class of capital stock with terms and conditions that could have priority as to distributions and amounts payable upon liquidation over the rights of the holders of our existing K-I Shares, K-T Shares, K Shares, B Shares,
67

TABLE OF CONTENTS
and A Shares. Such new class of stock could also have the effect of delaying, deferring or preventing a change in control of us, including an extraordinary transaction (such as a merger, tender offer or sale of all or substantially all of our assets) that might provide a premium price to holders of our existing capital stock.
We may grant stock-based awards to our directors, employees and consultants pursuant to a long-term incentive plan, which will have a dilutive effect on your investment in us.
Our board of directors intends to adopt a long-term incentive plan, pursuant to which we will be authorized to grant restricted stock, stock options, restricted or deferred stock units, performance awards or other stock-based awards to directors, employees and consultants selected by our board of directors for participation in the plan. We currently intend to issue awards of restricted K Shares to our independent directors under our long-term incentive plan. Our executive officers, as key personnel of our advisor, also may be entitled to receive awards in the future under our long-term incentive plan. If we issue additional stock-based awards to eligible participants under our long-term incentive plan, the issuance of these stock-based awards will dilute your investment in our shares of capital stock purchased in our offering.
Certain expected features of the long-term incentive plan could have a dilutive effect on your investment in us, including (1) a lack of annual award limits, individually or in the aggregate (subject to the limit on the maximum number of shares which may be issued pursuant to awards granted under the plan), (2) the fact that the limit on the maximum number of shares which may be issued pursuant to awards granted under the plan will not be tied to the amount of proceeds raised in the offering, and (3) share counting procedures which we expect will provide that shares subject to certain awards, including, without limitation, substitute awards granted by us to employees of another entity in connection with our merger or consolidation with such company or shares subject to outstanding awards of another company assumed by us in connection with our merger or consolidation with such company, will not be subject to the limit on the maximum number of shares which may be issued pursuant to awards granted under the plan.
You will have limited control over changes in our policies and operations, which increases the uncertainty and risks you face as a stockholder.
Our board of directors determines our major policies, including our policies regarding financing, growth, debt capitalization, REIT qualification and distributions. Our board of directors may amend or revise these and other policies without your vote except to the extent that such policies are set forth in our charter. Our board’s broad discretion in setting policies and your inability to exert control over those policies increases the uncertainty and risks you face as a stockholder.
Under the Maryland General Corporation Law and our charter, our stockholders are generally entitled to vote only on the following matters: (a) election and removal of directors; (b) amendment of the charter, except that our board of directors may amend our charter without stockholder approval to (i) increase or decrease the aggregate number of our shares or the number of shares of any class or series that we have the authority to issue, (ii) effect certain reverse stock splits, and (iii) change our name or the name or other designation or the par value of any class or series of our stock and the aggregate par value of our stock; (c) effect our liquidation or dissolution; and (d) to the extent required under Maryland law, effect a merger, conversion or consolidation of us, a statutory share exchange, or the sale or other disposition of all or substantially all of our assets. With respect to all matters, other than the election or removal of directors, our board of directors must first adopt a resolution declaring that a proposed action is advisable and direct that such matter be submitted to our stockholders for approval or ratification. These limitations on voting rights may limit your ability to influence decisions regarding our business. Holders of our K-I Shares, K Shares, K-T Shares and A Shares will have identical voting rights.
We may change our targeted investments without stockholder consent.
We expect our portfolio of investments in commercial real estate to consist primarily of hospitality properties. Though this is our current target portfolio, we may make adjustments to our target portfolio based on real estate market conditions and investment opportunities, and we may change our targeted investments and investment guidelines at any time without the consent of our stockholders. Any such change could result in our making investments that are different from, and possibly riskier than, the
68

TABLE OF CONTENTS
investments described in this Annual Report. Our charter requires that our independent directors review our investment policies at least annually to determine that the policies we are following are in the best interests of our stockholders. These policies may change over time. A change in our targeted investments or investment guidelines, which may occur without your consent, may increase our exposure to interest rate risk, default risk and real estate market fluctuations, all of which could adversely affect our ability to make distributions to you and the value of the securities we are offering through our prospectus.
You may not be able to have your K-I Shares, K Shares or K-T Shares repurchased under the share repurchase program; if you are able to have your K-I Shares, K Shares or K-T Shares repurchased under the share repurchase program, you may not be able to recover the amount of your investment.
Our board of directors has adopted a share repurchase program available to holders of our K-I Shares, K Shares and K-T Shares, but there are significant conditions and limitations that limit your ability to have your K-I Shares, K Shares or K-T Shares repurchased under the plan. As of the date of this prospectus, due to the novel coronavirus (COVID-19) pandemic, our board of directors has limited repurchases to those requested upon death. Repurchases of our K-I Shares, K Shares and K-T Shares, when requested, are at our sole discretion and generally will be made quarterly. A holder of K Shares, K-I Shares or K-T Shares, as applicable, must have beneficially held its shares for at least one year prior to offering them for sale to us through our share repurchase program, unless the K Shares, K-I Shares or K-T Shares, as applicable, are being repurchased in connection with a stockholder’s death, qualifying disability or other exigent circumstance as determined by our board of directors in its sole discretion.

The per share repurchase price will depend on the length of time you have held such shares as follows:

after one year from the purchase date, 92.5% of the most recent per share net asset value of the K Shares, K-I Shares or K-T Shares, as applicable;

after two years from the purchase date, 95% of the most recent per share net asset value of the K Shares, K-I Shares or K-T Shares, as applicable;

after three years from the purchase date, 97.5% of the most recent per share net asset value of the K Shares, K-I Shares or K-T Shares, as applicable; and

after four years from the purchase date, 100% of the most recent per share net asset value of the K Shares, K-I Shares or K-T Shares, as applicable.
Our repurchase of any K-I Shares, K Shares or K-T Shares will be limited to the extent that we do not have, as determined in our board of director’s discretion, sufficient funds available to fund any such repurchase. For additional information on our share repurchase program refer to the section entitled “Description of Capital Stock — Share Repurchase Program.”
We are not obligated to repurchase shares of our common stock under our share repurchase program. We will limit the number of shares repurchased pursuant to our share repurchase program as follows: (1) we will not repurchase in excess of 5.0% of the weighted average number of K Shares, K-I Shares and K-T Shares outstanding during the trailing 12 months prior to the end of the fiscal quarter for which repurchases are being paid (provided, however, that while shares subject to a repurchase requested upon the death of a stockholder will be included in calculating the maximum number of shares that may be repurchased, shares subject to a repurchase requested upon the death of a stockholder will not be subject to the percentage cap); and (2) funding for the repurchase of K Shares, K-I Shares and K-T Shares will be limited to net proceeds we receive from the sale of shares under our DRIP and any other operating funds that may be authorized by our board of directors, in its sole discretion.
Additionally, in the event that any stockholder fails to maintain a minimum balance of $2,000 of K-I Shares, K Shares or K-T Shares, we may repurchase all of the shares held by that stockholder at the NAV repurchase price in effect on the date we determine that the stockholder has failed to meet the minimum balance, less any applicable repurchase discount.
Most of our assets will consist of properties which cannot be readily liquidated without affecting our ability to realize full value upon their disposition. Therefore, we may not have sufficient liquid resources to satisfy all repurchase requests. The share repurchase program will terminate immediately if our K-I Shares,
69

TABLE OF CONTENTS
K Shares, K-T Shares or any successor securities, are listed on any national securities exchange. In addition, our board of directors may amend, suspend (in whole or in part) or terminate the share repurchase program at any time upon 30 days’ notice. Further, our board of directors reserves the right, in its sole discretion, to reject any requests for repurchases.
The provisions of our share repurchase program may limit your ability to have your shares repurchased should you require liquidity and could limit your ability to recover the amount that you invested in our K-I Shares, K Shares or K-T Shares. The terms of our share repurchase program contain fewer limitations for repurchases sought as a result of a stockholder’s death, qualifying disability or other involuntary exigent circumstance, in the sole discretion of the board of directors.
On March 20, 2020, our board of directors decided to temporarily suspend repurchases under our share repurchase program effective with repurchase requests that would otherwise be processed in April 2020 due to the negative impact of the coronavirus (COVID-19) pandemic on the Company’s portfolio to date. However, we will continue to process repurchases due to death in accordance with the terms of our share repurchase program. We will announce any updates concerning its share repurchase program in a Current Report on Form 8-K. Any unprocessed requests will automatically roll over to be considered for repurchase when we fully reopens our share repurchase program, unless a stockholder withdraws the request for repurchase five business days prior to the next repurchase date.
Risks Related to Our Offering
The estimated NAV per K-I Share, K Share and K-T Share are estimates as of a given point in time and likely will not represent the amount of net proceeds that would result if we were liquidated or dissolved or completed a merger or other sale of the company.
The estimated NAV per share and any subsequent values are likely to differ from the price at which a stockholder could resell such shares because: (1) there is no public trading market for our shares at this time; (2) the price does not reflect, and will not reflect, the fair value of our assets as we acquire them, nor does it represent the amount of net proceeds that would result from an immediate liquidation of our assets or sale of the Company, because the amount of proceeds available for investment from our offering is net of acquisition fees and expenses; (3) the estimated NAV per share does not take into account how market fluctuations affect the value of our investments, including how the current conditions in the financial and real estate markets may affect the value of our investments; (4) the estimated NAV per share does not take into account how developments related to individual assets may increase or decrease the value of our portfolio; and (5) the estimated NAV per share does not take into account any premiums to value that may be achieved in a liquidation or sale of our assets. Further, the value of our shares will fluctuate over time as a result of, among other things, developments related to individual assets we may acquire and responses to the real estate and capital markets. The estimated NAV per share does not reflect a discount for the fact that we are externally managed. There are currently no SEC, federal and state rules that establish requirements specifying the methodology to employ in determining an estimated NAV per share; provided, however, that pursuant to FINRA rules, the determination of the estimated NAV per share must be conducted by, or with the material assistance or confirmation of, a third-party valuation expert and must be derived from a methodology that conforms to standard industry practice. Subsequent estimates of our estimated NAV per share will be done at least annually. Our estimated NAV per share is an estimate as of a given point in time and likely does not represent the amount of net proceeds that would result from an immediate sale of our assets.
Our estimated NAV per share is based upon a number of estimates, assumptions, judgments and opinions that may not be, or may later prove not to be, accurate or complete, which could make the estimated valuations incorrect. As a result, our estimated NAV per share may not reflect the amount that you might receive for your shares in a market transaction, and the purchase price you pay may be higher than the value of our assets per share of common stock at the time of your purchase.
Currently, there are no SEC, federal or state rules that establish requirements specifying the methodology to employ in determining an estimated NAV per share. The audit committee of our board of directors, pursuant to authority delegated by our board of directors, was responsible for the oversight of the valuation process, including the review and approval of the valuation process and methodology used to
70

TABLE OF CONTENTS
determine our estimated NAV per share, the consistency of the valuation methodologies with real estate industry standards and practices and the reasonableness of the assumptions used in the valuations. Pursuant to the prior approval of the audit committee of our board of directors, which is solely comprised of our independent directors, in accordance with the valuation policies previously adopted by our board of directors, we engaged Robert A. Stanger & Co., Inc., or Stanger, an independent third-party valuation firm, to assist with determining the estimated NAV per share. Our estimated NAV per share was determined after consultation with our advisor and Stanger. Stanger prepared a net asset value report or the NAV Report, which estimates the estimated NAV per K-I Share, K Share and K-T Share as of the NAV pricing date. The valuation was based upon the estimated value of our assets less the estimated value of our liabilities divided by the number of shares outstanding on an adjusted fully diluted basis, calculated as of the NAV pricing date, and was performed in accordance with the IPA Valuation Guidelines. The estimated NAV per share was determined by our board of directors. Subsequent estimates of our estimated NAV per K-I Share, K Share and K-T Share will be prepared at least annually. Our estimated NAV per share is an estimate as of a given point in time and likely does not represent the amount of net proceeds that would result from an immediate sale of our assets. The estimated NAV per share is not intended to be related to any values at which individual assets may be carried on financial statements under applicable accounting standards. We do not intend to release any of the data supporting the estimated NAV per share.
It may be difficult to accurately reflect material events that may impact our estimated NAV per share between valuations, and accordingly we may be selling and repurchasing shares at too high or too low a price.
Our independent third-party valuation expert will calculate estimates of the market value of our principal real estate and real estate-related assets that we acquire, and our board of directors will determine the net value of such real estate and real estate-related assets and liabilities taking into consideration such estimates provided by the independent third-party valuation expert. Our board of directors is ultimately responsible for determining the estimated NAV per share. Since our board of directors will determine our estimated NAV per share at least annually, there may be changes in the value of our properties that are not fully reflected in the most recent estimated NAV per share. As a result, the published estimated NAV per share may not fully reflect changes in value that may have occurred since the prior valuation. Furthermore, our advisor will monitor our portfolio, but it may be difficult to reflect changing market conditions or material events that may impact the value of our portfolio between valuations, or to obtain timely or complete information regarding any such events. Therefore, the estimated NAV per share published before the announcement of an extraordinary event may differ significantly from our actual estimated NAV per share until such time as sufficient information is available and analyzed, the financial impact is fully evaluated, and the appropriate adjustment is made to our estimated NAV per share, as determined by our board of directors. Any resulting disparity may be to the detriment of a purchaser of our shares or a stockholder selling shares pursuant to our share repurchase program.
The most recent estimated NAV per shares were published before the COVID-19 pandemic, and may differ significantly from our actual estimated NAV per share until such time as sufficient information is available and analyzed, the financial impact is fully evaluated, and the appropriate adjustment is made to our estimated NAV per share, as determined by our board of directors. Any resulting disparity may be to the detriment of a purchaser of our shares. We expect to release updated estimated NAV per shares calculated as of March 31, 2020, which is expected to be lower than the current estimated NAV per shares.
Our ability to conduct our offering successfully depends, in part, on the ability of the dealer manager to successfully establish, operate and maintain a network of broker-dealers.
The success of our public offering, and correspondingly our ability to implement our business strategy, is dependent upon the ability of our dealer manager to establish and maintain a network of licensed securities broker-dealers and other agents to sell our securities. While principals of our dealer manager, S2K Financial LLC, have experience in selling securities of other non-traded REITs, S2K Financial LLC is a relatively new wholesale broker-dealer that has not yet conducted any other offerings similar to our offering. The past success of the dealer manager’s principals cannot be relied upon as predictive of the dealer manager’s performance in our offering. There is therefore no assurance that the dealer manager will be able to sell a sufficient number of shares to allow us to have adequate funds to make our investments. If the dealer manager fails to perform, we may not be able to raise adequate proceeds through our public offering
71

TABLE OF CONTENTS
to implement our investment strategy. In addition, because we are conducting a “best efforts” offering, we may not raise proceeds in our offering sufficient to meet our investment objectives. If we are unsuccessful in implementing our investment strategy, you could lose all or a part of your investment.
Your interest in us could be diluted if we issue additional shares, which could reduce the overall value of your investment.
Existing stockholders and potential investors in our offering do not have preemptive rights to any shares we issue in the future. Our charter authorizes the issuance of 248,125,000 shares of capital stock, of which (a) 55,500,000 shares are classified as Class K-I Common Stock with a par value of  $0.01 per share, which we refer to as our K-I Shares, (b) 55,500,000 shares are classified as Class K Common Stock with a par value of  $0.01 per share, which we refer to as our K Shares, (c) 116,000,000 shares are classified as Class K-T Common Stock with a par value of  $0.01 per share, which we refer to as our K-T Shares, (d) 125,000 shares are classified as Class B Capital Stock with a par value of  $0.01 per share, which we refer to as our B Shares, and (e) 21,000,000 shares are classified as Class A Common Stock with a par value of  $0.01 per share, which we refer to as our A Shares. Our board of directors may amend the charter from time to time to increase or decrease the aggregate number of authorized shares or the number of authorized K-I Shares, K Shares, K-T Shares, A Shares, or shares of any other class or series of stock without stockholder approval. After your investment in us, our board may elect to (1) sell additional shares in our offering or future private placements or public offerings; (2) issue shares of capital stock under a long-term incentive plan to our independent directors or to employees of our advisor or its affiliates; (3) issue shares to our advisor, our Service Provider, or their successors or assigns, in payment of an outstanding fee obligation or as consideration in a related-party transaction; or (4) issue K Shares (or another class of securities as determined by our board of directors) to sellers of properties we acquire in connection with an exchange of property for limited partnership interests of our operating partnership. To the extent we issue additional equity interests after your purchase in our offering, your percentage ownership interest in us will be diluted. Further, depending upon the terms of such transactions (most notably the offering price per share, which may be less than the price paid per share in any offering under our prospectus) and the value of our properties, existing stockholders may also experience a dilution in the book value of their investment in us. Investors who purchase shares in our offering will likely suffer dilution of their equity investment in us as a result of the issuance of shares pursuant to the DRIP and the issuance of shares to purchasers who qualify for volume discounts, as DRIP purchases and volume discount purchases represent a discount to the initial purchase price per K Share, K-I Share and K-T Share in our primary offering, as applicable, and we will not sell additional A Shares to our advisor or its affiliates to fund the difference between the initial purchase price and discounted price in connection with such sales as we do for discounts to the initial purchase price of shares that are not through volume discounts and K-I Shares sold in our primary offering (in order for net proceeds available to invest to equal $10.00 per K-I Share, K Share and K-T Share).
The potential return to holders of K-I Shares, K Shares and K-T Shares in our offering would be limited should we return in excess of 9.84% on their investment.
By investing 100% of the proceeds from K-I Shares, K Shares and K-T Shares in assets, we believe we provide holders of K-I Shares, K Shares and K-T Shares with a greater likelihood of preservation of capital and consistent distributions that are not funded with return of capital sources. In exchange for this lower risk, holders of our K-I Shares, K Shares and K-T Shares would be limited in their potential return on investment, as compared to a traditional public non-traded REIT structure, should we return in excess of 9.84% on their investment, as described in the answer to the question “How does the potential return to holders of K-I Shares, K Shares and K-T Shares in this offering compare to the potential return to stock holders of other publicly registered, non-traded REITs?” beginning on page 14 of this prospectus.
S2K Servicing, LLC (the “Service Provider”) may receive certain distributions as the holder of the B Shares regardless of its performance under the Services Agreement.
The Service Provider, as a holder of B Shares, may be entitled to receive a special distribution with respect to participation in excess cash and remaining liquidation cash (as discussed under “Management Compensation — Participation in Excess Cash” and “Management Compensation — Participation in Remaining Liquidation Cash”) equal to 12.5% of such excess cash and 12.5% of such remaining liquidation cash. The Service Provider may be entitled to this special distribution regardless of how well it performs under the Services Agreement.
72

TABLE OF CONTENTS
If we were to become internally managed, we would pay substantial fees to our advisor prior to holders of K Shares, K-I Shares and K-T Shares receiving their agreed-upon investment returns. In addition, we will pay substantial fees and expenses to our property manager and their affiliates, and will reimburse our advisor and its affiliates for expenses, which payments increase the risk that you will not earn a profit on your investment.
Pursuant to our agreements with affiliated property managers, we may pay significant property management fees to our property manager and may be obligated to reimburse our property manager for certain expenses it incurs in providing services. We also will be obligated under our advisory agreement with our advisor to reimburse our advisor and its affiliates for expenses they incur in connection with their providing services to us, including certain personnel services.
We may also pay significant fees during our listing/liquidation stage. Although most of the fees payable during our listing/liquidation stage are contingent on holders of K-I Shares, K Shares and K-T Shares first enjoying agreed-upon investment returns, affiliates of our advisor could also receive significant payments even without our reaching specific investment-return thresholds should we seek to become internally managed. Due to the apparent preference of the public markets for internally managed companies, a decision to list our shares on a national securities exchange could be preceded by a decision to become internally managed. Given our advisor’s familiarity with our assets and operations, we might prefer to become internally managed by acquiring our advisor. Even though our advisor will not receive internalization fees, such an internalization transaction could result in significant payments to affiliates of our advisor irrespective of whether you received the returns on which we have conditioned other back-end compensation, and we would not be required to seek a stockholder vote to become internally managed.
These fees and other potential payments increase the risk that the amount available for distribution to stockholders upon a liquidation of our portfolio would be less than the purchase price of the shares in our offering. Substantial consideration paid to our advisor and its affiliates also increases the risk that you will not be able to resell your shares at a profit, even if our shares are listed on a national securities exchange. See “Management Compensation.”
If we internalize our management functions, the percentage of our outstanding capital stock owned by our other stockholders could be reduced, and we could incur other significant costs associated with being self-managed.
In the future, our board of directors may consider internalizing the functions performed for us by our advisor by, among other methods, acquiring our advisor’s assets. The method by which we could internalize these functions could take many forms. There is no assurance that internalizing our management functions would be beneficial to us and our stockholders.
If we elect not to renew the advisory agreement or terminate the advisory agreement without “cause” as defined in the advisory agreement (i.e., other than in connection with a listing of our shares or a transaction involving a merger or acquisition or other than for cause), which we define as a “Non-cause Advisory Agreement Termination,” we would be obligated to make a cash payment to our advisor in the amount of any deferred asset management fees, plus any interest accrued thereon, the full acquisition fees previously earned, plus any interest accrued thereon, and the full disposition fees previously earned, plus any interest accrued thereon, regardless of the value of our assets or our net assets. The Service Provider (an affiliate of our dealer manager) would be entitled to receive 25% of any such payments as a fee pursuant to the Services Agreement. In addition, pursuant to our charter, we would be obligated to repurchase our A Shares for an amount equal to the greater of: (1) any accrued common ordinary distributions on our A Shares plus the stated value of the outstanding A Shares ($10.00 per A Share) or (2) the amount the holders of A Shares would be entitled to receive if we liquidated and received net liquidation proceeds equal to the fair market value (determined by appraisals as of the termination date) of our investments less any loans secured by such investments, limited in the case of non-recourse loans to the value of investments securing such loans. The amounts payable on account of the repurchase of A Shares may be paid, in the discretion of a majority of our board of directors, including a majority of our independent directors, in the form of promissory notes bearing interest at the then-current rate, as determined in good faith by a majority of our board of directors, including a majority of our independent directors. Any B Shares then outstanding would remain outstanding.
73

TABLE OF CONTENTS
As mentioned above, we could internalize our management function via multiple forms. If we acquire our advisor’s assets, stockholders may be entitled to certain merger consideration, but we are not obligated to repurchase our A Shares. See the section of this prospectus entitled “Management — Advisory Agreement” and the section in this prospectus entitled “Management Compensation”, which includes a detailed description of the fees and expense reimbursements payable to our advisor, including any payments due upon a termination of the advisory agreement.
An acquisition of our advisor could also reduce earnings per share and funds from operation per share.
Additionally, we may not realize the perceived benefits or we may not be able to properly integrate a new staff of managers and employees or we may not be able to effectively replicate the services provided previously by our advisor, property manager or their affiliates. Internalization transactions, including without limitation, transactions involving the acquisition of affiliated advisors or property managers have also, in some cases, been the subject of litigation. Even if these claims are without merit, we could be forced to spend significant amounts of money defending claims which would reduce the amount of funds available for us to invest in properties or other investments and to pay distributions. All of these factors could have a material adverse effect on our results of operations, financial condition and ability to pay distributions.
If we are unable to obtain funding for future capital needs, cash distributions to you and the value of our investments could decline.
We must comply with operating standards and terms and conditions imposed by the franchisors of the hotel properties under which our hotel properties will operate. Hotel properties generally have an ongoing need for renovations and other capital improvements, including replacements, from time to time, of furniture, fixtures, and equipment. Franchisors of hotel properties will require that we make periodic capital improvements pursuant to our management agreements or as a condition of maintaining franchise licenses. Generally, we will be responsible for the cost of these capital improvements. Hotel renovation involves substantial risks, including:

construction cost overruns and delays;

the disruption of operations and displacement of revenue, including revenue lost while rooms, restaurants or meeting spaces under renovation are out of service;

the cost of funding renovations and an inability to obtain financing on attractive terms;

the return on our investment in these capital improvements;

inability to obtain all necessary zoning, land use, building, occupancy, and construction permits;

possible environmental problems; and

disputes with franchisors or property managers regarding compliance with relevant franchise agreements or management agreements.
We intend to use substantially all of the proceeds of K-I Shares, K Shares and K-T Shares from our offering, net of expenses, to acquire and invest in real estate investments in the United States in accordance with our investment objectives and using the strategies described in this Annual Report. We have not established limits on the use of proceeds of K-I Shares, K Shares and K-T Shares from our offering and, while we do not intend to do so, we may use such proceeds to fund distributions to our stockholders. We do not intend to reserve significant proceeds from our offering for future capital needs. Accordingly, if we need significant capital in the future to improve or maintain our properties or for any other reason, we will have to obtain financing from other sources, such as cash flow from operations, borrowings, property sales or future equity offerings. These sources of funding may not be available on attractive terms or at all. If we cannot procure additional funding for capital improvements, our investments may generate lower cash flows or decline in value, or both, which would limit our ability to make distributions to you and could reduce the value of your investment. However, our board of directors has the authority under our organizational documents, in its sole discretion, to the extent permitted by Maryland law, to fund distributions from other sources, including, without limitation, the sale of assets, borrowings, offering proceeds and the deferral of fee and expense reimbursements by our advisor.
74

TABLE OF CONTENTS
The inability of our advisor to purchase A Shares in an amount sufficient to fund the payment of organizational and offering expenses associated with the sale of K-I Shares, K Shares, and K-T Shares may cause the long-term returns to our investors to be lower than they otherwise might be.
Our advisor agreed to purchase A Shares in a private placement in an amount sufficient to fund the payment of organizational and offering expenses associated with the sale of K-I Shares, K Shares, and K-T Shares. We reviewed the background, financial health, and prior performance of our advisor as well of our sponsor and their affiliates, and while we believe that our advisor and its affiliates, each have respectively, the ability to perform under any agreements obligating them to purchase A Shares, each could fail to make the appropriate purchases. Our advisor and its affiliates’ failure to fulfill their obligations to purchase A Shares in an amount sufficient to fund the payment of organizational and offering expenses associated with the sale of K-I Shares, K Shares, and K-T Shares would adversely affect our ability to fund such organizational and offering expenses and adversely affect your overall return.
Our board of directors has opted out of provisions of the Maryland General Corporation Law relating to deterring or defending hostile takeovers. Although we will not currently be afforded this protection, our board of directors could opt into these provisions of Maryland law in the future, which may discourage others from trying to acquire control of us and may prevent you from receiving a premium price for their shares in connection with a business combination.
Under Maryland law, “business combinations” between a Maryland corporation and certain interested stockholders, or affiliates of interested stockholders, are prohibited for five years after the most recent date on which the interested stockholder becomes an interested stockholder. These business combinations include a merger, consolidation, share exchange, or, in circumstances specified in the statute, an asset transfer or issuance or reclassification of equity securities. An interested stockholder is defined as:

any person who beneficially owns, directly or indirectly, 10% or more of the corporation’s outstanding voting stock; or

an affiliate or associate of the corporation who, at any time during the two-year period prior to the date in question, was the beneficial owner, directly or indirectly, of 10% or more of the voting power of the then outstanding securities of the corporation.
After the five-year prohibition, any business combination between a Maryland corporation and an interested stockholder generally must be recommended by the board of directors of the corporation and approved by the affirmative vote of at least:

80% of the votes entitled to be cast by holders of outstanding shares of voting stock of the corporation; and

two-thirds of the votes entitled to be cast by holders of voting stock of the corporation other than shares held by the interested stockholder with whom or with whose affiliate the business combination is to be effected or held by an affiliate or associate of the interested stockholder.
Also, under Maryland law, control shares of a Maryland corporation acquired in a control share acquisition have no voting rights except to the extent approved by a vote of stockholders entitled to cast two-thirds of the votes entitled to be cast on the matter. Shares owned by the acquirer, an officer of the corporation or an employee of the corporation who is also a director of the corporation, are excluded from the vote on whether to accord voting rights to the control shares. We have opted out of these provisions of Maryland law, by board resolution in the case of the business combination provisions and in our bylaws in the case of the control share acquisition provisions. However, should our board opt into these provisions of Maryland law, it may discourage others from trying to acquire control of us and increase the difficulty of consummating any offer. Similarly, provisions of Title 3, Subtitle 8 of the Maryland General Corporation Law could provide similar anti-takeover protection. For more information about the business combination, control share acquisition and Subtitle 8 provisions of Maryland law, see “Description of Capital Stock —  Business Combinations”, “Description of Capital Stock — Control Share Acquisitions”, and “Description of Capital Stock — Subtitle 8”.
We are conducting a “best efforts” offering, and if we are unable to raise substantial funds, we will be limited in the number and type of investments we may make, and the value of your investment in us may be reduced in the event our assets underperform.
Our offering is being made on a “best efforts” basis, whereby our dealer manager and broker-dealers participating in the offering are only required to use their best efforts to sell our shares and have no firm
75

TABLE OF CONTENTS
commitment or obligation to purchase or sell any specific number or dollar amount of our shares of common stock. To the extent that less than the maximum number of shares is subscribed for, the opportunity for diversification of our investments may be decreased, and the returns achieved on those investments may be reduced as a result of allocating all of our expenses over a smaller capital base.
There is a risk that you may not receive distributions or that our distributions may not grow over time.
We intend to make distributions, initially on a quarterly basis but with the goal of eventually making distributions on a monthly basis, to our stockholders out of assets legally available for distribution. We cannot assure you that we will achieve investment results that will allow us to make a specified level of cash distributions or any increases in cash distributions. Furthermore, if more stockholders of K-I Shares, K Shares and K-T Shares opt to receive cash distributions rather than participate in our DRIP, we may be forced to liquidate some of our investments in order to make distribution payments required for us to maintain our qualification as a REIT. All distributions will be paid at the discretion of our board of directors and will depend on our earnings, our financial condition, maintenance of our REIT status, compliance with applicable regulations and such other factors as our board of directors may deem relevant from time to time. We cannot assure you that we will pay distributions to our stockholders in the future.
Investing in our shares may involve an above average degree of risk and is intended for long-term investors.
The investments we make in accordance with our investment objectives and strategies may result in a higher amount of risk of loss of principal than alternative investment options. Our investments in real estate assets may be highly speculative and aggressive, and therefore, an investment in our shares may not be suitable for someone with lower risk tolerance. In addition, our K-I Shares, K Shares and K-T Shares are intended for long-term investors.
Our stockholders’ investment return may be reduced if we were to be required to register as an investment company under the Investment Company Act of 1940, as amended (the “1940 Act”). If we lose our exemption from registration under the 1940 Act, we would not be able to continue its business unless and until we register under the 1940 Act.
We do not intend to register as an investment company under the 1940 Act. As of December 31, 2019, we had controlling interests in 3 hotel properties, and investments in real estate will represent the substantial majority of our total asset mix, which would not subject us to the 1940 Act. In order to maintain an exemption from regulation under the 1940 Act, we must engage primarily in the business of buying real estate.
To maintain compliance with our 1940 Act exemption, we may be unable to sell assets we would otherwise want to sell and may need to sell assets we would otherwise wish to retain. In addition, we may be required to acquire additional income- or loss-generating assets that we might not otherwise acquire or forego opportunities to acquire interests in companies that we would otherwise want to acquire. If we are required to register as an investment company but fail to do so, we would be prohibited from engaging in our business, and criminal and civil actions could be brought against us. In addition, our contracts would be unenforceable unless a court required enforcement, and a court could appoint a receiver to take control of us and liquidate our business.
We are an “emerging growth company” under the federal securities laws and will be subject to reduced public company reporting requirements.
In April 2012, President Obama signed into law the Jumpstart Our Business Startups Act, or the JOBS Act. We are an “emerging growth company,” as defined in the JOBS Act, and are eligible to take advantage of certain exemptions from, or reduced disclosure obligations relating to, various reporting requirements that are normally applicable to public companies.
We could remain an “emerging growth company” for up to five years, or until the earliest of  (a) the last day of the first fiscal year in which we have total annual gross revenue of  $1,000,000,000 (adjusted for inflation) or more, (b) December 31 of the fiscal year that we become a “large accelerated filer” as defined in Rule 12b-2 under the Exchange Act (which would occur if the market value of our capital stock
76

TABLE OF CONTENTS
registered under the Exchange Act held by non-affiliates exceeds $700 million, measured as of the last business day of our most recently completed second fiscal quarter, and we have been publicly reporting for at least 12 months) or (c) the date on which we have issued more than $1,000,000,000 in non-convertible debt during the preceding three-year period. Under the JOBS Act, emerging growth companies are not required to (1) provide an auditor’s attestation report on management’s assessment of the effectiveness of internal control over financial reporting, pursuant to Section 404 of the Sarbanes-Oxley Act, (2) comply with certain more stringent audit rules adopted by the Public Company Accounting Oversight Board (unless the SEC determines otherwise), (3) provide certain disclosures relating to executive compensation generally required for larger public companies or (4) hold stockholder advisory votes on executive compensation. We have not yet made a decision as to whether to take advantage of any or all of the JOBS Act exemptions that would be applicable to us if we became a public reporting company. If we do take advantage of any of these exemptions, we do not know if some investors will find our securities less attractive as a result.
Additionally, the JOBS Act provides that an “emerging growth company” may take advantage of an extended transition period for complying with new or revised accounting standards that have different effective dates for public and private companies. This means an “emerging growth company” can delay adopting certain accounting standards until such standards are otherwise applicable to private companies. However, we are electing to “opt out” of such extended transition period and will therefore comply with new or revised accounting standards on the applicable dates on which the adoption of such standards is required for non-emerging growth companies. Section 107 of the JOBS Act provides that any decision to opt out of such extended transition period for compliance with new or revised accounting standards is irrevocable.
Fees and expenses may adversely impact our ability to pay distributions.
Identifying attractive investment opportunities and performing due diligence with respect to prospective investments will require significant expenditures, which we will bear whether or not we acquire the investment. In addition, acquiring investments may require us to participate in auctions or other forms of competitive bids, which may also require significant expenditures, including expenses relating to legal fees, the fees of third-party advisors, and other costs. Moreover, even after investments are made, the returns may not be realized by the stockholders for a period of several years.
Furthermore, affiliates of Procaccianti Companies may perform services for us in connection with the selection and acquisition of investments and the management of our assets. They will be reimbursed for out-of-pocket expenses, which would be paid in addition to any acquisition fees and asset management fees payable to our advisor. Payment or accrual of fees will result in immediate dilution to the value of your investment, and any such current payments will reduce the amount of cash available to acquire investments. Payment of such fees and expenses increases the risk that the amount available for distribution to our stockholders would be less than the purchase price of the securities sold in our offering.
Risks Related to Conflicts of Interest
There are significant potential conflicts of interest that could affect our investment returns.
As a result of our arrangements with Procaccianti Companies and its affiliates, there may be times when Procaccianti Companies, our advisor, our property manager, or their affiliates have interests that differ from those of our stockholders, giving rise to a conflict of interest.
Our officers and directors serve or may serve as officers, directors or principals of entities that operate in the same or a related line of business as we do, or of investment funds managed by our advisor or its affiliates. Similarly, our advisor, property manager, or their affiliates may have other clients with similar, different or competing investment objectives. In serving in these multiple capacities, they may have obligations to other clients or investors in those entities, the fulfillment of which may not be in the best interests of us or our stockholders. For example, our officers have, and will continue to have, management responsibilities for other investment funds, accounts or other investment vehicles managed or sponsored by our advisor and its affiliates. Our investment objectives may overlap with the investment objectives of such affiliated investment funds, accounts or other investment vehicles. As a result, those individuals may face
77

TABLE OF CONTENTS
conflicts in the allocation of investment opportunities among us and other investment funds or accounts advised by or affiliated with our advisor. Our advisor will seek to allocate investment opportunities among eligible accounts in a manner that is consistent with its allocation policy. However, despite the right of first offer we have, in the event our advisor’s allocation policy does not require a definitive allocation of an opportunity among eligible accounts, we can offer no assurance that such opportunities to us in the most favorable manner. See “Conflicts of Interest — Policies and Procedures for Managing Conflicts” and “— Allocation Policy”.
Our advisor, sponsor, property manager, and dealer manager and their officers and employees and certain of our executive officers and other key personnel face competing demands relating to their time, and this may cause our operating results to suffer.
Our advisor, sponsor, property manager, and dealer manager and their officers and employees and certain of our executive officers and other key personnel and their respective affiliates are key personnel, general partners, sponsors, managers, owners, advisors, and selling agents of other investment programs, including Procaccianti Companies or its affiliates’ sponsored investment products, some of which have investment objectives and legal and financial obligations similar to ours and may have other business interests as well. Additionally, based on our sponsor’s experience, a significantly greater time commitment is required of senior management during the development stage when a REIT is being organized, funds are initially being raised, and funds are initially being invested, and less time is required as additional funds are raised and the offering matures. Because these persons have competing demands on their time and resources, they may have conflicts of interest in allocating their time between our business and these other activities. If this occurs, the returns on our investments may suffer.
Our advisor faces conflicts of interest relating to the terms under our advisory agreement and under our charter, which could result in actions that are not necessarily in the long-term best interests of our stockholders, including required payments if we terminate our advisory agreement under certain circumstances.
Under our advisory agreement, our advisor or its affiliates will be entitled to certain payments that are structured in a manner intended to provide incentives to our advisor to perform in our best interests and in the best interests of our stockholders. However, because our advisor is entitled to receive substantial minimum compensation and reimbursements, including in the form of personnel reimbursements, regardless of performance, our advisor’s interests may not be wholly aligned with those of our stockholders. In addition, our advisor could be motivated to recommend riskier or more speculative investments in order for us to generate the specified levels of performance or sales proceeds that would entitle our advisor to receive certain fees as well as certain special distributions on our A Shares, including distributions on account of  “excess cash” and “remaining liquidation cash.” Under the advisory agreement, these amounts are deferred until certain performance thresholds are met (see “Management Compensation —  Acquisition Fee”, “Management Compensation — Disposition Fee”, “Description of Capital Stock — A Shares — Distribution Rights”, “Management Compensation — Participation in Excess Cash”, “Management Compensation — Participation in Remaining Liquidation Cash”). As a result of these subordinated payments, our advisor may engage in more speculative transactions on our behalf, which could result in greater losses than a more conservative investment approach.
The advisory agreement with our advisor was not negotiated on an arm’s-length basis and may not be as favorable to us as if it had been negotiated with an unaffiliated third party.
The advisory agreement was negotiated between related parties. Consequently, its terms, including fees payable to our advisor, may not be as favorable to us as if it had been negotiated with an unaffiliated third party. In addition, we may choose not to enforce, or to enforce less vigorously, our rights and remedies under the agreement because of our desire to maintain our ongoing relationship with our advisor and its affiliates. Any such decision, however, may breach our fiduciary obligations to our stockholders. However, any recovery against our board of directors may be limited by the terms of our charter. See “Management — Limited Liability and Indemnification of Directors, Officers and Other Agents”.
Our advisor’s liability will be limited under the advisory agreement, and we have agreed to indemnify our advisor against certain liabilities, which may lead our advisor to act in a riskier manner on our behalf than it would when acting for its own account.
Under the advisory agreement, our advisor will not assume any responsibility to us other than to render the services called for under that agreement, and it will not be responsible for any action of our
78

TABLE OF CONTENTS
board in following or declining to follow our advisor’s advice or recommendations. Our advisor maintains a contractual, as opposed to a fiduciary, relationship with us. Under the terms of the advisory agreement, our advisor, its officers, members and personnel, and any person controlling or controlled by our advisor will not be liable to us, any subsidiary of ours, our directors, our stockholders or any subsidiary’s stockholders or partners for acts or omissions performed in accordance with and pursuant to the advisory agreement, except those resulting from acts constituting negligence or misconduct. In addition, we have agreed to indemnify our advisor and each of its officers, directors, members, managers and employees from and against any claims or liabilities, including reasonable legal fees and other expenses reasonably incurred, arising out of or in connection with our business and operations or any action taken or omitted on our behalf pursuant to authority granted by the advisory agreement, except where attributable to negligence or misconduct. These protections may lead our advisor to act in a riskier manner when acting on our behalf than it would when acting for its own account.
Our advisor and our property manager are affiliates, which might cause our advisor to decline to pursue certain property investments.
The relationship between our advisor and our property manager may cause our advisor to decline to select a property for acquisition where there is a long-term management contract in place because our property manager would not be able to win the contract. Accordingly, our advisor may turn down certain investments even if the property would otherwise be an attractive investment for investors.
General Risks Related to Investments in Real Estate
Economic, market and regulatory changes that impact the real estate market generally may cause our operating results to suffer and decrease the value of our properties.
Our operating results will be subject to risks generally incident to the ownership of real estate, including:

changes in general or local economic conditions;

changes in the supply of or demand for similar or competing properties in an area;

changes in interest rates and the availability of permanent mortgage financing, which may render the sale of a property or loan difficult or unattractive;

changes in tax, real estate, environmental and zoning laws; and

periods of high interest rates and tight money supply.
Any of the above factors, or a combination thereof, could result in a decrease in the value of our potential properties, which would have an adverse effect on our operations, on our ability to pay distributions to you and on the value of your investment.
The outbreak of the novel coronavirus (COVID-19) has significantly impacted our occupancy rates and RevPar.
Our business has been adversely affected by the impact of, and the public perception of a risk of, a pandemic disease. In December 2019, a novel strain of coronavirus (COVID-19) was identified in Wuhan, China, which has subsequently spread to other regions of the world, and has resulted in increased travel restrictions and extended shutdown of certain businesses in affected regions. As discussed further below in “Item 7. Management’s Discussion and Analysis of Financial Condition and Results of Operations”, since late February, we have experienced a significant decline in occupancy and RevPAR and we expect the occupancy and RevPAR reduction associated with the novel coronavirus (COVID-19) to continue as we are recording significant reservation cancellations as well as a significant reduction in new reservations relative to prior expectations. A continued outbreak of the virus in the U.S. would likely further reduce travel and demand at our hotels. A prolonged occurrence of the virus may result in health or other government authorities imposing restrictions on travel or other market impacts. The hotel industry and our portfolio are already experiencing the postponement or cancellation of business conferences and similar events. Additionally, the public perception of a risk of a pandemic or media coverage of these diseases, or public
79

TABLE OF CONTENTS
perception of health risks linked to perceived regional food and beverage safety, particularly if focused on regions in which our hotels are located, may adversely affect us by reducing demand for our hotels. Currently, no vaccines have been developed, and there can be no assurance that an effective vaccine can be discovered in time to protect against a potential pandemic. Any of these events could result in a sustained, significant drop in demand for our hotels and could have a material adverse effect on us.
We may obtain only limited warranties when we purchase a property and would have only limited recourse if our due diligence did not identify any issues that lower the value of our properties, which could adversely affect our financial condition and ability to make distributions to you.
The seller of a property often sells such property in its “as is” condition on a “where is” basis and “with all faults,” without any warranties of merchantability or fitness for a particular use or purpose. In addition, purchase agreements may contain only limited warranties, representations and indemnifications that will only survive for a limited period after the closing. The purchase of properties with limited warranties increases the risk that we may lose some or all our invested capital in the property as well as the loss of rental income from that property.
Our inability to sell a property when we desire to do so could adversely impact our ability to pay cash distributions to you.
The real estate market is affected by many factors, such as general economic conditions, availability of financing, interest rates and other factors, including supply and demand, that are beyond our control. We cannot predict whether we will be able to sell any property for the price or on the terms set by us, or whether any price or other terms offered by a prospective purchaser would be acceptable to us. We cannot predict the length of time needed to find a willing purchaser and to close the sale of a property.
We may be required to expend funds to correct defects or to make improvements before a property can be sold. We cannot assure you that we will have funds available to correct such defects or to make such improvements. Moreover, in acquiring a property, we may agree to restrictions that prohibit the sale of that property for a period of time or impose other restrictions, such as a limitation on the amount of debt that can be placed or repaid on that property. These provisions would restrict our ability to sell a property.
We may be required to indemnify the purchasers of our investments.
In connection with the disposition of a property from our portfolio, we may be required to make representations about our assets typical of those made in connection with the sale of any property. We may also be required to indemnify the purchasers of such investment to the extent that any such representations turn out to be inaccurate, incorrect, or misleading. These arrangements may result in contingent liabilities, which might ultimately have to be funded by us out of assets other than the net proceeds made available from such disposition.
We may not be able to sell our properties at a price equal to, or greater than, the price for which we purchased such property, which may lead to a decrease in the value of our assets.
The value of a property to a potential purchaser may not increase over time, which may restrict our ability to sell a property, or if we are able to sell such property, may lead to a sale price less than the price that we paid to purchase the property.
We may acquire or finance properties with lock-out provisions, which may prohibit us from selling a property, or may require us to maintain specified debt levels for a period of years on some properties, which could have an adverse effect on your investment.
Lock-out provisions could materially restrict us from selling or otherwise disposing of or refinancing properties. These provisions would affect our ability to turn our investments into cash and thus affect cash available for distributions to you. Lock-out provisions may prohibit us from reducing the outstanding indebtedness with respect to any properties, refinancing such indebtedness on a non-recourse basis at maturity, or increasing the amount of indebtedness with respect to such properties. Lock-out provisions could impair our ability to take other actions during the lock-out period that could be in the best interests of our stockholders and, therefore, may have an adverse impact on the value of the shares, relative to the
80

TABLE OF CONTENTS
value that would result if the lock-out provisions did not exist. In particular, lock-out provisions could preclude us from participating in major transactions that could result in a disposition of our assets or a change in control even though that disposition or change in control might be in the best interests of our stockholders.
Acquiring or attempting to acquire multiple properties in a single transaction may adversely affect our operations.
From time to time, we may attempt to acquire multiple properties in a single transaction. Portfolio acquisitions can be more complex than single-property acquisitions, and the risk that a multiple-property acquisition does not close may be greater than in a single-property acquisition. Portfolio acquisitions also may result in us owning investments in geographically dispersed markets, placing additional demands on our ability to manage the properties in the portfolio. In addition, a seller may require that a group of properties be purchased as a package even though we may not want to purchase one or more properties in the portfolio. In these situations, if we are unable to identify another person or entity to acquire the unwanted properties, we may be required to operate or attempt to dispose of these properties. To acquire multiple properties in a single transaction we may be required to accumulate a large amount of cash. We would expect the returns that we earn on such cash to be less than the ultimate returns in real property and therefore, accumulating such cash could reduce the funds available for distributions. Any of the foregoing events may have an adverse effect on our operations.
We may be unable to adjust our portfolio in response to changes in economic or other conditions or sell a property if or when we decide to do so, limiting our ability to pay cash distributions to our stockholders.
Many factors that are beyond our control affect the real estate market and could affect our ability to sell properties for the price, on the terms or within the time frame that we desire. These factors include general economic conditions, the availability of financing, interest rates and other factors, including supply and demand. Because real estate investments are relatively illiquid, we have a limited ability to vary our portfolio in response to changes in economic or other conditions. Further, before we can sell a property on the terms we want, it may be necessary to expend funds to correct defects or to make improvements. However, we can give no assurance that we will have the funds available to correct such defects or to make such improvements. We may be unable to sell our properties at a profit. Our inability to sell properties at the time and on the terms we want could reduce our cash flow and limit our ability to make distributions to our stockholders and could reduce the value of our stockholders’ investments in us. Moreover, in acquiring a property, we may agree to restrictions that prohibit the sale of that property for a period of time or impose other restrictions, such as a limitation on the amount of debt that can be placed or repaid on that property. We cannot predict the length of time needed to find a willing purchaser and to close the sale of a property. Our inability to sell a property when we desire to do so may cause us to reduce our selling price for the property. Any delay in our receipt of proceeds, or diminishment of proceeds, from the sale of a property could adversely impact our ability to pay distributions to our stockholders.
Uninsured losses relating to real property or excessively expensive premiums for insurance coverage could reduce our net income and the return on your investment.
There are types of losses, generally catastrophic in nature, such as losses due to wars, acts of terrorism, earthquakes, floods, hurricanes, pollution or environmental matters that are uninsurable or not economically insurable, or may be insured subject to limitations, such as large deductibles or co-payments. Insurance risks associated with potential terrorist acts could sharply increase the premiums we pay for coverage against property and casualty claims. Additionally, mortgage lenders in some cases have begun to insist that hotel property owners purchase coverage against terrorism as a condition of providing mortgage loans. Such insurance policies may not be available at a reasonable cost, if at all, which could inhibit our ability to finance or refinance our properties. In such instances, we may be required to provide other financial support, either through financial assurances or self-insurance, to cover potential losses. We may not have adequate coverage for such losses. If any of our properties incur a casualty loss that is not fully insured, the value of that asset will be reduced by such uninsured loss. In addition, other than any working capital reserve or other reserves we may establish, or any line of credit we may obtain, we do not expect to
81

TABLE OF CONTENTS
have any sources of funding specifically designated for funding repairs or reconstruction of any uninsured damaged property. Also, to the extent we must pay unexpectedly large amounts for insurance, we could suffer reduced earnings that would result in lower distributions to you.
We may be subject to contingent or unknown liabilities related to properties that we may acquire for which we may have limited or no recourse against the sellers.
The properties that we may acquire may be subject to unknown or contingent liabilities for which we may have limited or no recourse against the sellers. Unknown liabilities might include liabilities for, among other things, cleanup or remediation of undisclosed environmental conditions, claims of guests, vendors or other persons dealing with the properties prior to the acquisition of such property and tax liabilities. Because many liabilities, including tax liabilities, may not be identified within the applicable contractual indemnification period, we may have no recourse against any of the owners from whom we acquire such properties for these liabilities. The existence of such liabilities could significantly adversely affect the value of the property subject to such liability. As a result, if a liability were asserted against us based on ownership of any such properties, then we might have to pay substantial sums to settle it, which could adversely affect our cash flows.
Actions of joint venture partners could reduce the returns on our joint venture investments and decrease your overall return.
We have entered into the joint venture and may enter into additional joint ventures to acquire or improve properties with some of the proceeds of our offering. Such investments may involve risks not otherwise present with other methods of investment in real estate, including, for example, the following risks:

that our co-venturer, co-tenant or partner in an investment could become insolvent or bankrupt;

that such co-venturer, co-tenant or partner may at any time have economic or business interests or goals that are, or that become, inconsistent with our business interests or goals; or

that such co-venturer, co-tenant or partner may be in a position to take action contrary to our instructions or requests or contrary to our policies or objectives.
Any of the above might subject a property to liabilities in excess of those contemplated and thus reduce our returns on that investment and the value of your investment.
Such investments may also have the potential risk of impasses on decisions, such as a sale, because neither we nor the co-venturer would have full control over such joint venture. In addition, to the extent our participation represents a minority interest, a majority of the participants may be able to take actions which are not in our best interests because of our lack of full control. Disputes between us and co-venturers may result in litigation or arbitration that would increase our expenses and prevent our officers and/or directors from focusing their time and effort on our business. Consequently, actions by or disputes with co-venturers might result in subjecting properties owned by the joint venture to additional risk. In addition, we may in certain circumstances be liable for the actions of our co-venturers.
Our advisor faces conflicts of interest relating to joint ventures with its affiliates, which could result in a disproportionate benefit to the other venture partners at our expense.
We have entered into the joint venture and may enter into additional joint ventures with our sponsor or with other programs sponsored by affiliates of our advisor for the acquisition of hotel properties. Our sponsor or advisor may face a conflict in structuring the terms of the relationship between our interests and the interests of the co-venturer. Since our sponsor and advisor will control both the co-venturer and, to a large extent, us, agreements and transactions between the co-venturers with respect to any such joint venture will not have the benefit of arm’s-length negotiation of the type normally conducted between unrelated co-venturers. This may result in the co-venturer receiving benefits greater than the benefits that we receive. In addition, we may assume liabilities related to such joint venture that exceed the percentage of our investment in the joint venture.
82

TABLE OF CONTENTS
Costs imposed pursuant to governmental laws and regulations may reduce our net income and the cash available for distributions to you.
Real property and the operations conducted on real property are subject to federal, state and local laws and regulations relating to protection of the environment and human health. We could be subject to liability in the form of fines, penalties or damages for noncompliance with these laws and regulations. These laws and regulations generally govern wastewater discharges, air emissions, the operation and removal of underground and above-ground storage tanks, the use, storage, treatment, transportation and disposal of solid and hazardous materials, the remediation of contamination associated with the release or disposal of solid and hazardous materials, the presence of toxic building materials, and other health and safety-related concerns.
Some of these laws and regulations may impose joint and several liability on the tenants, owners or operators of real property for the costs to investigate or remediate contaminated properties, regardless of fault, whether the contamination occurred prior to purchase, or whether the acts causing the contamination were legal.
Our hotel properties’ operations, the condition of properties at the time we buy them, operations in the vicinity of our properties, such as the presence of underground storage tanks, or activities of unrelated third parties may affect our properties.
The presence of hazardous substances, or the failure to properly manage or remediate these substances, may hinder our ability to sell, rent or pledge such property as collateral for future borrowings. Any material expenditures, fines, penalties, or damages we must pay will reduce our ability to make distributions and may reduce the value of your investment.
The costs of defending against claims of environmental liability, of complying with environmental regulatory requirements, of remediating any contaminated property, or of paying personal injury claims could reduce the amounts available for distribution to you.
Under various federal, state and local environmental laws, ordinances and regulations, a current or previous real property owner or operator may be liable for the cost of removing or remediating hazardous or toxic substances on, under or in such property. These costs could be substantial. Such laws often impose liability whether or not the owner or operator knew of, or was responsible for, the presence of such hazardous or toxic substances. Environmental laws also may impose liens on property or restrictions on the manner in which property may be used or businesses may be operated, and these restrictions may require substantial expenditures or prevent our property manager from operating such properties. Environmental laws provide for sanctions for noncompliance and may be enforced by governmental agencies or, in certain circumstances, by private parties. Certain environmental laws and common law principles could be used to impose liability for the release of and exposure to hazardous substances, including asbestos-containing materials and lead-based paint. Further, compliance with new or more stringent laws or regulations or stricter interpretation of existing laws may require us to incur material expenditures. Future laws, ordinances or regulations may impose material environmental liability. Third parties may seek recovery from real property owners or operators for personal injury or property damage associated with exposure to released hazardous substances. The costs of defending against claims of environmental liability, of complying with environmental regulatory requirements, of remediating any contaminated property, or of paying personal injury claims could reduce the amounts available for distribution to you. We generally will obtain a Phase I environmental assessment for each property we intend to acquire. However, in certain circumstances, we may purchase a property without obtaining such assessment if our advisor determined it is not warranted, specifically in circumstances where our advisor determines to rely upon an assessment certified by, sought and secured by the sellers of the property. A Phase I environmental assessment or site assessment is an initial environmental investigation to identify potential liabilities associated with the current and past uses of a given property. In addition, we will attempt to obtain a representation from the seller that, to its knowledge, the property is not contaminated with hazardous materials.
In the event the Phase I environmental site assessment uncovers potential environmental problems with a property, our advisor will determine whether we will pursue the investment opportunity and whether we will have a Phase II environmental site assessment performed. The factors we may consider in determining
83

TABLE OF CONTENTS
whether to conduct a Phase II environmental site assessment include, but are not limited to, (i) the types of operations conducted on the property and surrounding property, (ii) the time, duration and materials used during such operations, (iii) the waste handling practices of any tenants or property owners, (iv) the potential for hazardous substances to be released into the environment, (v) any history of environmental law violations on the subject property and surrounding property, (vi) any documented environmental releases, (vii) any observations from the consultant that conducted the Phase I environmental site assessment, and (viii) whether any party (i.e., surrounding property owners, prior owners or tenants) may be responsible for addressing the environmental conditions. We will determine whether to conduct a Phase II environmental site assessment on a case by case basis.
We may face risks relating to asbestos.
Certain federal, state and local laws, regulations and ordinances govern the removal, encapsulation or disturbance of asbestos containing materials, or ACMs, when such materials are in poor condition or in the event of renovation or demolition of a building. These laws and the common law may impose liability for release of ACMs and may allow third parties to seek recovery from owners or operators of real properties for personal injury associated with exposure to ACMs. ACMs may have been used in the construction of a number of the properties that we may acquire. We will implement an operations and maintenance program at each of the properties at which we discover ACMs, if any. We can provide no assurance that we will not incur any material liabilities as a result of the presence of ACMs at our properties.
We may face risks relating to lead paint.
Some of the properties we may acquire may have lead paint, and we may have to implement an operations and maintenance program at such properties. We can provide no assurance that we will not incur any material liabilities as a result of the presence of lead paint at our properties.
We may face risks relating to chemical vapors and subsurface contamination.
We are also aware that environmental agencies and third parties have, in the case of certain properties with on-site or nearby contamination, asserted claims for remediation, property damage or personal injury based on the alleged actual or potential intrusion into buildings of chemical vapors (e.g., radon) or volatile organic compounds from soils or groundwater underlying or in the vicinity of those buildings or on nearby properties. We can provide no assurance that we will not acquire properties exposing us to such liabilities or that we will not incur any material liabilities as a result of vapor intrusion at our properties.
We may face risks relating to mold growth.
Mold growth may occur when excessive moisture accumulates in buildings or on building materials, particularly if the moisture problem remains undiscovered or is not addressed over a period of time. Concern about indoor exposure to mold has been increasing, as exposure to mold may cause a variety of adverse health effects and symptoms, including allergic or other reactions. We will establish procedures for promptly addressing and remediating mold or excessive moisture when we become aware of its presence regardless of whether we believe a health risk is present. However, we can provide no assurance that mold or excessive moisture will be detected and remediated in a timely manner. If a significant mold problem arises at one of our hotel properties, we could be required to undertake a costly remediation program to contain or remove the mold from the affected hotel and could be exposed to other liabilities that may exceed any applicable insurance coverage, which may materially affect our business, assets, or results of operations and, consequently, amounts available for distribution to stockholders.
Costs associated with complying with the Americans with Disabilities Act may decrease cash available for distributions.
Our properties may be subject to the Americans with Disabilities Act of 1990, as amended, or the Disabilities Act. Under the Disabilities Act, all places of public accommodation are required to comply with federal requirements related to access and use by disabled persons. The Disabilities Act has separate compliance requirements for “public accommodations” and “commercial facilities” that generally require that buildings and services be made accessible and available to people with disabilities. The Disabilities Act’s
84

TABLE OF CONTENTS
requirements could require removal of access barriers and could result in the imposition of injunctive relief, monetary penalties or, in some cases, an award of damages. Any funds used for Disabilities Act compliance will reduce our net income and the amount of cash available for distributions to you.
A concentration of our investments in the hospitality sector or a particular state or region may leave our profitability vulnerable to a downturn or slowdown in the sector or state or region.
Our investments are concentrated in the hospitality sector. As a result, we are subject to risks inherent in investments in a single type of property. For example, the potential effects on our revenues, and as a result, on cash available for distribution to our stockholders, resulting from a downturn or slowdown in the hospitality sector could be more pronounced than if we had more fully diversified our investments. We could be subject to increased exposure from economic and other competitive factors should a concentration of assets be held within any particular geographic area. To the extent general economic conditions worsen in one or more of these markets, or if any of these areas experience a natural disaster, the value of our portfolio and our market rental rates could be adversely affected. As a result, our results of operations, cash flow, cash available for distribution, including cash available to pay distributions to our stockholders, and our ability to satisfy our debt obligations could be materially adversely affected.
To the extent we engage in a strategy for acquiring value-enhancement hotel properties, such a strategy involves greater risks than more conservative investment strategies.
If we execute a “value-enhancement” strategy whereby we seek to acquire hotel properties that offer a high current yield and/or are underperforming assets with the potential to increase in value through a market-based recovery, brand repositioning, investments in capital improvements, revenue enhancements, operational improvements and expense inefficiencies, such a strategy involves greater risks than more conservative investment strategies. The risks related to these value-enhancement investments include risks related to delays in the repositioning or improvement process, higher than expected capital improvement costs, the additional capital needed to execute our modest value-add program, including possible borrowings or raising additional equity necessary to fund such costs, and ultimately that the repositioning process may not result in the higher profits anticipated. In addition, our value-enhancement properties may not produce revenue while undergoing capital improvements. Furthermore, we may also be unable to complete the improvements of these properties and may be forced to hold or sell these properties at a loss. For these and other reasons, we cannot assure you that we will realize growth in the value of any value-enhancement hotel properties we acquire, and as a result, our ability to make distributions to our stockholders could be adversely affected.
Acquiring properties from distressed sellers involves a higher risk of loss than would a strategy of investing in other properties.
We may opportunistically acquire hotel properties from distressed sellers. Traditional performance metrics of real estate assets may not be meaningful for opportunistic real estate. Non-stabilized properties, for example, do not have stabilized occupancy rates to provide a useful measure of revenue. Further, an appraisal of a non-stabilized property, in particular, involves a high degree of subjectivity due to high vacancy levels and uncertainties with respect to future market average daily rates and timing of occupancy stabilization. Accordingly, different assumptions may materially change the appraised value of the property. In addition, the value of the property will change over time.
Risks Related to Hotel Investments
As a REIT, we cannot directly operate our hotel properties, and expect to rely principally on our property manager to operate our hotel properties.
Because we are prohibited from operating hotel properties pursuant to certain tax laws relating to our qualification as a REIT, the entities through which we own the hotel properties will lease the hotel properties to one or more TRSs, which will enter into property management agreements with a hotel property manager, generally expected to be one or more entities affiliated with our advisor. These affiliated property management companies may include TPG Hotels & Resorts, Inc., an affiliate of our sponsor and advisor, and TPG’s wholly owned subsidiaries, which we collectively refer to as TPG, or other affiliates
85

TABLE OF CONTENTS
and/or designees of TPG. We refer to TPG and such other affiliates and/or designees collectively as our property manager. Our property manager will operate and manage our hotel properties. The TRSs will enter into any franchise agreements to brand our hotels. We cannot assure you that our property manager or any other third-party hotel property manager we retain will manage our properties in a manner that is consistent with its obligations under its property management agreements with our TRSs or our TRSs’ obligations under hotel franchise agreements, that the property manager will not be negligent in its performance or engage in other criminal or fraudulent activity, or that the property manager will not otherwise default on its management obligations. We will not have the authority to require any hotel property to be operated in a particular manner or to govern any particular aspect of the daily operations of any hotel property (for example, setting room rates). Thus, even if we believe our hotel properties are being operated inefficiently or in a manner that does not result in satisfactory occupancy rates, revenue per available room, or RevPAR, and average daily rates, or ADR, we may not be able to make the property manager change its method of operating our hotel properties. Our results of operations, financial position, cash flows and our ability to service debt and to make distributions to stockholders are, therefore, dependent on the ability of our property manager to operate our hotel properties successfully, and its failure to do so could adversely impact our ability to service debt and to make distributions to our stockholders.
Our leases with TRSs will subject us to the risk of increased hotel operating expenses.
Our TRSs will be required to pay us rent based in part on revenues from our hotel properties and, therefore, subject us to the risk of increased hotel operating expenses. Our operating risks include decreases in hotel revenues and increases in hotel operating expenses, which would adversely affect the ability of our TRSs to pay us rent due under leases, including, but not limited to, increases in:

wage and benefit costs;

repair and maintenance costs;

energy costs;

property taxes;

fee increases required by hotel brand franchisors;

insurance costs; and

other operating expenses.
Increases in these operating expenses can have a significant adverse impact on our financial condition, results of operations and our ability to make distributions to our stockholders.
Unanticipated expenses and insufficient demand for hotel properties in new geographic markets could adversely affect our profitability and our ability to make distributions to our stockholders.
As part of our business strategy, we may acquire hotel properties in geographic areas in which our property manager may have little or no operating experience or in which potential customers may not be familiar with the brand of the particular hotel. As a result, we may incur costs relating to the operation and promotion of such hotel properties that are substantially greater than those incurred in other areas. These hotel properties may attract fewer customers than other hotel properties we may acquire, and at the same time, we may incur substantial additional costs with such hotel properties. As a result, the results of operations at any hotel properties we may acquire that are in unfamiliar markets or that may not have familiar brands in the market may be less than those of other hotel properties we may acquire. Unanticipated expenses and insufficient demand at a new hotel property, therefore, could adversely affect our financial condition and results of operations.
We are subject to general risks associated with operating hotel properties.
We intend to acquire hotel properties, which have different economic characteristics than many other real estate assets, and a hotel REIT is structured differently than many other types of REITs. A typical office property, for example, has long-term leases with third-party tenants, which provide a relatively stable
86

TABLE OF CONTENTS
long-term stream of revenue. Our TRSs will engage our property manager or third-party hotel property managers, pursuant to property management agreements, and will pay such property managers a fee for managing the hotel. Our TRSs generally will receive all of the operating profit or losses at such hotel properties after payment of our property manager’s fee and reimbursement of expenses. Moreover, virtually all hotel guests typically stay at a hotel for only a few nights, which causes the room rate and occupancy levels at hotel properties to change every day, and which results in earnings that can be highly volatile.
In addition, our hotel properties (and the hotel properties underlying any real estate-related investments we acquire) will be subject to various operating risks common to the hotel industry, many of which are beyond our control, including the following:

adverse effects of the novel strain of coronavirus (COVID-19), including a potential general reduction in business and personal travel and potential travel restrictions in regions where our hotels are located;

competition from other hotel properties in the relevant markets;

over-building of hotel properties in markets in which our hotels are located, which results in increased supply and adversely affects occupancy and revenues at our hotel properties;

dependence on business and commercial travelers and tourism;

increases in operating costs due to inflation, increased energy costs and other factors that may not be offset by increased room rates;

increases in assessed property taxes from changes in valuation or real estate tax rates;

increases in the cost of property insurance;

changes in governmental laws and regulations, fiscal policies and zoning ordinances and the related costs of compliance;

unforeseen events beyond our control, such as terrorist attacks, travel related health concerns which could reduce travel, including pandemics and epidemics such as H1N1 influenza (swine flu), avian bird flu, SARS, zika virus, imposition of taxes or surcharges by regulatory authorities, travel-related accidents, travel infrastructure interruptions, and unusual weather patterns, including natural disasters such as hurricanes, tsunamis or earthquakes;

adverse effects of international, national, regional and local economic and market conditions and increases in energy costs or labor costs and other expenses affecting travel, which may affect travel patterns and reduce the number of business and commercial travelers and tourists;

adverse effects of a downturn in the hotel or tourism industries; and

risks generally associated with the ownership of hotel properties and real estate, as we discuss in more detail below.
These factors could adversely affect the net operating profits of our TRSs, which in turn would adversely affect our financial condition, results of operations, the value of our securities, and our ability to make distributions to our stockholders.
The hotel industry is seasonal, which will affect our results of operations from quarter to quarter.
The hotel industry is seasonal in nature. This seasonality can result in quarterly fluctuations in our financial condition and operating results, including the amount available for distributions on our shares. Our quarterly operating results may be adversely affected by factors outside of our control, including weather conditions and poor economic factors in certain markets in which we operate. Our cash flows may not be sufficient to offset any shortfalls that occur as a result of these fluctuations. As a result, we may have to reduce distributions or enter into short-term borrowings in some quarterly periods in order to make distributions to our stockholders.
87

TABLE OF CONTENTS
The cyclical nature of the hotel industry may result in fluctuations in our operating performance, which could have a material adverse effect on our business and operating results.
The hotel industry historically has been highly cyclical in nature. Fluctuations in hotel demand and, therefore, hotel operating performance, are caused largely by general economic and local market conditions, which subsequently affect levels of business and leisure travel. In addition to general economic conditions, new hotel room supply is an important factor that can affect the hotel industry’s performance, and overbuilding has the potential to further exacerbate the negative impact of an economic recession. Room rates and occupancy, and thus RevPAR, tend to increase when demand growth exceeds supply growth. An adverse change in hotel fundamentals could result in returns that are substantially below our expectations or result in losses, which could have a material adverse effect on our business and operating results.
Many of our real estate-related costs are fixed, and will not decrease even if revenues from our hotel properties decrease.
Many costs, such as real estate taxes, insurance premiums and maintenance costs, generally are not reduced when a hotel is not fully occupied, room rates decrease or other circumstances cause a reduction in revenues. In addition, newly acquired or renovated hotel properties may not produce the revenues we anticipate immediately, or at all, and the hotel’s operating cash flow may be insufficient to pay the operating expenses and debt service associated with such new hotel property. If we are unable to offset real estate costs with sufficient revenues across our portfolio, our operating results and our ability to make distributions to our stockholders may be adversely affected.
The popularity of booking hotels through internet travel intermediaries may adversely affect our profitability.
The increasing use of internet travel intermediaries by consumers may cause fluctuations in operating performance during the year and otherwise adversely affect our profitability and cash flows. Our property manager will rely upon internet travel intermediaries such as Travelocity.com, Expedia.com and Priceline.com to generate demand for our hotel properties. As internet bookings increase, these intermediaries may be able to obtain higher commissions, reduced room rates or other significant contract concessions from our property manager. Moreover, some of these internet travel intermediaries are attempting to offer hotel rooms as a commodity, by increasing the importance of price and general indicators of quality (such as “three-star downtown hotel”) at the expense of brand identification. These intermediaries hope that consumers will eventually develop brand loyalties to their reservations system rather than to hotel franchise brands. If the amount of sales made through internet intermediaries increases significantly and results in a decrease in consumer loyalty to the brands under which our hotel properties are franchised, our room revenues may be lower than expected, and our profitability may be adversely affected.
Our revenues and profitability may be adversely affected by increased use of business-related technology, which may reduce the need for business-related travel.
The increased use of teleconference and video-conference technology by businesses could result in decreased business travel as companies increase the use of technologies that allow multiple parties from different locations to participate at meetings without traveling to a centralized meeting location. To the extent that such technologies play an increased role in day-to-day business and the necessity for business-related travel decreases, hotel room demand and our revenues, profitability and ability to make distributions to our stockholders may be adversely affected.
Future terrorist attacks or changes in terror alert levels could materially and adversely affect our business.
Terrorist attacks have adversely affected the U.S. travel market and hospitality industries since 2001, often disproportionately to the effect on the overall economy. The extent of the impact that actual or threatened terrorist attacks in the U.S. or elsewhere could have on domestic and international travel and our business in particular cannot be determined, but any such attacks or the threat of such attacks could have a material adverse effect on travel and hotel demand, our ability to finance our business and our ability to insure our hotel properties. Any of these events could materially and adversely affect our business, our operating results and our prospects.
88

TABLE OF CONTENTS
We compete with other hotels for guests, which could adversely affect the occupancy levels and rental revenues at our properties.
The hotel industry is highly competitive. Our hotel properties will compete on the basis of location, room rates, quality, range of services, brand affiliation, and reservation systems, among many other factors. New hotel properties may be constructed, which results in new competitors in a market, in some cases without corresponding increases in demand for hotel rooms. We expect to face competition from many sources. We will face competition from other hotel properties both in the immediate vicinity and the geographic market where our hotel properties will be located. Over-building of hotel properties in the markets in which we operate may increase the number of rooms available and may decrease occupancy and room rates, which would adversely affect our operations.
We will also compete with alternative lodging products for guests. Certain companies, including AIRBNB, homeaway.com and VRBO.com offer vacation and overnight lodging to the public. This competition could reduce occupancy levels and rental revenues at our properties, which would adversely affect our profitability and impede our growth.
We will face competition that could limit our ability to acquire additional investments or dispose of properties, which could adversely affect our profitability and impede our growth.
We will compete with numerous real estate companies and other owners of real estate in seeking hotel properties for acquisition and pursuing buyers for dispositions. We expect that other real estate investors, including insurance companies, private equity funds, sovereign wealth funds, pension funds, other REITs and other well-capitalized investors, will compete with us to acquire existing properties, and many of these investors will have greater sources of capital to acquire properties. This competition could increase prices for properties of the type we would likely pursue and adversely affect our profitability and impede our growth. Competition when multiple hospitality investors are seeking to dispose of properties can conversely decrease prices for properties, which, if we are trying to dispose of properties, could adversely affect our profitability and our ability to make distributions to our stockholders.
Failure to maintain franchise licenses could decrease our revenues.
The inability to maintain franchise licenses could decrease our revenues. Maintenance of franchise licenses for our hotel properties is subject to maintaining our franchisors’ operating standards and other terms and conditions. Franchisors periodically inspect hotel properties to ensure that such hotel properties are maintained in accordance with their standards. Failure to maintain our hotel properties in accordance with these standards or comply with other terms and conditions of the applicable franchise agreement could result in a franchise license being canceled. If a franchise license terminates due to our failure to make required improvements or to otherwise comply with its terms, we may also be liable to the franchisor for a termination fee. As a condition to the maintenance of a franchise license, our franchisor could also require us to make capital expenditures, even if we do not believe the capital improvements are necessary, desirable, or likely to result in an acceptable return on our investment. We may risk losing a franchise license if we do not make franchisor-required capital expenditures.
If our franchisor terminates the franchise license, we may try either to obtain a suitable replacement franchise or to operate the hotel property without a franchise license. The loss of a franchise license could materially and adversely affect the operations or the underlying value of the hotel property because of the loss associated with the brand recognition and/or the marketing support and centralized reservation systems provided by the franchisor. A loss of a franchise license for one or more hotel properties could materially and adversely affect our results of operations, financial condition and our cash flows, including our ability to service debt and make distributions to our stockholders.
We are subject to risks associated with the employment of hotel personnel, particularly with respect to hotels that employ unionized labor.
Our property managers will be responsible for hiring and maintaining the labor force at each of our hotel properties. Although we will not directly employ or manage employees at our hotel properties, we still will be subject to many of the costs and risks generally associated with the hotel labor force, particularly with respect to hotel properties with unionized labor. From time to time, hotel operations may be disrupted
89

TABLE OF CONTENTS
as a result of strikes, lockouts, public demonstrations or other negative actions and publicity. We also may incur increased legal costs and indirect labor costs as a result of contract disputes or other events. The resolution of labor disputes or re-negotiated labor contracts could lead to increased labor costs, either by increases in wages or benefits or by changes in work rules that raise hotel operating costs. We do not have the ability to affect the outcome of these disputes.
Risks Associated with Real Estate-Related Assets
The real estate-related assets in which we may invest may involve greater risks of loss than senior loans secured by the same properties.
We may invest in real estate-related assets that take the form of first or second mortgages, B-Notes, mezzanine loans secured by a pledge of the ownership interests of the entity owning the real property or an entity that owns (directly or indirectly) the interest in the entity owning the real property, or preferred equity interests in an entity that owns (directly or indirectly) the underlying real estate. Our acquisition of these types of assets will be with the intent of acquiring the underlying real estate. Such investment opportunities may involve a higher degree of risk than long-term senior mortgage lending secured by income-producing real property because the investment may be or become unsecured or undersecured as a result of foreclosure by a lender with a higher priority in the capital structure. If the entity owning the property becomes a debtor in a bankruptcy case, we may not be able to realize on our strategy of acquiring the underlying real estate, in which case the value of our investment would be limited to the amount realizable on the value of our investment. In that case, we may not have full recourse to the underlying assets of such entity, or the assets of the entity may not be sufficient to satisfy our debt or to allow us to realize a return of or on our preferred equity investment. If an entity defaults on our debt or debt senior to our position, or if the property holding entity becomes a debtor in a bankruptcy proceeding, our debt or preferred equity will be satisfied only after the debt more senior to ours, if any. As a result, we may not recover some or all of our investment.
We may acquire secured debt or preferred equity with the intent to own and may experience significant costs and delays in acquiring the underlying property.
We may acquire outstanding debt secured by a hotel property or by interests in an entity owning a hotel property, or a preferred equity position in the capital structure relating to such a property, from lenders and investors if we believe we can ultimately foreclose or otherwise acquire ownership of the underlying property in the near-term through foreclosure, deed-in-lieu of foreclosure, or other means. However, if we do acquire such debt or equity position, borrowers or upper tier equity holders may seek to assert various defenses to our foreclosure or other actions and we may not be successful in acquiring the underlying property on a timely basis, or at all, in which event we could incur significant costs and experience significant delays in acquiring such properties, all of which could adversely affect our financial performance and reduce our expected returns from such investments. In addition, we may not earn a current return on such investments. This particularly holds true if the loan that we acquire, or the loan in the structure in which we acquire the preferred equity interest, is in default. Such investments may be further subject to regulatory constraints.
Any distressed investments we make, or investments that later become non-performing, may subject us to losses and other risks relating to bankruptcy proceedings, which could materially and adversely affect us.
We may make distressed investments (e.g., investments in defaulted, out-of-favor or distressed bank loans) in an attempt to acquire the real estate underlying such investments. Some of our investments may be secured by properties that typically are highly leveraged, with significant burdens on cash flow and, therefore, involve a high degree of financial risk. During an economic downturn or recession, loans or securities of financially or operationally troubled borrowers or issuers are more likely to go into default than loans or securities of other borrowers or issuers. Loans or securities of financially or operationally troubled issuers are less liquid and more volatile than loans or securities of borrowers or issuers not experiencing such difficulties. Investment in the loans of financially or operationally troubled borrowers involves a high degree of credit risk.
90

TABLE OF CONTENTS
In certain limited cases (e.g., in connection with a workout, restructuring or foreclosure proceeding involving one or more of our investments), the success of our investment strategies with respect thereto will depend, in part, on our ability to acquire loan modifications. These financial difficulties may never be overcome and may cause borrowers to become subject to bankruptcy or other similar administrative proceedings.
In such cases, there is a possibility that we may incur substantial or total losses on our investments and, in certain circumstances, become subject to certain additional potential liabilities that may exceed the value of our original investment therein. For example, under certain circumstances, a lender that has inappropriately exercised control over the management and policies of a debtor may have its claims subordinated or disallowed or may be found liable for damages suffered by parties as a result of such actions. In any reorganization or liquidation proceeding relating to our investments, we may lose our entire investment, may be required to accept cash or securities with a value less than our original investment and/or may be required to accept different terms, including payment over an extended period of time. In addition, under certain circumstances, payments to us may be reclaimed if any such payment or distribution is later determined to have been a fraudulent conveyance, preferential payment, or similar transaction under applicable bankruptcy and insolvency laws. Furthermore, bankruptcy laws and similar laws applicable to administrative proceedings may delay our ability to realize on collateral for loan positions we hold, may adversely affect the economic terms and priority of such loans through doctrines such as equitable subordination or may result in a restructuring of the debt through principles such as the “cramdown” provisions of the bankruptcy laws. Any of the foregoing results could materially and adversely affect us.
The value of the real estate securities that we may invest in may be volatile.
The value of real estate securities, including those of REITs, fluctuates in response to issuer, political, market and economic developments. In the short term, equity prices can fluctuate dramatically in response to these developments. Different parts of the market and different types of equity securities can react differently to these developments and then can affect a single issuer, multiple issuers within the same industry, the economic sector or geographic region, or the market as a whole. The real estate industry is sensitive to economic downturns. The value of securities of companies engaged in real estate activities can be affected by changes in real estate values and rental income, property taxes, interest rates and tax and regulatory requirements. In addition, the value of a REIT’s equity securities can depend on the capital structure and amount of cash flow generated by the REIT.
We expect a portion of our portfolio of real estate-related assets to be illiquid and we may not be able to adjust our portfolio in response to changes in economic and other conditions.
We may purchase real estate securities in connection with privately negotiated transactions that are not registered under the relevant securities laws, resulting in a prohibition against their transfer, sale, pledge or other disposition except in a transaction that is exempt from the registration requirement of, or is otherwise in accordance with, those laws. As a result, our ability to vary our portfolio in response to changes in economic and other conditions may be relatively limited. The mezzanine and bridge loans we may purchase will be particularly illiquid investments due to their short life, their unsuitability for securitization and the greater risk of our inability to recover loaned amounts in the event of a borrower’s default.
Interest rate and related risks may cause the value of our real estate-related assets to be reduced.
We will be subject to interest rate risk with respect to any investments in fixed income securities, such as preferred equity and debt securities, and to a lesser extent distribution paying A Shares. Interest rate risk is the risk that these types of securities will decline in value because of changes in market interest rates. Generally, when market interest rates rise, the fair value of such securities will decline, and vice versa.
During periods of rising interest rates, the average life of certain types of securities may be extended because of slower than expected principal payments. This may lock in a below-market interest rate, increase the security’s duration and reduce the value of the security. This is known as extension risk. During periods of declining interest rates, an issuer may be able to exercise an option to prepay principal earlier than scheduled, which is generally known as call risk or prepayment risk. If this occurs, we may be forced to reinvest in lower yielding securities. This is known as reinvestment risk. Preferred equity and debt securities
91

TABLE OF CONTENTS
frequently have call features that allow the issuer to redeem the security prior to its stated maturity. An issuer may redeem an obligation if the issuer can refinance the debt at a lower cost due to declining interest rates or an improvement in the credit standing of the issuer. These risks may reduce the value of any real estate-related securities investments we acquire.
Our investments in real estate-related assets will be subject to the risks related to the underlying real estate.
Real estate loans secured by properties are subject to the risks related to underlying real estate. The ability of a borrower to repay a loan secured by a property typically is dependent upon the successful operation of such property rather than upon the existence of independent income or assets of the borrower. If the net operating income of the property is reduced, the borrower’s ability to repay the loan may be impaired. Any default on the loan could result in our acquiring ownership of the property, and we would bear a risk of loss of principal to the extent of any deficiency between the value of the collateral and the principal and accrued interest of the mortgage loan. In addition, foreclosure of a mortgage loan can be an expensive and lengthy process that could have a substantial negative effect on our anticipated return on the foreclosed loan.
We will not know whether the values of the properties ultimately securing any loans we acquire will remain at the levels existing on the dates we acquire those loans. If the values of the underlying properties decline, our risk will increase because of the lower value of the security associated with such loans. In this manner, real estate values could impact the values of our loan investments.
If we liquidate prior to the maturity of our real estate-related assets, we may be forced to sell those investments on unfavorable terms or at a loss.
Our board of directors may choose to liquidate our assets, including our real estate-related assets. If we liquidate those investments prior to their maturity, we may be forced to sell those investments on unfavorable terms or at a loss. For instance, if we are required to liquidate mortgage loans at a time when prevailing interest rates are higher than the interest rates of such mortgage loans, we likely would sell such loans at a discount to their stated principal values.
Risks Associated with Debt Financing
We may incur mortgage indebtedness and other borrowings, which we have broad authority to incur, that may increase our business risks and decrease the value of your investment.
We expect that in most instances, we will acquire real properties by using either existing financing or borrowing new funds. In addition, we may incur mortgage debt and pledge all or some of our real properties as security for that debt to obtain funds to acquire additional real properties. We may borrow if we need funds to satisfy the REIT tax qualification requirement that we distribute annually to our stockholders at least 90% of our REIT taxable income (which does not equal net income as calculated in accordance with GAAP), determined without regard to the deduction for dividends paid and excluding net capital gain. We also may borrow if we otherwise deem it necessary or advisable to assure that we maintain our qualification as a REIT.
There is no limitation on the amount we may borrow against any single improved property. Our charter provides that the maximum amount of our total indebtedness shall not exceed 300% of our total “net assets” (total assets (other than intangibles) at cost, before deducting depreciation, reserves for bad debts or other non-cash reserves, less total liabilities) as of the date of any borrowing (which is the maximum level of indebtedness permitted under the NASAA REIT Guidelines, absent a satisfactory showing that a higher level is appropriate), which is generally expected to be approximately 75% of the cost of our investments.
Notwithstanding this 75% leverage limitation, we intend to target the greater of 50% loan-to-value or loan-to-cost. However, during the initial stages of our offering, our leverage ratio could exceed our target leverage ratio. We may exceed our leverage limit if such excess is approved by a majority of our independent directors and disclosed to stockholders in our next quarterly report following such borrowing, along with justification for exceeding such limit. However, this charter limitation does not apply to individual real
92

TABLE OF CONTENTS
estate assets or investments. In addition, it is our intention to limit our borrowings to 75% of the aggregate fair market value of our assets (calculated after the close of our offering and once we have invested substantially all the proceeds of our offering), unless excess borrowing is approved by a majority of the independent directors and disclosed to stockholders in our next quarterly report following such borrowing along with justification for such excess borrowing. However, subsequent events, including changes in the fair market value of our assets, could result in our exceeding these limits. We expect that during the period of our offering we will seek such independent director approval of borrowings in excess of these limitations since we will then be in the process of raising our equity capital to acquire our portfolio. As a result, we expect that our debt levels will be higher until we have raised equity capital and repaid a portion of our initial leverage. High debt levels would cause us to incur higher interest charges, would result in higher debt service payments and could be accompanied by restrictive covenants. These factors could limit the amount of cash we have available to distribute and could result in a decline in the value of your investment.
If there is a shortfall between the cash flow from a property and the cash flow needed to service mortgage debt on a property, then the amount available for distributions to stockholders may be reduced. In addition, incurring mortgage debt increases the risk of loss since defaults on indebtedness secured by a property may result in lenders initiating foreclosure actions. In that case, we could lose the property securing the loan that is in default, thus reducing the value of your investment. For U.S. federal income tax purposes, a foreclosure of any of our properties would be treated as a sale of the property for a purchase price equal to the outstanding balance of the debt secured by the mortgage. If the outstanding balance of the debt secured by the mortgage exceeds our tax basis in the property, we would recognize taxable income on foreclosure, but would not receive any cash proceeds. In such event, we may be unable to pay the amount of distributions required in order to maintain our REIT status. We may give full or partial guarantees to lenders of mortgage debt to the entities that own our properties. When we provide a guaranty on behalf of an entity that owns one of our properties, we will be responsible to the lender for satisfaction of the debt if it is not paid by such entity. If any mortgages contain cross-collateralization or cross-default provisions, a default on a single property could affect multiple properties. If any of our properties are foreclosed upon due to a default, our ability to pay cash distributions to our stockholders will be adversely affected which could result in our losing our REIT status and would result in a decrease in the value of your investment.
Increases in interest rates could increase the amount of our debt payments and adversely affect our ability to pay distributions to our stockholders.
We expect that we will incur indebtedness in the future. To the extent that we incur variable rate debt, increases in interest rates would increase our interest costs, which could reduce our cash flows and our ability to pay distributions to you. In addition, if we need to repay existing debt during periods of rising interest rates, we could be required to liquidate one or more of our investments in properties at times that may not permit realization of the maximum return on such investments.
Lenders may require us to enter into restrictive covenants relating to our operations, which could limit our ability to make distributions to our stockholders.
When providing financing, a lender may impose restrictions on us that affect our distribution and operating policies and our ability to incur additional debt. Loan agreements we enter may contain covenants that limit our ability to further mortgage a property, discontinue insurance coverage or replace our advisor. In addition, loan documents may limit our ability to replace a property’s property manager or terminate certain operating or lease agreements related to a property. These or other limitations would decrease our operating flexibility and our ability to achieve our operating objectives.
Our derivative financial instruments that we may use to hedge against interest rate fluctuations may not be successful in mitigating our risks associated with interest rates and could reduce the overall returns on our stockholders’ investments.
We may use derivative financial instruments to hedge exposures to changes in interest rates on loans secured by our assets, but no hedging strategy can protect us completely. We cannot assure you that our hedging strategy and the derivatives that we use will adequately offset the risk of interest rate volatility or that our hedging transactions will not result in losses. In addition, the use of such instruments may reduce the overall return on our investments. These instruments may also generate income that may not be treated
93

TABLE OF CONTENTS
as qualifying REIT income for purposes of the 75% Gross Income Test or the 95% Gross Income Test. Finally, while we have not experienced negative interest rates in the United States, some central banks in Europe and Asia have cut interest rates below zero, and the Open Market Committee of the Federal Reserve has not ruled out the possibility that it may in the future adopt similar policies in the United States. Because of the novelty that negative interest rates would present, it is possible that such rates would adversely affect the functionality of our interest rate risk management and other models. This could lead to disruptions in our hedging and other risk management programs, result in significant fair value losses on the derivatives we use to manage interest rate risk, reduce our net interest income, increase our operational risk, and have other unforeseen consequences.
Interest-only and adjustable rate indebtedness may increase our risk of default and ultimately may reduce our funds available for distribution to our stockholders.
We may finance our property acquisitions using interest-only mortgage indebtedness. During the interest-only period, the amount of each scheduled payment will be less than that of a traditional amortizing mortgage loan. The principal balance of the mortgage loan will not be reduced (except in the case of prepayments) because there are no scheduled monthly payments of principal during this period. After the interest-only period, we will be required either to make scheduled payments of amortized principal and interest or to make a lump-sum or “balloon” payment at maturity. These required principal or balloon payments will increase the amount of our scheduled payments and may increase our risk of default under the related mortgage loan. Our ability to make a balloon payment at maturity is uncertain and may depend upon our ability to obtain additional financing or our ability to sell the property. At the time the balloon payment is due, we may or may not be able to refinance the balloon payment on terms as favorable as the original loan or sell the property at a price sufficient to make the balloon payment. The effect of a refinancing or sale could affect the rate of return to stockholders and the projected time of disposition of our assets. In addition, payments of principal and interest made to service our debts may leave us with insufficient cash to pay the distributions that we are required to pay to maintain our qualification as a REIT. Any of these results would have a significant, negative impact on our stockholders’ investments.
Finally, if the mortgage loan has an adjustable interest rate, the amount of our scheduled payments also may increase at a time of rising interest rates. Increased payments and substantial principal or balloon maturity payments will reduce the funds available for distribution to our stockholders because cash otherwise available for distribution will be required to pay principal and interest associated with these mortgage loans.
We have broad authority to utilize leverage and high levels of leverage could hinder our ability to make distributions and decrease the value of your investment.
Our charter does not limit us from utilizing financing until our borrowings exceed 300% of our total “net assets” (as defined in our charter in accordance with the NASAA REIT Guidelines), which is generally expected to approximate 75% of the aggregate cost of our investments, however, we intend to target a leverage ratio of 50%. During the initial stages of our offering, our leverage ratio could exceed our target leverage ratio. Further, we can incur financings in excess of this limitation with the approval of our independent directors. High leverage levels would cause us to incur higher interest charges and higher debt service payments and the agreements governing our borrowings may also include restrictive covenants. These factors could limit the amount of cash we have available to distribute to you and could result in a decline in the value of your investment.
Changes in banks’ inter-bank lending rate reporting practices or the method pursuant to which LIBOR is determined may impact our variable rate debt and adversely affect our ability to manage and hedge our debt.
LIBOR and other indices are the subject of recent national, international, and other regulatory guidance and proposals for reform. Some of these reforms are already effective while others are still to be implemented. These reforms may cause such benchmarks to perform differently than in the past, or have other consequences which cannot be predicted. LIBOR is calculated by reference to a market for interbank lending that continues to shrink, as it’s based on increasingly fewer actual transactions. This increases the subjectivity of the LIBOR calculation process and increases the risk of manipulation. Actions by the
94

TABLE OF CONTENTS
regulators or law enforcement agencies, as well as ICE Benchmark Administration (the current administrator of LIBOR), may result in changes to the manner in which LIBOR is determined or the establishment of alternative reference rates. For example, on July 27, 2017, the U.K. Financial Conduct Authority announced that it intends to stop persuading or compelling banks to submit LIBOR rates after 2021.
It is likely that, over time, U.S. Dollar LIBOR will be replaced by the Secured Overnight Financing Rate, or SOFR, published by the Federal Reserve Bank of New York. However, the manner and timing of this shift is currently unknown. SOFR is an overnight rate instead of a term rate, making SOFR an inexact replacement for LIBOR. There is currently no perfect way to create robust, forward-looking, SOFR term rates. Market participants are still considering how various types of financial instruments and securitization vehicles should react to a discontinuation of LIBOR. It is possible that not all of our variable rate debt will transition away from LIBOR at the same time, and it is possible that not all of our variable rate debt will transition to the same alternative reference rate, in each case increasing the difficulty of hedging. Switching existing financial instruments and hedging transactions from LIBOR to SOFR requires calculations of a spread. Industry organizations are attempting to structure the spread calculation in a manner that minimizes the possibility of value transfer between counterparties, borrowers, and lenders by virtue of the transition, but there is no assurance that the calculated spread will be fair and accurate or that all asset types and all types of securitization vehicles will use the same spread. We and other market participants have less experience understanding and modeling SOFR-based assets and liabilities than LIBOR-based assets and liabilities, increasing the difficulty of investing, hedging, and risk management. The process of transition involves operational risks. It is also possible that no transition will occur for many financial instruments, meaning that those instruments would continue to be subject to the weaknesses of the LIBOR calculation process. At this time, it is not possible to predict the effect of any such changes, any establishment of alternative reference rates or any other reforms to LIBOR that may be implemented. If LIBOR ceases to exist, we may need to renegotiate with borrowers and financing institutions that utilize LIBOR as a factor in determining the interest rate to replace LIBOR with the new standard that is established. As such, the potential effect of any such event on our cost of capital and interest income cannot yet be determined.
U.S. Federal Income Tax Risks
Failure to qualify and maintain our qualification as a REIT would adversely affect our operations and our ability to make distributions.
We have elected to be taxed as a real estate investment trust, or a REIT, beginning with our taxable year ended December 31, 2018. In order for us to maintain our qualification as a REIT, we must satisfy certain requirements set forth in the Code and Treasury Regulations that may depend on various factual matters and circumstances that are not entirely within our control. We intend to structure our activities in a manner designed to satisfy all of these requirements. However, if certain of our operations were to be recharacterized by the Internal Revenue Service, or the IRS, such recharacterization could jeopardize our ability to satisfy all of the requirements for qualification as a REIT. Morris, Manning & Martin LLP has rendered its opinion that we will qualify as a REIT, based upon our representations as to the manner in which we will be owned, invest in assets, and operate, among other things. However, our qualification as a REIT will depend upon our ability to meet, through investments, actual operating results, distributions, and satisfaction of the various tests imposed by the Code, the requirements to be taxed as a REIT under the Code and Treasury Regulations. Morris, Manning & Martin LLP will not review these operating results or compliance with the qualification standards on an ongoing basis. This means that we may fail to satisfy the REIT requirements in the future. Also, any legal opinion from Morris, Manning & Martin LLP represents that firm’s legal judgment based on the law in effect as of the date of the filing of such opinion with a registration statement for our offering or any future public offering in which we elect to engage. Morris, Manning & Martin LLP’s opinion is not binding on the IRS or the courts, and we will not apply for a ruling from the IRS regarding our status as a REIT. Future legislative, judicial, or administrative changes to the U.S. federal income tax laws could be applied retroactively, which could result in our disqualification as a REIT.
If we fail to qualify as a REIT for any taxable year and we do not qualify for certain statutory relief provisions, we will be subject to U.S. federal income tax on our taxable income at corporate rates. In
95

TABLE OF CONTENTS
addition, we would generally be disqualified from treatment as a REIT for the four taxable years following the year we lose our REIT status. Losing our REIT status would reduce our net earnings available for investment or distribution to stockholders because of the additional tax liability. In addition, distributions to stockholders would no longer qualify for the dividends paid deduction, and we would no longer be required to make distributions. If this occurs, we might be required to borrow funds or liquidate some investments in order to pay the applicable tax.
To qualify and maintain our qualification as a REIT, we must meet annual distribution requirements, which may result in us distributing amounts that may otherwise be used for our operations and which could result in our inability to acquire assets.
To obtain the favorable tax treatment afforded to REITs under the Code, we generally will be required each year to distribute to our stockholders at least 90% of our REIT taxable income determined without regard to the dividends-paid deduction and excluding net capital gain. To the extent that we do not distribute all of our net capital gains or distribute at least 90%, but less than 100%, of our REIT taxable income, as adjusted, we will have to pay tax on those amounts at regular corporate tax rates. Furthermore, if we fail to distribute during each calendar year at least the sum of  (a) 85% of our ordinary income for that year, (b) 95% of our capital gain net income for that year, and (c) any undistributed taxable income from prior periods, we would have to pay a 4% nondeductible excise tax on the excess of the required distribution over the sum of (a) the amounts that we actually distributed and (b) the amounts we retained and upon which we paid income tax at the corporate level. These requirements could cause us to distribute amounts that otherwise would be spent on investments in real estate assets, and it is possible that we might be required to borrow funds, possibly at unfavorable rates, or sell assets to fund these distributions. Although we intend to make distributions sufficient to meet the annual distribution requirements and to avoid U.S. federal income and excise taxes, it is possible that we might not always be able to do so.
You may have current tax liability on distributions you elect to reinvest in our K-I Shares, K Shares and K-T Shares but would not receive cash from such distributions, and therefore you would need to use funds from another source to pay such tax liability.
If you participate in our DRIP, you will be deemed to have received, and for U.S. federal income tax purposes will be taxed on, the amount reinvested in K-I Shares, K Shares and K-T Shares, as applicable, to the extent the amount reinvested is properly treated as being paid out of “earnings and profits”. As a result, unless you are a tax-exempt entity, you may have to use funds from other sources to pay your tax liability on the distributions reinvested in our common stock.
Certain of our business activities potentially may be subject to the prohibited transactions tax, which could reduce the return on your investment.
If we dispose of a property (other than foreclosure property) during the first few years following its acquisition, such property may be treated as inventory or property held primarily for sale to customers in the ordinary course of a trade or business, which would subject us to a 100% tax on any gain recognized on the sale under applicable provisions of the Code related to “prohibited transactions,” unless certain safe harbor requirements are satisfied. Whether property is inventory or otherwise held primarily for sale to customers in the ordinary course of a trade or business depends on the particular facts and circumstances surrounding each property. Properties we own, directly or through any subsidiary entity, including our operating partnership, but generally excluding our TRSs, may, depending on how we conduct our operations, be treated as inventory or property held primarily for sale to customers in the ordinary course of a trade or business. Any losses we incur on such prohibited transactions may not be used to offset gains from prohibited transactions. Any taxes we pay would reduce our cash available for distribution to you. Our concern over paying the prohibited transactions tax may cause us to forego disposition opportunities that would otherwise be advantageous if we were not a REIT.
Distributions payable by REITs generally are subject to a higher tax rate than regular corporate dividends under current law.
The maximum U.S. federal income tax rate for “qualified dividends” payable to U.S. stockholders that are individuals, trusts and estates generally is 20%. Dividends payable by REITs, however, are generally not eligible for the reduced rates for qualified dividends and are taxed at ordinary income rates (however,
96

TABLE OF CONTENTS
distributions (other than distributions designated as capital gain distributions and distributions traceable to distributions from a taxable REIT subsidiary), which are received by a pass-through entity or an individual, are eligible for a 20% deduction from gross income under the current tax laws that will expire if not extended at the end of 2025). Although the reduced rate for “qualified dividends” does not adversely affect the taxation of REITs or dividends payable by REITs, to the extent that the reduced rates continue to apply to regular corporate qualified dividends, investors that are individuals, trusts and estates may perceive investments in REITs to be relatively less attractive than investments in the stock of non-REIT corporations that pay dividends.
In certain circumstances, we may be subject to U.S. federal, state and local income taxes as a REIT, which would reduce our cash available for distribution to you.
Even if we maintain our status as a REIT, we may be subject to U.S. federal, state, and local income taxes. For example, as noted above, net income from the sale of properties that are inventory or held primarily for sale to customers in the ordinary course of a trade or business will be subject to a 100% tax, absent the satisfaction of certain safe harbor requirements. Furthermore, and as also noted above, we may not be able to make sufficient distributions to avoid excise taxes applicable to REITs. We also may decide to retain net capital gain we earn from the sale or other disposition of properties and pay income tax directly on such income. In that event, our stockholders would receive a credit for the tax we paid. That is, our stockholders would be treated as if they earned that income and paid the tax on it directly. However, stockholders that are tax-exempt, such as IRAs, charities, or qualified pension plans, would have no benefit from their deemed payment of such tax liability unless they file U.S. federal income tax returns and seek a refund of such tax. Further, a 100% excise tax would be imposed on certain transactions between us and any potential TRSs that are not conducted on an arm’s-length basis. We also may be subject to state and local taxes on our income or property, either directly or at the level of the other companies through which we indirectly own our assets. Any taxes we pay would reduce our cash available for distribution to you.
Our TRSs will be subject to corporate-level taxes, and our dealings with our TRSs may be subject to a 100% excise tax.
A REIT may own the stock of one or more subsidiaries it, together with such subsidiaries, elects to treat as TRSs. Our TRSs will be subject to U.S. federal, state, and local income tax on their taxable income. The after-tax net income of our TRSs would be available for distribution to us. A TRS may hold assets and earn income that would not be qualifying assets or income if held or earned directly by a REIT. A REIT cannot earn qualifying income from the operation of a hotel, motel or similar property, but can earn qualifying rental income if it leases a “qualified lodging facility” to a TRS, which then retains an “eligible independent contractor” to operate the facility. We may use our TRSs generally for other activities as well, such as to hold properties for sale in the ordinary course of a trade or business or to hold assets to conduct activities that we cannot conduct directly as a REIT. A TRS will be subject to applicable U.S. federal, state, local, and foreign income tax on its taxable income, including corporate income tax on the TRS’s income, and is, as a result, less tax efficient than with respect to income we earn directly. In addition, the rules, which are applicable to us as a REIT, as described in the immediately preceding risk factor, also impose a 100% excise tax on certain transactions between us and any of our TRSs if such transactions are not conducted on an arm’s-length basis. For example, to the extent that the rent paid by one of our TRSs exceeds an arm’s-length rental amount, such amount would be potentially subject to a 100% excise tax. While we intend that all transactions between us and our TRSs would be conducted on an arm’s-length basis, and therefore, any amounts paid by our TRSs to us would not be subject to the excise tax, no assurance can be given that the IRS would not disagree with such conclusion and levy an excise tax on such transactions.
If our leases to our TRSs are not respected as true leases for U.S. federal income tax purposes, we would fail to qualify as a REIT.
To qualify as a REIT, we must satisfy two gross income tests, under which specified percentages of our gross income must be derived from certain sources, such as “rents from real property.” In order for rent paid to us by our TRSs to qualify as “rents from real property” for purposes of the REIT gross income tests, the leases must be respected as true leases for U.S. federal income tax purposes and not be treated as service
97

TABLE OF CONTENTS
contracts, joint ventures, or some other type of arrangement. If our leases are not respected as true leases for U.S. federal income tax purposes, we would fail to qualify as a REIT, which would materially adversely impact the value of an investment in our securities and in our ability to pay distributions to you.
If our hotel properties are not “qualified lodging facilities” or our “qualified lodging facilities” are not properly leased to a TRS or the managers of such “qualified lodging facilities” do not qualify as “eligible independent contractors,” we could fail to qualify as a REIT.
In general, we cannot earn qualifying income from the operation of any hotel facilities and can only indirectly earn qualifying income from “qualified lodging facilities” on an after-tax basis through leases of such properties to one or more TRSs. A “qualified lodging facility” is a hotel, motel, or other establishment in which more than one-half of the dwelling units are used on a transient basis at which or in connection with which wagering activities are not conducted. Rent paid by a lessee that is a “related party tenant” of ours generally will not be qualifying income for purposes of the two gross income tests applicable to REITs; however, there are exceptions to this related party tenant rule for certain leases of  “qualified lodging facilities” to TRSs. The rent we receive from a TRS that leases “qualified lodging facilities” from us will not be disqualified as qualifying “rents from real property” if the TRS retains an independent management company that qualifies as an “eligible independent contractor” under the Code to operate and manage the hotel property.
An “eligible independent contractor” is an independent contractor that, at the time such contractor enters into a management or other agreement with a TRS to operate a “qualified lodging facility,” is actively engaged in the trade or business of operating “qualified lodging facilities” for any person not related, as defined in the Code, to us or the TRS. Among other requirements, in order to qualify as an independent contractor, a manager must not own, directly or by applying certain ownership attribution provisions of the Code, more than 35% of our outstanding shares of stock, and no person or group of persons can own more than 35% of our outstanding shares and 35% of the ownership interests of the manager (with respect to ownership interests in such managers that are publicly traded, only holders of more than 5% of such ownership interests count towards the 35% test). We anticipate that substantially all of our management contracts will be with management companies affiliated with our sponsor and advisor. The ownership attribution rules that apply for purposes of the 35% thresholds are complex. There can be no assurance that the permitted levels of ownership of our stock attributable to our property managers and their owners will not be exceeded. If that occurs, then our property management companies would not be “eligible independent contractors,” and the rents we receive from our TRSs would fail to qualify for the gross income tests, which could result in our failing to qualify as a REIT. Failure to qualify as a REIT would materially adversely impact the value of an investment in our securities and in our ability to pay distributions to you.
Complying with REIT requirements may force us to forgo and/or liquidate otherwise attractive investment opportunities.
To qualify and maintain our qualification as a REIT, we must ensure that we meet the REIT gross income tests annually and that at the end of each calendar quarter, at least 75% of the value of our assets consists of cash, cash items, government securities, and qualified real estate assets, including certain mortgage loans and certain kinds of mortgage-related securities. The remainder of our investment in securities (other than government securities, TRSs, qualified REIT subsidiaries, and qualified real estate assets) generally cannot include more than 10% of the outstanding securities by vote or value of any one issuer. In addition, in general, no more than 5% of the value of our assets can consist of the securities (other than government securities, TRSs, qualified REIT subsidiaries, and qualified real estate assets) of any one issuer, and no more than 20% of the value of our total assets for tax years can be represented by securities of one or more TRSs. In addition, not more than 25% of our assets may consist of debt instruments issued by publicly offered REITs that qualify as “real estate assets” only because of the express inclusion of  “debt instruments issued by publicly offered REITs” in the definition of  “real estate assets.” If we fail to comply with these requirements at the end of any calendar quarter other than our first REIT calendar quarter, we must correct the failure within 30 days after the end of the calendar quarter or qualify for certain statutory relief provisions to avoid losing our REIT qualification and suffering adverse tax consequences. As a result, we may be required to liquidate from our portfolio or not make otherwise attractive investments in order to maintain our qualification as a REIT. These actions could have the effect of reducing our income and amounts available for distribution to our stockholders.
98

TABLE OF CONTENTS
Recharacterization of sale-leaseback transactions may cause us to lose our REIT status, which would subject us to U.S. federal income tax at corporate rates, which would reduce the amounts available for distribution to you.
We may purchase properties and lease them back to the sellers of such properties. While we will use our best efforts to structure any such sale-leaseback transaction such that the lease will be characterized as a “true lease,” thereby allowing us to be treated as the owner of the property for U.S. federal income tax purposes, the IRS could challenge such characterization. In the event that any such sale-leaseback is challenged and recharacterized as a financing transaction or loan for U.S. federal income tax purposes, deductions for depreciation and cost recovery relating to such property would be disallowed. If a sale-leaseback transaction were so recharacterized, we might fail to satisfy the REIT qualification asset tests or income tests and, consequently, could lose our REIT status effective with the year of recharacterization. Alternatively, the amount of our REIT taxable income could be recalculated, which also might cause us to fail to meet the annual distribution requirement for a taxable year in the event we cannot make a sufficient deficiency distribution.
Legislative or regulatory action could adversely affect the returns to our investors.
In recent years, numerous legislative, judicial and administrative changes have been made to the U.S. federal income tax laws applicable to investments in real estate and REITs, including the passage of the Tax Cuts and Jobs Act of 2017. Federal legislation intended to ameliorate the economic impact of the COVID-19 pandemic, the Coronavirus Aid, Relief and Economic Security Act, or the CARES Act, has been enacted that makes technical corrections to, or modifies on a temporary basis, certain of the provisions of the Tax Cut and Jobs Act of 2017, and it is possible that additional such legislation may be enacted in the future. The full impact of the Tax Cuts and Jobs Act of 2017 and the CARES Act may not become evident for some period of time. In addition, there can be no assurance that future changes to the U.S. federal income tax laws or regulatory changes will not be proposed or enacted that could impact our business and financial results. The REIT rules are constantly under review by persons involved in the legislative process and by the Internal Revenue Service and the U.S. Treasury Department, which may result in revisions to regulations and interpretations in addition to statutory changes. If enacted, certain of such changes could have an adverse impact onour business and financial results.
Although REITs generally receive better tax treatment than entities taxed as regular corporations, it is possible that future legislation would result in a REIT having fewer tax advantages, and it could become more advantageous for a company that invests in real estate to elect to be treated for U.S. federal income tax purposes as a regular corporation. As a result, our charter provides our board of directors with the power, under certain circumstances, to revoke or otherwise terminate our REIT election and cause us to be taxed as a regular corporation, without the vote of our stockholders. Our board of directors has fiduciary duties to us and could only cause such changes in our tax treatment if it determines in good faith that such changes are in the best interests of the Company.
We urge you to consult with your own tax advisor with respect to the status of any legislative, regulatory or administrative developments and proposals and their potential effect on an investment in shares of our common stock.
If our operating partnership is classified as a “publicly traded partnership” under the Code, its income may be subject to taxation, which would reduce the cash available for distribution to you and likely result in a loss of our REIT status.
We intend to maintain the status of the operating partnership as a partnership, and not as an association or a publicly traded partnership for U.S. federal income tax purposes. However, if the IRS were to successfully challenge the status of the operating partnership as a partnership for such purposes, it would be taxable as a corporation. In such event, this would reduce the amount of distributions that the operating partnership could make to us. This would also likely result in our losing REIT status, and, if so, becoming subject to a corporate level tax on our own income. This would substantially reduce any cash available to pay distributions. In addition, if any of the partnerships or limited liability companies through which the operating partnership owns its properties, in whole or in part, loses its characterization as a partnership and
99

TABLE OF CONTENTS
is otherwise not disregarded for U.S. federal income tax purposes, it would be subject to taxation as a corporation, thereby reducing distributions to the operating partnership. Such a recharacterization of an underlying property owner could also threaten our ability to maintain our status as a REIT.
Foreign purchasers of our K-I Shares, K Shares and K-T Shares may be subject to FIRPTA tax upon the sale of their shares or upon the payment of a capital gain dividend, which would reduce any gains they would otherwise have on their investment in our shares.
A foreign person disposing of a U.S. real property interest, including shares of a U.S. corporation whose assets consist principally of U.S. real property interests, is generally subject to the Foreign Investment in Real Property Tax Act of 1980, as amended, which is frequently referred to as FIRPTA, on the gain recognized on the disposition. The FIRPTA tax does not apply, however, to certain non-U.S. pension plans or to the disposition of stock in a REIT if the REIT is “domestically controlled.” A REIT is “domestically controlled” if less than 50% of the REIT’s stock, by value, has been owned directly or indirectly by persons who are not qualifying U.S. persons during a continuous five-year period ending on the date of disposition or, if shorter, during the entire period of the REIT’s existence. We cannot assure you that we will qualify as a “domestically controlled” REIT. If we were to fail to so qualify, gain realized by foreign investors on a sale of our shares would be subject to FIRPTA tax, unless one or more classes of our shares were traded on an established securities market and the foreign investor did not at any time during a specified testing period directly or indirectly own more than 10% of the value of that class of shares.
A foreign investor also may be subject to FIRPTA tax upon the payment of any dividend by us, which dividend is attributable to gain from sales or exchanges of U.S. real property interests, subject to a similar exception for less than 10% holders of a class of shares traded on an established securities market. We encourage you to consult your own tax advisor to determine the tax consequences applicable to you if you are a foreign investor.
Retirement Plan Risks
If our assets are deemed to be ERISA plan assets, the Advisor and we may be exposed to liabilities under Title I of ERISA and the Code.
In some circumstances where an ERISA plan holds an interest in an entity, the assets of the entire entity are deemed to be ERISA plan assets unless an exception applies. This is known as the “look-through rule.” Under those circumstances, the obligations and other responsibilities of plan sponsors, plan fiduciaries and plan administrators, and of parties in interest and disqualified persons, under Title I of ERISA and Section 4975 of the Code, as applicable, may be applicable, and there may be liability under these and other provisions of ERISA and the Code. We believe that our assets should not be treated as plan assets because the shares should qualify as “publicly-offered securities” that are exempt from the look-through rules under applicable Treasury Regulations. We note, however, that because certain limitations are imposed upon the transferability of shares so that we may qualify as a REIT, and perhaps for other reasons, it is possible that this exemption may not apply. If that is the case, and if the Advisor or we are exposed to liability under ERISA or the Code, our performance and results of operations could be adversely affected. Prior to making an investment in us, you should consult with your legal and other advisors concerning the impact of ERISA and the Code on your investment and our performance.
The SEC standard of conduct for investment professionals could impact our ability to raise additional capital.
On June 5, 2019, the SEC adopted “Regulation Best Interest,” a new standard of conduct for broker-dealers under the Securities Exchange Act of 1934, as amended (the “Exchange Act”) that includes: (i) the requirement that broker-dealers refrain from putting the financial or other interests of the broker-dealer ahead of the retail customer, (ii) a new disclosure document, the consumer or client relationship summary, or Form CRS, which would require both investment advisers and broker-dealers to provide disclosure highlighting details about their services and fee structures and (iii) interpretative guidance that establishes a federal fiduciary standard for investment advisers.
Regulation Best Interest is complex and therefore provides a transition period until June 30, 2020 to give firms sufficient time to come into compliance. You are urged to consult with your own advisors
100

TABLE OF CONTENTS
regarding the impact that Regulation Best Interest may have on purchasing and holding interests in our company. Regulation Best Interest or any other legislation or regulations that may be introduced or become law in the future could have negative implications on our ability to raise capital from potential investors, including those investing through IRAs.
101

TABLE OF CONTENTS
ESTIMATED USE OF PROCEEDS
The following table sets forth our estimates of how we intend to use the gross proceeds and net proceeds from this offering assuming we sell the specified numbers of shares pursuant to our primary offering and DRIP. The table also assumes that the full dealer manager fee and selling commissions are paid on all K-I Shares, K Shares and K-T Shares sold to investors participating in this offering and that such dealer manager fees and selling commissions, as well as other organization and offering expenses, are paid from the proceeds of the sale of our A Shares to our advisor and its affiliates pursuant to a private placement. The amount of net proceeds may be more or less than the amount depicted in the table below depending on the offering price and the actual number of shares we sell in this offering. All or a portion of the selling commissions or dealer manager fees may be reduced or eliminated in connection with certain categories of sales, including but not limited to sales for which a volume discount applies (K Shares only), sales through investment advisers or banks acting as trustees or fiduciaries, and sales to our affiliates. See “Plan of Distribution.” The reduction in these selling commissions or dealer manager fees will be accompanied by a corresponding reduction in the per share purchase price of K-I Shares, K Shares and K-T Shares. To the extent the per share purchase price of any K-I Share, K Share or K-T Share is reduced due to a reduction in selling commissions (other than in connection with volume discounts) or dealer manager fees, we will sell additional A Shares and use such proceeds to invest in real estate and real estate-related assets so that the gross dollars available for investment for each K-I Share, K Share or K-T Share we sell will be the same as if we sold the same number of K-I Shares, K Shares or K-T Shares without any discount.
In some cases, particularly early in the life of our company, in order to finance the acquisition of properties, we may use the proceeds from the sale of A Shares to our advisor and its affiliates to acquire properties. To the extent we use the proceeds from the sale of A Shares to acquire properties, we would sell additional A Shares to our advisor and its affiliates to pay for organization and offering expenses of the K Shares, K-I Shares and K-T Shares.
We intend to use substantially all of the proceeds from the sale of K-I Shares, K Shares and K-T Shares sold in this offering, net of expenses, to acquire and invest in a diversified portfolio of commercial real estate assets across the United States in accordance with our investment objectives and using the strategies described in this prospectus. We anticipate that the remainder will be used for working capital and general corporate purposes, including the payment of operating expenses, although a portion may be used to pay selling commissions, dealer manager fees, or other organization and offering expenses as noted above.
Our board of directors has adopted a policy to refrain from funding distributions with offering proceeds; instead, we plan to fund distributions from cash flows from operations and capital transactions (other than this or other securities offerings, but which may include the sale of one or more assets). However, our charter does not restrict us from paying distributions from any particular source, including proceeds from securities offerings, and our board of directors has the ability to change our policy regarding the source of distributions.
We will seek to invest the net proceeds received in this offering from K-I Shares, K Shares and K-T Shares as promptly as practicable after receipt thereof. However, depending on market conditions and other factors, including the availability of investments that meet our investment criteria, we may be unable to invest such proceeds within the time period we anticipate. There can be no assurance we will be able to sell the number of shares underlying the assumptions on which the information in the below table is based. We reserve the right to sell additional shares in this offering. However, regardless of whether we sell less or more than the amount assumed for purposes of this table, we can provide no guarantee that we will achieve our investment objectives or be able to acquire a diversified portfolio.
The table below sets forth information about how we intend to use the proceeds raised in this offering, assuming that we sell $500,000,000 in K-I Shares, K Shares and K-T Shares in our primary offering and no shares pursuant to our DRIP, and also assuming that 25.00% of the gross offering proceeds from our primary offering come from the sale of K-I Shares, 25.00% of the gross offering proceeds from our primary offering come from the sale of K Shares and 50.00% of the gross offering proceeds from our primary offering come from the sale of K-T Shares. The table below also sets forth information assuming we sell
102

TABLE OF CONTENTS
$500,000,000 in K-I Shares, K Shares and K-T Shares in our primary offering (with the aforementioned allocations per share class) and $50,000,000 in K-I Shares, K Shares and K-T Shares pursuant to our DRIP, with 25% of the gross offering proceeds from our DRIP coming from the sale of K-I Shares, 25% of the gross offering proceeds from our DRIP coming from the sale of K Shares, and 50% of the gross offering proceeds from our DRIP coming from the sale of K-T Shares. The estimated use of proceeds table below does not reflect that we intend to use the proceeds from the sale of A Shares to our advisor and its affiliates in a separate private placement to fund the selling commissions, dealer manager fees and other organization and offering expenses payable in connection with K Shares, K-I Shares and K-T Shares.
Target
Maximum
K Shares
(Primary
Offering)
Target
Maximum
K-I Shares
(Primary
Offering)
Target
Maximum
K-T Shares
(Primary
Offering)
Target
Maximum
K Shares,
K-I Shares
and K-T Shares
(DRIP)(7)
Maximum
Offering
Including
DRIP(1)(7)
Gross offering proceeds
$ 125,000,000 $ 125,000,000 $ 250,000,000 $ 50,000,000 $ 550,000,000
Less Offering Expenses:
Selling commissions – K Shares(1)
7.0% $ 8,750,000 $ $ $ $ 8,750,000
Dealer manager fee – K Shares(1)
3.0% $ 3,750,000 $    — $ $ $ 3,750,000
Organization and offering expenses – K Shares(1)(6)
1.5% $ 1,875,000 $ $ $ $ 1,875,000
Selling commissions – K-I Shares
$ $ $ $ $
Dealer manager fee – K-I Shares(1)
3.0% $ $ 3,750,000 $ $ $ 3,750,000
Organization and offering expenses – K-I Shares(1)(6)
1.5% $ $ 1,875,000 $ $ $ 1,875,000
Additional A Shares Issued – K-I Shares(2)
$ $ 8,750,000 $ $ $ 8,750,000
Selling commissions – K-T Shares(1)
3.0% $ $ $ 7,500,000 $ $ 7,500,000
Dealer manager fee – K-T Shares(1)
3.0% $ $ $ 7,500,000 $ $ 7,500,000
Organization and offering expenses – K-T Shares(1)(6)
1.5% $ $ $ 3,750,000 $ $ 3,750,000
Stockholder Servicing Fee – K-T Shares(1)
3.0% $ $ $ 7,500,000 $ $ 7,500,000
Net Proceeds Available for Investment
$ 110,625,000 $ 110,625,000 $ 223,750,000 $ 50,000,000 $ 495,000,000
Less:
Acquisition expenses(3)
$ 1,106,250 $ 1,106,250 $ 2,237,500 $ 500,000 $ 4,950,000
Initial working capital reserve(4)(5)
$ $ $ $ $
Estimated total proceeds available for investments
$ 109,518,750 $ 109,518,750 $ 221,512,500 $ 49,500,000 $ 490,050,000
(1)
The selling commissions, dealer manager fees, stockholder servicing fee (K-T Shares only), and organization and offering expenses payable on account of the sale of the K-I Shares, K Shares and K-T Shares sold to investors in this offering generally will be paid from the proceeds of the sale of A Shares to our advisor and its affiliates in a private placement. For avoidance of doubt, the stockholder servicing fee payable in connection with K-T Shares sold in the primary offering is not paid with offering proceeds from K-T Shares and is not paid from amounts otherwise distributable to holders of K-T Shares.
(2)
Reflects the estimated amount of A Shares we would need to sell to our advisor and its affiliates in a private placement, based on the allocations in the table above, in order to fund the difference between the applicable estimated NAV per K-I Share and the offering price per K-I Share sold in our primary offering so that net proceeds available for investment with respect to K-I Shares equal the applicable estimated NAV per K-I Share.
(3)
Acquisition expenses may include customary third-party acquisition costs which are typically included in the gross purchase price of the real estate investments we acquire or are paid by us in connection with such acquisitions. These third-party acquisition costs include legal, accounting, consulting, travel, appraisals, engineering, due diligence, option payments, title insurance and other costs and expenses relating to potential acquisitions regardless of whether the property is actually acquired. The actual
103

TABLE OF CONTENTS
amount of acquisition expenses cannot be determined at the present time and will depend on numerous factors, including the type and jurisdiction of the real estate investment acquired, the legal structure of the transaction in which the real estate investment is acquired, the aggregate purchase price paid to acquire the real estate investment and the number of real estate investments acquired. For purposes of this table, we have assumed acquisition expenses will constitute 1.0% of net proceeds from the sale of K-I Shares, K Shares and K-T Shares. As further described in the “Management Compensation - Acquisition Fee - Our Advisor and our Service Provider” section beginning on page 142 of the prospectus, the payment of the 1.5% acquisition fee to our advisor is deferred until the occurrence of a liquidation event. In addition, upon liquidation event, all of the deferred acquisition fees plus all interest accrued thereon will be paid to the advisor only after the liquidation preference on our K Shares, K-I Shares and K-T Shares and parity securities has been paid in full to all holders of K Shares, K-I Shares and K-T Shares and parity securities and all accrued and unpaid asset management fees and all accrued interest thereon have been paid in full. Therefore, an estimated acquisition fee amount is not included in the table above.
(4)
We may incur capital expenses relating to improvements of our real property. At the time we make each investment, we will establish estimates of the capital needs of such investment through the anticipated holding period of the investment. We do not anticipate that we will establish a permanent reserve for expenses relating to an investment through its anticipated holding period. However, to the extent that we have insufficient cash for such purposes, we may establish reserves from gross offering proceeds, out of cash flow generated by our investments, or out of the net cash proceeds received by us from any sale or payoff of our investments.
(5)
Until required in connection with investment in a portfolio of hospitality assets, substantially all of the net proceeds of our offering and, thereafter, our working capital reserves, may be invested in short-term, highly liquid investments, including government obligations, bank certificates of deposit, short-term debt obligations and interest-bearing accounts or other authorized investments as determined by our board of directors.
(6)
We expect that organization and offering expenses will be 1.5% of offering proceeds, however, this is only an estimate. Should organization and offering expenses exceed 1.5% of offering proceeds, we will sell additional A Shares to our advisor and its affiliates in a private placement to pay such excess organization and offering expenses, subject to the limitation that our selling commissions, dealer manager fees and the other organization and offering expenses do not exceed 15% of the gross proceeds from this offering.
(7)
No selling commissions, dealer manager fees, or stockholder servicing fees are payable in connection with shares sold pursuant to our DRIP.
104

TABLE OF CONTENTS
HOSPITALITY INDUSTRY OVERVIEW
The hospitality industry has been severely disrupted due to travel and other policy restrictions related to the novel coronavirus (COVID-19) and as a result, our hotels have experienced steep and significant declines in occupancy. These developments have led to material and significant declines in anticipated revenue for the Company for the month of March 2020 and we expect the same to continue into at least the second quarter of 2020.
We are deeply committed to the overall health and safety of all hotel associates and guests and will continue to work closely with our management company to ensure appropriate measures are in place as the situation evolves. During periods of dramatic changes in hotel demand and travel, we will rely on our experience and the hotel brand protocols, our experienced leadership team to deploy best practices across our portfolio and take thoughtful steps to attempt to mitigate revenue declines and preserve our assets to the best extent possible. Given the size and geographic diversification of our portfolio of rooms-focused hotels, we believe that we will be well positioned to emerge from this period when the pandemic wanes in the future.
At the time of this filing, the COVID-19 pandemic is currently accelerating throughout the United States with the densely populated and gateway cities reporting the highest levels of infection and mortality rates. Travel restrictions remain in effect, and as reported April 8, 2020 by NBC News, 96% of Americans have been ordered to ‘shelter in place’. Given these factors, we believe including projections concerning impact on travel and tourism would be pre-mature at this time. Once the pandemic has been deemed by healthcare authorities such as the Centers for Disease Control and the World Health Organization, to have reached its peak spread throughout the United States, and when travel restrictions are eased, we would expect a return to travel will follow shortly thereafter which will begin to trigger the economic recovery. When appropriate, we intend to amend this filing with updated market data and industry outlook.
105

TABLE OF CONTENTS
INVESTMENT OBJECTIVES, STRATEGY, AND POLICIES
General
We invest in commercial real estate properties with an intended focus on the hotel sector. Our primary investment objectives are:

to provide stable income for you through the payment of cash distributions;

to preserve and return your capital contributions; and

to maximize risk-adjusted returns on your investment.
We may return all or a portion of your capital contribution in connection with a sale of our company or the properties we will acquire. Alternatively, you may be able to obtain a return on all or a portion of your capital contribution in connection with the sale of your shares.
Our board may revise our investment policies, which we describe in more detail below, without the concurrence of our stockholders. Our independent directors will review our investment policies at least annually to determine that our policies are in the best interest of our stockholders.
We cannot assure you that we will attain these objectives or that the value of our assets will not decrease. Furthermore, within our investment objectives and policies, our advisor will have substantial discretion with respect to the selection of specific investments and the purchase and sale of our assets, subject to the approval of our board of directors. However, our advisor will have authority to approve and execute on the acquisition of investments with a gross acquisition cost equal to or less than the greater of (a) $20 million or (b) 10% of our gross assets, as reported on a GAAP basis (including leverage and excluding depreciation) in certain circumstances and on the disposal of investments with a gross selling price equal to or less than the greater of (a) $20 million or (b) 10% of our gross assets, as reported on a GAAP basis (including leverage and excluding depreciation) (see “Management — Management Decisions”).
COVID-19 Impact
The negative impact on room demand within our portfolio stemming from the novel coronavirus (COVID-19) is significant. We experienced an initial decline in hotel revenue that began in February in a limited number of markets. However, with the increased spread of the novel coronavirus (COVID-19) across the globe, the impact has accelerated rapidly, and we are seeing a much greater effect on occupancy and RevPAR throughout our hotel portfolio. We expect the occupancy and RevPAR reduction associated with the novel coronavirus (COVID-19) to continue as we are experiencing significant reservation cancellations as well as a significant reduction in new reservations relative to prior expectations. While intense efforts to reduce operating costs are underway, we cannot be certain as to what level of savings can be achieved overall to mitigate the material decline in hotel revenues we are experiencing. The federal government has announced its intention to provide various forms of aid to the industries negatively affected by the virus, including the hospitality industry, but we cannot be certain that such aid will be rendered or that any amount will help mitigate the material reduction in revenue we may experience. Until such time as the virus is contained or eradicated and business and personal travel return to more customary levels, we expect to see substantial erosion in hotel cash flow. There may also be lasting effects related to the novel coronavirus (COVID-19). For some period related to a slowdown in the U.S. economy, increased labor costs, increased operating costs, reduced air travel or other unknown factors which could materially reduce our operating cash flow. Further, the market and economic challenges associated with COVID-19 could materially affect (i) the value and performance of our investments, (ii) our ability to pay future distributions, if any, (iii) the availability or terms of financings, (iv) our ability to make scheduled principal and interest payments, and (v) our ability to refinance any outstanding debt when contractually due. Our stated investment objectives and strategy do not take into account the impact of the ongoing and rapidly developing COVID-19 pandemic.
Investment Strategy
We intend to use the net proceeds from the sale of K-I Shares, K Shares and K-T Shares in this offering and other sources of debt and equity financing, including the net proceeds of any future private
106

TABLE OF CONTENTS
placement or public offering we may pursue, to invest in a diverse portfolio of real estate investments located throughout the United States, primarily in the hospitality sector. We intend to acquire existing hotel properties and enter into management agreements for their operations, with the objective of providing a stable and secure source of income for our stockholders and maximizing potential returns upon disposition of our assets through capital appreciation. Within our hotel portfolio, we will focus on investments in “upper midscale,” “upscale,” and “upper upscale” properties that satisfy our investment goals. See “— Acquisition and Investment Policies — Primary Investment Focus — Hotel Properties” below.
While our emphasis will be on stabilized, income-producing hospitality assets, a limited portion of our overall portfolio may include properties that offer modest value-add opportunities through limited capital improvements, revenue enhancements, operational improvements, and correction of expense inefficiencies. We may seek to acquire such assets directly or through joint ventures. Additionally, we may seek to acquire real-estate related loans or preferred equity securities of other real estate companies, all of which we collectively refer to herein as “real estate-related assets,” in each case with the intent of acquiring the underlying real estate, provided that the underlying real estate generally meets our criteria for direct investment. We may also acquire any other investment that, in the opinion of our board of directors, meets our investment objectives, is consistent with our intent to operate as a REIT, and is in our stockholders’ best interests.
We intend to acquire our initial real estate investments using the proceeds from the sale of K-I Shares, K Shares and K-T Shares in this offering, including the proceeds of K Shares from the private offering, and fund subsequent additions to our investment portfolio with other sources of debt and equity financing.
After we have invested substantially all of the net proceeds of this offering and other sources of debt and equity financing, we expect that hospitality properties will comprise between 90% and 100% of the aggregate cost of our portfolio; and mortgage loans, other real-estate related debt, and preferred equity will comprise up to 10% of the aggregate cost of our portfolio. Our board of directors may revise this targeted portfolio allocation from time to time, or at any time, if it determines that a different portfolio composition is in our stockholders’ best interests.
Acquisition and Investment Policies
Primary Investment Focus — Hotel Properties
We intend to use substantially all of the net proceeds of this offering of K-I Shares, K Shares and K-T Shares to directly or indirectly acquire a diversified portfolio consisting primarily of existing select-service, extended-stay, and compact full-service hotel properties. Select-service, extended-stay, and compact full-service hotels are collectively referred to in the hotel industry as “focused-service” hotels. Our investment emphasis will be on focused-service hotels that are classified in the “upper midscale,” “upscale,” and “upper upscale” chain scales of the hospitality industry, as defined by STR, and that are operated under widely recognized brands licensed from hotel franchisors such as Marriott, Hilton, Hyatt, Starwood and IHG. Chain scale segments are a method by which STR groups branded hotels based on the actual average room rates. We expect that our hotel properties will be located in areas that we believe exhibit strong economic features.
Select-service and extended-stay hotel properties, which we expect to comprise a majority of our portfolio, typically do not include amenities provided in full-service hotel properties. Select-service hotels typically offer a range of amenities that may include a business center, a fitness facility, a pool, and small meeting rooms. Notably, select-service hotels frequently do not feature a dedicated, profit-center full scale restaurant. However, many frequently have breakfast offerings, and their in-room amenities are similar to those found at full-service hotels. Extended-stay hotels are generally residential-style hotels that offer a package of services and amenities for extended-stay business and leisure travelers.
Full-service hotel properties generally provide a full complement of guest amenities, including restaurants, large meeting facilities, concierge service, room service, porter service and valet parking. However, to the extent that we invest in full-service hotel properties, we expect that such hotel properties will be generally focused-service and will have limited, moderate or leased restaurant options, limited
107

TABLE OF CONTENTS
meeting space, and offer less comprehensive guest amenities than typical full-service hotel properties. These focused-service hotel properties in which we expect to invest primarily derive their revenues from hotel room rentals and, to a lesser extent, from restaurants, meeting space and other similar income streams.
Our advisor will seek to acquire hotel properties that will offer a high current yield or have the potential to appreciate in value as a result of limited investments in capital improvements, revenue enhancements, operational improvements, and correction of expense inefficiencies. However, you should know that our governing documents do not require us to seek stockholder approval to change our investment strategy or the types of properties in which we may invest. In addition, we are not limited as to the geographic area where we may invest in properties.
We believe that current dynamics in the hospitality industry will create attractive opportunities for us to acquire hotel properties consistent with our investment objectives with the potential to achieve favorable risk-adjusted, long-term growth in value and generate attractive returns for stockholders.
Specific acquisition criteria may include some of, but are not limited to, the following:

close proximity to demand generating landmarks, including business and corporate headquarters, retail centers, airports, medical facilities, universities, tourist attractions and convention centers, with a diverse source of potential guests, including corporate, government and leisure travelers;

strategically targeted markets;

factors indicating, and markets exhibiting, barriers to entry, such as scarcity of development sites, regulatory hurdles, high per room development costs, limited availability of hotel franchises, and long lead times for new development;

properties owned by distressed sellers;

properties not subject to long-term management contracts with hotel management companies;

opportunities to implement some limited value-added operational improvements not requiring significant capital outlays;

varied, stable and/or growing and reliable demand characteristics supported by favorable demographic indicators; and

the potential for capital appreciation of the property.
When evaluating potential acquisitions (or dispositions), our advisor, in addition to the above-listed acquisition criteria, generally will consider the following factors, as applicable:

competition from existing hotel properties, expected competition from properties under development, and the potential for the construction of new hotel properties in the area, as well as local building costs and construction costs;

historical, current, and projected cash-flows generated by the property, competitive set, sub-market, and market, and the ability to increase cash flow;

the stability of the underlying corporate, leisure, and government demand generators;

the ratio of the total amount of debt secured by property to the value of the property by which it is secured;

the amount of existing debt on the property and the priority of that debt relative to our proposed investment;

the strength of the brand affiliation and/or potential for affiliation;

ongoing costs to retain the brand affiliation and the asset in compliance with brand mandated standards;

the age of the asset and the major mechanical components relative to their useful life;

expected changes in taxation assessed by varying governmental jurisdictions;
108

TABLE OF CONTENTS

broader legislative and competitive pressures impacting the local labor market;

the qualifications and reputation of the hotel operator;

the quality, experience and creditworthiness of the borrower;

general economic conditions in the area where the property is located;

income levels and employment growth trends in the relevant market;

the location, construction quality, condition and design of the property;

purchase price relative to the replacement cost of the property;

the prospects for liquidity through sale, financing or refinancing of the property;

the benefits of integration into existing operations;

potential return on investment initiatives, including limited redevelopment, rebranding, redesign, expansion and change of management;

potential for opportunistic selling based on demand and price of high quality assets;

REIT qualification requirements; and

any other factors that our advisor believes are relevant.
Joint Venture Investments and Other Equity Securities
We have entered into a joint venture and may enter into future joint ventures for the acquisition or improvement of properties, and we will likely acquire additional properties through joint venture arrangements with some of the proceeds from K-I Shares, K Shares and K-T Shares of this offering and any future private or public offerings we may conduct. In addition, we intend to engage third parties to assist with our diligence process regarding potential properties we may acquire.
On March 29, 2018, through our joint venture with Procaccianti Convertible Fund, LLC, an affiliate of our sponsor, we acquired a 51% interest in two select-service hotel properties. We may enter into additional joint ventures and other co-ownership arrangements or participations with other Procaccianti-affiliated programs; our charter permits such joint ventures if a majority of our board of directors, including a majority of the independent directors, not otherwise interested in the transaction approve our investment as fair and reasonable and on substantially the same terms and conditions as those received by other joint venturers. See the “Conflicts of Interest” section. We intend to enter into additional joint ventures and make similar arrangements for the purpose of acquiring, owning, and operating real properties. In determining whether to invest in a particular joint venture, our advisor will evaluate the real property that such joint venture owns, or is being formed to own, under the same criteria described above for the selection of our real estate property investments.
Our policy is to invest predominantly in joint ventures when we will have a right of first refusal to purchase the co-venturer’s interest in the joint venture if the co-venturer elects to sell such interest.
However, in the event that the co-venturer elects to sell property held in any such joint venture, we may not have sufficient funds to exercise our right of first refusal to buy the other co-venturer’s interest in the property held by the joint venture. In the event that any joint venture with an affiliated entity holds interests in more than one property, the interest in each such property may be specially allocated based upon the respective proportion of funds invested by each co-venturer in each such property.
Investments in Mortgage Loans and other Real Estate Related Debt and Preferred Equity Securities
We may also make investments in distressed debt, including mortgages (including first mortgages, second mortgages, or B-Notes secured by hospitality properties), mezzanine debt, and preferred equity where the intent is to acquire hotel properties underlying such investments. Such investment opportunities may involve a higher degree of risk than direct investments in hospitality assets or in long-term senior mortgage lending secured by income-producing real property. However, we may pursue such opportunities
109

TABLE OF CONTENTS
where we believe that the potential exists to acquire the underlying hospitality assets at a substantial discount to replacement cost or market value. See “The real estate-related assets in which we may invest may involve greater risks of loss than senior loans secured by the same properties” above.
Our charter permits us to make or invest in mortgage loans if an appraisal is obtained concerning the underlying property, except for those mortgage loans insured or guaranteed by a government or government agency where no appraisal is required. We will not make or invest in mortgage loans on any one property if the aggregate amount of all mortgage loans outstanding on the property, including our loans, would exceed an amount equal to 85% of the appraised value of the property, as determined by our board of directors, including a majority of our independent directors, unless substantial justification exists, as determined by our board of directors, including a majority of our independent directors. Our board of directors may find such justification in connection with the purchase of mortgage loans in cases in which it believes there is a high probability of our foreclosure upon the property in order to acquire the underlying assets in which the cost of the mortgage loan investment does not exceed the appraised value of the underlying property.
When evaluating prospective investments in real estate loans and other real estate-related assets, our management and our advisor will consider factors similar to (or the same as) the factors our advisor would consider when analyzing a direct investment in a property, as described above under “— Acquisition and Investment Policies — Primary Investment Focus — Hotel Properties”.
Our advisor will evaluate all potential loan investments to determine if the term of the loan, the security for the loan, and the loan-to-value ratio meets our investment criteria and objectives. An officer, director, agent, or employee of our advisor will inspect the property securing the loan, if any, during the loan approval process. We do not expect to make or invest in mortgage loans with a maturity of more than ten years from the date of our investment, and anticipate that most loans will have a term of five years. Unless we believe we can acquire the underlying real estate, we do not expect we will make significant investments in loans or other real estate-related assets.
Land Sale Contracts
We do not intend to invest in real estate contracts of sale, otherwise known as land sale contracts, unless the contract is in recordable form and is appropriately recorded in the chain of title.
Investment Decisions
Our advisor’s property acquisition team will study regional demographics and market conditions, interview local brokers, and utilize its network of external real estate professionals to gain the practical knowledge that studies sometimes lack. The property acquisition team will also work with our property manager to tap into its significant network and broad market exposure. Additionally, where we believe it gives us a comparative advantage, we will partner with firms that have an expertise in the property class and geographic area where we are seeking to acquire properties. Engineering and environmental firms will investigate physical, plant and environmental issues to ensure each property meets our quality specifications.
Our advisor will have substantial discretion with respect to the selection of specific investments and the purchase and sale of our properties or other assets, subject to the discretion, oversight, and approval of the board. However, our advisor will have authority, generally without approval of our board of directors, to approve and execute on investments with a gross acquisition cost equal to or less than the greater of (a) $20 million or (b) 10% of our gross assets, as reported on a GAAP basis (including leverage and excluding depreciation) in certain circumstances and on the disposal of investments with a gross selling price equal to or less than the greater of (a) $20 million or (b) 10% of our gross assets, as reported on a GAAP basis (including leverage and excluding depreciation) (see “Management — Management Decisions”). Our advisor plans to target markets that have a varied stable and/or growing and reliable demand base as well as barriers to entry and/or limited present and future new supply growth.
To find hotel properties that best meet our selection criteria for investment, our advisor’s investment approach will combine the management team’s experience with a structure that emphasizes thorough market research, local market knowledge, underwriting discipline, and risk management in evaluating potential investments:
110

TABLE OF CONTENTS

Market Research.   Our advisor’s property acquisition team will research the acquisition and underwrite each transaction, utilizing both real-time market data and the transactional knowledge and experience of the network of professionals of our advisor.

Local Market Knowledge.   Our advisor, either directly, through its relationships with real estate professionals in the area, or through our property manager, will develop information concerning the locality of the property to assess its competitive position.

Underwriting Discipline.   Our advisor will follow a disciplined process to evaluate a potential investment in terms of its income-producing capacity and prospects for capital appreciation, which will include a review of property fundamentals (including expense structure, occupancy, and property capital expenditures), capital markets fundamentals (including cap rates, interest rates, and holding period) and market fundamentals (including rental rates, concessions and occupancy levels at comparable properties). Our advisor will strive to verify all assumptions by third-party research from credible sources, to the extent practical, in order to ensure consistency in the underwriting approach. In addition, our advisor will perform stress tests on each acquisition by reducing occupancy and average daily rate growth assumptions and increasing the interest rate in its assumptions prior to acquiring each asset.

Risk Management.   Risk management is a fundamental principle in our advisor’s construction of the portfolio it intends to acquire and in the management of each investment. Diversification of the portfolio by investment size, geographic location, and interest rate risk is critical to controlling portfolio-level risk.
Conditions to Closing Our Acquisitions
Generally, we will condition our obligation to close the purchase of any investment on the delivery and verification of certain documents from the seller, including, where appropriate:

plans and specifications;

surveys;

evidence of marketable title, subject to such liens and encumbrances as are acceptable to our advisor;

title and liability insurance policies; and

financial statements covering recent operations of properties having operating histories.
We generally will obtain a Phase I environmental site assessment for each property we intend to acquire. However, in certain circumstances, we may purchase a property without obtaining such assessment if our advisor determined it is not warranted, specifically in circumstances where our advisor determines to rely upon an assessment certified by, sought and secured by the sellers of the property. A Phase I environmental assessment or site assessment is an initial environmental investigation to identify potential environmental liabilities associated with the current and past uses of a given property. In addition, we will attempt to obtain a representation from the seller that, to its knowledge, the property is not contaminated with hazardous materials.
In the event the Phase I environmental site assessment uncovers potential environmental problems with a property, our advisor will determine whether we will pursue the investment opportunity and whether we will have a Phase II environmental site assessment performed. The factors we may consider in determining whether to conduct a Phase II environmental site assessment include, but are not limited to, (i) the types of operations conducted on the property and surrounding property, (ii) the time, duration and materials used during such operations, (iii) the waste handling practices of any tenants or property owners, (iv) the potential for hazardous substances to be released into the environment, (v) any history of environmental law violations on the subject property and surrounding property, (vi) any documented environmental releases, (vii) any observations from the consultant that conducted the Phase I environmental site assessment, and (viii) whether any party (i.e., surrounding property owners, prior owners, or tenants) may be responsible for addressing the environmental conditions. We will determine whether to conduct a Phase II environmental site assessment on a case-by-case basis.
111

TABLE OF CONTENTS
Borrowing Policies
Under our charter, our borrowings may not exceed 300% of our total “net assets” (as defined in our charter) as of the date of any borrowing, which is generally expected to be approximately 75% of the cost of our investments. However, we can exceed this threshold if doing so is approved by a majority of our independent directors and is disclosed to our stockholders in our next quarterly report with an explanation of the justification for the excess borrowing.
Examples of justifications that could be found by a majority of our independent directors include: (i) if the value of our portfolio declined and new borrowings were necessary to repay existing obligations, (ii) to pay sufficient distributions to maintain our REIT status, or (iii) to buy a property where an exceptional acquisition opportunity presented itself and the terms of the debt and nature of the property were such that the debt did not increase the risk that we would become unable to meet our financial obligations as they became due. There is no limitation on the amount we may borrow for the purchase of any single property, but our portfolio leverage cannot exceed 75% of the cost of our investments without justification; however, we intend to target a leverage ratio of the greater of 50% loan-to-value or loan-to-cost. During the initial stages of our offering, however, our leverage ratio could exceed our target leverage ratio. Should a majority of our independent directors find justification, there will be no limitation on our portfolio leverage.
We intend to maintain amounts outstanding under long-term debt arrangements or lines of credit so that we will have more funds available for investment in properties, which will allow us to acquire a more diversified portfolio. However, the percentage of debt financing we utilize at any given time will be dependent upon various factors to be considered in the sole discretion of our board of directors, including, but not limited to, our ability to raise equity proceeds from the sale of our securities in this and future offerings, our ability to pay distributions, the availability of properties meeting our investment criteria, the availability of debt financing, and changes in the cost of debt financing. To help finance our initial acquisitions, we may utilize short-term borrowings. However, after our initial property acquisitions, as a general principle, we anticipate that the term of any debt financing we utilize will correspond to the anticipated holding period for the respective property.
Our use of leverage increases the risk of default on mortgage payments and a resulting foreclosure of a particular property. To the extent that we do not obtain mortgage loans on our properties, our ability to acquire additional properties will be limited. When interest rates on mortgage loans are high or financing is otherwise unavailable on a timely basis, we may purchase certain properties for cash with the intention of obtaining a mortgage loan for a portion of the purchase price at a later time. Our advisor will seek to obtain financing on our behalf on the most favorable terms available. Lenders may have recourse to assets not securing the repayment of indebtedness.
Our advisor may refinance properties during the term of a loan in various circumstances, such as when a decline in interest rates makes it beneficial to prepay an existing mortgage, when an existing mortgage matures, or if an attractive investment becomes available and the proceeds from the refinancing can be used to purchase such investment. The benefits of the refinancing may include an increased cash flow resulting from reduced debt service requirements, an increase in distributions from proceeds of the refinancing, if any, and/or an increase in property ownership if some refinancing proceeds are reinvested in real estate.
We may repay borrowings under any future credit facility or under any future long-term mortgage debt with proceeds from the sale of properties, operating cash flow, long-term mortgage debt, proceeds from this offering, proceeds from any future private or public offering, or proceeds from any other future securities offerings.
Disposition Policies
We intend to hold each property we acquire for an extended period. However, circumstances might arise that could result in the early sale of some properties. We expect our board of directors to make the determination pursuant to recommendations by our advisor with respect to whether we should sell or dispose of a particular property based on the determination that the sale of the property would be in the best interest of our stockholders.
The determination of whether a particular property should be sold or otherwise disposed of before the end of the expected holding period for the property will be made after consideration of relevant factors
112

TABLE OF CONTENTS
(including prevailing economic conditions, and the performance or projected performance and appreciation of the property) with a view to achieving maximum capital appreciation. We cannot assure you that this objective will be realized. In connection with our sales of properties, we may lend the purchaser all or a portion of the purchase price. In these instances, our taxable income may exceed the cash received in the sale. The terms of payment will be affected by custom in the area in which the property being sold is located and the then-prevailing economic conditions.
We may reinvest the proceeds of property sales in investments that satisfy our investment objectives. If we do not begin the process of achieving a liquidity event by the seventh anniversary of the termination of this offering, our charter requires a majority of our board of directors, including a majority of our independent directors, to adopt a resolution declaring that a plan of liquidation of our company is advisable and directing that the plan of liquidation be submitted for consideration at either an annual or special meeting of stockholders, unless the adoption of a plan of liquidation by our board of directors and submission of such plan to stockholders is postponed by a vote of a majority of our board of directors and a majority of the independent directors. If we submit a plan of liquidation to our stockholders, holders of K-I Shares, K Shares, K-T Shares and A Shares, voting together as a single class, will each be entitled to one vote for each such share held as of the record date established by our board for such vote. If we have sought and failed to receive approval of such stockholders of a plan of liquidation, we will continue operating and, upon the written request of the holders of K-I Shares, K Shares, K-T Shares and A Shares owning in the aggregate not less than 10% of the then outstanding K-I Shares, K Shares, K-T Shares and A Shares, the plan of liquidation will be submitted for consideration by proxy statement to such stockholders up to once every two years.
Investment and Financing Limitations
Our charter places numerous limitations on us with respect to the manner in which we may invest our funds or issue securities. In addition to the policies discussed above, pursuant to our charter, we will not:

make investments in unimproved property or mortgage loans on unimproved property in excess of 10% of our total assets;

make an investment in a mortgage loan except for those loans insured or guaranteed by a government or government agency. In cases in which a majority of our independent directors so determine, and in all cases in which the transaction is with our advisor, our sponsor, any director or any affiliate thereof, such appraisal of the underlying property must be obtained from an independent appraiser;

make an investment in a mortgage loan if the aggregate amount of all mortgage loans outstanding on the property, including our loans, would exceed an amount equal to 85% of the appraised value of the property as determined by appraisal, unless substantial justification exists because of the presence of other underwriting criteria. For purposes of this limitation, the “aggregate amount of all mortgage loans outstanding on the property, including our loans” shall include all interest (excluding contingent participation in income and/or appreciation in value of the mortgaged property), the current payment of which may be deferred pursuant to the terms of such loans, to the extent that the deferred interest on each loan exceeds 5% per annum of the principal balance of the loan;

invest in indebtedness secured by a mortgage on real property which is subordinate to the lien or other indebtedness of our advisor, any director, our sponsor or any of our affiliates;

invest in equity securities, unless a majority of the board of directors, including a majority of our independent directors, not otherwise interested in the transaction approves such investment as being fair, competitive, and commercially reasonable;

invest in commodities or commodity futures contracts, except for futures contracts used solely for the purpose of hedging in connection with our ordinary business of investing in real estate assets and mortgages;

issue equity securities on a deferred payment basis or other similar arrangement;
113

TABLE OF CONTENTS

issue debt securities in the absence of adequate cash flow to cover debt service;

issue equity securities that are assessable after we have received the consideration for which our board of directors authorized their issuance;

issue equity securities redeemable solely at the option of the holder, which restriction has no effect on any share repurchase program;

issue options or warrants to our advisor, our directors, our sponsor or any affiliate thereof except on the same terms as such options or warrants, if any, are sold to the general public;

invest in real estate contracts of sale unless such contracts of sale are in recordable form and appropriately recorded in the chain of title;

engage in securities trading or the business of underwriting or the agency distribution of securities issued by others; or

acquire interests or securities in any entity holding investments or engaging in activities prohibited by our charter except for investments in which we hold a non-controlling interest or investments in publicly traded securities.
In addition, our charter includes many other investment limitations in connection with conflict-of-interest transactions. See “Conflicts of Interest”.
Other Policies
Subject to applicable law, our board of directors has the authority, without further stockholder approval, to cause us to issue additional authorized common stock and/or preferred stock (except that issuance of preferred stock must also be approved by a majority of our independent directors not otherwise interested in the transaction, who will have access, at our expense, to our legal counsel or to independent legal counsel) or otherwise raise capital in any manner and on terms and for the consideration it deems appropriate, including in exchange for property and/or as consideration for acquisitions. Existing stockholders will have no preemptive right to purchase additional shares issued in any future offering or other issuance of our capital stock, and any offering or issuance may cause dilution of your investment. In addition, preferred stock could have distribution, voting, liquidation and other rights and preferences that are senior to those of our common stock. See the section entitled “Description of Capital Stock” in this prospectus. We may in the future issue common stock or preferred stock in connection with acquisitions, including issuing common stock or preferred stock in exchange for property, other assets, or entities.
Estimated NAV Calculation
On May 23, 2019, our board of directors, at the recommendation of the audit committee, which is comprised solely of independent directors, unanimously approved and established an estimated NAV per share of $10.00 per each K-I Share, K Share and K-T Share, as of the NAV Pricing Date. The estimated NAV per share is based on the estimated value of our assets less the estimated value of our liabilities, divided by the approximate number of shares outstanding on a fully diluted basis, calculated as of the NAV Pricing Date. The Estimated Per Share NAVs were published before the COVID-19 pandemic, and may differ significantly from our actual estimated NAV per share until such time as sufficient information is available and analyzed, the financial impact is fully evaluated, and the appropriate adjustment is made to our estimated NAV per share, as determined by our board of directors. Any resulting disparity may be to the detriment of a purchaser of our shares. We provided this estimated NAV per share to assist broker-dealers in connection with their obligations under NASD Conduct Rule 2340, as required by FINRA with respect to customer account statements. This valuation was performed in accordance with the IPA Valuation Guidelines, in addition to guidance from the SEC.
We expect to update the estimated NAV per share of each class of our common stock on at least an annual basis, at which point our board of directors may determine to modify the public offering price of each class of our shares of common stock, including the price at which shares are offered through our DRIP. On at least an annual basis, management will update our NAV to reflect changes in the fair value of our indebtedness, estimated property disposition costs (including estimates of fees payable to our advisor),
114

TABLE OF CONTENTS
and our other net assets and liabilities. Each of our properties we acquire will be appraised at least annually by an independent valuation firm engaged by our board of directors. The estimated NAV for each class takes into account the different distribution rights (including accrued but unpaid distributions, to the extent not accounted for) and liquidation rights associated with each share class. In general, we expect to report our estimated NAV in filings with the SEC and on our website.
The estimated NAV per share values do not reflect the proceeds you would receive upon our liquidation or upon the sale of your shares. Furthermore, in the event of any voluntary or involuntary liquidation, dissolution or winding up of us, or any liquidating distribution of our assets, then such assets, or the proceeds therefrom, will be distributed in accordance with the liquidation rights associated with class of stock until the respective NAV for each class has been paid. See “Description of Capital Stock — K-I Shares, K Shares and K-T Shares — Liquidation”, “— A Shares — Liquidation” and “— B Shares — Liquidation” for information on how the proceeds would be distributed in accordance with our charter.
Each holder of shares of a particular class of common stock will be entitled to receive, ratably with each other holder of shares of such class, that portion of such aggregate assets available for distribution as the number of outstanding shares of such class held by such holder bears to the total number of outstanding shares of such class then outstanding.
Selling commissions, the dealer manager fee and stockholder servicing fee will have no effect on the NAV of K-I Shares, K Shares, K-T Shares and any parity securities. Our estimated NAV per share is not calculated in accordance with GAAP. Neither FINRA, the SEC nor the state securities departments provide rules on the methodology that we must use to determine our estimated NAV per share for each share class. Any valuation methodology that we use to determine the estimated NAV per share for each share class will be based on a number of assumptions, estimates and judgments that may not be accurate or complete. Further, different REITs using different property-specific and general real estate and capital market assumptions, estimates, judgments and standards could derive a different estimated NAV per share from that determined by us, which could be significantly different.
There can be no assurance:

that the estimated NAV could or will actually be realized by us or by stockholders upon liquidation (in part because appraisals and estimated values do not necessarily indicate the price at which assets could be sold and because no attempt will be made to estimate the expenses of selling any of our assets),

that stockholders could realize this value if they were to attempt to sell their shares, or

that this value could comply with the ERISA, the Internal Revenue Code or other regulatory requirements.
Investment Company Act Considerations
We intend to conduct our operations so that we and each of our subsidiaries is not an investment company under the Investment Company Act. Under the Investment Company Act, in relevant part, a company is an “investment company” if:

pursuant to Section 3(a)(1)(A), it is, or holds itself out as being, engaged primarily, or proposes to engage primarily, in the business of investing, reinvesting, or trading in securities; or

pursuant to Section 3(a)(1)(C), it is engaged, or proposes to engage, in the business of investing, reinvesting, owning, holding or trading in securities and owns or proposes to acquire “investment securities” having a value exceeding 40% of the value of its total assets (exclusive of government securities and cash items) on an unconsolidated basis (the “40% test”). “Investment securities” excludes U.S. government securities and securities of majority-owned subsidiaries that are not themselves investment companies and are not relying on the exception from the definition of investment company under Section 3(c)(1) or Section 3(c)(7) of the Investment Company Act.
We intend to acquire real estate and real-estate related assets directly, for example, by acquiring fee interests in real property, or by purchasing interests in REITs or other “real estate operating companies” that own real property. We have acquired and may acquire additional real estate assets through joint venture
115

TABLE OF CONTENTS
entities, including joint venture entities in which we may not own a controlling interest. We anticipate that our assets generally will be held in wholly and majority-owned subsidiaries of our operating partnership, each formed to hold a particular asset.
We intend to conduct our operations so that we and most, if not all, of our wholly and majority-owned subsidiaries will comply with the 40% test. We will continuously monitor our holdings on an ongoing basis to determine our compliance and that of each of our wholly and majority-owned subsidiaries with this test. We expect that most, if not all, of our wholly owned and majority-owned subsidiaries will not be relying on exemptions under either Section 3(c)(1) or 3(c)(7) of the Investment Company Act. Consequently, interests in these subsidiaries generally will not constitute “investment securities.” Accordingly, we believe that we and most, if not all, of our wholly and majority-owned subsidiaries will not be considered investment companies under Section 3(a)(1)(C) of the Investment Company Act.
In addition, we believe that neither us nor any of our wholly or majority-owned subsidiaries will be considered investment companies under Section 3(a)(1)(A) of the Investment Company Act because they will not engage primarily or hold themselves out as being engaged primarily in the business of investing, reinvesting or trading in securities. Rather, we and our subsidiaries will be primarily engaged in non-investment company businesses related to real estate. Consequently, we and our subsidiaries expect to be able to conduct our respective operations such that none of us will be required to register as an investment company under the Investment Company Act.
The determination of whether an entity is a majority-owned subsidiary of our company is made by us. The Investment Company Act defines a majority-owned subsidiary of a person as a company 50% or more of the outstanding voting securities of which are owned by such person, or by another company which is a majority-owned subsidiary of such person. The Investment Company Act further defines voting securities as any security presently entitling the owner or holder thereof to vote for the election of directors of a company. We treat entities in which we own at least a majority of the outstanding voting securities as majority-owned subsidiaries for purposes of the 40% test. We have not requested that the SEC staff approve our treatment of any entity as a majority-owned subsidiary and the SEC staff has not done so. If the SEC staff were to disagree with our treatment of one or more subsidiary entities as majority-owned subsidiaries, we would need to adjust our strategy and our assets in order to continue to comply with the 40% test. Any such adjustment in our strategy could have a material adverse effect on us.
We intend to conduct our operations so that neither the company nor any of its wholly or majority-owned subsidiaries fall within the definition of “investment company” under the Investment Company Act. If the company or any of its wholly or majority-owned subsidiaries inadvertently falls within one of the definitions of “investment company,” we intend to rely on the exclusion provided by Section 3(c)(5)(C) of the Investment Company Act, which is available for entities primarily engaged in the business of “purchasing or otherwise acquiring mortgages and other liens on and interests in real estate.” In addition to prohibiting the issuance of certain types of securities, this exclusion generally requires that at least 55% of an entity’s assets must be comprised of mortgages and other liens on and interests in real estate, also known as “qualifying assets,” and at least 80% of the entity’s assets must be comprised of qualifying assets and a broader category of assets that we refer to as “real estate-related assets” under the Investment Company Act. Additionally, no more than 20% of the entity’s assets may be comprised of miscellaneous assets.
We will classify our assets for purposes of the Investment Company Act, including our 3(c)(5)(C) exclusion, in large measure upon no-action positions taken by the SEC staff in the past. These no-action positions were issued in accordance with factual situations that may be substantially different from the factual situations we may face, and a number of these no-action positions were issued more than ten years ago. No assurance can be given that the SEC staff will concur with our classification of our assets. In addition, the SEC staff may, in the future, issue further guidance that may require us to re-classify our assets for purposes of the Investment Company Act. If we are required to re-classify our assets, we may no longer be in compliance with the exclusion from the definition of an investment company provided by Section 3(c)(5)(C) of the Investment Company Act.
116

TABLE OF CONTENTS
For purposes of determining whether we satisfy the 55% and 80% tests, we will classify the assets in which we invest as follows:

Real Property.   Based on no-action letters issued by the SEC staff, we will classify our fee interests in real properties as qualifying assets. In addition, based on no-action letters issued by the SEC staff, we will treat our investments in joint ventures, which in turn invest in qualifying assets such as real property, as qualifying assets only if we have the right to approve major decisions affecting the joint venture; otherwise, such investments will be classified as real estate-related assets. We expect that no less than 55% of our assets will consist of investments in real property, including any joint ventures that we control.

Securities.   We intend to treat as real estate-related assets debt and equity securities of both non-majority owned publicly traded and private companies primarily engaged in real estate businesses, including REITs and other real estate operating companies, and securities issued by pass-through entities of which substantially all the assets consist of qualifying assets or real estate-related assets.

Loans.   Based on no-action letters issued by the SEC staff, we will classify our investments in various types of whole loans as qualifying assets, as long as the loans are “fully secured” by an interest in real estate at the time we originate or acquire the loan. However, we will consider loans with loan-to-value ratios in excess of 100% to be real estate-related assets. We will treat our mezzanine loan investments as qualifying assets so long as they are structured as “Tier 1” mezzanine loans in accordance with the guidance published by the SEC staff in a no-action letter that discusses the classifications of Tier 1 mezzanine loans under Section 3(c)(5)(C) of the Investment Company Act.
We will classify any investments in construction loans as qualifying assets, as long as the loans are “fully secured” by an interest in real estate at the time we originate or acquire the loan. With respect to construction loans that are funded over time, we will consider the outstanding balance (i.e., the amount of the loan actually drawn) as a qualifying asset. The SEC staff has not issued no-action letters specifically addressing construction loans. If the SEC staff takes a position in the future that is contrary to our classification, we will modify our classification accordingly.
Consistent with no-action positions taken by the SEC staff, we will consider any participation in a whole mortgage loan, including B-Notes, to be a qualifying real estate asset only if: (1) we have a participation interest in a mortgage loan that is fully secured by real property; (2) we have the right to receive our proportionate share of the interest and the principal payments made on the loan by the borrower, and our returns on the loan are based on such payments; (3) we invest only after performing the same type of due diligence and credit underwriting procedures that we would perform if we were underwriting the underlying mortgage loan; (4) we have approval rights in connection with any material decisions pertaining to the administration and servicing of the loan and with respect to any material modification to the loan agreements; and (5) if the loan becomes non-performing, we have effective control over the remedies relating to the enforcement of the mortgage loan, including ultimate control of the foreclosure process, by having the right to: (a) appoint the special servicer to manage the resolution of the loan; (b) advise, direct or approve the actions of the special servicer; (c) terminate the special servicer at any time with or without cause; (d) cure the default so that the mortgage loan is no longer non-performing; and (e) purchase the senior loan at par plus accrued interest, thereby acquiring the entire mortgage loan.
We will base our treatment of any other investments as qualifying assets and real estate-related assets on the characteristics of the underlying collateral and the particular type of loan (including whether we have foreclosure rights with respect to those securities or loans that have underlying real estate collateral) and we will make these determinations in a manner consistent with guidance issued by the SEC staff.
Qualification for exemption from registration under the Investment Company Act will limit our ability to make certain investments. For example, these restrictions may limit the ability of the company and its subsidiaries to invest directly in mortgage-related securities that represent less than the entire ownership in a pool of mortgage loans, debt and equity tranches of securitizations and certain asset-backed securities and real estate companies or in assets not related to real estate. Although we intend to monitor our portfolio, there can be no assurance that we will be able to maintain this exemption from registration for our company or each of our subsidiaries.
117

TABLE OF CONTENTS
A change in the value of any of our assets could negatively affect our ability to maintain our exemption from regulation under the Investment Company Act. To maintain compliance with the Section 3(c)(5)(C) exclusion, we may be unable to sell assets we would otherwise want to sell and may need to sell assets we would otherwise wish to retain. In addition, we may have to acquire additional assets that we might not otherwise have acquired or may have to forego opportunities to acquire assets that we would otherwise want to acquire and would be important to our investment strategy.
To the extent that the SEC staff provides more specific guidance regarding any of the matters bearing upon the definition of investment company and the exceptions to that definition, we may be required to adjust our investment strategy accordingly. Additional guidance from the SEC staff could provide additional flexibility to us, or it could further inhibit our ability to pursue the investment strategy we have chosen.
If we are required to register as an investment company under the Investment Company Act, we would become subject to substantial regulation with respect to our capital structure (including our ability to use borrowings), management, operations, transactions with affiliated persons (as defined in the Investment Company Act), and portfolio composition, including restrictions with respect to diversification and industry concentration and other matters. Compliance with the Investment Company Act would, accordingly, limit our ability to make certain investments and require us to significantly restructure our business plan.
Investment Advisers Act of 1940 Considerations
Neither our advisor nor Procaccianti Companies is registered, nor does either intend to register, as an investment adviser under the Investment Advisers Act of 1940, as amended (the “Advisers Act”). The Advisers Act applies to advisers providing investment advice with respect to securities. Our advisor and Procaccianti Companies will be advising on the acquisition, management, and disposition of the hospitality properties that we will own and not on “securities portfolios,” which is the measure by which one determines whether registration is required under the regime established under the Advisers Act. Accordingly, investors in our company will not have the benefits of provisions of the Advisers Act available only to investors in investment vehicles advised by registered advisers.
Change in Investment Objectives, Policies, and Limitations
Our charter requires that our independent directors review our investment policies at least annually to determine that the policies we are following are in the best interests of our stockholders. Each determination and the basis therefor shall be set forth in the minutes of the meetings of our board of directors. Our investment policies and objectives and the methods of implementing our investment objectives and policies, except to the extent set forth in our charter, may be altered by our board of directors, without approval of our stockholders. If we change these policies during the offering period, we will disclose these changes in a prospectus supplement prior to the effective time of these changes.
Dilution of the Net Tangible Book Value of Our Shares
Net tangible book value assumes that the value of real estate assets diminishes predictably over time, as shown through the depreciation and amortization of real estate investments, while historically real estate values have risen or fallen with market conditions. Net tangible book value is used generally as a conservative measure of net worth that we do not believe will reflect our estimated value per share. It is not intended to reflect the estimated value of our assets upon the sale of our company, an orderly liquidation of our portfolio, or the listing of our shares of securities for trading on a national securities exchange consistent with our potential exit strategies. However, after we begin acquiring real estate assets, net tangible book value will reflect certain dilution in the value of our K-I Shares, K Shares and K-T Shares.
Our net tangible book value per K-I Share, K Share and K-T Share is calculated as total book value of assets minus total book value of liabilities, in each case, allocable to the K-I Shares, K Shares and K-T Shares, respectively (taking account the relative rights and preferences of the K-I Shares, K Shares, K-T Shares and the A Shares), divided by the total number of K-I Shares, K Shares or K-T Shares outstanding. The net tangible book value per K-I Share, net tangible book value per K Share and net tangible book value
118

TABLE OF CONTENTS
per K-T Share will reflect certain dilution in the value of our K-I Shares, K Shares and K-T Shares from the issue price as a result of (i) accumulated depreciation and amortization of real estate investments, (ii) fees and expenses associated with our operations, (iii) asset management fees and expense reimbursements paid to (or accrued as liabilities to) our advisor and third parties in connection with our assets and related financing, (iv) compensation to directors and restricted shares issued pursuant to our long-term incentive plan (K Shares and A Shares only), and (v) distributions. Accordingly, investors purchasing K-I Shares, K Shares and K-T Shares in this offering may experience immediate dilution of the net tangible book value per share of our K-I Shares, K Shares and K-T Shares from the effective offering prices per share.
Even without depreciation in the value of our assets, the other factors described above with respect to the dilution in the value of our securities are likely to cause our offering price per K-I Share, per K Share or per K-T Share to be higher than the amount you would receive per K-I Share, per K Share or per K-T Share if we were to liquidate after we commence operations but before the end of the offering period.
Description of Real Estate Investments
We engage in the acquisition and ownership of hotel properties throughout the United States. As of the date of this prospectus, we owned interests in four select-service hotel properties.
As of April 26, 2019, we, through a wholly-owned subsidiary of our operating partnership, owned 100% of the fee simple interest in a select-service hotel property and, through our joint venture with Procaccianti Convertible Fund, LLC, an affiliate of our sponsor, owned a 51% interest in two select-service hotel properties. Each property was purchased from sellers unaffiliated with us, our sponsor, our advisor or their affiliates. These properties were financed with a combination of debt and offering proceeds from our private placement. For more information on the financing of our hotel properties, see “— Borrowings” below.
On August 15, 2018, we, through a wholly owned subsidiary of our operating partnership, acquired 100% of the fee simple interest in a 107-room, 36,411 square foot select-service hotel property — the Hotel Indigo hotel located in Traverse City, Michigan, or the Hotel Indigo Traverse City property. The Hotel Indigo Traverse City Hotel property opened in May 2016 and features approximately 3,000 square feet of meeting space, 82 underground parking spaces (valet only), a fitness center, business center, restaurant and lobby bar, and a rooftop bar overlooking the Grand Traverse Bay.
Further, on February 27, 2020, we, through our operating partnership, took assignment of the right to acquire 100% of the interests in an entity that owns 100% of the fee simple interest in a 137-room select service Hilton Garden Inn hotel property located in Providence, Rhode Island, or the Hilton Garden Inn Property. On February 27, 2020, we completed such acquisition for a purchase price of $28.5 million, or the Purchase Price, which was determined by two independent appraisals of the Hilton Garden Inn Property. The sellers of the Hilton Garden Inn Property are affiliated with our sponsor, and include members of the investment committee. No individuals on the investment committee or individuals with direct or indirect interests in the sellers of the Hilton Garden Inn Property who are direct or indirect owners of our sponsor and our advisor received cash consideration and only received Class K OP Units.
The purchase price of the Hilton Garden Inn, exclusive of closing costs and typical hotel closing date adjustments, was comprised of three components as follows: (a) a $10,281,855 cash payment, (b) the issuance of 128,124 Class K OP Units valued at $10.00 per Class K OP Unit, and (c) the assumption of the existing debt balance on the Hilton Garden Inn Property, or the Existing Debt, as evidenced by a promissory note and other loan documents, or the Hilton Garden Inn Loan. The cash portion of the acquisition was funded with net proceeds from this offering.
119

TABLE OF CONTENTS
The following table summarizes our four select-service hotel properties as of April 15, 2020. Unless otherwise indicated, information in this section is provided as of December 31, 2019.
Property Description*
Interest
Acquired
Date
Acquired
Year
Constructed
Contract
Purchase
Price(2)
Property
Taxes(5)
Fees
Owed to
Advisor(3)
Number of
Rooms
Estimated
Acquisition
Cap
Rate(6)
Location
MSA
Springhill Suites Wilmington Mayfaire
51.0%
05/24/2017(1)
2015 $ 18,000,000 $ 84,571 $ 124,978(4) 120 7.73%
Wilmington, NC
Wilmington, NC
Staybridge Suites St. Petersburg
51.0%
06/29/2017(1)
2014 $ 20,500,000 $ 341,463 $ 124,978(4) 119 8.65%
St. Petersburg,
FL
Tampa- St.
Petersburg – 
Clearwater, FL
Hotel Indigo Traverse City
100.0%
08/15/2018
2016 $ 26,050,000 $ 264,928 $ 413,001 107 9.91%
Traverse City,
Michigan
Traverse City,
Michigan
Hilton Garden Inn Providence
100.0% 2/27/2020 1989 $ 28,500,000 $ 241,504 $ 441,370 137 8.2%
Providence, RI
Providence, RI
*
We believe the property is suitable for its present and intended purposes and adequately covered by insurance.
(1)
Represents the date that Procaccianti Convertible Fund, LLC, an affiliate of our sponsor, acquired the Springhill Suites property and the Staybridge Suites property. We exercised our option under an option agreement to purchase a 51% membership interest in Procaccianti Convertible Fund, LLC on March 29, 2018.
(2)
Contract purchase price excludes acquisition fees and costs.
(3)
Fees owed to advisor include payments deferred acquisition fees in connection with the property acquisition. It does not include fees paid to any property manager. For more detailed information on fees paid to our advisor or its affiliates, and the deferral of such fees, see the section captioned “Management Compensation.”
(4)
Amount represents the total amount of acquisition fees incurred in connection with both the Springhill Suites property and Staybridge Suites property.
(5)
Represents real estate taxes for 2019.
(6)
Estimated acquisition cap rate equals trailing 12-month net operating income divided by the total acquisition cost for the property. Net operating income for a specific hotel or capital expenditure project is calculated as the hotel or entity level operating profit less an estimate for the annual contractual reserve requirements for renewal and replacement expenditures. The acquisition cap rate is meant as a measure of the trailing 12-month net operating income yield at the time we acquire the property, and is not meant to be either an indication of historical, or a projection of anticipated future, net operating income yield for the acquisition.
The following tables present occupancy and RevPar of the hotels in which we have an ownership interest as of the date of this prospectus, including periods prior to ownership.
Occupancy(1)
Hotel
2014
2015
2016
2017
2018
2019
Springhill Suites Wilmington Mayfaire(2)
27.8% 66.0% 73.1% 76.1% 79.8%
Staybridge Suites St. Petersburg(3)
48.9% 80.7% 78.9% 80.8% 80.5% 74.5%
Hotel Indigo Traverse City(4)
75.2% 77.3% 77.9% 79.6%
Hilton Garden Inn Providence(5)
71.2% 71.7% 70.2% 69.4% 71.5% 77.9%
(1)
Represents occupancy for each calendar year, unless otherwise noted, calculated as the number of occupied rooms divided by the number of available rooms.
(2)
The Springhill Suites Wilmington Mayfaire opened in August 2015.
120

TABLE OF CONTENTS
(3)
The Staybridge Suites St. Petersburg opened in March 2014.
(4)
The Hotel Indigo Traverse City opened in May 2016.
(5)
The Hilton Garden Inn Providence opened in 1989.
RevPar(1)
Hotel
2014
2015
2016
2017
2018
2019
Springhill Suites Wilmington Mayfaire(2)
$ 27.39 $ 75.84 $ 85.56 $ 91.70 $ 104.19
Staybridge Suites St. Petersburg(3)
$ 54.64 $ 95.31 $ 108.07 $ 109.75 $ 120.82 $ 103.90
Hotel Indigo Traverse City(4)
$ 137.87 $ 128.30 $ 129.91 $ 155.41
Hilton Garden Inn Providence(5)
$ 99.12 $ 107.47 $ 󰏗07.95 $ 󰏗10.59 $ 117.31 $ 󰏗27.27
(1)
“RevPAR” represents the product of the ADR charged and the average daily occupancy rate, but excludes other revenue generated by a hotel property.
(2)
The Springhill Suites Wilmington Mayfaire opened in August 2015.
(3)
The Staybridge Suites St. Petersburg opened in March 2014.
(4)
The Hotel Indigo Traverse City opened in May 2016.
(5)
The Hilton Garden Inn Providence opened in 1989.
Because we are prohibited from operating hotel properties pursuant to certain tax laws relating to our qualification as a REIT, we, indirectly through our taxable REIT subsidiaries, or TRSs, will retain a property manager to be responsible for managing each of the hotel properties under a separate hotel management agreement. We will generally pay each property manager a property management fee each fiscal year with respect to each property equal to 3% of total operating revenues of each property (which exclude the gross receipts of any licensees, leases, and concessionaries), paid on a monthly basis, in addition to certain expense and centralized services costs and reimbursements. We may also pay the property manager a construction management fee equal to market rates for supervising and/or coordinating any construction, improvements, refurbishments or renovations of our hotel properties, in addition to certain expense reimbursements.
Our TRSs each entered into hotel management agreements with property managers affiliated with TPG Hotels & Resorts, Inc., an affiliate of our sponsor, to manage the Springhill Suites property, the Staybridge Suites property, the Hotel Indigo Traverse City property and the Hilton Garden Inn property on March 29, 2018, March 29, 2018, August 15, 2018, and February 27, 2020, respectively. The property managers will each receive the property management fee described above. Each hotel management agreement has an initial term of 5 years, with four automatic one-year renewals, unless otherwise terminated in accordance with the Hotel Management Agreement.
We currently have no plans for any material renovations, improvements or development of any of the hotel properties and believe each such hotel property is adequately insured and is suitable for its present and intended use, subject to typical maintenance and replacements in the ordinary course.
Borrowings
Springhill Suites Property Loan
On March 29, 2018, our operating partnership, through its subsidiaries, took assignment from an affiliate of our sponsor of a loan agreement, promissory note, or the Note, and other loan documents, including a guaranty by TH Investment Holdings II, LLC, an affiliate of our sponsor, to secure an aggregate $11,268,000 mortgage, or the Springhill Suites Property Loan, on the Springhill Suites property with WELLS FARGO BANK, NATIONAL ASSOCIATION, AS TRUSTEE FOR THE BENEFIT OF THE REGISTERED HOLDERS OF JPMDB COMMERCIAL MORTGAGE SECURITIES TRUST 2017-C7, COMMERCIAL MORTGAGE PASS-THROUGH CERTIFICATES, SERIES 2017-C7 (as successor to J.P. Morgan Chase Bank, N.A.), as lender. Pursuant to the Springhill Suites Property Loan
121

TABLE OF CONTENTS
documents, as of March 29, 2018, the Note had a principal balance of  $11,268,000, matures on July 1, 2024, and bears interest at the rate of 4.49% per annum. Prepayments are allowed under limited circumstances. At the maturity date, all outstanding principal, accrued and unpaid interest and all other amounts are due under the loan. The Springhill Suites Property Loan is secured by the first priority deed of trust and certain other agreements that encumber the Springhill Suites property.
Staybridge Suites Property Loan
On March 29, 2018, our operating partnership, through its subsidiaries, took assignment from an affiliate of our sponsor of a loan agreement, promissory note, or the Note, and other loan documents, including a guaranty by TH Investment Holdings II, LLC, an affiliate of our sponsor, to secure an aggregate $13,325,000 mortgage, or the Staybridge Suites Property Loan, on the Staybridge Suites property with WELLS FARGO BANK, NATIONAL ASSOCIATION, AS TRUSTEE FOR THE BENEFIT OF THE REGISTERED HOLDERS OF JPMDB COMMERCIAL MORTGAGE SECURITIES TRUST 2017-C7, COMMERCIAL MORTGAGE PASS-THROUGH CERTIFICATES, SERIES 2017-C7 (as successor to J.P. Morgan Chase Bank, N.A.), as lender. Pursuant to the Staybridge Suites Property Loan documents, as of March 29, 2018, the Note had a principal balance of $13,325,000, matures on July 1, 2024, and bears interest at the rate of 4.34% per annum. Prepayments are allowed under limited circumstances. At the maturity date, all outstanding principal, accrued and unpaid interest and all other amounts are due under the loan. The Staybridge Suites Property Loan is secured by the first priority mortgage loan and certain other agreements that encumber the Staybridge Suites property.
Hotel Indigo Traverse City Property Loan
Our operating partnership, through one of its subsidiaries, entered into a first mortgage loan on August 15, 2018, with Citizens Bank, National Association, or Citizens, as lender, in the principal amount of  $17,836,000, or the Citizens Loan, which matures on August 15, 2021, or the Maturity Date. The Citizens Loan is secured by the Hotel Indigo Traverse City property and bears interest at LIBOR plus 3.00%. On August 15, 2018, the operating partnership, through one of its subsidiaries, entered into a swap derivative contract to fix the interest rate on all but $2,744,000.00 of the Citizens Loan, or the Paydown Amount. The interest rate swap agreement was issued at market terms so that it had no fair value at its inception. As of February 28, 2019, such Paydown Amount was repaid to the Lender using proceeds from this Offering. The Citizens Loan provides for interest only monthly payments until August 15, 2019; provided, however, because the Paydown Amount was paid, the interest only period was extended to maturity. With respect to first extension term, Borrower is required to achieve a debt service coverage ratio, or DSCR, of at least 1.45x and 1.50x for second and third extension terms. Any extensions require payment of extension fees to the lender of 0.10% for the first extension and 0.20% for the second and third extensions. No principal amortization will be required prior to August 15, 2019.
Hilton Garden Inn Loan
The Hilton Garden Inn Loan is collateralized by the Hilton Garden Inn Property, has an outstanding principal amount of approximately $16.9 million and bears interest at a fixed rate of 4.25% per annum. The Hilton Garden Inn Loan matures on May 15, 2025. The Hilton Garden Inn Loan provides for interest only monthly payments for 35 months, with payments based on a 30-year amortization schedule thereafter. The Hilton Garden Inn Loan may be prepaid at any time with 15 days’ prior notice, subject to a declining prepayment premium ranging from 2.0% - 0.5% of the outstanding loan balance, depending on the year of prepayment. The Hilton Garden Inn Loan contains customary affirmative covenants, negative covenants and events of default.
Promissory Notes
Hotel Indigo Traverse City Promissory Note
On August 15, 2018, we executed a promissory note, or the Hotel Indigo Traverse City Promissory Note, in favor of our sponsor, in the principal amount of $6,600,000 in order to fund the acquisition of the Hotel Indigo Traverse City property. The Hotel Indigo Traverse City Promissory Note accrues interest at the rate of 4.75% per annum (based on the number of actual days elapsed and a 365 day year). The loan was repaid in full as of July 2019.
122

TABLE OF CONTENTS
Franchise Agreements
Our hotels operate under franchise agreements with a national brand that is separate from the agreement with the property manager pursuant to which the operations of the hotel are managed. Our franchise agreements give us the right to the use of the brand name, systems and marks with respect to specified hotels and establish various management, operational, record-keeping, accounting, reporting and marketing standards and procedures with which the licensed hotel must comply. In addition, the franchisor establishes requirements for the quality and condition of the hotel and its furniture, fixtures and equipment, and we are obligated to expend such funds as may be required to maintain the hotel in compliance with those requirements.
Typically, our franchise agreements provide for a license fee, or royalty, of 5% to 6% of gross room revenues. In addition, we generally pay 1.5% to 3.5% of gross room revenues as a program or reservation fees for the system-wide benefit of brand hotels.
Our typical franchise agreement provides for a term of 15 to 25 years, although some have shorter terms. The agreements typically provide no renewal or extension rights and are not assignable. If we breach one of these agreements, in addition to losing the right to use the brand name for the applicable hotel, we may be liable, under certain circumstances, for liquidated damages.
Depreciable Tax Basis
Property and Equipment
Property and equipment is stated at cost. Depreciation is computed under Straight Line Depreciation. Property and equipment is being depreciated over the following class life periods:
Years
Building
40
Land improvements
20
Machinery & Equipment
10
Furniture & Fixtures
10
Automobiles
10
The stated cost of the Springhill Suites property as of December 31, 2019 was $18,196,712. For the year ended December 31, 2019, the accumulated depreciation was $1,603,311. Therefore, the net tax value was $16,593,401 for the year ended December 31, 2019.
The stated cost of the Staybridge Suites property as of December 31, 2019 was $20,949,406. For the year ended December 31, 2019, the accumulated depreciation was $1,727,825. Therefore, the net tax value was $19,221,581 for the year ended December 31, 2019.
The stated cost of the Hotel Indigo Traverse City property as of December 31, 2019 was $27,130,607. For the year ended December 31, 2019, the accumulated depreciation was $934,907. Therefore, the net tax value was $26,195,700 for the year ended December 31, 2019.
The Hilton Garden Inn Property has a depreciable tax basis of $22,965,332 as of February 27, 2020. The property is generally depreciated for U.S. federal income tax purposes under the Modified Accelerated Cost Recovery System, or MACRS. Under MACRS the property is depreciated over a specified life ranging from seven years for furniture, fixtures and equipment to 40 years for the building. Land is not depreciated under MACRS. Depreciation rates are specifically defined by MACRS and vary year to year. We intend to make the election to use the Alternative Depreciation System method, or ADS, under MACRS.
123

TABLE OF CONTENTS
MANAGEMENT
Board of Directors
We operate under the direction of our board of directors, the members of which are accountable to us and our stockholders as fiduciaries. The board is responsible for the overall management and control of our affairs. The board has retained Procaccianti Hotel Advisors, LLC, which we refer to as our advisor, to manage certain aspects of our day-to-day affairs and the acquisition and disposition of our investments, subject to the board’s supervision. As described in greater detail under the sections entitled “— Advisory Agreement” and “— Management Decisions” below, our advisor may purchase assets on our account, without specific prior approval from the board, subject to certain limitations.
As required by the NASAA REIT Guidelines, our charter was reviewed and ratified by our board of directors, including all of the independent directors. Our charter and bylaws provide that the number of our directors may be established by a majority of the entire board of directors but may not be fewer than three. Our bylaws further provide that the number of our directors may not be more than ten. We currently have a total of five directors, including three independent directors. Each director will serve for a one-year term and until his or her successor is duly elected and qualifies. Our charter provides that a majority of the directors must be independent directors except for a period of up to 60 days after the death, resignation or removal of an independent director pending the election of such independent director’s successor. An “independent director” is defined in our charter in accordance with Section I.B.14 of the NASAA REIT Guidelines.
There are no family relationships among any of our directors or officers. Except for Mr. James A. Procaccianti and Ms. Elizabeth Procaccianti, who are siblings, there are no family relationships among any officers of our advisor. Each director must have at least three years of relevant experience demonstrating the knowledge and experience required to successfully acquire and manage the type of assets we plan on acquiring. Each of our current directors has substantially in excess of three years of relevant real estate experience. Further, at least one of our independent directors has at least three years of relevant real estate experience demonstrating the knowledge and experience required to successfully acquire and manage the type of assets we will acquire. In addition, at least one of our independent directors is a financial expert, with at least three years of relevant financial experience.
During the discussion of a proposed transaction, independent directors may offer ideas for ways in which transactions may be structured to offer the greatest value to us, and our management will take these suggestions into consideration when structuring transactions. Each director will serve until the annual meeting of stockholders following the expiration of his or her term and until his or her successor is duly elected and qualifies. Although the number of directors may be increased or decreased, a decrease will not have the effect of shortening the term of any incumbent director.
Any director may resign at any time and may be removed with or without cause by stockholders upon the affirmative vote of at least a majority of all the votes entitled to be cast generally in the election of directors. See “Conflicts of Interest”. The notice of any special meeting called to remove a director will indicate that the purpose, or one of the purposes, of the meeting is to determine if the director shall be removed. None of our advisor, any member of our board of directors, nor any of their affiliates may vote or consent on matters submitted to stockholders regarding the removal of our advisor or any director or any of their affiliates or any transaction between us and any of them. In determining the requisite percentage in interest required to approve such a matter, any shares owned by such persons will not be included.
Any vacancy created by the death, resignation, removal, adjudicated incompetence, or other incapacity of a director may be filled by a vote of a majority of the remaining directors, even if the remaining directors do not constitute a quorum, any vacancy created by an increase in the number of directors may be filled by a vote of a majority of the entire board of directors, and any director elected by the board of directors to fill a vacancy will serve until the next annual meeting of stockholders and until a successor is duly elected and qualifies. Independent directors shall nominate replacements for vacancies in the independent director positions. Each director will be bound by the charter and the bylaws.
124

TABLE OF CONTENTS
The directors will meet quarterly or more frequently if necessary. Maryland law provides that any action required or permitted to be taken at a meeting of the board of directors also may be taken without a meeting by the unanimous written or electronic consent of all directors. Our directors are not required to devote a substantial portion of their time to discharge their duties as our directors. Consequently, in the exercise of their responsibilities, the directors heavily rely on our advisor. Our directors must satisfy their fiduciary duty to us and our stockholders, including the supervision of the relationship between us and our advisor. The board is empowered to fix the compensation of all officers that it selects and approve the payment of compensation to directors for services rendered to us in any other capacity.
Our board of directors has established policies on investments and borrowing, the general terms of which are set forth in this prospectus. See “Investment Objectives, Strategy, and Policies”. The directors may establish further policies on investments and borrowings.
In general, a majority of our independent directors are required to approve matters relating to minimum capital, duties of our directors, the advisory agreement, liability and indemnification of our directors, advisor and affiliates, advisor and affiliate fees, compensation and expenses, investment objectives and strategies, leverage and borrowing policies, meetings of stockholders, stockholders’ election of directors, and our distribution reinvestment plan.
The directors will monitor our advisor’s administrative procedures, investment operations and performance to ensure that the policies are fulfilled and are in the best interest of our stockholders.
The independent directors are responsible for reviewing our fees and expenses on at least an annual basis and with sufficient frequency to determine that the expenses incurred are reasonable in light of our investment performance, our net assets, our net income and the fees and expenses of other comparable unaffiliated REITs. Each determination and basis therefor shall be set forth in the minutes of the meetings of the board of directors. In addition, a majority of the directors, including a majority of the independent directors, who are not otherwise interested in the transaction, must determine that any transaction with our sponsor, our advisor, any of our directors or any of their respective affiliates is fair and reasonable to us and on terms and conditions no less favorable to us than those available from unaffiliated third parties. The independent directors also are responsible for reviewing the performance of our advisor and determining that the compensation to be paid to our advisor is reasonable in relation to the nature and quality of services to be performed and that the provisions of the advisory agreement are being carried out.
Specifically, the independent directors will consider factors such as:

the amount of the fees paid to our advisor in relation to the size, composition and performance of our investments;

the success of our advisor in generating appropriate investment opportunities;

rates charged to other REITs, especially REITs of similar structure, and other investors by advisors performing similar services;

additional revenues realized by our advisor and its affiliates through their relationship with us, whether we pay them or they are paid by others with whom we do business;

the quality and extent of service and advice furnished by our advisor;

the performance of our investment portfolio, including income, conservation or appreciation of capital, frequency of problem investments and competence in dealing with distress situations; and

the quality of our investment portfolio relating to the investments generated by our advisor for its own account.
If the independent directors determine that the compensation to be paid to our advisor is not reasonable, our board of directors may request that our advisor reduce its fees, terminate the advisory agreement, renegotiate the advisory agreement, or retain a new advisor.
Committees of the Board of Directors
Our entire board of directors considers all major decisions concerning our business. However, our charter and bylaws provide that our board may establish such committees as the board believes appropriate.
125

TABLE OF CONTENTS
The board will appoint the members of each committee it establishes in the board’s discretion. Our charter and bylaws require that a majority of the members of each committee of our board be comprised of independent directors.
Audit Committee
Our board of directors has established an audit committee, which consists of our three independent directors. The audit committee, by approval of at least a majority of its members, selects the independent registered public accounting firm to audit our annual financial statements, reviews with the independent registered public accounting firm the plans and results of the audit engagement, approves the audit and non-audit services provided by the independent registered public accounting firm, reviews the independence of the independent registered public accounting firm, considers the range of audit and non-audit fees and reviews the adequacy of our internal accounting controls. One of our independent directors serves as the chair of the audit committee and has been designated as the audit committee financial expert. Our board of directors has adopted a charter for the audit committee that sets forth its specific functions and responsibilities.
Executive Officers and Directors
The name, age, title and certain biographical information about our executive officers and directors appear below:
Name
Age
Position(s)
James Procaccianti
61
President, Chief Executive Officer, and Chairman of the Board of Directors
Gregory Vickowski
59
Chief Financial Officer, Treasurer, Director
Ron Hadar
51
Secretary and General Counsel
Lawrence Aubin
74
Independent Director
Thomas R. Engel
76
Independent Director
Ronald S. Ohsberg
55
Independent Director
James Procaccianti, President, Chief Executive Officer and Chairman of the Board of Directors
Mr. Procaccianti has served as our president, chief executive officer and chairman of the board of directors since August 2016, and is responsible for overall strategic planning, organizational development, new business development, investor relations, franchise relations, and acquisitions. Mr. Procaccianti has served as the President and Chief Executive Officer of Procaccianti Companies, our sponsor, and its predecessors since February 1980. Also, he has served as a manager of Procaccianti Hotel Advisors, LLC, our advisor, since August 2016 and has served on the advisor’s investment committee since August 2016.
For more than 30 years Mr. Procaccianti has been in the business of acquiring, renovating, and managing investment real estate. Mr. Procaccianti possesses the hands-on experience that can only come from having owned, managed, or developed over 20 million square feet of real estate — billions of dollars of commercial and residential properties.
In the hospitality industry, Mr. Procaccianti has owned, operated, and managed more than 100 hotels. Mr. Procaccianti has developed franchise relationships with top hotel brand families, such as Hyatt, Marriott, Hilton, Starwood, and InterContinental Hotels Group, or IHG. Additionally, he has completed numerous complex acquisitions with national institutional real estate investors, such as GE Pension Trust, Starwood, FelCor, Lend Lease, Host Marriott/Marriott International, Bank of America, and CalPERS, the largest public employee pension fund in the United States.
Mr. Procaccianti is a highly active corporate citizen, serving on multiple executive boards, including the board of trustees for Rhode Island Hospital, the advisory committee for Hasbro Children’s Hospital, and the board of directors for Crossroads RI, Rhode Island’s largest homeless shelter. Additionally, Jim established the Procaccianti Family Foundation, which provides monetary and in-kind support for dozens of nonprofit organizations.
126

TABLE OF CONTENTS
Providence Business News recently recognized Mr. Procaccianti as one of the top 25 ‘Driving Forces’ for his contributions to the Rhode Island business community for his efforts and success over the past twenty five years.
Mr. Procaccianti was selected to serve as a director and chairman because of his extensive hotel, real estate and capital markets experience, in addition to his leadership role with our sponsor, all of which are expected to bring valuable insight to the board of directors.
Mr. Procaccianti attended Bryant University in Smithfield, Rhode Island.
Gregory Vickowski, Chief Financial Officer, Treasurer and Director
Mr. Vickowski has served as our chief financial officer and treasurer since August 2016. He also has served as Chief Financial Officer of our sponsor, its subsidiaries, and predecessors and TPG since December 2005. Also, he has served as a manager of our advisor since and on its investment committee since August 2016. He is responsible for raising and negotiating equity and debt financing, negotiation of purchase and sale agreements in support of asset acquisitions and dispositions, and participating in hotel management/ franchise company selection, contract negotiation, and implementing our investment strategy and asset management for our investment portfolio while also overseeing all areas of accounting and management information systems. He also oversees the management of the sponsors’ other investment funds, which have assets with a gross value of nearly $1 billion.
Mr. Vickowski joined the predecessor of the sponsor as corporate controller in 1988 and has been instrumental in growing the sponsor into a nationally recognized hospitality organization. He has more than 25 years of hospitality industry experience encompassing all aspects of hotel investment and ownership. He has sourced direct deals and developed creative partnerships/ownership structures, has been involved in the review of hundreds of real estate investment transactions, and has negotiated contracts with virtually every major hospitality brand. He has developed long-standing relationships with key industry brokers and leading lenders, has completed complex purchase transactions with Met Life, Starwood, Host Marriott, Lend Lease, IHG, Hyatt, Hilton, Lowe Enterprises, FelCor Lodging, and CalPERS, and has completed equity investments with Och-Ziff, CalPERS, Rockpoint, and others.
Prior to joining the sponsor, Mr. Vickowski worked for a real estate development company where he was responsible for finance and information technology. He also served as a member of the management team at an international architectural firm in corporate finance.
Mr. Vickowski earned a bachelor’s degree from the University of Massachusetts-Dartmouth in business administration, a master’s degree from the University of Rhode Island in Kingston, Rhode Island in Business with course concentrations in finance and MIS and a master’s degree in taxation from Bryant University in Smithfield, Rhode Island. He is a member of the Pension Real Estate Association and the Hotel Asset Management Association.
Mr. Vickowski was selected to serve as a director because of his extensive financial and investment expertise and experience in hotel, real estate and capital markets, in addition to his leadership role as Chief Financial Officer with our sponsor, all of which are expected to bring valuable insight to the board of directors.
Ron Hadar, General Counsel and Secretary
Mr. Hadar has served as our secretary and general counsel since August 2016. Mr. Hadar has also served as our sponsor’s assistant general counsel since August 2015 and became the sponsor’s and TPG’s general counsel in January 2016. Mr. Hadar has also served as our advisor’s general counsel since August 2016. He is responsible for all legal matters with respect to hotel development, acquisitions and divestitures, debt and capital placement, contracting matters, corporate governance, and asset management for the Procaccianti Companies, its subsidiaries, and our advisor.
Mr. Hadar has over 20 years of experience as a transactional business and real estate attorney. Mr. Hadar joined Procaccianti Companies after serving as general counsel to The Richmond Company, Inc., a real estate development company from June 2005 to June 2015, where he enjoyed a 10-year career
127

TABLE OF CONTENTS
overseeing all legal matters with respect to the acquisition, development, and ownership of a variety of commercial and residential real estate assets. Prior to that role, Mr. Hadar was with several national and regional law firms in Boston, Massachusetts, where he focused on capital markets transactions and corporate and real estate matters.
Mr. Hadar received his law degree from The University of Denver, Sturm College of Law in 1995, in Denver, Colorado. He received his undergraduate degree from the University of Rochester in 1990, in Rochester, New York. Mr. Hadar is admitted to practice in the Commonwealth of Massachusetts and as an In House Attorney with the State of Rhode Island. In addition, has been a lecturer with Massachusetts Continuing Legal Education on various real estate matters and a member of the Massachusetts, Rhode Island, and American Bar Associations.
Thomas R. Engel, Independent Director
Mr. Engel joined our board of directors as an independent director in August 2016. Mr. Engel has served as the President of T.R. ENGEL Group, LLC, since May 1998, a Boston-based, entrepreneurial hotel advisory and asset management firm. Mr. Engel is actively engaged as a hotel advisor and asset manager across three continents, working on the toughest and most sophisticated of client lodging assignments. Prior to forming T.R. Engel, Thomas Engel spent eight (8) years as Executive Vice President, Equitable Real Estate Investment Management Inc., (Equitable/AXA) where he founded, then managed its $1.8 billion global Lodging and Leisure Group. Earlier he created/co-founded three lodging brands — Embassy Suites, Crowne Plaza Hotels & Resorts and Hawthorn Suites by Wyndham hotels. Mr. Engel has also served as a director of Eagle Hospitality Properties Trust (Formerly NYSE: EHP).
Mr. Engel entered the lodging business following an earlier career in brand management at Unilever and Revlon, Inc., New York City. Engel graduated from the University of St. Thomas and Northwestern University. He is an adjunct professor, Chairman, Advisory Board, Boston University’s School of Hospitality Administration, a member of American Hotel & Lodging Associations Investment and Management Committees and a veteran of the United States Marine Corps Air Corps.
Mr. Engel was selected to serve as a director because of his extensive experience in the hospitality brands industry, prior board experience and leadership skills in the oversight of hospitality assets, all of which are expected to bring valuable insight to the board of directors.
Lawrence A. Aubin, Sr., Independent Director
Mr. Aubin joined our board of directors as an independent director in August 2016. Mr. Aubin has served as the President and CEO of Aubin Corporation, a commercial and industrial development firm headquartered in Seekonk, Massachusetts since November 1983. An active corporate and community leader, Mr. Aubin has focused his service on support of organizations that are intrinsic to the regional economy and essential to growth in human capital and quality of life in southeastern New England.
Since October 2014, Mr. Aubin has served as the Chairman of Lifespan Corporation, a Rhode Island-based health network encompassing Rhode Island Hospital and Hasbro Children’s Hospital and three other hospitals (The Miriam Hospital, Newport Hospital, and Bradley Hospital), as well as Gateway Healthcare, the region’s largest behavioral health provider, He previously served as Vice Chairman of the Lifespan Board of Director’s Co-chairman of the combined Board of Trustees of Rhode Island Hospital and The Miriam Hospital, and Chairman of the Board of Trustees of Rhode Island Hospital.
At the Board level, Mr. Aubin helped to lead strategic investments and realignments supporting new levels of innovation, effectiveness, and efficiency among Lifespan’s member organizations — including the blending of the unique strengths of two distinguished teaching hospitals, Rhode Island Hospital and The Miriam Hospital. Mr. Aubin has also chaired or served on the Lifespan Development Committee, Finance Committee, and Facilities Committee — helping to transform the Rhode Island Hospital campus through construction of the Bridge Building, the Emergency Department, the Comprehensive Cancer Center, new surgical suites, and a pediatric imaging center, and restoration of the historic Jane Brown Building to create state-of-the-art clinical space.
128

TABLE OF CONTENTS
Mr. Aubin is a member of the Commercial Banking Advisory Board of Citizens Bank, and has contributed his expertise to the boards of several leading regional financial institutions — including Durfee-Attleboro Bank, South Shore Bank, and Bank of Boston — over the past four decades. Since 2009, he has served as a member of the Providence College Business Advisory Council.
Mr. Aubin was selected to serve as a director because of his extensive leadership skills in running large institutional organizations, in addition to his leadership and experience in the real estate industry, all of which are expected to bring valuable insight to the board of directors.
Ronald S. Ohsberg, Independent Director and Chairman of the Audit Committee
Mr. Ohsberg joined our board of directors as an independent director in August 2016. Mr. Ohsberg also serves as the chairman of our audit committee. Mr. Ohsberg has been the Senior Executive Vice President, Chief Financial Officer and Treasurer of the Washington Trust Bancorp since February 2018, having joined the company as Senior Executive Vice President and Treasurer in June 2017. Washington Trust Bancorp offers a comprehensive range of financial services, including commercial banking, mortgage banking, personal banking, and wealth management and trust services through its offices located in Rhode Island, Connecticut and Massachusetts.
Previously, he served as Executive Vice President — Finance of Linear Settlement Services since July 2016 in Middletown, Rhode Island. Linear provides nationwide title insurance and closing services pertaining to commercial and residential real estate transactions. Prior to joining Linear Settlement Services, Mr. Ohsberg spent twelve years at Citizens Financial Group (Citizens), a $138 billion Rhode Island-based bank holding company, in various capacities including Executive Vice President, Corporate Controller and Chief Accounting Officer since 2009. In this position he assisted in executing the largest United States commercial bank IPO in a series of four equity offerings aggregating $12.3 billion and established Citizens’ Sarbanes-Oxley public-company governance structure and procedures. He was also responsible for all SEC and regulatory reporting and corporate accounting functions as well as a member of various corporate governance committees. Commencing in 2004 through 2009, he was Senior Vice President, Director of Corporate Reporting at Citizens responsible for all aspects of financial reporting to Citizens’ regulators and its parent Company, Royal Bank of Scotland.
Mr. Ohsberg also worked at Bank of America’s predecessor FleetBoston Financial from 1992 to 2004 in various positions culminating as Senior Vice President, Director of Accounting. He was responsible for the monthly accounting closing process and associated analytics of a $200 billion financial institution, in addition to managing the successful corporate-wide implementation of Sarbanes-Oxley procedures. Mr. Ohsberg started his career in the audit department at KPMG, an international audit, tax and advisory firm.
Mr. Ohsberg received Bachelor of Science degrees in Accounting and Finance, and Master of Business Administration degree, from the University of Rhode Island. Mr. Ohsberg is also a Certified Public Accountant.
Mr. Ohsberg was selected to serve as a director because of his extensive financial, accounting and public company reporting and compliance expertise and experience, in addition to his leadership role with Linear, all of which are expected to bring valuable insight to the board of directors.
Key Executives of the Sponsor and Advisor
The name, age, title and certain biographical information about the executive officers of our sponsor and our advisor appear below:
Name
Age
Position(s)
James Procaccianti
61
President and Chief Executive Officer (see above)
Gregory Vickowski
59
Chief Financial Officer (see above)
Elizabeth Procaccianti
71
Chief Operating Officer
Mark Bacon
57
Chief Construction Officer
129

TABLE OF CONTENTS
Name
Age
Position(s)
Robert Leven
52
Chief Investment Officer
Richard MacAdams
70
Member of Investment Committee
Ron Hadar
51
General Counsel
The backgrounds of Messrs. Procaccianti, Vickowski and Hadar are included above in the “— Executive Officers and Directors” section above.
Elizabeth Procaccianti, Chief Operating Officer
Ms. Procaccianti has served as the Chief Operations Officer of the sponsor, its subsidiaries, and its predecessors and TPG since December 2005 and has served in the same capacity for our advisor since August 2016. She has served as a manager of our advisor since August 2016 and has served on the advisor’s investment committee since August 2016. Ms. Procaccianti is responsible for the overall management and performance of the sponsor’s national portfolio and will perform the same duties for us through our advisor. She has been with the sponsor and TPG since 1987 and has served in several capacities, including general manager and regional director. She has built a staff of experienced hospitality professionals, both at the hotel and corporate levels, who have been trained and instructed on the successful containment of costs through attention to controls and procedures.
Ms. Procaccianti has a track record of generating profits by maximizing revenue through aggressive sales and marketing, revenue management, and superior guest satisfaction. Ms. Procaccianti currently serves on the owner advisory boards for Starwood Hotels and Hilton Hotels. Ms. Procaccianti is also on the board of the Providence/Warwick Convention & Visitors Bureau and is a past board member of the Rhode Island Hospitality Association.
Ms. Procaccianti is a graduate of the University of Rhode Island in Kingston, Rhode Island with a bachelor’s degree in English/Business.
Mark Bacon, Chief Construction Officer
Mr. Bacon has served as the chief construction officer of our sponsor, its subsidiaries, and its predecessors since December 2005.
Mr. Bacon is responsible for the implementation of all construction, renovation, and capital expenditure projects across all divisions of the sponsor and its affiliates. Mr. Bacon has served on our advisor’s investment committee since August 2016.
Since joining the Procaccianti Companies in 1985, Mr. Bacon has managed the renovation of all of our sponsor’s hotel properties as well as numerous commercial, residential, and condominium projects. Over the past 25 years, in addition to his construction responsibilities, he has served in all facets of the sponsor’s company including residential, commercial, and industrial property management, and also as a regional hotel director.
Mr. Bacon graduated from University of Rhode Island in Kingston, Rhode Island with a bachelor’s degree in industrial engineering.
Robert Leven, Chief Investment Officer
Mr. Leven has served as the chief investment officer of Procaccianti Companies and TPG since January 2006. He has also served on our advisor’s investment committee since August 2016. He is responsible for the evaluation, analysis, and processing of all new acquisition opportunities. Since joining our sponsor in September 2002 as executive vice president of acquisitions, Mr. Leven has helped to position the sponsor as one of the largest privately held hospitality management companies in the United States.
Prior to joining the sponsor, Mr. Leven worked for Hodges Ward Elliott Inc., one of the leading firms in the country focusing exclusively on hotel brokerage. Before joining Hodges Ward Elliott, Mr. Leven was one of the original employees and founders of U.S. Franchise Systems, which he joined at its inception in October 1995 as director of franchise sales and development.
130

TABLE OF CONTENTS
Mr. Leven is a graduate of Cornell University School of Hotel Administration in Ithaca, New York.
Richard MacAdams, Investment Committee Member
Mr. MacAdams has served on the investment committee of our advisor since August 2016. Mr. MacAdams served as the chief legal officer for our sponsor from June 2007 until early 2019 and was responsible for the overall general supervision and administration of the sponsor and its subsidiaries and affiliates. He remains employed by our sponsor in an advisory role to senior management. Prior to that time, Mr. MacAdams had represented Procaccianti Companies, and its principals, since 1989.
Mr. MacAdams became admitted to practice law in 1975, at which time he joined the Providence firm of Adler Pollock & Sheehan Incorporated where he practiced law for fifteen years. He became a shareholder, member of its executive committee, and head of its litigation department overseeing approximately twenty-five attorneys and paralegals. In 1990, Mr. MacAdams founded the Providence-based firm of MacAdams & Wieck Incorporated, the predecessor to the firm of MacAdams Wieck DeLuca & Gemma Incorporated. In the course of his practice, Mr. MacAdams represented publicly traded and closely held national and international businesses and individuals, in numerous jurisdictions throughout the United States in litigation involving a broad range of commercial and business areas of law.
Mr. MacAdams served for many years as a member of the executive committee of the Rhode Island Bar Association and as one of its officers thereof, having served as its President from 1996 to 1997. Mr. MacAdams has also served as the Rhode Island State Delegate to the American Bar Association.
Mr. MacAdams received his bachelor of arts degree from Brown University in Providence, Rhode Island and his juris doctor degree from Boston University in Boston, Massachusetts.
Compensation of Our Executive Officers
Our executive officers do not receive compensation from us for services rendered to us. Our executive officers are employees of Procaccianti Companies and its affiliates and are compensated by these entities, in part, for their services to us. See “Management Compensation” and “Management — Employees of Affiliated Companies” below for a discussion of the fees paid to and services provided by our advisor and its affiliates.
Compensation of Our Directors
We will pay each of our independent directors who is independent (under our charter) an annual retainer of $27,500, pro-rated for a partial term. Each independent director will receive $1,000 for each board meeting the director attends in person, $500 for each telephonic board meeting, $500 for each audit committee meeting the director attends in person and $250 for each telephonic audit committee meeting (but not to exceed $1,500 on any given day). The chairperson of the audit committee will receive $375 for each audit committee meeting the chairperson attends in person. All directors will receive reimbursement of reasonable out-of-pocket travel expenses incurred in connection with attendance at meetings of the board of directors. If a director is also one of our officers, we will not pay separate compensation for services rendered as a director.
Our board of directors has approved and adopted an independent directors’ compensation plan which operates as a sub-plan of our long-term incentive plan and is described below. Our long-term incentive plan will provide each new independent director that joins our board of directors with 250 restricted K Shares in connection to his or her initial election to the board of directors. In addition, in connection with an independent director’s re-election to our board of directors at each annual meeting of stockholders, he or she will receive an additional 250 restricted K Shares. Restricted K Shares issued to independent directors will vest in equal amounts annually over a four-year period on and following the first anniversary of the date of grant in increments of 25% per annum; provided, however, that the restricted K Shares will become fully vested on the earlier to occur of (1) the termination of the independent director’s service as a director due to his or her death or disability, or (2) a change in control of our company. As of April 26, 2019, we had issued 500 restricted K Shares to each independent director, subject to the vesting terms provided above. Such shares were issued pursuant to Section 4(a)(2) of the Securities Act.
131

TABLE OF CONTENTS
Long-Term Incentive Plan
We adopted a long term incentive plan to:

furnish incentives to individuals and entities chosen to receive restricted K Shares or A Shares, because they are considered capable of improving our operations and increasing profits;

encourage selected persons to accept or continue employment with our advisor and its affiliates; and

increase the interest of our officers and directors (and employees, if any) in our welfare through their participation in the growth in the value of our company.
Our long-term incentive plan authorizes the granting of restricted stock, stock options, restricted or deferred stock units, performance awards and other stock-based awards to directors, officers, employees and consultants of ours selected by our board of directors for participation in our long-term incentive plan. Restricted stock and stock options granted under the long-term incentive plan will not exceed an amount equal to 5% of the outstanding shares of our K Shares and A Shares on the date of grant of any such award. Any stock options granted under the long-term incentive plan will have an exercise price or base price that is not less than fair market value of our K Shares or A Shares on the date of grant.
Our long-term incentive plan will be administered by the board of directors. The board of directors will have the full authority: (1) to administer and interpret the long-term incentive plan; (2) to determine the eligibility of directors, officers and employees (if we ever have employees), employees of our advisor and its affiliates, employees of entities that provide services to us, directors of our advisor or of entities that provide services to us, certain of our consultants and certain consultants to our advisor and its affiliates or to entities that provide services to us, to receive an award; (3) to determine the number of K Shares or A Shares to be covered by each award; (4) to determine the terms, provisions, and conditions of each award (which may not be inconsistent with the terms of the long-term incentive plan); (5) to make determinations of the fair market value of K Shares or A Shares; (6) to waive any provision, condition, or limitation set forth in an award agreement; (7) to delegate its duties under the long-term incentive plan to such agents as it may appoint from time to time; and (8) to make all other determinations, perform all other acts, and exercise all other powers and authority necessary or advisable for administering the long-term incentive plan, including the delegation of those ministerial acts and responsibilities as the board of directors deems appropriate. We have authorized and reserved 5,000,000 K Shares and 1,500,000 A Shares for issuance under our long-term incentive plan. Any stock options granted under the long-term incentive plan will have an exercise price that is not less than fair market value of the shares underlying such options on the date of grant.
Restricted share awards entitle the recipient to restricted shares from us under terms that provide for vesting over a specified period of time or upon attainment of pre-established performance objectives. Such awards would typically be forfeited with respect to the unvested shares upon the termination of the recipient’s employment or other relationship with us. Restricted shares may not, in general, be sold or otherwise transferred until restrictions are removed and the shares have vested. The restricted shares will become fully vested and become non-forfeitable if we experience a change in control. Holders of restricted shares may receive cash distributions prior to the time that the restrictions on the shares have lapsed. Any distribution payable in our securities shall be subject to the same restrictions as the underlying restricted shares.
Limited Liability and Indemnification of Directors, Officers and Other Agents
We are permitted to limit the liability of our directors and officers to us and our stockholders for monetary damages and to indemnify and advance expense to our directors, officers, and other agents, to the extent permitted by Maryland law and our charter.
Maryland law permits us to include in our charter a provision eliminating the liability of our directors and officers to our stockholders and us for money damages, except for liability resulting from (i) actual receipt of an improper benefit or profit in money, property, or services or (ii) active and deliberate dishonesty established by a final judgment and that is material to the cause of action.
132

TABLE OF CONTENTS
Maryland law requires us (unless our charter provides otherwise, which our charter does not) to indemnify a director or officer who has been successful in the defense of any proceeding to which he or she is made or threatened to be made a party by reason of his or her service in that capacity. Maryland law allows directors and officers to be indemnified against judgments, penalties, fines, settlements, and reasonable expenses actually incurred in a proceeding unless the following can be established:

an act or omission of the director or officer was material to the cause of action adjudicated in the proceeding and was committed in bad faith or was the result of active and deliberate dishonesty;

the director or officer actually received an improper personal benefit in money, property or services; or

with respect to any criminal proceeding, the director or officer had reasonable cause to believe his or her act or omission was unlawful.
A court may order indemnification if it determines that the director or officer is fairly and reasonably entitled to indemnification, even though the director or officer did not meet the prescribed standard of conduct or was adjudged liable on the basis that personal benefit was improperly received. However, indemnification for an adverse judgment in a suit by the corporation or in its right, or for a judgment of liability on the basis that personal benefit was improperly received, is limited to expenses. Maryland law permits a corporation to advance reasonable expenses to a director or officer upon receipt of a written affirmation by the director or officer of his or her good faith belief that he or she has met the standard of conduct necessary for indemnification and a written undertaking by him or her or on his or her behalf to repay the amount paid or reimbursed if it is ultimately determined that the standard of conduct was not met.
Subject to the limitations contained in Maryland law, our charter limits directors’ and officers’ liability to us and our stockholders for monetary damages, requires us to indemnify and pay or reimburse reasonable expenses in advance of final disposition of a proceeding to our directors, our officers, our advisor or any of its affiliates, and permits us to provide such indemnification and advance of expenses to our employees and agents. This provision neither reduces the exposure of directors and officers to liability under federal or state securities laws, nor does it limit the stockholders’ ability to obtain injunctive relief or other equitable remedies for a violation of a director’s or an officer’s duties to us, although the equitable remedies may not be an effective remedy in some circumstances.
However, as required by the NASAA REIT Guidelines, our ability to indemnify our directors, our advisor, and its affiliates for losses or liability suffered by them, and to hold them harmless for losses or liability suffered by us, by requiring that the following additional conditions are met:

the indemnified person has determined, in good faith, that the course of conduct that caused the loss or liability was in our best interest;

the indemnified person was acting on our behalf or performing services for us;

in the case of an independent director, the liability or loss was not the result of gross negligence or willful misconduct by the independent director;

in the case of a non-independent director, our advisor, or one of its affiliates, the liability or loss was not the result of negligence or misconduct by the party seeking indemnification; and

the indemnification or agreement to hold harmless is recoverable only out of our net assets and not from our stockholders.
The SEC and some state securities commissions take the position that indemnification against liabilities arising under the Securities Act is against public policy and unenforceable. Furthermore, our charter prohibits the indemnification of our directors, our advisor, or any of its affiliates for liabilities arising from or out of a violation of state or federal securities laws, unless one or more of the following conditions are met:

there has been a successful adjudication on the merits of each count involving alleged securities law violations;
133

TABLE OF CONTENTS

the claims have been dismissed with prejudice on the merits by a court of competent jurisdiction; or

a court of competent jurisdiction approves a settlement of the claims against the indemnitee and finds that indemnification of the settlement and the related costs should be made, and the court considering the request for indemnification has been advised of the position of the SEC and of the published position of any state securities regulatory authority in which the securities were offered as to indemnification for violations of securities laws.
Our charter further provides that the advancement of funds to our directors and to our advisor and its affiliates for reasonable legal expenses and other costs incurred in advance of the final disposition of a proceeding for which indemnification is being sought is permissible only if all of the following conditions are satisfied:

the proceeding relates to acts or omissions with respect to the performance of duties or services on our behalf;

the proceeding was initiated by a third party who is not a stockholder or, if by a stockholder acting in his or her capacity as such, a court of competent jurisdiction approves the advancement;

the person seeking indemnification provides us with a written affirmation of his or her good faith belief that he or she has met the standard of conduct necessary for indemnification; and

the person seeking the advancement undertakes to repay the amount paid or reimbursed by us, together with the applicable legal rate of interest thereon, if it is ultimately determined that such person is not entitled to indemnification.
We entered into an indemnification agreement with each of our current directors and executive officers, each referred to herein as an Indemnitee. Each indemnification agreement obligates us to indemnify the respective Indemnitee to the maximum extent permitted by Maryland law against all judgments, penalties, fines and amounts paid in settlement and all expenses actually and reasonably incurred by the Indemnitee or on his or her respective behalf in connection with a proceeding. Each Indemnitee is not entitled to indemnification if it is established that one of the exceptions to indemnification under Maryland law, as set forth in each indemnification agreement, exists. We will also purchase and maintain insurance on behalf of all of our directors and executive officers against liability asserted against or incurred by them in their official capacities with us, whether or not we are required or have the power to indemnify them against the same liability.
Our Advisor
Our advisor is Procaccianti Hotel Advisors, LLC, which we generally refer to as simply “our advisor.” Our advisor is an affiliate of and under common control with Procaccianti Companies. Our advisor has contractual and fiduciary responsibilities to us and our stockholders.
Advisory Agreement
Procaccianti Hotel Advisors, LLC serves as our advisor in accordance with the terms of the advisory agreement among us, our operating partnership and our advisor. Subject to the overall supervision of our board of directors, our advisor manages the day-to-day operations of, and provides investment management services to, us. The term of our advisory agreement, including the amended and restated advisory agreement, is for a one-year term subject to renewals upon mutual consent of our advisor and independent directors for an unlimited number of successive one-year periods. Our board of directors, including our independent directors, after review of the advisor’s performance during the last year, authorized our execution of a mutual consent to renew the advisory agreement for an additional one-year term, which expires on August 2, 2020. See the section entitled “Conflicts of Interest — Other Charter Provisions Relating to Conflicts of Interest — Term of Advisory Agreement” below.
Under the terms of the advisory agreement, our advisor will:

identify, evaluate, and negotiate the structure of the investments we make (including performing due diligence on our prospective investments);
134

TABLE OF CONTENTS

find, present, and recommend to us real estate investment opportunities consistent with our investment policies and objectives;

structure the terms and conditions of our real estate acquisitions, sales, or joint ventures;

acquire properties on our behalf in compliance with our investment objectives and policies;

arrange for financing and refinancing of properties;

enter into leases and service contracts for our properties;

oversee the performance of our property managers;

review and analyze the properties’ operating and capital budgets;

generate an annual budget for us;

review and analyze financial information for each property and the overall portfolio;

formulate and oversee the implementation of strategies for the administration, promotion, management, operation, maintenance, improvement, financing and refinancing, marketing, leasing, and disposition of properties; and

close, monitor, and administer the investments we make.
Our advisor’s services under the advisory agreement are not exclusive, and it is free to furnish similar services to other entities so long as its services to us are not impaired. We will pay our advisor fees and distributions and reimburse it for certain expenses incurred on our behalf. We will not pay our advisor and its affiliates any fees associated with arranging for financing and refinancing of properties, or a debt financing fee, however, we will pay unaffiliated third parties a debt financing fee, if applicable. For a detailed description of the fees and expense reimbursements payable to our advisor, including any payments due upon a termination of the advisory agreement, see the section in this prospectus entitled “Management Compensation”.
Management Decisions
The primary responsibility for the management decisions of our advisor and its affiliates, including the selection of investment properties to be recommended to our board of directors, the negotiation for these investments, and asset management decisions, will reside in an investment committee of our advisor. The investment committee is composed of James Procaccianti, Gregory Vickowski, Robert Leven, Elizabeth Procaccianti, Mark Bacon, and Richard MacAdams. Investment decisions require the approval of a majority of the members of our advisor’s investment committee. Our advisor’s investment committee may purchase on our account, without specific prior approval of the board of directors, properties with a gross acquisition cost equal to or less than the greater of (a) $20 million or (b) 10% of our gross assets, as reported on a GAAP basis (including leverage and excluding depreciation), so long as the investment in the property would not, if consummated, violate our investment guidelines or any restrictions on indebtedness, and so long as the consideration to be paid for such properties does not exceed the fair market value of such properties. Any investment with a purchase price greater than the $20 million/10% limit noted above or that, if consummated, would violate our investment guidelines or any restrictions on indebtedness requires the approval of our board of directors. During these discussions, independent directors can offer ideas for ways in which deals can be changed to make them acceptable.
In addition, our advisor’s investment committee may cause us to sell or otherwise dispose of our investments if the gross selling price is equal to or less than the greater of (a) $20 million or (b) 10% of our gross assets, as reported on a GAAP basis (including leverage and excluding depreciation).
Our Property Manager
Because we are prohibited from operating hotel properties pursuant to certain tax laws relating to our qualification as a REIT, the entities through which we will own the hotel properties we invest in will lease the hotel properties to one or more TRSs. The TRSs will enter into property management agreements with one or more hotel management companies. These may include TPG Hotels & Resorts, Inc., an affiliate of
135

TABLE OF CONTENTS
our sponsor and advisor, or TPG’s wholly owned subsidiaries, which we collectively refer to as TPG, or they may include other affiliates and/or designees of TPG. We refer to TPG and such other affiliates and/or designees collectively as our property manager. See “Conflicts of Interest — Our Sponsor and its Affiliates” and “— Property Manager”. In limited situations, we may acquire hotels where we cannot enter into management agreements with our property manager and will retain the services of third parties to manage such hotels.
We expect that the property management agreements with our property manager will generally have terms of two to four years; however, all property management agreements with our property manager will terminate upon the sale of the managed property. We will pay our property manager a property management fee of approximately 3% of gross revenues, and a construction management fee equal to market rates for supervising and/or coordinating any construction, improvements, refurbishments or renovations of our hotel properties, in addition to certain expense reimbursements. See also “Management Compensation — Property Management Fee and Reimbursement” and “— Construction Management Fee”.
TPG is an industry-leading, vertically integrated hospitality owner operator of hotels ranging from focused-service hotels to lifestyle and resorts spanning across the economy and luxury hotel chain segments. TPG is actively engaged in hotel operations, development, and asset acquisition/repositioning throughout the United States, and it provides industry-leading hotel operations, technical consulting, and pre-opening services. TPG is approved to operate under licenses from the industry’s leading brands, including Marriott, Hilton, Hyatt, Starwood, IHG, Wyndham, and Choice, and also operates multiple independently branded boutique properties.
TPG ranks among the 13 largest privately held U.S. hotel management companies based on 2018 rankings by industry publications such as Hotel Business, Hotel Management, and National Real Estate Investor. TPG’s portfolio includes approximately 43 full-service, lifestyle, boutique, extended-stay and select-service hotels currently under management or under development located from coast-to-coast, including nearly 10,000 rooms generating nearly $700 million in gross annual revenues.
Our property manager will be responsible for managing our hotel properties, ensuring compliance with the requirements set forth by the applicable hotel brand, and, from time to time, making renovations as necessary to our properties. Our property manager will employ staff at our hotel properties and will also direct the purchase of equipment and supplies and supervise maintenance activity. It will also be responsible for the administration of leases, licenses, and concession agreements for public spaces in our hotel properties; will keep the hotel properties’ furniture, fixtures, and equipment in good order; negotiate and enter into, on behalf of our TRSs, service contracts and licenses required in the ordinary course to operate our properties; and supervise and purchase inventory required to conduct the business of our hotel properties. In addition to providing property management services, TPG may also provide us with market research, acquisition advice, franchise brand recommendations, a pipeline of investment opportunities, and pre-acquisition planning services.
Employees of Affiliated Companies
As of the date of this prospectus, although we will have executive officers who manage our operations, we will not have any paid employees. Our day-to-day operations are managed by our advisor, including the employees of our advisor or its affiliates. To the extent required, we may reimburse our advisor for certain personnel and other costs associated with these services, excluding the cost of acquisition and disposition services for which we may pay our advisor a separate fee.
Related-Party Transactions
As of the date of this prospectus, there are no material transactions with management and their affiliates other than those covered by the terms of the agreements described above with our advisor and the expected property management agreements with our property manager. Pursuant to our charter, which complies with the NASAA REIT Guidelines, a majority of our directors, including a majority of our independent directors, not otherwise interested in the transaction, must approve each related-party transaction as being fair and reasonable to us and on terms and conditions no less favorable than those available from unaffiliated third parties.
136

TABLE OF CONTENTS
MANAGEMENT COMPENSATION
We have no paid employees. Our advisor and its affiliates will manage our day-to-day affairs. The following table summarizes all of the compensation and fees we will pay to our advisor, our dealer manager, our property manager, and their affiliates, including amounts to reimburse their costs in providing services. The selling commissions, dealer manager fees, and other expenses considered to be underwriting compensation are expected to be paid out of proceeds from the sale of A Shares purchased in a private placement by our advisor or its affiliates. The Service Provider (an affiliate of the dealer manager) will also receive compensation for the services it will provide to us and our advisor; we have issued B Shares to the Service Provider, and the Service Provider will be entitled to receive certain distributions from us by virtue of its ownership of B Shares, and our advisor will pay a portion of the asset management fees, acquisition fees, and disposition fees it receives to the Service Provider. See “Conflicts of Interest — Service Provider” and “Description of Capital Stock — A Shares — Advisor’s Obligation to Purchase A Shares” for a description of the obligations of our advisor to purchase A Shares.
Unless provided otherwise, the estimated amount of payments is based on a targeted maximum primary offering of $500,000,000 in K-I Shares, K Shares and K-T Shares.
Type of Compensation
Determination of Amount
Estimated Amount for
Targeted Maximum Offering
Offering/Acquisition/Operating Stage
Selling commissions(1) — Our Dealer Manager
We will pay our dealer manager selling commissions of up to 7% of the gross offering proceeds from the sale of K Shares and selling commissions of up to 3% of the gross offering proceeds from the sale of K-T Shares. No selling commissions are payable in connection with K-I Shares. The dealer manager will reallow all of such selling commissions to participating broker-dealers. The source of funds to pay these selling commissions will generally be the proceeds from the sale of A Shares to our advisor or its affiliates in a private placement.(1)
No selling commissions will be payable on account of shares of any class acquired by our advisor, the Service Provider and their affiliates or K-I Shares, K Shares and K-T Shares sold pursuant to our DRIP.
The selling commissions may be reduced or waived in connection with certain categories of sales. See “Plan of Distribution — Compensation of Dealer Manager and Participating Broker-Dealers”, “— Share Distribution Channels”, and “— Volume Discounts”.
Aggregate selling commissions will equal $35,000,000, assuming (i) we sell $500,000,000 in K Shares in the primary offering, (ii) the maximum selling commission and dealer manager fee is paid for each K Share sold, and (iii) no shares are sold pursuant to the DRIP.(2)
Dealer manager fee(1) — Our Dealer Manager
We will pay our dealer manager a dealer manager fee of up to 3% of the gross offering proceeds from the sale of K-I Shares, K-T Shares and K Shares. The dealer manager may reallow a portion of its dealer manager fees to participating broker-dealers. The source of funds to pay these dealer manager fees will generally be the proceeds from the sale of A Shares to our advisor or its affiliates in a private placement.(1)
No dealer manager fees will be payable on account of shares of any class purchased by our advisor, the
The aggregate dealer manager fee will equal $15,000,000, assuming (i) we sell $500,000,000 in K Shares in the primary offering, (ii) the maximum selling commission and dealer manager fee is paid for each K Share sold, and (iii) no shares are sold pursuant to the DRIP.(2)
137

TABLE OF CONTENTS
Type of Compensation
Determination of Amount
Estimated Amount for
Targeted Maximum Offering
Service Provider or their affiliates or K-I Shares, K Shares and K-T Shares sold pursuant to our DRIP. The dealer manager fee may be reduced or waived in connection with certain categories of sales. See “Plan of Distribution — Compensation of Dealer Manager and Participating Broker-Dealers” and “— Share Distribution Channels”.
Stockholder Servicing Fee — Our Dealer Manager
With respect to each K-T Share sold in our primary offering only, we will pay our dealer manager a stockholder servicing fee equal to 1.0%, annualized, of the amount of our estimated NAV per K-T Share for each K-T Share purchased in our primary offering for providing services to a holder of K-T Shares as described in the ‘‘Plan of Distribution’’ section of the prospectus. The stockholder servicing fee accrues daily and is payable monthly in arrears. The dealer manager may reallow all or a portion of the stockholder servicing fee to participating broker-dealers and servicing broker-dealers. We will cease paying the stockholder servicing fee with respect to a K-T share sold in our primary offering at the earlier of (i) the end of the month in which our transfer agent, on our behalf, determines that the aggregate underwriting compensation paid from all sources with respect to this offering equals 10% of the gross proceeds from the sale of shares in our primary offering (i.e., excluding proceeds from our DRIP); (ii) the end of the month in which our transfer agent, on our behalf, determines that total underwriting compensation, including selling commissions, dealer manager fees, the stockholder servicing fee and other elements of underwriting compensation with respect to such K-T Share, would be in excess of 10% of the total gross investment amount at the time of purchase of such K-T Share in our primary offering; (iii) the end of the month in which our transfer agent, on our behalf, determines that the stockholder servicing fee with respect to such K-T Share would be in excess of 3.0% of the total gross investment amount at the time of purchase of such K-T Share in our primary offering; (iv) the date on which such K-T Share is repurchased by us; (v) the date on which the holder of such K-T Share or its agent notifies us or our agent that he or she is represented by a new participating broker-dealer; provided that we will continue paying the stockholder servicing fee, which shall be reallowed to the new participating broker-dealer, if the new participating broker-dealer enters into a participating dealer agreement or otherwise agrees to ongoing services set forth in the Actual amounts are dependent upon the estimated NAV per K-T Share and the number of K-T Shares purchased, and therefore, cannot be determined at the present time.
138

TABLE OF CONTENTS
Type of Compensation
Determination of Amount
Estimated Amount for
Targeted Maximum Offering
dealer manager agreement; and (vi) the listing of any class or series of our stock on a national securities exchange, the merger or consolidation of the company or the sale of all or substantially all of our assets. At the time we cease paying the stockholder servicing fee with respect to a K-T Share pursuant to the provisions above, and if such K-T Share remains outstanding, such K-T Share (including any associated K-T Share issued pursuant to the DRIP) will convert into a number of K Shares (including any fractional shares) with an equivalent estimated NAV of such K-T Share as of the date of such conversion. Stockholders will receive a confirmation notice when their K-T Shares have been converted into K Shares. We currently expect that any such conversion will be on a one-for-one basis, as we expect the estimated NAV per share of each K-T Share and K Share to be the same. We cannot predict if and when this will occur. Please see the answer to the question entitled “Why are you offering three classes of common stock, and what are the similarities and differences among the classes?” for a summary of the ongoing services for which stockholder servicing fees are payable.
Acquisition Fee — Our Advisor and Our Service Provider
Pursuant to the advisory agreement, for services in connection with selecting, evaluating, and acquiring investments, we will pay our advisor an acquisition fee equal to 1.5% of the gross contract purchase price of each property, loan, or other real estate-related investment purchased. “Gross contract purchase price” means the amount actually paid or allocated in respect of the purchase of, or budgeted capital expenditures for, a property or the amount actually paid or allocated in respect of the purchase of loans or other real-estate related assets, in each case inclusive of acquisition expenses and any indebtedness assumed or incurred in respect of such investment but exclusive of acquisition fees.
Payment of the acquisition fee to our advisor will be deferred until the occurrence of (i) a liquidation event (i.e., any voluntary or involuntary liquidation or dissolution of us, including as a result of the sale of all or substantially all of our assets for cash or other consideration), (ii) our company’s sale or merger in a transaction that provides our stockholders with cash, securities, or a combination of cash and securities, (iii) the listing of our shares on a national securities exchange, or (iv) the termination (not in connection with one of the preceding events) of the advisory agreement, other
Actual amounts depend upon the amount of proceeds available for investment and the leverage we incur. Assuming we sell the targeted maximum offering amount in this offering of $550,000,000, 99% of the primary offering proceeds are available for investment and 100% of the DRIP proceeds (see “Estimated Use of Proceeds”), we utilize a 50% leverage ratio, and all of said proceeds are used for acquiring assets, our acquisition fees will equal $16,350,000, of which the Service Provider will receive $4,087,500. The amount of any interest that accrues on deferred acquisition fees cannot be determined at this time.
139

TABLE OF CONTENTS
Type of Compensation
Determination of Amount
Estimated Amount for
Targeted Maximum Offering
than for cause, or the non-renewal of the advisory agreement. We refer to the preceding clauses (ii) and (iii) as an “Other Liquidity Event.” The deferred acquisition fees will accrue interest at a cumulative, non-compounded rate of 6.0% per annum; provided, however, in the event we have not completed a liquidation or Other Liquidity Event by the fifth anniversary of the termination of this offering or any follow-on offering, such interest will cease to further accrue on the deferred acquisition fees and deferred disposition fees.
Upon a liquidation event, all of the deferred acquisition fees, plus all interest accrued thereon, will be paid only after the liquidation preference on our K-I Shares, K Shares, K-T Shares and parity securities(6) has been paid in full to all holders of K-I Shares, K Shares, K-T Shares and parity securities, and all accrued and unpaid asset management fees (as defined below) and all accrued interest thereon have been paid in full.
Upon an Other Liquidity Event, if certain conditions have been met, our advisor will receive consideration equal to all of the deferred acquisition fees, plus all interest accrued thereon, as described in more detail below under “Payment Upon Listing of Our Shares” and “Payment Upon an M&A Transaction.” In the case of a Non-cause Advisory Agreement Termination, we will pay, at the time of such Non-cause Advisory Agreement Termination, the deferred acquisition fees, plus all interest accrued thereon. See also “Payment upon Other Advisory Agreement Termination” below. If we terminate the advisory agreement for cause, the deferred acquisition fees (and interest accrued thereon) will remain our obligation and will continue to accrue interest and will be satisfied upon a later liquidation or Other Liquidity Event if the conditions for their payment, at that time, are met.
The Service Provider is entitled to a fee under the Services Agreement equal to 25% of any consideration our advisor receives (including accrued interest) on account of the acquisition fee. See “Conflicts of Interest — Service Provider” for more information. The Service Provider is an affiliate of our dealer manager.
140

TABLE OF CONTENTS
Type of Compensation
Determination of Amount
Estimated Amount for
Targeted Maximum Offering
Other Organization and Offering Expenses(1) —  Our Advisor and its Affiliates
We will reimburse our advisor and its affiliates for organization and offering costs they incur on our behalf, either directly or through contract services provided by affiliates, but only to the extent that such reimbursement would not cause the sales commissions, the dealer manager fee, the stockholder servicing fee and the other organization and offering expenses we bear to exceed 15% of the gross proceeds from this offering, in each case as of the termination of this offering. Such reimbursement of our advisor or its affiliates may take the form of the issuance of A Shares to our advisor or such affiliates, with such A Shares valued at the applicable estimated NAV per K Share, or may be funded with proceeds from the sale of A Shares to our advisor or its affiliates in a private placement. We estimate that organization and offering expenses (other than selling commissions, the dealer manager fee and stockholder servicing fee) will be approximately 1.5% of primary offering proceeds. Should such other organization and offering expenses exceed 1.5% of primary offering proceeds, we will sell additional A Shares to our advisor and its affiliates in a private placement to pay such excess other organization and offering expenses, subject to the 15% limit discussed above. To the extent that our total organization and offering expenses exceed 15% of offering proceeds as of the termination of this offering, our advisor and its affiliates will bear such expenses, without reimbursement from us. $7,500,000, assuming we sell the target maximum of  $500,000,000 in K Shares in the primary offering.(4)
Asset Management Fees — Our Advisor and Our Service Provider
We will pay our advisor a quarterly fee, which we refer to as the asset management fee, equal to one-fourth of 0.75% of the adjusted cost of our assets and amounts actually paid or allocated in respect of the acquisition of loans, before reduction for depreciation, amortization, impairment charges, and cumulative acquisition costs charged to expense in accordance with generally accepted accounting principles (adjusted cost will include the purchase price, acquisition expenses, capital expenditures, and other customarily capitalized costs).
The asset management fee will be payable quarterly in arrears, based on adjusted cost on the last date of the prior quarter, adjusted for appropriate closing dates for individual investments.
Payment of the asset management fee will be deferred on a quarterly basis if at any time all accumulated, accrued, and unpaid distributions have not been paid in full to the holders of the K-I Shares,
Not determinable at this time because the asset management fee is based on a fixed percentage of the adjusted cost of our assets and amounts paid or allocated in respect thereof. There is no maximum dollar amount of this fee.
141

TABLE OF CONTENTS
Type of Compensation
Determination of Amount
Estimated Amount for
Targeted Maximum Offering
K Shares, K-T Shares and parity securities. Any such deferred asset management fees will accrue interest at a cumulative, non-compounded rate of 6.0% per annum.
Before the payment of special distributions on account of any “excess cash” (see “Participation in Excess Cash” below), any deferred and unpaid asset management fees, plus all interest accrued thereon, will be paid, but only after the holders of the K-I Shares, K Shares, K-T Shares and parity securities have been paid the full amount of any accumulated, accrued, and unpaid distributions on the K-I Shares, K Shares, K-T Shares and parity securities.
Upon a liquidation event, any deferred and unpaid asset management fees, plus all interest accrued thereon, will be paid, but only after the holders of the K-I Shares, K Shares, K-T Shares and parity securities have been paid the full liquidation preference due on K-I Shares, K Shares, K-T Shares and parity securities.(6)
Upon an Other Liquidity Event, if the deemed liquidation value of our company exceeds the liquidation preference payable to the holders of K-I Shares, K Shares, K-T Shares and parity securities, our advisor will receive consideration equal to all of the deferred asset management fees, plus all interest accrued thereon, as described in more detail below under “Payment Upon Listing of Our Shares” and “Payment Upon an M&A Transaction.” In the case of a Non-cause Advisory Agreement Termination, we will pay, at the time of such Non-cause Advisory Agreement Termination, the deferred asset management fees, plus all interest accrued thereon. See also “Payment upon Other Advisory Agreement Termination” below. If we terminate the advisory agreement for cause, the deferred asset management fees (and interest accrued thereon) will remain our obligation and will continue to accrue interest and will be satisfied upon a later liquidation or Other Liquidity Event if the conditions for their payment, at that time, are met.
The Service Provider is entitled to a fee under the Services Agreement equal to 25% of any consideration our advisor receives (including accrued interest) on account of the asset management fee. See “Conflicts of Interest — Service Provider” for more information. The Service Provider is an affiliate of our dealer manager.
142

TABLE OF CONTENTS
Type of Compensation
Determination of Amount
Estimated Amount for
Targeted Maximum Offering
Property Management Fee and
Reimbursement — Our Property Manager
We will pay hotel property managers selected by our advisor, which we expect to be affiliates of our advisor, monthly property management fees equal to the property managers’ actual costs incurred plus a percentage of the monthly gross revenues of the properties being managed for services in connection with the rental, leasing, operation and management of properties. Such property management fees will be based upon market rates for such fees in the markets in which the properties are located and the nature of the services being performed, as determined by our advisor and approved by a majority of our board, including a majority of its independent directors. Not determinable at this time because the fee is based on actual costs incurred, a fixed percentage of gross revenue, and market rates. There is no maximum dollar amount of this fee.
Construction Management Fee — Our Property Manager
We will pay our property manager or third parties selected by our advisor, after requesting bids from such parties, a construction management fee (which may include expense reimbursements) based on market rates for such services in the markets in which the properties are located and taking into account the nature of the services being performed, which generally will constitute the supervision or coordination of any construction, improvements, refurbishments, renovations, or restorations of our hotel properties. If our advisor selects our property manager or another affiliate of the sponsor to perform such services, any resulting agreement must be approved by a majority of our board, including a majority of its independent directors. Not determinable at this time because the fee will be determined at a future point in time. There is no maximum dollar amount of this fee.
Acquisition Expenses — Our Advisor, third parties and our Advisor’s Affiliates
We will reimburse our advisor for expenses actually incurred (excluding personnel costs) related to selecting, evaluating, and making investments on our behalf, regardless of whether we actually consummate the related investment.
Our charter provides that in no event will the total of all acquisition fees and acquisition expenses payable with respect to a particular investment exceed 6.0% of the contract purchase price of the property unless a majority of our independent directors approves the acquisition fees and expenses and determines the transaction to be commercially competitive, fair and reasonable to us.
Not determinable at this time because acquisition expenses are based on actual expenses incurred at the time of the acquisition of each asset or real estate-related investment.
Operating Expenses — Our Advisor and Affiliates
We will reimburse our advisor and its affiliates for the costs our advisor and its affiliates incur in providing administrative and other services to us, including an allocable share of overhead, such as rent, employee costs, benefit administration costs, utilities and IT costs; provided, we will not reimburse our advisor and its affiliates for employee Not determinable at this time.
143

TABLE OF CONTENTS
Type of Compensation
Determination of Amount
Estimated Amount for
Targeted Maximum Offering
costs for persons who serve as our executive officers or for services for which our advisor or its affiliates receive acquisition fees, asset management fees, or disposition fees.(3)
Participation in Excess Cash — Our Advisor, Our Service Provider or Their Affiliates
If our board of directors determines, in any year, that we have “excess cash” (as defined below), our board will declare a special distribution entitling (a) the holders of K-I Shares, K Shares, K-T Shares and parity securities to share, pro rata in accordance with the number of K-I Shares, K Shares, K-T Shares and parity securities, 50% of such excess cash (or 87.5% of such excess cash if the A Shares have been repurchased in connection with a Non-cause Advisory Agreement Termination, as described under “Payment upon Other Advisory Agreement Termination” below); (b) the holders of B Shares to share, pro rata in accordance with the number of B Shares, 12.5% of any excess cash; and (c) the holders of A Shares (including our advisor or its affiliates) to share, pro rata in accordance with the number of A Shares, 37.5% of such excess cash (unless all such A Shares previously have been repurchased in connection with a Non-cause Advisory Agreement Termination, in which case the excess cash otherwise apportioned to the A Shares would be distributed to the holders of the K-I Shares, K Shares, K-T Shares and parity securities as noted above). See “Conflicts of Interest — Service Provider” for more information about the issuance of B Shares to the Service Provider. The initial holders of A Shares will be accredited investors that purchased A Shares as part of a Unit in our private offering and our advisor and its affiliates. See “Description of Capital Stock — A Shares”.
Our board of directors, will determine annually, other than upon a liquidation, the amount, if any, of “excess cash,” which will equal any cash available for distribution after the board establishes any working capital reserves or other reserves it deems necessary and after the full payment of (i) all accumulated, accrued, and unpaid distributions on our K-I Shares, K Shares, K-T Shares and parity securities; (ii) the full asset management fees payable to our advisor, including any deferred amounts and interest accrued thereon; and (iii) all accumulated, accrued, and unpaid common ordinary distributions. Our board of directors will authorize distribution payments of any excess cash on an annual basis.
Not determinable at this time.
144

TABLE OF CONTENTS
Type of Compensation
Determination of Amount
Estimated Amount for
Targeted Maximum Offering
Additional Service Fees — Our Advisor and Affiliates
If we request that our advisor or its affiliates perform other services, including but not limited to, renovation evaluations, the compensation terms for those services shall be approved by a majority of the members of our board of directors, including a majority of the board’s independent directors, on terms that are deemed fair and reasonable to us and not in excess of the amount that would be paid to unaffiliated third parties. Not determinable at this time.
Long-term incentive plan
We established a long-term incentive plan pursuant to which our directors (including independent directors), officers and employees, our advisor and its affiliates and their respective employees, employees of entities that provide services to us, managers of our advisor or directors or managers of entities that provide services to us and their respective employees, certain of our consultants and certain consultants to our advisor and its affiliates or entities that provide services to us and their respective employees may be granted incentive awards in the form of restricted stock, options, and other equity-based awards; see “Management — Long-Term Incentive Plan”. For a description of the awards to be granted to our independent directors, see “Management — Compensation of Our Directors” above. Not determinable at this time.
Liquidation/Listing Stage
Disposition Fee — Our Advisor, Our Service Provider or Their Affiliates
If our advisor or its affiliates provide a substantial amount of services in connection with our sale of a property or a real estate-related asset, as determined by a majority of our board’s independent directors, we will pay our advisor or such affiliate a disposition fee equal to up to one-half of the brokerage commissions paid, but in no event exceeding 1.5% of the sales price of each property or real estate-related asset sold.
Payment of the disposition fee to our advisor will be deferred until the occurrence of (i) a liquidation event, (ii) an Other Liquidity Event, or (iii) a Non-cause Advisory Agreement Termination. The deferred disposition fees will accrue interest at a cumulative, non-compounded rate of 6.0% per annum. Upon a liquidation event, all of the deferred disposition fees, plus all interest accrued thereon, will be paid only after the liquidation preference on our K-I Shares, K Shares, K-T Shares and any parity securities(6) has been paid in full to all holders of K-I Shares, K Shares, K-T Shares and
Not determinable at this time because the disposition fee is based on a fixed percentage of the sales price of each real property or real estate related asset.
145

TABLE OF CONTENTS
Type of Compensation
Determination of Amount
Estimated Amount for
Targeted Maximum Offering
any parity securities and all accrued and unpaid asset management fees and all accrued interest thereon have been paid in full, and all accrued and unpaid acquisition fees (including interest thereon) have been paid in full.
Upon an Other Liquidity Event, if certain conditions have been met, our advisor will receive consideration equal to all of the deferred disposition fees, plus all interest accrued thereon, as described in more detail below under “Payment Upon Listing of Our Shares” and “Payment Upon an M&A Transaction.” In the case of a Non-cause Advisory Agreement Termination, we will pay, at the time of such Non-cause Advisory Agreement Termination, the deferred disposition fees, plus all interest accrued thereon. See also “Payment upon Other Advisory Agreement Termination” below. If we terminate the advisory agreement for cause, the deferred disposition fees (and interest accrued thereon) will remain our obligation and will continue to accrue interest and will be satisfied upon a later liquidation or Other Liquidity Event if the conditions for their payment, at that time, are met.
The Service Provider is entitled to a fee under the Services Agreement equal to 25% of any consideration our advisor receives (including accrued interest thereon) on account of the disposition fee. Our advisor is responsible for paying such fee to the Service Provider. See “Conflicts of Interest — Service Provider” for more information. The Service Provider is an affiliate of our dealer manager.
Participation in Remaining Liquidation Cash — Our Advisor, Our Service Provider or Their Affiliates
Upon a liquidation event, any “remaining liquidation cash” (as defined below) will be paid as a special distribution (a) to the holders of K-I Shares, K Shares, K-T Shares and parity securities, pro rata in accordance with the number of K-I Shares, K Shares, K-T Shares and parity securities, in an amount equal to 50% of such remaining liquidation cash (or 87.5% of such remaining liquidation cash if the A Shares have been repurchased in connection with a Non-cause Advisory Agreement Termination, as described under “Payment upon Other Advisory Agreement Termination” below); (b) to the holders of B Shares, pro rata in accordance with the number of B Shares, in an amount equal to 12.5% of such remaining liquidation cash; and (c) to the holders of A Shares, pro rata in accordance with the Not determinable at this time.
146

TABLE OF CONTENTS
Type of Compensation
Determination of Amount
Estimated Amount for
Targeted Maximum Offering
number of A Shares (including our advisor, the Service Provider or their affiliates), in an amount equal to 37.5% of such remaining liquidation cash (unless all such A Shares previously have been repurchased in connection with a Non-cause Advisory Agreement Termination, in which case the remaining liquidation cash otherwise apportioned to the A Shares would be distributed to the holders of the K-I Shares, K Shares, K-T Shares and parity securities as noted above). See “Conflicts of Interest — Service Provider” on for more information about the issuance of B Shares to the Service Provider.
The initial holders of A Shares will be accredited investors that purchased A Shares as part of a Unit in our private offering and our advisor and its affiliates. See “Description of Capital Stock — A Shares”.
“Remaining liquidation cash” means all cash available for distribution, as determined by our board after (i) payment in full of, or the setting aside of reserves for, all of our debts and liabilities, limited, in the case of non-recourse liabilities secured by properties, to the value of those properties, and excluding liabilities for the payment of deferred asset management fees, acquisition fees, and disposition fees (and any interest accrued thereon); (ii) payment in full of the liquidation preference on all outstanding K-I Shares, K Shares, K-T Shares and any parity securities(6); (iii) the full asset management fees are paid, including any deferred amounts and any interest accrued thereon; (iv) the full acquisition fees and disposition fees are paid, including any interest accrued thereon; (v) all accrued common ordinary distributions on our A Shares (as described below) are paid; and (vi) payment in full of the stated value of all outstanding A Shares.
Payment Upon Listing of Our Shares — Our Advisor, Our Service Provider or Their Affiliates
Pursuant to our charter, if we list any of our shares of capital stock on a national securities exchange (which automatically results in a termination of the advisory agreement), our board of directors must give prior notice of such listing to the holders of A Shares. If we were to list any of our shares of capital stock on a national securities exchange, we expect that we would list K Shares (or successor securities). In such event, holders of A Shares (including our advisor or its affiliates) will have the right to either (a) receive one K Share (or successor security) in exchange for each A Share held as of the date our board gives notice of an intended listing to our
Not determinable at this time.
147

TABLE OF CONTENTS
Type of Compensation
Determination of Amount
Estimated Amount for
Targeted Maximum Offering
holders of A Shares (to be effective on the date of such listing) or (b) require us to repurchase each A Share for the consideration described below, which will equal the amount each A Share would be entitled to receive if we liquidated and received liquidation proceeds equal to the “market value” of our company (as defined below). Each holder of A Shares will have at least 20 days to make such election.
In addition, we will be obligated, pursuant to the advisory agreement, to pay our advisor the amount it would be entitled to receive on account of deferred asset management fees, acquisition fees, and disposition fees (and any accrued interest thereon) as if we liquidated and received liquidation proceeds equal to the “market value” of our company, which is limited to the excess of the market value over the liquidation preference on K-I Shares, K Shares, K-T Shares, and any parity securities, excluding any K Shares issued in exchange for A Shares. “Market value” means the sum of (i) the value of the capital stock listed on a national securities exchange based on the average market value of the shares of such stock issued and outstanding at the listing over the 30 days beginning 180 days after the shares of our stock are listed or included for quotation plus (ii) the value of any capital stock not listed on an exchange, if any, for the same period, as determined in good faith by our board of directors, including a majority of our independent directors. The Service Provider (an affiliate of the dealer manager) would be entitled to receive 25% of any such amounts as a fee pursuant to the Services Agreement. These amounts may be payable to our advisor and the Service Provider in the form of a promissory note bearing interest at the then-current rate, as determined in good faith by a majority of our board of directors, including a majority of our independent directors, or in the form of capital stock that was listed on a national securities exchange, valued at the same price per share as that used to determine market value. See footnote (5) below for information regarding the terms of such promissory notes.
We will repurchase the A Shares held by stockholders not electing to exchange their A Shares for K Shares (or successor securities) at a repurchase price determined as if we liquidated and received liquidation proceeds equal to the market value. See “Description of Capital Stock — Listing Event” for a description of the consideration that holders of A Shares may receive in connection with a listing of our shares of capital stock. As also described that section, if the market value exceeds
148

TABLE OF CONTENTS
Type of Compensation
Determination of Amount
Estimated Amount for
Targeted Maximum Offering
the aggregate of (a) the liquidation preference(6) on our K-I Shares, K Shares, K-T Shares and any parity securities outstanding as of the listing (excluding K Shares issued in exchange for A Shares), plus (b) the deferred asset management, acquisition, and disposition fees and interest thereon, plus (c) the accrued common ordinary distributions on our A Shares (excluding A Shares exchanged or to be exchanged for K Shares), plus (d) the stated value of the outstanding A Shares (not otherwise exchanged for K Shares) immediately prior to the listing, we will repurchase the B shares for an amount equal to 12.5% of such excess, payable to such holders of B Shares pro rata in accordance with the number of B Shares. If the market value does not support payment of such amounts, the B Shares will be repurchased and canceled for no consideration. See “Conflicts of Interest — Service Provider” for more information about the issuance of B Shares to the Service Provider.
All payments of the repurchase price, if any, and whether on the A Shares or the B Shares, will be in the form of an interest-bearing promissory note or in the form of shares of our capital stock to be listed on a national securities exchange, valued at the same price per share as that used to determine market value. Our board of directors, including a majority of our independent directors, will determine the form of consideration and the interest rate on any promissory note. See footnote (5) below for information regarding the terms of such promissory notes.
Payment Upon an M&A Transaction — Our Advisor, Our Service Provider or Their Affiliates
If we terminate the advisory agreement in connection with or in contemplation of a transaction involving a merger or acquisition, we would be obligated to pay our advisor the amount it would be entitled to receive as if we liquidated and received net liquidation proceeds equal to the consideration to be paid to our stockholders in such transaction.
The merger or acquisition consideration would first be payable to holders of K-I Shares, K Shares, K-T Shares and any parity securities in an amount equal to the liquidation preference due on our outstanding K-I Shares, K Shares, K-T Shares and any parity securities. Assuming the merger or acquisition consideration was at least equal to the liquidation preference(6) due on our outstanding K-I Shares, K Shares, K-T Shares and any parity securities, our advisor would be entitled to receive an amount equal to (a) any deferred asset management fees, plus any interest accrued thereon
Not determinable at this time.
149

TABLE OF CONTENTS
Type of Compensation
Determination of Amount
Estimated Amount for
Targeted Maximum Offering
and (b) the full acquisition fees and disposition fees previously earned, plus any interest accrued thereon, limited to the excess of the merger or acquisition consideration over the liquidation preference due on our outstanding K-I Shares, K Shares, K-T Shares and any parity securities.
The Service Provider (an affiliate of the dealer manager) would be entitled to receive 25% of any such amounts as a fee pursuant to the Services Agreement. Our advisor is responsible for paying such fee to the Service Provider. These amounts may be payable to our advisor and the Service Provider in cash or as a portion of the merger or acquisition consideration. In addition, to the extent the merger or acquisition consideration was at least equal to the liquidation preference due on our outstanding K-I Shares, K Shares, K-T Shares and any parity securities plus such deferred fees and interest thereon, the holders of A Shares (including our advisor and its affiliates holding A Shares) would be entitled to receive a portion of the merger or acquisition consideration equal to any accrued common ordinary distributions on our A Shares, limited to the excess of such consideration over the sum of the liquidation preference due on our outstanding K-I Shares, K Shares, K-T Shares and any parity securities plus such deferred fees and interest thereon.
The holders of A Shares will also be entitled to share in the merger or acquisition consideration in an amount equal to the stated value of the outstanding A Shares, limited to the excess of the merger or acquisition consideration over the sum of (a) the liquidation preference on our outstanding K-I Shares, K Shares, K-T Shares and any parity securities, plus (b) the above-described deferred fees and interest thereon, plus (c) the accrued common ordinary distributions on our A Shares.
If the merger or acquisition consideration exceeds the aggregate of (a) the liquidation preference on our outstanding K-I Shares, K Shares, K-T Shares and any parity securities, plus (b) the above-described deferred asset management, acquisition, and disposition fees and interest thereon, plus (c) the accrued common ordinary distributions on our A Shares, plus (d) the stated value of the outstanding A Shares, such excess merger or acquisition consideration would be distributed (i) to the holders of K-I Shares, K Shares, K-T Shares and any parity securities, pro rata in accordance with the number of K-I Shares, K Shares, K-T Shares and parity
150

TABLE OF CONTENTS
Type of Compensation
Determination of Amount
Estimated Amount for
Targeted Maximum Offering
securities, in an amount equal to 50% of such excess (or 87.5% of such excess if the A Shares have been repurchased in connection with a Non-cause Advisory Agreement Termination, as described under “Payment upon Other Advisory Agreement Termination” below); (ii) to the holders of B Shares, pro rata in accordance with the number of B Shares, in an amount equal to 12.5% of such excess; and (iii) to the holders of A Shares, pro rata in accordance with the number of A Shares, in an amount equal to 37.5% of such excess (unless all such A Shares previously have been repurchased in connection with a Non-cause Advisory Agreement Termination, in which case such excess merger or acquisition consideration otherwise apportioned to the A Shares would be distributed to the holders of the K-I Shares, K Shares, K-T Shares and any parity securities as noted above). See “Conflicts of Interest — Service Provider” for more information about the issuance of B Shares to the Service Provider. The initial holders of A Shares will be accredited investors that purchased A Shares as part of a Unit in our private offering and our advisor and its affiliates. See “Description of Capital Stock — A Shares”.
Payment upon Other Advisory Agreement Termination — Our Advisor, Our Service Provider or Their Affiliates
We may elect not to renew the advisory agreement. We also have the right to terminate the advisory agreement without “cause,” as defined in the advisory agreement (i.e., we may terminate the advisory agreement other than in connection with a listing of our shares or a transaction involving a merger or acquisition or other than for cause). We refer to any such non-renewal or non-cause termination as a “Non-cause Advisory Agreement Termination.” In case of a Non-cause Advisory Agreement Termination, pursuant to the advisory agreement, we would be obligated to make a cash payment to our advisor in the amount of any deferred asset management fees, plus any interest accrued thereon, the full acquisition fees previously earned, plus any interest accrued thereon, and the full disposition fees previously earned, plus any interest accrued thereon, regardless of the value of our assets or our net assets. The Service Provider (an affiliate of the dealer manager) would be entitled to receive 25% of any such payments as a fee pursuant to the Services Agreement. Our advisor is responsible for paying such fee to the Service Provider.
In addition, pursuant to our charter, we would be obligated to repurchase our A Shares (whether or
Not determinable at this time.
151

TABLE OF CONTENTS
Type of Compensation
Determination of Amount
Estimated Amount for
Targeted Maximum Offering
not held by our advisor or its affiliates) for an amount equal to the greater of: (1) any accrued common ordinary distributions on our A Shares plus the stated value of the outstanding A Shares ($10.00 per A Share) or (2) the amount the holders of A Shares would be entitled to receive if we liquidated and received net liquidation proceeds equal to the fair market value (determined by appraisals as of the termination date) of our investments less any loans secured by such investments, limited in the case of non-recourse loans to the value of investments securing such loans. Any B Shares then outstanding would remain outstanding.
The amounts payable on account of the repurchase of A Shares may be paid, in the discretion of a majority of our board of directors, including a majority of our independent directors, in the form of promissory notes bearing interest at the then-current rate, as determined in good faith by a majority of our board of directors, including a majority of our independent directors. See footnote (5) below for information regarding the terms of such promissory notes.
Payment Upon Advisory Agreement Termination for Cause — Our Advisor, Our Service Provider, or Their Affiliates
If we terminate the advisory agreement for cause (as defined in the advisory agreement), we would not have a current obligation to make any payments to our advisor or the Service Provider. However, any A Shares and B Shares held by them or their affiliates would remain outstanding. In addition, any deferred asset management fees, plus any interest accrued thereon, the full acquisition fees previously earned, plus any interest accrued thereon, and the full disposition fees previously earned, plus any interest accrued thereon, would remain outstanding obligations, and the deferred fees would continue to accrue interest at a non-compounded annual rate of 6.0%. Such deferred fees and interest accrued thereon would be payable upon a liquidation or an Other Liquidity Event in the manners set forth above. In addition, the A Shares and B Shares would continue to participate in any excess cash or remaining liquidation cash and would be entitled to the rights upon a listing of our securities on a national securities exchange or to participate in the proceeds upon a liquidation, merger, or acquisition transaction in the manner described above. This includes A Shares and B Shares held by our advisor, the Service Provider, and their affiliates. Not determinable at this time.
152

TABLE OF CONTENTS
(1)
In order to provide the maximum amount of selling commissions, dealer manager fees and other organization and offering expenses that may potentially be paid in connection with the offering, the calculations relating to the maximum amounts of selling commissions, dealer manager fees and other organization and offering expenses assume that a maximum amount of  $500,000,000 in K Shares are sold in the primary offering and $57,500,000 in A Shares are sold to our advisor and its affiliates in a private placement to pay the related selling commissions, dealer manager fees and other organization and offering expenses. As described under “Description of Capital Stock — A Shares — Advisor’s Obligation to Purchase A Shares”, our advisor or its affiliates will be obligated to purchase A Shares from us (at a price equal to the applicable estimated NAV per K Share) in a private placement in an aggregate amount sufficient to fund our payment of our organization and offering expenses, including the selling commissions, dealer manager fees, stockholder servicing fees, and expense reimbursements payable to the dealer manager, subject to certain limitations.
(2)
The per share purchase price for shares of shares in our primary offering will be $9.30 per K-I Share, $10.00 per K Share and $10.00 per K-T Share (which, in each case, includes the maximum amount allowed to be charged for commissions and fees, subject to certain discounts as described in “Plan of Distribution — Compensation of Dealer Manager and Participating Broker-Dealers” and “Plan of Distribution — Volume Discounts”). In determining the amount of selling commissions and dealer manager fees, we have assumed the sale of K-I Shares at a purchase price of $9.30 per K-I Share, the sale of K Shares at a purchase price of $10.00 per K Share, and the sale of K-T Shares at a purchase price of $10.00 per K-T Share.
(3)
Our charter requires compliance with the NASAA REIT Guidelines’ “2%/25% limitation,” which provides that our total operating expenses during any four fiscal quarters following commencement of operations cannot exceed the greater of (1) 2% of average invested assets or (2) 25% of our net income. For these purposes, “average invested assets” means, for any period, the average of the aggregate book value of our assets invested, directly or indirectly, in equity interests in, and loans secured by, real estate (including amounts invested in REITs and other real estate operating companies) before deducting reserves for depreciation, bad debts, or other similar non-cash reserves, computed by taking the average of these values at the end of each month during the period. We may reimburse our advisor at the end of each fiscal quarter for operating expenses incurred by our advisor; provided, however, that we shall not reimburse our advisor at the end of any fiscal quarter for operating expenses that exceed the 2%/25% limitation unless the independent directors have determined that such excess expenses were justified based on unusual and non-recurring factors. Our advisor must reimburse us at least annually for reimbursements we pay to our advisor in any year, to the extent that such reimbursements to our advisor cause our total operating expenses to exceed the 2%/25% limitation, unless our independent directors have determined that such excess expenses were justified, based on unusual and non-recurring factors that they deem sufficient. Within 60 days after the end of any fiscal quarter for which there are excess expenses that our independent directors conclude were justified and reimbursable to our advisor, we will send written notice of such fact to our stockholders, together with an explanation of the factors our independent directors considered in determining that such excess expenses were justified. Any such finding and the reasons in support thereof shall be reflected in the minutes of the meetings of our board of directors.
(4)
These figures are based on estimated other organization and offering expenses equaling 1.5% of offering proceeds from the sale of K-I Shares, K Shares and K-T Shares. Other organization and offering expenses may be more or less than this estimate.
(5)
If the balances of any promissory notes issued (whether in respect of deferred fees and interest thereon or in respect of the repurchase of A Shares or B Shares) have not been paid in full within five years from the date the advisory agreement is terminated or expires, then our advisor, Service Provider, their successors or assigns and any other holders of A Shares receiving promissory notes, may elect to convert the unpaid balance of the notes, including accrued but unpaid interest, into K Shares (or successor securities). If the K Shares (or such successor securities) are then listed on a national securities exchange, the conversion will occur at a price per share equal to the average closing price of the K Shares (or such successor securities) over the ten trading days immediately preceding the date of such election.
153

TABLE OF CONTENTS
If such securities are not then listed, the conversion will occur at a price per share equal to the most recently determined NAV per K Share, as adjusted in good faith by our board of directors (including a majority of our independent directors). Promissory notes not redeemed will mature on the eighth anniversary of the date the advisory agreement was terminated or expired.
(6)
“Liquidation preference” equals $10.00 per K-I Share, K Share, and K-T Share, plus all accumulated, accrued, and unpaid distributions on such K-I Share, K Share or K-T Share (whether or not authorized) up to and including the date of payment on such K-I Share, K Share and K-T Share. The liquidation preference may be reduced by the amount of distributions paid on our K-I Shares, K Shares and K-T Shares from net sales proceeds. See “Description of Capital Stock — Liquidation — Liquidation Preference” and “Description of Capital Stock — K-I Shares, K Shares and K-T Shares — Special Distributions”. The liquidation preference on parity securities will be determined at the time, if any, that our board of directors authorizes a class or series of parity securities, but such liquidation preference would operate in all material respects in the manner described for the K-I Shares, K Shares, and K-T Shares.
Due to the apparent preference of the public markets for internally managed companies, a decision to list our shares on a national securities exchange could be preceded by a decision to become internally managed. Given our advisor’s familiarity with our assets and operations, we could prefer to become internally managed by acquiring our advisor. Even though our advisor will not receive an internalization fee, such an internalization transaction could result in significant payments to affiliates of our advisor irrespective of whether you received the returns on which we have conditioned other back-end compensation, and we would not be required to seek a stockholder vote to become internally managed.
If we remained externally managed after such a listing, we would seek to negotiate in good faith with our advisor a fee structure appropriate for an entity with a perpetual life. A majority of our independent directors would have to approve any new fee structure negotiated with our advisor. In negotiating a new fee structure, the independent directors must consider all of the factors they deem relevant, including but not limited to:

the size of the advisory fee in relation to the size, composition, and profitability of our portfolio;

the success of our advisor in generating opportunities that meet our investment objectives;

the rates charged to other REITs and to investors other than REITs by advisors performing similar services;

additional revenues realized by our advisor through its relationship with us;

the quality and extent of service and advice furnished by our advisor;

the performance of our investment portfolio, including income, conservation or appreciation of capital, frequency of problem investments, and competence in dealing with distress situations; and

the quality of our portfolio in relationship to the investments generated by our advisor for its own account.
154

TABLE OF CONTENTS
The following tables summarize the cumulative compensation, fees and reimbursements discussed in the management compensation table above related to the offering stage of our offering during the period reflected below and amounts outstanding during the periods reflected below (amounts are rounded). We pay and reimburse, as applicable, all offering stage amounts below through the issuance of Class A shares to an affiliate of our advisor:
Incurred
Outstanding
As of December 31,
2018
As of December 31,
2018
Offering Stage:
Selling commissions
$ 87,720 $ 3,850
Dealer manager fee
43,020 1,650
Stockholder servicing fees
6 4
Other offering expenses
2,755,980 2,446,625
$ 2,886,726 $ 2,452,129
The following tables summarize the cumulative compensation, fees and reimbursements discussed in the management compensation table above related to the operational stage as of the periods reflected below (amounts are rounded):
Incurred
Outstanding
As of December 31, 2018
As of December 31, 2018
Acquisitions and Operations Stage:
Acquisition fees(1)
$ 553,060 $ 553,060
Asset management fees(1)
191,680 191,680
Property management fee and reimbursement
323,849 31,785(3)
Construction management fees
15,047
Operating expenses(2)
392,253
$ 1,475,889 $ 776,525
(1)
The payment of the acquisition fees and asset management fees incurred as of December 31, 2019 was deferred. Amounts above include accrued interest.
(2)
Reflects the actual amount of general and administrative expenses paid by our advisor on our behalf. Such amount was advanced to the advisor during the twelve months ended December 31, 2019.
(3)
Includes property management fees and accrued reimbursements and miscellaneous fees owed to the property managers.
As of December 31, 2019, no commissions or fees were incurred for services provided by our advisor and its affiliates related to the liquidation/listing stage.
155

TABLE OF CONTENTS
PRINCIPAL STOCKHOLDERS
The following table provides, as of the date of this prospectus, information regarding the number and percentage of shares of our common stock beneficially owned by each director, each executive officer, all directors and executive officers as a group and any person known to us to be the owner of more than 5.0% of our outstanding shares. As of April 15, 2020, we had 841 stockholders of record and approximately 4,643,836 K-I Shares, K Shares, K-T Shares, A Shares and B Shares outstanding. Beneficial ownership includes outstanding shares and shares which are not outstanding, but that any person has the right to acquire within 60 days after the date of this prospectus. However, any such shares which are not outstanding are not deemed to be outstanding for the purpose of computing the percentage of outstanding shares beneficially owned by any other person. Except as otherwise provided, the person named in the table has sole voting and investing power with respect to all shares beneficially owned by it.
Unless otherwise indicated, each person or entity has an address in care of our principal executive offices at 1140 Reservoir Avenue, Cranston, Rhode Island 02920.
Beneficial Owner
Number of
Common Stock
Beneficially Owned
Percent of
All Common
Stock Shares
TPG Hotel REIT Investor, LLC(1)
514,410 11.08%
Directors and Executive Officers
James A. Procaccianti
(2 )
11.08%
Gregory Vickowski
(3 )
11.08%
Lawrence Aubin(4)
750 *
Thomas R. Engel(4)
750 *
Ronald S. Ohsberg(4)
750 *
All executive officers and directors as a group (5 persons)
516,660 11.13%
*
Represents less than 1.0% of the outstanding common stock.
(1)
TPG Hotel REIT Investor, LLC is wholly-owned by TPG Hotel REIT Investor Holdings, LLC. As a result, the shares disclosed as beneficially owned by TPG Hotel REIT Investor, LLC are also included in the aggregate number of shares beneficially owned by each of Mr. Procaccianti and Mr. Vickowski. The address of each of TPG Hotel REIT Investor, LLC and TPG Hotel REIT Investor Holdings, LLC is 1140 Reservoir Avenue, Cranston, Rhode Island 02920.
(2)
Mr. Procaccianti is a managing member of TPG Hotel REIT Investor Holdings, LLC, which is an affiliate of TPG Hotel REIT Investor, LLC. As a managing member, Mr. Procaccianti possesses dispositive power with respect to the 514,410 shares of common stock owned by TPG Hotel REIT Investor, LLC, and as such, may be deemed to be the beneficial owner of such shares.
(3)
Mr. Vickowski is a managing member of TPG Hotel REIT Investor Holdings, LLC, which is an affiliate of TPG Hotel REIT Investor, LLC. As a managing member, Mr. Vickowski possesses dispositive power with respect to the 514,410 shares of common stock owned by TPG Hotel REIT Investor, LLC, and as such, may be deemed to be the beneficial owner of such shares.
(4)
Independent Director.
156

TABLE OF CONTENTS
CONFLICTS OF INTEREST
We are subject to various conflicts of interest arising out of our relationships with our advisor and its affiliates, some of whom serve as our officers and directors. We discuss these conflicts below and conclude this section with a discussion of the corporate governance measures we have adopted to mitigate some of the risks posed by these conflicts.
Our Advisor
We have entered into an advisory agreement with our advisor. Pursuant to this agreement, our senior management and members of our investment committee have ownership and financial interests that may conflict with those of our stockholders. We will rely on our advisor and its affiliates for the day-to-day operation of our business. Our advisor is an affiliate of and under common control with Procaccianti Companies and will, in turn, depend upon access to the investment professionals and other resources of Procaccianti Companies and its affiliates to fulfill its obligations to us under the advisory agreement. Our advisor will also depend on Procaccianti Companies and its affiliates to obtain access to deal flow generated by the professionals of Procaccianti Companies. Through a facilities, personnel, equipment and cost sharing agreement between our advisor and Procaccianti Companies (which we refer to as a cost sharing agreement), our advisor may utilize employees from affiliated entities, including Procaccianti Companies, in connection with various services such as human resources, accounting, tax, valuation, information technology services, office space, employees, compliance, and legal. Under the cost sharing agreement, these costs are allocated to our advisor based on a per employee charge that is assigned to provide services to it. To the extent an employee is not fully allocated to our advisor, the charge for services is pro-rated accordingly. Procaccianti Companies and our advisor or its affiliates pay all of the employees assigned to provide services to our advisor. We cannot assure you that Procaccianti Companies and its affiliates will fulfill their obligations under this agreement with our advisor. If Procaccianti Companies and its affiliates fail to perform, we cannot assure you that our advisor will enforce the cost sharing agreement, that such agreement will not be terminated by either party, or that we will continue to have access to the investment professionals of Procaccianti Companies and its affiliates, or their market knowledge and deal flow.
If we request that our advisor or its affiliates perform additional services, including but not limited to, renovation evaluations and construction management services, the compensation for those services shall be approved by a majority of our board of directors, including a majority of the independent directors, on terms that are deemed fair and reasonable to us and not in excess of the amount that would be paid to unaffiliated third parties.
All of our executive officers, some of our directors, and other key professionals engaged by our advisor are also officers, directors, managers, key professionals or holders of a direct or indirect controlling interest in our advisor, our property manager, and their affiliates. Some of our executive officers and directors also serve as principals of other investment vehicles or companies affiliated with our advisor that do and may in the future manage companies, investment funds, accounts or other investment vehicles with investment objectives similar to ours. In addition, our executive officers and directors and the members of our advisor serve or may serve as officers, directors, or principals of entities that operate in the same, or related, line of business as we do or of investment funds, companies, accounts, or other investment vehicles managed by our affiliates. These investment funds, accounts, companies, or other investment vehicles may have investment objectives similar to our investment objectives. These funds and vehicles may directly compete with us for investment opportunities because of the similarities between their investment objectives and ours. However, we retain a right of first offer for all opportunities to acquire real estate or real estate-related assets that are appropriate for us and another fund or vehicle. See “— Policies and Procedures for Managing Conflicts” section below.
Procaccianti Companies, our property manager, our advisor, and their affiliates are not prohibited from engaging, directly or indirectly, in any other business or from possessing interests in any other business venture or ventures, including businesses and ventures involving the acquisition of assets of the type that we intend to invest in.
The principal intended use of proceeds from the sale of A Shares to our advisor and its affiliates in a private placement is to fund our organization and offering expenses, including the selling commissions, stockholder servicing fee, dealer manager fees and expense reimbursements payable to the dealer manager,
157

TABLE OF CONTENTS
an amount equal to the difference between $10.00 per share and the $9.30 per share purchase price of K-I Shares (in order for net proceeds available to invest to equal $10.00 per K-I Share) and an amount equal to any discount to the initial offering price of K-I Shares, K Shares and K-T Shares arising from reduced or waived selling commissions (other than reduced selling commissions for volume discounts) or dealer manager fees (in order for net proceeds available to invest to equal $10.00 per K-I Share, K Share and K-T Share). Our advisor and its affiliates will each purchase A Shares in order to fund the amounts described above on no less than a quarterly basis.
As noted under “Management Compensation — Participation in Excess Cash” and “— Participation in Remaining Liquidation Cash”, as well as under “Description of Capital Stock — A Shares”, holders of A Shares may be entitled to participate in special distributions of excess cash or of remaining liquidation cash (as defined in those referenced sections) where such participation may be disproportionately high when comparing the dollar amounts invested in the A Shares to the dollar amounts invested in the K-I Shares, K Shares and K-T Shares.
Our Sponsor and its Affiliates
We believe that Procaccianti Companies is one of the largest, most sophisticated, and well respected privately held real estate firms in the United States. Procaccianti Companies is a second-generation real estate investment and management company that has, since its predecessor’s inception in 1958, built a broad national platform that encompasses all sectors of real estate. It is a vertically integrated, diverse organization with multiple wholly owned, performance-driven operating companies delivering meaningful solutions to the unique demands of a complex industry.
Procaccianti Hotel Advisors, LLC, a newly formed Delaware limited liability company and an affiliate of and under common control with Procaccianti Companies, will be our external advisor. Our advisor will be responsible for managing our day-to-day affairs and for identifying and making investments on our behalf, subject to the direction, oversight, and approval of our board of directors. Our advisor will perform its services pursuant to an advisory agreement among us, our operating partnership and our advisor.
All of our executive officers, some of our directors, and other key professionals engaged by our advisor to provide services on our behalf are also officers, directors, managers, or key professionals of our advisor or its affiliates. In the future, some of these parties and other affiliates of our sponsor may organize other real estate programs, serve as the investment advisor to other investment programs and acquire for their own account real estate properties that may otherwise be suitable for us.
We and our affiliates, including personnel of our advisor and its affiliates, may invest in assets originated by, or enter into loans, borrowings and/or financings with our advisor or its affiliates, including in primary and secondary transactions with respect to which our advisor or its affiliates may receive customary fees from the applicable issuer, and neither we nor our subsidiaries shall have the right to any such fees. In each such case, our advisor and such affiliates may have a potentially conflicting division of loyalties and responsibilities regarding us and the other parties to such investment. Under certain circumstances, our advisor and its affiliates may determine that it is appropriate to avoid such conflicts by selling an investment at a fair value that has been calculated pursuant to our advisor’s valuation procedures to another fund managed or advised by our advisor or such affiliates.
Service Provider
We and our advisor have entered into the Services Agreement with the Service Provider, a subsidiary of S2K Holdings LLC, which also owns S2K Financial LLC, the dealer manager. The Service Provider is a newly formed Delaware limited liability company. Pursuant to the Services Agreement, the Service Provider will provide certain services to us and our advisor, including administrative services relating to communications with stockholders, public relations activities, marketing services, technology support, and various operational services, and such other customary services agreed upon by the parties in the Services Agreement.
Pursuant to the Services Agreement and in exchange for the services it will provide the Company and our advisor, we issued the Service Provider 125,000 B Shares. The B Shares will entitle the Service Provider to participate in distributions of “excess cash” (as defined and explained under “Management
158

TABLE OF CONTENTS
Compensation — Participation in Excess Cash”). As the holder of B Shares, the Service Provider will also be entitled to participate in distributions of “remaining liquidation cash” (as defined and explained under “Management Compensation — Participation in Remaining Liquidation Cash”). If the Services Agreement is terminated for cause, our advisor will purchase a portion of the B Shares held by the Service Provider. If the Services Agreement is terminated by our advisor for limited cause, the Service Provider will make certain payments to our advisor. Further, upon a termination of the Services Agreement for cause, our advisor will pay the Service Provider all fees due and payable (but not yet paid) to the Service Provider as of the date of such termination and the Service Provider will also be entitled to payment of certain unreimbursed expenses as of the date of such termination. Our advisor may not seek reimbursement from us for payments made by our advisor to the Service Provider in the event of termination of the Services Agreement. Any B Shares that are purchased by our advisor upon the termination of the Services Agreement will remain outstanding and will entitle their holders to participate in the above-noted distributions, pro rata in accordance with the number of B Shares then held.
Additionally, the Service Provider will generally be entitled to receive fees equal to the following: (a) 25% of the asset management fees (including any accrued interest arising from the deferral of the asset management fee) that we pay to our advisor (as discussed under “Management Compensation — Asset Management Fees”); (b) 25% of the acquisition fees that we pay to our advisor (including any accrued interest thereon) that we pay to our advisor (as discussed under “Management Compensation — Acquisition Fee”); and (c) 25% of the disposition fees (including any accrued interest thereon) that we pay to our advisor (as discussed under “Management Compensation — Disposition Fee”). The Services Agreement provides that, if our advisory agreement is terminated in the situations described under “Management Compensation — Payment Upon Listing of Our Shares”, “Management Compensation — Payment Upon an M&A Transaction”, or “Management Compensation — Payment upon Other Advisory Agreement Termination”, then to the extent our advisor is entitled to payments from us on account of asset management fees, acquisition fees, or disposition fees (and any interest accrued on those fees), the Service Provider would be entitled to fees under the Services Agreement in an amount equal to 25% of such amounts, in the same form as the compensation payable to our advisor. If the applicable form of consideration is a promissory note or shares of our capital stock, we will issue such promissory note or shares to the Service Provider and reduce the amount otherwise payable to our advisor.
Upon a termination of the advisory agreement by us for cause (as defined in the advisory agreement), we will not have any obligation under the advisory agreement to make any payments to our advisor upon such termination; provided, however, that all deferred asset management fees, plus any interest accrued thereon, all acquisition fees previously earned by our advisor, plus any interest accrued thereon, and all disposition fees previously earned by our advisor, plus any interest accrued thereon, would remain outstanding obligations, and the deferred fees would continue to accrue interest at a non-compounded annual rate of 6.0%. Such deferred fees and interest accrued thereon would be payable upon a liquidation or Other Liquidity Event pursuant to the terms of the advisory agreement. The Service Provider will be entitled to receive 25% of any such payments as a fee pursuant to the Services Agreement.
The term of the Services Agreement will automatically be extended concurrently with any renewal of the term of the advisory agreement, and the Services Agreement will automatically terminate upon the termination for any reason, or expiration without renewal, of the advisory agreement. The Services Agreement is terminable by our advisor or by the Service Provider upon certain triggering events.
Joint Ventures with Affiliates of Our Advisor
We have entered into a joint venture with an affiliate of our sponsor and may enter into additional joint ventures with other Procaccianti Companies-affiliated programs (as well as other parties or vehicles) for the acquisition of hospitality real estate investments. Our advisor and its affiliates may have conflicts of interest in determining that a Procaccianti Companies-affiliated program should enter into any particular joint venture agreement. The co-venturer may have economic or business interests or goals that are or that may become inconsistent with our business interests or goals. In addition, should any such joint venture be consummated, our advisor may face a conflict in structuring the terms of the relationship between our interests and the interest of the co-venturer and in managing the joint venture. Since our advisor and its affiliates will control both us and any affiliated co-venturer, agreements and transactions between the
159

TABLE OF CONTENTS
co-venturers with respect to any such joint venture will not have the benefit of arm’s-length negotiation of the type normally conducted between unrelated co-venturers. Our charter permits such joint ventures if a majority of our directors, including a majority of our independent directors not otherwise interested in the transaction approve our investment as fair and reasonable and on substantially the same terms and conditions as those received by the other joint venturers.
Our advisor and/or its affiliates may participate in creditors or other committees with respect to the bankruptcy, restructuring, or workout of our joint ventures. In such circumstances, our advisor may take positions on behalf of itself or its affiliates that are adverse to our interests.
Our advisor and/or its affiliates may participate in the origination, structuring, negotiation, syndication or offering of investments we acquire. There is no expectation for preferential access to transactions involving investments that are underwritten, originated, arranged or placed by our advisor and/or its affiliates, and neither we nor our stockholders shall have the right to any such fees earned by our advisor and/or its affiliates.
Valuation Conflicts
The asset management fees payable to our advisor are based on our net asset value, which our advisor is responsible for calculating. Valuations of our commercial real estate assets, which are used to calculate our net asset value, may or may not be based upon third-party appraisals, and in either case are only estimates and may not correspond to the amount that we might realize upon a sale of our properties. Our advisor may be motivated to establish a net asset value at a higher amount than what could actually be realized upon a sale because a higher net asset value will result in higher compensation to our advisor.
Receipt of Fees and Other Compensation to Our Advisor and Its Affiliates
Our advisor and its affiliates receive fees from us, which could be substantial and which have not been negotiated at arm’s length. These fees could influence our advisor’s advice to us as well as the judgment of affiliates of our advisor, some of whom also serve as our executive officers and directors and the key real estate professionals of our sponsor. Among other matters, these compensation arrangements could affect their judgment with respect to:

the continuation, renewal or enforcement of our agreements with our advisor and its affiliates, including the advisory agreement and property manager agreements;

public offerings of equity by us, which will likely entitle our advisor and its affiliates to increased acquisition fees, asset management fees, and property management fees;

sales of properties and other investments to third parties, which may entitle our advisor to a disposition fee and an additional distribution on account of its holdings of our A Shares;

acquisitions of properties and other investments and loans to third parties, which will entitle our advisor and its affiliates to acquisition fees, asset management fees, and possibly property management fees;

acquisitions of properties and other investments that in some cases may originate from other programs sponsored by Procaccianti Companies or its affiliates, which may entitle affiliates of our sponsor to disposition fees and possible incentive fees and distributions in connection with their services for the seller;

borrowings to acquire properties and other investments, which borrowings will increase the acquisition fees and asset management fees payable to our advisor;

if we seek to list our securities on a national securities exchange, such listing could entitle our advisor to a fee based on our value established by the trading price of our listed securities and could entitle our advisor to receive deferred management and acquisition and disposition fees (and interest accrued thereon). See “Management Compensation — Payment Upon Listing of Our Shares”; and
160

TABLE OF CONTENTS

whether and when we seek to sell our company or its assets, which sale could entitle our advisor and its affiliates to recover deferred management, acquisition fees, and disposition fees (and interest accrued thereon) and additional distributions on account of their holdings of our A Shares.
The fees our advisor and its affiliates receive in connection with transactions involving the acquisition of assets are based initially on the cost of the investment, and are not based on the quality of the investment or the quality of the services rendered to us. This may influence our advisor to recommend riskier transactions to us, and our advisor may have an incentive to incur a higher level of leverage than we are targeting or to pay higher prices than might otherwise be the case because the fees are based on the cost of the investment.
A transaction involving the purchase and sale of properties may result in the receipt of commissions, fees, and other compensation by our advisor and its affiliates, including acquisition fees, disposition fees, and participation in excess cash or remaining cash on a liquidation (as described under “Management Compensation — Participation in Excess Cash” and under “Management Compensation — Participation in Remaining Liquidation Cash”). Upon a liquidation event, all of the deferred acquisition fees and disposition fees will be paid only after the liquidation preference on our K-I Shares, K Shares and K-T Shares has been paid in full to all holders of K-I Shares, K Shares, and K-T Shares and all accrued and unpaid asset management fees (and any interest accrued thereon) have been paid in full. Our advisor will have considerable discretion with respect to all decisions relating to the terms and timing of all transactions, subject to certain limitations and oversight by our board of directors.
We may also pay significant fees or incentive payments during our listing/liquidation stage. Although most of the fees payable during our listing/liquidation stage are contingent on our stockholders owning K-I Shares, K Shares and K-T Shares first receiving agreed-upon investment returns, affiliates of our advisor could also receive significant payments even without our reaching the investment return thresholds in certain situations. Due to the apparent preference of the public markets for internally managed companies, a decision to list our shares on a national securities exchange might be preceded by a decision to become internally-managed, and given our advisor’s familiarity with our assets and operations, we might prefer to become internally managed by acquiring our advisor, its operations, or entities or operations affiliated with our advisor. Even though our advisor will not receive internalization fees, our advisor may have conflicts of interest concerning our listing/liquidation stage, particularly due to the fact our advisor may receive more value from one type of transaction than another.
Formation Transactions
In connection with our incorporation, we sold an aggregate of 20,000 A Shares to an affiliate of our advisor for an aggregate purchase price of $200,000, or $10.00 per share.
Lack of Separate Representation
Morrison & Foerster LLP acts, and may in the future act, as counsel to us, our advisor, and their affiliates in connection with this offering or otherwise. There is a possibility that in the future the interests of the various parties may become adverse, and under the Code of Professional Responsibility of the legal profession, Morrison & Foerster LLP may be precluded from representing any one or all of such parties. If a dispute were to arise between us, our advisor, or any of their affiliates, separate counsel for such matters will be retained as and when appropriate.
Property Manager
We expect principally, if not entirely, to use affiliated property management companies to manage our hotels. These may include TPG Hotels & Resorts, Inc., a subsidiary of our sponsor, and its wholly owned subsidiaries, which we refer to collectively as TPG. Or they may include other affiliates and/or designees of TPG. We refer to TPG and such other affiliates and/or designees collectively as our property manager. See “Management — Our Property Manager” and “Management Compensation — Property Management Fee and Reimbursement” for a discussion of the compensation payable to our property manager. The compensation payable to our property manager will, in most cases, be payable regardless of the quality of
161

TABLE OF CONTENTS
the services provided to us or whether we make distributions to our stockholders. Furthermore, our property manager is not prohibited from owning or managing hospitality properties in the same markets as those in which we own properties, or from owning or managing hotel properties that directly compete with ours.
Policies and Procedures for Managing Conflicts
Procaccianti Companies, our advisor, and their affiliates have both subjective and objective procedures and policies in place designed to manage the potential conflicts of interest between our advisor’s fiduciary obligations to us and its and its affiliates’ similar fiduciary obligations to other clients. An investment opportunity that is suitable for multiple clients of our advisor and its affiliates may not be capable of being shared among some or all of such clients due to the limited scale of the opportunity or other factors. There can be no assurance that our advisor’s or its affiliates’ efforts to allocate any particular investment opportunity fairly among all clients for whom such opportunity is appropriate will result in an allocation of all or part of such opportunity to us. Not all conflicts of interest can be expected to be resolved in our favor. However, in the event all acquisition allocation factors have been exhausted and an investment opportunity remains equally suitable for more than one sponsor-affiliated vehicle, we retain a right of first offer for all opportunities to acquire real estate or real estate-related assets that are appropriate for us and another fund or vehicle.
Our advisory agreement with our advisor requires that our advisor periodically inform our board of directors of the investment opportunities that have been offered to other Procaccianti Companies-sponsored programs so that our board of directors can evaluate whether we are receiving our fair share of opportunities. Our advisor is to inform our board of directors of such investment opportunities quarterly. Our advisor’s success in generating investment opportunities for us and the fair allocation of opportunities among Procaccianti Companies-sponsored programs are important criteria in our independent directors’ determination to continue or renew our arrangements with our advisor and its affiliates. Our board of directors has a duty to ensure that our advisor and its affiliates fairly apply this method for allocating investment opportunities among the Procaccianti Companies-sponsored programs. See the “Allocation Policy” section below.
Allocation Policy
Conflicts of interest caused by more than one investment vehicle sponsored by the sponsor, advisor, or their affiliates having funds available simultaneously for acquiring investments of the type we are targeting will be resolved in good faith by the sponsor, advisor, or such affiliates. Our advisor will undertake to report to our board of directors, on a quarterly basis, all such investment opportunities and how the allocation of such investment opportunities were resolved. In resolving any such conflicts, the sponsor, advisor, or their affiliates will take into account a number of factors, including: (a) which vehicle has available cash (including availability under lines of credit) to acquire an investment; (b) concentration and diversification concerns for a vehicle relative to the prospective investment; (c) how the investment size, potential leverage, transaction structure and anticipated cash flows affect each vehicle in light of the vehicles targeted returns and cash flow needs; (d) whether the estimated transaction timing will be more advantageous (or possible) for a particular vehicle; (e) how closely aligned the proposed investment is with a vehicle’s investment objectives; (f) whether the proposed investment conforms to the brand, class and operation parameters of a particular vehicle’s property acquisitions objectives; (g) whether a particular investment vehicle has an existing strategic relationship with the tenant(s), operator, facility, franchisor, or system associated with the investment; (h) whether an investment vehicle has or lacks a geographic presence that would make the investment strategically more important for that vehicle; and (i) whether there would be positive or negative income tax effects on an investment vehicle and its investors relating to the investment opportunity. In the event all acquisition allocation factors have been exhausted and an investment opportunity remains equally suitable for more than one sponsor-affiliated vehicle, we retain a right of first offer for all opportunities to acquire real estate or real estate-related assets that are appropriate for us and another fund or vehicle.
Our advisor may (a) cause us to co-invest with other sponsor-affiliated vehicles only upon approval of our board of directors, including a majority of our independent directors and (b) cause us to sell investments to (or purchase investments from) other vehicles sponsored by the sponsor, our advisor, or their affiliates only if such sale or purchase is on market terms and is approved by our board of directors, including a majority of our independent directors.
162

TABLE OF CONTENTS
Review by Independent Directors
Every transaction that we enter into with our advisor or its affiliates will be subject to an inherent conflict of interest. In order to reduce or eliminate certain potential conflicts of interest, our charter provides that a majority of our board of directors, including a majority of our independent directors, not otherwise interested in the transaction determine that the transaction is fair and reasonable to us and on terms and conditions no less favorable to us than those available from unaffiliated third parties. Our board of directors may encounter conflicts of interest in enforcing our rights against any affiliate in the event of a default by or disagreement with such affiliate or in invoking powers, rights or options pursuant to any agreement between us and our advisor or any of its affiliates. The independent directors, which may retain their own legal and financial advisors, are empowered to act on any matter permitted under Maryland law. If the independent directors determine that a matter at issue is such that the exercise of independent judgment by the other directors could be compromised, the independent directors must approve the matter.
Among the matters we expect the independent directors to act upon are:

the continuation, renewal, or enforcement of our agreements with our advisor and its affiliates, including the advisory agreement and any property management agreements;

public offerings of securities;

property sales;

property acquisitions, subject to certain limitations (discussed under “Management — Management Decisions”);

transactions with affiliates;

compensation of our officers and directors who are affiliated with our advisor;

whether and when we seek to list our securities on a national securities exchange;

whether and when we seek to become internally managed, which decision could lead to our acquisition of our advisor at a substantial price; and

whether and when we seek to sell our company or our assets.
Other Charter Provisions Relating to Conflicts of Interest
Our charter contains many restrictions relating to conflicts of interest, including the following:
Advisor Compensation.   The independent directors must evaluate at least annually whether the compensation that we contract to pay to our advisor and its affiliates is reasonable in relation to the nature and quality of services performed and that such compensation is within the limits prescribed by the charter. The independent directors must supervise the performance of our advisor and its affiliates and the compensation we pay to them to determine that the provisions of our compensation arrangements are being carried out. The independent directors must base this evaluation on the factors set forth below as well as any other factors deemed relevant by the independent directors committee, and such findings will be recorded in the minutes of the board of directors:

the amount of the fees paid to our advisor in relation to the size, composition, and performance of our investments;

the success of our advisor in generating appropriate investment opportunities;

the rates charged to other REITs and others by advisors performing similar services;

additional revenues realized by our advisor and its affiliates through their relationship with us, including whether we pay them or they are paid by others with whom we do business;

the quality and extent of service and advice furnished by our advisor and its affiliates;

the performance of our investment portfolio, including income, conservation or appreciation of capital, frequency of problem investments and competence in dealing with distress situations; and
163

TABLE OF CONTENTS

the quality of our investment portfolio relative to the investments generated by our advisor for its own account.
Under our charter, we can only pay our advisor or its affiliates a real estate commission in connection with the sale of a property if it provides a substantial amount of the services in the effort to sell the property, as determined by a majority of our independent directors, and the commission does not exceed the lesser of (i) one-half of a real estate commission that is reasonable, customary and competitive in light of the size, type and location of the property and (ii) 3% of the sales price of the property. In addition, if in connection with the sale we pay commissions to third parties unaffiliated with our advisor, the commission paid to our advisor may not exceed the commission paid to such third parties. Moreover, our charter also provides that the commission, when added to all other real estate commissions paid to unaffiliated parties in connection with the sale, may not exceed the lesser of a competitive real estate commission or 6% of the sales price of the property.
Our charter also requires any incentive fee we may pay our advisor or an entity affiliated with our advisor in connection with the liquidation of our portfolio to be reasonable. An incentive fee is presumed reasonable if it does not exceed 15% of the balance of the net proceeds remaining after payment to stockholders, in the aggregate, of an amount equal to 100% of the original issue price of the securities, plus an amount equal to 6% of the original issue price of the securities per year cumulative. The advisory agreement does not contain an incentive fee, but our advisor and its affiliates are expected to acquire a substantial amount of A Shares, which, upon a liquidation of our company, entitles the holders thereof to certain distributions. See “Description of Capital Stock — A Shares”, “Management Compensation — Participation in Excess Cash”, and “Management Compensation — Participation in Remaining Liquidation Cash”.
Our charter also limits the amount of acquisition fees and acquisition expenses we can incur to a total of 6% of the contract purchase price for the property or, in the case of a mortgage loan, to 6% of the funds advanced. This limit may only be exceeded if a majority of our board of directors, including a majority of our independent directors, not otherwise interested in the transaction approves the fees and expenses and finds the transaction to be commercially competitive, fair, and reasonable to us.
Term of Advisory Agreement.   Our contract for services under our advisory agreement will have a one-year term subject to renewals upon mutual consent of our advisor and independent directors for an unlimited number of successive one-year periods. The independent directors will evaluate the performance of our advisor before renewing the advisory agreement, and the criteria used in such evaluation will be reflected in the minutes of the meeting of our board of directors. Specifically, the independent directors will consider factors such as:

the amount of the fees paid to our advisor in relation to the size, composition and performance of our investments;

the success of our advisor in generating appropriate investment opportunities;

rates charged to other REITs, especially REITs of similar structure, and other investors by advisors performing similar services;

additional revenues realized by our advisor and its affiliates through their relationship with us, whether we pay them or they are paid by others with whom we do business;

the quality and extent of service and advice furnished by our advisor;

the performance of our investment portfolio, including income, conservation or appreciation of capital, frequency of problem investments and competence in dealing with distress situations; and

the quality of our investment portfolio relating to the investments generated by our advisor for its other clients.
If the independent directors determine that the compensation to be paid to our advisor is not reasonable, our board of directors may request that our advisor reduce its fees, terminate the advisory agreement, renegotiate the advisory agreement, or retain a new advisor. The advisory agreement may be terminated without cause or penalty by us (upon approval of a majority of independent directors) or our
164

TABLE OF CONTENTS
advisor upon 60 days’ written notice. Furthermore, we may immediately terminate the advisory agreement “for cause” or upon our advisor’s bankruptcy. “Cause” is defined in the advisory agreement to mean fraud, criminal conduct, misconduct or negligent breach of fiduciary duty by our advisor or a material breach of the advisory agreement by advisor.
In the event of the termination of the advisory agreement, our advisor will cooperate with us and take all reasonable steps requested to assist our board of directors in making an orderly transition of the advisory function. Before selecting a successor advisor, our board of directors must determine that any successor advisor possesses sufficient qualifications to perform the advisory function and to justify the compensation it would receive from us.
Our Acquisitions.   We will not purchase or lease properties in which our sponsor, our advisor, any of our directors or any of their affiliates has an interest without a determination by a majority of our board of directors, including a majority of the independent directors, not otherwise interested in the transaction that such transaction is fair and reasonable to us and at a price to us no greater than the cost of the property to the affiliated seller or lessor unless there is substantial justification for the excess amount. Generally, the purchase price that we will pay for any property will be based on the fair market value of the property as determined by a majority of our directors. In the cases where a majority of our independent directors require, and in all cases in which the transaction is with our sponsor, our advisor, any of our directors, or any of their affiliates, we will obtain an appraisal of fair market value by an independent expert selected by our independent directors. In no event will we acquire any such property at an amount in excess of its currently appraised value as determined by an independent expert selected by our independent directors not otherwise interested in the transaction.
Mortgage Loans Involving Affiliates.   Our charter prohibits us from investing in or making mortgage loans in which the transaction is with our sponsor, our advisor, any of our directors, or any of their affiliates unless an independent expert appraises the underlying property. We must keep the appraisal for at least five years and make it available for inspection and duplication by any of our stockholders. In addition, we must obtain a mortgagee’s or owner’s title insurance policy or commitment as to the priority of the mortgage or the condition of the title. Our charter prohibits us from making or investing in any mortgage loans that are subordinate to any mortgage or equity interest of our sponsor, our advisor, any of our directors, or any of our affiliates.
Other Loans Involving Affiliates.   Our charter prohibits us from making loans to our sponsor, our advisor, any of our directors or any of their affiliates except for certain mortgage loans as described above and loans to wholly owned subsidiaries. Our charter prohibits us from borrowing money from our sponsor, our advisor, any of our directors or any of their affiliates unless approved by a majority of our board of directors, including a majority of the independent directors, not otherwise interested in the transaction as fair, competitive, and commercially reasonable and no less favorable to us than comparable loans between unaffiliated parties under the same circumstances.
Subordinated Promissory Notes.   In connection with the payment of distributions to the holders of K Shares, we borrowed funds from our advisor, pursuant to a subordinated promissory note. Our charter requires that any loan between us and any of our affiliates, such as our advisor, be approved by our board of directors, including a majority of the independent directors not otherwise interested in the transaction, after our board determines that the loan is fair, competitive, and commercially reasonable to us and on terms and conditions no less favorable to us than those available from parties unaffiliated with us under the same circumstances. Our board of directors, including a majority of the independent directors, after determining the terms described in the subordinated promissory note dated as of September 29, 2017, are commercially reasonable to us and on terms and conditions no less favorable to us than those available from parties unaffiliated with us under the same circumstances, approved the loan from our advisor. The subordinated promissory note between us, as borrower, and our advisor, as lender, has an aggregate principal amount of $5,724.01, and accrues interest at the long term applicable federal rate in effect as of the date of the note (based on the number of actual days elapsed and a 365 day year), which was 2.66%. All outstanding unpaid principal, together with any then unpaid and accrued interest and other amounts payable under the subordinated promissory note, are due and payable by us in cash on the date after: (A)(i) all K Shares have received all accumulated, accrued and unpaid distributions due and owing under the
165

TABLE OF CONTENTS
terms of our organization documents and (ii) the liquidation preference on the K Shares (as defined in our charter) has been paid in full; and (B)(i) our failure to pay any principal payment or interest when it becomes due; (ii) we commence voluntary bankruptcy or insolvency proceedings; and (iii) involuntary bankruptcy or insolvency proceedings, not dismissed or discharged within 60 days of commencement, are commenced against us.
In addition, our board of directors authorized us to enter into a separate promissory note with our advisor substantially in the form of the subordinated promissory note described above, with the expectation that we would use the proceeds from such subordinated promissory note to fund the payment of accrued and unpaid distributions to the holders of K Shares through September 30, 2017, to the extent our board of directors approves and authorizes our payment of future accrued and unpaid distributions to the holders of K Shares. On October 18, 2017, our board of directors approved and authorized the payment of accrued and unpaid distributions to the holders of K Shares through September 30, 2017, with the proceeds from a subordinated promissory note, in the form previously authorized and approved by our board of directors and described above. The subordinated promissory note, dated as of October 18, 2017, between us, as borrower, and our advisor, as lender, has an aggregate principal amount of $27,398.88, and accrues interest at the long term applicable federal rate in effect as of the date of the note (based on the number of actual days elapsed and a 365-day year), which was 2.66%. On January 30, 2018, our board of directors approved and authorized the payment of accrued and unpaid distributions to the holders of K Shares through December 31, 2017, with the proceeds from a subordinated promissory note, in the form previously authorized and approved by our board of directors and described above. The subordinated promissory note, dated as of February 6, 2018, between us, as borrower, and our advisor, as lender, has an aggregate principal amount of $61,070.91, and accrues interest at the blended 2018 long term applicable federal rate in effect of 2.57%.
Joint Ventures with Affiliates.   Our charter prohibits us from investing in joint ventures with our sponsor, our advisor, any of our directors or any of their affiliates without approval by a majority of our board of directors, including a majority of the independent directors, not otherwise interested in the transaction as fair and reasonable to us and on substantially the same terms and conditions as those received by the other joint venturers.
Sales or Leases to Affiliates.   Our charter prohibits us from selling or leasing properties to our sponsor, our advisor, any of our directors or any of their affiliates without a determination by a majority of our board of directors, including a majority of the independent directors, not otherwise interested in the transaction that the transaction is fair and reasonable to us.
Other Transactions Involving Affiliates.   Our charter prohibits us from engaging in any other transaction with our sponsor, our advisor, any of our directors or any of their affiliates without a determination by a majority of our board of directors, including a majority of the independent directors, not otherwise interested in the transaction that the transaction is fair and reasonable to us and on terms and conditions no less favorable to us than those available from unaffiliated third parties.
Limitation on Operating Expenses.   Our charter currently provides that our reimbursement of operating expenses will be subject to the NASAA REIT Guidelines’ “2%/25% limitation.” This limitation provides that our total operating expenses during any four fiscal quarters following commencement of operations cannot exceed the greater of (1) 2% of average invested assets or (2) 25% of our company’s net income, unless a majority of the independent directors determine such excess expenses were justified based on unusual and non-recurring factors. For these purposes, “average invested assets” means, for any period, the average of the aggregate book value of our assets invested, directly or indirectly, in equity interests in and loans secured by real estate (including amounts invested in REITs and other real estate operating companies) before deducting reserves for depreciation, bad debts, or other similar non-cash reserves, computed by taking the average of these values at the end of each month during the period.
Issuance of Options and Warrants to Certain Affiliates.   We may not issue options or warrants to purchase our securities to our sponsor, our advisor, any of our directors or any of their affiliates, except on the same terms as such options or warrants, if any, are sold to the general public. We may not issue options or warrants at exercise prices less than the fair market value of the underlying securities on the date of grant and not for consideration (which may include services) that in the judgment of our independent directors
166

TABLE OF CONTENTS
has a market value less than the value of such option or warrant on the date of grant. Any options or warrants we issue to our sponsor, our advisor, any of our directors or any of their affiliates shall not exceed an amount equal to 10% of our outstanding securities on the date of grant.
Repurchase of Our Shares.   We will not pay a fee to our sponsor, our advisor, any of our directors or any of their affiliates in connection with our repurchase of our securities.
Ratification of Charter Provisions.   Our board of directors, including a majority of the independent directors, reviewed and ratified our charter by the vote of a majority of its members, as required by our charter.
The following chart shows the ownership structure of the various entities that are affiliated with us, our sponsor and our advisor:
[MISSING IMAGE: tm2012108d1_chrt-org.jpg]
(1)
As of the date of this prospectus, TPG Hotel REIT Investor, LLC, an affiliate of our advisor, owned approximately $4,454,095 in A Shares, which were issued pursuant to a private placement.
(2)
S2K Financial LLC and S2K Servicing LLC are both wholly owned subsidiaries of S2K Partners Co. LLC. S2K Servicing LLC owns 125,000 B Shares of Procaccianti Hotel REIT, Inc.
167

TABLE OF CONTENTS
PRIOR PERFORMANCE SUMMARY
The discussion represents the historical experience of certain prior real estate programs sponsored by our Sponsor and its affiliates, which we refer to herein as the “Procaccianti Programs.” The following summary is qualified in its entirety by reference to the Prior Performance Tables, which may be found in Appendix A of this prospectus. We do not expect to make investments comparable to those reflected in this section. In particular, none of the Procaccianti Programs included in this section were operated in order to qualify as a REIT under the Internal Revenue Code. If you purchase our shares, you will not acquire any ownership interests in any of the Procaccianti Programs described in this section (unless you are also an investor in those real estate programs). Investors should not assume that they will experience returns, if any, comparable to those experienced by investors in such prior real estate programs, and the prior performance of the Procaccianti Programs may not be indicative of our future results.
Prior Investment Programs
The following table sets forth information on the 49 Procaccianti Programs sponsored during the previous ten years.
Legal Entity
Property Name
PEH III, LLC Holiday Inn East Hartford
TPG BLFL JV, LLC Marriott Fort Lauderdale
RB — TPG San Jose, LLC AC Marriott
RP-TPG Chicago North Shore, LLC Westin North Shore
PDE I, LLC Sheraton Wilmington
PCA I, LP Doubletree Santa Monica
Procaccianti AZ II, LP Hilton Scottsdale
Procaccianti AZ, LP Doubletree Paradise Valley
TPG Reno, LLC Marriott Courtyard Reno
NWM, LLC Marriott Waterside Norfolk
PVA V, LLC Sheraton Alexandria
380 Luckie St. JV, LLC Hyatt House Atlanta
POH I, LLC Sheraton Columbus
PCO I, LP Marriott Colorado
PRI Warwick Airport, LLC Sheraton Warwick
OHIB Hotel, LLC Holiday Inn Inner Harbor
PTX IV, LLC Sheraton Dallas
PIL IV, LLC Sheraton Elk Grove
Sheffield Apts TT, LLC Sheffield Apartments
PMO IV, LLC Sheraton Kansas City
PKY I, LLC Hyatt Lexington
PFL VI, LLC Marriott Fort Lauderdale
PFL V, LLC Renaissance Boca Raton
Procaccianti AZ II, LP Hilton Scottsdale
PMO II, LLC Intercontinental Kansas City
PNY IV, LLC Holiday Inn SoHo
RPAP Eastgate LLC Eastgate Hotel
CP/TPG Newton Hotel, LLC Marriott Newton
Toll Tib Hotel JV, LLC Toll House
Toll Tib Hotel JV, LLC Lodge at Tiburon
Mill Falls NH JV, LLC Mill Falls
400 Corp Ft Lauderdale JV Westin Ft Lauderdale
Proc Orlando DS JV, LLC Wyndham LBV
422 Hotel JV, LLC Sheraton Wilmington
168

TABLE OF CONTENTS
Legal Entity
Property Name
Arizona SC Hotel Owner, LLC Hilton Scottsdale
Arizona PV Hotel Owner, LLC Doubletree Paradise Valley
TPG St. Pete Beach, LLC Postcard Inn
PHR STPFL, LLC Staybridge Suites St. Petersburg
Alexandria Hotel Owner, LLC Sheraton Suites Alexandria
PHR WNC, LLC Springhill Suites Wilmington
First Warwick Hotel Investors, LLC Fairfield Inn
TPG KC MO I JV, LLC Intercontinental Kansas City
TPG LA Commerce JV, LLC Doubletree Commerce
TPG BLFL JV, LLC Hyatt Lexington
TPG BLFL JV, LLC Renaissance Boca Raton
TPG Waterford, LLC Marriott Watrford OKC
RP Providence, LLC Renaissance Providence
PMD I, LLC Doubletree BWI
TPG 100 Sabin Hotel JV, LLC Residence Inn Providence
The following tables for Procaccianti Programs are included as Appendix A herein:

Table I — Experience in Raising and Investing Funds (on a percentage basis);

Table III — Operating Results of Prior Programs;

Table IV — Results of Completed Programs; and

Table V — Sales or Disposals of Properties.
The information that would be included in Table II (Compensation to Sponsor) related to the compensation paid to sponsor has been included in Table IV. A separate Table II has not been provided.
The investments acquired by the Procaccianti Programs discussed in this section have different characteristics than the properties we seek to acquire. Among those differences are:

The Procaccianti Programs were not entities which intended to qualify as a REIT, and in most cases were acquired by limited liability companies owned by our sponsor or its affiliates and other high net worth individuals or limited partnerships structured as joint ventures between an affiliate of our sponsor and high net worth individuals.

The properties acquired by the Procaccianti Programs are primarily full-service hotel operations that followed a value-add strategy and do not reflect the extended-stay, select-service and compact full-service hotel market that we expect to target.

The investments acquired by the Procaccianti Programs have typically utilized high leverage debt, including debt up to 75% of asset value; however, we expect our targeted leverage ratio to be the greater of 50% loan-to-value or loan-to-cost.
We believe that the risks associated with purchasing value-add assets are not congruent with our strategy in this offering. Our strategy will be to purchase hotels in the focused-service and extended-stay category, which we expect to produce higher cash flow margins, lower capital expenditures and more stable distribution payments. A limited portion of our portfolio may include properties that offer modest value-add opportunities.
Summary Information
The following table presents certain summary information regarding the Procaccianti Programs for the ten-year period beginning April 1, 2009 and ending December 31, 2019:
169

TABLE OF CONTENTS
April 1, 2009 – December 31, 2019
Prior Programs
Total Number of Programs 49
Total Equity raised: $871,243,048
Total Investors 142
Total number of Properties Purchased 49
Location of Properties Purchased United States
Aggregate Purchase Price of Properties $1,888,746,476
% of Commercial (Lodging) 98%
% Residential 2%
% new 0%
% used 97%
% construction 3%
Properties Sold 28
(1)
Percentage based upon aggregate purchase price.
Adverse Business Developments
Adverse changes in general economic conditions have occasionally affected the performance of the Procaccianti Programs. Further, certain Procaccianti Programs have experienced adverse business developments, including, but not limited to: (i) majority owners or limited partners no longer funding capital calls as a result of their investment funds winding down, (ii) exit requirements falling within down markets and majority owners/limited partners choosing to not hold the property to wait for appreciation to rebound, (iii) construction delays associated with zoning and entitlement delays, and (iv) market conditions requiring sales of properties at a loss or the occurrence of lender receiverships. The following discussion presents a summary of significant adverse business developments or conditions experienced by Procaccianti Programs that may be material to investors in this offering.
In 2007, an affiliate of the sponsor was converting a Holiday Inn hotel property in Miami Beach, Florida into hotel condominiums. The project was significantly delayed due to demands from local building officials that resulted in higher construction costs and delayed the launch of sales efforts. While sales were brisk, the national economy went into a recession and sales prices and volumes declined. Although an affiliate of the sponsor received proceeds exceeding costs, there were not enough proceeds to provide a return on all of the investors’ initial investments.
In 2008, an affiliate of the sponsor owned the Sheraton Richmond West hotel property in Richmond, Virginia. Due to significantly increased supply and dramatic decreases in business volume, the owner of the hotel property sought a mortgage modification with its lender. The program’s sponsor offered to reduce property management fees, guarantee interest payments and made various good faith gestures to induce the lender’s special servicer to cooperate. Nonetheless, the lender’s special servicer would not cooperate, and made the decision to petition the property into receivership and foreclose. Some, but not all, of the initial investment was returned to investors.
In 2015, an affiliate of the sponsor was a minority general partner of an entity that owned the Westin Hotel property in Tysons Corner, Virginia. The general partner’s rights and authority were subject to the majority limited partner’s controls and major decision rights. The majority partner chose to discontinue funding capital calls for operations and capital improvements in an attempt to work with the lender to restructure the mortgage. The general partner attempted to negotiate a loan modification arrangement with the lender’s special servicer, but the special servicer was unwilling to consider such modifications. As a result, the property was petitioned into receivership. This asset is owned by two hotel funds, which own other unrealized assets, and it is unknown whether this will result in a loss of investor equity.
In 2011, the Radisson hotel property in New London, Connecticut was unable to rebound from the 2009 recession, and the majority of the partners made a strategic decision to sell the property, not recovering the initial equity invested.
170

TABLE OF CONTENTS
An affiliate of the sponsor managed a separate account real estate fund for a state pension fund. That affiliate held a minority (2.5% interest) of such real estate fund, which fund was subject to majority holder controls of most substantive matters. The real estate fund had a predetermined term and when it reached the expiration of such term, the pension fund mandated a liquidation either by sale, auction or, where an asset had a value less than the applicable debt, transfer to the applicable lender. The real estate fund owned the Saint Louis Marriott West property in St. Louis, Missouri and the Wilmington Sheraton Suites property in Wilmington, Delaware. Pursuant to the terms of the real estate fund, the pension fund would not provide any additional liquidity needed at maturity to sell such properties. Accordingly, in 2017 and 2018, the respective lenders on these properties issued maturity default notices when the respective loans came due. Thereafter, the sponsor’s affiliate cooperated with each lender to insure the orderly transition of control and ownership of such assets to the respective lenders and their agents.
An affiliate of the Sponsor, in a joint venture partnership with a private equity fund purchased the Holiday Inn, Inner Harbor in Baltimore, MD in 2012 from a receiver. The sponsor’s affiliate renovated the hotel, operated it successfully and put it on the market for sale in 2014. The existing ground lessor of the hotel had a first right of refusal and ultimately decided to exercise the right of refusal to purchase the hotel. The ground lessor was not a hotel investor or sophisticated real estate owner and requested that an affiliate of the Sponsor remain with the hotel as hotel manager and be the manager of their new joint venture. The Sponsor’s affiliate also contributed a small portion of the capital (less than 10%) at the ground lessor’s request to assist in closing the transaction in 2015. The ground lessor had major decision rights and other controls. After the Baltimore riots and the associated subsequent effects on travel and tourism to the Baltimore market, along with new construction or renovation considerable new supply in the market, property revenue and net income declined. The ground lessor partner group was unwilling to provide additional capital contributions for working capital. As such, the Sponsor’s affiliate worked diligently and in good faith with the lenders holding the debt on the hotel to restructure the transaction and its debt, or operate the property while it was liquidated, but the lender’s special servicer changed course and put the property into receivership in early 2019.
As a result of the Covid-19 pandemic, revenues at hotels owned by the Company and its affiliates have experienced significant and material declines. As a result, the sponsor and its affiliates immediately reached out to all hotel mortgage lenders to obtain temporary loan deferrals. In connection with lender verbal consent to allow most hotels to defer three to six months of payments or use reserve funds to fund mortgage payments, a very small number of hotels did not make their April 2020 mortgage payments. No default notices have been received by the Company and its affiliates with respect to the same. Additionally, the Sponsor continues to work with all lenders and most lenders are in the process of providing loan modification agreements.
With respect to the Company and its subsidiaries, it has made all of its April 2020 payments, except with respect to the Hilton Garden Inn in Providence, RI., where the lender for this asset has notified the Company that a six month deferral was approved by its committee effective as of the April payment. The Company will publicly disclose the same upon execution of a written loan modification agreement.
The sponsor has not sponsored any other public real estate programs and, therefore, has not filed any Annual Reports on Form 10-K with the SEC.
171

TABLE OF CONTENTS
DESCRIPTION OF CAPITAL STOCK
Our charter authorizes the issuance of 248,125,000 shares of capital stock, of which (a) 55,500,000 shares are classified as Class K-I Common Stock with a par value of $0.01 per share, which we refer to as our K-I Shares, (b) 55,500,000 shares are classified as Class K Common Stock with a par value of $0.01 per share, which we refer to as K Shares, (c) 116,000,000 shares are classified as Class K-T Common Stock with a par value of $0.01 per share, which we refer to as K-T Shares, (d)125,000 shares are classified as Class B Capital Stock with a par value of $0.01 per share, which we refer to as our B Shares, and (e) 21,000,000 shares are classified as Class A Common Stock with a par value of $0.01 per share, which we refer to as our A Shares.
In addition, our board of directors may amend our charter from time to time without stockholder approval to increase or decrease the aggregate number of authorized shares of stock or the number of authorized shares of stock of any class or series. Our board of directors may also classify or reclassify unissued shares of stock of any class or series into other classes or series of stock. Notwithstanding the preceding two sentences, we may not (i) issue or sell additional B Shares, or increase the authorized number of B Shares or (ii) amend, alter, modify or repeal any provision of our charter in a manner disproportionately adversely affecting the rights, privileges and preferences of the B Shares, without the consent of the holders of at least 75% of the issued and outstanding B Shares. The preferences, conversion or other rights, voting powers, restrictions, limitations as to distributions, qualifications and terms and conditions of redemption of any new class or series of capital stock will be designated and set forth in articles supplementary to our charter filed with the State Department of Assessments and Taxation of Maryland.
K-I Shares, K Shares and K-T Shares
Subject to the restrictions in our charter on the ownership and transfer of shares and except as may otherwise be specified in our charter, each holder of K-I Shares, K Shares and K-T Shares will be entitled at each meeting of our stockholders to one vote per K-I Share, K Share or K-T Share owned by such stockholder on all matters submitted to a vote of our stockholders, including, but not limited to, the election of our directors.
The K-I Shares, K Shares and K-T Shares will rank, with respect to distribution rights and rights upon our company’s liquidation, winding-up and dissolution:

pari passu with each other and any other class or series of our capital stock, the terms of which expressly provide that the K-I Shares, K Shares and K-T Shares rank on parity with such class or series as to distribution rights and rights on liquidation, winding-up and dissolution of our company (which such other class or series we refer to as parity securities), and senior to the A Shares, B Shares, and any other class or series of our capital stock, the terms of which expressly provide that the K-I Shares, K Shares and K-T Shares rank senior to such class or series as to distribution rights or rights on our liquidation, winding-up, and dissolution of our company. We refer to such classes or series of capital stock ranking junior to our K-I Shares, K Shares and K-T Shares as junior securities; and

junior to all of our existing and future debt obligations and other liabilities (except for deferred asset management fees, acquisition fees, and disposition fees (and any interest accrued thereon) payable to our advisor.
Distribution Rights.   Subject to the preferential rights of the holders of any class or series of our capital stock ranking senior to K-I Shares, K Shares, and K-T Shares, if any such class or series is authorized in the future, the holders of each K-I Share, K Share and K-T Share will be entitled to receive, when and as authorized by our board of directors and declared by us, out of legally available funds, cumulative cash distributions on each K-I Share at the rate of 7% per annum of the K-I Share Distribution Base for such K-I Share, cumulative cash distributions on each K Share at the rate of 7% per annum of the K Share Distribution Base for such K Share, and cumulative cash distributions on each K-T Share at the rate of 7% per annum of the K-T Share Distribution Base for such K-T Share. The K-I Share Distribution Base is $10.00 per K-I Share, subject to reduction as described under “— Special Distributions” below; the K Share Distribution Base is $10.00 per K Share, subject to reduction as described under “— Special Distributions” below; and the K-T Share Distribution Base is $10.00 per K-T Share, subject to reduction as
172

TABLE OF CONTENTS
described under “ — Special Distributions” below. Prior to March 31, 2019, all cash distributions accrued at the rate of 6% per annum of each class' respective Distribution Base. The distributions on the K-I Shares, K Shares and K-T Shares will accrue on each such share, whether or not authorized by our board and declared by us and whether or not there are funds legally available for the payment of such distributions, on a cumulative basis, from the date of issuance of such K-I Share, K Share or K-T Share. While distributions on the K-I Shares, K Shares and K-T Shares will accrue on a daily basis, distributions on K-I Shares, K Shares and K-T Shares will be payable in arrears to holders of record as they appear in our stock records at the close of business on the applicable record date or record dates, which shall be each day of the period for which such distributions are payable or such other date or dates designated by our board of directors. We expect to pay distributions on our K-I Shares, K Shares and K-T Shares quarterly, unless our results of operations, general financing conditions, general economic conditions, applicable provisions of Maryland law, or other factors make it imprudent to do so. Our goal is to eventually be in a position to make monthly distributions payments. The timing and amount of any distributions will be determined by our board, in its sole discretion, and may vary. Payment of distributions on our K-I Shares, K Shares and K-T Shares will be influenced in part by our intention to comply with the REIT requirements of the Internal Revenue Code. To qualify as a REIT, we will be required to distribute 90% of our annual taxable income, determined without regard to the distributions paid deduction and by excluding net capital gains, to our stockholders.
If at any time we pay less than the total amount of accumulated, accrued, and unpaid distributions on the K-I Shares, K Shares, K-T Shares and any parity securities, such payment will be distributed pro rata among the holders of each class of shares based upon the aggregate K-I Shares, K Shares, K-T Shares and parity securities held by each such stockholder as of the close of business on each record date. Payment of distributions on our K-I Shares, K Shares and K-T Shares is not guaranteed.
Unless and until all accumulated, accrued, and unpaid distributions on our K-I Shares, K Shares, K-T Shares and any parity securities for all past distribution periods have been or contemporaneously are declared and paid on such K-I Shares, K Shares, K-T Shares and parity securities (or declared and a sum sufficient for the payment thereof is set aside for payment), we will not, directly or indirectly, declare and pay dividends or other distributions of cash or other property on junior securities (including our A Shares and B Shares), provided that, if we terminate our advisory agreement without cause or elect not to renew it, we will repurchase all A Shares as described under “Management Compensation — Payment upon Other Advisory Agreement Termination” above.
Special Distributions.   In certain situations, we may have excess cash (as defined below), and our board of directors will authorize special distributions in which the holders of our K-I Shares, K Shares, K-T Shares and any parity securities will be entitled to participate (pro rata based on the number of K-I Shares, K Shares, K-T Shares and parity securities). In the case of such distributions, the holders of our K-I Shares, K Shares, K-T Shares and any parity securities will receive, pari passu with the holders of A Shares and B Shares, 50% of any such excess cash (or 87.5% of such excess cash if the A Shares have been repurchased in connection with a Non-cause Advisory Agreement Termination (as defined under “Management Compensation — Payment upon Other Advisory Agreement Termination”). Our board of directors will determine annually, other than upon a liquidation, the amount, if any, of “excess cash” and will authorize distribution payments of any excess cash on an annual basis. “Excess cash” will equal any cash available for distribution after the board establishes working capital reserves or other reserves it deems necessary (but excluding net sales proceeds from the sale of our assets) and after the full payment of (i) all accumulated, accrued, and unpaid distributions on our K-I Shares, K Shares, K-T Shares and any parity securities; (ii) the full asset management fees payable to our advisor, including any deferred amounts and any interest accrued thereon; and (iii) all accumulated, accrued and unpaid common ordinary distributions, as described below under “— A Shares — Distribution Rights.”
In addition, if we sell properties generating net cash proceeds other than in accordance with a plan of liquidation, our board of directors will have the right to redeploy that capital, including any profits realized on the sale of such properties, although our board generally expects to attempt to minimize any taxes payable at regular corporate tax rates arising from any failure to distribute all of our net capital gains. Alternatively, our board may authorize a distribution on the K-I Shares, K Shares, K-T Shares and any parity securities, which would first be applied against any accumulated, accrued, and unpaid distributions on the K-I Shares, K Shares, K-T Shares and any parity securities, and then would be applied to reduce the
173

TABLE OF CONTENTS
liquidation preference due on such K-I Shares, K Shares, K-T Shares and any parity securities in a liquidation, as described below. Any such distributions arising from the proceeds of the sale of our assets, except to the extent they are applied against any accumulated, accrued, and unpaid distributions on the K-I Shares, K Shares, K-T Shares and any parity securities, would also decrease the K-I Share Distribution Base, K Share Distribution Base, and K-T Share Distribution Base.
Liquidation.   Upon any voluntary or involuntary liquidation or dissolution of our company, which we refer to as a liquidation event, before any distribution or payment may be made to holders of the A Shares and B Shares, the holder of each K-I Share, K Share, K-T Share and parity security will be entitled to be paid out of our assets legally available for distribution, after payment or provision for our debts and liabilities (excluding any deferred asset management fees, acquisition fees and disposition fees (plus interest accrued thereon), as discussed below under “— Liquidation — Deferred Fees”), a liquidation preference. The liquidation preference for each K-I Share, K Share, and K-T Share will initially equal $10.00, $10.00, and $10.00 per share, plus an amount equal to any and all accumulated, accrued, and unpaid 6.0% distributions on K-I Shares, K Shares and K-T Shares (whether or not authorized) up to and including the date of payment on such K-I Share, K Share and K-T Share. The liquidation preference may be reduced as a result of the payment of distributions on our K-I Shares, K Shares and K-T Shares arising from the distribution of net sales proceeds. See “— Special Distributions” immediately above. The liquidation preference on parity securities will be determined at the time, if any, that our board of directors authorizes a class or series of parity securities, but such liquidation preference would operate in all material respects in the manner described for the K-I Shares, K Shares, and K-T Shares.
In addition, upon a liquidation event, 50% (or 87.5% if the A Shares have been repurchased in connection with a Non-cause Advisory Agreement Termination) of any remaining liquidation cash (as described below) available for distribution by us (as determined by our board, in its discretion) will be paid to the holders of the K-I Shares, K Shares, K-T Shares and any parity securities, pro rata based on the number of K-I Shares, K Shares, K-T Shares and parity securities outstanding. “Remaining liquidation cash” means all cash available for distribution, as determined by our board after (i) payment in full of, or the setting aside of reserves for, all of our debts and liabilities, limited, in the case of non-recourse liabilities secured by properties, to the value of those properties, and excluding liabilities for the payment of deferred asset management fees, acquisition fees, and disposition fees (and any interest accrued thereon); (ii) payment in full of the liquidation preference on all outstanding K-I Shares, K Shares, K-T Shares and any parity securities; (iii) the full asset management fees are paid, including any deferred amounts and interest accrued thereon; (iv) the full acquisition fees and disposition fees are paid, including any interest accrued thereon; (v) all accrued common ordinary distributions on our A Shares are paid (as described below under “Description of Capital Stock — A Shares — Distribution Rights”); and (vi) payment in full of the stated value of all outstanding A Shares (as described below under — Liquidation — Stated Value of A Shares.” We intend to invest 100% of the proceeds from K-I Shares, K Shares and K-T Shares in assets, therefore holders of our K-I Shares, K Shares and K-T Shares would be limited in their potential return on investment should we return in excess of 9.84% on their investment, as described in the answer to the question “How does the potential return to holders of K-I Shares, K Shares and K-T Shares in this offering compare to the potential return to stockholders of other publicly registered, non-traded REITs?” beginning on page 14 of the prospectus.
Merger or Acquisition Transaction.   Pursuant to our charter, if we enter into a merger or acquisition transaction, the merger or acquisition consideration would be distributed amongst our stockholders, including holders of K-I Shares, K Shares, K-T Shares and any parity securities, pursuant to the same order of priority as if we liquidated for an amount equal to the aggregate consideration payable in such merger or acquisition transaction. See “— Liquidation” below.
Conversion of K-T Shares.   Each K-T Share sold in our primary offering and any associated K-T Share issued pursuant to our DRIP will automatically and without any action on the part of the holder thereof convert into a number of K Shares equal to a fraction, the numerator of which is the estimated NAV per K-T Share and the denominator of which is the estimated NAV per K Share, on the earliest of (i) the end of the month in which our transfer agent, on our behalf, determines that the aggregate underwriting compensation paid from all sources with respect to the offering in which such K-T Share was sold equals 10% of the gross proceeds from the sale of shares in the primary portion of such offering (i.e.,
174

TABLE OF CONTENTS
excluding proceeds from our DRIP), (ii) the end of the month in which our transfer agent, on our behalf, determines that total underwriting compensation, including selling commissions, dealer manager fees, the stockholder servicing fee and other elements of underwriting compensation with respect to such K-T Share, exceeds 10% of the total gross investment amount at the time of purchase of such K-T Share, (iii) the end of the month in which our transfer agent, on our behalf, determines that the stockholder servicing fee paid with respect to such K-T Share exceeds 3% of the total gross investment amount at the time of purchase of such K-T Share, (iv) the date on which the holder of such K-T Share or its agent notifies us or our agent that such holder is represented by a new participating broker-dealer unless such new participating broker-dealer enters into a participating dealer agreement or otherwise agrees to ongoing services set forth in the dealer manager agreement or (v) the listing of any class or series of our stock on a national securities exchange, the merger or consolidation of the company or the sale of all or substantially all of our assets.
B Shares
B Shares will not be sold to investors as part of this offering. We issued B Shares to the Service Provider in a private placement under Section 4(a)(2) of the Securities Act. The holders of B Shares have no voting rights, other than the right to vote on and approve any further issuances of or increase in the authorized number of B Shares and any amendments to our charter that would disproportionately adversely impact the rights, preferences or privileges of the B Shares. Except for those special distributions and payments described below, the holders of B Shares hold no other rights under our charter, including rights to participate in stockholder meetings or to receive any other distributions on liquidation.
Special Distributions.   In certain situations, we may have excess cash (as defined under the heading “— K-I Shares, K Shares and K-T Shares — Special Distributions”), and our board of directors may authorize special distributions in which holders of our B Shares will be entitled to participate (pro rata based on the number of B Shares). In the case of such distributions, the B Shares will receive, pari passu with the holders of A Shares, K-I Shares, K Shares, K-T Shares and parity securities, 12.5% of any such excess cash. Our board of directors will determine annually, other than upon a liquidation, the amount, if any, of “excess cash” and will authorize distribution payments of any excess cash on an annual basis.
Liquidation.   Upon our liquidation, 12.5% of any remaining liquidation cash (as described under “— K-I Shares, K Shares and K-T Shares — Liquidation” above) available for distribution by us (as determined by our board, in its discretion) will be paid to the holders of the B Shares, pro rata based on the number of B Shares.
Merger or Acquisition Transaction.   Pursuant to our charter, if we enter into a merger or acquisition transaction, the merger or acquisition consideration would be distributed amongst our stockholders, including holders of B Shares, pursuant to the same order of priority as if we liquidated for an amount equal to the aggregate consideration payable in such merger or acquisition transaction. See “ — Liquidation” below. See also “Management Compensation — Payment Upon an M&A Transaction”.
Listing.   Pursuant to our charter, if we list any of our shares of capital stock on a national securities exchange (which automatically results in a termination of the advisory agreement) we will repurchase the B Shares as described under “— Listing Event” below. See also “Management Compensation — Payment Upon Listing of Our Shares”.
A Shares
Subject to the restrictions in our charter on the ownership and transfer of stock and except as may otherwise be specified in our charter, each holder of A Shares will be entitled at each meeting of our stockholders to one vote per A Share owned by such stockholder on all matters submitted to a vote of our stockholders, including but not limited to the election of our directors.
The intended use of proceeds from the sale of A Shares to our advisor and its affiliates in a private placement is to fund (i) our payment of our organization and offering expenses, including the selling commissions, stockholder servicing fees, dealer manager fees and expense reimbursements payable to the dealer manager, (ii) an amount equal to the difference between $10.00 per K-I Share and the $9.30 per K-I share initial purchase price of K-I Shares sold in the primary offering (in order that we will have an amount equal to $10.00 per K-I Share available for investment in assets), and (iii) an amount equal to any
175

TABLE OF CONTENTS
discount on the initial offering price of K-I Shares, K Shares and K-T Shares arising from reduced or waived selling commissions (other than reduced selling commissions for volume discounts) or dealer manager fees (in order that we will have an amount equal to $10.00 per K-I Share, K Share and K-T Share available for investment in assets). In some cases, however, particularly early in our life, in order to finance the acquisition of properties, we may use the proceeds of the sale of A Shares to our advisor and its affiliates to acquire properties. To the extent we use the proceeds from the sale of A Shares to acquire properties, we would sell additional A Shares to our adviser and its affiliates to pay for the organization and offering expenses of the K Shares, K-I Shares and K-T Shares.
As described below, our advisor and its affiliates will purchase A Shares in amounts sufficient to fund (i) our payment of our organization and offering expenses, including selling commissions, stockholder servicing fees, dealer manager fees and expense reimbursements payable to the dealer manager, (ii) an amount equal to the difference between $10.00 per K-I Share and the $9.30 per K-I share purchase price of K-I Shares sold in the primary offering and (iii) an amount equal to any discount on the initial offering price of K-I Shares, K Shares and K-T Shares arising from reduced or waived selling commissions (other than reduced selling commissions for volume discounts) or dealer manager fees.
Advisor’s Obligation to Purchase A Shares.   Our advisor and its affiliates have agreed to purchase A Shares in a private placement at the applicable estimated NAV per K Share in order to provide us with funds sufficient to pay the selling commissions, dealer manager fees, stockholder servicing fees, and other organization and offering expenses related to this offering and also to account for the difference between the applicable NAV per K-I Share and the applicable offering price per K-I Share and any amount equal to any discount to the initial offering price of K-I Shares, K Shares, and K-T Shares (excluding volume discounts).
Distribution Rights.   Following the payment in full of all accumulated, accrued, and unpaid distributions on the K-I Shares, K Shares, K-T Shares and any parity securities, and the payment of any accrued asset management fees (and any interest thereon), each A Share will be entitled to receive, when and as authorized by our board and declared by us, out of legally available funds, distributions on each A Share at a rate not to exceed 7.0% of the stated value of an A Share ($10.00) from income and cash flow from ordinary operations on a cumulative basis. We refer to such distributions as “common ordinary distributions.” Except in the case of a liquidation, A Shares are not entitled to participate or receive any distributions on account of net sales proceeds arising from the sale of properties.
The distributions on the A Shares will accrue on each such share, whether or not authorized by our board and declared by us and whether or not there are funds legally available for the payment of such distributions, on a cumulative basis, from the date of issuance of such A Share. Distributions on the A Shares will accrue on a daily basis and will be payable in arrears to holders of record as they appear in our stock records at the close of business on the applicable record date, if any, selected by our board of directors. The timing and amount of common ordinary distributions will be determined by our board, in its sole discretion, and may vary. To the extent necessary to preserve our status as a REIT, we will not be prohibited from declaring or paying or setting apart for payment any dividend or other distribution on the A Shares or any other junior security.
Special Distributions.   In certain situations, we may have excess cash (as defined above under the heading “— K-I Shares, K Shares and K-T Shares — Special Distributions”), and our board of directors may authorize special distributions in which holders of our A Shares will be entitled to participate (pro rata based on the number of A Shares). In the case of such distributions, the holders of A Shares will receive, pari passu with the holders of K-I Shares, K Shares, K-T Shares, parity securities, and B Shares, a special distribution equal to 37.5% of such excess cash (unless all such A Shares previously have been repurchased because of a Non-cause Advisory Agreement Termination, in which case the excess cash otherwise apportioned to the A Shares would be distributed to the holders of the K-I Shares, K Shares, K-T Shares and any parity securities). We expect that our board of directors will authorize payments of any excess cash on an annual basis.
Liquidation.   Upon our liquidation, as described under “— Liquidation — Stated Value of A Shares” below, each holder of A Shares will be entitled to be paid out of our assets legally available for distribution, after payment or provision for our debts and liabilities and the other amounts described under “— Liquidation,” an amount equal to the stated value ($10.00) of an A Share for each A Share then held.
176

TABLE OF CONTENTS
In addition, if there is any remaining liquidation cash (as described above under “— K-I Shares, K Shares and K-T Shares — Liquidation” and as determined by our board, in its discretion) the holders of A Shares will receive a distribution of 37.5% of the remaining liquidation cash, pro rata based on the number of A Shares (unless all such A Shares previously have been repurchased because of a Non-cause Advisory Agreement Termination, in which case the excess cash otherwise apportioned to the A Shares would be distributed to the holders of the K-I Shares, K Shares, K-T Shares and any parity securities).
Merger or Acquisition Transaction.   Pursuant to our charter, if we enter into a merger or acquisition transaction, the merger or acquisition consideration would be distributed amongst our stockholders, including holders of A Shares, pursuant to the same order of priority as if we liquidated for an amount equal to the aggregate consideration payable in such merger or acquisition transaction. See “— Liquidation” below.
Listing.   Pursuant to our charter, if we list any of our shares of capital stock on a national securities exchange, our board of directors must give prior notice of such listing to the holders of A Shares, and such holders of A Shares (including our advisor and its affiliates) will have the right to either (a) receive one share of the applicable listed share in exchange for each A Share held as of the date our board gives notice of an intended listing to our holders of A Shares (to be effective on the date of such listing) or (b) require us to repurchase each A Share for the consideration described under “— Listing Event”, which will equal the amount each A Share would be entitled to receive if we liquidated and received liquidation proceeds equal to the “market value” of our company (as defined in “— Listing Event”). Each holder of A Shares will have at least 20 days to make such election.
Advisory Agreement Termination.   The holders of A Shares may also be entitled to receive amounts similar to those described above if we terminate our advisory agreement in the event of a Non-cause Advisory Agreement Termination (i.e., if we terminate our advisory agreement without cause and other than in connection with a liquidity event or if we elect not to renew it).
Distributions
The timing of the distributions will be determined by our board of directors. Our board of directors has adopted a policy to refrain from funding distributions with offering proceeds; instead, we plan to fund distributions from cash flows from operations and capital transactions (other than this or other securities offerings, but which may include the sale of one or more assets). However, our charter does not restrict us from paying distributions from any particular source, including proceeds from securities offerings, and our board of directors has the ability to change our policy of only paying distributions from cash flows from operations or capital transactions (other this or other securities offerings, but which may include the sale of one or more assets). However, in accordance with Maryland law, we may not make distributions that would: (1) cause us to be unable to pay our debts as they become due in the usual course of business; or (2) cause our total assets to be less than the sum of our total liabilities plus, unless our charter provides otherwise, senior liquidation preferences. Our charter currently provides that amounts that would be needed, if we were to dissolve at the time of such distribution, to satisfy the preferential rights upon dissolution of holders of K-I Shares, K Shares, K-T Shares and any parity securities shall not be added to our total liabilities for these purposes. Subject to the preceding, our board of directors will determine the amount of distributions we will pay to our stockholders.
We currently pay regular quarterly distributions to our stockholders, and while our goal is to declare and pay distributions on our K-I Shares, K Shares and K-T Shares on a monthly basis as of daily record dates, initially we expect to declare and pay distributions on our K-I Shares, K Shares and K-T Shares on a quarterly basis as of daily record dates. If we raise $150,000,000 in K-I Shares, K Shares and K-T Shares within one year and we are able to deploy that capital in accordance with our strategic plan, we believe that we will be in a position to pay monthly distributions on our K-I Shares, K Shares and K-T Shares at that time. We can provide no assurance that we will be able to pay distributions on our K-I Shares, K Shares or K-T Shares. Distributions will be authorized at the discretion of our board of directors, which will be influenced in part by its intention to comply with the REIT requirements of the Internal Revenue Code. We intend to make distributions sufficient to meet the annual distribution requirement and to avoid U.S. federal income and excise taxes on our earnings; however, it may not always be possible to do so. Each distribution will be accompanied by a notice which sets forth: (a) the record date; (b) the amount per share that will be
177

TABLE OF CONTENTS
distributed; (c) the equivalent annualized yield; and (d) the amount and percentage of the distributions paid from operations, offering proceeds and other sources. The funds we receive from operations that are available for distribution may be affected by a number of factors, including the following:

the amount of time required for us to invest the funds received in the offering;

our operating and interest expenses;

operating results of our properties;

the amount of dividends or other distributions received by us from our indirect real estate investments;

our ability to keep our properties occupied;

our ability to maintain or increase rental rates when renewing or replacing current leases;

capital expenditures and reserves for such expenditures;

the issuance of additional shares; and

financings and refinancings.
Further, our cash flows may not be sufficient to offset any shortfalls that may occur as a result of the seasonality of the hospitality industry, in which case we may have to reduce distributions or enter into short-term borrowings in some quarterly periods in order to make distributions to our stockholders.
We must annually distribute at least 90% of our REIT taxable income (which does not equal net income as calculated in accordance with GAAP), determined without regard to the deduction for dividends paid and excluding net capital gain, in order to meet the requirements for qualification as a REIT under the Internal Revenue Code. This 90% requirement is described in greater detail in the “Material U.S. Federal Income Tax Considerations” section of this prospectus. Our board of directors may authorize distributions in excess of this percentage as it deems appropriate. Because we may receive income from interest or rents at various times during our fiscal year, distributions may not reflect our income earned in that particular distribution period, but may be made in anticipation of cash flow that we expect to receive during a later period and may be made in advance of actual receipt of funds in an attempt to make distributions relatively uniform. To allow for such differences in timing between the receipt of income and the payment of expenses, and the effect of required debt payments, among other things, we could be required to borrow funds from third parties on a short-term basis, issue new securities, or sell assets to meet the distribution requirements that are necessary to achieve the tax benefits associated with qualifying as a REIT. These methods of obtaining funding could affect future distributions by increasing operating costs and decreasing available cash. In addition, such distributions may constitute a return of capital. Because our board of directors has adopted a policy to refrain from funding distributions with offering proceeds, we plan to fund distributions from cash flows from operations and capital transactions (other than this or other securities offerings, but which may include the sale of one or more assets) and we do not expect to use return of capital sources to pay distributions. See the section entitled “Material U.S. Federal Income Tax Considerations” in this prospectus.
Distributions in kind will not be permitted, except for:

distributions of readily marketable securities;

distributions of beneficial interests in a liquidating trust established for our dissolution and the liquidation of our assets in accordance with the terms of the charter; or

distributions of in-kind property, so long as, with respect to such in-kind property, the board of directors advises each stockholder of the risks associated with direct ownership of the property, offers each stockholder the election of receiving in-kind property distributions, and distributes in-kind property only to those stockholders who accept the directors’ offer.
We authorized payment of distributions to the holders of K Shares based on daily record dates for each day during the period commencing July 1, 2017 through December 31, 2019 and to the holders of K-I Shares and K-T Shares commencing October 1, 2018 through December 31, 2019. The distributions were
178

TABLE OF CONTENTS
calculated at a rate of  $0.00016438356 per K Share, K-I Share and K-T Share per day, which if paid each day over a 365-day period is equivalent to a 6.00% annualized distribution rate based on a distribution rate of  $10.00 per share of K Shares, $10.00 per share of K-I Shares and $10.00 per share of K-T Shares. There were no distributions accrued or paid for Class A common stock as of December 31, 2019.
Quarter Ended
Date Paid
Cash
Distribution
Distribution Paid
Pursuant to DRIP
Total Amount of
Distribution
December 31, 2018
January 31, 2019 $ 193,802 $ 1,176 $ 194,978
March 31, 2019
May 1, 2019 224,012 6,074 230,086
June 30, 2019
August 2, 2019 277,869 17,374 295,243
September 30, 2019
November 1, 2019
347,007 36,703 383,710
Total $ 1,042,690 $ 61,327 $ 1,104,017
December 31, 2017
February 9, 2018
$ 61,071 $ $ 61,071
March 31, 2018
May 29, 2018 102,690 102,690
June 30, 2018
August 23, 2018 147,590 147,590
September 30, 2018
October 25, 2018
183,082 183,082
Total $ 494,433 $ $ 494,433
Restrictions on Transfer
REIT Qualification Protections
To assist us in complying with the REIT qualification requirements imposed by the Internal Revenue Code, our charter will prohibit, with certain exceptions, any stockholder from beneficially or constructively owning, applying certain attribution rules under the Internal Revenue Code, more than 9.8% in value of the aggregate of our outstanding shares of capital stock (which includes K-I Shares, K Shares and K-T Shares we may issue in this offering) or more than 9.8% (in value or number of shares, whichever is more restrictive) of any class or series of shares of our stock. The board of directors may, in its sole discretion, prospectively or retroactively, waive the 9.8% ownership limit with respect to, or establish an excepted holder limit for, a particular stockholder if evidence satisfactory to our directors is presented that such ownership will not then or in the future jeopardize our status as a REIT. Our advisor and its affiliates will be exempt from these restrictions with respect to their ownership of A Shares.
Our charter will impose other restrictions designed to protect our status as a REIT, including a prohibition on transferring shares of our capital stock if such transfer would result in our capital stock being beneficially owned by fewer than 100 persons, would result in us being “closely held” under the Internal Revenue Code, or would otherwise cause us to fail to qualify as a REIT.
Any attempted transfer of our stock which, if effective, would result in our stock being beneficially owned by fewer than 100 persons will be null and void and the proposed transferee will acquire no rights in such stock. In the event of any attempted transfer of our stock which, if effective, would result in (1) violation of the ownership limit discussed above, (2) our being “closely held” under Section 856(h) of the Internal Revenue Code or (3) our otherwise failing to qualify as a REIT (including by owning, directly or indirectly, 10% or more of the ownership interests in any tenant or subtenant, other than certain taxable REIT subsidiaries), then the number of shares causing the violation (rounded to the nearest whole share) will be automatically transferred to a trust for the exclusive benefit of one or more charitable beneficiaries, and the proposed transferee will not acquire any rights in the shares. To avoid confusion, these shares so transferred to a beneficial trust are referred to in this prospectus as “Excess Securities.” Excess Securities will remain issued and outstanding shares and will be entitled to the same rights and privileges as all other shares of the same class or series. The trustee of the beneficial trust, as holder of the Excess Securities, will be entitled to receive all distributions authorized by our board of directors on such securities for the benefit of the charitable beneficiary. Our charter entitles the trustee of the beneficial trust to vote all Excess Securities and, subject to Maryland law, to rescind as void any vote cast by the proposed transferee prior to our discovery that the shares have been transferred to the beneficial trust and to recast the vote in
179

TABLE OF CONTENTS
accordance with the desires of the trustee acting for the benefit of the charitable beneficiary. However, if we have already taken irreversible corporate action, then the trustee will not have the authority to rescind and recast the vote. If the transfer to the beneficial trust would not be effective for any reason to prevent a violation of the limitations on ownership and transfer, then the transfer of that number of shares that otherwise would cause the violation will be null and void, with the proposed transferee acquiring no rights in such shares.
Within 20 days of receiving notice from us that the Excess Securities have been transferred to the beneficial trust, the trustee of the beneficial trust shall sell the Excess Securities. The trustee of the beneficial trust may select a transferee to whom the Excess Securities may be sold as long as such sale does not violate the 9.8% ownership limit or the other restrictions on ownership and transfer. Upon sale of the Excess Securities, the intended transferee (the transferee of the Excess Securities whose ownership would violate the 9.8% ownership limit or the other restrictions on ownership and transfer) will receive from the trustee of the beneficial trust the lesser of such sale proceeds (net of any commissions and other expenses of sale) or the price per share the intended transferee paid for the Excess Securities (or, in the case of a gift or devise to the intended transferee, the price per share equal to the market value per share on the date of the transfer to the intended transferee). The trustee may reduce the amount payable to the intended transferee upon such sale by the amount of any dividends and other distributions we pay to an intended transferee on Excess Securities prior to our discovery that such Excess Securities have been transferred in violation of the provisions of the charter. The trustee of the beneficial trust will distribute to the charitable beneficiary any amount the trustee receives in excess of the amount to be paid to the intended transferee. If, prior to our discovery that shares of our stock have been transferred to the beneficial trust, the shares are sold by the intended transferee, then the shares will be deemed to have been sold on behalf of the beneficial trust and, to the extent that the intended transferee received an amount for the shares that exceeds the amount such intended transferee was entitled to receive, the excess shall be paid to the trustee upon demand.
In addition, Excess Securities will be deemed to have been offered for sale to us or our designee at a price per share equal to the lesser of the price per share in the transaction that resulted in the transfer of the Excess Securities to the beneficial trust (or, in the case of a devise or gift, the market price at the time of such devise or gift) and the market price on the date we or our designee accept such offer. We will have the right to accept such offer until the trustee of the beneficial trust has sold the Excess Securities. Upon such a sale to us, the interest of the charitable beneficiary in the Excess Securities sold will terminate and the trustee of the beneficial trust will distribute the net proceeds of the sale to the intended transferee. We may reduce the amount payable to the intended transferee upon such sale by the amount of any dividends and other distributions we pay to an intended transferee on Excess Securities prior to our discovery that such Excess Securities have been transferred in violation of the provisions of the charter. We may pay the amount of such reduction to the trustee for the benefit of the charitable beneficiary.
If our board of directors or a committee thereof determines that a proposed transfer or other event has taken place that violates the restrictions on ownership and transfer of our stock set forth in our charter, our board of directors or such committee may take such action as it deems necessary to refuse to give effect to or to prevent such transfer, including, but not limited to, causing us to redeem shares of stock, refusing to give effect to the transfer on our books or instituting proceedings to enjoin the transfer.
Any person who acquires or attempts or intends to acquire shares in violation of the foregoing restrictions, or would have owned shares that resulted in a transfer to a charitable trust, is required to give us immediate written notice or, in the case of a proposed or attempted transaction, 15 days’ written notice prior to such transaction. In both cases, such persons must provide to us such other information as we may request in order to determine the effect, if any, of such transfer on our status as a REIT. The foregoing restrictions will continue to apply until our board of directors determines it is no longer in our best interests to continue to qualify as a REIT or that compliance with these restrictions is no longer required for us to qualify as a REIT.
The ownership limit does not apply to the underwriter in a public offering or private placement of shares or to a person or persons exempted (prospectively or retroactively) from the ownership limit by our board of directors based upon certain representations and undertakings required by our charter and other appropriate assurances that our qualification as a REIT is not jeopardized. Any person who owns more
180

TABLE OF CONTENTS
than 5% of the outstanding shares during any taxable year will be asked to deliver a notice setting forth the number of shares beneficially owned, directly or indirectly. The securities offered hereby have not been registered under the Securities Act or the securities laws of any state and are being offered and sold in reliance upon exemptions from the registration requirements of the Securities Act and such state securities laws. The securities offered hereby may not be transferred or resold except as permitted under the Securities Act and applicable state securities laws pursuant to registration or exemption therefrom.
Minimum Purchase Transfer Restrictions
You must initially invest at least $4,000 in any combination of our K-I Shares, K Shares or K-T Shares to be eligible to participate in this offering.
A stockholder may not transfer fewer shares than the minimum purchase requirement. Unless a stockholder is transferring all of its shares of our common stock, a stockholder may not transfer your shares in a manner that causes the stockholder or its transferee to own fewer than the number of shares required to meet the minimum purchase requirements, except for the following transfers made without consideration: (a) transfers by gift, (b) transfers by inheritance, (c) intrafamily transfers, (d) family dissolutions, (e) transfers to affiliates and (f) transfers by operation of law. These minimum purchase requirements are applicable until our shares of common stock are listed on a national securities exchange, and these requirements may make it more difficult for our stockholders to sell their shares.
Amended and Restated Share Repurchase Program
On March 20, 2020, our board of directors decided to temporarily suspend repurchases under our share repurchase program effective with repurchase requests that would otherwise be processed in April 2020 due to the negative impact of the COVID-19 pandemic on our portfolio to date; provided, however, we will continue to process repurchases due to death in accordance with the terms of our share repurchase program. We will announce any updates concerning our share repurchase program in future filings with the SEC. Any unprocessed requests will automatically roll over to be considered for repurchase when we fully reopen our share repurchase program, unless a stockholder withdraws the request for repurchase five business days prior to the next repurchase date.
Therefore, the terms of the share repurchase program described herein only relate to repurchases upon death as of the date of this prospectus.
Our share repurchase program, as described below, may provide eligible stockholders with limited, interim liquidity by enabling them to sell shares back to us, subject to restrictions and applicable law. Stockholders are not required to sell their shares to us. The share repurchase program is only intended to provide interim liquidity for stockholders until a liquidity event occurs, such as the commencement of execution on a plan of liquidation, the listing of our K Shares, K-I Shares or K-T Shares (or successor security) on a national securities exchange, or our merger with a listed company. We cannot guarantee that a liquidity event will occur.
Repurchase of Shares.   A holder of K Shares, K-I Shares or K-T Shares, as applicable, must have beneficially held its shares for at least one year prior to offering them for sale to us through our share repurchase program, unless the K Shares, K-I Shares or K-T Shares, as applicable, are being repurchased in connection with a stockholder’s death, qualifying disability (as defined herein) or other exigent circumstance as determined by our board of directors in its sole discretion. If you have made more than one purchase of K Shares, K-I Shares or K-T Shares in our primary offering, and/or private offering, the one-year holding period will be calculated separately with respect to each such purchase. The Company may, at its sole discretion, repurchase K Shares, K-I Shares and K-T Shares presented to the Company for cash to the extent it has sufficient funds to do so and subject to the conditions and limitations set forth herein. Repurchases of our shares generally will be made quarterly. Shares repurchased under our share repurchase program will become unissued shares and will not be resold unless such sales are made pursuant to transactions that are registered or exempt from registration under applicable securities laws. We will not pay our sponsor, board of directors, advisor or their affiliates any fees to complete transactions under the share repurchase program.
181

TABLE OF CONTENTS
Purchase Price.   The per share repurchase price will depend on the length of time you have held such shares as follows:

after one year from the purchase date, 92.5% of the most recent per share net asset value of the K  Shares, K-I Shares or K-T Shares, as applicable;

after two years from the purchase date, 95% of the most recent per share net asset value of the K Shares, K-I Shares or K-T Shares, as applicable;

after three years from the purchase date, 97.5% of the most recent per share net asset value of the K Shares, K-I Shares or K-T Shares, as applicable; and

after four years from the purchase date, 100% of the most recent per share net asset value of the K Shares, K-I Shares or K-T Shares, as applicable.
Shares repurchased in connection with a stockholder’s death or qualifying disability will be repurchased at a purchase price per share equal to 100% of the most recent per share net asset value of the K Shares, K-I Shares and K-T Shares, as applicable. Notwithstanding the foregoing, pursuant to securities laws and regulations, at any time we are engaged in an offering, the repurchase amount shall never be more than the current offering price of such shares. Shares repurchased in connection with a stockholder’s bankruptcy or other exigent circumstance, in the sole discretion of our board of directors, within one year from the purchase date will be repurchased at a price per share equal to the price per share we would pay had the stockholder held the shares for one year from the purchase date.
The purchase price for repurchased shares will be adjusted for any stock dividends, combinations, splits, recapitalizations, or similar corporate actions with respect to our common stock. If we have sold any properties and have made one or more special distributions to our stockholders of all or a portion of the net proceeds from such sales, the per share repurchase price will be reduced by the net sale proceeds per share distributed to stockholders prior to the repurchase date to the extent such distributions are not used to pay accumulated, accrued and unpaid distributions on such K Shares, K-I Shares and K-T Shares. Our board of directors will, in its sole discretion, determine which distributions, if any, constitute a special distribution. While our board of directors does not have specific criteria for determining a special distribution, we expect that a special distribution will occur only upon the sale of a property and the subsequent distribution of net sale proceeds.
No Encumbrances.   All shares presented for repurchase must be owned by the stockholder(s) making the presentment, or the party presenting the shares must be authorized to do so by the owner(s) of the shares. Such shares must be fully transferable and not subject to any liens or encumbrances. Upon receipt of a request for repurchase, we may conduct a Uniform Commercial Code search to ensure that no liens are held against the shares. Any costs in conducting the Uniform Commercial Code search will be borne by us.
Holding Period.   Only our K Shares, K-I Shares and K-T Shares that have been held by the presenting stockholder for at least one year are eligible for repurchase, except under certain limited circumstances.
a.
Distribution Reinvestment Plan Shares.   In the event that we repurchase all of your shares, any shares that you purchased pursuant to our DRIP will be excluded from the one-year holding requirement. Such shares will be repurchased at a discount based on the applicable holding period of the associated primary shares. In the event that you request a repurchase of all of your shares, and you are participating in the DRIP, you will be deemed to have notified us, at the time you submit your repurchase request, that you are terminating your participation in the DRIP and have elected to receive future distributions in cash. This election will continue in effect even if less than all of your shares are accepted for repurchase unless you notify us that you wish to resume your participation in our DRIP.
b.
Death of a Stockholder.   Subject to the conditions and limitations described below, we will repurchase our K Shares, K-I Shares and K-T Shares held for less than one year upon the death of a stockholder who is a natural person, including shares held by such stockholder through a revocable grantor trust, or an IRA or other retirement or profit-sharing plan, after receiving written notice from the estate of the stockholder, the recipient of the shares through bequest or inheritance, or, in the case of a revocable grantor trust, the trustee of such trust, who shall have
182

TABLE OF CONTENTS
the sole ability to request repurchases on behalf of the trust, within two years from the date of death. If spouses are joint registered holders of the shares, the request to repurchase the shares may be made only if both registered holders die. The waiver of the one-year holding period will not apply to a stockholder that is not a natural person, such as a trust (other than a revocable grantor trust), partnership, corporation or other similar entity.
c.
Qualifying Disability.   Subject to the conditions and limitations described below, we will repurchase K Shares, K-I Shares and K-T Shares held for less than one year requested by a stockholder who is a natural person, including shares of our common stock held by such stockholder through a revocable grantor trust, or an IRA or other retirement or profit-sharing plan, with a “qualifying disability” as defined herein, after receiving written notice from such stockholder within two years from the date of the qualifying disability, provided that the condition causing the qualifying disability was not pre-existing on the date that the stockholder became a stockholder. The waiver of the one-year holding period will not apply to a stockholder that is not a natural person, such as a trust (other than a revocable grantor trust), partnership, corporation, or similar entity.
In order for a disability to be considered a “qualifying disability,” (1) the stockholder must receive a determination of disability based upon a physical or mental condition or impairment arising after the date the stockholder acquired the Shares to be redeemed, and (2) such determination of disability must be made by the governmental agency responsible for reviewing the disability retirement benefits that the stockholder could be eligible to receive (the “applicable governmental agency”). The “applicable governmental agencies” are limited to the following: (1) if the stockholder paid Social Security taxes and therefore could be eligible to receive Social Security disability benefits, then the applicable governmental agency is the Social Security Administration or the agency charged with responsibility for administering Social Security disability benefits at that time if other than the Social Security Administration; (2) if the stockholder did not pay Social Security benefits and therefore could not be eligible to receive Social Security disability benefits, but the stockholder could be eligible to receive disability benefits under the Civil Service Retirement System (“CSRS”), then the applicable governmental agency is the U.S. Office of Personnel Management or the agency charged with responsibility for administering CSRS benefits at that time if other than the Office of Personnel Management; or (3) if the stockholder did not pay Social Security taxes and therefore could not be eligible to receive Social Security benefits but suffered a disability that resulted in the stockholder’s discharge from military service under conditions that were other than dishonorable and therefore could be eligible to receive military disability benefits, then the applicable governmental agency is the Veteran’s Administration or the agency charged with the responsibility for administering military disability benefits at that time if other than the Veteran’s Administration.
Disability determinations by governmental agencies for purposes other than those listed above, including but not limited to worker’s compensation insurance, administration or enforcement of the Rehabilitation Act or Americans with Disabilities Act, or waiver of insurance premiums, will not entitle a stockholder to the special repurchase terms applicable to stockholders with a “qualifying disability” unless permitted in the discretion of our board of directors. Repurchase requests following an award by the applicable governmental agency of disability benefits must be accompanied by: (1) the investor’s initial application for disability benefits and (2) a Social Security Administration Notice of Award, a U.S. Office of Personnel Management determination of disability under CSRS, a Veteran’s Administration record of disability-related discharge or such other documentation issued by the applicable governmental agency that we deem acceptable and demonstrates an award of the disability benefits.
We understand that the following disabilities do not entitle a worker to Social Security disability benefits:

Disabilities occurring after the legal retirement age;

Temporary disabilities; and
183

TABLE OF CONTENTS

Disabilities that do not render a worker incapable of performing substantial gainful activity.
Therefore, such disabilities will not qualify for the special repurchase terms except in the limited circumstances when the investor is awarded disability benefits by the other “applicable governmental agencies” described above. However, where a stockholder requests a repurchase of his or her shares due to a disability, and such stockholder does not have a “qualifying disability” under the terms described above, the board of directors may repurchase the stockholder’s shares in its discretion on the special terms available for a qualifying disability.
d.
Involuntary Exigent Circumstance.   Our board of directors may, in its sole discretion, waive the one-year holding period requirement in the event of involuntary exigent circumstances such as bankruptcy.
Funding and Operation of the Program.   We are not obligated to repurchase shares of our common stock under our share repurchase program. We will limit the number of shares repurchased pursuant to our share repurchase program as follows: (1) we will not repurchase in excess of 5.0% of the weighted average number of K Shares, K-I Shares and K-T Shares outstanding during the trailing 12 months prior to the end of the fiscal quarter for which repurchases are being paid (provided, however, that while shares subject to a repurchase requested upon the death of a stockholder will be included in calculating the maximum number of shares that may be repurchased, shares subject to a repurchase requested upon the death of a stockholder will not be subject to the percentage cap); and (2) funding for the repurchase of K Shares, K-I Shares and K-T Shares will be limited to net proceeds we receive from the sale of shares under our DRIP and any other operating funds that may be authorized by our board of directors, in its sole discretion. The foregoing limits might prevent us from accommodating all repurchase requests made in any fiscal quarter or in any 12-month period, in which case quarterly repurchases will be made pro rata, except as described below. Further, our management and/or board of directors reserves the right, in its sole discretion at any time, and from time to time, to reject any request for repurchase for any or no reason.
We will determine whether we have sufficient funds and/or shares available as soon as practicable after the end of each fiscal quarter, but in any event prior to the applicable repurchase date. If we cannot purchase all shares presented for repurchase in any fiscal quarter, based upon insufficient cash available and/or the limit on the number of shares we may repurchase during any year, we will give first priority to the repurchase of deceased stockholders’ shares. While deceased stockholders’ shares will be included in calculating the maximum number of shares that may be repurchased in any annual period, they will not be subject to the annual percentage caps; therefore, if the volume of requests to repurchase deceased stockholders’ shares in a particular quarter were large enough to cause the annual cap to be exceeded, even if no other repurchase requests were processed, the repurchases of deceased stockholders’ shares would be completed in full, assuming sufficient proceeds from the sale of shares under our DRIP or other operating funds authorized by our board of directors were available. If sufficient funds are not available to pay all such repurchases in full, the requests to repurchase deceased stockholders’ shares would be honored on a pro rata basis. We will next give priority to (i) requests of stockholders with qualifying disabilities, and in the discretion of our board of directors, stockholders with another involuntary exigent circumstance, such as bankruptcy, and (ii) next, to requests for full repurchases of accounts with a balance of 100 or less K Shares, K-I Shares and/or K-T Shares at the time we receive the request, in order to reduce the expense of maintaining small accounts. Thereafter, we will honor the remaining quarterly repurchase requests on a pro rata basis. Unfulfilled requests for repurchase will be carried over automatically to subsequent repurchase periods unless a stockholder withdraws the request for repurchase five business days prior to the next repurchase date.
Deadline for Presentment.   Repurchases of our K Shares, K-I Shares and K-T Shares will be made quarterly upon written request to us at least 15 days prior to the end of the applicable quarter. Valid repurchase requests will be honored approximately 30 days following the end of the applicable quarter, which we refer to as the “repurchase date.” Stockholders may withdraw their repurchase request at any time up to five business days prior to the repurchase date.
184

TABLE OF CONTENTS
Account Minimum.   In the event any stockholder fails to maintain a minimum balance of  $2,000 of K Shares, K-I Shares or K-T Shares, we may repurchase all of the shares held by that stockholder at the net asset value repurchase price in effect on the date we determine that the stockholder has failed to meet the minimum balance, less any applicable repurchase discount.
Termination, Amendment or Suspension of the Program.   Our board of directors may suspend (in whole or in part) the share repurchase program at any time and from time to time upon notice to our stockholders and may amend or terminate the share repurchase program at any time upon 30 days’ prior written notice to our stockholders. We will notify our stockholders of such developments (1) in a Current Report on Form 8-K, in an annual or quarterly report, or (2) by means of a separate mailing to you. The share repurchase program will terminate immediately if our shares are listed on any national securities exchange.
During the year ended December 31, 2019, we fulfilled repurchase requests and repurchased K Shares pursuant to our share repurchase program as follows:
Period
Total Number
of Shares
Requested to be
Repurchased(1)
Average Price
Paid per Share
Total Numbers
of Shares
Purchased as
Part of
Publicly
Announced
Plans and
Programs
Approximate
Dollar Value
of Shares
Available
that may
yet be
Repurchased
under the
Program
January 1, 2019 – January 31, 2019
$
   (2)
February 1, 2019 – February 28, 2019
$
   (2)
March 1, 2019 – March 31, 2019
$
   (2)
April 1, 2019 – April 30, 2019
$
   (2)
May 1, 2019 – May 31, 2019
$
   (2)
June 1, 2019 – June 30, 2019
2,500 $
   (2)
July 1, 2019 – July 31, 2019
$
   (2)
August 1, 2019 – August 31, 2019
$ 9.25 2,500
   (2)
September 1, 2019 – September 30, 2019
4,278 $
   (2)
October 1, 2019 – October 31, 2019
$
   (2)
November 1, 2019 – November 30, 2019
$ 10.00 4,278
   (2)
December 1, 2019 – December 31, 2019
$
   (2)
6,778 6,778
(1)
We generally repurchase shares on the last business day of the month following the end of each fiscal quarter in which repurchase requests are received. There were no shares requested to be repurchased during the quarter ended December 31, 2019.
(2)
The number of shares that may be redeemed pursuant to the share repurchase program during any calendar year is limited to 5.0% of the weighted average number of K Shares, K-I Shares, and K-T Shares outstanding during the trailing 12 months prior to the end of the fiscal quarter for which repurchases are being paid (provided, however, that while shares subject to a repurchase requested upon the death of a stockholder will be included in calculating the maximum number of shares that may be repurchased, shares subject to a repurchase requested upon the death of a stockholder will not be subject to the percentage cap).
During the year ended December 31, 2019, we repurchased approximately $65,906 of K Shares, which represented all repurchase requests received in good order and eligible for repurchase through the December 31, 2019 repurchase date. No K-I Shares or K-T Shares were requested to be, or were, repurchased during the year ended December 31, 2019.
185

TABLE OF CONTENTS
We generally repurchase shares approximately 30 days following the end of the applicable quarter in which requests were received. As December 31, 2019, we had no outstanding and unfulfilled repurchase requests. All repurchase requests for the year ended December 31, 2019 related to K Shares.
Reporting
We will register all securities offered in this offering under the Exchange Act on or before April 30 of the calendar year in which we are required to register pursuant to Section 12 of the Exchange Act. We immediately upon effectiveness of this offering, began filing quarterly, annual and other required reports with the SEC.
Meetings and Special Voting Requirements
An annual meeting of our stockholders will be held each year, at least 30 days after delivery of our annual report. The board members, including the independent directors, shall take reasonable steps to ensure that this requirement is met. Special meetings of stockholders may be called only upon the request of a majority of our board of directors, a majority of the independent directors, the chief executive officer, the president or the chairman of the board and must be called by our secretary to act on any matter that may be properly considered at a meeting of stockholders upon the written request of stockholders entitled to cast at least 10% of the votes entitled to be cast on such matter proposed to be considered at the special meeting. Holders of our K-I Shares, K Shares and K-T Shares will have identical voting rights, unless otherwise required under Maryland law.
Upon receipt of a written request of stockholders entitled to cast at least 10% of the votes entitled to be cast on a matter and that states the purpose(s) of the meeting, the secretary shall provide all stockholders, within ten days after receipt of said request, written notice of the meeting and the purpose of such meeting. Such meeting must be held on a date not less than 15 nor more than 60 days after the distribution of such notice at a time and place specified in such notice, or, if none is specified, at a time and place convenient to stockholders. The presence in person or by proxy of stockholders entitled to cast 50% of all the votes entitled to be cast at a meeting of stockholders will constitute a quorum. Unless otherwise provided by the Maryland General Corporation Law or our charter, the affirmative vote of a majority of all votes cast is necessary to take stockholder action. With respect to the election of directors, each candidate nominated for election to the board of directors must receive a majority of the votes present, in person or by proxy, in order to be elected. Therefore, if a nominee receives fewer “for” votes than “withhold” votes in an election, the nominee will not be elected.
Under Maryland law, a Maryland corporation generally cannot dissolve, amend its charter, merge, convert, sell all or substantially all of its assets, engage in a share exchange or engage in similar transactions outside the ordinary course of business, unless approved by the affirmative vote of stockholders entitled to cast at least two-thirds of the votes entitled to be cast on the matter. However, a Maryland corporation may provide in its charter for approval of these matters by a lesser percentage, but not less than a majority of all of the votes entitled to be cast on the matter. Our charter provides for a majority vote of the holders of K-I Shares, K Shares, K-T Shares and A Shares in these situations. Our charter further provides that, without the approval of a majority of the shares entitled to vote on the matter, the board of directors may not:

amend the charter to materially and adversely affect the rights, preferences and privileges of our stockholders;

amend charter provisions relating to director qualifications, fiduciary duties, liability and indemnification, conflicts of interest, investment policies or investment restrictions;

cause our liquidation or dissolution after our initial investment in property;

sell all or substantially all of our assets other than in the ordinary course of business or as otherwise permitted by law; or

cause our merger or similar reorganization expect as permitted by law.
186

TABLE OF CONTENTS
Our advisor must be approved as our advisor by our directors. This determination will be made every year upon the expiration of the advisory agreement. Although our stockholders do not have the ability to vote to approve our advisor or to select a new advisor, stockholders holding K-I Shares, K Shares, K-T Shares and A Shares do have the ability, by the affirmative vote of a majority of the shares entitled to vote generally in the election of directors, to remove a director from our board.
Inspection of Books and Records
Pursuant to our charter, any stockholder and any designated representative thereof will be permitted access to our corporate records to which such stockholder is entitled under applicable law at all reasonable times, and may inspect and copy any of them. As a part of our books and records, we will maintain at our principal office an alphabetical list of the names of our stockholders, along with their addresses and telephone numbers and the number of shares of capital stock held by each of them. We will update this stockholder list at least quarterly and, except as provided below, it will be available for inspection at our principal office by a stockholder owning A Shares, K-I Shares, K Shares, K-T Shares or B Shares or his or her designated agent upon request of the stockholder. We will also mail this list to any holder of A Shares, K-I Shares, K Shares, K-T Shares or B Shares within ten days of receipt of his or her request except as provided below. The copy of the stockholder list will be printed in alphabetical order, on white paper and in a type size no smaller than 10-point type. We may impose a reasonable charge for expenses incurred in reproducing such list. Stockholders, however, may not sell or use this list for commercial purposes. The purposes for which stockholders may request this list include matters relating to their voting rights.
If our advisor or our board of directors neglects or unreasonably refuses to exhibit, produce or mail a copy of the stockholder list when properly requested, our advisor and/or board of directors, as the case may be, shall be liable to the stockholder requesting the list for the costs, including attorneys’ fees, incurred by that stockholder for compelling the production of the stockholder list and any actual damages suffered by any stockholder for the neglect or refusal to produce the list. It shall be a defense that the actual purpose and reason for the requests for inspection or for a copy of the stockholder list is not for a proper purpose but is instead for the purpose of securing such list of stockholders or other information for the purpose of selling such list or copies thereof, or of using the same for a commercial purpose other than in the interest of the applicant as a stockholder relative to our affairs. We may require that the stockholder requesting the stockholder list represent that the request is not for a commercial purpose unrelated to the stockholder’s interest in us. The remedies provided by our charter to stockholders requesting copies of the stockholder list are in addition to, and do not in any way limit, other remedies available to stockholders under federal law, or the law of any state.
Business Combinations
Under the Maryland General Corporation Law, business combinations between a Maryland corporation and an interested stockholder or the interested stockholder’s affiliate are prohibited for five years after the most recent date on which the stockholder becomes an interested stockholder. For this purpose, the term “business combination” includes mergers, consolidations, share exchanges, asset transfers and issuances or reclassifications of equity securities. An “interested stockholder” is defined for this purpose as: (1) any person who beneficially owns, directly or indirectly, ten percent or more of the voting power of the corporation’s outstanding voting stock; or (2) an affiliate or associate of the corporation who, at any time within the two-year period prior to the date in question, was the beneficial owner, directly or indirectly, of ten percent or more of the voting power of the then outstanding stock of the corporation. A person is not an interested stockholder under the statute if the board of directors approved in advance the transaction by which he otherwise would have become an interested stockholder. However, in approving a transaction, the board of directors may provide that its approval is subject to compliance, at or after the time of approval, with any terms and conditions determined by the board.
After the five-year prohibition, any business combination between the corporation and an interested stockholder generally must be recommended by the board of directors of the corporation and approved by the affirmative vote of at least: (1) 80% of the votes entitled to be cast by holders of outstanding voting stock of the corporation; and (2) two-thirds of the votes entitled to be cast by holders of voting stock of the corporation other than shares held by the interested stockholder or its affiliate with whom the business combination is to be effected, or held by an affiliate or associate of the interested stockholder.
187

TABLE OF CONTENTS
These super-majority vote requirements do not apply if the corporation’s stockholders receive a minimum price, as defined under the Maryland General Corporation Law, for their shares in the form of cash or other consideration in the same form as previously paid by the interested stockholder for its shares.
None of these provisions of the Maryland General Corporation Law will apply, however, to business combinations that are approved or exempted by the board of directors of the corporation prior to the time that the interested stockholder becomes an interested stockholder. We have opted out of these provisions by resolution of our board of directors. However, our board of directors may, by resolution, opt in to the business combination statute in the future.
Control Share Acquisitions
The Maryland General Corporation Law provides that control shares of a Maryland corporation acquired in a control share acquisition have no voting rights except to the extent approved by a vote of stockholders entitled to cast two-thirds of the votes entitled to be cast on the matter. Shares owned by the acquirer, an officer of the corporation or an employee of the corporation who is also a director of the corporation are excluded from the vote on whether to accord voting rights to the control shares. “Control shares” are voting shares that, if aggregated with all other shares owned by the acquirer or with respect to which the acquirer has the right to vote or to direct the voting of, other than solely by virtue of revocable proxy, would entitle the acquirer to exercise voting power in electing directors within one of the following ranges of voting power:

one-tenth or more but less than one-third;

one-third or more but less than a majority; or

a majority or more of all voting power.
Control shares do not include shares the acquiring person is then entitled to vote as a result of having previously obtained stockholder approval or shares acquired directly from the corporation. Except as otherwise specified in the statute, a “control share acquisition” means the acquisition of issued and outstanding control shares.
Once a person who has made or proposes to make a control share acquisition has undertaken to pay expenses and has satisfied other required conditions, the person may compel the board of directors to call a special meeting of stockholders to be held within 50 days of the demand to consider the voting rights of the shares. If no request for a meeting is made, the corporation may itself present the question at any stockholders meeting.
If voting rights are not approved for the control shares at the meeting or if the acquiring person does not deliver an “acquiring person statement” for the control shares as required by the statute, the corporation may repurchase any or all of the control shares for their fair value, except for control shares for which voting rights have previously been approved. Fair value is to be determined for this purpose without regard to the absence of voting rights for the control shares, and is to be determined as of the date of any meeting of stockholders at which the voting rights for control shares are considered and not approved or, if no such meeting is held, as of the date of the last control share acquisition.
If voting rights for control shares are approved at a stockholders meeting and the acquirer becomes entitled to vote a majority of the shares entitled to vote, all other stockholders may exercise appraisal rights. The fair value of the shares as determined for purposes of these appraisal rights may not be less than the highest price per share paid in the control share acquisition. Some of the limitations and restrictions otherwise applicable to the exercise of dissenters’ rights do not apply in the context of a control share acquisition.
The control share acquisition statute does not apply to shares acquired in a merger, consolidation or share exchange if the corporation is a party to the transaction or to acquisitions approved or exempted by the charter or bylaws of the corporation.
Our bylaws contain a provision exempting from the control share acquisition statute any and all acquisitions by any person of our stock. There can be no assurance that this provision will not be amended or eliminated at any time in the future.
188

TABLE OF CONTENTS
Subtitle 8
Subtitle 8 of Title 3 of the Maryland General Corporation Law permits a Maryland corporation with a class of equity securities registered under the Exchange Act and at least three independent directors to elect to be subject, by provision in its charter or bylaws or a resolution of its board of directors and notwithstanding any contrary provision in the charter or bylaws, to any or all of five provisions:

a classified board;

a two-thirds vote requirement for removing a director;

a requirement that the number of directors be fixed only by vote of the directors;

a requirement that a vacancy on the board be filled only by the remaining directors and for the remainder of the full term of the directorship in which the vacancy occurred; and

a majority requirement for the calling of a special meeting of stockholders.
Our charter provides that, at such time as we become eligible to make a Subtitle 8 election and except as may be provided by our board of directors in setting the terms of any class or series of our preferred stock, vacancies on our board of directors may be filled only by the remaining directors and for the remainder of the full term of the directorship in which the vacancy occurred. Through provisions in our charter and bylaws unrelated to Subtitle 8, we already vest in our board of directors the exclusive power to fix the number of directorships provided that the number is not fewer than three. Our bylaws may be amended by our stockholders or the board of directors.
Tender Offers by a Person
Our charter provides that any tender offer made by a person, including any “mini-tender” offer, must comply with certain notice and disclosure requirements. These procedural requirements with respect to tender offers apply to any widespread solicitation for shares of our stock at firm prices for a limited time period.
In order for a person to conduct a tender offer, our charter requires that the person comply with Regulation 14D of the Exchange Act and provide us notice of such tender offer at least ten business days before initiating the tender offer. Pursuant to our charter, Regulation 14D would require any person initiating a tender offer to provide:

specific disclosure to stockholders focusing on the terms of the offer and information about the bidder;

the ability to allow stockholders to withdraw tendered shares while the offer remains open;

the right to have tendered shares accepted on a pro rata basis throughout the term of the offer if the offer is for less than all of our shares; and

that all stockholders of the subject class of shares be treated equally.
In addition to the foregoing, there are certain ramifications to persons should they attempt to conduct a noncompliant tender offer. No stockholder may transfer shares to any person who initiates a tender offer without complying with the provisions set forth above unless such stockholder first offers the shares to us at the tender offer price in such noncompliant tender offer. The noncomplying stockholder shall also be responsible for all of our expenses in connection with that stockholder’s noncompliance.
Advance Notice of Director Nominations and New Business
Proposals to elect directors or conduct other business at an annual or special meeting of stockholders must be brought in accordance with our bylaws. The bylaws provide that any business may be transacted at the annual meeting of stockholders without being specifically designated in the notice of meeting. However, with respect to special meetings of stockholders, only the business specified in the notice of the special meeting may be brought at that meeting.
189

TABLE OF CONTENTS
Our bylaws also provide that nominations of individuals for election to our board of directors and the proposal of other business may be made at an annual meeting, but only:

in accordance with the notice of the meeting;

by or at the direction of our board of directors; or

by a stockholder who was a stockholder of record at the record date set by the board of directors for the purpose of determining stockholders entitled to vote at the meeting, at the time of the giving of notice and at the time of the meeting, who is entitled to vote at the meeting in the election of each individual so nominated or on any such other business and who has complied with the advance notice procedures set forth in our bylaws.
A notice of a director nomination or stockholder proposal to be considered at an annual meeting must be delivered to our secretary at our principal executive offices:

not later than 5:00 p.m., Eastern Time, on the 120th day nor earlier than 150 days prior to the first anniversary of the date of the proxy statement for the previous year’s annual meeting; or

if the date of the annual meeting is advanced or delayed by more than 30 days from the anniversary date of the preceding year’s annual meeting or if an annual meeting has not yet been held, not earlier than 150 days prior to the annual meeting or not later than 5:00 p.m., Eastern Time, on the later of the 120th day prior to the date of such annual meeting or the tenth day following our first public announcement of the date of the annual meeting.
Nominations of individuals for election to our board of directors may be made at a special meeting, but only:

by or at the direction of our board of directors; or

provided that the meeting has been called in accordance with our bylaws for the purpose of electing directors, by a stockholder who was a stockholder of record at the record date set by the board of directors for the purpose of determining stockholders entitled to vote at the meeting, at the time of the giving of notice and at the time of the meeting, who is entitled to vote at the meeting in the election of each individual so nominated and who has complied with the advance notice procedures set forth in our bylaws.
A notice of a director nomination to be considered at a special meeting must be delivered to our secretary at our principal executive offices:

not earlier than 120 days prior to the special meeting; and

not later than 5:00 p.m., Eastern Time, on the later of either:

90 days prior to the special meeting; or

ten days following the day of our first public announcement of the date of the special meeting and the nominees proposed by our board of directors to be elected at the meeting.
Restrictions on Roll-Up Transactions
Our charter requires that some transactions involving an acquisition, merger, conversion or consolidation in which our stockholders receive securities in a surviving entity (known in the charter as a “roll-up entity”), must be approved by the holders of a majority of our then-outstanding shares of common stock. Approval of a transaction with, or resulting in, a “roll-up entity” is required if as part of the transaction our board of directors determines that it is no longer in our best interest to attempt or continue to qualify as a REIT. Transactions effected because of changes in applicable law or to preserve tax advantages for a majority in interest of our stockholders do not require stockholder approval.
In connection with any proposed transaction considered a “Roll-up Transaction” (defined below) involving us and the issuance of securities of an entity, which we refer to as a “Roll-up Entity,” that would be created or would survive after the successful completion of the Roll-up Transaction, an appraisal of all properties will be obtained from a competent independent appraiser. If the appraisal will be included in a
190

TABLE OF CONTENTS
prospectus used to offer the securities of the roll-up entity, the appraisal must be filed with the SEC and the state regulatory commissions as an exhibit to the registration statement for the offering of the roll-up entity’s shares. As a result, an issuer using the appraisal will be subject to liability for violation of Section 11 of the Securities Act and comparable provisions under state laws for any material misrepresentations or material omissions in the appraisal. The properties will be appraised on a consistent basis, and the appraisal will be based on the evaluation of all relevant information and will indicate the value of the properties as of a date immediately preceding the announcement of the proposed Roll-up Transaction. The appraisal will assume an orderly liquidation of properties over a 12-month period. The terms of the engagement of the independent appraiser will clearly state that the engagement is for our benefit and the benefit of our stockholders. A summary of the appraisal, indicating all material assumptions underlying the appraisal, will be included in a report to stockholders in connection with any proposed Roll-up Transaction.
A “Roll-up Transaction” is a transaction involving the acquisition, merger, conversion or consolidation, directly or indirectly, of us and the issuance of securities of a Roll-up Entity. This term does not include:

a transaction involving our securities that have been for at least 12 months listed on a national securities exchange; or

a transaction involving the conversion to trust, or association form of only us if, as a consequence of the transaction, there will be no significant adverse change in common stockholder voting rights, the term of our existence, compensation to our advisor or its affiliates, or our investment objectives.
In connection with a proposed Roll-up Transaction, the person sponsoring the Roll-up Transaction must offer to stockholders entitled to vote on the transaction and who vote “no” on the proposal the choice of:

accepting the securities of the Roll-up Entity offered in the proposed Roll-up Transaction; or

one of the following:
a.
remaining as stockholders of us and preserving their interests therein on the same terms and conditions as existed previously; or
b.
receiving cash in an amount equal to the stockholder’s pro rata share of the appraised value of our net assets.
We would be prohibited from participating in any proposed Roll-up Transaction:

that would result in our voting stockholders having democracy rights in a Roll-up Entity that are less than those provided in our charter and bylaws and described elsewhere in this prospectus, including rights with respect to the election and removal of directors, annual reports, annual and special meetings, amendment of our charter, and dissolution of us;

that includes provisions that would operate to materially impede or frustrate the accumulation of shares by any purchaser of the securities of the Roll-up Entity, except to the minimum extent necessary to preserve the tax status of the Roll-up Entity, or that would limit the ability of an investor to exercise the voting rights of its securities of the Roll-up Entity on the basis of the number of shares of stock held by that investor;

in which investors’ rights to access of records of the Roll-up Entity will be less than those provided in this section of this prospectus entitled “— Meetings and Special Voting Requirements”; or

in which any of the costs of the Roll-up Transaction would be borne by us if the Roll-up Transaction is rejected by our stockholders eligible to vote on such transaction.
Rights of Objecting Stockholders
Under Maryland law, dissenting stockholders may have, subject to satisfying certain procedures, the right to receive a cash payment representing the fair value of their shares of stock under certain circumstances. As permitted by the Maryland General Corporation Law, however, our charter includes a
191

TABLE OF CONTENTS
provision that no stockholder may exercise the rights of an “objecting stockholder” under the law unless our board of directors determines that appraisal rights apply, with respect to all or any classes or series of stock, to one or more transactions occurring after the date of such determination in connection with which stockholders would otherwise be entitled to exercise appraisal rights. As a result of this provision, our stockholders will not have the right to dissent from extraordinary transactions, such as our merger into another company or the sale of all or substantially all of our assets.
Liquidation
We expect to complete a liquidity event approximately five to seven years after the termination of this offering. Our board of directors will consider various forms of liquidity for our stockholders, including, but not limited to: (i) the sale of all or substantially all of our assets for cash or other consideration and our subsequent liquidation and distribution of remaining assets to our stockholders, which we refer to as a “liquidation event”; (ii) the listing of shares of our capital stock on a national securities exchange; and (iii) our company’s sale or merger in a transaction that provides its stockholders with cash, securities, or a combination of cash and securities.
Consideration from a transaction of our company involving a merger or acquisition would be distributed amongst our stockholders in the same manner as proceeds arising from a liquidation event. Proceeds from a liquidation event would be distributed as follows:
Liquidation Preference.   Upon any liquidation event, before any distribution or payment may be made to holders of the A Shares or B Shares, the holder of each K-I Share, K Share, K-T Share and any parity security will be entitled to be paid out of our assets legally available for distribution, after payment or provision for our debts and liabilities (limited, in the case of non-recourse liabilities secured by properties, to the value of those properties and excluding any deferred asset management fees, acquisition fees, and disposition fees (and any interest accrued thereon)) the “liquidation preference” as described above under “— K-I Shares, K Shares and K-T Shares — Liquidation”.
If upon a liquidation event, the available assets of our company, or proceeds thereof, distributable are insufficient to pay in full the liquidation preference on each K-I Share, K Share, K-T Share and parity security, then such assets, or the proceeds thereof, will be distributed among the holders of such shares ratably on a per share basis in the same proportion as the respective amounts that would be payable if all amounts payable thereon were paid in full.
Deferred Fees.   Upon a liquidation event, if sufficient funds are available to pay the liquidation preference on the K-I Shares, K Shares, K-T Shares and parity securities in full, then we will pay, in the following order, all deferred and unpaid asset management fees, all deferred and unpaid acquisition fees, and all deferred and unpaid disposition fees (including interest accrued on all such fees at a non-compounded rate of 6.0% per annum) to our advisor. See “Management Compensation — Asset Management Fees” “— Acquisition Fee” and “— Disposition Fee”. The Service Provider will be entitled to receive 25% of any such amounts as a fee pursuant to the Services Agreement. See “Conflicts of Interest — Service Provider”.
Common Ordinary Distributions.   Upon a liquidation event, after payment of all such deferred fees described in the preceding paragraph, the holder of each A Share will be entitled to be paid out of our assets legally available for distribution, after payment or provision for our debts and liabilities, all accumulated, accrued, and unpaid common ordinary distributions (as described under “— A Shares — Distributions Rights,” above).
Stated Value of A Shares.   Upon a liquidation event, after payment of all common ordinary distributions as described in the preceding paragraph, the holder of each A Share will be entitled to be paid out of our assets legally available for distribution, after payment or provision for our debts and liabilities, an amount equal to the stated value ($10.00) of an A Share for each A Share then held.
Final Distributions.   Upon a liquidation, following the distribution and payment in full of all obligations, 50% (or 87.5% if the A Shares have been repurchased in connection with a Non-cause Advisory Agreement Termination (as defined under “Management Compensation — Payment upon Other Advisory Agreement Termination”) of all remaining liquidation cash (as defined below) available for distribution (as
192

TABLE OF CONTENTS
determined by our board, in its discretion) will be paid to the holders of K-I Shares, K Shares, K-T Shares and any parity securities (pro rata based on the number of K-I Shares, K Shares, K-T Shares and parity securities), 37.5% of remaining liquidation cash will be distributed to the holders of A Shares (pro rata based on the number of A Shares) (unless all such A Shares previously have been repurchased in connection with a Non-cause Advisory Agreement Termination, in which case the remaining liquidation cash otherwise apportioned to the A Shares would be distributed to the holders of K-I Shares, K Shares, K-T Shares and parity securities), and 12.5% of remaining liquidation cash will be distributed to the holders of B Shares. “Remaining liquidation cash” means all cash available for distribution, as determined by our board after (i) payment in full of, or the setting aside of reserves for, all of our debts and liabilities, limited, in the case of non-recourse liabilities secured by properties, to the value of those properties, and excluding liabilities for the payment of deferred asset management fees, acquisition fees, and disposition fees (and any interest accrued thereon); (ii) payment in full of the liquidation preference on all outstanding K-I Shares, K Shares, K-T Shares and parity securities; (iii) the full asset management fees are paid, including any deferred amounts and interest accrued thereon; (iv) the full acquisition fees and disposition fees are paid, including any interest accrued thereon; (v) all accrued common ordinary distributions on our A Shares are paid; and (vi) payment in full of the stated value of outstanding A Shares (as described above under “Description of Capital Stock — Liquidation — Stated Value of A Shares”).
Listing Event
We expect that if we were to list any of our shares of capital stock on a national securities exchange, we would list K Shares (or successor securities). The following information assumes that we list K Shares. In such event, outstanding K-T Shares and K-I Shares would automatically convert on a one-to-one basis to K Shares. Pursuant to our charter, if we list any of our shares of capital stock on a national securities exchange, our board of directors must give prior notice of such listing to the holders of A Shares, and such holders of A Shares (including our advisor and its affiliates) will have the right to either (a) receive one K Share (or successor security) for each A Share held as of the date our board gives notice of an intended listing to our holders of A Shares (to be effective on the date of such listing) or (b) require us to repurchase each A Share for the consideration described below, which will equal the amount each A Share would be entitled to receive if we liquidated and received liquidation proceeds equal to the “market value” of our company (as defined below). Each holder of A Shares will have at least 20 days to make such election.
“Market value” means the sum of (i) the value of the capital stock listed on a national securities exchange based on the average market value of the shares of such stock issued and outstanding at the listing over the 30 days beginning 180 days after the shares of our stock are listed or included for quotation plus (ii) the value of any capital stock not listed on an exchange, if any, for the same period, as determined in good faith by our board of directors, including a majority of our independent directors.
In addition, we will be obligated to pay our advisor the amounts it would be entitled to receive on account of deferred asset management fees, acquisition fees, and disposition fees (and any accrued interest thereon) as if we liquidated and received liquidation proceeds equal to the market value of our company; however, for purposes of determining our advisor’s entitlement to the payment of such fees and interest, the effect of any elections to convert A Shares to K Shares will be disregarded. That is, assuming the market value was at least equal to the liquidation preference due on our K-I Shares, K Shares, K-T Shares and any parity securities (excluding any liquidation preference associated with K Shares issued in exchange for A Shares), our advisor would be entitled to receive an amount equal to (a) any deferred asset management fees, plus any interest accrued thereon, (b) the full acquisition fees previously earned, plus any interest accrued therein, and (c) the full disposition fees previously earned, plus any interest accrued thereon. However, any consideration on account of such fees will be limited to the excess of the market value over the liquidation preference on such K-I Shares, K Shares, K-T Shares and parity securities. The Service Provider (an affiliate of the dealer manager) would be entitled to receive 25% of any such amounts as a fee pursuant to the Services Agreement. These amounts may be payable to our advisor and the Service Provider in the form of a promissory note bearing interest at the then-current rate, as determined in good faith by a majority of our board of directors, including a majority of our independent directors, or in the form of capital stock that was listed on a national securities exchange, valued at the same price per share as that used to determine market value.
193

TABLE OF CONTENTS
We will repurchase the A Shares held by stockholders not electing to exchange their shares for K Shares (or successor securities) at a repurchase price determined as if we liquidated and received liquidation proceeds equal to the market value. Specifically, the aggregate repurchase price for A Shares will equal:
(1)
any accumulated, accrued, and unpaid common ordinary distributions on the A Shares (excluding A Shares exchanged or to be exchanged for K Shares or successor securities), limited to the excess of the market value over the sum of (a) the liquidation preference on our K-I Shares, K Shares, K-T Shares and parity securities outstanding as of the listing (excluding K Shares issued in exchange for A Shares as described above) plus (b) the deferred asset management, acquisition and disposition fees and interest thereon; plus
(2)
the aggregate stated value ($10.00 per A Share) of the outstanding A Shares (not otherwise exchanged for K Shares or successor securities) immediately prior to listing, limited to the excess of the market value over the sum of (a) the liquidation preference on our K-I Shares, K Shares, K-T Shares and parity securities outstanding as of the listing (excluding K Shares issued in exchange for A Shares), plus (b) the deferred fees and interest thereon, plus (c) the accumulated, accrued, and unpaid common ordinary distributions on our A Shares (excluding A Shares exchanged or to be exchanged for K Shares or successor securities); plus
(3)
37.5% of the excess, if any, of the market value over the aggregate of (a) the liquidation preference on our K-I Shares, K Shares, K-T Shares and parity securities outstanding as of the listing (excluding K Shares issued in exchange for A Shares), plus (b) the above-described deferred asset management, acquisition, and disposition fees and interest thereon, plus (c) the accumulated, accrued, and unpaid common ordinary distributions on our A Shares (excluding A Shares exchanged or to be exchanged for K Shares or successor securities) plus (d) the aggregate stated value of the outstanding A Shares (not otherwise exchanged for K Shares or successor securities) immediately prior to the listing.
If the market value exceeds the aggregate of (a) the liquidation preference on our K-I Shares, K Shares, K-T Shares and parity securities outstanding as of the listing (excluding K Shares issued in exchange for A Shares), plus (b) the deferred asset management, acquisition and disposition fees and interest thereon, plus (c) the accrued common ordinary distributions on our A Shares (excluding A Shares exchanged or to be exchanged for K Shares or successor securities), plus (d) the aggregate stated value of the outstanding A Shares (not otherwise exchanged for K Shares or successor securities) immediately prior to the listing, we will repurchase the B Shares for an amount equal to 12.5% of such excess, payable to such holders of B Shares pro rata in accordance with the number of B Shares. If the market value does not support payment of such amounts, the B Shares will be repurchased and canceled for no consideration.
All payments of the repurchase price, if any, and whether on the A Shares or the B Shares, will be in the form of a promissory note bearing interest at the then-current rate or in the form of shares of our capital stock listed on a national securities exchange, valued at the same price per share as that used to determine market value. Our board of directors, including a majority of our independent directors, will determine the form of consideration and the then-current interest rate on any promissory note.
If the balances of any promissory notes issued in payment of the above amounts (whether in respect of deferred fees and interest thereon or in respect of the repurchase of A Shares or B Shares) have not been paid in full within five years from the date the advisory agreement was terminated, then our advisor, Service Provider, their successors or assigns, and any other holders of A Shares receiving promissory notes, may elect to convert the unpaid balance of the notes, including accrued but unpaid interest, into K Shares (or successor securities) at a value per K Share (or successor security) as determined in accordance with the following paragraph. Promissory notes not redeemed will mature on the eighth anniversary of the date the advisory agreement was terminated.
If the K Shares (or such successor securities) are then listed on a national securities exchange, the conversion will occur at a price per share equal to the average closing price of the K Shares (or such successor securities) over the ten trading days immediately preceding the date of such election. If such securities are not then listed, the conversion will occur at a price per share equal to the most recently determined NAV per K Share, as adjusted in good faith by our board of directors (including a majority of our independent directors).
194

TABLE OF CONTENTS
Plan of Liquidation
If we do not begin the process of achieving a liquidity event by the seventh anniversary of the termination of this offering, our charter requires a majority of our board of directors, including a majority of our independent directors, to adopt a resolution declaring that a plan of liquidation of our company is advisable and directing that the plan of liquidation be submitted for consideration at either an annual or special meeting of stockholders, unless the adoption of a plan of liquidation by our board of directors and submission of such plan to stockholders is postponed by a vote of a majority of our board of directors and a majority of the independent directors. If we submit a plan of liquidation to our stockholders, holders of K-I Shares, K Shares, K-T Shares and A Shares voting together as a single class, will each be entitled to one vote for each such share held as of the record data established by our board of such vote. If we have sought and failed to receive approval of such stockholders of a plan of liquidation, we will continue operating and, upon the written request of the holders of K-I Shares, K Shares, K-T Shares and A Shares owning in the aggregate not less than 10% of the then outstanding K-I Shares, K Shares, K-T Shares and A Shares, the plan of liquidation will be submitted for consideration by proxy statement to such stockholders up to once every two years.
Market conditions and other factors could cause us to delay our liquidity event beyond the seventh anniversary of the termination of this or a public offering. Even after we decide to pursue a liquidity event, we are under no obligation to conclude our liquidity event within a set time frame because the timing of our liquidity event will depend on real estate market conditions, financial market conditions, U.S. federal income tax consequences to stockholders, and other conditions that may prevail in the future. We also cannot assure you that we will be able to achieve a liquidity event.
Prior to the completion of a liquidity event, our share repurchase program may provide a limited opportunity for you to have your K-I Shares, K Shares or K-T Shares repurchased, subject to certain restrictions and limitations, at a price which may reflect a discount from the purchase price you paid for the shares being repurchased. See “Description of Capital Stock — Share Repurchase Program” above for a detailed description of our share repurchase program.
Valuation Policy
On May 23, 2019, our board of directors determined an estimated NAV per share of all classes of our capital stock, each calculated as of March 31, 2019, or the NAV Pricing Date, as follows: (i) $10.00 per K Share; (ii) $10.00 per K-I Share; (iii) $10.00 per K-T Share; (iv) $3.97 per A Share; and (v) $0.00 per B Share. On March 22, 2018, our board of directors determined an estimated NAV per share of all classes of the our capital stock, each calculated as of February 28, 2018, as follows: (i) $10.00 per K Share; (ii) $10.00 per K-I Share; (iii) $10.00 per K-T Share; (iv) $0.00 per A Share; and (v) $0.00 per B Share. The estimated NAV per share is based on the estimated value of our assets less the estimated value of our liabilities, divided by the approximate number of shares outstanding on a fully diluted basis, calculated as of the NAV Pricing Date.
The NAV per share of all classes of our capital stock was published before the COVID-19 pandemic, and may differ significantly from our actual estimated NAV per share until such time as sufficient information is available and analyzed, the financial impact is fully evaluated, and the appropriate adjustment is made to our estimated NAV per share, as determined by our board of directors. Any resulting disparity may be to the detriment of a purchaser of our shares.
The Estimated Per Share NAVs were published before the COVID-19 pandemic, and may differ significantly from our actual estimated NAV per share until such time as sufficient information is available and analyzed, the financial impact is fully evaluated, and the appropriate adjustment is made to our estimated NAV per share, as determined by our board of directors. Any resulting disparity may be to the detriment of a purchaser of our shares. We expect to release updated Estimated Per Share NAVs calculated as of March 31, 2020, which is expected to be lower than the current Estimated Per Share NAVs.
The audit committee, pursuant to authority delegated by our board of directors, was responsible for the oversight of the valuation process, including the review and approval of the valuation process and methodology used to determine the estimated NAV per share, the consistency of the valuation with real estate industry standards and practices, and the reasonableness of the assumptions used in the valuations.
195

TABLE OF CONTENTS
The Estimated Per Share NAVs were determined after consultation with our advisor, Procaccianti Hotel Advisors, LLC (“PHA,” or, alternatively, the “Advisor”), and Robert A. Stanger & Co, Inc. (“Stanger”), an independent third-party valuation firm. The engagement of Stanger was approved by the Committee. Stanger prepared appraisal reports (collectively, the “Appraisal Reports”) that summarized key information and assumptions and provided an appraised value for each of the three properties (collectively, the “Appraised Properties”) in our portfolio as of March 31, 2019. Stanger also prepared a NAV report (the “NAV Report”) that estimates the NAV per share of each of our K-I Shares, K Shares, K-T Shares, A Shares, and B Shares. The NAV Report relied upon: (i) the Appraisal Reports for the Appraised Properties; (ii) Stanger’s estimate of our secured notes payable; (iii) Stanger’s estimate of the six percent per annum dividend rate on a stated value of  $10.00 per share due to holders of K Shares, K-I Shares and K-T Shares (the “K Share Hurdle”) as of March 31, 2019; and (iv) the Advisor’s estimate of the value of our other assets and liabilities, to calculate each of the Estimated Per Share NAVs of our common and capital stock, and such other reviews as deemed necessary by Stanger. The process for estimating the value of our assets and liabilities was performed in accordance with the provisions of the IPA Valuation Guidelines.
Upon the Committee’s receipt and review of the Appraisal Reports and the NAV Report (collectively, the “Reports”), the Committee recommended to the Board: (i) $10.00 as the estimated per share NAV per K-I Share; (ii) $10.00 as the estimated per share NAV per K Share; (iii) $10.00 the estimated per share NAV per K-T Share; (iv) $3.97 as the estimated per share NAV per A Share; and (v) $0.00 as the estimated per share NAV per B Share, as of March 31, 2019. Upon the Board’s receipt and review of the Appraisal Reports and recommendation of the Committee, the Board approved the foregoing values as our Estimated Per Share NAVs.
The table below sets forth the calculation of our Estimated Per Share NAVs as of March 31, 2019, as well as the comparable calculation as of February 28, 2018. Certain amounts are reflected net of noncontrolling interests, as applicable. The “components of NAV” for each of March 31, 2019 and February 28, 2018 in the tables below differ due to the fact that we did not own any hotel properties as of February 28, 2018.
The Board determined that no updates to the offering prices of the K Shares, K-I Shares and K-T Shares in our public offering were required.
Components of NAV
As of
March 31, 2019
Real Estate
$ 71,130,000
Mortgage Notes Payable
(39,341,559)
Other Assets
6,155,891
Other Liabilities(1)
(8,512,002)
Noncontrolling Interest
(10,265,241)
NAV
$ 19,167,090
(1)
Includes deferred asset management fees, acquisition fees and accrued interest.
196

TABLE OF CONTENTS
K-I
Shares(1)
K
Shares(1)
K-T
Shares(1)
A
Shares
B
Shares
NAV
$ 665,173 $ 16,637,838 $ 5,100 $ 1,858,978 $ 0
Shares Outstanding
66,517 1,663,571 510 468,410 125,000
NAV Per Share
$ 10.00 $ 10.00 $ 10.00 $ 3.97 $ 0.00
(1)
In general, because the proceeds from the sale of A Shares are used to pay organization and offering expenses of K Shares, K-I Shares and K-T Shares, the value of each of the K Shares, K-I Shares and K-T Shares is higher than if such shares paid their associated organization and offering expenses.
Components of NAV
As of
February 28, 2018
Cash
$ 7,176,528
Due From Related Parties(2)
300,200
Accrued Expenses
(144,505)
Loan Payable to PHA for Prior Distributions Funded
(94,194)
I Shares Accumulated, Accrued and Unpaid Distributions
K Shares Accumulated, Accrued and Unpaid Distributions
(61,479)
T Shares Accumulated, Accrued and Unpaid Distributions
A Shares Accumulated, Accrued and Unpaid Distributions(2)
(68,486)
NAV
$ 7,108,064
(1)
$300,000 represents an accounts receivable from TPG Hotel REIT Investor, LLC for its capital commitment of A Shares. TPG Hotel REIT Investor, LLC made the $300,000 capital contribution on March 30, 2018. In addition, $100 in each of K-I and K-T shares were accrued as an accounts receivable, which will be contributed by TPG Hotel REIT Investor, LLC once the offering commences.
(2)
Represents amounts available for distribution after payment of the accumulated, accrued and unpaid distributions to holders of K Shares, K-I Shares and K-T Shares. Accumulated, accrued and unpaid distributions on A Shares totaled $126,004 as of the Valuation Date.
Note:
Estimated NAV Per Share:
K-I
Shares(1)
K
Shares(1)
K-T
Shares(1)
A
Shares
B
Shares
NAV
$ 100 $ 7,107,864 $ 100 $ 0 $ 0
Shares Outstanding
10 710,786 10 300,410 125,000
NAV Per Share
$ 10.00 $ 10.00 $ 10.00 $ 0.00 $ 0.00
(1)
In general, because the proceeds from the sale of A Shares are used to pay organization and offering expenses of K Shares, K-I Shares and K-T Shares, the value of each of the K Shares, K-I Shares and K-T Shares is higher than if such shares paid their associated organization and offering expenses.
Methodology and Key Assumptions
In determining the Estimated Per Share NAVs, the Board considered the recommendation of the Committee, the Reports provided by Stanger and information provided by the Advisor. Our goal in calculating the Estimated Per Share NAVs is to arrive at a value that is reasonable and supportable using what the Committee and the Board each deems to be appropriate valuation methodologies and assumptions.
197

TABLE OF CONTENTS
FINRA’s current rules provide no guidance on the methodology an issuer must use to determine its estimated per share NAV. As with any valuation methodology, the methodologies used are based upon a number of estimates and assumptions that may not be accurate or complete. Different parties with different assumptions and estimates could derive a different estimated per share NAV, and these differences could be significant. The Estimated Per Share NAVs are not audited and do not represent the fair value of our assets less our liabilities according to U.S. generally accepted accounting principles (“GAAP”), nor do they represent a liquidation value of our assets and liabilities or the amount that shares of our common stock would trade at on a national securities exchange. The estimated asset values may not, however, represent current market value or book value. The estimated value of the Appraised Properties do not necessarily represent the value we would receive or accept if the assets were marketed for sale. The Estimated Per Share NAVs do not reflect a discount for the fact that we are externally managed, nor do they reflect a real estate portfolio premium/discount compared to the sum of the individual property values. The Estimated Per Share NAVs also do not take into account estimated disposition costs and fees for real estate properties that are not held for sale.
Independent Valuation Firm
Stanger was selected by the Committee to appraise and provide a value on the three Appraised Properties. Stanger is engaged in the business of appraising commercial real estate properties and is not affiliated with us or the Advisor. The compensation we paid to Stanger related to the valuation is based on the scope of work and not on the appraised values of our real estate properties. The appraisals were performed in accordance with the Code of Ethics and the Uniform Standards of Professional Appraisal Practice, or USPAP, the real estate appraisal industry standards created by The Appraisal Foundation. The Appraisal Reports were reviewed, approved, and signed by an individual with the professional designation of MAI licensed in the state where each real property is located. The use of the reports is subject to the requirements of the Appraisal Institute relating to review by its duly authorized representatives. In preparing its Reports, Stanger did not, and was not requested to, solicit third-party indications of interest for our common stock in connection with possible purchases thereof or the acquisition of all or any part of our company.
Stanger collected reasonably available material information that it deemed relevant in appraising our real estate properties. Stanger relied in part on property-level information provided by the Advisor, including historical and projected operating revenues and expenses and information regarding recent or planned capital expenditures.
In conducting their investigation and analyses, Stanger took into account customary and accepted financial and commercial procedures and considerations as they deemed relevant. Although Stanger reviewed information supplied or otherwise made available by us or the Advisor for reasonableness, they assumed and relied upon the accuracy and completeness of all such information and of all information supplied or otherwise made available to them by any other party and did not independently verify any such information. Stanger has assumed that any operating or financial forecasts and other information and data provided to or otherwise reviewed by or discussed with Stanger were reasonably prepared in good faith on bases reflecting the best currently available estimates and judgments of our management, the Board, and/or the Advisor. Stanger relied on us to advise them promptly if any information previously provided became inaccurate or was required to be updated during the period of their review.
In performing its analyses, Stanger made numerous other assumptions as of various points in time with respect to industry performance, general business, economic, and regulatory conditions, and other matters, many of which are beyond their control and our control. Stanger also made assumptions with respect to certain factual matters. For example, unless specifically informed to the contrary, Stanger assumed that we have clear and marketable title to each real estate property appraised, that no title defects exist, that any improvements were made in accordance with law, that no hazardous materials are present or were present previously, that no significant deed restrictions exist, and that no changes to zoning ordinances or regulations governing use, density, or shape are pending or being considered. Furthermore, Stanger’s analyses, opinions, and conclusions were necessarily based upon market, economic, financial, and other circumstances and conditions existing as of or prior to the date of the Appraisal Reports, and any material change in such circumstances and conditions may affect Stanger’s analyses and conclusions. The Appraisal Reports contain other assumptions, qualifications, and limitations that qualify the analyses, opinions, and
198

TABLE OF CONTENTS
conclusions set forth therein. Furthermore, the prices at which our real estate properties may actually be sold could differ from Stanger’s analyses.
Stanger is actively engaged in the business of appraising commercial real estate properties similar to those owned by us in connection with public securities offerings, private placements, business combinations, and similar transactions. We do not believe that there are any material conflicts of interest between Stanger, on the one hand, and us, the Advisor, and their affiliates, on the other hand. We engaged Stanger, with approval from the Committee, to deliver its Reports to assist in the NAV calculation and Stanger received compensation for those efforts. In addition, we have agreed to indemnify Stanger against certain liabilities arising out of this engagement. In the two years prior to the date of this filing, Stanger was engaged by us in connection with the February 28, 2018 estimated per share NAVs for which Stanger was paid usual and customary fees. Stanger may from time to time in the future perform other services for us, so long as such other services do not adversely affect the independence of Stanger as certified in the applicable Appraisal Reports.
Although Stanger considered any comments received from us or the Advisor relating to their Reports, the final appraised values of our real estate properties were determined by Stanger for the Appraised Properties. The Reports are addressed solely to the Committee to assist it in calculating and recommending to the Board an estimated per share NAV of our common and capital stock. The Reports are not addressed to the public, may not be relied upon by any other person to establish an estimated per share NAV of our common and capital stock, and do not constitute a recommendation to any person to purchase or sell any shares of our common and capital stock.
The foregoing is a summary of the standard assumptions, qualifications, and limitations that generally apply to the Reports. The Reports, including the analysis, opinions, and conclusions set forth in such reports, are qualified by the assumptions, qualifications, and limitations set forth in the respective reports.
Real Estate Valuation
As described above, we engaged Stanger to provide an appraisal of the Appraised Properties consisting of three properties in our portfolio as of March 31, 2019. In preparing the Appraisal Report, Stanger, among other things:

performed a site visit of each Appraised Property;

interviewed our officers or the Advisor’s personnel to obtain information relating to the physical condition of each Appraised Property, including known environmental conditions, status of ongoing or planned property additions and reconfigurations, and other factors for such leased properties;

reviewed historical operating statements, revenue per available room, average daily rate, occupancy for the subject properties and competing properties, current tax information and a review of tax comparable properties, where appropriate; and

reviewed the acquisition criteria and parameters used by real estate investors for properties similar to the subject Properties, including a search of real estate data sources and publications concerning real estate buyer’s criteria, discussions with sources deemed appropriate, and a review of transaction data for properties similar to the Properties.
Stanger employed the Income Approach and Sales Comparison Approach, each described below, to estimate the value of the Appraised Properties. The Income Approach is based on the assumption that the value of a property is dependent upon the property’s ability to produce income. In the Income Approach, a direct capitalization analysis and a discounted cash flow (“DCF”) analysis was used to determine the value of the fee simple or leased fee estate, as applicable, in the Appraised Properties. The indicated value by the Income Approach represents the amount an investor may pay for the expectation of receiving the net cash flow from the property and the proceeds from the ultimate sale of the property.
The Sales Comparison Approach utilizes indices of value derived from actual or proposed sales of comparable properties to estimate the value of the subject Property. The appraiser analyzed such comparable sale data as was available to develop a market value conclusion for the subject Property.
199

TABLE OF CONTENTS
Stanger prepared the Appraisal Reports, which summarize key inputs and assumptions, providing a value for each of the Appraised Properties using financial information provided by us and the Advisor. From such review, Stanger selected the appropriate terminal capitalization rate and discount rate in its DCF analysis, the appropriate direct capitalization rate in its direct capitalization analysis and the appropriate price per room in its sales comparison analysis.
As of March 31, 2019, we owned an interest in three real estate assets. The total aggregate purchase price to us of these properties at our respective ownership interest was approximately $46.1 million. In addition, through the Valuation Date, at our respective ownership interest, we had invested $0.6 million in capital improvements on these real estate assets since inception. As of the Valuation Date, the total value of the Appraised Properties at our respective ownership interest was approximately $49.9 million. This represents an approximately 7% increase in the total value of the real estate assets over the aggregate purchase price and aggregate improvements. The following summarizes the key assumptions that were used in the discounted cash flow and direct capitalization analysis to arrive at the appraised value of the Appraised Properties:
Range
Weighted
Average
Terminal Capitalization Rate
8.25% 9.50% 8.81%
Discount Rate
9.75% 11.00% 10.31%
Direct Capitalization Rate
7.75% 9.00% 8.31%
Income and Expense Growth
3.00%
3.00%
While we believe that Stanger’s assumptions and inputs are reasonable, a change in these assumptions and inputs would impact the calculation of the appraised value of the Appraised Properties. The table below illustrates the impact on the appraised values, before noncontrolling interest adjustments, if the terminal capitalization rates, discount rates and direct capitalization rates were adjusted by 25 basis points or 5.0%, assuming the value conclusion for each Appraised Property is based on the method being sensitized and all other factors remain unchanged:
Estimated Impact to Appraised Values Due to:
Increase 25
Basis Points
Decrease 25
Basis Points
Increase 5.0%
Decrease 5.0%
Terminal Capitalization Rate
$ (30,000) $ 1,830,000 $ (690,000) $ 2,570,000
Discount Rate
$ (300,000) $ 2,070,000 $ (1,510,000) $ 3,350,000
Direct Capitalization Rate
$ (2,120,000) $ 2,190,000 $ (3,410,000) $ 3,720,000
Loan Valuation
Values for our consolidated secured notes payable (the “Secured Notes Payable”) were estimated by Stanger using a discounted cash flow analysis, which used inputs based on the remaining loan terms and estimated current market interest rates for notes payable with similar characteristics, including remaining loan term, loan-to-value ratios, debt-service-coverage ratios, prepayment terms, and collateral property attributes. The current market interest rate was generally determined based on market rates for available comparable debt. The estimated current market interest rates ranged from 4.7% to 5.1% for the Secured Notes Payable.
As of March 31, 2019, Stanger’s estimated fair value of our Secured Notes Payable was $39.3 million, before noncontrolling interest adjustments. The weighted-average discount rate applied to the future estimated debt payments of the Secured Notes Payable was approximately 4.9%.
While we believe that Stanger’s assumptions and inputs are reasonable, a change in these assumptions and inputs would impact the calculation of the estimated value of our Secured Notes Payable. The table below illustrates the impact on the estimated value of the Secured Notes Payable, before noncontrolling interest adjustments, if the market interest rate of the Secured Notes Payable were adjusted by 25 basis points or 5.0%, and assuming all other factors remain unchanged:
200

TABLE OF CONTENTS
Estimated Impact to Fair Market Value of the Company’s Secured Notes due to:
Decrease
25 Basis Points
Increase
25 Basis Points
Decrease
5.0%
Increase
5.0%
$280,300
$362,200
$268,000
$351,400
Cash, Other Assets, Other Liabilities and Credit Facility
The fair value of our cash, other assets and other liabilities were estimated by the Advisor to approximate carrying value as of the Valuation Date.
The carrying value of a majority of our other assets and liabilities are considered to equal their fair value due to their short maturities or liquid nature. Certain balances, such as intangible assets and liabilities and deferred financing costs, have been eliminated for the purpose of the valuation due to the fact that the value of those balances were already considered in the valuation of the respective investments.
Different parties using different assumptions and estimates could derive a different estimated per share NAVs, and these differences could be significant. The value of our shares will fluctuate over time in response to developments related to individual assets in our portfolio and the management of those assets and in response to the real estate and finance markets.
K Share Hurdle
The Estimated Per Share NAVs were calculated inclusive of the K Share Hurdle to each share class, net of any distributions made, from inception of the Company through the Valuation Date.
The Board’s Determination of the Estimated Per Share NAVs
Based upon a review of the Reports provided by Stanger, upon the recommendation of the Committee, the Board estimated the per share NAV for (i) the K-I Shares to be $10.00; (ii) the K Shares to be $10.00; (iii) the K-T Shares to be $10.00; (iv) the A Shares to be $3.97; and (v) the B Shares to be $0.00.
Limitations of Estimated Per Share NAVs
The various factors considered by the Board in determining the Estimated Per Share NAVs were based on a number of assumptions and estimates that may not be accurate or complete. As disclosed above, we are providing the Estimated Per Share NAVs to assist broker-dealers that participate, or participated, in our public offering in meeting their customer account statement reporting obligations. As with any valuation methodology, the methodologies used are based upon a number of estimates and assumptions that may not be accurate or complete. Different parties with different assumptions and estimates could derive different estimated per share NAVs. The Estimated Per Share NAVs are not audited and do not represent the fair value of our assets or liabilities according to GAAP.
Accordingly, with respect to the Estimated Per Share NAVs, we can give no assurance that:

a stockholder would be able to resell his or her K-I Shares, K Shares and K-T Shares at the K Share Estimated Per Share NAV;

a stockholder would ultimately realize distributions per share equal to our Estimated Per Share NAV upon liquidation of our assets and settlement of its liabilities or a sale of the Company;

our K-I Shares, K Shares and K-T Shares would trade at the K Share Estimated Per Share NAV on a national securities exchange;

a different independent third-party appraiser or other third-party valuation firm would agree with the our Estimated Per Share NAVs; or

the Estimated Per Share NAVs, or the methodology used to estimate our Estimated Per Share NAVs, will be found by any regulatory authority to comply with ERISA, the Internal Revenue Code of 1986, as amended or other regulatory requirements.
201

TABLE OF CONTENTS
Similarly, the amount a stockholder may receive upon repurchase of his or her shares, if he or she participates in our share repurchase program, may be greater than or less than the amount a stockholder paid for the shares, regardless of any increase in the underlying value of any assets owned by us.
The Estimated Per Share NAVs are based on the estimated value of our assets less the estimated value of the our liabilities divided by the number of shares outstanding on an adjusted fully diluted basis, calculated as of March 31, 2019.
Further, the value of our shares will fluctuate over time as a result of, among other things, developments related to individual assets and responses to the real estate and capital markets. The Estimated Per Share NAVs do not reflect a discount for the fact that we are externally managed, nor do they reflect a real estate portfolio premium/discount versus the sum of the individual property values. The Estimated Per Share NAVs also do not take into account estimated disposition costs and fees for real estate properties that are not held for sale. The Company currently expects to utilize an independent valuation firm to update the Estimated Per Share NAVs in the first half of 2020, in accordance with IPA Valuation Guidelines, but is not required to update the Estimated Per Share NAVs more frequently than annually.
Upon our board of directors’ receipt and review of the NAV Report and recommendation of the audit committee, our board of directors approved $10.00 as the estimated NAV per each K-I Share, K Share and K-T Share and $3.97 as the estimated NAV per each A Share and $0.00 as the estimated NAV per each B Share, as of the NAV Pricing Date.
202

TABLE OF CONTENTS
OUR OPERATING PARTNERSHIP
The following is a summary of the agreement of limited partnership of Procaccianti Hotel REIT, L.P., our operating partnership. This summary and the descriptions of the operating partnership agreement provisions elsewhere in this prospectus are qualified by such agreement itself, which is filed as an exhibit to our registration statement, of which this prospectus is a part. See the section entitled “Where You Can Find Additional Information” in this prospectus.
Conducting our operations through the operating partnership allows the owners of properties to contribute their respective property interests to the operating partnership in exchange for limited partnership common units rather than for cash or our common stock. This may enable those owners to defer some or all of the potential taxable gain on the transfer. There are differences between the ownership of common stock and partnership units, some of which may be material, because they affect the business organization form, distribution rights, voting rights, transferability of equity interests received and U.S. federal income taxation. The operating partnership and each limited partner will file separate tax returns.
Description of Partnership Units
Partnership interests in the Partnership are divided into “units.” The operating partnership has various classes of units: general partnership units, limited partnership common units, subdivided further into classes corresponding to the Company’s classes of capital stock: Class A limited partnership units, or Class A OP Units, Class K OP Units, Class K-I limited partnership units, or Class K-I OP Units, Class K-T limited partnership units, or Class K-T OP Units, and Class B limited partnership units, or Class B OP Units. General partnership units represent an interest as a general partner in the operating partnership and the Company, as general partner, will hold all such units.
Limited partnership common units represent an interest as a limited partner in the operating partnership. The operating partnership may issue additional units and classes of units with rights different from, and superior to, those of limited partnership common units, without the consent of the limited partners. Holders of limited partnership units do not have any preemptive rights with respect to the issuance of additional units.
For each limited partnership common unit received, investors generally will be required to contribute money or property, with a net equity value determined by the general partner. Holders of limited partnership units will not be obligated to make additional capital contributions to the operating partnership. Further, such holders will not have the right to make additional capital contributions to the operating partnership or to purchase additional limited partnership units without our consent as general partner. For further information on capital contributions, see the section entitled “— Capital Contributions” below.
Limited partners do not have the right to participate in the management of the operating partnership. Limited partners who do not participate in the management of the operating partnership, by virtue of their status as limited partners, generally are not liable for the debts and liabilities of the operating partnership beyond the amount of their capital contributions. We, however, as the general partner of the operating partnership, are liable for any unpaid debts and liabilities. The voting rights of the limited partners are generally limited to approval of specific types of amendments to the operating partnership agreement. With respect to such amendments, each class of limited partnership common unit has one vote. See the section entitled “— Management of the Operating Partnership” below for a more detailed discussion of this subject.
Under certain circumstances, holders of limited partnership units of any class may be restricted from transferring their interests without the consent of the general partner. See the section entitled “— Transferability of Interests” below for a discussion of certain restrictions imposed by the operating partnership agreement on such transfers. After owning a limited partnership common unit for one year, limited partnership common unitholders generally may, subject to certain restrictions, exchange limited partnership units for the cash value of a corresponding number of units of our common stock or, at our option, a corresponding number of units of our common stock. See the section entitled “— Limited Partner Exchange Rights” below for a description of these rights and the amount and types of
203

TABLE OF CONTENTS
consideration a limited partner is entitled to receive upon exercise of such rights. These exchange rights are accelerated in the case of some extraordinary transactions. See the section entitled “— Extraordinary Transactions” below for an explanation of the exchange rights under such circumstances.
Management of the Operating Partnership
The operating partnership is organized as a Delaware limited partnership pursuant to the terms of the operating partnership agreement. We are the general partner of the operating partnership and expect to conduct substantially all of our business through it. Pursuant to the operating partnership agreement, we, as the general partner, will have full, exclusive and complete responsibility and discretion in the management and control of the partnership. This includes the ability to enter into major transactions, such as acquisitions, dispositions and refinancings; to cause changes in the operating partnership’s businessand distribution policies; to initiate and resolve litigation; and to invest in subsidiaries and joint ventures. This also includes the power, without the consent of the limited partners,

to file a voluntary petition seeking liquidation, reorganization, arrangement or readjustment, in any form, of the partnership’s debts under Title 11 of the United States Bankruptcy Code, or any other federal or state insolvency law, or corresponding provisions of future laws, or file an answer consenting to or acquiescing in any such petition, or

to cause the operating partnership to make an assignment for the benefit of its creditors or admit in writing its inability to pay its debts as they mature.
The limited partners, in their capacities as such, will have no authority to transact business for, or participate in the management or decisions of, the operating partnership, except as provided in the operating partnership agreement and as required by applicable law. Further, the limited partners have no right to remove us as the general partner.
As general partner, we also may amend the operating partnership agreement without the consent of the limited partners. However, the following amendments will require the unanimous written consent of the affected limited partners or the consent of limited partners holding more than 50% of the voting power in the operating partnership:

any amendment that alters or changes the distribution rights of limited partners, subject to certain limited exceptions discussed in section “— Distributions” below;

any amendment that alters or changes the limited partner’s exchange rights;

any amendment that imposes on limited partners any obligation to make additional capital contributions; or

any amendment that alters the terms of the operating partnership agreement regarding the rights of the limited partners with respect to extraordinary transactions.
Indemnification
To the extent permitted by law, the operating partnership agreement provides for indemnification of us when acting in our capacity as general partner. It also provides for indemnification of directors, officers and other persons that we may designate under the same conditions, subject to the same restrictions applicable to the indemnification of officers, directors, employees and stockholders under our charter. See the section entitled “Management — Limited Liability and Indemnification of Directors, Officers, Employees and Other Agents” in this prospectus.
Transferability of Interests
Under the operating partnership agreement, we may not withdraw from the partnership or transfer or assign all of our general partnership interest without the consent of holders of two-thirds of the limited partnership units, except in connection with the sale of all or substantially all of our assets. Under certain circumstances and with the prior written consent of the general partner and satisfaction of other conditions set forth in the operating partnership agreement, holders of limited partnership units may withdraw from the partnership and transfer and/or encumber all or any part of their units.
204

TABLE OF CONTENTS
In addition, limited partnership units are not registered under the federal or state securities laws. As a result, the ability of a holder to transfer its units may be restricted under such laws.
Extraordinary Transactions
The operating partnership agreement generally permits either or both of us and the operating partnership to engage in any authorized business combination without the consent of the limited partners. A business combination is any merger, consolidation or other combination with or into another entity, or the sale of all or substantially all of the assets of any entity, or any liquidation, reclassification, recapitalization or change in the terms of the equity stock into which a unit may be converted. We are required to send to each limited partnership common unitholder notice of a proposed business combination.
Generally, a limited partner may not exercise its exchange rights until it has held the units for at least one year. However, in the case of a proposed business combination, each holder of a limited partnership common unit in the operating partnership has the right to exercise its exchange right prior to the stockholder vote on the transaction, even if it has held its units for less than one year. See the section entitled “— Limited Partner Exchange Rights” below for a description of such rights.
Upon the limited partner’s exercise of the exchange right in the case of a business combination, the partnership units will be exchanged for the cash value of a corresponding number of units of our common stock or, at our option, a corresponding number of units of our common stock. However, we cannot pay a limited partnership common unitholder in units of our common stock if the issuance of units to such holder would:

be prohibited under our charter, for example, if the issuance would (i) violate the 9.8% ownership limits or (ii) result in our being “closely held” within the meaning of Section 856(h) of the Internal Revenue Code (see the section entitled “Description of Securities — Restrictions on Ownership and Transfer” in this prospectus);

cause us to no longer qualify, or create a material risk that we may no longer qualify, as a REIT in the opinion of our counsel; or

cause the acquisition of units by the limited partner to be integrated with any other distribution of units for purposes of complying with the registration provisions of the Securities Act.
Any limited partnership unitholders who timely exchange their units prior to the record date for the stockholder vote on a business combination shall be entitled to vote their units in any stockholder vote on the business combination. Holders of limited partnership units who exchange their units after the record date may not vote their units in any stockholder vote on the proposed business combination. The right of the limited partnership common unitholders to exercise their right to exchange without regard to whether they have held the units for more than a year terminates upon the earlier of (i) the disapproval of the business combination by our board of directors, (ii) the disapproval of the business combination by stockholders, (iii) the abandonment of the business combination by any of the parties to it, or (iv) the business combination’s effective date.
We cannot consummate a business combination (other than one in which we are the surviving entity) unless all limited partners receive, or have the right to election to receive, for each unit they own, an amount of cash, securities or other property equal to the amount of cash, securities or other property or value paid in the combination to a holder of a share of common stock. If, in connection with a business combination, a tender or similar offer has been accepted by holders of more than 50% of the outstanding common stock, then each limited partner will have the option to exchange its units for the amount of cash, securities or other property which the limited partner would have received had it exercised its exchange rights under the operating partnership agreement, and tendered the shares of common stock received upon exercise of the exchange rights immediately prior to the expiration of the offer.
However, we may merge into or consolidate with another entity without adhering to these limitations if, immediately after the merger or consolidation, substantially all the assets of the surviving entity, other than the partnership units held by us, are contributed to the operating partnership as a capital contribution
205

TABLE OF CONTENTS
in exchange for partnership units with a fair market value equal to the value of the assets contributed as determined by the surviving entity’s general partner in good faith and the surviving entity’s general partner expressly agrees to assume all of our obligations as general partner under the operating partnership agreement.
Issuance of Additional Units
As general partner of the operating partnership, we can, without the consent of the limited partners, cause the operating partnership to issue additional units. A new issuance may include preferred units, which may have rights which are different than, or superior to, those of existing units. The operating partnership agreement also requires the issuance of additional common units corresponding with any issuance of stock by us pursuant to our distribution reinvestment plan or as a result of distributing stock in order to meet our annual distribution requirement to maintain our status as a REIT.
Capital Contributions
The operating partnership agreement provides that, if the operating partnership requires additional funds at any time, or from time to time, in excess of funds available to it from prior borrowings or capital contributions, we, as general partner, may raise additional funds required by the operating partnership by causing it to borrow the necessary funds from third parties on such terms and conditions as we deem appropriate. As an alternative to borrowing funds required by the operating partnership, we may contribute the amount of such required funds as an additional capital contribution.
Our operating partnership has classes of limited partnership common units that correspond to our classes of capital stock: Class A limited partnership units, or Class A OP Units, Class K OP Units, Class K-I limited partnership units, or Class K-I OP Units, Class K-T limited partnership units, or Class K-T OP Units, and Class B limited partnership units, or Class B OP Units. The operating partnership agreement also provides that we must contribute cash or other property received in exchange for the issuance of equity stock to the operating partnership in exchange for units of the same class as the applicable units with respect to which Offering proceeds have been received. Such limited partnership common units will have economic terms that vary based upon the class of units issued. Upon the contribution of cash or other property received in exchange for the issuance of common stock, we will receive one general partnership common unit for each unit of common stock issued by us. Upon the contribution of the cash or other property received in exchange for the issuance of each share of equity stock other than common stock, we will receive one unit with rights and preferences respecting distributions corresponding to the rights and preferences of the equity stock that we issued. If we contribute additional capital to the operating partnership, our partnership interest will be increased on a proportionate basis. Conversely, the partnership interests of the limited partners will be decreased on a proportionate basis if we contribute any additional capital.
Distributions
The operating partnership agreement specifies the manner in which distributions from the partnership will be made to partners. Distributions from the partnership are made at the times and in the amounts determined by us, as the general partner. The operating partnership agreement specifies the manner in which distributions from the partnership will be made to partners and accrue under the operating partnership agreement. Holders of Class K OP Units, Class K-I OP Units and Class K-T OP Units are generally entitled to receive payment distributions prior to the holders of any other class of limited partnership units. Distributions accrue automatically with respect to Class K OP Units, Class K-I OP Units and Class K-T OP Units at the same rate as under our charter with respect to the corresponding common share classes. In general, the priority of distributions in the operating partnership agreement reflects the same priority as in the Company’s charter with respect to the corresponding common shares.
The operating partnership agreement also provides that, as general partner, we will have the right to amend the distribution provisions of the operating partnership agreement to reflect the issuance of additional classes of units. The operating partnership agreement further provides that, as general partner, we must use our best efforts to ensure sufficient distributions are made to meet the annual distribution requirements and to avoid U.S. federal income and excise taxes on our earnings.
206

TABLE OF CONTENTS
Liquidation
In general, upon the liquidation of the operating partnership, after payment of debts and obligations and the establishment of reserves, any remaining assets of the partnership will be distributed to partners in accordance with the priority of distributions upon liquidation of the corresponding shares of our common stock pursuant to our charter.
Allocations
The operating partnership agreement provides that net income, net loss and any other individual items of income, gain, loss or deduction of the operating partnership (other than net gain or net loss from the sale of property of the operating partnership) will be allocated among the partners in such a manner that (after giving effect to the allocation pursuant to the first sentence of this paragraph) the capital accounts of each partner, immediately after making such allocations, is, as nearly as possible, equal proportionately to the distributions that would be made to such partner if the operating partnership were dissolved, its affairs wound up and its assets were sold for cash, all operating partnership liabilities were satisfied, and the net sales proceeds of the operating partnership were distributed to the partners immediately after making such allocation.
Operations
The operating partnership agreement requires that the partnership be operated in a manner that will:

enable us to satisfy the requirements for classification as a REIT;

unless otherwise consented to by us, as general partner, avoid any U.S. federal income or excise tax liability; and

ensure that the operating partnership will not be classified as a publicly traded partnership under the Internal Revenue Code.
Pursuant to the operating partnership agreement, the operating partnership will assume and pay when due, or reimburse us for, payment of all administrative and operating costs and expenses incurred by the operating partnership and the administrative costs and expenses that we incur on behalf, or for the benefit, of the operating partnership.
Limited Partner Exchange Rights
Pursuant to the terms of, and subject to the conditions in, the operating partnership agreement, each holder of a limited partnership common unit will have the right, commencing one year from the issuance of the limited partner common units (except in connection with a business combination), to cause the operating partnership to redeem such holder’s limited partner common units for cash in an amount equal to the fair market value (as defined in the operating partnership agreement) per share of our common stock minus the maximum selling commissions and dealer manager fee allowed in the Offering. Alternatively, at our option, we may issue one unit of our common stock for each limited partner common unit redeemed. We will make the decision whether to exercise our right to issue units of common stock in lieu of cash on a case by case basis at our sole and absolute discretion. The limited partnership units exchanged for cash or units of our common stock will increase our ownership percentage in the operating partnership. See the section entitled “— Extraordinary Transactions” above for a description of exchange rights in connection with mergers and other major transactions. We cannot, however, pay a limited partnership common unitholder in units of our common stock if the issuance of units to such holder would:

be prohibited under our charter; for example, if the issuance would (i) violate the 9.8% ownership limit or (ii) result in our being “closely held” within the meaning of Section 856(h) of the Internal Revenue Code. See the section entitled “Description of Securities — Restrictions on Ownership and Transfer” in this prospectus;

cause us to no longer qualify, or create a material risk that we may no longer qualify, as a REIT in the opinion of our counsel; or
207

TABLE OF CONTENTS

cause the acquisition of units by the limited partner to be integrated with any other distribution of units for purposes of complying with the registration provisions of the Securities Act.
Any common stock issued to the limited partners upon exchange of their respective limited partnership units may be sold only pursuant to an effective registration statement under the Securities Act or an exemption from, or exception to, registration. The cash necessary to exchange limited partnership units may come from any funds legally available to us or the operating partnership. However, specific funds will not be specially set aside for such purposes, nor will an accounting reserve be established for it. The necessary cash to satisfy the exchange right could come from cash flow not required to be distributed to stockholders to maintain our REIT status, fund operations or acquire new properties, or from borrowings. However, as explained above, we always have the option to satisfy the exchange right by issuing common stock, and we intend to reserve common stock for that purpose.
As general partner, we will have the right to grant similar exchange rights to holders of other classes of units, if any, in the operating partnership, and to holders of equity interests in the entities that own our properties.
Exercise of exchange rights will be a taxable transaction in which gain or loss will be recognized by the limited partner exercising its right to exchange its units for the cash value of a corresponding number of units of our common stock or, at our option, a corresponding number of shares of our common stock, to the extent that the amount realized exceeds the limited partner’s adjusted basis in the units exchanged. See the section entitled “Federal Income Tax Considerations — Tax Aspects of Investments in Partnerships” in this prospectus.
Tax Matters
Pursuant to the operating partnership agreement, James A. Procaccianti will be the partnership representative and as such, will have authority to make all decisions on behalf of the operating partnership consistent with his status as such under the Internal Revenue Code. Tax income and loss generally will be allocated in a manner that reflects the entitlement of the general partner and limited partners to receive distributions from the operating partnership. For a description of other tax consequences stemming from our investment in the operating partnership, see the section entitled “Federal Income Tax Considerations — Tax Aspects of Investments in Partnerships” in this prospectus.
Duties and Conflicts
Except as otherwise set forth under the sections entitled “Conflicts of Interest” and “Management” in this prospectus, any limited partner may engage in other business activities outside the operating partnership, including business activities that directly compete with the operating partnership.
Term
The operating partnership will continue in full force and effect until it is dissolved and terminated (i) upon our dissolution, bankruptcy, insolvency or termination, (ii) upon the sale or other disposition of all or substantially all of the assets of the operating partnership unless we, as general partner, elect to continue the business of the operating partnership to collect the indebtedness or other consideration to be received in exchange for the assets of the operating partnership, or (iii) by operation of law.
208

TABLE OF CONTENTS
MATERIAL U.S. FEDERAL INCOME TAX CONSIDERATIONS
The following is a summary of material U.S. federal income tax considerations associated with ownership of our K-I Shares, K Shares and K-T Shares, as well as the applicable requirements under U.S. federal income tax laws to maintain REIT status, and the material U.S. federal income tax consequences of maintaining REIT status. This discussion is based upon the laws, regulations, and reported judicial and administrative rulings and decisions in effect as of the date of this prospectus, all of which are subject to change, retroactively or prospectively, and to possibly differing interpretations. This discussion does not purport to deal with the U.S. federal income and other tax consequences applicable to all investors in light of their particular investment or other circumstances, or to all categories of investors, some of whom may be subject to special rules (for example, insurance companies, tax-exempt organizations, entities treated as partnerships for U.S. federal income tax purposes, and investors therein, trusts, financial institutions and broker-dealers).
The Internal Revenue Code provisions governing the U.S. federal income tax treatment of REITs are highly technical and complex, and this summary is qualified in its entirety by the express language of applicable Internal Revenue Code provisions and, the Treasury Regulations promulgated thereunder, as well as administrative and judicial interpretations thereof. Morris, Manning & Martin, LLP has acted as our tax counsel in connection with our election to be taxed as a REIT, and has rendered the opinion set forth below under “— Legal Counsel Opinion.” However, opinions of counsel are not binding on the IRS or on the courts, and no assurance can be given that the conclusions reached by Morris, Manning & Martin, LLP would be sustained in court. Prospective investors are urged to consult their own tax advisors and financial planners in order to determine the U.S. federal, state, local, foreign and other tax consequences to them of the purchase, ownership and disposition of our securities, the tax treatment of a REIT and the effect of potential changes in the applicable tax laws.
Beginning with our taxable year ended December 31, 2018, we elected to be taxed as a REIT under the applicable provisions of the Internal Revenue Code and the regulations promulgated thereunder. We intend to continue operating as a REIT so long as REIT status remains advantageous. However, we cannot assure you that we will always be able to meet the applicable requirements under U.S. federal income tax laws.
In brief, a corporation that invests primarily in real estate can, if it complies with the provisions in Sections 856 through 860 of the Internal Revenue Code, elect to qualify as a REIT and claim U.S. federal income tax deductions for dividends it pays to its stockholders. A REIT is generally not taxed on its REIT taxable income to the extent such income is currently distributed to stockholders, thereby completely or substantially eliminating the “double taxation” to which a corporation and its stockholders are generally subject. However, as discussed in greater detail below, a REIT could be subject to U.S. federal income tax in some circumstances which would reduce cash available for distribution to its stockholders.
Legal Counsel Opinion
Morrison & Foerster LLP has reviewed this summary and is of the opinion that it fairly summarizes the U.S. federal income tax considerations addressed that are material to our stockholders. In connection with this offering, Morris, Manning & Martin, LLP rendered an opinion to the effect that, commencing with our taxable year ended December 31, 2018, we are organized in conformity with the requirements for qualification as a REIT, and our proposed method of operation will enable us to continue to meet the requirements for qualification and taxation as a REIT. This opinion has been filed as an exhibit to the registration statement of which this prospectus is a part, and is based and conditioned, in part, on various assumptions and representations as to factual matters and covenants made to Morris, Manning & Martin, LLP by us and our advisor. Our qualification as a REIT depends upon our ability to meet, through operation of our properties and our investment in other assets, the applicable requirements under U.S. federal income tax laws. Morris, Manning & Martin, LLP has not reviewed any operating results for compliance with the applicable requirements under U.S. federal income tax laws. Therefore, we cannot assure you that our actual operating results will allow us to satisfy the applicable requirements for qualification as a REIT under U.S. federal income tax laws in any taxable year. See the “Risk Factors — U.S. Federal Income Tax Risks” section of this prospectus.
General
We made an election to be taxed as a REIT under Sections 856 through 860 of the Internal Revenue Code, effective beginning with our taxable year ended December 31, 2018. However, no assurance can be
209

TABLE OF CONTENTS
given that we will operate in a manner so as to remain qualified as a REIT. In addition, although REITs continue to receive substantially better tax treatment than entities taxed as corporations, it is possible that future legislation would cause a REIT to be a less advantageous form of organization for companies that invest in the types of real estate assets we generally invest in, and it could become more advantageous for such companies to elect to be taxed for U.S. federal income tax purposes as a corporation. Pursuant to our charter, our board of directors will have the authority to make any tax elections on our behalf that, in its sole judgment, are in our best interest. This authority includes the ability to elect not to qualify as a REIT for U.S. federal income tax purposes by revoking or otherwise terminating our status as a REIT. Our board of directors will have the authority under our charter to make these elections without the necessity of obtaining the approval of our stockholders. In addition, our board of directors will have the authority to waive any restrictions and limitations contained in our charter that are intended to preserve our status as a REIT during any period in which our board of directors determines not to pursue or preserve our status as a REIT or if our board of directors otherwise deems it in our best interest to so waive such restrictions. Our board of directors has fiduciary duties to us and to all investors and could only cause such changes in our tax treatment if it determines in good faith that such changes are in the best interests of our stockholders.
If we continue to qualify and maintain our qualification for taxation as a REIT, we generally will not be subject to U.S. federal corporate income taxes on that portion of our ordinary income or capital gain that we distribute currently to our stockholders, because the REIT provisions of the Internal Revenue Code generally allow a REIT to deduct dividends paid to its stockholders. This substantially eliminates the U.S. federal “double taxation” on earnings (taxation at both the corporate level and stockholder level) that usually results from an investment in a corporation.
Taxation of a REIT
The term “REIT taxable income” means a REIT’s taxable income computed in the same manner as for a corporation that is not a REIT, with the following adjustments:

excluding deductions allowed by Internal Revenue Code Sections 241 through 247, and 249 (relating generally to the deduction for distributions received);

excluding amounts equal to:

net income from foreclosure property; and

net income derived from prohibited transactions;

deducting amounts equal to:

the tax imposed by Internal Revenue Code Section 856(c)(7)(C) upon a failure to meet the quarterly asset tests, the tax imposed by Internal Revenue Code Section 856(g)(5) for otherwise avoiding REIT disqualification, and the tax imposed by Internal Revenue Code Section 857(b)(7) on redetermined rents, redetermined deductions and excess interest;

the tax imposed by Internal Revenue Code Section 857(b)(5) upon a failure to meet the 95% and/or the 75% gross income tests;

the deduction for dividends paid, computed without regard to the amount of the net income from foreclosure property that is excluded from REIT taxable income; and

without regard to any change of annual accounting period pursuant to Section 443(b) of the Internal Revenue Code.
In any year in which we qualify as a REIT and have a valid election in place, we will claim deductions for the dividends we pay to our stockholders, and therefore will not be subject to U.S. federal income tax on that portion of our taxable income or capital gain that is distributed to our stockholders. It is our intent to distribute at least 90% of our REIT taxable income determined without regard to the deduction for dividends paid and excluding net capital gain, as described above.
210

TABLE OF CONTENTS
Nevertheless, we will be subject to U.S. federal tax in the following circumstances:

We will be taxed at normal corporate rates on any taxable income, including net capital gain, not distributed.

If we fail to satisfy either the 95% gross income test or the 75% gross income test (each of which is described below), yet we maintain our REIT status, we could be subject to a 100% penalty tax that would be imposed by reference to the amount by which we failed the 75% or 95% gross income test (whichever amount is greater) multiplied by a fraction intended to reflect our profitability.

We will be subject to an excise tax if we fail to currently distribute sufficient income. In order to make the “required distribution” with respect to a calendar year, we must distribute the sum of (i) 85% of our REIT ordinary income for the calendar year, (ii) 95% of our REIT capital gain net income for the calendar year, and (iii) 100% of our undistributed income from prior years. Any excise tax liability would be equal to 4% of the difference between the amount required to be distributed under this formula and the sum of (a) the amounts actually distributed (taking into account excess distributions from prior years), plus (b) retained amounts on which federal income tax is paid at the corporate level.

We may be subject to the corporate “alternative minimum tax” (for taxable years beginning on or before December 31, 2017) on our items of tax preference, including any deductions of net operating losses.

If we derive “excess inclusion income” from an interest in certain mortgage loan securitization structures (i.e., a “taxable mortgage pool” or a residual interest in a real estate mortgage investment conduit, or a REMIC, we could be subject to corporate level U.S. federal income tax at a 21% rate to the extent that such income is allocable to specified types of tax-exempt stockholders known as “disqualified organizations” that are not subject to unrelated business income tax. See the section entitled “— Other Issues With Respect to Taxation of a REIT — Excess Inclusion Income”.

If we have net income from prohibited transactions such income would be subject to a 100% tax. See the section entitled “ — Other Issues With Respect to Taxation of a REIT — Prohibited Transactions”.

We will be subject to U.S. federal income tax at the highest corporate rate on any non-qualifying income from foreclosure property. “Foreclosure property” is real property and any personal property incident to such real property (1) that is acquired by a REIT as the result of the REIT having bid on the property at foreclosure, after there was a default (or default was imminent) on a lease of the property or on a mortgage loan held by the REIT and secured by the property, (2) the related loan or lease of which was acquired by the REIT at a time when default was not imminent or anticipated, and (3) for which such REIT makes a proper election to treat the property as foreclosure property.

If we should fail to satisfy any of the asset test requirements (which are described in detail below) for a quarter by more than a de minimis amount, and our failure is due to reasonable cause and not willful neglect, we will maintain our REIT status if we, among other things, pay a penalty tax. See the section entitled “— Requirements for Qualification as a REIT — Asset Tests” below.

If we acquire any asset from a taxable corporation in a transaction in which our basis in the asset is determined by reference to the corporation’s basis in the asset, and we recognize gain on the disposition of such an asset during the 5-year period beginning on the date we acquired such asset, then the excess of the fair market value as of the beginning of the applicable recognition period over our adjusted basis in such asset at the beginning of such recognition period will be subject to U.S. federal income tax at the highest regular corporate U.S. federal income tax rate. The results described in this paragraph assume that the non-REIT corporation will not elect, in lieu of this treatment, to be subject to an immediate tax when the asset is acquired by us.

A 100% tax may be imposed on transactions between us and a TRS that do not reflect arm’s-length terms.
211

TABLE OF CONTENTS

The earnings of our subsidiaries, including any subsidiary we may elect to treat as a TRS, are generally subject to U.S. federal corporate income tax to the extent that such subsidiaries are subchapter C corporations.

If we fail to satisfy any provision of the Internal Revenue Code that would result in our failure to qualify as a REIT (other than a gross income or asset test requirement as discussed above) and the violation is due to reasonable cause and not willful neglect, we may retain our REIT qualification but we will be required to pay a penalty of $50,000 for each such failure.

We may be required to pay monetary penalties to the IRS in certain circumstances, including if we fail to meet record-keeping requirements intended to monitor our compliance with rules relating to the composition of our stockholders, as described in the “— Requirements for Qualification as a REIT” and “— Recordkeeping Requirements”.

We may elect to retain and pay income tax on our net long-term capital gain. In that case, a stockholder would include its proportionate share of our undistributed long-term capital gain (to the extent we make a timely designation of such gain to the stockholder) in its income and would be allowed a credit for its proportionate share of the tax deemed to have been paid, and an adjustment would be made to increase the stockholder’s basis in our securities.

In addition, we and our subsidiaries may be subject to a variety of taxes, including state and local and foreign income, property and other taxes on our assets and operations. We could also be subject to tax in situations and on transactions not currently contemplated.
Requirements for Qualification as a REIT
The Internal Revenue Code defines a REIT as a domestic corporation, trust or association, that is neither a financial institution nor an insurance company (as defined by the Internal Revenue Code) which is managed by one or more trustees or directors whose shares are evidenced by transferable shares or by transferable certificates of beneficial interest. In addition, commencing with a REIT’s second taxable year, (i) the beneficial ownership of the REIT must be held by 100 or more persons during at least 335 days of a taxable year or during a proportionate part of a shorter taxable year, and (ii) during the last half of each taxable year not more than 50% in value of the REIT’s outstanding equity interests can be owned, directly or indirectly, by five or fewer individuals (as specially defined in the Internal Revenue Code to include certain entities). We refer to this latter test as the “closely held test.” A REIT will be treated as having met the closely held test if it has complied with certain Treasury Regulations for ascertaining the ownership of its interests for such year and if it did not know (or after the exercise of reasonable due diligence would not have known) that its interests were sufficiently closely held during such year to cause it to fail the closely held test. In addition, a REIT must make an affirmative election to be taxed as a REIT and satisfy relevant filing and other administrative requirements and must use a calendar year for U.S. federal income tax purposes. Our charter contains certain provisions intended to enable us to meet these requirements.
With respect to the operating partnership, a partnership is generally not subject to U.S. federal income tax, and instead allocates its tax attributes to its partners. The partners are subject to U.S. federal income tax on their allocable share of the income, gain, loss, and expense of the partnership without regard to whether they receive distributions from the partnership. Each partner’s share of a partnership’s tax attributes is determined in accordance with the partnership agreement. For purposes of the asset tests and gross income tests (see “— Asset Tests” and “— Gross Income Tests” below), we will be deemed to own a proportionate share (based on our capital interest) of the assets of the operating partnership and we will be allocated a proportionate share of each item of gross income of the operating partnership. The same holds true with respect to any joint ventures into which we or the operating partnership may enter where such joint ventures are treated as partnerships for tax purposes.
In addition to satisfying the requirements described above, we must meet, among others, the following requirements:
Asset Tests
At the close of each quarter of each taxable year, we must also satisfy various tests relating to the nature of our assets. First, at least 75% of the value of our total assets must be represented by real estate
212

TABLE OF CONTENTS
assets (as defined in the Internal Revenue Code), cash, cash items and certain government securities. Real estate assets include (i) real property (including interests in real property, such as land, buildings, and leasehold interests in real property), and interests in mortgages on real property; (ii) shares in other qualifying REITs; and (iii) any property (not otherwise a real estate asset) attributable to the temporary investment of “new capital” in stock or a debt instrument, but only for the one-year period beginning on the date we received the new capital. Second, of the investments not included in the 75% asset class, the value of any one issuer’s securities owned by us may not exceed 5% of the value of our total assets, and we may not own more than 10% of the total voting power or total value of one corporate issuer’s outstanding securities. The foregoing 5% and 10% limitations do not apply to the securities of a TRS or qualified REIT subsidiary, as discussed below. Furthermore, not more than 25% of our assets may consist of debt instruments issued by publicly offered REITs that do not otherwise qualify as “real estate assets.” Additionally, if we fail an asset test at the end of any quarter, we will have the 30 days following the close of such quarter during which we can cure the failure.
Two modifications apply to the 25% asset test for qualified REIT subsidiaries or TRSs. The stock of a qualified REIT subsidiary is not counted for purposes of the 25% asset test. A qualified REIT subsidiary is a corporation that is wholly owned by a REIT, and is disregarded for U.S. federal income tax purposes. A qualified REIT subsidiary is not subject to U.S. federal income tax, but may be subject to state or local tax.
Additionally, a REIT may own the stock of a TRS which is a corporation (other than another REIT) that is owned in whole or in part, directly or indirectly by, a REIT, and joins in an election with the REIT to be classified as a TRS. A corporation that is 35% or more owned by a TRS also will automatically be treated as a TRS. A TRS may not be a qualified REIT subsidiary, and vice versa. For purposes of the 25% asset test, securities of a TRS are excepted from the 10% vote and value and 5% value limitations on a REIT’s ownership of securities of a single issuer. However, no more than 20% of the value of a REIT’s total assets may be represented by securities in a TRS.
If a REIT fails to meet any of the asset test requirements for a quarter other than a de minimis failure noted above, then the REIT still would be deemed to have satisfied the requirements if (i) following the REIT’s identification of the failure, the REIT files a schedule with a description of each asset that caused the failure, in accordance with regulations prescribed by the Treasury; (ii) the failure was due to reasonable cause and not to willful neglect; (iii) the REIT disposes of the assets within six months after the last day of the quarter in which the identification occurred or such other time period as is prescribed by the Treasury (or the requirements of the rules are otherwise met within that period); and (iv) the REIT pays a tax on the failure equal to the greater of (1) $50,000, or (2) an amount determined (under regulations) by multiplying (x) the highest rate of tax for corporations under section 11 of the Internal Revenue Code, by (y) the net income generated by the assets for the period beginning on the first date of the failure and ending on the date the REIT has disposed of the assets (or otherwise satisfies the requirements).
Gross Income Tests
For each calendar year, we must satisfy two separate tests based on the composition of our gross income.
The 75% Gross Income Test
At least 75% of our gross income for the taxable year (excluding gross income from prohibited transactions and certain hedging and foreign currency transactions) must result from (i) rents from real property, (ii) interest on obligations secured by mortgages on real property or on interests in real property, (iii) gains from the sale or other disposition of real property (including interests in real property and interests in mortgages on real property) other than property held primarily for sale to customers in the ordinary course of our trade or business, (iv) distributions from other REITs and gain (other than gain from prohibited transactions) from the sale of shares of other REITs, (v) other specified investments relating to real property or mortgages thereon, and (vi) temporary investment income from the deployment of newly raised capital for up to a year (as described under the “Asset Tests” above). We intend to invest funds not otherwise invested in real property in cash, cash items, or other liquid investments which will allow us to qualify under the 75% gross income test.
213

TABLE OF CONTENTS
Income attributable to a lease of real property will generally qualify as “rents from real property” under the 75% gross income test (and the 95% gross income test described below), subject to the rules discussed below.
Related Party Rents.   Rent from a particular tenant will not qualify if we, or an owner of 10% or more of our securities, directly, indirectly or after the application of certain ownership attribution rules, owns 10% or more of the voting shares or the total number of shares of all classes of securities in, or 10% or more of the assets or net profits of, the tenant (subject to certain exceptions). As further described below, this restrictions should not apply to rents we receive from a TRS with respect to the lease of a qualified lodging facility.
Personal Property Limitation.   The portion of rent attributable to personal property rented in connection with real property will not qualify, unless the portion attributable to personal property is 15% or less of the total rent received under, or in connection with, the lease. If the portion of rents attributable to personal property exceeds 15% of the total rents, then the portion of the rents we receive associated with the personal property will be deemed non-qualifying income for purposes of the 75% gross income test and 95% gross income test (the latter discussed below).
Rents Based on Income.   Generally, rent will not qualify if it is based in whole, or in part, on the income or profits of any person. However, rent will not fail to qualify if it is based on a fixed percentage (or designated varying percentages) of receipts or sales, including amounts above a base amount so long as the base amount is fixed at the time the lease is entered into, the provisions are in accordance with normal business practice and the arrangement is not an indirect method for basing rent on income or profits. In addition, rents based on the income or profits of a tenant, where the tenant derives substantially all of its income from the underlying real property by leasing substantially all of its interest in the property will also qualify as “rents from real property,” but only to the extent that the amounts received by the tenant would be qualifying “rents from real property” if received directly by a REIT.
Impermissible Tenant Services Income.   Rental income will not qualify if we furnish or render services to tenants or manage or operate the underlying property, other than through a permissible “independent contractor” from whom we derive no income, or through a TRS. This requirement, however, does not apply to the extent that the services, management or operations we provide are “usually or customarily rendered” in connection with the rental of space for occupancy only, or are not otherwise considered “rendered to the occupant.”
Our intention is that any services we provide are those usually or customarily rendered in connection with the rental of space for occupancy only, and therefore, providing these services will not cause the rents received with respect to the properties to fail to qualify as rents from real property for purposes of the 75% gross income test (and the 95% gross income test described below). Our board of directors intends to hire qualifying independent contractors or to utilize TRSs to render services which it believes, after consultation with our tax advisors, are not usually or customarily rendered in connection with the rental of space for occupancy only.
In addition, we do not expect to (1) charge rent for any property that is based in whole or in part on the income or profits of any person (except by reason of being based on a percentage of receipts or sales, as described above), (2) charge rent that will be attributable to personal property in an amount greater than 15% of the total rent received under the applicable lease, or (3) enter into any lease with a related party tenant that would result in non-qualifying rental income.
Rents from TRSs.   Amounts received as rent from a TRS are not excluded from rents from real property by reason of the related party rent rules described above, if the activities of the TRS and the nature of the properties it leases meet certain requirements. Generally, amounts received by us from a TRS with respect to any qualified lodging facilities we own will be considered rents from real property only if each qualified lodging facility is not managed or operated by us or the TRS to which it is leased, but rather is managed or operated by an “eligible independent contractor” which means an independent contractor that is actively engaged in the trade or business of operating qualified lodging facilities for persons not related, as defined in the Internal Revenue Code, to us or the TRS. To qualify as an “independent contractor,” a property manager must not own, directly or by applying certain ownership attribution
214

TABLE OF CONTENTS
provisions of the Internal Revenue Code, more than 35% of our outstanding shares of stock, and no person or group of persons owning more than 35% of our outstanding shares can own more than 35% of the ownership interests of the property manager, again applying specified ownership attribution rules (but with respect to ownership interests in such property managers that are publicly traded, only holders of more than 5% of such ownership interests count towards the 35% test). The test for such independent contractor’s eligibility is made at the time the eligible independent contractor enters into a management agreement or other similar service contract with the TRS to operate the qualified lodging facility. Since our property manager will generally be an affiliated party, we will monitor the property manager’s ownership as well as our own ownership to ensure our property manager meets the requirements for an eligible independent contractor.
We expect that any qualified lodging facilities that we lease to a TRS will be operated in accordance with these requirements with the result that amounts received from the TRS will be considered rents from real property. The TRS will pay regular corporate rates on any income it earns from the operation of our qualified lodging facilities. In addition, the rules impose a 100% excise tax on transactions between a TRS and its parent REIT where the terms are not on an arm’s-length basis.
Interest Income.   It is possible that we will be paid interest on loans secured by real property. Interest income generally qualifies under the 95% gross income test, and interest on loans secured by real property generally qualifies under the 75% gross income test, provided, in both cases, that the interest does not depend, in whole or in part, on the income or profits of any person (other than amounts based on a fixed percentage of receipts or sales). If a loan is secured by both real property and other property, all the interest will nevertheless qualify under the 75% gross income test if the amount of the loan during the year does not exceed the fair market value of the real property at the time of the loan commitment. We intend for all of our loans secured by real property to be structured in a manner such that income generated from such loans will be treated as qualifying income under the 75% gross income test.
We believe that substantially all of our income from any mortgage-related securities generally will be qualifying income for purposes of the REIT gross income tests. However, to the extent that we own non-REMIC collateralized mortgage obligations or other debt instruments secured by mortgage loans (rather than real property), or secured by non-real estate assets, or debt securities that are not secured by mortgages on real property or interests in real property, the interest income received with respect to such securities generally will not be qualifying income for purposes of the 75% gross income test. In addition, if the loan amount of a mortgage loan that we own exceeds the value of the real property securing the loan, the interest attributable to the amount of the loan that exceeds the value of the real property securing the loan will not be qualifying income for purposes of the 75% gross income test.
The 95% Gross Income Test
In addition to deriving 75% of our gross income from the sources listed above, at least 95% of our gross income (excluding gross income from prohibited transactions and certain hedging and foreign currency transactions) for the taxable year must be derived from a combination of sources that satisfy the 75% gross income test and sources of income not associated with real property that are either (i) dividends, (ii) interest, or (iii) gain from the sale or disposition of stock or other securities that are not assets held primarily for sale to customers in the ordinary course of our trade or business. We intend to invest funds not otherwise invested in properties in cash, cash items or other liquid investments that will qualify under the 95% gross income test.
Our properties will primarily give rise to rental income and gains on sales of the properties, substantially all of which will generally qualify under the 75% gross income test and 95% gross income test. We expect that we will have little or no income that does not satisfy one or both of these tests.
The gross income generated by our TRSs would not be included in our gross income. However, we would realize gross income from these TRSs in the form of rents. In addition, any dividends from TRSs to us would be included in our gross income and qualify for the 95% gross income test (but not the 75% gross income test).
Treatment of Certain Interest for Purposes of the Gross Income Tests
Interest (including any original issue discount or market discount) on debt secured by a lien on real property or on interests in real property is generally qualifying income for purposes of the 75% gross
215

TABLE OF CONTENTS
income test. However, to the extent the loan is secured by both real property and other property, if the highest principal amount of a loan outstanding during a taxable year exceeds the fair market value of the real property securing the loan as of the date the REIT agreed to originate or acquire the loan, a portion of the interest income from such loan will not be qualifying income for purposes of the 75% gross income test, but will be qualifying income for purposes of the 95% gross income test. The portion of the interest income that will not be qualifying income for purposes of the 75% gross income test will be equal to the portion of the principal amount of the loan that is not secured by real property (i.e., the proportionate amount by which the loan exceeds the value of the real estate that is security for the loan).
If a loan contains a provision that entitles a REIT to a percentage of the borrower’s gain upon the sale of the real property securing the loan or a percentage of the appreciation in the property’s value as of a specific date, income attributable to that loan provision will be treated as gain from the sale of the property securing the loan, which generally is qualifying income for purposes of both gross income tests (provided it is not characterized as gain from a “prohibited transaction”).
Failure to Satisfy the Gross Income Tests
If we fail to satisfy either the 75% gross income test or 95% gross income tests for any taxable year, we may retain our status as a REIT for such year if: (i) the failure was due to reasonable cause and not due to willful neglect and (ii) we attach to our return a schedule describing the nature and amount of each item of our gross income. We cannot predict, however, whether in all circumstances we would qualify for the benefit of these relief provisions. In addition, as discussed above under the section “Taxation of a REIT”, if this relief provision is available, we would remain subject to tax equal to the greater of the amount by which we failed the 75% gross income test or the 95% gross income test, as applicable, multiplied by a fraction intended to reflect our profitability.
Annual Distribution Requirements
In order to qualify as a real estate investment trust, we are required to distribute dividends (other than capital gain dividends) to our stockholders in an amount at least equal to the difference of (a) the sum of (i) 90% of our “REIT taxable income” (computed without regard to the dividends paid deduction and net capital gain or loss) and (ii) 90% of any net income (after tax), if any, from foreclosure property, minus (b) the sum of certain items of noncash income over 5% of REIT taxable income. Such dividends must be paid in the taxable year to which they relate. Dividends paid in the subsequent year, however, will be treated as if paid in the prior year for purposes of such prior year’s 90% distribution requirement, if one of the following two sets of criteria is satisfied: (1) the dividends were declared in October, November, or December, the dividends were payable to stockholders of record on a specified date in any such month, and the dividends were actually paid during January of the subsequent year; or (2) the dividends were declared before we timely file our U.S. federal income tax return for the year, the dividends were distributed in the 12-month period following the close of the prior year and not later than the first regular dividend payment after such declaration, and we elect, on our tax return for the prior year to have a specified amount of that distribution treated as if paid in the prior year. To the extent that we do not distribute all of our net capital gain or distributes at least 90%, but less than 100%, of our “REIT taxable income,” as adjusted, we will be subject to tax on the undistributed amount at regular capital gains and ordinary corporate tax rates. A stockholder may be entitled to a tax credit for its share of any tax we pay on undistributed net capital gains. Furthermore, if we should fail to distribute during each calendar year at least the sum of (i) 85% of our REIT ordinary income for such year, (ii) 95% of our REIT capital gain net income for such year, and (iii) any undistributed ordinary income and capital gain net income from prior periods, we will be subject to a 4% nondeductible excise tax on the excess of such required distribution over the amounts actually distributed.
Following a final adjustment by the IRS of a REIT’s taxable income, the REIT may be able to rectify a failure to meet the distribution requirement for a year by paying “deficiency dividends” to its stockholders. Thus, the REIT may be able to avoid being taxed on amounts distributed as deficiency dividends; however, it will be required to pay interest to the IRS based upon the amount of any deduction taken for deficiency dividends.
We intend to pay sufficient dividends each year to satisfy the annual distribution requirements, avoid excise taxes and minimize U.S. federal income taxes on our earnings. It may not always be possible, however,
216

TABLE OF CONTENTS
to do so. It is possible that we may not have sufficient cash or other liquid assets to meet the annual distribution requirements due to tax accounting rules and other timing differences. We will closely monitor the relationship between our REIT taxable income and cash flow, and if necessary may borrow funds to comply with the annual distribution requirements.
Historically, in order for dividends to be counted toward satisfying the annual distribution requirements for REITs, and to provide us with a REIT-level tax deduction, the dividends could not be “preferential dividends.” A dividend is not a preferential dividend if the distribution is pro rata among all outstanding shares of stock within a particular class and in accordance with the preferences among different classes of stock as set forth in a REIT’s organizational documents. On December 18, 2015, Congress passed the Protecting Americans from Tax Hikes Act of 2015, which is commonly referred to as the PATH Act. The PATH Act repealed the set of rules prohibiting preferential dividends, but only with respect to REITs that file annual and periodic reports with the SEC under the Exchange Act. With the consummation of an initial public offering, we became a reporting company under the Exchange Act, and the preferential dividend rule therefore became inapplicable to us. Nevertheless, if the IRS determined that we made a preferential dividend payment before the consummation of our initial public offering, such preferential dividend could disqualify us from being taxed as a REIT.
Recordkeeping Requirements
To monitor compliance with the share ownership requirements, we generally are required to maintain records regarding the actual ownership of our securities. To do so, the Treasury Regulations require that we demand written statements each year from the record holders of specified percentages of our securities (such percentages depending upon the total number of record holders) pursuant to which the record holders must disclose the actual owners of the securities (i.e., the persons required to include our distributions in their gross income). We must maintain a list of those persons failing or refusing to comply with this demand as part of our records. We could be subject to monetary penalties if we fail to comply with these record-keeping requirements. If you fail or refuse to comply with the demands, you will be required by Treasury Regulations to submit a statement with your tax return disclosing your actual ownership of our securities and other information.
Other Issues With Respect to Taxation of a REIT
Characterization of Property Leases
Our TRSs will lease from our operating partnership and its subsidiaries the land, buildings, improvements, furnishings and equipment comprising our hotel properties. Our ability to claim certain tax benefits associated with ownership of these properties, such as depreciation, would depend on a determination that the lease transactions are “true leases,” under which we would be the owner of the leased property for U.S. federal income tax purposes, rather than a conditional sale of the property or a financing or loan transaction. The IRS may take the position that a lease is not a true lease for U.S. federal income tax purposes. The recharacterization of one or more of our leases as a conditional sale, financing, or loan transaction may have adverse consequences to us, such as the denial of depreciation deductions or a revaluing of the aggregate value of our assets invested in real estate. Such recharacterizations might cause us to fail to satisfy the asset tests (see “— Requirements for Qualification as a REIT — Asset Tests” above) or the gross income tests (see “— Requirements for Qualification as a REIT — Gross Income Tests” above) and, consequently, we might fail to qualify as a REIT effective with the year of recharacterization. We do not expect to request a ruling from the IRS or an opinion of counsel concerning the status of any leases of properties as true leases for U.S. federal income tax purposes.
Prohibited Transactions
Any gain that we recognize from the sale of property held as inventory or otherwise held primarily for sale to customers in the ordinary course of business (excluding sales of foreclosure property and sales conducted by TRSs) will be treated as income from a prohibited transaction that is subject to a penalty tax equal to 100% of the gain on the sale. Gains from prohibited transactions cannot be offset by losses from prohibited transactions. Under existing law, whether property is held as inventory or primarily for sale to
217

TABLE OF CONTENTS
customers in the ordinary course of business is a question of fact that depends on all of the facts and circumstances of the particular transaction. Under a statutory safe harbor, however, we will not be subject to the 100% tax with respect to a sale of property if (1) the property has been held for at least two years for the production of rental income prior to the sale, (2) capitalized expenditures on the property in the two years preceding the sale are less than 30% of the net selling price of the property and (3) (a) we either have seven or fewer sales of property (excluding certain property obtained through foreclosure and certain involuntary conversions) in the year of sale, (b) the aggregate tax basis of property sold during the year of sale is 20% or less of the aggregate tax basis of all of our assets as of the beginning of the taxable year, but does not exceed 10% of our aggregate tax basis over a three year period, or (c) the aggregate fair market value of property sold during the year of sale is 20% or less of the aggregate fair market value of all of our assets as of the beginning of the taxable year but does not exceed 10% of our aggregate fair market value over a three year period, in each case excluding sales of foreclosure property and involuntary conversions. In addition, in order for one of the 20% prongs (described in clauses (b) and (c) of the previous sentence) of the safe harbor to apply, substantially all of the marketing and development expenditures with respect to the property sold must be made through an independent contractor from whom the REIT derives no income. Although we will attempt to ensure that none of our sales of property will constitute prohibited transactions, there is no assurance that none of such sales will be so treated. In the event that the IRS were to successfully contend that some of our sales are prohibited transactions, we would be required to pay the 100% penalty tax on the gains resulting from any such sales.
Failure to Qualify as a REIT
If we fail to satisfy one or more requirements for REIT qualification, other than the gross income tests and the asset tests, we could avoid disqualification if our failure is due to reasonable cause and not to willful neglect and we pay a penalty of $50,000 for each such failure. In addition, there are relief provisions for a failure of the gross income tests and asset tests, as described in “— Requirements for Qualification as a REIT — Gross Income Tests” and “— Requirements for Qualification as a REIT — Asset Tests.” If the applicable relief provisions are not available or cannot be met, we will not be able to deduct our dividends and will be subject to U.S. federal income tax on our taxable income at regular corporate rates, thereby reducing cash available for distribution and which distributions would not be required to be made. Under the Tax Act, non-corporate stockholders, including individuals, generally may deduct 20% of dividends from a REIT, other than capital gain dividends and dividends treated as qualified dividend income, for taxable years beginning after December 31, 2017, and before January 1, 2026. If we fail to qualify as a REIT, such stockholders may not claim this deduction with respect to dividends paid by us. Unless entitled to relief under specific statutory provisions, we will not be eligible to elect REIT status for the four taxable years following the year during which qualification was lost.
Tax Aspects of Investments in Partnerships
General
We anticipate holding direct or indirect interests in one or more partnerships, which may include the operating partnership. We operate as an UPREIT, which is a structure whereby we own a direct interest in the operating partnership, and the operating partnership, in turn, owns the properties and other assets we acquire.
The following is a summary of the U.S. federal income tax consequences of our investment in the operating partnership. This discussion should also generally apply to any investment by us (including through the operating partnership) in a property through a partnership or other non-corporate entity.
We expect that our operating partnership will be taxed as a partnership for U.S. federal income tax purposes and will not elect to be taxed as a corporation or be treated as a “publicly traded partnership.” A publicly-traded partnership is a partnership whose interests are traded on an established securities market or are readily tradable on a secondary market, or the substantial equivalent thereof, and generally, is taxed as a corporation. A partnership that is not a publicly traded partnership and has not elected to be taxed as a corporation is not subject to tax as an entity for U.S. federal income tax purposes. Rather, partners are allocated their proportionate share of the items of income, gain, loss, deduction and credit of the
218

TABLE OF CONTENTS
partnership, and potentially are subject to tax thereon, without regard to whether the partners received any distributions from the partnership. We are required to take into account our allocable share of the foregoing items of the operating partnership for purposes of the various REIT gross income and asset tests, and in the computation of our REIT taxable income and U.S. federal income tax liability. Further, there can be no assurance that distributions from the operating partnership will be sufficient to pay the tax liabilities resulting from an investment in the operating partnership.
We intend that interests in the operating partnership (and any partnership invested in by the operating partnership) will fall within one of the “safe harbors” to avoid being classified as a publicly traded partnership. However, our ability to satisfy the requirements of some of these safe harbors depends on the results of our actual operations, and accordingly, no assurance can be given that any such partnership would not be treated as a publicly traded partnership. Even if a partnership qualifies as a publicly traded partnership, it generally will not be treated as a corporation if at least 90% of its gross income each taxable year is from certain sources.
If for any reason the operating partnership is taxable as a corporation for U.S. federal income tax purposes, the character of our assets and items of gross income would change, and as a result, we would most likely be unable to satisfy the applicable REIT requirements discussed above. The taxation of any partnership invested in by the operating partnership as a corporation for U.S. federal income tax purposes will also alter the character of our assets and items of gross income and may also prevent us from satisfying the applicable requirements to be taxed as a REIT. In addition, any change in the status of any partnership may be treated as a taxable event, in which case we could incur a tax liability without a related cash distribution. Further, if any partnership was treated as a corporation, such partnership would be subject to corporate income tax on its net income, and the partners of any such partnership would be treated as stockholders, with distributions to such partners being treated as dividends to the extent of the entity’s earnings and profits.
Anti-abuse Treasury Regulations have been issued under the partnership provisions of the Internal Revenue Code that authorize the IRS, in some abusive transactions involving partnerships, to disregard the form of a transaction and recast it as it deems appropriate. The anti-abuse regulations apply where a partnership is utilized in connection with a transaction (or series of related transactions) with a principal purpose of substantially reducing the present value of the partners’ aggregate U.S. federal tax liability in a manner inconsistent with the intent of the partnership provisions. The anti-abuse regulations contain an example in which a REIT contributes the proceeds of a public offering to a partnership in exchange for a general partnership interest. The limited partners contribute real property assets to the partnership, subject to liabilities that exceed their respective aggregate bases in such property. The example concludes that the use of the partnership is not inconsistent with the intent of the partnership provisions, and thus, cannot be recast by the IRS. However, the anti-abuse regulations are extraordinarily broad in scope and are applied based on an analysis of all the facts and circumstances. We cannot assure you that the IRS will not attempt to apply the anti-abuse regulations to us. Any such action could potentially jeopardize our status as a REIT and materially affect the tax consequences and economic return resulting from an investment in us.
Income Taxation of the Partnerships and their Partners
Although a partnership agreement will generally determine the allocation of a partnership’s income and losses among the partners, such allocations may be disregarded for U.S. federal income tax purposes if the allocations do not comply with Section 704(b) of the Internal Revenue Code and the Treasury Regulations thereunder. If any allocation is not recognized for U.S. federal income tax purposes, the item subject to the allocation will be reallocated in accordance with the partners’ economic interests in the partnership as determined by the IRS. We believe that the allocations of taxable income and loss in the operating partnership agreement comply with the requirements of Section 704(b) of the Internal Revenue Code and the associated Treasury Regulations. For a description of the expected allocations by the operating partnership to the partners, see the section entitled “Our Operating Partnership”. In some cases, special allocations of net profits or net losses will be required to comply with the U.S. federal income tax principles governing partnership tax allocations.
Additionally, pursuant to Section 704(c) of the Internal Revenue Code, income, gain, loss and deduction attributable to property contributed to the operating partnership in exchange for operating
219

TABLE OF CONTENTS
partnership ownership interests, or “units,” must be allocated in a manner so that the contributing partner is charged with, or benefits from, the unrealized gain or loss attributable to the property at the time of contribution. The amount of such unrealized gain or loss is generally equal to the difference between the fair market value and the adjusted basis of the property at the time of contribution. These allocations are designed to eliminate book-tax differences by allocating to contributing partners lower amounts of depreciation deductions and increased taxable income and gain attributable to the contributed property than would ordinarily be the case for economic or book purposes. With respect to any property purchased by the operating partnership, such property will generally have an initial tax basis equal to its then fair market value at which it was purchased, and accordingly, Section 704(c) will not apply, except as described further below in this paragraph. The application of the principles of Section 704(c) in tiered partnership arrangements is not entirely clear. Accordingly, the IRS may assert a different allocation method than the one selected by the operating partnership to cure any book-tax differences. In certain circumstances, we may create book-tax differences by adjusting the values of properties for economic or book purposes and generally the rules of Section 704(c) of the Internal Revenue Code would apply to such differences as well.
For U.S. federal income tax purposes, depreciation deductions generally will be computed using the straight-line method. Commercial buildings, structural components and improvements are generally depreciated over 39 years. Some improvements to land are depreciated over 15 years. With respect to such improvements, however, taxpayers may elect to depreciate these improvements over 20 years using the straight-line method. For properties contributed to the operating partnership, depreciation deductions are calculated based on the contributor’s basis and depreciation method. Because depreciation deductions are based on the contributor’s basis in the contributed property, the operating partnership generally would be entitled to less depreciation than if the properties were purchased in a taxable transaction. The burden of lower depreciation will generally fall first on the contributing partner, but also may reduce the depreciation allocated to other partners.
Gain on the sale or other disposition of depreciable property is characterized as ordinary income (rather than capital gain) to the extent of any depreciation recapture. Buildings and improvements depreciated under the straight-line method of depreciation are generally not subject to depreciation recapture unless the property was held for less than one year. However, individuals, trusts and estates that hold securities either directly or through a pass-through entity may be subject to tax on the disposition on such assets at a rate of 25% rather than at the normal capital gains rate, to the extent that such assets have been depreciated.
Some expenses incurred in the conduct of the operating partnership’s activities may not be deducted in the year they were paid. To the extent this occurs, the taxable income of the operating partnership may exceed its cash receipts for the year in which the expense is paid. As discussed above, the costs of acquiring properties must generally be recovered through depreciation deductions over a number of years. Prepaid interest and loan fees, acquisition fees, and prepaid asset management fees are other examples of expenses that may not be deducted in the year they were paid.
U.S. Federal Income Taxation of Stockholders
Taxation of Taxable U.S. Stockholders
As long as a REIT qualifies as such, distributions made to its U.S. taxable stockholders out of current or accumulated earnings and profits (and not designated as capital gain dividends) will be taken into account by them as ordinary income, and corporate stockholder will not be eligible for the dividends received deduction as to such amounts. Distributions will not generally be eligible to be taxed at the preferential dividend income tax rates applicable to individuals who receive “qualified dividends” from taxable C corporations. An exception applies, however, and individual stockholders are taxed at such preferential rates on distributions designated by and received from the REIT, to the extent that the distributions are attributable to (1) income that the REIT previously retained in the prior years, and on which it was subject to corporate level tax, (2) distributions received by the REIT from taxable corporations, or (3) income from sales of appreciated property acquired from C corporations with a carryover basis. Under the Tax Act, non-corporate U.S. stockholders, including individuals, generally may deduct 20% of dividends from a REIT, other than capital gain dividends and dividends treated as qualified dividend income, for taxable years beginning after December 31, 2017, and before January 1, 2026.
220

TABLE OF CONTENTS
Distributions that are designated as capital gain dividends will be taxed as long-term capital gains (to the extent they do not exceed the REIT’s actual net capital gain for the taxable year) without regard to the period for which the stockholder has held his securities. However, corporate stockholders may be required to treat up to 20% of certain capital gain dividends as ordinary income. Distributions in excess of current and accumulated earnings and profits will not be taxable to a stockholder to the extent that they do not exceed the adjusted basis of the stockholder’s securities, but rather will reduce the adjusted basis of such securities. To the extent that such distributions exceed the adjusted basis of a stockholders securities, they will be treated as gain from the sale of the securities (which gain will be capital gain, assuming the securities are a capital asset in the hands of the stockholders and will be long-term or short-term capital gain depending on how long the stockholder has held the securities).
As described above, any dividend declared by the REIT in October, November, or December of any year and payable to the stockholder of record on a specific date in any such month will be treated as both paid by the REIT and received by the stockholder on December 31 of such year, provided that the distribution is actually paid by the REIT during January of the following calendar year.
A REIT may elect to retain and pay income tax on net long-term capital gains it received during the tax year, in which case (i) each stockholder of the REIT must include in his income (as long-term capital gains) his proportionate share of the REIT’s undistributed long-term capital gains, (ii) the stockholder’s basis in his securities is increased by the difference between the included amount of the undistributed gains and the tax deemed paid by the stockholder pursuant to clause (iii) in respect of such securities, and (iii) the stockholder is deemed to have paid, and receives a credit for, his proportionate share of the tax paid by the REIT on the undistributed gains.
Net operating losses, foreign tax credits and other tax attributes of a REIT generally do not pass through to its stockholders, subject to special rules for certain items, such as capital gains, as described above.
Certain U.S. stockholders who are individuals, estates, or trusts and whose income exceeds certain thresholds will be subject to a 3.8% Medicare tax. The Medicare tax will apply to, among other things, distributions and other income derived from certain trades or businesses and net gains from the sale or other disposition of property, subject to certain exceptions. Dividends we pay and the gain from the sale or repurchase of our securities generally will be subject to the Medicare tax.
Dispositions.   In general, a U.S. stockholder who is not a dealer in securities will realize capital gain or loss upon the sale or other taxable disposition of its REIT securities in an amount equal to the difference between the sum of the fair value of any property and the amount of cash received in such disposition and the U.S. stockholder’s adjusted tax basis in the REIT securities at the time of the disposition. Capital gains recognized by individuals will generally be subject to a maximum federal income tax rate of 20% if the REIT securities are held for more than 12 months, and will be taxed at rates of up to 37% if the securities are held for 12 months or less. In addition, certain individuals, estates and trusts are subject to the aforementioned 3.8% Medicare tax on capital gain. The IRS has the authority to prescribe, but has not yet prescribed, regulations that would apply a capital gain tax rate of 25% (which is generally higher than the long-term capital gain tax rates for non-corporate stockholders) to a portion of a capital gain realized by a non-corporate stockholder on the sale of securities that would correspond to the REIT’s “unrecaptured Section 1250 gain.” Gains recognized by stockholders that are corporations are subject to U.S. federal income tax at a maximum rate of 21%, whether or not classified as long-term capital gains. Capital losses recognized by a stockholder are generally available only to offset capital gain income of the stockholder but not ordinary income (except in the case of individuals, who may offset up to $3,000 of ordinary income each year). If a U.S. stockholder recognizes a loss in excess of a threshold amount, it may be required to file a reportable transaction disclosure with the IRS. All or a portion of any loss that a stockholder realizes upon a taxable disposition of a REIT’s securities may be disallowed if the stockholder purchases other securities of the REIT within 30 days before or after the disposition.
Share Repurchase Program.   If we make a cash repurchase of any K-I Shares, K Shares or K-T Shares, any amounts paid upon repurchase will be treated as a distribution taxable as a dividend (to the extent of current and accumulated earnings and profits) at ordinary income rates unless the repurchase results in the stockholder’s interest in the K-I Shares, K Shares or K-T Shares being completely terminated,
221

TABLE OF CONTENTS
is “substantially disproportionate” with respect to the stockholder, or the repurchase is not essentially equivalent to a dividend. Securities considered to be owned by the stockholder by reason of certain constructive ownership rules set forth in the Internal Revenue Code, as well as shares actually owned, must generally be taken into account. The determination as to whether any of these tests will be satisfied with respect to any particular holder of securities depends upon the facts and circumstances at the time of such repurchase. Accordingly, prospective holders of K-I Shares, K Shares and K-T Shares are advised to consult their own tax advisors to determine the tax treatment of the repurchase of their K-I Shares, K Shares and K-T Shares at the time of the repurchase.
If a repurchase of any securities of a stockholder is treated as a taxable sale or exchange, the stockholder will recognize gain or loss for federal income tax purposes in an amount equal to the difference between (1) the amount of cash and the fair market value of any property received (less any portion thereof attributable to accumulated and declared but unpaid distributions, which will be taxable as a dividend to the extent of current and accumulated earnings and profits) and (2) the stockholder’s adjusted basis in the K-I Shares, K Shares and K-T Shares for tax purposes. The stockholder’s gain or loss will be capital gain or loss if the K-I Shares, K Shares or K-T Shares have been held as a capital asset and will be long-term gain or loss if such K-I Shares, K Shares or K-T Shares have been held for more than one year.
If a repurchase of K-I Shares, K Shares or K-T Shares is treated as a distribution taxable as a dividend, the amount of the distribution will be measured by the amount of cash and the fair market value of any property received by the stockholder. The stockholder’s adjusted basis in the K-I Shares, K Shares or K-T Shares for tax purposes will be transferred to the stockholder’s remaining K-I Shares, K Shares or K-T Shares, if any. If the stockholder has no remaining stockholdings in us, such basis may, under certain circumstances, be transferred to a related person or it may be lost entirely. As described above, distributions and the net gain on repurchase may be subject to the 3.8% Medicare tax.
Information Reporting Requirements and Withholding.   We will report to our stockholders and the IRS the amount of distributions paid during each calendar year, and the amount of tax withheld, if any, with respect thereto. Under the backup withholding rules, a stockholder may be subject to backup withholding at the rate of 24% with respect to distributions paid unless such holder (a) is a corporation or comes within certain other exempt categories and, when required, demonstrates this fact, or (b) provides a taxpayer identification number, certifies as to no loss of exemption from backup withholding, and otherwise complies with applicable requirements of the backup withholding rules. A stockholder who does not provide us with his correct taxpayer identification number may also be subject to penalties imposed by the IRS. Any amount paid as backup withholding will be creditable against the stockholder’s regular U.S. federal income tax liability.
U.S. stockholders that hold our securities through foreign accounts or intermediaries will be subject to U.S. withholding tax at a rate of either 21% or 37% depending upon whether the securities are held by a corporate entity, on (i) distributions paid and (ii) proceeds of sale of our securities for a sale or other disposition, if certain disclosure requirements related to U.S. accounts are not satisfied. In addition, we may be required to withhold a portion of capital gain dividends paid to any stockholders who fail to certify their non-foreign status to the REIT.
Backup withholding will generally not apply to payments of distributions made by us or our paying agents, in their capacities as such, to a non-U.S. stockholder provided that the non-U.S. stockholder furnishes to us or our paying agent the required certification as to its non-U.S. status, such as providing a valid IRS Form W-8BEN-E, W-8IMY, W-8BEN or W-8ECI, or certain other requirements are met. Notwithstanding the foregoing, backup withholding may apply if either we or our paying agent has actual knowledge, or reason to know, that the holder is a U.S. person that is not an exempt recipient. Payments of the net proceeds from a disposition or a repurchase effected outside the U.S. by a non-U.S. stockholder (as described above) made by or through a foreign office of a broker generally will not be subject to information reporting or backup withholding. However, information reporting (but not backup withholding) generally will apply to such a payment if the broker has certain connections with the U.S. unless the broker has documentary evidence in its records that the beneficial owner is a non-U.S. stockholder and specified conditions are met or an exemption is otherwise established. Payment of the net proceeds from a disposition by a non-U.S. stockholder of securities made by or through the U.S. office of a
222

TABLE OF CONTENTS
broker is generally subject to information reporting and backup withholding unless the non-U.S. stockholder certifies under penalties of perjury that it is not a U.S. person and satisfies certain other requirements, or otherwise establishes an exemption from information reporting and backup withholding.
Backup withholding is not an additional tax.   Any amounts withheld under the backup withholding rules may be refunded or credited against the stockholder’s U.S. federal income tax liability if certain required information is furnished to the IRS. Prospective investors are urged to consult their own tax advisors regarding application of backup withholding to them and the availability of, and procedure for obtaining an exemption from, backup withholding.
Cost Basis Reporting.    Every broker is required to file an information return reporting the gross proceeds of a “covered security” with the IRS and to include in the information return the stockholder’s adjusted basis in the security, and whether any gain or loss with respect to the security is short-term or long-term within the meaning of Code Section 1222. A “covered security” includes any share of stock in a corporation that was acquired in an account on or after January 1, 2011. We have determined that shares of our common stock, including K Shares issued pursuant to our DRIP, are covered securities under the Act. Thus, stockholders who redeem, sell or otherwise liquidate shares of our common stock will receive an information return reporting the gross proceeds from the sale, the adjusted basis of the shares sold, and whether any gain or loss is short-term or long-term within the meaning of Code Section 1222. We are required to furnish this statement to stockholders by February 15 of the year following the calendar year in which the covered securities were sold. This information also will be reported to the IRS.
When determining the adjusted basis of the shares sold, we are required to use the first-in first-out method. When using the first-in first-out method, we are required to identify the shares sold in the order that they were acquired. However, as an alternative to the first-in first-out method, the stockholder may notify us of a preferred alternative by means of making an adequate identification of the shares to be liquidated prior to the liquidation event. Please see the section of this prospectus captioned “Share Repurchase Program” for additional information about our share repurchase program.
State Taxes.   We and our stockholders may be subject to state and local taxation in various jurisdictions, including those in which we or they transact business, own property, or reside. The state and local tax treatment of us and that of our stockholders may differ from the U.S. federal income tax treatment described above. Consequently, prospective investors should consult their own tax advisors regarding the effect of state and local tax laws on an investment in our K-I Shares, K Shares or K-T Shares.
Taxation of Tax-Exempt Stockholders
Our distributions to a U.S. stockholder that is a domestic tax-exempt entity generally should not constitute UBTI unless the U.S. stockholder borrows funds (or otherwise incurs acquisition indebtedness within the meaning of the Internal Revenue Code) to acquire or to carry its K-I Shares, K Shares or K-T Shares, or the securities are otherwise used in an unrelated trade or business of the tax-exempt entity.
Certain domestic tax-exempt entities, including social clubs, voluntary employee benefit associations, supplemental unemployment benefit trusts and qualified group legal service plans (all of which are exempt from U.S. federal income taxation under Sections 501(c)(7), (9), (17) or (20) of the Internal Revenue Code), are subject to different UBTI rules. Those rules generally will require them to characterize distributions from us as UBTI.
Special rules apply to the ownership of REIT securities by some tax-exempt pension trusts. In certain circumstances, a pension trust (1) that is described in Section 401(a) of the Internal Revenue Code, (2) that is tax exempt under Section 501(a) of the Internal Revenue Code, and (3) that owns more than 10% of our securities could be required to treat a percentage of the distributions from us as UBTI if we are a “pension-held REIT.” We will not be a pension-held REIT unless (1) either (A) one pension trust owns more than 25% of the value of our securities, or (B) a group of pension trusts, each individually holding more than 10% of the value of our securities, collectively owns more than 50% of the value of our securities; and (2) we would not have satisfied the closely held test described in “— Requirements for Qualification as a REIT” above, but for the fact that Section 856(h)(3) of the Internal Revenue Code provides that securities owned by such trusts are treated as owned by the beneficiaries of such trusts. In the event we are treated as a pension-held REIT, the percentage of distributions treated as UBTI by the
223

TABLE OF CONTENTS
above-described tax-exempt pension trusts is our gross income (less direct expenses) derived from an unrelated trade or business (determined as if we were a tax-exempt pension trust) divided by our gross income from all sources (less direct expenses). If this percentage is less than 5%, however, none of the distributions will be treated as UBTI. Because of the restrictions that are imposed by our charter regarding the ownership concentration of securities, we believe that a tax-exempt pension trust should not become subject to these rules.
Prospective tax-exempt purchasers should consult their own tax advisors as to the applicability of these rules and consequences to their particular circumstances.
Taxation of Non-U.S. Stockholders
General
The rules governing the U.S. federal income taxation of non-U.S. stockholders are complex, and as such, only a summary of such rules is provided in this prospectus. Non-U.S. investors should consult with their own tax advisors to determine the impact that U.S. federal, state and local income tax or similar laws will have on such investors as a result of an investment in our company. A “non-U.S. stockholder” means a person (other than a partnership or entity treated as a partnership for U.S. federal income tax purposes) that is not a U.S. stockholder. The discussion is based on current law and is for general information only. It addresses only selective aspects of U.S. federal income taxation.
Distributions — In General
Distributions paid by us that are not attributable to gain from our sales or exchanges of U.S. real property interests and not designated by us as capital gain dividends will be treated as dividends of ordinary income to the extent that they are made out of our current or accumulated earnings and profits. Such distributions to non-U.S. stockholders ordinarily will be subject to a withholding tax equal to 30% of the gross amount of the dividend unless an applicable tax treaty reduces or eliminates that tax. However, if income from the investment in our K-I Shares, K Shares and K-T Shares is treated as effectively connected with the non-U.S. stockholder’s conduct of a U.S. trade or business, the non-U.S. stockholder generally will be subject to a tax at the graduated rates applicable to ordinary income, in the same manner as U.S. stockholders are taxed with respect to such dividends (and also may be subject to the 30% branch profits tax in the case of a stockholder that is a foreign corporation that is not entitled to any treaty exemption). Dividends in excess of our current and accumulated earnings and profits will not be taxable to a stockholder to the extent they do not exceed the adjusted basis of the stockholder’s securities. Instead, they will reduce the adjusted basis of such securities. To the extent that such dividends exceed the adjusted basis of a non-U.S. stockholder’s securities, they will give rise to tax liability if the non-U.S. stockholder would otherwise be subject to tax on any gain from the sale or disposition of his securities, as described in the “— Sales of Securities” portion of this section below.
Distributions Attributable to Sale or Exchange of Real Property
Distributions that are attributable to gain from our sales or exchanges of U.S. real property interests will be taxed to a non-U.S. stockholder as if such gain were effectively connected with a U.S. trade or business. Non-U.S. stockholders would thus be taxed at the normal capital gain rates applicable to U.S. stockholders, and would be subject to applicable alternative minimum tax and a special alternative minimum tax in the case of nonresident alien individuals. Also, such distributions may be subject to a 30% branch profits tax in the hands of a corporate non-U.S. stockholder not entitled to any treaty exemption.
United States Federal Income Tax Withholding on Distributions
For U.S. federal income tax withholding purposes, we will generally withhold tax at the rate of 30% on the amount of any distribution (other than distributions designated as capital gain dividends) made to a non-U.S. stockholder, unless the non-U.S. stockholder provides us with a properly completed IRS (i) Form W-8BEN-E or W-8BEN evidencing that such non-U.S. stockholder is eligible for an exemption or reduced rate under an applicable income tax treaty (in which case we will withhold at the lower treaty rate); (ii) Form W-8ECI claiming that the dividend is effectively connected with the non-U.S. stockholder’s conduct
224

TABLE OF CONTENTS
of a trade or business within the U.S. (in which case we will not withhold tax); or (iii) a Form W-8IMY, together with a Form W-9 or Form W-8BEN-E or W-8BEN, claiming the dividend is going to a pass-through entity for a beneficial interest holder. We are also generally required to withhold tax at the rate of 21% on the portion of any dividend to a non-U.S. stockholder that is or could be designated by us as a capital gain dividend, to the extent attributable to gain on a sale or exchange of an interest in U.S. real property. Such withheld amounts of tax do not represent actual tax liabilities, but rather, represent payments in respect of those tax liabilities described in the preceding two paragraphs. Therefore, such withheld amounts are creditable by the non-U.S. stockholder against its actual U.S. federal income tax liabilities, including those described in the preceding two paragraphs. The non-U.S. stockholder would be entitled to a refund of any amounts withheld in excess of such non-U.S. stockholder’s actual U.S. federal income tax liabilities, provided that the non-U.S. stockholder files applicable returns or refund claims with the IRS.
Sales of Securities
Gain recognized by a non-U.S. stockholder upon a sale of securities generally will not be subject to U.S. federal income taxation, provided that: (i) such gain is not effectively connected with the conduct by such non-U.S. stockholder of a trade or business within the U.S.; (ii) the non-U.S. stockholder is not present in the U.S. for 183 days or more during the taxable year and certain other conditions apply; and (iii) we are “domestically controlled,” which generally means that less than 50% in value of our securities are held directly or indirectly by foreign persons during a continuous five year period ending on the date of disposition or, if shorter, during the entire period of our existence.
We cannot assure you that we will qualify as “domestically controlled.” If we were not domestically controlled, a non-U.S. stockholder’s sale of securities would be subject to tax, unless the securities were regularly traded on an established securities market and the selling non-U.S. stockholder has not directly, or indirectly, owned during a specified testing period more than 10% in value of our securities. However, it is not anticipated that the securities will be “regularly traded” on an established market. If the gain on the sale of securities were to be subject to taxation, the non-U.S. stockholder would be subject to the same treatment as U.S. stockholders with respect to such gain, and the purchaser of such securities may be required to withhold 15% of the gross purchase price.
If the proceeds of a disposition of shares of common stock are paid by or through a U.S. office of a broker-dealer, the payment is generally subject to information reporting and to backup withholding unless the disposing non-U.S. stockholder certifies as to its name, address and non-U.S. status or otherwise establishes an exemption. Generally, U.S. information reporting and backup withholding will not apply to a payment of disposition proceeds if the payment is made outside the U.S. through a foreign office of a foreign broker-dealer. Prospective foreign purchasers should consult their tax advisors concerning these rules.
Other Tax Considerations
Distribution Reinvestment Plan
Stockholders who participate in our DRIP will recognize dividend income, taxable to the extent of our current or accumulated earnings and profits (as determined for U.S. federal income tax purposes), in the amount and as though they had received the cash rather than purchased shares through the DRIP, unless we have designated all or a portion of the dividend as a capital gain dividend. These deemed dividends will be treated as actual dividends and will retain the character and tax effects applicable to all dividends. To the extent you purchase shares through our DRIP at a discount to their fair market value, you will be treated for U.S. federal income tax purposes as receiving an additional distribution equal to the amount of the discount. Shares received under the DRIP will have a holding period, for tax purposes, beginning with the day after purchase, and a tax basis equal to their cost, which is the gross amount of the deemed distribution.
State and Local Taxes
We and you may be subject to state or local taxation in various jurisdictions, including those in which we transact business or reside. Our and your state and local tax treatment may not conform to the U.S.
225

TABLE OF CONTENTS
federal income tax consequences discussed above. Consequently, you should consult your own tax advisors regarding the effect of state and local tax laws on an investment in the securities.
Legislative Proposals
You should recognize that current U.S. federal income tax treatment may be modified by legislative, judicial or administrative actions at any time, which may be retroactive in effect. The rules dealing with U.S. federal income taxation are constantly under review by Congress, the IRS and the Treasury Department, and statutory changes as well as promulgation of new regulations, revisions to existing statutes, and revised interpretations of established concepts occur frequently. In particular, the Tax Act includes sweeping changes to U.S. tax laws and represents the most significant changes to the Internal Revenue Code since 1986. You should consult your advisors concerning the status of legislative proposals, including the Tax Act, that may pertain to a purchase of our securities.
226

TABLE OF CONTENTS
ERISA CONSIDERATIONS
The following is a summary of some considerations associated with an investment in our shares by tax-qualified pension, stock bonus or profit-sharing plans, and other employee benefit plans described in Section 3(3) of ERISA, annuities described in Section 403(a) or (b) of the Internal Revenue Code, individual retirement account or annuity described in Section 408 or 408A of the Internal Revenue Code, an Archer MSA described in Section 220(d) of the Internal Revenue Code, a health savings account described in Section 223(d) of the Internal Revenue Code, or a Coverdell education savings account described in Section 530 of the Internal Revenue Code (collectively, “plans and IRAs”). This summary is based on provisions of ERISA and the Internal Revenue Code, each as amended through the date of this prospectus, and the relevant regulations, opinions and other authority issued by the DOL and the IRS through the date of this prospectus. We cannot assure you that there will not be adverse tax or labor decisions or legislative, regulatory or administrative changes that would significantly modify the statements expressed herein. Any such changes may apply to transactions entered into prior to the date of their enactment.
In general, any individual making an investment decision with respect to plans or IRAs should consider applicable provisions of the Internal Revenue Code and ERISA. While each of the Internal Revenue Code and ERISA issues discussed below may not apply to all plans and IRAs, individuals involved with making investment decisions with respect to plans and IRAs should carefully review the rules and exceptions described below, and determine their applicability to their situation.
In general individuals making investment decisions with respect to plans and IRAs should, at a minimum, consider:

whether the investment is consistent with the applicable provisions of ERISA, the Internal Revenue Code, and other applicable laws;

whether, under the facts and circumstances pertaining to the plans and IRAs in question, the individual’s responsibility to the plan or IRA has been satisfied;

whether the investment will produce UBTI to the plan or IRA (see “Material U.S. Federal Income Tax Considerations — U.S. Federal Income Taxation of Stockholders — Taxation of Tax-Exempt Stockholders”);

the need to value the assets of the plan or IRA annually or more frequently in accordance with ERISA and the Internal Revenue Code requirements and any applicable provisions of the plan;

whether the investment satisfies the prudence and diversification and other fiduciary requirements of ERISA, if applicable;

whether there is sufficient liquidity for the plan or IRA, considering the minimum and other distribution and withholding requirements under the Internal Revenue Code and the liquidity needs of such plan or IRA, after taking this investment into account;

whether the investment is in accordance with the documents and instruments governing such plan or IRA;

whether the investment would constitute or give rise to a prohibited transaction under ERISA or the Internal Revenue Code, if applicable, or other applicable laws; and

whether the assets of the entity in which the investment is made will be treated as “plan assets” of the plan or IRA investor under ERISA.
Additionally, individuals making investment decisions with respect to plans and IRAs must remember that ERISA requires that, with certain exceptions, the assets of an employee benefit plan be held in trust and that the trustee, or a duly authorized named fiduciary or investment manager, have exclusive authority and discretion to manage and control the assets of the plan. Further, individuals making investment decisions with respect to plans and IRAs need to determine whether an investment in our securities is appropriate under the custodial or trust agreement governing such plans or IRAs. It is highly advisable to confer with the custodian or trustee of a plan or IRA to ensure that an investment in our securities presents no problems under their custodial or trust agreements.
227

TABLE OF CONTENTS
Fiduciary Obligations — Prohibited Transactions
Any person identified as a “fiduciary” with respect to a plan or IRA incurs duties and obligations under ERISA and/or the Internal Revenue Code as discussed herein. For purposes of ERISA, a person generally is a fiduciary with respect to a plan if, among other things, the person has discretionary authority or control with respect to plan assets or provides investment advice for a fee with respect to plan assets.
In the event that we are deemed to hold plan assets of a plan or IRA, our management could be characterized as fiduciaries with respect to such plan or IRA, and each would be deemed to be a “party-in-interest” under ERISA and a “disqualified person” under the Internal Revenue Code with respect to an investing plan or IRA. Irrespective of whether we are deemed to hold plan assets, if we or our affiliates are affiliated with a plan or IRA investor, we might be a “disqualified person” or “party-in-interest” with respect to such plan or IRA investor, resulting in a prohibited transaction merely upon investment by such plan or IRA in our shares. Additionally, our management would be treated as fiduciaries with respect to each plan or IRA stockholder and an investment in our shares might constitute an ineffective delegation of fiduciary responsibility to our advisor and expose the fiduciary of an investing plan to co-fiduciary liability under ERISA for any breach by our advisor of the fiduciary duties mandated under ERISA. Further, if our assets are deemed to be “plan assets,” an investment by an IRA in our shares might be deemed to result in an impermissible commingling of IRA assets with other property.
If our advisor or its affiliates were treated as fiduciaries with respect to plan or IRA stockholders, the prohibited transaction restrictions of ERISA and the Internal Revenue Code would apply to any transaction involving our assets. These restrictions could, for example, require that we avoid transactions with persons who are affiliated with or related to us or our affiliates or require that we restructure our activities in order to obtain an administrative exemption from the prohibited transaction restrictions. Alternatively, we might have to provide plan or IRA stockholders with the opportunity to sell their shares to us or we might dissolve.
Plan Asset Considerations
In order to determine whether an investment in our shares by a plan or IRA creates or gives rise to the potential for either prohibited transactions or a commingling of assets as referred to above, an individual making an investment decision must consider whether an investment in our shares will cause our assets to be treated as assets of the investing plan or IRA. Section 3(42) of ERISA defines the term “plan assets” in accordance with previously issued DOL regulations with certain express exceptions (referred to as the “Plan Asset Regulation”).
Under the Plan Assets Regulation, the assets of an entity in which a plan or IRA makes an equity investment will generally be deemed to be assets of the plan or IRA, unless one of the exceptions to this general rule applies. Generally, the exceptions require that the investment in the entity be one of the following:

securities issued by an investment company registered under the Investment Company Act;

“publicly offered securities” (generally defined as interests that are “freely transferable,” “widely held,” and registered with the SEC);

an “operating company,” which includes “venture capital operating companies” and “real estate operating companies;” or

an investment in which equity participation by “benefit plan investors” is “not significant.”
We believe that we will satisfy one or more of the exceptions described below:
Exception for “Publicly-Offered Securities.”   If a plan or IRA acquires “publicly-offered securities,” the assets of the issuer of the securities will not be deemed to be “plan assets” under the Plan Assets Regulation. A publicly-offered security must be:

either

part of a class of securities registered under section 12(b) or 12(g) of the Exchange Act or
228

TABLE OF CONTENTS

sold as part of a public offering registered under the Securities Act and be part of a class of securities registered under the Exchange Act within a specified time period;

“widely held;” and

“freely transferable.”
Our shares are being sold as part of an offering of securities to the public pursuant to an effective registration statement under the Securities Act.
The Plan Assets Regulation provides that a security is “widely held” only if it is part of a class of securities that is owned by 100 or more investors independent of the issuer and one another. A security will not fail to be widely held because the number of independent investors falls below 100 subsequent to the initial public offering as a result of events beyond the issuer’s control. Although we anticipate that upon complete of the sale of the maximum offering, shares of our common stock will be “widely held,” our shares will not be widely held until we sell shares to 100 or more independent stockholders; however, having 100 independent stockholders is not a condition to our selling shares in this offering.
Whether a security is “freely transferable” depends upon the particular facts and circumstances. The Plan Assets Regulation provides several examples of restrictions on transferability that, absent unusual circumstances, will not prevent the rights of ownership in question from being considered “freely transferable” if the minimum investment is $10,000 or less. Where the minimum investment in a public offering of securities is $10,000 or less, the presence of the following restrictions on transfer will not ordinarily affect a determination that such securities are “freely transferable”:

any restriction on, or prohibition against, any transfer or assignment that would either result in a termination or reclassification of the entity for federal or state tax purposes or that would violate any state or federal statute, regulation, court order, judicial decree or rule of law;

any requirement that not less than a minimum number of shares or units of such security be transferred or assigned by any investor, provided that such requirement does not prevent transfer of all of the then remaining shares or units held by an investor;

any prohibition against transfer or assignment of such security or rights in respect thereof to an ineligible or unsuitable investor;

any requirement that reasonable transfer or administrative fees be paid in connection with a transfer or assignment;

any requirement that advance notice of a transfer or assignment be given to the entity and any requirement regarding execution of documentation evidencing such transfer or assignment (including documentation setting forth representations from either or both of the transferor or transferee as to compliance with any restriction or requirement described in this paragraph or requiring compliance with the entity’s governing instruments);

any restriction on substitution of an assignee as a limited partner of a partnership, including a general partner consent requirement, provided that the economic benefits of ownership of the assignor may be transferred or assigned without regard to such restriction or consent (other than compliance with any other restriction described above);

any administrative procedure which establishes an effective date, or an event, such as the completion of the offering, prior to which a transfer or assignment will not be effective; and

any limitation or restriction on transfer or assignment which is not created or imposed by the issuer or any person acting for or on behalf of such issuer.
Our shares are currently subject to certain restrictions on transfer intended to ensure that we continue to qualify for federal income tax treatment as a REIT and to comply with applicable securities laws. The minimum investment in our shares is less than $10,000. Thus, the restrictions imposed in order to maintain our status as a REIT should not prevent the shares from being deemed “freely transferable.”
229

TABLE OF CONTENTS
If our securities are held by 100 or more independent stockholders and assuming that no other facts and circumstances other than those referred to in the preceding paragraphs exist that would restrict transferability of shares of our securities, shares of our securities should then constitute “publicly-offered securities” and, accordingly, based on the publicly offered securities exception, we believe that our underlying assets should not then be considered “plan assets” under the Plan Assets Regulation on account of holding any shares of our securities.
Exception for Insignificant Participation by Benefit Plan Investors.   The Plan Assets Regulation provides that the assets of an entity will not be deemed to be the assets of a plan or IRA if equity participation in the entity by “benefit plan investors,” including plans and IRAs, is not significant. The Plan Asset Regulations provide that equity participation in an entity by “benefit plan investors” is “significant” if at any time 25% or more of the value of any class of equity interest is held by “benefit plan investors.” The term “benefit plan investors” is defined for this purpose under ERISA Section 3(42) as any employee benefit plan subject to Part 4 of Subtitle B of Title I of ERISA, any plan to which Section 4975 of the Internal Revenue Code applies, and any entity whose underlying assets include plan assets by reasons of a plan’s investment in such entity. In calculating the value of a class of equity interests, the value of any equity interests held by us or any of our affiliates must be excluded. Because our shares will not be “widely held” until we sell shares to 100 or more independent investors, prior to the date that either shares of our common stock qualify as a class of “publicly-offered securities” or we qualify for another exception in the Plan Asset Regulations, other than the insignificant participation exception, we will prohibit “benefit plan investors” from owning, directly or indirectly, in the aggregate, 25% or more of shares of our common stock. Although we expect to qualify for this exception, our organizational documents do not restrict ownership of each class of equity interests held by “benefit plan investors” to less than 25%.
Exception for Operating Companies.   The Plan Assets Regulation provides an exception with respect to securities issued by an “operating company,” which includes a “real estate operating company” or a “venture capital operating company.” Generally, we will be deemed to be a real estate operating company if during the relevant valuation periods at least 50% of our assets are invested in real estate that is managed or developed, and with respect to which we have the right to participate substantially in management or development activities. To constitute a venture capital operating company, 50% or more of our assets must be invested in “venture capital investments” during the relevant valuation periods. A “venture capital investment” is an investment in an operating company (other than a venture capital operating company), including a “real estate operating company,” as to which the investing entity has or obtains direct management rights. If an entity satisfies these requirements on the date it first makes a long-term investment (the “initial investment date”), or at any time during the entity’s first annual valuation period, it will be considered a real estate operating company for the entire period beginning on the initial investment date and ending on the last day of the first annual valuation period. Because this is a blind pool offering, we cannot assure you that we will be a real estate or venture capital operating company within the meaning of the Plan Assets Regulation. However, it is our intention to structure our investments to meet the operating company exception.
Other Prohibited Transactions
Regardless of whether the shares qualify for the “publicly-offered securities” exception of the Plan Assets Regulation, a prohibited transaction could occur if we, our advisor, any selected broker-dealer or any of their affiliates is a fiduciary (within the meaning of Section 3(21) of ERISA) with respect to any plan or IRA purchasing our shares. Accordingly, unless an administrative or statutory exemption applies, shares should not be purchased by a plan or IRA with respect to which any of the above persons is a fiduciary. A person is a fiduciary with respect to a plan under Section 3(21) of ERISA if, among other things, the person has discretionary authority or control with respect to the plan or “plan assets” or provides investment advice for a fee with respect to “plan assets.”
ERISA and the Internal Revenue Code forbid plans and IRAs from engaging in prohibited transactions. Fiduciaries of a plan that allow a prohibited transaction to occur will breach their fiduciary responsibilities under ERISA, and may be liable for any damage sustained by the Plan, as well as civil penalties (generally, 5% of the amount involved, unless the transaction is not timely corrected, in which case the penalty is 100% of the amount involved). Criminal penalties may also be possible if the violation was
230

TABLE OF CONTENTS
willful. If it is determined by the DOL or the IRS that a prohibited transaction has occurred, any disqualified person or party-in-interest involved with the prohibited transaction may be required to reverse or unwind the transaction and, for a plan, compensate the plan for any loss resulting therefrom. Additionally, the Internal Revenue Code requires that a disqualified person involved with a prohibited transaction with a plan or IRA must pay an excise tax equal to a percentage of the “amount involved” in the transaction for each year in which the transaction remains uncorrected. The percentage generally is 15%, but is increased to 100% if the prohibited transaction is not corrected within a certain period of time. For IRAs, if an IRA engages in a prohibited transaction, the tax-exempt status of the IRA may be lost. With respect to an IRA that invests in our shares, the occurrence of a prohibited transaction involving the individual who established the IRA, or his or her beneficiary, could cause the IRA to lose its tax-exempt status under the Internal Revenue Code, and such individual generally would be taxable on the deemed distribution of all the assets in the IRA.
Annual or More Frequent Valuation Requirement
A fiduciary of a plan subject to ERISA may be required to determine the fair market value of the assets of such plan on at least an annual basis and, sometimes, as frequently as daily. If the fair market value of any particular asset is not readily available, the fiduciary is required to make a good faith determination of that asset’s value. Also, a trustee or custodian of an IRA must provide an IRA participant and the IRS with a statement of the value of the IRA each year, and a fiduciary of a plan must provide a plan participant with a statement of the value of their accrued benefit under the plan every three years, every year, or every quarter, depending upon the type of plan involved. However, currently, neither the IRS nor the DOL has promulgated regulations specifying how “fair market value” should be determined for these purposes.
Unless and until our shares are listed on a national securities exchange, it is not expected that a public market for our shares will develop. To assist fiduciaries of plans subject to the annual reporting requirements of ERISA and IRA trustees or custodians to prepare reports relating to an investment in our shares, we intend to provide reports of our quarterly and annual determinations of the current estimated share value to those fiduciaries (including IRA trustees and custodians) who identify themselves to us and request the reports. Commencing with the NAV Pricing Date, our advisor is responsible for calculating an annual valuation of our shares to enable benefit plan investors subject to ERISA to complete their annual filings on Form 5500 (Annual Return/Report of Employee Benefit Plan). We anticipate that we will provide annual reports of our determination of value (1) to IRA trustees and custodians not later than January 15 of each year, and (2) to other plan fiduciaries within 75 days after the end of each calendar year. Each determination may be based upon valuation information available as of October 31 of the preceding year, updated, however, for any material changes occurring between October 31 and December 31.
There can be no assurance, however, with respect to any estimate of value that we prepare, that:

the estimated NAV per share would actually be realized by our stockholders upon liquidation, because, among other reasons, these estimates do not necessarily indicate the price at which properties can be sold;

our stockholders would be able to realize the estimated NAV per share if they were to attempt to sell their shares, because no public market for our shares exists or is likely to develop;

that the value, or method used to establish value, would be sufficient to enable an ERISA fiduciary or an IRA custodian or trustee to comply with ERISA or Internal Revenue Code requirements described above, and the Department of Labor or the IRS might determine that a plan fiduciary or IRA custodian or trustee is required to take further steps to determine value; or

that the value, or method used to establish value, will comply with any contractual agreements that may exist with any third party administrator or IRA custodian or trustee.
Minimum and Other Distribution Requirements — Plan Liquidity
Potential plan or IRA investors who intend to purchase our shares should consider the limited liquidity of an investment in our shares as it relates to the minimum distribution requirements under the Internal Revenue Code, if applicable, and as it relates to other distributions (such as, for example, cash out
231

TABLE OF CONTENTS
distributions) that may be required under the terms of the plan or IRA and the Internal Revenue Code from time to time. If the shares are held in an IRA or plan and, before we receive payment on our loans or sell our properties, mandatory or other distributions are required to be made to the participant or beneficiary of such IRA or plan, pursuant to the Internal Revenue Code, then this would require that a distribution of the shares be made in kind to such participant or beneficiary or that a rollover of such shares be made to an IRA or other plan, which may not be permissible under the terms and provisions of the IRA or plan making the distribution or rollover or the IRA or plan receiving the rollover, or under applicable federal or state securities laws. Even if permissible, a distribution of shares in kind to a participant or beneficiary of an IRA or plan must generally be included in the federal taxable income of the recipient for the year in which the shares are received at the then current fair market value of the shares, even though there would be no corresponding cash distribution with which to pay the income tax liability arising because of the distribution of shares. The fair market value of any such distribution-in-kind can be only an estimated value per share because no public market for our shares exists or is likely to develop. Further, there can be no assurance that such estimated value could actually be realized by a stockholder because estimates do not necessarily indicate the price at which our shares could be sold. Also, for distributions subject to mandatory income tax withholding under Section 3405 or other tax withholding provisions of the Internal Revenue Code, the trustee of a plan may have an obligation, even in situations involving in-kind distributions of shares, to liquidate a portion of the in-kind shares distributed in order to satisfy such withholding obligations, although there might be no market for such shares. There may also be similar state and/or local tax withholding or other tax obligations that should be considered.
Rules Applicable to Foreign, Governmental and Church Plans
As a general rule, certain employee benefit plans, including foreign pension plans, governmental plans established or maintained in the United States (as defined in Section 3(32) of ERISA), and certain church plans (as defined in Section 3(33) of ERISA), are not subject to ERISA’s requirements and are not “benefit plan investors” within the meaning of the Plan Assets Regulation. Any such plan that is qualified and exempt from taxation under Sections 401(a) and 501(a) of the Internal Revenue Code may nonetheless be subject to the prohibited transaction rules set forth in Section 503 of the Internal Revenue Code and, under certain circumstances in the case of church plans, Section 4975 of the Internal Revenue Code. Also, some foreign plans and governmental plans may be subject to foreign, state, or local laws which are, to a material extent, similar to the provisions of ERISA or Section 4975 of the Internal Revenue Code. Each fiduciary of a plan subject to any such similar law should make its own determination as to the need for and the availability of any exemption relief.
232

TABLE OF CONTENTS
PLAN OF DISTRIBUTION
The Offering
On April 7, 2020, in response to the global pandemic of the novel coronavirus (COVID-19), our board of directors approved the temporary suspension of the sale of shares in our offering, effective April 7, 2020, and of our DRIP, effective April 17, 2020.
Our board of directors made this difficult decision because it does not believe it is appropriate for us to continue to sell shares of common stock we have determined an updated NAV per share. We intend to release an updated NAV per share of all classes of our capital stock calculated as of March 31, 2020 when available, which we expect to be lower than the current NAV per share.
While it is impossible to predict when we will be able to return to normal operations, our board of directors and our management will continue to evaluate our financial condition and the overall economic environment in order to determine an appropriate time to recommence sales of shares in the offering and pursuant to the distribution reinvestment plan and fully reinstate the share repurchase program, which is limited to repurchases upon death.
We are offering up to $500,000,000 in K-I Shares, K Shares and K-T Shares to the public pursuant to our primary offering and up to $50,000,000 in K-I Shares, K Shares and K-T Shares to our stockholders pursuant to our DRIP. The offering prices and the total dollar amount available for purchase per class in our primary offering are as follows: $9.30 per K-I Share (up to $125,000,000 in shares), $10.00 per K Share (up to $125,000,000 in shares), and $10.00 per K-T Share (up to $250,000,000 in shares). The offering prices and the total dollar amount available for purchase pursuant to our DRIP are as follows: $9.50 per K-I Share (up to $12,500,000 in shares), $9.50 per K Share (up to $12,500,000 in shares), and $9.50 per K-T Share (up to $25,000,000 in shares). We reserve the right to reallocate the amount of K-I Shares, K Shares and K-T Shares being offered among the K-I Shares, K Shares and K-T Shares registered, and between the primary offering and the DRIP.
All investors must meet the suitability standards discussed in the section of this prospectus entitled “Investor Suitability Standards.” The different share classes we are offering have different selling commissions and ongoing fees and expenses. When deciding which class of shares to buy, you should consider, among other factors, whether you are eligible to purchase any class of shares, the amount of your investment, the length of time you intend to hold the shares, the selling commission and fees attributable to each class of shares and whether you qualify for any of the selling commission discounts described below.
We will offer K-I Shares, K Shares and K-T Shares in our primary offering until the earlier of August 14, 2020, which is two years from the SEC effective date of this registration statement, or the date we sell $550,000,000 in shares, unless we elect to extend it to a date no later than February 10, 2022, which is 180 days following the third anniversary of the effective date of the offering. We may amend, suspend or terminate the DRIP at our discretion at any time upon ten days’ prior written notice to our stockholders. Additionally, we will be required to discontinue sales of shares under the DRIP on the earlier to occur of (a) August 14, 2020, which is two years from the SEC effective date of this registration statement, and (b) the date we sell all the shares registered for sale under the DRIP, unless we elect to extend it to a date no later than February 10, 2022. We may sell shares under the DRIP beyond such time, but only if there is an effective registration statement with respect to the K-I Shares, K Shares or K-T Shares. This offering must be registered in every state in which we offer or sell shares. Generally, such registrations are for a period of one year. Therefore, we may have to stop selling shares in any state in which our registration is not renewed or otherwise extended annually. We may terminate this offering at any time prior to the stated termination date.
Due to the fact that this is a “best efforts” offering, S2K Financial LLC, the dealer manager, and the participating broker-dealers engaged by the dealer manager (as described below), must use only their best efforts to sell our shares of common stock and have no firm commitment or obligation to purchase or sell any specific number or dollar amount of our shares of common stock.
Our board of directors has determined an initial estimated NAV per share equal to $10.00 per each K-I Share, K Share and K-T Share based on a valuation of our assets as of the NAV Pricing Date. We expect to update the estimated NAV per share of each class of our common stock on at least an annual basis, at
233

TABLE OF CONTENTS
which point our board of directors may determine to modify the public offering price of each class of our shares of common stock, including the price at which our shares are offered through our DRIP.
On September 30, 2016, we commenced a private offering of K Shares and Units (with each Unit consisting of four K Shares and one A Share), with a targeted maximum of up to $150,000,000 in K Shares (including K Shares sold as part of a Unit), on September 30, 2016. Our private offering of K Shares and Units will terminate on or prior to the commencement of this public offering.
James A. Procaccianti, our President and Chief Executive Officer, owns a 20% non-operating partnership interest in Canton Hathaway, LLC, a registered investment advisor firm that is registered with the SEC with offices at One West Exchange Street, Suite 3202, Providence, Rhode Island 02903. If your investment professional is associated with Canton Hathaway, LLC, any investment advice that your investment professional provides to you related to an investment in the Company would be pursuant to your agreement with Canton Hathaway, LLC, and would not be provided by the Company. Because Canton Hathaway, LLC is one of our affiliates, it will not conduct an independent review of us or our offering; therefore, if your investment professional is associated with Canton Hathaway, LLC, you will not have an independent review of us or our offering.
The Dealer Manager and Participating Broker-Dealers
S2K Financial LLC will serve as the dealer manager for this offering. The dealer manager is a duly registered broker-dealer with FINRA and each of the states and jurisdictions in which offers and sales of K-I Shares, K Shares and K-T Shares will be made. We will pay the dealer manager selling commissions, dealer manager fees, and a stockholder servicing fee (solely in connection with K-T Shares sold in the primary offering), and reimburse the dealer manager for certain expenses, as discussed below. Our agreement with the dealer manager, which we refer to as the “dealer manager agreement,” may be terminated by us or by the dealer manager pursuant to the terms of the dealer manager agreement.
Our dealer manager has authorized certain additional broker-dealers who are members of FINRA to participate in selling shares of our common stock in this offering, which we refer to as “participating broker-dealers.”
Compensation of Dealer Manager and Participating Broker-Dealers
Selling Commissions
Except as provided below, the dealer manager will receive up-front selling commissions of up to 7% of the gross offering proceeds from the sale of K Shares and up-front selling commissions of up to 3% of the gross offering proceeds from the sale of K-T Shares; provided, however, that no selling commissions will be paid with respect to any K Shares or K-T Shares sold to our advisor or the Service Provider of their respective affiliates and no selling commissions will be paid with respect to shares of any class sold pursuant to our DRIP. We will not pay selling commissions to the dealer manager in connection with K-I Shares. The dealer manager will reallow all selling commissions to participating broker-dealers.
Summary
The following table shows the maximum commissions and fees payable to our dealer manager in connection with this offering, which may be reduced or waived in certain circumstances as described below in “— Discounts for Certain Purchasers” and “— Volume Discounts.” To show the maximum amount of dealer manager and participating broker-dealer compensation we may pay in this offering, the table assumes (1) that all shares are sold through distribution channels associated with the highest possible selling commissions and dealer manager fee and (2) we sell the maximum of $500,000,000 in shares of our common stock pursuant to our primary offering (allocated as $125,000,000 in K Shares, $125,000,000 in K-I Shares and $250,000,000 in K-T Shares). In the event we sell a greater percentage of a particular class (which are subject to different selling commissions and dealer manager fees) than currently allocated in this prospectus, the amounts and percentages of offering expenses will differ. We reserve the right to reallocate the shares of common stock we are offering among the different classes of shares and between the primary offering and our distribution reinvestment plan. The table does not give effect to any shares issued pursuant to our distribution reinvestment plan.
234

TABLE OF CONTENTS
Per K Share
Per K-I Share
Per K-T Share
Total
Maximum
Price to Public
$ 10.00 $ 9.30 $ 10.00 $ 500,000,000
Selling Commissions
$ 0.70 $ 0.30 $ 16,250,000
Dealer Manager Fee
$ 0.30 $ 0.279 $ 0.30 $ 15,000,000
Stockholder Servicing Fee
(1) (1)
(1)
The stockholder servicing fee is payable only with respect to K-T Shares sold in our primary offering. The stockholder servicing fee is an ongoing fee that is not paid to the dealer manager at the time a K-T Share is sold. With respect to each K-T Share sold in our primary offering, will pay the dealer manager a stockholder servicing fee equal to 1.0%, annualized, of the amount of our estimated NAV per K-T Share for each K-T Share purchased. The stockholder servicing fee accrues daily and is payable monthly in arrears. We will cease paying the stockholder servicing fee to our dealer manager upon the occurrence of one of the termination events described in “— Stockholder Servicing Fees” below. Although we cannot predict the length of time over which the stockholder servicing fee will be paid due to potential changes in the estimated NAV per share of our K-T Shares, we expect to pay a maximum of $0.30 in stockholder servicing fees with respect to an individual K-T Share, assuming such fee would be paid over approximately three years from the date of purchase and a constant estimated NAV per share of $10.00 per K-T Share.
Dealer Manager Fee
The dealer manager will receive an up-front dealer manager fee of up to 3% of the gross offering proceeds from the sale of K-I Shares, K Shares and K-T Shares; provided, however, that no dealer manager fees will be paid with respect to any K-I Shares, K Shares or K-T Shares sold to our advisor or the Service Provider or their respective affiliates and no dealer manager fee will be paid with respect to shares of any class sold pursuant to our DRIP. The dealer manager may, in its sole discretion, reallow a portion of the dealer manager fee to participating broker-dealers.
Stockholder Servicing Fee
With respect to each K-T Share sold in our primary offering, will pay the dealer manager a stockholder servicing fee equal to 1.0%, annualized, of the amount of our estimated NAV per K-T Share for each K-T Share purchased. The stockholder servicing fee accrues daily and is payable monthly in arrears.
The stockholder servicing fee will be paid as compensation for ongoing services provided to holders of our K-T Shares purchased in our primary offering, which ongoing services may include providing regular account or portfolio maintenance for stockholders, assisting with recordkeeping, responding to stockholder inquiries regarding distribution payments, providing services to stockholders related to our share repurchase program, offering to meet with stockholders to provide overall guidance on an investment in us or to answer questions about account statements or valuations, and providing such other similar services as stockholders may reasonable require in connection with an investment in us. While we expect that the participating broker-dealers of record for holders of K-I Shares or K Shares may provide similar services to such stockholders, such participating broker-dealers are under no contractual obligation to do so and we will not pay a stockholder servicing fee for such services. The dealer manager may reallow all of the stockholder servicing fee to participating broker-dealers.
We will cease paying the stockholder servicing fee with respect to a K-T Share sold in our primary offering at the earlier of (i) the end of the month in which our transfer agent, on our behalf, determines that the aggregate underwriting compensation from all sources equals 10% of the gross proceeds from the sale of shares in our primary offering (i.e., excluding proceeds from sales pursuant to our DRIP), (ii) the end of the month in which our transfer agent, on our behalf, determines that total underwriting compensation, including selling commissions, dealer manager fees, stockholder servicing fees and other elements of underwriting compensation with respect to such K-T Share, would be in excess of 10% of the total gross investment amount at the time of purchase of such K-T Share in our primary offering; (iii) the end of the month in which our transfer agent, on our behalf, determines that the stockholder servicing fee with respect
235

TABLE OF CONTENTS
to such K-T Share would be in excess of 3.0% of the total gross investment amount at the time of purchase of such K-T Share in our primary offering; (iv) the date on which such K-T Share is repurchased by us; (v) the date on which the holder of such K-T Share or its agent notifies us or our agent that he or she is represented by a new participating broker-dealer; provided that we will continue paying the stockholder servicing fee, which shall be reallowed to the new participating broker-dealer, if the new participating broker-dealer enters into a participating broker-dealer agreement or otherwise agrees to provide the ongoing services set forth in the dealer manager agreement, and (vi) the listing of any class or series of our stock on a national securities exchange, the merger or consolidation of our company or the sale of all or substantially all of our assets. At the time we cease paying the stockholder servicing fee with respect to a K-T Share pursuant to the provisions above, and if such K-T Share remains outstanding, such K-T Share (including any associated K-T Share issued pursuant to the DRIP) will convert into a number of K Shares (including any fractional shares) with an equivalent estimated NAV of such K-T Share as of the date of such conversion. Stockholders will receive a confirmation notice when their K-T Shares have been converted into K Shares. We currently expect that any such conversion will be on a one-for-one basis, as we expect the estimated NAV per share of each K-T Share and K Share to be the same. Although we cannot predict the length of time over which the stockholder servicing fee will be paid due to potential changes in the estimated NAV per share of our K-T Shares, we expect to pay a maximum of $0.30 in stockholder servicing fees with respect to an individual K-T Share, assuming such fee would be paid over approximately three years from the date of purchase and a constant estimated NAV per share of $10.00 per K-T Share. We will not pay any stockholder servicing fees in connection with K-T Shares sold to our advisor, the Service Provider or their affiliates.
Expense Reimbursements
We have agreed to reimburse the dealer manager or any participating broker-dealer for reasonable bona fide expenses set forth in itemized and detailed invoices, which may include travel, lodging, meals and other reasonable out-of-pocket expenses incurred by the dealer manager or any participating broker-dealer and their personnel. These reimbursements consist primarily of  (a) actual costs incurred for fees to attend retail seminars sponsored by participating broker-dealers, (b) amounts used to reimburse participating broker-dealers for the actual costs incurred by registered representatives for travel, meals and lodging in connection with attending bona fide training and education meetings and retail seminars sponsored by participating broker-dealers, (c) commissions and non-transaction based compensation paid to registered persons in connection with the wholesaling of our offering, (d) expense reimbursements for actual costs incurred by employees of our dealer manager in the performance of wholesaling activities, and (e) additional amounts for gifts and business entertainment expenses. In no event shall any gifts for registered representatives be given that exceed an aggregate value of $100 per annum per individual or are preconditioned on achievement of a sales target. Promotional items of nominal value may also be given to such representatives and are not subject to the annual gift limitation. We will reimburse our dealer manager for these expenses to the extent permissible under applicable FINRA rules.
Limitations on Underwriting Compensation
Under the rules of FINRA, the total underwriting compensation payable from whatever source in connection with this offering (including selling commissions, dealer manager fees, stockholder servicing fees, non-cash compensation and certain expense reimbursements) to members of FINRA participating in this offering may not exceed 10% of the gross proceeds from our primary offering (excluding proceeds from shares sold pursuant to our DRIP). The amounts we have agreed to reimburse our dealer manager and participating dealers for bona fide due diligence expenses (as described in “— Expense Reimbursements” above) are excluded from total underwriting compensation for purposes of this 10% FINRA limitation on total underwriting compensation.
We monitor the aggregate amount of underwriting compensation that we pay in connection with this offering in order to ensure we comply with the underwriting compensation limits of applicable FINRA rules. We will cease to pay all underwriting compensation on all shares offered hereby, including selling commissions, dealer manager fees, and stockholder servicing fees, on the date at which total underwriting compensation from whatever source paid in connection with this offering equals 10% of the gross offering proceeds from our primary offering.
236

TABLE OF CONTENTS
Limitations on Organization and Offering Expenses
FINRA rules also limit our combined total organization and offering expenses, inclusive of  (i) the total underwriting compensation paid from any source (as discussed in “— Limitations on Underwriting Compensation” above) and (ii) issuer expenses that are reimbursed or paid for with offering proceeds, to 15% of our gross offering proceeds from this offering. We will reimburse our advisor and its affiliates for organization and offering costs they incur on our behalf, either directly or through contract services provided by affiliates, but only to the extent that such reimbursement would not cause the sales commissions, dealer manager fees, stockholder servicing fees and the other organization and offering expenses we bear to exceed 15% of the gross proceeds from this offering, in each case as of the date of the termination of the offering.
Funding of Organization and Offering Expenses
Subject to limited exceptions, we intend to fund the payment of the selling commissions, dealer manager fees, stockholder servicing fees and expense reimbursements payable to the dealer manager and our other organization and offering expenses with the proceeds we receive from the sale of our A Shares to our advisor and its affiliates in a private placement. Pursuant to the advisory agreement, our advisor has agreed that it or its affiliates will purchase a number of A Shares sufficient to provide proceeds sufficient to fund our payment the selling commissions, dealer manager fees and stockholder servicing fees payable to our dealer manager associated with the sale of up to $500,000,000 in K-I Shares, K Shares and K-T Shares in the primary offering. For additional discussion, see “Description of Capital Stock — A Shares — Advisor’s Obligation to Purchase A Shares.” We intend to invest 100% of the proceeds from K-I Shares, K Shares and K-T Shares in assets, therefore holders of our K-I Shares, K Shares and K-T Shares would be limited in their potential return on investment should we return in excess of 9.84% on their investment, as described in the answer to the question “How does the potential return to holders of K-I Shares, K Shares and K-T Shares in this offering compare to the potential return to stockholders of other publicly registered, non-traded REITs?” beginning on page 14 of the prospectus.
Indemnification
To the extent permitted by law and our charter, we have agreed to indemnify the dealer manager and the participating broker-dealers against certain liabilities, including liabilities arising under the Securities Act and Exchange Act and liabilities arising from breaches of our representations and warranties contained in the dealer manager agreement.
Share Distribution Channels
K-I Shares, K Shares and K-T Shares each are available for purchase by the general public through various distribution channels; provided, however, that K-I Shares are available for purchase only (1) through fee-based programs of participating broker-dealers, also known as wrap accounts, that provide access to K-I Shares, (2) through registered investment advisers not affiliated with a participating broker-dealer, (3) by endowments, foundations, pension funds and other institutional investors, or (4) other categories of investors that we name in an amendment or supplement to this prospectus.
Discounts for Certain Purchasers
Our executive officers and board of directors, as well as their immediate family members, may purchase K-I Shares and K Shares at a reduced offering price per share, which reduced price will reflect that that selling commissions and the dealer manager fee may be reduced or waived with respect to such purchases. In addition, officers and employees of our advisor, other affiliates of our advisor, their immediate family members, and, if approved by our management, joint venture partners, consultants, and other service providers, may purchase K-I Shares and K Shares at a reduced offering price per share, which reduced price will reflect that selling commissions and the dealer manager fee may be waived or reduced with respect to such purchases.
The selling commissions and the dealer manager fee may also be reduced or waived in connection with certain categories of sales of K-I Shares and K Shares, including, with respect to K Shares, sales for which a volume discount applies (as discussed in “ — Volume Discounts” below), sales to certain institutional
237

TABLE OF CONTENTS
investors, sales to employees of participating broker-dealers, sales made by certain participating broker-dealers at the discretion of the dealer manager, sales made to investors whose contract for investment advisory and related brokerage services includes a fixed or “wrap” fee or other asset-based fee arrangement (unless that contract is with a federally registered investment adviser that is dually registered as a broker-dealer and provides financial planning services), sales through banks acting as trustees or fiduciaries and sales to our affiliates.
To the extent the purchase price of any K-I Shares or K Shares sold is reduced due to a reduction in selling commissions or dealer manager fees (excluding any shares purchased at a discount due to a volume discount, as discussed below), we will sell additional A Shares to our advisor and its affiliates in a private placement with an aggregate gross purchase price equal to the difference between the discounted price per share for the K-I Shares or K Shares sold and the non-discounted price for such shares and make the proceeds from such sale of A Shares available for investment. As a result of this application of the proceeds from the sale of additional A Shares to our advisor and its affiliates, the total funds available for investment per K-I Share and K Share sold at a discount (excluding volume discounts) will be equivalent to the funds that would be available for investment if the K-I Shares and K Shares were sold without any discount.
Our advisor and its affiliates and affiliates of the dealer manager will be expected to hold their K-I Shares, K Shares, K-T Shares and A Shares for investment purposes only and not with a view towards distribution.
Volume Discounts
The dealer manager may, at its sole discretion, enter into an agreement with a participating broker-dealer whereby such participating broker-dealer may aggregate subscriptions as part of a combined order for the purpose of offering investors reduced aggregate selling commissions. Any reduction in the selling commissions arising from such volume discounts would be prorated among the separate subscribers.
The following table illustrates the various selling commissions discount levels that will be offered to qualifying purchasers by participating broker-dealers for K Shares purchased in this offering:
Dollar Amount of K Shares Purchased
Selling Commission
Percentage
Dealer
Manager Fee
Purchase Price Per
K Share to Investor
$499,999 or less
7.0% 3.0% $ 10.00
$500,000 – $999,999
6.0% 3.0% $ 9.90
$1,000,000 – $1,999,999
5.0% 3.0% $ 9.80
$2,000,000 – $2,999,999
4.0% 3.0% $ 9.71
$3,000,000 – $4,999,999
3.0% 3.0% $ 9.62
$5,000,000 – $9,999,999
2.0% 3.0% $ 9.52
$10,000,000 and above
1.0% 3.0% $ 9.43
The table above is calculated assuming a purchase price (prior to any discounts) per K Share of $10.00 per share. An investor’s purchase of K Shares may be aggregated for purposes of applying the discounts set forth in the table above.
In the event an investor wishes to have its subscriptions combined (to the extent purchases were made within one year), that investor must request such treatment in writing at the time of that person’s subscription and identify the subscriptions to be combined. Any combination request will be subject to our verification that the subscriptions to be combined are made by a single qualifying purchaser and made within one year. If the subscription agreements for the combined subscriptions of a single qualifying purchaser are submitted at the same time, then the selling commissions payable and the discounted K Share purchase price will be allocated pro rata among the combined subscriptions on the basis of the respective subscription amounts being combined. Otherwise, the volume discount provisions will apply only to the subscription that qualifies the single qualifying purchaser for the volume discount and the subsequent subscriptions of that single qualifying purchaser.
Please consult with your financial advisor and broker-dealer about the ability to receive volume discounts through any of the circumstances described above.
238

TABLE OF CONTENTS
Investments through IRA Accounts
Our advisor expects to enter into an agreement with First Trust Retirement, which would act as IRA custodian for purchasers of our securities who would like to purchase shares through an IRA account and desire to establish a new IRA account for that purpose. Our advisor intends to pay the fees related to the establishment of investor accounts with $25,000 and the first-year annual IRA maintenance fee. We will not reimburse our advisor for such fees. Thereafter, investors will be responsible for the annual IRA maintenance fees charged by the IRA Custodian, which are currently $35.00. Further information about custodial services is available through your broker. We do not require that you use our IRA custodian.
Minimum Purchase Requirements
You must initially invest at least $4,000 in any combination of our K-I Shares, K Shares or K-T Shares to be eligible to participate in this offering. In order to satisfy this minimum purchase requirement, unless otherwise prohibited by state law, a husband and wife may jointly contribute funds from their separate IRAs, provided that each such contribution is made in increments of $100. You should note that an investment in our shares will not, in itself, create a retirement plan and that, in order to create a retirement plan, you must comply with all applicable provisions of the Internal Revenue Code. If you have satisfied the applicable minimum purchase requirement, any additional purchase must be in increments of $100. The investment minimum for subsequent purchases does not apply to shares purchased pursuant to our DRIP.
You may not transfer fewer shares than the minimum purchase requirement. Unless you are transferring all of your shares of common stock, you may not transfer your shares in a manner that causes you or your transferee to own fewer than the number of shares required to meet the minimum purchase requirements, except for the following transfers made without consideration: (a) transfers by gift, (b) transfers by inheritance, (c) intra-family transfers, (d) family dissolutions, (e) transfers to affiliates and (f) transfers by operation of law. These minimum purchase requirements will be applicable until our shares of common stock are listed on a national securities exchange, and these requirements may make it more difficult for you to sell your shares.
239

TABLE OF CONTENTS
DISTRIBUTION REINVESTMENT PLAN
On April 7, 2020, in response to the global pandemic of the novel coronavirus (COVID-19), our board of directors approved the temporary suspension of our DRIP, effective April 17, 2020.
Our DRIP allows you to elect to have all or a portion of your cash distributions attributable to your K-I Shares, K Shares or K-T Shares owned automatically reinvested in additional K-I Shares, K Shares or K-T Shares, as applicable. Any distribution amounts elected to be reinvested will be reinvested in the share class for which the distribution was declared. For instance, distributions in K-I Shares will be reinvested in additional K-I Shares, distributions in K Shares will be reinvested in additional K Shares and distributions in K-T Shares will be reinvested in additional K-T Shares. A copy of our DRIP is included as Appendix B to this prospectus. You may elect to participate in the DRIP by completing the subscription agreement, the enrollment form or by other written notice to the plan administrator. Participation in the plan will begin with the next distribution made after acceptance of your written notice.
You can elect to have all or a portion of your distributions reinvested through our DRIP. You may also change the percentage of your distributions that will be reinvested at any time if you complete a new enrollment form or other form provided for that purpose. Any election to increase your level of participation in the DRIP must be made through your participating broker-dealer or, if you purchased your shares in this offering other than through a participating broker-dealer, through the dealer manager. Any distribution amounts not elected to be reinvested in additional shares of the same class pursuant to the DRIP will be paid out to the applicable stockholder as a cash distribution, in accordance with procedures determined by our board.
During the offering and until our board of directors determines to modify the purchase prices for shares in our DRIP to reflect the estimated NAV per share, the per share purchase price for shares purchased pursuant to the DRIP will be as follows: $9.50 per K-I Share, $9.50 per K Share and $9.50 per K-T Share. K-I Shares, K Shares and K-T Shares acquired under the DRIP will entitle the participant to the same rights and be treated in the same manner as K-I Shares, K Shares and K-T Shares purchased in the primary offering.
We reserve the right to amend any aspect of our DRIP without the consent of our stockholders, provided that notice of any material amendment is sent to participants at least 10 days prior to the effective date of that amendment. Our board of directors may amend, suspend or terminate the DRIP for any reason at any time upon 10 days’ prior notice to participants. We may provide notice by including such information (a) in a Current Report on Form 8-K or in our annual or quarterly reports, all publicly filed with the SEC or (b) in a separate mailing to the participants. Participation in the plan may also be terminated with respect to any person to the extent that a reinvestment of distributions in shares of our common stock would cause the share ownership limitations contained in our charter to be violated. Following any termination of the DRIP, all subsequent distributions to stockholders would be made in cash.
If a stockholder elects to participate in the DRIP, the stockholder will be treated as receiving, in lieu of the portion of the distribution such stockholder elected to be reinvested pursuant to the DRIP, a distribution of additional K-I Shares, K Shares or K-T Shares, as applicable. If the stockholder is subject to federal income taxation, the stockholder will be treated for federal income tax purposes as if he or she has received a distribution, to the extent of our current and accumulated earnings and profits, in an amount equal to the fair value on the relevant distribution date of the K-I Shares, K Shares or K-T Shares purchased with the reinvested distributions, and will be taxed on the amount of such distribution as ordinary income to the extent such distribution is from current or accumulated earnings and profits, unless we have designated all or a portion of the distribution as a capital gain dividend in which event the appropriate portion of the distribution will be treated as long-term capital gain to the extent the distribution does not exceed our current and accumulated earnings and profits. See “Material U.S. Federal Income Tax Considerations”. However, the tax consequences of participating in our distribution reinvestment plan will vary depending upon each participant’s particular circumstances and you are urged to consult your own tax advisor regarding the specific tax consequences to you of participation in the distribution reinvestment plan.
240

TABLE OF CONTENTS
All material information regarding the distributions to stockholders and the effect of reinvesting the distributions, including tax information with respect to income earned on shares under the plan for the calendar year, will be provided to the stockholders at least annually. Each stockholder participating in the distribution reinvestment plan will have an opportunity to withdraw from the plan at any time after receiving this information.
SALES LITERATURE
In addition to and apart from this prospectus, we may use supplemental sales material in connection with the offering. This material may consist of a brochure describing our advisor and its affiliates and our investment objectives. The material also may contain pictures and summary descriptions of properties similar to those that we intend to acquire which our affiliates have previously acquired. This material also may include audiovisual materials and taped presentations highlighting and explaining various features of the offering, properties of prior real estate programs and real estate investments in general, and articles and publications concerning real estate. Further, business reply cards, introductory letters and seminar invitation forms may be sent to the dealer members of FINRA designated by us and prospective investors. No person has been authorized to prepare for, or furnish to, a prospective investor any sales literature other than that described herein and “tombstone” newspaper advertisements or solicitations of interest that are limited to identifying the offering and the location of sources of further information.
The use of any sales materials is conditioned upon filing with, and if required, clearance by appropriate regulatory agencies. Such clearance (if provided), however, does not indicate that the regulatory agency allowing the use of such materials has passed on the merits of the offering or the adequacy or accuracy of such materials.
This offering is made only by means of this prospectus. Except as described herein, we have not authorized the use of other supplemental literature or sales material in connection with this offering.
241

TABLE OF CONTENTS
REPORTS TO STOCKHOLDERS
Our advisor will keep, or cause to be kept, full and true books of account on an accrual basis of accounting, in accordance with GAAP. All of these books of account, together with a copy of our charter, will at all times be maintained at our principal office, and will be open to inspection, examination and duplication at reasonable times by the stockholders or their agents.
Our advisor will submit to each stockholder our audited annual reports within 120 days following the close of each fiscal year. The annual reports will contain the following:

audited financial statements prepared in accordance with SEC rules and regulations governing the preparation of financial statements and reported on by independent certified public accountants;

the ratio of the costs of raising capital during the period to the capital raised;

the aggregate amount of advisory fees and the aggregate amount of fees paid to our advisor and any affiliate of our advisor, including fees or charges paid to our advisor and to any affiliate of our advisor by third parties doing business with us;

our total operating expenses, stated as a percentage of the average invested assets and as a percentage of net income for the most recently completed fiscal year;

a report from our independent directors that the policies, objectives and strategies we follow are in the best interests of our stockholders and the basis for such determination; and

separately stated, full disclosure of all material terms, factors and circumstances surrounding any and all transactions involving us, our directors, our advisor, our sponsor and any of their affiliates occurring in the year for which the annual report is made. Independent directors are specifically charged with the duty to examine and comment in the report on the fairness of such transactions.
Our directors, including our independent directors, will take reasonable steps to insure that the foregoing requirements are met.
At the same time as any distribution, we will file a Form 8-K or other appropriate form or report with the SEC or otherwise provide stockholders with a statement disclosing the amount and source of the funds distributed. If the information is not available when the distribution is made, we will provide a statement setting forth the reasons for why the information is not available. In no event will the information be provided to stockholders more than 60 days after we make the distribution. We will include in our stockholders’ account statements an estimated NAV of our shares that will comply with the requirements of NASD Rule 2340.
Within 60 days following the end of any calendar quarter during the period of the offering in which we have closed an acquisition of a property, we will submit a report to each stockholder containing:

the location and a description of the general character of the property acquired during the quarter;

the present or proposed use of the property and its suitability and adequacy for that use;

the terms of any material leases affecting the property;

the proposed method of financing, if any, including estimated down payment, leverage ratio, prepaid interest, balloon payment(s), prepayment penalties, “due-on-sale” or encumbrance clauses and possible adverse effects thereof and similar details of the proposed financing plan; and

a statement that title insurance has been or will be obtained on the property acquired.
In addition, while this offering is pending, if we believe that a reasonable probability exists that we will acquire a property or group of properties, this prospectus will be supplemented to disclose the probability of acquiring such property or group of properties. A supplement to this prospectus will describe any improvements proposed to be constructed thereon and other information that we consider appropriate for an understanding of the transaction. Further data will be made available after any pending acquisition is consummated, also by means of a supplement to this prospectus, if appropriate. Note that the disclosure of any proposed acquisition cannot be relied upon as an assurance that we will ultimately consummate such
242

TABLE OF CONTENTS
acquisition or that the information provided concerning the proposed acquisition will not change between the date of the supplement and any actual purchase. After the completion of the last acquisition, our advisor will, upon request, send a schedule of acquisition to the Commissioner of Corporations of the State of California. The schedule, verified under the penalty of perjury will reflect each acquisition made, the purchase price paid, the aggregate of all acquisition expenses paid on each transaction, and a computation showing compliance with our charter. We will, upon request, submit to the Commissioner of Corporations of the State of California or to any of the various state securities administrators, any report or statement required to be distributed to stockholders pursuant to our charter or any applicable law or regulation.
We anticipate that we will provide annual reports of our determination of value (1) to IRA trustees and custodians not later than January 15 of each year and (2) to other Plan fiduciaries within 75 days after the end of each calendar year. Each determination may be based upon valuation information available as of October 31 of the preceding year, updated, however, for any material changes occurring between October 31 and December 31. For any period during which we are making a public offering of shares, the statement will report an estimated value of each share at the then public offering price per share. If no public offering is ongoing, and until we list the shares of our common stock on a national securities exchange, no later than 150 days from the second anniversary of the SEC effectiveness date of this registration statement, we will provide an annual statement that will report an estimated value of each share, based on (i) appraisal updates performed by us based on a review of the existing appraisal and lease of each property, focusing on a re-examination of the capitalization rate applied to the rental stream to be derived from that property, (ii) and a review of the outstanding loans and other investments, focusing on a determination of present value by a re-examination of the capitalization rate applied to the stream of payments due under the terms of each loan. We may elect to deliver such reports to all stockholders, but in either event, will file a Form 8-K with the results of the valuation. Stockholders will not be forwarded copies of appraisals or updates. In providing such reports to stockholders, neither we nor our affiliates thereby make any warranty, guarantee or representation that (i) we or our stockholders, upon liquidation, will actually realize the estimated NAV per share or (ii) our stockholders will realize the estimated NAV per share if they attempt to sell their shares.
The accountants we regularly retain will prepare our U.S. federal tax return and any applicable state income tax returns. We will submit appropriate tax information to the stockholders within 30 days following the end of each of our fiscal years. We will not provide a specific reconciliation between GAAP and our income tax information to the stockholders. However, the reconciling information will be available in our office for inspection and review by any interested stockholder. Annually, at the same time as the dissemination of appropriate tax information (including a Form 1099) to stockholders, we will provide each stockholder with an individualized report on his or her investment, including the purchase date(s), purchase price(s), and number of shares owned, as well as the dates and amounts of distributions received during the prior fiscal year. The individualized statement to stockholders will include any purchases of shares under the DRIP. Stockholders requiring individualized reports on a more frequent basis may request these reports. We will make every reasonable effort to supply more frequent reports, as requested, but we may, at our sole discretion, require payment of an administrative charge either directly by the stockholder, or through pre-authorized deductions from distributions payable to the stockholder making the request.
We may deliver to the stockholders each of the reports discussed in this section, as well as any other communications that we may provide them with, by e-mail or by any other means.
243

TABLE OF CONTENTS
LITIGATION
We are not party to any material pending legal proceedings.
LEGAL MATTERS
Venable LLP, Baltimore, Maryland, has passed upon the legality of the common stock and Morris, Manning & Martin LLP, Atlanta, Georgia, our former legal counsel that issued an opinion in connection with our election to be taxed as a REIT, has passed upon the legal matters in connection with our status as a REIT for U.S. federal income tax purposes. Morrison & Foerster LLP, our legal counsel, is entitled to rely on the opinion of Venable LLP as to all matters of Maryland law. None of Venable LLP, Morrison & Foerster LLP, or Morris, Manning & Martin, LLP purports to represent our stockholders or potential investors, who should consult their own counsel. Morrison & Foerster LLP also provides legal services to Procaccianti Hotel Advisors, LLC, our advisor, and its affiliates.
EXPERTS
The consolidated financial statements of Procaccianti Hotel REIT, Inc. appearing in its Annual Report on Form 10-K for the year ended December 31, 2019, have been audited by Ernst & Young LLP, independent registered public accounting firm, as set forth in their report thereon included therein, and incorporated herein by reference. Such consolidated financial statements are incorporated herein by reference in reliance upon such report given on the authority of such firm as experts in accounting and auditing.
The financial statements of Gano Holdings, LLC as of September 30, 2019 and for the nine months then ended incorporated by reference in this prospectus from Procaccianti Hotel REIT, Inc.’s Form 8-K as amended filed with the SEC on March 20, 2020, have been audited by Ernst & Young LLP, independent auditors, as set forth in its report included therein, and are incorporated herein by reference in reliance upon such report given on the authority of such firm as experts in accounting and auditing.
244

TABLE OF CONTENTS
ELECTRONIC DELIVERY OF DOCUMENTS
Subject to availability, you may authorize us to provide prospectuses, prospectus supplements, annual reports and other information (referred to herein as “documents”) electronically by so indicating on the subscription agreement, or by sending us instructions in writing in a form acceptable to us to receive such documents electronically. Unless you elect in writing to receive documents electronically, all documents will be provided in paper form by mail. You must have internet access to use electronic delivery. While we impose no additional charge for this service, there may be potential costs associated with electronic delivery, such as on-line charges. Documents will be available on our Internet web site. You may access and print all documents provided through this service. As documents become available, we will notify you of this by sending you an e-mail message that will include instructions on how to retrieve the document. If our e-mail notification is returned to us as “undeliverable,” we will contact you to obtain your updated e-mail address. If we are unable to obtain a valid e-mail address for you, we will resume sending a paper copy by regular U.S. mail to your address of record. You may revoke your consent for electronic delivery at any time and we will resume sending you a paper copy of all required documents. However, in order for us to be properly notified, your revocation must be given to us a reasonable time before electronic delivery has commenced. We will provide you with paper copies at any time upon request. Such request will not constitute revocation of your consent to receive required documents electronically.
INCORPORATION BY REFERENCE
The SEC’s rules allow us to incorporate by reference certain information into the prospectus. The documents listed below are incorporated by reference into the prospectus, except for any document or portion thereof deemed to be “furnished” and not filed in accordance with SEC rules:

Our Annual Report on Form 10-K for the fiscal year ended December 31, 2019, filed March 30, 2020.

Amendment No. 1 to our Annual Report on Form 10-K for the fiscal year ended December 31, 2019, filed April 20, 2020.

Our Current Reports on Form 8-K filed on January 31, 2020, March 3, 2020, March 20, 2020, March 31, 2020 and April 7, 2020.
The information contained in this prospectus should be read together with the information in the documents incorporated by reference.
You can obtain any of the documents incorporated by reference in this document from us, or from the SEC through the SEC’s website at the address www.sec.gov. Documents incorporated by reference are available from us without charge, excluding any exhibits to those documents, unless the exhibit is specifically incorporated by reference as an exhibit in this document. You can obtain documents incorporated by reference in this document, at no cost, by requesting them in writing or by telephone from us at the following address or telephone number or at our website at www.prochotelreit.com:
Procaccianti Hotel REIT, Inc.
1140 Reservoir Avenue
Cranston, Rhode Island 02920-6320
(401) 946-4600
Attn: Investor Services
245

TABLE OF CONTENTS
WHERE YOU CAN FIND ADDITIONAL INFORMATION
We have filed a registration statement on Form S-11 with the SEC in connection with this offering. We are required to file annual, quarterly and current reports, proxy statements and other information with the SEC.
You may request and obtain a copy of these filings, at no cost to you, by writing or telephoning us at the following address:
Procaccianti Hotel REIT, Inc.
1140 Reservoir Avenue
Cranston, Rhode Island 02920-6320
(401) 946-4600
Attn: Investor Services
There is additional information about us at www.prochotelreit.com. The contents of the site are not incorporated by reference in, or otherwise a part of, this prospectus.
This prospectus is part of the registration statement and does not contain all of the information included in the registration statement and all of its exhibits, certificates and schedules. Whenever a reference is made in this prospectus to any contract or other document of ours, the reference may not be complete and you should refer to the exhibits that are a part of the registration statement for a copy of the contract or document.
You may read and copy our registration statement and all of its exhibits and schedules which we have filed with the SEC, any of which may be inspected and copied at the Public Reference Room at 100 F. Street, N.E., Washington, D.C. 20549. This material, as well as copies of all other documents filed with the SEC, may be obtained from the Public Reference Section of the SEC, 100 F. Street, N.E., Washington D.C. 20549 upon payment of the fee prescribed by the SEC. The public may obtain information on the operation of the Public Reference Room by calling the SEC at 1-800-SEC-0330 or e-mail at publicinfo@sec.gov. The SEC maintains a web site that contains reports, proxies, information statements and other information regarding registrants that file electronically with the SEC, including us. The address of this web site is http://www.sec.gov.
246

TABLE OF CONTENTS
Pro Forma Financial Information
Page
F-2
F-3
F-4
F-5
F-1

TABLE OF CONTENTS
Procaccianti Hotel REIT, Inc.
UNAUDITED PRO FORMA COMBINED FINANCIAL STATEMENTS
The following unaudited pro forma combined financial statements represent the pro forma effects of the Company’s acquisition of the membership interests in Gano Holdings, LLC (“Gano”) and the sale of shares through February 27, 2020 from the Company’s initial public offering (“Public Offering”). Gano owns 100% of the fee simple interest in a 137-room select-service Hilton Garden Inn hotel property located in Providence, Rhode Island (“HGI”). Hereinafter, these transactions are referred to as the “HGI Acquisition”. This pro forma information should be read in conjunction with Management’s Discussion and Analysis of Financial Conditions and Results of Operations and the financial statements and notes of the Company (as defined herein) included in the Company’s Annual Report on Form 10-K for the fiscal year ended December 31, 2019, as filed with the SEC on March 30, 2020.
The unaudited pro forma combined statement of operations for the year ended December 31, 2019 gives effect to the acquisition of HGI and related financing transactions as if all of these transactions had occurred on January 1, 2019. The unaudited pro forma combined balance sheet as of December 31, 2019 gives effect to the acquisition of HGI and related financing transactions as if they had occurred on December 31, 2019.
The unaudited pro forma combined financial statements contained herein are based upon the respective historical consolidated financial statements of the Company and Gano and should be read in conjunction with the accompanying notes to the unaudited pro forma condensed combined financial statements included in this filing.
F-2

TABLE OF CONTENTS
Procaccianti Hotel REIT, Inc
UNAUDITED PRO FORMA COMBINED BALANCE SHEET
As of December 31, 2019
Company
Historical
Gano
Historical
Pro Forma
Adjustments
for HGI
Acquisition
Pro Forma
Combined
Assets
Property and equipment, net
$ 63,367,852 $ 16,930,983 $ 12,077,546 3(a) $ 92,376,381
Cash
11,370,148 130,992 (5,196,400) 3(b) 6,304,740
Restricted cash
1,631,649 42,004 751,909 3(c) 2,425,562
Accounts receivable, net
224,429 55,810 (5,216) 3(d) 275,023
Due from related parties
400,446 25,000 (25,000) 3(e) 400,446
Prepaid expenses and other assets, net
758,056 124,146 (27,622) 3(f) 854,580
Total assets
77,752,580 17,308,935 7,575,217 102,636,732
Liabilities and Equity
Mortgage notes payable, net
39,437,601 14,921,007 2,582,702 3(g) 56,941,310
Accounts payable, accrued expenses and other, net
2,692,823 458,202 (264,593) 3(h) 2,886,432
Due to related parties
1,308,424 3,100 (3,100) 3(i) 1,308,424
43,438,848 15,382,309 2,315,009 61,136,166
Commitments and Contingencies
Noncontrolling interest in Operating Partnership
1,281,244 3(k) 1,281,244
Equity
Stockholders’ equity
27,748,776 1,926,626 3,978,964 3(j) 33,654,366
Noncontrolling interest
6,564,956 6,564,956
Total equity
34,313,732 1,926,626 3,978,964 40,219,322
Total liabilities and equity
$ 77,752,580 $ 17,308,935 $ 7,575,217 $ 102,636,732
The accompanying notes are an integral part of the unaudited pro forma combined financial statements.
F-3

TABLE OF CONTENTS
Procaccianti Hotel REIT, Inc
UNAUDITED PRO FORMA COMBINED STATEMENT OF OPERATIONS
For the Year Ended December 31, 2019
Company
Historical
Gano
Historical
HGI
Pro Forma
Adjustments
Pro Forma
Combined
Revenues
Rooms
$ 15,142,022 $ 6,364,326 $ $ 21,506,348
Food and beverage
2,053,282 555,878 2,609,160
Other operating
438,730 199,264 637,994
Total revenues
17,634,034 7,119,468 24,753,502
Expenses
Rooms
3,030,502 1,180,637 4,211,139
Food and beverage
1,419,678 455,068 1,874,746
Other property expenses
5,508,700 2,619,569 8,128,269
Property management fees to affiliates
530,307 280,587 (67,003) 3(l) 743,891
Corporate general and administrative
1,445,599 1,445,599
Other fees to affiliates
352,288 220,685 3(m) 572,973
Acquisition costs
Depreciation and amortization
2,247,028 1,675,007 (814,185) 3(n) 3,107,850
Total expenses
14,534,102 6,210,868 (660,503) 20,084,467
Operating income
3,099,932 908,600 660,503 4,669,035
Interest expense, net
(2,187,061) (629,608) 18,620 3(o) (2,798,049)
Unrealized gain (loss) on interest rate swap
(173,204) (173,204)
Net income before income taxes
739,667 278,992 679,123 1,697,782
Income tax expense
(42,727) (42,727)
Net income
696,940 278,992 679,123 1,655,055
Net income attributable to noncontrolling
interest
593,988 593,988
Net income attributable to noncontrolling
interest in Operating Partnership
44,928 3(p) 44,928
Net income attributable to common stockholders
$ 102,952 $ 278,992 $ 634,195 $ 1,016,139
Net income (loss) per share available to common stockholders – basic and diluted:
Class K common stock
$ 0.06 $ 0.24
Class K-I common stock
$ 0.06 $ 0.24
Class K-T common stock
$ 0.06 $ 0.24
Class A common stock
$ 0.06 $ 0.24
Class B common stock
$ (0.54) $ (0.36)
Weighted average common shares outstanding – basic and diluted:
Class K common stock
2,012,289 1,213,229 3(q) 3,225,518
Class K-I common stock
239,197 342,531 3(q) 581,728
Class K-T common stock
14,144 33,406 3(q) 47,550
Class A common stock
507,163 30,247 3(q) 537,410
Class B common stock
125,000 3(q) 125,000
The accompanying notes are an integral part of the unaudited pro forma condensed combined financial statements
F-4

TABLE OF CONTENTS
Procaccianti Hotel REIT, Inc.
Notes to Unaudited Pro Forma Combined Financial Statements
1.   Basis of presentation
The unaudited pro forma combined financial statements of the Company were prepared in accordance with Article 11 of SEC Regulation S-X. The historical consolidated financial statements of the Company and Gano have been adjusted in the pro forma combined financial statements to give effect to pro forma events that are (1) directly attributable to the acquisition, (2) factually supportable and (3) with respect to the pro forma combined statement of operations, expected to have a continuing impact on the combined results following the acquisition.
The HGI Acquisition was accounted for as a business combination under the acquisition method of accounting in accordance with Financial Accounting Standards Board (“FASB”) Accounting Standards Codification (“ASC”) Topic 805, Business Combinations and ASC Topic 810, Consolidation.
The pro forma combined financial statements do not necessarily reflect what the combined Company’s results of operations would have been had the acquisition occurred on the date indicated. They also may not be useful in predicting the future financial condition and results of operations of the combined Company. The actual financial results of operations may differ significantly from the pro forma amounts reflected herein due to a variety of factors.
The pro forma combined information does not reflect the realization of any expected cost savings or other synergies from the acquisition of HGI as a result of restructuring activities and other planned cost savings initiatives following the completion of the acquisitions.
2.   Description of the Transactions
On February 27, 2020, through its Operating Partnership, the Company completed the acquisition of the membership interests in Gano for a purchase price of $28,500,000. The purchase price, exclusive of closing costs and typical hotel closing date adjustments, was comprised of three components as follows: (a) a $10,281,855 cash payment, (b) the issuance of 128,124 Class K OP Units, valued at $10.00 per Class K OP Unit, and (c) the assumption of the existing debt balance on the property. The cash portion of the acquisition was funded with cash on hand and net proceeds from the Company’s Public Offering raised from January 1, 2020 through February 27, 2020. Since the commencement of the Public Offering on August 14, 2018 and through February 27, 2020, the Company received approximately $25,533,513 in gross proceeds from the sale of K Shares, K-I Shares and K-T Shares in the Public Offering.
3.   Pro forma adjustments (HGI Acquisition)
The unaudited pro forma condensed combined statement of operations include pro forma adjustments to give effect to the transactions as if the acquisition of HGI by the Company had occurred on January 1, 2019 and the unaudited pro forma condensed combined balance sheet includes pro forma adjustments to give effect to the transaction as if the acquisition had occurred on December 31, 2019.
(a)
Represents allocation of purchase price of $12,077,546 to the acquired property and equipment in excess of the Gano Historical balance.
(b)
Represents the net adjustment of cash paid in excess of net proceeds from new debt and shares sold.
(c)
Represents net adjustment by the Company to remove the historical Gano balance and record restricted cash of $793,913 reserved for the HGI property improvement plan and other miscellaneous restricted cash accounts.
(d)
Represents elimination of Gano’s net accounts receivable historical balance of $55,810 offset by account receivable acquired as part of the acquisition.
(e)
Represents elimination of Gano’s due from related parties historical balance of $25,000 that were not acquired as part of the acquisition.
F-5

TABLE OF CONTENTS
(f)
Represents the net adjustment by the Company to record the elimination of Gano’s other assets historical balance of $124,146 offset by the franchise fee and other prepaid balances assumed with the HGI Acquisition.
(g)
Represents the $2,000,000 of debt entered into as part of the HGI Acquisition offset by $94,770 of deferred finance fees associated with the new debt and the fair value adjustment of $677,472 related to the $14,921,007 of debt assumed.
(h)
Represents the adjustment to eliminate Gano’s historical accounts payable and other liabilities balance of $458,202, offset by accounts payable and liabilities assumed of $193,609.
(i)
Represents the adjustment to eliminate Gano’s historical due to related parties balance of $3,100 that were not assumed as part of the acquisition.
(j)
Represents the adjustment to eliminate Gano’s historical stockholders’ equity and record additional shares issued by the Company between December 31, 2019 and the HGI Acquisition date of February 27, 2020.
(k)
Represents the adjustment to noncontrolling interests in the Operating Partnership as a result of the 128,124 Class K OP Units issued to prior owners of Gano in connection with the HGI Acquisition. These Class K OP Units are convertible into cash at the option of the holder and are therefore presented as mezzanine equity.
(l)
Represents a $67,003 reduction in management fees for the year ended December 31, 2019, as the result of HGI entering into a new management agreement upon completion of the hotel acquisition. HGI signed a new management agreement with affiliates of the Company to manage the hotels for a management fee of 3.0% of revenue of each hotel. Pre-acquisition management fees were 4.00%.
(m)
Represents a $220,685 increase in asset management fees for the year ended December 31, 2019. The historical Gano financial statements did not include an asset management fee expense. Annual asset management fees under the Company’s Advisory Agreement with the Advisor are equal to 0.75% of asset cost.
(n)
Represents a $814,185 reduction in depreciation expense and amortization expense for the year ended December 31, 2019, based on the allocation of the Company’s purchase price and assignment of useful lives and a decrease in amortization of the franchise fee.
(o)
Represents adjustments to reflect interest expense under debt assumed and entered into by the Company as part of the HGI Acquisition, including amortization of deferred financing fees and a difference between the fair value of the debt assumed and its carrying value. The Company assumed the $14,936,901 outstanding balance of the debt as of February 27, 2020, plus an additional $2,000,000 in principal. The outstanding balance accrues at an interest rate of 4.25%.
(p)
Represents adjustments of $44,928 to noncontrolling interests for the pro-rata allocation of income for the year ended December 31, 2019, relating to the Class K OP Units issued in connection with the HGI Acquisition.
(q)
Represents adjustment to the weighted average shares outstanding based on the assumption that the sales of shares from inception to February 27, 2020 occurred on or before January 1, 2019 in order to fund the HGI Acquisition.
F-6

TABLE OF CONTENTS
Shares Issued
and Outstanding
Pro-Forma
Weighted Average Shares
February 27,
2020
Year ended
December 31, 2019
Class K common shares
3,225,518 3,225,518
Class K-I common shares
581,728 581,728
Class K-T common shares
47,550 47,550
Class A common shares
537,410 537,410
Class B common shares
125,000 125,000
F-7

TABLE OF CONTENTS
APPENDIX A
The tables below provide summarized information concerning the non-public real estate programs sponsored by Procaccianti Companies, Inc., our sponsor, and its affiliates, referred to in the prospectus as the “Procaccianti Programs.” The information contained herein is included solely to provide prospective investors with background to be used to evaluate the real estate experience of the management of our sponsor and its affiliates.
The following tables use certain financial terms. The following briefly describes the meanings of these terms:

“Acquisition Costs” means fees related to the purchase of the property, cash down payments, acquisition fees, and legal and other costs related to property acquisitions.

“Cash Generated from Operations” means the excess (or “cash used” in the event of a deficiency) of operating cash receipts, including interest on investments, over operating cash expenditures, including debt service payments.

“GAAP” refers to “generally accepted accounting principles” in the United States. Prospective investors should read these tables carefully together with the summary information concerning the Procaccianti Programs set forth in the prospectus.
THE INFORMATION IN THIS SECTION AND THE TABLES REFERENCED HEREIN SHOULD NOT BE CONSIDERED AS INDICATIVE OF HOW WE WILL PERFORM. THIS DISCUSSION REFERS TO THE PERFORMANCE OF PRIOR REAL ESTATE PROGRAMS AND PROPERTIES SPONSORED BY AFFILIATES OF OUR SPONSOR OVER THE PERIODS LISTED THEREIN. IN ADDITION, THE TABLES INCLUDED IN THIS PROSPECTUS (WHICH REFLECT RESULTS OVER THE PERIODS SPECIFIED IN EACH TABLE) DO NOT MEAN THAT WE WILL MAKE INVESTMENTS COMPARABLE TO THOSE REFLECTED IN SUCH TABLES. IF YOU PURCHASE SHARES IN OUR OFFERING YOU WILL NOT HAVE ANY OWNERSHIP INTEREST IN ANY OF THE REAL ESTATE PROGRAMS DESCRIBED IN THE TABLES INCLUDED HEREIN (UNLESS YOU ARE ALSO AN INVESTOR IN THOSE REAL ESTATE PROGRAMS).
YOU SHOULD NOT CONSTRUE INCLUSION OF THE FOLLOWING INFORMATION AS IMPLYING IN ANY MANNER THAT WE WILL HAVE RESULTS COMPARABLE TO THOSE REFLECTED IN THE INFORMATION BELOW BECAUSE THE YIELD AND CASH AVAILABLE AND OTHER FACTORS COULD BE SUBSTANTIALLY DIFFERENT IN OUR PROPERTIES.
The following tables are included herein:
A-1

TABLE OF CONTENTS
TABLE I
EXPERIENCE IN RAISING AND INVESTING FUNDS
Table I provides a summary of the experience of Procaccianti Companies, Inc. and its affiliates as a sponsor in raising and investing funds in the following prior private real estate programs: 400 Corp Ft Lauderdale JV, Toll Tib Hotel JV, LLC and Mill Falls NH JV, LLC. Information is provided as to the manner in which the proceeds of the offerings have been applied, the timing and length of the offerings and the time period over which the proceeds have been invested.
As of: 12/31/19
400 Corp Ft Lauderdale JV
Toll Tib Hotel JV, LLC
Mill Falls NH JV, LLC
Westin Ft Lauderdale
Toll House and Lodge
at Tiburon
Mill Falls
Dollar Amount Offered
$ 18,443,549 $ 31,017,214 $ 21,401,415
Dollar amount raised (100%)
$ 18,443,549 $ 31,017,214 $ 21,401,415
Less offering expenses:
Selling commissions and discounts retained by affiliates
$ $ (300,000) $ (300,000)
Organizational expenses
$ (75,000) $ (75,000) $ (166,434)
Other (explain)
$ $ $
Reserves
$ (2,702,205) $ (3,898,603) $
Percent available for investment
85% 86% 98%
Acquisition costs:
Prepaid items and fees related to purchase of property
$ 448,097 $ 115,692 $ 282,409
Cash down payment (purchase price
and capex less debt financing &
fees)
$ 15,550,000 $ 25,700,000 $ 21,225,500
Acquisition fees
$ $ $
Other (explain) — Closing Costs
$ (187,853) $ (290,601) $ 107,661
Total acquisition cost
$ 15,810,245 $ 25,525,091 $ 21,615,570
Percent leverage (mortgage financing divided by acquisition cost)
79% 67% 61%
Date offering began
3/22/2019 5/21/2019 2/26/2019
Length of offering (in months)
2 3 2
Months to invest 90% of amount available for investment (measured from beginning of offering)
2 3 2
Notes: The programs above have the following different characteristics than the properties that will be included in this offering.
The Procaccianti Programs were not entities which intended to qualify as a REIT, and in most cases were acquired by limited liability companies owned by our sponsor or its affiliates and other high net worth individuals or limited partnerships structured as joint ventures between an affiliate of our sponsor and high net worth individuals.
The properties acquired by the Procaccianti Programs are primarily full service hotel operations that followed a value-add strategy and do not reflect the extended-stay, select-service and compact full-service hotel market that we expect to target.
The investments acquired by the Procaccianti Programs have typically utilized high leverage debt, including debt up to 80% of asset value; however, we expect our targeted leverage ratio to be the greater of 50% loan-to-value or loan-to-cost.
A-2

TABLE OF CONTENTS
TABLE III
OPERATING RESULTS OF PRIOR REAL ESTATE PROGRAMS
Table III summarizes the operating results of the following prior real estate programs sponsored by Procaccianti Companies, Inc. and its affiliates: HCP Grosvenor Orlando, LLC, 422 Hotel JV, LLC, 400 Corp Ft Lauderdale JV, Mill Falls NH JV, LLC, LLC and Toll Tib Hotel JV, LLC. The results in this Table III have not been audited and are presented on an accrual account basis in conformity with GAAP.
11/21/2018
10/31/2019
11/1/2019
12/31/2019
11/19/2018
10/31/2019
11/1/2019
12/31/2019
3/22/2019
12/31/2019
4/25/2019
12/31/2019
8/21/2019
12/31/2019
HCP Grosvenor Orlando, LLC
422 Hotel, LLC
400 Corp Ft
Lauderdale JV
Mill Falls NH JV,
LLC
Toll Tib Hotel JV,
LLC
Wyndham Lake Buena Vista
Sheraton Suites Wilmington
Westin Ft Lauderdale
Mill Falls
Toll House and Lodge
at Tiburon
Year 1
Year 2
Year 1
Year 2
Year 1
Year 1
Year 1
Gross Revenues
$ 30,109,607 $ 5,100,954 $ 8,803,009 $ 1,019,941 $ 10,538,893 $ 11,014,985 $ 7,268,394
Profit on sale of properties
Less: Operating expenses
$ 23,597,222 $ 4,070,749 $ 7,093,782 $ 1,245,874 $ 9,167,579 $ 6,215,702 $ 4,519,492
Interest expense
$ 2,401,909 $ 478,877 $ 710,388 $ 137,249 $ 1,315,842 $ 1,244,610 $ 987,757
Depreciation
$ 2,587,305 $ 124,789 $ 142,271 $ 1,658,065 $ 1,773,820 $ 1,496,330 $ 761,075
Net Income – GAAP Basis
$ 1,523,171 $ 426,539 $ 856,568 $ (2,021,247) $ (1,718,348) $ 2,058,343 $ 1,000,070
FF&E Reserve
$ 1,106,734 $ 189,253 $ 121,709 $ 55,332 $ 690,500 $ 498,947 $ 234,476
Principal
$ $ $ $ $ $ $
Cash generated from operations
$ 3,003,742 $ 362,075 $ 877,130 $ (418,514) $ (635,028) $ 3,055,726 $ 1,526,669
Cash generated from sales
Cash generated from refinancing
Cash generated from operations, sales and refinancing
$ 3,003,742 $ 362,075 $ 877,130 $ (418,514) $ (635,028) $ 3,055,726 $ 1,526,669
Less: Cash distributions to investors (Net of operating contributions)
 – from operating cash flow
$ 4,000,000 $ 55,000 $ 1,275,000 $ 18,000 $ 200,000 $ 2,860,000 $ 1,345,000
 – from sales and refinancing
$ $ $
 – from other
$ $ $ (877,236) $ $ (156,539) $ (180,108) $ (243,133)
Cash generated (deficiency) after cash distributions
$ (996,258) $ 307,075 $ 479,366 $ (436,514) $ (678,489) $ 375,834 $ 424,802
Less: Special items (not including sales and refinancing)(identify and quantify)
$ $ $ $ $ $
 – Operating Contributions by investors
$ 650,000 $ $ $ $ 655,000 $ $
Cash generated (deficiency) after cash distributions and special items
$ (346,258) $ 307,075 $ 479,366 $ (436,514) $ (23,489) $ 375,834 $ 424,802
Tax and Distribution Data Per $1000 Invested
Federal Income Tax Results:
Equity as of End of Year listed
$ 21,350,166 $ 21,350,166 $ 7,599,223 $ 8,933,129 $ 16,796,444 $ 21,401,417 $ 27,849,260
Ordinary income (loss)
 – Investment income (Operating Income)
$ 71.34 $ 19.98 $ 112.72 $ (226.26) $ (102.30) $ 96.18 $ 35.91
 – Return of capital
$ $ $ $ $ $ $
Source (on cash basis)
 – Sales
 – Refinancing
 – Operations distributions
$ 187.35 $ 2.58 $ 167.78 $ 2.01 $ 11.91 $ 133.64 $ 48.30
 – other
Amount (in percentage terms) remaining
invested in program properties at the end
of the last year reported in the Table
(original total acquisition cost of properties
retained divided by original total
acquisition cost of all properties in
program).
100% 100% 100% 100% 100% 100% 100%
*
Annual periods are based on inception date based on return hurdles of JV
A-3

TABLE OF CONTENTS
Notes: The programs above have the following different characteristics than the properties that will be included in this offering.
The Procaccianti Programs were not entities which intended to qualify as a REIT, and in most cases were acquired by limited liability companies owned by our sponsor or its affiliates and other high net worth individuals or limited partnerships structured as joint ventures between an affiliate of our sponsor and high net worth individuals.
The properties acquired by the Procaccianti Programs are primarily full service hotel operations that followed a value-add strategy and do not reflect the extended-stay, select-service and compact full-service hotel market that we expect to target.
The investments acquired by the Procaccianti Programs have typically utilized high leverage debt, including debt up to 80% of asset value; however, we expect our targeted leverage ratio to be the greater of 50% loan-to-value or loan-to-cost.
A-4

TABLE OF CONTENTS
TABLE IV
RESULTS OF COMPLETED PROGRAMS
Table IV includes the five real estate programs sponsored by Procaccianti Companies, Inc. and its affiliates that most recently completed operations for the period ending on the date hereof:
RB-TPG Chicago
North Shore, LLC
RB-TPG San Jose,
LLC
PCA I, LP
TPG BLFL, JV
PEH III, LLC
Westin North
Shore
AC Marriott
San Jose
Doubletree
Santa Monica
Marriott Fort
Lauderdale
Holiday Inn East
Hartford
Date Closed
12/20/2018 3/27/2019 9/26/2018 6/13/2019 9/26/2019
Duration (months)
65 52 160 56 83
Aggregate dollar amount raised
$ 21,465,452 $ 22,557,828 $ 29,905,507 $ 8,211,114 $ 3,180,000
Annualized return on investment
16.18% 48.78% 34.44% 54.49% (0.68)%
Median annual leverage
51% 36% 58% 65% 61%
Sponsor Total Compensation(1)
$ $ 7,934,248 $ 3,143,403 $ $
(1)
Includes Acquisition Fee, Development Fee and/or Promote.
Notes: The programs above have the following different characteristics than the properties that will be included in this offering.
The Procaccianti Programs were not entities which intended to qualify as a REIT, and in most cases were acquired by limited liability companies owned by our sponsor or its affiliates and other high net worth individuals or limited partnerships structured as joint ventures between an affiliate of our sponsor and high net worth individuals.
The properties acquired by the Procaccianti Programs are primarily full service hotel operations that followed a value-add strategy and do not reflect the extended-stay, select-service and compact full-service hotel market that we expect to target.
The investments acquired by the Procaccianti Programs have typically utilized high leverage debt, including debt up to 80% of asset value; however, we expect our targeted leverage ratio to be the greater of 50% loan-to-value or loan-to-cost.
A-5

TABLE OF CONTENTS
TABLE V
SALES OR DISPOSALS OF PROPERTIES (UNAUDITED)
This table provides summary information on the results of sales or disposals of properties within the most recent three years.
Legal Entity
Property
Date
Acquired
Date of
Sale
Cash received
net of closing
costs
Selling Price, Net of Closing Costs and GAAP Adjustments
Cost of Properties Including Closing and Soft Costs
Mortgage
balance at
time
of sale
Purchase
money
mortgage
taken
back by
program
Adjustments
resulting
from
application
of GAAP
Total
Original
mortgage
financing
Total
acquisition
cost, capital
improvement
closing and
soft costs
Total
Excess
(Deficiency)
of Property
Operating
Cash Receipts
Over Cash
Expenditures
PCO I, LP
Marriott Colorado 2/15/2006 1/31/2017 $ 12,960,517 $ 16,250,000 $ $ $ 16,250,000 $ 20,895,000 $ 15,303,977 $ 36,198,977 $ 15,303,473
POH I, LLC
Sheraton Suites Columbus 6/6/2007 5/4/2017 $ $ 11,659,045 $ $ $ 11,659,045 $ 20,064,655 $ 6,420,602 $ 26,485,257 $ 8,304,418
380 Luckie St. JV, LLC
Hyatt House Atlanta 12/31/2013 8/3/2017 $ 18,681,821 $ 15,633,276 $ $ $ 15,633,276 $ 16,090,000 $ 7,393,252 $ 23,483,252 $ 4,220,476
PVA V, LLC
Sheraton Suites Alexandria 6/6/2007 9/19/2017 $ 863,602 $ 53,077,815 $ $ $ 53,077,815 $ 56,400,000 $ 17,856,577 $ 74,256,577 $ 11,564,504
NWM, LLC
Marriott Norfolk
6/27/2012 11/17/2017 $ 1,308,447 $ 34,604,560 $ $ $ 34,604,560 $ 34,748,410 $ 17,006,289 $ 51,754,700 $ 12,643,342
TPG Reno, LLC
Marriott
Courtyard Reno
9/12/2014 2/5/2018 $ 7,018,227 $ 13,827,000 $ $ $ 13,827,000 $ 12,300,000 $ 4,681,799 $ 16,981,799 $ 6,077,606
Procaccianti AZ, LP
Doubletree Paradise Valley 6/30/2005 2/28/2018 $ 21,610,135 $ 46,312,139 $ $ $ 46,312,139 $ 48,000,000 $ 34,353,856 $ 82,353,856 $ 36,904,241
Procaccianti AZ II, LP
Hilton Scottsdale
8/15/2014 3/6/2018 $ 11,769,379 $ 31,049,266 $ $ $ 31,049,266 $ 30,900,000 $ 9,286,974 $ 40,186,974 $ 13,082,777
PCA I, LP
Doubletree Santa
Monica
6/30/2005 9/26/2018 $ 51,997,828 $ 99,442,874 $ $ $ 99,442,874 $ 53,000,000 $ 26,862,750 $ 79,862,750 $ 82,752,608
PDE I, LP
Sheraton Suites Wilmington 6/5/2007 11/19/2018 $ $ 34,074,048 $ $ $ 34,074,048 $ 36,450,000 $ 14,251,463 $ 50,701,463 $ 9,776,969
RP-TPG Chicago North Shore,
LLC
Westin North Shore 8/9/2013 12/28/2018 $ 28,823,128 $ 37,758,728 $ $ $ 37,758,728 $ 37,500,000 $ 26,415,270 $ 63,915,270 $ 25,057,510
RB-TPG San Jose, LLC
AC Marriott 12/17/2014 3/27/2019 $ 42,354,594 $ 52,709,861 $ $ $ 52,709,861 $ 31,285,000 $ 22,557,819 $ 53,842,819 $ 9,626,208
TPG BLFL JV, LLC
Marriott Fort Lauderdale 11/14/2014 6/13/2019 $ 20,467,778 $ 28,926,360 $ $ $ 28,926,360 $ 29,950,000 $ 6,961,435 $ 36,911,435 $ 13,663,570
PEH III, LLC
Holiday Inn East
Hartford
12/1/2012 9/26/2019 $ 849,986 $ 7,799,982 $ $ $ 7,799,982 $ $ 9,067,979 $ 9,067,979 $ 2,306,994
(1)
Sold to related party
Notes: The programs above have the following different characteristics than the properties that will be included in this offering.
The Procaccianti Programs were not entities which intended to qualify as a REIT, and in most cases were acquired by limited liability companies owned by our sponsor or its affiliates and other high net worth individuals or limited partnerships structured as joint ventures between an affiliate of our sponsor and high net worth individuals.
The properties acquired by the Procaccianti Programs are primarily full service hotel operations that followed a value-add strategy and do not reflect the extended-stay, select-service and compact full-service hotel market that we expect to target.
The investments acquired by the Procaccianti Programs have typically utilized high leverage debt, including debt up to 80% of asset value; however, we expect our targeted leverage ratio to be the greater of 50% loan-to-value or loan-to-cost.
A-6

TABLE OF CONTENTS
APPENDIX B:   DISTRIBUTION REINVESTMENT PLAN
This DISTRIBUTION REINVESTMENT PLAN (the “Plan”) is adopted by Procaccianti Hotel REIT, Inc., a Maryland corporation (the “Company”), to be administered by the Company, S2K Financial LLC (the “Dealer Manager”) or an unaffiliated third party as agent for participants in the Plan (the “Participants”), on the terms and conditions set forth below. Any terms not defined herein shall have the same meaning as set forth in the Company’s charter (the “Charter”).
1. Distribution Reinvestment.   As agent for the stockholders (the “Stockholders”) of the Company who purchase Class K-I shares, Class K shares and/or Class K-T shares of the Company’s common stock (collectively, the “Shares”) pursuant to the Company’s initial registered public offering (the “Initial Offering”) or any future offering of the Shares (“Future Offering”), and Participants, the Company will, at the election of the Participant, apply all or a portion of distributions declared and paid in respect of the Shares held by each Participant (the “Distributions”), including Distributions paid with respect to any full or fractional Shares acquired under the Plan, to the purchase of Shares of the same class for such Participants directly, if permitted under state securities laws and, if not, through the Dealer Manager or Soliciting Dealers registered in the Participant’s state of residence.
2. Effective Date.   The effective date of this Plan is June 6, 2018.
3. Procedure for Participation.   Any Stockholder who has received a Prospectus, as contained in the registration statement filed by the Company with the Securities and Exchange Commission (the “SEC”), may elect to become a Participant by completing and executing the subscription agreement, an enrollment form or any other appropriate authorization form as may be made available by the Company, the Dealer Manager or the Soliciting Dealer. Participation in the Plan will begin with the next Distribution payable after acceptance of a Participant’s subscription, enrollment or authorization. Shares will be purchased under the Plan on the date that Distributions are paid by the Company.
4. Suitability.   Each Participant is requested to promptly notify the Company in writing if the Participant experiences a material change in his or her financial condition, including the failure to meet the income, net worth and investment concentration standards imposed by such Participant’s state of residence and set forth in the Company’s most recent prospectus. For the avoidance of doubt, this request in no way shifts to the Participant the responsibility of the Sponsor, or any other person selling shares on behalf of the Company to the Participant to make every reasonable effort to determine that the purchase of Shares is a suitable and appropriate investment based on information provided by such Participant.
5. Purchase of Shares.   Except as otherwise provided in the Prospectus, Participants will acquire Shares of the same class from the Company under the Plan (the “Plan Shares”) at $9.50 per Class K Share, $9.50 per Class K-I Share and $9.50 per Class K-T Share. The Board of Directors may change these prices based upon changes in the Company’s estimated net asset value per share and other factors that the Board of Directors deems relevant, at least annually.
Participants in the Plan may purchase fractional Shares of the same class so that 100% of the Distributions will be used to acquire Shares. However, a Participant will not be able to acquire Plan Shares to the extent that any such purchase would cause such Participant to exceed the Aggregate Share Ownership Limit or the Class Ownership Limit as set forth in the Charter or otherwise would cause a violation of the Share ownership restrictions set forth in the Charter.
Shares to be distributed by the Company in connection with the Plan may (but are not required to) be supplied from: (x) the Plan Shares that will be registered with the SEC in connection with the Initial Offering, (y) Shares to be registered with the SEC in a Future Offering for use in the Plan (a “Future Registration”) or (z) Shares purchased by the Company for the Plan in a secondary market (if available) or on a stock exchange (if listed) (collectively, the “Secondary Market”).
Shares purchased in any Secondary Market will be purchased at the then-prevailing market price, which price will be utilized for purposes of issuing Shares in the Plan. Shares acquired by the Company in any Secondary Market or registered in a Future Registration for use in the Plan may be at prices lower or higher than the Share price which will be paid for the Plan Shares pursuant to the Initial Offering.
B-1

TABLE OF CONTENTS
If the Company acquires Shares in any Secondary Market for use in the Plan, the Company shall use its reasonable efforts to acquire Shares at the lowest price then reasonably available. However, the Company does not in any respect guarantee or warrant that the Shares so acquired and purchased by the Participant in the Plan will be at the lowest possible price. Further, irrespective of the Company’s ability to acquire Shares in any Secondary Market or to make a Future Offering for Shares to be used in the Plan, the Company is in no way obligated to do either, in its sole discretion.
6. Taxes.   IT IS UNDERSTOOD THAT REINVESTMENT OF DISTRIBUTIONS DOES NOT RELIEVE A PARTICIPANT OF ANY INCOME TAX LIABILITY WHICH MAY BE PAYABLE ON THE DISTRIBUTIONS. INFORMATION REGARDING POTENTIAL TAX INCOME LIABILITY OF PARTICIPANTS MAY BE FOUND IN THE PUBLIC FILINGS MADE BY THE COMPANY WITH THE SEC.
7. Share Certificates.   The ownership of the Shares purchased through the Plan will be in book-entry form unless and until the Company issues certificates for its outstanding common stock.
8. Reports.   Within 90 days after the end of the Company’s fiscal year, the Company shall provide each Stockholder with an individualized report on such Stockholder’s investment, including the purchase date(s), purchase price and number of Shares owned, as well as the dates of Distributions and amounts of Distributions paid during the prior fiscal year. In addition, the Company shall provide to each Participant an individualized quarterly report at the time of each Distribution payment showing the number of Shares owned prior to the current Distribution, the amount of the current Distribution and the number of Shares owned after the current Distribution.
9. Termination by Participant.   A Participant may terminate participation in the Plan at any time, without penalty, by delivering to the Company a written notice. Prior to the listing of the Shares on a national stock exchange, any transfer of Shares by a Participant to a non-Participant will terminate participation in the Plan with respect to the transferred Shares. If a Participant terminates Plan participation, the Company will ensure that the terminating Participant’s account will reflect the whole number of shares in such Participant’s account and provide a check for the cash value of any fractional share in such account. Upon termination of Plan participation for any reason, Distributions will be distributed to the Stockholder in cash
10. Amendment, Suspension or Termination of Plan by the Company.   The Board of Directors may by majority vote (including a majority of the Independent Directors) amend, suspend or terminate the Plan for any reason upon ten days’ written notice to the Participants; provided, however, that the Board of Directors may not so amend the Plan to restrict or remove the right of Participants to terminate participation in the Plan at any time without penalty.
11. Liability of the Company.   The Company shall not be liable for any act done in good faith, or for any good faith omission to act, including, without limitation, any claims or liability (a) arising out of failure to terminate a Participant’s account upon such Participant’s death prior to receipt of notice in writing of such death or (b) with respect to the time and the prices at which Shares are purchased or sold for a Participant’s account. To the extent that indemnification may apply to liabilities arising under the Securities Act of 1933, as amended, or the securities laws of a particular state, the Company has been advised that, in the opinion of the SEC and certain state securities commissioners, such indemnification is contrary to public policy and, therefore, unenforceable.
B-2

TABLE OF CONTENTS
[MISSING IMAGE: tm2012108d1-appc1.jpg]  
C-1

TABLE OF CONTENTS
[MISSING IMAGE: tm2012108d1-appc2.jpg]
C-2

TABLE OF CONTENTS
[MISSING IMAGE: tm2012108d1-appc3.jpg]
C-3

TABLE OF CONTENTS
[MISSING IMAGE: tm2012108d1-appc4.jpg]
C-4

TABLE OF CONTENTS
[MISSING IMAGE: tm2012108d1-appc5.jpg]
C-5

TABLE OF CONTENTS
[MISSING IMAGE: tm2012108d1-appc6.jpg]
C-6

TABLE OF CONTENTS
[MISSING IMAGE: tm2012108d1-appc7.jpg]
C-7

TABLE OF CONTENTS
PROCACCIANTI HOTEL REIT, INC.
Common Stock
$550,000,000 — Maximum Offering
PROSPECTUS
April •, 2020
Please carefully read the information in this prospectus. No dealer, salesperson or other person is authorized to make any representations other than those contained in the prospectus and supplemental literature authorized by Procaccianti Hotel REIT, Inc. and referred to in this prospectus. We take no responsibility for, and can provide no assurances as to the reliability of, any other information that others may give you. This prospectus is not an offer to sell nor is it seeking an offer to buy these securities in any jurisdiction where the offer or sale is not permitted. The information contained in this prospectus is accurate only as of the date of this prospectus, regardless of the time of delivery of this prospectus or any sale of these securities. You should not assume that the delivery of this prospectus or that any sale made pursuant to this prospectus implies that the information contained in this prospectus will remain fully accurate and correct as of any time subsequent to the date of this prospectus.
Until July •, 2020 (90 days after the date of this prospectus), all dealers that effect transactions in these securities, whether or not participating in this offering, may be required to deliver a prospectus. This is in addition to the dealer’s obligation to deliver a prospectus when acting as soliciting dealers with respect to their unsold allotments or subscriptions.

TABLE OF CONTENTS
PART II
INFORMATION NOT REQUIRED IN PROSPECTUS
Item 31.   Other Expenses of Issuance and Distribution (Assuming Sale of Maximum Offering).
The following table sets forth the expenses (other than selling commissions, the dealer manager fee and certain expenses relating to training and education meetings and non-accountable due diligence) we will incur in connection with the issuance and distribution of the securities to be registered pursuant to this registration statement. All amounts other than the SEC registration fee and FINRA filing fee have been estimated.
SEC registration fee
$ 69,816
FINRA filing fee
$ 90,856
Seminars
$ 165,000
Printing and mailing expenses
$ 600,000
Blue sky filing fees and expenses
$ 800,000
Legal fees and expenses
$ 750,000
Accounting fees and expenses
$ 850,000
Literature $ 825,000
Advertising and sales
$ 800,000
Investor relations, technology and administrative support expenses
$ 1,824,328
Due diligence expenses
$ 1,100,000
Total
$ 7,875,000
Item 32.   Sales to Special Parties
Our executive officers and board of directors, as well as their immediate family members, may purchase K-I Shares, K Shares and K-T Shares and may be charged a reduced offering price, which reduced price will reflect certain reduced fees and expenses in respect of such purchases. In addition, officers and employees of our advisor, other affiliates of our advisor, their immediate family members, and, if approved by our management, joint venture partners, consultants, and other service providers may purchase K-I Shares, K Shares and K-T Shares and may also be charged a reduced offering price per K-I Share, K Share and K-T Share net of selling commissions and the dealer manager fee in respect of such purchases. See “Plan of Distribution — Distribution Channels”.
The selling commissions and the dealer manager fee may also be reduced or waived in connection with certain categories of sales of K-I Shares, K Shares or K-T Shares, including sales for which a volume discount applies (K Shares only), sales to certain institutional investors, sales to employees of participating broker-dealers, sales made by certain participating broker-dealers at the discretion of the dealer manager, sales made to investors whose contract for investment advisory and related brokerage services includes a fixed or “wrap” fee or other asset-based fee arrangement, unless that contract is with a federally registered investment adviser that is dually registered as a broker-dealer and provides financial planning services, sales through banks acting as trustees or fiduciaries and sales to our affiliates.
Item 33.   Recent Sale of Unregistered Securities
In connection with our incorporation, we sold an aggregate of 20,000 A Shares to an affiliate of our advisor, TPG Hotel REIT Investor, LLC, for an aggregate purchase price of $200,000, or $10.00 per share. We also issued 125,000 shares of our Class B Capital Stock, par value $0.01 per share, which we refer to as B Shares, to S2K Servicing LLC, an affiliate of S2K Financial LLC. Such sales were exempt from the registration requirements pursuant to Section 4(a)(2) of the Securities Act as transactions not involving any public offering.
On September 30, 2016, we commenced a private offering of K Shares and Units (which consist of four K Shares and one A Share) with a targeted maximum offering of $150,000,000 in K Shares (including K Shares sold as part of a Unit) to accredited investors only (as defined in Rule 401 under the Securities Act) pursuant to a confidential private placement memorandum. At the termination of the private offering,
II-1

TABLE OF CONTENTS
we had received net offering proceeds of approximately $14,524,254 from the sale of approximately 1,253,617 K Shares and 318,409 A Shares in our private offering, which includes A Shares sold as a part of Units and A Shares sold to TPG Hotel REIT Investor, LLC. S2K Financial LLC is the dealer manager for the private offering. Each of the purchasers has represented to us that he or she is an accredited investor. Based upon these representations, we believe that the issuances of our K Shares and Units were exempt from the registration requirements pursuant to Rule 506 and Section 4(a)(2) of the Securities Act and Regulation D promulgated thereunder.
On October 26, 2018, TPG Hotel REIT Investor, LLC completed the purchase of an aggregate of $1,500,000 in A Shares, or 150,000 A Shares, par value $0.01 per share. No selling commissions, dealer manager fees or other organization and offering expenses are payable in connection with such sale. We intend to use the proceeds from the sale of securities to TPG Hotel REIT Investor, LLC to fund organizational and offering expenses payable in connection with shares purchased by non-affiliated investors in this offering. The issuance and purchase of such shares was effected in reliance upon an exemption from registration provided by Section 4(a)(2) of the Securities Act.
On February 11, 2019, we granted 500 restricted shares of Class K common stock to each of our independent directors in connection with each independent director’s election to our board of directors. The fair value of each share of our restricted common stock was estimated at the date of grant at $10.00 per share. As of April •, 2020, we had issued an aggregate of 1,500 restricted shares of Class K common stock to our independent directors in connection with their election to our board of directors. Restricted stock issued to our independent directors will vest over a four-year period following the first anniversary of the date of grant in increments of 25% per annum. The issuance of such shares was effected in reliance upon an exemption from registration provided by Section 4(a)(2) of the Securities Act.
Item 34.   Indemnification of Directors and Officers
We are permitted to limit the liability of our directors and officers to us and our stockholders for monetary damages and to indemnify and advance expenses to our directors, officers and other agents but only to the extent permitted by Maryland law and the NASAA REIT Guidelines.
Maryland law permits us to include in our charter a provision limiting the liability of our directors and officers to our stockholders and us for money damages, except for liability resulting from (i) actual receipt of an improper benefit or profit in money, property or services or (ii) active and deliberate dishonesty established by a final judgment and that is material to the cause of action.
The Maryland General Corporation Law requires us (unless our charter provides otherwise, which our charter does not) to indemnify a director or officer who has been successful in the defense of any proceeding to which he or she is made or threatened to be made a party by reason of his or her service in that capacity. The Maryland General Corporation Law allows directors and officers to be indemnified against judgments, penalties, fines, settlements and reasonable expenses actually incurred in a proceeding unless the following can be established: (i) an act or omission of the director or officer was material to the cause of action adjudicated in the proceeding and was committed in bad faith or was the result of active and deliberate dishonesty; (ii) the director or officer actually received an improper personal benefit in money, property or services; or (iii) with respect to any criminal proceeding, the director or officer had reasonable cause to believe his or her act or omission was unlawful.
A court may order indemnification if it determines that the director or officer is fairly and reasonably entitled to indemnification, even though the director or officer did not meet the prescribed standard of conduct or was adjudged liable on the basis that personal benefit was improperly received. However, indemnification for an adverse judgment in a suit by the corporation or in its right, or for a judgment of liability on the basis that personal benefit was improperly received, is limited to expenses. The Maryland General Corporation Law permits a corporation to advance reasonable expenses to a director or officer upon receipt of a written affirmation by the director or officer of his or her good faith belief that he or she has met the standard of conduct necessary for indemnification and a written undertaking by him or her or on his or her behalf to repay the amount paid or reimbursed if it is ultimately determined that the standard of conduct was not met.
II-2

TABLE OF CONTENTS
Subject to the limitations of Maryland law and to any additional limitations contained therein, our charter limits our directors’ and officers’ liability to us and our stockholders for monetary damages, requires us to indemnify and pay or reimburse reasonable expenses in advance of final disposition of a proceeding to our directors, our officers, our advisor or any of its affiliates and permits us to provide such indemnification and advance of expenses to our employees and agents. This provision does not reduce the exposure of directors and officers to liability under federal or state securities laws, nor does it limit the stockholders’ ability to obtain injunctive relief or other equitable remedies for a violation of a director’s or an officer’s duties to us, although the equitable remedies may not be an effective remedy in some circumstances.
However, as required by the NASAA REIT Guidelines, our charter further limits our ability to indemnify our directors, our advisor and its affiliates for losses or liability suffered by them and to hold them harmless for losses or liability suffered by us by requiring that (i) the person seeking indemnification has determined, in good faith, that the course of conduct which caused the loss or liability was in our best interests; (ii) the person seeking indemnification was acting on our behalf or performing services for us; (iii) the liability or loss was not the result of negligence or misconduct on the part of the person seeking indemnification, except that if the person seeking indemnification is or was an independent director, the liability or loss was not the result of gross negligence or willful misconduct; and (iv) the indemnification or agreement to hold harmless is recoverable only out of our net assets and not from the assets of our stockholders.
In addition, we will not indemnify any director, our advisor or any of its affiliates for losses, liabilities or expenses arising from or out of an alleged violation of federal or state securities laws unless one or more of the following conditions are met: (i) there has been a successful adjudication on the merits of each count involving alleged securities law violations as to the particular person seeking indemnification; (ii) the claims have been dismissed with prejudice on the merits by a court of competent jurisdiction; or (iii) a court of competent jurisdiction approves a settlement of the claims against the indemnitee and finds that indemnification of the settlement and related costs should be made, and the court considering the request for indemnification has been advised of the position of the SEC and the published position of any state securities regulatory authority of a jurisdiction in which our securities were offered or sold as to indemnification for securities law violations.
We will agree to indemnify and hold harmless our advisor and its affiliates performing services for us from specific claims and liabilities arising out of the performance of their obligations under the advisory agreement. As a result, our stockholders and we may be entitled to a more limited right of action than they and we would otherwise have if these indemnification rights were not included in the advisory agreement.
Finally, our charter will provide that we may pay or reimburse reasonable legal expenses and other costs incurred by a director, our advisor or any of its affiliates in advance of final disposition of a proceeding only if (i) the proceeding relates to acts or omissions relating to the performance of duties or services for us or on our behalf by the person seeking indemnification; (ii) the proceeding is initiated by a third party who is not a stockholder, or the legal action is initiated by a stockholder acting in his or her capacity as such and a court of competent jurisdiction specifically approves advancement; (iii) the person seeking indemnification provides us with a written affirmation of his or her good faith belief that he or she has met the standard of conduct necessary for indemnification; and (iv) the person seeking indemnification undertakes in writing to repay us the advanced funds, together with interest at the applicable legal rate of interest, if the person seeking indemnification is found not to have complied with the requisite standard of conduct.
We entered into an indemnification agreement with each of our current directors and executive officers, each referred to herein as an Indemnitee. Each indemnification agreement obligates us to indemnify the respective Indemnitee to the maximum extent permitted by Maryland law against all judgments, penalties, fines and amounts paid in settlement and all expenses actually and reasonably incurred by the Indemnitee or on his or her respective behalf in connection with a proceeding. Each Indemnitee is not entitled to indemnification if it is established that one of the exceptions to indemnification under Maryland law, as set forth in each indemnification agreement, exists.
Item 35.   Treatment of Proceeds from Stock Being Registered
Not applicable.
II-3

TABLE OF CONTENTS
Item 36.   Financial Statements and Exhibits
(a) Financial Statements:
The following documents are incorporated into this registration statement and the prospectus included herein by reference:

Our financial statements included in our Annual Report on Form 10-K for the year ended December 31, 2019.

The financial statements of Gano Holdings, LLC as of September 30, 2019 and related pro forma financial statements of the Registrant contained in the Registrant’s Current Report on Form 8-K/A filed with the SEC on March 20, 2020.
The following financial statements are included in the prospectus filed herewith:

Unaudited Pro Forma Combined Balance Sheet as of December 31, 2019

Unaudited Pro Forma Combined Statement of Operations for the year ended December 31, 2019

Notes to Unaudited Pro Forma Combined Financial Statements
(b) Exhibits:
The following exhibits are included, or incorporated by reference, in this registration statement on Form S-11 (and are numbered in accordance with Item 601 of Regulation S-K).
Exhibit
No.
Description
  1.1 Dealer Manager Agreement by and among Procaccianti Hotel REIT, Inc., Procaccianti Hotel REIT, L.P. and S2K Financial LLC, dated as of August 2, 2018 (included as Exhibit 1.1 to Pre-Effective Amendment No. 3 to the Registrant’s Registration Statement on Form S-11 (File No. 333-217578) and incorporated by reference herein).
  1.2 Form of Participating Broker-Dealer Agreement by and between S2K Financial LLC and the Participating Broker-Dealers (included as Exhibit 1.2 to Pre-Effective Amendment No. 2 to the Registrant’s Registration Statement on Form S-11 (File No. 333-217578) and incorporated herein by reference).
  3.1 Second Articles of Amendment and Restatement of Procaccianti Hotel REIT, Inc. (included as Exhibit 3.1 to the Registrant’s Registration Statement on Form S-11 (File No. 333-217578) and incorporated herein by reference).
  3.2 Articles of Amendment of Procaccianti Hotel REIT, Inc. (included as Exhibit 99.1 to the Registrant’s Current Report on Form 8-K (File No. 333-217578) filed with the SEC on March 31, 2010).
  3.3 Bylaws of Procaccianti Hotel REIT, Inc. (included as Exhibit 3.2 to the Registrant’s Registration Statement on Form S-11 (File No. 333-217578) and incorporated herein by reference).
  3.4 Third Articles of Amendment and Restatement of Procaccianti Hotel REIT, Inc. (included as Exhibit 3.3 to Post-Effective Amendment No. 1 to the Registrant’s Registration Statement on Form S-11 (File No. 333-217578) and incorporated herein by reference).
  4.1 Subscription Agreement and Subscription Agreement Signature Page (included as Appendix C to the prospectus, as supplemented).
  4.2 Distribution Reinvestment Plan (included as Appendix B to the prospectus, as supplemented).
 5.1 Opinion of Venable LLP as to legality (included as Exhibit 5.1 to Pre-Effective Amendment No. 2 to the Registrant’s Registration Statement on Form S-11 (File No. 333-217578) and incorporated herein by reference).
 8.1 Opinion of Morris, Manning & Martin, LLP as to tax matters (included as Exhibit 8.1 to Pre-Effective Amendment No. 2 to the Registrant’s Registration Statement on Form S-11 (File No. 333-217578) and incorporated herein by reference).
II-4

TABLE OF CONTENTS
Exhibit
No.
Description
10.1 Dealer Manager Agreement by and among Procaccianti Hotel REIT, Inc., Procaccianti Hotel REIT, L.P. and S2K Financial LLC, dated as of August 2, 2018 (included as Exhibit 1.1 to Pre-effective Amendment No. 3 to the Company’s Registration Statement on Form S-11 (File No. 333-217578) filed August 3, 2018 and incorporated herein by reference).
10.2 Second Amendment to Dealer Manager Agreement, dated July 31, 2019, by and among Procaccianti Hotel REIT, Inc., S2K Financial LLC, and Procaccianti Hotel REIT, L.P. (included as Exhibit 1.1 to the Registrant’s Current Report on Form 8-K (File No. 333-217578) filed with the SEC on August 2, 2019 and incorporated herein by reference).
10.3 Amended and Restated Advisory Agreement by and among Procaccianti Hotel REIT, Inc., Procaccianti Hotel REIT, L.P. and Procaccianti Hotel Advisors, LLC, dated as of August 2, 2018 (included as Exhibit 10.1 to Pre-effective Amendment No. 3 to the Company’s Registration Statement on Form S-11 (File No. 333-217578) filed August 3, 2018 and incorporated herein by reference).
10.4 Second Amendment to Amended and Restated Advisory Agreement, dated November 22, 2019, by and among Procaccianti Hotel REIT, Inc., Procaccianti Hotel Advisors, LLC, and Procaccianti Hotel REIT, L.P. (included as Exhibit 10.1 to the Registrant’s Current Report on Form 8-K (File No.333-217578) filed with the SEC on November 22, 2019 and incorporated herein by reference).
10.5 Form of Procaccianti Hotel REIT, Inc. 2016 Restricted Share Plan (included as Exhibit 10.2 to Pre-Effective Amendment No. 1 to the Registrant’s Registration Statement on Form S-11 (File No. 333-217578) and incorporated herein by reference).
10.6 Amended and Restated Agreement of Limited Partnership of Procaccianti Hotel REIT, L.P., dated as of February 27, 2020 (included as Exhibit 10.14 to the Registrant’s Current Report on Form 8-K (File No.333-217578) filed with the SEC on March 3, 2020 and incorporated herein by reference).
10.7 Form of Indemnification Agreement entered into between Procaccianti Hotel REIT, Inc. and each of the following persons: James Procaccianti, Gregory Vickowski, Ron Hadar, Lawrence Aubin, Thomas R. Engel and Ronald S. Ohsberg (included as Exhibit 10.4 to Pre-Effective Amendment No. 2 to the Registrant’s Registration Statement on Form S-11 (File No. 333-217578) and incorporated herein by reference).
10.8 Limited Liability Company Agreement of Procaccianti Convertible Fund, LLC, dated April 21, 2017 (included as Exhibit 10.5 to Pre-Effective Amendment No. 2 to the Registrant’s Registration Statement on Form S-11 (File No. 333-217578) and incorporated herein by reference).
10.9 Assignment and Assumption Agreement, dated March 29, 2018, by and between Procaccianti Convertible Fund, LLC and Procaccianti Hotel REIT, Inc. (included as Exhibit 10.6 to Pre-Effective Amendment No. 2 to the Registrant’s Registration Statement on Form S-11 (File No. 333-217578) and incorporated herein by reference).
10.10 Purchase and Sale Agreement, by and between The Procaccianti Group, LLC and Grand Traverse Hotel Properties, LLC, dated March 8, 2018 (attached as Exhibit 10.1 to the Registrant’s Current Report on Form 8-K (File No. 333-217578) filed on August 21, 2018 and incorporated herein by reference).
10.11 Promissory Note, dated August 15, 2018, made by Procaccianti Hotel REIT, Inc. in favor of Procaccianti Companies, Inc. (included as Exhibit 10.2 to the Company’s Current Report on Form 8-K (File No. 333-217578) filed August 21, 2018 and incorporated herein by reference).
10.12 General Assignment of Purchase and Sale Contract, dated August 15, 2018, by and between The Procaccianti Group, LLC and Procaccianti Hotel REIT, Inc. and its (indirect) subsidiaries PHR TCI OPCO SUB, LLC and PHR TCI, LLC (included as Exhibit 10.3 to the Company’s Current Report on Form 8-K (File No. 333-217578) filed August 21, 2018 and incorporated herein by reference).
II-5

TABLE OF CONTENTS
Exhibit
No.
Description
10.13 Hotel Management Agreement, dated August 15, 2018, by and between PHR TCI OPCO SUB, LLC, as Owner, and PHR Traverse City Hotel Manager, LLC, as Manager (included as Exhibit 10.4 to the Company’s Current Report on Form 8-K (File No. 333-217578) filed August 21, 2018 and incorporated herein by reference).
10.14 Hotel Management Agreement, dated February 27, 2020, by and between PHR Gano Opco Sub, LLC and Gano Hotel Manager LLC (included as Exhibit 10.12 to the Company’s Current Report on Form 8-K (File No. 333-217578) filed March 3, 2020 and incorporated herein by reference).
10.15 Tri-Party Agreement, by and between Gano Holdings, LLC, PHR Gano Opco Sub, LLC, Gano Hotel Manager, LLC,and East Boston Savings Bank (included as Exhibit 10.13 to the Company’s Current Report on Form 8-K (File No.333-217578) filed March 3, 2020 and incorporated herein by reference).
10.16 Hotel Lease, dated February 27, 2020, by and between Gano Holdings, LLC and PHR Gano Opco Sub, LLC (included as Exhibit 10.12 to the Company’s Current Report on Form 8-K (File No. 333-217578) filed March 3, 2020 and incorporated herein by reference).
10.17 Loan Agreement by and among PHR TCI, LLC, as Borrower, Citizens Bank, National Association, as Lender, the other lenders now or hereafter parties hereto, and Citizens Bank, National Association, as Sole Lead Arranger and Sole Bookrunner, dated as of August 15, 2018 (included as Exhibit 10.5 to the Company’s Current Report on Form 8-K (File No. 333-217578) filed August 21, 2018 and incorporated herein by reference).
10.18 Amended and Restated Loan Agreement, dated as of March 29, 2018, between PHR STPFL, LLC and PHR STPFL OPCO SUB, LLC, jointly and severally as Borrower, and Wells Fargo Bank, National Association, as Trustee for the benefit of the registered holders of JPMDB Commercial Mortgage Securities Trust 2017-C7, Commercial Mortgage Pass-Through Certificates, Series 2017-C7, as Lender (included as Exhibit 10.12 to Post-Effective Amendment No. 2 to the Registrant’s Registration Statement on Form S-11 (File No. 333-217578) and incorporated herein by reference).
10.19 Amended and Restated Loan Agreement, dated as of March 29, 2018, between PHR WNC, LLC and PHR WNC OPCO SUB, LLC, jointly and severally, as Borrower and Wells Fargo Bank, National Association, as Trustee for the benefit of the holders of DBJPM 2017-C6 Mortgage Trust Commercial Mortgage Pass-Through Certificates, Series 2017-C6, as Lender (included as Exhibit 10.13 to Post-Effective Amendment No. 2 to the Registrant’s Registration Statement on Form S-11 (File No. 333-217578) and incorporated herein by reference).
10.20 Management Agreement between PHR WNC OPCO SUB, LLC, as Owner, and PHR Wilmington Hotel Manager, LLC, as Manager, dated as of March 29, 2018 (included as Exhibit 10.14 to Post-Effective Amendment No. 2 to the Registrant’s Registration Statement on Form S-11 (File No. 333-217578) and incorporated herein by reference).
10.21 Management Agreement between PHR STPFL OPCO SUB, LLC, as Owner, and PHR St. Petersburg Hotel Manager, LLC, as Manager, dated as of March 29, 2018 (included as Exhibit 10.15 to Post-Effective Amendment No. 2 to the Registrant’s Registration Statement on Form S-11 (File No. 333-217578) and incorporated herein by reference).
10.22 Assignment of Membership Interest Purchase Agreement, dated as of February 27, 2000, by and among the Procaccianti Group, LLC, as assignor, and Procaccianti Hotel REIT, L.P., as assignee (included as Exhibit 10.1 to the Company’s Current Report on Form 8-K (File No. 333-217578) filed March 3, 2020 and incorporated herein by reference).
10.23 Membership Interest Purchase Agreement, dated as of January 14, 2020, by and between TPG DP JV, LLC, ETJ Gano Holdings, Inc., PRJA Gano Holdings, LLC, and EHI Gano Holdings, Inc. as Sellers, and the Procaccianti Group, LLC, as Purchaser (included as Exhibit 10.2 to the Company’s Current Report on Form 8-K (File No. 333-217578) filed March 3, 2020 and incorporated herein by reference).
10.24 First Amendment to Membership Interest Purchase Agreement, dated as of February 12, 2020, by and between TPG DP JV, LLC, ETJ Gano Holdings, Inc., PRJA Gano Holdings, LLC, and
II-6

TABLE OF CONTENTS
Exhibit
No.
Description
EHI Gano Holdings, Inc. as Sellers, and the Procaccianti Group, LLC, as Purchaser (included as Exhibit 10.3 to the Company’s Current Report on Form 8-K (File No. 333-217578) filed March 3, 2020 and incorporated herein by reference).
10.25 Second Amendment to Membership Interest Purchase Agreement, dated as of February 20, 2020, by and between TPG DP JV, LLC, ETJ Gano Holdings, Inc., PRJA Gano Holdings, LLC, and EHI Gano Holdings, Inc. as Sellers, and the Procaccianti Group, LLC, as Purchaser (included as Exhibit 10.4 to the Company’s Current Report on Form 8-K (File No. 333-217578) filed March 3, 2020 and incorporated herein by reference).
10.26 Third Amendment to Membership Interest Purchase Agreement, dated as of February 27, 2020, by and between TPG DP JV, LLC, ETJ Gano Holdings, Inc., PRJA Gano Holdings, LLC, EHI Gano Holdings, Inc., and TPG DP Investors, Inc. as Sellers, and the Procaccianti Group, LLC, as Purchaser (included as Exhibit 10.5 to the Company’s Current Report on Form 8-K (File No. 333-217578) filed March 3, 2020 and incorporated herein by reference).
10.27 Omnibus Amendment, Assignment, Assumption, Release and Reaffirmation Agreement, dated as of February 27, 2000, by and between Gano Holdings, LLC, PHR Gano Opco Sub, LLC, Procaccianti Hotel REIT, Inc., James A. Procaccianti, and East Boston Savings Bank (included as Exhibit 10.6 to the Company’s Current Report on Form 8-K (File No. 333-217578) filed March 3, 2020 and incorporated herein by reference).
10.28 Amended and Restated Commercial Real Estate Promissory Note, dated as of February 27, 2020, by and between Gano Holdings, LLC and East Boston Savings Bank (included as Exhibit 10.7 to the Company’s Current Report on Form 8-K (File No. 333-217578) filed March 3, 2020 and incorporated herein by reference).
21.1 List of Subsidiaries (included as Exhibit 21.1 to Pre-Effective Amendment No. 2 to the Registrant’s Registration Statement on Form S-11 (File No. 333-217578) and incorporated herein by reference).
23.1* Consent of Ernst & Young LLP, Independent Registered Public Accounting Firm
23.2 Consent of Venable LLP (included in Exhibit 5.1).
23.3 Consent of Morris, Manning & Martin, LLP (included in Exhibit 8.1).
24.1 Power of Attorney (included on signature page to Registrant’s Registration Statement on Form S-11 (File No. 333-217578) and incorporated herein by reference).
99.1* Consent of Robert A. Stanger & Co., Inc.
99.2 Funds from Operations and Modified Funds from Operations (included as Exhibit 99.1 to the Company’s Current Report on Form 8-K (File No. 333-217578) filed on April 24, 2019, and incorporated herein by reference).
*
Filed herewith.
Item 37.   Undertakings
(A) The undersigned registrant hereby undertakes: (1) to file, during any period in which offers or sales are being made, a post-effective amendment to this registration statement: (i) to include any prospectus required by Section 10(a)(3) of the Securities Act; (ii) to reflect in the prospectus any facts or events arising after the effective date of this registration statement (or the most recent post-effective amendment thereof) which, individually or in the aggregate, represent a fundamental change in the information set forth in the registration statement; and (iii) to include any material information with respect to the plan of distribution not previously disclosed in the registration statement or any material change to such information in the registration statement; (2) that, for the purpose of determining any liability under the Securities Act, each such post-effective amendment may be deemed to be a new registration statement relating to the securities offered therein and the offering of such securities at that time shall be deemed to be the initial bona fide
II-7

TABLE OF CONTENTS
offering thereof; (3) that all post-effective amendments will comply with the applicable forms, rules and regulations of the SEC in effect at the time such post-effective amendments are filed; and (4) to remove from registration by means of a post-effective amendment any of the securities being registered which remain unsold at the termination of the offering.
(B) The undersigned registrant undertakes to send to each stockholder, at least on an annual basis, a detailed statement of any transactions with the advisor or its affiliates, and of fees, commissions, compensation and other benefits paid, or accrued to the advisor or its affiliates, for the fiscal year completed, showing the amount paid or accrued to each recipient and the services performed.
(C) The undersigned registrant undertakes to provide to the stockholders the financial statements required by Form 10-K for the first year of operations of the registrant.
(D) The undersigned registrant undertakes to file a sticker supplement pursuant to Rule 424(c) under the Securities Act during the distribution period describing each significant property not identified in the prospectus at such time as there arises a reasonable probability that such property will be acquired and to consolidate all such stickers into a post-effective amendment filed at least once every three months, with the information contained in such amendment provided simultaneously to the existing stockholders. Each sticker supplement should disclose all compensation and fees received by the advisor and its affiliates in connection with any such acquisition. The post-effective amendment shall include audited financial statements meeting the requirements of Rule 3-05 of Regulation S-X that have been filed or should have been filed on Form 8-K for all significant acquisitions during the distribution period.
(E) The undersigned registrant also undertakes to file, after the distribution period, a current report on Form 8-K containing the financial statements and any additional information required by Rule 3-05 of Regulation S-X, for each significant acquisition and to provide the information contained in such report to the stockholders at least once each quarter after the distribution period of the offering has ended.
(F) For the purpose of determining liability of the registrant under the Securities Act to any purchaser in the initial distribution of the securities, the undersigned registrant undertakes that in a primary offering of securities of the undersigned registrant pursuant to this registration statement, regardless of the underwriting method used to sell the securities to the purchaser, if the securities are offered or sold to such purchaser by means of any of the following communications, the undersigned registrant will be a seller to the purchaser and will be considered to offer or sell such securities to such purchaser: (i) any preliminary prospectus or prospectus of the undersigned registrant relating to the offering required to be filed pursuant to Rule 424 under the Securities Act; (ii) any free writing prospectus relating to the offering prepared by or on behalf of the undersigned registrant or used or referred to by the undersigned registrant; (iii) the portion of any other free writing prospectus relating to the offering containing material information about the undersigned registrant or its securities provided by or on behalf of the undersigned registrant; and (iv) any other communication that is an offer in the offering made by the undersigned registrant to the purchaser.
(G) Insofar as indemnification for liabilities arising under the Securities Act may be permitted to directors, officers and controlling persons of the registrant pursuant to the foregoing provisions, or otherwise, the registrant has been advised that in the opinion of the SEC such indemnification is against public policy as expressed in the Securities Act and is, therefore, unenforceable. If a claim for indemnification against such liabilities (other than the payment by the registrant of expenses incurred or paid by a director, officer or controlling person of the registrant in the successful defense of any action, suit or proceeding) is asserted by such director, officer or controlling person in connection with the securities being registered, the registrant will, unless in the opinion of its counsel the matter has been settled by controlling precedent, submit to a court of appropriate jurisdiction the question whether such indemnification by it is against public policy as expressed in the Securities Act and will be governed by the final adjudication of such issue.
(H) The undersigned registrant undertakes that, for the purposes of determining liability under the Securities Act to any purchaser, each prospectus filed pursuant to Rule 424(b) under the Securities Act as part a registration statement relating to an offering, other than registration statements relying on Rule 430B under the Securities Act or other than prospectuses filed in reliance on Rule 430A under the Securities Act, shall be deemed to be part of and included in the registration statement as of the date it is first used after
II-8

TABLE OF CONTENTS
effectiveness; provided, however, that no statement made in a registration statement or prospectus that is part of the registration statement or made in a document incorporated or deemed incorporated by reference into the registration statement or prospectus that is part of the registration statement will, as to a purchaser with a time of contract of sale prior to such first use, supersede or modify any statement that was made in the registration statement or prospectus that was part of the registration statement or made in any such document immediately prior to such date of first use.
II-9

TABLE OF CONTENTS
SIGNATURES
Pursuant to the requirements of the Securities Act of 1933, as amended, the registrant certifies that it has reasonable grounds to believe that it meets all of the requirements for filing on Post-Effective Amendment No. 9 to Form S-11 and has duly caused this Post-Effective Amendment No. 9 to the Form S-11 to be signed on its behalf by the undersigned, thereunto duly authorized, in Cranston, the state of Rhode Island, on this 20th day of April, 2020.
PROCACCIANTI HOTEL REIT, INC.
By:
 /s/ James A. Procaccianti
James A. Procaccianti
Chief Executive Officer and President
Pursuant to the requirements of the Securities Act of 1933, as amended, this Post-Effective Amendment No. 9 to the Registration Statement has been signed by the following persons in the capacities and on the dates indicated.
Name
Capacity
Date
/s/ James A. Procaccianti
James A. Procaccianti
Chief Executive Officer, President and Chairman of the Board of Directors
(Principal Executive Officer)
April 20, 2020
/s/ Gregory Vickowski
Gregory Vickowski
Chief Financial Officer, Treasurer and Director
(Principal Accounting Officer and
Principal Financial Officer)
April 20, 2020
/s/ *
Lawrence Aubin
Independent Director
April 20, 2020
/s/ *
Thomas R. Engel
Independent Director
April 20, 2020
/s/ *
Ronald S. Ohsberg
Independent Director
April 20, 2020
*By:
/s/ James A. Procaccianti
James A. Procaccianti
Attorney-in-fact