Please wait
Table of Contents

Filed Pursuant to Rule 424(b)(4)
Registration No. 333-216050

 

PROSPECTUS

12,731,092 Shares

 

 

LOGO

Liberty Oilfield Services Inc.

CLASS A COMMON STOCK

 

 

This is the initial public offering of the Class A common stock of Liberty Oilfield Services Inc., a Delaware corporation. We are offering 12,731,092 shares of our Class A common stock. Prior to this offering, there has been no public market for our Class A common stock. We are an “emerging growth company” and are eligible for reduced reporting requirements. Please see “Prospectus Summary—Emerging Growth Company Status” and “Risk Factors.”

We have been authorized to list our Class A common stock on the New York Stock Exchange under the symbol “LBRT.”

 

Upon consummation of this offering, investors in this offering will hold 18.5% of the Class A common stock, representing 10.8% of the total voting stock outstanding. Legacy Owners (as defined herein) will hold 89.2% of the total voting stock outstanding, including 100.0% of the Class B common stock, which vote together with the Class A common stock as a single class. Because certain of the Legacy Owners will collectively hold over 61.1% of the total voting stock outstanding, we will be a “controlled company” under the rules of the New York Stock Exchange. Please see “Prospectus Summary—Controlled Company Status.”

 

 

Investing in our Class A common stock involves risks. Please see “Risk Factors” beginning on page 23 of this prospectus.

 

 

 

      

Per share

      

Total

 

Price to public

       $17.000          $216,428,564  

Underwriting discounts and commissions(1)

       $   0.935          $   11,903,571  

Proceeds to Liberty Oilfield Services Inc. (before expenses)

       $16.065          $204,524,993  

 

(1) We refer you to “Underwriting (Conflicts of Interest)” beginning on page 135 of this prospectus for additional information regarding underwriting compensation.

We and the selling shareholder have granted the underwriters the option to purchase up to 1,909,663 additional shares of Class A common stock on the same terms and conditions set forth above if the underwriters sell more than 12,731,092 shares of Class A common stock in this offering. We intend to use any net proceeds received by us from the exercise of the underwriters’ option to purchase additional shares to redeem equity interests in us and Liberty LLC (as defined herein) held by certain Legacy Owners. We will not receive any proceeds from the sale of shares by the selling shareholder.

Neither the Securities and Exchange Commission nor any state securities commission has approved or disapproved of these securities or passed on the adequacy or accuracy of this prospectus. Any representation to the contrary is a criminal offense.

The underwriters expect to deliver the shares on or about January 17, 2018.

 

 

 

Morgan Stanley   Goldman Sachs & Co. LLC   Wells Fargo Securities
Citigroup   J.P. Morgan   Evercore ISI

 

Simmons & Company International

Energy Specialists of Piper Jaffray

  Tudor, Pickering, Holt & Co.

 

Houlihan Lokey   Intrepid Partners   Petrie Partners Securities  

SunTrust

Robinson Humphrey

Prospectus dated January 11, 2018


Table of Contents

TABLE OF CONTENTS

 

PROSPECTUS SUMMARY

     1  

RISK FACTORS

     23  

CAUTIONARY NOTE REGARDING FORWARD-LOOKING STATEMENTS

     53  

USE OF PROCEEDS

     55  

DIVIDEND POLICY

     56  

CAPITALIZATION

     57  

DILUTION

     58  

SELECTED HISTORICAL COMBINED FINANCIAL DATA

     59  

MANAGEMENT’S DISCUSSION AND ANALYSIS OF FINANCIAL CONDITION AND RESULTS OF OPERATIONS

     61  

BUSINESS

     77  

MANAGEMENT

     97  

EXECUTIVE COMPENSATION

     103  

CORPORATE REORGANIZATION

     110  

CERTAIN RELATIONSHIPS AND RELATED PARTY TRANSACTIONS

     112  

PRINCIPAL AND SELLING SHAREHOLDERS

     121  

DESCRIPTION OF CAPITAL STOCK

     124  

SHARES ELIGIBLE FOR FUTURE SALE

     129  

MATERIAL U.S. FEDERAL INCOME TAX CONSIDERATIONS FOR NON-U.S. HOLDERS

     131  

CERTAIN ERISA CONSIDERATIONS

     135  

UNDERWRITING (CONFLICTS OF INTEREST)

     138  

LEGAL MATTERS

     147  

EXPERTS

     147  

WHERE YOU CAN FIND MORE INFORMATION

     147  

INDEX TO FINANCIAL STATEMENTS

     F-1  
 

 

 

Neither we, the selling shareholder nor the underwriters have authorized anyone to provide you with information different from that contained in this prospectus and any free writing prospectus we have prepared. We take no responsibility for, and can provide no assurance as to the reliability of, any other information that others may give you. We, the selling shareholder and the underwriters are offering to sell shares of Class A common stock and seeking offers to buy shares of Class A common stock only in jurisdictions where offers and sales are permitted. The information in this prospectus is accurate only as of the date of this prospectus, regardless of the time of any sale of the Class A common stock. Our business, financial condition, results of operations and prospects may have changed since the date of this prospectus.

This prospectus contains forward-looking statements that are subject to a number of risks and uncertainties, many of which are beyond our control. See “Risk Factors” and “Cautionary Note Regarding Forward-Looking Statements.”

Industry and Market Data

The market data and certain other statistical information used throughout this prospectus are based on independent industry publications, government publications and other published independent sources, including data from Baker Hughes Incorporated and Coras Oilfield Research. Some data is also based on our good faith estimates. Although we believe these third-party sources are reliable as of their respective dates, neither we, the selling shareholder nor the underwriters have independently verified the accuracy or completeness of this information. The industry in which we operate is subject to a high degree of uncertainty and risk due to a variety of factors, including those described in the section entitled “Risk Factors.” These and other factors could cause results to differ materially from those expressed in these publications.

We define “total U.S. marketable fracturing capacity” as total hydraulic horsepower (“HHP”) capable of fracturing a well, excluding stacked equipment not immediately available for service and equipment undergoing refurbishment or maintenance, as reported by an independent industry source.

We define “total U.S. fracturing capacity” as the total HHP, regardless of whether such HHP is active and deployed, marketable and not deployed or inactive, as reported by an independent industry source.

 

i


Table of Contents

We define “hydraulic fracturing” as the process of perforating wellbores with small explosive charges lowered into the wellbore and then pumping fluids down the well bore and through the perforations at pressures and flow rates sufficient to crack, or fracture, the hydrocarbon-bearing rock in order to increase production of oil or natural gas from a well. A granular material, called proppant, which is typically sand or manufactured ceramic material, is suspended in the fluid during pumping and fills the newly created fractures, keeping the fractures open once high-pressure pumping stops. The proppant-filled fractures create a permeable channel through which the hydrocarbons can flow more freely from the pores of the reservoir rock to the wellbore and then to the surface.

We define a “fracture stage” as the discrete section of a fractured well being stimulated through hydraulic fracturing techniques. As horizontal wellbores have grown longer, in some cases over two miles in length, it has become increasingly difficult to generate adequate pressure to create fractures along the entire length of the wellbore. As a result, it has become common practice to fracture a well in discrete sections, separated by physical plugs or packers. In recent years, many operators of oil and gas wells have seen better fracture networks created by increasing the number of fracturing stages per well. As a result, the average number of fracturing stages per horizontal well has increased dramatically.

Trademarks and Trade Names

We own or have rights to various trademarks, service marks and trade names that we use in connection with the operation of our business, including the Liberty Quiet FleetTM. This prospectus may also contain trademarks, service marks and trade names of third parties, which are the property of their respective owners. Our use or display of third parties’ trademarks, service marks, trade names or products in this prospectus is not intended to, and does not imply a relationship with, or endorsement or sponsorship by us. Solely for convenience, the trademarks, service marks and trade names referred to in this prospectus may appear without the ®, TM or SM symbols, but such references are not intended to indicate, in any way, that we will not assert, to the fullest extent under applicable law, our rights or the right of the applicable licensor to these trademarks, service marks and trade names.

 

ii


Table of Contents

PROSPECTUS SUMMARY

This summary contains basic information about us and the offering. Because it is a summary, it does not contain all the information that you should consider before investing in our Class A common stock. You should read and carefully consider this entire prospectus before making an investment decision, especially the information presented under the heading “Risk Factors,” “Cautionary Note Regarding Forward-Looking Statements,” “Management’s Discussion and Analysis of Financial Condition and Results of Operations” and our combined financial statements and the accompanying notes included elsewhere in this prospectus.

Except as otherwise indicated or required by the context, all references in this prospectus to “Liberty Inc.,” the “Company,” “we,” “us” or “our” relate to Liberty Oilfield Services Inc. and its consolidated subsidiaries after giving effect to the corporate reorganization contemplated immediately prior to the completion of this offering. References in this prospectus to “selling shareholder” refer to the entity identified as the selling shareholder in “Principal and Selling Shareholders.” References in this prospectus to “Liberty LLC” refer to Liberty Oilfield Services New HoldCo LLC, the entity which will own our operating subsidiaries, Liberty Oilfield Services LLC (“Liberty Services”) and LOS Acquisition Co I LLC (“ACQI” and as combined, our “accounting predecessor”). References in this prospectus to “Liberty Holdings” refer to Liberty Oilfield Services Holdings LLC, the entity which currently owns our operating subsidiaries.

Except as otherwise indicated, all information contained in this prospectus assumes a 5-day VWAP (as defined herein) of $17.00 per share of Class A common stock and that the underwriters do not exercise their option to purchase additional shares and excludes Class A common stock reserved for issuance under our long-term incentive plan and our Legacy Plan (as defined herein). While the equipment and amount of HHP required for a customer project varies, we calculate our total HHP, as used in this prospectus, by multiplying our number of standard fleets by 40,000 HHP and high pressure fleets by 50,000 HHP, based on 2,500 HHP per pump in the fleet as well as ancillary pumping equipment.

LIBERTY OILFIELD SERVICES INC.

Overview

We are a rapidly growing independent provider of hydraulic fracturing services to onshore oil and natural gas exploration and production (“E&P”) companies in North America. We have grown organically from one active hydraulic fracturing fleet (40,000 HHP) in December 2011 to 19 active standard fleets (760,000 HHP) in December 2017. The demand for our hydraulic fracturing services exceeds our current capacity, and we expect, based on discussions with customers, to deploy three additional standard fleets (120,000 HHP), as well as upgrade four existing standard fleets to high pressure fleets (40,000 HHP), by the end of the second quarter of 2018, for a total of 22 active fleets (aggregating to a total of 1,030,000 HHP including 18 standard and four high pressure fleets and 110,000 HHP of additional support). Our three additional standard fleets consist of one fleet we previously acquired and are upgrading to our specifications and two ordered fleets currently being built to our specifications. We provide our services primarily in the Permian Basin, the Eagle Ford Shale, the Denver-Julesburg Basin (the “DJ Basin”), the Williston Basin and the Powder River Basin. Our customer base includes a broad range of E&P companies, including Extraction Oil & Gas, Inc., SM Energy Company, Continental Resources, Inc., Devon Energy Corporation, Newfield Exploration Company, Noble Energy, Inc., PDC Energy, Inc. and Anadarko Petroleum Corporation.

Our founders and existing management were pioneers in the development of data-driven hydraulic fracturing technologies for application in shale plays. Prior to founding Liberty Holdings, the majority of our management team founded and built Pinnacle Technologies, Inc. (“Pinnacle Technologies”) into a leading

 



 

1


Table of Contents

fracturing technology company. In 1992, Pinnacle Technologies developed the first commercial hydraulic fracture mapping technologies, analytical tools that played a major role in launching the shale revolution. Our extensive experience with fracture technologies and customized fracture design has enabled us to develop new technologies and processes that provide our customers with real time solutions that significantly enhance their completions. These technologies include hydraulic fracture propagation models, reservoir engineering tools, large, proprietary shale production databases and multi-variable statistical analysis techniques. Taken together, these technologies have enabled us to be a leader in hydraulic fracture design innovation and application.

We believe the following characteristics distinguish us from our competitors and are the foundations of our business: forming ongoing partnerships of trust and innovation with our customers; developing and utilizing technology to maximize well performance; and promoting a people-centered culture focused on our employees, customers and suppliers. We have developed strong relationships with our customers by investing significant time in fracture design collaboration, which substantially enhances their production economics. Our technological innovations have become even more critical as E&P companies have increased the completion complexity and fracture intensity of horizontal wells. We are proactive in developing innovative solutions to industry challenges, including developing: (i) our proprietary databases of U.S. unconventional wells to which we apply our proprietary multi-variable statistical analysis technologies to provide differential insight into fracture design optimization; (ii) our Liberty Quiet Fleet™ design which significantly reduces noise levels compared to conventional hydraulic fracturing fleets; and (iii) our hydraulic fracturing fluid system tailored to the reservoir properties in the DJ Basin which materially reduces completion costs without compromising production. We foster a people-centered culture built around honoring our commitments to customers, partnering with our suppliers and hiring, training and retaining people that we believe to be the best talent in our field, enabling us to be one of the safest and most efficient hydraulic fracturing companies in the United States.

While our industry experienced a significant downturn from late 2014 through the first half of 2016, we significantly increased our capacity while maintaining full utilization. We performed approximately 50% more hydraulic fracturing stages in 2015 than in 2014 and approximately 20% more hydraulic fracturing stages in 2016 than in 2015. This trend has continued into 2017. During the downturn, total U.S. marketable fracturing capacity declined between 40% and 60%. In contrast, over 95% of our capacity was active and deployed during this period. We believe our utilization reflects the strong partnerships we have built with our customers and we believe these partnerships will continue to support the demand for our services as we deploy two new fleets and one previously acquired fleet that we are currently upgrading to our specifications by the second quarter of 2018.

Industry Trends and Market Recovery

Demand for our hydraulic fracturing services is predominantly influenced by the level of drilling and completion by E&P companies, which, in turn, depends largely on the current and anticipated profitability of developing oil and natural gas reserves. More specifically, demand for our hydraulic fracturing services is driven by the completion of hydraulic fracturing stages in unconventional wells, which, in turn, is driven by several factors including rig count, well count, service intensity and the timing and style of well completions.

Overall demand and pricing for hydraulic fracturing services in North America has declined from their highs in late 2014 as a result of the downturn in hydrocarbon prices and the corresponding decline in E&P activity. While the pricing for our hydraulic fracturing services declined substantially, negatively affecting our revenue per average active HHP, and has not returned to its 2014 highs, the industry witnessed an increase in demand for these services beginning in the third quarter of 2016 and continuing into 2017 as hydrocarbon prices have recovered somewhat, and we are currently experiencing price increases and increases in our revenue per average active HHP. We expect this demand to continue to increase as E&P companies increase drilling and completion activities. According to Baker Hughes Incorporated’s (“Baker Hughes”) North American Rig Count, the number of active total rigs in the United States reached a low of 404, as reported on May 27, 2016, but has

 



 

2


Table of Contents

since increased by more than 130% to 931 active rigs as reported on December 8, 2017. If hydrocarbon prices stabilize at current levels or rise further, we expect to see further increased drilling and completion activity in the basins in which we operate. Should hydrocarbon prices decrease, our pricing and revenue per average active HHP may decrease due to lower demand for our services, negatively affecting our liquidity and financial condition. Please see “Risk Factors—Risks Related to Our Business—Our business depends on domestic capital spending by the oil and natural gas industry, and reductions in capital spending could have a material adverse effect on our liquidity, results of operations and financial condition” and “Management’s Discussion and Analysis of Financial Condition and Results of Operations—How We Evaluate Our Operations.”

In addition to increased industry activity levels, we expect to benefit from increased horizontal drilling as well as other long-term macro industry trends that improve drilling economics such as (i) greater rig efficiencies that result in more wells drilled per rig in a given period and (ii) increased complexity and service intensity of well completions, including longer wellbore laterals, more and larger fracturing stages and higher proppant usage per well.

These industry trends will directly benefit hydraulic fracturing companies like us that have the expertise and technological ability to execute increasingly complex and intense well completions. Given the improved returns that E&P companies have reported for new well completions, we expect these industry trends to continue.

We believe industry contraction and the resulting reduction in total U.S. marketable fracturing capacity since late 2014 will benefit us as industry demand increases. Industry sources report this capacity has declined between 40% and 60% from its peak of approximately 17 million HHP in 2014 and approximately 75% of this capacity is currently active and deployed. A number of our competitors have filed for bankruptcy or have otherwise undergone substantial debt restructuring, significantly reducing available capital and their ability to quickly redeploy fleets. In contrast, our rigorous preventive maintenance program, in addition to scheduled and in-process fleet additions and upgrades, has positioned us well to benefit from improving market dynamics. During the recent downturn, many oilfield service companies significantly reduced their employee headcounts, which will constrain their ability to quickly reactivate fleets. Over the same period, we retained our high quality and experienced employees, did not conduct lay offs and substantially increased our workforce.

Our Competitive Strengths

We believe that the following strengths will position us to achieve our primary business objective of creating value for our shareholders:

 

    High-quality service with a focus on technology that improves well results. We seek to distinguish ourselves by providing industry-leading, customer-focused service in a flexible, safe and consistent manner. The cornerstone of our technological advantage is a series of proprietary databases of U.S. unconventional wells that include production data, completion designs and reservoir characteristics. We utilize these databases to perform multi-variable statistical analysis that generates differential insight into fracture design optimization to enhance our customers’ production economics. Our emphasis on data analytics is also deployed during job execution through the use of real-time feedback on variables that maximizes customer returns by improving cost-effective hydraulic fracturing operations. This attention to detail results in faster well completions, limited downtime and enhanced production results for our customers.

 

   

Significant and increasing scale in unconventional basins. We provide our services primarily in the Permian Basin, the Eagle Ford Shale, the DJ Basin, the Williston Basin and the Powder River Basin, which are among the most active basins in North America. According to Baker Hughes, these regions collectively accounted for 58% of the active rigs in North America as of December 8, 2017. Based on discussions with our customers, we expect to deploy three additional fleets (120,000 HHP) to these

 



 

3


Table of Contents
 

regions once they are completed as well as additional supporting HHP, which we currently anticipate occurring by the end of the second quarter of 2018. The demand for our hydraulic fracturing services exceeds our current capacity, and we expect to continue to increase our scale in these regions in response to customer demand. The map below represents our current and projected areas of operation and fleets deployed in each area:

 

LOGO

 

 

    Innovative approach to engineering and operations. We believe our focus on providing innovative solutions to customers distinguishes us from our competitors. We believe that publicly available production data, together with completion efficiency data published by our customers, shows that our innovations in stimulation design and execution help our clients complete more productive and cost effective wells in shorter times, while improving our operating results. These innovations include custom fluid systems, perforating strategies and pressure analysis techniques. For example, we developed a customized hydraulic fracturing fluid (“Liberty Spirit™”) for our customers in the DJ Basin. Liberty Spirit™ fills the gap between slickwater and conventional cross-linked gel fluid systems and has materially reduced completion costs without compromising production. Our culture of innovation and problem solving also extends to the operational aspects of fracture stimulation. Novel equipment and applications help ensure that our service is provided with less impact on the environment. We spent two years developing our Liberty Quiet Fleet™ design that materially reduces noise levels compared to conventional fracturing fleets, providing customers increased flexibility in the location of drilling pads and promoting the necessary community support for development in populated areas. We deployed a number of fleets capable of operating on either diesel or natural gas (“dual fuel fleets”), which lower emissions relative to traditional fracturing fleets. In addition, our containerized sand delivery program reduces dust and noise and minimizes trucking demurrage typically associated with proppant delivery to the well site. These innovations demonstrate our commitment to identifying and addressing the needs of our customers to reduce their costs and maximize their returns. Finally, we were the first company to partner with a third-party development company in the creation and testing of a new technology that is designed to add proppant downstream of the high pressure pumps. This technology (the “Vorteq Missile™”) is projected to be commercial in 2018 and is designed to significantly reduce our maintenance costs, minimize downtime due to jobsite pump failure and extend the useful lives of high pressure pumps.

 

   

Long-term relationships with a diverse customer base of E&P companies. We have developed long term partnerships with our customers through a continuous dialogue focused on their production economics. We target customers who will take advantage of our technological innovations to maximize

 



 

4


Table of Contents
 

well performance. Further, we have a proven track record of executing our customers’ plans and delivering on time and in line with expected costs. Our customer base includes a broad range of E&P companies, including some of the top E&P companies in our areas of operation such as Continental Resources, Inc., Devon Energy Corporation, Noble Energy, Inc., PDC Energy, Inc. and Anadarko Petroleum Corporation. We have several customers, including Extraction Oil & Gas, Inc. and SM Energy Company, for whom we were the predominant provider of fracturing services in 2016. Our customer relationships enabled us to maintain higher utilization and stronger financial results than many of our competitors during the recent downturn. Our technological innovations, customer-tailored approach and track record of consistently providing high-quality, safe and reliable service has allowed us to develop long-term customer partnerships, which we believe makes us the service provider of choice for many of our customers. Customer demand for our services has driven our expansion into other basins and accounted for the prompt utilization of newly deployed equipment. For example, we recently expanded into the Eagle Ford Shale in response to customer requests. We expect that our customers will continue to encourage and support our growth into other basins, reducing the risks associated with geographic expansion.

 

    Deep-rooted, employee-centered culture with a track-record of providing safe and reliable services. We believe one of our key competitive advantages is our people. Our highly trained, experienced and motivated employees are critical to delivering our hydraulic fracturing services. Taking care of our employees is one of our top priorities, and we continually invest in hiring, training and retaining the employees we believe to be the best in our field. During the recent downturn, we did not lay off employees, and in our first employee cost-cutting measure, our executives reduced their salaries in early 2015. Our entire employee team contributed to cost reductions through variable compensation and benefits and selected furloughs. We believe that our employee-centered culture directly results in our employee turnover rates being substantially lower than our primary competitors, as evidenced by the fact that our employee base remained stable between 2014 and 2015 while our primary competitors reduced their employees by between approximately 30% and 50% over the same period. We focus on individual contributions and team success to foster a culture built around operational excellence and superior safety. As a result, we are among the safest service providers in the industry with a constant focus on health, safety and environmental (“HSE”) performance and service quality, as evidenced by an average incident rate that was less than half of the industry average from 2013 to 2015. Our employee-centered focus and reputation for safety has enabled us to obtain projects from industry leaders with some of the most demanding safety and operational requirements.

 

    Diverse and innovative supply chain network. We have a dedicated supply chain team that manages sourcing and logistics to ensure flexibility and continuity of supply in a cost-effective manner across all areas of our operations. We have built long-term relationships with multiple industry-leading suppliers of proppant, chemicals and hydraulic fracturing equipment. Our proppant needs are secured by a diverse set of long-term contracts at attractive prices reflecting current market conditions. For 2017, we do not expect any single proppant supplier to account for more than 25% of total supply. Our focus on technology and innovation also permeates our approach to our supply chain. For example, we are implementing a containerized sand solution across our fleets that streamlines delivery time, reduces dust and minimizes trucking demurrage typically associated with proppant delivery to the well site. We believe our supply chain provides a secure supply of high-quality proppant, chemicals and hydraulic fracturing equipment that will allow us to quickly respond during periods of increased demand for our services.

 

   

High-quality and well-maintained fleets. Our hydraulic fracturing fleets are comprised of high-quality, heavy-duty equipment designed with a lowest total cost of ownership philosophy. Taking a full life cycle view during the equipment design and fabrication process enables us to reduce operational downtime and maintenance costs, while enhancing our ability to provide reliable, consistent service. Our modern

 



 

5


Table of Contents
 

fleets have an average age of approximately 3.5 years. We have purchased or ordered 13 new fleets (520,000 HHP) since 2012. In 2016, we took advantage of the industry downturn and more than doubled our capacity through the opportunistic acquisitions of nine fleets (360,000 HHP) built within the last seven years and have invested significant capital to upgrade them to our specifications. Taken together, we expect to have 22 fleets (aggregating to a total of 1,030,000 HHP including 110,000 HHP of additional support) deployed to customers before the end of the second quarter of 2018. We believe that our modern, well-maintained fleets allow us to provide a high level of service to our customers. In addition, we have built a strong relationship with the assembler of our custom-designed hydraulic fracturing fleets and believe we will continue to have timely access to new, high capability fleets as we continue to grow.

 

    Experienced, incentivized and proven management team and supportive sponsor. Our founders and existing management were pioneers in the development of data-driven hydraulic fracturing technologies for application in shale plays. Prior to founding Liberty Holdings, the majority of our management team founded and built Pinnacle Technologies into a leading fracturing technology company. In 1992, Pinnacle Technologies developed the first commercial hydraulic fracture mapping technologies, analytical tools that played a leading role in launching the shale revolution. Our management team has an average of over 20 years of oilfield services experience, and the majority of our management team worked together before founding Liberty Holdings. In addition, our chief executive officer is also the Executive Chairman of Liberty Resources LLC (“Liberty Resources”), an affiliated E&P company primarily operating in the Williston Basin, which gives us insight into our customers’ needs. We have partnered with Liberty Resources and other customers to demonstrate, by application, the effectiveness of certain of our technological innovations. Further, our management team has significant equity ownership in us, which aligns their incentives with the investors in this offering. Following this offering, our executive officers will own an approximate 5.3% economic interest in us. In addition, following the offering, funds affiliated with Riverstone Holdings LLC (“Riverstone”), an energy- and power-focused private investment firm founded in 2000 with approximately $38 billion of capital raised, will own a significant economic interest in us. We believe that we have benefited from Riverstone’s involvement in our business and expect to continue to benefit from their ongoing involvement following this offering.

Our Business Strategy

We believe that we will be able to achieve our primary business objective of creating value for our shareholders by executing on the following strategies:

 

    Expand through continued organic growth. After growing steadily from one fleet at inception in 2011 to six fleets in mid 2016 (240,000 HHP), we have deployed 13 fleets (520,000 HHP) based on customer demand since June 2016 and plan to deploy three more fleets (120,000 HHP) in response to existing customer demand by the end of the second quarter of 2018. Because the demand for our services exceeds our current deployed and active capacity, we intend to use a portion of the proceeds from this offering and future revenue to fund the construction, refurbishment and upgrade costs for additional fleets to be deployed beginning in the first half of 2018. We may also selectively pursue attractive asset acquisitions that meet our quality standards and targeted returns on invested capital and that enhance our market positioning and geographic presence. We believe this strategy will facilitate the continued expansion of our customer base and geographic presence.

 

   

Capitalize on the recovery and long-term trends within unconventional resource plays. According to Baker Hughes’ North American Rig Count, the number of active rigs in the United States reached a low of 404 as reported on May 27, 2016 but has since recovered by more than 130% to 931 active rigs on December 8, 2017. More specifically, the number of active rigs located in the basins where we

 



 

6


Table of Contents
 

primarily conduct operations grew by 169%, from a low of 201 active rigs to 540 active rigs over the same period. In addition to the recent increase in rig count, we have witnessed a longer term trend in increased horizontal drilling activity and intensity as evidenced by the proportion of active horizontal rigs today relative to the number of total active rigs and the amount of proppant utilized per horizontal well, which is a measure of fracturing intensity. For example, according to Baker Hughes, as reported on December 8, 2017, horizontal rigs accounted for approximately 86% of all rigs drilling in the United States, up from 74% as of December 31, 2014. Further, Coras Oilfield Research (“Coras”) reports that the amount of proppant used per horizontal well has grown from six million pounds per well in 2014 to over ten million pounds per well in 2016. Our services are essential to the development of oil and natural gas wells in the major shale plays that we serve in the United States. As a result of these trends of increased activity and intensity, the prices we are able to charge for our hydraulic fracturing services have begun to recover and we expect further price strengthening.

 

    Developing and expanding relationships with existing and new customers. We target customers that we believe value our technological approach, have highly prospective unconventional resources, value safe and efficient operations, have the financial stability and flexibility to weather industry cycles and seek to work with us to improve their production. We believe our high-quality fleets, innovative engineering and technology solutions and extensive geographic footprint in some of the most active basins position us to expand and develop relationships with our existing and new customers. These qualities, combined with our past performance, have resulted in the renewal and new award of service work and our expansion into additional basins based on customer demand, including our recent expansion into the Eagle Ford Shale. By entering into new basins in response to specific customer requests, we believe we are able to reduce the risks associated with the expansion of our geographic footprint. We believe these relationships provide us an attractive revenue stream while leaving us the ability to increase our market share in certain basins and enter into new basins as industry demand and pricing continue to recover.

 

    Continue to focus on our employee-centered culture. We intend to continue to focus on our employee-centered culture in order to maintain our status as an efficient, safe and responsible service provider to our customers. Our low employee turnover allows us to promote existing employees to manage new hydraulic fracturing fleets and organically grow our operating expertise. This organic growth is essential in achieving the expertise and level of customer service we strive to provide each of our customers. As a result, we plan to continue to invest in our employees through personal, professional and job-specific training to attract and retain the best individuals in our areas of operation.

 

    Investing further in our technological innovation. We work closely with our customers to develop new data-driven technologies to help them complete more productive and cost-efficient wells in shorter times and with less impact on their surroundings while increasing the useful life of our equipment. We use our series of proprietary databases of U.S. unconventional wells (including, for example, production data and completion data) that we continually update and to which we apply our proprietary multi-variable statistical analysis techniques to provide differential insight into fracture design optimization for each of our customers in their particular development areas. We also develop custom fluid systems, proppant logistics solutions, perforating strategies and pressure analysis techniques for our customers. In addition, we provide real-time monitoring of our operations to our customers and work with them to lower their cost per barrel of oil equivalent (“BOE”). The data from this monitoring also allows us to increase our efficiency and lower our maintenance costs. Further, our close customer relationships allow us to identify problems E&P companies are experiencing in the areas in which we operate and be proactive in developing solutions.

 

    Maintain a conservative balance sheet. We seek to maintain a conservative balance sheet, which allows us to better react to changes in commodity prices and related demand for our services, as well as overall market conditions. We expect to finance our organic growth primarily with cash generated from our operations, availability under our ABL Credit Facility, as described below, and proceeds from this offering.

 



 

7


Table of Contents

Recent Developments

Debt Refinancing

On September 19, 2017, Liberty Services and ACQI entered into two new credit facilities (the “Credit Facilities”), consisting of a $175.0 million, five-year term loan (the “Term Loan Facility”) and a $250.0 million asset-based revolving credit facility subject to a borrowing base (the “ABL Credit Facility”). The ABL Credit Facility also has a term of approximately five years. Concurrent with entering into the Credit Facilities, Liberty Services and ACQI repaid and terminated its prior credit facility (the “Prior Credit Facility”).

Preliminary Estimate of Selected Fourth Quarter 2017 Financial Results

Although our results of operations as of and for the three months ended December 31, 2017 are not yet final, based on the information and data currently available, we estimate, on a preliminary basis, that revenue will be within a range of $445.0 million to $448.0 million for the three months ended December 31, 2017, as compared to $155.7 million for the same period in 2016. This increase is primarily attributable to the combined effect of an increase in average active HHP deployed and improved pricing for our services. Based on currently available information, we also estimate that our net income will be within a range of $54.0 million to $61.0 million for the three months ended December 31, 2017, as compared to a net loss of $4.4 million for the same period in 2016. The improved results are primarily attributable to the factors discussed above, partially offset by increased expenses related to additional active HHP deployed. In addition, we estimate that Adjusted EBITDA will be within a range of $90.0 million to $95.0 million for the three months ended December 31, 2017, as compared to $9.9 million for the same period in 2016. The increase primarily relates to higher revenues generated from increased activity and improved pricing during the three months ended December 31, 2017 as compared to the same period in 2016, partially offset by incremental costs of owning and operating additional hydraulic fracturing fleets.

EBITDA and Adjusted EBITDA Description and Reconciliation

EBITDA and Adjusted EBITDA are not financial measures presented in accordance with generally accepted accounting principles in the United States of America (“GAAP”). We define EBITDA as net income (loss) before interest, income taxes, depreciation and amortization. We define Adjusted EBITDA as EBITDA adjusted to eliminate the effects of items such as new fleet or new basin start-up costs, costs of asset acquisitions, gain or loss on the disposal of assets, asset impairment charges, bad debt reserves and non-recurring expenses that management does not consider in assessing ongoing performance.

EBITDA and Adjusted EBITDA are supplemental non-GAAP financial measures that we believe are useful to external users of our combined financial statements, such as industry analysts, investors, lenders and rating agencies because it allows them to compare our operating performance on a consistent basis across periods by removing the effects of our capital structure (such as varying levels of interest expense), asset base (such as depreciation and amortization) and other items that impact the comparability of financial results from period to period. We present EBITDA and Adjusted EBITDA because we believe they provide useful information regarding the factors and trends affecting our business in addition to measures calculated under GAAP.

 



 

8


Table of Contents

The following table presents a reconciliation of EBITDA and Adjusted EBITDA to the GAAP financial measure of net income (loss) for the three months ended December 31, 2017 (estimated) and 2016 (actual):

 

     Three months ended  
     December 31,
2017

(High)
     December 31,
2017
(Low)
     December 31,
2016

(Actual)
 
     (in millions, unaudited)  

Net income (loss)

   $ 61.0      $ 54.0      $ (4.4

Depreciation and amortization

     25.5        26.5        11.2  

Interest expense

     5.5        6.0        1.6  
  

 

 

    

 

 

    

 

 

 

EBITDA

     92.0        86.5        8.4  

Fleet start-up costs

     3.0        3.5        2.6  

Asset acquisition costs

                   1.6  

(Gain) loss on disposal of assets

                   (2.6
  

 

 

    

 

 

    

 

 

 

Adjusted EBITDA

   $ 95.0      $ 90.0      $ 10.0  

The preliminary financial information included in this registration statement reflects management’s estimates based solely upon information available to us as of the date of this submission and is the responsibility of management. The preliminary financial results presented above are not a comprehensive statement of our financial results for the three months ended December 31, 2017. In addition, the preliminary financial results presented above have not been audited, reviewed, or compiled by our independent registered public accounting firm, Deloitte & Touche LLP. Accordingly, Deloitte & Touche LLP does not express an opinion or any other form of assurance with respect thereto and assumes no responsibility for, and disclaims any association with, this information. The preliminary financial results presented above are subject to the completion of our financial closing procedures, which have not yet been completed. Our actual results for the three months ended December 31, 2017 are not available and may differ materially from these estimates. Therefore, you should not place undue reliance upon these preliminary financial results. For instance, during the course of the preparation of the respective financial statements and related notes, additional items that would require material adjustments to be made to the preliminary estimated financial results presented above may be identified. There can be no assurance that these estimates will be realized, and estimates are subject to risks and uncertainties, many of which are not within our control. Accordingly, the revenue, net income (loss), EBITDA and Adjusted EBITDA for any particular period may not be indicative of future results. See “Cautionary Note Regarding Forward-Looking Statements.”

Corporate Reorganization

We were incorporated as a Delaware corporation in December 2016. Following this offering and the related transactions, we will be a holding company whose only material asset will consist of membership interests in Liberty LLC. Liberty LLC owns all of the outstanding equity interest in the subsidiaries through which we operate our assets. After the consummation of the transactions contemplated by this prospectus, we will be the sole managing member of Liberty LLC and will be responsible for all operational, management and administrative decisions relating to Liberty LLC’s business and will consolidate financial results of Liberty LLC and its subsidiaries.

In connection with the offering:

 

  (a)   Liberty Holdings will contribute all of its assets to Liberty LLC in exchange for ownership interests in Liberty LLC, which we refer to in this prospectus as “Liberty LLC Units”;

 

  (b)  

Liberty Holdings will liquidate and distribute to its existing owners, including affiliates of Riverstone and certain members of our management team (the “Legacy Owners”), Liberty LLC Units in

 



 

9


Table of Contents
 

accordance with its limited liability company agreement, with the allocation of such Liberty LLC Units among the Legacy Owners to be later determined, pursuant to the terms of the limited liability company agreement of Liberty Holdings and the master reorganization agreement (the “Master Reorganization Agreement”), a form of which is filed as an exhibit to the registration statement of which this prospectus is a part, by reference to an implied valuation for us based on the 5-day volume weighted average price (subject to a collar) of our Class A common stock (“5-day VWAP”) for the first five days it is traded on the New York Stock Exchange (“NYSE”);

 

  (c)   certain of the Legacy Owners will directly or indirectly contribute all of their Liberty LLC Units to Liberty Inc. (we refer to such Legacy Owners as the “Exchanging Owners”) in exchange for shares of Class A common stock;

 

  (d)   certain of the Legacy Owners will contribute only a portion of their Liberty LLC Units to Liberty Inc. (we refer to such Legacy Owners as the “Liberty Unit Holders”) in exchange for shares of Class A common stock and will continue to directly own a portion of the Liberty LLC Units following this offering;

 

  (e)   Liberty Inc. will issue 12,731,092 shares of Class A common stock to purchasers in this offering in exchange for the proceeds of this offering;

 

  (f)   Liberty Inc. will issue to each Liberty Unit Holder a number of shares of Class B common stock equal to the number of Liberty LLC Units held by such Liberty Unit Holder following this offering; and

 

  (g)   Liberty Inc. will contribute the net proceeds of this offering to Liberty LLC in exchange for an additional number of Liberty LLC Units such that Liberty Inc. holds a total number of Liberty LLC Units equal to the number of shares of Class A common stock outstanding following this offering.

After giving effect to these transactions and the offering contemplated by this prospectus, Liberty Inc. will own an approximate 58.4% interest in Liberty LLC (or 58.9% if the underwriters’ option to purchase additional shares is exercised in full), and the Liberty Unit Holders will own an approximate 41.6% interest in Liberty LLC (or 41.1% if the underwriters’ option to purchase additional shares is exercised in full) and all of the Class B common stock. Please see “Principal and Selling Shareholders.”

Each share of Class B common stock has no economic rights but entitles its holder to one vote on all matters to be voted on by shareholders generally. Holders of Class A common stock and Class B common stock will vote together as a single class on all matters presented to our shareholders for their vote or approval, except as otherwise required by applicable law or by our amended and restated certificate of incorporation. We do not intend to list Class B common stock on any exchange.

Following this offering, under the Amended and Restated Limited Liability Company Agreement of Liberty LLC (the “Liberty LLC Agreement”), each Liberty Unit Holder will, subject to certain limitations, have the right (the “Redemption Right”) to cause Liberty LLC to acquire all or a portion of its Liberty LLC Units for, at Liberty LLC’s election, (i) shares of our Class A common stock at a redemption ratio of one share of Class A common stock for each Liberty LLC Unit redeemed, subject to conversion rate adjustments for stock splits, stock dividends and reclassification and other similar transactions or (ii) an equivalent amount of cash. We will determine whether to issue shares of Class A common stock or cash based on facts in existence at the time of the decision, which we expect would include the relative value of the Class A common stock (including trading prices for the Class A common stock at the time), the cash purchase price, the availability of other sources of liquidity (such as an issuance of preferred stock) to acquire the Liberty LLC Units and alternative uses for such cash. Alternatively, upon the exercise of the Redemption Right, Liberty Inc. (instead of Liberty LLC) will have the right (the “Call Right”) to, for administrative convenience, acquire each tendered Liberty LLC Unit directly from the redeeming Liberty Unit Holder for, at its election, (x) one share of Class A common stock or (y) an

 



 

10


Table of Contents

equivalent amount of cash. In addition, upon a change of control of Liberty Inc., Liberty Inc. has the right to require each holder of Liberty LLC Units (other than Liberty Inc.) to exercise its Redemption Right with respect to some or all of such unitholder’s Liberty LLC Units. In connection with any redemption of Liberty LLC Units pursuant to the Redemption Right or our Call Right, the corresponding number of shares of Class B common stock will be cancelled. See “Certain Relationships and Related Party Transactions—Liberty LLC Agreement.” The Legacy Owners will have the right, under certain circumstances, to cause us to register the offer and resale of their shares of Class A common stock. See “Certain Relationships and Related Party Transactions— Registration Rights Agreement.”

Liberty Inc.’s acquisition (or deemed acquisition for U.S. federal income tax purposes) of Liberty LLC Units in connection with this offering or pursuant to an exercise of the Redemption Right or the Call Right is expected to result in adjustments to the tax basis of the tangible and intangible assets of Liberty LLC, and such adjustments will be allocated to Liberty Inc. These adjustments would not have been available to Liberty Inc. absent its acquisition or deemed acquisition of Liberty LLC Units and are expected to reduce the amount of cash tax that Liberty Inc. would otherwise be required to pay in the future. In addition, Liberty Inc. will have certain net operating losses available to it as a result of certain reorganization transactions entered into in connection with this offering which may also reduce the amount of cash tax that Liberty Inc. is required to pay in the future.

We will enter into two tax receivable agreements, which we refer to as the “Tax Receivable Agreements,” with the Liberty Unit Holders and the selling shareholder, whom we collectively refer to as the “TRA Holders.”

The first of the Tax Receivable Agreements, which we will enter into with the Liberty Unit Holders, generally provides for the payment by us to such TRA Holders of 85% of the net cash savings, if any, in U.S. federal, state and local income and franchise tax (computed using simplifying assumptions to address the impact of state and local taxes) that we actually realize (or are deemed to realize in certain circumstances) in periods after this offering as a result of, as applicable to each such TRA Holder, (i) certain increases in tax basis that occur as a result of our acquisition (or deemed acquisition for U.S. federal income tax purposes) of all or a portion of such TRA Holder’s Liberty LLC Units in connection with this offering or pursuant to the exercise of the Redemption Right or our Call Right and (ii) imputed interest deemed to be paid by us as a result of, and additional tax basis arising from, any payments we make under such Tax Receivable Agreement.

The second of the Tax Receivable Agreements, which we will enter into with the selling shareholder, generally provides for the payment by us to such TRA Holder of 85% of the net cash savings, if any, in U.S. federal, state and local income and franchise tax (computed using simplifying assumptions to address the impact of state and local taxes) that we actually realize (or are deemed to realize in certain circumstances) in periods after this offering as a result of, as applicable to such TRA Holder, (i) any net operating losses available to us as a result of certain reorganization transactions entered into in connection with this offering and (ii) imputed interest deemed to be paid by us as a result of any payments we make under such Tax Receivable Agreement.

Payments will generally be made under the Tax Receivable Agreements as we realize actual cash tax savings in periods after this offering from the tax benefits covered by the Tax Receivable Agreements. However, if we experience a change of control (as defined under the Tax Receivable Agreements, which includes certain mergers, asset sales and other forms of business combinations) or the Tax Receivable Agreements terminate early (at our election or as a result of our breach), we could be required to make a substantial, immediate lump-sum payment in advance of any actual cash tax savings. We will be dependent on Liberty LLC to make distributions to us in an amount sufficient to cover our obligations under the Tax Receivable Agreements.

 



 

11


Table of Contents

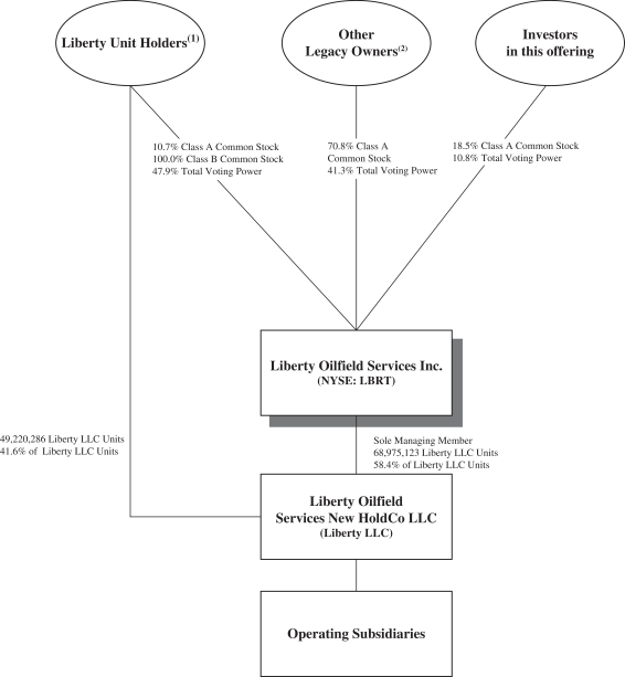
The following diagram indicates our simplified ownership structure immediately following this offering and the transactions related thereto (assuming that the underwriters’ option to purchase additional shares is not exercised):

 

 

LOGO

 

(1) Consists of Legacy Owners including Riverstone.
(2) Includes the Exchanging Owners who consist of affiliates of Riverstone, certain members of management and other Legacy Owners.

 



 

12


Table of Contents

Our Principal Shareholders

Upon completion of this offering, the Legacy Owners will initially own 49,220,286 Liberty LLC Units, and 56,244,031 shares of Class A common stock, representing approximately 47.6% of the voting power of the Company, and 49,220,286 shares of Class B common stock, representing approximately 41.6% of the voting power of the Company. For more information on our corporate reorganization and the ownership of our common stock by our principal and selling shareholders, see “Corporate Reorganization” and “Principal and Selling Shareholders.”

Funds affiliated with Riverstone own a substantial interest in Liberty Inc. and Liberty LLC. Riverstone is an energy- and power-focused private investment firm founded in 2000 by David M. Leuschen and Pierre F. Lapeyre, Jr. with approximately $38 billion of capital raised. Riverstone conducts buyout and growth capital investments in the E&P, midstream, oilfield services, power, and renewable sectors of the energy industry. With offices in New York, London, Houston and Mexico City, Riverstone has committed more than $37 billion to more than 150 investments in North America, Latin America, Europe, Africa, Asia and Australia.

Risk Factors

Investing in our Class A common stock involves risks. You should read carefully the section of this prospectus entitled “Risk Factors” beginning on page 23 for an explanation of these risks before investing in our Class A common stock. In particular, the following considerations may offset our competitive strengths or have a negative effect on our strategy or operating activities, which could cause a decrease in the price of our Class A common stock and a loss of all or part of your investment.

 

    Our business depends on domestic capital spending by the oil and natural gas industry, and reductions in capital spending could have a material adverse effect on our liquidity, results of operations and financial condition.

 

    The volatility of oil and natural gas prices may adversely affect the demand for our hydraulic fracturing services and negatively impact our results of operations.

 

    Our operations are subject to inherent risks, some of which are beyond our control. These risks may be self-insured, or may not be fully covered under our insurance policies.

 

    Reliance upon a few large customers may adversely affect our revenue and operating results.

 

    We face intense competition that may cause us to lose market share and could negatively affect our ability to market our services and expand our operations.

 

    We rely on a limited number of third parties for sand, proppant and chemicals, and delays in deliveries of such materials or increases in the cost of such materials could harm our business, results of operations and financial condition.

 

    We currently rely on one assembler and a limited number of suppliers for major equipment to both build new fleets and upgrade any fleets we acquire to our custom design, and our reliance on these vendors exposes us to risks including price and timing of delivery.

 

    Delays or restrictions in obtaining permits by us for our operations or by our customers for their operations could impair our business.

 

    Federal, state and local legislative and regulatory initiatives relating to induced seismicity and hydraulic fracturing as well as governmental reviews of such activities may serve to limit future oil and natural gas exploration and production activities and could have a material adverse effect on our results of operations and business.

 



 

13


Table of Contents
    We are subject to environmental and occupational health and safety laws and regulations that may expose us to significant costs and liabilities.

 

    We rely on a few key employees whose absence or loss could adversely affect our business.

 

    We are a holding company. Our sole material asset after completion of this offering will be our equity interest in Liberty LLC, and we will be accordingly dependent upon distributions from Liberty LLC to pay taxes, make payments under the Tax Receivable Agreements and cover our corporate and other overhead expenses.

 

    If we experience a change of control (as defined under the Tax Receivable Agreements, which includes certain mergers, asset sales and other forms of business combinations) or the Tax Receivable Agreements terminate early (at our election or as a result of our breach), we could be required to make a substantial, immediate lump-sum payment. This payment would equal the present value of hypothetical future payments that could be required to be paid under the Tax Receivable Agreements (determined by applying a discount rate equal to the long-term Treasury rate in effect on the applicable date plus 300 basis points).

 

    The Legacy Owners have the ability to direct the voting of a majority of our voting stock, and their interests may conflict with those of our other stockholders.

 

    Riverstone and its respective affiliates are not limited in their ability to compete with us, and the corporate opportunity provisions in our amended and restated certificate of incorporation could enable Riverstone to benefit from corporate opportunities that might otherwise be available to us.

Emerging Growth Company Status

We are an “emerging growth company” within the meaning of the federal securities laws. For as long as we are an emerging growth company, we will not be required to comply with certain requirements that are applicable to other public companies that are not “emerging growth companies,” including, but not limited to, not being required to comply with the auditor attestation requirements of Section 404 of the Sarbanes-Oxley Act of 2002 (“Sarbanes-Oxley”) and the reduced disclosure obligations regarding executive compensation in our periodic reports. In addition, Section 107 of the Jumpstart Our Business Startups Act (the “JOBS Act”) provides that an emerging growth company can take advantage of the extended transition period provided in Section 7(a)(2)(B) of the Securities Act of 1933, as amended (the “Securities Act”), for complying with new or revised accounting standards, but we have irrevocably opted out of the extended transition period and, as a result, we will adopt new or revised accounting standards on the relevant dates in which adoption of such standards is required for other public companies. We have elected to adopt certain of the reduced disclosure requirements available to emerging growth companies. For a description of the qualifications and other requirements applicable to emerging growth companies and certain elections that we have made due to our status as an emerging growth company, see “Risk Factors—Related to this Offering and Our Class A Common Stock—For as long as we are an emerging growth company, we will not be required to comply with certain reporting requirements, including those relating to accounting standards and disclosure about our executive compensation, that apply to other public companies.”

Controlled Company Status

Because the Liberty Unit Holders, together with affiliates of Riverstone, will initially own 49,220,286 Liberty LLC Units, 23,041,841 shares of Class A common stock and 49,220,286 shares of Class B common stock, representing approximately 61.1% of the voting power of our company following the completion of this offering, we expect to be a controlled company as of the completion of the offering under the Sarbanes-Oxley Act and rules of the NYSE. A controlled company does not need its board of directors to have a majority of independent

 



 

14


Table of Contents

directors or to form an independent compensation or nominating and corporate governance committee. As a controlled company, we will remain subject to rules of Sarbanes-Oxley and the NYSE that require us to have an audit committee composed entirely of independent directors. Under these rules, we must have at least one independent director on our audit committee by the date our Class A common stock is listed on the NYSE, at least two independent directors on our audit committee within 90 days of the listing date, and at least three independent directors on our audit committee within one year of the listing date. We expect to have four independent directors upon the closing of this offering.

If at any time we cease to be a controlled company, we will take all action necessary to comply with Sarbanes-Oxley and rules of the NYSE, including by appointing a majority of independent directors to our board of directors and ensuring we have a compensation committee and a nominating and corporate governance committee, each composed entirely of independent directors, subject to a permitted “phase-in” period.

Initially, our board of directors will consist of a single class of directors each serving one-year terms. After we cease to be a controlled company, our board of directors will be divided into three classes of directors, with each class as equal in number as possible, serving staggered three-year terms, and such directors will be removable only for “cause.” See “Management—Status as a Controlled Company.” In connection with this offering, we will enter into a stockholders’ agreement with Riverstone, affiliates of Laurel Road, LLC (“Laurel”) and Spruce Road, LLC and certain investors in Spruce Road, LLC (“Spruce” and together with Riverstone and Laurel, the “Principal Stockholders”). The stockholders’ agreement provides Riverstone with the right to designate a certain number of nominees to our board of directors so long as Riverstone and its affiliates collectively beneficially own at least 10% of the outstanding shares of our Class A common stock. In addition, the stockholders’ agreement provides Riverstone the right to approve certain material transactions so long as Riverstone and its affiliates own at least 20% of the outstanding shares of our Class A common stock. See “Certain Relationships and Related Party Transactions—Stockholders’ Agreement.”

Our Offices

Our principal executive offices are located at 950 17th Street, Suite 2400, Denver, Colorado 80202, and our telephone number at that address is (303) 515-2800. Our website address is www.libertyfrac.com. Information contained on our website does not constitute part of this prospectus.

 



 

15


Table of Contents

THE OFFERING

 

Class A common stock offered by us

   12,731,092 shares (14,340,214 shares if the underwriters’ option to purchase additional shares is exercised in full).

Class A common stock offered by the selling shareholder

  


300,541 shares if the underwriters’ option to purchase additional shares is exercised in full.

Class A common stock to be outstanding immediately after completion of this offering

  


68,975,123 shares (69,654,058 shares if the underwriters’ option to purchase additional shares is exercised in full).

Class B common stock to be outstanding immediately after completion of this offering

  


49,220,286 shares (48,541,351 shares if the underwriters’ option to purchase additional shares is exercised in full) or one share for each Liberty LLC Unit held by the Liberty Unit Holders immediately following this offering. Class B shares are non-economic. In connection with any redemption of Liberty LLC Units pursuant to the Redemption Right or our Call Right, the corresponding number of shares of Class B common stock will be cancelled.

Voting power of Class A common stock after giving effect to this offering

  


58.4% (or 100.0% if all outstanding Liberty LLC Units held by the Liberty Unit Holders were redeemed (along with a corresponding number of shares of our Class B common stock) for newly issued shares of Class A common stock on a one-for-one basis). Upon completion of this offering, the Exchanging Owners and the Liberty Unit Holders will initially own 48,872,157 and 7,371,874 shares of Class A common stock, respectively, representing approximately 41.3% and 6.3% of the voting power of the Company, respectively.

Voting power of Class B common stock after giving effect to this offering

  


41.6% (or 0% if all outstanding Liberty LLC Units held by the Liberty Unit Holders were redeemed (along with a corresponding number of shares of our Class B common stock) for newly issued shares of Class A common stock on a one-for-one basis). Upon completion of this offering the Liberty Unit Holders will initially own 49,220,286 shares of Class B common stock, representing approximately 41.6% of the voting power of the Company. The Exchanging Owners will not own any shares of Class B common stock.

Voting rights

   Each share of our Class A common stock entitles its holder to one vote on all matters to be voted on by shareholders generally. Each share of our Class B common stock entitles its holder to one vote on all matters to be voted on by shareholders generally. Holders of our Class A common stock and Class B common stock vote together as a single class on all matters presented to our shareholders for their vote or approval, except as otherwise required by applicable law or by our amended and restated certificate of incorporation. See “Description of Capital Stock.”

 



 

16


Table of Contents

Use of proceeds

   We expect to receive approximately $194.5 million of net proceeds from the sale of Class A common stock offered by us after deducting underwriting discounts and estimated offering expenses payable by us ($220.4 million of net proceeds if the underwriters’ option to purchase additional shares is exercised).
   We intend to contribute the net proceeds of this offering received by us to Liberty LLC in exchange for Liberty LLC Units. Liberty LLC will use the net proceeds (i) to repay our outstanding borrowings and accrued interest under our ABL Credit Facility, totaling approximately $30.1 million as of December 31, 2017, (ii) to repay 35% of our outstanding borrowings, accrued interest and prepayment premium under the Term Loan Facility, totaling approximately $62.2 million as of December 31, 2017 and (iii) for general corporate purposes, including additional repayment of debt and funding a portion of our 2018 and other future capital expenditures. We intend to use any net proceeds received by us from the exercise of the underwriters’ option to purchase additional shares to redeem shares of Class A common stock or Liberty LLC Units from certain Legacy Owners. We will not receive any proceeds from the sale of shares by the selling shareholder. Please see “Use of Proceeds.”

Conflicts of Interest

   Because a repayment of a portion of outstanding borrowings under the ABL Credit Facility by Liberty LLC may result in at least 5% of the net proceeds of this offering being paid to affiliates of Goldman Sachs & Co. LLC, J.P. Morgan Securities LLC, Wells Fargo Securities, LLC and Citigroup Global Markets Inc. who are lenders under the ABL Credit Facility, a “conflict of interest” may be deemed to exist under Rule 5121(f)(5)(C)(i) of the Financial Industry Regulatory Authority, Inc. (“FINRA”). This offering is being made in compliance with the requirements of FINRA Rule 5121, which requires a “qualified independent underwriter,” as defined by the FINRA rules, to participate in the preparation of the registration statement and the prospectus and exercise the usual standards of due diligence in respect thereto. Morgan Stanley & Co. LLC has agreed to serve in that capacity. We have also agreed to indemnify Morgan Stanley & Co. LLC against liabilities incurred in connection with acting as a qualified independent underwriter, including liabilities under the Securities Act. To comply with FINRA Rule 5121, Goldman Sachs & Co. LLC, J.P. Morgan Securities LLC, Wells Fargo Securities, LLC and Citigroup Global Markets Inc. will not confirm sales to any account over which they exercise discretionary authority without the specific written approval of the transaction of the account holder. For more information, please see “Underwriting (Conflicts of Interest)—Conflicts of Interest.”

 



 

17


Table of Contents

Dividend policy

   We currently anticipate that we will retain all future earnings, if any, to finance the growth and development of our business. We do not intend to pay cash dividends in the foreseeable future.

Redemption Rights of Liberty Unit Holders

   Under the Liberty LLC Agreement, each Liberty Unit Holder will, subject to certain limitations, have the right, pursuant to the Redemption Right, to cause Liberty LLC to acquire all or a portion of its Liberty LLC Units for, at Liberty LLC’s election, (i) shares of our Class A common stock at a redemption ratio of one share of Class A common stock for each Liberty LLC Unit redeemed, subject to conversion rate adjustments for stock splits, stock dividends and reclassification and other similar transactions or (ii) an equivalent amount of cash. Alternatively, upon the exercise of the Redemption Right, Liberty Inc. (instead of Liberty LLC) will have the right, pursuant to the Call Right, to acquire each tendered Liberty LLC Unit directly from the redeeming Liberty Unit Holder for, at its election, (x) one share of Class A common stock or (y) an equivalent amount of cash. In addition, upon a change of control of Liberty Inc., Liberty Inc. has the right to require each holder of Liberty LLC Units (other than Liberty Inc.) to exercise its Redemption Right with respect to some or all of such unitholder’s Liberty LLC Units. In connection with any redemption of Liberty LLC Units pursuant to the Redemption Right or our Call Right, the corresponding number of shares of Class B common stock will be cancelled. See “Certain Relationships and Related Party Transactions—Liberty LLC Agreement.”

Tax Receivable Agreements

   Liberty Inc.’s acquisition (or deemed acquisition for U.S. federal income tax purposes) of Liberty LLC Units in connection with this offering or pursuant to an exercise of the Redemption Right or the Call Right is expected to result in adjustments to the tax basis of the tangible and intangible assets of Liberty LLC, and such adjustments will be allocated to Liberty Inc.
   These adjustments would not have been available to Liberty Inc. absent its acquisition or deemed acquisition of Liberty LLC Units and are expected to reduce the amount of cash tax that Liberty Inc. would otherwise be required to pay in the future. In addition, Liberty Inc. will have certain net operating losses available to it as a result of certain reorganization transactions entered into in connection with this offering which may also reduce the amount of cash tax that Liberty Inc. is required to pay in the future. In connection with the closing of this offering, we will enter into two Tax Receivable Agreements with the TRA Holders which will generally provide for the payment by Liberty Inc. to each TRA Holder of 85% of the net cash savings, if any, in U.S. federal, state and local income tax and franchise tax that Liberty
  

 



 

18


Table of Contents
   Inc. actually realizes or is deemed to realize in certain circumstances in periods after this offering as a result of certain tax basis increases and net operating losses available to us as a result of certain reorganization transactions entered into in connection with this offering, and certain tax benefits attributable to imputed interest. We will retain the benefit of the remaining 15% of these cash savings. See “Risk Factors—Risks Related to this Offering and our Class A Common Stock” and “Certain Relationships and Related Party Transactions—Tax Receivable Agreements.”

Listing symbol

   We have been authorized to list our Class A common stock on the NYSE under the symbol “LBRT.”

Risk Factors

   You should carefully read and consider the information beginning on page 23 of this prospectus set forth under the heading “Risk Factors” and all other information set forth in this prospectus before deciding to invest in our Class A common stock.

Directed share program

   The underwriters have reserved for sale at the initial public offering price up to 6.2% of the shares of Class A common stock being offered by this prospectus for sale to our employees, executive officers, directors, business associates and related persons who have expressed an interest in purchasing common stock in this offering. We do not know if these persons will choose to purchase all or any portion of these reserved shares, but any purchases they make will reduce the number of shares available to the general public. Please see “Underwriting (Conflicts of Interest).”

 



 

19


Table of Contents

SUMMARY HISTORICAL COMBINED FINANCIAL DATA

The following table summarizes our historical and certain pro forma financial and other data and should be read together with “Use of Proceeds,” “Selected Historical Combined Financial Data,” “Management’s Discussion and Analysis of Financial Condition and Results of Operations,” “Corporate Reorganization” and our combined financial statements and related notes included elsewhere in this prospectus.

The summary historical financial data as of and for the years ended December 31, 2016 and 2015 was derived from the audited historical financial statements included elsewhere in this prospectus. The summary historical financial data as of September 30, 2017 and for the nine months ended September 30, 2017 and 2016 was derived from the unaudited historical financial statements included elsewhere in this prospectus.

 

     Nine Months Ended
September 30,
    Years Ended
December 31,
 
     2017     2016     2016     2015  
    

(in thousands, except share, per share and revenue

per active HHP amounts)

 

Statement of Operations Data:

        

Revenue

   $ 1,040,972     $ 219,102     $ 374,773     $ 455,404  

Costs of services, excluding depreciation and amortization shown separately

     807,693       218,156       354,729       393,340  

General and administrative

     59,351       22,381       35,789       28,765  

Depreciation and amortization

     55,831       30,201       41,362       36,436  

(Gain) loss on disposal of assets

     (12     (27     (2,673     423  
  

 

 

   

 

 

   

 

 

   

 

 

 

Operating income (loss)

     118,109       (51,609     (54,434     (3,560

Other income (expense)

        

Interest expense

     (7,289     (4,532     (6,126     (5,501
  

 

 

   

 

 

   

 

 

   

 

 

 

Net income (loss)

   $ 110,820     $ (56,141   $ (60,560   $ (9,061
  

 

 

   

 

 

   

 

 

   

 

 

 

Pro Forma Per Share Data(1)

        

Pro forma net income (loss)

   $ 85,936       $ (47,637  

Pro forma net income (loss) per share

        

Basic

   $ 0.59       $ (0.33  

Diluted

   $ 0.58       $ (0.33  

Pro forma weighted average shares outstanding

        

Basic

     67,794,887         67,794,887    

Diluted

     118,195,409         67,794,887    

Statement of Cash Flows Data:

        

Cash flows provided by (used in) operating activities

   $ 115,107     $ (18,184   $ (40,708   $ 6,119  

Cash flows used in investing activities

     (251,297     (92,010     (96,351     (38,492

Cash flows provided by financing activities

     145,851       112,038       148,543       21,485  

Other Financial Data:

        

Capital expenditures

   $ 240,538     $ 92,108     $ 102,428     $ 38,492  

EBITDA(2)

   $ 173,940     $ (21,408   $ (13,072   $ 32,876  

Adjusted EBITDA(2)

   $ 188,975     $ (15,579   $ (5,588   $ 41,213  

Average Total HHP(3)

     729       376       432       237  

Average Deployable HHP(3)

     578       267       293       237  

Average Active HHP(4)

     578       258       287       237  

Revenue per Average Active HHP(5)

   $ 1,802     $ 850     $ 1,307     $ 1,924  

Balance Sheet Data (at end of period):

        

Total assets

   $ 821,086       $ 451,845     $ 296,971  

Long-term debt (including current portion)

     221,190         103,924       110,232  

Total liabilities

     443,427         222,873       162,920  

Redeemable common units

     41,764                

Total member equity

     335,895         228,972       134,051  

 

(1)

Pro forma net income (loss), net income (loss) per share and weighted average shares outstanding reflect the estimated number of shares of common stock we expect to have outstanding upon the completion of our corporate reorganization described under “—Corporate

 



 

20


Table of Contents
 

Reorganization” and this offering. The pro forma data also reflects additional pro forma income tax expense of $24.9 million for the nine months ended September 30, 2017 and pro forma income tax benefit of $12.9 million for the year ended December 31, 2016, respectively, associated with the income tax effects of the corporate reorganization described under “—Corporate Reorganization.” For the year ended December 31, 2016, the potential redemption of Liberty LLC Units and cancellation of the corresponding shares of Class B common stock has been excluded from the reported diluted earnings per share as the impact of such redemption would be antidilutive. Liberty Inc. is a corporation and is subject to U.S. federal income tax. Our predecessor, Liberty LLC, was not subject to U.S. federal income tax at an entity level. As a result, the consolidated and combined net income in our historical financial statements does not reflect the tax expense we would have incurred if we were subject to U.S. federal income tax at an entity level during such periods.

(2) EBITDA and Adjusted EBITDA are non-GAAP financial measures. For definitions of EBITDA and Adjusted EBITDA and a reconciliation of each to our most directly comparable financial measure calculated and presented in accordance with GAAP, please read “—Non-GAAP Financial Measures.”
(3) Average Total HHP is calculated as the average of the monthly total fleet HHP for the period, including both deployable HHP and HHP represented by hydraulic fracturing equipment that is undergoing refurbishment or upgrade before it is available for use at the wellsite. Average Deployable HHP is calculated as the average of the monthly total fleet HHP less HHP that is undergoing refurbishment or upgrade before it is available for use at the wellsite.
(4) Average Active HHP is calculated as the average of the monthly active HHP (representing HHP active at any time during the month) for the period presented.
(5) Revenue per Average Active HHP is calculated as total revenue for the period divided by the Average Active HHP, as defined above.

Non-GAAP Financial Measures

EBITDA

EBITDA is not a measure of net income as determined by GAAP. EBITDA is a supplemental non-GAAP financial measure that is used by management and external users of our combined financial statements, such as industry analysts, investors, lenders and rating agencies. We define EBITDA as net income (loss) before interest, income taxes, depreciation and amortization.

Management believes EBITDA is useful because it allows them to effectively evaluate our operating performance and compare the results of our operations from period to period without regard to our financing methods or capital structure. We exclude the items listed above from net income in arriving at EBITDA because these amounts can vary substantially from company to company within our industry depending upon accounting methods and book values of assets, capital structures and the method by which the assets were acquired. EBITDA should not be considered as an alternative to, or more meaningful than, net income as determined in accordance with GAAP or as an indicator of our operating performance or liquidity. Certain items excluded from EBITDA are significant components in understanding and assessing a company’s financial performance, such as a company’s cost of capital and tax structure, as well as the historic costs of depreciable assets, none of which are components of EBITDA. Our computations of EBITDA may not be comparable to other similarly titled measure of other companies. We believe that EBITDA is a widely followed measure of operating performance.

The following table presents a reconciliation of EBITDA to the GAAP financial measure of net income (loss) for each of the periods indicated.

 

     Nine Months Ended
September 30,
    Years ended
December 31,
 
           2017                  2016                 2016                 2015        
     (in thousands)  

Net income (loss)

   $ 110,820      $ (56,141   $ (60,560   $ (9,061

Depreciation and amortization

     55,831        30,201       41,362       36,436  

Interest expense

     7,289        4,532       6,126       5,501  
  

 

 

    

 

 

   

 

 

   

 

 

 

EBITDA

   $ 173,940      $ (21,408   $ (13,072   $ 32,876  
  

 

 

    

 

 

   

 

 

   

 

 

 

 



 

21


Table of Contents

Adjusted EBITDA

Adjusted EBITDA is not a measure of net income as determined by GAAP. Adjusted EBITDA is a supplemental non-GAAP financial measure that is used by management and external users of our combined financial statements, such as industry analysts, investors, lenders and rating agencies. We define Adjusted EBITDA as net income (loss) before interest, income taxes, depreciation and amortization, further adjusted to eliminate the effects of items such as new fleet or new basin start-up costs, costs of asset acquisition, gain or loss on the disposal of assets, asset impairment charges, bad debt reserves and non-recurring expenses that management does not consider in assessing ongoing performance.

Management believes Adjusted EBITDA is useful because it allows them to effectively evaluate our operating performance and compare the results of our operations from period to period without regard to our financing methods or capital structure. We exclude the items listed above from net income in arriving at Adjusted EBITDA because these amounts can vary substantially from company to company within our industry depending upon accounting methods and book values of assets, capital structures and the method by which the assets were acquired. Adjusted EBITDA should not be considered as an alternative to, or more meaningful than, net income as determined in accordance with GAAP or as an indicator of our operating performance or liquidity. Certain items excluded from Adjusted EBITDA are significant components in understanding and assessing a company’s financial performance, such as a company’s cost of capital and tax structure, as well as the historic costs of depreciable assets, none of which are components of Adjusted EBITDA. Our computations of Adjusted EBITDA may not be comparable to other similarly titled measure of other companies. We believe that Adjusted EBITDA is a widely followed measure of operating performance.

The following table presents a reconciliation of Adjusted EBITDA to the GAAP financial measure of net income (loss) for the years ended December 31, 2016 and 2015 and the nine months ended September 30, 2017 and 2016.

 

     Nine Months Ended
September 30,
    Years ended
December 31,
 
           2017                 2016                 2016                 2015        
     (in thousands)  

Net income (loss)

   $ 110,820     $ (56,141   $ (60,560   $ (9,061

Depreciation and amortization

     55,831       30,201       41,362       36,436  

Interest expense

     7,289       4,532       6,126       5,501  
  

 

 

   

 

 

   

 

 

   

 

 

 

EBITDA

   $ 173,940     $ (21,408   $ (13,072   $ 32,876  

Fleet start-up costs

     10,784       1,660       4,280       1,044  

Asset acquisition costs

     2,968       3,854       5,420        

(Gain) or Loss on Disposal of Assets

     (12     (27     (2,673     423  

Bad debt reserve

                       6,424  

Advisory services fees

     1,295       342       457       446  
  

 

 

   

 

 

   

 

 

   

 

 

 

Adjusted EBITDA

   $ 188,975     $ (15,579   $ (5,588   $ 41,213  
  

 

 

   

 

 

   

 

 

   

 

 

 

 



 

22


Table of Contents

RISK FACTORS

Investing in our Class A common stock involves risks. You should carefully consider the information in this prospectus, including the matters addressed under “Cautionary Note Regarding Forward-Looking Statements” and the following risks before making an investment decision. The trading price of our Class A common stock could decline due to any of these risks, and you may lose all or part of your investment.

Risks Related to Our Business

Our business depends on domestic capital spending by the oil and natural gas industry, and reductions in capital spending could have a material adverse effect on our liquidity, results of operations and financial condition.

Our business is directly affected by our customers’ capital spending to explore for, develop and produce oil and natural gas in the United States. The significant decline in oil and natural gas prices that began in late 2014 has caused a reduction in the exploration, development and production activities of most of our customers and their spending on our services. These cuts in spending have curtailed drilling programs, which has resulted in a reduction in the demand for our services as compared to activity levels in late 2014, as well as the prices we can charge. These reductions have negatively affected our revenue per average active HHP. In addition, certain of our customers could become unable to pay their vendors and service providers, including us, as a result of the decline in commodity prices. Reduced discovery rates of new oil and natural gas reserves in our areas of operation as a result of decreased capital spending may also have a negative long-term impact on our business, even in an environment of stronger oil and natural gas prices. Any of these conditions or events could adversely affect our operating results. If the recent recovery does not continue or our customers fail to further increase their capital spending, it could have a material adverse effect on our liquidity, results of operations and financial condition.

Industry conditions are influenced by numerous factors over which we have no control, including:

 

    expected economic returns to E&P companies of new well completions;

 

    domestic and foreign economic conditions and supply of and demand for oil and natural gas;

 

    the level of prices, and expectations about future prices, of oil and natural gas;

 

    the level of global oil and natural gas exploration and production;

 

    the level of domestic and global oil and natural gas inventories;

 

    the supply of and demand for hydraulic fracturing and equipment in the United States;

 

    federal, state and local regulation of hydraulic fracturing and exploration and production activities, and U.S. federal, state and local and non-U.S. governmental regulations and taxes as well as public pressure on governmental bodies and regulatory agencies to regulate our industry;

 

    governmental regulations, including the policies of governments regarding the exploration for and production and development of their oil and natural gas reserves;

 

    political and economic conditions in oil and natural gas producing countries;

 

    actions by the members of the Organization of Petroleum Exporting Countries (“OPEC”) with respect to oil production levels and announcements of potential changes in such levels, including the failure of such countries to comply with production cuts announced in November 2016;

 

    global weather conditions and natural disasters;

 

    worldwide political, military and economic conditions;

 

    the cost of producing and delivering oil and natural gas;

 

23


Table of Contents
    lead times associated with acquiring equipment and products and availability of qualified personnel;

 

    the discovery rates of new oil and natural gas reserves;

 

    shareholder activism or activities by non-governmental organizations to restrict the exploration, development and production of oil and natural gas;

 

    the availability of water resources, suitable proppant and chemicals in sufficient quantities for use in hydraulic fracturing fluids;

 

    advances in exploration, development and production technologies or in technologies affecting energy consumption;

 

    the potential acceleration of development of alternative fuels; and

 

    uncertainty in capital and commodities markets and the ability of oil and natural gas companies to raise equity capital and debt financing.

The volatility of oil and natural gas prices may adversely affect the demand for our hydraulic fracturing services and negatively impact our results of operations.

The demand for our hydraulic fracturing services is primarily determined by current and anticipated oil and natural gas prices and the related levels of capital spending and drilling activity in the areas in which we have operations. Volatility or weakness in oil prices or natural gas prices (or the perception that oil prices or natural gas prices will decrease) affects the spending patterns of our customers and may result in the drilling of fewer new wells. This, in turn, could lead to lower demand for our services and may cause lower utilization of our assets. We have, and may in the future, experience significant fluctuations in operating results as a result of the reactions of our customers to changes in oil and natural gas prices. For example, prolonged low commodity prices experienced by the oil and natural gas industry beginning in late 2014 and uncertainty about future prices even when prices increased, combined with adverse changes in the capital and credit markets, caused many E&P companies to significantly reduce their capital budgets and drilling activity. This resulted in a significant decline in demand for oilfield services and adversely impacted the prices oilfield services companies could charge for their services.

Prices for oil and natural gas historically have been extremely volatile and are expected to continue to be volatile. During the past four years, the posted West Texas Intermediate (“WTI”) price for oil has ranged from a low of $26.21 per barrel (“Bbl”) in February 2016 to a high of $107.26 per Bbl in June 2014. During 2016, WTI prices ranged from $26.21 to $54.06 per Bbl and during 2017, WTI prices ranged from $42.48 to $57.21. If the prices of oil and natural gas continue to be volatile, reverse their recent increases or decline, our operations, financial condition, cash flows and level of expenditures may be materially and adversely affected.

We may be adversely affected by uncertainty in the global financial markets and the deterioration of the financial condition of our customers.

Our future results may be impacted by the uncertainty caused by an economic downturn, volatility or deterioration in the debt and equity capital markets, inflation, deflation or other adverse economic conditions that may negatively affect us or parties with whom we do business resulting in a reduction in our customers’ spending and their non-payment or inability to perform obligations owed to us, such as the failure of customers to honor their commitments or the failure of major suppliers to complete orders. Additionally, during times when the natural gas or crude oil markets weaken, our customers are more likely to experience financial difficulties, including being unable to access debt or equity financing, which could result in a reduction in our customers’ spending for our services. In addition, in the course of our business we hold accounts receivable from our customers. In the event of the financial distress or bankruptcy of a customer, we could lose all or a portion of such outstanding accounts receivable associated with that customer. Further, if a customer was to enter into bankruptcy, it could also result in the cancellation of all or a portion of our service contracts with such customer at significant expense or loss of expected revenues to us.

 

24


Table of Contents

Our operations are subject to inherent risks, some of which are beyond our control. These risks may be self-insured, or may not be fully covered under our insurance policies.

Our operations are subject to hazards inherent in the oil and natural gas industry, such as, but not limited to, accidents, blowouts, explosions, craterings, fires, oil spills and releases of hydraulic fracturing fluids or wastewater into the environment. These conditions can cause:

 

    disruption in operations;

 

    substantial repair or remediation costs;

 

    personal injury or loss of human life;

 

    significant damage to or destruction of property, and equipment;

 

    environmental pollution, including groundwater contamination;

 

    unusual or unexpected geological formations or pressures and industrial accidents;

 

    impairment or suspension of operations; and

 

    substantial revenue loss.

In addition, our operations are subject to, and exposed to, employee/employer liabilities and risks such as wrongful termination, discrimination, labor organizing, retaliation claims and general human resource related matters.

The occurrence of a significant event or adverse claim in excess of the insurance coverage that we maintain or that is not covered by insurance could have a material adverse effect on our liquidity, combined results of operations and combined financial condition. Claims for loss of oil and natural gas production and damage to formations can occur in the well services industry. Litigation arising from a catastrophic occurrence at a location where our equipment and services are being used may result in our being named as a defendant in lawsuits asserting large claims.

We do not have insurance against all foreseeable risks, either because insurance is not available or because of the high premium costs. The occurrence of an event not fully insured against or the failure of an insurer to meet its insurance obligations could result in substantial losses. In addition, we may not be able to maintain adequate insurance in the future at rates we consider reasonable. Insurance may not be available to cover any or all of the risks to which we are subject, or, even if available, it may be inadequate, or insurance premiums or other costs could rise significantly in the future so as to make such insurance prohibitively expensive.

Reliance upon a few large customers may adversely affect our revenue and operating results.

Our top five customers represented approximately 57.6%, 58.5% and 57.5% of our consolidated revenue for the nine months ended September 30, 2017 and the years ended December 31, 2016 and 2015, respectively. It is likely that we will continue to derive a significant portion of our revenue from a relatively small number of customers in the future. If a major customer fails to pay us, revenue would be impacted and our operating results and financial condition could be materially harmed. Additionally, if we were to lose any material customer, we may not be able to redeploy our equipment at similar utilization or pricing levels or within a short period of time and such loss could have a material adverse effect on our business until the equipment is redeployed at similar utilization or pricing levels.

We are exposed to the credit risk of our customers, and any material nonpayment or nonperformance by our customers could adversely affect our financial results.

We are subject to the risk of loss resulting from nonpayment or nonperformance by our customers, many of whose operations are concentrated solely in the domestic E&P industry which, as described above, is subject to

 

25


Table of Contents

volatility and, therefore, credit risk. Our credit procedures and policies may not be adequate to fully reduce customer credit risk. For example, for the year ended December 31, 2015, we had approximately $6.4 million of bad debt on which we could not collect due to the bankruptcy of certain of our customers. If we are unable to adequately assess the creditworthiness of existing or future customers or unanticipated deterioration in their creditworthiness, any resulting increase in nonpayment or nonperformance by them and our inability to re-market or otherwise use our equipment could have a material adverse effect on our business, financial condition, prospects or results of operations.

We face intense competition that may cause us to lose market share and could negatively affect our ability to market our services and expand our operations.

The oilfield services business is highly competitive. Some of our competitors have a broader geographic scope, greater financial and other resources, or other cost efficiencies. Additionally, there may be new companies that enter our business, or re-enter our business with significantly reduced indebtedness following emergence from bankruptcy, or our existing and potential customers may develop their own hydraulic fracturing business. Our ability to maintain current revenue and cash flows, and our ability to market our services and expand our operations, could be adversely affected by the activities of our competitors and our customers. If our competitors substantially increase the resources they devote to the development and marketing of competitive services or substantially decrease the prices at which they offer their services, we may be unable to effectively compete. All of these competitive pressures could have a material adverse effect on our business, results of operations and financial condition. Some of our larger competitors provide a broader range of services on a regional, national or worldwide basis. These companies may have a greater ability to continue oilfield service activities during periods of low commodity prices and to absorb the burden of present and future federal, state, local and other laws and regulations. Any inability to compete effectively with larger companies could have a material adverse impact on our financial condition and results of operations.

Our assets require significant amounts of capital for maintenance, upgrades and refurbishment and may require significant capital expenditures for new equipment.

Our hydraulic fracturing fleets and other completion service-related equipment require significant capital investment in maintenance, upgrades and refurbishment to maintain their competitiveness. For example, since January 1, 2011, we have deployed 19 hydraulic fracturing fleets to service customers at a total cost to deploy of approximately $633.0 million. The costs of components and labor have increased in the past and may increase in the future with increases in demand, which will require us to incur additional costs to upgrade any fleets we may acquire in the future. Our fleets and other equipment typically do not generate revenue while they are undergoing maintenance, upgrades or refurbishment. Any maintenance, upgrade or refurbishment project for our assets could increase our indebtedness or reduce cash available for other opportunities. Furthermore, such projects may require proportionally greater capital investments as a percentage of total asset value, which may make such projects difficult to finance on acceptable terms. To the extent we are unable to fund such projects, we may have less equipment available for service or our equipment may not be attractive to potential or current customers. Additionally, competition or advances in technology within our industry may require us to update or replace existing fleets or build or acquire new fleets. Such demands on our capital or reductions in demand for our hydraulic fracturing fleets and the increase in cost of labor necessary for such maintenance and improvement, in each case, could have a material adverse effect on our business, liquidity position, financial condition, prospects and results of operations and may increase our costs.

We rely on a limited number of third parties for sand, proppant and chemicals, and delays in deliveries of such materials, increases in the cost of such materials or our contractual obligations to pay for materials that we ultimately do not require could harm our business, results of operations and financial condition.

We have established relationships with a limited number of suppliers of our raw materials (such as sand, proppant and chemicals). Should any of our current suppliers be unable to provide the necessary materials or

 

26


Table of Contents

otherwise fail to deliver the materials in a timely manner and in the quantities required, any resulting delays in the provision of services could have a material adverse effect on our business, results of operations and financial condition. Additionally, increasing costs of such materials may negatively impact demand for our services or the profitability of our business operations. In the past, our industry faced sporadic proppant shortages associated with hydraulic fracturing operations requiring work stoppages, which adversely impacted the operating results of several competitors. We may not be able to mitigate any future shortages of materials, including proppant. Furthermore, to the extent our contracts require us to purchase more materials, including proppant, than we ultimately require, we may be forced to pay for the excess amount under “take or pay” contract provisions.

We currently rely on one assembler and a limited number of suppliers for major equipment to both build new fleets and upgrade any fleets we acquire to our custom design, and our reliance on these vendors exposes us to risks including price and timing of delivery.

We currently rely on one assembler and a limited number of suppliers for major equipment to both build our new fleets and upgrade any fleets we may acquire to our custom design. If demand for hydraulic fracturing fleets or the components necessary to build such fleets increases or these vendors face financial distress or bankruptcy, these vendors may not be able to provide the new or upgraded fleets on schedule or at the current price. If this were to occur, we could be required to seek another assembler or other suppliers for major equipment to build or upgrade our fleets, which may adversely affect our revenues or increase our costs.

Interruptions of service on the rail lines by which we receive proppant could adversely affect our results of operations.

We receive a significant portion of the proppant used in our hydraulic fracturing services by rail. Rail operations are subject to various risks that may result in a delay or lack of service, including lack of available capacity, mechanical problems, extreme weather conditions, work stoppages, labor strikes, terrorist attacks and operating hazards. Additionally, if we increase the amount of proppant we require for delivery of our services, we may face difficulty in securing rail transportation for such additional amount of proppant. Any delay or failure in the rail services on which we rely could have a material adverse effect on our financial condition and results of operations.

Delays or restrictions in obtaining permits by us for our operations or by our customers for their operations could impair our business.

In most states, our operations and the operations of our oil and natural gas producing customers require permits from one or more governmental agencies in order to perform drilling and completion activities, secure water rights, or other regulated activities. Such permits are typically issued by state agencies, but federal and local governmental permits may also be required. The requirements for such permits vary depending on the location where such regulated activities will be conducted. As with all governmental permitting processes, there is a degree of uncertainty as to whether a permit will be granted, the time it will take for a permit to be issued, and the conditions that may be imposed in connection with the granting of the permit. In addition, some of our customers’ drilling and completion activities may take place on federal land or Native American lands, requiring leases and other approvals from the federal government or Native American tribes to conduct such drilling and completion activities or other regulated activities. Under certain circumstances, federal agencies may cancel proposed leases for federal lands and refuse to grant or delay required approvals. Therefore, our customers’ operations in certain areas of the United States may be interrupted or suspended for varying lengths of time, causing a loss of revenue to us and adversely affecting our results of operations in support of those customers.

 

27


Table of Contents

Federal or state legislative and regulatory initiatives related to induced seismicity could result in operating restrictions or delays in the drilling and completion of oil and natural gas wells that may reduce demand for our services and could have a material adverse effect on our liquidity, combined results of operations and combined financial condition.

Our oil and natural gas producing customers dispose of flowback and produced water or certain other oilfield fluids gathered from oil and natural gas producing operations in accordance with permits issued by government authorities overseeing such disposal activities. While these permits are issued pursuant to existing laws and regulations, these legal requirements are subject to change based on concerns of the public or governmental authorities regarding such disposal activities. One such concern relates to recent seismic events near underground disposal wells used for the disposal by injection of flowback and produced water or certain other oilfield fluids resulting from oil and natural gas activities. When caused by human activity, such events are called induced seismicity. Developing research suggests that the link between seismic activity and wastewater disposal may vary by region, and that only a very small fraction of the tens of thousands of injection wells have been suspected to be, or may have been, the likely cause of induced seismicity. In 2016, the United States Geological Survey identified six states with the most significant hazards from induced seismicity, including Oklahoma, Kansas, Texas, Colorado, New Mexico, and Arkansas. In response to concerns regarding induced seismicity, regulators in some states have imposed, or are considering imposing, additional requirements in the permitting of produced water disposal wells or otherwise to assess any relationship between seismicity and the use of such wells. For example, Oklahoma issued rules for wastewater disposal wells in 2014 that imposed certain permitting and operating restrictions and reporting requirements on disposal wells in proximity to faults and also, from time to time, has developed and implemented plans directing certain wells where seismic incidents have occurred to restrict or suspend disposal well operations. The Texas Railroad Commission adopted similar rules in 2014. More recently, in December 2016, the Oklahoma Corporation Commission’s (“OCC”) Oil and Gas Conservation Division and the Oklahoma Geological Survey released well completion seismicity guidance, which requires operators to take certain prescriptive actions, including an operator’s planned mitigation practices, following certain unusual seismic activity within 1.25 miles of hydraulic fracturing operations. In addition, in February 2017, the OCC’s Oil and Gas Conservation Division issued an order limiting future increases in the volume of oil and natural gas wastewater injected belowground into the Arbuckle formation in an effort to reduce the number of earthquakes in the state. Also, ongoing lawsuits allege that disposal well operations have caused damage to neighboring properties or otherwise violated state and federal rules regulating waste disposal. These developments could result in additional regulation and restrictions on the use of injection wells by our customers to dispose of flowback and produced water and certain other oilfield fluids. Increased regulation and attention given to induced seismicity also could lead to greater opposition to, and litigation concerning, oil and natural gas activities utilizing injection wells for waste disposal. Any one or more of these developments may result in our customers having to limit disposal well volumes, disposal rates or locations, or require our customers or third party disposal well operators that are used to dispose of customers’ wastewater to shut down disposal wells, which developments could adversely affect our customers’ business and result in a corresponding decrease in the need for our services, which could have a material adverse effect on our business, financial condition, and results of operations.

Federal, state and local legislative and regulatory initiatives relating to hydraulic fracturing as well as governmental reviews of such activities may serve to limit future oil and natural gas exploration and production activities and could have a material adverse effect on our results of operations and business.

Currently, hydraulic fracturing is generally exempt from regulation under the U.S. Safe Drinking Water Act’s (“SDWA”) Underground Injection Control (“UIC”) program and is typically regulated by state oil and gas commissions or similar agencies.

However, several federal agencies have asserted regulatory authority over certain aspects of the process. For example, in February 2014, the U.S. Environmental Protection Agency (“EPA”) asserted regulatory authority pursuant to the SDWA’s UIC program over hydraulic fracturing activities involving the use of diesel and issued

 

28


Table of Contents

guidance covering such activities. Also, beginning in 2012, the EPA issued a series of regulations under the federal Clean Air Act (“CAA”) that include New Source Performance Standards (“NSPS”), known as Subpart OOOO, for completion of hydraulically fractured natural gas wells and certain other plants and equipment and, more recently, in June 2016, new emissions standards, known as Subpart OOOOa, for methane and additional standards for volatile organic compounds (“VOCs”) from certain new, modified and reconstructed equipment and processes in the oil and natural gas source category. In addition, in June 2016, the EPA published an effluent limit guideline final rule prohibiting the discharge of wastewater from onshore unconventional oil and gas extraction facilities to publicly owned wastewater treatment plants and, in May 2014, published an Advance Notice of Proposed Rulemaking regarding Toxic Substances Control Act reporting of the chemical substances and mixtures used in hydraulic fracturing. Also, the federal Bureau of Land Management (“BLM”) published a final rule in March 2015 that established new or more stringent standards relating to hydraulic fracturing on federal and American Indian lands. This rule was struck down by a Wyoming federal judge in June 2016 but was subsequently appealed by the BLM to the U.S. Circuit Court of Appeals for the Tenth Circuit. However, following the issuance of a presidential executive order to review rules related to the energy industry, in July 2017 the BLM published a proposed rule to rescind the 2015 rule. In September 2017, the Tenth Circuit issued a ruling to vacate this decision and dismiss the lawsuit challenging the rule in light of the BLM’s proposed rulemaking. The timing of a final rulemaking is uncertain. As a result of these developments, future implementation of the BLM rule is uncertain at this time. From time to time, legislation has been introduced, but not enacted, in Congress to provide for federal regulation of hydraulic fracturing and to require disclosure of the chemicals used in the hydraulic fracturing process. In the event that new federal restrictions relating to the hydraulic fracturing process are adopted in areas where we or our customers conduct business, we or our customers may incur additional costs or permitting requirements to comply with such federal requirements that may be significant and, in the case of our customers, also could result in added delays or curtailment in the pursuit of exploration, development, or production activities, which would in turn reduce the demand for our services.

Moreover, some states and local governments have adopted, and other governmental entities are considering adopting, regulations that could impose more stringent permitting, disclosure and well-construction requirements on hydraulic fracturing operations, including states where we or our customers operate. For example, Texas, Colorado and North Dakota among others have adopted regulations that impose new or more stringent permitting, disclosure, disposal, and well construction requirements on hydraulic fracturing operations. States could also elect to prohibit high volume hydraulic fracturing altogether, following the approach taken by the State of New York in 2015. In addition to state laws, local land use restrictions, such as city ordinances, may restrict drilling in general and/or hydraulic fracturing in particular.

In December 2016, the EPA released its final report on the potential impacts of hydraulic fracturing on drinking water resources. The final report concluded that “water cycle” activities associated with hydraulic fracturing may impact drinking water resources “under some circumstances,” noting that the following hydraulic fracturing water cycle activities and local- or regional-scale factors are more likely than others to result in more frequent or more severe impacts: water withdrawals for fracturing in times or areas of low water availability; surface spills during the management of fracturing fluids, chemicals or produced water; injection of fracturing fluids into wells with inadequate mechanical integrity; injection of fracturing fluids directly into groundwater resources; discharge of inadequately treated fracturing wastewater to surface waters; and disposal or storage of fracturing wastewater in unlined pits.

Furthermore, certain interest groups in Colorado opposed to oil and natural gas development generally, and hydraulic fracturing in particular, have from time to time advanced various options for ballot initiatives that, if approved, would allow revisions to the state constitution in a manner that would make such exploration and production activities in the state more difficult in the future. For example, proponents of such initiatives sought to include on the Colorado November 2016 ballot certain amendments that, if approved, could, among other things, authorize local governmental control over oil and natural gas development in Colorado that could impose more stringent requirements than currently implemented under state law and regulation. These particular amendments

 

29


Table of Contents

failed to gather enough valid signatures to be placed on the November 2016 ballot. However, one other amendment that was placed on the Colorado 2016 ballot and approved by voters, Amendment 71, now makes it more difficult to place an initiative on the state ballot. Amendment 71 requires that in order to place an initiative on a state ballot in the future, signatures from 2 percent of registered voters must be obtained in each of the state’s 35 Senate districts and, further, must be approved by 55 percent of the vote rather than a simple majority. Nonetheless, even though recent past amendments seeking to restrict oil and natural gas development in Colorado failed to be placed on the ballot and Amendment 71 now makes it more difficult to place an initiative on the ballot, should ballot initiatives or local or state restrictions or prohibitions be adopted in the future in areas where we and our customers conduct operations that impose more stringent limitations on the production and development of oil and natural gas, we may incur significant costs to comply with such requirements or our customers may experience delays or curtailment in the pursuit of exploration, development, or production activities.

Increased regulation and attention given to the hydraulic fracturing process could lead to greater opposition to, and litigation concerning, oil and natural gas production activities using hydraulic fracturing techniques. Additional legislation or regulation could also lead to operational delays for our customers or increased operating costs in the production of oil and natural gas, including from the developing shale plays, or could make it more difficult for us and our customers to perform hydraulic fracturing. The adoption of any federal, state or local laws or the implementation of regulations regarding hydraulic fracturing could potentially cause a decrease in the completion of new oil and natural gas wells and an associated decrease in demand for our services and increased compliance costs and time, which could have a material adverse effect on our liquidity, combined results of operations, and combined financial condition.

Changes in transportation regulations may increase our costs and negatively impact our results of operations.

We are subject to various transportation regulations including as a motor carrier by the U.S. Department of Transportation and by various federal, state and tribal agencies, whose regulations include certain permit requirements of highway and safety authorities. These regulatory authorities exercise broad powers over our trucking operations, generally governing such matters as the authorization to engage in motor carrier operations, safety, equipment testing, driver requirements and specifications and insurance requirements. The trucking industry is subject to possible regulatory and legislative changes that may impact our operations, such as changes in fuel emissions limits, hours of service regulations that govern the amount of time a driver may drive or work in any specific period and limits on vehicle weight and size. As the federal government continues to develop and propose regulations relating to fuel quality, engine efficiency and greenhouse gas emissions, we may experience an increase in costs related to truck purchases and maintenance, impairment of equipment productivity, a decrease in the residual value of vehicles, unpredictable fluctuations in fuel prices and an increase in operating expenses. Increased truck traffic may contribute to deteriorating road conditions in some areas where our operations are performed. Our operations, including routing and weight restrictions, could be affected by road construction, road repairs, detours and state and local regulations and ordinances restricting access to certain roads. Proposals to increase federal, state or local taxes, including taxes on motor fuels, are also made from time to time, and any such increase would increase our operating costs. Also, state and local regulation of permitted routes and times on specific roadways could adversely affect our operations. We cannot predict whether, or in what form, any legislative or regulatory changes or municipal ordinances applicable to our logistics operations will be enacted and to what extent any such legislation or regulations could increase our costs or otherwise adversely affect our business or operations.

We are subject to environmental and occupational health and safety laws and regulations that may expose us to significant costs and liabilities.

Our operations and the operations of our customers are subject to numerous federal, regional, state and local laws and regulations relating to protection of natural resources and the environment, health and safety aspects of our operations and waste management, including the transportation and disposal of waste and other materials. These laws and regulations may impose numerous obligations on our operations and the operations of our

 

30


Table of Contents

customers, including the acquisition of permits to conduct regulated activities, the imposition of restrictions on the types, quantities and concentrations of various substances that can be released into the environment or injected in formations in connection with oil and natural gas drilling and production activities, the incurrence of capital expenditures to mitigate or prevent releases of materials from our equipment, facilities or from customer locations where we are providing services, the imposition of substantial liabilities for pollution resulting from our operations, and the application of specific health and safety criteria addressing worker protection. Any failure on our part or the part of our customers to comply with these laws and regulations could result in prohibitions or restrictions on operations, assessment of sanctions including administrative, civil and criminal penalties, issuance of corrective action orders requiring the performance of investigatory, remedial or curative activities or enjoining performance of some or all of our operations in a particular area, and the occurrence of delays in the permitting or performance of projects.

Our business activities present risks of incurring significant environmental costs and liabilities, including costs and liabilities resulting from our handling of oilfield and other wastes, because of air emissions and wastewater discharges related to our operations, and due to historical oilfield industry operations and waste disposal practices. In addition, private parties, including the owners of properties upon which we perform services and facilities where our wastes are taken for reclamation or disposal, also may have the right to pursue legal actions to enforce compliance as well as to seek damages for non-compliance with environmental laws and regulations or for personal injury or property or natural resource damages. Some environmental laws and regulations may impose strict liability, which means that in some situations we could be exposed to liability as a result of our conduct that was lawful at the time it occurred or the conduct of, or conditions caused by, prior operators or other third parties. Remedial costs and other damages arising as a result of environmental laws and costs associated with changes in environmental laws and regulations could be substantial and could have a material adverse effect on our liquidity, combined results of operations and combined financial condition.

Laws and regulations protecting the environment generally have become more stringent in recent years and are expected to continue to do so, which could lead to material increases in costs for future environmental compliance and remediation. Changes in existing laws or regulations, or the adoption of new laws or regulations, could delay or curtail exploratory or developmental drilling for oil and natural gas and could limit well servicing opportunities. For example, the EPA has designated energy extraction as one of seven national enforcement initiatives for 2017 to 2019, and has indicated that the agency will direct resources towards addressing incidences of noncompliance from natural gas extraction and production activities. We may not be able to recover some or any of our costs of compliance with these laws and regulations from insurance.

Silica-related legislation, health issues and litigation could have a material adverse effect on our business, reputation or results of operations.

We are subject to laws and regulations relating to human exposure to crystalline silica. In March 2016, the federal Occupational Safety and Health Administration (“OSHA”) amended its legal requirements, publishing a final rule that established a more stringent permissible exposure limit for exposure to respirable crystalline silica and provided other provisions to protect employees, such as requirements for exposure assessment, methods for controlling exposure, respiratory protection, medical surveillance, hazard communication, and recordkeeping. This final rule became effective in June 2016 and will require compliance with most applicable requirements by June 2018. However, several industry groups have filed suit in the D.C. Circuit to halt implementation of the rule. Historically, our environmental compliance costs with respect to existing crystalline silica requirements have not had a material adverse effect on our results of operations; however, federal and state regulatory authorities, including OSHA, may continue to propose changes in their regulations regarding workplace exposure to crystalline silica, such as permissible exposure limits and required controls and personal protective equipment. We may not be able to comply with any new laws and regulations that are adopted, and any new laws and regulations could have a material adverse effect on our operating results by requiring us to modify or cease our operations.

 

31


Table of Contents

In addition, the inhalation of respirable crystalline silica is associated with the lung disease silicosis. There is recent evidence of an association between crystalline silica exposure or silicosis and lung cancer and a possible association with other diseases, including immune system disorders such as scleroderma. These health risks have been, and may continue to be, a significant issue confronting the hydraulic fracturing industry. Concerns over silicosis and other potential adverse health effects, as well as concerns regarding potential liability from the use of hydraulic fracture sand, may have the effect of discouraging our customers’ use of our hydraulic fracture sand. The actual or perceived health risks of handling hydraulic fracture sand could materially and adversely affect hydraulic fracturing service providers, including us, through reduced use of hydraulic fracture sand, the threat of product liability or employee lawsuits, increased scrutiny by federal, state and local regulatory authorities of us and our customers or reduced financing sources available to the hydraulic fracturing industry.

Anti-indemnity provisions enacted by many states may restrict or prohibit a party’s indemnification of us.

We typically enter into agreements with our customers governing the provision of our services, which usually include certain indemnification provisions for losses resulting from operations. Such agreements may require each party to indemnify the other against certain claims regardless of the negligence or other fault of the indemnified party; however, many states place limitations on contractual indemnity agreements, particularly agreements that indemnify a party against the consequences of its own negligence. Furthermore, certain states, including Texas, New Mexico and Wyoming, have enacted statutes generally referred to as “oilfield anti-indemnity acts” expressly prohibiting certain indemnity agreements contained in or related to oilfield services agreements. Such anti-indemnity acts may restrict or void a party’s indemnification of us, which could have a material adverse effect on our business, financial condition, prospects and results of operations.

Oil and natural gas companies’ operations using hydraulic fracturing are substantially dependent on the availability of water. Restrictions on the ability to obtain water for exploration and production activities and the disposal of flowback and produced water may impact their operations and have a corresponding adverse effect on our business, results of operations and financial condition.

Water is an essential component of shale oil and natural gas production during both the drilling and hydraulic fracturing processes. Our oil and natural gas producing customers’ access to water to be used in these processes may be adversely affected due to reasons such as periods of extended drought, private, third party competition for water in localized areas or the implementation of local or state governmental programs to monitor or restrict the beneficial use of water subject to their jurisdiction for hydraulic fracturing to assure adequate local water supplies. The occurrence of these or similar developments may result in limitations being placed on allocations of water due to needs by third party businesses with more senior contractual or permitting rights to the water. Our customers’ inability to locate or contractually acquire and sustain the receipt of sufficient amounts of water could adversely impact their exploration and production operations and have a corresponding adverse effect on our business, results of operations and financial condition.

Moreover, the imposition of new environmental regulations and other regulatory initiatives could include increased restrictions on our producing customers’ ability to dispose of flowback and produced water generated in hydraulic fracturing or other fluids resulting from exploration and production activities. Applicable laws, including the Federal Water Pollution Control Act, also known as the Clean Water Act (“CWA”) impose restrictions and strict controls regarding the discharge of pollutants into waters of the United States and require that permits or other approvals be obtained to discharge pollutants to such waters. In May 2015, the EPA and the U.S. Army Corps of Engineers (“Corps”) released a final rule outlining their position on the federal jurisdictional reach over wetlands and other waters of the United States. This rule has been challenged in court on the grounds that it unlawfully expands the reach of CWA programs, and implementation of the rule has been stayed pending resolution of the court challenge. In January 2017, the United States Supreme Court accepted review of the rule to determine whether jurisdiction rests with the federal district or appellate courts. Additionally, following issuance of a presidential executive order to review the rule, the EPA and Corps published a proposed rulemaking to repeal the rule in July 2017 and the public comment period closed on September 27, 2017. The

 

32


Table of Contents

EPA and Corps also announced their intent to issue a new rule defining the CWA’s jurisdiction that is consistent with President Trump’s executive order. In November 2017, the EPA and the Corps published a proposed rule that would delay the effective date of the 2015 rule. As a result, future implementation of the 2015 rule is uncertain at this time. To the extent this rule or a revised rule expands the scope of the CWA’s jurisdiction in areas where we or our customers operate could impose additional permitting obligations on us and our customers.

Additionally, regulations implemented under the CWA and similar state laws prohibit the discharge of produced water and sand, drilling fluids, drill cuttings and certain other substances related to the natural gas and oil industry into coastal waters. In June 2016, the EPA published final regulations prohibiting wastewater discharges from hydraulic fracturing and certain other natural gas operations to publicly-owned wastewater treatment plants. The CWA and analogous state laws provide for civil, criminal and administrative penalties for any unauthorized discharges of pollutants and unauthorized discharges of reportable quantities of oil and hazardous substances. Compliance with current and future environmental regulations and permit requirements governing the withdrawal, storage and use of surface water or groundwater necessary for hydraulic fracturing of wells and any inability to secure transportation and access to disposal wells with sufficient capacity to accept all of our flowback and produced water on economic terms may increase our customers’ operating costs and cause delays, interruptions or termination of our customers’ operations, the extent of which cannot be predicted.

Our current and future indebtedness could adversely affect our financial condition.

As of December 31, 2017, we have $30.1 million outstanding under our ABL Credit Facility (including accrued interest) and $174.6 million outstanding under our Term Loan Facility. In addition, we may be able to borrow up to $250 million under our ABL Credit Facility, subject to certain borrowing base limitations. Please see “Management’s Discussion and Analysis of Financial Condition and Results of Operations—Debt Agreements.”

Moreover, subject to the limits contained in our Credit Facilities, we may incur substantial additional debt from time to time. Any borrowings we may incur in the future would have several important consequences for our future operations, including that:

 

    covenants contained in the documents governing such indebtedness may require us to meet or maintain certain financial tests, which may affect our flexibility in planning for, and reacting to, changes in our industry, such as being able to take advantage of acquisition opportunities when they arise;

 

    our ability to obtain additional financing for working capital, capital expenditures, acquisitions, general corporate and other purposes may be limited;

 

    we may be competitively disadvantaged to our competitors that are less leveraged or have greater access to capital resources; and

 

    we may be more vulnerable to adverse economic and industry conditions.

If we incur indebtedness in the future, we may have significant principal payments due at specified future dates under the documents governing such indebtedness. Our ability to meet such principal obligations will be dependent upon future performance, which in turn will be subject to general economic conditions, industry cycles and financial, business and other factors affecting our operations, many of which are beyond our control. Our business may not continue to generate sufficient cash flow from operations to repay any incurred indebtedness. If we are unable to generate sufficient cash flow from operations, we may be required to sell assets, to refinance all or a portion of such indebtedness or to obtain additional financing.

 

33


Table of Contents

Our Credit Facilities subject us to financial and other restrictive covenants. These restrictions may limit our operational or financial flexibility and could subject us to potential defaults under our Credit Facilities.

Our Credit Facilities subject us to restrictive covenants, including, but not limited to, restrictions on incurring additional debt and certain distributions. Our ability to comply with these financial condition tests can be affected by events beyond our control and we may not be able to do so.

The Credit Facilities are not subject to financial covenants unless our liquidity, as defined in the agreements governing the Credit Facilities, drops below a specified level, at which time we will be required to maintain certain fixed charge coverage ratios. Please see “Management’s Discussion and Analysis of Financial Condition and Results of Operations—Debt Agreement.”

If our liquidity falls below the prescribed level and we are unable to remain in compliance with the financial covenants of our Credit Facilities, then amounts outstanding thereunder may be accelerated and become due immediately. Any such acceleration could have a material adverse effect on our financial condition and results of operations.

Increases in interest rates could adversely impact the price of our shares, our ability to issue equity or incur debt for acquisitions or other purposes.

Interest rates on future borrowings, credit facilities and debt offerings could be higher than current levels, causing our financing costs to increase accordingly. Changes in interest rates, either positive or negative, may affect the yield requirements of investors who invest in our shares, and a rising interest rate environment could have an adverse impact on the price of our shares, our ability to issue equity or incur debt for acquisitions or other purposes.

Fuel conservation measures could reduce demand for oil and natural gas which would in turn reduce the demand for our services.

Fuel conservation measures, alternative fuel requirements and increasing consumer demand for alternatives to oil and natural gas could reduce demand for oil and natural gas. The impact of the changing demand for oil and natural gas may have a material adverse effect on our business, financial condition, prospects, results of operations and cash flows. Additionally, the increased competitiveness of alternative energy sources (such as wind, solar geothermal, tidal, and biofuels) could reduce demand for hydrocarbons and therefore for our services, which would lead to a reduction in our revenues.

Unsatisfactory safety performance may negatively affect our customer relationships and, to the extent we fail to retain existing customers or attract new customers, adversely impact our revenues.

Our ability to retain existing customers and attract new business is dependent on many factors, including our ability to demonstrate that we can reliably and safely operate our business in a manner that is consistent with applicable laws, rules and permits, which legal requirements are subject to change. Existing and potential customers consider the safety record of their third-party service providers to be of high importance in their decision to engage such providers. If one or more accidents were to occur at one of our operating sites, the affected customer may seek to terminate or cancel its use of our facilities or services and may be less likely to continue to use our services, which could cause us to lose substantial revenues. Furthermore, our ability to attract new customers may be impaired if they elect not to engage us because they view our safety record as unacceptable. In addition, it is possible that we will experience multiple or particularly severe accidents in the future, causing our safety record to deteriorate. This may be more likely as we continue to grow, if we experience high employee turnover or labor shortage, or hire inexperienced personnel to bolster our staffing needs.

 

34


Table of Contents

Climate change legislation and regulations restricting or regulating emissions of greenhouse gases could result in increased operating and capital costs and reduced demand for our hydraulic fracturing services.

Climate change continues to attract considerable public and scientific attention. As a result, numerous proposals have been made and are likely to continue to be made at the international, national, regional and state levels of government to monitor and limit emissions of greenhouse gases (“GHGs”). These efforts have included consideration of cap-and-trade programs, carbon taxes, GHG reporting and tracking programs and regulations that directly limit GHG emissions from certain sources.

At the federal level, no comprehensive climate change legislation has been implemented to date. The EPA has, however, adopted rules under authority of the federal Clean Air Act that, among other things, establish Potential for Significant Deterioration (“PSD”) construction and Title V operating permit reviews for GHG emissions from certain large stationary sources that are also potential major sources of certain principal, or criteria, pollutant emissions, which reviews could require securing PSD permits at covered facilities emitting GHGs and meeting “best available control technology” standards for those GHG emissions. In addition, the EPA has adopted rules requiring the monitoring and annual reporting of GHG emissions from certain petroleum and natural gas system sources in the U.S., including, among others, onshore and offshore production facilities, which include certain of our producing customers’ operations. In October 2015, the EPA amended and expanded the GHG reporting requirements to all segments of the oil and natural gas industry, including gathering and boosting facilities as well as completions and workovers from hydraulically fractured oil wells, and in January 2016, the EPA proposed additional revisions to leak detection methodology to align the reporting rules with the new source performance standards.

Federal agencies also have begun directly regulating emissions of methane, a GHG, from oil and natural gas operations. In June 2016, the EPA published NSPS Subpart OOOOa, which requires certain new, modified or reconstructed equipment and processes in the oil and natural gas source category to reduce these methane gas and VOC emissions. These Subpart OOOOa standards will expand previously issued NSPS Subpart OOOO published by the EPA in 2012 by using certain equipment-specific emissions control practices. However, effective June 2, 2017, the EPA stayed certain portions of these Subpart OOOOa standards for 90 days. This 90-day stay was vacated by the U.S. Court of Appeals for the D.C. Circuit on July 3, 2017, but the D.C. Circuit did not vacate the EPA’s June 16, 2017 proposal to stay these requirements for two years and revisit the entirety of the 2016 standards. Comments to the EPA’s June 16, 2017 proposal were due August 9, 2017. The EPA has not yet published a final rule. However, as a result of these developments, future implementation of the 2016 standards is uncertain at this time. Furthermore, in November 2016, the BLM published a final rule that established, among other things, requirements to reduce methane emissions arising from venting, flaring and leaks from oil and natural gas production activities on onshore federal and Indian lands. However, on December 8, 2017, the BLM published a final rule to temporarily suspend or delay certain requirements contained in the November 2016 final rule until January 17, 2019, including those requirements relating to the venting, flaring and leakage from oil and natural gas production activities. Given the long-term trend towards increasing regulation, future federal GHG regulations of the oil and gas industry remain a possibility. Additionally, in December 2015, the United States joined the international community at the 21st Conference of the Parties of the United Nations Framework Convention on Climate Change in Paris, France that prepared an agreement requiring member countries to review and “represent a progression” in their intended nationally determined contributions, which set GHG emission reduction goals every five years beginning in 2020. This “Paris agreement” was signed by the United States in April 2016 and entered in force in November 2016; however, the GHG emission reductions called for by the Paris Agreement are not binding. In June 2017, President Trump announced that the United States plans to withdraw from the Paris Agreement and to seek negotiations either to reenter the Paris Agreement on different terms or to establish a new framework agreement. In August 2017, the U.S. State Department officially informed the United Nations of the intent of the United States to withdraw from the Paris Climate Agreement. The Paris Agreement provides for a four-year exit process beginning when it took effect in November 2016, which would result in an effective exit date of November 2020. The United States’ adherence to the exit process and/or the terms on which the United States may reenter the Paris Agreement or a separately negotiated agreement are unclear at this time.

 

35


Table of Contents

The adoption and implementation of any international, federal or state legislation or regulations that require reporting of GHGs or otherwise restrict emissions of GHGs could result in increased compliance costs or additional operating restrictions, and could have a material adverse effect on our business, financial condition, demand for our services, results of operations, and cash flows. Finally, some scientists have concluded that increasing concentrations of GHG in the atmosphere may produce climate changes that have significant physical effects, such as increased frequency and severity of storms, droughts, and floods and other climate events that could have an adverse effect on our operations and the operations of our customers.

The Endangered Species Act and Migratory Bird Treaty Act and other restrictions intended to protect certain species of wildlife govern our and our oil and natural gas producing customers’ operations and additional restrictions may be imposed in the future, which constraints could have an adverse impact on our ability to expand some of our existing operations or limit our customers’ ability to develop new oil and natural gas wells.

Oil and natural gas operations in our operating areas can be adversely affected by seasonal or permanent restrictions on drilling activities designed to protect various wildlife, which may limit our ability to operate in protected areas. Permanent restrictions imposed to protect endangered species could prohibit drilling in certain areas or require the implementation of expensive mitigation measures.

For example, the Endangered Species Act (the “ESA”) restricts activities that may affect endangered or threatened species or their habitats. Similar protections are offered to migratory birds under the Migratory Bird Treaty Act (the “MBTA”). To the extent species that are listed under the ESA or similar state laws, or are protected under the MBTA, live in the areas where we or our oil and natural gas producing customers’ operate, our and our customers’ abilities to conduct or expand operations and construct facilities could be limited or be forced to incur material additional costs. Moreover, our customer’s drilling activities may be delayed, restricted or precluded in protected habitat areas or during certain seasons, such as breeding and nesting seasons. Some of our operations and the operations of our customers are located in areas that are designated as habitats for protected species.

Moreover, as a result of one or more settlements approved by the federal government, the U.S. Fish and Wildlife Service (“FWS”) must make determinations on the listing of numerous species as endangered or threatened under the ESA pursuant to specific timelines. The designation of previously unidentified endangered or threatened species could indirectly cause us to incur additional costs, cause our or our oil and natural gas producing customers’ operations to become subject to operating restrictions or bans, and limit future development activity in affected areas. The FWS and similar state agencies may designate critical or suitable habitat areas that they believe are necessary for the survival of threatened or endangered species. Such a designation could materially restrict use of or access to federal, state and private lands.

We may have difficulty managing growth of our business, which could adversely affect our financial condition and results of operations.

As a recently formed company, growth of our business could place a significant strain on our financial, technical, operational and management resources. As we expand the scope of our activities and our geographic coverage through organic growth, there will be additional demands on our financial, technical, operational and management resources. The failure to continue to upgrade our technical, administrative, operating and financial control systems or the occurrences of unexpected expansion difficulties, including the failure to recruit and retain experienced managers, engineers and other professionals in the oilfield services industry, could have a material adverse effect on our business, financial condition, results of operations and our ability to successfully or timely execute our business plan.

We rely on a few key employees whose absence or loss could adversely affect our business.

Many key responsibilities within our business have been assigned to a small number of employees. The loss of their services could adversely affect our business. In particular, the loss of the services of one or more

 

36


Table of Contents

members of our executive team, including our chief executive officer, chief financial officer and president, could disrupt our operations. We do not have any written employment agreement with our executives at this time. Further, we do not maintain “key person” life insurance policies on any of our employees. As a result, we are not insured against any losses resulting from the death of our key employees.

We may be subject to risks in connection with acquisitions.

We have completed and may, in the future, pursue asset acquisitions or acquisitions of businesses. The process of upgrading acquired assets to our specifications and integrating acquired assets or businesses may involve unforeseen costs and delays or other operational, technical and financial difficulties and may require a significant amount time and resources. Our failure to incorporate acquired assets or businesses into our existing operations successfully or to minimize any unforeseen operational difficulties could have a material adverse effect on our financial condition and results of operations. Such events could also mean an acquisition that we expected to be accretive is not accretive and, in extreme cases, the asset is idle.

Our industry overall has experienced a high rate of employee turnover. Any difficulty we experience replacing or adding personnel could have a material adverse effect on our liquidity, results of operations and financial condition.

We are dependent upon the available labor pool of skilled employees and may not be able to find enough skilled labor to meet our needs, which could have a negative effect on our growth. We are also subject to the Fair Labor Standards Act, which governs such matters as minimum wage, overtime and other working conditions. Our services require skilled workers who can perform physically demanding work. As a result of our industry volatility, including the recent and pronounced decline in drilling activity, as well as the demanding nature of the work, many workers have left the hydraulic fracturing industry to pursue employment in different fields. Though our historical turnover rates have been significantly lower than those of our competitors, if we are unable to retain or meet growing demand for skilled technical personnel, our operating results and our ability to execute our growth strategies may be adversely affected.

Technology advancements in well service technologies, including those involving hydraulic fracturing, could have a material adverse effect on our business, financial condition and results of operations.

The hydraulic fracturing industry is characterized by rapid and significant technological advancements and introductions of new products and services using new technologies. As competitors and others use or develop new technologies or technologies comparable to ours in the future, we may lose market share or be placed at a competitive disadvantage. Further, we may face competitive pressure to implement or acquire certain new technologies at a substantial cost. Some of our competitors may have greater financial, technical and personnel resources than we do, which may allow them to gain technological advantages or implement new technologies before we can. Additionally, we may be unable to implement new technologies or services at all, on a timely basis or at an acceptable cost. New technology could also make it easier for our customers to vertically integrate their operations, thereby reducing or eliminating the need for our services. Limits on our ability to effectively use or implement new technologies may have a material adverse effect on our business, financial condition and results of operations.

We may be subject to claims for personal injury and property damage, which could materially adversely affect our financial condition, prospects and results of operations.

Our services are subject to inherent risks that can cause personal injury or loss of life, damage to or destruction of property, equipment or the environment or the suspension of our operations. Litigation arising from operations where our services are provided, may cause us to be named as a defendant in lawsuits asserting potentially large claims including claims for exemplary damages. We maintain what we believe is customary and reasonable insurance to protect our business against these potential losses, but such insurance may not be adequate to cover our liabilities, and we are not fully insured against all risks.

 

37


Table of Contents

In addition, our customer assumes responsibility for, including control and removal of, all other pollution or contamination which may occur during operations, including that which may result from seepage or any other uncontrolled flow of drilling and completion fluids. We may have liability in such cases if we are negligent or commit willful acts. Our customers generally agree to indemnify us against claims arising from their employees’ personal injury or death to the extent that, in the case of our hydraulic fracturing operations, their employees are injured or their properties are damaged by such operations, unless resulting from our gross negligence or willful misconduct. Our customers also generally agree to indemnify us for loss or destruction of customer-owned property or equipment. In turn, we agree to indemnify our customers for loss or destruction of property or equipment we own and for liabilities arising from personal injury to or death of any of our employees, unless resulting from gross negligence or willful misconduct of the customer. However, we might not succeed in enforcing such contractual allocation or might incur an unforeseen liability falling outside the scope of such allocation. As a result, we may incur substantial losses which could materially and adversely affect our financial condition and results of operation.

Seasonal weather conditions and natural disasters could severely disrupt normal operations and harm our business.

Our operations are located in different regions of the United States. Some of these areas, including the DJ Basin, Powder River Basin and Williston Basin, are adversely affected by seasonal weather conditions, primarily in the winter and spring. During periods of heavy snow, ice or rain, we may be unable to move our equipment between locations, thereby reducing our ability to provide services and generate revenues. The exploration activities of our customers may also be affected during such periods of adverse weather conditions. Additionally, extended drought conditions in our operating regions could impact our ability or our customers’ ability to source sufficient water or increase the cost for such water. As a result, a natural disaster or inclement weather conditions could severely disrupt the normal operation of our business and adversely impact our financial condition and results of operations.

If we are unable to fully protect our intellectual property rights, we may suffer a loss in our competitive advantage or market share.

We do not have patents or patent applications relating to many of our key processes and technology. If we are not able to maintain the confidentiality of our trade secrets, or if our competitors are able to replicate our technology or services, our competitive advantage would be diminished. We also cannot assure you that any patents we may obtain in the future would provide us with any significant commercial benefit or would allow us to prevent our competitors from employing comparable technologies or processes.

We may be adversely affected by disputes regarding intellectual property rights of third parties.

Third parties from time to time may initiate litigation against us by asserting that the conduct of our business infringes, misappropriates or otherwise violates intellectual property rights. We may not prevail in any such legal proceedings related to such claims, and our products and services may be found to infringe, impair, misappropriate, dilute or otherwise violate the intellectual property rights of others. If we are sued for infringement and lose, we could be required to pay substantial damages and/or be enjoined from using or selling the infringing products or technology. Any legal proceeding concerning intellectual property could be protracted and costly regardless of the merits of any claim and is inherently unpredictable and could have a material adverse effect on our financial condition, regardless of its outcome. For instance, SandBox Logistics, LLC and Oren Technologies, LLC (collectively “SandBox”) have filed a suit against us, alleging, amongst other things, that we have infringed upon certain U.S. patents. Please see “Business—Legal Proceedings.”

If we were to discover that our technologies or products infringe valid intellectual property rights of third parties, we may need to obtain licenses from these parties or substantially re-engineer our products in order to avoid infringement. We may not be able to obtain the necessary licenses on acceptable terms, or at all, or be able

 

38


Table of Contents

to re-engineer our products successfully. If our inability to obtain required licenses for our technologies or products prevents us from selling our products, that could adversely impact our financial condition and results of operations.

Additionally, we currently license certain third party intellectual property in connection with our business, and the loss of any such license could adversely impact our financial condition and results of operations.

We may be subject to interruptions or failures in our information technology systems.

We rely on sophisticated information technology systems and infrastructure to support our business, including process control technology. Any of these systems may be susceptible to outages due to fire, floods, power loss, telecommunications failures, usage errors by employees, computer viruses, cyber-attacks or other security breaches, or similar events. The failure of any of our information technology systems may cause disruptions in our operations, which could adversely affect our sales and profitability.

We are subject to cyber security risks. A cyber incident could occur and result in information theft, data corruption, operational disruption and/or financial loss.

The oil and natural gas industry has become increasingly dependent on digital technologies to conduct certain processing activities. For example, we depend on digital technologies to perform many of our services and to process and record financial and operating data. At the same time, cyber incidents, including deliberate attacks, have increased. The U.S. government has issued public warnings that indicate that energy assets might be specific targets of cyber security threats. Our technologies, systems and networks, and those of our vendors, suppliers and other business partners, may become the target of cyberattacks or information security breaches that could result in the unauthorized release, gathering, monitoring, misuse, loss or destruction of proprietary and other information, or other disruption of business operations. In addition, certain cyber incidents, such as surveillance, may remain undetected for an extended period. Our systems and insurance coverage for protecting against cyber security risks may not be sufficient. As cyber incidents continue to evolve, we will likely be required to expend additional resources to continue to modify or enhance our protective measures or to investigate and remediate any vulnerability to cyber incidents. Our insurance coverage for cyberattacks may not be sufficient to cover all the losses we may experience as a result of such cyberattacks.

A terrorist attack or armed conflict could harm our business.

The occurrence or threat of terrorist attacks in the United States or other countries, anti-terrorist efforts and other armed conflicts involving the United States or other countries, including continued hostilities in the Middle East, may adversely affect the United States and global economies and could prevent us from meeting our financial and other obligations. If any of these events occur, the resulting political instability and societal disruption could reduce overall demand for oil and natural gas, potentially putting downward pressure on demand for our services and causing a reduction in our revenues. Oil and natural gas related facilities could be direct targets of terrorist attacks, and our operations could be adversely impacted if infrastructure integral to our customers’ operations is destroyed or damaged. Costs for insurance and other security may increase as a result of these threats, and some insurance coverage may become more difficult to obtain, if available at all.

We engage in transactions with related parties and such transactions present possible conflicts of interest that could have an adverse effect on us.

We have entered into a significant number of transactions with related parties. The details of certain of these transactions are set forth in the section “Certain Relationships and Related Party Transactions.” Related party transactions create the possibility of conflicts of interest with regard to our management, including that

 

    we may enter into contracts between us, on the one hand, and related parties, on the other, that are not as a result of arm’s-length transactions;

 

39


Table of Contents
    our executive officers and directors that hold positions of responsibility with related parties may be aware of certain business opportunities that are appropriate for presentation to us as well as to such other related parties and may present such business opportunities to such other parties; and

 

    our executive officers and directors that hold positions of responsibility with related parties may have significant duties with, and spend significant time serving, other entities and may have conflicts of interest in allocating time.

Such conflicts could cause an individual in our management to seek to advance his or her economic interests or the economic interests of certain related parties above ours. Further, the appearance of conflicts of interest created by related party transactions could impair the confidence of our investors. Our board of directors regularly reviews these transactions. Notwithstanding this, it is possible that a conflict of interest could have a material adverse effect on our liquidity, results of operations and financial condition.

Our historical financial statements may not be indicative of future performance.

Due to the sharp decline in demand for well services beginning in late 2014, our acquisition of certain assets in June 2016 and the recent recovery of activity in our well services industry, comparisons of our current and future operating results with prior periods are difficult. As a result, our limited historical financial performance as the owner of the acquired assets may make it difficult for stockholders to evaluate our business and results of operations to date and to assess our future prospects and viability. Furthermore, as a result of a significant increase in our capacity, our movement into new basins and our future implementation of new business initiatives and strategies following the acquisition of assets, our historical results of operations are not necessarily indicative of our ongoing operations and the operating results to be expected in the future.

We may record losses or impairment charges related to idle assets or assets that we sell.

Prolonged periods of low utilization, changes in technology or the sale of assets below their carrying value may cause us to experience losses. These events could result in the recognition of impairment charges that negatively impact our financial results. Significant impairment charges as a result of a decline in market conditions or otherwise could have a material adverse effect on our results of operations in future periods.

Risks Related to this Offering and Our Class A Common Stock

We are a holding company. Our only material asset after completion of this offering will be our equity interest in Liberty LLC, and we will be accordingly dependent upon distributions from Liberty LLC to pay taxes, make payments under the Tax Receivable Agreements and cover our corporate and other overhead expenses.

We are a holding company and will have no material assets other than our equity interest in Liberty LLC. Please see “Corporate Reorganization.” We will have no independent means of generating revenue. To the extent Liberty LLC has available cash, we intend to cause Liberty LLC to make (i) generally pro rata distributions to its unitholders, including us, in an amount sufficient to allow us to pay our taxes and to allow us to make payments under the Tax Receivable Agreements we will enter into with the TRA Holders and (ii) non-pro rata payments to us to reimburse us for our corporate and other overhead expenses. To the extent that we need funds and Liberty LLC or its subsidiaries are restricted from making such distributions or payments under applicable law or regulation or under the terms of any future financing arrangements, or are otherwise unable to provide such funds, our liquidity and financial condition could be materially adversely affected.

Moreover, because we will have no independent means of generating revenue, our ability to make payments under the Tax Receivable Agreements is dependent on the ability of Liberty LLC to make distributions to us in an amount sufficient to cover our obligations under the Tax Receivable Agreements. This ability, in turn, may depend on the ability of Liberty LLC’s subsidiaries to make distributions to it. The ability of Liberty LLC, its

 

40


Table of Contents

subsidiaries and other entities in which it directly or indirectly holds an equity interest to make such distributions will be subject to, among other things, (i) the applicable provisions of Delaware law (or other applicable jurisdiction) that may limit the amount of funds available for distribution and (ii) restrictions in relevant debt instruments issued by Liberty LLC or its subsidiaries and other entities in which it directly or indirectly holds an equity interest. To the extent that we are unable to make payments under the Tax Receivable Agreements for any reason, such payments will be deferred and will accrue interest until paid.

The requirements of being a public company, including compliance with the reporting requirements of the Securities Exchange Act of 1934, as amended (the “Exchange Act”), and the requirements of the Sarbanes-Oxley Act, may strain our resources, increase our costs and distract management, and we may be unable to comply with these requirements in a timely or cost-effective manner.

As a public company, we will need to comply with new laws, regulations and requirements, certain corporate governance provisions of the Sarbanes-Oxley Act of 2002, related regulations of the SEC and the requirements of the NYSE, with which we are not required to comply as a private company. Complying with these statutes, regulations and requirements will occupy a significant amount of time of our board of directors and management and will significantly increase our costs and expenses. We will need to:

 

    institute a more comprehensive compliance function;

 

    comply with rules promulgated by the NYSE;

 

    continue to prepare and distribute periodic public reports in compliance with our obligations under the federal securities laws;

 

    establish new internal policies, such as those relating to insider trading; and

 

    involve and retain to a greater degree outside counsel and accountants in the above activities.

Furthermore, while we generally must comply with Section 404 of the Sarbanes Oxley Act of 2002 for our fiscal year ending December 31, 2018, we are not required to have our independent registered public accounting firm attest to the effectiveness of our internal controls until our first annual report subsequent to our ceasing to be an “emerging growth company” within the meaning of Section 2(a)(19) of the Securities Act. Accordingly, we may not be required to have our independent registered public accounting firm attest to the effectiveness of our internal controls until as late as our annual report for the fiscal year ending December 31, 2022. Once it is required to do so, our independent registered public accounting firm may issue a report that is adverse in the event it is not satisfied with the level at which our controls are documented, designed, operated or reviewed. Compliance with these requirements may strain our resources, increase our costs and distract management, and we may be unable to comply with these requirements in a timely or cost-effective manner.

In addition, we expect that being a public company subject to these rules and regulations may make it more difficult and more expensive for us to obtain director and officer liability insurance and we may be required to accept reduced policy limits and coverage or incur substantially higher costs to obtain the same or similar coverage. As a result, it may be more difficult for us to attract and retain qualified individuals to serve on our board of directors or as executive officers. We are currently evaluating these rules, and we cannot predict or estimate the amount of additional costs we may incur or the timing of such costs.

If we fail to develop or maintain an effective system of internal controls, we may not be able to accurately report our financial results or prevent fraud. As a result, current and potential stockholders could lose confidence in our financial reporting, which would harm our business and the trading price of our Class A common stock.

Effective internal controls are necessary for us to provide reliable financial reports, safeguard our assets, prevent fraud and operate successfully as a public company. If we cannot provide reliable financial reports,

 

41


Table of Contents

safeguard our assets, or prevent fraud, our reputation and operating results could be harmed. We cannot be certain that our efforts to develop and maintain our internal controls will be successful, that we will be able to maintain adequate controls over our financial processes and reporting in the future or that we will be able to comply with our obligations under Section 404 of the Sarbanes Oxley Act of 2002. Any failure to develop or maintain effective internal controls, or difficulties encountered in implementing or improving our existing internal controls, could harm our operating results or cause us to fail to meet our reporting obligations. An ineffective system of internal controls could also cause investors to lose confidence in our reported financial information, which would likely have a negative effect on the trading price of our Class A common stock.

We have identified material weaknesses in our internal control over financial reporting and may identify additional material weaknesses in the future or otherwise fail to maintain an effective system of internal controls, which may result in material misstatements of our financial statements or cause us to fail to meet our periodic reporting obligations.

Prior to this offering, we were a private company with limited accounting personnel and other resources with which to address our internal controls and procedures. We have not completed an assessment of the effectiveness of our internal control over financial reporting, and our independent registered public accounting firm has not conducted an audit of our internal control over financial reporting. We have identified three material weaknesses in our internal control over financial reporting as of December 31, 2016, including those identified and communicated to us by our independent registered public accounting firm. A “material weakness” is a deficiency, or combination of deficiencies, in internal controls such that there is a reasonable possibility that a material misstatement in financial statements will not be prevented or detected on a timely basis.

The material weaknesses identified relate to the lack of a sufficient compliment of qualified personnel within the accounting organization who possessed an appropriate level of expertise, experience and training commensurate with our corporate structure and financial reporting requirements to effectively: (i) identify, select and apply GAAP sufficient to provide reasonable assurance that complex and unusual transactions were being appropriately recorded, including the integration of the related subsequent accounting into the normal accounting close processes; (ii) assess risks and design appropriate control activities to achieve sufficient internal control over financial reporting necessary to provide reasonable assurance regarding the reliability of financial reporting and the preparation of financial statements; and (iii) design, implement, and maintain effective segregation of duties, including controls over journal entries, that would provide a reasonable possibility that a material misstatement would be prevented or detected on a timely basis.

In early 2017, we began taking steps to address the issues that contributed to the material weaknesses, including the following:

 

    hiring an experienced Chief Accounting Officer; and

 

    engagement of a third party to assist in our design, implementation and testing of internal controls over financial reporting using an appropriate internal control framework.

We can give no assurance that these actions will remediate this deficiency in internal control or that additional material weaknesses or significant deficiencies in our internal control over financial reporting will not be identified in the future. Our failure to design, implement and maintain effective internal control over financial reporting could result in errors in our financial statements that could result in a restatement of our financial statements and cause us to fail to meet our reporting obligations. Please see “Risk Factors—The requirements of being a public company, including compliance with the reporting requirements of the Securities Exchange Act of 1934, as amended (the “Exchange Act”), and the requirements of the Sarbanes- Oxley Act, may strain our resources, increase our costs and distract management, and we may be unable to comply with these requirements in a timely or cost-effective manner.”

 

42


Table of Contents

The initial public offering price of our Class A common stock may not be indicative of the market price of our Class A common stock after this offering. In addition, an active, liquid and orderly trading market for our Class A common stock may not develop or be maintained, and our stock price may be volatile.

Prior to this offering, our Class A common stock was not traded on any market. An active, liquid and orderly trading market for our Class A common stock may not develop or be maintained after this offering. Active, liquid and orderly trading markets usually result in less price volatility and more efficiency in carrying out investors’ purchase and sale orders. The market price of our Class A common stock could vary significantly as a result of a number of factors, some of which are beyond our control. In the event of a drop in the market price of our Class A common stock, you could lose a substantial part or all of your investment in our Class A common stock. The initial public offering price was negotiated between us, the selling shareholder and representatives of the underwriters, based on numerous factors which we discuss in “Underwriting (Conflicts of Interest),” and may not be indicative of the market price of our Class A common stock after this offering. Consequently, you may not be able to sell shares of our Class A common stock at prices equal to or greater than the price paid by you in this offering.

The following factors could affect our stock price:

 

    quarterly variations in our financial and operating results;

 

    the public reaction to our press releases, our other public announcements and our filings with the SEC;

 

    strategic actions by our competitors;

 

    changes in revenue or earnings estimates, or changes in recommendations or withdrawal of research coverage, by equity research analysts;

 

    speculation in the press or investment community;

 

    the failure of research analysts to cover our Class A common stock;

 

    sales of our Class A common stock by us, the selling shareholder or other stockholders, or the perception that such sales may occur;

 

    changes in accounting principles, policies, guidance, interpretations or standards;

 

    additions or departures of key management personnel;

 

    actions by our stockholders;

 

    general market conditions, including fluctuations in commodity prices;

 

    domestic and international economic, legal and regulatory factors unrelated to our performance; and

 

    the realization of any risks described under this “Risk Factors” section.

The stock markets in general have experienced extreme volatility that has often been unrelated to the operating performance of particular companies. These broad market fluctuations may adversely affect the trading price of our Class A common stock. Securities class action litigation has often been instituted against companies following periods of volatility in the overall market and in the market price of a company’s securities. Such litigation, if instituted against us, could result in very substantial costs, divert our management’s attention and resources and harm our business, operating results and financial condition.

The Legacy Owners have the ability to direct the voting of a majority of our voting stock, and their interests may conflict with those of our other stockholders.

Upon completion of this offering, the Legacy Owners will own approximately 89.2% of our voting stock (or approximately 87.6% if the underwriters’ option to purchase additional shares is exercised in full). As a result, the Legacy Owners will be able to control matters requiring stockholder approval, including the election of

 

43


Table of Contents

directors, changes to our organizational documents and significant corporate transactions. This concentration of ownership makes it unlikely that any other holder or group of holders of our Class A common stock will be able to affect the way we are managed or the direction of our business. The interests of the Legacy Owners with respect to matters potentially or actually involving or affecting us, such as future acquisitions, financings and other corporate opportunities and attempts to acquire us, may conflict with the interests of our other stockholders.

For example, the Legacy Owners may have different tax positions from us, especially in light of the Tax Receivable Agreements, that could influence their decisions regarding whether and when to support the disposition of assets, the incurrence or refinancing of new or existing indebtedness, or the termination of the Tax Receivable Agreements and accelerate our obligations thereunder. In addition, the determination of future tax reporting positions, the structuring of future transactions and the handling of any challenge by any taxing authority to our tax reporting positions may take into consideration the Legacy Owners tax or other considerations which may differ from the considerations of us or our other stockholders. Please read “Certain Relationships and Related Party Transactions—Tax Receivable Agreements.”

Given this concentrated ownership, the Legacy Owners would have to approve any potential acquisition of us. Furthermore, in connection with this offering, we will enter into a stockholders’ agreement with the Principal Stockholders. The stockholders’ agreement provides Riverstone with the right to designate a certain number of nominees to our board of directors so long as Riverstone and its affiliates collectively beneficially own at least 10% of the outstanding shares of our Class A common stock. In addition, the stockholders’ agreement provides Riverstone the right to approve certain material transactions so long as Riverstone and its affiliates own at least 20% of the outstanding shares of our Class A common stock. See “Certain Relationships and Related Party Transactions—Stockholders’ Agreement.” The existence of significant stockholders may have the effect of deterring hostile takeovers, delaying or preventing changes in control or changes in management, or limiting the ability of our other stockholders to approve transactions that they may deem to be in the best interests of our company. Moreover, the Legacy Owners concentration of stock ownership may adversely affect the trading price of our Class A common stock to the extent investors perceive a disadvantage in owning stock of a company with significant stockholders.

Certain of our executive officers and directors have significant duties with, and spend significant time serving, entities that may compete with us in seeking acquisitions and business opportunities and, accordingly, may have conflicts of interest in allocating time or pursuing business opportunities.

Certain of our executive officers and directors, who are responsible for managing the direction of our operations, hold positions of responsibility with other entities (including affiliated entities) that are in the oil and natural gas industry. For example, Christopher Wright, our Chief Executive Officer, is the Executive Chairman of Liberty Resources, an E&P company operating primarily in the Williston Basin, a position which may require a significant portion of his time. These executive officers and directors may become aware of business opportunities that may be appropriate for presentation to us as well as to the other entities with which they are or may become affiliated. Due to these existing and potential future affiliations, they may present potential business opportunities to other entities prior to presenting them to us, which could cause additional conflicts of interest. They may also decide that certain opportunities are more appropriate for other entities with which they are affiliated, and as a result, they may elect not to present those opportunities to us. These conflicts may not be resolved in our favor. For additional discussion of our management’s business affiliations and the potential conflicts of interest of which our stockholders should be aware, see “Certain Relationships and Related Party Transactions.”

Riverstone and its respective affiliates are not limited in their ability to compete with us, and the corporate opportunity provisions in our amended and restated certificate of incorporation could enable Riverstone to benefit from corporate opportunities that might otherwise be available to us.

Our governing documents will provide that Riverstone and its respective affiliates (including portfolio investments of Riverstone its affiliates) are not restricted from owning assets or engaging in businesses that

 

44


Table of Contents

compete directly or indirectly with us. In particular, subject to the limitations of applicable law, our amended and restated certificate of incorporation will, among other things:

 

    permit Riverstone and its respective affiliates to conduct business that competes with us and to make investments in any kind of property in which we may make investments; and

 

    provide that if Riverstone or its respective affiliates, or any employee, partner, member, manager, officer or director of Riverstone or its respective affiliates who is also one of our directors or officers, becomes aware of a potential business opportunity, transaction or other matter, they will have no duty to communicate or offer that opportunity to us.

Riverstone or its respective affiliates may become aware, from time to time, of certain business opportunities (such as acquisition opportunities) and may direct such opportunities to other businesses in which they have invested, in which case we may not become aware of or otherwise have the ability to pursue such opportunity. Furthermore, such businesses may choose to compete with us for these opportunities, possibly causing these opportunities to not be available to us or causing them to be more expensive for us to pursue. In addition, Riverstone and its respective affiliates may dispose of oil and natural gas properties or other assets in the future, without any obligation to offer us the opportunity to purchase any of those assets. As a result, our renouncing our interest and expectancy in any business opportunity that may be from time to time presented to Riverstone and its respective affiliates could adversely impact our business or prospects if attractive business opportunities are procured by such parties for their own benefit rather than for ours.

A significant reduction by Riverstone of its ownership interests in us could adversely affect us.

We believe that Riverstone’s ownership interests in us provides it with an economic incentive to assist us to be successful. Upon the expiration or earlier waiver of the lock-up restrictions on transfers or sales of our securities following the completion of this offering, Riverstone will not be subject to any obligation to maintain its ownership interest in us and may elect at any time thereafter to sell all or a substantial portion of or otherwise reduce its ownership interest in us. If Riverstone sells all or a substantial portion of its ownership interest in us, it may have less incentive to assist in our success and its affiliate(s) that are expected to serve as members of our board of directors may resign. Such actions could adversely affect our ability to successfully implement our business strategies which could adversely affect our cash flows or results of operations.

Our amended and restated certificate of incorporation and amended and restated bylaws, as well as Delaware law, will contain provisions that could discourage acquisition bids or merger proposals, which may adversely affect the market price of our Class A common stock and could deprive our investors of the opportunity to receive a premium for their shares.

Our amended and restated certificate of incorporation will authorize our board of directors to issue preferred stock without stockholder approval in one or more series, designate the number of shares constituting any series, and fix the rights, preferences, privileges and restrictions thereof, including dividend rights, voting rights, rights and terms of redemption, redemption price or prices and liquidation preferences of such series. If our board of directors elects to issue preferred stock, it could be more difficult for a third party to acquire us. In addition, some provisions of our amended and restated certificate of incorporation and amended and restated bylaws could make it more difficult for a third party to acquire control of us, even if the change of control would be beneficial to our stockholders. These provisions include:

 

    after we cease to be a controlled company, dividing our board of directors into three classes of directors, with each class serving staggered three-year terms;

 

    after we cease to be a controlled company, and subject to the terms of our stockholders’ agreement, providing that all vacancies, including newly created directorships, may, except as otherwise required by law or, if applicable, the rights of holders of a series of preferred stock, only be filled by the affirmative vote of a majority of directors then in office, even if less than a quorum (prior to such time, vacancies may also be filled by stockholders holding a majority of the outstanding shares);

 

45


Table of Contents
    after we cease to be a controlled company, permitting any action by stockholders to be taken only at an annual meeting or special meeting rather than by a written consent of the stockholders, subject to the rights of any series of preferred stock with respect to such rights;

 

    after we cease to be a controlled company, permitting special meetings of our stockholders to be called only by our Chief Executive Officer, the chairman of our board of directors and our board of directors pursuant to a resolution adopted by the affirmative vote of a majority of the total number of authorized directors whether or not there exist any vacancies in previously authorized directorships (prior to such time, a special meeting may also be called by our Secretary at the request of Riverstone);

 

    after we cease to be a controlled company, and subject to the rights of the holders of shares of any series of our preferred stock and the terms of our stockholders’ agreement, requiring the affirmative vote of the holders of at least 66 23% in voting power of all then outstanding common stock entitled to vote generally in the election of directors, voting together as a single class, to remove any or all of the directors from office at any time, and directors will be removable only for “cause”;

 

    prohibiting cumulative voting in the election of directors;

 

    establishing advance notice provisions for stockholder proposals and nominations for elections to the board of directors to be acted upon at meetings of stockholders; and

 

    providing that the board of directors is expressly authorized to adopt, or to alter or repeal our bylaws.

In addition, certain change of control events have the effect of accelerating the payment due under the Tax Receivable Agreements, which could be substantial and accordingly serve as a disincentive to a potential acquirer of our company. Please see “—In certain cases, payments under the Tax Receivable Agreements may be accelerated and/or significantly exceed the actual benefits, if any, we realize in respect of the tax attributes subject to the Tax Receivable Agreements.”

Our amended and restated certificate of incorporation will designate the Court of Chancery of the State of Delaware as the sole and exclusive forum for certain types of actions and proceedings that may be initiated by our stockholders, which could limit our stockholders’ ability to obtain a favorable judicial forum for disputes with us or our directors, officers, employees or agents.

Our amended and restated certificate of incorporation will provide that, unless we consent in writing to the selection of an alternative forum, the Court of Chancery of the State of Delaware will, to the fullest extent permitted by applicable law, be the sole and exclusive forum for (i) any derivative action or proceeding brought on our behalf, (ii) any action asserting a claim of breach of a fiduciary duty owed by any of our directors, officers, employees or agents to us or our stockholders, (iii) any action asserting a claim against us or any director or officer or other employee of ours arising pursuant to any provision of the Delaware General Corporation Law (the “DGCL”), our amended and restated certificate of incorporation or our bylaws, or (iv) any action asserting a claim against us or any director or officer or other employee of ours that is governed by the internal affairs doctrine, in each such case subject to such Court of Chancery having personal jurisdiction over the indispensable parties named as defendants therein. Any person or entity purchasing or otherwise acquiring any interest in shares of our capital stock will be deemed to have notice of, and consented to, the provisions of our amended and restated certificate of incorporation described in the preceding sentence. This choice of forum provision may limit a stockholder’s ability to bring a claim in a judicial forum that it finds favorable for disputes with us or our directors, officers, employees or agents, which may discourage such lawsuits against us and such persons. Alternatively, if a court were to find these provisions of our amended and restated certificate of incorporation inapplicable to, or unenforceable in respect of, one or more of the specified types of actions or proceedings, we may incur additional costs associated with resolving such matters in other jurisdictions, which could adversely affect our business, financial condition or results of operations.

 

46


Table of Contents

Investors in this offering will experience immediate and substantial dilution of $12.25 per share.

Based on the initial public offering price of $17.00 per share, purchasers of our Class A common stock in this offering will experience an immediate and substantial dilution of $12.25 per share in the as adjusted net tangible book value per share of Class A common stock from the initial public offering price, and our as adjusted net tangible book value as of September 30, 2017 after giving effect to this offering would be $4.75 per share. This dilution is due in large part to earlier investors having paid substantially less than the initial public offering price when they purchased their shares. See “Dilution.”

We do not intend to pay cash dividends on our Class A common stock, and our anticipated credit agreement will place certain restrictions on our ability to do so. Consequently, your only opportunity to achieve a return on your investment is if the price of our Class A common stock appreciates.

We do not plan to declare cash dividends on shares of our Class A common stock in the foreseeable future. Additionally, our Credit Facilities place certain restrictions on our ability to pay cash dividends. Consequently, your only opportunity to achieve a return on your investment in us will be if you sell your Class A common stock at a price greater than you paid for it. There is no guarantee that the price of our Class A common stock that will prevail in the market will ever exceed the price that you pay in this offering.

Future sales of our Class A common stock in the public market, or the perception that such sales may occur, could reduce our stock price, and any additional capital raised by us through the sale of equity or convertible securities may dilute your ownership in us.

We may sell additional shares of Class A common stock in subsequent public offerings. We may also issue additional shares of Class A common stock or convertible securities. After the completion of this offering, we will have 68,975,123 outstanding shares of Class A common stock (or 69,654,058 shares of Class A common stock if the underwriters’ option to purchase additional shares is exercised in full). This number includes 12,731,092 shares that we are selling in this offering and 1,909,663 shares that we and the selling shareholder may sell in this offering if the underwriters’ option to purchase additional shares is fully exercised, which may be resold immediately in the public market. Following the completion of this offering, and assuming full exercise of the underwriters’ option to purchase additional shares, the Legacy Owners will own 55,013,303 shares of our Class A common stock and 48,541,351 shares of our Class B common stock, or approximately 87.6% of our total outstanding shares. The Liberty Unit Holders will be party to a registration rights agreement, which will require us to effect the registration of any shares of Class A common stock that they receive in exchange for their Liberty LLC Units in certain circumstances no earlier than the expiration of the lock-up period contained in the underwriting agreement entered into in connection with this offering.

In connection with this offering, we intend to file a registration statement with the SEC on Form S-8 providing for the registration of 12,908,734 shares of our Class A common stock issued or reserved for issuance under our long term incentive plan. Subject to the satisfaction of vesting conditions, the expiration of lock-up agreements and the requirements of Rule 144, shares registered under the registration statement on Form S-8 may be made available for resale immediately in the public market without restriction.

We cannot predict the size of future issuances of our Class A common stock or securities convertible into Class A common stock or the effect, if any, that future issuances and sales of shares of our Class A common stock will have on the market price of our Class A common stock. Sales of substantial amounts of our Class A common stock (including shares issued in connection with an acquisition), or the perception that such sales could occur, may adversely affect prevailing market prices of our Class A common stock.

The underwriters of this offering may waive or release parties to the lock-up agreements entered into in connection with this offering, which could adversely affect the price of our Class A common stock.

We, all of our directors that will own equity in us following the completion of this offering, all of our executive officers, and the selling shareholder have entered or will enter into lock-up agreements pursuant to

 

47


Table of Contents

which we and they will be subject to certain restrictions with respect to the sale or other disposition of our Class A common stock for a period of 180 days following the date of this prospectus. The underwriters, at any time and without notice, may release all or any portion of the Class A common stock subject to the foregoing lock-up agreements. See “Underwriting (Conflicts of Interest)” for more information on these agreements. If the restrictions under the lock-up agreements are waived, then the Class A common stock, subject to compliance with the Securities Act or exceptions therefrom, will be available for sale into the public markets, which could cause the market price of our Class A common stock to decline and impair our ability to raise capital.

Liberty Inc. will be required to make payments under the Tax Receivable Agreements for certain tax benefits that it may claim, and the amounts of such payments could be significant.

In connection with the closing of this offering, Liberty Inc. will enter into two Tax Receivable Agreements with the TRA Holders. These agreements will generally provide for the payment by Liberty Inc. to each TRA Holder of 85% of the net cash savings, if any, in U.S. federal, state and local income tax and franchise tax (computed using simplifying assumptions to address the impact of state and local taxes) that we actually realize (or are deemed to realize in certain circumstances) in periods after this offering as a result of certain increases in tax basis, net operating losses available to us as a result of certain reorganization transactions entered into in connection with this offering, and certain benefits attributable to imputed interest. Liberty Inc. will retain the benefit of the remaining 15% of these cash savings.

The term of each Tax Receivable Agreement will commence upon the completion of this offering and will continue until all tax benefits that are subject to such Tax Receivable Agreement have been utilized or expired, unless we exercise our right to terminate the Tax Receivable Agreement (or the Tax Receivable Agreements are terminated due to other circumstances, including our breach of a material obligation thereunder or certain mergers or other changes of control), and we make the termination payment specified in the Tax Receivable Agreements. In addition, payments we make under the Tax Receivable Agreements will be increased by any interest accrued from the due date (without extensions) of the corresponding tax return. In the event that the Tax Receivable Agreements are not terminated, the payments under the Tax Receivable Agreements are anticipated to commence in 2018 and to continue for 15 years after the date of the last redemption of the Liberty LLC Units.

The payment obligations under the Tax Receivable Agreements are our obligations and not obligations of Liberty LLC, and we expect that the payments we will be required to make under the Tax Receivable Agreements will be substantial. Estimating the amount and timing of payments that may become due under the Tax Receivable Agreements is by its nature imprecise. For purposes of the Tax Receivable Agreements, cash savings in tax generally are calculated by comparing our actual tax liability (determined by using the actual applicable U.S. federal income tax rate and an assumed combined state and local income tax rate) to the amount we would have been required to pay had we not been able to utilize any of the tax benefits subject to the Tax Receivable Agreements. The amounts payable, as well as the timing of any payments, under the Tax Receivable Agreements are dependent upon significant future events and assumptions, including the timing of the redemptions of Liberty LLC Units, the price of our Class A common stock at the time of each redemption, the extent to which such redemptions are taxable transactions, the amount of the redeeming unit holder’s tax basis in its Liberty LLC Units at the time of the relevant redemption, the depreciation and amortization periods that apply to the increase in tax basis, the amount of net operating losses available to us as a result of the contemplated reorganization transactions, the amount and timing of taxable income we generate in the future, the U.S. federal income tax rate then applicable, and the portion of Liberty Inc.’s payments under the Tax Receivable Agreements that constitute imputed interest or give rise to depreciable or amortizable tax basis.

The payments under the Tax Receivable Agreements will not be conditioned upon a holder of rights under a Tax Receivable Agreement having a continued ownership interest in us. For additional information regarding the Tax Receivable Agreements, see “Certain Relationships and Related Party Transactions—Tax Receivable Agreements.”

 

48


Table of Contents

In certain cases, payments under the Tax Receivable Agreements may be accelerated and/or significantly exceed the actual benefits, if any, we realize in respect of the tax attributes subject to the Tax Receivable Agreements.

If we experience a change of control (as defined under the Tax Receivable Agreements, which includes certain mergers, asset sales and other forms of business combinations) or the Tax Receivable Agreements terminate early (at our election or as a result of our breach), we would be required to make a substantial, immediate lump-sum payment. This payment would equal the present value of hypothetical future payments that could be required to be paid under the Tax Receivable Agreements (determined by applying a discount rate equal to the long-term Treasury rate in effect on the applicable date plus 300 basis points). The calculation of hypothetical future payments will be based upon certain assumptions and deemed events set forth in the Tax Receivable Agreements, including (i) that we have sufficient taxable income to fully utilize the tax benefits covered by the Tax Receivable Agreements, (ii) that any Liberty LLC Units (other than those held by Liberty Inc.) outstanding on the termination date are deemed to be redeemed on the termination date, and (iii) certain loss or credit carryovers will be utilized over five years beginning with the taxable year that includes the termination date. Any early termination payment may be made significantly in advance of, and may materially exceed, the actual realization, if any, of the future tax benefits to which the termination payment relates.

If we experience a change of control (as defined under the Tax Receivable Agreements) or the Tax Receivable Agreements otherwise terminate early, our obligations under the Tax Receivable Agreements could have a substantial negative impact on our liquidity and could have the effect of delaying, deferring or preventing certain mergers, asset sales, or other forms of business combinations or changes of control. For example, if the Tax Receivable Agreements were terminated immediately after this offering, the estimated termination payments would, in the aggregate, be approximately $120.2 million (calculated using a discount rate equal to the long-term Treasury rate in effect on the applicable date plus 300 basis points, applied against an undiscounted liability of $182.7 million calculated at the 21% U.S. federal corporate income tax rate under the recently enacted Tax Cuts and Jobs Act, and applicable state and local income tax rates). The foregoing number is merely an estimate and the actual payment could differ materially. There can be no assurance that we will be able to finance our obligations under the Tax Receivable Agreements.

Please read ‘‘Certain Relationships and Related Party Transactions—Tax Receivable Agreements.’’

In the event that our payment obligations under the Tax Receivable Agreements are accelerated upon certain mergers, other forms of business combinations or other changes of control, the consideration payable to holders of our Class A common stock could be substantially reduced.

If we experience a change of control (as defined under the Tax Receivable Agreements, which includes certain mergers, asset sales and other forms of business combinations), Liberty Inc. would be obligated to make a substantial, immediate lump-sum payment, and such payment may be significantly in advance of, and may materially exceed, the actual realization, if any, of the future tax benefits to which the payment relates. As a result of this payment obligation, holders of our Class A common stock could receive substantially less consideration in connection with a change of control transaction than they would receive in the absence of such obligation. Further, our payment obligations under the Tax Receivable Agreements will not be conditioned upon the TRA Holders’ having a continued interest in us or Liberty LLC. Accordingly, the TRA Holders’ interests may conflict with those of the holders of our Class A common stock. Please read “Risk Factors—Risks Related to this Offering and our Class A Common Stock— In certain cases, payments under the Tax Receivable Agreements may be accelerated and/or significantly exceed the actual benefits we realize, if any, in respect of the tax attributes subject to the Tax Receivable Agreements” and ‘‘Certain Relationships and Related Party Transactions—Tax Receivable Agreements.”

 

49


Table of Contents

We will not be reimbursed for any payments made under the Tax Receivable Agreements in the event that any tax benefits are subsequently disallowed.

Payments under the Tax Receivable Agreements will be based on the tax reporting positions that we will determine. The TRA Holders will not reimburse us for any payments previously made under the Tax Receivable Agreements if any tax benefits that have given rise to payments under the Tax Receivable Agreements are subsequently disallowed, except that excess payments made to any TRA Holder will be netted against payments that would otherwise be made to such TRA Holder, if any, after our determination of such excess. As a result, in such circumstances, we could make payments that are greater than our actual cash tax savings, if any, and may not be able to recoup those payments, which could adversely affect our liquidity.

If Liberty LLC were to become a publicly traded partnership taxable as a corporation for U.S. federal income tax purposes, we and Liberty LLC might be subject to potentially significant tax inefficiencies, and we would not be able to recover payments previously made by us under the Tax Receivable Agreements even if the corresponding tax benefits were subsequently determined to have been unavailable due to such status.

We intend to operate such that Liberty LLC does not become a publicly traded partnership taxable as a corporation for U.S. federal income tax purposes. A “publicly traded partnership” is a partnership the interests of which are traded on an established securities market or are readily tradable on a secondary market or the substantial equivalent thereof. Under certain circumstances, redemptions of Liberty LLC Units pursuant to the Redemption Right (or our Call Right) or other transfers of Liberty LLC Units could cause Liberty LLC to be treated as a publicly traded partnership. Applicable U.S. Treasury regulations provide for certain safe harbors from treatment as a publicly traded partnership, and we intend to operate such that redemptions or other transfers of Liberty LLC Units qualify for one or more such safe harbors. For example, we intend to limit the number of unitholders of Liberty LLC, and the Liberty LLC Agreement, which will be entered into in connection with the closing of this offering, will provide for limitations on the ability of unitholders of Liberty LLC to transfer their Liberty LLC Units and will provide us, as managing member of Liberty LLC, with the right to impose restrictions (in addition to those already in place) on the ability of unitholders of Liberty LLC to redeem their Liberty LLC Units pursuant to the Redemption Right to the extent we believe it is necessary to ensure that Liberty LLC will continue to be treated as a partnership for U.S. federal income tax purposes.

If Liberty LLC were to become a publicly traded partnership, significant tax inefficiencies might result for us and for Liberty LLC, including as a result of our inability to file a consolidated U.S. federal income tax return with Liberty LLC. In addition, we would no longer have the benefit of certain increases in tax basis covered under the Tax Receivable Agreements, and we would not be able to recover any payments previously made by us under the Tax Receivable Agreements, even if the corresponding tax benefits (including any claimed increase in the tax basis of Liberty LLC’s assets) were subsequently determined to have been unavailable.

In certain circumstances, Liberty LLC will be required to make tax distributions and tax advances to the Liberty Unit Holders, including us, and the tax distributions and tax advances that Liberty LLC will be required to make may be substantial.

Pursuant to the Liberty LLC Agreement, Liberty LLC will make generally pro rata cash distributions, or tax distributions, to the Liberty Unit Holders, including us, in an amount sufficient to allow us to pay our taxes and to allow us to make payments under the Tax Receivable Agreements we will enter into with the TRA Holders. In addition to these pro rata distributions, the Liberty Unit Holders will be entitled to receive tax advances in an amount sufficient to allow each of the Liberty Unit Holders to pay its respective taxes on such holder’s allocable share of Liberty LLC’s taxable income. Any such tax advance will be calculated after taking into account certain other distributions or payments received by the Liberty Unit Holders from Liberty LLC or Liberty Inc. Under the applicable tax rules, Liberty LLC is required to allocate net taxable income disproportionately to its members in certain circumstances. Tax advances will be determined based on an assumed individual tax rate and will be repaid upon exercise of the Redemption Right or the Call Right, as applicable.

 

50


Table of Contents

Funds used by Liberty LLC to satisfy its tax distribution and tax advance obligations will not be available for reinvestment in our business. Moreover, the tax distributions and tax advances Liberty LLC will be required to make may be substantial, and is likely to exceed (as a percentage of Liberty LLC’s income) the overall effective tax rate applicable to a similarly situated corporate taxpayer. In addition, because these payments will be calculated with reference to an assumed tax rate, and because of the disproportionate allocation of net taxable income, these payments may exceed the actual tax liability for some of the existing owners of Liberty LLC.

We may issue preferred stock whose terms could adversely affect the voting power or value of our Class A common stock.

Our amended and restated certificate of incorporation will authorize us to issue, without the approval of our stockholders, one or more classes or series of preferred stock having such designations, preferences, limitations and relative rights, including preferences over our Class A common stock respecting dividends and distributions, as our board of directors may determine. The terms of one or more classes or series of preferred stock could adversely impact the voting power or value of our Class A common stock. For example, we might grant holders of preferred stock the right to elect some number of our directors in all events or on the happening of specified events or the right to veto specified transactions. Similarly, the repurchase or redemption rights or liquidation preferences we might assign to holders of preferred stock could affect the residual value of the Class A common stock.

We expect to be a “controlled company” within the meaning of the NYSE rules and, as a result, will qualify for and intend to rely on exemptions from certain corporate governance requirements.

Upon completion of this offering, the Legacy Owners will own a majority of the combined voting power of all classes of our outstanding voting stock. As a result, we expect to be a controlled company within the meaning of the NYSE corporate governance standards. Under the NYSE rules, a company of which more than 50% of the voting power is held by another person or group of persons acting together is a controlled company and may elect not to comply with certain NYSE corporate governance requirements, including the requirements that:

 

    a majority of the board of directors consist of independent directors as defined under the rules of NYSE;

 

    the nominating and governance committee be composed entirely of independent directors with a written charter addressing the committee’s purpose and responsibilities; and

 

    the compensation committee be composed entirely of independent directors with a written charter addressing the committee’s purpose and responsibilities.

These requirements will not apply to us as long as we remain a controlled company. Following this offering, we intend to utilize some or all of these exemptions. Accordingly, you may not have the same protections afforded to stockholders of companies that are subject to all of the corporate governance requirements of the NYSE. See “Management.”

For as long as we are an emerging growth company, we will not be required to comply with certain reporting requirements, including those relating to accounting standards and disclosure about our executive compensation, that apply to other public companies.

We are classified as an “emerging growth company” under the JOBS Act. For as long as we are an emerging growth company, which may be up to five full fiscal years, unlike other public companies, we will not be required to, among other things: (i) provide an auditor’s attestation report on management’s assessment of the effectiveness of our system of internal control over financial reporting pursuant to Section 404(b) of the Sarbanes-Oxley Act; (ii) comply with any new requirements adopted by the PCAOB requiring mandatory audit firm rotation or a supplement to the auditor’s report in which the auditor would be required to provide additional

 

51


Table of Contents

information about the audit and the financial statements of the issuer; (iii) provide certain disclosures regarding executive compensation required of larger public companies; or (iv) hold nonbinding advisory votes on executive compensation. We will remain an emerging growth company for up to five years, although we will lose that status sooner if we have more than $1.07 billion of revenues in a fiscal year, have more than $700.0 million in market value of our Class A common stock held by non-affiliates, or issue more than $1.0 billion of non-convertible debt over a three-year period.

To the extent that we rely on any of the exemptions available to emerging growth companies, you will receive less information about our executive compensation and internal control over financial reporting than issuers that are not emerging growth companies. If some investors find our Class A common stock to be less attractive as a result, there may be a less active trading market for our Class A common stock and our stock price may be more volatile.

If securities or industry analysts do not publish research or reports about our business, if they adversely change their recommendations regarding our Class A common stock or if our operating results do not meet their expectations, our stock price could decline.

The trading market for our Class A common stock will be influenced by the research and reports that industry or securities analysts publish about us or our business. If one or more of these analysts cease coverage of our company or fail to publish reports on us regularly, we could lose visibility in the financial markets, which in turn could cause our stock price or trading volume to decline. Moreover, if one or more of the analysts who cover our company downgrades our Class A common stock or if our operating results do not meet their expectations, our stock price could decline.

 

52


Table of Contents

CAUTIONARY NOTE REGARDING FORWARD-LOOKING STATEMENTS

The information in this prospectus includes “forward-looking statements.” All statements, other than statements of historical fact included in this prospectus, regarding our strategy, future operations, financial position, estimated revenues and losses, projected costs, prospects, plans and objectives of management are forward-looking statements. When used in this prospectus, the words “could,” “believe,” “anticipate,” “intend,” “estimate,” “expect,” “project” and similar expressions are intended to identify forward-looking statements, although not all forward-looking statements contain such identifying words. These forward-looking statements are based on our current expectations and assumptions about future events and are based on currently available information as to the outcome and timing of future events. When considering forward-looking statements, you should keep in mind the risk factors and other cautionary statements described under the heading “Risk Factors” included in this prospectus. These forward-looking statements are based on management’s current belief, based on currently available information, as to the outcome and timing of future events.

Forward-looking statements may include statements about

 

    our business strategy;

 

    our operating cash flows, the availability of capital and our liquidity;

 

    our future revenue, income and operating performance;

 

    our ability to sustain and improve our utilization, revenue and margins;

 

    our ability to maintain acceptable pricing for our services;

 

    our future capital expenditures;

 

    our ability to finance equipment, working capital and capital expenditures;

 

    competition and government regulations;

 

    our ability to obtain permits and governmental approvals;

 

    pending legal or environmental matters;

 

    marketing of oil and natural gas;

 

    leasehold or business acquisitions;

 

    general economic conditions;

 

    credit markets;

 

    our ability to successfully develop our research and technology capabilities and implement technological developments and enhancements;

 

    uncertainty regarding our future operating results; and

 

    plans, objectives, expectations and intentions contained in this prospectus that are not historical.

We caution you that these forward-looking statements are subject to all of the risks and uncertainties, most of which are difficult to predict and many of which are beyond our control. These risks include, but are not limited to, decline in demand for our services, the cyclical nature and volatility of the oil and natural gas industry, a decline in, or substantial volatility of, crude oil and natural gas commodity prices, environmental risks, regulatory changes, the inability to comply with the financial and other covenants and metrics in our Credit Facilities, cash flow and access to capital, the timing of development expenditures and the other risks described under “Risk Factors” in this prospectus.

Should one or more of the risks or uncertainties described in this prospectus occur, or should underlying assumptions prove incorrect, our actual results and plans could differ materially from those expressed in any forward-looking statements.

 

53


Table of Contents

All forward-looking statements, expressed or implied, included in this prospectus are expressly qualified in their entirety by this cautionary statement. This cautionary statement should also be considered in connection with any subsequent written or oral forward-looking statements that we or persons acting on our behalf may issue.

Except as otherwise required by applicable law, we disclaim any duty to update any forward-looking statements, all of which are expressly qualified by the statements in this section, to reflect events or circumstances after the date of this prospectus.

 

54


Table of Contents

USE OF PROCEEDS

We expect to receive net proceeds from this offering of approximately $194.5 million after deducting estimated underwriting discounts and commissions and estimated offering expenses of approximately $21.9 million, in the aggregate.

We intend to contribute the net proceeds of this offering received by us to Liberty LLC in exchange for Liberty LLC Units. Liberty LLC will use the net proceeds (i) to repay our outstanding borrowings and accrued interest under our ABL Credit Facility, totaling approximately $30.1 million as of December 31, 2017, (ii) to repay 35% of our outstanding borrowings, accrued interest and prepayment premium under the Term Loan Facility, totaling approximately $62.2 million as of December 31, 2017 and (iii) for general corporate purposes, including additional repayment of debt and funding a portion of our 2018 and other future capital expenditures. We intend to use any net proceeds received by us from the exercise of the underwriters’ option to redeem shares of Class A common stock or Liberty LLC Units from certain Legacy Owners.

Our Term Loan Facility matures on September 19, 2022, and our ABL Credit Facility matures 90 days prior to the Term Loan Facility. As of December 31, 2017, the total amount outstanding under the Credit Facilities was approximately $204.6 million and bore interest at a weighted average interest rate of 8.34%. The borrowings consist of $174.6 million under the Term Loan Facility that bears interest at 9.21% as of December 31, 2017, and $30.0 million outstanding under the ABL Credit Facility, which bears interest at 3.28%. While we currently do not have plans to immediately borrow additional amounts under our Credit Facilities, we may at any time reborrow amounts repaid under the ABL Credit Facility, and we may do so to fund our capital program and for other general corporate purposes.

We will not receive any of the proceeds from the sale of shares of our Class A common stock by the selling shareholder. We will pay all expenses related to this offering, other than underwriting discounts and commissions related to any shares sold by the selling shareholder.

 

55


Table of Contents

DIVIDEND POLICY

We do not anticipate declaring or paying any cash dividends to holders of our Class A common stock in the foreseeable future. We currently intend to retain future earnings, if any, to finance the growth of our business. Our future dividend policy is within the discretion of our board of directors and will depend upon then-existing conditions, including our results of operations, financial condition, capital requirements, investment opportunities, statutory restrictions on our ability to pay dividends and other factors our board of directors may deem relevant. In addition, our Credit Facilities restrict our ability to pay cash dividends to holders of our Class A common stock.

 

56


Table of Contents

CAPITALIZATION

The following table sets forth our cash and cash equivalents and capitalization as of September 30, 2017:

 

    on an actual basis; and

 

    on an as adjusted basis after giving effect to (i) the transactions described under “Corporate Reorganization,” (ii) the sale of shares of our Class A common stock in this offering at the initial offering price of $17.00 per share and (iii) the application of the net proceeds from this offering as set forth under “Use of Proceeds.”

You should read the following table in conjunction with “Management’s Discussion and Analysis of Financial Condition and Results of Operations” and our combined financial statements and related notes appearing elsewhere in this prospectus.

 

     As of September 30, 2017  
         Actual              As Adjusted      
     (in thousands, except share
counts and par value)
 

Cash and cash equivalents

   $ 21,145      $ 98,840  
  

 

 

    

 

 

 

Long-term debt, including current maturities:

     

ABL Credit Facility

   $ 54,559      $  

Term Loan Facility

     166,631        108,463  
  

 

 

    

 

 

 

Total Debt, net of deferred financing costs

   $ 221,190      $ 108,463  
  

 

 

    

 

 

 

Redeemable common units

   $ 41,764      $ 41,764  
  

 

 

    

 

 

 

Member/Shareholders’ equity:

     

Member equity

   $ 335,895      $  

Class A common stock, $0.01 par value; no shares authorized, issued or outstanding (Actual); 400,000,000 shares authorized, 68,975,123 shares issued and outstanding (As Adjusted)

            690  

Class B common stock, $0.01 par value, no shares authorized, issued or outstanding (Actual); 400,000,000 shares authorized, 49,220,286 shares issued and outstanding (As Adjusted)

            492  

Preferred stock, $0.01 per share; no shares authorized, issued or outstanding (Actual), 10,000 shares authorized, no shares issued and outstanding (As Adjusted)

             

Additional paid-in capital

            367,868  

Non-controlling interests

            158,441  
  

 

 

    

 

 

 

Total member/shareholders’ equity

   $ 335,895      $ 527,491  
  

 

 

    

 

 

 

Total capitalization

   $ 598,849      $ 677,718  
  

 

 

    

 

 

 

The information presented above assumes no exercise of the underwriters’ option to purchase additional shares. The table does not reflect shares of Class A common stock reserved for issuance under our long-term incentive plan, which we plan to adopt in connection with this offering.

 

57


Table of Contents

DILUTION

Purchasers of the Class A common stock in this offering will experience immediate and substantial dilution in the net tangible book value per share of the Class A common stock for accounting purposes. Our net tangible book value as of September 30, 2017, after giving pro forma effect to the transactions described under “Corporate Reorganization,” was approximately $366.6 million, or $3.48 per share of Class A common stock. Pro forma net tangible book value per share is determined by dividing our pro forma tangible net worth (tangible assets less total liabilities) by the total number of outstanding shares of Class A common stock that will be outstanding immediately prior to the closing of this offering including giving effect to our corporate reorganization. After giving effect to the sale of the shares in this offering and further assuming the receipt of the estimated net proceeds of $194.5 million (after deducting estimated underwriting discounts and commissions and estimated offering expenses and the application of such proceeds as described in “Use of Proceeds”), our adjusted pro forma net tangible book value as of September 30, 2017 would have been approximately $561.1 million, or $4.75 per share. This represents an immediate increase in the net tangible book value of $1.27 per share to the Legacy Owners and an immediate dilution (i.e., the difference between the offering price and the adjusted pro forma net tangible book value after this offering) to new investors purchasing shares in this offering of $12.25 per share. The following table illustrates the per share dilution to new investors purchasing shares in this offering (assuming that 100% of our Class B common stock has been exchanged for Class A common stock):

 

Initial public offering price per share

      $ 17.00  

Pro forma net tangible book value per share as of September 30, 2017 (after giving effect to our corporate reorganization)

   $ 3.48     

Increase per share attributable to new investors in this offering

     1.27     
  

 

 

    

As adjusted pro forma net tangible book value per share after giving further effect to this offering

        4.75  
     

 

 

 

Dilution in pro forma net tangible book value per share to new investors in this offering

      $ 12.25  
     

 

 

 

The following table summarizes, on an adjusted pro forma basis as of September 30, 2017, the total number of shares of Class A common stock owned by the Legacy Owners (assuming that 100% of our Class B common stock has been exchanged for Class A common stock) and to be owned by new investors, the total consideration paid, and the average price per share paid by the Legacy Owners and to be paid by new investors in this offering at $17.00, calculated before deduction of estimated underwriting discounts and commissions.

 

     Shares Acquired     Total Consideration     Average
Price Per
Share
 
     Number      Percent     Amount
(in thousands)
     Percent    

Legacy Owners

     105,464,317        89.2   $ 281,361        56.5   $ 2.67  

New investors in this offering

     12,731,092        10.8   $ 216,429        43.5   $ 17.00  
  

 

 

    

 

 

   

 

 

    

 

 

   

 

 

 

Total

     118,195,409        100.0   $ 497,789        100.0   $ 4.21  

The data in the table excludes 12,908,734 shares of Class A common stock initially reserved for issuance under our long-term incentive plan.

If the underwriters’ option to purchase additional shares is exercised in full, the number of shares of Class A common stock being offered in this offering will be increased to 14,640,755, or approximately 21.0% of the total number of shares of Class A common stock.

 

58


Table of Contents

SELECTED HISTORICAL COMBINED FINANCIAL DATA

The following table summarizes our historical and certain pro forma financial and other data and should be read together with “Use of Proceeds,” “Summary Historical Combined Financial Data,” “Management’s Discussion and Analysis of Financial Condition and Results of Operations,” “Corporate Reorganization” and our combined financial statements and related notes included elsewhere in this prospectus.

The selected historical financial data as of and for the years ended December 31, 2016 and 2015 was derived from the audited historical financial statements included elsewhere in this prospectus. The selected historical financial data as of September 30, 2017 and for the nine months ended September 30, 2017 and 2016 was derived from the unaudited historical financial statements included elsewhere in this prospectus.

 

     Nine Months Ended
September 30,
    Years Ended December 31,  
     2017     2016     2016     2015  
    

(in thousands, except share, per share and revenue

per active HHP amounts)

 

Statement of Operations Data:

        

Revenue

   $ 1,040,972     $ 219,102     $ 374,773     $ 455,404  

Costs of services, excluding depreciation and amortization shown separately

     807,693       218,156       354,729       393,340  

General and administrative

     59,351       22,381       35,789       28,765  

Depreciation and amortization

     55,831       30,201       41,362       36,436  

(Gain) loss on disposal of assets

     (12     (27     (2,673     423  
  

 

 

   

 

 

   

 

 

   

 

 

 

Operating income (loss)

     118,109       (51,609     (54,434     (3,560

Other income (expense)

        

Interest expense

     (7,289     (4,532     (6,126     (5,501
  

 

 

   

 

 

   

 

 

   

 

 

 

Net income (loss)

   $ 110,820     $ (56,141   $ (60,560   $ (9,061
  

 

 

   

 

 

   

 

 

   

 

 

 

Pro Forma Per Share Data(1)

        

Pro forma net income (loss)

   $ 85,936       $ (47,637  

Pro forma net income (loss) per share

        

Basic

   $ 0.59       $ (0.33  

Diluted

   $ 0.58       $ (0.33  

Pro forma weighted average shares outstanding

        

Basic

     67,794,887         67,794,887    

Diluted

     118,195,409         67,794,887    

Statement of Cash Flows Data:

        

Cash flows provided by (used in) operating activities

   $ 115,107     $ (18,184   $ (40,708   $ 6,119  

Cash flows used in investing activities

     (251,297     (92,010     (96,351     (38,492

Cash flows provided by financing activities

     145,851       112,038       148,543       21,485  

Other Financial Data:

        

Capital expenditures

   $ 240,538     $ 92,108     $ 102,428     $ 38,492  

EBITDA(2)

   $ 173,940     $ (21,408   $ (13,072   $ 32,876  

Adjusted EBITDA(2)

   $ 188,975     $ (15,579   $ (5,588   $ 41,213  

Average Total HHP(3)

     729       376       432       237  

Average Deployable HHP(3)

     578       267       293       237  

Average Active HHP(4)

     578       258       287       237  

Revenue per Average Active HHP(5)

   $ 1,802     $ 850     $ 1,307     $ 1,924  

Balance Sheet Data (at end of period):

        

Total assets

   $ 821,086       $ 451,845     $ 296,971  

Long-term debt (including current portion)

     221,190         103,924       110,232  

Total liabilities

     443,427         222,873       162,920  

Redeemable common units

     41,764                

Total member equity

     335,895         228,972       134,051  

 

59


Table of Contents

 

(1) Pro forma net income (loss), net income (loss) per share and weighted average shares outstanding reflect the estimated number of shares of common stock we expect to have outstanding upon the completion of our corporate reorganization described under “—Corporate Reorganization” and this offering. The pro forma data also reflects additional pro forma income tax expense of $24.9 million for the nine months ended September 30, 2017 and pro forma income tax benefit of $12.9 million for the year ended December 31, 2016, respectively, associated with the income tax effects of the corporate reorganization described under “—Corporate Reorganization.” For the year December 31, 2016, the potential redemption of Liberty LLC Units and cancellation of the corresponding shares of Class B common stock has been excluded from the reported diluted earnings per share as the impact of such redemption would be antidilutive. Liberty Inc. is a corporation and is subject to U.S. federal income tax. Our predecessor, Liberty LLC, was not subject to U.S. federal income tax at an entity level. As a result, the consolidated and combined net income in our historical financial statements does not reflect the tax expense we would have incurred if we were subject to U.S. federal income tax at an entity level during such periods.
(2) EBITDA and Adjusted EBITDA are non-GAAP financial measures. For definitions of EBITDA and Adjusted EBITDA and a reconciliation of each to our most directly comparable financial measure calculated and presented in accordance with GAAP, please read “Prospectus Summary—Non-GAAP Financial Measures.”
(3) Average Total HHP is calculated as the average of the monthly total fleet HHP for the period, including both deployable HHP and HHP represented by hydraulic fracturing equipment that is undergoing refurbishment or upgrade before it is available for use at the wellsite. Average Deployable HHP is calculated as the average of the monthly total fleet HHP less HHP that is undergoing refurbishment or upgrade before it is available for use at the wellsite.
(4) Average Active HHP is calculated as the average of the monthly active HHP (representing HHP active at any time during the month) for the period presented.
(5) Revenue per Average Active HHP is calculated as total revenue for the period divided by the Average Active HHP, as defined above.

 

60


Table of Contents

MANAGEMENT’S DISCUSSION AND ANALYSIS OF FINANCIAL CONDITION AND RESULTS OF OPERATIONS

The following discussion and analysis of our financial condition and results of operations should be read in conjunction with “Selected Historical Combined Financial Data” and our audited combined financial statements and related notes appearing elsewhere in this prospectus. The financial information for the nine months ended September 30, 2017 and 2016 and for the year ended December 31, 2014 has not been audited. The following discussion contains “forward-looking statements” that reflect our future plans, estimates, beliefs and expected performance. Our actual results may differ materially from those anticipated in these forward-looking statements as a result of a variety of risks and uncertainties, including those described in this offering memorandum under “Cautionary Note Regarding Forward-Looking Statements” and “Risk Factors.” We assume no obligation to update any of these forward-looking statements.

Overview

We are a rapidly growing independent provider of hydraulic fracturing services to onshore oil and natural gas E&P companies in North America. We have grown organically from one active hydraulic fracturing fleet (40,000 HHP) in December 2011 to 19 active standard fleets (760,000 HHP) in December 2017. The demand for our hydraulic fracturing services exceeds our current capacity, and we expect, based on discussions with customers, to deploy three additional standard fleets, (120,000 HHP), as well as upgrade four existing standard fleets to high pressure fleets (40,000 HHP), by the end of the second quarter of 2018, for a total of 22 active fleets (aggregating to a total of 1,030,000 HHP including 18 standard and four high pressure fleets and 110,000 HHP of additional support). Our three additional standard fleets consist of one fleet we previously acquired and are upgrading to our specifications and two ordered fleets currently being built to our specifications. We provide our services primarily in the Permian Basin, the Eagle Ford Shale, the DJ Basin, the Williston Basin and the Powder River Basin. Our customer base includes a broad range of E&P companies, including Extraction Oil & Gas, Inc., SM Energy Company, Continental Resources, Inc., Devon Energy Corporation, Newfield Exploration Company, Noble Energy, Inc., PDC Energy, Inc. and Anadarko Petroleum Corporation.

We believe the following characteristics both distinguish us from our competitors and are the foundations of our business: forming ongoing partnerships of trust and innovation with our customers; developing and utilizing technology to maximize well performance; and promoting a people-centered culture focused on our employees, customers and suppliers. We have developed strong relationships with our customers by investing significant time in fracture design collaboration, which substantially enhances their production economics. Our technological innovations have become even more critical as E&P companies have increased the completion complexity and fracture intensity of horizontal wells. We are proactive in developing innovative solutions to industry challenges, including developing: (i) our proprietary databases of U.S. unconventional wells to which we apply our proprietary multi-variable statistical analysis technologies to provide differential insight into fracture design optimization; (ii) our Liberty Quiet Fleet™ design which significantly reduces noise levels compared to conventional hydraulic fracturing fleets; and (iii) our hydraulic fracturing fluid system tailored to the reservoir properties in the DJ Basin which materially reduces completion costs without compromising production. We foster a people-centered culture built around honoring our commitments to customers, partnering with our suppliers and hiring, training and retaining people that we believe to be the best talent in our field, enabling us to be one of the safest and most efficient hydraulic fracturing companies in the United States.

Recent Trends and Outlook

Demand for our hydraulic fracturing services is predominantly influenced by the level of drilling and completion by E&P companies, which, in turn, depends largely on the current and anticipated profitability of developing oil and natural gas reserves. More specifically, demand for our hydraulic fracturing services is driven by the completion of hydraulic fracturing stages in unconventional wells, which, in turn, is driven by several factors including rig count, well count, service intensity and the timing and style of well completions.

Overall demand and pricing for hydraulic fracturing services in North America has declined from their highs in late 2014 as a result of the downturn in hydrocarbon prices and the corresponding decline in E&P

 

61


Table of Contents

activity. While the pricing for our hydraulic fracturing services declined substantially, negatively affecting our revenue per average active HHP, and has not returned to its 2014 highs, the industry witnessed an increase in demand for these services beginning in the third quarter of 2016 and continuing into 2017 as hydrocarbon prices have recovered somewhat, and we are currently experiencing price increases and increases in our revenue per average active HHP. We expect this demand to continue to increase as E&P companies increase drilling and completion activities. According to Baker Hughes’ North American Rig Count, the number of active total rigs in the United States reached a low of 404, as reported on May 27, 2016, but has since increased by more than 130% to 931 active rigs as reported on December 8, 2017. If hydrocarbon prices stabilize at current levels or rise further, we expect to see further increased drilling and completion activity in the basins in which we operate. Should hydrocarbon prices decrease, our pricing and revenue per average active HHP may decrease due to lower demand for our services, negatively affecting our liquidity and financial condition. Please see “Risk Factors—Risks Related to Our Business—Our business depends on domestic capital spending by the oil and natural gas industry, and reductions in capital spending could have a material adverse effect on our liquidity, results of operations and financial condition” and “—How We Evaluate Our Operations.”

In addition to increased industry activity levels, we expect to benefit from increased horizontal drilling as well as other long-term macro industry trends that improve drilling economics such as (i) greater rig efficiencies that result in more wells drilled per rig in a given period and (ii) increased complexity and service intensity of well completions, including longer wellbore laterals, more and larger fracturing stages and higher proppant usage per well.

These industry trends will directly benefit hydraulic fracturing companies like us that have the expertise and technological ability to execute increasingly complex and intense well completions. Given the improved returns that E&P companies have reported for new well completions, we expect these industry trends to continue.

We believe industry contraction and the resulting reduction in total U.S. marketable fracturing capacity since late 2014 will benefit us as industry demand increases. Industry sources report this capacity has declined between 40% and 60% from its peak of approximately 17 million HHP in 2014 and approximately 75% of this capacity is currently active and deployed. A number of our competitors have filed for bankruptcy or have otherwise undergone substantial debt restructuring, significantly reducing available capital and their ability to quickly redeploy fleets. In contrast, our rigorous preventive maintenance program, in addition to scheduled and in-process fleet additions and upgrades, has positioned us well to benefit from improving market dynamics. During the recent downturn, many oilfield service companies have significantly reduced their employee headcounts, which will constrain their ability to quickly reactivate fleets. Over the same period, we retained our high quality and experienced employees, did not conduct lay offs and substantially increased our workforce.

How We Generate Revenue

We currently generate revenue through the provision of hydraulic fracturing services. These services are performed under a variety of contract structures, primarily master service agreements as supplemented by statements of work, pricing agreements and specific quotes. A portion of our master services agreements include provisions that establish pricing arrangements for a period of up to one year in length. However, the majority of those agreements provide for pricing adjustments based on market conditions. The majority of our services are priced based on prevailing market conditions and changing input costs at the time the services are provided, giving consideration to the specific requirements of the customer.

Our hydraulic fracturing services are performed in sections, which we refer to as fracturing stages. The estimated number of fracturing stages to be completed for a particular horizontal well is determined by the customer’s well completion design. We recognize revenue for each fracturing stage completed, although our revenue per completed fracturing stage varies depending on the actual volumes and types of proppants, chemicals and fluid utilized for each fracturing stage. The number of fracturing stages that we are able to complete in a period is directly related to the number and utilization of our deployed fleets or average active HHP and size of stages.

 

62


Table of Contents

Costs of Conducting Our Business

The principal expenses involved in conducting our business are direct cost of services and materials used in the provision of services, general and administrative expenses, and depreciation and amortization. A large portion of the costs we incur in our business are variable based on the number of hydraulic fracturing jobs and the requirements of services provided to our customers. We manage the level of our fixed costs, except depreciation and amortization, based on several factors, including industry conditions and expected demand for our services.

Direct costs of services include the following major cost categories: materials, personnel costs, equipment costs (including repair and maintenance and leasing costs), and fuel costs.

Materials and fuel costs are significant variable operating costs. These costs fluctuate with usage and increase in proportion to increases in the number and utilization of our fleets, as well as the prices for each material, including delivery costs. We incurred materials costs of $491.3 million, $206.2 million and $250.0 million for the nine months ended September 30, 2017 and the years ended December 31, 2016 and 2015, respectively. We incurred fuel costs of $51.6 million, $18.4 million and $19.0 million for the nine months ended September 30, 2017 and the years ended December 31, 2016 and 2015, respectively.

Personnel costs associated with our operational employees represent a significant cost of our business. We incurred personnel costs of $146.8 million, $80.3 million and $69.0 million for the nine months ended September 30, 2017 and the years ended December 31, 2016 and 2015, respectively. A substantial portion of our labor costs are attributable to our fleet crews and are partly variable based on the requirements of our hydraulic fracturing jobs. Approximately 88% of our operational employees are paid on an hourly basis. A key component of personnel costs relates to the ongoing training of our employees, which improves safety rates and reduces attrition. We also incur costs to employ personnel at our district facilities to support services and perform maintenance on our assets. Costs for these district employees are not directly tied to our level of business activity.

We incur significant equipment costs in connection with the operation of our business, including repair and maintenance and leasing costs. We incurred equipment costs of $95.7 million, $32.5 million and $40.0 million for the nine months ended September 30, 2017 and the years ended December 31, 2016 and 2015, respectively.

Public Company Costs

We expect to incur incremental, non-recurring costs related to our transition to a publicly traded corporation, including the costs of this initial public offering and the costs associated with the initial implementation of our Sarbanes-Oxley Section 404 internal control reviews and testing. We also expect to incur additional significant and recurring expenses as a publicly traded corporation, including costs associated with compliance under the Exchange Act, annual and quarterly reports to common stockholders, registrar and transfer agent fees, national stock exchange fees, audit fees, incremental director and officer liability insurance costs and director and officer compensation.

How We Evaluate Our Operations

We use a variety of qualitative, operational and financial metrics to assess our performance. First and foremost of these is a qualitative assessment of customer satisfaction because ensuring we are a valuable partner to our customers is the key to achieving our quantitative business metrics. Among other measures, management considers each of the following:

Revenue;

Operating Income (Loss);

 

63


Table of Contents

EBITDA;

Adjusted EBITDA; and

Revenue per Average Active HHP.

Revenue

We analyze our revenue by comparing actual monthly revenue to our internal projections for a given period and to prior periods to assess our performance. We also assess our revenue in relation to the amount of HHP we have deployed (revenue per average active HHP) from period to period.

Operating Income (Loss)

We analyze our operating income (loss), which we define as revenues less direct operating expenses, depreciation and amortization and general and administrative expenses, to measure our financial performance. We believe operating income is a meaningful metric because it provides insight on profitability and true operating performance based on the historical cost basis of our assets. We also compare operating income to our internal projections for a given period and to prior periods.

EBITDA and Adjusted EBITDA

We view EBITDA and Adjusted EBITDA as important indicators of performance. We define EBITDA as net income (loss) before interest, income taxes, depreciation and amortization. We define Adjusted EBITDA as EBITDA adjusted to eliminate the effects of items such as new fleet or new basin start-up costs, costs of asset acquisition, gain or loss on the disposal of assets, asset impairment charges, bad debt reserves, and non-recurring expenses that management does not consider in assessing ongoing operating performance. See “—Comparison of Non-GAAP Financial Measures” for more information and a reconciliation of EBITDA and Adjusted EBITDA to net income (loss), the most directly comparable financial measure calculated and presented in accordance with GAAP.

Results of Operations

Nine Months Ended September 30, 2017, Compared to Nine Months Ended September 30, 2016

 

     Nine Months Ended September 30,  

Description

   2017     2016     Change  
     (in thousands)  

Revenue

   $ 1,040,972     $ 219,102     $ 821,870  

Cost of services, excluding depreciation and amortization shown separately

     807,693       218,156       589,537  

General and administrative

     59,351       22,381       36,970  

Depreciation and amortization

     55,831       30,201       25,630  

(Gain) loss on disposal of assets

     (12     (27     15  
  

 

 

   

 

 

   

 

 

 

Operating income (loss)

     118,109       (51,609     169,718  

Interest expense

     (7,289     (4,532     2,757  
  

 

 

   

 

 

   

 

 

 

Net income (loss)

   $ 110,820     $ (56,141   $ 166,961  
  

 

 

   

 

 

   

 

 

 

Revenue

Our revenue increased $821.9 million, or 375.1%, to $1,041.0 million for the nine months ended September 30, 2017 compared to $219.1 million for nine months ended September 30, 2016. The increase was

 

64


Table of Contents

due to the combined effect of a 124.1% increase in average active HHP deployed and a 112.0% increase in revenue per average active HHP. Our revenue per average active HHP increased to approximately $1,802 for the nine months ended September 30, 2017 as compared to approximately $850 for the nine months ended September 30, 2016, based on 578,000 and 258,000 average active HHP deployed during those respective periods. The increase in revenue per active HHP was due to improved pricing and throughput in conjunction with increased demand for our services.

Cost of Services

Cost of services (excluding depreciation and amortization) increased $589.5 million, or 270.2%, to $807.7 million for the nine months ended September 30, 2017 compared to $218.2 million for the nine months ended September 30, 2016. The higher expense is due to an increase in services provided and reflects an $363.9 million increase attributable to materials, which was driven by a 318.0% increase in material volumes in the nine months ended September 30, 2017 compared to the same period in 2016. Additionally, the cost of components used in our repairs and maintenance operations increased by $73.8 million and fuel costs increased by $42.8 million. Personnel costs increased by 171.4% to support the increased activity, including a 124.1% increase in average active HHP deployed, for the nine months ended September 30, 2017 as compared to the nine months ended September 30, 2016.

General and Administrative Expenses

General and administrative expenses increased by $37.0 million, or 165.2%, to $59.4 million for the nine months ended September 30, 2017 compared to $22.4 million for the nine months ended September 30, 2016. Payroll and benefits, related office expenses and fleet start-up expenses increased approximately $19.0 million, $3.4 million and $9.0 million, respectively, in connection with the increase in head count to support our expanded scope of operations and the seven fleets deployed during the nine months ended September 30, 2017. Additionally, legal, accounting and other professional services fees and other transactions costs increased approximately $0.8 million and were primarily associated with asset acquisitions and other transactions.

Depreciation and Amortization

Depreciation and amortization expense increased $25.6 million, or 84.9%, to $55.8 million for the nine months ended September 30, 2017 compared to $30.2 million for the nine months ended September 30, 2016, due to additional hydraulic fracturing fleets deployed in the twelve months ended September 30, 2017.

Operating Income (Loss)

We realized operating income of $118.1 million for the nine months ended September 30, 2017 compared to an operating loss of $51.6 million for the nine months ended September 30, 2016, primarily due to the increased number of hydraulic fracturing fleets deployed and the higher revenue per average active HHP in response to increased demand for our services described above. Generally, our financial results have improved significantly due to the increased drilling and completion activity by E&P companies during the recent recovery of the oil and gas industry beginning in the third quarter of 2016.

Interest Expense

The increase in interest expense of $2.8 million, or 60.8%, during the nine months ended September 30, 2017 compared to the nine months ended September 30, 2016 was primarily due to $1.2 million of deferred financing costs written off in connection with the termination of the Prior Credit Facility and a $1.0 million increase in interest expense due to the increased average borrowings outstanding during the nine months ended September 30, 2017 compared to the same period in 2016. Additionally, we incurred $0.8 million of interest on the $60.0 million of the Bridge Loan (as defined below) outstanding during a portion of the three months ended

 

65


Table of Contents

June 30, 2017 which was returned from Liberty Holdings to ACQI in June 2017 in exchange for the issuance by ACQI to Liberty Holdings of 60,761,000 Redeemable Class 2 Common Units of ACQI. Upon this exchange, the Bridge Loan was canceled along with all related obligations. The Redeemable Class 2 Common Units were redeemed in September 2017.

Net Income (Loss)

We realized net income of $110.8 million for the nine months ended September 30, 2017 compared to a net loss of $56.1 million for the nine months ended September 30, 2016. Our net loss for the nine months ended September 30, 2016 resulted from the significant decrease in pricing for our hydraulic fracturing services following the dramatic decrease in drilling activity by E&P companies during the industry downturn from late 2014 through the first half of 2016. Our net income for the nine months ended September 30, 2017 was driven by recovery of the oil and gas industry beginning in the third quarter of 2016, as well as our expanded scope of operations following deployment of nine additional hydraulic fracturing fleets during the twelve month period ended September 30, 2017.

Year Ended December 31, 2016, Compared to Year Ended December 31, 2015

 

     Years Ended December 31,  

Description

   2016     2015     Change  
     (in thousands)  

Revenue

   $ 374,773     $ 455,404     $ (80,631

Cost of services, excluding depreciation and amortization shown separately

     354,729       393,340       (38,611

General and administrative

     35,789       28,765       7,024  

Depreciation and amortization

     41,362       36,436       4,926  

(Gain) loss on disposal of assets

     (2,673     423       (3,096
  

 

 

   

 

 

   

 

 

 

Operating loss

     (54,434     (3,560     (50,874

Interest expense

     (6,126     (5,501     (625
  

 

 

   

 

 

   

 

 

 

Net loss

   $ (60,560   $ (9,061   $ (51,499
  

 

 

   

 

 

   

 

 

 

Revenue

Our revenue decreased $80.6 million, or 17.7%, to $374.8 million for the year ended December 31, 2016 compared to $455.4 million for the year ended December 31, 2015. A $65.4 million increase in revenue attributable to an increase in average active HHP was offset by a $146.0 million decrease in revenue per average active HHP, including the impact of a material decrease in service pricing during the industry downturn. Service pricing trended downward throughout 2015 and through June 2016. Our revenue per average active HHP decreased 32.1% to approximately $1,307 for the year ended December 31, 2016 as compared to approximately $1,924 for the year ended December 31, 2015, based on 287,000 and 237,000 average active HHP deployed during those respective periods. However, our revenue per average active HHP increased by approximately 14.3%, 14.7% and 31.1% in the second, third and fourth quarters of 2016 as compared to the respective prior quarter. For the three months ended December 31, 2016, our revenue was $155.7 million. For the year ended December 31, 2014, our revenue was $517.4 million and our revenue per average active HHP was $3,168.

Cost of Services

Cost of services (excluding depreciation and amortization) decreased $38.6 million, or 9.8%, to $354.7 million for the year ended December 31, 2016 compared to $393.3 million for the year ended December 31, 2015. The lower expense in 2016 reflects a $44.4 million decrease attributable to materials and fuel, primarily due to the benefit of lower pricing which was partially offset by a 40% increase in material volumes. Additionally, the cost of components used in our repairs and maintenance operations decreased by $7.5 million. Those decreases were partially offset by higher personnel costs, which increased by 16.4% to support a 21.1% increase in average active HHP deployed during the year ended December 31, 2016 as compared to the year ended December 31, 2015.

 

66


Table of Contents

General and Administrative Expenses

General and administrative expenses increased by $7.0 million, or 24.4%, to $35.8 million for the year ended December 31, 2016 compared to $28.8 million for the year ended December 31, 2015. Legal and other professional services fees and other transaction costs increased approximately $6.1 million and were primarily associated with the assets acquired in 2016. Additionally, fleet start-up expenses increased by $3.2 million for the year ended December 31, 2016 compared to the year ended December 31, 2015. These increases were partially offset by a $6.4 million decrease in bad debt expense.

Depreciation and Amortization

Depreciation and amortization expense increased $4.9 million, or 13.5%, to $41.4 million for the year ended December 31, 2016 compared to $36.4 million for the year ended December 31, 2015, due to an increase in field services equipment in operation, primarily related to assets purchased in 2016.

Operating Income (Loss)

We realized an operating loss of $54.4 million for the year ended December 31, 2016 compared to an operating loss of $3.6 million for the year ended December 31, 2015, primarily due to the pricing driven reductions in revenues and expenses described above. Generally, our financial results were negatively impacted by the significant decrease in pricing for our hydraulic fracturing services following the dramatic decrease in drilling activity by E&P companies during the recent downturn.

Interest Expense

The increase in interest expense of $0.6 million, or 11.4% during the year ended December 31, 2016 compared to the year ended December 31, 2015 was primarily due to an increase in the average outstanding balance under our Prior Credit Facility, as well as a small increase in the weighted average interest rate.

Net Income (Loss)

We realized net losses of $60.6 million and $9.1 million for the years ended December 31, 2016 and 2015, respectively. Our net losses resulted from the pricing driven reductions in revenues and expenses described above. Generally, our financial results were negatively impacted by the significant decrease in pricing for our hydraulic fracturing services following the dramatic decrease in drilling activity by E&P companies during the recent downturn.

Comparison of Non-GAAP Financial Measures

We view EBITDA and Adjusted EBITDA as important indicators of performance. We define EBITDA as net income (loss) before interest, income taxes, depreciation and amortization. We define Adjusted EBITDA as EBITDA adjusted to eliminate the effects of items such as new fleet or new basin start-up costs, costs of asset acquisitions, gain or loss on the disposal of assets, asset impairment charges, bad debt reserves and non-recurring expenses that management does not consider in assessing ongoing performance.

Our board of directors, management, investors and lenders use EBITDA and Adjusted EBITDA to assess our financial performance because it allows them to compare our operating performance on a consistent basis across periods by removing the effects of our capital structure (such as varying levels of interest expense), asset base (such as depreciation and amortization) and other items that impact the comparability of financial results from period to period. We present EBITDA and Adjusted EBITDA because we believe they provide useful information regarding the factors and trends affecting our business in addition to measures calculated under GAAP. Additionally, the calculation of Adjusted EBITDA complies with the definition of Consolidated EBITDA and other provisions of our Credit Facilities. See “—Liquidity and Capital Resources—Debt Agreements.”

 

67


Table of Contents

Note Regarding Non-GAAP Financial Measures

EBITDA and Adjusted EBITDA are not financial measures presented in accordance with GAAP. We believe that the presentation of these non-GAAP financial measures will provide useful information to investors in assessing our financial performance and results of operations. Net income (loss) is the GAAP measure most directly comparable to EBITDA and Adjusted EBITDA. Our non-GAAP financial measures should not be considered as alternatives to the most directly comparable GAAP financial measure. Each of these non-GAAP financial measures has important limitations as an analytical tool due to exclusion of some but not all items that affect the most directly comparable GAAP financial measures. You should not consider EBITDA or Adjusted EBITDA in isolation or as substitutes for an analysis of our results as reported under GAAP. Because EBITDA and Adjusted EBITDA may be defined differently by other companies in our industry, our definitions of these non-GAAP financial measures may not be comparable to similarly titled measures of other companies, thereby diminishing their utility. For further discussion, please see “Summary—Summary Combined Financial Data.”

The following tables present a reconciliation of EBITDA and Adjusted EBITDA to our net income (loss), which is the most directly comparable GAAP measure for the periods presented:

Nine Months Ended September 30, 2017 Compared to Nine Months Ended September 30, 2016: EBITDA and Adjusted EBITDA

 

     Nine Months Ended
September 30,
 

Description

   2017     2016     Change  
     (in thousands)  

Net income (loss)

   $ 110,820     $ (56,141   $ 166,961  

Depreciation and amortization

     55,831       30,201       25,630  

Interest expense

     7,289       4,532       2,757  
  

 

 

   

 

 

   

 

 

 

EBITDA

   $ 173,940     $ (21,408   $ 195,348  

Fleet start-up costs

     10,784       1,660       9,124  

Asset acquisition costs

     2,968       3,854       (886

(Gain) loss on disposal of assets

     (12     (27     15  

Advisory services fees

     1,295       342       953  
  

 

 

   

 

 

   

 

 

 

Adjusted EBITDA

   $ 188,975     $ (15,579   $ 204,554  
  

 

 

   

 

 

   

 

 

 

EBITDA was $173.9 million for the nine months ended September 30, 2017 compared to $(21.4) million for the nine months ended September 30, 2016. Adjusted EBITDA was $189.0 million for the nine months ended September 30, 2017 compared to $(15.6) million for the nine months ended September 30, 2016. The increases in EBITDA and Adjusted EBITDA resulted from the increased revenue and other factors described above under the captions Revenue, Cost of Services and General and Administrative Expenses above.

 

68


Table of Contents

Year Ended December 31, 2016, Compared to Year Ended December 31, 2015: EBITDA and Adjusted EBITDA

 

     Years Ended December 31,  

Description

   2016     2015     Change  
     (in thousands)  

Net income (loss)

   $ (60,560   $ (9,061   $ (51,499

Depreciation and amortization

     41,362       36,436       4,926  

Interest expense

     6,126       5,501       625  
  

 

 

   

 

 

   

 

 

 

EBITDA

   $ (13,072   $ 32,876     $ (45,948

Fleet start-up costs

     4,280       1,044       3,236  

Asset acquisition costs

     5,420             5,420  

(Gain) loss on disposal of assets

     (2,673     423       (3,096

Bad debt reserve

           6,424       (6,424

Advisory services fees

     457       446       11  
  

 

 

   

 

 

   

 

 

 

Adjusted EBITDA

   $ (5,588   $ 41,213     $ (46,801
  

 

 

   

 

 

   

 

 

 

EBITDA was $(13.1) million for the year ended December 31, 2016 compared to $32.9 million for the year ended December 31, 2015. Adjusted EBITDA was $(5.6) million for the year ended December 31, 2016 compared to $41.2 million for the year ended December 31, 2015. The decreases in EBITDA and Adjusted EBITDA resulted from the declines in revenue and other items described above under the captions Revenue, Cost of Services and General and Administrative Expenses above.

For the three months ended December 31, 2016, our Adjusted EBITDA of $10.1 million represents net loss of $4.1 million, plus depreciation and amortization of $11.1 million, interest expense of $1.6 million, fleet startup costs of $2.5 million, asset acquisition costs of $1.5 million, and advisory service fees of $0.1 million less gain on disposal of assets of $2.6 million.

For the year ended December 31, 2014, our Adjusted EBITDA of $76.1 million represents net income of $36.0 million, plus depreciation and amortization of $22.1 million, interest expense of $3.9 million, fleet start-up costs of $2.8 million, loss on disposal of assets of $0.8 million, bad debt reserve of $0.5 million and proppant delivery expediting costs of $10.0 million.

Liquidity and Capital Resources

Overview

Our primary sources of liquidity to date have been capital contributions from our owners, borrowings under our Credit Facilities and cash flows from operations. Our primary uses of capital have been capital expenditures to support organic growth. We strive to maintain financial flexibility and proactively monitor potential capital sources, including equity and debt financing, to meet our investment and target liquidity requirements and to permit us to manage the cyclicality associated with our business.

As described in “Use of Proceeds,” we intend to contribute the net proceeds we receive from this offering to Liberty LLC in exchange for Liberty LLC Units. Liberty LLC will use the net proceeds (i) to repay our outstanding borrowings and accrued interest under our ABL Credit Facility, totaling approximately $30.1 million as of December 31, 2017, (ii) to repay 35% of our outstanding borrowings, accrued interest prepayment premium under the Term Loan Facility, totaling approximately $62.2 million as of December 31, 2017 and (iii) for general corporate purposes, including repayment of additional indebtedness and funding a portion of our 2018 and other future capital expenditures. Please see “Use of Proceeds.” After giving effect to this offering and use of proceeds therefrom, we expect to have $164.4 million available for borrowings under our ABL Credit Facility, based on our borrowing base as of September 30, 2017 (or $158.4 million, based on our borrowing base as of

 

69


Table of Contents

December 31, 2017) and $98.8 million in cash. We currently estimate that our capital expenditures for our existing fleets and approved capacity additions during the first half of 2018 will range from $167.0 million to $207.0 million, including (i) approximately $96.0 million to $118.0 million for the remaining cost to purchase newly built fleets and pump down equipment, (ii) approximately $29.0 million to $37.0 million for costs to upgrade select existing fleets to high pressure pumping fleets, (iii) approximately $4.0 million to $6.0 million for the completion of required upgrades to assets acquired from Sanjel Corporation in June 2016, and (iv) approximately $38.0 million to $46.0 million for maintenance and other capital expenditures. We expect to fund these expenditures through a combination of cash on hand, cash generated by our operations and borrowings under our Credit Facilities. We continuously evaluate our capital expenditures and the amount we ultimately spend will depend on a number of factors, including expected industry activity levels and company initiatives. Following this offering and the application of the net proceeds therefrom, we intend to finance the majority of our capital expenditures, contractual obligations and working capital needs with cash on hand, cash generated from operations and borrowings under our Credit Facilities. We believe that our operating cash flow and available borrowings under our Credit Facilities will be sufficient to fund our operations for at least the next twelve months.

At September 30, 2017, cash and cash equivalents totaled $21.1 million. In addition to cash and cash equivalents, we had approximately $109.9 million available for borrowings under our ABL Credit Facility as of September 30, 2017.

Cash Flows

The following table summarizes our cash flows for the periods indicated:

 

     Nine Months Ended September 30,  

Description

   2017     2016     Change  
     (in thousands)  

Net cash provided by (used in) operating activities

   $ 115,107     $ (18,184   $ 133,291  

Net cash used in investing activities

     (251,297     (92,010     (159,287

Net cash provided by financing activities

     145,851       112,038       33,813  
  

 

 

   

 

 

   

 

 

 

Net change in cash

   $ 9,661     $ 1,844     $ 7,817  
  

 

 

   

 

 

   

 

 

 

Analysis of Cash Flow Changes Between the Nine Months Ended September 30, 2017 and 2016

Operating Activities. Net cash provided by operating activities was $115.1 million for the nine months ended September 30, 2017 compared to net cash used in operating activities of $18.2 million for the nine months ended September 30, 2016. The $133.3 million increase in cash from operating activities was attributable to the net impact of the increase in cash receipts for hydraulic fracturing services, partially offset by the increased costs of those services and increased general and administrative expenses, and the changes in related working capital items.

Investing Activities. Net cash used in investing activities was $251.3 million for the nine months ended September 30, 2017 compared to $92.0 million for the nine months ended September 30, 2016. The $159.3 million increase in net cash used in investing activities was primarily due to expenditures for our acquisition of field services assets through the purchase of assets owned by Titan Frac Services LLC for $65 million in February 2017, real estate acquisitions in Texas and increased payments for the assembly and upgrade of our hydraulic fracturing fleets.

Financing Activities. Net cash provided by financing activities was $145.9 million for the nine months ended September 30, 2017 compared to $112.0 million for the nine months ended September 30, 2016. The

 

70


Table of Contents

$33.8 million increase in cash provided by financing activities was primarily due to the Credit Facilities entered into in September 2017, which increased net borrowings by $121.1 million, proceeds from the issuance of redeemable common units totaling approximately $39.8 million, net cost related to the redemption of the Redeemable Class 2 Common Units including accrued return of $2.7 million, the payment of $8.7 million in costs related to the Credit Facilities, and $3.4 million in costs related to this offering.

The following table summarizes our cash flows for the periods indicated:

 

     Years Ended December 31,  

Description

   2016     2015     Change  
     (in thousands)  

Net cash provided by (used in) operating activities

   $ (40,708   $ 6,119     $ (46,827

Net cash used in investing activities

     (96,351     (38,492     (57,859

Net cash provided by financing activities

     148,543       21,485       127,058  
  

 

 

   

 

 

   

 

 

 

Net change in cash

   $ 11,484     $ (10,888   $ 22,372  
  

 

 

   

 

 

   

 

 

 

Analysis of Cash Flow Changes Between the Years Ended December 31, 2016 and 2015

Operating Activities. Net cash used in operating activities was $40.7 million for the year ended December 31, 2016, compared to cash generated from operating activities of $6.1 million for the year ended December 31, 2015. The $46.8 million decrease in cash from operating activities was attributable to the $15.1 million inventory purchase from Sanjel Corporation in 2016, as well as the net impact of the decrease in cash receipts for hydraulic fracturing services and the increase in general and administrative expenses, which were partially offset by decreased costs of services during the year ended December 31, 2016.

Investing Activities. Net cash used in investing activities was $96.4 million for the year ended December 31, 2016, compared to $38.5 million for the year ended December 31, 2015. The $57.9 million increase in net cash used in investing activities was primarily due to expenditures for our 2016 asset acquisition, the acquisition of two fleets from leasing companies, and increased payments for the assembly and upgrade of our hydraulic fracturing fleets. These expenditures were partially offset by $6.1 million of proceeds from the sale of assets.

Financing Activities. Net cash provided by financing activities was $148.5 million for the year ended December 31, 2016, compared to $21.5 million for the year ended December 31, 2015. The $127.1 million increase in cash provided by financing activities was primarily due to capital contributions from our owners totaling $155.5 million for the year ended December 31, 2016, partially offset by a $29 million change in net cash activity under our Prior Credit Facility. For the year ended December 31, 2016, we had a net repayment of $1.0 million under our Prior Credit Facility as compared to a net borrowing of $28.0 million for the year ended December 31, 2015.

Debt Agreements

ABL Credit Facility

On September 19, 2017, we entered into the ABL Credit Facility. Under the terms of the ABL Credit Facility, up to $250.0 million may be borrowed, subject to certain borrowing base limitations based on a percentage of eligible accounts receivable and inventory. As of September 30, 2017, the borrowing base was approximately $164.6 million, of which approximately $54.6 million was outstanding, excluding an outstanding letter of credit for $0.2 million, leaving $109.9 million of remaining availability. The ABL Credit Facility is collateralized by accounts receivable and inventory, and further secured by Liberty Holdings, as parent guarantor. The ABL Credit Facility matures on the earlier of September 19, 2022, or 90 days prior to the final maturity of the Term Loan Facility.

 

71


Table of Contents

Borrowings under the ABL Credit Facility bear interest at LIBOR, plus an applicable LIBOR rate margin of 1.5% to 2.0% or base rate margin of 0.5% to 1.0%, as defined in the ABL Credit Facility credit agreement. Under the terms of the ABL Credit Facility, the weighted average interest rate on borrowings was 3.24% as of September 30, 2017. The unused portion of the ABL Credit Facility is subject to an unused commitment fee of 0.375%-0.50%. Interest and fees (other than letter of credit fees) are payable in arrears on the first day of each month. All letter of credit fees are payable in arrears on the first business day of each month.

The ABL Credit Facility includes certain non-financial covenants, including but not limited to restrictions on incurring additional debt and certain distributions. The ABL Credit Facility is not subject to financial covenants unless excess availability (as defined in the credit agreement governing the ABL Credit Facility) is less than 10% of the borrowing base or $12.5 million, whichever is greater, at which point we are required to maintain a minimum fixed charge coverage ratio, as defined, of 1.0 to 1.0 for each trailing twelve month period. We were in compliance with these covenants as of September 30, 2017.

Term Loan Facility

On September 19, 2017, we entered into the Term Loan Facility, which provides for a $175.0 million term loan, of which $175.0 million remained outstanding as of September 30, 2017. The Term Loan Facility is collateralized by the fixed assets of LOS and ACQI and its subsidiaries, and is further secured by Liberty Holdings, as parent guarantor. The Term Loan Facility matures on September 19, 2022.

Borrowings under the Term Loan Facility bear interest at LIBOR or a base rate, plus an applicable margin of 7.625% or 6.625%, respectively, and the weighted average rate on borrowings was 8.86% as of September 30, 2017. Interest and fees are payable in arrears on the first day of each month.

The Term Loan Facility includes certain non-financial covenants, including but not limited to restrictions on incurring additional debt and certain distributions. The Term Loan Facility is not subject to financial covenants unless liquidity, as defined, is less than $25.0 million for at least five consecutive business days, at which point, we are required to maintain a minimum fixed charge coverage ratio, as defined, of 1.2 to 1.0. We were in compliance with these covenants as of September 30, 2017.

Bridge Loan

During the second quarter of 2017, ACQI entered into a pledge and security agreement and irrevocable proxy with affiliates of Riverstone, Laurel Road, LLC and Spruce Road, LLC (collectively, the “Bridge Loan Lenders”) for an aggregate principal amount totaling $60.0 million, which was evidenced by three promissory notes (collectively, the “Bridge Loan”). The Bridge Loan was to mature on October 10, 2017, unless earlier terminated in connection with an initial public offering, and provided for interest at 12% per annum.

In June 2017, in connection with our entry into an amendment to the Prior Credit Facility, the Bridge Loan and accrued interest payable of $60.8 million were assigned from the Bridge Loan Lenders to Liberty Holdings and ACQI’s obligation under the Bridge Loan was canceled in exchange for 60,761,000 Redeemable Class 2 Common Units issued to Liberty Holdings. The Class 2 Redeemable Class 2 Common Units were redeemed in connection with the entry into the Credit Facilities on September 19, 2017.

 

72


Table of Contents

Contractual Obligations

The table below provides estimates of the timing of future payments that we are contractually obligated to make based on agreements in place at December 31, 2016.

 

     Payments Due by Period  
     (in thousands)  
     Less than 1
year
     1 – 3 years      4 – 5 years      Thereafter      Total  

Prior Credit Facility(1)

   $ 13,000      $ 92,000      $ —        $ —      $ 105,000  

Estimated interest payments(2)

     5,176        6,579        —          —        11,755  

Capital lease obligations(3)

     119        —          —        —        119  

Operating lease obligations(4)

     2,507        5,108        4,631        23,569        35,815  

Purchase commitments(5)

     54,310        103,372        39,527        —          197,209  
  

 

 

    

 

 

    

 

 

    

 

 

    

 

 

 

Total

   $ 75,112      $ 207,059      $ 44,158      $ 23,569      $ 349,898  
  

 

 

    

 

 

    

 

 

    

 

 

    

 

 

 

 

(1) Payments on Prior Credit Facility exclude interest payments.
(2) Estimated interest payments are based on outstanding Prior Credit Facility balances as of December 31, 2016. Interest rates applied are based on the weighted average rate as of December 31, 2016.
(3) Capital lease obligations include payments for certain field services equipment acquired under capital lease.
(4) Operating lease obligations include payments for leased facilities, equipment and vehicles.
(5) Purchase commitments represent payments under supply agreements for the purchase and transportation of proppants. The agreements include minimum monthly purchase commitments, including one agreement under which a shortfall fee may be applied. The shortfall fee may be offset by purchases in excess of the minimum requirement during the three months following the shortfall month.

In September 2017, we entered into the Credit Facilities, under which we currently have borrowings totaling $205.0 million, which matures on or about September 19, 2022. See Note 6 “Debt“ to our unaudited condensed combined financial statements as of September 30, 2017 and for the nine months ended September 30, 2017 and 2016.

During the nine months ended September 30, 2017, we entered into operating leases for additional office space, equipment, and light duty trucks to support our fleets deployed to date and our expanded operations. Additionally, we have entered into additional purchase and supply and rail car agreements to supply proppant to our fleets. See Note 13 “Commitments & Contingencies” to our unaudited condensed combined financial statements as of September 30, 2017 and for the nine months ended September 30, 2017 and 2016.

Tax Receivable Agreements

With respect to obligations we expect to incur under our Tax Receivable Agreements (except in cases where we elect to terminate the Tax Receivable Agreements early, the Tax Receivable Agreements are terminated early due to certain mergers or other changes of control or we have available cash but fail to make payments when due), generally we may elect to defer payments due under the Tax Receivable Agreements if we do not have available cash to satisfy our payment obligations under the Tax Receivable Agreements or if our contractual obligations limit our ability to make these payments. Any such deferred payments under the Tax Receivable Agreements generally will accrue interest. In certain cases, payments under the Tax Receivable Agreements may be accelerated and/or significantly exceed the actual benefits, if any, we realize in respect of the tax attributes subject to the Tax Receivable Agreements. We intend to account for any amounts payable under the Tax Receivable Agreements in accordance with ASC Topic 450, Contingent Consideration. For further discussion regarding the potential acceleration of payments under the Tax Receivable Agreements and its potential impact, please read “Risk Factors—Risks Related to this Offering and Our Class A Common Stock.” For additional information regarding the Tax Receivable Agreements, see “Certain Relationships and Related Party Transactions—Tax Receivable Agreements.”

 

73


Table of Contents

Quantitative and Qualitative Disclosure about Market Risk

The demand, pricing and terms for hydraulic fracturing services provided by us are largely dependent upon the level of drilling activity in the U.S. oil and natural gas industry. These activity levels are influenced by numerous factors over which we have no control, including, but not limited to: the supply of and demand for oil and natural gas; the level of prices, and expectations about future prices of oil and natural gas; the cost of exploring for, developing, producing and delivering oil and natural gas; the expected rates of declining current production; the discovery rates of new oil and natural gas reserves; available rail and other transportation capacity; weather conditions; domestic and worldwide economic conditions; political instability in oil-producing countries; environmental regulations; technical advances affecting energy consumption; the price and availability of alternative fuels; the ability of E&P companies to raise equity capital and debt financing; and merger and divestiture activity among E&P companies.

The level of U.S. oil and natural gas drilling is volatile. Expected trends in oil and natural gas production activities may not materialize and demand for our services may not reflect the level of activity in the industry. Any prolonged and substantial reduction in oil and natural gas prices would likely affect oil and natural gas production levels and therefore affect demand for our services. A material decline in oil and natural gas prices or U.S. activity levels could have a material adverse effect on our business, financial condition, results of operations and cash flows.

Interest Rate Risk

At September 30, 2017, we had $229.6 million of debt outstanding, with a weighted average interest rate of 7.53%. Interest is calculated under the terms of our Credit Facilities based on our selection, from time to time, of one of the index rates available to us plus an applicable margin that varies based on certain factors. See “—Debt Agreements.” Assuming no change in the amount outstanding, the impact on interest expense of a 1% increase or decrease in the weighted average interest rate would be approximately $2.3 million per year. We do not currently have or intend to enter into any derivative arrangements to protect against fluctuations in interest rates applicable to our outstanding indebtedness.

Critical Accounting Policies and Estimates

The preparation of financial statements requires the use of judgments and estimates. Our critical accounting policies are described below to provide a better understanding of how we develop our assumptions and judgments about future events and related estimates and how they can impact our financial statements. A critical accounting estimate is one that requires our most difficult, subjective or complex estimates and assessments and is fundamental to our results of operations.

We base our estimates on historical experience and on various other assumptions we believe to be reasonable according to the current facts and circumstances, the results of which form the basis for making judgments about the carrying values of assets and liabilities that are not readily apparent from other sources. We believe the following are the critical accounting policies used in the preparation of our combined financial statements, as well as the significant estimates and judgments affecting the application of these policies. This discussion and analysis should be read in conjunction with our combined financial statements and related notes included in this report.    

Revenue Recognition: Revenue from hydraulic fracturing services is recognized as specific services are provided in accordance with contractual arrangements. If our assessment of performance under a particular contract changes, our revenue and / or costs under that contract may change.

Account Receivable: We analyze the need for an allowance for doubtful accounts for estimated losses related to potentially uncollectible accounts receivable on a case-by-case basis throughout the year. We reserve

 

74


Table of Contents

amounts based on specific identification after considering each customer’s situation, including payment patterns and current financial condition. It is reasonably possible that our estimates of the allowance for doubtful accounts will change and that losses ultimately incurred could differ materially from the amounts estimated in determining the allowance.

Inventory: Inventory consists of raw materials used in the hydraulic fracturing process, such as chemicals, proppants, and field service equipment maintenance parts, and is stated at the lower of cost or net realizable value, determined using the weighted average cost method. Net realizable value is determined based on our estimates of selling prices in the ordinary course of business, less reasonably predictable cost of completion, disposal, and transportation, each of which require us to apply judgment.

Property and Equipment: We calculate depreciation and amortization on our assets based on the estimated useful lives and estimated salvage values that we believe are reasonable. Those estimates may change due to a number of factors such as changes in operating conditions or advances in technology.

We incur maintenance costs on our major equipment. The determination of whether an expenditure should be capitalized or expensed requires management judgment in the application of how the costs benefit future periods, relative to our capitalization policy. Costs that either establish or increase the efficiency, productivity, functionality or life of a fixed asset are capitalized and depreciated over the remaining useful life of the asset.

Impairment of long-lived and other intangible assets: Long-lived assets, such as property and equipment and finite-lived intangible assets, are evaluated for impairment whenever events or changes in circumstances indicate that their carrying value may not be recoverable. Recoverability is assessed using undiscounted future net cash flows of assets grouped at the lowest level for which there are identifiable cash flows independent of the cash flows of other groups of assets. When alternative courses of action to recover the carrying amount of the asset group are under consideration, estimates of future undiscounted cash flows take into account possible outcomes and probabilities of their occurrence, which require us to apply judgment. If the carrying amount of the asset is not recoverable based on its estimated undiscounted cash flows expected to result from the use and eventual disposition, an impairment loss is recognized in an amount by which its carrying amount exceeds its estimated fair value. The inputs used to determine such fair value are primarily based upon internally developed cash flow models. Our cash flow models are based on a number of estimates regarding future operations that are subject to change.

Unit-based awards: Unit-based awards have been granted with a benchmark value equal to or greater than the fair market value of the award as of the date of grant. We account for unit-based awards by measuring the awards at the grant date and recognizing the grant-date fair value, if any, as an expense over the requisite service period. Since we are not publicly traded we do not have a listed price with which to calculate fair value. We have historically and consistently calculated fair value using a combination of an income approach (discounted cash flow method) and market approach (guideline public company method and merger and acquisition method). Each of these valuation approaches involves significant judgments and estimates, including estimates regarding our future operations or the determination of a comparable public company peer group. Additionally, judgment is applied in the weighting of each valuation approach.

Recent Accounting Pronouncements

See Note 14, “Recently Issued Accounting Standards” to our unaudited condensed combined financial statements as of September 30, 2017 and for the nine months ended September 30, 2017 and 2016, and Note 15, “Recently Issued Accounting Standards” to our audited combined financial statements as of and for the years ended December 31, 2016 and 2015, included elsewhere in this prospectus, for a discussion of recent accounting pronouncements.

Under the JOBS Act, we expect that we will meet the definition of an “emerging growth company,” which would allow us to have an extended transition period for complying with new or revised accounting standards

 

75


Table of Contents

pursuant to Section 107(b) of the JOBS Act, but we have irrevocably opted out of the extended transition period and, as a result, we will adopt new or revised accounting standards on the relevant dates in which adoption of such standards is required for other public companies.

Internal Controls and Procedures

We are not currently required to comply with the SEC’s rules implementing Section 404 of Sarbanes Oxley, and are therefore not required to make a formal assessment of the effectiveness of our internal control over financial reporting for that purpose. Upon becoming a public company, we will be required to comply with the SEC’s rules implementing Section 302 of the Sarbanes-Oxley Act of 2002, which will require our management to certify financial and other information in our quarterly and annual reports and provide an annual management report on the effectiveness of our internal control over financial reporting. We will not be required to make our first assessment of our internal control over financial reporting under Section 404 until our first annual report subsequent to our ceasing to be an “emerging growth company” within the meaning of Section 2(a)(19) of the Securities Act.

Further, our independent registered public accounting firm is not yet required to formally attest to the effectiveness of our internal controls over financial reporting, and will not be required to do so for as long as we are an “emerging growth company” pursuant to the provisions of the JOBS Act. See “Status as an Emerging Growth Company.”

Off Balance Sheet Arrangements

We have no material off balance sheet arrangements, except for operating leases and purchase commitments under supply agreements. As such, we are not materially exposed to any financing, liquidity, market or credit risk that could arise if we had engaged in such financing arrangements.

 

76


Table of Contents

BUSINESS

Overview

We are a rapidly growing independent provider of hydraulic fracturing services to onshore oil and natural gas E&P companies in North America. We have grown organically from one active hydraulic fracturing fleet (40,000 HHP) in December 2011 to 19 active standard fleets (760,000 HHP) in December 2017. The demand for our hydraulic fracturing services exceeds our current capacity, and we expect, based on discussions with customers, to deploy three additional standard fleets, (120,000 HHP), as well as upgrade four existing standard fleets to high pressure fleets (40,000 HHP), by the end of the second quarter of 2018, for a total of 22 active fleets (aggregating to a total of 1,030,000 HHP including 18 standard and four high pressure fleets and 110,000 HHP of additional support). Our three additional standard fleets consist of one fleet we previously acquired and are upgrading to our specifications and two ordered fleets currently being built to our specifications. We provide our services primarily in the Permian Basin, the Eagle Ford Shale, the DJ Basin, the Williston Basin and the Powder River Basin. Our customer base includes a broad range of E&P companies, including Extraction Oil & Gas, Inc., SM Energy Company, Continental Resources, Inc., Devon Energy Corporation, Newfield Exploration Company, Noble Energy, Inc., PDC Energy, Inc. and Anadarko Petroleum Corporation.

Our founders and existing management were pioneers in the development of data-driven hydraulic fracturing technologies for application in shale plays. Prior to founding Liberty Holdings, the majority of our management team founded and built Pinnacle Technologies into a leading fracturing technology company. In 1992, Pinnacle Technologies developed the first commercial hydraulic fracture mapping technologies, analytical tools that played a major role in launching the shale revolution. Our extensive experience with fracture technologies and customized fracture design has enabled us to develop new technologies and processes that provide our customers with real time solutions that significantly enhance their completions. These technologies include hydraulic fracture propagation models, reservoir engineering tools, large, proprietary shale production databases and multi-variable statistical analysis techniques. Taken together, these technologies have enabled us to be a leader in hydraulic fracture design innovation and application.

We believe the following characteristics distinguish us from our competitors and are the foundations of our business: forming ongoing partnerships of trust and innovation with our customers; developing and utilizing technology to maximize well performance; and promoting a people-centered culture focused on our employees, customers and suppliers. We have developed strong relationships with our customers by investing significant time in fracture design collaboration, which substantially enhances their production economics. Our technological innovations have become even more critical as E&P companies have increased the completion complexity and fracture intensity of horizontal wells. We are proactive in developing innovative solutions to industry challenges, including developing: (i) our proprietary databases of U.S. unconventional wells to which we apply our proprietary multi-variable statistical analysis technologies to provide differential insight into fracture design optimization; (ii) our Liberty Quiet Fleet™ design which significantly reduces noise levels compared to conventional hydraulic fracturing fleets; and (iii) our hydraulic fracturing fluid system tailored to the reservoir properties in the DJ Basin which materially reduces completion costs without compromising production. We foster a people-centered culture built around honoring our commitments to customers, partnering with our suppliers and hiring, training and retaining people that we believe to be the best talent in our field, enabling us to be one of the safest and most efficient hydraulic fracturing companies in the United States.

While our industry experienced a significant downturn from late 2014 through the first half of 2016, we significantly increased our capacity while maintaining full utilization. We performed approximately 50% more hydraulic fracturing stages in 2015 than in 2014 and approximately 20% more hydraulic fracturing stages in 2016 than in 2015. This trend has continued into 2017. During the downturn, total U.S. marketable fracturing capacity declined between 40% and 60%. In contrast, over 95% of our capacity was active and deployed during this period. We believe our utilization reflects the strong partnerships we have built with our customers and we believe these partnerships will continue to support the demand for our services as we deploy two new fleets and one previously acquired fleet that we are currently upgrading to our specifications by the second quarter of 2018.

 

77


Table of Contents

Our Competitive Strengths

We believe that the following strengths will position us to achieve our primary business objective of creating value for our shareholders:

 

    High-quality service with a focus on technology that improves well results. We seek to distinguish ourselves by providing industry-leading, customer-focused service in a flexible, safe and consistent manner. The cornerstone of our technological advantage is a series of proprietary databases of U.S. unconventional wells that include production data, completion designs and reservoir characteristics. We utilize these databases to perform multi-variable statistical analysis that generates differential insight into fracture design optimization to enhance our customers’ production economics. Our emphasis on data analytics is also deployed during job execution through the use of real-time feedback on variables that maximizes customer returns by improving cost-effective hydraulic fracturing operations. This attention to detail results in faster well completions, limited downtime and enhanced production results for our customers.

 

    Significant and increasing scale in unconventional basins. We provide our services primarily in the Permian Basin, the Eagle Ford Shale, the DJ Basin, the Williston Basin and the Powder River Basin, which are among the most active basins in North America. According to Baker Hughes, these regions collectively accounted for 58% of the active rigs in North America as of December 8, 2017. Based on discussions with our customers, we expect to deploy three additional fleets (120,000 HHP) to these regions once they are completed as well as additional supporting HHP, which we currently anticipate occurring by the end of the second quarter of 2018. The demand for our hydraulic fracturing services exceeds our current capacity, and we expect to continue to increase our scale in these regions in response to customer demand. The map below represents our current and projected areas of operation and projected fleets deployed in each area:

 

LOGO

 

 

   

Innovative approach to engineering and operations. We believe our focus on providing innovative solutions to customers distinguishes us from our competitors. We believe that publicly available production data, together with completion efficiency data published by our customers, shows that our innovations in stimulation design and execution help our clients complete more productive and cost effective wells in shorter times, while improving our operating results. These innovations include custom fluid systems, perforating strategies and pressure analysis techniques. For example, we developed a customized hydraulic fracturing fluid for our customers in the DJ Basin. Liberty Spirit fills the gap between slickwater and conventional cross-linked gel fluid systems and has materially reduced completion costs without compromising production. Our culture of innovation and problem solving also extends to the operational aspects of fracture stimulation. Novel equipment and

 

78


Table of Contents
 

applications help ensure that our service is provided with less impact on the environment. We spent two years developing our Liberty Quiet Fleet™ design that materially reduces noise levels compared to conventional fracturing fleets, providing customers increased flexibility in the location of drilling pads and promoting the necessary community support for development in populated areas. We deployed a number of dual fuel fleets capable of operating on either diesel or natural gas, which lower emissions relative to traditional fracturing fleets. In addition, our containerized sand delivery program reduces dust and noise and minimizes trucking demurrage typically associated with proppant delivery to the well site. These innovations demonstrate our commitment to identifying and addressing the needs of our customers to reduce their costs and maximize their returns. Finally, we were the first company to partner with a third-party development company in the creation and testing of a new technology that is designed to add proppant downstream of the high pressure pumps. This technology is projected to be commercial in 2018 and is designed to significantly reduce our maintenance costs, minimize downtime due to jobsite pump failure and extend the useful lives of high pressure pumps.

 

    Long-term relationships with a diverse customer base of E&P companies. We have developed long term partnerships with our customers through a continuous dialogue focused on their production economics. We target customers who will take advantage of our technological innovations to maximize well performance. Further, we have a proven track record of executing our customers’ plans and delivering on time and in line with expected costs. Our customer base includes a broad range of integrated and independent E&P companies, including some of the top E&P companies in our areas of operation such as Continental Resources, Inc., Devon Energy Corporation, Noble Energy, Inc., PDC Energy, Inc. and Anadarko Petroleum Corporation. We have several customers, including Extraction Oil & Gas, Inc. and SM Energy Company, for whom we were the predominant provider of fracturing services in 2016. Our customer relationships enabled us to maintain higher utilization and stronger financial results than many of our competitors during the recent downturn. Our technological innovations, customer-tailored approach and track record of consistently providing high-quality, safe and reliable service has allowed us to develop long-term customer partnerships, which we believe makes us the service provider of choice for many of our customers. Customer demand for our services has driven our expansion into other basins and accounted for the prompt utilization of newly deployed equipment. For example, we recently expanded into the Eagle Ford Shale in response to customer requests. We expect that our customers will continue to encourage and support our growth into other basins, reducing the risks associated with geographic expansion.

 

    Deep-rooted, employee-centered culture with a track-record of providing safe and reliable services. We believe one of our key competitive advantages is our people. Our highly trained, experienced and motivated employees are critical to delivering our hydraulic fracturing services. Taking care of our employees is one of our top priorities, and we continually invest in hiring, training and retaining the employees we believe to be the best in our field. During the recent downturn, we did not lay off employees, and in our first employee cost-cutting measure, our executives reduced their salaries in early 2015. Our entire employee team contributed to cost reductions through variable compensation and benefits and selected furloughs. We believe that our employee-centered culture directly results in our employee turnover rates being substantially lower than our primary competitors, as evidenced by the fact that our employee base remained stable between 2014 and 2015 while our primary competitors reduced their employees by between approximately 30% and 50% over the same period. We focus on individual contributions and team success to foster a culture built around operational excellence and superior safety. As a result, we are among the safest service providers in the industry with a constant focus on HSE performance and service quality, as evidenced by an average incident rate that was less than half of the industry average from 2013 to 2015. Our employee-centered focus and reputation for safety has enabled us to obtain projects from industry leaders with some of the most demanding safety and operational requirements.

 

   

Diverse and innovative supply chain network. We have a dedicated supply chain team that manages sourcing and logistics to ensure flexibility and continuity of supply in a cost-effective manner across all

 

79


Table of Contents
 

areas of our operations. We have built long-term relationships with multiple industry-leading suppliers of proppant, chemicals and hydraulic fracturing equipment. Our proppant needs are secured by a diverse set of long-term contracts at attractive prices reflecting current market conditions. For 2017, we do not expect any single proppant supplier to account for more than 25% of total supply. Our focus on technology and innovation also permeates our approach to our supply chain. For example, we are implementing a containerized sand solution across our fleets that streamlines delivery time, reduces dust and minimizes trucking demurrage typically associated with proppant delivery to the well site. We believe our supply chain provides a secure supply of high-quality proppant, chemicals and hydraulic fracturing equipment that will allow us to quickly respond during periods of increased demand for our services.

 

    High-quality and well-maintained fleets. Our hydraulic fracturing fleets are comprised of high-quality, heavy-duty equipment designed with a lowest total cost of ownership philosophy. Taking a full life cycle view during the equipment design and fabrication process enables us to reduce operational downtime and maintenance costs, while enhancing our ability to provide reliable, consistent service. Our modern fleets have an average age of approximately 3.5 years. We have purchased or ordered 13 new fleets (520,000 HHP including additional HHP on two high pressure fleets currently on order) since 2012. In 2016, we took advantage of the industry downturn and more than doubled our capacity through the opportunistic acquisitions of nine fleets (360,000 HHP) built within the last seven years and have invested significant capital to upgrade them to our specifications. Taken together, we expect to have 22 fleets (aggregating to a total of 1,030,000 HHP including 110,000 HHP of additional support) deployed to customers before the end of the second quarter of 2018. We believe that our modern, well-maintained fleets allow us to provide a high level of service to our customers. In addition, we have built a strong relationship with the assembler of our custom-designed hydraulic fracturing fleets and believe we will continue to have timely access to new, high capability fleets as we continue to grow.

 

    Experienced, incentivized and proven management team and supportive sponsor. Our founders and existing management were pioneers in the development of data-driven hydraulic fracturing technologies for application in shale plays. Prior to founding Liberty Holdings, the majority of our management team founded and built Pinnacle Technologies into a leading fracturing technology company. In 1992, Pinnacle Technologies developed the first commercial hydraulic fracture mapping technologies, analytical tools that played a leading role in launching the shale revolution. Our management team has an average of over 20 years of oilfield services experience, and the majority of our management team worked together before founding Liberty Holdings. In addition, our chief executive officer is also the Executive Chairman of Liberty Resources, an affiliated E&P company primarily operating in the Williston Basin, which gives us insight into our customers’ needs. We have partnered with Liberty Resources and other customers to demonstrate, by application, the effectiveness of certain of our technological innovations. Further, our management team has significant equity ownership in us, which aligns their incentives with the investors in this offering. Following this offering, our executive officers will own an approximate 5.3% economic interest in us. In addition, following the offering, funds affiliated with Riverstone, an energy- and power-focused private investment firm founded in 2000 with approximately $38 billion of capital raised, will own a significant economic interest in us. We believe that we have benefited from Riverstone’s involvement in our business and expect to continue to benefit from their ongoing involvement following this offering.

Our Business Strategy

We believe that we will be able to achieve our primary business objective of creating value for our shareholders by executing on the following strategies:

 

   

Expand through continued organic growth. After growing steadily from one fleet at inception in 2011 to six fleets in mid 2016 (240,000 HHP), we have deployed 13 fleets (520,000 HHP) based on

 

80


Table of Contents
 

customer demand since June 2016 and plan to deploy three more fleets (120,000 HHP) in response to existing customer demand by the end of the second quarter of 2018. Because the demand for our services exceeds our current deployed and active capacity, we intend to use a portion of the proceeds from this offering and future revenue to fund the construction, refurbishment and upgrade costs for additional fleets to be deployed in the first half of 2018. We may also selectively pursue attractive asset acquisitions that meet our quality standards and targeted returns on invested capital and that enhance our market positioning and geographic presence. We believe this strategy will facilitate the continued expansion of our customer base and geographic presence.

 

    Capitalize on the recovery and long-term trends within unconventional resource plays. According to Baker Hughes’ North American Rig Count, the number of active rigs in the United States reached a low of 404 as reported on May 27, 2016 but has since recovered by more than 130% to 931 active rigs on December 8, 2017. More specifically, the number of active rigs located in the basins where we primarily conduct operations grew by 169%, from a low of 201 active rigs to 540 active rigs over the same period. In addition to the recent increase in rig count, we have witnessed a longer term trend in increased horizontal drilling activity and intensity as evidenced by the proportion of active horizontal rigs today relative to the number of total active rigs and the amount of proppant utilized per horizontal well, which is a measure of fracturing intensity. For example, according to Baker Hughes, as reported on December 8, 2017, horizontal rigs accounted for approximately 86% of all rigs drilling in the United States, up from 74% as of December 31, 2014. Further, Coras reports that the amount of proppant used per horizontal well has grown from six million pounds per well in 2014 to over ten million pounds per well in 2016. Our services are essential to the development of oil and natural gas wells in the major shale plays that we serve in the United States. As a result of these trends of increased activity and intensity, the prices we are able to charge for our hydraulic fracturing services have begun to recover and we expect further price strengthening.

 

    Developing and expanding relationships with existing and new customers. We target customers that we believe value our technological approach, have highly prospective unconventional resources, value safe and efficient operations, have the financial stability and flexibility to weather industry cycles and seek to work with us to improve their production. We believe our high-quality fleets, innovative engineering and technology solutions and extensive geographic footprint in some of the most active liquids-rich basins position us to expand and develop relationships with our existing and new customers. These qualities, combined with our past performance, have resulted in the renewal and new award of service work and our expansion into additional basins customer demand, including our recent expansion into the Eagle Ford Shale in response to customer demand. By entering into new basins in response to specific customer requests, we believe we are able to reduce the risks associated with the expansion of our geographic footprint. We believe these relationships provide us an attractive revenue stream while leaving us the ability to increase our market share in certain basins and enter into new basins as industry demand and pricing continue to recover.

 

    Continue to focus on our employee-centered culture. We intend to continue to focus on our employee-centered culture in order to maintain our status as an efficient, safe and responsible service provider to our customers. Our low employee turnover allows us to promote existing employees to manage new hydraulic fracturing fleets and organically grow our operating expertise. This organic growth is essential in achieving the expertise and level of customer service we strive to provide each of our customers. As a result, we plan to continue to invest in our employees through personal, professional and job-specific training to attract and retain the best individuals in our areas of operation.

 

   

Investing further in our technological innovation. We work closely with our customers to develop new data-driven technologies to help them complete more productive and cost-efficient wells in shorter times and with less impact on their surroundings while increasing the useful life of our equipment. We use our series of proprietary databases of U.S. unconventional wells (including, for example, production data and completion data) that we continually update and to which we apply our proprietary multi-variable statistical analysis techniques to provide differential insight into fracture design

 

81


Table of Contents
 

optimization for each of our customers in their particular development areas. We also develop custom fluid systems, proppant logistics solutions, perforating strategies and pressure analysis techniques for

  our customers. In addition, we provide real-time monitoring of our operations to our customers and work with them to lower their cost per BOE. The data from this monitoring also allows us to increase our efficiency and lower our maintenance costs. Further, our close customer relationships allow us to identify problems E&P companies are experiencing in the areas in which we operate and be proactive in developing solutions.

 

    Maintain a conservative balance sheet. We seek to maintain a conservative balance sheet, which allows us to better react to changes in commodity prices and related demand for our services, as well as overall market conditions. We expect to finance our organic growth primarily with cash generated from our operations, availability under our ABL Credit Facility and proceeds from this offering.

Recent Developments

Debt Refinancing

On September 19, 2017, Liberty Services and ACQI entered into the Credit Facilities, consisting of a $175.0 million, five year Term Loan Facility and a $250.0 million ABL Credit Facility, subject to a borrowing base. The ABL Credit Facility also has a term of approximately five years. Concurrent with entering into the Credit Facilities, Liberty Services and ACQI repaid and terminated the Prior Credit Facility.

Industry Trends and Market Recovery

Demand for our hydraulic fracturing services is predominantly influenced by the level of drilling and completion by E&P companies, which, in turn, depends largely on the current and anticipated profitability of developing oil and natural gas reserves. More specifically, demand for our hydraulic fracturing services is driven by the completion of hydraulic fracturing stages in unconventional wells, which, in turn, is driven by several factors including rig count, well count, service intensity and the timing and style of well completions.

Recently Improving Macro Conditions

Hydrocarbon prices began a precipitous decline in the second half of 2014 after the posted WTI price of oil reached a peak of $107.26 per Bbl in June 2014 and the posted Henry Hub price of natural gas reached a peak of $6.15 per million British Thermal Units (“MMBtu”) in February 2014. This decline, sustained by a perceived glut of oil and natural gas, drove WTI prices to a low of $26.21 per Bbl in February 2016 and Henry Hub natural gas prices to a low of $1.64 per MMBtu in March 2016.

Lower hydrocarbon prices in 2015 and early 2016 influenced many E&P companies to reduce drilling and completion activity and capital spending in all basins across North America. As drilling and completion activity declined, demand for hydraulic fracturing services also declined, leading to an oversupply of fracturing capacity and a decline in fleet utilization.

Throughout this period, demand for hydrocarbons remained high. From 2014 through 2016, global demand for liquids, or oil and natural gas liquid products, is estimated by the U.S. Energy Information Administration (“EIA”) to have increased by 2.4 million barrels per day. The EIA further expects global demand for liquids will increase by another 1.4 million barrels per day through 2017. Similarly, natural gas demand globally is expected to increase by approximately 4.7 billion cubic feet per day from 2016 through 2017, largely based upon growth in industrial and household demand and continued substitution of gas for coal by utilities and industry.

Reduced capital spending on drilling and completion activity ultimately led to flattening of crude oil supply while global demand continued to rise. In the United States crude production fell as much as 13% from its peak in March 2015. Further, recent agreements by OPEC and non-OPEC members to reduce their oil production quotas have also provided upward momentum for WTI prices, which has more than doubled to $57.34 per Bbl as of December 8, 2017.

 

82


Table of Contents

In response to the improved expected financial returns generated by these increases in hydrocarbon prices, E&P companies have increased their capital spending on drilling and completion services beginning in the second half of 2016 and continuing into 2017, and as a result, demand for oilfield services activities has improved. According to Baker Hughes’ North American Rig Count, the number of active total drilling rigs in the United States increased from a low of 404 rigs, as reported on May 27, 2016, to 931 active drilling rigs as reported on December 8, 2017. Further, during the same time period, the number of rigs targeting oil production has increased from 316 to 751.

We believe North American onshore shale resources will continue to capture an increasing share of global capital spending on oil and gas resources as a result of their competitive positioning on the global cost curve and the relatively low level of reservoir, political and legal risk in North America as compared to other regions. Therefore, if hydrocarbon prices stabilize at current levels or rise further, we expect to see further increased drilling and completion activity and improved pricing for activities across the oilfield. Should hydrocarbon prices decrease, our pricing and revenue per average active HHP may decrease due to lower demand for our services, negatively affecting our liquidity and financial condition. Please see “Risk Factors—Risks Related to Our Business—Our business depends on domestic capital spending by the oil and natural gas industry, and reductions in capital spending could have a material adverse effect on our liquidity, results of operations and financial condition” and “Management’s Discussion and Analysis of Financial Condition and Results of Operations—How We Evaluate Our Operations.”

Increase in Drilling Efficiency and Service Intensity of Completions

Over the past decade, E&P companies have focused on exploiting the vast resource potential available across many of North America’s unconventional resource plays through the application of horizontal drilling and completion technologies, including the use of multi-stage hydraulic fracturing, in order to increase recovery of oil and natural gas. As E&P companies have improved drilling and completion techniques to maximize return and efficiency, we believe several long term trends have emerged which have materially increased the service intensity of current completions.

Improved drilling economics from horizontal drilling and greater rig efficiencies. Unconventional resources are increasingly being targeted through the use of horizontal drilling. According to Baker Hughes, as reported on December 8, 2017, horizontal rigs accounted for approximately 86% of all rigs drilling in the United States, up from 74% as of December 31, 2014. Over the past several years, North American E&P companies have benefitted from improved drilling economics driven by technologies that reduce the number of days, and the cost, of drilling wells. North American drilling rigs have incorporated newer technologies, which allow them to drill rock more effectively and quickly, meaning each rig can drill more wells in a given period. These include improved drilling technologies and the incorporation of geosteering techniques which allow better placement of the wellbore. Drilling rigs have also incorporated new technology which allows fully-assembled rigs to automatically “walk” from one location to the next without disassembling and reassembling the rig, greatly reducing the time it takes to move from one drilling location to the next. At the same time, E&P companies are shifting their development plans to incorporate multi-well pad development, which allows them to drill multiple horizontal wellbores from the same pad or location. The aggregate effect of these improved techniques and technologies have reduced the average days required to drill a well, which according to Coras, has dropped from 28 days in 2014 to 21 days in 2016.

Increased complexity and service intensity of horizontal well completions. In addition to improved rig efficiencies discussed above, E&P companies are also improving the subsurface techniques and technologies used to exploit unconventional resources. These improvements have targeted increasing the exposure of each wellbore to the reservoir by drilling longer horizontal lateral sections of the wellbore. To complete the well, hydraulic fracturing is applied in stages along the wellbore to break-up the resource so that oil and gas can be produced. As wellbores have increased in length, the number of stages has also increased. From 2014 to 2016, the average stages per horizontal well have increased from 21 stages per well to 29 stages per well. Further, E&P

 

83


Table of Contents

companies have improved production from each stage by applying increasing amounts of proppant in each stage, which better connects the well to the resource. The aggregate effect of increased number of stages and the increasing amount of proppant in each stage has greatly increased the total amount of proppant used in each well, from six million pounds per well in 2014 to over ten million pounds per well in 2016.

These industry trends will directly benefit hydraulic fracturing companies like us that have the expertise and technological innovations to effectively service today’s more efficient oilfield drilling activity and the increasing complexity and intensity of well completions. Given the expected returns that E&P companies have reported for new well development activities due to improved rig efficiencies and increasing well completion complexity and intensity, we expect these industry trends to continue.

Tightening of Supply in the Hydraulic Fracturing Services Market

Due to the significant maintenance required as a result of increasing service intensity, the potential cost to redeploy older, idle fleets has significantly increased. These costs depend on the level of previous use and preventive maintenance spending, as well as the amount of time spent idle.

We believe industry contraction and the resulting reduction in total U.S. marketable fracturing capacity since late 2014 benefits us as industry demand increases. Industry sources report this capacity has declined between 40% and 60% from its peak of approximately 17 million HHP in 2014 and approximately 75% of this capacity is currently active. A number of our competitors have filed for bankruptcy or have otherwise undergone substantial debt restructuring, significantly reducing available capital and their ability to quickly redeploy fleets. In contrast, our rigorous preventive maintenance program, in addition to scheduled and in-process fleet additions and upgrades, has positioned us well to benefit from improving market dynamics. During the recent downturn, many oilfield service companies significantly reduced their employee headcounts, which will constrain their ability to quickly reactive fleets. Over the same period, we retained our high quality and experienced employees, did not conduct lay offs and substantially increased our workforce.

Because demand for new equipment exceeds active supply, we believe that pricing power has begun to return to the broader oilfield services sector as well as the hydraulic fracturing industry. We are currently experiencing price increases, and believe that this trend will continue.

Our Services

We provide hydraulic fracturing services to E&P companies, particularly to those operating in unconventional oil and natural gas reservoirs and requiring technically and operationally advanced services. Hydraulic fracturing services are performed to enhance production of oil and natural gas from formations with low permeability and restricted flow of hydrocarbons. Our customers benefit from our expertise in fracturing horizontal wells in shales and other unconventional geological formations.

The process of hydraulic fracturing involves pumping a pressurized stream of fracturing fluid—typically a mixture of water, chemicals and proppant—into a well casing or tubing in order to cause the underground formation to fracture or crack. These fractures release trapped hydrocarbon particles and provide a conductive channel for the oil or natural gas to flow freely to the wellbore for collection. The propping agent, or proppant,—typically sand—becomes lodged in the cracks created by the hydraulic fracturing process, “propping” them open to facilitate the flow of hydrocarbons from the reservoir to the well. The fracturing fluid is engineered to lose viscosity, or “break,” and is subsequently flowed back from the formation, leaving the proppant suspended in the mineral fractures. Once our customer has flushed the fracturing fluids from the well using a controlled flow-back process, the customer manages fluid and water recycling or disposal.

Our hydraulic fracturing fleets consist of mobile hydraulic fracturing units and other auxiliary heavy equipment to perform fracturing services. Our hydraulic fracturing units consist primarily of high-pressure

 

84


Table of Contents

hydraulic pumps, diesel engines, transmissions, radiators and other supporting equipment that are typically mounted on trailers. We refer to the group of units and other equipment, such as blenders, data vans, sand storage, tractors, manifolds and high pressure fracturing iron, which are necessary to perform a typical hydraulic fracturing job, as a “fleet,” and the personnel assigned to each fleet as a “crew.” We have 19 active fleets (760,000 HHP), currently have plans to deploy three additional fleets by the end of the second quarter of 2018, which consist of one fleet we previously acquired and are upgrading to meet our specifications and two ordered fleets that are being built to our specifications.

An important element of our hydraulic fracturing services is our focus on providing custom-tailored completions solutions to our customers to maximize their well results. Our technologically innovative approach involves our review of a series of continually updated, proprietary databases of U.S. unconventional wells and to which we apply our multi-variable data analysis, allowing us to gain differential insight into fracture design. The innovative completions solutions we provide to our customers help them complete more productive and cost efficient wells in shorter times with less environmental impact on their surroundings while increasing the useful lives of our equipment.

In addition to custom-tailored completions solutions, we also develop custom fluid systems, proppant logistics solutions, perforating strategies and pressure analysis techniques for our customers. An example of this is a hydraulic fracturing fluid that we developed for use in our DJ Basin operations called Liberty Spirit, a specifically designed fracturing fluid that enables material reductions in completion costs in the DJ Basin without compromising job execution or well results.

We provide our services in several of the most active basins in the United States, including the Permian Basin, the Eagle Ford Shale, the DJ Basin, the Williston Basin and the Powder River Basin. These regions are expected to account for approximately 56% of all new horizontal wells anticipated to be drilled between 2016 and 2020.

Properties and Equipment

Properties

Our corporate headquarters are located at 950 17th Street, Suite 2400, Denver, Colorado 80202. We lease our general office space at our corporate headquarters. The lease expires in December 2024. We currently own or lease the following additional principal properties:

 

District Facility Location

  

Size

  

Leased or Owned

  

Expiration of Lease

Odessa, TX

   77,500 sq. ft on 47 acres    Owned    N/A

Henderson, CO

   50,000 sq. ft on 13 acres    Leased    December 31, 2034

Williston, ND

   30,000 sq. ft on 15 acres    Owned    N/A

Gillette, WY

   32,757 sq. ft on 15 acres    Leased    December 31, 2034

Cibolo, TX

   90,000 sq. ft on 34 acres    Owned    N/A

We also lease several smaller facilities, which leases generally have terms of one to three years. We believe that our existing facilities are adequate for our operations and their locations allow us to efficiently serve our customers. We do not believe that any single facility is material to our operations and, if necessary, we could readily obtain a replacement facility.

Equipment

We have 20 hydraulic fracturing fleets plus additional supporting HHP (882,500 HHP), of which 19 fleets (760,000 HHP) are currently active and one fleet (40,000 HHP) is being upgraded to our specifications, and we have two additional fleets (80,000 HHP) ordered that are currently being built. We expect to deploy the fleet

 

85


Table of Contents

currently being upgraded and the fleets currently being built by the end of the second quarter of 2018, for a total of 22 active fleets (aggregating to a total of 1,030,000 HHP including 110,000 HHP of additional support). Five of our fleets currently utilize our Liberty Quiet Fleet™ technology, with two additional ordered fleets currently being built to our to Liberty Quiet Fleet™ specifications, and more than 40% of our capacity has dual fuel capability.

Our hydraulic fracturing fleets are comprised of high-quality, heavy-duty equipment designed to reduce operational downtime and maintenance costs, while enhancing our ability to provide reliable, consistent service. The average age of our fleets is approximately 3.5 years. Each hydraulic fracturing fleet also includes the necessary blending units, manifolds, data vans and other ancillary equipment needed to provide a high level of service to our customers.

Our newbuild fleets are manufactured to a custom Liberty specification that identifies the input components, including such key parts as engines, transmissions and pumps and control systems. These components have been selected with our lowest total cost of ownership philosophy in mind. We have built a strong partnership with each of the key component suppliers that we believe will help ensure timely access to necessary components, early opportunities to adopt the latest technology, and high-level technical support. For example, our close partnership with Caterpillar Inc. enabled us to have ready access to their technical team as we worked through the development of the Liberty Quiet Fleet™ technology. This ensured that the end product was delivered without compromise to engine performance, reliability or maintainability. We have also a built a strong relationship with the assembler of the core equipment for our fracturing fleets. We believe the collaborative partnerships we have developed with our vendors should give us ready access to sufficient fabrication capacity for our growth.

Customers

Our customers primarily include major integrated and large independent oil and natural gas E&P companies. Our customer base includes a broad range of integrated and independent E&P companies, including some of the top E&P companies in our areas of operation such as Continental Resources, Inc., Devon Energy Corporation, Newfield Exploration Company, Noble Energy, Inc., PDC Energy, Inc. and Anadarko Petroleum Corporation. We have several customers, including Extraction Oil & Gas, Inc. and SM Energy Company, for whom we were the predominant provider of fracturing services in 2016, allowing us to maintain higher utilization and stronger financial results than many of our competitors during the recent downturn. For the nine months ended September 30, 2017 and the years ended December 31, 2016 and 2015, our top five customers collectively accounted for approximately 57.6%, 58.5% and 57.5% of our revenues, respectively. Extraction Oil & Gas, Inc. accounted for more than 10% of our revenues for the nine months ended September 30, 2017 and the years ended December 31, 2016 and 2015. For the year ended December 31, 2016, SM Energy Company and Noble Energy, Inc. each accounted for more than 10% of our revenues.

Suppliers

We have a dedicated supply chain team that manages sourcing and logistics to ensure flexibility and continuity of supply in a cost effective manner across our areas of operation. We have built long-term relationships with multiple industry leading suppliers of proppant, chemicals and hydraulic fracturing equipment. During the year ended December 31, 2015, we purchased 10% or more of our materials or equipment, as a percentage of overall costs, from one sand supplier. For the year ended December 31, 2016, none of our suppliers accounted for more than 10% of overall costs. For 2017, we do not expect any single proppant supplier to account for more than 25% of total supply. In addition, we have built a strong relationship with the assembler of our custom-designed hydraulic fracturing fleets and believe we will continue to have timely access to new, high capability fleets as we continue to grow. Our purchases from that assembler accounted for more than 10% of our total costs for the nine months ended September 30, 2017.

We purchase a wide variety of raw materials, parts and components that are manufactured and supplied for our operations. We are not dependent on any single source of supply for those parts, supplies or materials. To

 

86


Table of Contents

date, we have generally been able to obtain the equipment, parts and supplies necessary to support our operations on a timely basis. While we believe that we will be able to make satisfactory alternative arrangements in the event of any interruption in the supply of these materials and/or products by one of our suppliers, we may not always be able to do so. In addition, certain materials for which we do not currently have long-term supply agreements could experience shortages and significant price increases in the future. As a result, we may be unable to mitigate any future supply shortages and our results of operations, prospects and financial condition could be adversely affected.

Competition

The markets in which we operate are highly competitive. We provide services in various geographic regions across the United States, and our competitors include many large and small oilfield service providers, including some of the largest integrated service companies. Our hydraulic fracturing services compete with large, integrated companies such as Halliburton Company and Schlumberger Limited as well as other companies including Basic Energy Services, Inc., BJ Services Company, C&J Energy Services, Inc., Calfrac Well Services Ltd., FTS International, Inc., Keane Group, Inc., Patterson-UTI Energy, Inc., ProPetro Services, Inc., RPC, Inc., Superior Energy Services, Inc. and U.S. Well Services, LLC. In addition, our industry is highly fragmented and we compete regionally with a significant number of smaller service providers.

We believe that the principal competitive factors in the markets we serve are technical expertise, equipment capacity, work force competency, efficiency, safety record, reputation, experience and price. Additionally, projects are often awarded on a bid basis, which tends to create a highly competitive environment. We seek to differentiate ourselves from our competitors by delivering the highest-quality services and equipment possible, coupled with superior execution and operating efficiency in a safe working environment.

Cyclical Nature of Industry

We operate in a highly cyclical industry. The key factor driving demand for our services is the level of drilling activity by E&P companies, which in turn depends largely on the current and anticipated economics of new well completions. Global supply and demand for oil and the domestic supply and demand for natural gas are critical in assessing industry outlook. Demand for oil and natural gas is cyclical and subject to large, rapid fluctuations. E&P companies tend to increase capital expenditures in response to increases in oil and natural gas prices, which generally results in greater revenues and profits for oilfield service companies such as ours. Increased capital expenditures also ultimately lead to greater production, which historically has resulted in increased supplies and reduced prices which in turn tend to reduce demand for oilfield services. For these reasons, the results of our operations may fluctuate from quarter to quarter and from year to year, and these fluctuations may distort comparisons of results across periods.

Seasonality

Our results of operations have historically reflected seasonal tendencies relating to holiday seasons, inclement weather and the conclusion of our customers annual drilling and completion capital expenditure budgets. Our most notable declines occur in the first and fourth quarters of the year for the reasons described above. Additionally, some of the areas in which we have operations, including the DJ Basin, Powder River Basin and Williston Basin, are adversely affected by seasonal weather conditions, primarily in the winter and spring. During periods of heavy snow, ice or rain, we may be unable to move our equipment between locations, thereby reducing our ability to provide services and generate revenues. The exploration activities of our customers may also be affected during such periods of adverse weather conditions. Additionally, extended drought conditions in our operating regions could impact our ability or our customers’ ability to source sufficient water or increase the cost for such water.

 

87


Table of Contents

Environmental and Occupational Safety and Health Matters

Our operations in support of oil and gas exploration, development and production activities pursued by our customers are subject to stringent and comprehensive federal, state and local laws and regulations governing occupational safety and health, the discharge of materials into the environment and environmental protection. Numerous governmental entities, including the EPA and analogous state agencies have the power to enforce compliance with these laws and regulations and the permits issued under them, often requiring difficult and costly actions. These laws and regulations may, among other things (i) limit or prohibit our operations on certain lands lying within wilderness, wetlands and other protected areas; (ii) require remedial measures to mitigate pollution from former and ongoing operations; (iii) impose restrictions on the types, quantities and concentrations of various substances that can be released into the environment or injected in formations in connection with oil and gas drilling and production activities; (iv) impose specific safety and health criteria addressing worker protection; and (v) impose substantial liabilities for pollution resulting from our operations. Any failure to comply with these laws and regulations may result in the assessment of sanctions, including administrative, civil and criminal penalties, the imposition of investigatory, remedial or corrective action obligations or the incurrence of capital expenditures; the occurrence of delays in the permitting or performance of projects; and the issuance of orders enjoining performance of some or all of our operations in a particular area.

The trend in environmental regulation is to place more restrictions and limitations on activities that may adversely affect the environment, and thus any changes in environmental laws and regulations or re-interpretation of enforcement policies that result in more stringent and costly completion activities, or waste handling, storage transport, disposal, or remediation requirements could have a material adverse effect on our financial position and results of operations. We may be unable to pass on such increased compliance costs to our customers. Moreover, accidental releases or spills may occur in the course of our operations, and we cannot assure you that we will not incur significant costs and liabilities as a result of such releases or spills, including any third-party claims for damage to property, natural resources or persons. Our customers may also incur increased costs or delays or restrictions in permitting or operating activities as a result of more stringent environmental laws and regulations, which may result in a curtailment of exploration, development or production activities that would reduce the demand for our services.

The following is a summary of the more significant existing environmental and occupational safety and health laws, as amended from time to time, to which our business is subject and for which compliance may have a material adverse impact on our capital expenditures, results of operations or financial position.

Worker Health and Safety

We are subject to the requirements of the federal Occupational Safety and Health Act, and comparable state statutes that regulate the protection of the health and safety of workers. In addition, the OSHA hazard communication standard requires that information be maintained about hazardous materials used or produced in operations and that this information be provided to employees, state and local government authorities and the public. These laws and regulations are subject to frequent changes and any failure to comply with these laws could lead to the assertion of third-party claims against us, civil or criminal fines and changes in the way we operate our facilities, which one or more events could have an adverse effect on our financial position. Historically, our environmental compliance costs have not had a material adverse effect on our results of operations.

Motor Carrier Operations

Among the services we provide, we operate as a motor carrier and therefore are subject to regulation by the United States Department of Transportation (“DOT”) and various state agencies. These regulatory authorities exercise broad powers, governing activities such as the authorization to engage in motor carrier operations; regulatory safety; hazardous materials labeling, placarding and marking; financial reporting; and certain mergers,

 

88


Table of Contents

consolidations and acquisitions. There are additional regulations specifically relating to the trucking industry, including testing and specification of equipment and product handling requirements. The trucking industry is subject to possible regulatory and legislative changes that may affect the economics of the industry by requiring changes in operating practices or by changing the demand for common or contract carrier services or the cost of providing truckload services. Some of these possible changes include increasingly stringent environmental regulations, changes in the hours of service regulations which govern the amount of time a driver may drive in any specific period and requiring onboard black box recorder devices or limits on vehicle weight and size.

Interstate motor carrier operations are subject to safety requirements prescribed by DOT. Intrastate motor carrier operations are subject to safety regulations that often mirror federal regulations. Such matters as weight and dimension of equipment are also subject to federal and state regulations. DOT regulations also mandate drug testing of drivers. From time to time, various legislative proposals are introduced, including proposals to increase federal, state or local taxes, including taxes on motor fuels, which may increase our costs or adversely impact the recruitment of drivers. We cannot predict whether, or in what form, any increase in such taxes applicable to us will be enacted.

Radioactive Materials

In addition, some of our operations utilize equipment that contains sealed, low-grade radioactive sources. Our activities involving the use of radioactive materials are regulated by the United States Nuclear Regulatory Commission (“NRC”) and state regulatory agencies under agreement with the NRC. Standards implemented by these regulatory agencies require us to obtain licenses or other approvals for the use of such radioactive materials. Numerous governmental agencies issue regulations to implement and enforce these laws, for which compliance is often costly and difficult. Historically, our radioactive materials compliance costs have not had a material adverse effect on our results of operations; however, there can be no assurance that such costs will not be material in the future. The violation of these laws and regulations may result in the denial or revocation of permits, issuance of corrective action orders, injunctions prohibiting some or all of our operations in a particular area, and assessment of sanctions, including administrative, civil and criminal penalties.

Hazardous Substances and Wastes and Naturally Occurring Radioactive Materials

The Resource Conservation and Recovery Act (“RCRA”), and comparable state statutes, regulate the generation, treatment, storage, transportation, disposal and clean-up of hazardous and non-hazardous wastes. Pursuant to rules issued by the EPA, the individual states administer some or all of the provisions of RCRA, sometimes in conjunction with their own, more stringent requirements. Drilling fluids, produced waters, and most of the other wastes associated with the exploration, development, and production of oil or gas, if properly handled, are currently exempt from regulation as hazardous waste under RCRA and, instead, are regulated under RCRA’s less stringent non-hazardous waste provisions, state laws or other federal laws. However, it is possible that certain oil and gas drilling and production wastes now classified as non-hazardous could be classified as hazardous wastes in the future. For example, following the filing of a lawsuit in the U.S. District Court for the District of Columbia in May 2016 by several non-governmental environmental groups against the EPA for the agency’s failure to timely assess its RCRA Subtitle D criteria regulations for oil and gas wastes, EPA and the environmental groups entered into an agreement that was finalized in a consent decree issued by the District Court in December 2016. Under the decree, the EPA is required to propose no later than March 15, 2019, a rulemaking for revision of certain Subtitle D criteria regulations pertaining to oil and gas wastes or sign a determination that revision of the regulations is not necessary. If EPA proposes a rulemaking for revised oil and gas waste regulations, the Consent Decree requires that the EPA take final action following notice and comment rulemaking no later than July 15, 2021. A loss of the RCRA exclusion for drilling fluids, produced waters and related wastes could result in an increase in our, as well as the oil and gas exploration and production industry’s, costs to manage and dispose of generated wastes, which could have a material adverse effect on our results of operations and financial position. Additionally, other wastes handled at exploration and production sites or generated in the course of providing well services may not fall within this exclusion. In the course of our

 

89


Table of Contents

operations, we generate some amounts of ordinary industrial wastes, such as paint wastes, waste solvents and waste oils that may be regulated as hazardous wastes.

Naturally Occurring Radioactive Materials (“NORM”) may contaminate extraction and processing equipment used in the oil and gas industry. The waste resulting from such contamination is regulated by federal and state laws. Standards have been developed for: worker protection; treatment, storage, and disposal of NORM and NORM waste; management of NORM-contaminated waste piles, containers and tanks; and limitations on the relinquishment of NORM contaminated land for unrestricted use under RCRA and state laws. It is possible that we may incur costs or liabilities associated with elevated levels of NORM.

The Comprehensive Environmental Response, Compensation, and Liability Act (“CERCLA”), also known as the “Superfund” law, and comparable state statutes impose liability, without regard to fault or legality of the original conduct, on classes of persons that are considered to have contributed to the release of a hazardous substance into the environment. Such classes of persons include the current and past owners or operators of sites where a hazardous substance was released, and anyone who disposed or arranged for the disposal of a hazardous substance released at the site. Under CERCLA, these persons may be subject to joint and several, strict liability for the costs of cleaning up the hazardous substances that have been released into the environment and for damages to natural resources. In addition, it is not uncommon for neighboring landowners and other third parties to file claims for personal injury and property damage allegedly caused by the hazardous substances released into the environment. We currently own, lease, or operate numerous properties and facilities that for many years have been used for industrial activities, including oil and gas-related operations. Hazardous substances, wastes, or hydrocarbons may have been released on or under the properties owned or leased by us, or on or under other locations where such substances have been taken for recycling or disposal. In addition, some of these properties have been operated by third parties or by previous owners whose treatment and disposal or release of hazardous substances, wastes, or hydrocarbons, was not under our control. These properties and the substances disposed or released on them may be subject to CERCLA, RCRA and analogous state laws. Under such laws, we could be required to remove previously disposed substances and wastes and remediate contaminated property (including groundwater contamination), including instances where the prior owner or operator caused the contamination, or perform remedial plugging of disposal wells or waste pit closure operations to prevent future contamination. These laws and regulations may also expose us to liability for our acts that were in compliance with applicable laws at the time the acts were performed.

Water Discharges and Discharges into Belowground Formations

The CWA and analogous state laws, impose restrictions and strict controls with respect to the discharge of pollutants, including spills and leaks of oil and hazardous substances, into state waters and waters of the United States. The discharge of pollutants into regulated waters is prohibited, except in accordance with the terms of a permit issued by the EPA or an analogous state agency. Spill prevention, control and countermeasure plan requirements imposed under the CWA require appropriate containment berms and similar structures to help prevent the contamination of navigable waters in the event of a petroleum hydrocarbon tank spill, rupture or leak. In addition, the CWA and analogous state laws require individual permits or coverage under general permits for discharges of storm water runoff from certain types of facilities. The CWA also prohibits the discharge of dredge and fill material in regulated waters, including wetlands, unless authorized by permit. The CWA and analogous state laws also may impose substantial civil and criminal penalties for non-compliance including spills and other non-authorized discharges.

In May 2015, the EPA and Corps released a final rule outlining their position on federal jurisdictional reach over wetlands and other waters of the United States. This rule has been challenged in court on the grounds that it unlawfully expands the reach of CWA programs, and implementation of the rule has been stayed pending resolution of the court challenge. In January 2017, the United States Supreme Court accepted review of the rule to determine whether jurisdiction rests with the federal district or appellate courts. Additionally, following issuance of a presidential executive order to review the rule, the EPA and Corps published a proposed

 

90


Table of Contents

rulemaking to repeal the rule in July 2017 and the public comment period closed on September 27, 2017. The EPA and Corps also announced their intent to issue a new rule defining the CWA’s jurisdiction that is consistent with President Trump’s executive order. In November 2017, the EPA and the Corps published a proposed rule that would delay the effective date of the 2015 rule. As a result, future implementation of the 2015 rule is uncertain at this time. To the extent this rule or a revised rule expands the scope of the CWA’s jurisdiction in areas where we or our customers operate, it could impose additional permitting obligations on us and our customers.

The Oil Pollution Act of 1990 (“OPA”) amends the CWA and sets minimum standards for prevention, containment and cleanup of oil spills. The OPA applies to vessels, offshore facilities, and onshore facilities, including exploration and production facilities that may affect waters of the United States. Under OPA, responsible parties including owners and operators of onshore facilities may be held strictly liable for oil cleanup costs and natural resource damages as well as a variety of public and private damages that may result from oil spills. The OPA also requires owners or operators of certain onshore facilities to prepare Facility Response Plans for responding to a worst-case discharge of oil into waters of the United States.

Our oil and natural gas producing customers dispose of flowback and produced water or certain other oilfield fluids gathered from oil and natural gas producing operations in accordance with permits issued by government authorities overseeing such disposal activities. While these permits are issued pursuant to existing laws and regulations, these legal requirements are subject to change based on concerns of the public or governmental authorities regarding such disposal activities. One such concern relates to recent seismic events near underground disposal wells used for the disposal by injection of flowback and produced water or certain other oilfield fluids resulting from oil and natural gas activities. When caused by human activity, such events are called induced seismicity. Developing research suggests that the link between seismic activity and wastewater disposal may vary by region, and that only a very small fraction of the tens of thousands of injection wells have been suspected to be, or may have been, the likely cause of induced seismicity. In 2016, the United States Geological Survey identified six states with the most significant hazards from induced seismicity, including Oklahoma, Kansas, Texas, Colorado, New Mexico, and Arkansas. In response to concerns regarding induced seismicity, regulators in some states have imposed, or are considering imposing, additional requirements in the permitting of produced water disposal wells or otherwise to assess any relationship between seismicity and the use of such wells. For example, Texas and Oklahoma have issued rules for wastewater disposal wells in 2014 that imposed certain permitting restrictions, operating restrictions and/or reporting requirements on disposal wells in proximity to faults. States may, from time to time, develop and implement plans directing certain wells where seismic incidents have occurred to restrict or suspend disposal well operations, as has occurred in Oklahoma. For example, in December 2016, the OCC’s Oil and Gas Conservation Division and the Oklahoma Geological Survey released well completion seismicity guidance, which requires operators to take certain prescriptive actions, including an operator’s planned mitigation practices, following certain unusual seismic activity within 1.25 miles of hydraulic fracturing operations. In addition, in February 2017, the OCC’s Oil and Gas Conservation Division issued an order limiting future increases in the volume of oil and natural gas wastewater injected belowground into the Arbuckle formation in an effort to reduce the number of earthquakes in the state. Furthermore, ongoing lawsuits allege that disposal well operations have caused damage to neighboring properties or otherwise violated state and federal rules regulating waste disposal. These developments could result in additional regulation and restrictions on the use of injection wells by our customers to dispose of flowback and produced water and certain other oilfield fluids. Increased regulation and attention given to induced seismicity also could lead to greater opposition to, and litigation concerning, oil and natural gas activities utilizing injection wells for waste disposal. Any one or more of these developments may result in our customers having to limit disposal well volumes, disposal rates or locations, or require our customers or third party disposal well operators that are used to dispose of customer wastewater to shut down disposal wells, which developments could adversely affect our customers’ business and result in a corresponding decrease in the need for our services, which would could have a material adverse effect on our business, financial condition, and results of operations.

 

91


Table of Contents

Air Emissions

Some of our operations also result in emissions of regulated air pollutants. The CAA and analogous state laws require permits for certain facilities that have the potential to emit substances into the atmosphere that could adversely affect environmental quality. These laws and their implementing regulations also impose generally applicable limitations on air emissions and require adherence to maintenance, work practice, reporting and record keeping, and other requirements. Failure to obtain a permit or to comply with permit or other regulatory requirements could result in the imposition of sanctions, including administrative, civil and criminal penalties. In addition, we or our customers could be required to shut down or retrofit existing equipment, leading to additional expenses and operational delays.

Many of these regulatory requirements, including NSPS and Maximum Achievable Control Technology (“MACT”) standards are expected to be made more stringent over time as a result of stricter ambient air quality standards and other air quality protection goals adopted by the EPA. Compliance with these or other new regulations could, among other things, require installation of new emission controls on some of our equipment, result in longer permitting timelines, and significantly increase our capital expenditures and operating costs, which could adversely impact on our business. For example, in October 2015, the EPA lowered the National Ambient Air Quality Standard, (“NAAQS”) for ozone from 75 to 70 parts per billion for both the 8-hour primary and secondary standards. The EPA did not meet the October 1, 2017 deadline for designating non-attainment areas but, on November 6, 2017, issued final designations for areas in the United States representing approximately 85% of the U.S. counties that will take effect sixty days after the notice is published in the Federal Register. For the remaining areas of the United States, the EPA has not yet prepared final designations but plans to do so in a separate future action. Reclassification of areas or imposition of more stringent standards may make it more difficult to construct new or modified sources of air pollution in newly designated non-attainment areas. Additionally, states are expected to implement more stringent requirements as a result of the revised NAAQS for ozone, which could result in stricter permitting requirements, delay or prohibit our ability to obtain such permits, and result in increased expenditures for pollution control equipment, the costs of which could be significant. In a second example, the EPA finalized separate rules under the CAA in June 2016 regarding criteria for aggregating multiple sites into a single source for air-quality permitting purposes applicable to the oil and natural gas industry. This rule could cause small production facilities (such as tank batteries and compressor stations), on an aggregate basis, to be deemed a major source, thereby triggering more stringent air permitting requirements. Compliance with this and other air pollution control and permitting requirements has the potential to delay the development of oil and natural gas projects and increase costs for us and our customers. Moreover, our business could be materially affected if our customers’ operations are significantly affected by these or other similar requirements. These requirements could increase the cost of doing business for us and our customers, reduce the demand for the oil and natural gas our customers produce, and thus have an adverse effect on the demand for our services.

Climate Change

The U.S. Congress and the EPA, in addition to some state and regional efforts, have in recent years considered legislation or regulations to reduce emissions of GHGs These efforts have included consideration of cap-and-trade programs, carbon taxes, GHG reporting and tracking programs and regulations that directly limit GHG emissions from certain sources. In the absence of federal GHG-limiting legislations, the EPA has determined that GHG emissions present a danger to public health and the environment and has adopted regulations that, among other things, restrict emissions of GHGs under existing provisions of the CAA and may require the installation of “best available control technology” to limit emissions of GHGs from any new or significantly modified facilities that we may seek to construct in the future if they would otherwise emit large volumes of GHGs together with other criteria pollutants. Also, the EPA has adopted rules requiring the monitoring and annual reporting of GHG emissions from oil and natural gas production, processing, transmission and storage facilities in the United States on an annual basis. In October 2015, the EPA amended and expanded the GHG reporting requirements to all segments of the oil and natural gas industry, including gathering and

 

92


Table of Contents

boosting stations as well as completions and workovers from hydraulically fractured oil wells. The EPA has also taken steps to limit methane emissions, a GHG, from certain new modified or reconstructed facilities in the oil and natural gas sector through the adoption of a final rule in 2016 establishing Subpart OOOOa standards for methane emissions. However, effective June 2, 2017, the EPA stayed certain portions of these Subpart OOOOa standards for 90 days. This 90-day stay was vacated by the U.S. Court of Appeals for the D.C. Circuit on July 3, 2017, but the D.C. Circuit did not vacate the EPA’s June 16, 2017 proposal to stay these requirements for two years and revisit the entirety of the 2016 standards. Comments to the EPA’s June 16, 2017 proposal were due August 9, 2017. The EPA has not yet published a final rule. However, as a result of these developments, future implementation of the 2016 standards is uncertain at this time. Furthermore, in November 2016, the BLM published a final rule that established, among other things, requirements to reduce methane emissions arising from venting, flaring and leaks from oil and natural gas production activities on onshore federal and Indian lands. However, on December 8, 2017, the BLM published a final rule to temporarily suspend or delay certain requirements contained in the November 2016 final rule until January 17, 2019, including those requirements relating to the venting, flaring and leakage from oil and natural gas production activities. Given the long-term trend towards increasing regulation, future federal GHG regulations of the oil and gas industry remain a possibility.

In December 2015, the United States joined the international community at the 21st Conference of the Parties of the United Nations Framework Convention on Climate Change in Paris, France that prepared an agreement requiring member countries to review and “represent a progression” in their intended nationally determined contributions, which set GHG emission reduction goals, every five years beginning in 2020. This “Paris agreement” was signed by the United States in April 2016 and entered in force in November 2016; however, the GHG emission reductions called for by the Paris Agreement are not binding. In June 2017, President Trump announced that the United States plans to withdraw from the Paris Agreement and to seek negotiations either to reenter the Paris Agreement on different terms or to establish a new framework agreement. In August 2017, the U.S. State Department officially informed the United Nations of the intent of the United States to withdraw from the Paris Climate Agreement. The Paris Agreement provides for a four-year exit process beginning when it took effect in November 2016, which would result in an effective exit date of November 2020. The United States’ adherence to the exit process and/or the terms on which the United States may reenter the Paris Agreement or a separately negotiated agreement are unclear at this time. Substantial limitations on GHG emissions could adversely affect demand for the oil and natural gas our customers produce and lower the value of their reserves, which developments could reduce demand for our services and have a corresponding material adverse effect on our results of operations and financial position.

Finally, it should be noted that increasing concentrations of GHGs in the Earth’s atmosphere may produce climate changes that have significant physical effects, such as increased frequency and severity of storms, floods and other climatic events. If any such effects were to occur, they could have an adverse effect on our operations.

Hydraulic Fracturing

We perform hydraulic fracturing services for our customers. Hydraulic fracturing is an important and common practice that is used to stimulate production of natural gas and/or oil from dense subsurface rock formations. The hydraulic fracturing process involves the injection of water, sand and chemicals under pressure into the formation to fracture the surrounding rock and stimulate production.

Hydraulic fracturing typically is regulated by state oil and natural gas commissions, but the EPA has asserted federal regulatory authority pursuant to the SDWA over certain hydraulic fracturing activities involving the use of diesel fuel and issued permitting guidance in February 2014 that applies to such activities. Additionally, the EPA issued final CAA regulations in 2012 and in June 2016 governing performance standards, including NSPS Subpart OOOOa standards for the capture of emissions of methane and VOCs released during hydraulic fracturing, the implementation of which remains substantially uncertain; published in June 2016 an effluent limit guideline final rule prohibiting the discharge of wastewater from onshore unconventional oil and

 

93


Table of Contents

natural gas extraction facilities to publicly owned wastewater treatment plants; and published in May 2014 an Advance Notice of Proposed Rulemaking regarding Toxic Substances Control Act reporting of the chemical substances and mixtures used in hydraulic fracturing. Also, the BLM finalized rules in March 2015 that impose new or more stringent standards for performing hydraulic fracturing on federal and American Indian lands. This rule was struck down by a Wyoming federal judge in June 2016 but was subsequently appealed by the BLM to the U.S. Circuit Court of Appeals for the Tenth Circuit. However, following the issuance of a presidential executive order to review rules related to the energy industry, in July 2017 the BLM published a proposed rule to rescind the 2015 rule. In September 2017, the Tenth Circuit issued a ruling to vacate this decision and dismiss the lawsuit challenging the rule in light of the BLM’s proposed rulemaking. As a result of these developments, future implementation of the BLM rule is uncertain at this time. Also, in December 2016, the EPA released its final report on the potential impacts of hydraulic fracturing on drinking water resources. The final report concluded that “water cycle” activities associated with hydraulic fracturing may impact drinking water resources “under some circumstances,” noting that the following hydraulic fracturing water cycle activities and local- or regional-scale factors are more likely than others to result in more frequent or more severe impacts: water withdrawals for fracturing in times or areas of low water availability; surface spills during the management of fracturing fluids, chemicals or produced water; injection of fracturing fluids into wells with inadequate mechanical integrity; injection of fracturing fluids directly into groundwater resources; discharge of inadequately treated fracturing wastewater to surface waters; and disposal or storage of fracturing wastewater in unlined pits.

In addition, various state and local governments have implemented, or are considering, increased regulatory oversight of hydraulic fracturing through additional permit requirements, operational restrictions, disclosure requirements, well construction and temporary or permanent bans on hydraulic fracturing in certain areas. For example, Texas, Colorado and North Dakota, among others, have adopted regulations that impose new or more stringent permitting, disclosure, disposal, and well construction requirements on hydraulic fracturing operations. States could also elect to prohibit high volume hydraulic fracturing altogether, following the approach taken by the State of New York in 2015. In addition to state laws, local land use restrictions, such as city ordinances, may restrict drilling in general and/or hydraulic fracturing in particular. If new federal, state or local laws or regulations that significantly restrict hydraulic fracturing are adopted, such legal requirements could result in delays, eliminate certain drilling and injection activities and make it more difficult or costly to perform hydraulic fracturing. Any such regulations limiting or prohibiting hydraulic fracturing could result in decreased oil and natural gas exploration and production activities and, therefore, adversely affect demand for our services and our business. Such laws or regulations could also materially increase our costs of compliance and doing business.

There have been no material incidents or citations related to our hydraulic fracturing operations in the past five years. During that period we have not been involved in any litigation over alleged environmental violations, have not been ordered to pay any material monetary fine or penalty with respect to alleged environmental violations, and are not currently facing any type of governmental enforcement action or other regulatory proceeding involving alleged environmental violations related to our hydraulic fracturing operations. In addition, pursuant to our MSAs, we are generally liable for only surface pollution, not underground or flowback pollution, which our customers are generally liable for and for which we are typically indemnified by our customers.

We maintain insurance against some risks associated with well services activities. However, this insurance may not continue to be available or may not be available at premium levels that justify its purchase. The occurrence of a significant event not fully insured or indemnified against could have a materially adverse effect on our financial condition and results of operations.

Historically, our environmental compliance costs have not had a material adverse effect on our results of operations; however, there can be no assurance that such costs will not be material in the future. It is possible that substantial costs for compliance or penalties for non-compliance may be incurred in the future. Moreover, it is possible that other developments, such as the adoption of stricter environmental laws, regulations, and enforcement policies, could result in additional costs or liabilities that we cannot currently quantify.

 

94


Table of Contents

Intellectual Property

Over the last several years we have significantly invested in our research and technology capabilities. Our efforts to date have been focused on developing innovative, fit-for-purpose solutions designed to enhance our core service offerings, increase completion efficiencies, provide cost savings to our operations and add value for our customers.

As a result of these efforts, we introduced several new products and progressed on differentiating technologies that we believe will provide a competitive advantage as our customers focus on extracting oil and natural gas in the most economical and efficient ways possible, including the Vorteq Missile™, a new technology that is designed to add proppant downstream of the high pressure pumps, and our Liberty Quiet FleetTM, which materially reduces noise levels compared to conventional fracturing fleets. Additionally, several of these investments are delivering value added products and services that are creating increasing demand from key customers.

We seek patent and trademark protections for our technology when we deem it prudent, and we aggressively pursue protection of these rights. We believe our patents, trademarks, and other protections for our proprietary technologies are adequate for the conduct of our business and that no single patent or trademark is critical to our business. In addition, we rely to a great extent on the technical expertise and know-how of our personnel to maintain our competitive position, and we take commercially reasonable measures to protect trade secrets and other confidential and/or proprietary information relating to the technologies we develop.

Risk Management and Insurance

Our operations are subject to hazards inherent in the oil and natural gas industry, such as, but not limited to, accidents, blowouts, explosions, craterings, fires, oil spills and releases of hydraulic fracturing fluids or wastewater into the environment. These conditions can cause:

 

    disruption in operations;

 

    substantial repair or remediation costs;

 

    personal injury or loss of human life;

 

    significant damage to or destruction of property, and equipment;

 

    environmental pollution, including groundwater contamination;

 

    unusual or unexpected geological formations or pressures and industrial accidents;

 

    impairment or suspension of operations; and

 

    substantial revenue loss.

In addition, our operations are subject to, and exposed to, employee/employer liabilities and risks such as wrongful termination, discrimination, labor organizing, retaliation claims and general human resource related matters.

Claims for loss of oil and natural gas production and damage to formations can occur in the well services industry. Litigation arising from a catastrophic occurrence at a location where our equipment and services are being used may result in our being named as a defendant in lawsuits asserting large claims.

We do not have insurance against all foreseeable risks, either because insurance is not available or because of the high premium costs. The occurrence of an event not fully insured against or the failure of an insurer to meet its insurance obligations could result in substantial losses. In addition, we may not be able to maintain adequate insurance in the future at rates we consider reasonable. Insurance may not be available to cover any or all of the risks to which we are subject, or, even if available, it may be inadequate, or insurance premiums or other costs could rise significantly in the future so as to make such insurance prohibitively expensive.

We enter into Master Service Agreements (“MSAs”) with each of our customers. Our MSAs delineate our and our customer’s respective indemnification obligations with respect to the services we provide. Generally,

 

95


Table of Contents

under our MSAs, including those relating to our hydraulic fracturing services, we assume responsibility for pollution or contamination originating above the surface from our equipment or handling. However, our customers assume responsibility for all other pollution or contamination that may occur during operations, including that which may result from seepage or any other uncontrolled flow of drilling fluids. The assumed responsibilities include the control, removal and clean-up of any pollution or contamination. In such cases, we may be exposed to additional liability if we are negligent or commit willful acts causing the pollution or contamination. Generally, our customers also agree to indemnify us against claims arising from their employees’ personal injury or death, in the case of our hydraulic fracturing operations, to the extent that their employees are injured by such operations, unless the loss is a result of our gross negligence or willful misconduct. Similarly, we generally agree to indemnify our customers for liabilities arising from personal injury to or death of any of our employees, unless resulting from the gross negligence or willful misconduct of our customer. The same principals apply to mutual indemnification for loss or destruction of customer-owned property or equipment, except such indemnification is not limited by negligence or misconduct. Losses due to catastrophic events, such as blowouts, are generally the responsibility of the customer. However, despite this general allocation of risk, we may be unsuccessful in enforcing contractual terms, incur an unforeseen liability that is not addressed by the scope of the contractual provisions or be required to enter into an MSA with terms that vary from our standard allocations of risk, as described above. Consequently, we may incur substantial losses that could materially and adversely affect our financial condition and results of operations.

Legal Proceedings

On February 23, 2017, SandBox filed suit in the Houston Division of the U.S. District Court for the Southern District of Texas against Proppant Express Investments, LLC, Proppant Express Solutions, LLC (“PropX”), and Liberty Services. As described in “Related Party Transactions—Historical Transactions with Affiliates—PropX,” Liberty Services is party to a services agreement with PropX. SandBox alleges that Liberty Services willfully infringes multiple U.S. patents and has breached an agreement between SandBox and Liberty Services by “directing, controlling, and funding” inter partes review (“IPR”) requests before the U.S. Patent and Trademark Office (“USPTO”). SandBox seeks both monetary and injunctive relief from the court, as well as attorney’s fees and costs. On August 14, 2017, the court denied SandBox’s request for a preliminary injunction to prevent Liberty Services from filing a request for an IPR with the USPTO. Pursuant to the parties’ stipulation, all claims and counterclaims related to one of the four patents asserted by SandBox were dismissed without prejudice on November 6, 2107. A hearing on the construction of claim terms in the remaining asserted patents is currently set for February 7, 2018. Docket call and the final pretrial conference are currently set for December 7, 2018. We intend to vigorously defend ourselves against the claims brought by SandBox.

We are named defendants in certain lawsuits, investigations and claims arising in the ordinary course of conducting our business, including certain environmental claims and employee-related matters, and we expect that we will be named defendants in similar lawsuits, investigations and claims in the future. While the outcome of these lawsuits, investigations and claims cannot be predicted with certainty, we do not expect these matters to have a material adverse impact on our business, results of operations, cash flows or financial condition. We have not assumed any liabilities arising out of these existing lawsuits, investigations and claims.

Employees

As of September 30, 2017, we had 1,859 employees and no unionized labor. We believe we have good relations with our employees.

 

96


Table of Contents

MANAGEMENT

Directors and Executive Officers

Set forth below are the name, age, position and description of the business experience of our executive officers and directors, as of December 31, 2017.

 

Name

  

Age

    

Position with Liberty Oilfield Services Inc.

Christopher A. Wright

     52     

Chief Executive Officer and Director Nominee

Michael Stock

     55     

Chief Financial Officer and Director

Ron Gusek

     46     

President

R. Sean Elliott

     43     

Vice President and General Counsel

Ryan T. Gosney

     44     

Chief Accounting Officer

Cary D. Steinbeck

     46     

Director Nominee

N. John Lancaster, Jr.

     49     

Director Nominee

Brett Staffieri

     39     

Director Nominee

William F. Kimble

     58     

Director Nominee

Peter A. Dea

     64     

Director Nominee

Ken Babcock

     60     

Director Nominee

Jesal Shah

     32     

Director Nominee

Christopher A. Wright—Chief Executive Officer and Director Nominee. Chris Wright has served as our Chief Executive Officer since December 2016 and as the Chief Executive Officer of Liberty Holdings since its formation in March 2011. He is also the Executive Chairman of Liberty Resources, an E&P company focused in the Williston Basin, and was the Chief Executive Officer from its formation in September 2010 until March 2017. Mr. Wright has also been nominated to serve on our board of directors. Mr. Wright is also a director of TAS Energy Inc., Liberty Resources and Kerogen Exploration, Inc. Mr. Wright founded Pinnacle Technologies, a company that developed and commercialized tiltmeter and microseismic fracture mapping, and served as CEO of Pinnacle Technologies from 1992 to 2006. From 2000 to 2006, Mr. Wright served as Chairman of Stroud Energy, Inc., a shale natural gas producer. Mr. Wright has a Bachelor of Science in Mechanical Engineering from the Massachusetts Institute of Technology (“MIT”) and conducted graduate work in electrical engineering at both the University of California-Berkeley and MIT. We believe that Mr. Wright’s experience leading our growth as our Chief Executive Officer and his extensive experience in the hydraulic fracturing services industry qualifies him to serve on our board of directors.

Michael Stock—Chief Financial Officer and Director. Michael Stock has served as our Chief Financial Officer since December 2016 and as the Chief Financial Officer of Liberty Holdings, since April 2012. Prior to joining Liberty Holdings, from 2009 to 2012, he was employed by TAS Energy Inc., an industrial energy technology company. During his tenure, he served as CFO and was a key part of the raising of equity from leading investment groups including Kleiner Perkins, Element Partners, Natural Gas Partners and Credit Suisse. From 1997 to 2009, Mr. Stock served as CFO for Pinnacle Technologies. We believe that Mr. Stock’s extensive background in all levels of finance, including global financial management, mergers and acquisitions and risk management make him well qualified to serve on our board of directors. We expect that Mr. Stock will resign from our board of directors prior to the date that our Class A common stock is first traded on the NYSE.

Ron Gusek—President. Ron Gusek has served as our President since December 2016 and as the President of Liberty Holdings, since November 2016. Mr. Gusek served as the Vice President of Technology and Development of Liberty Holdings, from 2014 until his promotion. Prior to joining Liberty Holdings, from 2011 to 2014, Mr. Gusek served as Vice President, Corporate Engineering and Technology of Sanjel Corporation, a global energy service company. Prior to joining Sanjel Corporation, from 2009 to 2011, Mr. Gusek was Director

 

97


Table of Contents

of Engineering for Zodiac Exploration, an E&P company working in the central San Joaquin valley in California. From 2003 to 2008, Mr. Gusek was the Canadian Regional Manager of Pinnacle Technologies. Mr. Gusek has a Bachelor of Science in Mechanical Engineering from the University of Alberta.

R. Sean Elliott—Vice President and General Counsel. Sean Elliott has served as our Vice President and General Counsel since March 2017. Between September 2016 and March 2017, Mr. Elliott worked as Assistant General Counsel at USAA Real Estate Company, a real estate investment firm. Between June 2015 and September 2016, Mr. Elliott served as Counsel at Haynes and Boone, LLP, an international corporate law firm. Between November 2007 and May 2015, Mr. Elliott served as Vice President, General Counsel, Corporate Secretary and Chief Compliance Officer of CARBO Ceramics Inc., an oilfield services production enhancement company. Mr. Elliott has a Bachelor of Arts in Economics and Business Administration from Austin College and a Doctor in Jurisprudence degree from the University of Texas at Austin.

Ryan T. GosneyChief Accounting Officer. Ryan Gosney has been our Chief Accounting Officer since March 2017. Between July 2016 and February 2017, Mr. Gosney served as the Chief Accounting Officer of Vantage Energy Inc. (“Vantage”), an oil and gas exploration and production company. Prior to joining Vantage, Mr. Gosney served as Chief Financial Officer for Dorado E&P Partners, LLC, an oil and gas company, from January 2012 to January 2016. Mr. Gosney began his career as an auditor with Arthur Andersen, LLP in September 1995 where he served in increasing roles of responsibility up to Audit Manager until June 2002. Mr. Gosney has also served as Controller for Patina Oil & Gas Corporation from October 2002 to October 2005 and Delta Petroleum Corporation from October 2005 to January 2012. Mr. Gosney has a Bachelor of Business Administration from Texas Christian University.

Cary D. Steinbeck—Director Nominee. Mr. Steinbeck has been nominated to serve on our board of directors. Mr. Steinbeck has served on the board of managers of Liberty Holdings since October 2016. Mr. Steinbeck has been a Managing Director at Shea Ventures, an investment firm, since October 2014. From 2007 to 2014, Mr. Steinbeck served as a Managing Director at the Oakmont Corporation, an investment firm. Mr. Steinbeck is also a director at Liberty Resources and is a Chartered Financial Analyst® charterholder. Mr. Steinbeck has a Bachelor of Science in Economics from the University of California, Santa Barbara, and a Master of Business Administration from the University of Southern California. We believe that Mr. Steinbeck’s experience in the private equity industry, energy sector investing experience, extensive board participation and understanding of financial markets will provide valuable insights for our company and qualify him for service on our board of directors.

N. John Lancaster, Jr.—Director Nominee. Mr. Lancaster has been nominated to serve on our board of directors. Mr. Lancaster is currently a Partner at Riverstone, an energy-focused private equity firm. Prior to joining Riverstone in 2000, Mr. Lancaster was a director with The Beacon Group, LLC, a privately held firm specializing in principal investing and strategic advisory services in the energy and other industries. Prior to joining Beacon, Mr. Lancaster was a Vice President with Credit Suisse First Boston’s Natural Resources Group in Houston, Texas. Mr. Lancaster served on the board of directors of Cobalt International Energy, Inc., an exploration and production company, from May 2010 to May 2013. Mr. Lancaster has a Bachelor of Business Administration from the University of Texas at Austin and a Master of Business Administration from Harvard Business School. Mr. Lancaster has been nominated to serve on our board of directors by Riverstone pursuant to the stockholders’ agreement. We believe Mr. Lancaster’s experience investing in the energy sector as well as his strong financial experience qualify him for service on our board of directors.

Brett Staffieri—Director Nominee. Mr. Staffieri has been nominated to serve on our board of directors. Mr. Staffieri has been a Managing Director at Riverstone, an energy-focused private equity firm, since 2014, and has worked at Riverstone since 2006. Mr. Staffieri has a Bachelor of Business Administration from the University of Texas at Austin and a Master of Business Administration from The Wharton School, where he graduated with honors. Mr. Staffieri has been nominated to serve on our board of directors by Riverstone pursuant to the stockholders’ agreement. We believe that Mr. Staffieri’s extensive experience investing in the energy sector, particularly with respect to his involvement in Liberty Holdings since its founding, qualifies him for service on our board of directors.

 

98


Table of Contents

William F. Kimble—Director Nominee. Mr. Kimble has been nominated to serve on our board of directors. From 2009 until his retirement in 2015, Mr. Kimble served as the Office Managing Partner for the Atlanta office and Managing Partner - Southeastern United States at KPMG LLP (“KPMG”), one of the largest audit, tax and advisory services firms in the world. Mr. Kimble was also responsible for moderating KPMG’s Audit Committee Institute and Audit Committee Chair Sessions. Until his retirement, Mr. Kimble had been with KPMG or its predecessor firm since 1986. During his tenure with KPMG, Mr. Kimble also held numerous senior leadership positions, including Global Chairman of Industrial Markets. Mr. Kimble also served as KPMG’s Energy Sector Leader for 10 years and was the executive director of KPMG’s Global Energy Institute. Mr. Kimble serves on the board of directors and the audit committee of PRGX Global, Inc. Mr. Kimble also serves on the board of directors, the special committee, and is chair of the audit committee of DCP Midstream Partners, LP. Mr. Kimble has a Bachelor of Accounting and Business Administration from Southern Methodist University. We believe that Mr. Kimble’s extensive accounting background and his experience as a director of a public company qualify him for service on our board of directors.

Peter A. Dea—Director Nominee. Mr. Dea has been nominated to serve on our board of directors. Mr. Dea has been the Executive Chairman of Confluence Resources LP (“Confluence”) since September 2016. Mr. Dea has served as the President and Chief Executive Officer of Cirque Resources LP (“Cirque”) since May 2007. Both Confluence and Cirque are private oil and gas companies. From November 2001 through August 2006, Mr. Dea was President and Chief Executive Officer and a director of Western Gas Resources, Inc. (“Western Gas”). Mr. Dea joined Barrett Resources Corporation (“Barrett”) in November 1993 and served as Chief Executive Officer and director from November 1999 and as Chairman from February 2000 through August 2001. Western Gas and Barrett were public oil and gas companies. Prior to that Mr. Dea served in several geologic positions with Exxon Company, U.S.A. Mr. Dea currently serves as a director of Encana Corporation. Mr. Dea has a Bachelor of Arts in Geology from Western State Colorado University and a Masters of Science in Geology from the University of Montana. Mr. Dea also attended the Harvard Business School, Advanced Management Program. We believe that Mr. Dea’s extensive oil and gas exploration and production experience and involvement in state and national energy policies qualify him for service on our board of directors.

Ken Babcock—Director Nominee. Mr. Babcock has been nominated to serve on our board of directors. Mr. Babcock is currently the Chief Executive Officer of Abaco Energy Technologies LLC (“Abaco”), a private Houston-based company that was formed by Riverstone in 2013 to focus on opportunities in manufacturing and services related to North American drilling, completion, and production, and associated infrastructure. Prior to joining Abaco, Mr. Babcock was the President and Chief Executive Officer of Titan Specialties, Ltd. (“Titan”), a Riverstone portfolio company, from 2008 until its sale to Hunting PLC in September 2011. Following the sale, Mr. Babcock remained at Titan until June 2012. Prior to joining Titan, from 2005 until 2008, Mr. Babcock served as President and Chief Executive Officer of International Logging, Inc. (“ILI”), also a Riverstone portfolio company, where he took a narrowly-focused mud logging company of over 300 employees to a diverse well site services organization of over 1,800 employees spread over 60 countries in a little over two years. Prior to joining ILI, Mr. Babcock was Director of Strategic Sales at Baker Hughes INTEQ and Vice President of Business Development at Noble Technology Services. Mr. Babcock began his career with EXLOG in 1980. Mr. Babcock has a Bachelor of Science in Geology from Florida State University. Mr. Babcock has been nominated to serve on our board of directors by Riverstone pursuant to the stockholders’ agreement. We believe that Mr. Babcock’s strong business leadership experience qualifies him for service on our board of directors.

Jesal Shah—Director Nominee. Mr. Shah has been nominated to serve on our board of directors. Mr. Shah is a Vice President of Riverstone, an energy-focused private equity firm. Mr. Shah joined Riverstone in 2010 and returned to Riverstone in 2015 after earning a Master of Business Administration. Prior to joining Riverstone, Mr. Shah worked in the Investment Banking Division of Credit Suisse. While at Credit Suisse, Mr. Shah worked on mergers and acquisitions and capital markets financings in the global energy sector. Mr. Shah has a Bachelor of Arts in Economics and Spanish from Tufts University and a Master of Business Administration from Harvard Business School. Mr. Shah has been nominated to serve on our board of directors by Riverstone pursuant to the stockholders’ agreement. We believe that Mr. Shah’s experience investing in the energy sector qualifies him for service on our board of directors.

 

99


Table of Contents

Status as a Controlled Company

Because the Liberty Unit Holders, together with affiliates of Riverstone, will initially own approximately 61.1% of the voting power of our capital stock following the completion of this offering, we expect to be a controlled company as of the completion of the offering under Sarbanes- Oxley and NYSE corporate governance standards. A controlled company does not need its board of directors to have a majority of independent directors or to form independent compensation and nominating and governance committees. As a controlled company, we will remain subject to rules of Sarbanes-Oxley and the NYSE that require us to have an audit committee composed entirely of independent directors. Under these rules, we must have at least one independent director on our audit committee by the date our Class A common stock is listed on the NYSE, at least two independent directors on our audit committee within 90 days of the listing date, and at least three independent directors on our audit committee within one year of the listing date.

If at any time we cease to be a controlled company, we will take all action necessary to comply with Sarbanes-Oxley and NYSE corporate governance standards, including by appointing a majority of independent directors to our board of directors and ensuring we have a compensation committee and a nominating and corporate governance committee, each composed entirely of independent directors, subject to a permitted “phase-in” period.

Initially, our board of directors will consist of a single class of directors each serving one-year terms. After we cease to be a controlled company, our board of directors will be divided into three classes of directors, with each class as equal in number as possible, serving staggered three-year terms, and such directors will be removable only for “cause.”

Composition of Our Board of Directors

Our board of directors currently consists of one member. Prior to the date that our Class A common stock is first traded on the NYSE, we expect to have an eight member board of directors consisting of our director nominees who shall be appointed to the board of directors, and we expect that Mr. Stock will resign from our board of directors.

In connection with this offering, we will enter into a stockholders’ agreement with the Principal Stockholders. The stockholders’ agreement will provide Riverstone with the right to designate a certain number of nominees to our board of directors so long as they and their affiliates collectively beneficially own more than 10% of the outstanding shares of our Class A common stock.

In evaluating director candidates, we will assess whether a candidate possesses the integrity, judgment, knowledge, experience, skills and expertise that are likely to enhance the board’s ability to manage and direct our affairs and business, including, when applicable, to enhance the ability of committees of the board to fulfill their duties of increasing the length of time necessary to change the composition of a majority of the board of directors.

Director Independence

Our board of directors has determined that each of Cary D. Steinbeck, Peter A. Dea, Ken Babcock and William F. Kimble are independent within the meaning of the NYSE listing standards currently in effect and 10A-3 of the Exchange Act.

Committees of the Board of Directors

Audit Committee

Rules implemented by the NYSE and the SEC require us to have an audit committee comprised of at least three directors who meet the independence and experience standards established by the NYSE and the Exchange

 

100


Table of Contents

Act, subject to transitional relief during the one-year period following the completion of this offering. Our audit committee initially consists of three directors, all of whom are independent under the rules of the SEC. As required by the rules of the SEC and listing standards of the NYSE, after the applicable transition period, the audit committee consists solely of independent directors. William F. Kimble, Peter A. Dea and Cary D. Steinbeck will initially serve as members of our audit committee. Each member of the audit committee is financially literate, and our board of directors has determined that William F. Kimble qualifies as an “audit committee financial expert” as defined in applicable SEC rules.

This committee will oversee, review, act on and report on various auditing and accounting matters to our board of directors, including: the selection of our independent accountants, the scope of our annual audits, fees to be paid to the independent accountants, the performance of our independent accountants and our accounting practices. In addition, the audit committee will oversee our compliance programs relating to legal and regulatory requirements. We expect to adopt an audit committee charter defining the committee’s primary duties in a manner consistent with the rules of the SEC and applicable stock exchange or market standards.

Compensation Committee

Because we will be a “controlled company” as of the closing of this offering within the meaning of NYSE corporate governance standards, we will not be required to, and do not currently expect to, have a compensation committee as of the closing of this offering.

If and when we are no longer a “controlled company” within the meaning of NYSE corporate governance standards, we will be required to establish a compensation committee. We anticipate that such a compensation committee would consist of three directors who will be “independent” under the rules of the SEC, Sarbanes Oxley and the NYSE. This committee would establish salaries, incentives and other forms of compensation for officers and other employees. Any compensation committee would also administer our incentive compensation and benefit plans. Upon formation of a compensation committee, we would expect to adopt a compensation committee charter defining the committee’s primary duties in a manner consistent with the rules of the SEC, the PCAOB and applicable stock exchange or market standards.

Nominating and Corporate Governance Committee

Because we will be a “controlled company” as of the closing of this offering within the meaning of NYSE corporate governance standards, we will not be required to, and do not currently expect to, have a nominating and corporate governance committee.

If and when we are no longer a “controlled company” within the meaning of NYSE corporate governance standards, we will be required to establish a nominating and corporate governance committee. We anticipate that such a nominating and corporate governance committee would consist of three directors who will be “independent” under the rules of the SEC. This committee would identify, evaluate and recommend qualified nominees to serve on our board of directors, develop and oversee our internal corporate governance processes and maintain a management succession plan. Upon formation of a nominating and corporate governance committee, we would expect to adopt a nominating and corporate governance committee charter defining the committee’s primary duties in a manner consistent with the rules of the SEC and NYSE standards.

Code of Business Conduct and Ethics

Our board of directors has adopted a code of business conduct and ethics applicable to our employees, directors and officers, in accordance with applicable U.S. federal securities laws and the corporate governance rules of the NYSE. Any waiver of this code may be made only by our board of directors and will be promptly disclosed as required by applicable U.S. federal securities laws and the corporate governance rules of the NYSE.

 

101


Table of Contents

Corporate Governance Guidelines

Our board of directors has adopted corporate governance guidelines in accordance with the corporate governance rules of the NYSE.

 

102


Table of Contents

EXECUTIVE COMPENSATION

Liberty Inc. did not pay any compensation to officers or employees during the 2017 fiscal year. However, the operations of our predecessors will be carried on by us and our subsidiaries following this offering, and the executive officers of our predecessors have been our executive officers since December 2016. As such, we believe that disclosure regarding our executive officers’ compensation for the full 2016 and 2017 fiscal years, which was established and paid by our predecessor, is generally appropriate and relevant to the stockholders, and as such, is disclosed below.

The tables and narrative disclosure below provide compensation disclosure that satisfies the requirements applicable to emerging growth companies, as defined in the JOBS Act.

Summary Compensation Table

The following table summarizes the compensation awarded to, earned by or paid to our principal executive officer and our next two most highly-compensated executive officers (our “Named Executive Officers”) for the fiscal years ended December 31, 2016 and December 31, 2017.

 

Name and Principal Position (a)

   Year
(b)
     Salary
($)(c)
     Bonus
($)(d)(1)
     Option
Awards

($)(f)(2)
     All Other
Compensation
($)(i)(3)
     Total
($)(j)
 

Christopher A. Wright

(Chief Executive Officer)

    

2017

2016

 

 

    

349,890

124,313

 

 

    

1,590,162

—  

 

 

    

—  

—  

 

 

    

5,722

—  

 

 

    

1,944,774

124,313

 

 

Michael Stock

(Chief Financial Officer & Director)

    

2017

2016

 

 

    

282,668

183,921

 

 

    

1,192,809

25,000

 

 

    

—  

—  

 

 

    

8,513

—  

 

 

    

1,484,010

208,921

 

 

Ron Gusek

(President)

    

2017

2016

 

 

    

242,885

150,820

 

 

    

1,192,809

25,000

 

 

    

—  

—  

 

 

    

7,603

—  

 

 

    

1,443,297

175,820

 

 

 

(1) Amounts reported in the “Bonus” column reflect discretionary bonuses earned for service in 2017. $750 of these bonuses for each Named Executive Officer were part of year-end bonuses we paid to all our employees. The remainder of these bonuses will be paid to our Named Executive Officers in early 2018.
(2) Amounts reported in the “Option Awards” column reflect the aggregate grant date fair value, computed in accordance with FASB ASC Topic 718, of Class B-5 Units granted to Mr. Gusek during fiscal year 2016. The Class B-5 Units represent membership interests in Liberty Holdings that are intended to constitute profits interests for federal income tax purposes. Despite the fact that the Class B-5 Units do not require the payment of an exercise price, they are most similar economically to stock options. Accordingly, they are classified as “options” under the definition provided in Item 402(a)(6)(i) of Regulation S-K as an instrument with an “option-like feature.”
(3) Amounts reported in the “All Other Compensation” column reflect discretionary matching contributions made by our predecessor to each Named Executive Officer’s 401(k) plan account during fiscal year 2017.

Narrative Disclosure to Summary Compensation Table

Employment Agreements

We have not entered into any employment agreements with any of the Named Executive Officers.

Base Salaries

Each Named Executive Officer’s base salary is a fixed component of compensation for performing specific job duties and functions. The base salaries of the Named Executive Officers in effect for fiscal years 2016 and 2017 were established at a level that the board of directors of our predecessor determined was necessary to retain the individual’s services. The board of directors of our predecessor has historically reviewed executive officers’ base salaries on an annual basis and made adjustments based upon consideration of any factors that it deems relevant.

 

103


Table of Contents

Annual Bonuses

Our annual bonus awards have historically been discretionary bonuses based on the net income performance of our predecessor. Each of our Named Executive Officers received a discretionary bonus for fiscal year 2017. Substantially all of the bonuses with respect to fiscal year 2017 will be paid in early 2018. Unless we determine otherwise, the Named Executive Officers must be employed on the payment date in order to receive payment of their annual bonuses.

Long-Term Incentive Compensation

We have historically offered long-term incentives to our Named Executive Officers through grants of restricted Class B Units in Liberty Holdings. These Class B Unit awards are subject to time-based vesting requirements and are subject to accelerated vesting upon the occurrence of certain terminations of employment and certain change in control events. In connection with our reorganization described below under “—Corporate Reorganization,” the Class B Units that remain unvested will be exchanged for restricted stock awards granted pursuant to the Liberty Oilfield Services Inc. Legacy Restricted Stock Plan (the “Legacy Plan”), which we anticipate will be adopted prior to the consummation of this offering for the limited purpose of facilitating the exchange of the unvested Class B Units for restricted stock awards. These restricted stock awards will be subject to the same vesting conditions applicable to the Class B Units immediately prior to the exchange, and we do not anticipate that the consummation of this offering will result in accelerated vesting of any of the restricted stock awards. We do not expect that any awards will be granted under the Legacy Plan other than the grant of restricted stock awards in exchange for unvested Class B Units. See below under “—Additional Narrative Disclosure—Potential Payments Upon a Termination or Change in Control” for additional information regarding the circumstances that could result in accelerated vesting of these awards.

Outstanding Equity Awards at 2017 Fiscal Year-End

The following table reflects information regarding outstanding equity-based awards held by our Named Executive Officers as of December 31, 2017, which consist exclusively of Class B Units in Liberty Holdings. Although only a portion of the aggregate compensation paid to our Named Executive Officers for 2017 is attributable to the services provided to our predecessor, all outstanding equity-based awards held by the Named Executive Officers as of December 31, 2017 are included in the table below.

 

Name (a)

   Option Awards (1)  
   Number of Securities
Underlying Unexercised

Options (#)
Exercisable

(b)
     Number of Securities
Underlying Unexercised
Options
(#)
Unexercisable

(c)
    Option
Exercise Price

($)(e)(4)
     Option
Expiration Date

(f)(4)
 

Christopher A. Wright

     150,000        —         N/A        N/A  

Michael Stock

     80,000        —         N/A        N/A  

Ron Gusek

     37,500        12,500 (2)      N/A        N/A  
     6,250        18,750 (3)      N/A        N/A  

 

(1) The equity awards disclosed in this table are restricted Class B Units in Liberty Holdings, which are intended to be profits interests for federal income tax purposes. The Class B Units are subject to time-based vesting conditions, and each award vests 25% each year over four years following the vesting start date, subject to the Named Executive Officer’s continued employment through the applicable vesting date. The treatment of these awards upon certain terminations of employment and change in control events is described below under “—Potential Payments Upon a Termination or Change in Control.”
(2) These Class B Units, or any restricted stock awards received in exchange for these Class B Units, will vest on February 20, 2018 so long as Mr. Gusek remains employed through such date.

 

104


Table of Contents
(3) 6,250 of these Class B Units, or any restricted stock awards received in exchange for these Class B Units, will vest on each of October 31, 2018, October 31, 2019 and October 31, 2020 so long as Mr. Gusek remains employed through such dates.
(4) These equity awards are not traditional options, and therefore, there is no exercise price or option expiration date associated with them.

Additional Narrative Disclosure

Retirement Benefits

We have not maintained, and do not currently maintain, a defined benefit pension plan or nonqualified deferred compensation plan. We currently maintain a retirement plan intended to provide benefits under section 401(k) of the Internal Revenue Code under which employees, including our Named Executive Officers, are allowed to contribute portions of their base compensation to a tax-qualified retirement account. We temporarily suspended matching contributions in 2016, but resumed discretionary matching contributions in 2017.

Potential Payments Upon Termination or Change in Control

We do not currently maintain any employment agreements, severance agreements or change in control agreements with any of the Named Executive Officers.

A Named Executive Officer’s outstanding, unvested Class B Units in Liberty Holdings will become 100% vested upon a “sale transaction,” which is generally any transaction or series of related transaction that result in (a) a sale of all or substantially all of the assets of our predecessor or (b) the existing unitholders having record ownership, directly or indirectly after the consummation of such transaction, of 10% or less of the equity securities of the surviving or acquiring company. Any restricted stock awards received in exchange for unvested Class B Units in Liberty Holdings will be subject to similar acceleration provisions.

Upon the termination of a Named Executive Officer’s employment by us in circumstances which do not involve “inappropriate conduct” or a Named Executive Officer’s voluntary resignation with “good reason,” a percentage of the unvested Class B Units equal to the greater of (i) the percentage already vested at such time in accordance with the time-based vesting requirements and (ii) 50% will be deemed vested. Any restricted stock awards received in exchange for unvested Class B Units in Liberty Holdings will be subject to similar acceleration provisions.

For purposes of these awards, “inappropriate conduct” generally means any of the following: (A) conviction of, or plea of nolo contendere to, a felony or serious crime involving fraud, dishonesty or breach of trust; (B) gross negligence or intentional misconduct in the performance of his duties to us or our subsidiaries; (C) breach of a material obligation under the restricted unit agreement or our predecessor’s Limited Liability Company Agreement; (D) willful dishonesty, fraud or misrepresentation intended to result in his gain or personal enrichment at the expense of us, any of our subsidiaries or our other equity holders; (E) public or consistent drunkenness or illegal use of narcotics that is reasonably likely to become materially injurious to the reputation or business of us or our subsidiaries or that is reasonably likely to impair his performance of duties to us or our subsidiaries; or (F) any other intentional conduct that materially injures us, our subsidiaries, or our reputation, including, but not limited to, knowingly participating or allowing accounting or tax improprieties, embezzlement or theft. Certain of the actions and omissions described above are subject to a notice and cure period.

In addition, “good reason” generally means any of the following: (x) material diminution in the Named Executive Officer’s responsibilities, duties or authority; (y) material diminution in the Named Executive Officer’s base salary; or (z) breach by us of one of our material obligations under the restricted unit agreement. Certain of the actions described above are subject to a notice and cure period.

 

105


Table of Contents

Actions Taken Following Fiscal Year End

Long-Term Incentive Plan

In order to incentivize individuals providing services to us or our affiliates, our board of directors intends to adopt a long-term incentive plan (the “LTIP”) prior to the completion of this offering. We anticipate that the LTIP will provide for the grant, from time to time, at the discretion of our board of directors or a committee thereof, of stock options, stock appreciation rights (“SARs”), restricted stock, restricted stock units, stock awards, dividend equivalents, other stock-based awards, cash awards, substitute awards and performance awards. The description of the LTIP set forth below is a summary of the material anticipated features of the LTIP. Our board of directors is still in the process of developing, approving and implementing the LTIP, and accordingly, this summary is subject to change. Further, this summary does not purport to be a complete description of all of the anticipated provisions of the LTIP and is qualified in its entirety by reference to the LTIP, the form of which is filed as an exhibit to this registration statement.

LTIP Share Limits. Subject to adjustment in the event of certain transactions or changes of capitalization in accordance with the LTIP, a total of 12,908,734 shares of our Class A common stock will initially be reserved for issuance pursuant to awards under the LTIP. The total number of shares reserved for issuance under the LTIP may be issued pursuant to incentive stock options (which generally are stock options that meet the requirements of Section 422 of the Code). Class A common stock subject to an award that expires or is canceled, forfeited, exchanged, settled in cash or otherwise terminated without delivery of shares and shares withheld to pay the exercise price of, or to satisfy the withholding obligations with respect to, an award will again be available for delivery pursuant to other awards under the LTIP.

Non-Employee Director Limits. The maximum aggregate grant date fair value of awards granted under the LTIP to non-employee directors will not exceed $1 million in any single calendar year (or $2 million in the first calendar year in which an individual becomes a non-employee director).

Administration. The LTIP will be administered by our board of directors, except to the extent our board of directors elects a committee of directors to administer the LTIP. Our board of directors has broad discretion to administer the LTIP, including the power to determine the eligible individuals to whom awards will be granted, the number and type of awards to be granted and the terms and conditions of awards. The board of directors may also accelerate the vesting or exercise of any award and make all other determinations and to take all other actions necessary or advisable for the administration of the LTIP.

Eligibility. Any individual who is our officer or employee or an officer or employee of any of our affiliates, and any other person who provides services to us or our affiliates, including members of our board of directors, are eligible to receive awards under the LTIP at the discretion of our board of directors.

Stock Options. The board of directors may grant incentive stock options and options that do not qualify as incentive stock options, except that incentive stock options may only be granted to persons who are our employees or employees of one of our subsidiaries, in accordance with Section 422 of the Code. The exercise price of a stock option generally cannot be less than 100% of the fair market value of a share of our Class A common stock on the date on which the option is granted and the option must not be exercisable for longer than ten years following the date of grant. In the case of an incentive stock option granted to an individual who owns (or is deemed to own) at least 10% of the total combined voting power of all classes of our capital stock, the exercise price of the stock option must be at least 110% of the fair market value of a share of our Class A common stock on the date of grant and the option must not be exercisable more than five years from the date of grant.

Stock Appreciation Rights. A SAR is the right to receive an amount equal to the excess of the fair market value of one share of our Class A common stock on the date of exercise over the grant price of the SAR. The grant price of a SAR generally cannot be less than 100% of the fair market value of a share of our Class A

 

106


Table of Contents

common stock on the date on which the SAR is granted. The term of a SAR may not exceed ten years. SARs may be granted in connection with, or independent of, a stock option. SARs may be paid in cash, Class A common stock or a combination of cash and Class A common stock, as determined by our board of directors.

Restricted Stock. Restricted stock is a grant of shares of Class A common stock subject to the restrictions on transferability and risk of forfeiture imposed by our board of directors. In the discretion of our board of directors, dividends distributed prior to vesting may be subject to the same restrictions and risk of forfeiture as the restricted stock with respect to which the distribution was made.

Restricted Stock Units. A restricted stock unit is a right to receive cash, Class A common stock or a combination of cash and Class A common stock at the end of a specified period equal to the fair market value of one share of our Class A common stock on the date of vesting. Restricted stock units may be subject to the restrictions, including a risk of forfeiture, imposed by our board of directors.

Stock Awards. A stock award is a transfer of unrestricted shares of our Class A common stock on terms and conditions determined by our board of directors.

Dividend Equivalents. Dividend equivalents entitle an individual to receive cash, shares of Class A common stock, other awards, or other property equal in value to dividends or other distributions paid with respect to a specified number of shares of our Class A common stock. Dividend equivalents may be awarded on a free-standing basis or in connection with another award (other than an award of restricted stock or a stock award). Our board of directors may provide that dividend equivalents will be paid or distributed when accrued or at a later specified date, including at the same time and subject to the same restrictions and risk of forfeiture as the award with respect to which the dividends accrue if they are granted in tandem with another award.

Other Stock-Based Awards. Subject to limitations under applicable law and the terms of the LTIP, our board of directors may grant other awards related to our Class A common stock. Such awards may include, without limitation, awards that are convertible or exchangeable debt securities, other rights convertible or exchangeable into our Class A common stock, purchase rights for Class A common stock, awards with value and payment contingent upon our performance or any other factors designated by our board of directors, and awards valued by reference to the book value of our Class A common stock or the value of securities of, or the performance of, our affiliates.

Cash Awards. The LTIP will permit the grant of awards denominated in and settled in cash as an element of or supplement to, or independent of, any award under the LTIP.

Substitute Awards. Awards may be granted in substitution or exchange for any other award granted under the LTIP or any other right of an eligible person to receive payment from us. Awards may also be granted under the LTIP in substitution for similar awards held by individuals who become eligible persons as a result of a merger, consolidation or acquisition of another entity or the assets of another entity by or with us or one of our affiliates.

Performance Awards. Performance awards represent awards with respect to which a participant’s right to receive cash, shares of our Class A common stock, or a combination of both, is contingent upon the attainment of one or more specified performance measures during a specified period. Our board of directors will determine the applicable performance period, the performance goals and such other conditions that apply to each performance award. Our board of directors may use any business criteria and other measures of performance it deems appropriate in establishing the performance goals applicable to a performance award.

Recapitalization. In the event of any change in our capital structure or business or other corporate transaction or event that would be considered an equity restructuring, our board of directors shall or may (as required by applicable accounting rules) equitably adjust the (i) aggregate number or kind of shares that may be

 

107


Table of Contents

delivered under the LTIP, (ii) the number or kind of shares or amount of cash subject to an award, (iii) the terms and conditions of awards, including the purchase price or exercise price of awards and performance goals, and (iv) the applicable share-based limitations with respect to awards provided in the LTIP, in each case to equitably reflect such event.

Change in Control. Except to the extent otherwise provided in any applicable award agreement, no award will vest solely upon the occurrence of a change in control. In the event of a change in control or other changes us or our Class A common stock, our board of directors may, in its discretion, (i) accelerate the time of exercisability of an award, (ii) require awards to be surrendered in exchange for a cash payment (including canceling a stock option or SAR for no consideration if it has an exercise price or the grant price less than the value paid in the transaction), (iii) cancel awards that remain subject to a restricted period as of the date of the change in control or other event without payment, or (iv) make any other adjustments to awards that our board of directors deems appropriate to reflect the applicable transaction or event.

No Repricing. Except in connection with (i) the issuance of substitute awards granted to new service providers in connection with a transaction or (ii) adjustments to awards granted under the LTIP as a result of a transaction or recapitalization involving us, without the approval of the stockholders of the Company, the terms of outstanding option or SAR may not be amended to reduce the exercise price or grant price or to take any similar action that would have the same economic result.

Clawback. All awards granted under the LTIP are subject to reduction, cancelation or recoupment under any written clawback policy that we may adopt and that we determine should apply to awards under the LTIP.

Amendment and Termination. The LTIP will automatically expire on the tenth anniversary of its effective date. Our board of directors may amend or terminate the LTIP at any time, subject to stockholder approval if required by applicable law, rule or regulation, including the rules of the stock exchange on which our shares of Class A common stock are listed. Our board of directors may amend the terms of any outstanding award granted under the LTIP at any time so long as the amendment would not materially and adversely affect the rights of a participant under a previously granted award without the participant’s consent.

Director Compensation

We did not have any non-employee directors at any time during 2017. In connection with this offering, we intend to adopt a non-employee director compensation program that, effective upon the closing of this offering, will be applicable to each of our non-employee directors who are not also officers or employees of us or Riverstone. Pursuant to this program, each non-employee director who is not an affiliate of Riverstone will receive the following compensation for their service on our board of directors:

 

    A cash retainer of $65,000 per year, payable quarterly in arrears;

 

    An additional cash retainer of $20,000 per year, payable quarterly in arrears if such non-employee director serves as the chairperson of our audit committee;

 

    An additional payment of $1,500 for each board meeting attended in-person by such non-employee director; and

 

    Annual equity based compensation with an aggregate grant date value of $100,000, subject to the terms of the LTIP and the award agreement pursuant to which such award is granted.

In addition, in the year in which a new non-employee director is elected to our board of directors for the first time, such director will also receive a one-time award under the LTIP with a grant date value equal to $100,000, subject to the terms and conditions of the LTIP and the award agreement pursuant to which such award is granted. The types of equity awards that will be granted to non-employee directors and any vesting conditions applicable to such awards have not yet been determined.

 

108


Table of Contents

In addition, each director will be reimbursed for out-of-pocket expenses incurred in connection with attending board and committee meetings.

 

109


Table of Contents

CORPORATE REORGANIZATION

We were incorporated as a Delaware corporation in December 2016. Following this offering and the related transactions, we will be a holding company whose only material asset will consist of membership interests in Liberty LLC. Liberty LLC owns all of the outstanding equity interest in the subsidiaries through which we operate our assets. After the consummation of the transactions contemplated by this prospectus, we will be the sole managing member of Liberty LLC and will be responsible for all operational, management and administrative decisions relating to Liberty LLC’s business and will consolidate financial results of Liberty LLC and its subsidiaries. The Liberty LLC Agreement will be amended and restated as the Fourth Amended and Restated Limited Liability Company Agreement of Liberty LLC to, among other things, admit Liberty Inc. as the sole managing member of Liberty LLC.

In connection with the offering:

 

  (a)   Liberty Holdings will contribute all of its assets to Liberty LLC in exchange for ownership interests in Liberty LLC, which we refer to in this prospectus as “Liberty LLC Units”;

 

  (b)   Liberty Holdings will liquidate and distribute to the Legacy Owners, Liberty LLC Units in accordance with its limited liability company agreement, with the allocation of such Liberty LLC Units among the Legacy Owners to be later determined, pursuant to the terms of the limited liability company agreement of Liberty Holdings and the Master Reorganization Agreement, by reference to an implied valuation for us based on the 5-day volume weighted average price (subject to a collar) of our Class A common stock for the first five days it is traded on the NYSE;

 

  (c)   the Exchanging Owners will directly or indirectly contribute all of their Liberty LLC Units to Liberty Inc. in exchange for shares of Class A common stock;

 

  (d)   the Liberty Unit Holders will contribute only a portion of their Liberty LLC Units to Liberty Inc. in exchange for shares of Class A common stock and will continue to own a portion of the Liberty LLC Units following this offering;

 

  (e)   Liberty Inc. will issue 12,731,092 shares of Class A common stock to purchasers in this offering in exchange for the proceeds of this offering;

 

  (f)   Liberty Inc. will issue to each Liberty Unit Holder a number of shares of Class B common stock equal to the number of Liberty LLC Units held by such Liberty Unit Holder following this offering; and

 

  (g)   Liberty Inc. will contribute the net proceeds of this offering to Liberty LLC in exchange for an additional number of Liberty LLC Units such that Liberty Inc. holds a total number of Liberty LLC Units equal to the number of shares of Class A common stock outstanding following this offering.

After giving effect to these transactions and the offering contemplated by this prospectus, Liberty Inc. will own an approximate 58.4% interest in Liberty LLC (or 58.9% if the underwriters’ option to purchase additional shares is exercised in full), and the Liberty Unit Holders will own an approximate 41.6% interest in Liberty LLC (or 41.1% if the underwriters’ option to purchase additional shares is exercised in full) and all of the Class B common stock. Please see “Principal and Selling Shareholders.”

Each share of Class B common stock has no economic rights but entitles its holder to one vote on all matters to be voted on by shareholders generally. Holders of Class A common stock and Class B common stock will vote together as a single class on all matters presented to our shareholders for their vote or approval, except as otherwise required by applicable law or by our amended and restated certificate of incorporation. We do not intend to list Class B common stock on any exchange.

Following this offering, under the Liberty LLC Agreement, each Liberty Unit Holder will, subject to certain limitations, have the right, pursuant to the Redemption Right, to cause Liberty LLC to acquire all or a portion of

 

110


Table of Contents

its Liberty LLC Units for, at Liberty LLC’s election, (i) shares of our Class A common stock at a redemption ratio of one share of Class A common stock for each Liberty LLC Unit redeemed, subject to conversion rate adjustments for stock splits, stock dividends and reclassification and other similar transactions or (ii) an equivalent amount of cash. We will determine whether to issue shares of Class A common stock or cash based on facts in existence at the time of the decision, which we expect would include the relative value of the Class A common stock (including trading prices for the Class A common stock at the time), the cash purchase price, the availability of other sources of liquidity (such as an issuance of preferred stock) to acquire the Liberty LLC Units and alternative uses for such cash. Alternatively, upon the exercise of the Redemption Right, Liberty Inc. (instead of Liberty LLC) will have the right, pursuant to the Call Right, to, for administrative convenience, acquire each tendered Liberty LLC Unit directly from the redeeming Liberty Unit Holder for, at its election, (x) one share of Class A common stock or (y) an equivalent amount of cash. In addition, upon a change of control of Liberty Inc., Liberty Inc. has the right to require each holder of Liberty LLC Units (other than Liberty Inc.) to exercise its Redemption Right with respect to some or all of such unitholder’s Liberty LLC Units. In connection with any redemption of Liberty LLC Units pursuant to the Redemption Right or our Call Right, the corresponding number of shares of Class B common stock will be cancelled. See “Certain Relationships and Related Party Transactions—Liberty LLC Agreement.”

The Legacy Owners will have the right, under certain circumstances, to cause us to register the offer and resale of their shares of Class A common stock. See “Certain Relationships and Related Party Transactions— Registration Rights Agreement.”

Liberty Inc.’s acquisition (or deemed acquisition for U.S. federal income tax purposes) of Liberty LLC Units in connection with this offering or pursuant to an exercise of the Redemption Right or the Call Right is expected to result in adjustments to the tax basis of the tangible and intangible assets of Liberty LLC, and such adjustments will be allocated to Liberty Inc. These adjustments would not have been available to Liberty Inc. absent its acquisition or deemed acquisition of Liberty LLC Units and are expected to reduce the amount of cash tax that Liberty Inc. would otherwise be required to pay in the future. In addition, Liberty Inc. will have certain net operating losses available to it as a result of certain reorganization transactions entered into in connection with this offering which may also reduce the amount of cash tax that Liberty Inc. is required to pay in the future.

Liberty Inc. will enter into two Tax Receivable Agreements with the TRA Holders at the closing of this offering. These agreement will generally provide for the payment by Liberty Inc. to each TRA Holder of 85% of the net cash savings, if any, in U.S. federal, state and local income tax and franchise tax (computed using simplifying assumptions to address the impact of state and local taxes) that we actually realize (or are deemed to realize in certain circumstances) in periods after this offering as a result of (i) certain increases in tax basis that occur as a result of Liberty Inc.’s acquisition (or deemed acquisition for U.S. federal income tax purposes) of all or a portion of such TRA Holder’s Liberty LLC Units in connection with this offering or pursuant to the exercise of the Redemption Right or the Call Right, (ii) any net operating losses available to us as a result of certain reorganization transactions entered into in connection with this offering, and (iii) imputed interest deemed to be paid by Liberty Inc. as a result of any payments Liberty Inc. makes under the Tax Receivable Agreements. We will be dependent on Liberty LLC to make distributions to us in an amount sufficient to cover our obligations under the Tax Receivable Agreements.

Liberty Inc. will retain the benefit of the remaining 15% of these cash savings. For additional information regarding the Tax Receivable Agreements, see “Risk Factors—Risks Related to this Offering and our Class A Common Stock” and “Certain Relationships and Related Party Transactions—Tax Receivable Agreements.”

 

111


Table of Contents

CERTAIN RELATIONSHIPS AND RELATED PARTY TRANSACTIONS

Liberty LLC Agreement

The Liberty LLC Agreement is filed as an exhibit to the registration statement of which this prospectus forms a part, and the following description of the Liberty LLC Agreement is qualified in its entirety by reference thereto.

Redemption Rights

Following this offering, under the Liberty LLC Agreement, the Liberty Unit Holders will, subject to certain limitations, have the right, pursuant to the Redemption Right, to cause Liberty LLC to acquire all or a portion of their Liberty LLC Units for, at Liberty LLC’s election, (i) shares of our Class A common stock at a redemption ratio of one share of Class A common stock for each Liberty LLC Unit redeemed, subject to conversion rate adjustments for stock splits, stock dividends and reclassification or (ii) an equivalent amount of cash. Alternatively, upon the exercise of the Redemption Right, Liberty Inc. (instead of Liberty LLC) will have the right (the “Call Right”), to acquire each tendered Liberty LLC Unit directly from the Liberty Unit Holders for, at its election, (x) one share of Class A common stock or (y) an equivalent amount of cash. In addition, upon a change of control of Liberty Inc., Liberty Inc. has the right to require each holder of Liberty LLC Units (other than Liberty Inc.) to exercise its Redemption Right with respect to some or all of such unitholder’s Liberty LLC Units. As the Liberty Unit Holders redeem their Liberty LLC Units, our membership interest in Liberty LLC will be correspondingly increased, the number of shares of Class A common stock outstanding will be increased, and the number of shares of Class B common stock outstanding will be reduced.

Distributions and Allocations

Under the Liberty LLC Agreement, we will have the right to determine when distributions will be made to the holders of Liberty LLC Units and the amount of any such distributions. Following this offering, if we authorize a distribution, such distribution will be made to the holders of Liberty LLC Units generally on a pro rata basis in accordance with their respective percentage ownership of Liberty LLC Units.

Liberty LLC will allocate its net income or net loss for each year to the holders of Liberty LLC Units pursuant to the terms of the Liberty LLC Agreement, and the holders of Liberty LLC Units, including Liberty Inc., will generally incur U.S. federal, state and local income taxes on their share of any taxable income of Liberty LLC. Net income and losses of Liberty LLC generally will be allocated to the holders of Liberty LLC Units on a pro rata basis in accordance with their respective percentage ownership of Liberty LLC Units, subject to requirements under U.S. federal income tax law that certain items of income, gain, loss or deduction be allocated disproportionately in certain circumstances. To the extent Liberty LLC has available cash and subject to the terms of any future debt instruments, we intend to cause Liberty LLC to make (i) generally pro rata distributions to its unitholders, including us, in an amount sufficient to allow us to pay our taxes and to allow us to make payments under the Tax Receivable Agreements we will enter into with the TRA Holders, (ii) tax advances, which will be repaid upon exercise of the Redemption Right or the Call Right, as applicable, in an amount sufficient to allow each of the Liberty Unit Holders to pay its respective taxes on such holder’s allocable share of Liberty LLC’s taxable income after taking into account certain other distributions or payments received by the Liberty Unit Holders from Liberty LLC or Liberty Inc., and (iii) non-pro rata payments to us to reimburse us for our corporate and other overhead expenses.

Issuance of Equity

The Liberty LLC Agreement will provide that, except as otherwise determined by us, at any time Liberty Inc. issues a share of its Class A common stock or any other equity security, the net proceeds received by Liberty Inc. with respect to such issuance, if any, shall be concurrently invested in Liberty LLC, and Liberty LLC shall

 

112


Table of Contents

issue to Liberty Inc. one Liberty LLC Unit or other economically equivalent equity interest. Conversely, if at any time, any shares of Liberty Inc.’s Class A common stock are redeemed, repurchased or otherwise acquired, Liberty LLC shall redeem, repurchase or otherwise acquire an equal number of Liberty LLC Units held by Liberty Inc., upon the same terms and for the same price, as the shares of our Class A common stock are redeemed, repurchased or otherwise acquired.

Competition

Under the Liberty LLC Agreement, the members have agreed that the Riverstone and its affiliates will be permitted to engage in business activities or invest in or acquire businesses which may compete with our business or do business with our customers.

Dissolution

Liberty LLC will be dissolved only upon the first to occur of (i) the sale of substantially all of its assets or (ii) an election by us to dissolve the company. Upon dissolution, Liberty LLC will be liquidated and the proceeds from any liquidation will be applied and distributed in the following manner: (a) first, to creditors (including to the extent permitted by law, creditors who are members) in satisfaction of the liabilities of Liberty LLC, (b) second, to establish cash reserves for contingent or unforeseen liabilities and (c) third, to the members in proportion to the number of Liberty LLC Units owned by each of them.

Tax Receivable Agreements

As described in “Corporate Reorganization,” Liberty Inc. will acquire Liberty LLC Units from certain of the Liberty Unit Holders in connection with this offering in exchange for cash. In addition, the Liberty Unit Holders may redeem their Liberty LLC Units for shares of Class A common stock or cash, as applicable, in the future pursuant to the Redemption Right or the Call Right. Liberty LLC intends to make for itself (and for each of its direct or indirect subsidiaries that is treated as a partnership for U.S. federal income tax purposes and that it controls) an election under Section 754 of the Code that will be effective for the taxable year of this offering and each taxable year in which a redemption of Liberty LLC Units pursuant to the Redemption Right or the Call Right occurs. Pursuant to the Section 754 election, our acquisition (or deemed acquisition for U.S. federal income tax purposes) of Liberty LLC Units for cash as a part of the corporate reorganization and redemptions of Liberty LLC Units pursuant to the Redemption Right or the Call Right are expected to result in adjustments to the tax basis of the tangible and intangible assets of Liberty LLC. These adjustments will be allocated to Liberty Inc. Such adjustments to the tax basis of the tangible and intangible assets of Liberty LLC would not have been available to Liberty Inc. absent its acquisition or deemed acquisition of Liberty LLC Units as part of the reorganization transactions or pursuant to the exercise of the Redemption Right or the Call Right. The anticipated basis adjustments are expected to increase (for tax purposes) Liberty Inc.’s depreciation, depletion and amortization deductions and may also decrease Liberty Inc.’s gains (or increase its losses) on future dispositions of certain assets to the extent tax basis is allocated to those assets. Such increased deductions and losses and reduced gains may reduce the amount of tax that Liberty Inc. would otherwise be required to pay in the future.

Liberty Inc. will enter into two Tax Receivable Agreements with the TRA Holders at the closing of this offering. The first of such Tax Receivable Agreements, which we will enter into with the Liberty Unit Holders, generally provides for the payment by us to such TRA Holders of 85% of the net cash savings, if any, in U.S. federal, state and local income and franchise tax (computed using simplifying assumptions to address the impact of state and local taxes) that we actually realize (or are deemed to realize in certain circumstances) in certain circumstances in periods after this offering as a result of, as applicable to each such TRA Holder, (i) certain increases in tax basis that occur as a result of our acquisition (or deemed acquisition for U.S. federal income tax purposes) of all or a portion of such TRA Holder’s Liberty LLC Units in connection with this offering or pursuant to the exercise of the Redemption Right or our Call Right and (ii) imputed interest deemed to be paid by us as a result of, and additional tax basis arising from, any payments we make under such Tax Receivable

 

113


Table of Contents

Agreement. The second of the Tax Receivable Agreements, which we will enter into with the selling shareholder, generally provides for the payment by us to such TRA Holder of 85% of the net cash savings, if any, in U.S. federal, state and local income and franchise tax (computed using simplifying assumptions to address the impact of state and local taxes) that we actually realize (or are deemed to realize in certain circumstances) in certain circumstances in periods after this offering as a result of (i) any net operating losses available to us as a result of certain reorganization transactions entered into in connection with this offering and (ii) imputed interest deemed to be paid by us as a result of any payments we make under such Tax Receivable Agreement. Under both Tax Receivable Agreements, we will retain the benefit of the remaining 15% of these cash savings. Certain of the TRA Holders’ rights under the Tax Receivable Agreements are transferable in connection with a permitted transfer of Liberty LLC Units or if the TRA Holder no longer holds Liberty LLC Units.

The payment obligations under the Tax Receivable Agreements are Liberty Inc.’s obligations and not obligations of Liberty LLC, and we expect that the payments we will be required to make under the Tax Receivable Agreement will be substantial. Estimating the amount and timing of payments that may become due under the Tax Receivable Agreements is by its nature imprecise. For purposes of the Tax Receivable Agreements, cash savings in tax generally will be calculated by comparing Liberty Inc.’s actual tax liability (determined by using the actual applicable U.S. federal income tax rate and an assumed combined state and local income tax rate) to the amount it would have been required to pay had it not been able to utilize any of the tax benefits subject to the Tax Receivable Agreements. The amounts payable, as well as the timing of any payments, under the Tax Receivable Agreements are dependent upon significant future events and assumptions, including the timing of the redemptions of Liberty LLC Units, the price of our Class A common stock at the time of each redemption, the extent to which such redemptions are taxable transactions, the amount of the redeeming unit holder’s tax basis in its Liberty LLC Units at the time of the relevant redemption, the depreciation and amortization periods that apply to the increase in tax basis, the amount of net operating losses available to us as a result of the contemplated reorganization transactions, the amount and timing of taxable income we generate in the future, the U.S. federal income tax rate then applicable, and the portion of Liberty Inc.’s payments under the Tax Receivable Agreements that constitute imputed interest or give rise to depreciable or amortizable tax basis.

We expect that if the Tax Receivable Agreements were terminated immediately after this offering (assuming a $17.00 per share offering price to the public), the estimated termination payments would be approximately $120.2 million (calculated using a discount rate equal to the long-term Treasury rate in effect on the applicable date plus 300 basis points, applied against an undiscounted liability of approximately $182.7 million based on a 21% U.S. federal corporate income tax rate under the recently enacted Tax Cuts and Jobs Act, and applicable state and local income tax rates).

A delay in the timing of redemptions of Liberty LLC Units, holding other assumptions constant, would be expected to decrease the discounted value of the amounts payable under the Tax Receivable Agreements as the benefit of the depreciation and amortization deductions would be delayed and the estimated increase in tax basis could be reduced if allocations of Liberty LLC taxable income exceed distributions and allocations of losses to the redeeming unit holder prior to the redemption. Stock price increases or decreases at the time of each redemption of Liberty LLC Units would be expected to result in a corresponding increase or decrease in the undiscounted amounts payable under the Tax Receivable Agreements in an amount equal to 85% of the tax-effected change in price. The amounts payable under the Tax Receivable Agreements are dependent upon Liberty Inc. having sufficient future taxable income to utilize the tax benefits on which it is required to make payments under the Tax Receivable Agreements. If Liberty Inc.’s projected taxable income is significantly reduced, the expected payments would be reduced to the extent such tax benefits do not result in a reduction of Liberty Inc.’s future income tax liabilities.

The foregoing amounts are merely estimates and the actual payments could differ materially. It is possible that future transactions or events could increase or decrease the actual tax benefits realized and the corresponding Tax Receivable Agreement payments as compared to the foregoing estimates. Moreover, there may be a negative impact on our liquidity if, as a result of timing discrepancies or otherwise, (i) the payments under the Tax

 

114


Table of Contents

Receivable Agreements exceed the actual benefits we realize in respect of the tax attributes subject to the Tax Receivable Agreements and/or (ii) distributions to Liberty Inc. by Liberty LLC are not sufficient to permit Liberty Inc. to make payments under the Tax Receivable Agreements after it has paid its taxes and other obligations. Please read “Risk Factors—Risks Related to this Offering and our Class A Common Stock—In certain cases, payments under the Tax Receivable Agreements may be accelerated and/or significantly exceed the actual benefits, if any, we realize in respect of the tax attributes subject to the Tax Receivable Agreements. The payments under the Tax Receivable Agreements will not be conditioned upon a holder of rights under a Tax Receivable Agreement having a continued ownership interest in either Liberty LLC or Liberty Inc.”

In addition, although we are not aware of any issue that would cause the Internal Revenue Service (“IRS”) or other relevant tax authorities, to challenge potential tax basis increases or other tax benefits covered under the Tax Receivable Agreements, the TRA Holders will not reimburse us for any payments previously made under the Tax Receivable Agreements if such basis increases or other benefits are subsequently disallowed, except that excess payments made to any such holder will be netted against payments otherwise to be made, if any, to such holder after our determination of such excess. As a result, in such circumstances, Liberty Inc. could make payments that are greater than its actual cash tax savings, if any, and may not be able to recoup those payments, which could adversely affect its liquidity.

The term of each Tax Receivable Agreement will commence upon the completion of this offering and will continue until all tax benefits that are subject to such Tax Receivable Agreement have been utilized or expired, unless we exercise our right to terminate the Tax Receivable Agreements. In the event that the Tax Receivable Agreements are not terminated, the payments under the Tax Receivable Agreements are anticipated to commence in 2018 and to continue for 15 years after the date of the last redemption of the Liberty LLC Units. Accordingly, it is expected that payments will continue to be made under the Tax Receivable Agreements for more than 20 to 25 years. Payments will generally be made under the Tax Receivable Agreements as we realize actual cash tax savings in periods after this offering from the tax benefits covered by the Tax Receivable Agreements. However, if we experience a change of control (as defined under the Tax Receivable Agreements, which includes certain mergers, asset sales and other forms of business combinations) or the Tax Receivable Agreements terminate early (at our election or as a result of our breach), we would be required to make a substantial, immediate lump-sum payment in advance of any actual cash tax savings. This payment would equal the present value of hypothetical future payments that could be required to be paid under the Tax Receivable Agreements (determined by applying a discount rate of the long-term Treasury rate then in effect plus 300 basis points). The calculation of hypothetical future payments will be based upon certain assumptions and deemed events set forth in the Tax Receivable Agreements, including (i) that we have sufficient taxable income to fully utilize the tax benefits covered by the Tax Receivable Agreements, (ii) that any Liberty LLC Units (other than those held by Liberty Inc.) outstanding on the termination date are deemed to be redeemed on the termination date, and (iii) certain loss or credit carryovers will be utilized over five years beginning with the taxable year that includes the termination date. Any early termination payment may be made significantly in advance of, and may materially exceed, the actual realization, if any, of the future tax benefits to which the termination payment relates.

The Tax Receivable Agreements provides that in the event that we breach any of our material obligations under it, whether as a result of (i) our failure to make any payment when due (including in cases where we elect to terminate the Tax Receivable Agreements early, the Tax Receivable Agreements are terminated early due to certain mergers, asset sales, or other forms of business combinations or changes of control or we have available cash but fail to make payments when due under circumstances where we do not have the right to elect to defer the payment, as described below), (ii) our failure to honor any other material obligation under it, or (iii) by operation of law as a result of the rejection of the Tax Receivable Agreements in a case commenced under the U.S. Bankruptcy Code or otherwise, then the TRA Holders may elect to treat such breach as an early termination, which would cause all our payment and other obligations under the Tax Receivable Agreements to be accelerated and become due and payable applying the same assumptions described above.

As a result of either an early termination or a change of control, we could be required to make payments under the Tax Receivable Agreements that exceed our actual cash tax savings under the Tax Receivable

 

115


Table of Contents

Agreements. In these situations, our obligations under the Tax Receivable Agreements could have a substantial negative impact on our liquidity and could have the effect of delaying, deferring or preventing certain mergers, asset sales, or other forms of business combinations or changes of control. For example, if we experienced a change of control or the Tax Receivable Agreements were terminated immediately after this offering, the estimated lump-sum payment would be approximately $120.2 million. There can be no assurance that we will be able to finance our obligations under the Tax Receivable Agreements.

Decisions we make in the course of running our business, such as with respect to mergers, asset sales, other forms of business combinations or other changes in control, may influence the timing and amount of payments that are received by the TRA Holders under the Tax Receivable Agreements. For example, the earlier disposition of assets following a redemption of Liberty LLC Units may accelerate payments under the Tax Receivable Agreements and increase the present value of such payments, and the disposition of assets before a redemption of Liberty LLC Units may increase the TRA Holders’ tax liability without giving rise to any rights of the TRA Holders to receive payments under the Tax Receivable Agreements. Such effects may result in differences or conflicts of interest between the interests of the TRA Holders and other shareholders.

Payments generally are due under the Tax Receivable Agreements within 5 days following the finalization of the schedule with respect to which the payment obligation is calculated. However, interest on such payments will begin to accrue from the due date (without extensions) of our U.S. federal income tax return for the period to which such payments relate until such payment due date at a rate equal to one-year LIBOR plus basis points. Except in cases where we elect to terminate the Tax Receivable Agreements early or it is otherwise terminated as described above, generally we may elect to defer payments due under the Tax Receivable Agreements if we do not have available cash to satisfy our payment obligations under the Tax Receivable Agreements or if our contractual obligations limit our ability to make these payments. Any such deferred payments under the Tax Receivable Agreements generally will accrue interest from the due date for such payment until the payment date at a rate of one-year LIBOR plus 550 basis points. However, interest will accrue from the due date for such payment until the payment date at a rate of one-year LIBOR plus 150 basis points if we are unable to make such payment as a result of limitations imposed by existing credit agreements. We have no present intention to defer payments under the Tax Receivable Agreements.

Because we are a holding company with no operations of our own, our ability to make payments under the Tax Receivable Agreements is dependent on the ability of Liberty LLC to make distributions to us in an amount sufficient to cover our obligations under the Tax Receivable Agreements. This ability, in turn, may depend on the ability of Liberty LLC’s subsidiaries to make distributions to it. The ability of Liberty LLC, its subsidiaries and other entities in which it directly or indirectly holds an equity interest to make such distributions will be subject to, among other things, the applicable provisions of Delaware law (or other applicable jurisdiction) that may limit the amount of funds available for distribution and restrictions in relevant debt instruments issued by Liberty LLC or its subsidiaries and/other entities in which it directly or indirectly holds an equity interest. To the extent that we are unable to make payments under the Tax Receivable Agreement for any reason, such payments will be deferred and will accrue interest until paid.

The Tax Receivable Agreements are filed as an exhibit to the registration statement of which this prospectus forms a part, and the foregoing descriptions of the Tax Receivable Agreements are qualified by reference thereto.

Stockholders’ Agreement

In connection with this offering, we will enter into a stockholders’ agreement with the Principal Stockholders. Among other things, the stockholders’ agreement will provide the right to designate nominees to our board of directors as follows:

 

    so long as Riverstone and its affiliates collectively own at least 35% of our Class A common stock, Riverstone can designate up to five nominees to our board of directors, with the board size decreasing by one director when Riverstone and its affiliates no longer own at least 35% of our Class A common stock;

 

116


Table of Contents
    so long as Riverstone and its affiliates collectively own at least 30% of our Class A common stock, Riverstone can designate up to four nominees to our board of directors;

 

    so long as Riverstone and its affiliates collectively own at least 20% of our Class A common stock but less than 30% of our Class A common stock, Riverstone can designate up to two nominees to our board of directors; and

 

    so long as Riverstone and its affiliates collectively own at least 10% of our Class A common stock but less than 20% of our Class A common stock, Riverstone can designate up to one nominee to our board of directors.

Pursuant to the stockholders’ agreement we and the Principal Stockholders will be required to take all necessary actions, to the fullest extent permitted by applicable law (including with respect to any fiduciary duties under Delaware law), to cause the election of the nominees designated by Riverstone. At any time the members of our board of directors are allocated among separate classes of directors, (i) the directors designated by Riverstone pursuant to the stockholders’ agreement will be in different classes of directors to the extent practicable and (ii) Riverstone will be permitted to designate the class or classes to which each such director will be allocated. Riverstone will be entitled to designate the replacement for any of its board designees whose board service terminates prior to the end of such director’s term. Riverstone has the right to nominate another member to our board of directors.

In addition, the stockholders’ agreement will provide that for so long as the Principal Stockholders and their affiliates own at least 20% of the outstanding shares of our Class A common stock, Riverstone will have the right to cause any committee of our board of directors to include in its membership at least one director designated by Riverstone, except to the extent that such membership would violate applicable securities laws or stock exchange rules. The rights granted to Riverstone to designate directors are additive to and not intended to limit in any way the rights that Riverstone or any of its affiliates may have to nominate, elect or remove our directors under our certificate of incorporation, bylaws or the DGCL.

Furthermore, so long as Riverstone and its affiliates collectively own at least 20% of the outstanding shares of Class A common stock, we have agreed not to take, and will take all necessary action to cause our subsidiaries not to take, the following direct or indirect actions (or enter into an agreement to take such actions) without the prior consent of Riverstone:

 

    any material change, through any acquisition, disposition of assets or otherwise, in the nature of our business or operations and our subsidiaries as of the date of the stockholders’ agreement;

 

    hiring or terminating our chief executive officer or the chief financial officer and their respective successors;

 

    any transaction that, if consummated, would constitute a Change of Control (as defined in the stockholders’ agreement) or entering into any definitive agreement or series of related agreements that govern any transaction or series of related transactions that, if consummated, would result in a Change of Control;

 

    entering into any agreement providing for certain acquisitions or dispositions, in each such case, involving consideration payable or receivable by us or any of our subsidiaries in excess of $100 million in the aggregate in any single transaction or series of related transactions during any 12-month period;

 

    any incurrence by us or any of our subsidiaries of indebtedness for borrowed money (including through capital leases, the issuance of debt securities or the guarantee of indebtedness of another Person) in excess of $100 million in the aggregate in any single transaction or series of related transactions during any 12-month period;

 

    any issuance or series of related issuances of equity securities by us or any of our subsidiaries for an aggregate consideration in excess of $100 million;

 

117


Table of Contents
    any payment or declaration of any dividend or other distribution of any shares of Class A common stock or entering into any recapitalization transaction the primary purpose of which is to pay a dividend;

 

    any increase or decrease in the size of our board of directors, committees of the board of directors, and board and committees of our subsidiaries;

 

    settling any litigation to which we or any of our subsidiaries is a party involving the payment by us or any of our subsidiaries of an aggregate amount equal to or greater than $25 million;

 

    entering into any joint venture or similar business alliance involving investment, contribution or disposition by us or any of our subsidiaries of assets (including stock of subsidiaries) having an aggregate fair market value in excess of $100 million, other than transactions solely between and among us and our wholly owned subsidiaries; and

 

    any amendment, modification or waiver of our certificate of incorporation, bylaws or any other governing document following the date of the stockholders’ agreement that (i) causes the number of board of director seats to be less than or greater than nine or (ii) materially and adversely affects any Principal Stockholder.

Registration Rights Agreement

In connection with the closing of this offering, we will enter into a registration rights agreement with the Legacy Owners. We expect that the agreement will contain provisions by which we agree to register under the federal securities laws the offer and resale of shares of our Class A common stock by the Legacy Owners or certain of their affiliates or permitted transferees under the registration rights agreement. These registration rights will be subject to certain conditions and limitations. We will generally be obligated to pay all registration expenses in connection with these registration obligations, regardless of whether a registration statement is filed or becomes effective.

Historical Transactions with Affiliates

Advisory Services Agreement

Liberty Holdings entered into an advisory agreement, dated December 30, 2011, with Riverstone, in which Riverstone agreed to provide certain administrative advisory services to us. The service fees incurred and accrued to Riverstone, and reflected in the financials of our accounting predecessor, for the nine months ended September 30, 2017 and the years ended December 31, 2016 and 2015 were approximately $1.3 million, $457,000 and $446,000, respectively. We do not expect to incur future expense under this agreement following completion of this offering.

Transactions with Liberty Resources

In September 2011, Liberty Resources entered into a services agreement (the “Services Agreement”) with Liberty Services whereby Liberty Resources is to provide certain administrative support functions to Liberty Services. Liberty Resources also entered into a master service agreement with Liberty Services whereby Liberty Services provides hydraulic fracturing service to Liberty Resources at market service rates. The amount incurred under the Services Agreement by Liberty Services during the nine months ended September 30, 2017 and the years ended December 31, 2016 and 2015 was approximately $0, $93,000 and $160,000, respectively, and there was no outstanding balance for the respective periods. The amounts related to the provision of hydraulic fracturing services to Liberty Resources under the master services agreement for the nine months ended September 30, 2017 and the years ended December 31, 2016 and 2015 were approximately $20.7 million, $13.1 million and $28.8 million, respectively.

 

118


Table of Contents

Services to Zavanna, LLC

Liberty Services provided hydraulic fracturing services under a standard master services agreement at market rates to Zavanna, LLC, an E&P company that partially owned one of Liberty Holdings’ investors through October 2016. For the years ended December 31, 2016 and 2015, Liberty Services derived revenue of approximately $4.8 million and $42.3 million, respectively.

PropX

During 2016, Liberty Holdings committed to make an investment and become a non-controlling minority member in Proppant Express Investments, LLC, (“PropX Investments”) the owner of PropX, a provider of proppant logistics equipment. Effective March 31, 2017, Liberty Holdings assigned and transferred all of its rights, commitments and obligations with respect to PropX Investments to an entity that is owned primarily by certain Legacy Owners or their affiliates. Liberty Services is party to a services agreement (the “PropX Services Agreement”) whereby Liberty Services is to provide certain administrative support functions to PropX, and Liberty Services is to purchase and lease proppant logistics equipment from PropX at market rates. Receivables from PropX as of December 31, 2016 were $0.2 million.

Bridge Loan

During the second quarter of 2017, ACQI entered into the Bridge Loan with the Bridge Loan Lenders. The Bridge Loan was to mature on October 10, 2017, unless earlier terminated in connection with an initial public offering, and provided for interest at 12% per annum. In June 2017, in connection with our entry into an amendment to our Prior Credit Facility, the Bridge Loan and accrued interest payable of $60.8 million were assigned from the Bridge Loan Lenders to Liberty Holdings and ACQI’s obligation under the Bridge Loan was canceled in exchange for 60,761,000 Redeemable Class 2 Common Units issued to Liberty Holdings. The Redeemable Class 2 Common Units were redeemed by ACQI on September 19, 2017 for, including accrued return, $62.7 million.

Conflicts of Interest

The related party transactions described above may cause certain conflicts of interests, including that:

 

    we may enter into contracts between us, on the one hand, and related parties, on the other, that are not as a result of arm’s-length transactions;

 

    our executive officers and directors that hold positions of responsibility with related parties may be aware of certain business opportunities that are appropriate for presentation to us as well as to such other related parties and may present such business opportunities to such other parties; and

 

    our executive officers and directors that hold positions of responsibility with related parties may have significant duties with, and spend significant time serving, other entities and may have conflicts of interest in allocating time.

For example, Christopher Wright, our Chief Executive Officer, is the Executive Chairman of Liberty Resources, a position which may require a significant portion of his time and which may cause conflicts of interest in pursuing business opportunities of which he becomes aware. Furthermore, our governing documents will provide that Riverstone and its respective affiliates (including portfolio investments of its affiliates) are not restricted from owning assets or engaging in businesses that compete directly or indirectly with us. Riverstone or its respective affiliates may become aware, from time to time, of certain business opportunities (such as acquisition opportunities) and may direct such opportunities to other businesses in which they have invested, in which case we may not become aware of or otherwise have the ability to pursue such opportunity. Furthermore, such businesses may choose to compete with us for these opportunities, possibly causing these opportunities to not be available to us or causing them to be more expensive for us to pursue. In addition, Riverstone or its

 

119


Table of Contents

respective affiliates may dispose of oil and gas service or other assets in the future, without any obligation to offer us the opportunity to purchase any of those assets. Please see “Risk Factors—Risks Related to Our Business—We engage in transactions with related parties and such transactions present possible conflicts of interest that could have an adverse effect on us,” “Risk Factors—Risks Related to this Offering and Our Class A Common Stock—Certain of our executive officers and directors have significant duties with, and spend significant time serving, entities that may compete with us in seeking acquisitions and business opportunities and, accordingly, may have conflicts of interest in allocating time or pursuing business opportunities” and “Risk Factors—Risks Related to this Offering and Our Class A Common Stock—Riverstone and its respective affiliates are not limited in their ability to compete with us, and the corporate opportunity provisions in our amended and restated certificate of incorporation could enable Riverstone to benefit from corporate opportunities that might otherwise be available to us.”

Corporate Reorganization

In connection with our corporate reorganization, we engaged in certain transactions with certain affiliates and the members of Liberty LLC. Please read “Corporation Reorganization.”

Policies and Procedures for Review of Related Party Transactions

A “Related Party Transaction” is a transaction, arrangement or relationship in which we or any of our subsidiaries was, is or will be a participant, the amount of which involved exceeds $120,000, and in which any related person had, has or will have a direct or indirect material interest. A “Related Person” means:

 

    any person who is, or at any time during the applicable period was, one of our executive officers or one of our directors;

 

    any person who is known by us to be the beneficial owner of more than 5.0% of our Class A common stock;

 

    any immediate family member of any of the foregoing persons, which means any child, stepchild, parent, stepparent, spouse, sibling, mother-in-law, father-in-law, son-in-law, daughter-in-law, brother-in-law or sister-in-law of a director, executive officer or a beneficial owner of more than 5.0% of our Class A common stock, and any person (other than a tenant or employee) sharing the household of such director, executive officer or beneficial owner of more than 5.0% of our Class A common stock; and

 

    any firm, corporation or other entity in which any of the foregoing persons is a partner or principal or in a similar position or in which such person has a 10.0% or greater beneficial ownership interest.

Our board of directors will adopt a written related party transactions policy prior to the completion of this offering. Pursuant to this policy, our audit committee will review all material facts of all Related Party Transactions and either approve or disapprove entry into the Related Party Transaction, subject to certain limited exceptions. In determining whether to approve or disapprove entry into a Related Party Transaction, our audit committee shall take into account, among other factors, the following: (i) whether the Related Party Transaction is on terms no less favorable than terms generally available to an unaffiliated third-party under the same or similar circumstances and (ii) the extent of the Related Person’s interest in the transaction. Furthermore, the policy requires that all Related Party Transactions required to be disclosed in our filings with the SEC be so disclosed in accordance with applicable laws, rules and regulations.

 

120


Table of Contents

PRINCIPAL AND SELLING SHAREHOLDERS

The following table sets forth information with respect to the beneficial ownership of our Class A common stock and Class B common stock that, upon the consummation of this offering and transactions related thereto, and, unless otherwise stated, assuming the underwriters do not exercise their option to purchase additional common shares, will be owned by:

 

    each person known to us to beneficially own more than 5% of any class of our outstanding voting securities;

 

    each member of our board of directors and each nominee to our board of directors;

 

    the selling shareholder;

 

    each of our named executive officers; and

 

   

all of our directors and executive officers as a group.

All information with respect to beneficial ownership has been furnished by the respective 5% or more shareholders, the selling shareholder, directors or executive officers, as the case may be. Unless otherwise noted, the mailing address of each listed beneficial owner is 950 17th Street, Suite 2400, Denver, Colorado 80202.

The table does not reflect any shares of Class A common stock that 5% shareholders, directors and executive officers may purchase in this offering through the directed share program described under “Underwriting (Conflicts of Interest).”

We and the selling shareholder have granted the underwriters the option to purchase up to an additional 1,909,663 shares of Class A common stock.

 

    Shares Beneficially
Owned Prior to the
Offering(1)
    Shares of
Class A
Common
Stock Offered
Hereby
(Assuming
Exercise in
Full of the
Underwriters’
Option to
Purchase
Additional
Shares)
    Shares Beneficially Owned After the Offering(2)  
   

 

   

 

      Class A
Common Stock
    Class B
Common Stock
    Combined Voting
Power(3)
 
    Number     %       Number     %     Number     %     Number     %  

Selling Shareholder

                 

R/C Energy IV Direct Partnership, L.P.(4)

    15,669,967       14.9     300,541       15,669,967       22.7           0.0     15,669,967       13.3

Other 5% Shareholders

                 

R/C IV Liberty Holdings, L.P.(5)

    36,724,605       34.8       4,697,185       6.8     32,027,420       65.1     36,724,605       31.1

Entities associated with Oakmont Corporation(6)

    16,025,234       15.2       2,057,168       3.0     13,968,066       28.4     16,025,234       13.6

Entities associated with GMT Capital Corp.(7)

    4,715,624       4.5       4,715,624       6.8           0.0     4,715,624       4.0

Concentric Equity Partners II, L.P. - Liberty Series(8)

    4,715,624       4.5       4,715,624       6.8           0.0     4,715,624       4.0

SH Ventures LOS, LLC(9)

    5,349,518       5.1       5,349,518       7.8           0.0     5,349,518       4.5

C. Mark Pearson

    3,842,321       3.6       617,522       0.9     3,224,799       6.6     3,842,321       3.3

Directors and Named Executive Officers

                 

Christopher A. Wright

    3,530,918       3.3       3,530,918       5.1           0.0     3,530,918       3.0

Michael Stock

    1,482,132       1.4       1,482,132       2.1           0.0     1,482,132       1.3

Ron Gusek

    1,264,261       1.2       1,264,261       1.8           0.0     1,264,261       1.1

Cary D. Steinbeck

          0.0             0.0           0.0           0.0

N. John Lancaster, Jr.

          0.0             0.0           0.0           0.0

Brett Staffieri

          0.0             0.0           0.0           0.0

William F. Kimble

          0.0             0.0           0.0           0.0

Peter A. Dea

          0.0             0.0           0.0           0.0

Ken Babcock(10)

          0.0       58,823       *           0.0     58,823       *

Jesal Shah

          0.0             0.0           0.0           0.0

Directors and executive officers as a group (10 persons)

    6,277,311       6.0       6,336,134       9.2           0.0     6,336,134       5.4

 

* indicates less than 1%.

 

121


Table of Contents

 

(1) Subject to the terms of the Liberty LLC Agreement, each Liberty Unit Holder will, subject to certain limitations, have the right to cause Liberty LLC to acquire all or a portion of its Liberty LLC Units for shares of our Class A common stock (or cash at our election) at a redemption ratio of one share of Class A common stock for each Liberty LLC Unit redeemed. In connection with such acquisition, the corresponding number of shares of Class B common stock will be cancelled. See “Certain Relationships and Related Person Transactions—Liberty LLC Agreement.” Beneficial ownership of Liberty LLC Units is not reflected as beneficial ownership of shares of our Class A common stock for which such units may be redeemed.
(2) The number of shares to be issued to the beneficial holders is based on an implied equity value of Liberty Holdings immediately prior to this offering, based on an initial public offering price of $17.00 per share. The actual number of shares received by the beneficial holders will be determined after the closing of this offering based on the 5-day VWAP. Any increase or decrease (as applicable) in the 5-day VWAP will result in an increase or decrease in the number of shares of common stock to be received by the holders of Class B Units in Liberty Holdings and a corresponding increase or decrease in the number of shares of common stock to be received by our other Legacy Owners, but will not affect the aggregate number of shares of common stock held by our Legacy Owners. The maximum increase or decrease in the 5-day VWAP would result in a change in the allocation of approximately 2,346,066 shares of Class A common stock as between the holders of Class A Units (which includes our shareholders other than the director nominees listed on the above table) and Class B Units in Liberty Holdings. Shares beneficially owned after the offering do not reflect the exercise of the underwriters’ option to purchase additional shares.
(3) Represents percentage of voting power of our Class A common stock and Class B common stock voting together as a single class. The Liberty Unit Holders will hold one share of Class B common stock for each Liberty LLC Unit.
(4) R/C Energy IV Direct Partnership, L.P. is an investment partnership affiliated with Riverstone/Carlyle Global Energy and Power Fund IV, L.P., or R/C IV. Management and control of R/C Energy IV Direct Partnership, L.P. is with its general partner, Riverstone/Carlyle Energy Partners IV, L.P., which is in turn managed and controlled by its general partner, R/C Energy GP IV, LLC, an affiliate of R/C IV. R/C Energy GP IV, LLC is managed by a management committee consisting of Pierre F. Lapeyre, Jr., David M. Leuschen, James T. Hackett, N. John Lancaster, Daniel A. D’Aniello and Edward J. Mathias. As a result, each of R/C Energy GP IV, LLC and Riverstone/Carlyle Energy Partners IV, L.P. may be deemed to share beneficial ownership of the shares held of record by R/C Energy IV Direct Partnership, L.P. The business address for each of the entities and individuals other than Messrs. D’Aniello and Mathias is c/o Riverstone Holdings, 712 Fifth Avenue, 36th Floor, New York, NY 10019. The business address for each of Messrs. D’Aniello and Mathias is c/o The Carlyle Group, 1001 Pennsylvania Avenue, N.W., Suite 200, Washington, D.C. 20004.
(5) R/C IV Liberty Holdings, L.P. is an investment partnership affiliated with R/C IV. Management and control of R/C IV Liberty Holdings, L.P. is with its general partner, Riverstone/Carlyle Energy Partners IV, L.P., which is in turn managed and controlled by its general partner, R/C Energy GP IV, LLC, an affiliate of R/C IV. R/C Energy GP IV, LLC is managed by a management committee consisting of Pierre F. Lapeyre, Jr., David M. Leuschen, James T. Hackett, N. John Lancaster, Daniel A. D’Aniello and Edward J. Mathias. As a result, each of R/C Energy GP IV, LLC and Riverstone/Carlyle Energy Partners IV, L.P. may be deemed to share beneficial ownership of the shares held of record by R/C IV Liberty Holdings, L.P. The business address for each of the entities and individuals other than Messrs. D’Aniello and Mathias is c/o Riverstone Holdings, 712 Fifth Avenue, 36th Floor, New York, NY 10019. The business address for each of Messrs. D’Aniello and Mathias is c/o The Carlyle Group, 1001 Pennsylvania Avenue, N.W., Suite 200, Washington, D.C. 20004.
(6) All shares may be deemed to be beneficially owned by Oakmont Corporation and Robert Day, who may be deemed to control Oakmont Corporation. The reporting herein of such shares shall not be construed as an admission by Oakmont Corporation or Mr. Day that either such person is the beneficial owner of such interests for purposes of Section 16 of the Securities Exchange Act of 1934 or for any other purpose. The principal business address of the Oakmont Corporation and Mr. Day is 865 S. Figueroa St., Suite 700, Los Angeles, CA 90017.
(7)

Entities and persons associated with GMT Capital Corp. are BRP Liberty, LLC, Bay Resource Partners, L.P., Bay II Resource Partners, L.P., Thomas E. Claugus, and GMT Exploration Company LLC. GMT

 

122


Table of Contents
 

Capital Corp. manages each of these entities, and is in turn majority owned and controlled by Thomas E. Claugus. Therefore, GMT Capital Corp. and Mr. Claugus may be deemed to share voting and dispositive power over the shares held by such entities and may also be deemed to be the beneficial owner of such shares. GMT Capital Corp. and Mr. Claugus disclaim beneficial ownership of these shares in excess of their pecuniary interest therein. The principal business address of each of GMT Capital Corp. and Mr. Claugus is 2300 Windy Ridge Parkway, Suite 550 South, Atlanta, GA 30339.

(8) The general partner of Concentric Equity Partners II, LP is CEP-FIC GP, LP. The principal business address of CEP-FIC GP, LP is 50 E. Washington St. Suite 400, Chicago, Illinois 60602.
(9) The principal business address of SH Ventures LOS, LLC is 655 Brea Canyon Road, Walnut, California 91787.
(10) Ken Babcock has agreed to purchase 58,823 shares of Class A common stock in this offering.

 

123


Table of Contents

DESCRIPTION OF CAPITAL STOCK

Upon completion of this offering, the authorized capital stock of Liberty Inc. will consist of 400,000,000 shares of Class A common stock, $0.01 par value per share, of which 68,975,123 shares will be issued and outstanding, 400,000,000 shares of Class B common stock, $0.01 par value per share, of which 49,220,286 shares will be issued and outstanding and 10,000 shares of preferred stock, $0.01 par value per share, of which no shares will be issued and outstanding.

The following summary of the capital stock and amended and restated certificate of incorporation and bylaws of Liberty Inc. does not purport to be complete and is qualified in its entirety by reference to the provisions of applicable law and to our amended and restated certificate of incorporation and by-laws, which are filed as exhibits to the registration statement of which this prospectus is a part.

Class A Common Stock

Voting Rights. Holders of shares of Class A common stock are entitled to one vote per share held of record on all matters to be voted upon by the shareholders. The holders of Class A common stock do not have cumulative voting rights in the election of directors.

Dividend Rights. Holders of shares of our Class A common stock are entitled to ratably receive dividends when and if declared by our board of directors out of funds legally available for that purpose, subject to any statutory or contractual restrictions on the payment of dividends and to any prior rights and preferences that may be applicable to any outstanding preferred stock.

Liquidation Rights. Upon our liquidation, dissolution, distribution of assets or other winding up, the holders of Class A common stock are entitled to receive ratably the assets available for distribution to the shareholders after payment of liabilities and the liquidation preference of any of our outstanding shares of preferred stock.

Other Matters. The shares of Class A common stock have no preemptive or conversion rights and are not subject to further calls or assessment by us. There are no redemption or sinking fund provisions applicable to the Class A common stock. All outstanding shares of our Class A common stock, including the Class A common stock offered in this offering, are fully paid and non-assessable.

Class B Common Stock

Generally. In connection with the reorganization and this offering, the Liberty Unit Holders will receive one share of Class B common stock for each Liberty LLC Unit that they hold. Accordingly, the Liberty Unit Holders will have a number of votes in Liberty Inc. equal to the aggregate number of Liberty LLC Units that they hold.

Voting Rights. Holders of shares of our Class B common stock are entitled to one vote per share held of record on all matters to be voted upon by the shareholders. Holders of shares of our Class A common stock and Class B common stock vote together as a single class on all matters presented to our shareholders for their vote or approval, except with respect to the amendment of certain provisions of our amended and restated certificate of incorporation that would alter or change the powers, preferences or special rights of the Class B common stock so as to affect them adversely, which amendments must be by a majority of the votes entitled to be cast by the holders of the shares affected by the amendment, voting as a separate class, or as otherwise required by applicable law.

Dividend and Liquidation Rights. Holders of our Class B common stock do not have any right to receive dividends, unless the dividend consists of shares of our Class B common stock or of rights, options, warrants or other securities convertible or exercisable into or exchangeable for shares of Class B common stock paid proportionally with respect to each outstanding share of our Class B common stock and a dividend consisting of

 

124


Table of Contents

shares of Class A common stock or of rights, options, warrants or other securities convertible or exercisable into or exchangeable for shares of Class A common stock on the same terms is simultaneously paid to the holders of Class A common stock. Holders of our Class B common stock do not have any right to receive a distribution upon a liquidation or winding up of Liberty Inc.

Preferred Stock

Our amended and restated certificate of incorporation authorizes our board of directors, subject to any limitations prescribed by law, without further shareholder approval, to establish and to issue from time to time one or more classes or series of preferred stock, par value $0.01 per share, covering up to an aggregate of 10,000 shares of preferred stock. Each class or series of preferred stock will cover the number of shares and will have the powers, preferences, rights, qualifications, limitations and restrictions determined by the board of directors, which may include, among others, dividend rights, liquidation preferences, voting rights, conversion rights, preemptive rights and redemption rights. Except as provided by law or in a preferred stock designation, the holders of preferred stock will not be entitled to vote at or receive notice of any meeting of shareholders.

Anti-Takeover Effects of Provisions of Our Amended and Restated Certificate of Incorporation, our Bylaws and Delaware Law

Some provisions of Delaware law, and our certificate of incorporation and our bylaws described below, will contain provisions that could make the following transactions more difficult: acquisitions of us by means of a tender offer, a proxy contest or otherwise; or removal of our incumbent officers and directors. These provisions may also have the effect of preventing changes in our management. It is possible that these provisions could make it more difficult to accomplish or could deter transactions that shareholders may otherwise consider to be in their best interest or in our best interests, including transactions that might result in a premium over the market price for our shares.

These provisions, summarized below, are expected to discourage coercive takeover practices and inadequate takeover bids. These provisions are also designed to encourage persons seeking to acquire control of us to first negotiate with us. We believe that the benefits of increased protection and our potential ability to negotiate with the proponent of an unfriendly or unsolicited proposal to acquire or restructure us outweigh the disadvantages of discouraging these proposals because, among other things, negotiation of these proposals could result in an improvement of their terms.

Delaware Law

We will not be subject to the provisions of Section 203 of the DGCL, regulating corporate takeovers. In general, those provisions prohibit a Delaware corporation, including those whose securities are listed for trading on the NYSE, from engaging in any business combination with any interested shareholder for a period of three years following the date that the shareholder became an interested shareholder, unless:

 

    the transaction is approved by the board of directors before the date the interested shareholder attained that status;

 

    upon consummation of the transaction that resulted in the shareholder becoming an interested shareholder, the interested shareholder owned at least 85% of the voting stock of the corporation outstanding at the time the transaction commenced; or

 

    on or after such time the business combination is approved by the board of directors and authorized at a meeting of shareholders by at least two-thirds of the outstanding voting stock that is not owned by the interested shareholder.

Amended and Restated Certificate of Incorporation and Bylaws

Provisions of our amended and restated certificate of incorporation and our bylaws, which will become effective upon the closing of this offering, may delay or discourage transactions involving an actual or potential

 

125


Table of Contents

change in control or change in our management, including transactions in which shareholders might otherwise receive a premium for their shares, or transactions that our shareholders might otherwise deem to be in their best interests. Therefore, these provisions could adversely affect the price of our Class A common stock.

Among other things, upon the completion of this offering, our amended and restated certificate of incorporation and amended and restated bylaws will:

 

    establish advance notice procedures with regard to shareholder proposals relating to the nomination of candidates for election as directors or new business to be brought before meetings of our shareholders. These procedures provide that notice of shareholder proposals must be timely given in writing to our corporate secretary prior to the meeting at which the action is to be taken. Generally, to be timely, notice must be received at our principal executive offices not less than 90 days nor more than 120 days prior to the first anniversary date of the annual meeting for the preceding year. Our amended and restated bylaws specify the requirements as to form and content of all shareholders’ notices. These requirements may preclude shareholders from bringing matters before the shareholders at an annual or special meeting;

 

    provide our board of directors the ability to authorize undesignated preferred stock. This ability makes it possible for our board of directors to issue, without shareholder approval, preferred stock with voting or other rights or preferences that could impede the success of any attempt to change control of us. These and other provisions may have the effect of deferring hostile takeovers or delaying changes in control or management of our company;

 

    provide that the authorized number of directors may be changed only by resolution of the board of directors, subject to the rights of the holders of any series of our preferred stock to elect directors under specified circumstances;

 

    provide that all vacancies, including newly created directorships, may, except as otherwise required by law or, if applicable, the rights of holders of a series of preferred stock, be filled by the affirmative vote of a majority of directors then in office, even if less than a quorum;

 

    provide that, after we cease to be a controlled company, any action required or permitted to be taken by the stockholders must be effected at a duly called annual or special meeting of stockholders and may not be effected by any consent in writing in lieu of a meeting of such stockholders, subject to the rights of the holders of any series of preferred stock with respect to such series;

 

    provide that, after we cease to be a controlled company, our amended and restated certificate of incorporation and amended and restated bylaws may be amended by the affirmative vote of the holders of at least 66 23% of our then outstanding Class A common stock;

 

    provide that, after we cease to be a controlled company, special meetings of our shareholders may only be called by the board of directors, the chief executive officer or the chairman of the board;

 

    provide, after we cease to be a controlled company, for our board of directors to be divided into three classes of directors, with each class as nearly equal in number as possible, serving staggered three year terms, other than directors which may be elected by holders of preferred stock, if any. This system of electing and removing directors may tend to discourage a third party from making a tender offer or otherwise attempting to obtain control of us, because it generally makes it more difficult for shareholders to replace a majority of the directors;

 

    provide that we renounce any interest in existing and future investments in other entities by, or the business opportunities of, Riverstone and its affiliates and that they have no obligation to offer us those investments or opportunities; and

 

   

provide that our amended and restated bylaws can be amended by the board of directors.

 

126


Table of Contents

Forum Selection

Our amended and restated certificate of incorporation will provide that unless we consent in writing to the selection of an alternative forum, the Court of Chancery of the State of Delaware will, to the fullest extent permitted by applicable law, be the sole and exclusive forum for:

 

    any derivative action or proceeding brought on our behalf;

 

    any action asserting a claim of breach of a fiduciary duty owed by any of our directors, officers, employees or agents to us or our shareholders;

 

    any action asserting a claim against us or any director or officer or other employee of ours arising pursuant to any provision of the DGCL, our amended and restated certificate of incorporation or our bylaws; or

 

    any action asserting a claim against us or any director or officer or other employee of ours that is governed by the internal affairs doctrine, in each such case subject to such Court of Chancery having personal jurisdiction over the indispensable parties named as defendants therein.

Our amended and restated certificate of incorporation will also provide that any person or entity purchasing or otherwise acquiring any interest in shares of our capital stock will be deemed to have notice of, and to have consented to, this forum selection provision. Although we believe these provisions will benefit us by providing increased consistency in the application of Delaware law for the specified types of actions and proceedings, the provisions may have the effect of discouraging lawsuits against our directors, officers, employees and agents. The enforceability of similar exclusive forum provisions in other companies’ certificates of incorporation has been challenged in legal proceedings, and it is possible that, in connection with one or more actions or proceedings described above, a court could rule that this provision in our amended and restated certificate of incorporation is inapplicable or unenforceable.

Limitation of Liability and Indemnification Matters

Our amended and restated certificate of incorporation will limit the liability of our directors for monetary damages for breach of their fiduciary duty as directors, except for liability that cannot be eliminated under the DGCL. Delaware law provides that directors of a company will not be personally liable for monetary damages for breach of their fiduciary duty as directors, except for liabilities:

 

    for any breach of their duty of loyalty to us or our shareholders;

 

    for acts or omissions not in good faith or which involve intentional misconduct or a knowing violation of law;

 

    for unlawful payment of dividend or unlawful stock repurchase or redemption, as provided under Section 174 of the DGCL; or

 

   

for any transaction from which the director derived an improper personal benefit.

Any amendment, repeal or modification of these provisions will be prospective only and would not affect any limitation on liability of a director for acts or omissions that occurred prior to any such amendment, repeal or modification.

Our amended and restated bylaws will also provide that we will indemnify our directors and officers to the fullest extent permitted by Delaware law. Our amended and restated bylaws also will permit us to purchase insurance on behalf of any officer, director, employee or other agent for any liability arising out of that person’s actions as our officer, director, employee or agent, regardless of whether Delaware law would permit indemnification. We intend to enter into indemnification agreements with each of our current and future directors and officers. These agreements will require us to indemnify these individuals to the fullest extent permitted under

 

127


Table of Contents

Delaware law against liability that may arise by reason of their service to us, and to advance expenses incurred as a result of any proceeding against them as to which they could be indemnified. We believe that the limitation of liability provision that will be in our amended and restated certificate of incorporation and the indemnification agreements will facilitate our ability to continue to attract and retain qualified individuals to serve as directors and officers.

Registration Rights

For a description of registration rights with respect to our Class A common stock, see the information under the heading “Certain Relationships and Related Party Transactions—Registration Rights Agreement.”

Transfer Agent and Registrar

The transfer agent and registrar for our Class A common stock is American Stock Transfer & Trust Company.

Listing

We have been authorized to list our Class A common stock for quotation on the NYSE under the symbol “LBRT.”

 

128


Table of Contents

SHARES ELIGIBLE FOR FUTURE SALE

Prior to this offering, there has been no public market for our Class A common stock. Future sales of our Class A common stock in the public market, or the availability of such shares for sale in the public market, could adversely affect the market price of our Class A common stock prevailing from time to time. As described below, only a limited number of shares will be available for sale shortly after this offering due to contractual and legal restrictions on resale. Nevertheless, sales of a substantial number of shares of our Class A common stock in the public market after such restrictions lapse, or the perception that those sales may occur, could adversely affect the prevailing market price of our Class A common stock at such time and our ability to raise equity-related capital at a time and price we deem appropriate.

Sales of Restricted Shares

Upon the closing of this offering, we will have outstanding an aggregate of 68,975,123 shares of Class A common stock (or 69,654,058 shares of Class A common stock if the underwriters’ option to purchase additional shares is exercised). Of these shares, all of the 12,731,092 shares of Class A common stock (or 14,640,755 shares of Class A common stock if the underwriters’ option to purchase additional shares is exercised) to be sold in this offering will be freely tradable without restriction or further registration under the Securities Act, unless the shares are held by any of our “affiliates” as such term is defined in Rule 144 under the Securities Act. All remaining shares of Class A common stock held by the Liberty Unit Holders and other recipients of Class A common stock in the corporate reorganization in connection with the offering will be deemed “restricted securities” as such term is defined under Rule 144. The restricted securities were issued and sold by us in private transactions and are eligible for public sale only if registered under the Securities Act or if they qualify for an exemption from registration under Rule 144 or Rule 701 under the Securities Act, which rules are summarized below.

Each Liberty Unit Holder will, subject to certain limitations, have the right, pursuant to the Redemption Right, to cause Liberty LLC to acquire all or a portion of its Liberty LLC Units for shares of Class A common stock (on a one-for-one basis, subject to conversion rate adjustments for stock splits, stock dividends and reclassification and similar transactions). See “Certain Relationships and Related Party Transactions—Liberty LLC Agreement.” The shares of Class A common stock we issue upon such redemptions would be “restricted securities” as defined in Rule 144 described below. However, upon the closing of this offering, we will enter into a registration rights agreement with the Liberty Unit Holders that will require us to register under the Securities Act these shares of Class A common stock. See “Certain Relationships and Related Party Transactions—Registration Rights Agreement.”

As a result of the lock-up agreements described below and the provisions of Rule 144 and Rule 701 under the Securities Act, the shares of our Class A common stock (excluding the shares to be sold in this offering) that will be available for sale in the public market are as follows:

 

    no shares will be eligible for sale on the date of this prospectus or prior to 180 days after the date of this prospectus; and

 

    104,517,170 shares (assuming redemption of all applicable Liberty LLC Units along with a corresponding number of shares of Class B common stock) will be eligible for sale upon the expiration of the lock-up agreements, beginning 180 days after the date of this prospectus when permitted under Rule 144 or Rule 701.

Lock-up Agreements

We, all of our directors that will own equity in us following the completion of this offering, all of our executive officers, and the selling shareholder have agreed not to sell any Class A common stock for a period of 180 days from the date of this prospectus, subject to certain exceptions and extensions. See “Underwriting (Conflicts of Interest)” for a description of these lock-up provisions.

 

129


Table of Contents

Rule 144

In general, under Rule 144 under the Securities Act as currently in effect, a person (or persons whose shares are aggregated) who is not deemed to have been an affiliate of ours at any time during the three months preceding a sale, and who has beneficially owned restricted securities within the meaning of Rule 144 for at least sixth months (including any period of consecutive ownership of preceding non-affiliated holders) would be entitled to sell those shares, subject only to the availability of current public information about us. A non-affiliated person (who has been unaffiliated for at least the past three months) who has beneficially owned restricted securities within the meaning of Rule 144 for at least one year would be entitled to sell those shares without regard to the provisions of Rule 144.

A person (or persons whose shares are aggregated) who is deemed to be an affiliate of ours and who has beneficially owned restricted securities within the meaning of Rule 144 for at least six months would be entitled to sell within any three-month period a number of shares that does not exceed the greater of one percent of the then outstanding shares of our Class A common stock or the average weekly trading volume of our Class A common stock reported through the NYSE during the four calendar weeks preceding the filing of notice of the sale. Such sales are also subject to certain manner of sale provisions, notice requirements and the availability of current public information about us.

Rule 701

In general, under Rule 701 under the Securities Act, any of our employees, directors, officers, consultants or advisors who purchases shares from us in connection with a compensatory stock or option plan or other written agreement before the effective date of this offering is entitled to sell such shares 90 days after the effective date of this offering in reliance on Rule 144, without having to comply with the holding period requirement of Rule 144 and, in the case of non-affiliates, without having to comply with the public information, volume limitation or notice filing provisions of Rule 144. The SEC has indicated that Rule 701 will apply to typical stock options granted by an issuer before it becomes subject to the reporting requirements of the Exchange Act, along with the shares acquired upon exercise of such options, including exercises after the date of this prospectus.

Stock Issued Under Employee Plans

We intend to file a registration statement on Form S-8 under the Securities Act to register stock issuable under our long-term incentive plan. This registration statement on Form S-8 is expected to be filed following the effective date of the registration statement of which this prospectus is a part and will be effective upon filing. Accordingly, shares registered under such registration statement will be available for sale in the open market following the effective date, unless such shares are subject to vesting restrictions with us or the lock-up restrictions described above.

 

130


Table of Contents

MATERIAL U.S. FEDERAL INCOME TAX CONSIDERATIONS FOR NON-U.S. HOLDERS

The following is a summary of the material U.S. federal income tax considerations related to the purchase, ownership and disposition of our Class A common stock by a non-U.S. holder (as defined below), that holds our Class A common stock as a “capital asset” (generally property held for investment). This summary is based on the provisions of the Internal Revenue Code of 1986, as amended (the “Code”), U.S. Treasury regulations, administrative rulings and judicial decisions, all as in effect on the date hereof, and all of which are subject to change, possibly with retroactive effect. We cannot assure you that a change in law will not significantly alter the tax considerations that we describe in this summary. We have not sought any ruling from the Internal Revenue Service (“IRS”) with respect to the statements made and the conclusions reached in the following summary, and there can be no assurance that the IRS or a court will agree with such statements and conclusions.

This summary does not address all aspects of U.S. federal income taxation that may be relevant to non-U.S. holders in light of their personal circumstances. In addition, this summary does not address the Medicare tax on certain investment income, U.S. federal estate or gift tax laws, any state, local or non-U.S. tax laws or any tax treaties. This summary also does not address tax considerations applicable to investors that may be subject to special treatment under the U.S. federal income tax laws, such as:

 

    banks, insurance companies or other financial institutions;

 

    tax-exempt or governmental organizations;

 

    qualified foreign pension funds (or any entities all of the interests of which are held by a qualified foreign pension fund);

 

    dealers in securities or foreign currencies;

 

    traders in securities that use the mark-to-market method of accounting for U.S. federal income tax purposes;

 

    persons subject to the alternative minimum tax;

 

    partnerships or other pass-through entities for U.S. federal income tax purposes or holders of interests therein;

 

    persons deemed to sell our Class A common stock under the constructive sale provisions of the Code;

 

    persons that acquired our Class A common stock through the exercise of employee stock options or otherwise as compensation or through a tax-qualified retirement plan;

 

    certain former citizens or long-term residents of the United States; and

 

    persons that hold our Class A common stock as part of a straddle, appreciated financial position, synthetic security, hedge, conversion transaction or other integrated investment or risk reduction transaction.

PROSPECTIVE INVESTORS ARE ENCOURAGED TO CONSULT THEIR TAX ADVISORS WITH RESPECT TO THE APPLICATION OF THE U.S. FEDERAL INCOME TAX LAWS (INCLUDING ANY POTENTIAL FUTURE CHANGES THERETO) TO THEIR PARTICULAR SITUATION, AS WELL AS ANY TAX CONSEQUENCES OF THE PURCHASE, OWNERSHIP AND DISPOSITION OF OUR CLASS A COMMON STOCK ARISING UNDER THE U.S. FEDERAL ESTATE OR GIFT TAX LAWS OR UNDER THE LAWS OF ANY STATE, LOCAL, NON-U.S. OR OTHER TAXING JURISDICTION OR UNDER ANY APPLICABLE INCOME TAX TREATY.

 

131


Table of Contents

Non-U.S. Holder Defined

For purposes of this discussion, a “non-U.S. holder” is a beneficial owner of our Class A common stock that is not for U.S. federal income tax purposes a partnership or any of the following:

 

    an individual who is a citizen or resident of the United States;

 

    a corporation (or other entity treated as a corporation for U.S. federal income tax purposes) created or organized in or under the laws of the United States, any state thereof or the District of Columbia;

 

    an estate the income of which is subject to U.S. federal income tax regardless of its source; or

 

    a trust (i) whose administration is subject to the primary supervision of a U.S. court and which has one or more United States persons who have the authority to control all substantial decisions of the trust or (ii) which has made a valid election under applicable U.S. Treasury regulations to be treated as a United States person.

If a partnership (including an entity or arrangement treated as a partnership for U.S. federal income tax purposes) holds our Class A common stock, the tax treatment of a partner in the partnership generally will depend upon the status of the partner, upon the activities of the partnership and upon certain determinations made at the partner level. Accordingly, we urge partners in partnerships (including entities or arrangements treated as partnerships for U.S. federal income tax purposes) considering the purchase of our Class A common stock to consult their tax advisors regarding the U.S. federal income tax considerations of the purchase, ownership and disposition of our Class A common stock by such partnership.

Distributions

As described in the section entitled “Dividend Policy,” we do not plan to make any distributions on our Class A common stock for the foreseeable future. However, in the event we do make distributions of cash or other property on our Class A common stock, such distributions will constitute dividends for U.S. federal income tax purposes to the extent paid from our current or accumulated earnings and profits, as determined under U.S. federal income tax principles. To the extent those distributions exceed our current and accumulated earnings and profits, the distributions will be treated as a non-taxable return of capital to the extent of the non-U.S. holder’s tax basis in our Class A common stock and thereafter as capital gain from the sale or exchange of such Class A common stock. See “—Gain on Disposition of Class A Common Stock.” Subject to the withholding requirements under FATCA (as defined below) and with respect to effectively connected dividends, each of which is discussed below, any distribution made to a non-U.S. holder on our Class A common stock generally will be subject to U.S. withholding tax at a rate of 30% of the gross amount of the distribution unless an applicable income tax treaty provides for a lower rate. To receive the benefit of a reduced treaty rate, a non-U.S. holder must provide the applicable withholding agent with an IRS Form W-8BEN or IRS Form W-8BEN-E (or other applicable or successor form) certifying qualification for the reduced rate.

Dividends paid to a non-U.S. holder that are effectively connected with a trade or business conducted by the non-U.S. holder in the United States (and, if required by an applicable income tax treaty, are treated as attributable to a permanent establishment maintained by the non-U.S. holder in the United States) generally will be taxed on a net income basis at the rates and in the manner generally applicable to United States persons (as defined under the Code). Such effectively connected dividends will not be subject to U.S. withholding tax if the non-U.S. holder satisfies certain certification requirements by providing the applicable withholding agent with a properly executed IRS Form W-8ECI certifying eligibility for exemption. If the non-U.S. holder is a corporation for U.S. federal income tax purposes, it may also be subject to a branch profits tax (at a 30% rate or such lower rate as specified by an applicable income tax treaty) on its effectively connected earnings and profits (as adjusted for certain items), which will include effectively connected dividends.

 

132


Table of Contents

Gain on Disposition of Class A Common Stock

Subject to the discussions below under “—Backup Withholding and Information Reporting” and “—Additional Withholding Requirements under FATCA,” a non-U.S. holder generally will not be subject to U.S. federal income tax or withholding on any gain realized upon the sale or other disposition of our Class A common stock unless:

 

    the non-U.S. holder is an individual who is present in the United States for a period or periods aggregating 183 days or more during the calendar year in which the sale or disposition occurs and certain other conditions are met;

 

    the gain is effectively connected with a trade or business conducted by the non-U.S. holder in the United States (and, if required by an applicable income tax treaty, is attributable to a permanent establishment maintained by the non-U.S. holder in the United States); or

 

    our Class A common stock constitutes a United States real property interest by reason of our status as a United States real property holding corporation (“USRPHC”) for U.S. federal income tax purposes and as a result such gain is treated as effectively connected with a trade or business conducted by the non-U.S. holder in the United States.

A non-U.S. holder described in the first bullet point above will be subject to U.S. federal income tax at a rate of 30% (or such lower rate as specified by an applicable income tax treaty) on the amount of such gain, which generally may be offset by U.S. source capital losses.

A non-U.S. holder whose gain is described in the second bullet point above or, subject to the exceptions described in the next paragraph, the third bullet point above generally will be taxed on a net income basis at the rates and in the manner generally applicable to United States persons (as defined under the Code) unless an applicable income tax treaty provides otherwise. If the non-U.S. holder is a corporation for U.S. federal income tax purposes whose gain is described in the second bullet point above, then such gain would also be included in its effectively connected earnings and profits (as adjusted for certain items), which may be subject to a branch profits tax (at a 30% rate or such lower rate as specified by an applicable income tax treaty).

Generally, a corporation is a USRPHC if the fair market value of its United States real property interests equals or exceeds 50% of the sum of the fair market value of its worldwide real property interests and its other assets used or held for use in a trade or business. We believe that we currently are not a USRPHC for U.S. federal income tax purposes, and we do not expect to become a USRPHC for the foreseeable future. However, in the event that we become a USRPHC, as long as our Class A common stock is and continues to be “regularly traded on an established securities market” (within the meaning of the U.S. Treasury Regulations), only a non-U.S. holder that actually or constructively owns, or owned at any time during the shorter of the five-year period ending on the date of the disposition or the non-U.S. holder’s holding period for the Class A common stock, more than 5% of our Class A common stock will be treated as disposing of a U.S. real property interest and will be taxable on gain realized on the disposition of our Class A common stock as a result of our status as a USRPHC. If we were to become a USRPHC and our Class A common stock were not considered to be regularly traded on an established securities market, such holder (regardless of the percentage of stock owned) would be treated as disposing of a U.S. real property interest and would be subject to U.S. federal income tax on a taxable disposition of our Class A common stock (as described in the preceding paragraph), and a 15% withholding tax would apply to the gross proceeds from such disposition.

Non-U.S. holders should consult their tax advisors with respect to the application of the foregoing rules to their ownership and disposition of our Class A common stock.

Backup Withholding and Information Reporting

Any dividends paid to a non-U.S. holder must be reported annually to the IRS and to the non-U.S. holder. Copies of these information returns may be made available to the tax authorities in the country in which the non-

 

133


Table of Contents

U.S. holder resides or is established. Payments of dividends to a non-U.S. holder generally will not be subject to backup withholding if the non-U.S. holder establishes an exemption by properly certifying its non-U.S. status on an IRS Form W-8BEN or IRS Form W-8BEN-E (or other applicable or successor form).

Payments of the proceeds from a sale or other disposition by a non-U.S. holder of our Class A common stock effected by or through a U.S. office of a broker generally will be subject to information reporting and backup withholding (at the applicable rate) unless the non-U.S. holder establishes an exemption by properly certifying its non-U.S. status on an IRS Form W-8BEN or IRS Form W-8BEN-E (or other applicable or successor form) and certain other conditions are met. Information reporting and backup withholding generally will not apply to any payment of the proceeds from a sale or other disposition of our Class A common stock effected outside the United States by a non-U.S. office of a broker. However, unless such broker has documentary evidence in its records that the non-U.S. holder is not a United States person and certain other conditions are met, or the non-U.S. holder otherwise establishes an exemption, information reporting will apply to a payment of the proceeds of the disposition of our Class A common stock effected outside the United States by such a broker if it has certain relationships within the United States.

Backup withholding is not an additional tax. Rather, the U.S. federal income tax liability (if any) of persons subject to backup withholding will be reduced by the amount of tax withheld. If backup withholding results in an overpayment of taxes, a refund may be obtained, provided that the required information is timely furnished to the IRS.

Additional Withholding Requirements under FATCA

Sections 1471 through 1474 of the Code, and the U.S. Treasury regulations and administrative guidance issued thereunder (“FATCA”), impose a 30% withholding tax on any dividends paid on our Class A common stock and on the gross proceeds from a disposition of our Class A common stock (if such disposition occurs after December 31, 2018), in each case if paid to a “foreign financial institution” or a “non-financial foreign entity” (each as defined in the Code) (including, in some cases, when such foreign financial institution or non-financial foreign entity is acting as an intermediary), unless (i) in the case of a foreign financial institution, such institution enters into an agreement with the U.S. government to withhold on certain payments, and to collect and provide to the U.S. tax authorities substantial information regarding U.S. account holders of such institution (which includes certain equity and debt holders of such institution, as well as certain account holders that are non-U.S. entities with U.S. owners); (ii) in the case of a non-financial foreign entity, such entity certifies that it does not have any “substantial United States owners” (as defined in the Code) or provides the applicable withholding agent with a certification identifying the direct and indirect substantial United States owners of the entity (in either case, generally on an IRS Form W-8BEN-E); or (iii) the foreign financial institution or non-financial foreign entity otherwise qualifies for an exemption from these rules and provides appropriate documentation (such as an IRS Form W-8BEN-E). Foreign financial institutions located in jurisdictions that have an intergovernmental agreement with the United States governing these rules may be subject to different rules. Under certain circumstances, a holder might be eligible for refunds or credits of such taxes. Non-U.S. holders are encouraged to consult their own tax advisors regarding the effects of FATCA on an investment in our Class A common stock.

INVESTORS CONSIDERING THE PURCHASE OF OUR CLASS A COMMON STOCK ARE URGED TO CONSULT THEIR OWN TAX ADVISORS REGARDING THE APPLICATION OF THE U.S. FEDERAL INCOME TAX LAWS (INCLUDING ANY POTENTIAL FUTURE CHANGES THERETO) TO THEIR PARTICULAR SITUATIONS AND THE APPLICABILITY AND EFFECT OF U.S. FEDERAL ESTATE AND GIFT TAX LAWS AND ANY STATE, LOCAL OR NON-U.S. TAX LAWS AND TAX TREATIES.

 

134


Table of Contents

CERTAIN ERISA CONSIDERATIONS

The following is a summary of certain considerations associated with the acquisition and holding of shares of common stock by employee benefit plans that are subject to Title I of the Employee Retirement Income Security Act of 1974, as amended (“ERISA”), plans, individual retirement accounts and other arrangements that are subject to Section 4975 of the Code or employee benefit plans that are governmental plans (as defined in Section 3(32) of ERISA), certain church plans (as defined in Section 3(33) of ERISA), non-U.S. plans (as described in Section 4(b)(4) of ERISA) or other plans that are not subject to the foregoing but may be subject to provisions under any other federal, state, local, non-U.S. or other laws or regulations that are similar to such provisions of ERISA or the Code (collectively, “Similar Laws”), and entities whose underlying assets are considered to include “plan assets” of any such plan, account or arrangement (each, a “Plan”).

This summary is based on the provisions of ERISA and the Code (and related regulations and administrative and judicial interpretations) as of the date of this registration statement. This summary does not purport to be complete, and no assurance can be given that future legislation, court decisions, regulations, rulings or pronouncements will not significantly modify the requirements summarized below. Any of these changes may be retroactive and may thereby apply to transactions entered into prior to the date of their enactment or release. This discussion is general in nature and is not intended to be all inclusive, nor should it be construed as investment or legal advice.

General Fiduciary Matters

ERISA and the Code impose certain duties on persons who are fiduciaries of a Plan subject to Title I of ERISA or Section 4975 of the Code (an “ERISA Plan”) and prohibit certain transactions involving the assets of an ERISA Plan and its fiduciaries or other interested parties. Under ERISA and the Code, any person who exercises any discretionary authority or control over the administration of an ERISA Plan or the management or disposition of the assets of an ERISA Plan, or who renders investment advice for a fee or other compensation to an ERISA Plan, is generally considered to be a fiduciary of the ERISA Plan.

In considering an investment in shares of common stock with a portion of the assets of any Plan, a fiduciary should consider the Plan’s particular circumstances and all of the facts and circumstances of the investment and determine whether the acquisition and holding of shares of common stock is in accordance with the documents and instruments governing the Plan and the applicable provisions of ERISA, the Code, or any Similar Law relating to the fiduciary’s duties to the Plan, including, without limitation:

 

    whether the investment is prudent under Section 404(a)(1)(B) of ERISA and any other applicable Similar Laws;

 

    whether, in making the investment, the ERISA Plan will satisfy the diversification requirements of Section 404(a)(1)(C) of ERISA and any other applicable Similar Laws;

 

    whether the investment is permitted under the terms of the applicable documents governing the Plan;

 

    whether the acquisition or holding of the shares of common stock will constitute a “prohibited transaction” under Section 406 of ERISA or Section 4975 of the Code (please see discussion under “—Prohibited Transaction Issues” below); and

 

    whether the Plan will be considered to hold, as plan assets, (i) only shares of common stock or (ii) an undivided interest in our underlying assets (please see the discussion under “—Plan Asset Issues” below).

Prohibited Transaction Issues

Section 406 of ERISA and Section 4975 of the Code prohibit ERISA Plans from engaging in specified transactions involving plan assets with persons or entities who are “parties in interest,” within the meaning of

 

135


Table of Contents

ERISA, or “disqualified persons,” within the meaning of Section 4975 of the Code, unless an exemption is available. A party in interest or disqualified person who engages in a non-exempt prohibited transaction may be subject to excise taxes and other penalties and liabilities under ERISA and the Code. In addition, the fiduciary of the ERISA Plan that engages in such a non-exempt prohibited transaction may be subject to excise taxes, penalties and liabilities under ERISA and the Code. The acquisition and/or holding of shares of common stock by an ERISA Plan with respect to which the issuer, the initial purchaser, or a guarantor is considered a party in interest or a disqualified person may constitute or result in a direct or indirect prohibited transaction under Section 406 of ERISA and/or Section 4975 of the Code, unless the investment is acquired and is held in accordance with an applicable statutory, class or individual prohibited transaction exemption.

Because of the foregoing, shares of common stock should not be acquired or held by any person investing “plan assets” of any Plan, unless such acquisition and holding will not constitute a non-exempt prohibited transaction under ERISA and the Code or a similar violation of any applicable Similar Laws.

Plan Asset Issues

Additionally, a fiduciary of a Plan should consider whether the Plan will, by investing in us, be deemed to own an undivided interest in our assets, with the result that we would become a fiduciary of the Plan and our operations would be subject to the regulatory restrictions of ERISA, including its prohibited transaction rules, as well as the prohibited transaction rules of the Code and any other applicable Similar Laws.

The Department of Labor (the “DOL”) regulations provide guidance with respect to whether the assets of an entity in which ERISA Plans acquire equity interests would be deemed “plan assets” under some circumstances. Under these regulations, an entity’s assets generally would not be considered to be “plan assets” if, among other things:

 

  (a)   the equity interests acquired by ERISA Plans are publicly offered securities—i.e., the equity interests are part of a class of securities that is widely held by 100 or more investors independent of the issuer and each other, are “freely transferable” (as defined in the DOL regulations), and are either registered under certain provisions of the federal securities laws or sold to the ERISA Plan as part of a public offering under certain conditions;

 

  (b)   the entity is an “operating company”—i.e., it is primarily engaged in the production or sale of a product or service, other than the investment of capital, either directly or through a majority-owned subsidiary or subsidiaries; or

 

  (c)   there is no significant investment by benefit plan investors, which is defined to mean that immediately after the most recent acquisition by An ERISA Plan of any equity interest in the entity, less than 25% of the total value of each class of equity interest (disregarding certain interests held by persons (other than benefit plan investors) with discretionary authority or control over the assets of the entity or who provide investment advice for a fee (direct or indirect) with respect to such assets, and any affiliates thereof) is held by ERISA Plans, IRAs and certain other Plans (but not including governmental plans, foreign plans and certain church plans), and entities whose underlying assets are deemed to include plan assets by reason of a Plan’s investment in the entity.

Due to the complexity of these rules and the excise taxes, penalties and liabilities that may be imposed upon persons involved in non-exempt prohibited transactions, it is particularly important that fiduciaries, or other persons considering acquiring and/or holding shares of our common stock on behalf of, or with the assets of, any Plan, consult with their counsel regarding the potential applicability of ERISA, Section 4975 of the Code and any Similar Laws to such investment and whether an exemption would be applicable to the acquisition and holding of shares of common stock. Purchasers of shares of common stock have the exclusive responsibility for ensuring that their acquisition and holding of shares of common stock complies with the fiduciary responsibility rules of ERISA and does not violate the prohibited transaction rules of ERISA, the Code or applicable Similar Laws. The

 

136


Table of Contents

sale of shares of common stock to a Plan is in no respect a representation by us or any of our affiliates or representatives that such an investment meets all relevant legal requirements with respect to investments by any such Plan or that such investment is appropriate for any such Plan.

 

137


Table of Contents

UNDERWRITING (CONFLICTS OF INTEREST)

Under the terms and subject to the conditions contained in an underwriting agreement dated the date of this prospectus, the underwriters named below, for whom Morgan Stanley & Co. LLC, Goldman Sachs & Co. LLC and Wells Fargo Securities, LLC are acting as representatives, have severally agreed to purchase, and we have agreed to sell to them, severally, the number of shares of Class A common stock indicated below:

 

Name

  

Number of Shares

 

Morgan Stanley & Co. LLC

     3,119,118  

Goldman Sachs & Co. LLC

     2,864,496  

Wells Fargo Securities, LLC

     1,973,319  

Citigroup Global Markets Inc.

     1,527,730  

J.P. Morgan Securities LLC

     891,176  

Evercore Group L.L.C.

     572,899  

Piper Jaffray & Co.

     381,933  

Tudor, Pickering, Holt & Co. Securities, Inc.

     381,933  

Houlihan Lokey Capital, Inc.

     254,622  

Intrepid Partners, LLC

     254,622  

Petrie Partners Securities, LLC

     254,622  

SunTrust Robinson Humphrey, Inc.

     254,622  
  

 

 

 

Total

     12,731,092  
  

 

 

 

The underwriters and the representatives are collectively referred to as the “underwriters” and the “representatives,” respectively. The underwriters are offering the shares subject to their acceptance of the shares from us and the selling shareholder and subject to prior sale. The underwriting agreement provides that the obligations of the several underwriters to pay for and accept delivery of the shares offered by this prospectus are subject to the approval of certain legal matters by their counsel and to certain other conditions. The underwriters are obligated to take and pay for all of the shares offered by this prospectus if any such shares are taken. However, the underwriters are not required to take or pay for the shares covered by the underwriters’ option to purchase additional shares described below. The offering of the shares by the underwriters is subject to receipt and acceptance and subject to the underwriters’ right to reject any order in whole or in part.

The underwriters initially propose to offer part of the shares directly to the public at the public offering price listed on the cover page of this prospectus and part to certain dealers at the public offering price less a concession not to exceed $0.561 per share. After the initial offering of the shares, the offering price and other selling terms may from time to time be varied by the representatives.

We and the selling shareholder have granted the underwriters an option, exercisable for 30 days from the date of this prospectus, to purchase up to 1,909,663 additional shares (with up to 1,609,122 shares to be sold by us and up to 300,541 shares to be sold by the selling shareholder) at the public offering price listed on the cover page of this prospectus, less underwriting discounts and commissions. To the extent the option is exercised, each underwriter will become obligated, subject to certain conditions, to purchase about the same percentage of the additional shares as the number listed next to the underwriter’s name in the preceding table bears to the total number of shares listed next to the names of all underwriters in the preceding table.

MSD Credit Opportunity Master Fund, L.P., a lender under our Term Loan Facility, Ken Babcock, one of our directors, Louis Baltimore and Matthew Owens agreed to purchase in this offering 100,000 shares, 58,823 shares, 5,000 shares and 5,000 shares of our Class A common stock, respectively, at the price to the public.

 

138


Table of Contents

The following table shows the underwriting discounts and commissions, and proceeds, before expenses, to us and the selling shareholder. These amounts are shown assuming both no exercise and full exercise of the underwriters’ option to purchase up to an additional 1,909,663 shares.

 

            Total  
     Per Share      No Exercise      Full Exercise  

Public offering price

   $ 17.000      $ 216,428,564      $ 248,892,835  

Underwriting discounts and commissions to be paid by us

   $ 0.935      $ 11,903,571      $ 13,408,100  

Underwriting discounts and commissions to be paid by the selling shareholder

   $ 0.935      $      $ 281,006  

Proceeds, before expenses, to us

   $ 16.065      $ 204,524,993      $ 230,375,538  

Proceeds, before expenses, to the selling shareholder

   $ 16.065      $      $ 4,828,191  

We will pay all expenses related to this offering, other than underwriting discounts and commissions related to any shares sold by the selling shareholder. The estimated offering expenses payable by us, exclusive of the underwriting discounts and commissions, will be approximately $10.0 million. We have agreed to reimburse the underwriters for expenses relating to the clearance of this offering with the Financial Industry Regulatory Authority, Inc. (including expenses of Morgan Stanley & Co. LLC in its capacity as the “qualified independent underwriter”) up to $25,000. The underwriters have agreed to reimburse us for certain expenses incurred by us in connection with this offering upon the closing of this offering.

We have been authorized to list our shares on the NYSE under the symbol “LBRT.”

We, all of our directors that will own equity in us following the completion of this offering, all of our executive officers, and the selling shareholder have agreed that, without the prior written consent of Morgan Stanley & Co. LLC and Goldman Sachs & Co. LLC, on behalf of the underwriters, and subject to specified exceptions, we and they will not, during the period ending 180 days after the date of this prospectus, or the restricted period:

 

    offer, pledge, sell, contract to sell, sell any option or contract to purchase, purchase any option or contract to sell, grant any option, right or warrant to purchase, lend or otherwise transfer or dispose of, directly or indirectly, any shares or any securities convertible into or exercisable or exchangeable for shares; or

 

    enter into any swap or other arrangement that transfers to another, in whole or in part, any of the economic consequences of ownership of the shares;

whether any such transaction described above or in the immediately following sentence is to be settled by delivery of shares or such other securities, in cash or otherwise. In addition, we agree that we will not, during the restricted period, file any registration statement with the SEC relating to the offering of any shares or any securities convertible into or exercisable or exchangeable for shares, and we and each such person agree that, without the prior written consent of Morgan Stanley & Co. LLC and Goldman Sachs & Co. LLC, on behalf of the underwriters, we or such other person will not, during the restricted period, make any demand for, or exercise any right with respect to, the registration of any shares or any security convertible into or exercisable or exchangeable for shares.

The lock-up restrictions described in the foregoing do not apply to our directors, executive officers and the selling shareholder with respect to:

 

    transactions relating to shares of Class A common stock or securities convertible into or exercisable or exchangeable for Class A common stock being sold, cancelled or transferred pursuant to the transactions contemplated by the underwriting agreement (including the transactions occurring pursuant to or as contemplated in the Master Reorganization Agreement (as defined in the underwriting agreement)) in connection with this offering;

 

139


Table of Contents
    transactions relating to shares of Class A common stock or other securities acquired in open market transactions after the completion of this offering;

 

    the establishment of a trading plan pursuant to Rule 10b5-1 under the Exchange Act for the transfer of shares of Class A common stock, provided that (i) such plan does not provide for the transfer of Class A common stock during the restricted period and (ii) to the extent a public announcement or filing under the Exchange Act, if any, is required of or voluntarily made by or on behalf of the holder or the Company regarding the establishment of such plan, such announcement or filing will include a statement to the effect that no transfer of Class A common stock may be made under such plan during the restricted period;

 

    transfers or dispositions of shares of Class A common stock or any security convertible into Class A common stock to (i) to an immediate family member (defined as a person related by blood, marriage, domestic partnership or adoption no more remote than a first cousin), (ii) by will, other testamentary document or intestate succession or (iii) as a bona fide gift; provided that each donee, distributee or other transferee will sign and deliver a lock-up agreement substantially in the form entered into by the holder;

 

    transfers or distributions of shares of Class A common stock or any security convertible into Class A common stock to affiliates (as defined in Rule 405 promulgated under the Securities Act) of the holder, or any current or former partners, members, managers stockholders or other principals (or to the estates of any of such persons) of the holder, or distributions or transfers of shares of Class A common stock or any security convertible into Class A common stock to a person or entity controlled by, controlling or under common control or management with the holder or to the partners, members, managers, stockholders or other principals of the holder (or to the estates of any of such persons); provided that in the case of any transfer or distribution pursuant to the this bullet or the immediately preceding bullet, each donee, distributee or other transferee will sign and deliver a lock-up agreement substantially in the form entered into by the holder; provided that each donee, distributee or other transferee will sign and deliver a lock-up agreement substantially in the form entered into by the holder;

 

    transfers to the Company of shares of Class A common stock or any security convertible into or exercisable for Class A common stock in connection with (i) the termination of service of an employee or other service provider pursuant to agreements that provide the Company with an option to repurchase such shares or securities or (ii) agreements that provide the Company with a right of first refusal with respect to transfers of such shares or securities; or

 

    transfers of shares of Class A common stock or any security convertible into Class A common stock to the Company in connection with the exercise of options or warrants or the vesting, exercise or settlement of any other equity-based award, in each case, granted pursuant to the Company’s equity incentive plans or otherwise outstanding on the date of the lock-up agreement and disclosed in this prospectus, including any shares of Class A common stock withheld by the Company or any of its subsidiaries to pay the applicable exercise price or tax withholding associated with such awards;

provided that, with respect to the preceding bullets, (i) the restrictions do not apply to the shares of Class A common stock issued upon such exercise, conversion, vesting or settlement, (ii) for any options or other awards that expire, vest or become settled during the restricted period while the Company is unable to transfer shares for the purposes of satisfying any tax or other governmental withholding obligation, the restrictions will not apply to shares sold for that purpose, and (iii) no filing under Section 16(a) of the Exchange Act, reporting a reduction in beneficial ownership of shares of Class A common stock, will be required or will be voluntarily made during the restricted period (other than a Form 5 made when required or to the extent any such filing under Section 16(a) of the Exchange Act indicates that such transfer or distribution did not involve a disposition for value).

The lock-up restrictions described in the foregoing do not apply to us with respect to:

 

    the sale of shares to the underwriters;

 

140


Table of Contents
    the issuance by us of shares upon the exercise of an option or a warrant or the conversion of a security outstanding on the date of this prospectus of which the underwriters have been advised in writing; or

 

    the establishment of a trading plan pursuant to Rule 10b5-1 under the Exchange Act for the transfer of shares, provided that (i) such plan does not provide for the transfer of shares during the restricted period and (ii) to the extent a public announcement or filing under the Exchange Act, if any, is required or voluntarily made regarding the establishment of such plan, such announcement or filing will include a statement to the effect that no transfer of shares may be made under such plan during the restricted period.

Morgan Stanley & Co. LLC and Goldman Sachs & Co. LLC, in their sole discretion, may release the shares and other securities subject to the lock-up agreements described above in whole or in part at any time with or without notice. In the event that Morgan Stanley & Co. LLC and Goldman Sachs & Co. LLC release any Class A common stock and other securities subject to the lock-up agreements, we have agreed to publicly announce the impending release or waiver at least two business days before the effective date of the release or waiver.

In order to facilitate the offering of the shares, the underwriters may engage in transactions that stabilize, maintain or otherwise affect the price of the shares. Specifically, the underwriters may sell more shares than they are obligated to purchase under the underwriting agreement, creating a short position. A short sale is covered if the short position is no greater than the number of shares available for purchase by the underwriters under the option to purchase additional shares. The underwriters can close out a covered short sale by exercising the option to purchase additional shares or purchasing shares in the open market. In determining the source of shares to close out a covered short sale, the underwriters will consider, among other things, the open market price of shares compared to the price available under the option to purchase additional shares. The underwriters may also sell shares in excess of the option to purchase additional shares, creating a naked short position. The underwriters must close out any naked short position by purchasing shares in the open market. A naked short position is more likely to be created if the underwriters are concerned that there may be downward pressure on the price of the shares in the open market after pricing that could adversely affect investors who purchase in this offering. As an additional means of facilitating this offering, the underwriters may bid for, and purchase, shares in the open market to stabilize the price of the shares. The underwriters may impose a penalty bid. This occurs when a particular underwriters repays to the underwriters a portion of the underwriting discount received by it because the representatives have repurchased shares sold by or for the account of such underwriter in stabilizing or short covering transactions. These activities may raise or maintain the market price of the shares above independent market levels or prevent or retard a decline in the market price of the shares. The underwriters are not required to engage in these activities and may end any of these activities at any time.

The underwriters have reserved for sale at the initial public offering price up to 6.2% of the shares of Class A common stock being offered by this prospectus for sale to our employees, executive officers, directors, business associates and related persons who have expressed an interest in purchasing common stock in the offering. The sales will be made by Morgan Stanley & Co. LLC through a directed share program. The number of shares available for sale to the general public in the offering will be reduced to the extent these persons purchase the reserved shares. Any reserved shares not so purchased will be offered by the underwriters to the general public on the same terms as the other shares. Any shares sold in the directed share program to directors and executive officers will be subject to the 180-day lock-up agreements described above.

We and the selling shareholder have agreed to indemnify the several underwriters against certain liabilities, including liabilities under the Securities Act.

A prospectus in electronic format may be made available on websites maintained by one or more underwriters, or selling group members, if any, participating in this offering. The representatives may agree to allocate a number of shares to underwriters for sale to their online brokerage account holders. Internet distributions will be allocated by the representatives to the underwriters that may make Internet distributions on the same basis as other allocations.

 

141


Table of Contents

Conflicts of Interest

The underwriters and their respective affiliates are full service financial institutions engaged in various activities, which may include securities trading, commercial and investment banking, financial advisory, investment management, investment research, principal investment, hedging, financing and brokerage activities. Certain of the underwriters and their respective affiliates have, from time to time, performed, and may in the future perform, various financial advisory, investment banking, commercial banking and other services for us and our affiliates, for which they received or will receive customary fees and expenses.

Furthermore, certain of the underwriters and their respective affiliates may, from time to time, enter into arms-length transactions with us in the ordinary course of their business. In the ordinary course of their various business activities, the underwriters and their respective affiliates may make or hold a broad array of investments and actively trade debt and equity securities (or related derivative securities) and financial instruments (including bank loans) for their own account and for the accounts of their customers, and such investment and securities activities may involve securities or instruments of the company. The underwriters and their respective affiliates may also make investment recommendations or publish or express independent research views in respect of such securities or instruments and may at any time hold, or recommend to clients that they acquire, long or short positions in such securities and instruments.

Affiliates of each of Goldman Sachs & Co. LLC, J.P. Morgan Securities LLC, Wells Fargo Securities, LLC and Citigroup Global Markets Inc., underwriters in this offering, are lenders under the ABL Credit Facility that will be repaid with net proceeds of this offering. See “Use of Proceeds.” As a result of the repayment of a portion of the ABL Credit Facility, affiliates of Goldman Sachs & Co. LLC, J.P. Morgan Securities LLC, Wells Fargo Securities, LLC and Citigroup Global Markets Inc. each may receive 5% or more of the net proceeds of this offering. As a result of this repayment, a “conflict of interest” may be deemed to exist under FINRA Rule 5121(f)(5)(C)(i), and this offering will be made in compliance with the applicable provisions of FINRA Rule 5121, which requires a “qualified independent underwriter,” as defined by the FINRA rules, to participate in the preparation of the registration statement and the prospectus and exercise the usual standards of due diligence in respect thereto. Morgan Stanley & Co. LLC is serving in that capacity. We have also agreed to indemnify Morgan Stanley & Co. LLC against liabilities incurred in connection with acting as a qualified independent underwriter, including liabilities under the Securities Act. To comply with FINRA Rule 5121, Goldman Sachs & Co. LLC, J.P. Morgan Securities LLC, Wells Fargo Securities, LLC and Citigroup Global Markets Inc. will not confirm sales to any account over which they exercise discretionary authority without the specific written approval of the transaction of the account holder.

Additionally, the underwriters have informed us and the selling shareholder that they do not intend sales to discretionary accounts to exceed 5% of the total number of shares offered by them.

Pricing of the Offering

Prior to this offering, there has been no public market for our shares. The initial public offering price was determined by negotiations between us, the selling shareholder and the representatives. Among the factors that will be considered in determining the initial public offering price will be our future prospects and those of our industry in general, our sales, earnings and certain other financial and operating information in recent periods, and the price-earnings ratios, price-sales ratios, market prices of securities and certain financial and operating information of companies engaged in activities similar to ours. The estimated initial public offering price range set forth on the cover page of this prospectus is subject to change as a result of market conditions and other factors.

We cannot assure you that the prices at which the shares will sell in the public market after this offering will not be lower than the initial public offering price or that an active trading market in our shares will develop and continue after this offering.

 

142


Table of Contents

Selling Restrictions

European Economic Area

In relation to each Member State of the European Economic Area which has implemented the Prospectus Directive (each, a Relevant Member State) an offer to the public of any shares may not be made in that Relevant Member State, except that an offer to the public in that Relevant Member State of any shares may be made at any time under the following exemptions under the Prospectus Directive, if they have been implemented in that Relevant Member State:

 

  (a)   to any legal entity which is a qualified investor as defined in the Prospectus Directive;

 

  (b)   to fewer than 100 or, if the Relevant Member State has implemented the relevant provision of the 2010 PD Amending Directive, 150, natural or legal persons (other than qualified investors as defined in the Prospectus Directive), as permitted under the Prospectus Directive, subject to obtaining the prior consent of the representatives for any such offer; or

 

  (c)   in any other circumstances falling within Article 3(2) of the Prospectus Directive, provided that no such offer of shares shall result in a requirement for the publication by us or any underwriter of a prospectus pursuant to Article 3 of the Prospectus Directive.

For the purposes of this provision, the expression an “offer to the public” in relation to any shares in any Relevant Member State means the communication in any form and by any means of sufficient information on the terms of the offer and any shares to be offered so as to enable an investor to decide to purchase any shares, as the same may be varied in that Member State by any measure implementing the Prospectus Directive in that Member State, the expression “Prospectus Directive” means Directive 2003/71/EC (and amendments thereto, including the 2010 PD Amending Directive, to the extent implemented in the Relevant Member State), and includes any relevant implementing measure in the Relevant Member State, and the expression “2010 PD Amending Directive” means Directive 2010/73/EU.

United Kingdom

Each underwriter has represented and agreed that:

 

  (a)   it has only communicated or caused to be communicated and will only communicate or cause to be communicated an invitation or inducement to engage in investment activity (within the meaning of Section 21 of the Financial Services and Markets Act 2000 (“FSMA”)) received by it in connection with the issue or sale of the shares in circumstances in which Section 21(1) of the FSMA does not apply to us; and

 

  (b)   it has complied and will comply with all applicable provisions of the FSMA with respect to anything done by it in relation to the shares in, from or otherwise involving the United Kingdom.

France

Neither this prospectus nor any other offering material relating to the shares described in this prospectus has been submitted to the clearance procedures of the Autorité des Marchés Financiers or of the competent authority of another member state of the European Economic Area and notified to the Autorité des Marchés Financiers. The shares have not been offered or sold and will not be offered or sold, directly or indirectly, to the public in France. Neither this prospectus nor any other offering material relating to the shares has been or will be:

 

    released, issued, distributed or caused to be released, issued or distributed to the public in France; or

 

    used in connection with any offer for subscription or sale of the shares to the public in France.

Such offers, sales and distributions will be made in France only:

 

   

to qualified investors (investisseurs qualifiés) and/or to a restricted circle of investors (cercle restreint d’investisseurs), in each case investing for their own account, all as defined in, and in accordance with

 

143


Table of Contents
 

articles L.411-2, D.411-1, D.411-2, D.734-1, D.744-1, D.754-1 and D.764-1 of the French Code monétaire et financier;

 

    to investment services providers authorized to engage in portfolio management on behalf of third parties; or

 

    in a transaction that, in accordance with article L.411-2-II-1° -or-2° -or 3° of the French Code monétaire et financier and article 211-2 of the General Regulations (Règlement Général) of the Autorité des Marchés Financiers, does not constitute a public offer (appel public à l’épargne).

The shares may be resold directly or indirectly, only in compliance with articles L.411-1, L.411-2, L.412-1 and L.621-8 through L.621-8-3 of the French Code monétaire et financier.

Switzerland

The shares may not be publicly offered in Switzerland and will not be listed on the SIX Swiss Exchange (“SIX”) or on any other stock exchange or regulated trading facility in Switzerland. This document has been prepared without regard to the disclosure standards for issuance prospectuses under art. 652a or art. 1156 of the Swiss Code of Obligations or the disclosure standards for listing prospectuses under art. 27 ff. of the SIX Listing Rules or the listing rules of any other stock exchange or regulated trading facility in Switzerland. Neither this document nor any other offering or marketing material relating to the shares or the offering may be publicly distributed or otherwise made publicly available in Switzerland.

Neither this document nor any other offering or marketing material relating to the offering, the Company or the shares have been or will be filed with or approved by any Swiss regulatory authority. In particular, this document will not be filed with, and the offer of shares will not be supervised by, the Swiss Financial Market Supervisory Authority FINMA (“FINMA”), and the offer of shares has not been and will not be authorized under the Swiss Federal Act on Collective Investment Schemes (“CISA”). The investor protection afforded to acquirers of interests in collective investment schemes under the CISA does not extend to acquirers of shares.

Canada

The shares may be sold only to purchasers purchasing, or deemed to be purchasing, as principal that are accredited investors, as defined in National Instrument 45-106 Prospectus Exemptions or subsection 73.3(1) of the Securities Act (Ontario), and are permitted clients, as defined in National Instrument 31-103 Registration Requirements, Exemptions and Ongoing Registrant Obligations. Any resale of the shares must be made in accordance with an exemption from, or in a transaction not subject to, the prospectus requirements of applicable securities laws.

Securities legislation in certain provinces or territories of Canada may provide a purchaser with remedies for rescission or damages if this prospectus (including any amendment thereto) contains a misrepresentation, provided that the remedies for rescission or damages are exercised by the purchaser within the time limit prescribed by the securities legislation of the purchaser’s province or territory. The purchaser should refer to any applicable provisions of the securities legislation of the purchaser’s province or territory for particulars of these rights or consult with a legal advisor.

Pursuant to section 3A.3 (or, in the case of securities issued or guaranteed by the government of a non-Canadian jurisdiction, section 3A.4) of National Instrument 33-105 Underwriting Conflicts (NI 33-105), the underwriters are not required to comply with the disclosure requirements of NI 33-105 regarding underwriter conflicts of interest in connection with this offering.

Hong Kong

The shares may not be offered or sold in Hong Kong by means of any document other than (i) in circumstances which do not constitute an offer to the public within the meaning of the Companies (Winding Up

 

144


Table of Contents

and Miscellaneous Provisions) Ordinance (Cap. 32 of the Laws of Hong Kong) (“Companies (Winding Up and Miscellaneous Provisions) Ordinance”) or which do not constitute an invitation to the public within the meaning of the Securities and Futures Ordinance (Cap. 571 of the Laws of Hong Kong) (“Securities and Futures Ordinance”), or (ii) to “professional investors” as defined in the Securities and Futures Ordinance and any rules made thereunder, or (iii) in other circumstances which do not result in the document being a “prospectus” as defined in the Companies (Winding Up and Miscellaneous Provisions) Ordinance, and no advertisement, invitation or document relating to the shares may be issued or may be in the possession of any person for the purpose of issue (in each case whether in Hong Kong or elsewhere), which is directed at, or the contents of which are likely to be accessed or read by, the public in Hong Kong (except if permitted to do so under the securities laws of Hong Kong) other than with respect to shares which are or are intended to be disposed of only to persons outside Hong Kong or only to “professional investors” in Hong Kong as defined in the Securities and Futures Ordinance and any rules made thereunder.

Singapore

This prospectus has not been registered as a prospectus with the Monetary Authority of Singapore. Accordingly, this prospectus and any other document or material in connection with the offer or sale, or invitation for subscription or purchase, of the shares may not be circulated or distributed, nor may the shares be offered or sold, or be made the subject of an invitation for subscription or purchase, whether directly or indirectly, to persons in Singapore other than (i) to an institutional investor (as defined under Section 4A of the Securities and Futures Act, Chapter 289 of Singapore (the “SFA”)) under Section 274 of the SFA, (ii) to a relevant person (as defined in Section 275(2) of the SFA) pursuant to Section 275(1) of the SFA, or any person pursuant to Section 275(1A) of the SFA, and in accordance with the conditions specified in Section 275 of the SFA or (iii) otherwise pursuant to, and in accordance with the conditions of, any other applicable provision of the SFA, in each case subject to conditions set forth in the SFA.

Where the shares are subscribed or purchased under Section 275 of the SFA by a relevant person which is a corporation (which is not an accredited investor (as defined in Section 4A of the SFA)) the sole business of which is to hold investments and the entire share capital of which is owned by one or more individuals, each of whom is an accredited investor, the securities (as defined in Section 239(1) of the SFA) of that corporation shall not be transferable for 6 months after that corporation has acquired the shares under Section 275 of the SFA except: (1) to an institutional investor under Section 274 of the SFA or to a relevant person (as defined in Section 275(2) of the SFA), (2) where such transfer arises from an offer in that corporation’s securities pursuant to Section 275(1A) of the SFA, (3) where no consideration is or will be given for the transfer, (4) where the transfer is by operation of law, (5) as specified in Section 276(7) of the SFA, or (6) as specified in Regulation 32 of the Securities and Futures (Offers of Investments) (Shares and Debentures) Regulations 2005 of Singapore (“Regulation 32”).

Where the shares are subscribed or purchased under Section 275 of the SFA by a relevant person which is a trust (where the trustee is not an accredited investor (as defined in Section 4A of the SFA)) whose sole purpose is to hold investments and each beneficiary of the trust is an accredited investor, the beneficiaries’ rights and interest (howsoever described) in that trust shall not be transferable for six months after that trust has acquired the shares under Section 275 of the SFA except: (1) to an institutional investor under Section 274 of the SFA or to a relevant person (as defined in Section 275(2) of the SFA), (2) where such transfer arises from an offer that is made on terms that such rights or interest are acquired at a consideration of not less than S$200,000 (or its equivalent in a foreign currency) for each transaction (whether such amount is to be paid for in cash or by exchange of securities or other assets), (3) where no consideration is or will be given for the transfer, (4) where the transfer is by operation of law, (5) as specified in Section 276(7) of the SFA, or (6) as specified in Regulation 32.

 

145


Table of Contents

Japan

The securities have not been and will not be registered under the Financial Instruments and Exchange Act of Japan (Act No. 25 of 1948, as amended), or the FIEA. The securities may not be offered or sold, directly or indirectly, in Japan or to or for the benefit of any resident of Japan (including any person resident in Japan or any corporation or other entity organized under the laws of Japan) or to others for reoffering or resale, directly or indirectly, in Japan or to or for the benefit of any resident of Japan, except pursuant to an exemption from the registration requirements of the FIEA and otherwise in compliance with any relevant laws and regulations of Japan.

Dubai International Financial Centre

This prospectus relates to an exempt offer in accordance with the Offered Securities Rules of the Dubai Financial Services Authority. This document is intended for distribution only to persons of a type specified in those rules. It must not be delivered to, or relied on by, any other person. The Dubai Financial Services Authority has no responsibility for reviewing or verifying any documents in connection with exempt offers. The Dubai Financial Services Authority has not approved this prospectus nor taken steps to verify the information set out herein, and has no responsibility for this prospectus. The shares which are the subject of the offering contemplated by this prospectus may be illiquid and/or subject to restrictions on their resale.

Prospective purchasers of the shares offered should conduct their own due diligence on the shares. If you do not understand the contents of this document you should consult an authorized financial adviser.

 

146


Table of Contents

LEGAL MATTERS

The validity of our Class A common stock offered by this prospectus will be passed upon for us by Vinson & Elkins L.L.P., Houston, Texas. Certain legal matters in connection with this offering will be passed upon for the underwriters by Baker Botts L.L.P., Houston, Texas.

EXPERTS

The balance sheet of Liberty Oilfield Services Inc. as of December 31, 2016, included in this prospectus has been audited by Deloitte & Touche LLP, an independent registered public accounting firm, as stated in their report appearing herein. Such financial statement has been so included in reliance upon the report of such firm given upon their authority as experts in accounting and auditing.

The combined financial statements of Liberty Oilfield Services LLC, Predecessor, as of and for the year ended December 31, 2016, included in this prospectus have been audited by Deloitte & Touche LLP, an independent registered public accounting firm, as stated in their report appearing herein. Such financial statements have been so included in reliance upon the report of such firm given upon their authority as experts in accounting and auditing.

The financial statements of Liberty Oilfield Services LLC, as of and for the year ended December 31, 2015 have been included herein in reliance upon the report of EKS&H LLLP, independent registered public accounting firm, appearing elsewhere herein, and upon the authority of said firm as experts in accounting and auditing.

WHERE YOU CAN FIND MORE INFORMATION

We have filed with the SEC a registration statement on Form S-1 (including the exhibits, schedules and amendments thereto) under the Securities Act, with respect to the shares of our Class A common stock offered hereby. This prospectus does not contain all of the information set forth in the registration statement and the exhibits and schedules thereto. For further information with respect to us and the Class A common stock offered hereby, we refer you to the registration statement and the exhibits and schedules filed therewith. Statements contained in this prospectus as to the contents of any contract, agreement or any other document are summaries of the material terms of this contract, agreement or other document. With respect to each of these contracts, agreements or other documents filed as an exhibit to the registration statement, reference is made to the exhibits for a more complete description of the matter involved. A copy of the registration statement, and the exhibits and schedules thereto, may be inspected without charge at the Public Reference Room of the SEC at 100 F Street N.E., Washington, DC 20549. Copies of these materials may be obtained from such office, upon payment of a duplicating fee. Please call the SEC at 1-800-SEC-0330 for further information on the operation of the Public Reference Room. The SEC maintains a website at www.sec.gov that contains reports, proxy and information statements and other information regarding registrants that file electronically with the SEC.

As a result of this offering, we will become subject to full information requirements of the Exchange Act. We will fulfill our obligations with respect to such requirements by filing periodic reports and other information with the SEC. We intend to furnish our shareholders with annual reports containing financial statements certified by an independent public accounting firm.

 

147


Table of Contents

INDEX TO FINANCIAL STATEMENTS

 

Liberty Oilfield Services LLC, Predecessor

 

Condensed Combined Balance Sheets as of September  30, 2017 and December 31, 2016 (unaudited)

    F-2  

Condensed Combined Statements of Operations for the Nine Months ended September 30, 2017 and 2016 (unaudited)

    F-3  

Condensed Combined Statements of Changes in Member Equity for the Nine Months ended September 30, 2017 and 2016 (unaudited)

    F-4  

Condensed Combined Statements of Cash Flows for the Nine Months ended September 30, 2017 and 2016 (unaudited)

    F-5  

Notes to Condensed Combined Financial Statements (unaudited)

    F-6  

Reports of Independent Registered Public Accounting Firms

    F-21  

Combined Balance Sheets as of December 31, 2016 and 2015

    F-23  

Combined Statements of Operations for the Years ended December  31, 2016 and 2015

    F-24  

Combined Statements of Changes in Member Equity for the Years ended December 31, 2016 and 2015

    F-25  

Combined Statements of Cash Flows for the Years ended December  31, 2016 and 2015

    F-26  

Notes to Combined Financial Statements

    F-27  

Liberty Oilfield Services Inc.

 

Report of Independent Registered Public Accounting Firm

    F-42  

Balance Sheets as of September 30, 2017 (unaudited) and December  31, 2016

    F-43  

Notes to Balance Sheets

    F-44  

 

F-1


Table of Contents

LIBERTY OILFIELD SERVICES LLC, PREDECESSOR

Condensed Combined Balance Sheets

(Dollars in thousands)

(Unaudited)

 

    September 30,
2017
    December 31,
2016
 
Assets    

Current assets:

   

Cash and cash equivalents

  $ 21,145     $ 11,484  

Accounts receivable—trade, net of allowance for uncollectible accounts of $0 and $497, respectively

    196,297       94,749  

Accounts receivable—related party

    7,822       5,017  

Unbilled revenue

    63,710       26,307  

Unbilled revenue—related party

    —         2,487  

Inventories

    41,840       28,144  

Prepaids and other current assets

    23,162       5,903  
 

 

 

   

 

 

 

Total current assets

    353,976       174,091  
 

 

 

   

 

 

 

Property and equipment, net

    461,020       277,355  

Other assets

    6,090       399  
 

 

 

   

 

 

 

Total assets

  $ 821,086     $ 451,845  
 

 

 

   

 

 

 
Liabilities and Member Equity    

Current liabilities:

   

Accounts payable

  $ 92,515     $ 42,862  

Accrued liabilities:

   

Accrued vendor invoices

    61,205       50,796  

Operational accruals

    23,194       17,392  

Accrued salaries and benefits

    27,237       3,893  

Deferred revenue

    10,000       —    

Accrued interest and other

    6,336       3,550  

Accrued liabilities—related party

    1,750       456  

Current portion of capital lease obligations

    —         119  

Current portion of long-term debt, net of discount of $1,701 and $273, respectively

    49       12,727  
 

 

 

   

 

 

 

Total current liabilities

    222,286       131,795  
 

 

 

   

 

 

 

Long-term debt, net of discount of $6,668 and $922, respectively, less current portion

    221,141       91,078  
 

 

 

   

 

 

 

Total liabilities

    443,427       222,873  
 

 

 

   

 

 

 

Commitments & contingencies (Note 13)

   

Redeemable common units

    41,764       —    

Member equity

    335,895       228,972  
 

 

 

   

 

 

 

Total liabilities and member equity

  $ 821,086     $ 451,845  
 

 

 

   

 

 

 

See Notes to Condensed Combined Financial Statements.

 

F-2


Table of Contents

LIBERTY OILFIELD SERVICES LLC, PREDECESSOR

Condensed Combined Statements of Operations

(Dollars in thousands, except share and per share data)

(Unaudited)

 

     Nine Months Ended
September 30,
 
     2017     2016  

Revenue:

    

Revenue

   $ 1,020,291     $ 206,142  

Revenue—related parties

     20,681       12,960  
  

 

 

   

 

 

 

Total revenue

     1,040,972       219,102  
  

 

 

   

 

 

 

Operating costs and expenses:

    

Cost of services (exclusive of depreciation and amortization shown separately below)

     807,693       218,156  

General and administrative

     59,351       22,381  

Depreciation and amortization

     55,831       30,201  

Gain on disposal of assets

     (12     (27
  

 

 

   

 

 

 

Total operating costs and expenses

     922,863       270,711  
  

 

 

   

 

 

 

Operating income (loss)

     118,109       (51,609

Other expense:

    

Interest expense

     (6,528     (4,532

Interest expense—related party

     (761     —    
  

 

 

   

 

 

 

Total interest expense

     (7,289     (4,532
  

 

 

   

 

 

 

Net income (loss)

   $ 110,820     $ (56,141
  

 

 

   

 

 

 

Supplemental pro forma income tax expense (See Note 1)

   $ (24,884  
  

 

 

   

 

 

 

Supplemental pro forma net income

   $ 85,936    
  

 

 

   

 

 

 

Supplemental pro forma earnings per common share (See Note 1):

    

Basic

   $ 0.59    

Diluted

   $ 0.58    
  

 

 

   

Supplemental pro forma weighted average number of common shares outstanding (See Note 1):

    

Basic

     67,794,887    

Diluted

     118,195,409    
  

 

 

   

See Notes to Condensed Combined Financial Statements.

 

F-3


Table of Contents

LIBERTY OILFIELD SERVICES LLC, PREDECESSOR

Condensed Combined Statements of Changes in Member Equity

(Dollars in thousands)

(Unaudited)

 

     Member Equity  

Balance—January 1, 2017

   $ 228,972  

Return on redeemable common units

     (3,897

Net income

     110,820  
  

 

 

 

Balance—September 30, 2017

   $ 335,895  
  

 

 

 

Balance—January 1, 2016

   $ 134,051  

Member contributions

     115,623  

Net loss

     (56,141
  

 

 

 

Balance—September 30, 2016

   $ 193,533  
  

 

 

 

See Notes to Condensed Combined Financial Statements.

 

F-4


Table of Contents

LIBERTY OILFIELD SERVICES LLC, PREDECESSOR

Condensed Combined Statements of Cash Flows

(Dollars in thousands)

(Unaudited)

 

     Nine Months Ended
September 30,
 
     2017     2016  

Cash flows from operating activities:

    

Net income (loss)

   $ 110,820     $ (56,141

Adjustments to reconcile net income (loss) to net cash provided by (used in) operating activities:

    

Depreciation and amortization

     55,831       30,201  

Gain on disposal of assets

     (12     (27

Amortization of debt issuance costs

     1,679       558  

Inventory reserve

     259       —    

Changes in operating assets and liabilities:

    

Accounts receivable

     (101,548     7,653  

Accounts receivable—related party

     (2,721     2,304  

Unbilled revenue

     (37,403     (8,864

Unbilled revenue—related party

     2,487       2,249  

Inventories

     (13,955     (11,273

Prepaids and other current assets

     (15,872     (194

Accounts payable and accrued liabilities

     114,248       15,454  

Accounts payable and accrued liabilities—related party

     1,294       (104
  

 

 

   

 

 

 

Net cash provided by (used in) operating activities

     115,107       (18,184
  

 

 

   

 

 

 

Cash flows from investing activities:

    

Capital expenditures

     (252,351     (38,242

Acquisition of assets from Sanjel

     —         (53,866

Proceeds from disposal of assets

     1,054       98  
  

 

 

   

 

 

 

Net cash used in investing activities

     (251,297     (92,010
  

 

 

   

 

 

 

Cash flows from financing activities:

    

Proceeds from borrowings on term loan, net of discount

     171,500    

Repayments of borrowings on term loan

     (57,000     (46,000

Proceeds from borrowings on line-of-credit

     110,559       74,700  

Repayments of borrowings on line-of-credit

     (104,000     (26,700

Proceeds from related party bridge loans

     60,000       —    

Payments on capital lease obligations

     (119     (5,172

Payments of debt issuance costs

     (8,747     (413

Proceeds from issuance of redeemable common units

     39,794       —    

Payments for redemption of redeemable common units

     (62,739     —    

Member contributions

     —         115,623  

Payment of deferred equity offering costs

     (3,397     —    
  

 

 

   

 

 

 

Net cash provided by financing activities

     145,851       112,038  
  

 

 

   

 

 

 

Net increase in cash and cash equivalents

     9,661       1,844  

Cash and cash equivalents—beginning of period

     11,484       —    
  

 

 

   

 

 

 

Cash and cash equivalents—end of period

   $ 21,145     $ 1,844  
  

 

 

   

 

 

 

Supplemental disclosure of cash flow information:

    

Cash paid for interest

   $ 5,132     $ 3,939  
  

 

 

   

 

 

 

Non-cash investing and financing activities:

    

Capital expenditures included in accounts payable and accrued liabilities

   $ 17,877     $ 2,626  

Related party bridge notes exchanged for Redeemable Class 2 Common Units

   $ 60,679     $ —    
  

 

 

   

 

 

 

See Notes to Condensed Combined Financial Statements.

 

F-5


Table of Contents

LIBERTY OILFIELD SERVICES LLC, PREDECESSOR

Notes to Condensed Combined Financial Statements

(Dollars in thousands)

(Unaudited)

Note 1—Organization and Basis of Presentation

Liberty Oilfield Services LLC, Predecessor (the “Company”) includes the assets, liabilities, member equity, and results of operations of Liberty Oilfield Services LLC (“LOS”), which was formed in 2011, LOS Acquisition Co I LLC (“ACQI”), formed in 2016, and the wholly owned subsidiaries of ACQI: Titan Frac Services LLC (“Titan”), acquired in February 2017, and LOS Odessa RE Investments, LLC (“Odessa”) and LOS Cibolo RE Investments, LLC (“Cibolo”), both of which were formed in May 2017. LOS includes all operational activity and certain equipment, while ACQI and Titan own only certain equipment, and Odessa and Cibolo hold only real estate properties. References to and “Predecessor” refer to Liberty Oilfield Services LLC, Predecessor. References to “Liberty” refer to Liberty Oilfield Services Inc. and its subsidiaries. The Company is the predecessor for accounting purposes of Liberty which was formed for the purposes of submitting a registration statement for its initial public offering of common stock (the “Offering”). LOS and ACQI are both wholly-owned subsidiaries of Liberty Oilfield Services Holdings LLC (the “Parent” or “Holdings”), which will be contributed to Liberty in connection with the Offering.

The Company is a multi-basin provider of hydraulic fracturing services to oil and natural gas exploration and production companies in the United States of America. The Company provides customers with hydraulic fracturing services, with a focus on deploying the latest technologies in the technically demanding oil and gas reservoirs in which they operate, principally in North Dakota, Colorado, Wyoming and Texas, governed by its sole member, Holdings.

The accompanying condensed combined financial statements and related notes present the condensed combined financial position, results of operations, cash flows, and member equity of the Predecessor. Comprehensive income is not reported due to the absence of items of other comprehensive income or loss during the periods presented. The condensed combined financial statements include financial data at historical cost as the contribution of assets is considered to be a reorganization of entities under common control. The condensed combined financial statements may not be indicative of the actual level of assets, liabilities and costs that would have been incurred by the Predecessor if it had operated as an independent, publicly-traded company during the periods prior to the Offering or of the costs expected to be incurred in the future. In the opinion of management, the adjustments necessary for a fair presentation of the condensed combined financial statements in accordance with accounting principles generally accepted in the United States of America (“GAAP”) have been made.

The condensed combined financial statements as of September 30, 2017 and for the nine months ended September 30, 2017 and 2016, included herein, are unaudited. These financial statements reflect all adjustments that are, in the opinion of management, necessary for a fair presentation of the results of the interim periods. Such adjustments are considered to be of a normal recurring nature. Results of operations for the nine months ended September 30, 2017, are not necessarily indicative of the results of operations that will be realized for the year ending December 31, 2017, or for any other period. These unaudited financial statements should be read in conjunction with the audited combined financial statements and notes for the year ended December 31, 2016, presented elsewhere in this preliminary prospectus. The condensed combined balance sheet as of December 31, 2016, included herein, was derived from the audited combined financial statements as of that date, but does not include all disclosures, including notes required by GAAP.

The Company’s operations are organized into a single business segment, which consists of hydraulic fracturing services.

Supplemental Unaudited Pro Forma Information—The supplemental unaudited pro forma information gives effect to (i) an adjustment to include a provision for income taxes as if the Company was a taxable corporation as

 

F-6


Table of Contents

LIBERTY OILFIELD SERVICES LLC, PREDECESSOR

Notes to Condensed Combined Financial Statements

(Dollars in thousands)

(Unaudited)

of January 1, 2017, computing pro forma entity level income tax expense using the estimated effective rate in effect, inclusive of all applicable U.S. federal, state and local income taxes; and (ii) basic and diluted pro forma earnings per common share for Liberty for the nine months ended September 30, 2017.

Note 2—Significant Accounting Policies

Use of Estimates

The preparation of condensed combined financial statements in conformity with accounting principles generally accepted in the United States of America requires management to make estimates and assumptions that affect the reported amounts of assets and liabilities and disclosures of contingent assets and liabilities at the date of the condensed combined financial statements and the reported amounts of revenues and expenses during the reporting period. Actual results could differ from those estimates.

The condensed combined financial statements include some amounts that are based on management’s best estimates and judgments. The most significant estimates relate to the collectability of accounts receivable and estimates of allowance for doubtful accounts, the useful lives and salvage values of long-lived assets, future cash flows associated with long-lived assets, inventory reserves, and equity unit valuation. These estimates may be adjusted as more current information becomes available.

Cash and Cash Equivalents

The Company considers all highly liquid instruments purchased with an original maturity of three months or less to be cash equivalents. The Company continually monitors its positions with, and the credit quality of, the financial institutions with which it has banking relationships. As of the balance sheet date, and periodically throughout the year, the Company has maintained balances in various operating accounts in excess of federally insured limits.

Accounts Receivable

The Company analyzes the need for an allowance for doubtful accounts for estimated losses related to potentially uncollectible accounts receivable on a case-by-case basis throughout the year. In establishing the required allowance, management considers historical losses adjusted to take into account current market conditions and the customers’ financial condition, the amount of receivables, the current receivables aging and current payment patterns. The Company reserves amounts based on specific identification. Account balances are charged to the allowance after all means of collection have been exhausted and the potential for recovery is considered remote. It is reasonably possible that the Company’s estimate of the allowance for doubtful accounts will change and that losses ultimately incurred could differ materially from the amounts estimated in determining the allowance.

Inventories

Inventories consist of raw materials used in the hydraulic fracturing process, such as chemicals, proppants, and field service equipment maintenance parts and is stated at the lower of cost, determined using the weighted average cost method, or net realizable value. Inventories are charged to cost of services as used when providing hydraulic fracturing services. Net realizable value is the estimated selling prices in the ordinary course of business, less reasonably predictable cost of completion, disposal, and transportation.

 

F-7


Table of Contents

LIBERTY OILFIELD SERVICES LLC, PREDECESSOR

Notes to Condensed Combined Financial Statements

(Dollars in thousands)

(Unaudited)

 

Property and Equipment

Property and equipment are stated at cost. Depreciation and amortization is provided on property and equipment, excluding land, utilizing the straight-line method over the estimated useful lives, ranging from two to 30 years. The Company estimates salvage values that it does not depreciate.

Construction in-progress, a component of property and equipment, represents long-lived assets being developed by the Company. These assets are not subject to depreciation until they are completed and ready for their intended use, at which point the Company reclassifies them to field services equipment or vehicles, as appropriate.

The Company assesses its long-lived assets for impairment whenever events or changes in circumstances indicate that the carrying amount of an asset may not be recoverable. Recoverability is assessed using undiscounted future net cash flows of assets grouped at the lowest level for which there are identifiable cash flows independent of the cash flows of other groups of assets. The Company determined the lowest level of identifiable cash flows to be at the asset group, which is the aggregate of the Company’s hydraulic fracturing fleets that are in service. A long-lived asset is not recoverable if its carrying amount exceeds the sum of estimated undiscounted cash flows expected to result from the use and eventual disposition. When alternative courses of action to recover the carrying amount of the asset group are under consideration, estimates of future undiscounted cash flows take into account possible outcomes and probabilities of their occurrence. If the carrying amount of the asset is not recoverable, an impairment loss is recognized in an amount by which its carrying amount exceeds its estimated fair value, such that its carrying amount is adjusted to its estimated fair value, with an offsetting charge to impairment expense.

The Company measures the fair value of its property and equipment using the discounted cash flow method. The expected future cash flows used for impairment reviews and related fair value calculations are based on judgmental assessments of projected revenue growth, fleet count, utilization, gross margin rates, selling, general and administrative rates, working capital fluctuations, capital expenditures, discount rates and terminal growth rates.

During 2017 and 2016, the Company did not test its long-lived assets for recoverability as there were no triggering events. No impairment was recognized during the nine months ended September 30, 2017 and 2016.

Major Maintenance Activities

The Company incurs maintenance costs on its major equipment. The determination of whether an expenditure should be capitalized or expensed requires management judgment in the application of how the costs incurred benefit future periods, relative to the Company’s capitalization policy. Costs that either establish or increase the efficiency, productivity, functionality or life of a fixed asset are capitalized and depreciated over the remaining useful life of the asset.

Deferred Financing Costs

Costs associated with obtaining debt financing are deferred and amortized to interest expense using the effective interest method. In accordance with ASU No. 2015-03 and 2015-15, for all periods the Company has reflected deferred financing costs related to debt as a direct deduction from the carrying amount, unless such costs are associated with line-of-credit arrangements, whereby such costs are presented as other assets.

 

F-8


Table of Contents

LIBERTY OILFIELD SERVICES LLC, PREDECESSOR

Notes to Condensed Combined Financial Statements

(Dollars in thousands)

(Unaudited)

 

Income Taxes

For U.S. federal income tax purposes, the Company is treated as a partnership. As such, any liability for federal income taxes is the responsibility of the members of the Parent. No provision for U.S. federal income taxes has been provided in the condensed combined financial statements of the Company.

The Company is responsible for certain state income and Texas franchise taxes. These amounts are de minimis and are reflected as general and administrative expense in the condensed combined financial statements of the Company.

Deferred income taxes are computed using the asset and liability method and are provided on all temporary differences between the financial reporting basis and the tax basis of the Company assets and liabilities.

The Company recognizes the financial statement effects of a tax position when it is more-likely-than-not, based on the technical merits, that the position will be sustained upon examination. A tax position that meets the more-likely-than-not recognition threshold is measured as the largest amount of tax benefit that is greater than 50% likely of being realized upon ultimate settlement with a taxing authority. Previously recognized tax positions are reversed in the first period in which it is no longer more-likely-than-not that the tax position would be sustained upon examination. Income tax related interest and penalties, if applicable, are recorded as a component of the provision for income tax expense. However, there were no material amounts recognized relating to interest and penalties in the condensed combined statements of operations for the nine months ended September 30, 2017 and 2016. The Company had no uncertain income tax positions as of September 30, 2017 and December 31, 2016.

Revenue Recognition

Revenue from hydraulic fracturing services is earned and recognized as services are rendered, which is generally on a per stage basis. Revenue is recognized when persuasive evidence of an arrangement exists, the service is complete, the amount is fixed and determinable and collectability is reasonably assured. The Company’s contractual agreements with its customers provide fixed and determinable rates for individual fracturing stages and volumes of materials utilized per stage. Revenue is earned and recognized upon completion of each stage based on the contractual rates and actual volumes of materials utilized. Field tickets are prepared indicating charges for the service performed, the chemicals and proppant consumed during the course of the service and any other charges such as for the mobilization of equipment to the location. A customer approved field ticket is used to create an invoice, which is sent to the customer upon completion of the job. Revenue recognized in excess of amounts billed is included in the accompanying condensed combined balance sheets as unbilled revenue.

Deferred Revenue

From time to time, the Company may require partial payment in advance from new customers to secure credit or from existing customers in order to secure additional hydraulic fracturing services. Initially, such payments are recorded in the accompanying condensed combined financial statements as deferred revenue, and upon performance of the agreed services, the Company recognizes revenue consistent with its revenue recognition policy described above. As of September 30, 2017, the Company had $10,000 recorded as deferred revenue related to a commitment to an existing customer to commence additional services with a new fleet by the end of 2017. Per the terms of the agreement with the customer, if the Company is unable to commence such services with the new fleet, the Company will repay the advance payment in full.

 

F-9


Table of Contents

LIBERTY OILFIELD SERVICES LLC, PREDECESSOR

Notes to Condensed Combined Financial Statements

(Dollars in thousands)

(Unaudited)

 

Fleet Start-up Costs

The Company incurs start-up costs to commission a new fleet or district. These costs include hiring and training of personnel, and acquisition of consumable parts and tools. Start-up costs are expensed as incurred, and are reflected in general and administrative expense in the condensed combined statement of operations. Start-up costs for the nine months ended September 30, 2017 and 2016, were $10,784 and $1,660, respectively. Start-up costs incurred during the nine months ended September 30, 2017 related to the establishment of seven new fleets. The terms and conditions of the Credit Facilities between the Company and its lenders, specific to certain financial covenants, provides for the add-back of costs or expenses incurred in connection with the acquisition, deployment and opening of any new hydraulic fracturing fleet or district. (See Note 6).

Note 3—Inventories

Inventories consist of the following:

 

     September 30,
2017
     December 31,
2016
 

Maintenance parts

   $ 11,742      $ 10,125  

Proppants

     20,535        11,654  

Chemicals

     9,563        6,365  
  

 

 

    

 

 

 
   $ 41,840      $ 28,144  
  

 

 

    

 

 

 

As of September 30, 2017 and December 31, 2016, the lower of cost or net realizable value analysis resulted in the Company recording a write-down to inventory carrying values of $259 and $0, respectively.

Note 4—Asset Acquisition

Titan Frac Services LLC

On February 22, 2017, the Company acquired all the membership interests of Titan Frac Services LLC (“Titan”), a wholly-owned subsidiary of TPIH Group Inc., for $65,000 in cash, subject to normal closing adjustments. The net assets of Titan include certain long-lived field service assets related to hydraulic fracturing. The Company accounted for the asset acquisition under the Financial Accounting Standards Board (“FASB”) Accounting Standards Codification (“ASC”) Topic 805, “Business Combinations”. The majority of the assets are ready for their intended use, subject to modifications necessary to achieve equipment requirements specific to the Company, and was reflected in construction in-progress until placed into service.

LOS Odessa RE Investments, LLC and LOS Cibolo RE Investments, LLC

During May 2017, the Company formed LOS Odessa RE Investments, LLC and LOS Cibolo RE Investments, LLC to facilitate the May 30, 2017 acquisition of certain real estate comprised of land and warehouse facilities located in Odessa and Cibolo, Texas from an unrelated third-party seller for $18,500 in cash, subject to normal closing adjustments. The Company accounted for the asset acquisition under the FASB ASC Topic 805, “Business Combinations”. The assets are ready for their intended use and, of the purchase price, $11,000 and $7,500 were allocated to Odessa and Cibolo facilities, respectively, and $4,045 and $14,455 were allocated to land and buildings and facilities, respectively.

 

F-10


Table of Contents

LIBERTY OILFIELD SERVICES LLC, PREDECESSOR

Notes to Condensed Combined Financial Statements

(Dollars in thousands)

(Unaudited)

 

Note 5—Property and Equipment

Property and equipment consist of the following:

 

     Estimated
useful lives
(in years)
     September 30,
2017
    December 31,
2016
 

Land

     N/A      $ 4,495     $ 450  

Field services equipment

     2—7        512,416       269,346  

Vehicles

     4—7        58,625       47,492  

Buildings and facilities

     5—30        24,647       8,010  

Office equipment, furniture, and software

     2—7        5,532       4,639  
     

 

 

   

 

 

 
        605,715       329,937  

Less accumulated depreciation and amortization

        (173,231     (117,779
     

 

 

   

 

 

 
        432,484       212,158  

Construction in-progress

     N/A        28,536       65,197  
     

 

 

   

 

 

 
      $ 461,020     $ 277,355  
     

 

 

   

 

 

 

Note 6—Debt

The following is a summary of debt:

 

     September 30,
2017
    December 31,
2016
 

Term Loan Outstanding

   $ 175,000     $ 57,000  

Revolving Line of Credit

     54,559       48,000  

Deferred financing costs and original issue discount

     (8,369     (1,195
  

 

 

   

 

 

 

Total debt, net of deferred financing costs and original issue discount

   $ 221,190     $ 103,805  
  

 

 

   

 

 

 

Current portion of long-term debt, net of discount

   $ 49     $ 12,727  

Long-term debt, net of discount and current portion

     221,141       91,078  
  

 

 

   

 

 

 
   $ 221,190     $ 103,805  
  

 

 

   

 

 

 

On September 19, 2017, the Company entered into two new credit agreements for a revolving line of credit up to $250,000 (the “ABL Facility”) and a $175,000 term loan (the “Term Loan Facility”, and together with the ABL Facility the “New Credit Facilities”). The initial proceeds from the New Credit Facilities were used to repay outstanding principal and terminate the prior credit facility (the “Prior Credit Facility”), pay debt issuance costs, and redeem all of the Redeemable Class 2 Common Units (see Note 8). In connection with the termination of the Prior Credit Facility, the Company wrote off $1,209 of deferred financing costs in the period ended September 30, 2017. Following is a description of the Prior Credit Facility, the ABL Facility and the Term Loan Facility.

Prior Credit Facility

At December 31, 2015, LOS had a $180,000 senior secured facility that provided for a $60,000 revolving line-of-credit (“Prior Revolver”), an $80,000 term loan (“Term Loan Tranche A”), and a $40,000 term loan (“Term Loan Tranche B”). In February 2016, the Prior Credit Facility was amended which reduced the total

 

F-11


Table of Contents

LIBERTY OILFIELD SERVICES LLC, PREDECESSOR

Notes to Condensed Combined Financial Statements

(Dollars in thousands)

(Unaudited)

 

commitments from $180,000 to $140,000 by eliminating the Term Loan Tranche B. LOS repaid the entire $37,000 then outstanding under the Term Loan Tranche B with $17,500 of proceeds from Parent’s equity contribution and $19,500 from advances under the Prior Revolver.

The Company entered into Amendment No. 8 and Joinder Agreement (the “Amendment”) to the Prior Credit Facility, as amended, on June 14, 2017. The Amendment increased the revolver commitments by $50,000 to $110,000, and added ACQI as a borrower.

ABL Facility

Under the terms of the ABL Facility, up to $250,000 may be borrowed, subject to certain borrowing base limitations based on a percentage of eligible accounts receivable and inventory. As of September 30, 2017 the borrowing base was calculated to be $164,578, and the Company had $54,559 drawn, and an outstanding letter of credit for $161, with $109,858 of remaining availability. Borrowings under the ABL Facility bear interest at LIBOR or a base rate, plus an applicable LIBOR margin of 1.5% to 2.0% or base rate margin of 0.5% to 1.0%, as defined in the ABL Facility credit agreement. The weighted average interest rate on borrowings was 3.24% as of September 30, 2017. The unused commitment is subject to an unused commitment fee of 0.375%-0.50%. Interest and fees are payable in arrears at the end of each month, or, in the case of LIBOR loans, at the end of each interest period. The ABL Facility matures on the earlier of September 19, 2022, or 90 days prior to the final maturity of the Term Loan Facility. Borrowings under the ABL Facility are collateralized by accounts receivable and inventory, and further secured by Liberty Holdings, as parent guarantor.

Term Loan Facility

The Term Loan Facility provides for a $175,000 term loan, of which $175,000 remained outstanding as of September 30, 2017. Amounts outstanding bear interest at LIBOR or a base rate, plus an applicable margin of 7.625% or 6.625%, respectively, and the weighted average rate on borrowings was 8.86% as of September 30, 2017. The Company is required to make quarterly principal payments of 1% per annum of the outstanding principal balance, commencing on December 31, 2017, with final payment due at maturity on September 19, 2022. The Term Loan Facility is collateralized by the fixed assets of LOS and ACQI and its subsidiaries, and is further secured by Liberty Holdings, as parent guarantor.

The New Credit Facilities include certain non-financial covenants, including but not limited to restrictions on incurring additional debt and certain distributions. Moreover, the ability of the Company to incur additional debt and to make distributions is dependent on maintaining a maximum leverage ratio. The Term Loan Facility requires mandatory prepayments upon certain dispositions of property or issuance of other indebtedness, as defined, and annually a percentage of excess cash flow (25% to 50%, depending on leverage ratio, of consolidated net income less capital expenditures and other permitted payments, commencing with the year ending December 31, 2018). Certain mandatory prepayments and optional prepayments are subject to a prepayment premium of 3% of the prepaid principal declining annually to 1% during the first three years of the term of the Term Loan Facility.

The New Credit Facilities are not subject to financial covenants unless liquidity, as defined, drops below a specified level. Under the ABL Facility, the Company is required to maintain a minimum fixed charge coverage ratio, as defined, of 1.0 to 1.0 for each trailing twelve month period if excess availability is less than 10% of the borrowing base or $12,500, whichever is greater. Under the Term Loan Facility, the Company is required to maintain a minimum fixed charge coverage ratio, as defined, of 1.2 to 1.0 if the Company’s liquidity, as defined, is less than $25,000 for at least five consecutive business days.

 

F-12


Table of Contents

LIBERTY OILFIELD SERVICES LLC, PREDECESSOR

Notes to Condensed Combined Financial Statements

(Dollars in thousands)

(Unaudited)

 

The Company was in compliance with these covenants as of September 30, 2017.

Maturities of debt are as follows:

 

Year Ending September 30,

  

2018

   $ 1,750  

2019

     1,733  

2020

     1,715  

2021

     1,698  

2022

     222,663  
  

 

 

 
   $ 229,559  
  

 

 

 

ACQI Bridge Loan

During the second quarter of 2017, ACQI received $40,000 of bridge loan financing (the “Initial Bridge Loan”) from, and entered into a pledge and security agreement to provide all assets of ACQI as collateral for the Initial Bridge Loan, with two members of the Parent and two affiliates of another member of the Parent (the “Bridge Loan Lenders”). In May 2017, the Bridge Loan Lenders provided an additional $20,000 of bridge loan financing (the “Additional Bridge Loan”, and together with the Initial Bridge Loan the “Bridge Loans”) to ACQI. The Bridge Loans were due October 10, 2017, unless earlier terminated in connection with an initial public offering, and provided for interest at 12% per annum.

In June 2017, in connection with the amendment to the Prior Credit Facility, the Bridge Loan and accrued interest payable of $60,761 were assigned from the Bridge Loan Lenders to Liberty Holdings and ACQI’s obligation under the Bridge Loan was canceled in exchange for 60,761 Redeemable Class 2 Common Units issued to Liberty Holdings, see Note 8. In connection with the entry into the ABL Facility and Term Loan Facility, these Redeemable Class 2 Common Units were redeemed by ACQI on September 19, 2017 for, including accrued return, $62.7 million.

Note 7—Capital Leases

The Company has acquired assets under the provisions of long-term leases. For financial reporting purposes, minimum lease payments relating to the assets have been capitalized. The leases matured during the first quarter of 2017 and were paid in full. Amortization of capitalized leased property is included in depreciation and amortization expense and approximated $0 and $2,632 for the nine months ended September 30, 2017 and 2016, respectively.

The assets under capital lease have cost and accumulated amortization as follows:

 

     September 30,
2017
     December 31,
2016
 

Field services equipment

   $ —        $ 5,190  

Less accumulated depreciation

     —          (2,524
  

 

 

    

 

 

 
   $ —        $ 2,666  
  

 

 

    

 

 

 

During the nine months ended September 30, 2017 and 2016, the Company reflected interest expense of $0 and $210, respectively, from capital leases in the condensed combined statements of operations.

 

F-13


Table of Contents

LIBERTY OILFIELD SERVICES LLC, PREDECESSOR

Notes to Condensed Combined Financial Statements

(Dollars in thousands)

(Unaudited)

 

Note 8—Redeemable Common Units (units are not in thousands)

During February 2017, ACQI received $39,794 in cash from the Parent in exchange for 40 million Redeemable Common Units of ACQI which accrue a return of 8% per annum. On June 12, 2017, Bridge Loans and accrued interest payable of $60,761 were returned from Holdings to ACQI in exchange for the issuance by ACQI to Holdings of 60,761,000 Redeemable Class 2 Common Units of ACQI which accrue a return of 12% per annum. The Bridge Loans previously issued by ACQI were cancelled upon their contribution by Holdings to ACQI in exchange for the issuance of the Redeemable Class 2 Common Units (see Note 6).

The Redeemable Common Units may be redeemed at the option of the holder on the later of (A) the earlier of the Offering or March 23, 2020 and (B) the second business day after all principal and interest outstanding under the ABL Facility have been paid in full and commitments thereunder are terminated. In accordance with ASC 505, “Equity, due to their conditional redemption feature, the Redeemable Common Units are classified as temporary equity in the accompanying condensed combined balance sheet as of September 30, 2017. The temporary equity classification will continue until the Redeemable Common Units are redeemed or until the redemption period expires.

The Redeemable Class 2 Common Units were redeemed in connection with the payoff of the Prior Credit Facility (see Note 6).

Note 9—Fair Value Measurements and Financial Instruments

The fair values of the Company’s assets and liabilities represent the amounts that would be received to sell those assets or that would be paid to transfer those liabilities in an orderly transaction at the reporting date. These fair value measurements maximize the use of observable inputs. However, in situations where there is little, if any, market activity for the asset or liability at the measurement date, the fair value measurement reflects the Company’s own judgments about the assumptions that market participants would use in pricing the asset or liability. The Company discloses the fair values of its assets and liabilities according to the quality of valuation inputs under the following hierarchy:

 

    Level 1 Inputs: Quoted prices (unadjusted) in an active market for identical assets or liabilities.

 

    Level 2 Inputs: Inputs other than quoted prices that are directly or indirectly observable.

 

    Level 3 Inputs: Unobservable inputs that are significant to the fair value of assets or liabilities.

The classification of an asset or liability is based on the lowest level of input significant to its fair value. Those that are initially classified as Level 3 are subsequently reported as Level 2 when the fair value derived from unobservable inputs is inconsequential to the overall fair value, or if corroborated market data becomes available. Assets and liabilities that are initially reported as Level 2 are subsequently reported as Level 3 if corroborated market data is no longer available. Transfers occur at the end of the reporting period. There were no transfers into or out of Levels 1, 2 and 3 during the nine months ended September 30, 2017 and 2016.

The Company’s financial instruments consist of cash and cash equivalents, accounts receivable, accounts payable, accrued liabilities, long-term debt, and capital lease obligations. These financial instruments do not require disclosure by level. The carrying values of all the Company’s financial instruments included in the accompanying balance sheets approximated or equaled their fair values at September 30, 2017 and December 31, 2016.

 

    The carrying values of cash and cash equivalents, accounts receivable and accounts payable (including accrued liabilities) approximated fair value at September 30, 2017 and December 31, 2016, due to their short-term nature.

 

F-14


Table of Contents

LIBERTY OILFIELD SERVICES LLC, PREDECESSOR

Notes to Condensed Combined Financial Statements

(Dollars in thousands)

(Unaudited)

 

    The carrying value of amounts outstanding under long-term debt agreements with variable rates approximated fair value at September 30, 2017 and December 31, 2016, as the effective interest rates approximated market rates.

Nonfinancial assets

The Company estimates fair value to perform impairment tests as required on long-lived assets. The inputs used to determine such fair value are primarily based upon internally developed cash flow models and would generally be classified within Level 3 in the event that such assets were required to be measured and recorded at fair value within the condensed combined financial statements. There were no such measurements required as of September 30, 2017 and December 31, 2016.

Credit Risk

The Company’s financial instruments exposed to concentrations of credit risk consist primarily of cash and cash equivalents, and trade receivables.

The Company’s cash balances on deposit with financial institutions total $21,145 and $11,484 as of September 30, 2017 and December 31, 2016, respectively, which, as of certain dates, exceeded FDIC insured limits. The Company regularly monitors these institutions’ financial condition.

The majority of the Company’s customers have payment terms of 60 days or less. As of September 30, 2017 and December 31, 2016, one and two customers accounted for 24% and 51% of total accounts receivable and unbilled revenue, respectively. The Company mitigates the associated credit risk by performing credit evaluations and monitoring the payment patterns of its customers. During the nine months ended September 30, 2017 and 2016, one and two customers accounted for 29% and 35% of total revenue, respectively.

As of September 30, 2017 and December 31, 2016, the Company had an allowance for doubtful accounts of $0 and $497. The balance at December 31, 2016 represented one specific entity engaged in the business of oil and gas exploration and production that had filed for bankruptcy primarily as a result of the significant decline in the oil and gas industry. Such balance was written off during the nine months ended September 30, 2017 as no funds were able to be recovered through the bankruptcy proceedings.

 

     September 30,
2017
    December 31,
2016
 

Allowance for doubtful accounts, beginning of period

   $ 497     $ 6,921  

Bad debt expense:

    

Provision for doubtful accounts

     —         —    

Write off of uncollectible accounts against reserve

     (497     (6,424
  

 

 

   

 

 

 

Allowance for doubtful accounts, end of period

   $     $ 497  
  

 

 

   

 

 

 

Note 10—Member Equity

As described in Note 1, the Company is wholly-owned by the Parent. Included in member equity are cash capital contributions from the Parent, since the Company’s inception, of $233,581 through September 30, 2017 and December 31, 2016.

 

F-15


Table of Contents

LIBERTY OILFIELD SERVICES LLC, PREDECESSOR

Notes to Condensed Combined Financial Statements

(Dollars in thousands)

(Unaudited)

 

Note 11—Unit-Based Compensation

Class B units of Parent were granted to certain eligible employees of the Company. The Parent’s Class B units are non-voting, except with respect to such matters that units are entitled to vote as a matter of law. In such cases, each Class B unit shall entitle the holder to 1/1000th of one vote. Class B units granted to eligible participants may have an assigned benchmark value and vest according to the terms of each award letter. Upon termination for any reason, the Parent has the right, but not the obligation, to repurchase from the recipient those vested Class B units at fair value.

The Company recognizes compensation expense for equity-based Class B units issued to employees based on the grant-date fair value of the awards and each award’s requisite service period. During the nine months ended September 30, 2017 and 2016, no compensation expense was recognized, as the Company, with the assistance from a third-party valuation expert, determined that the Class B units issued to employees were deemed to have a de minimis grant-date fair value based on their assigned benchmark values. A summary of Class B unit activity is as follows (not in thousands):

 

Outstanding, January 1, 2016

     686,500  

Granted

     98,350  

Forfeited

     (50,000
  

 

 

 

Outstanding, December 31, 2016

     734,850  

Granted

     —    

Forfeited

     —    
  

 

 

 

Outstanding, September 30, 2017

     734,850  
  

 

 

 

The units issued and outstanding to employees of LOS as of September 30, 2017 and December 31, 2016 are 734,850 and 734,850, respectively, at a weighted average benchmark value of $9.04 and $9.04, respectively. The units vested to employees of LOS as of September 30, 2017 and December 31, 2016 are 631,488 and 595,625, respectively, at a weighted average benchmark value of $2.49 and $1.97, respectively.

Note 12—Related Party Transactions

In September 2011, Liberty Resources LLC, an oil and gas exploration and production company, and its successor entity (collectively, the “Affiliate”) and LOS, companies with common ownership and management, entered into a services agreement (the “Services Agreement”) whereby the Affiliate is to provide certain administrative support functions to LOS and a master service agreement whereby LOS provides hydraulic fracturing services to the Affiliate at market service rates. The amounts incurred under the Services Agreement by LOS during the nine months ended September 30, 2017 and 2016, were $0 and $93, respectively, and there was no outstanding balance for the respective periods. The amounts of the Company’s revenue related to hydraulic fracturing services provided to the Affiliate for the nine months ended September 30, 2017 and 2016, were $20,681 and $12,880, respectively. As of September 30, 2017 and December 31, 2016, $7,797 and $0, respectively, of the Company’s accounts receivable, and $0 and $2,487, respectively, of the Company’s unbilled revenue was with the Affiliate.

The Company has an advisory agreement dated December 30, 2011 in which Riverstone is to provide certain administrative advisory services. The service fees incurred during the nine months ended September 30, 2017 and 2016 were $1,295 and $342, respectively, and accrued as of September 30, 2017 and December 31, 2016 were $1,750 and $342, respectively.

 

F-16


Table of Contents

LIBERTY OILFIELD SERVICES LLC, PREDECESSOR

Notes to Condensed Combined Financial Statements

(Dollars in thousands)

(Unaudited)

 

During the second quarter of 2017, bridge financing in the aggregate amount of $60 million was outstanding from members and affiliates of the parent. The Bridge Loans were returned on June 12, 2017, inclusive of accrued interest, in exchange for Redeemable Class 2 Common Units of ACQI. The Redeemable Class 2 Common Units were redeemed on September 19, 2017, as discussed in Note 6 - Debt, ACQI 2017 Bridge Notes.

The Company provided hydraulic fracturing services under a standard master services agreement at market rates to an oil and gas exploration and production company (“Zavanna LLC”) which was an equity holder of an entity that, through October 2016, was a member of Parent. For the nine months ended September 30, 2016, the Company derived revenue of $80. As of December 31, 2016, $4,801 of the Company’s accounts receivable—related party, were from Zavanna LLC.

During 2016, the Parent entered into a future commitment to invest and become a non-controlling minority member in Proppant Express Investments, LLC (“PropX Investments”), the owner of Proppant Express Solutions, LLC (“PropX”), a provider of proppant logistics equipment. Effective March 31, 2017, the Parent assigned and transferred all of its rights, commitments, and obligations with respect to PropX Investments to third parties. LOS is party to a services agreement (the “PropX Services Agreement”) whereby LOS is to provide certain administrative support functions to PropX, and LOS is to purchase and lease proppant logistics equipment from PropX at arm’s length market rates. For the three months ended March 31, 2017 the Company purchased proppant logistics equipment of $2,957 and leased proppant logistics equipment for $496. Receivables from PropX as of December 31, 2016 were $216, which is reflected in accounts receivable—related party.

Note 13—Commitments & Contingencies

Operating Leases

The Company leases office space, facilities, equipment, and vehicles under non-cancelable operating leases. Rent expense for nine months ended September 30, 2017 and 2016, was $15,340 and $5,626, respectively.

Future minimum lease payments are as follows:

 

Year Ending September 30,

  

2018

   $ 20,897  

2019

     16,278  

2020

     16,578  

2021

     5,343  

2022

     2,892  

Thereafter

     22,786  
  

 

 

 
   $ 84,774  
  

 

 

 

Purchase Commitments (tons, per ton, gallons, per gallon and per rail car prices are not in thousands)

To secure supply and pricing of proppant, the Company entered into three separate purchase and supply agreements during 2014, which were amended during 2015 and 2016. During the first half of 2017, the Company amended one of the three agreements, and entered into eight more purchase and supply agreements. Certain of the 2017 agreements provide for price adjustments depending on the price of crude oil or rig counts.

As of September 30, 2017 and December 31, 2016, the agreements commit the Company to purchase 11,302,000 and 2,368,000 tons of proppant through December 31, 2021 and December 31, 2020, respectively,

 

F-17


Table of Contents

LIBERTY OILFIELD SERVICES LLC, PREDECESSOR

Notes to Condensed Combined Financial Statements

(Dollars in thousands)

(Unaudited)

 

during the remaining terms of the agreements at per ton prices varying from approximately $28 to $102, and $30 to $102, respectively, depending on the final delivery location and type of proppant. Terms and conditions of one of the agreements commit the Company to pay for a minimum of 100 railcars per month to transport the proppant at $630 per railcar, or $63 per month through October 31, 2020, and another commits the Company to pay for a minimum of 100 railcars per month to transport the proppant at $750 per railcar, or $75 per month, through May 31, 2018.

Certain agreements contain a clause whereby in the event that the Company fails to purchase minimum monthly volumes, as defined in the agreement, during any particular calendar month, a shortfall fee varying from $17.50 to $35.00 will be applied to each shortfall ton. The Company has the ability to mitigate the shortfall penalty in a certain period by purchasing proppant in excess of the requirement in another period. There were no shortfalls as of September 30, 2017 and December 31, 2016.

During the third quarter of 2017, the Company entered into two agreements for the purchase 30,635,000 gallons of chemicals through December 31, 2020 at prices ranging from $1.08 to $1.83 per gallon.

Future proppant, chemical and rail car commitments are as follows:

 

Year ending September 30,

  

2018

   $ 223,510  

2019

     176,609  

2020

     138,549  

2021

     22,590  

2022

     3,599  
  

 

 

 
   $ 564,857  
  

 

 

 

Litigation

From time to time, the Company is subject to legal and administrative proceedings, settlements, investigations, claims and actions. The Company’s assessment of the likely outcome of litigation matters is based on its judgment of a number of factors including experience with similar matters, past history, precedents, relevant financial and other evidence and facts specific to the matter. Notwithstanding the uncertainty as to the final outcome, based upon the information currently available, management does not believe any matters in aggregate will have a material adverse effect on its financial position or results of operations.

Environmental

The Company is subject to various federal, state and local environmental laws and regulations that establish standards and requirements for protection of the environment. The Company cannot predict the future impact of such standards and requirements which are subject to change and can have retroactive effectiveness. The Company continues to monitor the status of these laws and regulations. Currently, the Company has not been fined, cited or notified of any environmental violations that would have a material adverse effect upon its financial position, liquidity or capital resources.

However, management does recognize that by the very nature of its business, material costs could be incurred in the near term to maintain compliance. The amount of such future expenditures is not determinable due to several factors, including the unknown magnitude of possible regulation or liabilities, the unknown timing

 

F-18


Table of Contents

LIBERTY OILFIELD SERVICES LLC, PREDECESSOR

Notes to Condensed Combined Financial Statements

(Dollars in thousands)

(Unaudited)

 

and extent of the corrective actions which may be required, the determination of the Company’s liability in proportion to other responsible parties and the extent to which such expenditures are recoverable from insurance or indemnification. As of September 30, 2017 and December 31, 2016, there are no environmental liabilities recognized in the condensed combined balance sheets.

Note 14—Recently Issued Accounting Standards

In May 2014 the FASB issued ASU No. 2014-09, “Revenue from Contracts with Customers (Topic 606),” which outlines a single comprehensive model for entities to use in accounting for revenue arising from contracts with customers. This ASU supersedes the revenue recognition requirements in FASB ASC Topic 605, “Revenue Recognition,” and most industry-specific guidance. This ASU sets forth a five-step model for determining when and how revenue is recognized. Under the model, an entity will be required to recognize revenue to depict the transfer of goods or services to a customer at an amount reflecting the consideration it expects to receive in exchange for those goods or services. Additional disclosures will be required to describe the nature, amount, timing and uncertainty of revenue and cash flows arising from customer contracts. In August 2015, the FASB issued ASU No. 2015-14, “Revenue from Contracts with Customers,” which deferred the effective date of ASU 2014-09 for all entities by one year and is effective for fiscal years and interim periods within fiscal years beginning after December 15, 2017. Entities may choose to adopt the standard using either a full retrospective approach or a modified retrospective approach. The Company does not expect net income (loss) or cash flows to be materially impacted. The Company continues to evaluate the expected disclosure requirements, changes to relevant business practices, accounting policies, and control activities that will occur as a result of the adoption of the ASU, and has not yet developed estimates of the quantitative impact to its combined statements of financial position and operations. The Company expects to adopt the guidance using the modified retrospective method on the effective date of January 1, 2018.

In January 2016, the FASB issued ASU 2016-01, “Financial Instruments—Overall (Subtopic 825-10): Recognition and Measurement of Financial Assets and Financial Liabilities,” which requires equity investments (except those accounted for under the equity method of accounting, or those that result in consolidation of the investee) to be measured at fair value with changes in fair value recognized in net income, requires public business entities to use the exit price notion when measuring the fair value of financial instruments for disclosure purposes, requires separate presentation of financial assets and financial liabilities by measurement category and form of financial asset, and eliminates the requirement for public business entities to disclose the method(s) and significant assumptions used to estimate the fair value that is required to be disclosed for financial instruments measured at amortized cost. The ASU is effective for annual periods beginning after December 15, 2017. The Company will implement the provisions of ASU 2016-01 effective January 1, 2018. The Company does not expect the adoption of ASU 2016-01 to have a material impact on the condensed combined financial statements.

In February 2016, the FASB issued ASU 2016-02, “Leases (Topic 842),” which sets out the principles for the recognition, measurement, presentation and disclosure of leases for both lessees and lessors. The new standard requires lessees to apply a dual approach, classifying leases as either finance or operating leases based on the principle of whether or not the lease is effectively a purchase financed by the lessee. This classification will determine whether lease expense is recognized based on an effective interest method or on a straight-line basis over the term of the lease, respectively. A lessee is also required to record a right-of-use asset and a lease liability for all leases with a term of greater than 12 months regardless of their classification. Leases with a term of 12 months or less may be accounted for similarly to existing guidance for operating leases today. The new standard requires lessors to account for leases using an approach that is substantially equivalent to existing guidance for sales-type leases, direct financing leases and operating leases. The ASU is expected to impact the

 

F-19


Table of Contents

LIBERTY OILFIELD SERVICES LLC, PREDECESSOR

Notes to Condensed Combined Financial Statements

(Dollars in thousands)

(Unaudited)

 

Company’s condensed combined financial statements as the Company has certain operating and real property lease arrangements for which it is the lessee. The standard is effective on January 1, 2019, with early adoption permitted. The Company is currently evaluating the impact the adoption of this standard will have on its condensed combined financial statements.

In June 2016, the FASB issued ASU 2016-13, “Financial Instruments-Credit Losses (Topic 326): Measurement of Credit Losses on Financial Instruments,” which is effective for fiscal years and interim periods within fiscal years beginning after December 15, 2019, with a modified-retrospective approach to be used for implementation. ASU 2016-13 changes the impairment model for most financial assets and certain other instruments. Specifically, this new guidance requires using a forward looking, expected loss model for trade and other receivables, held-to-maturity debt securities, loans and other instruments. This will replace the currently used model and may result in an earlier recognition of allowance for losses. The Company is currently evaluating the impact the adoption of this standard will have on its condensed combined financial statements.

In August 2016, the FASB issued ASC 2016-15, “Statement of Cash Flows (Topic 230): Classification of Certain Cash Receipts and Cash Payments,” which is effective for fiscal years and interim periods within fiscal years beginning after December 15, 2017, with a full retrospective approach to be used upon implementation and early adoption allowed. ASU 2016-15 provides guidance on eight different issues, intended to reduce diversity in practice on how certain cash receipts and cash payments are presented and classified in the statement of cash flows. The Company is currently evaluating the impact the adoption of this standard will have on its condensed combined financial statements.

In October 2016, the FASB issued ASU 2016-16, “Income Taxes (Topic 740): Intra-Entity Transfers of Assets Other Than Inventory,” which requires entities to recognize the tax consequences of intercompany asset transfers in the period in which the transfer takes place, with the exception of inventory transfers. The ASU is effective for fiscal years and interim periods within fiscal years beginning after December 15, 2017. Entities must adopt the standard using a modified retrospective approach with a cumulative effect adjustment to accumulated earnings as of the beginning of the period of adoption. The cumulative effect adjustments may include recognition of the income tax consequences of intra-entity transfers of assets other than inventory that occur before the adoption date. Early adoption is permitted but only at the beginning of an annual period for which no financial statements (interim or annual) have already been issued or made available for issuance. The Company is currently evaluating the impact the adoption of this standard will have on its condensed combined financial statements.

Note 15—Subsequent Events

The Company has evaluated subsequent events through November 8, 2017, which is the date the condensed combined financial statements were available for issuance. There were no significant subsequent events requiring disclosure or recognition other than those disclosed in these notes to the condensed combined financial statements.

 

F-20


Table of Contents

REPORT OF INDEPENDENT REGISTERED PUBLIC ACCOUNTING FIRM

To the Board of Directors of

Liberty Oilfield Services LLC, Predecessor

Denver, Colorado

We have audited the accompanying combined balance sheet of Liberty Oilfield Services LLC, Predecessor (the “Company”) as of December 31, 2016 and the related combined statement of operations, changes in member equity, and cash flows for the year then ended. These financial statements are the responsibility of the Company’s management. Our responsibility is to express an opinion on these financial statements based on our audit.

We conducted our audit in accordance with the standards of the Public Company Accounting Oversight Board (United States). Those standards require that we plan and perform the audit to obtain reasonable assurance about whether the financial statements are free of material misstatement. The Company is not required to have, nor were we engaged to perform, an audit of its internal control over financial reporting. Our audit included consideration of internal control over financial reporting as a basis for designing audit procedures that are appropriate in the circumstances, but not for the purpose of expressing an opinion on the effectiveness of the Company’s internal control over financial reporting. Accordingly, we express no such opinion. An audit also includes examining, on a test basis, evidence supporting the amounts and disclosures in the financial statements, assessing the accounting principles used and significant estimates made by management, as well as evaluating the overall financial statement presentation. We believe that our audit provides a reasonable basis for our opinion.

In our opinion, such combined financial statements present fairly, in all material respects, the financial position of Liberty Oilfield Services LLC, Predecessor as of December 31, 2016, and the results of its operations and its cash flows for the year then ended, in conformity with accounting principles generally accepted in the United States of America.

/s/ Deloitte & Touche LLP

Denver, Colorado

March 10, 2017

 

F-21


Table of Contents

REPORT OF INDEPENDENT REGISTERED PUBLIC ACCOUNTING FIRM

To the Board of Directors and

the Member of Liberty Oilfield Services LLC

We have audited the accompanying balance sheet of Liberty Oilfield Services LLC (the “Company”) as of December 31, 2015, and the related statements of operations, changes in member’s equity, and cash flows for the year then ended. The Company’s management is responsible for these financial statements. Our responsibility is to express an opinion on these financial statements based on our audit.

We conducted our audit in accordance with the standards of the Public Company Accounting Oversight Board (United States). Those standards require that we plan and perform the audit to obtain reasonable assurance about whether the financial statements are free of material misstatement. The company is not required to have, nor were we engaged to perform, an audit of its internal control over financial reporting. Our audit included consideration of internal control over financial reporting as a basis for designing audit procedures that are appropriate in the circumstances, but not for the purpose of expressing an opinion on the effectiveness of the company’s internal control over financial reporting. Accordingly, we express no such opinion. An audit also includes examining, on a test basis, evidence supporting the amounts and disclosures in the financial statements, assessing the accounting principles used and significant estimates made by management, as well as evaluating the overall financial statement presentation. We believe that our audit provides a reasonable basis for our opinion.

In our opinion, the financial statements referred to above present fairly, in all material respects, the financial position of Liberty Oilfield Services LLC as of December 31, 2015, and the results of its operations and its cash flows for the year then ended, in conformity with accounting principles generally accepted in the United States of America.

/s/ EKS&H LLLP

January 9, 2017

Denver, Colorado

 

F-22


Table of Contents

LIBERTY OILFIELD SERVICES LLC, PREDECESSOR

Combined Balance Sheets

As of December 31, 2016 and 2015

(Dollars in thousands)

 

    
2016
     2015  
Assets      

Current assets:

     

Cash and cash equivalents

   $ 11,484      $  

Accounts receivable—trade, net of allowance for uncollectible accounts of $497 and $6,921, respectively

     94,749        80,033  

Accounts receivable—related party

     5,017        5,473  

Unbilled revenue

     26,307         

Unbilled revenue—related party

     2,487        2,307  

Inventories

     28,144        16,457  

Prepaids and other current assets

     5,903        2,914  
  

 

 

    

 

 

 

Total current assets

     174,091        107,184  
  

 

 

    

 

 

 

Property and equipment, net

     277,355        189,787  

Other assets

     399         
  

 

 

    

 

 

 

Total assets

   $ 451,845      $ 296,971  
  

 

 

    

 

 

 
Liabilities and Member Equity      

Current liabilities:

     

Accounts payable

   $ 42,862      $ 28,602  

Accrued liabilities

     75,631        23,640  

Accrued liabilities—related party

     456        446  

Current portion of capital lease obligations

     119        5,525  

Current portion of long-term debt, net of discount of $273 and $233, respectively

     12,727        17,267  
  

 

 

    

 

 

 

Total current liabilities

     131,795        75,480  
  

 

 

    

 

 

 

Capital lease obligations, less current portion

            119  

Long-term debt, net of discount of $922 and $1,179, respectively, less current portion

     91,078        87,321  
  

 

 

    

 

 

 

Total liabilities

     222,873        162,920  
  

 

 

    

 

 

 

Commitments & contingencies (Note 13)

     

Member equity

     228,972        134,051  
  

 

 

    

 

 

 

Total liabilities and member equity

   $ 451,845      $ 296,971  
  

 

 

    

 

 

 

See notes to combined financial statements.

 

F-23


Table of Contents

LIBERTY OILFIELD SERVICES LLC, PREDECESSOR

Combined Statements of Operations

For the Years Ended December 31, 2016 and 2015

(Dollars in thousands)

 

     2016     2015  

Revenue:

    

Revenue

   $ 356,890     $ 384,330  

Revenue—related parties

     17,883       71,074  
  

 

 

   

 

 

 

Total revenue

     374,773       455,404  
  

 

 

   

 

 

 

Operating costs and expenses:

    

Cost of services (exclusive of depreciation and amortization shown separately below)

     354,729       393,340  

General and administrative

     35,789       28,765  

Depreciation and amortization

     41,362       36,436  

(Gain) loss on disposal of assets

     (2,673     423  
  

 

 

   

 

 

 

Total operating costs and expenses

     429,207       458,964  
  

 

 

   

 

 

 

Operating loss

     (54,434     (3,560

Other expense:

    

Interest expense

     (6,126     (5,501
  

 

 

   

 

 

 

Net loss

   $ (60,560   $ (9,061
  

 

 

   

 

 

 

Supplemental unaudited pro forma income tax benefit (See Note 1)

   $ 12,923    
  

 

 

   

Supplemental unaudited pro forma net loss

   $ (47,637  
  

 

 

   

Supplemental unaudited pro forma earnings per common share (See Note 1):

    

Basic

   $ (0.33  

Diluted

   $ (0.33  
  

 

 

   

Supplemental unaudited pro forma weighted average number of common shares outstanding (See Note 1):

    

Basic

     67,794,887    

Diluted

     67,794,887    

See notes to combined financial statements.

 

F-24


Table of Contents

LIBERTY OILFIELD SERVICES LLC, PREDECESSOR

Combined Statement of Changes in Member Equity

For the Years Ended December 31, 2016 and 2015

(Dollars in thousands)

 

     Member Equity  

Balance—January 1, 2015

   $ 143,112  

Net loss

     (9,061
  

 

 

 

Balance—December 31, 2015

     134,051  

Member contributions

     155,481  

Net loss

     (60,560
  

 

 

 

Balance—December 31, 2016

   $ 228,972  
  

 

 

 

 

 

 

See notes to combined financial statements.

 

F-25


Table of Contents

LIBERTY OILFIELD SERVICES LLC, PREDECESSOR

Combined Statements of Cash Flows

For the Years Ended December 31, 2016 and 2015

(Dollars in thousands)

 

     2016     2015  

Cash flows from operating activities:

    

Net loss

   $ (60,560   $ (9,061

Adjustments to reconcile net loss to net cash provided by (used in) operating activities:

    

Depreciation and amortization

     41,362       36,436  

Bad debt provision

           6,424  

(Gain) loss on disposal of assets

     (2,673     423  

Amortization of debt issuance costs

     630       514  

Inventory reserve

           5,508  

Changes in operating assets and liabilities:

    

Accounts receivable

     (14,716     (16,848

Accounts receivable—related party

     (1,762     22,734  

Unbilled revenue

     (26,307     5,714  

Unbilled revenue—related party

     (180     (2,307

Inventory

     (11,687     3,729  

Other assets

     (3,388     (109

Accounts payable and accrued liabilities

     38,563       (47,028

Accounts payable and accrued liabilities—related party

     10       (10
  

 

 

   

 

 

 

Net cash provided by (used in) operating activities

     (40,708     6,119  
  

 

 

   

 

 

 

Cash flows from investing activities:

    

Capital expenditures

     (102,428     (38,492

Proceeds from disposal of assets

     6,077        
  

 

 

   

 

 

 

Net cash used in investing activities

     (96,351     (38,492
  

 

 

   

 

 

 

Cash flows from financing activities:

    

Proceeds from borrowings on term loan

           40,000  

Repayments of borrowings on term loan

     (49,000     (12,000

Proceeds from borrowings on line-of-credit

     84,700       40,000  

Repayments of borrowings on line-of-credit

     (36,700     (40,000

Payments on capital lease obligations

     (5,525     (6,465

Payments of debt issuance costs

     (413     (50

Member contributions

     155,481        
  

 

 

   

 

 

 

Net cash provided by financing activities

     148,543       21,485  
  

 

 

   

 

 

 

Net increase (decrease) in cash and cash equivalents

     11,484       (10,888

Cash and cash equivalents—beginning of year

           10,888  
  

 

 

   

 

 

 

Cash and cash equivalents—end of year

   $ 11,484     $  
  

 

 

   

 

 

 

Supplemental disclosure of cash flow information:

    

Cash paid for interest

   $ 4,725     $ 5,026  
  

 

 

   

 

 

 

Non-cash investing activities:

    

Capital expenditures included in accounts payable and accrued liabilities

   $ 29,688     $ 2,000  
  

 

 

   

 

 

 

See notes to combined financial statements.

 

F-26


Table of Contents

LIBERTY OILFIELD SERVICES LLC, PREDECESSOR

Notes to Combined Financial Statements

As of and for the Years Ended December 31, 2016 and 2015

(Dollars in thousands)

Note 1—Organization and Basis of Presentation

Liberty Oilfield Services LLC, Predecessor (the “Company”) includes the assets, liabilities, member equity, and results of operations of Liberty Oilfield Services LLC (“LOS”), which was formed in 2011 and includes all operational activity and certain equipment, and LOS Acquisition Co I LLC (“ACQI”), which was formed in 2016 and only holds certain equipment. References to “we,” “our,” “us,” and “Predecessor” refer to Liberty Oilfield Services LLC, Predecessor. References to “Liberty” refer to Liberty Oilfield Services Inc. and its subsidiaries. We are the predecessor for accounting purposes of Liberty which was formed for the purposes of submitting a registration statement for its initial public offering of common stock (the “Offering”). LOS and ACQI are both wholly-owned subsidiaries of Liberty Oilfield Services Holdings LLC (the “Parent” or “Holdings”), which will be contributed to Liberty in connection with the Offering.

We are a multi-basin provider of hydraulic fracturing services to oil and natural gas exploration and production companies in the United States of America. We provide customers with hydraulic fracturing services, with a focus on deploying the latest technologies in the technically demanding oil and gas reservoirs in which they operate, principally in North Dakota, Colorado, Wyoming and Texas. We are governed by our sole member, Holdings.

The accompanying combined financial statements and related notes present the combined financial position, results of operations, cash flows, and member equity of the Predecessor. We have not reported comprehensive income due to the absence of items of other comprehensive income or loss during the periods presented. The combined financial statements include financial data at historical cost as the contribution of assets is considered to be a reorganization of entities under common control. The combined financial statements may not be indicative of the actual level of assets, liabilities and costs that would have been incurred by the Predecessor if it had operated as an independent, publicly-traded company during the periods prior to the Offering or of the costs expected to be incurred in the future. In the opinion of management, the adjustments necessary for a fair presentation of the combined financial statements in accordance with accounting principles generally accepted in the United States of America (“GAAP”) have been made.

Our operations are organized into a single business segment, which consists of hydraulic fracturing services.

Supplemental Unaudited Pro Forma Information—The supplemental unaudited pro forma information gives effect to (i) an adjustment to include a provision for income taxes as if the Company was a taxable corporation as of January 1, 2016, computing pro forma entity level income tax expense using the estimated effective rate in effect, inclusive of all applicable U.S. federal, state and local income taxes; and (ii) basic and diluted pro forma earnings per common share for Liberty for the year ended December 31, 2016.

Note 2—Significant Accounting Policies

Use of Estimates

The preparation of combined financial statements in conformity with accounting principles generally accepted in the United States of America requires management to make estimates and assumptions that affect the reported amounts of assets and liabilities and disclosures of contingent assets and liabilities at the date of the combined financial statements and the reported amounts of revenues and expenses during the reporting period. Actual results could differ from those estimates.

The combined financial statements include some amounts that are based on management’s best estimates and judgments. The most significant estimates relate to the collectability of accounts receivable and estimates of

 

F-27


Table of Contents

LIBERTY OILFIELD SERVICES LLC, PREDECESSOR

Notes to Combined Financial Statements

As of and for the Years Ended December 31, 2016 and 2015

(Dollars in thousands)

 

allowance for doubtful accounts, the useful lives and salvage values of long-lived assets, future cash flows associated with long-lived assets, inventory reserves, and equity unit valuation. These estimates may be adjusted as more current information becomes available.

Cash and Cash Equivalents

The Company considers all highly liquid instruments purchased with an original maturity of three months or less to be cash equivalents. The Company continually monitors its positions with, and the credit quality of, the financial institutions with which it has banking relationships. As of the balance sheet date, and periodically throughout the year, the Company has maintained balances in various operating accounts in excess of federally insured limits.

Accounts Receivable

The Company analyzes the need for an allowance for doubtful accounts for estimated losses related to potentially uncollectible accounts receivable on a case-by-case basis throughout the year. In establishing the required allowance, management considers historical losses adjusted to take into account current market conditions and the customers’ financial condition, the amount of receivables, the current receivables aging and current payment patterns. The Company reserves amounts based on specific identification. Account balances are charged to the allowance after all means of collection have been exhausted and the potential for recovery is considered remote. It is reasonably possible that the Company’s estimate of the allowance for doubtful accounts will change and that losses ultimately incurred could differ materially from the amounts estimated in determining the allowance.

Inventories

Inventories consist of raw materials used in the hydraulic fracturing process, such as chemicals, proppants, and field service equipment maintenance parts and is stated at the lower of cost, determined using the weighted average cost method, or net realizable value. Inventories are charged to cost of services as used when providing hydraulic fracturing services. Net realizable value is the estimated selling prices in the ordinary course of business, less reasonably predictable cost of completion, disposal, and transportation.

Property and Equipment

Property and equipment are stated at cost. Depreciation and amortization is provided on property and equipment, excluding land, utilizing the straight-line method over the estimated useful lives, ranging from two to 30 years. The Company estimates salvage values that it does not depreciate.

Construction in-progress, a component of property and equipment, represents long-lived assets being developed by the Company. These assets are not subject to depreciation until they are completed and ready for their intended use, at which point the Company reclassifies them to field services equipment or vehicles, as appropriate.

The Company assesses its long-lived assets for impairment whenever events or changes in circumstances indicate that the carrying amount of an asset may not be recoverable. Recoverability is assessed using undiscounted future net cash flows of assets grouped at the lowest level for which there are identifiable cash flows independent of the cash flows of other groups of assets. The Company determined the lowest level of identifiable cash flows to be at the asset group, which is the aggregate of the Company’s hydraulic fracturing

 

F-28


Table of Contents

LIBERTY OILFIELD SERVICES LLC, PREDECESSOR

Notes to Combined Financial Statements

As of and for the Years Ended December 31, 2016 and 2015

(Dollars in thousands)

 

fleets that are in service. A long-lived asset is not recoverable if its carrying amount exceeds the sum of estimated undiscounted cash flows expected to result from the use and eventual disposition. When alternative courses of action to recover the carrying amount of the asset group are under consideration, estimates of future undiscounted cash flows take into account possible outcomes and probabilities of their occurrence. If the carrying amount of the asset is not recoverable, an impairment loss is recognized in an amount by which its carrying amount exceeds its estimated fair value, such that its carrying amount is adjusted to its estimated fair value, with an offsetting charge to impairment expense.

During 2015, the significant decline in commodity prices along with other factors was deemed a triggering event, and the Company tested its long-lived assets for recoverability as of December 31, 2015. During 2016, there was no triggering event. No impairment was recognized during the years ended December 31, 2016 and 2015.

The Company measures the fair value of its property and equipment using the discounted cash flow method. The expected future cash flows used for impairment reviews and related fair value calculations are based on judgmental assessments of projected revenue growth, fleet count, utilization, gross margin rates, selling, general and administrative rates, working capital fluctuations, capital expenditures, discount rates and terminal growth rates.

Major Maintenance Activities

The Company incurs maintenance costs on its major equipment. The determination of whether an expenditure should be capitalized or expensed requires management judgment in the application of how the costs incurred benefit future periods, relative to our capitalization policy. Costs that either establish or increase the efficiency, productivity, functionality or life of a fixed asset are capitalized and depreciated over the remaining useful life of the asset.

Deferred Financing Costs

Costs associated with obtaining debt financing are deferred and amortized to interest expense using the effective interest method. In accordance with ASU No. 2015-03 and 2015-15, for all periods the Company has reflected deferred financing costs related to debt as a direct deduction from the carrying amount, unless such costs are associated with line-of-credit arrangements, whereby such costs are presented as other assets.

Income Taxes

For U.S. federal income tax purposes, the Company is treated as a partnership. As such, any liability for federal income taxes is the responsibility of the members of the Parent. No provision for U.S. federal income taxes has been provided in the combined financial statements of the Company.

The Company is responsible for certain state income and Texas franchise taxes. These amounts are de minimis and are reflected as general and administrative expense in the combined financial statements of the Company.

Deferred income taxes are computed using the asset and liability method and are provided on all temporary differences between the financial reporting basis and the tax basis of the Company assets and liabilities.

 

F-29


Table of Contents

LIBERTY OILFIELD SERVICES LLC, PREDECESSOR

Notes to Combined Financial Statements

As of and for the Years Ended December 31, 2016 and 2015

(Dollars in thousands)

 

The Company recognizes the financial statement effects of a tax position when it is more-likely-than-not, based on the technical merits, that the position will be sustained upon examination. A tax position that meets the more-likely-than-not recognition threshold is measured as the largest amount of tax benefit that is greater than 50% likely of being realized upon ultimate settlement with a taxing authority. Previously recognized tax positions are reversed in the first period in which it is no longer more-likely-than-not that the tax position would be sustained upon examination. Income tax related interest and penalties, if applicable, are recorded as a component of the provision for income tax expense. However, there were no material amounts recognized relating to interest and penalties in the combined statements of operations for the years ended December 31, 2016 and 2015. The Company had no uncertain income tax positions as of December 31, 2016 and 2015.

Revenue Recognition

Revenue from hydraulic fracturing services is earned and recognized as services are rendered, which is generally on a per stage basis. Revenue is recognized when persuasive evidence of an arrangement exists, the service is complete, the amount is fixed and determinable and collectability is reasonably assured. The Company’s contractual agreements with its customers provide fixed and determinable rates for individual fracturing stages and volumes of materials utilized per stage. Revenue is earned and recognized upon completion of each stage based on the contractual rates and actual volumes of materials utilized. Field tickets are prepared indicating charges for the service performed, the chemicals and proppant consumed during the course of the service and any other charges such as for the mobilization of equipment to the location. A customer approved field ticket is used to create an invoice, which is sent to the customer upon completion of the job. Revenue recognized in excess of amounts billed is included in the accompanying combined balance sheets as unbilled revenue.

Fleet Start-up Costs

The Company incurs start-up costs to commission a new fleet or district. These costs include hiring and training of personnel, and acquisition of consumable parts and tools. Start-up costs are expensed as incurred, and are reflected in general and administrative expense in the combined statement of operations. Start-up costs for the years ended December 31, 2016 and 2015, were $4,280 and $1,044, respectively. Start-up costs incurred during the years ended December 31, 2016 and 2015, related to the establishment of two and one new fleets, respectively. The terms and conditions of the credit facility between LOS and its lenders, specific to certain financial covenants, provides for the add-back of costs or expenses incurred in connection with the acquisition, deployment, and opening of any new hydraulic fracturing fleet or district. See Note 7, Debt.

Note 3—Inventories

Inventories as of December 31, 2016 and 2015, consist of the following:

 

     2016      2015  

Maintenance parts

   $ 10,125      $ 3,853  

Proppants

     11,654        8,850  

Chemicals

     6,365        3,754  
  

 

 

    

 

 

 
   $ 28,144      $ 16,457  
  

 

 

    

 

 

 

As of December 31, 2016 and 2015, the lower of cost or net realizable value analysis resulted in the Company recording a reserve of $0 and $5,508, respectively, which is reflected in cost of services in the combined statements of operations.

 

F-30


Table of Contents

LIBERTY OILFIELD SERVICES LLC, PREDECESSOR

Notes to Combined Financial Statements

As of and for the Years Ended December 31, 2016 and 2015

(Dollars in thousands)

 

Note 4—Asset Acquisition

Sanjel Assets

On June 13, 2016, ACQI acquired certain inventories and long-lived field service assets related to hydraulic fracturing from Sanjel Corporation for $69,006 in cash. The assets were acquired from Sanjel Corporation as part of its bankruptcy proceeding. The Company assessed the asset acquisition under the Financial Accounting Standards Board (“FASB”) Accounting Standards Codification (“ASC”) Topic 805, Business Combinations, and it was concluded that the purchase did not meet the standard of representing a business combination and, therefore, was accounted for as an asset purchase. The field service equipment was in various states of operability, and is reflected in construction in-progress until placed into service. Other assets acquired include chemical, proppant and maintenance parts inventories. The following reflects the preliminary purchase price allocation:

 

Inventories:

  

Chemical and proppant inventories

   $ 2,511  

Maintenance parts inventories

     12,629  
  

 

 

 

Total inventories

     15,140  

Field service equipment

     53,866  
  

 

 

 

Total assets

   $ 69,006  
  

 

 

 

Note 5—Property and Equipment

Property and equipment as of December 31, 2016 and 2015, consist of the following:

 

     Estimated
useful lives
(in years)
    
2016
   
2015
 

Land

     N/A      $ 450     $ 450  

Field services equipment

     2—7        269,346       204,681  

Vehicles

     4—7        47,492       42,949  

Buildings and facilities

     5—30        8,010       7,964  

Office equipment, furniture, and software

     2—7        4,639       4,547  
     

 

 

   

 

 

 
        329,937       260,591  

Less accumulated depreciation and amortization

        (117,779     (77,057
     

 

 

   

 

 

 
        212,158       183,534  

Construction in-progress

     N/A        65,197       6,253  
     

 

 

   

 

 

 
      $ 277,355     $ 189,787  
     

 

 

   

 

 

 

 

F-31


Table of Contents

LIBERTY OILFIELD SERVICES LLC, PREDECESSOR

Notes to Combined Financial Statements

As of and for the Years Ended December 31, 2016 and 2015

(Dollars in thousands)

 

Note 6—Accrued Liabilities

Accrued liabilities as of December 31, 2016 and 2015, consist of the following:

 

     2016      2015  

Accrued vendor invoices

   $ 50,796      $ 8,397  

Operational accruals

     17,392        8,723  

Accrued salaries and benefits

     3,893        5,583  

Accrued interest

     824        40  

Other accrued expenses

     2,726        897  
  

 

 

    

 

 

 
   $ 75,631      $ 23,640  
  

 

 

    

 

 

 

Note 7—Debt

The following is a summary of debt as of December 31, 2016 and 2015:

 

     2016     2015  

Total debt

   $ 105,000     $ 106,000  

Deferred financing costs

     (1,195     (1,412
  

 

 

   

 

 

 

Total debt, net of deferred financing costs

   $ 103,805     $ 104,588  
  

 

 

   

 

 

 

Current portion of long-term debt, net of discount

   $ 12,727     $ 17,267  

Long-term debt, net of discount and current portion

     91,078       87,321  
  

 

 

   

 

 

 
   $ 103,805     $ 104,588  
  

 

 

   

 

 

 

At December 31, 2015, LOS had a $180,000 senior secured facility (the “Credit Facility”) that provides for a $60,000 revolving line-of-credit (“Revolver”), of which no amount was outstanding; an $80,000 term loan (“Term Loan Tranche A”), of which $69,000 was outstanding and bore an interest rate of 3.86%; and a $40,000 term loan (“Term Loan Tranche B”), of which $37,000 was outstanding and bore an interest rate of 3.68%. The maturity date is September 23, 2019. By the terms of the Revolver, borrowings are limited to the sum of 85% of eligible accounts receivable and 60% of eligible inventory, as defined in the credit agreement (the “Borrowing Base”). The Revolver includes a swing-line-of-credit to cover daily cash shortfalls and grants the lenders a right to sweep available cash to pay outstanding swing-line amounts. As of December 31, 2016 and 2015, amounts available under the swing-line-of-credit were $5,000 and $15,000, respectively. The Credit Facility is collateralized by all assets of LOS.

Borrowings under the Credit Facility bear interest at London Interbank Offered Rate (“LIBOR”), plus an applicable margin, or a base rate, as defined in the credit agreement. Availability under the Revolver was $44,800 as of December 31, 2015. The unused portion of the Credit Facility is subject to an unused commitment fee, as defined in the credit agreement, of 0.375%—0.50%. Interest and fees are payable in arrears at the end of each calendar quarter. The Credit Facility requires LOS to comply with certain financial covenants as of December 31, 2015. LOS was in compliance with the financial debt covenants then in place.

In February 2016, the Credit Facility was amended which reduced the total Credit Facility from $180,000 to $140,000 by eliminating the Term Loan Tranche B. LOS repaid the $37,000 outstanding under the Term Loan Tranche B with $17,500 of proceeds from Parent’s equity contribution and $19,500 from advances under the

 

F-32


Table of Contents

LIBERTY OILFIELD SERVICES LLC, PREDECESSOR

Notes to Combined Financial Statements

As of and for the Years Ended December 31, 2016 and 2015

(Dollars in thousands)

 

Revolver. Outstanding borrowings under Term Loan Tranche A were $57,000 as of December 31, 2016. The Company is required to make Term Loan Tranche A quarterly principal payments of $3,000 during the first three quarters of 2017, and $4,000 until the quarter before maturity, with a final payment at maturity of $20,000. Principal under the Revolver is due at maturity. In addition, the Borrowing Base determination was modified to the sum of 80% of eligible accounts receivable and 50% of eligible inventory, as defined in the credit agreement. Under terms of the Credit Facility, the weighted average interest rate of borrowings of $105,000 was 5.08% at December 31, 2016. As of December 31, 2016, the borrowing base was $65,125, and availability under the Revolver was $11,840. The unused portion of the Credit Facility is subject to an unused commitment fee, as defined in the credit agreement, of 0.375%—0.50%.

The Credit Facility, as amended in February 2016, includes certain financial and non-financial covenants including, but not limited to, restrictions on incurring additional debt and certain distributions. However, such financial covenants will not be tested until June 30, 2017.

Financial covenants include the following:

 

    The Leverage Ratio requirements cannot exceed 4.25 to 1.00 for the quarters ending June 30, 2017 and September 30, 2017; stepping down by 0.25 each quarter thereafter until the ratio reaches 2.75 to 1.00 as of March 31, 2019 and for each quarter thereafter, defined as Total Funded Debt over trailing 12-month EBITDA, as defined in the credit agreement;

 

    The minimum Fixed Charge Coverage Ratio is 1.00 to 1.00 for the quarters ending June 30, 2017 and September 30, 2017; and 1.25 to 1.00 for each quarter ending thereafter, calculated as trailing 12-month EBITDA less cash taxes over interest plus principal, as defined in the credit agreement.

Maturities of debt are as follows:

 

Year Ending December 31,

  

2017

   $ 13,000  

2018

     16,000  

2019

     76,000  
  

 

 

 
   $ 105,000  
  

 

 

 

Note 8—Capital Leases

The Company has acquired assets under the provisions of long-term leases. For financial reporting purposes, minimum lease payments relating to the assets have been capitalized. The leases mature during 2017. Amortization of capitalized leased property is included in depreciation and amortization expense and approximated $2,808 and $3,509 for the years ended December 31, 2016 and 2015, respectively.

As of December 31, 2016 and 2015, the assets under capital lease have cost and accumulated amortization as follows:

 

     2016     2015  

Field services equipment

   $ 5,190     $ 25,859  

Less accumulated depreciation

     (2,524     (9,066
  

 

 

   

 

 

 
   $ 2,666     $ 16,793  
  

 

 

   

 

 

 

Maturities of capital lease obligations are $119 for 2017.

 

F-33


Table of Contents

LIBERTY OILFIELD SERVICES LLC, PREDECESSOR

Notes to Combined Financial Statements

As of and for the Years Ended December 31, 2016 and 2015

(Dollars in thousands)

 

During the years ended December 31, 2016 and 2015, the Company reflected interest expense of $176 and $711, respectively, from capital leases in the combined statements of operations.

Note 9—Fair Value Measurements and Financial Instruments

The fair values of the Company’s assets and liabilities represent the amounts that would be received to sell those assets or that would be paid to transfer those liabilities in an orderly transaction at the reporting date. These fair value measurements maximize the use of observable inputs. However, in situations where there is little, if any, market activity for the asset or liability at the measurement date, the fair value measurement reflects the Company’s own judgments about the assumptions that market participants would use in pricing the asset or liability. The Company discloses the fair values of its assets and liabilities according to the quality of valuation inputs under the following hierarchy:

 

    Level 1 Inputs: Quoted prices (unadjusted) in an active market for identical assets or liabilities.

 

    Level 2 Inputs: Inputs other than quoted prices that are directly or indirectly observable.

 

    Level 3 Inputs: Unobservable inputs that are significant to the fair value of assets or liabilities.

The classification of an asset or liability is based on the lowest level of input significant to its fair value. Those that are initially classified as Level 3 are subsequently reported as Level 2 when the fair value derived from unobservable inputs is inconsequential to the overall fair value, or if corroborated market data becomes available. Assets and liabilities that are initially reported as Level 2 are subsequently reported as Level 3 if corroborated market data is no longer available. Transfers occur at the end of the reporting period. There were no transfers into or out of Levels 1, 2 and 3 during the years ended December 31, 2016 and 2015.

The Company’s financial instruments consist of cash and cash equivalents, accounts receivable, accounts payable, accrued liabilities, long-term debt, and capital lease obligations. These financial instruments do not require disclosure by level. The carrying values of all the Company’s financial instruments included in the accompanying balance sheets approximated or equaled their fair values at December 31, 2016 and 2015.

 

    The carrying values of cash and cash equivalents, accounts receivable and accounts payable (including accrued liabilities) approximated fair value at December 31, 2016 and 2015, due to their short-term nature.

 

    The carrying value of amounts outstanding under long-term debt agreements with variable rates approximated fair value at December 31, 2016 and 2015, as the effective interest rates approximated market rates.

Nonfinancial assets

We utilize fair value to perform impairment tests as required on our long-lived assets. The inputs used to determine such fair value are primarily based upon internally developed cash flow models and would generally be classified within Level 3 in the event that we were required to measure and record such assets at fair value within our combined financial statements. There were no such measurements required as of December 31, 2016 and 2015.

Credit Risk

The Company’s financial instruments exposed to concentrations of credit risk consist primarily of cash and cash equivalents, and trade receivables.

 

F-34


Table of Contents

LIBERTY OILFIELD SERVICES LLC, PREDECESSOR

Notes to Combined Financial Statements

As of and for the Years Ended December 31, 2016 and 2015

(Dollars in thousands)

 

The Company’s cash balances on deposit with financial institutions total $11,484 and $0 as of December 31, 2016 and 2015, respectively, which, as of certain dates, may exceed FDIC insured limits. The Company regularly monitors these institutions’ financial condition.

The majority of the Company’s customers have payment terms of 60 days or less. As of December 31, 2016 and 2015, two and five customers accounted for 49% and 80% of total accounts receivable, respectively. The Company mitigates the associated credit risk by performing credit evaluations and monitoring the payment patterns of its customers. During the years ended December 31, 2016 and 2015, three and five customers accounted for 45% and 57% of total revenue, respectively.

As of December 31, 2016 and 2015, the Company had an allowance for doubtful accounts of $497 and $6,921, respectively. The balances for the respective periods represent one and three specific entities engaged in the business of oil and gas exploration and production that had filed for bankruptcy primarily as a result of the significant decline in the oil and gas industry.

 

     2016     2015  

Allowance for doubtful accounts, beginning of year

   $ 6,921     $ 497  

Bad debt expense:

    

Provision for doubtful accounts

           6,424  

Write off of uncollectible accounts against reserve

     (6,424      
  

 

 

   

 

 

 

Allowance for doubtful accounts, end of year

   $ 497     $ 6,921  
  

 

 

   

 

 

 

Note 10—Member Equity

As described in Note 1, the Company is wholly-owned by the Parent. Included in member equity are cash capital contributions from Parent, since the Company’s inception, of $233,581 and $78,100 through December 31, 2016 and 2015, respectively.

Note 11—Unit-Based Compensation

Class B units of Parent were granted to certain eligible employees of the Company. The Parent’s Class B units are non-voting, except with respect to such matters that units are entitled to vote as a matter of law. In such cases, each Class B unit shall entitle the holder to 1/1000th of one vote. Class B units granted to eligible participants have an assigned benchmark value and vest according to the terms of each award letter. Upon termination for any reason, the Parent has the right, but not the obligation, to repurchase from the recipient those vested Class B units at fair value.

 

F-35


Table of Contents

LIBERTY OILFIELD SERVICES LLC, PREDECESSOR

Notes to Combined Financial Statements

As of and for the Years Ended December 31, 2016 and 2015

(Dollars in thousands)

 

The Company recognizes compensation expense for equity-based Class B units issued to employees based on the grant-date fair value of the awards and each award’s requisite service period. During the years ended December 31, 2016 and 2015, no compensation expense was recognized, as the Company, with the assistance from a third-party valuation expert, determined that the Class B units issued to employees were deemed to have a de minimis grant-date fair value based on their assigned benchmark values. A summary of Class B unit activity is as follows (not in thousands):

 

Outstanding, January 1, 2015

     686,500  

Granted

      

Forfeited

      
  

 

 

 

Outstanding, December 31, 2015

     686,500  

Granted

     98,350  

Forfeited

     (50,000
  

 

 

 

Outstanding, December 31, 2016

     734,850  
  

 

 

 

The units issued and outstanding to employees of LOS as of December 31, 2016 and 2015 were 734,850 and 686,500, respectively, at a weighted average benchmark value of $9.04 and $3.18, respectively. The units vested to employees of LOS as of December 31, 2016 and 2015 were 595,625 and 424,000, respectively, at a weighted average benchmark value of $1.97 and $1.48, respectively.

Note 12—Related Party Transactions

In September 2011, Liberty Resources LLC, an oil and gas exploration and production company, and its successor entity (collectively, the “Affiliate”) and LOS, companies with common ownership and management, entered into a services agreement (the “Services Agreement”) whereby the Affiliate is to provide certain administrative support functions to LOS and a master service agreement whereby LOS provides hydraulic fracturing services to the Affiliate at market service rates. The amounts incurred under the Services Agreement by LOS during the years ended December 31, 2016 and 2015, were $93 and $160, respectively, and there was no outstanding balance for the respective periods. The amounts of the Company’s revenue related to hydraulic fracturing services provided to the Affiliate for the years ended December 31, 2016 and 2015, were $13,060 and $28,786, respectively. As of December 31, 2016 and 2015, $0 and $4,961, respectively, of the Company’s accounts receivable, and $2,487 and $2,307, respectively, of unbilled revenue, was with the Affiliate.

We have an advisory agreement dated December 30, 2011 with Riverstone in which Riverstone is to provide certain administrative advisory services. The service fees incurred and accrued to Riverstone as of December 31, 2016 and 2015 were $456 and $446, respectively.

The Company provided hydraulic fracturing services under a standard master services agreement at market rates to an oil and gas exploration and production company (“Zavanna LLC”) that was an equity holder of an entity that, through October 11, 2016, was a member of Parent. For the years ended December 31, 2016 and 2015, the Company derived revenue of $4,823 and $42,288, respectively. As of December 31, 2016 and 2015, $4,801 and $512, respectively, of the Company’s accounts receivable—related party, were from that Zavanna LLC. During 2016, our Parent entered into a future commitment to invest and become a non-controlling minority member in Proppant Express Investments, LLC, the owner of Proppant Express Solutions, LLC (“PropX”), a provider of proppant logistics equipment. LOS is party to a services agreement (the “PropX Services Agreement”) whereby LOS is to provide certain administrative support functions to PropX, and LOS is to

 

F-36


Table of Contents

LIBERTY OILFIELD SERVICES LLC, PREDECESSOR

Notes to Combined Financial Statements

As of and for the Years Ended December 31, 2016 and 2015

(Dollars in thousands)

 

purchase and lease proppant logistics equipment from PropX at arm’s length market rates. Receivables from PropX as of December 31, 2016 and 2015 were $216 and $0, respectively, which are reflected in accounts receivable—related party.

Note 13—Commitments & Contingencies

Operating Leases

The Company leases facilities, equipment, and vehicles under non-cancelable operating leases. Rent expense for years ended December 31, 2016 and 2015, was $10,703 and $6,462, respectively.

Future minimum lease payments are as follows:

 

Year Ending December 31,

  

2017

   $ 2,507  

2018

     2,686  

2019

     2,422  

2020

     2,289  

2021

     2,342  

Thereafter

     23,569  
  

 

 

 
   $ 35,815  
  

 

 

 

Purchase Commitments (per ton and per rail car prices are not in thousands)

To secure supply and pricing of proppant, the Company entered into three separate purchase and supply agreements during 2014, which were amended during 2015 and 2016. As of December 31, 2016 and 2015, the three agreements commit the Company to purchase 2,368,000 and 2,999,000 tons of proppant, respectively, during the remaining terms of the agreements at per ton prices varying from approximately $30 to $102, and $44 to $128, respectively, depending on the final delivery location and type of proppant. Terms and conditions of one of the agreements commits the Company to pay for a minimum of 100 railcars per month to transport the proppant at $630 per railcar, or $63 per month, and another commits the Company to pay for a minimum of 100 railcars per month to transport the proppant at $750 per railcar, or $75 per month.

The agreements contain a clause whereby in the event that the Company fails to purchase minimum monthly volumes, as defined in the agreement, during any particular calendar month, a shortfall fee varying from $17.50 to $35.00 will be applied to each shortfall ton. The Company has the ability to mitigate the shortfall penalty during the three months following the shortfall deficit by purchasing proppant in excess of the monthly requirement. There were no shortfalls as of December 31, 2016 and 2015.

Future proppant and rail car commitments are as follows:

 

Year ending December 31,

  

2017

   $ 54,310  

2018

     51,686  

2019

     51,686  

2020

     39,527  
  

 

 

 
   $ 197,209  
  

 

 

 

 

F-37


Table of Contents

LIBERTY OILFIELD SERVICES LLC, PREDECESSOR

Notes to Combined Financial Statements

As of and for the Years Ended December 31, 2016 and 2015

(Dollars in thousands)

 

Litigation

From time to time, the Company is subject to legal and administrative proceedings, settlements, investigations, claims and actions. The Company’s assessment of the likely outcome of litigation matters is based on its judgment of a number of factors including experience with similar matters, past history, precedents, relevant financial and other evidence and facts specific to the matter. Notwithstanding the uncertainty as to the final outcome, based upon the information currently available, management does not believe any matters in aggregate will have a material adverse effect on its financial position or results of operations.

Environmental

The Company is subject to various federal, state and local environmental laws and regulations that establish standards and requirements for protection of the environment. The Company cannot predict the future impact of such standards and requirements which are subject to change and can have retroactive effectiveness. The Company continues to monitor the status of these laws and regulations. Currently, the Company has not been fined, cited or notified of any environmental violations that would have a material adverse effect upon its financial position, liquidity or capital resources.

However, management does recognize that by the very nature of its business, material costs could be incurred in the near term to maintain compliance. The amount of such future expenditures is not determinable due to several factors, including the unknown magnitude of possible regulation or liabilities, the unknown timing and extent of the corrective actions which may be required, the determination of the Company’s liability in proportion to other responsible parties and the extent to which such expenditures are recoverable from insurance or indemnification. As of December 31, 2016 and 2015, there are no environmental liabilities recognized in the combined balance sheets.

Note 14—Recently Adopted Accounting Standards

In January 2015, the FASB issued ASU No. 2015-01, “Income Statement—Extraordinary and Unusual Items: Simplifying Income Statement Presentation by Eliminating the Concept of Extraordinary Items,” which eliminates from U.S. GAAP the concept of extraordinary items. The ASU is effective for annual periods beginning after December 15, 2015. The Company implemented the provisions of ASU 2015-01, prospectively, effective January 1, 2016.

In April 2015, the Financial Accounting Standards Board (“FASB”) issued ASU No. 2015-03, “Interest—Imputation of Interest (Subtopic 835-30): Simplifying the Presentation of Debt Issuance Costs,” which requires that debt issuance costs related to a recognized debt liability be presented in the balance sheet as a direct deduction from the carrying amount of the related debt liability. The ASU also requires amortization of debt issuance costs to be reported as interest expense. The ASU is effective for annual periods beginning after December 15, 2015. The Company adopted the provisions of ASU 2015-03 effective January 1, 2016, and retrospectively applied the provisions of the standard as of December 31, 2015, to present all debt issuance costs net within long-term debt.

In April 2015, the FASB issued ASU No. 2015-05, “Intangibles-Goodwill and Other—Internal-Use Software (Subtopic 350-40): Customer’s Accounting for Fees Paid in a Cloud Computing Arrangement,” which provides guidance to help entities determine whether a cloud computing arrangement contains a software license that should be accounted for as internal-use software or as a service contract. The ASU is effective for annual periods beginning after December 15, 2015. The Company implemented the provisions of ASU 2015-05, prospectively, effective January 1, 2016.

 

F-38


Table of Contents

LIBERTY OILFIELD SERVICES LLC, PREDECESSOR

Notes to Combined Financial Statements

As of and for the Years Ended December 31, 2016 and 2015

(Dollars in thousands)

 

In July 2015, the FASB issued ASU No. 2015-11, “Inventory (Topic 330): Simplifying the Measurement of Inventory,” which requires that inventory measured using FIFO or average cost be measured at the lower of cost and net realizable value. The ASU is effective for annual periods beginning after December 15, 2016. The Company early adopted the provisions of ASU 2015-11, prospectively, effective January 1, 2015.

In August 2015, the FASB issued ASU No. 2015-15, “Interest—Imputation of Interest (Subtopic 835-30): Presentation and Subsequent Measurement of Debt Issuance Costs Associated with Line-of-Credit Arrangements,” which allows for debt issuance costs associated with line-of-credit arrangements to be presented as an asset and subsequently amortized ratably over the term of the line-of-credit arrangement, regardless of whether there are any outstanding borrowings on the line-of-credit arrangement. The ASU became effective for annual periods beginning after December 15, 2015. The implementation of the provisions of ASU 2015-15 had no impact on the combined financial statements.

In August 2014, the FASB issued ASU No 2014-15, “Presentation of Financial Statements—Going Concern,” which requires management to evaluate whether there are conditions or events, considered in the aggregate, that raise substantial doubt about the entity’s ability to continue as a going concern within one year after the date that the financial statements are issued (or within one year after the date that the financial statements are available to be issued when applicable). ASU 2014-15 is effective for fiscal years ending after December 15, 2016, and interim periods within fiscal years beginning after December 15, 2016, with early application permitted. The Company implemented the provisions of ASU 2014-15 for the fiscal year ended December 31, 2016.

Note 15—Recently Issued Accounting Standards

In May 2014 the FASB issued ASU No. 2014-09, “Revenue from Contracts with Customers (Topic 606),” which outlines a single comprehensive model for entities to use in accounting for revenue arising from contracts with customers. This ASU supersedes the revenue recognition requirements in FASB ASC Topic 605, “Revenue Recognition,” and most industry-specific guidance. This ASU sets forth a five-step model for determining when and how revenue is recognized. Under the model, an entity will be required to recognize revenue to depict the transfer of goods or services to a customer at an amount reflecting the consideration it expects to receive in exchange for those goods or services. Additional disclosures will be required to describe the nature, amount, timing and uncertainty of revenue and cash flows arising from customer contracts. In August 2015, the FASB issued ASU No. 2015-14, “Revenue from Contracts with Customers,” which deferred the effective date of ASU 2014-09 for all entities by one year and is effective for fiscal years and interim periods within fiscal years beginning after December 15, 2017. Entities may choose to adopt the standard using either a full retrospective approach or a modified retrospective approach. The Company is currently evaluating the impact of the adoption of this ASU.

In January 2016, the FASB issued ASU 2016-01, “Financial Instruments—Overall (Subtopic 825-10): Recognition and Measurement of Financial Assets and Financial Liabilities,” which requires equity investments (except those accounted for under the equity method of accounting, or those that result in consolidation of the investee) to be measured at fair value with changes in fair value recognized in net income, requires public business entities to use the exit price notion when measuring the fair value of financial instruments for disclosure purposes, requires separate presentation of financial assets and financial liabilities by measurement category and form of financial asset, and eliminates the requirement for public business entities to disclose the method(s) and significant assumptions used to estimate the fair value that is required to be disclosed for financial instruments measured at amortized cost. The ASU is effective for annual periods beginning after December 15, 2017. The Company will implement the provisions of ASU 2016-01 effective January 1, 2018. The Company does not expect the adoption of ASU 2016-01 to have a material impact on the combined financial statements.

 

F-39


Table of Contents

LIBERTY OILFIELD SERVICES LLC, PREDECESSOR

Notes to Combined Financial Statements

As of and for the Years Ended December 31, 2016 and 2015

(Dollars in thousands)

 

In February 2016, the FASB issued ASU 2016-02, “Leases (Topic 842),” which sets out the principles for the recognition, measurement, presentation and disclosure of leases for both lessees and lessors. The new standard requires lessees to apply a dual approach, classifying leases as either finance or operating leases based on the principle of whether or not the lease is effectively a purchase financed by the lessee. This classification will determine whether lease expense is recognized based on an effective interest method or on a straight line basis over the term of the lease, respectively. A lessee is also required to record a right-of-use asset and a lease liability for all leases with a term of greater than 12 months regardless of their classification. Leases with a term of 12 months or less may be accounted for similarly to existing guidance for operating leases today. The new standard requires lessors to account for leases using an approach that is substantially equivalent to existing guidance for sales-type leases, direct financing leases and operating leases. The ASU is expected to impact the Company’s combined financial statements as the Company has certain operating and real property lease arrangements for which it is the lessee. The standard is effective on January 1, 2019, with early adoption permitted. The Company is currently evaluating the adoption of this standard will have on its combined financial statements.

In March 2016, the FASB issued ASU 2016-09, “Compensation—Stock Compensation (Topic 718): Improvements to Employee Share-Based Payment Accounting (Topic 718),” which is effective for fiscal years and interim periods within fiscal years beginning after December 31, 2016, with a cumulative-effect and prospective approach to be used for implementation. ASU 2016-09 changes several aspects of the accounting for share-based payment award transactions including accounting for income taxes, classification of excess tax benefits on the statement of cash flows, forfeitures, minimum statutory tax withholding requirements and classification of employee taxes paid on the statement of cash flows when an employer withholds shares for tax withholding purposes. The Company is currently evaluating the impact the adoption of this standard will have on its combined financial statements.

In June 2016, the FASB issued ASU 2016-13, “Financial Instruments-Credit Losses (Topic 326): Measurement of Credit Losses on Financial Instruments,” which is effective for fiscal years and interim periods within fiscal years beginning after December 15, 2019, with a modified-retrospective approach to be used for implementation. ASU 2016-13 changes the impairment model for most financial assets and certain other instruments. Specifically, this new guidance requires using a forward looking, expected loss model for trade and other receivables, held-to-maturity debt securities, loans and other instruments. This will replace the currently used model and may result in an earlier recognition of allowance for losses. The Company is currently evaluating the impact the adoption of this standard will have on its combined financial statements.

In August 2016, the FASB issued ASC 2016-15, “Statement of Cash Flows (Topic 230): Classification of Certain Cash Receipts and Cash Payments,” which is effective for fiscal years and interim periods within fiscal years beginning after December 15, 2017, with a full retrospective approach to be used upon implementation and early adoption allowed. ASU 2016-15 provides guidance on eight different issues, intended to reduce diversity in practice on how certain cash receipts and cash payments are presented and classified in the statement of cash flows. The Company is currently evaluating the impact the adoption of this standard will have on its combined financial statements.

In October 2016, the FASB issued ASU 2016-16, “Income Taxes (Topic 740): Intra-Entity Transfers of Asset Other Than Inventory,” which requires entities to recognize the tax consequences of intercompany asset transfers in the period in which the transfer takes place, with the exception of inventory transfers. The ASU is effective for fiscal years and interim periods within fiscal years beginning after December 15, 2017. Entities must adopt the standard using a modified retrospective approach with a cumulative effect adjustment to accumulated earnings as of the beginning of the period of adoption. The cumulative effect adjustments may include

 

F-40


Table of Contents

LIBERTY OILFIELD SERVICES LLC, PREDECESSOR

Notes to Combined Financial Statements

As of and for the Years Ended December 31, 2016 and 2015

(Dollars in thousands)

 

recognition of the income tax consequences of intra-entity transfers of assets other than inventory that occur before the adoption date. Early adoption is permitted but only at the beginning of an annual period for which no financial statements (interim or annual) have already been issued or made available for issuance. The Company is currently evaluating the impact the adoption of this standard will have on its combined financial statements.

Note 16—Subsequent Events

TPIH Group Inc.

On February 22, 2017, the Company acquired all of the membership interests of Titan Frac Services LLC (“Titan”), a wholly-owned subsidiary of TPIH Group Inc. (“TPIH”), for $65,000. The net assets of Titan include certain long-lived field service assets related to hydraulic fracturing. The majority of the assets are ready for their intended use, subject to modifications necessary to achieve equipment requirements specific to the Company.

Capital Contributions

During February 2017, the Company received capital contributions from the Parent of approximately $38,164.

The Company has evaluated subsequent events through March 10, 2017, which is the date the combined financial statements were available for issuance. There were no significant subsequent events requiring disclosure or recognition other than those disclosed in these notes to the combined financial statements.

 

F-41


Table of Contents

REPORT OF INDEPENDENT REGISTERED PUBLIC ACCOUNTING FIRM

To the Board of Directors of

Liberty Oilfield Services Inc.

Denver, Colorado

We have audited the accompanying balance sheet of Liberty Oilfield Services Inc. (the “Company”) as of December 31, 2016. This financial statement is the responsibility of the Company’s management. Our responsibility is to express an opinion on this financial statement based on our audit.

We conducted our audit in accordance with the standards of the Public Company Accounting Oversight Board (United States). Those standards require that we plan and perform the audit to obtain reasonable assurance about whether the financial statement is free of material misstatement. The Company is not required to have, nor were we engaged to perform, an audit of its internal control over financial reporting. Our audit included consideration of internal control over financial reporting as a basis for designing audit procedures that are appropriate in the circumstances, but not for the purpose of expressing an opinion on the effectiveness of the Company’s internal control over financial reporting. Accordingly, we express no such opinion. An audit also includes examining, on a test basis, evidence supporting the amounts and disclosures in the financial statement, assessing the accounting principles used and significant estimates made by management, as well as evaluating the overall financial statement presentation. We believe that our audit provides a reasonable basis for our opinion.

In our opinion, such balance sheet presents fairly, in all material respects, the financial position of Liberty Oilfield Services Inc. as of December 31, 2016, in conformity with accounting principles generally accepted in the United States of America.

/s/ Deloitte & Touche LLP

Denver, Colorado

January 9, 2017

 

F-42


Table of Contents

LIBERTY OILFIELD SERVICES INC.

Balance Sheets

(Dollars in thousands)

 

     September 30,
2017
    December 31,
2016
 
     (Unaudited)        

Assets

    

Total assets

   $         0     $         0  
  

 

 

   

 

 

 

Liabilities and Stockholder’s Equity

    

Commitments and contingencies

    

Common stock, par value $0.01 per share, 1,000 shares authorized, issued and outstanding

   $ 10     $ 10  

Contribution receivable from parent

     (10     (10
  

 

 

   

 

 

 

Total liabilities and stockholder’s equity

   $ 0     $ 0  
  

 

 

   

 

 

 

See accompanying Notes to Balance Sheets.

 

F-43


Table of Contents

LIBERTY OILFIELD SERVICES INC.

Notes to Balance Sheets

September 30, 2017 (unaudited) and December 31, 2016

Note 1—Organization and Operations

Liberty Oilfield Services Inc. (the “Company”) is a Delaware corporation, incorporated on December 21, 2016. Pursuant to a planned reorganization and initial public offering, the Company will become a holding corporation for Liberty Oilfield Services LLC, Predecessor.

Note 2—Summary of Significant Accounting Policies

Basis of Presentation

The Company’s balance sheets as of September 30, 2017 (unaudited) and December 31, 2016 have been prepared in accordance with U.S. generally accepted accounting principles. Separate statements of operations, cash flows, and changes in stockholder’s equity and comprehensive income have not been presented because this entity has had no operations to date.

Underwriting Commissions and Offering Costs

Underwriting commissions and offering costs to be incurred in connection with the Company’s common share offerings will be reflected as a reduction of additional paid-in capital. Underwriting commissions and offering costs are not recorded in the Company’s balance sheets because such costs are not the Company’s liability until the Company completes a successful initial public offering.

Organizational Costs

Organizational costs are not recorded in the Company’s balance sheets because such costs are not the Company’s liability until the Company completes a successful initial public offering. Thereafter, costs incurred to organize the Company will be expensed as incurred.

Note 3—Stockholder’s Equity

The Company is authorized to issue 1,000 shares of common stock with a par value $0.01 per share. Under the Company’s certificate of incorporation in effect as of December 21, 2016, all shares of common stock are identical.

Note 4—Subsequent Events

The Company has evaluated subsequent events through November 8, 2017 with respect to the September 30, 2017 balance sheet (unaudited) and January 9, 2017 with respect to the December 31, 2016 balance sheet, which are the dates such balance sheets were available to be issued. As of those dates, there were no subsequent events that required disclosure.

Note 5—Commitments and Contingencies

As of the date of this financial statement, the Company had no outstanding commitments and contingencies.

 

F-44


Table of Contents

 

12,731,092 Shares

 

 

LOGO

Liberty Oilfield Services Inc.

CLASS A COMMON STOCK

PROSPECTUS

Morgan Stanley

Goldman Sachs & Co. LLC

Wells Fargo Securities

Citigroup

J.P. Morgan

Evercore ISI

Simmons & Company International

Energy Specialists of Piper Jaffray

Tudor, Pickering, Holt & Co.

Houlihan Lokey

Intrepid Partners

Petrie Partners Securities

SunTrust Robinson Humphrey

Through and including February 5, 2018 (the 25th day after the date of this prospectus), all dealers effecting transactions in these securities, whether or not participating in this offering, may be required to deliver a prospectus. This is in addition to a dealer’s obligation to deliver a prospectus when acting as underwriters and with respect to an unsold allotment or subscription.