Please wait

 

 

 

UNITED STATES

SECURITIES AND EXCHANGE COMMISSION

Washington, D.C. 20549

 

FORM 20-F

 

(Mark One)

¨REGISTRATION STATEMENT PURSUANT TO SECTION 12(b) OR 12(g) OF THE SECURITIES EXCHANGE ACT OF 1934

OR

xANNUAL REPORT PURSUANT TO SECTION 13 OR 15(d) OF THE SECURITIES EXCHANGE ACT OF 1934

For the fiscal year ended December 31, 2018.

OR

¨TRANSITION REPORT PURSUANT TO SECTION 13 OR 15(d) OF THE SECURITIES EXCHANGE ACT OF 1934

For the transition period from  ___________      to __________________

OR

¨SHELL COMPANY REPORT PURSUANT TO SECTION 13 OR 15(d) OF THE SECURITIES EXCHANGE ACT OF 1934

Date of event requiring this shell company report

 

Commission file number: 001-38237

 

Sea Limited

(Exact name of Registrant as specified in its charter)

 

 

N/A

(Translation of Registrant’s name into English)

 

Cayman Islands

(Jurisdiction of incorporation or organization)

 

1 Fusionopolis Place, #17-10, Galaxis

Singapore 138522

(Address of principal executive offices)

 

Yanjun Wang, Esq.

Sea Limited

1 Fusionopolis Place, #17-10, Galaxis

Singapore 138522

Tel: +65 6270-8100

E-mail: wangy@seagroup.com

(Name, Telephone, E-mail and/or Facsimile number and Address of Company Contact Person)

 

Securities registered or to be registered pursuant to Section 12(b) of the Act:

 

Title of each class  Name of each exchange on which registered 

American Depositary Shares, each representing

one Class A ordinary share, par value US$0.0005 per share

New York Stock Exchange

 

Securities registered or to be registered pursuant to Section 12(g) of the Act:

None

(Title of Class)

 

Securities for which there is a reporting obligation pursuant to Section 15(d) of the Act:

None

(Title of Class)

 

Indicate the number of outstanding shares of each of the Issuer’s classes of capital or common stock as of the close of the period covered by the annual report.

190,423,065 Class A ordinary shares and 152,175,703 Class B ordinary shares, par value US$0.0005 per share, as of December 31, 2018.

 

Indicate by check mark if the registrant is a well-known seasoned issuer, as defined in Rule 405 of the Securities Act.    Yes   x    No  ¨

 

If this report is an annual or transition report, indicate by check mark if the registrant is not required to file reports pursuant to Section 13 or 15(d) of the Securities Exchange Act of 1934.    Yes  ¨    No   x

 

Indicate by check mark whether the registrant: (1) has filed all reports required to be filed by Section 13 or 15(d) of the Securities Exchange Act of 1934 during the preceding 12 months (or for such shorter period that the registrant was required to file such reports), and (2) has been subject to such filing requirements for the past 90 days.    Yes   x   No  ¨

 

Indicate by check mark whether the registrant has submitted electronically every Interactive Data File required to be submitted pursuant to Rule 405 of Regulation S-T (§ 232.405 of this chapter) during the preceding 12 months (or for such shorter period that the registrant was required to submit such files). Yes  ¨   No  ¨

 

Indicate by check mark whether the registrant is a large accelerated filer, an accelerated filer, a non-accelerated filer, or an emerging growth company. See definition of “large accelerated filer,” “accelerated filer,” and “emerging growth company” in Rule 12b-2 of the Exchange Act. (Check one):

 

Large accelerated filer  x Accelerated filer   ¨ Non-accelerated filer  ¨ Emerging growth company ¨

 

If an emerging growth company that prepares its financial statements in accordance with U.S. GAAP, indicate by check mark if the registrant has elected not to use the extended transition period for complying with any new or revised financial accounting standards † provided pursuant to Section 13(a) of the Exchange Act. ¨

 

Indicate by check mark which basis of accounting the registrant has used to prepare the financial statements included in this filing:

U.S. GAAP   x    International Financial Reporting Standards as issued by the International Accounting Standards Board  ¨    Other  ¨

 

If “Other” has been checked in response to the previous question, indicate by check mark which financial statement item the registrant has elected to follow. Item 17  ¨    Item 18  ¨

 

If this is an annual report, indicate by check mark whether the registrant is a shell company (as defined in Rule 12b-2 of the Exchange Act).    Yes  ¨    No  x

 

(APPLICABLE ONLY TO ISSUERS INVOLVED IN BANKRUPTCY PROCEEDINGS DURING THE PAST FIVE YEARS)

 

Indicate by check mark whether the registrant has filed all documents and reports required to be filed by Sections 12, 13 or 15(d) of the Securities Exchange Act of 1934 subsequent to the distribution of securities under a plan confirmed by a court.    Yes  ¨    No  ¨

 

 

† The term “new or revised financial accounting standard” refers to any update issued by the Financial Accounting Standards Board to its Accounting Standards Codification after April 5, 2012.

 

 

 

 

 

 

table of contents

 

      Page
       
INTRODUCTION 3
       
PART I 5
       
  ITEM 1. IDENTITY OF DIRECTORS, SENIOR MANAGEMENT AND ADVISERS 5
       
  ITEM 2. OFFER STATISTICS AND EXPECTED TIMETABLE 5
       
  ITEM 3. KEY INFORMATION 5
       
  ITEM 4. INFORMATION ON THE COMPANY 37
       
  ITEM 4A. UNRESOLVED STAFF COMMENTS 79
       
  ITEM 5. OPERATING AND FINANCIAL REVIEW AND PROSPECTS 79
       
  ITEM 6. DIRECTORS, SENIOR MANAGEMENT AND EMPLOYEES 104
       
  ITEM 7. MAJOR SHAREHOLDERS AND RELATED PARTY TRANSACTIONS 115
       
  ITEM 8. FINANCIAL INFORMATION 116
       
  ITEM 9. THE OFFER AND LISTING 117
       
  ITEM 10. ADDITIONAL INFORMATION 117
       
  ITEM 11. QUANTITATIVE AND QUALITATIVE DISCLOSURES ABOUT MARKET RISK 132
       
  ITEM 12. DESCRIPTION OF SECURITIES OTHER THAN EQUITY SECURITIES 132
       
PART II 134
       
  ITEM 13. DEFAULTS, DIVIDEND ARREARAGES AND DELINQUENCIES 134
       
  ITEM 14. MATERIAL MODIFICATIONS TO THE RIGHTS OF SECURITY HOLDERS AND USE OF PROCEEDS 134
       
  ITEM 15. CONTROLS AND PROCEDURES 134
       
  ITEM 16A. AUDIT COMMITTEE FINANCIAL EXPERT 135
       
  ITEM 16B. CODE OF ETHICS 135
       
  ITEM 16C. PRINCIPAL ACCOUNTANT FEES AND SERVICES 136
       
  ITEM 16D. EXEMPTIONS FROM THE LISTING STANDARDS FOR AUDIT COMMITTEES 136
       
  ITEM 16E. PURCHASES OF EQUITY SECURITIES BY THE ISSUER AND AFFILIATED PURCHASERS 136
       
  ITEM 16F. CHANGE IN REGISTRANT’S CERTIFYING ACCOUNTANT 136
       
  ITEM 16G. CORPORATE GOVERNANCE 136
       
  ITEM 16H. MINE SAFETY DISCLOSURE 137
       
PART III 137
       
  ITEM 17. FINANCIAL STATEMENTS 137
       
  ITEM 18. FINANCIAL STATEMENTS 137
       
  ITEM 19. EXHIBITS 138

 

 

 

 

CONVENTIONS THAT APPLY TO THIS ANNUAL REPORT ON FORM 20-F

 

Unless otherwise indicated and except where the context otherwise requires:

 

·“active users” refers to the number of unique accounts that interacted with our mobile and PC online games or Shopee marketplace, as applicable, in a particular period. A single account that plays more than one online game or in more than one market is counted as more than one active user. “DAUs” refers to the aggregate number of active users during the daily period, “MAUs” refers to the aggregate number of active users during the monthly period, and “QAUs” refers to the aggregate number of active users during the quarterly period;

 

·“China” or “PRC” refers to the People’s Republic of China excluding, for the purpose of this annual report only, Taiwan, Hong Kong and Macau;

 

·“our region” comprises the seven distinct markets of Indonesia, Taiwan, Vietnam, Thailand, the Philippines, Malaysia and Singapore;

 

·“gross merchandise value” or “GMV” refers to the value of orders of products and services on our Shopee marketplace. Our calculation of GMV for our e-commerce platform includes shipping and other charges;

 

·“orders” refers to each confirmed order from a transaction between a buyer and a seller for products and services on our e-commerce platform, even if such order includes multiple items, during the specified period, regardless of whether the transaction is settled or if the item is returned;

 

·“paying users” refers to the number of unique accounts through which a payment is made in our online games in a particular period. A unique account through which payments are made in more than one online game or in more than one market is counted as more than one paying user. “QPUs” refers to the aggregate number of paying users during the quarterly period;

 

·“shares” or “ordinary shares” refer to our Class A and Class B ordinary shares, par value US$0.0005 per share; and

 

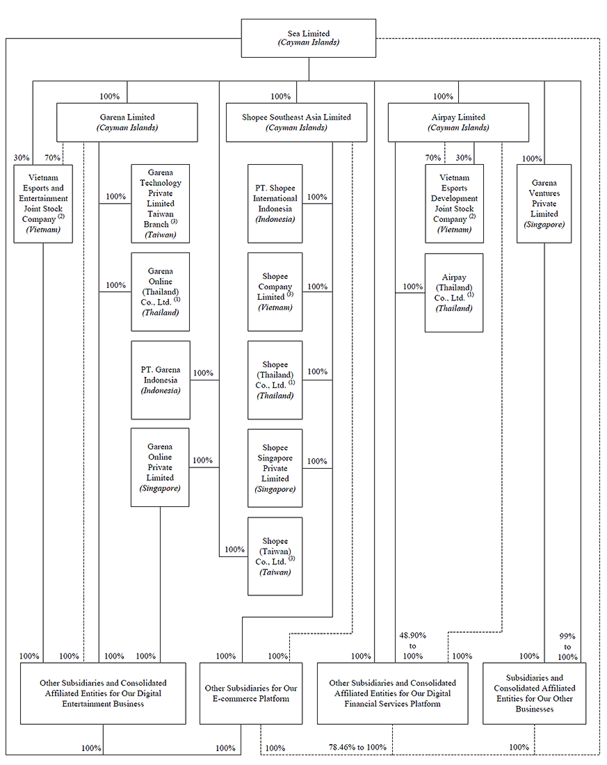
·“we,” “us,” “our company,” “our group,” “our” or “Sea” refers to Sea Limited, a Cayman Islands company, its consolidated subsidiaries and its consolidated affiliated entities, including its VIEs and their subsidiaries.

 

Our reporting and functional currency is the U.S. dollar. This annual report contains translations of certain foreign currency amounts into U.S. dollars for the convenience of the reader. Unless otherwise stated, all translations from Indonesian rupiah into U.S. dollars have been made at the rate of IDR14,481.00 to US$1.00, being the foreign exchange reference rate and the Jakarta interbank spot dollar rate published by the Bank Indonesia in effect as of December 31, 2018, all translations of New Taiwan dollars, Thai baht and Singapore dollars into U.S. dollars have been made at the rates of NT$30.6100 to US$1.00, THB32.3100 to US$1.00 and S$1.3623 to US$1.00, respectively, being the noon buying rates in The City of New York for cable transfers in New Taiwan dollars, Thai baht and Singapore dollars as certified for customs purposes by the Federal Reserve Bank of New York in effect as of December 31, 2018 set forth in the H.10 statistical release of the U.S. Federal Reserve Board for translation into U.S. dollars, and all translations from Vietnamese dong into U.S. dollars made at the rate of VND22,825 to US$1.00, being the central rate published by The State Bank of Vietnam in effect as of December 31, 2018. We make no representation that the Indonesian rupiah, New Taiwan dollar, Vietnamese dong, Thai baht or Singapore dollar amounts referred to in this annual report could have been or could be converted into U.S. dollars at any particular rate or at all. See “Item 3. Key Information—D. Risk Factors—Risks Related to Doing Business in Our Region—Fluctuations in foreign currency exchange rates will affect our financial results, which we report in U.S. dollars.” On February 22, 2019, the Jakarta interbank spot dollar rate for Indonesian rupiah was IDR14,079.00 to US$1.00, the noon buying rate for New Taiwan dollars was NT$30.7100 to US$1.00, the central rate for Vietnamese dong was VND22,906 to US$1.00, the noon buying rate for Thai baht was THB31.3000 to US$1.00 and the noon buying rate for Singapore dollars was S$1.3509 to US$1.00.

 

 3 

 

 

FORWARD-LOOKING STATEMENTS

 

This annual report contains forward-looking statements that involve risks and uncertainties. All statements other than statements of current or historical facts are forward-looking statements. These forward-looking statements are made under the “safe harbor” provision under Section 21E of the Securities Exchange Act of 1934, as amended, and as defined in the Private Securities Litigation Reform Act of 1995. These statements involve known and unknown risks, uncertainties and other factors, including those listed under “Item 3. Key Information—D. Risk Factors,” that may cause our actual results, performance or achievements to be materially different from those expressed or implied by the forward-looking statements.

 

In some cases, you can identify these forward-looking statements by words or phrases such as “may,” “will,” “expect,” “anticipate,” “aim,” “estimate,” “intend,” “plan,” “believe,” “likely to” or other similar expressions. We have based these forward-looking statements largely on our current expectations and projections about future events and financial trends that we believe may affect our financial condition, results of operations, business strategy and financial needs. These forward-looking statements include statements about:

 

·our goals and strategies;

 

·our future business development, financial condition, financial results, and results of operations;

 

·the expected growth in, and market size of, the digital entertainment, e-commerce and digital financial services industries in the markets where we operate, including segments within those industries;

 

·expected changes in our revenue, costs or expenditures;

 

·our ability to continue to source, develop and offer new and attractive online games and to offer other engaging digital entertainment content;

 

·the expected growth of our digital entertainment, e-commerce and digital financial services businesses;

 

·our expectations regarding growth in our user base, level of engagement and monetization;

 

·our ability to continue to develop new technologies and/or upgrade our existing technologies;

 

·our expectation regarding the use of proceeds from our financing activities, including our convertible notes offering in June 2018;

 

·growth and trends of our markets and competition in our industries;

 

·government policies and regulations relating to our industries; and

 

·general economic and business conditions in our region.

 

You should read this annual report with the understanding that our actual future results may be materially different from and worse than what we expect. Other sections of this annual report include additional factors which could adversely impact our business and financial performance. Moreover, we operate in an evolving environment. New risk factors and uncertainties emerge from time to time and it is not possible for our management to predict all risk factors and uncertainties, nor can we assess the impact of all factors on our business or the extent to which any factor, or combination of factors, may cause actual results to differ materially from those contained in any forward-looking statements. We qualify all of our forward-looking statements by these cautionary statements.

 

You should not rely upon forward-looking statements as predictions of future events. The forward-looking statements made in this annual report relate only to events or information as of the date on which the statements are made in this annual report. Except as required by law, we undertake no obligation to update or revise any forward-looking statements, whether as a result of new information, future events or otherwise.

 

This annual report also contains statistical data and estimates that we obtained from industry publications and reports generated by government or third-party providers of market intelligence. Although we have not independently verified the data, we believe that the publications and reports are reliable. See “Item 3. Key Information—D. Risk Factors—Risks Related to Our Business—Industry data, projections and estimates contained in this annual report are inherently uncertain and subject to interpretation. Accordingly, you should not place undue reliance on such information.”

 

 4 

 

 

PART I

 

ITEM 1.IDENTITY OF DIRECTORS, SENIOR MANAGEMENT AND ADVISERS

 

Not applicable.

 

ITEM 2.OFFER STATISTICS AND EXPECTED TIMETABLE

 

Not applicable.

 

ITEM 3.KEY INFORMATION

 

A.Selected Financial Data

 

Selected Consolidated Financial Data

 

The following selected consolidated statements of operations data for the years ended December 31, 2016, 2017 and 2018 and selected consolidated balance sheets data as of December 31, 2017 and 2018 have been derived from our audited consolidated financial statements included elsewhere in this annual report. The following selected consolidated statements of operations data for the year ended December 31, 2015 and selected consolidated balance sheets data as of December 31, 2015 and 2016 are derived from our audited consolidated financial statements, which are not included in this annual report. Our consolidated financial statements are prepared and presented in accordance with U.S. GAAP. The selected consolidated financial data should be read in conjunction with, and are qualified in their entirety by reference to, our audited consolidated financial statements and related notes and “Item 5. Operating and Financial Review and Prospects” included elsewhere in this annual report. Our historical results are not necessarily indicative of results expected for future periods.

 

   For the Year Ended December 31, 
   2015   2016   2017   2018 
   (US$ thousands, except for number of shares and per share data) 
Selected Consolidated Statements of Operations Data:                    
Revenue:                    
Service revenue                    
Digital entertainment   281,963    327,985    365,167    462,464 
E-commerce and other services   10,161    17,675    47,444    270,049 
Sales of goods       10    1,579    94,455 
Total revenue   292,124    345,670    414,190    826,968 
Cost of revenue:                    
Cost of service                    
Digital entertainment   (160,267)   (185,314)   (217,986)   (267,359)
E-commerce and other services   (24,031)   (47,284)   (107,260)   (446,281)
Cost of goods sold           (1,632)   (98,570)
Total cost of revenue   (184,298)   (232,598)   (326,878)   (812,210)
Gross profit   107,826    113,072    87,312    14,758 
Operating income (expenses):                    
Other operating income   3,063    2,103    3,497    9,799 
Sales and marketing expenses   (89,015)   (187,372)   (425,974)   (705,015)
General and administrative expenses   (87,202)   (112,383)   (137,868)   (240,781)
Research and development expenses   (17,732)   (20,809)   (29,323)   (67,529)
Total operating expenses   (190,886)   (318,461)   (589,668)   (1,003,526)
Operating loss   (83,060)   (205,389)   (502,356)   (988,768)
Interest income   545    741    2,922    11,520 
Interest expense   (32)   (23)   (26,501)   (31,295)
Investment gain, net       9,434    33,591    8,603 
Changes in fair value of convertible notes           (51,950)   41,259 
Foreign exchange (loss) gain   (4,911)   (1,649)   (4,215)   4,801 
Loss before income tax and share of results of equity investees   (87,458)   (196,886)   (548,509)   (953,880)
Income tax expense   (11,730)   (8,546)   (10,745)   (4,088)
Share of results of equity investees   (8,148)   (19,523)   (1,912)   (3,066)
Net loss   (107,336)   (224,955)   (561,166)   (961,034)
Net loss (profit) attributable to non-controlling interests   3,970    2,088    681    (207)
Net loss attributable to Sea Limited’s ordinary shareholders   (103,366)   (222,867)   (560,485)   (961,241)
Loss per share:                    
Basic and diluted   (0.63)   (1.30)   (2.72)   (2.84)
Weighted average shares used in loss per share computation:                    
Basic and diluted   164,625,286    171,127,788    205,727,195    338,472,987 
                     
Non-GAAP Financial Measures:                    
Adjusted net loss(1)   (86,772)   (196,114)   (480,580)   (944,172)

 

 

 

(1)To see how we define and calculate adjusted net loss, a reconciliation between adjusted net loss and net loss (the most directly comparable U.S. GAAP financial measure) and a discussion of the limitations of non-GAAP financial measures, see “Item 5. Operating and Financial Review and Prospects—A. Operating Results—Non-GAAP Financial Measures.” The 2017 comparative numbers for adjusted net loss were restated due to a change in computation basis in 2018 to exclude impact from changes in fair value of convertible notes.

  

 5 

 

 

   As of December 31, 
   2015   2016   2017   2018 
   (US$ thousands) 
Selected Consolidated Balance Sheets Data:                    
Total current assets   229,695    309,884    1,720,713    1,710,713 
Cash and cash equivalents   116,203    170,078    1,347,361    1,002,841 
Prepaid expenses and other assets   52,458    79,443    186,181    312,387 
Total non-current assets   200,175    175,891    267,567    481,956 
Intangible assets, net   50,857    29,963    37,333    12,887 
Long-term investments   41,410    45,072    28,216    111,022 
Prepaid expenses and other assets   39,465    32,299    46,297    69,065 
Deferred tax assets   33,374    35,295    48,104    63,302 
Total assets   429,870    485,775    1,988,280    2,192,669 
Total current liabilities   244,345    263,756    637,705    1,186,493 
Accrued expenses and other payables   42,147    102,086    285,248    636,880 
Advances from customers   17,564    15,459    27,155    29,355 
Deferred revenue   162,638    122,218    268,241    426,675 
Total non-current liabilities   101,327    142,594    875,444    1,245,631 
Deferred revenue   89,120    137,259    133,481    171,262 
Total liabilities   345,672    406,350    1,513,149    2,432,124 
Total mezzanine equity   10,500    205,075         
Total Sea Limited shareholders’ equity (deficit)   71,655    (125,670)   469,025    (243,139)
Total shareholders’ equity (deficit)   73,698    (125,650)   475,131    (239,455)
Total liabilities, mezzanine equity and shareholders’ equity (deficit)   429,870    485,775    1,988,280    2,192,669 

 

 6 

 

 

Selected Operating Data

 

The table below sets forth the key metrics across our digital entertainment and e-commerce businesses for the periods indicated.

 

  

For the Three Months Ended

 
  

March 31,

2017

  

June 30,

2017

  

September 30,

2017

  

December 31,

2017

  

March 31,

2018

  

June 30,

2018

  

September 30,

2018

  

December 31,

2018

 
   (millions) 
Digital Entertainment    
Game QAUs   56.4    64.2    69.0    87.8    126.7    160.6    176.1    216.2 
Game QPUs   6.1    6.6    6.5    7.2    7.2    6.6    7.2    11.9 
E-commerce                                        
GMV (US$)   648.3    821.2    1,064.8    1,578.6    1,941.4    2,221.8    2,690.9    3,425.2 
Orders   35.1    45.5    65.9    98.3    111.4    127.8    158.5    206.9 

 

B.Capitalization and Indebtedness

 

Not applicable.

 

C.Reasons for the Offer and Use of Proceeds

 

Not applicable.

 

D.Risk Factors

 

Risks Related to Our Business

 

We may fail to maintain or grow the size of our user base or the level of engagement of our users.

 

The size and engagement level of our user base are critical to our success. Our business and financial performance have been and will continue to be significantly determined by our success in adding, retaining, and engaging active users. We continue to invest significant resources to grow our user base and increase user engagement, whether through innovations, providing new or improved content or services, marketing efforts or other means. While our user base has expanded significantly in the past, we cannot assure you that our user base and engagement levels will continue growing at satisfactory rates, or at all. Our user growth and engagement could be adversely affected if:

 

·we fail to maintain the popularity of our platforms among users;

 

·we are unable to maintain the quality of our existing content and services;

 

·we are unsuccessful in innovating or introducing new, best-in-class content and services;

 

·we fail to adapt to changes in user preferences, market trends or advancements in technology;

 

·technical or other problems prevent us from delivering our content or services in a timely and reliable manner or otherwise affect the user experience;

 

·there are user concerns related to privacy, safety, fund security or other factors;

 

·aggressive monetization measures by us cause users to shift to other platforms;

 

·our new games cause players to shift from our existing games without growing the overall size of our user base or online games platform;

 

·there are adverse changes to our platforms that are mandated by, or that we elect to make to address, legislation, regulation, or litigation, including settlements or consent decrees;

 

·we fail to maintain the brand image of our platforms or our reputation is damaged; or

 

 7 

 

 

·there are unexpected changes to the demographic trends or economic development of or affecting our region or other markets we are in.

 

Our efforts to avoid or address any of these events could require us to incur substantial expenditure to modify or adapt our content, services or platforms. If we fail to retain or continue growing our user base, or if our users reduce their engagement with our platforms, our business, financial condition and results of operations could be materially and adversely affected.

 

We may fail to monetize our business effectively.

 

Our financial performance largely depends on our ability to monetize our businesses, and our failure to do so could materially and adversely affect our business, financial condition and results of operations.

 

In order to sustain revenue growth for our digital entertainment business, we must convert active game players to paying users and increase their spending. Spending in our games is discretionary and our users may be price-sensitive, undermining our ability to monetize our business. It is crucial to balance creating sufficient in-game monetization opportunities on the one hand, and ensuring that our games continue to attract a considerable number of users by offering them an enjoyable free-to-play experience on the other. To stimulate in-game spending, we need to continue to ensure that our games are engaging, the in-game items that we offer are appealing, our prices are attractive and our marketing and promotional activities, such as eSports events, are effective.

 

Our focus for our e-commerce business has been on building the ecosystem of sellers and buyers and improving the shopping experience. We monetize Shopee by offering sellers performance-based advertising tools, which we call “cost-per-click advertising services,” in all our markets, charging handling fees, transaction fees or seller commissions for certain transactions in selected markets, charging seller commissions for all cross-border transactions, and charging sellers for certain value-added services. However, these monetization mechanisms have been in place for only a limited time so we cannot be certain that our monetization efforts will be successful. If our efforts to monetize our e-commerce business are not successful, revenue generated from monetizing our Shopee marketplace may not offset its significant operating costs, causing it to operate with losses for the foreseeable future. Moreover, monetization efforts could increase the costs of using our Shopee platform to users, which could negatively affect the number of users and the level of user engagement on our platform.

 

We currently monetize our digital financial services business primarily by charging commissions to merchants for transactions on our AirPay platform. Our ability to continue to successfully monetize our digital financial services business in the future will depend significantly on expanding our user base and the number of use cases available, neither of which may be achieved at the level we anticipate. In addition, we may consider ways to expand our digital financial services platform by offering new services, such as extending small loans to small businesses. We cannot assure you that our monetization efforts or our expansion into new services on our digital financial services platform will succeed and generate revenue at levels we expect, or at all.

 

For all of our businesses, we invest in user data mining and analysis to better understand user consumption patterns. This allows us to introduce content and services that are appealing to paying users on all of our platforms and to properly deploy and price content and services to enhance our monetization. However, data mining and analysis involves a substantial amount of judgment and discretion. If we fail to properly interpret the data collected from our operations or convert our data mining results into effective business strategies, our monetization may not be successful.

 

We have a history of net losses and we may not achieve profitability in the future.

 

We had net losses of US$225.0 million, US$561.2 million and US$961.0 million in 2016, 2017 and 2018, respectively. Our net losses in 2016, 2017 and 2018 were primarily due to significant sales and marketing expenses, in particular promotions, which include subsidies for shipping for Shopee users, in order to expand our e-commerce business. In 2016, 2017 and 2018, our sales and marketing expenses equaled 54.2%, 102.8% and 85.3% of our total revenue, respectively. As we seek to monetize the user base and gradually reduce these promotions, we may adversely affect user experience and users may leave our platform. Our operating expenses may continue to increase as we invest in marketing efforts, hire additional local employees, and continue to invest in the development and expansion of our platform, including offering new content and services. These efforts may be more costly than we expect and our revenue may not increase sufficiently to offset these expenses. We may continue to take actions and make investments that do not generate optimal short-term financial results and may even result in increased operating losses in the short term with no assurance that we will eventually achieve the intended long-term benefits or profitability. These factors, among others set out in this “Item 3. Key Information—D. Risk Factors” section, may negatively affect our ability to achieve profitability in the near term, if at all.

 

 8 

 

 

We derive a significant portion of revenue from online games.

 

Historically, a majority of our revenue has been generated from online games in our digital entertainment business, while our e-commerce and digital financial services businesses were in their early stages of monetization. In 2016, 2017 and 2018, our digital entertainment business contributed 94.9%, 88.2% and 55.9%, of our total revenue, respectively. Among our online games, we are substantially dependent on a small number of games. Our top five games, which included our self-developed game Free Fire for 2018, contributed 75.6%, 76.6% and 80.7% of our digital entertainment revenue during 2016, 2017 and 2018, respectively. Given the concentration of our revenue, if there are any negative or unexpected occurrences to our key revenue-earning games, or if any of these games decline in popularity, our revenues could decline or experience slower growth, which could adversely affect our results of operations and prospects. In addition, since a significant portion of our revenue is derived from a small number of games licensed to us by third-party game developers, if we lose the license for any of these games, there could be an adverse effect on our results of operations. See “—We rely upon third-party game developers for some of the content of our digital entertainment platform” for further information.

 

We anticipate that as we continue to monetize our e-commerce business, our sources of revenue will further diversify. However, if the additional revenue sources do not continue to develop as we expect them to, or if we are unable to identify, source, develop and launch new game titles that gain widespread popularity and generate significant revenue, our entire business may remain dependent on the success of just a few game titles. If those game titles fail to maintain user engagement or sustain current levels of revenue, or if we fail to successfully introduce updates to extend their commercial lifespan and revenue generation, it would have a material and adverse effect on our business, financial condition and results of operations.

 

We may be unable to achieve the expected linkages among our three businesses.

 

We believe there exist strong linkages among our three businesses, whereby the growth of one platform helps drive and accelerate that of the others, leading to a rise in the breadth, depth and interconnectedness of our overall ecosystem. For example, as more of our game players and Shopee buyers complete transactions using our AirPay platform, growth in our digital entertainment and e-commerce platforms will accelerate our digital financial services platform. However, these linkages may not materialize as we expect them to or in a cost-effective manner. Further, where we are able to form linkages, if user activity declines in one of our platforms for any reason, it may also drive a decline in other platforms. In addition, changes we may make to meet the needs and interests of certain members of our ecosystem may have a negative impact upon other members of our ecosystem. If we fail to balance the interests of all participants in our ecosystem, they may stop visiting our platforms, conduct fewer transactions or use alternative platforms, any of which would make our ecosystem less appealing to other participants and could result in a material decrease in our revenue and net income. Any of these scenarios could materially and adversely affect our business, financial condition and results of operations.

 

We may not succeed in managing or expanding our business across the expansive and diverse markets that we operate in.

 

Our business has become increasingly complex as we have expanded the scale of our operations and the markets in which we operate. We have significantly expanded and expect to continue to expand our headcount, office facilities and infrastructure. Furthermore, as Free Fire continues to gain momentum in global emerging markets, especially in Latin America, we may expand our digital entertainment business operations beyond our traditional core markets. As our operations continue to expand, our technology infrastructure systems and corporate functions will need to be scaled to support our operations, and if they fail to do so, it could negatively affect our business, financial condition and results of operations.

 

The markets where we operate are diverse and fragmented, with varying levels of economic and infrastructure development and distinct legal and regulatory systems, and do not operate seamlessly across borders as a single or common market. Managing our growing businesses across these emerging markets requires considerable management attention and resources. Should we choose to expand into additional markets, these complexities and challenges could further increase. Because each market presents its own unique challenges, the scalability of our business is dependent on our ability to tailor our content and services to this diversity.

 

 9 

 

 

Our growing multi-market operations also require certain additional costs, including costs relating to staffing, logistics, intellectual property protection, tariffs and other trade barriers and higher tax rates in certain markets. Moreover, we may become subject to risks associated with:

 

·recruiting and retaining talented and capable management and employees in various markets;

 

·challenges caused by distance, language and cultural differences;

 

·providing content and services that appeal to the tastes and preferences of users in multiple markets;

 

·implementing our businesses in a manner that complies with local laws and practices, which may differ significantly from market to market;

 

·maintaining adequate internal and accounting control across various markets, each with its own accounting principles that must be reconciled to U.S. GAAP upon consolidation;

 

·currency exchange rate fluctuations;

 

·protectionist laws and business practices;

 

·complex local tax regimes;

 

·potential political, economic and social instability; and

 

·higher costs associated with doing business in multiple markets.

 

Any of the foregoing could negatively affect our business, financial condition and results of operations.

 

We may fail to compete effectively in the markets in which we operate.

 

We face competition in each of our business lines and the failure to compete effectively in any of them could materially and adversely affect our business, financial condition and our results of operations.

 

Our digital entertainment business competes on the basis of a number of factors, including user base, game portfolio, quality of user experience, brand awareness and reputation, relationships with game developers and access to distribution and payment channels. Our competitors for game publishing in our region primarily include companies with a presence in just one or a few markets in the region, such as VNG Corporation in Vietnam. Our competitors for game development include global developers, who may have more experience, better reputations and more data obtained from developing games that target the same user pool. Outside of our region, we have a limited operating history, and may not be successful in continuing to attract and retain users for our games. Our competitors may capitalize on their significant financial, technical, or know-how resources to develop, distribute and operate mobile and PC online games. Moreover, some developers may choose to distribute games themselves through other channels such as the Apple App Store, the Google Play Store and Steam, which may compete with games distributed and developed by us in our region and globally. In addition, we face competition from other entertainment formats for the time, attention and entertainment spending of our online game players. If other leisure time activities are perceived by our players to offer greater variety, affordability, interactivity and overall enjoyment, our digital entertainment business may be materially and adversely affected.

 

 10 

 

 

Our e-commerce business faces competition principally from regional players that operate across several markets in our region, such as Lazada. We also face competition from single-market players in our region. Global e-commerce companies are also making efforts to enter into our region and may further expand their footprints in our region. Such competitors may have greater access to financial, technological and marketing resources than we do. We compete to attract, engage and retain buyers based on the variety and value of products and services listed on our marketplaces, overall user experience and convenience, online communication tools, integration with mobile and networking applications and tools, mobile applications and availability of payment settlement and logistics services. We also compete to attract and retain sellers based on the number and the engagement of buyers, the effectiveness and value of the marketing services we offer, commission rates and the usefulness of the services we provide including data and analytics for potential buyer targeting, cloud computing services and the availability of support services including payment settlement, fulfillment and logistics services. As e-commerce is relatively new in our region, competition for market share is particularly intense. Given the scalability of the e-commerce model, within each market, a market leader may be able to achieve the scale and network effect that makes it very difficult for other market players to compete effectively. Our competitors may consolidate or be acquired by other competitors, allowing them to obtain greater market share, gain access to greater resources and gain real advantages over us.

 

Our digital financial services business faces competition from debit and credit card service providers, banks with payment processing offerings, other offline payment options and other electronic payment system operators, such as Ascend Money, in each of the markets in which we operate. We expect competition to intensify in the future as existing and new competitors introduce new services or enhance existing services. Certain competitors may have longstanding relationships with certain merchants to accept the payment services they offer, which may make it difficult or costly for us to establish partnerships with these merchants. New entrants tied to established brands may engender greater user confidence in the safety and efficacy of their services. We may also face pricing pressures from competitors. Some potential competitors may charge lower commissions to merchants by lowering their own profit margins or subsidize merchants through other services they offer. Such competition may result in the need for us to alter the pricing we offer which could reduce our gross profit.

 

Existing or future investments or acquisitions may not be successful.

 

In addition to organic growth, we have invested in or acquired, and may take advantage of opportunities to invest in or acquire additional businesses, services, assets or technologies from time to time. However, we may fail to select appropriate investment or acquisition targets, or we may not be able to negotiate optimal arrangements, including arrangements to finance any acquisitions. Acquisitions and the subsequent integration of new assets and businesses into our own could require significant management attention and could result in a diversion of resources away from our existing business. Investments and acquisitions could result in the use of substantial amounts of cash, increased leverage, potentially dilutive issuances of equity securities, goodwill impairment charges, amortization expenses for other intangible assets and exposure to potential unknown liabilities of the acquired business, and the invested or acquired assets or businesses may not generate the financial results we expect. Moreover, the costs of identifying and consummating these transactions may be significant. In addition to receiving the necessary corporate governance approvals, we may also need to obtain approvals and licenses from relevant government authorities for the acquisitions to comply with applicable laws and regulations, which could result in increased costs and delays.

 

We rely upon third-party game developers for some of the content of our digital entertainment platform.

 

We license the majority of our online games from third-party game developers. The term of our game license agreements with game developers typically range from two to seven years, renewable upon both parties’ consent. We must continually source new games that are attractive to our game players. However, we may not become aware of, or be able to procure on terms acceptable to us, new games that eventually succeed. We may also select and invest significant financial and human resources in games that later prove unsuccessful. There may also be unforeseen delays in the launch of new games. If we are unable to source or launch new popular games in a timely manner, our game players may seek entertainment elsewhere and our prospects may be materially and adversely affected. In November 2018, we obtained a right of first refusal from Tencent to publish its mobile and PC games in Indonesia, Taiwan, Thailand, the Philippines, Malaysia and Singapore, subject to certain terms and conditions. Although we launched the first game under such right of first refusal arrangement in January 2019, there is no guarantee that we will publish more games under such right of first refusal arrangement at terms satisfactory to us or at all, or that any games published under such arrangement will yield a positive result.

 

 11 

 

 

We may also not be able to establish or maintain mutually beneficial commercial relationships with game developers. Our game developer partners may terminate our agreements prior to their expiration if we are not in compliance with the relevant terms or conditions and we fail to remedy such non-compliance in time, or they may refuse to renew the agreements. Even if they are willing to renew the agreements, they may demand commercial terms, such as revenue-sharing ratios, that are less favorable to us. Further, any failure on our part to effectively localize, operate, market or monetize their games, safeguard their intellectual properties, or otherwise perform our obligations under the license agreements may cause substantial harm to our relationships with game developers, who may then choose other game operators to distribute their games.

 

In certain circumstances, the actions of our third-party game developers which are beyond our control could materially and adversely affect the success of our online games, causing our online games revenue to fluctuate or even be lower than expected. These actions by game developers could include software updates resulting in adverse changes in gameplay which are poorly received by our users, game or update releases with insufficient content to attract users or maintain the level of their engagement, or delays in any release of anticipated games in our pipeline or game updates.

 

We are relatively new to game development.

 

Our first fully self-developed game, Free Fire, was launched in December 2017. While Free Fire has so far been well-received, we are still relatively new to game development. There is no guarantee that we will be able to continue to identify market opportunities and develop new games, and subsequent self-developed games may not always have the same or comparable levels of success.

 

There is no certainty of the timely commercial launch or profitability of self-developed games. If our self-developed games are not well received by our users due to factors including loss of interest, ineffective marketing, or the popularity of competing games, our business and results of operation may be adversely affected. Furthermore, the development of new games requires considerable resources, including research, testing, marketing, infrastructure and staff expenses. If the increased costs do not translate to higher revenues and cost efficiencies, our business could be negatively affected.

 

Free Fire is currently available in several continents, including parts of Asia outside of our region, Europe, Latin America and Africa. Any self-developed games we may develop in the future may also be offered in multiple jurisdictions. The expansion of our digital entertainment business into new markets where we have previously had little or no business presence, including through our self-developed games, may subject us to additional regulatory and compliance requirements and other new risks. We may have to adopt differing methods and processes to adhere to each jurisdiction’s laws and regulations, which could result in undue delays in launching such self-developed games or increased costs.

 

We have a limited operating history.

 

We have a limited operating history upon which to evaluate the viability and sustainability of our businesses, in particular our e-commerce and digital financial services businesses. Our history of operating all three of our businesses together is relatively short, as our AirPay and Shopee platforms were launched in April 2014 and June 2015, respectively. Our historical results may not be indicative of our future performance and you should consider our future prospects in light of the risks and uncertainties of early stage companies operating in fast evolving high-tech industries in emerging markets. Some of these risks and uncertainties relate to our ability to:

 

·retain existing users, attract new users, and increase user engagement and monetization;

 

·maintain growth rates across our businesses in multiple markets;

 

·maintain and expand our network of domestic, regional and global industry value chain partners;

 

·upgrade our technology and infrastructure to support increased traffic and expanded offerings of content and services;

 

·anticipate and adapt to changing user preferences;

 

·implement our strategy to expand our offerings on our platforms;

 

·increase awareness of our brand;

 

 12 

 

 

·adapt to competitive market conditions;

 

·maintain adequate control of our expenses; and

 

·attract and retain qualified personnel.

 

If we are unsuccessful in addressing any of these risks and uncertainties, our business, financial condition and results of operations may be materially and adversely affected.

 

We may fail to obtain, maintain or renew the requisite licenses and approvals.

 

We may not be able to obtain all the licenses and approvals that may be deemed necessary to provide the content and services we plan to offer. Because the industries we operate in are relatively new in our markets, especially the e-commerce and digital financial services businesses, the relevant laws and regulations, as well as their interpretations, are often unclear and evolving. This can make it difficult to know which licenses and approvals are necessary, or the processes for obtaining them. For these same reasons, we also cannot be certain that we will be able to maintain the licenses and approvals that we have previously obtained, or that once they expire we will be able to renew them. We also believe that some of our business operations fall outside the scope of licensing requirements, or benefit from certain exemptions, making it not necessary to obtain certain licenses or approvals. We cannot be sure that our interpretations of the rules and their exemptions have always been or will be consistent with those of the local regulators.

 

As we expand our businesses, in particular our e-commerce and digital financial services businesses, we may be required to obtain new licenses and will be subject to additional laws and regulations in the markets we plan to operate in. If we fail to obtain, maintain or renew any required licenses or approvals or make any necessary filings or are found to require licenses or approvals that we believed were not necessary or we were exempted from obtaining, we may be subject to various penalties, such as confiscation of the revenue or assets that were generated through the unlicensed business activities, imposition of fines, suspension or cancelation of the applicable license, written reprimands, termination of third-party arrangements, criminal prosecution and the discontinuation or restriction of our operations. Any such penalties may disrupt our business operations and materially and adversely affect our business, financial condition and results of operations.

 

We operate platforms that include third parties over whose actions we have no control.

 

Each of our digital entertainment, e-commerce and digital financial services businesses requires the participation of third parties such as game developers, sellers and merchants who own the content and services offered through our platforms. We cannot control the actions of these third parties and if they do not perform their functions to our satisfaction or the satisfaction of our users, it may damage the reputation of our platform. Our digital entertainment business requires game developers to provide the online games that we offer through our Garena platform, and we cannot be certain that the games, including any revisions or updates, will not be offensive to some of our users or infringe upon the intellectual property rights of other parties. Our e-commerce business relies upon sellers to provide and post their products on our platform, and we cannot be certain that the products that they sell will all be legitimate, of a sufficiently high quality or that they will accurately represent the products in their postings. See “—We may be subject to intellectual property or other content related claims.” Our AirPay e-wallet services rely upon counter operators to accurately process transactions in connection with AirPay counter services and upon merchants to provide quality products and services that our users are willing to purchase. Though we take efforts to carefully screen the games we place on our platform, the listings placed by our Shopee sellers and the payments for products and services that can be settled through our AirPay platform, we cannot be certain that we will detect every improper third-party action before it reaches our users. Further, while we have agreements with each of these parties that obligate them to carry out their respective businesses in a professional manner, any legal protections we might have could be insufficient to compensate us for our losses and would not be able to repair the damage to our reputation.

 

 13 

 

 

We rely upon third-party channels in distributing content and services and for other functions of our platforms.

 

We rely upon a number of third-party channels to provide content and services to our users, as well as performing other functions of our platform. For example, we primarily rely on third-party application distribution channels, such as the Apple App Store and the Google Play Store, to allow users to download our applications and games, including our self-developed games. We depend upon third-party payment service providers to provide users with various payment options, such as payment on delivery, bank transfers, direct carrier billing, credit cards, debit cards, telecommunication card top-up and payment through other third-party payment services. In April 2018, some mobile operators in Vietnam launched certain measures to restrict the use of prepaid telecommunication cards for online game top-ups. Such measures have limited the payment methods that our game players in Vietnam can use to pay for our online games. Despite our efforts to strengthen alternative top-up channels in Vietnam, there has been some negative impact on our digital entertainment business operations in Vietnam. We cannot guarantee that similar measures will not be imposed again in our region, or we will be able to arrange for alternative measures in a timely manner or at all. Any occurrence or continuance of such or similar measures may have an adverse effect on our business. For our e-commerce business, we also rely on local logistics service providers to help sellers store and deliver products to buyers. In each of our businesses, we also rely upon data center providers to store important and valuable data. If any of these third-party channel providers delivers unsatisfactory service, engages in fraudulent actions, or is unable or refuses to continue to provide its services to us and our users for any reason, it may materially and adversely affect our business, financial condition and results of operations.

 

We may fail to attract, motivate and retain the key members of our management team or other experienced and capable employees.

 

Our future success is significantly dependent upon the continued service of our executives and other key employees. If we lose the services of any member of management or any key personnel, we may not be able to locate a suitable or qualified replacement and we may incur additional expenses to recruit and train a replacement, which could severely disrupt our business and growth.

 

To maintain and grow our business, we will need to identify, hire, develop, motivate and retain highly skilled employees. Identifying, recruiting, training, integrating and retaining qualified individuals requires significant time, expense and attention. In addition, from time to time, there may be changes in our management team that may be disruptive to our business. We may also be subject to local hiring restrictions in certain markets, particularly in connection with the hiring of foreign employees, which may affect the flexibility of our management team. If our management team, including any new hires that we make, fail to work together effectively and execute our plans and strategies, or if we are not able to recruit and retain employees effectively, our ability to achieve our strategic objectives will be adversely affected and our business and growth prospects will be harmed.

 

Competition for highly skilled personnel is intense, particularly in the markets in our region where our business operations are located. We may need to invest significant amounts of cash and equity to attract and retain new employees and we may not be able to realize returns on these investments.

 

We face uncertainties relating to the growth and profitability of the e-commerce industry in our region and we may face challenges and uncertainties in implementing our e-commerce strategy.

 

While e-commerce has existed in our region since the 2000s, only recently have certain regional e-commerce companies become sizeable. Our future results of operations will depend on numerous factors affecting the development of the e-commerce retail industry in our region, which may be beyond our control. These factors include:

 

·the growth rate of internet, broadband, personal computer, and smartphone penetration and usage in our region;

 

·the trust and confidence level of e-commerce consumers in our region, as well as changes in customer demographics and consumer tastes and preferences;

 

·the selection, pricing and popularity of products that online sellers offer;

 

·whether alternative retail channels or business models that better address the needs of consumers emerge in our region; and

 

·the development of logistics, payment and other ancillary services associated with e-commerce.

 

 14 

 

 

In addition, we will continue to face challenges in the growth of our e-commerce business and profitability related to the expansive and diverse geographic regions we operate in and the need for substantial improvements in logistics, including last-mile delivery and warehousing infrastructure necessary to fulfill users’ orders. Moreover, the growth of our e-commerce business depends on assumptions about the e-commerce penetration rate and overall growth of the e-commerce market. To the extent these growth assumptions and forecasts turn out to be incorrect, our business may be materially and adversely affected. Our e-commerce business is currently concentrated, with our top two markets accounting for a majority of our total orders and GMV. If we were to experience a material decline in these top markets, it could further challenge the growth and profitability of our e-commerce business.

 

A decline in the popularity of online shopping in general, or any failure by us to adapt and monetize our Shopee platform and improve the online shopping experience of our users in response to trends and consumer preferences, may adversely affect our revenue and business prospects.

 

Furthermore, we have observed that for certain goods there has not been a sufficient number of active online sellers to meet the potential demand of buyers. As part of our e-commerce growth strategy, we undertake direct sales activities online with respect to some of those goods under a separate business line from the marketplace. Undertaking online direct sales will require us to market and sell products directly to consumers, manage inventories, and provide delivery and after-sales services. We cannot assure you that our direct sales initiatives will be successful. If we are not able to execute our strategy effectively, our business and prospects may be adversely affected.

 

Moreover, as we focus on providing more value-added services to our users, we plan to continue to expand our support for sellers by offering integrated logistics and payments solutions as well as fulfillment and other services. Developing such services and maintaining related infrastructure may strain our managerial, financial, operational and other resources. For example, if we fail to accurately predict demand for our value-added services and as a result maintain excess or inadequate warehouse, logistics or other infrastructure capacity or fail to manage inventory efficiently, we may suffer increased costs or impairment charges, which would adversely affect our results of operations.

 

We may be subject to intellectual property or other content related claims.

 

From time to time we receive complaints alleging that items offered on or sold through our Shopee platform infringe third-party copyrights, trademarks and patents or other intellectual property rights, or contain obscene, defamatory or libelous contents. Although we have adopted measures to verify the authenticity of and minimize infringements or offense by product listings on our Shopee platform before they appear on the marketplace, these efforts may not always be successful. Any public perception that counterfeit, pirated, or otherwise inappropriate or illegal items are commonplace on Shopee, even if factually incorrect, or perceived delays in our removal of these items could damage our reputation and result in regulatory action against us and diminish the value of our brand name. Further, we may be subject to allegations of civil or criminal liability based on allegedly unlawful activities carried out by third parties through our Shopee platform. We may also be subject to sanctions by local authorities for infringing products offered on our marketplace, including removal of the infringing products or a temporary or permanent block of our marketplace.

 

We may implement further measures in an effort to strengthen our efforts to protect users and ourselves against these potential liabilities that could require us to spend substantial additional resources or discontinue certain service offerings. In addition, these measures may reduce the attractiveness of our platforms to users. For example, a seller whose listings are removed or suspended by us, regardless of our compliance with the applicable laws, rules and regulations, may dispute our actions and commence action against us for damages based on breach of contract or other causes of action or make public complaints or allegations. Any costs incurred as a result of such liability or asserted liability could also harm our business.

 

Moreover, as the number of interactive games increases and the features and content of these games continue to overlap, software developers and distributors have increasingly become subject to infringement claims. Despite any steps taken by us to avoid knowingly violating the intellectual property rights of others, third parties may still claim that content we develop or license from third parties infringes their intellectual property rights. Any such claims, whether or not meritorious, may be time consuming, distracting to management and expensive to defend, and could force us to cease using or redesign the affected content, obtain a license from the claimant, which, if available at all, may not be available on commercially favorable terms, and or pay damages, any of which could have a material adverse effect on our reputation, business and results of operations.

 

 15 

 

 

We may suffer losses relating to the products we sell on Shopee.

 

In connection with our direct sales and certain value-added services, we purchase products from manufacturers and third parties and subsequently sell such products on our Shopee platform. This subjects us to risks relating to managing our inventory turnover. We depend on our forecasts of demand and popularity for a variety of products to make decisions regarding product purchases. Our customers may not order products at the levels expected by us due to our failure to forecast accurately, unfavorable market conditions or change in consumer trends. In addition, if the supply of products from manufacturers and third parties deteriorates, we may be unable to obtain the products that buyers want to purchase. Manufacturers and third parties may discontinue selling products due to factors that may or may not be within our control. Our inability to secure timely and sufficient supplies of products would negatively affect inventory levels and may have an adverse effect on our financial performance and reputation.

 

We do not always have the right to return unsold items to suppliers. In addition, in order to secure more favorable commercial terms, we may need to purchase a higher volume of products. If we fail to efficiently manage our inventory, we may suffer losses, including losses due to inventory write-downs relating to decrease in estimated market value or damaged or obsolete inventory. In 2018, we recorded a US$1.0 million inventory write-down. In addition, if we are unable to sell products or if we deem it necessary to lower sale prices in order to attract buyers or reduce inventory level, our profitability will be negatively affected.

 

Furthermore, we cannot assure you that all products that we sell are of the quality expected by our buyers. If buyers have any disputes with us regarding the products we sell, including disputes relating to product quality or authenticity, we may suffer reputational loss and need to incur additional costs to address such disputes, which in turn may adversely affect our business and results of operations.

 

An increase in the use of credit and debit cards may result in lower growth or a decline in the use of our e-wallet services.

 

Due to the underdevelopment of the banking industry in Indonesia, Vietnam and Thailand, where we currently operate our AirPay platform, a significant portion of the population in these markets do not have access to credit or debit cards. In addition, many may be unwilling to use debit or credit cards for online transactions due to security concerns. Through our AirPay e-wallet, consumers can make payments through AirPay counters or the AirPay App. AirPay counters also facilitate cash top-ups into the AirPay App as a complement to debit card and bank transfer top-ups into e-wallet. However, if the banking industry in our region continues to develop and there is a significant increase in the availability, acceptance and use of credit card or debit card for online or offline payments by consumers in our region, demand for our e-wallet cash top-up services could decline.

 

We could be held liable if our digital financial services platform is used for fraudulent, illegal or improper purposes such as money laundering.

 

Despite measures we have taken and continue to take, our digital financial services platform remains susceptible to potentially illegal or improper uses, which could damage our reputation and subject us to liability. These may include the use of our payment services in connection with fraudulent sales of goods or services, software and other intellectual property piracy, money laundering, bank fraud and prohibited sales of restricted products. Criminals are using increasingly sophisticated methods to engage in illegal activities such as counterfeiting and fraud and incidents of fraud could increase in the future. We could be subject to fraud claims if confidential information obtained from our users is used for unauthorized purposes.

 

Our risk management policies and procedures may not be fully effective in identifying, monitoring and managing these risks. We are not able to monitor in each case the sources of funds for our digital financial services platform users, or the ways in which they are used. An increase in fraudulent transactions or publicity regarding payment disputes could harm our reputation and reduce consumer confidence in our services.

 

 16 

 

 

Our lending business may not ultimately prove successful and will expose us to new business and legal risks.

 

As a natural extension of our digital financial services platform, we began extending small loans to small businesses in Thailand in June 2016. We cannot be certain that these additional services will generate sufficient revenue to cover the costs and expenses of their launch and development, and offering these additional services, if unsuccessful, could materially and adversely affect our business, financial condition and results of operations. In addition, these services will also expose us to risks and liabilities, including credit risks relating to the borrowers and counterparty risks in dealing with our bank partners. We believe that our understanding of the business and liquidity situation of our borrowers will allow us to limit borrower risk to a certain extent, but we cannot be certain that our understanding of these situations will always be accurate. We also cannot be certain that a sufficient number of borrowers will be able to repay the loans we extend to them, or that the interest rates we charge them will be sufficient to cover our costs and expenses in providing the loans, including the costs associated with borrower defaults.

 

We may fail to maintain or improve our technology infrastructure.

 

We are constantly upgrading our technology to provide improved performance, increased scale and better integration among our three businesses. Adopting new technologies, upgrading our internet ecosystem infrastructure, maintaining and improving our technology infrastructure require significant investments of time and resources, including adding new hardware, updating software and recruiting and training new engineering personnel. Adverse consequences for the failure to do so may include unanticipated system disruptions, security breaches, computer virus attacks, slower response times, impaired quality of experiences for our users and delays in reporting accurate operating and financial information. In addition, many of the software and interfaces we use are internally developed and proprietary technology. If we experience problems with the functionality and effectiveness of our software or platforms, or are unable to maintain and constantly improve our technology infrastructure to handle our business needs and ensure a consistent and acceptable level of service for our users, our business, financial condition, results of operation and prospects, as well as our reputation, could be materially and adversely affected.

 

We may be liable for security breaches and attacks against our or our third-party partners’ platforms and network, particularly with regards to confidential user information and personal or other data or any other data privacy or data protection compliance issue, and our platforms and games may contain unforeseen “bugs” or errors.

 

Our business stores, generates, and processes a large amount of personal data, and the improper use or disclosure of such data could harm our reputation. We also maintain certain other proprietary and confidential data relating to our business and personal data of our personnel. Although we have employed significant resources to develop security measures aimed at preventing breaches, our cybersecurity measures may not detect or prevent all attempts to compromise our systems, including distributed denial-of-service attacks, viruses, malicious software, physical or electronic break-ins, phishing attacks, social engineering, and security breaches or other attacks and similar disruptions that may jeopardize the security of information stored in and transmitted by our systems or that we otherwise maintain. Any security breach, including personal data breaches or incidents, including cybersecurity incidents, could result in unauthorized access to our systems or a user’s system, misappropriation of our or a user’s information or data, loss, corruption, or alteration of such data, deletion or modification of user information, damage to our systems or those of our users, or a denial-of-service or other interruption to our business operations. Any such incidents could expose us to claims, litigation, regulatory or other governmental investigations, administrative fines, and potential liability. As techniques used to obtain unauthorized access to or otherwise sabotage systems change frequently and may not be known until they have been launched against us, our users or our third-party service providers, we may be unable to anticipate or implement adequate measures to protect against these attacks. If an actual or perceived breach of our or our third-party partners’ security occurs, public perception of the effectiveness of our security measures and brand could be harmed, demand for our platforms may be reduced, our operations may be disrupted, we may incur significant legal liabilities, and our business could be materially and adversely affected. Any compromise of our or our third-party partners’ security could result in a violation of applicable security, privacy or data protection, consumer and other laws, regulatory or other governmental investigations, enforcement actions, and legal and financial exposure, including potential contractual liability.

 

We have in the past and are likely again in the future to be subject to these types of attacks, although to date no such attack has resulted in any material damages or remediation costs. If we are unable to avert these attacks and security breaches, we could be subject to significant legal and financial liability, our reputation would be harmed and we could sustain substantial revenue loss from lost sales and customer dissatisfaction. We may not have the resources or technical sophistication to anticipate or prevent rapidly evolving types of cyber-attacks. Cyber-attacks may target us, our game players, sellers, buyers, counter owners or other members of our ecosystem, or the communication infrastructure on which we depend. Actual or anticipated attacks and risks may cause us to incur significantly higher costs to protect against, and to address issues created by, security breaches and other incidents, including costs to deploy additional personnel and network protection technology, train employees, and engage third-party experts and consultants. Cybersecurity breaches could not only harm our reputation and business, but also materially decrease our revenue and net income and expose us to a risk of loss or litigation and possible liability.

 

Our platforms and games have in the past contained and may in the future contain errors or “bugs” that are not detected until after the applications are published. Any such errors and a significant unavailability of our platforms due to these errors or “bugs” could impact the overall user experience, which could cause users to reduce their time or interest on our platforms or games, or not recommend our content and services to others. Such errors could also result in non-compliance with applicable laws or create legal liability for us. Resolving such errors could also disrupt our operations, cause us to divert resources from other matters, or materially harm our business, prospects, financial condition, and operating results.

 

 

 17 

 

 

Our results of operations are subject to fluctuations.

 

We are subject to seasonality and other fluctuations in our business. Our revenue is also largely affected by our promotional and marketing activities and our revenue may increase as a result of these activities. We may also introduce new promotions or change the timing of our promotions in ways that would further cause our quarterly results to fluctuate and differ from historical patterns. Our results of operations will likely fluctuate due to these and other factors, some of which are beyond our control. In addition, our rapid growth has masked certain fluctuations that might otherwise be apparent in our results of operations. When our growth stabilizes, the seasonality in our business may become more pronounced.

 

Our revenue and other operating results may vary significantly from quarter to quarter due to a variety of factors, many of which are outside our control. Factors that may contribute to the fluctuations of our quarterly results include (i) fluctuations in overall consumer demand for mobile and PC online games during certain months and holidays; (ii) timing of game releases and monetization rates of new games and game enhancements in different markets in our region; (iii) increases in sales and marketing and other operating expenses that we may incur to grow and expand our businesses; (iv) timing of promotional and marketing activities as described above; and (v) macro-economic conditions and their effect on discretionary consumer spending. Moreover, changes in cash flow generated from our games may not always match our revenue trends due to our revenue recognition policy, under which proceeds from our sales of in-game virtual items are booked as deferred revenue and recognized over a period of time based on estimates of service periods pursuant to applicable accounting rules. Furthermore, the conversion option of the convertible promissory notes issued by us in 2017, or the 2017 convertible notes, is subject to derivative accounting, whereas the convertible senior notes issued by us in 2018, or the 2018 convertible notes, is subject to cash conversion accounting. The liability component of the 2018 convertible notes was initially measured at fair value with the residual value recorded as additional paid-in capital within equity. The liability component would require a greater amount of non-cash interest expense to accrete the carrying value back to the face value over the term of the notes. We recorded a gain relating to the 2017 convertible notes in our consolidated statement of operations in 2018 due to the decrease in the trading price of our ADSs. We also recorded additional non-cash interest in addition to the notes’ coupon interest. Additional changes in the fair value of the convertible notes and interest expenses could affect our results of operations during the period that the convertible notes remain outstanding. See “Item 5. Operating and Financial Review and Prospects—B. Liquidity and Capital Resources—Convertible Notes” for more information about the convertible notes. Because of these and other factors as well as the short operating history of some of our businesses, it is difficult for us to accurately identify recurring seasonal trends in our business. Accordingly, you should not rely on quarter-to-quarter comparisons of our results of operations as an indication of our future performance.

 

We may not be able to protect our intellectual property rights.

 

We rely on a wide portfolio of intellectual properties to operate our businesses and we may not be able to effectively protect these intellectual properties against infringement, or efforts to safeguard our intellectual properties may be costly.

 

We rely on a combination of trademark, fair trade practice, copyright and trade secret protection laws in our region and other jurisdictions, as well as confidentiality procedures and contractual provisions, to protect our intellectual properties. We also enter into confidentiality agreements with our employees and any third parties who may access our proprietary information, and we rigorously control access to our proprietary technology and information.

 

Intellectual property protection may not be sufficient in our region or in the other regions in which we operate. Confidentiality agreements may be breached by counterparties, and there may not be adequate remedies available to us for any such breach. Accordingly, we may not be able to effectively protect our intellectual property rights, including our self-developed games, or the intellectual properties licensed from third parties, or to enforce our contractual rights in the markets we operate in or elsewhere. For example, in the event any third party game developer, publisher or hacking group infringes the copyright of our self-developed game, our users may lose interest in our games and our results of operations may be adversely affected. In addition, policing any unauthorized use of our intellectual properties is difficult, time-consuming and costly, and the steps we have taken may be inadequate to prevent the misappropriation of our intellectual properties. In the event that we resort to litigation to enforce our intellectual property rights, such litigation could result in substantial costs and a diversion of our managerial and financial resources. We can provide no assurance that we will prevail in such litigation. In addition, our trade secrets may be leaked or otherwise become available to, or be independently discovered by, our competitors. Any failure in protecting or enforcing our intellectual property rights could have a material adverse effect on our business, financial condition and results of operations.

 

 18 

 

 

We rely upon the internet infrastructure, data center and cloud service providers and telecommunications networks in the markets where we operate.

 

Our business depends on the performance and reliability of the internet infrastructure and contracted data center and cloud service providers in the markets where we operate. We may not have access to alternative networks or data servers in the event of disruptions or failures of, or other problems with, the relevant internet infrastructure. In addition, the internet infrastructure, especially in the emerging markets where we operate, may not support the demands associated with continued growth in internet usage.

 

We use third-party data center providers and cloud services for the storing of data related to our business. We do not control the operation of these facilities and rely on contracted agreements to employ their use. The owners of the data center facilities have no obligation to renew their agreements with us on commercially reasonable terms, or at all. If we are unable to renew these agreements on commercially reasonable terms, or if one of our data center providers is acquired by another party, we may be required to transfer our servers and other infrastructure to new data center facilities, or change to other service providers, and we may incur significant costs and possible lengthy service interruptions in connection with doing so. Any changes in third-party service levels at our data centers or any errors, defects, disruptions, or other performance problems with our games could adversely affect our reputation and adversely affect the game playing experience. If a particular game is unavailable when players attempt to access it or navigation through a game is slower than they expect, players may stop playing the game and may be less likely to return to the game as often, if at all. Interruptions in our services might reduce our revenue, subject us to potential liability, or adversely affect our renewal rates for our online game business.

 

We also rely on major telecommunication operators in the markets where we operate to provide us with data communications capacity primarily through local telecommunications lines and data centers to host our servers. We and our users may not have access to alternative services in the event of disruptions or failures of, or other problems with, the fixed telecommunications networks of these telecommunications operators, or if such operators otherwise fail to provide such services. Any unscheduled service interruption could disrupt our operations, damage our reputation and result in a decrease in our revenue. Furthermore, we have no control over the costs of the services provided by the telecommunications operators to us and our users. If the prices that we pay for telecommunications and internet services rise significantly, our gross margins could be significantly reduced. In addition, if internet access fees or other charges to internet users increase, our user traffic may decrease, which in turn may cause our revenue to decline.

 

We are subject to extensive laws and government regulations across our business, and changes to these laws or any actual or perceived failure by us to comply with such laws and regulations could materially and adversely affect our business.

 

Our business is impacted by laws and regulations across multiple jurisdictions that affect the industries our businesses operate in, and their scope has increased significantly in recent years. We are subject to a variety of regulations, including those relating to game operations, game ratings, e-commerce, social networking, internet applications or content services, privacy and data protection, live-streaming services, labor laws, national language requirements, intellectual property, virtual items, national security, content restrictions, consumer protection, prevention of money laundering and financing criminal activity and terrorism, digital financial services regulation, electronic payment services regulation and currency control regulation. Furthermore, these laws and regulations vary significantly from jurisdiction to jurisdiction and are often evolving, unclear or inconsistent with other applicable laws. Future expansion in terms of services and geographic coverage, including the expansion of our self-developed game to other parts of the world, could subject us to additional regulatory requirements and other risks that may be costly or difficult to comply with. This may require us to expend substantial resources, which would harm our business, financial condition and results of operations. For example, the Indonesian Minister of Finance issued a regulation in December 2018 requiring e-commerce marketplace platform providers like us to be registered and have a taxpayer identification number and VAT-able undertaking number, collect certain information from sellers, including their tax details and records of transactions made through the marketplace platform, and report such information to the tax authorities. The regulation would also require sellers and marketplace platform operators to collect value-added tax, issue tax invoices and remit such tax to the tax authorities in relation to VAT-able services and goods they deliver on the platform, and be responsible to pay relevant import duty and taxes. The regulation is scheduled to take effect April 1, 2019. As marketplace platform operators are made responsible to report transactions made by sellers and other service providers through the platform to the tax authorities, there is no guarantee that we will not be held responsible for the delinquent tax owed by such sellers and service providers. If we are held responsible, whether financially or operationally, our business and results of operations may be materially and adversely affected.

 

 19 

 

 

We receive, store and process personal information and other data in all of our three businesses. The regulatory frameworks for privacy issues vary worldwide and are likely to continue to do so for the foreseeable future. It is possible that obligations imposed under applicable laws may be interpreted and applied in a manner that is inconsistent between jurisdictions and may conflict with other rules or our practices. Any failure or perceived failure by us to comply with our privacy policies, our privacy-related obligations to our users or other third parties, or applicable privacy laws, or any compromise of security that results in the unauthorized release or transfer of information or other data, may result in governmental enforcement actions, litigation or public statements against us by consumer advocacy groups or others and could cause our users to lose trust in us, which could have an adverse effect on our business. Furthermore, if third parties that we work with, such as individual users, game developers, Shopee sellers, payment gateway partners, counter owners and logistics service providers, violate applicable laws or our policies, such violations may put us and our user information at risk and could have an adverse effect on our reputation and business.

 

Aspects of our operations or business are subject to privacy and data protection regulation in Asia Pacific, the EU, and elsewhere. As certain privacy and data protection regulations in the jurisdictions where we operate remain under development and subject to change, and as further guidance and interpretations remain forthcoming, such regulations may require us to modify our data practices and policies (e.g., in relation to the management of cookies, the processing of personal data, the retention and/or transference of personal data, and issuance of marketing messages through different media) and we could incur substantial costs as a result. Actual or perceived non-compliance with such regulations may lead to regulatory or legal action being taken against us, reputational damages, and a loss of confidence in our security and privacy or data protection measures.

 

We may not achieve the intended tax efficiencies of our corporate structure and intercompany arrangements, which could increase our worldwide effective tax rate.

 

Our corporate structure and intercompany arrangements, including the manner in which we conduct our intercompany and related party transactions, are intended to provide us with worldwide tax efficiencies. The application of tax laws of various jurisdictions to our business activities is subject to interpretation and also depends on our ability to operate our business in a manner consistent with our corporate structure and intercompany arrangements. The tax authorities of jurisdictions where we operate may challenge our methodologies for intercompany and related party arrangements, including transfer pricing, or determine that the manner in which we operate does not achieve the intended tax consequences, which could increase our worldwide effective tax rate and adversely affect our financial position and results of operations.

 

A certain degree of judgment is required in evaluating our tax positions and determining our provision for income taxes. In the ordinary course of business, there are many transactions and calculations for which the ultimate tax determination is uncertain. For example, our effective tax rate could be adversely affected by lower than anticipated earnings in markets where we have lower statutory rates and higher than anticipated earnings in markets where we have higher statutory rates, by changes in foreign currency exchange rates or by changes in the relevant tax, accounting and other laws, regulations, principles and interpretations. Any of these factors could materially and adversely affect our financial position and results of operations.

 

We face risks in connection with our strategic partnerships.

 

We seek to establish strategic partnerships to expand and grow our business. If we are unable to maintain our relationships with any of our existing or future strategic partners, our business, financial condition and results of operations may be materially and adversely affected.

 

For example, some of our most popular games, including League of Legends, Arena of Valor, and Speed Drifters are owned by Tencent Holdings Limited and its affiliates, or Tencent, one of our major shareholders. In November 2018, we obtained a right of first refusal from Tencent to publish its mobile and PC games in certain of our core markets, subject to certain terms and conditions. We believe we have maintained a strong relationship with Tencent, which reinforces our long-term relationship based on aligned interests, and allows us to benefit from their wealth of experience as a leading global industry player. However, we cannot assure you that we will always be able to maintain such good relationship in the future. If our relationship with Tencent deteriorates, our business, financial condition and results of operations could be materially and adversely affected.

 

Strategic partnerships could also subject us to a number of other risks, including risks associated with sharing proprietary information and non-performance by third-party strategic partners. Likewise, we may have a limited ability to monitor or control the actions of our strategic partners and, to the extent any such strategic partner suffers negative publicity or harm to its reputation for any reason, we may also suffer harm to our reputation by association.

 

 20 

 

 

Industry data, projections and estimates contained in this annual report are inherently uncertain and subject to interpretation. Accordingly, you should not place undue reliance on such information.

 

Certain facts, forecasts and other statistics relating to the industries in which we compete contained in this annual report have been derived from various public sources and commissioned third-party industry reports. In particular, we commissioned Niko Partners to conduct certain market research concerning the PC online game market in our region, Newzoo to conduct certain market research concerning the mobile game market in our region, and Frost & Sullivan to conduct certain market research concerning the e-commerce market in our region. In deriving market data, these industry consultants may have adopted different assumptions and estimates. While we generally believe such reports to be reliable, we have not independently verified the accuracy or completeness of such information. Such reports may not be prepared on a comparable basis or may not be consistent with other sources.

 

Industry data, projections and estimates are inherently uncertain as they require certain assumptions and judgments. Moreover, geographic markets and the industries we operate in are not rigidly defined or subject to standard definitions, and are the result of subjective interpretation. Accordingly, our use of the terms referring to our geographic markets and industries such as, digital entertainment, e-commerce and digital financial services or e-wallet markets may be subject to interpretation, and the resulting industry data, projections and estimates may not be reliable. In addition, we define our region as the six major markets in the Southeast Asia region, namely Indonesia, Vietnam, Thailand, the Philippines, Malaysia and Singapore, in addition to Taiwan. Our industry and market data should be interpreted in light of the defined geographic markets and defined industries we operate in. Any discrepancy in the interpretation thereof could lead to different industry data, measurements, projections and estimates and result in errors and inaccuracies. For these reasons, you should not place undue reliance on such information.

 

Our user metrics and other estimates are subject to inherent challenges in measuring our operating performance.

 

We regularly review metrics, including our QAUs, QPUs, GMV and gross orders, to evaluate growth trends, measure our performance, and make strategic decisions. These metrics are calculated using internal company data and have not been validated by an independent third party. While these numbers are based on what we believe to be reasonable estimates for the applicable period of measurement, there are inherent challenges in measuring how our services are used across large populations throughout our region. For example, we believe that we cannot distinguish individual users who have multiple accounts. Our user metrics are also affected by technology on certain mobile devices that automatically runs in the background of our applications when another phone function is used, and this activity can cause our system to miscount the user metrics associated with such accounts.

 

Errors or inaccuracies in our metrics or data could result in incorrect business decisions and inefficiencies. For instance, if a significant understatement or overstatement of active users were to occur, we may expend resources to implement unnecessary business measures or fail to take required actions to remedy an unfavorable trend. If partners or investors do not perceive our user, geographic, or other operating metrics to accurately represent our user base, or if we discover material inaccuracies in our user, geographic, or other operating metrics, our reputation may be seriously harmed.

 

We have previously identified a material weakness in our internal control over financial reporting. If we fail to maintain an effective internal control over financial reporting, we may be unable to accurately report our results of operations, meet our reporting obligations or prevent fraud and investor confidence in our company and the market price of our ADSs may decline.

 

As a public company, we are subject to the Sarbanes-Oxley Act of 2002. Section 404 of the Sarbanes-Oxley Act of 2002 requires us to evaluate and determine the effectiveness of our internal control over financial reporting, report any material weaknesses in such internal controls and, beginning with our second annual report following our initial public offering, provide a management report on internal control over financial reporting.

 

 21 

 

 

In connection with the audit of our consolidated financial statements for the year ended December 31, 2017, we identified one material weakness under the standards established by the Public Company Accounting Oversight Board of the United States, or PCAOB. The material weakness identified relates to our insufficient accounting resources and processes necessary to comply with the reporting and compliance requirements of U.S. GAAP and the SEC. We have taken measures to improve our internal control over financial reporting.

 

Our management has concluded that our internal control over financial reporting is effective as of December 31, 2018. See “Item 15. Controls and Procedures —Management’s Annual Report on Internal Control over Financial Reporting”. Our independent registered public accounting firm has issued an attestation report, which has concluded that our internal control over financial reporting is effective as of December 31, 2018. However, if we fail to maintain effective internal control environment, we could suffer material misstatements in our financial statements and fail to meet our reporting obligations, which could cause investors to lose confidence in our reported financial information. This could in turn limit our access to capital markets, harm our results of operations, and lead to a negative impact on the trading price of our ADSs. Additionally, ineffective internal control over financial reporting could expose us to increased risk of fraud or misuse of corporate assets and subject us to potential delisting from the New York Stock Exchange, regulatory investigations and civil or criminal sanctions.

 

We may need additional capital but may not be able to obtain it on favorable terms or at all.

 

We may require additional cash capital resources in order to fund future growth and the development of our businesses, including expansion of our e-commerce business and any investments or acquisitions we may decide to pursue. If our cash resources are insufficient to satisfy our cash requirements, we may seek to issue additional equity or debt securities or obtain new or expanded credit facilities. Our ability to obtain external financing in the future is subject to a variety of uncertainties, including market conditions, our future financial condition, results of operations, cash flows, share price performance, liquidity of international capital and lending markets, governmental regulations over foreign investment and the digital entertainment, e-commerce and digital financial services industries in our region. In addition, incurring indebtedness would subject us to increased debt service obligations and could result in operating and financing covenants that would restrict our operations. There can be no assurance that financing will be available in a timely manner or in amounts or on terms acceptable to us, or at all. Any failure to raise needed funds on terms favorable to us, or at all, could severely restrict our liquidity as well as have a material adverse effect on our business, financial condition and results of operations. Moreover, any issuance of equity or equity-linked securities could result in significant dilution to our existing shareholders.

 

We have limited business insurance coverage.

 

Insurance products available in our region currently are not as extensive as those offered in more developed regions. Consistent with customary industry practice in our region, our business insurance is limited and we do not carry business interruption insurance to cover our operations. We have determined that the costs of insuring for related risks and the difficulties associated with acquiring such insurance on commercially reasonable terms make it impractical for us to have such insurance. Any uninsured damage to our platforms, technology infrastructures or disruption of our business operations could require us to incur substantial costs and divert our resources, which could have an adverse effect on our business, financial condition and results of operations.

 

We may be subject to risks related to litigation and regulatory proceedings.

 

We may be, and in some instances have been, subject to claims, lawsuits (including class actions and individual lawsuits), regulatory and government investigations, and other proceedings relating to intellectual property, consumer protection, privacy, labor and employment, import and export practices, competition, securities, tax, marketing and communications practices, contracts, commercial disputes and various other matters. We may also be subject to claims or lawsuits for infringement or violation of third-party intellectual property rights. The number and significance of our legal disputes and inquiries have increased as we have grown larger, as our business has expanded in scope and geographic reach, and as our services have increased in complexity.

 

Moreover, having become a public company has raised our public profile, which may result in increased litigation as well as increased public awareness of any such litigation, both inside and outside of our region. We will need to defend against such lawsuits, including any appeals, and we may also initiate legal proceedings to protect our rights and interests.  There is substantial uncertainty regarding the scope and application of many of the laws and regulations to which we are subject, which increases the risk that we will be subject to claims alleging violations of those laws and regulations. There can be no assurance that we will prevail in any such cases, and any adverse outcome of these cases could have a material adverse effect on our reputation, business and results of operations.

 

 22 

 

 

In particular, we will need to defend against the putative shareholder class action lawsuit described in "Item 8. Financial Information — A. Consolidated Statements and Other Financial Information — Legal and Administrative Proceedings," including any appeals of such action. We are currently unable to ascertain the possible loss or possible range of loss, if any, associated with the resolution of this lawsuit. The litigation process may utilize our cash resources and divert management’s attention from the day-to-day operations of our company, all of which could materially harm our business. An adverse determination in this lawsuit, including an adverse determination on appeal in this lawsuit, may have a material adverse effect on our financial condition and results of operations.

 

Regardless of the outcome of any particular claim, lawsuit, investigation, dispute or proceeding, any of these types of legal proceedings can have a material and adverse impact on us due to their costs, diversion of our resources, and other factors. We may decide to settle legal disputes on terms that are unfavorable to us. Furthermore, if any litigation to which we are a party is resolved adversely, we may be subject to an unfavorable judgment that we may not choose to appeal or that may not be reversed upon appeal. We may have to seek a license to continue practices found to be in violation of a third party’s rights. If we are required or choose to enter into royalty or licensing arrangements, such arrangements may not be available on reasonable terms, or at all, and may significantly increase our operating costs and expenses. As a result, we may also be required to develop or procure alternative non-infringing technology or discontinue the use of technology, and doing so could require significant effort and expense, or may not be feasible. In addition, the terms of any settlement or judgment in connection with any legal claims, lawsuits, or proceedings may require us to cease some or all of our operations, or pay substantial amounts to the other party and could materially and adversely affect our business, financial condition and results of operations.

 

The occurrence of a natural disaster, widespread health epidemic or other outbreaks could adversely affect our business.

 

Our business or operations could be adversely affected by severe weather conditions and natural disasters or the outbreak of avian influenza, severe acute respiratory syndrome, the influenza A (H1N1), H7N9 or another epidemic. Any of such occurrences could cause severe disruption to our daily operations, and may even require a temporary closure of our operations across one or more markets. Such closures may disrupt our business operations and adversely affect our business, financial condition and results of operations. Our operations could also be disrupted if our third-party service providers, business partners or a significant portion of our users were affected by such natural disasters or health epidemics.

 

Risks Related to Our Corporate Structure

 

We rely upon structural arrangements to establish control over certain entities and government authorities may determine that these arrangements do not comply with existing laws and regulations.

 

The laws and regulations in many markets in our region, including Vietnam and Thailand, place restrictions on foreign investment in and ownership of entities engaged in a number of business activities. For example, in Vietnam, foreign ownership in companies engaging in the online game business may not exceed 49%, and foreign ownership in companies engaging in e-payment business is restricted unless certain government approvals are obtained. In Thailand, direct foreign ownership of each entity operating restricted businesses under, among others, the Thai Foreign Business Act B.E. 2542 (1999), or Thai Foreign Business Act, must be less than 50%.

 

To comply with the relevant laws and regulations, we conduct our digital entertainment and e-payment businesses in Vietnam through our VIEs and their subsidiaries. We and certain of our wholly-owned subsidiaries in the Cayman Islands and Singapore have entered into a series of contractual arrangements with our VIEs and their shareholders who are Vietnam citizens, which enable us to (i) exercise effective control over our VIEs, (ii) receive substantially all of the economic benefits and absorb losses of our VIEs, and (iii) have an exclusive call option to purchase all or part of the equity interests in and/or assets of our VIEs when and to the extent permitted under the relevant laws. Because of these contractual arrangements, we have control over and are the primary beneficiary of our VIEs and hence consolidate their financial results as our VIEs under U.S. GAAP. See “Item 4. Information on the Company—C. Organizational Structure—Contractual Arrangements among Our VIEs, Their Shareholders and Us.” In addition, we have made and may in the future make minority investment through similar structures, which may involve risks similar to those described here.

 

 23 

 

 

In Thailand, we conduct our business activities using a tiered shareholding structure in which direct foreign ownership in each Thai entity is less than 50%. See “Item 4. Information on the Company—C. Organizational Structure—Thailand Shareholding Structure.” As Thai laws only consider the immediate level of shareholding, no cumulative or look-through calculation is applied to determine the foreign ownership status of a company when it has several levels of foreign shareholding. Such shareholding structure has allowed us to consolidate our Thai operating entities as our subsidiaries.

 

We have engaged Rajah & Tann LCT Lawyers to help us with the VIE arrangements in Vietnam, and it is of the opinion that the VIE structure and related contractual arrangements are not in violation of the current local laws and regulations. We have also engaged Kudun & Partners Limited in Thailand, and they are of the opinion that the shareholding structure of our Thai operating entities is in compliance with applicable Thai law. However, the local or national authorities or regulatory agencies in Vietnam or Thailand may reach a different conclusion, which could lead to an action being brought against us, the VIEs and their shareholders by administrative orders or in local courts. If the authorities of Vietnam or Thailand find that our arrangements do not comply with their prohibition or restrictions on foreign investment in our lines of business, or if the relevant government otherwise finds that we or any of our subsidiaries, VIEs or their subsidiaries are in violation of the relevant laws or regulations or lack the necessary registrations, permits or licenses to operate our businesses in Vietnam or Thailand, they would have broad discretion in dealing with such violations or failures, including:

 

·revoking the business licenses and/or operating licenses of such entities;

 

·discontinuing or placing restrictions or onerous conditions on the operations of our VIEs or Thai subsidiaries, or on our operations through any transactions between our company or our Cayman Islands or Singapore subsidiaries on the one hand and our VIEs, subsidiaries of such VIEs or our Thai subsidiaries on the other hand;

 

·imposing fines, prohibiting payments by our VIEs or their shareholders to us as contemplated in the contractual arrangements with our VIEs, confiscating income from us, our Cayman Islands or Singapore subsidiaries, VIEs or Thai subsidiaries, or imposing other requirements with which such entities may not be able to comply;

 

·imposing criminal penalties, including fines and imprisonment on our VIEs or Thai subsidiaries, their shareholders or directors;

 

·requiring us to restructure our ownership structure or operations, including terminating the contractual arrangements with our VIEs and their shareholders, which in turn would affect our ability to consolidate, derive economic interests from, or exert effective control over our VIEs or Thai subsidiaries; or

 

·restricting or prohibiting us from providing funding to our business and operations in Vietnam and Thailand.

 

Any of these actions could cause significant disruption to our business operations and severely damage our reputation, which would in turn materially and adversely affect our business, financial condition and results of operations. If any of these occurrences results in our inability to direct the activities of our VIEs or Thai subsidiaries that most significantly impact its economic performance, or prevent us from receiving the economic benefits or absorbing losses from these entities, we may not be able to consolidate the entity in our consolidated financial statements in accordance with U.S. GAAP.

 

We rely on contractual arrangements with our VIEs and their respective shareholders for a significant portion of our business operations, which may not be as effective as direct ownership in providing operational control.

 

We have relied and expect to continue to rely on contractual arrangements with our VIEs and their shareholders to operate our businesses in some of our markets. In 2016, 2017 and 2018, revenue from all of our VIEs (including VIEs in other jurisdictions) accounted for 45.6%, 48.6% and 41.5% of our total revenue, respectively. For a description of these contractual arrangements, see “Item 4. Information on the Company—C. Organizational Structure.” These contractual arrangements may not be as effective as direct ownership in providing us with control over our VIEs. For example, our VIEs and their shareholders could breach their contractual arrangements with us by, among other things, failing to conduct their operations in an acceptable manner or taking other actions that are detrimental to our interests or these contractual arrangements might be terminated due to non-compliance with the laws of the relevant jurisdiction of the VIEs. Moreover, in the markets where we operate, the use of VIEs are relatively new and remain generally untested before regulators and courts, and therefore, may be subject to legal and regulatory scrutiny, investigations and disputes and these arrangements might have their legality, validity or enforceability challenged by the relevant authorities.

 

 24 

 

 

If we had a direct controlling equity interest in our VIEs, we would be able to exercise our rights as a controlling shareholder to effect changes in the board of directors of our VIEs, which in turn could implement changes, subject to any applicable fiduciary obligations, at the management and operational level. However, under the current contractual arrangements, we rely on the performance by our VIEs and their shareholders of their obligations under the contracts to exercise control over our VIEs. These shareholders may not act in the best interests of our company or may not perform their obligations under these contracts. Such risks will continue throughout the period in which we intend to operate certain portions of our business through the contractual arrangements with our VIEs. If any dispute relating to these contracts remains unresolved, we will have to enforce our rights under these contracts through the operations of the laws where our VIEs are located and through arbitration, litigation and other legal proceedings and therefore will be subject to uncertainties in the legal systems in the relevant jurisdiction. Therefore, our contractual arrangements with our VIEs may not be as effective in ensuring our control over the relevant portion of our business operations as direct ownership would be.

 

Our VIEs or their respective shareholders may fail to perform their obligations under our contractual arrangements with them.

 

If our VIEs or their shareholders fail to perform their respective obligations under the contractual arrangements, we may have to incur substantial costs and expend additional resources to enforce such arrangements. We may also have to rely on legal remedies, including seeking specific performance or injunctive relief, and claiming damages, which we cannot assure you will be effective under the relevant laws and regulations. For example, if the shareholders of our VIEs refuse to transfer their equity interest in their respective VIEs to us or our designee if we exercise our call option pursuant to these contractual arrangements, or if they otherwise act in bad faith toward us, we may have to take legal action to compel them to perform their contractual obligations. In addition, if any third parties claim any interest in the equity interests of our VIEs, our ability to exercise shareholders’ rights or foreclose the share pledge according to the contractual arrangements may be impaired. If these or other disputes between the shareholders of our VIEs and third parties were to impair our control over our VIEs, our ability to consolidate the financial results of our VIEs would be affected, which would in turn materially and adversely affect our business, financial condition and results of operations.

 

All of the contracts under our contractual arrangements in Vietnam are governed by Vietnamese laws and most of them provide for the resolution of disputes through arbitration in Singapore. Accordingly, these contracts would be interpreted in accordance with Vietnamese laws and any disputes would be resolved in accordance with the applicable legal procedures, subject to arbitration in Singapore. The legal system in Vietnam is not as developed as in some other jurisdictions, such as the United States. As a result, uncertainties in the legal system could limit our ability to enforce these contractual arrangements. Meanwhile, there are very few precedents and little formal guidance as to how contractual arrangements in the context of a VIE should be interpreted or enforced under Vietnamese laws. There remain significant uncertainties regarding the ultimate outcome of such arbitration should legal action become necessary. In addition, according to the agreements we entered into with the VIEs and their respective shareholders, rulings by arbitrators are final and binding on the parties. If the losing parties fail to carry out the arbitration awards within a prescribed time limit, the prevailing parties may only enforce the arbitration awards in the relevant courts through arbitration award recognition proceedings, which would require additional expenses and delay. In the event we are unable to enforce these contractual arrangements, or if we suffer significant delay or other obstacles in the process of enforcing these contractual arrangements, we may not be able to exert effective control over our VIEs, and our ability to conduct our business may be negatively affected.

 

 25 

 

 

The shareholders of our VIEs may have potential conflicts of interest with us.

 

The shareholders of our VIEs are our local employees or other local citizens. None of these shareholders has a significant equity interest in our company and thus their interests may not be aligned with ours, or they may have other potential conflicts of interest with us. These shareholders of our VIEs may breach, or cause our VIEs to breach, the existing contractual arrangements we have with them and our VIEs, which would have a material and adverse effect on our ability to effectively control our VIEs and receive economic benefits and absorb losses from them. For example, these shareholders may be able to cause our agreements with our VIEs to be performed in a manner adverse to us by, among other things, failing to remit payments due under the contractual arrangements to us on a timely basis. We cannot assure you that when conflicts of interest arise, any or all of these shareholders will act in the best interests of our company or such conflicts will be resolved in our favor. Currently, we do not have any arrangements to address potential conflicts of interest between these shareholders and our company. If we cannot resolve any conflict of interest or dispute between us and these shareholders, we would have to rely on legal proceedings, which could result in disruption of our business and subject us to substantial uncertainty as to the outcome of any such legal proceedings.

 

Contractual arrangements in relation to our VIEs may be subject to scrutiny by the local tax authorities and they may determine that we or our VIEs owe additional taxes.

 

Under the applicable laws and regulations in Vietnam, arrangements and transactions among related parties may be subject to audit or challenge by the local tax authorities. We could face material and adverse tax consequences if the local tax authorities determine that the contractual arrangements were not entered into on an arm’s length basis in such a way as to result in an impermissible reduction in taxes under the applicable laws, rules and regulations, and adjust the income of our VIEs in the form of a transfer pricing adjustment. A transfer pricing adjustment could, among other things, result in a reduction of expense deductions recorded by our VIEs for tax purposes, which could in turn increase their tax liabilities. In addition, the local tax authorities may impose late payment fees and other penalties on our VIEs for the adjusted but unpaid taxes according to the applicable regulations. Our financial position could be materially and adversely affected if the tax liabilities of our VIEs increase or if they are required to pay late payment fees and other penalties.

 

We may lose the ability to use and benefit from assets held by a VIE if such VIE goes bankrupt or becomes subject to a dissolution or liquidation proceeding.

 

As part of our contractual arrangements with our VIEs, our VIEs hold certain licenses and assets that are material to the operation of our business in the relevant jurisdictions, including data servers and equipment held by our VIEs. If any of our VIEs go bankrupt and all or part of their assets become subject to liens or rights of third-party creditors, we may be unable to continue some or all of our business activities in Vietnam, which could materially and adversely affect our businesses, financial condition and results of operations. Under the contractual arrangements, our VIEs may not, in any manner, sell, transfer, mortgage or dispose of their assets or legal or beneficial interests in the business without our prior consent. If our VIEs undergo a voluntary or involuntary liquidation proceeding, the independent third-party creditors may claim rights to some or all of these assets, thereby hindering our ability to operate our businesses, which could materially and adversely affect our business, financial condition and results of operations.

 

Risks Related to Doing Business in Our Region

 

Our revenue and net income may be materially and adversely affected by an economic slowdown in any of our regions or globally.

 

The success of our business ultimately depends on consumer spending. We derive substantially all of our revenue from the markets in our region and are exposed to general economic conditions that affect consumer confidence, consumer spending, consumer discretionary income or changes in consumer purchasing habits. As a result, our revenue and net income could be impacted to a significant extent by economic conditions in our region and globally, as well as economic conditions specific to digital entertainment, e-commerce and digital financial services. The regional and global economy, markets and levels of consumer spending are influenced by many factors beyond our control, including consumer perception of current and future economic conditions, political uncertainty, employment levels, inflation or deflation, real disposable income, interest rates, taxation and currency exchange rates.

 

 26 

 

 

Economic growth in our region experienced a mild moderation in the past, partially due to the slowdown of the Chinese economy since 2012, as well as the global commercial volatility of energy prices, U.S. monetary policy and other markets. Productivity growth in our region also slowed since the global financial crisis. In addition, there have been ongoing discussions and commentary regarding potential significant changes to the United States trade policies, treaties, tariffs and taxes, including trade policies and tariffs regarding China. These changes have created significant uncertainty about the future relationship between the United States and China, as well as other countries, including with respect to the trade policies, treaties, government regulations and tariffs that could apply to trade between the United States and other nations. It is uncertain what measures will be adopted by the governments of the United States and China and such measures, or the perception that any of them could occur, may have a material adverse effect on our region, global economic conditions and the stability of global financial markets. Our region will have to continue to cope with potential external and domestic risks to sustain its economic growth. An economic downturn, whether actual or perceived, a further decrease in economic growth rates or an otherwise uncertain economic outlook in our region or any other market in which we may operate could have a material adverse effect on our business, financial condition and results of operations.

 

Changes in economic, political or social conditions or government policies in our region could have a material adverse effect on our business and operations.

 

Substantially all of our assets and operations are located in the markets in our region. Accordingly, our business, financial condition and results of operations may be influenced to a significant degree by political, economic and social conditions in this region generally. The economy in our region differs from most developed markets in many respects, including the level of government involvement, level of development, growth rate, control of foreign exchange, government policy on public order and allocation of resources. In some of our markets, governments continue to play a significant role in regulating industry development by imposing industrial policies. Moreover, some local governments also exercise significant control over the economic growth and public order in their respective jurisdictions through allocating resources, controlling payment of foreign currency-denominated obligations, setting monetary policies, and providing preferential treatment to particular industries or companies.

 

While the economy in our region, as a whole, has experienced significant growth over the past decades, growth has been uneven, both geographically and among various sectors of the economy. Any adverse changes in economic conditions in our region or in other markets in neighboring regions (such as China and Japan), or in the policies of the governments or of the laws and regulations in each respective market could have a material adverse effect on the overall economic growth of our region. Such developments could adversely affect our business and operating results, lead to reduction in demand for our content and services and adversely affect our competitive position. Many of the governments in our region have implemented various measures to encourage economic growth and guide the allocation of resources. Some of these measures may benefit the overall economy, but may have a negative effect on us. For example, our financial condition and results of operations may be adversely affected by government control over foreign capital investments or changes in tax regulations. Some markets in our region have historically experienced low growth in their gross domestic product, or GDP, significant inflation and/or shortages of foreign exchange. We are exposed to the risk of rental and other cost increases due to potential inflation in the markets in which we operate. In the past, some of the governments in our region have implemented certain measures, including interest rate adjustments, currency trading band adjustments and exchange rate controls, to control the pace of economic growth. These measures may cause decreased economic activity in our region, which may adversely affect our business, financial condition and results of operations.

 

In addition, some markets in our region have experienced, and may in the future experience, political instability, including strikes, demonstrations, protests, marches, coups d’état, guerilla activity or other types of civil disorder. These instabilities and any adverse changes in the political environment could increase our costs, increase our exposure to legal and business risks, disrupt our office operations or affect our ability to expand our user base.

 

Our businesses and operations in Taiwan may be materially and adversely impacted if we are deemed to be a PRC investor.

 

Although there have been significant economic and cultural interactions and relationships established between Taiwan and the PRC, there have been and remain tensions between the governments of Taiwan and the PRC regarding the international political status of Taiwan. Such tensions may affect the economic and social activities in Taiwan, which may in turn affect our businesses and operations in Taiwan. The Taiwan government has historically imposed prohibitions and restrictions on investments, directly and indirectly, by PRC investors. “PRC investors” refer to PRC individuals, juristic persons, organizations and other institutions, and PRC invested companies from other jurisdictions. “PRC invested companies from other jurisdictions” refer to those entities incorporated outside of the PRC and invested by PRC individuals, juristic persons, organizations and other institutions that: (i) directly or indirectly hold more than 30% of the shares or capital of such entities, or (ii) have the ability to control such entities. Under the current policies on PRC investments in Taiwan, PRC investors are allowed to invest, upon prior approval, in Taiwan companies that operate business in the statutory business categories listed as permitted in the Positive Listings promulgated by the Taiwan authorities, and are prohibited or restricted from investing in all other businesses.

 

 27 

 

 

Under Taiwan company law, a Taiwan company is required to select from a statutory list of business categories for inclusion in its corporate registration based on various aspects of its business operations. Some of the statutory categories currently listed in the corporate registration of our Taiwan operating entities include computer recreational activities, software publication, third party payments and general advertising services that are not within the Positive Listings. The other statutory business categories currently listed in the business scope of the corporate registration of our Taiwan operating entities are within the Positive Listings, including the data processing services listed in the corporate registration of our digital entertainment and e-commerce business entities, and the software design services currently listed in the corporate registration of our digital entertainment business entity.

 

We do not believe, based on advice from our Taiwan counsel, LCS & Partners, that we are a PRC investor under existing Taiwan law and court judgments. Therefore, we do not believe that we are prohibited from operating businesses that have statutory business categories not listed as permitted in the Positive Listings or that we need to seek prior approval for operating businesses that have statutory business categories listed as permitted in the Positive Listings. We currently operate our digital entertainment business in Taiwan through our wholly-owned branch office in Taiwan, and operate our e-commerce business in Taiwan through our wholly-owned subsidiary in Taiwan. Both of such entities were acquired or established upon approval by the relevant Taiwan government authorities. However, should the Taiwan authorities deem us to be a PRC investor, the Taiwan authorities may take a range of actions, including:

 

·imposing fines between NT$120,000 (US$3,920) to NT$600,000 (US$19,601) and further fines if the non-compliance is not rectified as ordered;
·ordering us to reduce any direct or indirect ownership or control by PRC investors in our company;
·requesting us to divest some or all of our ownership or control in our operating entities in Taiwan;
·suspending the rights of shareholders of our Taiwan operating entities; and
·discontinuing the operations and revoking the business licenses of our Taiwan operating entities.

 

If any such actions are taken, our operation in Taiwan and our financial results will be materially and adversely affected.

 

Uncertainties with respect to the legal system in certain markets in our region could adversely affect us.

 

The legal systems in our region vary significantly from jurisdiction to jurisdiction. Some jurisdictions have a civil law system based on written statutes and others are based on common law. Unlike the common law system, prior court decisions under the civil law system may be cited for reference but have limited precedential value.

 

Many of the markets in our region have not developed a fully integrated legal system, and recently enacted laws and regulations may not sufficiently cover all aspects of economic activities in such markets. In particular, the interpretation and enforcement of these laws and regulations involve uncertainties. Since local administrative and court authorities have significant discretion in interpreting and implementing statutory provisions and contractual terms, it may be difficult to evaluate the outcome of administrative and court proceedings and the level of legal protection we enjoy in many of the localities that we operate in. Moreover, local courts may have broad discretion to reject enforcement of foreign awards. These uncertainties may affect our judgment on the relevance of legal requirements and our ability to enforce our contractual rights or tort claims. In addition, the regulatory uncertainties may be exploited through unmerited or frivolous legal actions or threats in attempts to extract payments or benefits from us.

 

Each jurisdiction in our region has enacted, and may enact or amend from time to time, laws and regulations governing the distribution of games, services, messages, applications, electronic documents and other content through the internet. The relevant government authorities may prohibit the distribution of information through the internet that they deem to be objectionable on various grounds, such as public interest or public security, or to otherwise be in violation of local laws and regulations. If any of the information disseminated through our platforms were deemed by any relevant government authorities to violate content restrictions, we would not be able to continue to display such content and could be subject to penalties, including confiscation of the property used in the non-compliant acts, removal of the infringing content, temporary or permanent blocks, administrative fines, suspension of business, revocation of the registration to act as an electronic systems provider and revocation of required licenses, which could materially and adversely affect our business, financial condition and results of operations.

 

 28 

 

 

Furthermore, many of the legal systems in our region are based in part on government policies and internal rules, some of which are not published on a timely basis or at all and may have retroactive effect. There are other circumstances where key regulatory definitions are unclear, imprecise or missing, or where interpretations that are adopted by regulators are inconsistent with interpretations adopted by a court in analogous cases. As a result, we may not be aware of our violation of certain policies and rules until sometime after the violation. In addition, any administrative and court proceedings in our region may be protracted, resulting in substantial costs and diversion of resources and management attention.

 

It is possible that a number of laws and regulations may be adopted or construed to apply to us in our region and elsewhere that could restrict our industries. Scrutiny and regulation of the industries in which we operate may further increase, and we may be required to devote additional legal and other resources to addressing this regulation. For example, existing laws or new laws regarding the regulation of currency, money laundering, banking institutions, unclaimed property, e-commerce, consumer and data protection and intermediary payments may be interpreted to cover virtual items offered in our digital entertainment business. Changes in current laws or regulations or the imposition of new laws and regulations in our region or elsewhere regarding our industries may slow the growth of our industries and adversely affect our financial position and results of operations.

 

It is not certain if Sea Limited will be classified as a Singapore tax resident.

 

Under the Singapore Income Tax Act, a company established outside Singapore but whose governing body, being the board of directors, usually exercises de facto control and management of its business in Singapore could be considered a tax resident in Singapore. However, such control and management of the business should not be deemed to be in Singapore if physical board meetings are mainly conducted outside of Singapore. Where board resolutions are passed in the form of written consent signed by the directors each acting in their own jurisdictions, or where the board meetings are held by teleconference or videoconference, it is possible that the place of de facto control and management will be considered to be where the majority of the board are located when they sign such consent or attend such conferences.

 

We believe that Sea Limited is not a Singapore tax resident for Singapore income tax purposes. However, the tax residence status of Sea Limited is subject to determination by the Inland Revenue Authority of Singapore, or IRAS, and uncertainties remain with respect to the interpretation of the term “control and management” for the purposes of the Singapore Income Tax Act. If IRAS determines that Sea Limited is a Singapore tax resident for Singapore income tax purposes, the portion of Sea Limited’s single company income on an unconsolidated basis that is received or deemed by the Singapore Income Tax Act to be received in Singapore, where applicable, may be subject to Singapore income tax at the prevailing tax rate of 17% before applicable income tax exemptions or relief. If Sea Limited is regarded as a Singapore tax resident, any dividends received or deemed received by Sea Limited in Singapore from subsidiaries located in a foreign jurisdiction with a rate of income tax or tax of a similar nature of no more than 15% may generally be subject to additional Singapore income tax where there is no other applicable tax treaty between such foreign jurisdiction and Singapore. Income is considered to have been received in Singapore when it is: (i) remitted to, transmitted or brought into Singapore; (ii) applied in or towards satisfaction of any debt incurred in respect of a trade or business carried on in Singapore; or (iii) applied to purchase any movable property that is brought into Singapore. In addition, as Singapore does not impose withholding tax on dividends declared by Singapore resident companies, if Sea Limited is considered a Singapore tax resident, dividends paid to the holders of our ordinary shares and ADSs will not be subject to withholding tax in Singapore. Regardless of whether or not Sea Limited is regarded as a Singapore tax resident, holders of our ordinary shares or the ADSs who are not Singapore tax residents would generally not be subject to Singapore income tax on gains derived from the disposal of our ordinary shares or the ADSs if such shareholders do not maintain a permanent establishment in Singapore, to which the disposition gains may be effectively connected, and the entire process (including the negotiation, deliberation, execution of the acquisition and sale, etc.) leading up to the actual acquisition and sale of the ADSs or our ordinary shares is performed outside of Singapore. For Singapore resident shareholders, if the gain from disposal of our ordinary shares or the ADSs is considered by IRAS as income in nature, such gain will generally be subject to Singapore income tax, and not taxable in Singapore if the gain is considered by IRAS as capital gains in nature. See “Item 10. Additional Information—E. Taxation—Singapore Taxation—Income Tax—Gains With Respect to Disposition of Our ADSs or Our Ordinary Shares.”

 

 29 

 

 

It will be difficult to acquire jurisdiction and enforce liabilities against our assets based in some of the jurisdictions in our region.

 

Substantially all of our assets are located in the markets in our region and almost all of our executive officers and present directors reside outside of the United States. As a result, it may be difficult for United States investors to enforce their legal rights, to effect service of process upon our directors or executive officers or to enforce judgments of United States courts predicated upon civil liabilities and criminal penalties of our directors and executive officers under Federal securities laws. Moreover, management has been advised that Indonesia, Taiwan, Thailand and many of the other jurisdictions within our region do not have treaties providing for the reciprocal recognition and enforcement of judgments of courts with the United States. Further, it is unclear if extradition treaties now in effect between the United States and some of our markets, such as Indonesia, the Philippines and Malaysia, would permit effective enforcement of criminal penalties of the Federal securities laws.

 

Fluctuations in foreign currency exchange rates will affect our financial results, which we report in U.S. dollars.

 

We operate in multiple jurisdictions, which exposes us to the effects of fluctuations in currency exchange rates. We earn revenue denominated in Indonesian rupiah, New Taiwan dollars, Vietnamese dong, Thai baht, Philippine pesos, Malaysian ringgit, Singapore dollars and U.S. dollars, among other currencies. We generally pay license fees to game developers in U.S. dollars and incur expenses for employee compensation and other operating expenses in the local currencies in the jurisdictions in which we operate, including the jurisdictions described above and the PRC. Fluctuations in the exchange rates between the various currencies that we use could result in expenses being higher and revenue being lower than would be the case if exchange rates were stable. We cannot assure you that movements in foreign currency exchange rates will not have a material adverse effect on our results of operations in future periods. We do not generally enter into hedging contracts to limit our exposure to fluctuations in the value of the currencies that our businesses use. Furthermore, the substantial majority of our revenue is denominated in emerging markets currencies. Because fluctuations in the value of emerging markets currencies are not necessarily correlated, there can be no assurance that our results of operations will not be adversely affected by such volatility. See “Item 11. Quantitative and Qualitative Disclosures About Market Risk.”

 

Restrictions on currency exchange may limit our ability to receive and use our cash effectively.

 

A large majority of our revenue and expenses are denominated in Indonesian rupiah, New Taiwan dollars, Vietnamese dong and Thai baht. If revenue denominated in Indonesian rupiah, New Taiwan dollars, Vietnamese dong and Thai baht increase or expenses denominated in such currencies decrease in the future, we may need to convert a portion of our revenue into other currencies to meet our foreign currency obligations, including, among others, payment of dividends declared, if any, in respect of our ordinary shares. Currently, in Taiwan, a single remittance by a company for an amount over US$1 million or remittances by a company in annual aggregate amounts exceeding US$50 million may not be processed without the approval of the Central Bank of the Republic of China (Taiwan). In Vietnam, exchanging Vietnamese dong into foreign currency must be conducted at a licensed credit institution such as a licensed commercial bank. Conversion of Thai baht to another currency is subject to regulations promulgated by the Ministry of Finance and Bank of Thailand. Conversion of Indonesian rupiah into any foreign currency that exceeds certain specific threshold is required to have an underlying transaction and supported by underlying transaction documents. We cannot guarantee that we will be able to convert such local currencies into U.S. dollars or other foreign currencies to pay dividends or for other purposes on a timely basis or at all.

 

The ability of our subsidiaries to distribute dividends to us may be subject to restrictions under the laws of their respective jurisdictions.

 

We are a holding company, and our subsidiaries are located throughout the markets in our region including Indonesia, Thailand and Singapore. Part of our primary internal sources of funds to meet our cash needs is our share of the dividends, if any, paid by our subsidiaries. The distribution of dividends to us from the subsidiaries in these markets as well as other markets where we operate is subject to restrictions imposed by the applicable laws and regulations in these markets. See “Item 4. Information on the Company—B. Business Overview—Regulation—Indonesia—Regulations on Dividend Distributions,” “Item 4. Information on the Company—B. Business Overview—Regulation—Thailand—Regulations on Dividend Distributions,” “Item 4. Information on the Company—B. Business Overview—Regulation—Singapore—Regulations on Dividend Distributions”, and “Item 4. Information on the Company—B. Business Overview—Regulation—Taiwan—Regulations on Dividend Distributions”. In addition, although there are currently no foreign exchange control regulations which restrict the ability of our subsidiaries in Indonesia, Thailand and Singapore to distribute dividends to us, the relevant regulations may be changed and the ability of these subsidiaries to distribute dividends to us may be restricted in the future.

 

 30 

 

 

Risks Related to the ADSs

 

The trading price of the ADSs is likely to be volatile, which could result in substantial losses to investors.

 

The trading price of the ADSs is likely to be volatile and could fluctuate widely due to factors beyond our control. This may happen because of broad market and industry factors, including the performance and fluctuation of the market prices of other companies with business operations located mainly in our region that have listed their securities in the United States. In addition to market and industry factors, the price and trading volume for the ADSs may be highly volatile for factors specific to our own operations, including the following:

 

·variations in our quarterly or annual revenue, earnings and cash flow;

 

·announcements of new investments, acquisitions, strategic partnerships or joint ventures by us or our competitors;

 

·announcements of new content and services or plan of expansions by us or our competitors;

 

·changes in financial estimates by securities analysts;

 

·detrimental adverse publicity about us, our businesses or our industries;

 

·additions or departures of key personnel;

 

·release of lock-up or other transfer restrictions on our outstanding equity securities or sales of additional equity securities; and

 

·current class action, potential litigation or regulatory investigations.

 

Any of these factors may result in large and sudden changes in the volume and price at which the ADSs will trade.

 

In the past, shareholders of public companies have often brought securities class action suits against those companies following periods of instability in the market price of their securities. We are currently involved in a putative securities class action. See “Item 8. Financial Information – A. Consolidated Statement and Other Financial Information - Legal and Administrative Proceedings.” Involvement in a securities class action could divert a significant amount of our management’s attention and other resources from our business and operations and require us to incur significant expenses to defend the suit, which could harm our results of operations. Any such class action suit, whether or not successful, could harm our reputation and restrict our ability to raise capital in the future. In addition, if a claim is successfully made against us, we may be required to pay significant damages, which could have a material adverse effect on our financial condition and results of operations.

 

 31 

 

 

Certain shareholders have substantial influence over our company and their interests may not be aligned with the interests of our other shareholders.

 

We have adopted a dual-class voting structure such that our ordinary shares consists of Class A ordinary shares and Class B ordinary shares. Based on our dual-class voting structure, in respect of matters requiring a shareholders’ vote, holders of Class A ordinary shares will be entitled to one vote per share, while holders of Class B ordinary shares will be entitled to three votes per share. Due to the different voting powers associated with our two classes of ordinary shares, as of January 31, 2019, our founder and Tencent beneficially owned an aggregate of 72.4% of the total voting power of our ordinary shares. See “Item 6. Directors, Senior Management and Employees—E. Share Ownership.” As a result, our founder and Tencent have substantial influence over our business, including significant corporate actions such as mergers, consolidations, sales of all or substantially all of our assets, election of directors and other significant corporate actions. Pursuant to an irrevocable proxy between our founder and Tencent, Tencent has agreed to appoint our founder as its proxy with respect to all or a portion of the Class B ordinary shares held by Tencent on matters that are subject to the vote of shareholders. See “Item 10. Additional Information—B. Memorandum and Articles of Association—Ordinary Shares—Classes of Ordinary Shares; Conversion” for more information. Furthermore, under our amended and restated memorandum and articles of association, any change of control of our company upon merger or consolidation, scheme of arrangement or other similar transactions, or the sale or exclusive license of all or substantially all of our intellectual property, will require the separate approval of holders of at least 80% of Class B ordinary shares then outstanding. See “Item 10. Additional Information—B. Memorandum and Articles of Association—Ordinary Shares—Special Approvals” for more information.

 

These shareholders may take actions that are not aligned with the interests of our other shareholders. This concentration of ownership as well as voting and approval rights among holders of Class B ordinary shares may discourage, delay or prevent a change in control of our company, which could deprive our shareholders of an opportunity to receive a premium for their shares as part of a sale of our company and may reduce the price of the ADSs. Certain actions may be taken even if they are opposed by our other shareholders. In addition, the significant concentration of share ownership may adversely affect the trading price of the ADSs due to investors’ perception that conflicts of interest may exist or arise. For more information regarding our principal shareholders and their affiliated entities, see “Item 6. Directors, Senior Management and Employees—E. Share Ownership.”

 

The depositary for the ADSs will give us a discretionary proxy to vote our Class A ordinary shares underlying our ADSs at shareholders’ meetings if holders of ADSs do not give voting instructions to the depositary, except in limited circumstances, which could adversely affect the interests of such holders.

 

Under the deposit agreement for the ADSs, the depositary will give us a discretionary proxy to vote our Class A ordinary shares underlying our ADSs at shareholders’ meetings if holders of ADSs do not give voting instructions to the depositary, unless:

 

·we have failed to timely provide the depositary with our notice of meeting and related voting materials;

 

·we have instructed the depositary that we do not wish a discretionary proxy to be given;

 

·we have informed the depositary that there is substantial opposition as to a matter to be voted on at the meeting;

 

·a matter to be voted on at the meeting would have a material adverse impact on shareholders; or

 

·voting at the meeting is made on a show of hands.

 

The effect of this discretionary proxy is that, if holders of ADSs fail to give voting instructions to the depositary, they cannot prevent our Class A ordinary shares underlying our ADSs from being voted, absent the situations described above, and it may make it more difficult for shareholders to influence our management. Holders of our Class B ordinary shares are not subject to this discretionary proxy.

 

We have granted, and may continue to grant, share incentives, which may result in increased share-based compensation expenses and dilution to shareholders.

 

We adopted our 2009 Share Incentive Plan, last amended in February 2018, or the 2009 Plan, for the purpose of granting share-based compensation awards to officers, employees, directors and other eligible persons to incentivize their performance and align their interests with ours. In February 2018, our board of directors approved automatic increases on January 1 of each of 2019, 2020, 2021 and 2022 of the maximum aggregate number of ordinary shares which may be issued under the 2009 Plan by 5% of the total number of ordinary shares of all classes of the company outstanding on that day immediately before the increase, which may cause further dilution to our shareholders. The maximum aggregate number of ordinary shares which may be issued pursuant to all awards under the 2009 Share Incentive Plan has increased to 100,129,938 beginning January 1, 2019 from 83,000,000 as of December 31, 2018. We are authorized to grant options, share appreciation rights, share awards of restricted shares and non-restricted shares, restricted share units and other types of awards the administrator of the 2009 Plan decides.

 

 32 

 

 

We account for compensation costs for all share options using a fair-value based method and recognize expenses in our consolidated statements of operations in accordance with U.S. GAAP. As of January 31, 2019, outstanding awards granted under the 2009 Plan consisted of (i) options to purchase 36,039,818 Class A ordinary shares, (ii) 159,190 restricted Class A ordinary shares, (iii) 7,802,229 restricted Class A ordinary share units, and (iv) 126,090 share appreciation rights. As a result of our grants of awards under the 2009 Plan, we incurred share-based compensation of US$28.8 million, US$28.6 million and US$58.1 million in 2016, 2017 and 2018, respectively. For more information on our share incentive plan, see “Item 6. Directors, Senior Management and Employees—B. Compensation—Share Incentive Plan.” We will incur additional share-based compensation expenses in the future as we continue to grant share-based incentives. We believe the granting of share-based compensation is of significant importance to our ability to attract and retain key personnel and employees, and we will continue to grant share-based compensation to employees in the future. As a result, our expenses associated with share-based compensation may increase, which may have an adverse effect on our results of operations.

 

Substantial future sales or perceived potential sales of our ADSs, Class A ordinary shares or other equity securities could cause the price of our ADSs to decline significantly.

 

Sales of substantial amounts of our ADSs, or the perception that these sales could occur, could cause the market price of our ADSs to decline and could materially impair our ability to raise capital through equity offerings in the future. The ADSs sold in our initial public offering are freely tradable without restriction or further registration under the Securities Act, and all other Class A ordinary shares held by our pre-IPO shareholders may be sold in the public market in the future. In addition, subsequent to January 31, 2019 (the latest practicable date of our share count disclosure in this annual report), note holders of an aggregate principal amount of US$417.5 million have elected to convert their 2017 convertible notes, representing approximately 31,369,287 Class A ordinary shares. Also, as of the date of this annual report, we have outstanding 2017 convertible notes in the aggregate principal amount of US$207.5 million. The holders of the outstanding 2017 convertible notes may convert all or any portion of the outstanding principal under the notes into Class A ordinary shares at any time prior to the maturity date, and sell such shares. The outstanding 2017 convertible notes may be converted into up to 15,014,460 Class A ordinary shares at a conversion price ranging from approximately US$13.63 to US$13.95, based on our initial public offering price of US$15.00 per ADS. Additionally, we have outstanding 2018 convertible notes in the aggregate principal amount of US$575 million, issued in June 2018. The holders of the 2018 convertible notes may convert the notes into ADSs upon the terms governing the 2018 convertible notes, which included an initial conversion rate of 50.5165 ADSs per US$1,000 principal amount of the 2018 convertible notes, subject to adjustment in certain dilutive and other events. If these convertible notes are converted, the ownership interest of our ADS holders will be diluted. Any sale of our securities held by our pre-IPO shareholders after the expiration of any applicable lock-up agreement may also cause the market price of our ADSs to decline.

 

If securities or industry analysts do not publish research or reports about our business, or if they adversely change their recommendations regarding our ADSs, the market price for our ADSs and trading volume could decline.

 

The trading market for our ADSs will be influenced by research or reports that industry or securities analysts publish about our business. If one or more analysts who cover us downgrade our ADSs, the market price for our ADSs would likely decline. If one or more of these analysts cease to cover us or fail to regularly publish reports on us, we could lose visibility in the financial markets, which in turn could cause the market price or trading volume for our ADSs to decline.

 

Because we do not expect to pay dividends in the foreseeable future, holders of ADSs must rely on price appreciation of our ADSs for return on their investment.

 

We currently intend to retain most, if not all, of our available funds and any future earnings to fund the development and growth of our business. As a result, we do not expect to pay any cash dividends in the foreseeable future. Therefore, holders of ADSs should not rely on an investment in ADSs as a source for any future dividend income.

 

Our board of directors has complete discretion as to whether to distribute dividends. Even if our board of directors decides to declare and pay dividends, the timing, amount and form of future dividends, if any, will depend on our future results of operations and cash flow, our capital requirements and surplus, the amount of distributions, if any, received by us from our subsidiaries, our financial condition, contractual restrictions and other factors deemed relevant by our board of directors. Accordingly, the return on the investment in our ADSs will likely depend entirely upon any future price appreciation of our ADSs. There is no guarantee that our ADSs will appreciate in value or even maintain the price at which the holders purchased our ADSs. Holders of ADSs may not realize a return on their investment in our ADSs and may even lose their entire investment in our ADSs.

 

 33 

 

 

Our memorandum and articles of association contain anti-takeover provisions and a dual-class voting structure that could have a material adverse effect on the rights of holders of our Class A ordinary shares and our ADSs.

 

Our memorandum and articles of association contain provisions to limit the ability of others to acquire control of our company or cause us to engage in change-of-control transactions. These provisions could have the effect of depriving our shareholders of an opportunity to sell their shares at a premium over prevailing market prices by discouraging third parties from seeking to obtain control of our company in a tender offer or similar transaction. Our memorandum and articles of association also contain a dual-class voting structure that gives disproportionate voting power to the Class B ordinary shares held by our founder, Forrest Xiaodong Li, and Tencent and their respective affiliates. As of January 31, 2019, our founder and Tencent beneficially owned an aggregate of 72.4% of the total voting power of our ordinary shares. See “Item 6. Directors, Senior Management and Employees—E. Share Ownership.” In addition, our board of directors has the authority, without further action by our shareholders, to issue preferred shares in one or more series and to fix their designations, powers, preferences, privileges, and relative participating, optional or special rights and the qualifications, limitations or restrictions, including dividend rights, conversion rights, voting rights (other than to issue additional supervoting shares, which would require the consent of holders of Class B ordinary shares), terms of redemption and liquidation preferences, any or all of which may be greater than the rights associated with our ordinary shares, in the form of ADS or otherwise. Preferred shares could be issued quickly with terms calculated to delay or prevent a change in control of our company or make removal of management more difficult. If our board of directors decides to issue preferred shares, the price of our ADSs may fall and the voting and other rights of the holders of our Class A ordinary shares and our ADSs may be materially and adversely affected.

 

Holders of ADSs may face difficulties in protecting their interests, and their ability to protect their rights through U.S. courts may be limited, because we are incorporated under Cayman Islands law, we conduct substantially all of our operations and all of our directors and executive officers reside outside of the United States.

 

We are an exempted company incorporated under the laws of the Cayman Islands. Our corporate affairs are governed by our memorandum and articles of association, the Companies Law (2018 Revision) of the Cayman Islands and the common law of the Cayman Islands. The rights of shareholders to take action against the directors, actions by minority shareholders and the fiduciary duties of our directors to us under Cayman Islands law are to a large extent governed by the common law of the Cayman Islands. The common law of the Cayman Islands is derived in part from comparatively limited judicial precedent in the Cayman Islands as well as from the common law of England, the decisions of whose courts are of persuasive authority, but are not binding, on a court in the Cayman Islands. The rights of our shareholders and the fiduciary duties of our directors under Cayman Islands law are not as clearly established as they would be under statutes or judicial precedent in some jurisdictions in the United States. In particular, the Cayman Islands has a less developed body of securities laws than the United States. Some U.S. states, such as Delaware, have more fully developed and judicially interpreted bodies of corporate law than the Cayman Islands. In addition, Cayman Islands companies may not have standing to initiate a shareholder derivative action in a federal court of the United States.

 

Shareholders of Cayman Islands exempted companies like us have no general rights under Cayman Islands law to inspect corporate records or to obtain copies of lists of shareholders of these companies. Our directors have discretion under our articles of association to determine whether or not, and under what conditions, our corporate records may be inspected by our shareholders, but are not obliged to make them available to our shareholders. This may make it more difficult for holders of ADSs to obtain the information needed to establish any facts necessary for a shareholder motion or to solicit proxies from other shareholders in connection with a proxy contest.

 

Certain corporate governance practices in the Cayman Islands, which is our home country, differ significantly from requirements for companies incorporated in other jurisdictions such as the United States. To the extent we choose to follow home country practice with respect to corporate governance matters, our shareholders may be afforded less protection than they otherwise would under rules and regulations applicable to U.S. domestic issuers.

 

 34 

 

 

As a result of all of the above, our public shareholders may have more difficulty in protecting their interests in the face of actions taken by management, members of the board of directors or controlling shareholders than they would as public shareholders of a company incorporated in the United States.

 

Certain judgments obtained against us by our shareholders may not be enforceable.

 

We are a Cayman Islands company and substantially all of our assets are located outside of the United States. Substantially all of our current operations are conducted in the markets in our region. In addition, most of our current directors and executive officers are not United States nationals or residents. Substantially all of the assets of these persons are located outside the United States. As a result, it may be difficult or impossible for our shareholders to bring an action against us or against these individuals in the United States in the event that they believe that their rights have been infringed under the U.S. federal securities laws or otherwise. Even if our shareholders are successful in bringing an action of this kind, the laws of the Cayman Islands and of the jurisdictions that comprise our region may render our shareholders unable to enforce a judgment against our assets or the assets of our directors and executive officers.

 

The voting rights of holders of ADSs are limited by the terms of the deposit agreement, and holders of ADSs may not be able to exercise their right to vote their Class A ordinary shares.

 

Holders of ADSs are only able to exercise the voting rights with respect to the underlying Class A ordinary shares in accordance with the provisions of the deposit agreement. Holders of ADSs may not have the same voting rights as the holders of our Class A ordinary shares and may not receive voting materials in time to be able to exercise the right to vote. Under the deposit agreement, holders of ADSs must vote by giving voting instructions to the depositary. If we ask for instructions from the holders of ADSs, upon receipt of voting instructions from the holders of ADSs, the depositary will try to vote the underlying Class A ordinary shares in accordance with these instructions. If we do not instruct the depositary to ask for instructions from the holders of ADSs, the depositary may still vote in accordance with instructions given by the holders of ADSs, but it is not required to do so. Holders of ADSs are not able to directly exercise the right to vote with respect to the underlying Class A ordinary shares unless holders of ADSs withdraw their Class A ordinary shares from the depositary and become a registered holder of such shares. When a general meeting is convened, holders of ADSs may not receive sufficient advance notice to withdraw their Class A ordinary shares to allow them to vote with respect to any specific matter. If we ask for instructions from holders of ADSs, the depositary will notify holders of ADSs of the upcoming vote and will arrange to deliver our voting materials to holders of ADSs. We have agreed to give the depositary prior notice of shareholder meetings as far in advance of the meeting date as practicable. Nevertheless, we cannot assure you that holders of ADSs will receive the voting materials in time to ensure that holders of ADSs can instruct the depositary to vote the Class A ordinary shares underlying their ADSs. In addition, the depositary and its agents are not responsible for failing to carry out voting instructions or for their manner of carrying out voting instructions. This means that holders of ADSs may not be able to exercise the right to vote and may have no legal remedy if the Class A ordinary shares underlying our ADSs are not voted as they requested.

 

Holders of ADSs may be subject to limitations on the transfer of their ADSs.

 

Our ADSs are transferable on the books of the depositary. However, the depositary may close its books at any time or from time to time when it deems expedient in connection with the performance of its duties. The depositary may close its books from time to time for a number of reasons, including in connection with corporate events such as a rights offering, during which time the depositary needs to maintain an exact number of ADSs on its books for a specified period. The depositary may also close its books in emergencies, and on weekends and public holidays. The depositary may refuse to deliver, transfer or register transfers of ADSs generally when our share register or the books of the depositary are closed, or at any time if we or the depositary thinks it is advisable to do so because of any requirement of law or of any government or governmental body, or under any provision of the deposit agreement, or for any other reason.

 

Holders of ADSs may experience dilution of their holdings due to an inability to participate in rights offerings.

 

We may from time to time distribute rights to our shareholders, including rights to acquire our securities. Under the deposit agreement for our ADSs, the depositary will not offer those rights to ADS holders unless both the rights and the underlying securities to be distributed to ADS holders are either registered under the Securities Act, or exempt from registration under the Securities Act with respect to all holders of ADSs. We are under no obligation to file a registration statement with respect to any such rights or underlying securities or to endeavor to cause such a registration statement to be declared effective. In addition, we may not be able to take advantage of any exemptions from registration under the Securities Act. Accordingly, holders of our ADSs may be unable to participate in our rights offerings and may experience dilution in their holdings as a result.

 

 35 

 

 

We are a foreign private issuer within the meaning of the rules under the Exchange Act, and as such we are exempt from certain provisions applicable to domestic public companies in the United States.

 

Because we are a foreign private issuer under the Exchange Act, we are exempt from certain provisions of the securities rules and regulations in the United States that are applicable to U.S. domestic issuers, including: (i) the rules under the Exchange Act requiring the filing of quarterly reports on Form 10-Q or current reports on Form 8-K with the SEC; (ii) the sections of the Exchange Act regulating the solicitation of proxies, consents, or authorizations in respect of a security registered under the Exchange Act; (iii) the sections of the Exchange Act requiring insiders to file public reports of their stock ownership and trading activities and liability for insiders who profit from trades made in a short period of time; and (iv) the selective disclosure rules by issuers of material nonpublic information under Regulation FD.

 

We are required to file an annual report on Form 20-F within four months of the end of each fiscal year. In addition, we publish our results on a quarterly basis through press releases, distributed pursuant to the rules and regulations of the New York Stock Exchange. Press releases relating to financial results and material events are furnished to the SEC on Form 6-K. However, the information we are required to file with or furnish to the SEC will be less extensive and less timely compared to that required to be filed with the SEC by U.S. domestic issuers. As a result, holders of ADSs may not be afforded the same protections or information, which would be made available to them, were they investing in a U.S. domestic issuer.

 

We are subject to the corporate governance requirements of the New York Stock Exchange. However, New York Stock Exchange rules permit a foreign private issuer like us to follow the corporate governance practices of our home country. Certain corporate governance practices in the Cayman Islands, which is our home country, may differ significantly from the New York Stock Exchange corporate governance requirements. If we choose to follow home country practice, our shareholders may be afforded less protection than they would otherwise enjoy under the New York Stock Exchange corporate governance listing standards applicable to U.S. domestic issuers.

 

We will continue to incur increased costs as a public company, particularly as we no longer qualify as an “emerging growth company.”

 

As a public company with ADSs listed on the New York Stock Exchange, we incur significant legal, accounting and other expenses that we did not incur as a private company. The Sarbanes-Oxley Act of 2002, as well as rules subsequently implemented by the SEC and the New York Stock Exchange, impose various requirements on the corporate governance practices of public companies. These and other rules and requirements may increase or change, resulting in an increase our legal and financial compliance costs. Operating as a public company also makes it more difficult and more expensive for us to obtain director and officer liability insurance, and we may be required to accept reduced policy limits and coverage or incur substantially higher costs to obtain the same or similar coverage. It may also be more difficult for us to attract qualified persons to serve on our board of directors or as executive officers.

 

As we no longer qualify as an emerging growth company, we can no longer take advantage of reduced reporting requirements applicable to emerging growth companies. For example, we now must comply with the auditor attestation requirements of Section 404 of the Sarbanes-Oxley Act of 2002. Complying with Section 404 may be costly and management’s attention may be diverted from other business concerns, which could adversely affect our business and results of operations.

 

If we are a passive foreign investment company for United States federal income tax purposes for any taxable year, United States holders of ADSs or our ordinary shares could be subject to adverse United States federal income tax consequences.

 

A non-United States corporation will be a passive foreign investment company, or PFIC, for United States federal income tax purposes for any taxable year if either (i) at least 75% of its gross income for such year is passive income or (ii) at least 50% of the value of its assets (based on an average of the quarterly values of the assets) during such year is attributable to assets that produce or are held for the production of passive income. A separate determination must be made after the close of each taxable year as to whether a non-United States corporation is a PFIC for that year. Based on the current and anticipated value of our assets, composition of our income and assets, and the market value of our ADSs, we do not believe that we were a PFIC for the taxable year ended December 31, 2018, and we do not expect to be a PFIC for our current taxable year ending December 31, 2019. Nevertheless, the application of the PFIC rules is subject to uncertainty in several respects, and we cannot assure you the United States Internal Revenue Service, or IRS, will not take a contrary position.

 

 36 

 

 

The classification of certain of our income as active or passive, and certain of our assets as producing active or passive income, and hence whether we are or will become a PFIC, depends on the interpretation of certain United States Treasury Regulations, including certain regulations relating to royalty income and income from intangible assets, as well as certain IRS guidance relating to the classification of assets as producing active or passive income. Such regulations and guidance are potentially subject to different interpretations. If the percentage of our passive income or the percentage of our assets treated as producing passive income increases, for example due to a differing interpretation of such regulations and guidance, we may be treated as a PFIC for any taxable year. In addition, although the law in this regard is not entirely clear, we treat our VIEs and each of their subsidiaries as being owned by us for United States federal income tax purposes, because we are entitled to substantially all of the economic benefits associated with such entities. Also, we control the management decisions of such entities, and we consolidate the results of their operations in our consolidated U.S. GAAP financial statements. If it is determined, however, that we are not the owner of our VIEs or any of their subsidiaries for United States federal income tax purposes, their income and assets will not be included for purposes of determining our PFIC status, and as a result, we may be treated as a PFIC for any taxable year.

 

Changes in the composition of our income or composition of our assets may cause us to become a PFIC. The determination of whether we will be a PFIC for any taxable year may depend in part upon the value of our goodwill not reflected on our balance sheet (which may depend upon the market value of our ADSs from time to time, which may be volatile) and may also be affected by how, and how quickly, we spend our liquid assets, including cash. In estimating the value of our goodwill, we have taken into account our market capitalization based on the market value of our ADSs listed on the New York Stock Exchange. Among other matters, if our market capitalization subsequently declines, we may be or become a PFIC for the current or subsequent taxable years because our liquid assets (which are for this purpose considered assets that produce passive income) may then represent a greater percentage of our overall assets. Further, while we believe our classification methodology and valuation approach is reasonable, it is possible that the IRS may challenge our classification or valuation of our goodwill, which may result in our being or becoming a PFIC for any taxable year.

 

If we are a PFIC for any taxable year during which a United States person holds ADSs or ordinary shares, certain adverse United States federal income tax consequences could apply to such United States person. See “Item 10. Additional Information—E. Taxation—United States Federal Income Taxation—Passive Foreign Investment Company.”

 

ITEM 4.INFORMATION ON THE COMPANY

 

A.History and Development of the Company

 

On May 8, 2009, we incorporated Garena Interactive Holding Limited, our holding company, as a limited liability company in the Cayman Islands. On April 8, 2017, we changed our company name from Garena Interactive Holding Limited to Sea Limited.

 

Sea Limited is a holding company that does not have substantive operations. We conduct our businesses through our subsidiaries and consolidated affiliated entities.

 

We began our digital entertainment business at our inception in May 2009, and by September 2012, we had expanded the business to cover Indonesia, Taiwan, Vietnam, Thailand, the Philippines, Malaysia and Singapore, which we refer to as our region. Our self-developed game Free Fire is also currently available in several continents, including parts of Asia outside of our region, Europe, Latin America and Africa.

 

We launched our e-commerce platform, Shopee, in all seven markets in our region in June and early July 2015.

 

 37 

 

 

We launched our digital financial services platform, AirPay, in Vietnam in April 2014 and in Thailand in June 2014. AirPay also has limited operations in the other markets in our region.

 

We completed our initial public offering of 58,960,000 ADSs on October 24, 2017. On October 20, 2017, we listed our ADSs on the New York Stock Exchange under the symbol “SE.” In November 2017, the underwriters exercised their over-allotment option to purchase of an additional 6,994,538 ADSs from us.

 

In June 2018, we completed an offering of 2.25% convertible senior notes in an aggregate principal amount of US$575 million. These convertible notes were offered to qualified institutional buyers pursuant to Rule 144A under the Securities Act, and certain non-U.S. persons in compliance with Regulation S under the Securities Act. The notes will mature on the fifth anniversary of the issuance dates. See “Item 8. Financial Information — B. Liquidity and Capital Resources — Convertible Notes.”

 

Our principal executive offices are located at 1 Fusionopolis Place, #17-10, Galaxis, Singapore 138522. Our telephone number at this address is +65 6270-8100. Our registered office in the Cayman Islands is at the offices of Maples Corporate Services Limited at PO Box 309, Ugland House, Grand Cayman, KY1-1104, Cayman Islands. Our website is www.seagroup.com.

 

B.Business Overview

 

Our Mission

 

Our mission is to better the lives of the consumers and small businesses of our region with technology.

 

Our Beliefs and Values

 

We have Three Core Beliefs:

 

·Our people define us.    Sea shall be a place where talented people thrive at scale, enjoy freedom of ideas and achieve the unimaginable. It shall be a magnet for the smartest, the most creative and the most driven.

 

·Our products and services differentiate us.    We aspire to better every life we touch and make the world an ever more connected community through innovative products and services.

 

·Our institution will outlast us.    We strive to build an institution that will last for generations and evolve with time, and that is founded upon our core values.

 

These Five Core Values are Sea’s foundation:

 

·We serve.    Our customers are the sole arbiter of the value of our products and services. We strive to meet unmet needs and serve the underserved.

 

·We adapt.    Rapid change is the only constant in the digital age of ours. We embrace change, celebrate it and always strive to be a thought leader that influences it.

 

·We run.    We are in a constant race to success while grappling with rapidly shifting forces. We move faster, better and with more urgency every day.

 

·We commit.    Our work is our commitment. We commit to our values, institution, customers and partners. We commit to each other. Above all, we commit to doing the best we can and being the best we are.

 

·We stay humble.    We have traveled a long way from our humble beginning and yet, we never lose our humility in our continual quest for greater heights.

 

Together, our Three Core Beliefs and Five Core Values form a consistent mindset which we believe is both a practical recipe for long-term organizational sustainability and also a deeper philosophy for how we want to live our lives. They are a guide for the kind of people we hire and develop, as well as a roadmap for how we interact with our customers, our business partners, and our broader stakeholders. Ultimately, they are our compass: whenever we are faced with a decision, we always ask ourselves which alternative is most authentic to these Beliefs and Values.

 

 38 

 

 

Overview

 

We believe we are the leading internet company in our region based on our number one market share by revenue in our region’s online game market, our number one market share by GMV and total orders in our region’s e-commerce market, and our position as a leading player in our region’s digital payments market, each in 2018.

 

Sea has developed an integrated platform consisting of digital entertainment, e-commerce, and digital financial services, each localized to meet the unique characteristics of our markets. Our region was estimated to have 597.8 million people and a GDP of US$3.4 trillion in 2018 according to the IMF World Economic Outlook Database. It is also one of the world’s fastest growing regions in terms of per capita GDP and, moreover, at the early stages of internet penetration. The markets in our region are increasingly interdependent, being brought together ever more closely by leading internet business models such as our own. Our markets exhibit distinct and unique consumer behavior characteristics from other Asian markets, and consequently require dedicated focus, resources and local market knowledge, which gives us a home court advantage.

 

Sea operates three key businesses—Garena, Shopee, and AirPay:

 

·Our Garena business was number one in market share in our region in 2018 by revenue in the online game market, as estimated by Newzoo and Niko Partners. Garena provides access to popular and engaging mobile and PC online games that we develop, curate and localize for each market. Garena is the exclusive operator of most of our licensed games in our region. Free Fire, our self-developed mobile game, was the fourth most downloaded game across the Apple App Store and the Google Play Store combined for the full year of 2018, according to App Annie. Garena also provides access to other entertainment content, such as live streaming of online gameplay, as well as social features, such as user chat and online forums. In addition, we believe we are our region’s leader in eSports, which strengthens our game ecosystem and increases user engagement.

 

·Our Shopee e-commerce platform was number one in market share in our region in 2018 by GMV and total orders, according to Frost & Sullivan. Since its inception, Shopee has adopted a mobile-first approach and is a highly scalable marketplace platform that connects buyers and sellers. Shopee provides users with a convenient, safe and trusted shopping environment that is supported by integrated payment, logistics, fulfillment, and other value-added services. We monetize Shopee by offering sellers performance-based advertising tools, which we call “cost-per-click advertising services,” in all our markets, charging handling fees, transaction fees or seller commissions for certain transactions in selected markets, charging seller commissions for all cross-border transactions, and charging sellers for certain value-added services. We also purchase products from manufacturers and third parties and sell them directly to buyers on our Shopee platform.

 

·Our AirPay platform provides digital financial services and is a leading digital payments provider in our region. Through our AirPay e-wallet, consumers use either our AirPay App or one of our registered partner-operated service counters to make payments to a wide variety of product and service providers. We continue to focus on growing our digital financial services infrastructure to support our existing platforms and to improve user experience, and have deepened the integration of our AirPay platform with our Garena and Shopee platforms. Such integration has helped us reduce our payment channel costs.

 

Each of our businesses provides a distinct and compelling value proposition to our users, and each also exhibits strong virtuous cycle dynamics, which we believe supports our leadership position and provides a strong foundation for continued growth while creating barriers to entry for our competitors in our region.

 

Our scale, regional breadth, and substantial home court advantage provide a strong foundation on which we are able to rapidly scale new businesses. Our digital entertainment business grew its revenue at a 18.7% compound annual growth rate, or CAGR, from 2016 to 2018. Our Shopee platform, which we launched in mid-2015, grew its GMV from US$41.4 million in the fourth quarter of 2015 to US$3,425.2 million in the fourth quarter of 2018. Our AirPay platform, which we launched in early 2014, serves as our underlying pan-regional payments infrastructure for Shopee and is an important payment channel for Garena, both of which are large captive use cases owned by us.

 

 39 

 

 

We develop, curate and localize the content and services on our platforms to serve a highly diverse population across multiple markets and regulatory regimes. We believe our local knowledge, presence, and focus provide us with a home court advantage in addressing the unique opportunities and challenges of our region. This home court advantage is a key factor in our success as well as a significant barrier to entry against international competitors and single-market local players in our region.

 

We have forged long-term collaborative relationships with global industry leaders as well as local partners that have supported our success and growth. Tencent is one of our key game developer-partners and also a shareholder. This long-term relationship is based on aligned interests, and allows us to benefit from Tencent’s wealth of experience as a leading global industry player. In 2018, we further strengthened our relationship with Tencent through a partnership under which Tencent granted Garena a right of first refusal to publish Tencent’s mobile and PC games in Indonesia, Taiwan, Thailand, the Philippines, Malaysia, and Singapore, subject to certain terms and conditions.

 

We have achieved significant scale and growth since our founding. Our total revenue increased from US$345.7 million in 2016 to US$827.0 million in 2018, a CAGR of 54.7%. We had gross profit of US$113.1 million, US$87.3 million and US$14.8 million in 2016, 2017 and 2018, respectively. We incurred net losses of US$225.0 million, US$561.2 million and US$961.0 million in 2016, 2017 and 2018, respectively, due to our investments in expanding our businesses, in particular our e-commerce business. See “Item 5. Operating and Financial Review and Prospects—A. Operating Results—Segment Reporting” and “Item 5. Operating and Financial Review and Prospects—A. Operating Results—Description of Certain Statement of Operations Items—Revenue” for a breakdown of our total revenues by category of activity and geographic market for each of the last three financial years.

 

Our Businesses

 

Garena Digital Entertainment Business

 

Garena, our digital entertainment business, primarily focuses on offering mobile and PC online games across our region and developing mobile games for the global market. It was number one in market share in our region by revenue in the online game market in 2018, as estimated by Newzoo and Niko Partners.

 

We began our digital entertainment business at our inception in 2009. We focus on game development, curation, localization, operation, distribution, monetization, and payments, as well as user community building and eSports activities.

 

·We develop mobile games that cater to the demands of our region and global markets, especially the global emerging markets. We believe we are equipped with the knowledge, experience and technology to identify opportunities and develop games that have potential in our markets. Our game development capabilities are particularly strengthened by our experience and big data collected from running our self-developed game in global markets.

 

·We offer our users easy access to highly engaging and localized content online that we develop or license, as well as organize and sponsor exciting game activities online and offline. In addition to the game we developed, we typically curate high quality games from leading international game developers through exclusive licensing arrangements in some or all markets in our region. We then localize such licensed content to best suit our users’ preferences in each market.

 

·We operate and service the games we develop or license through a carefully designed regional infrastructure with support from significant on-the-ground resources to optimize the game experience for our users.

 

·We also provide access to other entertainment content, such as live streaming of gameplay as well as social features, such as user chat and online forums on our Garena mobile application, or Garena App, and our Garena desktop application.

 

 40 

 

 

·In addition, we believe we are our region’s leader in eSports, which strengthens our game ecosystem, increases our user engagement and extends the longevity of the games we offer.

 

Our strong capabilities in the entire value chain of online game business have allowed us to develop Garena into a comprehensive online game ecosystem that serves both global game developers (including our in-house development arm) and game players in our region and global markets. We believe our ecosystem is very difficult for competitors to replicate, creating a high barrier to entry in our region. As a result, we have been able to secure many exclusive licensing arrangements in our markets with top game developers for high quality titles over sustained contract periods, as well as build a highly engaged consumer base for our games and platform. Our self-developed game which targets emerging markets also enabled us to grow globally beyond our region. Free Fire is currently available on the Apple App Store and the Google Play Store in more than 130 countries.

 

Garena Applications

 

Our Garena mobile and desktop applications are important components of our ecosystem. Each is designed to enrich and complement our users’ game experience by offering key avenues for users to explore and share content, connect, compete and socialize.

 

Garena Desktop Application

 

Our Garena desktop application provides users with access to all of the PC games we operate, gameplay-related functionalities that enhance user experience, and various social features.

 

Players log onto the Garena desktop application to launch our PC online games. On the Garena desktop application they may also discover and download new PC online games operated by Garena. In addition, the application provides a group voice chat function designed for multi-player games in which players form small teams and play against other teams. Using our group voice chat feature, players are able to coordinate with teammates live using voice without affecting their keyboard operations. These functions enhance the game playing performance and experience of our game players.

 

In addition to serving core gameplay requirements, the Garena desktop application also caters to the social needs of our players. We offer an integrated chat system for our players to keep in touch with the friends they make while playing our games. Moreover, we offer a game streaming feature, Garena LIVE, on the desktop application in Thailand, Taiwan and Vietnam. With this feature, players can easily stream in real-time the games they are playing to our web portal at Garena Live.

 

Garena App for Mobile

 

We launched Garena App in 2014. Garena App primarily caters to the game discovery, content sharing and social communication needs of our mobile users. The iOS version of Garena App is available on the Apple App Store while the Android version can be downloaded from the Google Play Store and our websites.

 

On Garena App, users can discover new mobile games offered by Garena. Moreover, those using the Android version may download our mobile games directly from the application. On Garena App, users may also access various forms of content, including game-related news, gameplay strategies, videos, game statistics, as well as eSports-related content, such as in-depth tournament reporting, live score updates, and live streaming. Easy access to content further enriches their game experience and improves user acquisition and retention.

 

On the social side, Garena App offers an integrated text chatting function to allow users to keep in touch with their friends. Garena App also hosts game forums for users to share their views on a wide variety of topics related to games and eSports, such as drawings and stories based on storylines or virtual characters in the games, comments on strategies to win the games and analysis of eSports matches. Users can also socially interact with each other by liking or commenting on posts.

 

Our Games

 

The games we offer are all immersive games, covering some of the most popular and engaging genres, such as battle royale games; multiplayer online battle arenas, or MOBAs; massively multiplayer online action games, or MMOAGs; massively multiplayer online role-playing games, or MMORPGs; and sports games. In these games, users play online in a virtual environment existing on network game servers that connect a large number of players simultaneously to interact with each other within the games. We believe players of immersive games tend to play more frequently, play for longer periods of time and spend more money on in-game purchases than casual game players. We therefore look to continue to enhance our selection of immersive games in order to better engage and retain our most dedicated users and monetize our content.

 

 41 

 

 

Mobile games have gained popularity in our region. Over the past three years, our mobile game business has seen rapid growth. In particular, we are the exclusive operator of Arena of Valor in our region, a mobile MOBA game developed by Tencent in collaboration with us, which has become one of the most popular games in our region.

 

In December 2017, we launched the first game that we developed entirely in-house, Free Fire, a battle royale type of mobile game. According to App Annie, Free Fire was the fourth most downloaded game across the Apple App Store and the Google Play Store combined for the full year of 2018. According to Newzoo, it was also the fourth most streamed game on Youtube globally in December 2018. Since its launch, Free Fire has achieved more than 40 million peak DAUs and more than 350 million registered users globally and has hit the milestone of recording more than 100 million MAUs globally. We plan to continue to expand our game development capabilities.

 

Ecosystem Participants

 

Game Players

 

We have a large and active user base for our online game business. The table below sets forth certain of our operating metrics for the periods indicated.

 

  

For the three months ended

 
  

March

31,

2016

  

June

30,

2016

  

September

30,

2016

  

December

31,

2016

  

March

31,

2017

  

June

30,

2017

  

September

30,

2017

  

December

31,

2017

  

March

31,

2018

  

June

30,

2018

  

September

30,

2018

  

December

31,

2018

 
   (millions) 
Game QAUs   46.7    46.4    44.9    50.4    56.4    64.2    69.0    87.8    126.7    160.6    176.1    216.2 
Game QPUs   4.9    4.7    4.7    5.3    6.1    6.6    6.5    7.2    7.2    6.6    7.2    11.9 

 

Our large user base as well as the team and social aspects of our games keep our game players engaged and decrease the likelihood that they search outside of our ecosystem for entertainment. It also creates powerful network effects that further attract users to our games, resulting in a high barrier to entry for our competitors.

 

Game Developers

 

Our market leadership and success in operating and customizing games for our local game players have helped us forge deep relationships with key international game developers such as Tencent, Riot Games, Electronic Arts and PUBG Corporation. These developers access users in our region through us and trust our local know-how to deliver the best experience to those users. We are therefore able to source high quality games from world class developers, many of whom work with us as their exclusive partner in our region. In November 2018, we entered into a master license agreement with Tencent pursuant to which Tencent granted us a right of first refusal to publish its mobile and PC games in Indonesia, Taiwan, Thailand, the Philippines, Malaysia, and Singapore. In January 2019, we launched Speed Drifters, a localized version of Tencent’s hit game QQ Speed. Speed Drifters is the first game from the Tencent portfolio published under our right of first refusal arrangement with Tencent. We also believe that our large user base contributes to a virtuous cycle. As we attract more high quality game developers to partner with us, we are able to attract more users with a larger volume of high quality content.

 

Value Proposition

 

We offer the following key value propositions to game players:

 

·Easy Access to High Quality and Localized Game Content.    We typically curate high quality games from top international game developers through exclusive licensing arrangements and customize those games to cater to local user preferences. In 2017, we also began introducing our self-developed game, Free Fire, to our region and the global market.

 

 42 

 

 

Our mobile games are made available on both the Apple App Store and the Google Play Store, as well as through our Garena App. Our PC online games are accessible through our Garena desktop application.

 

We have established strong relationships with an extensive network of cybercafés throughout our region. These cybercafés are important distribution channels for our PC online games due to low residential broadband penetration and other limitations in infrastructure in many parts of our markets. Our strategic alliance with cybercafés allows us to provide our users easy access to our game content.

 

·Integrated and Comprehensive Ecosystem.    We believe we are the only one-stop service provider across our region where users can explore and play online games, socialize, share content, build communities, and participate in professional eSports competitions. Through our ecosystem that covers the entire value chain of our game business, we offer our users a seamless and high quality game experience, both online and offline. This includes anytime easy access to professional customer service, high quality content related to the games they play, vibrant game forum discussions, convenient online and offline payment services, and social functionalities on mobile and PC to stay connected with other game players. We also offer community activities, including local and regional eSports events.

 

We offer the following key value propositions to game developers:

 

·Access to a Large and Engaged User Base.    We provide our game developer-partners and our self-developed game access to a large user base in our region, enabling our games to quickly become popular. We are also able to obtain key insights about local user preferences and behavior for more targeted game design as well as marketing and pricing strategies.

 

·Reliable One-Stop Game Operating Services.    Our online game ecosystem offers a comprehensive solution to our game developer partners. Our services include game launch and hosting, localization, marketing, distribution, monetization, integrated payment infrastructure, including access to our AirPay platform, and user services, including both online and offline community building activities. We believe these services bring compelling value to our game developer partners.

 

Online Game Value Chain

 

We have a strong in-house capability to develop new games and identify, procure, customize, rollout, and monetize promising new external games. Our game value chain involve the following key aspects:

 

Game Development

 

We aim to develop well-designed, high-quality games that serve the needs of our game players. We also focus on keeping the game players engaged to our self-developed games by providing regular content updates with high replay value.

 

Our game development process typically begins from identifying new game opportunities based on our understanding of the demands of our players. Such understanding is gained through our experience in operating self-developed game in global markets, data that we collected from such operations, as well as other market research data. This is followed by concept development to various stages of testing and player engagement. To self-develop games, we coordinate the efforts of programmers, game designers, graphic artists, audio designers, and quality assurance engineers, as well as our marketing and analytics team. In December 2017, we launched the first game that we fully self-developed, Free Fire, a battle royale mobile game. We plan to continue to build our game development capabilities in order to better meet the constantly evolving needs and preferences of our game players and expand our game offerings. Our game development studio in Shanghai now has more than 200 developers focused on enhancing Free Fire gameplay and building out our pipeline of self-developed games.

 

 43 

 

 

Curation

 

We curate top global game content. Many game developers proactively choose us to operate their games exclusively in our region because of our leading market position, strong reputation in the online game community, and successful track record of operating and popularizing games in our region. We have a dedicated team that tracks the latest development in online games globally, user data from our own game operations and other third party gaming market research data providers, as well as other entertainment and popular culture trends in our region, which provides us important insights on game selection. We also rely on our years of game operating experience to select games that will match changing user needs and genre preferences. Our game assessment process involves input from our research and development, operations, distribution, and payments teams, each playing a key role in the successful launch, operation, and monetization of our games. Once we agree to operate a game, we typically enter into a licensing arrangement and develop an operating plan with the game developer.

 

Content Localization

 

We work with game developers to translate game content into local languages, revise game design to suit local preferences, and meet regulatory requirements for each jurisdiction. We also develop exclusive local content for particular markets to enhance game attractiveness to local audiences. Our content localization efforts entail continuing feedback loops with developers throughout the life of the games we operate.

 

Localized Operation

 

Leveraging our deep local knowledge, regional technology capabilities, and strong on-the-ground resources, we are able to provide important services to our game developer partners and users, including the following:

 

·Marketing.    We devise and execute marketing plans tailored for each market. We market our games through a combination of outdoor and print advertisements, television commercials as well as social media platforms and other online forums. We also market our games through our extensive network of cybercafé partners who have installed our Gcafé management and billing system, or Gcafé system. We customize the user interface of each computer in the cybercafé to prominently display our games.

 

·Game Hosting and Servicing.    Our games are hosted on servers in our leased data centers managed by major domestic and international data center service providers, as well as on cloud servers. The network of local and cloud servers and infrastructure in each of the markets that we operate in helps to ensure faster connections and a seamless game experience. The architecture we developed for the network of servers is designed to work effectively in a flexible cloud environment that is highly scalable. Moreover, through our strong on-the-ground support teams, we provide localized customer service and technical support via telephone or online.

 

·Managing Local Regulatory Matters.    We help our game developer partners navigate the complex and diverse legal regimes in our region. In particular, we often manage the legal and regulatory matters in our region relating to government approvals for game launch and new content release, intellectual property rights protection for the games, and other local legal compliance matters relating to the games. On occasion, we customize and modify the games in order to comply with local regulations. Our familiarity with local regulatory requirements make us a valuable partner for game developers.

 

Distribution

 

We distribute PC online games through our Garena desktop application, which can be accessed by anyone with an internet connection. We distribute mobile games through our own Garena App, the Apple App Store and the Google Play Store.

 

Cybercafés are also a key part of our PC online game distribution and user acquisition strategy. As home PC and residential broadband penetration rates remain low in many parts of our region, many game players in our region rely on cybercafés to access online games. We have established strong relationships with a wide network of cybercafés in our markets and have installed our Gcafé system on their computers. The Gcafé system is software we provide to cybercafés to manage software downloading and updating as well as customer billing. The Gcafé system gives us the ability to influence what the cybercafé users see on their computer screens and to provide them easy access to our games through our Garena desktop applications installed together with the Gcafé system.

 

 44 

 

 

Monetization and Payments

 

Our game monetization model is a “freemium” model that allows our users to download and play fully functional games for free. We generate revenue primarily by selling our game players in-game items, which include in-game virtual items such as digital representations of functional or decorative items, as well as season passes. Digital representation of functional or decorative items include clothing, weaponry or equipment, which players can purchase and utilize within the game environment to enhance their gameplay experience. Players that purchase season passes can receive additional in-game virtual items upon satisfying certain conditions. Players who choose to purchase in-game items benefit from being able to accelerate progress, enhance social interactions, and enjoy a more personalized game playing experience.

 

We offer multiple methods for users to purchase in-game items, including through our AirPay platform, other online payment gateways, bank transfers, credit cards, debit cards, mobile phone billing, and prepaid cards, including our own prepaid cards, which are sold through agents. We work with developers to set prices for in-game items for each individual market and aim to price our in-game items to optimize revenue generation without negatively impacting user engagement.

 

eSports

 

We believe that Garena is the leading catalyst of the growth of eSports in our region, as we organize hundreds of eSports events annually and operate the largest professional league in our region. We organize eSports competitions that range in size from relatively small-scale village tournaments to widely-publicized and promoted eSports events that rival the size of popular professional athletic events.

 

For example, Garena World 2018, which was held in Thailand in April 2018, had an attendance of approximately 240,000, attracted over 10.6 million views online and more than 11,000 teams’ participation. Garena was also one of the organizers of the Arena of Valor World Cup held in Los Angeles in July 2018 and organized a series of tournaments across our region leading to the final. In our markets, the Arena of Valor World Cup competitions attracted over 33 million views online in aggregate across all streaming platforms, with the final attracting over 5 million views. Since late 2018, we have also been rolling out our first global eSports tournament for Free Fire, the Free Fire World Cup.

 

Some of our users have become full-time professional eSports athletes that compete for prize money in tournaments and sponsorships from large corporations that often also sponsor professional sports. The tournaments and leagues that we organize often include live events held in stadium-sized venues that can accommodate tens of thousands of spectators. As a result, we believe our eSports operations generate strong user engagement for our games as well as promote user acquisition and retention.

 

Shopee E-commerce Platform

 

Our Shopee e-commerce platform is a mobile-centric, social-focused marketplace with integrated payment and logistics infrastructure and comprehensive seller services. It is a highly scalable marketplace platform that provides users with a convenient, safe, and trusted shopping environment. Shopee was the largest in our region in 2018 by GMV and total orders according to Frost & Sullivan. Our Southeast Asian markets contributed approximately 70% of our total GMV in 2018. According to App Annie, Shopee was the most downloaded app in the Shopping category in Southeast Asia and Taiwan in 2018.

 

Leveraging our region’s growth in the number of smartphone users, we adopted a mobile-first approach by launching the Shopee App in all seven markets beginning in June 2015, followed by Shopee websites in 2016. Shopee provides users with a convenient, safe, and trusted shopping environment that is supported by integrated payment, logistics, fulfilment, and other value-added services. We monetize Shopee by offering sellers cost-per-click advertising services in all our markets, charging handling fees, transaction fees or seller commissions for certain transactions in select markets, charging seller commissions for cross-border transactions, and charging sellers for certain value-added services.

 

 45 

 

 

Shopee’s marketplace model allows it to scale rapidly. Increases in the number of buyers on a marketplace platform tend to attract a larger number of sellers, which increases the volume and variety of products available and in turn attracts even more buyers. This creates a virtuous cycle resulting in accelerated platform growth. In addition, we leverage our operating experience from Garena to introduce gamification elements into Shopee which we believe enables us to increase organic user acquisition. The table below sets forth certain of our operating metrics for the periods indicated.

 

   For the three months ended 
  

March

31,

2016

  

June

30,

2016

  

September

30,

2016

  

December

31,

2016

  

March

31,

2017

  

June

30,

2017

  

September

30,

2017

  

December

31,

2017

  

March

31,

2018

  

June

30,

2018

  

September

30,

2018

  

December

31,

2018

 
   (millions) 
GMV (US$)   91.1    210.0    333.3    515.8    648.3    821.2    1,064.8    1,578.6    1,941.4    2,221.8    2,690.9    3,425.2 
Orders   6.9    16.5    21.7    28.6    35.1    45.5    65.9    98.3    111.4    127.8    158.5    206.9 

 

At the culmination of the Shopee 11.11 Big Sale and 12.12 Birthday Sale campaigns, Shopee achieved new records in daily order numbers with over 11 million orders and over 12 million orders recorded on the platform over 24 hours on November 11, 2018 and December 12, 2018, respectively. These represented approximately 4.5 times and approximately 5.0 times the numbers recorded on the same dates in the previous year.

 

While we primarily operate as a marketplace, we also purchase products from manufacturers or third parties directly and sell on our Shopee platform under our official store to meet buyers' demand for such products. Bulk purchasing and direct product sales for specific product categories also enable us to offer better product assortment and more competitive prices to our buyers.

 

Platform Participants

 

Our Buyers

 

Our buyers are individuals and households in our region, who mainly purchase from sellers that are within the same market. Shopee also enables buyers to make cross-border purchases from selected sellers in China, Taiwan, South Korea, and other markets in our region.

 

Our Sellers

 

Shopee sellers are primarily individuals, small and medium businesses, as well as brands and large retailers, who view Shopee as an efficient and reliable way of managing the selling process while maximizing customer needs. On Shopee, each seller has an online storefront on which they list their products, communicate with buyers, and complete transactions. In October 2016, we launched “Shopee Official Shops,” which we rebranded as “Shopee Mall” in August 2017. Shopee Mall hosts brands and large retailers, prominently features their distinct logos, and offers a premium shopping experience to a broad base of buyers.

 

Value Proposition

 

We offer the following key value propositions to buyers:

 

·Anytime and Anywhere Shopping.    From the convenience of their smartphones, buyers can access products on Shopee anytime of the day and anywhere in their market. Moreover, due to the under-development of retail infrastructure in some of the markets in our region, the product offerings available on traditional shopping channels are limited, especially in rural areas. With Shopee, buyers have the ability to buy products that might otherwise not be available to them through traditional shopping channels.

 

·Convenient Shopping and Discovery Across a Wide Product Assortment.     Buyers can browse and find products easily through categorized product listings, user-friendly keyword search functions, multi-layer filtering systems, and display ranking mechanisms. We also provide users with personalized recommendations, allowing them to discover items they may be interested in more efficiently, with insights from our data analytics.

 

 46 

 

 

·Reliability and Security.    Given that many consumers in our region are new to e-commerce, reliability and security are critical in convincing buyers to make their initial purchases on Shopee. Shopee addresses this concern by providing buyers the “Shopee Guarantee,” under which payment to the seller is made only after the ordered product is received or deemed to have been received by the buyer. Moreover, our seller rating system allows buyers to score and comment on the individual sellers and the shopping experience, including responsiveness, product quality, and speed of product dispatch. Each seller has an overall rating shown on its storefront. As a result, buyers can compare products and sellers based on product reviews and seller ratings from other buyers before deciding what to purchase and from whom.

 

·Seamless Payment Options.    Shopee enables buyers to make payments using different means, including credit cards, cash-on-delivery in selected markets, bank transfers and our own e-wallet. Shopee Guarantee is available for all transactions executed through the Shopee platform.

 

·Integrated Logistics Solutions.    We work with a number of local and cross-border logistics partners to connect buyers and sellers in our markets. Leveraging the large transaction volumes of our platform, we are able to establish strong relationships with a network of logistics partners that help to reduce delivery costs, improve efficiency, and enable better delivery status monitoring by both buyers and sellers.

 

·Social Commerce Experience for Better Services and a Stronger Sense of Community.    The Shopee platform includes a live chat function, and we encourage sellers to provide timely responses to buyers’ inquiries. In addition, by allowing sharing on social media and introducing other social-media functions, such as the “like” and “follow” features, we offer buyers a greater sense of community. We also organize online and offline community events for buyers based on demographics and interests. This strong emphasis on chat and social media functionalities caters to our target markets and user groups, which sets Shopee apart from the competition.

 

We offer the following key value propositions to our sellers:

 

·An Online and Cost-Effective Marketplace Providing a One-stop E-commerce Solution.     Opening a physical shop in some of the markets in our region, especially in less developed cities and rural areas, often entails significant upfront costs yet yields low customer flows due to infrastructure limitations. It is also difficult for individual and small-business sellers to create an online presence on their own. Moreover, the social media platforms some online sellers use lack even basic commercial functions to facilitate the completion of an online transaction. We provide sellers a centralized, standardized, and popular e-commerce platform accessible on smartphones and PCs with no initial setup charge. We empower individual and small-business sellers to reach potentially anyone in their markets with an internet connection. The Shopee platform offers sellers an integrated platform for conducting e-commerce business, combining a large and growing buyer base with an easy-to-use interface, powerful seller tools, and convenient access to payments and logistics networks.

 

·Service by Shopee. Under “Service by Shopee,” we offer a range of value-added services to sellers, including inventory management, online store operations, and fulfillment services. These value-added services allow us to support and strengthen long-term relationship with sellers, lower logistics and operation costs, and achieve better pricing and product availability for our buyers, which in turn increases buyer engagement and loyalty that also benefits sellers.

 

·Technology Support.     Leveraging our technical capabilities developed by operating immersive, multiplayer games with high technology requirements, we are able to provide stable and reliable technical support to our sellers. We believe our technology support is superior to that of general social media platforms or blog shops used by some online sellers because ours is designed for e-commerce. We offer sellers useful tools on mobile and web-based interfaces to help them manage their e-commerce business through a “Shopee Seller Center.” Using the Shopee Seller Center, sellers can easily create and manage listings, interact with customers, complete transactions, and track and manage their revenue and orders real time. Our tools also allow sellers to easily review and analyze their sales histories to identify trends and buyer preferences to more efficiently manage their business.

 

 47 

 

 

·Seller Training and Community-Building Programs.    We offer sellers offline trainings under the program of “Shopee University” to help improve their ability to run their businesses and serve customers on the Shopee platform. Trainings offered through Shopee University cover basic courses, such as how to use the various tools in the Shopee Seller Center, as well as more advanced courses, such as customer communication skills, revenue improvement, and marketing. We also promote online community activities on social media platforms and organize offline social and knowledge-sharing events for our sellers to build up a strong and supportive community and interact with buyers face-to-face to forge stronger customer relationships, which in turn helps to attract and retain sellers.

 

E-commerce Platform Operations

 

Product Category Focus

 

We use targeted seller engagement and product placement to attract sellers and bring products to our platform. We leverage our deep understanding of local market conditions and user preferences to prioritize product categories that we believe have higher realization rates and profitability for our sellers. We currently focus on long-tail high-margin categories, such as fashion, health and beauty, home and living, and baby products. Meanwhile, we continue to focus on expanding categories to include an increasingly diverse range of products.

 

Seller Support and Service by Shopee

 

We offer strong support to sellers on the Shopee platform through large on-the-ground teams with deep local knowledge. Our local teams also offer fast and localized operational and technological assistance in using business management tools. Moreover, an extensive network of logistics and payment solution providers are integrated into the platform to provide users with a one-stop solution. For example, our account management teams provide sellers with personalized assistance and answer questions relating to store setup and daily operations. Sellers can contact our local teams at any time to get assistance. We also offer sellers integrated payment, logistics, fulfillment, and other value-added services.

 

Under “Service by Shopee,” we offer a range of value-added services to sellers, including inventory management, online store operations, and fulfillment services. Depending on sellers’ needs and preferences, we may help sellers manage inventory and fulfill orders from warehouses leased and operated by us, operate stores on our platform, or purchase products from sellers for reselling on our platform. “Service by Shopee” is currently available to sellers in all of Shopee’s markets.

 

We take the user experience beyond a traditional online marketplace environment, making online shopping truly seamless. We believe that these efforts help to streamline the whole online business operation from store setup to selling, inventory and revenue management, delivery and payment collection for our sellers, empowering them to achieve greater success in their commercial activities.

 

Buyer Protection

 

We focus on creating a secure and reliable shopping environment for our buyers and have developed robust consumer protection policies and procedures, including the following measures:

 

·Seller Verification.    Everyone that registers to become a seller on the Shopee platform is subject to our verification process and must agree to our standard terms of service before opening a seller account.

 

·Listing Screening.    Shopee has adopted a set of policies and procedures to prevent and remove listings of inappropriate or illegal goods and to screen out repeat offenders. All listings on the Shopee platform first undergo automated screenings against a list of illegal product names, categories and descriptions. We have developed this list based on local regulations and it is frequently updated by our local teams to reflect the latest regulatory requirements. Listings posted by sellers which are deemed to be of high risk based on our screening will not be visible on our platform until they are manually cleared by our operations and compliance teams. Listings that are not cleared due to regulatory violations or other violations of our terms of use will be permanently removed, and the seller will not be able to edit or re-submit the same product listing. We may suspend or remove accounts that repeatedly submit illegal or inappropriate listings. Moreover, users and other third parties may report listings that they believe to be illegal, inappropriate or offensive for our further review.

 

 48 

 

 

·Shopee Guarantee.    We provide Shopee Guarantee, a free service to facilitate transactions on the Shopee platform. Under Shopee Guarantee, we hold payments made by buyers in certain designated Shopee Guarantee account held by us until the ordered products are received or deemed to have been received by the buyer. After this, we release the payment to the seller. If the purchased products are never delivered to or received by the buyer, we will return the funds to them. Shopee Guarantee is available for all transactions executed through the Shopee platform. We believe that Shopee Guarantee reduces settlement risks and improves transaction efficiency and security.

 

·Dispute Resolution.    We have on-the-ground teams to help resolve disputes between buyers and sellers. In the case of a dispute, a buyer may submit supporting evidence through our dispute resolution system and seek compensation from the seller.

 

Shopee Communication Tool

 

The Shopee platform offers a live chat function enabling real-time communication between buyers and sellers. Buyers typically use the chat function to clarify product-related details, while sellers typically use the function to confirm payment and delivery information. We believe this communication tool has significantly improved the efficiency and security of transactions and the overall shopping experience.

 

Integrated Logistics Services

 

Logistics is critical for the development of e-commerce in our region since many markets have terrain that is difficult to navigate and underdeveloped infrastructure. The logistics service providers which we cooperate with include some of the largest and most reliable service providers in our region. Because of the large amount of transactions from our platform, we are typically able to negotiate preferred terms with these service providers for our users. Although sellers are not required to use these service providers, they often choose to do so due to the reliable service quality and favorable pricing offered through us. In certain markets, we have made strategic investments into local logistics partners in order to enhance our logistics service offerings to both buyers and sellers.

 

Moreover, on our Shopee platform, sellers and buyers can track the delivery status of their packages and provide feedback on logistics services. We evaluate and provide feedback to logistics providers to improve the level of services provided to our users, including average delivery times.

 

Payment on Shopee

 

As transactions on Shopee are protected by Shopee Guarantee, buyers make payments to Shopee’s designated Shopee Guarantee account which are then released by Shopee to the sellers upon buyer’s receipt or deemed receipt of the goods. Depending on the market, sellers and buyers can choose from a number of payment options to complete transactions on Shopee, including credit cards, bank transfers through ATM or over the internet, and cash payments upon delivery or at designated convenience stores. Additionally, we are in the process of integrating AirPay, our own digital financial services, into our Shopee platform to improve convenience and expand payment options. Shopee has already integrated its payment processing system with AirPay’s payment infrastructure in almost all of our markets. We have also introduced our integrated e-wallet solution on Shopee in certain markets. Buyers can use the funds they top-up to their Shopee e-wallet account to pay for purchases on Shopee.

 

Marketing and Promotions

 

We undertake both online and offline marketing efforts to maximize our brand awareness and attract new users. Our online efforts mainly include online advertisements through major web portals, search engines, and social media. Our online advertisements focus on promoting campaigns such as Shopee 11.11 Big Sale and 12.12 Birthday Sale, as well as attracting new users by promoting awareness of the convenience, cost effectiveness, and reliability of e-commerce and Shopee. Our offline marketing efforts include display advertisements in locations with high traffic and are carried out by our local teams. Moreover, we conduct targeted promotional campaigns to incentivize buyers and sellers to use our platform. We believe that our investment in marketing and promotions has contributed to our GMV and market share growth, which in turn strengthens our pricing power and enables us to monetize at higher rates.

 

 49 

 

 

Gamification

 

As part of our strategy to enhance user engagement and social activity on the Shopee platform, we have introduced a number of social gamification features on Shopee. For example, users can win Shopee Coins from participating in such activities and then use Shopee Coins to offset the cost of purchase from eligible sellers. Users may also earn additional Shopee Coins by inviting their friends to participate, which we believe further encourages social activity on the platform. We believe gamification allows us to increase our organic user acquisition.

 

Monetization

 

We have been focusing on building the scale and liquidity of our marketplace, and will increasingly focus on monetization as our GMV and market share continue to grow. We monetize Shopee by offering sellers cost-per-click advertising services in all our markets, charging handling fees, transaction fees or seller commissions for certain transactions in certain markets, charging seller commissions for all cross-border transactions, and charging for certain value-added services.

 

Revenue from Shopee also include revenue of products sold by us. We purchase products from manufacturers or third parties directly and sell on our Shopee platform under our official store to meet buyers' demand for such products.

 

AirPay Digital Financial Services Platform

 

AirPay, our digital financial services business, is a leading digital payments provider in our region and an important payment infrastructure supporting our Garena and Shopee platforms. Through AirPay, we are able to reach a large consumer population, including the unbanked population, and process their payments on our Garena and Shopee platforms as well as third-party merchant partners.

 

AirPay was launched in Vietnam in April 2014, in Thailand in June 2014, and has limited operations in the other markets in our region. Through our AirPay e-wallet services, our users can make payments for a wide variety of products and services, such as food, entertainment, transportation, mobile telecommunications, and bill payment.

 

In addition to using AirPay as a cost-effective payment solution for our digital entertainment and e-commerce businesses, we have also integrated our AirPay platform with third-party merchants and cover an increasingly broad set of consumption use cases such as food, entertainment, transportation, mobile telecommunications, and bill payment. This, in turn, attracts a large and growing number of consumers to our platform. Moreover, by integrating with local, regional, and global banks and third-party payment gateways, we have built AirPay into a one-stop payment platform facilitating online transactions, which is integrated with local commerce infrastructure and designed to lower transaction costs for us and for our merchant partners.

 

AirPay provides payment processing services to Shopee in almost all of our markets, which, depending on the operational arrangement in each specific market, may include payments from buyers to Shopee accounts under Shopee Guarantee as well as outgoing payments from Shopee accounts to Shopee seller accounts that are operationally handled by AirPay. We plan to continue to focus our efforts on building up the AirPay infrastructure to support our existing platforms, including an integration with our Shopee platform, and to improve user experience.

 

Platform Participants and Operations

 

AirPay App Users

 

Through the AirPay App, anyone may use their connected mobile device as an e-wallet to participate in online transactions. Consumers use the AirPay App for a broad array of online transactions, such as purchasing tickets for entertainment events and transportation, ordering meals, buying insurance products, making payments for utility bills, mobile top-up, purchasing or topping-up prepaid game credits, as well as accessing e-vouchers and promotion codes for offline products and services.

 

 50 

 

 

Consumers using the AirPay App do not need a credit card or a bank account as the AirPay App accepts account top-up payments in cash through any of our AirPay counters in addition to direct bank transfers. For consumers with a bank account, AirPay is connected to almost all major banks in the markets it operates in, facilitating a more seamless way for consumers to connect their bank accounts. The user interface of the AirPay App in each market is localized to reflect local use cases and user preferences.

 

AirPay Counters

 

An AirPay counter is a physical over-the-counter retail location that maintains a balance in its AirPay e-wallet account, which is used to purchase electronic and physical goods and credits, such as prepaid game credits and mobile top-ups, food, beverage and other convenience store items, from suppliers or service providers. The AirPay counter then sells those electronic and physical goods and credits to consumers who pay the counters in cash. AirPay counters also provide utility bill and other payment forwarding services to consumers for cash payments. AirPay counters can be found at a variety of convenient locations in Thailand, Vietnam, and Indonesia, including cybercafés, small local shops, book stores, food and beverage merchants, sim card stores, accommodation providers, and convenience stores. AirPay counters also serve as important cash access points for the platform. By allowing consumers to pay cash to top up their accounts on the AirPay App, AirPay counters act as a “reverse ATM” providing important avenues for the AirPay App to reach the large unbanked population in our region.

 

Merchants

 

Merchants are providers of the products or services that our users can purchase through the AirPay platform. Merchants on our AirPay platform currently include telecommunications companies, online and offline entertainment service providers such as game operators, movie theaters, and amusement parks, utility service providers, food delivery service providers, credit card issuers, banks, insurance companies, and car leasing companies. As we increase the number and type of merchants on the AirPay platform, we are able to offer mobile payment solutions for a wider range of products and services to meet the daily needs of our users and attract more users to the platform. With a larger and growing base of active users, we in turn will be able to attract more merchants to the AirPay platform.

 

Value Proposition

 

We offer certain key value propositions to each of our platform participants. The key value propositions we offer to AirPay App users are convenient, fast, and reliable mobile payment solutions and a broad array of use cases. The value we offer to AirPay counters include potential increases in counter revenues, electronic payments and inventory management, and low setup and operating costs. Our value propositions to merchants include professional payment solutions facilitating fund collections, access to broader consumer and retailer bases, and convenience for the merchants’ customers.

 

Monetization

 

Currently, our digital financial services business primarily generates revenue from commissions charged to merchants for transactions settled using the AirPay platform. Each merchant pays a commission, which is either a percentage of the transaction value or a fixed fee per transaction. For transactions completed using our AirPay App, we are entitled to the entire amount of the commission, less any banking or credit card fees. For transactions transacted over an AirPay counter, a portion of the commission is shared with the counter operator. We also extend small loans to small businesses on our AirPay platform in some markets, for which we receive revenue from interest payments.

 

Licenses

 

The financial services industry is heavily regulated and we are required to obtain and maintain certain licenses in the jurisdictions in which we provide financial services. As of the date of this annual report, we have obtained the licenses and governmental approvals necessary to provide electronic money services in Vietnam, Thailand, Indonesia and Malaysia, and to provide loans in Thailand. As we expand our digital financial services business to additional markets, we will need to obtain additional licenses and permits in order to comply with local laws. See “—Regulation” and “Item 3. Key Information—D. Risk Factors—Risks Related to Our Business—We may fail to obtain, maintain or renew the requisite licenses and approvals.”

 

 51 

 

 

Our Technology

 

Technology is key to our success as it enables us to operate our business more efficiently, improves the user experience and supports innovation. Our technology team is composed of highly-skilled engineers, computer scientists and technicians whose expertise span a wide range of areas. We have an engineering and data analysis team engaged in building our technology platform and developing new online and mobile products.

 

Network Infrastructure

 

Our network infrastructure utilizes our private data centers and cloud services that are linked with high-speed networks. We have established local servers and infrastructure in each of the markets that we operate in to ensure faster connections and a seamless user experience. We have developed our architecture to work effectively in a flexible cloud environment that has a high degree of elasticity. Our automatic provisioning tools have enabled us to increase our storage and computing capacity in a short period of time in response to increasing demand for online game services. We operate at a scale that routinely delivers massive amounts of content to tens of millions of users across our platforms. We believe that this will represent the largest concurrent user capacity of all games in our region. Our technology architecture has been designed to scale horizontally to accommodate the large amounts of data our network generates. This allows our distribution, operations, and payments teams to cooperate with each other and the product and research and development teams to design, deliver and share innovations.

 

Our proprietary network application protocols also ensure fast and reliable mobile communications under different network conditions in our region. The aim is to provide a consistent user experience across different mobile and PC devices, operating systems, carriers, and network environments.

 

Data Analytics

 

Our infrastructure enables us to store and process large datasets and deploy our services to our users across a wide region. As our user base grows and the level of engagement and activities on our platforms increase, we will continue to expand our technology infrastructure to maintain and improve the quality of our user experience.

 

We process large volumes of data related to gameplay, e-commerce, and payment processing. Our proprietary multi-dimensional data analysis engine collates and structures our data in a variety of ways for use in ad-hoc analysis, real time in-line analysis, and standardized reports. Our data analysis generates visualized results that can be filtered according to numerous performance metrics, enabling us to locate key performance drivers and non-performing virtual items. Data mining generates invaluable insights on user needs, preferences, and behaviors, through which we improve our services and user experience, enhance effectiveness of cross-promotions, and discover opportunities for improving user retention and increasing user life-time value. Moreover, our data science technology serves various types of data-intensive computational needs, including high-volume batch processing and multi-variable and multi-dimensional real-time analytics. Data mining as well as transaction, payment, and behavioral data science capabilities are used extensively in numerous applications such as search and online marketing on our marketplaces, and credit profiling and risk management of our emerging small and medium-sized enterprises loan business. We also make available some of our data analysis to our Shopee sellers, allowing them to easily review and analyze their selling histories to identify trends and efficiently manage their businesses through our system.

 

Online Games

 

We have developed a proprietary technology platform with strong data analysis capabilities that integrate and track every aspect of our online game business operations, including game redesign and localization, distribution, payment channel management, user research, virtual goods merchandizing, marketing, cross-promotion, and game services.

 

We use sophisticated algorithms to determine the likelihood of user engagement with specific content recommendations and we use this data to match the most relevant content to each of our users based on the user’s profile and game play history. Moreover, our servers and the software development kit (SDK) modules embedded in our mobile game applications, jointly support various functions within our games, including analysis of user and game data, central management of user accounts, account security, payment gateway connectivity, user communication, social connectivity, and cross-promotion functions.

 

 52 

 

 

E-commerce

 

We believe Shopee is one of the largest and fastest mobile content delivery networks in our region. The technology underlying Shopee accelerates the loading of millions of product photographs and descriptions on web pages delivered to millions of users and offers them a fast and smooth mobile shopping experience.

 

Our proprietary database management system is one of the largest database systems for mobile online transaction processing in our region. It runs on servers and can be scaled up to hundreds of nodes to achieve scalability. Moreover, it plays a critical role in supporting transaction processing in our marketplaces in a cost-efficient manner.

 

We provide data to Shopee sellers on a real-time basis to enable them to better understand key trends to target and acquire customers. For buyers, we use our data to create a better shopping experience by personalizing search results and shopping recommendations. We also leverage our data to help our logistics partners improve their fulfillment and delivery systems, processes, and resource allocation.

 

Digital Financial Services

 

We strive to continually improve our digital financial services technology and in particular our e-wallet and payment processing technology to enhance the customer experience and to increase efficiency, reliability, and security. A substantial portion of our development efforts are focused on creating specialized software that enhances our internet-based customer functionality and we have developed intuitive user interfaces, customer tools, and transaction processing, database and network applications that help our users to reliably and securely complete transactions on our sites.

 

With a view to managing our incremental technology costs, our payment processing services rely on the same technological infrastructure as our online games and e-commerce services, which is scalable and customizable. Our payment processing platform consists of a database, a processing system, and interfaces for consumers, content providers, telecommunications service providers and distribution partners. The interfaces are connected to the processing system through secure protocols, namely secure sockets layer (SSL), and transmission control protocol / internet protocol (TCP/IP). In order to reduce the risk of a virus spreading through our entire network, our terminals are not connected to each other.

 

Our integrated application programming interface (API) enables the content providers, telecommunications service providers and online merchants, respectively, to verify the authenticity of e-vouchers that we issue. We use a platform for global credit card payment processing and domestic alternate payment processing. We do not store the credit card information of our users.

 

Customer Service

 

We have a dedicated customer service team across our region. We believe our customer service team is well-trained in assisting our users with issues they encounter on our platforms, gathering feedback on how to improve our services and receiving member complaints and suggestions. Moreover, we have adopted systematic internal procedures to quickly respond to and resolve customer complaints.

 

Intellectual Property

 

Our business is based significantly on the acquisition, creation, use, and protection of intellectual property. Some of this intellectual property is in the form of software codes, patented technology, and trade secrets that we license from game developers, or that we created to localize the games and to enable them to run properly on multiple platforms. We also create audio-visual elements, including graphics, music, story lines, and interface designs, which are sometimes required during the localization process. Free Fire, our self-developed game, is one of our key intellectual properties. Other forms of this intellectual property include the technology and know-how that we developed and use to operate our e-commerce and payment products.

 

 53 

 

 

As of December 31, 2018, we had approximately 200 registered trademarks, 50 registered copyrights, and applications for the registration of 100 trademarks. In addition, as of December 31, 2018, we had approximately 120 registered domain names that are material to our business.

 

We believe the protection of our trademarks, copyrights, domain names, trade names, trade secrets, patents, and other proprietary rights is critical to our business and we protect our intellectual property rights in various jurisdictions across our region by relying on local laws and contractual restrictions. More specifically, we rely on a combination of trademark, fair trade practice, copyright, and trade secret protection laws in our region and other jurisdictions, as well as confidentiality procedures and contractual provisions, to protect our intellectual property rights. Moreover, we enter into confidentiality, proprietary rights assignment, non-compete, and non-assignment agreements with our employees, and have confidentiality arrangements with our business partners. We also actively engage in monitoring and enforcement activities with respect to infringing uses of our intellectual property by third parties.

 

While we actively take steps to protect our proprietary rights, such steps may not be adequate to prevent the infringement or misappropriation of the intellectual property created by or licensed to us. See “Item 3. Key Information—D. Risk Factors—Risks Related to Our Business—We may not be able to protect our intellectual property rights.” Also, we cannot be certain that the games that we license, our redesign of these games or our e-commerce and payment processing services do not or will not infringe on the valid patents, copyrights or other intellectual property rights held by third parties. We may be subject to legal proceedings and claims from time to time relating to the intellectual property of others, as discussed in “Item 3. Key Information—D. Risk Factors—Risks Related to Our Business—We are subject to risks related to litigation, including intellectual property claims, consumer protection actions and regulatory disputes.”

 

Competition

 

Each of the online game, e-commerce, and e-wallet industries in our region is highly fragmented. We face competition in each of our lines of business in each market where we operate. Some of our competitors, particularly those based outside of our region, may have greater access to capital markets, more financial and other resources, and a longer operating history than we do.

 

Online Games

 

We compete on the basis of a number of factors, including user base, game portfolio, quality of user experience, brand awareness, and reputation, relationships with game developers and access to distribution and payment channels. Our competitors for publishing primarily include companies with a presence in just one or a few markets in our region. Our competitors for game development include global developers targeting global emerging markets.

 

E-commerce

 

We face competition principally from regional players that operate across several markets in our region and global players that expand into our region by building local platforms or making their existing platforms accessible to users in our region. We also face competition from single-market players in our region. We compete to attract, engage, and retain buyers based on the variety and value of products and services listed on our marketplaces, overall user experience and convenience, online communication tools, integration with mobile and networking applications and tools, quality of mobile applications, and availability of payment settlement and logistics services. We also compete to attract and retain sellers based on the number and engagement of buyers, the effectiveness and value of the marketing services we offer, commission rates, and the usefulness of the services we provide, including data and analytics for potential buyer targeting, cloud computing services, and the availability of support services including payment settlement and logistics services.

 

E-wallet Platforms

 

AirPay competes primarily with credit card and debit card service providers, banks with payment processing offerings, other offline payment options, and other electronic payment system operators. AirPay competes with these companies primarily on the basis of transaction processing speed, convenience, network size, accessibility, reliability, and price. We believe the combination of AirPay’s numerous physical service counters and the AirPay App is a significant competitive advantage because of the strong demand in our region for convenient forms of payment processing.

 

 54 

 

 

Insurance

 

We do not have property, business interruption, general third-party liability, product liability or key-man insurance. See “Item 3. Key Information—D. Risk Factors—Risks Related to Our Business—We have limited business insurance coverage.”

 

Regulation

 

This section sets forth a summary of the significant regulations or requirements in the jurisdictions where we conduct our material business operations, namely Indonesia, Taiwan, Vietnam, Thailand and Singapore. The primary laws and regulations to which we are subject relate to foreign investment, dividend distributions, foreign exchange controls, game operating, e-commerce, payment processing, data protection, intellectual property rights, anti-money laundering and terrorism financing and employment and labor.

 

Indonesia

 

Regulations on Foreign Investment

 

The Law No. 25/2007 regarding Investment issued on April 26, 2007, or the Indonesia Investment Law, states that all business sectors or business types are open to foreign investment, except those over which the Indonesian government has expressly prohibited or restricted from foreign investment. Under the Indonesia Investment Law and the Negative Investment List promulgated by the Indonesian government applicable at the time of establishment of our Indonesia operating entities, foreign investors can own up to 100% of the equity in game distribution and e-commerce marketplace businesses in Indonesia. We have obtained the investment in-principle license and the business license required for foreign investment companies engaging in game distribution and e-commerce marketplace businesses in Indonesia issued by the Indonesian Investment Coordinating Board. In addition, Indonesian investment laws render void any agreements containing statements by Indonesian shareholders that they hold shares in an Indonesian company for the benefit of a foreign beneficiary.

 

Regulations on the Use of Rupiah

 

On June 28, 2011, the government of Indonesia enacted Law No. 7 of 2011 on Currency, or the Indonesia Currency Law, which took immediate effect. Furthermore, on March 31, 2015, Bank Indonesia enacted Bank Indonesia Regulation No. 17/3/PBI/2015 on the Mandatory Use of Indonesian Rupiah within the Territory of the Republic of Indonesia, or the Indonesia Currency Law Implementation Regulations. Bank Indonesia also enacted Bank Indonesia Circular Letter No. 17/11/DKSP on June 1, 2015 as the implementing guideline to the Indonesia Currency Law Implementation Regulations. The implementation rules of the Indonesia Currency Law require the use of Indonesian rupiah for all transactions conducted within Indonesia including transactions for payment, settlement of obligations and other financial transactions, except for certain exemptions provided under the Indonesia Currency Law Implementation Regulations. Failures to comply with any provisions under the Indonesia Currency Law Implementation Regulations may subject the person to administrative, criminal or monetary sanctions of up to IDR1 billion (US$69,056).

 

Regulations on Dividend Distributions

 

Dividend distributions are regulated under Law No. 40 of 2007 on Limited Liability Companies, or the Indonesia Companies Law. A decision to distribute a dividend needs to be made by a resolution of the shareholders at the annual or general meeting of shareholders upon the recommendation of the board of directors of a limited liability company. A limited liability company may only declare dividends if it has positive retained earnings at the end of a fiscal year. Furthermore, the Indonesia Companies Law allows a limited liability company to distribute interim dividends prior to the end of a financial year so long as it is permitted by its articles of association and provided that the interim dividend does not result in the limited liability company’s net assets becoming less than the total issued and paid-up capital and the compulsory reserves fund. Such distribution shall be determined by the limited liability company’s board of directors after being first approved by the board of commissioners. If, after the end of the relevant financial year, the limited liability company has suffered a loss, any distributed interim dividends must be returned by the shareholders, and the board of directors and board of commissioners of the limited liability company will be jointly and severally responsible if the interim dividend is not returned. A limited liability company is required to reserve a certain amount from its net profit each year as a reserve fund until such fund amounts to at least 20% of its issued and paid up capital.

 

 55 

 

 

Regulations on Foreign Exchange

 

Indonesia has limited foreign exchange controls. The Indonesian rupiah is generally freely convertible within or from Indonesia. The Indonesian Investment Law stipulates that foreign investors are allowed to make capital contributions and repatriate dividends, profits and other income in foreign currency without obtaining prior approvals from governmental authorities and/or Bank Indonesia, the central bank of Indonesia. The conversion of foreign currency into Indonesian rupiah for capital contribution purposes does not require any governmental approvals.

 

On September 5, 2016, Bank Indonesia issued Bank Indonesia Regulation No. 18/18/PBI/2016 on the Foreign Exchange Transactions against Rupiah between Banks and Domestic Parties and Bank Indonesia Regulation No. 18/19/PBI/2016 on Foreign Exchange Transactions against Rupiah between Banks and Foreign Parties, or the Indonesia Foreign Exchange Regulations. According to such regulations, a party wishing to convert Indonesian rupiah to foreign currency exceeding certain thresholds set forth in the Indonesia Foreign Exchange Regulations is required to submit certain supporting documents to the bank handling the foreign exchange conversion, including the underlying transaction documents and a duly stamped statement confirming that the underlying transaction documents are valid and that the foreign currency will only be used to settle the relevant payment obligations. For conversions not exceeding the threshold set forth in the Indonesia Foreign Exchange Regulations, the person only needs to declare in a duly stamped letter that its aggregate foreign currency purchases have not exceeded the monthly threshold set forth in the Indonesian banking system.

 

Regulations Relating to Game Business

 

A game operating platform in Indonesia is subject to the Regulation No. 11 of 2016 on Classifications of Electronic Interactive Games, or the Rating Regulation, promulgated by the Ministry of Communication, Information and Technology, or MOCIT. The Rating Regulation allows game developers, producers, or operators to self-rate the games that they have created, produced or published in Indonesia, regardless of whether such game has been rated in its country of origin. This self-rating will be evaluated by the Games Classifications Committee appointed by and reports to the MOCIT. The evaluation conducted by the Games Classifications Committee will be made based on reports from or information available to the public, periodically, or on a random basis.

 

The Rating Regulation classifies games into five categories which are intended to guide parents and other users to choose games that are appropriate for the age group of the users. Based on the amount of sensitive content, games are classified into the following age-groups: over three years old, over seven years old, over 13 years old, over 18 years old, and all ages. Games that have been rated by developers, producers or creators, will be included in the Recommended Games Register maintained by the Directorate General of Information Technologies Applications under MOCIT, or DGITA. On the other hand, if a game contains pornographic material, promotes gambling using real or virtual money, or contradicts prevailing laws, such game will not be rated and will not be included in the Recommended Games Register. DGITA may, based on a recommendation from the Games Classifications Committee, adjust the rating of a game if the operator of the game fails to give an appropriate rating. In addition, such operator could face claims from the public should its rating be deemed to mislead users or parents, and DGITA may adjust the rating accordingly. The games that have been classified are displayed on igrs.id, the official site maintained by DGITA.

 

Regulations on E-commerce

 

Control of Internet Websites Containing Negative Content

 

Pursuant to MOCIT Regulation No. 19 of 2014 on Controlling Internet Websites Containing Negative Content, or the Negative Content Regulation, an internet website is not permitted to display negative content, which includes pornographic content and other illegal activities that offends public decency, involves gambling, humiliation, extortion, or defamation, contains misleading information, or intends to incite violence against an individual and/or a particular ethnic, religious, or racial group. Internet websites containing negative content will be included in the Trust-Positive List maintained by the government. Once included, internet service providers in Indonesia are obligated by the government to block access to such websites. Upon removal of the negative contents, the internet website owner or the public may petition the government to lift the block on the website.

 

 56 

 

 

Limitations and Liabilities of Platform Operators and E-commerce Merchants

 

On December 30, 2016, MOCIT issued MOCIT Circular Letter No. 5 of 2016 on Limitations and Liabilities of Platform Operators and E-commerce Merchants, or the Platforms and Merchants Liabilities Circular Letter. The Platforms and Merchants Liabilities Circular Letter specifically addresses the various goods and/or services which may not be traded through user-generated-content platforms, or UGC platforms, and the obligations and responsibilities of platform operators, users and online merchants.

 

The Platforms and Merchants Liabilities Circular Letter sets out two groups of products which may not be traded through UGC platforms such as our Shopee e-commerce marketplace. The first group contains products with negative content, such as pornography or gambling-related materials. The second group contains products with illegal content, such as weapons, explosives or prohibited drugs.

 

We are required to provide terms that clearly set out the types of content that can be uploaded by merchants onto the Shopee e-commerce marketplace, and to actively evaluate and monitor various commercial activities carried out by users or merchants on our Shopee e-commerce marketplace. We are also required to remove, delete and block any banned content that we discover through our monitoring activities and pursuant to reports by our Shopee users. Online merchants will be held responsible for all uploaded content that contravene the terms and conditions that we establish for our Shopee e-commerce marketplace. As implementation of the amendment to the Electronic Information and Transaction Law in 2016 commenced on January 3, 2018, MOCIT has deployed a new team to monitor negative contents on a website which employs automated web-crawlers. If we fail to employ active monitoring measures or to act in a timely or effective manner in response to user reports relating to listings or sales of negative or illegal content on the Shopee e-commerce marketplace, we may be subject to sanctions in the form of a temporary or permanent block.

 

Provision of Applications and Content Services through the Internet

 

On March 31, 2016, MOCIT issued Circular Letter No. 3 of 2016 on Provision of Applications and Contents Services through the Internet, or the OTT Circular Letter, which regulates provision of virtually all over-the-top services or services provided over the internet, or the OTT services. The definition of OTT services includes online messaging, online games, webpages and e-commerce platforms. The OTT Circular Letter has extraterritorial reach and shall be applicable to any OTT services providers serving the Indonesian market. OTT services providers are required to employ data protection measures, conduct filtering, screening, and censorship functions, use national payment gateways and Indonesian IP addresses and provide manuals in the Indonesian language. Furthermore, a foreign OTT services provider is required to establish a permanent establishment in Indonesia in accordance with Indonesian taxation laws and expected to comply with all Indonesian laws and regulations. Due to the broad coverage of the OTT Circular Letter, we are subject to this circular letter and therefore must adhere to all of its requirements.

 

Regulations on Personal Data Protection and Information Security

 

In December 2016, MOCIT enacted MOCIT Regulation No. 20 of 2016 on Personal Data Protection, or the Personal Data Protection Regulation, which sets out the rules governing the protection of personal data that are stored in electronic form. The regulation requires any action taken in relation to personal data, including acquisition, processing, storage, transfer, disclosure and access, and erasure, to secure prior consent of the owner of such personal data. Further, under the Personal Data Protection Regulation, the electronic system providers are imposed with a comprehensive set of obligations, including: (i) certification of their electronic systems, (ii) adoption of internal data protection policies, (iii) provision of the option to the owner of personal data to choose whether or not such personal data may be used and/or revealed to third parties, (iv) using legal software, (v) designation of dedicated contact person for data protection matters and (vi) pre and post notification to MOCIT for overseas transfer of personal data. Electronic system providers are also required to notify the personal data owner in the case of any breach involving his/her personal data no later than 14 days subsequent to the occurrence of the breach.

 

If we fail to comply with the Personal Data Protection Regulation, we may be subject to sanctions in the form of warnings or written reprimands, temporary suspensions, or may be blacklisted.

 

 57 

 

 

Regulations on Consumer Protection

 

Consumer protection in Indonesia is regulated under Law No. 8 of 1999 on Consumer Protection, or the Consumer Protection Law, which became effective on April 20, 2000. It is the first comprehensive law devoted to protecting the rights of and promoting the recourses available to, users of both goods and services. The law details activities and circumstances that are prohibited such as disclosing incorrect and unclear information regarding the services rendered or promoting false advertising. Violations of the Consumer Protection Law may result in an administrative and/or criminal sanction such as monetary compensation or an imprisonment sanction.

 

Regulations on Intellectual Property Rights

 

Trademark and Geographical Indication Law

 

Before the end of 2016, the Indonesian House of Representatives enacted the Law No. 20 of 2016 on Trademark and Geographical Indication, or the Trademark and Geographical Indication Law. The new Trademark and Geographical Indication Law has expended the scope of trademark protection and adopted the Madrid protocol provisions, which cover the trademarks of our Indonesian entities.

 

The Trademark and Geographical Indication Law shortened the trademark registration process from 12 to 18 months to eight months. In addition, the Trademark and Geographical Indication Law recognizes two types of international trademark registration application: an application originating from Indonesia to an International Bureau which is filed through the Directorate General of Intellectual Properties under the Minister of Law and Human Rights, or an application addressed to Indonesia as the receiving office from an International Bureau. To be able to file an application in Indonesia for the international registration of a trademark, the applicant either must have applied for registration of the trademark in Indonesia or already owns the trademark in Indonesia.

 

Regulations Relating to Copyrights

 

Copyrights in Indonesia are regulated under Law No. 28 of 2014 on Copyrights, or the Indonesia Copyright Law. Indonesia adopts the declarative system of copyright protection whereby a copyright is an exclusive right of a creator of content which arises automatically after a creation appears in a concrete form. The Indonesia Copyright Law protects creations in the field of science, arts and literature, which includes, among others, computer programs, video games, photography, songs or music with or without lyrics, and all forms of art.

 

Regulations on Anti-money Laundering and Prevention of Terrorism Financing

 

Prevention and Eradication of Money Laundering

 

Law No. 8 of 2010 on Prevention and Eradication of Money Laundering regulates the types of transactions which are required to be reported to the Indonesian Financial Transaction Reports and Analysis Center, or PPATK, and the entities responsible to report such transactions. Under this law, any party who conceals or disguises the origin, source, location, allocation, assignment, or actual ownership or assets known or reasonably suspected to be proceeds of crimes may subject to monetary sanction of up to IDR5 billion (US$345,280) and imprisonment of up to 20 years. Financial service providers must comply with know-your-customer principles and report suspicious financial transactions that it believes is related to money laundering to the PPATK. The reporting party is required to report to PPATK any suspicious financial transactions, and any transaction entered into with its customers having a minimum amount of IDR500 million (US$34,528), or an equivalent value in other currencies, and/or any financial transaction involving the transfer of funds from and to other countries, no later than 14 business days after the transaction is conducted.

 

Failure to submit the report may subject the reporting party to administrative sanction(s) which will be imposed by the supervisory and regulatory body in the form of a warning letter, public announcement on the action or sanction and/or an administrative penalty.

 

 58 

 

 

Prevention and Eradication of Terrorism Financing

 

Law No. 9 of 2013 on the Prevention and Eradication of Terrorism Financing was enacted in order to prevent the funding of terrorists. Under this regulation, an act of terrorism financing is defined as direct and/or indirect acts in order to provide, collect, grant, or loan funds to persons that knowingly would use the funds to conduct terrorist acts. Companies that fund terrorism in Indonesia may face large monetary fines, have their assets seized and their permits revoked. Moreover, such companies may also be dismantled or expropriated by the government. Financial service providers must comply with know-your-customer principles and report suspicious financial transactions that it believes is related to terrorism to the PPATK. Failure to do so will result in fines of up to IDR1 billion (US$69,056). Financial service providers that provide fund transfer services must also request the sender of funds to present identification and information explaining the purpose of the fund transfer and must keep a record of all transactions for at least five years. Funds of the alleged financers of terrorism may be frozen upon the request of the PPATK, investigators, public prosecutors, a judge, and other legally designated parties.

 

Regulations on Labor

 

On March 25, 2003, the House of Representatives enacted Law No. 13 of 2003 on Manpower, or the Indonesia Manpower Law. Under the Indonesia Manpower Law, we are not allowed to pay our employee wages below the minimum wage stipulated annually by the relevant provincial, regency or municipal government. The minimum wage is set in accordance with the need for a decent standard of living, taking into consideration the productivity and growth of the economy. If we fail to abide by requisite minimum wage regulations in the Indonesia Manpower Law, our directors may be liable to a term of imprisonment of no less than one year and up to four years. Moreover, we may also be subject to a fine of up to IDR400 million (US$27,622).

 

Indonesia has adopted social protection and social welfare programs for employees who are working in Indonesia under Law No. 24 of 2011 on the Social Security Agency, or the Indonesia Social Security Agency Law. The Indonesia Social Security Agency Law establishes two social welfare programs, namely, the healthcare social security insurance and employment social security. Employment social security covers workers compensation, pensions and life insurance. Under the Indonesia Social Security Agency Law, an employer is required to register itself and its employees as employment social security participants. If an employer fails to comply with this obligation, it will be subject to a written warning, fines and/or exclusion from certain public services. The Indonesia Social Security Agency Law further stipulates that an employer that violates its obligation to provide the requisite financial contributions to healthcare social security insurance and employment social security will be subject to up to eight years of imprisonment and fines of IDR1 billion (US$69,056). In addition, pursuant to the Indonesia Manpower Law, every person, including foreign nationals, who is employed for at least six months in Indonesia, must participate in the social security programs in Indonesia.

 

Taiwan

 

Regulations on Foreign Investment

 

PRC Investors

 

Although there have been significant economic and cultural interactions and relationships established between Taiwan and the PRC, there have been and remain tensions between the governments of Taiwan and the PRC regarding the international political status of Taiwan. Due in large part to these tensions, Taiwan has imposed restrictions on investments by PRC investors.

 

Investment in Taiwan by PRC investors is governed by the Measures Governing Investment Permits to the People of the Mainland Area, or the Measures, which was last amended on March 13, 2015, and promulgated by the Ministry of Economic Affairs of Taiwan, or the MOEA. PRC investors refer to PRC individuals, juristic persons, organizations and other institutions and PRC invested companies from other jurisdictions, or collectively, PRC investors. “PRC invested companies from other jurisdictions” refer to those entities incorporated outside of the PRC and invested by PRC individuals, juristic persons, organizations and other institutions that (i) directly or indirectly hold more than 30% of the shares or capital of such entities, or (ii) have the ability to control such entities. Under applicable regulatory guidance, “control” is defined to include: (i) having the ability to hold more than 50% of the voting shares under agreement with other investors; (ii) having the ability to control the financing, operation and personnel appointment and removal of the company according to laws or agreements; (iii) having the ability to appoint or remove more than half of the members of the board of directors; (iv) having the ability to direct more than 50% of the voting power in the board of directors; or (v) other indicia of control as set forth in Statement of Financial Accounting Standards Nos. 5 and 7 promulgated by the Financial Accounting Standards Committee of the Accounting Research and Development Foundation of the Republic of China. PRC investors are required to apply for an approval before engaging in the following investment activities: (i) holding the shares issued by or making capital contribution in the company or enterprise in Taiwan, exclusive of a single or accumulated investment that is less than 10% of the shares in a Taiwanese company that is listed on a stock exchange or traded on an over-the-counter market; (ii) setting up a branch, sole proprietorship or partnership in Taiwan; or (iii) providing loans to the invested companies for more than one year. In addition, PRC investors with military background or military purpose are banned from investing in Taiwan. Certain statutory business categories, such as computer recreational activities, software publication, third party payment and general advertising services, are not listed as permitted in the Positive Listings. PRC investors are not allowed to invest in a Taiwan company that operates businesses in such statutory business categories.

 

 59 

 

 

Before investing in Taiwan in accordance with the Measures, PRC investors investing in a Taiwan company that operates businesses in the statutory business categories listed as permitted in the Positive Listings are required to apply for prior approval from the MOEA.

 

In case of being deemed non-compliant with the above-mentioned laws and regulations, the Taiwan authorities may take a range of actions, including:

 

·imposing fines between NT$120,000 (US$3,920) and NT$600,000 (US$19,601) and further fines if the non-compliance is not rectified as ordered;

 

·ordering the violator to reduce any direct or indirect ownership or control by PRC investors;

 

·requesting the violator to divest some or all of its investment or control in its invested entities in Taiwan;

 

·suspending the rights of shareholders; and

 

·discontinuing the operations, and revoking the business licenses of its invested entities in Taiwan.

 

Foreign Investors

 

Foreign investments in Taiwan are governed by the Statute for Investment by Foreign Nationals, last amended on November 19, 1997. Foreign investors may invest by holding shares issued by a Taiwanese company, contributing to its registered capital, establishing a branch office, a proprietary business or a partnership in Taiwan, or providing loans to the invested business for a period exceeding one year, provided that the business items of the invested Taiwanese company are not in a negative list promulgated by the MOEA from time to time.

 

Financial Support Provided by Offshore Entities

 

According to the Statute for Investment by Foreign Nationals, last amended on November 19, 1997, offshore entities can provide loans to any Taiwanese companies that such offshore entities do not hold any equity interest in without any approval from government authorities, subject to certain foreign exchange approval requirements in connection with the remittance of foreign currency in excess of certain amount by Taiwanese entities. There is no maximum limitation on the amount of loans a Taiwanese company may receive from an offshore entity. Moreover, based on current laws and regulations, there is generally no limitation on guarantees made by an offshore entity to a Taiwanese company.

 

Regulations on Foreign Exchange

 

Foreign exchange matters are generally governed by Taiwan’s Foreign Exchange Regulation Act, last amended on April 29, 2009, and regulated by the Ministry of Finance of Taiwan, and the Central Bank of the Republic of China (Taiwan). Authorized by the Foreign Exchange Regulation Act, the Central Bank of the Republic of China (Taiwan) has promulgated the Regulations Governing the Declaration of Foreign Exchange Receipts and Disbursements or Transactions, last amended on November 13, 2018, in order to deal with the declaration of foreign exchange receipts, disbursements or transactions involving NT$500,000 (US$16,335) or more or its equivalent in foreign currency.

 

 60 

 

  

Under existing laws and regulations, foreign exchange approvals must be obtained from the Central Bank of the Republic of China (Taiwan) on a payment-by-payment basis. A single remittance by a company with an amount over US$1 million shall be reported and documents supporting the accuracy of such report shall be provided. In addition, remittances by a company whose annual aggregate amount exceeds US$50 million may not be processed without the approval of the Central Bank of the Republic of China (Taiwan). Although such approvals have been routinely granted in the past, there can be no assurance that in the future any such approvals will be obtained in a timely manner, or at all.

 

Regulations on Dividend Distributions

 

Dividend distributions by companies incorporated in Taiwan are governed by the Taiwan Company Act. Under the Taiwan Company Act, with respect to corporate entity, dividends shall only be distributed after the 10% of annual net income (less prior years’ losses, if any, and applicable income taxes) is set aside as legal reserve until the accumulated legal reserve equals the paid-in capital of such company. In addition, a foreign company’s Taiwan branch, such as our digital entertainment business entity in Taiwan, is not entitled to distribute dividends or make other distributions and can only remit the profits to its holding company in accordance with foreign exchange control regulations after satisfying the relevant income tax obligation in Taiwan.

 

Regulations on Information Technology and Intellectual Property Rights

 

Taiwan does not have a specific statute with respect to regulations governing information technology. The related regulations are mainly dispersed within the Electronic Signatures Act promulgated on November 14, 2011, or the Electronic Signatures Act. The main purpose of the Electronic Signatures Act is to encourage the use of electronic transactions, ensure the security of electronic transactions, and facilitate the development of electronic commerce. According to the Electronic Signatures Act, documents may be maintained in electronic form, and an electronic signature may be used with the consent of the other party. In addition, a non-government agency shall not collect or process specific personal information unless it has a legitimate specific purpose and complies with all of the conditions provided in the relevant laws.

 

Intellectual property rights are protected primarily through the Copyright Act (last amended on November 30, 2016), the Patent Act (last amended on January 18, 2017), the Trademark Act (last amended on November 30, 2016) and the Trade Secrets Act (promulgated on January 30, 2013) in Taiwan.

 

Regulations on Imported Games and Game Operations

 

Operations of online games are regulated by the Regulations on the Rating of Game Software, last amended on April 20, 2018. Game operating companies and agents of game software need to clearly label the rating and warning language on the packaging or webpages of the game according to the rating system under the regulations and register the rating level and plot of such game software in the database of the competent authority to allow for rating level searches prior to the earliest date on which the game is made available for public purchase. In the event the rating level of a game is not labeled properly according to the relevant regulations, the game operating company or agent may be subject to fines, and may be subject to repeated penalties if such non-compliance is not rectified within the stipulated periods.

 

In addition, according to the Recording of Matters in the Standard Contracts of Online Games promulgated by the Executive Yuan on December 13, 2007 and last amended on October 8, 2018, game operating companies need to label the following information on their game websites and the packaging of their games: (i) the rating level and the age groups that are prohibited or suitable for the game, (ii) the minimum system requirements for running the game, (iii) details regarding the game’s refund policy, and (iv) information and certain warning language regarding in-game activities, rewards and prizes.

 

 61 

 

 

 

Regulations on E-commerce

 

Under the Act Governing Electronic Payment Institutions promulgated on February 4, 2015, effective as of May 3, 2015 and last amended on January 31, 2018, an “electronic payment institution” means a company approved by the competent authority to accept, through a network or electronic payment platform, the registration and opening of accounts by users to keeps track of their deposit and transfer records, and also uses electronic equipment to convey the receipt or payment information to engage in certain e-commerce businesses in the capacity of an intermediary between payers and recipients, including the following businesses: (i) collecting and making payments for real transactions as an agent, (ii) accepting deposits of funds as stored value funds, (iii) transferring funds between e-payment accounts, and (iv) other businesses approved by the competent authority. However, a company which only engages in the business of collecting and making payments for real transactions as an agent and the total balance of funds it collects/pays and keeps does not exceed NT$1 billion (US$32.7 million) in the average daily amount of a year is not considered an electronic payment institution. Therefore, our Shopee business in Taiwan is not considered an “electronic payment institution” in Taiwan because we merely collect and make payments for real transactions as an agent by cooperating with certain banks in Taiwan and the total balance does not exceed the maximum amount under the Act Governing Electronic Payment Institutions.

 

Regulations on Data Protection and Information Security

 

The main regulation governing the protection of personal data in Taiwan is the Personal Information Protection Act, last amended on December 30, 2015. The Personal Information Protection Act governs the collection, processing and use of personal information in order to prevent abuse of personal data by other parties. Companies that seek to collect, process and use personal information need to disclose the name of the party collecting the personal information and the purpose of collecting the personal information subject to the user’s consent, as appropriate. Data subjects should also be informed of their rights under the Personal Information Protection Act and how they can exercise such rights. Our digital entertainment and e-commerce businesses are required to comply with the Personal Information Protection Act while collecting, processing and using the personal information of our users. Failure to comply with the Personal Information Protection Act will give rise to fines and criminal liability.

 

Regulations on Anti-money Laundering and the Prevention of Terrorism Financing

 

According to the Money Laundering Control Act of Taiwan, which was last amended on November 7, 2018, the scope of the definition of money laundering includes the following behaviors: (i) knowingly disguises or conceals property or property interests obtained from a serious crime or transfers or changes the specific gain from criminal actions to assist others to escape from criminal indictment; (ii) covers or hides the nature, source, flowing, location, ownership, disposition and other interest of gains of a particular crime; and (iii) receives, possesses or uses the gain of a particular crime. We will continue to closely monitor regulatory developments in order to continue to comply with the anti-money laundering and prevention of terrorism financing regulations.

 

Regulations on Labor

 

According to the Labor Standards Act of Taiwan, last amended on November 21, 2018, employers are not allowed to terminate employment contracts without cause. Further, the mere transfer of ownership of a company is not sufficient grounds for laying-off employees. Only when the employer is to be dissolved due to transactions under the Merger and Acquisition Act can such employer terminate the employment agreements with the employees that are not offered employment by the surviving or assigned company. Under the Labor Standards Act and the Labor Pension Act of Taiwan, employers are required to contribute no less than 6% of an employee’s monthly salary into a specific account as part of the employee’s pension. Under the Labor Insurance Law of Taiwan, employers should withhold and pay for the social insurance premium for employees aged between 15 and 65. In addition, under the National Health Insurance Law of Taiwan, employers are required to pay for a certain statutory percentage of the employees’ health insurance premium.

 

Vietnam

 

Regulations on Foreign Investment

 

Foreign investment into Vietnam is regulated by both domestic legislation and international agreements, with the primary regulations being the Law on Investment and Vietnam’s WTO commitments. Foreign investment is divided into three general categories: unrestricted, restricted, and prohibited. With respect to the “restricted” category, restrictions can take the form of a specific foreign ownership ceiling in a foreign-invested company, a general requirement to enter into a joint venture with a Vietnamese party with no mandated maximum foreign ownership ceiling, or the requirement to obtain certain government approvals for foreign ownership with respect to the industries that the Vietnam government has not committed to opening to foreign investment. For example, foreign ownership in companies engaging in online game business may not exceed 49%, and foreign ownership in companies engaging in e-payment or e-commerce business is restricted unless certain government approvals are obtained. We have obtained approvals from the Department of Planning and Investment of Vietnam for direct ownership of equity interests in our online game, e-commerce and e-payment businesses as a foreign investor, including approval for 100% direct ownership in our e-commerce business.

 

 62 

 

  

Financial Support Provided by Offshore Entities

 

Financial support in the form of loans, direct cash injections and guarantees provided by an offshore entity to a Vietnam entity is permitted under Vietnamese laws, including Vietnam’s foreign exchange control regime. Loans provided by offshore lenders to Vietnam entities with a term of more than 12 months must be registered with the State Bank of Vietnam and must satisfy certain conditions with respect to the term, type and purpose of the loan. There is no other restriction or dollar amount limitation imposed on any of the foregoing financial support mechanisms.

 

Regulations on Foreign Exchange

 

Vietnam does not possess a fully liberalized foreign exchange control regime, and the use, exchange and remittance of foreign currencies are regulated by the Ordinance on Foreign Exchange Control and its guiding instruments, along with miscellaneous regulations on inward investment.

 

The use of, and exchange of foreign currencies for, Vietnamese dong, is broadly dependent on whether such foreign currencies are used for capital investment purposes or general transactional purposes. Capital investment comprises both indirect investment and direct investment, with direct investment defined as any foreign investment where the investor participates in the management and operation of the invested company. Foreign currencies and Vietnamese dong are permitted to be used for direct investments and only Vietnamese dong may be used for indirect investments. All capital investments into Vietnam, whether direct or indirect, must be made through specialized investment capital bank accounts, and any dividend distributions and returns of capital from such investments must be made through the same accounts. There are no foreign exchange control or remittance restrictions imposed on amounts held in such investment capital bank accounts, except for the requirement for supporting documents evidencing valid remittances.

 

Vietnamese dong held in current accounts can generally be freely exchanged for foreign currency and subsequently remitted offshore, provided that the origin of such amounts and the reason for the exchange and remittance are legitimate and legal. Contracts for the supply of goods or services entered into between a Vietnamese individual or company and a foreign company are one of the valid bases for such foreign currency exchange transactions.

 

Regulations on Dividend Distributions

 

In Vietnam, a company is allowed to pay dividends at the end of a financial year after it has settled all of its outstanding tax obligations, provided that the payment of the dividends will not result in the company being unable to discharge its debts and other liabilities.

 

Regulations on Imported Games and Game Operations

 

According to Circular No.34/2013/TT-BCT, games are permitted to be imported into Vietnam. With regards to the publication of games, including electronic games, Vietnam’s WTO commitments allow foreign investors to provide electronic games only through a business cooperation contract or a joint venture company with a Vietnamese partner which is licensed to provide electronic games. Foreign investment into the joint venture company generally shall not exceed 49%. See “—Regulation—Vietnam—Regulations on Foreign Investment.”

 

The operation of electronic games is mainly governed by Decree No.72/2013/ND-CP, which regulates the management, provision and use of internet services and online information, and Circular No.24/2014/TT-BTTTT, which provides further guidance to Decree No.72/2013/ND-CP. These regulations divide electronic games into the following categories: G1 games (simultaneous interactions among various players via a game server), G2 games (simultaneous interactions only between players and a game server), G3 games (simultaneous interactions among various players but no interactions between players and a game server), and G4 games (those downloaded from a network with no interaction among players or between players and the game server). Companies may operate G1 games after obtaining a License to Provide Game Services and, for each game the company offers, it also needs to obtain a Decision to Approve Game Content issued by the Ministry of Information and Communications of Vietnam. Companies may operate G2, G3 and G4 games after obtaining a Certificate of Registration of Game Service Provision and, for each game the company offers, it also needs to obtain an Announcement of Service Provision issued by the Agency of Broadcasting and Electronic Information.

 

 63 

 

 

 

Regulations on E-commerce

 

E-commerce businesses are mainly governed by the Law on E-Transactions, Decree No.52/2013/ND-CP, or Decree 52, and Circular No.59/2015/TT-BCT, or Circular 59.

 

According to Decree 52, companies that own e-commerce direct sale websites must notify the Ministry of Industry and Trade of Vietnam of their establishment. Companies that own e-commerce service provision websites, including e-commerce marketplace, online auction websites, and online promotion websites, must apply with the Ministry of Industry and Trade for the establishment of such e-commerce platforms.

 

According to Circular 59, e-commerce mobile applications include applications used for direct sale of goods and applications for provision of e-commerce services. Accordingly, a company with such applications must register to establish an e-commerce service provision website with the Ministry of Industry and Trade if it owns a mobile application with both goods sales and services provision functions, and notify the Ministry of Industry and Trade of the establishment of the mobile application for either the sale of goods or the provision of services.

 

Our e-commerce business in Vietnam has made the requisite applications and notifications and obtained the requisite approvals for the provision of e-commerce services.

 

Regulations on E-payment Services

 

According to Decree No.101/2012/ND-CP, intermediary payment services include the provision of electronic payment facilities (such as financial switch services, electronic clearing services and electronic payment gateway services), payment support services (such as cash collection and cash payment services, support services for wire transfers and digital wallet services), as well as other intermediary payment services prescribed by the State Bank of Vietnam. Non-financial companies that wish to provide intermediary payment services are required to obtain a license for intermediary payment services. To obtain this license, companies must satisfy certain conditions, such as meeting minimum equity capital thresholds (50 billion Vietnamese dong, or approximately US$2.2 million) as well as receiving prior approval for its plan to operate the intermediary payment services.

 

Our digital financial services business in Vietnam has obtained the license for intermediary payment services for electronic payment gateway services, cash collection and cash payment services and digital wallet services.

 

Regulations on Data Protection and Information Security

 

Vietnam does not have a comprehensive data protection law. Instead, data protection provisions are prescribed across various legislation, which include the Vietnam Civil Code, the Law on Protection of Consumers’ Rights, the Law on Information Technology, and the Law on E-commerce, which are all issued by the National Assembly of Vietnam. While there is no unified definition, personal data may generally be defined as information that is adequate to accurately identify a data subject, covering at least one of the following types of information: full name, date of birth, ID number/passport number, profession, title, contact address, e-mail address, and telephone number. A subject’s right to privacy is protected by laws. Any collection, publication, processing, transfer to a third party or any other use of a subject’s personal information requires the consent of such subject.

 

On November 19, 2015, the Vietnam National Assembly issued the Law on Cyber Information Security, which sets forth regulations on cyber information security. Accordingly, individuals and companies must implement measures to assure the security of cyber information. For example, entities providing information technology services must comply with regulations on the storage and use of personal information, apply blocking and handling measures upon receipt of a notice that sending such information is illegal, and implement measures to allow recipients to refuse the receipt of information.

 

 64 

 

  

Regulations on Intellectual Property Rights

 

Intellectual property rights in Vietnam are governed by the Law on Intellectual Property, together with certain international agreements to which Vietnam is a signatory (such as Vietnam’s WTO commitments on Trade-Related Aspects of Intellectual Property, and the Madrid Agreement Concerning the International Registration of Marks).

 

In order for certain intellectual property rights to be recognized and enforceable in Vietnam, intellectual property owners must register those rights. Copyrights must be registered with the Department of Copyright of Vietnam. Industrial property, such as patents, trademarks and industrial design, must be registered with the National Office of Intellectual Property of Vietnam.

 

Regulations on Anti-money Laundering and Prevention of Terrorism Financing

 

Vietnam’s Law on the Prevention of Money Laundering contains the primary anti-money laundering and prevention of terrorism financing regulations in Vietnam. It applies to all financial institutions and certain non-financial institutions engaged in specific business activities, which include offering games for prizes and payment services, such as those operated by our Vietnam VIEs.

 

The Department of Anti-Money Laundering established under the State Bank of Vietnam monitors and regulates Vietnam’s anti-money laundering regime. Entities subject to the anti-money laundering regime must report certain transactions to the Department of Anti-Money Laundering, including high-value transactions of no less than 300 million Vietnamese dong (US$13,378), suspicious transactions, and transactions involving companies or individuals in the countries and territories on the “black list” published by the Ministry of Public Security. Moreover, apart from the know-your-client procedures required by Vietnamese law, entities subject to the anti-money laundering regime must perform an enhanced due diligence investigation on high-risk parties, which include foreign individuals on the list of “politically influenced persons” published by the State Bank of Vietnam or individuals or entities conducting transactions using new technologies that enable such persons to conduct transactions without meeting in person with a member or staff of the bank.

 

Regulations on Labor

 

Vietnam’s Labor Code, along with a number of guiding instruments, regulates the relationship between employers and employees in Vietnam, including both Vietnamese nationals and expatriates. It specifies that an employment contract must be made in writing. There are broadly three types of labor contracts: indefinite term contracts, fixed term contracts, and temporary or seasonal contracts. An employer is only permitted to offer two consecutive fixed term contracts, subsequent to which the employment contract must be an indefinite term contract.

 

Vietnam has a particularly employee friendly labor law regime. Employees are entitled to statutory benefits payable by the employer, including health, social and unemployment insurance. Compensation in the form of severance pay is owed in most cases to an employee upon the expiration or termination of employment, save for instances of dismissal for cause. Moreover, non-compete, non-solicitation and any other labor contract clauses which may be deemed to interfere in a person’s right to seek employment are difficult, if not impossible, to enforce.

 

Thailand

 

Regulations on Foreign Investment

 

Foreign investment in Thailand is regulated under the Thai Foreign Business Act, which states that a foreigner is restricted from engaging in certain businesses in Thailand as described in the Thai Foreign Business Act, such as advertising business, sale of food and beverage, and other service businesses which include e-payment services, unless an approval is granted by the Cabinet of Thailand or a foreign business license or a foreign business certificate is granted by the Ministry of Commerce of Thailand or there is an exemption under other specific laws.

 

The term “foreigner” under the Thai Foreign Business Act covers the following definitions:

 

(i)a natural person who is not a citizen of Thailand;

 

 65 

 

  

(ii)a juristic person not established in Thailand;

 

(iii)a juristic person established in Thailand with half or more of the shares constituting its capital held by (i) or (ii) or half or more of the total capital of such juristic person invested by (i) or (ii); and

 

(iv)a juristic person established in Thailand with half or more of the shares constituting its capital held by (i), (ii) or (iii), or half or more of the total capital of such juristic person invested by (i), (ii) or (iii).

 

The definition of “foreigner” does not include references to relative voting arrangements, control of the management of a company or the economic interests of Thai and foreign nationals. The Thai Foreign Business Act only considers the immediate level of shareholding. As a result, no cumulative or look-through calculation is applied to determine the foreign status of a company when it has several levels of foreign shareholding. See “Item 4. Information on the Company—C. Organizational Structure—Thailand Shareholding Structure” for more details about our shareholding structures in Thailand and “Item 3. Key Information—D. Risk Factors—Risks Related to Our Corporate Structure—We rely upon structural arrangements to establish control over certain entities and government authorities may determine that these arrangements do not comply with existing laws and regulations.”

 

Regulations on Foreign Exchange

 

The legal basis for foreign exchange control in Thailand is derived from the Exchange Control Act, B.E. 2485 (1942), as amended, and Ministerial Regulation No. 13 (B.E. 2497 (1954)).

 

In order to control the volume of foreign currency in Thailand and promote the stability of the Thai baht, foreign exchange regulations in Thailand state that all foreign exchange transactions, including those involving purchases, sales, exchanges and transfers, shall be conducted through commercial banks and through authorized non-banks, namely authorized money changers, money transfer agents, and companies, that are granted foreign exchange licenses from the Minister of Finance of Thailand. There is no limit on the remittance of foreign currency into Thailand; nevertheless, remittance of foreign currency to outside of Thailand is primarily limited to the value of the underlying transaction. Prior approval from the Bank of Thailand may be necessary if the transaction is beyond what is allowed under the regulations. Failure to comply with the laws and regulations will lead to a fine and/or imprisonment. We only remit foreign currency out of our Thailand operations through commercial banks and authorized non-banks with the requisite licenses and generally do need to obtain separate approval from the Bank of Thailand for such transactions.

 

Regulations on Dividend Distributions

 

Dividend distributions by private companies incorporated in Thailand are governed by the Civil Commercial Code and the Revenue Code. Dividends shall only be distributed out of a company’s retained earnings. A company looking to distribute dividend is required to set aside at least 5% of its retained earnings into a legal reserve fund at the time the dividend is paid until and unless the legal reserve fund reaches 10% of the company’s registered capital.

 

The dividend distributed to a company’s shareholders is subject to a 10% withholding tax. The withholding tax may be exempt or reduced depending on the rules and regulations of the Thai revenue code and the double taxation agreements that Thailand has entered into with other countries.

 

Regulations on Game Businesses

 

Digital game and game distributing businesses, either for personal computers or mobile phones, are governed by the Film and Video Act B.E. 2551 (2008), as amended, or the Film and Video Act. Digital games are treated as videos under the Film and Video Act. Digital games to be exhibited, exchanged or distributed in Thailand shall be reviewed and approved by the Thailand Film and Video Censorship Committee. Updates and amendments to previously approved digital games will be regarded as new games and subject to the review and approval by the Film and Video Censorship Committee. Companies engaging in the game distributing business are required to obtain a game distributing license under the Film and Video Act unless the games are offered for free. We have arranged for obtaining the approvals of the games we exhibit and their updated versions from the Film and Video Censorship Committee regularly.

 

 66 

 

  

Regulations on E-commerce

 

Pursuant to the Commercial Registration Act, B.E. 2499 (1956), as amended, or the Commercial Registration Act, and the Notification Regarding Requiring Business Operators to Register their Businesses No. 11, issued by the Ministry of Commerce in 2010, or Notification No. 11, an e-commerce business operators, including the companies engaging in the sale and purchase of goods or services using electronic devices via the internet and e-marketplace, are required to register its business with the Ministry of Commerce of Thailand. We have registered our Shopee e-commerce marketplace business with the Ministry of Commerce.

 

Pursuant to the Direct Sale and Direct Marketing Act B.E. 2545 (2002), as amended, or the Direct Sale and Direct Marketing Act, companies engaging in direct sales or direct marketing are required to register its business with the Secretariat General of the Office of Consumer Protection or the officer appointed by the Secretariat General of the Office of Consumer Protection. We have made the required registration for our Shopee e-commerce marketplace in Thailand. Under the Direct Sale and Direct Marketing Act, companies that operate an online marketplace are direct marketing companies and are required to ensure that documentation evidencing sales and purchases of goods and services on its online marketplace are provided and delivered to consumers. Such documentation shall be in the Thai language and contain information including due date, place and method of payment, place and method of delivery of goods or services, termination of contract, product return method, product warranty and exchange policy in case of damage or defect. Moreover, consumers have the right to cancel their purchases made on an online marketplace within seven days from the date of receipt of the purchased goods or services.

 

In addition, direct marketing companies must comply with the relevant ministerial regulations and any applicable laws on consumer protection regarding their advertisements.

 

Regulations on Consumer Protection

 

Thailand’s consumer protection laws include the Consumer Protection Act B.E. 2522 (1979), as amended, the Unfair Contract Terms Act, B.E. 2540 (1997), the Product Liability Act B.E. 2551 (2008) and the Consumer Case Procedure Act B.E. 2551 (2008). Such laws aim to promote greater transparency and more accurate disclosures regarding products and services, adequate compensation if consumers are harmed by a product or service and fair transaction terms between sellers and buyers.

 

Regulations on E-payment Services

 

In Thailand, electronic transactions and e-payment services are governed by several governmental authorities and regulations including, the Electronic Transaction Commission, or the ETC, the Governor of the Bank of Thailand or his or her designee, the Electronic Transactions Act, B.E. 2544 (2011), as amended, and the Royal Decree Regulating Electronic Payment Services, B.E. 2551 (2008).

 

Regulated e-payment services businesses include: (i) e-payment services that involve transferring, making or receiving payments via bank accounts and/or credit cards; (ii) e-money or e-wallet services that involve the use of money in electronic form to transfer, make and receive payments; and (iii) substitute payment services through physical counters and websites used to facilitate bill payments and game/mobile phone top-ups.

 

The ETC is in charge of granting licenses for each type of e-payment service business and has promulgated a notification regarding the Rules, Procedures and Conditions on the Operation of Electronic Payment Service Businesses, B.E. 2559 (2016), or the ETC Notification. The ETC Notification contains many requirements for electronic payment services business operators. For example, such operators must ensure that personal data of the users of their services remain private, even after the cessation of services, unless an exception applies. Moreover, annual inspections must be performed on the information security systems of e-payment services businesses and the results must be reported to the Bank of Thailand. The ETC Notification specifically mandates that if an electronic payment services business operator holds an e-money license, it can only operate (i) within the scope of such license, and (ii) other relevant businesses with the purpose to support such e-payment service business, and it must also keep the money collected from users separate from its own account.

 

Our digital financial services business in Thailand has obtained e-payment service business licenses for (i) electronic money services, (ii) electronic payment services through any device or network, and (iii) payment services. In addition, we have also obtained an e-money card license from the Ministry of Finance in accordance with the Notification of the Revolution Council No. 58, dated January 26, 1972, or the Notification of the Revolution Council No. 58, which mandated that e-money card service businesses require approval from the relevant authority.

 

 67 

 

  

On October 18, 2017, the Payment Systems Act, B.E. 2560 (2017), which governs e-payment services in Thailand, has been enacted and has been in effect since April 16, 2018. An operator seeking to operate a regulated payment system or regulated payment service, which include e-payment services, is required to have a license before operating such business. Under the Payment Systems Act, a business operator who has been granted e-payment business licenses under prior regulations must have filed its application for license or the application for registration with the Bank of Thailand before August 13, 2018. Upon filing such applications within the prescribed period, the operator is entitled to operate the businesses indefinitely until the Minister of the Ministry of Finance or the Bank of Thailand instruct otherwise. In this regard, the Bank of Thailand has issued several regulations regulating businesses operating regulated payment systems and services. As an existing license holder, we filed our application within the prescribed period and have obtained the new license under the Payment Systems Act to operate e-payment services.

 

Any non-compliance with the regulations regarding the regulated payment system or the regulated payment services will be subject to monetary fines and, depending on the severity of the non-compliance, may result in the suspension or revocation of the relevant licenses obtained under such regulations.

 

Regulations on Nano Financing

 

The Ministry of Finance promulgated the Notification Regarding Businesses that Require a Permit According to Section 5 of the Notification of the Revolution Council No. 58 (Nano Finance), or the Nano Finance Notification, which requires a nano finance business operator to obtain an approval from the Minister of Finance through the Bank of Thailand. The Nano Finance Notification also stipulates that loan proceeds from nano financing may only be used for business-related purposes in order to boost opportunities to small business owners. Our subsidiary engaging in digital financial services business in Thailand has obtained the nano finance license from the Ministry of Finance in accordance with the Nano Finance Notification.

 

We have obtained an approval to operate nano finance business and provide nano financing to selected AirPay counters in Thailand. Our nano finance business is subject to certain restrictions imposed by the Bank of Thailand, the government authority overseeing nano finance businesses. The Bank of Thailand promulgated the Notification No. SorNorSor 1/2558 Regarding the Rules, Procedures and Conditions for the Operation of Nano Finance Businesses. Under such notification, operators of nano finance businesses should take into account the borrower’s ability to repay the loan (which is unsecured) and consider a credit limit for each borrower. The maximum credit limit shall not exceed THB100,000 (US$3,095), and the interest rate, together with fees and penalties, shall not exceed 36% per annum. In addition, the nano finance business operator shall maintain a debt-to-equity ratio of seven times or less throughout its operation.

 

Regulations on Personal Loans

 

Personal loan operators are subject to the Notification regarding Businesses that Require a Permit According to Section 5 of the Notification of the Revolution Council No. 58 (Supervised Personal Loan), as amended, and its implementation rules promulgated by the Bank of Thailand, or collectively, the Supervised Personal Loan Notification. According to the Supervised Personal Loan Notification, a company providing uncollateralized personal loans for no specific purpose to individuals is required to obtain a supervised personal loan business license. Our subsidiary engaging in the digital financial services business in Thailand has obtained a supervised personal loan business license from the Ministry of Finance in accordance with the Supervised Personal Loan Notification.

 

According to the Notification of the Bank of Thailand No. SorNorSor 2/2562 (2019), the Bank of Thailand, as the competent authority under the Supervised Personal Loan Notification, requires that the credit limit for personal loans should not exceed one and a half or five times the average monthly income of the borrower or the average monthly balance in the borrower’s deposit account, in the case where the average income is below or over THB 30,000 (US$929) a month respectively, at a financial institution for the six month period immediately before the date on which the personal loan is granted. Moreover, the interest rate for personal loans, together with fees and penalties, shall not exceed 28% per annum.

 

 68 

 

  

Regulations on Intellectual Property Rights

 

Intellectual property laws in Thailand are comprised of the Copyrights Act, B.E. 2537 (1994), as amended, Trademark Act B.E. 2534 (1991), as amended, Patent Act B.E. 2522 (1979), as amended, Trade Secret Act, B.E. 2545 (2002), as amended, and Optical Disc Production Act, B.E. 2548 (2005).

 

Trademarks registered outside of Thailand are not automatically protected under Thai laws. Protection will be granted to trademarks registered with the Department of Intellectual Property of the Ministry of Commerce of Thailand. In contrast, original works of authorship will receive copyright protection the moment they are created. Computer software will be protected under the Thailand Copyright Act. An infringement of intellectual property rights may lead to civil and/or criminal liabilities.

 

Regulations on Anti-money Laundering and Prevention of Terrorism Financing

 

The key regulation for anti-money laundering and counter-terrorist financing is the Money Laundering Prevention and Suppression Act, B.E. 2542 (1999), as amended, which imposes reporting obligations for any transactions that reach certain thresholds which vary depending on the type of transactions involved. Personal loan business operators are also subject to know-your-customer measures for every transaction, while e-payment and e-money business operators are required to apply the know-your-client measures when the value of a transaction is THB 100,000 (US$3,095) or more. In addition, any e-payment service business needs to have procedures relating to customer due diligence in place to ensure that its services are not being used by members of groups identified as terrorists by the United Nations Security Council Resolutions.

 

Regulations on Labor

 

Labor matters are mainly governed by the Thai Civil and Commercial Code and the Thai Labor Protection Act, B.E. 2541 (1998), as amended, and its subsequent notifications. The laws stipulate relationship between the employer and the employees in essential aspects, including working hours, leaves, wages, employment termination and severance payment, etc. The employment arrangement can be made verbally and is not required in writing.

 

Under the Thai Labor Protection Act, it’s mandatory for employers to establish work rules when 10 or more employees are hired and it shall cover the following issues: (i) working days, normal working hours and rest period; (ii) holidays and rules governing the taking of holidays; (iii) rules governing overtime and holiday work; (iv) the day and place where wages, overtime pay, holiday pay and holiday overtime pay are to be made; (v) leave and rules governing the taking of leave; (vi) discipline and disciplinary measures; (vii) lodging of grievances; and (viii) termination of employment, severance pay and special severance pay.

 

Singapore

 

Regulations on Dividend Distributions

 

The governing legislation for the distribution of dividends in Singapore is the Companies Act. Under the Companies Act of Singapore, a Singapore company is only allowed to pay dividends out of profits in compliance with Section 403 of the Companies Act (which prohibits dividends from being paid out of profits applied towards the purchase of the company’s own shares or gains derived by the company from the disposal of treasury shares) and in accordance with the company’s constitution and the generally acceptable accounting principles in Singapore.

 

Regulations on Information Technology

 

Regulation of Internet Content

 

The Singapore Broadcasting Act prohibits the provision of certain broadcasting services, including internet content, in or from Singapore without a license issued by the Infocomm Media Development Authority. The Infocomm Media Development Authority is the regulator of the information, communications and media sectors in Singapore. The Singapore Broadcasting Act sets out an automatic class licensing scheme for computer online services provided by internet content providers. An internet content provider includes a corporation which provides any program for business purposes on the internet.

 

 69 

 

 

Internet content providers are in general mandated to be automatically class licensed without any need to make specific applications to the Infocomm Media Development Authority, and are required to comply with the conditions of the class licence and the Internet Code of Practice. As an internet content provider, we are obliged to use our best efforts to ensure that prohibited material (which refers to material that is objectionable on the grounds of public interest, public morality, public security, national harmony, offends good taste or decency, or is otherwise prohibited by applicable Singapore laws) is not broadcast via the internet to users in Singapore, and we are also required to deny access to any prohibited material if directed to do so by the Infocomm Media Development Authority. If we contravene the class license conditions or the Internet Code of Practice, we may face administrative sanctions such as suspension or cancelation of our license, or fines.

 

Regulations on Imported Games and Game Operating

 

Video Game Classification

 

Pursuant to Singapore’s Films Act, the Board of Film Censors of the Infocomm Media Development Authority is responsible for classifying films, videos and video games distributed in Singapore. In particular, it administers the video game classification system under the Films Act, which requires businesses importing or distributing physical copies of video games in Singapore to submit the video games to the Infocomm Media Development Authority for rating and classification. However, the video game classification system does not apply to games which are only available via internet download. Since the online games that we offer are available only through online platforms, we in general are not subject to the video game classification system. However, the Infocomm Media Development Authority retains the right to issue a rating and/or classification of any of the online games we offer, should it choose to do so.

 

Films Regulation

 

The Films Act imposes a regulatory requirement for an organization to hold a license for carrying on the business of importing, making, distributing or exhibiting films. A film is defined to include a video recording for use as a game. The Films (Video Games Exemption) Notification 2008 exempts a video game distributor from having to comply with the abovementioned requirement to obtain a license. There remains some uncertainty with respect to whether the exemption covers an online game operator as the words ‘video games’ are neither defined in the Films Act nor in the said exemption. This is due to the contents of the Films Act and its related regulations not being drafted specifically for the digital age of online games. Further, due to the latter reason, there is uncertainty on whether an online game needs to be submitted to the Board of Film Censors for censorship evaluation prior to distribution. In the opinion of Rajah & Tann Singapore LLP, our counsel as to Singapore law, it is consistent with market practice that we treat our online games as video games and do not apply for the film license or submit our online games for censorship evaluation.

 

Stored Value

 

The Monetary Authority of Singapore regulates the issuance of stored value facilities in Singapore under the Payment Systems (Oversight) Act. Stored value facilities are prepaid instruments that can be used for the payment of goods or services up to the amount that has been stored in the instrument. A stored value facility may either be single purpose or multi-purpose in nature. A single purpose stored value facility may only be used to pay for goods and services provided by its holder, whereas a multi-purpose stored value facility may be used to pay for goods and services provided by its holder and other parties. Approval of the Monetary Authority of Singapore is not generally required for the operation of a single purpose stored value facility other than a widely accepted store value facility, and the holder of the stored value facility is required to comply with the Payment Systems (Oversight) Act and its associated regulations.

 

Pursuant to the Payment Systems (Oversight) Act, holders of single purpose stored value facilities are required to comply with its requirements and provide the Monetary Authority of Singapore with all information relating to the stored value facility as may be requested. While there are obligations imposed on holders of stored value facilities under the Payment Systems (Oversight) Act regarding labeling requirements and limits on the stored value threshold, depending on circumstances, the Payment Systems (Oversight) (Exclusion of Single Purpose Stored Value Facilities) Order and the Payment Systems (Oversight) (Exemption) Regulations exempt such obligations from applying in respect of single purpose stored value facilities.

 

 70 

 

  

In addition, the holder of the stored value facility will need to comply with the Monetary Authority of Singapore’s Notice PSOA-N02 on the prevention of money laundering and countering the financing of terrorism. Pursuant to this and amongst various things, the holder of such stored value facility must perform due diligence measures to establish and verify the identity of the user; notify the Monetary Authority of Singapore at least 10 business days prior to the commencement of operations of the stored value facility, file an annual submission to the Monetary Authority of Singapore, and maintain documentation on transactions relating to the stored value facility; implement internal policies to report suspicious transactions to the Suspicious Transactions Reporting Office; and implement internal policies to help prevent money laundering and terrorism financing. A holder of a stored value facility will also need to comply with the regulations issued by the Monetary Authority of Singapore under Section 27A of the Monetary Authority of Singapore Act which seek to prohibit dealings with and impose sanctions on designated persons.

 

The Payment Services Bill which streamlines different payment services in Singapore under a single legislation has been passed by Parliament in January 2019. The Payment Services Act 2019 is however not in force yet and the date of when it will come into force has not been announced, although the various payment services to be regulated thereunder may be “e-money issuance service” and “account issuance service.”

 

Similar to the PSOA in relation to single purpose stored value facility, “limited purpose e-money,” which includes stored value that may only be used to pay for goods and services of the issuer of the stored value facility, will be excluded from the ambit of the Payment Services Act, and any payment service provided in respect only of such limited purpose e-money will thus not be required to be licensed under the Payment Services Act.

 

Regulations on E-commerce

 

Consumer Protection

 

There are various general consumer protection laws in place in Singapore, which apply generally to all relevant transactions including electronic transactions, but are not specifically targeted at regulating e-commerce operations. One or more of these laws would be relevant in the context of online game operations or e-commerce operations.

 

The Consumer Protection (Fair Trading) Act sets out a legislative framework to allow consumers aggrieved by unfair practices to have recourse to civil remedies before the Singapore courts. The definition of supplier under the Consumer Protection (Fair Trading) Act includes persons who promote the use or purchase of goods or services which we do through our digital entertainment and e-commerce platforms. Suppliers may be held liable for engaging in unfair practices in relation to consumer transactions. Unfair practices include, among other things: (i) doing or saying anything which would reasonably deceive or mislead consumers, (ii) making a false claim, (iii) taking unreasonable advantage of a consumer, or (iv) making various forms of misrepresentations to the consumer.

 

The Consumer Protection (Trade Descriptions and Safety Requirements) Act prohibits the use of false trade descriptions on goods supplied in the course of trade. Trade descriptions include any description, statement or indication that directly or indirectly relates to the fitness for purpose, strength, performance, behavior or accuracy of any goods. This prohibition applies to all persons in the course of business and would be applicable in an e-commerce marketplace. Violations of the Consumer Protection (Trade Descriptions and Safety Requirements) Act are subject to criminal liability.

 

Regulations on Data Protection and Information Security

 

Personal Data Protection

 

The Personal Data Protection Act of Singapore governs the collection, use and disclosure of the personal data of individuals by organizations, and is administered and enforced by the regulator, the Personal Data Protection Commission. It sets out data protection obligations which all organizations are required to comply with in undertaking activities relating to the collection, use or disclosure of personal data. A failure to comply with any of the above can subject an organization to a fine of up to S$1 million (US$748,335) per breach.

 

An online game operator or e-commerce company is required to comply with the Personal Data Protection Act. Among other things, such company is required to obtain consent from its customers and inform them of the applicable purposes before collecting, using or disclosing their personal data. Moreover, it is also required to put in place sufficient measures to protect the personal data in its possession or control from unauthorized access, loss or damage.

 

 71 

 

 

Pursuant to the Personal Data Protection Commission’s Advisory Guidelines on the Personal Data Protection Act for NRIC and other National Identification Numbers that was issued in August 2018, an organisation such as an online game operator or e-commerce company is not permitted to collect, use or disclose an individual’s identification number unless under certain exceptions. Organizations have been given a grace period to comply with such guidelines and the latter will be enforced by the Personal Data Protection Commission from September 2019.

 

Regulations on Intellectual Property Rights

 

The Intellectual Property Office of Singapore administers the intellectual property legislative framework in Singapore, which includes copyrights, trademarks and patents. Singapore is a member of the main international conventions regulating intellectual property matters, and the WTO’s Agreement on Trade Related Aspects of Intellectual Property Rights.

 

Copyright

 

Pursuant to the Copyright Act of Singapore, authors of protected works enjoy various exclusive rights, including the rights of reproduction and communication to the public. An author will automatically enjoy copyright protection as soon as he creates and expresses an original work in a tangible form. There is no need to file for registration to obtain copyright protection. Copyright works sent over the internet or stored on web servers are treated in the same manner as copyright material in other media. Online games and computer programs would qualify for such copyright protection, for example, as literary works, artistic works and/or cinematograph films.

 

Trade Marks

 

Singapore operates a first-to-file system in respect of registered trade marks under the Trade Marks Act of Singapore, and the registered proprietor is granted a statutory monopoly of the trade mark in Singapore in relation to the product or service for which it is registered. In the event of any trade mark infringement, the registered proprietor will be able to rely on the registered trade mark as proof of his right to the mark, and the infringement of a trade mark may give rise to civil and criminal liabilities. Statutory protection of a registered trade mark can last indefinitely, as long as the registration is renewed every 10 years.

 

Patents

 

The Patents Act of Singapore confers protection on patentable inventions on a first-to-file basis in Singapore, provided that the invention satisfies the requirements of novelty, having an inventive step and industrial applicability. Patents are valid for 20 years from the date of filing, subject to the payment of annual renewal fees. During the life of the patent, the owner will have the exclusive right to exploit the invention that is the subject of the patent.

 

Regulations on Anti-money Laundering and Prevention of Terrorism Financing

 

The primary anti-money laundering legislation in Singapore is the Corruption, Drug Trafficking and Other Serious Crimes (Confiscation of Benefits) Act, or CDSA, provides for the confiscation of benefits derived from, and to combat, corruption, drug dealing and other serious crimes. Generally, the CDSA criminalizes the concealment or transfer of the benefits of criminal conduct as well as the knowing assistance of the concealment, transfer or retention of such benefits.

 

The Terrorism (Suppression of Financing) Act, or TSOFA, is the primary legislation for the combating of terrorism financing. It was enacted to give effect to the International Convention for the Suppression of the Financing of Terrorism. Besides criminalizing the laundering of proceeds derived from drug dealing and other serious crimes and terrorism financing, the CDSA also requires suspicious transaction reports to be lodged with the Suspicious Transaction Reporting Office and the TSOFA requires information about any property belonging to any terrorist or terrorist entity to be reported to the Commissioner of Police. If any person fails to lodge the requisite reports under the CDSA and the TSOFA, it may be subject to criminal liability.

 

 72 

 

  

Regulations on Labor

 

The Employment Act of Singapore generally extends to all employees, with the exception of certain groups of employees. With effect from April 2019, changes to the Employment Act will broaden its scope of coverage such that certain provisions under the Employment Act will apply to all employees regardless of their designation, salary level or type of work performed. It provides employees falling within its ambit certain protections such as minimum notice periods, maximum working hours, maximum amount of deductions from wages, minimum holidays and rest days, maternity/paternity leave, paid childcare leave, sick leave, etc. The Employment Act also applies to employees who are foreigners so long as they fall within the definition of “employee” under the Employment Act. In addition, the employment of foreign manpower in Singapore is also governed by the Employment of Foreign Manpower Act of Singapore. Aside from minimum benefits in respect of the aforesaid terms of employment in the Employment Act, employees in Singapore are entitled to contributions to the central provident fund by the employer as prescribed under the Central Provident Fund Act of Singapore. The specific contribution rate to be made by employers varies depending on whether the employee is a Singapore citizen or permanent resident in the private or public sector and the age group and wage band of the employee. Generally, for employees who are Singapore citizens in the private sector or non-pensionable employees in the public sector, 55 years old or below and that earn more than S$750 (approximately US$561) a month, the employer’s contribution rate is 17% of the employee’s wages.

 

C.           Organizational Structure

 

Sea Limited is a holding company that does not have substantive operations. We conduct our businesses through our subsidiaries (including branch offices held by our subsidiaries) and consolidated affiliated entities. Our principal operating entities consist of the following (in chronological order based on their dates of incorporation):

 

·Garena Online Private Limited, our subsidiary established in Singapore on May 8, 2009, is an operating entity in our digital entertainment business in Singapore;

 

·Vietnam Esports Development Joint Stock Company, our VIE established in Vietnam on June 9, 2009, is an operating entity in our digital financial services business in Vietnam;

 

·Garena Technology Private Limited Taiwan Branch, our branch office established in Taiwan on July 31, 2017 that currently operates our digital entertainment business in Taiwan;

 

·Vietnam Esports and Entertainment Joint Stock Company, our VIE established in Vietnam on May 10, 2011, is an operating entity in our digital entertainment business in Vietnam;

 

·Garena Online (Thailand) Co., Ltd., our subsidiary established in Thailand on August 18, 2011, is an operating entity in our digital entertainment business in Thailand;

 

·PT. Garena Indonesia, our subsidiary established in Indonesia on December 6, 2012, is an operating entity in our digital entertainment business in Indonesia;

 

·Airpay (Thailand) Co., Ltd., our subsidiary established in Thailand on June 16, 2014, is an operating entity in our digital financial services business in Thailand;

 

·Shopee (Thailand) Co., Ltd., our subsidiary established in Thailand on February 2, 2015, is an operating entity in our e-commerce business in Thailand;

 

·Shopee Singapore Private Limited, our subsidiary established in Singapore on February 5, 2015, is an operating entity in our e-commerce business in Singapore;

 

·Shopee Company Limited, our subsidiary established in Vietnam on February 10, 2015, is an operating entity in our e-commerce business in Vietnam;

 

·Garena Ventures Private Limited, our subsidiary established in Singapore on February 23, 2015, is our entity for making minority investments in our region;

 

 73 

 

 

·Shopee (Taiwan) Co., Ltd., our subsidiary established in Taiwan on March 4, 2015, is an operating entity in our e-commerce business in Taiwan; and

 

·PT. Shopee International Indonesia, our subsidiary established in Indonesia in on August 5, 2015, is an operating entity in our e-commerce business in Indonesia.

 

In November and December 2018, Garena Technology Private Limited Taiwan Branch, a Taiwan branch office wholly-owned by us, took over substantially all of the digital entertainment business and assets held by Garena (Taiwan) Co., Ltd., our VIE established in Taiwan on March 8, 2010, by exercising our option to purchase its assets under the exclusive option agreement between us and the shareholder. The exclusive option agreement was part of our contractual arrangement with Garena (Taiwan) Co., Ltd. and its shareholder, which made us the primary beneficiary of Garena (Taiwan) Co., Ltd. and able to consolidate its financial results in our consolidated financial statements in accordance with U.S. GAAP since its inception.

 

In January 2019, upon approval by the relevant Taiwan government authorities, we acquired 100% equity interest in Shopee (Taiwan) Co., Ltd. from its shareholder by exercising our option to purchase equity interest under the exclusive option agreement between us and the shareholder. The exclusive option agreement was part of our contractual arrangement with Shopee (Taiwan) Co., Ltd. and its shareholder, which made us the primary beneficiary of Shopee (Taiwan) Co., Ltd. and able to consolidate its financial results in our consolidated financial statements in accordance with U.S. GAAP since its inception. See “- Contractual Arrangements among Our VIEs, Their Shareholders and Us” for a description of the contractual arrangement that is substantially the same as what we had with Shopee (Taiwan) Co., Ltd. and its shareholder before January 2019. Upon completion of such share transfer, the contractual arrangement among us, Shopee (Taiwan) Co., Ltd. and its shareholder was terminated.

 

As of the date of this annual report, we conduct our business operations across 108 subsidiaries (including branch offices held by our subsidiaries) and 27 consolidated affiliated entities.

 

The chart below summarizes our corporate structure and identifies the principal subsidiaries and consolidated affiliate entities described above as of the date of this annual report:

 

 74 

 

 

 

 

_____Direct ownership (or effective ownership in the case of our Thai entities)

 

- - - -Contractual arrangements. See “—Contractual Arrangements among Our VIEs, Their Shareholders and Us.”

 

(1)See “—Thailand Shareholding Structure.”

 

(2)For each of these entities, 30% of the equity interest is owned by us through a wholly-owned subsidiary in Singapore, and the remaining 70% equity interest is controlled by us through contractual arrangements.

 

(3)Held through a wholly-owned subsidiary in Singapore.

 75 

 

 

Contractual Arrangements among Our VIEs, Their Shareholders and Us

 

The laws and regulations in many markets in our region place restrictions on foreign investment in and ownership of entities engaged in a number of business activities. For example, in Vietnam, foreign ownership in companies engaging in online game business may not exceed 49%, and foreign ownership in companies engaging in e-payment business is restricted unless certain government approvals are obtained. For a discussion of these restrictions, see “Item 4. Information on the Company—B. Business Overview—Regulation—Taiwan—Regulations on Foreign Investment” and “Item 4. Information on the Company—B. Business Overview—Regulation—Vietnam—Regulations on Foreign Investment.”

 

We have two material VIEs established and operating in Vietnam, namely Vietnam Esports and Entertainment Joint Stock Company and Vietnam Esports Development Joint Stock Company. We entered into contractual arrangements with respect to our material Vietnam VIEs because they operate in businesses where foreign ownership is restricted under Vietnam laws or otherwise require approvals from multiple regulatory bodies, which approvals are often discretionary and may entail lengthy waiting periods. See “Item 3. Key Information—D. Risk Factors—Risks Related to Our Corporate Structure—We rely upon structural arrangements to establish control over certain entities and government authorities may determine that these arrangements do not comply with existing laws and regulations.” To the extent permissible by law, we will seek approval for obtaining, or enlarging our proportion of, direct ownership in these Vietnam operating entities. As of the date of this annual report, we hold 30% of the equity interest in Vietnam Esports and Entertainment Joint Stock Company, the Vietnam VIE engaging in digital entertainment business, and 30% of the equity interest in Vietnam Esports Development Joint Stock Company, the Vietnam VIE engaging in digital financial services business.

 

We entered into a series of contracts with each of these VIEs and their respective shareholders, through which we are able to consolidate the financial results of these entities. The current shareholders of our material VIEs in Vietnam are our employees. We have chosen to work with our trusted employees with local nationality as shareholders of our material VIEs in Vietnam. Most of these employees has worked with us for over five years. Through the contractual arrangements, including the relevant powers of attorney, exclusive option agreements and equity interest pledge agreements, we maintain the ability to direct these shareholders to vote at our direction and have the ability to replace each of them as a VIE shareholder.

 

These contractual arrangements allow us to:

 

·exercise effective control over our VIEs;

 

·receive substantially all of the economic benefits and absorb losses of our VIEs; and

 

·have an exclusive call option to purchase all or part of the equity interests in and/or assets of our VIEs when and to the extent permitted by the relevant laws.

 

As a result of these contractual arrangements, we are the primary beneficiary of these VIEs and have consolidated their financial results in our consolidated financial statements in accordance with U.S. GAAP. However, these contractual arrangements may not be as effective in providing operational control as direct ownership and the use of the contractual arrangements in some jurisdictions where we operate exposes us to certain risks. See “Item 3. Key Information—D. Risk Factors—Risks Related to Our Corporate Structure.”

 

The following is a summary of the currently effective contractual arrangements by and among us, our material VIEs in Vietnam and their respective shareholders.

 

Contracts that Give Us Effective Control of the VIEs

 

 76 

 

 

Loan Agreements

 

In order to ensure that the shareholders of our material VIEs are able to provide capital to each of these entities in order to develop its business, we have entered into loan agreements with each shareholder. Pursuant to the loan agreements, we have granted loans to the shareholders that may only be used for the purpose of acquiring equity interests in or contributing to the registered capital of these entities. The time and manner for repayment of the loans are at the sole discretion of our lending entity. The loans may be repaid only by the shareholders transferring all of their equity interests in the VIE to us or our designee upon our exercise of the options under the exclusive option agreements. The loan agreements also prohibit the shareholders from assigning or transferring to any third party, or from creating or causing any security interest to be created on, any part of their equity interests in these entities. In the event that the shareholders sell their equity interests to us or our designee at a price which is equal to or lower than the principal amount of the loan, the loan will be interest-free. If the price is higher than the principal amount of the loans, the excess amount will be deemed to be interest on the loans payable by the shareholders to us.

 

Exclusive Option Agreements

 

In order to ensure that we are able to acquire all of the equity interests in our material VIEs at our discretion, we have entered into exclusive option agreements with the respective shareholders of these VIEs. Each option is exercisable by us at any time, provided that doing so is not prohibited by law. The exercise price under each option is the minimum amount required by law and any proceeds obtained by the respective shareholders through the transfer of their equity interests in these entities shall be used for the repayment of the loan provided by us in accordance with the loan agreements. During the terms of the exclusive option agreements, the shareholders will not grant a similar right or transfer any of the equity interests in these entities to any party other than us or our designee, nor will such shareholder pledge, create or permit any security interest or similar encumbrance to be created on any of the equity interests. According to the exclusive option agreements, the VIEs cannot declare any profit distributions or grant loans in any form without our prior consent. The shareholders must remit to us in full any funds such shareholders receive from the VIEs in the event any distributions are made by the VIEs. The exclusive option agreements will remain in effect until the respective shareholder has transferred all of such shareholder’s equity interests in the VIE entity to us or our designee.

 

Powers of Attorney

 

In order to ensure that we are able to make all of the decisions concerning our material VIEs, we have entered into powers of attorney with the shareholders of these VIEs. Pursuant to the powers of attorney, each shareholder of our material VIEs has irrevocably appointed us as such shareholder’s attorney-in-fact to act for all matters pertaining to such shareholder’s shareholding in the VIE entities and to exercise all of their rights as shareholders, including but not limited to attending shareholders’ meetings and designating and appointing directors, supervisors, the chief executive officer and other senior management members of these entities, and selling, transferring, pledging or disposing the shares of these entities. We may authorize or assign our rights under this appointment to any other person or entity at our sole discretion without prior notice to or prior consent from the shareholders of these entities. Each power of attorney will remain in effect until these shareholder ceases to hold any equity interest in the relevant VIE.

 

Equity Interest Pledge Agreements

 

In order to secure the performance of our material VIEs and their shareholders under the contractual arrangements, each of the shareholders of our VIEs have pledged all of their shares to us. These pledges secure the contractual obligations and indebtedness of such VIE shareholders, including all penalties, damages and expenses incurred by us in connection with the contractual arrangements, and all other payments due and payable to us by the relevant VIE under the exclusive business cooperation agreements, and by the VIE shareholders under the loan agreements, exclusive option agreements, and powers of attorney. Should the VIE or the VIE shareholder breach or default under any of the contractual arrangements, we have the right to require the transfer of such VIE shareholders’ pledged equity interests in the relevant VIE to us or our designee, to the extent permitted by laws, or require a sale of the pledged equity interest and have priority in any proceeds from the auction or sale of such pledged interests. Moreover, we have the right to collect any and all dividends in respect of the pledged equity interests during the term of the pledge. Unless the relevant VIEs have fully performed all of their obligations in accordance with the exclusive business cooperation agreements and the pledged equity interests have been fully transferred to us or our designee in accordance with the exclusive option agreements and the loan agreements, the equity interest pledge agreements will continue to remain in effect.

  

 77 

 

 

Spousal Consent Letters

 

Under the spousal consent letters, each spouse of the married shareholders of our material VIEs unconditionally and irrevocably agreed that the equity interest in the relevant entity held by and registered in the name of their spouse will be disposed of pursuant to the contractual arrangements. Each spouse agreed not to assert any rights over the equity interest in these entities held by their spouse. In addition, in the event that the spouses obtain any equity interest in these material entities held by their spouse for any reason, they agreed to be bound by the contractual arrangements.

 

All of the contractual arrangements as described above will be terminated once the respective shareholder has transferred all of such shareholder’s equity interests in the VIE entity to us or our designee.

 

Contracts that Enable Us to Receive Economic Benefits or Absorb Losses from the VIEs

 

Exclusive Business Cooperation Agreement

 

In order to ensure that we receive the economic benefits of our material VIEs, we have entered into exclusive business cooperation agreements with these entities under which we have the exclusive right to provide or to designate any third party to provide, among other things, technical support, consulting services, intellectual property licenses and other services to these entities, and these entities agree to accept all the services provided by us or our designee. Without our prior written consent, our material VIEs are prohibited from directly or indirectly engaging any third party to provide the same or any similar services under these agreements or establishing similar cooperative relationships with any third party regarding the matters contemplated by these agreements. In addition, we have exclusive and proprietary ownership, rights and interests in any and all intellectual properties arising out of or created during the performance of these agreements.

 

Our material VIEs agree to pay a monthly fee to us at an amount determined at our sole discretion after taking into account factors including the complexity and difficulty of the services provided, the level of and time consumed by our employees or our designee for providing the services, the content and value of services and licenses provided and the market price of the same type of services or licenses. These agreements will remain effective unless terminated in accordance with their provisions or terminated in writing by us. Unless otherwise required by applicable laws, these entities do not have any right to terminate these agreements in any event. We have the right to terminate the exclusive business cooperation agreements and/or require these entities to indemnify all damages in the event of any material breach of any term of these agreements by them. These entities agree to indemnify and hold us harmless from any losses, injuries, obligations or expenses caused by any lawsuits, claims or other demands against us arising from or caused by the services that we provide to these entities pursuant to the exclusive business cooperation agreements, except where such losses, injuries, obligations or expenses arise from our own gross negligence or willful misconduct.

 

Financial Support Confirmation Letters

 

In order to ensure that our material VIEs have sufficient cash flow to fund their daily operations and/or to set off any losses incurred in such operations, we have entered into financial support confirmation letters with each of these entities. Under the financial support confirmation letters, we pledge to provide continuous financial support to these entities by ourselves or through our designees and agreed to forego our right to seek repayment in the event these entities are unable to repay such financial support or we become liable for the liabilities of these entities. These entities agree to accept such financial support and pledge to only use such support to develop their respective businesses. To the extent permitted by law, the financial support we provide to these entities may take the form of loans, borrowings or guarantees. According to our Vietnam counsel, Rajah & Tann LCT Lawyers, there is generally no restriction or dollar amount limitation under Vietnam laws with respect to the financial support provided pursuant to the financial support confirmation letters, except that the financial support in the form of loans with a term of more than 12 months provided by offshore lenders to Vietnam entities must be registered with Vietnam authorities and must satisfy certain conditions with respect to the term, type and purpose of the loan. See “Item 4. Information on the Company—B. Business Overview—Regulation—Vietnam—Financial Support Provided by Offshore Entities.”

 

In the opinion of Rajah & Tann LCT Lawyers, our counsel as to Vietnam law:

 

·the VIE structure in Vietnam, currently in effect, do not and will not result in any violation of the laws or regulations currently in effect in Vietnam; and

 

 78 

 

 

·the contractual arrangements among us, our VIEs in Vietnam and/or the shareholders governed by the laws of Vietnam, currently in effect, are valid, binding and enforceable, and do not and will not result in any violation of such laws or regulations currently in effect.

 

However, uncertainties in the relevant legal system could cause the relevant regulatory authorities to find the current contractual arrangements and businesses to be in violation of any existing or future relevant laws or regulations. In addition, if the VIEs or the shareholders of the VIEs fail to perform their obligations under the contractual arrangements, we may have to incur substantial costs and expend resources to enforce our rights as the primary beneficiary under the contracts. See “Item 3. Key Information—D. Risk Factors—Risks Related to Our Corporate Structure.”

 

Thailand Shareholding Structure

 

Each of our operating entities in Thailand is established using a tiered structure that maximizes our equity interests in the entity while also complying with the Thai law requirement that each Thai company has at least three shareholders and, without approval from Thai authorities, direct foreign ownership of each entity operating the restricted business under the Thai Foreign Business Act is limited to less than 50%. As Thai laws only consider the immediate level of shareholding, no cumulative or look-through calculation is applied to determine the foreign ownership status of a company when it has several levels of foreign shareholding. Under this shareholding structure, our Thai operating entities are each owned by (i) a Thai entity, or Thai Holdco 1, holding slightly more than half of the shares, (ii) one of our employees holding one share, and (iii) one of our Cayman Islands subsidiaries holding slightly less than half of the shares. Thai Holdco 1 is then owned by (i) another Thai entity, or Thai Holdco 2, (ii) the employee who holds one share in the Thai operating entity, and (iii) our Cayman Islands subsidiary in the same shareholding proportions that our Thai operating entities are held. Thai Holdco 2 is in turn held by (i) one of our employees, who is a Thai citizen, holding preference shares equivalent to slightly more than half of the total number of shares, (ii) the employee who holds one share in the Thai operating entity, holding one share, and (iii) our Cayman Islands subsidiary holding ordinary shares equivalent to slightly less than half of the total number of shares. The preference shares have limited voting rights and the right to receive a fixed, non-cumulative dividend of an immaterial amount in the event a dividend is declared. This structure allows us to effectively control nearly 100% of our Thai operating entities.

 

In the opinion of Kudun and Partners Limited, our counsel as to Thai law, the shareholding structure of our Thai operating entities is in compliance with applicable Thai law. See “Item 3. Key Information—D. Risk Factors—Risks Related to Our Corporate Structure—We rely upon structural arrangements to establish control over certain entities and government authorities may determine that these arrangements do not comply with existing laws and regulations.”

 

D.Property, Plants and Equipment

 

Our headquarters and our principal technical development facilities are located in Singapore, where we have leased approximately 11,790 square meters of office space, as of December 31, 2018. We also have local offices in each of our markets of Indonesia, Taiwan, Vietnam, Thailand, the Philippines and Malaysia.

 

The servers we currently use are hosted in leased data centers in different areas across our region, as well as on cloud services. The data centers in our network are owned and maintained for us by major domestic and international data center providers. We generally enter into leasing and hosting service agreements with renewal terms that range from one to three years. We believe that our existing facilities are sufficient for our current needs and we may need to obtain, usually by lease, adequate facilities to accommodate any future expansion plans.

 

ITEM 4A.UNRESOLVED STAFF COMMENTS

 

None.

 

ITEM 5.OPERATING AND FINANCIAL REVIEW AND PROSPECTS

 

You should read the following discussion and analysis of our financial condition and results of operations in conjunction with our consolidated financial statements and the related notes included elsewhere in this annual report. This discussion contains forward-looking statements that involve risks and uncertainties. Our actual results and the timing of selected events could differ materially from those anticipated in these forward-looking statements as a result of various factors, including those set forth under “Item 3. Key Information—D. Risk Factors” and elsewhere in this annual report.

 

 79 

 

 

A.Operating Results

 

Overview

 

We believe we are the leading internet company in our region based on our number one market share by revenue in our region’s online game market, our number one market share by GMV and total orders in our region’s e-commerce market, and our position as a leading player in our region’s digital payments market, each in 2018.

 

Sea operates three key businesses—Garena, Shopee, and AirPay. Each of our businesses provides a distinct and compelling value proposition to our users, and each exhibits strong virtuous cycle dynamics. We believe these distinct characteristics support our leadership position and provide a strong foundation for continued growth while creating barriers to entry for our competitors.

 

We develop, curate and localize the content and services on our platforms to serve a highly diverse population across multiple markets and regulatory regimes. We believe our local knowledge, presence and focus provide us with a home court advantage in addressing the specific and unique opportunities and challenges in our region.

 

We have achieved significant scale and growth since our founding. Our total revenue increased from US$345.7 million in 2016 to US$827.0 million in 2018, a CAGR of 54.7%. We had gross profit of US$113.1 million, US$87.3 million and US$14.8 million in 2016, 2017 and 2018, respectively. We incurred net losses of US$225.0 million, US$561.2 million and US$961.0 million in 2016, 2017 and 2018, respectively, due to our investments in expanding our businesses, in particular our e-commerce business.

 

Major Factors Affecting Our Results of Operations

 

Our results of operations and financial condition are affected by the general factors driving the digital entertainment, e-commerce, digital financial services and other industries in our region, including demographic and macroeconomic growth, technology adoption trends, and the digital transformation of industries.

 

Our results of operations are also directly affected by certain factors specific to us, including the following:

 

Size of Our User Base

 

Our revenue is largely driven by the number of users and the level of user engagement across our three businesses. In our digital entertainment business, due to our freemium business model, the higher the number of active users in our games, the larger the number of users likely to make in-game purchases. Likewise, in our e-commerce business, the larger the number of sellers and buyers on the platform, the larger the number and value of transactions which over time will drive advertising and commission revenue for us. Finally, in our digital financial services business, the larger the number of paying users and the larger the number of merchants accepting AirPay as a payment option, the greater the potential transaction volumes that drive our commission revenue.

 

User Engagement and Monetization

 

As our level of user engagement increases, the potential for user spending and consequently our revenue also increases. A critical component of maximizing the monetization potential of each of our businesses is providing high quality content and services and pricing our content and services correctly. Monetization is also dependent upon our ability to convert active users into paying users, and then increase revenue per paying user. For example:

 

·In our digital entertainment business, our primary source of revenue is the sale of in-game items. We focus on developing and curating the best content and localizing that content to cater to the tastes and preferences of each of our unique markets. We maximize the in-game user experience to keep our users highly engaged and increase the likelihood of in-game spending so as to maximize revenue. To do so, we provide a high-quality entertainment experience, adopt effective pricing strategies for each market and game, and leverage our platform’s cross-selling tools to support long-term user engagement with our games.

 

 80 

 

 

·In our e-commerce business, we closely monitor the number of transactions per active buyer. We optimize the assortment of our product categories on our marketplace and build convenient tools to attract sellers. We monetize our e-commerce business by offering sellers cost-per-click advertising services in all our markets, charging handling fees, transaction fees or seller commissions for certain transactions in selected markets, charging seller commissions for all cross-border transactions, and charging sellers for certain value-added services. As our e-commerce marketplace grows, we may consider other monetization methods in order to capture additional revenue streams. We also purchase products from manufacturers and third parties and sell them directly to buyers on Shopee platform.

 

·In our digital financial services business, we continually expand the number of use cases that accept AirPay as a payment option to create greater convenience for our users. We believe that increasing the variety of use cases, together with our efforts to increase our AirPay App user numbers and engagement, will lead to increases in the number of transactions through AirPay, and in turn the gross transaction value and commission income.

 

Benefits of Our Platforms

 

Our platforms benefit from internal dynamics that allow us to increase our scale and user engagement quickly and in a cost-effective manner. Our businesses enjoy network effects, virtuous cycles and linkages across our platforms.

 

We benefit from the network effects resulting from the significant social aspects of our digital entertainment and e-commerce platforms. For example, because game players find it highly beneficial to join a platform with a large number of other game players, each new player that joins creates value for the existing community. This encourages current users to invite new users to our platform, which allows us to grow our user base with moderate acquisition cost and increases the likelihood that users will remain active and engaged and therefore spend on our platform.

 

Each of our three businesses is a multi-sided platform which benefits from virtuous cycle dynamics. Thus, as our platforms grow, they become more valuable to each of our users and this increases their potential spending opportunities. For example, as the number of buyers on our Shopee platform increases, Shopee attracts an increasing number of sellers, resulting in increases in the volume and variety of products available on the platform, which increases the purchasing opportunities for each of those buyers. This results in greater monetization potential as the size of each platform grows.

 

Finally, linkages among our digital financial services business and each of our digital entertainment and e-commerce businesses allow us to increase our user base and monetization quickly and cost-effectively. As our Garena game players and Shopee buyers increasingly complete transactions using AirPay, our AirPay user base will grow and become increasingly engaged.

 

Optimization of Our Cost Structure

 

Our cost and expense structure has several broad components: payment channel costs, which are meaningful in our region; royalties, amortized license fees and hosting costs for our digital entertainment business; sales and marketing expenses, most prominently our customer acquisition and retention expenses in our e-commerce business; employee compensation and welfare costs and expenses, which are spread into different functions; and other costs and expenses across our businesses that are mainly fixed in nature.

 

By launching AirPay in 2014, we effectively reduced our payment channel costs and captured value that previously went to third-party payment services. Our market leadership position in our digital entertainment business has enabled us to optimize our variable costs, as has our operating scale for e-commerce and digital financial services.

 

We have made a strategic decision to invest in the growth of our Shopee marketplace by incurring sales and marketing expenses in advance of our monetization efforts. We believe that taking a thoughtful approach to monetization by building our user base and increasing engagement first will allow us to maximize our monetization in the future.

 

 81 

 

 

Description of Certain Statement of Operations Items

 

Revenue

 

We currently generate revenue primarily from our digital entertainment business and e-commerce business. The table below sets forth our revenue breakdown.

 

   For the Year Ended December 31, 
   2016   2017   2018 
   US$   Percentage
of Total
Revenue
   US$   Percentage
of Total
Revenue
   US$   Percentage
of Total
Revenue
 
   (thousands, except for percentages) 
Service revenue                              
Digital entertainment   327,985    94.9    365,167    88.2    462,464    55.9 
E-commerce and other services   17,675    5.1    47,444    11.4    270,049    32.7 
Sales of goods   10    0.0*   1,579    0.4    94,455    11.4 
Total revenue   345,670    100.0    414,190    100.0    826,968    100.0 

  

 

*Less than 0.1%

 

Geographically, our revenue in 2016, 2017 and 2018 was generated primarily from Taiwan, Thailand, Vietnam and Indonesia. The table below sets forth the revenue from external customers based on the geographical locations where the services were provided or goods were sold, both in absolute amount and as a percentage of total revenue for the periods indicated.

 

   For the Year Ended December 31, 
   2016   2017   2018 
   US$   Percentage
of Total
Revenue
   US$   Percentage
of Total
Revenue
   US$   Percentage
of Total
Revenue
 
   (thousands, except for percentages) 
Taiwan   109,652    31.7    122,647    29.6    218,249    26.4 
Thailand   119,969    34.7    133,782    32.3    194,612    23.5 
Vietnam   61,354    17.7    98,009    23.7    193,169    23.4 
Indonesia   23,023    6.7    24,120    5.8    99,043    12.0 
Rest of the world   31,672    9.2    35,632    8.6    121,895    14.7 
Total revenue   345,670    100.0    414,190    100.0    826,968    100.0 

 

Revenue from Taiwan, Thailand, Vietnam and Indonesia increased at a CAGR of 41.1%, 27.4%, 77.4% and 107.4%, respectively, from 2016 to 2018. Our digital entertainment business was a key driver of our revenue growth across our markets from 2016 to 2018, attributable to the success and growth of our new and existing games. The increases in revenue across our markets from 2017 to 2018 were also attributable to the increase in e-commerce revenue arising from the expansion of our e-commerce marketplace, as well as from the products sold by us.

 

Digital Entertainment

 

We generate revenue from our digital entertainment business primarily by selling in-game items to our game players. We recognize revenue ratably over the estimated delivery obligation period. Our revenue generated from digital entertainment accounted for 94.9%, 88.2% and 55.9% of our total revenue in 2016, 2017 and 2018, respectively.

 

 82 

 

 

The primary driver for revenue growth in our digital entertainment business is the size of our active user base and the level of user engagement. Due to the freemium business model of our immersive games, the higher the number of active users on our games, the greater the likelihood of such users to make in-game purchases. Therefore, we believe QAU is a key metric to help us understand both the active user base and user engagement on our games. For example, our QAUs increased from 50.4 million to 87.8 million and 216.2 million from the fourth quarter of 2016 to the fourth quarters of 2017 and 2018, respectively, which led to an increase in the number of paying users, which in turn contributed significantly to our revenue growth during those periods. User base growth and engagement are primarily driven by the launch of new games, the expansion of existing games into new markets, and the improvement and launch of new content in our existing games. See “Item 4. Information on the Company—B. Business Overview—Our Businesses—Garena Digital Entertainment Business—Ecosystem Participants—Game Players.”

 

E-commerce and Other Services

 

E-commerce and other services revenue consists of revenue generated from our e-commerce marketplace services, digital financial services, and other services on our platforms. Revenue from products owned and sold by us on our Shopee platform was recorded under sales of goods revenue as discussed below. Our e-commerce and other services revenue constituted 5.1%, 11.4% and 32.7% of our total revenue during 2016, 2017 and 2018, respectively.

 

We monetize Shopee’s marketplace model by offering sellers cost-per-click advertising services in all our markets, charging handling fees, transaction fees or seller commissions for certain transactions in selected markets, charging seller commissions for all cross-border transactions, and charging sellers for certain value-added services. We may also roll out other means of generating revenue to broaden our monetization avenues in the future.

 

We generate revenue from our digital financial services business primarily from processing payments from our users to merchants on our platform. Users can make payments either through an AirPay counter or by using our AirPay App. We generally recognize our commission from the transactions as revenue, which is a certain percentage of the transaction value flowing through the platform.

 

Sales of Goods

 

Sales of goods revenue mainly comes from our e-commerce business. While we primarily operate as a marketplace, we also purchase products from manufacturers or third parties directly and sell on our Shopee platform under our official store to meet buyers' demand for such products. Bulk purchasing and direct product sales for specific product categories also enable us to offer better product assortment and more competitive prices to our buyers.

 

Cost of Revenue

 

Our cost of revenue primarily consists of direct expenses in generating revenue from our businesses.

 

Digital Entertainment

 

For our cost of revenue for digital entertainment, the largest portion relates to royalties, which are generally paid as a percentage of gross billings from the game. Other costs include channel costs, server and hosting costs, upfront licensing fees, which are fixed and amortized over the shorter of estimated useful life or game licensing period, staff compensation and welfare costs, which include the share-based compensation, and other miscellaneous costs.

 

E-commerce and Other Services

 

Our cost of revenue for e-commerce services primarily consists of bank transaction fees for transactions conducted through our Shopee platform, service fees paid to third party logistics service providers, server and hosting costs, staff compensation and welfare costs, which include share-based compensation, and other miscellaneous costs.

 

Our cost of revenue for digital financial services primarily consists of bank transaction fees for transactions conducted through our AirPay platform, commissions we pay to counter operators, server and hosting costs, staff compensation and welfare costs, which include share-based compensation, and other miscellaneous costs.

 

 

 83 

 

 

Sales of Goods

 

Our cost of revenue for sales of goods is mainly attributable to the goods we purchase from manufacturers and third parties and sell directly to buyers on our Shopee platform.

 

Operating Income and Expenses

 

Our operating expenses consist of sales and marketing expenses, general and administrative expenses and research and development expenses, net of other operating income. The table below sets forth our operating expenses, both in absolute amount and as a percentage of total revenue, for the periods indicated.

 

   For the Year Ended December 31, 
   2016   2017   2018 
   US$   Percentage
of Total
Revenue
   US$   Percentage
of Total
Revenue
   US$   Percentage
of  Total
Revenue
 
   (thousands, except for percentages) 
Other operating income   (2,103)   (0.6)   (3,497)   (0.8)   (9,799)   (1.2)
Sales and marketing expenses   187,372    54.2    425,974    102.8    705,015    85.3 
General and administrative expenses   112,383    32.5    137,868    33.3    240,781    29.1 
Research and development expenses   20,809    6.0    29,323    7.1    67,529    8.2 
Total operating expenses   318,461    92.1    589,668    142.4    1,003,526    121.4 

 

Other Operating Income

 

Our other operating income consists of sponsorship from partners who participate in our events and tournaments and other miscellaneous income.

 

Sales and Marketing Expenses

 

Our sales and marketing expenses consist primarily of online and offline advertising expenses, promotion expenses, and staff compensation and welfare expenses, which include share-based compensation for our employees engaged in sales and marketing functions. We expect to continue to incur significant sales and marketing expenses as we grow our user base and increase user engagement on our platforms and games, and continue building brand awareness.

 

General and Administrative Expenses

 

Our general and administrative expenses consist primarily of facilities and other overhead expenses, depreciation and amortization expenses, impairment losses, external professional service expenses, and staff compensation and welfare expenses, which include share-based compensation for our employees engaged in general and administrative functions. We expect our general and administrative expenses to increase for the foreseeable future as we grow our business, as well as to cover the additional expenses associated with being a publicly-listed company.

 

Research and Development Expenses

 

Our research and development expenses consist primarily of staff compensation and welfare expenses, which include share-based compensation for our employees engaged in product development functions. We believe continued investment in developing our platforms and content is extremely important to achieving our strategic objectives. As a result, we expect our research and development expenses to increase for the foreseeable future as we grow our business.

 

 84 

 

 

Results of Operations

 

The table below sets forth a summary of our consolidated results of operations for the periods indicated, both in absolute amounts and as percentages of our total revenue. This information should be read together with our consolidated financial statements and related notes included elsewhere in this annual report. The operating results in any period are not necessarily indicative of the results that may be expected for any future period.

 

   For the Year Ended December 31, 
   2016   2017   2018 
   US$   Percentage
of Total
Revenue
   US$   Percentage
of Total
Revenue
   US$   Percentage
of Total
Revenue
 
   (thousands, except for percentages) 
Selected Consolidated Statements of Operations Data:                              
Revenue:                              
Service revenue                              
Digital entertainment   327,985    94.9    365,167    88.2    462,464    55.9 
E-commerce and other services   17,675    5.1    47,444    11.4    270,049    32.7 
Sales of goods   10    0.0*   1,579    0.4    94,455    11.4 
Total revenue   345,670    100.0    414,190    100.0    826,968    100.0 
Cost of revenue:                              
Cost of service                              
Digital entertainment   (185,314)   (53.6)   (217,986)   (52.6)   (267,359)   (32.3)
E-commerce and other services   (47,284)   (13.7)   (107,260)   (25.9)   (446,281)   (54.0)
Cost of goods sold           (1,632)   (0.4)   (98,570)   (11.9)
Total cost of revenue   (232,598)   (67.3)   (326,878)   (78.9)   (812,210)   (98.2)
Gross profit   113,072    32.7    87,312    21.1    14,758    1.8 
Operating income (expenses):                              
Other operating income   2,103    0.6    3,497    0.8    9,799    1.2 
Sales and marketing expenses   (187,372)   (54.2)   (425,974)   (102.8)   (705,015)   (85.3)
General and administrative expenses   (112,383)   (32.5)   (137,868)   (33.3)   (240,781)   (29.1)
Research and development expenses   (20,809)   (6.0)   (29,323)   (7.1)   (67,529)   (8.2)
Total operating expenses   (318,461)   (92.1)   (589,668)   (142.4)   (1,003,526)   (121.4)
Operating loss   (205,389)   (59.4)   (502,356)   (121.3)   (988,768)   (119.6)
Interest income   741    0.2    2,922    0.7    11,520    1.4 
Interest expense   (23)   (0.0)*   (26,501)   (6.4)   (31,295)   (3.8)
Investment gain, net   9,434    2.7    33,591    8.1    8,603    1.0 
Changes in fair value of convertible notes           (51,950)   (12.5)   41,259    5.0 
Foreign exchange (loss) gain   (1,649)   (0.5)   (4,215)   (1.0)   4,801    0.6 
Loss before income tax and share of results of equity investees   (196,886)   (57.0)   (548,509)   (132.4)   (953,880)   (115.3)
Income tax expense   (8,546)   (2.5)   (10,745)   (2.6)   (4,088)   (0.5)
Share of results of equity investees   (19,523)   (5.6)   (1,912)   (0.5)   (3,066)   (0.4)
Net loss   (224,955)   (65.1)   (561,166)   (135.5)   (961,034)   (116.2)
Non-GAAP Financial Measures:                              
Adjusted net loss(1)   (196,114)   (56.7)   (480,580)   (116.0)   (944,172)   (114.2)

  

 

*Less than 0.1%

 

(1)To see how we define and calculate adjusted net loss, a reconciliation between adjusted net loss and net loss (the most directly comparable U.S. GAAP financial measure) and a discussion of the limitations of non-GAAP financial measures, see “—Non-GAAP Financial Measures” below. The 2017 comparative numbers for adjusted net loss were restated due to a change in computation basis in 2018 to exclude impact from changes in fair value of convertible notes.

 

 85 

 

 

Year Ended December 31, 2018 Compared to Year Ended December 31, 2017

 

Revenue

 

Our total revenue increased by 99.7% from US$414.2 million in 2017 to US$827.0 million in 2018. This increase was primarily due to increases in revenue from our e-commerce business and digital entertainment business.

 

·Digital Entertainment: Our digital entertainment revenue increased by 26.6% from US$365.2 million in 2017 to US$462.5 million in 2018. This increase was primarily due to the growth of our user base in 2018, as we launched new games and increased the number of paying users.

 

·E-commerce and other services: Our e-commerce and other services revenue increased by 469.2% from US$47.4 million in 2017 to US$270.0 million in 2018. This increase was primarily driven by the expansion of our e-commerce marketplace. As we deepened our relationships and engagement with our sellers and buyers, and enhanced our e-commerce ecosystem, more users are using our integrated and value-added services, as well as ancillary services we provide.

 

·Sales of goods: Revenue increased by 5,882.0% from US$1.6 million in 2017 to US$94.5 million in 2018. The increase was primarily due to increase in our product offerings.

 

Cost of Revenue

 

Our total cost of revenue increased by 148.5% from US$326.9 million in 2017 to US$812.2 million in 2018. Our total cost of revenue as a percentage of total revenue increased from 78.9% in 2017 to 98.2% in 2018. This increase was in line with the overall growth of our businesses: 

 

 86 

 

 

·Digital Entertainment: Cost of revenue increased by 22.6% from US$218.0 million in 2017 to US$267.4 million in 2018. The increase was largely in line with revenue growth in our digital entertainment business.

 

·E-commerce and other services: Cost of revenue for our e-commerce and other services combined increased by 316.1%, from US$107.3 million in 2017 to US$446.3 million in 2018. The increase was primarily due to costs incurred in line with the expansion of our e-commerce marketplace, higher bank transaction fees driven by GMV growth from our e-commerce business, higher costs associated with other ancillary services we provided to our e-commerce platform users, as well as higher staff compensation and benefit costs.

 

·Cost of goods sold: Cost of goods sold increased by 5,939.8% from US$1.6 million in 2017 to US$98.6 million in 2018. The increase was primarily due to an increase in our product offerings.

 

Gross Profit

 

As a result of the foregoing, our gross profit was US$87.3 million in 2017 and US$14.8 million in 2018. We had gross margins of 21.1% and 1.8% in 2017 and 2018, respectively, and our digital entertainment business had gross margins of 40.3% and 42.2% in 2017 and 2018, respectively.

 

Sales and Marketing Expenses

 

Our sales and marketing expenses increased by 65.5% from US$426.0 million in 2017 to US$705.0 million in 2018. During 2018, sales and marketing expenses relating to our digital entertainment and e-commerce businesses accounted for 9.7% and 85.5% of our total sales and marketing expenses, respectively. The increase in sales and marketing expenses in 2018 was mainly from the marketing efforts of our e-commerce business, which was aligned with our strategy to fully capture the market growth opportunity and was primarily attributable to the ramping up of offline and online digital marketing and other promotions on our platform that were designed to increase our user base and enhance user engagement.

 

General and Administrative Expenses

 

Our general and administrative expenses increased by 74.6% from US$137.9 million in 2017 to US$240.8 million in 2018. This increase was primarily due to the expansion of our staff force, the increase in office facilities and related expenses, impairment loss on our assets, as well as the increase in professional fees and other expenses.

 

Research and Development Expenses

 

Our research and development expenses increased by 130.3% from US$29.3 million in 2017 to US$67.5 million in 2018, primarily due to an increase in research and development staff force as we expanded and enriched our product offerings.

 

Other Income, Expenses, Gains and Losses

 

Our net interest income, interest expense, investment gain, fair value change for convertible notes and foreign exchange gain (loss) was a net gain of US$34.9 million in 2018, compared to a net loss of US$46.2 million in 2017. The net non-operating income in 2018 was primarily due to a fair value gain of US$41.3 million on our 2017 convertible notes, partially offset by interest expenses on our 2018 convertible notes. The net non-operating loss in 2017 was primarily due to a fair value loss of US$52.0 million and interest expenses on the 2017 convertible notes, partially offset by an investment gain arising from the disposal of and a net gain arising from a re-measurement of our investments.

 

Loss before Income Tax and Share of Results of Equity Investees

 

As a result of the foregoing, we had loss before income tax and share of results of equity investees of US$953.9 million in 2018, compared to loss before income tax and share of results of equity investees of US$548.5 million in 2017.

 

 87 

 

 

Income Tax Expense

 

We had an income tax expense of US$10.7 million in 2017 and US$4.1 million in 2018 despite a group net loss position in 2017 and 2018, respectively. This was primarily due to withholding tax and corporate income tax expenses incurred on our digital entertainment segment, partially offset by deferred tax assets recognized during the year.

 

Share of Results of Equity Investees

 

We had share of loss of equity investees of US$1.9 million in 2017 and US$3.1 million in 2018.

 

Net Loss

 

As a result of the foregoing, we had net loss of US$561.2 million in 2017 and US$961.0 million in 2018.

 

Adjusted Net Loss

 

Adjusted net loss, which is net loss adjusted to remove share-based compensation expense and fair value change for convertible notes, was US$480.6 million in 2017 and US$944.2 million in 2018. For a discussion of the limitations associated with using adjusted net loss rather than U.S. GAAP measures and a reconciliation to net income, see “—Non-GAAP Financial Measures.”

 

Year Ended December 31, 2017 Compared to Year Ended December 31, 2016

 

Revenue

 

Our total revenue increased by 19.8% from US$345.7 million in 2016 to US$414.2 million in 2017. This increase was due to increases in revenue across all our businesses.

 

·Digital Entertainment: Our digital entertainment revenue increased by 11.3% from US$328.0 million in 2016 to US$365.2 million in 2017. This increase was primarily due to the growth of our user base from QAUs of 50.4 million in the fourth quarter of 2016 to 87.8 million in the fourth quarter of 2017, as we launched new games and expanded our existing games into new markets, which in turn increased the number of our paying users.

 

·E-commerce and other services: Our e-commerce and other services revenue increased by 168.4%, from US$17.7 million in 2016 to US$47.4 million in 2017. The increase was primarily due to the growth of our digital financial services business, and the start of e-commerce monetization.

 

·Sales of goods: Revenue was negligible in 2016 and increased to US$1.6 million in 2017 due to the launch of direct product sales on our Shopee platform at the end of 2017, as well as sales of goods in our other businesses.

 

Cost of Revenue

 

Our total cost of revenue increased by 40.5% from US$232.6 million in 2016 to US$326.9 million in 2017. Our total cost of revenue as a percentage of total revenue increased from 67.3% in 2016 to 78.9% in 2017. This increase was in line with the overall growth of our businesses:

 

·Digital Entertainment: Cost of revenue increased by 17.6% from US$185.3 million in 2016 to US$218.0 million in 2017. The increase was primarily due to the increase in royalty payments to game developers as well as in other costs directly associated with our digital entertainment business which were in line with the increased revenue in this segment.

 

·E-commerce and other services: Cost of revenue for our e-commerce and other services increased by 126.8% from US$47.3 million in 2016 to US$107.3 million in 2017. The increase was primarily due to bank transaction fees driven by GMV growth from our e-commerce business, as well as higher staff compensation and benefit costs.

 

 88 

 

 

·Cost of goods sold: Cost of goods sold was negligible in 2016 and increased to US$1.6 million in 2017 in line with the increase in the sales of goods revenue in 2017.

 

Gross Profit

 

As a result of the foregoing, our gross profit was US$113.1 million in 2016 and US$87.3 million in 2017. We had gross margins of 32.7% and 21.1% in 2016 and 2017, respectively, and our digital entertainment business had gross margins of 43.5% and 40.3% in 2016 and 2017, respectively.

 

Sales and Marketing Expenses

 

Our sales and marketing expenses increased by 127.3% from US$187.4 million in 2016 to US$426.0 million in 2017. This increase was primarily due to significant marketing efforts that was aligned with our strategy to fully capture the market growth opportunity and was primarily driven by shipping and other promotions on our platform in order to increase our user base and enhance user engagement. During 2017, sales and marketing expenses relating to our digital entertainment and e-commerce businesses accounted for 14.4% and 79.8% of our total sales and marketing expenses, respectively.

 

General and Administrative Expenses

 

Our general and administrative expenses increased by 22.7% from US$112.4 million in 2016 to US$137.9 million in 2017. This increase was primarily due to the expansion of our staff force, an increase in office facilities and related expenses, as well as an increase in professional fees and other expenses.

 

Research and Development Expenses

 

Our research and development expenses increased by 40.9% from US$20.8 million in 2016 to US$29.3 million in 2017, primarily due to an increase in research and development staff force as we expanded and enriched our product offerings.

 

Other Income, Expenses, Gains and Losses

 

Our net interest income, interest expense, investment gain, fair value change for convertible notes and foreign exchange loss was a net loss of US$46.2 million in 2017, compared to a net gain of US$8.5 million in 2016. This was primarily attributable to a charge of fair value loss of US$52.0 million from the fair value accounting treatment for the 2017 convertible notes and interest expenses on those 2017 convertible notes, partially offset by an investment gain arising from the disposal of an associated company and a net gain arising from re-measurement of our investments in 2017; while an investment gain was recognized in 2016 due to the disposal of an associated company.

 

Loss before Income Tax and Share of Results of Equity Investees

 

As a result of the foregoing, we had loss before income tax and share of results of equity investees of US$548.5 million in 2017, compared to loss before income tax and share of results of equity investees of US$196.9 million in 2016.

 

Income Tax Expense

 

We had income tax expense of US$8.5 million in 2016 and US$10.7 million in 2017. The increase was primarily due to higher corporate income tax and withholding tax expenses recognized for our digital entertainment segment in 2017 which was in line with the growth of the business.

 

Share of Results of Equity Investees

 

We had share of loss of equity investees of US$19.5 million in 2016 and US$1.9 million in 2017. This is primarily due to lower losses following the disposal of an associated company in 2017.

 

 89 

 

 

Net Loss

 

As a result of the foregoing, we had net loss of US$225.0 million in 2016 and US$561.2 million in 2017.

 

Adjusted Net Loss

 

Adjusted net loss, which is net loss adjusted to remove share-based compensation expense and fair value change for convertible notes, was US$196.1 million in 2016 and US$480.6 million in 2017. For a discussion of the limitations associated with using adjusted net loss rather than U.S. GAAP measures and a reconciliation to net income, see “—Non-GAAP Financial Measures.”

 

Seasonality

 

Our revenue and other operating results may vary significantly from quarter to quarter due to a variety of factors, many of which are outside our control. For a discussion of the factors that may contribute to fluctuations of our quarterly results, see “Item 3. Key Information—D. Risk Factors—Risks Related to Our Business—Our results of operations are subject to fluctuations.”

 

Non-GAAP Financial Measures

 

To supplement our consolidated financial statements, which are prepared and presented in accordance with U.S. GAAP, we use adjusted net loss, a non-GAAP financial measures, as described below, to understand and evaluate our core operating performance. This non-GAAP financial measure, which may differ from similarly titled measures used by other companies, is presented to enhance investors’ overall understanding of our financial performance and should not be considered a substitute for, or superior to, the financial information prepared and presented in accordance with U.S. GAAP.

 

Adjusted net loss is defined as net loss excluding share-based compensation expense and changes in fair value of convertible notes. We believe that adjusted net loss provides useful information to investors and others in understanding and evaluating our operating results. This non-GAAP financial measure eliminates the impact of items that we do not consider indicative of the performance of our business. While we believe that this non-GAAP financial measure is useful in evaluating our business, this information should be considered as supplemental in nature and is not meant as a substitute for the related financial information prepared in accordance with U.S. GAAP.

 

The use of adjusted net loss has material limitations as an analytical tool, as adjusted net loss does not include all items that impact our net loss or income for the period and share-based compensation and changes in fair value of convertible notes are recurring significant expenses. In addition, because this non-GAAP measure may not be calculated in the same manner by all companies, it may not be comparable to other similar titled measures used by other companies.

 

The tables below present reconciliations of adjusted net loss to net loss, the most directly comparable U.S. GAAP financial measure, for the periods indicated.

 

   For the Year Ended December 31, 
   2016   2017   2018 
   (US$ thousands) 
Net loss   (224,955)   (561,166)   (961,034)
Add: Share-based compensation   28,841    28,636    58,121 
Add: Changes in fair value of convertible notes       51,950    (41,259)
Adjusted net loss   (196,114)   (480,580)   (944,172)

 

The use of adjusted net loss has material limitations as an analytical tool, as adjusted net loss does not include all items that impact our net loss or income for the period and share-based compensation and changes in fair value of convertible notes are recurring significant expenses.

 

 90 

 

 

Segment Reporting

 

We have three reportable segments, namely, digital entertainment, e-commerce and digital financial services. The chief operating decision maker reviews the performance of each segment based on revenue and certain key operating metrics of the operations and uses these results for the purposes of allocating resources to and evaluating the financial performance of each segment.

 

Information about segments during the years ended December 31, 2017 and 2018 presented were as follows:

 

   For the Year ended December 31, 2018 
   Digital
Entertainment
   E-commerce   Digital Financial
Services
   Other
Services
   Unallocated
expenses(1)
   Consolidated 
   (US$ thousands) 
                         
Revenue   462,464    269,578    11,458    83,468        826,968 
                               
Operating income (loss)   69,449    (893,489)   (34,056)   (62,548)   (68,124)   (988,768)
Non-operating income, net                            34,888 
Income tax expense                            (4,088)
Share of results of equity investees                            (3,066)
Net loss                            (961,034)

 

   For the Year ended December 31, 2017 
   Digital
Entertainment
   E-commerce   Digital Financial
Services
   Other
Services
   Unallocated
expenses(1)
   Consolidated 
   (US$ thousands) 
                         
Revenue   365,167    9,034    16,270    23,719        414,190 
                               
Operating income (loss)   45,637    (452,233)   (38,038)   (21,199)   (36,523)   (502,356)
Non-operating loss, net                            (46,153)
Income tax expense                            (10,745)
Share of results of equity investees                            (1,912)
Net loss                            (561,166)

 

(1)Unallocated expenses are mainly relating to share-based compensation and general and corporate administrative costs such as professional fees and other miscellaneous items that are not allocated to segments. These expenses are excluded from segment results as they are not reviewed by the chief operation decision maker as part of segment performance.

  

 91 

 

 

Taxation

 

Cayman Islands

 

We are incorporated in the Cayman Islands and our primary business operations are conducted through our subsidiaries and our consolidated VIEs. Under the current laws of the Cayman Islands, we are not subject to tax on income or capital gains.

 

Singapore

 

Our subsidiaries incorporated in Singapore are subject to the Singapore corporate tax of 17% in 2016, 2017 and 2018. Garena Online was granted a five-year development and expansion incentive by the Singapore Economic Development Board, or the EDB, commencing from January 1, 2012, which grants a concessionary tax rate of 10% on qualifying income, subject to certain terms and conditions imposed by the EDB. When this incentive expired in 2016, Garena Online was awarded an additional five-year development and expansion incentive starting from January 1, 2017, subject to certain terms and conditions and amendments thereof.

 

Others

 

Subsidiaries incorporated in other jurisdictions are subject to the respective statutory corporate income tax rates of the jurisdictions where they are resident.

 

Domestic statutory corporate income tax rate in Malaysia and Vietnam reduced from 25% to 24% and from 22% to 20%, respectively, with effect from the financial year 2016.

 

Domestic statutory corporate income tax rate in Taiwan increased from 17% to 20% with effect from the financial year 2018.

 

B.           Liquidity and Capital Resources

 

Cash Flows and Working Capital

 

Our principal sources of liquidity have been investments from our shareholders through private placements, cash generated from operating activities, proceeds from our initial public offering in 2017 and issuances of convertible notes in 2017 and 2018.

 

On January 1, 2018, we adopted ASU No. 2016-18, Statement of Cash Flows (Topic 230): Restricted Cash, whereby restricted cash is now included within cash and cash equivalents in our consolidated statement of cash flows for the year ended December 31, 2018. The comparative disclosure was restated to conform to the current year presentation as required under the ASU. 

 

 92 

 

 

As of December 31, 2016, 2017 and 2018, we had US$190.8 million, US$1,445.0 million and US$1,259.3 million, respectively, in cash, cash equivalents and restricted cash. Cash and cash equivalents consist of cash on hand and demand deposits and money market funds placed with banks or other financial institutions which are unrestricted as to withdrawal and use and have original maturities of three months or less. Restricted cash comprises deposits pledged with banks as security in relation to the utilization of certain bank services, monies received and held in escrow in connection to our e-commerce business and advances received from customers in connection with our digital financial services business. Our cash, cash equivalents and restricted cash are primarily denominated in U.S. dollars as well as in local currencies of the markets where we operate. We intend to finance our future working capital requirements and capital expenditures from cash generated from operating activities and funds raised from financing activities. We believe that our current available cash and cash equivalents will be sufficient to meet our working capital requirements and capital expenditures in the ordinary course of business for the next twelve months.

 

Our working capital position (which is the difference between current assets and current liabilities) was US$46.1 million, US$1,083.0 million and US$524.2 million as of December 31, 2016, 2017 and 2018, respectively, mainly due to increases in cash from our financing activities, including the issuance of convertible notes in 2017 and 2018 and the net proceeds from our initial public offering. The major factor for our lower working capital position in 2018 was deferred revenue relating to our game business which would be recognized as revenue in subsequent periods and the expansion of our businesses.

 

The following table sets forth a summary of our cash flows for the periods indicated:

 

   For the Year Ended December 31, 
   2016   2017   2018 
   (US$ thousands) 
Net cash used in operating activities   (101,821)   (259,228)   (495,220)
Net cash used in investing activities   (29,931)   (118,614)   (224,528)
Net cash generated from financing activities   199,622    1,623,843    546,628 
Effect of foreign exchange rate changes on cash, cash equivalents and restricted cash   (1,410)   8,153    (12,546)
Net increase (decrease) in cash, cash equivalents and restricted cash   66,460    1,254,154    (185,666)
Cash, cash equivalents and restricted cash at beginning of year   124,364    190,824    1,444,978 
Cash, cash equivalents and restricted cash at the end of the year   190,824    1,444,978    1,259,312 

 

Operating Activities

 

Net cash used in operating activities amounted to US$495.2 million in 2018. This was primarily attributable to a net loss of US$961.0 million, more cash used for prepaid expenses and other current assets of US$159.0 million, increase in accounts receivable of US$38.5 million and adjustments for US$41.3 million of changes in fair value of convertible notes. These were partially offset by an increase in accrued expenses and other payables of US$354.9 million and an increase in deferred revenue of US$204.2 million, US$58.1 million of share-based compensation, US$23.8 million for amortization of intangible assets and US$54.9 million for depreciation of property and equipment.

 

Net cash used in operating activities amounted to US$259.2 million in 2017. This was primarily attributable to net loss of US$561.2 million, more cash used for prepaid expenses and other current assets of US$107.8 million and adjustments for US$23.9 million for net gain on disposal of investments and US$10.9 million for gain on re-measurement of our previously held equity interests investment. These were partially offset by an increase in accrued expenses and other payables of US$183.4 million, increase in deferred revenue of US$125.1 million, adjustments for US$52.0 million of changes in fair value of convertible notes, US$28.6 million of share-based compensation, US$17.6 million for amortization of intangible assets and US$23.4 million for depreciation of property and equipment.

 

Net cash used in operating activities amounted to US$101.8 million in 2016. This was primarily attributable to a net loss of US$225.0 million, more cash used for prepaid expenses and other current assets of US$25.3 million largely attributable to higher working capital needs to support the expansion of our business operations. These were partially offset by an increase in accrued expenses and other payables of US$47.2 million and adjustments for US$28.8 million of share-based compensation, US$21.6 million for amortization of intangible assets, US$19.5 million for share of results from equity investees, US$18.0 million for depreciation of property and equipment and US$14.7 million for net gain on disposal of investments.

 

 93 

 

 

Investing Activities

 

Net cash used in investing activities amounted to US$224.5 million in 2018. This was primarily attributable to the purchase of property and equipment of US$177.3 million, and purchase of investments of US$69.6 million. These were partially offset by proceeds from the disposal of investments of US$22.7 million.

 

Net cash used in investing activities amounted to US$118.6 million in 2017. This was primarily attributable to the purchase of property and equipment of US$67.4 million, purchase of intangible assets of US$12.4 million, purchase of investments of US$23.4 million and acquisition of businesses of US$18.1 million.

 

Net cash used in investing activities amounted to US$29.9 million in 2016. This was primarily attributable to the purchase of investments of US$19.9 million, the purchase of property and equipment of US$17.0 million for the expansion of our businesses and our staff forces, and the purchase of intangible assets of US$7.6 million for our new licensed games from game developers. These were partially offset by proceeds from the disposal of investments of US$18.5 million.

 

Financing Activities

 

Net cash generated from financing activities amounted to US$546.6 million in 2018, primarily attributable to net proceeds from issuance of convertible notes of US$564.9 million.

 

Net cash generated from financing activities amounted to US$1,623.8 million in 2017, primarily attributable to net proceeds from issuance of convertible notes of US$674.3 million and net proceeds from issuance of ordinary shares, including our initial public offering, of US$960.9 million.

 

Net cash generated from financing activities amounted to US$199.6 million in 2016, primarily attributable to net proceeds of US$194.6 million from the issuance of series B preference shares.

 

Convertible Notes

 

We issued a convertible promissory note in the principal amount of US$230 million to Hillhouse GAR Holdings Limited (formerly HH RSV-XVI Holdings Limited) in January 2017, a convertible promissory note in the principal amount of US$100 million to Tencent in March 2017, and eight other convertible promissory notes in the aggregate principal amount of US$345 million to private investors in March, April, May and July 2017. These 2017 convertible notes will mature on the third anniversary of their issuance dates. Unless otherwise converted or redeemed, we will repay the full outstanding and unpaid principal amounts in full on the maturity dates. Interest accrues on the outstanding unconverted and unpaid principal amounts at the rate of 5% per annum compounded annually until the first to occur of, (i) April 17, 2018, which is the last day of the lockup period related to the initial public offering, (ii) the date of any conversion of the 2017 convertible note in full, and (iii) the date of any other repayment or redemption of the 2017 convertible note in full. The principal amounts of the 2017 convertible notes may be converted, in whole or in part, into our Class A ordinary shares at a conversion price calculated based on an agreed formula (which stipulates a discount to the initial public offering price based on a discount rate and the period between the issuance date of the 2017 convertible notes and the pricing date of our initial public offering), subject to certain anti-dilution adjustments. Subsequent to January 31, 2019 (the latest practicable date of our share count disclosure in this annual report), note holders of an aggregate principal amount of US$417.5 million have elected to convert their 2017 convertible notes, representing approximately 31,369,287 Class A ordinary shares, which included conversion of the full principal amount of the convertible notes held by Hillhouse and Tencent. As of the date of this annual report, we have outstanding 2017 convertible notes in the aggregate principal amount of US$207.5 million.

 

In June 2018, we completed an offering of 2.25% convertible senior notes in an aggregate principal amount of US$575 million, including US$50 million sold to Tencent. These convertible notes were offered to qualified institutional buyers pursuant to Rule 144A under the Securities Act, and certain non-U.S. persons in compliance with Regulation S under the Securities Act. The notes will mature in June 2023. Note holders have the right, at their option, to convert the outstanding principal amount in whole or in part in integral multiples of US$1,000 principal amount (i) upon satisfaction of one or more of the conversion conditions as defined in the indenture prior to the close of business day immediately preceding January 1, 2023; or (ii) anytime on or after January 1, 2023 until the close of business on the second scheduled trading day immediately preceding the maturity date. Unless otherwise converted or redeemed, we will repay the full outstanding and unpaid principal amounts in full on the maturity date. The notes may be converted, in whole or in part, into our Class A ordinary shares at an initial conversion price of 50.5165 ADSs per US$1,000 principal amount (equivalent to US$19.80 per ADS), subject to certain anti-dilution and make-whole fundamental change adjustments. Upon conversion, we have the right, at our option, to pay or deliver, either cash, ADSs, or a combination of cash and ADSs to converting holders.

 

 94 

 

 

Following the closing of our initial public offering, the ADSs representing the underlying Class A ordinary shares became publicly traded and the conversion option is bifurcated and subject to derivative accounting. We have elected to use the fair value option which would require the hybrid instrument to be measured at fair value with any changes in fair value recognized in earnings. For the years ended December 31, 2017 and 2018, with the assistance of an independent third party valuation firm, we recorded a loss of US$52.0 million and a gain of US$41.3 million respectively, as changes in fair value of 2017 convertible notes in our consolidated statement of operations. In addition, in 2018, we recognized total interest expense for coupon interest and amortization of discount on the liability component of US$6.9 million and US$14.2 million, respectively, for the 2018 convertible notes.

 

Capital Expenditures

 

Our capital expenditures amounted to US$24.5 million, US$79.7 million and US$178.4 million in 2016, 2017 and 2018, respectively. In the past, capital expenditure was incurred for purchases of property and equipment and intangible assets, such as game licenses and other intellectual property rights. The increase in our capital expenditure in 2018 was mainly attributable to the additional investment in servers due to the growth of our e-commerce business and digital entertainment business, as well as the leasehold improvements due to the expansion of our business. We will continue to make capital expenditures to meet the expected growth of our business and expect that cash generated from our operating activities and financing activities will meet our capital expenditure needs in the foreseeable future.

 

Holding Company Structure

 

Sea Limited is a holding company that does not have substantive operations. We conduct our operations in the markets in our region primarily through our subsidiaries and our consolidated affiliated entities. As a result, our ability to pay dividends depends upon dividends paid by our subsidiaries. If our subsidiaries or any newly formed subsidiaries incur debt on their own behalf in the future, the instruments governing their debt may restrict their ability to pay dividends to us.

 

In addition, as determined in accordance with local regulations, our subsidiaries and VIEs in certain of our markets may be restricted from paying us dividends offshore or from transferring a portion of their assets to us, either in the form of dividends, loans or advances, unless certain requirements are met and regulatory approvals are obtained. See “Item 3. Key Information—D. Risk Factors—Risks Related to Doing Business in Our Region—The ability of our subsidiaries to distribute dividends to us may be subject to restrictions under the laws of their respective jurisdictions.” Even though we currently do not require any such dividends, loans or advances from our entities for working capital and other funding purposes, we may in the future require additional cash resources from them due to changes in business conditions, to fund future acquisitions and development, or merely to declare and pay dividends or distributions to our shareholders.

 

Certain of the markets in which we have significant subsidiaries, including Indonesia, Taiwan and Thailand, require those subsidiaries to establish and fund statutory reserves. Indonesian laws require a limited liability company to reserve a certain amount from its net profit each year as a reserve fund until such fund amounts to at least 20% of its issued and paid up capital. Thailand regulations require a private limited liability company to allocate at least 5% of its retained earnings into a legal reserve fund at the time the dividend is paid until and unless the legal reserve fund reaches 10% of the company’s registered capital. The legal reserve is not available for dividend distribution. Taiwan laws require a limited liability company to set aside 10% of annual net income (less prior years’ losses, if any, and applicable income taxes) as legal reserve until the accumulated legal reserve equals the paid-in capital of such company before such company can distribute any dividend.

 

The table below sets forth the respective revenue contributions of (i) our company and our subsidiaries and (ii) our VIEs for the periods indicated as a percentage of total revenue:

 

 95 

 

 

  

Revenue(1)

 
   For the Year Ended December 31, 
   2016   2017   2018 
Our company and our subsidiaries   54.4%   51.4%   58.5%
Our VIEs (2)   45.6%   48.6%   41.5%

 

 

(1)The percentages given exclude inter-company transactions among Sea Limited, our subsidiaries and our VIEs.

 

(2)For the purpose of this table, our digital entertainment entity and e-commerce entity in Taiwan are included as VIE as they remained as VIEs during 2018.

 

The table below sets forth the respective asset contributions of (i) our company and our subsidiaries and (ii) our VIEs as of the dates indicated as a percentage of total assets:

 

  

Total Assets(1)

 
   As of December 31, 
   2017   2018 
Our company and our subsidiaries   86.1%   80.0%
Our VIEs (2)   13.9%   20.0%

  

 

(1)The percentages given exclude inter-company balances among Sea Limited, our subsidiaries and our VIEs.

 

(2)For the purpose of this table, our digital entertainment entity and e-commerce entity in Taiwan are included as VIE as they remained as VIEs during 2018.

 

Critical Accounting Policies

 

We prepare our financial statements in conformity with U.S. GAAP, which requires us to make estimates and assumptions that affect our reporting of, among other things, assets and liabilities, contingent assets and liabilities and revenue and expenses. We regularly evaluate these estimates and assumptions based on the most recently available information, our own historical experiences and other factors that we believe to be relevant under the circumstances. Since our financial reporting process inherently relies on the use of estimates and assumptions, our actual results could differ from what we expect. This is especially true with some accounting policies that require higher degrees of judgment than others in their application. We consider the policies discussed below to be critical to an understanding of our audited consolidated financial statements because they involve the greatest reliance on our management’s judgment.

 

Revenue Recognition

 

We recognize revenue from sales of our goods and services upon transfer of control of promised goods or services to customers in an amount that reflects the consideration to which we expect to be entitled to for those goods or services. Revenue is measured based on the amount of consideration that we expect to receive reduced by discounts, incentives and rebates. Revenue also excludes any amounts collected on behalf of third parties, including sales taxes and indirect taxes.

 

We evaluate revenue from services and sales of goods to determine if we control such services and goods to be the principal (i.e., report revenues on a gross basis) or agent (i.e., report revenues on a net basis). The key indicators that we evaluate in determining gross versus net treatment include, but are not limited to, (i) which party is primarily responsible for fulfilling the promise to provide the specified good or service; (ii) which party bears inventory risks before the specified good or service has been transferred to a customer; and (iii) which party has discretion in establishing the price for the specified good or service.

 

Digital Entertainment

 

We distribute online games, including self-developed games and licensed online games from game developers, through our PC-based and mobile-based applications as well as certain app stores. We offer many ways for users to purchase in-game virtual items, including the AirPay and Shopee platform, other online payment gateways, bank transfers, credit cards, mobile phone billing and prepaid cards, including our own prepaid cards, which are sold through agents. As we control the service of providing games to the users and have a direct contractual arrangement with our paying users and have the right to determine the price to be paid by such users, the gross proceeds collected from these channels represent revenue to be recognized, while the amounts retained by these channels based on a predetermined percentage represent our cost of revenue to be recognized.

 

 96 

 

 

Proceeds from these sales are initially recognized as “Advances from customers” and are subsequently reclassified to “Deferred revenue” when the users make in-game purchases of the virtual currencies or virtual items within the games that we operate and such in-game purchases are no longer refundable.

 

For the licensed games, we record revenue inclusive of the royalties payable to game developers, which are based on revenue-sharing ratios, as we control the service of providing the games to the users, and is primarily responsible to the customers and has latitude in establishing the pricing of the virtual items.

 

Revenue is recognized when services are provided to the users. For purposes of determining when the services are provided to the users, we have determined that an implied obligation exists to the paying users to continue providing access to the virtual items purchased within the online games over an estimated delivery obligation period. Such delivery obligation period is determined in accordance with the estimated average lifespan of the virtual items sold, estimated average lifespan of the paying users or the estimated game licensing periods of the said games or similar games.

 

·Item-based revenue model. Virtual items have different lifespan patterns: time-based, consumable and durable. Time-based virtual items are items with a stated expiration time, for which revenue is recognized ratably over the period based on the time unit of the virtual items. Consumable virtual items are items that can be consumed by a specific user action and have limitations on repeated use. Revenue attributable to consumable virtual items is recognized upon consumption. Durable virtual items are items that provide the user with continuing benefits over an extended period of time. Revenue attributable to durable virtual items is recognized ratably over their average lifespan, which is estimated based on users’ historical usage patterns and playing behaviors for the virtual items. We assess the estimated average lifespan of durable virtual items on a quarterly basis.

 

·User-based revenue model. We track paying users’ activeness within each game where the user-based revenue model is used to estimate paying users’ average lifespan. Paying users are defined as inactive in a game when they have reached a period of inactivity for which it is reasonable to believe that these users will not return to that game. We determine the inactive rate of these paying users and revise the estimated paying users’ average lifespan on a quarterly basis.

 

·Game-based revenue model. Revenue is recognized ratably over the estimated game licensing periods if there are no better estimation alternatives.

 

We believe the current revenue models provide reasonable depiction of the service transferred patterns to the customers and they represent the best estimation of the time period the customers are likely to play the respective games. Determining the estimated service period is subjective and requires management's judgment. Future users’ usage patterns and playing behavior may change and differ from the historical usage patterns and playing behaviour, and therefore the estimated service period may change accordingly in the future.

 

Digital Financial Services

 

We earn commissions from merchants when transactions are completed and settled through our digital financial services platform. These commissions are generally determined as a percentage based on the value of the merchandise being sold by the merchants. Commission is recognized in the consolidated statements of operations at the time when the underlying transaction is completed.

 

E-commerce

 

Our e-commerce business charges sellers on its marketplace a fixed rate commission fee based on gross merchandise values in selected markets. Fees are charged when the transactions are completed and settled. Such commission fees charged is recognized on a net basis.

 

 97 

 

 

Our e-commerce business also provides logistic services to end customers. Revenue from logistic services are recognized over time as the customer simultaneously receives and consumes the benefits provided through our performance of the services.

 

Our e-commerce business operates a customer loyalty program, where end users who purchase merchandise and participate in activities through Shopee’s platform are given Shopee coins which will entitle them to offset future purchases, participate in activities and redeem vouchers through Shopee’s platform. A portion of the revenue attributable to Shopee coins is deferred until they are redeemed or used. In addition, we provide certain sales incentives, such as coupons, discounts and logistics incentives, to the end users as part of our plan to expand our market share. Sales incentives given to end users as a result of a concurrent sale transacted on Shopee’s platform are recognized as reductions of the corresponding revenue. To the extent the sales incentives exceed revenue, the excess will be recorded in sales and marketing expenses.

 

We also charge our sellers advertising fees through a paid ads service offered on our Shopee platform. The paid ads service allows sellers to bid for keywords that match their product or service listing appearing in search or browser results on our Shopee marketplace. Their product or service listing will show higher in search rankings when users search for keywords they have bid on. Sellers prepay for paid ads services and the advertising income is recognized based on the number of clicks on the product or service listings during the service period.

 

Sales of Goods

 

We also sell certain goods, including prepaid telecommunication cards, through our digital financial services platform and merchandise products, through our Shopee platform. We recognize revenue from sale of goods at the point in time that the customer obtains control of the goods, which generally occurs upon delivery to the customer.

 

Rendering of Services

 

We also recognize revenue from other services when the services are rendered.

 

Consolidation of VIEs

 

Our consolidated financial statements include the financial statements of Sea Limited, our subsidiaries and our VIEs for which we or one of our subsidiaries is the primary beneficiary. All significant inter-company transactions and balances between us, our subsidiaries and our VIEs are eliminated upon consolidation.

 

We operate in certain markets that have restrictions on foreign ownership of local companies. For example, in Vietnam, foreign ownership in companies engaging in online game business may not exceed 49%, and foreign ownership in companies engaging in e-payment business is restricted unless certain government approvals are obtained.

 

To comply with these foreign ownership restrictions, we conduct our digital entertainment and e-payment businesses in Vietnam through VIEs using contractual arrangements, including:

 

·loan agreements;

 

·exclusive option agreements;

 

·exclusive business cooperation agreements;

 

·financial support confirmation letters;

 

·powers of attorney; and

 

·equity interest pledge agreements.

 

 98 

 

 

Despite the lack of technical majority ownership, there exists a parent-subsidiary relationship between us and these VIEs, through the irrevocable power of attorney, whereby the shareholders of each VIE effectively assigned all of the voting rights underlying their equity interest in the VIEs to us. Furthermore, pursuant to the loan agreements, exclusive option agreement and equity interest pledge agreement, we obtained effective control over the VIEs through the ability to exercise all of the rights of the shareholders of the VIEs and therefore the power to govern the activities that most significantly impact the economic performance of the VIEs. In addition, through the financial support confirmation letter and the exclusive business cooperation agreement, we demonstrate our ability and intention to continue the ability to absorb substantially all the expected losses and receive substantially all of the economic benefits of the VIEs. Thus, we are the primary beneficiary of these and consolidate these VIEs and their subsidiaries.

 

Investments

 

On January 1, 2018 we adopted ASU No 2016-01, Financial Instruments - Overall, (Subtopic 825-10): Recognition and Measurement of Financial Assets and Financial Liabilities, which updates certain aspects of recognition, measurement, presentation and disclosure of financial instruments. There was no adjustment to beginning accumulated deficit. Our investments consist of available-for-sale investments, equity security investments and equity method investments.

 

In accordance with ASC 320, Investments - Debt Securities, we classify the investments in debt securities as “held-to-maturity”, “trading” or “available-for-sale”, whose classification determines the respective accounting methods stipulated by ASC 320. Dividend and interest income for all categories of investments in securities are included in earnings. Any realized gains or losses, if any, on the sale of the investments are determined on a specific identification method, and such gains and losses are reflected in earnings during the period in which gains or losses are realized. The securities that we have positive intent and ability to hold to maturity are classified as held-to-maturity securities and stated at amortized cost. The securities that are bought and held principally for the purpose of selling them in the near term are classified as trading securities and measured at fair value. Unrealized holding gains and losses for trading securities are included in earnings. Investments not classified as trading or as held-to-maturity are classified as available-for-sale securities. Available-for-sale investment is reported at fair value, with unrealized gains and losses recorded in accumulated other comprehensive loss. Realized gains or losses are included in earnings during the period in which the gain or loss is realized. An impairment loss on the available-for-sale securities would be recognized in earnings when the decline in value is determined to be other-than-temporary.

 

In accordance with ASC 321, Investments – Equity Securities, for investments in an investee over which we do not have significant influence, we carry the investment at fair value with unrealized gains and losses included in earnings. We have elected to measure its equity security investments without readily determinable fair value at cost minus impairment, if any, plus or minus changes resulting from observable price changes in orderly transactions for the identical or a similar investment of the same investee. We regularly evaluate the impairment of our equity security investments based on the performance and financial position of the investee as well as other evidence of estimated market values. Such evaluation includes, but is not limited to, reviewing the investee’s cash position, recent financing, projected and historical financial performance, cash flow forecasts and current and future financing needs. An impairment loss is recognized in the consolidated statements of operations equal to the excess of the investment’s cost over its fair value at the balance sheet date of the reporting period for which the assessment is made. The fair value would then become the new cost basis of investment.

 

Investments in equity investees represent investments in (a) entities in which we can exercise significant influence but does not own a majority equity interest or control and (b) limited partnership in which we hold a five percent or greater interest. Such investments are accounted for using the equity method of accounting in accordance with ASC 323-10, Investments - Equity Method and Joint Ventures: Overall. Under the equity method, we initially record our investment at cost and prospectively recognizes its proportionate share of each equity investee’s net profit or loss into our consolidated statements of operations. The difference between the cost of the equity investee and the amount of the underlying equity in the net assets of the equity investee is recognized as equity method goodwill included in equity method investment on our consolidated balance sheets. We evaluate our equity method investments for impairment under ASC 323-10. An impairment loss on the equity method investments is recognized in our consolidated statements of operations when the decline in value is determined to be other-than-temporary.

 

We discontinue applying equity method if an investment (and additional financial supports to the investee, if any) has been reduced to zero. When we have other investments in the investee that have liquidation preferences more senior than the ordinary shares and the equity-method investment in the ordinary shares is reduced to zero, we continue to report its share of equity losses in our consolidated statement of operations, to the extent of and as an adjustment to the adjusted basis of the other investments in the investee. The order in which the equity losses are applied to the other investments follows the seniority of the other investments in the same investee.

 

 99 

 

 

Share-based Compensation

 

We adopted a share incentive plan in September 2009, last amended in February 2018, or the 2009 Plan. Under the 2009 Plan, we may grant options, restricted shares, restricted share units or share appreciation rights to our officers, employees, directors and other eligible persons of up to 83,000,000 Class A ordinary shares. The maximum number of ordinary shares which may be issued pursuant to all awards under the 2009 Plan will increase on January 1 of each of 2019, 2020, 2021 and 2022 by 5% of the total number of all classes of our ordinary shares outstanding on that day immediately before such annual increase pursuant to the 2009 Plan. With effect from January 1, 2019, the maximum number of shares which may be issued pursuant to all awards under the Plan increased to 100,129,938 Class A ordinary shares.

 

Share options, restricted share awards, restricted share units and share appreciation rights granted to employees are accounted for based on the grant date fair value and recognized as compensation expense over the requisite service period (which is generally the vesting period) in the consolidated statements of operations. We have elected to recognize compensation expense using the straight-line method for equity-classified share-based awards granted with service conditions that have a graded vesting schedule.

 

Prior to 2017, we estimated forfeitures at the time of grant and made revisions, if necessary, in subsequent periods if actual forfeitures differ from initial estimates. Forfeiture rate is estimated based on historical and future expectation of optionee employee turnover rate and are adjusted to reflect future change in circumstances and facts, if any. Share-based compensation expense is recorded net of estimated forfeitures such that expense was recorded only for those share-based awards that are expected to vest. In 2016, we estimated that the forfeiture rate for both the management and non-management employees in each of these years to be nil. Following the adoption of ASU 2016-09 in 2017, we are permitted to make an entity-wide accounting policy election either to estimate the number of forfeitures expected to occur or to account for forfeitures in the compensation costs when they occur. We have elected to account for forfeitures of share-based payment by recognizing forfeiture of awards upon occurrence in 2017. The following table summarizes our employee share option activity as of the dates indicated:

 

   As of December 31, 
   2016   2017   2018 
Number of options granted   245,000    1,915,000    26,500,000 
Weighted average exercise price (US$)   10.80    14.19    15.00 
Weighted average grant date fair value (US$)   5.25    5.26    3.02 

 

We calculated the estimated fair value of the options on the respective grant dates using the Black-Scholes option pricing model with the following assumptions:

 

    

Granted in

 
    2016    2017    2018 
Risk-free interest rates   1.18%-1.76%   1.99% - 2.25%   2.75% - 2.92%
Expected term   5.5 - 7 years    5.5 - 7 years    5 – 7 years 
Expected volatility   39.4% - 41.2%   34.3% - 37.0 %   33.3% - 35.2%
Expected dividend yield            

 

 100 

 

 

The Black-Scholes option pricing model was applied in determining the estimated fair value of the share options granted to employees. The model requires the input of highly subjective assumptions including the estimated expected stock price volatility and the expected term of the option for which employees are likely to exercise their share options. The risk-free rate for periods within the contractual life of the option is based on the U.S. dollar swap curve at the time of grant. We have used the simplified method to determine the expected term due to insufficient historical exercise data to provide a reasonable basis to estimate expected term. For expected volatilities, we have made reference to the historical price volatilities of ordinary shares of several comparable companies in the same industry as us. Because we have never declared or paid any cash dividends on our ordinary shares and do not presently plan to pay cash dividends in the foreseeable future, we used an expected dividend yield of zero. Changes in these assumptions could significantly affect the estimated fair value of our share options and hence the amount of compensation expense that we recognize in our consolidated financial statements. Prior to our initial public offering, the estimated fair value of the ordinary shares, at the option grant dates, was determined with assistance from an independent third party valuation firm. Our management is ultimately responsible for the determination of the estimated fair value of its ordinary shares. The per option weighted-average grant-date fair value of share options granted in 2016, 2017 and 2018 was US$5.25, US$5.26 and US$3.02, respectively.

 

The following table summarizes our restricted share awards and restricted share units activity as of the dates indicated:

 

   As of December 31, 
   2016   2017   2018 
Number of restricted share awards and restricted share units granted   880,000    950,000    4,983,162 
Weighted average grant date fair value (US$)   12.69    15.15    12.30 

 

Share-based compensation costs for restricted share awards is measured based on the fair value of our ordinary shares on the date of grant. The estimated fair value of the ordinary shares, at the option grant dates prior to our IPO, is adjusted for discount due to the lack of marketability at 14%.

 

In determining the grant date fair value of our ordinary shares for purposes of recording share-based compensation in connection with employee share options and restricted share awards granted before our initial public offering, we, with the assistance of our independent third party valuation firm, performed retrospective valuations instead of contemporaneous valuations because, at the time of the valuation dates, our financial and limited human resources were principally focused on business development and marketing efforts.

 

Prior to the initial public offering, the determination of the fair value of our ordinary shares requires complex and subjective judgments to be made regarding our projected financial and operating results, our unique business risks, the liquidity of our shares and our operating history and prospects at the time of valuation. We considered three generally accepted approaches to value our ordinary shares: the market approach, cost approach and income approach. We have adopted the income approach as our primary approach and used the market approach as a crosscheck. We have not relied on the cost approach because it does not directly include information about the economic benefits contributed by our assets, business or business interests. The income approach is based on the assumption that value emanates from expectations of future income and cash flows. The income approach seeks to convert future economic benefits into a present value, and involves applying appropriate discount rates to estimated cash flows that are based on earnings forecasts. Our revenue and earnings growth rates, as well as major milestones that we have achieved, contributed to the increase in the fair value of our ordinary shares. However, the fair value analyses are inherently uncertain and highly subjective and are based on assumptions, including no material changes in the existing political, legal and economic conditions in the markets which we operate; our ability to retain competent management, key personnel and staff to support our ongoing operations; and no material deviation in market conditions from economic forecasts. Different assumptions and judgments would affect our calculation of the fair value of the underlying ordinary shares for the options granted, and the valuation results and the amount of share-based compensation expenses would also vary accordingly. The market approach uses the guideline company method, which considers valuation metrics based on trading multiples of a selected industry peer group of companies.

 

After our initial public offering, in determining the fair value of the non-vested ordinary shares and restricted share units and restricted share awards granted, the closing market price of the underlying shares on the last trading date prior to the grant dates is applied.

 

Income Taxes

 

We account for income taxes using the liability method. Under this method, deferred tax assets and liabilities are determined based on the difference between the financial reporting and tax bases of assets and liabilities using enacted tax rates expected to be in effect during the period in which the basis differences are expected to reverse. We record a valuation allowance against deferred tax assets if, based on the weight of available evidence, it is more-likely-than-not that some portion, or all, of the deferred tax assets will not be realized. The effect on deferred taxes of a change in tax rates is recognized in income in the period that includes the enactment date. We apply ASC 740, Accounting for Income Taxes, to account for uncertainty in income taxes. ASC 740 prescribes a recognition threshold that a tax position is required to meet before being recognized in the financial statements.

 

 101 

 

 

We have elected to classify interest and penalties related to unrecognized tax benefits, if and when required, as part of “income tax” in the consolidated statements of operations.

 

Recent Accounting Pronouncements

 

In February 2016, the FASB issued ASU No. 2016-02, Leases (Topic 842) (“ASU 2016-02”), which modifies lease accounting for lessees to increase transparency and comparability by recording lease assets and liabilities for operating leases and disclosing key information about leasing arrangements. The updated guidance is effective for interim and annual periods beginning after December 15, 2018, and early adoption is permitted. The recognition, measurement, and presentation of expenses and cash flows arising from a lease by a lessee have not significantly changed from previous GAAP. In July 2018, the FASB issued ASU No. 2018-10, Codification Improvements to Topic 842, Leases (“ASU 2018-10”), to supersede ASU 2016-02. In addition, the FASB issued ASU 2018-11, Leases (Topic 842): Targeted Improvements, that provide entities with an additional (and optional) transition method to adopt the new leases standard. Under this new transition method, an entity initially applies the new leases standard at the adoption date and recognizes a cumulative-effect adjustment to the opening balance of retained earnings in the period of adoption. Consequently, an entity’s reporting for the comparative periods presented in the financial statements in which it adopts the new leases standard will continue to be in accordance with current GAAP (Topic 840, Leases). We will adopt ASU 2016-02 in the first quarter of 2019 on a modified retrospective transition basis. Upon adoption, we will recognize and measure leases without revising comparative period information or disclosure. We are in the process of reviewing our existing lease portfolios to evaluate the impact of the standard on our consolidated financial statements, we expect that applying this standard would materially increase the assets and liabilities due to the recognition of right-of-use assets and lease liabilities on our consolidated balance sheets, with an immaterial impact on our consolidated statements of operations and consolidated statements of cash flows.

 

In June 2016, the FASB issued ASU No. 2016-13, Financial Instruments – Credit Losses (Topic 326): Measurement of Credit Losses on Financial Instruments (“ASU 2016-13”), which modifies the measurement of expected credit losses of certain financial instruments. This ASU requires the measurement of all expected credit losses for financial assets held at the reporting date based on historical experience, current conditions, and reasonable and supportable forecasts. We will adopt ASU 2016-13 in the first quarter of 2019. We do not expect the adoption of ASU2016-13 to have a material impact on our consolidated financial statements.

 

In August 2016, the FASB issued ASU No. 2016-15, Statement of Cash Flows (Topic 230): Classification of Certain Cash Receipts and Cash Payments (“ASU 2016-15”). ASU 2016-15 addresses diversity in practice in how certain cash receipts and cash payments are presented and classified in the statement of cash flows. We have adopted ASU 2016-15 in the first quarter of 2018.

 

In October 2016, the FASB issued ASU No. 2016-16, Income Taxes (Topic 740): Intra-Entity Transfers of Assets Other Than Inventory (“ASU 2016-16”), which prohibits the recognition of current and deferred income taxes for an intra-entity asset transfer until the asset has been sold to an outside party. The amendments in this ASU do not change GAAP for the pre-tax effects of an intra-entity asset transfer under Topic 810, Consolidation, or for an intra-entity transfer of inventory. We have adopted ASU 2016-16 in the first quarter of 2018.

 

In July 2018, the FASB issued ASU 2018-09, Codification Improvements (“ASU 2018-09”), which provides amendments to Subtopic 718-740, Compensation—Stock Compensation—Income Taxes. Under the new guidance, an entity should recognize excess tax benefits in the period in which the amount of the deduction is determined. We have adopted ASU 2018-09 in the first quarter of 2018.

 

In August 2018, the FASB issued ASU 2018-13, Fair Value Measurement (Topic 820) – Disclosure Framework-Changes to the Disclosure Requirements for Fair Value Measurement (“ASU 2018-13”), which modifies the disclosure requirements on fair value measurements in Topic 820, Fair Value Measurement. Under the new guidance, disclosure requirements on the amount of and reasons for transfers between Level 1 and Level 2 of the fair value hierarchy, the policy for timing of transfers between levels and the valuation processes for Level 3 fair value measurements are being removed; and for investments in certain entities that calculate net asset value, an entity is required to disclose the timing of liquidation of an investee’s assets and the date when restrictions from redemption might lapse only if the investee has communicated the timing to the entity or announced the timing publicly. In addition, new disclosure requirements are added on the changes in unrealized gains and losses for the period included in other comprehensive loss for recurring Level 3 fair value measurements held at the end of the reporting period and the range and weighted average of significant unobservable inputs used to develop Level 3 fair value measurements, for certain unobservable inputs, an entity may disclose other quantitative information (such as the median or arithmetic average) in lieu of the weighted average if the entity determines that other quantitative information would be a more reasonable and rational method to reflect the distribution of unobservable inputs used to develop Level 3 fair value measurements. We will adopt ASU 2018-13 in the first quarter of 2019. We do not expect the adoption of ASU 2018-13 to have a material impact on our consolidated financial statements.

 

 102 

 

 

In November 2018, the FASB issued ASU 2018-18, Collaborative Arrangements (Topic 808): Clarifying the Interaction between Topic 808 and Topic 606 (“ASU 2018-18”), which provide clarity and guidance on whether certain transactions between collaborative arrangement participants should be accounted for with revenue under Topic 606. We will adopt ASU 2018-18 in the first quarter of 2019 prospectively. We do not expect the adoption of ASU 2018-18 to have a material impact on our consolidated financial statements.

 

C.           Research and Development, Patents and Licenses, etc.

 

Research and Development

 

All costs that are incurred in connection with the planning and implementation phases of the development of software for internal use are expensed. Costs incurred in the development phase are capitalized and amortized over the estimated useful life. No costs were capitalized for any of the periods presented.

 

Costs incurred internally in researching and developing a software product to be sold, leased or marketed are charged to expense as research and development costs prior to technological feasibility being established for the product. Once technological feasibility is established, all software costs are capitalized until the product is available for general release to customers. Technological feasibility is established upon completion of all the activities that are necessary to substantiate that the software product can be produced in accordance with its design specifications, including functions, features, and technical performance requirements. No costs were capitalized for any of periods presented. For the years ended December 31, 2016, 2017 and 2018, total research and development expenses amounted to US$20.8 million, US$29.3 million and US$67.5 million, respectively.

 

Intellectual Property

 

See “Item 4. Information on the Company—B. Business Overview—Intellectual Property.”

 

D.           Trend Information

 

Other than as disclosed elsewhere in this annual report, we are not aware of any trends, uncertainties, demands, commitments or events for the year ended December 31, 2018 that are reasonably likely to have a material adverse effect on our net revenues, income, profitability, liquidity or capital resources, or that would cause reported financial information not necessarily to be indicative of future operating results or financial conditions.

 

E.           Off-balance Sheet Arrangements

 

As of December 31, 2018, we did not have any off-balance sheet arrangements that had or were reasonably likely to have a current or future effect on our financial condition, changes in financial condition, revenues or expenses, results of operations, liquidity, capital expenditures or capital resources that is material to investors.

 

F.           Tabular Disclosure of Contractual Obligations

 

Contractual Obligations

 

The following table sets forth our contractual obligations as of December 31, 2018.

 

 103 

 

 

       Payment Due by Period 
   Total   Less Than
1 Year
   1-3 Years   3-5 Years   More Than
5 Years
 
    (US$ thousands) 
Operating lease commitments   328,549    62,921    128,523    95,871    41,234 
Purchase commitments   66,730    61,330    -    -    5,400 
Minimum guarantee commitments(1)   60,271    8,000    24,871    8,000    19,400 
Total   455,550    132,251    153,394    103,871    66,034 

  

 

(1)We have commitments to pay minimum royalty fees to game developers for certain online games we have licensed.

 

Other than the contractual obligations and commercial commitments set forth above, we did not have any long-term debt obligations, finance lease obligations, operating lease obligations, purchase obligations or other long-term liabilities as of December 31, 2018.

 

G.Safe Harbor

 

See “Forward-Looking Statements” at the beginning of this annual report.

 

ITEM 6.DIRECTORS, SENIOR MANAGEMENT AND EMPLOYEES

 

A.Directors and Senior Management

 

The following table provides information regarding our directors and executive officers as of the date of this annual report.

 

Directors and Executive Officers

 

Age

 

Position/Title

Forrest Xiaodong Li   41   Chairman and Group Chief Executive Officer
Gang Ye   38   Director and Group Chief Operating Officer
Yuxin Ren   43   Director
Tony Tianyu Hou   40   Director and Group Chief Financial Officer
David Heng Chen Seng   52   Independent Director
Khoon Hua Kuok   40   Independent Director
Tao Zhang   46   Independent Director
David Jingye Chen   38   Group Chief of Staff
Chris Zhimin Feng   36   Chief Executive Officer of Shopee
Yanjun Wang   38   Group General Counsel and Company Secretary
Maneerut Anulomsombut (Nok)   40   Chief Executive Officer of Thailand
Terry Feng Zhao   35   President of Garena

 

Forrest Xiaodong Li is our founder and has served as the chairman of Sea Limited and our group chief executive officer since our inception in May 2009. Forrest served as a member of Singapore’s 30-member Committee on the Future Economy, co-chaired by the Minister for Finance and Minister for Trade and Industry (Industry) of Singapore, to develop the nation’s future economic strategies, between January 2016 and February 2017. He previously held positions in multinational corporations such as Viacom Media Networks, Corning Inc. and Motorola. Forrest holds an M.B.A. degree from Stanford University’s Graduate School of Business and a bachelor’s degree in Engineering from Shanghai Jiaotong University.

 

Gang Ye is our co-founder and has been a member of the board of directors of Sea Limited since March 2010. Gang has served as our group chief operating officer since January 2017 and served as our group chief technology officer between March 2010 and December 2016. He previously worked at Wilmar International and the Economic Development Board of Singapore. Gang holds B.S. degrees in Computer Science and Economics from Carnegie Mellon University.

 

Yuxin Ren has been a member of the board of directors of Sea Limited since September 2013. Yuxin is the chief operating officer at Tencent Holdings Limited and is currently leading the development of the Platform & Content Group and the Interactive Entertainment Group. Yuxin also currently serves as a director or officer of certain subsidiaries of Tencent Holdings Limited. Prior to joining Tencent, Yuxin worked at Huawei Technologies Co., Ltd. He holds an EMBA degree from China Europe International Business School (CEIBS) and a Bachelor of Science degree in Computer Science and Engineering from the University of Electronic Science and Technology of China.

 

 104 

 

 

Tony Tianyu Hou has served as our director since February 2018. Tony joined our company in September 2010 and has served as our group chief financial officer since January 2013. He previously served as our financial controller. Before joining us, Tony was an audit senior manager at Ernst & Young, where he worked from October 2000 to September 2010 in both China and the U.S. Tony is a non-practicing U.S. Certified Public Accountant and a non-practicing member of the Chinese Institute of Certified Public Accountants. He holds an M.B.A. degree from the University of Chicago’s Booth School of Business and a bachelor’s degree in Accounting from Fudan University.

 

David Heng Chen Seng has served as our independent director since October 2017. David has been the chief executive officer of ABC World Pte. Ltd., a private equity fund, since February 2019. He had held several senior positions at Temasek from 2003 to 2018, including joint head of consumer, head of real estate investment, joint head of China and head of Japan and Korea, and left Temasek as a senior advisory director in January 2019. Prior to joining Temasek in 2003, he was with Deutsche Bank AG as a vice president in its telecom, media and technology investment banking division from 2000 to 2003 and was a vice president of merger and acquisition advisory for Hong Kong and Singapore at Deutsche Bank from 1998 to 2000. Prior to joining Deutsche Bank, David worked at Standard Chartered Merchant Bank. He currently serves as a director at Sentosa Development Corporation and Singapore Art Museum, among other companies. David holds an M.B.A. degree from the University of Hull and a Bachelor of Engineering degree from the University of Canterbury.

 

Khoon Hua Kuok has served as our independent director since October 2017. Khoon Hua is the chairman of Kerry Holdings Limited, the main investment holding company of the Kuok Group in Hong Kong. He is also a director of Kerry Group Limited and Kuok (Singapore) Limited, an executive director of Kerry Logistics Network Limited, a company listed on the Hong Kong Stock Exchange, a non-executive director of Kerry Properties Limited, a company listed on the Hong Kong Stock Exchange, and a non-executive director of Wilmar International Limited, a company listed on the Singapore Exchange. Khoon Hua holds a B.A. degree in Economics from Harvard University.

 

Tao Zhang has served as our independent director since October 2017. Tao served as the chairman of Meituan-Dianping, an internet company operating a marketplace of life service e-commerce in China, from 2015 to 2018. Tao is the founder of Dianping and served as its chief executive officer and chairman from 2003 to 2015. He previously held positions at American Management Systems, a U.S.-based IT consulting firm. Tao holds an M.B.A. degree from the Wharton School at the University of Pennsylvania and a bachelor’s degree in Economics from DePauw University.

 

David Jingye Chen is our co-founder and has served as our group chief of staff since January 2018. David served as our group chief operating officer from our inception in May 2009 to December 2016. He previously held positions at PSA Corporation Limited. David holds a bachelor’s degree in Computer Engineering with first class honors from the National University of Singapore.

 

Chris Zhimin Feng joined our company in March 2014 and has served as our chief executive officer of Shopee since July 2015. Chris previously served as our head of mobile business and was responsible for operating our mobile game business. Before joining our company, Chris was part of the Southeast Asia founding team at Rocket Internet SE from December 2011 to February 2014, establishing ventures such as Zalora and Lazada. Chris also served as regional managing director at Zalora and chief purchasing officer at Lazada during his tenure at Rocket Internet SE. From March 2005 to December 2011, Chris served as a management consultant at McKinsey & Company, across its Frankfurt, Copenhagen and Singapore offices. Chris holds a bachelor’s degree in Computer Science with first class honors from the National University of Singapore.

 

Yanjun Wang has served as our group general counsel since March 2014 and as our company secretary since November 2017. Prior to joining our company, Yanjun was an attorney at Kirkland & Ellis in Hong Kong from October 2012 to March 2014 and at Skadden, Arps, Slate, Meagher & Flom LLP in New York from September 2008 to October 2012. She is qualified to practice law in the State of New York. Yanjun holds a J.D. degree from Harvard Law School and a B.A. degree in Economics from Harvard University.

 

 105 

 

 

Maneerut Anulomsombut (Nok) joined our company in March 2014 and has served as our chief executive officer of Thailand since March 2016. Nok previously served as our chief operating officer of Thailand. Prior to joining our company, Nok was a management consultant at The Boston Consulting Group in Bangkok from March 2009 to February 2014. Prior to joining The Boston Consulting Group, Nok worked at financial and fashion companies in Thailand. Nok holds an M.B.A. degree from Stanford University’s Graduate School of Business and a bachelor’s degree in Industrial Engineering from Chulalongkorn University in Thailand.

 

Terry Feng Zhao has been with our company since our inception in May 2009 and has served as the president of Garena since November 2018. Prior to assuming his current role, Terry ran our games studio in Shanghai and has also served in a number of senior roles in our digital entertainment business across several key markets. Terry holds a bachelor’s degree in Computer Engineering with first class honors from Nanyang Technological University.

 

Employment Agreements and Indemnification Agreements

 

We have entered into employment agreements with our executive officers. Each of our executive officers is employed for a continuous term unless either we or the executive officer gives prior notice to terminate such employment. We may terminate the employment for cause, at any time, without notice or remuneration, for certain acts of the executive officer, including but not limited to the commitments of any serious or persistent breach or non-observance of the terms and conditions of the employment, conviction of a criminal offense other than one which in the opinion of the board does not affect the executive’s position, willful, disobedience of a lawful and reasonable order, misconduct being inconsistent with the due and faithful discharge of the executive officer’s material duties, fraud or dishonesty, or habitual neglect of his or her duties. An executive officer may terminate his or her employment at any time with a three- to six-month prior written notice.

 

Each executive officer has agreed to hold, both during and after the employment agreement expires or is earlier terminated, in strict confidence and not to use or disclose to any person, corporation or other entity without written consent, any confidential information or trade secrets. Each executive officer has also agreed to disclose in confidence to us all inventions, intellectual and industry property rights and trade secrets which they made, discover, conceive, develop or reduce to practice during the executive officer’s employment with us and to assign to our company all of his or her associated titles, interests, patents, patent rights, copyrights, trade secret rights, trademarks, trademark rights, mask work rights and other intellectual property and rights anywhere in the world which the executive officer may solely or jointly conceive, invent, discover, reduce to practice, create, drive, develop or make, or cause to be conceived, invented, discovered, reduced to practice, created, driven, developed or made, during the period of the executive officer’s employment with us that are either related to our business, actual or demonstrably anticipated research or development or any of our products or services being developed, manufactured, marketed, sold, or are related to the scope of the employment or make use of our resources. In addition, all executive officers have agreed to be bound by non-competition and non-solicitation restrictions set forth in their agreements. Each executive officer has agreed to devote all his or her working time and attention to our business and use best efforts to develop our business and interests. Moreover, each executive officer has agreed not to, for a certain period following termination of his or her employment or expiration of the employment agreement: (i) carry on or be engaged, concerned or interested directly or indirectly whether as shareholder, director, employee, partner, agent or otherwise carry on any business in direct competition with us, (ii) solicit or entice away any of our customer, client, representative or agent, or (iii) employ, solicit or entice away or attempt to employ, solicit or entice away any of our officers, managers, consultants or employees.

 

We have entered into indemnification agreements with our directors and executive officers, pursuant to which we will agree to indemnify our directors and executive officers against certain liabilities and expenses incurred by such persons in connection with claims made by reason of their being such a director or executive officer.

 

 106 

 

 

B.            Compensation

 

Compensation of Directors and Executive Officers

 

For the year ended December 31, 2018, we paid and accrued fees and compensation (excluding equity-based awards) of approximately US$6.5 million to our directors and executive officers as a group. In 2018, we also granted them options to purchase an aggregate of 26,500,000 Class A ordinary shares and granted 614,942 restricted share units for our Class A ordinary share. For more information on share incentive grants to our directors and executive officers, see “—Share Incentive Plan.”

 

Our Singapore subsidiaries are required by the laws and regulations of Singapore to make contributions, as employers, to the Central Provident Fund for our executive officers who are employed by our Singapore subsidiaries and are Singapore citizens or permanent residents as prescribed under the Central Provident Fund Act. The contribution rates vary, depending on the age of the executive officers, and whether such executive officer is a Singapore citizen or permanent resident.

 

Share Incentive Plan

 

We maintain a share incentive plan in order to attract, motivate, retain and reward talent, provide additional incentives to our officers, employees, directors and other eligible persons, and promote the success of our business and the interests of our shareholders.

 

2009 Share Incentive Plan

 

We adopted the 2009 Plan to promote the success of our business and the interests of our shareholders by providing additional incentives to attract, motivate, retain and reward our officers, employees, directors and other eligible persons and to link the interests of the award recipients with our shareholders. In February 2018, our board of directors approved automatic increases on January 1 of each of 2019, 2020, 2021 and 2022 of the maximum aggregate number of ordinary shares which may be issued under the 2009 Plan by 5% of the total number of ordinary shares of all classes of the company outstanding on that day immediately before the increase. As a result, the maximum aggregate number of ordinary shares which may be issued pursuant to all awards under the 2009 Share Incentive Plan has increased to 100,129,938 beginning January 1, 2019 from 83,000,000 as of December 31, 2018. The awards expire 10 years after the date of the grant.

 

As of January 31, 2019, outstanding awards granted under the 2009 Plan consisted of (i) options to purchase 36,039,818 Class A ordinary shares, (ii) 159,190 restricted Class A ordinary shares, (iii) 7,802,229 restricted Class A ordinary share units, and (iv) 126,090 share appreciation rights.

 

The following paragraphs summarize the terms of the 2009 Plan.

 

Plan Administration.    Our board of directors or one or more committees appointed by the board act as the plan administrator.

 

Types of Awards.    The 2009 Plan permits grants of (i) options to purchase Class A ordinary shares, (ii) awards of share appreciation rights to receive a payment in cash, or, at the discretion of the plan administrator, in Class A ordinary shares, equal to the excess of the fair market value of a Class A ordinary share on the date the share appreciate right is exercised over the base price of the share appreciate right, (iii) awards of restricted Class A ordinary shares or unrestricted Class A ordinary shares, or (iv) awards of restricted share units, which are contractual rights to receive Class A ordinary shares of our company. Any Class A ordinary shares issuable pursuant to the awards under the 2009 Plan may be represented by ADSs.

 

Eligibility.    Only our employees, officers, directors and individual consultants or advisors who render or have rendered bona fide services to us are eligible to receive awards or grants under the 2009 Plan.

 

Term of Awards.    Each award under the 2009 Plan will (in the case of options and share appreciation rights) expire, or (in the case of share awards) vest or be repurchased by us not more than 10 years after the date of grant which term be extended by the plan administrator to a maximum of 10 years. An award is only exercisable or distributable before the eligible individual’s termination of service with us, unless determined otherwise by the plan administrator or set forth in the award agreement.

 

Vesting Schedule and Other Restrictions.    The plan administrator has discretion in determining and making adjustment in the individual vesting schedules and other restrictions applicable to the awards granted under the 2009 Plan. The vesting schedule is set forth in each award agreement.

 

 107 

 

 

Exercise Price and Purchase Price.    The plan administrator has discretion in determining the price of the awards, subject to a number of limitations, and has discretion in making adjustments in the exercise price of the options or the base price of the share appreciation rights.

 

Acceleration of Vesting upon Corporate Transaction.    Upon the occurrence of a change in control event, the plan administrator may make provision for a cash payment in settlement of, or for the assumption, substitution or exchange of any or all outstanding awards (or the cash, securities or other property deliverable to the holder(s) of any or all outstanding awards) based upon, to the extent relevant in the circumstances, the distribution or consideration payable to holders of the Class A ordinary shares upon or in respect of such event.

 

Termination.    The plan will terminate in 2027. Our board of directors may terminate the plan at any time, in whole or in part.

 

Amendment, Suspension or Termination.    The administrator may waive conditions of or limitations on awards to award recipients that the administrator in the prior exercise of its discretion has imposed, without the consent of award recipients, and may make other changes to the terms and conditions of awards. However, no amendments, suspension or termination of the 2009 Plan or amendments of any outstanding award may, without written consent of the award recipients, materially and adversely affect any rights or benefits of the award recipient or obligations of us under any award granted under the plan prior to the effective date of such change. Subject to the above, our board of directors may, at any time, terminate or, from time to time amend, modify or suspend the 2009 Plan, in whole or in part. No awards may be granted during any period that the board of directors suspends the 2009 Plan. To the extent set forth in the 2009 Plan and where required by the applicable laws, rules or regulations, any amendments to the 2009 Plan shall be subject to shareholders’ approval.

 

Transfer Restrictions.    All awards are non-transferable and will not be subject in any manner to sale, transfer, anticipation, alienation, assignment, pledge, encumbrance or charge except in certain situations.

 

Power of Attorney on Voting.   Under the award agreements, with respect to the Class A ordinary shares issued upon exercise of options or vesting of restricted shares, almost all of our award recipients appoint Mr. Forrest Xiaodong Li, our chairman and group chief executive officer, as his or her irrevocable proxy to vote all such Class A ordinary shares on all matters on which such Class A ordinary shares are entitled to vote. In addition, most of our award recipients agree that the Class A ordinary shares issued upon exercise of the option and grant of restricted shares will be held by Garena ESOP Program (PTC) Limited as the trustee, which has appointed Forrest as its irrevocable proxy, and will be instructed by Forrest or his designated person to vote on all matters the Class A ordinary shares entitled to vote.

 

The table below sets forth certain information as of December 31, 2018 concerning the outstanding awards we have granted to our directors and executive officers on an individual basis.

 

Name  Class A Ordinary
Shares
Underlying
Outstanding Awards
Granted
   Price
(US$/Share)
   Date of Grant  Date of Expiration 
Forrest Xiaodong Li   666,670(1)   4.5   January 26, 2015   January 26, 2025 
    5,000,000(1)   15.0   April 30, 2018   April 30, 2028 
    2,161(3)      January 31, 2018    
Gang Ye   275,011(1)   4.5   January 26, 2015   January 26, 2025 
    10,000,000(1)   15.0   February 28, 2018   February 28, 2028 
    1,729(3)      January 31, 2018    
    80,000(3)      February 28, 2018    
Tony Tianyu Hou    *(1)   4.5   January 26, 2015   January 26, 2025 
     *(1)   15.0   February 28, 2018   February 28, 2028 
     *(3)      January 31, 2018    
     *(3)      February 28, 2018    
David Heng Chen Seng    *(2)      November 21, 2017    
Khoon Hua Kuok   5,000(2)      November 21, 2017    
Tao Zhang    *(2)      November 21, 2017    
David Jingye Chen   802,140(1)   1.8   January 11, 2014   January 11, 2024 
    400,000(1)   4.5   January 26, 2015   January 26, 2025 
    2,000,000(1)   15.0   February 28, 2018   February 28, 2028 
    1,729(3)      January 31, 2018    
    80,000(3)      February 28, 2018    
Chris Zhimin Feng    *(1)   0.5   January 10, 2014   January 10, 2024 
     *(1)   4.5   January 26, 2015   January 26, 2025 
     *(1)   15.0   February 28, 2018   February 28, 2028 
     *(2)      December 30, 2016    
     *(3)      January 31, 2018    
Yanjun Wang    *(1)   4.5   January 26, 2015   January 26, 2025 
     *(1)   15.0   February 28, 2018   February 28, 2028 
     *(3)      January 31, 2018    
     *(3)      February 28, 2018    
Maneerut Anulomsombut (Nok)    *(1)   0.5   December 30, 2013   December 30, 2023 
     *(1)   4.5   January 26, 2015   January 26, 2025 
     *(1)   15.0   February 28, 2018   February 28, 2028 
     *(3)      January 31, 2018    
     *(3)      February 28, 2018    
Terry Feng Zhao    *(1)   4.5   January 26, 2015   January 26, 2025 
     *(3)      January 31, 2018    
     *(3)      February 28, 2018    

 

 

*Each of these directors and executive officers beneficially owns less than 1% of our total outstanding shares as of December 31, 2018.

(1)Represents options to purchase Class A ordinary shares.
(2)Represents unvested restricted Class A ordinary shares.
(3)Represents unvested restricted shares unites for Class A ordinary share.

 

 108 

 

 

On April 8, 2018, the company authorized the grant to Mr. Forrest Xiaodong Li, our chairman and group chief executive officer, as compensation for the period from April 30, 2018 through April 30, 2022, or the compensation period, of options to purchase a total of twenty million Class A ordinary shares of the company with an exercise price equal to US$15 per share on the following schedule, subject to his continued employment with the company through the applicable grant and vesting dates set forth below:

 

·options exercisable for five million Class A ordinary shares were granted on April 30, 2018 and will vest on April 30, 2019;

 

·options exercisable for ten million Class A ordinary shares will be granted on April 30, 2019 and will vest ratably on April 30 of each of 2020 and 2021; and

 

·options exercisable for five million Class A ordinary shares will be granted on April 30, 2020 and will vest on April 30, 2022.

 

These options expire after 10 years from the date of grant.

 

In the event of any stock split, stock dividend, reverse stock split, recapitalization, combination, reclassification, or similar change in the capital structure of the company, the number of Class A ordinary shares issuable upon exercise of the options and the exercise price set forth above will be proportionately adjusted.

 

In addition to the options set forth above, Forrest will receive a nominal annual salary and bonus of US$1 in cash for the compensation period.

 

 109 

 

 

C.           Board Practice

 

Our board of directors consists of seven directors. A director is not required to hold any shares in our company to qualify to serve as a director. A director who is in any way, whether directly or indirectly, interested in a contract or proposed contract with our company is required to declare the nature of his interest at a meeting of our directors. A general notice given to the directors by any director to the effect that he is a member, shareholder, director, partner, officer or employee of any specified company or firm and is to be regarded as interested in any contract or transaction with that company or firm shall be deemed a sufficient declaration of interest for the purposes of voting on a resolution in respect to a contract or transaction in which he has an interest, and after such general notice it shall not be necessary to give special notice relating to any particular transaction. Subject to applicable New York Stock Exchange listing rules and disqualification by the chairman of the relevant board meeting, a director may vote in respect of any contract or proposed contract or arrangement notwithstanding that he may be interested therein and if he does so his vote shall be counted and he may be counted in the quorum at any meeting of the directors at which any such contract or proposed contract or arrangement is considered. Our board of directors may exercise all of the powers of our company to borrow money, to mortgage or charge its undertaking, property and uncalled capital, or any part thereof, and to issue debentures, debenture stock or other securities whenever money is borrowed or as security for any debt, liability or obligation of our company or of any third-party. None of our directors has a service contract with us that provides for benefits upon termination of service, or an appropriate negative statement.

 

Committees of the Board of Directors

 

We have established an audit committee, a compensation committee and a nominating committee under the board of directors. We have adopted a charter for each of the three committees. Each committee’s members and functions are described below.

 

Audit Committee.    Our audit committee consists of Mr. David Heng Chen Seng, Mr. Khoon Hua Kuok and Mr. Tao Zhang, and is chaired by Mr. David Heng Chen Seng. Mr. David Heng Chen Seng, Mr. Khoon Hua Kuok and Mr. Tao Zhang satisfy the “independence” requirements of Section 303A of the New York Stock Exchange Listed Company Manual and meets the independence standards under Rule 10A-3 under the Exchange Act. Our board of directors has also determined that Mr. David Heng Chen Seng qualifies as an “audit committee financial expert” within the meaning of the SEC rules and that all members of the audit committee are financially literate within the meaning of Section 303A of the New York Stock Exchange Listed Company Manual. The audit committee oversees our accounting and financial reporting processes and the audits of the financial statements of our company. The audit committee is responsible for, among other things:

 

·selecting our independent registered public accounting firm and pre-approving all auditing and non-auditing services permitted to be performed by our independent registered public accounting firm;

 

·reviewing with our independent registered public accounting firm any audit problems or difficulties and management’s response;

 

·reviewing and approving related party transactions;

 

·discussing the annual audited financial statements with management and our independent registered public accounting firm;

 

·meeting periodically with the management and our internal auditor and our independent registered public accounting firm; and

 

·reviewing and discussing our accounting and control policies and procedures and any steps taken to monitor and control major financial risk exposure.

 

Compensation Committee.    Our compensation committee consists of Mr. Forrest Xiaodong Li, Mr. Khoon Hua Kuok and Mr. Tao Zhang, and is chaired by Mr. Forrest Xiaodong Li. Mr. Khoon Hua Kuok and Mr. Tao Zhang satisfy the “independence” requirements for compensation committee members of Section 303A of the New York Stock Exchange Listed Company Manual. Our compensation committee assists the board in reviewing and evaluating the compensation structure, including compensation plans relating to our directors and executive officers. The compensation committee is responsible for, among other things:

 

·reviewing and approving the compensation package for our chief executive officer;

 

·reviewing the annual bonus, long-term incentive compensation, stock option, employee pension and welfare benefit plans of our company;

 

·reviewing annually and administering all long-term incentive compensation or equity plans; and

 

 110 

 

 

·selecting and receiving advice from compensation consultants, legal counsel or other advisors after taking into consideration all factors relevant to that person’s independence from management.

 

Corporate Governance and Nominating Committee.    Our corporate governance and nominating committee consists of Mr. Forrest Xiaodong Li, Mr. Khoon Hua Kuok and Mr. Tao Zhang, and is chaired by Mr. Forrest Xiaodong Li. Mr. Khoon Hua Kuok and Mr. Tao Zhang satisfy the “independence” requirements of Section 303A of the New York Stock Exchange Listed Company Manual. The corporate governance and nominating committee assists the board in selecting individuals qualified to become our directors and in determining the composition of the board of directors. The corporate governance and nominating committee is responsible for, among other things:

 

·identifying and recommending nominees for election or re-election to our board of directors or for appointment to fill any vacancy;

 

·reviewing annually with our board of directors its current composition in light of the characteristics of independence, qualification, experience and availability of service to us;

 

·review the performance of our board of directors and management and will make appropriate recommendations for improving performance; and

 

·monitoring compliance with our code of business conduct and ethics, including reviewing the adequacy and effectiveness of our procedures to ensure proper compliance.

 

Duties of Directors

 

Under Cayman Islands law, our directors owe fiduciary duties to our company, including a duty of loyalty, a duty to act honestly, and a duty to act in what they consider in good faith to be in our best interests. Our directors must also exercise their powers only for a proper purpose. Our directors also owe to our company a duty to act with skill and care. It was previously considered that a director need not exhibit in the performance of his duties a greater degree of skill than may reasonably be expected from a person of his knowledge and experience. However, English and Commonwealth courts have moved towards an objective standard with regard to the required skill and care and these authorities are likely to be followed in the Cayman Islands. In fulfilling their duty of care to us, our directors must ensure compliance with our memorandum and articles of association, as amended and restated from time to time. Our company has the right to seek damages if a duty owed by our directors is breached. In limited exceptional circumstances, a shareholder may have the right to seek damages in our name if a duty owed by our directors is breached.

 

The functions and powers of our board of directors include, among others:

 

·convening shareholders’ annual general meetings and reporting its work to shareholders at such meetings;

 

·declaring dividends and distributions;

 

·appointing officers and determining the term of office of officers;

 

·exercising the borrowing powers of our company and mortgaging the property of our company; and

 

·approving the transfer of shares of our company, including the registering of such shares in our share register.

 

 111 

 

 

Terms of Directors and Executive Officers

 

Each of our directors holds office until the expiration of his or her term, as may be provided in a written agreement with our company, and his or her successor has been elected and qualified, until his or her resignation or until his or her office is otherwise vacated in accordance with our articles of association. All of our executive officers are appointed by and serve at the discretion of our board of directors. Our directors may be appointed or removed from office by an ordinary resolution of shareholders. A director will be removed from office automatically if, among other things, the director (i) becomes bankrupt or makes any arrangement or composition with his creditors; (ii) dies or is found to be or becomes of unsound mind; (iii) resigns by notice in writing to our company; (iv) without special leave of absence from our board of directors, is absent from three consecutive meetings of the board and the board resolves that his office be vacated; or (v) is removed pursuant to our amended and restated memorandum and articles of association. The compensation of our directors is determined by the board of directors. There is no mandatory retirement age for directors.

 

D.           Employees

 

Our human capital has scaled alongside the growth of our business. We had a total of approximately 5,300, 10,200 and 22,600 employees as of December 31, 2016, 2017 and 2018, respectively. The following table indicates the distribution of our employees by business and role as of December 31, 2018:

 

Function  Number of Employees 
General operation   15,000 
Sales and marketing   4,300 
General and administrative   1,800 
Research and development   1,500 
Total   22,600 

 

We generally enter into standard confidentiality and employment agreements with our management and other employees. These contracts include a standard non-compete covenant that prohibits the employee from competing with us, directly or indirectly, during his or her employment and for one year after the termination of his or her employment.

 

We believe that we maintain a good working relationship with our employees and we have not experienced any significant labor disputes as of the date of this annual report.

 

 112 

 

 

E.           Share Ownership

 

The following table sets forth information concerning the beneficial ownership of our ordinary shares as of January 31, 2019:

 

·each of our directors and executive officers; and

 

·each person known to us to beneficially own more than 5% of our ordinary shares.

 

The calculations in the table below are based on 344,598,768 ordinary shares issued and outstanding as of January 31, 2019, comprising 192,423,065 Class A ordinary shares and 152,175,703 Class B ordinary shares.

 

Beneficial ownership is determined in accordance with the rules and regulations of the SEC. In computing the number of shares beneficially owned by a person and the percentage ownership of that person, we have included shares that the person has the right to acquire within 60 days, including through the exercise of any option, warrant, or other right or the conversion of any other security. These shares, however, are not included in the computation of the percentage ownership of any other person.

 

   Class A
Ordinary Shares
   Class B
Ordinary Shares
   Percentage of
Total Class A
and Class B
Ordinary
Shares†
   Percentage of
Total Voting
Power Held ††
 
Directors and Executive Officers:(1)                    
Forrest Xiaodong Li(2)   17,445,844    92,101,446    30.6    44.4 
Gang Ye(3)   28,843,940        8.3    3.8 
Yuxin Ren   *        *    * 
Tony Tianyu Hou   *        *    * 
David Heng Chen Seng   *        *    * 
Khoon Hua Kuok(4)   10,256,404        3.0    1.6 
Tao Zhang   *        *    * 
David Jingye Chen(5)   9,929,944        2.9    1.3 
Chris Zhimin Feng   *        *    * 
Yanjun Wang   *        *    * 
Maneerut Anulomsombut (Nok)   *        *    * 
Terry Feng Zhao   *        *    * 
All directors and executive officers as a group   65,391,264    92,101,446    44.0    51.6 
Principal Shareholders:                    
Tencent entities(6)   10,829,584    106,647,910    33.4    29.1 
Blue Dolphins Venture Inc(7)       39,416,870    11.4    18.2 

 

 

*Less than 1% of our total outstanding shares on an as converted basis.

 

For each person and group included in this column, percentage ownership is calculated by dividing the number of shares beneficially owned by such person or group, including shares that such person or group has the right to acquire within 60 days after January 31, 2019, by the sum of Class A and Class B ordinary shares, and the number of Class A ordinary shares that such person or group has the right to acquire beneficial ownership within 60 days after January 31, 2019.

 

††For each person and group included in this column, percentage of total voting power represents voting power based on both Class A and Class B ordinary shares beneficially owned by such person or group with respect to all of our outstanding Class A and Class B ordinary shares as one single class. Holders of Class A ordinary shares are entitled to one vote per share and holders of Class B ordinary shares are entitled to three votes per share on all matters subject to a shareholders’ vote.

 

(1)Unless otherwise indicated, the business address of our directors and executive officers is c/o 1 Fusionopolis Place, #17-10, Galaxis, Singapore 138522.

 

(2)Represents (i) 6,110,923 Class B ordinary shares held by Mr. Li, (ii) 39,416,870 Class B ordinary shares held by Blue Dolphins Venture Inc, a British Virgin Islands company wholly-owned by Mr. Li, (iii) 540 Class A ordinary shares beneficially owned by Mr. Li, (iv) 666,670 Class A ordinary shares issuable upon exercise of options held by Mr. Li within 60 days from January 31, 2019, (v) an aggregate of 16,778,634 Class A ordinary shares held by our directors and employees and Garena ESOP Program (PTC) Limited that have given Mr. Li an irrevocable proxy to vote such shares, including Class A ordinary shares issuable upon exercise of options and vesting of restricted shares and restricted share unit awards within 60 days from January 31, 2019, and (vi) 46,573,653 Class B ordinary shares held by Tencent for which it has given Mr. Li an irrevocable proxy to vote such Class B ordinary shares (such Class B ordinary shares do not include those shares covered solely by an irrevocable proxy giving Mr. Li the voting rights only over matters relating to our board size and composition).

 

(3)Represents (i) 26,048,929 Class A ordinary shares held and beneficially owned by Mr. Ye, and (ii) 2,795,011 Class A ordinary shares issuable upon exercise of options or vesting of restricted share units held by Mr. Ye within 60 days from January 31, 2019. With respect to 4,042,134 Class A ordinary shares, Forrest Xiaodong Li, our founder, chairman and group chief executive officer, has been given an irrevocable proxy with regards to all matters that are subject to the vote of shareholders, and such numbers are excluded from the total voting power of Mr. Ye.

 

(4)Includes (i) 1,800,794 Class A ordinary shares beneficially owned by Bright Magic Investments Limited, a British Virgin Islands company, (ii) 1,851,860 Class A ordinary shares beneficially owned by Paxton Ventures Limited, a British Virgin Islands company, and (iii) 6,593,750 Class A ordinary shares beneficially owned by Super Class Ventures Limited, a British Virgin Islands company. Bright Magic Investments Limited is a wholly-owned subsidiary of Kerry Group Limited. Paxton Ventures Limited and Super Class Ventures Limited are associates of Kerry Group Limited. Mr. Kuok is a director of Kerry Group Limited and Super Class Ventures Limited and has minority interests in all of the aforesaid entities. Mr. Kuok may be deemed to have beneficial interests in the shares beneficially owned by all of the aforesaid entities. The registered address of Kerry Group Limited is The Office of Cook Islands Trust Corporation Ltd, First Floor, BCI House, Avarua, Rarotonga, Cook Islands. Shares beneficially owned by Mr. Kuok do not include the shares issuable upon conversion of US$27 million principal amount of our 2018 convertible notes, subject to the terms and conditions of such notes.

 

 113 

 

 

(5)Represents (i) 8,207,804 Class A ordinary shares held and beneficially owned by Mr. Chen, and (ii) 1,722,140 Class A ordinary shares issuable upon exercise of options or vesting of restricted share units held by Mr. Chen within 60 days from January 31, 2019. With respect to 1,772,572 Class A ordinary shares, Forrest Xiaodong Li has been given an irrevocable proxy with regards to all matters that are subject to the vote of shareholders, and such numbers are excluded from the total voting power of Mr. Chen.

 

(6)Represents (i) 3,333,333 Class A ordinary shares beneficially owned by Tencent Holdings Limited through Huang River Investment Limited, and (ii) 106,647,910 Class B ordinary shares beneficially owned by Tencent Holdings Limited through Tencent Limited and another Tencent entity, which are both wholly-owned by Tencent Holdings Limited. With respect to 46,573,653 Class B ordinary shares, Forrest Xiaodong Li has been given an irrevocable proxy with regards to matters that are subject to the vote of shareholders, and such numbers are excluded from the total voting power of the Tencent entities. Such Class B ordinary shares do not include those shares covered solely by an irrevocable proxy giving Mr. Li the voting rights only over matters relating to our board size and composition. The share ownership includes the above as well as 7,496,251 Class A ordinary shares issuable upon the conversion of 2017 convertible note in principal amount of US$100,000,000 held by Tencent Limited assuming an initial conversion price of approximately US$13.34 and that the conversion has been exercised. Tencent Holdings Limited is a limited liability company organized and existing under the laws of the Cayman Islands and is currently listed on Hong Kong Stock Exchange. The registered office of Tencent Holdings Limited is Cricket Square, Hutchins Drive, P.O. Box 2681, Grand Cayman KY1-1111, Cayman Islands. Shares beneficially owned by Tencent do not include the shares issuable upon conversion of US$50 million principal amount of our 2018 convertible notes, subject to the terms and conditions of such notes.

 

(7)Represents 39,416,870 Class B ordinary shares held by Blue Dolphins Venture Inc, a company wholly owned by Mr. Li. The registered address of Blue Dolphins Venture Inc is Kingston Chambers, PO Box 173, Road Town, Tortola, British Virgin Islands.

 

Our ADSs are traded on the New York Stock Exchange and brokers or other nominees may hold ADSs in “street name” for customers who are the beneficial owners of our ADSs. As a result, we may not be aware of each person or group of affiliated persons who beneficially own more than 5.0% of our ordinary shares.

 

Our issued and outstanding share capital consists of Class A ordinary shares and Class B ordinary shares. Holders of Class A ordinary shares and Class B ordinary shares have the same rights except for voting and conversion rights and certain approval rights. Each Class A ordinary share is entitled to one vote, and each Class B ordinary share is entitled to three votes and is convertible into one Class A ordinary share. Class A ordinary shares are not convertible into Class B ordinary shares under any circumstances. See “Item 10. Additional Information—B. Memorandum and Articles of Association” for a more detailed description of our Class A ordinary shares and Class B ordinary shares and proxy arrangements between Forrest Xiaodong Li, our founder, chairman and group chief executive officer, and Tencent Holdings Limited and its affiliates.

 

As of January 31, 2019, the number of our ordinary shares issued and outstanding was 344,598,768, among which 131,152,341 of our Class A ordinary shares were held as ADSs by the depositary for our ADSs. Other than the depositary, we had no record shareholders in the United States as of January 31, 2019.

 

We are not aware of any arrangement that may, at a subsequent date, result in a change of control of our company.

 

For certain information as of December 31, 2018 concerning the outstanding awards we have granted to our directors and executive officers individually pursuant to our share incentive plan, see “Item 6. Directors, Senior Management and Employees—B. Compensation—Share Incentive Plan.” Other than under the 2009 Plan, there are no arrangements for involving the employees in the capital of the company, including any arrangement that involves the issue or grant of options or shares or securities of the company.

 

 114 

 

 

ITEM 7.MAJOR SHAREHOLDERS AND RELATED PARTY TRANSACTIONS

 

A.Major Shareholders

 

See “Item 6. Directors, Senior Management and Employees—E. Share Ownership.”

 

B.Related Party Transactions

 

Contractual Arrangements with Our VIEs, Their Shareholders and Us

 

See “Item 4. Information on the Company—C. Organizational Structure—Contractual Arrangements among Our VIEs, Their Shareholders and Us.”

 

Convertible Notes

 

We issued a convertible promissory note in the principal amount of US$100 million to Tencent in March 2017. The principal amounts of the convertible promissory notes may be converted, in whole or in part, into our Class A ordinary shares at a conversion price calculated based on an agreed formula (which stipulates a discount to the initial public offering price based on a discount rate and the period between the issuance date of the convertible promissory note and the pricing date of our initial public offering), subject to certain anti-dilution adjustments. In 2018, we incurred an interest expense payable to Tencent of US$1.5 million in relation to the convertible promissory note. Tencent has elected to convert the entire principal amount of its notes in 2019.

 

In June 2018, we completed an offering of 2.25% convertible senior notes in an aggregate principal amount of US$575 million, including a sum of US$50 million to Tencent. The notes will mature on the fifth anniversary of the issuance dates. Upon satisfaction of certain conditions, note holders have the right, at their options, to convert the outstanding principal amount, in whole or in part, into our Class A ordinary shares at an initial conversion price of 50.5165 ADSs per US$1,000 principal amount (equivalent to US$19.80 per ADS), subject to certain anti-dilution and make-whole fundamental change adjustments. Unless otherwise converted or redeemed, we will repay the full outstanding and unpaid principal amounts in full on the maturity dates. In 2018, we incurred interest expense payable to Tencent of US$0.6 million in relation to the convertible senior notes.

 

Investors’ Rights Agreements

 

We entered into an investors’ rights agreement in March 2010, as amended and restated in May 2014, February 2015, March 2016, August 2016 and April 2017, or the investors’ rights agreement, with our shareholders, including Tencent.

 

Under the investors’ rights agreement, we granted certain registration rights to holders of our registrable securities, which include: (i) any ordinary shares or ordinary shares issued or issuable upon conversion of preference shares or pursuant to certain pre-emptive rights, (ii) any ordinary shares issued as a dividend or other distribution with respect to, or in exchange for or in replacement of, any preference shares or ordinary shares described in (i), (iii) any other ordinary shares owned or thereafter acquired by holders, including ordinary shares issued in respect of the ordinary shares described above, upon any share split, share dividend, recapitalization or a similar event; and (iv) any depositary receipts issued by an institutional depositary upon deposit of any of the foregoing, subject to certain exceptions.

 

Except for the registration rights and certain restrictions on transfer of our shares, all the investors’ rights, including rights of first refusal, co-sale rights and drag along rights, as well as the provisions governing the board of directors, terminated upon the completion of our initial public offering in October 2017.

 

Transactions with Certain Shareholder

 

In 2018, we paid Tencent US$96.7 million in royalties and license fees for licensing their games and US$13.1 million for cloud computing services provided by Tencent.

 

In 2018, we received US$3.6 million in royalties for licensing of games and US$0.7 million in rack rental income for server usage from Tencent.

 

 115 

 

 

Share Incentive Plan

 

See “Item 6. Directors, Senior Management and Employees—B. Compensation—Share Incentive Plan.”

 

Employment Agreements and Indemnification Agreements

 

See “Item 6. Directors, Senior Management and Employees—A. Directors, Senior Management and Employees—Employment Agreements and Indemnification Agreements.”

 

C.           Interest of Experts and Counsel

 

Not applicable.

 

ITEM 8.FINANCIAL INFORMATION

 

A.           Consolidated Statement and Other Financial Information

 

We have appended consolidated financial statements filed as part of this annual report.

 

Legal and Administrative Proceedings

 

From time to time, we are and may become involved in legal proceedings, claims, investigations, and other disputes incidental to the ordinary conduct of our business including, among other things, contract or licensing disputes, copyright, trademark and other intellectual property infringement claims, consumer protection claims, employment related cases, disputes between consumers and third-party sellers or merchants, and disputes concerning other matters incidental to the ordinary course of our business. We may also initiate legal proceedings to protect our rights and interests. We are not a party to, nor are we aware of, any legal proceeding, investigation or claim which, in the opinion of our management, is likely to have any material adverse effect on our business, financial condition or results of operations, and our management believes that the risk of material loss in connection with the action discussed below is currently remote. However, in light of the inherent uncertainties involved in these matters, some of which are beyond our control, the risk of loss may become more likely and an adverse outcome of one or more of these matters could be material to our results of operations or cash flows for any particular reporting period.

 

Class Action Litigation

 

On November 1, 2018, a putative class action captioned Plutte v. Sea Limited, et al., No. 655436/2018, was filed in New York state court against our Company, certain of our officers and directors, and the underwriters arising out of our initial public offering in October 2017. The plaintiffs filed an amended complaint on January 25, 2019, alleging that the prospectus and registration statements for our initial public offering contained material misstatements or omissions in violation of the U.S. securities laws. The action remains at its preliminary stages. We believe the case is without merit and intend to vigorously defend the action.  For risks and uncertainties relating to the pending cases against us, please see “Item 3. Key Information —D. Risk Factors — Risks Related to Our Business and Industry — We may be subject to risks related to litigation and regulatory proceedings.”

 

Dividend Policy

 

We do not have any present plan to pay any cash dividends on our ordinary shares in the foreseeable future. We currently intend to retain most, if not all, of our available funds and any future earnings to operate and expand our business.

 

Our board of directors has discretion as to whether to distribute dividends, subject to certain requirements of Cayman Islands law. In addition, our shareholders may by ordinary resolution declare a dividend, but no dividend may exceed the amount recommended by our directors. Under Cayman Islands law, a Cayman Islands company may pay a dividend out of either profit or share premium account, provided that in no circumstances may a dividend be paid if this would result in the company being unable to pay its debts as they fall due in the ordinary course of business. Even if our board of directors decides to pay dividends, the form, frequency and amount will depend upon our future operations and earnings, capital requirements and surplus, general financial condition, contractual restrictions and other factors that the board of directors may deem relevant. If we pay any dividends on our ordinary shares, we will pay those dividends which are payable in respect of the Class A ordinary shares underlying the ADSs to the depositary, as the registered holder of such Class A ordinary shares, and the depositary then will pay such amounts to our ADS holders who will receive payment to the same extent as holders of our ordinary shares, subject to the terms of the deposit agreement, including the fees and expenses payable thereunder. Cash dividends on our ordinary shares, if any, will be paid in U.S. dollars.

 

 116 

 

 

B.            Significant Changes

 

Except as disclosed elsewhere in this annual report, we have not experienced any significant changes since the date of our audited consolidated financial statements included in this annual report.

 

ITEM 9.THE OFFER AND LISTING

 

A.           Offer and Listing Details

 

Our ADSs have been listed on the New York Stock Exchange since October 20, 2017 and traded under the symbol “SE.” Each ADS represents one Class A ordinary share.

 

B.           Plan of Distribution

 

Not applicable.

 

C.           Markets

 

Our ADSs have been listed on the New York Stock Exchange since October 20, 2017 under the symbol “SE.”

 

D.           Selling Shareholders

 

Not applicable.

 

E.           Dilution

 

Not applicable.

 

F.           Expenses of the Issue

 

Not applicable.

 

ITEM 10.ADDITIONAL INFORMATION

 

A.          Share Capital

 

Not applicable.

 

B.           Memorandum and Articles of Association

 

We are a Cayman Islands company and our affairs are governed by our amended and restated memorandum and articles of association and the Companies Law (as amended) of the Cayman Islands, or Companies Law, and the common law of the Cayman Islands.

 

We incorporate by reference into this annual report our Eighth Amended and Restated Memorandum and Articles of Association, the form of which was filed as Exhibit 3.2 to our registration statement on Form F-1 (File Number 333-220571) filed with the Securities and Exchange Commission on September 22, 2017. Our shareholders adopted our Eighth Amended and Restated Memorandum and Articles of Association by a special resolution on September 14, 2017, and effective immediately prior to the completion of our initial public offering of ADSs representing our Class A ordinary shares.

 

 117 

 

 

The following are summaries of material provisions of our Eighth Amended and Restated Memorandum and Articles of Association and the Companies Law as they relate to the material terms of our ordinary shares.

 

Registered Office and Objects

 

Our registered office in the Cayman Islands is at the offices of Maples Corporate Services Limited at PO Box 309, Ugland House, Grand Cayman, KY1-1104, Cayman Islands.

 

According to Clause 3 of our Eighth Amended and Restated Memorandum of Association, the objects for which we are established are unrestricted and we have full power and authority to carry out any object not prohibited by the Companies Law or any other law of the Cayman Islands.

 

Board of Directors

 

See “Item 6. Directors, Senior Management and Employees.”

 

Exempted Company

 

We are an exempted company incorporated with limited liability under the Companies Law. The Companies Law distinguishes between ordinary resident companies and exempted companies. Any company that is registered in the Cayman Islands but conducts business mainly outside of the Cayman Islands may apply to be registered as an exempted company. The requirements for an exempted company are essentially the same as for an ordinary resident company except for the exemptions and privileges listed below:

 

·an exempted company does not have to file an annual return of its shareholders with the Registrar of Companies;

 

·an exempted company is not required to open its register of members for inspection;

 

·an exempted company does not have to hold an annual general meeting;

 

·an exempted company may issue no par value, negotiable or bearer shares;

 

·an exempted company may obtain an undertaking against the imposition of any future taxation (such undertakings are usually given for 20 years in the first instance);

 

·an exempted company may register by way of continuation in another jurisdiction and be deregistered in the Cayman Islands;

 

·an exempted company may register as a limited duration company; and

 

·an exempted company may register as a segregated portfolio company.

 

Ordinary Shares

 

General

 

All of our outstanding ordinary shares are fully paid and non-assessable. Our shareholders who are non-residents of the Cayman Islands may freely hold and vote their ordinary shares. Our Eighth Amended and Restated Memorandum and Articles of Association prohibit us from issuing bearer or negotiable shares. Our company will issue only non-negotiable shares in registered form, which will be issued when registered in our register of members.

 

 118 

 

 

Dividends

 

The holders of our ordinary shares are entitled to receive such dividends as may be declared by our board of directors subject to our Eighth Amended and Restated Memorandum and Articles of Association and the Companies Law. In addition, our shareholders may by ordinary resolution declare a dividend, but no dividend may exceed the amount recommended by our directors. Under Cayman Islands law, dividends may be paid only out of profits, which include net earnings and retained earnings undistributed in prior years, and out of share premium, a concept analogous to paid-in surplus in the United States. No dividend may be declared and paid unless our directors determine that, immediately after the payment, we will be able to pay our debts as they fall due in the ordinary course of business and we have funds lawfully available for such purpose.

 

Register of Members

 

Under Cayman Islands law, we must keep a register of members and there must be entered therein:

 

·the names and addresses of the members, a statement of the shares held by each member, and of the amount paid or agreed to be considered as paid, on the shares of each member;

 

·the date on which the name of any person was entered on the register as a member; and

 

·the date on which any person ceased to be a member.

 

Under Cayman Islands law, the register of members of our company is prima facie evidence of the matters set out therein (i.e. the register of members will raise a presumption of fact on the matters referred to above unless rebutted) and a member registered in the register of members will be deemed as a matter of Cayman Islands law to have legal title to the shares as set against its name in the register of members.

 

If the name of any person is, without sufficient cause, entered in or omitted from the register of members, or if default is made or unnecessary delay takes place in entering on the register the fact of any person having ceased to be a member, the person or member aggrieved or any member or the company itself may apply to the Grand Court of the Cayman Islands for an order that the register be rectified, and the Court may either refuse such application or it may, if satisfied of the justice of the case, make an order for the rectification of the register.

 

Classes of Ordinary Shares; Conversion

 

Our ordinary shares are divided into Class A ordinary shares and Class B ordinary shares. Except for conversion rights and voting rights and certain approval rights, the Class A ordinary shares and Class B ordinary shares carry equal rights and rank pari passu with one another, including the rights to dividends and other capital distributions.

 

Each Class B ordinary share is convertible into one Class A ordinary share at any time by the holder thereof, subject to certain restrictions agreed upon in an irrevocable proxy between our founder, Forrest Xiaodong Li, and Tencent. Under the irrevocable proxy, Tencent has agreed to grant an irrevocable proxy with respect to its Class B ordinary shares to the founder for any matters concerning the size and/or composition of our board that require a shareholder vote, including, any resolution to approve, authorize or confirm any increase or decrease in the number of or any minimum or maximum number of directors of the Board, any appointment or election of any new director or directors of the company, and any removal or replacement of any existing director or directors of the company. Our founder has agreed to vote all of such Class B ordinary shares at the direction of Tencent for the election, removal and replacement of one member of the board, provided the nominee is qualified and permitted to serve on the board under applicable law and stock exchange rules. For all other matters that require shareholder vote, Tencent has agreed to grant our founder an irrevocable proxy with respect to a certain number of the Class B ordinary shares held by Tencent such that Tencent’s total voting power in our company does not exceed 29% of the total voting power of all outstanding shares immediately after our initial public offering. Such percentage does not assume (i) the conversion of any outstanding convertible promissory notes or bonds issued by us, and (ii) the exercise of any over-allotment options by the underwriters in our initial public offering.

 

 119 

 

 

In addition, upon any sale, transfer, assignment or disposition of ownership in any Class B ordinary shares by a holder to any person or entity which is not a permitted transferee, such Class B ordinary shares will automatically convert into an equal number of Class A ordinary shares. Permitted transferees of our founder include certain of his relatives so long as our founder keeps voting rights over the Class B ordinary shares held by such transferees, and for Tencent include certain of its affiliates. Upon termination of the Tencent irrevocable proxy, all issued and outstanding Class B ordinary shares will automatically convert into an equal number of Class A ordinary shares (subject to the exception described below). The Tencent irrevocable proxy will terminate upon the earliest of (i) the tenth anniversary of the completion of our initial public offering, which can be extended if the parties agree; (ii) our founder voluntarily ceasing to be our group chief executive officer; (iii) the death or permanent incapacity of our founder; (iv) our founder failing to spend at least half of all work days, excluding certain leaves, in any given calendar year on our business, the end of such calendar year; (v) our founder voting the proxy shares on the Tencent director matter contrary to the written direction of Tencent; or (vi) the mutual agreement of the parties. However, if upon the tenth anniversary of the completion of our initial public offering the number of issued and outstanding Class B ordinary shares held by Tencent is less than 50% of the total number of issued and outstanding Class B ordinary shares held by it immediately after the completion of our initial public offering, all of the Class B ordinary shares then held by Tencent will automatically convert into an equal number of Class A ordinary shares, and all of the Class B ordinary shares held by our founder and his permitted transferees will not convert into Class A ordinary shares until the earliest of an additional ten years or any of the events described in (ii), (iii) and (iv) above. Class A ordinary shares are not convertible into Class B ordinary shares under any circumstances and no Class B ordinary shares will be issued after our initial public offering.

 

Voting Rights

 

Holders of our ordinary shares have the right to receive notice of, attend, speak and vote at general meetings of our company. Holders of Class A ordinary shares and Class B ordinary shares shall at all times vote together as one class on all resolutions submitted to a vote for shareholders’ approval or authorization, except for certain class consents required under our articles of association. Each Class A ordinary share shall be entitled to one vote, and each Class B ordinary share shall be entitled to three votes, on all matters subject to the vote at general meetings of our company. At any general meeting a resolution put to the vote of the meeting shall be decided on a poll. An ordinary resolution to be passed by the shareholders requires the affirmative vote of a simple majority of the votes cast in a general meeting. A special resolution requires the affirmative vote of 75% of the votes cast in a general meeting initially and, upon either the termination of the irrevocable proxy between our founder and Tencent relating to the size and/or composition of our board or the proxy between the same relating to other matters or the transfer of all the Class B ordinary shares held by Tencent to any person or entity which is not a permitted transferee of Tencent, then two-thirds of the votes cast in a general meeting. Both ordinary resolutions and special resolutions may also be passed by a unanimous written resolution signed by all the shareholders of our company, as permitted by the Companies Law and our Eighth Amended and Restated Memorandum and Articles of Association. A special resolution will be required for important matters such as making changes to our memorandum and articles of association.

 

General Meetings and Shareholder Proposals

 

As a Cayman Islands exempted company, we are not obliged by the Companies Law to call shareholders’ annual general meetings. Our Eighth Amended and Restated Memorandum and Articles of Association provide that we may (but are not obliged to) in each year hold a general meeting as our annual general meeting in which case we will specify the meeting as such in the notices calling it, and the annual general meeting will be held at such time and place as may be determined by our directors. We, however, will hold an annual shareholders’ meeting during each fiscal year, as required by the New York Stock Exchange Listed Company Manual.

 

Cayman Islands law provides shareholders with only limited rights to requisition a general meeting, and does not provide shareholders with any right to put any proposal before a general meeting. However, these rights may be provided in a company’s post-offering amended and restated articles of association. Our Eighth Amended and Restated Memorandum and Articles of Association allow our shareholders holding shares representing in aggregate not less than one-third of all votes attaching to the issued and outstanding shares of our company entitled to vote at general meetings to requisition a special meeting of the shareholders, in which case the directors are obliged to call such meeting and to put the resolutions so requisitioned to a vote at such meeting; however, our Eighth Amended and Restated Memorandum and Articles of Association do not provide our shareholders with any right to put any proposals before annual general meetings or extraordinary general meetings not called by such shareholders.

 

A quorum required for a meeting of shareholders consists of one or more shareholders holding, in aggregate, not less than 40% of the votes attaching to all issued and outstanding shares of our company present in person or by proxy or, if a corporation or other non-natural person, by its duly authorized representative. Advance notice of at least seven calendar days is required for the convening of our annual general meeting and other shareholders meetings.

 

 120 

 

 

Transfer of Ordinary Shares

 

Subject to the restrictions in our Eighth Amended and Restated Memorandum and Articles of Association as set out below, any of our shareholders may transfer all or any of his or her ordinary shares by an instrument of transfer in the usual or common form or any other form approved by our board.

 

Our board of directors may, in its absolute discretion, decline to register any transfer of any ordinary share which is not fully paid up or on which we have a lien. Our directors may also decline to register any transfer of any ordinary share unless:

 

·the instrument of transfer is lodged with us, accompanied by the certificate for the ordinary shares to which it relates and such other evidence as our board of directors may reasonably require to show the right of the transferor to make the transfer;

 

·the instrument of transfer is in respect of only one class of shares;

 

·the instrument of transfer is properly stamped, if required;

 

·in the case of a transfer to joint holders, the number of joint holders to whom the ordinary share is to be transferred does not exceed four; or

 

·the ordinary shares transferred are free of any lien in favor of us.

 

If our directors refuse to register a transfer they are obligated to, within three months after the date on which the instrument of transfer was lodged, send to each of the transferor and the transferee notice of such refusal. The registration of transfers of shares or of any class of shares may, after compliance with any notice requirement of the designated stock exchange, be suspended at such times and for such periods (not exceeding in the whole thirty (30) days in any year) as our board of directors may determine.

 

Issuance of Additional Shares

 

Our Eighth Amended and Restated Memorandum and Articles of Association authorizes our board of directors to issue additional ordinary shares from time to time as our board of directors shall determine, to the extent of available authorized but unissued shares. Our Eighth Amended and Restated Memorandum and Articles of Association also authorize our board of directors to establish from time to time one or more series of preference shares and to determine, with respect to any series of preference shares, the terms and rights of that series, including:

 

·the designation of the series;

 

·the number of shares of the series;

 

·the dividend rights, dividend rates, conversion rights, voting rights; and

 

·the rights and terms of redemption and liquidation preferences.

 

Our board of directors may issue preference shares without further action by our shareholders to the extent authorized but unissued (other than issue additional supervoting shares, which will require the consent of holders of Class B ordinary shares). Issuance of these shares may dilute the voting power of holders of ordinary shares.

 

Liquidation

 

On the winding up of our company, if the assets available for distribution amongst our shareholders shall be more than sufficient to repay the whole of the share capital at the commencement of the winding up, the surplus shall be distributed amongst our shareholders in proportion to the par value of the shares held by them at the commencement of the winding up, subject to a deduction from those shares in respect of which there are monies due, of all monies payable to our company for unpaid calls or otherwise. If our assets available for distribution are insufficient to repay all of the paid-up capital, the assets will be distributed so that the losses are borne by our shareholders in proportion to the par value of the shares held by them. We are a “limited liability” company registered under the Companies Law, and under the Companies Law, the liability of our members is limited to the amount, if any, unpaid on the shares respectively held by them. Our Eighth Amended and Restated Memorandum of Association contains a declaration that the liability of our members is so limited.

 

 121 

 

 

Calls on Ordinary Shares and Forfeiture of Ordinary Shares

 

Our board of directors may from time to time make calls upon shareholders for any amounts unpaid on their ordinary shares in a notice served to such shareholders at least fourteen calendar days prior to the specified time and place of payment. The ordinary shares that have been called upon and remain unpaid on the specified time are subject to forfeiture.

 

Redemption, Repurchase and Surrender of Ordinary Shares

 

We may issue shares on terms that such shares are subject to redemption, at our option or at the option of the holders thereof, on such terms and in such manner as may be determined, before the issue of such shares, by our board of directors. Our company may also repurchase any of our shares provided that the manner and terms of such purchase have been approved by our board of directors or are otherwise authorized by our Eighth Amended and Restated Memorandum and Articles of Association. Under the Companies Law, the redemption or repurchase of any share may be paid out of our company’s profits or out of the proceeds of a fresh issue of shares made for the purpose of such redemption or repurchase, or out of capital (including share premium account and capital redemption reserve) if the company can, immediately following such payment, pay its debts as they fall due in the ordinary course of business. In addition, under the Companies Law no such share may be redeemed or repurchased (a) unless it is fully paid up, (b) if such redemption or repurchase would result in there being no shares outstanding, or (c) if the company has commenced liquidation. In addition, our company may accept the surrender of any fully paid share for no consideration.

 

Variations of Rights of Shares

 

The rights attached to our Class B ordinary shares may be varied only when at least 80% of the issued and outstanding Class B ordinary shares provide written consent or at a separate meeting pass a resolution to sanction such variation. The rights attached to any other class of shares may, unless otherwise provided by the terms of issue of the shares of or the rights attaching to that class, be materially adversely varied only with the written consent of the holders of a majority of the issued shares of that class or with the sanction of an ordinary resolution passed at a separate meeting of the holders of the shares of that class.

 

Inspection of Books and Records

 

Holders of our ordinary shares will have no general right under Cayman Islands law to inspect or obtain copies of our list of shareholders or our corporate records. However, we will provide our shareholders with annual audited financial statements. See “Item 10. Additional Information—H. Documents on Display.”

 

Changes in Capital

 

Our shareholders may from time to time by ordinary resolutions:

 

·increase the share capital by such sum, to be divided into shares of such classes and amount, as the resolution prescribes;

 

·consolidate and divide all or any of our share capital into shares of a larger amount than our existing shares;

 

·convert all or any of its paid up shares into stock and reconvert the stock into paid up shares of any denomination;

 

·sub-divide our existing shares, or any of them into shares of a smaller amount than that fixed by our Eighth Amended and Restated Memorandum of Association; provided that in the subdivision the proportion between the amount paid and the amount, if any, unpaid on each reduced share will be the same as it was in case of the share from which the reduced share is derived; and

  

 122 

 

 

·cancel any shares which, at the date of the passing of the resolution, have not been taken or agreed to be taken by any person and diminish the amount of our share capital by the amount of the shares so canceled.

 

Our shareholders may by special resolution, subject to confirmation by the Grand Court of the Cayman Islands on an application by our company for an order confirming such reduction, reduce our share capital and any capital redemption reserve in any manner authorized by law.

 

Special Approvals

 

Our Eighth Amended and Restated Memorandum and Articles of Association provide that any amendment of any terms of Class B ordinary shares, any change of control of our company upon merger or consolidation, scheme of arrangement or other similar transactions, the sale or exclusive license of all or substantially all of our intellectual property, or any issuance of shares carrying more than one vote per share, shall require the separate approval of at least 80% of the outstanding Class B ordinary shares.

 

C.           Material Contracts

 

We have not entered into any material contracts other than in the ordinary course of business and other than those described in this annual report.

 

D.           Exchange Controls

 

The Cayman Islands currently has no exchange control regulations or currency restrictions. See “Item 4. Information on the Company—B. Business Overview—Regulation” for exchange control and currency restrictions in Indonesia, Taiwan, Vietnam, Thailand and Singapore.

 

E.            Taxation

 

The following summary of material Cayman Islands, Singapore and U.S. federal income tax consequences of an investment in our ADSs or ordinary shares is based upon laws and relevant interpretations thereof in effect as of the date of this annual report, all of which are subject to change. This summary does not deal with all possible tax consequences relating to an investment in our ADSs or ordinary shares, such as the tax consequences under state, local and other tax laws, or tax laws of jurisdictions other than the Cayman Islands, Singapore and the United States. To the extent that the discussion relates to matters of Cayman Islands tax law, it represents the opinion of Maples and Calder (Hong Kong) LLP, our counsel as to Cayman Islands law. To the extent that the discussion relates to matters of Singapore tax law, it represents the opinion of Rajah & Tann Singapore LLP, our counsel as to Singapore law.

 

Cayman Islands Taxation

 

The Cayman Islands currently levies no taxes on individuals or corporations based upon profits, income, gains or appreciation and there is no taxation in the nature of inheritance tax or estate duty. There are no other taxes likely to be material to us levied by the government of the Cayman Islands except for stamp duties which may be applicable on instruments executed in, or brought within, the jurisdiction of the Cayman Islands. The Cayman Islands is not party to any double tax treaties which are applicable to any payments made by or to our company. There are no exchange control regulations or currency restrictions in the Cayman Islands.

 

Payments of dividends and capital in respect of our ordinary shares or our ADSs will not be subject to taxation in the Cayman Islands and no withholding will be required on the payment of a dividend or capital to any holder of our ordinary shares or our ADSs, nor will gains derived from the disposal of our ordinary shares or our ADSs be subject to Cayman Islands income or corporation tax.

 

No stamp duty is payable in respect of the issue of our ordinary shares or on an instrument of transfer in respect of our ordinary shares.

 

 123 

 

 

Singapore Taxation

 

The following discussion is a summary of Singapore income tax, goods and services tax and stamp duty considerations relevant to the acquisition, ownership and disposition of ADSs or our ordinary shares. The statements made herein regarding taxation are general in nature and based upon certain aspects of the current tax laws of Singapore and administrative guidelines issued by the relevant authorities in force as of the date hereof and are subject to any changes in such laws or administrative guidelines or the interpretation of such laws or guidelines occurring after such date, which changes could be made on a retrospective basis. The statements made herein do not purport to be a comprehensive or exhaustive description of all of the tax considerations that may be relevant to a decision to acquire, own or dispose of our ADSs or our ordinary shares and do not purport to deal with the tax consequences applicable to all categories of investors, some of which (such as dealers in securities) may be subject to special rules. Prospective shareholders are advised to consult their own tax advisers as to the Singapore or other tax consequences of the acquisition, ownership of or disposal of our ADSs and our ordinary shares, taking into account their own particular circumstances. It is emphasized that neither we nor any other persons involved in this annual report accept responsibility for any tax effects or liabilities resulting from the acquisition, holding or disposal of our ADSs or our ordinary shares.

 

Income Tax

 

Under the Singapore Income Tax Act (Chapter 134 of Singapore), a company established outside Singapore but whose governing body, being the board of directors, usually exercises de facto control and management of its business in Singapore could be considered tax residents in Singapore. However, such control and management of the business should not be deemed to be in Singapore if physical board meetings are mainly conducted outside Singapore. Where board resolutions are passed in the form of written consent signed by the directors each acting in their own jurisdictions, or where the board meetings are held by teleconference or videoconference, it is possible that the place of de facto control and management will be considered to be where the majority of the board are located when they sign such consent or attend such conferences.

 

We believe that Sea Limited is not a Singapore tax resident for Singapore income tax purposes. However, the tax resident status of Sea Limited is subject to determination by the IRAS and uncertainties remain with respect to our tax residence status. It is not certain if Sea Limited will be classified as a Singapore tax resident. See “Item 3. Key Information—D. Risk Factors—Risks Related to Doing Business in Our Region” for a discussion of the Singapore tax consequences to non-resident investors if Sea Limited is deemed to be a Singapore tax resident. The statements below are based on the assumption that Sea Limited is not a tax resident in Singapore for Singapore income tax purposes.

 

Dividends With Respect to Our ADSs or Our Ordinary Shares

 

Where Sea Limited is not considered a tax resident in Singapore for Singapore income tax purposes, the dividend payments made by Sea Limited would be considered sourced outside Singapore (unless our ADSs or our ordinary shares are held as part of a trade or business carried out in Singapore, in which case the holders of our ADSs or our ordinary shares may be taxed on the dividends distributed to them). Foreign-sourced dividends received or deemed to be received in Singapore by non-resident individuals are exempt from Singapore income tax. This exemption also applies to Singapore tax resident individuals who have received or, are deemed to have received his foreign-sourced income in Singapore on or after January 1, 2004 (except where such income is received through a partnership in Singapore).

 

Foreign-sourced dividends received or deemed to be received in Singapore by corporate investors who do not have a business presence in Singapore, are not tax resident in Singapore, and who do not have a permanent establishment or tax presence in Singapore, will generally not be subject to income tax in Singapore. Foreign-sourced dividends received or deemed to be received in Singapore by corporate investors who are tax residents in Singapore will generally be subject to Singapore income tax. Since Sea Limited is a company incorporated in the Cayman Islands, and the prevailing rate of tax in the Cayman Islands, being a tax of a similar character to the Singapore income tax, is 0%, dividends received in Singapore by resident corporate investors would be subject to Singapore income tax at the prevailing rate of 17%.

 

Dividends received in respect of our ADSs or our ordinary shares whether by a Singapore tax resident or a non-Singapore tax resident as a shareholder are not subject to any withholding tax in Singapore.

 

 124 

 

 

Gains With Respect to Disposition of Our ADSs or Our Ordinary Shares

 

There is no capital gain tax in Singapore and there is no specific law or regulation in Singapore dealing with the characterization of a gain as income or capital in nature. Gains arising from disposition of our ADSs or our ordinary shares may be construed as income and subject to Singapore income tax if they arise from or are otherwise connected with a trade or business activity in Singapore. Factors that determine the existence of a trade include, inter alia, the length of ownership, the frequency of similar transactions, and the motive of acquisition.

 

Such gains may also be considered income in nature, even if they do not arise from an activity in the ordinary course of trade or business or an ordinary incident of some other business activity, if our ADSs or our ordinary shares were purchased with the intention or purpose of making a profit by sale rather than holding for long-term investment purposes in Singapore. Conversely, gains from disposition of our ADSs or our ordinary shares in Singapore, if considered as capital gains rather than income by the Inland Revenue Authority of Singapore, are not taxable in Singapore.

 

For corporate shareholders who are subject to Singapore income tax treatment under Section 34A or 34AA of the Income Tax Act (Chapter 134 of Singapore) in relation to the adoption of Singapore Financial Reporting Standard 39—Financial Instruments: Recognition and Measurement (FRS 39) or Singapore Financial Reporting Standard 109—Financial Instruments (FRS 109), for accounting purposes, they may be required to recognize gains or losses (not being gains or losses in the nature of capital) even though no sale or disposal of our ADSs or our ordinary shares has been made. Our corporate shareholders who may be subject to such provisions should consult their own accounting and tax advisers regarding the Singapore income tax consequences of their acquisition, ownership and disposition of our ADSs and our ordinary shares arising from the adoption of FRS 39 or FRS 109.

 

Notwithstanding the above, foreign investors may claim that the gains from disposition of their ADSs or ordinary shares are not sourced or received in Singapore (so that such gains will not be subject to Singapore income tax) if (i) the foreign investor is not a tax resident in Singapore, (ii) the foreign investor does not maintain a permanent establishment in Singapore, to which the disposition gains may be effectively connected, and (iii) the entire process (including the negotiation, deliberation, execution of the acquisition and sale, etc.) leading up to the actual acquisition and sale of our ADSs or our ordinary shares is performed outside of Singapore.

 

Goods and Services Tax

 

The issuance of our ADSs or our ordinary shares is not subject to Singapore goods and services tax (GST).

 

The sale of our ADS or our ordinary shares by a GST-registered investor in Singapore to another person belonging in Singapore is an exempt supply (i.e. not subject to GST). Any input GST (for example, GST on brokerage) incurred by the GST-registered investor in connection with the making of this exempt supply is generally not recoverable and will become an additional cost to the investor unless the investor satisfies certain conditions prescribed under the GST legislation or satisfies certain GST concessions.

 

Where our ADS or our ordinary shares are sold by a GST-registered investor in the course or furtherance of a business carried on by such an investor to a person belonging outside Singapore (and who is outside Singapore at the time of supply), the sale is a taxable supply subject to GST at a zero rate (i.e. 0%). Any input GST (for example, GST on brokerage) incurred by the GST-registered investor in making this zero-rated supply for the purpose of his business will, subject to the conditions prescribed under the GST legislation, be recoverable from the Comptroller of GST.

 

Investors should seek their own tax advice on the recoverability of GST incurred on expenses in connection with the purchase and sale of our ADSs or our ordinary shares.

 

Services such as brokerage and handling services rendered by a GST-registered person to an investor belonging in Singapore in connection with the investor’s purchase or sale of our ADSs or our ordinary shares will be subject to GST at the prevailing rate (currently at 7%). Similar services rendered contractually to an investor belonging outside Singapore should, subject to certain conditions prescribed under the GST legislation, qualify for GST at zero rate (i.e. 0%).

 

 125 

 

 

Stamp Duty

 

No stamp duty is payable on the subscription and issuance of our ADSs or our ordinary shares. As Sea Limited is incorporated in the Cayman Islands and our ADSs and our ordinary shares are not registered in any register kept in Singapore, no stamp duty is payable in Singapore on any instrument of transfer upon a sale or gift of our ADSs or our ordinary shares. This position would remain as long as Sea Limited is not considered a residential property-holding entity.

 

United States Federal Income Taxation

 

The following discussion describes the United States federal income tax consequences to a United States Holder (as defined below), under current law, of the ownership and disposition of our ADSs or our ordinary shares. This discussion is based on the federal income tax laws of the United States as of the date hereof, including the United States Internal Revenue Code of 1986, as amended, or the Code, existing and proposed Treasury Regulations promulgated thereunder, judicial authority, published administrative positions of the United States Internal Revenue Service, or IRS, and other applicable authorities, all as of the date hereof. All of the foregoing authorities are subject to change, which change could apply retroactively and could significantly affect the tax consequences described below. We have not sought any ruling from the IRS with respect to the statements made and the conclusions reached in the following discussion and there can be no assurance that the IRS or a court will agree with our statements and conclusions.

 

This discussion applies only to a United States Holder (as defined below) that holds ADSs or ordinary shares as capital assets for United States federal income tax purposes (generally, property held for investment). The discussion neither addresses the tax consequences to any particular investor nor describes all of the tax consequences applicable to persons in special tax situations, such as:

 

·banks and certain other financial institutions;

 

·insurance companies;

 

·regulated investment companies;

 

·real estate investment trusts;

 

·brokers or dealers in stocks and securities, or currencies;

 

·persons who use or are required to use a mark-to-market method of accounting;

 

·certain former citizens or residents of the United States subject to Section 877 of the Code;

 

·entities subject to the United States anti-inversion rules;

 

·tax-exempt organizations and entities;

 

·persons subject to the alternative minimum tax provisions of the Code;

 

·persons whose functional currency is other than the United States dollar;

 

·persons holding ADSs or ordinary shares as part of a straddle, hedging, conversion or integrated transaction;

 

·persons that actually or constructively own 10% or more of our stock (by vote or value);

 

·persons who acquired ADSs or ordinary shares pursuant to the exercise of an employee stock option or otherwise as compensation;

 

·partnerships or other pass-through entities, or persons holding ADSs or ordinary shares through such entities; or

 

 126 

 

 

·persons subject to special tax accounting rules as a result of any item of gross income with respect to our ADSs or ordinary shares being taken into account in an applicable financial statement.

 

Except as described below, this discussion does not address any reporting obligations that may be applicable to persons holding ADSs or ordinary shares through a bank, financial institution or other entity, or a branch thereof, located, organized or resident outside the United States.

 

If a partnership (including an entity or arrangement treated as a partnership for United States federal income tax purposes) holds our ADSs or ordinary shares, the tax treatment of a partner in the partnership generally will depend upon the status of the partner and the activities of the partnership. A partnership or partner in a partnership holding ADSs or ordinary shares should consult its own tax advisors regarding the tax consequences of investing in and holding our ADSs or ordinary shares.

 

THE FOLLOWING DISCUSSION IS FOR INFORMATIONAL PURPOSES ONLY AND IS NOT A SUBSTITUTE FOR CAREFUL TAX PLANNING AND ADVICE. HOLDERS SHOULD CONSULT THEIR TAX ADVISORS WITH RESPECT TO THE APPLICATION OF THE UNITED STATES FEDERAL INCOME TAX LAWS TO THEIR PARTICULAR SITUATIONS, AS WELL AS ANY TAX CONSEQUENCES ARISING UNDER THE FEDERAL ESTATE OR GIFT TAX LAWS OR THE LAWS OF ANY STATE, LOCAL OR NON-UNITED STATES TAXING JURISDICTION OR UNDER ANY APPLICABLE TAX TREATY.

 

For purposes of the discussion below, a “United States Holder” is a beneficial owner of our ADSs or ordinary shares that is, for United States federal income tax purposes:

 

·an individual who is a citizen or resident of the United States;

 

·a corporation (or other entity treated as a corporation for United States federal income tax purposes) created or organized in or under the laws of the United States, any state thereof or the District of Columbia;

 

·an estate, the income of which is subject to United States federal income taxation regardless of its source; or

 

·a trust, if (i) a court within the United States is able to exercise primary jurisdiction over its administration and one or more United States persons have the authority to control all of its substantial decisions or (ii) that has a valid election in effect under applicable U.S. Treasury Regulations to be treated as a U.S. person.

 

The discussion below assumes that the representations contained in the deposit agreement and any related agreement are true and that the obligations in such agreements will be complied with in accordance with their terms.

 

ADSs

 

If you own ADSs, then you should be treated as the owner of the underlying ordinary shares represented by those ADSs for United States federal income tax purposes. Accordingly, deposits or withdrawals of ordinary shares for ADSs should not be subject to United States federal income tax.

 

Dividends and Other Distributions on Our ADSs or Our Ordinary Shares

 

Subject to the passive foreign investment company rules discussed below, the gross amount of any distribution that we make to you with respect to our ADSs or ordinary shares (including any amounts withheld to reflect withholding taxes) will be taxable as a dividend, to the extent paid out of our current or accumulated earnings and profits, as determined under United States federal income tax principles. Such income (including any withheld taxes) will be includable in your gross income on the day actually or constructively received by you, if you own the ordinary shares, or by the depositary, if you own ADSs. Because we do not intend to determine our earnings and profits on the basis of United States federal income tax principles, any distribution paid will generally be reported as a “dividend” for United States federal income tax purposes. Such dividends will not be eligible for the dividends-received deduction allowed to qualifying corporations under the Code.

 

 127 

 

 

Dividends received by a non-corporate United States Holder may qualify for the lower rates of tax applicable to ‘‘qualified dividend income,’’ if the dividends are paid by a “qualified foreign corporation” and other conditions discussed below are met. A non-United States corporation is treated as a qualified foreign corporation with respect to dividends paid by that corporation on shares (or American depositary shares backed by such shares) that are readily tradable on an established securities market in the United States. A non-United States corporation will not, however, be treated as a qualified foreign corporation if it is a passive foreign investment company in the taxable year in which the dividend is paid or the preceding taxable year.

 

Under a published IRS Notice, common or ordinary shares, or ADSs representing such shares, are considered to be readily tradable on an established securities market in the United States if they are listed on the New York Stock Exchange, as our ADSs (but not our ordinary shares) are. Based on existing guidance, it is unclear whether the ordinary shares will be considered to be readily tradable on an established securities market in the United States, because only our ADSs, and not the underlying ordinary shares, are listed on a securities market in the United States. We believe, but we cannot assure you, that dividends we pay on the ordinary shares that are represented by ADSs will, subject to applicable limitations, be eligible for the reduced rates of taxation.

 

Even if dividends would be treated as paid by a qualified foreign corporation, a non-corporate United States Holder will not be eligible for reduced rates of taxation if it does not hold our ADSs or our ordinary shares for more than 60 days during the 121-day period beginning 60 days before the ex-dividend date or if the United States Holder elects to treat the dividend income as “investment income” pursuant to Section 163(d)(4) of the Code. In addition, the rate reduction will not apply to dividends of a qualified foreign corporation if the non-corporate United States Holder receiving the dividend is obligated to make related payments with respect to positions in substantially similar or related property.

 

You should consult your tax advisors regarding the availability of the lower tax rates applicable to qualified dividend income for any dividends that we pay with respect to our ADSs or our ordinary shares, as well as the effect of any change in applicable law after the date hereof.

 

For purposes of calculating your foreign tax credit limitation, dividends paid to you with respect to our ADSs or our ordinary shares will be treated as income from sources outside the United States and generally will constitute passive category income. The rules relating to the determination of the foreign tax credit are complex, and you should consult your tax advisors regarding the availability of a foreign tax credit in your particular circumstances.

 

Disposition of Our ADSs or Our Ordinary Shares

 

You will recognize gain or loss on a sale or exchange of our ADSs or ordinary shares in an amount equal to the difference between the amount realized on the sale or exchange and your tax basis in our ADSs or ordinary shares. Subject to the discussion under “—Passive Foreign Investment Company” below, such gain or loss will generally be capital gain or loss. Capital gains of a non-corporate United States Holder, including an individual, which has held our ADSs or ordinary shares for more than one year, are currently eligible for reduced tax rates. The deductibility of capital losses is subject to limitations.

 

Any gain or loss that you recognize on a disposition of our ADSs or ordinary shares will generally be treated as United States-source income or loss for foreign tax credit limitation purposes.

 

Passive Foreign Investment Company

 

Based on the current and anticipated value of our assets, the composition of our income and assets and the market value of our ADSs, we do not believe that we were a passive foreign investment company, or PFIC, for United States federal income tax purposes for our taxable year ended December 31, 2018, and we do not expect to be a PFIC for our current taxable year ending December 31, 2019. However, the determination of PFIC status is based on an annual determination that cannot be made until the close of a taxable year, involves extensive factual investigation, including ascertaining the fair market value of all of our assets on a quarterly basis and the character of each item of income that we earn, and is subject to uncertainty in several respects. Accordingly, we cannot assure you that we will not be treated as a PFIC for our taxable year ended December 31, 2018, or for any subsequent taxable year or that the IRS will not take a contrary position.

 

 128 

 

 

A non-United States corporation such as ourselves will be treated as a passive foreign investment company, or PFIC, for United States federal income tax purposes for any taxable year if, applying applicable look-through rules, either:

 

·at least 75% of its gross income for such year is passive income; or

 

·at least 50% of the value of its assets (determined based on a quarterly average) during such year is attributable to assets that produce or are held for the production of passive income.

 

For this purpose, passive income generally includes dividends, interest, royalties and rents (other than certain royalties and rents derived in the active conduct of a trade or business and not derived from a related person). The classification of certain of our income as active or passive, and certain of our assets as producing active or passive income, and hence whether we expect to be or will become a PFIC, depends on the interpretation of certain United States Treasury Regulations, including certain regulations relating to royalty income and income from intangible assets, as well as certain IRS guidance relating to the classification of assets as producing active or passive income. Such regulations and guidance are potentially subject to different interpretations. If the percentage of passive income or our assets treated as producing passive income increase, for example, due to a differing interpretation of such regulations and guidance, we may be treated as a PFIC for any taxable year.

 

We will be treated as owning a proportionate share of the assets and earning a proportionate share of the income of any other corporation in which we own, directly or indirectly, more than 25% by value of the stock. Although the law in this regard is unclear, we treat our VIEs as being owned by us for United States federal income tax purposes, because we are entitled to substantially all of their economic benefits, and, as a result, we consolidate their results of operations in our consolidated U.S. GAAP financial statements. If it were determined, however, that we are not the owner of our VIEs for United States federal income tax purposes, the composition of our income and assets would change and we may be more likely to be treated as a PFIC.

 

Changes in the composition of our income or composition of our assets may cause us to become a PFIC. The determination of whether we will be a PFIC for any taxable year may depend in part upon the value of our goodwill not reflected on our balance sheet (which may depend upon the market value of our ADSs from time to time, which may be volatile) and also may be affected by how, and how quickly, we spend our liquid assets. In estimating the value of our goodwill, we have taken into account our market capitalization based on the market value of our ADSs listed on the New York Stock Exchange. Among other matters, if our market capitalization subsequently declines, we may be or become a PFIC for the current or future taxable years because our liquid assets (which are for this purpose considered assets that produce passive income) may then represent a greater percentage of our overall assets. Further, while we believe our classification methodology and valuation approach is reasonable, it is possible that the IRS may challenge our classification or valuation of our goodwill, which may result in our being or becoming a PFIC for any taxable year.

 

If we are a PFIC for any taxable year during which you hold ADSs or ordinary shares, we will continue to be treated as a PFIC with respect to you for all succeeding years during which you hold ADSs or ordinary shares, unless we were to cease to be a PFIC and you make a “deemed sale” election with respect to our ADSs or ordinary shares. If such election is made, you will be deemed to have sold our ADSs or ordinary shares you hold at their fair market value and any gain from such deemed sale would be subject to the rules described in the following two paragraphs. After the deemed sale election, so long as we do not become a PFIC in a subsequent taxable year, our ADSs or ordinary shares with respect to which such election was made will not be treated as shares in a PFIC and, as a result, you will not be subject to the rules described below with respect to any “excess distribution” you receive from us or any gain from an actual sale or other disposition of our ADSs or ordinary shares. You are urged to consult your tax advisors as to the possibility and consequences of making a deemed sale election if we are and then cease to be a PFIC and such an election becomes available to you.

 

If we are a PFIC for any taxable year during which you hold ADSs or ordinary shares, then, unless you make a “mark-to-market” election (as discussed below), you will generally be subject to special adverse tax rules with respect to any “excess distribution” that you receive from us and any gain that you recognize from a sale or other disposition, including, in some circumstances, a pledge, of ADSs or ordinary shares. For this purpose, distributions that you receive in a taxable year that are greater than 125% of the average annual distributions that you received during the shorter of the three preceding taxable years or your holding period for our ADSs or ordinary shares will be treated as an excess distribution. Under these rules:

 

 129 

 

 

·the excess distribution or recognized gain will be allocated ratably over your holding period for our ADSs or ordinary shares;

 

·the amount of the excess distribution or recognized gain allocated to the taxable year of distribution or gain, and to any taxable years in your holding period prior to the first taxable year in which we were treated as a PFIC, will be treated as ordinary income; and

 

·the amount of the excess distribution or recognized gain allocated to each other taxable year will be subject to the highest tax rate in effect for individuals or corporations, as applicable, for each such year and such amounts will be increased by an additional tax equal to interest on the resulting tax deemed deferred with respect to such years.

 

If we are a PFIC for any taxable year during which you hold ADSs or ordinary shares and any of our non-United States subsidiaries or other corporate entities in which we own equity interests for U.S. federal income tax purposes is also a PFIC, you would be treated as owning a proportionate amount (by value) of the shares of each such non-United States entity classified as a PFIC (each such entity, a lower tier PFIC) for purposes of the application of these rules. You should consult your own tax advisor regarding the application of the PFIC rules to any of our lower tier PFICs.

 

If we are a PFIC for any taxable year during which you hold ADSs, then in lieu of being subject to the tax and interest-charge rules discussed above, you may make an election to include gain on our ADSs as ordinary income under a mark-to-market method, provided that such ADSs constitute “marketable stock.” Marketable stock is stock that is regularly traded on a qualified exchange or other market, as defined in applicable Treasury regulations. Our ADSs, but not our ordinary shares, are listed on the New York Stock Exchange, which is a qualified exchange or other market for these purposes. Consequently, if our ADSs remain listed on the New York Stock Exchange and are regularly traded, and you are a holder of ADSs, we expect that the mark-to-market election would be available to you if we became a PFIC, but no assurances are given in this regard.

 

Because, as a technical matter, a mark-to-market election cannot be made for any lower-tier PFICs that we may own, if we were a PFIC for any taxable year, a United States Holder that makes the mark-to-market election may continue to be subject to the tax and interest charges under the general PFIC rules with respect to such United States Holder’s indirect interest in any investments held by us that are treated as an equity interest in a PFIC for United States federal income tax purposes.

 

In certain circumstances, a shareholder in a PFIC may avoid the adverse tax and interest-charge regime described above by making a “qualified electing fund” election to include in income its share of the corporation’s income on a current basis. However, you may make a qualified electing fund election with respect to our ADSs or ordinary shares only if we agree to furnish you annually with a PFIC annual information statement as specified in the applicable Treasury regulations. We currently do not intend to prepare or provide the information that would enable you to make a qualified electing fund election.

 

A United States Holder that holds our ADSs or ordinary shares in any year in which we are a PFIC will be required to file an annual report containing such information as the United States Treasury Department may require. You should consult your own tax advisor regarding the application of the PFIC rules to your ownership and disposition of our ADSs or ordinary shares and the availability, application and consequences of the elections discussed above.

 

Information with Respect to Foreign Financial Assets

 

United States Holders who are individuals (and certain entities closely held by individuals) generally will be required to report our name, address and such information relating to an interest in our ADSs or ordinary shares as is necessary to identify the class or issue of which our ADSs or ordinary shares are a part. These requirements are subject to exceptions, including an exception for ADSs or ordinary shares held in accounts maintained by certain financial institutions and an exception applicable if the aggregate value of all “specified foreign financial assets” (as defined in the Code) does not exceed US$50,000. If a United States Holder does not comply with these reporting requirements, such holder may be subject to substantial penalties, and the statute of limitations on the assessment and collection of all U.S. federal income taxes of such holder for the related tax year may not close before the date which is three years after the date on which the relevant information is appropriately furnished to the IRS.

 

 130 

 

 

United States Holders should consult their tax advisors regarding the application of these information reporting rules.

 

Medicare Tax

 

Certain United States Holders that are individuals, estates or trusts are required to pay an additional 3.8% tax on, among other things, dividend and gains from the sale or other disposition of capital assets. United States Holders that are individuals, estates or trusts should consult their tax advisors regarding the effect, if any, of this tax provision on their ownership and disposition of our ADSs or ordinary shares.

 

F.Dividends and Paying Agents

 

Not applicable.

 

G.Statement by Experts

 

Not applicable.

 

H.Documents on Display

 

We previously filed with the SEC registration statement on Form F-1 (File Number 333-220571), as amended, including the prospectus contained therein, together with the post-effective registration statement on Form F-1 (File No. 333-221029) to register additional securities that become effective immediately upon filing, to register our Class A ordinary shares in relation to our initial public offering. We also filed with the SEC related registration statement on Form F-6 (File Number 333-220861) to register our ADSs and registration statements on Form S-8 (File Number 333-222071, 333-223551, 333-229137) to register our securities to be issued under our 2009 Plan.

 

We are subject to the periodic reporting and other informational requirements of the Exchange Act as applicable to foreign private issuers. Under the Exchange Act, we are required to file reports and other information with the SEC. Specifically, we are required to file annually a Form 20-F within four months after the end of each fiscal year. Copies of reports and other information, when so filed with the SEC, can be inspected and copied at the public reference facilities maintained by the SEC at 100 F Street, N.E., Room 1580, Washington, D.C. 20549. You can request copies of these documents, upon payment of a duplicating fee, by writing to the SEC. The public may obtain information regarding the Washington, D.C. Public Reference Room by calling the Commission at 1-800-SEC-0330. The SEC also maintains a web site at www.sec.gov that contains reports, proxy and information statements, and other information regarding registrants that make electronic filings with the SEC using its EDGAR system. As a foreign private issuer, we are exempt from the rules of the Exchange Act prescribing the furnishing and content of quarterly reports and proxy statements, and our executive officers, directors and principal shareholders are exempt from the reporting and short-swing profit recovery provisions contained in Section 16 of the Exchange Act. In addition, we are not required under the Exchange Act to file periodic reports and financial statements with the SEC as frequently or as promptly as U.S. companies whose securities are registered under the Exchange Act.

 

We will furnish The Bank of New York Mellon, the depositary of our ADSs, with our annual reports, which will include a review of operations and annual audited consolidated financial statements prepared in conformity with U.S. GAAP, and all notices of shareholders’ meetings and other reports and communications that are made generally available to our shareholders. The depositary will make such notices, reports and communications available to holders of ADSs and, upon our request, will mail to all record holders of ADSs the information contained in any notice of a shareholders’ meeting received by the depositary from us.

 

I.Subsidiary Information

 

Not applicable.

 

 131 

 

 

ITEM 11.QUANTITATIVE AND QUALITATIVE DISCLOSURES ABOUT MARKET RISK

 

Foreign Exchange Risk

 

Foreign currency risk is the risk that the fair value or future cash flows of an exposure will fluctuate because of changes in foreign exchange rates. Our exposure to the risk of changes in foreign exchange rates relates primarily to our operating activities when revenue or expense is denominated in a foreign currency and our net investments in foreign subsidiaries. We have transactional currency exposures arising from sales or cost of revenue that are denominated in a currency other than the respective functional currencies of our subsidiaries, primarily Indonesian rupiah, New Taiwan dollar, Vietnamese dong, Thai baht and Singapore dollar. The foreign currencies in which these transactions are denominated are mainly United States dollar. Our sales and costs are denominated in the respective functional currencies of our subsidiaries. Our trade receivable and trade payable balances at the end of the reporting period have similar exposures. Such amounts include balances within the subsidiaries which, although eliminated from the consolidated balance sheets, will continue to contribute to foreign exchange risk exposures in the consolidated statements of operations and consolidated statements of comprehensive loss.

 

Foreign currency exchange rates for emerging markets currencies have experienced substantial volatility. It is difficult to predict how market forces or the government policies in the emerging markets may impact the exchange rates against the U.S. dollar in the future. See “Item 3. Key Information—D. Risk Factors—Risks Related to Doing Business in Our Region —Fluctuations in foreign currency exchange rates will affect our financial results, which we report in U.S. dollars.”

 

As of December 31, 2018, we had cash, cash equivalents and restricted cash of US$1,259.3 million. We had U.S. dollar-denominated cash, cash equivalents and restricted cash of US$685.9 million, Taiwan dollar-denominated cash, cash equivalents and restricted cash of US$163.5 million, Thailand baht-denominated cash, cash equivalents and restricted cash of US$115.6 million, Indonesian rupiah-denominated cash, cash equivalents and restricted cash of US$78.9 million, Singapore dollar-denominated cash, cash equivalent and restricted cash of US$74.4 million and cash, cash equivalents and restricted cash denominated in other currencies of US$141.0 million. If the U.S. dollar had strengthened or weakened by 100 basis points against Taiwan dollar, our cash, cash equivalents and restricted cash would have increased or decreased by US$1.6 million. If the U.S. dollar had strengthened or weakened by 100 basis points against Thailand baht, our cash, cash equivalents and restricted cash would have increased or decreased by US$1.2 million. If the U.S. dollar had strengthened or weakened by 100 basis points against each of the other currencies in which we held cash, cash equivalents and restricted cash, our cash, cash equivalents and restricted cash would have increased or decreased by US$2.9 million.

 

Credit Risk

 

We are exposed to credit risk from our operating activities (primarily from trade and other receivables) and from our financing activities, including deposits with banks and financial institutions, foreign exchange transactions and other financial instruments. Our objective is to seek continual revenue growth while minimizing losses incurred due to increased credit risk exposure. Financial instruments that potentially subject us to significant concentrations of credit risk consist primarily of cash and cash equivalents, restricted cash, accounts receivable, other receivables, available-for-sale investments, and amounts due from related parties. As of December 31, 2018, substantially all of our cash and cash equivalents were held at major financial institutions in the respective locations of our region. We believe that these financial institutions are of high credit quality and continually monitor the credit worthiness of these financial institutions.

 

Inflation Risk

 

The majority of our revenue was generated in Indonesia, Taiwan, Vietnam and Thailand in 2018. Inflation did not have a material impact on our results of operations.

 

ITEM 12.DESCRIPTION OF SECURITIES OTHER THAN EQUITY SECURITIES

 

A.Debt Securities

 

Not applicable.

 

 132 

 

 

B.Warrants and Rights

 

Not applicable.

 

C.Other Securities

 

Not applicable.

 

D.American Depositary Shares

 

Fees and Charges Our ADS Holders May Have to Pay

 

Our ADSs, each of which represents one Class A ordinary share, are listed on the New York Stock Exchange. The Bank of New York Mellon is the depositary of our ADS program. A holder of ADSs may have to pay certain fees to The Bank of New York Mellon, as depositary, and certain taxes, registration and transfer charges and fees and governmental charges and fees. The depositary collects fees for delivery and surrender of ADSs directly from holders depositing shares or surrendering ADSs for the purpose of withdrawal or from intermediaries acting for them. The depositary collects fees for making distributions to holders by deducting those fees from the amounts distributed or by selling a portion of distributable property to pay the fees. The depositary may collect its annual fee for depositary services by deduction from cash distributions or by directly billing holders or by charging the book-entry system accounts of participants acting for them. The depositary may collect any fees by deduction from any cash distribution payable (or by selling a portion of securities or other property distributable) to ADS holders that are obligated to pay those fees. The depositary may generally refuse to deliver ADSs or deposited shares or to forward any distributions until its fees for those services are paid.

 

From time to time, the depositary may make payments to us to reimburse us for costs and expenses generally arising out of establishment and maintenance of the ADS program, waive fees and expenses for services provided to us by the depositary or share revenue from the fees collected from ADS holders. In performing its duties under the deposit agreement, the depositary may use brokers, dealers, foreign currency dealers or other service providers that are owned by or affiliated with the depositary and that may earn or share fees, spreads or commissions.

 

Persons depositing or withdrawing shares

or holders of ADSs must pay:

  For:
     
US$5.00 (or less) per 100 ADSs (or portion thereof)  

Issuance of ADSs, including issuances resulting from a distribution of shares or rights or other property

 

Cancelation of ADSs for the purpose of withdrawal, including if the deposit agreement terminates

     
US$.05 (or less) per ADS (or portion thereof)   Any cash distribution to ADS holders
     
A fee equivalent to the fee that would be payable if securities distributed to you had been shares and the shares had been deposited for issuance of ADSs   Distribution of securities distributed to holders of deposited securities (including rights) that are distributed by the depositary to ADS holders
     
US$.05 (or less) per ADSs (or portion thereof) per annum   Depositary services
     
Registration or transfer fees   Transfer and registration of shares on our share register to or from the name of the depositary or its agent when you deposit or withdraw shares
     
Expenses of the depositary  

Cable, telex and facsimile transmissions (when expressly provided in the deposit agreement)

 

Converting foreign currency to U.S. dollars

 

 133 

 

 

Persons depositing or withdrawing shares

or holders of ADSs must pay:

  For:
     
Taxes and other governmental charges the depositary or the custodian has to pay on any ADS or shares underlying ADSs, such as stock transfer taxes, stamp duty or withholding taxes   As necessary
     
Any charges incurred by the depositary or its agents for servicing the deposited securities   As necessary

 

PART II

 

ITEM 13.DEFAULTS, DIVIDEND ARREARAGES AND DELINQUENCIES

 

None.

 

ITEM 14.MATERIAL MODIFICATIONS TO THE RIGHTS OF SECURITY HOLDERS AND USE OF PROCEEDS

 

See “Item 10. Additional Information” for a description of the rights of shareholders, which remain unchanged.

 

ITEM 15.CONTROLS AND PROCEDURES

 

Disclosure Controls and Procedures

 

The Company maintains disclosure controls and procedures (as defined in Rules 13a-15(e) and 15d-15(e) under the Securities Exchange Act of 1934, as amended (the “Exchange Act”)) that are designed to ensure that required information is recorded, processed, summarized and reported within the required timeframe, as specified in the rules set forth by the Securities and Exchange Commission (“SEC”). Our disclosure controls and procedures are also designed to ensure that information required to be disclosed is accumulated and communicated to management, including the Group Chief Executive Officer and Group Chief Financial Officer, to allow timely decisions regarding required disclosures.

 

Our management, with the participation of our Group Chief Executive Officer and Group Chief Financial Officer, evaluated the effectiveness of our disclosure controls and procedures as of December 31, 2018. While there are inherent limitations to the effectiveness of any system of disclosure controls and procedures, including the possibility of human error and the circumvention or overriding of the controls and procedures, the Company’s disclosure controls and procedure are designed to provide reasonable assurance of achieving their objectives. Based on this evaluation, our Group Chief Executive Officer and Group Chief Financial Officer have concluded that our disclosure controls and procedures were effective as of December 31, 2018 because of the remedial steps taken to address the material weakness described below under “Changes in Internal Control over Financial Reporting.”

 

Management’s Annual Report on Internal Control over Financial Reporting

 

Management is responsible for establishing and maintaining adequate internal control over financial reporting, as defined in Rules 13a-15(f) and 15d-15(f) under the Securities Exchange Act of 1934. Internal control over financial reporting is a process designed to provide reasonable assurance regarding the reliability of financial reporting and the preparation of financial statements for external purposes in accordance with generally accepted accounting principles.

 

Because of its inherent limitations, internal control over financial reporting is not intended to provide absolute assurance that a misstatement of our financial statements would be prevented or detected. In addition, projections of any evaluation of effectiveness to future periods are subject to the risk that controls may become inadequate because of changes in conditions, or that the degree of compliance with the policies and procedures may deteriorate.

 

 134 

 

 

Management conducted an assessment of the effectiveness of our internal control over financial reporting as of December 31, 2018. In making this assessment, management used the criteria set forth in the Internal Control – Integrated Framework (2013) issued by the Committee of Sponsoring Organizations of the Treadway Commission.

 

Based on the results of this assessment and on those criteria, management concluded that our internal control over financial reporting was effective as of December 31, 2018.

 

Attestation Report of the Registered Public Accounting Firm

 

The effectiveness of the Company’s internal control over financial reporting as of December 31, 2018 has been audited by Ernst & Young LLP, an independent registered public accounting firm, as stated in their report.

 

Changes in Internal Control over Financial Reporting

 

Other than described below, during the period covered by this Form 20-F, there were no changes in our internal control framework that has materially affected, or is reasonably likely to materially affect, our internal control over financial reporting.

 

Remediation Plan for Previously Existing Material Weakness

 

We have previously disclosed in our annual report on Form 20-F for the year-ended December 31, 2017 that we identified a material weakness as of December 31, 2017. The material weakness identified relates to our insufficient accounting resources and processes necessary to comply with reporting and compliance requirements of U.S. generally accepted accounting principles (“US GAAP”) and SEC. During 2018, we have undertaken the following remedial steps to address the aforementioned material weakness:

 

·Recruited experienced personnel with relevant experience working on US GAAP, SEC reporting, and internal controls over financial reporting;
·Conducted regular and continuous US GAAP accounting and financial reporting training programs for accounting and financial reporting personnel;
·Engaged an external consulting firm to assist management in assessing Sarbanes-Oxley (“SOX”) compliance readiness and improve overall internal controls;
·Improved monitoring and oversight controls for non-recurring and complex transactions to ensure the accuracy and completeness of financial reporting; and
·Engaged an external consulting firm to assist in achieving compliance with SOX related to the company’s IT General Controls environment.

 

We have implemented these remedial steps and successfully tested the related internal controls. Therefore, as of December 31, 2018, we have concluded that the material weakness described in our annual report on Form 20-F for the year-ended December 31, 2017 has been remediated.

 

ITEM 16A.AUDIT COMMITTEE FINANCIAL EXPERT

 

Our board of directors has also determined that Mr. David Heng Chen Seng, an independent director and a member of our audit committee, qualifies as an “audit committee financial expert” within the meaning of the SEC rules and possesses financial sophistication within the meaning of the New York Stock Exchange Listed Company Manual. Mr. David Heng Chen Seng satisfies the “independence” requirements of Section 303A of the New York Stock Exchange Listed Company Manual and meets the independence standards under Rule 10A-3 under the Exchange Act.

 

ITEM 16B.CODE OF ETHICS

 

Our board of directors has adopted a code of business conduct and ethics that applies to all of our directors, officers, employees, including certain provisions that specifically apply to our principal executive officer, principal financial officer, principal accounting officer or controller and any other persons who perform similar functions for us. We have filed our code of business conduct and ethics as Exhibit 99.1 of our registration statement on Form F-1 (file No. 333-220571) filed with the SEC on September 22, 2017. A copy of our code of business conduct and ethics is available on our website at www.seagroup.com.

 

 135 

 

 

ITEM 16C.PRINCIPAL ACCOUNTANT FEES AND SERVICES

 

The following table sets forth the aggregate fees by categories specified below in connection with certain professional services rendered by Ernst & Young LLP, our independent registered public accounting firm, for the periods indicated. We did not pay any other fees to our independent registered public accounting firm during the periods indicated below.

 

   For the Year Ended December 31, 
   2017   2018 
   (US$ thousands) 
Audit fees(1)   1,333    3,400 
Tax fees(2)   27    25 
Audit related fees(3)       444 
Other fees (4)       275 

 

 

(1)“Audit fees” means the aggregate fees billed for professional services rendered by our independent registered public accounting firm for the audit of our annual financial statements. This category also included professional services rendered by our independent registered public accounting firm for statutory audits required by non-U.S. jurisdictions. In 2018, the audit refers to financial audit and audit pursuant to Section 404 of the Sarbanes-Oxley Act of 2002.

 

(2)“Tax fees” means the aggregate fees billed for the tax services provided with respect to tax consulting and tax audit assistance.

 

(3)“Audit-related fees” means the aggregate fees billed in each fiscal years listed for professional services rendered by our principal auditors related to the audit of our financial statements that are not reported under “audit fees”.

 

(4)“Other fees” means the aggregate fees billed for transaction advisory services with respect to our 2018 convertible notes offering.

 

The policy of our audit committee is to pre-approve all audit and non-audit services provided by Ernst & Young LLP, our independent registered public accounting firm, including audit services, audit-related services and tax services as described above, other than those for de minimus services which are approved by the audit committee prior to the completion of the audit.

 

ITEM 16D.EXEMPTIONS FROM THE LISTING STANDARDS FOR AUDIT COMMITTEES

 

Not applicable.

 

ITEM 16E.PURCHASES OF EQUITY SECURITIES BY THE ISSUER AND AFFILIATED PURCHASERS

 

None.

 

ITEM 16F.CHANGE IN REGISTRANT’S CERTIFYING ACCOUNTANT

 

Not applicable.

 

ITEM 16G.CORPORATE GOVERNANCE

 

We are subject to the New York Stock Exchange corporate governance listing standards. However, New York Stock Exchange rules permit a foreign private issuer like us to follow the corporate governance practices of its home country. Certain corporate governance practices in the Cayman Islands, which is our home country, may differ significantly from the New York Stock Exchange corporate governance listing standards.

 

Section 303A.08 of the New York Stock Exchange Listed Company Manual requires a listed company to give shareholders an opportunity to vote on all equity-compensation plans and material revisions thereto. We are a Cayman Islands company, and there are no shareholder approval requirements for such matter. Pursuant to the exemption granted to foreign private issuers under Section 303A.00 of the New York Stock Exchange Listed Company Manual, we have followed our home country practice in lieu of the requirements of Sections 303A.08. In November 2017 and February 2018, we obtained approval from our board of directors to increase the maximum aggregate number of ordinary shares which may be issued pursuant to all awards under the 2009 Plan. In February 2018, our board of directors also approved automatic annual increases in the number of shares that may be issued under the 2009 Plan on January 1 of each of 2019, 2020, 2021 and 2022. For additional information, see “Item 6. Directors, Senior Management and Employees—B. Compensation—Share Incentive Plan.”

 

 136 

 

 

Other than the home country practice described above, we are not aware of any significant ways in which our corporate governance practices differ from those followed by U.S. domestic companies under the New York Stock Exchange listing rules. See “Item 3. Key Information—D. Risk Factors—Risks Related to the ADSs—We are a foreign private issuer within the meaning of the rules under the Exchange Act, and as such we are exempt from certain provisions applicable to domestic public companies in the United States.”

 

ITEM 16H.MINE SAFETY DISCLOSURE

 

Not applicable.

 

PART III

 

ITEM 17.FINANCIAL STATEMENTS

 

We have elected to provide financial statements pursuant to Item 18.

 

ITEM 18.FINANCIAL STATEMENTS

 

The consolidated financial statements of Sea Limited are included at the end of this annual report.

 

 137 

 

 

ITEM 19.EXHIBITS

 

Exhibit
Number
  Description of Document
     
1.1   Eighth Amended and Restated Memorandum and Articles of Association of the Registrant (incorporated by reference to Exhibit 3.2 from our registration statement on Form F-1 (File No. 333-220571) filed with the SEC on September 22, 2017)
     
2.1   Form of Sea Limited’s Specimen American Depositary Receipt (included in Exhibit 2.3)
     
2.2   Sea Limited’s Specimen Certificate for its Class A Ordinary Shares (incorporated by reference to Exhibit 4.2 from our registration statement on Form F-1 (File No. 333-220571) filed with the SEC on September 22, 2017)
     
2.3   Deposit Agreement dated as of October 19, 2017 among the Registrant, The Bank of New York Mellon and owners and holders of the ADSs (incorporated by reference to Exhibit 4.3 from our registration statement on Form S-8 (File No. 333-222071) filed publicly with the SEC on December 15, 2017)
     
3.1   Irrevocable Proxy, dated as of September 1, 2017, between the founder of the Registrant, on the one hand, and Tencent Holdings Limited, Tencent Limited and Tencent Growthfund Limited, on the other hand (incorporated by reference to Exhibit 4.4 from our registration statement on Form F-1 (File No. 333-220571) filed with the SEC on September 22, 2017)
     
4.1   Amended and Restated Share Incentive Plan (incorporated by reference to Exhibit 10.1 from the post-effective amendment no.1 to our registration statement on Form S-8 (File No. 333-223551) filed with the SEC on March 28, 2018)
     
4.2   Form of Indemnification Agreement between the Registrant and each director and executive officer (incorporated by reference to Exhibit 10.2 from our registration statement on Form F-1 (File No. 333-220571) filed with the SEC on September 22, 2017)
     
4.3   Form of Employment Letter with each executive officer (incorporated by reference to Exhibit 10.3 from our registration statement on Form F-1 (File No. 333-220571) filed with the SEC on September 22, 2017)
     
4.4   Fifth Amended and Restated Investors’ Rights Agreement, dated as of April 8, 2017, by and among the investors, the Registrant and the certain shareholders named therein (incorporated by reference to Exhibit 10.5 from our registration statement on Form F-1 (File No. 333-220571) filed with the SEC on September 22, 2017)
     
4.5   Convertible Promissory Note, dated as of January 31, 2017, issued by the Registrant to Hillhouse GAR Holdings Limited (incorporated by reference to Exhibit 10.6 from our registration statement on Form F-1 (File No. 333-220571) filed with the SEC on September 22, 2017)
     
4.6   Convertible Promissory Note, dated as of March 3, 2017, issued by the Registrant to Tencent Limited (incorporated by reference to Exhibit 10.7 from our registration statement on Form F-1 (File No. 333-220571) filed with the SEC on September 22, 2017)
     
4.7†   Software License and Distribution Agreement, dated as of January 20, 2010, by and between Riot Games, Inc. and Garena Online Private Limited, and amendments entered into from time to time (incorporated by reference to Exhibit 10.8 from our registration statement on Form F-1 (File No. 333-220571) filed with the SEC on September 22, 2017)
     
4.8   Form of Exclusive Business Cooperation Agreement between the Sea Limited’s Singapore subsidiary and each VIE of the Registrant (incorporated by reference to Exhibit 10.9 from our registration statement on Form F-1 (File No. 333-220571) filed with the SEC on September 22, 2017)
     
4.9   Form of Financial Support Confirmation Letter between the Registrant or its Cayman Islands subsidiary and each VIE of the Registrant (incorporated by reference to Exhibit 10.10 from our registration statement on Form F-1 (File No. 333-220571) filed with the SEC on September 22, 2017)
     
4.10   Form of Loan Agreement between the Registrant or its Cayman Islands subsidiary and the shareholder(s) of each VIE of the Registrant (incorporated by reference to Exhibit 10.11 from our registration statement on Form F-1 (File No. 333-220571) filed with the SEC on September 22, 2017)
     
4.11   Form of Exclusive Option Agreement among the Registrant or its Cayman Islands subsidiary, each VIE of the Registrant and the shareholder(s) of each VIE of the Registrant (incorporated by reference to Exhibit 10.12 from our registration statement on Form F-1 (File No. 333-220571) filed with the SEC on September 22, 2017)
     
4.12   Form of Equity Interest Pledge Agreement among the Registrant or its Cayman Islands subsidiary, each VIE of the Registrant and the shareholder(s) of each VIE of the Registrant (incorporated by reference to Exhibit 10.13 from our registration statement on Form F-1 (File No. 333-220571) filed with the SEC on September 22, 2017)

 

 138 

 

 

4.13   Form of Power of Attorney granted by the shareholder(s) of each VIE of the Registrant (incorporated by reference to Exhibit 10.14 from our registration statement on Form F-1 (File No. 333-220571) filed with the SEC on September 22, 2017)
     
4.14   Form of Spousal Consent Letter granted by the spouse(s) of the shareholder(s) of each VIE of Sea Limited (incorporated by reference to Exhibit 10.15 from our registration statement on Form F-1 (File No. 333-220571) filed publicly with the SEC on September 22, 2017)
     
4.15†   Amended and Restated Mobile Game Development Agreement, dated as of March 8, 2018, by and between Garena Online Private Limited and Proxima Beta Private Limited (incorporated by reference to Exhibit 4.16 from our annual report on Form 20-F filed with the SEC on April 10, 2018)
     
4.16*   Indenture, dated as of June 18, 2018, by and between Sea Limited and Wilmington Trust, National Association
     
4.17*††   Master License Agreement, dated as of November 16, 2018, by and between Garena Online Private  Limited and Shenzhen Tencent Computer Systems Company Limited
     
8.1*   Significant Subsidiaries and Consolidated Affiliated Entities of the Registrant
     
11.1   Code of Business Conduct and Ethics of the Registrant (incorporated by reference to Exhibit 99.1 from our registration statement on Form F-1 (File No. 333-220571) filed with the SEC on September 22, 2017)
     
12.1*   Certification by the Group Chief Executive Officer pursuant to Section 302 of the Sarbanes-Oxley Act of 2002
     
12.2*   Certification by the Group Chief Financial Officer pursuant to Section 302 of the Sarbanes-Oxley Act of 2002
     
13.1**   Certification by the Group Chief Executive Officer pursuant to Section 906 of the Sarbanes-Oxley Act of 2002
     
13.2**   Certification by the Group Chief Financial Officer pursuant to Section 906 of the Sarbanes-Oxley Act of 2002
     
15.1*   Consent of Ernst & Young LLP, Independent Registered Public Accounting Firm
     
15.2*   Consent of Maples and Calder (Hong Kong) LLP
     
15.3*   Consent of LCS & Partners
     
15.4*   Consent of Rajah & Tann LCT Lawyers
     
15.5*   Consent of Kudun and Partners Limited
     
15.6*   Consent of Rajah & Tann Singapore LLP
     
101.INS   XBRL Instance Document
     
101.SCH   XBRL Taxonomy Extension Schema Document
     
101.CAL   XBRL Taxonomy Extension Calculation Linkbase Document
     
101.DEF   XBRL Taxonomy Extension Definition Linkbase Document
     
101.LAB   XBRL Taxonomy Extension Label Linkbase Document
     
101.PRE   XBRL Taxonomy Extension Presentation Linkbase Document

 

 

*Filed with this annual report on Form 20-F.

 

**Furnished with this annual report on Form 20-F.

 

Confidential treatment has been granted by the U.S. Securities and Exchange Commission with respect to portions of the exhibit that have been redacted.

 

††Confidential treatment has been applied for to the U.S. Securities and Exchange Commission with respect to portions of the exhibit that have been redacted.

 

 139 

 

 

SIGNATURES

 

The registrant hereby certifies that it meets all of the requirements for filing on Form 20-F and that it has duly caused and authorized the undersigned to sign this annual report on its behalf.

 

  Sea Limited
     
  By: /s/ Forrest Xiaodong Li
  Name: Forrest Xiaodong Li
  Title: Chairman and Group Chief Executive Officer

 

Date: March 1, 2019

 

 

 

 

SEA LIMITED

 

CONSOLIDATED FINANCIAL STATEMENTS

DECEMBER 31, 2016, 2017 AND 2018

 

 

 

 

SEA LIMITED

 

INDEX TO CONSOLIDATED FINANCIAL STATEMENTS

 

  Page
   
Report of Independent Registered Public Accounting Firm F-2
   
Consolidated Balance Sheets as of December 31, 2017 and 2018 F-5
   
Consolidated Statements of Operations for the Years Ended December 31, 2016, 2017 and 2018 F-8
   
Consolidated Statements of Comprehensive Loss for the Years Ended December 31, 2016, 2017 and 2018 F-10
   
Consolidated Statements of Cash Flows for the Years Ended December 31, 2016, 2017 and 2018 F-11
   
Consolidated Statements of Changes in Shareholders’ Equity (Deficit) for the Years Ended December 31, 2016, 2017 and 2018 F-14
   
Notes to the Consolidated Financial Statements for the Years Ended December 31, 2016, 2017 and 2018 F-17

 

 

 

 

REPORT OF INDEPENDENT REGISTERED PUBLIC ACCOUNTING FIRM

 

To the Shareholders and the Board of Directors of Sea Limited

 

Opinion on the Financial Statements

 

We have audited the accompanying consolidated balance sheets of Sea Limited (the Company) as of December 31, 2018 and 2017, the related consolidated statements of operations, comprehensive loss, cash flows, and shareholders‘ equity (deficit) for each of the three years in the period ended December 31, 2018, and the related notes (collectively referred to as the “consolidated financial statements“). In our opinion, the consolidated financial statements present fairly, in all material respects, the financial position of the Company as of December 31, 2018 and 2017, and the results of its operations and its cash flows for each of the three years in the period ended December 31, 2018, in conformity with U.S. generally accepted accounting principles.

 

We also have audited, in accordance with the standards of the Public Company Accounting Oversight Board (United States) (PCAOB), the Company's internal control over financial reporting as of December 31, 2018, based on criteria established in Internal Control-Integrated Framework issued by the Committee of Sponsoring Organizations of the Treadway Commission (2013 framework), and our report dated March 1, 2019 expressed an unqualified opinion thereon.

 

Basis for Opinion

 

These financial statements are the responsibility of the Company‘s management. Our responsibility is to express an opinion on the Company‘s financial statements based on our audits. We are a public accounting firm registered with the PCAOB and are required to be independent with respect to the Company in accordance with the U.S. federal securities laws and the applicable rules and regulations of the Securities and Exchange Commission and the PCAOB.

 

We conducted our audits in accordance with the standards of the PCAOB. Those standards require that we plan and perform the audit to obtain reasonable assurance about whether the financial statements are free of material misstatement, whether due to error or fraud. Our audits included performing procedures to assess the risks of material misstatement of the financial statements, whether due to error or fraud, and performing procedures that respond to those risks. Such procedures included examining, on a test basis, evidence regarding the amounts and disclosures in the financial statements. Our audits also included evaluating the accounting principles used and significant estimates made by management, as well as evaluating the overall presentation of the financial statements. We believe that our audits provide a reasonable basis for our opinion.

 

/s/ Ernst & Young LLP  

 

We have served as the Company‘s auditor since 2010.

 

Singapore 

March 1, 2019

 

 F-2 

 

 

REPORT OF INDEPENDENT REGISTERED PUBLIC ACCOUNTING FIRM

 

To the Shareholders and the Board of Directors of Sea Limited

 

Opinion on Internal Control Over Financial Reporting

 

We have audited Sea Limited’s internal control over financial reporting as of December 31, 2018, based on criteria established in Internal Control—Integrated Framework issued by the Committee of Sponsoring Organizations of the Treadway Commission (2013 framework), (the COSO criteria). In our opinion, Sea Limited (the Company) maintained, in all material respects, effective internal control over financial reporting as of December 31, 2018, based on the COSO criteria.

 

We also have audited, in accordance with the standards of the Public Company Accounting Oversight Board (United States) (PCAOB), the consolidated balance sheets of the Company as of December 31, 2018 and 2017, the related consolidated statements of operations, comprehensive loss, cash flows, and shareholders‘ equity (deficit) for each of the three years in the period ended December 31, 2018, and the related notes and our report dated March 1, 2019 expressed an unqualified opinion thereon.

 

Basis for Opinion

 

The Company’s management is responsible for maintaining effective internal control over financial reporting and for its assessment of the effectiveness of internal control over financial reporting included in the accompanying Management’s Assessment of Internal Control Over Financial Reporting. Our responsibility is to express an opinion on the Company’s internal control over financial reporting based on our audit. We are a public accounting firm registered with the PCAOB and are required to be independent with respect to the Company in accordance with the U.S. federal securities laws and the applicable rules and regulations of the Securities and Exchange Commission and the PCAOB.

 

We conducted our audit in accordance with the standards of the PCAOB. Those standards require that we plan and perform the audit to obtain reasonable assurance about whether effective internal control over financial reporting was maintained in all material respects.

 

Our audit included obtaining an understanding of internal control over financial reporting, assessing the risk that a material weakness exists, testing and evaluating the design and operating effectiveness of internal control based on the assessed risk, and performing such other procedures as we considered necessary in the circumstances. We believe that our audit provides a reasonable basis for our opinion.

 

 F-3 

 

 

REPORT OF INDEPENDENT REGISTERED PUBLIC ACCOUNTING FIRM

 

Definition and Limitations of Internal Control Over Financial Reporting

 

A company’s internal control over financial reporting is a process designed to provide reasonable assurance regarding the reliability of financial reporting and the preparation of financial statements for external purposes in accordance with generally accepted accounting principles. A company’s internal control over financial reporting includes those policies and procedures that (1) pertain to the maintenance of records that, in reasonable detail, accurately and fairly reflect the transactions and dispositions of the assets of the company; (2) provide reasonable assurance that transactions are recorded as necessary to permit preparation of financial statements in accordance with generally accepted accounting principles, and that receipts and expenditures of the company are being made only in accordance with authorizations of management and directors of the company; and (3) provide reasonable assurance regarding prevention or timely detection of unauthorized acquisition, use, or disposition of the company’s assets that could have a material effect on the financial statements.

 

Because of its inherent limitations, internal control over financial reporting may not prevent or detect misstatements. Also, projections of any evaluation of effectiveness to future periods are subject to the risk that controls may become inadequate because of changes in conditions, or that the degree of compliance with the policies or procedures may deteriorate

 

/s/ Ernst & Young LLP  

 

Singapore

March 1, 2019

 

 F-4 

 

 

SEA LIMITED

 

CONSOLIDATED BALANCE SHEETS

(Amounts expressed in thousands of US dollars (“$”))

 

      As of December 31, 
   Note 

2017

$

  

2018

$

 
ASSETS             
Current assets             
Cash and cash equivalents      1,347,361    1,002,841 
Restricted cash      95,300    254,100 
Accounts receivable, net  5   61,846    97,782 
Prepaid expenses and other assets  6   186,181    312,387 
Inventories, net      9,790    37,689 
Short-term investment  9   18,000    690 
Amounts due from related parties  19   2,235    5,224 
              
Total current assets      1,720,713    1,710,713 
              
Non-current assets             
Property and equipment, net  7   74,348    192,357 
Intangible assets, net  8   37,333    12,887 
Long-term investments  9   28,216    111,022 
Prepaid expenses and other assets  6   46,297    69,065 
Restricted cash      2,317    2,371 
Deferred tax assets  17   48,104    63,302 
Goodwill  4   30,952    30,952 
              
Total non-current assets      267,567    481,956 
              
Total assets      1,988,280    2,192,669 

 

 F-5 

 

  

SEA LIMITED

 

CONSOLIDATED BALANCE SHEETS (continued)

(Amounts expressed in thousands of US dollars (“$”))

 

      As of December 31, 
   Note 

2017

$

  

2018

$

 
            
LIABILITIES AND SHAREHOLDERS’ EQUITY             
Current liabilities             
Accounts payable (including accounts payable of the Consolidated VIEs without recourse to the primary beneficiaries of $5,484 and $5,095 as of December 31, 2017 and 2018, respectively)      8,644    37,163 
Accrued expenses and other payables (including accrued expenses and other payables of the Consolidated VIEs without recourse to the primary beneficiaries of $89,489  and $236,883 as of December 31, 2017 and 2018, respectively)  10   285,248    636,880 
Advances from customers (including advances from customers of the Consolidated VIEs without recourse to the primary beneficiaries of $6,091 and $4,832 as of December 31, 2017 and 2018, respectively)      27,155    29,355 
Amount due to related parties (including amount due to related parties of the Consolidated VIEs without recourse to the primary beneficiaries of $1,235 and $1,297 as of December 31, 2017 and 2018, respectively)  19   36,790    46,025 
Short-term bank borrowings (including short-term bank borrowings of the Consolidated VIEs without recourse to the primary beneficiaries of $2,013 and $856 as of December 31, 2017 and 2018, respectively)  11   2,013    856 
Deferred revenue (including deferred revenue of the Consolidated VIEs without recourse to the primary beneficiaries of $137,512 and $119,219 as of December 31, 2017 and 2018, respectively)      268,241    426,675 
Income tax payable (including income tax payable of the Consolidated VIEs without recourse to the primary beneficiaries of $1,673 and $1,785 as of December 31, 2017 and 2018, respectively)      9,614    9,539 
              
Total current liabilities      637,705    1,186,493 
              
Non-current liabilities             
Accrued expenses and other payables (including accrued expenses and other payables of the Consolidated VIEs without recourse to the primary beneficiaries of $4,190 and $1,630 as of December 31, 2017 and 2018, respectively)  10   7,547    7,894 
Long-term bank borrowings (including long-term bank borrowings of the Consolidated VIEs without recourse to the primary beneficiaries of Nil and $1,026 as of December 31, 2017 and 2018, respectively)  11   -    1,026 
Deferred revenue (including deferred revenue of the Consolidated VIEs without recourse to the primary beneficiaries of $61,571 and $72,439 as of December 31, 2017 and 2018, respectively)      133,481    171,262 
Convertible notes (including convertible notes of the Consolidated VIEs without recourse to the primary beneficiaries of Nil and Nil as of December 31, 2017 and 2018, respectively)  12   726,950    1,061,796 
Deferred tax liabilities (including deferred tax liabilities of the Consolidated VIEs without recourse to the primary beneficiaries of Nil and Nil as of December 31, 2017 and 2018, respectively)  17   4,378    679 
Unrecognized tax benefits (including unrecognized tax benefits of the Consolidated VIEs without recourse to the primary beneficiaries of $2,636 and $2,522 as of December 31, 2017 and 2018, respectively)      3,088    2,974 
              
Total non-current liabilities      875,444    1,245,631 
              
Total liabilities      1,513,149    2,432,124 
              
Commitments and contingencies  22          

 

 F-6 

 

 

SEA LIMITED

 

CONSOLIDATED BALANCE SHEETS (continued)

(Amounts expressed in thousands of US dollars (“$”) except for number of shares and par value)

 

      As of December 31, 
   Note 

2017

$

  

2018

$

 
Shareholders’ equity             
Class A Ordinary shares (Par value of US$0.0005 per share; Authorized: 14,800,000,000 and 14,800,000,000 shares as of December 31, 2017 and 2018, respectively; Issued and outstanding: 182,009,760 and 190,423,065 shares as of December 31, 2017 and 2018, respectively)  14   91    94 
Class B Ordinary shares (Par value of US$0.0005 per share; Authorized: 200,000,000 and 200,000,000 shares as of December 31, 2017 and 2018, respectively; Issued and outstanding: 152,956,453 and 152,175,703 shares as of December 31, 2017 and 2018, respectively)  14   76    76 
Additional paid-in capital      1,564,656    1,809,232 
Accumulated other comprehensive income  15   10,701    15,199 
Statutory reserves  16   46    46 
Accumulated deficit      (1,106,545)   (2,067,786)
              
Total Sea Limited shareholders’ equity (deficit)      469,025    (243,139)
Non-controlling interests      6,106    3,684 
              
Total shareholders’ equity (deficit)      475,131    (239,455)
              
Total liabilities and shareholders’ equity (deficit)      1,988,280    2,192,669 

 

The accompanying notes are an integral part of these consolidated financial statements.

 

 F-7 

 

 

SEA LIMITED

 

CONSOLIDATED STATEMENTS OF OPERATIONS

(Amounts expressed in thousands of US dollars (“$”))

 

      Year ended December 31, 
   Note 

2016

$

  

2017

$

  

2018

$

 
                
Revenue                  
Service revenue                  
Digital entertainment      327,985    365,167    462,464 
E-commerce and other services      17,675    47,444    270,049 
                   
Sales of goods      10    1,579    94,455 
                   
Total revenue      345,670    414,190    826,968 
                   
Cost of revenue                  
Cost of service                  
Digital entertainment      (185,314)   (217,986)   (267,359)
E-commerce and other services      (47,284)   (107,260)   (446,281)
                   
Cost of goods sold          (1,632)   (98,570)
                   
Total cost of revenue      (232,598)   (326,878)   (812,210)
                   
Gross profit      113,072    87,312    14,758 
                   
Operating income (expenses):                  
Other operating income      2,103    3,497    9,799 
Sales and marketing expenses      (187,372)   (425,974)   (705,015)
General and administrative expenses      (112,383)   (137,868)   (240,781)
Research and development expenses      (20,809)   (29,323)   (67,529)
                   
Total operating expenses      (318,461)   (589,668)   (1,003,526)
                   
Operating loss      (205,389)   (502,356)   (988,768)
Interest income      741    2,922    11,520 
Interest expense      (23)   (26,501)   (31,295)
Investment gain, net      9,434    33,591    8,603 
Changes in fair value of convertible notes  12(a)       (51,950)   41,259 
Foreign exchange (loss) gain      (1,649)   (4,215)   4,801 
                   
Loss before income tax and share of results of equity investees      (196,886)   (548,509)   (953,880)
Income tax expense  17   (8,546)   (10,745)   (4,088)
Share of results of equity investees  9   (19,523)   (1,912)   (3,066)
                   
Net loss      (224,955)   (561,166)   (961,034)
                   
Net loss (profit) attributable to non-controlling interests      2,088    681    (207)
                   
Net loss attributable to Sea Limited’s ordinary shareholders      (222,867)   (560,485)   (961,241)

 

The accompanying notes are an integral part of these consolidated financial statements.

 

 F-8 

 

 

SEA LIMITED

 

CONSOLIDATED STATEMENTS OF OPERATIONS

(Amounts expressed in thousands of US dollars (“$”), except number of shares and per share data)

 

      Year ended December 31, 
   Note 

2016

$

  

2017

$

  

2018

$

 
Loss per share:                  
Basic and diluted  18   (1.30)   (2.72)   (2.84)
                   
Weighted average shares used in loss per share computation:                  
Basic and diluted      171,127,788    205,727,195    338,472,987 

 

The accompanying notes are an integral part of these consolidated financial statements.

 

 F-9 

 

 

SEA LIMITED

 

CONSOLIDATED STATEMENTS OF COMPREHENSIVE LOSS

(Amounts expressed in thousands of US dollars (“$”))

 

   Year ended December 31, 
  

2016

$

  

2017

$

  

2018

$

 
             
Net loss   (224,955)   (561,166)   (961,034)
                
Other comprehensive income (loss), net of tax:               
Foreign currency translation adjustments:               
Translation gain (loss)   515    1,973    (13,858)
Reclassification adjustment for net translation adjustments realized in net income   (762)   144    - 
                
Net change   (247)   2,117    (13,858)
                
Available-for-sale securities:               
Change in unrealized gain   16,136        18,269 
Reclassification adjustment for net loss realized in net income   (13,787)        
                
Net change   2,349        18,269 
                
Total other comprehensive income, net of tax   2,102    2,117    4,411 
                
Less: total comprehensive income (loss) attributable to non-controlling interests   2,023    678    (120)
                
Total comprehensive loss attributable to Sea Limited’s ordinary shareholders   (220,830)   (558,371)   (956,743)

 

The accompanying notes are an integral part of these consolidated financial statements.

 

 F-10 

 

 

SEA LIMITED

 

CONSOLIDATED STATEMENTS OF CASH FLOWS

(Amounts expressed in thousands of US dollars (“$”))

 

   Year ended December 31, 
  

2016

$

  

2017

$

  

2018

$

 
             
Cash flows from operating activities               
Net loss   (224,955)   (561,166)   (961,034)
Adjustments to reconcile net loss to net cash used in operating activities:               
Amortization of intangible assets   21,598    17,569    23,826 
Depreciation of property and equipment   17,956    23,353    54,902 
Gain on disposal of investments   (14,660)   (23,857)   (7,685)
Gain on re-measurement of previously held equity interests       (10,881)    
Impairment loss on intangible assets   5,568    922    5,166 
Impairment loss on investments   5,226    1,147    3,416 
Intangible assets written-off   120         
Prepaid licensing fees written-off   7,062        4,544 
Share of results of equity investees   19,523    1,912    3,066 
Share-based compensation   28,841    28,636    58,121 
Unrecognized tax benefits   50    2,334     
Deferred income tax   (2,281)   (8,753)   (19,797)
Changes in fair value of convertible notes       51,950    (41,259)
Amortization of discounts on convertible notes   -    -    14,154 
Net foreign exchange differences   507    5,214    (10,230)
Others   3,202    2,571    4,778 
                
Operating cash flows before changes in working capital:   (132,243)   (469,049)   (868,032)
                
Inventories   93    (5,970)   (28,465)
Accounts receivable   4,659    (24,547)   (38,524)
Prepaid expenses and other assets   (25,251)   (107,847)   (159,025)
Amounts due from related parties   (239)   (1,835)   (3,306)
Accounts payable   (3,052)   1,822    29,733 
Accrued expenses and other payables   47,162    183,436    354,946 
Advances from customers   (2,048)   9,967    2,727 
Deferred revenue   5,935    125,102    204,161 
Income tax payable   (2,145)   2,599    (75)
Amounts due to related parties   5,308    27,094    10,640 
                
Net cash used in operating activities   (101,821)   (259,228)   (495,220)

 

 F-11 

 

 

SEA LIMITED

 

CONSOLIDATED STATEMENTS OF CASH FLOWS (continued)

(Amounts expressed in thousands of US dollars (“$”))

 

   Year ended December 31, 
  

2016

$

  

2017

$

  

2018

$

 
             
Cash flows from investing activities               
Purchase of property and equipment   (16,977)   (67,361)   (177,343)
Purchase of intangible assets   (7,562)   (12,385)   (1,142)
Purchase of non-marketable equity and other investments   (16,140)   (5,428)   (36,641)
Purchase of available-for-sale investments   (3,796)   (18,000)   (33,000)
Acquisition of businesses, net of cash acquired       (18,094)    
Loan to related parties   (8,524)   (402)    
Repayment of loans from related parties   4,946    2,737     
Loans to a third party   (885)        
Proceeds from disposal of property and equipment   507    314    668 
Proceeds from disposal of intangible assets       5    245 
Sales of available-for-sale investments   16,867         
Sales of non-marketable equity and other investments   1,633        22,685 
                
Net cash used in investing activities   (29,931)   (118,614)   (224,528)
                
Cash flows from financing activities               
Proceeds from issuance of convertible notes, net       674,300    564,938 
Proceeds from bank borrowings   4,329    3,888    2,055 
Repayment of bank borrowings   (2,492)   (3,888)   (2,698)
Proceeds from issuance of ordinary shares, net   3,210    960,924    4,574 
Proceeds from issuance of Series B contingently redeemable convertible preference shares, net of issuance costs   194,575         
Acquisition of non-controlling interests       (11,381)   (25,768)
Proceeds from partial disposal of a subsidiary without a loss in control           3,527 
                
Net cash generated from financing activities   199,622    1,623,843    546,628 
                
Effect of foreign exchange rate changes on cash, cash equivalents and restricted cash*   (1,410)   8,153    (12,546)
Net increase (decrease) in cash, cash equivalents and restricted cash*   66,460    1,254,154    (185,666)
Cash, cash equivalents and restricted cash* at beginning of the year   124,364    190,824    1,444,978 
                
Cash, cash equivalents and restricted cash* at end of the year   190,824    1,444,978    1,259,312 

 

 F-12 

 

 

SEA LIMITED

 

CONSOLIDATED STATEMENTS OF CASH FLOWS (continued)

(Amounts expressed in thousands of US dollars (“$”))

 

   Year ended December 31, 
  

2016

$

  

2017

$

  

2018

$

 
             
Supplement disclosures of cash flow information:               
                
Income taxes paid   (13,033)   (13,999)   (23,961)
Interest paid   (23)   (741)   (42,901)
Interest received   741    2,922    11,520 
                
Supplement disclosures of non-cash activities:               
                
Purchase of property and equipment included in accrued expenses and other payables   579    2,549    7,579 
Purchase of intangible assets included in accrued expenses and other payables       867    (444)
Purchase of property and equipment included in prepayments   (318)   (4,913)   (6,104)
Purchase of intangible assets included in prepayments   (1,542)   (353)   4,547 
Payable for acquisition of non-controlling interests   8,780         
Conversion of a mezzanine equity into ordinary shares       (205,075)    
Conversion of convertible notes           (48,975)

 

* Upon the adoption of ASU No. 2016-18, Statement of Cash Flows (Topic 230): Restricted Cash, restricted cash was included within cash and cash equivalents in the consolidated statement of cash flows for the year ended December 31, 2018 and the comparative disclosure had been restated to conform to the current year presentation.

 

The accompanying notes are an integral part of these consolidated financial statements.

 

 F-13 

 

 

SEA LIMITED

 

CONSOLIDATED STATEMENTS OF CHANGES IN SHAREHOLDERS’ EQUITY (DEFICIT)

(Amounts expressed in thousands of US dollars (“$”) except for number of shares)

 

   No of
ordinary
shares
   Ordinary
shares
   Additional
paid-in
capital
   Accumulated
other
comprehensive
income
   Statutory
reserves
   Accumulated
deficit
   Total Sea
Limited
shareholders’
equity
(deficit)
   Non-
controlling
interests
   Total
Shareholders’
equity
(deficit)
 
       $   $   $   $   $   $   $   $ 
                                     
Balance as of January 1, 2016   173,592,300    87    347,111    6,550    33    (282,126)   71,655    2,043    73,698 
                                              
Comprehensive loss:                                             
Net loss for the year                       (222,867)   (222,867)   (2,088)   (224,955)
Foreign currency translation adjustments               (312)           (312)   65    (247)
Net change in unrealized gain on available-for-sale investment               2,349            2,349        2,349 
Acquisition of non-controlling interest           (8,546)               (8,546)       (8,546)
Appropriation of statutory reserves                   13    (13)            
Exercise of share options   2,750,350    1    3,209                3,210        3,210 
Restricted share awards issued   250,000                                 
Share-based compensation           28,841                28,841        28,841 
Balance as of December 31, 2016   176,592,650    88    370,615    8,587    46    (505,006)   (125,670)   20    (125,650)

 

The accompanying notes are an integral part of these consolidated financial statements.

 

 F-14 

 

 

SEA LIMITED

 

CONSOLIDATED STATEMENTS OF CHANGES IN SHAREHOLDERS’ EQUITY (DEFICIT) (continued)

(Amounts expressed in thousands of US dollars (“$”) except for number of shares)

 

   Note  No of
ordinary
shares
   Ordinary
shares
   Additional
paid-in
capital
   Accumulated
other
comprehensive
income
   Statutory
reserves
   Accumulated
deficit
   Total
Sea Limited
shareholders’
equity
(deficit)
   Non-
controlling
interests
  

Total

Shareholders’
equity
(deficit)

 
          $   $   $   $   $   $   $   $ 
                                        
Balance as of January 1, 2017      176,592,650    88    370,615    8,587    46    (505,006)   (125,670)   20    (125,650)
                                                 
Comprehensive loss:                                                
Net loss for the year                          (560,485)   (560,485)   (681)   (561,166)
Foreign currency translation adjustments                  2,114            2,114    3    2,117 
Acquisition of subsidiaries                                  8,787    8,787 
Acquisition of non-controlling interests              (546)               (546)   (2,055)   (2,601)
Cancellation of ordinary shares  9   (2,777,780)   (1)               (41,054)   (41,055)       (41,055)
Disposal of interest in a subsidiary without change in control              32                32    32    64 
Exercise of share options      7,288,275    4    25,387                25,391        25,391 
Restricted share awards issued      1,572,500                                 
Share-based compensation              28,636                28,636        28,636 
Issuance of Class A ordinary shares, net of issuance costs  14   65,954,538    33    935,500                935,533        935,533 
Conversion of convertible preference shares into Class A and Class B ordinary shares  14   86,336,030    43    205,032                205,075        205,075 
Balance as of December 31, 2017      334,966,213    167    1,564,656    10,701    46    (1,106,545)   469,025    6,106    475,131 

 

The accompanying notes are an integral part of these consolidated financial statements.

 

 F-15 

 

 

SEA LIMITED

 

CONSOLIDATED STATEMENTS OF CHANGES IN SHAREHOLDERS’ EQUITY (DEFICIT) (continued)

(Amounts expressed in thousands of US dollars (“$”) except for number of shares)

 

   Note  No of
ordinary
shares
   Ordinary
shares
   Additional
paid-in
capital
   Accumulated
other
comprehensive
income
  

Statutory

reserves

   Accumulated
deficit
  

Total

Sea Limited
shareholders’
equity
(deficit)

   Non-
controlling
interests
  

Total

Shareholders’
equity

(deficit)

 
          $   $   $   $   $   $   $   $ 
                                        
Balance as of January 1, 2018      334,966,213    167    1,564,656    10,701    46    (1,106,545)   469,025    6,106    475,131 
                                                 
Comprehensive loss:                                                
Net loss for the year      -    -    -    -    -    (961,241)   (961,241)   207    (961,034)
Foreign currency translation adjustments      -    -    -    (13,771)   -    -    (13,771)   (87)   (13,858)
Net change in unrealized gain on available-for-sale debt security      -    -    -    18,269    -    -    18,269    -    18,269 
Acquisition of non-controlling interests      -    -    (21,047)   -    -    -    (21,047)   (4,721)   (25,768)
Disposal of interest in a subsidiary without change in control      -    -    1,348    -    -    -    1,348    2,179    3,527 
Conversion of convertible notes into Class A ordinary shares  12(a)   3,592,415    2    48,973    -    -    -    48,975    -    48,975 
Equity component of conversion option of convertible notes  12(b)   -    -    152,714    -    -    -    152,714    -    152,714 
Shares issued to depositary bank      3,200,000    -    -    -    -    -    -    -    - 
Exercise of share options      1,705,147    1    4,573    -    -    -    4,574    -    4,574 
Restricted share awards and restricted share units issued      68,000    -    -    -    -    -    -    -    - 
Share-based compensation      -    -    58,015    -    -    -    58,015    -    58,015 
Settlement of share incentives with shares held by depositary bank      (933,007)   -    -    -    -    -    -    -    - 
Balance as of December 31, 2018      342,598,768    170    1,809,232    15,199    46    (2,067,786)   (243,139)   3,684    (239,455)

 

The accompanying notes are an integral part of these consolidated financial statements.

 

 F-16 

 

 

SEA LIMITED

 

NOTES TO THE CONSOLIDATED FINANCIAL STATEMENTS

(Amounts expressed in thousands of US Dollars (“$”) except for number of shares and per share data)

 

1.       ORGANIZATION

 

Sea Limited (the “Company”) is a limited liability company incorporated in the Cayman Islands on May 8, 2009 and conducts its business primarily through its subsidiaries and variable interest entities in markets including Singapore, Thailand, Taiwan, Vietnam, Indonesia, Malaysia and the Philippines. The Company is principally engaged in the digital entertainment, e-commerce and digital financial service businesses in the region.

 

(a)As of December 31, 2018, significant subsidiaries of the Company and its consolidated variable interest entities (the “VIEs”) where the Company or its wholly-owned subsidiaries, namely Garena Limited, Shopee Southeast Asia Limited (formerly known as Shopee Limited) or Airpay Limited is the primary beneficiary (collectively refers to as the “Primary Beneficiary”) include the following entities:

 

Entity  Date of
Incorporation/
Acquisition
 

Place of

incorporation

 

Percentage of

direct ownership

by the Company

  Principal activities
         2017  2018   
                
Subsidiaries held by the Company:           
                
Garena Limited  (“Garena Cayman”)  March 4, 2015  Cayman Islands  100  100  Investment holding company
                
Shopee Southeast Asia Limited (“Shopee Cayman”)  January 16, 2015  Cayman Islands  100  100  Investment holding company
                
Airpay Limited (“Airpay Cayman”)  March 27, 2015  Cayman Islands  100  100  Investment holding company
                
Garena Online Private Limited (“Garena Online”)  May 8, 2009  Singapore  100  100  Game operations and software development
                
Garena Ventures Private Limited (“Garena Ventures”)  February 23,  2015  Singapore  100  100  Investment holding company
                
PT. Garena Indonesia (“PT. Garena”)  December 6, 2012  Indonesia  100  100  Game operations

 

 F-17 

 

 

SEA LIMITED

 

NOTES TO THE CONSOLIDATED FINANCIAL STATEMENTS

(Amounts expressed in thousands of US Dollars (“$”) except for number of shares and per share data)

 

1.       ORGANIZATION (continued)

 

Entity  Date of
Incorporation/
Acquisition
 

Place of

incorporation

 

Percentage of

direct ownership

by the Company

 

Principal

activities

         2017  2018   
                
Subsidiary held by Garena Cayman:
                
Garena Online (Thailand) Co., Ltd. (“Garena Online (Thailand)”)<4  August 18, 2011  Thailand  100  100  Game operations
                
Garena Technology Private Limited, Taiwan branch (“Garena Technology Taiwan”)  July 31, 2017  Taiwan  100  100  Game operations
                
Variable interest entities held by Garena Cayman:
 
Garena (Taiwan) Co., Ltd (“Garena Taiwan”) <1  March 8, 2010  Taiwan      Game operations
                
Vietnam Esports and Entertainment Joint Stock Company (“VEE”)<1, <5  May 10, 2011  Vietnam  30  30   Game operations
                
Subsidiaries held by Shopee Cayman:
                
Shopee (Thailand) Co., Ltd. (“Shopee (Thailand)”)<4  February 2,  2015  Thailand  100  100  Online platform
                
PT Shopee International Indonesia (“PT Shopee”)  August 5,  2015  Indonesia  100  100  Online platform
                
Shopee Singapore Private Limited (“Shopee Singapore”)  February 5,  2015  Singapore  100  100  Online platform
                
Shopee Company Limited (“Shopee Company”)<6  February 10, 2015  Vietnam  100  100  Online platform

 

 F-18 

 

 

SEA LIMITED

 

NOTES TO THE CONSOLIDATED FINANCIAL STATEMENTS

(Amounts expressed in thousands of US Dollars (“$”) except for number of shares and per share data)

 

1.ORGANIZATION (continued)

 

Entity  Date of
Incorporation/
Acquisition
 

Place of

incorporation

 

Percentage of

direct ownership

by the Company

  Principal
activities
         2017  2018   
                
Variable interest entity held by Shopee Cayman:      
                
Shopee (Taiwan) Co., Ltd (“Shopee Taiwan”) <2  March 4, 2015  Taiwan      Online platform
                
Subsidiary held by Airpay Cayman:           
                
Airpay (Thailand) Co., Ltd. (“Airpay (Thailand)”)<4  June 16, 2014  Thailand  100  100  Electronic payment services
                
Variable interest entity held by Airpay Cayman:      
                
Vietnam Esports Development Joint Stock Company  (“VED”) <3, <5  June 9, 2009  Vietnam  30  30  Electronic   payment services

 

<1Collectively, the “Digital Entertainment VIEs”
<2The “E-Commerce VIE”
<3The “Digital Financial Service VIE”
<4Effective ownership in the case of Thailand entities
<5In 2017, the VIE Shareholders of VEE and VED transferred 30% equity interest in each of these companies to Garena Cayman and Airpay Cayman, respectively
<6In 2017, the VIE Shareholder of Shopee Company transferred its 100% equity interest in Shopee Company to Shopee Cayman

 

 F-19 

 

 

SEA LIMITED

 

NOTES TO THE CONSOLIDATED FINANCIAL STATEMENTS

(Amounts expressed in thousands of US Dollars (“$”) except for number of shares and per share data)

 

1.ORGANIZATION (continued)

 

(b)VIE structure

 

The Company operates in various markets in the region that have certain restrictions on foreign ownership of local companies. In Vietnam, foreign ownership in companies engaging in the online game business shall not exceed 49%, and foreign ownership in companies engaging in e-payment business is restricted unless certain government approvals are obtained. In Taiwan, PRC individuals, juristic persons, organizations and other institutions and PRC invested companies from other jurisdictions (collectively “PRC investors”) are prohibited from investing in companies that operate business in statutory business categories including computer recreational activities, software publication, third party payment and general advertising services, that are not listed as permitted in the Positive Listings promulgated by Taiwan authorities and prior approval from Taiwan authorities is required for their investment in companies that operate business in statutory categories listed as permitted in the Positive Listings. “PRC invested companies from other jurisdictions” refer to those entities incorporated outside of the PRC and Taiwan and invested by PRC individuals, juristic persons, organizations and other institutions that: (i) directly or indirectly hold more than 30% of the shares or capital of such entities, and/or (ii) have the ability to control such entities. For the purpose of the VIE structure disclosure only, the PRC does not include Taiwan, Hong Kong and Macau. To comply with the foreign ownership restrictions in Vietnam, the Company conducts certain businesses in Vietnam through the VIEs using contractual agreements (the “VIE Agreements”). In addition, to comply with the foreign ownership restrictions in Taiwan that may be applicable to the Company if the Company is deemed as a “PRC investor”, prior to (and including) 2018, the Company conducts its businesses in Taiwan through the VIEs using VIE Agreements. In January 2019, upon approval by relevant Taiwan governmental authorities, the Company acquired 100% ownership in Shopee Taiwan by exercising our option under the VIE agreements. Garena Technology Taiwan also took over substantially all of the digital entertainment business and assets from Garena Taiwan in November and December 2018.

 

The following is a summary of the key terms of the VIE Agreements that were signed amongst the Primary Beneficiary (and Garena Online, Shopee Singapore or Airpay Private Limited (“Airpay Singapore”) in the case of the exclusive business cooperation agreements) and the respective shareholders of the Digital Entertainment VIEs, the E-Commerce VIEs and the Digital Financial Services VIE (collectively the “VIE Shareholders”):

 

 F-20 

 

 

SEA LIMITED

 

NOTES TO THE CONSOLIDATED FINANCIAL STATEMENTS

(Amounts expressed in thousands of US Dollars (“$”) except for number of shares and per share data)

 

1.ORGANIZATION (continued)

 

(b)VIE structure (continued)

 

Loan Agreements

 

In order to ensure that the VIE Shareholders are able to provide capital to each of these VIEs in order to develop its business, the Primary Beneficiary has entered into loan agreements with each VIE Shareholder.

 

Pursuant to the loan agreements, the Primary Beneficiary has granted loans to the VIE Shareholders that may only be used for the purpose of acquiring equity interests in or contributing to the registered capital of these VIEs. The loans may be repaid only by transferring all of the VIE Shareholdersequity interests in the VIE to the Primary Beneficiary or their respective designee upon exercise of the option under the exclusive option agreement. The loan agreements also prohibit the VIE Shareholders from assigning or transferring to any third party, or from creating or causing any security interest to be created on, any part of their equity interests in these entities. In the event that the respective VIE Shareholders sell their equity interests to the Primary Beneficiary or their respective designee at a price which is equal to or lower than the principal amount of the loan, the loan will be interest-free. If the price is higher than the principal amount of the loans, the excess amount will be deemed to be interest on the loans payable by the VIE Shareholders to the Primary Beneficiary.

 

Exclusive Option Agreements

 

In order to ensure that the Company is able to acquire all of the equity interests in the VIEs at its discretion, the Primary Beneficiary has entered into exclusive option agreements with the respective VIE Shareholders. Each option is exercisable by the Primary Beneficiary at any time, provided that doing so is not prohibited by law. The exercise price under each option is the minimum amount required by law and any proceeds obtained by the respective VIE Shareholders through the transfer of their equity interests in these VIEs shall be used for the repayment of the loan provided in accordance with the loan agreements.

 

During the terms of the exclusive option agreements, the VIE Shareholders will not grant a similar right or transfer any of the equity interests in these VIEs to any party other than the Primary Beneficiary or their respective designee, nor will it pledge, create or permit any security interest or similar encumbrance to be created on any of the equity interests. The VIEs cannot declare any profit distributions or grant loans in any form without the prior consent of the Primary Beneficiary. The VIE Shareholders must remit in full any funds received from the VIEs to the Primary Beneficiary or their respective designee in the event any distributions are made by the VIEs.

 

The exclusive option agreements will remain in effect until the respective VIE Shareholder has transferred such shareholders equity interests in the VIEs to the Primary Beneficiary or their respective designee.

 

 F-21 

 

 

SEA LIMITED

 

NOTES TO THE CONSOLIDATED FINANCIAL STATEMENTS

(Amounts expressed in thousands of US Dollars (“$”) except for number of shares and per share data)

 

1.ORGANIZATION (continued)

 

(b)VIE structure (continued)

 

Powers of Attorney

 

Pursuant to the powers of attorney, each VIE Shareholder has irrevocably appointed the Primary Beneficiary as their attorney-in-fact to act for all matters pertaining to such shareholding in these VIEs and to exercise all of their rights as shareholders, including but not limited to attending shareholdersmeetings and designating and appointing directors, supervisors, the chief executive officer and other senior management members of these entities, and selling, transferring, pledging or disposing the shares of these entities. The Primary Beneficiary may authorize or assign its rights to any other person or entity at its sole discretion without prior notice to or prior consent from the VIE Shareholders of these VIEs.

 

Each power of attorney remains in effect until the VIE Shareholder ceases to hold any equity interest in the respective VIE.

 

Equity Interest Pledge Agreements

 

In order to secure the performance of the VIEs and the VIE Shareholders under the contractual arrangements, each of the VIE Shareholders of the VIEs has pledged all of their shares to the Primary Beneficiary. These pledges secure the contractual obligations and indebtedness of the VIE Shareholders, including all penalties, damages and expenses incurred by the Primary Beneficiary in connection with the contractual arrangements, and all other payments due and payable to Garena Online, Shopee Singapore or Airpay Singapore by the respective VIEs under the exclusive business cooperation agreements and by the VIE Shareholders under the loan agreements, exclusive option agreements, and powers of attorney. Should the VIEs or their respective VIE Shareholders breach or default under any of the contractual arrangements, the Primary Beneficiary has the right to require the transfer of the respective VIE Shareholders’ pledged equity interests in the VIEs to the Primary Beneficiary or their respective designee, to the extent permitted by laws, or require an auction or sale of the pledged equity interests and has priority in any proceeds from the auction or sale of such pledged interests. Moreover, the Primary Beneficiary has the right to collect any and all dividends in respect of the pledged equity interests during the term of the pledge.

 

Unless the respective VIEs have fully performed all of their obligations in accordance with the exclusive business cooperation agreements and the pledged equity interests have been fully transferred to the Primary Beneficiary or their respective designee in accordance with the exclusive option agreements and the loan agreements, the equity interest pledge agreements will continue to remain in effect.

 

 F-22 

 

 

SEA LIMITED

 

NOTES TO THE CONSOLIDATED FINANCIAL STATEMENTS

(Amounts expressed in thousands of US Dollars (“$”) except for number of shares and per share data)

 

1.ORGANIZATION (continued)

 

(b)VIE structure (continued)

 

Spousal Consent Letters

 

Under the spousal consent letters, each spouse of the married VIE Shareholders of the VIEs unconditionally and irrevocably agreed that the equity interest in the respective VIE held by and registered in the name of their spouse will be disposed of pursuant to the contractual arrangements. Each spouse agreed not to assert any rights over the equity interest in these VIEs held by their spouse. In addition, in the event that the spouses obtain any equity interest in these VIEs held by their spouse for any reason, they agreed to be bound by the contractual arrangements.

 

Exclusive Business Cooperation Agreements

 

In order to ensure that the Company receive the economic benefits of the VIEs, the Companys wholly-owned subsidiaries, Garena Online, Shopee Singapore or Airpay Singapore has entered into exclusive business cooperation agreements with these VIEs under which Garena Online, Shopee Singapore or Airpay Singapore has the exclusive right to provide or to designate any third party to provide, among other things, technical support, consulting services, intellectual property licenses and other services to these VIEs, and these VIEs agree to accept all services provided by Garena Online, Shopee Singapore or Airpay Singapore or their respective designee. Without Garena Onlines, Shopee Singapores or Airpay Singapores prior written consent, the VIEs are prohibited from directly or indirectly engaging any third party to provide the same or any similar services under these agreements or establishing similar cooperative relationships with any third party regarding the matters contemplated by these agreements. In addition, Garena Online, Shopee Singapore or Airpay Singapore shall have exclusive and proprietary ownership, rights and interests in any and all intellectual properties arising out of or created during the performance of the exclusive business cooperation agreements.

 

The VIEs agree to pay a monthly fee to Garena Online, Shopee Singapore or Airpay Singapore at an amount determined at Garena Onlines, Shopee Singapores or Airpay Singapores sole discretion after taking into account factors including the nature of the contract or services, the title of and time consumed by its employees or third party service providers designated by Garena Online, Shopee Singapore or Airpay Singapore providing the services, the content and value of services provided and the market price of the similar type of contracts or services.

 

The exclusive business cooperation agreements will remain effective unless terminated in accordance with their provisions or terminated in writing by Garena Online, Shopee Singapore or Airpay Singapore. Unless otherwise required by applicable laws, these VIEs do not have any right to terminate the exclusive business cooperation agreements in any event.

 

The total fee billed for the years ended December 31, 2016, 2017 and 2018 were $35,001, $62,477 and $74,875, respectively.

 

 F-23 

 

 

SEA LIMITED

 

NOTES TO THE CONSOLIDATED FINANCIAL STATEMENTS

(Amounts expressed in thousands of US Dollars (“$”) except for number of shares and per share data)

 

1.ORGANIZATION (continued)

 

(b)VIE structure (continued)

 

Financial Support Confirmation Letters

 

In order to ensure that the VIEs have sufficient cash flow to fund their daily operations and/or to set off any losses incurred in such operations, the Primary Beneficiary has entered into financial support confirmation letters with each of these VIEs. Under the financial support confirmation letters, the Primary Beneficiary pledges to provide continuous financial support to these VIEs by itself or their respective designee and agreed to forego its right to seek repayment in the event these entities are unable to repay such financial support or the Primary Beneficiary becomes liable for the liabilities of these VIEs. These VIEs agree to accept such financial support and pledge to only use such support to develop their respective businesses. To the extent permitted by law, the financial support the Primary Beneficiary provides to these VIEs may take the form of loans, borrowings or guarantees.

 

Despite the lack of technical majority ownership, there exists a parent-subsidiary relationship between the Primary Beneficiary and their respective VIEs, through the irrevocable power of attorney agreements, whereby the VIE Shareholders effectively assigned all of the voting rights underlying their equity interest in the respective VIEs to the Primary Beneficiary. Furthermore, pursuant to the loan agreements, exclusive option agreements and equity interest pledge agreements, the Primary Beneficiary obtained effective control over the respective VIEs, through the ability to exercise all the rights of the VIE Shareholders and therefore the power to govern the activities that most significantly impact the economic performance of the VIEs. The Primary Beneficiary demonstrates its ability and intention to continue to absorb substantially all the expected losses through the financial support confirmation letters. The Primary Beneficiary also demonstrates its ability to receive substantially all of the economic benefits of the VIEs via Garena Online, Shopee Singapore and Airpay Singapore through the exclusive business cooperation agreements. Thus, each of the Primary Beneficiary is the primary beneficiary of the respective VIEs and consolidates these VIEs and their subsidiaries under SEC Regulation SX-3A-02 and ASC 810-10, Consolidation: Overall.

 

In the opinion of the Company’s management and local counsels as to Taiwan and Vietnam laws,

 

the ownership structures of our material VIEs in Taiwan and Vietnam, currently in effect (or, with respect to Shopee Taiwan, as such structure was in effect before 100% ownership acquired by the Company), do not and will not result in any violation of the laws or regulations currently in effect in Taiwan and Vietnam; and

 

the contractual arrangements among the Company, the VIEs and/or the VIE shareholders governed by the laws of Taiwan and Vietnam, currently in effect (or, with respect to Shopee Taiwan, as such structure was in effect before 100% ownership acquired by the Company), are valid, binding and enforceable, and do not result in any violation of such laws or regulations currently in effect.

  

 F-24 

 

 

SEA LIMITED

 

NOTES TO THE CONSOLIDATED FINANCIAL STATEMENTS

(Amounts expressed in thousands of US Dollars (“$”) except for number of shares and per share data)

 

1.ORGANIZATION (continued)

 

(b)VIE structure (continued)

 

Financial Support Confirmation Letters (continued)

 

However, there are substantial uncertainties regarding the interpretation and application of current and future Taiwan and Vietnam laws and regulations. Accordingly, the Company cannot be assured that the Taiwan and Vietnam regulatory authorities will not ultimately take a contrary view to its opinion. If the current ownership structure of the Company and its contractual arrangements with the VIEs are found to be in violation of any existing or future Taiwan and Vietnam laws and regulations, the Company may be required to restructure its ownership structure and operations in Taiwan and Vietnam to comply with the changing and new Taiwan and Vietnam laws and regulations. To the extent that changes and new Taiwan and Vietnam laws and regulations prohibit the Company’s VIE arrangements from complying with the principles of consolidation, the Company would have to deconsolidate the financial position and results of operations of its VIEs. In the opinion of management, the likelihood of loss in respect of the Company’s current ownership structure or the contractual arrangements with the VIEs is remote based on current facts and circumstances.

 

(c)VIE disclosures

 

The aggregate carrying amounts of the total assets and total liabilities of the VIEs as of December 31, 2018 were $479,255 and $789,694, respectively (2017: $292,441 and $547,753). There were no pledges or collateralization of the VIEs’ assets. Creditors of the VIEs have no recourse to the general credit of the primary beneficiaries of the VIEs, and such amounts have been parenthetically presented on the face of the consolidated balance sheets. The VIEs hold certain assets, including data servers and related equipment for use in their operations. The VIEs do not own any facilities except for the rental of certain office premises and data centers from third parties under operating lease arrangements. They also hold certain value-added technology licenses, registered copyrights, trademarks and registered domain names, including the official website, which are also considered as revenue-producing assets. However, none of such assets was recorded on the Company’s consolidated balance sheets as such assets were all acquired or internally developed with insignificant cost and expensed as incurred. In addition, the Company also hires a sales and marketing as well as a research and development workforce for its daily operations and such costs are expensed when incurred. The Company has not provided any financial or other support that it was not previously contractually required to provide to the VIEs during the periods presented.

 

 F-25 

 

 

SEA LIMITED

 

NOTES TO THE CONSOLIDATED FINANCIAL STATEMENTS

(Amounts expressed in thousands of US Dollars (“$”) except for number of shares and per share data)

 

1.ORGANIZATION (continued)

 

(c)VIE disclosures (continued)

 

The following tables represent the financial information of the VIEs as of December 31, 2017 and 2018 and for the years ended December 31, 2016, 2017 and 2018 before eliminating the intercompany balances and transactions between the VIEs and other entities within the group:

 

   As of December 31, 
   2017   2018 
   $   $ 
         
ASSETS:          
Current assets:          
Cash and cash equivalents   92,678    144,155 
Restricted cash   28,426    111,433 
Accounts receivable, net   16,353    5,635 
Prepaid expenses and other assets   58,648    74,954 
Inventories, net   7,570    8,635 
Short-term investment   -    690 
Amount due from related parties   4    - 
Amounts due from inter-companies(1)   15,431    40,209 
           
Total current assets   219,110    385,711 
           
Non-current assets:          
Property and equipment, net   24,715    29,404 
Intangible assets, net   954    438 
Long-term investments   4,974    12,131 
Prepaid expenses and other assets   12,535    17,869 
Restricted cash   -    100 
Deferred tax assets   30,153    33,602 
           
Total non-current assets   73,331    93,544 
           
TOTAL ASSETS (2)   292,441    479,255 

 

 F-26 

 

 

SEA LIMITED

 

NOTES TO THE CONSOLIDATED FINANCIAL STATEMENTS

(Amounts expressed in thousands of US Dollars (“$”) except for number of shares and per share data)

 

1.ORGANIZATION (continued)

 

(c)VIE disclosures (continued)

 

   As of December 31, 
   2017   2018 
   $   $ 
LIABILITIES AND SHAREHOLDERS’ EQUITY:          
Current liabilities:          
Accounts payable   5,484    5,095 
Accrued expenses and other payables   89,489    236,883 
Advances from customers   6,091    4,832 
Amount due to related parties   1,235    1,297 
Short-term bank borrowings   2,013    856 
Deferred revenue   137,512    119,219 
Income taxes payable   1,673    1,785 
Amounts due to inter-companies(1)   55,509    83,927 
           
Total current liabilities   299,006    453,894 
           
Non-current liabilities:          
Accrued expenses and other payables   4,190    1,630 
Long-term bank borrowings   -    1,026 
Deferred revenue   61,571    72,439 
Amounts due to inter-companies(1)   180,350    258,183 
Unrecognized tax benefits   2,636    2,522 
           
Total non-current liabilities   248,747    335,800 
           
Total liabilities   547,753    789,694 

 

   For the Years Ended December 31, 
   2016   2017   2018 
   $   $   $ 
Revenue               
- Third party customers   157,519    201,413    342,800 
- Inter-companies   16,651    27,038    52,325 
Net loss   (56,304)   (91,124)   (67,816)

 

   For the Years Ended December 31, 
   2016   2017   2018 
   $   $   $ 
Net cash (used in) generated from operating activities   (36,804)   (42,446)   67,275 
Net cash used in investing activities   (1,343)   (22,509)   (27,434)
Net cash generated from financing activities   55,478    149,435    97,398 

 

(1)Amounts due from or to inter-companies consist of inter-company receivables or payables to the other companies within the group arising from inter-company transactions, and funds advanced for working capital purpose.

 

(2)These assets can be used only to settle the obligations of the respective VIEs.

 

(3)Upon the adoption of ASU No. 2016-18, Statement of Cash Flows (Topic 230): Restricted Cash, restricted cash was included within cash and cash equivalents in the consolidated statement of cash flows for the year ended December 31, 2018 and the comparative disclosure had been restated to conform to the current year presentation.

 

 F-27 

 

 

SEA LIMITED

 

NOTES TO THE CONSOLIDATED FINANCIAL STATEMENTS

(Amounts expressed in thousands of US Dollars (“$”) except for number of shares and per share data)

 

2.SUMMARY OF SIGNIFICANT ACCOUNTING POLICIES

 

(a)Basis of preparation

 

The accompanying consolidated financial statements have been prepared in accordance with U.S. generally accepted accounting principles (“U.S. GAAP”).

 

(b)Principles of consolidation

 

The consolidated financial statements include the financial statements of the Company, its subsidiaries and the VIEs for which the Company or a subsidiary of the Company is the primary beneficiary. All significant inter-company transactions and balances between the Company, its subsidiaries and the VIEs are eliminated upon consolidation.

 

(c)Use of estimates

 

The preparation of consolidated financial statements in conformity with U.S. GAAP requires management to make estimates and assumptions that affect the reported amounts of assets and liabilities and disclosures of contingent assets and liabilities at the date of the consolidated financial statements and the reported amounts of revenues and expenses during the period. Areas where management uses subjective judgment include, but are not limited to, revenue recognition, estimating the useful lives and impairment assessment of long-lived assets and goodwill, accounting for and impairment assessment of investments, impairment assessment of accounts receivable and other receivables, accounting for deferred income taxes, accounting for share-based compensation arrangements and accounting for the Company’s financial instruments where the Company is the issuer. Changes in facts and circumstances may result in revised estimates. Actual results could differ from those estimates, and as such, differences may be material to the consolidated financial statements.

 

(d)Foreign currency

 

The functional currency of the Company is the United States dollar (“$” or “USD”), whereas the functional currency of the Company’s subsidiaries and its VIEs are the respective local currencies as determined based on the criteria of ASC 830, Foreign Currency Matters. The Company uses the USD as its reporting currency. Transactions denominated in foreign currencies are re-measured into the functional currency at the exchange rates prevailing on the transaction dates. Foreign currency denominated financial assets and liabilities are re-measured at the balance sheet date exchange rate. Exchange gains and losses are included in foreign exchange gains and losses in the consolidated statements of operations.

 

Assets and liabilities of the Company’s subsidiaries and its VIEs that has functional currencies other than USD are translated into USD at fiscal year-end exchange rates. Income and expense items are translated at average exchange rates prevailing during the fiscal year. The resulting translation adjustments are recorded in other comprehensive loss, a component of shareholders’ equity.

 

 F-28 

 

 

SEA LIMITED

 

NOTES TO THE CONSOLIDATED FINANCIAL STATEMENTS

(Amounts expressed in thousands of US Dollars (“$”) except for number of shares and per share data)

 

2.SUMMARY OF SIGNIFICANT ACCOUNTING POLICIES (continued)

 

(d)Foreign currency (continued)

 

Exchange differences arising on monetary items that form part of the Company’s net investment in foreign operations are recognized initially in other comprehensive loss and accumulated under accumulated other comprehensive loss in equity. The other comprehensive gain or loss arising from exchange differences is reclassified from equity to profit or loss of the Company on disposal of the foreign operation.

 

(e)Cash and cash equivalents

 

The Company considers cash equivalents to be short-term, highly-liquid investments that are both readily convertible to cash and have a maturity of three months or less at the time of purchase. Cash and cash equivalents consist of cash on hand, demand deposits and money market funds placed with banks and other financial institutions which are unrestricted as to withdrawal and use.

 

(f)Restricted cash

 

Restricted cash comprise deposits pledged with banks as security in relation to utilization of the banks’ payment gateway and corporate cards, performance guarantees, monies received held in escrow in connection with the Company’s e-commerce business and advances received from customers in connection with the Company’s digital financial services business that are restricted and not available for the Company’s use.

 

(g)Accounts receivable and allowance for doubtful accounts

 

Accounts receivable are carried at net realizable value. An allowance for doubtful accounts is recorded in the period when loss is probable based on an assessment of specific evidence indicating troubled collection, historical experience, accounts aging and other factors. An account receivable is written off after all collection effort has ceased.

 

(h)Inventories

 

Inventories which comprise mainly of (i) merchandise products sold through the Company’s e-commerce business platform and (ii) prepaid telecommunication cards sold through the Company’s digital financial service platform are valued at the lower of cost and net realizable value.

 

Costs incurred in bringing each product to its present location and condition are accounted at purchase cost on first-in-first-out basis.

 

Net realizable value is the estimated selling price in the ordinary course of business, less estimated costs of completion and the estimated costs necessary to make the sale.

 

 

 F-29 

 

 

SEA LIMITED

 

NOTES TO THE CONSOLIDATED FINANCIAL STATEMENTS

(Amounts expressed in thousands of US Dollars (“$”) except for number of shares and per share data)

 

2.SUMMARY OF SIGNIFICANT ACCOUNTING POLICIES (continued)

 

(i)Property and equipment

 

Property and equipment is stated at cost, net of accumulated depreciation and/or accumulated impairment losses, if any.

 

Depreciation is calculated on a straight-line basis over the estimated useful lives of the assets as follows:

 

- Computers 3 years
- Office equipment 3 years
- Furniture and fittings 3 years
- Leasehold improvements Over the shorter of lease term or the estimated useful lives of the assets
- Motor vehicles 6 to 10 years

 

The useful lives and methods of depreciation of property and equipment are reviewed at each financial year end and adjusted prospectively, if appropriate.

 

Repair and maintenance costs are charged to expense as incurred, whereas the costs of betterments that extend the useful lives of property and equipment are capitalized as additions to the related assets. Retirements, sale and disposals of assets are recorded by removing the cost and accumulated depreciation with any resulting gain or loss reflected in the consolidated statements of operations.

 

Property and equipment that are purchased or constructed which require a period of time before the property and equipment are ready for their intended use are accounted for as construction-in-progress. Construction-in-progress is recorded at acquisition cost, including installation costs. Construction-in-progress is transferred to specific property and equipment accounts and commences depreciation when these property and equipment are ready for their intended use.

 

(j)Goodwill

 

Goodwill represents the excess of the purchase consideration over the fair value of the identifiable tangible and intangible assets acquired and liabilities assumed from the acquired entity as a result of the Company's acquisitions of interests in its subsidiary and consolidated VIEs. Goodwill is not amortized but is tested for impairment on an annual basis, or more frequently if events or changes in circumstances indicate that it might be impaired. The Company applies a one-step quantitative test and record the amount of goodwill impairment as the excess of a goodwill allocated to the reporting unit’s carrying amount over its fair value, not to exceed the total amount of goodwill allocated to the reporting unit.

 

No impairment of goodwill was recorded in the year ended December 31, 2018.

 

 F-30 

 

 

SEA LIMITED

 

NOTES TO THE CONSOLIDATED FINANCIAL STATEMENTS

(Amounts expressed in thousands of US Dollars (“$”) except for number of shares and per share data)

 

2.SUMMARY OF SIGNIFICANT ACCOUNTING POLICIES (continued)

 

(k)Intangible assets

 

Intangible assets are carried at cost less accumulated amortization and any recorded impairment.

 

All costs that are incurred in connection with the planning and implementation phases of the development of software for internal use are expensed. Costs incurred in the development phase are capitalized and amortized over the estimated useful life. No costs were capitalized for any of the periods presented.

 

Costs incurred internally in researching and developing a software product to be sold, leased or marketed are charged to expense as research and development costs prior to technological feasibility being established for the product. Once technological feasibility is established, all software costs are capitalized until the product is available for general release to customers. Technological feasibility is established upon completion of all the activities that are necessary to substantiate that the software product can be produced in accordance with its design specifications, including functions, features, and technical performance requirements. No costs were capitalized for any of periods presented.

 

Intangible assets with finite useful lives are amortized using the straight-line method over the estimated economic lives of the intangible assets as follows:

 

Licensing fee Over the shorter of licensing period or the estimated useful lives of the intangible assets
Trademarks 10 years
IP right 1 to 6 years
Software 3 to 6 years
Customer relationships 3 years
Software platforms 3 years

 

The useful lives and methods of amortization of intangible assets are reviewed at each financial year end and adjusted prospectively, if appropriate.

 

Software, customer relationships and software platforms are included in ‘Others’ in the note 8 to the consolidated financial statements.

 

 F-31 

 

 

SEA LIMITED

 

NOTES TO THE CONSOLIDATED FINANCIAL STATEMENTS

(Amounts expressed in thousands of US Dollars (“$”) except for number of shares and per share data)

 

2.SUMMARY OF SIGNIFICANT ACCOUNTING POLICIES (continued)

 

(l)Investments

 

On January 1, 2018, the Company adopted ASU No. 2016-01, Financial Instruments – Overall, (Subtopic 825-10): Recognition and Measurement of Financial Assets and Financial Liabilities, which updates certain aspects of recognition, measurement, presentation and disclosure of financial instruments. There was no adjustment to beginning accumulated deficit. The Company’s investments consist of available-for-sale investments, equity security investments and equity method investments.

 

In accordance with ASC 320, Investments - Debt Securities, the Company classifies the investments in debt securities as “held-to-maturity”, “trading” or “available-for-sale”, whose classification determines the respective accounting methods stipulated by ASC 320. Dividend and interest income for all categories of investments in securities are included in earnings. Any realized gains or losses, if any, on the sale of the investments are determined on a specific identification method, and such gains and losses are reflected in earnings during the period in which gains or losses are realized. The securities that the Company has positive intent and ability to hold to maturity are classified as held-to-maturity securities and stated at amortized cost. The securities that are bought and held principally for the purpose of selling them in the near term are classified as trading securities and measured at fair value. Unrealized holding gains and losses for trading securities are included in earnings. Investments not classified as trading or as held-to-maturity are classified as available-for-sale securities. Available-for-sale investment is reported at fair value, with unrealized gains and losses recorded in accumulated other comprehensive loss. Realized gains or losses are included in earnings during the period in which the gain or loss is realized. An impairment loss on the available-for-sale securities would be recognized in earnings when the decline in value is determined to be other-than-temporary.

 

In accordance with ASC 321, Investments – Equity Securities, for investments in an investee over which the Company does not have significant influence, the Company carries the investment at fair value with unrealized gains and losses included in earnings. The Company has elected to measure its equity security investments without readily determinable fair value at cost minus impairment, if any, plus or minus changes resulting from observable price changes in orderly transactions for the identical or a similar investment of the same investee. The Company’s management regularly evaluates the impairment of its equity security investments based on the performance and financial position of the investee as well as other evidence of estimated market values. Such evaluation includes, but is not limited to, reviewing the investee’s cash position, recent financing, projected and historical financial performance, cash flow forecasts and current and future financing needs. An impairment loss is recognized in the consolidated statements of operations equal to the excess of the investment’s cost over its fair value at the balance sheet date of the reporting period for which the assessment is made. The fair value would then become the new cost basis of investment.

 

 F-32 

 

 

SEA LIMITED

 

NOTES TO THE CONSOLIDATED FINANCIAL STATEMENTS

(Amounts expressed in thousands of US Dollars (“$”) except for number of shares and per share data)

 

2.SUMMARY OF SIGNIFICANT ACCOUNTING POLICIES (continued)

 

(l)Investments (continued)

 

Investments in equity investees represent investments in (a) entities in which the Company can exercise significant influence but does not own a majority equity interest or control and (b) limited partnership in which the Company holds a five percent or greater interest. Such investments are accounted for using the equity method of accounting in accordance with ASC 323-10, Investments - Equity Method and Joint Ventures: Overall. Under the equity method, the Company initially records its investment at cost and prospectively recognizes its proportionate share of each equity investee’s net profit or loss into its consolidated statements of operations. The difference between the cost of the equity investee and the amount of the underlying equity in the net assets of the equity investee is recognized as equity method goodwill included in equity method investment on the consolidated balance sheets. The Company evaluates its equity method investments for impairment under ASC 323-10. An impairment loss on the equity method investments is recognized in the consolidated statements of operations when the decline in value is determined to be other-than-temporary.

 

The Company discontinues applying equity method if an investment (and additional financial supports to the investee, if any) has been reduced to zero. When the Company has other investments in the investee that have liquidation preferences more senior than the ordinary shares and the equity-method investment in the ordinary shares is reduced to zero, the Company continues to report its share of equity losses in the consolidated statement of operations, to the extent of and as an adjustment to the adjusted basis of the other investments in the investee. The order in which the equity losses are applied to the other investments follows the seniority of the other investments in the same investee.

 

(m)Impairment of long-lived assets

 

The Company evaluates its long-lived assets or asset groups, including intangible assets with finite lives, for impairment whenever events or changes in circumstances (such as a significant adverse change to market conditions that will impact the future use of the assets) indicate that the carrying amount of an asset or a company of long-lived assets may not be recoverable. When these events occur, the Company evaluates for impairment by comparing the carrying amount of the assets to future undiscounted net cash flows expected to result from the use of the assets and their eventual disposition. If the sum of the expected undiscounted cash flow is less than the carrying amount of the assets, the Company would recognize an impairment loss based on the excess of the carrying amount of the asset group over its fair value. Fair value is generally determined by discounting the cash flows expected to be generated by the assets, when the market prices are not readily available for the long-lived assets.

 

 F-33 

 

 

SEA LIMITED

 

NOTES TO THE CONSOLIDATED FINANCIAL STATEMENTS

(Amounts expressed in thousands of US Dollars (“$”) except for number of shares and per share data)

 

2.SUMMARY OF SIGNIFICANT ACCOUNTING POLICIES (continued)

 

(n)Fair value of financial instruments

 

The carrying amounts of financial assets and liabilities, such as cash and cash equivalents, restricted cash (current), accounts receivable, other receivables within prepaid expenses and other current assets, accounts payable, short term bank borrowings, balances with related parties and other payables, approximate their fair values because of the short maturity of these instruments. The carrying amounts of restricted cash (non-current) and long term bank borrowings approximate their fair value since they bear interest rates which approximate market interest rates. Available-for-sale debt securities are initially recognized at acquisition cost and subsequently remeasured at the end of each reporting period with the change in fair value recognized in accumulated other comprehensive income (loss). Convertible notes consist of 2017 Convertible Notes and 2018 Convertible Notes as defined in Note 12 of the consolidated financial statements. The 2017 Convertible Notes are initially recognized at cost and subsequently remeasured at the end of each reporting period with the change in fair value recognized in the current period earnings. For the 2018 Convertible Notes, the liability component of the convertible notes was initially measured at fair value and subsequently amortized to its redemption amount using the effective interest rate method. The Company, with the assistance of an independent third party valuation firm, determined the estimated fair value of its available-for-sale debt securities and convertible notes that are recognized in the consolidated financial statements.

 

(o)Revenue recognition

 

On January 1, 2018, the Company adopted Topic 606 Revenue from contracts with customers using the modified retrospective method on those contracts which were not completed as of January 1, 2018. There was no material adjustment to the beginning accumulated deficit on January 1, 2018. Revenue is recognized upon transfer of control of promised goods or services to customers in an amount that reflects the consideration to which the Company expects to be entitled to for those goods or services. Revenue is measured based on the amount of consideration that the Company expects to receive reduced by discounts, incentives and rebates. Revenue also excludes any amounts collected on behalf of third parties, including sales taxes and indirect taxes.

 

The Company evaluates revenue from services and sales of goods to determine if it controls such services and goods to be the principal (i.e., report revenues on a gross basis) or agent (i.e., report revenues on a net basis). The key indicators that the Company evaluates in determining gross versus net treatment include, but are not limited to, (i) which party is primarily responsible for fulfilling the promise to provide the specified good or service; (ii) which party bears inventory risks before the specified good or service has been transferred to a customer; and (iii) which party has discretion in establishing the price for the specified good or service.

 

 F-34 

 

 

SEA LIMITED

 

NOTES TO THE CONSOLIDATED FINANCIAL STATEMENTS

(Amounts expressed in thousands of US Dollars (“$”) except for number of shares and per share data)

 

2.SUMMARY OF SIGNIFICANT ACCOUNTING POLICIES (continued)

 

(o)Revenue recognition (continued)

 

(i)Digital entertainment revenue

 

The Company distributes online games, including self-developed games and licensed games from game developers, through its PC and mobile based applications and certain app stores.

 

The Company offers many ways for users to purchase in-game virtual items, including the Airpay and Shopee platform, other online payment gateways, bank transfers, credit cards, mobile phone billing and prepaid cards, including its own prepaid cards, which are sold through agents. As the Company controls the service of providing games to the users, and it has a direct contractual arrangement with the paying users and has the right to determine the price to be paid by such users, the gross proceeds collected from these channels represent revenue to be recognized by the Company and the amounts retained by these channels based on a predetermined percentage represent cost of revenue to be recognized by the Company.

 

Proceeds from these sales are initially recognized as “Advances from customers” and subsequently reclassified to “Deferred revenue” when the users make in-game purchases of the virtual currencies or virtual items within the games operated by the Company and the in-game purchases are no longer refundable. Deferred revenue as of December 31, 2017 recognized as revenue during the year ended December 31, 2018 was $246,278.

 

For the licensed games, the Company records revenue inclusive of the royalties payable to game developers, which are based on revenue-sharing ratios, as it controls the service of providing the games to the users, and is primarily responsible to the customers and has latitude in establishing the pricing of the virtual items.

 

Revenue is recognized when services are provided to the users. For purposes of determining when the services are provided to the users, the Company has determined that an implied obligation exists to the paying users to continue providing access to the purchased virtual goods within the online games over an estimated delivery obligation period. Such delivery obligation period is determined in accordance with the estimated average lifespan of the virtual goods sold, estimated average lifespan of the paying users or the estimated game licensing periods of the said games or similar games.

 

 F-35 

 

 

SEA LIMITED

 

NOTES TO THE CONSOLIDATED FINANCIAL STATEMENTS

(Amounts expressed in thousands of US Dollars (“$”) except for number of shares and per share data)

 

2.SUMMARY OF SIGNIFICANT ACCOUNTING POLICIES (continued)

 

(o)Revenue recognition (continued)

 

(i)Digital entertainment revenue (continued)

 

a)Item-based revenue model

 

Virtual items have different lifespan patterns: time-based, consumable and durable. Time-based virtual items are items with a stated expiration time, for which revenue is recognized ratably over the period based on the time unit of the virtual items. Consumable virtual items are items that can be consumed by a specific user action and have limitations on repeated use. Revenue attributable to consumable virtual items is recognized upon consumption. Durable virtual items are items that provide the user with continuing benefits over an extended period of time. Revenue attributable to durable virtual items is recognized ratably over their average lifespan, which are estimated based on the historical users’ usage pattern and playing behaviors for the virtual items. The Company assesses the estimated average lifespan of the durable virtual items on a quarterly basis.

 

b)User-based revenue model

 

The Company tracks paying users’ activeness within each game where the user-based revenue model is used to estimate paying users’ average lifespan. Paying users are defined as inactive when they have reached a period of inactivity for which it is reasonable to believe that these users will not return to a specific game. The Company determines the inactive rate of these paying users and revises the estimated average paying users lifespan on a quarterly basis.

 

c)Game-based revenue model

 

Revenue is recognized ratably over the estimated game licensing periods if there is no better estimation alternatives.

 

The Company believes the current revenue models provide reasonable depiction of the service transferred patterns to the customers and they represent the best estimation of the time period the customers are likely to play the respective games. Determining the estimated service period is subjective and requires management's judgment. Future users’ usage patterns and playing behavior may change and differ from the historical usage patterns and playing behaviour and therefore the estimated service period may change accordingly in the future.

 

 F-36 

 

 

SEA LIMITED

 

NOTES TO THE CONSOLIDATED FINANCIAL STATEMENTS

(Amounts expressed in thousands of US Dollars (“$”) except for number of shares and per share data)

 

2.SUMMARY OF SIGNIFICANT ACCOUNTING POLICIES (continued)

 

(o)Revenue recognition (continued)

 

(ii)E-commerce

 

The Company’s e-commerce business (“Shopee”) charges its sellers on its marketplace a fixed rate commission fee based on gross merchandise value in selected markets. Fees are charged when the transactions are completed and settled. Such commission fees charged is recognized on a net basis.

 

The Company also provides logistic services to end customers. Revenue from logistic services are recognized over time as the customer simultaneously receives and consumes the benefits provided by the Company’s performance as it performs.

 

Shopee operates a customer loyalty program, where end users who purchase merchandises and participate in activities through Shopee’s platform are given Shopee coins which entitle them to offset future purchases, participate in activities and redeem vouchers through Shopee’s platform. A portion of the revenue attributable to Shopee coins is deferred until they are redeemed, used or expired.

 

The Company charges its sellers advertising fees through its paid ads service on Shopee platform.  The paid ads service allows the sellers to bid for keywords that match their product or service listing appearing in search or browser results on Shopee marketplace.  Their product or service listing will show higher in search rankings when users search for their bid keywords.  Sellers prepay for paid ads services and the advertising income is recognized based on the number of clicks on the product or service listings during the service period.

 

(iii)Digital financial services

 

The Company earns commission from merchants when transactions are completed and settled through its digital financial services platform. Such commission are generally determined as a percentage based on the value of the merchandise being sold by the merchants. Commission is recognized in the consolidated statements of operations at the time when the underlying transaction is completed.

 

(iv)Rendering of services

 

The Company also recognizes revenue from other services when the services are rendered.

 

(v)Sales of goods

 

The Company recognizes revenue from sales of goods at the point in time that the customer obtains control of the goods, which generally occurs upon delivery to the customer.

 

 F-37 

 

 

SEA LIMITED

 

NOTES TO THE CONSOLIDATED FINANCIAL STATEMENTS

(Amounts expressed in thousands of US Dollars (“$”) except for number of shares and per share data)

 

2.SUMMARY OF SIGNIFICANT ACCOUNTING POLICIES (continued)

 

(p)Cost of revenue

 

Cost of revenue consists primarily of purchase price of inventories, depreciation of the Company’s long-lived assets, amortization of intangible assets, channel costs, royalty expenses, hosting charges, payroll related costs, bank transaction fees and the other overhead expenses.

 

(q)Advertising expenditure

 

Advertising expenditure are expensed as incurred and are included in sales and marketing expenses. As part of the advertising expenditure, sales incentives given to end users as a result of a concurrent sale are recognized as reductions of the corresponding consideration that the Company expects to receive. To the extent the sales incentives exceed the corresponding consideration that the Company expects to receive, the excess will be recorded in sales and marketing expenses.

 

(r)Research and development expenses

 

Research and development expenses consist primarily of payroll and related personnel costs related to product development. Research and development expenses are expensed as incurred.

 

(s)Leases

 

Leases are classified at the inception date as either a capital lease or an operating lease. The Company did not enter into any leases whereby it is the lessor for any of the periods presented. As the lessee, a lease is a capital lease if any of the following conditions exists: a) ownership is transferred to the lessee by the end of the lease term, b) there is a bargain purchase option, c) the lease term is at least 75% of the property’s estimated remaining economic life, or d) the present value of the minimum lease payments at the beginning of the lease term is 90% or more of the fair value of the leased property to the lessor at the inception date. A capital lease is accounted for as if there was an acquisition of an asset and an incurrence of an obligation at the inception of the lease.

 

All other leases are accounted for as operating leases wherein rental payments are expensed on a straight-line basis over the periods of their respective leases. The Company leases office space, apartments and equipment under operating lease agreements. Certain of the lease agreements contain rent holidays and escalating rent. Rent holidays and escalating rent are considered in determining the straight-line rent expense to be recorded over the lease term. The lease term begins on the date of initial possession of the lease property for purposes of recognizing lease incentives.

 

 F-38 

 

 

SEA LIMITED

 

NOTES TO THE CONSOLIDATED FINANCIAL STATEMENTS

(Amounts expressed in thousands of US Dollars (“$”) except for number of shares and per share data)

 

2.SUMMARY OF SIGNIFICANT ACCOUNTING POLICIES (continued)

 

(t)Income taxes

 

The Company accounts for income taxes using the liability method. Under this method, deferred tax assets and liabilities are determined based on the difference between the financial reporting and tax bases of assets and liabilities using enacted tax rates that will be in effect in the period in which the differences are expected to reverse. The Company records a valuation allowance against deferred tax assets if, based on the weight of available evidence, it is more-likely-than-not that some portion, or all, of the deferred tax assets will not be realized. The effect on deferred taxes of a change in tax rates is recognized in income in the period that includes the enactment date. The Company applies ASC 740, Accounting for Income Taxes, to account for uncertainty in income taxes. ASC 740 prescribes a recognition threshold a tax position is required to meet before being recognized in the financial statements.

 

The Company has elected to classify interest and penalties related to unrecognized tax benefits, if and when required, as part of “income tax” in the consolidated statements of operations.

 

(u)Share-based compensation

 

All share-based compensation, including share options, restricted share awards, restricted share units and share appreciation rights under share incentive plan are accounted for under ASC 718, Compensation - Stock Compensation, which requires that share-based awards granted to employees be measured based on the grant date fair value and recognized as compensation expense over the requisite service period (which is generally the vesting period) in the consolidated statements of operations. The Company has elected to recognize compensation expense using the straight-line method for equity-classified share-based awards granted with service conditions that have a graded vesting schedule.

 

On January 1, 2017, the Company adopted ASU No. 2016-09, Improvements to Employee Share-Based Payment Accounting, and elected to account for forfeitures as they occur.

 

The Company, with the assistance of an independent third party valuation firm, determined the estimated fair value of the share options using the Black-Scholes pricing model (Note 13).

 

 F-39 

 

 

SEA LIMITED

 

NOTES TO THE CONSOLIDATED FINANCIAL STATEMENTS

(Amounts expressed in thousands of US Dollars (“$”) except for number of shares and per share data)

 

2.SUMMARY OF SIGNIFICANT ACCOUNTING POLICIES (continued)

 

(v)Loss per share

 

In accordance with ASC 260, Earnings per Share, basic loss per share is computed by dividing net loss attributable to ordinary shareholders by the weighted average number of unrestricted ordinary shares outstanding during the year using the two-class method. Under the two-class method, net loss is allocated between ordinary shares and other participating securities based on their participating rights. The Company’s contingently redeemable convertible preference shares are participating securities. For the year ended December 31, 2016, the computation of basic loss per share using the two-class method is not applicable as the participating securities do not have contractual rights and obligations to share in the losses of the Company. The Company’s contingently redeemable convertible preference shares were fully converted into ordinary share upon the completion of the Company’s initial public offering (“IPO”). Partially paid shares are included in the computation of basic loss per share to the extent that these shares are entitled to dividends in proportion to the amount paid.

 

Diluted loss per share is calculated by dividing net loss attributable to ordinary shareholders as adjusted for the effect of dilutive ordinary equivalent shares, if any, by the weighted average number of ordinary and dilutive ordinary equivalent shares outstanding during the period. Prior to the IPO, ordinary equivalent shares consist of the ordinary shares issuable upon the conversion of the Company’s contingently redeemable convertible preference shares and the convertible notes using the if-converted method and ordinary shares, including partially paid shares, issuable upon the exercise of the share options, using the treasury stock method. Subsequent to the IPO, ordinary equivalent shares consist of the ordinary shares issuable upon the conversion of the convertible notes using the if-converted method and ordinary shares, including partially paid shares, issuable upon the exercise of the share options, using the treasury stock method, when the impact is dilutive. Ordinary share equivalents are excluded from the computation of diluted loss per share if their effects would be anti-dilutive.

 

(w)Comprehensive Ioss

 

Comprehensive loss is defined as the decrease in equity of the Company during a period from transactions and other events and circumstances excluding transactions resulting from investments by owners and distributions to owners. Accumulated other comprehensive loss of the Company includes foreign currency translation adjustments related to the Company’s overseas subsidiaries and change in fair value of available-for-sale investments.

 

(x)Segment reporting

 

The Company identifies a business as an operating segment if: i) it engages in business activities from which it may earn revenues and incur expenses; ii) its operating results are regularly reviewed by the Chief Operating Decision Maker (“CODM”) to make decisions about resources to be allocated to the segment and assess its performance; and iii) it has available discrete financial information. The CODM reviews financial information at the operating segment level to allocate resources and to assess the operating results and financial performance for each operating segment.

 

The Company has three operating and reportable segments: digital entertainment, e-commerce and digital financial services. Accordingly, the financial statements include segment information which reflects the current composition of the reportable segments in accordance with ASC 280, Segment Reporting.

 

 F-40 

 

 

SEA LIMITED

 

NOTES TO THE CONSOLIDATED FINANCIAL STATEMENTS

(Amounts expressed in thousands of US Dollars (“$”) except for number of shares and per share data)

 

2.SUMMARY OF SIGNIFICANT ACCOUNTING POLICIES (continued)

 

(y)Employee benefits

 

(i)Defined contribution plan

 

The Company participates in the national pension schemes as defined by the laws of the jurisdictions in which it has operations. Contributions to defined contribution pension schemes are recognized as an expense in the period in which the related service is performed.

 

(ii)Employee leave entitlement

 

Employee entitlements to annual leave are recognized as a liability when they are accrued to the employees. The undiscounted liability for leave expected to be settled wholly before twelve months after the end of the reporting period is recognized for services rendered by employees up to the end of the reporting period.

 

(z)Share Repurchase

 

When the Company decides to cancel shares that are repurchased, the difference between the original issuance price and the repurchase price is debited into accumulated deficit.

 

(za)Recent accounting pronouncements

 

In February 2016, the FASB issued ASU No. 2016-02, Leases (Topic 842) (“ASU 2016-02”), which modifies lease accounting for lessees to increase transparency and comparability by recording lease assets and liabilities for operating leases and disclosing key information about leasing arrangements. The updated guidance is effective for interim and annual periods beginning after December 15, 2018, and early adoption is permitted. The recognition, measurement, and presentation of expenses and cash flows arising from a lease by a lessee have not significantly changed from previous GAAP. In July 2018, the FASB issued ASU 2018-10, Codification Improvements to Topic 842, Leases (“ASU 2018-10”), to supersede ASU 2016-02. In addition, the FASB issued ASU 2018-11, Leases (Topic 842): Targeted Improvements, that provide entities with an additional (and optional) transition method to adopt the new leases standard. Under this new transition method, an entity initially applies the new leases standard at the adoption date and recognizes a cumulative-effect adjustment to the opening balance of retained earnings in the period of adoption. Consequently, an entity’s reporting for the comparative periods presented in the financial statements in which it adopts the new leases standard will continue to be in accordance with current GAAP (Topic 840, Leases). The Company will adopt these new accounting pronouncements in its first quarter of 2019 on a modified retrospective transition basis. Therefore, upon adoption, the Company will recognize and measure leases without revising comparative period information or disclosure. While the Company is in the process of reviewing its existing lease portfolios to evaluate the impact of the standard on its consolidated financial statements, the Company expects that applying this standard would materially increase the assets and liabilities due to the recognition of right-of-use assets and lease liabilities on its consolidated balance sheets, with an immaterial impact on its consolidated statements of operations and consolidated statements of cash flows.

 

 F-41 

 

 

SEA LIMITED

 

NOTES TO THE CONSOLIDATED FINANCIAL STATEMENTS

(Amounts expressed in thousands of US Dollars (“$”) except for number of shares and per share data)

 

2.SUMMARY OF SIGNIFICANT ACCOUNTING POLICIES (continued)

 

(za)Recent accounting pronouncements (continued)

 

In June 2016, the FASB issued ASU No. 2016-13, Financial Instruments – Credit Losses (Topic 326): Measurement of Credit Losses on Financial Instruments (“ASU 2016-13”), which modifies the measurement of expected credit losses of certain financial instruments. This ASU requires the measurement of all expected credit losses for financial assets held at the reporting date based on historical experience, current conditions, and reasonable and supportable forecasts. The Company will adopt ASU 2016-13 in its first quarter of 2019. The Company does not expect the adoption of ASU 2016-13 to have a material impact on its consolidated financial statements.

 

In August 2016, the FASB issued ASU No. 2016-15, Statement of Cash Flows (Topic 230): Classification of Certain Cash Receipts and Cash Payments (“ASU 2016-15”). ASU 2016-15 addresses diversity in practice in how certain cash receipts and cash payments are presented and classified in the Statement of Cash Flows. The Company has adopted ASU 2016-15 in its first quarter of 2018.

 

In October 2016, the FASB issued ASU No. 2016-16, Income Taxes (Topic 740): Intra-Entity Transfers of Assets Other Than Inventory (“ASU 2016-16”), which permits the recognition of current and deferred income taxes of an intra-entity transfer of an asset other than inventory when the transfer occurs. The Company has adopted ASU 2016-16 in its first quarter of 2018.

 

In July 2018, the FASB issued ASU 2018-09, Codification Improvements (“ASU 2018-09”), which provides amendments to Subtopic 718-740, Compensation—Stock Compensation—Income Taxes. Under the new guidance, an entity should recognize excess tax benefits in the period in which the amount of the deduction is determined. The Company has adopted 2018-09 in its first quarter of 2018.

 

 F-42 

 

 

SEA LIMITED

 

NOTES TO THE CONSOLIDATED FINANCIAL STATEMENTS

(Amounts expressed in thousands of US Dollars (“$”) except for number of shares and per share data)

 

2.SUMMARY OF SIGNIFICANT ACCOUNTING POLICIES (continued)

 

(za)Recent accounting pronouncements (continued)

 

In August 2018, the FASB issued ASU 2018-13, Fair Value Measurement (Topic 820) – Disclosure Framework-Changes to the Disclosure Requirements for Fair Value Measurement (“ASU 2018-13”), which modifies the disclosure requirements on fair value measurements in Topic 820, Fair Value Measurement. Under the new guidance, disclosure requirements on the amount of and reasons for transfers between Level 1 and Level 2 of the fair value hierarchy, the policy for timing of transfers between levels and the valuation processes for Level 3 fair value measurements are being removed; and for investments in certain entities that calculate net asset value, an entity is required to disclose the timing of liquidation of an investee’s assets and the date when restrictions from redemption might lapse only if the investee has communicated the timing to the entity or announced the timing publicly. In addition, new disclosure requirements are added on the changes in unrealized gains and losses for the period included in other comprehensive loss for recurring Level 3 fair value measurements held at the end of the reporting period and the range and weighted average of significant unobservable inputs used to develop Level 3 fair value measurements, for certain unobservable inputs. An entity may disclose other quantitative information (such as the median or arithmetic average) in lieu of the weighted average if the entity determines that other quantitative information would be a more reasonable and rational method to reflect the distribution of unobservable inputs used to develop Level 3 fair value measurements. The guidance is effective for interim and annual periods beginning after December 15, 2019 and should be applied prospectively on or after the effective date. The Company does not expect the adoption of ASU 2018-13 to have a material impact on its consolidated financial statements.

 

In November 2018, the FASB issued ASU 2018-18, Collaborative Arrangements (Topic 808): Clarifying the Interaction between Topic 808 and Topic 606 (“ASU 2018-18”), which provide clarity and guidance on whether certain transactions between collaborative arrangement participants should be accounted for with revenue under Topic 606. The guidance is effective for interim and annual periods beginning after December 15, 2019 and should be applied prospectively on or after the effective date. The Company does not expect the adoption of ASU 2018-18 to have a material impact on its consolidated financial statements.

 

 F-43 

 

 

SEA LIMITED

 

NOTES TO THE CONSOLIDATED FINANCIAL STATEMENTS

(Amounts expressed in thousands of US Dollars (“$”) except for number of shares and per share data)

 

3.CONCENTRATION OF RISKS

 

(a)Credit risk

 

Financial instruments that potentially subject the Company to significant concentrations of credit risk consist primarily of cash and cash equivalents, restricted cash, accounts receivable, other receivables, available-for-sale investments, and amounts due from related parties. As of December 31, 2016, 2017 and 2018, substantially all of the Company’s cash and cash equivalents were held at major financial institutions in the respective locations of our region. Management believes that these financial institutions are of high credit quality and continually monitors the credit worthiness of these financial institutions.

  

(b)Business, supplier, customer and economic risk

 

The Company participates in a relatively dynamic and competitive industries that are heavily reliant on operational excellence. The Company believes that changes in any of the following areas could have a material adverse effect on the Company’s future financial position, result of operations or cash flows:

 

(i)Business risk - The Company derives a significant portion of its net revenues from its digital entertainment operations for the three years ended December 31, 2016, 2017 and 2018. If competitors introduce new online games that compete with, or surpass the online games operated by the Company, the Company’s operating performance in its digital entertainment operations will be affected.

  

(ii)Supplier risk - The Company’s digital entertainment operations are dependent upon online games licensed from game developers. The term of the game license agreements with the game developers varies and is renewable upon both parties’ consent. There is no assurance that the Company will be able to renew these game licenses. There is also no assurance that the Company will be able to source for new popular games. Even if new popular games were successfully sourced, there is no assurance that the Company will be able to enter into commercially acceptable terms. The top five licensed games contributed 75.6%, 76.6% and 78.0% of digital entertainment revenue of the Company for the years ended December 31, 2016, 2017 and 2018, respectively.

 

(iii)Customer risk - No individual customer accounted for more than 10% of net revenues for the three years ended December 31, 2016, 2017 and 2018.

 

(iv)Political, economic and social uncertainties - The Company’s businesses could be adversely affected by the varying political, economic and social uncertainties in the diverse markets that it operates in. In addition, there is no assurance that the Company is able to operate seamlessly across the borders as a single market.

 

(v)Regulatory restrictions - Certain laws, rules and regulations currently prohibit foreign ownership of companies in markets like Taiwan and Vietnam, two of the Company’s significant markets. As a result, the Company consolidates these entities through the use of VIE agreements.

 

 F-44 

 

 

SEA LIMITED

 

NOTES TO THE CONSOLIDATED FINANCIAL STATEMENTS

(Amounts expressed in thousands of US Dollars (“$”) except for number of shares and per share data)

 

3.CONCENTRATION OF RISKS (continued)

 

(c)Currency convertibility risk

 

A large majority of the Company’s revenue and expenses are denominated in the Thai Baht, New Taiwan Dollar, Vietnamese Dong and Indonesian Rupiah. If there are foreign currency requirements, the Company may need to convert a portion of its net revenues into other currencies to meet its foreign currency obligations, including, among others, payment of dividends declared. Currently, conversion of Thai Baht to another currency is subject to regulations promulgated by the Ministry of Finance and Bank of Thailand. In Taiwan, a single remittance by a company for an amount over $1 million or remittances by a company whose annual aggregate amount exceeds $50 million may not be processed without the approval of the Central Bank of the Republic of China (Taiwan). In Vietnam, exchanging Vietnamese Dong into foreign currency must be conducted at a licensed credit institution such as a licensed commercial bank. Conversion of Indonesian Rupiah into any foreign currency that exceeds certain specific threshold is required to have an underlying transaction and supported by underlying transaction documents. There is no assurance that the Company will be able to convert such local currencies into U.S. Dollars or other foreign currencies to pay dividends or for other purposes on a timely basis or at all.

 

(d)Foreign currency risk

 

The Company operates in multiple jurisdictions, which exposes it to the effects of fluctuations in currency exchange rates. The Company earns revenue denominated in Indonesian Rupiah, New Taiwan Dollar, Vietnamese Dong, Thai Baht, Philippine Pesos, Malaysian Ringgit, Singapore Dollars, and U.S. Dollars, among other currencies. Whereas it generally pays license fees to game developers in U.S. Dollars and incur expenses for employee compensation and other operating expenses in the local currencies in the jurisdictions in which it operates. Fluctuations in the exchange rates between the various currencies that the Company uses could result in expenses being higher and revenue being lower than would be the case if exchange rates were stable.

 

 F-45 

 

 

SEA LIMITED

 

NOTES TO THE CONSOLIDATED FINANCIAL STATEMENTS

(Amounts expressed in thousands of US Dollars (“$”) except for number of shares and per share data)

 

4.ACQUISITIONS

 

Business combinations

 

The Company completed acquisitions of certain subsidiaries in July 2017 for an aggregate consideration of $19,875.

 

The following table summarizes the estimated fair values of the net assets acquired as of the date of acquisition:

 

   $ 
     
Net assets acquired   11,043 
      
Fulfilled by:     
Purchase consideration   19,875 
Remeasurement of previously held interests*   13,333 
Fair value of non-controlling interests   8,787 
      
    41,995 
      
Goodwill   30,952 

 

* The Company previously held 33.33% equity interest in one of the companies acquired. A gain of $10,881 as a result of the remeasurement of previously held interests is recognized as an investment gain in the consolidated statements of operations for the year ended December 31, 2017.

 

The revenue and net loss since the acquisition dates included in the consolidated statement of comprehensive loss for the year ended December 31, 2017 were $2,620 and $5,528, respectively.

 

The goodwill, which is not tax deductible, is primarily attributable to synergies expected to be achieved from the acquisition.

 

The financial results of the acquired companies prior to the acquisition were not material to the Company’s consolidated results.

 

The Company further acquired the remaining equity interest of these subsidiaries in 2017 and 2018.

 

 F-46 

 

 

SEA LIMITED

 

NOTES TO THE CONSOLIDATED FINANCIAL STATEMENTS

(Amounts expressed in thousands of US Dollars (“$”) except for number of shares and per share data)

 

5.ACCOUNTS RECEIVABLE, NET

 

Accounts receivable and allowance for doubtful accounts consist of the following:

 

   December 31, 
   2017   2018 
   $   $ 
         
Accounts receivable   63,676    100,182 
Allowance for doubtful accounts   (1,830)   (2,400)
    61,846    97,782 

 

As of December 31, 2017 and 2018, all accounts receivable were due from third party customers.

 

An analysis of the allowance for doubtful accounts is as follows:

 

   For the year ended December 31, 
   2016   2017   2018 
   $   $   $ 
             
Balance at the beginning of the year   186    195    1,830 
Charged to expenses   172    1,867    2,205 
Reversal   (58)   (245)   (47)
Write-off of accounts receivable   (103)   (26)   (1,588)
Exchange differences   (2)   39     
                
Balance at the end of the year   195    1,830    2,400 

 

Additions to the Company’s allowance for doubtful accounts were recorded within general and administrative expenses for each of the three years ended December 31, 2016, 2017 and 2018.

 

 F-47 

 

 

SEA LIMITED

 

NOTES TO THE CONSOLIDATED FINANCIAL STATEMENTS

(Amounts expressed in thousands of US Dollars (“$”) except for number of shares and per share data)

 

6.PREPAID EXPENSES AND OTHER ASSETS

 

   December 31, 
   2017   2018 
   $   $ 
         
Current:          
Deferred channel costs   39,107    71,707 
Employee loans and advances   4,295    2,394 
Other receivables   92,527    171,459 
Prepaid cost of revenue, sales and marketing expense and others   22,565    23,669 
Security deposits   1,755    2,144 
Tax receivable    24,409    41,014 
Others   1,523     
    186,181    312,387 
           
Non-current:          
Deferred channel costs   22,665    29,956 
Other receivables   2,000    7,852 
Prepaid licensing fee   4,603    56 
Prepayment for purchase of property and equipment   5,753    11,857 
Security deposits   10,892    19,344 
Others   384     
    46,297    69,065 

 

 F-48 

 

 

SEA LIMITED

 

NOTES TO THE CONSOLIDATED FINANCIAL STATEMENTS

(Amounts expressed in thousands of US Dollars (“$”) except for number of shares and per share data)

 

7.PROPERTY AND EQUIPMENT, NET

 

   December 31, 
   2017   2018 
   $   $ 
         
Computers   97,637    208,435 
Office equipment, furniture and fittings   9,077    15,451 
Leasehold improvements   32,251    63,781 
Motor vehicles   2,211    5,074 
Construction-in-progress   2,227     
    143,403    292,741 
Less: accumulated depreciation   (69,055)   (100,384)
    74,348    192,357 

 

Depreciation expenses recognized for each of the three years ended December 31, 2016, 2017 and 2018 were $17,956, $23,353 and $54,902, respectively, and were included in the following captions:

 

   For the year ended December 31, 
   2016   2017   2018 
   $   $   $ 
             
Cost of revenue   11,347    12,407    31,203 
Sales and marketing expenses   740    1,198    3,712 
General and administrative expenses   5,598    9,248    19,009 
Research and development expenses   271    500    978 
    17,956    23,353    54,902 

 

 F-49 

 

 

SEA LIMITED

 

NOTES TO THE CONSOLIDATED FINANCIAL STATEMENTS

(Amounts expressed in thousands of US Dollars (“$”) except for number of shares and per share data)

 

8.INTANGIBLE ASSETS, NET

 

The following table presents the Company’s intangible assets as of the respective balance sheet dates:

 

   Licensing fee   IP right   Trademarks   Others   Total 
   $   $   $   $   $ 
Intangible assets, net                         
January 1, 2017   17,883    11,587        493    29,963 
Additions   11,110    779        1,010    12,899 
Acquisition of a subsidiary (Note 4)           10,679    677    11,356 
Amortization expense   (12,452)   (3,976)   (534)   (607)   (17,569)
Impairment   (922)               (922)
Disposal               (5)   (5)
Exchange differences   693    858        60    1,611 
                          
Intangible assets, net                         
January 1, 2018   16,312    9,248    10,145    1,628    37,333 
Additions   3,221    406        1,618    5,245 
Amortization expense   (17,573)   (4,348)   (1,068)   (837)   (23,826)
Impairment   (112)   (5,054)           (5,166)
Disposal               (245)   (245)
Exchange differences   (280)   (128)       (46)   (454)
Intangible assets, net December 31, 2018   1,568    124    9,077    2,118    12,887 

 

 F-50 

 

 

SEA LIMITED

 

NOTES TO THE CONSOLIDATED FINANCIAL STATEMENTS

(Amounts expressed in thousands of US Dollars (“$”) except for number of shares and per share data)

 

8.INTANGIBLE ASSETS, NET (continued)

 

The estimated aggregate amortization expenses for each of the five succeeding fiscal years and thereafter are as follows:

 

   Licensing fee   IP right   Trademarks   Others   Total 
   $   $   $   $   $ 
                     
2019   1,131    124    1,068    811    3,134 
2020   437        1,068    609    2,114 
2021           1,068    363    1,431 
2022           1,068    264    1,332 
2023           1,068    71    1,139 
Thereafter           3,737        3,737 
    1,568    124    9,077    2,118    12,887 

 

During the year ended December 31, 2018, the Company determined that the carrying amount related to an intellectual property right (“IP right”) was not recoverable due to changes in market environment and therefore, recorded an impairment loss of $5,054. 

 F-51 

 

 

SEA LIMITED

 

NOTES TO THE CONSOLIDATED FINANCIAL STATEMENTS

(Amounts expressed in thousands of US Dollars (“$”) except for number of shares and per share data)

 

9.INVESTMENTS

 

The Company’s short-term investments comprise of available-for-sale debt security investments and time deposit placed with financial institutions with maturity of more than three months. The carrying amount of Company’s short-term available-for-sale debt security investments was $18,000 and nil as of December 31, 2017 and 2018, respectively. The carrying amount of the Company’s time deposit was nil and $690 as of December 31, 2017 and 2018 respectively.

 

The Company’s long-term investments comprise of the following:

 

Available-for-sale debt securities

 

The carrying amount of Company’s long-term available-for-sale debt security investments was $1,249 and $70,374 as of December 31, 2017 and 2018, respectively. An impairment loss of $4,226, $1,147 and $144 had been recognized during the years ended December 31, 2016, 2017 and 2018, respectively. The net unrealized fair value gain related to the available-for-sale debt security investment of $16,136, nil and $18,269 had been recognized in the consolidated statements of comprehensive loss as “other comprehensive income” during the years ended December 31, 2016, 2017 and 2018, respectively.

 

Equity securities

 

The carrying amount of Company’s equity security investments was $18,227 and $14,339 as of December 31, 2017 and 2018, respectively. An impairment loss of $1,000, nil and $710 had been recognized during the years ended December 31, 2016, 2017 and 2018, respectively.

 

 F-52 

 

 

SEA LIMITED

 

NOTES TO THE CONSOLIDATED FINANCIAL STATEMENTS

(Amounts expressed in thousands of US Dollars (“$”) except for number of shares and per share data)

 

9.INVESTMENTS (continued)

 

Investment in equity investees

 

Set out below are movement of equity investments during the years ended December 31, 2017 and 2018.

 

   $ 
     
Balance at January 1, 2016   26,052 
Additions   2,999 
Share of results   (1,246)
Share of other comprehensive loss   (450)
Less: disposals and transfers   (1,522)
Balance at December 31, 2016   25,833 
      
Additions   4,101 
Share of results   (1,912)
Share of other comprehensive income   303 
Less: disposals and transfers   (17,198)
Less: transfer upon acquisition of controlling interest in an associated company (Note 4)   (2,387)
Balance at December 31, 2017   8,740 
      
Additions   24,872 
Share of results   (3,066)
Share of other comprehensive loss   (1,097)
Distribution from investment   (578)
Impairment   (2,562)
Balance at December 31, 2018   26,309 

 

In August 2017, the Company disposed its entire 45.18% equity interests in one of the equity investees in exchange for the Company’s 1,173,520 voting ordinary shares and 1,604,260 non-voting ordinary shares before the share conversion exercise as further disclosed in Note 14 to the consolidated financial statements. All the repurchased shares were cancelled subsequently. The difference between the fair value of the repurchased shares and the carrying amount of the equity method investment, which amounted to $23,857 was recognized as an investment gain in the consolidated statements of operations.

 

 F-53 

 

 

SEA LIMITED

 

NOTES TO THE CONSOLIDATED FINANCIAL STATEMENTS

(Amounts expressed in thousands of US Dollars (“$”) except for number of shares and per share data)

 

10.ACCRUED EXPENSES AND OTHER PAYABLES

 

The components of accrued expenses and other payables are as follows:

 

   December 31, 
   2017   2018 
   $   $ 
         
Current:          
Accrued cost of revenue and sales and marketing expenses   49,179    122,679 
Accrued interest for convertible notes   21,607    - 
Accrued office-related operating expenses   9,652    15,134 
Business and other taxes payables   5,277    8,687 
Other payables   163,483    410,310 
Payroll and welfare payable   22,131    36,592 
Payable for property and equipment   6,239    28,246 
Others   7,680    15,232 
    285,248    636,880 
           
Non-current:          
Other payables   2,050    - 
Others   5,497    7,894 
    7,547    7,894 

 

11.BANK BORROWINGS

 

   December 31, 
   2017   2018 
   $   $ 
         
Current   2,013    856 
Non-current   -    1,026 
    2,013    1,882 

 

The loans are unsecured and bears the following interest rate and repayment term:

 

   2017  2018
       
Interest rate (%) per annum  TAIBOR+1.05  9.00 to 12.29
Repayment date   February 2018  From October 2020 to August 2021

 

 F-54 

 

 

SEA LIMITED

 

NOTES TO THE CONSOLIDATED FINANCIAL STATEMENTS

(Amounts expressed in thousands of US Dollars (“$”) except for number of shares and per share data)

 

12.CONVERTIBLE NOTES

 

 

   December 31, 
   2017   2018 
   $   $ 
         
2017 Convertible Notes   726,950    636,716 
2018 Convertible Notes       425,080 
    726,950    1,061,796 

 

(a)2017 Convertible Notes

 

During the year ended December 31, 2017, the Company issued the convertible promissory notes (the 2017 Convertible Notes), in the aggregate principal amount of $675,000 to nine new investors and an existing shareholder, at an interest rate of 5% per annum, compounded annually on the unconverted and unpaid principal amount until the first to occur of (i) the maturity date, subject to further extension at investors’ election, (ii) the last day of the lockup period related to the IPO, (iii) the date of any conversion of the convertible promissory note in full, and (iv) the date of any other repayment or redemption of the convertible promissory note in full. The 2017 Convertible Notes will mature on their respective third anniversary dates, subject to a further extension by the noteholders if the Company’s public offering does not occur within the first three years. The noteholders may elect to extend the term of the 2017 Convertible Notes for an additional two years if no IPO closing date has occurred on or before the respective third anniversary date.

 

The noteholders have the right, at their option, to convert the outstanding principal amount of the 2017 Convertible Notes, (i) in whole or in part of a minimum of 50%, into fully paid and non-assessable ordinary shares of the Company at any time following the IPO closing date up to the maturity date if an IPO occurs, at a conversion price ranging from $13.13 to $14.26 calculated according to an agreed-upon formula which stipulates a discount to the IPO price based on a discount rate and the time period between the issuance dates of the relevant 2017 Convertible Notes and the IPO pricing date, subject to certain anti-dilution adjustments; or (ii) in whole or in part of a minimum of 50%, on the date of closing of the first change in control event up to the maturity date or in whole but not in part on the maturity date if no IPO occurs, at a conversion price initially set at $14.807, subject to certain anti-dilution adjustments (the “Conversion Option”).

 

Notwithstanding the repayment on the maturity date as described above, if no IPO occurs, the 2017 Convertible Notes may be prepaid, in whole or in an amount equal to the outstanding unconverted and unpaid principal amount multiplied by 1.31, plus interest accrued and unpaid, on 18-month anniversary of the issuance dates, or if the noteholders elect to effect two years’ extension, the 2017 Convertible Notes may be prepaid in whole in the amount as described above on the 18-month anniversary of the respective third anniversary dates. Both the extension feature and prepayment feature are collectively referred to the “Embedded Call Option” hereafter.

 

 F-55 

 

 

SEA LIMITED

 

NOTES TO THE CONSOLIDATED FINANCIAL STATEMENTS

(Amounts expressed in thousands of US Dollars (“$”) except for number of shares and per share data)

 

12.CONVERTIBLE NOTES (continued)

 

(a)2017 Convertible Notes (continued)

 

If an event of default as defined in the 2017 Convertible Notes were to occur, the outstanding obligation under the 2017 Convertible Notes would be immediately due and payable (“Contingent Redemption Option”). If the event of default is related to any failure by the Company to pay amounts due under the 2017 Convertible Notes for more than three days after the original due date of such payment, an interest of 20% in lieu of the original interest will accrue on the principal or interest that is overdue (“Contingent Interest Feature”).

 

The initial carrying value of the Convertible Note is the consideration received from the Investors. The Company evaluated and determined if there were any embedded derivatives requiring bifurcation and to determine if there were any beneficial conversion features (“BCF”).

 

The Embedded Call Option, Contingent Redemption Option and Contingent Interest Feature did not qualify for derivative accounting because those were clearly and closely related to the host instrument.

 

BCF exists when the conversion price of the convertible note is lower than the fair value of the ordinary share at the commitment date. When a BCF exists as of the commitment date, its intrinsic value is bifurcated from the carrying value of the convertible note as a contribution to additional paid-in capital. The resulting discount to the convertible note is then accreted to the redemption value using the effective interest method as an interest expense recorded in the consolidated statements of operations. The Company determined the estimated fair value of the ordinary share with the assistance from an independent third party valuation firm.

 

On the respective commitment dates, the most favourable conversion price used to measure the BCF for the 2017 Convertible Notes was the effective conversion price of $14.807 before IPO according to the terms. No BCF was recognized for the 2017 Convertible Notes as the fair values per ordinary share at each of the commitment dates were less than the favourable conversion price.

 

Following the closing of the IPO on October 20, 2017, the American Depository Shares (“ADSs”) representing the underlying Class A ordinary shares are publicly traded and the Conversion Option is subject to derivative accounting. The Company elected to use the fair value option which would require the hybrid instrument to be measured at fair value with any changes in fair value recognized in earnings.

 

During the year ended December 31, 2018, certain noteholders had converted the outstanding principal amount of the 2017 Convertible Notes totalling $50,000 into 3,592,415 Class A ordinary shares. For the years ended December 31, 2017 and 2018, the Company recorded a loss of $51,950 and a gain of $41,259, respectively, as changes in fair value of 2017 Convertible Notes (inclusive of extinguishment gain/loss) in the consolidated statement of operations.

 

Subsequent to December 31, 2018, the Company received conversion notifications from certain noteholders to convert a total of $417,500 outstanding principal amount of the 2017 Convertible Notes according to the agreed conversion price.

 

 F-56 

 

 

SEA LIMITED

 

NOTES TO THE CONSOLIDATED FINANCIAL STATEMENTS

(Amounts expressed in thousands of US Dollars (“$”) except for number of shares and per share data)

 

12.CONVERTIBLE NOTES (continued)

 

(b)2018 Convertible Notes

 

On June 18, 2018, the Company issued 2.25% convertible notes due July 1, 2023 (the “maturity date”), in an aggregate principal amount of $575,000 (the “2018 Convertible Notes”).

 

The 2018 Convertible Notes holders have the right, at their option, to convert the outstanding principal amount of the 2018 Convertible Notes, in whole or in part in integral multiples of $1 principal amount (i) upon satisfaction of one or more of the conversion conditions as defined in the indenture for the 2018 Convertible Notes prior to the close of business day immediately preceding January 1, 2023; or (ii) anytime on or after January 1, 2023 until the close of business on the second scheduled trading day immediately preceding the maturity date (the “Conversion Option”).

 

The initial conversion rate for the 2018 Convertible Notes is 50.5165 ADSs per $1 principal amount, equivalent to $19.80 per ADS, subject to the anti-dilution and make-whole fundamental change adjustments. Upon conversion, the Company has the right, at its option, to pay or deliver, either cash, ADSs, or a combination of cash and ADSs to the 2018 Convertible Notes holders (the “Holders”).

 

If certain events of default, changes in tax laws of the relevant taxing jurisdiction or fundamental change as defined in the indenture for the 2018 Convertible Notes were to occur, the outstanding obligations under the 2018 Convertible Notes could be immediately due and payable (the “Contingent Redemption Options”). The Company will pay additional interest, at its election, as the sole remedy relating to the failure to comply with certain reporting obligations as defined in the indenture of the 2018 Convertible Notes.  In addition, the 2018 Convertible Notes provide its holders with additional interest equal to the fair value of any cash dividends received by the holders of the Company’s ordinary shares. These features that potentially trigger additional interest payments are collectively referred to as the “Contingent Interest Features” hereinafter.

 

The Company evaluated the embedded conversion features contained in the 2018 Convertible Notes in accordance with ASC 815-40-15 and ASC 815-40-25-7 to ASC 815-40-25-35 to determine if the conversion options require bifurcation. The conversion option was not required to be bifurcated because the conversion option is indexed to the Company’s ADSs and meets all additional conditions for equity classification.

 

The Company also evaluated the embedded Contingent Redemption Options and Contingent Interest Features contained in the 2018 Convertible Notes in accordance with ASC 815 to determine if these features require bifurcation. The Contingent Redemption Options were not required to be bifurcated because they are considered to be clearly and closely related to the debt host, as the 2018 Convertible Notes were not issued at a substantial discount and are redeemable at par. The Embedded Contingent Interest Features are not considered to be clearly and closely related to the debt host and met the definition of a derivative. Accordingly, the Contingent Interest Features were not bifurcated from the 2018 Convertible Notes on the issuance date as they were insignificant. For the embedded contingent interest features not bifurcated from the 2018 Convertible Notes, the Company determined whether the additional interest payments need to be accrued as a liability in accordance with ASC 450. Since the likelihood of occurrence of such default events is remote, the Company determined that a liability was not probable and no accrual was made as of December 31, 2018. The Company will continue to assess the accrual for these additional interest payment liabilities at each reporting date.

 

 F-57 

 

 

SEA LIMITED

 

NOTES TO THE CONSOLIDATED FINANCIAL STATEMENTS

(Amounts expressed in thousands of US Dollars (“$”) except for number of shares and per share data)

 

12.CONVERTIBLE NOTES (continued)

 

(b)2018 Convertible Notes (continued)

 

The Company has accounted for the 2018 Convertible Notes under ASC 470-20 Cash Conversion Subsections. In accordance to ASC 470-20-30-27 to 28, the liability component of $410,926 was initially measured at its fair value, with the residual value of $152,714 allocated to the equity component and classified within Additional Paid-up Capital. The debt issuance costs of $11,360 were allocated to the liability and equity components in proportion to the allocation of proceeds and accounted for as debt and equity issuance costs, respectively. The liability component is subsequently amortized to its redemption amount using the effective interest method with an effective interest rate of 9.38% and the equity component is not remeasured.

 

During the year ended December 31, 2018, the Company recognized total interest expense for coupon interest and amortization of discount on the liability component amounted to $6,936 and $14,154, respectively.

 

13.SHARE BASED COMPENSATION

 

The Company amended its 2009 share incentive plan (the “Plan”) in February 2018. Under the Plan, the Company may grant options, restricted share awards (“RSA”), restricted share units (“RSU”) or share appreciation rights (“SAR”) to its officers, employees, directors and other eligible persons (collectively known as “Eligible Persons”) of up to 83,000,000 Class A ordinary shares. The Plan is administered by an authorized administrator appointed by the Board of Directors of the Company set forth in the Plan (the “Plan Administrator”).

 

The maximum number of shares which may be issued pursuant to all awards under the Plan will increase on January 1 of each of 2019, 2020, 2021 and 2022 by 5% of the total number of ordinary shares of all classes of the Company outstanding on that day immediately before such annual increase pursuant to the Plan. With effect on January 1, 2019, the maximum number of shares which may be issued pursuant to all awards under the Plan increased to 100,129,938 Class A ordinary shares.

 

During the year ended December 31, 2018, the Company granted 26,500,000 options, 4,983,162 RSAs and RSUs and 52,079 SARs to the Eligible Persons. All options granted have a contractual term of ten years. Except for 500,000 options vested immediately and 5,000,000 options vest on the first anniversary year from the vesting commencement date, the options vest 25% on the first anniversary year from the stated vesting commencement date in the grantee’s option agreement and the remaining 75% will vest in 12 substantially equal quarterly instalments. The RSAs, RSUs and SARs generally vest 25% on the first anniversary year from the stated vesting commencement date and the remaining 75% will vest in 12 substantially equal quarterly instalments except for 68,000 RSAs and RSUs vested immediately and 85,021 RSUs which vest 25% in nine to ten months from the stated vesting commencement date and the remaining 75% will vest in 12 substantially equal quarterly instalments.

 

 F-58 

 

 

SEA LIMITED

 

NOTES TO THE CONSOLIDATED FINANCIAL STATEMENTS

(Amounts expressed in thousands of US Dollars (“$”) except for number of shares and per share data)

 

13.SHARE BASED COMPENSATION (continued)

 

(a)Option granted to Eligible Persons

 

The following table summarizes the Company’s employee share option activity under the Plan:

 

   Number of
options
   Weighted
average
exercise
price
   Weighted
average
remaining
contractual
term
   Aggregate
intrinsic value
 
       $   Years   $ 
Outstanding, January 1, 2016   20,681,080    2.87           
Granted   245,000    10.80           
Exercised   (2,750,350)   2.08           
Forfeited   (228,750)   6.93           
Outstanding, December 31, 2016   17,946,980    3.05           
Vested and expected to vest at December 31, 2016   17,946,980    3.05           
Exercisable as of December 31, 2016   9,280,320    2.62           
Outstanding, January 1, 2017   17,946,980    3.05           
Granted   1,915,000    14.19           
Exercised   (7,288,275)   2.57           
Forfeited   (920,192)   4.01           
Outstanding, December 31, 2017   11,653,513    5.11    6.90    97,415 
Vested and expected to vest at December 31, 2017   11,653,513    5.11           
Exercisable as of December 31, 2017   7,136,252    3.02    6.28    73,599 
Outstanding, January 1, 2018   11,653,513    5.11           
Granted   26,500,000    15.00           
Exercised   (2,117,647)   2.16           
Forfeited   (328,984)   14.03           
Outstanding, December 31, 2018   35,706,882    12.54    8.38    58,007 
Vested and expected to vest at December 31, 2018   35,706,882    12.54           
Exercisable as of December 31, 2018   8,748,351    5.25    6.03    56,918 

 

The aggregate intrinsic value is calculated to be the difference between the exercise price of the underlying awards and the fair value of the underlying stock at each reporting date, for those awards that have an exercise price below the estimated fair value of the Company’s ordinary shares.

 

 F-59 

 

 

SEA LIMITED

 

NOTES TO THE CONSOLIDATED FINANCIAL STATEMENTS

(Amounts expressed in thousands of US Dollars (“$”) except for number of shares and per share data)

 

13.SHARE BASED COMPENSATION (continued)

 

(a)Option granted to Eligible Persons (continued)

 

The Company calculated the estimated fair value of the options on the respective grant dates using the Black-Scholes option pricing model with the following assumptions.

 

   Granted in 2016  Granted in 2017  Granted in 2018
          
Risk-free interest rates  1.18% ~ 1.76%  1.99% ~ 2.25%  2.75% ~ 2.92%
Expected term  5.5 ~ 7 years  5.5 ~ 7 years  5 ~ 7 years
Expected volatility  39.4% ~ 41.2%  34.3% ~ 37.0%  33.3% ~ 35.2%
Expected dividend yield     
Fair value of share options  $4.54 ~ $5.31  $4.84 ~ $6.57  $2.52 ~ $3.52

 

The Black-Scholes option pricing model was applied in determining the estimated fair value of the share options granted Eligible Persons. The model requires the input of highly subjective assumptions including the estimated expected stock price volatility and the expected term of the option for which employees are likely to exercise their share options. The risk-free rate for periods within the contractual life of the option is based on the USD swap curve at the time of grant. The Company has used the simplified method to determine the expected term due to insufficient historical exercise data to provide a reasonable basis to estimate expected term. Prior to the IPO, the estimated fair value of the ordinary shares, at the option grant dates prior to the IPO, was determined with assistance from an independent third party valuation firm. The Company’s management is ultimately responsible for the determination of the estimated fair value of its ordinary shares.

 

The aggregate grant date fair value of the outstanding options was determined to be $133,851 as of December 31, 2018 and such amount shall be recognized as compensation expenses using the straight-line method for all employee share options granted. The weighted-average grant-date fair value of share options granted during the years of December 31, 2016, 2017 and 2018 were $5.25, $5.26 and $3.02, respectively. The total fair value of share options vested during the years ended December 31, 2016, 2017 and 2018 was $34,243, $20,322 and $22,390, respectively. The aggregate intrinsic value of options exercised during the years ended December 31, 2016, 2017 and 2018 was $31,012, $84,560 and $20,660, respectively.

 

As of December 31, 2018, there were $84,281 total unrecognized share-based compensation cost related to unvested options which is expected to be recognized over a weighted-average period of 2.84 years. Total unrecognized compensation cost may be adjusted for future changes in estimated forfeitures.

 

 F-60 

 

 

SEA LIMITED

 

NOTES TO THE CONSOLIDATED FINANCIAL STATEMENTS

(Amounts expressed in thousands of US Dollars (“$”) except for number of shares and per share data)

 

13.SHARE BASED COMPENSATION (continued)

 

(b)RSAs/RSUs granted to Eligible Persons

 

The following table summarizes the Company’s RSAs/RSUs activity under the Plan:

 

   Number of
RSAs/RSUs
   Weighted
average grant
date fair value
   Weighted
average
remaining
contractual life
   Aggregate
intrinsic value
 
       $   Years   $ 
                 
Unvested, January 1, 2016   50,000    10.85    9.62    544 
Granted   880,000    12.69           
Vested   (616,670)   12.40           
                     
Unvested, December 31, 2016 and January 1, 2017   313,330    12.97    9.80    4,184 
Granted   950,000    15.15           
Vested   (435,623)   14.96           
Forfeited   (7,500)   13.05           
                     
Unvested, December 31, 2017 and January 1, 2018   820,207    14.43    9.60    10,933 
Granted   4,983,162    12.30           
Vested   (309,644)   13.93           
Forfeited   (738,753)   13.75           
                     
Unvested, December 31, 2018   4,754,972    12.34    9.17    53,826 

 

Share-based compensation cost for RSAs and RSUs is measured based on the fair value of the Company’s ordinary shares on the date of grant. The estimated fair value of the ordinary shares, at the grant dates prior to the IPO, was determined with assistance from an independent third party valuation firm using the discounted cash flows method and adjusted for discount due to lack of marketability at 14%. The Company’s management is ultimately responsible for the determination of the estimated fair value of its ordinary shares.

 

The aggregate grant date fair value of the unvested RSAs and RSUs as of December 31, 2016, 2017 and 2018 was $4,064, $11,836 and $58,665, respectively. These amounts are recognized as compensation expense using the straight-line method for the RSAs and RSUs. The weighted-average grant-date fair value of RSAs and RSUs granted during the years ended December 31, 2016, 2017 and 2018 was $12.69, $15.15 and $12.30, respectively. The total fair value of RSAs and RSUs vested during the years ended December 31, 2016, 2017 and 2018 was $7,648, $6,517 and $4,314, respectively.

 

As of December 31, 2018, there was $58,665 of unrecognized share-based compensation cost related to RSAs and RSUs which is expected to be recognized over a weighted-average vesting period of 3.17 years. Total unrecognized compensation may be adjusted for future changes in estimated forfeitures.

 

 F-61 

 

 

SEA LIMITED

 

NOTES TO THE CONSOLIDATED FINANCIAL STATEMENTS

(Amounts expressed in thousands of US Dollars (“$”) except for number of shares and per share data)

 

13.SHARE BASED COMPENSATION (continued)

 

(c)SARs granted to Eligible Persons

 

Fair value of the SARs is measured based on the fair value of the Company’s ordinary shares at the end of each reporting period.

 

Total compensation expense relating to share options, RSAs, RSUs and SARs granted to employees after deducting forfeitures recognized for the years ended December 31, 2016, 2017 and 2018 is as follows:

 

   For the year ended December 31, 
   2016   2017   2018 
   $   $   $ 
             
Share options:               
                
Cost of revenue   730    1,213    1,292 
Sales and marketing expenses   197    689    795 
General and administrative expenses   19,507    18,512    39,654 
Research and development expenses   764    1,407    1,142 
    21,198    21,821    42,883 
Cash received for the exercise in the respective years   3,210    18,708    4,574 
                
RSAs/ RSUs:               
                
Cost of revenue   136    446    2,018 
Sales and marketing expenses           1,899 
General and administrative expenses   7,507    6,369    7,670 
Research and development expenses           3,545 
    7,643    6,815    15,132 

 

 F-62 

 

 

SEA LIMITED

 

NOTES TO THE CONSOLIDATED FINANCIAL STATEMENTS

(Amounts expressed in thousands of US Dollars (“$”) except for number of shares and per share data)

 

13.SHARE BASED COMPENSATION (continued)

 

(d)SARs granted to Eligible Persons (continued)

 

   For the year ended December 31, 
   2016   2017   2018 
   $   $   $ 
             
SARs:               
                
Cost of revenue           24 
Sales and marketing expenses           52 
General and administrative expenses           30 
            106 

 

14.ORDINARY SHARES

 

In September 2017, the Company’s shareholders adopted a resolution to approve the Eighth Amended and Restated Memorandum and Articles of Association (the “Post-IPO Memorandum and Articles of Association”), which became effective and replaced the existing memorandum and articles of association in its entirety immediately prior to the completion of qualified IPO. The Post-IPO Memorandum and Articles of Association provided that, immediately prior to the completion of the qualified IPO, the Company’s authorized share capital would be $7,500,000 divided into (i) 14,800,000,000 Class A ordinary shares with a par value of $0.0005 each and (ii) 200,000,000 Class B ordinary shares with par value of $0.0005 each. Holders of Class A ordinary shares and Class B ordinary shares shall at all times vote together as one class on all resolutions submitted to a vote for shareholders’ approval or authorization, except for certain class consents required under the Post-IPO Memorandum and Articles of Association. Each Class A ordinary share shall be entitled to one vote, and each Class B ordinary share shall be entitled to three votes, on all matters subject to the vote at general meetings of the Company. Immediately prior to the completion of the IPO, any of the (i) issued and outstanding ordinary shares, including issued and outstanding non-voting ordinary shares, and (ii) Series A Preference Shares and Series B Preference Shares which were automatically converted into ordinary shares on a one-to-one basis, that were held by the founder of the Company and Tencent and their respective affiliates will be re-designated as Class B ordinary shares on a one-for-one basis. All of the remaining issued and outstanding ordinary shares, including issued and outstanding non-voting ordinary shares, Seed Preference Shares, Series A Preference Shares and Series B Preference Shares which were automatically converted into ordinary shares on a one-to-one basis, were re-designated as Class A ordinary shares on a one-for-one basis. A total of 86,336,030 Class A ordinary shares and Class B ordinary shares were issued as a result of the conversion of convertible preference shares.

 

On October 20, 2017, the Company listed on the New York Stock Exchange under the symbol of “SE”. The Company issued an aggregate 65,954,538 ADSs, representing 65,954,538 Class A ordinary shares for a total proceeds, net of issuance costs of $935,533.

 

 F-63 

 

 

SEA LIMITED

 

NOTES TO THE CONSOLIDATED FINANCIAL STATEMENTS

(Amounts expressed in thousands of US Dollars (“$”) except for number of shares and per share data)

 

15.ACCUMULATED OTHER COMPREHENSIVE INCOME

 

The changes in accumulated other comprehensive income (loss) by component, net of tax of nil, are as follows:

 

   Unrealized
fair value gain
(loss) on
available-for-
sale
investments
   Foreign
currency
translation
   Total 
   $   $   $ 
             
Balance as of January 1, 2016   (2,349)   8,899    6,550 
Current year other comprehensive income   16,136    450    16,586 
Reclassification adjustments for net gain and translation adjustments realized in net income   (13,787)   (762)   (14,549)
Balance as of December 31, 2016       8,587    8,587 
Current year other comprehensive income       1,970    1,970 
Reclassification adjustments for net gain and translation adjustments realized in net income       144    144 
Balance as of December 31, 2017       10,701    10,701 
Current year other comprehensive income (loss)   18,269    (13,771)   4,498 
Balance as of December 31, 2018   18,269    (3,070)   15,199 

 

 F-64 

 

 

SEA LIMITED

 

NOTES TO THE CONSOLIDATED FINANCIAL STATEMENTS

(Amounts expressed in thousands of US Dollars (“$”) except for number of shares and per share data)

 

16.RESTRICTED NET ASSETS

 

Certain of the Company’s subsidiaries and VIEs are restricted in their ability to transfer a portion of their net assets to the Company in accordance with the local laws and regulations.

 

As of December 31, 2018, the Company’s restricted net assets primarily consist of the net assets of certain of its VIEs of $123,574. In addition, certain jurisdictions where the Company has subsidiaries or VIEs require those subsidiaries or VIEs to establish and fund statutory reserves, details of which are listed below:

 

Statutory reserve

 

The movement of statutory reserve during the years ended December 31, are as follows:

 

   December 31, 
   2017   2018 
   $   $ 
         
At the beginning of the financial year   46    46 
Transferred from retained earnings        
At the end of the financial year   46    46 

 

Taiwan

 

The subsidiary in Taiwan is required to set aside 10% of its profit after tax to legal reserve in accordance with Taiwanese regulations until the legal reserve amount equals to its total paid-up capital. In the event that the subsidiary incurred no loss, the portion of legal reserve exceeding 25% of the paid-up capital can be used for distribution to shareholders in the form of new shares or cash. As of December 31, 2016, 2017 and 2018, the subsidiary in Taiwan had an accumulated reserve of $33, $33 and $33, respectively.

 

Thailand

 

The Thailand regulations require that a private limited liability company shall allocate not less than 5% of its retained earnings to a legal reserve, until this account reaches an amount not less than 10% of the registered authorized capital. The legal reserve is not available for dividend distribution. As of December 31, 2016, 2017 and 2018, the subsidiary in Thailand had an accumulated reserve of $13, $13 and $13, respectively.

 

The PRC

 

The PRC subsidiaries of the Company are required to provide for certain statutory reserves, namely a general reserve, an enterprise expansion fund and a staff welfare and bonus fund. As of December 31, 2016, 2017 and 2018, the Company’s PRC subsidiaries are in accumulated losses position and has not appropriated any funds into the statutory reserve account.

 

Indonesia

 

The Indonesian regulations require a limited liability company to reserve a certain amount from its net profit each year as a reserve fund until such fund amounts to at least 20% of its issued and paid up capital. As of December 31, 2016, 2017 and 2018, the Company’s Indonesia subsidiaries are in accumulated losses position and has not appropriated any funds into the statutory reserve account.

  

 F-65 

 

 

SEA LIMITED

 

NOTES TO THE CONSOLIDATED FINANCIAL STATEMENTS

(Amounts expressed in thousands of US Dollars (“$”) except for number of shares and per share data)

 

17.TAXATION

 

Enterprise income tax

 

Cayman Islands

 

The Company is a company incorporated in the Cayman Islands and conducts its primary business operations through its subsidiaries and its consolidated VIEs. Under the current laws of the Cayman Islands, the Company is not subject to tax on income or capital gains.

 

Singapore

 

Subsidiaries incorporated in Singapore are subject to the Singapore Corporate Tax rate of 17% for the years ended December 31, 2016, 2017 and 2018. Garena Online was granted a five-year Development and Expansion Incentive (“DEI”) by the Singapore Economic Development Board (the “EDB”) commencing from January 1, 2012, which grants a concessionary tax rate of 10% on qualifying income, subject to certain terms and conditions imposed by the EDB. Upon the expiry of the DEI in 2016, Garena Online was awarded an additional 5-year DEI starting from January 1, 2017, subject to the terms and conditions and amendments thereof.

 

Others

 

Subsidiaries incorporated in other countries are subject to the respective statutory corporate income tax rates of the countries where they are resident.

 

Domestic statutory corporate income tax rates in Malaysia and Vietnam were reduced from 25% to 24% and from 22% to 20%, respectively, with effect from the financial year 2016. Domestic statutory corporate income tax rate in Taiwan was increased from 17% to 20% with effect from the financial year 2018.

 

Income tax expense comprises:

 

   For the year ended December 31, 
   2016   2017   2018 
   $   $   $ 
             
Current income tax   2,376    6,903    7,949 
Deferred tax   (2,281)   (8,753)   (19,797)
Withholding tax expense   8,451    12,595    15,936 
    8,546    10,745    4,088 

 

 F-66 

 

 

SEA LIMITED

 

NOTES TO THE CONSOLIDATED FINANCIAL STATEMENTS

(Amounts expressed in thousands of US Dollars (“$”) except for number of shares and per share data)

 

17.TAXATION (continued)

 

Enterprise income tax (continued)

 

The reconciliation of tax computed by applying the tax rate of 17% which is also the statutory corporate income tax rate for its Singapore’s corporate office for the years ended December 31, 2016, 2017 and 2018 is as follows:

 

   For the year ended December 31, 
   2016   2017   2018 
   $   $   $ 
             
Loss before income tax and share of results of equity investees   (196,886)   (548,509)   (953,880)
                
Tax expense computed at tax rate of 17%   (33,471)   (93,247)   (162,160)
Changes in valuation allowance   38,025    91,017    197,257 
Non-deductible expenses   1,699    2,211    1,797 
Preferential tax rate   (439)   (3,072)   (6,139)
Withholding tax expense   8,451    12,595    15,936 
Foreign earnings at different tax rates   (4,284)   4,104    (38,099)
Others   (1,435)   (2,863)   (4,504)
    8,546    10,745    4,088 

 

Deferred tax

 

The significant components of deferred taxes are as follows:

 

   December 31, 
   2017   2018 
   $   $ 
         
Deferred tax assets:          
Property and equipment   569    1,291 
Advances from customers   455    283 
 Deferred revenue   58,652    72,970 
Unutilized tax losses and unused capital allowances   149,859    346,369 
Others   4,869    6,681 
Valuation allowance   (157,463)   (354,462)
Total deferred tax assets   56,941    73,132 
           
Property and equipment   (1,293)   (954)
Intangible assets   (3,804)   (1,998)
Deferred channel costs   (6,584)   (7,300)
Others   (1,534)   (257)
Total deferred tax liabilities   (13,215)   (10,509)
Net deferred tax assets   43,726    62,623 

 

 F-67 

 

 

SEA LIMITED

 

NOTES TO THE CONSOLIDATED FINANCIAL STATEMENTS

(Amounts expressed in thousands of US Dollars (“$”) except for number of shares and per share data)

 

17.TAXATION (continued)

 

Deferred tax (continued)

 

The use of these tax losses and capital allowances is subject to the agreement of the tax authorities and compliance with certain provisions of the tax legislation of the jurisdiction in which the entity operates. These tax losses have no expiry date except tax losses approximating to $186,587, $520,523 and $1,131,293 as of December 31, 2016, 2017 and 2018, respectively. The tax losses of $1,131,293 as of December 31, 2018 will expire from 2019 to 2029.

 

The utilization of deferred tax assets recognized by the Group is dependent upon future taxable income in excess of income arising from the reversal of existing taxable temporary differences.

 

As of December 31, 2018, the Company intends to permanently reinvest the undistributed earnings from its foreign subsidiaries to fund future operations.

 

18.LOSS PER SHARE

 

Basic and diluted loss per share for each of the periods presented is calculated as follows:

 

   For the year ended December 31, 
   2016   2017   2018 
   $   $   $ 
             
Numerator:               
Net loss attributable to ordinary shareholders   (222,867)   (560,485)   (961,241)
                
Denominator:               
Weighted-average number of shares outstanding—basic and diluted   171,127,788    205,727,195    338,472,987 
                
Basic and diluted loss per share:   (1.30)   (2.72)   (2.84)

 

The potentially dilutive securities such as share based payments, convertible notes and preference shares were not included in the calculation of dilutive loss per share because of their anti-dilutive effect.

 

During the year ended December 31, 2018, the Company issued 3,200,000 Class A ordinary shares to its share depository bank which will be used to settle share incentive awards upon their exercise. No consideration was received by the Company for this issuance of Class A ordinary shares. These Class A ordinary shares are legally issued and outstanding but are treated as escrowed shares for accounting purposes and therefore, have been excluded from the computation of loss per share. Any Class A ordinary shares not used in the settlement of share incentive awards will be returned to the Company.

 

During the year ended December 31, 2018, 933,007 issued Class A ordinary shares were used to settle the exercise of share incentive awards.

 

 F-68 

 

 

SEA LIMITED

 

NOTES TO THE CONSOLIDATED FINANCIAL STATEMENTS

(Amounts expressed in thousands of US Dollars (“$”) except for number of shares and per share data)

 

19.RELATED PARTY TRANSACTIONS

 

(a)Related parties(1)

 

Name of related parties   Relationship with the Company
     
i)     Tencent Limited (“Tencent”)   A shareholder of the Company
     
ii)     Riot Games, Inc   An affiliate company of Tencent
     
iii)   Tencent Technology (Shenzhen) Company Limited   An affiliate company of Tencent
     
iv)   Shenzhen Tencent Computer System Company Limited   An affiliate company of Tencent
     
v)    Tencent Cloud Computing (Beijing) Company Limited   An affiliate company of Tencent
     
vi)   Proxima Beta Pte Ltd   An affiliate company of Tencent
     
vii)  Aceville Pte. Ltd   An affiliate company of Tencent
     
viii) Tencent Mobility Limited   An affiliate company of Tencent
     
ix)    Riot Games Services Pte. Ltd   An affiliate company of Tencent
     
x)     Grinding Gear Games Ltd   An affiliate company of Tencent
     
xi)    Vietnam Payment Solutions JSC (“VN  Pay”) (3)   An associated company
     
xii)  Shanghai Zhuopai Information Technology Co., Ltd. (“Zhuopai”) (2)   An associated company
     
xiii) Redmart Limited (“Redmart”) (2)   An associated company
     
xiv) Shanghai Wuju Information Technology Co., Ltd. (“Wuju”)   An associated company
     
xv)  Nox Limited (formerly known as Beijing Duodian Online Technology Co., Ltd.) (“Duodian”)   An associated company
     
xvi) Shanghai Caili Internet Co., Ltd. (“Caili”)   An associated company
     
xvii) Directors and the key management   Key Management

 

(1)These are the related parties that have engaged in significant transactions with the Company for the years ended December 31, 2016, 2017 and 2018.

 

(2)These companies ceased to be related parties to the Company as of December 31, 2016.

 

(3)VN Pay ceased to be a related party of the Company as of August 31, 2017.

 

Tencent and its affiliate companies are collectively known as “Tencent group of companies”.

 

 F-69 

 

 

SEA LIMITED

 

NOTES TO THE CONSOLIDATED FINANCIAL STATEMENTS

(Amounts expressed in thousands of US Dollars (“$”) except for number of shares and per share data)

 

19.RELATED PARTY TRANSACTIONS (continued)

 

(b)The Company had the following related party transactions for the years ended December 31, 2016, 2017 and 2018:

 

   2016   2017   2018 
   $   $   $ 
             
Royalty fee and license fee to:               
- Tencent group of companies   36,469    70,470    96,713 
 Royalty fee and license fee from:               
- Tencent group of companies   2,000    262    3,629 
                
Rack rental income from:               
- Tencent group of companies   1,338    1,007    677 
                
Services provided by:               
- VN Pay   181    149     
- Tencent group of companies   43    1,012    13,066 
- Caili           16 
 Purchase of merchandise goods from:               
- VN Pay   5,736    2,898     
 Sales of goods to:               
- VN Pay   390    679     
                
Investment in convertible loans in:               
- Redmart   3,778         
                
Loans provided to:               
- Redmart   4,458         
- VN Pay   1,794         
- Zhuopai   1,000         
- Duodian   755         
- Wuju   520    422     
                
 Repayment of loans from:               
- Duodian   755         
- Wuju       953     
- VN Pay       1,784     
                
 Interest income received from:               
- Redmart   109         
                
 Issuance of convertible notes to:               
- Tencent       100,000    50,000 
                
 Interest expense to:               
- Tencent       4,153    2,092 

 

 F-70 

 

 

SEA LIMITED

 

NOTES TO THE CONSOLIDATED FINANCIAL STATEMENTS

(Amounts expressed in thousands of US Dollars (“$”) except for number of shares and per share data)

 

19.RELATED PARTY TRANSACTIONS (continued)

 

(b)The Company had the following related party transactions for the years ended December 31, 2016, 2017 and 2018: (continued)

 

   2016   2017   2018 
   $   $   $ 
             
Promissory notes extended to:               
- Key management   4,044    9,768     
                
Repayment of promissory notes from:               
- Key management   581    16,178     
                
Interest income received from:               
- Key management       774     

 

(c)The Company had the following related party balances for the years ended December 31, 2017 and 2018:

 

   December 31, 
   2017   2018 
   $   $ 
Amounts due from related parties:          
Current:          
- Tencent group of companies   2,235    5,224 
           
Convertible notes (principal amount) due to:          
Non-current:          
- Tencent   100,000    150,000 
           
Amounts due to related parties:
Current:          
- Tencent group of companies   36,790    46,025 

 

 F-71 

 

 

SEA LIMITED

 

NOTES TO THE CONSOLIDATED FINANCIAL STATEMENTS

(Amounts expressed in thousands of US Dollars (“$”) except for number of shares and per share data)

 

20.SEGMENT REPORTING

 

The Company has three reportable segments, namely digital entertainment, e-commerce and digital financial services. The Chief Operation Decision Maker (“CODM”) reviews the performance of each segment based on revenue and certain key operating metrics of the operations and uses these results for the purposes of allocating resources to and evaluating financial performance of each segment.

 

Description of Reportable Segments

 

Digital entertainment – Garena platform offers mobile and PC online games across the region and develops mobile games for the global market. Garena is the region’s leader in eSports, it also provides access to other entertainment content and social features, such as live streaming of gameplay, user chat and online forums.

 

E-commerce – Shopee platform is a mobile-centric, social-focused marketplace. It provides users with a convenient, safe, and trusted shopping environment with integrated payment, logistics infrastructure and comprehensive seller services. Products from manufacturers and third parties are also purchased and sold directly to buyers on Shopee platform.

 

Digital financial services – AirPay provides a variety of payment services to individuals and businesses. It is an important payment infrastructure supporting the Company’s digital entertainment and e-commerce businesses. In addition, AirPay also integrates with third-party merchant partners and covers a broad set of consumption use cases.

 

A combination of multiple business activities that does not meet the quantitative thresholds to qualify as reportable segments are grouped together as “Other services”.

 

 F-72 

 

 

SEA LIMITED

 

NOTES TO THE CONSOLIDATED FINANCIAL STATEMENTS

(Amounts expressed in thousands of US Dollars (“$”) except for number of shares and per share data)

 

20.SEGMENT REPORTING (continued)

 

Information about segments for the years ended December 31, 2016, 2017 and 2018 presented were as follows:

 

   For the Year ended December 31, 2018 
  

Digital

Entertainment

   E-Commerce   Digital Financial
Services
  

Other

Services

   Unallocated
expenses(1)
   Consolidated 
   $   $   $   $   $   $ 
                         
Revenue   462,464    269,578    11,458    83,468        826,968 
                               
Operating income (loss)   69,449    (893,489)   (34,056)   (62,548)   (68,124)   (988,768)
Non-operating income, net                            34,888 
Income tax expense                            (4,088)
Share of results of equity investees                            (3,066)
Net loss                            (961,034)

 

   For the Year ended December 31, 2017 
  

Digital

Entertainment

   E-Commerce   Digital Financial
Services
  

Other

Services

   Unallocated
expenses(1)
   Consolidated 
   $   $   $   $   $   $ 
                         
Revenue   365,167    9,034    16,270    23,719        414,190 
                               
Operating income (loss)   45,637    (452,233)   (38,038)   (21,199)   (36,523)   (502,356)
Non-operating loss, net                            (46,153)
Income tax expense                            (10,745)
Share of results of equity investees                            (1,912)
Net loss                            (561,166)

 

 F-73 

 

 

SEA LIMITED

 

NOTES TO THE CONSOLIDATED FINANCIAL STATEMENTS

(Amounts expressed in thousands of US Dollars (“$”) except for number of shares and per share data)

 

20.SEGMENT REPORTING (continued)

 

   For the Year ended December 31, 2016 
  

Digital

Entertainment

   E-Commerce   Digital Financial
Services
  

Other

Services

   Unallocated
expenses(1)
   Consolidated 
   $   $   $   $   $   $ 
                         
Revenue   327,985        5,892    11,793        345,670 
                               
Operating income (loss)   45,525    (172,409)   (34,407)   (12,320)   (31,778)   (205,389)
Non-operating income, net                            8,503 
Income tax expense                            (8,546)
Share of results of equity investees                            (19,523)
Net loss                            (224,955)

 

(1) Unallocated expenses are mainly relating to share-based compensation, general and corporate administrative costs, such as professional fees and other miscellaneous items that are not allocated to segments. These expenses are excluded from segments results as they are not reviewed by the CODM as part of segment performance.

 F-74 

 

 

SEA LIMITED

 

NOTES TO THE CONSOLIDATED FINANCIAL STATEMENTS

(Amounts expressed in thousands of US Dollars (“$”) except for number of shares and per share data)

 

20.SEGMENT REPORTING (continued)

 

Revenue from external customers is classified based on the geographical locations where the services were provided.

 

   For the Year Ended December 31, 
   2016   2017   2018 
   $   $   $ 
Revenue               
Indonesia   23,023    24,120    99,043 
Taiwan   109,652    122,647    218,249 
Thailand   119,969    133,782    194,612 
Vietnam   61,354    98,009    193,169 
Rest of the world   31,672    35,632    121,895 
Consolidated revenue   345,670    414,190    826,968 

 

Long-lived assets consist of property and equipment and intangible assets.

 

   As at December 31, 
   2017   2018 
   $   $ 
Long-lived assets          
Indonesia   9,906    23,899 
Singapore   46,009    88,663 
Taiwan   9,530    18,504 
Thailand   12,668    17,586 
Vietnam   26,874    38,887 
Rest of the world   6,694    17,705 
    111,681    205,244 

 

No single customer accounted for 10 percent or more of the Company’s total revenue for the years ended December 31, 2016, 2017 and 2018.

 

21.FAIR VALUE MEASUREMENTS

 

The Company applies ASC topic 820, Fair Value Measurements and Disclosures. ASC 820 defines fair value, establishes a framework for measuring fair value and expands disclosures about fair value measurements. ASC 820 requires disclosures to be provided on fair value measurement.

 

ASC 820 describes three main approaches to measuring the fair value of assets and liabilities: (1) market approach; (2) income approach and (3) cost approach. The market approach uses prices and other relevant information generated from market transactions involving identical or comparable assets or liabilities. The income approach uses valuation techniques to convert future amounts to a single present value amount. The measurement is based on the value indicated by current market expectations about those future amounts. The cost approach is based on the amount that would currently be required to replace an asset.

 

 F-75 

 

 

SEA LIMITED

 

NOTES TO THE CONSOLIDATED FINANCIAL STATEMENTS

(Amounts expressed in thousands of US Dollars (“$”) except for number of shares and per share data)

 

21.FAIR VALUE MEASUREMENTS (continued)

 

In accordance with ASC 820, the Company measures cash equivalents, available-for-sale investments and 2017 Convertible Notes at fair value. The liability component of the 2018 Convertible Notes is measured at fair value on its issuance date. Cash equivalents are classified within Level 1 or Level 2 because they are valued using a quoted market prices or alternative pricing sources and model utilizing market direct or indirect observable inputs, such as the risk-free interest rate.

 

As of December 31, 2017 and 2018, Level 3 assets and liabilities of the Company included investments in convertible loans and preference shares of investees and 2017 Convertible Notes.

 

Investments in debt securities of investees - the Company used Market approach to determine the equity value of the investees. The fair value of debt securities was then derived from equity value of the investees taking into account business risk, volatility and discount rates which requires the Company to make complex and subjective judgement.

 

2017 Convertible Notes – the Company used a binomial tree model to determine the fair value of the 2017 Convertible Notes. The binomial pricing model traces the evolution of the 2017 Convertible Notes’ key underlying variables in discrete-time. This is done by means of a binomial lattice (tree), for a number of time steps between the end of reporting periods, which were December 31, 2017 and December 31, 2018, and expiration dates. The valuation model requires the Company to make complex and subjective judgments on certain underlying inputs applied to the valuation models including the expected volatility of its share price and estimated credit spread as of December 31, 2017 and December 31, 2018.

 

2018 Convertible Notes – the Company used discounted cash flow method to determine the fair value of the liability component of 2018 Convertible Notes (non-recurring, Level 3). The discounted cash flow taking into the present value of cash flows from coupon interest and redemption amount of 2018 Convertible Notes, discounted by the prevailing yield to maturity with reference to similar instruments with similar terms and credit ratings.

 

 F-76 

 

 

SEA LIMITED

 

NOTES TO THE CONSOLIDATED FINANCIAL STATEMENTS

(Amounts expressed in thousands of US Dollars (“$”) except for number of shares and per share data)

 

21.FAIR VALUE MEASUREMENTS (continued)

 

Assets and liabilities measured at fair value on a recurring basis are summarized below:

 

   Fair value measurement at December 31, 2017     
  

Quoted prices in

active markets for

identical assets

(Level 1)

  

Significant other

observable inputs

(Level 2)

  

Unobservable

inputs

(Level 3)

   Total 
   $   $   $   $ 
                 
Cash equivalents   3,133            3,133 
Available-for-sale investments – non-current           1,249    1,249 
Available-for-sale investments – current           18,000    18,000 
2017 Convertible Notes           (726,950)   (726,950)
    3,133        (707,701)   (704,568)

 

   Fair value measurement at December 31, 2018     
  

Quoted prices in

active markets for

identical assets

(Level 1)

  

Significant other

observable inputs

(Level 2)

  

Unobservable

inputs

(Level 3)

   Total 
   $   $   $   $ 
                 
Cash equivalents   10,137            10,137 
Money market funds   304,335            304,335 
Short-term investments   690            690 
Available-for-sale investments – non-current           70,374    70,374 
2017 Convertible Notes           (636,716)   (636,716)
Share appreciation rights   (106)           (106)
    315,056        (566,342)   (251,286)

 

 F-77 

 

 

SEA LIMITED

 

NOTES TO THE CONSOLIDATED FINANCIAL STATEMENTS

(Amounts expressed in thousands of US Dollars (“$”) except for number of shares and per share data)

 

21.FAIR VALUE MEASUREMENTS (continued)

  

   Level 3
instruments
measured at
fair value on
a recurring basis
 
   $ 
Assets:     
Available-for-sale debt securities     
Balance at January 1, 2016   18,804 
Investment during 2016   3,796 
Cost adjustment included in share of results of equity investees   (16,006)
Unrealized fair value gain included in other comprehensive loss   16,136 
Impairment loss included in investment gain, net   (4,226)
Disposal during 2016   (16,866)
Exchange differences   750 
Balance at  December 31, 2016   2,388 
Investment during 2017   18,000 
Impairment loss   (1,147)
Exchange differences   8 
Balance at December 31, 2017   19,249 
Investment during 2018   33,000 
Impairment loss   (144)
Unrealized fair value gain included in other comprehensive loss   18,269 
Balance at December 31, 2018   70,374 
      
Liabilities:     
Convertible notes     
Convertible notes issued during the year   (675,000)
Fair value loss   (51,950)
Balance at December 31,2017   (726,950)
Fair value gain   41,259 
Conversion into Class A ordinary shares (Note 12(a))   48,975 
Balance at December 31,2018   (636,716)

 

The Company’s valuation techniques used to measure the fair value were derived from management’s assumptions of estimations. Impairment loss of the available-for-sale investment is recorded in the current period expense. Changes in the fair value of the available-for-sale investment is recorded in the accumulated other comprehensive loss. Changes in the fair value of the 2017 Convertible Notes are recorded in the consolidated statement of operations.

 

 F-78 

 

 

SEA LIMITED

 

NOTES TO THE CONSOLIDATED FINANCIAL STATEMENTS

(Amounts expressed in thousands of US Dollars (“$”) except for number of shares and per share data)

 

22.COMMITMENTS AND CONTINGENCIES

 

Purchase commitments

 

The Company has commitments to purchase property and equipment of $12,318 and $50,857, committed licensing fee payable for the licensing of game titles of $9,400 and $7,400 and commitment to invest in certain companies of $400 and $8,473 as of December 31, 2017 and 2018, respectively.

 

Minimum guarantee commitments

 

The Company has commitments to pay minimum guarantee of royalty fee to game developers for certain online games it licensed from those game developers. As of December 31, 2017 and 2018, the minimum guarantee commitment amounted to $77,044 and $60,271, respectively, for its launched games and licensed but yet launched games.

 

Operating lease commitments

 

The Company has entered into commercial leases for the use of offices, apartments, warehouses and equipment as lessee. The tenure of these leases ranges from one to ten years. These leases have varying terms, escalation clauses and renewal rights. For the years ended December 31, 2017 and 2018, total rental expenses for all operating leases amounted to $23,028 and $43,659, respectively.

 

Future minimum lease payments payable under operating leases as at December 31 are as follows:-

 

   2017   2018 
   $   $ 
         
No later than 1 year   30,384    62,921 
Later than 1 year but no later than 5 years   86,726    224,394 
More than 5 years   11,155    41,234 
    128,265    328,549 

 

 F-79 

 

 

SEA LIMITED

 

NOTES TO THE CONSOLIDATED FINANCIAL STATEMENTS

(Amounts expressed in thousands of US Dollars (“$”) except for number of shares and per share data)

 

23.PARENT COMPANY ONLY CONDENSED FINANCIAL STATEMENTS

 

Condensed balance sheets  As of December 31, 
  

2017

$

  

2018

$

 
         
ASSETS          
Current assets          
Cash and cash equivalents   1,045,496    519,107 
Prepaid expenses and other assets   25,293    24,329 
Amounts due from subsidiaries   1,005,190    2,052,292 
Total current assets   2,075,979    2,595,728 
           
Non-current assets          
Prepaid expenses and other assets   2,000     
Total non-current assets   2,000     
Total assets   2,077,979    2,595,728 
           
LIABILITIES AND SHAREHOLDERS’ EQUITY          
Current liabilities          
Accrued expenses and other payables   33,394    8,467 
Amounts due to subsidiaries   41,171    41,638 
Amounts due to related parties   4,153     
Total current liabilities   78,718    50,105 
           
Non-current liabilities          
Loss in excess of investments   803,286    1,726,966 
Convertible notes   726,950    1,061,796 
Total non-current liabilities   1,530,236    2,788,762 
Total liabilities   1,608,954    2,838,867 

 

 F-80 

 

 

SEA LIMITED

 

NOTES TO THE CONSOLIDATED FINANCIAL STATEMENTS

(Amounts expressed in thousands of US Dollars (“$”) except for number of shares and per share data)

 

23.PARENT COMPANY ONLY CONDENSED FINANCIAL STATEMENTS (continued)

 

Condensed balance sheets  As of December 31, 
  

2017

$

   2018
$
 
         
Shareholders’ equity          
Class A Ordinary shares (Par value of US$0.0005 per share; Authorized: 14,800,000,000 and 14,800,000,000 shares as of December 31, 2017 and 2018, respectively; Issued and outstanding: 182,009,760 and 190,423,065 shares as of December 31, 2017 and 2018, respectively)   91    94 
Class B Ordinary shares (Par value of US$0.0005 per share; Authorized: 200,000,000 and 200,000,000 shares as of December 31, 2017 and 2018, respectively; Issued and outstanding: 152,956,453 and 152,175,703 shares as of December 31, 2017 and 2018, respectively)   76    76 
Additional paid-in capital   1,564,656    1,809,232 
Accumulated other comprehensive loss   10,701    15,199 
Statutory reserves   46    46 
Accumulated deficit   (1,106,545)   (2,067,786)
Total shareholders’ equity (deficit)   469,025    (243,139)
Total liabilities and shareholders’ equity (deficit)   2,077,979    2,595,728 

 

Condensed statements of operations

 

   Year ended December 31, 
  

2016

$

  

2017

$

  

2018

$

 
             
Operating expenses:               
General and administrative expenses   (29,890)   (41,369)   (62,671)
Operating loss   (29,890)   (41,369)   (62,671)
Interest income   836    1,538    7,447 
Other income       983    1,797 
Interest expense       (26,460)   (31,142)
Foreign exchange (loss) gain   (553)   1,072    (45)
Investment gain   13,987    3,374    4,335 
Fair value (loss) gain on convertible notes       (51,950)   41,259 
Loss before income tax and share of results of equity investees   (15,620)   (112,812)   (39,020)
Income tax expense            
Share of results of equity investees   (207,247)   (447,673)   (922,221)
Net loss   (222,867)   (560,485)   (961,241)

 

 F-81 

 

 

SEA LIMITED

 

NOTES TO THE CONSOLIDATED FINANCIAL STATEMENTS

(Amounts expressed in thousands of US Dollars (“$”) except for number of shares and per share data)

 

23.PARENT COMPANY ONLY CONDENSED FINANCIAL STATEMENTS (continued)

 

Condensed statements of comprehensive loss

 

   Year ended December 31, 
  

2016

$

  

2017

$

  

2018

$

 
             
Net loss   (222,867)   (560,485)   (961,241)
                
Other comprehensive income (loss) , net of tax:               
Foreign currency translation adjustments:               
Translation gain (loss)   450    1,970    (13,771)
Reclassification adjustment for net translation adjustments realized in net income   (762)   144    - 
   Net change   (312)   2,114    (13,771)
                
   Available-for-sale securities:               
Change in unrealized gain   16,136        18,269 
Reclassification adjustment for net loss realized in net income   (13,787)        
Net change   2,349        18,269 
Total comprehensive loss, net of tax   (220,830)   (558,371)   (956,743)

 

Condensed statements of cash flows

 

   Year ended December 31, 
  

2016

$

  

2017

$

  

2018

$

 
             
Net cash (used in) generated from operating activities   (876)   6,845    (34,930)
Net cash used in investing activities   (150,564)   (664,483)   (1,060,969)
Net cash generated from financing activities   197,786    1,635,224    569,510 
Net increase (decrease) in cash   46,346    977,586    (526,389)
Cash at beginning of the year   21,564    67,910    1,045,496 
Cash at end of the year   67,910    1,045,496    519,107 

 

 F-82 

 

 

SEA LIMITED

 

NOTES TO THE CONSOLIDATED FINANCIAL STATEMENTS

(Amounts expressed in thousands of US Dollars (“$”) except for number of shares and per share data)

 

23.PARENT COMPANY ONLY CONDENSED FINANCIAL STATEMENTS (continued)

 

(a)Basis of preparation

 

In the Company-only financial statements, the Company’s investment in subsidiaries and other equity investees is stated at cost plus equity in undistributed earnings of subsidiaries since inception.

 

The Company records its investment in its subsidiaries and other equity investees under the equity method of accounting as prescribed in ASC 323-10, Investment-Equity Method and Joint Ventures. Such investment is presented on the condensed balance sheets as “Investment in subsidiaries and other equity investees”, or in the case of cumulative losses in excess of the Company’s investment, “Loss in excess of investments”. Share of the subsidiaries’ and other equity investees’ profit or loss is presented as “Share of results of equity investees” on the condensed statements of operations. Under the equity method of accounting, the Company shall adjust the carrying amount of the investment for its share of the subsidiaries’ and other equity investees’ cumulative losses until the investment balance reaches zero, unless it is contractually obligated to continue to pick up the subsidiaries’ and other equity investees’ losses. The Company confirmed its unlimited financial support to its subsidiaries for their operations. Consequently, the Company recognized $1,802,108 of its share of cumulative losses in excess of its investment in “Loss in excess of investments” as of December 31, 2018 (2017: $879,887).

 

The subsidiaries and other equity investees did not pay any dividends to the Company for the years presented.

 

Certain information and footnote disclosures normally included in financial statements prepared in accordance with U.S. GAAP have been condensed or omitted and as such, these Company-only financial statements should be read in conjunction with the Company’s consolidated financial statements.

 

 F-83 

 

 

SEA LIMITED

 

NOTES TO THE CONSOLIDATED FINANCIAL STATEMENTS

(Amounts expressed in thousands of US Dollars (“$”) except for number of shares and per share data)

 

23.PARENT COMPANY ONLY CONDENSED FINANCIAL STATEMENTS (continued)

 

(b)Convertible notes

 

   December 31, 
   2017   2018 
   $   $ 
         
2017 Convertible Notes   726,950    636,716 
2018 Convertible Notes       425,080 
    726,950    1,061,796 

 

The Company issued convertible notes with principal amount of $100,000 and $50,000 to Tencent during the year ended December 31, 2017 and 2018.

 

(i)2017 Convertible Notes

 

During the year ended December 31, 2017, the Company issued the convertible promissory notes (the 2017 Convertible Notes), in the aggregate principal amount of $675,000 to nine new investors and an existing shareholder, at an interest rate of 5% per annum, compounded annually on the unconverted and unpaid principal amount until the first to occur of (i) the maturity date, subject to further extension at investors’ election, (ii) the last day of the lockup period related to the IPO, (iii) the date of any conversion of the convertible promissory note in full, and (iv) the date of any other repayment or redemption of the convertible promissory note in full. The 2017 Convertible Notes will mature on their respective third anniversary dates, subject to a further extension by the noteholders if the Company’s public offering does not occur within the first three years. The noteholders may elect to extend the term of the 2017 Convertible Notes for an additional two years if no IPO closing date has occurred on or before the respective third anniversary date.

 

The noteholders have the right, at their option, to convert the outstanding principal amount of the 2017 Convertible Notes, (i) in whole or in part of a minimum of 50%, into fully paid and non-assessable ordinary shares of the Company at any time following the IPO closing date up to the maturity date if an IPO occurs, at a conversion price ranging from $13.13 to $14.26 calculated according to an agreed-upon formula which stipulates a discount to the IPO price based on a discount rate and the time period between the issuance dates of the relevant 2017 Convertible Notes and the IPO pricing date, subject to certain anti-dilution adjustments; or (ii) in whole or in part of a minimum of 50%, on the date of closing of the first change in control event up to the maturity date or in whole but not in part on the maturity date if no IPO occurs, at a conversion price initially set at $14.807, subject to certain anti-dilution adjustments (the “Conversion Option”).

 

Notwithstanding the repayment on the maturity date as described above, if no IPO occurs, the 2017 Convertible Notes may be prepaid, in whole or in an amount equal to the outstanding unconverted and unpaid principal amount multiplied by 1.31, plus interest accrued and unpaid, on 18-month anniversary of the issuance dates, or if the noteholders elect to effect two years’ extension, the 2017 Convertible Notes may be prepaid in whole in the amount as described above on the 18-month anniversary of the respective third anniversary dates. Both the extension feature and prepayment feature are collectively referred to the “Embedded Call Option” hereafter.

 

 F-84 

 

 

SEA LIMITED

 

NOTES TO THE CONSOLIDATED FINANCIAL STATEMENTS

(Amounts expressed in thousands of US Dollars (“$”) except for number of shares and per share data)

 

23.PARENT COMPANY ONLY CONDENSED FINANCIAL STATEMENTS (continued)

 

(b)Convertible notes (continued)

 

(i)2017 Convertible Notes (continued)

 

If an event of default as defined in the 2017 Convertible Notes were to occur, the outstanding obligation under the 2017 Convertible Notes would be immediately due and payable (“Contingent Redemption Option”). If the event of default is related to any failure by the Company to pay amounts due under the 2017 Convertible Notes for more than three days after the original due date of such payment, an interest of 20% in lieu of the original interest will accrue on the principal or interest that is overdue (“Contingent Interest Feature”).

 

The initial carrying value of the Convertible Note is the consideration received from the Investors. The Company evaluated and determined if there were any embedded derivatives requiring bifurcation and to determine if there were any beneficial conversion features (“BCF”).

 

The Embedded Call Option, Contingent Redemption Option and Contingent Interest Feature did not qualify for derivative accounting because those were clearly and closely related to the host instrument.

 

BCF exists when the conversion price of the convertible note is lower than the fair value of the ordinary share at the commitment date. When a BCF exists as of the commitment date, its intrinsic value is bifurcated from the carrying value of the convertible note as a contribution to additional paid-in capital. The resulting discount to the convertible note is then accreted to the redemption value using the effective interest method as an interest expense recorded in the consolidated statements of operations. The Company determined the estimated fair value of the ordinary share with the assistance from an independent third party valuation firm.

 

On the respective commitment dates, the most favourable conversion price used to measure the BCF for the 2017 Convertible Notes was the effective conversion price of $14.807 before IPO according to the terms. No BCF was recognized for the 2017 Convertible Notes as the fair values per ordinary share at each of the commitment dates were less than the favourable conversion price.

 

Following the closing of the IPO on October 20, 2017, the American Depository Shares (“ADSs”) representing the underlying Class A ordinary shares are publicly traded and the Conversion Option is subject to derivative accounting. The Company elected to use the fair value option which would require the hybrid instrument to be measured at fair value with any changes in fair value recognized in earnings.

 

During the year ended December 31, 2018, certain noteholders had converted the outstanding principal amount of the 2017 Convertible Notes totalling $50,000 into 3,592,415 Class A ordinary shares. For the years ended December 31, 2017 and 2018, the Company recorded a loss of $51,950 and a gain of $41,259, respectively, as changes in fair value of 2017 Convertible Notes (inclusive of extinguishment gain/loss) in the statement of operations.

 

Subsequent to December 31, 2018, the Company received conversion notifications from certain noteholders to convert a total of $417,500 outstanding principal amount of the 2017 Convertible Notes according to the agreed conversion price.

 

 F-85 

 

 

SEA LIMITED

 

NOTES TO THE CONSOLIDATED FINANCIAL STATEMENTS

(Amounts expressed in thousands of US Dollars (“$”) except for number of shares and per share data)

 

23.PARENT COMPANY ONLY CONDENSED FINANCIAL STATEMENTS (continued)

 

(b)Convertible notes (continued)

 

(ii)2018 Convertible Notes

 

On June 18, 2018, the Company issued 2.25% convertible notes due July 1, 2023 (the “maturity date”), in an aggregate principal amount of $575,000 (the “2018 Convertible Notes”).

 

The 2018 Convertible Notes holders have the right, at their option, to convert the outstanding principal amount of the 2018 Convertible Notes, in whole or in part in integral multiples of $1 principal amount (i) upon satisfaction of one or more of the conversion conditions as defined in the indenture for the 2018 Convertible Notes prior to the close of business day immediately preceding January 1, 2023; or (ii) anytime on or after January 1, 2023 until the close of business on the second scheduled trading day immediately preceding the maturity date (the “Conversion Option”).

 

The initial conversion rate for the 2018 Convertible Notes is 50.5165 ADSs per $1 principal amount, equivalent to $19.80 per ADS, subject to the anti-dilution and make-whole fundamental change adjustments. Upon conversion, the Company has the right, at its option, to pay or deliver, either cash, ADSs, or a combination of cash and ADSs to the 2018 Convertible Notes holders (the “Holders”).

 

If certain events of default, changes in tax laws of the relevant taxing jurisdiction or fundamental change as defined in the indenture for the 2018 Convertible Notes were to occur, the outstanding obligations under the 2018 Convertible Notes could be immediately due and payable (the “Contingent Redemption Options”). The Company will pay additional interest, at its election, as the sole remedy relating to the failure to comply with certain reporting obligations as defined in the indenture of the 2018 Convertible Notes.  In addition, the 2018 Convertible Notes provide its holders with additional interest equal to the fair value of any cash dividends received by the holders of the Company’s ordinary shares. These features that potentially trigger additional interest payments are collectively referred to as the “Contingent Interest Features” hereinafter.

 

The Company evaluated the embedded conversion features contained in the 2018 Convertible Notes in accordance with ASC 815-40-15 and ASC 815-40-25-7 to ASC 815-40-25-35 to determine if the conversion options require bifurcation. The conversion option was not required to be bifurcated because the conversion option is indexed to the Company’s ADSs and meets all additional conditions for equity classification.

 

 F-86 

 

 

SEA LIMITED

 

NOTES TO THE CONSOLIDATED FINANCIAL STATEMENTS

(Amounts expressed in thousands of US Dollars (“$”) except for number of shares and per share data)

 

23.PARENT COMPANY ONLY CONDENSED FINANCIAL STATEMENTS (continued)

 

(b)Convertible notes (continued)

 

(ii)2018 Convertible Notes

 

The Company also evaluated the embedded Contingent Redemption Options and Contingent Interest Features contained in the 2018 Convertible Notes in accordance with ASC 815 to determine if these features require bifurcation. The Contingent Redemption Options were not required to be bifurcated because they are considered to be clearly and closely related to the debt host, as the 2018 Convertible Notes were not issued at a substantial discount and are redeemable at par. The Embedded Contingent Interest Features are not considered to be clearly and closely related to the debt host and met the definition of a derivative. Accordingly, the Contingent Interest Features were not bifurcated from the 2018 Convertible Notes on the issuance date as they were insignificant. For the embedded contingent interest features not bifurcated from the 2018 Convertible Notes, the Company determined whether the additional interest payments need to be accrued as a liability in accordance with ASC 450. Since the likelihood of occurrence of such default events is remote, the Company determined that a liability was not probable and no accrual was made as of December 31, 2018. The Company will continue to assess the accrual for these additional interest payment liabilities at each reporting date.

 

The Company has accounted for the 2018 Convertible Notes under ASC 470-20 Cash Conversion Subsections. In accordance to ASC 470-20-30-27 to 28, the liability component of $410,926 was initially measured at its fair value, with the residual value of $152,714 allocated to the equity component and classified within Additional Paid-up Capital. The debt issuance costs of $11,360 were allocated to the liability and equity components in proportion to the allocation of proceeds and accounted for as debt and equity issuance costs, respectively. The liability component is subsequently amortized to its redemption amount using the effective interest method with an effective interest rate of 9.38% and the equity component is not remeasured.

 

During the years ended December 31, 2018, the Company recognized total interest expense for coupon interest and amortization of discount on the liability component amounted to $6,936 and $14,154, respectively.

 

 F-87