ANNUAL INFORMATION FORM
FOR HYDRO ONE LIMITED
FOR THE YEAR ENDED DECEMBER 31, 2019
February 12, 2020
|
| |
TABLE OF CONTENTS | |
| |
| |
| 7 |
| |
| 11 |
| 11 |
| 12 |
| 12 |
| 14 |
| 14 |
| 15 |
| 16 |
| 17 |
| |
| 17 |
| 18 |
| |
| 18 |
| 19 |
| 19 |
| 20 |
| |
| 21 |
| 29 |
| |
| 30 |
| 31 |
| 38 |
| 45 |
| 45 |
| 46 |
| 46 |
| 47 |
| 48 |
| 49 |
| 49 |
| |
| |
| 51 |
| 52 |
| |
| 52 |
| 52 |
| 53 |
|
| |
| 54 |
| |
| 55 |
| 55 |
| |
| 56 |
| 66 |
| 66 |
| 67 |
| 67 |
| 68 |
| |
| 68 |
| 68 |
| 69 |
| |
| 70 |
| 76 |
| 77 |
| |
| 77 |
| |
| |
| |
| |
| 81 |
| S-1 |
| S-1 |
GLOSSARY
When used in this annual information form, the following terms have the meanings set forth below unless expressly indicated otherwise:
“$” or “dollar” means Canadian Dollars, unless otherwise indicated.
“2017 Long-Term Energy Plan” has the meaning given to it under “The Electricity Industry in Ontario – Issues Affecting the Electricity Industry Generally – Ontario 2017 Long-Term Energy Plan”.
“Annual MD&A” means the management’s discussion and analysis for Hydro One Limited for the year ended December 31, 2019, as filed on SEDAR under Hydro One Limited’s profile at www.sedar.com.
“Auditor General Act” means the Auditor General Act, RSO 1990, c A-35.
“Board” means the Board of Directors of Hydro One Limited.
“CCAA” means the Companies’ Creditors Arrangement Act, RSC 1985, c C-36.
“CDM” means conservation and demand management.
“CEO” means Chief Executive Officer.
“Canadian Energy Regulator Act” means the Canadian Energy Regulator Act, SC 2019, c 28, s 10.
“CFO” means Chief Financial Officer.
“common shares” means the common shares in the capital of Hydro One Limited.
“control person” has the meaning given to it under applicable Canadian securities laws.
“Custom IR Method” has the meaning given to it under “Business of Hydro One – Transmission Business Segment – Regulation – Transmission Rate Setting”.
“Debentures” has the meaning given to it under “General Development of the Business – Chronological Development of the Business - 2017 – Convertible Debenture Offering”.
“departure tax” has the meaning given to it under “Interest of Management and Others in Material Transactions – Relationships with the Province and Other Parties – Departure Taxes”.
“Dividend Reinvestment Plan” has the meaning given to it under “Dividends – Dividend Reinvestment Plan”.
“DMS” has the meaning given to it under “Business of Hydro One – Distribution Business Segment – Regulation – Capital Expenditures”.
“Electricity Act” means the Electricity Act, 1998, SO 1998, c 15, Schedule A.
“Energy Statute Law Amendment Act” means the Energy Statute Law Amendment Act, 2016, SO 2016, c 10.
“Environmental Assessment Act” means the Environmental Assessment Act, RSO 1990, c E-18.
“Financial Administration Act” means the Financial Administration Act, RSO 1990, c F-12.
“Fixing the Hydro Mess Act” means the Fixing the Hydro Mess Act, 2019, SO 2019, c 6.
“Governance Agreement” means the governance agreement dated November 5, 2015 between Hydro One Limited and the Province.
“Great Lakes Power” means Great Lakes Power Transmission LP.
“HOHL” means Hydro One Holdings Limited, a wholly-owned subsidiary of Hydro One Limited.
“HOHL Indenture” has the meaning given to it under “General Development of the Business – Chronological Development of the Business – 2018 – Financing the Merger”.
“HONI” means Hydro One Networks Inc.
“HOSSM” means Hydro One Sault Ste. Marie LP.
“HOTI” means Hydro One Telecom Inc.
“Hydro One” or the “Company” have the meanings given to such terms set out under “Presentation of Information”.
“Hydro One Accountability Act” means the Hydro One Accountability Act, 2018, SO 2018, c 10, Schedule 1.
“Hydro One Inc.” has the meaning given to it under “Presentation of Information”.
“Hydro One Limited” has the meaning given to it under “Presentation of Information”.
“ICD.D” means the “Institute of Corporate Directors, Director” designation.
“IESO” means the Independent Electricity System Operator.
“Income Tax Act” means the Income Tax Act, RSC 1985, c 1 (5th Supp).
“Indian Act” means the Indian Act, RSC 1985, c I-5.
“kV” means kilovolt.
“kW” means kilowatt.
“Letter Agreement” means the agreement dated July 11, 2018 between Hydro One Limited and the Province.
“MAAD application” means an OEB Mergers, Acquisitions, Amalgamations and Divestitures application.
“management” has the meaning given to it under “Presentation of Information”.
“Market Rules” means the rules made under section 32 of the Electricity Act that are administered by the IESO.
“Merger” means the proposed acquisition of Avista Corporation by Hydro One Limited.
“Merger Agreement” means the agreement and plan of merger dated July 19, 2017 between Hydro One Limited, Avista Corporation, Olympus Holding Corp. and Olympus Corp. in respect of the proposed acquisition of Avista Corporation by Hydro One Limited.
“Minister of Energy” means the Minister of Energy, Northern Development and Mines for the Province or the Minister of Energy for the Province, as applicable at the relevant time.
“National Energy Board Act” means the National Energy Board Act, RSC 1985, c N-7.
“NERC” means the North American Electric Reliability Corporation.
“Niagara Line” has the meaning given to it under “General Development of the Business – Chronological Development of the Business – 2018 – Niagara Reinforcement Limited Partnership - 2018”.
“Non-Aggregated Holders” has the meaning given to it under “General Development of the Business – Chronological Development of the Business – 2017 – Exemptive Relief – Disclosure of Ownership by the Province”.
“Norfolk Power” means Norfolk Power Distribution Inc.
“NPCC” means the Northeast Power Coordinating Council, Inc.
“Nuclear Fuel Waste Act” means the Nuclear Fuel Waste Act, SC 2002, c 23.
“OBCA” means the Business Corporations Act, RSO 1990, c B-16.
“OEB” means the Ontario Energy Board.
“OEFC” means Ontario Energy Financial Corporation.
“Ontario” or the “province” has the meaning given to it under “Presentation of Information”.
“Ontario Energy Board Act” means the Ontario Energy Board Act, 1998, SO 1998, c 15, Schedule B.
“Orillia Power” means Orillia Power Distribution Corporation.
“PCBs” means polychlorinated biphenyls.
“Price Cap IR” has the meaning given to it under “Business of Hydro One – Distribution Business Segment – Regulation – Distribution Rates”.
“Province” has the meaning given to it under “Presentation of Information”.
“rate base” has the meaning given to it under “Presentation of Information”.
“rate-regulated” has the meaning given to it under “Rate-Regulated Utilities – Rate Applications in Ontario - Framework”.
“Redemption” has the meaning given to it under “General Development of Business – Chronological Development of the Business – 2019 – Redemption of Convertible Debentures Represented by Instalment Receipts”.
“Registration Rights Agreement” means the registration rights agreement dated November 5, 2015 between Hydro One Limited and the Province.
“Removal Notice” has the meaning given to it under “Agreements with Principal Shareholder – Governance Agreement – Governance Matters – Election and Replacement of Directors – Province’s Right to Replace the Board”.
“Reserve” means a “reserve” as that term is defined in the Indian Act.
“return on equity” has the meaning given to it under “Presentation of Information”.
“revenue cap escalator factor” has the meaning given to it under “Business of Hydro One – Transmission Business Segment – Regulation – Recent Transmission Rate Applications - HOSSM”.
“Revenue Cap Index” has the meaning given to it under “Business of Hydro One – Transmission Business Segment – Regulation – Transmission Rate Setting”.
“ROE” has the meaning given to it under “Rate-Regulated Utilities – Rate Applications in Ontario - Framework”.
“RRF” means the performance-based model set out in the OEB’s Renewed Regulatory Framework for Electricity Distributors.
“Selling Debentureholder” has the meaning given to it under “General Development of the Business – Chronological Development of the Business - 2017 – Convertible Debenture Offering”.
“Share Ownership Restrictions” has the meaning given to it under “The Electricity Industry in Ontario – Legislative Provisions Specific to Hydro One – 10% Ownership Restriction”.
“Special Board Resolution” has the meaning given to it under “Agreements with Principal Shareholder – Governance Agreement – Governance Matters – Board Approvals Requiring a Special Resolution of the Directors”.
“Specified Provincial Entity” has the meaning given to it under “Agreements with Principal Shareholder – Governance Agreement – Governance Matters – Nomination of Directors – Independence”.
“Strategic Blueprint” has the meaning given to it under “The Electricity Industry in Ontario – Regulation of Transmission and Distribution – Ontario Energy Board”.
“Taxation Act” means the Taxation Act, 2007, SO 2007, c 11, Schedule A.
“Termination Agreement” has the meaning given to it under “Material Contracts”.
“trust assets” has the meaning given to it under “Interest of Management and Others in Material Transactions – Relationships with the Province and Other Parties – Transfer Orders”.
“TS” means transmission station.
“TSX” means the Toronto Stock Exchange.
“TWh” means terawatt-hours.
“U.S.” means the United States of America.
“U.S. Debt Prospectus” has the meaning given to it under “General Development of the Business – Chronological Development of the Business – 2018 – Financing the Merger”.
“U.S. GAAP” means United States Generally Accepted Accounting Principles.
“uniform transmission rates” has the meaning given to it under “Business of Hydro One – Transmission Business Segment – Regulation – Transmission Rate Setting”.
“Voting Securities” means a security of Hydro One Limited carrying a voting right either under all circumstances or under some circumstances that have occurred and are continuing.
PRESENTATION OF INFORMATION
Unless otherwise specified, all information in this annual information form is presented as at December 31, 2019.
Capitalized terms used in this annual information form are defined under “Glossary”. Words importing the singular number include the plural, and vice versa, and words importing any gender include all genders. The Annual MD&A and the audited consolidated financial statements of Hydro One Limited as at and for the year ended December 31, 2019, are specifically incorporated by reference into and form an integral part of this annual information form. Copies of these documents have been filed with the Canadian securities regulatory authorities and are available on SEDAR at www.sedar.com.
Unless otherwise noted or the context otherwise requires, references to “Hydro One” or the “Company” refer to Hydro One Limited and its subsidiaries taken together as a whole. References to “Hydro One Inc.” refer only to Hydro One Inc. and references to “Hydro One Limited” refer only to Hydro One Limited.
In addition, “Province” refers to the Province of Ontario as a provincial government entity, and “Ontario” or the “province” in lower case type refers to the Province of Ontario as a geographical area. References to “management” in this annual information form mean the persons who are identified as executive officers of Hydro One Limited and its subsidiaries, as applicable, in this annual information form. Any statements made by or on behalf of management are made in such persons’ respective capacities as executive officers of Hydro One Limited and its subsidiaries, as applicable, and not in their personal capacities. See “Directors and Officers” for more information.
This annual information form refers to certain terms commonly used in the electricity industry, such as “rate-regulated”, “rate base” and “return on equity”. Rate base is an amount that a utility is required to calculate for regulatory purposes, and refers to the net book value of the utility’s assets for regulatory purposes. Return on equity is a percentage that is set or approved by a utility’s regulator and represents the rate of return that a regulator allows the utility to earn on the equity component of the utility’s rate base. See also “Rate-Regulated Utilities”.
In this annual information form, all dollar amounts are expressed in Canadian dollars unless otherwise indicated. Hydro One Limited and Hydro One Inc. prepare and present their financial statements in accordance with U.S. GAAP.
FORWARD-LOOKING INFORMATION
Certain information in this annual information form contains “forward-looking information” within the meaning of applicable Canadian securities laws. Forward-looking information in this annual information form is based on current expectations, estimates, forecasts and projections about Hydro One’s business and the industry, and the regulatory and economic environments, in which Hydro One operates and includes beliefs of and assumptions made by management. Such statements include, but are not limited to, statements related to: the Company’s transmission and distribution rate applications, and resulting decisions, rates and impacts; expected impacts and timing of changes to the electricity industry; the Company’s maturing debt and standby credit facilities; expectations regarding the Company’s financing activities; credit ratings; ongoing and planned projects and/or initiatives, including expected results and completion dates; expected future capital investments and expenditures, the nature and timing of these investments and expenditures, including the Company’s plans for sustaining and development capital expenditures for its distribution and transmission systems; expectations regarding allowed return on equity; expectations regarding the ability of the Company to recover expenditures in future rates; expectations regarding the Company’s deferred tax asset; the OEB; the appeals in respect of the OEB’s September 2017 transmission rates and March 2019 distribution rates decisions; impacts of OEB treatment of the Company’s pension contribution costs; expectations regarding the ability to negotiate collective agreements consistent with rate orders; expectations related to work force demographics; expectations regarding taxes; expectations regarding load growth; the regional planning process; expectations related to Hydro One’s CDM requirements and targets; new legislation and regulatory initiatives relating to the electricity industry and the expected impacts of such; expectations regarding the Company’s DMS; expectations regarding Hydro One Inc.’s plans to build a new Ontario grid control centre; the Company’s customer focus and related initiatives; statements related to the Company’s relationships with Indigenous communities; statements related to environmental matters, and the Company’s expected future environmental and remediation expenditures; expectations related to the effect of interest rates; the Company’s reputation; cyber and data security; the Company’s relationship with the Province; future sales of shares of Hydro One Limited; acquisitions and consolidation opportunities and other strategic initiatives, including the Company’s acquisition of Orillia Power and the business and distribution assets of Peterborough Distribution Inc.; the operational status of HOSSM following its integration into HONI; expectations regarding the Governance Agreement and other agreements with the Province; the status of litigation; expectations regarding the manner in which Hydro One will operate and the Company’s strategy; expectations regarding Hydro One’s dividend policy and the Company’s intention to declare and pay dividends, including the target payout ratio of 70% to 80% of net income; implementation of the 2017 Long-Term Energy Plan and the Fixing the Hydro Mess Act, including expected outcomes and impacts; potential conflicts of interest; and legal proceedings in which Hydro One is currently involved.
Words such as “aim”, “could”, “would”, “expect”, “anticipate”, “intend”, “attempt”, “may”, “plan”, “will”, “believe”, “seek”, “estimate”, “goal”, “target”, and variations of such words and similar expressions are intended to identify such forward-looking information. These statements are not guarantees of future performance and involve assumptions and risks and uncertainties that are difficult to predict. Therefore, actual outcomes and results may differ materially from what is expressed, implied or forecasted in such
forward-looking information. Hydro One does not intend, and it disclaims any obligation to update any forward-looking information, except as required by law.
The forward-looking information in this annual information form is based on a variety of factors and assumptions including, but not limited to: no unforeseen changes in the legislative and operating framework for Ontario’s electricity market; favourable decisions from the OEB and other regulatory bodies concerning outstanding and future rate and other applications; no unexpected delays in obtaining required regulatory approvals; no unforeseen changes in rate orders or rate setting methodologies for Hydro One’s distribution and transmission businesses; no unfavourable changes in environmental regulation; continued use of U.S. GAAP; a stable regulatory environment; no significant changes to the Company’s current credit ratings; no unforeseen impacts of new accounting pronouncements; and no significant event occurring outside the ordinary course of business. These assumptions are based on information currently available to Hydro One, including information obtained from third-party sources. Actual results may differ materially from those predicted by such forward-looking information. While Hydro One does not know what impact any of these differences may have, Hydro One’s business, results of operations, financial condition and credit stability may be materially adversely affected if any such differences occur. Factors that could cause actual results or outcomes to differ materially from the results expressed or implied by forward-looking information include, among other things:
| |
• | regulatory risks and risks relating to Hydro One’s revenues, including risks relating to rate orders and the rate-setting models for transmission and distribution, actual performance against forecasts and capital expenditures, the regulatory treatment of the deferred tax asset, the recoverability of total compensation costs or denials of applications; |
| |
• | risks associated with the Province’s share ownership of Hydro One and other relationships with the Province, including potential conflicts of interest that may arise between Hydro One, the Province and related parties, risks associated with the Province’s exercise of further legislative and regulatory powers in the implementation of the Hydro One Accountability Act and the Fixing the Hydro Mess Act, risks relating to the ability of the Company to attract and retain qualified executive talent or the risk of a credit rating downgrade for Hydro One Inc. and its impact on the Company’s funding and liquidity; |
| |
• | risks relating to the location of the Company’s assets on Reserve lands and the risk that Hydro One may incur significant costs associated with transferring assets located on Reserves; |
| |
• | the risk that the Company may be unable to comply with regulatory and legislative requirements or that the Company may incur additional costs for compliance that are not recoverable through rates; |
| |
• | the risk of exposure of the Company’s facilities to the effects of severe weather conditions, natural disasters, man-made events or other unexpected occurrences for which the Company is uninsured or for which the Company could be subject to claims for damage; |
| |
• | the risk of non-compliance with environmental regulations and inability to recover environmental expenditures in rate applications; |
| |
• | risks associated with information system security and maintaining complex information technology and operational technology system infrastructure, including system failures or risks of cyber-attacks or unauthorized access to corporate information technology and operational technology systems; |
| |
• | the risk of labour disputes and inability to negotiate or renew appropriate collective agreements on acceptable terms consistent with the Company’s rate decisions; |
| |
• | risks related to the Company’s work force demographic and its potential inability to attract and retain qualified personnel; |
| |
• | the risk that the Company is not able to arrange sufficient cost-effective financing to repay maturing debt and to fund capital expenditures; |
| |
• | risks associated with fluctuations in interest rates and failure to manage exposure to credit and financial instrument risk; |
| |
• | risks associated with economic uncertainty and financial market volatility; |
| |
• | the risk that the Company may not be able to execute plans for capital projects necessary to maintain the performance of the Company’s assets or to carry out projects in a timely manner or the risk of increased competition for the development of large transmission projects or legislative changes affecting the selection of transmitters; |
| |
• | risks associated with public opposition to or delays or denials of the requisite approvals and accommodations for the Company’s planned projects; |
| |
• | the risk that assumptions that form the basis of the Company’s recorded environmental liabilities and related regulatory assets may change; |
| |
• | the risk of failure to mitigate significant health and safety risks; |
| |
• | the risk of not being able to recover the Company’s pension expenditures in future rates and uncertainty regarding the future regulatory treatment of pension, other post-employment benefits and post-retirement benefits costs; |
| |
• | the potential that Hydro One may incur significant expenses to replace functions currently outsourced if agreements are terminated or expire before a new service provider is selected; |
| |
• | the impact of the ownership by the Province of lands underlying the Company’s transmission system; |
| |
• | the risk associated with legal proceedings that could be costly, time-consuming or divert the attention of management and key personnel from the Company’s business operations; |
| |
• | the impact if the Company does not have valid occupational rights on third-party owned or controlled lands and the risks associated with occupational rights of the Company that may be subject to expiry; |
| |
• | risks relating to adverse reputational events or political actions; |
| |
• | the inability to prepare financial statements using U.S. GAAP; and |
| |
• | the risk related to the impact of any new accounting pronouncements. |
Hydro One cautions the reader that the above list of factors is not exhaustive. Some of these and other factors are discussed in more detail under the heading “Risk Management and Risk Factors” in the Annual MD&A. You should review such section in detail, including the matters referenced therein.
In addition, Hydro One cautions the reader that information provided in this annual information form regarding Hydro One’s outlook on certain matters, including potential future expenditures, is provided in order to give context to the nature of some of Hydro One’s future plans and may not be appropriate for other purposes.
ELECTRICITY INDUSTRY OVERVIEW
General Overview
The electricity industry is made up of businesses that generate, transmit, distribute and sell electricity. While traditionally a mature and stable industry, the electricity industry is facing technological change and increasing innovation. Hydro One’s business is focused on the transmission and distribution of electricity.
| |
• | Transmission refers to the delivery of electricity over high voltage lines, typically over long distances, from generating stations to local areas and large industrial customers. |
| |
• | Distribution refers to the delivery of electricity over low voltage lines to end users such as homes, businesses and institutions. |
Overview of an Electricity System
The basic configuration of a typical electricity system showing electricity generation, transmission and distribution is illustrated in the following diagram:
Note:
The above image shows a typical electricity system with transmission-connected generation.
Transmission and distribution networks are sometimes referred to as the “electricity grid” or simply “the grid”.
THE ELECTRICITY INDUSTRY IN ONTARIO
Regulation of Transmission and Distribution
General
The Electricity Act and the Ontario Energy Board Act establish the general legislative framework for Ontario’s electricity market. The activities of transmitters and distributors in Ontario are overseen by three main regulatory authorities: (i) the OEB, (ii) the IESO, and (iii) the Canadian Energy Regulator. The Minister of Energy is responsible for developing long-term energy plans and has the power to issue directives to the IESO and the OEB regarding implementation of such plans.
Ontario Energy Board
The OEB is an independent regulatory agency. The Ontario Energy Board Act provides the OEB with the authority to regulate Ontario’s electricity market, including the activities of transmitters and distributors.
The OEB has the following legislated objectives in relation to the electricity industry:
| |
• | to protect the interests of consumers with respect to prices and the adequacy, reliability and quality of electricity service, |
| |
• | to promote the education of consumers, |
| |
• | to promote economic efficiency and cost effectiveness in the generation, transmission, distribution, sale and demand management of electricity and to facilitate the maintenance of a financially viable electricity industry, |
| |
• | to promote electricity conservation and demand management in a manner consistent with the policies of the Province, including having regard to the consumer’s economic circumstances, |
| |
• | to facilitate the implementation of a smart grid in Ontario, and |
| |
• | to promote the use and generation of electricity from renewable energy sources in a manner consistent with the policies of the Province, including the timely expansion or reinforcement of transmission systems and distribution systems to accommodate the connection of renewable energy generation facilities. |
The OEB is responsible for, among other things, approving transmission and distribution rates in Ontario. It also approves the construction, expansion, or reinforcement of transmission lines greater than two kilometres in length, as well as mergers, acquisitions, amalgamations and divestitures involving distributors, transmitters and other entities which it licenses. The activities of transmitters and distributors are subject to
the conditions of their licences and a number of industry codes issued by the OEB. These codes and other requirements prescribe minimum standards of conduct and service for licensed participants in the electricity market.
In December 2017, the OEB posted its Strategic Blueprint: Keeping Pace with the Evolving Energy Sector (“Strategic Blueprint”), setting out the OEB’s commitment to modernize its approach to regulation over the next five years. The OEB established the Advisory Committee on Innovation (“ACI”) to identify steps to develop a modern regulatory framework in response to technological changes occurring in the energy sector. The ACI presented its report to the OEB in November 2018. The report focused on electricity distribution and identified four broad actions for the OEB to take to create an environment that supports innovation that brings value to customers: provide a transparent and level playing field; remove disincentives to innovative solutions; encourage market-based solutions and customer choice; and embrace simplified regulation. In January 2019, the OEB launched its “Innovation Sandbox” which is in line with recommendations made by the ACI that the OEB provide a way for utilities and unregulated companies to discuss regulatory issues with the OEB. The Innovation Sandbox is meant to advance the OEB’s focus on innovation and customer choice, pursuant to the Strategic Blueprint. In March 2019, the OEB initiated two consultation processes, Utility Remuneration and Responding to Distributed Energy Resources, to support the evolution of the sector in response to the recommendations by the ACI. Subsequent to an initial stakeholder session held in September 2019, the OEB indicated that it would prepare and issue for comment a scoping paper to identify the specific objectives and issues to be considered for each consultation. In January 2020, the OEB announced an additional stakeholder session to be held, following which the OEB has invited stakeholder comments until March 20, 2020.
Also in December 2017, the Province established a panel to modernize the OEB. The panel was tasked with providing advice on opportunities to strengthen the governance and operational framework of the OEB. In March 2019, the panel released the Ontario Energy Board Modernization Review Panel Final Report, which outlined its recommendations for opportunities to reform the OEB’s governance and operations. Flowing from the recommendations of the panel’s report, the Fixing the Hydro Mess Act reforms the OEB’s governance structure. See “The Electricity Industry in Ontario – Issues Affecting the Electricity Industry Generally – Recent Government Electricity Sector Changes – Fixing the Hydro Mess Act”.
IESO
The IESO delivers key services across the electricity sector, including managing the power system in real time, planning for Ontario’s future energy needs, enabling conservation and designing a more efficient electricity marketplace to support sector evolution. Transmitters and other wholesale market participants must comply with the Market Rules issued by the IESO. The Market Rules require transmitters to comply with mandatory North American reliability standards for transmission issued by the North American Electric Reliability Corporation (“NERC”) and the Northeast Power Coordinating Council, Inc. (“NPCC”). The IESO enforces these reliability standards and coordinates with system operators and reliability agencies in other jurisdictions to ensure energy adequacy and security across the interconnected bulk electricity system in North America.
In March 2019, the Province directed the IESO to assume accountability for centralized delivery of conservation programs, in contrast to a local distribution company delivery model. The Province also directed the IESO to discontinue the 2015-2020 CDM framework and to implement a new interim framework. The IESO implemented an interim framework, in effect from April 1, 2019 to December 31, 2020, which offers energy-efficiency incentives and rebates to electricity customers. See “Business of Hydro One – Distribution Business Segment – Regulation – Conservation and Demand Management” for more details.
Canadian Energy Regulator
In August 2019, the Canadian Energy Regulator Act came into force, replacing the National Energy Board Act. As a result of the new statute, the National Energy Board became the Canadian Energy Regulator. Any decision or order made by the National Energy Board is considered to have been made under the Canadian Energy Regulator Act and may be enforced as such.
The Canadian Energy Regulator has jurisdiction over the construction and operation of international power lines, as well as interprovincial lines that are designated as being under federal jurisdiction (of which there are currently none). As Hydro One owns and operates 11 active international power lines connecting Ontario’s transmission system with transmission systems in Michigan, Minnesota and New York, Hydro One holds several certificates and permits with the Canadian Energy Regulator.
Transmission
Transmission companies own and operate transmission systems that deliver electricity over high voltage lines. Hydro One’s transmission system accounts for approximately 98% of Ontario’s electricity transmission capacity based on the revenues approved by the OEB. The Company’s transmission system is interconnected to systems in Manitoba, Michigan, Minnesota, New York and Quebec and is part of the North American electricity grid’s Eastern Interconnection. The Eastern Interconnection is a contiguous electricity transmission system that extends from Manitoba to Florida and from east of the Rocky Mountains to the North American east coast. Being part of the Eastern Interconnection provides benefits to Ontario, such as greater security and stability for Ontario’s transmission system, emergency support when there are generation constraints or shortages in Ontario, and the ability to exchange electricity with other jurisdictions.
Distribution
Distributors own and operate distribution systems that deliver electricity over power lines at voltages of 50kV or less to end users. A local distribution company is responsible for distributing electricity to customers in its OEB-licensed service territory, and in some cases to other distributors. A service territory may cover large portions or all of a particular municipality, or an otherwise-defined geographic area. Distribution customers include homes, commercial and industrial businesses and institutions such as governments, schools and hospitals.
In Ontario, as per the OEB’s 2018 Yearbook of Electricity Distributors, as at December 31, 2018, 63 local distribution companies provided electricity to approximately five million customers. The distribution industry in Ontario is fragmented, with the 15 largest local distribution companies accounting for approximately 83% of the province’s customers.
Through its wholly-owned subsidiary Hydro One Inc., Hydro One owns the largest local distribution business in Ontario, which serves approximately 1.4 million predominantly rural customers, or approximately 26% of the total number of customers in Ontario.
Issues Affecting the Electricity Industry Generally
Tax Incentives
Tax incentives were included in the 2015 Ontario budget to promote consolidation in the electricity distribution sector. The 2015 Ontario budget announced a reduction in the tax rate for transfers of electricity assets from 33% to 22% and to nil for distributors with fewer than 30,000 customers. In addition, the budget introduced a capital gains exemption where capital gains arise as a result of exiting the payments in lieu of corporate taxes regime. These incentives are in place until December 31, 2022.
Ontario 2017 Long-Term Energy Plan
In October 2017, the Province released its 2017 Long-Term Energy Plan, which set out a number of initiatives for Ontario’s energy system, including: ensuring affordable and accessible energy, ensuring a flexible energy system, innovating to meet the future, improving value and performance for consumers, strengthening its commitment to energy conservation and efficiency, responding to the challenge of climate change, supporting First Nation and Métis capacity and leadership, and supporting regional solutions and infrastructure. The IESO and the OEB developed implementation plans in support of the objectives of the 2017 Long-Term Energy Plan, and each implementation plan was approved by the Minister of Energy in February 2018.
Recent Government Electricity Sector Changes
Fixing the Hydro Mess Act
In May 2019, the Fixing the Hydro Mess Act received Royal Assent. The following key changes flowed from this statute:
| |
• | Reform of the OEB’s structure through the creation and appointment of a board of directors, led by a chair, responsible for governance and strategic oversight of the OEB; the creation of the role of CEO, separate from the chair, to provide executive leadership; and the creation of commissioners to adjudicate hearings and determine matters within the OEB’s jurisdiction; |
| |
• | Upload of conservation programs from local distribution companies to the IESO; |
| |
• | Limiting residential electricity rate increases to the rate of inflation; and |
| |
• | Insertion of on-bill rebates on customer bills. |
Legislative Provisions Specific to Hydro One
In addition to legislation in Ontario that impacts all transmitters and distributors, there is legislation that is specific to Hydro One. Specifically, the Electricity Act requires Hydro One’s head office and principal grid control centre to be maintained in Ontario, restricts the disposition of substantially all of its OEB-regulated transmission or distribution business, prohibits any change to its jurisdiction of incorporation, requires the Company to have an ombudsman, contains a 10% ownership restriction with respect to Voting Securities and restricts the Province from selling Voting Securities if it would own less than 40% of the Voting Securities of any class or series as a result of the sale.
Ombudsman
The Electricity Act requires the Company to have an ombudsman to act as a liaison with customers and to establish procedures for the ombudsman to inquire into and report to the Board on matters raised with the ombudsman by or on behalf of customers. See “Business of Hydro One – Ombudsman” for more information.
10% Ownership Restriction
The Electricity Act imposes share ownership restrictions on the Voting Securities. These restrictions provide that no person or company (or combination of persons or companies acting jointly or in concert) may beneficially own or exercise control or direction over more than 10% of any class or series of Voting Securities, including common shares of the Company (the “Share Ownership Restrictions”). The Share Ownership Restrictions do not apply to Voting Securities held by the Province, nor to an underwriter who holds Voting Securities solely for the purpose of distributing those securities to purchasers who comply with the Share Ownership Restrictions. The articles of Hydro One Limited provide for comprehensive enforcement mechanisms that are applicable in the event of a contravention of the Share Ownership Restrictions.
Maintenance of 40% Ownership
As of December 31, 2019, the Province owned approximately 47.3% of Hydro One Limited’s common shares. See the Annual MD&A under the heading “Risk Management and Risk Factors” for more information.
The Electricity Act restricts the Province from selling Voting Securities (including common shares of Hydro One Limited) if it would own less than 40% of the outstanding number of Voting Securities of that class or series after the sale. If as a result of the issuance of additional Voting Securities by Hydro One Limited, the Province owns less than 40% of the outstanding number of Voting Securities of any class or series, the Province must, subject to the approval of the Lieutenant Governor in Council and the necessary appropriations from the Legislature, take steps to acquire as many Voting Securities of that class or series as are necessary to increase the Province’s ownership to not less than 40% of the outstanding number of Voting Securities of
that class or series. The manner in which, and the time by which, the Province must acquire these additional Voting Securities will be determined by the Lieutenant Governor in Council.
The Province has been granted pre-emptive rights by Hydro One Limited to assist it in meeting its ownership requirements under the Electricity Act as described under “Agreements with Principal Shareholder – Governance Agreement – Other Matters – Pre-emptive Rights”.
Hydro One Accountability Act
In August 2018, the Province passed the Hydro One Accountability Act, requiring the Board to establish a new compensation framework for the Board, CEO and certain other executives, as defined in the legislation, in consultation with the Province and the other five largest shareholders of Hydro One Limited. In accordance with this legislation, the Province was required to approve the new executive compensation framework and is required to approve any amendments to it. In February 2019, pursuant to the Hydro One Accountability Act, the Province issued a directive to Hydro One which set out certain compensation-related requirements for the CEO, other executives and the Board that Hydro One is required to follow when developing its board and executive compensation framework, and in March 2019, the Province approved a new compensation framework that Hydro One submitted in compliance with the directive. Key highlights of the new compensation framework include, among other things, a maximum total direct compensation for the CEO and other executives and a cap on annual board compensation. Also in accordance with the Hydro One Accountability Act, the Ontario Energy Board Act was amended to preclude the OEB from approving or fixing rates for Hydro One that include any amount in respect of compensation paid to the CEO and certain other executives.
The Hydro One Accountability Act also requires Hydro One to annually provide public disclosure concerning compensation paid to certain executives. Our compensation framework can be found on our website.
Elimination of Certain Legislation With Respect to Hydro One
In 2015 and 2016, Hydro One Inc. and its subsidiaries ceased to be subject to a number of Ontario statutes that apply to entities owned by the Province. Hydro One Limited is similarly not subject to those statutes. Notwithstanding the elimination of certain legislation with respect to Hydro One, the Company is required under the Financial Administration Act and the Auditor General Act to provide financial information to the Province for the Province’s public reporting purposes.
RECENT DEVELOPMENTS AT HYDRO ONE
New Director
Effective January 1, 2020, Susan Wolburgh Jenah was appointed as a director of the boards of directors of Hydro One Limited and Hydro One Inc.
New Executive Officer
Effective January 2, 2020, David Lebeter was appointed Chief Operating Officer of HONI.
RATE-REGULATED UTILITIES
Rate Applications in Ontario
Framework
The term “rate-regulated” is used to refer to an electricity business whose rates for transmission, distribution and other services are subject to approval by a regulator. The rate base of a rate-regulated utility means the net book value of the regulated assets of the utility, plus an allowance for working capital. The OEB is the regulator that approves electricity transmission and distribution rates in Ontario. Transmission and distribution rates have historically been determined using either a cost-of-service model or a performance-based model, which typically includes a cost-of-service base year. These models are reviewed and modified by the OEB from time to time. The OEB is currently considering alternative approaches to utility remuneration and incentives.
In a cost-of-service model, a utility charges rates for its services that allow it to recover the costs of providing its services and earn an allowed return on equity. A utility’s return on equity, or “ROE”, is the rate of return that a regulator allows the utility to earn on the equity portion of the utility’s rate base. The utility’s costs of providing its services must be prudently incurred. Cost savings are typically passed on to customers in the form of lower rates reflected in future rate decisions.
|
| | | | |
Cost of Service ($) | + | Return on Equity ($) | = | Revenue Requirement ($) |
In a performance-based model, a utility also charges rates for its services that allow it to recover the costs of providing its services and earn an allowed return on equity. However, rates are adjusted formulaically in years subsequent to the initial rebasing of costs. The formulaic adjustments in a performance-based model consider inflation and expectations regarding productivity. They assume that the utility becomes increasingly efficient over time. If a utility achieves cost savings in excess of those established by the regulator, the utility may retain some or all of the benefits of those cost savings, which may permit the utility to earn more than its allowed return on equity. In Ontario, transmission and distribution rates, including those of Hydro One, are now generally determined using a performance-based model.
CORPORATE STRUCTURE
Incorporation and Office
Hydro One Limited was incorporated on August 31, 2015, under the OBCA. Its registered office and head office is located at 483 Bay Street, 8th Floor, South Tower, Toronto, Ontario M5G 2P5.
On October 30, 2015, the articles of Hydro One Limited were amended to authorize the creation of an unlimited number of Series 1 preferred shares and an unlimited number of Series 2 preferred shares, with the Series 1 preferred shares to be issued to the Province.
On October 31, 2015, all of the issued and outstanding shares of Hydro One Inc. were acquired by Hydro One Limited from the Province in exchange for the issuance to the Province of common shares and Series 1 preferred shares of Hydro One Limited.
On November 4, 2015, the articles of Hydro One Limited were amended to authorize the consolidation of its outstanding common shares such that 595,000,000 common shares of Hydro One Limited were issued and outstanding.
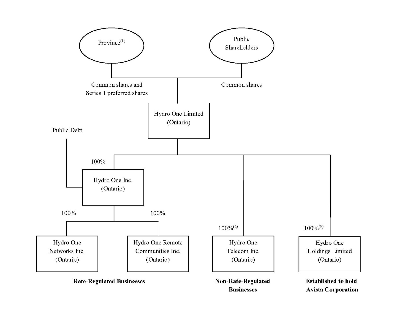
Corporate Structure and Subsidiaries
The following is a simplified chart showing the organizational structure of Hydro One and the name and jurisdiction of incorporation of certain of its subsidiaries. This chart does not include all legal entities within Hydro One’s organizational structure. Hydro One Limited owns, directly or indirectly, 100% of the voting securities of all of the subsidiaries listed below.
Notes:
| |
(1) | As of December 31, 2019, the Province directly owned approximately 47.3% of Hydro One Limited’s outstanding common shares and 100% of the outstanding Series 1 preferred shares. |
| |
(2) | Indirectly held through a wholly-owned subsidiary of Hydro One Limited that acts as a holding company for Hydro One’s non-rate-regulated businesses. |
| |
(3) | Indirectly held through a wholly-owned subsidiary of Hydro One Limited. |
Certain of Hydro One’s subsidiaries are described below:
| |
• | Hydro One Inc. – acts as a holding company for Hydro One’s rate-regulated businesses. Its publicly-issued debt continues to be outstanding. |
| |
• | HONI – the principal operating subsidiary that carries on Hydro One’s rate-regulated transmission and distribution businesses. |
| |
• | Hydro One Remote Communities Inc. – generates and supplies electricity to remote communities in northern Ontario. |
| |
• | HOTI – carries on Hydro One’s non-rate-regulated telecommunications business. |
| |
• | Hydro One Holdings Limited – established to hold Avista Corporation. |
GENERAL DEVELOPMENT OF THE BUSINESS
Chronological Development of the Business
Background
In August 2015, Hydro One Limited was incorporated by the Province as its sole shareholder. In November 2015, Hydro One Limited completed its initial public offering on the TSX by way of a secondary offering of 81,100,000 common shares by the Province. Hydro One Limited did not receive any proceeds from the initial public offering. Prior to the closing of the initial public offering, all of the issued and outstanding common shares of Hydro One Inc. were acquired by Hydro One Limited. In April 2016, the Province completed a further secondary offering of approximately 83,300,000 common shares of Hydro One Limited.
The following key events occurred from 2017 to 2019 in respect of Hydro One, beginning in 2017.
2017
2017 Secondary Common Share Offering
In May 2017, the Province completed a secondary offering of 120,000,000 common shares of Hydro One Limited at a price of $23.25 per share for aggregate gross proceeds to the Province of approximately $2.79 billion. Following completion of this offering, the Province held approximately 49.9% of Hydro One’s total issued and outstanding common shares. Hydro One did not receive any of the proceeds from the sale of the common shares by the Province.
Exemptive Relief – Disclosure of Ownership by the Province
In June 2017, the Canadian securities regulatory authorities granted (i) the Minister of Energy, (ii) Ontario Power Generation Inc. (on behalf of itself and the segregated funds established as required by the Nuclear Fuel Waste Act) and (iii) agencies of the Crown, provincial Crown corporations and other provincial entities (collectively, the “Non-Aggregated Holders”) exemptive relief, subject to certain conditions, to enable each Non-Aggregated Holder to treat securities of Hydro One that it owns or controls separately from securities of Hydro One owned or controlled by the other Non-Aggregated Holders for purposes of certain takeover bid, early warning reporting, insider reporting and control person distribution rules and certain distribution restrictions under Canadian securities laws. Hydro One was also granted relief permitting it to rely solely on insider reports and early warning reports filed by Non-Aggregated Holders when reporting beneficial ownership or control or direction over securities in an information circular or annual information form in respect of securities beneficially owned or controlled by any Non-Aggregated Holder, subject to certain conditions.
Agreement to Acquire Avista Corporation
In July 2017, Hydro One reached an agreement to acquire Avista Corporation, a utility headquartered in Spokane, Washington, for approximately U.S. $5.3 billion in an all-cash transaction, comprised of an equity purchase price of U.S. $3.4 billion and the assumption of U.S. $1.9 billion of debt. The closing of the proposed acquisition of Avista Corporation by Hydro One Limited (the “Merger”) was subject to receipt of certain regulatory and government approvals, and the satisfaction of customary closing conditions.
In September 2017, Hydro One and Avista Corporation filed applications with certain state utility commissions, as well as with the Federal Energy Regulatory Commission, requesting regulatory approval of the Merger. In December 2018 and January 2019, state utility commissions for Washington and Idaho, respectively, denied the Merger. In January 2019, Hydro One and Avista Corporation mutually terminated the Merger Agreement. See “General Development of the Business – Chronological Development of the Business – 2019 – Termination of Merger Agreement with Avista Corporation” for more information.
Convertible Debenture Offering
In August 2017, in connection with the acquisition of Avista Corporation, Hydro One Limited and its wholly-owned subsidiary, 2582764 Ontario Inc. (the “Selling Debentureholder”), completed the sale of $1.54 billion aggregate principal amount of 4.00% convertible unsecured subordinated debentures (the “Debentures”) represented by instalment receipts. See “General Development of the Business – Chronological Development of the Business – 2019 – Redemption of Convertible Debentures Represented by Instalment Receipts” and “Description of Capital Structure – Convertible Debentures and Instalment Receipts” for more information.
First Nations and Hydro One Limited Shares
In December 2017, the Province sold approximately 14 million common shares of Hydro One Limited to OFN Power Holdings LP, a limited partnership wholly-owned by Ontario First Nations Sovereign Wealth LP, which is in turn owned by 129 First Nations in Ontario. This represented approximately 2.4% of the outstanding common shares of Hydro One Limited owned by the Province. Following this transaction, the Province owned approximately 47.4% common shares of the Company. Hydro One Limited was not a party to this transaction and did not receive any proceeds from the sale of the shares by the Province.
2018
Directors and Executive Officers
In July 2018, Hydro One Limited, on behalf of itself and its wholly owned subsidiary Hydro One Inc., announced that it had entered into an agreement with the Province (the “Letter Agreement”) for the purpose of the orderly replacement of the boards of directors of both companies and for the retirement of Mayo Schmidt as the CEO.
In accordance with the Letter Agreement, Hydro One has agreed to consult with the Province in respect of future matters of executive compensation. In addition, the then-existing Hydro One Limited and Hydro One Inc. boards of directors volunteered and agreed to immediately reduce board compensation to the levels contemplated by the pre-January 1, 2018 director compensation policy. The then-existing Hydro One Limited and Hydro One Inc. boards of directors also volunteered and agreed to forego any compensation for their service after June 30, 2018. Hydro One Limited also announced the appointment of Paul Dobson as Acting President and CEO of Hydro One Limited and Hydro One Inc. effective July 11, 2018 (prior to this appointment, Mr. Dobson was CFO of Hydro One Limited and Hydro One Inc.).
In August 2018, Hydro One Limited announced a new board of directors. The directors of Hydro One Limited and Hydro One Inc. are the same in accordance with the provisions of the Governance Agreement. Four directors were nominated by the Province, Hydro One Limited’s largest shareholder, and six directors were nominated by an ad hoc nominating committee of Hydro One Limited’s three largest shareholders excluding the Province. Each of the directors appointed were independent of both Hydro One Limited and the Province in accordance with the Governance Agreement.
Between July 2018 and April 2019, most of Hydro One Limited and Hydro One Inc.’s executive officers departed. Effective September 6, 2018, Tom Woods was appointed as Chair of the boards of directors of Hydro One Limited and Hydro One Inc. Also effective September 6, 2018, Chris Lopez (previously Senior Vice President, Finance of HONI) was appointed as Acting CFO of Hydro One Limited and Hydro One Inc. Mr. Lopez was subsequently appointed CFO of Hydro One Limited and Hydro One Inc. effective May 9, 2019.
See “Directors and Officers” and “Agreements with Principal Shareholder – Governance Agreement” for more information.
The Avista Corporation Merger
In December 2018, the Washington Utilities and Transportation Commission denied the Merger. Hydro One and Avista Corporation filed a petition requesting reconsideration of the denial, but in January 2019 the Washington Utilities and Transportation Commission declined to hear the petition. In January 2019, the Idaho Public Utilities Commission also denied the Merger.
In January 2019, Hydro One and Avista Corporation mutually terminated the Merger Agreement. See “General Development of the Business – Chronological Development of the Business – 2019 – Termination of Merger Agreement with Avista Corporation” for more information.
Financing the Merger
On November 23, 2018, Hydro One Holdings Limited (“HOHL”), an indirect wholly-owned subsidiary of Hydro One Limited, filed a U.S. debt short form base shelf prospectus with securities regulatory authorities in Canada and the United States for the purposes of, but not limited to, funding a portion of the cash purchase price of the Merger (“U.S. Debt Prospectus”). The U.S. Debt Prospectus allows HOHL to offer, from time to time in one or more public offerings, up to U.S. $3.0 billion of debt securities, unconditionally guaranteed by Hydro One Limited, during the 25-month period ending December 23, 2020. In order to facilitate funding for the Merger, on June 8, 2018, HOHL, as issuer, and Hydro One Limited, as guarantor, entered into a trust indenture (the “HOHL Indenture”) with Computershare Company, N.A., as United States trustee, and Computershare Company of Canada, as Canadian trustee, governing the issuance by HOHL of unsecured debentures, notes or other evidences of indebtedness in one or more series, unconditionally guaranteed as to payment by Hydro One Limited. To date, no debt has been issued under the HOHL Indenture.
In February 2019, the Debentures issued pursuant to the August 2017 offering were redeemed. See “General Development of the Business – Chronological Development of the Business – 2019 – Redemption of Convertible Debentures Represented by Instalment Receipts” for more information.
Universal Base Shelf Prospectus
On June 18, 2018, Hydro One Limited filed a universal short form base shelf prospectus in Canada to replace the universal base shelf prospectus that expired in April 2018. The universal short form base shelf prospectus allows Hydro One Limited to offer, from time to time in one or more public offerings, up to $4.0 billion of debt, equity or other securities, or any combination thereof, during the 25-month period ending July 18, 2020.
Exemptive Relief – U.S. GAAP
In March 2018, Hydro One Limited was granted exemptive relief by securities regulators in each province and territory of Canada, allowing Hydro One Limited to continue reporting its financial results in accordance with U.S. GAAP. This exemptive relief will remain in effect until the earlier of: (i) January 1, 2024; (ii) the first day of Hydro One Limited’s financial year that commences after Hydro One Limited ceases to have activities subject to rate regulation; and (iii) the effective date prescribed by the International Accounting Standards Board for the mandatory application of a standard within International Financial Reporting Standards specific to entities with activities subject to rate regulation.
Agreement to Acquire Orillia Power
In August 2016, Hydro One Inc. reached an agreement to acquire Orillia Power, an electricity distribution company located in Simcoe County, Ontario, from the Corporation of the City of Orillia for approximately $41 million, including the assumption of approximately $15 million in outstanding indebtedness and regulatory liabilities, subject to closing adjustments. In April 2018, the OEB issued a decision denying Hydro One Inc.’s proposed acquisition of Orillia Power. In May 2018, Hydro One Inc. and Orillia Power filed a motion to review and vary the OEB’s decision, and in August 2018, the OEB upheld its April 2018 decision denying the acquisition. In September 2018, Hydro One Inc. filed a new MAAD application with the OEB to acquire Orillia Power. The acquisition is subject to the satisfaction of customary closing conditions as well as approval by the OEB. See “Business of Hydro One – Distribution Business Segment – Acquisitions – Agreement to Acquire Orillia Power” for more information.
Agreement to Acquire the Business and Distribution Assets of Peterborough Distribution Inc.
In July 2018, Hydro One Inc. reached an agreement to acquire the business and distribution assets of Peterborough Distribution Inc., an electricity distribution company located in the County of Peterborough, from the Corporation of the City of Peterborough. Hydro One Inc. will pay the Corporation of the City of Peterborough approximately $105 million, subject to closing adjustments. The acquisition is subject to the satisfaction of customary closing conditions as well as approval by the OEB. See “Business of Hydro One – Distribution Business Segment – Acquisitions – Agreement to Acquire the Business and Distribution Assets of Peterborough Distribution Inc.” for more information.
HOSSM
In October 2016, following OEB approval, Hydro One completed the acquisition of Great Lakes Power, an Ontario regulated electricity transmission business operating along the eastern shore of Lake Superior, north and east of Sault Ste. Marie, Ontario. In January 2017, the name Great Lakes Power was changed to HOSSM. In October 2018, HOSSM was operationally integrated into HONI, including its employees and transmission customers. HOSSM is expected to exist as a separate affiliate until 2023.
Niagara Reinforcement Limited Partnership – 2018
In September 2018, the Niagara Reinforcement Limited Partnership (“NRLP”) was formed for the purpose of owning a new 230 kV transmission line in the Niagara region (the “Niagara Line”) to enable generators in the Niagara area to connect to load centres of the Greater Toronto and Hamilton areas.
In September 2018, HONI filed a transmission licence application with the OEB for NRLP. In October 2018, HONI filed two other applications with the OEB relating to NRLP requesting approval for HONI to sell the Niagara Line to NRLP, and approval of interim rates to include in the 2019 uniform transmission rates. On December 20, 2018, the OEB issued a decision finding that the request for approval for an interim revenue requirement effective January 1, 2019 was premature but indicated that there would be an opportunity to adjudicate the matter at a later date. See “Business of Hydro One – Transmission Business Segment – Regulation – Recent Transmission Rate Applications - Niagara Reinforcement Limited Partnership” for more information.
2019
Termination of Merger Agreement with Avista Corporation
In January 2019, following denials of the Merger by the Washington Utilities and Transportation Commission and the Idaho Public Utilities Commission, Hydro One Limited and Avista Corporation announced that they mutually agreed to terminate the Merger Agreement.
As required under the Merger Agreement, Hydro One Limited paid Avista Corporation a U.S. $103 million termination fee as a result of the termination of the Merger Agreement. A copy of the Termination Agreement is available on SEDAR at www.sedar.com.
Redemption of Convertible Debentures Represented by Instalment Receipts
In January 2019, Hydro One Limited announced that, as a result of the termination of the Merger Agreement, it would redeem (the “Redemption”) all of its outstanding $1.54 billion Debentures represented by instalment receipts. On February 8, 2019, the Redemption occurred pursuant to the terms of the trust indenture pursuant to which the Debentures were issued and the instalment receipt and pledge agreement governing the instalment receipts. On February 8, 2019, the instalment receipts, which were listed and posted for trading on the TSX under the symbol “H.IR”, were delisted.
Niagara Reinforcement Limited Partnership – 2019
In January 2019, construction on the Niagara Line was halted due to a land dispute with the Haudenosaunee Confederacy Chiefs Council (“HCCC”). In March 2019, HONI filed a letter with the OEB requesting that the three previously-filed applications be heard together once the land dispute was resolved. Also in March 2019, the OEB put the NRLP applications in abeyance per HONI’s request. HONI filed a Statement of Claim
with the Ontario Superior Court of Justice for injunctive relief against members of the HCCC, among others. In July 2019, HONI was granted the injunction and resumed construction of the Niagara Line shortly thereafter. The construction of the Niagara Line was completed at the end of August 2019.
In August 2019, HONI filed an update to the three previously-filed OEB applications and asked that the OEB resume adjudication of the applications. In September 2019, the OEB granted NRLP a transmission licence and also granted HONI leave to sell the Niagara Line to NRLP.
In September 2019, the Niagara Line was transferred from HONI to NRLP for $119 million and operation of the Niagara Line was contracted to HONI. Subsequently, on the same date, HONI sold to the Six Nations of the Grand River Development Corporation and, through a trust, to the Mississaugas of the Credit First Nation a 25.0% and 0.1%, respectively, equity interest in NRLP for total consideration of approximately $12 million, representing the fair value of the equity interest acquired. At the time of this sale, the Mississaugas of the Credit First Nation received an option to purchase an additional 19.9% equity interest in NRLP from HONI at a price based on the value of the Niagara Line on the date of closing. The Mississaugas of the Credit First Nation exercised this option in December 2019, for a consideration of approximately $9 million. This purchase transaction closed in January 2020. Following this transaction, the Company’s interest in NRLP was reduced to 55% with the Six Nations of the Grand River Development Corporation and, through a trust, the Mississaugas of the Credit First Nation owning 25% and 20%, respectively, of equity interest in NRLP. See “Business of Hydro One – Transmission Business Segment – Regulation – Recent Transmission Rate Applications - Niagara Reinforcement Limited Partnership” for more information.
Executive Compensation
On March 8, 2019, Hydro One Limited released a revised executive compensation framework for the Board, the CEO and other executives that was approved by the Management Board of Cabinet of the Province.
Directors and Executive Officers
In April 2019, Greg Kiraly, Chief Operating Officer, and Jamie Scarlett, Executive Vice President and Chief Legal Officer, left the Company following a period of planned leadership transition.
Effective May 1, 2019, Darlene Bradley was appointed as Acting Chief Operating Officer of HONI and effective October 1, 2019, Ms. Bradley was appointed Chief Safety Officer of HONI.
Effective May 9, 2019, Chris Lopez was appointed as CFO of Hydro One Limited and Hydro One Inc.
Effective May 10, 2019, Mark Poweska was appointed as President and CEO and a director of Hydro One Limited and Hydro One Inc.
Effective July 10, 2019, Saylor Millitz-Lee was appointed as Chief Human Resources Officer of HONI.
On July 31, 2019, Tom Woods stepped down as Chair of the boards of directors of Hydro One Limited and Hydro One Inc.
Effective August 1, 2019, Tim Hodgson was appointed as Chair of the boards of directors of Hydro One Limited and Hydro One Inc.
Effective September 9, 2019, Paul Harricks was appointed as Chief Legal Officer of Hydro One Limited and Hydro One Inc.
Strategy
In November 2019, Hydro One released its updated corporate strategy which reaffirms the Company’s commitment to Ontario and the provision of safe, reliable and affordable electricity. The strategy focuses on five key aspirational priorities:
| |
• | Plan, Design And Build A Grid For The Future |
We will plan, design and build a reliable grid taking into account changing technologies to prevent future outages. There will be increased focus on grid resilience in order to restore power after events. Climate change and sustainability factors will be taken into consideration in our planning processes to increase resilience and lower our environmental footprint. We will incorporate distributed energy resources to enable customer choice while delivering exceptional value to customers through best-in-class asset management practices.
| |
• | Be The Safest And Most Efficient Utility |
We will transform and improve our safety culture through robust safety analytics as well as grass-roots engagement with our employees. Field operations will be more empowered to drive efficiency, productivity and reliability and provided with efficient corporate support. There will be a focus on efficient capital delivery to support an ongoing growing work program.
We will make concerted efforts to build and grow relationships with Indigenous peoples, government and industry partners. We will proactively address community concerns and establish strong partnerships with our customers through local investment and economic development for the benefit of Ontarians.
| |
• | Advocate For Our Customers And Help Them Make Informed Decisions |
We will make it easier to do business with Hydro One by strengthening the customer experience through innovative customer-centric practices. We will help our customers make informed decisions with deeper insights and leverage our position as energy experts. We will expand access to energy offerings to become the provider of choice to our customers.
| |
• | Innovate And Grow The Business |
We will continue to invest responsibly in our core transmission and distribution business. In addition, we will pursue incremental regulated and unregulated business opportunities through innovation and our focused presence in Ontario.
General Development of the Business
In addition to the chronological development of the business, the following general developments in the business have occurred and continue to be relevant.
Customer Focus
Our continued focus on customer service remains a critical aspect of our success as a Company. Greater corporate accountability for performance outcomes, and company-wide improvements in productivity and efficiency, align with our customers’ expectations of how Hydro One should operate. Hydro One intends to continue to offer affordable and reliable electricity, advocate for our customers and empower them to make informed decisions about their energy usage, and respond to emerging customer needs.
Customer Service
Hydro One is committed to delivering value to its customers by becoming easier to do business with, being available when customers need assistance, and always staying connected. This includes specific, measurable commitments that encompass all areas of service. This focus on customer service resulted in improved satisfaction survey scores in 2019. Residential and small business customer satisfaction scores were the highest in ten years at 86%, transmission customer satisfaction saw a slight decrease from 2018 results, from 90% to 87%, while customer satisfaction for commercial and industrial customers was at 79%, reflecting a company-wide dedication to improving customer service. Another area of focus has been to shift customer interactions to digital channels to meet customers’ needs while reducing operational costs and increasing customer satisfaction. Hydro One is on a multi-year journey to transform the customer experience by creating digital channels that enhance existing services, introduce new services and offer innovative solutions to better anticipate and meet the needs of customers.
Review of Operations
Hydro One has been focused on the identification of opportunities for improved corporate performance and the development of strategies to drive more efficient, cost-effective operations. Hydro One conducts regular reviews of key corporate activities and programs, covering areas such as construction services and project management practices, asset deployment and controls, information technology and cybersecurity, vegetation management practices, fleet services and utilization, supply chain management and business continuity planning. Operational and cost improvements across work planning and execution have already been observed and implemented. Hydro One has included productivity cost savings in its applications before the OEB.
Sustainability and Environmental Reporting
In August 2019, Hydro One Limited published its 2018 Sustainability Report, highlighting its progress in 2018 and its plans for future years. The report reviews Hydro One’s performance in five key areas: putting customers first, management of environmental impacts, employees and workplace, a commitment to supporting stronger communities, and investments to improve service reliability and the long-term viability of the Company. In September 2019, Hydro One Limited outlined its actions to address climate change in its 2018 submission to the Carbon Disclosure Project, an organization which supports the disclosure of the environmental impact of major corporations.
BUSINESS OF HYDRO ONE
Segments
Through its wholly-owned subsidiary Hydro One Inc., Hydro One is Ontario’s largest electricity transmission and distribution utility with approximately $27.1 billion in assets and 2019 revenues of approximately $6.5 billion. Hydro One owns and operates substantially all of Ontario’s electricity transmission network and is the largest electricity distributor in Ontario by number of customers. The Company’s regulated transmission and distribution operations are owned by Hydro One Inc. Hydro One delivers electricity safely and reliably to approximately 1.4 million customers across the province of Ontario, and to large industrial customers and municipal utilities. Hydro One Inc. owns and operates approximately 30,000 circuit kilometres of high-voltage transmission lines and approximately 123,000 circuit kilometres of primary low-voltage distribution lines.
Hydro One has three segments: (i) transmission business; (ii) distribution business; and (iii) other. Each of the three segments is described below.
Hydro One’s transmission and distribution businesses are both operated primarily through HONI. This allows both businesses to utilize common operating platforms, technology, work processes, equipment and field staff and thereby take advantage of operating efficiencies and synergies. For regulatory purposes, HONI has historically filed separate rate applications with the OEB for each of its licensed transmission and distribution businesses. A single application will be filed for transmission and distribution for the period 2023 to 2027.
Transmission Business Segment
Overview
Hydro One’s transmission business consists of owning, operating and maintaining Hydro One’s transmission system, which accounts for approximately 98% of Ontario’s transmission capacity based on revenue approved by the OEB. All of the Company’s transmission business is carried out through HONI, a wholly-owned subsidiary of Hydro One Inc., through its subsidiary HOSSM (formerly Great Lakes Power), as well as through the Company’s approximately 66% interest in B2M Limited Partnership and 75% interest in NRLP. Hydro One’s 75% interest in NRLP was reduced to 55% following the closing of a purchase transaction in January 2020. Hydro One’s transmission business represented approximately 56% of its total assets as at December 31, 2019, and accounted for approximately 49% of its total revenue in 2019, net of purchased power and 52% of its total revenue in 2018, net of purchased power.
The Company’s transmission business is a rate-regulated business that earns revenues mainly from charging transmission rates that are subject to approval by the OEB. The Company’s transmission rates are generally determined using a performance-based model, which typically includes a cost-of-service base year. Transmission rates are collected by the IESO and are remitted by the IESO to Hydro One on a monthly basis, which means that Hydro One’s transmission business has no direct exposure to end-customer counterparty risk.
Transmission rates are based on monthly peak electricity demand across Hydro One’s transmission network. This gives rise to seasonal variations in Hydro One’s transmission revenues, which are generally higher in the summer and winter due to increased demand, and lower during other periods of reduced demand. Hydro One’s transmission revenues also include revenues associated with exporting energy to markets outside of Ontario. Ancillary revenue includes revenues from providing maintenance services to generators and from third-party land use.
Business
The Company’s transmission system serves substantially all of Ontario and transported approximately 135 TWh of energy throughout the province in 2019. Hydro One’s transmission customers consist of 38 local distribution companies (including Hydro One’s own distribution business) and 83 large industrial customers connected directly to the transmission network, including automotive, manufacturing, chemical and natural resources businesses. Electricity delivered over the Company’s transmission network is supplied by 133 generators in Ontario and electricity imported into the province through interties. Interties are transmission interconnections between neighbouring electric systems that allow power to be imported and exported.
The high voltage power lines in Hydro One’s transmission network are categorized as either lines which form part of the “bulk electricity system” or “area supply lines”. Power lines which form part of the bulk electricity system typically connect major generation facilities with transmission stations and often cover
long distances, while area supply lines serve a local region. Ontario’s transmission system is connected to the transmission systems of Manitoba, Michigan, Minnesota, New York and Quebec through the use of interties, allowing for the import and export of electricity to and from Ontario.
Hydro One’s transmission assets were approximately $15 billion as at December 31, 2019 and include transmission stations, transmission lines, a control centre and telecommunications facilities. Hydro One has approximately 309 in-service transmission stations and approximately 30,000 circuit kilometres of high voltage lines whose major components include cables, conductors and wood or steel support structures. All of these lines are overhead power lines except for approximately 270 circuit kilometres of underground cables located in primarily urban areas.
Hydro One’s transmission network is managed from a central location. This centre monitors and controls the Company’s entire transmission network, and has the capability to remotely monitor and operate transmission equipment, respond to alarms and contingencies and restore and reroute interrupted power. There is also a backup facility which would be staffed in the event of an evacuation of the centre. In September 2019, Hydro One Inc. announced plans to build a new Ontario grid control centre.
Hydro One uses telecommunications systems for the protection and operation of its transmission and distribution networks. These systems are subject to very stringent reliability and security requirements, which help the Company meet its reliability obligations and facilitate the restoration of power following service interruptions.
B2M Limited Partnership is Hydro One’s partnership with the Saugeen Ojibway Nation with respect to the Bruce-to-Milton transmission line. B2M Limited Partnership owns the transmission line assets relating to two circuits between Bruce TS and Milton TS, while Hydro One owns the transmission stations where the lines terminate. Hydro One maintains and operates the Bruce-to-Milton line and has an approximately 66% economic interest in the partnership.
NRLP is Hydro One’s partnership with Six Nations of the Grand River Development Corporation and, through a trust, the Mississaugas of the Credit First Nation. NRLP owns the Niagara Line. Hydro One maintains and operates the Niagara Line, and had a 75% interest in the partnership at year end, which reduced to 55% following the closing of the purchase transaction in January 2020. See “General Development of the Business – Chronological Development of the Business – 2019 – Niagara Reinforcement Limited Partnership – 2019” for more information.
In 2018, Hydro One completed the operational integration of HOSSM (formerly Great Lakes Power), which was acquired in October 2016. See “General Development of the Business – Chronological Development of the Business – 2018 – HOSSM” for more information.
Regulation
Transmission Rate Setting
The OEB provides two revenue plan options for transmission rates in Ontario: the Custom Incentive Rate Setting Plan (the “Custom IR Method”) and the Incentive-Based Revenue Index Rate Setting Plan (the “Revenue Cap Index”).
Under the Revenue Cap Index, the first year’s revenue requirement reflects the transmitter’s cost of service; and annually thereafter, this amount is subject to a formulaic increase reflecting inflation, partially offset by a productivity factor. The revenue requirement in these subsequent years is set on the assumption that the transmitter will achieve efficiency or productivity improvements to offset the productivity factor imposed by the regulator. Under the Custom IR Method, a similar methodology to the Revenue Cap Index may be used; however, applications are multi-year and are designed to reflect a transmitter-specific revenue trend for the application term. For example, a transmitter may request incremental capital funding beyond amounts established in the base year revenue requirement.
The OEB sets transmission rates based on a two-step process. First, all transmitters apply to the OEB for the approval of their revenue requirements. Second, the OEB aggregates the total revenue requirements of all transmitters in Ontario and applies a formula to arrive at a single set of rates that are charged to ratepayers for the three types of transmission services applicable in Ontario, namely: network services, line connection services and transformation connection services. The three separate rates charged for these services are the same for all transmitters and are referred to as “uniform transmission rates”. Uniform transmission rates for all transmitters are set by the OEB on an annual basis, using the revenue requirements set out in the most recent rate decision issued for each transmitter.
The filing requirements for transmitters mandate the integration of core RRF (defined below under “Business of Hydro One – Distribution Business Segment – Regulation – Distribution Rates”) concepts into revenue requirement applications. Transmitters applying for revenue requirements under the Custom IR Method or Revenue Cap Index must include: (i) evidence of the continuous improvement and efficiency gains anticipated to be achieved over the rate term; (ii) a mechanism to protect ratepayers in the event of earnings significantly in excess of the regulatory net income supported by the return on equity established in the approved revenue requirement; and (iii) proposed performance metrics applicable to their individual circumstances. A key component of rate–setting under the RRF is benchmarking evidence to support cost forecasts and system planning proposals.
Recent Transmission Rate Applications
HONI, B2M Limited Partnership, HOSSM and NRLP file separate applications to the OEB for the approval of their transmission revenue requirement for transmission services.
HONI
In September 2017, the OEB issued its decision on HONI’s application for 2017-2018 transmission revenue requirement. In the decision, the OEB concluded that the net deferred tax asset resulting from the transition from the payments in lieu of tax regime under the Electricity Act to the federal and provincial tax regimes in connection with the 2015 initial public offering should not accrue entirely to Hydro One Limited’s shareholders, but rather a portion should be shared with HONI’s ratepayers. The OEB proposed a basis for sharing a portion of the tax savings resulting from the deferred tax asset with HONI’s ratepayers by reducing the amount of taxes approved for recovery in HONI’s 2017-2018 transmission revenue requirement. In November 2017, the OEB issued a decision and order that established the portion of the tax savings that should be shared with HONI’s ratepayers.
In October 2017, HONI filed with the OEB a motion to review and vary the OEB’s decision, and filed an appeal with the Ontario Divisional Court. The motion, among other things, sought allocation to Hydro One Limited’s shareholders of the full amount of the future tax savings arising from the deferred tax asset. In both the motion and the appeal, HONI’s position was that the OEB made errors of fact and law in its determination of the allocation of the tax savings between Hydro One Limited’s shareholders and HONI’s ratepayers. An OEB hearing of the merits of the motion was held in February 2018. In August 2018, the OEB granted the motion and returned the portion of the decision relating to the deferred tax asset to an OEB panel for reconsideration. In March 2019, the OEB upheld its original decision on the allocation of the deferred tax asset between Hydro One Limited’s shareholders and HONI’s ratepayers. As a result, the Company has recorded an $867 million one-time decrease in net income as a reversal of revenues of $68 million, and a charge to deferred tax expense of $799 million, which is expected to result in an annual decrease to funds from operations in the range of $50 million to $60 million in the near term, and this range will decline over time. In April 2019, HONI filed an appeal with the Ontario Divisional Court with respect to the OEB’s deferred tax asset decision. The appeal was heard in November 2019, and a decision is pending. See the Annual MD&A under the subheading “Risk Management and Risk Factors – Risks Relating to Hydro One’s Business – Regulatory Risks and Risks Relating to Hydro One’s Revenues – Risks Relating to Regulatory Treatment of Deferred Tax Asset” for a description of related risks.
In March 2018, the OEB requested that HONI file the transmission revenue requirement application for a four-year test period from 2019 to 2022.
A one-year inflation-based application for the 2019 transmission revenue requirement was filed with the OEB in October 2018. In December 2018, the OEB issued a decision declaring HONI’s 2018 transmission revenue requirement of approximately $1,521 million and specifying the 2019 uniform transmission rates, both interim and effective as of January 1, 2019. In April 2019, the OEB issued its decision on HONI’s transmission rate application and set the revenue index at 1.4% on a final basis effective May 1, 2019.
In March 2019, HONI filed a three-year custom incentive rate application with the OEB for its 2020-2022 transmission revenue requirements. The application requested the OEB’s approval of revenue requirements
of $1,623 million for 2020. In June 2019, HONI filed updates to the application reflecting recent financial results and other adjustments. The hearing concluded in November 2019. The OEB decision is pending.
On December 10, 2019, the OEB approved HONI’s 2019 transmission revenue requirement and charges as interim effective January 1, 2020 until the new transmission revenue requirement and charges are approved by the OEB.
The OEB has also requested that HONI file a single application for distribution rates (including Hydro One Remote Communities Inc.) and transmission revenue requirement for the period from 2023 to 2027. HONI intends to comply with this request. See also “Business of Hydro One – Distribution Business Segment – Regulation – Recent Distribution Rate Applications – HONI”.
B2M Limited Partnership
In December 2015, the OEB approved B2M Limited Partnership’s revenue requirement for years 2015 to 2019, subject to annual updates in each of 2016, 2017, 2018 and 2019 to adjust its revenue requirement for the following year consistent with the OEB’s updated cost of capital parameters. In May 2018, the OEB issued its decision and rate order on B2M Limited Partnership’s 2018 transmission application reflecting a revenue requirement of $36 million, effective January 1, 2018.
In November 2018, a revised 2019 revenue requirement using the updated cost of capital parameters was filed with the OEB. In December 2018, the OEB issued its decision on uniform transmission rates effective January 1, 2019, approving the requested 2019 revenue requirement of approximately $33 million.
In July 2019, B2M Limited Partnership filed a transmission rate application for 2020-2024, seeking a base revenue requirement of $36 million for 2020, and a 1.4% revenue cap escalator index for 2021 to 2024. On December 9, 2019, B2M Limited Partnership reached a settlement on all issues with OEB staff and Intervenors on the 5-year revenue cap rate application for 2020-2024 to be effective January 1, 2020. The settlement accepts all of B2M Limited Partnership’s cost submissions, but includes additional reliability reporting and a capital adjustment (reduction) factor of 0.6% to account for the lower rate base value. On January 6, 2020, the settlement agreement was filed with the OEB for approval, which was granted on January 16, 2020.
HOSSM
HOSSM is under a ten-year deferred rebasing period for years 2017-2026, following receipt of approval by the OEB of Hydro One’s acquisition of HOSSM in October 2016. HOSSM’s 2016 approved revenue requirement of $41 million remained in effect for 2017 and 2018.
In July 2018, HOSSM filed a 2019 application to allow for inflationary increase (“revenue cap escalator factor”) to its previously approved revenue requirement. The revenue cap escalator factor is designed to add inflationary increases to the revenue requirement on an annual basis. In June 2019, the OEB approved the revenue cap escalator index at 1.1% (net) which was applied to HOSSM's base revenue requirement for
2019, effective February 1, 2019, and also approved the 2019-2026 revenue cap framework. In December 2019, the OEB issued a decision on HOSSM’s request for transmission revenue requirement for 2020. The OEB approved the revenue cap adjustment requesting an increase to the 2020 revenue requirement of 1.5% (inflation factor of 1.8% less stretch factor of 0.3%).
Niagara Reinforcement Limited Partnership
In September 2019, the OEB granted NRLP a transmission licence and granted HONI leave to sell the Niagara Line to NRLP. Also in September 2019, the OEB approved NRLP’s request to establish a deferral account to record NRLP’s 2019 revenue requirement prior to its inclusion in the uniform transmission rates. In October 2019, NRLP filed its revenue cap incentive rate application for 2020-2024. In December 2019, the OEB approved NRLP’s proposed 2020 revenue requirement of $9 million as interim effective January 1, 2020. See “General Development of the Business – Chronological Development of the Business – 2018 – Niagara Reinforcement Limited Partnership – 2018” and “General Development of the Business – Chronological Development of the Business – 2019 – Niagara Reinforcement Limited Partnership – 2019” for more information.
Reliability Standards for Transmission
The Company’s transmission business is required to comply with various mandatory regulations for transmission reliability, including mandatory standards, directories and market rules established by NERC, NPCC, and the IESO, which are international, regional and Ontario reliability regulatory authorities, respectively, involved in regulating, promoting and otherwise improving the reliability of transmission networks in North America. Hydro One’s compliance with these reliability regulations is enforced by both the IESO and the Canadian Energy Regulator.
Among the various regulations, NERC has established a set of currently enforced standards and continues to issue new and revised standards to ensure that utilities and other users, owners and operators of the bulk electricity system in North America implement and sustain preventive, detective and corrective measures to mitigate cyber and physical security risks to critical infrastructure. Hydro One’s physical, electronic and information security measures have been and are being upgraded to meet these revised requirements. Hydro One expects to continue to perform additional work and incur further costs to comply with these and other reliability requirements. Hydro One anticipates that these costs will be incurred annually over a number of years and will be recovered in rates. See the Annual MD&A under the subheadings “Risk Management and Risk Factors – Risks Relating to Hydro One’s Business – Compliance with Laws and Regulations”, “Risk Management and Risk Factors – Risks Relating to Hydro One’s Business – Risk Associated with Information Technology, Operational Technology Infrastructure and Data Security” and “Risk Management and Risk Factors – Risks Relating to Hydro One’s Business –Risks Relating to Asset Condition, Capital Projects and Innovation” for more information.
Regional Planning
The OEB oversees regional planning processes to ensure that transmission and distribution investments are coordinated at a regional level. One of the OEB objectives for regional planning is to review and/or rely on regional planning studies and reports to support rate applications submitted by transmitters and distributors and “leave to construct” applications submitted by transmitters. In Ontario, the first phase of the regional planning process is led by the transmitter responsible for a particular geographic region. For this purpose, the province is divided into 21 regions. As the largest transmitter in Ontario, Hydro One plays a key role in the regional planning process and is responsible for leading the regional planning process in 20 of the 21 designated regions. The first cycle of the regional planning process was completed in 2017. The second cycle of the regional planning process is currently in progress. Recommended transmission and distribution investments from the regional planning process will be undertaken by the transmitter responsible for each region and by distributors in each region for their respective service territories.
In conducting regional planning, Hydro One works closely with the IESO and all distributors in the region through study teams to jointly identify needs and develop transmission and distribution investment options. Hydro One also coordinates with the IESO on its Integrated Regional Resource Planning which is another phase of the regional planning process.
Capital Expenditures
The Company anticipates that it will spend in the range of approximately $1,181 million to $1,382 million per year, over the next five years, on capital expenditures relating to its transmission business. The Company’s capital expenditure plans are included in Hydro One’s applications to the OEB for transmission rates and are subject to approval by the OEB. See “Capital Investments – Future Capital Investments” and “Capital Investments – Major Transmission Capital Investment Projects” in the Annual MD&A for more information on future capital expenditures.
The Company incurs both sustaining capital expenditures and development capital expenditures. Sustaining capital expenditures are those investments required to replace or refurbish our assets and facilities to ensure that the transmission system continues to function as originally designed. Hydro One’s plans to maintain, refurbish or replace existing assets are based upon risk assessments, asset condition assessments and end-of-service life criteria specific to each type of asset. Priorities are assigned to each type of investment based upon the extent of the risks that it mitigates.
Investments to sustain Hydro One’s transmission assets are critical to maintain the safety, reliability and integrity of its existing transmission network. Hydro One’s sustainment capital plan is designed to maintain Hydro One’s transmission reliability performance, as determined by measures such as the average length (in minutes) of unplanned interruptions per delivery point. The Company expects that significant investments will be required to sustain its existing infrastructure over the long term.
The Company’s development capital expenditure plan is designed to address Ontario’s expected change in the generation profile, accommodate load growth in areas throughout Ontario and support the economic growth in Ontario including industrial and agricultural growth and connection of the remote communities in the northern part of the province. Development capital expenditures include those investments required to develop and build new large-scale projects such as new transmission lines and stations as well as smaller projects such as transmission line or station reinforcements, extensions or additions to connect generation or serve load.
The Company engages with various stakeholders, including its customers, as it develops its capital plans. It also engages affected communities and parties who may be impacted by individual projects. The Company also consults with Indigenous communities whose rights may be affected by its projects.
Competitive Conditions
Within our principal market of Ontario, the Company operates and maintains substantially all of the transmission system. Competition for transmission services in Ontario is currently limited. The adoption by the OEB of uniform transmission rates that apply to all transmitters also reduces the financial incentive for customers to seek alternative transmission providers, since each transmitter in Ontario charges the same uniform rate for transmission services. Hydro One competes with other transmitters for the opportunity to build new large-scale transmission facilities in Ontario. The competitive process was amended in 2016 by the proclamation of the Energy Statute Law Amendment Act to allow for the selection of a transmitter outside the existing competitive process. The 2017 Long-Term Energy Plan directed the IESO to develop a transmission procurement process that is clear, cost-effective, efficient and able to respond to changing policy, market and system needs. This process is currently underway.
Hydro One does not compete with other transmitters with respect to investments which are made to sustain or develop its existing transmission infrastructure.
Distribution Business Segment
Overview
Hydro One’s distribution business consists of owning, operating and maintaining Hydro One’s distribution system, which Hydro One, through Hydro One Inc., owns primarily through its wholly-owned subsidiary, HONI, the largest local distribution company in Ontario. The Company’s distribution system is also the largest in Ontario. The Company’s distribution business is a rate-regulated business that earns revenues mainly by charging distribution rates that are subject to approval by the OEB. Hydro One’s distribution business also includes the business of its wholly-owned subsidiary, Hydro One Remote Communities Inc., which supplies electricity to customers in remote communities in northern Ontario. The Company’s distribution rates are generally determined using a performance-based model, except for the distribution rates of Hydro One Remote Communities Inc., which are set on a cost-recovery basis and do not include a return on equity.
Hydro One’s distribution business represented approximately 37% of its total assets as at December 31, 2019, and accounted for approximately 50% of its total revenue in 2019, net of purchased power and 47% of its total revenue in 2018, net of purchased power. Distribution revenues include distribution rates approved by the OEB and amounts to reimburse Hydro One for the cost of purchasing electricity delivered to its distribution customers. Distribution revenues also include minor ancillary service revenues, such as fees related to the joint use of the Company’s distribution poles by participants in the telecommunications and cable television industries, as well as miscellaneous charges such as charges for late payments.
As at December 31, 2019, Hydro One’s distribution assets were approximately $10 billion.
Business
Hydro One delivers electricity through its distribution network to approximately 1.4 million residential and business customers, most of whom are located in rural areas, as well as 47 local distribution companies (including Hydro One’s own distribution business).
Hydro One’s distribution system includes approximately 123,000 circuit kilometres of primary low-voltage distribution lines and approximately 1,000 distribution and regulating stations. Other distribution assets include poles, transformers, service centres and equipment.
Hydro One’s distribution system services a predominantly rural territory. As a result of the lower population density in the Company’s service territory, the Company’s costs to provide distribution services may be higher than those of distributors who service urban areas. Furthermore, unlike the distribution systems found in urban areas, most of Hydro One’s distribution system was not designed with redundancy, to be interconnected in loops with other distribution lines, with the result that interruptions experienced at any point along a distribution line in Hydro One’s network can cause all customers downstream of the interruption point to lose power. Accordingly, the reliability of Hydro One’s distribution system is lower than that of local distribution companies which service urban territories that typically have redundancy built into their systems.
The Company engages in vegetation management activities to maintain the reliability of Hydro One’s distribution system on a preventive basis and to protect public health and safety. This consists of the trimming or removal of trees to lower the risk of contact with distribution lines, thereby reducing the risk of power outages, and preventing potential injury to the public or employees. The Company’s monitoring systems assist with determining areas of priority and with system restoration. The Company relies on its local line crews for these restoration activities.
Hydro One’s distribution business is involved in the connection of new sources of electricity generation, including renewable energy. Hydro One invests in upgrades and modifications to its distribution system to accommodate these new sources of generation and ensure the continued reliability of its distribution network. As at December 31, 2019, there were approximately 17,000 small, mid-size and large embedded generators connected to Hydro One’s distribution network, including approximately 16,000 generators with capacities
of up to 10 kW. As at December 31, 2019, Hydro One also had approximately 800 generators pending connection.
Hydro One has played a significant role in the installation of smart meters and the migration of distribution customers to time of use pricing in Ontario. Smart meters are regarded as an integral means of promoting a culture of conservation and allow customers to change their electricity consumption patterns and reduce their costs. Hydro One has completed all material activities associated with the implementation of smart meters and has transitioned the vast majority of its customers to time of use pricing.
Acquisitions
Agreement to Acquire Orillia Power
In August 2016, Hydro One Inc. reached an agreement to acquire Orillia Power, an electricity distribution company located in Simcoe County, Ontario, from the Corporation of the City of Orillia for approximately $41 million, including the assumption of approximately $15 million in outstanding indebtedness and regulatory liabilities, subject to closing adjustments. The acquisition is subject to the satisfaction of customary closing conditions as well as approval by the OEB. In April 2018, the OEB issued a decision denying Hydro One Inc.’s proposed acquisition of Orillia Power. Hydro One Inc. and Orillia Power filed a motion to review and vary the OEB’s decision, and in August 2018, the OEB issued a decision upholding its April 2018 decision to deny Hydro One Inc.’s proposed acquisition of Orillia Power. In September 2018, Hydro One Inc. filed a new MAAD application with the OEB to acquire Orillia Power. The evidence in this MAAD application has been updated to reflect current variables to costs and other metrics, as well as future cost structures pertaining to the acquired entity. In 2019, Hydro One filed supplemental evidence, and a technical conference and an oral hearing were held in respect of the acquisition. A decision by the OEB is pending.
Agreement to Acquire the Business and Distribution Assets of Peterborough Distribution Inc.
In July 2018, Hydro One Inc. reached an agreement to acquire the business and distribution assets of Peterborough Distribution Inc., an electricity distribution company located in the County of Peterborough, from the Corporation of the City of Peterborough. Hydro One Inc. will pay the Corporation of the City of Peterborough approximately $105 million, subject to closing adjustments. The acquisition is subject to the satisfaction of customary closing conditions as well as approval by the OEB and the Competition Bureau. In October 2018, Hydro One Inc. filed a MAAD application with the OEB for approval of the acquisition. In November 2018, the Competition Bureau issued a no-action letter, stating that it does not intend to take action against the acquisition. In 2019, Hydro One filed supplemental evidence, and a technical conference and an oral hearing were held in respect of the acquisition. A decision by the OEB is pending.
Regulation
Distribution Rates
Distribution rates in Ontario are determined using a performance-based model set out in the OEB’s Renewed Regulatory Framework for Electricity Distributors: A Performance-Based Approach, which is sometimes referred to as the “RRF”. Under the RRF, distributors in Ontario may choose one of three rate-setting methods, depending on their capital requirements: 4th Generation Incentive Rate-Setting (now known as “Price Cap IR”), Custom IR Method, or Annual Incentive Rate-Setting Index.
The RRF contemplates that under the Price Cap IR method, a distributor will apply for the approval of its revenue requirement for an initial base year, reflecting the distributor’s cost of service. The revenue requirement for subsequent years is determined based on a formula that accounts for inflation and certain productivity factors set by the regulator. The revenue requirement in these subsequent years is set on the assumption that the distributor will achieve efficiency or productivity improvements to offset the productivity factor imposed by the regulator.
Under the Custom IR Method, a similar methodology to the Price Cap IR may be used; however, applications are multi-year and are designed to reflect a distributor-specific revenue trend for the application term. For example, a distributor may request incremental capital funding beyond amounts established in the base year revenue requirement.
The scope of applications under the Annual Incentive Rate-Setting Index option is limited to formulaic adjustments to prior year OEB-approved rates. The adjustment provides an increase based on inflation, partially offset by a productivity factor. Distributors under this plan do not have access to mechanisms for additional capital funding beyond the formulaic adjustment.
The RRF allows the distributor to retain all or a portion of the cost savings achieved in excess of the estimate established by the regulator during the period covered by the rate decision, subject to any sharing mechanisms that may be required by the OEB, as indicated in the decision of each rate application. This approach allows the distributor an ability to earn more than its allowed return on equity. The RRF also requires distributors to demonstrate certain performance outcomes, namely: customer focus, operational effectiveness, public policy responsiveness and financial performance. The OEB has indicated that customer focused outcomes and continuous performance improvements by distributors are central to the RRF framework objectives and are considered as part of a distributor rate application.
Performance measures are an important part of the RRF, and the OEB has established a standard performance scorecard for all distributors which is reported annually. Distributors may also propose additional performance measures for approval by the OEB. In its most recent distribution application, Hydro One submitted additional measures relating to areas that are of particular interest, such as customer service and reliability, as well as operational efficiency in key areas like pole replacements, distribution station
refurbishments and vegetation management. In subsequent rate applications, distributors are required to report to the OEB on their performance against the performance measures approved.
The OEB’s review process of the anticipated cost of service for providing distribution services under the RRF follows a process similar to that of a transmission rate application. Once the revenue requirement for distribution services is determined, it is allocated across the distributor’s customer rate classes using a methodology approved by the OEB resulting in the setting of individual rates for distribution services based on each customer rate class. Hydro One currently has 13 customer rate classes. Distribution rates in Ontario are not the same for all distributors and reflect the particular circumstances of each distributor, including its own costs of providing electricity service to its own particular customers. The OEB policy, A New Distribution Rate Design for Residential Electricity Customers, changes the current distribution rate design for residential customers (a combination of a fixed monthly rate and a variable charge) to a fixed monthly charge only. In December 2015, the OEB increased the transition period for certain customer classes of HONI to eight years to mitigate bill impacts. Implementation will be completed over the next four years for HONI’s residential customers, depending on rate class.
The OEB is considering possible changes to the design of rates for commercial industrial customers. Changes to rate design will not impact the total revenue to be collected from these customer classes.
Recent Distribution Rate Applications
The Company’s distribution rates, other than the distribution rates of Hydro One Remote Communities Inc., are determined by using a performance-based model.
HONI
In March 2017, HONI filed a custom application with the OEB for its 2018-2022 distribution rates. The application reflects the level of capital investments required to minimize degradation in overall system asset condition, to meet regulatory requirements, and to maintain current reliability levels. . In accordance with the OEB decision, HONI filed its draft rate order reflecting updated revenue requirements of $1,459 million for 2018, $1,498 million for 2019, $1,532 million for 2020, $1,578 million for 2021, and $1,624 million for 2022. In June 2019, the OEB approved the rate order confirming these updated revenue requirements.
In March 2018, the OEB issued a letter stating that the OEB expected HONI to file a joint distribution-transmission rate application for 2023-2027, including rates for Hydro One Remote Communities Inc. See “Business of Hydro One – Transmission Business Segment – Regulation – Recent Transmission Rate Applications – HONI” for more information.
In March 2019, HONI received the OEB’s decision on its 2018-2022 distribution rates application, which included reductions to Hydro One’s capital and operating costs. In accordance with the OEB decision, HONI filed its draft rate order reflecting updated revenue requirements. In June 2019, the OEB approved the rate order confirming the updated revenue requirements. At the end of March 2019, HONI filed a motion to
review and vary the OEB’s decision on HONI’s 2018-2022 distribution rates application as it relates to rates revenue requirement recovery of employer pension costs. Concurrently, an appeal to the Ontario Divisional Court was filed. The appeal was held in abeyance pending the outcome of the motion made before the OEB. In December 2019, the OEB affirmed its earlier decision with respect to recovery of the revenue requirement associated with pension costs. HONI has decided to discontinue its appeal of the OEB’s decision.
Hydro One Remote Communities Inc.
In August 2017, Hydro One Remote Communities Inc. filed an application seeking approval of the 2018-2022 revenue requirements and customer rates for the distribution and generation of electricity in the Hydro One Remote Communities service area. New rates were implemented on May 1, 2018.
In November 2018, Hydro One Remote Communities Inc. filed an application with the OEB seeking approval for increased base rates effective May 1, 2019. In February 2019, the OEB issued a draft decision approving the requested increase, which was later finalized in March 2019.
In November 2019, Hydro One Remote Communities Inc. filed an application and evidence in support of its proposed 2020 distribution rates. The application requested an increase to the base rates for the distribution and generation of electricity of 2.0% effective May 1, 2020. A decision from the OEB is pending.
Hydro One Remote Communities Inc.’s business is exempt from a number of sections of the Electricity Act which relate to the competitive market. For example, Hydro One Remote Communities Inc. continues to apply bundled rates to customers in remote communities. Hydro One Remote Communities Inc.’s business is operated on a break-even basis, without a return on equity included in rates. As a result, any net income or loss in the year related to the regulated operations of Hydro One Remote Communities Inc. is recorded in a regulatory variance account for inclusion in the calculation of future customer rates. See the Annual MD&A under the heading “Regulation – Electricity Rates Applications – Hydro One Remote Communities” for more information.
Conservation and Demand Management
Until March 2019, under the IESO’s 2015-2020 Conservation First Framework, distributors in Ontario offered CDM programs to customers to achieve specific energy savings targets. Distributors were responsible for developing and delivering CDM plans approved and funded by the IESO and reporting on their progress towards achieving projected energy savings targets.
In March 2019, the Province directed the IESO to cancel the 2015-2020 Conservation First Framework and assume accountability for centralized delivery of conservation programs under an interim framework. Hydro One continues to deliver CDM programs to those customers for whom CDM project applications had already been approved. The interim framework is in effect from April 1, 2019 to December 31, 2020 and offers energy-efficiency incentives and rebates to electricity customers. Under the interim framework, distributors,
including Hydro One, are allowed to offer local programs that do not overlap with the IESO’s program offerings.
Capital Expenditures
Hydro One’s asset sustainment activities are based on an assessment of asset condition. Distribution asset renewals are undertaken when assessments indicate there is a high risk of failure and where further maintenance activities are not appropriate. The Company expects capital expenditures for its distribution business in the near term to focus on new load connections, storm damage, wood pole replacement, and system capability reinforcement. In addition, the Company expects to continue to construct new distribution lines and stations in response to system growth forecasts, continued suburban community development, high load relief requirements and requirements to connect new sources of generation. The Company expects that it will spend in the range of approximately $632 million to $750 million per year over the next five years on capital expenditures relating to its distribution business. The projections are subject to approval by the OEB.
Hydro One is continuing to modernize its distribution system through the deployment of smart devices (including remotely controllable switches and breakers as well as faulted circuit indicators) as power system assets are renewed. Hydro One has implemented a Distribution Management System (“DMS”) at its Ontario Grid Control Centre. The DMS has enabled distribution components to be monitored and controlled, perform real-time analysis and determine, with greater precision, the location of equipment failures. Additional functionality is planned to allow field staff to view system conditions remotely in real-time. Smart metering data will also be used to deliver operational and asset management benefits such as better notification of outages and their scope, asset loading information and other data. See the Annual MD&A under the subheading “Capital Investments – Future Capital Investments” for more information on future capital expenditures.
Competitive Conditions
Hydro One’s distribution service area is described in its distribution licence issued by the OEB. Only one distributor is permitted to provide distribution services in a service territory, and distributors have exclusive rights to provide service to new customers located within their service territory. As a result, there is very little direct competition for distribution services in Ontario, except near the borders of adjoining service territories, where a distributor may apply to the OEB to claim the right to serve new customers or new loads not currently connected to its distribution grid.
To create more efficiency in the distribution sector, the Province continues to endorse the need for faster consolidation among local distribution companies in Ontario, resulting in competition for acquisition or merger opportunities. Potential acquirers may include strategic and financial buyers, in addition to other local distribution companies. Hydro One believes that it is well-positioned to continue to pursue consolidation opportunities within Ontario that are beneficial to all stakeholders. Consolidation continues within Ontario.
Other Segment
Hydro One’s other segment consists principally of its telecommunications business, which provides telecommunications support for the Company’s transmission and distribution businesses. The telecommunication business is carried out by its wholly-owned subsidiary HOTI. It also offers comprehensive communications and information technology services and solutions (for example, cloud services, managed services and security-based services) that extend beyond HOTI’s fibre optic network, in a competitive commercial market.
HOTI is not regulated by the OEB. However, HOTI is registered with the Canadian Radio-television and Telecommunications Commission as a non-dominant, facilities-based carrier, providing broadband telecommunications services in Ontario with connections to Montreal, Quebec; Buffalo, New York; and Detroit, Michigan.
The other segment also includes certain corporate activities including a deferred tax asset. The deferred tax asset arose on the transition from the provincial payments in lieu of tax regime to the federal tax regime in connection with the Company’s initial public offering and reflects the revaluation of the tax basis of Hydro One’s assets to fair market value.
The other segment represented approximately 7% of Hydro One’s total assets as at December 31, 2019, and accounted for approximately 1% of its total revenue, net of purchased power, in 2019 and 2018.
Indigenous Communities
Hydro One believes that building and maintaining respectful, positive and mutually beneficial relationships with Indigenous communities across the province is important to achieving the Company’s corporate objectives. Hydro One has established an Indigenous Relations Policy, demonstrating the Company’s desire to work proactively to build relationships with Indigenous communities based on understanding, respect and mutual trust. Hydro One is committed to working with Indigenous communities in a spirit of cooperation, partnership and shared responsibility. Hydro One’s equity partnerships with the Saugeen Ojibway Nation in respect of the Bruce-to-Milton transmission line and with the Six Nations of the Grand River Development Corporation and the Mississaugas of the Credit First Nation in respect of the Niagara Line demonstrate the Company’s commitment to these principles. In keeping with the Company’s Indigenous Relations Policy, Hydro One’s Indigenous Relations team provides guidance and advice to support the Company in developing and advancing positive relationships. Hydro One also has several programs related to Indigenous communities and their citizens. These include educational and training opportunities which provide opportunities for work terms, Indigenous procurement partnership agreements along with community investments, customer support and outreach. Together, HONI and Hydro One Remote Communities Inc. serve 104 First Nation communities.
The Company’s Health, Safety, Environment and Indigenous Peoples Committee of the Board is responsible for assisting the Board in discharging the Board’s oversight of responsibilities relating to effective occupational health and safety and environmental policies and practices at Hydro One, and its relationship with Indigenous communities.
Outsourced Services
Hydro One has outsourced certain non-core functions, including facilities management services with respect to its stations and other facilities, and certain back-office services such as information technology, payroll, supply chain and accounting services. The Company’s back-office services are provided by a third-party service provider under an agreement that expires on December 31, 2020 for finance, accounting and payroll services, on February 28, 2021 for information technology services, and on October 31, 2021 for supply chain services. The Company has decided not to renew its arrangement with the third-party service provider for settlements services, and has brought those services back into its operations commencing January 1, 2020. The Company has an option to renew the agreement in relation to the finance, accounting and payroll services for an additional term of one year. The Company’s facilities management services are provided by a third-party service provider under an agreement that expires on December 31, 2024, with an option for the Company to renew the agreement for an additional term of three years.
Employees
As at December 31, 2019, Hydro One had approximately 8,000 regular and non-regular employees province-wide comprised of a mix of skilled trades, engineering, professional, managerial and executive personnel. The average number of Hydro One employees in 2019 was approximately 8,800, consisting of approximately 5,800 regular employees and approximately 3,000 non-regular employees. Hydro One’s regular employees are supplemented primarily by accessing a large external labour force available through arrangements with the Company’s trade unions for contingent workers, sometimes referred to as “hiring halls”, and also by access to contract personnel. The hiring halls offer Hydro One the ability to access highly trained and appropriately skilled workers on a project-by-project basis. This arrangement provides the Company with more flexibility to address seasonal needs and unanticipated changes to its budgeted work programs. The Company also offers apprenticeship and technical training programs to ensure that future staffing needs will continue to be met.
On March 25, 2019, Hydro One Inc. and the Society of United Professionals (“Society”) announced the tentative settlement of a two-year collective agreement covering approximately 1,500 employees in critical engineering, supervisory and administrative roles. The agreement, covering the period from April 1, 2019 to March 31, 2021, was ratified by the Society on April 30, 2019. Collective agreements requiring renewal in 2020 include the Power Workers’ Union (“PWU”) and PWU customer service operations agreements.
See the Annual MD&A under the headings “Hydro One Work Force” and “Collective Agreements” for more information on employees.
Health, Safety and Environmental Management
Hydro One has an integrated Health, Safety and Environment Management System that includes key elements for the successful minimization of risk and continued performance improvements. Health, safety and environmental hazards and risks are identified and assessed, and controls are implemented to mitigate significant risks. The Company has policies in place regarding Health and Safety, Environment, Workplace Violence and Harassment and Public Safety.
HONI is a designated “Sustainable Electricity Company” by the Canadian Electricity Association. This designation demonstrates Hydro One’s commitment to responsible environmental, social and economic practices, and to the principles of sustainable development.
Given the nature of the work undertaken by Hydro One employees, health and safety remains one of the Company’s top priorities. Safety is one of Hydro One’s core values. The Company has developed and is continuing to develop a number of programs and initiatives for incident prevention and to minimize the risk of injury to its employees and the public associated with its facilities and operations.
Since 2004, Hydro One’s recordable incident rate, its key health and safety performance measure, has seen a reduction of approximately 89%. While we will continue to monitor and focus on reducing our recordable incident rate, our primary focus will be on the elimination of all serious injuries and fatalities as our key Health & Safety performance measure. We will also be raising the profile of our near miss accident reporting to ensure that we learn from and address the procedures, training and policies that lead to a safer workplace. All measures are monitored by management and by the Health, Safety, Environment and Indigenous Peoples Committee, a committee of the Board. Management compensation has been tied, in part, to meaningfully improving annual health and safety performance targets. In the event of a fatality and subject to a system investigation, this component of management compensation would not be paid. A program allowing for an effective early and safe return to work has allowed the Company to ensure that, when injuries occur, employees recover and return to the workplace as soon as possible.
Hydro One continues with its “Journey to Zero” safety initiative that began in 2009. This initiative compares Hydro One to other companies to identify performance gaps. Safety perception assessments were completed in 2009, 2013, 2015, 2017 and 2019. The assessment identified opportunities for improvement and a cross-functional team from across the Company will use this, and other inputs, to recommend activities that will make a significant difference to safety in the workplace.
Environmental Regulation
Hydro One is subject to extensive federal, provincial and municipal regulation relating to the protection of the environment that governs, among other things, environmental assessments, discharges to water and land and the generation, storage, transportation, disposal and release of various hazardous substances. Estimated environmental liabilities are reviewed annually or more frequently if significant changes in regulation or other relevant factors occur. Estimated changes are accounted for prospectively.
Permits and Approvals
The Company is required to obtain and maintain specified permits and approvals from federal, provincial and municipal authorities relating to the design, construction and operation of new and upgraded transmission and distribution facilities. Examples include environmental assessment approvals, permits for facilities to be located in parks or other regulated areas, water crossing permits, and approvals to discharge to air and water. Some projects may require environmental approvals from the federal government. Interconnections with neighbouring utilities in other provinces and states also require federal approval and will be subject to federal regulatory review.
In general, larger projects are subject to an individual environmental assessment process, pursuant to the Environmental Assessment Act. The majority of approvals fall under a class environmental assessment process which provides for more streamlined approvals. The scope, timing and cost of environmental assessments are dependent on the scale and type of project, the location (urban versus rural), the environmental sensitivity of affected lands and the significance of potential environmental effects.
Regulation of Releases
Federal, provincial and municipal environmental legislation regulates the release of specific substances into the environment through the prohibition of discharges that will or may have an adverse effect on the environment, which can include liquids, gasses and noise. Releases occur in the course of the Company’s normal operations. Accordingly, Hydro One has spill, leak prevention and leak mitigation programs involving the testing, replacement, repair and installation of containment systems including re-gasketting of transformers and sulphur-hexafluoride-filled equipment. In addition, the Company has an emergency response capability which the Company believes is sufficient to minimize the environmental impact of spills and to comply with its legal obligations.
Hazardous Substances
Hydro One manages a number of hazardous substances, such as PCBs, herbicides, and wood preservatives. In addition, some facilities have substances present which are designated for special treatment under occupational health and safety legislation, such as asbestos, lead and mercury. The Company has environmental management programs in place to deal with PCBs, herbicides, asbestos, and other hazardous substances.
Land Assessment and Remediation
Hydro One has a proactive land assessment and remediation program in place to identify and, where necessary, remediate historical contamination that has resulted from past operational practices and uses of certain long-lasting chemicals at the Company’s facilities. These programs involve the systematic identification of contamination at or from these facilities and, where necessary, the development of remediation plans for the Company’s properties and affected adjacent private properties. As at December 31, 2019, future expenditures related to Hydro One’s land assessment and remediation program were estimated at approximately $51 million. These expenditures are expected to be spent over the period ending 2044. Additional acquisitions could add to land assessment and remediation expenditures. The expenditures on this program for 2019 were approximately $8 million. These costs are expected to be recovered in the Company’s transmission and distribution rates.
Insurance
Hydro One maintains insurance coverage, including liability, all risk property, boiler and machinery and directors’ and officers’ insurance. The Company also maintains other insurance coverage that is required by law, covering risks such as automobile liability, pesticide liability and aircraft liability. The Company does not have insurance for damage to its transmission and distribution wires, poles or towers located outside transmission and distribution stations, including damage caused by severe weather, other natural disasters or catastrophic events or for environmental remediation costs. The OEB has generally permitted the recovery of costs associated with extreme weather events.
Ombudsman
The Electricity Act requires that the Company have an ombudsman to act as a liaison with customers and to establish procedures for the ombudsman to inquire into and report to the Board on matters raised with the ombudsman by or on behalf of customers. These procedures are set out in a written mandate and terms of reference.
The role of the ombudsman is to facilitate resolution of complaints by customers of the Company that remain unresolved after having been processed through the Company’s complaints handling process. The ombudsman is an impartial and independent investigator, who makes recommendations to facilitate the resolution of both individual and systemic issues with a view to achieving a resolution that is fair to both
the customer and the Company. The main purposes of the ombudsman are to address procedural and substantive unfairness, handle unresolved complaints, conduct systemic reviews that will lead to improvements in programs and systems, support the Company in holding its employees accountable for carrying out the Company’s directives and their responsibilities, and support the Board in its mandate to govern in a just, fair, and equitable manner. The ombudsman is mandated to work with the OEB to maintain integrated procedures for liaising with the Company and inquiring into matters raised by customers with the ombudsman. The ombudsman is an office of last resort within the Company.
RISK FACTORS
A discussion of Hydro One Limited’s risk factors can be found under the heading “Risk Management and Risk Factors” in the Annual MD&A.
DIVIDENDS
The Company declared and paid cash dividends to common shareholders and holders of Series 1 preferred shares in 2017 and beyond as follows:
|
| | | | |
Common Shares |
Fiscal Year | Date Declared | Record Date | Payment Date | Amount per Share |
2017 | February 9 | March 14 | March 31 | $0.21 |
May 3 | June 13 | June 30 | $0.22 |
August 8 | September 12 | September 29 | $0.22 |
November 9 | December 12 | December 29 | $0.22 |
2018 | February 12 | March 13 | March 29 | $0.22 |
May 14 | June 12 | June 29 | $0.23 |
August 13 | September 11 | September 28 | $0.23 |
November 7 | December 11 | December 31 | $0.23 |
2019 | February 20 | March 13 | March 29 | $0.23 |
May 8 | June 12 | June 28 | $0.2415 |
August 8 | September 12 | September 30 | $0.2415 |
November 6 | December 11 | December 31 | $0.2415 |
2020 | February 11 | March 11 | March 31 | $0.2415 |
Series 1 Preferred Shares |
2017 | February 9 | N/A | February 21 | $0.265625 |
May 3 | N/A | May 23 | $0.265625 |
August 8 | N/A | August 21 | $0.265625 |
November 9 | N/A | November 20 | $0.265625 |
2018 | February 12 | N/A | February 20 | $0.265625 |
May 14 | N/A | May 22 | $0.265625 |
August 13 | N/A | August 20 | $0.265625 |
November 7 | N/A | November 20 | $0.265625 |
2019 | February 20 | N/A | February 20 | $0.265625 |
May 8 | N/A | May 20 | $0.265625 |
August 8 | N/A | August 20 | $0.265625 |
November 6 | N/A | November 20 | $0.265625 |
2020 | February 11 | N/A | February 20 | $0.265625 |
Dividend Policy
The Board has established a dividend policy pursuant to which Hydro One Limited expects to pay an annualised dividend amount on its common shares, based on a target payout ratio of 70% to 80% of net income. The amount and timing of any dividends payable by Hydro One Limited will be at the discretion of the Board and will be established on the basis of Hydro One’s results of operations, maintenance of its deemed regulatory capital structure, financial condition, cash requirements, the satisfaction of solvency tests imposed by corporate laws for the declaration and payment of dividends and other factors that the Board may consider relevant.
The preferred shares of Hydro One Limited are entitled to a preference over the common shares with respect to the payment of dividends. Other than the foregoing, there is currently no restriction that would prevent the company from paying dividends at current levels.
For more information on dividends, see the notes to the audited consolidated financial statements of Hydro One Limited as at and for the years ended December 31, 2019 and 2018.
Dividend Reinvestment Plan
In February 2016, the Board approved the creation of a dividend reinvestment plan (the “Dividend Reinvestment Plan”) which is currently in place. The Dividend Reinvestment Plan enables eligible shareholders to have their regular quarterly cash dividends automatically reinvested in additional Hydro One common shares acquired on the open market.
DESCRIPTION OF CAPITAL STRUCTURE
General Description of Capital Structure
The following description may not be complete and is subject to, and qualified in its entirety by reference to, the terms and provisions of Hydro One Limited’s articles, as they may be amended from time to time.
Hydro One Limited’s authorized share capital consists of an unlimited number of common shares and an unlimited number of preferred shares, issuable in series. As at December 31, 2019, there were 596,818,436 common shares, 16,720,000 Series 1 preferred shares and no Series 2 preferred shares issued and outstanding.
Common Shares
Holders of common shares are entitled to receive notice of and to attend all meetings of shareholders, except meetings at which only the holders of another class or series of shares are entitled to vote separately as a class or series, and holders of common shares are entitled to one vote per share at all such meetings of shareholders. Hydro One Limited’s common shares are not redeemable or retractable. Subject to the rights, privileges, restrictions and conditions attaching to any other class or series of shares, including the Series 1 preferred shares and Series 2 preferred shares, holders of common shares are entitled to receive dividends if, as, and when declared by the Board. Subject to the rights, privileges, restrictions and conditions attaching to any other class or series of shares, including the Series 1 preferred shares and Series 2 preferred shares, holders of common shares are also entitled to receive the remaining assets of Hydro One Limited upon its liquidation, dissolution or winding-up or other distribution of Hydro One Limited’s assets for the purposes of winding-up its affairs. See “Dividends – Dividend Policy” for a description of Hydro One Limited’s dividend policy.
The Voting Securities of Hydro One Limited, which include the common shares, are subject to share ownership restrictions under the Electricity Act and certain other provisions contained in the articles of Hydro
One Limited related to the enforcement of those share ownership restrictions. The share ownership restrictions provide that no person or company (or combination of persons or companies acting jointly or in concert), other than the Province or an underwriter who holds Voting Securities solely for the purposes of distributing them to purchasers who comply with the share ownership restrictions, may beneficially own or exercise control or direction over more than 10% of any class or series of Voting Securities of Hydro One Limited.
Preferred Shares
Hydro One Limited may from time to time issue preferred shares in one or more series. Prior to issuing shares in a series, the Board is required to fix the number of shares in the series and determine the designation, rights, privileges, restrictions and conditions attaching to that series of preferred shares.
Subject to the OBCA, holders of Hydro One Limited’s preferred shares or a series thereof are not entitled to receive notice of, to attend or to vote at any meeting of the shareholders of Hydro One Limited except that votes may be granted to a series of preferred shares when dividends have not been paid on any one or more series as determined by the applicable series provisions. Each series of preferred shares ranks on parity with every other series of preferred shares with respect to dividends and the distribution of assets and return of capital in the event of the liquidation, dissolution or winding up of Hydro One Limited. The preferred shares are entitled to a preference over the common shares and any other shares ranking junior to the preferred shares with respect to payment of dividends and the distribution of assets and return of capital in the event of the liquidation, dissolution or winding up of Hydro One Limited.
Series 1 Preferred Shares and Series 2 Preferred Shares
For the period commencing from October 31, 2015, and ending on and including November 19, 2020, the holders of Series 1 preferred shares will be entitled to receive fixed cumulative preferential dividends of $1.0625 per share per year, if and when declared by the Board, payable quarterly on the 20th day of November, February, May and August in each year. The dividend rate will reset on November 20, 2020 and every five years thereafter at a rate equal to the sum of the then five-year Government of Canada bond yield and 3.53%. The Series 1 preferred shares will not be redeemable by Hydro One Limited prior to November 20, 2020, but will be redeemable by Hydro One Limited on November 20, 2020 and on November 20 every fifth year thereafter at a redemption price equal to $25.00 for each Series 1 preferred share redeemed, plus any accrued or unpaid dividends. The holders of Series 1 preferred shares will have the right, at their option, on November 20, 2020 and on November 20 every fifth year thereafter, to convert all or any of their Series 1 preferred shares into Series 2 preferred shares on a one-for-one basis, subject to certain restrictions on conversion.
The holders of Series 2 preferred shares will be entitled to receive quarterly floating rate cumulative dividends, if and when declared by the Board, at a rate equal to the sum of the then three-month Government of Canada treasury bill rate and 3.53% as reset quarterly. The Series 2 preferred shares will be redeemable by Hydro One Limited at a redemption price equal to $25.00 for each Series 2 preferred share redeemed if redeemed on November 20, 2025, or on November 20 every fifth year thereafter or $25.50 for each Series 2 preferred share redeemed if redeemed on any other date after November 20, 2020, in each case plus any accrued or
unpaid dividends. The holders of Series 2 preferred shares will have the right, at their option, on November 20, 2025, and on November 20 every fifth year thereafter, to convert all or any of their Series 2 preferred shares into Series 1 preferred shares on a one-for-one basis, subject to certain restrictions on conversion.
In the event of the liquidation, dissolution or winding-up of Hydro One Limited, or any other distribution of assets of Hydro One Limited for the purpose of winding-up its affairs, the holders of Series 1 preferred shares and Series 2 preferred shares will be entitled to receive $25.00 for each Series 1 preferred share and each Series 2 preferred share held by them, plus any unpaid dividends, before any amounts are paid or any assets of Hydro One Limited are distributed to holders of common shares and any shares ranking junior to the Series 1 preferred shares and Series 2 preferred shares. After payment of those amounts, the holders of Series 1 preferred shares and Series 2 preferred shares will not be entitled to share in any further distribution of the property or assets of Hydro One Limited.
Except as required by the OBCA, neither the holders of Series 1 preferred shares nor the holders of Series 2 preferred shares shall be entitled to receive notice of, or to attend meetings of shareholders of Hydro One Limited and shall not be entitled to vote at any such meeting, unless Hydro One Limited fails for eight quarters, whether or not consecutive, to pay in full the dividends payable on the Series 1 preferred shares or Series 2 preferred shares, as applicable, whereupon the holders of Series 1 preferred shares and Series 2 preferred shares, as applicable, shall become entitled to receive notice of and attend all meetings of shareholders, except class meetings of any other class of shares, and shall have one vote for each Series 1 preferred share or Series 2 preferred share held at such meetings, as applicable.
Convertible Debentures and Instalment Receipts
On August 9, 2017, in connection with the acquisition of Avista Corporation, Hydro One Limited and its wholly owned subsidiary, the Selling Debentureholder completed the sale of the $1.54 billion Debentures represented by instalment receipts.
The Debentures were redeemed and the instalment receipts satisfied on February 8, 2019 such that they are no longer outstanding. See “General Development of the Business – Chronological Development of the Business – 2019 – Redemption of Convertible Debentures Represented by Instalment Receipts” for more information.
CREDIT RATINGS
See the Annual MD&A under the heading “Liquidity and Financing Strategy” for a description of Hydro One Limited’s credit ratings.
MARKET FOR SECURITIES
Trading Price and Volume
The common shares are listed on the TSX under the symbol “H”. The following table sets forth the high and low reported trading prices and the trading volume of the common shares on the TSX for each month commencing January 2019:
|
| | | |
Period | High ($) | Low ($) | Volume |
January 2019 | 20.76 | 19.90 | 17,018,692 |
February 2019 | 21.20 | 20.02 | 16,117,205 |
March 2019 | 20.91 | 20.11 | 19,684,029 |
April 2019 | 21.82 | 20.57 | 13,987,464 |
May 2019 | 22.99 | 21.54 | 14,158,033 |
June 2019 | 23.20 | 22.38 | 15,897,339 |
July 2019 | 23.98 | 22.85 | 13,934,784 |
August 2019 | 24.72 | 23.26 | 13,759,331 |
September 2019 | 24.95 | 23.75 | 12,922,425 |
October 2019 | 25.06 | 23.92 | 11,206,421 |
November 2019 | 25.21 | 23.49 | 17,133,840 |
December 2019 | 26.20 | 24.76 | 16,053,067 |
January 2020 | 27.04 | 24.53 | 16,219,382 |
February 1 to February 11, 2020 | 28.39 | 26.87 | 7,013,305 |
| | | |
The Series 1 preferred shares and Series 2 preferred shares of Hydro One Limited are not listed or quoted on any marketplace.
Until February 8, 2019, the date the instalment receipts were delisted from the TSX, the instalment receipts were listed on the TSX under the symbol “H.IR”. The following table sets forth the high and low reported trading prices and the trading volume of the instalment receipts on the TSX for January 2019 and February 1 to February 8, 2019:
|
| | | |
Period | High ($) | Low ($) | Volume |
January 2019 | 33.35 | 31.40 | 86,447,000 |
February 1 to February 8, 2019 | 33.35 | 33.25 | 271,000 |
DIRECTORS AND OFFICERS
Directors and Executive Officers
Effective May 1, 2019, Darlene Bradley was appointed as Acting Chief Operating Officer of HONI and effective October 1, 2019, Ms. Bradley was appointed Chief Safety Officer of HONI.
Effective May 9, 2019, Chris Lopez was appointed as CFO of Hydro One Limited and Hydro One Inc.
Effective May 10, 2019, Mark Poweska was appointed as President and CEO and a director of Hydro One Limited and Hydro One Inc.
Effective July 10, 2019, Saylor Millitz-Lee was appointed as Chief Human Resources Officer of HONI.
Effective August 1, 2019, Tim Hodgson was appointed as Chair of the boards of directors of Hydro One Limited and Hydro One Inc.
Effective September 9, 2019, Paul Harricks was appointed as Chief Legal Officer of Hydro One Limited and Hydro One Inc.
The following table sets forth information regarding the directors and executive officers as of December 31, 2019. Each of the directors was first appointed effective August 14, 2018, unless otherwise noted. Each director is elected annually to serve until the earlier of his or her resignation or until his or her successor is elected or appointed.
|
| | | | | |
Name, Province or State and Country of Residence | Age | Position/Title | Independent Board Member | Principal Occupation | Committees |
Mark Poweska(6) Ontario, Canada | 50 | President and CEO and Director | | President and CEO | |
Chris Lopez(2) Alberta, Canada | 45 | CFO | | CFO | |
Darlene Bradley(1) Ontario, Canada | 50 | Acting Chief Operating Officer, Chief Safety Officer | | Acting Chief Operating Officer, Chief Safety Officer | |
Jason Fitzsimmons Ontario, Canada | 49 | Chief Corporate Affairs and Customer Care Officer | | Chief Corporate Affairs and Customer Care Officer | |
Paul Harricks Ontario, Canada | 65 | Chief Legal Officer | | Chief Legal Officer | |
Saylor Millitz-Lee Ontario, Canada | 55 | Chief Human Resources Officer | | Chief Human Resources Officer | |
Timothy Hodgson(3) Ontario, Canada |
59 | Director and Chair of the Board | Yes | Director | Governance Committee; Human Resources Committee(5); CEO Selection Committee (Chair)(4) |
Cherie Brant(3) Ontario, Canada |
45 | Director | Yes | Partner, Borden Ladner Gervais LLP | Governance Committee; Health, Safety, Environment and Indigenous Peoples Committee |
Blair Cowper-Smith(3) Ontario, Canada |
71 | Director | Yes | Director | Governance Committee (Chair); Human Resources Committee |
Anne Giardini British Columbia, Canada |
60 | Director | Yes | Director | Audit Committee; Health, Safety, Environment and Indigenous Peoples Committee (Chair) |
David Hay New Brunswick, Canada |
64 | Director | Yes | Managing Partner, Delgatie Incorporated | Audit Committee; Health, Safety, Environment and Indigenous Peoples Committee |
Jessica McDonald British Columbia, Canada |
50 | Director | Yes | Director | Audit Committee; Human Resources Committee; CEO Selection Committee(4) |
Russel Robertson(3) Ontario, Canada |
72 | Director | Yes | Director | Audit Committee (Chair); Human Resources Committee |
William Sheffield Ontario, Canada |
71
| Director | Yes | Director | Audit Committee; Health, Safety, Environment and Indigenous Peoples Committee; CEO Selection Committee(4) |
Melissa Sonberg Québec, Canada |
59 | Director | Yes | Adjunct Professor, McGill University | Governance Committee; Human Resources Committee (Chair); CEO Selection Committee(4) |
Notes:
| |
(1) | Ms. Bradley was appointed as Acting Chief Operating Officer of HONI as of May 1, 2019, and appointed as Chief Safety Officer of HONI as of October 1, 2019. Ms. Bradley was appointed as Acting Chief Planning, Strategy and Growth Officer effective January 21, 2020. |
| |
(2) | Prior to Mr. Lopez’s appointment as Hydro One Limited’s and Hydro One Inc.’s CFO as of May 9, 2019, Mr. Lopez was the companies’ Acting CFO. |
| |
(3) | These directors have been designated as the Province’s nominees to the board of directors of Hydro One for the purpose of the Governance Agreement. |
| |
(4) | The CEO Selection Committee is not a standing committee of the Board and was dissolved following the hiring of Mr. Poweska. The Board established a CEO Selection Committee composed of independent directors who identified and selected the new President and CEO. |
| |
(5) | Upon Mr. Hodgson’s appointment as Chair of the Board, effective August 1, 2019, he ceased to be a member of both the Governance Committee and Human Resources Committee the same day. He has been present at every committee and board meeting since his appointment as Chair of the boards. |
| |
(6) | Mr. Poweska was appointed as a director of Hydro One Limited and Hydro One Inc. effective May 10, 2019. |
The following individuals ceased to be directors and executive officers in 2019:
| |
• | Mr. Patrick Meneley, previously the Executive Vice-President and Chief Corporate Development Officer, as of March 1, 2019; |
| |
• | Ms. Judy McKellar, previously the Executive Vice-President and Chief Human Resources Officer, as of March 31, 2019; |
| |
• | Mr. James Scarlett, previously the Executive Vice President and Chief Legal Officer, as of April 30, 2019; |
| |
• | Mr. Greg Kiraly, previously the Chief Operating Officer, as of April 30, 2019; |
| |
• | Mr. Paul Dobson, previously the CFO and then the Acting President and CEO, as of May 9, 2019; and |
| |
• | Mr. Tom Woods, previously the Chair of the board of directors, as of July 31, 2019. |
Effective January 1, 2020, Susan Wolburgh Jenah was appointed as a director of the boards of directors of Hydro One Limited and Hydro One Inc.
Effective January 2, 2020, David Lebeter was appointed Chief Operating Officer of HONI.
The following includes a brief profile of each of the executive officers and directors, which includes a description of their present occupation and their principal occupations for the past five years:
Mark Poweska –President and CEO
Mark Poweska is the President and Chief Executive Officer (CEO) of Hydro One Limited and Hydro One Inc., a role he assumed in May 2019. Mr. Poweska is a proven leader in the energy industry, with over 26 years’ experience and a reputation for prioritizing safety, exceeding customer expectations, cutting costs and improving operational performance. As CEO, he oversees all aspects of the business, with approximately $27.1 billion in assets and 2019 revenues of approximately $6.5 billion, and serving approximately 1.4 million customers across Ontario.
Prior to joining the organization, Mr. Poweska served as Executive Vice President, Operations at BC Hydro from October 2017 to May 2019, where he successfully led the merger of the former Transmission and Distribution organization with the Generation organization, to form one Operations group with revenues of approximately $5 billion.
Through his 26-year career at BC Hydro, Mr. Poweska led teams in engineering, construction and procurement while delivering strong results in technical design, delivery and implementation in engineering and construction.
Mr. Poweska sits on the Board of Directors of the Canadian Electricity Association and the Ontario Energy Association. He holds a Bachelor of Applied Science in Mechanical Engineering from the University of Saskatchewan.
Chris Lopez – CFO
Chris Lopez is the Chief Financial Officer (CFO) of Hydro One Limited and Hydro One Inc., a position he assumed after being appointed as Acting CFO in late 2018. Mr. Lopez joined Hydro One in 2016 as the Senior Vice President of Finance and has more than 20 years of progressive experience in the utilities industry in Canada and Australia. As CFO, Mr. Lopez is responsible for the corporate finance function, including treasury and tax, as well as internal audit, investor relations, risk, pensions and shared services, including supply chain. Mr. Lopez is also currently responsible for strategic growth, including Hydro One Telecom Inc. and mergers and acquisitions.
Prior to joining the organization, Mr. Lopez was the Vice President, Corporate Planning and Mergers & Acquisitions at TransAlta Corporation from 2011 to 2015, and the Director of Operations Finance at TransAlta from 2007 to 2011 in Alberta, Canada. He also held senior financial roles for TransAlta in his native Australia, from 1999 to 2007. At the start of his career, he worked as a financial accountant with Rio Tinto in Australia.
Mr. Lopez holds a Bachelor of Business degree from Edith Cowan University in Australia, and a Chartered Accountant designation. He received a graduate diploma in corporate governance and directorships from the Australian Institute of Company Directors in 2007.
Darlene Bradley – Acting Chief Operating Officer and Chief Safety Officer
Darlene Bradley is the Chief Safety Officer of HONI. She assumed this role in 2019 while also serving as the company’s Acting Chief Operating Officer. She currently retains the responsibility for strategy, engineering and planning on an acting basis. As Chief Safety Officer, she has oversight of the company’s various initiatives to enhance the organization’s safety culture, including reporting, analytics, programs and policies.
Prior to these appointments, Ms. Bradley was Vice President, Planning and Engineering at HONI from March 2017 to April 2019, leading investment strategies, plans and engineering solutions to support the safe, reliable and affordable operation of the transmission and distribution businesses.
Ms. Bradley is a transformational leader with more than 30 years career experience in utility operations.
She joined HONI in 1988 as a Licensed Power Equipment Electrician and has held increasingly senior leadership positions in technical field operations and strategic planning.
She is a member of the board of the North American Transmission Forum and a member of the EPRI Power Delivery and Utilization Sector Council and is a past member of the Independent Electricity System Operator’s Stakeholder Advisory Committee.
She holds a Bachelor of Arts in Science and Technology from York University.
Jason Fitzsimmons – Chief Corporate Affairs and Customer Care Officer
Jason Fitzsimmons is the Chief Corporate Affairs and Customer Care Officer of HONI. In this role, held since August 2018, Mr. Fitzsimmons has oversight of the company’s customer service, external relations, communications and marketing, sustainability and Indigenous relations functions. Prior to his current role, he served as the company’s Vice President of Labour Relations.
With more than 25 years of experience in the electricity sector, Mr. Fitzsimmons is a highly regarded leader with a proven track record for executing large-scale transformations and building strong relationships with key stakeholders.
Before joining the company in 2016, Mr. Fitzsimmons was the Chief Negotiations Officer at the Ontario Hospital Association and held a number of executive roles at Ontario Power Generation, including Vice President of Human Resources for its Nuclear division.
He is a Certified Human Resource Executive known for his broad experience in labour management, as well as his passion for health and safety in the workplace. He is a former member of the Advisory Board for Ryerson University’s Centre for Labour Management Relations and has served on the Board of Directors for the Electrical Power Sector Construction Association.
Paul Harricks – Chief Legal Officer
Paul Harricks is the Executive Vice-President and Chief Legal Officer of Hydro One Limited and Hydro One Inc., leading all aspects of the organization’s regulatory, legal, compliance, corporate governance and business ethics activities. Prior to joining Hydro One in September 2019, Paul practiced law for about 40 years, working extensively in the energy and infrastructure industries and serving as a partner and leader of the Energy Sector Industry Group of Gowling WLG Canada LLP, a major Canadian law firm.
A seasoned and trusted legal advisor, Paul has delivered effective results in the fields of distribution, transmission and generation and has led a range of public and private mergers and acquisitions.
Mr. Harricks is a past Director of the Association of Power Producers of Ontario and currently Chair of the Energy Committee of the Toronto Region Board of Trade, where he also serves on the Policy & Advisory Committee. He also serves as a Vice-Chair of the International Energy Law and Transactions Committee of the Washington, DC-based Energy Bar Association, and has been an active member of the International Bar Association. He is also a Director and Audit Committee member of Pioneering Technology Corp.
He holds a Bachelor’s Degree from the University of Toronto and an LLB from Osgoode Hall Law School.
David Lebeter - Chief Operating Officer
David Lebeter is the Chief Operating Officer (COO) of HONI, a role he assumed in January 2020. Mr. Lebeter is responsible for transmission and distribution at the utility including construction, maintenance, vegetation management and system operations. He is also responsible for Hydro One Remote Communities Inc., which serves remote communities in Ontario’s far north.
Mr. Lebeter has over 38 years’ experience in the utility and forestry sectors, and has been a vocal leader and a strong advocate for a safe and engaged workforce.
Before joining the organization, he held executive positions at BC Hydro, including Senior Vice-President of Safety and Vice-President of Transmission & Distribution Field Operations. Mr. Lebeter spent 23 years in the forest industry prior to joining the utility sector, working in leadership positions responsible for operations.
He holds an Executive Masters of Business Administration from Simon Fraser University, has completed the Queen’s Executive Program, holds a Bachelor of Science in Forest Engineering from the University of British Columbia, and is a Registered Professional Forester in B.C.
He has previously served as an Executive Board Member for Smart Grid Northwest, as an Operations Board Member for Western Energy Institute, and as the Chairman of the Distribution Council with the Canadian Electricity Association. He holds his ICD.D designation from the Institute of Corporate Directors.
Mr. Lebeter resides in British Columbia, Canada. He is currently in the process of relocating from British Columbia to Ontario.
Saylor Millitz-Lee – Chief Human Resources Officer
Saylor Millitz-Lee is the Chief Human Resources Officer (CHRO) of HONI, a position she assumed in early 2019 after serving as Vice President, Human Resources. As CHRO, Ms. Millitz-Lee has oversight of all human capital matters. This includes ensuring that Hydro One attracts, engages and retains a high-performing workforce to deliver the company’s business strategy safely and effectively, as well as overseeing the Human Resources function to deliver a wide range of services to managers and employees.
Ms. Millitz-Lee has over 30 years of human resources experience and is highly regarded as a strategic thinker with a hands-on, analytical and results-oriented approach. Ms. Millitz-Lee previously held roles as head of Human Resources for Equifax Canada, Ontario Lottery and Gaming Corporation, and Canada Pension Plan Investment Board.
She holds an honours degree in Actuarial Science from Western University, as well as an ICD.D designation from the Institute of Corporate Directors.
Timothy E. Hodgson – Board Chair
Timothy Hodgson is a corporate director and currently serves as Chair of Hydro One. Mr. Hodgson also chairs the board of Sagicor Financial Corporation Limited, a financial and life insurance company and sits on the board of the Public Sector Pension Investment Board (PSP Investments). Mr. Hodgson was formerly Managing Partner of Alignvest Management Corporation from 2012 until his retirement in August 2019. Mr. Hodgson was Special Advisor to Mr. Mark Carney, Governor of the Bank of Canada from 2010 to 2012. From 1990 to 2010, Mr. Hodgson held various positions in New York, London, Silicon Valley and Toronto with Goldman Sachs and served as Chief Executive Officer of Goldman Sachs Canada from 2005 to 2010, with overall responsibilities for the firm’s operations, client relationships and regulatory matters.
His prior directorships include MEG Energy, Alignvest Acquisition Corporation, Alignvest Acquisition II Corporation, The Global Risk Institute, KGS-Alpha Capital Markets, Next Canada, the Richard Ivey School of Business and Bridgepoint Health.
Mr. Hodgson holds a Masters of Business Administration from The Richard Ivey School of Business at Western University and a Bachelor of Commerce from the University of Manitoba. He is a Fellow of the Institute of Chartered Professional Accountants (FCPA) and holds his ICD.D.
Cherie L. Brant – Member of Governance Committee, Member of Health, Safety, Environment and Indigenous Peoples Committee
Cherie Brant is a partner at Borden Ladner Gervais LLP. Ms. Brant has a commercial practice across a wide variety of sectors, including energy and transmission, land development and financing on First Nations lands, franchising, cannabis and economic development. She also provides strategic policy and governance counsel to Indigenous groups. Prior to joining Borden Ladner Gervais LLP, Ms. Brant was a partner at another major Canadian law firm, where she had been practicing since 2013.
Ms. Brant is both Mohawk and Ojibway from the Mohawks of the Bay of Quinte and Wiikwemkoong Unceded Indian Territory. She also serves on the board of the Anishnawbe Health Foundation and is a member of the Canadian Council for Aboriginal Business, Research Advisory Board and the Aboriginal Energy Working Group of the IESO. Her previous directorships include Women’s College Hospital and Trillium Gift of Life.
Ms. Brant holds a Bachelor of Environmental Studies, Urban and Regional Planning Program from the University of Waterloo and a Juris Doctor from the University of Toronto. She is a member of the Ontario Bar Association and the Law Society of Ontario.
Blair Cowper-Smith – Chair of Governance Committee, Member of Human Resources Committee
Blair Cowper-Smith is the principal of Canadian advisory firm Erin Park Business Solutions. Previously, Mr. Cowper-Smith was Corporate Affairs Officer of Ontario Municipal Employees Retirement System (OMERS) where he also served as a member of the Senior Executive Team, with responsibilities including regulatory affairs, law and governance. Prior to joining OMERS, he was a Senior Partner at McCarthy Tetrault LLP, where his practice focused on mergers and acquisitions, infrastructure, governance and private equity.
Mr. Cowper-Smith’s current or prior board appointments include Porter Airlines, 407 ETR, the Financial Services Regulatory Authority of Ontario and Face the Future Foundation. He has served on the Public Policy Committee of the Canadian Coalition for Good Governance and on the Securities Advisory Committee of the Ontario Securities Commission. Mr. Cowper-Smith regularly delivers lectures on governance at the Directors College at McMaster University.
Mr. Cowper Smith holds a Bachelor of Laws (LLB) and Master of Laws (LLM) from Osgoode Hall Law School at York University and holds his ICD.D.
Anne Giardini – Chair of Health, Safety, Environment and Indigenous Peoples Committee, Member of Audit Committee
Anne Giardini is a corporate director and the 11th Chancellor of Simon Fraser University. During a 20-year career at Weyerhaeuser Company Limited, Ms. Giardini served in various roles including President from 2008 until 2014. Before her tenure as President, she was Weyerhaeuser’s Vice President and General Counsel, leading corporate, legal, policy and strategic matters. Ms. Giardini has been a newspaper columnist and is the author of two novels.
Ms. Giardini also serves on the board of Canada Mortgage & Housing Corporation and she is Chair of BC Achievement Foundation. Previous directorships include WWW-Canada, TransLink, the Greater Vancouver Board of Trade, Thompson Creek Metals Company Inc., Nevsun Resources Ltd. and Weyerhaeuser Company Limited.
Ms. Giardini holds a BA in Economics from Simon Fraser University, a Bachelor of Laws from the University of British Columbia and a Master of Law from the University of Cambridge (Trinity Hall). In 2016, Ms. Giardini was appointed an Officer of the Order of Canada and in 2018 she was appointed to the Order of British Columbia.
David Hay – Member of Audit Committee, Member of Health, Safety, Environment and Indigenous Peoples Committee
David Hay is the Managing Director of Delgatie Incorporated a strategic advisory firm. He is the former Vice-Chair and Managing Director of CIBC World Markets Inc., a role he held until 2015. From 2004 until 2010, he was President and Chief Executive Officer of New Brunswick Power Corporation and held senior
investment banking roles, including Senior Vice-President and Director responsible for mergers and acquisitions with Merrill Lynch Canada and Managing Director of European mergers and acquisitions with Merrill Lynch International. Mr. Hay spent the early part of his career as a practicing lawyer and taught at both the University of Toronto and University of New Brunswick. Mr. Hay was a Law Clerk to the Chief Justice of the High Court of the Supreme Court of Ontario from 1981 until 1982.
Mr. Hay also sits on the boards of EPCOR Utilities Inc., and the Council of Clean and Reliable Energy. Prior directorships include Toronto Hydro-Electric System Limited, where he was Vice Chair and SHAD, which he Chaired.
Mr. Hay holds a Bachelor of Laws from Osgoode Hall Law School, York University and a Bachelor of Arts from the University of Toronto (Victoria College). He is a Fellow of the Ivey Energy and Policy Institute and holds his ICD.D.
Jessica L. McDonald – Member of Audit Committee, Member of Human Resources Committee
Jessica McDonald has served as Chair of the Board for Canada Post since 2017. She also served as President and CEO of Canada Post on an interim basis from 2018 to 2019.
From 2014 to 2017, Ms. McDonald held the role of President and CEO at BC Hydro. Her prior experience also includes Chair of Powertech Labs, and Board Director for Powerex. She serves on the Member Council of Sustainable Development Technology Canada, and was previously a Visiting Fellow at Stanford’s Center for Energy Policy and Finance. Ms. McDonald currently sits on the boards of the Greater Vancouver Board of Trade, as well as Coeur Mining and is Board Chair at Trevali Mining. She has extensive experience in government, including Deputy Minister to the Premier and Head of the Public Service of British Columbia.
Ms. McDonald has been named to Canada’s Top 100 Most Powerful Women Hall of Fame, Canada’s Diversity 50, and Canada’s Top 40 Under 40. She holds her ICD.D.
Russel C. Robertson – Chair of Audit Committee, Member of Human Resources Committee
Russel Robertson served as Executive Vice-President and Head, Anti-Money Laundering, at BMO Financial Group from 2014 to 2016. Prior to this Mr. Robertson served as Executive Vice-President, Business Integration from 2011 to 2014, where he oversaw the integration of Harris Bank and Marshall & Ilsley Bank to form BMO Harris Bank and as Chief Financial Officer, BMO Financial Group from 2008 to 2011. Before joining BMO, he spent over 35 years as a Chartered Professional Accountant holding various senior positions, including the positions of Vice-Chair, Deloitte & Touche LLP (Canada) and Canadian Managing Partner, Arthur Andersen LLP (Canada).
Mr. Robertson sits on the board of Bausch Health Companies Inc. and on the Board of Turquoise Hill Resources Ltd., where he chairs both audit committees. Previous directorships include Virtus Investment Partners Inc.
Mr. Robertson holds a Bachelor of Arts (Honours) in Business Administration from the Ivey School of Business at the Western University. He is a Chartered Professional Accountant (FCPA, FCA), a Fellow of the Institute of Chartered Accountants (Ontario) and holds his ICD.D.
William H. Sheffield – Member of Audit Committee, Member of Health, Safety, Environment and Indigenous Peoples Committee
William Sheffield is the former CEO of Sappi Fine Papers, headquartered in South Africa. Previously, he held senior roles with Abitibi-Consolidated Inc. and Abitibi-Price Inc. He began his career in the steel industry and held General Manager, Industrial Engineering and Cold Mill Operating roles at Stelco Inc.
Mr. Sheffield has sat on the board of Houston Wire & Cable Company since 2006 where he acts as Chairman. Mr. Sheffield also sits on the boards of Velan Inc., Burnbrae Farms Ltd., Longview Aviation Capital, Family Enterprise Xchange and 4iiii Innovations Inc. Previous directorships include Canada Post Corporation, Ontario Power Generation, Corby Distilleries, Royal Group Technologies and SHAD.
Mr. Sheffield holds a Bachelor of Science (Chemistry) from Carleton University, an MBA from McMaster University and holds his ICD.D. In 2015, he was awarded a Fellowship from the National Association of Corporate Directors in the U.S. He also completed the Family Enterprise Advisors Program (FEA) at the University of British Columbia.
Melissa Sonberg – Chair of Human Resources Committee, Member of Governance Committee
Melissa Sonberg is Professor of Practice and has been a member of McGill University’s Desautel Faculty of Management since 2014. She spent the early part of her career in the healthcare industry before joining Air Canada, where she held leadership positions in a range of customer facing, operational and corporate functions. Ms. Sonberg was part of the founding executive team of Aeroplan, which became part of AIMIA Inc. Ms. Sonberg held positions of Senior Vice President, Human Resources & Corporate Affairs and Senior Vice President, Global Brands, Communications and External Affairs at AIMIA from 2001 to 2013.
Ms. Sonberg sits on the boards of Exchange Income Corporation, Athennian, Canadian Professional Sales Association, Group Touchette, Women in Capital Markets and Equitas – International Centre for Human Rights Education. Previous directorships include MD Financial Holdings, Inc., Rideau, Inc., Via Rail Canada, University of Ottawa’s International Advisory Board and the McGill University Health Centre.
Ms. Sonberg holds a Bachelor of Science (Psychology) from McGill University, a Masters of Health Administration from the University of Ottawa and holds her ICD.D. She is a Certified Human Resource Executive.
Susan Wolburgh Jenah – Member of Governance Committee
Susan Wolburgh Jenah has over 30 years' experience as a senior regulator, executive and lawyer. Throughout her career, she has served on numerous corporate, Crown corporation and not-for-profit boards and expert advisory committees.
She currently holds board positions at Laurentian Bank of Canada, Aecon Group Inc. and Humber River Hospital and is a Governor of the Financial Industry Regulatory Authority (FINRA) and a member of the Independent Review Committee of Vanguard Investments Canada. Ms. Wolburgh Jenah was the founding President and CEO of the Investment Industry Regulatory Organization of Canada (IIROC) and held executive positions at the Investment Dealers Association of Canada (IDA) and the Ontario Securities Commission (OSC), including Vice Chair and Acting Chair.
Ms. Wolburgh Jenah is also a member of the C.D. Howe National Advisory Council, an advisor to the Blockchain Learning Group and a Mentor for the Catalyst Women on Board Program.
She is a recipient of the 2011 Osgoode Hall Law School Gold Key Award for Achievement. Ms. Wolburgh Jenah holds a Bachelor of Laws from Osgoode Hall Law School, York University and a Bachelor of Arts from the University of Toronto and holds her IDC.D. Ms. Wolburgh Jenah is a resident of Ontario, Canada.
Information Regarding Certain Directors and Executive Officers
As at December 31, 2019, the directors and executive officers of Hydro One Limited beneficially owned, controlled or directed, directly or indirectly, as a group, 21,536 common shares, which represented approximately 0.003% of the outstanding common shares.
As at December 31, 2019, approximately 25% of the executives (those who hold a vice president role and above or equivalent) (7 out of 28) across Hydro One Limited, including 2 of 7 executive officers, are women.
Corporate Cease Trade Orders and Bankruptcies
Except as described below:
| |
• | none of the directors or executive officers of Hydro One Limited nor any shareholder holding shares sufficient to materially affect control of Hydro One Limited is, or within the last 10 years has served as, a director or executive officer of any company that, during such service or within a year after the end of such service, became bankrupt, made a proposal under any legislation relating to bankruptcy or insolvency or was subject to or instituted any proceedings, arrangement or compromise with creditors or had a receiver, receiver manager or trustee appointed to hold its assets; |
| |
• | none of the directors or executive officers of Hydro One Limited is, or within the last 10 years has served as, a director, CEO or CFO of any company that, during such service or as a result of an event |
that occurred during such service, was subject to an order (including a cease trade order, or similar order or an order that denied access to any exemption under securities legislation), for a period of more than 30 consecutive days; or
| |
• | none of the directors or executive officers of Hydro One Limited nor any shareholder holding shares sufficient to materially affect control of Hydro One Limited, within the last 10 years has become bankrupt, made a proposal under any legislation relating to bankruptcy or insolvency, or become subject to or instituted any proceedings, arrangement or compromise with creditors, or had a receiver, receiver manager or trustee appointed to hold the assets of the director, executive officer or shareholder. |
Blair Cowper-Smith served as a director of Golfsmith International Holdings GP Inc. and Golf Town Canada Inc. (“Golf Town”) from 2016 to 2018. On September 14, 2016, Golf Town filed for and was granted Court bankruptcy protection under the CCAA. Golf Town emerged from Court protection after being sold to Fairfax Financial Holdings Limited and CI Investments Inc. in October 2016.
Penalties or Sanctions
None of the directors or executive officers of Hydro One Limited, nor any shareholder holding shares sufficient to materially affect control of Hydro One Limited, has been subject to any penalties or sanctions imposed by a court relating to securities legislation or by a securities regulatory authority or has entered into a settlement agreement with a securities regulatory authority or been subject to any other penalties or sanctions imposed by a court or regulatory body that would likely be considered important to a reasonable investor making an investment decision.
Conflicts of Interest
To the best of the Company’s knowledge, there are no existing material potential conflicts of interest among the Company and the directors or executive officers of the Company as a result of their outside business interests as at the date of this annual information form. Certain of the directors and executive officers serve as directors and executive officers of other public companies. Accordingly, conflicts of interest may arise which could influence these persons in evaluating possible acquisitions or in generally acting on behalf of the Company. Where conflicts arise, they are managed through a variety of measures, including declaration of the conflict, recusal from meetings and/or portions of meetings, and the creation of separate board materials for the affected directors.
Indebtedness of Directors and Executive Officers
No director, executive officer, employee, former director, former executive officer or former employee or associate of any director or executive officer of Hydro One Limited or any of its subsidiaries had any outstanding indebtedness to Hydro One Limited or any of its subsidiaries except routine indebtedness or had any indebtedness that was the subject of a guarantee, support agreement, letter of credit or other similar arrangement or understanding provided by Hydro One Limited or any of its subsidiaries.
AUDIT COMMITTEE
The Audit Committee must consist of at least three directors, all of whom are persons determined by Hydro One to be both “independent” (within the meaning of all Canadian securities laws and stock exchange requirements and the Governance Agreement) and “financially literate” (within the meaning of other applicable requirements or guidelines for audit committee service under securities laws or the rules of any applicable stock exchange, including National Instrument 52-110 – Audit Committees). At least one member of the Audit Committee will qualify as an “audit committee financial expert” as defined by the applicable rules of the United States Securities and Exchange Commission. The Audit Committee comprises Russel Robertson (Chair), Anne Giardini, David Hay, Jessica McDonald and William Sheffield. Each of the audit committee members is independent and financially literate and each has an understanding of the accounting principles used to prepare Hydro One’s financial statements and varied experience as to the general application of such accounting principles, as well as an understanding of the internal controls and procedures necessary for financial reporting. The Board has adopted a written mandate for the Audit Committee, in the form set out under Schedule “A” in this annual information form, which sets out the Audit Committee’s responsibilities. Russel Robertson and David Hay each qualify as an audit committee financial expert.
Relevant Education and Experience
For a description of the relevant education and experience of each member of the Audit Committee, please refer to each member’s profile under “Directors and Officers – Directors and Executive Officers”.
Pre-Approval Policies and Procedures
The Audit Committee Mandate requires that all non-audit services to be provided to Hydro One Limited or any of its subsidiaries by the external auditors or any of its affiliates are subject to pre-approval by the Audit Committee.
Auditors’ Fees
The aggregate fees billed by KPMG LLP to Hydro One Limited and its subsidiaries in 2019 and 2018 for professional services are presented below (in Canadian dollars):
|
| | |
| Year ended December 31, 2019 | Year ended December 31, 2018 |
Audit Fees(1) | $1,782,600 | $1,911,815 |
Audit-Related Fees(2) | $336,400 | $485,608 |
Tax Fees(3) | $41,762 | $150,500 |
Total | $2,160,762 | $2,547,923 |
Notes:
| |
(1) | The nature of the services rendered was: audit of annual financial statements of the Company and its subsidiaries, statutory and regulatory filings including IFRS reporting to the Province. |
| |
(2) | The nature of the services rendered was: due diligence related to the Avista Corporation acquisition (fees were only incurred in 2018), translations, audit of the Hydro One Pension Plan, and related services reasonably related to the performance of the audit or review of the Company’s financial statements that are not reported under Audit Fees. |
| |
(3) | The nature of the services rendered was: procedures in connection with a scientific research, experimental development (“SR&ED”) investment tax credit claim, tax compliance services for Hydro One’s Pension Funds, general tax advice and tax advice on the acquisition of Avista Corporation. |
AGREEMENTS WITH PRINCIPAL SHAREHOLDER
Hydro One Limited and the Province have entered into:
| |
• | the Governance Agreement on November 5, 2015 to address the Province’s role in the governance of Hydro One Limited; and |
| |
• | the Registration Rights Agreement on November 5, 2015 to provide the Province with the right to require Hydro One Limited to facilitate future secondary offerings of common shares or preferred shares owned or controlled by the Province on November 5, 2015; and |
| |
• | the Letter Agreement on July 11, 2018 for the purpose of the orderly replacement of the Board and the retirement of Mayo Schmidt as the CEO. |
The Governance Agreement and the Registration Rights Agreement were entered into in connection with the completion of the initial public offering of Hydro One Limited in November 2015 and the Letter Agreement was entered into in connection with the retirement of the CEO and replacement of the Board in July 2018. The material terms of each are summarized below. A copy of each of the Governance Agreement, the Registration Rights Agreement and the Letter Agreement has been filed on SEDAR and is available under Hydro One Limited’s profile at www.sedar.com. The discussion in this annual information form concerning the Governance Agreement, the Registration Rights Agreement and the Letter Agreement is not complete, and is qualified in its entirety to the text of the Governance Agreement, the Registration Rights
Agreement and the Letter Agreement, each of which should be referred to. Not all of the terms of the Governance Agreement, the Registration Rights Agreement and the Letter Agreement are described in this annual information form.
Governance Agreement
Governance Matters
The Governance Agreement specifically addresses the following governance matters:
| |
• | The governance principles under which Hydro One Limited and its subsidiaries will be managed and operated. |
| |
• | The nomination of directors, which includes: (i) the requirement for a fully independent board of directors (other than the CEO), and (ii) the maximum number of directors that may be nominated by the Province. |
| |
• | The election and replacement of directors. |
| |
• | Approvals requiring a special resolution of the directors. |
Governance Principles
The Governance Agreement provides that the business and affairs of Hydro One Limited will be managed and operated in accordance with certain governance principles.
The governance principles provide that:
| |
• | Hydro One Limited will maintain corporate governance policies, procedures and practices consistent with the best practices of leading Canadian publicly listed companies, having regard to Hydro One Limited’s ownership structure and the Governance Agreement. |
| |
• | The board of directors of Hydro One Limited is responsible for the management of the business and affairs of Hydro One Limited. |
| |
• | With respect to its ownership interest in Hydro One Limited, the Province will engage in the business and affairs of Hydro One Limited as an investor and not a manager, and the Province intends to achieve its policy objectives through legislation and regulation, as it would with respect to any other utility operating in Ontario. |
Nomination of Directors
The Governance Agreement establishes qualification standards for director nominees, provides for the number of directors that may be nominated and establishes a process for confirming nominees. The Governance Agreement recognizes that the Board is to be a fully independent board (independent of both Hydro One and the Province), except the CEO, as described under the subheading “Independence” below.
Director Qualification Standards
Under the Governance Agreement, the Province and the Governance Committee (formerly the Nominating, Corporate Governance, Public Policy & Regulatory Committee) have agreed to nominate as directors qualified individuals of high quality and integrity who have the experience, expertise and leadership appropriate to manage a business of the complexity, size and scale of the business of Hydro One Limited, on a basis consistent with the highest standards for directors of Canada’s leading public companies.
In addition, a majority of the directors must be resident Canadians (as defined in the OBCA).
Independence
Each director nominee must, among other things:
| |
• | be independent of Hydro One Limited (other than the CEO) within the meaning of Ontario securities laws governing the disclosure of corporate governance practices; |
| |
• | be independent of the Province (other than the CEO). A director will be independent of the Province if he or she would be independent of Hydro One Limited within the meaning of Ontario securities laws governing the disclosure of corporate governance practices if the Province and each Specified Provincial Entity were treated as Hydro One Limited’s parent under that definition. In addition, he or she may not be an employee or official of the Province or any Specified Provincial Entity, either: (i) currently or (ii) within the last three years; and |
| |
• | meet the requirements of applicable securities and other laws and any exchange on which the voting securities are listed. |
A “Specified Provincial Entity” means (1)(a) the Ontario Financing Authority, (b) the IESO, (c) Ontario Power Generation Inc., (d) the Electrical Safety Authority, (e) Ontario Electricity Financial Corporation, (f) Infrastructure Ontario, or (g) a subsidiary of, or a person controlled by, any organization listed in (a) to (f); and (2) the OEB.
Number of Directors
Under the articles of Hydro One Limited and pursuant to the terms of the Governance Agreement, the Board will consist of no fewer than 10 and no more than 15 directors, with the initial Board consisting of 15 directors until the first annual meeting of shareholders following the completion of the initial public offering of Hydro One Limited.
Board Nominees
The nominees to be proposed for election to the Board by Hydro One Limited at annual meetings of shareholders will be determined as follows:
| |
• | The CEO will be nominated. |
| |
• | The Province will be entitled to nominate that number of nominees equal to 40% of the number of directors to be elected (rounded to the nearest whole number), subject to certain exceptions. |
| |
• | The Governance Committee will nominate the remaining directors. |
Board Nomination Process
Under the Governance Agreement, the Province and representatives of the Governance Committee are to meet after each annual meeting of shareholders to discuss expected upcoming departures from the Board (whether due to resignation, retirement or otherwise) and the impact such departures will have on the Board, having regard to continued compliance with the Governance Agreement and the ability of the Board to satisfy the Board’s skills matrix, diversity policy and other governance standards. Under the Governance Agreement, at this meeting the Governance Committee is to make recommendations to the Province respecting potential candidates for director, including potential candidates for nomination by the Province. The Province has no obligation to nominate any of the individuals recommended as one of its director nominees.
Not later than 60 days prior to the date by which proxy solicitation materials must be mailed for Hydro One’s annual meeting of shareholders, each of the Province and the Governance Committee will notify the other of its proposed director nominees. If a proposed nominee is not already a director of Hydro One, or is then a director but whose circumstances have materially changed in a way that would affect whether she or he would continue to meet the director qualification standards under the Governance Agreement, then the Province or the committee, as the case may be, will have 10 business days to confirm that nominee or reject that nominee on the basis that the nominee does not meet those director qualification standards.
If a director nominee of the Province or the Governance Committee is rejected, then the Province or the committee will be entitled to nominate additional candidates until a nominee is confirmed by the other. If no replacement nominee is confirmed for a director who was expected to depart from the board and that director does not resign, that director shall be re-nominated. The Province and the committee will use commercially reasonable efforts to confirm director nominees prior to the date by which proxy solicitation
materials must be mailed for the annual meeting of shareholders.
Election and Replacement of Directors
The Governance Agreement provides for how:
| |
• | the Province will vote with respect to director nominees, including its nominees and those of the Governance Committee, |
| |
• | the Province may vote at contested elections, |
| |
• | the Province may seek to replace the Board by withholding votes or voting for removal, and |
| |
• | Board vacancies will be filled. |
Voting on Director Elections
At any meeting of shareholders to elect directors, the Province is required to vote in favour of the nominees selected by the Province and the Governance Committee in accordance with the board nomination process set out in the Governance Agreement, except in the case of contested director elections or where the Province seeks to replace the Board in accordance with the Governance Agreement.
Contested Elections
At any meeting of shareholders to elect directors of Hydro One Limited at which there are more nominees for directors than there are directors to be elected, the Province may vote its Voting Securities in its sole discretion (including to vote in favour of other candidates instead of the Province’s nominees), except that the Province will vote in favour of the election of the CEO as a director.
Right to Withhold Votes
The Province is required under the Governance Agreement to vote in favour of all director nominees of Hydro One Limited, subject to the Province’s overriding right to withhold from voting in favour of all director nominees and its right to seek to remove and replace the entire Board, including in each case its own director nominees but excluding the CEO and, at the Province’s discretion, the Chair. Depending on the number of withheld votes a director nominee receives at a meeting of shareholders at which directors are to be elected, that director nominee may be required to tender his or her resignation to the Board in accordance with Hydro One Limited’s majority voting policy.
Province’s Right to Replace the Board
The Province may at any time notify Hydro One Limited that it intends to request that Hydro One Limited hold a meeting of shareholders for the purposes removing all of the directors in office, including those
nominated by the Province, with the exception of the CEO and, at the sole discretion of the Province, the Chair (a “Removal Notice”). If the Province gives Hydro One a Removal Notice, then the Chair shall coordinate the establishment of an ad hoc nominating committee comprising one representative of each of the five largest beneficial owners of Voting Securities known to the Company (or if at least three such owners are not willing to provide a representative, then the individuals the Province proposes to nominate as replacement directors). The Province and the ad hoc nominating committee will identify and confirm replacement directors to be nominated at the shareholders’ meeting pursuant in accordance with the process set out in the Governance Agreement. Each replacement director nominee must meet the same qualification and independence standards under the Governance Agreement as for any director nominee. Hydro One Limited will call the shareholders’ meeting once the replacement director nominees are confirmed pursuant to this process, and will hold the shareholders’ meeting within 60 days of this confirmation. At the shareholders’ meeting, the Province will vote in favour of removing the current directors with the exception of the CEO and, at the Province’s discretion, the Chair, and will vote in favour of the new independent director nominees.
Board Approvals Requiring a Special Resolution of the Directors
The Governance Agreement provides that certain actions require approval by a resolution of the Board passed by at least two-thirds of the votes cast at a meeting of the directors, or consented to in writing by all of the directors (a “Special Board Resolution”). Matters requiring approval by a Special Board Resolution include:
| |
• | the appointment and annual confirmation of the Chair, |
| |
• | the appointment and annual confirmation of the CEO, and |
| |
• | changes to certain specified governance standards specified in the Governance Agreement to be “Hydro One’s governance standards”. |
The governance standards subject to this special approval requirement include the Board’s skills matrix, the Ombudsman’s Mandate, the Diversity Policy and the Majority Voting Policy, the Corporate Governance Guidelines, the mandates of the Board and its committees, position descriptions for the CEO, the Chair, the directors and committee chairs, and the Stakeholder Engagement Policy.
Other Matters
In addition to the governance matters noted above, the Governance Agreement also addresses the following matters:
| |
• | Restrictions on the right of the Province to initiate fundamental changes. |
| |
• | Pre-emptive rights provided to the Province with respect to future issuances of Voting Securities by Hydro One Limited. |
| |
• | Acquisition limits with respect to the Province’s acquisition of outstanding Voting Securities. |
Restrictions on Province’s Right to Initiate Fundamental Changes
The Province has agreed not to initiate a fundamental change to Hydro One Limited (as defined in Part XIV of the OBCA), including not to initiate any arrangement or amalgamation involving Hydro One Limited or any amendment to the articles of Hydro One Limited. The Province may, however, vote its Voting Securities as it sees fit in the event any fundamental change is initiated by Hydro One Limited or another shareholder of Hydro One Limited.
Pre-emptive Rights
Hydro One Limited has granted to the Province a pre-emptive right to acquire additional Voting Securities as part of future offerings by Hydro One Limited of Voting Securities. If Hydro One Limited proposes to issue Voting Securities in the future, whether pursuant to a public offering or a private placement, Hydro One Limited must notify the Province of the proposal and provide information in accordance with the provisions of the Governance Agreement at least 30 days in advance and must offer the Province the right to purchase up to 45% of the Voting Securities being offered. Any Voting Securities not purchased by the Province pursuant to the offer may be purchased by any other person pursuant to the proposed offering.
The pre-emptive right also applies with respect to any proposed issuance by Hydro One Limited of securities convertible into or exchangeable for Voting Securities except securities convertible into or exchangeable for Voting Securities: (i) pursuant to certain employee or director compensation plans; (ii) pursuant to any dividend re-investment arrangement of the Company that is consistent with dividend reinvestment arrangements of other publicly traded utilities in Canada (including as to discount rates) and that does not include a cash purchase option; (iii) pursuant to a rights offering that is open to all shareholders of Hydro One Limited; or (iv) pursuant to any business combination, take-over bid, arrangement, asset purchase transaction or other acquisition of assets or securities of a third-party.
45% Acquisition Limit
The Province has agreed in the Governance Agreement, subject to certain exceptions, not to acquire previously issued Voting Securities if, after that acquisition, the Province would own more than 45% of any class or series of Voting Securities. This restriction does not limit the Province from acquiring Voting Securities on an issuance by Hydro One Limited, including pursuant to the exercise by the Province of its pre-emptive right. See “Agreements with Principal Shareholder – Governance Agreement – Other Matters – Pre-emptive Rights” above.
Registration Rights Agreement
Demand Registration
Pursuant to the Registration Rights Agreement, Hydro One Limited has granted the Province certain demand registration rights providing that, from time to time while the Province is a “control person” of Hydro One Limited within the meaning of applicable Canadian securities laws, the Province can require Hydro One Limited to file, at the expense of the Province (except for internal expenses of Hydro One Limited or other expenses that Hydro One Limited would have incurred in the absence of such a request), and subject to certain exceptions, one or more prospectuses and take other procedural steps as may be reasonably necessary to facilitate a secondary offering in Canada of all or any portion of the common shares or preferred shares (“shares”) held by the Province.
“Piggy-Back” Registration
If Hydro One Limited proposes to undertake a Canadian public offering by prospectus, the Province is entitled, while it is a “control person” of Hydro One Limited within the meaning of applicable Canadian securities laws, to include shares owned by it as part of that offering, provided that the underwriters may reduce the number of shares proposed to be sold if in their reasonable judgment all of the shares proposed to be offered by Hydro One Limited and the Province may not be sold in an orderly manner within a price range reasonably acceptable to Hydro One Limited. In that case, the shares to be sold will be allocated pro rata between Hydro One Limited and the Province based on their relative proportionate number of shares requested to be included in the offering. Hydro One Limited and the Province will share the expenses of the offering (except for internal expenses of Hydro One Limited) in proportion to the gross proceeds they each receive from the offering.
Private Placements
Hydro One Limited has also agreed to use commercially reasonable efforts to assist, at the Province’s expense, the Province in any sale by it of shares of Hydro One Limited pursuant to an exemption from the prospectus requirements, in the preparation of an offering memorandum and other documentation and by facilitating due diligence by the prospective buyer.
Customary Agreements
Hydro One Limited and the Province have also agreed to enter into customary agreements, including “lock-up” agreements, on customary market terms in connection with such transactions. Hydro One Limited also agreed to certain indemnification and contribution covenants in favour of the Province and any underwriters involved in such transactions.
Letter Agreement
The Letter Agreement set out the agreement between Hydro One Limited and the Province with respect to the orderly replacement of the Company’s Board and the retirement of Mr. Mayo Schmidt as the CEO effective July 11, 2018.
In addition to certain provisions dealing specifically with the 2018 replacement of the Company’s Board and the retirement of Mr. Schmidt as the CEO in July 2018, other key highlights of the Letter Agreement include:
| |
• | Hydro One Limited agreed to consult with the Province in respect of future matters of executive compensation; and |
| |
• | The Province ratified and reaffirmed its obligations under the Governance Agreement and agreed that except as set out in the Letter Agreement, the Letter Agreement did not amend or modify the Governance Agreement and the Governance Agreement remained in full force and effect. |
INTEREST OF MANAGEMENT AND OTHERS IN MATERIAL TRANSACTIONS
Other than as noted below and elsewhere in this annual information form, there are no material interests, direct or indirect, of any director or executive officer of the Company, any shareholder that beneficially owns, or controls or directs (directly or indirectly), more than 10% of any class or series of Hydro One Limited’s outstanding voting securities, or any associate or affiliate of any of the foregoing persons, in any transaction within the three most recently completed financial years or during the current financial year, up to the date of this annual information form, that has materially affected or is reasonably expected to materially affect the Company.
Relationships with the Province and Other Parties
Overview
The Province is Hydro One Limited’s principal shareholder. The OEB is the principal regulator of Ontario’s electricity industry. The Province appoints the board members of the OEB and fills any vacancies on the OEB. The OEB is obligated to implement approved directives of the Province concerning general policy and objectives to be pursued by the OEB and other directives aimed at addressing existing or potential abuses of market power by industry participants. The IESO, among other matters, directs the operation of the Ontario power system by balancing supply and demand of electricity and directing electricity flow and assumed the responsibility for forecasting supply and demand of electricity over the medium and long term to meet the needs of the province. The board of directors of the IESO, other than its CEO, is appointed by the Province in accordance with the regulations in effect from time to time under the Electricity Act.
In connection with the initial public offering of Hydro One Limited, the Company entered into the Governance
Agreement and the Registration Rights Agreement with the Province. Following the election of a new government in Ontario in June 2018, the Company and the Province entered into the Letter Agreement. See “Agreements with Principal Shareholder”.
Transfer Orders
The transfer orders pursuant to which Hydro One Inc. acquired Ontario Hydro’s electricity transmission, distribution and energy services businesses as of April 1, 1999, did not transfer certain assets, rights, liabilities or obligations where the transfer would constitute a breach of the terms of any such asset, right, liability or obligation or a breach of any law or order (the “trust assets”). The transfer orders did not transfer title to assets located on Reserves, which assets are held by OEFC. See the Annual MD&A under the subheading “Risk Management and Risk Factors – Risks Relating to Hydro One’s Business – Risk from Transfer of Assets Located on Reserves” for more information.
Until it has obtained all consents necessary to complete the transfer of title to these assets to Hydro One, Hydro One is obligated under the transfer orders to manage both the trust assets and the assets otherwise retained by OEFC that relate to Hydro One’s businesses. Hydro One has entered into an agreement with OEFC under which it is obligated, in managing these assets, to take instructions from OEFC if Hydro One’s actions could have a material adverse effect on OEFC. OEFC has retained the right to take control of and manage the assets, although it must notify and consult with Hydro One before doing so and must exercise its powers relating to the assets in a manner that will facilitate the operation of Hydro One’s businesses. The consent of OEFC is also required prior to any disposition of these assets.
The Province also transferred officers, employees, assets, liabilities, rights and obligations of Ontario Hydro in a similar manner to its other successor transferees. These transfer orders include a dispute resolution mechanism to resolve any disagreement among the various transferees with respect to the transfer of specific assets, liabilities, rights or obligations.
The transfer orders do not contain any representations or warranties from the Province or OEFC with respect to the transferred officers, employees, assets, liabilities, rights and obligations. Furthermore, under the Electricity Act, OEFC was released from liability in respect of all assets and liabilities transferred by the transfer orders, except for liability under Hydro One’s indemnity from OEFC. The parties, with the consent of the Minister of Finance, agreed to terminate such indemnity effective October 31, 2015. By the terms of the transfer orders, each transferee indemnifies OEFC with respect to any assets and liabilities related to that transferee’s business not effectively transferred, and is obligated to take all reasonable measures to complete the transfers where the transfers were not effective.
Hydro One has indemnified OEFC in respect of the damages, losses, obligations, liabilities, claims, encumbrances, penalties, interest, taxes, deficiencies, costs and expenses arising from matters relating to the Company’s business and any failure by Hydro One to comply with its obligations to OEFC under agreements dated as of April 1, 1999. These obligations include obligations to employ the employees transferred to Hydro One under the transfer orders, make and remit employee source deductions (including tax withholding
amounts, and employer contributions), manage the real and personal properties which OEFC continues to hold in trust or otherwise and take any necessary action to transfer all of these properties to the Company, to pay realty taxes and other costs, provide access to books and records and to assume other responsibilities in respect of the assets held by OEFC in trust for the Company.
Departure Taxes
By virtue of being wholly owned by the Province, Hydro One was exempt from tax under the federal Income Tax Act and the Province’s Taxation Act (the “Tax Acts”). However, under the Electricity Act, Hydro One was required to make payments in lieu of tax to OEFC. The payments in lieu of tax were, in general, equivalent to the amount of tax that Hydro One would otherwise be liable to pay under the Tax Acts if it was not exempt from taxes under those statutes.
In connection with the initial public offering of Hydro One Limited, Hydro One’s exemption from tax under the Tax Acts ceased to apply. Under the Tax Acts, Hydro One was deemed to have disposed of its assets immediately before it lost its tax exempt status resulting in Hydro One making payments in lieu of tax under the Electricity Act totalling approximately $2.6 billion in respect thereof, calculated by reference to the federal Income Tax Act (“departure tax”).
Hydro One Inc. also paid OEFC approximately $0.3 billion in additional payments in lieu of tax in connection with the period prior to the initial public offering.
For a discussion of the departure tax and the related financial implications on the Company, see “Business of Hydro One – Transmission Business Segment – Regulation – Recent Transmission Rate Applications” as well as the Annual MD&A under the heading “Risk Management and Risk Factors – Risks Relating to Hydro One’s Business – Risks Relating to Regulatory Treatment of Deferred Tax Asset”.
MATERIAL CONTRACTS
The following are the only material contracts, other than those contracts entered into in the ordinary course of business, which Hydro One Limited has entered into since the beginning of the last financial year, or entered into prior to such date but which contract is still in effect:
| |
(a) | a termination of merger agreement dated January 23, 2019, between Hydro One Limited, Olympus Holding Corp., Olympus Corp. and Avista Corporation (the “Termination Agreement”), which terminated the Merger Agreement. The Termination Agreement provided that Hydro One Limited pay Avista Corporation a U.S. $103 million termination fee, as required by the Merger Agreement; |
| |
(b) | the Governance Agreement, described under “Agreements with Principal Shareholder”; |
| |
(c) | the Registration Rights Agreement, described under “Agreements with Principal Shareholder”; and |
| |
(d) | the Letter Agreement, described under “Agreements with Principal Shareholder”. |
Copies of the foregoing material agreements have been filed with the Canadian securities regulatory authorities and are available on SEDAR at www.sedar.com. As of the date of this annual information form, HOHL has not issued any debt securities pursuant to the HOHL Indenture and accordingly the HOHL Indenture is not considered a material agreement. If and when such debt securities are issued pursuant to the HOHL Indenture, such agreement may be considered a material agreement.
LEGAL PROCEEDINGS AND REGULATORY ACTIONS
The Company is from time to time involved in legal proceedings of a nature considered normal to its business. Except as disclosed below, Hydro One believes that none of the litigation in which it is currently involved, or has been involved since the beginning of the most recently completed financial year, individually or in the aggregate, is material to its consolidated financial condition or results of operations. The Company is not subject to any material regulatory actions.
Hydro One Inc., HONI, Hydro One Remote Communities Inc., and Norfolk Power were defendants in a class action suit commenced on September 9, 2015 in which the representative plaintiff was seeking up to $125 million in damages related to allegations of improper billing practices. The plaintiff’s motion for certification was dismissed by the Superior Court of Ontario in November 2017. The plaintiff’s application for leave to appeal the lower court’s refusal to certify the lawsuit as a class action was denied by the Ontario Court of Appeal in March 2019, which means that the lawsuit has effectively ended.
In connection with the reorganization of Ontario Hydro, Hydro One Inc. succeeded Ontario Hydro as a party to various pending legal proceedings relating to the businesses, assets, real estate and employees transferred to it. Hydro One Inc. also assumed responsibility for future claims relating to the businesses, assets, real estate and employees acquired by Hydro One Inc. and arising out of events occurring prior to, as well as after, April 1, 1999. In addition to claims assumed by the Company, it is, from time to time, named as a defendant in legal actions arising in the normal course of business. There are currently no actions that are outstanding which are expected to have a material adverse effect on the Company.
There were four putative class action lawsuits filed by Avista Corporation shareholders in relation to the Merger. First, Fink v. Morris, et al. was filed in Washington state court and an amended complaint named as defendants Avista Corporation’s directors, Hydro One, Olympus Holding Corp., Olympus Corp., and Bank of America Merrill Lynch. The suit alleged that Avista Corporation’s directors breached their fiduciary duties in relation to the Merger, aided and abetted by Hydro One, Olympus Holding Corp., Olympus Corp. and Bank of America Merrill Lynch. Second, Jenß v. Avista Corp., et al., Samuel v. Avista Corp., et al., and Sharpenter v. Avista Corp., et al., were each filed in the US District Court for the Eastern District of Washington and named as defendants Avista Corporation and its directors; Sharpenter also named Hydro One, Olympus Holding Corp., and Olympus Corp. The lawsuits alleged that the preliminary proxy statement omitted material facts necessary to make the statements therein not false or misleading. All of these class action lawsuits have now been dismissed.
See the Annual MD&A under the heading “Risk Management and Risk Factors – Litigation Risks” for more information.
See “Business of Hydro One – Distribution Business Segment – Regulation – Recent Transmission Rate Applications – HONI” for information on the recoverability of pension costs by HONI.
See “Business of Hydro One – Transmission Business Segment – Regulation – Recent Transmission Rate Applications – HONI” for information on the deferred tax asset.
INTEREST OF EXPERTS
KPMG LLP, Chartered Professional Accountants, located at 333 Bay Street, Suite 4600, Bay Adelaide Centre, Toronto, Ontario M5H 2S5, is the auditor of Hydro One Limited and has audited the consolidated financial statements of Hydro One Limited as at and for the year ended December 31, 2019 and the amended consolidated financial statements of Hydro One Limited as at and for the year ended December 31, 2018. KPMG LLP has confirmed that it is independent of Hydro One Limited within the meaning of the relevant rules and related interpretations prescribed by the relevant professional bodies in Canada and any applicable legislation or regulation, and also that they are independent accountants with respect to Hydro One Limited under all relevant US professional and regulatory standards.
TRANSFER AGENT AND REGISTRAR
The transfer agent and registrar for Hydro One Limited’s common shares is Computershare Trust Company of Canada at its principal office in Toronto, Ontario.
ADDITIONAL INFORMATION
Additional information relating to Hydro One Limited may be found on SEDAR at www.sedar.com. Additional information, including with respect to directors’ and officers’ remuneration and indebtedness, principal holders of Hydro One Limited’s securities and shares authorized for issuance under equity compensation plans, is contained in the Company’s management information circular for its most recent annual meeting of shareholders that involves the election of directors.
Additional financial information is provided in the Annual MD&A and in the consolidated financial statements and notes thereto of Hydro One Limited for 2019.
SCHEDULE “A”
HYDRO ONE LIMITED
AUDIT COMMITTEE MANDATE
Purpose
The Audit Committee (the “Committee”) is a committee appointed by the board of directors (the “Board”) of Hydro One Limited (including its subsidiaries, the “Company”). The Committee is established to fulfill applicable public company obligations and to assist the Board in fulfilling its oversight responsibilities with respect to financial reporting including responsibility to oversee:
| |
(a) | the independence, qualification and appointment of external auditors; |
| |
(b) | the integrity of the Company’s financial statements and financial reporting process, including the audit process and the Company’s internal control over financial reporting, disclosure controls and procedures and compliance with other related legal and regulatory requirements; |
| |
(c) | the performance of the Company’s financial finance function, internal auditors and external auditors; and |
| |
(d) | the auditing, accounting and financial reporting process. |
The function of the Committee is oversight. It is not the duty or responsibility of the Committee or its members: (a) to plan or conduct audits; (b) to determine that the Company’s financial statements are complete and accurate and are in accordance with generally accepted accounting principles; or (c) to conduct other types of auditing or accounting reviews or similar procedures or investigations. The Committee, its Chair and its members with accounting or finance expertise are members of the Board, appointed to the Committee to provide broad oversight of the financial, risk and control related activities of the Company, and are specifically not accountable or responsible for the day to day operation or performance of such activities.
Procedures
| |
1. | Number of Members – The members of the Committee shall be appointed by the Board. The Committee will be composed of not less than three (3) Board members. |
| |
2. | Independence – The Committee shall be constituted at all times of directors who are “independent” (a) within the meaning of all Canadian securities laws and stock exchange requirements, each as in effect and applicable to Hydro One Limited from time to time; and (b) of the Province of Ontario within the meaning of the Governance Agreement between the Company and the Province of Ontario (as amended, revised or replaced from time to time, the “Governance Agreement”). |
| |
3. | Financial Literacy – Each member shall be “financially literate” within the meaning of other applicable requirements or guidelines for audit committee service under securities laws or the rules of any applicable stock exchange, including NI 52-110. At least one member will otherwise qualify as an “audit committee financial expert” as defined by applicable rules of the Securities and Exchange Commission. |
| |
4. | Cross-Appointment – No member may serve on the audit committee of more than two other public companies, unless the Board determined that this simultaneous service would not impair the ability of the member to serve effectively on the Committee. |
| |
5. | Appointment and Replacement of Committee Members – Any member of the Committee may be removed or replaced at any time by the Board and shall automatically cease to be a member of the Committee upon ceasing to be a director. The Board shall fill any vacancy if the membership of the Committee is less than three directors. Whenever there is a vacancy on the Committee, the remaining members may exercise all its power as long as a quorum remains in office. Subject to the foregoing, the members of the Committee shall be appointed by the Board annually and each member of the Committee shall remain on the Committee until his or her successor shall be duly appointed and qualified or his or her earlier resignation or removal. |
| |
6. | Committee Chair – Unless a Committee Chair is designated by the full Board, the members of the Committee may designate a Chair by majority vote of the full Committee. The Committee Chair shall be responsible for leadership of the Committee and reporting to the Board. If the Committee Chair is not present at any meeting of the Committee, one of the other members of the Committee who is present shall be chosen by the Committee to preside at the meeting. The Committee Chair shall also appoint a secretary who need not be a director. |
| |
7. | Conflicts of Interest – If a Committee member faces a potential or actual conflict of interest relating to a matter before the Committee, other than matters relating to the compensation of directors, that member shall be responsible for alerting the Committee Chair. If the Committee Chair faces a potential or actual conflict of interest, the Committee Chair shall advise the Board Chair. If the Committee Chair, or the Board Chair, as the case may be, concurs that a potential or actual conflict of interest exists, the member faced with such conflict shall disclose to the Committee the member’s interest and shall not be present for or participate in any discussion or other consideration of the matter and shall not vote on the matter. |
| |
8. | Meetings – The Committee shall meet regularly and as often as it deems necessary to perform the duties and discharge its responsibilities as described herein in a timely manner, but not less than four (4) times a year. The Committee shall maintain written minutes of its meetings, which will be filed in the Company’s corporate minute books. The Board Chair may attend and speak at all meetings of the Committee, whether or not the Board Chair is a member of the Committee. |
| |
9. | Separate In Camera Meetings – The Committee shall meet regularly, but no less than quarterly, with the Chief Financial Officer, the head of the internal audit function (if other than the Chief Financial Officer) and the external auditors in separate in camera sessions to discuss any matters that the Committee or any of these groups believes should be discussed privately and such persons shall have access to the Committee to bring forward matters requiring its attention. The Committee shall also meet at each meeting of the Committee without management or non-independent directors present, unless otherwise determined by the Committee Chair. |
| |
10. | Professional Assistance – The Committee may require the external auditors to perform such supplemental reviews or audits as the Committee may deem desirable and may retain such special legal, accounting, financial or other consultants as the Committee may determine to be necessary to carry out the Committee’s duties, in each case at the Company’s expense and inform the Chair of the Governance Committee of any such retainer. The Company’s external auditors will have direct access to the Committee at their own initiative. |
| |
11. | Reliance – Absent actual knowledge to the contrary (which shall be promptly reported to the Board), each member of the Committee shall be entitled to rely on: (a) the integrity of those persons or organizations within and outside the Company from which it receives information; (b) the accuracy of the financial and other information provided to the Committee by such persons or organizations; and (c) representations made by management and the external auditors as to any information technology, internal audit and other permissible non-audit services provided by the external auditors to the Company and its subsidiaries. |
| |
12. | Reporting to the Board – The Committee will report through the Committee Chair to the Board following meetings of the Committee on matters considered by the Committee, its activities and compliance with this Mandate. |
Responsibilities
The principal responsibilities of the Committee are:
Selection and Oversight of the External Auditors
| |
1. | approve the terms of engagement and, if the shareholders authorize the Board to do so, the compensation to be paid by the Company to the external auditors with respect to the conduct of the annual audit. The external auditors are ultimately accountable to the Committee and the Board as the representatives of the shareholders of the Company and shall report directly to the Committee and the Committee shall so instruct the external auditors. |
| |
2. | evaluate the quality of service, independence, objectivity, professional skepticism and performance of the external auditors and make recommendations to the Board on the reappointment or appointment of the external auditors of the Company to be proposed for shareholder approval and shall have |
authority to terminate the external auditors. If a change in external auditors is proposed by the Committee or management of the Company, the Committee shall review the reasons for the change and any other significant issues related to the change, including the response of the incumbent external auditors, and enquire on the qualifications of the proposed external auditors before making its recommendation to the Board.
| |
3. | review and approve policies and procedures for the pre-approval of services to be rendered by the external auditors. All permissible non-audit services to be provided to the Company or any of its affiliates by the external auditors or any of their affiliates that are not covered by pre-approval policies and procedures approved by the Committee shall be subject to pre-approval by the Committee. The Committee shall have the sole discretion regarding the prohibition of the external auditor providing certain non-audit services to the Company and its affiliates. The Committee shall also review and approve disclosures with respect to permissible non-audit services. |
| |
4. | review the independence and professional skepticism of the external auditors and make recommendations to the Board on appropriate actions to be taken which the Committee deems necessary to protect and enhance the independence of the external auditors. In connection with such review, the Committee shall: |
| |
(a) | actively engage in a dialogue with the external auditors about all relationships or services that may impact the objectivity and independence of the external auditors, including whether there are any disputes, restrictions or limitations placed on their work; |
| |
(b) | obtain from external auditors at least annually, a formal written statement delineating all relationships between the Company and the external auditors and their affiliates; |
| |
(c) | ensure the rotation of the lead (and concurring) audit partner having primary responsibility for the audit and the audit partner responsible for reviewing the audit as required by applicable law or professional practice; and |
| |
(d) | consider the auditor independence standards promulgated by applicable auditing regulatory and professional bodies. |
| |
5. | review and approve policies for the hiring by the Company of employees or former employees of the external auditors. |
| |
6. | require the external auditors to provide to the Committee, and review and discuss with the external auditors, all notices and reports which the external auditors are required to provide to the Committee or the Board under rules, policies or practices of professional or regulatory bodies applicable to the external auditors, and any other reports which the Committee may require. Such reports shall include: |
| |
(a) | a description of the external auditors’ internal quality-control procedures, any material issues respecting the external auditors raised by the most recent internal quality-control review, peer review or review body with auditing oversight responsibility over the external auditors, or by any inquiry or investigation by governmental or professional authorities, within the preceding five years, respecting one or more independent audits carried out by the external auditors, and any steps taken to deal with any such issues; and |
| |
(b) | a report describing: (i) the proposed audit plan and approach, (ii) all critical accounting policies and practices to be used by the Company; (iii) all alternative treatments of financial information within generally accepted accounting principles related to material items that have been discussed with management, ramifications of the use of such alternative disclosures and treatments, and the treatment preferred by the external auditors; and (iv) other material written communication between the external auditors and management, such as any management letter or schedule of unadjusted differences. |
| |
7. | meet periodically with the external auditors to discuss their audit plan for the year, progress of their activities, any significant findings stemming from the external audit, any changes required in the planned scope of their audit plan, whether there are any disputes or any restrictions or limitations on the external auditors. |
| |
8. | review the experience and qualifications of the audit team and review the performance of the external auditors, including assessing their effectiveness and quality of service, annually and, every five (5) years, perform a comprehensive review of the performance of the external auditors over multiple years to provide further insight on the audit firm, its independence and application of professional standards. |
Appointment and Oversight of Internal Auditors
| |
9. | review and approve the appointment, terms of engagement, compensation, replacement or dismissal of the internal auditors. When the internal audit function is performed by employees of the Company, the Committee may delegate responsibility for approving the employment, terms of employment, compensation and termination of employees engaged in such function other than the head of the Company’s internal audit function. |
| |
10. | meet periodically with the internal auditors to review and approve their audit plan for the year, and discuss progress of their activities, any significant findings stemming from internal audits, any changes required in the planned scope of their audit plan and whether there are any disputes, restrictions or limitations on internal audit. |
| |
11. | review summaries of the significant reports to management prepared by the internal auditors, or the actual reports if requested by the Committee, and management’s responses to such reports. |
| |
12. | communicate with, as it deems necessary, the internal auditors with respect to their reports and recommendations, the extent to which prior recommendations have been implemented and any other matters that the internal auditor brings to the attention of the Committee. The head of the internal audit function shall have unrestricted access to the Committee. |
| |
13. | evaluate, annually or more frequently as it deems necessary, the internal audit function, including its activities, organizational structure, independence and the qualifications, effectiveness and adequacy of the function. |
Oversight and Review of Accounting Principles and Practices
| |
14. | review and discuss with management, the external auditors and the internal auditors (together and separately as it deems necessary), among other items and matters: |
| |
(a) | the quality, appropriateness and acceptability of the Company’s accounting principles, practices and policies used in its financial reporting, its consistency from period to period, changes in the Company’s accounting principles or practices and the application of particular accounting principles and disclosure practices by management to new transactions or events; |
| |
(b) | all significant financial reporting issues and judgments made in connection with the preparation of the financial statements, including the effects of alternative methods within generally accepted accounting principles on the financial statements and any “second opinions” sought by management from an external auditor with respect to the accounting treatment of a particular item; |
| |
(c) | any material change to the Company’s auditing and accounting principles and practices as recommended by management, the external auditors or the internal auditors or which may result from proposed changes to applicable generally accepted accounting principles; |
| |
(d) | the extent to which any changes or improvements in accounting or financial practices, as approved by the Committee, have been implemented; |
| |
(e) | any reserves, accruals, provisions or estimates that may have a material effect upon the financial statements of the Company; |
| |
(f) | the use of any “pro forma” or “adjusted” information which is not in accordance with generally accepted accounting principles; |
| |
(g) | the effect of regulatory and accounting initiatives on the Company’s financial statements and other financial disclosures; and |
| |
(h) | legal matters, claims and contingencies that could have a significant impact on the Company’s financial statements. |
| |
15. | review and resolve disagreements between management and the external auditors regarding financial reporting or the application of any accounting principles or practices. |
Oversight and Monitoring of Internal Controls
| |
16. | exercise oversight of, review and discuss with management, the external auditors and the internal auditors (together and separately, as it deems necessary: |
| |
(a) | the adequacy and effectiveness of the Company’s internal control over financial reporting and disclosure controls and procedures designed to ensure compliance with applicable laws and regulations; |
| |
(b) | any significant deficiencies or material weaknesses in internal control over financial reporting or disclosure controls and procedures, and the status of any plans for their remediation; |
| |
(c) | the adequacy of the Company’s internal controls and any related significant findings and recommendations of the external auditors and internal auditors together with management’s responses thereto; and |
| |
(d) | management’s compliance with the Company’s processes, procedures and internal controls. |
Oversight and Monitoring of the Company’s Financial Reporting and Disclosures
| |
17. | review with the external auditors and management and recommend to the Board for approval the audited annual financial statements and unaudited interim financial statements, and the notes and Managements’ Discussion and Analysis accompanying all such financial statements, the Company’s annual report and any other disclosure documents or regulatory filings containing or accompanying financial information of the Company, prior to the release of any summary of the financial results or the filing of such reports with applicable regulators. |
| |
18. | discuss earnings press releases prior to their distribution, as well as financial information and earnings guidance prior to public disclosure, it being understood that such discussions may, in the discretion of the Committee, be done generally (i.e., by discussing the types of information to be disclosed and the type of presentation to be made) and that the Committee need not discuss in advance each earnings release or each instance in which the Company gives earning guidance. |
| |
19. | review with management the Company’s disclosure controls and procedures and material changes to the design of the Company’s disclosure controls and procedures. |
| |
20. | receive and review the financial statements and other financial information of material subsidiaries of the Company and any auditor recommendations concerning such subsidiaries. |
| |
21. | meet with management to review the adequacy of the process and systems in place for ensuring the reliability of public disclosure documents that contain audited and unaudited financial information. |
Oversight of Finance Matters
| |
22. | periodically review matters pertaining to the Company’s material policies and practices respecting cash management and material financing strategies or policies or proposed financing arrangements and objectives of the Company. |
| |
23. | periodically review the Company’s major financial risk exposures (including foreign exchange and interest rate) and management’s initiatives to control such exposures, including the use of financial derivatives and hedging activities. |
| |
24. | review and discuss with management all material off-balance sheet transactions, arrangements, obligations (including contingent obligations), leases and other relationships of the Company with unconsolidated entities or other persons, that may have a material current or future effect on financial condition, changes in financial condition, results of operations, liquidity, capital resources, capital reserves, or significant components of revenues or expenses. |
| |
25. | review and discuss with management any equity investments, acquisitions and divestitures that may have a material current or future effect on financial condition, changes in financial condition, results of operations, liquidity, capital resources, capital reserves, or significant components of revenues or expenses. |
| |
26. | review and discuss with management the Company’s effective tax rate, adequacy of tax reserves, tax payments and reporting of any pending tax audits or assessments, and material tax policies and tax planning initiatives. |
| |
27. | review the organizational structure of the finance function and satisfy itself as to the qualifications, effectiveness and adequacy of the function. |
| |
28. | review the work plan and progress on implementation of major information technology system changes and satisfy itself as to the adequacy of the information system infrastructure. |
Regulatory Matters
| |
29. | review the financial impact to the Company of electrical regulatory initiatives. |
| |
30. | review the financial impact to the Company of regulatory matters. |
| |
31. | review the financial implications of Company initiatives which may have a material impact on transmission and distribution rate filing applications. |
Code of Business Conduct, Whistleblower Policy and Fraud Risk Assessment Management Program
| |
32. | review and recommend to the Board for approval any changes to the Code of Business Conduct for employees, officers and directors of the Company. |
| |
33. | review and approve changes to the whistleblower policy or other procedures for: (a) the receipt, retention, and treatment of complaints received by the Company regarding accounting, internal accounting controls, or auditing matters; and (b) the confidential, anonymous submission by employees of the Company of concerns regarding questionable accounting or auditing matters. |
| |
34. | oversee management’s monitoring of, compliance with the Company’s Code of Business Conduct and the Whistleblower Policy. |
| |
35. | oversee the Company’s Fraud Risk Assessment Management Program and monitor management’s compliance with that Program. |
| |
36. | review and approve the Company’s Fraud Risk Policy and Anti-Bribery and Anti-Corruption Policy. |
Enterprise Risk Management
| |
37. | review the Enterprise Risk Management framework for the Company and assess the adequacy and completeness of the process for identifying and assessing the key risks facing the Company. |
| |
38. | meet with the head of the Enterprise Risk Management function at least semi-annually. |
| |
39. | ensure that primary oversight responsibility for each of the key risks identified in the Enterprise Risk Management framework is assigned to the Board or one of its Committees. |
Additional Responsibilities
| |
40. | review the Company’s privacy and data security risk exposures and measures taken to protect the security and integrity of its management information systems and Company and customer data. |
| |
41. | review and approve in advance any proposed related-party transactions and required disclosures of such in accordance with applicable securities laws and regulations and consistent with the Company’s related party transaction policy, and report to the Board on any approved transactions. |
| |
42. | review on an annual basis reports on the expense accounts of the Chief Executive Officer and his or her direct reports. |
| |
43. | review the directors’ and officers’ insurance policies of the Company and make recommendations to the Board for approval of renewal of such policies or amendment or the replacement of the insurer. |
| |
44. | undertake on behalf of the Board such other initiatives as may be necessary or desirable to assist the Board in fulfilling its oversight responsibilities with respect to financial reporting and perform such other functions as required by law, stock exchange rules or the Company’s constating documents. |
| |
45. | review annually the adequacy of this Mandate and ensure that it is disclosed in compliance with applicable securities laws and stock exchange rules and posted on the Company’s website. |
Approved by the Board on November 6, 2019.