Please wait
As filed with the Securities and Exchange Commission on April 11, 2025
Registration No. 333-255557
UNITED STATES
SECURITIES AND EXCHANGE COMMISSION
Washington, D.C. 20549
Post-Effective Amendment No. 10 to
Form S-11
FOR REGISTRATION UNDER THE SECURITIES ACT OF 1933
OF SECURITIES OF CERTAIN REAL ESTATE COMPANIES
Brookfield Real Estate Income Trust Inc.
(Exact Name of Registrant as Specified in Governing Instruments)
250 Vesey Street, 15th Floor
New York, NY 10281
(212) 417-7000
(Address, Including Zip Code, and Telephone Number, Including Area Code, of Registrant’s Principal Executive Offices)
Brookfield REIT Adviser LLC
Michelle L. Campbell
250 Vesey Street, 15th Floor
New York, NY 10281
(212) 417-7000
(Name, Address, Including Zip Code, and Telephone Number, Including Area Code, of Agent for Service)
With copies to:
Jason W. Goode
Lindsey L. G. Magaro
Alston & Bird LLP
1201 W. Peachtree Street
Atlanta, Georgia 30309
(404) 881-7000
Approximate date of commencement of proposed sale to the public: As soon as practicable after this registration statement becomes effective.
If any of the securities being registered on this form are to be offered on a delayed or continuous basis pursuant to Rule 415 under the Securities Act of 1933, check the following box. ☒
If this form is filed to register additional securities for an offering pursuant to Rule 462(b) under the Securities Act, check the following box and list the Securities Act registration statement number of the earlier effective registration statement for the same offering. ☐
If this form is a post-effective amendment filed pursuant to Rule 462(c) under the Securities Act, check the following box and list the Securities Act registration statement number of the earlier effective registration statement for the same offering. ☐
If this form is a post-effective amendment filed pursuant to Rule 462(d) under the Securities Act, check the following box and list the Securities Act registration statement number of the earlier effective registration statement for the same offering. ☐
If delivery of the prospectus is expected to be made pursuant to Rule 434, check the following box. ☐
Indicate by check mark whether the registrant is a large accelerated filer, an accelerated filer, a non-accelerated filer, a smaller reporting company or an emerging growth company. See the definitions of “large accelerated filer,” “accelerated filer,” “smaller reporting company” and “emerging growth company” in Rule 12b-2 of the Exchange Act:
 |  |  |  |  |  |  |  |  |  |  |  | 
Large accelerated filer  | ☐  | Accelerated filer  | ☐ | 
Non-accelerated filer  | ☒  | Smaller reporting company  | ☐ | 
| Emerging Growth Company | ☐ |  |  | 
If an emerging growth company, indicate by check mark if the registrant has elected not to use the extended transition period for complying with any new or revised financial accounting standards provided pursuant to Section 7(a)(2)(B) of the Securities Act. ☐
The registrant hereby amends this registration statement on such date or dates as may be necessary to delay its effective date until the registrant shall file a further amendment which specifically states that this registration statement shall thereafter become effective in accordance with Section 8(a) of the Securities Act of 1933 or until the registration statement shall become effective on such date as the Securities and Exchange Commission, acting pursuant to said Section 8(a), may determine.
Brookfield Real Estate Income Trust Inc.
Maximum Offering of $7,500,000,000
Brookfield Real Estate Income Trust Inc. invests primarily in well-located, high-quality real estate properties that generate strong current cash flow and could further appreciate in value through proactive, best-in-class asset management. We are externally managed by our adviser, Brookfield REIT Adviser LLC (the “Adviser”). The Adviser is an affiliate of our sponsor, Brookfield Asset Management Ltd. (together with its affiliates, “Brookfield”), a leading global alternative asset manager. We conduct our operations as a real estate investment trust (“REIT”) for U.S. federal income tax purposes. We are not a mutual fund and do not intend to register as an investment company under the Investment Company Act of 1940, as amended (the “Investment Company Act”).
We are offering on a continuous basis up to $7,500,000,000 in shares of common stock, consisting of up to $6,000,000,000 in shares in our primary offering and up to $1,500,000,000 in shares pursuant to our distribution reinvestment plan. We are offering to sell any combination of four classes of shares of our common stock, Class T shares, Class S shares, Class D shares and Class I shares, with a dollar value up to the maximum offering amount. The share classes have different upfront selling commissions and dealer manager fees, and different ongoing stockholder servicing fees. The purchase price per share for each class of common stock will vary and will generally equal our prior month’s net asset value (“NAV”) per share, as determined monthly, plus applicable upfront selling commissions and dealer manager fees. We may, but are not obligated to, offer shares at a price that we believe reflects the NAV per share of such stock more appropriately than the prior month’s NAV per share in cases where we believe there has been a material change (positive or negative) to our NAV per share since the end of the prior month. See “Net Asset Value Calculation and Valuation Guidelines—Valuation of Investments” for examples of valuation adjustment events that may cause a material change to our NAV per share. This is a “best efforts” offering, which means that Brookfield Oaktree Wealth Solutions LLC, the dealer manager for this offering (the “Dealer Manager”), will use its best efforts to sell shares, but is not obligated to purchase or sell any specific amount of shares in this offering.
This investment involves a high degree of risk. You should purchase these securities only if you can afford the complete loss of your investment. See “Risk Factors” beginning on page 35 for risks to consider before buying our shares, including: •You will not have the opportunity to evaluate our future investments before we make them, which makes an investment in our common stock more speculative. 
•Since there is no public trading market for shares of our common stock, repurchase of shares by us will likely be the only way to dispose of your shares. Our share repurchase plan provides stockholders with the opportunity to request that we repurchase their shares on a monthly basis, but we are not obligated to repurchase any shares and may choose to repurchase only some, or even none, of the shares that have been requested to be repurchased in any particular month in our discretion. In addition, repurchases will be subject to available liquidity and other significant restrictions. Further, our board of directors may modify or suspend our share repurchase plan if it deems such action to be in our best interest and the best interest of our stockholders. As a result, our shares should be considered as having only limited liquidity and at times may be illiquid.
•We cannot guarantee that we will make distributions, and if we do, we may fund such distributions from sources other than cash flows from operations, and we have no limits on the amounts we may pay from such sources.
•The purchase and repurchase price for shares of our common stock will generally be based on our prior month’s NAV (subject to material changes as described above) and will not be based on any public trading 
market. While there will be independent annual appraisals of our properties, the appraisal of properties is inherently subjective, and our NAV may not accurately reflect the actual price at which our assets could be liquidated on any given day.
•We have no employees and are dependent on the Adviser to conduct our operations. The Adviser will face conflicts of interest as a result of, among other things, the allocation of investment opportunities among us and Other Brookfield Accounts (as defined herein), the allocation of time of its investment professionals and the substantial fees that we pay to the Adviser.
•This is a “best efforts” offering. If we are not able to raise a substantial amount of capital in the near term, our ability to achieve our investment objectives could be adversely affected.
•Principal and interest payments on any borrowings will reduce the amount of funds available for distribution or investment in additional real estate assets.
•There are limits on the ownership and transferability of our shares.
•If we fail to qualify as a REIT and no relief provisions apply, our NAV and cash available for distribution to our stockholders could materially decrease as a result of being subject to corporate income tax.
Neither the Securities and Exchange Commission, the Attorney General of the State of New York nor any other state securities regulator has approved or disapproved of these securities or determined if this prospectus is truthful or complete. Any representation to the contrary is a criminal offense. Securities regulators have also not passed upon whether this offering can be sold in compliance with existing or future suitability or conduct standards including the “Regulation Best Interest” standard to any or all purchasers. The use of forecasts in this offering is prohibited. Any oral or written predictions about the amount or certainty of any cash benefits or tax consequences that may result from an investment in our common stock is prohibited. No one is authorized to make any statements about this offering different from those that appear in this prospectus.
 |  |  |  |  |  |  |  |  |  |  |  |  |  |  |  |  |  |  |  |  |  |  |  | 
 | Price to the Public(1)  |  | Upfront Selling Commissions(2)  |  | Dealer Manager Fees(2)  |  | Proceeds to Us, Before Expenses(3)  | 
Maximum Offering(4)  | $ | 6,000,000,000  |  |  | $ | 134,868,280  |  |  | $ | 1,449,275  |  |  | $ | 5,863,682,444  |  | 
Class T shares, per share  | $ | 11.1153  |  |  | $ | 0.3324  |  |  | $ | 0.0554  |  |  | $ | 10.7394  |  | 
Class S shares, per share  | $ | 10.9522  |  |  | $ | 0.3841  |  |  | —  |  |  | $ | 10.5818  |  | 
Class D shares, per share  | $ | 10.9511  |  |  | $ | 0.1677  |  |  | —  |  |  | $ | 10.7893  |  | 
Class I shares, per share  | $ | 10.6888  |  |  | —  |  |  | —  |  |  | $ | 10.6888  |  | 
| Maximum Distribution Reinvestment Plan | $ | 1,500,000,000  |  |  | —  |  |  | —  |  |  | $ | 1,500,000,000  |  | 
__________________
(1)The price per share shown for each of our classes of shares is the April 1, 2025  transaction price, which is equal to such class’s NAV as of February 28, 2025, plus applicable upfront selling commissions and dealer manager fees. Shares of each class will be issued on a monthly basis at a price per share generally equal to the prior month’s NAV per share for such class, plus applicable upfront selling commissions and dealer manager fees. The transaction price is the then-current offering price per share before applicable selling commissions and dealer manager fees and is generally the prior month’s NAV per share for such class.
(2)The table assumes that all shares are sold in the primary offering, with 5% of the gross offering proceeds from the sale of Class T shares, 60% of the gross offering proceeds from the sale of Class S shares, 5% of the gross offering proceeds from the sale of Class D shares and 30% of the gross offering proceeds from the sale of Class I shares. The number of shares of each class sold and the relative proportions in which the classes of shares are sold are uncertain and may differ significantly from this assumption. For Class T shares sold in the primary offering, investors will pay upfront selling commissions of up to 3.0% of the transaction price and upfront dealer manager fees of 0.5% of the transaction price; provided, however, that such amounts may vary at certain participating broker-dealers, provided that the sum will not exceed 3.5% of the transaction price. For Class S shares sold in the primary offering, investors will pay upfront selling commissions of up to 3.5% of the transaction price. For Class D shares sold in the primary offering, investors will pay upfront selling commissions of up to 1.5% of the transaction price. We will also pay the following selling commissions over time as stockholder servicing fees to the dealer manager, subject to Financial Industry Regulatory Authority, Inc. (“FINRA”) limitations on underwriting compensation: (a) for Class T shares only, an advisor stockholder servicing fee of 0.65% per annum, and a dealer stockholder servicing fee of 0.20% per annum, of the aggregate NAV for the Class T shares; provided, however, with respect to Class T shares sold through certain participating broker-dealers, the advisor stockholder servicing fee and the dealer stockholder servicing fee may be other amounts, provided that the sum of such fees will always equal 0.85% per annum of the NAV of such shares, (b) for Class S shares only, a stockholder servicing fee equal to 0.85% per annum of the aggregate NAV for the Class S shares and (c) for Class D shares only, a stockholder servicing fee equal to 0.25% per annum of the aggregate NAV for the Class D shares, in each case, payable monthly. No stockholder servicing fees will be paid with respect to the Class I shares. The total amount that will be paid over time for other underwriting compensation depends on the average length of time for which shares remain outstanding, the term over which such amount is measured and the performance of our investments. We will also pay or reimburse certain organization and offering expenses, including, subject to FINRA limitations on underwriting compensation, certain wholesaling expenses. See “Plan of Distribution,” “Estimated Use of Proceeds” and “Compensation.”
(3)Proceeds are calculated before deducting stockholder servicing fees or organization and offering expenses payable by us, which are paid over time.
(4)We reserve the right to reallocate shares of common stock between our distribution reinvestment plan and our primary offering.
The date of this prospectus is April 11, 2025
SUITABILITY STANDARDS
Shares of our common stock are suitable only as a long-term investment for persons of adequate financial means who do not need near-term liquidity from their investment. We do not expect there to be a public market for our shares and thus it may be difficult for you to sell your shares. On a limited basis, you may be able to have your shares repurchased through our share repurchase plan, although we are not obligated to repurchase any shares and may choose to repurchase only some, or even none, of the shares that have been requested to be repurchased in any particular month in our discretion. You should not buy shares of our common stock if you need to sell them in the near future. The minimum initial investment in shares of our Class T, Class S and Class D common stock that we will accept is $2,500. The minimum initial investment in shares of our Class I common stock that we will accept is $1,000,000, unless waived by the dealer manager.
In consideration of these factors, we require that a purchaser of shares of our common stock have either:
•a net worth of at least $250,000; or
•a gross annual income of at least $70,000 and a net worth of at least $70,000.
For purposes of determining whether you satisfy the standards above, your net worth is calculated excluding the value of your home, home furnishings and automobiles.  For the purposes of these suitability standards, unless otherwise indicated, “liquid net worth” is defined as that portion of net worth that consists of cash, cash equivalents and readily marketable investments.
Certain states have established suitability standards in addition to the minimum income and net worth standards described above. Shares will be sold to investors in these states only if they meet the additional suitability standards set forth below. Certain broker-dealers selling shares in this offering may impose greater suitability standards than the minimum income and net worth standards described above and the state-specific suitability standards described below.
Alabama Investors. Purchasers residing in Alabama may not invest more than 10% of their liquid net worth in us and our affiliates.
California Investors. Purchasers residing in California may not invest more than 10% of their liquid net worth in us.
Idaho Investors. Purchasers residing in Idaho must have either (a) a liquid net worth of $85,000 and annual gross income of $85,000 or (b) a liquid net worth of $300,000. Additionally, the total investment in us shall not exceed 10% of their liquid net worth.
Iowa Investors. Purchasers residing in Iowa must have either (a) an annual gross income of at least $100,000 and a net worth of at least $100,000, or (b) a net worth of at least $350,000. In addition, the aggregate investment in this offering and in the securities of other non-publicly traded real estate investment trusts (REITs) may not exceed 10% of their net worth. Purchasers who are accredited investors as defined in Regulation D under the Securities Act of 1933, as amended, are not subject to the foregoing concentration limit.
Kansas Investors.The Securities Commissioner of Kansas recommends that Kansas investors limit their aggregate investment in our securities and other similar investments to not more than 10 percent of their liquid net worth.
Kentucky Investors. Purchasers residing in Kentucky may not invest more than 10% of their liquid net worth in our shares or in any shares of our affiliated non-publicly traded REITs.
Maine Investors. The Maine Office of Securities recommends that an investor’s aggregate investment in this offering and other similar direct participation investments not exceed 10% of the investor’s liquid net worth.
Massachusetts Investors. Purchasers residing in Massachusetts must limit their aggregate investment in us and other illiquid direct participation programs to not more than 10% of their liquid net worth.
Missouri Investors. Purchasers residing in Missouri may not invest more than 10% of their liquid net worth in our shares.
Nebraska Investors. Purchasers residing in Nebraska who do not meet the definition of “accredited investor” as defined in Regulation D under the Securities Act of 1933, as amended, must limit their aggregate investment in this offering and in the securities of other non-publicly traded REITs to 10% of such investor’s net worth.
New Jersey Investors. New Jersey investors must have either (a) a minimum liquid net worth of at least $100,000 and a minimum annual gross income of not less than $85,000; or (b) a minimum liquid net worth of $350,000. For these purposes, “liquid net worth” is defined as that portion of net worth (total assets exclusive of home furnishings, and automobiles, minus total liabilities) that consists of cash, cash equivalents and readily marketable securities. In addition, a New Jersey investor’s investment in us, our affiliates, and other non-publicly traded direct investment programs (including real estate investment trusts, business development companies, oil and gas programs, equipment leasing programs and commodity pools, but excluding unregistered, federally and state exempt private offerings) may not exceed ten percent (10%) of his or her liquid net worth.
New Mexico Investors. Purchasers residing in New Mexico may not invest more than 10% of their liquid net worth in our shares, shares of our affiliates and other non-traded real estate investment trusts.
North Dakota Investors. Purchasers residing in North Dakota must have a net worth of at least ten times their investment in us.
Ohio Investors. Purchasers residing in Ohio may not invest more than 10% of their liquid net worth in us, our affiliates and other non-traded real estate investment programs. For these purposes, “liquid net worth” is defined as that portion of net worth (total assets exclusive of home, home furnishings, and automobiles minus total liabilities) that comprises cash, cash equivalents, and readily marketable securities.
Oregon Investors. Purchasers residing in Oregon may not invest more than 10% of their liquid net worth in us and our affiliates.
Pennsylvania Investors. Purchasers residing in Pennsylvania may not invest more than 10% of their net worth in us.
Puerto Rico Investors. Purchasers residing in Puerto Rico may not invest more than 10% of their liquid net worth in us, our affiliates and other non-traded real estate investment programs. For these purposes, “liquid net worth” is defined as that portion of net worth (total assets exclusive of primary residence, home furnishings, and automobiles minus total liabilities) consisting of cash, cash equivalents, and readily marketable securities.
Tennessee Investors. Purchasers residing in Tennessee must have a liquid net worth of at least ten times their investment in us.
Vermont Investors. In addition to meeting the applicable suitability standards set forth above, each investor who is not an “accredited investor” as defined in 17 C.F.R. § 230.501 may not purchase an amount of shares in this offering that exceeds 10% of the investor’s liquid net worth. Vermont residents who are “accredited investors” as defined in 17 C.F.R. § 230.501 are not subject to the limitation described in this paragraph.
Our sponsor and each person selling shares on our behalf must make every reasonable effort to determine that the purchase of shares of our common stock is a suitable and appropriate investment for each investor. In making this determination, our sponsor and the Dealer Manager will rely upon information provided by the investor to the participating broker-dealer as well as the suitability assessment made by each participating broker-dealer. Before you purchase shares of our common stock, your participating broker-dealer, authorized representative or other person placing shares on your behalf will rely on relevant information provided by you to determine that you:
•meet the minimum income and net worth standards established in your state;
•are or will be in a financial position appropriate to enable you to realize the potential benefits described in the prospectus; and
•are able to bear the economic risk of the investment based on your overall financial situation.
Broker-dealers must comply with Regulation Best Interest, which, among other requirements, establishes a “best interest” obligation for broker-dealers and their associated persons when making recommendations of any securities transaction or investment strategy involving securities to a retail customer. The obligations of Regulation Best Interest are in addition to, and may be more restrictive than, the suitability requirements listed above. This general obligation under Regulation Best Interest can be satisfied by a broker-dealer’s compliance with four specified component obligations: (i) providing certain required disclosure before or at the time of the recommendation, about the recommendation and the relationship between the broker-dealer and the retail customer (including a customer relationship summary on Form CRS); (ii) exercising reasonable diligence, care, and skill in making the recommendation; (iii) establishing, maintaining, and enforcing written policies and procedures reasonably designed to address conflicts of interest; and (iv) establishing, maintaining, and enforcing written policies and procedures reasonably designed to achieve compliance with Regulation Best Interest. In addition to Regulation Best Interest, certain states may adopt state-level standards that seek to further enhance the broker-dealer standard of conduct to a fiduciary standard for all broker-dealer recommendations made to retail customers in their states. Regulation Best Interest also requires registered investment advisers and registered broker-dealers to provide a brief relationship summary to retail investors. This relationship summary, referred to as Form CRS, is not a prospectus. Investors should refer to this prospectus for detailed information about this offering before deciding to purchase shares of our common stock. Currently, there is little administrative or case law interpreting Regulation Best Interest, and the full scope of its applicability on broker-dealers participating in our offering cannot be determined at this time.
Participating broker-dealers are required to maintain for six years records of the information used to determine that an investment in shares of our common stock is suitable and appropriate for a stockholder.
By signing the subscription agreement required for purchases of our common stock, you represent and warrant to us that you have received a copy of this prospectus and that you meet the net worth and annual gross income requirements described above. These representations and warranties help us to ensure that all investors meet our suitability standards. In the event you, another stockholder or a regulatory authority attempt to hold us liable because stockholders did not receive copies of this prospectus or because we failed to adhere to each state’s suitability requirements, we will assert these representations and warranties made by you in any proceeding in which such potential liability is disputed in an attempt to avoid any such liability. By making these representations, you do not waive any rights that you may have under federal or state securities laws.
ABOUT THIS PROSPECTUS
Please carefully read the information in this prospectus and any accompanying prospectus supplements, which we refer to collectively as the “prospectus.” You should rely only on the information contained in this prospectus. We have not authorized anyone to provide you with different information. This prospectus may only be used where it is legal to sell these securities. You should not assume that the information contained in this prospectus is accurate as of any date later than the date hereof or such other dates as are stated herein or as of the respective dates of any documents or other information incorporated herein by reference.
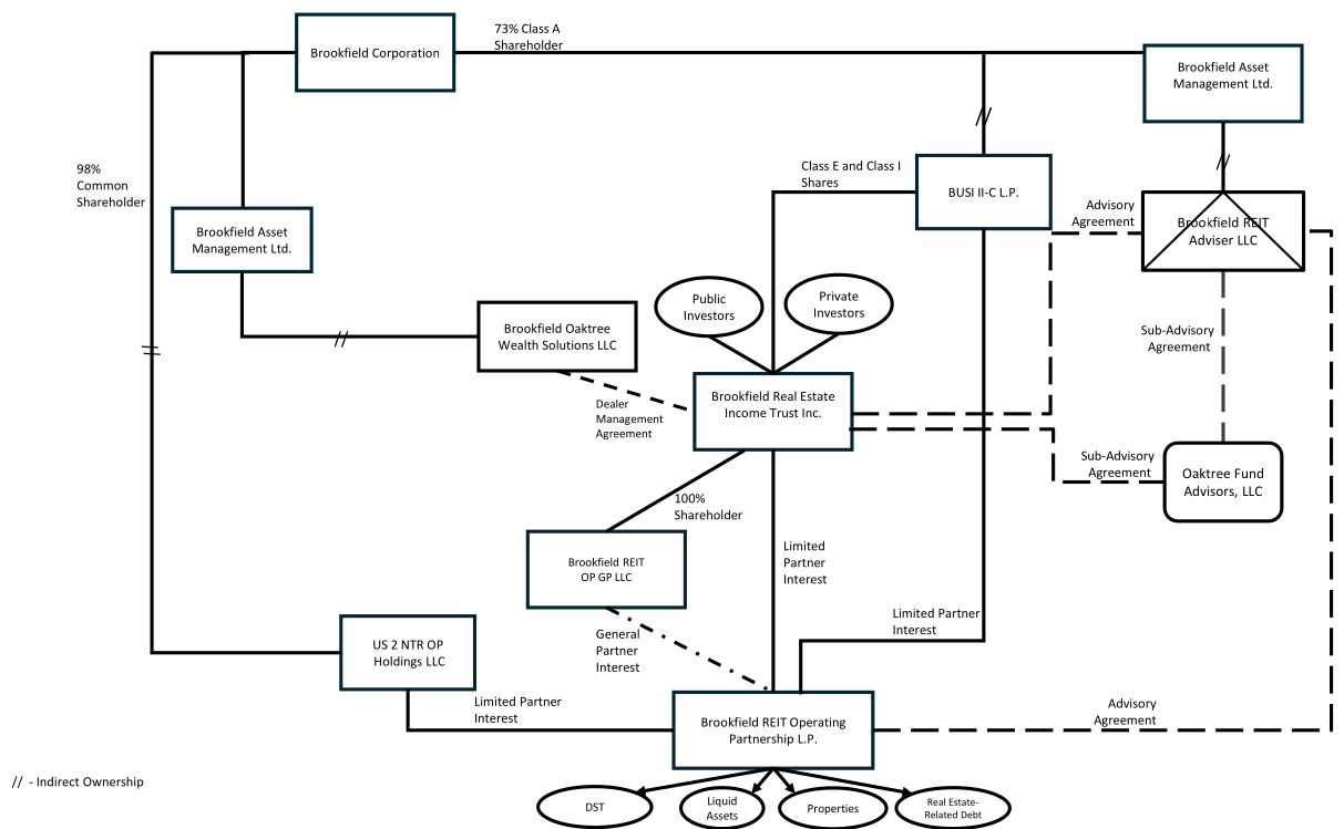
In this prospectus, unless the context requires otherwise, the words “we,” “us,” “our,” the “Company” and “Brookfield REIT” refer to Brookfield Real Estate Income Trust Inc., together with its consolidated subsidiaries, including Brookfield REIT Operating Partnership L.P., which we refer to as the “Operating Partnership.” The words “each class of common stock” or “each class of shares” refer to each class of our common stock unless the context requires otherwise.
Unless otherwise noted, numerical information relating to Brookfield is approximate and is as of December 31, 2024.
CAUTIONARY NOTE REGARDING FORWARD-LOOKING STATEMENTS
Statements contained in this prospectus that are not historical facts are based on our current expectations, estimates, projections, opinions or beliefs. Such statements are not facts and involve known and unknown risks, uncertainties, and other factors. Prospective investors should not rely on these statements as if they were fact. Certain information contained in this prospectus constitutes “forward-looking statements,” which can be identified by the use of forward-looking terminology such as “may,” “will,” “should,” “expect,” “anticipate,” “project,” “target,” “estimate,” “intend,” “continue,” “forecast,” or “believe” or the negatives thereof or other variations thereon or other comparable terminology. These forward-looking statements may discuss our financial estimates and their underlying assumptions, statements about plans, objectives, intentions, and expectations with respect to positioning, including the impact of macroeconomic trends and market forces, future operations, repurchases of common stock, acquisitions, future performance and statements regarding identified but not yet closed acquisitions. Due to various risks and uncertainties, including those described in this prospectus, actual events or results or our actual performance may differ materially from those reflected or contemplated in such forward-looking statements. No representation or warranty is made as to future performance or such forward-looking statements. In light of the significant uncertainties inherent in these forward-looking statements, the inclusion of this information should not be regarded as a representation by us or any other person that our objectives and plans, which we consider to be reasonable, will be achieved.
You should carefully review the “Risk Factors” section of this prospectus for a discussion of the risks and uncertainties that we believe are material to our business, operating results, prospects and financial condition. Except as otherwise required by federal securities laws, we do not undertake to publicly update or revise any forward-looking statements, whether as a result of new information, future events or otherwise.
TABLE OF CONTENTS
QUESTIONS AND ANSWERS ABOUT THIS OFFERING 
Set forth below are some of the more frequently asked questions and accompanying answers related to our structure, our management, our business and an offering of this type. They are not a substitute for disclosures elsewhere in this prospectus. You are encouraged to read “Prospectus Summary,” “Risk Factors” and the remainder of this prospectus in their entirety for more detailed information about this offering before deciding to purchase shares of our common stock.
Q:What is Brookfield Real Estate Income Trust Inc.?
A:We are a Maryland corporation formed on July 27, 2017. We are externally managed by our adviser, Brookfield REIT Adviser LLC (the “Adviser”). The Adviser is an affiliate of Brookfield Asset Management Ltd. (together with its affiliates, “Brookfield”). We are structured as an Umbrella Partnership Real Estate Investment Trust (“UPREIT”), which means that we own substantially all of our assets through the Operating Partnership. Brookfield REIT OP GP LLC, our wholly owned subsidiary, is the sole general partner of the Operating Partnership. We own, and plan to continue to own, substantially all of our assets through the Operating Partnership and its subsidiaries.
Q:Who is Brookfield?
A:Brookfield is a leading global alternative asset manager with approximately $1 trillion of assets under management as of December 31, 2024 across renewable power and transition, infrastructure, private equity, real estate and credit. Brookfield invests client capital for the long-term with a focus on real assets and essential service businesses that form the backbone of the global economy. Brookfield offers a range of alternative investment products to investors around the world — including public and private pension plans, endowments and foundations, sovereign wealth funds, financial institutions, insurance companies and private wealth investors. Brookfield draws on its heritage as an owner and operator to invest for value and generate strong returns for its clients, across economic cycles.
Q:What are Brookfield’s real estate capabilities?
A:Brookfield’s real estate business is one of the world’s largest investors in real estate, with approximately $271 billion of assets under management as of December 31, 2024 across office, rental housing, logistics, retail, hospitality, mixed-use and alternative real estate (such as life sciences, manufactured housing, student housing and serviced apartments). Through its deep global sourcing network of over 650 real estate investment professionals and approximately 24,500 real estate operating employees around the world, Brookfield seeks to acquire high-quality assets in supply-constrained markets and execute operational enhancements to deliver consistent cash flows. Building on Brookfield’s history of successfully operating properties through multiple market cycles, Brookfield’s long-term goal is to generate strong risk-adjusted returns while mitigating downside risk.
Q:Who is Oaktree and the Sub-Adviser?
A:Oaktree Capital Management, L.P. (together with its affiliates, “Oaktree”) is a leader among global investment managers specializing in alternative investments, with approximately $202 billion of assets under management as of December 31, 2024. Oaktree Fund Advisors, LLC (the “Sub-Adviser”), an affiliate of Oaktree, serves as our sub-adviser. Brookfield holds a majority stake in Oaktree. Oaktree’s mission is to deliver superior investment results with risk under control and to conduct its business with the highest integrity. Oaktree emphasizes an opportunistic, value-oriented and risk-controlled approach to investing across real assets (including real estate), credit strategies, private equity and listed equities. Over more than two decades, Oaktree has developed a large and growing client base through its ability to identify and capitalize on opportunities for attractive investment returns in less efficient markets.
We and the Adviser have engaged the Sub-Adviser to (i) select and manage certain of our liquid assets (cash, cash equivalents, other short-term investments, U.S. government securities, agency securities, corporate debt, liquid real estate-related, equity or debt securities, private debt investments and other investments for which 
there is reasonable liquidity) (the “Investment Sleeve”) and (ii) provide certain services with respect to certain commercial mortgage-backed securities (“CMBS”) identified by the Adviser (“Adviser CMBS”) pursuant to a sub-advisory agreement (the “Sub-Advisory Agreement”).
Q:What is Brookfield’s and Oaktree’s shared investment philosophy?
A:Together, Brookfield and Oaktree share a long-term, value-driven, contrarian investment style, focusing on sectors in which they believe their in-depth operating experience and market knowledge give the firms a competitive advantage.
Both Brookfield and Oaktree share a commitment to focus on the downside protection of capital and the delivery of superior investment results for their clients based on the following fundamental investment principles:
•Downside Protection: Superior investment performance is not the only goal—but superior performance with less-than-commensurate risk. Above-average gains in good times are not necessarily proof of a manager’s skill. It takes outstanding performance in bad times to prove that good time gains are earned through skill, rather than the acceptance of above-average risk.
•Consistent Returns: Building a superior track record requires consistently good performance, rather than a mix of brilliant successes and dismal failures. Although striving for strong returns, their first priority is to produce consistency, protection of capital, and outstanding performance in bad times.
•Client Focus: Satisfaction is derived from delivering investment performance for clients while taking the high road. Clients’ interests are placed ahead of their own, with a commitment that every client should be treated equally well, and that investors should receive candid communications of market impressions.
Q:What are your primary investment objectives?
A:Our primary investment objectives are to invest in assets that will enable us to:
•provide sustainable, stable income in the form of regular cash distributions to our stockholders;
•protect and preserve stockholders’ invested capital;
•generate appreciation from asset and market selection and hands-on proactive asset management to grow property cash flows; and
•provide an investment alternative for stockholders seeking to allocate a portion of their long-term investment portfolios to high-quality commercial and residential real estate with lower volatility than publicly traded real estate companies.
We cannot assure you that we will achieve our investment objectives. In particular, we note that our net asset value (“NAV”) may be subject to volatility related to changes in the values of our assets and liabilities. See “Risk Factors.”
Q:What is your investment strategy?
A:Our investment strategy is to invest in a diversified portfolio of:
•Income-producing real estate: High-quality properties in desirable locations – primarily income-producing U.S. commercial real estate with upside potential through active asset management;
•Real estate-related debt: Performing real estate debt, primarily commercial first mortgages and mezzanine loans; and
•Real estate-related securities: Real estate-related securities, structured products and cash equivalents for purposes of liquidity management.
We anticipate approximately 80% of our portfolio (potentially ranging between 60% and 90%) will be comprised of income-producing real estate, and approximately 20% of our portfolio (potentially ranging between 10% and 40%) will be comprised of real estate-related debt and securities.
We seek to achieve attractive risk-adjusted returns through investments in real estate assets with an emphasis on stable current income and long-term growth potential. We seek to achieve attractive returns and mitigate downside risk by identifying price discounts relative to intrinsic value and replacement cost.
Our real estate-related debt and securities strategy seeks to achieve high current income and superior risk-adjusted returns. Our real estate-related debt investments focus on performing real estate-related debt, primarily commercial first mortgages and mezzanine loans, where the investment strategy is not intended to result in real estate ownership. Our investments in real estate-related securities include CMBS, residential mortgage-backed securities (“RMBS”), and real estate-related corporate debt. In addition to serving our investment purposes, our investments in real estate-related securities will also provide a source of liquidity for our share repurchase plan and cash management.
Q:What potential competitive strengths do you offer?
A:We believe that investing in our common stock may offer investors five primary benefits:
•Access to a leading global real estate business with experience over multiple market cycles. Brookfield’s real estate business is one of the world’s largest investors in real estate, with approximately $271 billion of assets under management as of December 31, 2024 across office, rental housing, logistics, retail, hospitality, mixed-use and alternative real estate (such as life sciences, manufactured housing, student housing and serviced apartments). Through its deep global sourcing network, Brookfield seeks to acquire high-quality assets in supply-constrained markets and execute operational enhancements to deliver consistent cash flows.
•Brookfield’s operational expertise. Building on Brookfield’s history of successfully operating properties through multiple market cycles, the Adviser employs an operations-oriented approach to create value through intensive asset management, proactive leasing and capital initiatives. With access to approximately 24,500 real estate operating employees around the world in various sectors, the Adviser leverages Brookfield’s in-house expertise and operating capabilities to enhance value and execute business plans with certainty.
•An investment team with the ability to access deal flow that is proprietary and less competitive. Brookfield believes its deal sourcing networks provide a distinct advantage in identifying opportunities, allowing it to transact often on a proprietary or direct basis with fewer competitors. The Adviser leverages Brookfield’s regionally-focused network of acquisitions, asset management, leasing and operations professionals, which consists of over 650 real estate investment professionals, as an ongoing source of inbound deal flow for us. Furthermore, Brookfield has a substantial presence in several large global cities which leads to selective investment opportunities for us. We also utilize Brookfield’s sophisticated mergers and acquisitions expertise as well as its extensive network of long-standing industry relationships to execute a large number of transactions across the full spectrum of complexity (e.g., individual asset acquisitions, large portfolio deals, privatizations and carve-outs) where not all firms can compete.
•Deep market knowledge and sector expertise. Over more than 30 years, Brookfield has deployed a significant amount of capital into real estate investments globally, developing significant ownership and management expertise across a variety of markets and real estate sectors. The large scale of Brookfield’s portfolio provides access to propriety real-time market data, allowing the Adviser to identify trends and attractive market conditions impacting our portfolio and investment strategy more quickly than our competitors, which is used to inform both investment and portfolio management decisions. We believe this advantage is unique to Brookfield and will enable us to construct a superior portfolio of high-quality, long-term assets.
•Access to Oaktree’s credit investing expertise. Oaktree manages $202 billion in assets as of December 31, 2024 and has a long history of making opportunistic, value-oriented and risk-managed debt investments that complement Brookfield’s long-term, contrarian investment style and focus on the protection of capital. We believe that access to Oaktree’s broad and deep credit experience through Brookfield’s ownership interest in Oaktree and the Adviser’s sub-advisory relationship with the Sub-Adviser allows us to opportunistically pivot our debt investments across property types and throughout the capital structure to optimize investments and ensure adequate liquidity for our share repurchase plan and facilitating large acquisitions.
Q:What are Brookfield’s real estate operating capabilities?
A:Brookfield Properties is a fully-integrated affiliate of Brookfield that manages real estate investments, working across sectors to bring high-quality, sustainable real estate to life around the globe every day. Brookfield Properties raises the industry standard for quality and sustainability with its approach to operating and developing real estate across the rental housing, logistics, office, retail and hospitality sectors. Brookfield Properties provides Brookfield with on-the-ground expertise that lends significant scale and depth beyond traditional real estate sourcing and execution capabilities (e.g., acquisitions and diligence, risk management, finance and capital sourcing and asset disposition). Given its substantial functional expertise in managing and optimizing property-level performance, we utilize Brookfield Properties for certain sector-specific operating capabilities, including:
•Property management: overseeing the day-to-day operations of individual properties and managing the ongoing needs and relationships with tenants;
•Sales and leasing: marketing and negotiating leases as well as overseeing brokered mandates, drawing on direct relationships with tenants as well as through the commercial real estate brokerage community; and
•Renovation and capital projects: planning, designing and overseeing capital projects, tenant improvements and renovation.
Q:Who directs your investment program?
A:The Adviser has the authority to implement our investment strategy, as determined by, and subject to the direction of, our board of directors. We and the Adviser have engaged the Sub-Adviser, an affiliate of Oaktree, to select and manage the Investment Sleeve and to perform certain services with respect to Adviser CMBS pursuant to the Sub-Advisory Agreement. The Sub-Adviser has substantial discretion, within our investment guidelines, to make decisions related to the acquisition, management and disposition of the Investment Sleeve.
Q:Do you currently own any investments?
A:Yes, see “Investments in Real Estate and Real Estate Debt” for information about our investments.
Q:What is a real estate investment trust, or REIT?
A:We elected to be taxed as a REIT beginning with our taxable year ended December 31, 2019 and intend to continue to qualify as a REIT. In general, a REIT is a company that:
•combines the capital of many investors to acquire or provide financing for real estate assets;
•offers the benefits of a real estate portfolio under professional management;
•satisfies the various requirements of the Internal Revenue Code of 1986, as amended (the “Code”), including a requirement to distribute to stockholders each year at least 90% of its REIT taxable income (determined without regard to the dividends-paid deduction and excluding net capital gain); and
•is generally not subject to U.S. federal corporate income taxes on its net taxable income that it currently distributes to its stockholders, which substantially eliminates the “double taxation” (i.e., taxation at both the corporate and stockholder levels) that generally results from investments in a C corporation.
Q:What is a non-exchange traded, perpetual-life REIT?
A:A non-exchange traded REIT is a REIT whose shares are not listed for trading on a stock exchange or other securities market. We use the term “perpetual-life REIT” to describe an investment vehicle of indefinite duration, whose shares of common stock are intended to be sold by the REIT monthly on a continuous basis at a price generally equal to the REIT’s prior month’s NAV per share. In our perpetual-life structure, the investor may request that we repurchase their shares on a monthly basis, but we are not obligated to repurchase any shares and may choose to repurchase only some, or even none, of the shares that have been requested to be repurchased in any particular month in our discretion. While we may consider a liquidity event at any time in the future, we currently do not intend to undertake such consideration, and we are not obligated by our charter or otherwise to effect a liquidity event at any time.
Q:How is an investment in shares of your common stock different from listed REITs?
A:An investment in shares of our common stock generally differs from an investment in listed REITs in a number of ways, including:
•Shares of listed REITs are priced by the trading market, which is influenced generally by numerous factors, not all of which are related to the underlying value of the entity’s real estate assets and liabilities. The estimated value of our real estate assets and liabilities will be used to determine our NAV rather than the trading market. The purchase price per share for each class of our common stock varies and generally equals our prior month’s NAV per share plus applicable upfront selling commissions and dealer manager fees, whereas investments in listed REITs often involve nominal to no upfront commissions.
•An investment in our shares has limited or no liquidity and our share repurchase plan may be modified or suspended. In contrast, an investment in a listed REIT is a liquid investment, as shares can be sold on an exchange at any time.
•Listed REITs are often self-managed, whereas our investment operations are managed by the Adviser, which is an affiliate of Brookfield.
•Unlike the offering of a listed REIT, this offering has been registered in every state in which we are offering and selling shares. As a result, we include certain limits in our governing documents that are not typically provided for in the charter of a listed REIT. For example, our charter limits the fees we may pay to the Adviser and its affiliates, limits our ability to make certain investments, limits the aggregate amount we may borrow, requires our independent directors to approve certain actions and restricts our ability to indemnify our directors, the Adviser and its affiliates. A listed REIT does not typically provide for these restrictions within its charter. A listed REIT is, however, subject to the governance requirements of the exchange on which its stock is traded, including requirements relating to its board of directors, audit committee, independent director oversight of executive compensation and the director nomination process, code of conduct, stockholder meetings, related party transactions, stockholder approvals, and voting rights. Although we follow many of these same governance guidelines, there is no requirement that we do so.
Q:What type of person might benefit from an investment in your shares?
A:An investment in our shares may be appropriate for you if you:
•meet the minimum suitability standards described above in “Suitability Standards”;
•seek to allocate a portion of your investment portfolio to a direct investment vehicle with a portfolio of real estate and real estate-related investments primarily located in the United States capable of delivering a regular income stream with the potential for appreciation;
•seek to receive current income through regular distribution payments; and
•are able to hold your shares as a long-term investment and do not need liquidity from your investment quickly in the near future.
We cannot assure you that an investment in our shares will allow you to realize any of these objectives. An investment in our shares is only intended for investors who do not need the ability to sell their shares quickly in the future since we are not obligated to repurchase any shares of our common stock and may choose to repurchase only some, or even none, of the shares that have been requested to be repurchased in any particular month in our discretion, and the opportunity to have your shares repurchased under our share repurchase plan may not always be available. See “Share Repurchases—Repurchase Limitations.”
Q:What is the difference between the classes of shares of common stock being offered?
A:We are offering to the public four classes of shares of our common stock: Class T shares, Class S shares, Class D shares and Class I shares. The differences among the share classes relate to upfront selling commissions, dealer manager fees and ongoing stockholder servicing fees. No upfront selling commissions, dealer manager fees or stockholder servicing fees are paid with respect to Class I shares. See “Description of Capital Stock” and “Plan of Distribution” for a discussion of the differences among the classes of shares of our common stock, including Class C and Class E shares of our common stock that are not being offering pursuant to this prospectus. 
Before making your investment decision, consult with your investment adviser regarding your account type and the classes of common stock you may be eligible to purchase.
Q:What is the per share purchase price?
A:Each class of shares will be sold at the then-current transaction price, which will generally be the prior month’s NAV per share for such class, plus any applicable upfront selling commissions and dealer manager fees. Although the offering price for shares of our common stock will generally be based on the prior month’s NAV per share, the NAV per share of such stock as of the date on which your purchase is settled may be significantly different. We may, but are not obligated to, offer shares at a price that we believe reflects the NAV per share of such stock more appropriately than the prior month’s NAV per share, including by updating a previously disclosed offering price, in cases where we believe there has been a material change (positive or negative) to our NAV per share since the end of the prior month. Each class of shares may have a different NAV per share. See “Net Asset Value Calculation and Valuation Guidelines— Valuation of Investments” for examples of valuation adjustment events that may cause a material change to our NAV per share.
Q:Will I be charged selling commissions?
A:Investors in Class T shares will pay upfront selling commissions of up to 3.0%, and upfront dealer manager fees of 0.5%, of the transaction price of each Class T share sold in the primary offering. Investors in Class S shares will pay upfront selling commissions of up to 3.5% of the transaction price of each Class S share. Investors in Class D shares will pay upfront selling commissions of up to 1.5% of the transaction price of each Class D share. The Dealer Manager anticipates that all of the upfront selling commissions and dealer manager fees will be retained by, or reallowed (paid) to, participating broker-dealers. Stockholders will not pay selling commissions on Class I shares, or when purchasing shares under our distribution reinvestment plan. See “Plan of Distribution.”
Q:What is the expected term or expected life of this offering?
A:We have registered $6,000,000,000 in shares of our common stock, in any combination of our share classes, to be sold in our primary offering and up to $1,500,000,000 in shares to be sold pursuant to our distribution reinvestment plan. We may reallocate the shares of our common stock we are offering between the primary offering and our distribution reinvestment plan. It is our intent, however, to conduct a continuous offering for an indefinite period of time, by filing for additional offerings of our shares, subject to regulatory approval and continued compliance with the rules and regulations of the Securities and Exchange Commission (the “SEC”) 
and applicable state laws. On October 23, 2024, we filed a new registration statement for our third public offering of up to $7.5 billion in shares of our common stock, which is not yet effective. We reserve the right to terminate our public offering at any time and to extend our offering term to the extent permissible under applicable law.
We will endeavor to take all reasonable actions to avoid interruptions in the continuous offering of our shares of common stock. There can be no assurance, however, that we will not need to suspend our continuous offering while the SEC and, where required, state securities regulators, review such filings for additional offerings of our stock until such filings are declared effective, if at all.
Q:What are the risks involved with buying your shares?
A:Investing in our common stock involves a high degree of risk. These risks include, among others, that (1) you will not have the opportunity to evaluate our future investments before we make them, which makes an investment in our common stock more speculative; (2) there is no public trading market for shares of our common stock, repurchase of shares by us will likely be the only way to dispose of your shares; (3) the amount and frequency of distributions we make is uncertain, and we may pay distributions from sources other than cash flows from operations, which means we would have less cash available for investments and your overall returns may be reduced; and (4) we have no employees and are dependent on the Adviser to conduct our operations. The Adviser will face conflicts of interest as a result of, among other things, the allocation of investment opportunities, the allocation of time of its investment professionals and the substantial fees that we pay to the Adviser. See “Risk Factors.”
Q:Is there any minimum investment required?
A:The minimum initial investment in Class T, Class S or Class D shares is $2,500. The minimum initial investment in Class I shares is $1,000,000, unless such minimum is waived by the Dealer Manager. The minimum subsequent investment for each class of our common stock is $500 per transaction and this minimum does not apply to purchases made under our distribution reinvestment plan. In addition, our board of directors may elect to accept smaller investments in its discretion.
Q:What is a “best efforts” offering?
A:A “best efforts” offering means that the Dealer Manager and the participating brokers are only required to use their best efforts to sell the shares in this offering. When shares are offered to the public on a “best efforts” basis, no underwriter, broker-dealer or other person has a firm commitment or obligation to purchase any of the shares. Therefore, we cannot guarantee that any minimum number of shares will be sold.
Q:How will your NAV per share be calculated?
A:Our NAV is calculated monthly based on the net asset values of our investments (including real-estate related investments), the addition of any other assets (such as cash on hand) and the deduction of any other liabilities. The calculation of our monthly NAV will be determined by the Adviser and our NAV per share is calculated by State Street Bank and Trust Company (“State Street”), a third-party firm that provides us with certain administrative and accounting services, and such calculation will be reviewed and confirmed by the Adviser. The Adviser is ultimately responsible for the determination of our NAV. Altus Group U.S. Inc., a valuation firm, was selected by the Adviser and approved by our board of directors, including a majority of our independent directors, to serve as our independent valuation advisor. Our independent valuation advisor is not responsible for, and does not calculate, our NAV.
For the purposes of calculating our monthly NAV, our properties will initially be valued at cost, which we expect to represent fair value at that time. Thereafter, our independent valuation advisor will prepare monthly appraisals of our properties (except for single-family rentals and non-US investments) in accordance with the valuation guidelines approved by our board of directors. At least once annually, we obtain an appraisal prepared by another independent third-party appraisal firm. Such annual appraisal report will provide an estimated range of value for the property, which our independent valuation advisor will take into consideration when determining the value of the property during such month. Our investments in real estate securities will be valued monthly by the Sub-Adviser using quotations from third-party pricing vendors.
NAV is not a measure used under generally accepted accounting principles in the United States (“GAAP”) and the valuations of and certain adjustments made to our assets and liabilities used in the determination of NAV will differ from GAAP. You should not consider NAV to be equivalent to stockholders’ equity or any other GAAP measure. See “Net Asset Value Calculation and Valuation Guidelines” for more information regarding the calculation of our NAV per share of each class and how our properties and real estate-related investments are valued.
Q:When may I make purchases of shares?
A:Subscriptions to purchase our common stock may be made on an ongoing basis, but investors may only purchase our common stock pursuant to accepted subscription orders as of the first calendar day of each month, and to be accepted, a subscription request must be received in good order at least five business days prior to the first calendar day of the month (unless waived by the Dealer Manager). For example, if you wish to subscribe for shares of our common stock in October, your subscription request must be received in good order at least five business days before November 1. If accepted, your subscription will be effective on November 1.
Q:When will the transaction price be available?
A:Generally, within 15 days after the last calendar day of each month, we will determine our NAV per share for each share class as of the last calendar day of the prior month, which will generally be the transaction price for the then-current month for such share class. However, in certain circumstances, the transaction price will not be made available until a later time. We disclose the transaction price for each month when available on our website at www.brookfieldREIT.com and in prospectus supplements filed with the SEC.
Generally, you will not be provided with direct notice of the transaction price when it becomes available. Therefore, if you wish to know the transaction price prior to your subscription being accepted you must check our website or our filings with the SEC prior to the time your subscription is accepted.
However, if the transaction price is not made available on or before the eighth business day before the first calendar day of the month (which is six business days before the earliest date we may accept subscriptions), or a previously disclosed transaction price for that month is changed, then we will provide notice of such transaction price (and the first day on which we may accept subscriptions) directly to subscribing investors when such transaction price is made available. In such cases, you will have at least three business days from delivery of such notice before your subscription is accepted. See “How to Subscribe.”
Q:May I withdraw my subscription request once I have made it?
A:Yes. Subscribers are not committed to purchase shares at the time their subscription orders are submitted and any subscription may be canceled at any time before the time it has been accepted. You may withdraw your purchase request by notifying the transfer agent, through your financial intermediary or directly on our toll-free, automated telephone line, (833) 625-7348.
Q:When will my subscription be accepted?
A:Completed subscription requests will not be accepted by us before the later of (i) two business days before the first calendar day of each month and (ii) three business days after we make the transaction price (including any subsequent revised transaction price) publicly available by posting it on our website at www.brookfieldREIT.com and filing a prospectus supplement with the SEC (or in certain cases after we have delivered notice of such price directly to you as discussed above). As a result, you will have a minimum of three business days after the transaction price for that month has been disclosed to withdraw your request before you are committed to purchase the shares.
Q:Will I receive distributions and how often?
A:We have declared, and intend to continue to declare, monthly distributions as authorized by our board of directors (or a duly authorized committee of the board of directors) and have paid, and intend to continue to pay, such distributions to stockholders of record on a monthly basis. We commenced paying distributions in 
December 2019 and have paid distributions each month since such date. Any distributions we make are at the discretion of our board of directors, considering factors such as our earnings, cash flow, capital needs and general financial condition and the requirements of Maryland law. As a result, our distribution rates and payment frequency may vary from time to time. You will not be entitled to receive a distribution if your shares are repurchased prior to the applicable time of the record date.
Our board of directors’ discretion as to the payment of distributions will be directed, in substantial part, by its determination to cause us to comply with the REIT requirements. To maintain our qualification as a REIT, we generally are required to make aggregate annual distributions to our stockholders of at least 90% of our REIT taxable income determined without regard to the dividends-paid deduction and excluding net capital gain. See “Prospectus Summary—Distributions,” “Description of Capital Stock—Distribution Policy” and “Material U.S. Federal Income Tax Considerations.”
The per share amount of distributions on our various classes of common stock sold in this offering will likely differ because of different allocations of class-specific stockholder servicing fees and management and performance fees. Specifically, distributions on Class T and Class S shares will be lower than Class D shares, and Class D shares will be lower than Class I shares because we are required to pay higher ongoing stockholder servicing fees with respect to the Class T and Class S shares (compared to Class D shares and Class I shares) and we are required to pay higher ongoing stockholder servicing fees with respect to Class D shares (compared to Class I shares).
There is no assurance we will pay distributions in any particular amount, if at all. We may fund any distributions from sources other than cash flows from operations, and we have no limits on the amounts we may pay from such sources. The extent to which we pay distributions from sources other than cash flows from operations depends on various factors, including the level of participation in our distribution reinvestment plan, the extent to which the Adviser elects to receive its management fee or performance fee in Class E shares or Class I shares or Class E units or Class I units of the Operating Partnership, how quickly we invest the proceeds from this offering and the performance of our investments. Funding distributions from the sales of assets, borrowings, return of capital or proceeds of this offering will result in us having less funds available to acquire properties or other real estate-related investments. As a result, the return you realize on your investment may be reduced. Doing so may also negatively impact our ability to generate cash flows. Likewise, funding distributions from the sale of additional securities will dilute your interest in us on a percentage basis and may impact the value of your investment especially if we sell these securities at prices less than the price you paid for your shares.
Q:Will the distributions I receive be taxable as ordinary income?
A:Generally, distributions that you receive, including cash distributions that are reinvested pursuant to our distribution reinvestment plan, will be taxed as ordinary income to the extent they are paid from our current or accumulated earnings and profits. Ordinary dividends received from REITs are generally not eligible to be taxed at the lower U.S. federal income tax rates applicable to individuals for “qualified dividends” from C corporations (i.e., corporations generally subject to U.S. federal corporate income tax). Under the 2017 tax legislation commonly referred to as the Tax Cuts and Jobs Act, for taxable years beginning before January 1, 2026, non-corporate U.S. taxpayers may be able to claim a deduction in determining their ordinary taxable income up to 20.0% of “qualified REIT dividends” (i.e., REIT dividends that are not designated by the REIT as qualified dividend income or capital gain dividends) received by them which temporarily reduce the effective tax rate on such dividends.
We may designate a portion of distributions as capital gain dividends taxable at capital gain rates to the extent we recognize net capital gains from sales of assets. In addition, a portion of your distributions may be considered a return of capital for U.S. federal income tax purposes. Amounts considered a return of capital generally will not be subject to tax, but will instead reduce the tax basis of your investment. This, in effect, defers a portion of your tax until your shares are repurchased, you sell your shares or we are liquidated, at which time you generally will be taxed at capital gains rates. Because each investor’s tax position is different, you should consult with your tax advisor. In particular, non-U.S. investors should consult their tax advisors 
regarding potential withholding taxes on distributions that they receive. See “Material U.S. Federal Income Tax Considerations.”
Q:May I reinvest my cash distributions in additional shares?
A:Yes. We have adopted a distribution reinvestment plan whereby stockholders (other than Alabama, Idaho, Kansas, Kentucky, Maine, Maryland, Massachusetts, Nebraska, New Jersey, North Carolina, Ohio, Oregon, Texas, Vermont and Washington investors and clients of certain participating broker-dealers that do not permit automatic enrollment in our distribution reinvestment plan) will have their cash distributions automatically reinvested in additional shares of our common stock unless they elect to receive their distributions in cash. Alabama, Idaho, Kansas, Kentucky, Maine, Maryland, Massachusetts, Nebraska, New Jersey, North Carolina, Ohio, Oregon, Texas, Vermont and Washington investors and clients of certain participating broker-dealers that do not permit automatic enrollment in our distribution reinvestment plan will automatically receive their distributions in cash unless they elect to have their cash distributions reinvested in additional shares of our common stock. See “Prospectus Summary—Distribution Reinvestment Plan” and “Description of Capital Stock—Distribution Reinvestment Plan” for more information regarding the reinvestment of distributions you may receive from us. For the complete terms of the distribution reinvestment plan, see Appendix A to this prospectus.
Q:Can I request that my shares be repurchased?
A:Yes. However, while stockholders may request on a monthly basis that we repurchase all or any portion of their shares pursuant to our share repurchase plan, we are not obligated to repurchase any shares and may choose to repurchase only some, or even none, of the shares that have been requested to be repurchased in any particular month in our discretion. In addition, our ability to fulfill repurchase requests is subject to a number of limitations. As a result, share repurchases may not be available each month. Under our share repurchase plan, to the extent we choose to repurchase shares in any particular month, we will only repurchase shares as of the opening of the last calendar day of that month (each such date, a “Repurchase Date”). Repurchases will be made at the transaction price in effect on the Repurchase Date, except that shares that have not been outstanding for at least one year will be repurchased at 98% of the transaction price (an “Early Repurchase Deduction”). The Early Repurchase Deduction may be waived in the case of repurchase requests arising from the death, qualified disability or divorce of the holder. To have your shares repurchased, your repurchase request and required documentation must be received in good order by 4:00 p.m. (Eastern time) on the second to last business day of the applicable month. Settlements of share repurchases will be made within three business days of the Repurchase Date; provided that settlements for non-U.S. accounts may take up to five business days. The Early Repurchase Deduction will not apply to shares acquired through our distribution investment plan. An investor may withdraw its repurchase request by notifying the transfer agent before 4:00 p.m. (Eastern time) on the last business day of the applicable month.
The total amount of aggregate repurchases of shares of our common stock will be limited to no more than 2% of our aggregate NAV attributable to our stockholders per month and no more than 5% of our aggregate NAV attributable to our stockholders per calendar quarter.
With respect to the 2% and 5% limits described above, (i) provided that the share repurchase plan has been operating and not suspended for the first month of a given quarter and that all properly submitted repurchase requests were satisfied, any unused capacity for that month will carry over to the second month, and (ii) provided that the share repurchase plan has been operating and not suspended for the first two months of a given quarter and that all properly submitted repurchase requests were satisfied, any unused capacity for those two months will carry over to the third month. In no event will such carry-over capacity permit the repurchase of shares with aggregate value (based on the repurchase price per share for the month the repurchase is effected) in excess of 5% of the aggregate NAV attributable to our stockholders as of the last calendar day of the previous calendar quarter (provided that for these purposes repurchases may be measured on a net basis as described in the paragraph below).
We measure the foregoing repurchase limitations based on net repurchases during a month or quarter, as applicable, and as described below. The term “net repurchases” means, during the applicable period, the excess of our capital outflows over our capital inflows. The term “capital outflows” means share repurchases under our share repurchase plan in a given period. The term “capital inflows” means proceeds from share subscriptions received in a given period that are accepted as of the first calendar day of the next month, plus purchases pursuant to our distribution reinvestment plan. Thus, for any given calendar quarter, the maximum amount of repurchases during that quarter will be equal to (1) 5% of the aggregate NAV attributable to our stockholders as of the last calendar day of the previous calendar quarter, plus (2) capital inflows during such calendar quarter. The same would apply for a given month, except that repurchases in a month would be subject to the 2% limit described above (subject to potential carry-over capacity), and netting would be measured on a monthly basis.
With respect to future periods, our board of directors may choose whether the limitations will be applied to “gross repurchases” rather than to net repurchases. If repurchases for a given month or quarter are measured on a gross basis rather than on a net basis, the repurchase limitations would limit the amount of shares repurchased in a given month or quarter without regard to any capital inflows for that month or quarter. In order for our board of directors to change the application of the limitations from net repurchases to gross repurchases or vice versa, we will provide notice to stockholders in a prospectus supplement or special or periodic report filed by us, as well as in a press release or on our website, at least 10 days before the first business day of the quarter for which the new test will apply. The determination to measure repurchases on a gross basis or net basis will only be made for an entire quarter, and not particular months within a quarter.
In the event that we determine to repurchase some but not all of the shares submitted for repurchase during any month, shares repurchased at the end of the month will be repurchased on a pro rata basis based on the number of shares requested to be repurchased in such month after we have repurchased all shares for which repurchase has been requested due to death, disability or divorce and other limited exceptions. All unsatisfied repurchase requests must be resubmitted after the start of the next month or quarter, or upon the recommencement of the share repurchase plan, as applicable.
The vast majority of our assets will consist of properties that cannot generally be readily liquidated without impacting our ability to realize full value upon their disposition. Therefore, we may not always have sufficient liquid resources to satisfy repurchase requests. In order to provide liquidity for share repurchases, we intend to, subject to any limitations and requirements relating to our intention to qualify as a REIT, generally maintain under normal circumstances an allocation to the Investment Sleeve of approximately 5% to 10% of our overall NAV. We may fund repurchase requests from sources other than cash flows from operations, and we have no limits on the amounts we may pay from such sources. Should repurchase requests, in our judgment, place an undue burden on our liquidity, adversely affect our operations or risk having an adverse impact on us as a whole, or should we otherwise determine that investing our liquid assets in real properties or other illiquid investments rather than repurchasing our shares is in the best interests of us as a whole, then we may choose to repurchase fewer shares than have been requested to be repurchased, or none at all. Furthermore, our board of directors may agree for the benefit of one or more of our stockholders to restrict repurchases in a manner that is intended to permit us to be treated as a “domestically controlled” REIT within the meaning of Section 897(h)(4)(B) of the Code. In addition, our board of directors may modify or suspend our share repurchase plan if it deems such action to be in our best interest and the best interest of our stockholders. If the transaction price for the applicable month is not made available by the tenth business day prior to the last business day of the month (or is changed after such date), then no repurchase requests will be accepted for such month and stockholders who wish to have their shares repurchased the following month must resubmit their repurchase requests. See “Share Repurchases—Repurchase Limitations.”
Q:Will I be notified of how my investment is doing?
A:Yes. We will provide you with periodic updates on the performance of your investment with us, including:
•three quarterly financial reports;
•monthly investor statements;
•an annual report;
•in the case of certain U.S. stockholders, an annual Internal Revenue Service (“IRS”) Form 1099-DIV or IRS Form 1099-B, if required, and, in the case of non-U.S. stockholders, an annual IRS Form 1042-S;
•confirmation statements (after transactions affecting your balance, except reinvestment of distributions in us and certain transactions through minimum account investment or withdrawal programs); and
•a quarterly statement providing material information regarding your participation in the distribution reinvestment plan and an annual statement providing tax information with respect to income earned on shares under the distribution reinvestment plan for the calendar year.
Depending on legal requirements, we may post this information on our website, www.brookfieldREIT.com, or provide this information to you via U.S. mail or other courier, electronic delivery, or some combination of the foregoing. Information about us will also be available on the SEC’s website at www.sec.gov.
In addition, our monthly NAV per share for each class will be posted on our website promptly after it has become available.
Q:When will I get my detailed tax information?
A:In the case of certain U.S. stockholders, we expect your IRS Form 1099-DIV tax information, if required, to be mailed by January 31 of each year.
Q:Where can I find updated information regarding the Company?
A:You may find updated information on our website, www.brookfieldREIT.com. Information contained on our website is not incorporated by reference in or otherwise a part of this prospectus. In addition, we will file annual, quarterly and special reports, proxy statements and other information with the SEC. See “Where You Can Find More Information; Incorporation by Reference” for a description of how you may read and copy the registration statement, the related exhibits and the reports, proxy statements and other information we file with the SEC.
Q:Who can help answer my questions?
A:If you have more questions about this offering or if you would like additional copies of this prospectus, you should contact your financial adviser or our transfer agent:
SS&C GIDS, Inc.
P.O. Box 219663
Kansas City, MO 64121
Overnight Address:
SS&C GIDS, Inc. 
801 Pennsylvania Ave
Suite 219663
Kansas City, MO 64105-1407
Toll Free Number: (833) 625-7348
PROSPECTUS SUMMARY
This section summarizes the material information contained elsewhere in this prospectus. Before deciding to invest in this offering, you should carefully read this entire prospectus, including the “Risk Factors” section.
Brookfield Real Estate Income Trust Inc.
We are a Maryland corporation formed on July 27, 2017 to invest in commercial real estate assets. We seek to invest in well-located, high-quality real estate properties that generate strong current cash flow and could further appreciate in value through proactive, best-in-class asset management. Our real estate-related debt strategy seeks to achieve high current income and superior risk-adjusted returns, as well as provide a source of liquidity. We anticipate approximately 80% of our portfolio (potentially ranging between 60% and 90%) will be comprised of income-producing real estate, and approximately 20% of our portfolio (potentially ranging between 10% and 40%) will be comprised of real estate-related debt and securities.
Our office is located at Brookfield Place, 250 Vesey Street, 15th Floor, New York, New York 10281 and our telephone number is (212) 417-7000. You may find additional information about us at our website, www.brookfieldREIT.com. The contents of our website are not incorporated by reference in or otherwise a part of this prospectus.
Investments in Real Estate
We invest primarily in well-located, high-quality real estate properties that generate strong current cash flow and could further appreciate in value through proactive, best-in-class asset management. The majority of our portfolio is concentrated in the United States, but we may selectively invest in large global cities where our sponsor, Brookfield, has comprehensive capabilities, such as Toronto, London, Sydney and Seoul. We do not designate specific geography or sector allocations for the portfolio; rather we invest in regions or asset classes where we see the best opportunities that support our investment objectives. As of December 31, 2024, we owned a diversified portfolio of 18 properties, 667 single-family rental homes and two unconsolidated interests in real estate joint ventures. Our real estate properties consisted of multifamily (53%), net lease (24%), single-family rental (10%), student housing (6%), logistics (5%) and office (2%) based on the fair value of our real estate investments as of December 31, 2024.
Investments in Real Estate-Related Debt and Securities
Our real estate-related debt and securities strategy seeks to achieve high current income and superior risk-adjusted returns. Our real estate-related debt investments focus on performing real estate-related debt, primarily commercial first mortgages and mezzanine loans, where the investment strategy is not intended to result in real estate ownership. Our investments in real estate-related securities include CMBS, RMBS and real estate-related corporate debt. In addition to serving our investment purposes, our investments in real estate-related securities will also provide a source of liquidity for our share repurchase plan and cash management. As of December 31, 2024, our investments in real estate-related loans and securities consisted of 39 investments with an aggregate fair value of approximately $72.3 million. 
Leverage
We use financial leverage to provide additional funds to support our investment activities. This allows us to make more investments than would otherwise be possible, resulting in a broader portfolio of investments. Subject to the limitation on indebtedness for money borrowed in our charter, our target leverage ratio is 50% to 60%. Our leverage ratio is measured by dividing (i) the consolidated property-level and entity-level debt, excluding any third-party interests in such debt, net of cash, loan-related restricted cash, and trading securities by (ii) the gross asset value of real estate equity investments (calculated using the greater of fair value and cost of gross real estate assets), excluding any third-party interests in such investments, plus our equity in real estate-related debt investments. For purposes of determining our gross real estate assets (but not necessarily for federal income tax purposes), we include the asset values of the DST Properties (defined below) due to the master lease structure, including the Operating Partnership’s FMV Option (defined below). Our leverage ratio calculation does not include (i) indebtedness incurred 
in connection with funding a deposit in advance of the closing of an investment, (ii) indebtedness incurred as other working capital advances or (iii) any financing liability resulting from the sale of the DST Properties included in our NAV calculation. Furthermore, the refinancing of any amount of existing indebtedness will not be deemed to constitute incurrence of new indebtedness so long as no additional amount of net indebtedness is incurred in connection therewith (excluding the amount of transaction expenses associated with such refinancing). See “Selected Information Regarding Our Operations–Our Indebtedness” for more information about our indebtedness.
We have limits in our charter prohibiting us from borrowing more than 300% of our net assets, which approximates borrowing 75% of the cost of our investments. We may exceed this limit if a majority of our independent directors approves each borrowing in excess of the limit and we disclose the justification for doing so to our stockholders.
Financing a portion of the purchase price of our assets will allow us to broaden our portfolio by increasing the funds available for investment. Financing a portion of the purchase price is not free from risk, however, as using debt requires us to pay interest and principal, referred to as “debt service,” all of which decrease the amount of cash available for distribution to our stockholders or other purposes. We may also be unable to refinance the debt at maturity on favorable or equivalent terms, if at all, exposing us to the potential risk of loss with respect to assets pledged as collateral for loans. Certain of our debt is floating rate and the effective interest rates on such debt will increase when the relevant interest benchmark increases.
DST Program
We, through the Operating Partnership, have a program (the “DST Program”) to issue and sell up to a maximum aggregate offering amount of $1.0 billion of beneficial interests (“DST Interests”) in specific Delaware statutory trusts (“DSTs”) holding one or more real properties (each, a “DST Property” and, collectively, the “DST Properties”). These DST Interests will be issued and sold to “accredited investors,” as that term is defined under Regulation D promulgated by the SEC under the Securities Act of 1933, as amended (the “Securities Act”), in one or more offerings (the “DST Offerings”). Under the DST Program, each DST Property will be sourced from our real properties or from third parties, which will be held in a DST and subsequently leased by one of our wholly owned subsidiaries in accordance with a certain master lease agreement. Each master lease agreement will be guaranteed by the Operating Partnership, which will hold a fair market value option (the “FMV Option”), giving it the right, but not the obligation, to acquire the DST Interests in the applicable DST from the investors in exchange for Operating Partnership units or cash, at the Operating Partnership’s discretion. Such FMV Option shall be exercisable during a one-year option period, beginning two years following the sale of the last DST Interest in any such DST Offering. The Operating Partnership, in its sole and absolute discretion, may assign its rights in the FMV Option to a subsidiary, an affiliate, a successor entity to the Operating Partnership or the acquiror of a majority of the Operating Partnership’s assets. After a one-year holding period, investors who acquire Operating Partnership units pursuant to the FMV Option generally have the right to request that the Operating Partnership redeem all or a portion of their Operating Partnership units for, at the sole discretion of the general partner of the Operating Partnership, shares of our common stock, cash, or a combination of both.
We expect that the DST Program will give us the opportunity to expand and diversify our capital-raising strategies by offering what we believe to be an attractive investment product for investors that may be seeking like-kind replacement properties to complete tax-deferred exchange transactions under Section 1031 of the Code. Affiliates of the Adviser may provide mortgage financing with respect to certain DST Properties and are expected to receive fees in connection with the sale of the DST Interests and the management of the DSTs.
We intend to use the net offering proceeds from the DST Program to make investments in accordance with our investment strategy and policies, reduce our borrowings, repay indebtedness, fund the repurchase of shares of all classes of our common stock under our share repurchase plan and for other corporate purposes. We have not allocated specific amounts of the net proceeds from the DST Program for any specific purpose.
Our REIT Status
We elected to qualify and be taxed as a REIT beginning with our taxable year ended December 31, 2019 and intend to continue to maintain our qualification as a REIT. For additional discussion regarding REITs and REIT qualification, see “Material U.S. Federal Income Tax Considerations.”
Offered Classes of Common Stock
We are offering to the public four classes of shares of our common stock: Class T shares, Class S shares, Class D shares and Class I shares. The differences among the share classes relate to upfront selling commissions, dealer manager fees and ongoing stockholder servicing fees. No upfront selling commissions, dealer manager fees or stockholder servicing fees are paid with respect to Class I shares. See “Description of Capital Stock” and “Plan of Distribution” for a discussion of the differences among the classes of shares of our common stock, including Class C and Class E shares of our common stock that are not being offered pursuant to this prospectus.
Assuming a constant NAV per share of $10.00 and assuming applicable stockholder servicing fees are paid until the 8.75% of gross proceeds limit described in “Compensation—Stockholder Servicing Fee” is reached, we expect that a one-time investment in 1,000 shares of each class of our shares offered pursuant to this prospectus (representing an aggregate NAV of $10,000 for each class) would be subject to the following upfront selling commissions, dealer manager fees and stockholder servicing fees:
 |  |  |  |  |  |  |  |  |  |  |  |  |  |  |  |  |  |  |  |  |  |  |  |  |  |  |  |  |  | 
 | Upfront Selling Commissions |  | Dealer Manager Fees  |  | Annual Stockholder Servicing Fees  |  | Maximum Stockholder Servicing Fees Over Life of Investment (Length of Time)  |  | Total (Length of Time) | 
| Class T | $ | 300  |  |  | $ | 50  |  |  | $ | 85  |  |  | $     556 (7 years)  |  | $  906 (6.5 years)  | 
| Class S | $ | 350  |  |  | $ | —  |  |  | $ | 85  |  |  | $     556 (7 years)  |  | $  906 (6.5 years)  | 
| Class D | $ | 150  |  |  | $ | —  |  |  | $ | 25  |  |  | $738 (29.5 years)  |  | $888 (29.5 years)  | 
| Class I | $ | —  |  |  | $ | —  |  |  | $ | —  |  |  | $ | —  |  |  | $ | —  |  | 
Class T and Class S shares are available through brokerage and transactional-based accounts. Class D shares are generally available for purchase in this offering only (1) through fee-based programs, also known as wrap accounts, that provide access to Class D shares, (2) through participating broker-dealers that have alternative fee arrangements with their clients to provide access to Class D shares, (3) through certain registered investment advisers, (4) through bank trust departments or any other organization or person authorized to act in a fiduciary capacity for its clients or customers or (5) by other categories of investors that we name in an amendment or supplement to this prospectus. Class I shares are generally available for purchase in this offering only (1) through fee-based programs, also known as wrap accounts, that provide access to Class I shares, (2) by endowments, foundations, pension funds and other institutional investors, (3) through participating broker-dealers that have alternative fee arrangements with their clients to provide access to Class I shares, (4) by our executive officers and directors and their immediate family members, as well as officers and employees of the Adviser, Brookfield or other affiliates and their immediate family members, and, if approved by our board of directors, joint venture partners, consultants and other service providers or (5) by other categories of investors that we name in an amendment or supplement to this prospectus.
Certain participating broker-dealers may offer volume discounts, which would reduce upfront selling commissions and would therefore increase the length of time required for selling commissions, dealer manager fees and stockholder servicing fee to reach 8.75% of gross proceeds. In the case of Class T shares sold through certain participating broker-dealers, a lower limit than 8.75% of gross proceeds may be used, as set forth in any applicable agreement between the Dealer Manager and a participating broker-dealer at the time such shares were issued.
If you are eligible to purchase multiple classes of shares, you should consider, among other things, the amount of your investment, the length of time you intend to hold the shares and the upfront selling commissions and dealer manager fees and ongoing stockholder servicing fees, if any, attributable to the applicable share classes. If you are eligible to purchase all four classes of shares offered pursuant to this prospectus, then you should consider that 
Class I shares have no upfront selling commissions, dealer manager fees or stockholder servicing fees, which will reduce the NAV or distributions of the other share classes. However, you should also consider that Class I shares will not receive stockholder services. If you are eligible to purchase Class T, Class S and Class D shares but not Class I shares, then you should consider that Class D shares have lower upfront selling commissions and lower annual stockholder servicing fees. Please also consider that your financial adviser may charge you separate wrap account or similar fees with respect to investments in Class I shares or Class D shares. Before making your investment decision, please consult with your financial advisor regarding your account type and the classes of common stock you may be eligible to purchase and all costs and expenses associated with your potential investment.
Our Board of Directors
We operate under the direction of our board of directors, the members of which are accountable to us and our stockholders as fiduciaries. We have six directors, five of whom have been determined to be independent of us, the Adviser, the Sub-Adviser, Brookfield and their respective affiliates. Our independent directors are responsible for reviewing the performance of the Adviser and approving the compensation paid to the Adviser and its affiliates. Our directors are elected annually by our stockholders. See “Management—Directors and Executive Officers” for the names and biographical information of our directors.
Our Structure
The following chart shows our current ownership structure and our relationship with Brookfield, the Adviser, Oaktree, the Sub-Adviser, the Dealer Manager and their respective affiliates as of the date of this prospectus. See “Stock Ownership of Certain Beneficial Owners and Management” for information on shares of our common stock held by affiliates of Brookfield and Oaktree.
Brookfield
Brookfield is a leading global alternative asset manager with approximately $1 trillion of assets under management as of December 31, 2024 across renewable power and transition, infrastructure, private equity, real estate and credit. Brookfield invests client capital for the long-term with a focus on real assets and essential service 
businesses that form the backbone of the global economy. Brookfield offers a range of alternative investment products to investors around the world, including public and private pension plans, endowments and foundations, sovereign wealth funds, financial institutions, insurance companies and private wealth investors. Brookfield draws on its heritage as an owner and operator to invest for value and generate strong returns for clients, across economic cycles.
See “Questions and Answers About This Offering—Who is Brookfield?” and “Questions and Answers About This Offering—What are Brookfield’s real estate capabilities?” above for more information about Brookfield and its real estate business.
The Adviser
We are externally managed by our adviser, Brookfield REIT Adviser LLC, a Delaware limited liability company. The Adviser is an affiliate of Brookfield. Pursuant to an advisory agreement among us, the Operating Partnership and the Adviser (the “Advisory Agreement”), the Adviser is responsible for implementing our investment strategy, which includes making investment decisions in constructing our portfolio and providing related portfolio management services, in accordance with our investment guidelines, policies and objectives and limitations, subject to oversight by our board of directors. The Adviser is also responsible for oversight over our other service providers. For so long as the Advisory Agreement is in effect, the Adviser has the right to nominate, subject to the approval of such nomination by our board of directors, up to four affiliated directors to the slate of directors to be voted on by the stockholders at our annual meeting of stockholders; provided, however, that such number of director nominees shall be reduced as necessary by a number that will result in a majority of directors being independent directors. Our board of directors must also consult with the Adviser in connection with (i) its selection of each independent director for nomination to the slate of directors to be voted on at the annual meeting of stockholders, and (ii) filling any vacancies created by the removal, resignation, retirement or death of any director. The Adviser performs its duties and will serve as a fiduciary under the Advisory Agreement. See “Management.”
The Sub-Adviser
The Adviser has engaged Oaktree Fund Advisors, LLC as our sub-adviser. Pursuant to the Sub-Advisory Agreement, the Sub-Adviser (i) provides services related to the acquisition, management and disposition of the Investment Sleeve in accordance with, and subject to, our investment objectives, strategy, guidelines, policies and limitations; and (ii) provides certain services with respect to Adviser CMBS subject to specified guidelines and limitations.
The fees paid to the Sub-Adviser pursuant to the Sub-Advisory Agreement will not be paid by us, but will instead be paid by the Adviser out of the management and performance fees that we pay to the Adviser. The Sub-Adviser performs its duties and will serve as a fiduciary under the Sub-Advisory Agreement.
The Dealer Manager
Brookfield Oaktree Wealth Solutions LLC, our dealer manager, is distributing shares of our common stock in this offering on a “best efforts” basis. The Dealer Manager was formed in 2021 and is a member of  FINRA and an affiliate of the Adviser. The Dealer Manager manages our relationships with participating broker-dealers and financial advisors, and coordinates marketing and distribution efforts with participating broker-dealers and their registered representatives with respect to communications related to the terms of the offering, our investment strategies, material aspects of our operations and subscription procedures.
Dealer Manager for the DST Program
In connection with the launch of the DST Program, Brookfield Real Estate Exchange LLC (the “DST Sponsor”), the Dealer Manager and, solely with respect to its obligations with respect to the investor servicing fee, the Operating Partnership, entered into that certain DST Dealer Manager Agreement (the “DST Dealer Manager Agreement”), pursuant to which the Dealer Manager will serve as the dealer manager for the DST Offerings on a “best efforts” basis. 
The Operating Partnership
We own substantially all of our interests in our investments through Brookfield REIT Operating Partnership LP or its subsidiaries. Brookfield REIT OP GP LLC, our wholly owned subsidiary, is the sole general partner of the Operating Partnership. We contribute substantially all the proceeds received from our public and private offerings of common stock to the Operating Partnership in exchange for partnership units of the Operating Partnership (“Operating Partnership units”) representing our interest as a limited partner of the Operating Partnership. The use of our Operating Partnership to hold all of our assets is referred to as an UPREIT. Using an UPREIT structure may give us an advantage in acquiring properties from persons who want to defer recognizing a gain for U.S. federal income tax purposes.
Summary Risk Factors
An investment in shares of our common stock involves significant risks and is intended only for investors with a long-term investment horizon and who do not require immediate liquidity or guaranteed income. If we are unable to effectively manage the impact of these risks, we may not meet our investment objectives and, therefore, you should purchase our shares only if you can afford a complete loss of your investment. Some of the more significant risks relating to an investment in shares of our common stock include:
•You will not have the opportunity to evaluate our future investments before we make them, which makes an investment in our common stock more speculative.
•Since there is no public trading market for shares of our common stock, repurchase of shares by us will likely be the only way to dispose of your shares. Our share repurchase plan will provide stockholders with the opportunity to request that we repurchase their shares on a monthly basis, but we are not obligated to repurchase any shares and may choose to repurchase only some, or even none, of the shares that have been requested to be repurchased in any particular month in our discretion. In addition, repurchases will be subject to available liquidity and other significant restrictions. Further, our board of directors may modify or suspend our share repurchase plan if it deems such action to be in our best interest and the best interest of our stockholders. As a result, our shares should be considered as having only limited liquidity and at times may be illiquid.
•We cannot guarantee that we will make distributions, and if we do, we may fund such distributions from sources other than cash flows from operations, and we have no limits on the amounts we may pay from such sources.
•The purchase and repurchase price for shares of our common stock will generally be based on our prior month’s NAV (subject to material changes as described herein) and will not be based on any public trading market. While there will be independent annual appraisals of our properties, the appraisal of properties is inherently subjective, and our NAV may not accurately reflect the actual price at which our assets could be liquidated on any given day.
•We have no employees and are dependent on the Adviser to conduct our operations. The Adviser will face conflicts of interest as a result of, among other things, the allocation of investment opportunities among us and Other Brookfield Accounts, the allocation of time of its investment professionals and the substantial fees that we will pay to the Adviser.
•This is a “best efforts” offering. If we are not able to raise a substantial amount of capital in the near term, our ability to achieve our investment objectives could be adversely affected.
•Principal and interest payments on any borrowings will reduce the amount of funds available for distribution or investment in additional real estate assets. Borrowing also increases our risk of loss and exposure to negative economic effects.
•There are limits on the ownership and transferability of our shares. See “Description of Capital Stock— Restrictions on Ownership and Transfer.”
•Investing in commercial real estate assets involves certain risks, including but not limited to: tenants’ inability to pay rent; increases in interest rates and lack of availability of financing; tenant turnover and vacancies; and changes in supply of or demand for similar properties in a given market.
•Our operating results will be affected by global and national economic and market conditions generally and by the local economic conditions where our properties are located, including changes with respect to rising interest rates, inflation, rising vacancy rates or decreasing market rental rates; fluctuations in the average occupancy; inability to lease space on favorable terms; bankruptcies, financial difficulties or lease defaults by our tenants; and changes in government rules, regulations and fiscal policies, such as property taxes, zoning laws, limitations on rental rates, and compliance costs with respect to environmental and other laws.
•If we fail to maintain our qualification as a REIT and no relief provisions apply, our NAV and cash available for distribution to our stockholders could materially decrease as a result of being subject to corporate income tax.
See “Risk Factors.”
Conflicts of Interest
Brookfield, the Adviser, Oaktree, the Sub-Adviser and their respective affiliates, officers and directors will experience conflicts of interest in connection with the management of our business, including: fees of the Adviser and the Sub-Adviser; allocation of investment opportunities; investments where Other Brookfield Accounts or Other Oaktree Accounts (as defined below) hold related investments; the engagement of affiliated service providers; allocation of personnel; and other conflicts.
Our charter contains provisions, and the Adviser and the Sub-Adviser have adopted policies and procedures, that are designed to mitigate many of the various conflicts of interest that exist or may arise, including the requirement that a majority of our board of directors (including a majority of our independent directors) not otherwise interested in the transaction approve any transactions with Brookfield, the Adviser, Oaktree, the Sub-Adviser or their respective affiliates. See “Conflicts of Interest.”
Allocation of Investment Opportunities
Investment opportunities identified by the Adviser and its affiliates that are within the scope of our investment objectives and strategy generally are expected to be presented to us. Notwithstanding the foregoing, the other investment funds, REITs, vehicles, accounts, products and other similar arrangements for which Brookfield currently acts, or will act in the future, as sponsor, general partner or manager to, or otherwise participate in, including proprietary accounts (“Other Brookfield Accounts”), in certain cases, will have overlapping investment objectives with us or priority over us with respect to investment opportunities that meet both our and such Other Brookfield Account’s investment objectives.
Where our investment objectives overlap with the investment objectives of one or more Other Brookfield Accounts, investment opportunities will be allocated on a basis that Brookfield determines in good faith is fair and equitable taking into account one or more principles (the “Allocation Principles”)  as it deems relevant in its discretion, including (among others) (i) the size, nature and type of the investment opportunity (including the risk and return profiles of the opportunity, expected holding period and other attributes) as well as its fit within each account’s investment focus; (ii) the nature of our company’s and the Other Brookfield Accounts’ investment mandates (including their investment focus, objectives, strategies, guidelines, limitations, risk-return targets, client instructions (if any) and risk tolerance, as each is determined and adjusted from time to time over the lives of our company and the Other Brookfield Accounts; (iii) the geographic location of the investment opportunity, and Brookfield’s determination of the appropriateness of the risks of investing in such location for our company and the Other Brookfield Accounts; (iv) investment priorities of our company and the Other Brookfield Accounts, including in connection with follow-on opportunities; (v) the relative amounts of capital available (or expected to be available) for investment for the period in which such investment will be consummated; (vi) principles of diversification of investments (including, among others, sector, geographic, risk, asset and/or other portfolio diversification and/or concentration considerations);  (vii) the expected future capacity of our company and the Other Brookfield 
Accounts; (viii) our company’s and the Other Brookfield Accounts’ liquidity needs (including for pipeline, follow-on, staged draw investments (including funding obligations with respect to such investments that are contingent upon achievement of certain milestones) and other opportunities pursued by our company and the Other Brookfield Accounts); (ix) the management (including mitigation) of any actual or potential conflict of interest considerations, including in connection with investment in different parts of an issuer’s capital structure; (x) limitations imposed by investors in our company and the Other Brookfield Accounts (pursuant to consent and/or approval rights or as otherwise agreed to with such investors); (xi) statutory minimum capital, risk retention  and surplus requirements applicable to our company and/or the Other Brookfield Accounts; (xii) the capital efficiency of the investment opportunity for insurance and/or other purposes; (xiii) expected or actual ratings or lack of ratings of the investment opportunity; (xiv) the availability of other appropriate or similar investment opportunities; (xv) the extent to which the investment professionals involved in our company or the Other Brookfield Accounts participated in the sourcing and/or diligencing of the investment opportunity and as a result their knowledge and understanding of the investment opportunity; (xvi) whether the allocation would result in our company receiving a de minimis amount or an amount below the established minimum quantity; (xvii) related-party nature of the transaction and potential conflicts considerations that could arise as a result; (xviii) whether our company is in liquidation; and/or (xix) other considerations deemed relevant by Brookfield (including legal, regulatory, tax, structuring, compliance, investment -specific, timing and similar considerations). To the extent that Brookfield determines that an overlap situation is likely to be recurring for particular types of investment opportunities, Brookfield could (but will not be required to) determine to apply the Allocation Principles in accordance with a formulaic or other systematic approach for any period of time, as it deems appropriate in its sole discretion. The factors considered by Brookfield in allocating investments among our company and Other Brookfield Accounts are expected to change over time (including to consider new, additional factors) and different factors are likely to be emphasized or be considered less relevant with respect to different investments. In some cases this will result in certain transactions being shared among our company and one or more Other Brookfield Accounts, while in other cases it will result in our company or one or more Other Brookfield Accounts being excluded from an investment entirely. In particular, Other Brookfield Accounts include an open-end private fund whose primary objective is to seek investments in high-quality properties located primarily in major markets in the United States, and other open-end private funds with similar investment strategies in other parts of the world, including Europe and Australia (collectively, the “Open-Ended Core Plus Funds”). Investment opportunities that are appropriate for the Open-Ended Core Plus Funds often require asset management or repositioning activities that are generally expected to result in greater appreciation potential than investment opportunities that are allocated to us, but in many cases will not be expected to generate sufficient stable current income to be consistent with our investment objectives and strategy. However, since the Open-Ended Core Plus Funds’ investment objectives do overlap with ours, we expect that from time to time investment opportunities that fit the investment criteria of both us and one of the Open-Ended Core Plus Funds will arise. Such opportunities will be allocated in accordance with the Allocation Principles. In addition, Brookfield manages certain Other Brookfield Accounts that invest in real estate debt. Brookfield generally expects to offer debt investment opportunities to its real estate debt funds before offering them to us because, while we expect to selectively invest in real estate debt, our investment strategy focuses primarily on equity investments. Brookfield also manages Other Brookfield Accounts that target “opportunistic” returns, Other Brookfield Accounts that focus on real estate secondary investments (which include, among other things, investments in pooled investment vehicles managed by third parties or recapitalization of third-party managed investment vehicles (in whole or in part)) and Other Brookfield Accounts that focus on single-family rental properties, each of which is expected to receive allocations of investment opportunities suitable for their investment mandates before such opportunities are offered to us.
Further, Brookfield may source a future investment opportunity related to, or arising from, an existing investment, and such future investment opportunity may be allocated to an Other Brookfield Account instead of us because of timing or other considerations, such as lack of required available funds. These subsequent investments may dilute or otherwise adversely affect our interests or the interests of the previously invested Other Brookfield Account. As a result of the foregoing, opportunities sourced by Brookfield that would otherwise be suitable for us may not be available to us, or we may receive a smaller allocation of such opportunities than would otherwise have been the case.
Fees and Expenses Paid to the Adviser and its Affiliates
We pay the Adviser, the Dealer Manager and their respective affiliates the fees and expense reimbursements described below in connection with performing services for us. In addition, affiliates of the Adviser receive fees and expense reimbursements in connection with our DST Program as described in “Investment Objectives and Strategies—DST Program.” We do not intend to pay the Adviser or its affiliates any separate fees for property acquisitions, dispositions or financings (except interest and other payments to the lender in cases where the lender is an affiliate of the Adviser), although our charter permits us to do so, subject to certain limitations. We will, however, reimburse the Adviser for out-of-pocket expenses related to the foregoing activities to the extent such expenses are paid by the Adviser.
 |  |  |  |  |  |  |  |  |  |  |  |  |  |  | 
| Type of Compensation and Recipient |  | Determination of Amount |  | Estimated Amount | 
 |  |  |  |  | 
 |  | Organization and Offering Activities |  |  | 
 |  |  |  |  | 
Upfront Selling Commissions and Dealer Manager Fees—The Dealer Manager  |  | The Dealer Manager is entitled to receive upfront selling commissions of up to 3.0%, and upfront dealer manager fees of 0.5%, of the transaction price of each Class T share sold in the primary offering; provided, however, that such amounts may vary at certain participating broker-dealers provided that the sum will not exceed 3.5% of the transaction price. The Dealer Manager is entitled to receive upfront selling commissions of up to 3.5% of the transaction price of each Class S share sold in the primary offering and up to 1.5% of the transaction price of each Class D share sold in the primary offering. The Dealer Manager anticipates that all of the upfront selling commissions and dealer manager fees will be retained by, or reallowed (paid) to, participating broker-dealers.  |  | The actual amount will depend on the number of Class T, Class S and Class D shares sold. Aggregate upfront selling commissions will equal approximately $134.9 million and dealer manager fees will equal approximately $1.4 million, in each case, assuming we sell the maximum amount in our primary offering, assuming payment of the full upfront selling commissions and dealer manager fees (with a split for Class T shares of 3.0% and 0.5%, respectively), and  assuming that 5%, 60% and 5% of our offering proceeds are from the sale of each of Class T, Class S and Class D shares, respectively.  | 
 |  |  |  |  | 
 |  | No upfront or other selling commissions or dealer manager fees are paid with respect to Class I shares, or shares of any class sold pursuant to our distribution reinvestment plan.  |  |  | 
 |  |  |  |  |  |  |  |  |  |  |  |  |  |  | 
| Type of Compensation and Recipient |  | Determination of Amount |  | Estimated Amount | 
 |  |  |  |  | 
Stockholder Servicing Fees— The Dealer Manager  |  | Subject to FINRA limitations on underwriting compensation, we pay the Dealer Manager selling commissions over time as stockholder servicing fees for ongoing services rendered to stockholders by participating broker-dealers or broker-dealers servicing investors’ accounts, referred to as servicing broker-dealers: •with respect to our outstanding Class T shares equal to 0.85% per annum of the aggregate NAV of our outstanding Class T shares, consisting of an advisor stockholder servicing fee of 0.65% per annum, and a dealer stockholder servicing fee of 0.20% per annum, of the aggregate NAV of our outstanding Class T shares; provided, however, that with respect to Class T shares sold through certain participating broker-dealers, the advisor stockholder servicing fee and the dealer stockholder servicing fee may be other amounts, provided that the sum of such fees will always equal 0.85% per annum of the NAV of such shares;  •with respect to our outstanding Class S shares equal to 0.85% per annum of the aggregate NAV of our outstanding Class S shares; and •with respect to our outstanding Class D shares equal to 0.25% per annum of the aggregate NAV of our outstanding Class D shares.  |  | Actual amounts depend upon the per share NAVs of our Class T, Class S and Class D shares, the number of Class T, Class S and Class D shares purchased and when such shares are purchased. For Class T shares, the stockholder servicing fees will equal approximately $2.5 million per annum if we sell the maximum amount. For Class S shares, the stockholder servicing fees will equal approximately $29.6 million per annum if we sell the maximum amount. For Class D shares, the stockholder servicing fees will equal approximately $0.7 million per annum if we sell the maximum amount. In each case, we are assuming that, in our primary offering, 5% of our offering proceeds are from the sale of Class T shares, 60% of our offering proceeds are from the sale of Class S shares and 5% of our offering proceeds are from the sale of Class D shares, that the NAV per share of our Class T shares, Class S shares and Class D shares remains constant and none of our stockholders participate in our distribution reinvestment plan. | 
 |  |  |  |  | 
 |  | We do not pay a stockholder servicing fee with respect to our outstanding Class I shares. The stockholder servicing fees are paid monthly in arrears. The Dealer Manager reallows (pays) the stockholder servicing fees to participating broker-dealers and servicing broker-dealers for ongoing stockholder services performed by such broker-dealers, and waives stockholder servicing fees to the extent a broker-dealer is not eligible to receive it for failure to provide such services. Stockholder servicing fees are paid on Class T, Class S and Class D shares issued under our distribution reinvestment plan. Because the stockholder servicing fees are calculated based on the NAV for our Class T, Class S and Class D shares, they will reduce the NAV or, alternatively, the distributions payable, with respect to the shares of each such class.  |  |  | 
 |  |  |  |  | 
 |  |  |  |  |  |  |  |  |  |  |  |  |  |  | 
| Type of Compensation and Recipient |  | Determination of Amount |  | Estimated Amount | 
 |  |  |  |  | 
 |  | We will cease paying the stockholder servicing fee with respect to any Class T share, Class S share or Class D share held in a stockholder’s account at the end of the month in which the Dealer Manager in conjunction with the transfer agent determines that total upfront selling commissions, dealer manager fees and stockholder servicing fees paid with respect to the shares held by such stockholder within such account would exceed, in the aggregate, 8.75% (or, in the case of Class T shares sold through certain participating broker-dealers, a lower limit as set forth in the applicable dealer agreement between the Dealer Manager and a participating broker-dealer at the time such shares were issued) of the sum of the gross proceeds from the sale of such shares. |  |  | 
 |  |  |  |  | 
 |  | At the end of such month, any Class T share, Class S share or Class D share held in such stockholder’s account will convert into a number of Class I shares with an equivalent aggregate NAV as such shares. Although we cannot predict the length of time over which the stockholder servicing fee will be paid due to potential changes in the NAV of our shares, this fee would be paid with respect to a Class T share or Class S share over approximately 6.5 years from the date of purchase and with respect to a Class D share held in a stockholder’s account over approximately 29.5 years from the date of purchase, assuming a limit of 8.75% of gross proceeds, payment of the full upfront selling commissions and dealer manager fees (as applicable), opting out of the distribution reinvestment plan and a constant NAV of $10.00 per share. Under these assumptions, if a stockholder holds his or her shares for these time periods, this fee with respect to a Class T share or Class S share would total approximately $0.56 and with respect to a Class D share would total approximately $0.74. |  |  | 
 |  |  |  |  |  |  |  |  |  |  |  |  |  |  | 
| Type of Compensation and Recipient |  | Determination of Amount |  | Estimated Amount | 
 |  |  |  |  | 
 |  | In addition, we will cease paying the stockholder servicing fee on the Class T shares, Class S shares and Class D shares on the earlier to occur of the following: (i) a listing of Class I shares, (ii) our merger or consolidation with or into another entity in which we are not the surviving entity, or the sale or other disposition of all or substantially all of our assets, in each case in a transaction in which our stockholders receive cash, securities listed on a national exchange or a combination thereof, or (iii) the end of the month following the completion of this offering in which, which we, with the assistance of the Dealer Manager, determine that, in the aggregate, underwriting compensation paid or incurred from all sources in connection with this offering, determined pursuant to the rules and guidance of FINRA, including upfront selling commissions, the stockholder servicing fee and other underwriting compensation, is equal to 10% of the gross proceeds from our primary offering. If not already converted as described in the preceding paragraph, on the earliest of the foregoing, each Class T share, Class S share or Class D share held in a stockholder’s account will convert into a number of Class I shares with an equivalent aggregate NAV as such share. |  |  | 
 |  |  |  |  | 
 |  | For a description of the services required from the participating broker-dealer or servicing broker-dealer, see the “Plan of Distribution— Underwriting Compensation— Stockholder Servicing Fees—Class T, Class S and Class D Shares.” |  |  | 
 |  |  |  |  | 
 |  |  |  |  |  |  |  |  |  |  |  |  |  |  | 
| Type of Compensation and Recipient |  | Determination of Amount |  | Estimated Amount | 
 |  |  |  |  | 
Organization and Offering Expense Reimbursement— The Adviser  |  | The Adviser advanced all of our organization and offering expenses on our behalf (other than upfront selling commissions, dealer manager fees and stockholder servicing fees) through July 5, 2023 subject to the following reimbursement terms: (1) we reimburse the Adviser for all such advanced expenses paid through July 5, 2022 ratably over the 60 months following July 6, 2022; and (2) we reimburse the Adviser for all such advanced expenses paid from July 6, 2022 through July 5, 2023 ratably over the 60 months following July 6, 2023. Following July 6, 2023, we reimburse the Adviser for any organization and offering expenses that it incurs on our behalf as and when incurred. Our organization and offering expenses may include the organization and offering expenses of feeder vehicles primarily created to hold our shares. As of December 31, 2024, the reimbursement payable to the Adviser for advanced organization and offering costs was $7.0 million.   |  | We estimate our organization and offering expenses to be approximately $20.4 million if we sell the maximum offering amount.   | 
 |  |  |  |  | 
 |  | After the termination of the primary offering and again after termination of the offering under our distribution reinvestment plan, the Adviser has agreed to reimburse us to the extent that the organization and offering expenses that we incur exceed 15% of our gross proceeds from the applicable offering. |  |  | 
 |  |  |  |  | 
 |  | Investment Activities |  |  | 
 |  |  |  |  | 
Acquisition Expense Reimbursement—The Adviser  |  | We do not intend to pay the Adviser any acquisition or other similar fees in connection with making investments, though our charter authorizes us to do so. We will, however, reimburse the Adviser for out-of-pocket expenses in connection with the acquisition, origination and financing of properties and real estate-related investments, whether or not such investments are acquired, and make payments to third parties or certain of the Adviser’s affiliates in connection with making investments, as described in “—Fees from Other Services” below. |  | Actual amounts are dependent upon actual expenses incurred and, therefore, cannot be determined at this time. | 
 |  |  |  |  | 
 |  |  |  |  |  |  |  |  |  |  |  |  |  |  | 
| Type of Compensation and Recipient |  | Determination of Amount |  | Estimated Amount | 
 |  |  |  |  | 
 |  | Operational Activities |  |  | 
 |  |  |  |  | 
Management Fee, Performance Fee and Expense Reimbursements—The Adviser  |  | We pay the Adviser a management fee equal to 1.25% of our NAV of the Class C, Class D, Class I, Class S and Class T shares (collectively, the “Participating Shares”) per annum payable monthly, and the Operating Partnership pays the Adviser a management fee equal to 1.25% of the Operating Partnership’s NAV of the Class C, Class D, Class D-1, Class I, Class S, Class S-1, Class T and Class T-1 units of the Operating Partnership held by unitholders other than us (collectively, the “Participating Units”) per annum payable monthly. In addition, we and the Operating Partnership pay the Adviser a management fee equal to 1.25% of the aggregate DST Property consideration per annum payable monthly for all DST Properties subject to a FMV Option held by the Operating Partnership. For avoidance of doubt, the Adviser does not receive a duplicative management fee with respect to any DST Property. No management fee is paid with respect to Class E shares or Class E units and as a result, it is a class-specific expense.  |  | Actual amounts of the management fee depend upon our aggregate NAV. The management fee will equal approximately $73.3 million per annum if we sell the maximum amount in our primary offering, assuming that the NAV per share of each class of our common stock remains constant and before giving effect to any shares issued under our distribution reinvestment plan.  Actual amounts of the performance fee depend upon our total distributions plus the change in NAV per share or per unit, as applicable. Actual amounts of out-of-pocket expenses paid by the Adviser that we reimburse are dependent upon actual expenses incurred and, therefore, cannot be determined at this time.   | 
 |  |  |  |  | 
 |  | The management fee may be paid, at the Adviser’s election, in cash, Class E or Class I shares, or Class E or Class I units of the Operating Partnership. If the Adviser elects to receive any portion of its management fee in Class E or Class I shares, we may repurchase such shares from the Adviser at a later date. We expect to repurchase any such Class E or Class I shares as of a Repurchase Date at the transaction price in effect for repurchases made on such Repurchase Date under our share repurchase plan. Class E and Class I shares obtained by the Adviser will not be subject to the repurchase limits of our share repurchase plan or any Early Repurchase Deduction.   |  |  | 
 |  |  |  |  | 
 |  |  |  |  |  |  |  |  |  |  |  |  |  |  | 
| Type of Compensation and Recipient |  | Determination of Amount |  | Estimated Amount | 
 |  |  |  |  | 
 |  | In addition, we pay the Adviser a performance fee equal to 12.5% of the Total Return, subject to a 5% Hurdle Amount and a High-Water Mark, with a Catch-Up with respect to the Participating Shares payable annually. We do not pay the Adviser a performance fee with respect to the Class E shares and as a result, it is a class-specific expense. |  |  | 
 |  |  |  |  | 
 |  | The performance fee may be paid, at the Adviser’s election, in cash, Class E or Class I shares, or Class E or Class I units of the Operating Partnership. If the Adviser elects to receive any portion of its management fee in Class E or Class I shares, we may repurchase such shares from the Adviser at a later date. We expect to repurchase any such Class E or Class I shares as of a Repurchase Date at the transaction price in effect for repurchases made on such Repurchase Date under our share repurchase plan. Class E and Class I shares obtained by the Adviser will not be subject to the repurchase limits of our share repurchase plan or any Early Repurchase Deduction. If the Adviser elects to receive any portion of its performance fee in Class E or Class I units, the Adviser may request the Operating Partnership to repurchase such units from the Adviser at a later date. Any such repurchase requests are not subject to the Early Repurchase Deduction or minimum holding period. The Operating Partnership will repurchase any such Operating Partnership units for cash unless our board of directors determines that any such repurchase for cash would be prohibited by applicable law or the partnership agreement, in which case such Operating Partnership units will be repurchased for Class E or Class I shares of our common stock with an equivalent aggregate NAV. |  |  | 
 |  |  |  |  | 
 |  |  |  |  |  |  |  |  |  |  |  |  |  |  | 
| Type of Compensation and Recipient |  | Determination of Amount |  | Estimated Amount | 
 |  |  |  |  | 
 |  | To the extent that the Operating Partnership issues Participating Units, the Operating Partnership will pay the Adviser both (i) a management fee of 1.25% of the Operating Partnership’s NAV of the Participating Units per annum payable monthly, and (ii) a performance fee with respect to such Participating Units paid annually in an amount equal to 12.5% of the Total Return, subject to a 5% Hurdle Amount and a High-Water Mark, with a Catch-Up (each term as defined herein). |  |  | 
 |  |  |  |  | 
 |  | For a detailed explanation of how the performance fee is calculated, see “Management—The Advisory Agreement—Management Fee, Performance Fee and Expense Reimbursements.” For a hypothetical example of the performance fee calculation, see “Compensation— Performance Fee Example.” |  |  | 
 |  |  |  |  | 
 |  | In addition to the organization and offering expense and acquisition expense reimbursements described above, we will reimburse the Adviser for costs and expenses it incurs in connection with the services it provides to us, including, but not limited to, (1) the actual cost of goods and services used by us and obtained from third parties, including fees paid to administrators, consultants, attorneys, technology providers and other service providers, and brokerage fees paid in connection with the purchase and sale of investments and securities, (2) expenses of managing and operating our properties, whether payable to an affiliate or a non-affiliated person and (3) administrative service expenses, including, but not limited to, personnel and related employment costs incurred by the Adviser or its affiliates in performing administrative services on our behalf (including legal, accounting, investor relations, tax, capital markets, financial operations services and other administrative services), provided that no reimbursement shall be made for expenses related to personnel of the Adviser and its affiliates who provide investment advisory services to us pursuant to the Advisory Agreement or who serve as our directors or executive officers as designated by our board of directors. The expense reimbursements that we will pay to the Adviser include expenses incurred by the Sub-Adviser on our behalf.  |  |  | 
 |  |  |  |  | 
 |  | See “Management—The Advisory Agreement—Management Fee, Performance Fee and Expense Reimbursements.” |  |  | 
 |  |  |  |  |  |  |  |  |  |  |  |  |  |  | 
| Type of Compensation and Recipient |  | Determination of Amount |  | Estimated Amount | 
 |  |  |  |  | 
 |  |  |  |  | 
Fees from Other Services Affiliates of the Adviser  |  | We may retain third parties, including certain of the Adviser’s affiliates, for necessary services relating to our investments or our operations, including, but not limited to, lending and loan special servicing; investment banking, advisory, consulting, brokerage and managing foreclosures and workouts; the placement and provision of insurance policies and coverage, including risk retention or insurance captives; entitlement, development, construction and design (including oversight thereof); portfolio company, real estate operations and property management (and oversight thereof) and leasing; legal, financial, compliance, tax, back office, corporate secretarial, accounting, human resources, bank account and cash management; supply or procurement of power and energy; transaction support; accounting and reporting (including coordinating onboarding, due diligence, reporting and other administrative services) and other financial operations services; hedging, derivatives, financing and other treasury services and capital markets services; data generation, analysis, collection and management services; physical and digital security, life and physical safety, and other technical specialties; information technology services and innovation; appraisal and valuation services; market research; cash flow modeling and forecasting; client onboarding; and other services or products. Any fees paid to the Adviser’s affiliates for any such services will not reduce the management or performance fees. Any such arrangements will subject to approval by a majority of our board of directors (including a majority of our independent directors) not otherwise interested in the transaction. |  | Actual amounts depend on whether affiliates of the Adviser are actually engaged to perform such services | 
In calculating the management fee, we use our NAV and the Operating Partnership’s NAV before giving effect to any accruals for the management fee, the performance fee, the stockholder servicing fee, the investor servicing fee or distributions payable on our shares or the Operating Partnership’s units. In calculating our stockholder servicing fee, we use our NAV before giving effect to accruals for the stockholder servicing fee or distributions payable on our shares.
Our Total Operating Expenses are limited during any four fiscal quarters to the greater of (a) 2.0% of our Average Invested Assets or (b) 25.0% of our Net Income. This limit may be exceeded only if our independent directors have made a finding that, based on such unusual and non-recurring factors as they deem sufficient, a higher level of expenses is justified, and such finding is recorded in the minutes of a meeting of the independent directors. Within 60 days after the end of any fiscal quarter for which there is an excess amount that the independent directors conclude was justified, a written disclosure of such fact, together with an explanation of the factors the independent directors considered in determining that such excess amount was justified, must be sent to the holders of shares of common stock (or disclosed in our next quarterly report on Form 10-Q or by filing a current report on Form 8-K with the SEC). See “Management—The Advisory Agreement—Management Fee, Performance Fee and Expense 
Reimbursements” for the definitions of “Total Operating Expenses”, “Average Invested Assets” and “Net Income” and additional disclosures regarding this limit.
Share Repurchase Plan
There is no public trading market for shares of our common stock. While you should view your investment as long term with limited liquidity, we have adopted a share repurchase plan, whereby on a monthly basis, stockholders may request that we repurchase all or any portion of their shares. Due to the illiquid nature of investments in real estate, we may not have sufficient liquid resources to fund repurchase requests. Further, our board of directors may modify or suspend our share repurchase plan if it deems such action to be in our best interest and the best interest of our stockholders.  Our share repurchase plan has limitations as to the amount of shares that can be repurchased in any given month and quarter. See “Questions and Answers—Can I request that my shares be repurchased?” and “Share Repurchase Plan—Repurchase Limitations” for details on our share repurchase plan and its limitations. 
Brookfield Investor Repurchase Arrangement
One or more affiliates of Brookfield (individually or collectively, as the context may require, the “Brookfield Investor”) was issued shares of our common stock and Operating Partnership units in connection with its contribution of certain properties on November 2, 2021. We and the Operating Partnership have entered into a repurchase arrangement with the Brookfield Investor (the “Brookfield Repurchase Arrangement”) pursuant to which we or the Operating Partnership will offer to repurchase shares of our common stock or Operating Partnership units, as applicable, from the Brookfield Investor at a price per unit equal to the most recently determined NAV per Operating Partnership unit immediately prior to each repurchase. The Brookfield Investor has agreed not to seek repurchase of the Operating Partnership units that it owns if doing so would bring the value of its equity holdings in us and the Operating Partnership below $50.0 million. Following such date, the Brookfield Investor may cause us to repurchase its shares and Operating Partnership units (above the $50.0 million minimum), in an amount equal to the sum of (a) the amount available under our share repurchase plan’s 2% monthly and 5% quarterly caps after accounting for third-party investor repurchases (subject to potential carry-over capacity and measured based on net repurchases during a month or quarter, as applicable) and (b) 25% of the amount by which net proceeds from the offering and our private offerings of common stock for a given month exceed the amount of repurchases for such month pursuant to our share repurchase plan. We will not effect any such repurchase during any month in which the full amount of all shares requested to be repurchased by third-party investors under the share repurchase plan is not repurchased. The Brookfield Repurchase Arrangement will not apply to shares of our common stock or units of the Operating Partnership held by affiliates of Brookfield that are feeder vehicles primarily created to hold our Class I and Class C shares of common stock that offer interests in such feeder vehicles to non-U.S. persons. For the year ended December 31, 2024, we and the Operating Partnership did not repurchase any shares or Operating Partnership units from the Brookfield Investor as part of the Brookfield Repurchase Arrangement.
Brookfield or one of its affiliates purchased $200,000 in Class I shares and may not sell those shares for so long as the Adviser serves as our investment advisor. These shares are not subject to the Repurchase Arrangement described above.
Distributions
We elected to qualify and be taxed as a REIT beginning with our taxable year ended December 31, 2019, and intend to continue to qualify as a REIT. To maintain our qualification as a REIT, we generally are required to distribute dividends to stockholders equal to at least 90% of our REIT taxable income each year, determined without regard to the dividends-paid deduction and excluding net capital gain. See “Description of Capital Stock—Distribution Policy” and “Material U.S. Federal Income Tax Considerations.”
We expect to continue paying regular monthly distributions. Any distributions we make will be at the discretion of our board of directors, considering factors such as our earnings, cash flow, capital needs and general financial condition and the requirements of Maryland law. As a result, our distribution rates and payment frequency may vary from time to time. You will not be entitled to receive a distribution if your shares are repurchased prior to the applicable record date.
Our board of directors’ discretion as to the payment of distributions will be directed, in substantial part, by its determination to cause us to comply with the REIT requirements.
The per share amount of distributions on our various classes of common stock sold in this offering will likely differ because of different allocations of class-specific stockholder servicing fees and management and performance fees. Specifically, classes with higher stockholder servicing fees and management and performance fees will likely receive lower distributions than classes with lower or no stockholder servicing fees or management and performance fees.
There is no assurance we will pay distributions in any particular amount, if at all. We may fund any distributions from sources other than cash flows from operations, and we have no limits on the amounts we may pay from such sources. 
Distribution Reinvestment Plan
We have adopted a distribution reinvestment plan whereby our stockholders (other than Alabama, Idaho, Kansas, Kentucky, Maine, Maryland, Massachusetts, Nebraska, New Jersey, North Carolina, Ohio, Oregon, Texas, Vermont and Washington investors and clients of certain participating broker-dealers that do not permit automatic enrollment in our distribution reinvestment plan) will have their cash distributions automatically reinvested in additional shares of our common stock unless they elect to receive their distributions in cash. Alabama, Idaho, Kansas, Kentucky, Maine, Maryland, Massachusetts, Nebraska, New Jersey, North Carolina, Ohio, Oregon, Texas, Vermont and Washington investors and clients of certain participating broker-dealers that do not permit automatic enrollment in our distribution reinvestment plan will automatically receive their distributions in cash unless they elect to have their cash distributions reinvested in additional shares of our common stock. If you participate in our distribution reinvestment plan, the cash distributions attributable to the class of shares that you own will be automatically invested in additional shares of the same class. The purchase price for shares purchased under our distribution reinvestment plan will be equal to the transaction price for such shares at the time the distribution is payable. Stockholders will not pay selling commissions when purchasing shares under our distribution reinvestment plan. For the complete terms of the distribution reinvestment plan, see Appendix A to this prospectus.
Certain ERISA Considerations
The section of this prospectus captioned “Certain ERISA Considerations” describes the effect that the purchase of shares will have on individual retirement accounts and retirement plans that are subject to ERISA and the Code.
Investment Company Act of 1940 Considerations
We intend to engage primarily in the business of investing in real estate and to conduct our operations so that neither we, nor the Operating Partnership, or any of our respective subsidiaries is required to register as an investment company under the Investment Company Act of 1940, as amended (the “Investment Company Act”). A company is an “investment company” under the Investment Company Act:
•under Section 3(a)(1)(A), if it is, or holds itself out as being, engaged primarily, or proposes to engage primarily, in the business of investing, reinvesting or trading in securities; or
•under Section 3(a)(1)(C), if it is engaged, or proposes to engage, in the business of investing, reinvesting, owning, holding or trading in securities and owns, or proposes to acquire, “investment securities” having a value exceeding 40% of the value of its total assets (exclusive of government securities and cash items) on an unconsolidated basis, which we refer to as the “40% test.” The term “investment securities” generally includes all securities except U.S. government securities and securities of majority-owned subsidiaries that are not themselves investment companies and are not relying on the exemption from the definition of investment company under Section 3(c)(1) or Section 3(c)(7) of the Investment Company Act.
We intend to acquire real estate and real estate-related assets directly, primarily by acquiring fee interests in real property. We may also invest in real property indirectly through investments in joint venture entities, including joint venture entities in which we do not own a controlling interest and joint venture entities in which Other Brookfield 
Accounts may invest. We plan to conduct our businesses primarily through direct or indirect majority-owned subsidiaries to hold particular assets.
We intend to conduct our operations so that we, the Operating Partnership and most of our wholly and majority-owned subsidiaries will comply with the 40% test. We will continuously monitor our holdings on an ongoing basis to determine compliance with this test. We expect that most of our wholly owned and majority-owned subsidiaries will not be relying on exemptions under either Section 3(c)(1) or 3(c)(7) of the Investment Company Act. Consequently, interests in these subsidiaries (which are expected to constitute a substantial majority of our assets) generally will not constitute “investment securities.” Accordingly, we believe that we, the Operating Partnership, and most of our wholly and majority-owned subsidiaries will not be considered investment companies under Section 3(a)(1)(C) of the Investment Company Act.
In addition, we believe that neither we nor the Operating Partnership or most of our wholly or majority-owned subsidiaries will be considered an investment company under Section 3(a)(1)(A) of the Investment Company Act because neither we nor the Operating Partnership will engage primarily or hold themselves out as being engaged primarily in the business of investing, reinvesting or trading in securities. Rather, we, the Operating Partnership, and most of our subsidiaries will be primarily engaged in non-investment company businesses related to real estate. If, however, any of our subsidiaries relies on exemptions under either Section 3(c)(1) or 3(c)(7) of the Investment Company Act, we intend to limit the amount of assets held by such subsidiaries to the extent necessary to ensure that our and our other subsidiaries’ status as non-investment companies exempt from the Investment Company Act would not be adversely affected. This may require us to forego opportunities to acquire traded securities or certain other assets that we would otherwise want to acquire or sell such assets when we would otherwise wish to retain them.
We will determine whether an entity is a majority-owned subsidiary of our company. The Investment Company Act defines a majority-owned subsidiary of a person as a company 50% or more of the outstanding voting securities of which are owned by such person, or by another company which is a majority-owned subsidiary of such person. The Investment Company Act defines voting securities as any security presently entitling the owner or holder thereof to vote for the election of directors of a company. We treat entities in which we own at least 50% of the outstanding voting securities as majority-owned subsidiaries for purposes of the 40% test. We have not requested that the SEC or its staff approve our treatment of any entity as a majority-owned subsidiary, and neither has done so. If the SEC or its staff was to disagree with our treatment of one or more subsidiary entities as majority-owned subsidiaries, we would need to adjust our strategy and our assets in order to continue to pass the 40% test. Any adjustment in our strategy could have a material adverse effect on us.
If we, the Operating Partnership, or any of our wholly or majority-owned subsidiaries would ever inadvertently fall within one of the definitions of “investment company,” we may rely on the exemption provided by Section 3(c)(5)(C) of the Investment Company Act, which is available for entities “primarily engaged in the business of purchasing or otherwise acquiring mortgages and other liens on and interests in real estate.” The SEC staff has taken the position that this exemption, in addition to prohibiting the issuance of certain types of securities, generally requires that at least 55% of an entity’s assets must be comprised of mortgages and other liens on and interests in real estate, also known as “qualifying assets,” and at least another 25% of the entity’s assets must be comprised of additional qualifying assets or a broader category of assets that we refer to as “real estate-related assets” under the Investment Company Act (and no more than 20% of the entity’s assets may be comprised of miscellaneous assets).
We will classify our assets for purposes of our 3(c)(5)(C) exemption based upon no-action positions taken by the SEC staff and interpretive guidance provided by the SEC and its staff. These no-action positions are based on specific factual situations that may be substantially different from the factual situations we may face, and a number of these no-action positions were issued more than 20 years ago. No assurance can be given that the SEC or its staff will concur with our classification of our assets. In addition, the SEC or its staff may, in the future, issue further guidance that may require us to reclassify our assets for purposes of the Investment Company Act.
If we are required to reclassify our assets, we may no longer be in compliance with the exemption from the definition of an investment company provided by Section 3(c)(5)(C) of the Investment Company Act.
For purposes of determining whether we satisfy the 55%/25% test, based on certain no-action letters issued by the SEC staff, we intend to classify our fee interests in real property, held by us directly or through our wholly owned or majority-owned subsidiaries, as qualifying assets. In addition, based on no-action letters issued by the SEC staff, we will treat our investments in any joint ventures that in turn invest in qualifying assets such as real property as qualifying assets, but only if we are active in the management and operation of the joint venture and have the right to approve major decisions by the joint venture; otherwise, they will be classified as real estate-related assets. We will not participate in joint ventures in which we do not have or share control to the extent that we believe such participation would potentially threaten our status as a non-investment company exempt from the Investment Company Act. This may prevent us from receiving an allocation with respect to certain investment opportunities that are suitable for both us and one or more Other Brookfield Accounts. We expect that no less than 55% of our assets will consist of investments in real property, including any joint ventures that we control or in which we share control.
We also intend to treat as qualifying assets senior mortgage loans, certain B-Notes and certain mezzanine loans that satisfy various conditions as set forth in SEC staff no-action letters and other guidance, and other assets that the SEC staff in various no-action letters and other guidance has determined are the functional equivalent of senior mortgage loans for the purposes of the Investment Company Act. We will treat as real estate-related assets B-Notes and mezzanine loans that do not satisfy the conditions set forth in the relevant SEC staff no-action letters and other guidance, and debt and equity securities of companies primarily engaged in real estate businesses. Unless a relevant SEC no-action letter or other guidance applies, we expect to treat preferred equity interests as real estate-related assets. The SEC has not published guidance with respect to the treatment of CMBS for purposes of the Section 3(c)(5)(C) exclusion. Unless the SEC or its staff issues guidance with respect to CMBS, we intend to treat CMBS as a real estate-related asset.
Maintaining status as a non-investment company or qualifying for an exemption from registration under the Investment Company Act will limit our ability to make certain investments. For example, these restrictions may limit our and our subsidiaries’ ability to invest directly in mortgage-backed securities that represent less than the entire ownership in a pool of mortgage loans, debt and equity tranches of securitizations and certain asset-backed securities, non-controlling equity interests in real estate companies or in assets not related to real estate.
Although we intend to monitor our portfolio, there can be no assurance that we and our subsidiaries will be able to maintain the exemptions from registration discussed above.
Our board of directors has made a finding pursuant to Rule 3a-2 under the Investment Company Act related to our ability to operate as a transient investment company for a period not to exceed one year from the date on which we would otherwise be required to register as an investment company under the Investment Company Act.
A change in the value of any of our assets could negatively affect our ability to maintain our, the Operating Partnership’s and our subsidiaries’ exemptions from regulation under the Investment Company Act. To maintain compliance with these exemptions, we may be unable to sell assets we would otherwise want to sell and may need to sell assets we would otherwise wish to retain. In addition, we may have to acquire additional assets that we might not otherwise have acquired or may have to forego opportunities to acquire assets that we would otherwise want to acquire and would be important to our investment strategy.
To the extent that the SEC or its staff provides more specific guidance regarding any of the matters bearing upon the definition of investment company and the exemptions to that definition, we may be required to adjust our strategy accordingly. On August 31, 2011, the SEC issued a concept release and request for comments regarding the Section 3(c)(5)(C) exemption (Release No. IC-29778) in which it contemplated the possibility of issuing new rules or providing new interpretations of the exemption that might, among other things, define the phrase “liens on and other interests in real estate” or consider sources of income in determining a company’s “primary business.” Any additional guidance from the SEC or its staff could provide additional flexibility to us, or it could further inhibit our ability to pursue the strategies we have chosen.
If we are required to register as an investment company under the Investment Company Act, we would become subject to substantial regulation with respect to our capital structure (including our ability to use borrowings), 
management, operations, transactions with affiliated persons (as defined in the Investment Company Act), and portfolio composition, including disclosure requirements and restrictions with respect to diversification and industry concentration, and other matters. Compliance with the Investment Company Act would, accordingly, limit our ability to make certain investments and require us to significantly restructure our business plan. For additional discussion of the risks that we would face if we were required to register as an investment company under the Investment Company Act, see “Risk Factors—Risks Related to This Offering and Our Organizational Structure— Our results of operations may be adversely affected if we are required to register as an investment company under the Investment Company Act.”
RISK FACTORS
An investment in shares of our common stock involves risks. You should carefully consider the following material risks in addition to the other information contained in this prospectus before you decide to purchase shares of our common stock. The occurrence of any of the following risks might cause you to lose all or a significant part of your investment. The risks discussed below are not the only ones we may face, but do represent those known, material risks that we believe are most significant to our business.
Risks Related to This Offering and Our Organizational Structure
We have a history of net losses and an accumulated deficit.
For the year ended December 31, 2024, we had net losses attributable to stockholders under GAAP and an accumulated deficit. It is possible that we will continue to experience net losses and to accumulate additional deficits, which may negatively affect the value of our shares of common stock.
We have held several of our current investments for only a limited period of time and you will not have the opportunity to evaluate our future investments before we make them, which makes your investment more speculative.
We have not yet acquired or identified all of the investments we may make. We are not able to provide you with any information relating to any future properties, real estate debt or real estate-related securities that we may acquire. Because we have not held our current investments for a long period of time, it may be difficult for you to evaluate our success in achieving our investment objectives. We will continue to seek to invest substantially all of the future net offering proceeds from our offering, after the payment of fees and expenses, in the acquisition of or investment in interests in properties, real estate debt and real estate-related securities. However, because you are unable to evaluate the economic merit of our future investments before we make them, you have to rely entirely on the ability of the Adviser to select suitable and successful investment opportunities. Furthermore, the Adviser has broad discretion in selecting the types of properties we will invest in and the tenants of those properties, and you do not have the opportunity to evaluate potential investments. These factors increase the risk that your investment in our common stock may not generate returns comparable to other real estate investment alternatives.
The Adviser manages our portfolio pursuant to very broad investment guidelines and generally is not required to seek the approval of our board of directors for each investment, financing or asset allocation decision made by it, which may result in our making riskier investments and which could adversely affect our results of operations and financial condition.
Our board of directors has approved very broad investment guidelines that delegate to the Adviser the authority to execute acquisitions and dispositions of real estate properties and real estate-related investments on our behalf, in each case so long as such investments are consistent with the investment guidelines and our charter. There can be no assurance that the Adviser will be successful in applying any strategy or discretionary approach to our investment activities. Our current investments may not be representative of our future investments. A change in our investment strategy may, among other things, increase our exposure to real estate market fluctuations, default risk and interest rate risk, all of which could materially affect our results of operations and financial condition. Our board of directors (including our independent directors) will review our investment guidelines on an annual basis (or more often as it deems appropriate) and our investment portfolio periodically. The prior approval of our board of directors or a committee of independent directors will be required only as set forth in our charter (including for transactions with affiliates of the Adviser) or for the acquisition or disposition of assets that are not in accordance with our investment guidelines. In addition, in conducting periodic reviews, our directors will rely primarily on information provided to them by the Adviser. Furthermore, transactions entered into on our behalf by the Adviser may be costly, difficult or impossible to unwind when they are subsequently reviewed by our board of directors.
There is no public trading market for shares of our common stock; therefore, stockholders’ ability to dispose of their shares will likely be limited to repurchase by us. If stockholders do sell their shares to us, they may receive less than the price they paid.
There is no current public trading market for shares of our common stock, and we do not expect that such a market will ever develop. Therefore, repurchase of shares by us will likely be the only way for stockholders to dispose of their shares. We will repurchase shares at a price equal to the transaction price of the class of shares being repurchased on the date of repurchase (which will generally be equal to our prior month’s NAV per share), and not based on the price at which stockholders initially purchased their shares. Subject to limited exceptions, shares repurchased within one year of the date of issuance will be repurchased at 98% of the transaction price. As a result, stockholders may receive less than the price they paid for their shares when they sell them to us pursuant to our share repurchase plan. See “Share Repurchases–Early Repurchase Deduction.”
Repurchases through our share repurchase plan are limited. We may choose to repurchase fewer shares than have been requested to be repurchased, in our discretion at any time, and the amount of shares we may repurchase is subject to caps. Further, our board of directors may modify or suspend our share repurchase plan if it deems such action to be in our best interest and the best interest of our stockholders.
We may choose to repurchase fewer shares than have been requested in any particular month to be repurchased under our share repurchase plan, or none at all, in our discretion at any time. We may repurchase fewer shares than have been requested to be repurchased, or none at all, due to lack of readily available funds because of adverse market conditions beyond our control, the need to maintain liquidity for our operations or because we have determined that investing in real property or other illiquid investments is a better use of our capital than repurchasing our shares.
In addition, the total amount of shares that we will repurchase will be limited, in any calendar month, to shares whose aggregate value (based on the repurchase price per share on the date of the repurchase) is no more than 2% of our aggregate NAV attributable to stockholders as of the last day of the previous calendar month and, in any calendar quarter, to shares whose aggregate value is no more than 5% of our aggregate NAV attributable to our stockholders as of the last day of the previous calendar quarter. The 2% and 5% limits described above are subject to potential carry-over capacity and measured based on net repurchases during a month or quarter, as applicable, as further described in “Share Repurchase Plan—Repurchase Limitations.” Further, our board of directors may modify or suspend our share repurchase plan if it deems such action to be in our best interest and the best interest of our stockholders. If the full amount of all shares of our common stock requested to be repurchased in any given month is not repurchased, funds will be allocated pro rata based on the total number of shares of common stock being repurchased without regard to class and subject to the volume limitation. All unsatisfied repurchase requests must be resubmitted after the start of the next month or quarter, or upon the recommencement of the share repurchase plan, as applicable.
Furthermore, our board of directors may agree for the benefit of one or more of our stockholders to restrict repurchases in a manner that is intended to permit us to be treated as a “domestically controlled” REIT within the meaning of Section 897(h)(4)(B) of the Code. Because we are not required to authorize the recommencement of the share repurchase plan within any specified period of time, we may effectively terminate the plan by suspending it indefinitely. As a result, stockholders’ ability to have their shares repurchased by us may be limited and at times stockholders may not be able to liquidate their investment. See “Share Repurchases – Repurchase Limitations.”
Economic events that may cause our stockholders to request that we repurchase their shares may materially adversely affect our cash flow and our results of operations and financial condition.
Economic events affecting the U.S. economy, such as the general negative performance of the real estate sector, rising interest rates and inflation could cause our stockholders to seek to sell their shares to us pursuant to our share repurchase plan at a time when such events are adversely affecting the performance of our assets. Even if we decide to satisfy all resulting repurchase requests, our cash flow could be materially adversely affected. In addition, if we determine to sell assets to satisfy repurchase requests, we may not be able to realize the return on such assets that we may have been able to achieve had we sold at a more favorable time, and our results of operations and financial 
condition, including, without limitation, the breadth of our portfolio by property type and location, could be materially adversely affected.
The amount and source of distributions we may make to our stockholders is uncertain, and we may be unable to generate sufficient cash flows from our operations to make distributions to our stockholders at any time in the future.
We have not established a minimum distribution payment level, and our ability to make distributions to our stockholders may be adversely affected by a number of factors, including the risk factors described in this prospectus. Our board of directors (or a duly authorized committee of our board of directors) will make determinations regarding distributions based upon, among other factors, our financial performance, debt service obligations, debt covenants, REIT qualification and other tax considerations, Investment Company Act exemptions, capital expenditure requirements and applicable law. Among the factors that could impair our ability to make distributions to our stockholders are:
•the size of our portfolio;
•our inability to invest the proceeds from sales of our shares on a timely basis;
•our inability to realize attractive risk-adjusted returns on our investments;
•high levels of expenses or reduced revenues that reduce our cash flow or non-cash earnings; and
•defaults in our investment portfolio or decreases in the value of our investments.
As a result, we may not be able to make distributions to our stockholders at any time in the future, and the level of any distributions we do make to our stockholders may not increase or even be maintained over time, any of which could materially and adversely affect the value of our shares. For the year ended December 31, 2024, 79% of our distributions were funded by cash flows from operations and 21% of our distributions were funded from other sources.
We may pay distributions and fund share repurchases from sources other than our cash flows from operations and we have no limits on the amounts we may pay from such sources.
We may not generate sufficient cash flows from operations to fully fund distributions to stockholders. Therefore, we may fund distributions to our stockholders or share repurchases from sources other than cash flows from operations. The extent to which we pay distributions and fund share repurchases from sources other than cash flows from operations will depend on various factors, including the level of participation in our distribution reinvestment plan, level of share repurchase requests, the extent to which the Adviser elects to receive its management or performance fees in shares of our common stock or units of the Operating Partnership, how quickly we invest the proceeds from this offering and any future offering and the performance of our investments along with tax and Investment Company Act considerations relating thereto.
Funding distributions and share repurchases from the proceeds of the sale of properties and other real estate-related assets that we acquire, the repayment of loans that we acquire or originate, borrowings, return of capital or proceeds of this offering will result in a reduction of assets available to acquire properties or other real estate-related investments. As a result, the return stockholders realize on their investment may be reduced. Doing so may also negatively impact our ability to generate cash flows. Likewise, funding distributions from the sale of additional securities will dilute existing stockholders’ interest in us on a percentage basis and may impact the value of stockholders’ investments, especially if we sell these securities at prices less than the price they paid for their shares. Funding share repurchases from the sale of additional securities will impact the value of stockholders’ investments if we sell these securities at prices less than the price at which we repurchase shares. We may be required to continue to fund our regular distributions and share repurchases from a combination of some of these sources if our investments fail to perform, if expenses are greater than our revenues or due to numerous other factors. We have not established a limit on the amount of our distributions or repurchases that may be paid from any of these sources. 
To the extent we borrow funds to pay distributions or fund repurchases, we would incur borrowing costs and these borrowings would require a future repayment. The use of these sources for distributions and the ultimate repayment of any liabilities incurred could adversely impact our ability to pay distributions or fund repurchases in future periods, decrease our NAV, decrease the amount of cash we have available for operations and new investments and adversely impact the value of our shares.
In addition, as noted above, we may defer operating expenses or pay expenses (including the fees of the Adviser) with shares of our common stock in order to preserve cash flow for the payment of distributions. The ultimate repayment of these deferred expenses could adversely affect our operations and reduce the future return on our shares. The payment of expenses in shares of our common stock will dilute stockholders’ ownership interest in our portfolio of assets. There is no guarantee any of our operating expenses will be deferred and the Adviser is under no obligation to receive fees in shares of our common stock or Operating Partnership units and may elect to receive such amounts in cash.
Purchases and repurchases of shares of our common stock may not be made based on the current NAV per share of our common stock.
Generally, our offering price per share and the price at which we make repurchases of our shares will equal the NAV per share of the applicable class as of the last calendar day of the prior month, plus, in the case of our offering price, applicable upfront selling commissions and dealer manager fees. The NAV per share as of the date on which an investor makes a subscription request or repurchase request may be significantly different than the offering price such investor pays or the repurchase price such investor receives. In addition, we may, but are not obligated to, offer and repurchase shares at a price that we believe reflects the NAV per share of such stock more appropriately than the prior month’s NAV per share, including by updating a previously disclosed offering price, in cases where we believe there has been a material change (positive or negative) to our NAV per share since the end of the prior month. In such cases, the offering price and repurchase price will not equal our NAV per share as of any time.
See “Net Asset Value Calculation and Valuation Guidelines—Valuation of Investments” for examples of valuation adjustment events that may cause a material change to our NAV per share.
Valuations and appraisals of our properties and real estate-related investments are estimates of fair value and may not necessarily correspond to realizable value.
For the purposes of calculating our monthly NAV, our properties will initially be valued at cost, which we expect to represent fair value at that time. Thereafter, our independent valuation advisor will prepare monthly appraisals of our properties (except for single-family rentals and non-US investments) in accordance with the valuation guidelines approved by our board of directors. At least once annually, we obtain an appraisal prepared by another independent third-party appraisal firm. Such annual appraisal report will provide an estimated range of value for the property, which our independent valuation advisor will take into consideration when determining the value of the property during such month. Our investments in real estate securities will be valued monthly by the Adviser using quotations from third party pricing vendors. See “Net Asset Value Calculation and Valuation Guidelines.”
Although monthly valuations of each of our real properties will be prepared by our independent valuation advisor, such valuations are based on asset and portfolio level information provided by the Adviser, including historical operating revenues and expenses of the properties, lease agreements on the properties, budgeted revenues and expenses of the properties, information regarding recent or planned capital expenditures and any other information relevant to valuing the real estate property, which information will be reviewed and professional skepticism applied as to its reasonableness but will not be independently verified by our independent valuation advisor.
Within the parameters of our valuation guidelines, the valuation methodologies used to value our properties will involve subjective judgments and projections and may not be accurate. Valuation methodologies will also involve assumptions and opinions about future events, which may or may not turn out to be correct. Valuations and appraisals of our properties and real estate-related investments will be only estimates of fair value. Ultimate realization of the value of an asset depends to a great extent on economic, market and other conditions beyond our control and the control of the Adviser and our independent valuation advisor. Further, valuations do not necessarily 
represent the price at which an asset would sell, since market prices of assets can only be determined by negotiation between a willing buyer and seller. As such, the carrying value of an asset may not reflect the price at which the asset could be sold in the market, and the difference between carrying value and the ultimate sales price could be material. In addition, accurate valuations are more difficult to obtain in times of low transaction volume because there are fewer market transactions that can be considered in the context of the appraisal. There will be no retroactive adjustment in the valuation of such assets, the offering price of our shares of common stock, the price we paid to repurchase shares of our common stock or NAV-based fees we paid to the Adviser and the Dealer Manager to the extent such valuations prove to not accurately reflect the realizable value of our assets. Because the price stockholders will pay for shares of our common stock in our offering, and the price at which their shares may be repurchased by us pursuant to our share repurchase plan are generally based on our prior month’s NAV per share, investors may pay more than realizable value or receive less than realizable value for their investments.
Our NAV per share amounts may change materially if the appraised values of our properties materially change from prior appraisals or the actual operating results for a particular month differ from what we originally budgeted for that month.
We obtain annual appraisals prepared by independent third parties for each of our properties, as well as have the independent valuation advisor prepare update appraisals at the end of each month for each of our properties, other than any single-family rental properties and international properties. When these appraisals are reflected in our NAV calculations, there may be a material change in our NAV per share amounts for each class of our common stock from those previously reported. In addition, actual operating results for a given month may differ from what we originally anticipated for that month, which may cause a material increase or decrease in the NAV per share amounts. We will not retroactively adjust the NAV per share of each class reported for the previous month. Therefore, because a new monthly appraisal may differ materially from the prior appraisal or the actual results from operations may be better or worse than what we previously budgeted for a particular month, the adjustment to reflect the new appraisal or actual operating results may cause the NAV per share for each class of our common stock to increase or decrease, and such increase or decrease will occur on the last day of the month when the Adviser determines NAV. 
It may be difficult to reflect, fully and accurately, material events that may impact our monthly NAV.
The Adviser’s determination of our monthly NAV per share will be based in part on annual appraisals of each of our properties by independent third-party appraisal firms in individual appraisal reports reviewed by our independent valuation advisor or appraisals provided directly by our independent valuation advisor in accordance with valuation guidelines approved by our board of directors. As a result, our published NAV per share in any given month may not fully reflect any or all changes in value that may have occurred since the most recent appraisal or valuation. The Adviser will review appraisal reports and monitor our properties, and is responsible for notifying the independent valuation advisor of the occurrence of any property-specific or market-driven event it believes may cause a material change in the real estate valuation, but it may be difficult to reflect fully and accurately rapidly changing market conditions or material events that may impact the value of our properties between valuations, or to obtain quickly complete information regarding any such events. For example, an unexpected termination or renewal of a material lease, a material increase or decrease in vacancies or an unanticipated structural or environmental event at a property may cause the value of a property to change materially, yet obtaining sufficient relevant information after the occurrence has come to light or analyzing fully the financial impact of such an event may be difficult to do and may require some time. As a result, the NAV per share may not reflect a material event until such time as sufficient information is available and analyzed, and the financial impact is fully evaluated, such that our NAV may be appropriately adjusted in accordance with our valuation guidelines. Depending on the circumstance, the resulting potential disparity in our NAV may be in favor of either stockholders who repurchase their shares, or stockholders who buy new shares, or existing stockholders.
NAV calculations are not governed by governmental or independent securities, financial or accounting rules or standards.
The methods used by the Adviser and State Street, as applicable, to calculate our NAV, including the components used in calculating our NAV, are not prescribed by rules of the SEC or any other regulatory agency. 
Further, there are no accounting rules or standards that prescribe which components should be used in calculating NAV, and our NAV is not audited by our independent registered public accounting firm. We calculate and publish NAV solely for purposes of establishing the price at which we sell and repurchase shares of our common stock, and you should not view our NAV as a measure of our historical or future financial condition or performance. The components and methodology used in calculating our NAV may differ from those used by other companies now or in the future.
In addition, calculations of our NAV, to the extent that they incorporate valuations of our assets and liabilities, are not prepared in accordance with GAAP. These valuations may differ from actual values that could be realized in the event that we were forced to sell assets.
Additionally, errors may occur in calculating our NAV, which could impact the price at which we sell and repurchase shares of our common stock and the amount of the Adviser’s management and performance fees. You should carefully review the disclosure of our valuation policies and how NAV will be calculated under “Net Asset Value Calculation and Valuation Guidelines.”
If we are unable to continue to raise substantial funds, we will be limited in the number and type of investments we make, and the value of our shares of common stock will be more dependent on the performance of any of the specific assets we acquire.
This offering is being made on a “best efforts” basis, meaning that the Dealer Manager is only required to use its best efforts to sell our shares and has no firm commitment or obligation to purchase any shares. As a result, the amount of proceeds we raise in this offering may be substantially less than the amount we would need to achieve a broader portfolio of investments. If we are unable to raise substantially more than the minimum offering amount, we will make fewer investments, resulting in less diversity in terms of the type, number, geography and size of investments that we make. In that case, the likelihood that any single asset’s performance would adversely affect our profitability will increase. There is a greater risk that our stockholders will lose money in their investment if we have less diversity in our portfolio. Further, we will have certain fixed operating expenses, including expenses of being a public reporting company, regardless of whether we are able to raise substantial funds. Our inability to raise substantial funds would increase our fixed operating expenses as a percentage of gross income, reducing our net income and limiting our ability to make distributions. Further, our board of directors has approved a share repurchase arrangement whereby we will offer to repurchase shares or Operating Partnership units held by one or more affiliates of Brookfield (individually or collectively, as the context may require, the “Brookfield Investor”), provided that no such repurchase will be made during any month in which the full amount of all shares requested to be repurchased under our share repurchase plan is not repurchased. As a result of this share repurchase arrangement, our aggregate NAV may not grow as quickly as it otherwise might as a result of our continuous offering and we may not have capital to make new investments until the shares and Operating Partnership units owned by the Brookfield Investor that are subject to the Brookfield Repurchase Arrangement are fully repurchased, which will exacerbate the risks described above.
We face risks associated with the deployment of our capital.
In light of the nature of our continuous offering and our investment strategy and the need to be able to deploy capital quickly to capitalize on potential investment opportunities, we may from time to time hold cash pending deployment into investments, which may at times be significant, particularly at times when we are receiving high amounts of offering proceeds and/or times when there are few attractive investment opportunities. Such cash may be held in an account for the benefit of our stockholders that may be invested in money market accounts or other similar temporary investments. In the event we are unable to find suitable investments such cash may be maintained for longer periods which would be dilutive to overall investment returns. It is not anticipated that the temporary investment of such cash into money market accounts or other similar temporary investments pending deployment into investments will generate significant interest, and investors should understand that such low interest payments on the temporarily invested cash may adversely affect overall returns.
Our board of directors may, in the future, adopt certain measures under Maryland law without stockholder approval that may have the effect of making it less likely that a stockholder would receive a “control premium” for his or her shares.
Corporations organized under Maryland law with a class of registered securities under the Exchange Act and at least three independent directors are permitted to elect to be subject, by a charter or bylaw provision or a resolution of its board of directors and notwithstanding any contrary charter or bylaw provision, to any or all of five provisions:
•staggering the board of directors into three classes;
•requiring a two-thirds vote of stockholders to remove directors;
•providing that only the board of directors can fix the size of the board;
•providing that all vacancies on the board, regardless of how the vacancy was created, may be filled only by the affirmative vote of a majority of the remaining directors in office and for the remainder of the full term of the class of directors in which the vacancy occurred; and
•providing for a majority requirement for the calling by stockholders of a special meeting of stockholders.
These provisions may discourage an extraordinary transaction, such as a merger, tender offer or sale of all or substantially all of our assets, all of which might provide a premium price for stockholders’ shares. In our charter, we have elected that vacancies on our board of directors be filled only by the remaining directors and for the remainder of the full term of the directorship in which the vacancy occurred. Through other provisions in our charter and bylaws, we vest in our board of directors the exclusive power to fix the number of directorships, provided that the number is not less than three. In addition, for so long as the Advisory Agreement is in effect, (i) the Adviser has the right to designate for nomination, subject to the approval of such nomination by our board of directors, four directors to the slate of directors to be voted on by the stockholders at our annual meeting of stockholders; provided, however, that such number of director nominees shall be reduced as necessary by a number that will result in a majority of directors being independent directors, (ii) our board of directors must consult with the Adviser before the nomination of individuals for the remaining directorships and (iii) only individuals nominated in accordance with clauses (i) and (ii) of this sentence or our bylaws will be eligible for election as directors. Our board of directors must also consult with the Adviser in connection with filling any vacancies on the board of directors. See “Management”. These and other provisions in our charter and bylaws could make it more difficult for stockholders or potential acquirers to obtain control of our board of directors or initiate actions that are opposed by our then-current board of directors, including a merger, tender offer or proxy contest involving our company. We have not elected to be subject to any of the other provisions described above, but our charter does not prohibit our board of directors from opting into any of these provisions in the future.
Further, under the Maryland Business Combination Act, we may not engage in any merger or other business combination with an “interested stockholder” (which is defined as (1) any person who beneficially owns, directly or indirectly, 10% or more of the voting power of our outstanding voting stock and (2) an affiliate or associate of ours who, at any time within the two-year period prior to the date in question, was the beneficial owner, directly or indirectly, of 10% or more of the voting power of our then outstanding voting stock) or any affiliate of that interested stockholder for a period of five years after the most recent date on which the interested stockholder became an interested stockholder. A person is not an interested stockholder if our board of directors approved in advance the transaction by which such person would otherwise have become an interested stockholder. In approving a transaction, our board of directors may provide that its approval is subject to compliance, at or after the time of approval, with any terms or conditions determined by our board of directors. After the five-year period ends, any merger or other business combination with the interested stockholder or any affiliate of the interested stockholder must be recommended by our board of directors and approved by the affirmative vote of at least:
•80% of all votes entitled to be cast by holders of outstanding shares of our voting stock; and
•two-thirds of all of the votes entitled to be cast by holders of outstanding shares of our voting stock other than those shares owned or held by the interested stockholder with whom or with whose affiliate the business combination is to be effected or held by an affiliate or associate of the interested stockholder.
These super-majority voting requirements do not apply if, among other things, our stockholders receive a minimum price (as set forth in the Maryland General Corporation Law (the “MGCL”)) for their common stock and the consideration is received in cash or in the same form as previously paid by the interested stockholder.
The statute permits various exemptions from its provisions, including business combinations that are exempted by our board of directors prior to the time the interested stockholder becomes an interested stockholder. Our board of directors has adopted resolutions exempting any business combination involving us and any person, including Brookfield, the Adviser, Oaktree and the Sub-Adviser from the provisions of this law, provided that such business combination is first approved by our board of directors.
Our charter permits our board of directors to authorize us to issue preferred stock on terms that may be senior to the rights of the holders of our current common stock or discourage a third-party from acquiring us.
Our board of directors is permitted, subject to certain restrictions set forth in our charter, to authorize the issuance of shares of preferred stock without stockholder approval. Further, our board of directors may classify or reclassify any unissued shares of common or preferred stock into other classes or series of stock and establish the preferences, conversion or other rights, voting powers, restrictions, limitations as to dividends and other distributions, qualifications, and terms or conditions of redemption of the stock and may amend our charter from time to time to increase or decrease the aggregate number of shares or the number of shares of any class or series that we have authority to issue without stockholder approval. Thus, our board of directors could authorize us to issue shares of preferred stock with terms and conditions that could be senior to the rights of the holders of our common stock or have the effect of delaying, deferring or preventing a change in control of us, including an extraordinary transaction such as a merger, tender offer or sale of all or substantially all of our assets, that might provide a premium price for holders of our common stock.
Maryland law limits, in some cases, the ability of a third-party to vote shares acquired in a “control share acquisition.”
The Maryland Control Share Acquisition Act provides that “control shares” of a Maryland corporation acquired in a “control share acquisition” have no voting rights except to the extent approved by stockholders by a vote of two-thirds of the votes entitled to be cast on the matter. Shares of stock owned by the acquirer, by officers or by employees who are directors of the corporation, are excluded from shares entitled to vote on the matter. “Control shares” are voting shares of stock which, if aggregated with all other shares of stock owned by the acquirer or in respect of which the acquirer can exercise or direct the exercise of voting power (except solely by virtue of a revocable proxy), would entitle the acquirer to exercise voting power in electing directors within specified ranges of voting power. Control shares do not include shares the acquiring person is then entitled to vote as a result of having previously obtained stockholder approval or shares acquired directly from the corporation. A “control share acquisition” means the acquisition of issued and outstanding control shares. The control share acquisition statute does not apply: (1) to shares acquired in a merger, consolidation or share exchange if the Maryland corporation is a party to the transaction; or (2) to acquisitions approved or exempted by the charter or bylaws of the Maryland corporation. Our bylaws contain a provision exempting from the Control Share Acquisition Act any and all acquisitions of our stock by any person. There can be no assurance that this provision will not be amended or eliminated at any time in the future. For a more detailed discussion on the Maryland laws governing control share acquisitions, see “Certain Provisions of Maryland Corporate Law and Our Charter and Bylaws— Control Share Acquisitions.”
Maryland law and our organizational documents limit our rights and the rights of our stockholders to recover claims against our directors and officers, which could reduce stockholders’ and our recovery against them if they cause us to incur losses.
Maryland law provides that a director will not have any liability as a director so long as he or she performs his or her duties in accordance with the applicable standard of conduct. In addition, our charter generally limits the 
personal liability of our directors and officers for monetary damages subject to the limitations of the North American Securities Administrators Association’s Statement of Policy Regarding Real Estate Investment Trusts, as revised and adopted on May 7, 2007 (the “NASAA REIT Guidelines”), and Maryland law. Moreover, our charter generally requires us to indemnify and advance expenses to our directors and officers for losses they may incur by reason of their service in those capacities unless their act or omission was material to the matter giving rise to the proceeding and was committed in bad faith or was the result of active and deliberate dishonesty, they actually received an improper personal benefit in money, property or services or, in the case of any criminal proceeding, they had reasonable cause to believe the act or omission was unlawful. Further, we have entered into separate indemnification agreements with each of our directors. As a result, our stockholders and we may have more limited rights against our directors than might otherwise exist under common law, which could reduce our stockholders’ and our recovery from these persons if they act in a manner that causes us to incur losses. In addition, we are obligated to fund the defense costs incurred by our directors in some cases. However, our charter provides that we may not indemnify any of our directors, the Adviser or any of our or the Adviser’s affiliates, for any liability or loss suffered by them or hold any of our directors, the Adviser or any of our or the Adviser’s affiliates harmless for any liability or loss suffered by us, unless they have determined, in good faith, that the course of conduct that caused the loss or liability was in our best interests, they were acting on our behalf or performing services for us, the liability or loss was not the result of negligence or misconduct by any of our non-independent directors, the Adviser or any of our or the Adviser’s affiliates, or gross negligence or willful misconduct by any of our independent directors, and the indemnification or agreement to hold harmless is recoverable only out of our net assets and not from the stockholders. See “Management—Limited Liability and Indemnification of Directors, Officers, the Adviser and Other Agents.” 
Maryland law limits our stockholders’ ability to amend our charter or dissolve us without the approval of our board of directors.
Although the NASAA REIT Guidelines indicate that stockholders are permitted to amend our charter or terminate us without the necessity for concurrence by our board of directors, we are required to comply with the MGCL, which provides that any amendment to our charter or any dissolution of our company must first be declared advisable by our board of directors. Therefore, our stockholders may vote to authorize the amendment of our charter or the dissolution of our company, but only after such action has been declared advisable by our board of directors. Accordingly, the only proposals to amend our charter or to dissolve our company that will be presented to our stockholders will be those that have been declared advisable by our board of directors and also require approval by our stockholders.
Your interest in us will be diluted if we issue additional shares.
Holders of our common stock will not have preemptive rights to any shares we issue in the future. Our charter authorizes us to issue up to 1,050,000,000 shares of capital stock, of which 1,000,000,000 shares are classified as common stock and 50,000,000 shares are classified as preferred stock. In addition, our board of directors may amend our charter from time to time to increase or decrease the aggregate number of authorized shares of capital stock or the number of authorized shares of capital stock of any class or series without stockholder approval. Our board of directors may elect, without stockholder approval, to: (1) sell additional shares in this offering or future public offerings (including using prices based on our NAV as of a different time than the applicable NAV used in this offering); (2) issue equity interests in private offerings (including using prices based on our NAV as of a different time than the applicable NAV used in this offering); (3) issue shares upon the exercise of the options we may grant to our independent directors or future employees; or (4) issue shares or our common stock or Operating Partnership units to the Adviser, or its respective successors or assigns, in payment of an outstanding obligation to pay fees for services rendered to us; or (5) issue shares to sellers of properties we acquire in connection with an exchange of limited partnership interests of the Operating Partnership. To the extent we issue additional shares, your percentage ownership interest in us will be diluted. Because we hold all of our assets through the Operating Partnership, to the extent we issue additional units of the Operating Partnership, stockholders’ percentage ownership interest in our assets will be diluted. Because certain classes of the units of the Operating Partnership may, in the discretion of our board of directors, be exchanged for shares of our common stock, any merger, exchange or conversion between the Operating Partnership and another entity ultimately could result in the issuance of a substantial number of shares of our common stock, thereby diluting the percentage ownership interest of other 
stockholders. Because of these and other reasons, you may experience substantial dilution in your percentage ownership of shares of our common stock or your interests in the underlying assets held by the Operating Partnership.
Payments to the Adviser in respect of any common stock or Operating Partnership units it elects to receive in lieu of fees will dilute future cash available for distribution to our stockholders.
The Adviser may choose to receive our common stock or Operating Partnership units, respectively, in lieu of certain fees. The holders of all Operating Partnership units are entitled to receive cash from operations pro rata with the distributions being paid to us and such distributions to the holder of the Operating Partnership units will reduce the cash available for distribution to us and to our stockholders. Furthermore, under certain circumstances the Operating Partnership units held by the Adviser are required to be repurchased, and there may not be sufficient cash to make such a repurchase payment; therefore, we may need to use cash from operations, borrowings, offering proceeds or other sources to make the payment, which will reduce cash available for distribution to you or for investment in our operations. Repurchases from the Adviser of our shares that were paid to the Adviser as management or performance fees are not subject to the monthly and quarterly volume limitations or the Early Repurchase Deduction, and such repurchases receive priority over other shares for which repurchase is requested during such period.
Our UPREIT structure may result in potential conflicts of interest with the Operating Partnership or limited partners in the Operating Partnership whose interests may not be aligned with those of our stockholders.
Conflicts of interest exist or could arise in the future as a result of the relationships between us and our affiliates, on the one hand, and the Operating Partnership or any partner thereof, on the other. Our directors and officers have duties to our company under applicable Maryland law in connection with their direction of the management of our company. At the same time, we are the sole member of the general partner of the Operating Partnership and have authority to make all decisions on behalf of such general partner. The general partner has duties to the Operating Partnership and to the limited partners under Delaware law in connection with the management of the Operating Partnership. Under Delaware law, the general partner of a Delaware limited partnership has fiduciary duties of care and loyalty, and an obligation of good faith, to the partnership and its partners. While these duties and obligations cannot be eliminated entirely in the limited partnership agreement, Delaware law permits the parties to a limited partnership agreement to specify certain types or categories of activities that do not violate the general partner’s duty of loyalty and to modify the duty of care and obligation of good faith, so long as such modifications are not unreasonable. These duties as general partner of the Operating Partnership to the partnership and its partners may come into conflict with the interests of our company. Under the partnership agreement of the Operating Partnership, upon the admission of a person other than one of our subsidiaries as a limited partner in the Operating Partnership, the limited partners of the Operating Partnership expressly agree that the general partner of the Operating Partnership is acting for the benefit of the Operating Partnership, our company and our stockholders, collectively. The general partner of the Operating Partnership is under no obligation to give priority to the separate interests of the limited partners in deciding whether to cause the Operating Partnership to take or decline to take any actions. If there is a conflict between our interests and the interests of our stockholders, on the one hand, and the interests of the limited partners of the Operating Partnership other than us or our subsidiaries, on the other, that cannot be resolved in a manner not adverse to either, the partnership agreement provides that such conflict will be resolved in favor of our stockholders, and the general partner of the Operating Partnership will not be liable for losses sustained by the limited partners in connection with such decisions provided it acted in good faith.
Additionally, the partnership agreement of the Operating Partnership expressly limits the general partner’s liability by providing that the general partner will not be liable to the Operating Partnership or its limited partners for errors in judgment or other acts or omissions not amounting to willful misconduct or gross negligence since provision has been made in the partnership agreement for exculpation of the general partner. In addition, the Operating Partnership is required to indemnify the general partner for liabilities the general partner incurs in dealings with third parties on behalf of the Operating Partnership. To the extent that the indemnification provisions purport to include indemnification of liabilities arising under the Securities Act, in the opinion of the SEC, such indemnification is contrary to public policy and therefore unenforceable.
The provisions of Delaware law that allow the fiduciary duties of a general partner to be modified by a partnership agreement have not been tested in a court of law, and we have not obtained an opinion of counsel covering the provisions set forth in the partnership agreement that purport to waive or restrict the general partner’s fiduciary duties.
Tax protection agreements could limit our ability to sell or otherwise dispose of property contributed to the Operating Partnership.
In connection with a contribution of property to the Operating Partnership, the Operating Partnership may enter into a tax protection agreement with the contributor of such property that provides that if we dispose of any interest in the contributed property in a taxable transaction within a certain time period, subject to certain exceptions, we may be required to indemnify the contributor for its tax liabilities attributable to the built-in gain that exists with respect to such property interests, and the tax liabilities incurred as a result of such tax protection payment. Therefore, although it may be in our stockholders’ best interests that we sell the contributed property, it may be economically prohibitive for us to do so because of these obligations.
Tax protection agreements may require the Operating Partnership to maintain certain debt levels that otherwise would not be required to operate our business.
Under a tax protection agreement, the Operating Partnership may provide the contributor of property the opportunity to guarantee debt or enter into a deficit restoration obligation. If we fail to make such opportunities available, we may be required to deliver to such contributor a cash payment intended to approximate the contributor’s tax liability resulting from our failure to make such opportunities available to that contributor and the tax liabilities incurred as a result of such tax protection payment. These obligations may require the Operating Partnership to maintain more or different indebtedness than we would otherwise require for our business.
Cash payments to redeem Operating Partnership interests will reduce cash available for distribution to our stockholders or to honor their repurchase requests under our share repurchase program.
The Operating Partnership’s limited partnership agreement provides that following any applicable waiting period, the holders of Operating Partnership units (other than us) generally have the right to cause the Operating Partnership to redeem all or a portion of their Operating Partnership units for, at the general partner’s sole discretion, shares of our common stock, cash, or a combination of both. An election to redeem Operating Partnership units for cash may reduce funds available for distribution to our stockholders or to honor our stockholders’ repurchase requests under our share repurchase program.
Our results of operations may be adversely affected if we are required to register as an investment company under the Investment Company Act.
We intend to conduct our operations so that neither we, nor the Operating Partnership, or our respective subsidiaries are required to register as an investment company under the Investment Company Act. However, there can be no assurance that we will be able to successfully avoid operating as an investment company. See “Prospectus Summary—Investment Company Act of 1940 Considerations.”
Under Section 3(a)(1)(A) of the Investment Company Act, a company is deemed to be an investment company if it is, or holds itself out as being, engaged primarily, or proposes to engage primarily, in the business of investing, reinvesting or trading in securities. Under Section 3(a)(1)(C) of the Investment Company Act, a company is deemed to be an investment company if it is engaged, or proposes to engage, in the business of investing, reinvesting, owning, holding or trading in securities and owns or proposes to acquire “investment securities” having a value exceeding 40% of the value of its total assets (exclusive of U.S. government securities and cash items) on an unconsolidated basis. “Investment securities” exclude (A) U.S. government securities, (B) securities issued by employees’ securities companies and (C) securities issued by majority-owned subsidiaries which (i) are not investment companies and (ii) are not relying on the exception from the definition of investment company under Section 3(c)(1) or 3(c)(7) of the Investment Company Act.
With respect to Section 3(a)(1)(A), we do not intend to engage primarily or hold ourself out as being engaged primarily in the business of investing, reinvesting or trading in securities. Rather, we will be primarily engaged in the non-investment company businesses of our subsidiaries. With respect to Section 3(a)(1)(C), we expect that most of the entities through which we own assets will be wholly or majority-owned subsidiaries that are not themselves investment companies and are not relying on the exceptions from the definition of investment company under Section 3(c)(1) or Section 3(c)(7) of the Investment Company Act and, thus, we do not expect to own a significant amount of investment securities.
We expect that we and most of our subsidiaries will comply with the requirements of Section 3(c)(5)(C) of the Investment Company Act. Section 3(c)(5)(C) is available for entities “primarily engaged in the business of purchasing or otherwise acquiring mortgages and other liens on and interests in real estate.” The SEC staff has taken the position that this exemption, in addition to prohibiting the issuance of certain types of securities, generally requires that at least 55% of an entity’s assets must be comprised of mortgages and other liens on and interests in real estate, also known as “qualifying assets,” and at least another 25% of the entity’s assets must be comprised of additional qualifying assets or a broader category of assets that we refer to as “real estate-related assets” under the Investment Company Act (and no more than 20% of the entity’s assets may be comprised of miscellaneous assets). As a result of the foregoing restrictions, we will be limited in our ability to make certain investments.
We will classify our assets for purposes of our Section 3(c)(5)(C) exemption based upon no-action positions taken by the SEC staff and interpretive guidance provided by the SEC and its staff. These no-action positions are based on specific factual situations that may be substantially different from the factual situations we may face, and a number of these no-action positions were issued more than 20 years ago. No assurance can be given that the SEC or its staff will concur with our classification of our assets. In addition, the SEC or its staff may, in the future, issue further guidance that may require us to reclassify our assets for purposes of the Investment Company Act. If we are required to reclassify our assets, we may no longer be in compliance with the exemption from the definition of an investment company provided by Section 3(c)(5)(C) of the Investment Company Act.
Based on no-action letters issued by the SEC staff, we will treat our investments in any joint ventures that in turn invest in qualifying assets such as real property as qualifying assets, but only if we are active in the management and operation of the joint venture and have the right to approve major decisions by the joint venture; otherwise, they will be classified as real estate-related assets. We will not participate in joint ventures in which we do not have or share control to the extent that we believe such participation would potentially threaten our status as a non-investment company exempt from the Investment Company Act. This may prevent us from receiving an allocation with respect to certain investment opportunities that are suitable for both us and one or more Other Brookfield Accounts.
A change in the value of any of our assets could negatively affect our ability to maintain our exemption from regulation under the Investment Company Act. To maintain compliance with the applicable exemption under the Investment Company Act, we may be unable to sell assets we would otherwise want to sell and may need to sell assets we would otherwise wish to retain. In addition, we may have to acquire additional assets that we might not otherwise have acquired or may have to forgo opportunities to acquire assets that we would otherwise want to acquire and would be important to our investment strategy. For example, these restrictions may limit our and our subsidiaries’ ability to invest directly in mortgage-backed securities that represent less than the entire ownership in a pool of mortgage loans, debt and equity tranches of securitizations and certain asset-backed securities, non-controlling equity interests in real estate companies or in assets not related to real estate.
If we were required to register as an investment company but failed to do so, we would become subject to substantial regulation with respect to our capital structure (including our ability to use borrowings), management, operations, transactions with affiliated persons (as defined in the Investment Company Act), and portfolio composition, including disclosure requirements and restrictions with respect to diversification and industry concentration, and other matters. Compliance with the Investment Company Act would, accordingly, limit our ability to make certain investments and require us to significantly restructure our business plan, which could materially adversely affect our NAV and our ability to pay distributions to our stockholders.
Operational risks, including interruption of our information technology, communications systems or data services could disrupt our business, result in losses or limit our growth.
We rely heavily on Brookfield’s financial, accounting, communications and other data processing systems. If such systems do not operate properly, are disabled or are compromised, we could suffer financial loss, a disruption of our business, liability, regulatory intervention or reputational damage. Such information technology and communications systems are vulnerable to damage or disruption from fire, power loss, telecommunications failure, system malfunctions, epidemics or pandemics, natural disasters such as hurricanes, earthquakes and floods, acts of war or terrorism, employee errors or malfeasance, computer viruses, cyber-attacks, or other events which are beyond our and Brookfield’s control.
In addition, we are highly dependent on information systems and technology. Brookfield’s information systems and technology may not continue to be able to accommodate our growth, and the cost of maintaining such systems may increase from its current level. Such a failure to accommodate growth, or an increase in costs related to such information systems, could have a material adverse effect on us.
Many jurisdictions in which Brookfield operates have laws and regulations relating to data privacy and protection of personal information. For example, the California Consumer Privacy Act (CCPA), that went into effect on January 1, 2020, requires covered companies to, among other things, provide new disclosures to California consumers, and afford such consumers new abilities to opt-out of certain sales of personal information. Some jurisdictions have also enacted laws requiring companies to notify individuals and government agencies of data security breaches involving certain types of personal data. Furthermore, if Brookfield fails to comply with relevant laws and regulations or fails to make required notifications of a breach in a timely manner, it could result in regulatory investigations and penalties, which could lead to negative publicity and reputational harm and may cause harm to our stockholders.
We depend on Brookfield’s New York office, where a substantial portion of Brookfield’s personnel are located, for the continued operation of our business. A natural disaster or a disruption in the infrastructure that supports our business, including a disruption involving electronic communications or other services used by us or third parties with whom we conduct business, or directly affecting our headquarters, could have a material adverse impact on our ability to continue to operate our business without interruption. Insurance and other safeguards might only partially reimburse us for our losses, if at all.
In addition, we rely on third-party service providers for certain aspects of our business, including software vendors for portfolio management and accounting software, outside financial institutions for back office processing, custody of securities and third-party broker-dealers for the execution of trades. An interruption or deterioration in the performance of these third parties or failures of their information systems and technology could cause system interruption, delays, loss, corruption or exposure of critical data or intellectual property, and impair the quality of our operations, which could impact our reputation and hence adversely affect our business.
Any such interruption or deterioration in Brookfield’s operations could result in substantial recovery and remediation costs and liability. While Brookfield has implemented disaster recovery plans and backup systems to lessen the risk of any material adverse impact, its disaster recovery planning may not be sufficient to mitigate the harm and cannot account for all eventualities, and a catastrophic event that results in the destruction or disruption of any data or critical business or information technology systems could severely affect our ability to conduct our business operations, and as a result, our future operating results could be materially adversely affected.
Cybersecurity failures and data security incidents could adversely affect our business by causing a disruption to our operations, a compromise or corruption of our confidential, personal or other sensitive information and/or damage to our business relationships or reputation, any of which could negatively impact our business, financial condition and operating results.
Cybersecurity failures or other security incidents may result in disrupted operations, misstated or unreliable financial data, fraudulent transfers or requests for transfers of money, fines or penalties, investigations, increased cybersecurity protection and insurance costs, litigation, and damage to our business relationships and reputation, causing our business and results of operations to suffer. We rely on the secure processing, storage and transmission 
of confidential and other information in our computer systems and networks, and in the computer systems and networks of third parties with whom we do business or communicate. Our information technology systems face ongoing cybersecurity threats and attacks, which could result in the failure of such infrastructure. Although we have implemented measures to protect the security of our computer systems and networks, and to prevent unauthorized access, use, disclosure, modification or damage of our data, software, hardware, telecommunications and other information technology assets, these measures may not be effective against all future threats. We may not be able to anticipate all types of security threats, nor may we be able to implement preventive measures effective against all such threats. The techniques used to obtain unauthorized access, disable or degrade service, or sabotage systems change frequently and may be difficult to detect for extended periods of time. Hardware, software or applications we develop or procure from third parties may contain defects in design or manufacture or other problems that could unexpectedly compromise information security. Unauthorized parties may also attempt to gain access to our systems or facilities, or those of third parties with whom we do business, through fraud, trickery or other forms of deceiving our employees, contractors and temporary staff. In addition, we may experience operational disruptions or information security breaches at third-party vendors, counterparties, service providers or other entities that interact with our systems or that could otherwise affect our business. Such disruptions or breaches could result in the unauthorized acquisition, use, disclosure, modification or destruction of our confidential information or that of our clients, investors, portfolio companies or employees, litigation, regulatory investigations, remediation costs, increased cybersecurity protection costs, reputational damage, loss of business or potential liability.
Compliance with the SEC’s Regulation Best Interest may negatively impact our ability to raise capital in this offering, which would harm our ability to achieve our investment objectives.
Broker-dealers must comply with Regulation Best Interest, which, among other requirements, establishes a standard of conduct for broker-dealers and their associated persons when making a recommendation of any securities transaction or investment strategy involving securities to a retail customer. Regulation Best Interest requires a broker-dealer or associated person, when making a recommendation of any securities transaction or investment strategy involving securities to a retail customer, to act in the best interest of the retail customer at the time the recommendation is made, without placing the financial or other interest of the broker-dealer or associated person ahead of the interest of the retail customer. Regulation Best Interest imposes a duty of care for broker-dealers to evaluate reasonably available alternatives in the best interests of their clients. There are likely alternatives to investing in our shares that are reasonably available to you, through your broker or otherwise, and those alternatives may be less costly or have a lower investment risk. Under Regulation Best Interest, broker-dealers participating in this offering must consider such alternatives when evaluating the best interests of their clients. The impact of Regulation Best Interest on participating dealers cannot be determined at this time, and it may negatively impact whether participating dealers and their associated persons recommend this offering to certain retail customers. If Regulation Best Interest reduces our ability to raise capital in this offering, it would harm our ability to create a diversified portfolio of investments and ability to achieve our investment objectives.
The DST Program could subject us to liabilities from litigation or otherwise.
We, through the Operating Partnership, have a DST Program to issue and sell up to a maximum aggregate offering amount of $1.0 billion of DST Interests in specific DST Properties. These DST Interests will be sold in private placements exempt from registration under the Securities Act to “accredited investors” in specific DSTs holding one or more DST Properties.We expect that the DST Program will give us the opportunity to expand and diversify our capital-raising strategies by offering what we believe to be an attractive investment product for investors that may be seeking like-kind replacement properties to complete tax-deferred exchange transactions under Section 1031 of the Code. However, there is no guarantee that the DST Program will provide the tax benefits expected by investors. Investors who acquire DST Interests through such private placements may be seeking certain tax benefits that depend on the interpretation of, and compliance with, federal and state income tax laws and regulations. As the sole member of the general partner of the Operating Partnership, we may become subject to liability, from litigation or otherwise, as a result of the DST Program. 
The DST Program will not shield us from risks related to the performance of the DST Properties held through such structures.
Under the DST Program, certain of our existing real properties and real properties acquired from third parties may be placed into DSTs, the DST Interests of which will be sold to investors. We, through a wholly owned subsidiary, will hold long-term leasehold interests in each DST Property under a master lease, which will be guaranteed by the Operating Partnership. Under each master lease, we, through such subsidiary or applicable master tenant, will be responsible for subleasing the applicable DST Property to occupying tenants until the earlier of the expiration of the master lease or the Operating Partnership’s exercise of the FMV Option, which means that we bear the risk that the underlying cash flows from a DST Property may be less than the master lease payments. Therefore, even though we will no longer own such applicable DST Property, because of the fixed terms of the master lease guaranteed by the Operating Partnership, negative operating performance by a DST Property could affect cash available for distributions to our stockholders and would likely have an adverse effect on our results of operations. In addition, although the Operating Partnership will hold a FMV Option to reacquire each DST Property, the purchase price will be based on the then-current fair market value of the applicable DST Property subject to the master lease. Therefore, we may pay more for a DST Property upon the FMV Option exercise if it appreciates while held by the applicable DST than if we had not placed such property in the DST Program.
We may own DST Interests in DSTs owning DST Properties that will be subject to the agreements under our DST Program, which may have an adverse effect on our results of operations, relative to if the DST Program agreements did not exist.
In connection with the DST Program, we may own DST Interests in DSTs owning one or more DST Properties that are subject to the terms of the agreements governing our DST Program. The DST Program agreements may limit our ability to encumber, lease or dispose of our DST Interests. Such agreements could affect our ability to turn our DST Interests into cash and could affect cash available for distributions to our stockholders. The DST Program agreements, and in some cases the financing documents used in connection with the DST Program, could also impair our ability to take actions that would otherwise be in the best interests of our stockholders and, therefore, may have an adverse effect on our results of operations and NAV, relative to if the DST Program agreements did not exist.
DST Properties may be less liquid than other assets, which could impair our ability to utilize cash proceeds from sales of such DST Properties for other purposes such as paying down debt, distributions or additional investments.
DST Properties may later be reacquired by the Operating Partnership through the exercise of the FMV Option. In such cases, the investors who become limited partners in the Operating Partnership will generally still be tied to the applicable DST Property in terms of basis and built-in-gain. As a result, if a DST Property is subsequently sold, unless we effectuate a like-kind exchange under Section 1031 of the Code, then tax will be triggered on the investors’ built-in-gain. Any replacement property acquired in connection with a 1031 exchange will similarly be tied to such investors with similar considerations if such replacement property ever is sold. As a result of these factors, placing real properties into the DST Program may limit our ability to access liquidity from such real properties or replacement properties through sale without triggering taxes due to the built-in-gain tied to investors in the DST Program. Such reduced liquidity could impair our ability to utilize cash proceeds from sales for other purposes such as paying down debt, paying distributions, funding repurchases or making additional investments.
General Risks Related to Investments in Real Estate
Our operating results will be affected by economic and regulatory changes that impact the real estate market in general.
We are subject to risks generally attributable to the ownership of real property, including:
•changes in global, national, regional or local economic, demographic, or capital market conditions;
•future adverse national real estate trends, including increasing vacancy rates, declining rental rates and general deterioration of market conditions;
•adverse economic conditions as a result of an epidemic, pandemic or other health-related issues in one or more markets where we own property;
•changes in supply of or demand for similar properties in a given market or metropolitan area, which could result in rising vacancy rates or decreasing market rental rates;
•vacancies, fluctuations in the average occupancy and room rates for hospitality properties or inability to lease space on favorable terms;
•increased competition for properties targeted by our investment strategy;
•bankruptcies, financial difficulties or lease defaults by our tenants;
•increases in interest rates and lack of availability of financing; and
•changes in government rules, regulations and fiscal policies, including increases in property taxes, changes in zoning laws, limitations on rental rates, and increasing costs to comply with environmental laws.
All of these factors are beyond our control. Any negative changes in these factors could affect our performance and our ability to meet our obligations and make distributions to stockholders.
Our success is dependent on general market and economic conditions.
Our activities and investments could be materially adversely affected by the instability in the U.S. or global financial markets, or changes in market, economic, political or regulatory conditions, such as interest rates, availability of credit, credit defaults, inflation rates, economic uncertainty, changes in laws (including laws relating to taxation of our investments), trade barriers and currency exchange controls, and national and international political, environmental and socioeconomic circumstances (including wars, terrorist acts or security operations) in respect of the countries in which we invest, as well as by numerous other factors outside the control of the Adviser or its affiliates. For example, changes in U.S. administrative policy may lead to significant increases in tariffs for imported goods, among other possible changes. The imposition of such tariffs or other similar trade restrictions may strain international trade relations and increase the risk that foreign governments implement retaliatory tariffs on goods imported from the U.S. Any future financial market disruptions may adversely affect the value of our assets and our profitability, impede the ability of our assets to perform under or refinance their existing obligations, and impair our ability to effectively deploy our capital or effectively exit or realize upon investments on favorable terms. In addition, general fluctuations in the market prices of securities and interest rates may affect our investment opportunities and the value of our investments. Any of the foregoing events could result in substantial or total losses to us in respect of certain investments, which losses will likely be exacerbated by the presence of leverage in our capital structure or a particular investment’s capital structure.
Such financial market disruptions may also force us to use a greater proportion of this offering proceeds to finance our acquisitions and fund tenant improvements, reducing the cash available to make distributions and satisfy repurchase requests and reducing the number of acquisitions we would otherwise make.
Inflation may adversely affect our financial condition and results of operations.
An increase in inflation could have an adverse impact on our floating rate mortgages, credit facilities, rental operating expenses and general and administrative expenses, as these costs could increase at a rate higher than our rental and other revenue. Inflation could also have an adverse effect on consumer spending, which could impact our tenants’ revenues and, in turn, their ability to pay rent. In addition, leases of long-term duration or which include renewal options that specify a maximum rate increase may result in below-market lease rates over time if we do not accurately estimate inflation or market lease rates. Provisions of our leases designed to mitigate the risk of inflation and unexpected increases in market lease rates, such as periodic rental increases, may not adequately protect us from the impact of inflation or unexpected increases in market lease rates. If we are subject to below-market lease rates on 
a significant number of our properties and our operating and other expenses are increasing faster than anticipated, our business, financial condition, results of operations, cash flows or our ability to satisfy our debt service obligations or to pay distributions on our common stock could be materially adversely affected. Actions to reduce inflation, including raising interest rates, increase our cost of borrowing, which in turn could make it more difficult to obtain financing for our operations or investments on favorable terms.
Changes in laws or regulations governing our operations, changes in the interpretation thereof or newly enacted laws or regulations and any failure by us to comply with these laws or regulations, could require changes to certain of our business practices, negatively impact our operations, cash flow or financial condition, impose additional costs on us or otherwise adversely affect our business.
Certain of our investments may result in reporting and compliance obligations under the applicable regulations of the various jurisdictions in which we make investments. To the extent that we or our investments are or may become subject to regulation by various agencies in the United States, the European Union and other jurisdictions, the costs of compliance will be borne by us. In addition, our investments are or may become subject to regulation by various governmental agencies within or outside the United States. Any change in the laws or regulations governing our operations, changes in their interpretation, or newly enacted laws or regulations and any failure by us to comply with these laws or regulations, could require changes to certain of our business practices, negatively impact our operations, cash flow or financial condition, impose additional costs on us or otherwise adversely affect our business. We cannot predict whether new legislation or regulation will be enacted by legislative bodies or governmental agencies, nor can we predict what effect such legislation or regulation might have. There can be no assurance that new legislation or regulation, including changes to existing laws and regulations, will not have a material negative impact on our investment performance.
Moreover, the SEC and various other U.S. federal, state and local agencies may conduct examinations and inquiries into, and bring enforcement and other proceedings against us, the Adviser, the Sub-Adviser, Brookfield and any of their respective affiliates. We, the Adviser, the Sub-Adviser, Brookfield and any of their respective affiliates may receive requests for information or subpoenas from the SEC and other state, federal and non U.S. regulators from time to time in connection with such inquiries and proceedings and otherwise in the ordinary course of business. These requests may relate to a broad range of matters, including specific practices of the Adviser, the Sub-Adviser or Brookfield, the securities in which the Adviser or Sub-Adviser invests on behalf of its clients or industry wide practices. The costs of any such increased reporting, registration and compliance requirements may be borne by us and may furthermore place us at a competitive disadvantage to the extent that the Adviser, the Sub-Adviser, Brookfield or any of their respective affiliates are required to disclose sensitive business information.
Financial regulatory changes in the United States could adversely affect our business.
The financial services industry continues to be the subject of heightened regulatory scrutiny in the United States. There has been active debate over the appropriate extent of regulation and oversight of private investment funds and their managers. We may be adversely affected as a result of new or revised regulations imposed by the SEC or other U.S. governmental regulatory authorities or self-regulatory organizations that supervise the financial markets. We also may be adversely affected by changes in the interpretation or enforcement of existing laws and regulations by these governmental authorities and self-regulatory organizations. Further, new regulations or interpretations of existing laws may result in enhanced disclosure obligations, including with respect to climate change or environmental, social and governance factors, which could negatively affect us and materially increase our regulatory burden. Increased regulations generally increase our costs, and we could continue to experience higher costs if new laws require us to spend more time or buy new technology to comply effectively.
Any changes in the regulatory framework applicable to our business, including the changes described above, may impose additional compliance and other costs, increase regulatory investigations of our investment activities, require the attention of our senior management, affect the manner in which we conduct our business and adversely affect our profitability. The full extent of the impact on us of any new laws, regulations or initiatives that may be proposed is impossible to determine.
We may be subject to foreign currency risk and our risk management activities may adversely affect the performance of our operations.
While the majority of our portfolio is concentrated in the United States, we may selectively invest in large global cities where Brookfield has comprehensive capabilities, such as Toronto, London, Sydney and Seoul. As a result, some of our assets and operations may be in countries where the U.S. dollar is not the functional currency. These operations pay distributions in currencies other than the U.S. dollar which we must convert to U.S. dollars prior to making distributions on our shares. A significant depreciation in the value of such foreign currencies may have a material adverse effect on our business, financial condition and results of operations.
When managing our exposure to such market risks, we may use forward contracts, options, swaps, caps, collars and floors or pursue other strategies or use other forms of derivative instruments. The success of any hedging or other derivative transactions that we enter into generally will depend on our ability to structure contracts that appropriately offset our risk position. As a result, while we may enter into such transactions in order to reduce our exposure to market risks, unanticipated market changes may result in poorer overall investment performance than if the transaction had not been executed. Such transactions may also limit the opportunity for gain if the value of a hedged position increases.
Our portfolio may be concentrated in a limited number of industries, geographies or investments.
Our portfolio may be heavily concentrated at any time in only a limited number of industries, geographies or investments, and, as a consequence, our aggregate return may be substantially affected by the unfavorable performance of even a single investment. To the extent the Adviser concentrates our investments in a particular type of asset or geography, our portfolio may become more susceptible to fluctuations in value resulting from adverse economic or business conditions affecting that particular type of asset or geography, as well as the negative consequences of a single corporate, economic, political or regulatory event. Investors have no assurance as to the degree of diversification in our investments, either by geographic region or asset type.
Competition in acquiring properties may reduce our profitability and our results of operations.
The activity of identifying, completing and realizing attractive real estate and real estate-related investments is highly competitive and involves a high degree of uncertainty and risk. We face competition for investments from other real estate investment vehicles, as well as individuals and companies, publicly-traded REITs, financial institutions (such as mortgage banks and pension funds), hedge funds and investment funds affiliated with other financial sponsors or institutional real estate investors, private equity and debt investors, and credit vehicles, some of which are likely a source of reasonable alternatives under Regulation Best Interest. Further, over the past several years, many real estate funds and publicly traded REITs have been formed (and many such existing funds have grown in size) for the purpose of investing in real estate assets and real estate debt. In recent years, hedge funds and other participants have also become increasingly active in the private mezzanine market. Other funds may have investment objectives that overlap with us, which may create competition for investment opportunities. Some competitors may have a lower cost of funds and access to funding sources that are not available to us, and may have higher risk tolerances or different risk assessments, which could allow them to consider a wider variety of investments and establish more relationships. These competitive pressures could reduce the number of investment opportunities available to us and adversely affect the terms, including price, upon which investments can be made and we may not be able to take advantage of attractive investment opportunities. There can be no assurance that the Adviser will be able to locate, complete and exit investments which satisfy our objectives, or realize upon their values. These risks may be exaggerated as a result of the investment allocation policy adopted by Brookfield. Furthermore, disruptions and dislocations in the credit markets could have a material impact on the cost and availability of debt to finance real estate acquisitions. The lack of available debt on reasonable terms or at all could result in a further reduction of suitable investment opportunities and create a competitive advantage for other entities that have greater financial resources than we do. Competition may also cause us to acquire properties and other investments at higher prices or by using less-than-ideal capital structures, and in such case our returns will be lower and the value of our assets may not appreciate or may decrease significantly below the amount we paid for such assets. If such events occur, our results of operations may be adversely impacted.
We face risks associated with property acquisitions.
We intend to acquire properties and portfolios of properties, including large portfolios that could result in changes to our capital structure. Our acquisition activities and their success are subject to the following risks:
•we may be unable to complete an acquisition after making a non-refundable deposit and incurring certain other acquisition-related costs;
•we may be unable to obtain financing for acquisitions on commercially reasonable terms or at all;
•acquired properties may fail to perform as expected;
•acquired properties may be located in new markets in which we may face risks associated with a lack of market knowledge or understanding of the local economy, lack of business relationships in the area and unfamiliarity with local governmental and permitting procedures; and
•we may be unable to quickly and efficiently integrate new acquisitions, particularly acquisitions of portfolios of properties, into our existing operations.
In addition, we may acquire assets that require some amount of capital investment in order to be repositioned. These investments are generally subject to higher risk of loss than investments in stabilized real estate and there is no guarantee that any repositioning will be successful, or that the actual costs will not be greater than our estimates.
We have made and may continue to make joint venture investments, with both third parties and Other Brookfield Accounts. Joint venture investments could be adversely affected by our lack of sole decision-making authority, our reliance on the financial condition of our joint venture partners and disputes between us and our joint venture partners.
We have made joint venture investments with third parties and Other Brookfield Accounts and may, subject to the requirements in our charter, continue to co-invest with Other Brookfield Accounts or third parties through funds, joint ventures or other entities. Under our charter, we may invest in joint ventures with Brookfield or its affiliates, including the Adviser, only if a majority of our board of directors (including a majority of independent directors) not otherwise interested in the transaction approve such investment as being fair and reasonable to us and on substantially the same terms and conditions as, or more favorable than, those received by other joint venturers.
Joint venture investments may involve risks not present in investments where a third-party is not involved, including the possibility that a co-venturer or partner may at any time have other business interests and investments other than the joint venture with us, may have economic or business goals different from ours, and may be in a position to take actions contrary to our policies or objectives. Our ability to exercise control or significant influence over management in these cooperative efforts will depend upon the nature of the joint venture arrangement. Such investments may have the potential risk of impasses on decisions, such as a sale, because neither we nor the joint venture partner has full control over the joint venture. In addition, the joint venture partner could have a right of first offer, tag-along rights, drag-along rights, consent rights or other similar rights in respect of any transfers of the ownership interests in the joint venture to third parties, which could have the effect of making such transfers more complicated or limiting or delaying us from selling our interest in the applicable investment or causing us to sell our investment in the joint venture at a time when it would not otherwise be in our best interest to do so. Our participation in investments in which a joint venture partner participates will be less than what our participation would have been had such other vehicle not participated. Joint venture partners might become bankrupt or fail to fund their required capital contributions. Consequently, actions by or disputes with joint venture partners might result in subjecting properties owned by the joint venture to additional risk. In addition, we may be liable for actions of its co-venturers or partners. Disputes between us and joint venture partners may result in litigation or arbitration that would increase our expenses and prevent our officers and directors from focusing their time and effort on our business.
Furthermore, we may have conflicting fiduciary obligations if we acquire properties with our affiliates or other related entities. As a result, in any such transaction, we may not have the benefit of arm’s-length negotiations of the type normally conducted between unrelated parties.
We may have difficulty selling our properties, which may limit our flexibility and ability to pay distributions.
Because real estate investments are relatively illiquid, it could be difficult for us to promptly sell one or more of our properties on favorable terms. This may limit our ability to change our portfolio quickly in response to adverse changes in the performance of any such property or economic or market trends. In addition, U.S. federal tax laws that impose a 100% excise tax on gains from sales of dealer property by a REIT (generally, property held for the short-term, rather than long-term investment) could limit our ability to sell properties and may affect our ability to sell properties without adversely affecting returns to our stockholders. These restrictions could adversely affect our results of operations and financial condition.
We rely on property managers to operate our properties and leasing agents to lease vacancies in our properties.
We hire property managers to manage our properties and leasing agents to lease vacancies in our properties. These property managers may be our affiliates or partners in joint ventures that we enter into. We may also use portfolio entities owned by Brookfield to provide these property management, leasing and similar services. The property managers have significant decision-making authority with respect to the management of our properties. In cases where we use third-party property managers, our ability to direct and control how our properties are managed on a day-to-day basis may be limited. Thus, the success of our business may depend in large part on the ability of our property managers to manage the day-to-day operations and the ability of our leasing agents to lease vacancies in our properties. In cases where we use one of Brookfield’s portfolio entities to provide property management services, we reimburse certain Brookfield affiliates for corporate support and operating personnel expenses, including, but not limited to, employees who provide on-site maintenance, leasing, administrative and operational support services. Such employees may be fully dedicated or a shared resource amongst other investments. Any adversity experienced by, or problems in our relationship with, our property managers or leasing agents could adversely impact the operation and profitability of our properties.
We will depend on tenants for our revenue, and therefore our revenue will be dependent on the success and economic viability of our tenants. Our reliance on single or significant tenants in certain buildings may decrease our ability to lease vacated space.
Rental income from real property, directly or indirectly, constitutes a significant portion of our income. Delays in collecting accounts receivable from tenants could adversely affect our cash flows and financial condition. In addition, the inability of a single major tenant or a number of smaller tenants to meet their rental obligations would adversely affect our income. Therefore, our financial success will be indirectly dependent on the success of the businesses operated by the tenants in our properties or in the properties securing loans we may own. The weakening of the financial condition of or the bankruptcy or insolvency of a significant tenant or a number of smaller tenants and vacancies caused by defaults of tenants or the expiration of leases may adversely affect our operations and our ability to pay distributions.
Generally, under U.S. bankruptcy law, a debtor tenant has 120 days to exercise the option of assuming or rejecting the obligations under any unexpired lease for nonresidential real property, which period may be extended once by the bankruptcy court for an additional 90 days. If the tenant assumes its lease, the tenant must cure all defaults under the lease and may be required to provide adequate assurance of its future performance under the lease. If the tenant rejects the lease, we will have a claim against the tenant’s bankruptcy estate. Although rent owing for the period between filing for bankruptcy and rejection of the lease may be afforded administrative expense priority and paid in full, pre-bankruptcy arrears and amounts owing under the remaining term of the lease will be afforded general unsecured claim status (absent collateral securing the claim). Moreover, amounts owing under the remaining term of the lease will be capped. Other than equity and subordinated claims, general unsecured claims are the last claims paid in a bankruptcy and therefore funds may not be available to pay such claims in full.
We may be unable to renew leases as leases expire.
We may not be able to lease properties that are vacant or become vacant because a tenant decides not to renew its lease or by the continued default of a tenant under its lease. In addition, certain of the properties we acquire may have some level of vacancy at the time of acquisition. Certain other properties may be specifically suited to the particular needs of a tenant and may become vacant after we acquire them. Even if a tenant renews its lease or we enter into a lease with a new tenant, the terms of the new lease may be less favorable than the terms of the old lease. In addition, the resale value of the property could be diminished because the market value may depend principally upon the value of the property’s leases. If we are unable to promptly renew or enter into new leases, or if the rental rates are lower than expected, our results of operations and financial condition will be adversely affected. For example, following the termination or expiration of a tenant’s lease there may be a period of time before we will begin receiving rental payments under a replacement lease. During that period, we will continue to bear fixed expenses such as interest, real estate taxes, maintenance, security, repairs and other operating expenses. In addition, declining economic conditions may impair our ability to attract replacement tenants and achieve rental rates equal to or greater than the rents paid under previous leases. Increased competition for tenants may require us to make capital improvements to properties which would not have otherwise been planned. Any unbudgeted capital improvements that we undertake may divert cash that would otherwise be available for distributions or for satisfying repurchase requests. Ultimately, to the extent that we are unable to renew leases or re-let space as leases expire, decreased cash flows from tenants will result, which could adversely impact our operating results.
We may be required to expend funds to correct defects or to make improvements before a tenant can be found for a property at an attractive lease rate or an investment in a property can be sold. No assurance can be given that we will have funds available to correct those defects or to make those improvements. In acquiring a property, we may agree to lock-out provisions that materially restrict us from selling that property for a period of time or impose other restrictions, such as a limitation on the amount of debt that can be placed on that property. These factors and others that could impede our ability to respond to adverse changes in the performance of our properties could significantly affect our financial condition and operating results.
Our properties will face significant competition.
We may face significant competition from owners, operators and developers of properties. Substantially all of our properties will face competition from similar properties in the same market. This competition may affect our ability to attract and retain tenants and may reduce the rents we are able to charge. These competing properties may have vacancy rates higher than our properties, which may result in their owners being willing to lease available space at lower prices than the space in our properties. If one of our properties were to lose an anchor tenant, this could impact the leases of other tenants, who may be able to modify or terminate their leases as a result.
Our properties may be leased at below-market rates under long-term leases.
We may seek to negotiate longer-term leases to reduce the cash flow volatility associated with lease rollovers, provided that contractual rent increases are included. In addition, where appropriate, we will seek leases that provide for operating expenses, or expense increases, to be paid by the tenants. These leases may allow tenants to renew the lease with pre-defined rate increases. If we do not accurately judge the potential for increases in market rental rates, we may set the rental rates of these long-term leases at levels such that even after contractual rental increases, the resulting rental rates are less than then-current market rental rates. Further, we may be unable to terminate those leases or adjust the rent to then-prevailing market rates. As a result, our income and distributions to our stockholders could be lower than if we did not enter into long-term leases.
We may experience material losses or damage related to our properties and such losses may not be covered by insurance.
We may experience losses related to our properties arising from natural disasters such as extreme weather events, climate change, earthquakes or floods, and acts of God, vandalism or other crime, faulty construction or accidents, fire, outbreaks of an infectious disease, pandemic or any other serious public health concern, war, acts of terrorism or other catastrophes. We carry insurance covering our properties under policies the Adviser and the Sub-Adviser, as applicable, deem appropriate. The Adviser and the Sub-Adviser will select policy specifications and 
insured limits that it believes to be appropriate and adequate given the relative risk of loss, the cost of the coverage and industry practice. Insurance policies on our properties may include some coverage for losses that are generally catastrophic in nature, such as losses due to terrorism, earthquakes, typhoons and floods, though certain losses of a catastrophic nature may be uninsurable or insurable at such high rates that to maintain such coverage would cause an adverse impact to our profitability. Moreover, we cannot assure you that any insurance coverage we carry will be adequate to cover all losses and some of our policies will be insured subject to limitations involving large deductibles or co-payments and policy limits that may not be sufficient to cover losses. In general, losses related to terrorism are becoming harder and more expensive to insure against. Some insurers are excluding terrorism coverage from their all-risk policies. In some cases, the insurers are offering significantly limited coverage against terrorist acts for additional premiums, which can greatly increase the total costs of casualty insurance for a property. As a result, not all investments may be insured against terrorism. A similar dynamic has been unfolding with respect to certain weather and fire events, with insurers excluding certain investments that have high risk of weather, earthquake or fire events. As the effects of climate change increase, we expect the frequency and impact of weather and climate related events and conditions could increase as well. If we or one or more of our tenants experience a loss that is uninsured or that exceeds policy limits, we could lose the capital invested in the damaged properties as well as the anticipated future cash flows from those properties. In addition, if the damaged properties are subject to recourse indebtedness, we would continue to be liable for the indebtedness, even if these properties were irreparably damaged. Certain of these events, such as war or an outbreak of an infectious disease, could have a broader negative impact on the global or local economy, thereby affecting us, the Adviser or the Sub-Adviser. 
We could become subject to liability for environmental violations, regardless of whether we caused such violations.
We could become subject to liability in the form of fines or damages for noncompliance with environmental laws and regulations. These laws and regulations generally govern wastewater discharges, air emissions, the operation and removal of underground and above-ground storage tanks, the use, storage, treatment, transportation and disposal of solid hazardous materials, the remediation of contaminated property associated with the disposal of solid and hazardous materials and other health and safety-related concerns. Some of these laws and regulations may impose joint and several liability on tenants, owners or managers for the costs of investigation or remediation of contaminated properties, regardless of fault or the legality of the original disposal. Under various federal, state and local environmental laws, ordinances, and regulations, a current or former owner or manager of real property may be liable for the cost to remove or remediate hazardous or toxic substances, wastes, or petroleum products on, under, from, or in such property. These costs could be substantial and liability under these laws may attach whether or not the owner or manager knew of, or was responsible for, the presence of such contamination. Even if more than one person may have been responsible for the contamination, each liable party may be held entirely responsible for all of the clean-up costs incurred.
In addition, third parties may sue the owner or manager of a property for damages based on personal injury, natural resources, or property damage or for other costs, including investigation and clean-up costs, resulting from the environmental contamination. The presence of contamination on one of our properties, or the failure to properly remediate a contaminated property, could give rise to a lien in favor of the government for costs it may incur to address the contamination, or otherwise adversely affect our ability to sell or lease the property or borrow using the property as collateral. In addition, if contamination is discovered on our properties, environmental laws may impose restrictions on the manner in which the property may be used or businesses may be operated, and these restrictions may require substantial expenditures or prevent us from entering into leases with prospective tenants. There can be no assurance that future laws, ordinances or regulations will not impose any material environmental liability, or that the environmental condition of our properties will not be affected by the operations of the tenants, by the existing condition of the land or by operations in the vicinity of the properties. There can be no assurance that these laws, or changes in these laws, will not have a material adverse effect on our business, results of operations or financial condition.
Short-term leases associated with any multifamily, student housing and single-family rental properties may expose us to the effects of declining market rent and could adversely impact our ability to make cash distributions to our stockholders.
Substantially all of our leases in multifamily, student housing and single-family rental properties are on a short-term basis. Because these leases generally permit the residents to leave at the end of the lease term without penalty, our rental revenues may be impacted by declines in market rents more quickly than if our leases were for longer terms.
Increased levels of unemployment could adversely affect the occupancy and rental rates of any multifamily, student housing and single-family rental properties we acquire.
Increased levels of unemployment in markets where we are invested in multifamily, student housing and  single-family rental properties could significantly decrease occupancy and rental rates. In times of increasing unemployment, occupancy and rental rates have historically been adversely affected by:
•oversupply or reduced demand for housing;
•rental residents deciding to share rental units and therefore rent fewer units;
•potential residents moving back into family homes or delaying leaving family homes;
•a reduced demand for higher-rent properties;
•a decline in household formation;
•persons enrolled in college delaying leaving college or choosing to proceed to or return to graduate school in the absence of available employment;
•rent control or rent stabilization laws, or other laws regulating housing, that could prevent us from raising rents sufficiently to offset increases in operating costs;
•the inability or unwillingness of residents to pay rent increases; and
•increased collection losses.
These factors will generally contribute to lower rental rates and higher vacancy, which may adversely impact our results of operations, financial condition and ability to make distributions to our stockholders. 
Rent control and other changes in applicable laws, or noncompliance with applicable laws, could adversely affect our multifamily, student housing and single-family rental properties.
Lower revenue growth or significant unanticipated expenditures may result from changes in rent control or rent stabilization laws or other residential landlord/tenant laws. Municipalities may implement, consider or be urged by advocacy groups to consider rent control or rent stabilization laws and regulations or take other actions that could limit our ability to raise rents based on market conditions. Any future enactments of rent control or rent stabilization laws or other laws regulating housing, as well as any lawsuits against us arising from such rent control or other laws, may reduce rental revenues or increase operating costs. Such laws and regulations may limit our ability to charge market rents, increase rents, evict tenants or recover increases in our operating costs and could make it more difficult for us to dispose of properties in certain circumstances. Expenses associated with investments in multifamily, student housing and single-family rental properties, such as debt service, real estate taxes, insurance and maintenance costs, are generally not reduced when circumstances cause a reduction in rental income from such properties.
Certain of the rental housing properties in which we invest must comply with the Fair Housing Amendment of 1988 (the “FHAA”).
Certain of the rental housing properties in which we invest domestically must comply with the FHAA which requires that certain rental properties first occupied after March 13, 1991 be accessible to handicapped residents and visitors. Compliance with the FHAA could require removal of structural barriers to handicapped access in a community, including the interiors of apartment units covered under the FHAA. Recently there has been heightened scrutiny of rental housing communities for compliance with the requirements of the FHAA and the Americans with Disabilities Act (the “ADA”) and an increasing number of substantial enforcement actions and private lawsuits have been brought against rental housing properties to ensure compliance with these requirements. Noncompliance with the FHAA and the ADA could result in the imposition of fines, awards of damages to private litigants, payment of attorneys’ fees and other costs to plaintiffs, substantial litigation costs and substantial costs of remediation.
We face risks related to alternative accommodation offerings at our multifamily properties.
Certain of our multifamily properties offer alternative accommodations, typically short-term-rentals, consisting of units leased to third-party individual hosts and units managed by us, that are rented through third-party booking platforms. These alternative accommodations face risks relating to claims of liability, regulatory developments and continued growth and profitability. 
Alternative accommodations are subject to claims of liability based on injury, death, discrimination or criminal activities occurring at these properties. We have no control over the actions of tenants and third parties during a guest’s stay, and cannot guarantee the safety of such individuals. In addition, we have not in the past and may not in the future undertake to systematically verify the safety, quality, and legal compliance of alternative accommodation listings at our properties leased to individual hosts. We rely on individual hosts to disclose information relating to their listings and such information may be inaccurate or incomplete. Any resulting complaints or claims could result in negative publicity and increased costs, which could adversely affect our reputation, business and results of operations.
The regulatory environment related to alternative accommodations is evolving, and laws, regulations, or property association rules could impose restrictions or burdens on us. For example, certain domestic and foreign jurisdictions have adopted or are considering statutes or ordinances that prohibit or limit the ability of property owners and managers to rent certain properties for fewer than 30 consecutive days, including laws that place many difficult obligations on property owners that must be complied with to offer their properties, or that regulate the ability to list alternative accommodations, including prohibiting the listing of unlicensed properties. Many homeowners, condominium and neighborhood associations have adopted rules that prohibit or restrict short-term rentals. Governments also are looking at additional taxes specific to alternative accommodations that, if implemented, could make the business of operating an alternative accommodation less attractive or prohibitively expensive.
In addition, our ability to attract and retain guests in our alternative accommodations may be adversely impacted by: properties failing to meet guests’ expectations; hosts failing to provide differentiated, high-quality and an adequate supply of stays or experiences at competitive prices; negative associations with, or reduced awareness of, alternative accommodations; negative perceptions of the safety of alternative accommodations and macroeconomic and other conditions outside of our control affecting travel and hospitality industries generally.
We may be adversely affected by trends in the office real estate industry.
Sustained changes in client preferences and space utilization in office spaces, moving from full-time, collective in-person work environments to hybrid or remote work models and use of shared office and co-working spaces could decrease overall demand for office workspaces. This will in turn place downward pressure on occupancy, rental rates and property valuations which could have an adverse impact on our business, cash flow, financial condition and results of operations.
Our logistics tenants may be adversely affected by a decline in manufacturing activity in the United States.
Fluctuations in manufacturing activity in the United States may adversely affect our logistics tenants and therefore the demand for and profitability of our logistics properties. Trade agreements with foreign countries have given employers the option to utilize less expensive foreign manufacturing workers. Outsourcing manufacturing activities could reduce the demand for U.S. workers, thereby reducing the profitability of our logistics tenants and the demand for and profitability of our logistics properties.
Certain of our properties may be special use or build-to-suit and may be difficult to sell or relet upon tenant defaults or lease terminations.
Certain of our properties may include special use or build-to-suit properties. These types of properties are relatively illiquid compared to other types of real estate and financial assets and this illiquidity will limit our ability to quickly change our portfolio in response to changes in economic or other conditions. With such properties, if the current lease is terminated or not renewed, we may be required to renovate the property or to make rent concessions in order to lease the property to another tenant, finance the property or sell the property. In addition, in the event we are forced to sell the property, we may have difficulty selling it to a party other than the tenant or borrower due to the special purpose for which the property may have been designed. These and other limitations may affect our ability to sell or relet these properties and adversely affect our results of operations at such properties.
General Risks Related to Investments in Real Estate-Related Debt
Investments in real estate-related debt securities are subject to various risks, including creditor risks and early redemption features, which may materially adversely affect our results of operations and financial condition.
We invest in public and private debt investments and other obligations relating to real estate assets and real estate-related companies, including CMBS, RMBS and corporate bonds. The value of these debt investments and whether and to what extent such investments perform as expected will depend, in part, on the prevailing conditions in the market for real estate investment generally and, in particular, on the value of the underlying real estate asset collateral or real estate-related companies to which such debt investments relate. Real estate-related debt securities can also be very volatile and their value can change rapidly and dramatically, including in response to changes in interest rates and other market events.
Investments in real estate debt also involve many unique risks. For example, debt instruments may be “non-recourse” loans where the sole recourse for the repayment will be the underlying real estate-related asset. As a result, the ability of obligors to make payments is dependent upon the underlying real estate-related asset rather than upon the existence of independent income or assets of such obligors or any parent guarantees. The debt securities and instruments that we invest in may be subject to early redemption features, refinancing options, pre-payment options or similar provisions which, in each case, could result in obligors of such securities or loans repaying principal to us earlier than expected, resulting in a lower return to us than projected (even taking into consideration any make-whole or similar feature). In addition, certain of the debt securities and instruments in which we invest may be structured so that all or a substantial portion of the principal will not be paid until maturity, which increases the risk of default at that time.
We may invest in mortgages, real estate loans, securities and other relatively illiquid investments.
Subject to the limitations in our charter, we may invest in mortgages, real estate loans, securities and other relatively illiquid investments. All or a significant portion of our assets may consist of private investments, investments that are thinly-traded, investments for which no market exists or investments that are restricted as to their transferability under applicable securities laws or documents governing particular transactions. Some securities or instruments that were liquid at the time they were acquired may, for a variety of reasons which may not be in our control, later become illiquid. This factor may have the effect of limiting the availability of these securities or instruments for purchase by us and may also limit our ability to sell such investments at their fair market value in response to changes in the economy or the financial markets.
We may face risks in connection with frequent trading in and high portfolio turnover of our real estate-related debt portfolio and our liquid assets.
The different strategies used by the Adviser and the Sub-Adviser with respect to our real estate-related debt portfolio and our liquid assets may, from time to time, require frequent trading and a high portfolio turnover. The more frequently we trade, the higher the commission and transaction costs and certain other expenses involved in our operations. These costs will be borne by us regardless of the profitability of our investment and trading activities. In addition, a high portfolio turnover may increase the recognition of short-term, rather than long-term, capital gains.
Investments in subordinated debt carry greater risks than those associated with senior obligations.
The debt securities and instruments in which we may invest include secured or unsecured debt at various levels of an issuer’s capital structure. As part of our investment strategy, it is anticipated that we will invest in a range of mezzanine, junior tranches of debt securities in an issuer’s capital structure and pools or tranches of CMBS and RMBS comprised of securities that are subordinated or otherwise junior in an issuer’s capital structure. To the extent we invest in unsecured or relatively junior debt securities in an issuer’s capital structure, such investments may be subordinated to substantial amounts of senior secured indebtedness. Investments in subordinated debt securities involve greater credit risk of default than the more senior classes of such issuance or series. Subordinated or junior tranches in an issuer’s capital structure absorb losses from default before other more senior tranches to which such junior tranches are subordinate. As a result, to the extent we invest in such debt, we would potentially receive payments or interest distributions after, and must bear the effects of losses or defaults on the underlying mortgage loans before, the holders of other more senior tranches of debt.
The debt securities and instruments in which we may invest may not be protected by financial covenants or limitations upon additional indebtedness, may have limited liquidity and may not be rated by a credit rating agency. Debt investments are also subject to other creditor risks, including the possible invalidation of an investment transaction as a “fraudulent conveyance” under relevant creditors’ rights laws; so-called lender liability claims by the issuer of the obligations; and environmental liabilities that may arise with respect to collateral securing the obligations. Our investments may be subject to early redemption features, refinancing options, pre-payment options or similar provisions which, in each case, could result in the issuer repaying the principal on an obligation held by us earlier than expected and thereby limiting the amount of income earned by us from such investments. In addition, depending on fluctuations of the equity markets and other factors, warrants and other equity securities we receive may become worthless.
Certain risks associated with CMBS and RMBS securities may adversely affect our results of operations and financial condition.
We invest in pools or tranches of CMBS and RMBS which are subject to various risks and uncertainties, including credit, market, interest rate, structural and legal risks. These risks may be magnified by volatility in the credit and real estate markets. The investment characteristics of CMBS and RMBS differ from traditional debt securities in a number of respects, and are similar to the characteristics of structured credit products in which investors participate through a trust or other similar conduit arrangement. Mortgage loans are obligations of the borrowers thereunder and are not typically insured or guaranteed by any other person or entity. While we intend to analyze and underwrite our CMBS and RMBS investments from a fundamental real estate perspective, there can be no assurance that such underwriting practices will yield their desired results or that we will be able to effectively achieve our investment objectives.
The prospect of full repayment of the mortgage loans underlying CMBS depends on the ability of the commercial borrower to generate current income from its commercial property. The ability to generate current income from a commercial property is affected by a variety of factors. Such factors include differences in the management ability and track record of the commercial borrower, and geographic or industry concentration. Commercial borrowers may also lack the incentive to invest the funds necessary to maintain and attract tenants in the properties underlying the commercial mortgage loans to the extent the value of the mortgage exceeds the property value. Unlike residential mortgage loans, most commercial mortgage loans are not significantly amortized 
over the loans’ terms. Instead, with most commercial mortgage loans the bulk of the loan balance is payable at maturity with a one-time payment, commonly known as a “balloon payment.” Full satisfaction of the balloon payment by a commercial borrower is heavily dependent on the availability of subsequent financing, which can be negatively impacted by a difficult credit environment. Usually, a commercial borrower will seek out another loan to satisfy the balloon payment on a commercial mortgage loan. Therefore, full satisfaction of a commercial mortgage loan will be affected by a commercial borrower’s access to credit. In certain situations, including during periods of credit distress, the unavailability of real estate financing may lead to default by a commercial borrower.
Mortgage loans are usually non-recourse in nature. Therefore, if a borrower defaults on the mortgage loan underlying the CMBS or RMBS, the options for financial recovery are limited in nature. To the extent the underlying default rates with respect to the loans comprising a pool or tranche of CMBS or RMBS in which we invest increase, the performance of our investments related thereto may be adversely affected. Default rates and losses on mortgage loans underlying the CMBS or RMBS will be affected by a number of factors, including global, regional and local economic conditions in the area where the mortgage properties are located, the borrower’s equity in the mortgage property and the financial circumstances of the borrower. A decline in specific real estate markets and property valuations may result in higher delinquencies and defaults. In the event of default, the lender will have no right to assets beyond collateral attached to the mortgage loan. There can be no guarantee that our investments in CMBS and RMBS will not be adversely affected by such risks.
The value of CMBS and RMBS is subject to risk from possible geographic or industry concentration. In addition to investing in pools or tranches of CMBS and RMBS, we may in certain circumstances invest in securities relating to a single issuer or a handful of issuers, which involves a high degree of concentrated risk with no certainty of any return of capital. These risks may be further pronounced in cases where the CMBS or RMBS is secured by a relatively small or less diverse pool of underlying loans or real estate assets. Certain geographic regions or industries may be more adversely affected from economic pressures when compared to other geographic regions or industries. A pool of CMBS or RMBS comprised of mortgage loans with a substantial geographic or industry concentration will be more susceptible to the economic environment of such concentrated geographic regions or industries, and therefore could be at greater risk for a substantial loss in value.
We may invest in structured products that may involve structural and legal risks.
We may invest in structured products, including debt securities issued by a private investment fund that invests, on a leveraged basis, in bank loans, high-yield debt or other asset groups, as well as certificates issued by a structured investment vehicle that holds pools of CMBS or RMBS. Our investments in structured products will be subject to a number of risks, including risks related to the fact that the structured products will be leveraged, and other structural and legal risks related thereto. Utilization of leverage is a speculative investment technique and will generally magnify the opportunities for gain and risk of loss borne by an investor in the subordinated debt securities issued by a structured product. Many structured products contain covenants designed to protect the providers of debt financing to such structured products. A failure to satisfy those covenants could result in the untimely liquidation of the structured product and a complete loss of our investment therein. In addition, if the particular structured product is invested in a security in which we are also invested, this would tend to increase our overall exposure to the credit of the issuer of such securities, at least on an absolute, if not on a relative basis. The value of an investment in a structured product will depend on the investment performance of the assets in which the structured product invests and will, therefore, be subject to all of the risks associated with an investment in those assets. These risks include the possibility of a default by, or bankruptcy of, the issuers of such assets or a claim that the pledging of collateral to secure any such asset constituted a fraudulent conveyance or preferential transfer that can be subordinated to the rights of other creditors of the issuer of such asset or nullified under applicable law.
We expect that we will be operated pursuant to an exemption or exclusion from the registration requirements under the Commodity Futures Trading Commission (“CFTC”) regulations.
It is expected that we will be operated pursuant to an exemption or exclusion from the registration requirements under the CFTC regulations, including pursuant to certain no-action relief with respect to equity REITs. Therefore, neither the Adviser, the Sub-Adviser or Oaktree will be required to provide prospective investors with a CFTC compliant disclosure document, nor will they be required to provide investors with periodic account statements or 
certified annual reports that satisfy the requirements of CFTC rules applicable to registered commodity pool operators, in connection with any offerings of shares.
Risks Related to Debt Financing
We use mortgage indebtedness and other borrowings, which increases our business risks, could hinder our ability to make distributions and could decrease the value of our stock.
Subject to maintaining our REIT qualification and the limitations in our charter, we have used and may continue to use leverage for our investments on a recourse or non-recourse basis or otherwise engage in certain investment activities that involve the use of leverage. The use of leverage involves a high degree of financial risk and will increase the exposure of the investments to adverse economic factors such as rising interest rates, downturns in the economy or deterioration in the condition of the investments. Any event that adversely affects the value of one of our investments would be magnified to the extent leverage is used. To the extent that we engage in any leveraging, we will be subject to the risks normally associated with debt financing, including those relating to the ability to refinance and the insufficiency of cash flow to meet principal and interest payments, which could significantly reduce or even eliminate the value of our equity in real estate investments. Leveraging our capital structure will mean that third parties, such as banks, may be entitled to the cash flow generated by such investments prior to us or our investors receiving a return. Additionally, if one of our assets is mortgaged or otherwise used as collateral to secure repayment of indebtedness and such payments are not made, the asset could be foreclosed upon by or otherwise transferred to the lender.
Under our charter, we have a limitation that precludes us from borrowing in excess of 300% of our net assets, which approximates borrowing 75% of the cost of our investments (unless a majority of our independent directors approves any borrowing in excess of the limit and we disclose the justification for doing so to our stockholders), but such restriction does not restrict the amount of indebtedness we may incur with respect to any single investment. To the extent that we do not employ long-term leverage (or employ less leverage than originally anticipated), our investment returns may be lower than those that might have been achieved using long-term leverage.
No assurance can be given that financing will be available throughout the life of us or any individual investment, or that long-term replacement financing can be obtained as intended by the Adviser. If we are unable to obtain financing, including on favorable terms that reflect its underlying investments, this may have a material adverse effect on our ability to achieve our investment objectives and the return on invested capital. There are also financing costs associated with leverage. Such costs will be borne by us and therefore may adversely affect the rate of returns we obtain. In addition, each leveraged investment will involve interest rate risk to the extent that financing charges for such leveraged investment are based on fluctuations in the applicable benchmark. 
Although the use of borrowed funds may increase investment returns if the leveraged investment earns a return greater than the cost of our borrowed funds, investment returns will decrease if the leveraged investment fails to earn a return equal to the cost of our borrowed funds. The extent to which we use borrowed funds may have important consequences to our stockholders, including greater fluctuations in our net assets, use of cash flow for debt service, rather than for additional investments, distributions, or other purposes, and in certain circumstances we may be required to prematurely divest investments to service its debt obligations. 
If we default on secured indebtedness, the lender may foreclose and we could lose our entire investment in the collateral for such loan. If we become subject to a liability, parties seeking to have the liability satisfied may have recourse to our assets generally and not be limited to any particular asset, such as the investment giving rise to the liability. No assurance can be given that financing for our investments will be obtained by us, or obtained on favorable or acceptable terms. A foreclosure may also have substantial adverse tax consequences for us.
Many of these same issues also apply to credit facilities which are expected to be in place at various times as well. For example, the loan documents for such facilities may include various asset coverage ratios, the continued compliance with which may not be completely within our control. If such coverage ratios are not met, the lenders under such credit facilities may declare any unfunded commitments to be terminated and declare any amounts outstanding to be due and payable.
If we draw on a line of credit to pay distributions, fund repurchases or for any other reason, our financial leverage ratio could increase beyond our target.
We have entered into an uncommitted line of credit from an affiliate of Brookfield (the “Affiliate Line of Credit”) and may seek to obtain additional lines of credit in an effort to provide for a ready source of liquidity for any business purpose, including to pay distributions or fund repurchases of shares of our common stock in the event that repurchase requests exceed our operating cash flow and/or net proceeds from our continuous offering. There can be no assurances that we will be able to borrow under the line of credit, that the lender will issue a loan or extend or renew the line of credit, or that we will be able to obtain additional lines of credit on financially reasonable terms. In addition, we may not be able to obtain a line of credit of an appropriate size for our business until such time as we have a substantial portfolio, or at all. If we borrow under a line of credit to pay distributions or fund repurchases of shares of our common stock, our financial leverage will increase and may exceed our target leverage ratio. Our leverage may remain at the higher level until we receive additional net proceeds from this offering or generate sufficient operating cash flow or proceeds from asset sales to repay outstanding indebtedness.
Increases in interest rates could increase the amount of our loan payments and adversely affect our ability to make distributions to our stockholders.
Our use of leverage will subject us to interest rate risk in that increases in long-term interest rates will, absent all else, increase our interest rate expense, impacting profitability. Interest we pay on our loan obligations will reduce cash available for distributions. Certain of our debt obligations are variable rate and, therefore, increases in interest rates would increase our interest costs, which would reduce our cash flows available for distribution. In addition, if we need to repay existing loans during periods of rising interest rates, we could be required to liquidate one or more of our investments at times that may not permit realization of the maximum return on such investments. We cannot predict factors which may or may not affect interest rates.
Volatility in the financial markets and challenging economic conditions could adversely affect our ability to secure debt financing on attractive terms and our ability to service any future indebtedness that we may incur.
If the overall cost of borrowing increases, either by increases in the index rates or by increases in lender spreads, the increased costs may result in future acquisitions generating lower overall economic returns and potentially reducing future cash flow available for distribution. Disruptions in the debt markets may negatively impact our ability to borrow monies to finance the purchase of, or other activities related to, real estate assets. If we are unable to borrow monies on terms and conditions that we find acceptable, we likely will have to reduce the number of properties we can purchase, and the return on the properties we do purchase may be lower. In addition, we may find it difficult, costly or impossible to refinance indebtedness that is maturing.
Lenders may require us to enter into restrictive covenants relating to our operations, which could limit our ability to make distributions to our stockholders.
When providing financing, a lender may impose restrictions on us that affect our distribution and operating policies and our ability to obtain additional loans. Agreements we enter into may contain covenants that limit our ability to further mortgage or dispose of the property or discontinue insurance coverage. In addition, loan documents may limit our ability to enter into or terminate certain operating or lease agreements related to the property. These or other limitations may adversely affect our flexibility and our ability to make distributions to our stockholders and the value of our shares.
Failure to hedge effectively against interest rate changes may materially adversely affect our results of operations and financial condition.
Subject to any limitations required to maintain our qualification as a REIT, we may engage in interest rate hedging or other hedging strategies in order to manage risk and return trade-offs. These agreements involve risks, such as the risk that counterparties may fail to honor their obligations under these arrangements and that these arrangements may not be effective in reducing our exposure to interest rate changes. These interest rate hedging arrangements may create additional assets or liabilities from time to time that, based on the value of the underlying hedging contract, may be held or liquidated separately from the underlying property or loan for which they were 
originally established. Moreover, it may not be possible to hedge against currency exchange rate, interest rate or public security price fluctuations at a price sufficient to provide protection from the decline in the value of the portfolio position. Hedging may also reduce the overall returns on our investments. Failure to hedge effectively against interest rate changes may materially adversely affect our results of operations and financial condition.
We may enter into swap transactions, which involve a variety of significant risks.
We may enter into long and short positions in all types of derivative transactions and credit-linked securities, including interest rate and foreign exchange swaps. Swap transactions, like other financial transactions, involve a variety of significant risks. The specific risks presented by a particular swap transaction necessarily depend upon the terms of the transaction and our circumstances. In general, however, all swap transactions involve some combination of market risk, credit risk, counterparty credit risk, funding risk, liquidity risk and operational risk. In evaluating the risks and contractual obligations associated with a particular swap transaction, it is important to consider that a swap transaction may be modified or terminated only by mutual consent of the original parties and subject to agreement on individually negotiated terms. Therefore, it may not be possible for us to modify, terminate or offset our obligations under a swap or our exposure to the risks associated with a swap prior to its scheduled termination date.
Risks Related to our Relationship with Brookfield
We depend on the Adviser to select our investments and otherwise conduct our business, and any material adverse change in its financial condition or our relationship with the Adviser could have a material adverse effect on our business and ability to achieve our investment objectives.
Our success is dependent upon our relationship with, and the performance of, the Adviser in the acquisition and management of our real estate portfolio, and our corporate operations. The Adviser may suffer or become distracted by adverse financial or operational problems in connection with Brookfield’s business and activities unrelated to us and over which we have no control. The Adviser may also resign or our board of directors may determine to replace the Adviser with a different investment adviser, and there is no guarantee that we will be able to find a replacement investment adviser or that any replacement will be suitable. Should the Adviser fail to allocate sufficient resources to perform its responsibilities to us for any reason or should the Adviser resign or be replaced, we may be unable to achieve our investment objectives or to pay distributions to our stockholders.
The Adviser’s inability to retain the services of key real estate professionals could hurt our performance.
Our success depends to a significant degree upon the skill, acumen and contributions of certain key real estate and other professionals employed by the Adviser, each of whom would be difficult to replace. There is ever increasing competition among alternative asset firms, financial institutions, private equity firms, investment advisors, investment managers, real estate investment companies, real estate investment trusts and other industry participants for hiring and retaining qualified investment professionals and there can be no assurance that such professionals will continue to be associated with us or the Adviser, particularly in light of our perpetual-life nature, or that replacements will perform well. If any of these persons were to cease their association with us, our operating results could suffer. Our future success depends, in large part, upon the Adviser’s ability to attract and retain highly skilled managerial, operational and marketing professionals. If the Adviser loses or is unable to obtain the services of highly skilled professionals, our ability to implement our investment strategies could be delayed or hindered.
The Adviser has engaged the Sub-Adviser to select and manage certain of our real estate-related debt and securities and relies on the performance of the Sub-Adviser in managing these securities. 
The Adviser has engaged the Sub-Adviser to select and manage certain of our  investments in accordance with, and subject to our investment objectives, strategy, guidelines, policies and limitations pursuant to the Sub-Advisory Agreement, including certain of our real estate-related debt and securities. The Sub-Adviser has and will continue to have substantial discretion, within our investment guidelines, to make decisions related to the acquisition, management and disposition of certain liquid assets. If the Sub-Adviser does not succeed in managing this portion of our investment strategy, our performance will suffer. In addition, even though the Adviser has the ability to terminate the Sub-Adviser at any time, it may be difficult and costly to terminate and replace the Sub-Adviser.
The success of this offering is dependent, in part, on the ability of the Dealer Manager to retain key employees and to successfully build and maintain a network of licensed broker-dealers.
The dealer manager for this offering is Brookfield Oaktree Wealth Solutions LLC, an affiliate of the Adviser. The success of this offering and our ability to implement our business strategy is dependent upon the ability of our Dealer Manager to retain key employees and to build and maintain a network of licensed securities broker-dealers and other agents to distribute shares in this offering. If the Dealer Manager is unable to do so, we may not be able to raise adequate proceeds through this offering to meet our investment objectives. In addition, the Dealer Manager serves as dealer manager for other issuers, including Other Brookfield Accounts and other accounts of Oaktree (“Other Oaktree Accounts”). As a result, the Dealer Manager may experience conflicts of interest in allocating its time between this offering and such other issuers, which could adversely affect our ability to raise adequate proceeds through this offering and implement our investment strategy. Further, the participating broker-dealers retained by the Dealer Manager may have numerous competing investment products, some with similar or identical investment strategies and areas of focus as us, which they may elect to emphasize to their retail clients.
Because the Dealer Manager is an affiliate of the Adviser, you will not have the benefit of an independent due diligence review of us, which is customarily performed in firm commitment underwritten offerings.
The Dealer Manager is an affiliate of the Adviser. As a result, its due diligence review and investigation of us and this prospectus cannot be considered to be an independent review. In addition, we do not, and do not expect to, have research analysts reviewing our performance or our securities on an ongoing basis. If your broker-dealer does not conduct such a review, you will not have the benefit of an independent review of the terms of this offering. Therefore, you do not have the benefit of an independent review and investigation of this offering of the type normally performed by an unaffiliated, independent underwriter in a firm commitment underwritten public securities offering, which may increase the risks and uncertainty you face as a stockholder.
The fees we pay in connection with this offering and the agreements entered into with Brookfield, Oaktree and their respective affiliates were not determined on an arm’s-length basis and therefore may not be on the same terms we could achieve from a third party.
The compensation paid to the Adviser, the Sub-Adviser and other affiliates of Brookfield and Oaktree for services they provide us was not determined on an arm’s-length basis. All service agreements, contracts or arrangements between or among Brookfield, Oaktree and their respective affiliates, including the Adviser and the Sub-Adviser, were not negotiated at arm’s length. Such agreements include the Advisory Agreement, the Sub-Advisory Agreement, our dealer manager agreement (the “Dealer Manager Agreement”) and any property management and other agreements we may enter into with affiliates of the Adviser and the Sub-Adviser from time to time.
Various potential and actual conflicts of interest will arise, and these conflicts may not be identified or resolved in a manner favorable to us.
Various potential and actual conflicts of interest will arise as a result of our overall investment activities and the overall investment activities of Brookfield, Oaktree, the Dealer Manager, the Adviser, the Sub-Adviser and their affiliates. The following risk factors enumerate certain but not all potential conflicts of interest that should be carefully evaluated before making an investment in us. Brookfield and Brookfield personnel may in the future engage in further activities that may result in additional conflicts of interest not addressed below. If any matter arises that we and our affiliates (including the Adviser, the Sub-Adviser and the Dealer Manager) determine in our good faith judgment constitutes an actual conflict of interest, we and our affiliates (including the Adviser, the Sub-Adviser and the Dealer Manager) may take such action as we determine in good faith may be necessary or appropriate to ameliorate the conflict. Transactions between us and Brookfield, Oaktree or their respective affiliates will require approval by our board of directors, including a majority of our independent directors. There can be no assurance that our board of directors, Brookfield or Oaktree will identify or resolve all conflicts of interest in a manner that is favorable to us.
The Adviser’s management and performance fees may not create proper incentives or may induce the Adviser and its affiliates to make certain investments, including speculative investments, that increase the risk of our real estate portfolio.
We will pay the Adviser a management fee regardless of the performance of our portfolio. The Adviser’s entitlement to a management fee, which is not based upon performance metrics or goals, might reduce its incentive to devote its time and effort to seeking investments that provide attractive risk-adjusted returns for our portfolio. We may be required to pay the Adviser a management fee in a particular period despite experiencing a net loss or a decline in the value of our portfolio during that period. The Adviser, however, has a fiduciary duty to us. If the Adviser fails to act in our best interests, then it will have violated this duty. The Advisory Agreement may be terminated by a majority of our independent directors or the Adviser on 60 days’ notice. The existence of the performance fee, which is based on our total distributions plus the change in NAV per share, may create an incentive for the Adviser to make riskier or more speculative investments on our behalf or cause us to use more leverage than it would otherwise make in the absence of such performance based compensation. In addition, the change in NAV per share will be based on the value of our investments on the applicable measurement dates and not on realized gains or losses. As a result, the Adviser may receive a performance fee based on unrealized gains in certain assets at the time of such performance fees and such gains may not be realized when those assets are eventually disposed of.
Each of the Adviser and the Sub-Adviser will face a conflict of interest because the fees they will receive for services performed are based in part on our NAV, which the Adviser and the Sub-Adviser are ultimately responsible for determining.
Each of the Adviser and the Sub-Adviser will be paid fees for their services based on our NAV, which will be calculated by State Street, based on valuations provided by the Adviser and the Sub-Adviser. In addition, a component of the management and performance fees payable to the Adviser is based in part upon the Operating Partnership’s net assets (which is a component of our NAV). The calculation of our NAV includes certain subjective judgments with respect to estimating, for example, the value of our portfolio and our accrued expenses, net portfolio income and liabilities, and therefore, our NAV may not correspond to realizable value upon a sale of those assets. The Adviser or the Sub-Adviser, as applicable, may benefit by us retaining ownership of our assets at times when our stockholders may be better served by the sale or disposition of our assets in order to avoid a reduction in our NAV. If our NAV is calculated in a way that is not reflective of our actual NAV, then the purchase price of shares of our common stock or the price paid for the repurchase of shares of common stock on a given date may not accurately reflect the value of our portfolio, and shares may be worth less than the purchase price or more than the repurchase price.
Certain Other Brookfield Accounts have similar or overlapping investment objectives and guidelines, and we will not be allocated certain opportunities and may be allocated only opportunities with lower relative returns.
Brookfield manages other funds and accounts, which present the possibility of overlapping investments, and thus the potential for conflicts of interest. Brookfield has adopted certain procedures intended to ensure fair and consistent access to appropriate investment opportunities among the Other Brookfield Accounts. Some of the investments targeted by us may be appropriate for certain Other Brookfield Accounts, and in retrospect or at different points in the market cycle, investments that were made by us may seem more appropriate for an Other Brookfield Account, and vice versa. Investors will have no ability to challenge such allocation so long as it was made in good faith in accordance with Brookfield’s allocation procedures. Such procedures give Brookfield broad authority to allocate investment opportunities, notwithstanding the potential conflicts of interest that may exist. For example, management fees, incentive fees and liquidity provisions may differ significantly between us and the Other Brookfield Accounts, creating an economic incentive for Brookfield to allocate investments that may be appropriate for a lower fee or more liquid strategy to a higher fee or less liquid strategy. If any matter arises that the Adviser determines in its good faith judgment constitutes an actual conflict of interest, the Adviser may take such actions as may be necessary or appropriate to prevent or reduce the conflict.
We may make investments in different parts of the capital structure of companies in which Other Brookfield Accounts already hold an investment. If any conflict were to arise, Brookfield will be permitted to take certain actions that, in the absence of such conflict, it would not take, such as causing us to remain passive, investing in the 
same class of securities to align interests, divesting investments or taking other actions to reduce adversity, which may have the effect of benefiting Other Brookfield Accounts and not our company.
In addition, Brookfield may determine the suitability of investments for our company or Other Brookfield Accounts based in part on the basis of financial projections and there is no guarantee that the conditions on which such projections are based will materialize or otherwise be applicable to our investments. Accordingly, Other Brookfield Accounts may be allocated investment opportunities that ultimately turn out to have been more appropriate for our company, and we may be allocated investment opportunities that turn out to have been more appropriate for Other Brookfield Accounts. In addition, events or conditions, including changes in general market conditions, which may not have been anticipated or which are otherwise not foreseeable, may occur and have a significant impact on the actual rate of return received with respect to our investments or the investments of Other Brookfield Accounts.
Under certain circumstances, we may be offered an opportunity to make an investment in a transaction in which one or more Other Brookfield Accounts is expected to make an investment, or in a company in which one or more Other Brookfield Accounts already has made, or concurrently will make, an investment, subject to the limitations set forth in our charter and any approvals by our board of directors required under our charter. As a result, we and the Other Brookfield Accounts may have conflicting interests in negotiating the terms of such investments. In that regard, actions may be taken for the Other Brookfield Accounts that are adverse to us. There can be no assurance that any such conflict will be resolved in our favor and Brookfield may be required to take action where it will have conflicting loyalties between its duties to us and to Other Brookfield Accounts, which may adversely impact us. Such conflicts may also exist in the negotiations of amendments or waivers or in a workout or bankruptcy. It is possible that in a bankruptcy proceeding, our interests may be subordinated or otherwise adversely affected by virtue of such Other Brookfield Accounts’ involvement and actions relating to their investments. Brookfield will seek to manage such conflicts in good faith and in a manner consistent with its duties to us and the other Brookfield Accounts.
In addition, we may be competing bidders from time to time with Other Brookfield Accounts for a specific investment opportunity. At the time such transaction is priced and at certain other times, certain personnel of Brookfield who are not engaged in our management may be restricted from disclosing information they receive about such investment from Other Brookfield Accounts to us.
Our Adviser also has discretion to choose which of our properties to syndicate in the DST Program, which presents conflicts because our Adviser and the Dealer Manager earn fees from the DST Program.
Brookfield personnel will work on other projects and conflicts may arise in the allocation of personnel between us and other projects.
The Adviser and its affiliates will devote such time as they deem necessary to conduct our business affairs in an appropriate manner. However, a core group of real estate professionals devote substantially all of their business time not only to our activities but also to the activities of several Other Brookfield Accounts (and their investments) and their related entities (which may include separate accounts, dedicated managed accounts or investment funds formed for specific geographical areas or investments). Consequently, conflicts are expected to arise in the allocation of personnel, and we may not receive the level of support and assistance that we otherwise might receive if we were internally managed. The Adviser and its affiliates are not restricted from entering into other investment advisory relationships or from engaging in other business activities.
Brookfield or Oaktree may acquire confidential or material non-public information or be restricted from initiating transactions in certain securities, as a result of which we may not be able to initiate a transaction or sell an investment that may otherwise have been initiated or sold.
By reason of their responsibilities in connection with us and other activities of Other Brookfield Accounts or Other Oaktree Accounts, personnel of Brookfield or Oaktree may acquire confidential or material non-public information or be restricted from initiating transactions in certain securities. We will not be free to act upon any such information. Due to these restrictions, we may not be able to initiate a transaction that it otherwise might have initiated and may not be able to sell an investment that it otherwise might have sold.
Notwithstanding the foregoing, Brookfield or Oaktree may determine, in their sole discretion at any time, that such information could impair its ability to effect certain transactions on behalf of us, whether for legal, contractual, or other reasons. Accordingly, Brookfield or Oaktree may elect not to receive such information. Lack of access to any such information may adversely affect our investments that in some cases may have been avoided had Brookfield or Oaktree, as applicable, had such information.
We may purchase assets from or sell assets to the Adviser, the Sub-Adviser and their respective affiliates, and such transactions may cause conflicts of interest.
We may purchase assets from or sell assets to the Adviser, the Sub-Adviser and their respective affiliates or clients. These purchases and sales may cause conflicts of interest, including with respect to the consideration offered and the obligations of such affiliates. These purchases and sales will be subject to the approval of a majority of directors (including a majority of our independent directors) not otherwise interested in the transaction.
We may make investments at different times or on different terms than Other Brookfield Accounts, ultimately realizing different investment returns than such Other Brookfield Accounts.
Other Brookfield Accounts may make investments at different times or on different terms or exit any of such investments at different times and/or on different terms compared to such investment made on our behalf. Therefore, we may realize different investment returns than Other Brookfield Accounts, with respect to any investment made alongside some or all of such entities.
Brookfield shall have sole discretion in determining what investments we will be offered to pursue. As a result, there is no guarantee that we will be offered the opportunity to invest in any particular investments or type of investments alongside any Other Brookfield Accounts. The terms, conditions and the time of investment and disposition of investments held by us may be materially different from those of any Other Brookfield Accounts.
Brookfield’s or Oaktree’s existing relationships may influence the Adviser’s or the Sub-Adviser’s decision-making and the Adviser or Sub-Adviser may take the existence and development of such relationships into consideration in managing us and our investments.
Brookfield and Oaktree each have long-term relationships with a significant number of companies and their respective senior management. Brookfield and Oaktree also have relationships with numerous investors, including institutional real estate investors and their senior management. The existence and development of these relationships may influence whether or not the Adviser undertakes a particular investment on behalf of us and, if so, the form and level of such investment. Similarly, the Adviser or the Sub-Adviser, as applicable, may take the existence and development of such relationships into consideration in its management of us and our investments. Without limiting the generality of the foregoing, there may, for example, be certain strategies involving the management or realization of particular investments that the Adviser or the Sub-Adviser will not employ on our behalf in light of these relationships.
The Adviser and the Sub-Adviser may face conflicts of interest in choosing our service providers and financing sources, and certain service providers may provide services to the Adviser, Brookfield, Other Brookfield Accounts, the Sub-Adviser, Oaktree or Other Oaktree Accounts on more favorable terms than those payable by us.
Conflicts of interest may exist with respect to the Adviser’s and Sub-Adviser’s selection of brokers, dealers and transaction agents and counterparties (collectively, “Broker Dealers”) and financing sources for the execution of transactions by us. When engaging the services of such Broker Dealers and financing sources, the Adviser or the Sub-Adviser may, subject to best execution, take into consideration a variety of factors, including, to the extent applicable, the ability to achieve prompt and reliable execution, competitive pricing, transaction costs, operational efficiency with which transactions are effected, access to deal flow and precedent transactions, and the financial stability and reputation of the particular Broker Dealers, as well as other factors that the Adviser or the Sub-Adviser, as applicable, deems appropriate to consider under the circumstances. Broker Dealers and financing sources may provide other services that are beneficial to the Adviser, Brookfield, the Sub-Adviser, Oaktree and their respective affiliates, but that are not necessarily beneficial to us, including capital introductions, other marketing assistance, 
client and personnel referrals, consulting services, and research-related services. These other services and items may influence the Adviser’s and the Sub-Adviser’s selection of Broker Dealers and financing sources.
Conflicts of interest may also arise in connection with service providers retained by Brookfield. For example, Brookfield and/or the Adviser may from time to time retain consultants or transition former employees to consultant status to provide assistance with deal sourcing, industry insight or due diligence, offer financial and structuring advice and perform other services for us, Other Brookfield Accounts or their respective portfolio companies (“Senior Advisors”). Such services may be provided on an exclusive basis. Our share of any retainers or other fees charged by Senior Advisors (“Senior Advisor Fees”) will be treated as an expense borne by us (whether paid by us directly, by a portfolio company or by the Adviser or Brookfield and subsequently reimbursed by us). While such Senior Advisor Fees are believed to be reasonable and generally at market rates for the relevant service provided, because of the exclusive arrangements Senior Advisor Fees may not always be comparable to costs, fees and expenses charged for such services by other third parties. In addition to such fees, we will also generally bear our share of any travel costs or other out-of-pocket expenses incurred by Senior Advisors in connection with the provision of their services. Office, accounting, network, administration and other support benefits may be provided by Brookfield to Senior Advisors without charge. Senior Advisors may also be granted the right to participate alongside us in transactions that they source or for which they provide advice. Such co-investment rights may result in us investing less capital than we otherwise would have in such transactions. In addition, such Senior Advisors may invest directly in us as stockholders.
Moreover, services that Brookfield has historically performed in-house for Other Brookfield Accounts may for certain reasons, including efficiency considerations, be outsourced in whole or in part to third parties in the discretion of Brookfield or the Adviser in connection with our operation. Such outsourced services may include, without limitation, asset management, accounting, tax, compliance, trade settlement, information technology or legal services. Outsourcing may not occur uniformly for all Other Brookfield Accounts and, accordingly, certain costs may be incurred by us through the use of third-party service providers that are not incurred for comparable services used by Other Brookfield Accounts. The decision by the Adviser to initially perform particular services in-house for us will not preclude a later decision to outsource such services, or any additional services, in whole or in part to third parties. The costs, fees or expenses of any such third-party service providers will be treated expenses borne by us.
Certain advisors and other service providers (including, without limitation, accountants, administrators, lenders, bankers, brokers, attorneys, consultants, title agents, investment or commercial banking firms, developers or property managers and certain other advisors and agents) to us, Brookfield or certain entities in which we have an investment, or affiliates of such advisors or service providers, may also provide goods or services to or have business, personal, political, financial or other relationships with Brookfield, its affiliates, Other Brookfield Accounts or their portfolio companies. Such advisors or service providers (or their employees) may be investors in us or Other Brookfield Accounts, Brookfield or their respective affiliates, sources of investment opportunities, co-investors or commercial counterparties or entities in which Brookfield or Other Brookfield Accounts have an investment, and payments by us or such portfolio companies may indirectly benefit Brookfield or such Other Brookfield Accounts. Additionally, certain Brookfield employees may have family members or relatives employed by advisors and service providers. These service providers and their affiliates may contract or enter into any custodial, financial, banking, advising or brokerage, placement agency or other arrangement or transaction with us, the Adviser, Brookfield or any investor in us or any portfolio company in which we have made an investment. These relationships may influence the Adviser or Brookfield in deciding whether to select or recommend such a service provider to perform services for us or a portfolio company (the cost of which will generally be borne directly or indirectly by us). Advisors and service providers often charge different rates or have different arrangements for specific types of services. For example, the fee for a particular type of service may vary based on the complexity of the matter as well as the expertise required and demands placed on the service provider. Therefore, to the extent the types of services used by us are different from those used by Brookfield, Other Brookfield Accounts, their portfolio companies or their respective affiliates, any of the foregoing may pay different amounts or rates than those paid by us with respect to any particular advisor or service provider.
We may co-invest with Brookfield and Oaktree affiliates in real estate-related investments and such investments may be in different parts of the capital structure of an issuer and may otherwise involve conflicts of interest.
Other Brookfield Accounts and Other Oaktree Accounts hold a number of existing real estate-related investments and may in the future make further such investments. To the extent permitted by our charter and, as required, subject to approval by our board of directors (including a majority of our independent directors), we may make investments either in those same assets or in related assets. In addition, we anticipate that we may make investments in entities or assets in which an Other Brookfield Account or Other Oaktree Account holds an investment in a different class of the debt or equity securities of such entities or such assets. For example, we may make investments in the equity of entities or assets in which Other Brookfield Accounts or Other Oaktree Accounts have made or will make investments in various tranches of CMBS securitizations or other debt instruments.
In the foregoing circumstances, to the extent we hold securities that are different (including with respect to relative seniority) than those held by such Other Brookfield Accounts or Other Oaktree Accounts, as applicable,  Brookfield and Oaktree could have conflicting loyalties between their duties to us and such other account. In order to mitigate any such conflicts of interest, we may recuse ourselves from participating in any decisions relating to or with respect to such securities held by such Other Brookfield Accounts or Other Oaktree Accounts (notwithstanding that if such accounts maintain voting rights with respect to the securities they hold) or, if we do not recuse ourselves Brookfield or Oaktree may be required to take action where it will have conflicting loyalties between its duties to us and to such Other Brookfield Accounts or Other Oaktree Accounts, as applicable, which may adversely impact us.
Brookfield, including the Adviser, may face conflicts of interest associated with the Brookfield Investor’s investments in us and the related share repurchase arrangement.
The Brookfield Investor was issued a combination of shares of our common stock and units of the Operating Partnership in connection with its contribution of certain assets to the Operating Partnership. Our board of directors, including a majority of independent directors, has adopted an arrangement to repurchase securities held by the Brookfield Investor. Because this arrangement is with an affiliate of Brookfield, the terms were not negotiated at arm’s length. Brookfield may face conflicts of interest in conducting the share repurchase arrangement with the Brookfield Investor. Also, because the Brookfield Investor owns a significant amount of shares of our common stock and Operating Partnership units, the Adviser may face conflicts of interest in managing our investment activities.
There may be conflicts of interest related to our uncommitted line of credit with an affiliate of Brookfield.
We have entered into the Affiliate Line of Credit with an affiliate of Brookfield, pursuant to which we may borrow up to $125 million at an interest rate equal to the lowest then-current interest rate offered by a third-party lender to us for a similar credit product, or, if no such rate is available, the U.S. dollar denominated Secured Overnight Financing Rate (“SOFR”) plus a 0.10% credit adjustment and a 2.25% margin. There can be no assurances that we will be able to borrow under the Affiliate Line of Credit, or that the Brookfield lender will issue a loan or extend or renew the Affiliate Line of Credit. Because this Affiliate Line of Credit is with an affiliate of Brookfield, the terms of the agreement were not negotiated at arm’s length. The Adviser may face conflicts of interest in connection with any borrowings or disputes under this Affiliate Line of Credit.
Our board of directors has adopted resolutions that renounce our interest or expectancy with respect to certain business opportunities and competitive activities.
Our board of directors has adopted resolutions that provide that none of Brookfield, Oaktree or their respective affiliates, our directors or any person our directors control are required to refrain directly or indirectly from engaging in any business opportunities, including any business opportunities in the same or similar business activities or lines of business in which we or our affiliates may from time to time be engaged or propose to engage, or from competing with us, and that renounce our interest or expectancy in, or in being offered an opportunity to participate in, any such business opportunities, unless those opportunities are offered to such person in his or her capacity as our director or officer and intended exclusively for us or any of our subsidiaries.
We may be subject to additional potential conflicts of interests with portfolio companies of Brookfield and Other Brookfield Accounts, as well as affiliates of Oaktree.
We may be subject to additional potential conflicts of interests with portfolio companies of Brookfield and Other Brookfield Accounts. For example, a portfolio company of an Other Brookfield Account may be a competitor, customer, service provider or supplier of one or more of our investments. There may also be circumstances where a tenant or a prospective tenant in connection with one of our investments may also be interested in or eligible to be a tenant or prospective tenant at a property owned by an Other Brookfield Account. In such circumstances, such Other Brookfield Account or portfolio company thereof may take actions that have adverse consequences for us or one of our investments, such as seeking to increase its market share at the investment’s detriment, withdrawing business from the investment in favor of a competitor that offers the same product or service at a more competitive price, or increasing prices of its products in its capacity as a supplier of the investment or commencing litigation against the investment. In addition, in such circumstances, the Adviser may not pursue certain such actions on our behalf, which could result in a benefit to an Other Brookfield Account or to our company. Brookfield has implemented policies and procedures designed to mitigate such potential conflicts of interest. Such policies and procedures could reduce the business activity among the portfolio companies of Other Brookfield Accounts, which could negatively affect one or more of our investments and, therefore, us as a whole. An Other Brookfield Account or portfolio company thereof may nonetheless continue to take such actions that have adverse consequences for us or our investments, and Brookfield will not have any obligation or duty in this regard.
In addition, Oaktree and its affiliates currently manage and may in the future manage Other Oaktree Accounts. We may be subject to additional potential conflicts of interests with portfolio companies of Oaktree and Other Oaktree Accounts.
Risks Related to our REIT Status and Certain Other Tax Items
If we do not maintain our qualification as a REIT, we will face serious tax consequences that could substantially reduce the funds available to satisfy our obligations, to implement our business strategy and to make distributions to our stockholders for each of the years involved.
We expect to continue to operate so as to qualify as a REIT under the Code. However, qualification as a REIT involves the application of highly technical and complex Code provisions for which only a limited number of judicial or administrative interpretations exist. Notwithstanding the availability of cure provisions in the Code, various compliance requirements could be failed and could jeopardize our REIT status. Furthermore, new tax legislation, administrative guidance or court decisions, in each instance potentially applied with retroactive effect, could make it more difficult or impossible for us to qualify as a REIT. If we fail to qualify as a REIT in any tax year, then:
•we would be taxed as a regular domestic corporation, which under current laws, among other things, means being unable to deduct distributions to stockholders in computing taxable income and being subject to federal income tax on our taxable income at regular corporate income tax rates;
•any resulting tax liability could be substantial and could have a material adverse effect on our book value;
•unless we were entitled to relief under applicable statutory provisions, we would be required to pay taxes, and thus, our cash available for distribution to stockholders would be reduced for each of the years during which we did not qualify as a REIT and for which we had taxable income; and
•we generally would not be eligible to requalify as a REIT for the subsequent four full taxable years.
To maintain our REIT status, we may have to borrow funds on a short-term basis during unfavorable market conditions.
To qualify as a REIT, we generally must distribute annually to our stockholders a minimum of 90% of our net taxable income, determined without regard to the dividends-paid deduction and excluding net capital gain. We will be subject to regular corporate income taxes on any undistributed REIT taxable income each year, including any 
undistributed capital gain. Additionally, we will be subject to a 4% nondeductible excise tax on any amount by which distributions paid by us in any calendar year are less than the sum of 85% of our ordinary income, 95% of our capital gain net income and 100% of our undistributed income from previous years. Payments we make to our stockholders under our share repurchase plan will not be taken into account for purposes of these distribution requirements. If we do not have sufficient cash to make distributions necessary to preserve our REIT status for any year or to avoid taxation, we may be forced to borrow funds or sell assets even if the market conditions at that time are not favorable for these borrowings or sales. These options could increase our cost and our leverage and reduce the value of our investments.
Compliance with REIT requirements may cause us to forego otherwise attractive opportunities, which may hinder or delay our ability to meet our investment objectives and reduce our overall return.
To qualify as a REIT, we are required at all times to satisfy tests relating to, among other things, the sources of our income, the nature and diversification of our assets, the ownership of our stock and the amounts we distribute to our stockholders. Compliance with the REIT requirements may impair our ability to operate solely on the basis of maximizing profits. For example, we may be required to make distributions to stockholders at disadvantageous times or when we do not have funds readily available for distribution.
Compliance with REIT requirements may force us to liquidate or restructure otherwise attractive investments.
To qualify as a REIT, at the end of each calendar quarter, at least 75% of the value of our assets must consist of cash, cash items, government securities and qualified real estate assets. The remainder of our investments in securities (other than qualified real estate assets and government securities) generally cannot include more than 10% of the voting securities (other than securities that qualify for the straight debt safe harbor) of any one issuer or more than 10% of the value of the outstanding securities of any one issuer unless we and such issuer jointly elect for such issuer to be treated as a “taxable REIT subsidiary” under the Code. Debt will generally meet the “straight debt” safe harbor if the debt is a written unconditional promise to pay on demand or on a specified date a certain sum of money, the debt is not convertible, directly or indirectly, into stock, and the interest rate and the interest payment dates of the debt are not contingent on profits, the borrower’s discretion, or similar factors.
Additionally, no more than 5% of the value of our assets (other than government securities and qualified real estate assets) can consist of the securities of any one issuer, and no more than 20% of the value of our assets may be represented by securities of one or more taxable REIT subsidiaries. If we fail to comply with these requirements, we must dispose of a portion of our assets within 30 days after the end of the calendar quarter in order to avoid losing our REIT status and suffering adverse tax consequences. In order to satisfy these requirements, we may be forced to liquidate assets from our portfolio or not make otherwise attractive investments.
Our charter does not permit any person or group to own more than 9.9%, in value or by number of shares, whichever is more restrictive, of our outstanding common stock or of our outstanding stock of all classes or series, and attempts to acquire our common stock or our stock of all other classes or series in excess of these 9.9% limits would not be effective without an exemption (which may apply prospectively or retroactively) from these limits by our board of directors.
For us to qualify as a REIT under the Code, not more than 50% of the value of our outstanding stock may be owned directly or indirectly, by five or fewer individuals (including certain entities treated as individuals for this purpose) during the last half of a taxable year. For the purpose of assisting our qualification as a REIT for U.S. federal income tax purposes, among other purposes, our charter prohibits beneficial or constructive ownership by any person or group of more than 9.9%, in value or by number of shares, whichever is more restrictive, of the outstanding shares of our common stock or 9.9%, in value or by number of shares, whichever is more restrictive, of the outstanding shares of all classes or series of our stock, which we refer to collectively as the “ownership limit.” The constructive ownership rules under the Code and our charter are complex and may cause shares of the outstanding common stock owned by a group of related persons to be deemed to be constructively owned by one person. As a result, the acquisition of less than 9.9% of our outstanding common stock or our capital stock by a person could cause another person to own constructively in excess of 9.9% of our outstanding common stock or our capital stock, respectively, and thus violate the ownership limit. There can be no assurance that our board of 
directors, as permitted in the charter, will not decrease this ownership limit in the future. Any attempt to own or transfer shares of our common stock or capital stock in excess of the ownership limit without the consent of our board of directors will result either in the shares in excess of the limit being transferred by operation of the charter to a charitable trust, with the person who attempted to acquire such excess shares not having any rights in such excess shares, or in the transfer being void.
The ownership limit may have the effect of precluding a change in control of us by a third-party, even if such change in control would be in the best interests of our stockholders or would result in receipt of a premium to the NAV of our common stock (and even if such change in control would not reasonably jeopardize our REIT status). The exemptions to the ownership limit granted to date may limit our board of directors’ power to increase the ownership limit or grant further exemptions in the future.
Non-U.S. holders may be required to file U.S. federal income tax returns and pay U.S. federal income tax upon their receipt of certain distributions from us or upon their disposition of shares of our common stock.
In addition to any potential withholding tax on ordinary dividends, a non-U.S. holder, other than a “qualified shareholder” or a “qualified foreign pension fund,” that disposes of a “U.S. real property interest” (“USRPI”), which includes shares of stock of a U.S. corporation whose assets consist principally of USRPIs, or that receives a distribution from a REIT that is attributable to gains from such a disposition, is generally subject to U.S. federal income tax under the Foreign Investment in Real Property Tax Act of 1980, as amended (“FIRPTA”), on the amount of gain recognized on (or, in the case of a distribution, the amount of the distribution attributable to gains from) such disposition. Subject to certain exceptions, FIRPTA gains must be reported on a U.S. federal income tax return and are taxable at regular U.S. federal income tax rates. Such tax does not apply, however, to gain from the disposition of stock in a REIT that is “domestically controlled.” Generally, a REIT is domestically controlled if less than 50% of its stock, by value, has been owned directly or indirectly by non-U.S. persons during a continuous five-year period ending on the date of disposition or, if shorter, during the entire time period of the REIT’s existence. We cannot assure you that we will qualify as a domestically controlled REIT. If we fail to qualify, amounts received by a non-U.S. holder on certain dispositions of shares of our common stock (including repurchases) would be subject to tax under FIRPTA, unless (1) our shares of common stock were regularly traded on an established securities market and (2) the non-U.S. holder did not, at any time during a specified testing period, hold more than 10% of our common stock. We do not expect our shares to be regularly traded on an established securities market. Final Treasury regulations that are effective as of April 25, 2024 (the “Final Regulations”), modify prior tax guidance relating to the determination of whether we are a domestically controlled REIT by providing a look-through rule for our stockholders that are non-publicly traded partnerships, non-public REITs, non-public regulated investment companies, or non-public domestic C corporations owned more than 50% directly or indirectly by foreign persons (“foreign-controlled domestic corporations”) and by treating “qualified foreign pension funds” as foreign persons. The Final Regulations further provide that domestic publicly traded partnerships, public domestic C corporations, and public regulated investment companies will be treated as look-through persons if the REIT has actual knowledge that the partnership, corporation, or regulated investment company, as applicable, is foreign controlled. The look-through rule set forth in the Final Regulations applicable to foreign-controlled domestic corporations will not apply to a domestically controlled REIT for a period of up to ten years, or until the earlier date on which the REIT undergoes a significant change in its ownership (meaning the percentage of the REIT stock held by non-look-through persons increases by more than 50% in the aggregate over the percentage of REIT stock owned by such non-look-through persons on April 24, 2024, the date the Final Regulations were issued) or the REIT acquires additional USRPIs that represent more than 20% of the aggregate fair market value of its USRPIs held on April 24, 2024, the date the Final Regulations were issued (the “Applicable Limits”). If a REIT exceeds an Applicable Limit during the ten-year period, then the look-through rule set forth in the Final Regulations applicable to foreign-controlled domestic corporations will apply to such REIT beginning on the day immediately following the date it exceeds such Applicable Limit. We believe we are subject to such look-through rule in the Final Regulations. Please consult your tax advisor.
Even if we are domestically controlled, a non-U.S. holder, other than a “qualified shareholder” or a “qualified foreign pension fund,” that receives a distribution from us that is attributable to gains from the disposition of a USRPI as described above, including in connection with a repurchase of our common stock, is generally subject to U.S. federal income tax under FIRPTA to the extent such distribution is attributable to gains from such disposition, 
regardless of whether the difference between the fair market value and the tax basis of the USRPI giving rise to such gains is attributable to periods prior to or during such non-U.S. holder’s ownership of our common stock, unless the relevant class of stock is regularly traded on an established securities market in the United States and such non-U.S. holder did not own more than 10% of such class at any time during the one-year period ending on the date of such distribution. In addition, a repurchase of our common stock, to the extent not treated as a sale or exchange, may be subject to withholding as an ordinary dividend.
We may incur tax liabilities that would reduce our cash available for distribution to our stockholders.
Even if we qualify and maintain our status as a REIT, we may become subject to U.S. federal income taxes and related state, local and foreign taxes. For example, net income from the sale of properties that are “dealer” properties (properties held for sale in the ordinary course of a trade or business and not for investment) sold by a REIT (a “prohibited transaction” under the Code) will be subject to a 100% tax. We may not make sufficient distributions to avoid excise taxes applicable to REITs. Similarly, if we were to fail an income test (and did not lose our REIT status because such failure was due to reasonable cause and not willful neglect) we would be subject to tax on the income that does not meet the income test requirements. We also may decide to retain net capital gain we earn from the sale or other disposition of our investments and pay income tax directly on such income. In that event, we may elect to cause our stockholders to be treated as if they earned that income and paid the tax on it directly. However, stockholders that are tax-exempt, such as charities or qualified pension plans, will have no benefit from their deemed payment of such tax liability unless they file U.S. federal income tax returns and thereon seek a refund of such tax. We also may be subject to state and local taxes on our income or property, including franchise, payroll, mortgage recording and transfer taxes, either directly or at the level of the other companies through which we indirectly own our assets, such as our taxable REIT subsidiaries, which are subject to full U.S. federal, state, local and foreign corporate-level income taxes. Any taxes we pay directly or indirectly will reduce our cash available for distribution to our stockholders.
Our board of directors is authorized to revoke our REIT election without stockholder approval, which may cause adverse consequences to our stockholders.
Our charter authorizes our board of directors to revoke or otherwise terminate our REIT election, without the approval of our stockholders, if it determines that changes to U.S. federal income tax laws and regulations or other considerations mean it is no longer in our best interests to qualify as a REIT. Our board of directors has duties to us and our stockholders and could only cause such changes in our tax treatment if it determines that such changes are in our best interests and in the best interests of our stockholders. In this event, we would become subject to U.S. federal income tax on our taxable income and we would no longer be required to distribute most of our net taxable income to our stockholders, which may cause a reduction in the total return to our stockholders.
Stockholders may have current tax liability on distributions they elect to reinvest in our common stock.
Stockholders that participate in our distribution reinvestment plan will be deemed to have received, and for U.S. federal income tax purposes will be taxed on, the amount reinvested in shares of our common stock to the extent the amount reinvested was not a tax-free return of capital. Therefore, unless such stockholders are tax-exempt entities, they may be forced to use funds from other sources to pay their tax liability on the reinvested dividends.
Generally, ordinary dividends payable by REITs do not qualify for reduced U.S. federal income tax rates.
Currently, the maximum tax rate applicable to qualified dividend income payable to certain non-corporate U.S. stockholders is 20% (excluding the 3.8% “net investment income” tax). Dividends payable by REITs, however, generally are not eligible for the reduced rate. Although this does not adversely affect the taxation of REITs or dividends payable by REITs, the more favorable rates applicable to regular corporate qualified dividends could cause certain non-corporate investors to perceive investments in REITs to be relatively less attractive than investments in the shares of non-REIT corporations that pay dividends, which could adversely affect the value of the shares of REITs, including our common stock. However, under current law, through 2025, individual taxpayers may be entitled to claim a deduction in determining their taxable income of 20% of “ordinary” REIT dividends (i.e., dividends other than capital gain dividends and qualified dividend income) received by them, which temporarily reduces the effective tax rate on such dividends. See “Material U.S. Federal Income Tax Considerations— Taxation 
of U.S. Holders of Our Common Stock—Distributions Generally.” You are urged to consult with your tax advisor regarding the effect of this law on your effective tax rate with respect to REIT dividends.
We may be subject to adverse legislative or regulatory tax changes.
At any time, the tax laws or regulations governing REITs or the administrative interpretations of those laws or regulations may be amended. Although REITs generally receive certain tax advantages compared to entities taxed as regular corporations, it is possible that future legislation would result in a REIT having fewer tax advantages, and it could become more advantageous for a company that invests in real estate to elect to be treated for U.S. federal income tax purposes as a corporation. Our charter authorizes our board of directors to revoke or otherwise terminate our REIT election, without the approval of our stockholders, if it determines that it is no longer in our best interests to qualify as a REIT. We cannot predict when or if any new law, regulation or administrative interpretation, or any amendment to any existing law, regulation or administrative interpretation, will be adopted, promulgated or become effective and any such law, regulation or interpretation may take effect retroactively. We and our stockholders could be adversely affected by any such change in, or any new, tax law, regulation or administrative interpretation.
Additional changes to tax laws are likely to occur and we cannot assure you that any such changes will not adversely affect the taxation of our stockholders. Any such changes could have an adverse effect on an investment in our shares or on the market value or the resale potential of our assets. Stockholders are urged to consult with their tax advisors with respect to the status of legislative, regulatory or administrative developments and proposals and their potential effect on an investment in our shares.
The failure of a mezzanine loan to qualify as a real estate asset could adversely affect our ability to qualify as a REIT.
We may acquire mezzanine loans, for which the IRS has provided a safe harbor but not rules of substantive law. Pursuant to the safe harbor, if a mezzanine loan meets certain requirements, it will be treated by the IRS as a real estate asset for purposes of the REIT asset tests, and interest derived from the mezzanine loan will be treated as qualifying mortgage interest for purposes of the REIT 75% income test. We may acquire mezzanine loans that do not meet all of the requirements of this safe harbor. In the event we own a mezzanine loan that does not meet the safe harbor, the IRS could challenge such loan’s treatment as a real estate asset for purposes of the REIT asset and income tests and, if such a challenge were sustained, we could fail to qualify as a REIT.
Investments outside the United States may subject us to additional taxes and could present additional complications to our ability to satisfy the REIT qualification requirements.
Non-U.S. investments may subject us to various non-U.S. tax liabilities, including withholding taxes. In addition, operating in functional currencies other than the U.S. dollar and in environments in which real estate transactions are typically structured differently than they are in the United States or are subject to different legal rules may present complications to our ability to structure non-U.S. investments in a manner that enables us to satisfy the REIT qualification requirements. Even if we maintain our status as a REIT, entities through which we hold investments in assets located outside the United States may be subject to income taxation by jurisdictions in which such assets are located or in which our subsidiaries that hold interests in such assets are located. Any such taxes could adversely affect our business, results of operations, cash flows or financial condition, and our cash available for distribution to our stockholders will be reduced by any such non-U.S. income taxes.
If the Operating Partnership failed to qualify as a partnership or is not otherwise disregarded for U.S. federal income tax purposes, we would cease to qualify as a REIT.
If the IRS were to successfully challenge the status of the Operating Partnership as a partnership or disregarded entity for U.S. federal income tax purposes, it would be taxable as a corporation. In the event that this occurs, it would reduce the amount of distributions that the Operating Partnership could make to us. This would also result in our failing to qualify as a REIT and becoming subject to a corporate-level tax on our income, which would substantially reduce our cash available to pay distributions and the yield on shares of our common stock.
Restrictions on the deduction of all of our interest expense could prevent us from satisfying the REIT distribution requirements and avoiding the incurrence of income or excise taxes.
Our ability (and the ability of entities that are not treated as disregarded entities for U.S. federal income tax purposes and in which we hold an interest) to deduct interest expense may be limited. Under Section 163(j) of the Code, the deduction for business interest expense may be limited to the amount of the taxpayer’s business interest income plus 30% of the taxpayer’s “adjusted taxable income” unless the taxpayer’s gross receipts do not exceed $25 million per year during the applicable testing period or the taxpayer qualifies to elect and elects to be treated as an “electing real property trade or business.”
A taxpayer’s adjusted taxable income starts with its taxable income and adds back items of non-business income and expense, business interest income and business interest expense, net operating losses and any deductions for “qualified business income.” A taxpayer that is exempt from the interest expense limitations as an electing real property trade or business is ineligible for certain expensing benefits and is subject to less favorable depreciation rules for real property. The rules for business interest expense apply to us and at the level of each entity in which or through which we invest that is not a disregarded entity for U.S. federal income tax purposes. To the extent that our interest expense is not deductible, our taxable income will be increased, as will our REIT distribution requirements and the amounts we need to distribute to avoid incurring income and excise taxes.
Our taxable REIT subsidiaries are subject to special rules that may result in increased taxes.
We may conduct certain activities or invest in assets through one or more taxable REIT subsidiaries. A taxable REIT subsidiary is a corporation other than a REIT in which a REIT directly or indirectly holds stock and that has made a joint election with such REIT to be treated as a taxable REIT subsidiary. Other than some activities relating to management of hotel and healthcare properties, a taxable REIT subsidiary may generally engage in any business, including the provision of customary or non-customary services to tenants of its parent REIT. A domestic taxable REIT subsidiary is subject to U.S. federal income tax as a regular C corporation.
No more than 20% of the value of a REIT’s total assets may consist of stock or securities of one or more taxable REIT subsidiaries. This requirement limits the extent to which we can conduct our activities through taxable REIT subsidiaries. The values of some of our assets, including assets that we hold through taxable REIT subsidiaries, may not be subject to precise determination, and values are subject to change in the future. In addition, as a REIT, we must pay a 100% penalty tax on IRS adjustments to certain payments that we make or receive if the economic arrangements between us and any of our taxable REIT subsidiaries are not comparable to similar arrangements between unrelated parties. We intend to structure transactions with any taxable REIT subsidiary on terms that we believe are arm’s length to avoid incurring the 100% excise tax described above. However, the IRS may successfully assert that the economic arrangements of any of our intercompany transactions are not comparable to similar arrangements between unrelated parties.
Complying with REIT requirements may limit our ability to hedge effectively and may cause us to incur tax liabilities.
The REIT provisions of the Code may limit our ability to hedge our assets and operations. Under these provisions, any income that we generate from hedging transactions will be excluded from gross income for purposes of the 75% and 95% REIT gross income tests if: (i) the instrument (A) hedges interest rate risk or foreign currency exposure on liabilities used to carry or acquire real estate assets, (B) hedges risk of currency fluctuations with respect to any item of income or gain that would be qualifying income under the 75% or 95% gross income tests or (C) hedges a position entered into pursuant to clause (A) or (B) after the extinguishment of such liability or disposition of the asset producing such income; and (ii) such instrument is properly identified under applicable Treasury Regulations. Income from hedging transactions that do not meet these requirements will generally constitute non-qualifying income for purposes of both the 75% and 95% gross income tests. As a result of these rules, we may have to limit our use of hedging techniques that might otherwise be advantageous or implement those hedges through a taxable REIT subsidiary. This could increase the cost of our hedging activities because our taxable REIT subsidiary would be subject to tax on gains or expose us to greater risks associated with changes in interest rates than we would otherwise want to bear. In addition, losses in our taxable REIT subsidiary will generally not 
provide any tax benefit, except for being carried forward against future taxable income in the taxable REIT subsidiary.
We may choose to pay dividends in a combination of cash and our own common stock, in which case stockholders may be required to pay income taxes in excess of the cash dividends they receive.
Under IRS Revenue Procedure 2017-45, as a publicly offered REIT, we may give stockholders a choice, subject to various limits and requirements, of receiving a dividend in cash or in our common stock. As long as at least 20% of the total dividend is available in cash and certain other requirements are satisfied, the IRS will treat the stock distribution as a dividend (to the extent applicable rules treat such distribution as being made out of our earnings and profits). As a result, U.S. stockholders may be required to pay income taxes with respect to such dividends in excess of the cash dividends they receive. In the case of non-U.S. stockholders, we generally will be required to withhold tax with respect to the entire dividend, which withholding tax may exceed the amount of cash such non-U.S. stockholder would otherwise receive.
The “taxable mortgage pool” rules may increase the taxes that we or our stockholders may incur, and may limit the manner in which we effect future securitizations.
Securitizations could result in the creation of taxable mortgage pools for U.S. federal income tax purposes. As a REIT, so long as we own 100% of the equity interests in a taxable mortgage pool, we generally would not be adversely affected by the characterization of the securitization as a taxable mortgage pool. Certain categories of stockholders, however, such as foreign stockholders eligible for treaty or other benefits, stockholders with net operating losses, and certain tax-exempt stockholders that are subject to unrelated business income tax, could be subject to increased taxes on a portion of their dividend income from us that is attributable to the taxable mortgage pool. Because we hold substantially all of our assets through the Operating Partnership, which is treated as a partnership for U.S. federal income tax purposes, the foregoing rules would not apply if the Operating Partnership was, or owned equity interests in, a taxable mortgage pool. Any such taxable mortgage pool would be treated as a corporation for U.S. federal income tax purposes and could prevent us from qualifying as a REIT.
If the leases of our properties are not respected as true leases for U.S. federal income tax purposes, we may fail to qualify as a REIT.
To qualify as a REIT, we must annually satisfy two gross income tests, under which specified percentages of our gross income must be derived from certain sources, such as “rents from real property.” In order for rents paid to the Operating Partnership pursuant to leases of our properties to qualify as “rents from real property” for purposes of the gross income tests, the leases must be respected as true leases for U.S. federal income tax purposes and not be treated as service contracts, financing arrangements, joint ventures or some other type of arrangement. If our leases are not respected as true leases for U.S. federal income tax purposes, we may fail to qualify as a REIT.
Sales of our properties at gains are potentially subject to the prohibited transaction tax, which could reduce the return on a stockholder’s investment.
Our ability to dispose of property is restricted as a result of our REIT status. Under applicable provisions of the Code regarding prohibited transactions by REITs, we will be subject to a 100% tax on any gain realized on the sale or other disposition of any property (other than foreclosure property) we own, directly or through a subsidiary entity, including the Operating Partnership, but excluding our taxable REIT subsidiaries, that is deemed to be inventory or property held primarily for sale to customers in the ordinary course of trade or business unless a safe harbor applies under the Code. Whether property is inventory or otherwise held primarily for sale to customers in the ordinary course of a trade or business depends on the particular facts and circumstances concerning the acquisition, ownership and disposition of such property. We intend to avoid this 100% “prohibited transaction” tax by (1) conducting activities that may otherwise be considered prohibited transactions through a taxable REIT subsidiary, (2) conducting our operations in such a manner so that no sale or other disposition of an asset we own, directly or through any subsidiary other than a taxable REIT subsidiary, will be treated as a prohibited transaction, or (3) structuring certain dispositions of our properties to comply with certain safe harbors available under the Code. However, no assurance can be given that any particular property will not be treated as inventory or property held primarily for sale to customers in the ordinary course of a trade or business or that a safe harbor will apply.
Recharacterization of sale-leaseback transactions may cause us to lose our REIT status.
We may purchase real properties and lease them back to the sellers of such properties. We cannot guarantee that the IRS will not challenge our characterization of any sale-leaseback transactions. In the event that any such sale-leaseback transaction is challenged and recharacterized as a financing transaction or loan for federal income tax purposes, deductions for depreciation and cost recovery relating to such property would be disallowed. If a sale-leaseback transaction were so recharacterized, we might fail to satisfy the REIT qualification “asset tests” or the “gross income tests” and, consequently, lose our REIT status. Alternatively, the amount of our REIT taxable income could be recalculated, which might also cause us to fail to meet the distribution requirements for a taxable year.
Retirement Plan Risks
If the fiduciary of an employee benefit plan subject to the Employee Retirement Income Security Act of 1974, as amended, (“ERISA”), fails to meet the fiduciary and other standards under ERISA, the Code or common law as a result of an investment in our stock, the fiduciary could be subject to civil penalties.
There are special considerations that apply to investing in our shares on behalf of a trust, pension, profit sharing or 401(k) plans, health or welfare plans, trusts, individual retirement accounts (“IRAs”), or Keogh plans. If an investor is investing the assets of any of the entities identified in the prior sentence in our common stock, investors should satisfy themselves that:
•the investment is consistent with their fiduciary obligations under applicable law, including common law, ERISA and the Code;
•the investment is made in accordance with the documents and instruments governing the trust, plan or IRA, including a plan’s investment policy;
•the investment satisfies the prudence and diversification requirements of Sections 404(a)(1)(B) and 404(a)(1)(C) of ERISA and other applicable provisions of ERISA and the Code;
•the investment will not impair the liquidity of the trust, plan or IRA;
•the investment will not produce “unrelated business taxable income” for the plan or IRA;
•our stockholders will be able to value the assets of the plan annually in accordance with ERISA requirements and applicable provisions of the plan or IRA; and
•the investment will not constitute a non-exempt prohibited transaction under Title I of ERISA or Section 4975 of the Code.
Failure to satisfy the fiduciary standards of conduct and other applicable requirements of ERISA, the Code, or other applicable statutory or common law may result in the imposition of civil penalties, and can subject the fiduciary to equitable remedies. In addition, if an investment in our shares constitutes a non-exempt prohibited transaction under Title I of ERISA or Section 4975 of the Code, the fiduciary that authorized or directed the investment may be subject to the imposition of excise taxes with respect to the amount invested.
If our assets at any time are deemed to constitute “plan assets” under ERISA, that may lead to the rescission of certain transactions, tax or fiduciary liability and our being held in violation of certain ERISA and Code requirements.
Stockholders subject to ERISA should consult their own advisors as to the effect of ERISA on an investment in the shares. As discussed under “Certain ERISA Considerations,” if our assets are deemed to constitute “plan assets” of stockholders that are ERISA Plans (as defined below) (a) certain transactions that we might enter into in the ordinary course of our business might have to be rescinded and may give rise to certain excise taxes and fiduciary liability under Title I of ERISA and/or Section 4975 of the Code; (b) our management, as well as various providers of fiduciary or other services to us (including the Adviser), and any other parties with authority or control with respect to us or our assets, may be considered fiduciaries or otherwise parties in interest or disqualified persons for 
purposes of the fiduciary responsibility and prohibited transaction provisions of Title I of ERISA and Section 4975 of the Code; and (c) the fiduciaries of stockholders that are ERISA Plans would not be protected from “co-fiduciary liability” resulting from our decisions and could be in violation of certain ERISA requirements.
Accordingly, prospective investors that are (a) “employee benefit plans” (within the meaning of Section 3(3) of ERISA), which are subject to Title I of ERISA; (b) “plans” defined in Section 4975 of the Code, which are subject to Section 4975 of the Code (including Keogh plans and IRAs); or (c) entities whose underlying assets are deemed to include plan assets within the meaning of Section 3(42) of ERISA and the regulations thereunder (e.g., an entity of which 25% or more of the total value of any class of equity interests is held by “benefit plan investors”) (each such plan, account and entity described in clauses (a), (b) and (c) we refer to as “ERISA Plans”) should consult with their own legal, tax, financial and other advisors to review these implications in light of such investor’s particular circumstances. The sale of our common stock to any ERISA Plan is in no respect a representation by us or any other person associated with the offering of our shares of common stock that such an investment meets all relevant legal requirements with respect to investments by plans generally or any particular plan, or that such an investment is appropriate for plans generally or any particular plan.
ESTIMATED USE OF PROCEEDS
The following tables present information about the net proceeds raised in this offering for each class of common stock, assuming that we sell the maximum primary offering amount of $6,000,000,000 and no shares under our distribution reinvestment plan. The tables assume that 5% of the gross offering proceeds are from the sale of Class T shares, 60% of the gross offering proceeds are from the sale of Class S shares, 5% of the gross offering proceeds are from the sale of Class D shares and 30% of the gross offering proceeds are from the sale of Class I shares. The number of shares of each class sold and the relative proportions in which the classes of shares are sold are uncertain and may differ significantly from what is shown in the tables below. We may reallocate the shares of our common stock we are offering between the primary offering and our distribution reinvestment plan. We will only use the proceeds raised in this offering for the purposes set forth in this prospectus and in a manner within the investment guidelines approved by our board of directors, who serve as fiduciaries to our stockholders.
The actual amount of upfront selling commissions and dealer manager fees, however, will vary from the estimated amounts shown because (1) our Class T, Class S and Class D shares will be sold at a price that varies monthly generally based on our prior month’s NAV per share for that class of shares and actual upfront selling commissions and dealer manager fees per Class T, Class S and Class D share will be a percentage of the transaction price and (2) the upfront selling commission and dealer manager fees may be reduced in connection with certain categories of sales of Class T, Class S and Class D shares. Any reduction in upfront selling commissions and dealer manager fees will be accompanied by a corresponding reduction in the per share purchase price of Class T, Class S and Class D shares to the applicable stockholder, but will not affect the amounts available to us for investment. Because amounts in this table are estimates, they may not accurately reflect the actual receipt or use of the offering proceeds.
We intend to use substantially all of the net proceeds from this offering to make investments in properties and real estate-related investments in accordance with our investment strategy and policies, but may also use the net proceeds to reduce borrowings and repay indebtedness incurred under various financing agreements we may enter into (including the Affiliate Line of Credit), fund repurchases under our share repurchase plan and pay our expenses. Generally, our policy will be to pay distributions from cash flows from operations. However, subject to Maryland law and the discretion of our board of directors, particularly in the earlier part of this offering, we may choose to use sources other than cash flows from operations to fund distributions to our stockholders.
The following table presents information regarding the use of proceeds raised in this offering with respect to Class T shares.
 |  |  |  |  |  |  |  |  |  |  |  | 
 | Maximum Offering of  $300,000,000 in  Class T Shares   | 
Gross Proceeds(1)  | $ | 300,000,000  |  |  | 100.00  | % | 
Upfront Selling Commissions and Dealer Manager Fees(2)  | 10,144,928  |  |  | 3.38  | % | 
Organization and Offering Expenses(3)  | 1,018,296  |  |  | 0.34  | % | 
Net Proceeds Available for Investment  | $ | 288,836,777  |  |  | 96.28  | % | 
The following table presents information regarding the use of proceeds raised in this offering with respect to Class S shares.
 |  |  |  |  |  |  |  |  |  |  |  | 
 | Maximum Offering of  $3,600,000,000  in  Class S Shares   | 
Gross Proceeds(1)  | $ | 3,600,000,000  |  |  | 100.00  | % | 
Upfront Selling Commissions(2)  | 121,739,130  |  |  | 3.38  | % | 
Organization and Offering Expenses(3)  | 12,219,550  |  |  | 0.34  | % | 
Net Proceeds Available for Investment  | $ | 3,466,041,319  |  |  | 96.28  | % | 
The following table presents information regarding the use of proceeds raised in this offering with respect to Class D shares.
 |  |  |  |  |  |  |  |  |  |  |  | 
 | Maximum Offering of  $300,000,000 in  Class D Shares   | 
Gross Proceeds(1)  | $ | 300,000,000  |  |  | 100.00  | % | 
Upfront Selling Commissions(2)  | 4,433,498  |  |  | 1.48  | % | 
Organization and Offering Expenses(3)  | 1,018,296  |  |  | 0.34  | % | 
Net Proceeds Available for Investment  | $ | 294,548,207  |  |  | 98.18  | % | 
The following table presents information regarding the use of proceeds raised in this offering with respect to Class I shares.
 |  |  |  |  |  |  |  |  |  |  |  | 
 | Maximum Offering  of $1,800,000,000 in  Class I Shares  | 
Gross Proceeds(1)  | $ | 1,800,000,000  |  |  | 100.00  | % | 
Upfront Selling Commissions(2)  | —  |  |  | —  | % | 
Organization and Offering Expenses(3)  | 6,019,775  |  |  | 0.34  | % | 
Net Proceeds Available for Investment  | $ | 1,793,880,000  |  |  | 99.66  | % | 
__________________
(1)Gross offering proceeds include upfront selling commissions and dealer manager fees that the Dealer Manager is entitled to receive (including amounts retained by, or reallowed (paid) to, participating broker-dealers). We intend to conduct a continuous offering of an unlimited number of shares of our common stock over an unlimited time period by filing a new registration statement prior to the end of the three-year period described in Rule 415 under the Securities Act; however, in certain states this offering is subject to annual extensions.
(2)For Class T shares, includes upfront selling commissions of 3.0% of the transaction price and upfront dealer manager fees of 0.5% of the transaction price; provided, however, that such amounts may vary at certain participating broker-dealers provided that the sum will not exceed 3.5% of the transaction price. For Class S shares, includes upfront selling commissions of 3.5% of the transaction price. Amounts presented in the tables are less than 3.5% of gross proceeds because upfront selling commissions and dealer manager fees are calculated as 3.5% of the transaction price (which excludes upfront selling commissions and dealer manager fees), which means that upfront selling commissions expressed as a percentage of the total investment (including upfront selling commissions and dealer manager fees) are less than 3.5%. For Class D shares, includes upfront selling commissions of 1.5% of the transaction price. We will also pay the following selling commissions over time as stockholder servicing fees to the dealer manager, subject to FINRA limitations on underwriting compensation: (a) for Class T shares only, an advisor stockholder servicing fee of 0.65% per annum, and a dealer stockholder servicing fee of 0.20% per annum, of the aggregate NAV for the Class T shares; provided, however, that with respect to Class T shares sold through certain participating broker-dealers, the advisor stockholder servicing fee and the dealer stockholder servicing fee may be other amounts, provided that the sum of such fees will always equal 0.85% per annum of the NAV of such shares, (b) for Class S shares only, a stockholder servicing fee equal to 0.85% per annum of the aggregate NAV for the Class S shares and (c) for Class D shares only, a stockholder servicing fee equal to 0.25% per annum of the aggregate NAV for the Class D shares, in each case, payable monthly. The total amount that will be paid over time for stockholder servicing fees depends on the average length of time for which shares remain outstanding, the term over which such amount is measured and the performance of our investments, and is not expected to be paid from offering proceeds. See “Plan of Distribution—Underwriting Compensation—Selling Commissions and Dealer Manager Fees” and “Compensation—Stockholder Servicing Fees.”
(3)Following July 6, 2023, we reimburse the Adviser for any organization and offering expenses that it incurs on our behalf as and when incurred. Our organization and offering expenses may include the organization and offering expenses of feeder vehicles primarily created to hold our shares.
In the aggregate, underwriting compensation from all sources, including upfront selling commissions, dealer manager fees, stockholder servicing fees and other underwriting compensation, will not exceed 10% of the gross proceeds from our primary offering.
INVESTMENT OBJECTIVES AND STRATEGIES
Investment Objectives
Our primary investment objectives are to invest in assets that will enable us to:
•provide sustainable, stable income in the form of regular cash distributions to our stockholders;
•protect and preserve stockholders’ invested capital;
•generate appreciation from asset and market selection and hands-on proactive asset management to grow cash flows; and
•provide an investment alternative for stockholders seeking to allocate a portion of their long-term investment portfolios to high-quality commercial and residential real estate with lower volatility than publicly traded real estate companies.
We cannot assure you that we will achieve our investment objectives. In particular, we note that our NAV may be subject to volatility related to changes in the values of our assets. See the “Risk Factors” section of this prospectus.
Investment Strategy
Our investment strategy is to invest in a diversified portfolio of:
•Income-producing real estate: High-quality properties in desirable locations – primarily income-producing U.S. commercial real estate with upside potential through active asset management;
•Real estate-related debt: Performing real estate debt, primarily commercial first mortgages and mezzanine loans; and
•Real estate-related securities: Real estate-related securities, structured products and cash equivalents for purposes of liquidity management.
We anticipate approximately 80% of our portfolio (potentially ranging between 60% and 90%) will be comprised of income-producing real estate, and approximately 20% of our portfolio (potentially ranging between 10% and 40%) will be comprised of real estate-related debt and real estate-related securities.
We invest primarily in well-located, high-quality real estate properties that generate strong current cash flow and could further appreciate in value through proactive, best-in-class asset management. The majority of our portfolio is concentrated in the United States, but we may selectively invest in large global cities where our sponsor, Brookfield, has comprehensive capabilities, such as Toronto, London, Sydney and Seoul. We do not designate specific geography or sector allocations for the portfolio; rather we invest in regions or asset classes where we see the best opportunities that support our investment objectives. The percentage of our portfolio that is invested in each investment type may vary from time to time due to factors such as larger inflows of capital over a short period of time, availability of attractive investment opportunities or an increase in anticipated cash requirements for our share repurchase plan.
Through its affiliation with Brookfield’s real estate business, the Adviser acquires, manages and sells properties and other real estate-related investments in our portfolio on our behalf, subject to the oversight of our board of directors. Brookfield’s real estate business is one of the world’s largest investors in real estate, with approximately $271 billion of assets under management as of December 31, 2024 across office, rental housing, logistics, retail, hospitality, mixed-use and alternative real estate (such as life sciences, manufactured housing, student housing and serviced apartments).
Through its affiliated management companies (including Brookfield Properties), Brookfield directly provides property management, sales and leasing and renovation and capital projects services to its real estate portfolio.
Brookfield Properties is a fully-integrated affiliate of Brookfield that manages real estate investments, working across sectors to bring high-quality, sustainable real estate to life around the globe every day. Brookfield Properties raises the industry standard for quality and sustainability with its approach to operating and developing real estate across the rental housing, logistics, office, retail and hospitality sectors. Brookfield Properties provides Brookfield with on-the-ground expertise that lends significant scale and depth beyond traditional real estate sourcing and execution capabilities (e.g., acquisitions and diligence, risk management, finance and capital sourcing and asset disposition). Given its substantial functional expertise in managing and optimizing property-level performance, we utilize Brookfield Properties for certain sector-specific operating capabilities, including:
•Property management: overseeing the day-to-day operations of individual properties and managing the ongoing needs and relationships with tenants;
•Sales and leasing: marketing and negotiating leases as well as overseeing brokered mandates, drawing on direct relationships with tenants as well as through the commercial real estate brokerage community; and
•Renovation and capital projects: planning, designing and overseeing capital projects, tenant improvements and renovation.
This hands-on approach provides the Adviser a distinct perspective into “real-time” trends across commercial property sectors.
In addition to its significant operating capabilities, Brookfield has extensive investment reach with over 650 real estate investment professionals globally, and an established reputation as a partner of choice for a ranges of property transactions. Our investment strategy capitalizes on the capabilities of Brookfield’s real estate business where key decisions are informed by the on-the-ground trends we see in the properties we own and operate. We believe that Brookfield has a distinct advantage in the size and breadth of its sector “verticals,” which provides dedicated and specialized investment, asset and property management resources. Through these verticals, Brookfield can identify and execute on a meaningful amount of individual property transactions that can often be sourced “off-market.” We also believe that the organization also has the rare capacity and resources to source and execute large-scale, complicated transactions that limit the competitive pool, including public-to-private company acquisitions, large portfolio acquisitions and recapitalizations. We also seek to leverage Brookfield’s extensive market network and relationships in addition to our earned reputation as a preferred partner that can execute on investment opportunities with speed and certainty. Finally, Brookfield has substantial capabilities in integrating and onboarding new properties and portfolio companies seamlessly with its existing operations.
We seek to achieve attractive risk-adjusted returns through investments in real estate assets with an emphasis on stable current income and long-term growth potential. We seek to achieve attractive returns and mitigate downside risk by identifying price discounts relative to intrinsic value and replacement cost. Our real estate-related debt strategy seeks to achieve high current income and superior risk-adjusted returns. Our real estate-related debt investments focus on performing real estate-related debt, primarily commercial first mortgages and mezzanine loans, where the investment strategy is not intended to result in real estate ownership. Our investments in real estate-related securities include CMBS, RMBS and real estate-related corporate debt. In addition to serving our investment purposes, our investments in real estate-related securities will also provide a source of liquidity for our share repurchase plan and cash management.
We believe that our open-ended, perpetual life structure provides the flexibility necessary to create a diversified portfolio of high-quality assets for long-term hold. With our long-term investment horizon, we anticipate that we will create meaningful income and attractive total returns for our investors.
Real Estate Investments
We seek to acquire high-quality properties in desirable locations that feature stable income with limited near-term capital needs. Brookfield seeks to enhance cash flows and capital value through active asset and property management, including sales and leasing and, in select cases, renovation and capital projects. We believe that we can optimize our risk-adjusted returns by maintaining a flexible investment mandate, shifting allocations based on ever-changing market conditions.
We anticipate our real estate investments will be geographically diversified across the United States, including large metro centers (targeting those which serve as headquarters to a significant concentration of Fortune 100 companies) in addition to diversified regional economies and markets experiencing population and economic growth. Through its history, the Adviser has developed local expertise and relationships in most major U.S. markets, which have proven critical to sourcing attractive investment opportunities on a proprietary basis. We will also selectively invest in large global cities where the Adviser has capabilities. The Adviser will seek to build a balanced portfolio across geographies, return profiles, and asset classes.
Our strategy employs a deliberate and disciplined bottoms-up approach, which through multiple cycles has served as a key tenet of Brookfield’s real estate investment strategy. We seek downside protection by buying assets at or below intrinsic value, diversifying positions across property type and geography, and prudently managing leverage at the asset level, generally on a non-recourse basis.
Real Estate-Related Debt and Securities
Our real estate-related debt and securities strategy seeks to achieve high current income and superior risk-adjusted returns. In addition, we believe that our investments in real estate-related securities provide a source of liquidity for our share repurchase plan and cash management.
We seek to employ an investment and loan origination approach that leverages (a) Brookfield and Oaktree’s shared investment philosophy, which focuses on risk control, consistency and bottom-up analysis, (b) Brookfield and Oaktree’s collective significant sourcing relationships, and (c) collaboration with other organizational debt strategies, including high yield, convertibles, senior loans and distressed debt. Through collaboration with these other strategies, we will evaluate the relative value of potential investments in the context of Brookfield’s and Oaktree’s global credit lens. We expect that most of our real estate-related investments will relate to U.S. properties, but we may also invest in real estate-related investments associated with non-U.S. properties.
We will primarily pursue real estate-related debt and real estate-related securities investments across three tiers: (i) diversified liquid debt (cash and cash equivalents, treasuries, agency and investment grade real-estate related corporate and structured credit securities), (ii) higher-yielding real estate-related corporate and structured credit securities and (iii) longer-term private debt positions (including commercial and residential first mortgages and mezzanine or junior debt). We intend to allocate our real estate-related debt among these three categories, tactically shifting to where we believe the most attractive risk-adjusted returns are available.
Additional details on the types of real estate-related debt and real estate-related securities in which we seek to invest are below:
•Agency securities refer to debt obligations generally issued by a government agency or related government-sponsored enterprise.
•Real estate-related corporate securities encompass loans to real estate-related companies which may be either secured (by a pledge of specific assets) or unsecured (that is, general claims on the assets of the borrower that are effectively junior to the claims of any secured creditors to the extent of the value of the pledged assets).
•Structured credit primarily consists of CMBS, RMBS and other asset-backed securities (“ABS”) that are collateralized by the cash flows of a financial asset, such as a commercial loan, a residential loan, or receivables.
•Mezzanine or junior loans are debt obligations secured by a pledge of equity, membership interests or partnership interests in one or more companies owning a direct or indirect interest in real estate.
•Commercial first mortgages are secured loans collateralized by a first lien on commercial assets, which typically include rental housing, logistics, retail, office and hospitality properties. Such investments may be made in individual loans secured by a single property or portfolio as well as in pools of loans.
•Residential first mortgages are anticipated to be comprised of pools of first-lien mortgages collateralized by residential properties.
Potential Competitive Strengths
We believe that investing in our common stock may offer investors five primary benefits:
Access to a leading global real estate business with experience over multiple market cycles. Brookfield’s real estate business is one of the world’s largest investors in real estate, with approximately $271 billion of assets under management as of December 31, 2024 across office, rental housing, logistics, retail, hospitality, mixed-use and alternative real estate (such as life sciences, manufactured housing, student housing and serviced apartments). Through its deep global sourcing network, Brookfield seeks to acquire high-quality assets in supply-constrained markets and execute operational enhancements to deliver consistent cash flows.
Brookfield’s operational expertise. Building on Brookfield’s history of successfully operating properties through multiple market cycles, the Adviser employs an operations-oriented approach to create value through intensive asset management, proactive leasing and capital initiatives. With access to approximately 24,500 real estate operating employees around the world in various sectors, the Adviser leverages Brookfield’s in-house expertise and operating capabilities to enhance value and execute business plans with certainty.
An investment team with the ability to access deal flow that is proprietary and less competitive. Brookfield believes its deal sourcing networks provide a distinct advantage in identifying opportunities, allowing it to transact often on a proprietary or direct basis with fewer competitors. The Adviser leverages Brookfield’s regionally-focused network of acquisitions, asset management, leasing and operations professionals, which consists of over 650 real estate investment professionals, as an ongoing source of inbound deal flow for us. Furthermore, Brookfield has a substantial presence in several large global cities which leads to selective investment opportunities for us. We also utilize Brookfield’s sophisticated mergers and acquisitions expertise as well as its extensive network of long-standing industry relationships to execute a large number of transactions across the full spectrum of complexity (e.g., individual asset acquisitions, large portfolio deals, privatizations and carve-outs) where not all firms can compete.
Deep market knowledge and sector expertise. Over more than 30 years, Brookfield has deployed a significant amount of capital into real estate investments globally, developing significant ownership and management expertise across a variety of markets and real estate sectors. The large scale of Brookfield’s portfolio provides access to propriety real-time market data, allowing the Adviser to identify trends and attractive market conditions impacting our portfolio and investment strategy more quickly than our competitors, which is used to inform both investment and portfolio management decisions. We believe this advantage is unique to Brookfield and will enable us to construct a superior portfolio of high-quality, long-term assets.
Access to Oaktree’s credit investing expertise. Oaktree manages $202 billion in assets as of December 31, 2024 and has a long history of making opportunistic, value-oriented and risk-managed debt investments that complement Brookfield’s long-term, contrarian investment style and focus on the protection of capital. We believe that access to Oaktree’s broad and deep credit experience through Brookfield’s ownership interest in Oaktree and the Adviser’s sub-advisory relationship with the Sub-Adviser allows us to opportunistically pivot our debt investments across property types and throughout the capital structure to optimize investments and ensure adequate liquidity for our share repurchase plan and facilitating large acquisitions.
Investment Guidelines and Portfolio Allocation
Our board of directors has adopted investment guidelines for the Adviser to implement and actively monitor. Our board of directors, including our independent directors, formally review our investment guidelines on an annual basis and our investment portfolio on a quarterly basis or, in each case, more often as it deems appropriate. Our independent directors review the investment guidelines to ensure that the guidelines are being followed and are in the best interests of our stockholders. Changes to our investment guidelines must be approved by our board of directors, including a majority of our independent directors, and do not require notice to or the vote of our stockholders. However, our board of directors will not amend our charter, including any investment policies that are 
provided in our charter and described under “Charter-Imposed Investment Limitations” below, without the concurrence of holders of a majority of the outstanding shares entitled to vote, except for certain amendments that do not adversely affect the rights, preferences and privileges of our stockholders and do not require the approval of stockholders under Maryland law.
Our investment guidelines delegate to the Adviser authority to execute acquisitions and dispositions of investments in properties and real estate-related investments, in each case so long as such acquisitions and dispositions are consistent with the investment guidelines adopted by our board of directors. Our board of directors will at all times have ultimate oversight over our investments and may change from time to time the scope of authority delegated to the Adviser with respect to acquisition and disposition transactions. In addition, under our investment guidelines our board of directors is required to approve any acquisition of a single property or portfolio of properties with a purchase price exceeding 10% of the greater of (i) $2 billion and (ii) our most recent month-end total asset value (as measured under GAAP) plus the proceeds expected in good faith to be raised in our registered offering over the next twelve months. Our board of directors is responsible for determining the consideration we pay for each property we acquire. However, our board has adopted investment guidelines that delegate this authority to the Adviser, so long as the Adviser complies with these investment guidelines. If a majority of our independent directors determines that a valuation is necessary, or if the property is acquired from the Adviser, a director, Brookfield, Oaktree or any of their affiliates, the fair market value of the acquired property shall be determined by a qualified independent appraiser selected by our independent directors.
We anticipate approximately 80% of our portfolio (potentially ranging between 60% and 90%) will be comprised of income-producing real estate, and approximately 20% of our portfolio (potentially ranging between 10% and 40%) will be comprised of real estate-related debt and securities. In addition, we also expect to hold a small amount of our assets in cash. The percentage of our portfolio that is invested in each investment type may vary from time to time due to factors such as larger inflows of capital over a short period of time, availability of attractive investment opportunities or an increase in anticipated cash requirements for our share repurchase plan.
Investment Horizon and Investment Size
In our primary strategy, our average holding period for each real property investment is expected to be between seven and ten years, though the hold period for any particular asset may be longer or shorter. Importantly, our perpetual life structure provides us with the flexibility to hold assets for the long term to maximize yield in lieu of selling.
When evaluating exit strategies for real estate investments, the Adviser will consider a variety of factors including: (i) macro and micro market conditions, (ii) the status of the Adviser’s progress relative to the property’s business plan and what remaining opportunities exist for additional value creation; (iii) expected future returns; and (iv) the condition of the property and its suitability for sale. Generally, the Adviser seeks to reinvest proceeds generated from asset sales into new equity investments, consistent with our investment strategy.
We will also invest in real estate-related debt. While we will generally hold our debt investments to maturity, fundamental buy/sell discipline is another critical component of our investment process. Particularly in the case of corporate bonds and CMBS, the Sub-Adviser will buy when liquidity is constrained and may sell when liquidity is abundant. This approach has historically been important in Oaktree’s efforts to generate attractive risk-adjusted returns for investors. Regular interfacings with private and public market participants, and collaboration with other Oaktree strategies, are keys to effectively managing our Investment Sleeve.
Investment Process
Our investment strategy will be executed through a well-defined investment process overseen by the global leadership of Brookfield’s real estate business, led by Brian Kingston, our Chief Executive Officer and Chairman of the Board, in conjunction with Brookfield’s Investment Committee. Our Chief Executive Officer works with the Global Chief Investment Officer of Brookfield’s real estate business and relevant investment teams to develop investment targets and oversee underwriting of potential investments.
Brookfield’s Investment Committee provides the relevant investment team and portfolio management team with senior oversight and guidance. The Investment Committee helps evaluate opportunities and ultimately approves all investments. This committee is comprised of senior representatives from Brookfield’s various investment businesses, who perform similar roles across multiple Brookfield-managed funds. This consistent oversight across business groups allows for information transfer, including insight on deal terms, investment market and operational conditions and pricing.
Transaction Review and Acquisitions
Brookfield employs a well-defined transaction review and approval process for all real estate equity and debt transactions. We leverage Brookfield’s existing transaction review and acquisition processes.
All potential transactions are vetted by the lead member of the relevant investment team and discussed during weekly pipeline meetings held by Brookfield’s real estate business. The meetings serve as a forum to discuss new business and to provide updates on investment opportunities (adherence to investment theses, transaction timelines, and progress updates). Potential transactions are further reviewed in detail by a committee comprised of members of the Adviser’s management team, senior leaders of Brookfield’s real estate business, including its Global Chief Investment Officer, and other Brookfield investment professionals, before ultimately being approved by our Chief Executive Officer and the Global Chief Investment Officer of Brookfield’s real estate business prior to submitting non-binding proposals and commencing formal due diligence. For opportunities that are approved, a deal team is formed that is comprised of various members of the investment team.
In evaluating a potential transaction, Brookfield conducts thorough due diligence to analyze and evaluate each investment opportunity, drawing extensively on the expertise of Brookfield’s portfolio management team and real estate operating teams. Brookfield develops an investment thesis based on a comprehensive assessment of physical asset quality; capital investment requirements and opportunities; revenue enhancement and cost reduction opportunities; and business, market, operating and continent risks and opportunities. This thesis serves as the basis for the business and financing plan for the asset.
As transactions progress through the due diligence process, the investment team prepares a preliminary Investment Committee presentation to summarize its work and facilitate vetting of the opportunity internally. This document is reviewed with our Chief Executive Officer and the Chief Executive Officer and Global Chief Investment Officer of Brookfield’s real estate business and distributed to members of its legal, tax, finance and operations teams for input.
Prior to a final commitment of capital and funding or the submission of any binding proposal, comprehensive confirmatory due diligence is completed, and the results are integrated into the opportunity’s Investment Committee presentation. Thereafter, the investment team lead formally presents the opportunity to the Investment Committee which approves all investment, disposition and other material transaction decisions.
Ownership Interests
We may make equity investments in real estate, both directly and with partners where we may enter into joint ventures, general partnerships, co-tenancies, or other participation agreements arrangements with other investors.
Investments will be made through the purchase of all or part of a fee simple ownership or a more limited form of ownership, or all or part of a leasehold interest. Investment in an equity interest will give us a right to part or all of the cash flow and capital appreciation generated by the property after satisfaction of liens on the property. Liens usually include the payment of principal and interest on mortgage loans, ground lease rents, real estate taxes and other assessments. We may make control investments through the purchase of equity securities.
Joint Ventures and Other Co-Ownership Arrangements
Subject to limitations set forth in our charter, we may enter into joint ventures, partnerships, tenant-in-common investments or other co-ownership arrangements with entities affiliated with the Adviser or the Sub-Adviser, as well as third parties, for the acquisition or improvement of properties. In many cases, we may not control the 
management of the affairs of the joint venture. A joint venture creates an alignment of interest with a private source of capital for the benefit of our stockholders. In determining whether to invest in a particular joint venture, the Adviser will evaluate the real property that such joint venture owns or is being formed to own under the same criteria described elsewhere in this prospectus for our selection of real property investments.
The terms of any particular joint venture will be established on a case-by-case basis considering all relevant facts, including the nature and attributes of the potential joint venture partner, the proposed structure of the joint venture, the nature of the operations, the liabilities and assets associated with the proposed joint venture and the size of our interest in the venture. Other factors we will consider include: (1) our ability to manage and control the joint venture; (2) our ability to exit the joint venture; and (3) our ability to control transfers of interests held by other partners to the venture. Our interests may not be totally aligned with those of our partner.
In the event that the joint venture partner elects to sell property held in any such joint venture, we may not have sufficient funds to exercise any right of first refusal or other purchase right that we may have. Entering into joint ventures with Other Brookfield Accounts will result in certain conflicts of interest. See “Risk Factors—Risks Related to our Relationship with Brookfield” and “Conflicts of Interest.”
We may enter into joint ventures with Brookfield, the Adviser, Oaktree, the Sub-Adviser, one or more of our directors or any of their affiliates, including Other Brookfield Accounts and Other Oaktree Accounts, only if a majority of our directors, including a majority of the independent directors, not otherwise interested in the transaction approve the transaction as being fair and reasonable to us and on substantially the same, or more favorable, terms and conditions as those received by other affiliate joint venture partners.
Co-Investments
We may co-invest with third parties or, subject to the limitations set forth in our charter, with Other Brookfield Accounts or Other Oaktree Accounts, including by dividing a portfolio of assets among us and such co-investor.
Derivatives, Swaps and Credit-Linked Securities
We may enter into long and short positions in all types of derivative transactions and credit-linked securities, including total return swaps, rate of return swaps, credit default swaps (including index-related credit default swaps), interest rate swaps, and credit-linked notes and deposits. Credit-linked securities, including credit default swaps, are bilateral over the counter agreements between two parties that transfer a defined credit risk from one party to another. In connection with certain financing transactions relating to new or existing investments, we (or our subsidiaries) may enter into certain swaps (including total return swaps), collars or other derivative products.
Issuing Securities for Property
Subject to limitations contained in our charter, we may issue, or cause to be issued, shares of our stock or units of the Operating Partnership in any manner (and on such terms and for such consideration as we determine) in exchange for real estate. Our existing stockholders have no preemptive rights to purchase any such shares of our stock or units of the Operating Partnership, and any such issuance might cause a dilution of a stockholder’s initial investment.
Other Investment Techniques and Instruments
Subject to the limitations placed on us in our charter as described below, we may employ other investment techniques and invest in other instruments that the Adviser believes will help achieve our investment objectives, whether or not such investment techniques or instruments are specifically described herein.
Cash, Cash Equivalents and Reserves
We may hold in reserve such cash and cash equivalents and other liquid investments as the Adviser considers appropriate to provide for our anticipated obligations, including for the payment of distributions and share repurchases, payment of property taxes, insurance, improvements and maintenance costs associated with real estate 
held by us, the exercise of options and warrants and the payment of our other expenses. We may also hold cash in reserve in order to maintain liquidity to take advantage of investment opportunities.
Pending the purchase of other permitted investments, or to provide the reserves described above, we may invest temporarily in one or more unaffiliated money market mutual funds or directly in certificates of deposit, commercial paper, interest-bearing government securities, repurchase contracts and other short-term instruments. We may also make such investments to reduce volatility at times when risk is considered high and market conditions become so volatile that effective hedging becomes difficult or cost-inefficient.
DST Program 
We, through the Operating Partnership, have a DST Program to issue and sell up to a maximum aggregate offering amount of $1.0 billion of DST Interests in specific DSTs holding one or more DST Properties. These DST Interests will be issued and sold to “accredited investors,” as that term is defined under Regulation D promulgated by the SEC under the Securities Act, in one or more DST Offerings. Under the DST Program, each DST Property will be sourced from our real properties or third parties, which will be held in a DST and subsequently leased by one of our wholly owned subsidiaries in accordance with a certain master lease agreement. Each master lease agreement will be guaranteed by the Operating Partnership, which will hold a FMV Option, giving it the right, but not the obligation, to acquire the DST Interests in the applicable DST from the investors in exchange for Operating Partnership units or cash, at the Operating Partnership’s discretion. Such FMV Option shall be exercisable during a one-year option period, beginning two years following the sale of the last DST Interest in any such DST Offering. The Operating Partnership, in its sole and absolute discretion, may assign its rights in the FMV Option to a subsidiary, an affiliate, a successor entity to the Operating Partnership or the acquiror of a majority of the Operating Partnership’s assets. After a one-year holding period, investors who acquire Operating Partnership units pursuant to the FMV Option generally have the right to request that the Operating Partnership redeem all or a portion of their Operating Partnership units for, at the sole discretion of the general partner of the Operating Partnership, shares of our common stock, cash, or a combination of both. 
We expect that the DST Program will give us the opportunity to expand and diversify our capital-raising strategies by offering what we believe to be an attractive investment product for investors that may be seeking like-kind replacement properties to complete tax-deferred exchange transactions under Section 1031 of the Code. Affiliates of the Adviser may provide mortgage financing with respect to certain DST Properties and are expected to receive fees in connection with the sale of the DST Interests and the management of the DSTs. We intend to use the net offering proceeds from the DST Program to make investments in accordance with our investment strategy and policies, reduce our borrowings, repay indebtedness, fund the repurchase of shares of all classes of our common stock under our share repurchase plan and for other corporate purposes. We have not allocated specific amounts of the net proceeds from the DST Program for any specific purpose.
Dealer Manager for the DST Program
In connection with the DST Program, the DST Sponsor, the Dealer Manager and, solely with respect to its obligations with respect to the investor servicing fee, the Operating Partnership, entered into the DST Dealer Manager Agreement, pursuant to which the Dealer Manager serves as the dealer manager for the DST Offerings on a “best efforts” basis. Under the DST Dealer Manager Agreement, each DST will pay the Dealer Manager upfront selling commissions of up to 5.0% of the total cash purchase price paid per DST Interest sold, upfront dealer manager fees of up to 1.0% of the total cash purchase price paid per DST Interest sold, and placement fees in an amount up to 1.0% of the total cash purchase price paid per DST Interest sold. Additionally, each DST will pay to the Dealer Manager an ongoing investor servicing fee of up to 0.25% per annum of the total cash purchase price paid for the DST Interests sold in the applicable DST Offering. 
The Operating Partnership will pay the Dealer Manager, solely with respect to Operating Partnership units issued in connection with the FMV Option in exchange for DST Interests and only until the fee limit (if any) set forth in the applicable agreement between the Dealer Manager and the participating distribution agent that sold such DST Interests in a DST Offering has been reached, an investor servicing fee equal to 0.85% per annum of the aggregate NAV for the applicable Class T-1 units, an investor servicing fee equal to 0.85% per annum of the 
aggregate NAV for the applicable Class S-1 units and an investor servicing fee equal to 0.25% per annum of the aggregate NAV for the applicable Class D-1 units. No investor servicing fee will be paid for Class I units. All or a portion of the selling commissions, dealer manager fees and investor servicing fees may be reallowed to participating distribution agents, as set forth in the applicable agreement between the Dealer Manager and such participating distribution agent.
DST Manager
BREX Manager LLC, an affiliate of the DST Sponsor, will serve as the manager of each DST (the “DST Manager”). The DST Manager has the power and authority (i) to manage the limited investment activities and affairs of the DSTs, (ii) to perform administrative actions in connection with the DSTs, (iii) to act as signatory trustee of the applicable DSTs, and (iv) to determine when it is appropriate to sell, transfer or dispose of the DST Properties, all of such power and authority is limited to the extent such powers and authority are materially consistent with the powers and authority conferred upon the trustee in Revenue Ruling 2004-86. 
As compensation for its management services, each DST will pay the DST Manager an administration fee of up to 0.15% per annum of the total cash purchase price paid for the DST Interests sold in the applicable DST Offering, which fee will be paid monthly in arrears as set forth in the applicable trust agreement.
Other DST Program Fees
In connection with the DST Program, the following additional fees and expenses will be paid to the DST Sponsor and its affiliates in addition to those described above.
•Each DST, or the DST Manager or its affiliate, will pay us, the DST Sponsor or our or its assignee a fixed percentage fee of up to 0.5% of the total cash purchase price paid for the DST Interests sold in the applicable DST Offering as reimbursement for organizational and offering costs and related expenses, assuming that the maximum offering amount of the relevant DST Offering is sold without discounts.
•Each DST, or the DST Manager or its affiliate, will pay the DST Sponsor or its assignee a fixed percentage fee of up to 0.5% of the total cash purchase price paid for the DST Interests sold in the applicable DST Offering, assuming that the maximum offering of the relevant DST Offering is sold without discounts, as reimbursement for legal and closing costs incurred in connection with the due diligence and acquisition of the applicable DST Property, including but not limited to certain closing costs with respect to such DST Property, such as title insurance, transfer taxes, recording fees, legal fees and other expenses that may be incurred in the purchase of real estate.
•If a DST Property is subject to mortgage indebtedness, each DST, or the DST Manager or its affiliate, will pay to the applicable lender (i) a loan fee and (ii) reimbursement for any costs and fees, including recording fees and taxes, legal fees, title fees and other expenses associated with the closing of such indebtedness. Affiliates of the Adviser may provide mortgage financing with respect to certain DST Properties, and therefore may receive the foregoing fees and reimbursements in connection with such services.
Temporary Strategies
During periods in which the Adviser determines that economic or market conditions are unfavorable to investors and a defensive strategy would benefit us, we may temporarily depart from our investment strategy. During these periods, subject to compliance with the Investment Company Act, we may deviate from our target allocations, or invest all or any portion of our assets in cash, cash equivalents or similar assets. It is impossible to predict when, or for how long, the Adviser will use these alternative strategies. There can be no assurance that such strategies will be successful.
Charter-Imposed Investment Limitations
Our charter places numerous limitations on us with respect to the manner in which we may invest our funds, including, but not limited to, the following:
•We will not make investments in unimproved real property or indebtedness secured by a deed of trust or mortgage loans on unimproved real property in excess of 10% of our total assets. Unimproved real property means a property in which we have an equity interest that was not acquired for the purpose of producing rental or other income, that has no development or construction in process and for which no development or construction is planned, in good faith, to commence within one year;
•We will not invest in commodities or commodity futures contracts (which term does not include derivatives related to non-commodity investments, including futures contracts when used solely for the purpose of hedging in connection with our ordinary business of investing in real estate assets, mortgages and real estate-related securities);
•We will not invest in real estate contracts of sale, otherwise known as land sale contracts, unless the contract is in recordable form and is appropriately recorded in the chain of title;
•We will not make or invest in individual mortgage loans (excluding any investments in mortgage pools, CMBS, RMBS or any other real estate-related asset backed securities) unless an appraisal is obtained concerning the underlying property except for mortgage loans insured or guaranteed by a government or government agency. In cases where a majority of our independent directors determines and in all cases in which a mortgage loan transaction is with the Adviser, the Sub-Adviser, our sponsor, any of our directors or any of their affiliates, the appraisal shall be obtained from an independent appraiser. We will maintain the appraisal in our records for at least five years and it will be available for inspection and duplication by our common stockholders. We will also obtain a mortgagee’s or owner’s title insurance policy as to the priority of the mortgage or condition of the title;
•We will not make or invest in mortgage loans, including construction loans but excluding any investment in mortgage pools, CMBS, RMBS or any other real estate-related asset backed securities, on any one real property if the aggregate amount of all mortgage loans on such real property would exceed an amount equal to 85% of the appraised value of such real property as determined by appraisal unless substantial justification exists because of the presence of other underwriting criteria;
•We will not make or invest in mortgage loans (excluding any investments in mortgage pools, CMBS, RMBS or any other real estate-related asset backed securities) that are subordinate to any lien or other indebtedness or equity interest of any of our directors, our sponsor, the Adviser, the Sub-Adviser or any of our affiliates;
•We will not issue (1) equity securities redeemable solely at the option of the holder (except that stockholders may offer their shares of our common stock to us pursuant to our share repurchase plan), (2) debt securities unless the historical debt service coverage (in the most recently completed fiscal year) as adjusted for known changes is anticipated to be sufficient to properly service that higher level of debt, (3) equity securities on a deferred payment basis or under similar arrangements or (4) options or warrants to the directors, our sponsor, the Adviser, the Sub-Adviser or any of their respective affiliates, except on the same terms as such options or warrants, if any, are sold to the general public. Options or warrants may be issued to persons other than the directors, our sponsor, the Adviser, the Sub-Adviser or any of their respective affiliates, but not at exercise prices less than the fair value of the underlying securities on the date of grant and not for consideration (which may include services) that in the judgment of the independent directors has a fair value less than the value of the option or warrant on the date of grant;
•We will not engage in the business of underwriting or the agency distribution of securities issued by other persons;
•We will not make any investment that we believe will cause us to be classified as an “investment company” under the Investment Company Act;
•We will not make any investment that we believe will be inconsistent with our objectives of qualifying and remaining qualified as a REIT unless and until our board of directors determines, in its sole discretion, that REIT qualification is not in our best interests;
•We will not acquire interests or equity securities in any entity holding investments or engaging in activities prohibited by our charter except for investments in which we hold a non-controlling interest or investments in any entity having securities listed on a national securities exchange or included for quotation on an interdealer quotation system; or
•We will not acquire securities, other than equity securities that are listed on a national securities exchange or traded in an over-the-counter market, unless a majority of the board of directors (including a majority of the independent directors) not otherwise interested in the transaction approves such investment as being fair, competitive and commercially reasonable.
In addition, our charter includes many other investment limitations in connection with transactions with affiliated entities or persons. Our charter also includes restrictions on roll-up transactions, which are described under “Description of Capital Stock—Restrictions on Roll-Up Transactions.”
Borrowing Policies
We use financial leverage to provide additional funds to support our investment activities. This allows us to make more investments than would otherwise be possible, resulting in a broader portfolio of investments. Subject to the limitation on indebtedness for money borrowed in our charter described below, our target leverage ratio is 50% to 60%. Our leverage ratio is measured by dividing (i) the consolidated property-level and entity-level debt, excluding any third-party interests in such debt, net of cash, loan-related restricted cash, and trading securities by (ii) the gross asset value of real estate equity investments (calculated using the greater of fair value and cost of gross real estate assets), excluding any third-party interests in such investments, plus our equity in real estate-related  debt investments. For purposes of determining our gross real estate assets (but not necessarily for federal income tax purposes), we include the asset values of the DST Properties due to the master lease structure, including the Operating Partnership’s FMV Option. Our leverage ratio calculation does not include (i) indebtedness incurred in connection with funding a deposit in advance of the closing of an investment, (ii) indebtedness incurred as other working capital advances or (iii) any financing liability resulting from the sale of DST Interests included in our NAV calculation. Furthermore, the refinancing of any amount of existing indebtedness will not be deemed to constitute incurrence of new indebtedness so long as no additional amount of net indebtedness is incurred in connection therewith (excluding the amount of transaction expenses associated with such refinancing).
Our real estate-related investments portfolio may have embedded leverage, including through the use of reverse repurchase agreements and derivatives, including, but not limited to, total return swaps, securities lending arrangements and credit default swaps. We may leverage our portfolio by assuming or incurring secured or unsecured property-level or entity-level debt. An example of property-level debt is a mortgage loan secured by an individual property or portfolio of properties incurred or assumed in connection with our acquisition of such property or portfolio of properties. An example of entity-level debt is our line of credit pursuant to the Affiliate Line of Credit with the Brookfield lender. In an effort to provide for a ready source of liquidity to pay distributions or fund repurchases of shares of our common stock in the event that repurchase requests exceed our operating cash flows or net proceeds from our continuous offering, we have entered into the Affiliate Line of Credit under which we would reserve borrowing capacity. Borrowings under the Affiliate Line of Credit may be used not only to repurchase shares, but also to fund acquisitions or for any other corporate purpose.
Our actual leverage level will be affected by a number of factors, some of which are outside our control. Significant inflows of proceeds from the sale of shares of our common stock generally will cause our leverage as a percentage of our net assets, or our leverage ratio, to decrease, at least temporarily. Significant outflows of equity as a result of repurchases of shares of our common stock generally will cause our leverage ratio to increase, at least temporarily. Our leverage ratio will also increase or decrease with decreases or increases, respectively, in the value 
of our portfolio. If we borrow under the Affiliate Line of Credit to pay distributions or fund repurchases of shares of our common stock or for other purposes, our leverage would increase and may exceed our target leverage. In such cases, our leverage may remain at the higher level until we receive additional net proceeds from our continuous offering or sell some of our assets to repay outstanding indebtedness.
Our board of directors will review our aggregate borrowings at least quarterly. In connection with such review, our board of directors may determine to modify our target leverage ratio in light of then-current economic conditions, relative costs of debt and equity capital, fair values of our properties, general conditions in the market for debt and equity securities, growth and investment opportunities or other factors. We may exceed our targeted leverage ratio at times if the Adviser deems it advisable for us. For example, if we borrow under the Affiliate Line of Credit to fund repurchases, we will consider actual borrowings when determining whether we are at our leverage target, but not unused borrowing capacity. If, therefore, we are at a leverage ratio of 60% and we borrow additional amounts under the Affiliate Line of Credit, or if the value of our portfolio decreases, our leverage could exceed 60% of our gross real estate assets. In the event that our leverage ratio exceeds our target, regardless of the reason, we will thereafter endeavor to manage our leverage back down to our target.
There is no limit on the amount we may borrow with respect to any individual property or portfolio. However, under our charter we may not incur indebtedness for money borrowed in an amount exceeding 300% of the cost of our net assets, which approximates borrowing 75% of the cost of our investments. This limitation includes indebtedness for money borrowed with respect to our securities portfolio. “Net assets” is defined as our total assets other than intangibles valued at cost (prior to deducting depreciation, reserves for bad debts and other non-cash reserves) less total liabilities. However, we may borrow in excess of this amount if such excess is approved by a majority of our independent directors, and disclosed to stockholders in our next quarterly report, along with justification for such excess.
Our charter prohibits us from obtaining loans from any of our directors, Brookfield, the Adviser, the Sub-Adviser or any of their affiliates, unless approved by a majority of our board of directors (including a majority of our independent directors) not otherwise interested in the transaction as fair, competitive and commercially reasonable and on terms and conditions not less favorable than comparable loans between unaffiliated parties under the same or similar circumstances.
Investment Company Act Considerations
We intend to engage primarily in the business of investing in real estate and to conduct our operations so that neither we, the Operating Partnership, nor any of our subsidiaries is required to register as an investment company under the Investment Company Act. Under the Investment Company Act, in relevant part, a company is an “investment company” if:
•under Section 3(a)(1)(A), it is, or holds itself out as being, engaged primarily, or proposes to engage primarily, in the business of investing, reinvesting or trading in securities; or
•under Section 3(a)(1)(C), it is engaged, or proposes to engage, in the business of investing, reinvesting, owning, holding or trading in securities and owns, or proposes to acquire, “investment securities” having a value exceeding 40% of the value of its total assets (exclusive of government securities and cash items) on an unconsolidated basis, which we refer to as the “40% test.” The term “investment securities” generally includes all securities except U.S. government securities and securities of majority-owned subsidiaries that are not themselves investment companies and are not relying on the exemption from the definition of investment company under Section 3(c)(1) or Section 3(c)(7) of the Investment Company Act.
We intend to acquire real estate and real estate-related assets directly, primarily by acquiring fee interests in real property. We may also invest in real property indirectly through investments in joint venture entities, including joint venture entities in which we do not own a controlling interest and joint venture entities in which Other Brookfield Accounts may invest. We anticipate that our assets generally will be held in our wholly and majority-owned subsidiaries, each formed to hold a particular asset. A smaller portion of our assets are anticipated to be real estate-related investments.
We intend to conduct our operations so that we, the Operating Partnership and most of our wholly and majority-owned subsidiaries will comply with the 40% test. We will continuously monitor our holdings on an ongoing basis to determine compliance with this test. We expect that most of our wholly owned and majority-owned subsidiaries will not be relying on exemptions under either Section 3(c)(1) or 3(c)(7) of the Investment Company Act. Consequently, interests in these subsidiaries (which are expected to constitute a substantial majority of our assets) generally will not constitute “investment securities.” Accordingly, we believe that we and most of our wholly and majority-owned subsidiaries will not be considered investment companies under Section 3(a)(1)(C) of the Investment Company Act.
In addition, we believe that neither we, the Operating Partnership, nor most of our wholly or majority-owned subsidiaries will be considered an investment company under Section 3(a)(1)(A) of the Investment Company Act because neither we nor the Operating Partnership will engage primarily or hold ourselves out as being engaged primarily in the business of investing, reinvesting or trading in securities. Rather, we, the Operating Partnership, and most of our subsidiaries will be primarily engaged in non-investment company businesses related to real estate. If, however, any of our subsidiaries relies on exemptions under either Section 3(c)(1) or 3(c)(7) of the Investment Company Act, we intend to limit the amount of assets held by such subsidiaries to the extent necessary to ensure that our and our other subsidiaries’ status as non-investment companies exempt from the Investment Company Act would not be adversely affected. This may require us to forgo opportunities to acquire traded securities or certain other assets that we would otherwise want to acquire or sell such assets when we would otherwise wish to retain them.
We will determine whether an entity is a majority-owned subsidiary of our company. The Investment Company Act defines a majority-owned subsidiary of a person as a company 50% or more of the outstanding voting securities of which are owned by such person, or by another company which is a majority-owned subsidiary of such person. The Investment Company Act defines voting securities as any security presently entitling the owner or holder thereof to vote for the election of directors of a company. We treat entities in which we own at least 50% of the outstanding voting securities as majority-owned subsidiaries for purposes of the 40% test. We have not requested that the SEC or its staff approve our treatment of any entity as a majority-owned subsidiary, and neither has done so. If the SEC or its staff were to disagree with our treatment of one or more subsidiary entities as majority-owned subsidiaries, we would need to adjust our strategy and our assets in order to continue to pass the 40% test. Any adjustment in our strategy could have a material adverse effect on us.
If we or any of our wholly or majority-owned subsidiaries would ever inadvertently fall within one of the definitions of “investment company,” we may rely on the exemption provided by Section 3(c)(5)(C) of the Investment Company Act, which is available for entities “primarily engaged in the business of purchasing or otherwise acquiring mortgages and other liens on and interests in real estate.” The SEC staff has taken the position that this exemption, in addition to prohibiting the issuance of certain types of securities, generally requires that at least 55% of an entity’s assets must be comprised of mortgages and other liens on and interests in real estate, also known as “qualifying assets,” and at least another 25% of the entity’s assets must be comprised of additional qualifying assets or a broader category of assets that we refer to as “real estate-related assets” under the Investment Company Act (and no more than 20% of the entity’s assets may be comprised of miscellaneous assets).
We will classify our assets for purposes of our 3(c)(5)(C) exemption based upon no-action positions taken by the SEC staff and interpretive guidance provided by the SEC and its staff. These no-action positions are based on specific factual situations that may be substantially different from the factual situations we may face, and a number of these no-action positions were issued more than 20 years ago. No assurance can be given that the SEC or its staff will concur with our classification of our assets. In addition, the SEC or its staff may, in the future, issue further guidance that may require us to reclassify our assets for purposes of the Investment Company Act. If we are required to reclassify our assets, we may no longer be in compliance with the exemption from the definition of an investment company provided by Section 3(c)(5)(C) of the Investment Company Act.
For purposes of determining whether we satisfy the 55%/25% test, based on the no-action letters issued by the SEC staff, we intend to classify our fee interests in real property, held by us directly or through our wholly or majority-owned subsidiaries as qualifying assets. In addition, based on no-action letters issued by the SEC staff, we will treat our investments in joint ventures, which in turn invest in qualifying assets such as real property, as 
qualifying assets only if we are active in the management and operation of the joint venture and have the right to approve major decisions by the joint venture; otherwise, they will be classified as real estate-related assets. We will not participate in joint ventures in which we do not have or share control to the extent that we believe such participation would potentially threaten our status as a non-investment company exempt from the Investment Company Act. This may prevent us from receiving an allocation with respect to certain investment opportunities that are suitable for both us and one or more Other Brookfield Accounts. We expect that no less than 55% of our assets will consist of investments in real property, including any joint ventures that we control or in which we share control.
We also intend to treat as qualifying assets senior mortgage loans, certain B-Notes and certain mezzanine loans that satisfy various conditions as set forth in SEC staff no-action letters and other guidance, and other assets that the SEC staff in various no-action letters and other guidance has determined are the functional equivalent of senior mortgage loans for the purposes of the Investment Company Act. We will treat as real estate-related assets B-Notes and mezzanine loans that do not satisfy the conditions set forth in the relevant SEC staff no-action letters and other guidance, and debt and equity securities of companies primarily engaged in real estate businesses. Unless a relevant SEC no-action letter or other guidance applies, we expect to treat preferred equity interests as real estate-related assets. The SEC has not published guidance with respect to the treatment of CMBS for purposes of the Section 3(c)(5)(C) exclusion. Unless the SEC or its staff issues guidance with respect to CMBS, we intend to treat CMBS as a real estate-related asset.
Maintaining status as a non-investment company or qualifying for an exemption from registration under the Investment Company Act will limit our ability to make certain investments. For example, these restrictions may limit our and our subsidiaries’ ability to invest directly in mortgage-backed securities that represent less than the entire ownership in a pool of mortgage loans, debt and equity tranches of securitizations and certain asset-backed securities, non-controlling equity interests in real estate companies or in assets not related to real estate; however, we and our subsidiaries may invest in such securities to a certain extent.
Although we intend to monitor our portfolio, there can be no assurance that we and our subsidiaries will be able to maintain the exemptions from registration discussed above.
Our board of directors has made a finding pursuant to Rule 3a-2 under the Investment Company Act related to our ability to operate as a transient investment company for a period not to exceed one year from the date on which we would otherwise be required to register as an investment company under the Investment Company Act.
A change in the value of any of our assets could negatively affect our, the Operating Partnership’s or our respective subsidiaries’ ability to maintain exemptions from regulation under the Investment Company Act. To maintain compliance with these exemptions, we may be unable to sell assets we would otherwise want to sell and may need to sell assets we would otherwise wish to retain. In addition, we or the Operating Partnership may have to acquire additional assets that we might not otherwise have acquired or may have to forego opportunities to acquire assets that we would otherwise want to acquire and would be important to our investment strategy.
To the extent that the SEC or its staff provide more specific guidance regarding any of the matters bearing upon the definition of investment company and the exemptions to that definition, we may be required to adjust our strategy accordingly. On August 31, 2011, the SEC issued a concept release and request for comments regarding the Section 3(c)(5)(C) exemption (Release No. IC-29778) in which it contemplated the possibility of issuing new rules or providing new interpretations of the exemption that might, among other things, define the phrase “liens on and other interests in real estate” or consider sources of income in determining a company’s “primary business.” Any additional guidance from the SEC or its staff could provide additional flexibility to us, or it could further inhibit our ability to pursue the strategies we have chosen.
If we are required to register as an investment company under the Investment Company Act, we would become subject to substantial regulation with respect to our capital structure (including our ability to use borrowings), management, operations, transactions with affiliated persons (as defined in the Investment Company Act) and portfolio composition, including disclosure requirements and restrictions with respect to diversification and industry concentration and other matters. Compliance with the Investment Company Act would, accordingly, limit our ability 
to make certain investments and require us to significantly restructure our business plan. For additional discussion of the risks that we would face if we were required to register as an investment company under the Investment Company Act, see “Risk Factors—Risks Related to This Offering and Our Organizational Structure—Our results of operations may be adversely affected if we are required to register as an investment company under the Investment Company Act.”
INVESTMENTS IN REAL ESTATE AND REAL ESTATE DEBT
Summary of Portfolio
As of December 31, 2024, our portfolio, based on the net asset value of our investments, consisted of 92% real estate properties and 8% real estate-related loans and securities. As of December 31, 2024, we owned a diversified portfolio of 18 properties, 667 single-family rental homes and two unconsolidated interests in real estate joint ventures. Our real estate properties consisted of multifamily (53%), net lease (24%), single-family rental (10%), student housing (6%), logistics (5%) and office (2%) based on the fair value of our real estate investments as of December 31, 2024. As of December 31, 2024, our investments in real estate-related loans and securities consisted of 39 investments with an aggregate fair value of approximately $72.3 million. As of December 31, 2024, the geographic distribution of our real estate properties was as follows: South (36%), East (31%), West (19%), Non-U.S. (9%) and Midwest (5%).
Investments in Real Property
The following table provides information regarding our portfolio of real properties as of December 31, 2024.
 |  |  |  |  |  |  |  |  |  |  |  |  |  |  |  |  |  |  |  |  |  |  |  |  |  |  |  |  |  |  |  |  |  |  |  |  |  |  |  |  |  |  |  |  | 
Investment(1)  |  | Location |  | Property Type |  | Acquisition Date |  | Ownership Percentage(2)  |  | Purchase Price(3)  |  | Square Feet/ Number of Units |  | Occupancy Rate(4)  | 
| Anzio Apartments |  | Atlanta, GA |  | Multifamily |  | April 2019 |  | 90  | % |  | $ | 59.2  |  |  | 448  |  |  | 88  | % | 
| Arbors of Las Colinas |  | Dallas, TX |  | Multifamily |  | December 2020 |  | 90  | % |  | 63.5  |  |  | 408  |  |  | 89  | % | 
| 1110 Key Federal Hill |  | Baltimore, MD |  | Multifamily |  | September 2021 |  | 100  | % |  | 73.6  |  |  | 224  |  |  | 95  | % | 
| Domain |  | Orlando, FL |  | Multifamily |  | November 2021 |  | 100  | % |  | 74.1  |  |  | 324  |  |  | 91  | % | 
| The Burnham |  | Nashville, TN |  | Multifamily |  | November 2021 |  | 100  | % |  | 129.0  |  |  | 328 |  | 99  | % | 
| Flats on Front |  | Wilmington, NC |  | Multifamily |  | December 2021 |  | 100  | % |  | 97.5  |  |  | 273 |  | 96  | % | 
| Verso |  | Beaverton, OR |  | Multifamily |  | December 2021 |  | 100  | % |  | 74.0  |  |  | 172 |  | 95  | % | 
| 2626 South Side Flats |  | Pittsburgh, PA |  | Multifamily |  | January 2022 |  | 100  | % |  | 90.0  |  |  | 264  |  |  | 92  | % | 
The Parker at Huntington Metro(5)  |  | Alexandria, VA |  | Multifamily |  | March 2022 |  | 100  | % |  | 136.0  |  |  | 360  |  |  | 92  | % | 
| Briggs + Union |  | Mount Laurel, NJ |  | Multifamily |  | April 2022 |  | 100  | % |  | 158.0  |  |  | 490  |  |  | 96  | % | 
| Single-Family Rentals |  | Various |  | Single-Family Rental |  | Various |  | 100  | % |  | 178.5  |  |  | 667  |  |  | 92  | % | 
| Reflection |  | Atlanta, GA |  | Student Housing |  | June 2024 |  | 97  | % |  | 116.0  |  |  | 741  |  |  | 78  | % | 
Principal Place(6)  |  | London, UK |  | Net Lease |  | November 2021 |  | 20  | % |  | 99.8  |  |  | 644,000  |  |  | 100  | % | 
| DreamWorks Animation Studios |  | Glendale, CA |  | Net Lease |  | December 2021 |  | 100  | % |  | 326.5  |  |  | 497,000  |  |  | 100  | % | 
| Lakes at West Covina |  | Los Angeles, CA |  | Office |  | February 2020 |  | 95  | % |  | 41.0  |  |  | 177,000  |  |  | 95  | % | 
| 6123-6227 Monroe Ct |  | Morton Grove, IL |  | Logistics |  | November 2021 |  | 100  | % |  | 17.2  |  |  | 208,000  |  |  | 100  | % | 
| 8400 Westphalia Road |  | Upper Marlboro, MD |  | Logistics |  | November 2021 |  | 100  | % |  | 27.0  |  |  | 100,000  |  |  | 100  | % | 
| McLane Distribution Center |  | Lakeland, FL |  | Logistics |  | November 2021 |  | 100  | % |  | 26.7  |  |  | 211,000  |  |  | 100  | % | 
| 2003 Beaver Road |  | Landover, MD |  | Logistics |  | February 2022 |  | 100  | % |  | 9.4  |  |  | 38,000  |  |  | 100  | % | 
| 187 Bartram Parkway |  | Franklin, IN |  | Logistics |  | February 2022 |  | 100  | % |  | 28.8  |  |  | 300,000  |  |  | 100  | % | 
| Total  |  |  |  |  |  |  |  |  |  | $ | 1,825.8  |  |  |  |  |  | 
__________________
(1)Investments in real estate properties includes our consolidated property investments and our unconsolidated investment in Principal Place.
(2)The joint venture agreements entered into by us (other than the Principal Place joint venture) provide the other partner a profits interest based on achieving certain internal rate of return hurdles. Such investments are consolidated by us and any profits interest due to the other partners is reported within non-controlling interests.
(3)Purchase price is presented in millions and excludes acquisition costs.
(4)For multifamily and student housing investments, occupancy represents the percentage of all leased units divided by the total available units as of December 31, 2024. Single-family rentals occupancy represents all occupied homes divided by the total stabilized homes as of the date indicated. For office, net lease and logistics investments, occupancy represents the percentage of all leased square footage divided by the total available square footage as of December 31, 2024.
(5)Held through our DST Program as of December 31, 2024. The property has been consolidated on our Consolidated Balance Sheets and any profits interest due to the third-party investors in the DST Program are reported within Non-controlling interests in consolidated joint ventures.
(6)Purchase price represents our initial equity investment in the joint venture of £73.3 million GBP converted to USD using the spot rate on the acquisition date.
The following table details the expiring leases at our consolidated office, logistics, and net lease properties by annualized base rent and square footage as of December 31, 2024 ($ and square feet data in thousands). The table below excludes our rental housing properties as substantially all leases at such properties expire within 12 months.
 |  |  |  |  |  |  |  |  |  |  |  |  |  |  |  |  |  |  |  |  |  |  |  |  |  |  |  |  |  |  |  |  | 
| Year |  | Number of Expiring Leases |  | Annualized Base Rent(1)  |  | % of Total Annualized Base Rent Expiring |  | Square Feet |  | % of Total Square Feet Expiring | 
 |  |  |  |  |  |  |  |  |  |  | 
| 2025 |  | 10 |  | $ | 1,137  |  |  | 4  | % |  | 60  |  |  | 4  | % | 
| 2026 |  | 6 |  | 1,547  |  |  | 6  | % |  | 67  |  |  | 4  | % | 
| 2027 |  | 6 |  | 713  |  |  | 3  | % |  | 46  |  |  | 3  | % | 
| 2028 |  | 10 |  | 1,606  |  |  | 6  | % |  | 76  |  |  | 5  | % | 
| 2029 |  | 10 |  | 1,985  |  |  | 7  | % |  | 178  |  |  | 12  | % | 
| 2030 |  | 6 |  | 1,186  |  |  | 4  | % |  | 72  |  |  | 5  | % | 
| 2031 |  | 3 |  | 402  |  |  | 1  | % |  | 16  |  |  | 1  | % | 
| 2032 |  | 1 |  | 1,366  |  |  | 5  | % |  | 211  |  |  | 14  | % | 
| 2033 |  | 2 |  | 106  |  |  | —  | % |  | 3  |  |  | —  | % | 
| 2034 |  | 1 |  | 1,467  |  |  | 5  | % |  | 300  |  |  | 20  | % | 
| Thereafter |  | 2 |  | 15,292  |  |  | 59  | % |  | 467  |  |  | 32  | % | 
| Total |  | 57 |  | $ | 26,807  |  |  | 100  | % |  | 1,496  |  |  | 100  | % | 
__________________
(1)Annualized base rent is determined from the annualized base rent per leased square foot of the applicable year and excludes tenant recoveries, straight-line rent, and above-market and below-market lease amortization.
Investments in Real Estate-Related Loans and Securities
The following tables detail the Company’s investments in real estate-related loans and securities as of December 31, 2024  ($ in thousands):
 |  |  |  |  |  |  |  |  |  |  |  |  |  |  |  |  |  |  |  |  |  |  |  |  |  |  |  |  |  |  |  |  |  |  |  |  |  |  | 
 |  | December 31, 2024  | 
| Type of Security |  | Number of Positions |  | Weighted Average Coupon(1)(2)  |  | Weighted Average Maturity Date(3)  |  | Face Amount |  | Cost Basis (4)  |  | Carrying Value | 
| CMBS - floating |  | 7 |  | SOFR + 3.85%  |  | July 2026 |  | $ | 24,794  |  |  | $ | 22,667  |  |  | $ | 22,361  |  | 
| CMBS - fixed |  | 4 |  | 4.56  | % |  | November 2026 |  | 23,413  |  |  | 20,650  |  |  | 6,238  |  | 
 |  |  |  |  |  |  |  |  |  |  |  |  | 
| RMBS - fixed |  | 23 |  | 5.54  | % |  | September 2026 |  | 29,728  |  |  | 28,960  |  |  | 29,217  |  | 
| Real estate-related loans |  | 3  |  |  | 11.13  | % |  | February 2026 |  | 16,479  |  |  | 13,587  |  |  | 13,587  |  | 
| Interest rate swaps |  | 2  |  |  | 4.40  | % |  | September 2026 |  | —  |  |  | —  |  |  | 102  |  | 
| Total |  | 39  |  |  | 6.88  | % |  | August 2026 |  | $ | 94,414  |  |  | $ | 85,864  |  |  | $ | 71,505  |  | 
__________________
(1)As of December 31, 2024, SOFR was equal to 4.49%.
(2)Total weighted average coupon excludes interest rate swaps.
(3)Weighted average maturity date is based on the fully extended maturity date of the instruments.
(4)Cost Basis for Real estate-related loans is shown net of the allowance adjustment for estimated credit loss. As of December 31, 2024, the Company recognized estimated credit losses of $2.9 million related to its investments in real-estate related loans.
SELECTED INFORMATION REGARDING OUR OPERATIONS
The following selected financial data should be read in conjunction with the “Management’s Discussion and Analysis of Financial Condition and Results of Operations” and the consolidated financial statements and related notes appearing in our Annual Report on Form 10-K for the year ended December 31, 2024 which is incorporated by reference. Our historical results are not necessarily indicative of results for any future period.
Funds from Operations, Adjusted Funds from Operations and Funds Available for Distribution
We believe funds from operations (“FFO”) is a meaningful non-GAAP supplemental measure of our operating results. Our Consolidated Financial Statements are presented under historical cost accounting which, among other things, requires depreciation of real estate investments to be calculated on a straight-line basis. As a result, our operating results imply that the value of our real estate investments will decrease evenly over a set time period. However, we believe that the value of real estate investments will fluctuate over time based on market conditions and as such, depreciation under historical cost accounting may be less informative. FFO is a standard REIT industry metric defined by the National Association of Real Estate Investment Trusts (“NAREIT”). FFO, as defined by NAREIT and presented below, is calculated as net income or loss (computed in accordance with GAAP), excluding (i) gains or losses from sales of depreciable real property, (ii) impairment write-downs on depreciable real property and investments in entities when the impairment is directly attributable to decreases in the value of depreciable real estate held by the entity, plus (iii) real estate-related depreciation and amortization, and (iv) after adjustments for our share of consolidated and unconsolidated joint ventures.
We also believe that adjusted FFO (“AFFO”) is a meaningful non-GAAP supplemental measure of our operating results. AFFO further adjusts FFO in order for our operating results to reflect the specific characteristics of our business by adjusting for items we believe are not related to our operations. Our adjustments to FFO to arrive at AFFO include removing the impact of (i) straight-line rental income, (ii) amortization of above- and below-market lease intangibles, (iii) amortization of mortgage premium/discount, (iv) organization costs, (v) amortization of restricted stock awards, (vi) unrealized gains and losses from changes in fair value of real estate-related loans and securities, (vii) non-cash performance fee or other non-cash incentive compensation, and (viii) similar adjustments for unconsolidated joint ventures.
We also believe funds available for distribution (“FAD”) is an additional meaningful non-GAAP supplemental measure that provides useful information for considering our operating results and certain other items relative to the amount of our distributions. FAD is calculated as AFFO adjusted for (i) management fees paid in shares or Operating Partnership units, even if subsequently repurchased by us, (ii) realized gains and losses on investments in real estate-related loans and securities, (iii) realized gains and losses on financial instruments, (iv) stockholder servicing fees paid during the period, and (v) similar adjustments for unconsolidated joint ventures. FAD is not indicative of cash available to fund our cash needs and does not represent cash flows from operating activities in accordance with GAAP, as it excludes adjustments for working capital items and actual cash receipts from interest income recognized on real estate related securities. Cash flows from operating activities in accordance with GAAP would generally be adjusted for such items. Furthermore, FAD is adjusted for stockholder servicing fees which are not considered when determining cash flows from operating activities in accordance with GAAP.
The following table presents a reconciliation of FFO, AFFO and FAD to net loss attributable to our stockholders and redeemable non-controlling interests as of December 31, 2024 and December 31, 2023. We believe 
it is meaningful to include redeemable non-controlling interests since it is a component of our NAV ($ in thousands).
 |  |  |  |  |  |  |  |  |  |  |  | 
 | For the year ended December 31, 2024 |  | For the year ended December 31, 2023 | 
| Net income (loss) attributable to REIT shareholders including Redeemable non-controlling interest | $ | (31,450) |  |  | $ | (48,906) |  | 
| Adjustments to arrive at FFO: |  |  |  | 
| Depreciation and amortization | 55,259  |  |  | 51,691  |  | 
| Impairment of investments in real estate | 33,922  |  |  | 19,331  |  | 
| Gain on extinguishment of debt | (32,251) |  |  | —  |  | 
| Amount attributed to non-controlling interests attributable to third party joint ventures for above adjustments | (789) |  |  | (821) |  | 
| FFO attributable to stockholders and redeemable non-controlling interests | 24,691  |  |  | 21,295  |  | 
| Adjustments to arrive at AFFO: |  |  |  | 
| Straight-line rental income | (2,360) |  |  | (926) |  | 
| Amortization of above and below market lease intangibles, net | (907) |  |  | (1,016) |  | 
| Amortization of deferred financing costs | 3,501  |  |  | 3,169  |  | 
| Amortization of upfront derivative acquisition costs | 1,860  |  |  | 1,943  |  | 
| Amortization of origination fees and discount | —  |  |  | (84) |  | 
| Amortization of restricted stock awards | 323  |  |  | 323  |  | 
Unrealized loss on investments, net(1)  | 2,153  |  |  | 7,742  |  | 
| Non-cash performance fee | —  |  |  | —  |  | 
| Amount attributed to non-controlling interests attributable third party joint ventures for above adjustments | (165) |  |  | (47) |  | 
| AFFO attributable to stockholders and redeemable non-controlling interests | 29,096  |  |  | 32,399  |  | 
| Adjustments to arrive at FAD:  |  |  |  | 
| Non-cash management fee | 11,183  |  |  | 13,895  |  | 
| Realized gain on sale of real estate-related loans and securities | (7,590) |  |  | (1,398) |  | 
Realized loss (gain) on financial instruments(2)  | (2,838) |  |  | 4,143  |  | 
| Stockholder servicing fees | (2,710) |  |  | (3,618) |  | 
| FAD attributable to stockholders and redeemable non-controlling interests | $ | 27,141  |  |  | $ | 45,421  |  | 
_________________
(1)Unrealized loss (gain) on investments, net relates to provisions for current estimated credit losses and mark-to-market changes on our investments in real estate-related securities, derivative contracts, and investments in unconsolidated entities reported at fair value. For the years ended December 31, 2024 and, 2023, unrealized loss on investments, net includes $5.3 million and $3.7 million, respectively, of net operating income less interest expense attributable to our unconsolidated investment in Principal Place.
(2)Realized loss (gain) on financial instruments relates to settlements on our foreign currency swaps.
FFO, AFFO, and FAD should not be considered to be more relevant or accurate than the GAAP methodology in calculating net income (loss) or in evaluating our operating performance. In addition, FFO, AFFO, and FAD should not be considered as alternatives to net income (loss) as indications of our performance or as alternatives to cash flows from operating activities as indications of our liquidity, but rather should be reviewed in conjunction with these and other GAAP measurements. Further, FFO, AFFO, and FAD are not intended to be used as liquidity measures indicative of cash flow available to fund our cash needs, including our ability to make distributions to our stockholders.
Our Indebtedness
The following table summarizes the components of mortgage loans and total indebtedness as of December 31, 2024 and December 31, 2023 ($ in thousands).
 |  |  |  |  |  |  |  |  |  |  |  |  |  |  |  |  |  |  |  |  |  |  |  |  |  |  |  |  |  |  |  |  | 
 |  |  |  |  |  |  |  | Principal Balance Outstanding | 
| Indebtedness |  | Weighted Average Interest Rate(1)  |  | Weighted Average Maturity Date(2)  |  | Maximum Facility Size |  | December 31, 2024 |  | December 31, 2023 | 
| Fixed rate loans: |  |  |  |  |  |  |  |  |  |  | 
| Fixed rate mortgages |  | 3.84% |  | December 2029 |  | N/A |  | $ | 395,720  |  |  | $ | 263,720  |  | 
| Total fixed rate loans |  |  |  |  |  |  |  | 395,720  |  |  | 263,720  |  | 
| Variable rate loans: |  |  |  |  |  |  |  |  |  |  | 
| Floating rate mortgages |  | SOFR+1.73% |  | September 2027 |  | N/A |  | 524,597  |  |  | 680,410  |  | 
Secured credit facility(3)  |  | SOFR+2.00% |  | April 2025 |  | $300,000 |  | 144,485  |  |  | 118,985  |  | 
Affiliate line of credit(4)  |  | SOFR+2.25% |  | November 2025 |  | $125,000 |  | 12,790  |  |  | —  |  | 
| Total variable rate loans |  |  |  |  |  |  |  | 681,872  |  |  | 799,395  |  | 
| Total indebtedness |  |  |  |  |  |  |  | 1,077,592  |  |  | 1,063,115  |  | 
| Deferred financing costs, net |  |  |  |  |  |  |  | (3,436) |  |  | (4,772) |  | 
| Total indebtedness, net |  |  |  |  |  |  |  | $ | 1,074,156  |  |  | $ | 1,058,343  |  | 
_______________
(1)As of December 31, 2024 and 2023, SOFR was 4.49% and 5.38%, respectively.
(2)Includes the fully extended maturity date for loans with extension options that are at our discretion and we currently expect to be able to exercise.
(3)As of December 31, 2024 and 2023, borrowings on the Secured Credit Facility were secured by the following properties: 6123-6227 Monroe Court, 2003 Beaver Road, 187 Bartram Parkway, and certain single-family rental properties. On April 8, 2025, we entered into a loan agreement secured by our single-family rental properties. The loan agreement has a total capacity of $185.0 million and an initial advance of $107.5 million. The facility is floating rate and has a three-year term with a one-year extension option. On April 9, 2025, we amended the Secured Credit Facility to extend the maturity date to May 9, 2025. In connection with the financing on April 8, 2025, we repaid $109.3 million on the Secured Credit Facility.
(4)Borrowings under the Affiliate Line of Credit bear interest at a rate of the lowest then-current interest rate for any similar credit product offered by a third-party lender to us or our subsidiaries or, if not available, SOFR plus a 0.10% credit adjustment and a 2.25% margin.
Mortgage Loans
During the year ended December 31, 2024, we obtained a $65.0 million fixed rate mortgage loan related to the acquisition of a property and a $67.0 million fixed rate mortgage loan in relation to the DST Program. During the year ended December 31, 2023, we did not obtain any new mortgage loans but received $0.9 million of additional borrowings on an existing mortgage loan. During the year ended December 31, 2024, we repaid $125.5 million of mortgage loans, including $25.5 million related to a mortgage loan secured by an office property that we disposed of in September 2024, resulting in a $32.3 million gain on extinguishment of debt. During the year ended December 31, 2023, we did not repay any mortgage loans. 
Secured Credit Facility
In November 2021, we entered into a credit agreement with a lender (the “Secured Credit Facility”) providing for a senior secured credit facility to be used for the acquisition or refinancing of properties. Borrowings on the Secured Credit Facility are secured by certain properties owned by us. The initial maximum aggregate principal amount of the facility was $250.0 million, which was increased to $500.0 million in March 2022. In May 2022, the interest rate benchmark was converted from LIBOR to SOFR plus 1.95%. The Secured Credit Facility had an initial maturity date in November 2022, which was extended to January 2023. In December 2022, we refinanced the Secured Credit Facility with the lender. The maximum aggregate principal amount of the facility was amended to $300.0 million, inclusive of a $100.0 million revolving credit amount which we may repay and re-borrow upon request, subject to certain conditions. We may increase the available capacity on the Secured Credit Facility by an additional $1.2 billion, subject to lender approval. The Secured Credit Facility bears interest at a rate of SOFR plus 2.00% and has a maturity date of January 2025. As of December 31, 2024 and December 31, 2023, there were  $144.5 million and $119.0 million, respectively, of outstanding borrowings on the Secured Credit Facility.
Affiliate Line of Credit
In November 2021, we entered into the Affiliate Line of Credit, providing for a discretionary, unsecured, uncommitted credit facility in a maximum aggregate principal amount of $125.0 million. The Affiliate Line of Credit had an initial maturity date of November 2, 2022, with one-year extension options subject to the lender’s approval. Effective November 1, 2024, the maturity date of the Affiliate Line of Credit was extended to November 2, 2025. Borrowings under the Affiliate Line of Credit bear interest at a rate of the lowest then-current interest rate for any similar credit product offered by a third-party lender to us or our subsidiaries or, if not available, SOFR plus a 0.10% credit adjustment and a 2.25% margin. As of December 31, 2024, there was $12.8 million of outstanding borrowings on the Affiliate Line of Credit. As of December 31, 2023, there were no outstanding borrowings on the Affiliate Line of Credit.
Distributions
We generally intend to distribute substantially all of our taxable income, which does not necessarily equal net income as calculated in accordance with GAAP, to our stockholders each year to comply with the REIT provisions of the Code.
Each class of our common stock receives the same aggregate gross distribution per share. The net distribution varies for each class based on the applicable stockholder servicing fee, management fee and performance fees which are deducted from the monthly distribution per share. Prior to January 2022, the management fees and performance fees were not deducted from the monthly distribution per share.
The following table details the net distributions per share for each of our share classes for the year ended December 31, 2024. As of December 31, 2024, there were no Class T shares outstanding.
 |  |  |  |  |  |  |  |  |  |  |  |  |  |  |  |  |  |  |  |  |  |  |  |  |  |  |  |  |  |  |  |  |  |  |  |  |  |  | 
| Declaration Date |  | Class S  Shares  |  | Class I  Shares  |  | Class C  Shares  |  | Class E  Shares  |  | Class T  Shares  |  | Class D  Shares  | 
| January 30, 2024 |  | $ | 0.0515  |  |  | $ | 0.0598  |  |  | $ | 0.0601  |  |  | $ | 0.0721  |  |  | —  |  |  | $ | 0.0573  |  | 
| February 28, 2024 |  | $ | 0.0520  |  |  | $ | 0.0598  |  |  | $ | 0.0600  |  |  | $ | 0.0720  |  |  | —  |  |  | $ | 0.0573  |  | 
| March 28, 2024 |  | $ | 0.0517  |  |  | $ | 0.0598  |  |  | $ | 0.0601  |  |  | $ | 0.0717  |  |  | —  |  |  | $ | 0.0573  |  | 
| April 29, 2024 |  | $ | 0.0521  |  |  | $ | 0.0598  |  |  | $ | 0.0601  |  |  | $ | 0.0716  |  |  | —  |  |  | $ | 0.0574  |  | 
| May 30, 2024 |  | $ | 0.0518  |  |  | $ | 0.0598  |  |  | $ | 0.0601  |  |  | $ | 0.0716  |  |  | —  |  |  | $ | 0.0573  |  | 
| June 27, 2024 |  | $ | 0.0521  |  |  | $ | 0.0598  |  |  | $ | 0.0600  |  |  | $ | 0.0715  |  |  | —  |  |  | $ | 0.0574  |  | 
| July 30, 2024 |  | $ | 0.0519  |  |  | $ | 0.0598  |  |  | $ | 0.0601  |  |  | $ | 0.0715  |  |  | —  |  |  | $ | 0.0573  |  | 
| August 30, 2024 |  | $ | 0.0519  |  |  | $ | 0.0598  |  |  | $ | 0.0601  |  |  | $ | 0.0714  |  |  | —  |  |  | $ | 0.0573  |  | 
| September 28, 2024 |  | $ | 0.0523  |  |  | $ | 0.0598  |  |  | $ | 0.0601  |  |  | $ | 0.0713  |  |  | —  |  |  | $ | 0.0574  |  | 
| October 30, 2024 |  | $ | 0.0520  |  |  | $ | 0.0598  |  |  | $ | 0.0601  |  |  | $ | 0.0713  |  |  | —  |  |  | $ | 0.0573  |  | 
| November 29, 2024 |  | $ | 0.0523  |  |  | $ | 0.0598  |  |  | $ | 0.0601  |  |  | $ | 0.0713  |  |  | —  |  |  | $ | 0.0574  |  | 
| December 28, 2024 |  | $ | 0.0521  |  |  | $ | 0.0598  |  |  | $ | 0.0601  |  |  | $ | 0.0713  |  |  | —  |  |  | $ | 0.0573  |  | 
The following table summarizes our distributions declared during the years ended December 31, 2024 and December 31, 2023.
 |  |  |  |  |  |  |  |  |  |  |  |  |  |  |  |  |  |  |  |  |  |  |  | 
 | For the year ended December 31, 2024  |  | For the year ended December 31, 2023  | 
 | Amount |  | Percentage |  | Amount |  | Percentage | 
| Distributions |  |  |  |  |  |  |  | 
| Payable in cash | $ | 21,692  |  |  | 39  | % |  | $ | 26,592  |  |  | 41  | % | 
| Reinvested in shares | 33,270  |  |  | 61  | % |  | 37,712  |  |  | 59  | % | 
| Total distributions | $ | 54,962  |  |  | 100  | % |  | $ | 64,304  |  |  | 100  | % | 
 |  |  |  |  |  |  |  | 
| Sources of Distributions |  |  |  |  |  |  |  | 
   Cash flows from operating activities(1)  | $ | 43,296  |  |  | 79  | % |  | $ | 63,716  |  |  | 99  | % | 
Cash flows from other sources(2)  | 11,666  |  |  | 21  | % |  | 588  |  |  | 1  | % | 
| Total sources of distributions | $ | 54,962  |  |  | 100  | % |  | $ | 64,304  |  |  | 100  | % | 
 |  |  |  |  |  |  |  | 
| Cash flows from operating activities | $ | 43,296  |  |  |  |  | $ | 33,738  |  |  |  | 
 |  |  |  |  |  |  |  | 
 |  |  |  |  |  |  |  | 
 |  |  |  |  |  |  |  | 
__________________
(1)Includes cash flows from operating activities in prior periods.
(2)Includes cash flows from investing activities, such as proceeds from sales of trading securities and real estate-related securities.
Repurchases of our Shares
For the year ended December 31, 2024, we repurchased shares of our common stock in the following amounts, which represented all of the share repurchase requests received for the same period.
 |  |  |  |  |  |  |  |  |  |  |  |  |  |  |  |  |  |  |  |  |  |  |  |  |  |  |  |  |  |  |  |  | 
| Month of: |  | Total Number of Shares Repurchased(1)  |  | Repurchases as a Percentage of Shares Outstanding |  | Average Price Paid Per Shares  |  | Total Number of Shares Repurchased as Part of Publicly Announced Plans or Programs  |  | Maximum Number of Shares Pending Repurchase Pursuant to Publicly Announced Plans or Programs(3)  | 
January 2024  |  | 1,568,146  |  |  | 1.76  | % |  | $ | 11.6876  |  |  | 1,568,146  |  |  | —  |  | 
February 2024  |  | 1,554,826  |  |  | 1.76  | % |  | $ | 11.6752  |  |  | 1,554,826  |  |  | —  |  | 
March 2024(2)  |  | 1,546,668  |  |  | 1.77  | % |  | $ | 11.3402  |  |  | 1,276,756  |  |  | —  |  | 
April 2024  |  | 1,966,453  |  |  | 2.30  | % |  | $ | 11.2482  |  |  | 1,966,453  |  |  | —  |  | 
May 2024  |  | 1,718,560  |  |  | 2.00  | % |  | $ | 10.5629  |  |  | 1,718,560  |  |  | —  |  | 
June 2024(2)  |  | 1,384,246  |  |  | 1.60  | % |  | $ | 12.6709  |  |  | 1,121,806  |  |  | —  |  | 
| July 2024 |  | 2,494,545  |  |  | 2.94  | % |  | $ | 11.1968  |  |  | 2,494,545  |  |  | —  |  | 
| August 2024 |  | 1,629,901  |  |  | 1.95  | % |  | $ | 11.1047  |  |  | 1,629,901  |  |  | —  |  | 
September 2024(2)  |  | 1,014,792  |  |  | 1.23  | % |  | $ | 10.9803  |  |  | 759,856  |  |  | —  |  | 
| October 2024 |  | 1,024,403  |  |  | 1.25  | % |  | $ | 11.0401  |  |  | 1,024,403  |  |  | —  |  | 
November 2024(4)  |  | 28,091,183  |  |  | 25.84  | % |  | $ | 11.0756  |  |  | 794,317  |  |  | —  |  | 
December 2024(2)  |  | 1,774,841  |  |  | 2.19  | % |  | $ | 10.8697  |  |  | 1,525,401  |  |  | —  |  | 
_________________
(1)Repurchases are limited under the share repurchase plan as described in “Share Repurchases.”
(2)Includes 269,912, 262,441, 254,936, and 249.440 Class I shares repurchased in March 2024, June 2024, September 2024, December 2024,  respectively, related to shares previously issued to the Adviser as payment for management and performance fees. The repurchase of such shares from the Adviser is outside of our share repurchase plan. For the year ended December 31, 2024, repurchases as a percentage of aggregate NAV did not exceed our monthly and quarterly limits under our share repurchase plan.
(3)All repurchase requests under our share repurchase plan were satisfied.
(4)Includes 27,296,866 shares repurchased from the Brookfield Investor outside of the share repurchase plan related to restructuring of the Brookfield Investor’s interest. As consideration for the repurchase, the Brookfield Investor received a distribution of an equivalent amount of units in the Operating Partnership in a non-cash transaction.
Compensation to the Adviser and its Affiliates
The following table details the fees and expenses paid to the Adviser and its affiliates for the years ended December 31, 2024 and December 31, 2023 ($ in thousands).
 |  |  |  |  |  |  |  |  |  |  |  | 
 | Year Ended December 31, 2024  |  | Year Ended December 31, 2023  | 
Management fees(1)  | $ | 11,183  |  |  | $ | 13,895  |  | 
Upfront selling commissions and stockholder servicing fees(2)  | 3,078  |  |  | 4,528  |  | 
Affiliate service provider expenses  | 11,803  |  |  | 10,689  |  | 
Total  | $ | 26,064  |  |  | $ | 29,112  |  | 
__________________
(1)Represents the management earned by the Adviser during the periods. The Adviser elected to receive Class I shares of common stock as payment for the management fees. No performance fees were earned by the Adviser during the periods.
(2)The Dealer Manager has entered into agreements with the selected dealers distributing our shares in this offering, which provide, among other things, for the re-allowance of the full amount of the selling commissions and dealer manager fee and all or a portion of the stockholder servicing fees received by the Dealer Manager to such selected dealers.
The following table details the components of due to affiliates as of December 31, 2024 and December 31, 2023 ($ in thousands).
 |  |  |  |  |  |  |  |  |  |  |  | 
 | December 31, 2024  |  | December 31, 2023  | 
Accrued stockholder servicing fee  | $ | 17,451  |  |  | $ | 25,507  |  | 
Advanced organization and offering costs  | 7,014  |  |  | 9,734  |  | 
Stock repurchase payable to the Adviser for management fees  | 2,742  |  |  | 3,353  |  | 
Other(1)  | 1,908  |  |  | 2,410  |  | 
Accrued management fee  | 867  |  |  | 1,046  |  | 
Accrued affiliate service provider expenses  | 1,227  |  |  | 1,915  |  | 
Operating Partnership Units Distributions Payable  | 1,674  |  |  | 6  |  | 
Total  | $ | 32,883  |  |  | $ | 43,971  |  | 
__________________
(1)Represents costs advanced by the Adviser and the Sub-Adviser on our behalf for general corporate expenses provided by unaffiliated third parties.
The following table details the compensation paid to the DST Dealer Manager, the DST Manager and their affiliates in connection with the DST Program during the year ended December 31, 2024 ($ in thousands).
 |  |  |  |  |  | 
 | For the Year Ended December 31, 2024  | 
| DST upfront selling commissions and dealer manager fees | $ | 212,676  |  | 
| DST placement fees | 158,546  |  | 
| DST investor servicing fee  | 423  |  | 
| DST administration fee  | 1,729  |  | 
| DST organization and offering expense reimbursement | 79,273  |  | 
| DST legal and closing costs reimbursements | 79,273  |  | 
| DST loan fee and reimbursement costs | 265,389  |  | 
Total  | $ | 797,309  |  | 
Status of Our Public Offering
On April 30, 2018, the SEC declared effective our registration statement for our initial public offering for up to $2.0 billion in shares of our common stock. Our initial public offering terminated upon the commencement of the second public offering of up to $7.5 billion of common stock on November 2, 2021. As of March 31, 2025, we have issued and sold (i) 52,579,383 shares of our common stock (consisting of 22,592,403 Class S shares, 29,768,751 Class I shares, 203,644 Class D shares and 14,585 Class T shares) in our primary offering for total proceeds of $646,024,252 and (ii) 3,414,726 shares of our common stock (consisting of 2,937,851 Class S shares, 475,586 Class I shares, 1,219 Class D shares and 70 Class T shares) pursuant to our distribution reinvestment plan for a total value of $42,021,764. We intend to continue selling shares in this offering on a monthly basis. On October 23, 2024, we filed a new registration statement for our third public offering of up to $7.5 billion in shares of our common stock, which is not yet effective. This offering will terminate upon the commencement of our third public offering.
April 1, 2025 Transaction Price
The transaction price for each share class of our common stock for subscriptions accepted as of April 1, 2025 (and repurchases as of March 31, 2025) is as follows:
 |  |  |  |  |  | 
 | Transaction Price  (per share)  | 
Class S  | $ | 10.58  |  | 
Class I  | $ | 10.69  |  | 
Class D  | $ | 10.79  |  | 
Class T  | $ | 10.74  |  | 
The April 1, 2025 transaction price for each of our share classes is equal to such class’s NAV per share as of February 28, 2025. A detailed calculation of the NAV per share is set forth below. The purchase price of our common stock for each share class equals the transaction price of such class, plus applicable upfront selling commissions and dealer manager fees. The repurchase rice for each share class equals the transaction price of such class. 
February 28, 2025 NAV Per Share
NAV per share is calculated in accordance with the valuation guidelines that have been approved by our board of directors. Our NAV per share, which is updated as of the last calendar day of each month, is posted on our website at www.brookfieldREIT.com and is made available on our toll-free, automated telephone line at (833) 625-7348. Please refer to “Net Asset Value Calculation and Valuation Guidelines” in this Prospectus for important information about how our NAV is determined. We have included a breakdown of the components of total NAV and NAV per share for February 28, 2025.
Our total NAV presented in the following tables includes the NAV of our Class S, Class I, Class D, Class T, Class C and Class E shares of common stock, as well as partnership interests in the Operating Partnership held by parties other than us. The following table provides a breakdown of the major components of our total NAV as of February 28, 2025 ($ and shares/units in thousands).
 |  |  |  |  |  |  |  |  | 
| Components of NAV |  | February 28, 2025 | 
Investments in real estate  |  | $ | 1,786,210  |  | 
Investments in real estate-related loans and securities  |  | 185,614  |  | 
Investments in unconsolidated entities  |  | 88,088  |  | 
Cash and cash equivalents  |  | 19,834  |  | 
Restricted cash  |  | 10,290  |  | 
Other assets  |  | 62,311  |  | 
Debt obligations  |  | (1,041,760) |  | 
Accrued stockholder servicing fees(1)  |  | (205) |  | 
Management fee payable  |  | (1,080) |  | 
Dividend payable  |  | (5,706) |  | 
Subscriptions received in advance  |  | (995) |  | 
Other liabilities  |  | (36,870) |  | 
Non-controlling interests in joint ventures  |  | (36,884) |  | 
Net asset value  |  | $ | 1,028,847  |  | 
Number of shares/units outstanding  |  | 96,743  |  | 
__________________
(1)Stockholder servicing fees only apply to Class S, Class T and Class D shares. For purposes of NAV, we recognize the stockholder servicing fee as a reduction of NAV on a monthly basis as such fee is paid. Under GAAP, we accrue the full cost of the stockholder servicing fee as an offering cost at the time we sell Class S, Class T and Class D shares of our common stock. As of February 28, 2025, we had accrued under GAAP approximately $16.7 million of stockholder servicing fees payable to the Dealer Manager related to the Class S, Class T and Class D shares sold.
The following table provides a breakdown of our total NAV and NAV per share/unit by class as of February 28, 2025 ($ and shares/units in thousands, except per share/unit data).
 |  |  |  |  |  |  |  |  |  |  |  |  |  |  |  |  |  |  |  |  |  |  |  |  |  |  |  |  |  |  |  |  |  |  |  |  |  |  |  |  |  |  |  |  |  |  |  |  |  |  |  |  |  | 
 | Class S Shares |  | Class I Shares |  | Class D Shares |  | Class T Shares |  | Class C Shares(1)  |  | Class E Shares(1)  |  | Third-party Class I OP Units(2)  |  | Third-party Class E OP Units(2)  |  | Total | 
Net asset value  | $ | 288,278  |  |  | $ | 345,625  |  |  | $ | 1,595  |  |  | $ | 157  |  |  | $ | 81,399  |  |  | $ | 14,287  |  |  | $ | 272,939  |  |  | $ | 24,567  |  |  | $ | 1,028,847  |  | 
Number of shares/units outstanding  | 27,243  |  |  | 32,335  |  |  | 148  |  |  | 15  |  |  | 7,826  |  |  | 1,339  |  |  | 25,535  |  |  | 2,302  |  |  | 96,743  |  | 
| NAV per share/unit as of February 28, 2025 | $ | 10.5818  |  |  | $ | 10.6888  |  |  | $ | 10.7893  |  |  | $ | 10.7394  |  |  | $ | 10.4010  |  |  | $ | 10.6687  |  |  | $ | 10.6888  |  |  | $ | 10.6687  |  |  |  | 
__________________
(1)Class C and Class E shares of our common stock are offered to investors pursuant to private offerings.
(2)Includes the units of the Operating Partnership held by parties other than us.
Set forth below are the weighted averages of the key assumptions in the discounted cash flow methodology used in the February 28, 2025 valuations, based on property types.
 |  |  |  |  |  |  |  |  |  |  |  |  |  |  | 
| Property Type |  | Discount Rate |  | Exit Capitalization Rate  | 
| Multifamily/Student Housing |  | 7.3  | % |  | 5.9  | % | 
| Single-Family Rental |  | 7.1  | % |  | 5.4  | % | 
| Net Lease |  | 6.8  | % |  | 5.5  | % | 
| Office |  | 8.3  | % |  | 7.5  | % | 
| Logistics |  | 9.3  | % |  | 6.1  | % | 
A change in these assumptions would impact the calculation of the value of our property investments. For example, assuming all other factors remained unchanged, the changes listed below would result in the following effects on our investment values:
 |  |  |  |  |  |  |  |  |  |  |  |  |  |  |  |  |  |  |  |  |  |  |  |  |  |  |  |  |  |  |  |  |  |  |  |  |  |  | 
| Input |  | Hypothetical Change |  | Multifamily/Student Housing Investment Values |  | Single-Family Rental Investment Values |  | Net Lease Investment Values |  | Logistics Investment Values |  | Office Investment Values | 
| Discount Rate |  | 0.25% Decrease |  | 1.9  | % |  | 1.0  | % |  | 1.9  | % |  | 1.9  | % |  | 1.9  | % | 
| (weighted average) |  | 0.25% Increase |  | (1.8) | % |  | (1.2) | % |  | (1.8) | % |  | (1.9) | % |  | (1.9) | % | 
| Exit Capitalization Rate |  | 0.25% Decrease |  | 2.6  | % |  | 3.8  | % |  | 3.0  | % |  | 2.7  | % |  | 2.2  | % | 
| (weighted average) |  | 0.25% Increase |  | (2.4) | % |  | (3.4) | % |  | (2.7) | % |  | (2.6) | % |  | (1.9) | % | 
The preceding tables do not include recently acquired properties, which are held at cost in accordance with our valuation guidelines.
Historical NAV Per Share
The following table presents our monthly NAV per share for each of the six classes of shares from December 31, 2021 through the date of this prospectus.
 |  |  |  |  |  |  |  |  |  |  |  |  |  |  |  |  |  |  |  |  |  |  |  |  |  |  |  |  |  |  |  |  |  |  |  | 
 | Class S Shares  |  | Class I Shares  |  | Class C Shares  |  | Class E Shares  |  | Class T Shares  |  | Class D Shares  | 
December 31, 2021  | $ | 12.4506  |  |  | $ | 12.4858  |  |  | $ | 12.4285  |  |  | $ | 12.5880  |  |  | $ | —  |  |  | $ | —  |  | 
January 31, 2022  | $ | 12.5735  |  |  | $ | 12.6154  |  |  | $ | 12.5240  |  |  | $ | 12.7185  |  |  | $ | —  |  |  | $ | —  |  | 
February 28, 2022  | $ | 12.9453  |  |  | $ | 12.9919  |  |  | $ | 12.8738  |  |  | $ | 13.1675  |  |  | $ | —  |  |  | $ | —  |  | 
March 31, 2022  | $ | 13.0702  |  |  | $ | 13.1344  |  |  | $ | 12.9693  |  |  | $ | 13.3421  |  |  | $ | —  |  |  | $ | —  |  | 
April 30, 2022  | $ | 13.6326  |  |  | $ | 13.6925  |  |  | $ | 13.5045  |  |  | $ | 14.0147  |  |  | $ | —  |  |  | $ | —  |  | 
May 31, 2022  | $ | 13.7789  |  |  | $ | 13.8601  |  |  | $ | 13.5772  |  |  | $ | 14.2549  |  |  | $ | —  |  |  | $ | —  |  | 
June 30, 2022  | $ | 13.7215  |  |  | $ | 13.8110  |  |  | $ | 13.5231  |  |  | $ | 14.1412  |  |  | $ | —  |  |  | $ | 13.7139  |  | 
July 31, 2022  | $ | 13.8200  |  |  | $ | 13.9101  |  |  | $ | 13.6245  |  |  | $ | 14.2684  |  |  | $ | —  |  |  | $ | 13.8117  |  | 
August 31, 2022  | $ | 13.8555  |  |  | $ | 13.9499  |  |  | $ | 13.6556  |  |  | $ | 14.3219  |  |  | $ | —  |  |  | $ | 13.7712  |  | 
September 30, 2022  | $ | 13.8660  |  |  | $ | 13.9594  |  |  | $ | 13.6629  |  |  | $ | 14.3442  |  |  | $ | —  |  |  | $ | 13.8145  |  | 
October 31, 2022  | $ | 13.8702  |  |  | $ | 13.9636  |  |  | $ | 13.6667  |  |  | $ | 14.3613  |  |  | $ | —  |  |  | $ | 13.8034  |  | 
November 30, 2022  | $ | 13.5418  |  |  | $ | 13.6332  |  |  | $ | 13.3424  |  |  | $ | 13.9833  |  |  | $ | —  |  |  | $ | 13.4806  |  | 
December 31, 2022  | $ | 13.2712  |  |  | $ | 13.3602  |  |  | $ | 13.0716  |  |  | $ | 13.6732  |  |  | $ | —  |  |  | $ | 13.2204  |  | 
January 31, 2023  | $ | 13.2112  |  |  | $ | 13.3019  |  |  | $ | 13.0050  |  |  | $ | 13.2742  |  |  | $ | —  |  |  | $ | 13.2957  |  | 
February 28, 2023  | $ | 13.1299  |  |  | $ | 13.2192  |  |  | $ | 12.9231  |  |  | $ | 13.1923  |  |  | $ | —  |  |  | $ | 13.2047  |  | 
March 31, 2023  | $ | 12.8583  |  |  | $ | 12.9469  |  |  | $ | 12.6584  |  |  | $ | 12.9215  |  |  | $ | —  |  |  | $ | 12.9538  |  | 
April 30, 2023  | $ | 12.8531  |  |  | $ | 12.9465  |  |  | $ | 12.6617  |  |  | $ | 12.9087  |  |  | $ | —  |  |  | $ | 12.9928  |  | 
May 31, 2023  | $ | 12.7076  |  |  | $ | 12.8002  |  |  | $ | 12.5181  |  |  | $ | 12.7723  |  |  | $ | —  |  |  | $ | 12.8466  |  | 
June 30, 2023  | $ | 12.4704  |  |  | $ | 12.5603  |  |  | $ | 12.2839  |  |  | $ | 12.5345  |  |  | $ | —  |  |  | $ | 12.6073  |  | 
July 31, 2023  | $ | 12.4159  |  |  | $ | 12.5063  |  |  | $ | 12.2284  |  |  | $ | 12.4806  |  |  | $ | —  |  |  | $ | 12.5746  |  | 
August 31, 2023  | $ | 12.2713  |  |  | $ | 12.3597  |  |  | $ | 12.0856  |  |  | $ | 12.3356  |  |  | $ | —  |  |  | $ | 12.4305  |  | 
September 30, 2023  | $ | 12.2754  |  |  | $ | 12.3651  |  |  | $ | 12.0879  |  |  | $ | 12.3397  |  |  | $ | —  |  |  | $ | 12.4373  |  | 
October 31, 2023  | $ | 12.2236  |  |  | $ | 12.3138  |  |  | $ | 12.0361  |  |  | $ | 12.2887  |  |  | $ | —  |  |  | $ | 12.3859  |  | 
November 30, 2023  | $ | 11.9828  |  |  | $ | 12.0743  |  |  | $ | 11.8006  |  |  | $ | 12.0471  |  |  | $ | —  |  |  | $ | 12.1459  |  | 
December 31, 2023  | $ | 11.6835  |  |  | $ | 11.7742  |  |  | $ | 11.5092  |  |  | $ | 11.7522  |  |  | $ | —  |  |  | $ | 11.8483  |  | 
January 31, 2024  | $ | 11.6574  |  |  | $ | 11.7507  |  |  | $ | 11.4815  |  |  | $ | 11.7274  |  |  | $ | —  |  |  | $ | 11.8473  |  | 
February 29, 2024  | $ | 11.3510  |  |  | $ | 11.4431  |  |  | $ | 11.1759  |  |  | $ | 11.4318  |  |  | $ | —  |  |  | $ | 11.5337  |  | 
March 31, 2024  | $ | 11.2240  |  |  | $ | 11.3174  |  |  | $ | 11.0461  |  |  | $ | 11.3070  |  |  | $ | —  |  |  | $ | 11.4227  |  | 
April 30, 2024  | $ | 11.2146  |  |  | $ | 11.3109  |  |  | $ | 11.0368  |  |  | $ | 11.2980  |  |  | $ | —  |  |  | $ | 11.4093  |  | 
May 31, 2024  | $ | 11.1726  |  |  | $ | 11.2698  |  |  | $ | 10.9952  |  |  | $ | 11.2573  |  |  | $ | —  |  |  | $ | 11.3688  |  | 
June 30, 2024  | $ | 11.1158  |  |  | $ | 11.2130  |  |  | $ | 10.9360  |  |  | $ | 11.2012  |  |  | $ | —  |  |  | $ | 11.3137  |  | 
July 31, 2024  | $ | 11.0662  |  |  | $ | 11.1665  |  |  | $ | 10.8880  |  |  | $ | 11.1540  |  |  | $ | —  |  |  | $ | 11.2666  |  | 
August 31, 2024  | $ | 10.9145  |  |  | $ | 11.0178  |  |  | $ | 10.7421  |  |  | $ | 11.0065  |  |  | $ | —  |  |  | $ | 11.1154  |  | 
September 30, 2024  | $ | 10.9753  |  |  | $ | 11.0809  |  |  | $ | 10.7991  |  |  | $ | 11.0677  |  |  | $ | —  |  |  | $ | 11.1828  |  | 
October 31, 2024  | $ | 10.9331  |  |  | $ | 11.0385  |  |  | $ | 10.7570  |  |  | $ | 11.0273  |  |  | $ | —  |  |  | $ | 11.1365  |  | 
November 30, 2024  | $ | 10.8872  |  |  | $ | 10.9920  |  |  | $ | 10.7129  |  |  | $ | 10.9805  |  |  | $ | —  |  |  | $ | 11.0910  |  | 
December 31, 2024  | $ | 10.8911  |  |  | $ | 10.9967  |  |  | $ | 10.7161  |  |  | $ | 10.9854  |  |  | $ | —  |  |  | $ | 11.0958  |  | 
January 31, 2025  | $ | 10.8406  |  |  | $ | 10.9454  |  |  | $ | 10.6659  |  |  | $ | 10.9355  |  |  | $ | —  |  |  | $ | 11.0453  |  | 
February 28, 2025  | $ | 10.5818  |  |  | $ | 10.6888  |  |  | $ | 10.7893  |  |  | $ | 10.6687  |  |  | $ | 10.7394  |  |  | $ | 10.7893  |  | 
MANAGEMENT
Board of Directors
We operate under the direction of our board of directors, the members of which are accountable to us and our stockholders as fiduciaries. Our board of directors has retained the Adviser to manage the acquisition and dispositions of our investments, subject to the board of directors’ supervision.
We have a six-member board. Our board of directors may change the number of directors, but not to fewer than three directors nor, unless our bylaws are amended, more than 15. Our charter provides that a majority of our directors must be independent directors, except for a period of up to 60 days after the death, removal or resignation of an independent director pending the election of a successor independent director. Our charter defines an independent director as a director who is not on the date of determination, and has not for the last two years from the date of determination, been associated, directly or indirectly, with Brookfield or the Adviser. A director is deemed to be associated with Brookfield or the Adviser if he or she owns any interest (other than an interest in us or an immaterial interest in an affiliate of us) in, is employed by, is an officer or director of, or has any material business or professional relationship with Brookfield, the Adviser or any of their affiliates, performs services (other than as a director) for us, or serves as a director or trustee for more than three REITs organized by Brookfield or advised by the Adviser. A business or professional relationship or an interest in our sponsor, the Adviser or any of their affiliates will be deemed material per se if the aggregate gross income derived by the director from Brookfield, the Adviser or any of their affiliates exceeds 5% of (1) the director’s annual gross income derived from all sources during either of the last two years or (2) the director’s net worth on a fair market value basis. An indirect relationship is defined to include circumstances in which the director’s spouse, parents, children, siblings, mothers- or fathers-in-law, sons- or daughters-in-law or brothers- or sisters-in-law is or has been associated with us, Brookfield, the Adviser or any of their affiliates. Our charter requires that a director have at least three years of relevant experience and demonstrate the knowledge required to successfully acquire and manage the type of assets that we intend to acquire to serve as a director. Our charter also requires that at all times at least one of our independent directors must have at least three years of relevant real estate experience. Our charter and bylaws have been reviewed and ratified by a majority of our directors, including a majority of our independent directors.
For so long as the Advisory Agreement is in effect, (i) the Adviser has the right to designate for nomination, subject to the approval of such nomination by our board of directors, up to four directors to the slate of directors to be voted on by the stockholders at our annual meeting of stockholders; provided, however, that  such number of director nominees shall be reduced as necessary by a number that will result in a majority of directors being independent directors, (ii) our board of directors must consult with the Adviser before nominating individuals for the remaining directorships and (iii) only individuals nominated in accordance with clauses (i) and (ii) of this sentence or our bylaws will be eligible for election as directors. Our board of directors must also consult with the Adviser in connection with filling any vacancies on the board of directors.
Each director will serve until the next annual meeting of stockholders and until his or her successor is duly elected and qualifies. Although the number of directors may be increased or decreased by our board of directors, a decrease may not shorten the term of any incumbent director. Any director may resign at any time or may be removed with or without cause by the stockholders upon the affirmative vote of stockholders entitled to cast at least a majority of all the votes entitled to be cast generally in the election of directors. The notice of a special meeting called to remove a director must indicate that the purpose, or one of the purposes, of the meeting is to determine if the director shall be removed. Except as may be provided by the board of directors in setting the terms of any class or series of preferred stock, a vacancy on our board of directors may be filled only by a vote of a majority of the remaining directors, even if the remaining directors do not constitute a quorum, and in the case of election of an independent director, after nomination by the remaining independent directors. Any director elected to fill a vacancy will serve for the remainder of the full term of the directorship in which the vacancy occurred.
Our directors are not required to devote all of their time to our business and are only required to devote the time to our business as their duties may require. Consequently, in the exercise of their responsibilities, our directors will rely heavily on the Adviser and on information provided by the Adviser. Our directors owe duties to us and our 
stockholders, including to supervise the relationship between us and the Adviser, which duties may not be delegated to any third party (including the Adviser or the Sub-Adviser), by contract or otherwise.
Our board of directors has adopted written policies on investments and borrowings, the general terms of which are set forth in this prospectus. The board of directors may revise these policies or establish further written policies on investments and borrowings and will monitor our administrative procedures, investment operations and performance to ensure that the policies are fulfilled and are in the best interests of our stockholders. Our board of directors, including a majority of our independent directors, will review our investment policies with sufficient frequency, and, at least annually, to determine that they are in the best interest of our stockholders.
Directors and Executive Officers
As of April 1, 2025, our directors and executive officers are set forth below.
 |  |  |  |  |  |  |  |  |  |  |  |  |  |  | 
| Name |  | Age |  | Position  | 
Brian W. Kingston   |  | 51 |  | Chief Executive Officer and Chairman of the Board  | 
Dana E. Petitto   |  | 47 |  | Chief Operating Officer and Portfolio Manager  | 
Theodore C. Hanno   |  | 40 |  | Chief Financial Officer  | 
Michelle L. Campbell   |  | 54 |  | Secretary | 
Lori-Ann Beausoleil   |  | 61 |  | Independent Director  | 
Richard W. Eaddy   |  | 63 |  | Independent Director  | 
Thomas F. Farley   |  | 69 |  | Independent Director  | 
Robert L. Stelzl   |  | 79 |  | Independent Director  | 
Lis S. Wigmore   |  | 62 |  | Independent Director  | 
Brian W. Kingston has served as our Chief Executive Officer since March 2023 and as Chairman of the Board since November 2021. Mr. Kingston has also served as a Managing Partner and Chief Executive Officer of Brookfield’s Real Estate Group and Brookfield Property Partners L.P. since 2015. Mr. Kingston joined Brookfield in 2001 and holds an Honors Bachelor of Commerce from Queens University. Mr. Kingston is a valuable member of our board of directors because of his vast real estate experience, his history with Brookfield and his leadership of Brookfield’s Real Estate Group.
Dana E. Petitto has served as our Chief Operating Officer and Portfolio Manager since January 2024 and prior to that served as our Chief Financial Officer since November 2021. Ms. Petitto has served as a Managing Director of Finance in Brookfield’s Real Estate Group since 2018. Ms. Petitto joined Brookfield in 2005 and has held numerous roles across the organization during her tenure. She was initially Assistant Controller for Brookfield Office Properties Inc. followed by Vice President and Controller and then Senior Vice President, Finance, before moving to Brookfield Property Partners L.P. in 2013, where she served as Senior Vice President, Finance until 2018. Prior to joining Brookfield, Ms. Petitto was a manager in the corporate finance department of Bristol-Myers Squibb Company from 2003 to 2005, following three years in the audit group at KPMG LLP. Ms. Petitto holds a B.S. in Accounting from the A.B. Freeman School of Business at Tulane University.
Theodore C. Hanno has served as our Chief Financial Officer since January 2024 and as a Managing Director in Brookfield’s Real Estate Group since 2025. Mr. Hanno previously served as our Chief Accounting Officer from 2021 to 2023. Mr. Hanno joined Brookfield in 2019 and has served as the Controller for Brookfield’s open-end U.S. core-plus fund, responsible for the accounting, reporting and operations of the fund. Prior to joining Brookfield, Mr. Hanno served as Director and Controller at Guggenheim Partners from 2014 to 2019, leading the team responsible for the accounting and reporting for their open-end real estate fund. Mr. Hanno has also held positions at TA Associates Realty from 2011 to 2014 and at the public accounting firm Caturano and Company from 2007 to 2009. Mr. Hanno is a Certified Public Accountant and holds an M.S. in Accounting from the University of Massachusetts Amherst and a B.S. in Accounting from Boston College.
Michelle L. Campbell has served as our Secretary since November 2021, and has served as a Senior Vice President in Brookfield’s Real Estate Group since 2016. Ms. Campbell previously served in various legal positions 
since joining Brookfield in 2007. Ms. Campbell served on the board of directors for Brookfield DTLA Fund Office Trust Investor Inc. (NYSE: DTLA-P) from 2014 to 2025 and as its Senior Vice President and Secretary since 2016. Ms. Campbell holds an Honors Bachelor of Business Administration from Wilfred Laurier University and an Honors Bachelor of Laws from the University of Western Ontario.
Lori-Ann Beausoleil has served as one of our independent directors since November 2021. Ms. Beausoleil is a retired Partner of PricewaterhouseCoopers LLP (“PwC”), where she held a variety of leadership positions including National Leader – Compliance, Ethics and Governance and Real Estate Advisory Partner. She also served as the National Forensic Services Leader, a member of PwC’s Deals Leadership Team, Chief Diversity Officer and the National Leader for PwC’s Canadian Real Estate practice. Ms. Beausoleil began her career at Coopers & Lybrand in 1986 and became a partner at PwC in 1999 until her retirement in 2021. Ms. Beausoleil is currently a director and Audit Committee Chair of Canadian Apartment Properties Real Estate Investment Trust (TSX: CAR); a director, Audit Committee member and Governance and Corporate Responsibility Committee member of Metro Inc. (TSX: MRU) and Lead Director and Finance and Audit Committee Chair of Cboe Canada Stock Exchange. Ms. Beausoleil served as a director and Audit Committee Chair of Slate Office REIT (TSX: SOT) from 2021 to 2024. She holds a Bachelor of Commerce from the University of Toronto and is a member of the Canadian Chartered Professional Accountants and is a Fellow Chartered Professional Accountant of Ontario. Ms. Beausoleil is a valuable member of our board of directors with her over 38 years of experience focused in the real estate industry and her significant risk, audit, finance, regulatory compliance, investigations, governance and internal audit experience working with a variety of real estate corporations and REITs.
Richard W. Eaddy has served as one of our independent directors since November 2021. Mr. Eaddy has served as an Executive Managing Director at Savills plc (LSE: SVS) in its brokerage/advisory practice since July 2008. Mr. Eaddy has over 30 years of experience in real estate, and ten of those years he spent holding full-time state and city-appointed government offices, including serving as project manager for the Grand Central Terminal redevelopment from 1992 to 1996, Executive Director and Chief Executive Officer of Harlem CDC from 1996 to 1998, and Deputy Borough President of the Bronx from 1998 to 2001. In addition, he has held numerous positions in the private and nonprofit sectors, managing commercial projects and initiatives throughout New York City and has been involved with various real estate projects throughout the city. From 2002 to 2022, Mr. Eaddy served as a member of the NYC Planning Commission and currently serves on the board of numerous civic and philanthropic organizations, including the Skyscraper Museum, the Community Service Society of New York, the Bowery Residents’ Committee and Madison Square Boys and Girls Club. In addition, Mr. Eaddy is a member of the Real Estate Board of New York (“REBNY”) and was a co-recipient of REBNY’s 2021 Edward S. Gordon Memorial Award for Most Ingenious Deal of the Year. Mr. Eaddy holds a M.S. in Real Estate Development from Columbia University and a B.A. in Social Studies and Theater from Wesleyan University. Mr. Eaddy is a valuable member of our board of directors and has a unique insight into our investment activities because of his extensive experience in the real estate industry.
Thomas F. Farley has served as one of our independent directors since November 2021. Mr. Farley is a corporate director with over 40 years of real estate industry experience. He has served as chair of the board of trustees of Slate Office REIT (TSX: SOT) from January 2021 to November 2022 and as a member of its board of trustees from June 2017 to November 2022. Mr. Farley has also served as a member of the board of trustees of Slate Grocery REIT (TSX: SGR) from 2014 to 2022, and as chair of its board of trustees from 2014 to 2020. Prior to these positions, Mr. Farley was chair of the board of directors of Brookfield Canada Office Properties and President and Global Chief Operating Officer of Brookfield Office Properties Inc. from 2010 to 2014. Further, he served as chair of the board of directors of Brookfield Johnson Controls from 2003 to 2014. Mr. Farley received a Certificate in Real Estate Finance (CRF) designation from the Real Estate Institute of Canada, he completed the executive management program of the American Management Institute and holds a B.A. from the University of Victoria. Mr. Farley is a valuable member of our board of directors because of his significant experience in the real estate industry and his experience as a member of the board of directors of several other public REITs.
Robert L. Stelzl has served as one of our independent directors since November 2021. Mr. Stelzl has served as a member of the board of directors of Brookfield Residential Properties Inc. since 2011. Mr. Stelzl served on the Van Eck family of mutual funds’ board of trustees and chair of its Governance Committee from 2007 through 2021 and on the board of directors of Brookfield DTLA Fund Office Trust Investor Inc.from 2014 to 2025. Mr. Stelzl is a 
private real estate investor and investment manager. He currently serves as a trustee of several private trusts which hold substantial real estate and other assets. In 2003 he retired from a private, global real estate equity fund manager, after 14 years as principal and member of the Investment Committee. Mr. Stelzl holds a M.B.A. from Harvard Business School, a B.A. in Fine Arts and a B.A. in Architecture from Rice University. Mr. Stelzl is a valuable member of our board of directors because of his experience of over 35 years in commercial real estate and finance.
Elisabeth (Lis) S. Wigmore has served as one of our independent directors since November 2021. Ms. Wigmore has served as a member of the board of directors, chair of the governance, nominating and compensation committees, a member of the investment committee, a member of the audit committee and a member of the special committee of Artis Real Estate Investment Trust (TSX: AX.UN) since 2020. She served as the chair of governance at Pinchin Ltd. from 2018 to 2021 and served as a member of the board of directors of Pure Industrial Real Estate Trust from 2017 to 2018, Invesque Inc. from 2018 to 2019, and Fred Victor from 2013 to 2019. She was also Chief Operating Officer of IPC US Real Estate Investment Trust from 2001 to 2007. Ms. Wigmore holds a M.B.A. from York University (Schulich) and is a Chartered Director (C.Dir) from DeGroote School of Business. Ms. Wigmore is a valuable member of our board of directors because of her more than 30 years of real estate experience and her experience as a corporate director.
Although most of the services provided to us by the individuals who are executive officers are in their respective roles as executive officers of the Adviser, they have certain responsibilities as executive officers of our company arising from Maryland law, our charter and our bylaws. These responsibilities include executing contracts and other instruments in our name and on our behalf and such other responsibilities as may be prescribed by our board of directors from time to time.
Our executive officers act as our agents, execute contracts and other instruments in our name and on our behalf, and in general perform all duties incident to their offices and such other responsibilities as may be prescribed by our board of directors from time to time. Our officers will devote such portions of their time to our affairs as is required for the performance of their responsibilities, but they are not required to devote all of their time to us.
Committees of the Board of Directors
Our entire board of directors is responsible for supervising our business. However, pursuant to our charter, our board of directors may delegate some of its powers to one or more committees as deemed appropriate by the board of directors, provided that each committee consists of at least a majority of independent directors. We currently have an audit committee, discussed below, with members appointed by our board of directors.
Audit Committee. Our board of directors has established an audit committee, which consists of Ms. Beausoleil and Messrs. Eaddy and Stelzl. Ms. Beausoleil serves as the chairperson of the audit committee. Ms. Beausoleil qualifies as an “audit committee financial expert” as that term is defined by the SEC.
The audit committee assists the board of directors in overseeing:
•our accounting and financial reporting processes;
•the integrity and audits of our financial statements;
•our compliance with legal and regulatory requirements;
•the qualifications, performance and independence of our independent accountants; and
•cybersecurity risk.
The audit committee is responsible for engaging our independent auditors, reviewing the plans and results of each audit engagement with our independent auditors, approving professional services provided by our independent accountants, considering the range of audit and non-audit fees charged by our independent auditors and reviewing the adequacy of our internal accounting controls.
The audit committee has adopted procedures for the processing of complaints relating to accounting, internal control and auditing matters. The audit committee oversees the review and handling of any complaints submitted pursuant to the forgoing procedures and of any whistleblower complaints subject to Section 21F of the Exchange Act.
Corporate Governance
Code of Business Conduct and Ethics. We have adopted Brookfield’s Code of Business Conduct and Ethics (the “CBCE”). The CBCE applies to all of our directors, officers and employees (if any), and to all of the officers and employees of the Adviser, including our principal executive officer, principal financial officer, principal accounting officer or controller, or persons performing similar functions. The CBCE is designed to comply with SEC regulations relating to codes of conduct and ethics.
Corporate Governance Guidelines. We have also adopted corporate governance guidelines to advance the functioning of our board of directors and its committees and to set forth our board of directors’ expectations as to how it and they should perform its and their respective functions.
Insider Trading Policy. We have adopted Brookfield’s Personal Trading Policy which governs the purchase, sale and other dispositions of our securities by directors, officers and employees of Brookfield.
Compensation of Directors
Our independent directors receive an annual retainer of $125,000, plus an additional retainer of $20,000 to the chairperson of the Audit Committee. We pay 50% of this compensation in cash in quarterly installments and the remaining 50% in an annual grant of restricted shares of our Class E common stock based on the most recent prior month’s NAV per Class E share. The annual grant of Class E shares of restricted stock occurs on the first business day of the second quarter of each fiscal year. This restricted stock generally vests one year from the date of grant, provided that shares of restricted stock will become fully vested on the earlier to occur of (i) the termination of the recipient’s service as a director due to his or her death, disability or our failure to renominate the independent director to the board of directors, or (ii) a change in control of our company. Shares of restricted stock will be eligible to participate in our distribution reinvestment plan. Shares of restricted stock will not be eligible for repurchase pursuant to our share repurchase plan until fully vested, which will generally not occur until one year from the date of the grant of such shares, subject to earlier vesting upon certain events as described above.
We do not pay our directors additional fees for attending board of directors meetings, but we reimburse each of our directors for reasonable out-of-pocket expenses incurred in attending board of directors and committee meetings (including, but not limited to, airfare, hotel and food). Our director who is affiliated with the Adviser and Brookfield does not receive additional compensation for serving on the board of directors or committees thereof.
Executive Compensation
We are externally managed and currently have no employees. Our executive officers serve as officers of the Adviser and are employees of the Adviser or one or more of its affiliates. Our Advisory Agreement provides that the Adviser is responsible for managing our investment activities, as such our executive officers do not receive any cash compensation from us or any of our subsidiaries for serving as our executive officers but, instead, receive compensation from the Adviser. In addition, we do not reimburse the Adviser for compensation it pays to our executive officers. The Advisory Agreement does not require our executive officers to dedicate a specific amount of time to fulfilling the Adviser’s obligations to us under the Advisory Agreement. Accordingly, the Adviser has informed us that it cannot identify the portion of the compensation it awards to our executive officers that relates solely to such executives’ services to us, as the Adviser does not compensate its employees specifically for such services. Furthermore, we do not have employment agreements with our executive officers, we do not provide pension or retirement benefits, perquisites or other personal benefits to our executive officers, our executive officers have not received any non-qualified deferred compensation and we do not have arrangements to make payments to our executive officers upon their termination or in the event of a change in control of us.
Although we do not pay our executive officers any cash compensation, we pay the Adviser the fees described under the heading “—The Advisory Agreement.”
Brookfield and the Adviser
Brookfield is a leading global alternative asset manager with approximately $1 trillion of assets under management as of December 31, 2024 across renewable power and transition, infrastructure, private equity, real estate and credit. Brookfield invests client capital for the long-term with a focus on real assets and essential service businesses that form the backbone of the global economy. Brookfield offers a range of alternative investment products to investors around the world — including public and private pension plans, endowments and foundations, sovereign wealth funds, financial institutions, insurance companies and private wealth investors. Brookfield draws on its heritage as an owner and operator to invest for value and generate strong returns for our clients, across economic cycles.
Brookfield’s real estate business is one of the world’s largest investors in real estate, with approximately $271 billion of assets under management as of December 31, 2024 across office, rental housing, logistics, retail, hospitality, mixed-use and alternative real estate (such as life sciences, manufactured housing, student housing and serviced apartments). Through its deep global sourcing network of over 650 real estate investment professionals and approximately 24,500 real estate operating employees around the world, Brookfield seeks to acquire high-quality assets in supply-constrained markets and execute operational enhancements to deliver consistent cash flows. Building on Brookfield’s history of successfully operating properties through multiple market cycles, Brookfield’s long-term goal is to generate strong risk-adjusted returns while mitigating downside risk.
We are externally managed by our adviser, Brookfield REIT Adviser LLC. The Adviser is an affiliate of Brookfield. Pursuant to the Advisory Agreement, the Adviser is responsible for implementing our investment strategy, which includes making investment decisions in constructing our portfolio and providing related portfolio management services, in accordance with our investment guidelines, policies and objectives and limitations, subject to oversight by our board of directors. The Adviser is also responsible for oversight over our other service providers. The Adviser performs its duties and will serve as a fiduciary under the Advisory Agreement.
Oaktree and the Sub-Adviser
The Sub-Adviser is an affiliate of Oaktree, which is a leader among global investment managers specializing in alternative investments, with approximately $202 billion of assets under management as of December 31, 2024. Brookfield holds a majority stake in Oaktree. Oaktree’s mission is to deliver superior investment results with risk under control and to conduct its business with the highest integrity. Oaktree emphasizes an opportunistic, value-oriented and risk-controlled approach to investing across real assets (including real estate), credit strategies, private equity and listed equities. Over more than two decades, Oaktree has developed a large and growing client base through its ability to identify and capitalize on opportunities for attractive investment returns in less efficient markets.
The Advisory Agreement
Our board of directors will at all times have ultimate oversight and policy-making authority, including responsibility for governance, financial controls, compliance and disclosure with respect to our company and the Operating Partnership. Pursuant to the Advisory Agreement among us, the Operating Partnership, and the Adviser, our board of directors has delegated to the Adviser the authority to implement our investment strategy, which includes making investment decisions in constructing our portfolio and providing related portfolio management services, in accordance with our investment objectives, guidelines, policies and limitations, subject to oversight by our board of directors. We or the Adviser may retain other service providers in connection with our operations, including, without limitation, administration, legal and accounting support. The Adviser will leverage Brookfield’s global resources to achieve our investment goals and objectives.
Services
Pursuant to the terms of the Advisory Agreement, among us, the Operating Partnership and the Adviser, the Adviser is responsible for, among other things:
•serving as an advisor to us with respect to the establishment and periodic review of our investment guidelines and our investment and financing activities and operations;
•purchasing, selling, exchanging, converting, trading, financing, refinancing, mortgaging, encumbering, conveying, assigning, pledging, constructing, lending or otherwise effecting transactions for our portfolio with respect to investment opportunities and our investments, in accordance with our investment guidelines, policies and objectives and limitations, subject to oversight by our board of directors;
•investigating, analyzing, evaluating, structuring and negotiating, on our behalf, potential acquisitions, purchases, sales, exchanges or other dispositions of investments with sellers, purchasers and other counterparties and, if applicable, their respective agents, advisors and representatives;
•providing us with portfolio management and other related services, including managing, operating, improving, developing, redeveloping, renovating and monitoring our investments;
•negotiating, arranging and executing any borrowings or financings in accordance with our investment guidelines;
•engaging and supervising, on our behalf and at our expense, various service providers;
•coordinating and managing operations of any joint venture or co-investment interests held by us and conducting matters with our joint venture or co-investment partners;
•advising us as to our capital structure and capital raising activities; and
•overseeing, or arranging for, the performance of the administrative services necessary for our operation.
The above summary is provided to illustrate the material functions which the Adviser performs for us and it is not intended to include all of the services which may be provided to us by the Adviser or third parties.
Term and Termination Rights
The Advisory Agreement has a one-year term, subject to renewals by our board of directors for an unlimited number of successive one-year periods. Our independent directors will evaluate the performance of the Adviser before renewing the Advisory Agreement. The Advisory Agreement may be terminated:
•immediately by us (1) for “cause,” (2) upon the bankruptcy of the Adviser or (3) upon a material breach of the Advisory Agreement by the Adviser;
•upon 60 days’ written notice by us without cause or penalty upon the vote of a majority of our independent directors; or
•upon 60 days’ written notice by the Adviser.
“Cause” is defined in the Advisory Agreement to mean fraud, criminal conduct, willful misconduct or willful or negligent breach of fiduciary duty by the Adviser under the Advisory Agreement.
In the event the Advisory Agreement is terminated, the Adviser will be entitled to receive its prorated management fee through the date of termination and a distribution of any accrued performance fee as of the date of such termination. In addition, upon the termination or expiration of the Advisory Agreement, the Adviser will cooperate with us and take all reasonable steps requested to assist our board of directors in making an orderly transition of the advisory function.
Management Fee, Performance Fee and Expense Reimbursements
Management Fee. As compensation for its services provided pursuant to the Advisory Agreement, we pay the Adviser a management fee equal to 1.25% of our NAV of the Participating Shares per annum payable monthly, and the Operating Partnership pays the Adviser a management fee equal to 1.25% of the Operating Partnership’s NAV of the Participating Units per annum payable monthly. In addition, we and the Operating Partnership pay the Adviser a management fee equal to 1.25% per annum payable monthly of the aggregate DST Property consideration per annum payable monthly for all DST Properties subject to the FMV Option held by the Operating Partnership. For avoidance of doubt, the Adviser does not receive a duplicative management fee with respect to any DST Property. In calculating the management fee, we use our NAV and the Operating Partnership’s NAV before giving effect to any accruals for the management fee, the performance fee, the stockholder servicing fee, the investor servicing fee or distributions payable on our shares or the Operating Partnership’s units. No management fee is paid with respect to Class E shares or Class E units. 
The management fee may be paid, at the Adviser’s election, in cash, Class E or Class I shares, or Class E or Class I units of the Operating Partnership. If the Adviser elects to receive any portion of its management fee in Class E or Class I shares, we may repurchase such shares from the Adviser at a later date without such shares being subject to the repurchase limits in our share repurchase plan or any early repurchase deduction.
Performance Fee. Pursuant to the Advisory Agreement, the Adviser receives a performance fee with respect to the Participating Shares paid annually in an amount equal to 12.5% of the Total Return, subject to a 5% Hurdle Amount and a High-Water Mark, with a Catch-Up (each term as defined below). We do not pay the Adviser a performance fee with respect to the Class E shares. In addition, to the extent that the Operating Partnership issues Participating Units, the Operating Partnership will pay the Adviser a performance fee with respect to such Participating Units paid annually in an amount equal to 12.5% of the Total Return, subject to a 5% Hurdle Amount and a High-Water Mark, with a Catch-Up.
Specifically, we pay the Adviser a performance fee in an amount equal to:
•First, if the Total Return for the applicable period exceeds the sum of (i) the Hurdle Amount for that period and (ii) the Loss Carryforward Amount (any such excess, “Excess Profits”), 100% of such Excess Profits until the total amount paid to the Adviser equals 12.5% of the sum of (x) the Hurdle Amount for that period and (y) any amount paid to the Adviser pursuant to this clause (this is commonly referred to as a “Catch-Up”); and
•Second, to the extent there are remaining Excess Profits, 12.5% of such remaining Excess Profits.
“Total Return” for any period since the end of the prior calendar year shall equal the sum of:
(i)all distributions accrued or paid (without duplication) on either (x) with respect to the performance fee on Participating Shares, the Participating Shares outstanding at the end of such period since the beginning of the then-current calendar year or (y) with respect to the performance fee on Participating Units, the Participating Units outstanding at the end of such period since the beginning of the then-current calendar year, plus
(ii)the change in aggregate NAV of such Participating Shares or Participating Units, as applicable, since the beginning of the year, before giving effect to (x) changes resulting solely from the proceeds of issuances of Participating Shares or Participating Units, as applicable, (y) any performance fee accrual and (z) applicable stockholder servicing fee or investor servicing fee expenses (including any payments made to us for payment of such expenses).
For the avoidance of doubt, the calculation of Total Return will (i) include any appreciation or depreciation in the NAV of Participating Shares or Participating Units, as applicable, issued during the then-current calendar year but (ii) exclude the proceeds from the initial issuance of such Participating Shares or Participating Units, as applicable.
“Hurdle Amount” for any period during a calendar year means that amount that results in a 5% annualized internal rate of return on the NAV of either (x) with respect to the performance fee on Participating Shares, the Participating Shares outstanding at the beginning of the then-current calendar year and all Participating Shares issued since the beginning of the then-current calendar year, or (y) with respect to the performance fee on Participating Units, the Participating Units outstanding at the beginning of the then-current calendar year and all Participating Units issued since the beginning of the then-current calendar year, in each case taking into account the timing and amount of all distributions accrued or paid (without duplication) on all such Participating Shares or Participating Units, as applicable, and all issuances of Participating Shares or Participating Units, as applicable, over the period and calculated in accordance with recognized industry practices. The ending NAV of the Participating Shares or Participating Units, as applicable, used in calculating the internal rate of return is calculated before giving effect to any accrual of performance fees and applicable stockholder servicing fee or investor servicing fee expenses, provided that the calculation of the Hurdle Amount for any period will exclude any Participating Shares or Participating Units, as applicable, repurchased during such period, which such Participating Shares or Participating Units, as applicable, are subject to the performance fee upon repurchase as described below.
Except as described below in “Loss Carryforward Amount”, any amount by which Total Return falls below the Hurdle Amount is not carried forward to subsequent periods.
“Loss Carryforward Amount” shall initially equal zero and shall cumulatively increase by the absolute value of any negative annual Total Return and decrease by any positive annual Total Return, provided that the Loss Carryforward Amount shall at no time be less than zero and provided further that the calculation of the Loss Carryforward Amount will exclude the Total Return related to any Participating Shares or Participating Units, as applicable, repurchased during such year, which Participating Shares or Participating Units, as applicable, are subject to the performance fee upon repurchase as described below. The effect of the Loss Carryforward Amount is that the recoupment of past annual Total Return losses will offset the positive annual Total Return for purposes of the calculation of the Adviser’s performance fee. This is referred to as a “High-Water Mark.”
The Adviser will also receive a performance fee with respect to all Participating Shares and Participating Units that are repurchased at the end of any month (in connection with repurchases of our shares in our share repurchase plan) in an amount calculated as described above with the relevant period being the portion of the year for which such Participating Share or Participating Unit, as applicable, was outstanding, and proceeds for any such Participating Share or Participating Unit repurchase will be reduced by the amount of any such performance fee.
The performance fee may be paid, at the Adviser’s election, in cash, Class E or Class I shares of our common stock, or Class E or Class I units of the Operating Partnership. If the Adviser elects to receive any portion of its performance fee in Class E or Class I shares, we may repurchase such shares from the Adviser at a later date. We expect to repurchase any such Class E shares or Class I shares as of a Repurchase Date at the transaction price in effect for repurchases made on such Repurchase Date under our share repurchase plan. Class E and Class I common stock obtained by the Adviser will not be subject to the repurchase limits of our share repurchase plan or any Early Repurchase Deduction. If the Adviser elects to receive any portion of its performance fee in Class E or Class I units, the Adviser may request the Operating Partnership to repurchase such units from the Adviser at a later date. Any such repurchase requests are not subject to the Early Repurchase Deduction or minimum holding period. The Operating Partnership will repurchase any such Operating Partnership units for cash unless our board of directors determines that any such repurchase for cash would be prohibited by applicable law or the partnership agreement, in which case such Operating Partnership units will be repurchased for Class E or Class I shares of our common stock with an equivalent aggregate NAV.
Our NAV and the NAV of the Operating Partnership calculated on the last trading day of a calendar year shall be the amounts against which changes in NAV are measured during the subsequent calendar year. The measurement of the foregoing net assets change is also subject to adjustment by our board of directors to account for any unit dividend, unit split, recapitalization or any other similar change in our or the Operating Partnership’s capital structure or any distributions that the board of directors deems to be a return of capital (if such changes are not already reflected in our or the Operating Partnership’s NAV).
The Adviser is not obligated to return any portion of the performance fees it receives based on our subsequent performance.
Changes in the Operating Partnership’s NAV per unit of each class of Participating Units will generally correspond to changes in our NAV per share of the corresponding class of our common stock, except that for purposes of calculating the Adviser’s performance fee, the effect of any payment of the performance fee or any stockholder servicing fee expenses will be excluded. The performance fee is calculated from our or the Operating Partnership’s Total Return, as applicable, over a calendar year. As a result, the Adviser may be entitled to receive a performance fee for a given year even if some of our stockholders who purchased shares during such year experienced a decline in NAV per share.
Similarly, stockholders whose shares are repurchased during a given year may have their shares repurchased at a lower NAV per share as a result of an accrual for the estimated performance fee at such time, even if no performance fee for such year is ultimately payable to the Adviser at the end of such calendar year.
In the event the Advisory Agreement is terminated or expires by non-renewal, the Adviser will be paid any accrued performance fee with respect to all Participating Shares and Participating Units as of the date of such termination or non-renewal.
Expense Reimbursement. We will reimburse the Adviser for costs and expenses it incurs in connection with the services it provides to us, including, but not limited to, (1) legal, accounting and printing fees and other expenses attributable to our organization, preparation of the registration statement, registration and qualification of our common stock for sale with the SEC and in the various states and filing fees incurred by the Adviser, (2) the actual cost of goods and services used by us and obtained from third parties, including fees paid to administrators, consultants, attorneys, technology providers and other service providers, and brokerage fees paid in connection with the purchase and sale of investments and securities, (3) expenses of managing and operating our properties, whether payable to an affiliate or a non-affiliated person, (4) out-of-pocket expenses in connection with the acquisition, origination, financing and development of properties and real estate-related investments, whether or not such investments are acquired, and (5) administrative service expenses, including, but not limited to, personnel and related employment costs incurred by the Adviser or its affiliates in performing administrative services on our behalf (including legal, accounting, investor relations, tax, capital markets, financial operations services and other administrative services) and the Adviser’s reasonable estimates of the allocable portion of salaries, bonuses and wages, benefits and overhead of all individuals performing such services, provided that no reimbursement shall be made for expenses related to personnel of the Adviser and its affiliates who provide investment advisory services to us pursuant to the Advisory Agreement or who serve as our directors or executive officers as designated by our board of directors. Such costs and expenses will include expenses relating to compliance-related matters and regulatory filings relating to our activities (including, without limitation, expenses relating to the preparation and filing of Form PF, Form ADV), reports to be filed with the CFTC, reports, disclosures or other regulatory filings of the Adviser and its affiliates relating to our activities (including our pro rata share of the costs of the Adviser and its affiliates of regulatory expenses that relate to us and Other Brookfield Accounts).
The Adviser advanced all of our organization and offering expenses on our behalf (other than upfront selling commissions, dealer manager fees and stockholder servicing fees) through July 5, 2023 subject to the following reimbursement terms: (1) we reimburse the Adviser for all such advanced expenses paid through July 5, 2022 ratably over the 60 months following July 6, 2022; and (2) we reimburse the Adviser for all such advanced expenses paid from July 6, 2022 through July 5, 2023 ratably over the 60 months following July 6, 2023. We reimburse the Adviser for any organization and offering expenses that it incurs on our behalf as and when incurred after July 6, 2023. Our organization and offering expenses may include the organization and offering expenses of feeder vehicles primarily created to hold our shares. As of December 31, 2024, the reimbursement payable to the Adviser for advanced organization and offering costs was $8.4 million.
Reimbursement by the Adviser. Our Total Operating Expenses are limited during any four fiscal quarters to the greater of (a) 2.0% of our Average Invested Assets or (b) 25.0% of our Net Income. This limit may be exceeded only if our independent directors have made a finding that, based on such unusual and non-recurring factors as they 
deem sufficient, a higher level of expenses is justified, and such finding is recorded in the minutes of a meeting of the independent directors. For purposes of these limits:
•“Total Operating Expenses” are all costs and expenses paid or incurred by us, as determined under GAAP, including the management and performance fees, but excluding: (i) the expenses of raising capital such as organization and offering expenses, legal, audit, accounting, underwriting, brokerage, listing, registration and other fees, printing and other such expenses and taxes incurred in connection with the issuance, distribution, transfer, registration and listing of our capital stock, (ii) property-level expenses incurred at each property, (iii) interest payments, (iv) taxes, (v) non-cash expenditures such as depreciation, amortization and bad debt reserves, (vi) incentive fees paid in compliance with our charter, (vii) acquisition fees and acquisition expenses related to the selection and acquisition of assets, whether or not a property is actually acquired, (viii) real estate commissions on the sale of property and (ix) other fees and expenses connected with the acquisition, disposition, management and ownership of real estate interests, mortgage loans or other property (including the costs of foreclosure, insurance premiums, legal services, maintenance, repair and improvement of property).
•“Average Invested Assets” means, for any period, the average of the aggregate book value of our assets, invested, directly or indirectly, in equity interests in and loans secured by real estate, including all properties, mortgages and real estate-related securities and consolidated and unconsolidated joint ventures or other partnerships, before deducting depreciation, amortization, impairments, bad debt reserves or other non-cash reserves, computed by taking the average of such values at the end of each month during such period.
•“Net Income” means, for any period, total revenues applicable to such period, less the total expenses applicable to such period other than additions to, or allowances for, non-cash charges such as depreciation, amortization, impairments and reserves for bad debt or other similar non-cash reserves.
Notwithstanding the foregoing, to the extent that our Total Operating Expenses exceed these limits and the independent directors determine that the excess expenses were justified based on unusual and nonrecurring factors that they deem sufficient, the Adviser would not be required to reimburse us. Within 60 days after the end of any fiscal quarter for which our Total Operating Expenses for the four consecutive fiscal quarters then ended exceed these limits and our independent directors approve such excess amount, we will send our stockholders a written disclosure of such fact, or will include such information in our next quarterly report on Form 10-Q or in a current report on Form 8-K filed with the SEC, together with an explanation of the factors our independent directors considered in arriving at the conclusion that such excess expenses were justified. In addition, our independent directors will review at least annually the total fees and expenses to determine if they are reasonable in light of our performance, our net assets and our net income and the fees and expenses of other comparable unaffiliated REITs. Each such determination will be recorded in the minutes of a meeting of the independent directors.
Independent Directors’ Review of Compensation. Our independent directors evaluate at least annually whether the compensation that we contract to pay to the Adviser is reasonable in relation to the nature and quality of services performed and that such compensation is within the limits prescribed by our charter. Our independent directors supervise the performance of the Adviser and the compensation we pay to it to determine that the provisions of the Advisory Agreement are being carried out. This evaluation is based on the factors set forth below, as well as any other factors deemed relevant by the independent directors:
•the amount of fees paid to the Adviser in relation to the size, composition and performance of our assets;
•the success of the Adviser in generating investments that meet our investment objectives;
•rates charged to other REITs and to investors other than REITs by advisors performing the same or similar services;
•additional revenues realized by the Adviser and its affiliates through their advisory relationship with us, including loan administration, underwriting or broker commissions, servicing, engineering, inspection and other fees, whether paid by us or by others with whom we do business;
•the quality and extent of the services and advice furnished by the Adviser;
•the performance of the assets, including income, conservation or appreciation of capital, frequency of problem investments and competence in dealing with distress situations; and
•the quality of our assets in relationship to the investments generated by the Adviser for its own account.
We have agreed to indemnify and hold harmless the Adviser and its affiliates performing services for us from specific claims and liabilities arising out of the performance of their obligations under the Advisory Agreement, subject to certain limitations. See “—Limited Liability and Indemnification of Directors, Officers, the Adviser and Other Agents” below.
The Sub-Advisory Agreement
Pursuant to the Sub-Advisory Agreement, the Sub-Adviser (i) provides services related to the acquisition, management and disposition of the Investment Sleeve in accordance with, and subject to, our investment objectives, strategy, guidelines, policies and limitations; and (ii) provides certain services with respect to Adviser CMBS subject to specified guidelines and limitations.
The Sub-Advisory Agreement may be terminated by the Adviser or by the Sub-Adviser at any time and will terminate immediately in the event of termination of the Advisory Agreement. In addition, the Sub-Advisory Agreement may be terminated (1) by us, at any time, without payment of any penalty, by our board of directors; (2) by the Adviser, (a) upon no less than 60 days’ prior written notice to the Sub-Adviser, (b) at any time, if the Sub-Adviser materially breaches any of the representations and warranties set forth in the Sub-Advisory Agreement, including if the Sub-Adviser is not in material compliance with its obligations under the Investment Advisers Act of 1940, as amended, or (c) at any time, if the Sub-Adviser becomes unable to discharge its duties and obligations under the Sub-Advisory Agreement, including circumstances such as financial insolvency of the Sub-Adviser or other circumstances that could materially adversely affect us; or (3) by the Sub-Adviser, (x) upon no less than 120 days’ prior written notice to the Adviser, (y) at any time, if the Adviser materially breaches any of the representations and warranties set forth in the Sub-Advisory Agreement, or (z) at any time, if the Adviser becomes unable to discharge its duties and obligations under the Sub-Advisory Agreement, including circumstances such as financial insolvency of the Adviser.
The fees paid to the Sub-Adviser under the Sub-Advisory Agreement are not paid by us, but instead are paid by the Adviser out of the management and performance fees that we pay to the Adviser. The expense reimbursements that we pay to the Adviser include expenses incurred by the Sub-Adviser on our behalf that the Adviser is required to reimburse to the Sub-Adviser under the Sub-Advisory Agreement. In the event that the Sub-Advisory Agreement is terminated, the Sub-Adviser will be paid all accrued and unpaid fees and expense reimbursements thereunder through the date of termination. The Sub-Adviser performs its duties and serves as a fiduciary under the Sub-Advisory Agreement.
Limited Liability and Indemnification of Directors, Officers, the Adviser and Other Agents
Our charter generally limits the personal liability of our stockholders, directors and officers for monetary damages and requires us to indemnify and advance expenses to our directors, officers and other agents subject to the limitations of the NASAA REIT Guidelines and Maryland law. Maryland law permits a corporation to include in its charter a provision limiting the liability of directors and officers to the corporation and its stockholders for money damages, except for liability resulting from actual receipt of an improper benefit or profit in money, property or services or active and deliberate dishonesty established by a final judgment and which is material to the cause of action. The MGCL requires a corporation (unless its charter provides otherwise, which our charter does not) to indemnify a director or officer who has been successful, on the merits or otherwise, in the defense of any proceeding to which he or she is made or threatened to be made a party by reason of his or her service in that capacity. The 
MGCL allows directors and officers to be indemnified against judgments, penalties, fines, settlements and reasonable expenses actually incurred in connection with a proceeding unless the following can be established:
•an act or omission of the director or officer was material to the cause of action adjudicated in the proceeding and was committed in bad faith or was the result of active and deliberate dishonesty;
•the director or officer actually received an improper personal benefit in money, property or services; or
•with respect to any criminal proceeding, the director or officer had reasonable cause to believe his or her act or omission was unlawful.
A court may order indemnification if it determines that the director or officer is fairly and reasonably entitled to indemnification, even though the director or officer did not meet the prescribed standard of conduct or was adjudged liable on the basis that personal benefit was improperly received. However, indemnification for an adverse judgment in a suit by the corporation or in its right, or for a judgment of liability on the basis that personal benefit was improperly received, is limited to expenses. The MGCL permits a corporation to advance reasonable expenses to a director or officer upon receipt of a written affirmation by the director or officer of his or her good faith belief that he or she has met the standard of conduct necessary for indemnification and a written undertaking by him or her or on his or her behalf to repay the amount paid or reimbursed if it is ultimately determined that the standard of conduct was not met.
In addition to the above limitations of the MGCL, our charter provides that our directors, the Adviser and its or our affiliates may be indemnified for losses or liability suffered by them or held harmless for losses or liability suffered by us only if all of the following conditions are met:
•the indemnitee determined, in good faith, that the course of conduct which caused the loss or liability was in our best interest;
•the indemnitee was acting on our behalf or performing services for us;
•in the case of affiliated directors, the Adviser or its or our affiliates, the liability or loss was not the result of negligence or misconduct by the party seeking indemnification; and
•in the case of our independent directors, the liability or loss was not the result of gross negligence or willful misconduct by the party seeking indemnification.
In addition, any indemnification or any agreement to hold harmless is recoverable only out of our net assets and not from our stockholders.
Our charter also provides that we may not provide indemnification to a director, the Adviser or any of our or the Adviser’s affiliates for any loss, liability or expense arising from or out of an alleged violation of federal or state securities laws by such party unless one or more of the following conditions are met:
•there has been a successful adjudication on the merits of each count involving alleged securities law violations as to the party seeking indemnification;
•such claims have been dismissed with prejudice on the merits by a court of competent jurisdiction as to such party; or
•a court of competent jurisdiction approves a settlement of the claims against such party and finds that indemnification of the settlement and the related costs should be made, and the court considering the request for indemnification has been advised of the position of the SEC and of the published position of any state securities regulatory authority in which our securities were offered or sold as to indemnification for violations of securities laws.
Finally, our charter provides that we may pay or reimburse reasonable legal expenses and other costs incurred by our directors, the Adviser and its or our affiliates in advance of final disposition of a proceeding only if all of the following are satisfied:
•the proceeding relates to acts or omissions with respect to the performance of duties or services on our behalf;
•the indemnitee provides us with written affirmation of his or her good faith belief that he or she has met the standard of conduct necessary for indemnification;
•the legal proceeding was initiated by a third party who is not a stockholder or, if by a stockholder acting in his or her capacity as such, a court of competent jurisdiction approves such advancement; and
•the indemnitee provides us with a written agreement to repay the amount paid or reimbursed, together with the applicable legal rate of interest thereon, if it is ultimately determined that he or she did not comply with the requisite standard of conduct and is not entitled to indemnification.
We have entered into indemnification agreements with our directors. Pursuant to the terms of these indemnification agreements, we must indemnify and advance expenses and costs incurred by these directors in connection with any claims, suits or proceedings brought against such directors as a result of their service. However, our indemnification obligation is subject to the limitations set forth in the indemnification agreements and in our charter. We also maintain a directors and officers’ insurance policy.
The general effect to investors of any arrangement under which any of our controlling persons, directors or officers are insured or indemnified against liability is a potential reduction in distributions resulting from our payment of premiums, deductibles and other costs associated with such insurance or, to the extent any such loss is not covered by insurance, our payment of indemnified losses. In addition, indemnification could reduce the legal remedies available to us and our stockholders against the indemnified individuals; however, this provision does not reduce the exposure of our directors and officers to liability under federal or state securities laws, nor does it limit our stockholder’s ability to obtain injunctive relief or other equitable remedies for a violation of a director’s or an officer’s duties to us or our stockholders, although the equitable remedies may not be an effective remedy in some circumstances.
The SEC and state securities regulators take the position that indemnification against liabilities arising under the Securities Act and state securities laws, respectively, is against public policy and unenforceable.
The Operating Partnership must also indemnify us and our directors and officers and other persons we may designate against damages and liabilities in our capacity as the sole member of its general partner.
Legal Proceedings
Neither we nor the Adviser is currently involved in any material litigation. As a registered investment advisor, the Adviser may be examined periodically by the SEC.
COMPENSATION
We pay the Adviser, the Dealer Manager and their respective affiliates the fees and expense reimbursements described below in connection with performing services for us. In addition, affiliates of the Advisor receive fees and expense reimbursements in connection with our DST Program as described in “Investment Objectives and Strategies—DST Program.” We do not intend to pay the Adviser or its affiliates any separate fees for property acquisitions, dispositions or financings (except interest and other payments to the lender in cases where the lender is an affiliate of the Adviser), although our charter permits us to do so, subject to certain limitations. We will, however, reimburse the Adviser for out-of-pocket expenses related to the foregoing activities to the extent such expenses are paid by the Adviser.
 |  |  |  |  |  |  |  |  |  |  |  |  |  |  | 
| Type of Compensation and Recipient |  | Determination of Amount |  | Estimated Amount | 
 |  |  |  |  | 
 |  | Organization and Offering Activities |  |  | 
 |  |  |  |  | 
Upfront Selling Commissions and Dealer Manager Fees (1)(2)— The Dealer Manager  |  | The Dealer Manager is entitled to receive upfront selling commissions of up to 3.0%, and upfront dealer manager fees of 0.5%, of the transaction price of each Class T share sold in the primary offering; provided, however, that such amounts may vary at certain participating broker-dealers provided that the sum will not exceed 3.5% of the transaction price. The Dealer Manager is entitled to receive upfront selling commissions of up to 3.5% of the transaction price of each Class S share sold in the primary offering and up to 1.5% of the transaction price of each Class D share sold in the primary offering. The Dealer Manager anticipates that all of the upfront selling commissions and dealer manager fees will be retained by, or reallowed (paid) to, participating broker-dealers. |  | The actual amount will depend on the number of Class T, Class S and Class D shares sold. Aggregate upfront selling commissions will equal approximately $134.9 million, and dealer manager fees will equal approximately $1.4 million, in each case, assuming we sell the maximum amount in our primary offering, assuming payment of the full upfront selling commissions and dealer manager fees (with a split for Class T shares of 3.0% and 0.5%, respectively), and assuming that 5%, 60% and 5% of our offering proceeds are from the sale of each of Class T, Class S and Class D shares, respectively, and that the transaction prices of our Class T, Class S and Class D shares remain constant.  | 
 |  |  |  |  | 
 |  | No upfront or other selling commissions or dealer manager fees are paid with respect to Class I shares, or shares of any class sold pursuant to our distribution reinvestment plan.  |  |  | 
 |  |  |  |  |  |  |  |  |  |  |  |  |  |  | 
| Type of Compensation and Recipient |  | Determination of Amount |  | Estimated Amount | 
 |  |  |  |  | 
Stockholder Servicing Fees(2)(3)— The Dealer Manager  |  | Subject to FINRA limitations on underwriting compensation, we pay the Dealer Manager selling commissions over time as stockholder servicing fees for ongoing services rendered to stockholders by participating broker-dealers or broker-dealers servicing investors’ accounts, referred to as servicing broker-dealers: •with respect to our outstanding Class T shares equal to 0.85% per annum of the aggregate NAV of our outstanding Class T shares, consisting of an advisor stockholder servicing fee of 0.65% per annum, and a dealer stockholder servicing fee of 0.20% per annum, of the aggregate NAV of our outstanding Class T shares; provided, however, that with respect to Class T shares sold through certain participating broker-dealers, the advisor stockholder servicing fee and the dealer stockholder servicing fee may be other amounts, provided that the sum of such fees will always equal 0.85% per annum of the NAV of such shares;  |  | Actual amounts depend upon the per share NAVs of our Class T, Class S and Class D shares, the number of Class T, Class S and Class D shares purchased and when such shares are purchased. For Class T  shares, the stockholder servicing fees will equal approximately $2.5 million per annum if we sell the maximum amount. For Class S shares, the stockholder servicing fees will equal approximately $29.6 million per annum if we sell the maximum amount. For Class D shares, the stockholder servicing fees will equal approximately $.7 million per annum if we sell the maximum amount. In each case, assuming that, in our primary offering, 5% of our offering proceeds are from the sale of Class T shares, 60% of our offering proceeds are from the sale of Class S shares and 5% of our offering proceeds are from the sale of Class D shares, that the NAV per share of our Class T shares, Class S shares and Class D shares remains constant and none of our stockholders participate in our distribution reinvestment plan. | 
 |  |  |  |  | 
 |  | •with respect to our outstanding Class S shares equal to 0.85% per annum of the aggregate NAV of our outstanding Class S shares; and  |  |  | 
 |  |  |  |  | 
 |  | •with respect to our outstanding Class D shares equal to 0.25% per annum of the aggregate NAV of our outstanding Class D shares.  |  |  | 
 |  |  |  |  | 
 |  |  |  |  |  |  |  |  |  |  |  |  |  |  | 
| Type of Compensation and Recipient |  | Determination of Amount |  | Estimated Amount | 
 |  |  |  |  | 
 |  | We do not pay a stockholder servicing fee with respect to our outstanding Class I shares. The stockholder servicing fees are paid monthly in arrears. The Dealer Manager reallows (pays) the stockholder servicing fees to participating broker-dealers and servicing broker-dealers for ongoing stockholder services performed by such broker-dealers, and waives stockholder servicing fees to the extent a broker-dealer is not eligible to receive it for failure to provide such services. Stockholder servicing fees are paid on Class T, Class S and Class D shares issued under our distribution reinvestment plan. Because the stockholder servicing fees are calculated based on the NAV for our Class T, Class S and Class D shares, they will reduce the NAV or, alternatively, the distributions payable.  |  |  | 
 |  |  |  |  | 
 |  | We will cease paying the stockholder servicing fee with respect to any Class T share, Class S share or Class D share held in a stockholder’s account at the end of the month in which the Dealer Manager in conjunction with the transfer agent determines that total upfront selling commissions, dealer manager fees and stockholder servicing fees paid with respect to the shares held by such stockholder within such account would exceed, in the aggregate, 8.75% (or, in the case of Class T shares sold through certain participating broker-dealers, a lower limit as set forth in the applicable dealer agreement between the Dealer Manager and a participating broker-dealer at the time such shares were issued) of the sum of the gross proceeds from the sale of such shares.  |  |  | 
 |  |  |  |  | 
 |  |  |  |  |  |  |  |  |  |  |  |  |  |  | 
| Type of Compensation and Recipient |  | Determination of Amount |  | Estimated Amount | 
 |  |  |  |  | 
 |  | At the end of such month, any Class T share, Class S share or Class D share held in such stockholder’s account will convert into a number of Class I shares with an equivalent aggregate NAV as such shares. Although we cannot predict the length of time over which the stockholder servicing fee will be paid due to potential changes in the NAV of our shares, this fee would be paid with respect to a Class T share or Class S share over approximately 6.5 years from the date of purchase and with respect to a Class D share held in a stockholder’s account over approximately 29.5 years from the date of purchase, assuming a limit of 8.75% of gross proceeds, payment of the full upfront selling commissions and dealer manager fees (as applicable), opting out of the distribution reinvestment plan and a constant NAV of $10.00 per share. Under these assumptions, if a stockholder holds his or her shares for these time periods, this fee with respect to a Class T share or Class S share would total approximately $0.56 and with respect to a Class D share would total approximately $0.74.  |  |  | 
 |  |  |  |  | 
 |  |  |  |  |  |  |  |  |  |  |  |  |  |  | 
| Type of Compensation and Recipient |  | Determination of Amount |  | Estimated Amount | 
 |  |  |  |  | 
 |  | In addition, we will cease paying the stockholder servicing fee on the Class T shares, Class S shares and Class D shares on the earlier to occur of the following: (i) a listing of Class I shares, (ii) our merger or consolidation with or into another entity in which we are not the surviving entity, or the sale or other disposition of all or substantially all of our assets, in each case in a transaction in which our stockholders receive cash, securities listed on a national exchange or a combination thereof, or (iii) the end of the month following the completion of this offering in which we, with the assistance of the Dealer Manager, determine that, in the aggregate, underwriting compensation paid or incurred from all sources in connection with this offering, determined pursuant to the rules and guidance of FINRA, including upfront selling commissions, the stockholder servicing fee and other underwriting compensation, is equal to 10% of the gross proceeds from our primary offering.  If not already converted as described in the preceding paragraph, on the earliest of the foregoing, each Class T share, Class S share or Class D share held in a stockholder’s account will convert into a number of Class I shares with an equivalent aggregate NAV as such share. |  |  | 
 |  |  |  |  | 
 |  | For a description of the services required from the participating broker-dealer or servicing broker-dealer, see the “Plan of Distribution— Underwriting Compensation— Stockholder Servicing Fees—Class T, Class S and Class D Shares.” |  |  | 
 |  |  |  |  | 
 |  |  |  |  |  |  |  |  |  |  |  |  |  |  | 
| Type of Compensation and Recipient |  | Determination of Amount |  | Estimated Amount | 
 |  |  |  |  | 
Organization and Offering Expense Reimbursement(2)(4)— The Adviser   |  | The Adviser advanced all of our organization and offering expenses on our behalf (other than upfront selling commissions, dealer manager fees and stockholder servicing fees) through July 5, 2023 subject to the following reimbursement terms: (1) we reimburse the Adviser for all such advanced expenses paid through July 5, 2022 ratably over the 60 months following July 6, 2022; and (2) we reimburse the Adviser for all such advanced expenses paid from July 6, 2022 through July 5, 2023 ratably over the 60 months following July 6, 2023. Following July 6, 2023, we reimburse the Adviser for any organization and offering expenses that it incurs on our behalf as and when incurred. Our organization and offering expenses may include the organization and offering expenses of feeder vehicles primarily created to hold our shares. As of December 31, 2024, the reimbursement payable to the Adviser for advanced organization and offering costs was $7.0 million.   |  | We estimate our organization and offering expenses to be approximately $20.4 million if we sell the maximum offering amount.   | 
 |  |  |  |  | 
 |  | After the termination of the primary offering and again after termination of the offering under our distribution reinvestment plan, the Adviser has agreed to reimburse us to the extent that the organization and offering expenses that we incur exceed 15% of our gross proceeds from the applicable offering. |  |  | 
 |  |  |  |  | 
| Investment Activities  | 
 |  |  |  |  | 
Acquisition Expense Reimbursement(5)—The Adviser  |  | We do not intend to pay the Adviser any acquisition or other similar fees in connection with making investments, though our charter authorizes us to do so. We will, however, reimburse the Adviser for out-of-pocket expenses in connection with the acquisition, origination and financing of properties and real estate-related investments, whether or not such investments are acquired, and make payments to third parties or certain of the Adviser’s affiliates in connection with making investments, as described in “—Fees from Other Services” below. |  | Actual amounts are dependent upon actual expenses incurred and, therefore, cannot be determined at this time.  | 
 |  |  |  |  | 
 |  |  |  |  |  |  |  |  |  |  |  |  |  |  | 
| Type of Compensation and Recipient |  | Determination of Amount |  | Estimated Amount | 
 |  |  |  |  | 
| Operational Activities | 
 |  |  |  |  | 
Management Fee, Performance Fee and Expense Reimbursements(6)—The Adviser  |  | We pay the Adviser a management fee equal to 1.25% of our NAV of the Participating Shares per annum payable monthly, and the Operating Partnership pays the Adviser a management fee equal to 1.25% of the Operating Partnership’s NAV of the Participating Units per annum payable monthly. In addition, we and the Operating Partnership pay the Adviser a management fee equal to 1.25% of the aggregate DST Property consideration per annum payable monthly for all DST Properties subject to a FMV Option held by the Operating Partnership. For avoidance of doubt, the Adviser does not receive a duplicative management fee with respect to any DST Property. No management fee is paid with respect to Class E shares or Class E units and as a result, it is a class-specific expense.  The management fee may be paid, at the Adviser’s election, in cash, Class E or Class I shares, or Class E or Class I units of the Operating Partnership. If the Adviser elects to receive any portion of its management fee in Class E or Class I shares, we may repurchase such shares from the Adviser at a later date. We expect to repurchase any such Class E or Class I shares as of a Repurchase Date at the transaction price in effect for repurchases made on such Repurchase Date under our share repurchase plan. Class E and Class I shares obtained by the Adviser will not be subject to the repurchase limits of our share repurchase plan or any Early Repurchase Deduction.  |  | Actual amounts of the management fee depend upon our aggregate NAV. The management fee will equal approximately $73.3 million per annum if we sell the maximum amount  in our primary offering, assuming that the NAV per share of each class of our common stock remains constant and before giving effect to any shares issued under our distribution reinvestment plan. Actual amounts of the performance fee depend upon our total distributions plus the change in NAV per share or per unit, as applicable. Actual amounts of out-of-pocket expenses paid by the Adviser that we reimburse are dependent upon actual expenses incurred and, therefore, cannot be determined at this time.  | 
 |  |  |  |  | 
 |  |  |  |  |  |  |  |  |  |  |  |  |  |  | 
| Type of Compensation and Recipient |  | Determination of Amount |  | Estimated Amount | 
 |  |  |  |  | 
 |  | In addition, we pay the Adviser a performance fee equal to 12.5% of the Total Return, subject to a 5% Hurdle Amount and a High-Water Mark, with a Catch-Up with respect to the Participating Shares payable annually. We do not pay the Adviser a performance fee with respect to the Class E shares and as a result, it is a class-specific expense.  |  |  | 
 |  |  |  |  | 
 |  | The performance fee may be paid, at the Adviser’s election, in cash, Class E or Class I shares, or Class E or Class I units of the Operating Partnership. If the Adviser elects to receive any portion of its management fee in Class E or Class I shares, we may repurchase such shares from the Adviser at a later date. We expect to repurchase any such Class E or Class I shares as of a Repurchase Date at the transaction price in effect for repurchases made on such Repurchase Date under our share repurchase plan. Class E and Class I shares obtained by the Adviser will not be subject to the repurchase limits of our share repurchase plan or any Early Repurchase Deduction. If the Adviser elects to receive any portion of its performance fee in Class E or Class I units, the Adviser may request the Operating Partnership to repurchase such units from the Adviser at a later date. Any such repurchase requests are not subject to the Early Repurchase Deduction or minimum holding period. The Operating Partnership will repurchase any such Operating Partnership units for cash unless our board of directors determines that any such repurchase for cash would be prohibited by applicable law or the partnership agreement, in which case such Operating Partnership units will be repurchased for Class E or Class I shares of our common stock with an equivalent aggregate NAV.  |  |  | 
 |  |  |  |  | 
 |  |  |  |  |  |  |  |  |  |  |  |  |  |  | 
| Type of Compensation and Recipient |  | Determination of Amount |  | Estimated Amount | 
 |  |  |  |  | 
 |  | To the extent that the Operating Partnership issues Participating Units, the Operating Partnership will pay the Adviser both (i) a management fee of 1.25% of the Operating Partnership’s NAV of the Participating Units per annum payable monthly, and (ii) a performance fee with respect to such Participating Units paid annually in an amount equal to 12.5% of the Total Return, subject to a 5% Hurdle Amount and a High-Water Mark, with a Catch-Up (each term as defined herein).  |  |  | 
 |  |  |  |  | 
 |  | For a detailed explanation of how the performance fee is calculated, see “Management—The Advisory Agreement—Management Fee, Performance Fee and Expense Reimbursements.” For a hypothetical example of the performance fee calculation, see “Compensation— Performance Fee Example.”  |  |  | 
 |  |  |  |  | 
 |  |  |  |  |  |  |  |  |  |  |  |  |  |  | 
| Type of Compensation and Recipient |  | Determination of Amount |  | Estimated Amount | 
 |  |  |  |  | 
 |  | In addition to the organization and offering expense and acquisition expense reimbursements described above, we will reimburse the Adviser for costs and expenses it incurs in connection with the services it provides to us, including, but not limited to, (1) the actual cost of goods and services used by us and obtained from third parties, including fees paid to administrators, consultants, attorneys, technology providers and other service providers, and brokerage fees paid in connection with the purchase and sale of investments and securities, (2) expenses of managing and operating our properties, whether payable to an affiliate or a non-affiliated person and (3) administrative service expenses, including, but not limited to, personnel and related employment costs incurred by the Adviser or its affiliates in performing administrative services on our behalf (including legal, accounting, investor relations, tax, capital markets, financial operations services and other administrative services), provided that no reimbursement shall be made for expenses related to personnel of the Adviser and its affiliates who provide investment advisory services to us pursuant to the Advisory Agreement or who serve as our directors or executive officers as designated by our board of directors. The expense reimbursements that we will pay to the Adviser include expenses incurred by the Sub-Adviser on our behalf.  |  |  | 
 |  |  |  |  | 
 |  | See “Management—The Advisory Agreement—Management Fee, Performance Fee and Expense Reimbursements.” |  |  | 
 |  |  |  |  |  |  |  |  |  |  |  |  |  |  | 
| Type of Compensation and Recipient |  | Determination of Amount |  | Estimated Amount | 
 |  |  |  |  | 
 |  |  |  |  | 
Fees from Other Services— Affiliates of the Adviser  |  | We may retain third parties, including certain of the Adviser’s affiliates, for necessary services relating to our investments or our operations, including, but not limited to, lending and loan special servicing; investment banking, advisory, consulting, brokerage and managing foreclosures and workouts; the placement and provision of insurance policies and coverage, including risk retention or insurance captives; entitlement, development, construction and design (including oversight thereof); portfolio company, real estate operations and property management (and oversight thereof) and leasing; legal, financial, compliance, tax, back office, corporate secretarial, accounting, human resources, bank account and cash management; supply or procurement of power and energy; transaction support; accounting and reporting (including coordinating onboarding, due diligence, reporting and other administrative services) and other financial operations services; hedging, derivatives, financing and other treasury services and capital markets services; data generation, analysis, collection and management services; physical and digital security, life and physical safety, and other technical specialties; information technology services and innovation; appraisal and valuation services; market research; cash flow modeling and forecasting; client onboarding; and other services or products. Any fees paid to the Adviser’s affiliates for any such services will not reduce the management or performance fees. Any such arrangements will subject to approval by a majority of our board of directors (including a majority of our independent directors) not otherwise interested in the transaction. |  | Actual amounts depend on whether affiliates of the Adviser are actually engaged to perform such services.  | 
__________________
(1)Upfront selling commissions and dealer manager fees for sales of Class T and Class S shares may be reduced or waived in connection with volume or other discounts, other fee arrangements or for sales to certain categories of purchasers. See “Plan of Distribution—Underwriting Compensation—Selling Commissions and Dealer Manager Fees.” If all shares sold in this offering are Class S shares, our total upfront selling commissions would be approximately $202,898,551 if we raise the maximum offering, assuming that the maximum upfront selling 
commission is paid for each share sold in our primary offering, the NAV per Class S share is $10.00 and we do not reallocate any shares between our primary offering and our distribution reinvestment plan.
(2)We will cease paying stockholder servicing fees at the date following the completion of this offering at which total underwriting compensation from any source in connection with this offering equals 10% of the gross proceeds from our primary offering (i.e., excluding proceeds from sales pursuant to our distribution reinvestment plan). This limitation is intended to ensure that we satisfy the FINRA requirement that total underwriting compensation paid in connection with this offering does not exceed 10% of the gross proceeds of our primary offering.
(3)In calculating our stockholder servicing fee, we will use our NAV before giving effect to accruals for the stockholder servicing fee or distributions payable on our shares. If all shares sold in this offering are Class S shares, our total annual stockholder servicing fees would be approximately $49,275,362 if we raise the maximum offering, assuming that our NAV per share for Class S shares is $10.00 and no shares are issued pursuant to our distribution reinvestment plan.
(4)These amounts represent estimated expenses incurred in connection with our organization and this offering, including legal, accounting, printing, mailing and filing fees and expenses, due diligence expenses of participating broker-dealers supported by detailed and itemized invoices, costs in connection with preparing sales materials, design and website expenses, fees and expenses of our transfer agent, fees to attend retail seminars sponsored by participating broker-dealers and reimbursements for customary travel, lodging, and meals. Under no circumstances may our total organization and offering expenses (including upfront selling commissions, stockholder servicing fees and due diligence expenses) exceed 15% of the gross proceeds from this offering.
(5)We will pay all expenses incurred in connection with the acquisition of our investments, including legal and accounting fees and expenses, brokerage commissions payable to unaffiliated third parties, travel expenses, costs of appraisals (including independent appraisals), nonrefundable option payments on property not acquired, engineering, due diligence, title insurance and other expenses related to the selection and acquisition of investments, whether or not acquired. While most of the acquisition expenses are expected to be paid to third parties, a portion of the out-of-pocket acquisition expenses may be paid or reimbursed to the Adviser or its affiliates. Acquisition expenses, together with any acquisition fees for a particular real estate-related asset, will in no event exceed 6% of the gross purchase price of the property. In addition, the expenses we pay to the Adviser include expenses incurred by the Sub-Adviser on our behalf that the Adviser is required to reimburse to the Sub-Adviser under the Sub-Advisory Agreement.
(6)In calculating the management fee, we use our NAV and the Operating Partnership’s NAV before giving effect to any accruals for the management fee, the performance fee, the stockholder servicing fee, the investor servicing fee or distributions payable on our shares or the Operating Partnership’s units.
Our Total Operating Expenses are limited during any four fiscal quarters to the greater of (a) 2.0% of our Average Invested Assets or (b) 25.0% of our Net Income. This limit may be exceeded only if our independent directors have made a finding that, based on such unusual and non-recurring factors as they deem sufficient, a higher level of expenses is justified, and such finding is recorded in the minutes of a meeting of the independent directors. Within 60 days after the end of any fiscal quarter for which there is an excess amount that the independent directors conclude was justified, a written disclosure of such fact, together with an explanation of the factors the independent directors considered in determining that such excess amount was justified, must be sent to the holders of shares of common stock (or disclosed in our next quarterly report on Form 10-Q or by filing a current report on Form 8-K with the SEC). See “Management—The Advisory Agreement—Management Fee, Performance Fee and Expense Reimbursements.”
Performance Fee Example
The following hypothetical illustrates how we would calculate the performance fee at the end of the year based on the assumptions set forth in rows A through E of the table below. All amounts are with respect to the shares outstanding at the end of the year. Actual results may differ materially from the following hypothetical calculation.
 |  |  |  |  |  |  |  |  | 
| A. | Beginning NAV  | $ | 500,000,000  |  | 
| B. | Loss Carryforward Amount  | $ | —  |  | 
| C. | Net proceeds from new issuances  | $ | —  |  | 
| D. | Distributions paid (in 12 equal monthly installments)  | $ | 20,000,000  |  | 
| E. | Change in NAV required to meet 5% annualized internal rate of return(1)  | $ | 4,600,000  |  | 
| F. | Hurdle Amount(1) (D plus E)  | $ | 24,600,000  |  | 
| G. | Actual change in NAV  | $ | 25,000,000  |  | 
| H. | Annual Total Return prior to performance fee (D plus G)  | $ | 45,000,000  |  | 
| I. | Excess Proceeds (H minus the sum of B and F)  | $ | 20,400,000  |  | 
| J. | Performance fee is equal to 12.5% of annual Total Return (H) because the annual Total Return exceeds the Hurdle Rate (F) plus loss carryforward account balance (B) with enough Excess Proceeds (I) to achieve the full Catch-Up  | $ | 5,625,000  |  | 
__________________
(1)Amounts rounded to the nearest $100,000. The Hurdle Amount for any period is the amount that results in a 5% annualized internal rate of return on the NAV of the shares outstanding at the end of the period. An internal rate of return reflects the timing and amount of all distributions accrued or paid (without duplication) and any issuances of such shares during the period. Internal rate of return is a metric used in business and asset management to measure the profitability of an investment and is calculated according to a standard formula that determines the total return provided by gains on an investment over time.
CONFLICTS OF INTEREST
We are subject to conflicts of interest arising out of our relationship with Brookfield and Oaktree, including the Adviser, the Sub-Adviser and their respective affiliates. One member of our board of directors (who serves as Chairman of our board of directors and Chief Executive Officer) is affiliated with Brookfield, and our Chief Operating Officer and Portfolio Manager, Chief Financial Officer and our other executive officers are also executives of Brookfield or one or more of its affiliates. There is no guarantee that the terms of our charter, the terms of the Advisory Agreement, the Sub-Advisory Agreement or the policies and procedures adopted by the Adviser, Brookfield, Oaktree and their respective affiliates will enable us to identify, adequately address or mitigate these conflicts of interest. Transactions between us and the Adviser, Brookfield, Oaktree or their affiliates require approval by a majority of our independent directors. See “Risk Factors—Risks Related to our Relationship with Brookfield.”
General
Brookfield is a leading global alternative asset manager with approximately $1 trillion of assets under management as of December 31, 2024 across renewable power and transition, infrastructure, private equity, real estate and credit. It invests client capital for the long-term with a focus on real assets and essential service businesses that form the backbone of the global economy. Brookfield offers a range of alternative investment products to investors around the world — including public and private pension plans, endowments and foundations, sovereign wealth funds, financial institutions, insurance companies and private wealth investors. Brookfield draws on its heritage as an owner and operator to invest for value and seeks to generate strong returns for its clients, across economic cycles.
A key element of our strategy is to leverage Brookfield’s experience, expertise, and its broad reach, relationships and position in the market for investment opportunities and deal flow, financial resources, access to capital markets and operating needs. Brookfield believes that leveraging these capabilities is in the best interests of our company and our stockholders. However, being part of Brookfield’s broader platform, as well as activities of and other considerations relating Other Brookfield Accounts, give rise to actual or potential conflicts of interest which may not be resolved in favor of our interests. Certain Other Brookfield Accounts may invest in, and in some cases, have priority ahead of us, with respect to, properties, securities or investments that are suitable for us.
Brookfield’s activities include, among others: investment and asset management; sponsoring, offering and managing private and public investment vehicles that invest in the global fixed income, currency, commodity, equities, private and other markets; developing, constructing, owning, managing, operating and servicing real estate and related companies and assets, renewable power and related companies, assets and facilities, infrastructure and related companies and assets, and other businesses and assets, including data centers, transportation facilities, electric utilities, industrial and manufacturing facilities, energy companies, metals and mining companies, timberlands and agricultural land, natural gas pipelines and storage systems and other assets; providing capital and financing solutions, as well as financial advisory, business development and other financial services; and other activities (collectively, “Brookfield Activities”). While it is expected that we will benefit from Brookfield’s expertise, market positioning and connectivity that arise from the Brookfield Activities, in the ordinary course of its business, Brookfield’s interests or the interests of the clients or others receiving services through Brookfield Activities (including Other Brookfield Accounts) may conflict with our interests.
The discussion below enumerates certain actual and potential conflicts of interest that are expected to arise in connection with Brookfield Activities (including those relating to Other Brookfield Accounts), on the one hand, and the services Brookfield provides to us and in connection with our portfolio, on the other hand. These conflicts of interest do not purport to be a complete list or explanation of all actual or potential conflicts of interest that could arise in connection with an investment in us. Dealing with conflicts of interest is difficult and complex, and it is not possible to predict all of the types of conflicts that may arise. Subject to the provisions of our charter, on any matter involving a potential or actual conflict of interest, the Adviser will be guided by its fiduciary duties to us and will manage such conflict in good faith; provided, that the Adviser will not be required to present any potential or actual conflict of interest to our board of directors unless required by our charter, the terms of the Advisory Agreement or by applicable law. In the event that any matter arises that the Adviser determines in its good faith judgment to 
constitute an actual conflict of interest between us, on the one hand, and Brookfield, Oaktree, an Other Oaktree Account or any existing or future Other Brookfield Account, on the other hand, the Adviser may, subject to internal Brookfield policies and the restrictions set forth in our charter, take such actions as it deems necessary or appropriate, including such actions as described elsewhere herein, taking into consideration the interests of the relevant parties, the circumstances giving rise to the conflict and applicable law. Brookfield’s internal policies and protocols may be amended from time to time by Brookfield in its discretion without notice to or the consent of our stockholders or any other person. Any such resolutions will take into consideration the interests of the relevant parties and the circumstances giving rise to the conflict.
Transactions between us and Brookfield, Oaktree or their respective affiliates require approval by our board of directors, including a majority of our independent directors. There can be no assurance that our board of directors or the Adviser will identify, mitigate or resolve all conflicts of interest in a manner that is favorable to us.
Allocation of Investment Opportunities
Investment opportunities identified by the Adviser and its affiliates that are within the scope of our investment objectives and strategy generally are expected to be presented to us. Notwithstanding the foregoing, Other Brookfield Accounts, in certain cases, will have overlapping investment objectives with us or priority over us with respect to investment opportunities that meet both our and such Other Brookfield Account’s investment objectives. 
Where our investment objectives overlap with the investment objectives of one or more Other Brookfield Accounts, investment opportunities will be allocated on a basis that Brookfield determines in good faith is fair and equitable taking into account one or more principles (the “Allocation Principles”) as it deems relevant in its discretion, including (among others) (i) the size, nature and type of the investment opportunity (including the risk and return profiles of the opportunity, expected holding period and other attributes) as well as its fit within each account’s investment focus; (ii) the nature of our company’s and the Other Brookfield Accounts’ investment mandates (including their investment focus, objectives, strategies, guidelines, limitations, risk-return targets, client instructions (if any) and risk tolerance, as each is determined and adjusted from time to time over the lives of our company and the Other Brookfield Accounts; (iii) the geographic location of the investment opportunity, and Brookfield’s determination of the appropriateness of the risks of investing in such location for our company and the Other Brookfield Accounts; (iv) investment priorities of our company and the Other Brookfield Accounts, including in connection with follow-on opportunities; (v) the relative amounts of capital available (or expected to be available) for investment for the period in which such investment will be consummated; (vi) principles of diversification of investments (including, among others, sector, geographic, risk, asset and/or other portfolio diversification and/or concentration considerations);  (vii) the expected future capacity of our company and the Other Brookfield Accounts; (viii) our company’s and the Other Brookfield Accounts’ liquidity needs (including for pipeline, follow-on, staged draw investments (including funding obligations with respect to such investments that are contingent upon achievement of certain milestones) and other opportunities pursued by our company and the Other Brookfield Accounts); (ix) the management (including mitigation) of any actual or potential conflict of interest considerations, including in connection with investment in different parts of an issuer’s capital structure; (x) limitations imposed by investors in our company and the Other Brookfield Accounts (pursuant to consent and/or approval rights or as otherwise agreed to with such investors); (xi) statutory minimum capital, risk retention  and surplus requirements applicable to our company and/or the Other Brookfield Accounts; (xii) the capital efficiency of the investment opportunity for insurance and/or other purposes; (xiii) expected or actual ratings or lack of ratings of the investment opportunity; (xiv) the availability of other appropriate or similar investment opportunities; (xv) the extent to which the investment professionals involved in our company or the Other Brookfield Accounts participated in the sourcing and/or diligencing of the investment opportunity and as a result their knowledge and understanding of the investment opportunity; (xvi) whether the allocation would result in our company receiving a de minimis amount or an amount below the established minimum quantity; (xvii) related-party nature of the transaction and potential conflicts considerations that could arise as a result; (xviii) whether our company is in liquidation; and/or (xix) other considerations deemed relevant by Brookfield (including legal, regulatory, tax, structuring, compliance, investment -specific, timing and similar considerations). To the extent that Brookfield determines that an overlap situation is likely to be recurring for particular types of investment opportunities, Brookfield could (but will not be required to) determine to apply the Allocation Principles in accordance with a formulaic or other systematic approach for any period of time, as it deems appropriate in its sole discretion.
In particular, Other Brookfield Accounts include an open-end private fund whose primary objective is to seek investments in high-quality properties located primarily in major markets in the United States, and other Open-Ended Core Plus Funds. Investment opportunities that are appropriate for the Open-Ended Core Plus Funds often require asset management or repositioning activities that are generally expected to result in greater appreciation potential than investment opportunities that are allocated to us, but in many cases will not be expected to generate sufficient stable current income to be consistent with our investment objectives and strategy. However, since the Open-Ended Core Plus Funds’ investment objectives do overlap with ours, we expect that from time to time investment opportunities that fit the investment criteria of both us and one of the Open-Ended Core Plus Funds will arise. Such opportunities will be allocated in accordance with the Allocation Principles. In addition, Brookfield manages certain Other Brookfield Accounts that invest in real estate debt. Brookfield generally expects to offer debt investment opportunities to its real estate debt funds before offering them to us because, while we expect to selectively invest in real estate debt, our investment strategy focuses primarily on equity investments. Brookfield also manages Other Brookfield Accounts that target “opportunistic” returns, Other Brookfield Accounts that focus on real estate secondary investments (which include, among other things, investments in pooled investment vehicles managed by third parties or recapitalization of third-party managed investment vehicles (in whole or in part)) and Other Brookfield Accounts that focus on single-family rental properties, each of which is expected to receive allocations of investment opportunities suitable for their investment mandates before such opportunities are offered to us.
Further, Brookfield may source a future investment opportunity related to, or arising from, an existing investment, and such future investment opportunity may be allocated to an Other Brookfield Account instead of us because of timing or other considerations, such as lack of required available funds. These subsequent investments may dilute or otherwise adversely affect our interests or the interests of the previously invested Other Brookfield Account. As a result of the foregoing, opportunities sourced by Brookfield that would otherwise be suitable for us may not be available to us, or we may receive a smaller allocation of such opportunities than would otherwise have been the case.
From time to time, we may fund deposits or incur other costs and expenses in respect of an investment opportunity that is ultimately shared with or made entirely by an Other Brookfield Account. In such cases, such Other Brookfield Account would be expected to reimburse us for such deposits or other costs or expenses. In other cases, an Other Brookfield Account may fund deposits or incur other costs and expenses in respect of an investment opportunity that is ultimately shared with or made entirely by us, in which case we will similarly be expected to reimburse such Other Brookfield Account for such deposits or other costs or expenses. Additionally, any such reimbursements are expected, but not guaranteed, to include expenses (including interest and other amounts related to borrowings) incurred by us or such Other Brookfield Account, but are not expected to include any interest or other compensation for making any deposits or funding such other costs or expenses.
Co-Investment Expenses
Co-investors will typically bear their pro rata share of fees, costs and expenses related to the discovery, investigation, development, acquisition or consummation, ownership, maintenance, monitoring, hedging and disposition of their co-investments and, in certain cases, may be required to pay their pro rata share of fees, costs and expenses related to potential investments that are not consummated, such as broken deal expenses (including “reverse” breakup fees). Brookfield will endeavor to allocate such fees, costs and expenses on a fair and equitable basis. Notwithstanding the foregoing, co-investors may not be required to pay or otherwise bear fees, costs and expenses related to unconsummated co-investments, and we may bear fees, costs and expenses (including those incurred as a result of hedging related to such co-investment opportunity) that we would not have otherwise incurred if Brookfield had not expected to allocate such investment opportunity to co-investors. In addition, in certain circumstances, co-investors may not bear such fees, costs and expenses because the co-investors have not yet been identified (or their anticipated allocation has not yet been identified) as of the time such potential investment ceases to be pursued, are not yet committed to such potential investment or are not contractually required to bear such fees, costs, and expenses. In those events, such fees, costs and expenses will be considered operating expenses of, and be borne by, us; provided that, in all instances, Brookfield, in its capacity as a co-investor or a prospective co-investor intends to bear its pro rata share of such fees, costs and expenses based on the amount it has committed to co-invest 
as of the time we make a binding offer. In addition, we will bear the costs and expenses of drafting form agreements used to facilitate investments by co-investors alongside us.
Facilitation of Co-Investments
Subject to the limitations set forth in our charter, we may provide interim debt or equity financing (including emergency funding or as part of a follow-on investment) for the purpose of bridging a potential co-investment or a follow-on investment related to an existing co-investment (including prior to allocating or syndicating the co-investment or follow-on investment, as applicable, to co-investors, including Brookfield and/or Other Brookfield Accounts). Co-investment vehicles are similarly permitted to provide interim debt or equity financing for the purpose of bridging a potential co-investment or a follow-on investment. In order to potentially make available or otherwise facilitate co-investments, at any time during the course of an co-investment, we may also use our loan facilities to consummate, support, guarantee or issue letters of credit to support the portion of the co-investment made (or to be made) by co-investors (including, for the avoidance of doubt, on behalf of any co-investors in the co-investment vehicles including Brookfield and/or other Brookfield Accounts), including in connection with financings, refinancings and/or other restructurings of an investment, as deemed appropriate by Brookfield in its sole discretion. In those circumstances, such co-investors would be expected to bear their pro rata share of fees, costs and expenses (including hedging expenses) associated therewith and repay any amounts that come due and payable under such loan facility, guarantee or letter of credit issued for their benefit (but, for the avoidance of doubt, will not bear any other fees and/or expenses relating to the establishment and maintenance of the loan facility, guarantee and/or letter of credit, including for example set-up costs, standby and/or commitment fees relating to undrawn amounts, fees and expenses relating to renegotiation, extension and/or renewal of the facility, guarantee and/or letter of credit and other fees and/or expenses, which will only be borne by our company and its investors). In connection with any such interim investment, we may hedge our currency, interest rate or other exposure and, as a result, may incur hedging or borrowing costs. In order to potentially make available or otherwise facilitate our investments, at any time during the course of an investment, we may also use our line of credit to consummate, support, guarantee or issue letters of credit to support the portion of the investment made (or to be made) by co-investors. In those circumstances, such co-investors would be expected to bear their pro rata share of fees, costs and expenses (including hedging expenses) associated therewith and repay any amounts that come due and payable under such loan facility, guarantee or letter of credit issued for their benefit. In connection with any such interim investment, we may hedge our currency, interest rate or other exposure and, as a result, may incur hedging or borrowing costs. There is no guarantee that any co-investor will ultimately bear the costs or expenses associated with any such hedging or borrowing, and we may be exposed to losses from currency exchange rate fluctuations, hedge gains or losses or additional expenses. Even where we hedge currency or other exposure attributable to co-investors’ portion of an investment, such hedges are expected to be imperfect and we may accordingly be exposed to losses. Fluctuations in exchange rates during the time we hold an interim investment prior to acquisition by co-investors may affect the portion of the investment that is acquired by co-investors or the price paid for such co-investment. We will bear risks associated with the investment, currency exchange rates, interest rates and other factors during the term we hold the investment.
In order to potentially make available or otherwise facilitate our investments, at any time during the course of an investment, we may also use the line of credit we obtained pursuant to the Affiliate Line of Credit to consummate, support, guarantee or issue letters of credit to support the portion of the investment made (or to be made) by co-investors. In those circumstances, such co-investors would be expected to bear their pro rata share of fees, costs and expenses (including hedging expenses) associated therewith and repay any amounts that come due and payable under such line of credit, guarantee or letter of credit issued for their benefit. However, there can be no assurance that any such co-investor will bear such fees, costs and expenses or not default on its obligations to repay such amounts, in which case, such amounts may be borne disproportionately by us.
Where we acquire an investment on behalf of co-investors (including a follow-on investment), the terms of the sale of such investment to co-investors may not be favorable to us and may result in better terms for such co-investors than us. For example, to the extent the investment is consummated, there is no guarantee that any co-investor will ultimately agree to bear its pro rata portion of the fees, costs and/or expenses associated with any such hedging or borrowing activities (including those incurred in connection with an investment and/or carry costs related to an investment) or not default on its obligations to repay such amounts, in which case, such amounts would be 
borne disproportionately by us. Moreover, we may be exposed to losses and/or expenses in connection with such activities as a result of currency exchange rate fluctuations, hedge gains and/or other events beyond a pro rata allocation based on the size of our investment. Even where we hedge currency or other exposure attributable to co-investors’ portion of an investment, such hedges are expected to be imperfect and we could accordingly be exposed to losses and/or additional expenses. Fluctuations in exchange rates during the time an interim investment is held by our company prior to acquisition by co-investors may affect the portion of the investment that is acquired by co-investors or the price paid for such co-investment. We will bear risks associated with facilitation and the making of the investment, including among others in connection with borrowing and hedging activities, during the term it holds the investment, which could be significant or perpetual if it is not able to successfully syndicate the co-investment. Similarly, if an investment depreciates during the period when we hold it, co-investors may negotiate a lower price and we may take a loss on the portion of an investment we were holding on behalf of co-investors. Additionally, if an investment appreciates during the period when our company holds it, we may be unable to syndicate or sell such investment above its acquisition cost and we may therefore not realize gains on the appreciation of the portion of an investment our company was holding on behalf of (or with a view to syndication to) co-investors. In these types of situations, we may nonetheless sell the investment to co-investors on the terms negotiated by such co-investors at the relevant time in the event that the Adviser determines it is in our best interest, for example out of a desire to reduce our exposure to such investment or to include other participants in the investment.
DST Program 
We, the Operating Partnership and our affiliates may encounter various conflicts of interest as a result of the operating of the DST Program. The Adviser is affiliated with the Dealer Manager, which serves as the dealer manager for the DST Program. This relationship may create conflicts of interest with respect to decisions regarding whether to place properties into the DST Program. The Adviser, the Dealer Manager and their affiliates will receive fees and expense reimbursements in connection with their roles in the DST Program (certain of which costs are expected to be substantially paid by the private investors in the DST Program). Brookfield employees, including certain employees of the Adviser, will play key roles in managing the DST Program.  Time spent on managing each DST could conflict with their responsibilities to the Adviser and to us.  These potential conflicts may be exacerbated in situations where employees may be entitled to greater incentive compensation or other remuneration in connection with certain responsibilities (including responsibilities in connection with the DST Program).
Certain master tenant subsidiaries of ours will pay rent to each DST pursuant to the applicable master lease agreement. Any shortfall in the operating revenue received by a master tenant entity below the negotiated rent due to the applicable DST must be covered either by us directly or by the Operating Partnership pursuant to a guaranty. The master tenant entities and the manager of the DST Program are all affiliates of each other and of Brookfield.  They may face conflicts of interests in determining the amount of rent and projected costs under each master lease agreement, and these conflicts may not be resolved in our favor or the favor of the Operating Partnership. 
We have in the past and may continue to source DST Properties from our real properties held through the Operating Partnership. Although we believe the purchase price for each DST Property has been and will continue to be determined in a fair, reasonable, and impartial manner, there can be no assurance that such determination will accurately reflect the actual cost or arm’s length market rate of an acquisition of such DST Property, that our or Brookfield’s own interests did not influence this determination, or that a different methodology in determining the purchase price would not have also been fair, reasonable or yield a different (including more accurate) result. 
Moreover, following the acquisition of any DST Property, including those sourced from our real properties and those sourced from third parties, the FMV Option is exercisable at the Operating Partnership’s sole and absolute discretion.  The Operating Partnership may choose to exercise the FMV Option in its own best interest and at a time when the value of the Operating Partnership units as compared to the value of the DST Interests is high.  In addition, it may determine not to exercise the FMV Option if the underlying Property is not an attractive acquisition opportunity for the Operating Partnership.  Further, the Operating Partnership has the sole discretion to acquire the DST Interests for cash instead of Operating Partnership units.  As such, it may be acting in its own or in the interest of its affiliates when determining to exercise the FMV Option.  In addition, upon the exercise of the FMV Option, the manager of the DST Program is responsible for selecting a third-party appraisal firm to evaluate the fair market value of the DST Interests to be acquired by the Operating Partnership.  A high appraisal value of DST Interests 
could harm us and the Operating Partnership for the benefit of the applicable DST.  The manager of the DST Program, as an affiliate of Brookfield, may face conflicts of interest in selecting a third-party appraisal firm to determine the fair market value of DST Interests and such conflicts may not be resolved in our favor or the favor of the Operating Partnership.  
Client and Other Relationships
Brookfield and Oaktree each have long-term relationships with a significant number of developers, institutions, corporations and other market participants and their advisors (“Brookfield Client Relationships”). These Brookfield Client Relationships may hold or may have held investments similar to the investments intended to be made by us, including certain investments that may represent appropriate investment opportunities for us. These Brookfield Client Relationships may compete with us for investment opportunities. In determining whether to pursue a particular opportunity on our behalf, the Adviser may consider these relationships, and there may be certain potential opportunities which would not be pursued on our behalf in view of such relationships. In addition, we may invest or enter into joint ventures or other similar arrangements with clients of Brookfield in particular investments, and the relationship with such clients may influence the decisions made by the Adviser with respect to such investments.
Pursuit of Investment Opportunities by Certain Non-Controlled Affiliates
Certain companies affiliated with Brookfield (i) are controlled, in whole or in part, by persons other than Brookfield or entities controlled by it, including, for example, joint ventures or similar arrangements with third parties where Brookfield does not have complete control, or (ii) do not coordinate or consult with Brookfield or entities controlled by it with respect to investment decisions (together, “Non-Controlled Affiliates”). Such Non-Controlled Affiliates are likely to have investment objectives which overlap with our investment objectives and conflicts are likely to arise therefrom. For example, from time to time such Non-Controlled Affiliates or investment vehicles managed by such Non-Controlled Affiliates will pursue investment opportunities which are suitable for us but which are not made available to us since such Non-Controlled Affiliates do not consult with or are not controlled by Brookfield or entities controlled by it.
Conflicts Relating to Investments by Other Brookfield Accounts
It is expected that (i) Brookfield (including through the Adviser, its personnel or one of its affiliates) will give advice, and take actions, with respect to current or future Other Brookfield Accounts (including proprietary accounts of Brookfield) that will compete or conflict with the advice the Adviser gives to our company, or will involve a different timing or nature of action than that taken with respect to our company, and (ii) investments by Other Brookfield Accounts may have the effect of disadvantaging our investment strategies. When an Other Brookfield Account either manages or implements a portfolio decision ahead of, or contemporaneously with, portfolio decisions for our company, market impact, liquidity constraints, or other factors could result in our company receiving less favorable results, paying higher transaction costs, or being otherwise disadvantaged.
In making certain decisions with regard to our investments that compete with or differ from the interests of one or more Other Brookfield Accounts, the Adviser could face certain conflicts of interest between our interests and the interests of such Other Brookfield Accounts. These potential conflicts will be exacerbated in situations where Brookfield is entitled to higher fees from Other Brookfield Accounts than from us, where portfolio managers making an allocation decision are entitled to performance-based compensation from an Other Brookfield Account, where there are differences in proprietary investments in us and an Other Brookfield Account, including the Related-Party Investor (as defined below), or where there are capacity constraints with respect to a particular strategy or opportunity as a result of, for example, position limits or regulatory reporting obligations applicable to the Adviser. In addition, as an investment changes over time, additional conflicts of interest are expected to arise, including as a result of earlier investment allocation decisions. Brookfield (including in its capacity as the general partner or investment manager of an Other Brookfield Account) will determine the appropriate investment decision for us and for each Other Brookfield Account, taking into account our interests and the interests of such Brookfield Account and, when applicable, in accordance with Brookfield’s investment allocation protocols and such Other Brookfield Account’s governing documents. The investment and divestment decisions made with respect to Other Brookfield 
Accounts may be made without regard to our interests, even where such decisions are informed by our investment activities or adversely affect us.
In addition, certain Other Brookfield Accounts or portfolio companies of such Other Brookfield Accounts may provide investment banking and other advisory services to third parties with respect to assets in which we may be invested or seeking to invest. The interests of such Other Brookfield Accounts or portfolio companies of such Other Brookfield Accounts in such circumstances may conflict with our interests, and we may compete with such Other Brookfield Accounts in pursuing certain investments.
Different business units and teams within the Adviser and Brookfield may take views, and make decisions or recommendations, that are different than other areas of the Adviser and Brookfield. Different portfolio management teams within the Adviser and Brookfield may make decisions or take (or refrain from taking) actions with respect to Other Brookfield Accounts they advise in a manner that may be different than or adverse to us. Such teams might not share information with our portfolio management team, including as a result of certain information barriers.
In particular, Other Brookfield Accounts that focus on making secondary investments are expected to invest in pooled investment funds or other investment vehicles that are managed by third parties. While such Other Brookfield Accounts are expected to negotiate for certain rights with respect to (and to offer strategic advice to) such third-party funds and other investment vehicles, such third-party funds and other investment vehicles will not be “Other Brookfield Accounts” and will generally not be considered “affiliates” of Brookfield for purposes of our charter, provided that such Other Brookfield Account does not own more than ten percent of the outstanding voting securities of such third-party fund or other investment vehicle and does not otherwise directly or indirectly control such third-party fund or other investment vehicle. In such cases, we will not be restricted from purchasing investments from, selling investments to, or otherwise transacting with or alongside such third-party funds or other investment vehicles. The interests of such Other Brookfield Accounts and the third-party funds or other investment vehicles in which they invest may conflict with our interests, including in circumstances in which such Other Brookfield Accounts exercise (or decline to exercise) rights with respect to, or otherwise offer strategic advice to, such third-party funds or other investment vehicles in a manner that differs from Brookfield’s advice to us.
Data and Information Sharing
Brookfield often has or obtains data and information that are utilized by Brookfield, our company, Other Brookfield Accounts or their portfolio companies across multiple strategies, businesses and operations that it would not otherwise have or obtain in the ordinary course. For example, information relating to business operations, trends, budgets, customers or users, assets, funding and other metrics that Brookfield has or acquires through its management of Other Brookfield Accounts or its own business and investment activities is used by Brookfield to identify or evaluate potential investments for us and to facilitate the management of our investments, including through operational improvements. Conversely, Brookfield uses data and information that it has or acquires in connection with our activities for the benefit of its own business and investment activities as well as those of Other Brookfield Accounts and their portfolio companies. From time to time, Brookfield expects to commission third-party research, at our expense, in connection with its diligence of an investment opportunity for us or in connection with its management of one or more of our investments, and such research is expected to subsequently be available to Other Brookfield Accounts and Other Oaktree Accounts, who will generally not be required to compensate us for the benefit they receive from such research. Such benefits could be material and Brookfield will have no duty, contractual, fiduciary or otherwise, to keep such information confidential from, or not use such information in connection with the business and investment activities of itself, Other Brookfield Accounts or their portfolio companies.
Brookfield believes that it will be better able to anticipate macroeconomic and other trends, and otherwise make more informed investment and other decisions for us as a result of its access to (and rights regarding) the data and information that it has or obtains through the business and investment activities of Brookfield, our company, Other Brookfield Accounts or their portfolio companies. Brookfield will also make investment and other decisions for itself, Other Brookfield Accounts and their portfolio companies on the basis of information Brookfield has or obtains through our investment activities. Brookfield believes that using this data and information from across our company, Other Brookfield Accounts and their portfolio companies will provide overall benefits to, and improve 
Brookfield’s management of, us and our investment activities. For example, data analytics based on inputs from a portfolio company of an Other Brookfield Account could inform business decisions for us. In addition, aggregating data provides Brookfield with opportunities to obtain bulk discounts for itself, our company, Other Brookfield Accounts and portfolio companies on products and services if that data shows significant demand across multiple Other Brookfield Accounts and portfolio companies. Any such discounts would be allocated among Brookfield, our company, Other Brookfield Accounts and portfolio companies on a fair and equitable basis as determined by Brookfield in its sole discretion, with Brookfield able to make corrective allocations should it determine subsequently that such corrections were necessary or advisable. This practice gives rise to conflicts of interest, however, because in some cases, this will result in Brookfield, an Other Brookfield Account or its portfolio company taking a position that is different from, and potentially adverse to, a position taken by us, or result in Brookfield, an Other Brookfield Account or portfolio company benefiting from our business and investment activities (or vice versa). For example, Brookfield’s ability to invest on behalf of an Other Brookfield Account in a particular company could be enhanced by information obtained from one of our investments in the same or a related industry. Such investments can be expected to provide a material benefit to Brookfield (or Other Brookfield Accounts or their portfolio companies) without compensation or other benefits to, or participation by us, and the benefits received by Brookfield (or Other Brookfield Accounts or their portfolio companies) will not offset the fees we pay to the Adviser, or otherwise be shared with us. In certain cases, portfolio companies of Other Brookfield Accounts will compete with, or provide services to competitors of, our investments.
As a result, Brookfield has an incentive to pursue and manage investments for our company that have data and information that can be utilized in a manner that benefits Brookfield, Other Brookfield Accounts or their portfolio companies, including investments that Brookfield would not otherwise have invested in or investments on terms less favorable than Brookfield otherwise would have sought in the ordinary course. Brookfield has implemented policies and procedures designed to mitigate conflicts of interest and address certain regulatory requirements and contractual restrictions with respect to its use and sharing of data and information. Brookfield is also subject to contractual obligations and legal limitations on its use and sharing of data and information. Such policies and procedures, obligations and limitations generally reduce synergies across Brookfield’s various activities and negatively affect Brookfield’s and our ability to pursue and manage investment opportunities that would otherwise be available to Brookfield or us if such policies and procedures were not implemented. From time to time, these policies and procedures also will result in our company or Other Brookfield Accounts having reduced investment opportunities or investment flexibility, or otherwise restrict us or Brookfield in its management and investment activities with respect to such information, such as our ability to make certain investments. See “Material, Non-Public Information; Trading Restrictions; Information Not Made Available” below. 
Regardless of the existence of information barriers, Brookfield will not have any obligation or other duty to make available for the benefit of us or our investments any information regarding Brookfield’s investment activities, strategies or views, or the activities, strategies or views used for Other Brookfield Accounts. Subject to its obligations not to share our confidential information, Brookfield may share information relating to us and our investments with its affiliates, including those that are managed independently (in accordance with information barriers and related protocols). Furthermore, to the extent that the Adviser has access to analyses, models or information developed by other parts of Brookfield or its personnel, the Adviser will not be under any obligation or other duty to effect transactions on our behalf or on behalf of our investments in accordance with such analysis and models. In the event Brookfield does not share certain information with the Adviser, we may make investments or other decisions that differ from those we would have made if the Adviser had such information, which may be disadvantageous to us.
Data Management
To the extent it deems necessary or appropriate, in its sole discretion, Brookfield may provide data management services to us and our investments or Other Brookfield Accounts and their portfolio companies (collectively, “Data Holders”). Such services could include, among other things, assistance with obtaining, analyzing, curating, processing, packaging, organizing, mapping, holding, transforming, enhancing, marketing and selling data for monetization through licensing or sale arrangements with third parties or directly with Data Holders. To the extent provided, these services would be subject to the limitations discussed below and applicable contractual or legal obligations or limitations, including on the use of material, non-public information. Moreover, where an 
arrangement is with our company or our investments, we would directly or indirectly bear our appropriate share of related compensation. In addition, in Brookfield’s sole discretion, data from one Data Holder may be pooled with data from other Data Holders, subject to applicable laws and regulations (including privacy laws and regulations), and any revenues arising from such pooled data sets would be allocated among Brookfield and the applicable Data Holders on a fair and equitable basis as determined by Brookfield in its sole discretion, with Brookfield able to make corrective allocations should it determine subsequently that such corrections were necessary or advisable.
Brookfield’s compensation for any data management services could include a percentage of the revenues generated through any licensing or sale arrangements, fees, royalties and cost and expense reimbursement (including start-up costs and allocable overhead associated with personnel working on relevant matters (including salaries, benefits and other similar expenses)). This compensation will not offset advisory or management fees or otherwise be shared with the Data Holders, us, Other Brookfield Accounts or their portfolio companies. Brookfield may share the products from its data management services within Brookfield (including with our company, Other Brookfield Accounts and their portfolio companies) at no charge and, in such cases, the Data Holders are not expected to receive any financial or other benefit from having provided their data to Brookfield. The provision of data management services will create incentives for Brookfield to pursue and make investments that generate a significant amount of data, including on our behalf. While all of our investments will be within our investment mandate and consistent with our investment objectives, they could include investments that Brookfield might not otherwise have made or investments on terms less favorable than Brookfield otherwise would have sought to obtain had it not been providing data management services.
Terms of an Investment by an Other Brookfield Account May Benefit or Disadvantage Another Brookfield Account
From time to time, in making investment decisions for us or an Other Brookfield Account, the Adviser will face certain conflicts of interest between our interests, on the one hand, and the interests of the Other Brookfield Account. For example, subject to applicable law and any limitations contained in our charter, the Adviser from time to time could cause us to invest in securities, bank loans or other obligations of portfolio companies or properties affiliated with or advised by Brookfield or in which Brookfield Accounts have an equity, debt or other interest, or to engage in investment transactions that result in Other Brookfield Accounts getting an economic benefit, being relieved of obligations or divested of investments. For example, from time to time, we could make debt or equity investments in entities which are expected to use the proceeds of such investment to repay loans from an Other Brookfield Account. Depending on the circumstance, such Other Brookfield Account would benefit if we invested more money, thus providing sufficient funds to repay such Other Brookfield Account, or it would benefit if the loans remained outstanding and such Other Brookfield Account continued to receive payment under the existing loans, if the loans were on attractive terms (including an attractive interest rate) from the perspective of such Other Brookfield Account. Alternatively, from time to time, an Other Brookfield Account is in the position of making an investment that could be used to repay loans from us (which could occur earlier than otherwise expected), which would present the opposite conflict. Similarly, such conflicts will also be present in other situations. For example, in certain circumstances, we may pursue an asset purchase or other material transaction with an issuer in which an Other Brookfield Account is invested, which will result in a benefit to the Other Brookfield Account. In situations where our activities enhance the profitability of Other Brookfield Accounts with respect to their investment in and activities relating to portfolio companies, the Adviser could take the interests of such Other Brookfield Accounts into consideration in connection with actions it takes on our behalf.
Conflicts between Us and Other Brookfield Accounts and Their Portfolio Companies
There may be conflicts between us or one of our investments, on the one hand, and Brookfield or an Other Brookfield Account or one or more portfolio companies thereof, on the other hand. For example, a portfolio company of an Other Brookfield Account may be a competitor, customer, service provider or supplier of one or more of our investments. There may also be circumstances where a tenant or a prospective tenant in connection with one of our investments may also be interested in or eligible to be a tenant or prospective tenant at a property owned by an Other Brookfield Account. In such circumstances, such Other Brookfield Account or portfolio company thereof may take actions that have adverse consequences for us or one of our investments, such as seeking to increase its market share at the investment’s detriment, withdrawing business from the investment in favor of a 
competitor that offers the same product or service at a more competitive price, or increasing prices of its products in its capacity as a supplier of the investment or commencing litigation against the investment. In addition, in such circumstances, the Adviser may not pursue certain such actions on our behalf, which could result in a benefit to an Other Brookfield Account, or vice versa. Brookfield has implemented policies and procedures designed to mitigate such potential conflicts of interest. Such policies and procedures could reduce the business activity among the portfolio companies of Other Brookfield Accounts, which could negatively affect one of our investments and, therefore, our company as a whole. An Other Brookfield Account or portfolio company thereof may nonetheless continue to take such actions that have adverse consequences for us or our investments, and Brookfield will not have any obligation or duty in this regard.
Purchase or Sale of Investments with Brookfield Affiliates
Without approval by a majority of our board of directors (including a majority of our independent directors) not otherwise interested in the transaction, we will not purchase any investments from, or sell any investments to, any Other Brookfield Account or any other Brookfield affiliate. In certain circumstances, subject to the limitations set forth in our charter, we could invest in assets or companies in which Brookfield or an Other Brookfield Account (including a co-investment account) holds an equity or debt position or in which Brookfield or an Other Brookfield Account invests (either in equity or debt positions) subsequent to our investment. For example, from time to time, Brookfield or an Other Brookfield Account (including a co-investment account) will: (a) enter into a joint transaction with us; (b) in its discretion, invest alongside us in order to facilitate one of our investments (e.g., to the extent there is excess capacity); (c) be a borrower from or lender to us; or (d) invest in different levels of an issuer’s capital structure. Relatedly, we could own (y) equity positions of real estate assets that have been pledged as collateral or otherwise provide security for notes owned by Brookfield or an Other Brookfield Account or (z) structured products (including CMBS) in which one or more Other Brookfield Accounts invest.
Brookfield and Other Brookfield Accounts invest in a broad range of asset classes throughout the corporate capital structure, including debt positions and equity securities. It is possible that we will hold an interest in one part of a company’s capital structure while an Other Brookfield Account or its portfolio company holds an interest in another. In accordance with our charter, we will not make or invest in mortgage loans (excluding any investments in mortgage pools, CMBS, RMBS or any other real estate-related asset backed securities) that are subordinate to any lien or other indebtedness or equity interest of any of our directors, our sponsor, the Adviser or any of their affiliates. It is possible, however, that we may make or invest in mortgage loans (excluding any investments in mortgage pools, CMBS, RMBS or any other real estate-related asset backed securities) that are subordinate to a lien or other indebtedness or equity interest that is thereafter acquired by one of our directors, our sponsor, the Adviser or any of their affiliates, and in such cases we will not be required to sell our interest in such mortgage loan. We could make an investment in a real estate asset in which an Other Brookfield Account invests, and such asset may already be experiencing (or may in the future experience) distress or bankruptcy. We could foreclose on the underlying real estate asset and, as a result, become the equity owner of such asset. We may, or may not, be successful in managing it out of such distress. The conflicts between such parties and our company will be more pronounced where the asset is near default on existing loans and we may not have the ability to use offering proceeds, reserves or other sources of capital in order to sustain our position in the asset. In this case, Other Brookfield Accounts, Brookfield Credit & Insurance Accounts (defined below), Oaktree or Other Oaktree Accounts could, for a relatively small investment, obtain a stake in such asset or take over the management of (and risk relating to) such asset to our detriment.
The interests of Other Brookfield Accounts and other consortium members in certain investments could differ from ours and could be acquired at different times, at different prices, with a different view (including different investment objectives and other considerations) and be subject to different terms and conditions. In addition, Other Brookfield Accounts and other consortium members could dispose of their interests in applicable investments at different times and on different terms than us, including in situations where Other Brookfield Accounts facilitated an investment with a view to reselling their portion of such investment to third parties following the closing of the transaction (which could, in certain situations, result in the Other Brookfield Account receiving compensation for (or related to) such sale) or where Other Brookfield Accounts or such consortium members seek to reallocate capital to other opportunities, de-risk of exposures, or otherwise manage their investments differently than us, which could have an adverse effect on the value or liquidity of our investment. In any such circumstances, such Other Brookfield Accounts or other consortium members will likely sell interests at different values, and possibly higher values, than 
we will be able to when disposing of the applicable investment. Where we invest alongside an Other Brookfield Account, we may desire to manage our investment differently than such Other Brookfield Account, but may be restrained from doing so because of the Other Brookfield Account.
Moreover, from time to time, we and one or more Other Brookfield Accounts will jointly acquire a portfolio of properties or other assets with a view to dividing up the properties or other assets between them in accordance with our respective investment mandates. In this circumstance, Brookfield will determine the terms and conditions relating to the investment, including the purchase price associated with each property or other asset, which price may not represent the price we would have paid if we had acquired only those properties or other assets we ultimately retain. In certain circumstances, we may have residual liability for assets that were allocated to an Other Brookfield Account, including potential tax liabilities. Furthermore, from time to time we and an Other Brookfield Account will jointly enter into a binding agreement to acquire an investment. If such Other Brookfield Account is unable to consummate such investment, we will likely be subject to additional liabilities, including the potential loss of any deposit or the obligation to fund the entire investment. Similarly, to the extent that indebtedness in connection with an investment is structured such that both we and an Other Brookfield Account are jointly responsible on a cross-collateralized, joint borrower, joint guarantor or similar basis for the repayment of the indebtedness, the failure of the Other Brookfield Account to repay such indebtedness or meet other obligations may result in our company being required to fund more than our pro rata share of the indebtedness.
In situations in which Brookfield or an Other Brookfield Account holds an interest in an investment that differs from ours, conflicts of interest will arise in connection with, among other things, the following: (i) the nature, timing and terms of our investment and Brookfield’s or such Other Brookfield Account’s investment, (ii) the allocation of control and other governance rights among our company and Brookfield or such Other Brookfield Account, (iii) the strategic objectives or timing underlying our investment and Brookfield’s or such Other Brookfield Account’s investment, (iv) differing disposition rights, views or needs for all or part of an investment, or (v) resolution of liabilities in connection with an investment among our company and Brookfield or such Other Brookfield Account. These conflicts result from various factors, including, among other things, investments in different levels of the capital structure, different measurements of control, different risk profiles, different rights with respect to disposition alternatives, different investment objectives, strategies and horizons and different target rates of return as well as rights in connection with co-investors.
As noted above, from time to time, we and Other Brookfield Accounts (including co-investment accounts) will invest in different classes or types of securities of the same company (or other assets, instruments or obligations issued by such company) or otherwise on different terms thereby creating divergent interests. For example, if the company or asset experiences financial distress, bankruptcy or a similar situation, our interest may be subordinated or otherwise adversely affected by virtue of such Other Brookfield Account’s involvement and actions relating to its investment to the extent such interest is more senior to, or has different contractual rights than, our position. In these situations, Brookfield will face conflicts in managing each side’s investment with a view to maximizing its value and, in connection therewith, pursuing or enforcing rights or activities. At all times, Brookfield will seek to treat our company and each Other Brookfield Account fairly, equitably and consistent with its investment mandate in pursuing and managing these investments. However, these factors could result in our and Other Brookfield Accounts’ interests being managed differently under certain circumstances and our company realizing different returns (including, possibly lower returns) on our investment than Brookfield or Other Brookfield Accounts on theirs.
In addition, Brookfield will advise Other Brookfield Accounts with respect to different parts of the capital structure of an investment. As a result, Brookfield could pursue or enforce rights or activities, or refrain from pursuing or enforcing rights or activities, with respect to a particular investment in which we have invested. We or such investment could be negatively affected by these activities, and our transactions may be executed at prices or terms that may be less favorable than would otherwise have been the case. In addition, in the event that Other Brookfield Accounts hold voting securities of an issuer in which we holds loans, bonds, or other credit-related securities, Brookfield or such Other Brookfield Accounts may have the right to vote on certain matters that could have an adverse effect on the positions held by us.
In order to mitigate potential conflicts of interest in these situations, Brookfield may but will not be obligated to take one or more actions on our behalf or on behalf of itself or an Other Brookfield Account, including one or more of the following (as it determines in its sole discretion): (i) forbearance of rights, such as causing Brookfield, us or an Other Brookfield Account to remain passive in a situation in which it is otherwise entitled to vote, which could mean that we (or Brookfield or an Other Brookfield Account, as applicable) defer to the decision or judgment of an independent, third-party investor in the same class of securities with respect to decisions regarding defaults, foreclosures, workouts, restructurings, or similar matters, including actions taken by a trustee or administrative or other agent of the investment, such as a release, waiver, forgiveness or reduction of any claim for principal or interest, extension of maturity date or due date of any payment of any principal or interest, release or substitution of any material collateral, release, waiver, termination or modification of any material provision of any guaranty or indemnity, subordination of any lien, and release, waiver or permission with respect to any covenants; (ii) causing Brookfield, us or an Other Brookfield Account to hold only a non-controlling interests in any such investment; (iii) referring the matter to one or more persons that is not affiliated with Brookfield, such as a third-party loan servicer, administrative agent or other agent to review or approve of an intended course of action; (iv) establishing ethical screens or information barriers (which can be temporary and of limited purpose) designed to separate Brookfield investment professionals to act independently on our behalf, on the one hand, and the Other Brookfield Account, on the other hand, in each case with support of separate legal counsel and other advisers; (v) seeking to ensure that we and the Other Brookfield Account own interests in the same securities or financial instruments and in the same proportions so as to preserve an alignment of interests; or (vi) subject to the limitations set forth in our charter, causing us (or an Other Brookfield Account) to divest of an investment that it otherwise could have held on to, including, without limitation, causing us to sell our position to Brookfield or an Other Brookfield Account (or vice versa).
In the event that a situation arises in the future where our interests with respect to a particular investment conflict with the interests of one or more Other Brookfield Accounts, Brookfield will in good faith seek to manage such conflicts of interest in a manner consistent with the procedures described herein, subject to the terms of our charter. At all times, Brookfield will endeavor to treat us and all Other Brookfield Accounts fairly, equitably and in an impartial manner. However, there can be no assurance that any action or measure pursued by Brookfield will be feasible or effective in any particular situation, or that its own interests will not influence its conduct, and it is possible that the outcome for us will be less favorable than otherwise would have been the case if Brookfield did not face these conflicts of interest. In addition, the actions and measures that Brookfield pursues are expected to vary based on the particular facts and circumstances of each situation and, as such, there will be some degree of variation and potentially inconsistency in the manner in which these situations are addressed.
Investment Platforms
We, alone or co-investing alongside Other Brookfield Accounts or third parties, may develop, organize or acquire assets that will serve as a platform for investments in a particular sector, geographic area or other niche (such arrangements, “Investment Platforms”). The management teams for such Investment Platforms (“Platform Management Teams”) will be owned and controlled by us, Other Brookfield Accounts or third parties, and may be established through recruitment, contract or the acquisition of one or more portfolio companies. The executives, officers, directors and shareholders of Platform Management Teams may represent other financial investors with whom we are not affiliated and whose interests may conflict with our interests, or which may include other professional interests that may conflict with our interests. Platform Management Teams may also provide services to, and facilitate investments by, our company and Other Brookfield Accounts. We will bear the expenses of Platform Management Teams as appropriate, which may include (i) overhead expenses, employee compensation, diligence expenses or other related expenses in connection with backing the Platform Management Team, and (ii) building out the Investment Platform. Such expenses may be borne directly by us and may include applicable broken deal expenses. In certain cases, the services provided by a Platform Management Team may overlap with the services provided by the Adviser to us. The compensation of Platform Management Teams may include interests in the profits of the Investment Platform, including profits realized in connection with the disposition of an asset, and co-investments alongside us. Although an Investment Platform may be controlled by us, Other Brookfield Accounts, or third parties, members of the Platform Management Team will not be treated as employees of Brookfield, and none of the expenses, profit interests or other arrangements described above will offset the fees we pay to the 
Adviser. From time to time, Platform Management Teams (or portions thereof) may be transferred to Brookfield, and we and our Investment Platforms will not be compensated for such transfer.
Insurance and Reinsurance Capital
Brookfield currently manages, and expects in the future to manage, one or more Other Brookfield Accounts that include insurance- and reinsurance-related capital (including, for the avoidance of doubt, Brookfield Wealth Solutions Ltd., formerly known as Brookfield Reinsurance Partners (“BWS”, and together with any other insurance and reinsurance-related Brookfield Accounts, the “Brookfield Credit & Insurance Solutions Accounts”)). Among other things, Brookfield Credit & Insurance Solutions Accounts are expected to (a) invest in or alongside our company and Other Brookfield Accounts, (b) invest in securities, loans, structured financings, and/or other financial instruments issued by our Company and Other Brookfield Accounts and/or portfolio companies thereof, (c) invest in different parts of an issuer’s or portfolio company’s capital structure (relative to investments made by our company and Other Brookfield Accounts, (d) transact with our company and Other Brookfield Accounts, including in respect of investments, tax benefits and/or other assets or services, (e) provide financing, refinancing and/or other loans to our company and Other Brookfield Accounts and/or portfolio companies or investments thereof for acquisition, investment, financing, working capital, and/or other purposes, (f) provide acquisition financing and other capital solutions to purchasers of assets sold by our company and Other Brookfield Accounts, and (g) warehouse investments on behalf of our company and Other Brookfield Accounts. These situations will give rise to conflicts of interests and potential adverse impacts on us.
Structuring of Investments and Subsidiaries
Because Brookfield controls the Adviser, which is entitled to receive management and performance fees, Brookfield may structure our company and our investments in a manner that is advantageous for Brookfield, and may implement various strategies and structures over time based on its own interests and objectives, while also taking into account the interests of our stockholders. In that regard, Brookfield may undertake transactions involving subsidiary entities of our company that result in such subsidiaries winding up via a series of loans and repayments that may leave such subsidiaries in existence and owned by Brookfield or its affiliate, but no longer owned by our company, after the realization of the relevant investment. Brookfield may also cause our company’s subsidiaries to lend proceeds to Brookfield (without interest), with such proceeds ultimately paid back to our company. Brookfield may also take all or a portion of distributions to which it is entitled in the form of an interest-free loan from our company that is later erased. Brookfield may also implement various other strategies and structures over time based on its own interests and objectives.
Financings
If an Other Brookfield Account, Other Oaktree Account or Brookfield Credit & Insurance Account participates as a lender in borrowings by us or any of our subsidiaries, Brookfield’s or Oaktree’s interests may conflict with our interests. In this situation, our assets may be pledged to such Other Brookfield Account, Other Oaktree Account or Other Insurance Account as security for the loan. In its capacity as a lender, the relevant Other Brookfield Account, Other Oaktree Account or Brookfield Credit & Insurance Account may act in its own interest, without regard for our interests, which may materially and adversely affect us, any subsidiary or investment entity and, in certain circumstances such as an event of default, ultimately may result in realization of our assets and a loss of the entire investment. Any such lending or financing arrangements where we or our subsidiaries are borrowing money from an affiliate will be subject to approval by a majority of our board of directors (including a majority of our independent directors) not otherwise interested in the transaction.
Financing to Fund Counterparties
There may be situations in which an Other Brookfield Account or Brookfield Credit & Insurance Account will offer or commit to provide financing to one or more third parties that are expected to bid for or purchase one of our investments (in whole or in part) from us.
This type of financing could be provided through pre-arranged financing packages arranged and offered by an Other Brookfield Account or Brookfield Credit & Insurance Account to potential bidders in the relevant sales 
process or otherwise pursuant to bilateral negotiations between one or more bidders and the Other Brookfield Account. For example, where we seek to sell one of our investments (in whole or in part) to a third party in the normal course, an Other Brookfield Account or Brookfield Credit & Insurance Account may offer such third-party debt financing to facilitate its bid and potential purchase of such investment.
This type of arrangement will only be offered in situations in which Brookfield believes it provides benefits to us by supporting third parties in their efforts to successfully bid for or acquire our investments. However, acquisition financing arranged and offered by Other Brookfield Accounts or Brookfield Credit & Insurance Accounts also creates potential conflicts of interest. In particular, such account’s participation as a potential lender in the sales process could create an incentive to select a third-party bidder that uses financing arranged by an Other Brookfield Account or Brookfield Credit & Insurance Account to our potential detriment.
In order to mitigate potential conflicts of interest in these situations, the Adviser and its affiliates generally will seek to take one or more of the following actions (as it determines in their sole discretion) in satisfaction of the Adviser’s duties to us: (i) offer our investments for sale in the normal course via competitive and blind bidding processes designed to maximize the sales value for us, (ii) engage one or more independent advisers, such as sell-side bankers, on our behalf to administer and facilitate a commercially fair and equitable sales process, (iii) consult with independent advisers with respect to an intended course of action; (iv) establish ethical screens or information barriers (which can be temporary and of limited purpose) to separate the Brookfield investment professionals that act on our behalf, on the one hand, from the Brookfield investment professionals that act on behalf of the Other Brookfield Account or Brookfield Credit & Insurance Account arranging and offering the acquisition financing, on the other hand, and (v) such other actions that Brookfield deems necessary or appropriate taking into account the relevant facts and circumstances. However, there can be no assurance that any particular action will be feasible or effective in any particular situation, or that Brookfield’s own interests will not influence its conduct, and it is possible that the outcome for our company will be less favorable than otherwise would have been the case if Brookfield did not face these conflicts of interest. In addition, the actions that Brookfield pursues are expected to vary based on the particular facts and circumstances of each situation and, as such, there will be some degree of variation and potentially inconsistency in the manner in which these situations are addressed.
In addition, in certain situations the Adviser may accept a bid for one of our investments from a bidder that received acquisition financing from an Other Brookfield Account or Brookfield Credit & Insurance Account that is at a lower price than an offer that it received from a party that has independent financing sources. For example, although price is often the deciding factor in selecting whom to sell one of our investments to, other factors frequently influence the seller, including, among other things, closing conditions, lack of committed financing sources, regulatory or other consent requirements, and such other factors that increase the risk of the higher-priced bidder being able to complete or close the transaction under the circumstances. The Adviser could therefore cause us to sell an asset to a third party that has received financing from an Other Brookfield Account or Brookfield Credit & Insurance Account, even when such third party has not offered the most attractive price. In exercising its discretion hereunder, the Adviser will seek to ensure that we obtain the most favorable sale package (including sales price and certainty and speed of closing) on the basis of a commercially fair and equitable sales process.
Investments by Brookfield Personnel
The partners, members, shareholders, directors, officers and employees of Brookfield, including the Adviser (“Brookfield Personnel”), are permitted to buy and sell securities or other investments for their own accounts (including our securities and interests in Other Brookfield Accounts) or accounts of their family members, including trusts and other controlled entities. Positions may be taken by such Brookfield Personnel that are the same, different from, or made at different times than positions taken for our company. To reduce the possibility of (a) potential conflicts between our investment activities and those of Brookfield Personnel, and (b) our company being materially adversely affected by personal trading activities described above, Brookfield has established policies and procedures relating to personal securities trading. To this end, Brookfield Personnel that participate in managing our investment activities are generally restricted from engaging in personal trading activities (unless such activities are conducted through accounts over which Brookfield Personnel have no influence or control), and other Brookfield Personnel generally must pre-clear proposed personal trades. In addition, Brookfield’s policies include prohibitions on insider 
trading, front running, trading in securities that are on Brookfield’s restricted trading list, trading in securities that are subject to a black-out period and other restrictions.
Investments by the Related-Party Investor
Certain executives and former executives of Brookfield own a substantial majority of an investment vehicle (the “Related-Party Investor”) whose investment mandate is managed by Brookfield. The Related-Party Investor’s investments include, among other things, interests in companies that Other Brookfield Accounts have invested in, are investing in, are invested in or will in the future invest in, including in certain cases investments made alongside Other Brookfield Accounts.
There is no information barrier between the personnel managing the Related-Party Investor’s activities and the rest of Brookfield (with the exception of Oaktree and PSG, which are walled off). Brookfield has adopted protocols designed to ensure that the Related-Party Investor’s activities do not materially conflict with or adversely affect our activities (or any Other Brookfield Account) and to ensure that our interests(and the interests of Other Brookfield Accounts) are, to the extent feasible, prioritized relative to the Related-Party Investor’s interests, including among others in connection with the allocation of investment opportunities and the timing of execution of investments.
Businesses Subject to Information Walls 
Brookfield Corporation holds interests in various asset management businesses that manage their investment activities independently of each other.  These include: (a) Brookfield Asset Management; (b) Brookfield Public Securities Group, which manages investment funds and accounts that invest in public debt and equity markets (“PSG”); (c) Castlelake, which focuses on private and public credit including aviation leasing and lending, consumer credit and SME financing; (d) Duration Capital Partners, which focuses on transportation infrastructure investments; (e) 17Capital, which focuses on providing financing for private equity portfolios; (f) Pinegrove Capital Partners LLC (“Pinegrove”), a new, independent asset management business focused on secondary and structured capital solutions investments in the technology and venture capital space; (g) LCM Capital Management, which provides investment advisory services to individuals, pension and profit-sharing plans, charitable organizations and corporations; (h) Primary Wave, which focuses on investments in music royalties and (i) Oaktree, a global investment manager with significant assets under management, emphasizing an opportunistic, value-oriented and risk-controlled approach to investments in credit, private equity, real assets and listed equities.  As part of the broader Brookfield platform, the businesses are managed with a view to exploring and executing strategic business development and other initiatives that are designed to enhance the overall business, including (among others) new marketing strategies, improved delivery of client services and the sharing of best practices.  At the same time, each of these businesses other than Brookfield Asset Management (collectively, the “Walled-Off Businesses”) is managed pursuant to an information barrier designed to enable each business to carry out its investment activities independently of the other businesses. It is expected that Brookfield, our company and its portfolio companies, and the Other Brookfield Accounts and their portfolio companies will engage in activities and have business relationships that give rise to conflicts (and potential conflicts) of interest between them, on the one hand, and Walled-Off Businesses (including Oaktree, for the avoidance of doubt), such businesses’ funds and accounts and their portfolio companies, on the other hand.
Conflicts Relating to the Ownership of Oaktree
The Adviser has engaged Oaktree as a sub-adviser. Brookfield holds a majority stake in Oaktree. Brookfield and Oaktree operate their respective investment businesses largely independently pursuant to an information barrier, with each operating under its brand and led by its own management and investment teams. So long as the information barrier remains in place, Oaktree, Other Oaktree Accounts and their respective portfolio companies will not be treated as “affiliates” of Brookfield or us for purposes of Brookfield’s identification and management of conflicts of interest (e.g., allocation of investment opportunities, transactions or services with us or Other Oaktree Accounts). It is expected we and our investments (as well as Other Brookfield Accounts and their portfolio companies) will engage in activities and have business relationships that give rise to conflicts (and potential conflicts) of interest between us (or such Other Brookfield Account), on the one hand, and Oaktree and Other Oaktree Accounts, on the other hand.
There is (and in the future will continue to be) overlap in investment strategies and investments pursued by us (directly and indirectly) and Other Oaktree Accounts. Nevertheless, the Adviser does not expect to coordinate or consult with Oaktree with respect to investment activities or decisions for our company other than with respect to the services provided to us by the Sub-Adviser pursuant to the Sub-Advisory Agreement. While this absence of coordination and consultation, and the information barrier described above, will in some respects serve to mitigate conflicts of interests between us and Other Oaktree Accounts, these same factors also will give rise to certain conflicts and risks in connection with Brookfield’s and Oaktree’s investment activities, and make it more difficult to mitigate, ameliorate or avoid such situations. For example, because neither Brookfield nor Oaktree are expected to coordinate or consult with the other about investment activities or decisions made by the other, other than with respect to the services provided to us by the Sub-Adviser, and neither Brookfield nor Oaktree is expected to be subject to any internal approvals over its investment activities and decisions by any person who would have knowledge or decision-making control of the investment decisions of the other, it is expected that Oaktree will pursue investment opportunities for Other Oaktree Accounts which are suitable for us or Other Brookfield Accounts, but which are not made available to us or such Other Brookfield Accounts. We and Oaktree may also compete for the same investment opportunities. Such competition may adversely impact the purchase price of investments. Oaktree will have no obligation to, and generally will not, share investment opportunities that may be suitable for us with Brookfield, and Brookfield and we will have no rights with respect to any such opportunities. In addition, Oaktree will not be restricted from forming or establishing new Other Oaktree Accounts, such as additional funds or successor funds, some of which may directly compete with us for investment opportunities. We and Other Oaktree Accounts may purchase or sell an investment from each other. The Adviser and Oaktree will seek to ensure that any such transaction is executed on an arm’s-length basis and subject to approvals, if any, that may be required from a governance, regulatory or other perspective.
In addition, from time to time and subject to the limitations set forth in our charter, Other Oaktree Accounts may hold an interest in an investment (or potential investment) of ours, or subsequently purchase (or sell) an interest in an investment (or potential investment) of ours including in different parts of the capital structure. For example, subject to the limitations set forth in our charter, we may hold the equity of a portfolio company of an Other Oaktree Account. In such situations, Other Oaktree Accounts could benefit from our direct or indirect activities. Conversely, we could be adversely impacted by Oaktree’s activities. In addition, as a result of different investment objectives, views or interests in investments, it is expected that Oaktree will manage certain Other Oaktree Accounts’ interests in a way that is different from our interests (including, for example, by investing in different portions of an issuer’s capital structure, short selling securities, voting securities or exercising rights it holds in a different manner, or selling its interests at different times than us), which could adversely impact our direct or indirect interests. Oaktree and Other Oaktree Accounts are also expected to take positions, give advice and provide recommendations that are different, and potentially contrary to those which are taken by, or given or provided to, us, and are expected to hold interests that potentially are adverse to those held by us, directly or indirectly. We, on the one hand, and Other Oaktree Accounts, on the other hand, will in certain cases have divergent interests, including the possibility that, subject to the limitations set forth in our charter, our interests are subordinated to Other Oaktree Accounts’ interests or are otherwise adversely affected by Other Oaktree Accounts’ involvement in and actions related to an investment. Oaktree will not have any obligation or other duty to make available for our benefit any information regarding its activities, strategies or views.
Brookfield and Oaktree may decide at any time to remove or modify the information barrier between Brookfield and Oaktree. In the event that the information barrier is removed or modified, it would be expected that Brookfield and Oaktree will adopt certain protocols designed to address potential conflicts and other considerations relating to the management of their investment activities in a different framework.
The Sub-Advisory Agreement was approved by a majority of our board of directors (including a majority of our independent directors) not otherwise interested in such transaction. The Sub-Advisory Agreement was not the result of arm’s-length negotiations, and as a result, the fees paid to the Sub-Adviser thereunder may exceed what would be paid to an independent third party. In addition, Oaktree or an affiliate thereof may also be retained by the Adviser to provide a variety of additional services to us that would otherwise be provided by an independent third party. Any such engagement would require approval by a majority of our board of directors (including a majority of our independent directors) not otherwise interested in the transaction.
In addition, Oaktree or an affiliate thereof may also be retained by the Adviser to provide a variety of additional services to us that would otherwise be provided by an independent third party. Any such engagement would require approval by a majority of our board of directors (including a majority of our independent directors) not otherwise interested in the transaction.
Material, Non-Public Information
We have engaged Oaktree as our sub-adviser with respect to our Investment Sleeve. Our ability to buy or sell certain securities or take other actions is expected to be restricted in certain circumstances, including by applicable securities laws, regulatory requirements, contractual obligations or reputational risk considerations applicable to Brookfield and Oaktree (or their internal policies designed to comply with these and similar requirements). For example, Brookfield and Oaktree will possess material, non-public information about issuers that would limit our ability to buy and sell securities related to those issuers.
Furthermore, Brookfield (including PSG, Oaktree and other Brookfield businesses that are separated by information barriers) and Other Brookfield Accounts are deemed to be affiliates for purposes of certain laws and regulations and it is anticipated that, from time to time and subject to the limitations set forth in our charter, we and Other Brookfield Accounts will each have positions (which in some cases will be significant) in one or more of the same investments in one or more of the same issuers that Brookfield needs to aggregate for certain securities laws and other regulatory purposes (including for purposes of certain trading restrictions and/or reporting obligations in various jurisdictions). Consequently, activities by Brookfield Accounts could result in earlier public disclosure of investments by us or Other Brookfield Accounts, restrictions on transactions by us or Other Brookfield Accounts (including the ability to make or dispose of certain investments at certain times), adverse effects on the prices of investments made by us or Other Brookfield Accounts, potential short-swing profit disgorgement, penalties and/or regulatory remedies, or otherwise create conflicts of interest for Brookfield and the Adviser.
As a result of the foregoing, the Adviser may restrict, limit or reduce the amount of our investments. In addition, certain of our investments may become subject to legal or other restrictions on transfer following their acquisition. The Adviser may also reduce our interest in, or restrict us from participating in, an investment opportunity that has limited availability or where Brookfield has determined to cap its aggregate investment in consideration of certain regulatory or other requirements so that Other Brookfield Accounts that pursue similar investment strategies may be able to acquire an interest in such investment opportunity. The Adviser may determine not to engage in certain transactions or activities which may otherwise be beneficial to us because engaging in such transactions or activities in compliance with applicable law would result in significant cost to, or administrative burden on, the Adviser or create the potential risk of trade or other errors.
Allocation of Costs and Expenses
The Adviser decides whether costs and expenses (including, among others, those incurred in connection with Affiliated Services, internal audits and engagements of third-party service providers) are to be borne by us, on the one hand, or the Adviser (or an affiliate thereof), on the other hand, and whether certain costs and expenses should be allocated between or among us, on the one hand, and Other Brookfield Accounts, on the other hand, pursuant to the terms of the Advisory Agreement. Examples of costs and expenses allocated across multiple Other Brookfield Accounts (and expected to be allocated in part to us) would be investor reporting systems and software, technology services, accounting, group insurance policies, portfolio and investment tracking and monitoring systems, trade order management system and legal, tax, compliance, support personnel and other similar costs and expenses that relate to our company and one or more Other Brookfield Accounts. Costs and expenses are expected to be allocated by the Adviser, as applicable, in its good faith judgment, which is inherently subjective, among our company and those Other Brookfield Accounts that benefit from such costs and expense. Certain costs and expenses, such as costs and expenses relating to support services performed for our benefit, may be aggregated together with similar costs and expenses applicable to Other Brookfield Accounts and split among us and such Other Brookfield Accounts in a manner determined by the Adviser (which may include, among other possible methodologies, allocating based on the relative size of each relevant Other Brookfield Account and our company). In these cases, such aggregation will result in us or our investments bearing a portion of costs and expenses that relate to services performed for the benefit of Other Brookfield Accounts (while Brookfield or such Other Brookfield Accounts will bear a portion of 
costs and expenses that relate to services performed for us). Any such allocation could result in us bearing a higher portion of such costs and expenses than it would under a different allocation methodology. See “Administrative Services” below.
In addition, where a potential investment is pursued on behalf of one or more Other Brookfield Accounts and us, the party that ultimately makes the investment (or, in the case of a potential investment that is not consummated, the party that Brookfield determines, in its discretion, ultimately would have made the investment) will generally bear the costs and expenses related to such investment (including broken deal costs, in the case of an investment that is not consummated), which may include reimbursing the Other Brookfield Accounts for such costs and expenses. Examples of broken deal expenses include (i) research costs, (ii) fees and expenses of legal, financial, accounting, consulting or other advisers (including, subject to the limitations set forth in our charter and the Advisory Agreement, the Adviser or its affiliates) in connection with conducting due diligence or otherwise pursuing a particular non-consummated transaction, (iii) fees and expenses in connection with arranging financing for a particular non-consummated transaction, (iv) travel costs, (v) deposits or down payments that are forfeited in connection with, or amounts paid as a penalty for, a particular non-consummated transaction and (vi) other expenses incurred in connection with activities related to a particular non-consummated transaction. The Adviser intends to make such expense allocation judgments in its discretion, and it may modify or change its allocation methodologies from time to time to the extent it determines such modifications or changes are necessary or advisable, which modifications or changes could result in us or Other Brookfield Accounts bearing less (or more) costs and expenses than it otherwise would have borne without such modifications.
Affiliated Services and Transactions
Brookfield intends to perform or provide a variety of different services or products to us and our investments or potential investments that would otherwise be provided by the management team of an investment or independent third parties, including (among others): lending and loan special servicing, arranging, negotiating and managing financing, refinancing, hedging, derivative, managing workouts and foreclosures and other treasury and capital markets arrangements; investment banking; investment support, including investment backstop, guarantees and similar investment support arrangements; advisory, consulting, brokerage, market research, appraisal, valuation, risk management, assurance, and audit services (including related to investment, assets, commodities, goods and services); financial planning, cash flow modeling and forecasting, accounting, consolidation, reporting, books and records, bank account and cash management, controls and other financial operations services; transaction support, assisting with review, underwriting, analytics, due diligence and pursuit of investments and potential investments; anti-bribery and corruption, anti-money laundering and “know your customer” reviews, assessments and compliance measures; investment onboarding (including training employees of investments on relevant policies and procedures relating to risks); legal (including, but not limited to, in connection with Rate Schedule (as defined below) services), compliance, regulatory, tax and corporate secretarial services; fund administration, accounting and reporting (including coordinating, supervising and administering onboarding, due diligence, reporting and other administrative services, including those associated with the third party fund administrator and placement agents and client onboarding (including review of subscription materials and coordination of anti-bribery and corruption, anti-money laundering or “know your customer” reviews and assessments)); preparation and review of operative documents, negotiation with prospective investors and other services that would be considered organizational expenses of our company if performed by a third party; real estate asset management, including but not limited to performing portfolio company executive functions (CEO, CFO, CIO, COO, CAO, General Counsel, etc.), developing and overseeing execution of strategic business plans, budgets, managing tenant relationships and marketing strategy, asset onboarding and integration, and appointing and overseeing property managers and development managers; acting as owner’s representative; data generation, data analytics, data analysis, data collection and data management services; participation in and/or advice on a range of activities by strategic and/or operations of professionals with established industry expertise, including among others in connection with (or with respect to) the origination, identification, assessment, pursuit, coordination, execution and consummation of investment opportunities, including project planning, engineering and other technical analysis, securing site control, preparing and managing approvals and permits, financial analysis and managing related-stakeholder matters; real estate, leasing and/or asset/facility management; service as administrative and collateral agent; development management (including pre-development, market and site analysis, modeling, zoning, entitlements, land use, pre-construction, community and 
government relations, design, environmental review and approvals, securing and administering compliance with governmental agreements, government approvals and incentive programs, permitting, site safety planning and construction); marketing, branding and communications (including of power or other output by an underlying asset/portfolio company); environmental and sustainability services; the placement and provision of various insurance policies and coverage and/or reinsurance thereof, including via risk retention, insurance captives and/or alternative insurance solutions; system controls; human resources, payroll and welfare benefits services; health, life and physical safety, security, operations, maintenance and other technical specialties; supply and/or procurement of power, energy and/or other commodities/goods/products; information technology services, risk management and innovation (including cyber/digital security and related services); all services contemplated by the Rate Schedule; property operations (i.e., facilities management); other operational, back office, administrative and governance related services; oversight and supervision of the provision, whether by a Brookfield affiliate/related party or a third party, of the above-referenced services and products; and any other services that Brookfield deems appropriate, relevant and/or necessary in connection with the operations and/or management of our company and its stockholders, investments, potential investments and/or investment entities (such services, collectively, “Affiliated Services”). To the extent that Brookfield (including any of its affiliates or personnel, other than portfolio companies of Other Brookfield Accounts) provides Affiliated Services to us, a feeder vehicle or any of our investments, such person or their affiliates or designees will receive fees or cost reimbursement (which may include a carried interest or similar type of incentive fee): (a) at rates set out in a rate schedule that is approved by a majority of our board of directors (including a majority of our independent directors) not otherwise interested in the transaction, as fair and reasonable and no less favorable than rates charged by third parties for comparable services (the “Rate Schedule”); (b) to the extent that rates for an Affiliated Service are not included in the Rate Schedule, at or below an arm’s-length market rate that is approved by a majority of our board of directors (including a majority of our independent directors) not otherwise interested in the transaction as fair and reasonable and no less favorable than rates charged by third parties for comparable services (“Affiliated Service Rate”); (c) at cost (including an allocable share of internal costs), plus an administrative fee of 5%; or (d) at any other rates with consent from a majority of our board of directors (including a majority of our independent directors). A portion of any fees paid to Brookfield affiliates in accordance with the Rate Schedule may be paid as a pass-through of payroll costs for the Brookfield personnel providing such services (in which case the amount payable as a fee in accordance with the Rate Schedule will be reduced on a dollar-for-dollar basis). For the avoidance of doubt, Brookfield has discretion to decide when to charge cost plus an administrative fee of 5% instead of using the Rate Schedule or the Affiliate Service Rate, including in situations where cost plus 5% results in a higher fee.
With respect to Affiliated Services, the costs of personnel managing day to day operations of an investment (collectively, “Operating Personnel”), in each case whether employed by Brookfield or a third-party and whether performing services on site or off site, will be charged our investments at cost (including an allocable share of internal costs) in addition to the fees that are prescribed by the Rate Schedule or the Affiliate Service Rate, as applicable. For the avoidance of doubt, the fees so charged will not be reduced by the costs of Operating Personnel. The passed-through costs of such Operating Personnel are often substantial, and in certain cases, are expected to exceed the amount of fees charged in accordance with the Rate Schedule or the Affiliated Services Rate, as applicable.
In certain cases, Brookfield will oversee and/or supervise third-party service providers who provide services that, if performed by Brookfield, would be charged to us in accordance with the Rate Schedule and/or the Affiliate Service Rate; in such cases, Brookfield may charge, (i) fees that, when combined with the fees charged by the third party services provider, are at a rate equal to or less than those set out in the Rate Schedule, or (ii) at cost (including an allocable share of internal costs) plus an administrative fee of 5% in addition to the third-party service provider’s fees, which amounts may in the aggregate exceed the rates set forth on the Rate Schedule.
For the avoidance of doubt, where a Brookfield affiliate is engaged to provide Affiliated Services in connection with one of our investments, the amount charged (whether such Affiliated Services are provided in accordance with the Rate Schedule, at the Affiliate Service Rate, or otherwise) may include (i) a management promote, incentive fee or other performance-based compensation for certain employees and the cost of such performance compensation will be paid by the applicable investment and (ii) a pass-through of costs, including (a) compensation for personnel (including salary and other compensation), expenses (including human resources, rent and office services, talent 
acquisition, professional development, travel and professional fees), and other benefits, as reasonably allocated, and (b) information technology hardware, computing power or storage, software licenses and related ancillary and information technology personnel costs incurred in providing the service; in each case, the passed-through costs may be substantial relative to the fees charged for the service. In certain situations, personnel may provide an Affiliate Service to multiple assets (including assets not owned by us) or to our company and one or more Other Brookfield Accounts, in which case only a portion of the applicable costs would be passed through to us. Where Affiliated Services are in place prior to our ownership of an investment and cannot be amended without the consent of an unaffiliated third party, we will inherit the pre-existing fee rates for such Affiliated Services (subject to the approval of such fees by a majority of our board of directors (including a majority of our independent directors) not otherwise interested in the transaction as being fair and reasonable to us and on terms and conditions no less favorable than those which could be obtained from unaffiliated third parties) until (i) such time at which third-party consent is no longer required or (ii) we seek consent from the unaffiliated third party to amend such rates. Accordingly, while we may seek consent of the unaffiliated third party to amend any pre-existing fee rates, Brookfield will be incentivized to seek to amend the pre-existing fee arrangement in certain circumstances and dis-incentivized to do so in others. For example, Brookfield will be incentivized to seek consent to amend the rate in circumstances where the amended fee would be higher than the pre-existing rate, and conversely may choose not to (and will not be required to) seek consent to amend any pre-existing fee rates if the amended rate would be lower than the pre-existing rate.
We may amend the Rate Schedule from time to time with approval of a majority of our board of directors (including a majority of our independent directors) not otherwise interested in the transaction. To the extent Affiliated Services are provided, the Adviser will provide our board of directors with notice of any such material arrangements on a quarterly basis. Compensation for Affiliated Services will not be shared with us (or offset against the fees we pay to the Adviser) and may be substantial. The potential for compensation, both current and future, inherent in a particular transaction could be an incentive for the Adviser to seek to refer or recommend a transaction to us. Furthermore, providing services or products to us and our investments may enhance Brookfield’s relationships with various parties, facilitate additional business development and enable Brookfield to obtain additional business and generate additional revenue.
Subject to the approval of a majority of our board of directors (including a majority of our independent directors) not otherwise interested in the transaction, Brookfield will determine the Affiliate Service Rate for each Affiliate Service in good faith at the time that it is engaged to provide the service. The determination of the Affiliate Service Rate will be based on one or more factors, including, among other things: (i) the rate that one or more comparable service providers (which may or may not be a competitor of Brookfield) charge third parties for similar services (at the time of determination); (ii) market knowledge (which may be based on inquiries with one or more market participants); (iii) the rate charged by Brookfield to a third party for similar services (or the methodology used to set such rates); (iv) advice of and/or information provided by one or more third-party agents, consultants and/or other market participants, including fee data and benchmark analyses (which could be based on proprietary models that utilize various inputs, assumptions and/or estimates deemed relevant by the third-party); (v) commodity or other rate forecasting; (vi) the rate agreed to pursuant to a competitive arm’s length bidding process (which may not reflect the lowest rate bid during the process, but that is inherent in an engagement that is deemed by Brookfield to be in the best interests of our company and/or its investments taking into account the totality of factors relating thereto); (vii) the rate required to meet certain regulatory requirements or qualify for particular governmental programs; the rate charged by professional services firms for the similar services (at the time of determination); (viii) rates required to meet certain regulatory requirements or qualify for particular governmental programs; (ix) in the case of services which Brookfield provides as part of a syndicate, such as investment banking or brokerage services, the rate that is negotiated and/or determined by a third-party member of the syndicate; (x) the rate that a third party agreed to provide the service at pursuant to a term sheet or similar agreement or understanding; (xi) the rate the portfolio company agreed to pay (in cases where the relevant Other Brookfield Account holds a minority investment in the portfolio company with limited or no control rights, such that Brookfield negotiates such rate with the portfolio company on an arm’s length basis); and/or (xii) other subjective and/or objective metrics deemed relevant by Brookfield or our board of directors. To the extent Brookfield retains the services of a third-party consultant or agent to assist in determining an Affiliate Service Rate, we will bear the fees and cost of such third-party consultant or agent.
While Brookfield will determine in good faith, subject to the approval of a majority of our board of directors (including a majority of our independent directors) not otherwise interested in the transaction, each Affiliate Service Rate at the time of the relevant engagement as set out above, there will likely be variances in the marketplace for similar services based on an array of factors that affect providers and rates for services, including, but not limited to, loss leader pricing strategies or other marketing and competitive practices, integration efficiencies, geographic market differences, and the quality of the services provided. In addition, in determining the Affiliated Service Rate for any Affiliated Service, Brookfield will exercise discretion as to which factor(s), and which elements within such factor(s), to rely on. For example, in relying on information provided by one or more third parties, such as fee data and benchmark analyses, Brookfield could determine to rely on data and/or analyses relating to one benchmark transaction, a set of transactions that were executed within a particular time period and/or one or more particular industries, or other universe of benchmark transaction(s), as it determines in its sole discretion. There can be no assurances that the Affiliate Service Rate charged by Brookfield for any Affiliate Service will not be greater than the rate charged by certain similarly situated service providers for similar services in any given circumstance. In addition, the Affiliate Service Rate charged for any Affiliate Service at any given time following the relevant engagement may not match a then-current market rate because the market rate for the service may have increased or decreased over time. For the avoidance of doubt, fees may be charged for Affiliated Services (whether in accordance with the Rate Schedule, Affiliate Service Rates or otherwise) in advance based on estimated budgets or time periods, and subject to true-up once the relevant Affiliated Services are complete.
In addition, Brookfield, the Adviser and their personnel from time to time receive certain intangible or other benefits or perquisites arising or resulting from their activities on our behalf, which will not reduce the fees we pay to the Adviser or otherwise be shared with us. Such benefits will inure exclusively to Brookfield or its personnel receiving them, even if they are significant or difficult to value and even though the cost of the underlying service is borne by us or our investments. For example, airline travel or hotel stays we or the Adviser incur as expenses typically result in “miles” or “points” or credit in loyalty or status programs and such benefits or amounts will, whether or not de minimis or difficult to value, inure exclusively to Brookfield, the Adviser or such personnel (and not us) even though the cost of the underlying service is ultimately borne by us or our investments. Similarly, the volume of work that service providers receive from Brookfield, which include those from us and our investments, results in discounts for such services that Brookfield will benefit from, while we and our investments will not be able to benefit from certain discounts that apply to Brookfield. In addition, Brookfield makes available certain discount programs to its employees as a result of Brookfield’s relationship with a given investment (e.g., “friends and family” discounts). The size of these discounts on products and services provided by portfolio companies (and, potentially, customers or suppliers of such portfolio companies) could be significant. The potential to receive such discounts could provide an incentive for Brookfield to cause us or an investment to enter into transactions that may or may not have otherwise been entered into in the absence of these arrangements and benefits. Financial benefits that Brookfield and its personnel derive from such transactions will generally not be shared with us. Such discounts may include the ability to lease units in rental housing owned by us at significantly discounted rates. Brookfield may also offer referral bonuses to its employees who refer tenants to buildings owned by us.
When permitted by applicable law and subject to the limitations set forth in our charter, the Adviser may (but is under no obligation to) cause us to acquire or dispose of investments in cross trades between us and Other Brookfield Accounts or effect principal transactions where the Adviser causes us to purchase investments from or sell investments to Brookfield or certain Other Brookfield Accounts; provided that, any such transaction must be approved by a majority of our board of directors (including a majority of our independent directors) not otherwise interested in the transaction. There may be potential conflicts of interest or regulatory issues relating to these transactions which could limit the Adviser’s decision to engage in these transactions. In connection with a cross trade or a principal transaction, the Adviser and its affiliates may have a potentially conflicting division of loyalties and responsibilities regarding us and the other parties to the trade and have developed policies and procedures in relation to such transactions and conflicts. However, there can be no assurance that such transactions will be effected, or that such transactions will be effected in the manner that is most favorable to us as a party to any such transaction.
Administrative Services
The Adviser expects to perform certain support services for us and our investments that could otherwise be outsourced to third parties, including legal, accounting, investor relations, tax, capital markets, financial operations services and other administrative services. Pursuant to the Advisory Agreement, we will reimburse the Adviser for such administrative service expenses, including, but not limited to, personnel and related employment costs incurred by the Adviser or its affiliates in performing such services on our behalf, provided that no reimbursement shall be made for expenses related to personnel of the Adviser and its affiliates who provide investment advisory services to us pursuant to the Advisory Agreement or who serve as our directors or executive officers as designated by our board of directors.
When these administrative services described above are provided, we will also reimburse the Adviser for its costs and expenses incurred in providing these services (including an allocable share of internal costs). Such internal costs will include an allocable portion of the compensation (including incentive compensation), expenses (including information technology costs, human resources support, rent and office services, talent acquisition, professional development, travel, and professional fees) and other benefits associated with the Brookfield employees providing these services, in accordance with Brookfield’s internal allocation practices.
While the Adviser believes that the cost of the expense reimbursements associated with these administrative services is reasonable, the extensive and specialized nature of the services may result in such costs not being comparable to those charged for similar services (to the extent available) by other third parties. The Adviser will be under no obligation to evaluate alternative providers or to compare pricing for these administrative services. While the Adviser believes that this enhances the services the Adviser can offer to us and our investments in a cost-efficient manner, the relationship presents conflicts of interest. The Adviser will set the compensation for the employees who provide these administrative services and will determine other significant expenditures that will affect the expense reimbursement provided by us and our investments.
The types of administrative services that the Adviser provides to us and our investments will not remain fixed and should be expected to change over time as determined by the Adviser, and the Adviser expects that our overall share of expense reimbursements for administrative services will vary over time based on the particular scope of services provided to us and Other Brookfield Accounts.
Brookfield expects (but will not be obligated) to utilize different methodologies (that it determines, in its sole discretion, to be fair and reasonable) to determine the portion of pass-through and other costs to be allocated to us and/or one or more Other Brookfield Accounts in respect of the administrative services. The methodologies will, in certain cases, be based on estimates made by the Adviser in its sole discretion in good faith. These methodologies are expected to include (i) the amount of time spent by employees providing such services (including on the basis of estimates and/or at a blended rate); and (ii) the estimated level of effort required to provide a service relative to other services provided by the same employees (for instance, the allocation of costs for employees providing financial reporting services could be allocate based on the estimated level of effort required for audited financial statements versus unaudited financials).
At all times, Brookfield will endeavor to make these determinations fairly, reasonably and in an impartial manner. However, there can be no assurance that any determination will accurately reflect the actual value of the administrative services received in any particular situation, or that its own interests won’t influence its determinations, or that a different methodology would not have also been fair and reasonable and that such other methodology would not yield a different result. The pass through and other costs described above will not be shared by us or our shareholders or offset against management fees. Pass through or other costs may be charged for administrative services in advance based on estimated budgets (including estimates regarding costs, expected services, estimated relative sizes of the assets and/or businesses, and/or estimated time frames) and to the extent determined by Brookfield to be required or warranted will be subject to true-up once the relevant Affiliated Services are complete, or periodically throughout the services period for any material adjustments.
Transactions with Portfolio Companies
In addition to any Affiliated Services described above, certain of our investments will in the ordinary course of business provide services or goods to, receive services or goods from, lease space to or from, or participate in agreements, transactions or other arrangements with (including the purchase and sale of assets and other matters that would otherwise be transacted with independent third parties), portfolio companies owned by Other Brookfield Accounts, PSG, Oaktree, Other Oaktree Accounts and Non-Controlled Affiliates. Some of these agreements, transactions and other arrangements would not have been entered into but for the affiliation or relationship with Brookfield and, in certain cases, are expected to replace agreements, transactions or arrangements with third parties. In cases where such portfolio companies are “affiliates” of Brookfield, the Adviser, the Sub-Adviser, or any of their respective affiliates for purposes of our charter, these transactions will be entered into only with the approval by a majority of our board of directors (including a majority of our independent directors) not otherwise interested in the transactions as being fair and reasonable to us and on terms and conditions no less favorable than those which could be obtained from unaffiliated third parties. These agreements, transactions and other arrangements will involve payment or receipt of fees, expenses and other amounts or other benefits to or from the portfolio companies of such Other Brookfield Accounts, PSG, Oaktree, Other Oaktree Accounts and Non-Controlled Affiliates (including, in certain cases, performance-based compensation paid to such portfolio companies). While such arrangements or transactions and the fees or compensation involved have the potential for inherent conflicts of interest, Brookfield believes that the access to Brookfield (including portfolio companies of Other Brookfield Accounts) enhances our capabilities and is an integral part of our operations.
None of the agreements, transactions or other arrangements will impact the fees that we pay the Adviser pursuant to the Advisory Agreement or any fee for Affiliated Services payable to Brookfield (i.e., such portfolio companies and Non-Controlled Affiliates will be free to transact in the ordinary course of their businesses without limitations, including by charging their ordinary rates for such services or, in Brookfield’s discretion, by charging rates consistent with the Rate Schedule).
Furthermore, Brookfield (or Other Brookfield Accounts, Other Oaktree Accounts or their businesses) will from time to time make equity or other investments in companies or businesses that provide services to or otherwise contract with us or our investments. In particular, Brookfield has in the past entered into, and expects to continue to enter into, relationships with companies in the technology, real assets services and other sectors and industries in which Brookfield has broad expertise and knowledge, whereby Brookfield acquires an equity or other interest in such companies that may, in turn, transact with us or our investments. For example, Brookfield (through an investment program referred to as Brookfield Technology Partners) invests in emerging technology companies that develop and offer technology products that are expected to be of relevance to us and our investments (as well as third-party companies operating in similar sectors and industries). In connection with such relationships, Brookfield refers, introduces or otherwise facilitates transactions between such companies and us and our investments, which result in benefits to Brookfield (or Other Brookfield Accounts, Other Oaktree Accounts or their businesses), including via increased profitability of the relevant company, as well as financial incentives or milestones which benefit Other Brookfield Accounts or businesses (including through increased equity allotments), which are likely in some cases to be significant. Such financial incentives that inure to or benefit Other Brookfield Accounts, Other Oaktree Accounts or their businesses pose an incentive for the Adviser to cause us or our investments to enter into such transactions that may or may not have otherwise been entered into. Financial incentives derived from such transactions will generally not be shared with us. Furthermore, such transactions are likely to contribute to the development of expertise, reputational benefits or the development of new products or services by Brookfield (or Other Brookfield Accounts, Other Oaktree Accounts or their businesses), which Brookfield will seek to capitalize on to generate additional benefits that are likely to inure solely to Brookfield (or Other Brookfield Accounts, Other Oaktree Accounts or their businesses) and not to us.
Brookfield (or the portfolio companies’ management teams, as applicable) will seek to ensure that each transaction or other arrangement that we or our investments enter into satisfies a legitimate business need of ours or the applicable investment, with terms to be determined in good faith as fair, reasonable and equitable under the circumstances based on our or our investments’ normal course process for evaluating potential business transactions and counterparties. In making these determinations, Brookfield or the management teams of the portfolio companies will take into account such factors that they deem relevant, which will include the potential benefits and synergies of 
transacting with a Brookfield related party. Brookfield may take its own interests (or the interests of Other Brookfield Accounts or businesses) into account in considering and making determinations regarding these matters. In certain cases, these transactions will be entered into with active participation by Brookfield and in other cases by the portfolio companies’ management teams independently of Brookfield. Moreover, any fees or other financial incentives paid to the relevant company will not offset or otherwise reduce fees that we pay the Adviser pursuant to the Advisory Agreement or other compensation paid to Brookfield, will not otherwise be shared with us and, subject to the limitations set forth in our charter, will not be subject to the Affiliate Service Rates.
While these agreements, transactions or arrangements raise potential conflicts of interest, Brookfield believes that our access to Other Brookfield Accounts and their portfolio companies enhances our (and our investments’) capabilities, is an integral part of our operations and will provide benefits to us that would not exist but for our affiliation with Brookfield.
Notwithstanding anything herein to the contrary, subject to the limitations set forth in our charter, where Brookfield employees are hired or retained by, or seconded to, one or more of our investments or a Brookfield affiliate on behalf of an investment, all or a portion of the compensation and overhead expenses relating to such employees (including salaries, benefits, and incentive compensation, among other things) will directly or indirectly be borne by the applicable investment, and in turn, may be directly or indirectly borne by us via our ownership interest in such investment. Any such arrangement may be on a permanent or temporary basis, or on a full-time or part-time basis, in order to fill positions or provide services that may otherwise be filled or provided by third parties hired or retained by such investment. To the extent any Brookfield employees are hired or retained by, or seconded to, an investment, the investment may pay such persons directors’ fees, salaries, consultant fees, other cash compensation, stock options or other compensation and incentives and may reimburse such persons for any travel costs or other out-of-pocket expenses incurred in connection with the provision of their services. Brookfield may also advance compensation to seconded Brookfield employees and be subsequently reimbursed by the applicable investments. Any compensation customarily paid directly by Brookfield to such persons typically will be reduced to reflect amounts paid directly or indirectly by the investment even though the fees we pay to the Adviser will not be reduced, and amounts paid to such persons by an investment will not be offset against such fees. Additionally, the method for determining how (i) certain compensation arrangements are structured and valued (particularly with respect to the structure of various forms of incentive compensation that vest over time and whose value upon payment is based on estimates) and (ii) overhead expenses are allocated, in each case require certain judgments and assumptions, and as a result our investments (and our company indirectly) may bear higher costs than they would have had such expenses been valued, allocated or charged differently.
Brookfield could benefit from arrangements where Brookfield employees are hired or retained by, or seconded to, one or more investments or a Brookfield affiliate on behalf of an investment (for example, in the case where an investment makes a fixed payment to Brookfield to compensate Brookfield for a portion of an employee’s incentive compensation, but such employee does not ultimately collect such incentive compensation). Additionally, there could be a circumstance where an employee of Brookfield or a portfolio company of a Brookfield Account, PSG, Oaktree or an Oaktree Account may become an employee or secondee of one or more of our investments (or vice versa) and, in connection therewith, be entitled to retain unvested incentive compensation received from the company it is transferring or being seconded from. While such incentive compensation would be subject to forfeiture under other circumstances, given the prior employment by a Brookfield related company, such incentive compensation may continue to vest as if such employee continued to be an employee of the company from which it is transferring. Any such arrangements would require approval by a majority of our board of directors (including a majority of our independent directors) not otherwise interested in the transaction.
Brookfield may take its own interests into account in considering and making determinations regarding the matters outlined in this section and in “Affiliated Services and Transactions” above. Additionally, the aggregate economic benefit to Brookfield or its affiliates as a result of the transactions outlined herein and therein could influence investment allocation decisions made by Brookfield in certain circumstances (i.e., if the financial incentives as a result of such transactions are greater if the investment opportunity is allocated to us rather than another Brookfield Account or co-investment vehicle (or vice versa)). For a broader discussion regarding the allocation of investment opportunities, see “Allocation of Investment Opportunities” above.
Possible Future Activities
Brookfield expects to expand the range of services that it provides over time. Except as provided herein, Brookfield will not be restricted in the scope of its business or in the performance of any services (whether now offered or undertaken in the future) even if such activities could give rise to conflicts of interest, and whether or not such conflicts are described herein. Brookfield has, and will continue to develop, relationships with a significant number of companies, financial sponsors and their senior managers, including relationships with companies that hold or may have held investments similar to those made by us as well as companies that compete with us. These companies may themselves represent appropriate investment opportunities for us or may compete with us for investment opportunities and other business activities.
Advisors
Brookfield from time to time engages or retains strategic advisors, senior advisors, operating partners, executive advisors, consultants or other professionals who are not employees or affiliates of Brookfield, but which include former Brookfield employees as well as current and former officers of Brookfield portfolio companies (collectively, “Consultants”). Consultants generally have established industry expertise and are expected to advise on a range of investment-related activities, including by providing services that may be similar in nature to those provided by the Adviser’s investment team or the portfolio management team, such as sourcing, consideration and pursuit of investment opportunities, strategies to achieve investment objectives, development and implementation of business plans, and recruiting for portfolio companies, and to serve on boards of portfolio companies. Additionally, Brookfield’s decision to initially perform certain services in-house for us will not preclude a later decision to outsource such services, or any additional services, in whole or in part, to any Consultants. Brookfield believes that these arrangements may benefit our investment activities. However, they also give rise to certain conflicts of interest considerations.
Consultants are expected, from time to time, to receive payments from, or allocations or performance-based compensation with respect to, Brookfield, us or our investments. In such circumstances, payments from, or allocations or performance-based compensation with respect to, us or our investments generally will be treated as our expenses. Additionally, while Brookfield believes such compensation arrangements will be reasonable and generally at market rates for the relevant services provided, exclusive arrangements or other factors may result in such compensation arrangements not always being comparable to costs, fees or expenses charged by other third parties. In addition to any compensation arrangements, we may also generally bear our share of any travel costs or other out-of-pocket expenses incurred by Consultants in connection with the provision of their services. Accounting, network, communications, administration and other support benefits, including office space, may be provided by Brookfield or us to Consultants without charge, and any costs associated with such support may be borne by us.
Brookfield expects from time to time to offer Consultants the ability to co-invest alongside us, including in those investments in which they are involved (and for which they may be entitled to receive performance-based compensation, which will reduce our returns), or otherwise participate in equity plans for management of an investment or invest directly in us or in a vehicle controlled by us subject to reduced or waived fees as compared to an investment in us, including after the termination of their engagement (or other status) with Brookfield.
In certain cases, these persons are likely to have certain attributes of Brookfield “employees” (e.g., they have dedicated offices at Brookfield, receive access to Brookfield information, systems and meetings for Brookfield personnel, work on Brookfield matters as their primary or sole business activity, have Brookfield-related email addresses, business cards and titles, or participate in certain benefit arrangements typically reserved for Brookfield employees) even though they are not considered Brookfield employees, affiliates or personnel for purposes of our charter. In this scenario, a Consultant would be subject to Brookfield’s compliance policies and procedures. Where applicable, Brookfield allocates to us or applicable portfolio companies the costs of such personnel or the fees paid to such personnel in connection with the applicable services, and such expenses or fees, to the extent allocated to us, would be treated as our expenses. Payments or allocations to Consultants can be expected to increase the overall costs and expenses borne indirectly by our stockholders.
Shared Resources
In certain circumstances, in order to create efficiencies and optimize performance, one or more of our investments or properties may determine to share the operational, legal, financial, back-office or other resources of another investment or property, or an investment, or property of Brookfield or an Other Brookfield Account. In connection therewith, the costs and expenses related to such services will be allocated among the relevant entities on a basis that Brookfield determines in good faith is fair and equitable (but which will be inherently subjective). To the extent these types of arrangements constitute transactions between us or our investments on the one hand, and “affiliates” of Brookfield, the Adviser, the Sub-Adviser, or any of their respective affiliates for purposes of our charter, these arrangements will be entered into only with the approval by a majority of our board of directors (including a majority of our independent directors) not otherwise interested in the transactions as being fair and reasonable to us and on terms and conditions no less favorable than those which could be obtained from unaffiliated entities. Determining an allocable share of internal and other costs, or otherwise allocating costs, inherently requires the judgment of Brookfield and there can be no assurance that we will not bear a disproportionate amount of any costs, including Brookfield’s internal costs.
Travel Expenses
We will reimburse the Adviser and its affiliates for out-of-pocket travel expenses, including air travel (generally business class), car services, meals and hotels (generally business or luxury class accommodations), incurred in identifying, evaluating, sourcing, researching, structuring, negotiating, acquiring, making, holding, developing, operating, managing, selling or potentially selling, restructuring or otherwise disposing of our proposed or actual investments (including fees for attendance of industry conferences, the primary purpose of which is sourcing investments), in connection with the formation, marketing and offering of our shares and otherwise in connection with our business. In addition, travel expenses incurred in the marketing and offering of our shares will be considered offering expenses, including where such travel expenses relate to the offering of a feeder vehicle primarily created to hold our shares of common stock. Brookfield employees will generally be encouraged to utilize preferred travel and accommodation partners, including hotels, when incurring travel expenses. Such preferred partners will often be assets or portfolio companies of Brookfield Accounts and typically will not be the most economical option available.
Service Providers
From time to time, our service providers or service providers of our investment entities (including deal sources, consultants, lenders, brokers, accountants, attorneys, outside directors and their affiliates) invest in us or are sources of investment opportunities and counterparties therein, or otherwise participate in transactions or other arrangements (or otherwise have a business, financial or other relationship) with us, Brookfield or Brookfield affiliates (for example, as tenants). Furthermore, employees of Brookfield or Brookfield portfolio companies have and may in the future have family members or relatives employed by service providers (particularly large global providers) to us, any Other Brookfield Account or Brookfield. All of the above factors may influence Brookfield in deciding whether to select such a service provider. Notwithstanding the foregoing, the Adviser will only select a service provider when the Adviser determines that doing so is appropriate for us given all surrounding facts and circumstances and is consistent with the Adviser’s responsibilities under applicable law.
In addition, we and Other Brookfield Accounts (including Brookfield for its own account) and their portfolio companies often engage common providers of goods or services. These common providers sometimes provide bulk discounts or other fee discount arrangements, which may be based on an expectation of a certain amount of aggregate engagements by Other Brookfield Accounts and portfolio companies over a period of time. Brookfield generally extends fee discount arrangements to Brookfield and all Other Brookfield Accounts and their portfolio companies in a fair and equitable manner.
In certain cases, a service provider (e.g., a law firm) will provide Brookfield a bulk discount on fees that is applicable only prospectively (within an annual period) once a certain aggregate spending threshold has been met during the relevant annual period. The Brookfield parties that engage the service provider after the aggregate 
spending threshold has been met will get the benefit of the discount and, as a result, pay lower rates for than the rates paid by Brookfield parties that engaged the same provider prior to the discount being triggered.
The engagement of common providers for us, Other Brookfield Accounts and their portfolio companies and the related fee discount arrangements give rise to certain potential conflicts of interest. For example, as a result of these arrangements, Brookfield will face conflicts of interest in determining which providers to engage on behalf of us and our investments and when to engage such providers, including an incentive to engage certain providers for us and our investments because it will result in the maintenance or enhancement of a discounted fee arrangement that benefits Brookfield, Other Brookfield Accounts and their portfolio companies. Notwithstanding these conflicts considerations, Brookfield makes these determinations in a manner that it believes is in our best interest, taking into account all applicable facts and circumstances.
In the normal course, common providers (e.g., law firms) will staff engagements based on the particular needs of the engagement and charge such staff’s then-applicable rates, subject to any negotiated discounts. While these rates will be the same as the rates such providers would charge Brookfield for the same engagement, Brookfield generally engages providers for different needs than us and our investments, and the total fees charged for different engagements are expected to vary. In addition, as a result of the foregoing, the overall rates paid by us and our investments over a period of time to a common provider could be higher (or lower) than the overall rates paid to the same provider by Brookfield, Other Brookfield Accounts and their portfolio companies.
Without limitation of the foregoing, conflicts arise with respect to Brookfield’s selection of financial institutions or other third parties to provide services to us, any Other Brookfield Account or Brookfield and its negotiation of fees payable to such parties. Brookfield has relationships with many financial institutions and other third parties, which may introduce prospective investors, afford Brookfield the opportunity to market its services to certain qualified investors at no additional cost, provide benchmarking analysis or third-party verification of market rates, or provide other services (e.g., consulting services) at favorable or below market rates. Such relationships create incentives for Brookfield to select a financial institution or other third party based on its best interests and not our best interest. For example, in connection with the disposition of a portfolio company, several financial institutions with which Brookfield has pre-existing business relationships may provide valuation services through a bidding process. Although Brookfield will select the financial institution it believes is the most appropriate in the circumstances, the relationships between the financial institution and Brookfield as described herein will influence Brookfield in deciding whether to select such a financial institution to underwrite the disposition, and may influence the financial institution in the terms offered. The cost of this disposition will generally be borne directly or indirectly by us and creates an incentive for Brookfield to engage such a financial institution over one with which Brookfield has no prior relationship that could result in worse terms to us or the portfolio company than would be the case absent the conflict.
Use of Brookfield Arrangements
We may seek to use a swap, currency conversion or hedging arrangement or line of credit or other financing that Brookfield has in place for our own benefit or the benefit of Other Brookfield Accounts. In this case, Brookfield will pass through the terms of such arrangement to us as if we had entered into the transaction itself. However, in such cases we will be exposed to Brookfield’s credit risk since we will not have direct contractual privity with the counterparty. Further, it is possible that we would have been able to obtain more favorable terms for our company if we had entered into the arrangement directly with the counterparty.
Insurance
The Adviser will cause us to purchase, or bear premiums, fees, costs and expenses (including the expenses or fees of affiliates and non-affiliates for placement and administration of insurance) with respect to, insurance for the benefit of our company and other indemnified parties with respect to matters related to our business (including directors and officers liability insurance and errors and omissions insurance), or for our benefit or any of our investments, with respect to investment-related matters (including, but not limited to, terrorism, property, title, liability and fire insurance or extended coverage). We and Other Brookfield Accounts and their portfolio companies and other investments may utilize Brookfield affiliates for placement and administration of insurance or an affiliated 
insurance broker or insurance provider in connection with all or part of their insurance coverage and we may leverage the scale of Brookfield by participating in shared, blanket or umbrella insurance policies as part of a broader group of entities affiliated with Brookfield. Any insurance policy purchased by us or on our behalf (including policies covering us, the Adviser and Other Brookfield Accounts) may provide coverage for situations where we would not provide indemnification, including situations involving culpable conduct by the Adviser. Nonetheless, our share of the fees and expenses in respect of insurance coverage will not be reduced to account for these types of situations.
To the extent an insurance policy provides coverage with respect to matters related to our company or our investments, all or a portion of the fees and expenses (including premiums) of such insurance policy and its placement will be allocated to us. The amount of any such insurance-related fees and expenses allocated to us will be determined by Brookfield in its reasonable discretion taking into consideration certain facts and circumstances, including the value of each covered fund’s and account’s investments and capital commitments (if applicable) or the risk that the each of the covered funds, accounts and investments pose to the insurance provider. While Brookfield expects to consider certain objective criteria when determining how to allocate the cost of insurance coverage that applies to multiple funds and accounts, because of the uncertainty of whether claims will arise in the future and the timing and the amount that may be involved in any such claim, the determination of how to allocate such fees and expenses also requires Brookfield to take into consideration other facts and circumstances that are more subjective in nature. In addition, because Brookfield will bear a portion of such fees and expenses and has differing investment interests in the funds and accounts it manages, conflicts may arise in the determination of the proper allocation of such fees and expenses among Brookfield and such funds and accounts. It is unlikely that Brookfield will be able to accurately allocate the fees and expenses of any such insurance based on the actual claims of a particular Other Brookfield Account or our company.
While shared insurance policies may be cost-effective, claims made by any entities affiliated with Brookfield may result in increased costs to us and such policies may have an overall cap on coverage. To the extent an insurable event results in claims in excess of such cap, we may not receive as much in insurance proceeds as we would have received if separate insurance policies had been purchased for each party and Brookfield may face a conflict in interest in properly allocating insurance proceeds across all claimants, which could result in us receiving less in insurance proceeds than if separate insurance policies had been purchased for each insured party individually. Similarly, insurable events may occur sequentially in time while subject to a single overall cap. To the extent insurance proceeds for one such event are applied towards a cap and we experience an insurable loss after such event, our receipts from such insurance policy may be diminished or we may not receive any insurance proceeds. A shared insurance policy may also make it less likely that Brookfield will make a claim against such policy on our behalf.
In addition, we may need to determine whether or not to initiate litigation (including potentially litigation adverse to Brookfield where it is the broker or provider of such insurance) in order to collect from an insurance provider, which may be lengthy and expensive and which ultimately may not result in a financial award. The potential for Brookfield to be a counterparty in any litigation or other proceedings regarding insurance claims creates a further potential conflict of interest. Furthermore, in providing such insurance, Brookfield may seek reinsurance for all or a portion of the coverage, which could result in Brookfield earning and retaining fees or a portion of the premiums associated with such insurance while not retaining all or a commensurate portion of the risk insured.
Brookfield will seek to allocate the costs of such insurance and proceeds from claims in respect of such insurance policies and resolve any conflicts of interest, as applicable, in a manner it determines to be fair. In that regard, Brookfield may, if it determines it to be necessary, consult with one or more third parties in allocating such costs and proceeds and resolving such conflicts.
Diverse Interests
In certain circumstances, the Brookfield Investor in its capacity as one of our stockholders will have conflicting investment, tax and other interests with respect to (a) their interests across our company and Other Brookfield Accounts and (b) the interests of other stockholders, including Other Brookfield Accounts that participate in the same investments. Such conflicting interests could relate to or arise from, among other things, the nature of our 
investments, the residency or domicile of our stockholders and the manner in which one or more of our investments are reported for tax purposes. As a consequence, in certain circumstances, conflicts of interest will arise in connection with the decision made by the Adviser, including with respect to the nature, structuring or reporting of our investments, that may be adverse to our stockholders generally, or may be more beneficial for a particular stockholders than for another, including with respect to stockholders’ particular tax situations. In selecting and structuring potential investments appropriate for us, the Adviser will consider our investment and tax objectives and those of our stockholders as a whole (and those of investors in Other Brookfield Accounts that participate in the same investments as us), not the investment, tax or other objectives of any stockholder individually. However, conflicts may arise if certain stockholders have objectives that conflict with ours. In addition, Brookfield may face certain tax risks based on positions we take, including as a withholding agent. In connection therewith, Brookfield may take certain actions, including withholding amounts to cover actual or potential tax liabilities, that it may not have taken in the absence of such tax risks.
Allocation of Personnel
The Adviser and its affiliates will devote such time as they deem necessary to conduct our business affairs in an appropriate manner. However, Brookfield personnel will also work on matters related to Other Brookfield Accounts. Accordingly, conflicts may arise in the allocation of personnel among us and such Other Brookfield Accounts. For example, certain of the investment professionals who are expected to devote their business time to us will also devote substantial portions of their business time to the management and operation of Other Brookfield Accounts, and such circumstances may result in conflicts of interest for such personnel.
Affiliated Dealer Manager
Brookfield Oaktree Wealth Solutions LLC, the dealer manager for this offering, is an affiliate of the Adviser and also serves or has served as the dealer manager in connection with the offerings of shares by other investment funds sponsored by Brookfield and Oaktree. These relationships may create conflicts in connection with the dealer manager’s due diligence obligations under the federal securities laws. Although the Dealer Manager will examine the information in this prospectus for accuracy and completeness, due to its affiliation with Brookfield, no independent review of us will be made by the Dealer Manager in connection with the distribution of our shares in this offering of the type normally performed by an unaffiliated underwriter in connection with the offering of securities. Accordingly, investors in this offering do not have the benefit of an independent due diligence review and investigation except to the extent that such a review and investigation is performed by other broker-dealers participating in this offering. In addition, the dealer manager is entitled to compensation in connection with this offering. See “Plan of Distribution.”
Fees and Other Compensation to the Adviser and the Dealer Manager
The agreements between us and the Adviser and the dealer manager are not the result of arm’s-length negotiations. As a result, the fees we agree to pay pursuant to these agreements may exceed what we would pay to an independent third party. These agreements, including the Advisory Agreement and the Dealer Manager Agreement, require approval by a majority of our directors, including a majority of the independent directors, not otherwise interested in such agreements, as being fair and reasonable to us and on terms and conditions no less favorable than those which could be obtained from unaffiliated entities.
The timing and nature of the fees the Adviser and the dealer manager will receive from us could create a conflict of interest between the Adviser and our stockholders. Specifically, the Adviser is responsible for the calculation of our NAV, and the management fee and performance fee we pay the Adviser and the fees we pay the dealer manager are based on our NAV. Among other matters, the compensation arrangements could affect the judgment of the Adviser’s personnel with respect to:
•the continuation, renewal or enforcement of our agreements with the Adviser and its affiliates, including the Advisory Agreement and the Dealer Manager Agreement;
•the decision to adjust the value of any of our investments or the calculation of our NAV; and
•public offerings of equity by us, which may result in increased advisory fees to the Adviser and increased fees to the dealer manager.
We pay the Adviser a management fee regardless of the performance of our portfolio. The Adviser’s entitlement to a management fee, which is not based upon performance metrics or goals, might reduce its incentive to devote its time and effort to seeking investments that provide attractive risk-adjusted returns for our portfolio. We will be required to pay the Adviser a management fee in a particular period despite experiencing a net loss or a decline in the value of our portfolio during that period. The Adviser, however, has a fiduciary duty to us. If the Adviser fails to act in our best interests, then it will have violated this duty. The Advisory Agreement may be terminated by us or the Adviser on 60 days’ notice.
We also pay the Adviser a performance fee based on our total distributions plus the change in NAV per share, which may create an incentive for the Adviser to make riskier or more speculative investments on our behalf than it would otherwise make in the absence of such fee. In addition, the change in NAV per share will be based on the value of our investments on the applicable measurement dates and not on realized gains or losses. As a result, the Adviser may receive performance fees based on unrealized gains in certain assets at the applicable measurement date and such gains may not be realized when those assets are eventually disposed of.
UPREIT Structure
Our UPREIT structure may result in potential conflicts of interest with limited partners in the Operating Partnership whose interests may not be aligned with those of our stockholders.
Our directors and officers have duties to our company and our stockholders under Maryland law and our charter in connection with their management of the corporation. At the same time, Brookfield REIT OP GP LLC, our wholly owned subsidiary, as general partner of the Operating Partnership, has fiduciary duties under Delaware law to the Operating Partnership and to the limited partners in connection with the management of the Operating Partnership. Our duties as the sole member of the general partner of the Operating Partnership may come into conflict with the duties of our directors and officers to our company and our stockholders. Under Delaware law, a general partner of a Delaware limited partnership owes its limited partners the duties of good faith and fair dealing. Other duties, including fiduciary duties, may be modified or eliminated in the partnership’s partnership agreement. The partnership agreement of the Operating Partnership provides that, for so long as we own a controlling interest in our operating partnership, any conflict that cannot be resolved in a manner not adverse to either our stockholders or the limited partners will be resolved in favor of our stockholders.
Additionally, the partnership agreement expressly limits the general partner’s liability by providing that it will not be liable or accountable to the Operating Partnership for losses sustained, liabilities incurred or benefits not derived if it acted in good faith. In addition, the Operating Partnership is required to indemnify the general partner for liabilities the general partner incurs in dealings with third parties on behalf of the Operating Partnership. To the extent that the indemnification provisions purport to include indemnification of liabilities arising under the Securities Act, in the opinion of the SEC, such indemnification is contrary to public policy and therefore unenforceable.
The provisions of Delaware law that allow the fiduciary duties of a general partner to be modified by a partnership agreement have not been tested in a court of law, and we have not obtained an opinion of counsel covering the provisions set forth in the partnership agreement that purport to waive or restrict our fiduciary duties.
Calculation Errors
The calculation of amounts due to the Adviser and Brookfield affiliates in connection with the provision of services to us and our investments (including amounts owed in respect of Affiliated Services, protective loans, cost allocations, and other matters) is complex and at times based on estimates and/or subject to periodic (post-transaction) reconciliations. Brookfield may make errors in calculating such amounts, and/or recognize over-or under-estimates of such amounts in performing routine reconciliations and/or other internal reviews. When such an error or under-or over-estimate that disadvantaged us is discovered, Brookfield will make us whole for such amount based on the particular situation, which may involve a return of distributions or fees or a waiver of future 
distributions or fees, in each case in an amount necessary to reimburse us for such overpayment. As a general matter, Brookfield does not expect to pay interest on such amounts. Likewise, when an error or under-or over-estimate that advantaged us is discovered, Brookfield will make itself whole for such amount, as applicable, and generally will not charge interest in connection with any such make-whole payment.
Investment Banking and Other Activities
Brookfield and its affiliates may provide investment banking, advisory, consulting, restructuring, broker-dealer and other services to third parties, including investments in which we may desire to invest or issuers with which we may desire to transact. In such circumstances, we may be restricted from pursuing such investment or transaction as a result of limitations imposed by, among other things, applicable law or Brookfield’s internal conflicts or compliance policies.
Brookfield Conflicts Committee
Numerous actual and potential conflicts of interest are expected to arise in connection with the management and operation of our company, our investments and other activities. Pursuant to our charter, certain conflicts of interest are required to be disclosed to, or approved by, our board of directors. Other conflicts of interest, however, will be resolved by Brookfield. In certain circumstances, potential conflicts of interest related to Brookfield and us may arise, which the Adviser, in its discretion, determines to present to Brookfield’s conflicts committee for review and approval. Brookfield’s conflicts committee is intended to provide review and analysis, and ensure appropriate resolution, of potential conflicts of interest. However, there can be no assurance that the Adviser will send all potential conflicts of interest to the conflicts committee. Furthermore, the conflicts committee is comprised of representatives from Brookfield and, as a result, (a) such representatives may themselves be subject to conflicts of interest and (b) there can be no assurance that any determinations made by the conflicts committee will be favorable to us. The conflicts committee will act in good faith to resolve potential conflicts of interest in a manner that is fair and balanced, taking into account the facts and circumstances known to it at the time. However, there is no guarantee that the conflicts committee will make the decision that is most beneficial to us or that the conflicts committee would not have reached a different decision if additional information were available to it.
Review of Transactions by the Independent Directors of the Board of Directors
Every transaction that we enter into with the Adviser, the Sub-Adviser, or their respective affiliates will be subject to an inherent conflict of interest. Our board of directors may encounter conflicts of interest in enforcing our rights against any affiliate of the Adviser in the event of a default by or disagreement or in invoking powers, rights or options pursuant to any agreement between us and the Adviser or any of its affiliates. In order to reduce or eliminate certain potential conflicts of interest, our charter requires that certain transactions are to be reviewed by our independent directors. Our independent directors are permitted to retain their own legal and financial advisors in connection with any review that they are obligated to undertake pursuant to the terms of our charter.
Among the matters we expect our independent directors to review are:
•the continuation, renewal or enforcement of our agreements with the Adviser and its affiliates, including the Advisory Agreement;
•the continuation, renewal or enforcement of our agreements with the Sub-Adviser and its affiliates, including the Sub-Advisory Agreement;
•the continuation, renewal or enforcement of our agreements with the Dealer Manager and its affiliates, including the Dealer Manager Agreement;
•the allocation of investment opportunities to us by the Adviser and its affiliates; and
•transactions with affiliates of the Adviser, Brookfield, the Sub-Adviser and Oaktree.
Our charter contains many other restrictions relating to conflicts of interest including the following:
Adviser Compensation. Our independent directors must evaluate at least annually whether our fees and expenses, including the compensation that we pay to the Adviser and its affiliates are reasonable in light of our investment performance, our net assets, our net income and the fees and expenses of other comparable REITs, and in relation to the nature and quality of services performed and that such compensation is within the limits prescribed by our charter. Our independent directors supervise the performance of the Adviser and its affiliates and the compensation we pay to them to determine that the provisions of our compensation arrangements are being carried out. Our independent directors base this evaluation on the factors set forth below as well as any other factors they deem relevant, and such findings will be recorded in the minutes of the board of directors:
•the amount of the fees paid to the Adviser and its affiliates in relation to the size, composition and performance of our assets;
•the success of the Adviser in generating appropriate investment opportunities;
•the rates charged to other REITs and to investors other than REITs  by advisors performing the same or similar services;
•additional revenues realized by the Adviser and its affiliates through their relationship with us, including loan administration, underwriting or broker commissions, servicing, engineering, inspection and other fees, whether we pay them or they are paid by others with whom we do business;
•the quality and extent of service and advice furnished by the Adviser and its affiliates;
•the performance of our investment portfolio; and
•the quality of our assets relative to the investments generated by the Adviser for its own account and for its other clients.
Term of Advisory Agreement. According to our charter, each contract for the services of the Adviser may not exceed one year, although there is no limit on the number of times that a particular advisor may be retained. The independent directors of our board of directors or the Adviser may terminate the Advisory Agreement without cause or penalty on 60 days’ written notice. For purposes of that charter provision, “without penalty” means that we can terminate the Adviser without having to compensate the Adviser for income lost as a result of the termination of the Advisory Agreement.
Mortgage Loans to Affiliates. Our charter prohibits us from investing in or making mortgage loans in which the borrower is Brookfield, the Adviser, the Sub-Adviser, or our directors or any of their respective affiliates unless an independent expert appraises the underlying property. We must keep the appraisal for at least five years and make it available for inspection and duplication by any of our stockholders. In addition, we must obtain a mortgagee’s or owner’s title insurance policy or commitment as to the priority of the mortgage or the condition of the title. Our charter prohibits us from making or investing in any mortgage loans that are subordinate to any mortgage or equity interest of Brookfield, the Adviser, our directors or any of our affiliates.
Other Transactions Involving Affiliates. According to our charter, a majority of the members of our board of directors (including a majority of our independent directors) not otherwise interested in the transaction must conclude that all other transactions, including sales and acquisitions of assets and any joint ventures, between us and Brookfield, the Adviser, the Sub-Adviser, our directors or any of their respective affiliates are fair and reasonable to us and on terms and conditions not less favorable to us than those available from unaffiliated third parties. In the case of an asset purchase, a majority of our disinterested directors, including a majority of our disinterested independent directors, must also determine that the purchase is at a price to us no greater than the cost of the asset to Brookfield, the Adviser, the Sub-Adviser, the director or the affiliate or, if the price to us is in excess of such cost, that substantial justification for such excess exists and such excess is reasonable. In no event will the purchase price paid by us for any such asset exceed the asset’s current appraised value.
Limitation on Operating Expenses. According to our charter, the Adviser must reimburse us the amount by which our aggregate total operating expenses for any four consecutive fiscal quarters exceed the greater of 2.0% of our Average Invested Assets or 25.0% of our Net Income, unless a majority of our independent directors have made a finding that such excess expenses were justified based on unusual and non-recurring factors that they deem sufficient. Any findings and the reasons in support thereof shall be reflected in the minutes of the meeting of the board of directors. Within 60 days after the end of any of our fiscal quarters for which total operating expenses exceeded 2.0% of Average Invested Assets or 25.0% of our Net Income, whichever is greater, we will send to the stockholders a written disclosure of such fact together with an explanation of the factors the independent members of our board of directors considered in arriving at the conclusion that such higher operating expenses were justified. In the event the independent members of our board of directors do not determine such excess expenses are justified, the Adviser shall reimburse us the amount by which the aggregate annual expenses paid or incurred by us exceed the limitation provided herein.  For the avoidance of doubt, our board of directors has passed a resolution that we will not read the defined term “total operating expenses” in our charter (including exclusions therefrom) in a manner that is inconsistent with the NASAA REIT Guidelines and that “total operating expenses” shall include any company-level management fees.
Issuance of Options and Warrants to Certain Affiliates. According to our charter, we may not issue options or warrants to purchase our stock to Brookfield, the Adviser, the Sub-Adviser, any of our directors or any of their respective affiliates, except on the same terms as such options or warrants, if any, are sold to the general public. We may not issue options or warrants at exercise prices less than the fair market value of the underlying securities on the date of grant and not for consideration (which may include services) that in the judgment of a majority of our independent directors has a market value less than the value of such option or warrant on the date of grant. Any options or warrants we issue to Brookfield, the Adviser, the Sub-Adviser, any of our directors or any of their respective affiliates shall not exceed an amount equal to 10% of our outstanding stock on the date of grant.
Loans. We will not make any loans to Brookfield, the Adviser, the Sub-Adviser, any of our directors or any of their respective affiliates except for certain mortgage loans described above and loans to our wholly owned subsidiaries. In addition, we will not borrow from any of these persons unless a majority of our directors, including a majority of our independent directors, not otherwise interested in such transaction approves the transaction as being fair, competitive and commercially reasonable, and no less favorable to us than comparable loans between unaffiliated parties under the same circumstances. These charter restrictions on loans will only apply to advances of cash that are commonly viewed as loans, as determined by our board of directors. By way of example only, the prohibition on loans would not restrict advances of cash for legal expenses or other costs incurred as a result of any legal action for which indemnification is being sought, nor would the prohibition limit our ability to advance reimbursable expenses incurred by directors or officers or the Adviser or its affiliates.
Voting of Shares Owned by Affiliates. According to our charter, the Adviser or a director or any of their respective affiliates may not vote their shares regarding (i) the removal of the Adviser, such director or any of these affiliates or (ii) any transaction between them and us. In determining the requisite percentage in interest of shares necessary to approve a matter on which these persons may not vote or consent, any shares owned by any of them will not be included.
NET ASSET VALUE CALCULATION AND VALUATION GUIDELINES
Following the end of each full calendar month, our NAV for each class of shares will be based on the net asset values of our investments (including real estate-related debt and real estate-related securities), the addition of any other assets (such as cash on hand) and the deduction of any liabilities, and will also include the deduction of any stockholder servicing fees specifically applicable to such class of shares, in all cases as described below.
General
Our board of directors, including a majority of our independent directors, has adopted valuation guidelines that contain a comprehensive set of methodologies to be used by the Adviser and our independent valuation advisor in connection with estimating the values of our assets and liabilities for purposes of our NAV calculation. These guidelines are designed to produce a fair and accurate estimate of the price that would be received for our investments in an arm’s-length transaction between a willing buyer and a willing seller in possession of all material information about our investments. Our independent valuation advisor will review our valuation guidelines and methodologies related to investments in real property with the Adviser and our board of directors at least annually. From time to time, our board of directors, including a majority of our independent directors, may adopt changes to the valuation guidelines if it (1) determines that such changes are likely to result in a more accurate reflection of NAV or a more efficient or less costly procedure for the determination of NAV without having a material adverse effect on the accuracy of such determination or (2) otherwise reasonably believes a change is appropriate for the determination of NAV.
The calculation of our NAV is intended to be a calculation of the fair value of our assets less our outstanding liabilities as described below and will likely differ from the book value of our equity reflected in our financial statements. As a public company, we are required to issue financial statements based on historical cost in accordance with GAAP. To calculate our NAV for the purpose of establishing a purchase and repurchase price for our shares, we have adopted a model, as explained below, that adjusts the value of our assets and liabilities from historical cost to fair value generally in accordance with the GAAP principles set forth in FASB Accounting Standards Codification Topic 820, Fair Value Measurements and Disclosures. Because the fair value calculations of our real estate properties will involve significant professional judgment in the application of both observable and unobservable inputs, the calculated fair value of our assets may differ from their actual realizable value or future fair value. While we believe our NAV calculation methodologies are consistent with standard industry practices, there is no rule or regulation that requires we calculate NAV in a certain way. As a result, other public REITs may use different methodologies or assumptions to determine NAV. In addition, NAV is not a measure used under GAAP and the valuations of and certain adjustments made to our assets and liabilities used in the determination of NAV will differ from GAAP. You should not consider NAV to be equivalent to stockholders’ equity or any other GAAP measure.
Our Independent Valuation Advisor
With the approval of our board of directors, including a majority of the independent directors, we have engaged Altus Group U.S. Inc. to serve as our independent valuation advisor. At the end of each month, our independent valuation advisor will (1) with respect to our properties that are not single-family rental or international properties, prepare update appraisals for each property, (2) with respect to our properties that are not single-family rental properties, review the annual appraisals obtained by third-party appraisal firms, and (3) with respect to our international properties, review the monthly valuations performed by the Adviser. We have also engaged an independent third-party appraisal firm to prepare monthly valuations of our single-family rental properties, as well as an independent third-party valuation provider to prepare monthly valuations of our property-level debt liabilities. When identified by the Adviser, individual property appraisals will be updated for events that materially impact our gross asset value; however, there may be a lag in time between the occurrence of such event(s) and the determination of the impact on our gross asset value. The Adviser, with the approval of our board of directors, including a majority of the independent directors, may engage additional independent valuation advisors in the future as our portfolio grows. While our independent valuation advisor performs an important role with respect to our property valuations, our independent valuation advisor is not responsible for, and does not calculate, our NAV. The Adviser is ultimately responsible for the determination of our NAV.
Our independent valuation advisor may be replaced at any time, in accordance with agreed-upon notice requirements, by a majority vote of our board of directors, including a majority of our independent directors. We will promptly disclose any changes to the identity or role of the independent valuation advisor in reports we publicly file with the SEC.
Our independent valuation advisor will discharge its responsibilities in accordance with our valuation guidelines. Our board of directors will not be involved in the monthly valuation of our assets and liabilities, but will periodically receive and review such information about the valuation of our assets and liabilities as it deems necessary to exercise its oversight responsibility. Our NAV per share for each class of shares will be calculated by State Street, and such calculation will be reviewed and confirmed by the Adviser.
We have agreed to pay fees to our independent valuation advisor upon its delivery to us of its reports on a quarterly basis. We have also agreed to indemnify our independent valuation advisor against certain liabilities arising out of this engagement. The compensation we pay to our independent valuation advisor is not based on the estimated values of our properties.
Our independent valuation advisor and certain of the independent third-party appraisers have provided, and are expected to continue to provide, real estate appraisal, appraisal review, valuation management and real estate valuation advisory services to Brookfield, Oaktree and their respective affiliates and have received, and are expected to continue to receive, fees in connection with such services. Our independent valuation advisor and certain of the independent third-party appraisers and their respective affiliates may from time to time in the future perform other commercial real estate and financial advisory services for Brookfield, Oaktree and their respective affiliates, or in transactions related to the properties that are the subjects of the valuations being performed for us, or otherwise, so long as such other services do not adversely affect the independence of the independent valuation advisor or the applicable appraiser as certified in the applicable appraisal report.
Valuation of Investments
Consolidated Properties
For the purposes of calculating our monthly NAV, our properties initially will be valued at cost, which we expect to represent the fair value at that time. Each property will be appraised by an independent third-party appraisal firm no less than annually, which annual third-party appraisal will be considered by our independent valuation advisor in determining the value of our properties. Upon conclusion of the appraisal, the independent third-party appraisal firm prepares a written report with an estimated range of fair value of the property. Concurrent with the appraisal process, the independent valuation advisor values each property and, taking into account the appraisal, among other factors, determines the appropriate valuation of the property. Properties purchased as a portfolio may be appraised as a single asset and will exclude any portfolio discounts or premiums. Annual appraisals completed by independent third-party appraisal firms will be conducted on a rotating basis with approximately one quarter of our properties being appraised each quarter. Although monthly update appraisals of each of our real properties will be determined by the independent valuation advisor, such appraisals are based on asset and portfolio level information provided by the Adviser, including historical operating revenues and expenses of the properties, lease agreements on the properties, budgeted revenues and expenses of the properties, information regarding recent or planned capital expenditures and any other information relevant to valuing the real estate property, which information will be reviewed and professional skepticism applied as to its reasonableness but will not be independently verified by the independent valuation advisor.
Each third-party appraisal is performed in accordance with the Uniform Standards of Professional Appraisal Practice and reviewed by the independent valuation advisor for reasonableness. Upon conclusion of the appraisal, the independent third-party appraisal firm prepares a written report with an estimated range of fair value of the property. Each third-party appraisal must be reviewed, approved and signed by an individual with the professional MAI designation of the Appraisal Institute. Each appraisal performed by the independent valuation advisor is performed in accordance with the Uniform Standards of Professional Appraisal Practice and reviewed by the Adviser. Upon conclusion of the appraisal performed by the independent valuation advisor, the independent valuation advisor prepares a written report with an estimated fair value of the property. Each appraisal prepared by 
the independent valuation advisor must be reviewed, approved and signed by an individual with the professional MAI designation of the Appraisal Institute. We believe our policy of obtaining annual appraisals by independent third parties for each of our properties, as well as having the independent valuation advisor prepare update appraisals at the end of each month for each of our properties, other than any single-family rental properties, international properties and limited partnership interests, will meaningfully enhance the accuracy of our NAV calculation. Any appraisal provided by an independent third-party appraisal firm will be performed in accordance with these Valuation Guidelines and will not be considered in our NAV calculation until the independent valuation advisor has reviewed and confirmed the reasonableness of such appraisal, excluding single-family rental properties, international properties and limited partnership interests. See “—Single-Family Rental Properties”, “—International Properties” and “—Limited Partnership Interests” below for how our single-family rental, international properties and limited partnership interests are valued.
The Adviser will monitor our properties for events that the Adviser believes may be expected to have a material impact on the most recent estimated values of such property and will notify our independent valuation advisor of such events. If, in the opinion of the Adviser, an event becomes known to the Adviser (including through communication with the independent valuation advisor) that is likely to have any material impact on current estimated values of the affected properties, the independent valuation advisor will provide an update appraisal of such properties, which will be reviewed by the Adviser. State Street will then incorporate the update appraisal into our NAV, which will then be reviewed and confirmed by the Adviser.
For example, an appraisal update may be appropriate to reflect the occurrence of an unexpected property-specific event such as a termination or renewal of a material lease, a material change in vacancies or an unanticipated structural or environmental event at a property that may cause the value of a property to change materially. An appraisal update may also be appropriate to reflect the occurrence of broader market-driven events identified by the Adviser, the Sub-Adviser or our independent valuation advisor which may impact more than a specific property, such as a significant capital market event. Any such appraisal updates will be estimates of the market impact of specific events as they occur, based on assumptions and judgments that may or may not prove to be correct, and may also be based on the limited information readily available at that time. If deemed appropriate by the Adviser, the Sub-Adviser or our independent valuation advisor, any necessary appraisal updates will be determined as soon as practicable. An appraisal received during the year for one property may also trigger an appraisal update for another property.
In general, we expect that any updates to appraised values will be calculated promptly after a determination that a material change has occurred and the financial effects of such change are quantifiable by the Adviser. However, rapidly changing market conditions or material events may not be immediately reflected in our monthly NAV. The resulting potential disparity in our NAV may be detrimental to stockholders whose shares are repurchased or new purchasers of our common stock, depending on whether our published NAV per share for such class is overstated or understated.
Real estate appraisals will be reported on a free and clear basis (for example, without taking into consideration any mortgage on the property), irrespective of any property-level financing that may be in place. We expect to use the discounted cash flow methodology (income approach) as the primary methodology to value properties, whereby a property’s value is calculated by discounting the estimated cash flows and the anticipated terminal value of the subject property by the assumed market supported discount and terminal capitalization rates.
Consistent with industry practices, the income approach also incorporates subjective judgments regarding comparable rental and operating expense data, capitalization and discount rates, and projections of future rent and expenses based on appropriate market evidence as well as the residual value of the asset as components in determining value. Other methodologies that may also be used to value properties include sales comparisons and cost approaches. Under the sales comparison approach, the independent third-party appraiser or independent valuation advisor, as applicable, develops an opinion of value by comparing the subject property to similar, recently sold properties in the surrounding or competing area. The cost approach is based on the understanding that market participants relate value to cost. The value of a property is derived by adding the estimated land value to the current cost of constructing a replacement for the improvements and then subtracting the amount of depreciation in the structures from all causes. Because appraisals performed by third-party appraisal firms or the independent valuation 
advisor as applicable, involve subjective judgments, the estimated fair value of our assets that will be included in our NAV may not reflect the liquidation value or net realizable value of our properties.
In conducting their investigations and analyses, our independent valuation advisor and other independent third-party appraisal firms will take into account customary and accepted financial and commercial procedures and considerations as they deem relevant, which may include, without limitation, the review of documents, materials and information relevant to valuing the property that are provided by us, such as (i) historical operating revenues and expenses of the property; (ii) lease agreements on the property; (iii) budgeted revenues and expenses of the property; (iv) information regarding recent or planned capital expenditures; and (v) any other information relevant to valuing the real estate property. Although our independent appraisers may review and apply professional skepticism to information supplied or otherwise made available by the Adviser for reasonableness, they will assume and rely upon the accuracy and completeness of all such information and of all information supplied or otherwise made available to them by any other party and will not undertake any duty or responsibility to verify independently any of such information. The independent appraisers will not make or obtain an independent valuation or appraisal of any of our other assets or liabilities (contingent or otherwise) other than our real properties. With respect to operating or financial forecasts and other information and data to be provided to or otherwise to be reviewed by or discussed with our independent appraisers, our independent appraisers will assume that such forecasts and other information and data were reasonably prepared in good faith on bases reflecting the best currently available estimates and judgments of the Adviser and will rely upon the Adviser to advise our independent appraisers promptly if any information previously provided becomes inaccurate or was required to be updated during the period of review.
The appraisals and other estimates of value provided by the independent appraisers will be submitted to the Adviser based on general economic, social and political factors in existence at the time that the appraisal or estimate is delivered. As required under our valuation guidelines, the Adviser will review the appraisals or estimates submitted by our independent appraisers in the event of a material change in general economic, political or social factors, and will take such steps to obtain updated or revised appraisals and estimates as are appropriate under the circumstances. Any such updated or revised appraisals or estimates may have an impact on our NAV.
In performing their analyses, the Adviser, our independent valuation advisor and other independent third-party appraisal firms will make numerous other assumptions with respect to industry performance, general business, economic and regulatory conditions and other matters, many of which are beyond their control and our control, as well as certain factual matters. For example, our independent valuation advisor and other independent third-party appraisal firms will assume that we have clear and marketable title to each real estate property valued, that no title defects exist unless specifically informed to the contrary, that improvements were made in accordance with law, that no hazardous materials are present or were present previously, that no deed restrictions exist, and that no changes to zoning ordinances or regulations governing use, density or shape are pending or being considered. Furthermore, our independent valuation advisor’s review and conclusions will necessarily be based upon market, economic, financial and other circumstances and conditions existing prior to the valuation, and any material change in such circumstances and conditions may affect our independent valuation advisor’s review and conclusions. The appraisal reports provided by our independent valuation advisor and other third-party appraisal firms may contain other assumptions, qualifications and limitations set forth in the respective reports that qualify the conclusions set forth therein. As such, the carrying values of our real properties may not reflect the price at which the properties could be sold in the market, and the difference between carrying values and the ultimate sales prices could be material. In addition, accurate valuations are more difficult to obtain in times of low transaction volume because there are fewer market transactions that can be considered in the context of the appraisal.
Pursuant to our valuation services agreement with our independent valuation advisor, each individual appraisal report for our assets will be addressed solely to us to assist the Adviser in calculating our NAV. The appraisal reports relating to our properties will not be addressed to the public and may not be relied upon by any other person to establish an estimated value of our common stock and will not constitute a recommendation to any person to purchase or sell any shares of our common stock. In preparing appraisal reports, independent third-party appraisal firms and our independent valuation advisor will not, and will not be requested to, solicit third-party indications of interest for our common stock or any of our properties in connection with possible purchases thereof or the acquisition of all or any part of us.
Single-Family Rental Properties
Single-family rental properties are valued monthly by an independent third-party appraisal firm other than the Independent Valuation Advisor.
International Properties
International properties will be appraised no less than once annually by an independent third-party appraisal firm and each such appraisal will be reviewed by the Independent Valuation Advisor as to its reasonableness. For months where an independent third-party appraiser does not perform an appraisal, the Adviser will perform a monthly valuation of each of our international properties, which will be reviewed by the Independent Valuation Advisor as to its reasonableness.
Unconsolidated Properties Held Through Joint Ventures
Unconsolidated properties held through joint ventures generally will be valued in a manner that is consistent with the guidelines described above for consolidated properties. Once the value of a property held by the joint venture is determined in a manner that is consistent with the guidelines described above for consolidated properties and the Adviser determines the fair value of any other assets and liabilities of the joint venture, the value of our interest in the joint venture would then be determined by the Adviser using a hypothetical liquidation calculation to value our interest in the joint venture, which would be a percentage of the joint venture’s NAV. Unconsolidated properties held in a joint venture that acquires multiple properties over time may be valued as a single investment. Our independent valuation advisor will not be responsible for the calculation of our interest in the joint venture’s NAV.
Limited Partnership Interests
Limited partnership interests or other equity interests in any private investment fund, including interests in funds for which Brookfield acts as sponsor, general partner or manager, are valued monthly by the Adviser. In evaluating the fair value of our interests in a fund, the Adviser will value the real estate in a manner that is consistent with the guidelines described above for our consolidated properties, incorporating the fair value of any other assets and liabilities of the fund. The independent valuation advisor will review the valuation of the underlying real estate assets in such fund as to its reasonableness not less than annually. The independent valuation advisor will not be responsible for the calculation of our interest in the fund.
Real Estate-Related Debt Investments and Real Estate-Related Securities
Our investments in real estate-related debt and real estate-related securities will be valued at fair value in accordance with GAAP. GAAP defines fair value as the price that would be received to sell an asset or be paid to transfer a liability (i.e., the exit price) in an orderly transaction between market participants at the measurement date. Real estate-related securities will be valued monthly by the Sub-Adviser using market quotations from third-party pricing vendors, and real estate-related debt investments will be valued monthly by the Sub-Adviser using valuations prepared by independent third-party valuation providers.
Market quotations may be obtained from third-party pricing service providers or broker-dealers. When reliable market quotations for such assets are available the Sub-Adviser will value such investments based on the quotations obtained. If market quotations are not readily available (or are otherwise not a reliable indication of fair value for a particular investment), the fair value will be determined in good faith by the Sub-Adviser. Due to the inherent uncertainty of these estimates, estimates of fair value may differ from the values that would have been used had a ready market for these investments existed and the differences could be material. Market quotes are considered not readily available in circumstances where there is an absence of current or reliable market-based data (e.g., trade information, bid/ask information, or broker-dealer quotations).
Certain real estate-related debt investments, such as private real estate loans, are unlikely to have market quotations. The initial value of such investments will generally be the acquisition price. Thereafter, each such investment will be valued monthly by a third-party valuation provider using generally accepted valuation 
methodologies to value such investments. Generally, the third-party valuation provider’s analysis will consider the underlying collateral real estate, the investment’s yield, and the current market yield. Market yield is estimated based on a variety of inputs regarding the collateral asset(s) performance, local/macro real estate performance, and capital market conditions. These factors may include, but are not limited to: purchase price/par value of such real estate debt or other difficult to value securities; debt yield, capitalization rates, loan-to-value ratio, and replacement cost of the collateral asset(s); borrower financial condition, reputation, and indications of intent (e.g., pending repayments, extensions, defaults, etc.); and known transactions or other price discovery for comparable debt investments.
Our board of directors has delegated to the Adviser the responsibility for monitoring significant events that may materially affect the values of our real estate-related debt investments and real estate-related securities and for determining whether the value of the applicable investments should be re-evaluated in light of such significant events, and the Adviser will rely upon the Sub-Adviser with respect to monitoring significant events related to select investments that it manages pursuant to the Sub-Advisory Agreement. The valuation of our real estate-related debt investments and real estate-related securities will not be reviewed or appraised by our independent valuation advisor.
Liabilities
We include the fair value of our liabilities as part of our NAV calculation. These liabilities include the fees payable to the Adviser (including any accrued performance fees) and the Dealer Manager, accounts payable, accrued operating expenses, property-level mortgages, any portfolio-level credit facilities and other liabilities. All liabilities will be valued using widely accepted methodologies specific to each type of liability. Liabilities related to class-specific fees will be allocable to a specific class of shares and will only be included in the NAV calculation for such class. Therefore, (i) liabilities related to stockholder servicing fees will be allocable to Class T shares, Class S shares and Class D shares, as applicable, and will only be included in the NAV calculation for that class, and (ii) liabilities related to management fees and performance fees will be allocable to Class T shares, Class S shares, Class D shares, Class I shares and Class C shares and will only be included in the NAV calculation for such class. Our debt will typically be valued at fair value in accordance with GAAP. The Adviser advanced all of our organization and offering expenses on our behalf (other than upfront selling commissions, dealer manager fees and stockholder servicing fees) through July 5, 2023, subject to the following reimbursement terms: (1) we reimburse the Adviser for all such advanced expenses paid through July 5, 2022 ratably over the 60 months following July 6, 2022; and (2) we reimburse the Adviser for all such advanced expenses paid from July 6, 2022 through July 5, 2023 ratably over the 60 months following July 6, 2023. For purposes of calculating our NAV, organization and offering expenses advanced by the Adviser will not be recognized as expenses or as a component of equity and reflected in our NAV until we reimburse the Adviser for these costs.
We have engaged an independent third-party valuation provider to prepare monthly valuations for our property-level debt liabilities that will be used by us in calculating our NAV. The Adviser’s valuation of other liabilities, including any third-party incentive fee payments or deal terms and structure, will not be reviewed or appraised by the independent valuation advisor.
Valuation of Assets and Liabilities Associated with the DST Program
We intend to conduct the DST Program to raise capital in private placements through the sale of DST Interests in DSTs that own one or more DST Properties in which we, through a wholly owned subsidiary, will hold a long-term leasehold interest in each DST Property pursuant to a master lease that will be guaranteed by the Operating Partnership. In accordance with the applicable master lease, such subsidiary or applicable master tenant will make rental payments to the applicable DST (as landlord and owner of such DST Property) and such subsidiary or applicable master tenant will be responsible for subleasing the applicable DST Property to various end-user tenants. This master lease arrangement means that we will bear the risk that the underlying cash flow received from the applicable DST Property may be less than the master lease payments. Additionally, the Operating Partnership will hold the FMV Option, giving it the right, but not the obligation, to acquire the DST Interests from the investors at a later date in exchange for Operating Partnership units or cash, at the Operating Partnership’s discretion.
Due to the continuing management of each DST Property by our subsidiary through the master lease arrangement, we will, for purposes of calculating NAV but not necessarily for federal income tax purposes, include 
each DST Property in the calculation of our NAV at its fair value (without taking into account the master lease obligations) in the same manner as described under “Valuation of Investments—Consolidated Properties,” provided, however, that any mortgage liability related to a DST Property will be valued at cost rather than estimated fair value for purposes of calculating our NAV.
The cash received by us in exchange for the indirect sale of DST Interests in each DST Property will be valued as an asset with a corresponding liability, initially equal to the cash received, representing the obligations under the master lease. Accordingly, the indirect sale of DST Interests in each DST Property will have no initial net effect to the NAV calculation. Following the close of the offering of each DST Property, the value of the DST Property (taking into account the master lease obligations) will be multiplied by the third-party investors’ percentage interest in the DST Property to determine the fair value of the corresponding liability on an ongoing basis. Therefore, any differences between the fair value of the DST Property and the fair value of the DST Property subject to the master lease obligations will be incorporated into our NAV.
NAV and NAV Per Share Calculation
State Street will calculate the NAV for each of our classes of common stock. Our board of directors, including a majority of the independent directors, may replace State Street with another party, including the Adviser, if it is deemed appropriate to do so. The Adviser is responsible for reviewing and confirming our NAV, and overseeing the process around the calculation of our NAV, in each case, as performed by State Street. While the Adviser will rely upon the Sub-Adviser to review and confirm valuations of certain investments, the Adviser remains ultimately responsible for oversight of the NAV calculation process.
Each class of our common stock will have an undivided interest in our assets and liabilities, other than class-specific stockholder servicing fees, management fees and performance fees. State Street will calculate our NAV per share for each class as of the last calendar day of each month, using a process that reflects several components (each as described above), including the estimated fair value of (1) each of our properties, (2) our real estate-related debt investments and real estate-related securities (3) our other real estate-related investments, if any, and (4) our other assets and liabilities. Because class-specific fees are allocable to a specific class of shares and will only be included in the NAV calculation for such class, the NAV per share for our share classes may differ. Units of the Operating Partnership will be valued in the same fashion. Each class of Operating Partnership units is economically equivalent to our corresponding class of shares (with Class T-1 units equivalent to Class T shares, Class D-1 units equivalent to Class D shares and Class S-1 units equivalent to Class S shares). Accordingly, on the last day of each month, the NAV per class of Operating Partnership units equals the NAV per share of the corresponding class of common stock. The NAV of the Operating Partnership on the last day of each calendar month equals the sum of the NAVs of each outstanding Operating Partnership unit on such day.
At the end of each month, before taking into consideration repurchases or class-specific expense accruals for that month, any change in our aggregate NAV (whether an increase or decrease) is allocated among each class of shares based on each class’s relative percentage of the previous aggregate NAV plus issuances that were effective on the first calendar day of such month. The NAV calculation is available generally within 15 days after the end of the applicable month. Changes in our monthly NAV will include, without limitation, accruals of our net portfolio income, interest expense, the management fee, any accrued performance fee, distributions, unrealized/realized gains and losses on assets, any applicable organization and offering costs and any expense reimbursements. Changes in our monthly NAV will also include material non-recurring events, such as capital expenditures and material property acquisitions and dispositions occurring during the month. On an ongoing basis, the Adviser will adjust the accruals to reflect actual operating results and the outstanding receivable, payable and other account balances resulting from the accumulation of monthly accruals for which financial information is available.
The Adviser advanced all of our organization and offering expenses on our behalf (other than upfront selling commissions, dealer manager fees and stockholder servicing fees) from our inception through July 5, 2023 subject to the following reimbursement terms: (1) we reimburse the Adviser for all such advanced expenses paid through July 5, 2022 ratably over the 60 months following July 6, 2022; and (2) we reimburse the Adviser for all such advanced expenses paid from July 6, 2022 through July 6, 2023 ratably over the 60 months following July 6, 2023. Following July 6, 2023, we reimburse the Adviser for any organization and offering expenses that it incurs on our behalf as and 
when incurred. Our organization and offering expenses may include the organization and offering expenses of feeder vehicles primarily created to hold our shares, as well as certain other expenses. For purposes of calculating our NAV, organization and offering expenses advanced by the Adviser will not be recognized as expenses or as a component of equity reflected in our NAV until we reimburse the Adviser for these costs. 
Following the aggregation of the net asset values of our investments, the addition of any other assets (such as cash on hand) and the deduction of any other liabilities, State Street will incorporate any class-specific adjustments to our NAV, including additional issuances and repurchases of our common stock and accruals of class-specific stockholder servicing fees, management fees and performance fees. For each applicable class of shares, the stockholder servicing fee will be calculated as a percentage of the aggregate NAV for such class of shares. The declaration of distributions will reduce the NAV for each class of our common stock in an amount equal to the accrual of our liability to pay any such distribution to our stockholders of record of each class. NAV per share for each class is calculated by dividing such class’s NAV at the end of each month by the number of shares outstanding for that class at the end of such month.
The combination of the Class T NAV, Class S NAV, Class D NAV, Class C NAV, Class E NAV and Class I NAV, equals the aggregate net asset value of our assets, which will consist almost entirely of the value of our interest in the Operating Partnership, less our liabilities, including liabilities related to class-specific fees. The value of our interest in the Operating Partnership is equal to the excess of the aggregate NAV of the Operating Partnership over the portion thereof that would be distributed to any limited partners other than us if the Operating Partnership were liquidated. The aggregate NAV of the Operating Partnership is the excess of the value of the Operating Partnership’s assets over its liabilities. 
Relationship between NAV and Our Transaction Price
Generally, our transaction price will equal our prior month’s NAV. The transaction price will be the price at which we repurchase shares and the price, together with applicable upfront selling commissions and dealer manager fees, at which we offer shares. Although the transaction price will generally be based on our prior month’s NAV per share, such prior month’s NAV may be significantly different from the current NAV per share of the applicable class of stock as of the date on which your purchase or repurchase occurs.
In addition, we may, but are not obligated to, offer shares at a price that we believe reflects the NAV per share of such stock more appropriately than the prior month’s NAV per share (including by updating a previously disclosed offering price) or suspend our offering or our share repurchase plan in cases where we believe there has been a material change (positive or negative) to our NAV per share since the end of the prior month. In cases where our transaction price is not based on the prior month’s NAV per share, the offering price and repurchase price will not equal our NAV per share as of any time. See “Net Asset Value Calculation and Valuation Guidelines—Valuation of Investments” for examples of valuation adjustment events that may cause a material change to our NAV per share.
Limits on the Calculation of Our NAV Per Share
The overarching principle of our valuation guidelines is to produce reasonable estimates of fair value for each of our investments (and other assets and liabilities), or the price that would be received for that investment in orderly transactions between market participants. However, the majority of our assets will consist of real estate properties and, as with any real estate valuation protocol and as described above, the valuation of our properties (and other assets and liabilities) will be based on a number of judgments, assumptions and opinions about future events that may or may not prove to be correct. The use of different judgments, assumptions or opinions would likely result in a different estimate of the fair value of our real estate properties (and other assets and liabilities). Any resulting potential disparity in our NAV per share may be in favor of stockholders whose shares are repurchased, existing stockholders or new purchasers of our common stock, as the case may be, depending on the circumstances at the time (for cases in which our transaction price is based on NAV). See “Risk Factors— Valuations and appraisals of our properties and real estate-related debt investments are estimates of fair value and may not necessarily correspond to realizable value,” “—Our NAV per share amounts may change materially if the appraised values of our properties materially change from prior appraisals or the actual operating results for a particular month differ from what we 
originally budgeted for that month” and “—It may be difficult to reflect, fully and accurately, material events that may impact our monthly NAV.”
Additionally, while the methodologies contained in our valuation guidelines are designed to operate reliably within a wide variety of circumstances, it is possible that in certain unanticipated situations or after the occurrence of certain extraordinary events (such as a significant disruption in relevant markets, a terrorist attack or an act of nature), our ability to calculate NAV may be impaired or delayed, including, without limitation, circumstances where there is a delay in accessing or receiving information from vendors or other reporting agents upon which we may rely upon in determining the monthly value of our NAV. In these circumstances, a more accurate valuation of our NAV could be obtained by using different assumptions or methodologies. Accordingly, in special situations when, in the Adviser’s reasonable judgment, the administration of the valuation guidelines would result in a valuation that does not represent a fair and accurate estimate of the value of our investment, alternative methodologies may be applied, provided that the Adviser must notify our board of directors at the next scheduled board meeting of any alternative methodologies utilized and their impact on the overall valuation of our investment. Notwithstanding the foregoing, our board of directors may suspend this offering or our share repurchase plan if it determines that the calculation of NAV is materially incorrect or unreliable or there is a condition that restricts the valuation of a material portion of our assets.
We include no discounts to our NAV for the illiquid nature of our shares, including the limitations on your ability to sell shares under our share repurchase plan and our ability to modify or suspend our share repurchase plan at any time. Our NAV generally does not consider exit costs (e.g., selling costs and commissions and debt prepayment penalties related to the sale of a property) that would likely be incurred if our assets and liabilities were liquidated or sold. While we may use market pricing concepts to value individual components of our NAV, our per share NAV is not derived from the market pricing information of open-end real estate funds listed on stock exchanges.
Our NAV per share does not represent the amount of our assets less our liabilities in accordance with GAAP. We do not represent, warrant or guarantee that:
•a stockholder would be able to realize the NAV per share for the class of shares a stockholder owns if the stockholder attempts to sell its shares;
•a stockholder would ultimately realize distributions per share equal to the NAV per share for the class of shares it owns upon liquidation of our assets and settlement of our liabilities or a sale of our company;
•shares of our common stock would trade at their NAV per share on a national securities exchange;
•a third party would offer the NAV per share for each class of shares in an arm’s-length transaction to purchase all or substantially all of our shares; or
•the NAV per share would equate to a market price of an open-ended real estate fund.
STOCK OWNERSHIP OF CERTAIN BENEFICIAL OWNERS AND MANAGEMENT
The following table sets forth information regarding the beneficial ownership of shares of our common stock as of March 14, 2025 by (1) each person known to us to beneficially own more than 5% of our outstanding common stock, (2) each of our directors and named executive officers and (3) all of our directors and executive officers as a group. Beneficial ownership is determined in accordance with the rules of the SEC. The percentage ownership of our voting securities is based on 69,231,842 outstanding shares of our common stock as of March 14, 2025.
 |  |  |  |  |  |  |  |  |  |  |  |  |  |  | 
| Name of Beneficial Owner |  | Amount and Nature of  Beneficial Ownership |  | Percent of Common  Stock Outstanding | 
| 5% Stockholder: |  |  |  |  | 
Regents of the University of California(1)  |  | 18,195,051  |  |  | 26.28  | % | 
| Directors and Named Executive Officers: |  |  |  |  | 
Lori-Ann Beausoleil(2)(3)  |  | 20,074  |  |  | * | 
Michelle L. Campbell(3)  |  | —  |  |  | —  |  | 
Richard W. Eaddy(2)(3)  |  | 17,305  |  |  | * | 
Thomas F. Farley(2)(3)  |  | 55,459  |  |  | * | 
Theodore C. Hanno(3)  |  | 5,051  |  |  | * | 
Brian W. Kingston(3)  |  | —  |  |  | —  |  | 
Dana E. Petitto(3)  |  | 19,265  |  |  | * | 
Robert L. Stelzl(2)(3)  |  | 17,305  |  |  | * | 
Elisabeth (Lis) S. Wigmore(2)(3)  |  | 17,305  |  |  | * | 
Directors and named executive officers as a group (nine persons)   |  | 151,764  |  |  | 0.22  | % | 
__________________
*Less than 1%
(1)Based on a Schedule 13G filed with the SEC on January 6, 2025 and other records provided to the Company. The address for Regents of the University of California is 1111 Franklin Street, Oakland, CA 94607.
(2)Beneficial ownership number includes unvested restricted shares granted as director compensation for the year ending December 31, 2024.
(3)The address for each of the persons indicated is in care of our principal executive offices at Brookfield Place, 250 Vesey Street, 15th Floor, New York, New York 10281.
DESCRIPTION OF CAPITAL STOCK
We were formed under the laws of the State of Maryland. The rights of our stockholders are governed by Maryland law as well as our charter and bylaws. The following summary of the terms of our stock is a summary of the material provisions concerning our stock and you should refer to the MGCL and our charter and bylaws for a full description. The following summary is qualified in its entirety by the more detailed information contained in our charter and bylaws. Copies of our charter and bylaws are filed as exhibits to the registration statement of which this prospectus is a part. You can obtain copies of our charter and bylaws and every other exhibit to our registration statement. See the “Where You Can Find More Information; Incorporation by Reference” section below.
Under our charter, we have authority to issue a total of 1,050,000,000 shares of capital stock. Of the total shares of stock authorized, 1,000,000,000 shares are classified as common stock (of which 225,000,000 are classified as Class T shares, par value $0.01 per share, 225,000,000 are classified as Class S shares, par value $0.01 per share, 100,000,000 are classified as Class D shares, par value $0.01 per share, 250,000,000 are classified as Class I shares, par value $0.01 per share, 100,000,000 shares are classified as Class C shares, no par value per share, and 100,000,000 shares are classified as Class E shares, no par value per share) and 50,000,000 shares are classified as preferred stock with a par value $0.01 per share. In addition, our board of directors may amend our charter from time to time, without stockholder approval, to increase or decrease the aggregate number of shares of stock or the number of shares of stock of any class or series that we have authority to issue.
Common Stock
Subject to the restrictions on ownership and transfer of stock set forth in our charter and except as may otherwise be specified in our charter, the holders of common stock are entitled to one vote per share on all matters voted on by stockholders, including election of our directors. The holders of common stock vote together as a single class on all actions to be taken by the stockholders; provided, however, that with respect to (i) any amendment of the charter that would materially and adversely affect the rights, preferences and privileges of only a particular class of common stock or (ii) any matter submitted to stockholders that relates solely to a particular class of common stock, only the affirmative vote of the holders of a majority of such affected class of common stock, with no other class of common stock voting except such affected class of common stock voting as a separate class, is required. Our charter does not provide for cumulative voting in the election of our directors. Therefore, the holders of a majority of the outstanding shares of our common stock can elect our entire board of directors. Subject to any preferential rights of any outstanding class or series of shares of stock and to the provisions in our charter regarding the restriction on ownership and transfer of stock, the holders of common stock are entitled to such distributions as may be authorized from time to time by our board of directors (or a duly authorized committee of our board of directors) and declared by us out of legally available funds and, upon liquidation, are entitled to receive all assets available for distribution to our stockholders. Upon issuance for full payment in accordance with the terms of this offering, all shares of our common stock issued in the offering will be validly issued, fully paid and non-assessable. Holders of common stock will not have preemptive rights, which means that you will not have an automatic option to purchase any new shares of stock that we issue.
Our charter also contains a provision permitting our board of directors, without any action by our stockholders, to classify or reclassify any unissued common stock into one or more classes or series by setting or changing the preferences, conversion or other rights, voting powers, restrictions, limitations as to dividends and other distributions, qualifications and terms or conditions of repurchase of any new class or series of shares of stock.
We will generally not issue certificates for shares of our common stock. Shares of our common stock will be held in “uncertificated” form, which will eliminate the physical handling and safekeeping responsibilities inherent in owning transferable stock certificates and eliminate the need to return a duly executed stock certificate to effect a transfer. SS&C GIDS, Inc. acts as our registrar and as the transfer agent for our shares. Transfers can be effected simply by mailing to our transfer agent a transfer and assignment form, which we will provide to you at no charge upon written request.
Class T Shares
Each Class T share issued in the primary offering will be subject to an upfront selling commission of up to 3.0%, and an upfront dealer manager fee of 0.5%, of the transaction price of each Class T share sold in the offering on the date of the purchase; provided, however, that such amounts may vary at certain participating broker-dealers provided that the sum will not exceed 3.5% of the transaction price. The Dealer Manager anticipates that all of the upfront selling commissions and dealer manager fees will be retained by, or reallowed (paid) to, participating broker-dealers.
We will pay the Dealer Manager selling commissions over time as a stockholder servicing fee with respect to our outstanding Class T shares equal to 0.85% per annum of the aggregate NAV of our outstanding Class T shares. For each Class T share, this stockholder serving fee consists of an advisor stockholder servicing fee and a dealer stockholder servicing fee. We expect that generally the advisor stockholder servicing fee will equal 0.65% per annum and the dealer stockholder servicing fee will equal 0.20% per annum, of the aggregate NAV for the Class T shares. However, with respect to Class T shares sold through certain participating broker-dealers, the advisor stockholder servicing fee and the dealer stockholder servicing fee may be other amounts, provided that the sum of such fees will always equal 0.85% per annum of the NAV of such shares. The stockholder servicing fees will be paid monthly in arrears. The Dealer Manager will reallow (pay) all of the stockholder servicing fees to participating broker-dealers and servicing broker-dealers for ongoing stockholder services performed by such broker-dealers. 
The upfront selling commission and dealer manager fee will not be payable in respect of any Class T shares sold pursuant to our distribution reinvestment plan, but such shares will be charged the stockholder servicing fee payable with respect to all our outstanding Class T shares.
We will cease paying the stockholder servicing fee with respect to any Class T share held in a stockholder’s account at the end of the month in which the Dealer Manager in conjunction with the transfer agent determines that total upfront selling commissions, dealer manager fees and stockholder servicing fees paid with respect to the shares held by such stockholder within such account would exceed, in the aggregate, 8.75% (or a lower limit as set forth in any applicable agreement between the Dealer Manager and a participating broker-dealer at the time such Class T share was issued) of the sum of gross proceeds from the sale of such shares. At the end of such month, such Class T shares held in such stockholder’s account will convert into a number of Class I shares with an equivalent aggregate NAV as such shares. Although we cannot predict the length of time over which the stockholder servicing fee will be paid due to potential changes in the NAV of our shares, this fee would be paid with respect to a Class T share held in a stockholder’s account over approximately 6.5 years from the date of purchase, assuming a limit of 8.75% of gross proceeds, payment of the full upfront selling commissions and dealer manager fees (as applicable) and a constant NAV of $10.00 per share. Under these assumptions, if a stockholder holds his or her shares for this time period, this fee with respect to a Class T share would total approximately $0.56.
In addition, we will cease paying the stockholder servicing fee on the Class T shares on the earlier to occur of the following: (i) a listing of Class I shares, (ii) our merger or consolidation with or into another entity in which we are not the surviving entity, or the sale or other disposition of all or substantially all of our assets, in each case in a transaction in which our stockholders receive cash, securities listed on a national exchange or a combination thereof, or (iii) the end of the month following the completion of this offering in which we, with the assistance of the Dealer Manager, determine that, in the aggregate, underwriting compensation paid or incurred from all sources in connection with this offering, determined pursuant to the rules and guidance of FINRA, including upfront selling commissions, the stockholder servicing fee and other underwriting compensation, is equal to 10% of the gross proceeds from our primary offering.
Class T shares are subject to class-specific advisory and performance fees as described in “Compensation.”
Class S Shares
Each Class S share issued in the primary offering will be subject to an upfront selling commission of up to 3.5% of the transaction price of each Class S share sold in the offering on the date of the purchase. The Dealer Manager anticipates that all of the upfront selling commissions will be retained by, or reallowed (paid) to, participating broker-dealers.
We will pay the Dealer Manager selling commissions over time as a stockholder servicing fee with respect to our outstanding Class S shares equal to 0.85% per annum of the aggregate NAV of our outstanding Class S shares. The stockholder servicing fees will be paid monthly in arrears. The Dealer Manager will reallow (pay) all of the stockholder servicing fees to participating broker-dealers and servicing broker-dealers for ongoing stockholder services performed by such broker-dealers.
The upfront selling commission will not be payable in respect of any Class S shares sold pursuant to our distribution reinvestment plan, but such shares will be charged the stockholder servicing fee payable with respect to all our outstanding Class S shares.
We will cease paying the stockholder servicing fee with respect to any Class S share held in a stockholder’s account at the end of the month in which the Dealer Manager in conjunction with the transfer agent determines that total upfront selling commissions and stockholder servicing fees paid with respect to the shares held by such stockholder within such account would exceed, in the aggregate, 8.75% of the sum of the gross proceeds from the sale of such shares. At the end of such month, such Class S share will convert into a number of Class I shares with an equivalent aggregate NAV as such shares. Although we cannot predict the length of time over which the stockholder servicing fee will be paid due to potential changes in the NAV of our shares, this fee would be paid with respect to a Class S share over approximately 6.5 years from the date of purchase, assuming a limit of 8.75% of gross proceeds, payment of the full upfront selling commissions, opting out of the distribution reinvestment plan and a constant NAV of $10.00 per share. Under these assumptions, if a stockholder holds his or her shares for this time period, this fee with respect to a Class S share would total approximately $0.56.
In addition, we will cease paying the stockholder servicing fee on the Class S shares on the earlier to occur of the following: (i) a listing of Class I shares, (ii) our merger or consolidation with or into another entity in which we are not the surviving entity, or the sale or other disposition of all or substantially all of our assets, in each case in a transaction in which our stockholders receive cash, securities listed on a national exchange or a combination thereof, or (iii) the end of the month following the completion of this offering in which we, with the assistance of the Dealer Manager, determine that, in the aggregate, underwriting compensation paid or incurred from all sources in connection with this offering, determined pursuant to the rules and guidance of FINRA, including upfront selling commissions, the stockholder servicing fee and other underwriting compensation, is equal to 10% of the gross proceeds from our primary offering.
Class S shares are subject to class-specific advisory and performance fees as described in “Compensation.”
Class D Shares
Each Class D share issued in the primary offering will be subject to an upfront selling commission of up to 1.5% of the transaction price of each Class D share sold in the offering on the date of the purchase. The Dealer Manager anticipates that all of the upfront selling commissions will be retained by, or reallowed (paid) to, participating broker-dealers.
We will pay the Dealer Manager selling commissions over time as a stockholder servicing fee with respect to our outstanding Class D shares equal to 0.25% per annum of the aggregate NAV of all our outstanding Class D shares, including any Class D shares sold pursuant to our distribution reinvestment plan. The stockholder servicing fees will be paid monthly in arrears. The Dealer Manager will reallow (pay) all of the stockholder servicing fees to participating broker-dealers and servicing broker-dealers for ongoing stockholder services performed by such broker-dealers.
Class D shares are available for purchase in this offering only (1) through fee-based programs, also known as wrap accounts, that provide access to Class D shares, (2) through participating broker-dealers that have alternative fee arrangements with their clients to provide access to Class D shares, (3) through certain registered investment advisers, (4) through bank trust departments or any other organization or person authorized to act in a fiduciary capacity for its clients or customers or (5) by other categories of investors that we name in an amendment or supplement to this prospectus.
We will cease paying the stockholder servicing fee with respect to any Class D share held in a stockholder’s account at the end of the month in which the Dealer Manager in conjunction with the transfer agent determines that total upfront selling commissions and stockholder servicing fees paid with respect to the shares held by such stockholder within such account would exceed, in the aggregate, 8.75% of the sum of the gross proceeds from the sale of such shares. At the end of such month, such Class D shares held in such stockholder’s account will convert into a number of Class I shares with an equivalent aggregate NAV as such shares. Although we cannot predict the length of time over which the stockholder servicing fee will be paid due to potential changes in the NAV of our shares, this fee would be paid with respect to a Class D share over approximately 29.5 years from the date of purchase, assuming a limit of 8.75% of gross proceeds, payment of the full upfront selling commissions, opting out of the distribution reinvestment plan and a constant NAV of $10.00 per share. Under these assumptions, if a stockholder holds his or her shares for this time period, this fee with respect to a Class D share would total approximately $0.74.
In addition, we will cease paying the stockholder servicing fee on the Class D shares on the earlier to occur of the following: (i) a listing of Class I shares, (ii) our merger or consolidation with or into another entity in which we are not the surviving entity, or the sale or other disposition of all or substantially all of our assets, in each case in a transaction in which our stockholders receive cash, securities listed on a national exchange or a combination thereof, or (iii) the end of the month following the completion of this offering in which we, with the assistance of the Dealer Manager, determine that, in the aggregate, underwriting compensation paid or incurred from all sources in connection with this offering, determined pursuant to the rules and guidance of FINRA, including upfront selling commissions, the stockholder servicing fee and other underwriting compensation, is equal to 10% of the gross proceeds from our primary offering.
Class D shares are subject to class-specific advisory and performance fees as described in “Compensation.”
Class I Shares
No upfront selling commissions or stockholder servicing fees are paid for sales of any Class I shares.
Class I shares are available for purchase in this offering only (1) through fee-based programs, also known as wrap accounts, that provide access to Class I shares, (2) by endowments, foundations, pension funds and other institutional investors, (3) through participating broker-dealers that have alternative fee arrangements with their clients to provide access to Class I shares, (4) by our executive officers and directors and their immediate family members, as well as officers and employees of the Adviser, Brookfield, the Sub-Adviser, Oaktree or other affiliates and their immediate family members, and, if approved by our board of directors, joint venture partners, consultants and other service providers or (5) by other categories of investors that we name in an amendment or supplement to this prospectus.
In addition, we are conducting a private offering of Class I shares to a feeder vehicle primarily created to hold our Class I shares, which in turn will offer interests in itself to investors. This offering is conducted pursuant to an exemption from registration under the Securities Act and not as a part of this offering. 
Class I shares are subject to class-specific advisory and performance fees as described in “Compensation.”
Class C Shares
We are conducting a private offering of Class C shares to a feeder vehicle primarily created to hold our Class C shares, which in turn will offer interests in itself to investors. This offering is conducted pursuant to an exemption from registration under the Securities Act. No selling commissions, dealer manager fees or stockholder servicing fees are charged to purchasers in connection with the sale of any Class C shares. The Class C shares are not being offered pursuant to this prospectus.
Class C shares are subject to class-specific advisory and performance fees as described in “Compensation.”
Class E Shares
The Adviser may elect to receive all or a portion of its management fee in Class E shares, and we may also issue Class E shares to Brookfield and its affiliates and certain of Brookfield’s and Oaktree’s employees and our independent directors in one or more private placements. We will conduct such private placements pursuant to exemptions to registration under the Securities Act. No selling commissions, dealer manager fees or stockholder servicing fees are charged to purchasers in connection with the sale of any Class E shares. The Class E shares do not pay a management or performance fee and are not being offered pursuant to this prospectus.
Other Terms of Common Stock
If not already converted into Class I shares upon a determination that total upfront selling commissions, dealer manager fees and stockholder servicing fees paid with respect to such shares would exceed the applicable limit as described in the “—Class T Shares,” “—Class S Shares” and “—Class D Shares” sections above, each Class T share, Class S share, Class D share, Class C share and Class E share held in a stockholder’s account will automatically and without any action on the part of the holder thereof convert into a number of Class I shares with an equivalent NAV as such share on the earliest of (i) a listing of Class I shares, (ii) our merger or consolidation with or into another entity in which we are not the surviving entity or the sale or other disposition of all or substantially all of our assets, in each case in a transaction in which our stockholders receive cash or securities listed on a national securities exchange or (iii) with respect to Class T shares, Class S shares and Class D shares, the end of the month following termination of the primary portion of the offering in which such Class T shares, Class S shares and Class D shares were sold in which we, with the assistance of the Dealer Manager, determine that, in the aggregate, underwriting compensation paid or incurred from all sources in connection with the offering, determined pursuant to the rules and guidance of FINRA, including upfront selling commissions, the stockholder servicing fee and other underwriting compensation, is equal to 10% of the gross proceeds of the primary portion of the offering. In addition, immediately before any liquidation, dissolution or winding up, each Class T share, Class S share, Class D share, Class C share and Class E share will automatically convert into a number of Class I shares  with an equivalent NAV as such share.
Brookfield Subscriptions
On November 30, 2021, the Operating Partnership and the Brookfield Investor entered into a subscription agreement (the “Subscription Agreement”) pursuant to which the Brookfield Investor agreed to purchase up to $83.0 million in Class E units upon the request of the general partner of the Operating Partnership , of which we are the sole member. On December 1, 2021, the Brookfield Investor was issued 3,756,480 Class E units for $45.0 million. On January 3, 2022, the Brookfield Investor was issued 3,075,006 Class E units for $38.0 million. On June 29, 2022, we, the Operating Partnership and the Brookfield Investor entered into an agreement pursuant to which all such Class E units issued to the Brookfield Investor in connection with the Subscription Agreement were converted to Class I shares at the then-applicable conversion factor per unit based on the most recently determined NAV of Class E units and Class I shares. 
On April 3, 2023, the Brookfield Investor was issued 756,475 Class I shares in exchange for $10.0 million. On May 1, 2023, the Brookfield Investor was issued 617,909 Class I shares in exchange for $8.0 million. On August 1, 2024, the Brookfield Investor was issued 633,194 Class I shares in a private placement in exchange for $7.1 million. On November 8, 2024, the Brookfield Investor exchanged all of its Class I shares for Class C shares having a total NAV of $7.1 million. On December 31, 2024, the Brookfield Investor submitted a repurchase request for $7.1 million of its Class C shares through our share repurchase plan, which we repurchased in January 2025.
The Class I shares held by the Brookfield Investor in connection with the Subscription Agreement and subsequent subscriptions are not subject to the Brookfield Repurchase Arrangement but are subject to the terms of our share repurchase plan.
Brookfield Investor Transaction
On November 8, 2024, we entered into a Repurchase and Distribution Agreement by and among us, the general partner of the Operating Partnership, the Operating Partnership and the Brookfield Investor, pursuant to which we 
repurchased, at the then-current transaction price, 25,123,346.212 Class I shares and 2,173,519.737 Class E shares held by the Brookfield Investor in exchange for an in-kind distribution to the Brookfield Investor of 25,123,346.212 Class I units and 2,173,519.737 Class E units of the Operating Partnership. The Class I units and Class E units distributed to the Brookfield Investor are subject to the following repurchase limitations: (i) the Class I units and Class E units distributed to the Brookfield Investor in exchange for Class I shares and Class E shares issued in connection with the Brookfield Portfolio are subject to the Brookfield Repurchase Arrangement; (ii) the Class I units distributed to the Brookfield Investor in exchange for Class I shares issued as compensation for the performance participation allocation are not subject to the Brookfield Repurchase Arrangement, any early repurchase deduction, the limitations of our share repurchase plan or any other restrictions on transfer or redemption; and (iii) the Class I units and Class E units distributed to the Brookfield Investor in exchange for Class I shares and Class E shares issued in connection with the Subscription Agreement and our distribution reinvestment plan are not subject to the Brookfield Repurchase Arrangement but are subject to the terms of our share repurchase plan and the early repurchase deduction.
Investment from an Institutional Investor
On December 16, 2024, an institutional investor (the “Investor”) subscribed for $200,000,000 in shares of our Class I common stock, which were issued on January 1, 2025. The issuance was made at the same transaction price as Class I shares sold through the Offering as of January 1, 2025, with fees consistent with existing Class I stockholders. This issuance was made pursuant to Section 4(a)(2) of the Securities Act. Brookfield entered into a separate agreement with the Investor pursuant to which Brookfield will support a specified total annual return on the Investor’s investment in our Class I shares in the form of periodic cash payments, subject to certain limits. In exchange, the Investor has agreed not to request the repurchase of its shares, subject to limited exceptions, for a period of five years from the issuance date, at which point the Investor may request that we repurchase its shares through our share repurchase plan ratably over a two-year period.
Preferred Stock
Our charter authorizes our board of directors to designate and issue one or more classes or series of preferred stock without stockholder approval, and to establish the preferences, conversion or other rights, voting powers, restrictions, limitations as to dividends and other distributions, qualifications and terms or conditions of repurchase of each class or series of preferred stock so issued. Because our board of directors has the power to establish the preferences and rights of each class or series of preferred stock, it may afford the holders of any series or class of preferred stock preferences, powers and rights senior to the rights of holders of common stock.
However, the voting rights per share of any series or class of preferred stock sold in a private offering may not exceed voting rights which bear the same relationship to the voting rights of a publicly held share as the consideration paid to us for each privately-held preferred share bears to the book value of each outstanding publicly held share. If we issue preferred stock with a distribution preference over common stock, payment of any distribution preferences of outstanding preferred stock would reduce the amount of funds available for the payment of distributions on the common stock. Further, holders of preferred stock are normally entitled to receive a liquidation preference in the event we liquidate, dissolve or wind up before any payment is made to the common stockholders, likely reducing the amount common stockholders would otherwise receive upon such an occurrence. In addition, under certain circumstances, the issuance of preferred stock may render more difficult or tend to discourage a merger, offer or proxy contest, the assumption of control by a holder of a large block of our securities, or the removal of incumbent management. We have no present plans to issue any preferred stock, but we may do so at any time in the future without stockholder approval.
Meetings and Special Voting Requirements
An annual meeting of the stockholders will be held each year, upon reasonable notice to our stockholders, but no sooner than 30 days after delivery of our annual report to stockholders. Special meetings of stockholders may be called only upon the request of a majority of our directors, a majority of our independent directors or our chief executive officer, president or chairman of the board of directors and must be called by our secretary to act on any matter that may properly be considered at a meeting of stockholders upon the written request of stockholders entitled 
to cast at least 10% of the votes entitled to be cast on such matter at the meeting. Upon receipt of a written request stating the purpose of any such special meeting, our secretary must provide a written notice to our stockholders within 10 days of receipt of such written request, stating the purpose of the meeting and setting a meeting date not less than 15 nor more than 60 days after the distribution of such notice. The presence either in person or by proxy of stockholders entitled to cast at least 50% of all the votes entitled to be cast on such matter at the meeting on any matter will constitute a quorum. Generally, the affirmative vote of a majority of all votes cast is necessary to take stockholder action, except as described in the next paragraph and except that a majority of the votes represented in person or by proxy at a meeting at which a quorum is present is required to elect a director.
Under the MGCL and our charter, stockholders generally are entitled to vote at a duly held meeting at which a quorum is present on (1) amendments to our charter, (2) our liquidation and dissolution, (3) a merger, consolidation, conversion, statutory share exchange or sale or other disposition of all or substantially all of our assets, and (4) election or removal of our directors. Except with respect to the election of directors or as otherwise provided in our charter, the vote of stockholders entitled to cast a majority of all the votes entitled to be cast is required to approve any such action, and no such action can be taken by our board of directors without such majority vote of our stockholders. In addition, although the NASAA REIT Guidelines indicate that stockholders are permitted to amend our charter or dissolve us without the necessity for concurrence by our board of directors, we are required to comply with the MGCL, which provides that any amendment to our charter or any dissolution of our company must first be declared advisable by our board of directors. Therefore, except with respect to the election or removal of our directors, prior to a stockholder vote, our board of directors must first adopt a resolution that the proposed action is advisable and directing the matter to be submitted to the stockholders. Accordingly, the only proposals to amend our charter or to dissolve our company that will be presented to our stockholders will be those that have been declared advisable by our board of directors and also require approval by our stockholders. Stockholders are not entitled to exercise any of the rights of an objecting stockholder provided for in Title 3, Subtitle 2 of the MGCL unless our board of directors, upon the affirmative vote of a majority of our board of directors, determines that such rights apply, with respect to all or any classes or series of stock, to one or more transactions occurring after the date of the determination in connection with which stockholders would otherwise be entitled to exercise such rights. Stockholders have the power, without the concurrence of the directors, to remove a director from our board of directors with or without cause, by the affirmative vote of stockholders entitled to cast a majority of the votes entitled to be cast generally in the election of directors.
Stockholders are entitled to receive a copy of our stockholder list upon request. The list provided by us will include each stockholder’s name, address and telephone number and number of shares of stock owned by each stockholder and will be sent within 10 days of our receipt of the request. The stockholder list must be maintained as part of our books and records and shall be available for inspection by any stockholder or the stockholder’s designated agent at our corporate offices upon the request of a stockholder. The stockholder list will be updated at least quarterly to reflect changes in the information contained therein. The copy of the stockholder list will be printed in alphabetical order, on white paper, and in a readily readable type size (in no event smaller than ten-point type). We may impose a reasonable charge for expenses incurred in the reproduction of such list, including the costs of postage and duplication. The purposes for which a stockholder may request a copy of the stockholder list include, but are not limited to, matters relating to stockholders’ voting rights, the exercise of stockholder rights under federal proxy laws and any other proper purpose. If the Adviser or our board of directors neglects or refuses to exhibit, produce or mail a copy of our stockholder list as requested, the Adviser or our board of directors, as the case may be, will be liable to any stockholder requesting our stockholder list for the costs, including reasonable attorneys’ fees, incurred by that stockholder for compelling the production of our stockholder list, and for actual damages suffered by any such stockholder by reason of such refusal or neglect. It will be a defense that the actual purpose and reason for the requests for inspection or for a copy of our stockholder list is to secure such list or other information for the purpose of selling our stockholder list or copies thereof, or of using the same for a commercial purpose other than in the interest of the applicant as a stockholder relative to our affairs. We have the right to request that a requesting stockholder represent to us that the list will not be used to pursue commercial interests unrelated to such stockholder’s interest in us. The remedies provided by our charter to stockholders requesting copies of our stockholder list are in addition to, and will not in any way limit, other remedies available to stockholders under federal law, or the laws of any state.
In addition to the foregoing, stockholders have rights under Rule 14a-7 under the Exchange Act, which provides that, upon the request of a stockholder and the payment of the expenses of the distribution, we are required to distribute specific materials to stockholders in the context of the solicitation of proxies by a stockholder for voting on matters presented to stockholders or, at our option, provide requesting stockholders with a copy of the list of stockholders so that the requesting stockholder may make the distribution of such materials.
Furthermore, pursuant to our charter, any stockholder and any designated representative thereof will be permitted access to our corporate records to which such stockholder is entitled under applicable law at all reasonable times, and may inspect and copy any of them for a reasonable charge. Under Maryland law, stockholders are entitled to inspect and copy only our bylaws, minutes of stockholder proceedings, annual statements of affairs, voting trust agreements and statements of stock and securities issued by us during the period specified by the requesting stockholder, which period may not be longer than 12 months prior to the date of the stockholder’s request. Because our stockholders are entitled to inspect only those corporate records that stockholders are entitled to inspect and copy under Maryland law, our stockholders will not be entitled to inspect and copy the minutes of the meetings of our board of directors, which are records that certain states other than Maryland allow corporate stockholders to inspect and copy. Requests to inspect or copy our corporate records must be made in writing to: Brookfield Real Estate Income Trust Inc., Brookfield Place, 250 Vesey Street, 15th Floor, New York, New York 10281. It is the policy of our board of directors to comply with all proper requests for access to our corporate records in conformity with our charter and Maryland law.
Restrictions on Ownership and Transfer
Our charter contains restrictions on the number of shares of our stock that a person or group may own. No person or group may acquire or hold, directly or indirectly through application of constructive ownership rules, in excess of 9.9% in value or number of shares, whichever is more restrictive, of the outstanding shares of our common stock or 9.9% in value or number of shares, whichever is more restrictive, of our outstanding stock of all classes or series unless they receive an exemption from our board of directors.
Subject to certain limitations, our board of directors, in its sole discretion, may exempt a person prospectively or retroactively from, or modify, these limits, subject to such terms, conditions, representations and undertakings as it may determine. Our charter provides for, and our board of directors may grant, limited exemptions to certain persons who directly or indirectly own our stock, including directors, officers and stockholders controlled by them or trusts for the benefit of their families.
Our charter further prohibits any person from beneficially or constructively owning shares of our stock that would result in our being “closely held” under Section 856(h) of the Code or otherwise cause us to fail to qualify as a REIT and any person from transferring shares of our stock if the transfer would result in our stock being beneficially owned by fewer than 100 persons. Any person who acquires or attempts or intends to acquire shares of our stock that may violate any of these restrictions, or who is the intended transferee of shares of our stock which are transferred to the trust, as described below, is required to give us immediate written notice, or in the case of a proposed or attempted transaction, give at least 15 days prior written notice, and provide us with such information as we may request in order to determine the effect of the transfer on our status as a REIT. The above restrictions will not apply if our board of directors determines that it is no longer in our best interests to continue to qualify as a REIT or that compliance with such restrictions is no longer required for us to qualify as a REIT.
Any attempted transfer of our stock which, if effective, would result in violation of the above limitations, except for a transfer which results in shares being beneficially owned by fewer than 100 persons, in which case such transfer will be void and of no force and effect and the intended transferee shall acquire no rights in such shares, will cause the number of shares causing the violation, rounded to the nearest whole share, to be automatically transferred to a trust for the exclusive benefit of one or more charitable beneficiaries designated by us and the proposed transferee will not acquire any rights in the shares. The automatic transfer will be deemed to be effective as of the close of business on the business day, as defined in our charter, prior to the date of the transfer. Shares of our stock held in the trust will be issued and outstanding shares. The proposed transferee will not benefit economically from ownership of any shares of stock held in the trust, will have no rights to dividends or other distributions and no rights to vote or other rights attributable to the shares of stock held in the trust. The trustee of the trust will have all 
voting rights and rights to dividends or other distributions with respect to shares held in the trust. These rights will be exercised for the exclusive benefit of the charitable beneficiaries. Any dividend or other distribution paid prior to our discovery that shares of stock have been transferred to the trust will be paid by the recipient to the trustee upon demand. Any dividend or other distribution authorized but unpaid will be paid when due to the trustee. Any dividend or other distribution paid to the trustee will be held in trust for the charitable beneficiaries. Subject to Maryland law, the trustee will have the authority to rescind as void any vote cast by the proposed transferee prior to our discovery that the shares have been transferred to the trust and to recast the vote in accordance with the desires of the trustee acting for the benefit of the charitable beneficiaries. However, if we have already taken irreversible corporate action, then the trustee will not have the authority to rescind and recast the vote.
Within 20 days of receiving notice from us that shares of our stock have been transferred to the trust, the trustee will sell the shares to a person designated by the trustee, whose ownership of the shares will not violate the above ownership limitations. Upon the sale, the interest of the charitable beneficiaries in the shares sold will terminate and the trustee will distribute the net proceeds of the sale to the proposed transferee and to the charitable beneficiaries as follows. The proposed transferee will receive the lesser of (i) the price paid by the proposed transferee for the shares or, if the proposed transferee did not give value for the shares in connection with the event causing the shares to be held in the trust, such as a gift, devise or other similar transaction, the market price, as defined in our charter, of the shares on the day of the event causing the shares to be held in the trust and (ii) the price per share received by the trustee (net of any commissions and other expenses of sale) from the sale or other disposition of the shares. The trustee may reduce the amount payable to the proposed transferee by the amount of dividends and other distributions which have been paid to the proposed transferee and are owed by the proposed transferee to the trustee. Any net sale proceeds in excess of the amount payable per share to the proposed transferee will be paid immediately to the charitable beneficiaries. If, prior to our discovery that shares of our stock have been transferred to the trust, the shares are sold by the proposed transferee, then the shares shall be deemed to have been sold on behalf of the trust and, to the extent that the proposed transferee received an amount for the shares that exceeds the amount he was entitled to receive, the excess shall be paid to the trustee upon demand.
In addition, shares of our stock held in the trust will be deemed to have been offered for sale to us, or our designee, at a price per share equal to the lesser of (i) the price per share in the transaction that resulted in the transfer to the trust, or, in the case of a devise or gift, the market price at the time of the devise or gift and (ii) the market price on the date we, or our designee, accept the offer. We will have the right to accept the offer until the trustee has sold the shares. Upon a sale to us, the interest of the charitable beneficiaries in the shares sold will terminate and the trustee will distribute the net proceeds of the sale to the proposed transferee. We may reduce the amount payable to the proposed transferee by the amount of dividends or other distributions which have been paid to the proposed transferee and are owed by the proposed transferee to the trustee. We may pay the amount of such reduction to the trustee for the benefit of the charitable beneficiary.
If the transfer to the trust as described above is not automatically effective for any reason to prevent violation of the above limitations or our failing to qualify as a REIT, then the transfer of the number of shares that otherwise cause any person to violate the above limitations will be void and the intended transferee shall acquire no rights in such shares.
All certificates, if any, representing shares of our stock issued in the future will bear a legend referring to the restrictions described above.
Every owner of more than 5% of the outstanding shares of our stock during any taxable year, or such lower percentage as required by the Code or the regulations promulgated thereunder or as otherwise required by our board of directors, within 30 days after the end of each taxable year, is required to give us written notice, stating his or her name and address, the number of shares of each class and series of our stock which he or she beneficially owns and a description of the manner in which the shares are held. Each such owner shall provide us with such additional information as we may request in order to determine the effect, if any, of its beneficial ownership on our status as a REIT and to ensure compliance with the ownership limits. In addition, each stockholder must, upon demand, provide us with such information as we may request in order to determine our status as a REIT and to comply with the requirements of any taxing authority or governmental authority or to determine such compliance.
Distribution Policy
We have declared, and intend to continue to declare, monthly distributions as authorized by our board of directors (or a duly authorized committee of the board of directors) and have paid, and intend to continue to pay, such distributions to stockholders of record on a monthly basis. We commenced paying distributions in December 2019 and have paid distributions each month since such date.
Our distribution policy will be set by our board of directors and is subject to change based on available cash flows, among other factors. We cannot guarantee the amount of distributions paid, if any. You will not be entitled to receive a distribution if your shares are repurchased prior to the applicable record date. In connection with a distribution to our stockholders, our board of directors approves a monthly distribution for a certain dollar amount per share for each class of our common stock. We then calculate each stockholder’s specific distribution amount for the month using applicable record and declaration dates, and your distributions begin to accrue on the date you are admitted as a stockholder.
Distributions will be made on all classes of our common stock at the same time. The per share amount of distributions on our various classes of common stock sold in this offering will likely differ because of different allocations of class-specific stockholder servicing fees, management fees and performance fees. We currently use the “record share” method of determining the per share amount of distributions on our various classes of common stock sold in this offering, although our board of directors may choose any other method. The “record share” method is one of several distribution calculation methods for multiple-class funds recommended, but not required, by the American Institute of Certified Public Accountants. Under this method, the amount to be distributed on our common stock will be increased by the sum of all class-specific stockholder servicing fees, management fees and performance fees for such period. Such amount will be divided by the number of our common shares outstanding on the record date. Such per share amount will be reduced for each class of common stock by the per share amount of any class-specific stockholder servicing fees, management fees and performance fees allocable to such class.
We intend to distribute sufficient income so that we satisfy the requirements for qualification as a REIT. In order to qualify as a REIT, we are required to distribute 90% of our annual REIT taxable income, determined without regard to the dividends-paid deduction and excluding net capital gains, to our stockholders. See the “Material U.S. Federal Income Tax Considerations—Taxation of REITs in General—Requirements for Qualification as a REIT” and “Material U.S. Federal Income Tax Considerations—Annual Distribution Requirements Applicable to REITs” sections of this prospectus. Generally, income distributed to stockholders will not be taxable to us under the Code if we distribute at least 90% of our REIT taxable income, determined without regard to the dividends-paid deduction and excluding net capital gains.
Distributions will be authorized at the discretion of our board of directors, in accordance with our earnings, cash flows and general financial condition. Our board of directors’ discretion will be directed, in substantial part, by its obligation to cause us to comply with the REIT requirements. Because we may receive income from interest or rents at various times during our fiscal year, distributions may not reflect our income earned in that particular distribution period but may be made in anticipation of cash flows which we expect to receive during a later quarter and may be made in advance of actual receipt of funds in an attempt to make distributions relatively uniform. Due to these timing differences, we may be required to borrow money, use proceeds from the issuance of securities (in this offering or subsequent offerings, if any) or sell assets in order to distribute amounts sufficient to satisfy the requirement that we distribute at least 90% of our REIT taxable income in order to qualify as a REIT. We have not established any limit on the amount of proceeds from this offering that may be used to fund distributions other than those limits imposed by our organizational documents and Maryland law. See the “Material U.S. Federal Income Tax Considerations” section of this prospectus for information concerning the U.S. federal income tax consequences of distributions paid by us.
There is no assurance we will pay distributions in any particular amount, if at all. We may fund any distributions from sources other than cash flows from operations, and we have no limits on the amounts we may pay from such sources. The extent to which we pay distributions from sources other than cash flows from operations depends on various factors, including the level of participation in our distribution reinvestment plan, the extent to which the Adviser elects to receive its management fee or performance fee in Class E or Class I shares or Class E or 
Class I units of the Operating Partnership, how quickly we invest the proceeds from this and any future offering and the performance of our investments along with tax and Investment Company Act considerations relating thereto. Funding distributions from the sales of assets, borrowings, return of capital or proceeds of this offering will result in us having less funds available to acquire properties or other real estate-related investments. As a result, the return you realize on your investment may be reduced. Doing so may also negatively impact our ability to generate cash flows. Likewise, funding distributions from the sale of additional securities will dilute your interest in us on a percentage basis and may impact the value of your investment especially if we sell these securities at prices less than the price you paid for your shares. 
Under the MGCL, our board of directors may delegate to a duly authorized committee of directors the power to fix the amount and other terms of a distribution. In addition, if our board of directors gives general authorization for a distribution and provides for or establishes a method or procedure for determining the maximum amount of the distribution, our board of directors may delegate to one of our officers the power, in accordance with the general authorization, to fix the amount and other terms of the distribution.
Distributions in kind will not be permitted, except for distributions of readily marketable securities, distributions of beneficial interests in a liquidating trust established for our dissolution and the liquidation of our assets in accordance with the terms of our charter or distributions in which (a) our board of directors advises each stockholder of the risks associated with direct ownership of the property, (b) our board of directors offers each stockholder the election of receiving such in-kind distributions, and (c) in-kind distributions are made only to those stockholders that accept such offer. Our stockholders who receive distributions in kind of marketable securities may incur transaction expenses in liquidating the securities.
Distribution Reinvestment Plan
We have adopted a distribution reinvestment plan whereby stockholders (other than Alabama, Idaho, Kansas, Kentucky, Maine, Maryland, Massachusetts, Nebraska, New Jersey, North Carolina, Ohio, Oregon, Texas, Vermont and Washington investors and clients of certain participating broker-dealers that do not permit automatic enrollment in our distribution reinvestment plan) will have their cash distributions automatically reinvested in additional shares of our common stock unless they elect to receive their distributions in cash. Alabama, Idaho, Kansas, Kentucky, Maine, Maryland, Massachusetts, Nebraska, New Jersey, North Carolina, Ohio, Oregon, Texas, Vermont and Washington investors and clients of certain participating broker-dealers that do not permit automatic enrollment in our distribution reinvestment plan will automatically receive their distributions in cash unless they elect to have their cash distributions reinvested in additional shares of our common stock. Any cash distributions attributable to the class or classes of shares owned by participants in the distribution reinvestment plan will be immediately reinvested in our shares on behalf of the participants on the business day such distribution would have been paid to such stockholder. See the “Material U.S. Federal Income Tax Considerations” section of this prospectus for information concerning the U.S. federal income tax consequences of participating in the distribution reinvestment plan.
The per share purchase price for shares purchased pursuant to the distribution reinvestment plan will be equal to the transaction price for such shares at the time the distribution is payable. Stockholders will not pay upfront selling commissions when purchasing shares pursuant to the distribution reinvestment plan. The stockholder servicing fees with respect to our Class T shares, Class S shares and Class D shares are calculated based on our NAV for those shares and may reduce the NAV or, alternatively, the distributions payable with respect to shares of each such class, including shares issued in respect of distributions on such shares under the distribution reinvestment plan. Shares acquired under the distribution reinvestment plan will entitle the participant to the same rights and be treated in the same manner as shares of that class purchased in this offering.
We reserve the right to amend any aspect of our distribution reinvestment plan without the consent of our stockholders, provided that notice of any material amendment is sent to participants at least ten business days prior to the effective date of that amendment. In addition, we may suspend or terminate the distribution reinvestment plan for any reason at any time upon ten business days’ prior written notice to participants. A stockholder’s participation in the plan will be terminated to the extent that a reinvestment of such stockholder’s distributions in our shares would cause the percentage ownership or other limitations contained in our charter to be violated. Participants may terminate their participation in the distribution reinvestment plan with ten business days’ prior written notice to us.
Account Statements
Our transfer agent will provide on a quarterly basis to each participant in the distribution reinvestment plan a statement of account describing, as to such participant, (1) the distributions reinvested during the quarter, (2) the number of shares purchased during the quarter, (3) the per share purchase price for such shares and (4) the total number of shares purchased on behalf of the participant under the plan. On an annual basis, tax information with respect to income earned on shares under the plan for the calendar year will be provided to each applicable participant.
Restrictions on Roll-Up Transactions
In connection with any proposed transaction considered a “Roll-up Transaction” involving us and the issuance of securities of an entity that would be created or would survive after the successful completion of the Roll-up Transaction, an appraisal of all of our assets must be obtained from a competent independent appraiser. If the appraisal will be included in a prospectus used to offer the securities of the roll-up entity, the appraisal must be filed with the SEC and the states as an exhibit to the registration statement for the offering. The assets will be appraised on a consistent basis, and the appraisal will be based on the evaluation of all relevant information and shall indicate the value of the assets as of a date immediately prior to the announcement of the proposed Roll-up Transaction. The appraisal will assume an orderly liquidation of assets over a 12-month period. The terms of the engagement of the independent appraiser must clearly state that the engagement is for our benefit and the benefit of our stockholders. A summary of the appraisal, indicating all material assumptions underlying the appraisal, will be included in a report to stockholders in connection with any proposed Roll-up Transaction.
A “Roll-up Transaction” is a transaction involving the acquisition, merger, conversion or consolidation, directly or indirectly, of us and the issuance of securities of another entity, or a “Roll-up Entity,” to the holders of shares of our common stock that would be created or would survive after the successful completion of such transaction. The term Roll-up Transaction does not include:
•a transaction involving our securities that have been for at least 12 months listed on a national securities exchange; or
•a transaction involving our conversion to a corporate, trust, or association form if, as a consequence of the transaction, there will be no significant adverse change in any of the following: voting rights of the holders of common stock; the term of our existence; compensation to the Adviser or our sponsor; or our investment objectives.
In connection with a proposed Roll-up Transaction, the person sponsoring the Roll-up Transaction must offer to common stockholders who vote “no” on the proposal the choice of:
•accepting the securities of a Roll-up Entity offered in the proposed Roll-up Transaction; or
•one of the following:
•remaining as holders of our stock and preserving their interests therein on the same terms and conditions as existed previously; or
•receiving cash in an amount equal to the stockholder’s pro rata share of the appraised value of our net assets.
We are prohibited from participating in any proposed Roll-up Transaction:
•that would result in the common stockholders having democracy rights in a Roll-up Entity that are less than those provided in our charter and described elsewhere in this prospectus, including rights with respect to certain voting rights, annual reports, annual and special meetings, and stockholder liability;
•that includes provisions that would operate to materially impede or frustrate the accumulation of shares of stock by any purchaser of the securities of the Roll-up Entity, except to the minimum extent necessary to 
preserve the tax status of the Roll-up Entity, or which would limit the ability of an investor to exercise the voting rights of its securities of the Roll-up Entity on the basis of the number of shares of stock held by that investor;
•in which investor’s rights to access of records of the Roll-up Entity will be less than those provided in our charter as described in the “—Meetings and Special Voting Requirements” section above; or
•in which any of the costs of the Roll-up Transaction would be borne by us if the Roll-up Transaction is rejected by our common stockholders.
CERTAIN PROVISIONS OF MARYLAND LAW AND OUR CHARTER AND BYLAWS
The following description of the terms of certain provisions of Maryland law and our charter and bylaws is only a summary. For a complete description, we refer you to the MGCL, our charter and our bylaws. We have filed our charter and bylaws as exhibits to the registration statement of which this prospectus forms a part.
Business Combinations
Under the MGCL, business combinations between a Maryland corporation and an interested stockholder or an affiliate of an interested stockholder are prohibited for five years after the most recent date on which the interested stockholder becomes an interested stockholder. These business combinations include a merger, consolidation, share exchange, or, in circumstances specified in the statute, an asset transfer or issuance or reclassification of equity securities. An interested stockholder is defined as:
•any person who beneficially owns, directly or indirectly, 10% or more of the voting power of the corporation’s outstanding voting stock; or
•an affiliate or associate of the corporation who, at any time within the two-year period prior to the date in question, was the beneficial owner, directly or indirectly, of 10% or more of the voting power of the then outstanding stock of the corporation.
A person is not an interested stockholder under the statute if the board of directors approved in advance the transaction by which he or she otherwise would have become an interested stockholder. However, in approving a transaction, the board of directors may provide that its approval is subject to compliance, at or after the time of approval, with any terms and conditions determined by the board of directors.
After the five-year prohibition, any business combination between the Maryland corporation and an interested stockholder generally must be recommended by the board of directors of the corporation and approved by the affirmative vote of at least:
•80% of the votes entitled to be cast by holders of outstanding shares of voting stock of the corporation; and
•two-thirds of the votes entitled to be cast by holders of voting stock of the corporation other than shares of stock held by the interested stockholder with whom or with whose affiliate the business combination is to be effected or held by an affiliate or associate of the interested stockholder.
These super-majority vote requirements do not apply if the corporation’s common stockholders receive a minimum price, as defined under Maryland law, for their shares of our common stock in the form of cash or other consideration in the same form as previously paid by the interested stockholder for its shares of our common stock.
The statute permits various exemptions from its provisions, including business combinations that are exempted by the board of directors before the time that the interested stockholder becomes an interested stockholder. Our board of directors has adopted a resolution providing that any business combination between us and any other person is exempted from this statute, provided that such business combination is first approved by our board of directors. This resolution, however, may be altered or repealed in whole or in part at any time. If this resolution is repealed or our board of directors fails to first approve the business combination, the statute may discourage others from trying to acquire control of us and increase the difficulty of consummating any offer.
Control Share Acquisitions
The MGCL provides that a holder of control shares of a Maryland corporation acquired in a control share acquisition has no voting rights except to the extent approved by a vote of stockholders entitled to cast two-thirds of the votes entitled to be cast on the matter. Shares of stock owned by the acquiror, by officers or by employees who are directors of the corporation are excluded from shares of stock entitled to vote on the matter. Control shares are voting shares of stock which, if aggregated with all other shares of stock owned by the acquiror or in respect of which the acquiror is able to exercise or direct the exercise of voting power (except solely by virtue of a revocable 
proxy), would entitle the acquiror to exercise voting power in electing directors within one of the following ranges of voting power:
•one-tenth or more but less than one-third;
•one-third or more but less than a majority; or
•a majority or more of all voting power.
Control shares do not include shares of stock the acquiring person is then entitled to vote as a result of having previously obtained stockholder approval or shares acquired directly from the corporation. A control share acquisition means the acquisition of issued and outstanding control shares, subject to certain exceptions.
A person who has made or proposes to make a control share acquisition may compel our board of directors to call a special meeting of stockholders to be held within 50 days of demand to consider the voting rights of the shares of stock. The right to compel the calling of a special meeting is subject to the satisfaction of certain conditions, including an undertaking to pay the expenses of the meeting. If no request for a meeting is made, the corporation may itself present the question at any stockholders’ meeting.
If voting rights are not approved at the meeting or if the acquiring person does not deliver an acquiring person statement as required by the statute, then the corporation may redeem for fair value any or all of the control shares, except those for which voting rights have previously been approved. The right of the corporation to redeem control shares is subject to certain conditions and limitations. Fair value is determined, without regard to the absence of voting rights for the control shares, as of the date of any meeting of stockholders at which the voting rights of the shares of stock are considered and not approved or, if no such meeting is held, as of the date of the last control share acquisition by the acquiror. If voting rights for control shares are approved at a stockholders’ meeting and the acquiror becomes entitled to vote a majority of the shares of stock entitled to vote, all other stockholders may exercise appraisal rights. The fair value of the shares of stock as determined for purposes of appraisal rights may not be less than the highest price per share paid by the acquiror in the control share acquisition.
The control share acquisition statute does not apply (1) to shares of stock acquired in a merger, consolidation or share exchange if the corporation is a party to the transaction, or (2) to acquisitions approved or exempted by the charter or bylaws of the corporation.
Our bylaws contain a provision exempting from the Control Share Acquisition Act any and all acquisitions of our stock by any person. There can be no assurance that this provision will not be amended or eliminated at any time in the future.
Subtitle 8
Subtitle 8 of Title 3 of the MGCL permits a Maryland corporation with a class of equity securities registered under the Exchange Act, and at least three independent directors to elect to be subject, by provision in its charter or bylaws or a resolution of its board of directors and notwithstanding any contrary provision in the charter or bylaws, to any or all of five provisions:
•a classified board of directors;
•a two-thirds vote requirement for removing a director;
•a requirement that the number of directors be fixed only by vote of the directors;
•a requirement that a vacancy on the board of directors be filled only by the remaining directors and for the remainder of the full term of the class of directors in which the vacancy occurred; and
•a majority requirement for the calling of a stockholder-requested special meeting of stockholders.
In our charter, we have elected that vacancies on our board of directors be filled only by the remaining directors and for the remainder of the full term of the directorship in which the vacancy occurred. Through provisions in our 
charter and bylaws unrelated to Subtitle 8, we vest in our board of directors the exclusive power to fix the number of directorships, provided that the number is not less than three. We have not elected to be subject to any of the other provisions of Subtitle 8.
Vacancies on Board of Directors; Removal of Directors
Except as may be provided by the board of directors in setting the terms of any class or series of preferred stock, a vacancy on the board of directors may be filled only by a vote of a majority of the remaining directors, even if the remaining directors do not constitute a quorum. Any director elected to fill a vacancy will serve for the remainder of the full term of the directorship in which the vacancy occurred and until a successor is duly elected and qualifies. Our independent directors will nominate replacements to fill vacancies in our independent director positions. For so long as the Advisory Agreement is in effect, our board of directors must also consult with the Adviser in connection with filling any vacancies on the board of directors.
Any director may resign at any time and may be removed with or without cause by our stockholders upon the affirmative vote of at least a majority of all the votes entitled to be cast generally in the election of directors. The notice of any special meeting called for the purpose of the proposed removal must indicate that the purpose, or one of the purposes, of the meeting is to determine if the director shall be removed.
Advance Notice of Director Nominations and New Business
Our bylaws provide that with respect to an annual meeting of stockholders, nominations of individuals for election to the board of directors and the proposal of business to be considered by our stockholders may be made only (1) pursuant to our notice of the meeting, (2) by or at the direction of our board of directors or (3) by a stockholder who is a stockholder of record both at the time of giving the advance notice required by the bylaws and at the time of the meeting (and any postponement or adjournment thereof), who is entitled to vote at the meeting in the election of each individual nominated or on such other business and who has complied with the advance notice procedures of the bylaws. With respect to special meetings of stockholders, only the business specified in our notice of the meeting may be brought before the meeting. Nominations of individuals for election to our board of directors at a special meeting may be made only (1) by or at the direction of our board of directors or (2) provided that the meeting has been called for the purpose of electing directors, by a stockholder who is a stockholder of record at the record date set by our board of directors for the purpose of determining stockholders entitled to vote at the special meeting, at the time of giving the advance notice required by the bylaws and at the time of the meeting (and any postponement or adjournment thereof), who is entitled to vote at the meeting in the election of each individual nominated and who has complied with the advance notice provisions of the bylaws. In addition, for so long as the Advisory Agreement is in effect, (i) the Adviser has the right to designate for nomination, subject to the approval of such nomination by our board of directors, up to four directors to the slate of directors to be voted on by the stockholders at our annual meeting of stockholders; provided, however, that  such number of director nominees shall be reduced as necessary by a number that will result in a majority of directors being independent directors, (ii) our board of directors must consult with the Adviser before nominating individuals for the remaining directorships and (iii) only individuals nominated in accordance with clauses (i) and (ii) of this sentence or our bylaws will be eligible for election as directors.
Tender Offers
Our charter provides that any tender offer made by any person, including any “mini-tender” offer, must comply with the provisions of Regulation 14D of the Exchange Act, including the notice and disclosure requirements. Among other things, the offeror must provide us notice of such tender offer at least ten business days before initiating the tender offer. If a person makes a tender offer that does not comply with such provisions, we may elect, among other things, to grant tendering stockholders a rescission right with respect to their tendered shares. In addition, unless waived by us, the non-complying offeror will be responsible for all of our expenses in connection with that offeror’s noncompliance.
Anti-takeover Effect of Certain Provisions of Maryland Law and of our Charter and Bylaws
The business combination provisions and the control share acquisition provisions of Maryland law, the provision of our charter electing to be subject to a provision of Subtitle 8, and the advance notice provisions of our bylaws could delay, defer or prevent a transaction or a change in control of our company that might involve a premium price for stockholders or otherwise be in their best interest.
SUMMARY OF THE OPERATING PARTNERSHIP AGREEMENT
We have summarized the material terms and provisions of the limited partnership agreement of Brookfield REIT Operating Partnership LP, which we refer to as the “partnership agreement.”
Management of the Operating Partnership
Brookfield REIT Operating Partnership LP was formed on August 9, 2018 to acquire and hold assets on our behalf. Currently, Brookfield REIT OP GP LLC, our wholly owned subsidiary, is the sole general partner of the Operating Partnership. As of the date of this prospectus, the limited partners of the Operating Partnership consist of us and the holders of Class E units.
We hold and intend to continue to hold substantially all of our assets in the Operating Partnership or in subsidiary entities in which the Operating Partnership owns an interest. For purposes of satisfying the asset and gross income tests for qualification as a REIT for U.S. federal income tax purposes, our proportionate share of the assets and income of the Operating Partnership will be deemed to be our assets and income.
As the sole member of the general partner of the Operating Partnership, we have the exclusive power to manage and conduct the business of the Operating Partnership. No limited partner of the Operating Partnership may transact business for the Operating Partnership, or participate in management activities or decisions, except as provided in the partnership agreement and as required by applicable law. The general partner may not be removed by the limited partners. Our board of directors will at all times have oversight and policy-making authority, including responsibility for governance, financial controls, compliance and disclosure with respect to the Operating Partnership. However, pursuant to the Advisory Agreement, we have delegated to the Adviser authority to make decisions related to the acquisition, management, financing and disposition of our and the Operating Partnership’s assets in accordance with the Investment Guidelines and subject to oversight by our board of directors.
A general partner is accountable to a limited partnership as a fiduciary and consequently has a duty of loyalty and good faith in handling partnership affairs. Neither we, as the sole member of the general partner, nor our board of directors is under any obligation to give priority to the separate interests of the Operating Partnership’s limited partners or our stockholders in deciding whether to cause the Operating Partnership to take or decline to take any actions. If there is a conflict between the interests of our stockholders on the one hand and the Operating Partnership’s limited partners on the other, we will endeavor in good faith to resolve the conflict in a manner not adverse to either our stockholders or the Operating Partnership’s limited partners, provided, however, that for so long as we own a controlling interest in the Operating Partnership, any conflict that cannot be resolved in a manner not adverse to either our stockholders or the Operating Partnership’s limited partners will be resolved in favor of our stockholders. The general partner is not liable under the partnership agreement to the Operating Partnership or to any of its limited partners for monetary damages for losses sustained, liabilities incurred or benefits not derived by such limited partners in connection with such decisions, provided that the general partner has acted in good faith.
The partnership agreement requires that the Operating Partnership be operated in a manner that will enable us to (1) satisfy the requirements for qualification as a REIT for U.S. federal income tax purposes, unless we otherwise cease to qualify as a REIT, (2) avoid any U.S. federal income or excise tax liability and (3) ensure that the Operating Partnership will not be classified as a “publicly traded partnership” that is taxable as a corporation. See “Material U.S. Federal Income Tax Considerations.”
Capital Contributions
We contribute the net proceeds from this offering, after payment of fees and expenses attributable to our offering and operations, to the Operating Partnership as capital contributions.
However, we will be deemed to have made capital contributions in the amount of the gross offering proceeds received from investors, and the Operating Partnership will be deemed to have simultaneously paid the fees, commissions and other costs associated with our offering and our operations.
If the Operating Partnership requires additional funds at any time in excess of capital contributions made by us, the Operating Partnership may borrow funds from a financial institution or other lenders or we, the Adviser or any of its affiliates may provide such additional funds through loans, purchase of additional partnership interests or otherwise (which we, the Adviser or its affiliates will have the option, but not the obligation, of providing). In addition, the Operating Partnership may admit additional limited partners whose investments may be subject to a different management fee and repurchase terms if our board of directors concludes in good faith that such admittance is in our best interest.
Operating Partnership Units
Operating Partnership units represent an interest as a limited partner in the Operating Partnership. The Operating Partnership may issue additional partnership units and classes of partnership units with rights different from, and superior to, those of partnership units of any class, without the consent of the limited partners. Holders of limited partnership units do not have any preemptive rights with respect to the issuance of additional units.
Limited partners of any class do not have the right to participate in the management of the Operating Partnership. Limited partners of any class who do not participate in the management of the Operating Partnership, by virtue of their status as limited partners, generally are not liable for the debts and liabilities of the Operating Partnership beyond the amount of their capital contributions. The voting rights of the limited partners of any class are generally limited to approval of specific types of amendments to the partnership agreement.
Partnership interests in the Operating Partnership, other than the general partner interest, are currently divided into nine classes of units: Class C units, Class D units, Class D-1 units, Class E units, Class I units, Class S units, Class S-1 units, Class T units and Class T-1 units, which in general are intended to correspond on a one-for-one basis with our Class C shares, Class D shares, Class E shares, Class I shares, Class S shares and Class T shares (with Class D-1 units corresponding on a one-for-one basis with our Class D shares, Class S-1 units corresponding on a one-for-one basis with our Class S shares and Class T-1 units corresponding on a one-for-one basis with our Class T shares). When we receive proceeds from the sale of shares of our common stock, we will contribute such proceeds to the Operating Partnership and receive Operating Partnership units that correspond to the classes of our shares sold.
The partnership agreement authorizes the Operating Partnership to issue Operating Partnership units in the form of Class I units or one of three classes of Operating Partnership units, specifically Class T-1 units, Class S-1 units and Class D-1 units, in exchange for DST Interests in connection with the FMV Option, with the class of Operating Partnership units to be received by an investor to be set forth set forth in the applicable agreement between the Dealer Manager and the participating distribution agent that sold such DST Interests in a DST Offering.
In general, each Class C unit, Class D unit, Class D-1 unit, Class I unit, Class S unit, Class S-1 unit, and Class T unit and Class T-1 unit will share in distributions from the Operating Partnership when such distributions are declared by us, as the sole member of the general partner, which decision is made in our sole discretion. Upon the Operating Partnership’s liquidation, Class C units, Class D units, Class D-1 units, Class S units, Class S-1 units, and Class T units and Class T-1 units will automatically convert to Class I units, in each case in proportion to the NAV per unit of each class, and the resulting Class I units will share on a unit-by-unit basis in the assets of the Operating Partnership that are available for distribution, after payment of all liabilities, establishment of reserves. In addition, a portion of the items of income, gain, loss and deduction of the Operating Partnership for U.S. federal income tax purposes is allocated to each Operating Partnership unit, regardless of whether any distributions are made by the Operating Partnership.
For each Class C unit, Class D unit, Class D-1 unit, Class I unit, Class S unit, Class S-1 unit, and Class T unit and Class T-1 unit, investors generally are required to contribute money or property to the Operating Partnership with a net equity value mutually agreed by the general partner and such investor. Holders of Operating Partnership units are not obligated to make additional capital contributions to the Operating Partnership. Further, these holders do not have the right to make additional capital contributions to the Operating Partnership or to purchase additional Operating Partnership units without our consent as the sole member of the general partner.
The partnership agreement further provides that any such Class T-1, Class S-1 units and Class D-1 units received in exchange for DST Interests in connection with the exercise of the FMV Option will automatically convert to Class I units in the event the aggregate selling commissions, dealer manager fees, and investor servicing fees paid with respect to such Class T-1, Class S-1 units or Class D-1 units and the DST Interests for which such Operating Partnership units were exchanged reach a fee limit (if any) set forth in the applicable agreement between the Dealer Manager and the participating distribution agent that sold such DST Interests in a DST Offering.
Pursuant to the partnership agreement, the investor servicing fee payable with respect to a particular class of Operating Partnership units will be specially allocated to that class of Operating Partnership units. Unless otherwise provided in the applicable agreement between the Dealer Manager and the applicable participating distribution agent, the amount of the ongoing investor servicing fee for a Class T-1 unit shall equal 0.85% of the NAV of such outstanding Class T-1 unit, the amount of the ongoing investor servicing fee for a Class S-1 unit shall equal 0.85% of the NAV of such outstanding Class S-1 unit, and the amount of the ongoing investor servicing fee for a Class D-1 unit shall equal 0.25% per annum of the NAV of such outstanding Class D-1 unit. 
Pursuant to the partnership agreement, limited partners who hold Operating Partnership units may, after a one-year holding period, request that the Operating Partnership redeem all or a portion of their Operating Partnership units for, at the sole discretion of the general partner of the Operating Partnership, shares of our common stock, cash, or a combination of both. Other than Operating Partnership units held by Brookfield, the Adviser and their affiliates, the Operating Partnership is not obligated to redeem any Operating Partnership units and may choose to redeem only some, or even none, of such units in the sole discretion of the general partner of the Operating Partnership.
Class E Units
The Brookfield Investor was issued shares of our common stock and Class E units in connection with its contribution of the Brookfield Portfolio. Pursuant to the Brookfield Repurchase Arrangement, we or the Operating Partnership will offer to repurchase shares of our common stock or Class E units, as applicable, from the Brookfield Investor at a price per unit equal to the most recently determined NAV per Class E unit immediately prior to each repurchase. The Brookfield Investor has agreed not to seek repurchase of the Class E units that it owns if doing so would bring the value of its equity holdings in us and the Operating Partnership below $50.0 million. Following such date, the Brookfield Investor may cause us to repurchase its shares and Operating Partnership units (above the $50.0 million minimum), in an amount equal to the sum of (a) the amount available under our share repurchase plan’s 2% monthly and 5% quarterly caps after accounting for third-party investor repurchases (subject to potential carry-over capacity and measured based on net repurchases during a month or quarter, as applicable) and (b) 25% of the amount by which net proceeds from the offering and our private offerings of common stock for a given month exceed the amount of repurchases for such month pursuant to our share repurchase plan. We will not effect any such repurchase during any month in which the full amount of all shares requested to be repurchased by third-party investors under the share repurchase plan is not repurchased. The Brookfield Repurchase Arrangement will not apply to shares of our common stock or units of the Operating Partnership held by affiliates of Brookfield that are feeder vehicles primarily created to hold our Class I and Class C shares that offer interests in such feeder vehicles to non-U.S. persons.
For the year ended December 31, 2024, we and the Operating Partnership did not repurchase any shares or Operating Partnership units from the Brookfield Investor as part of the Brookfield Repurchase Arrangement.
Issuance of Additional Operating Partnership Interests
In our role as the sole member of the general partner of the Operating Partnership, we will have the ability to cause the Operating Partnership to issue additional Operating Partnership interests (including Operating Partnership units), preferred partnership interests or convertible securities.
The Operating Partnership allows us to be organized as an UPREIT. A transfer of property directly with a REIT for REIT stock is generally a taxable transaction to the transferring property owner. In an UPREIT structure, an owner of appreciated property who desires to defer taxable gain on the transfer of such property may, subject to meeting applicable tax requirements, transfer the property to the Operating Partnership in exchange for limited 
partnership interests on a tax-free basis. Being able to offer a seller the opportunity to defer taxation of gain until the seller disposes of its interest in the Operating Partnership may give us a competitive advantage in acquiring desired properties relative to buyers who cannot offer this opportunity.
In addition, investing in the Operating Partnership, rather than in shares of our common stock, may be more attractive to certain institutional or other investors due to their business or tax structure.
Transferability of Interests
We may not transfer all or any portion of our interest in the Operating Partnership or cause the general partner to withdraw as general partner of the Operating Partnership except as provided, or in connection with a transaction contemplated, by the partnership agreement. Except as otherwise provided in the partnership agreement, we may not engage in any merger, consolidation or other combination with or into another person or sale of all or substantially all of our assets (other than in connection with a change in our state of incorporation or organizational form), in each case which results in a change of control of us, unless: (1) the consent of limited partners of the Operating Partnership holding more than 50% of the “percentage interests” (as defined below) of the limited partners is obtained; (2) the transaction in which such merger, consolidation or other combination occurs results in the limited partners of the Operating Partnership receiving or having the right to receive an amount of cash, securities or other property equal in value to the amount they would have received if they had exercised their exchange rights immediately prior to such transaction; or (3) the successor entity contributes substantially all of its assets to the Operating Partnership in return for an interest in the Operating Partnership and agrees to assume all obligations of the general partner of the Operating Partnership. “Percentage interest” is the percentage determined by dividing (i) the Operating Partnership units owned by a partner by (ii) the total number of Operating Partnership units then outstanding.
Notwithstanding the foregoing, the general partner may transfer all or any portion of its general partner interest in the Operating Partnership to us or to any person or entity controlled by us, and following a transfer of all of the general partner’s interest in the Operating Partnership, the general partner may withdraw as general partner of the Operating Partnership.
The limited partners may not transfer their interests in the Operating Partnership, in whole or in part, without the written consent of the general partner except in certain limited situations (e.g., transfer to certain relatives) provided in the partnership agreement, provided that no transfer will be permitted if such transfer would result in certain adverse tax or regulatory consequences described in the partnership agreement.
Redemption Right
After a one-year holding period (or such shorter period as consented to by us in our sole discretion), each limited partner (other than us) generally has a right to cause the Operating Partnership to redeem all or a portion of its Operating Partnership units for, at the sole discretion of the general partner, of which we are the sole member, shares of our common stock, cash or a combination of both. Any redemption of Operating Partnership units will occur at a price based on the NAV of the Operating Partnership units on the date of redemption. In the event the general partner of the Operating Partnership, of which we are the sole member, elects for the holder of such Operating Partnership units to be paid in shares of our common stock, we or the general partner will pay such holder a number of shares of our common stock with an aggregate NAV on the date of redemption equal to the aggregate NAV of the Operating Partnership units being redeemed. See “Class E Units” above for information on the terms of the Brookfield Repurchase Arrangement.
Exculpation
The general partner will not be liable to the Operating Partnership or its limited partners for errors in judgment or other acts or omissions not amounting to willful misconduct or gross negligence since provision has been made in the partnership agreement for exculpation of the general partner. Therefore, purchasers of interests in the Operating Partnership have a more limited right of action than they would have absent the limitation in the partnership agreement.
Indemnification
The partnership agreement provides for the indemnification of the general partner by the Operating Partnership for liabilities the general partner incurs in dealings with third parties on behalf of the Operating Partnership. To the extent that the indemnification provisions purport to include indemnification of liabilities arising under the Securities Act, in the opinion of the SEC, such indemnification is contrary to public policy and therefore unenforceable.
Tax Matters
The general partner will act as or appoint the Operating Partnership’s partnership representative, for purposes of IRS examinations of the Operating Partnership. Accordingly, as the sole member of the general partner of the Operating Partnership, we have the authority to act as or appoint the partnership representative and make tax elections under the Code on the Operating Partnership’s behalf.
MATERIAL U.S. FEDERAL INCOME TAX CONSIDERATIONS
The following summary describes certain material U.S. federal income tax considerations relating to the ownership of our common stock as of the date hereof by U.S. holders and non-U.S. holders, each as defined below. Except where noted, this summary deals only with common stock held as a capital asset and does not deal with special situations, such as those of dealers in securities or currencies, financial institutions, regulated investment companies, tax-exempt entities (except as described in “—Taxation of Tax-Exempt Holders of Our Common Stock” below), insurance companies, persons holding common stock as a part of a hedging, integrated, conversion or constructive sale transaction or a straddle, traders in securities that elect to use a mark-to-market method of accounting for their securities holdings, persons liable for alternative minimum tax, investors in pass-through entities or U.S. holders of common stock whose “functional currency” is not the U.S. dollar.
The discussion below is based upon the provisions of the Code and regulations, rulings and judicial decisions thereunder as of the date hereof, and such authorities may be repealed, revoked or modified, possibly with retroactive effect, so as to result in U.S. federal income tax consequences different from those discussed below. The Tax Cuts and Jobs Act made significant changes to the U.S. federal income tax rules for taxation of individuals and corporations. Most of the changes applicable to individuals are temporary and apply only to taxable years before January 1, 2026. Further changes to the tax laws are possible. This summary does not address any U.S. federal non-income tax or state, local or non-U.S. tax considerations.
No ruling on the U.S. federal, state, or local tax considerations relevant to our operation or to the purchase, ownership or disposition of our common stock has been requested from the IRS or other tax authority. No assurance can be given that the IRS would not assert, or that a court would not sustain, a position contrary to any of the tax consequences described below. The summary is also based upon the assumption that we and our subsidiaries and affiliated entities will operate in accordance with our and their applicable organizational documents.
The U.S. federal income tax treatment of holders of our common stock depends in some instances on determinations of fact and interpretations of complex provisions of U.S. federal income tax law for which no clear precedent or authority may be available. In addition, the tax consequences to any particular stockholder of holding our common stock will depend on the stockholder’s particular tax circumstances. You are urged to consult your own tax advisors concerning the U.S. federal income tax consequences in light of your particular situation as well as consequences arising under U.S. federal non-income tax laws and the laws of any other taxing jurisdiction.
Our Taxation as a REIT
We elected to be taxed as a REIT beginning with our taxable year ended December 31, 2019. We believe that we have been organized and have operated and will continue to operate in such a manner so as to maintain our qualification for taxation as a REIT under the applicable provisions of the Code so long as our board of directors determines that REIT qualification remains in our best interest.
In connection with this offering, Alston & Bird LLP rendered an opinion that, commencing with our taxable year ended December 31, 2019, we have been organized in conformity with the requirements for qualification as a REIT under the Code, and our actual and proposed method of operation has enabled us to and will continue to enable us to meet the requirements for qualification and taxation as a REIT under the Code. Investors should be aware that the opinion of Alston & Bird LLP was based upon customary assumptions, was conditioned upon certain representations made by us as to factual matters, including representations regarding the nature of our assets, income, organizational documents, stockholder ownership, and the present and future conduct of our business and will not be binding upon the IRS or any court. In addition, the opinion of Alston & Bird LLP was based on U.S. federal income tax law governing qualification as a REIT in effect as of the date thereof, which is subject to change either prospectively or retroactively. Moreover, our qualification and taxation as a REIT depend upon our ability to meet on a continuing basis, through actual annual operating results, certain qualification tests set forth in the U.S. federal tax laws. Those qualification tests involve the percentage of gross income that we earn from specified sources, the percentage of our assets that falls within specified categories, the diversity of the ownership of our shares, and the percentage of our taxable income that we distribute. Alston & Bird LLP will not review our compliance with those tests on a continuing basis.
Accordingly, no assurance can be given that our actual results of operations for any particular taxable year will satisfy such requirements. We have not received, and do not intend to seek, any rulings from the IRS regarding our status as a REIT or our satisfaction of the REIT requirements. The IRS may challenge our status as a REIT, and a court could sustain any such challenge. For a discussion of the tax consequences of our failure to qualify as a REIT, see “—Failure to Qualify.”
The sections of the Code and the corresponding regulations that govern the U.S. federal income tax treatment of a REIT and its stockholders are highly technical and complex. The following discussion is qualified in its entirety by the applicable Code provisions, rules and regulations promulgated thereunder, and administrative interpretations thereof.
Taxation of REITs in General
As indicated above, our qualification and taxation as a REIT depend upon our ability to meet, on a continuing basis, various qualification requirements imposed upon REITs by the Code. The material qualification requirements are summarized below under “—Requirements for Qualification as a REIT.” While we intend to operate so that we qualify as a REIT, no assurance can be given that the IRS will not challenge our qualification, or that we will be able to operate in accordance with the REIT requirements in the future. See “—Failure to Qualify.”
Provided that we qualify as a REIT, generally we will be entitled to a deduction for dividends that we pay and therefore will not be subject to U.S. federal corporate income tax on our taxable income that is currently distributed to our stockholders. This treatment substantially eliminates the “double taxation” at the corporate and stockholder levels that generally results from an investment in a C corporation (i.e., a corporation generally subject to U.S. federal corporate income tax). Double taxation means taxation once at the corporate level when income is earned and once again at the stockholder level when the income is distributed. In general, the income that we generate, to the extent declared as a dividend and subsequently paid to our stockholders, is taxed only at the stockholder level.
If we qualify as a REIT, we will nonetheless be subject to U.S. federal tax in the following circumstances:
•We will pay U.S. federal income tax on our taxable income, including net capital gain, that we do not distribute to stockholders during, or within a specified time after, the calendar year in which the income is earned.
•If we have net income from “prohibited transactions,” which are, in general, sales or other dispositions of property held primarily for sale to customers in the ordinary course of business, other than foreclosure property, such income will be subject to a 100% tax unless we qualify for a safe harbor exception.
•If we elect to treat property that we acquire in connection with a foreclosure of a mortgage loan or from certain leasehold terminations as “foreclosure property,” (a) we may thereby avoid the 100% tax on gain from a resale of that property (if the sale would otherwise constitute a prohibited transaction) and
(b) any income from such property will be treated as qualifying for purposes of the REIT gross income tests discussed below, but the income from the sale or operation of the property that would not otherwise be qualifying income for purposes of the gross income test may be subject to U.S. corporate income tax at the highest applicable rate.
•If, due to reasonable cause and not willful neglect, we fail to satisfy either the 75% gross income test or the 95% gross income test discussed below, but nonetheless maintain our qualification as a REIT because other requirements are met, we will be subject to a 100% tax on the greater of the amount by which we fail the 75% gross income test or the 95% gross income test, multiplied in either case by a fraction intended to reflect our profitability.
•If (i) we fail to satisfy the asset tests (other than a de minimis failure of the 5% asset test or the 10% vote or value test, as described below under “—Asset Tests”) due to reasonable cause and not to willful neglect, (ii) we dispose of the assets or otherwise comply with such asset tests within six months after the last day of the quarter in which we identify such failure and (iii) we file a schedule with the IRS describing the assets that 
caused such failure, we will pay a tax equal to the greater of $50,000 or the net income from the nonqualifying assets during the period in which we failed to satisfy such asset tests multiplied by the highest corporate tax rate.
•If we fail to satisfy one or more requirements for REIT qualification, other than the gross income tests and the asset tests, and the failure was due to reasonable cause and not to willful neglect, we will be required to pay a penalty of $50,000 (or more, in certain cases) for each such failure.
•We may be required to pay monetary penalties to the IRS in certain circumstances, including if we fail to meet recordkeeping requirements intended to monitor our compliance with rules relating to the composition of a REIT’s stockholders, as described below in “—Requirements for Qualification as a REIT.”
•If we fail to distribute during each calendar year at least the sum of:
•85% of our ordinary income for such calendar year;
•95% of our capital gain net income for such calendar year; and
•any undistributed taxable income from prior taxable years,
we will pay a 4% nondeductible excise tax on the excess of the required distribution over the amount we actually distributed, plus any retained amounts on which income tax has been paid at the corporate level.
•We may elect to retain and pay income tax on our net long-term capital gain. In that case, a U.S. holder would include its proportionate share of our undistributed long-term capital gain (to the extent we make a timely designation of such gain to the stockholder) in its income, and would receive a credit or a refund for its proportionate share of the tax we paid.
•We will be subject to a 100% excise tax on amounts received by us from a taxable REIT subsidiary (or on certain expenses deducted by a taxable REIT subsidiary) if certain arrangements between us and a taxable REIT subsidiary of ours, as further described below, are not comparable to similar arrangements among unrelated parties.
•If we acquire any assets in a carry-over basis transaction from a non-REIT C corporation that does not elect to recognize its “built-in gain” in such assets, i.e., the excess of the fair market value of such assets over the adjusted tax basis at the time we acquire such assets, we would be subject to tax at the highest regular corporate tax rate on the built-in gain during the five-year period following acquisition.
In addition, notwithstanding our status as a REIT, we may also have to pay certain state and local income taxes, because not all states and localities treat REITs in the same manner that they are treated for U.S. federal income tax purposes. Moreover, as further described below, any domestic taxable REIT subsidiary in which we own an interest will be subject to U.S. federal corporate income tax on its net income.
Requirements for Qualification as a REIT. The Code defines a REIT as a corporation, trust or association:
1.that is managed by one or more trustees or directors;
2.the beneficial ownership of which is evidenced by transferable shares, or by transferable certificates of beneficial interest;
3.that would be taxable as a domestic corporation, but for its election to be subject to tax as a REIT;
4.that is neither a financial institution nor an insurance company subject to certain provisions of the Code;
5.the beneficial ownership of which is held by 100 or more persons;
6.of which not more than 50% in value of the outstanding shares are owned, directly or indirectly, by five or fewer individuals (as defined in the Code to include certain entities) after applying certain attribution rules;
7.that makes an election to be a REIT for the current taxable year or has made such an election for a previous taxable year, which has not been terminated or revoked; and
8.that meets other tests described below regarding the nature of its income and assets.
Conditions (1) through (4), inclusive, must be met during the entire taxable year. Condition (5) must be met during at least 335 days of a taxable year of 12 months, or during a proportionate part of a taxable year of less than 12 months. Condition (6) must be met during the last half of each taxable year, but neither condition (5) nor condition (6) applies to the first taxable year for which an election to become a REIT is made. We believe that we will maintain sufficient diversity of ownership to allow us to satisfy conditions (5) and (6) above. In addition, our charter contains restrictions regarding the ownership and transfer of our stock that are intended to assist us in continuing to satisfy the share ownership requirements described in (5) and (6) above. The provisions of our charter restricting the ownership and transfer of our stock are described in “Description of Capital Stock— Restrictions on Ownership and Transfer.” These restrictions, however, may not ensure that we will be able to satisfy these share ownership requirements. If we fail to satisfy these share ownership requirements, we will fail to qualify as a REIT.
If we comply with regulatory rules pursuant to which we are required to send annual letters to holders of our stock requesting information regarding the actual ownership of our stock (as discussed below), and we do not know, or exercising reasonable diligence would not have known, whether we failed to meet requirement (6) above, we will be treated as having met the requirement.
To monitor compliance with the share ownership requirements, we generally are required to maintain records regarding the actual ownership of our shares. To do so, we must demand written statements each year from the record holders of specified percentages of our stock pursuant to which the record holders must disclose the actual owners of the shares (i.e., the persons required to include our dividends in their gross income). We must maintain a list of those persons failing or refusing to comply with this demand as part of our records. We could be subject to monetary penalties if we fail to comply with these record-keeping requirements. If you fail or refuse to comply with the demands, you will be required by Treasury regulations to submit a statement with your tax return disclosing your actual ownership of our shares and other information. In addition, we must satisfy all relevant filing and other administrative requirements established by the IRS to elect and maintain REIT status, use a calendar year for U.S. federal income tax purposes, and comply with the recordkeeping requirements of the Code and regulations promulgated thereunder.
Ownership of Partnership Interests. In the case of a REIT that is a partner in an entity that is treated as a partnership for U.S. federal income tax purposes (for purposes of this discussion, references to “partnership” include a limited liability company or other entity treated as a partnership for U.S. federal income tax purposes, and references to a partner include a member in such limited liability company or other entity), Treasury regulations provide that the REIT is deemed to own its proportionate share of the partnership’s assets and to earn its proportionate share of the partnership’s gross income based on its pro rata share of capital interests in the partnership for purposes of the asset and gross income tests applicable to REITs, as described below. However, solely for purposes of the 10% value test described below (see “—Asset Tests”), the determination of a REIT’s interest in a partnership’s assets will be based on the REIT’s proportionate interest in any securities issued by the partnership, excluding for these purposes, certain excluded securities as described in the Code. In addition, the assets and gross income of the partnership generally are deemed to retain the same character in the hands of the REIT. Thus, our proportionate share of the assets and items of income of partnerships in which we own an equity interest, including the Operating Partnership, is treated as assets and items of income of our company for purposes of applying the REIT requirements described below. Consequently, to the extent our investments include a preferred or other equity interest in a partnership, the partnership’s assets and operations may affect our ability to qualify as a REIT, even though we may have no control or only limited influence over the partnership.
Tax liability is imposed on a partnership (rather than its partners) for adjustments to reported partnership taxable income resulting from audits or other tax proceedings. The liability can include an imputed underpayment of tax, calculated by using the highest marginal U.S. federal income tax rate, as well as interest and penalties on such imputed underpayment of tax. Using certain rules, partnerships may be able to transfer these liabilities to their partners. In the event any adjustments are imposed by the IRS on the taxable income reported by any partnership in 
which we own an interest, we intend to utilize certain rules to the extent possible to allow us to transfer any liability with respect to such adjustments to the partners of the partnership who should properly bear such liability. However, there is no assurance that we will qualify under those rules or that we will have the authority to use those rules under the operating agreements for certain of the partnerships in which we hold interests.
Disregarded Subsidiaries. If a REIT owns a corporate subsidiary that is a “qualified REIT subsidiary,” the separate existence of that subsidiary is disregarded for U.S. federal income tax purposes. Generally, a qualified REIT subsidiary is a corporation (or other entity treated as a corporation for U.S. federal income tax purposes), other than a taxable REIT subsidiary, all of the stock of which is owned directly or indirectly by the REIT. Other entities that are wholly owned by us, including single member limited liability companies that have not elected to be taxed as corporations for U.S. federal income tax purposes, are also generally disregarded as separate entities for U.S. federal income tax purposes, including for purposes of the gross income and asset tests. All assets, liabilities and items of income, deduction and credit of qualified REIT subsidiaries and disregarded subsidiaries will be treated as assets, liabilities and items of income, deduction and credit of the REIT itself. A qualified REIT subsidiary of ours is not subject to U.S. federal corporate income taxation, although it may be subject to state and local taxation in some states.
In the event that a qualified REIT subsidiary or a disregarded subsidiary ceases to be wholly owned by us (for example, if any equity interest in the subsidiary is acquired by a person other than us or another disregarded subsidiary of us), the subsidiary’s separate existence would no longer be disregarded for U.S. federal income tax purposes. Instead, it would have multiple owners and would be treated as either a partnership or a taxable corporation. Such an event could, depending on the circumstances, adversely affect our ability to satisfy the various asset and gross income tests applicable to REITs, including the requirement that REITs generally may not own, directly or indirectly, more than 10% of the value or voting power of the outstanding securities of another corporation. See “—Asset Tests” and “—Gross Income Tests.”
Taxable REIT Subsidiaries. A “taxable REIT subsidiary” or “TRS” is an entity that is taxable as a corporation in which we directly or indirectly own stock and that elects with us to be treated as a taxable REIT subsidiary. The separate existence of a taxable REIT subsidiary is not ignored for U.S. federal income tax purposes. Accordingly, a domestic taxable REIT subsidiary generally is subject to U.S. federal corporate income tax on its earnings, which may reduce the cash flow that we and our subsidiaries generate in the aggregate, and may reduce our ability to make distributions to our stockholders. In addition, if a taxable REIT subsidiary owns, directly or indirectly, securities representing 35% or more of the vote or value of a subsidiary corporation, that subsidiary will also be treated as a taxable REIT subsidiary. However, an entity will not qualify as a taxable REIT subsidiary if it directly or indirectly operates or manages a lodging or health care facility or, generally, provides to another person, under a franchise, license or otherwise, rights to any brand name under which any lodging facility or health care facility is operated. We generally may not own more than 10%, as measured by voting power or value, of the securities of a corporation that is not a qualified REIT subsidiary unless we and such corporation elect to treat such corporation as a taxable REIT subsidiary. Overall, no more than 20% of the value of a REIT’s assets may consist of stock or securities of one or more taxable REIT subsidiaries.
Income earned by a taxable REIT subsidiary is not attributable to the REIT. Rather, the stock issued by a taxable REIT subsidiary to us is an asset in our hands for purposes of the asset tests, and we treat dividends paid to us from such taxable REIT subsidiary, if any, as income for purposes of the gross income tests, as described below. As a result, income that might not be qualifying income for purposes of the gross income tests applicable to REITs could be earned by a taxable REIT subsidiary without affecting our status as a REIT. For example, we may use taxable REIT subsidiaries to perform services or conduct activities that give rise to certain categories of income such as management fees, or to conduct activities that, if conducted by us directly, would be treated in our hands as prohibited transactions.
Several provisions of the Code regarding the arrangements between a REIT and its taxable REIT subsidiaries ensure that a taxable REIT subsidiary will be subject to an appropriate level of U.S. federal income taxation. For example, a taxable REIT subsidiary is limited in its ability to deduct interest payments made to affiliated REITs. In addition, we would be obligated to pay a 100% penalty tax on any payments that we receive from, or on certain expenses deducted by, a taxable REIT subsidiary if the IRS were to assert successfully that the economic 
arrangements between us and a taxable REIT subsidiary are not comparable to similar arrangements among unrelated parties.
Deductions are disallowed for business interest expense (even if paid to third parties) in excess of the sum of a taxpayer’s business interest income and 30% of the adjusted taxable income of the business, which is its taxable income computed without regard to business interest income or expense, net operating losses or the pass-through income deduction. Such limitations may also impact the amount of U.S. federal income tax paid by any of our taxable REIT subsidiaries. This limitation does not apply to any part of its business that the REIT has elected to treat as an “electing real property trade or business” under Section 163(j)(7)(B) of the Code.
REIT Subsidiaries. We expect to own interests in one or more subsidiaries that will elect to be taxed as REITs and will be subject to substantially the same REIT qualification requirements that apply to us.
Gross Income Tests
To qualify as a REIT, we must satisfy two gross income requirements, each of which is applied on an annual basis. First, at least 75% of our gross income, excluding gross income from prohibited transactions and certain hedging and foreign currency transactions, for each taxable year generally must be derived directly or indirectly from:
•rents from real property;
•interest on debt secured by mortgages on real property or on interests in real property;
•dividends or other distributions on, and gain from the sale of, stock in other REITs;
•gain from the sale of real property or mortgage loans;
•abatements and refunds of taxes on real property;
•income and gain derived from foreclosure property (as described below);
•amounts (other than amounts the determination of which depends in whole or in part on the income or profits of any person) received or accrued as consideration for entering into agreements (i) to make loans secured by mortgages on real property or on interests in real property or (ii) to purchase or lease real property (including interests in real property and interests in mortgages on real property); and
•interest or dividend income from investments in stock or debt instruments attributable to the temporary investment of new capital during the one-year period following our receipt of new capital that we raise through equity offerings (but not our distribution reinvestment plan) or public offerings of debt obligations with at least a five-year term.
Second, at least 95% of our gross income, excluding gross income from prohibited transactions and certain hedging transactions, for each taxable year must be derived from sources that qualify for purposes of the 75% gross income test, and from (i) dividends, (ii) interest and (iii) gain from the sale or disposition of stock or securities, which need not have any relation to real property.
If we fail to satisfy one or both of the 75% and 95% gross income tests for any taxable year, we may nevertheless qualify as a REIT for that year if our failure to meet the tests is due to reasonable cause and not due to willful neglect, and we attach a schedule of the sources of our income to our U.S. federal income tax return. It is not possible, however, to state whether in all circumstances we would be entitled to the benefit of these relief provisions. For example, if we fail to satisfy the gross income tests because nonqualifying income that we intentionally recognize exceeds the limits on nonqualifying income, the IRS could conclude that the failure to satisfy the tests was not due to reasonable cause. If these relief provisions are inapplicable to a particular set of circumstances, we will fail to qualify as a REIT. Even if these relief provisions apply, a penalty tax would be imposed based on the amount of nonqualifying income. See “—Taxation of REITs in General.”
Gross income from a prohibited transaction, i.e., our sale of property that we hold primarily for sale to customers in the ordinary course of business and that does not satisfy a safe harbor under the Code, is excluded from both the numerator and the denominator in both gross income tests. In addition, certain hedging income and foreign currency gains will be excluded from gross income for purposes of one or both of the gross income tests. We will monitor the amount of our nonqualifying income, and we intend to manage our portfolio to comply at all times with the gross income tests. The following paragraphs discuss some of the specific applications of the gross income tests to us.
Dividends. We may directly or indirectly receive distributions from taxable REIT subsidiaries or other corporations that are not REITs or qualified REIT subsidiaries. These distributions generally are treated as dividend income to the extent of earnings and profits of the distributing corporation. Our dividend income from stock in any corporation (other than any REIT), including any taxable REIT subsidiary, will be qualifying income for purposes of the 95% gross income test, but not the 75% gross income test. Dividends that we receive from any REITs in which we own stock and our gain on the sale of the stock in those REITs will be qualifying income for purposes of both gross income tests. However, if a REIT in which we own stock fails to qualify as a REIT in any year, our income from such REIT would be qualifying income for purposes of the 95% gross income test, but not the 75% gross income test.
Interest. The term “interest,” as defined for purposes of both gross income tests, generally excludes any amount that is based in whole or in part on the income or profits of any person; however, it generally includes the following: (i) an amount that is received or accrued based on a fixed percentage or percentages of receipts or sales and (ii) an amount that is based on the income or profits of a debtor, as long as the debtor derives substantially all of its income from the real property securing the debt by leasing substantially all of its interest in the property, and only to the extent that the amounts received by the debtor would be qualifying “rents from real property” if received directly by a REIT.
Interest on debt secured by mortgages on real property or on interests in real property (including, for this purpose, prepayment penalties, loan assumption fees and late payment charges that are not compensation for services) generally is qualifying income for purposes of the 75% gross income test. However, if we receive interest income with respect to a mortgage loan that is secured by both real property and personal property, the value of the personal property securing the loan exceeds 15% of the value of all property securing the loan, and the highest principal amount of a loan outstanding during a taxable year exceeds the fair market value of the real property securing the loan as of the date we agreed to originate or acquire the loan, the interest income will be apportioned between the real property and the other collateral, and interest will qualify for purposes of the 75% gross income test only to the extent that it is allocable to the real property. Even if a loan is not secured by real property or is under secured, the interest income that it generates may nonetheless qualify for purposes of the 95% gross income test.
We expect that any CMBS and RMBS in which we invest generally will be treated either as interests in a grantor trust or as interests in a real estate mortgage investment conduit (“REMIC”) for U.S. federal income tax purposes and that all interest income from such CMBS and RMBS will be qualifying income for the 95% gross income test. In the case of CMBS and RMBS treated as interests in grantor trusts, we would be treated as owning an undivided beneficial ownership interest in the mortgage loans held by the grantor trust. The interest on such mortgage loans would be qualifying income for purposes of the 75% gross income test to the extent that the obligation is secured by real property, as discussed above. In the case of CMBS and RMBS treated as interests in a REMIC, income derived from REMIC interests will generally be treated as qualifying income for purposes of the 75% and 95% gross income tests. If less than 95% of the assets of the REMIC are real estate assets, however, then only a proportionate part of our interest in the REMIC and income derived from the interest will qualify for purposes of the 75% gross income test. In addition, some REMIC securitizations include embedded interest swap or cap contracts or other derivative instruments that potentially could produce nonqualifying income for the holder of the related REMIC securities.
Interest, original issue discount and market discount income that we receive or accrue from mortgage-related assets generally will be qualifying income for purposes of both gross income tests.
Hedging Transactions. We and our subsidiaries may enter into hedging transactions with respect to one or more of our assets or liabilities. Hedging transactions could take a variety of forms, including interest rate swap agreements, interest rate cap agreements, options, futures contracts, forward rate agreements or similar financial instruments. Except to the extent provided by Treasury regulations, any income from a hedging transaction to manage risk of interest rate or price changes or currency fluctuations with respect to borrowings made or to be made, or ordinary obligations incurred or to be incurred, to acquire or carry real estate assets, or to hedge existing hedging positions after a portion of the hedged indebtedness or property is disposed of, which is clearly identified as a hedge along with the risk that it hedges within prescribed time periods specified in Treasury regulations, will be disregarded for purposes of both the 75% and 95% gross income tests. To the extent that we enter into other types of hedging transactions, the income from those transactions is likely to be treated as nonqualifying income for purposes of both of the 75% and 95% gross income tests. Moreover, to the extent that a position in a hedging transaction has positive value at any particular point in time, it may be treated as an asset that does not qualify for purposes of the asset tests described below. We intend to structure any hedging transactions in a manner that does not jeopardize our qualification as a REIT. No assurance can be given, however, that our hedging activities will not give rise to income or assets that do not qualify for purposes of the REIT tests, or that our hedging will not adversely affect our ability to satisfy the REIT qualification requirements.
We may conduct some or all of our hedging activities through a taxable REIT subsidiary or other corporate entity, the income of which may be subject to U.S. federal income tax, rather than by participating in the arrangements directly or through pass-through subsidiaries.
Fee Income. Any fee income that we earn will generally not be qualifying income for purposes of either gross income test. Any fees earned by a taxable REIT subsidiary will not be included for purposes of the gross income tests.
Rents from Real Property. Rents we receive will qualify as “rents from real property” in satisfying the gross income requirements for a REIT described above only if several conditions described below are met. These conditions relate to the identity of the tenant, the computation of the rent payable, and the nature of the property leased and any services provided in connection with the property. First, the amount of rent must not be based in whole or in part on the income or profits of any person. However, an amount received or accrued generally will not be excluded from rents from real property solely by reason of being based on a fixed percentage or percentages of receipts or sales. Second, rents we receive from a “related party tenant” will not qualify as rents from real property in satisfying the gross income tests unless the tenant is a taxable REIT subsidiary, at least 90% of the property is leased to unrelated tenants, the rent paid by the taxable REIT subsidiary is substantially comparable to the rent paid by the unrelated tenants for comparable space and the rent is not attributable to an increase in rent due to a modification of a lease with a “controlled taxable REIT subsidiary” (i.e., a taxable REIT subsidiary in which we own directly or indirectly more than 50% of the voting power or value of the stock). A tenant is a related party tenant if the REIT, or an actual or constructive owner of 10% or more of the REIT, actually or constructively owns 10% or more of the tenant. Whether rents paid by a taxable REIT subsidiary are substantially comparable to rents paid by other tenants is determined at the time the lease with the taxable REIT subsidiary is entered into, extended, or modified, if such modification increases the rents due under such lease. Third, if rent attributable to personal property leased in connection with a lease of real property is greater than 15% of the total rent received under the lease, then the portion of rent attributable to the personal property will not qualify as rents from real property. Finally, for rents to qualify as “rents from real property” for purposes of the gross income tests, we are only allowed to provide services that are both usually or “customarily rendered” in connection with the rental of real property and not otherwise considered “rendered to the occupant” of the property. Examples of these permitted services include the provision of light, heat, or other utilities, trash removal and general maintenance of common areas. We may, however, render services to our tenants through an “independent contractor” who is adequately compensated and from whom we do not derive revenue if certain requirements are satisfied. We may also own an interest in one or more taxable REIT subsidiaries which provide non-customary services to tenants without tainting our rental income from the related properties.
Even if a REIT directly furnishes or renders services that are non-customary with respect to a property or to a tenant, if the greater of (i) the amounts received or accrued, directly or indirectly, or deemed received by the REIT with respect to such services, or (ii) 150% of our direct cost in furnishing or rendering the services during a taxable 
year is not more than 1% of all amounts received or accrued, directly or indirectly, by the REIT with respect to the property during the same taxable year, then only the amounts with respect to such non-customary services are not treated as rent for purposes of the gross income tests.
We intend to cause any services that are not usually or “customarily rendered,” or that are for the benefit of a particular tenant in connection with the rental of real property, to be provided through a taxable REIT subsidiary or through an “independent contractor” who is adequately compensated and from which we do not derive revenue, and which meets certain other requirements. However, no assurance can be given that the IRS will concur with our determination as to whether a particular service is usual or customary, or otherwise in this regard.
Prohibited Transactions Tax. A REIT will incur a 100% tax on the net income derived from any sale or other disposition of property, other than foreclosure property, that the REIT holds primarily for sale to customers in the ordinary course of a trade or business. Whether a REIT holds an asset primarily for sale to customers in the ordinary course of a trade or business depends, however, on the facts and circumstances in effect from time to time, including those related to a particular asset. Nevertheless, we intend to conduct our operations so that no asset that we own (or are treated as owning) will be treated as, or as having been, held for sale to customers in the ordinary course of our business. We cannot assure you that we will comply with certain safe harbor provisions in the Code or that we will avoid owning property that may be characterized as property that we hold primarily for sale to customers in the ordinary course of a trade or business. The 100% tax will not apply to gains from the sale of property that is held through a taxable REIT subsidiary or other taxable corporation, although such income will be subject to tax in the hands of such corporation at regular corporate income tax rates. We intend to structure our activities to avoid prohibited transaction characterization.
Foreclosure Property. Foreclosure property is any real property, including interests in real property, and any personal property incident to such real property:
•that is acquired by a REIT as the result of the REIT having bid in such property at foreclosure, or having otherwise reduced such property to ownership or possession by agreement or process of law, after there was a default or default was imminent on a lease of such property or on indebtedness that such property secured;
•for which the related loan was acquired by the REIT at a time when the default was not imminent or anticipated; and
•for which the REIT makes a proper election to treat the property as foreclosure property.
However, a REIT will not be considered to have foreclosed on a property where the REIT takes control of the property as a mortgagee-in-possession and cannot receive any profit or sustain any loss except as a creditor of the mortgagor.
Property generally ceases to be foreclosure property at the end of the third taxable year following the taxable year in which the REIT acquired the property, or longer if an extension is granted by the Secretary of the Treasury. This grace period terminates and foreclosure property ceases to be foreclosure property on the first day:
•on which a lease is entered into for the property that, by its terms, will give rise to income that does not qualify for purposes of the 75% gross income test, or any amount is received or accrued, directly or indirectly, pursuant to a lease entered into on or after such day that will give rise to income that does not qualify for purposes of the 75% gross income test;
•on which any construction takes place on the property, other than completion of a building or any other improvement, if more than 10% of the construction was completed before default became imminent; or
•which is more than 90 days after the day on which the REIT acquired the property and the property is used in a trade or business that is conducted by the REIT, other than through an independent contractor from whom the REIT itself does not derive or receive any income.
We will be subject to tax at the maximum corporate income tax rate on any income from foreclosure property, including gain from the disposition of the foreclosure property, other than income that otherwise would be qualifying income for purposes of the 75% gross income test, less expenses directly connected with the production of that income. However, net income from foreclosure property, including gain from the sale of foreclosure property held for sale in the ordinary course of a trade or business, will qualify for purposes of the 75% and 95% gross income tests. Any gain from the sale of property for which a foreclosure property election has been made will not be subject to the 100% tax on gains from prohibited transactions described above, even if the property would otherwise constitute inventory or dealer property.
Phantom Income. Due to the nature of the assets in which we will invest, we may be required to recognize taxable income from certain assets in advance of our receipt of cash flows from or proceeds from dispositions of such assets and may be required to report taxable income that exceeds the economic income ultimately realized on such assets.
We may acquire debt instruments in the secondary market for less than their face amount. The amount of such discount generally will be treated as “market discount” for U.S. federal income tax purposes. Accrued market discount is reported as income when, and to the extent that, any payment of principal of the debt instrument is made, unless we elect to include accrued market discount in income as it accrues. Principal payments on certain debt instruments may be made monthly, and consequently accrued market discount may have to be included in income each month as if the debt instrument were assured of ultimately being collected in full. If we collect less on the debt instrument than our purchase price plus the market discount we had previously reported as income, we may not be able to benefit from any offsetting loss deductions.
The terms of the debt instruments that we hold may be modified under certain circumstances. These modifications may be considered “significant modifications” for U.S. federal income tax purposes that give rise to a deemed debt-for-debt exchange upon which we may recognize taxable income or gain without a corresponding receipt of cash.
Some of the debt securities that we acquire may have been issued with original issue discount. In general, we will be required to accrue non-de minimis original issue discount based on the constant yield to maturity of such debt securities, and to treat it as taxable income in accordance with applicable U.S. federal income tax rules even though such yield may exceed cash payments, if any, received on such debt instrument.
In addition, in the event that any debt instruments or debt securities acquired by us are delinquent as to mandatory principal and interest payments, or in the event payments with respect to a particular debt instrument are not made when due, we may nonetheless be required to continue to recognize the unpaid interest as taxable income. Similarly, we may be required to accrue interest income with respect to subordinated mortgage-backed securities at the stated rate regardless of whether corresponding cash payments are received.
Finally, we may be required under the terms of indebtedness that we incur to use cash received from interest payments to make principal payments on that indebtedness, with the effect of recognizing income but not having a corresponding amount of cash available for distribution to our stockholders. Under the Tax Cuts and Jobs Act, we generally will be required to take certain amounts into income no later than the time they are reflected on certain financial statements.
As a result of each of these potential timing differences between income recognition or expense deduction and cash receipts or disbursements, there is a risk that we may have taxable income in excess of cash available for distribution. In that event, we may need to borrow funds or take other action to satisfy the REIT distribution requirements for the taxable year in which this “phantom income” is recognized. See “—Annual Distribution Requirements Applicable to REITs.”
Asset Tests
At the close of each quarter of our taxable year, we must satisfy the following tests relating to the nature of our assets.
•At least 75% of the value of our total assets must be represented by the following:
•interests in real property, including leaseholds and options to acquire real property and leaseholds;
•interests in mortgages on real property;
•interests in personal property that generates rents from real property;
•stock in other REITs and debt instruments issued by publicly offered REITs;
•cash and cash items (including certain receivables);
•government securities;
•investments in stock or debt instruments attributable to the temporary investment of new capital during the one-year period following our receipt of new capital that we raise through equity offerings (but not our distribution reinvestment plan) or public offerings of debt obligations with at least a five-year term; and
•regular or residual interests in a REMIC. However, if less than 95% of the assets of a REMIC consists of assets that are qualifying real estate-related assets under U.S. federal income tax laws, determined as if we held such assets directly, we will be treated as holding directly our proportionate share of the assets of such REMIC.
•Not more than 25% of our total assets may be represented by securities, other than those in the 75% asset class described above.
•Except for securities in taxable REIT subsidiaries and the securities in the 75% asset class described in the first bullet point above, the value of any one issuer’s securities owned by us may not exceed 5% of the value of our total assets.
•Except for securities in taxable REIT subsidiaries and the securities in the 75% asset class described in the first bullet point above, we may not own more than 10% of any one issuer’s outstanding voting securities.
•Except for securities of taxable REIT subsidiaries and the securities in the 75% asset class described in the first bullet point above, we may not own more than 10% of the total value of the outstanding securities of any one issuer, other than securities that qualify for the “straight debt” exception or other exceptions discussed below.
•Not more than 20% of the value of our total assets may be represented by the securities of one or more taxable REIT subsidiaries.
•Not more than 25% of the value of our total assets may be represented by “nonqualified publicly offered REIT debt instruments.”
A debt obligation secured by a mortgage on both real and personal property is treated as a real estate asset for purposes of the 75% asset test, and interest thereon is treated as interest on an obligation secured by real property, if the fair market value of the personal property does not exceed 15% of the fair market value of all property securing the debt even if the loan is not fully secured by real property. If the fair market value of personal property securing the debt exceeds 15% of the fair market value of all property securing the debt and the fair market value of the real property does not equal or exceed the “loan amount” at the time the REIT commits to make or acquire the loan, then a portion of such loan will not be a qualifying real estate asset.
Notwithstanding the general rule, as noted above, that for purposes of the gross income and asset tests we are treated as owning our proportionate share of the underlying assets of a subsidiary partnership, if we hold indebtedness issued by a partnership, the indebtedness will be subject to, and may cause a violation of, the asset tests unless the indebtedness is a qualifying mortgage asset or other conditions are met. Similarly, although stock of another REIT is a qualifying asset for purposes of the asset tests, any non-mortgage debt that is issued by another REIT may not so qualify (although such debt will not be treated as “securities” for purposes of the 10% value test, as explained below) unless such REIT is a publicly offered REIT—that is, a REIT that is required to file annual and periodic reports with the SEC under the Securities Exchange Act of 1934. Securities, for purposes of the asset tests, may include debt we hold from other issuers. However, debt we hold in an issuer that does not qualify for purposes of the 75% asset test will not be taken into account for purposes of the 10% value test if the debt securities meet the straight debt safe harbor. Subject to certain exceptions, debt will meet the “straight debt” safe harbor if the debt is a written unconditional promise to pay on demand or on a specified date a sum certain in money, the debt is not convertible, directly or indirectly, into stock, and the interest rate and the interest payment dates of the debt are not contingent on the profits of any person, the borrower’s discretion or similar factors. In the case of an issuer that is a corporation or a partnership, securities that otherwise would be considered straight debt will not be so considered if we, and any of our “controlled taxable REIT subsidiaries” as defined in the Code, hold any securities of the corporate or partnership issuer that (a) are not straight debt or other excluded securities (prior to the application of this rule), and (b) have an aggregate value greater than 1% of the issuer’s outstanding securities (including, in the case of a partnership issuer, our interest as a partner in the partnership).
In addition to straight debt, the Code provides that certain other securities will not violate the 10% asset value test. Such securities include (i) any loan made to an individual or an estate, (ii) certain rental agreements pursuant to which one or more payments are to be made in subsequent years (other than agreements between a REIT and certain persons related to the REIT under attribution rules), (iii) any obligation to pay rents from real property, (iv) securities issued by governmental entities that are not dependent in whole or in part on the profits of (or payments made by) a non-governmental entity, (v) any security (including debt securities) issued by another REIT and (vi) any debt instrument issued by a partnership if the partnership’s income is of such a nature that the partnership would satisfy the 75% gross income test described above under “—Gross Income Tests.” In applying the 10% asset value test, a debt security issued by a partnership (other than straight debt or any other excluded security) is not taken into account to the extent, if any, of the REIT’s proportionate interest as a partner in that partnership.
Any stock that we hold or acquire in other REITs will be a qualifying asset for purposes of the 75% asset test. However, if a REIT in which we own stock fails to qualify as a REIT in any year, the stock in such REIT will not be a qualifying asset for purposes of the 75% asset test. Instead, we would be subject to the second, third, fourth, and fifth asset tests described above with respect to our investment in such a disqualified REIT. We will also be subject to those asset tests with respect to our investments in any non-REIT C corporations for which we do not make a taxable REIT subsidiary election.
We will monitor the status of our assets for purposes of the various asset tests and will seek to manage our portfolio to comply at all times with such tests. There can be no assurances, however, that we will be successful in this effort. Independent appraisals may not have been obtained to support our conclusions as to the value of our total assets or the value of any particular security or securities. Moreover, the values of some assets may not be susceptible to a precise determination, and values are subject to change in the future. Furthermore, the proper classification of an instrument as debt or equity for U.S. federal income tax purposes may be uncertain in some circumstances, which could affect the application of the asset test requirements. Accordingly, there can be no assurance that the IRS will not contend that our interests in our subsidiaries or in the securities of other issuers will not cause a violation of the asset tests.
However, certain relief provisions are available to allow REITs to satisfy the asset requirements or to maintain REIT qualification notwithstanding certain violations of the asset and other requirements. For example, if we failed to satisfy the asset tests at the end of a calendar quarter, such a failure would not cause us to lose our REIT qualification if (i) we satisfied the asset tests at the close of the preceding calendar quarter and (ii) the discrepancy between the value of our assets and the asset requirements was not wholly or partly caused by an acquisition of nonqualifying assets, but instead arose from changes in the relative market values of our assets. If the condition described in (ii) were not satisfied, we could nevertheless avoid disqualification by eliminating any discrepancy 
within 30 days after the close of the calendar quarter in which it arose or by making use of the relief provisions described above.
In the case of de minimis violations of the 10% and 5% asset tests, a REIT may maintain its qualification despite a violation of such requirements if (i) the value of the assets causing the violation does not exceed the lesser of 1% of the REIT’s total assets and $10,000,000 and (ii) the REIT either disposes of the assets causing the failure within six months after the last day of the quarter in which it identifies the failure, or the relevant tests are otherwise satisfied within that time frame.
Even if we did not qualify for the foregoing relief provisions, one additional provision allows a REIT which fails one or more of the asset requirements for a particular quarter to nevertheless maintain its REIT qualification if (i) the REIT provides the IRS with a description of each asset causing the failure, (ii) the failure is due to reasonable cause and not willful neglect, (iii) the REIT pays a tax equal to the greater of (a) $50,000 per failure and (b) the product of the net income generated by the assets that caused the failure multiplied by the highest applicable corporate tax rate and (iv) the REIT either disposes of the assets causing the failure within six months after the last day of the quarter in which it identifies the failure, or otherwise satisfies the relevant asset tests within that time frame. 
Annual Distribution Requirements Applicable to REITs
To qualify for taxation as a REIT, we generally must distribute dividends (other than capital gain dividends) to our stockholders in an amount at least equal to:
•the sum of (i) 90% of our REIT taxable income, computed without regard to the dividends-paid deduction and our net capital gain and (ii) 90% of our net income after tax, if any, from foreclosure property; minus
•the excess of the sum of specified items of non-cash income (including original issue discount on our mortgage loans) over 5% of our REIT taxable income, computed without regard to the dividends-paid deduction and our net capital gain.
Distributions generally must be made during the taxable year to which they relate. Distributions may be made in the following year in two circumstances. First, if we declare a dividend in October, November or December of any year with a record date in one of these months and pay the dividend in January of the following year, we will be treated as having paid the dividend on December 31 of the year in which the dividend was declared. Second, distributions may be made in the following year if the dividends are declared before we timely file our tax return for the year and if made before the first regular dividend payment made after such declaration. These distributions are taxable to our stockholders in the year in which paid, even though the distributions relate to our prior taxable year for purposes of the 90% distribution requirement. To the extent that we do not distribute all of our net capital gain or we distribute at least 90%, but less than 100% of our REIT taxable income, as adjusted, we will be subject to tax on the undistributed amount at regular corporate tax rates.
If in the future we have available net operating losses carried forward from prior tax years, such losses may reduce the amount of distributions that we must make in order to comply with the REIT distribution requirements. Such losses, however, will generally not affect the tax treatment to our stockholders of any distributions that are actually made.
If we fail to distribute during a calendar year (or, in the case of distributions with declaration and record dates falling in the last three months of the calendar year, by the end of January following such calendar year) at least the sum of (i) 85% of our ordinary income for such year, (ii) 95% of our capital gain net income for such year and (iii) any undistributed taxable income from prior years, we will be subject to a 4% excise tax on the excess of such required distribution over the sum of (x) the amounts actually distributed (taking into account excess distributions from prior years) and (y) the amounts of income retained on which we have paid corporate income tax.
Although several types of non-cash income are excluded in determining the annual distribution requirement, we will incur corporate income tax and the 4% nondeductible excise tax with respect to those non-cash income items if we do not distribute those items on a current basis. As a result of the foregoing, we may not have sufficient cash to 
distribute all of our taxable income and thereby avoid corporate income tax and the excise tax imposed on certain undistributed income. In such a situation, we may need to borrow funds or issue additional stock.
We may elect to retain rather than distribute all or a portion of our net capital gain and pay the tax on the gain. In that case, we may elect to have our stockholders include their proportionate share of the undistributed net capital gains in income as long-term capital gain and receive a credit for their share of the tax paid by us. Our stockholders would then increase the adjusted basis of their stock by the difference between (i) the amounts of capital gain dividends that we designated and they include in their taxable income, minus (ii) the tax that we paid on their behalf with respect to that income. For purposes of the 4% excise tax described above, any retained amounts for which we elect this treatment would be treated as having been distributed.
We intend to make timely distributions sufficient to satisfy the distribution requirements. However, it is possible that, from time to time, we may not have sufficient cash or other liquid assets to meet the distribution requirements due to timing differences between the actual receipt of income and actual payment of deductible expenses, and the inclusion of items of income and deduction of expenses by us for U.S. federal income tax purposes. In addition, we may decide to retain our cash, rather than distribute it, in order to repay debt, acquire assets or for other reasons. In the event that such timing differences occur, and in other circumstances, it may be necessary in order to satisfy the distribution requirements to arrange for short-term, or possibly long-term, borrowings, or to pay the dividends in the form of other property (including, for example, shares of our own stock).
If our taxable income for a particular year is subsequently determined to have been understated, under some circumstances we may be able to rectify a failure to meet the distribution requirement for a year by paying deficiency dividends to stockholders in a later year, which may be included in our deduction for dividends paid for the earlier year. Thus, we may be able to avoid being taxed on amounts distributed as deficiency dividends. However, we will be required to pay interest based upon the amount of any deduction taken for deficiency dividends.
The Tax Cuts and Jobs Act contained provisions that affected the way REITs and their subsidiaries calculate their taxable income. Under the Tax Cuts and Jobs Act, we may have to accrue certain items of income before they would otherwise be taken into income under the Code if they are taken into account in our applicable financial statements. Additionally, the Tax Cuts and Jobs Act limits business interest deductions for businesses, whether in corporate or pass-through form, to the sum of the entity’s business interest income for the tax year and 30% of the entity’s adjusted taxable income for the tax year. Treasury regulations define interest expansively to cover various amounts not otherwise treated as interest. This limitation on business interest deductions does not apply to an “electing real property trade or business.” One consequence of electing to be an “electing real property trade or business” is that the accelerated expensing rules under the Tax Cuts and Jobs Act will not apply to property used in an electing real property trade or business. In the case of an electing real property trade or business, real property and “qualified improvement property” are depreciated under the alternative depreciation system. In addition, under amendments made by the Tax Cuts and Jobs Act to Section 172 of the Code, our deduction for any net operating loss carryforwards arising from losses we incur is limited to 80% of our annual REIT taxable income (determined without regard to the deduction for dividends paid), and any unused portion of such losses may not be carried back but may be carried forward indefinitely.
Like-Kind Exchanges
We may dispose of properties in transactions intended to qualify as like-kind exchanges under the Code. Such like-kind exchanges are intended to result in the deferral of gain for U.S. federal income tax purposes. The failure of any such transaction to qualify as a like-kind exchange could require us to pay U.S. federal income tax, possibly including the 100% prohibited transaction tax, depending on the facts and circumstances surrounding the particular transaction.
Penalty Tax
Any redetermined rents, redetermined deductions, excess interest or redetermined taxable REIT subsidiary service income we generate will be subject to a 100% penalty tax. In general, redetermined rents are rents from real property that are overstated as a result of any services furnished to any of our tenants by a taxable REIT subsidiary, 
and redetermined deductions and excess interest represent any amounts that are deducted by a taxable REIT subsidiary for amounts paid to us that are in excess of the amounts that would have been deducted based on arm’s-length negotiations. Rents that we receive will not constitute redetermined rents if they qualify for certain safe harbor provisions contained in the Code. Redetermined taxable REIT subsidiary service income is income earned by a taxable REIT subsidiary that is attributable to services provided to us, or on our behalf to any of our tenants, that is less than the amounts that would have been charged based upon arm’s-length negotiations.
Recordkeeping Requirements
We are required to comply with applicable recordkeeping requirements. Failure to comply could result in monetary fines. For example, we must request on an annual basis information from our stockholders designed to disclose the actual ownership of our outstanding common stock.
Failure to Qualify
If we fail to satisfy one or more requirements of REIT qualification, other than the gross income tests or asset tests, then we may still retain REIT qualification if the failure is due to reasonable cause and not willful neglect, and we pay a penalty of $50,000 for each failure.
If we fail to qualify for taxation as a REIT in any taxable year and the relief provisions do not apply, we will be subject to tax on our taxable income as a corporation. This would significantly reduce both our cash available for distribution to our stockholders and our earnings. If we fail to qualify as a REIT, we will not be required to make any distributions to stockholders and any distributions that are made will not be deductible by us. Moreover, all distributions to stockholders would be taxable as dividends to the extent of our current and accumulated earnings and profits, whether or not attributable to capital gains of ours. Furthermore, subject to certain limitations in the Code, corporate distributees may be eligible for the dividends-received deduction with respect to those distributions, and individual, trust and estate distributees may be eligible for reduced U.S. federal income tax rates on such dividends. Unless we are entitled to relief under specific statutory provisions, we also will be disqualified from taxation as a REIT for the four taxable years following the year during which qualification was lost.
Tax Aspects of the Operating Partnership any Subsidiary Partnerships
General. All or substantially all of our assets will be held through the Operating Partnership. In addition, the Operating Partnership may hold certain investments indirectly through subsidiary partnerships and limited liability companies which are treated as partnerships or disregarded entities for U.S. federal income tax purposes. In general, entities that are treated as partnerships or disregarded entities for U.S. federal income tax purposes are “pass-through” entities which are not required to pay U.S. federal income tax. Rather, partners or members of such entities are allocated their shares of the items of income, gain, loss, deduction and credit of the partnership or limited liability company, and are potentially required to pay tax on this income, without regard to whether they receive a distribution from the partnership or limited liability company. A partner in such entities that is a REIT will include in its income its share of these partnership and limited liability company items for purposes of the various gross income tests, the computation of its REIT taxable income, and the REIT distribution requirements. Pursuant to these rules, for purposes of the asset tests, we will include our pro rata share of assets held by any subsidiary partnerships and limited liability companies, based on our capital interest in each such entity.
Entity Classification. Our interests in the Operating Partnership and any subsidiary partnerships and limited liability companies involve special tax considerations, including the possibility that the IRS might challenge the status of these entities as partnerships (or disregarded entities), as opposed to associations taxable as corporations for U.S. federal income tax purposes. For example, an entity that would otherwise be classified as a partnership for U.S. federal income tax purposes may nonetheless be taxable as a corporation if it is a “publicly traded partnership” and certain other requirements are met. A partnership or limited liability company would be treated as a publicly traded partnership if its interests are traded on an established securities market or are readily tradable on a secondary market or a substantial equivalent thereof, within the meaning of applicable Treasury regulations. If the Operating Partnership or a subsidiary partnership or limited liability company were treated as an association rather than as a partnership, it would be taxable as a corporation and would be required to pay corporate tax on its income. In this situation, the character of our assets and items of gross income would change and could prevent us from qualifying 
as a REIT. See “—Failure to Qualify” for a discussion of the effects of our failure to meet the asset and gross income tests. In addition, a change in the tax status of the Operating Partnership or a subsidiary partnership or limited liability company might be treated as a taxable event. If so, we might incur a tax liability without any related cash distributions. We do not anticipate that the Operating Partnership or any subsidiary partnership or limited liability company will be treated as a publicly traded partnership which is taxable as a corporation.
Under the rules for U.S. federal income tax audits of partnerships, audits will be conducted at the entity level, but unless such entity qualifies for and affirmatively elects an alternative procedure, any adjustments to the amount of tax due (including interest and penalties) will be payable by the entity itself. Under the alternative procedure, if elected, a partnership would issue information returns to persons who were partners in the audited year, who would then be required to take the adjustments into account in calculating their own tax liability, and the partnership would not be liable for the adjustments. If any of the Operating Partnership or our subsidiary partnerships or limited liability companies is able to and in fact elects the alternative procedure for a given adjustment, the amount of taxes for which such persons will be liable will be increased by any applicable penalties and a special interest charge. There can be no assurance that any such entities will be eligible to make such an election or that it will, in fact, make such an election for any given adjustment.
Allocations of Income, Gain, Loss and Deduction. A partnership agreement (or, in the case of a limited liability company treated as a partnership for U.S. federal income tax purposes, the limited liability company agreement) will generally determine the allocation of partnership income and loss among partners. Generally, Section 704(b) of the Code and the Treasury regulations thereunder require that partnership allocations respect the economic arrangement of the partners. If an allocation of partnership income or loss does not comply with the requirements of Section 704(b) of the Code and the Treasury regulations thereunder, the item subject to the allocation may be reallocated in accordance with the partners’ interests in the partnership. This reallocation will be determined by taking into account all of the facts and circumstances relating to the economic arrangement of the partners with respect to such item. The Operating Partnership’s allocations of taxable income and loss are intended to comply with the requirements of Section 704(b) of the Code and the regulations thereunder.
Tax Allocations with Respect to the Properties. Under Section 704(c) of the Code, income, gain, loss and deduction attributable to appreciated or depreciated property that is contributed to a partnership (including a limited liability company treated as a partnership for U.S. federal income tax purposes) in exchange for an interest in the partnership must be allocated in a manner so that the contributing partner is charged with the unrealized gain, or benefits from the unrealized loss, associated with the property at the time of the contribution, as adjusted from time to time. The amount of the unrealized gain or unrealized loss generally is equal to the difference between the fair market value or book value and the adjusted tax basis of the contributed property at the time of contribution (this difference is referred to as a book-tax difference), as adjusted from time to time. These allocations are solely for U.S. federal income tax purposes and do not affect the book capital accounts or other economic or legal arrangements among the partners.
Appreciated property may be contributed to the Operating Partnership or a subsidiary partnership or limited liability company in exchange for equity in such partnership or limited liability company in connection with future acquisitions. The partnership agreement requires that allocations be made in a manner consistent with Section 704(c) of the Code. Treasury regulations issued under Section 704(c) of the Code provide partnerships with a choice of several methods of accounting for book-tax differences. Any book-tax differences will be accounted for using a method approved under Section 704(c) of the Code and the applicable Treasury regulations as chosen by the general partner under the partnership agreement. Except as otherwise agreed to between the general partner and any contributor of property to the Operating Partnership, the Operating Partnership will elect to use the traditional method with curative allocations of gain on sale pursuant to Regulations Section 1.704-3(c).
Any property acquired by the Operating Partnership or a subsidiary partnership or limited liability company in a taxable transaction will initially have a tax basis equal to its fair market value, and Section 704(c) of the Code will not apply.
Taxation of U.S. Holders of Our Common Stock
U.S. Holder. As used in the remainder of this discussion, the term “U.S. holder” means a beneficial owner of our common stock that is for U.S. federal income tax purposes:
•a citizen or resident of the United States;
•a corporation (or an entity treated as a corporation for U.S. federal income tax purposes) created or organized in or under the laws of the United States, any State thereof or the District of Columbia;
•an estate the income of which is subject to U.S. federal income taxation regardless of its source; or
•a trust if it (i) is subject to the primary supervision of a court within the United States and one or more U.S. persons have the authority to control all substantial decisions of the trust or (ii) has a valid election in effect under applicable Treasury regulations to be treated as a U.S. person.
If a partnership (or an entity treated as a partnership for U.S. federal income tax purposes) holds our common stock, the tax treatment of a partner will generally depend upon the status of the partner and the activities of the partnership. If you are a partner of a partnership holding common stock, you should consult your advisors. A “non-U.S. holder” is a beneficial owner of our common stock that is neither a U.S. holder nor a partnership (or an entity treated as a partnership for U.S. federal income tax purposes).
Distributions Generally. As long as we qualify as a REIT, distributions made by us to our taxable U.S. holders out of our current or accumulated earnings and profits that are not designated as capital gain dividends or qualified dividend income will be taken into account by them as ordinary income taxable at ordinary income tax rates and will not qualify for the reduced capital gains rates that currently generally apply to qualified dividend distributions by non-REIT C corporations to certain non-corporate U.S. holders. Corporate stockholders will not be eligible for the dividends received deduction with respect to these distributions. However, for taxable years beginning before January 1, 2026, non-corporate U.S. holders will be entitled to deduct up to 20% of “qualified REIT dividends” (i.e., dividends other than capital gain dividends and qualified dividend income) they receive. The amount of the deduction may be up to 20% of the amount of the non-corporate U.S. holder’s aggregate qualified dividend income, but may be less than 20% of the amount of the U.S. holder’s qualified REIT dividends if the U.S. holder has losses from publicly traded partnerships or the U.S. holder’s taxable income, not taking into account net capital gain, is less than the amount of the U.S. holder’s qualified REIT dividends. In addition, Treasury regulations under section 199A of the Code impose a minimum holding period for the 20% deduction that was not set forth in the Code. Under the Treasury regulations, in order for a REIT dividend with respect to a share of REIT stock to be treated as a qualified REIT dividend, the U.S. holder (i) must have held the share for more than 45 days during the 91-day period beginning on the date which is 45 days before the date on which such share becomes ex-dividend with respect to such dividend and (ii) cannot have been under an obligation to make related payments with respect to positions in substantially similar or related property, e.g., pursuant to a short sale.
In determining the extent to which a distribution constitutes a dividend for tax purposes, our earnings and profits will be allocated first to distributions with respect to our preferred stock, if any, and then to our common stock. Distributions in excess of both current and accumulated earnings and profits will not be taxable to a U.S. holder to the extent that the distributions do not exceed the adjusted basis of the holder’s stock. Rather, such distributions will reduce the adjusted basis of the stock. To the extent that distributions exceed the adjusted basis of a U.S. holder’s stock, the U.S. holder generally must include such distributions in income as long-term capital gain if the shares have been held for more than one year, or short-term capital gain if the shares have been held for one year or less.
Distributions will generally be taxable, if at all, in the year of the distribution. However, if we declare a dividend in October, November or December of any year with a record date in one of these months and pay the dividend on or before January 31 of the following year, we will be treated as having paid the dividend, and the U.S. holder will be treated as having received the dividend, on December 31 of the year in which the dividend was declared. We will be treated as having sufficient earnings and profits to treat as a dividend any distribution we pay up to the amount required to be distributed in order to avoid imposition of the 4% excise tax discussed above. 
Moreover, any “deficiency dividend” will be treated as an ordinary or capital gain dividend, as the case may be, regardless of our earnings and profits. As a result, U.S. holders may be required to treat certain distributions that would otherwise result in a tax-free return of capital as taxable dividends.
Capital Gain Dividends. We may elect to designate distributions of our net capital gain as “capital gain dividends” to the extent that such distributions do not exceed our actual net capital gain for the taxable year. Capital gain dividends are taxed to U.S. holders of our stock as gain from the sale or exchange of a capital asset held for more than one year. This tax treatment applies regardless of the period during which the stockholders have held their stock. If we designate any portion of a dividend as a capital gain dividend, the amount that will be taxable to the stockholder as capital gain will be indicated to U.S. holders on IRS Form 1099-DIV. Corporate stockholders, however, may be required to treat up to 20% of capital gain dividends as ordinary income. Capital gain dividends are not eligible for the dividends-received deduction for corporations.
Instead of paying capital gain dividends, we may elect to require stockholders to include our undistributed net capital gain in their income. If we make such an election, U.S. holders (i) will include in their income as long-term capital gains their proportionate share of such undistributed capital gain and (ii) will be deemed to have paid their proportionate share of the tax paid by us on such undistributed capital gain and thereby receive a credit or refund to the extent that the tax paid by us exceeds the U.S. holder’s tax liability on the undistributed capital gain. A U.S. holder of our stock will increase the basis in its stock by the difference between the amount of capital gain included in its income and the amount of tax it is deemed to have paid. A U.S. holder that is a corporation will appropriately adjust its earnings and profits for the retained capital gain in accordance with Treasury regulations to be prescribed by the IRS. Our earnings and profits will be adjusted appropriately. Alternatively, we could pay tax on such long-term capital gain and not adopt the credit regime discussed herein.
We must classify portions of our designated capital gain dividend into the following categories:
•a 20% gain distribution, which would be taxable to non-corporate U.S. holders of our stock at a federal rate of up to 20%; or
•an unrecaptured Section 1250 gain distribution, which would be taxable to non-corporate U.S. holders of our stock at a maximum rate of 25%.
We must determine the maximum amounts that we may designate as 20% and 25% capital gain dividends by performing the computation required by the Code as if the REIT were an individual whose ordinary income were subject to a marginal tax rate of at least 28%. The IRS currently requires that distributions made to different classes of stock be comprised proportionately of dividends of a particular type.
Passive Activity Loss, Excess Business Loss, and Investment Interest Limitation. Distributions that we make and gains arising from the disposition of our common stock by a U.S. holder will not be treated as passive activity income, and therefore U.S. holders will not be able to apply any “passive activity losses” against such income. Similarly, for taxable years beginning after December 31, 2020 but before January 1, 2029, non-corporate U.S. holders cannot apply “excess business losses” against dividends that we distribute or gains arising from the disposition of our common stock. Distributions paid by us, to the extent they do not constitute a return of capital, will generally be treated as investment income for purposes of the investment income limitation on the deduction of the investment interest.
Qualified Dividend Income. Distributions that are treated as dividends may be taxed at capital gain rates, rather than ordinary income rates, if they are distributed to an individual, trust or estate, are properly designated by us as qualified dividend income and certain other requirements are satisfied. Dividends are eligible to be designated by us as qualified dividend income up to an amount equal to the sum of the qualified dividend income received by us during the year of the distribution from other C corporations such as taxable REIT subsidiaries, our “undistributed” REIT taxable income from the immediately preceding year, and any income attributable to the sale of a built-in gain asset from the immediately preceding year (reduced by any U.S. federal income taxes that we paid with respect to such REIT taxable income and built-in gain).
Dividends that we receive will be treated as qualified dividend income to us if certain criteria are met. The dividends must be received from a domestic corporation (other than a REIT or a regulated investment company) or a qualifying foreign corporation. A foreign corporation generally will be a qualifying foreign corporation if it is incorporated in a possession of the United States, the corporation is eligible for benefits of an income tax treaty with the United States which the Secretary of Treasury determines is satisfactory, or the stock on which the dividend is paid is readily tradable on an established securities market in the United States. However, if a foreign corporation is a foreign personal holding company, a foreign investment company or a passive foreign investment company, then it will not be treated as a qualifying foreign corporation, and the dividends we receive from such an entity would not constitute qualified dividend income.
Furthermore, certain exceptions and special rules apply to determine whether dividends may be treated as qualified dividend income to us. These rules include certain holding requirements that we would have to satisfy with respect to the stock on which the dividend is paid, and special rules with regard to dividends received from regulated investment companies and other REITs.
In addition, even if we designate certain dividends as qualified dividend income to our stockholders, the U.S. holder will have to meet certain other requirements for the dividend to qualify for taxation at capital gains rates. For example, the U.S. holder will only be eligible to treat the dividend as qualifying dividend income if the U.S. holder is taxed at individual rates and meets certain holding requirements. In general, in order to treat a particular dividend as qualified dividend income, a U.S. holder will be required to hold our stock for more than 60 days during the 121-day period beginning on the date which is 60 days before the date on which the stock becomes ex-dividend.
Other Tax Considerations. To the extent that we have available net operating losses and capital losses carried forward from prior tax years, such losses may reduce the amount of distributions that we must make in order to comply with the REIT distribution requirements. Such losses, however, are not passed through to stockholders and do not offset income of stockholders from other sources, nor would such losses affect the character or tax treatment of any distributions that we make, which are generally subject to tax in the hands of stockholders to the extent that we have current or accumulated earnings and profits.
Sales of Our Common Stock. Upon any taxable sale or other disposition of our common stock (except pursuant to a repurchase by us, as described below), a U.S. holder of our common stock will recognize gain or loss for U.S. federal income tax purposes in an amount equal to the difference between:
•the amount of cash and the fair market value of any property received on such disposition; and
•the U.S. holder’s adjusted basis in such common stock for tax purposes.
Gain or loss will be capital gain or loss if the common stock has been held by the U.S. holder as a capital asset. The applicable tax rate will depend on the holder’s holding period in the asset (generally, if an asset has been held for more than one year, it will produce long-term capital gain) and the holder’s tax bracket.
In general, any loss upon a sale or exchange of our common stock by a U.S. holder who has held such stock for six months or less (after applying certain holding period rules) will be treated as a long-term capital loss, but only to the extent of distributions from us received by such U.S. holder that are required to be treated by such U.S. holder as long-term capital gains.
Repurchases of Our Common Stock. A repurchase of our common stock will be treated as a distribution in exchange for the repurchased shares and taxed in the same manner as any other taxable sale or other disposition of our common stock discussed above, provided that the repurchase satisfies one of the tests enabling the repurchase to be treated as a sale or exchange. A repurchase will generally be treated as a sale or exchange if it (i) results in a complete termination of the holder’s interest in our common stock, (ii) results in a substantially disproportionate redemption with respect to the holder, or (iii) is not essentially equivalent to a dividend with respect to the holder. In determining whether any of these tests has been met, common stock actually owned, as well as common stock considered to be owned by the holder by reason of certain constructive ownership rules set forth in Section 318 of the Code, generally must be taken into account. The sale of common stock pursuant to a repurchase generally will result in a “substantially disproportionate” redemption with respect to a holder if the percentage of our then 
outstanding voting stock owned by the holder immediately after the sale is less than 80% of the percentage of our voting stock owned by the holder determined immediately before the sale. The sale of common stock pursuant to a repurchase generally will be treated as not “essentially equivalent to a dividend” with respect to a holder if the reduction in the holder’s proportionate interest in our stock as a result of our repurchase constitutes a “meaningful reduction” of such holder’s interest.
A repurchase that does not qualify as an exchange under such tests will constitute a dividend equivalent repurchase that is treated as a taxable distribution and taxed in the same manner as regular distributions, as described above under “—Distributions Generally.” In addition, although guidance is sparse, the IRS could take the position that a holder who does not participate in any repurchase treated as a dividend should be treated as receiving a constructive distribution of our common stock taxable as a dividend in the amount of their increased percentage ownership of our common stock as a result of the repurchase, even though the holder did not actually receive cash or other property as a result of the repurchase.
Net Investment Income Tax. Certain U.S. holders, including individuals and estates and trusts, are subject to an additional 3.8% tax on all or a portion of their “net investment income,” which includes net gain from a sale or exchange of common stock and income from dividends paid on common stock. U.S. holders are urged to consult their own tax advisors regarding the “net investment income” tax.
Taxation of Non-U.S. Holders of Our Common Stock
The rules governing the U.S. federal income taxation of non-U.S. holders are complex. This section is only a summary of such rules. Final Treasury regulations that are effective as of April 25, 2024, modify prior tax guidance relating to the determination of whether we are a domestically controlled REIT. Please consult your tax advisor regarding the application and impact of such rules.
We urge non-U.S. holders to consult their own tax advisors to determine the impact of federal, state and local income tax laws on ownership of our common stock, including any reporting requirements.
Distributions. Distributions by us to a non-U.S. holder of our common stock that are neither attributable to gain from sales or exchanges by us of “United States real property interests” (“USRPIs”) nor designated by us as capital gain dividends will be treated as dividends of ordinary income to the extent that they are made out of our current or accumulated earnings and profits. These distributions generally will be subject to U.S. federal withholding tax on a gross basis at a rate of 30%, or a lower rate as may be specified under an applicable income tax treaty, unless the dividends are treated as effectively connected with the conduct by the non-U.S. holder of a trade or business within the United States. Under some treaties, however, lower rates generally applicable to dividends do not apply to dividends from REITs or apply to dividends from REITs only in certain circumstances. Further, reduced treaty rates are not available to the extent the income allocated to the non-U.S. holder is excess inclusion income. Dividends that are effectively connected with the non-U.S. holder’s conduct of a trade or business within the United States (and, if required by an applicable income tax treaty, are attributable to a U.S. permanent establishment) will be subject to U.S. federal income tax on a net basis, that is, after allowance for deductions, at graduated rates, in the same manner as U.S. holders are taxed, and are generally not subject to withholding. Applicable certification and disclosure requirements must be satisfied to be exempt from withholding under the effectively connected income exception. Any dividends received by a corporate non-U.S. holder that is engaged in a trade or business within the United States may also be subject to an additional branch profits tax at a 30% rate, or lower applicable treaty rate.
A non-U.S. holder of our common stock who wishes to claim the benefit of an applicable treaty rate and avoid backup withholding, as discussed below, for our ordinary dividends will be required (i) to complete the applicable IRS Form W-8 and certify under penalty of perjury that such holder is not a U.S. person as defined under the Code and is eligible for treaty benefits or (ii) if our common stock is held through certain foreign intermediaries, to satisfy the relevant certification requirements of applicable Treasury regulations. Special certification and other requirements apply to certain non-U.S. holders that are pass-through entities rather than corporations or individuals.
A non-U.S. holder of our common stock eligible for a reduced rate of U.S. withholding tax pursuant to an income tax treaty may obtain a refund of any excess amounts withheld by timely filing an appropriate claim for refund with the IRS.
Distributions that are neither attributable to gain from sales or exchanges by us of USRPIs nor designated by us as capital gain dividends and that are in excess of our current or accumulated earnings and profits that do not exceed the adjusted basis of the non-U.S. holder in its common stock will reduce the non-U.S. holder’s adjusted basis in its common stock and will not be subject to U.S. federal income tax. Distributions that are neither attributable to gain from sales or exchanges by us of USRPIs nor designated by us as capital gains dividends and that are in excess of current and accumulated earnings and profits that do exceed the adjusted basis of the non-U.S. holder in its common stock will be treated as gain from the sale of its stock, the tax treatment of which is described below under “—Sales of Our Common Stock.” Because we generally cannot determine at the time we make a distribution whether or not the distribution will exceed our current and accumulated earnings and profits, we may withhold tax on the entire amount of any distribution at the same rate as we would withhold on a dividend.
We would be required to withhold at least 15% of any distribution to a non-U.S. holder in excess of our current and accumulated earnings and profits if our common stock constitutes a USRPI with respect to such non-U.S. holder, as described below under “—Sales of Our Common Stock.” This withholding would apply even if a lower treaty rate otherwise applies or the non-U.S. holder is not liable for tax on the receipt of that distribution. However, a non-U.S. holder may seek a refund of these amounts from the IRS if the non-U.S. holder’s U.S. tax liability with respect to the distribution is less than the amount withheld.
Distributions to a non-U.S. holder that are designated by us at the time of the distribution as capital gain dividends, other than those arising from the disposition of a USRPI, generally should not be subject to U.S. federal income taxation unless:
•The investment in the common stock is effectively connected with the non-U.S. holder’s conduct of a trade or business in the United States (and, if required by an applicable income tax treaty, is attributable to a U.S. permanent establishment of the non-U.S. holder), in which case the non-U.S. holder will generally be subject to the same treatment as U.S. holders with respect to any gain, except that a holder that is a foreign corporation also may be subject to the 30% branch profits tax, as discussed above; or
•The non-U.S. holder is an individual who is present in the United States for 183 days or more during the taxable year of the distribution and has a “tax home” in the United States, in which case the individual will be subject to a 30% tax on the individual’s capital gains.
Under FIRPTA, distributions to a non-U.S. holder that are attributable to gain from sales or exchanges by us of USRPIs, whether or not designated as capital gain dividends, will cause the non-U.S. holder to be treated as recognizing gain that is income effectively connected with the conduct of a trade or business in the United States. Non-U.S. holders will be taxed on this gain at the same rates applicable to U.S. holders, subject to a special alternative minimum tax in the case of nonresident alien individuals. Also, this gain may be subject to a 30% (or lower applicable treaty rate) branch profits tax in the hands of a non-U.S. holder that is a corporation. A distribution is not attributable to a USRPI if we held an interest in the underlying asset solely as a creditor.
We will be required to withhold and remit to the IRS the highest rate of U.S. federal income tax applicable to each non-U.S. holder, based on the status of such holder, of any distributions to non-U.S. holders that are designated as capital gain dividends with respect to dispositions of USRPIs, or, if greater, the highest rate of U.S. federal income tax applicable to each non-U.S. holder, based on the status of such holder, of a distribution that could have been designated as a capital gain dividend, whether or not attributable to sales of USRPIs. Distributions can be designated as capital gain dividends to the extent of our net capital gain for the taxable year of the distribution. The amount withheld, which for individual non-U.S. holders may exceed the actual tax liability, is creditable against the non-U.S. holder’s U.S. federal income tax liability.
However, FIRPTA withholding tax will not apply to any capital gain dividend with respect to (i) any class of our stock which is “regularly traded” on an established securities market located in the United States if the non-U.S. holder did not own more than 10% of such class of stock at any time during the one-year period ending on the date of such dividend or (ii) a “qualified shareholder” or a “qualified foreign pension fund”. Instead, any such capital gain dividend will be treated as a distribution subject to the rules discussed above with respect to ordinary dividends. 
Also, the branch profits tax would not apply to such a distribution. However, it is not anticipated that our common stock will be “regularly traded” on an established securities market.
Although the law is not clear on the matter, it appears that amounts we designate as undistributed capital gain in respect of the stock held by U.S. holders generally should be treated with respect to non-U.S. holders in the same manner as actual distributions by us of capital gain dividends. Under that approach, the non-U.S. holders would be able to offset as a credit against their U.S. federal income tax liability resulting therefrom their proportionate share of the tax paid by us on the undistributed capital gain, and to receive from the IRS a refund to the extent that their proportionate share of this tax paid by us were to exceed their actual U.S. federal income tax liability. If we were to designate a portion of our net capital gain as undistributed capital gain, a non-U.S. holder is urged to consult its tax advisor regarding the taxation of such undistributed capital gain.
Sales of Our Common Stock. Subject to the discussion below under “—Repurchases of Our Common Stock,” gain recognized by a non-U.S. holder upon the sale or exchange of our stock generally would not be subject to U.S. taxation unless:
•the investment in our common stock is effectively connected with the non-U.S. holder’s conduct of a trade or business in the United States (and, if required by an applicable income tax treaty, is attributable to a U.S. permanent establishment of the non-U.S. holder), in which case the non-U.S. holder will be subject to the same treatment as domestic holders with respect to any gain;
•the non-U.S. holder is a nonresident alien individual who is present in the United States for 183 days or more during the taxable year and has a tax home in the United States, in which case the nonresident alien individual will be subject to a 30% tax on the individual’s net capital gains for the taxable year; or
•the non-U.S. holder is not a “qualified shareholder” or a “qualified foreign pension fund” (each as defined below) and our common stock constitutes a USRPI within the meaning of FIRPTA, as described below.
We anticipate that our common stock will constitute a USRPI within the meaning of FIRPTA unless we are a domestically-controlled REIT. We will be a domestically-controlled REIT if, at all times during a specified testing period, less than 50% in value of our stock is held directly or indirectly by non-U.S. holders. No assurance can be given, however, that we are or will be a domestically-controlled REIT.
Final Treasury regulations that are effective as of April 25, 2024 (the “Final Regulations”), modify prior tax guidance relating to the determination of whether we are a domestically controlled REIT by providing a look-through rule for our stockholders that are non-publicly traded partnerships, non-public REITs, non-public regulated investment companies, or non-public domestic C corporations owned more than 50% directly or indirectly by foreign persons (“foreign-controlled domestic corporations”) and by treating “qualified foreign pension funds” as foreign persons. The Final Regulations further provide that domestic publicly traded partnerships, public domestic C corporations, and public regulated investment companies will be treated as look-through persons if the REIT has actual knowledge that the partnership, corporation, or regulated investment company, as applicable, is foreign controlled. The look-through rule set forth in the Final Regulations applicable to foreign-controlled domestic corporations will not apply to a domestically controlled REIT for a period of up to ten years, or until the earlier date on which the REIT undergoes a significant change in its ownership (meaning the percentage of the REIT stock held by non-look-through persons increases by more than 50% in the aggregate over the percentage of REIT stock owned by such non-look-through persons on April 24, 2024, the date the Final Regulations were issued) or the REIT acquires additional USRPIs that represent more than 20% of the aggregate fair market value of its USRPIs held on April 24, 2024, the date the Final Regulations were issued (the “Applicable Limits”). If a REIT exceeds an Applicable Limit during the ten-year period, then the look-through rule set forth in the Final Regulations applicable to foreign-controlled domestic corporations will apply to such REIT beginning on the day immediately following the date it exceeds such Applicable Limit. We believe we are subject to such look-through rule in the Final Regulations. Please consult your tax advisor.
Even if we were not a domestically-controlled REIT, a sale of common stock by a non-U.S. holder would nevertheless not be subject to taxation under FIRPTA as a sale of a USRPI if:
•our common stock were “regularly traded” on an established securities market within the meaning of applicable Treasury regulations; and
•the non-U.S. holder did not actually, or constructively under specified attribution rules under the Code, own more than 10% of our common stock at any time during the shorter of the five-year period preceding the disposition or the holder’s holding period.
However, it is not anticipated that our common stock will be “regularly traded” on an established securities market. If gain on the sale or exchange of our common stock were subject to taxation under FIRPTA, the non-U.S. holder would be subject to regular U.S. income tax with respect to any gain in the same manner as a taxable U.S. holder, subject to any applicable alternative minimum tax and special alternative minimum tax in the case of nonresident alien individuals. In such a case, under FIRPTA, the purchaser of common stock (including us, in the case of a repurchase) may be required to withhold 15% of the purchase price and remit this amount to the IRS.
Qualified Shareholders. Subject to the exception discussed below, a qualified stockholder who holds our common stock directly or indirectly (through one or more partnerships) will not be subject to FIRPTA on distributions by us or dispositions of our common stock. While a qualified shareholder will not be subject to FIRPTA on distributions by us or dispositions of our common stock, a distribution to a qualified shareholder that otherwise would have been taxable under FIRPTA will be treated as an ordinary dividend, and certain investors in a qualified shareholder (i.e., a non-U.S. person who hold interests other than solely as a creditor in the qualified shareholder, and also holds more than 10% of our common stock, whether or not by reason of the investor’s ownership in the qualified shareholder) may be subject to FIRPTA and FIRPTA withholding.
Qualified Foreign Pension Funds. A qualified foreign pension fund (or an entity all of the interests of which are held by a qualified foreign pension fund) that holds our common stock directly or indirectly (through one or more partnerships) will not be subject to tax under FIRPTA or to FIRPTA withholding on distributions by us or dispositions of our common stock.
We urge non-U.S. holders to consult their own tax advisers to determine their eligibility for exemption from FIRPTA withholding and their qualification as a qualified shareholder or a qualified foreign pension fund.
Repurchases of Our Common Stock. A repurchase of our common stock that is not treated as a sale or exchange will be taxed in the same manner as a regular distribution under the rules described above. See “—Taxation of U.S. Holders of Our Common Stock—Repurchases of Our Common Stock” for a discussion of when a redemption will be treated as a sale or exchange and related matters.
A repurchase of our common stock generally will be subject to tax under FIRPTA to the extent our common stock is a USRPI and the non-U.S. holder recognizes gain or the distribution made to repurchase our common stock is attributable to gains from our dispositions of USRPIs. To the extent the distribution made to repurchase our common stock is attributable to gains from our dispositions of USRPIs, the excess of the amount of money received in the repurchase over the non-U.S. holder’s basis in the repurchased shares will be treated in the manner described above under “—Sales of Our Common Stock.” The IRS has released an official notice stating that repurchase payments may be attributable to gains from dispositions of USRPIs (except when the 10% publicly traded exception would apply), but has not provided any guidance to determine when and what portion of a repurchase payment is a distribution that is attributable to gains from our dispositions of USRPIs. Due to the uncertainty, we may withhold at the highest rate of U.S. federal income tax applicable to a non-U.S. holder, based on the status of such holder, from all or a portion of repurchase payments to non-U.S. holders other than qualified shareholders or qualified foreign pension funds. To the extent the amount of tax we withhold exceeds the amount of a non-U.S. holder’s U.S. federal income tax liability, the non-U.S. holder may file a U.S. federal income tax return and claim a refund.
U.S. Federal Income Tax Returns. If a non-U.S. holder is subject to taxation under FIRPTA on proceeds from the sale of our common stock or on distributions we make, the non-U.S. holder will be required to file a U.S. federal income tax return. Prospective non-U.S. holders are urged to consult their tax advisors to determine the impact of 
U.S. federal, state, local and foreign income tax laws on their ownership of our common stock, including any reporting requirements.
Taxation of Tax-Exempt Holders of Our Common Stock
Provided that a tax-exempt holder has not held its common stock as “debt-financed property” within the meaning of the Code and our shares of stock are not being used in an unrelated trade or business, dividend income from us generally will not be unrelated business taxable income (“UBTI”) to a tax-exempt holder. Similarly, income from the sale of our common stock will not constitute UBTI unless the tax-exempt holder has held its common stock as debt-financed property within the meaning of the Code or has used the common stock in an unrelated trade or business.
Further, for a tax-exempt holder that is a social club, voluntary employee benefit association, supplemental unemployment benefit trust or qualified group legal services plan exempt from U.S. federal income taxation under Sections 501(c)(7), (c)(9), (c)(17) and (c)(20) of the Code, respectively, or a single parent title-holding corporation exempt under Section 501(c)(2) the income of which is payable to any of the aforementioned tax-exempt organizations, income from an investment in our common stock will constitute UBTI unless the organization properly sets aside or reserves such amounts for purposes specified in the Code. These tax-exempt holders should consult their own tax advisors concerning these “set aside” and reserve requirements.
Notwithstanding the above, however, a portion of the dividends paid by a “pension-held REIT” are treated as UBTI as to any trust which is described in Section 401(a) of the Code, is tax-exempt under Section 501(a) of the Code, and holds more than 10%, by value, of the interests in the REIT. Tax-exempt pension funds that are described in Section 401(a) of the Code are referred to below as “pension trusts.”
A REIT is a “pension-held REIT” if it meets the following two tests:
•it would not have qualified as a REIT but for Section 856(h)(3) of the Code, which provides that stock owned by pension trusts will be treated, for purposes of determining whether the REIT is closely held, as owned by the beneficiaries of the trust rather than by the trust itself; and
•either (i) at least one pension trust holds more than 25% of the value of the interests in the REIT, or (ii) a group of pension trusts each individually holding more than 10% of the value of the REIT’s stock, collectively owns more than 50% of the value of the REIT’s stock.
The percentage of any REIT dividend from a “pension-held REIT” that is treated as UBTI is equal to the ratio of the UBTI earned by the REIT, treating the REIT as if it were a pension trust and therefore subject to tax on UBTI, to the total gross income of the REIT. An exception applies where the percentage is less than 5% for any year, in which case none of the dividends would be treated as UBTI. The provisions requiring pension trusts to treat a portion of REIT distributions as UBTI will not apply if the REIT is not a “pension-held REIT” (for example, if the REIT is able to satisfy the “not closely held requirement” without relying on the “look through” exception with respect to pension trusts). Because of our charter’s restrictions on the number of shares of our stock that a person may own, we do not anticipate that we will become a “pension-held REIT.”
Distribution Reinvestment Plan
Holders who participate in the distribution reinvestment plan will recognize taxable income in the amount they would have received had they elected not to participate, even though they receive no cash. These deemed distributions will be treated as actual distributions from us to the participating holders and will retain the character and U.S. federal income tax consequences applicable to all distributions. Stock received under the plan will have a holding period beginning with the day after purchase, and a U.S. federal income tax basis equal to its cost, which is the gross amount of the deemed distribution.
Backup Withholding Tax and Information Reporting
U.S. Holders of Common Stock. In general, information-reporting requirements will apply to payments of dividends and proceeds of the sale of our common stock held by U.S. holders, unless such U.S. holder is an exempt 
recipient. A backup withholding tax may apply to such payments if such U.S. holder fails to provide a taxpayer identification number or certification of other exempt status or fails to report in full dividend or interest income. In addition, we may be required to withhold a portion of capital gain distributions to any U.S. holders who fail to certify their U.S. status to us. Any amounts withheld under the backup withholding rules will be allowed as a credit against your U.S. federal income tax liability, provided that the required information is timely furnished to the IRS.
Brokers that are required to report the gross proceeds from a sale of our common stock on IRS Form 1099-B will also be required to report the customer’s adjusted basis in the common stock sold and whether any gain or loss with respect to such stock is long-term or short-term. In some cases, there may be alternative methods of determining the basis in the common stock sold, in which case your broker will apply a default method of its choosing if you do not indicate which method you choose to have applied. U.S. holders should consult their own tax advisors regarding these reporting requirements and their election options.
Non-U.S. Holders of Our Common Stock. We must report annually to the IRS and to each non-U.S. holder the amount of dividends paid to such holder and the tax withheld with respect to such dividends, regardless of whether withholding was required. Copies of the information returns reporting such dividends and withholding may also be made available to the tax authorities in the country in which the non-U.S. holder resides under the provisions of an applicable income tax treaty.
A non-U.S. holder will be subject to backup withholding for dividends paid to such holder unless such holder certifies under penalty of perjury that it is a non-U.S. holder (and the payor does not have actual knowledge or reason to know that such holder is a “United States person” as defined under the Code), or such holder otherwise establishes an exemption.
Information reporting and, depending on the circumstances, backup withholding will apply to the proceeds of a sale of our common stock within the United States or conducted through certain U.S.-related financial intermediaries, unless the beneficial owner certifies under penalty of perjury that it is a non-U.S. holder (and the payor does not have actual knowledge or reason to know that the beneficial owner is a “United States person” as defined under the Code), or such owner otherwise establishes an exemption.
Any amounts withheld under the backup withholding rules may be allowed as a refund or a credit against a non-U.S. holder’s U.S. federal income tax liability provided the required information is timely furnished to the IRS.
Legislative or Other Actions Affecting REITs
The present U.S. federal income tax treatment of REITs may be modified, possibly with retroactive effect, by legislative, judicial or administrative action at any time. The REIT rules are constantly under review by persons involved in the legislative process and by the IRS and the Treasury, which may result in statutory changes as well as revisions to regulations and interpretations. Changes to the U.S. federal income tax laws and interpretations thereof could adversely affect an investment in our common stock.
State and Local Taxes
We and our stockholders may be subject to state or local taxation in various state or local jurisdictions, including those in which we or they transact business or reside. Our state and local tax treatment and that of our stockholders may not conform to the U.S. federal income tax treatment discussed above. Consequently, prospective stockholders should consult their own tax advisors regarding the effect of state and local tax laws on an investment in our common stock.
Tax Shelter Reporting
If a stockholder recognizes a loss with respect to stock of $2.0 million or more for an individual stockholder or $10.0 million or more for a corporate stockholder, the stockholder must file a disclosure statement with the IRS on Form 8886. Direct stockholders of portfolio securities are in many cases exempt from this reporting requirement, but stockholders of a REIT currently are not excepted. The fact that a loss is reportable under these regulations does not 
affect the legal determination of whether the taxpayer’s treatment of the loss is proper. Stockholders should consult their tax advisors to determine the applicability of these regulations in light of their individual circumstances. 
Foreign Account Tax Compliance Act
Under Sections 1471 through 1474 of the Code (such Sections commonly referred to as “FATCA”), a 30% U.S. federal withholding tax may apply to any ordinary dividends and other distributions that we pay to (i) a “foreign financial institution” (as specifically defined in the Code) which does not provide sufficient documentation, typically on IRS Form W-8BEN-E, evidencing either (x) an exemption from FATCA, or (y) its compliance (or deemed compliance) with FATCA (which may alternatively be in the form of compliance with an intergovernmental agreement with the United States) in a manner that avoids withholding, or (ii) a “non-financial foreign entity” (as specifically defined in the Code) which does not provide sufficient documentation, typically on IRS Form W-8BEN-E, evidencing either (x) an exemption from FATCA, or (y) adequate information regarding certain substantial U.S. beneficial owners of such entity (if any). If a dividend payment is both subject to withholding under FATCA and subject to withholding tax discussed above, the withholding under FATCA may be credited against, and therefore reduce, such other withholding tax. While withholding under FATCA would also have applied to payments of gross proceeds from the disposition of stock after December 31, 2018, proposed Treasury regulations eliminate FATCA withholding on gross proceeds payments. Taxpayers generally may rely on these proposed Treasury regulations until final Treasury regulations are issued. Non-U.S. holders should consult their tax advisors to determine the applicability of this legislation in light of their individual circumstances.
CERTAIN ERISA CONSIDERATIONS
The following is a summary of certain considerations associated with the purchase and holding of any class of our shares of common stock by (i) ERISA Plans (including “Keogh” plans and “individual retirement accounts”), (ii) plans and other arrangements that are subject to provisions under any federal, state, local, non-U.S. or other laws or regulations that are similar to the provisions of Title I of ERISA or Section 4975 of the Code (collectively, “Similar Laws”), and (iii) entities whose underlying assets are considered to include “plan assets” of any such plan or arrangement described in clause (ii) (each of the foregoing described in clauses (i), (ii) and (iii) being referred to as a “Plan”).
General Fiduciary Matters
ERISA and the Code impose certain duties on persons who are fiduciaries of an ERISA Plan and prohibit certain transactions involving the assets of an ERISA Plan and its fiduciaries or other interested parties. Under ERISA and the Code, any person who exercises any discretionary authority or control over the administration of such an ERISA Plan or the management or disposition of the assets of such an ERISA Plan, or who renders investment advice for a fee or other compensation to such an ERISA Plan, is generally considered to be a fiduciary of the ERISA Plan.
In considering an investment in any class of our shares of common stock of a portion of the assets of any Plan, a fiduciary should consider whether an investment in the shares is appropriate for the Plan, taking into account the provisions of the Plan documents, the overall investment policy of the Plan and the composition of the Plan’s investment portfolio, as there are imposed on Plan fiduciaries certain fiduciary requirements, including those of investment prudence and diversification and the requirement that a Plan’s investments be made in accordance with the documents governing the Plan. Further, a fiduciary should consider that in the future there may be no market in which such Plan would be able to sell or otherwise dispose of the shares.
Prohibited Transaction Issues
Section 406 of ERISA and Section 4975 of the Code prohibit ERISA Plans from engaging in specified transactions involving plan assets with persons or entities who are “parties in interest,” within the meaning of ERISA, or “disqualified persons,” within the meaning of Section 4975 of the Code, unless an exemption is available. A party in interest or disqualified person who engaged in a non-exempt prohibited transaction may be subject to excise taxes and other penalties and liabilities under ERISA and the Code. In addition, the fiduciary of the ERISA Plan that engaged in such a non-exempt prohibited transaction may be subject to penalties and liabilities under ERISA and the Code. The fiduciary of an ERISA Plan that proposes to purchase or hold any shares should consider, among other things, whether such purchase and holding may involve the sale or exchange of any property between an ERISA Plan and a party in interest or disqualified person, or the transfer to, or use by or for the benefit of, a party in interest or disqualified person, of any ERISA plan assets. Depending on the satisfaction of certain conditions which may include the identity of the ERISA Plan fiduciary making the decision to acquire or hold the shares on behalf of an ERISA Plan, Prohibited Transaction Class Exemption (“PTCE”) 91-38 (relating to investments by bank collective investment funds), PTCE 84-14 (relating to transactions effected by a “qualified professional asset manager”), PTCE 95-60 (relating to investments by an insurance company general account), PTCE 96-23 (relating to transactions directed by an in-house asset manager) or PTCE 90-1 (relating to investments by insurance company pooled separate accounts) could provide an exemption from the prohibited transaction provisions of ERISA and Section 4975 of the Code. However, there can be no assurance that any of the foregoing exemptions or any other class, administrative or statutory exemption will be available with respect to any particular transaction involving the shares. It is also possible that one of these exemptions could apply to some aspect of the acquisition or holding of such shares, but not apply to some other aspect of such acquisition or holding. Each of the above-noted exemptions contains conditions and limitations on its application. Fiduciaries of ERISA Plans considering acquiring or holding our shares in reliance on these or any other exemption should carefully review the exemption to assure it is applicable. There can be no assurance that all of the conditions of any such exemptions will be satisfied.
Plan Assets Issues
An additional issue concerns the extent to which we or all or a portion of our assets could themselves be treated as subject to ERISA. ERISA and the United States Department of Labor regulations, as modified by Section 3(42) of ERISA (the “Plan Assets Regulation”) concerns the definition of what constitutes the assets of an ERISA Plan for purposes of the fiduciary responsibility and prohibited transaction provisions of Title I of ERISA and the prohibited transaction provisions of Section 4975 of the Code.
Under ERISA and the Plan Assets Regulation, generally when an ERISA Plan acquires an “equity interest” in an entity that is neither a “publicly offered security” nor a security issued by an investment company registered under the Investment Company Act, the ERISA Plan’s assets include both the equity interest and an undivided interest in each of the underlying assets of the entity, unless it is established either that less than 25% of the total value of each class of equity interest in the entity is held by “benefit plan investors” as defined in Section 3(42) of ERISA (the “25% Test”) or that the entity is an “operating company” as defined in the Plan Assets Regulation. For purposes of the 25% Test, the assets of an entity will not be treated as “plan assets” if, immediately after the most recent acquisition of any equity interest in the entity, less than 25% of the total value of each class of equity interest in the entity is held by “benefit plan investors,” excluding equity interests held by persons (other than benefit plan investors) with discretionary authority or control over the assets of the entity or who provide investment advice for a fee (direct or indirect) with respect to such assets, and any affiliates thereof. The term “benefit plan investors” is generally defined to include employee benefit plans subject to Title I of ERISA or Section 4975 of the Code (including “Keogh” plans and IRAs), as well as any entity whose underlying assets include plan assets by reason of a plan’s investment in such entity (e.g., an entity of which 25% or more of the value of any class of equity interests is held by benefit plan investors and which does not satisfy another exception under ERISA).
We will not be an investment company under the Investment Company Act and there can be no assurance that benefit plan investors will hold less than 25% of the total value of each class of our common stock at the completion of this offering or thereafter, and no monitoring or other measures will be undertaken with respect to the level of such ownership with respect to any class of our shares of common stock.
Publicly Offered Securities
For purposes of the Plan Assets Regulation, a “publicly offered security” is a security that is (a) “freely transferable,” (b) part of a class of securities that is “widely held,” and (c) (i) sold to the plan as part of an offering of securities to the public pursuant to an effective registration statement under the Securities Act and is part of a class of securities that is registered under the Exchange Act within 120 days after the end of the fiscal year of the issuer during which the offering of such securities to the public has occurred, or (ii) is part of a class of securities that is registered under Section 12 of the Exchange Act.
Operating Company
Under the Plan Assets Regulation, an entity is an “operating company” if it is primarily engaged, directly or through a majority-owned subsidiary or subsidiaries, in the production or sale of a product or service other than the investment of capital. In addition, the Plan Assets Regulation provides that the term operating company includes an entity qualifying as a real estate operating company (“REOC”). An entity is a REOC if (i) on its “initial valuation date” and on at least one day within each “annual valuation period,” at least 50% of the entity’s assets, valued at cost (other than short-term investments pending long-term commitment or distribution to investors) are invested in real estate that is managed or developed and with respect to which such entity has the right to substantially participate directly in management or development activities; and (ii) such entity in the ordinary course of its business is engaged directly in the management and development of real estate during specified periods. The “initial valuation date” is the date on which an entity first makes an investment that is not a short-term investment of funds pending long-term commitment. An entity’s “annual valuation period” is a pre-established period not exceeding 90 days in duration, which begins no later than the anniversary of the entity’s initial valuation date.
It is anticipated that, from and after the date we make our first investment, either (i) our shares of common stock will qualify for the exception for a “publicly offered security” or (ii) the terms and conditions of our investments, 
and the rights obtained and exercised with respect to such investments, will enable us to qualify as a REOC within the meaning of the Plan Assets Regulation. However, no assurance can be given that this will be the case.
If our assets are deemed to constitute ERISA “plan assets” (i.e., if we fail to qualify as a REOC as of our initial valuation date, or during any subsequent annual valuation period, and one or more of our classes of common stock fail to qualify as a “publicly offered security”), certain transactions that we might enter into, or may have entered into, in the ordinary course of our business may constitute non-exempt “prohibited transactions” under Section 406 of ERISA or Section 4975 of the Code, may have to be rescinded and may give rise to prohibited transaction excise taxes and fiduciary liability, as described above. In addition, if our assets are deemed to be “plan assets” of an ERISA Plan, our management, as well as various providers of fiduciary or other services to us, and any other parties with authority or control with respect to us or our assets, may be considered fiduciaries under ERISA and Section 4975 of the Code, or otherwise parties in interest or disqualified persons by virtue of their provision of such services (and there could be an improper delegation of authority to such providers).
In addition, ERISA generally provides that discretionary authority with respect to the management and disposition of the assets of an ERISA Plan may be delegated to certain “investment managers” who acknowledge that they are fiduciaries of the ERISA Plan. In such case, an ERISA Plan fiduciary who has appointed an investment manager will generally not be liable for the acts of such investment manager. We do not expect to be an “investment manager” within the meaning of ERISA. Consequently, if our assets are deemed to constitute “plan assets” of any stockholder which is an ERISA Plan, the fiduciary of any such ERISA Plan would not be protected from liability resulting from our decisions. Moreover, if our underlying assets were deemed to be assets constituting “plan assets,” there are several other provisions of ERISA that could be implicated for an ERISA Plan if it were to acquire or hold shares either directly or by investing in an entity whose underlying assets are deemed to be assets of the ERISA Plan.
Representations
By acceptance of any Class T, Class S, Class D and Class I shares, each purchaser and subsequent transferee of a share will be deemed to have represented and warranted that either (i) no portion of the assets used by such purchaser or transferee to acquire or hold the shares constitutes assets of any Plan or (ii) the purchase and holding of the shares by such purchaser or transferee will not constitute a non-exempt prohibited transaction under Section 406 of ERISA or Section 4975 of the Code or similar violation under any applicable Similar Laws.
The sale of shares of our common stock to an ERISA Plan is in no respect a representation by us or any other person associated with the offering of our common stock that such an investment meets all relevant legal requirements with respect to investments by Plans generally or any particular Plan, or that such an investment is appropriate for Plans generally or any particular Plan.
The preceding discussion is only a summary of certain ERISA implications of an investment in the securities and does not purport to be complete. Prospective investors should consult with their own legal, tax, financial and other advisors prior to investing to review these implications in light of such investor’s particular circumstances.
Each purchaser or transferee that is or is acting on behalf of a Plan should consult with its legal advisor concerning the potential consequences to the Plan under ERISA, Section 4975 of the Code or applicable Similar Law of an investment in any class of our shares.
By acceptance of any class of our shares of our common stock, each Plan investor also will be deemed to have acknowledged and represented (which acknowledgment and representation shall be deemed repeated and reaffirmed on each day the Plan holds any shares of our common stock):
1)Neither we, the Adviser, the Dealer Manager, Brookfield Real Estate, Brookfield, or any of our or their respective affiliates (collectively, the “Brookfield Entities”) has been relied upon for any advice with respect to the Plan’s decision to purchase or hold any shares of our common stock and none of the Brookfield Entities shall at any time be relied upon as the Plan’s fiduciary with respect to any decision to purchase, continue to hold, transfer, vote or provide any consent with respect to any such shares;
2)The Plan is aware of and acknowledges that (a) none of the Brookfield Entities is undertaking to provide impartial investment advice, or to give advice in a fiduciary capacity, in connection with the Plan’s investment in the shares of common stock, (b) the Brookfield Entities have a financial interest in the Plan’s investment in the shares of common stock on account of the fees and other compensation they expect to receive from us and their other relationships with us, as disclosed in this prospectus and (c) any such fees received by the Brookfield Entities do not constitute fees rendered for the provision of investment advice to the Plan; and
3)The Plan’s decision to invest in our shares of common stock has been made at the recommendation or direction of a fiduciary (an “Independent Fiduciary”) who:
a.is independent of the Brookfield Entities;
b.is capable of evaluating investment risks independently, both in general and with respect to particular transactions and investment strategies contemplated in this prospectus; and
c.is a fiduciary in connection with the Plan’s investment in us and any related transactions and is responsible for exercising independent judgment in evaluating the Plan’s investment in us and any related transactions.
Notwithstanding the foregoing, any ERISA Plan investor that is an individual retirement account that is not represented by an Independent Fiduciary shall not be deemed to have made the representation in paragraph (3) above.
Each Plan investor is advised to contact its own financial advisor or other fiduciary unrelated to the Brookfield Entities about whether an investment in our shares of common stock, or any decision to continue to hold, transfer, vote or provide any consent with respect to any such shares, may be appropriate for the Plan’s circumstances.
PLAN OF DISTRIBUTION
We are offering up to $7,500,000,000 in shares of our common stock pursuant to this prospectus on a “best efforts” basis through Brookfield Oaktree Wealth Solutions LLC, the Dealer Manager, a registered broker-dealer and an affiliate of the Adviser. Because this is a “best efforts” offering, the Dealer Manager must only use its best efforts to sell the shares, which means that no underwriter, broker-dealer or other person will be obligated to purchase any shares. Our offering consists of up to $6,000,000,000 in shares in our primary offering and up to $1,500,000,000 in shares pursuant to our distribution reinvestment plan. We reserve the right to reallocate shares of common stock between our primary offering and our distribution reinvestment plan.
We are offering to the public four classes of shares of our common stock pursuant to this prospectus: Class T shares, Class S shares, Class D shares and Class I shares. We are offering to sell any combination of share classes with a dollar value up to the maximum offering amount. All investors must meet the suitability standards discussed in the section of this prospectus entitled “Suitability Standards.” The share classes have different upfront selling commissions and different ongoing stockholder servicing fees.
Class T and Class S shares are available through brokerage and transactional-based accounts. Class D shares are generally available for purchase in this offering only (1) through fee-based programs, also known as wrap accounts, that provide access to Class D shares, (2) through participating broker-dealers that have alternative fee arrangements with their clients to provide access to Class D shares, (3) through certain registered investment advisers, (4) through bank trust departments or any other organization or person authorized to act in a fiduciary capacity for its clients or customers or (5) by other categories of investors that we name in an amendment or supplement to this prospectus. Class I shares are generally available for purchase in this offering only (1) through fee-based programs, also known as wrap accounts, that provide access to Class I shares, (2) by endowments, foundations, pension funds and other institutional investors, (3) through participating broker-dealers that have alternative fee arrangements with their clients to provide access to Class I shares, (4) by our executive officers and directors and their immediate family members, as well as officers and employees of the Adviser, Brookfield or other affiliates and their immediate family members, and, if approved by our board of directors, joint venture partners, consultants and other service providers or (5) by other categories of investors that we name in an amendment or supplement to this prospectus. We also offer Class I shares and Class C shares to certain feeder vehicles primarily created to hold our Class I shares or Class C shares, which in turn offer interests in themselves to investors; we conduct such offerings pursuant to exemptions to registration under the Securities Act and not as a part of this offering. We may also offer Class I shares or Class C shares to other investment vehicles. Such feeder vehicles may have additional costs and expenses, which would be disclosed in connection with the offering of their interests. If you are eligible to purchase all four classes of shares being offered pursuant to this prospectus, you should consider, among other things, the amount of your investment, the length of time you intend to hold the shares and the upfront selling commissions, dealer manager fees and stockholder servicing fees attributable to the Class T, Class S or Class D shares. Before making your investment decision, consult with your investment adviser regarding your account type and the classes of common stock you may be eligible to purchase. Neither the Dealer Manager nor its affiliates will directly or indirectly compensate any person engaged as an investment advisor or bank trust department by a potential investor as an inducement for such investment advisor or bank trust department to advise favorably for an investment in us.
The number of shares we have registered pursuant to the registration statement of which this prospectus forms a part is the number that we reasonably expect to be offered and sold within two years from the initial effective date of the registration statement. Under applicable SEC rules, we may extend this offering one additional year if all of the shares we have registered are not yet sold within two years. With the filing of a registration statement for a subsequent offering, we may also be able to extend this offering beyond three years until the follow-on registration statement is declared effective. Pursuant to this prospectus, we are offering to the public all of the shares that we have registered. Although we have registered a fixed dollar amount of our shares, we intend effectively to conduct a continuous offering of an unlimited number of shares of our common stock over an unlimited time period by filing a new registration statement prior to the end of the three-year period described in Rule 415. In certain states, the registration of our offering may continue for only one year following the initial clearance by applicable state authorities, after which we will renew the offering period for additional one-year periods (or longer, if permitted by the laws of each particular state).
We reserve the right to terminate this offering at any time and to extend our offering term to the extent permissible under applicable law.
Purchase Price
Shares will generally be sold at the prior month’s NAV per share of the class of share being purchased, plus any applicable upfront selling commissions and dealer manager fees. Although the price you pay for shares of our common stock will generally be based on the prior month’s NAV per share, the NAV per share of such stock as of the date on which your purchase is settled may be significantly different. We may, but are not obligated to, offer shares at a price that we believe reflects the NAV per share of such stock more appropriately than the prior month’s NAV per share (including by updating a previously disclosed offering price) or suspend our offering or our share repurchase plan in cases where we believe there has been a material change (positive or negative) to our NAV per share since the end of the prior month. See “Net Asset Value Calculation and Valuation Guidelines—Valuation of Investments” for examples of valuation adjustment events that may cause a material change to our NAV per share. Each class of shares may have a different NAV per share. See “Net Asset Value Calculation and Valuation Guidelines” for more information about the calculation of NAV per share.
If you participate in our distribution reinvestment plan, the cash distributions attributable to the class of shares that you purchase in our primary offering will be automatically invested in additional shares of the same class. The per share purchase price for shares purchased pursuant to the distribution reinvestment plan will be equal to the transaction price for such shares at the time the distribution is payable, which will generally be equal to our prior month’s NAV per share for that share class.
Underwriting Compensation
We entered into a Dealer Manager Agreement with the Dealer Manager, pursuant to which the Dealer Manager agreed to, among other things, manage our relationships with third-party broker-dealers engaged by the Dealer Manager to participate in the distribution of shares of our common stock, which we refer to as “participating broker-dealers,” and financial advisors. The Dealer Manager also coordinates our marketing and distribution efforts with participating broker-dealers and their registered representatives with respect to communications related to the terms of the offering, our investment strategies, material aspects of our operations and subscription procedures. We will not pay referral or similar fees to any accountants, attorneys or other persons in connection with the distribution of our shares.
Summary
The following table shows the upfront selling commissions and dealer manager fees payable at the time you subscribe for shares for Class T, Class S, Class D or Class I shares.
 |  |  |  |  |  |  |  |  |  |  |  | 
 | Maximum Upfront Selling  Commissions as a % of  Transaction Price |  | Maximum Upfront Dealer  Manager Fees as a % of  Transaction Price | 
| Class T shares | up to 3.0% |  | 0.5% | 
| Class S shares | up to 3.5% |  | None | 
| Class D shares | up to 1.5% |  | None | 
| Class I shares | None |  | None | 
The following table shows the stockholder servicing fees we will pay the Dealer Manager with respect to the Class T, Class S, Class D and Class I shares on an annualized basis as a percentage of our NAV for such class. The stockholder servicing fees will be paid monthly in arrears.
 |  |  |  |  |  |  |  |  | 
 | Stockholder Servicing Fee as a % of NAV | 
| Class T shares | 0.85  | % | (1)  | 
| Class S shares | 0.85  | % |  | 
| Class D shares | 0.25  | % |  | 
| Class I Shares | None |  | 
__________________
(1)Consists of an advisor stockholder servicing fee of 0.65% per annum and a dealer stockholder servicing fee of 0.20% per annum.
Upfront Selling Commissions and Dealer Manager Fees
Class T, Class S and Class D Shares. Subject to any discounts described below, the Dealer Manager is entitled to receive upfront selling commissions of up to 3.0% and upfront dealer manager fees of 0.5%, of the transaction price of each Class T share sold in the primary offering; provided, however, that such amounts may vary at certain participating broker-dealers, provided that the sum will not exceed 3.5% of the transaction price. Subject to any discounts described below, the Dealer Manager is entitled to receive upfront selling commissions of up to 3.5% of the transaction price of each Class S share sold in the primary offering. Subject to any discounts described below, the Dealer Manager is entitled to receive upfront selling commissions of up to 1.5% of the transaction price of each Class D share sold in the primary offering. The Dealer Manager anticipates that all of the upfront selling commissions and dealer manager fees will be retained by, or reallowed (paid) to, participating broker-dealers.
Investors who purchase $150,000 or more in Class T or Class S shares from the same broker-dealer, whether in a single purchase or as the result of multiple purchases, may be eligible, depending on the policies of their participating broker-dealer, for volume discounts on the upfront selling commissions. The Dealer Manager and any participating broker-dealers that offer volume discounts to their clients and their registered representatives will be responsible for implementing the volume discounts. The net offering proceeds we receive will not be affected by any reduction of upfront selling commissions. Certain participating broker-dealers may elect not to offer volume discounts to their clients.
The following table illustrates the various discount levels that may be offered for Class T or Class S shares purchased in the primary offering.
 |  |  |  |  |  |  |  |  |  |  |  |  |  |  | 
| Your Investment |  | Upfront Selling Commissions as a % of Transaction Price of Class T Share |  | Upfront Selling Commissions as a % of Transaction Price of Class S Share | 
| Up to $149,999.99 |  | 3.00  | % |  | 3.50  | % | 
| $150,000 to $499,999.99 |  | 2.50  | % |  | 3.00  | % | 
| $500,000 to $999,999.99 |  | 2.00  | % |  | 2.50  | % | 
| $1,000,000 and up |  | 1.50  | % |  | 2.00  | % | 
If you qualify for a volume discount as the result of multiple purchases of our Class T or Class S shares, you will receive the benefit of the applicable volume discount for the individual purchase which qualified you for the volume discount, but you will not be entitled to the benefit for prior purchases. Additionally, once you qualify for a volume discount, you will receive the benefit for subsequent purchases through the same participating broker-dealer. For this purpose, if you purchase Class T or Class S shares issued and sold in this offering you will receive the benefit of such Class T or Class S share purchases in connection with qualifying for volume discounts in our subsequent offerings through the same participating broker-dealer.
For purposes of qualifying for a volume discount as the result of multiple purchases of shares, only an individual or entity with the same social security number or taxpayer identification number, as applicable may combine their purchases as a “single purchaser”; provided that, certain participating broker-dealers may also combine purchases by an individual investor and his or her spouse living in the same household as a “single purchaser” for purposes of determining the applicable volume discount.
Requests to combine purchase orders of Class T or Class S shares as a part of a combined order for the purpose of qualifying for discounts or fee waivers must be made in writing by the broker-dealer, and any resulting reduction in upfront selling commissions will be prorated among the separate subscribers. As with discounts provided to other purchasers, the net proceeds we receive from the sale of shares will not be affected by discounts provided as a result of a combined order.
Your ability to receive a discount or fee waiver based on combining orders or otherwise may depend on the financial advisor or broker-dealer through which you purchase your Class T or Class S shares. An investor qualifying for a discount will receive a higher percentage return on his or her investment than investors who do not qualify for such discount. Accordingly, you should consult with your financial advisor about the ability to receive such discounts or fee waivers before purchasing Class T or Class S shares.
Class I Shares. No upfront selling commissions are paid with respect to Class I shares sold in this offering.
Stockholder Servicing Fees—Class T, Class S and Class D Shares
Subject to FINRA limitations on underwriting compensation and certain other limitations described below, we pay the Dealer Manager selling commissions over time as a stockholder servicing fee (i) with respect to our outstanding Class T shares equal to 0.85% per annum of the aggregate NAV of our outstanding Class T shares, consisting of an advisor stockholder servicing fee of 0.65% per annum, and a dealer stockholder servicing fee of 0.20% per annum, of the aggregate NAV for the Class T shares; however, with respect to Class T shares sold through certain participating broker-dealers, the advisor stockholder servicing fee and the dealer stockholder servicing fee may be other amounts, provided that the sum of such fees will always equal 0.85% per annum of the NAV of such shares, (ii) with respect to our outstanding Class S shares equal to 0.85% per annum of the aggregate NAV of our outstanding Class S shares and (iii) with respect to our outstanding Class D shares equal to 0.25% per annum of the aggregate NAV of our outstanding Class D shares. We do not pay a stockholder servicing fee with respect to our outstanding Class I shares.
The stockholder servicing fees will be paid monthly in arrears. The Dealer Manager will reallow (pay) the stockholder servicing fees to participating broker-dealers and servicing broker-dealers for ongoing stockholder services performed by such broker-dealers. The stockholder servicing fee is similar to a selling commission in that the expenses borne by such participating broker-dealers with respect to such services may be different from (and may be substantially less than) the amount of stockholder servicing fees charged. Stockholder servicing fees are paid on Class T, Class S and Class D shares issued under our distribution reinvestment plan. Because the stockholder servicing fees with respect to Class T shares, Class S shares and Class D shares are calculated based on the aggregate NAV for all of the outstanding shares of each such class, it reduces the NAV with respect to all shares of each such class, including shares issued under our distribution reinvestment plan.
We will cease paying the stockholder servicing fee with respect to any Class T share, Class S share or Class D share held in a stockholder’s account at the end of the month in which the Dealer Manager in conjunction with the transfer agent determines that total upfront selling commissions, dealer manager fees and stockholder servicing fees paid with respect to the shares held by such stockholder within such account would exceed, in the aggregate, 8.75% (or, in the case of Class T shares sold through certain participating broker-dealers, a lower limit as set forth in the applicable dealer agreement between the Dealer Manager and a participating broker-dealer at the time such shares were issued) of the sum of the gross proceeds from the sale of such shares. At the end of such month, any Class T share, Class S share or Class D share held in such stockholder’s account will convert into a number of Class I shares with an equivalent aggregate NAV as such shares. Although we cannot predict the length of time over which the stockholder servicing fee will be paid due to potential changes in the NAV of our shares, this fee would be paid with respect to a Class T share or Class S share over approximately 6.5 years from the date of purchase and with respect 
to a Class D share held in a stockholder’s account over approximately 29.5 years from the date of purchase, assuming a limit of 8.75% of gross proceeds, payment of the full upfront selling commissions and dealer manager fees (as applicable), opting out of the distribution reinvestment plan and a constant NAV of $10.00 per share. Under these assumptions, if a stockholder holds his or her shares for these time periods, this fee with respect to a Class T share or Class S share would total approximately $0.56 and with respect to a Class D share would total approximately $0.74.
Eligibility to receive the stockholder servicing fee is conditioned on a broker-dealer providing the following ongoing services with respect to the Class T, Class S or Class D shares: assistance with recordkeeping, answering investor inquiries regarding us, including regarding distribution payments and reinvestments, helping investors understand their investments upon their request, and assistance with share repurchase requests. The stockholder servicing fees are ongoing fees that are not paid at the time of purchase.
Other Compensation
We or the Adviser may also pay directly, or reimburse the Dealer Manager if the Dealer Manager pays on our behalf, any organization and offering expenses (other than upfront selling commissions and stockholder servicing fees).
Payments to Financial Intermediaries
The Adviser, out of its own resources and without additional cost to us or our stockholders, may provide additional cash payments to certain broker-dealers, for the sale of shares and related services. These payments are in addition to stockholder service fees paid by us, if any. Payments are generally made to broker-dealers that provide stockholder servicing, marketing and related sales support or access to sales meetings, sales representatives and management representatives of the broker-dealer. Payments may also be paid to intermediaries for inclusion of us on a sales list, including a preferred or select sales list or in other sales programs. The level of such payments may be substantial and may be different for different broker-dealers. These payments may create incentives on the part of a broker-dealer to view us favorably compared with other investment products that do not make these payments, or that make smaller payments.
Limitations on Underwriting Compensation
In addition to the conversion feature described above in “—Stockholder Servicing Fees—Class T, Class S and Class D Shares,” we will cease paying the stockholder servicing fee on the Class T shares, Class S shares and Class D shares on the earlier to occur of the following: (i) a listing of Class I shares, (ii) our merger or consolidation with or into another entity in which we are not the surviving entity, or the sale or other disposition of all or substantially all of our assets, in each case in a transaction in which our stockholders receive cash, securities listed on a national exchange or a combination thereof, or (iii) the end of the month following the completion of this offering in which we, with the assistance of the Dealer Manager, determine that, in the aggregate, underwriting compensation paid or incurred from all sources in connection with this offering, determined pursuant to the rules and guidance of FINRA, including upfront selling commissions, the stockholder servicing fee and other underwriting compensation, is equal to 10% of the gross proceeds from our primary offering. If not already converted as described above in “—Stockholder Servicing Fees—Class T, Class S and Class D Shares,” on the earliest of the foregoing, each Class T, Class S and Class D share held in a stockholder’s account will convert into a number of Class I shares with an equivalent aggregate NAV as such share. The Dealer Manager will monitor the aggregate amount of underwriting compensation that we and the Adviser pay in connection with this offering in order to ensure we comply with the underwriting compensation limits of applicable FINRA rules. FINRA rules and the NASAA REIT Guidelines also limit our total organization and offering expenses (including upfront selling commissions, bona fide due diligence expenses and other underwriting compensation) to 15% of our gross offering proceeds from this offering. After the termination of the primary offering and again after termination of the offering under our distribution reinvestment plan, the Adviser has agreed to reimburse us to the extent that organization and offering expenses that we incur exceed 15% of our gross proceeds from the applicable offering.
In order to show the maximum amount of compensation that may be paid in connection with this offering, the following table assumes that (1) we sell all of the shares offered by this prospectus, (2) all shares sold in the offering 
are Class S shares, (3) no shares are reallocated between the primary offering and the distribution reinvestment plan, (4) all Class S shares are sold with the highest possible upfront selling commissions and (5) NAV per share remains $10.00. The following table also assumes that we will cease paying stockholder servicing fees with respect to any Class S share held in a stockholder’s account at the end of the month in which the Dealer Manager in conjunction with the transfer agent determines that total upfront selling commissions and stockholder servicing fees paid with respect to the shares held by such stockholder within such account would exceed, in the aggregate, 8.75% of the sum of the gross proceeds from the sale of such shares.
 |  |  |  |  |  |  |  |  |  |  |  | 
Maximum Estimated Underwriting Fees and Expenses  At Maximum Primary Offering of $6,000,000,000 | 
Upfront selling commissions and dealer manager fees  | $ | 202,898,551  |  |  | 3.38  | % | 
Stockholder servicing fees (1)  | $ | 322,101,449  |  |  | 5.37  | % | 
Wholesaling reimbursements(2)  | $ | 16,300,000  |  |  | 0.27  | % | 
Adviser placement fees(3)  | $ | 10,000,000  |  |  | 0.17  | % | 
| Legal expenses of the Dealer Manager | $ | 200,000  |  |  | 0.00  | % | 
| Total | $ | 551,500,000  |  |  | 9.19  | % | 
__________________
(1)We will pay the Dealer Manager a stockholder servicing fee with respect to our outstanding Class S shares equal to 0.85% per annum of the aggregate NAV of our outstanding Class S shares. The numbers presented reflect that stockholder servicing fees are paid over a number of years, and as a result, will cumulatively increase above 0.85% over time. The Dealer Manager will reallow (pay) the stockholder servicing fee to participating broker-dealers and servicing broker-dealers for ongoing stockholder services performed by such broker-dealers.
(2)Wholesale reimbursements consist primarily of (a) actual costs incurred for fees to attend retail seminars sponsored by participating broker-dealers and due diligence expenses not accompanied by a detailed and itemized invoice, (b) amounts used to reimburse participating broker-dealers for the actual costs incurred by registered representatives for travel, meals and lodging in connection with attending bona fide training and education meetings, (c) non-transaction based compensation paid to registered persons associated with the Dealer Manager in connection with the wholesaling of our offering and (d) certain expense reimbursements for actual costs incurred by registered representatives of the Dealer Manager in the performance of wholesaling activities. Except for the expenses in (c) above, which will be paid by the Adviser or its affiliates without reimbursement by us, we will reimburse the Dealer Manager or its affiliates for the expenses set forth above, in each case, to the extent permissible under applicable FINRA rules.
(3)To be paid by the Adviser without reimbursement by us.
Term of the Dealer Manager Agreement
Either party may terminate the Dealer Manager Agreement upon 60 days’ written notice to the other party or immediately upon notice to the other party in the event such other party failed to comply with a material provision of the Dealer Manager Agreement. Our obligations under the Dealer Manager Agreement to pay the stockholder servicing fees with respect to the Class T, Class S and Class D shares distributed in this offering as described therein shall survive termination of the agreement until such shares are no longer outstanding (including such shares that have been converted into Class I shares, as described above in “—Stockholder Servicing Fees—Class T, Class S and Class D Shares”).
Indemnification
To the extent permitted by law and our charter, we will indemnify the participating broker-dealers and the Dealer Manager against some civil liabilities, including certain liabilities under the Securities Act, and liabilities arising from an untrue statement of material fact contained in, or omission to state a material fact in, this prospectus or the registration statement of which this prospectus is a part, blue sky applications or approved sales literature.
HOW TO SUBSCRIBE
You may buy or request that we repurchase shares of our common stock through your financial advisor, a participating broker-dealer or other financial intermediary that has a selling agreement with the Dealer Manager. Because an investment in our common stock involves many considerations, your financial advisor or other financial intermediary may help you with this decision. Due to the illiquid nature of investments in real estate, our shares of common stock are only suitable as a long-term investment. Because there is no public market for our shares, stockholders may have difficulty selling their shares if we choose to repurchase only some, or even none, of the shares that have been requested to be repurchased in any particular month, in our discretion, or if our board of directors modifies or suspends the share repurchase plan.
Investors who meet the suitability standards described herein may purchase shares of our common stock. See “Suitability Standards” in this prospectus. Investors seeking to purchase shares of our common stock must proceed as follows:
•Read this entire prospectus and any appendices and supplements accompanying this prospectus.
•Complete the execution copy of the subscription agreement. A specimen copy of the subscription agreement, including instructions for completing it, is included in this prospectus as Appendix B. Subscription agreements may be executed manually or by electronic signature except where the use of such electronic signature has not been approved. Should you execute the subscription agreement electronically, your electronic signature, whether digital or encrypted, included in the subscription agreement is intended to authenticate the subscription agreement and to have the same force and effect as a manual signature.
•Deliver a check, submit a wire transfer, instruct your broker to make payment from your brokerage account or otherwise deliver funds for the full purchase price of the shares of our common stock being subscribed for along with the completed subscription agreement to the participating broker-dealer. Checks should be made payable, or wire transfers directed, to “Brookfield Real Estate Income Trust Inc.” For Class T, Class S and Class D shares, after you have satisfied the applicable minimum purchase requirement of $2,500, additional purchases must be in increments of $500. For Class I shares, after you have satisfied the applicable minimum purchase requirement of $1,000,000, additional purchases must be in increments of $500, unless such minimums are waived by the Dealer Manager. The minimum subsequent investment does not apply to purchases made under our distribution reinvestment plan.
•By executing the subscription agreement and paying the total purchase price for the shares of our common stock subscribed for, each investor attests that he or she meets the suitability standards as stated in the subscription agreement and agrees to be bound by all of its terms. Certain participating broker-dealers may require additional documentation.
A sale of the shares to a subscriber may not be completed until at least five business days after the subscriber receives our final prospectus. Subscriptions to purchase our common stock may be made on an ongoing basis, but investors may only purchase our common stock pursuant to accepted subscription orders as of the first calendar day of each month (based on the prior month’s transaction price), and to be accepted, a subscription request must be made with a completed and executed subscription agreement in good order and payment of the full purchase price of our common stock being subscribed at least five business days prior to the first calendar day of the month (unless waived by the Dealer Manager or otherwise agreed to between the Dealer Manager and the applicable participating broker-dealer).
For example, if you wish to subscribe for shares of our common stock in October, your subscription request must be received in good order at least five business days before November 1. Generally, the offering price will equal the NAV per share of the applicable class as of the last calendar day of September, plus any applicable upfront selling commissions and dealer manager fees. If accepted, your subscription will be effective on the first calendar day of November.
Completed subscription requests will not be accepted by us before the later of (i) two business days before the first calendar day of each month and (ii) three business days after we make the transaction price (including any 
subsequent revised transaction price in the circumstances described below) publicly available by posting it on our website at www.brookfieldREIT.com and filing a prospectus supplement with the SEC (or in certain cases after we have delivered notice of such price directly to subscribers as discussed below). Subscribers are not committed to purchase shares at the time their subscription orders are submitted and any subscription may be canceled at any time before the time it has been accepted as described in the previous sentence. As a result, you will have a minimum of three business days after the transaction price for that month has been disclosed to withdraw your request before you are committed to purchase the shares. Generally, you will not be provided with direct notice of the transaction price when it becomes available. Therefore, if you wish to know the transaction price prior to your subscription being accepted you must check our website or our filings with the SEC prior to the time your subscription is accepted.
However, if the transaction price is not made available on or before the eighth business day before the first calendar day of the month (which is six business days before the earliest date we may accept subscriptions), or a previously disclosed transaction price for that month is changed, then we will provide notice of such transaction price (and the first day on which we may accept subscriptions) directly to subscribing investors when such transaction price is made available. In such cases, you will have at least three business days from delivery of such notice before your subscription is accepted.
If for any reason we reject the subscription, or if the subscription request is canceled before it is accepted or withdrawn as described below, we will return the subscription agreement and the related funds, without interest or deduction, within ten business days after such rejection, cancellation or withdrawal.
Shares of our common stock purchased by a fiduciary or custodial account will be registered in the name of the fiduciary account and not in the name of the beneficiary. If you place an order to buy shares and your payment is not received and collected, your purchase may be canceled and you could be liable for any losses or fees we have incurred.
You have the option of placing a transfer on death (“TOD”), designation on your shares purchased in this offering. A TOD designation transfers the ownership of the shares to your designated beneficiary upon your death. This designation may only be made by individuals, not entities, who are the sole or joint owners with right to survivorship of the shares. If you would like to place a TOD designation on your shares, you must check the TOD box on the subscription agreement and you must complete and return a TOD form, which you may obtain from your financial advisor, in order to effect the designation.
Purchase Price
Shares will generally be sold at the prior month’s NAV per share of the class of share being purchased, plus any applicable upfront selling commissions and dealer manager fees. Although the price you pay for shares of our common stock will generally be based on the prior month’s NAV per share, the NAV per share of such stock for the month in which you make your purchase may be significantly different. We may, but are not obligated to, offer shares at a price that we believe reflects the NAV per share of such stock more appropriately than the prior month’s NAV per share (including by updating a previously disclosed offering price) or suspend our offering in cases where we believe there has been a material change (positive or negative) to our NAV per share since the end of the prior month. See “Net Asset Value Calculation and Valuation Guidelines—Valuation of Investments” for examples of valuation adjustment events that may cause a material change to our NAV per share. Each class of shares may have a different NAV per share because stockholder servicing fees are charged differently with respect to each class. See “Net Asset Value Calculation and Valuation Guidelines” for more information about the calculation of NAV per share.
If you participate in our distribution reinvestment plan, the cash distributions attributable to the class of shares that you purchase in our primary offering will be automatically invested in additional shares of the same class.
Shares are offered pursuant to our distribution reinvestment plan at the transaction price for such shares at the time the distribution is payable, which will generally be equal to our prior month’s NAV per share for that share class.
We will generally adhere to the following procedures relating to purchases of shares of our common stock in this continuous offering:
•On each business day, our transfer agent will collect purchase orders. Notwithstanding the submission of an initial purchase order, we can reject purchase orders for any reason, even if a prospective investor meets the minimum suitability requirements outlined in our prospectus. Investors may only purchase our common stock pursuant to accepted subscription orders as of the first calendar day of each month (based on the prior month’s transaction price), and to be accepted, a subscription request must be made with a completed and executed subscription agreement in good order and payment of the full purchase price of our common stock being subscribed at least five business days prior to the first calendar day of the month. If a purchase order is received less than five business days prior to the first calendar day of the month, unless waived by the Dealer Manager, the purchase order will be executed in the next month’s closing at the transaction price applicable to that month, plus any applicable upfront selling commissions and dealer manager fees. As a result of this process, the price per share at which your order is executed may be different than the price per share for the month in which you submitted your purchase order.
•Generally, within 15 days after the last calendar day of each month, we will determine our NAV per share for each share class as of the last calendar day of the prior month, which will generally be the transaction price for the then-current month for such share class.
•Completed subscription requests will not be accepted by us before the later of (i) two business days before the first calendar day of each month and (ii) three business days after we make the transaction price (including any subsequent revised transaction price in the circumstances described below) publicly available by posting it on our website and filing a prospectus supplement with the SEC.
•Subscribers are not committed to purchase shares at the time their subscription orders are submitted and any subscription may be canceled at any time before the time it has been accepted as described in the previous sentence. You may withdraw your purchase request by notifying the transfer agent, through your financial intermediary or directly on our toll-free, automated telephone line, (833) 625-7348.
•You will receive a confirmation statement of each new transaction in your account as soon as practicable but generally not later than seven business days after the stockholder transactions are settled. The confirmation statement will include information on how to obtain information we have filed with the SEC and made publicly available on our website, www.brookfieldREIT.com, including supplements to the prospectus.
Our transaction price will generally be based on our prior month’s NAV. Our NAV may vary significantly from one month to the next. Through our website at www.brookfieldREIT.com and prospectus supplement filings, you will have information about the transaction price and NAV per share. We may set a transaction price that we believe reflects the NAV per share of our stock more appropriately than the prior month’s NAV per share (including by updating a previously disclosed offering price) or suspend our offering in cases where we believe there has been a material change (positive or negative) to our NAV per share since the end of the prior month. See “Net Asset Value Calculation and Valuation Guidelines—Valuation of Investments” for examples of valuation adjustment events that may cause a material change to our NAV per share. If the transaction price is not made available on or before the eighth business day before the first calendar day of the month (which is six business days before the earliest date we may accept subscriptions), or a previously disclosed transaction price for that month is changed, then we will provide notice of such transaction price (and the first day on which we may accept subscriptions) directly to subscribing investors when such transaction price is made available.
In contrast to securities traded on an exchange or over the counter, where the price often fluctuates as a result of, among other things, the supply and demand of securities in the trading market, our NAV will be calculated once monthly using our valuation methodology, and the price at which we sell new shares and repurchase outstanding shares will not change depending on the level of demand by investors or the volume of requests for repurchases.
SHARE REPURCHASES
General
While you should view your investment as long-term with limited liquidity, we have adopted a share repurchase plan, whereby on a monthly basis, stockholders may request that we repurchase all or any portion of their shares. Due to the illiquid nature of investments in real estate, we may not have sufficient liquid resources to fund repurchase requests. In addition, we have established limitations on the amount of funds we may use for repurchases during any calendar month and quarter. See “—Repurchase Limitations” below.
You may request that we repurchase shares of our common stock through your financial advisor or directly with our transfer agent. The procedures relating to the repurchase of shares of our common stock are as follows:
•Under our share repurchase plan, to the extent we choose to repurchase shares in any particular month we will only repurchase shares as of the opening of the last calendar day of that month. To have your shares repurchased, your repurchase request and required documentation must be received in good order by 4:00 p.m. (Eastern time) on the second to last business day of the applicable month. Settlements of share repurchases will be made within three business days of the Repurchase Date; provided that settlements for non-U.S. accounts may take up to five business days. Repurchase requests received and processed by our transfer agent will be effected at a repurchase price equal to the transaction price on the applicable Repurchase Date (which will generally be equal to our prior month’s NAV per share), subject to any Early Repurchase Deduction.
•A stockholder may withdraw his or her repurchase request by notifying the transfer agent, directly or through the stockholder’s financial intermediary, on our toll-free, automated telephone line, (833) 625-7348. The line is open on each business day between the hours of 9:00 a.m. and 6:00 p.m. (Eastern time). Repurchase requests must be cancelled before 4:00 p.m. (Eastern time) on the last business day of the applicable month.
•If a repurchase request is received after 4:00 p.m. (Eastern time) on the second to last business day of the applicable month, the purchase order will be executed, if at all, on the next month’s Repurchase Date at the transaction price applicable to that month (subject to any Early Repurchase Deduction), unless such request is withdrawn prior to the repurchase. Repurchase requests received and processed by our transfer agent on a business day, but after the close of business on that day or on a day that is not a business day, will be deemed received on the next business day.
•Repurchase requests may be made by mail or by contacting your financial intermediary, both subject to certain conditions described in this prospectus and our share repurchase plan. If making a repurchase request by contacting your financial intermediary, your financial intermediary may require you to provide certain documentation or information. If making a repurchase request by mail to the transfer agent, you must complete and sign a repurchase authorization form, which can be found in our share repurchase plan. Written requests should be sent to the transfer agent at the following address:
SS&C GIDS, Inc.
P.O. Box 219663
Kansas City, MO 64121
Overnight Address:
SS&C GIDS, Inc.
801 Pennsylvania Ave
Suite 219663
Kansas City, MO 64105-1407
Toll Free Number: (833) 625-7348
Corporate investors and other non-individual entities must have an appropriate certification on file authorizing repurchases. A signature guarantee may be required.
•For processed repurchases, stockholders may request that repurchase proceeds are to be paid by mailed check provided that the amount is less than $100,000 and the check is mailed to an address on file with the transfer agent for at least 30 days.
•Processed repurchases of more than $100,000 will be paid only via wire transfer. For this reason, stockholders who own more than $100,000 of our common stock must provide wiring instructions for their brokerage account or designated U.S. bank account. Stockholders who own less than $100,000 of our common stock may also receive repurchase proceeds via wire transfer, provided the payment amount is at least $2,500. For all repurchases paid via wire transfer, the funds will be wired to the account on file with the transfer agent or, upon instruction, to another financial institution provided that the stockholder has made the necessary funds transfer arrangements. The customer service representative can provide detailed instructions on establishing funding arrangements and designating your bank or brokerage account on file. Funds will be wired only to U.S. financial institutions (ACH network members).
•A medallion signature guarantee will be required in certain circumstances. The medallion signature process protects stockholders by verifying the authenticity of a signature and limiting unauthorized fraudulent transactions. A medallion signature guarantee may be obtained from a domestic bank or trust company, broker-dealer, clearing agency, savings association or other financial institution which participates in a medallion program recognized by the Securities Transfer Association. The three recognized medallion programs are the Securities Transfer Agents Medallion Program, the Stock Exchanges Medallion Program and the New York Stock Exchange, Inc. Medallion Signature Program. Signature guarantees from financial institutions which are not participating in any of these medallion programs will not be accepted. A notary public cannot provide signature guarantees. We reserve the right to amend, waive or discontinue this policy at any time and establish other criteria for verifying the authenticity of any repurchase or transaction request. We may require a medallion signature guarantee if, among other reasons: (1) the amount of the repurchase request is over $500,000; (2) you wish to have repurchase proceeds transferred by wire to an account other than the designated bank or brokerage account on file for at least 30 days or sent to an address other than your address of record for the past 30 days; or (3) our transfer agent cannot confirm your identity or suspects fraudulent activity.
•If a stockholder has made multiple purchases of shares of our common stock, any repurchase request will be processed on a first in/first out basis unless otherwise requested in the repurchase request.
Minimum Account Repurchases
In the event that any stockholder fails to maintain the minimum balance of $500 of shares of our common stock, we may repurchase all of the shares held by that stockholder at the repurchase price in effect on the date we determine that the stockholder has failed to meet the minimum balance, less any Early Repurchase Deduction. Minimum account repurchases will apply even in the event that the failure to meet the minimum balance is caused solely by a decline in our NAV. Minimum account repurchases are subject to Early Repurchase Deduction.
Sources of Funds for Repurchases
We may fund repurchase requests from sources other than cash flow from operations, and we have no limits on the amounts we may pay from such sources.
In an effort to have adequate cash available to support our share repurchase plan, we may reserve borrowing capacity under the line of credit we obtained pursuant to the Affiliate Line of Credit. We could then elect to borrow against this line of credit in part to repurchase shares presented for repurchase during periods when we do not have sufficient proceeds from operating cash flows or the sale of shares to fund all repurchase requests. We expect that our line of credit under the Affiliate Line of Credit will afford us borrowing availability to fund repurchases. As our assets increase, however, it may not be commercially feasible to repurchases under such line of credit, and we may 
not be able to secure another line of credit of sufficient size. Moreover, actual availability may be reduced at any given time if we use borrowings under the line of credit to fund repurchases or for other corporate purposes.
Repurchase Limitations
We may repurchase fewer shares than have been requested in any particular month to be repurchased under our share repurchase plan, or none at all, in our discretion at any time. In addition, the total amount of aggregate repurchases of shares of our common stock will be limited to no more than 2% of our aggregate NAV attributable to our stockholders per month (measured using the aggregate NAV attributable to our stockholders as of the end of the immediately preceding month) and no more than 5% of our aggregate NAV attributable to our stockholders per calendar quarter (measured using the aggregate NAV attributable to our stockholders as of the end of the immediately preceding quarter) (the “2% and 5% limits”).
With respect to the 2% and 5% limits described above, (i) provided that the share repurchase plan has been operating and not suspended for the first month of a given quarter and that all properly submitted repurchase requests were satisfied, any unused capacity for that month will carry over to the second month, and (ii) provided that the share repurchase plan has been operating and not suspended for the first two months of a given quarter and that all properly submitted repurchase requests were satisfied, any unused capacity for those two months will carry over to the third month. In no event will such carry-over capacity permit the repurchase of shares with aggregate value (based on the repurchase price per share for the month the repurchase is effected) in excess of 5% of the aggregate NAV attributable to our stockholders as of the last calendar day of the previous calendar quarter (provided that for these purposes repurchases may be measured on a net basis as described in the paragraph below). 
We measure the foregoing repurchase limitations based on net repurchases during a month or quarter, as applicable, and as described below. The term “net repurchases” means, during the applicable period, the excess of our capital outflows over our capital inflows. The term “capital outflows” means share repurchases under our share repurchase plan in a given period.  The term “capital inflows” means proceeds from share subscriptions received in a given period that are accepted as of the first calendar day of the next month, plus purchases pursuant to our distribution reinvestment plan. Thus, for any given calendar quarter, the maximum amount of repurchases during that quarter will be equal to (1) 5% of the aggregate NAV attributable to our stockholders as of the last calendar day of the previous calendar quarter, plus (2) capital inflows during such calendar quarter. The same would apply for a given month, except that repurchases in a month would be subject to the 2% limit described above (subject to potential carry-over capacity), and netting would be measured on a monthly basis. 
With respect to future periods, our board of directors may choose whether the limitations will be applied to “gross repurchases” rather than to net repurchases. If repurchases for a given month or quarter are measured on a gross basis rather than on a net basis, the repurchase limitations would limit the amount of shares repurchased in a given month or quarter without regard to any capital inflows for that month or quarter. In order for our board of directors to change the application of the limitations from net repurchases to gross repurchases or vice versa, we will provide notice to stockholders in a prospectus supplement or special or periodic report filed by us, as well as in a press release or on our website, at least 10 days before the first business day of the quarter for which the new test will apply. The determination to measure repurchases on a gross basis or net basis will only be made for an entire quarter, and not particular months within a quarter.
If the transaction price for the applicable month is not made available by the tenth business day prior to the last business day of the month (or is changed after such date), then no repurchase requests will be accepted for such month and stockholders who wish to have their shares repurchased the following month must resubmit their repurchase requests.
Should repurchase requests, in our judgment, place an undue burden on our liquidity, adversely affect our operations or risk having an adverse impact on us as a whole, or should we otherwise determine that investing our liquid assets in real properties or other illiquid investments rather than repurchasing our shares is in the best interests of us as a whole, we may choose to repurchase fewer shares in any particular month than have been requested to be repurchased, or none at all. Furthermore, our board of directors may agree for the benefit of one or more of our stockholders to restrict repurchases in a manner that is intended to permit us to be treated as a “domestically 
controlled” REIT within the meaning of Section 897(h)(4)(B) of the Code. In addition, our board of directors may modify or suspend our share repurchase plan if it deems such action to be in our best interest and the best interest of our stockholders.
In the event that we determine to repurchase some but not all of the shares submitted for repurchase during any month, shares submitted for repurchase during such month will be repurchased on a pro rata basis based on the number of shares requested to be repurchased in such month after we have repurchased all shares for which repurchase has been requested due to death, disability or divorce and other limited exceptions. All unsatisfied repurchase requests must be resubmitted after the start of the next month or quarter, or upon the recommencement of the share repurchase plan, as applicable.
Material modifications, including any amendment to the 2% monthly or 5% quarterly limitations on repurchases, to and suspensions of the share repurchase plan will be promptly disclosed to stockholders in a prospectus supplement (or post-effective amendment if required by the Securities Act) or special or periodic report filed by us. Material modifications will also be disclosed on our website. In addition, we may determine to suspend the share repurchase plan due to regulatory changes, changes in law or if we become aware of undisclosed material information that we believe should be publicly disclosed before shares are repurchased. Once the share repurchase plan is suspended, our board of directors must affirmatively authorize the recommencement of the plan before stockholder requests will be considered again. Upon a suspension of our share repurchase plan, our board of directors will consider at least quarterly whether the continued suspension of our share repurchase plan remains in our best interest and the best interest of our stockholders. However, our board of directors is not required to authorize the recommencement of our share repurchase plan within any specified period of time. Our board of directors may also determine to terminate our share repurchase plan if required by applicable law or in connection with a transaction in which our stockholders receive liquidity for their shares of our common stock, such as a sale or merger of our company or listing of our shares on a national securities exchange.
Early Repurchase Deduction
There is no minimum holding period for shares of our common stock and stockholders can request that we repurchase their shares at any time. However, subject to limited exceptions, shares that have not been outstanding for at least one year will be repurchased at 98% of the transaction price. This Early Repurchase Deduction will also generally apply to minimum account repurchases. The one-year holding period for the early repurchase deduction payable with respect to shares that have not been outstanding for at least one year will be measured as of the subscription closing date immediately following the prospective repurchase date. The Early Repurchase Deduction will not apply to shares acquired through our distribution reinvestment plan, to shares the Adviser elects to receive instead of cash in respect of its management fee or to shares issued to the Brookfield Investor in exchange for Class E units of the Operating Partnership units issued to Brookfield in connection with the contribution of the Brookfield Portfolio.
The Early Repurchase Deduction will inure indirectly to the benefit of our remaining stockholders and is intended to offset the trading costs, market impact and other costs associated with short-term trading in our common stock. We may, from time to time, waive the Early Repurchase Deduction in the following circumstances: 
•repurchases resulting from death, qualifying disability or divorce; or
•in the event that a stockholder’s shares are repurchased because the stockholder has failed to maintain the $500 minimum account balance.
As set forth above, we may waive the Early Repurchase Deduction in respect of repurchase of shares resulting from the death of a stockholder who is a natural person, subject to the conditions and limitations described above, including shares held by such stockholder through a revocable grantor trust or an IRA or other retirement or profit-sharing plan, after receiving written notice from the estate of the stockholder, the recipient of the shares through bequest or inheritance, or, in the case of a revocable grantor trust, the trustee of such trust, who shall have the sole ability to request repurchase on behalf of the trust. We must receive the written repurchase request within 12 months after the death of the stockholder in order for the requesting party to rely on any of the special treatment described above that may be afforded in the event of the death of a stockholder. Such a written request must be accompanied 
by a certified copy of the official death certificate of the stockholder. If spouses are joint registered holders of shares, the request to have the shares repurchased may be made if either of the registered holders dies. If the stockholder is not a natural person, such as certain trusts or a partnership, corporation or other similar entity, the right of repurchase upon death does not apply.
Furthermore, as set forth above, we may waive the Early Repurchase Deduction in respect of repurchase of shares held by a stockholder who is a natural person who is deemed to have a qualifying disability (as such term is defined in Section 72(m)(7) of the Code), subject to the conditions and limitations described above, including shares held by such stockholder through a revocable grantor trust, or an IRA or other retirement or profit-sharing plan, after receiving written notice from such stockholder, provided that the condition causing the qualifying disability was not pre-existing on the date that the stockholder became a stockholder. We must receive the written repurchase request within 12 months of the initial determination of the stockholder’s disability in order for the stockholder to rely on any of the waivers described above that may be granted in the event of the disability of a stockholder. If spouses are joint registered holders of shares, the request to have the shares repurchased may be made if either of the registered holders acquires a qualifying disability. If the stockholder is not a natural person, such as certain trusts or a partnership, corporation or other similar entity, the right of repurchase upon disability does not apply.
In addition, as set forth above, we may waive the Early Repurchase Deduction in respect of repurchase of shares resulting from the divorce of a stockholder who is a natural person, subject to the conditions and limitations described above, including shares held by such stockholder through a revocable grantor trust or an IRA or other retirement or profit-sharing plan, after receiving written notice from the stockholder of the divorce and the stockholder’s instructions to effect a transfer of the shares (through the repurchase of the shares by us and the subsequent purchase by the stockholder) to a different account held by the stockholder (including trust or an individual retirement account or other retirement or profit-sharing plan). We must receive the written repurchase request within 12 months after the divorce of the stockholder in order for the requesting party to rely on any of the special treatment described above that may be afforded in the event of the divorce of a stockholder. If the stockholder is not a natural person, such as certain trusts or a partnership, corporation or other similar entity, the right of repurchase upon divorce does not apply.
In addition, shares of our common stock are sold to certain feeder vehicles primarily created to hold our shares that in turn offer interests in such feeder vehicles to non-U.S. persons. For such feeder vehicles and similar arrangements in certain markets, we may not apply the Early Repurchase Deduction to the feeder vehicles or underlying investors, often because of administrative or systems limitations.
Items of Note
When you make a request to have shares repurchased, you should note the following:
•if you are requesting that some but not all of your shares be repurchased, keep your balance above $500 to avoid minimum account repurchase, if applicable;
•you will not receive interest on amounts represented by uncashed repurchase checks;
•under applicable anti-money laundering regulations and other federal regulations, repurchase requests may be suspended, restricted or canceled and the proceeds may be withheld; and
•all shares of our common stock requested to be repurchased must be beneficially owned by the stockholder of record making the request or his or her estate, heir or beneficiary, or the party requesting the repurchase must be authorized to do so by the stockholder of record of the shares or his or her estate, heir or beneficiary, and such shares of common stock must be fully transferable and not subject to any liens or encumbrances. In certain cases, we may ask the requesting party to provide evidence satisfactory to us that the shares requested for repurchase are not subject to any liens or encumbrances. If we determine that a lien exists against the shares, we will not be obligated to repurchase any shares subject to the lien.
IRS regulations require us to determine and disclose on Form 1099-B the adjusted cost basis for shares of our stock sold or repurchased. Although there are several available methods for determining the adjusted cost basis, 
unless you elect otherwise, which you may do by checking the appropriate box on the subscription agreement or calling our customer service number at (833) 625-7348, we will utilize the first-in-first-out method.
Frequent Trading and Other Policies
We may reject for any reason, or cancel as permitted or required by law, any purchase orders for shares of our common stock. For example, we may reject any purchase orders from market timers or investors that, in our opinion, may be disruptive to our operations. Frequent purchases and sales of our shares can harm stockholders in various ways, including reducing the returns to long-term stockholders by increasing our costs, disrupting portfolio management strategies and diluting the value of the shares of long-term stockholders.
In general, stockholders may request that we repurchase their shares of our common stock once every 30 days. However, we prohibit frequent trading. We define frequent trading as follows:
•any stockholder who requests that we repurchase its shares of our common stock within 30 calendar days of the purchase of such shares;
•transactions deemed harmful or excessive by us (including, but not limited to, patterns of purchases and repurchases), in our sole discretion; and
•transactions initiated by financial advisors, among multiple stockholder accounts, that in the aggregate are deemed harmful or excessive.
The following are excluded when determining whether transactions are excessive:
•purchases and requests for repurchase of our shares in the amount of $2,500 or less;
•purchases or repurchases initiated by us; and
•transactions subject to the trading policy of an intermediary that we deem materially similar to our policy.
At our discretion, upon the first violation of the policy in a calendar year, purchase and repurchase privileges may be suspended for 90 days. Upon a second violation in a calendar year, purchase and repurchase privileges may be suspended for 180 days. On the next business day following the end of the 90 or 180 day suspension, any transaction restrictions placed on a stockholder may be removed.
Mail and Telephone Instructions
We and our transfer agent will not be responsible for the authenticity of mail or phone instructions or losses, if any, resulting from unauthorized stockholder transactions if they reasonably believe that such instructions were genuine. We and our transfer agent have established reasonable procedures to confirm that instructions are genuine including requiring the stockholder to provide certain specific identifying information on file and sending written confirmation to stockholders of record no later than five days following execution of the instruction. Stockholders, or their designated custodian or fiduciary, should carefully review such correspondence to ensure that the instructions were properly acted upon. If any discrepancies are noted, the stockholder, or its agent, should contact his, her or its financial advisor as well as our transfer agent in a timely manner, but in no event more than 60 days from receipt of such correspondence. Failure by the stockholder or its agent to notify such entities in a timely manner will relieve us, our transfer agent and the financial advisor of any liability with respect to the discrepancy.
SUPPLEMENTAL SALES MATERIAL
In addition to this prospectus, we will use sales material in connection with the offering of shares, although only when accompanied by or preceded by the delivery of this prospectus. Some or all of the sales material may not be available in certain jurisdictions. This sales material may include information relating to this offering, the past performance of the Adviser and its affiliates, property brochures and articles and publications concerning real estate. In addition, the sales material may contain quotes from various publications without obtaining the consent of the author or the publication for use of the quoted material in the sales material.
We are offering shares only by means of this prospectus. Although the information contained in the sales material will not conflict with any of the information contained in this prospectus, the sales material does not purport to be complete and should not be considered as a part of this prospectus or the registration statement of which this prospectus is a part, or as incorporated by reference in this prospectus or the registration statement, or as forming the basis of the offering of the shares of our common stock.
REPORTS TO STOCKHOLDERS
We will cause to be prepared and mailed or delivered to each stockholder, as of a record date after the end of the fiscal year, and to each holder of our other publicly held securities, within 120 days after the end of the fiscal year to which it relates, an annual report for each fiscal year. The annual reports will contain the following:
•financial statements that are prepared in accordance with GAAP and are audited by our independent registered public accounting firm;
•the ratio of the costs of raising capital during the year to the capital raised;
•the aggregate amount of the management fee and any other fees paid to the Adviser and any affiliate of the Adviser by us or third parties doing business with us during the year;
•our Total Operating Expenses for the year, stated as a percentage of our Average Invested Assets and as a percentage of our Net Income;
•a report from the independent directors that our policies are in the best interest of our stockholders and the basis for such determination; and
•a separate report containing full disclosure of all material terms, factors and circumstances surrounding any and all transactions involving us and the Adviser, a director or any affiliate thereof during the year, which report the independent directors are specifically charged with a duty to examine and to comment on regarding the fairness of the transactions.
Alternatively, such information may be provided in a proxy statement delivered with the annual report. We will make available to you on our website, www.brookfieldREIT.com, or, at our discretion, via email, our quarterly and annual reports, proxy statements and other reports and documents concerning your investment. To the extent required by law or regulation, or, in our discretion, we may also make certain of this information available to you via U.S. mail or other courier. You may always receive a paper copy upon request.
Our tax accountants will prepare our federal tax return (and any applicable state income tax returns). Generally we will provide appropriate tax information to our stockholders within 31 days following the end of each fiscal year. Our fiscal year is the calendar year.
LEGAL MATTERS
The validity of the shares of our common stock being offered hereby has been passed upon for us by Venable LLP, Baltimore, Maryland. Alston & Bird LLP has reviewed the statements relating to certain U.S. federal income tax matters that are likely to be material to U.S. holders and non-U.S. holders of our common stock under the caption “Material U.S. Federal Income Tax Considerations” and has passed upon the accuracy of those statements.
EXPERTS
The financial statements of Brookfield Real Estate Income Trust Inc. as of December 31, 2024 and 2023 and for each of the three years in the period ended December 31, 2024, incorporated by reference in this Prospectus from Brookfield Real Estate Income Trust Inc.’s Annual Report on Form 10-K for the year ended December 31, 2024, have been audited by Deloitte & Touche LLP, an independent registered public accounting firm, as stated in their report. Such financial statements are incorporated by reference in reliance upon the report of such firm given their authority as experts in accounting and auditing.
The statements included in this prospectus under the captions “Net Asset Value Calculation and Valuation Guidelines—Our Independent Valuation Advisor” and “Net Asset Value Calculation and Valuation Guidelines— Valuation of Investments,” relating to the role of our independent valuation advisor, have been reviewed by Altus Group U.S. Inc., an independent valuation firm, and are included in this prospectus given the authority of such firm as experts in property valuations and appraisals. Altus Group does not admit that it is in the category of persons whose consent is required under Section 7 of the Securities Act.
PRIVACY NOTICE
To help you understand how we protect your personal information, we have included our Privacy Policy as Appendix C to this prospectus. This appendix describes our current privacy policy and practices. Should you decide to establish or continue a stockholder relationship with us, we will advise you of our policy and practices as required by law.
WHERE YOU CAN FIND MORE INFORMATION; INCORPORATION BY REFERENCE
We have filed a registration statement on Form S-11 with the SEC with respect to the shares of our common stock to be issued in this offering. This prospectus is a part of that registration statement and, as permitted by SEC rules, does not include all of the information you can find in the registration statement or the exhibits to the registration statement. For additional information relating to us, we refer you to the registration statement and the exhibits to the registration statement. Statements contained in this prospectus as to the contents of any contract or document are necessarily summaries of such contract or document and in each instance, if we have filed the contract or document as an exhibit to the registration statement, we refer you to the copy of the contract or document filed as an exhibit to the registration statement.
The SEC allows us to “incorporate by reference” certain information we have filed with the SEC, which means that we can disclose important information to you by referring you to those filed documents. The information incorporated by reference is considered to be part of this prospectus. The following documents, which have been filed with the SEC, are incorporated by reference except for any document or portion thereof deemed to be “furnished” and not filed in accordance with SEC rules:
•our Annual Report on Form 10-K for the year ended December 31, 2024 filed on March 18, 2025;  •our definitive Proxy Statement on Schedule 14A filed on April 4, 2025. We will file annual, quarterly and special reports, proxy statements and other information with the SEC. The registration statement is, and any of these future filings with the SEC will be, available to the public over the internet at the SEC’s website at www.sec.gov.
Website Disclosure
Our website at www.brookfieldREIT.com contains additional information about our business, but the contents of the website are not incorporated by reference in or otherwise a part of this prospectus. From time to time, we may use our website as a distribution channel for material company information. Financial and other important information regarding us will be routinely accessible thorough and posted on our website at www.brookfieldREIT.com.
APPENDIX A: DISTRIBUTION REINVESTMENT PLAN
This Distribution Reinvestment Plan (the “Plan”) is adopted by Brookfield Real Estate Income Trust Inc. (the “Company”) pursuant to its Articles of Amendment and Restatement (as amended, restated or otherwise modified from time to time, the “Charter”). Unless otherwise defined herein, capitalized terms shall have the same meaning as set forth in the Charter.
1. Distribution Reinvestment. As agent for the stockholders (the “Stockholders”) of the Company who purchase shares of the Company’s common stock (collectively, the “Shares”) pursuant to (i) the Company’s continuous public offering (the “Public Offering”), (ii) any unregistered private offering of Shares (a “Private Offering”) pursuant to an applicable exemption from registration under the Securities Act of 1933, as amended (the “Securities Act”), or (iii) any future public offering of Shares by the Company (a “Future Public Offering”), and who do not opt out of participating in the Plan or who affirmatively elect to participate in the Plan, as applicable (as set forth in Section 3 below) (the “Participants”), the Company will apply all dividends and other distributions declared and paid in respect of the Shares held by each Participant and attributable to the class of Shares held by such Participant (the “Distributions”), including Distributions paid with respect to any full or fractional Shares acquired under the Plan, to the purchase of additional Shares of the same class for such Participant.
2. Effective Date. The effective date of this Plan shall be March 31, 2023.
3. Procedure for Participation. Any Stockholder who has (i) received the Company’s prospectus (the “Prospectus”) and purchased Shares pursuant to the Public Offering (unless such Stockholder is a resident of Alabama, Idaho, Kansas, Kentucky, Maine, Maryland, Massachusetts, Nebraska, New Jersey, North Carolina, Ohio, Oregon, Texas, Vermont or Washington or is a client of a participating broker-dealer that does not permit automatic enrollment in the Plan) or (ii) purchased Shares pursuant to a Private Offering, will automatically become a Participant unless they elect not to become a Participant by noting such election on their subscription agreement. Any Stockholder who has received a Prospectus and purchased Shares pursuant to the Public Offering and who is a resident of Alabama, Idaho, Kansas, Kentucky, Maine, Maryland, Massachusetts, Nebraska, New Jersey, North Carolina, Ohio, Oregon, Texas, Vermont or Washington or is a client of a participating broker-dealer that does not permit automatic enrollment in the Plan will become a Participant only if they elect to become a Participant by noting such election on their subscription agreement. If any Stockholder initially elects not to be a Participant, they may later become a Participant by subsequently completing and executing an enrollment form or any appropriate authorization form as may be available from the Company, the Company’s transfer agent, the dealer manager for the Public Offering or any soliciting dealer participating in the distribution of Shares for the Public Offering. Participation in the Plan will begin with the next Distribution payable after acceptance of a Participant’s subscription, enrollment or authorization. Shares will be purchased under the Plan on the date that Distributions are paid by the Company.
4. Suitability. Each Participant is requested to promptly notify the Company in writing if the Participant experiences a material change in his or her financial condition, including the failure to meet the income, net worth, investment concentration, status as an “accredited investor” as defined by Regulation D of the Securities Act (solely with respect to purchasers in a Private Offering), or other investment suitability standards imposed by such Participant’s state of residence or the Company and set forth in the Company’s most recent Prospectus or the private placement memorandum with respect to a Private Offering, as applicable. For the avoidance of doubt, this request in no way shifts to the Participant the responsibility of the Company’s sponsor, or any other person selling Shares on behalf of the Company to the Participant, to make every reasonable effort to determine that the purchase of Shares by stockholders who purchased Shares in the Public Offering is a suitable and appropriate investment based on information provided by such Participant.
5. Purchase of Shares.
A.Participants will acquire Shares from the Company (including Shares purchased by the Company for the Plan in a secondary market (if available) or on a stock exchange (if listed)) under the Plan at a price equal to the net asset value per Share applicable to the class of Shares held by the Participant on the date that the Distribution is payable (calculated as of the most recent month end). No upfront selling commissions will 
be payable with respect to Shares purchased pursuant to the Plan. Participants may purchase fractional Shares so that 100% of the Distributions will be used to acquire Shares. However, a Participant will not be able to acquire Shares and such Participant’s participation in the Plan will be terminated to the extent that a reinvestment of such Participant’s Distributions in Shares would cause the percentage ownership or other limitations contained in the Charter to be violated.
B.Shares to be distributed by the Company in connection with the Plan may (but are not required to) be supplied from: (i) the Shares registered with the Securities and Exchange Commission (the “SEC”) in connection with the Public Offering, (ii) Class E shares issued by the Company pursuant to an applicable exemption from registration under the Securities Act, or (iii) Shares to be registered with the SEC in a Future Public Offering for use in the Plan.
6. Taxes. THE REINVESTMENT OF DISTRIBUTIONS DOES NOT RELIEVE A PARTICIPANT OF ANY INCOME TAX LIABILITY THAT MAY BE PAYABLE IN RESPECT OF THE DISTRIBUTIONS. INFORMATION REGARDING POTENTIAL TAX INCOME LIABILITY OF PARTICIPANTS MAY BE FOUND IN THE PUBLIC FILINGS MADE BY THE COMPANY WITH THE SEC OR THE PRIVATE PLACEMENT MEMORANDUM WITH RESPECT TO A PRIVATE OFFERING, AS APPLICABLE.
7. Share Certificates. The ownership of the Shares purchased through the Plan will be in book-entry form unless and until the Company issues certificates for its outstanding Shares.
8. Reports. On a quarterly basis, the Company shall provide each Participant a statement of account describing, as to such Participant: (i) the Distributions reinvested during the quarter; (ii) the number and class of Shares purchased pursuant to the Plan during the quarter; (iii) the per share purchase price for such Shares; and (iv) the total number of Shares purchased on behalf of the Participant under the Plan. On an annual basis, tax information with respect to income earned on Shares under the Plan for the calendar year will be provided to each applicable Participant.
9. Termination by Participant. A Participant may terminate participation in the Plan at any time, without penalty, by delivering 10 days’ prior written notice to the Company. This notice must be received by the Company prior to the last day of a month in order for a Participant’s termination to be effective for such month (i.e., a timely termination notice will be effective as of the last day of a month in which it is timely received and will not affect participation in the Plan for any prior month). Any transfer of Shares by a Participant to a non-Participant will terminate participation in the Plan with respect to the transferred Shares. If a Participant requests that the Company repurchase a portion of, but fewer than all, the Participant’s Shares, the Participant will continue to participate in the Plan with respect to the Participant’s Shares for which repurchase was requested but that were not repurchased. If a Participant requests that the Company repurchase all the Participant’s Shares, the Participant’s participation in the Plan will automatically terminate and any distributions paid following such repurchase request will be paid in cash. If a Participant terminates Plan participation, the Company may, at its option, ensure that the terminating Participant’s account will reflect the whole number of Shares in such Participant’s account and provide a check for the cash value of any fractional Share in such account. Upon termination of Plan participation for any reason, future Distributions will be distributed to the Stockholder in cash.
10. Amendment, Suspension or Termination by the Company. The board of directors may by majority vote amend any aspect of the Plan; provided that the Plan cannot be amended to eliminate a Participant’s right to terminate participation in the Plan and that notice of any material amendment must be provided to Participants at least 10 days prior to the effective date of that amendment. The board of directors may by majority vote suspend or terminate the Plan for any reason upon written notice to the Participants. Any public disclosure of an amendment, suspension or termination of the Plan by the Company in a filing with the SEC shall constitute notice under this Section 10.
11. Liability of the Company. The Company shall not be liable for any act done in good faith, or for any good faith omission to act, including, without limitation, any claims or liability (i) arising out of failure to terminate a Participant’s account upon such Participant’s death prior to timely receipt of notice in writing of such death or (ii) with respect to the time and the prices at which Shares are purchased or sold for a Participant’s account. To the 
extent that indemnification may apply to liabilities arising under the Securities Act, or the securities laws of a particular state, the Company has been advised that, in the opinion of the SEC and certain state securities commissioners, such indemnification is contrary to public policy and, therefore, unenforceable.
APPENDIX B: FORM OF SUBSCRIPTION AGREEMENT
Brookfield Real Estate Income Trust Inc. (The “Trust”)
Subscription Agreement for Shares
 |  |  |  |  |  |  |  |  |  |  |  | 
| $ |  | ☐   Initial Purchase  | ☐   Subsequent Purchase  | 
INVESTMENT AMOUNT  |  |  | 
 |  |  |  |  |  | 
 |  | 
Investment Method  | 
☐   By Mail  | Attach a check to this agreement. Make all checks payable to: BROOKFIELD REAL ESTATE INCOME TRUST INC.1  | 
☐   By Wire  | Please wire funds according  to the instructions below.2  | 
 
  | Account Name: Brookfield Real Estate Income Trust Inc. Bank Name: UMB Bank NA ABA Routing Number:  1010-0069-5 Account Number:  9872292448 For Credit To: SS&C GIDS, Inc. as Agent for Brookfield Real Estate Income Trust Inc. For Further Credit To  ________________________ ☐  Broker / Financial Advisor will make payment  on your behalf  | 
 | Cash, cashier’s checks/official  bank checks,  temporary checks,  foreign checks,  money orders, third-party  checks,  or travelers  checks are not accepted.  | 
 |  | 
Share Class Selection (required)  | 
☐   Share Class T  | (Minimum investment $2,500; minimum subsequent investment $500) | 
☐   Share Class S  | (Minimum investment $2,500; minimum subsequent investment $500) | 
☐   Share Class D3  | (Minimum investment $2,500; minimum subsequent investment $500) | 
☐   Share Class I3  | (Minimum investment $1,000,000 (unless waived); minimum subsequent investment $500) | 
 |  |  | 
2.Ownership Type (Select Only One)  | 
 |  |  |  |  |  |  |  |  | 
Account Number: __________________________  |  |  | 
| A. Taxable Accounts |  | B. Non-Taxable Accounts (Custodian Signature Required)  | 
☐ Individual  |  | ☐ IRA  | 
☐  Transfer on Death (Optional  Designation.  Not Available for Louisiana Residents.  See Section 3C.)  |  | ☐ ROTH IRA  | 
☐ Tenants in Common  |  | ☐ SEP IRA  | 
☐ Community Property  |  | ☐ SIMPLE IRA  | 
☐ Uniform Gift / Transfer to Minors State of   |  | ☐ Other:  _________________________  | 
☐ Trust Agreement or Certificate of Trust   |  |  | 
☐ Corporation / Partnership  |  | C. Custodian Information (To Be Completed by Custodian)  | 
☐ Other:  _____________________________  |  |  | 
| (Articles of Incorporation or Partnership Agreement Required) |  | CUSTODIAN NAME  | 
 |  |  | 
 |  | CUSTODIAN  TAX ID NUMBER  | 
 |  |  | 
 |  | CUSTODIAN PHONE NUMBER  | 
 |  |  | 
 |  | CUSTODIAN STAMP HERE  | 
1  All purchase checks must be in U.S. dollars drawn  on a domestic financial institution. The Fund will not accept payment  in cash or money orders. To prevent  check fraud, the Fund will not accept third party checks,  treasury  checks,  credit  card checks,  traveler’s checks or starter checks for the purchase of shares.  The Fund is unable to accept post-dated checks,  or any conditional  order or payment.
2  To purchase by wire, the Fund or its agent must have a completed account application  before  your wire is sent.  A purchase order will not be accepted until the Fund or its agent has received  the completed application  and any requested documentation in proper form. Wired  funds must be received  by 4:00 p.m. Eastern time at least five business  days prior to the first calendar  day of the month  (unless waived by the Fund or its designee) to be accepted for that month’s admittance.
3 Available for certain  fee-based wrap accounts and other  eligible investors  as disclosed  in the prospectus, as amended and supplemented.
Brookfield Real Estate Income Trust Inc. (The “Trust”) I Subscription Agreement for Shares
 |  |  | 
 | 
Entity Name – Retirement Plan / Trust / Corporation / Partnership / Other (Trustee(s) and / or authorized signatory(s)  information  MUST be provided in Sections 3A and 3B)  | 
 |  |  |  |  |  |  |  |  |  |  |  |  |  |  |  |  |  |  |  |  |  |  |  |  |  |  | 
 |  |  |  |  |  |  |  |  | 
ENTITY NAME  |  | TAX ID NUMBER  |  | DATE OF TRUST |  | EXEMPTIONS  |  | 
 |  |  |  |  |  |  | (See Form W-9 instructions at www.irs.gov) | 
Entity Type (Select one. Required)
☐ Retirement Plan            ☐ Trust            ☐ S-Corp            ☐ C-Corp LLC            ☐ Partnership            ☐ Other
☐ If you checked “Partnership” or “Trust/Estate”, or checked “LLC” and entered “P”, check this box if you have any foreign partners, owners or beneficiaries. (see Form W-9 instructions at www.irs.gov.)
 |  |  |  |  |  |  |  |  |  |  |  |  |  |  | 
Jurisdiction (if Non-U.S.)  |  | Exempt payee code  (if any)  |  |  | 
 |  |  |  |  | 
(Attach a completed applicable  Form W-8)  | Exemption from FATCA reporting code  |  | 
3. Investor Information
A. Investor Name (Investor  / Trustee  / Executor / Authorized  Signatory Information)
(Residential street address MUST be provided. See Section 4 if mailing address is different  than residential  street address.)
 |  |  |  |  |  |  |  |  |  |  |  |  |  |  |  |  |  |  |  |  |  |  |  |  |  |  |  |  |  |  |  |  |  |  |  |  |  |  | 
 |  |  |  |  |  |  |  |  |  |  |  |  | 
| FIRST NAME |  | MI  |  |  | LAST NAME |  |  |  |  | GENDER |  |  | 
 |  |  |  |  |  |  |  |  |  |  |  |  | 
 |  |  |  |  |  |  |  |  |  |  |  |  | 
| SOCIAL SECURITY NUMBER / TAX ID |  |  | DATE OF BIRTH (MM/DD/YYYY) |  |  |  |  | DAYTIME PHONE NUMBER | 
 |  |  |  |  |  |  |  |  |  |  |  |  | 
 |  |  |  |  |  |  |  |  |  | 
| RESIDENTIAL STREET ADDRESS |  |  |  |  | CITY |  | STATE |  | ZIP CODE |  |  | 
 |  |  |  |  |  |  |  |  |  |  |  |  | 
 |  |  |  |  |  |  |  | 
| EMAIL ADDRESS |  |  |  |  |  |  |  |  |  |  |  |  | 
 |  |  |  |  |  |  |  |  | 
If Non-U.S. Citizen, Specify Country  of Citizenship  and Select One below (Required)  |  | 
☐ Resident Alien       ☐ Non-Resident  Alien (Attach a completed Form W-8BEN, Rev. July 2017)   | Country of Citizenship  |  | 
 |  |  | 
If you are an Brookfield Employee, Officer, Director  or Affiliate, Select One below (Required)  |  |  | 
☐ Brookfield Employee        ☐ Brookfield Officer or Director         ☐ Brookfield Affiliate  |  |  | 
B. Co-Investor Name (Co-Investor / Co-Trustee / Co-Authorized Signatory Information, if applicable)
 |  |  |  |  |  |  |  |  |  |  |  |  |  |  |  |  |  |  |  |  |  |  |  |  |  |  |  |  |  |  |  |  |  |  |  |  |  |  | 
 |  |  |  |  |  |  |  |  |  |  |  |  | 
| FIRST NAME |  | MI  |  |  | LAST NAME |  |  |  |  | GENDER |  |  | 
 |  |  |  |  |  |  |  |  |  |  |  |  | 
 |  |  |  |  |  |  |  |  |  |  |  |  | 
| SOCIAL SECURITY NUMBER / TAX ID |  |  | DATE OF BIRTH (MM/DD/YYYY) |  |  |  |  | DAYTIME PHONE NUMBER | 
 |  |  |  |  |  |  |  |  |  |  |  |  | 
 |  |  |  |  |  |  |  |  |  | 
| RESIDENTIAL STREET ADDRESS |  |  |  |  | CITY |  | STATE |  | ZIP CODE |  |  | 
 |  |  |  |  |  |  |  |  |  |  |  |  | 
 |  |  |  |  |  |  |  | 
| EMAIL ADDRESS |  |  |  |  |  |  |  |  |  |  |  |  | 
 |  |  |  |  |  |  |  |  | 
If Non-U.S. Citizen, Specify Country  of Citizenship  and Select One below (Required)  |  | 
☐ Resident Alien       ☐ Non-Resident  Alien (Attach a completed Form W-8BEN, Rev. July 2017)   | Country of Citizenship |  | 
 |  |  | 
If you are an Brookfield Employee, Officer, Director  or Affiliate, Select One below (Required)  |  |  | 
☐ Brookfield Employee        ☐ Brookfield Officer or Director         ☐ Brookfield Affiliate  |  |  | 
Brookfield Real Estate Income Trust Inc. (The “Trust”) I Subscription Agreement for Shares
C. Transfer on Death Beneficiary Information (Individual or Joint Account with rights of survivorship only.)
 (Not available for Louisiana residents.) (Beneficiary Date of Birth required. Whole percentages only; must equal 100%.)
 |  |  |  |  |  |  |  |  |  |  |  |  |  |  |  |  |  |  |  |  |  |  |  |  |  |  |  |  |  |  |  |  |  |  |  | 
 |  |  |  |  |  |  |  |  |  |  | ☐ Primary ☐ Secondary __%  | 
| FIRST NAME |  | MI  |  |  | LAST NAME |  | SOCIAL SECURITY NUMBER |  | DATE OF BIRTH  (MM/DD/YYYY)  |  | 
 |  |  |  |  |  |  |  |  |  |  |  | 
 |  |  |  |  |  |  |  |  |  |  | ☐ Primary ☐ Secondary __%  | 
| FIRST NAME |  | MI |  |  | LAST NAME |  | SOCIAL SECURITY NUMBER |  | DATE OF BIRTH  (MM/DD/YYYY)  |  | 
 |  |  |  |  |  |  |  |  |  |  |  | 
 |  |  |  |  |  |  |  |  |  |  | ☐ Primary ☐ Secondary __%  | 
| FIRST NAME |  | MI |  |  | LAST NAME |  | SOCIAL SECURITY NUMBER |  | DATE OF BIRTH  (MM/DD/YYYY)  |  | 
 |  |  |  |  |  |  |  |  |  |  |  | 
 |  |  |  |  |  |  |  |  |  |  | ☐ Primary ☐ Secondary __%  | 
ENTITY NAME  |  |  |  |  |  |  | EMPLOYEE IDENTIFICATION NUMBER  |  | DATE OF FORMATION  (MM/DD/YYYY)  |  | 
 |  |  |  |  |  |  |  |  |  |  |  | 
4. Contact Information (If different than provided in Section 3A)
 |  |  |  |  |  |  |  |  |  |  |  |  |  |  |  |  |  |  |  |  |  |  |  | 
 |  |  |  |  |  |  |  | 
MAILING ADDRESS  |  | CITY |  | STATE |  | ZIP CODE |  | 
 |  |  |  |  |  |  |  | 
Brookfield Real Estate Income Trust Inc. (The “Trust”) I Subscription Agreement for Shares
5. Select How You Want to Receive Your Distributions (Select only one)
IF YOU ARE NOT AN ALABAMA, IDAHO, KANSAS, KENTUCKY, MAINE, MARYLAND, MASSACHUSETTS, NEBRASKA, NEW JERSEY, NORTH CAROLINA, OHIO, OREGON, TEXAS, VERMONT OR WASHINGTON INVESTOR, YOU ARE AUTOMATICALLY ENROLLED IN OUR DISTRIBUTION REINVESTMENT PLAN.
If you do not wish to be enrolled  in the Distribution  Reinvestment  Plan, initial this box and complete the information  below:
 |  |  |  |  |  |  |  |  | 
Initial this box ONLY if you do NOT wish to enroll in the Distribution  Reinvestment  Plan and you instead  elect to receive cash distributions.  | 
| Initials  |  |  | 
IF YOU ARE AN ALABAMA, IDAHO, KANSAS, KENTUCKY, MAINE, MARYLAND, MASSACHUSETTS, NEBRASKA, NEW JERSEY, NORTH CAROLINA, OHIO, OREGON, TEXAS, VERMONT OR WASHINGTON INVESTOR, YOU MAY ELECT TO ENROLL IN OUR DISTRIBUTION REINVESTMENT PLAN.
You will automatically  receive cash distributions unless you elect to enroll in the Distribution  Reinvestment  Plan.
 |  |  |  |  |  |  |  |  |  |  |  | 
| If you wish to enroll in the Distribution Reinvestment Plan, initial this box*:  | Initials |  |  | 
If you do not wish to enroll in the Distribution Reinvestment Plan, complete the information below.
For Custodial held accounts, if you elect cash distributions the funds must be sent to the Custodian.
 |  |  |  |  |  |  |  |  |  |  |  |  |  |  |  |  |  |  |  |  |  |  |  | 
o  | A. Cash / Check Mailed to the address set forth above (Available for Non-Custodial Investors only.)  | 
 |  |  |  |  |  |  |  | 
 |  |  |  |  |  |  |  | 
o  |  B. Cash / Check Mailed to Third Party / Custodian |  |  |  | 
 |  |  |  |  |  |  |  | 
 |  |  |  |  |  |  |  | 
| NAME / ENTITY NAME / FINANCIAL INSTITUTION |  | ACCOUNT NUMBER (REQUIRED) | 
 |  |  |  |  |  |  |  | 
 |  |  |  |  |  |  |  | 
| MAILING ADDRESS |  | CITY |  | STATE |  | ZIP CODE | 
 |  |  |  |  |  |  |  | 
 |  |  |  |  |  |  |  | 
o  | C. Cash/Direct Deposit – Attach a pre-printed voided check. (Non-Custodian Investors Only)  | 
I authorize Brookfield Real Estate Income Trust Inc. or its agent to deposit my distribution into my checking or savings account. This authority will remain in force until I notify Brookfield Real Estate Income Trust Inc. in writing to cancel it. In the event that Brookfield Real Estate Income Trust Inc. deposits funds erroneously into my account, they are authorized to debit my account for an amount not to exceed the amount of the erroneous deposit.
 |  |  |  |  |  |  |  |  |  |  |  |  |  |  |  |  |  |  |  |  |  |  |  |  |  |  |  |  |  |  |  |  | 
 |  |  |  |  |  | 
| FINANCIAL INSTITUTION NAME |  |  | YOUR BANK’S ABA ROUTING NUMBER  |  |  | YOUR BANK ACCOUNT NUMBER | 
 |  |  |  |  |  |  |  |  |  |  | 
 |  |  |  |  |  |  |  |  | 
| MAILING ADDRESS |  | CITY |  | STATE |  | ZIP CODE |  | 
 |  |  |  |  |  |  |  |  |  |  | 
ATTACH A PRE-PRINTED VOIDED CHECK
*A participant may terminate participation in the Distribution Reinvestment Plan at any time, without penalty, by delivering 10 days’ prior written notice to Brookfield Real Estate Income Trust Inc. This notice must be received by Brookfield Real Estate Income Trust Inc. prior to the last day of a month in order for a participant’s termination to be effective for such month. Upon termination, future distributions will be distributed in cash.
Brookfield Real Estate Income Trust Inc. (The “Trust”) I Subscription Agreement for Shares
6. Broker-Dealer/Financial Advisor Information (Required Information. All fields must be completed.)
The Financial Advisor must sign below to complete the order. The Financial Advisor hereby warrants that he/she is duly licensed and may lawfully sell Shares in the state designated as the investor’s legal residence.
 |  |  |  |  |  |  |  |  |  |  |  |  |  |  |  |  |  |  |  |  |  |  |  | 
 |  |  | 
| BROKER-DEALER  |  |  |  | FINANCIAL ADVISOR NAME | 
 |  |  |  |  |  |  |  | 
 |  |  |  |  |  |  | 
| FINANCIAL ADVISOR MAILING ADDRESS |  | CITY |  | STATE |  |  | ZIP CODE | 
 |  |  |  |  |  |  |  | 
 |  |  |  |  |  |  | 
| FINANCIAL ADVISOR NUMBER |  | BRANCH NUMBER |  | TELEPHONE NUMBER |  | FAX NUMBER | 
 |  |  |  |  |  |  |  | 
 |  |  |  |  |  | 
| EMAIL ADDRESS |  |  |  |  |  |  |  | 
Note that unless previously agreed to in writing by Brookfield Real Estate Income Trust Inc., all sales of securities must be made through a broker-dealer, including when an RIA has introduced the sale. In all cases, Section 6 must be completed.
The undersigned confirm(s), which confirmation is made on behalf of the broker-dealer with respect to sales of securities made through a broker-dealer, that they (i) have reasonable grounds to believe that the information and representations concerning the investor identified herein are true, correct and complete in all respects; (ii) have discussed such investor’s prospective purchase of Shares with such investor; (iii) have advised such investor of all pertinent facts with regard to the lack of liquidity and marketability of the Shares; (iv) have delivered or made available a current Prospectus and all related supplements, if any, to such investor; (v) have reasonable grounds to believe that the investor is purchasing these Shares for his or her own account; and (vi) have reasonable grounds to believe that the purchase of Shares is a suitable investment for such investor, that such investor meets the suitability standards applicable to such investor set forth in the Prospectus and related supplements, if any, including Regulation Best Interest, as applicable, and that such investor is in a financial position to enable such investor to realize the benefits of such an investment and to suffer any loss that may occur with respect thereto. The undersigned Financial Advisor further represents and certifies that, in connection with this subscription for Shares, he or she has complied with and has followed all applicable policies and procedures under his or her firm’s existing Anti-Money Laundering Program and Customer Identification Program.
 |  |  |  |  |  |  |  |  |  |  |  |  |  |  |  |  |  |  |  |  | 
 |  |  |  |  |  |  | 
| FINANCIAL ADVISOR SIGNATURE |  | DATE |  | BRANCH MANAGER SIGNATURE (If required by broker-dealer)  |  | DATE | 
7. Electronic Delivery Form (Optional)
Instead of receiving paper copies of the prospectus, prospectus supplements, annual reports, proxy statements, and other stockholder communications and reports, you may elect to receive electronic delivery of stockholder communications from Brookfield Real Estate Income Trust Inc. If you would like to consent to electronic delivery, including pursuant to email, initial the box below for this election.
The Trust encourages you to reduce printing and mailing costs and to conserve natural resources by electing to receive electronic delivery of stockholder communications and statement notifications. By consenting below to electronically receive stockholder communications, including your account-specific information, you authorize us to either (i) email stockholder communications to you directly or (ii) make them available on our website and notify you by email when and where such documents are available.
You will not receive paper copies of these electronic materials unless at least one of the following conditions occurs: (1) you specifically request hard copies; (2) the delivery of electronic materials is prohibited; (3) you click an unsubscribe link within an email communication received; or (4) the Fund, at its sole discretion, elects to send paper copies of the materials.
 |  |  |  |  |  |  |  |  |  |  |  | 
| I consent to electronic delivery: | Initials |  |  | 
If blank, the email provided in Section 3A will be used.
Brookfield Real Estate Income Trust Inc. (The “Trust”) I Subscription Agreement for Shares
8. Subscriber Representations
The Trust is required by law to obtain, verify and record certain personal information from you or persons on your behalf in order to establish the account. Required information includes name, date of birth, permanent residential address and social security/taxpayer identification number. The Trust may also ask to see other identifying documents. If you do not provide the information, the Trust may not be able to open your account. By signing the Subscription Agreement, you agree to provide this information and confirm that this information is true and correct. If the Trust is unable to verify your identity, or that of another person(s) authorized to act on your behalf, or if the Trust believes we have identified potentially criminal activity, the Trust reserves the right to take action as the Trust deems appropriate, which may include closing your account.
Separately initial each of the representations below. Except in the case of fiduciary accounts, you may not grant any person a power of attorney to make the representations on your behalf.
Note: All Items Must Be Read and Initialed
 |  |  |  |  |  |  |  |  |  |  |  |  |  |  |  |  |  |  |  |  | 
 |  |  |  |  |  |  | 
 |  | Initials |  | 
| In order to induce Brookfield Real Estate Income Trust Inc. to accept this subscription, I hereby represent and warrant to you as follows: | Primary Investor Initials  | Co-Investor Initials | 
 |  |  |  |  |  |  | 
| a. | I have received a copy of the final Prospectus. |  |  |  |  |  | 
 |  |  |  |  |  |  | 
| b. | I/We have (i) a minimum net worth (not including home, home furnishings and personal automobiles) of at least $250,000, or (ii) a minimum net worth (as previously described) of at least $70,000 and a minimum annual gross income of at least $70,000. |  |  |  |  |  | 
 |  |  |  |  |  | 
 |  |  |  |  |  |  | 
| c. | In addition to the general suitability requirements described above in 8(b), I/we meet the higher suitability requirements, if any, imposed by my state of primary residence as set forth in the Prospectus under “SUITABILITY STANDARDS.” |  |  |  |  |  | 
 |  |  |  |  |  | 
 |  |  |  |  |  |  | 
| d. | I acknowledge that there is no public market for the Shares and, thus, my investment in Shares is not liquid. |  |  |  |  |  | 
 |  |  |  |  |  |  | 
| e. | I am purchasing the Shares for my own account. |  |  |  |  |  | 
 |  |  |  |  |  |  | 
| f. | I understand that the transaction price per share at which my investment will be executed will be made available at www.brookfieldreit.com and in a prospectus supplement filed with the SEC, available at www.sec.gov. |  |  |  |  |  | 
 |  |  |  |  |  |  | 
| g. | I understand that my subscription request will not be accepted before the later of (i) two business days before the first calendar day of the month and (ii) three business days after the transaction price is made available. I understand that I am not committed to purchase shares at the time my subscription order is submitted and I may cancel my subscription at any time before the time it has been accepted as described in the previous sentence. I understand that I may withdraw my purchase request by notifying the transfer agent, through my financial intermediary or directly on Brookfield Real Estate Income Trust Inc.’s toll-free, automated telephone line, (833) 625-7348. |  |  |  |  |  | 
 |  |  |  |  |  | 
 |  |  |  |  |  |  | 
| h. | If I am not an Alabama, Idaho, Kansas, Kentucky, Maine, Maryland, Massachusetts, Nebraska, New Jersey, North Carolina, Ohio, Oregon, Texas, Vermont or Washington resident, I acknowledge that I will be automatically enrolled in the distribution reinvestment plan unless I elect in Section 5 of this subscription agreement to receive my distributions in cash.  |  |  |  |  |  | 
 |  |  |  |  |  | 
 |  |  |  |  |  |  | 
| i. | I am an Alabama resident, my investment in Brookfield Real Estate Income Trust Inc. and its affiliates may not exceed 10% of my liquid net worth.  |  |  |  |  |  | 
 |  |  |  |  |  |  | 
| j. | If I am a California resident, my investment in Brookfield Real Estate Income Trust Inc. may not exceed 10% of my liquid net worth.  |  |  |  |  |  | 
 |  |  |  |  |  |  | 
| k. | If I am an Idaho resident, I have either (a) a liquid net worth of $85,000 and annual gross income of $85,000 or (b) a liquid net worth of $300,000. In addition, my total investment in Brookfield Real Estate Income Trust Inc. may not exceed 10% of my liquid net worth.  |  |  |  |  |  | 
 |  |  |  |  |  | 
 |  |  |  |  |  |  | 
| l. | If I am an Iowa resident, I have either (a) an annual gross income of at least $100,000 and a net worth of at least $100,000, or (b) a net worth of at least $350,000. In addition, if I am not an accredited investor as defined in Regulation D under the Securities Act of 1933, as amended, my aggregate investment in this offering and in the securities of other non-publicly traded real estate investment trusts (REITs) does not exceed 10% of my net worth.  |  |  |  |  |  | 
 |  |  |  |  |  | 
 |  |  |  |  |  |  | 
| m. | If I am a Kansas resident, I understand that it is recommended by the Office of the Kansas Securities Commissioner that Kansas investors limit their total investment in this offering and other non-traded real estate investment trusts to not more than 10% of such investor’s liquid net worth. For this purpose, “liquid net worth” is that portion of net worth (total assets minus total liabilities) which consists of cash, cash equivalents and readily marketable securities.  |  |  |  |  |  | 
 |  |  |  |  |  | 
 |  |  |  |  |  |  | 
| n. | If I am a Kentucky resident, my investment in Brookfield Real Estate Income Trust Inc. and its affiliated non-publicly traded real estate investment trusts may not exceed 10% of my liquid net worth.  |  |  |  |  |  | 
 |  |  |  |  |  |  | 
| o. | If I am a Maine resident, I acknowledge that it is recommended by the Maine Office of Securities that my aggregate investment in this offering and other similar direct participation investments not exceed 10% of my liquid net worth.  |  |  |  |  |  | 
Brookfield Real Estate Income Trust Inc. (The “Trust”) I Subscription Agreement for Shares
 |  |  |  |  |  |  |  |  |  |  |  |  |  |  |  |  |  |  |  |  | 
 |  | Initials |  | 
 | Primary Investor Initials  | Co-Investor Initials | 
 |  |  |  |  |  |  | 
| p. | If I am a Massachusetts resident, my investment in Brookfield Real Estate Income Trust Inc. and in other illiquid direct participation programs may not exceed 10% of my liquid net worth.  |  |  |  |  |  | 
 |  |  |  |  |  |  | 
| q. | If I am a Missouri resident, no more than 10% of my liquid net worth may be invested in the securities of Brookfield Real Estate Income Trust Inc.  |  |  |  |  |  | 
 |  |  |  |  |  |  | 
| r. | If I am a Nebraska resident, and I do not meet the definition of “accredited investor” as defined in Regulation D under the Securities Act of 1933, as amended, my aggregate investment in this offering and in the securities of other non-publicly traded REITs may not exceed 10% of my net worth.  |  |  |  |  |  | 
 |  |  |  |  |  | 
 |  |  |  |  |  |  | 
| s. | If I am a New Jersey resident, I have either (a) a minimum liquid net worth of at least $100,000 and a minimum annual gross income of not less than $85,000, or (b) a minimum liquid net worth of $350,000. For these purposes, “liquid net worth” is defined as that portion of net worth (total assets exclusive of home furnishings, and automobiles, minus total liabilities) that consists of cash, cash equivalents and readily marketable securities. In addition, my investment in Brookfield Real Estate Income Trust Inc., and its affiliates, and other non-publicly traded direct investment programs (including real estate investment trusts, business development companies, oil and gas programs, equipment leasing programs and commodity pools, but excluding unregistered, federally and state exempt private offerings) may not exceed 10% of my liquid net worth.  |  |  |  |  |  | 
 |  |  |  |  |  | 
 |  |  |  |  |  |  | 
 | New Jersey investors are advised that the Class T and Class S shares will, with limited exceptions, be subject to upfront selling commissions and/or dealer manager fees of up to 3.5% and Class D shares will, with limited exceptions, be subject to upfront selling commissions of up to 1.5%, which, in each case, will reduce the amount of the purchase price that is available for investment. New Jersey investors are also advised that Brookfield Real Estate Income Trust Inc. will pay stockholder servicing fees, subject to certain limits, with respect to outstanding Class T, Class S and Class D shares in an annual amount equal to 0.85%, 0.85% and 0.25%, respectively, of the aggregate NAV of the outstanding Class T, Class S or Class D shares. The stockholder servicing fees will reduce the NAV or, alternatively, the amount of distributions that are paid with respect to Class T, Class S and Class D shares. Stockholder servicing fees allocable to a specific class of shares will only be included in the NAV calculation for that class, which may cause the NAV per share for our share classes to be different. No upfront selling commissions, dealer manager fees or ongoing stockholder servicing fees are paid with respect to Class I shares. Your financial advisor may charge a separate wrap account or similar fee with respect to Class I shares or Class D shares. |  |  |  |  |  | 
 |  |  |  |  |  |  | 
| t. | If I am a New Mexico resident I must limit my investment in Brookfield Real Estate Income Trust Inc., its affiliates and other non-traded real estate investment trusts to 10% of my liquid net worth.  |  |  |  |  |  | 
 |  |  |  |  |  |  | 
| u. | If I am a North Dakota resident, I have a net worth of at least 10 times my investment in Brookfield Real Estate Income Trust Inc.  |  |  |  |  |  | 
 |  |  |  |  |  |  | 
| v. | If I am an Ohio resident, my investment in Brookfield Real Estate Income Trust Inc., its affiliates and other non-traded real estate investment programs may not exceed 10% of my liquid net worth. For these purposes, “liquid net worth” is defined as that portion of net worth (total assets exclusive of home, home furnishings, and automobiles minus total liabilities) that is comprises cash, cash equivalents, and readily marketable securities.  |  |  |  |  |  | 
 |  |  |  |  |  | 
 |  |  |  |  |  |  | 
| w. | If I am an Oregon resident, my investment in Brookfield Real Estate Income Trust Inc. and its affiliates may not exceed 10% of my liquid net worth.  |  |  |  |  |  | 
 |  |  |  |  |  |  | 
| x. | If I am a Pennsylvania resident, my investment in Brookfield Real Estate Income Trust Inc. may not exceed 10% of my net worth.  |  |  |  |  |  | 
 |  |  |  |  |  |  | 
| y. | If I am a Puerto Rico resident, my investment in Brookfield Real Estate Income Trust Inc., its affiliates and other non-traded real estate investment programs may not exceed 10% of my liquid net worth. For these purposes, “liquid net worth” is defined as that portion of net worth (total assets exclusive of primary residence, home furnishings, and automobiles minus total liabilities) consisting of cash, cash equivalents, and readily marketable securities.  |  |  |  |  |  | 
 |  |  |  |  |  | 
 |  |  |  |  |  |  | 
| z. | If I am a Tennessee resident, I have a liquid net worth of at least 10 times my investment in Brookfield Real Estate Income Trust Inc.  |  |  |  |  |  | 
 |  |  |  |  |  |  | 
| aa. | If I am a Vermont resident and I am not an “accredited investor” as defined in 17 C.F.R. § 230.501, my investment in this offering may not exceed 10% of my liquid net worth. For these purposes, “liquid net worth” is defined as an investor’s total assets (not including home, home furnishings, or automobiles) minus total liabilities.  |  |  |  |  |  | 
 |  |  |  |  |  | 
For purposes of the acknowledgments above, an affiliate of Brookfield Real Estate Income Trust Inc. shall mean (i) any person or entity directly or indirectly owning, controlling or holding, with the power to vote, 10% or more of the outstanding voting securities of Brookfield Real Estate Income Trust Inc.; (ii) any person or entity 10% or more of whose outstanding voting securities are directly or indirectly owned, controlled or held, with the power to vote, by Brookfield Real Estate Income Trust Inc.; (iii) any person or entity directly or indirectly controlling, controlled by or under common control with Brookfield Real Estate Income Trust Inc., including any partnership in which Brookfield Real Estate Income Trust Inc. is a general partner or the sole member of a general partner; and (iv) any executive officer, director, trustee or general partner of Brookfield Real Estate Income Trust Inc.
Brookfield Real Estate Income Trust Inc. (The “Trust”) I Subscription Agreement for Shares
If you do not have another broker-dealer or other  financial intermediary introducing you to Brookfield Real Estate Income Trust Inc., then the Dealer Manager may be deemed to be acting as your broker  of record in connection with any investment in Brookfield Real Estate Income Trust Inc. For important information  in this respect, see Section 6 above.  I declare that the information supplied above is true and correct and may be relied upon by Brookfield Real Estate Income Trust Inc. I acknowledge that the Broker-Dealer / Financial Advisor (Broker-Dealer / Financial Advisor of record) indicated in Section 6 of this Subscription Agreement and its designated clearing agent, if any, will have full access to my account information, including the number of shares I own, tax information (including the Form 1099) and repurchase information. Investors may change the Broker-Dealer / Financial Advisor of record at any time by contacting Brookfield Real Estate Income Trust Inc. at the number indicated below.
9. Tax Information and Subscriber Signature
This section  summarizes certain U.S. Federal income  tax restrictions applicable to Brookfield Real Estate Income Trust Inc., an entity that has elected to be a real estate investment trust under  the Code (a “REIT”) and includes information  for the Subscriber  and the Subscriber’s tax adviser to review and complete with regard  to the tax status  of the individual or entity in whose  name the investment will be held.
An entity formed  as a REIT cannot  maintain its REIT status  if it is “closely held.” A REIT will be treated as closely held if, during the last half of a taxable year, five or fewer investors  classified as “individuals” are treated as the beneficial owners  of more  than 50% of the equity of the REIT. In the case of a Subscriber  that is an entity (an “Entity Subscriber”), the beneficial owners  of the Entity Subscriber  may, in turn, be considered beneficial owners of Brookfield Real Estate Income Trust Inc.
Although Brookfield Real Estate Income Trust Inc. expects  that the number of Subscribers  and the tax status  of the Entity Subscribers  will enable Brookfield Real Estate Income Trust Inc. to avoid being treated as closely held, Brookfield Real Estate Income Trust Inc. needs  to understand the tax status  of each Subscriber  in order to confirm that Brookfield Real Estate Income Trust Inc. will not be closely held.
The following is a description of the rules defining the terms  “Individual” and “Beneficial Ownership” as used in this Section 9 and a brief summary of how such rules may apply to most typical Subscribers. The term  “Individual” means an individual within the meaning of Code Section 542(a)(2), as modified by Code Section 856(h)(3).  Natural persons and the following organizations are treated as Individuals for these  purposes:
•A pension  trust under  Code Section 501(c)(17) (a trust that provides  for payment  of supplemental unemployment compensation);
•A private foundation under  Code Section 509(a); and
•A trust permanently set aside or used for charitable  purposes as described in Code Section 642(c) (charitable  trusts  for estate planning purposes).
In general,  all other  entities  are not treated as Individuals.
The  term   “Beneficial Ownership” means   the  ownership  of  shares   of  stock  of  Brookfield  Real  Estate  Income  Trust  Inc.,  directly  or  indirectly, by  an  entity  or  Individual for  purposes of  Code  Section  542(a)(2),   taking  into  account the  constructive  ownership  rules  of  Code  Section  544, as  modified  by  Code  Section  856(h)(1)(B).  In general,   this  means  that  shares  of  stock  of  Brookfield  Real Estate  Income  Trust  Inc.  held,  directly or  indirectly,  by or  for  (i)  a  corporation, partnership, estate,  or  trust  shall be  considered as  owned  directly  proportionately by its  shareholders, partners or  beneficiaries, and  (ii) a natural  person’s  spouse, brothers, sisters,  ancestors and  lineal  descendants are  treated as owned  by that  person. In addition,  if any entity or Individual has an option  to  acquire  shares  of stock  of Brookfield Real Estate Income  Trust Inc. (or  an option  to acquire  such an option  or one  of a series  of such options), such shares  of stock  of Brookfield Real Estate  Income  Trust Inc. shall be treated as owned  by such entity or  Individual. Under  these  rules,  each  Subscriber  will be  treated as Beneficially Owning  its  proportionate share  of the  stock  of Brookfield  Real Estate Income Trust Inc.. Moreover, in the  case  of a Subscriber  that  is not  an Individual, each  beneficial owner  of the  Subscriber  will be treated as Beneficially Owning
its proportionate share  of Brookfield Real Estate Income Trust Inc. stock held, directly or indirectly, by the Subscriber.  As used  in this Section 9, the terms “Beneficial Owner,” “Beneficially Owns” and “Beneficially Owned” have correlative  meanings.
A. SUBSCRIBER TAX STATUS
Please confirm with a tax adviser the status  and Beneficial Ownership of the Individual or entity making the investment in Brookfield Real Estate Income
Trust Inc. and then check the category  applicable  to your status:
 |  |  |  |  |  |  |  |  |  |  |  |  |  |  | 
| a. | o | Subscriber  is a natural person and either: | 
 |  |  |  |  | 
 | i. | o | none of the Subscriber’s spouse, brothers or sisters (whether by whole or half-blood),  ancestors or lineal descendants Beneficially Owns an interest in Brookfield Real Estate Income Trust Inc.; o | 
 |  |  |  |  | 
 | ii. | o | the name of each related  person described in clause (i) are disclosed  in Section 9(C) below. | 
 |  |  |  |  | 
| b. | o  | The Subscriber  is a trust described in Code Section 401(a) and exempt  from tax under  Code Section 501(a) and either: | 
 |  |  |  |  | 
 |  |  |  |  | 
 | i. | o | no beneficiary holds an actuarial interest in the Subscriber  in excess of 1%; or | 
 |  |  |  |  | 
 | ii. | o | a beneficiary holds an actuarial interest in the Subscriber  of more  than 1% but not in excess of 10%. | 
 |  |  |  |  | 
| c. | o | The Subscriber  is a private foundation within the meaning of Code Section 509(a). | 
 |  |  |  |  | 
| d. | o | The Subscriber  is a trust described in Code Section 501(c)(17) (a trust providing for payment  of supplemental unemployment compensation benefits). | 
 |  |  |  |  | 
| e. | o | Subscriber  is a trust permanently set aside for a charitable  or other  purpose as described in Code Section 642(c). | 
Brookfield Real Estate Income Trust Inc. (The “Trust”) I Subscription Agreement for Shares
 |  |  |  |  |  |  |  |  |  |  |  |  |  |  | 
| f. | o | The Subscriber  is a public charity exempt  from tax under  Code Section 501(c)(3).  | 
 |  |  |  |  | 
| g. | o | The Subscriber  is a governmental plan within the meaning of Code Section 414(d) and either:  | 
 |  |  |  |  | 
 | i. | o | no beneficiary holds an actuarial interest in the Subscriber  in excess of 1%; or  | 
 |  |  |  |  | 
 | ii. | o | a beneficiary holds an actuarial interest in the Subscriber  of more  than 1% but not in excess of 10%.  | 
 |  |  |  |  | 
| h. | o | The Subscriber  is a voluntary employees’ beneficiary association described in Code Section 501(c)(9) and either:  | 
 |  |  |  |  | 
 | i. | o | no beneficiary holds an interest in the Subscriber  in excess of 1%; or  | 
 |  |  |  |  | 
 | ii. | o | a beneficiary holds an interest in the Subscriber  of more  than 1% but not in excess of 10%.  | 
 |  |  |  |  | 
| i. | o | The Subscriber  is a corporation, limited liability company  or partnership not otherwise described in paragraphs (a) through  (h) and either:  | 
 |  |  |  |  | 
 | i. | o | no Individual Beneficially Owns more  than 1% of the interests in the Subscriber;  | 
 |  |  |  |  | 
 | ii. | ☐ an Individual Beneficially Owns more  than 1% of the interests in the Subscriber,  but no Individual Beneficially Owns more  than 10% of the interests in the Subscriber;  or  | 
 |  |  |  |  | 
 | iii. | o | neither  (i) nor (ii) applies, in which case the Subscriber  must complete Section 9(B) below.  | 
 |  |  |  |  | 
| j. | o  | The Subscriber  is a trust or estate not otherwise described in paragraphs (a) through  (h) and the statements in clause (i), (ii), (iii) or (iv) checked below apply:  | 
 |  |  |  |  | 
 | i. | o | each beneficiary of the Subscriber  (a “Beneficiary”) and, if the Subscriber  is a grantor trust,  each grantor of the Subscriber  (a “Grantor”) (a “Grantor”) is a natural person and at least two of such Beneficiaries and/or Grantors are related  persons as described in paragraph (a)(i) of this Section 9(A); and either  | 
 |  |  |  |  | 
 |  | A. | o | no Beneficiary or Grantor  described in clause (i) is a related  person within the meaning of paragraph (a)(i) of this Section 9(A) with respect to another Subscriber,  Beneficiary of another Subscriber  or Grantor  of another Subscriber;  or  | 
 |  |  |  |  | 
 |  | B. | o | the names of all related  persons described in clause (A), their status  as Beneficiary or Grantor  and such persons’ relationship to the Subscriber, the Beneficiary and/or the Grantor  (as applicable)  are disclosed  in Section C below;  | 
 |  |  |  |  | 
 | ii. | o | no Individual will Beneficially Own, directly or indirectly, more  than 1% of the interests in the Subscriber;  | 
 |  |  |  |  | 
 | iii. | o | if an Individual will Beneficially Own, directly or indirectly, more  than 1% of the interests in the Subscriber,  no Individual will Beneficially Own, directly or indirectly, more  than 10% of the interests in the Subscriber;  or  | 
 |  |  |  |  | 
 | iv. | o | neither  (i), (ii) nor (iii) applies, in which case the Subscriber  must complete Section 9(B) below.  | 
B. SUBSCRIBER TAX STATUS NOT DESCRIBED IN SECTION 9(A) ABOVE
If the Subscriber  is not classified in any of the categories set forth in paragraphs (a) through  (j) of Section 9(A) above,  or if the Subscriber  indicated  that paragraph (i)(iii) or paragraph (j)(iv) of Section A applies to the Subscriber,  the Subscriber  must complete paragraphs (a) and (b) of this Section B below.  In addition,  the Subscriber  must provide  any additional  information  that Brookfield Real Estate Income Trust Inc. may request in order to ascertain  whether more  than 50% of the equity of Brookfield Real Estate Income Trust Inc. may be held by five or fewer Individuals.
a.Please describe the Subscriber’s tax status  under  the Code (e.g.,  corporation, partnership, grantor trust):
b.Please attach  a statement describing  the number of Beneficial Owners  of the Subscriber,  such Beneficial Owners’ relative interests in the Subscriber, and the relationships, if any, among the Subscriber’s beneficial owners.
c.To the best  of the Subscriber’s knowledge, as of the date  hereof,  are the Beneficial Owners  of the Subscriber  (disregarding the current investment) currently  investors  in Brookfield Real Estate Income Trust Inc. either  directly or indirectly?
If “Yes,” on the statement required pursuant to clause (b) above,  please  identify any such other  investor and describe each such Beneficial Owners’ cumulative interest in Brookfield Real Estate Income Trust Inc. (disregarding the current investment) based  on such direct  and indirect  ownership.
Brookfield Real Estate Income Trust Inc. (The “Trust”) I Subscription Agreement for Shares
C. AFFILIATES
a.To the best  of the Subscriber’s knowledge, is the Subscriber  affiliated with or related  to any other  investor in Brookfield Real Estate Income Trust Inc.?
If “Yes,” please  identify any such other  investor and provide  details of the affiliation
 |  |  |  |  |  |  |  |  |  |  |  |  |  |  |  |  |  | 
 |  |  |  |  |  | 
 | NAME |  | AFFILIATION |  |  | 
 |  |  |  |  |  | 
 |  |  |  |  |  | 
 | NAME |  | AFFILIATION |  |  | 
 |  |  |  |  |  | 
 |  |  |  |  |  | 
 | NAME |  | AFFILIATION |  |  | 
(If the space  provided is insufficient, please  refer to and attach  a separate list in response.)
b.In the case of a Subscriber  that is a trust described in Code Section 401(a) and exempt  from tax under  Code Section 501(a), the Subscriber  certifies that no “disqualified person”  (as defined  in Code Section 4975(e)(2), without  regard  to subparagraphs (B) and (I) thereof) with respect to such Subscriber holds, directly or indirectly, any interest in Brookfield Real Estate Income Trust Inc.
D. CERTAIN CERTIFICATIONS RELATED TO DOMESTICALLY CONTROLLED REIT STATUS:
For purposes of this Part D:
“Foreign Ownership Percentage” means,  with respect to you as of the date  of this Subscription  Agreement, the portion of your interest in Brookfield Real Estate Income Trust Inc. that is held by Foreign Persons  directly or indirectly through  any one or more  U.S. Persons.
“Foreign Person” means a “foreign person”  for purposes of Section 897(h)(4)(B) of the Internal Revenue Code of 1986, as amended (the “Code”), and includes (i) any nonresident alien individual, (ii) any corporation or partnership that is not created or organized in the United States or under  the law of the United States or of any state  (unless, in the case of a partnership, applicable Treasury regulations  provide  otherwise), (iii) any Foreign Estate, and (iv) any trust other  than a Domestic  Trust.
“U.S. Individual” means an individual that is a U.S. Person.
“U.S. Person” means a “United States person”  as defined  by Code Section 7701(a)(30) and includes (i) a citizen or resident of the United States, (ii) a corporation or partnership created or organized in the United States or under  the law of the United States or of any State (unless, in the case of a partnership, the Secretary  provides  otherwise by regulations), (iii) any estate other  than a Foreign Estate, and (iv) a Domestic  Trust.
Under penalties  of perjury, I certify that: (check only one)
a.The Subscriber  is a Foreign Person.
b.The Subscriber  is U.S. Person.  If the Subscriber  is a U.S. Person and not a U.S. Individual, the Subscriber  represents that:
i.the Subscriber’s Foreign Ownership Percentage does  not (and will not) exceed ________% (please provide your Foreign Ownership Percentage); and
ii.the Subscriber  will promptly  notify Brookfield Real Estate Income Trust Inc. in writing upon  any change in its Foreign Ownership Percentage
E. CERTAIN FIRPTA CERTIFICATIONS (Required  for U.S. investors):
Under penalties  of perjury, I certify that the address shown on this Subscription  Agreement  is my home  address (in the case of an individual) or office address (in the case of an entity) and that I am not a foreign person.
F. SUBSTITUTE IRS FORM W-9 CERTIFICATIONS (Required  for U.S. investors):
Under penalties  of perjury, I certify that the address shown on this Subscription  Agreement  is my home  address (in the case of an individual) or office address (in the case of an entity) and that I am not a foreign person.
Under penalties of perjury, I certify that:
1.The number shown on this Subscription  Agreement  is my correct taxpayer identification  number (or I am waiting for a number to be issued to me);
2.I am not subject  to backup withholding because: (a) I am exempt  from backup withholding,  or (b) I have not been  notified by the Internal Revenue Service (IRS) that I am subject  to backup withholding as a result of a failure to report all interest or dividends,  or (c) the IRS has notified me that I am no longer subject  to backup withholding;
3.I am a U.S. citizen or other  U.S. person (including a resident alien) (defined  in IRS Form W-9); and
4.The FATCA code(s) entered on this form (if any) indicating that I am exempt  from FATCA reporting is correct.
Certification instructions. You must cross out item 2 above if you have been  notified by the IRS that you are currently  subject  to backup withholding because you have failed to report all interest and dividends on your tax return.
The Internal Revenue Service does not require your consent to any provision of this document other than the certifications required to avoid backup withholding.
Brookfield Real Estate Income Trust Inc. (The “Trust”) I Subscription Agreement for Shares
G. SUBSCRIBER SIGNATURE(S)
 |  |  |  |  |  |  |  |  |  |  |  | 
 |  |  |  | 
 |  |  |  | 
| SIGNATURE OF INVESTOR | DATE | SIGNATURE OF CO-INVESTOR OR CUSTODIAN (If applicable)  | DATE | 
(MUST BE SIGNED BY CUSTODIAN OR TRUSTEE IF PLAN IS ADMINISTERED BY A THIRD PARTY)
10. Miscellaneous
If investors participating in the Distribution  Reinvestment  Plan or making subsequent purchases of Shares of Brookfield Real Estate Income Trust Inc. experience a material adverse  change in their financial condition or can no longer make the representations or warranties set forth in Section 8 above, they are asked to promptly  notify Brookfield Real Estate Income Trust Inc. and the Broker-Dealer in writing.
No sale of Shares may be completed until at least five business  days after you receive the final Prospectus. To be accepted, a subscription request must be made with a completed and executed subscription agreement in good  order and payment  of the full purchase price at least five business  prior to the first calendar  day of the month  (unless waived). You will receive a written  confirmation of your purchase.
All items on the Subscription  Agreement  must be completed in order for your subscription to be processed. Subscribers are encouraged to read the Prospectus in its entirety  for a complete explanation  of an investment in the Shares of Brookfield Real Estate Income Trust Inc.
Return to:
SS&C GIDS, Inc.
PO Box 219663
Kansas City, MO 64121
Overnight Address:
Brookfield Real Estate Income Trust Inc.
801 Pennsylvania Ave, Suite 219663
Kansas City, MO 64105-1407
Toll Free Number:  (833) 625-7348
Brookfield Real Estate Income Trust Inc. Investor Relations: (833) 625-7348
 |  |  |  |  |  |  |  |  | 
Brookfield Real Estate Income Trust Inc. Investor Relations (833) 625-7348  |  | 
 
 11  | 
 | 
APPENDIX C: PRIVACY NOTICE
 |  |  |  |  |  |  |  |  |  |  |  | 
| FACTS | WHAT DOES BROOKFIELD DO WITH YOUR PERSONAL INFORMATION?  | 
 |  |  |  | 
Why?  | Financial companies choose how they share your personal information. U.S. federal law gives consumers the right to limit some but not all sharing. U.S. federal law also requires us to tell you how we collect, share, and protect your personal information. Please read this notice carefully to understand what we do.  | 
 |  |  |  | 
What?  | The types of personal information we collect and share depend on the product or service you have with us. This information can include: •Social Security number and Income •Account balances and wire transfer instructions •Account transactions and assets •When you are no longer our customer, we continue to share your information as described in this notice.  | 
How?  | All financial companies need to share customers’ personal information to run their everyday business. In the section below, we list the reasons financial companies can share their customers’ personal information; the reasons Brookfield chooses to share; and whether you can limit this sharing.  | 
Reasons we can share your personal information  | Does Brookfield share?  | Can you limit this sharing?  | 
 |  |  |  | 
For our everyday business purposes - such as to process your transactions, maintain your account(s), respond to court orders and legal investigations, or report to credit bureaus  | Yes  | No  | 
 |  |  |  | 
For our marketing purposes - to offer our products and services to you  | Yes  | No  | 
 |  |  |  | 
| For joint marketing with other financial companies | No  | We don’t share  | 
 |  |  |  | 
For our affiliates’ everyday business purposes - information about your transactions and experiences  | No  | We don’t share  | 
 |  |  |  | 
For our affiliates’ everyday business purposes - information about your creditworthiness  | No  | We don’t share  | 
For our affiliates to market to you  | No  | We don’t share  | 
For nonaffiliates to market to you  | No  | We don’t share  | 
 |  |  |  | 
Questions?  | Contact Ronald Fisher-Dayn by phone at (212) 978-1763 or via email at Ronald.Fisher- Dayn@Brookfield.com  | 
1Certain registered representatives (“Registered Representatives”) of Brookfield Private Advisors LLC, a FINRA member, are also registered with FINRA on behalf, and under the supervision, of Quasar Distributors (“Quasar”), also a FINRA member, for purposes of marketing and distribution of certain Brookfield-sponsored mutual funds, and SDDco Brokerage Advisors, LLC (“SDDco”), also a FINRA member, for purposes of marketing and distribution of a non-traded real estate investment trust (REIT). In order to facilitate Quasar’s and SDDco’s supervision of the Registered Representatives’ activities that are conducted through Quasar and SDDco, Brookfield makes available to Quasar and SDDco such representatives’ e-mail communications for the limited purpose of conducting supervisory reviews, subject to appropriate confidentiality arrangements.
 |  |  |  |  |  | 
| Who we are | 
Who is providing this notice?  | The Brookfield affiliated entities set forth below.  | 
What we do  | 
 |  | 
How does Brookfield protect my personal information?  | To protect your personal information from unauthorized access and use, we use security measures that comply with federal law. These measures include computer safeguards and secured files and buildings.  | 
 |  | 
How does Brookfield collect my personal information?  | We collect your personal information, for example, when you •open an account or provide account information •give us your contact information or enter into an investment advisory contract •make a wire transfer  | 
 |  | 
Why can’t I limit all sharing?  | U.S. federal law gives you the right to limit only •sharing for affiliates’ everyday business purposes - information about your creditworthiness •affiliates from using your information to market to you •sharing for nonaffiliates to market to you State laws and individual companies may give you additional rights to limit sharing.  | 
| Definitions | 
 |  | 
| Affiliates | Companies related by common ownership or control. They can be financial and nonfinancial companies. Our affiliates include the Brookfield companies.  | 
| Nonaffiliates | Companies not related by common ownership or control. They can be financial and nonfinancial companies. Nonaffiliates we share with can include fund administrators, custodians, brokers, dealers, counterparties, auditors, and legal advisors.  | 
| Joint marketing | A formal agreement between nonaffiliated financial companies that together market financial products or services to you.  | 
Other important information  | 
| N/A | 
| Who we are cont’d… | 
Who is providing this notice?  | Brookfield Real Estate Income Trust Inc. Brookfield REIT Adviser LLC Brookfield Oaktree Wealth Solutions LLC.  | 
Brookfield Real Estate Income Trust Inc.
Maximum Offering of $7,500,000,000
Common Stock
Prospectus
April 11, 2025
You should rely only on the information contained in this prospectus. No dealer, salesperson or other person is authorized to make any representations other than those contained in the prospectus and supplemental literature authorized by Brookfield Real Estate Income Trust Inc. and referred to in this prospectus, and, if given or made, such information and representations must not be relied upon. This prospectus is not an offer to sell nor is it seeking an offer to buy these securities in any jurisdiction where the offer or sale is not permitted. The information contained in this prospectus is accurate only as of the date of this prospectus, regardless of the time of delivery of this prospectus or any sale of these securities. You should not assume that the delivery of this prospectus or that any sale made pursuant to this prospectus implies that the information contained in this prospectus will remain fully accurate and correct as of any time subsequent to the date of this prospectus.
PART II
Information Not Required in the Prospectus
Item 31. Other Expenses of Issuance and Distribution.
The following table itemizes the expenses incurred by the registrant (other than selling commissions, dealer manager fees, stockholder servicing fees and other underwriting compensation) in connection with the issuance and registration of the securities being registered hereunder. All amounts shown are estimates except the SEC registration fee and the FINRA filing fee.
 |  |  |  |  |  | 
SEC registration fee  | $ | 640,417  |  | 
FINRA filing fee  | $ | 225,500  |  | 
Legal fees and expenses  | $ | 5,000,000  |  | 
Printing and mailing  | $ | 4,000,000  |  | 
Accounting and tax fees and expenses  | $ | 1,000,000  |  | 
Blue sky fees and expenses  | $ | 1,000,000  |  | 
Advertising and sales expenses  | $ | 2,000,000  |  | 
Due diligence  | $ | 2,000,000  |  | 
Transfer agent fees and expenses  | $ | 2,000,000  |  | 
Promotional items expenses  | $ | 500,000  |  | 
Technology expenses  | $ | 1,000,000  |  | 
Issuer costs related to training and education and retail conferences  | $ | 1,000,000  |  | 
Total  | $ | 20,365,917  |  | 
Item 32. Sales to Special Parties.
None.
Item 33. Recent Sales of Unregistered Securities.
The Adviser is entitled to a per annum management fee payable monthly in cash or shares of common stock, at the Adviser’s election. These offers and sales were exempt from the registration provisions of the Securities Act by virtue of Section 4(a)(2) thereunder. We also issued unregistered Class I common stock pursuant to our distribution reinvestment plan to the Adviser. These issuances were made pursuant to Section 4(a)(2) of the Securities Act. The below shows the total issuances of Class I shares by us to the Adviser over the past three years.
 |  |  |  |  |  |  |  |  |  |  |  |  |  |  | 
Date of Unregistered Sale  |  | Amount of Class I Common Shares Issued to the Adviser  |  | Consideration  | 
June 1, 2022  |  | 172,098 |  | $2,276,927 | 
| July 1, 2022 |  | 73,289 |  | $1,015,793 | 
| August 1, 2022 |  | 79,492 |  | $1,097,869 | 
August 19, 2022  |  | 317 |  | $4,383 | 
| September 1, 2022 |  | 83,236 |  | $1,157,826 | 
September 20, 2022  |  | 658 |  | $9,155 | 
October 1, 2022  |  | 88,034 |  | $1,228,066 | 
October 20, 2022  |  | 700 |  | $9,771 | 
| November 1, 2022 |  | 89,832 |  | $1,253,999 | 
November 19, 2022  |  | 1,080 |  | $15,077 | 
| December 1, 2022 |  | 89,012 |  | $1,242,924 | 
 |  |  |  |  |  |  |  |  |  |  |  |  |  |  | 
December 20, 2022  |  | 1,469 |  | $20,513 | 
January 1, 2023  |  | 90,871 |  | $1,238,858 | 
January 20, 2023  |  | 792 |  | $10,802 | 
| February 1, 2023 |  | 93,245 |  | $1,245,775 | 
February 20, 2023  |  | 3,374 |  | $45,083 | 
| March 1, 2023 |  | 93,024 |  | $1,237,392 | 
March 20, 2023  |  | 3,824 |  | $50,861 | 
April 1, 2023  |  | 90,433 |  | $1,195,446 | 
April 20, 2023  |  | 4,286 |  | $56,652 | 
May 1, 2023  |  | 93,867 |  | $1,215,281 | 
May 19, 2023  |  | 1,306 |  | $16,913 | 
June 1, 2023  |  | 92,867 |  | $1,202,297 | 
June 20, 2023  |  | 1,746 |  | $22,604 | 
July 1, 2023  |  | 90,722 |  | $1,161,255 | 
July 20, 2023  |  | 2,208 |  | $28,262 | 
| August 1, 2023 |  | 91,263 |  | $1,146,289 | 
| August 21, 2023 |  | 1,357 |  | $17,043 | 
| September 1, 2023 |  | 90,505 |  | $1,131,877 | 
September 20, 2023  |  | 1,827 |  | $22,582 | 
October 1, 2023  |  | 90,532 |  | $1,118,949 | 
October 20, 2023  |  | 2,274 |  | $28,103 | 
| November 1, 2023 |  | 89,681 |  | $1,108,911 | 
November 20, 2023  |  | 1,361 |  | $16,823 | 
| December 1, 2023 |  | 88,142 |  | $1,085,359 | 
December 20, 2023  |  | 1,808 |  | $22,268 | 
January 1, 2024  |  | 86,646 |  | $1,046,193 | 
| January 19 , 2024 |  | 2,290 |  | $27,647 | 
| February 1, 2024 |  | 87,695 |  | $1,032,537 | 
February 20, 2024  |  | 1,389 |  | $16,359 | 
| March 1, 2024 |  | 84,538 |  | $993,379 | 
March 20, 2024  |  | 1,846 |  | $21,686 | 
April 1, 2024  |  | 84,684 |  | $969,042 | 
| April 19, 2024 |  | 936 |  | $10,711 | 
May 1, 2024  |  | 85,013 |  | $962,128 | 
| May 20, 2024 |  | 1,399 |  | $15,831 | 
June 1, 2024  |  | 83,407 |  | $943,404 | 
| June 20, 2024 |  | 1,857 |  | $20,999 | 
July 1, 2024  |  | 82,325 |  | $927,786 | 
| July 19, 2024 |  | 2,316 |  | $26,098 | 
August 1, 2024  |  | 81,759 |  | $916,764 | 
| August 20, 2024 |  | 1,379 |  | $15,465 | 
September 1, 2024  |  | 80,557 |  | $899,542 | 
September 20, 2024  |  | 1,830 |  | $20,437 | 
October 1, 2024  |  | 81,599 |  | $899,041  | 
October 21, 2024  |  | 2,302 |  | $25,364 | 
 |  |  |  |  |  |  |  |  |  |  |  |  |  |  | 
November 1, 2024  |  | 80,347 |  | $890,322 | 
November 20, 2024  |  | 1,366 |  | $15,136 | 
December 1, 2024  |  | 79,925 |  | $882,247 | 
December 20, 2024  |  | 1,814 |  | $20,022 | 
January 1, 2025  |  | 78,892 |  | $867,178 | 
| January 20, 2025 |  | 2,266 |  | $24,910 | 
February 1, 2025  |  | 97,177 |  | $1,068,621 | 
| February 20, 2025 |  | 1,350 |  | $14,847 | 
March 1, 2025  |  | 98,651 |  | $1,079,770 | 
| March 20, 2025 |  | 1,895 |  | $20,739 | 
We have sold unregistered shares of our Class C common stock and Class I common stock to feeder vehicles that in turn offer interests in themselves to non-U.S. persons. These offers and sales were exempt from the registration provisions of the Securities Act by virtue of Section 4(a)(2) and Regulation S thereunder. We also issued unregistered Class C and Class I common stock pursuant to our distribution reinvestment plan to these feeder vehicles. These issuances were made pursuant to Section 4(a)(2) of the Securities Act. The below shows the total issuances of Class C common stock and Class I common stock by us to feeder vehicles over the past three years.
 |  |  |  |  |  |  |  |  |  |  |  |  |  |  |  |  |  |  |  |  |  |  |  |  |  |  | 
| Date of Unregistered Sale |  | Amount of Class C Common Shares Issued to Feeder Vehicles |  | Consideration |  | Amount of Class I Common Shares Issued to Feeder Vehicles |  | Consideration | 
| May 1, 2022 |  | 1,440,454  |  |  | $ | 18,681,680  |  |  | —  |  |  | —  |  | 
| June 1, 2022 |  | 657,892  |  |  | $ | 8,884,499  |  |  | 7,715,861  |  |  | $ | 106,942,600  |  | 
| July 1, 2022 |  | 895,254  |  |  | $ | 12,155,044  |  |  | 3,480,879  |  |  | $ | 48,074,420  |  | 
| July 20, 2022 |  | —  |  |  | $ | —  |  |  | 14,424  |  |  | $ | 199,215  |  | 
| August 1, 2022 |  | 791,725  |  |  | $ | 10,706,581  |  |  | 918,956  |  |  | $ | 12,782,765  |  | 
| August 19, 2022 |  | —  |  |  | $ | —  |  |  | 21,418  |  |  | $ | 297,931  |  | 
| September 1, 2022 |  | 559,658  |  |  | $ | 7,625,063  |  |  | 1,570,613  |  |  | $ | 21,909,900  |  | 
| September 20, 2022 |  | —  |  |  | $ | —  |  |  | 23,096  |  |  | $ | 322,182  |  | 
| October 1, 2022 |  | 148,270  |  |  | $ | 2,024,717  |  |  | 375,742  |  |  | $ | 5,245,137  |  | 
| October 20, 2022 |  | —  |  |  | $ | —  |  |  | 25,049  |  |  | $ | 349,667  |  | 
| November 1, 2022 |  | —  |  |  | $ | —  |  |  | 208,456  |  |  | $ | 2,910,798  |  | 
| November 19, 2022 |  | —  |  |  | $ | —  |  |  | 25,878  |  |  | $ | 361,343  |  | 
| December 1, 2022 |  | 230,397  |  |  | $ | 3,148,760  |  |  | 87,140  |  |  | $ | 1,188,000  |  | 
| December 20, 2022 |  | —  |  |  | $ | —  |  |  | 27,318  |  |  | $ | 372,430  |  | 
| January 1, 2023 |  | —  |  |  | $ | —  |  |  | 9,633  |  |  | $ | 128,700  |  | 
| January 20, 2023 |  | —  |  |  | $ | —  |  |  | 28,396  |  |  | $ | 379,382  |  | 
| February 1, 2023 |  | —  |  |  | $ | —  |  |  | 12,404  |  |  | $ | 165,000  |  | 
| February 20, 2023 |  | —  |  |  | $ | —  |  |  | 28,449  |  |  | $ | 378,429  |  | 
| March 1, 2023 |  | 263,082  |  |  | $ | 3,421,376  |  |  | 29,956  |  |  | $ | 396,000  |  | 
| March 20, 2023 |  | —  |  |  | $ | —  |  |  | 28,722  |  |  | $ | 379,687  |  | 
| April 1, 2023 |  | 449,355  |  |  | $ | 5,807,053  |  |  | 220,130  |  |  | $ | 2,850,000  |  | 
| April 20, 2023 |  | —  |  |  | $ | —  |  |  | 29,546  |  |  | $ | 382,524  |  | 
| May 1, 2023 |  | —  |  |  | $ | —  |  |  | 38,620  |  |  | $ | 500,000  |  | 
| May 19, 2023 |  | —  |  |  | $ | —  |  |  | 28,123  |  |  | $ | 364,089  |  | 
| June 20, 2023 |  | 88,186  |  |  | $ | 1,116,586  |  |  | 28,540  |  |  | $ | 365,322  |  | 
| July 1, 2023 |  | —  |  |  | $ | —  |  |  | 183,117  |  |  | $ | 2,300,000  |  | 
| July 20, 2023 |  | —  |  |  | $ | —  |  |  | 26,379  |  |  | $ | 331,328  |  | 
| August 21, 2023 |  | —  |  |  | $ | —  |  |  | 20,925  |  |  | $ | 261,693  |  | 
| September 20, 2023 |  | —  |  |  | $ | —  |  |  | 20,455  |  |  | $ | 252,823  |  | 
| October 1, 2023 |  | —  |  |  | $ | —  |  |  | 194,095  |  |  | $ | 2,400,000  |  | 
| October 20, 2023 |  | —  |  |  | $ | —  |  |  | 19,936  |  |  | $ | 246,505  |  | 
| November 20, 2023 |  | —  |  |  | $ | —  |  |  | 18,912  |  |  | $ | 232,875  |  | 
| December 20, 2023 |  | —  |  |  | $ | —  |  |  | 19,188  |  |  | $ | 231,679  |  | 
| January 19, 2024 |  | —  |  |  | $ | —  |  |  | 19,557  |  |  | $ | 230,264  |  | 
| February 20, 2024 |  | —  |  |  | $ | —  |  |  | 18,371  |  |  | $ | 215,867  |  | 
| March 20, 2024 |  | —  |  |  | $ | —  |  |  | 18,195  |  |  | $ | 208,207  |  | 
| April 19, 2024 |  | —  |  |  | $ | —  |  |  | 17,732  |  |  | $ | 200,677  |  | 
| May 20, 2024 |  | —  |  |  | $ | —  |  |  | 18,469  |  |  | $ | 208,898  |  | 
| June 20, 2024 |  | —  |  |  | $ | —  |  |  | 18,348  |  |  | $ | 206,780  |  | 
| July 19, 2024 |  | —  |  |  | $ | —  |  |  | 17,980  |  |  | $ | 201,608  |  | 
| August 20, 2024 |  | —  |  |  | $ | —  |  |  | 17,418  |  |  | $ | 194,499  |  | 
| September 20, 2024 |  | —  |  |  | $ | —  |  |  | 17,090  |  |  | $ | 188,292  |  | 
| October 1, 2024 |  | —  |  |  | $ | —  |  |  | 27,164  |  |  | $ | 301,000  |  | 
| October 21, 2024 |  | —  |  |  | $ | —  |  |  | 15,136  |  |  | $ | 167,719  |  | 
| November 20, 2024 |  | —  |  |  | $ | —  |  |  | 15,247  |  |  | $ | 168,309  |  | 
| December 20, 2024 |  | 3,689  |  |  | $ | 39,683  |  |  | 13,040  |  |  | $ | 143,337  |  | 
| January 20, 2025 |  | —  |  |  | $ | —  |  |  | 12,647  |  |  | $ | 139,080  |  | 
| February 20, 2025 |  | —  |  |  | $ | —  |  |  | 12,367  |  |  | $ | 135,362  |  | 
| March 20, 2025 |  | —  |  |  | $ | —  |  |  | 12,733  |  |  | $ | 136,102  |  | 
We have also sold unregistered shares of our Class E and Class I common stock to Brookfield and its affiliates and certain of Brookfield’s and Oaktree’s employees and our independent directors in one or more private placements. These offers and sales were exempt from the registration provisions of the Securities Act by virtue of Section 4(a)(2) thereunder. We also issued unregistered Class E and Class I common stock pursuant to our distribution reinvestment plan to Brookfield and its affiliates and certain of Brookfield’s and Oaktree’s employees and our independent directors. These issuances were made pursuant to Section 4(a)(2) of the Securities Act. The below shows the total issuances of Class I common stock and Class E common stock by us over the past three years.
 |  |  |  |  |  |  |  |  |  |  |  |  |  |  |  |  |  |  |  |  |  |  |  |  |  |  | 
| Date of Unregistered Sale |  | Amount of Class I Common Shares Issued to Brookfield and affiliates |  | Consideration |  | Amount of Class E Common Shares Issued to Brookfield and affiliates |  | Consideration | 
| May 1, 2022 |  | —  |  |  | $ | —  |  |  | 56,213  |  |  | $ | 750,000  |  | 
| May 20, 2022 |  | 75  |  |  | $ | 982  |  |  | 12,845  |  |  | $ | 171,382  |  | 
| June 1, 2022 |  | —  |  |  | $ | —  |  |  | 17,482  |  |  | $ | 245,000  |  | 
| June 20, 2022 |  | 75  |  |  | $ | 1,028  |  |  | 13,110  |  |  | $ | 183,727  |  | 
| July 1, 2022 |  | —  |  |  | $ | —  |  |  | 5,261  |  |  | $ | 75,000  |  | 
| July 20, 2022 |  | 88,726  |  |  | $ | 1,229,748  |  |  | 13,907  |  |  | $ | 198,237  |  | 
| August 1, 2022 |  | —  |  |  | $ | —  |  |  | 1,768  |  |  | $ | 25,000  |  | 
| August 19, 2022 |  | 89,425  |  |  | $ | 1,235,054  |  |  | 14,223  |  |  | $ | 201,134  |  | 
| September 1, 2022 |  | —  |  |  | $ | —  |  |  | 10,513  |  |  | $ | 150,000  |  | 
| September 20, 2022 |  | 89,173  |  |  | $ | 1,240,402  |  |  | 12,979  |  |  | $ | 185,184  |  | 
| October 1, 2022 |  | —  |  |  | $ | —  |  |  | 1,286  |  |  | $ | 734,509  |  | 
| October 20, 2022 |  | 89,301  |  |  | $ | 1,245,734  |  |  | 13,048  |  |  | $ | 186,874  |  | 
| November 1, 2022 |  | —  |  |  | $ | —  |  |  | 223,434  |  |  | $ | 3,204,980  |  | 
| November 19, 2022 |  | 89,622  |  |  | $ | 1,251,074  |  |  | 13,404  |  |  | $ | 192,271  |  | 
| December 1, 2022 |  | —  |  |  | $ | —  |  |  | 71,372  |  |  | $ | 1,025,000  |  | 
| December 20, 2022 |  | 89,979  |  |  | $ | 1,256,434  |  |  | 13,522  |  |  | $ | 194,199  |  | 
| January 1, 2023 |  | —  |  |  | $ | —  |  |  | 358  |  |  | $ | 5,000  |  | 
| January 20, 2023 |  | 92,555  |  |  | $ | 1,261,815  |  |  | 82,585  |  |  | $ | 1,110,764  |  | 
| February 20, 2023 |  | 94,860  |  |  | $ | 1,267,349  |  |  | 15,439  |  |  | $ | 205,917  |  | 
| March 20, 2023 |  | 95,702  |  |  | $ | 1,273,022  |  |  | 15,511  |  |  | $ | 205,893  |  | 
| April 1, 2023 |  | 756,475  |  |  | $ | 10,000,000  |  |  | 29,040  |  |  | $ | 383,107  |  | 
| April 20, 2023 |  | 96,734  |  |  | $ | 1,278,745  |  |  | 17,865  |  |  | $ | 235,682  |  | 
| May 1, 2023 |  | 617,909  |  |  | $ | 8,000,000  |  |  | —  |  |  | $ | —  |  | 
| May 19, 2023 |  | 102,709  |  |  | $ | 1,329,767  |  |  | 16,098  |  |  | $ | 208,009  |  | 
| June 20, 2023 |  | 106,041  |  |  | $ | 1,372,860  |  |  | 16,205  |  |  | $ | 209,189  |  | 
| July 20, 2023 |  | 107,748  |  |  | $ | 1,379,201  |  |  | 16,440  |  |  | $ | 209,972  |  | 
| August 1, 2023 |  | —  |  |  | $ | —  |  |  | 5,186  |  |  | $ | 65,000  |  | 
| August 21, 2023 |  | 110,319  |  |  | $ | 1,385,644  |  |  | 207,027  |  |  | $ | 16,517  |  | 
| September 20, 2023 |  | 111,323  |  |  | $ | 1,392,242  |  |  | 16,661  |  |  | $ | 207,945  |  | 
| October 20, 2023 |  | 112,644  |  |  | $ | 1,392,242  |  |  | 16,681  |  |  | $ | 205,767  |  | 
| November 20, 2023 |  | 113,680  |  |  | $ | 1,405,667  |  |  | 16,773  |  |  | $ | 206,980  |  | 
| December 20, 2023 |  | 114,706  |  |  | $ | 1,412,465  |  |  | 16,919  |  |  | $ | 207,913  |  | 
| January 20, 2024 |  | 117,549  |  |  | $ | 1,419,324  |  |  | 17,300  |  |  | $ | 208,418  |  | 
| February 1, 2024 |  | —  |  |  | $ | —  |  |  | 42,545  |  |  | $ | 500,000  |  | 
| February 20, 2024 |  | 121,142  |  |  | $ | 1,426,354  |  |  | 17,787  |  |  | $ | 238,366  |  | 
 |  |  |  |  |  |  |  |  |  |  |  |  |  |  |  |  |  |  |  |  |  |  |  |  |  |  | 
| March 20, 2024 |  | 122,001  |  |  | $ | 1,433,598  |  |  | 17,727  |  |  | $ | 207,886  |  | 
| April 1, 2024 |  | —  |  |  | $ | —  |  |  | 28,426  |  |  | $ | 324,955  |  | 
| April 19, 2024 |  | 125,918  |  |  | $ | 1,440,894  |  |  | 18,164  |  |  | $ | 207,644  |  | 
| May 20, 2024 |  | 127,982  |  |  | $ | 1,448,424  |  |  | 18,601  |  |  | $ | 210,326  |  | 
| June 20, 2024 |  | 128,732  |  |  | $ | 1,456,077  |  |  | 18,761  |  |  | $ | 211,962  |  | 
| July 19, 2024 |  | 129,885  |  |  | $ | 1,463,775  |  |  | 18,922  |  |  | $ | 213,014  |  | 
| August 1, 2024 |  | 633,194  |  |  | $ | 7,100,000  |  |  | —  |  |  | $ | —  |  | 
| August 20, 2024 |  | 131,235  |  |  | $ | 1,471,542  |  |  | 19,138  |  |  | $ | 214,366  |  | 
| September 20, 2024 |  | 135,062  |  |  | $ | 1,508,168  |  |  | 19,314  |  |  | $ | 215,433  |  | 
| October 21, 2024 |  | 138,447  |  |  | $ | 1,525,381  |  |  | 19,671  |  |  | $ | 216,508  |  | 
| November 20, 2024 |  | 138,406  |  |  | $ | 1,533,660  |  |  | 19,689  |  |  | $ | 217,911  |  | 
| December 1, 2024 |  | —  |  |  | $ | —  |  |  | 45,340  |  |  | $ | 499,980  |  | 
| December 20, 2024 |  | 98  |  |  | $ | 1,079  |  |  | 5,835  |  |  | $ | 64,343  |  | 
| January 20, 2025 |  | 99  |  |  | $ | 1,085  |  |  | 5,756  |  |  | $ | 63,207  |  | 
| February 1, 2025 |  | —  |  |  | $ | —  |  |  | 11,834  |  |  | $ | 130,000  |  | 
| February 20, 2025 |  | 99  |  |  | $ | 1,091  |  |  | 5,671  |  |  | $ | 62,297  |  | 
| March 1, 2025 |  | —  |  |  | $ | —  |  |  | 6,858  |  |  | $ | 75,000  |  | 
| March 20, 2025 |  | 100  |  |  | $ | 1,097  |  |  | 5,785  |  |  | $ | 63,261  |  | 
Other Transactions
On June 29, 2022, we issued 20,547,122 unregistered shares of our Class I common stock to BUSI II-C L.P., an affiliate of the Adviser, in exchange for 20,547,122 Class I units of limited partnership interest in the Operating Partnership. The offer and sale was exempt from the registration provisions of the Securities Act by virtue of Section 4(a)(2) thereunder.
On December 16, 2024, an institutional investor subscribed for $200,000,000 in shares of our Class I common stock, which were issued on January 1, 2025. The issuance was made at the same transaction price as Class I shares sold through the Offering as of January 1, 2025, with fees consistent with existing Class I stockholders. The offer and sale was exempt from the registration provisions of the Securities Act by virtue of Section 4(a)(2) thereunder.
We have used and continue to intend to use the net proceeds from all such sales for the purposes set forth in the prospectus for this offering and in a manner within the investment guidelines approved by our board of directors, who serve as fiduciaries to our stockholders.
Item 34. Indemnification of Directors, Officers and Others.
Our organizational documents generally limit the personal liability of our stockholders, directors and officers for monetary damages and require us to indemnify and advance expenses to our directors, officers and the Adviser and its affiliates subject to the limitations of the NASAA REIT Guidelines and Maryland law. Maryland law permits a corporation to include in its charter a provision limiting the liability of directors and officers to the corporation and its stockholders for money damages, except for liability resulting from actual receipt of an improper benefit or profit in money, property or services or active and deliberate dishonesty established by a final judgment and which is material to the cause of action. The Maryland General Corporation Law (the “MGCL”) requires a corporation (unless its charter provides otherwise, which our charter does not) to indemnify a director or officer who has been successful, on the merits or otherwise, in the defense of any proceeding to which he or she is made or threatened to be made a party by reason of his or her service in that capacity. The MGCL allows directors and officers to be indemnified against judgments, penalties, fines, settlements and reasonable expenses actually incurred in connection with a proceeding unless the following can be established:
•an act or omission of the director or officer was material to the cause of action adjudicated in the proceeding, and was committed in bad faith or was the result of active and deliberate dishonesty;
•the director or officer actually received an improper personal benefit in money, property or services; or
•with respect to any criminal proceeding, the director or officer had reasonable cause to believe his or her act or omission was unlawful.
A court may order indemnification if it determines that the director or officer is fairly and reasonably entitled to indemnification, even though the director or officer did not meet the prescribed standard of conduct or was adjudged liable on the basis that personal benefit was improperly received. However, indemnification for an adverse judgment in a suit by the corporation or in its right, or for a judgment of liability on the basis that personal benefit was improperly received, is limited to expenses. The MGCL permits a corporation to advance reasonable expenses to a director or officer upon receipt of a written affirmation by the director or officer of his or her good faith belief that he or she has met the standard of conduct necessary for indemnification and a written undertaking by him or her or on his or her behalf to repay the amount paid or reimbursed if it is ultimately determined that the standard of conduct was not met.
In addition to the above limitations of the MGCL, our charter provides that our directors, the Adviser and its affiliates may be indemnified for losses or liability suffered by them or held harmless for losses or liability suffered by us only if all of the following conditions are met:
•the indemnitee determined, in good faith, that the course of conduct which caused the loss or liability was in our best interest;
•the indemnitee was acting on our behalf or performing services for us;
•in the case of affiliated directors, the Adviser or its affiliates, the liability or loss was not the result of negligence or misconduct by the party seeking indemnification; and
•in the case of our independent directors, the liability or loss was not the result of gross negligence or willful misconduct by the party seeking indemnification.
In addition, any indemnification or any agreement to hold harmless is recoverable only out of our net assets and not from our stockholders.
Our charter also provides that we may not provide indemnification to a director, the Adviser or any affiliate of the Adviser for any loss, liability or expense arising from or out of an alleged violation of federal or state securities laws by such party unless one or more of the following conditions are met:
•there has been a successful adjudication on the merits of each count involving alleged securities law violations as to the party seeking indemnification;
•such claims have been dismissed with prejudice on the merits by a court of competent jurisdiction as to such party; or
•a court of competent jurisdiction approves a settlement of the claims against such party and finds that indemnification of the settlement and the related costs should be made, and the court considering the request for indemnification has been advised of the position of the SEC and of the published position of any state securities regulatory authority in which our securities were offered or sold as to indemnification for violations of securities laws.
Finally, our charter provides that we may pay or reimburse reasonable legal expenses and other costs incurred by our directors, the Adviser and its affiliates in advance of final disposition of a proceeding only if all of the following are satisfied:
•the proceeding relates to acts or omissions with respect to the performance of duties or services on our behalf;
•the indemnitee provides us with written affirmation of his or her good faith belief that he or she has met the standard of conduct necessary for indemnification;
•the legal proceeding was initiated by a third party who is not a stockholder or, if by a stockholder acting in his or her capacity as such, a court of competent jurisdiction approves such advancement; and
•the indemnitee provides us with a written agreement to repay the amount paid or reimbursed, together with the applicable legal rate of interest thereon, if it is ultimately determined that he or she did not comply with the requisite standard of conduct and is not entitled to indemnification.
We have entered into indemnification agreements with certain of our directors and executive officers. Pursuant to the terms of these indemnification agreements, we would indemnify and advance expenses and costs incurred by these directors and executive officers in connection with any claims, suits or proceedings brought against such directors and executive officers as a result of his or her service. However, our indemnification obligation is subject to the limitations set forth in the indemnification agreements and in our charter. We also maintain a directors and officers insurance policy that is applicable to our directors and officers.
The general effect to investors of any arrangement under which any of our controlling persons, directors or officers are insured or indemnified against liability is a potential reduction in distributions resulting from our payment of premiums, deductibles and other costs associated with such insurance or, to the extent any such loss is not covered by insurance, our payment of indemnified losses. In addition, indemnification could reduce the legal remedies available to us and our stockholders against the indemnified individuals; however, this provision does not reduce the exposure of our directors and officers to liability under federal or state securities laws, nor does it limit our stockholder’s ability to obtain injunctive relief or other equitable remedies for a violation of a director’s or an officer’s duties to us or our stockholders, although the equitable remedies may not be an effective remedy in some circumstances.
Item 35. Treatment of Proceeds from Shares Being Registered.
Not applicable.
Item 36. Financial Statements and Exhibits.
1. Financial Statements.
The following financial statements are incorporated into this registration statement by reference:
•The consolidated financial statements of the Company included in the Company’s Annual Report on Form 10-K for the year ended December 31, 2024 filed with the SEC on March 18, 2025; 2. Exhibits. See the Exhibit Index on the page immediately preceding the signature page hereto for a list of exhibits filed as part of this registration statement on Form S-11, which Exhibit Index is incorporated herein by reference.
Item 37. Undertakings.
(i)The undersigned registrant hereby undertakes:
(A)To file, during any period in which offers or sales are being made, a post-effective amendment to this registration statement:
(1)To include any prospectus required by section 10(a)(3) of the Securities Act.
(2)To reflect in the prospectus any facts or events arising after the effective date of the registration statement (or the most recent post-effective amendment thereof) which, individually or in the aggregate, represent a fundamental change in the information set forth in the registration statement. Notwithstanding the foregoing, any increase or decrease in volume of securities offered (if the total dollar value of securities offered would not exceed that which was registered) and any deviation from the low or high end of the estimated maximum offering range may be reflected in the form of 
prospectus filed with the SEC pursuant to Rule 424(b) if, in the aggregate, the changes in volume and price represent no more than a 20% change in the maximum aggregate offering price set forth in the “Calculation of Registration Fee” table in the effective registration statement.
(3)To include any material information with respect to the plan of distribution not previously disclosed in the registration statement or any material change to such information in the registration statement.
(B)That, for the purpose of determining any liability under the Securities Act, each such post-effective amendment shall be deemed to be a new registration statement relating to the securities offered therein, and the offering of such securities at that time shall be deemed to be the initial bona fide offering thereof.
(C)To remove from registration by means of a post-effective amendment any of the securities being registered which remain unsold at the termination of the offering.
(D)That, for the purpose of determining liability under the Securities Act to any purchaser, each prospectus filed pursuant to Rule 424(b) as part of the registration statement relating to the offering, other than a registration statement relying on Rule 430B or other than a prospectus filed in reliance on Rule 430A, shall be deemed to be part of and included in the registration statement as of the date it is first used after effectiveness. Provided, however, that no statement made in a registration statement or prospectus that is part of the registration statement or made in a document incorporated or deemed incorporated by reference into the registration statement or prospectus that is part of the registration statement will, as to a purchaser with a time of contract of sale prior to such first use, supersede or modify any statement that was made in the registration statement or prospectus that was part of the registration statement or made in any such document immediately prior to such date of first use.
(E)That, for the purpose of determining liability of the registrant under the Securities Act to any purchaser in the initial distribution of the securities, in a primary offering of securities pursuant to this registration statement, regardless of the underwriting method used to sell the securities to the purchaser, if the securities are offered or sold to such purchaser by means of any of the following communications, the undersigned registrant will be a seller to the purchaser and will be considered to offer or sell such securities to such purchaser:
(1)any preliminary prospectus or prospectus of the undersigned registrant relating to the offering required to be filed pursuant to Rule 424;
(2)any free writing prospectus relating to the offering prepared by or on behalf of the undersigned registrant or used or referred to by the undersigned registrant;
(3)the portion of any other free writing prospectus relating to the offering containing material information about the undersigned registrant or its securities provided by or on behalf of the undersigned registrant; and
(4)any other communication that is an offer in the offering made by the undersigned registrant to the purchaser.
(F)To send to each stockholder, at least on an annual basis, a detailed statement of any transactions with the Adviser or its affiliates, and of fees, commissions, compensation and other benefits paid or accrued to the Adviser or its affiliates for the fiscal year completed, showing the amount paid or accrued to each recipient and the services performed.
(ii)The registrant undertakes to provide to the stockholders the financial statements required by Form 10-K for the first full fiscal year of operations of the registrant.
(iii)The registrant undertakes to file a sticker supplement pursuant to Rule 424(c) under the Securities Act during the distribution period describing each significant property not identified in the prospectus at such time as there arises a reasonable probability that such property will be acquired and to consolidate all such stickers into a post-effective amendment filed at least once every three months, with the information 
contained in such amendment provided simultaneously to the existing stockholders. Each sticker supplement should disclose all compensation and fees received by the Adviser and its affiliates in connection with any such acquisition. The post-effective amendment shall include or incorporate by reference audited financial statements meeting the requirements of Rule 3-14 of Regulation S-X that have been filed or should have been filed on Form 8-K for all significant properties acquired during the distribution period.
(iv)The registrant undertakes to file, after the end of the distribution period, a current report on Form 8-K containing the financial statements and any additional information required by Rule 3-14 of Regulation S-X, for each significant property acquired and to provide the information contained in such report to the stockholders at least once each quarter after the distribution period of the offering has ended.
(v)Insofar as indemnification for liabilities arising under the Securities Act may be permitted to directors, officers and controlling persons of the registrant pursuant to the foregoing provisions and otherwise, the registrant has been advised that in the opinion of the SEC such indemnification is against public policy as expressed in the Securities Act and is, therefore, unenforceable. In the event that a claim for indemnification against such liabilities (other than the payment by the registrant of expenses incurred or paid by a director, officer or controlling person of the registrant in the successful defense of any action, suit or proceeding) is asserted by such director, officer or controlling person in connection with securities being registered, the registrant will, unless in the opinion of its counsel the matter has been settled by controlling precedent, submit to a court of appropriate jurisdiction the question whether such indemnification by it is against public policy as expressed in the Securities Act and will be governed by the final adjudication of such issue.
Exhibit Index
 |  |  |  |  |  |  |  |  | 
| Exhibit Number |  | Description | 
| 1.1 |  |  | 
| 1.2 |  |  | 
| 3.1 |  |  | 
| 3.2 |  |  | 
| 3.3 |  |  | 
| 3.4 |  |  | 
| 3.5 |  |  | 
| 3.6 |  |  | 
| 3.7 |  |  | 
| 3.8 |  |  | 
| 3.9 |  |  | 
4.1*  |  |  | 
| 4.2 |  |  | 
| 5.1 |  |  | 
| 8.1 |  |  | 
| 10.1 |  |  | 
| 10.2 |  |  | 
| 10.3 |  |  | 
| 10.4 |  |  | 
| 10.5** |  |  | 
| 10.6** |  |  | 
 |  |  |  |  |  |  |  |  | 
| Exhibit Number |  | Description | 
| 10.7 |  |  | 
| 10.8 |  |  | 
| 10.9 |  |  | 
| 10.10 |  |  | 
| 10.11 |  |  | 
| 10.12 |  |  | 
| 10.13 |  |  | 
| 21.1 |  |  | 
| 23.1* |  |  | 
| 23.2* |  |  | 
| 23.3 |  |  | 
| 23.4 |  |  | 
| 24.1 |  |  | 
| 24.2 |  |  | 
__________________
*Filed herewith.
**Denotes management contract or compensation plan or agreement.
SIGNATURES
Pursuant to the requirements of the Securities Act of 1933, as amended, the Registrant certifies that it has reasonable grounds to believe that it meets all of the requirements for filing on Form S-11 and has duly caused this Registration Statement to be signed on its behalf by the undersigned, thereunto duly authorized, in the City of New York, State of New York, on April 11, 2025.
 |  |  |  |  |  | 
| Brookfield Real Estate Income Trust Inc. | 
 |  | 
| By: | /s/ Brian W. Kingston | 
 | Brian W. Kingston | 
 | Chief Executive Officer and Chairman of the Board  | 
Pursuant to the requirements of the Securities Act of 1933, as amended, this Form S-11 Registration Statement has been signed by the following persons in the following capacities on April 11, 2025. 
 |  |  |  |  |  |  |  |  | 
| Signature |  | Title | 
 |  |  | 
/s/Brian W. Kingston  |  | Brian W. Kingston Chief Executive Officer and Chairman of the Board (Principal Executive Officer)  | 
| Brian W. Kingston |  | 
 |  |  | 
 |  |  | 
/s/ Theodore C. Hanno  |  | Theodore C. Hanno Chief Financial Officer (Principal Financial and Accounting Officer)  | 
| Theodore C. Hanno |  | 
 |  | 
*  |  | Lori-Ann Beausoleil Director  | 
| Lori-Ann Beausoleil |  | 
 |  | 
*  |  | Richard W. Eaddy Director  | 
| Richard W. Eaddy |  | 
 |  | 
*  |  | Thomas F. Farley Director  | 
| Thomas F. Farley |  | 
 |  | 
*  |  | Robert L. Stelzl Director  | 
| Robert L. Stelzl |  | 
 |  | 
*  |  | Elisabeth (Lis) S. Wigmore Director  | 
Elisabeth (Lis) S. Wigmore  |  | 
 |  |  |  |  |  | 
| * By: | /s/ Michelle L. Campbell | 
 | Attorney-in-fact |