Please wait

Use these links to rapidly review the document
Table of Contents
INDEX TO FINANCIAL STATEMENTS
Contents
Contents
APPENDIX—SUMMARY OF MINERAL PROPERTIES

As filed with the Securities and Exchange Commission on October 17, 2017

Registration No. 333-220552


UNITED STATES
SECURITIES AND EXCHANGE COMMISSION
WASHINGTON, DC 20549



AMENDMENT NO. 2 TO

FORM F-1
REGISTRATION STATEMENT
UNDER
THE SECURITIES ACT OF 1933



Nexa Resources S.A.
(Exact name of Registrant as specified in its charter)

Not Applicable
(Translation of Registrant's name into English)

Grand Duchy of Luxembourg
(State or other jurisdiction of
incorporation or organization)
  1000
(Primary Standard Industrial
Classification Code Number)
  Not Applicable
(I.R.S. Employer
Identification Number)

26-28 rue Edward Steichen
L-2540, Luxembourg
Grand Duchy of Luxembourg
+352 26 00 53 43

(Address, including zip code, and telephone number, including area code, of Registrant's principal executive offices)



CT Corporation System
111 Eighth Avenue
New York NY 10011
(212) 590-9330

(Name, address, including zip code, and telephone number, including area code, of agent for service)



Copies to:

Nicolas Grabar, Esq.
Francesca Odell, Esq.
Cleary Gottlieb Steen & Hamilton LLP
One Liberty Plaza
New York, New York 10006
+1 212 225 2000

 

Paul T. Schnell, Esq.
J. Mathias von Bernuth, Esq.
Skadden, Arps, Slate, Meagher & Flom LLP
4 Times Square
New York, New York 10036
+1 212 735 3000



Approximate date of commencement of proposed sale to the public:
As soon as practicable after this registration statement becomes effective.

          If any of the securities being registered on this Form are to be offered on a delayed or continuous basis pursuant to Rule 415 under the Securities Act of 1933, check the following box.    o

          If this Form is filed to register additional securities for an offering pursuant to Rule 462(b) under the Securities Act, check the following box and list the Securities Act registration statement number of the earlier effective registration statement for the same offering.    o

          If this Form is a post-effective amendment filed pursuant to Rule 462(c) under the Securities Act, check the following box and list the Securities Act registration statement number of the earlier effective registration statement for the same offering.    o

          Indicate by check mark whether the registrant is an emerging growth company as defined in Rule 405 of the Securities Act or Rule 12b-2 of the Securities Exchange Act of 1934. Emerging growth company    o

          If an emerging growth company, indicate by check mark if the registrant has elected not to use the extended transition period for complying with any new or revised financial accounting standards provided pursuant to Section 13(a) of the Securities Exchange Act of 1934.    o

          If this Form is a post-effective amendment filed pursuant to Rule 462(d) under the Securities Act, check the following box and list the Securities Act registration statement number of the earlier effective registration statement for the same offering.    o



CALCULATION OF REGISTRATION FEE

       
 
Title of each class of
securities to be registered

  Proposed maximum aggregate
offering price(2)

  Amount of
registration fee(3)

 

Common shares, par value US$1.00 per share(1)

  US$748,650,000   US$93,207

 

(1)
Includes common shares that the underwriters have the option to purchase to cover over-allotments, if any. The common shares are not being registered for purposes of sales outside the United States. Also includes common shares initially offered and sold outside the United States either as part of their distribution or within 40 days after the later of the effective date of this registration statement and the date the common shares are first bona fide offered to the public.

(2)
Estimated solely for the purpose of calculating the amount of the registration fee in accordance with Rule 457(o) under the Securities Act of 1933, as amended.

(3)
Previously paid.

          The Registrant hereby amends this registration statement on such date or dates as may be necessary to delay its effective date until the Registrant shall file a further amendment which specifically states that this registration statement shall thereafter become effective in accordance with Section 8(a) of the Securities Act of 1933, as amended, or until the registration statement shall become effective on such date as the Securities and Exchange Commission, acting pursuant to said Section 8(a), may determine.

   


Table of Contents

The information in this prospectus is not complete and may be changed. We may not sell these securities until the registration statement filed with the Securities and Exchange Commission is effective. This prospectus is not an offer to sell these securities and it is not soliciting an offer to buy these securities in any state or jurisdiction where the offer or sale is not permitted.

SUBJECT TO COMPLETION, DATED OCTOBER 17, 2017

PROSPECTUS

LOGO

Nexa Resources S.A.

31,000,000 Common Shares

        This is the initial public offering of our common shares, par value US$1.00 per share. We are offering 20,500,000 common shares and the selling shareholder named in this prospectus is offering 10,500,000 common shares. We estimate that the initial public offering price per common share will be between US$18.00 and US$21.00.

        No public market currently exists for our common shares. After the pricing of this offering, we expect that our common shares will trade on the New York Stock Exchange in the United States (NYSE), and closing of the offering is conditional on the common shares being approved for listing on the Toronto Stock Exchange in Canada (TSX) under the symbol "NEXA."

        Investing in our common shares involves risks. See "Risk Factors" beginning on page 22 of this prospectus.



       
 
 
  Per Common Share
  Total
 

Public offering price

  US$         US$      
 

Underwriting discounts and commissions

  US$         US$      
 

Proceeds to us, before expenses

  US$         US$      
 

Proceeds to the selling shareholder, before expenses

  US$         US$      

 

        The underwriters may also exercise their option to purchase up to an additional 4,650,000 common shares from the selling shareholder at the public offering price, less the underwriting discount, for 30 days after the date of this prospectus to cover over-allotments, if any.

        Neither the U.S. Securities and Exchange Commission (SEC) nor any state securities commission or any other regulatory body has approved or disapproved of these securities or determined if this prospectus is truthful or complete. Any representation to the contrary is a criminal offense.

        Our common shares will be ready for delivery on our about            , 2017. This date is expected to be the            business day following the date of the pricing of the offering. Under Rule 15c6-1 of the United States Securities Exchange Act of 1934, as amended (the Exchange Act), pursuant to changes that took effect from September 5, 2017, trades in the secondary market generally settle in two business days. Investors who wish to trade our common shares on the date of pricing or the next            succeeding business days will be required, by virtue of the fact that the common shares sold in this offering will settle later than two business days, to specify alternative settlement arrangements to prevent failed settlement of secondary trades.



Global Coordinators

J.P. Morgan   BMO Capital Markets   Morgan Stanley   Credit Suisse

Joint Bookrunners

BofA Merrill Lynch   Citigroup   Scotiabank   Bradesco BBI   Credicorp Capital

Co-Managers

ABN AMRO   Banco do Brasil Securities   Macquarie Capital   MUFG   National Bank of Canada Financial Markets   RBC Capital Markets

The date of this prospectus is            , 2017.


Table of Contents


Table of Contents

 
  Page  

Presentation of Financial and Other Information

    iii  

Summary

    1  

Risk Factors

    22  

Forward-Looking Statements

    59  

Use of Proceeds

    62  

Dividend Policy

    64  

Capitalization

    66  

Dilution

    67  

Selected Financial Data

    68  

Selected Operating, Production and Sales Data

    87  

Management's Discussion and Analysis of Financial Condition and Results of Operations

    92  

Business

    149  

Industry Overview

    200  

Regulatory Framework

    220  

Management

    245  

Executive and Director Compensation

    258  

Environment and Community

    263  

Principal Shareholders and Selling Shareholder

    265  

Related Party Transactions

    266  

Description of Share Capital

    271  

Taxation

    284  

Underwriting (Conflicts of Interest)

    292  

Expenses of the Offering

    306  

Legal Matters

    307  

Experts

    308  

Where You Can Find More Information

    309  

Glossary of Certain Technical Terms

    310  

Enforcement of Civil Liabilities

    314  

Index to Financial Statements

    F-1  

Appendix—Summary of Mineral Properties

    A-1  



        We have not authorized anyone to provide any information other than that contained in this prospectus or in any free writing prospectus prepared by or on behalf of us or to which we may have referred you. We take no responsibility for, and can provide no assurance as to the reliability of, any other information that others may give you. We, the selling shareholder, the underwriters or any of our or their affiliates have not authorized anyone to provide you with information different or additional information. We, the selling shareholder, the underwriters or any of our or their affiliates are not making an offer to sell, or seeking an offer to buy, our common shares in any jurisdiction where the offer or sale is not permitted. The information contained in this prospectus is accurate only as of the date on the front cover of this prospectus, regardless of the time of delivery of this prospectus or of any sale of our common shares. Our business, financial condition, results of operations and prospects may have changed since the date on the front cover of this prospectus.



        This prospectus has been prepared by us solely for use in connection with the proposed offering of common shares in the United States and elsewhere outside the United States, other than in Canada. J.P. Morgan Securities LLC, BMO Nesbitt Burns Inc., Morgan Stanley & Co. LLC, Credit Suisse Securities

i


Table of Contents

(USA) LLC, Merrill Lynch, Pierce, Fenner & Smith Incorporated, Citigroup Global Markets Inc., Scotia Capital (USA) Inc., Banco Bradesco BBI S.A., Credicorp Capital Sociedad Agente de Bolsa S.A., ABN AMRO Securities (USA) LLC, Banco do Brasil Securities LLC, Macquarie Capital Markets Canada Ltd., MUFG Securities Americas Inc., National Bank of Canada Financial Inc. and RBC Capital Markets, LLC will act as underwriters with respect to the offering of the common shares.

        We are also offering common shares in Canada by way of a separate Canadian prospectus. The Canadian prospectus, which will be filed with all of the provincial and territorial securities regulators in Canada for approval, has the same date as this prospectus and contains substantially the same information but has a different format and is not considered part of this prospectus. The offering being made in the United States is being made solely on the basis of the information contained in this prospectus. Investors should take this into account when making investment decisions.


NOTICE TO PROSPECTIVE INVESTORS IN THE EUROPEAN ECONOMIC AREA

        This prospectus is not a "prospectus" for the purposes of Directive 2003/71/EC Directive 2003/71/EC (as amended, including by Directive 2010/73/EU) (the Prospective Directive) and has not been approved as such by a competent authority in any Member State (as defined below).

        In relation to each Member State of the EEA, no offer has been made and no offer will be made to the public of the common shares contemplated by this prospectus in that member state prior to the publication of a prospectus in relation to the common shares that has been approved by the competent authority in that Member State or, where appropriate, approved in another Member State and notified to the competent authority in that Member State, all in accordance with the Prospectus Directive, except that an offer of the common shares may be made to the public in a Member State at any time under the following exemptions under the Prospectus Directive:

provided that no such offer of common shares shall result in a requirement for the publication by the issuer or any initial purchaser of a prospectus pursuant to Article 3 of the Prospectus Directive or a supplement to the prospectus in accordance with Article 16 of the Prospectus Directive.

        For the purposes of this provision, the expression "offer of common shares to the public" in relation to any common shares in any relevant member state means the communication in any form and by any means of sufficient information on the terms of the offer and the common shares to be offered so as to enable an investor to decide to purchase or subscribe for the common shares, as such expression may be varied in the relevant member state by any measure implementing the Prospectus Directive in that relevant member state.


NOTICE TO PROSPECTIVE INVESTORS IN LUXEMBOURG

        The offering of the common shares should not be considered a public offering of securities in Luxembourg. This prospectus may not be reproduced or used for any other purpose than the offering of the common shares nor provided to any person other than the recipient thereof.

        The common shares may not be offered or sold to the public within the territory of the Luxembourg unless: (a) a prospectus has been duly approved by the Commission de surveillance du secteur financier of Luxembourg, or the CSSF, pursuant to Part II of the Luxembourg law dated July 10, 2005 (the Luxembourg Prospectus Law) implementing the Prospectus Directive, as amended including through Directive 2010/73/EU of the European Parliament and of the Council of November 24, 2010 or (b) the offer of the common shares benefits from an exemption from or constitutes a transaction not subject to, the requirement to publish a prospectus pursuant to the Luxembourg Prospectus Law.

ii


Table of Contents


PRESENTATION OF FINANCIAL AND OTHER INFORMATION

Certain Definitions

        Unless otherwise indicated or the context otherwise requires, the terms below are defined in the following manner.

        In addition, the meaning of other defined terms used in this prospectus are set out in "Glossary of Certain Technical Terms."

Financial Information

        Our audited combined consolidated financial statements as of December 31, 2016 and 2015 and for each of the years ended December 31, 2016, 2015 and 2014 are included in this prospectus. Our audited combined consolidated financial statements were prepared in accordance with International Financial Reporting Standards, or IFRS, as issued by the International Accounting Standards Board, or the IASB, and audited in accordance with the standards established by Public Company Accounting

iii


Table of Contents

Oversight Board, or PCAOB. References in this prospectus to "our audited combined consolidated financial statements" are to our audited combined consolidated financial statements as of December 31, 2016 and 2015 and for each of the years ended December 31, 2016, 2015 and 2014, and the related notes thereto included elsewhere in this prospectus.

        Our unaudited condensed combined consolidated interim financial statements as of June 30, 2017 and for the three and six months ended June 30, 2017 and 2016 are also included in this prospectus. Our unaudited condensed combined consolidated interim financial statements have been prepared in accordance with International Accounting Standards (IAS) 34, "Interim Financial Reporting", of the IASB. Our unaudited condensed combined consolidated interim financial statements have been prepared on a basis consistent with our audited combined consolidated financial statements. References in this prospectus to "our unaudited condensed combined consolidated interim financial statements" are to our unaudited condensed combined consolidated interim financial statements as of June 30, 2017 and for the three and six months ended June 30, 2017 and 2016, and the related notes thereto included elsewhere in this prospectus.

        Unless otherwise indicated, all references herein to "our financial statements," and "our combined consolidated financial statements," are to our audited combined consolidated financial statements and our unaudited condensed combined consolidated interim financial statements included elsewhere in this prospectus.

        The financial information presented in this prospectus should be read in conjunction with our combined consolidated financial statements, including the related notes, and the section of this prospectus titled "Management's Discussion and Analysis of Financial Condition and Results of Operations."

        The main consolidated companies included in our financial statements are:

Functional Currency

        Items included in the audited combined consolidated financial statements and the unaudited condensed combined consolidated interim financial statements of each of our subsidiaries are measured using the currency of the primary economic environment in which the entity operates, referred to as the functional currency. Our combined consolidated financial statements are presented in U.S. dollars, which is our functional and reporting currency.

iv


Table of Contents

        The results and financial position of our subsidiaries that have a functional currency different from the U.S. dollar are converted into U.S. dollars as follows:

Rounding

        Certain figures and some percentages included in this prospectus have been subject to rounding adjustments. Accordingly, the totals included in certain tables contained in this prospectus may not correspond to the arithmetic aggregation of the figures or percentages that precede them.

Country, Market and Industry Information

        This prospectus contains and refers to information and statistics regarding Brazil, Peru and the markets for the metals we produce. This data is obtained from independent public sources, including publications and materials from participants in the industry, such as Wood Mackenzie and GFMS Limited, or GFMS, and from governmental entities such as the Brazilian Central Bank, Brazilian Ministry of Treasury (Ministério da Fazenda), Brazilian Ministry of Mines and Energy (Ministério de Minas e Energia), or MME, (Center of Custody and Financial Settlement of Securities CETIP S.A.—Mercados Organizados), or CETIP, Brazilian Institute of Geography and Statistics (Instituto Brasileiro de Geografia e Estatística), or IBGE, the Getulio Vargas Foundation (Fundação Getúlio Vargas), or FGV, the Peruvian Insurance and Private Pension Funds Supervision Authority (Superintendencia de Banca, Seguros y Administradoras de Fondos de Pensiones—AFP), the Peruvian Central Bank, the Peruvian Ministry of Economy and Finance (Ministerio de Economía y Finanzas), the Peruvian Ministry of Energy and Mines (Ministerio de Energía y Minas), or MINEM, and the Peruvian National Institute of Statistics and Information Processing (Instituto Nacional de Estadística e Informática), or INEI. Some data is also based on our estimates, which are derived from our review of internal reports, as well as independent sources.

Volume Information

        All tonnage information in this prospectus is expressed in metric tonnes, and all references to ounces are to troy ounces, in each case, unless otherwise specified.

Concurrent Canadian Prospectus Offering

        We have filed a prospectus with the securities regulatory authorities in each province and territory of Canada in connection with our initial public offering in Canada and closing of the offering is conditional on the common shares being approved for listing on the Toronto Stock Exchange. As part of the filing process, we were required to prepare and file with Canadian securities regulators a technical report on each of our material properties prepared in accordance with National Instrument 43-101—Standards of Disclosure for Mineral Projects, or NI 43-101, which is an instrument developed by the Canadian Securities Administrators and administered by the provincial and territorial securities commissions that governs how issuers in Canada disclose scientific and technical information about their mineral projects to the public.

v


Table of Contents

Disclosure of Mineral Reserves and Mineral Resources

        This prospectus contains certain disclosure that has been prepared in accordance with the requirements of Canadian securities laws. Unless otherwise indicated, all reserve and resource estimates included in this prospectus have been prepared in accordance with the 2014 edition of the Canadian Institute of Mining, Metallurgy and Petroleum (or CIM) Definition Standards for Mineral Resources and Mineral Reserves (or the 2014 CIM Definition Standards) and disclosed in accordance with NI 43-101.

        Canadian requirements, including NI 43-101, differ significantly from the requirements under Industry Guide 7 promulgated by the SEC. Among other things, Industry Guide 7 does not contemplate the term "resource," and the requirements under NI 43-101 for identification of "reserves" are not the same as the requirements under Industry Guide 7. Under Industry Guide 7, mineralization may not be classified as a "reserve" unless the determination has been made that the mineralization could be economically and legally produced or extracted at the time the reserve determination is made. Under Industry Guide 7, a "final" or "bankable" feasibility study is required to report reserves; the three-year historical average price, to the extent possible, is used in any reserve or cash flow analysis to designate reserves; and the primary environmental analysis or report must be filed with the appropriate governmental authority. One consequence of these differences is that "reserves" calculated in accordance with Canadian requirements may not qualify as "reserves" under Industry Guide 7 standards.

        Investors should understand that "inferred mineral resources" are subject to uncertainty as to their existence and as to their economic and legal feasibility. An inferred mineral resource has a lower level of confidence than that applying to an indicated mineral resource and must not be converted to a mineral reserve. It is reasonably expected that the majority of inferred mineral resources could be upgraded to indicated mineral resources with continued exploration.

        Descriptions in this prospectus of our mineral deposits prepared in accordance with NI 43-101 may not be comparable to similar information prepared in accordance with Industry Guide 7 that is presented elsewhere in this prospectus. They may also not be comparable to similar information provided by other issuers in accordance with Industry Guide 7.

        Disclosures of mineral reserves and resources in this prospectus have not been adjusted to reflect our ownership interest of the entities that ultimately own the assets. The information includes each mine, smelter and project of our consolidated subsidiaries, presented as a whole; however, we do not own undivided equity interests in certain of these mines and projects. For more information regarding our ownership interests, please see "Summary—Corporate Structure."

        For a table summarizing the mineral reserves and resources estimates prepared in accordance with NI 43-101 for our mines and projects, see "Business—Summary of Information Concerning Reserves and Estimates." For additional information regarding our mines and projects, including estimates of mineral deposits prepared in accordance with each of NI 43-101 and Industry Guide 7 for our mines and prepared in accordance with NI 43-101 for our projects, see "Appendix—Summary of Mineral Properties." For the meanings of certain technical terms used in this prospectus, see "Glossary of Certain Technical Terms."

vi


Table of Contents



SUMMARY

        This summary highlights information contained elsewhere in this prospectus. This summary may not contain all the information that may be important to you, and we urge you to read this entire prospectus carefully, including the "Risk Factors," "Forward-Looking Statements," "Management's Discussion and Analysis of Financial Condition and Results of Operations" and our combined consolidated financial statements and notes thereto, included elsewhere in this prospectus, before deciding to invest in our common shares.

Overview

        We are a large-scale, low-cost integrated zinc producer with over 60 years of experience developing and operating mining assets in Latin America. We operate and own five long-life underground mines, three located in the Central Andes of Peru and two located in the state of Minas Gerais in Brazil. Our operations are large-scale, modern, mechanized underground and open pit mines. Two of our mines, Cerro Lindo in Peru and Vazante in Brazil, are among the 12 largest zinc mines in the world, and, combined with our other mining operations, place us among the top five producers of mined zinc globally in 2016, according to Wood Mackenzie. In addition to zinc, which accounted for 64.0% of our mined metal production in 2016 measured on a zinc equivalent basis, we produce substantial amounts of copper, lead, silver and gold as byproducts, which reduce our overall cost to produce mined zinc. According to Wood Mackenzie in 2016, on a standalone basis, the overall Cash Cost C1 of our mining operations was in the second quartile of the global cost curve for mined zinc.

        In 2016, our mining operations produced 416,869 tonnes of zinc contained in concentrates, 41,551 tonnes of copper contained in concentrates, 59,181 tonnes of lead contained in concentrates, 8,315,215 ounces of silver and 27,893 ounces of gold, for a total of 650,890 tonnes of metal on a zinc equivalent basis.

        The following charts set forth our mine production by metal and mine unit for the period ended on December 31, 2016.


Mining Production by Metal (in Zinc Equivalent)

GRAPHIC

1


Table of Contents


Mining Production by Mine (in Zinc Equivalent)

GRAPHIC

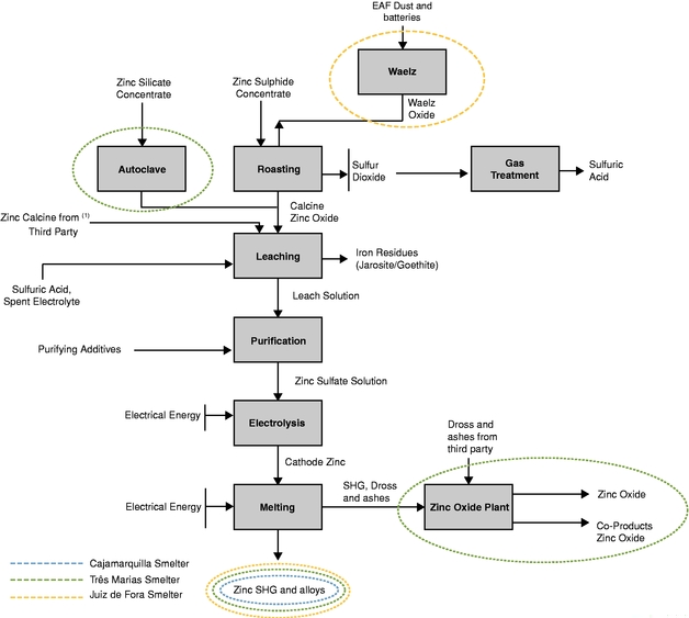
        We own a zinc smelter in Peru (Cajamarquilla) and two zinc smelters in Brazil (Três Marias and Juiz de Fora), which produce metallic zinc, zinc oxide and byproducts. We are among the top five producers of refined zinc globally in 2016, according to Wood Mackenzie. Our smelters are the only zinc smelting units in Latin America (excluding Mexico). Cajamarquilla is the only operating zinc smelter in Peru, and the sixth largest globally in 2016 by production volume, according to Wood Mackenzie. Peru is the second largest producer of mined zinc in the world, assuring long-term supply of zinc concentrate to Cajamarquilla. Our smelters produced 607,585 tonnes of refined zinc in different formats and sizes during 2016, along with byproducts, including sulfuric acid, silver concentrate, copper cement and copper sulfate. Our smelters process zinc concentrate, 62.0% of which was sourced from our mines during 2016, and 38.0% purchased from third parties. Approximately 92.2% of the total volume of the zinc concentrates produced by our mines was processed by our own smelters in 2016, with the remainder, and all of our copper and lead concentrates sold to third parties. Our smelters are located close to our mines and to third party owned mines, resulting in substantial savings in transportation and sourcing of concentrates not available to our regional competitors. Furthermore, our smelters are strategically positioned within our core markets in Latin America, providing us further savings on transportation and marketing of metal relative to competing zinc smelting businesses. The strategic benefit of our smelting business is evidenced by our historically strong realized prices, our comparatively low operating costs and our profitability. We market our products in Latin America and globally, through our commercial offices in Luxembourg, the United States, Brazil and Peru.

        Certain operational details of our mining and smelting operations are provided in the tables below. Our exploration activities aim to replace the reserves that we mine each year, while increasing our production capacity.

2


Table of Contents

Mining Operations

Mining Unit
  Location   Type of Mine   Treatment Plant
Capacity
  Zinc Equivalent
Production in 2016(2)
  Total
Reserves(3)
  Estimated
Life of
Mine(4)
 
 
   
   
  (tonnes per
day)

  (in tonnes of zinc
equivalent metal
contained in
concentrate)

  (million
tonnes of ore)

  (years)
 

Cerro Lindo(1)

  Peru   Underground / Polymetallic     21,000     314,234     52.38     8  

El Porvenir

  Peru   Underground / Polymetallic     6,500     107,001     22.59     10  

Atacocha

  Peru   Underground and Open Pit/ Polymetallic     4,500     63,403     16.94     11  

Vazante

  Brazil   Underground and Open Pit / Polymetallic     4,100     136,296     15.02     10  

Morro Agudo

  Brazil   Underground and Open Pit/ Polymetallic     3,400     29,956     N/A(5)     11  

Total

            39,500     650,890     106.93     10  

(1)
The Cerro Lindo unit has an authorized capacity of 20,000 tonnes per day, but Peruvian law allows units to operate at a capacity 5.0% higher than authorized capacity.

(2)
We used the following prices to calculate the zinc equivalent production: US$2,094.75 per tonne (US¢95.02 per pound) for zinc, US$4,862.59 per tonne (US¢220.56 per pound) for copper, US$1,871.58 per tonne (US¢84.89 per pound) for lead, US$17.14 per ounce for silver and US$1,250.80 per ounce for gold.

(3)
Total reserves include proven and probable reserves.

(4)
Life of mine is presented beginning with 2018. For Morro Agudo, the life of mine is based on the outcomes of a preliminary economic assessment (or PEA) as of June 30, 2017. The preliminary economic assessment is based on a subset of the mineral resource estimate for the Morro Agudo project (including inferred mineral resources). The total represents the average life of mine of the five mines listed in the table above.

(5)
N/A means not applicable.

3


Table of Contents

Smelting Operations

Smelting Unit
  Location   Smelting
Process
  Principal Refined
Zinc Products
  Plant
Capacity
  Metallic Zinc
Production in
2016
  Zinc Oxide
Production in
2016
  Other Products
 
   
   
   
  (in tonnes of
refined metal
per year)

  (in tonnes of
zinc content)

  (in tonnes of
zinc content)

   

Cajamarquilla

  Peru   RLE   Metallic zinc (SHG, CGG jumbos and alloys)     335,000     334,261       Sulfuric acid, silver concentrate, copper cement and cadmium sticks

Três Marias

  Brazil   RLE   Metallic zinc (SHG, CGG jumbos, alloys and Zamac) and zinc oxide     190,000     186,708 (1)   30,485   Cadmium briquettes

Juiz de Fora

  Brazil   Waelz Furnace and RLE   Metallic zinc (SHG, CGG jumbos, alloys and Zamac)     89,000     86,616 (2)     Sulfuric acid, sulfur dioxide, silver concentrate, copper sulfate and cadmium briquettes

Total

                614,000     607,585     30,485    

(1)
Including 27,621 tonnes of zinc ashes and drosses, as well as metallic zinc used in the production of zinc oxide.

(2)
Including 2,190 tonnes of zinc ashes and drosses.

Notes: RLE means roast-leach-electrowin.

Alloys are zinc-based products with the addition of up to 1.0% of a specified metal, which are primarily used in the galvanizing market.

Special alloys are zinc-based products with addition of specified metals, which are primarily used in galvanizing market.

Zamac is a zinc-based product with the addition of specified metals, which is primarily used in the die casting market.

        During 2016, we generated US$110.5 million of profit for the year, US$403.9 million of Adjusted EBITDA and US$585.0 million of cash flow from operations, including US$250 million of upfront proceeds from our silver streaming agreement with Triple Flag Mining Finance Bermuda Ltd. See "Selected Financial Data—Non-IFRS Measures and Reconciliations."

        We continually invest in maintaining the performance and reserve base of our operations. In 2016, we invested US$132.9 million into our business, of which US$129.0 million was classified as sustaining capital expenditures, modernization capital expenditures and health, safety and environment capital expenditures. Our significant free cash flow generation is a result of:

        We have a long history of operating in Brazil and Peru and delivering production growth through greenfield developments, brownfield expansions and complementary acquisitions. We have mined zinc in Latin America for almost 80 years, since the start-up of our Atacocha mine in Peru in 1938. In Brazil, the Votorantim Group commenced the exploration of zinc deposits in Vazante, located in the state of Minas Gerais, in 1956. Our operations are large-scale, modern, mechanized underground and open pit mines. We have a consistent track record of replacing the reserves that we mine each year and maintaining our overall reserve life above 10 years, while increasing our production capacity. Given the success we have had in delineating additional reserves, we have been able to invest in expanding our production capacity. At our Cerro Lindo mine, we have increased processing capacity by 320.0% over

4


Table of Contents

the last 10 years while maintaining an average eight-year reserve life over the same period. We expect to maintain mining production at our Vazante mine at 135 thousand tonnes of zinc per year for the next 11 years due to the Vazante Mine Deepening Project.

Growth Projects

        We are constantly monitoring market conditions and evaluating potential project development (both greenfield and brownfield) and acquisition opportunities. Currently, we have seven growth projects in various phases of development. Our significant cash balance, low net leverage, and free cash flow generation will allow us to internally fund our near-term growth initiatives.

        In the near term, in addition to brownfield growth initiatives, we plan to develop our Aripuanã project in Brazil, in which VMZ holds a 62.3% joint venture interest and Milpo holds a 7.7% joint venture interest. In addition, we are evaluating the development of our Shalipayco deposit, in which Milpo owns a 75% joint venture interest, located in close proximity to our Pasco mining complex. We are also evaluating the development of our Magistral project, which is wholly-owned by Milpo. Our other projects, Pukaqaqa (wholly-owned by Milpo), Hilarión (wholly-owned by Milpo), Caçapava do Sul (99.99% interest held by VMZ) and Florida Canyon Zinc (61% joint venture interest held by Milpo), provide us optionality on further growth opportunities. See "Business—Growth Projects."

        Aripuanã is an underground polymetallic project located in the State of Mato Grosso, Brazil, exhibiting characteristics of a volcanogenic massive sulfide, or VMS, deposit similar to those found at Cerro Lindo. During 2016 and 2017, we engaged the Worley Parsons Company to develop a conceptual engineering study on development of an operation with 5.0 thousand tonnes per day (or tpd) mining and processing capacity. The environmental impact study (or EIA) for this project has been submitted to the Secretary of State for the Environment of Mato Grosso (or SEMA/MT) and is expected to be in its approval phase by the second quarter of 2018. We currently estimate that the Aripuanã project, if and when it is fully developed and begins operation, could produce an annual average of approximately 51.0 thousand tonnes of zinc in concentrate, 20.0 thousand tonnes of lead in concentrate, 4.0 thousand tonnes of copper in concentrate, 1.0 million ounces of silver and 25.0 thousand ounces of gold over a 24-year life of mine.

        The Shalipayco project is an underground polymetallic project located in the Central Andes of Peru with a mine plan that includes a 3.0 thousand tpd, or 1.08 million tonnes per year, production scenario. We believe that this project could be integrated with the Pasco mining complex, reducing the initial investment that would be required to install a processing plant and tailings dam. We currently estimate that the Shalipayco project, if and when it is fully developed and begins operation, could produce an annual average of approximately 43.0 thousand tonnes of zinc in concentrate, 3.0 thousand tonnes of lead in concentrate and 0.7 million ounces of silver over a 15-year life of mine.

        The Magistral mining project is located in the Ancash department in Peru and is intended to be an open pit copper project. We currently estimate that the Magistral project, if and when it is fully developed and begins operation, could produce approximately 40.0 thousand tonnes of copper in concentrate, 0.6 million ounces of silver and 3.0 thousand tonnes of molybdenum per year, starting in 2022. In 2016, the Private Investment Promotion Agency of Peru (or ProInversión) approved our feasibility study for this project, which set forth production rates starting at 10.0 thousand tonnes per day. Also in 2016, MINEM approved this project's EIA, which allows us to expand our treatment capacity to up to 30.0 thousand tonnes per day. In addition, in December 2016, we entered into an agreement with Activos Mineros S.A.C. and ProInversión for the transfer of mining concessions corresponding to the Magistral project to Milpo.

5


Table of Contents

Ownership

        We are part of the Votorantim Group, a Brazilian conglomerate that operates in a number of sectors, including mining, cement, long steel, energy, pulp and orange juice, with a presence in 23 countries. The Votorantim Group has been in the mining business for over 60 years. In 2016, we contributed 31.0% to the Votorantim Group's consolidated Adjusted EBITDA.

Competitive Strengths

        We believe the following competitive strengths differentiate us from our competitors and will contribute to our continued success:

        Leading Zinc-Focused Base Metals Producer.    In addition to scale, we provide unparalleled exposure to zinc. We were the fifth largest producer of mined zinc globally in 2016 according to Wood Mackenzie and during 2016, zinc accounted for approximately 64.0% of our mine production of metal measured on a zinc equivalent basis. We have five zinc mines in Brazil and Peru, including two of the top twelve zinc mines by production volume globally, Cerro Lindo and Vazante. Our unique combination of scale and focus in the zinc market provides us with industry-leading exposure to the positive underlying supply and demand fundamentals that we expect to support zinc prices in the future. Over the last nearly 80 years, we have become one of Latin America's leading mining companies through a combination of organic growth and several key acquisitions, such as Morro Agudo in 1984, Juiz de Fora in 2002, Cajamarquilla in 2004 and Milpo in 2005, among others. We have established strong technical expertise in the mining of various types of zinc and polymetallic ore bodies and processing various types of zinc mineralization. This technical expertise allows us to maximize production and mine life while minimizing costs across our portfolio of mines.

        Low-Cost Mining Operations.    The polymetallic nature, quality and grade of our deposits, combined with the efficiency of our operations and our economies of scale, have positioned us as a low-cost producer of mined zinc. Our mines and projects in Peru and Brazil are closely located, providing us significant economies of scale in terms of infrastructure (energy, roads, camps). According to Wood Mackenzie, our mining consolidated cash cost was in the second quartile of the global cost curve in 2016, at approximately the 30th percentile. Ongoing initiatives, such as the integration of El Porvenir and Atacocha (Pasco mining complex), potential life of mine extensions in Cerro Lindo, Morro Agudo and Vazante, multiple debottlenecking projects described in "Business—Growth Projects—Brownfield and Integration Projects", and adoption of best practices are expected to maintain the Company's cash cost position in the long term. See "Industry Overview—Wood Mackenzie's Cash Cost Methodology."

        Strategically Integrated Low-Cost Smelters Supporting a Robust Commercial Marketing Practice.    We own and operate three high-quality smelters located close to our mines and also to the mines of our competitors. Approximately 62.0% of the concentrate that was processed by our smelters in 2016 was produced by our own mines. The zinc concentrate processed by our smelter accounted for approximately 92.2% of the zinc concentrates produced by our mines, with the remainder sold to third parties. The location of our smelters provides for significant economic benefits in the sourcing of concentrate and the distribution and marketing of refined products in our core end market of Latin America. In addition, we have stable and competitive power contracts. According to Wood Mackenzie, our smelting operations were in the second-quartile of the zinc smelting cash operating cost curve in 2016. See "Industry Overview—Wood Mackenzie's Cash Cost Methodology."

        Our scale of refined zinc production and proven ability to deliver significant volumes consistently make us an attractive supplier to our customers, both globally and locally, providing leverage to negotiate beneficial terms for our products. Our position as both a seller and buyer of zinc concentrates provides us with unique market insights which we leverage to improve the performance of our business. This is evidenced by our historical strong realized price premiums above London Metal

6


Table of Contents

Exchange (LME) quoted prices. Our commercial strategy is divided into two components: (i) to maintain our strong and leading position in key metal markets and (ii) to develop new markets through an increase in the product portfolio and key geographies. See "Business—Sales and Marketing."

        Long Mine Lives Supported by a Track Record of Reserves Replenishment.    Our mines are located in geologically prospective areas where zinc mining has been conducted for many decades. We have a unique understanding of our deposits and technical expertise in brownfield exploration at these sites. Our proven and probable mineral reserves (and, with respect to Morro Agudo, our mineral resources) represent an average mine life of eight years in our Cerro Lindo mine (which accounted for approximately 48.0% of our zinc equivalent production in 2016), 10 years in our El Porvenir mine, 11 years in our Atacocha mine, 10 years in our Vazante mine and 11 years in our Morro Agudo project (based on preliminary economic assessment assumptions), in each case beginning with 2018. Our minesite exploration and mine planning teams work together to ensure we have sufficient mineral reserves for effective planning while maximizing the efficiency of our drilling and mine development expenditures to improve our cash flow stability. See "Business—Our Mining Operations."

        Strong Cash Flow Generation and Conservative Balance Sheet.    The combination of the low-cost position of our mines, the benefits of our integration with our local smelters and the ongoing sustaining capital expenditure requirements of our business allow us to generate robust cash flow. We have a rigorous and conservative approach to balance sheet management with a target maximum net debt to Adjusted EBITDA of 2.0x through commodity price cycles. Our robust cash flow from operations, low sustaining capital expenditures and conservative balance sheet provide us with the flexibility to finance our operations and projects throughout commodity price cycles. For the year ended December 31, 2016, our profit for the year totaled US$110.5 million, our Adjusted EBITDA totaled US$403.9 million and our net debt at year-end totaled US$126.1 million. See "Selected Financial Data—Non-IFRS Measures and Reconciliations" and "Management's Discussion and Analysis of Financial Condition and Results of Operations—Liquidity and Capital Resources—Indebtedness."

        Track Record of Project Development and Portfolio of Attractive Growth Projects.    We have a strong track record of mine development in Peru and Brazil and have completed several successful projects. We have operated our Atacocha mine in Peru since 1938 and our Vazante mine in Brazil since 1969, and have completed multiple successful capacity expansion and mine life extension projects. In 2012, we completed a gradual expansion of El Porvenir's capacity from 4,000 tpd in 2011 to 5,600 tpd, following an 18-month construction process and investment of US$110.0 million. In recent years, due to continuous improvement efforts, such as investments in plant debottlenecking (including new equipment primarily used in the flotation and milling stages that raised operational stability), we have reached a total capacity of 6,500 tpd at El Porvenir. Over the last 10 years, we have increased the capacity of Cerro Lindo through a series of modular expansions and investments in an aggregate amount of approximately US$414.0 million (including the initial US$110.0 million investment), without disrupting existing operations. We doubled the original capacity to 10,000 tpd with a US$100.0 million investment, and later tripled the original capacity to 15,000 tpd with an investment of US$165.0 million. In 2014, we again expanded Cerro Lindo's capacity to 18,000 tpd with an investment of US$19.0 million, and more recently increased the capacity to 21,000 tpd (20,000 approved capacity plus a 5% allowance pursuant to applicable Peruvian regulations) with a US$20.0 million investment. In addition, we increased our zinc equivalent production from 634.5 thousand tonnes in 2014 to 650.9 thousand tonnes in 2016. See "Business—History," "Business—Our Mining Operations" and "Selected Operating, Production and Sales Data." We have a robust brownfield and greenfield project pipeline with an extensive exploration portfolio. This portfolio will allow us to expand our operations in jurisdictions, where we have an important skill set in project development and operation. We anticipate developing our Aripuanã zinc project (62.3% joint venture interest held by VMZ and 7.7% joint venture interest held by Milpo) in Brazil and are evaluating development of our Shalipayco deposit (75% joint venture ownership held by Milpo) located in close proximity to our Pasco mining complex.

7


Table of Contents

In the longer term, we are also considering development of our Magistral project (wholly-owned by Milpo). In addition, our Pukaqaqa (wholly-owned by Milpo), Hilarión (wholly-owned by Milpo), Caçapava do Sul (99.99% interest held by VMZ) and Florida Canyon Zinc (61% joint venture interest held by Milpo) projects provide us optionality on further growth opportunities.

        Best Practices in Safety, Community Relations and Environmental Management.    We are committed to the safety of our employees, and operate using global best practices and standards, such as OSHAS 18001, in workplace safety. We emphasize with all employees, from management to miners, the importance of safety as an integral part of our businesses success. We are committed to international oversight and world class environmental standards and certifications, such as ISO 9001 and 14001. For decommissioning matters, including our strategic framework for mine closure and community consultation and involvement, we apply guidelines issued by the Australian and New Zealand Minerals and Energy Council, Minerals Council of Australia, Australia Environmental Protection Agency and Canadian Standards Association (Association Canadienne de Normalisation). For tailings dam management, we apply guidelines from the International Commission on Large Dams. As an example of our leading environmental practices, Cerro Lindo, the Company's largest mine, was one of the first mines in Peru to use a seawater desalination plant in its operations, and dry stack tailings disposal techniques that minimize environmental impact. We have been improving the quality of life in the communities surrounding our operations, whose members we regularly employ. We foster strong community relationships by hiring and promoting local personnel. We regularly invest in projects and actions focused on local development and social responsibility. In 2016, we completed a study of the communities in Brazil and Peru where we operate and where we intend to develop projects, which provided an important perspective of the social environment. We remain committed to being a strategic ally to the development of local communities surrounding our Peruvian mining operations and projects. We are focused on implementing innovative alternatives that could positively impact the quality of life of these communities, such as the concept of empresa comunal, a legal entity formed exclusively by community members in order to include the community in the productive chain of mining operations. To this end, we have conducted soft skills and corporate management trainings with the empresas comunales located in San Juan de Milpo and San Francisco de Asís de Yarusyacán. We also supported the creation of the empresa comunal of Comunidad Campesina de Chavín and have initiated the process to create the empresa comunal of Comunidad Campesina de Conchucos. In 2016, we, through our subsidiary Milpo, were awarded the good practices prize by the Ministry of Labor and Employment of Peru, as well as the sustainable development prize Empresa Socialmente Responsable, awarded by "Peru 2021," the leading non-profit organization that promotes corporate social responsibility in Peru. In addition, Brazilian Exame magazine's Sustainability Guide recognized us in 2013, 2015 and 2016 as the most sustainable mining company in Brazil. See "Environment and Community."

        Experienced Executives and Strong Corporate Governance.    Our executives have many years of experience in the mining industry with a strong focus on financial performance and operating efficiencies. See "Management—Executives." We have established leading corporate governance practices consistent with comparable public companies in North America. Our corporate governance model is aimed at facilitating the flow of information between our executives and other key decision-makers in our management team, the board of directors and advisory committees. Our corporate governance model ensures that the appropriate principles are continuously applied within our organization.

Business Strategy

        We seek to deliver consistent returns to our shareholders through cash flow generation and growth of our mining operations in Latin America. Below are the highlights of our strategy.

8


Table of Contents

        Grow our mining business focused on zinc and copper production in South America.    We seek to grow our mined metal production while maintaining a conservative balance sheet. Our portfolio of growth projects contains both brownfield and greenfield opportunities. We have had significant success with brownfield initiatives, such as the expansion of our Cerro Lindo mine, conducted in phases, from 5,000 tpd processing capacity to 21,000 tpd (20,000 approved capacity plus a 5% allowance pursuant to applicable Peruvian regulations). For Milpo, this expansion has resulted in early start-ups, increased EBITDA, reduced payback and minor deviations from budget and construction objectives. Brownfield opportunities that we are pursuing or evaluating include: (i) integrating our Atacocha and El Porvenir operations into the Pasco mining complex; (ii) extending the mine life of Vazante, for which we expect the largest investments to be in construction and equipment installation; and (iii) developing the Ambrósia Trend project at Morro Agudo, for which we expect to ensure an additional supply of 45,400 tonnes of zinc concentrate to our Três Marias smelter (based on preliminary economic assessment assumptions). We will also pursue responsible development of greenfield projects in our portfolio, provided that the risk-adjusted returns meet our criteria. We will focus initially on the Aripuanã zinc project in Brazil, our Magistral copper project in Peru and extracting synergies with the Pasco mining complex at the Shalipayco mineralized body in Peru. We will complete a pre-feasibility study for the Aripuanã project in the third quarter of 2017, and are targeting completion of a feasibility study for Aripuanã in the second quarter of 2018 and by the end of 2020 for Magistral. In addition, our interests in other projects, Pukaqaqa, Hilarión, Caçapava do Sul and Florida Canyon, provide us optionality on further growth opportunities. We will also consider external growth opportunities on an opportunistic basis.

        Replace mineral reserves and potentially extend mine life of our existing operations.    We continually seek to increase the life of our current mine operations without inefficient expenditure on drilling and mining development. We will seek to employ our geological expertise and proprietary knowledge of our deposits to identify and delineate new mineral reserves and mineral resources. In order to estimate new mineral reserves at our underground mines, we must undertake substantial underground development. In order to deliver more stable cash flows, we undertake a continuous exploration and development program to replace the mineral reserves that we mine and maintain a sufficient reserve base to support our mine planning. In particular, our medium-term strategy for the Cerro Lindo mine is to continue to identify mineral reserves within the concessions and explore the potential for further increasing the mine's treatment capacity. We have a well-demonstrated track record and, on average, have grown our total reserve base at all of our operating units, since we commenced operation at Atacocha in 1938.

        Ensure operational stability, continuous cost and productivity improvements and effective capital allocation.    We will seek to maintain a competitive cost structure at our operations, improving the position of our mining and smelting business to the top quartiles of the industry's cash cost curve. To achieve this objective, we will focus on: (a) mine development and production rate increases at our mines; (b) zinc recovery improvements and production debottlenecking at our smelters; (c) productivity increases; (d) fixed cost management; and (e) operational stability through adequate and well-planned predictive maintenance and automation initiatives. In particular, we intend to continue implementing automation initiatives for operations at Cerro Lindo in order to improve the productivity of our mine.

        Maintain market position in Latin America while expanding our global sales profile.    We intend to maintain our leadership position in markets where we already have significant market share and develop new products that are exposed to global growth trends. Our business development team continues to pursue sales opportunities to expand our commercial reach globally and improve overall profitability.

        Maintain our strong balance sheet and financial flexibility.    Preserving our strong balance sheet and low net leverage is an important priority. We will maintain financial flexibility to pursue our business

9


Table of Contents

plan through the metal price cycle, and take advantage of opportunities that may arise during market cycles while exercising prudence in deploying capital.

Recent Financings

        On May 4, 2017, we issued an aggregate principal amount of US$700.0 million in bonds maturing in 2027 and bearing interest at 5.375% per year, receiving net proceeds of US$691.2 million. The bonds are listed on the Singapore Exchange Securities Trading Limited. The proceeds from this offering were used to repay a portion of our existing consolidated debt with banks, thereby extending the maturity of our outstanding debt. These securities are guaranteed by our subsidiaries VMZ, Milpo and CJM.

Corporate Information

        We are a public limited liability company (société anonyme) organized under the laws of Luxembourg on February 26, 2014. Our registered office is located at 26-28 rue Edward Steichen, L-2540 Luxembourg, Grand Duchy of Luxembourg, and we are registered with the Luxembourg Trade and Companies Register under number B185489. Our telephone number at this address is +352 26 00 53 43. Our main office outside of Luxembourg is located at Avenida Engenheiro Luís Carlos Berrini, n° 105, 6th floor, São Paulo, State of São Paulo, Brazil. Our website is www.nexaresources.com. None of the information available on our website is incorporated in this prospectus and it should not be relied upon in making a decision to invest in our common shares.

        For an organizational chart setting forth our corporate structure, see "Business—Corporate Structure."

        Our agent for service of process in the United States is CT Corporation System, located at 111 Eighth Avenue, New York, New York, 10011.

10


Table of Contents

 


THE OFFERING

        The following is a brief summary of the terms of this offering and should be read together with the more detailed information and financial data and statements contained elsewhere in this prospectus. For a more complete description of our common shares, see "Description of Share Capital."

Issuer

  Nexa Resources S.A.

Selling Shareholder

 

Votorantim S.A.

Offering Price

 

We estimate that the initial public offering price per common share will be between US$18.00 and US$21.00.

Securities Offered

 

We are offering 20,500,000 common shares.

 

The selling shareholder is offering 10,500,000 common shares (assuming no exercise of the underwriters' over-allotment option).

Over-allotment Option

 

The selling shareholder has granted the underwriters the right to purchase an additional 4,650,000 common shares within 30 days from the date of this prospectus to cover over-allotments, if any.

Common Shares Issued and Outstanding Immediately Prior to and Following the Offering

 

Immediately prior to this offering, we had 112,820,513 common shares issued and outstanding.

 

Following the issuance of 20,500,000 new common shares by us pursuant to this offering, we will have 133,320,513 common shares issued and outstanding.

Lock-Up

 

We, our existing shareholders (severally with respect to common shares owned by each of them), our directors and our executives, as of the date of this prospectus, have entered into lock-up agreements with the underwriters. Under these agreements, we and each of these persons may not, subject to certain exceptions, offer, sell, contract to sell, pledge, or otherwise dispose of, directly or indirectly, or hedge our common shares or securities convertible into or exchangeable or exercisable for our common shares without the prior written consent of the representatives of the underwriters. These restrictions will be in effect for a period of 180 days after the date of this prospectus.

Use of Proceeds

 

We expect to receive net proceeds of approximately US$377 million from our sale of common shares, assuming an initial public offering price of US$19.50 per common share (the midpoint of the price range set forth on the cover page of this prospectus) and after deducting estimated underwriting discounts and commissions and expenses payable by us.

11


Table of Contents

 

We intend to use the net proceeds that we receive from the offering primarily to provide additional funding to advance the development of our main near-term growth projects during 2018 and 2019. See "Use of Proceeds." We intend to use any remaining net proceeds to enhance our financial flexibility over the medium term, to pursue other growth opportunities and for general corporate purposes. The offering will also create a public market for our common shares and thereby facilitate our future access to the capital markets.

 

The net proceeds to the selling shareholder (after deducting estimated underwriting fees) are expected to be approximately US$193 million (or US$279 million if the underwriters fully exercise their over-allotment option). We will not receive any proceeds from the sale of common shares by the selling shareholder.

Conflicts of Interest

 

An affiliate of Banco do Brasil Securities LLC, a Financial Industry Regulatory Authority, or FINRA, member participating in this offering, owns 50% of the issued share capital of Banco Votorantim S.A., which is an affiliate of, and under common control with, Nexa Resources S.A., the issuer in this offering. Consequently, Banco do Brasil Securities LLC is deemed to have a "conflict of interest" within the meaning of FINRA Rule 5121(f)(5)(B). Accordingly, this offering is being made in compliance with the requirements of FINRA Rule 5121. Since Banco do Brasil Securities LLC is not primarily responsible for managing this offering, pursuant to FINRA Rule 5121(a)(1)(A), the appointment of a qualified independent underwriter is not necessary. Banco do Brasil Securities LLC will not confirm sales of the securities to any account over which Banco do Brasil Securities LLC exercises discretionary authority without the prior written approval of such account.

Dividend Policy

 

Following the offering, we intend to pay annual dividends or other distributions on our common shares in amounts equal to at least 2.0% of our average market capitalization for the previous fiscal year, subject to the requirements under Luxembourg law. We expect to pay annual dividends or other distributions by June of each year. See "Dividend Policy" and "Description of Share Capital."

Voting Rights

 

Each common share entitles the holder to one vote at any general meeting of our shareholders. See "Description of Share Capital—Voting Rights."

Controlled Company

 

Upon completion of this offering, VSA will continue to own a controlling interest in us. Accordingly, we currently intend to rely on the "controlled company" exemptions under certain of the NYSE corporate governance rules.

12


Table of Contents

Listing

 

After the pricing of this offering, we expect that our common shares will trade on the New York Stock Exchange (NYSE) in the United States, and closing of the offering is conditional on the common shares being approved for listing on the Toronto Stock Exchange (TSX) in Canada, under the symbol "NEXA."

Settlement

 

Our common shares will be ready for delivery on or about                    , 2017. This date is expected to be the            business day following the date of the pricing of the offering. Under Rule 15c6-1 of the Exchange Act, pursuant to changes that took effect from September 5, 2017, trades in the secondary market generally settle in two business days. Investors who wish to trade our common shares on the date of pricing or the next            succeeding business days will be required, by virtue of the fact that the common shares sold in this offering will settle later than two business days, to specify alternative settlement arrangements to prevent failed settlement of secondary trades.

Risk Factors

 

See "Risk Factors" beginning on page 22 and the other information included in this prospectus for a discussion of factors you should consider before deciding to invest in our common shares.

        Unless we indicate otherwise, all information in this prospectus assumes that the underwriters do not exercise their option to purchase from the selling shareholder up to 4,650,000 common shares to cover over-allotments, if any.

13


Table of Contents



SUMMARY FINANCIAL AND OPERATING DATA

        The following tables present our summary consolidated financial and operating data for each of the periods and the dates indicated below.

        The summary consolidated financial data as of December 31, 2016 and 2015 and for the years ended December 31, 2016, 2015 and 2014 should be read in conjunction with the audited combined consolidated financial statements included elsewhere in this prospectus. Our audited combined consolidated financial statements have been prepared in accordance with IFRS, as issued by the IASB. The summary consolidated financial data as of June 30, 2017 and for the six months ended June 30, 2017 and 2016 should be read in conjunction with the unaudited condensed combined consolidated interim financial statements included elsewhere in this prospectus. Our unaudited condensed combined consolidated interim financial statements have been prepared on a basis consistent with our audited combined consolidated financial statements.

        We also present in the tables below certain non-IFRS and other operating metrics used by our management to evaluate, monitor and manage our business. None of these terms are measures of financial performance under IFRS, as issued by the IASB, and therefore they should not be considered to be alternatives to our IFRS results.

        The results of operations presented in this prospectus are not necessarily indicative of any future results of operations or performance. The information summarized below should be read in conjunction with "Presentation of Financial and Other Information," "Management's Discussion and Analysis of

14


Table of Contents

Financial Condition and Results of Operations" and our combined consolidated financial statements, including the notes thereto, included elsewhere in this prospectus.

 
  For the Six
Months Ended
June 30,
  For the Year Ended
December 31,
 
 
  2017   2016   2016   2015   2014  
 
  (in millions of US$, unless otherwise indicated)
 

Combined Consolidated Statement of Operations Information:

                               

Continuing operations

                               

Net revenue from products sold

    1,087.0     863.6     1,912.8     1,824.8     2,118.3  

Cost of products sold

    (768.8 )   (649.8 )   (1,387.1 )   (1,422.9 )   (1,594.9 )

Gross profit

    318.2     213.8     525.7     401.9     523.4  

Operating expenses

                               

Selling expenses

    (42.3 )   (44.1 )   (90.6 )   (84.6 )   (93.1 )

General and administrative expenses

    (73.2 )   (46.9 )   (127.3 )   (106.3 )   (149.8 )

Other operating income (expenses), net

    (49.2 )   (35.2 )   (177.8 )   (47.1 )   (108.3 )

Total operating expenses

    (164.7 )   (126.2 )   (395.7 )   (238.0 )   (351.2 )

Operating profit before net financial results and loss from results of associates

   
153.5
   
87.6
   
130.0
   
163.9
   
172.2
 

Financial income

    20.9     12.8     25.0     19.3     13.7  

Financial expenses

    (51.4 )   (34.7 )   (70.4 )   (61.6 )   (73.5 )

Foreign exchange gains (losses), net

    (35.4 )   133.8     124.5     (299.6 )   (107.3 )

Net financial results

    (65.9 )   111.9     79.1     (341.9 )   (167.1 )

Loss from results of associates

        (0.2 )   (0.2 )   (0.3 )    

Profit (loss) before taxation

    87.6     199.3     208.9     (178.3 )   5.1  

Current income tax

    (39.5 )   (31.1 )   (75.3 )   (62.8 )   (81.3 )

Deferred income tax

    12.2     (29.1 )   (23.1 )   101.5     53.9  

Profit (loss) for the year from operating operations

    60.3     139.1     110.5     (139.6 )   (22.3 )

Discontinued operations

                (0.3 )   (4.8 )

Profit (loss) for the year

    60.3     139.1     110.5     (139.9 )   (27.1 )

Profit (loss) attributable to:

                               

Owners of the parent

    45.0     129.6     93.2     (129.5 )   (33.8 )

Non-controlling interests

    15.3     9.5     17.3     (10.4 )   6.7  

Average number of shares (in millions)(1)

    112.8     48.5     80.7     1.9     1.8  

Basic and diluted earnings (loss) per share (in US$)(1)

    0.5     2.9     1.4     (73.6 )   (15.1 )

(1)
Earnings per share information has been retroactively adjusted for reductions in the number of shares outstanding arising from transfers from capital to share premium, which resulted in the cancellation of 350,000,000 shares in April 2016, 200,000,000 shares in June 2017, 300,000,000 shares in September 2017 and 428,595,552 shares in October 2017, for a total of 1,278,595,552 shares.

15


Table of Contents


 
   
  As of December 31,  
 
  As of
June 30,
2017
 
 
  2016   2015   2014  
 
  (in millions of US$)
 

Combined Consolidated Balance Sheet Information:

                         

Assets

                         

Cash and cash equivalents

    948.3     915.6     621.4     750.7  

Financial investments

    195.9     117.0     57.9     22.6  

Inventory

    267.6     291.8     230.6     285.9  

Total current assets(1)

    1,670.6     1,591.9     1,143.8     1,344.6  

Property, plant and equipment

    1,978.8     1,978.5     1,883.4     2,227.0  

Total non-current assets

    4,153.4     4,568.5     4,488.0     4,987.1  

Total assets

    5,824.0     6,160.7     5,657.2     6,331.7  

Liabilities

                         

Loans and financing (current)

    41.4     62.6     41.4     102.6  

Trade payables

    270.8     282.2     259.7     243.8  

Total current liabilities

    701.3     876.0     532.0     585.5  

Loans and financing (non-current)

    1,365.4     1,081.8     1,014.8     1,252.2  

Total non-current liabilities

    2,245.0     1,960.4     1,578.1     1,869.8  

Total liabilities

    2,946.3     2,836.4     2,128.7     2,455.3  

Shareholders' equity

                         

Total equity attributable to owners of the parent

    2,399.2     2,848.0     2,585.4     2,654.1  

Non-controlling interests

    478.4     476.3     943.1     1,222.3  

Total shareholders' equity

    2,877.6     3,324.3     3,528.5     3,876.4  

Total liabilities and shareholders' equity

    5,824.0     6,160.7     5,657.2     6,331.7  

(1)
Includes assets held for sale.
 
  For the Six
Months Ended
June 30,
  For the Year Ended
December 31,
 
Combined Consolidated Statement of Cash Flows Information
  2017   2016   2016   2015   2014  
 
  (in millions of US$)
 

Net cash provided by (used in):

                               

Operating activities

    185.5     199.6     585.0     414.5     392.3  

Investing activities

    (205.9 )   (274.5 )   (201.4 )   (156.7 )   (432.1 )

Financing activities

    52.7     62.1     (92.2 )   (385.8 )   200.3  

Effects of exchange rates on cash and cash equivalents

    0.4     (0.4 )   2.8     (1.3 )    

Increase (decrease) in cash and cash equivalents

    32.7     (13.3 )   294.2     (129.3 )   160.5  

Cash and cash equivalents at the beginning of the year

    915.6     621.4     621.4     750.7     590.2  

Cash and cash equivalents at the end of the year

    948.3     608.2     915.6     621.4     750.7  

16


Table of Contents


 
  For the Six
Months
Ended
June 30,
  For the Year Ended
December 31,
 
Capital Expenditures
  2017   2016   2016   2015   2014  
 
  (in millions of US$)
 

Expansion

    24.8     16.4     41.2     35.8     28.0  

Modernization

    12.3     7.6     19.6     15.3     17.0  

Sustaining

    26.6     23.0     54.1     49.0     84.5  

Health, safety and environment

    30.9     26.3     58.5     72.9     27.3  

Other

    1.3     0.9     2.8     4.1     0.9  

Subtotal

    96.0     74.1     176.5     177.1     157.7  

Reconciliation to Financial Statements(1)

    (10.3 )   7.7     6.5     10.0     (3.7 )

Total

    85.7     81.8     183.0     187.1     154.0  

(1)
We manage capital expenditures on a cash basis. The amounts under "Reconciliation to Financial Statements" are related to capitalization of interest net of advanced payments.
 
  As of and For
the Six Months
Ended June 30,
  As of and For the Year
Ended December 31,
 
Other Financial Information
  2017   2016   2016   2015   2014  
 
  (in millions of US$, except financial ratios)
 

Depreciation and amortization

    135.2     136.1     275.0     295.3     319.0  

Interest paid on loans and financing

    (21.7 )   (17.9 )   (37.3 )   (39.7 )   (44.4 )

Adjusted working capital (deficit)(1)

    23.2     N/A (3)   27.4     (71.8 )   39.9  

Adjusted EBITDA(1)

    283.7     223.0     403.9     467.8     528.1  

Adjusted EBITDA by region(1):

                               

Brazil

    82.4     69.4     59.8     180.3     147.1  

Peru

    199.3     165.9     348.5     295.5     388.2  

Other(2)

    2.0     (12.3 )   (4.4 )   (8.0 )   (7.2 )

Total

    283.7     223.0     403.9     467.8     528.1  

Adjusted EBITDA by segment(1):

                               

Mining

    211.0     143.1     336.8     221.8     328.5  

Smelting

    80.4     83.5     70.5     259.8     225.9  

Other(2)

    (7.7 )   (3.6 )   (3.4 )   (13.8 )   (26.3 )

Total

    283.7     223.0     403.9     467.8     528.1  

Net debt (period-end)(1)

    269.6     N/A     126.1     366.8     583.8  

Net debt to Adjusted EBITDA ratio(1)

    N/A     N/A     0.31     0.78     1.10  

(1)
See "—Non-IFRS Measures" below.

(2)
The line item "Other" represents the residual component of Adjusted EBITDA either not pertaining to the mining or smelting segments, or, represents items that, because of their nature, are not being allocated to a specific segment. See "Selected Financial Data—Non-IFRS Measures and Reconciliation."

(3)
Not applicable.

17


Table of Contents

Non-IFRS Measures

Adjusted EBITDA and Related Measures

        Our management uses non-IFRS measures such as Adjusted EBITDA, among other measures, for internal planning and performance measurement purposes. We believe these measures provide useful information about the financial performance of our operations that facilitates period-to-period comparisons on a consistent basis. Management uses Adjusted EBITDA internally to evaluate our underlying operating performance for the reporting periods presented and to assist with the planning and forecasting of future operating results. Management believes that Adjusted EBITDA is a useful measure of our performance because it reflects our cash generation potential from our operational activities excluding exceptional items of the period. These measures should not be considered in isolation or as a substitute for profit (loss) or operating profit, as indicators of operating performance, or as alternatives to cash flow as measures of liquidity. Additionally, our calculation of Adjusted EBITDA may be different from the calculation used by other companies, including our competitors in the mining industry, so our measures may not be comparable to those of other companies.

        In this prospectus, we present Adjusted EBITDA, which we define as (i) profit (loss) for the year, plus (ii) profit (loss) from results of associates, plus (iii) depreciation and amortization, plus/less (iv) net financial results, plus/less (v) income tax, less (vi) gain on sale of investment (loss), plus; (vii) impairment of other assets, plus/less (viii) (reversion) impairment—property, plant, equipment. In addition, management may exclude non-cash items considered exceptional from the measurement of Adjusted EBITDA.

        We calculate Adjusted EBITDA by region on the same basis as Adjusted EBITDA using information from the financial statements of VMZ and Enercan (for Brazil) and Milpo and CJM (for Peru), plus the allocation of VGmbH's revenues and costs pertaining to Brazil and Peru, as applicable, less the elimination of inter-segment operations between our subsidiaries. Selling, general and administrative expenses and the depreciation and amortization of VGmbH are allocated to Brazil and Peru based on their respective participation in our total cost of product sold. The line item "Other" represents the residual component of Adjusted EBITDA either not pertaining to the Brazil or Peru regions, or, represents items that, because of their nature, are not allocated to a specific region.

        We define Adjusted EBITDA by segment as (i) profit (loss) for the year, plus (ii) profit (loss) from results of associates, plus (iii)  depreciation and amortization, plus/less (iv) net financial results, plus/less (v) income tax, plus/less (vi) components of Adjusted EBITDA by segment either not pertaining to the mining or smelting segment, or, represents items that, because of their nature, are not being allocated to specific segment. See Note 35 to the audited combined consolidated financial statements and Note 18 to the unaudited condensed combined consolidated interim financial statements.

        We also present herein our net debt, which we define as (i) loans and financing less (ii) cash and cash equivalents, less (iii) financial investments, plus or less (iv) the fair value of derivative financial instruments. Our management believes that net debt is an important figure because it indicates our ability to repay outstanding debts that become due simultaneously using available cash and highly liquid assets.

        We define net debt to Adjusted EBITDA ratio as net debt divided by Adjusted EBITDA.

        We define Adjusted EBITDA margin as Adjusted EBITDA divided by net revenue from products sold.

        We calculate Adjusted working capital as (i) trade accounts receivable plus (ii) inventory less (iii) trade accounts payable less (iv) confirming payable. Our management believes that Adjusted working capital is an important figure because it provides a relevant metric for the efficiency and liquidity of our operating activities.

18


Table of Contents

        For a reconciliation of these measures to the most directly comparable IFRS measures, see "Selected Financial Data—Non-IFRS Measures and Reconciliation."

Cash Cost, After By-product Credits and Related Measures

        In this prospectus, we also present measures of costs that are widely used by similar companies operating in the mining and smelting industries. These performance measures are not IFRS measures, and they do not have a standard meaning and therefore may not be comparable to similar data presented by other mining and smelting companies. They should not be considered as a substitute for costs of sales, costs of selling and administrative expenses, or as an indicator of costs. Similar measures are also calculated by Wood Mackenzie for many market participants, but Wood Mackenzie's methodology differs from the methodology we use below. See "Industry Overview."

        Our management uses cash cost, after by-product credits and related measures, among other measures, for internal planning and performance measurement purposes. We believe these measures provide useful information about the operational performance of our operations that facilitates period-to-period comparisons on a consistent basis.

        In calculating cash cost, after by-product credits, we account for transactions between our mining operations and our smelting operations using the same methodology we use to evaluate the performance of our mining and smelting segments. See Note 35 to our audited combined consolidated financial statements and Note 18 to the unaudited condensed combined consolidated interim financial statements. We prepare an internal calculation based on transfer-pricing adjustments made on an arm's length principle basis. All information disclosed for cash cost, after by-product credits is consistent with this methodology.

Mining Operations

        Cash cost, after by-product credits:    For our mining operations, cash cost, after by-product credits includes all direct cash cost, after by-product credits of mining, including costs associated with mining, concentrating, leaching, solvent extraction and electrowinning, on-site administration and general expenses, any off- site services essential to the operation, concentrate freight costs, marketing costs and property and severance taxes paid to state or federal agencies that are not profit related. Treatment and refining charges on metal sales, which are typically recognized as a deduction component of sales revenues, are added to cash cost, after by-product credits. Cash cost, after by-product credits is calculated on a byproduct basis, in which byproducts sales are deducted from total cash cost, after by-product credits directly attributable to mining operations.

        Sustaining cash cost, after by-product credits:    Sustaining cash cost, after by-product credits is defined as the cash cost, after by-product credits plus sustaining capital expenditure.

        All-in sustaining cost:    All-in sustaining cost (or AISC) is defined as sustaining cash cost, after by-product credits plus corporate general and administrative expenses, royalties and workers' participation.

Smelting Operations

        Cash cost, after by-product credits:    For our smelting operations, cash cost, after by-product credits includes all the costs of smelting, including costs associated with labor, net energy, maintenance materials, consumables and other on-site costs, as well as raw material costs. Byproduct sales are deducted from total cash cost, after by-product credits directly attributable to smelting operations.

        Sustaining cash cost, after by-product credits:    Sustaining cash cost, after by-product credits is defined as the cash cost, after by-product credits plus sustaining capital expenditure.

19


Table of Contents

        All-in sustaining cost:    All-in sustaining cost is defined as sustaining cash cost, after by-product credits added to general and administrative expenses and workers' participation.

        For a reconciliation of these measures to the most directly comparable IFRS measures, see "Selected Financial Data—Non-IFRS Measures and Reconciliation."

Other Operational Information

 
  For the Six Months Ended June 30,   For the Year Ended December 31,  
 
  2017   2016   2016   2015   2014  

Mining Production

                               

Zinc concentrates (in tonnes)

    388,881     418,638     860,399     866,679     883,346  

Copper concentrates (in tonnes)

    83,311     79,850     158,503     154,998     157,653  

Lead concentrates (in tonnes)

    45,965     51,364     104,408     94,875     89,925  

Mining Production—Metal Contained in Concentrate

                               

Zinc contained in concentrates (in tonnes)

    183,942     203,137     416,869     425,883     428,796  

Copper contained in concentrates (in tonnes)

    21,396     20,902     41,551     40,375     41,521  

Lead contained in concentrates (in tonnes)

    24,919     29,452     59,181     54,611     51,374  

Silver contained in concentrates (in oz.)

    3,567,043     4,175,507     8,315,215     7,643,741     6,777,540  

Gold contained in concentrates (in oz.)

    17,443     12,450     27,893     17,934     13,318  

External Mining Sales(1)

                               

Zinc concentrates (in tonnes)

    8,863     38,405     88,976     95,479     110,141  

Copper concentrates (in tonnes)

    83,754     79,317     157,054     154,337     157,627  

Lead concentrates (in tonnes)

    39,409     50,723     103,017     94,510     89,212  

External Mining Sales—Metal Contained in Concentrate(1)

                               

Zinc contained in concentrates (in tonnes)

    4,459     20,937     49,004     54,319     59,934  

Copper contained in concentrates (in tonnes)

    21,526     20,768     41,186     40,195     41,499  

Lead contained in concentrates (in tonnes)

    23,705     29,182     58,538     54,433     51,151  

Smelting Production—Zinc Contained in Product Volumes

                               

Cajamarquilla (metallic zinc in tonnes)

    143,430     164,193     334,261     330,113     327,287  

Três Marias (metallic zinc in tonnes)

    93,163 (5)   92,151 (5)   186,708 (3)   177,956 (3)   171,724 (3)

Três Marias (zinc oxide in tonnes)

    15,680     15,325     30,485     29,165     33,425  

Juiz de Fora (metallic zinc in tonnes)

    43,048 (6)   42,241 (6)   86,616 (4)   81,487 (4)   74,410 (4)

Total zinc product production (in tonnes)

    295,321     313,910     638,070     618,721     606,846  

Smelting Sales—Product Volumes

                               

Metallic zinc (in tonnes)

    266,543     280,496     573,105     560,279     536,759  

Zinc oxide (in tonnes)

    18,591     18,237     37,386     34,804     43,247  

Smelting Sales—Zinc Contained in Product Volumes(2)

                               

Metallic zinc (in tonnes)

    265,702     279,605     571,319     558,578     534,723  

Zinc oxide (in tonnes)

    14,873     14,590     29,909     27,843     34,598  

Total zinc contained in product volumes (in tonnes)

    280,575     294,195     601,228     586,421     569,321  

(1)
Excluding intercompany sales.

20


Table of Contents

(2)
Based on standard zinc contents in metallic zinc products and zinc oxide. For more details, see "Business—Our Smelting Operations—Zinc Contained in Smelting Products Sold."

(3)
Including 27,621 tonnes of zinc ashes and drosses, as well as metallic zinc used in the production of zinc oxide in 2016, 26,320 in 2015 and 32,117 in 2014.

(4)
Including 2,190 tonnes of zinc ashes and drosses in 2016, 3,251 in 2015 and 3,008 in 2014.

(5)
Including 14,044 tonnes of zinc ashes and drosses, as well as metallic zinc used in the production of zinc oxide in the first half of 2017 and 13,279 in the first half of 2016.

(6)
Including 1,153 tonnes of zinc ashes and drosses in the first half of 2017 and 1,028 in the first half of 2016.
 
  For the Six Months Ended June 30,   For the Year Ended December 31,  
 
  2017   2016   2016   2015   2014  
Average Market Prices of Base Metals
  US$/tonne   US¢/lb.   US$/tonne   US¢/lb.   US$/tonne   US¢/lb.   US$/tonne   US¢/lb.   US$/tonne   US¢/lb.  

Zinc (LME)

    2,690.35     122.03     1,799.05     81.60     2,094.75     95.02     1,928.30     87.47     2,164.46     98.18  

Copper (LME)

    5,748.64     260.75     4,700.58     213.22     4,862.59     220.56     5,494.50     249.23     6,862.0     311.26  

Lead (LME)

    2,220.78     100.73     1,731.26     78.53     1,871.58     84.89     1,783.57     80.90     2,095.98     95.07  

 

 
  For the Six Months Ended
June 30,
  For the Year Ended December 31,  
Average Market Prices of Precious Metals
  2017   2016   2016   2015   2014  
 
  (in US$/oz.)
 

Silver (LBMA)

    17.31     15.82     17.14     15.68     19.08  

Gold (Fix)

    1,237.59     1,221.40     1,250.80     1,160.06     1,266.40  

 

 
  For the Six Months Ended June 30,   For the Year Ended December 31,  
 
  2017   2016   2016   2015   2014  
Nexa Resources Consolidated Cash Cost, After By-Product Credits
 
  US$/tonne   US¢/lb.   US$/tonne   US¢/lb.   US$/tonne   US¢/lb.   US$/tonne   US¢/lb.   US$/tonne   US¢/lb.  

Mining

    650.2     29.5     647.0     29.3     666.8     30.2     802.2     36.4     675.1     30.6  

Smelting

    2.398,1     108.8     1,534.0     69.6     1,763.5     80.0     1,657.5     75.2     1,839.3     83.4  

21


Table of Contents


RISK FACTORS

        You should carefully consider the following risk factors, as well as the other information presented in this prospectus, before making an investment decision in respect of our common shares. The risks and uncertainties described below are not the only ones that we face. Additional risks and uncertainties that we do not know about or that we currently think are immaterial may also impair our business operations. Any of the following risks, if they actually occur, could materially and adversely affect our business, results of operations, prospects and financial condition. In that event, the market price of the common shares could decline, and you could lose all or part of your investment.

Risks Relating to Our Business and Industry

Our business is highly dependent on the international market prices of the metals we produce, which are both cyclical and volatile.

        Our business and financial performance is significantly affected by the market prices of the metals we produce, particularly the market prices of zinc, copper, silver, lead and, to a lesser extent, gold. Historically, prices of such metals have been subject to wide fluctuations and are affected by numerous factors beyond our control, including international economic and political conditions, the cyclicality of consumption, actual or perceived changes in levels of supply and demand, the availability and costs of substitutes, inventory levels maintained by users, actions of participants in the commodities markets and currency exchange rates. In addition, the market prices of zinc, copper, silver, lead and certain other metals have on occasion been subject to rapid short-term changes.

        During the 10-year period ended December 31, 2016, zinc, lead, silver and copper showed low and high prices on the LME and LBMA as follows: in 2008, zinc reached a low of US$1,042.0 per tonne (or US¢47.26 per pound), and in 2007, a high of US$4,259.0 per tonne (or US¢193.19 per pound); in 2008, lead had a low of US$880.0 per tonne (or US¢39.92 per pound), and in 2007, a high of US$3,980.0 per tonne (or US¢180.53 per pound); in 2008, silver had a low of US$8.88 per ounce, and in 2011, a high of US$48.70 per ounce; and in 2008, copper had a low of US$2,770.0 per tonne (or US¢125.65 per pound), and in 2011, a high of US$10,148.0 per tonne (or US¢460.31 per pound). We cannot predict whether, and to what extent, metal prices will rise or fall in the future. Future declines in metal prices, and especially zinc, copper, silver and lead prices, could have an adverse impact on our results of operations and financial condition, and we might consider curtailing or modifying certain of our operations.

Changes in the demand for the metals we produce could adversely affect our sales volume and revenues.

        Our revenues depend on the volume of metals we sell (and, to a lesser extent, the volume of metals produced by others that are smelted in our facilities), which in turn depend on the level of industrial and consumer demand for these metals. Demand for these metals is mostly driven by: in the case of zinc, consumption of galvanized steel for construction and infrastructure and the production of brass and die-casting; in the case of copper, its uses in the construction industry, electronic product manufacturing, power generation, transmission and distribution, and the production of industrial machinery; in the case of silver, its general perception as a store of value as well as its uses in industrial processes and products, such as batteries, bearings, brazing and soldering, catalysts, electronics and photographic material, and its use by direct consumers, such as for jewelry, silverware and coins; and in the case of lead, its uses as energy storage and in certain other products such as chemicals, ammunition, oxides in glass and ceramics, casting metals and sheet lead. See "Industry Overview." An increase in the production of these metals world-wide or changes in technology, industrial processes or consumer habits, including increased demand for substitute materials, may decrease the demand for these metals. Increased demand for substitute materials may be either technologically-induced, when technological improvements render alternative products more attractive

22


Table of Contents

for first-use or end-use than our products or allow for reduced application of our products, or price-induced, when a sustained increase in a metal's price leads to partial substitution of that metal by a less expensive product or reduced application of that product. Any such substitution may decrease the demand for the metals we produce. A fall in demand, resulting from economic slow-downs or recessions or other factors, could also decrease the volume of metals we sell and therefore materially and adversely impact our results of operations and financial condition.

A disruption in zinc concentrate supply could have a material adverse effect on our production levels and financial results.

        A portion of the zinc concentrate used by our smelters is obtained from third parties, and we may be adversely affected if we are not able to source adequate supplies of zinc for such operations. In 2016, approximately 38.0% of the zinc concentrate used by our smelters was obtained from third parties, with the remainder supplied by our own mining operations. The availability and price of zinc concentrate may be negatively affected by a number of factors largely beyond our control, including interruptions in production by suppliers, decisions by suppliers to allocate supplies of concentrate to other purchasers, price fluctuations and increasing transport cost.

        We are dependent on a limited number of suppliers of concentrate for a portion of our zinc concentrate needs. Any significant disruption for a sustained period of time to the continued operations at any of the mines operated by our suppliers, to our own mines producing zinc concentrate, to infrastructure used to transport zinc concentrates or more generally to the timely delivery of zinc concentrate to our smelters would have a material adverse effect on our business, results of operations and financial condition.

        The efficiency of a smelter's production over time is affected by the mix of the zinc concentrate qualities it processes. In circumstances where we cannot source adequate supplies of the zinc concentrate qualities that comprise the most efficient mix for our smelters, alternative types of concentrate may be available, but the use thereof may increase our costs of production or reduce the productivity of our smelters and adversely affect our business, results of operations and financial condition.

        Moreover, should our contractual relationships with any of our suppliers change or terminate without renewal or replacement, we could be left with insufficient supplies of zinc concentrate. To the extent we are unable to obtain adequate supplies of zinc concentrate from alternative sources or if we have to pay higher than anticipated prices, our business, results of operations and financial condition may be materially adversely affected.

Inadequate supply of zinc secondary feed materials could affect the results of one of our smelters.

        Our Juiz de Fora smelter is capable of processing secondary feed materials, i.e., concentrates not sourced directly from mines. Zinc sourced from suppliers of secondary feed materials represented approximately 18.0% of the zinc content used by our Juiz de Fora smelter in 2016. Materials such as zinc oxide are largely produced by specialist steel recyclers. The use of zinc secondary feed material is a comparative advantage in relation to the use of zinc concentrate, mainly due to lower acquisition costs and, to a lesser extent, operational gains. To the extent we are unable to obtain adequate supplies of zinc secondary feeds, or if we have to pay higher than anticipated prices, our business, results of operations and financial condition may be adversely affected.

The inadequate supply or unavailability of zinc calcine could have an adverse impact on the production in our smelters.

        In recent years, we have incorporated zinc calcine processed by third parties into our operations in order to increase the production in our smelters. We obtain this zinc calcine through tolling contracts,

23


Table of Contents

pursuant to which third parties convert zinc concentrate produced at our mines into zinc calcine that is then directed to our smelters. Our smelters then use this zinc calcine processed by third parties to produce additional refined zinc products that they would not produce were they to rely solely on other inputs. Any disruption in the supply of this calcine processed by third parties may prevent us from increasing the production of zinc in our smelters.

Our financial condition and results of operations may be materially and adversely affected by currency exchange rate fluctuations.

        Our revenues are primarily denominated in U.S. dollars, and certain portions of our operating costs, principally labor costs, are denominated in reais and soles. Accordingly, when inflation in Brazil and Peru increases without a corresponding devaluation of the real or sol, our financial position, results of operations and cash flows could be materially and adversely affected. For example, for the year ended December 31, 2016, 27% of our production costs were denominated in reais and 9% of our production costs were denominated in soles.

        Given the structure of our operations, a decrease in the value of the U.S. dollar relative to the foreign currencies in which we incur costs generally could have a negative impact on our results of operations or financial condition. Our foreign currency exposures increase the risk of volatility in our financial position, results of operations and cash flows. If the currency in Brazil, in particular, changes materially in relation to the U.S. dollar, our financial position, results of operations or cash flows may be materially affected.

        Historically, the Brazilian federal government has implemented various economic plans and utilized a number of exchange rate policies, including sudden devaluations, periodic mini-devaluations during which the frequency of adjustments has ranged from daily to monthly, floating exchange rate systems, exchange controls and dual exchange rate markets. From time to time, there have been significant fluctuations in the exchange rate between the real and the U.S. dollar, making the real a volatile currency. The real depreciated by approximately 11.81% against the U.S. dollar in 2014, to R$2.66 per US$1.00 on December 31, 2014, compared to R$2.34 per US$1.00 on December 31, 2013. In 2015, the real further depreciated by approximately 31.98%, against the U.S. dollar, reaching R$3.90 per US$1.00 on December 31, 2015. In 2016, the real appreciated approximately 19.81% against the U.S. dollar, reaching R$3.26 per US$1.00 on December 31, 2016. In the first half of 2017, the real depreciated approximately 1.48% against the U.S. dollar, reaching R$3.31 per US$1.00 on June 30, 2017. There can be no assurance that the real will not appreciate or depreciate further against the U.S. dollar, and that we would not be materially adversely affected as a result of these fluctuations.

        We manage this foreign exchange risk through our financial policies and we may or may not enter into hedging operations to manage the potential volatility, limited to 80.0% of our costs incurred in reais. This policy only applies to our costs valued in reais since our cost exposure in soles is considerably lower and most of our costs in Peru are in U.S. dollars. However, we cannot assure you that currency fluctuations, or costs associated with our hedging activities (including fluctuations in exchange rates contrary to our expectations), will not have an impact on our financial condition and results of operations. See "—We engage in hedging activity which may not be successful and may result in losses to us."

Our business, financial condition and results of operations may be adversely affected by inflation.

        Brazil has historically experienced high rates of inflation. Inflation, as well as government efforts to combat inflation, had significant negative effects on the Brazilian economy, particularly prior to 1995. Inflation rates were 3.7% in 2014, 10.5% in 2015 and 7.2% in 2016 as measured by the General Market Price Index (Índice Geral de Preços—Mercado), or IGP-M, compiled by the FGV. The Brazilian federal government's measures to control inflation have often included maintaining a tight monetary policy

24


Table of Contents

with high interest rates, restricting thereby the availability of credit and reducing economic growth. Inflation, actions that may be implemented to combat inflation and public speculation about any possible additional actions also may contribute materially to economic uncertainty in Brazil and accordingly weaken investor confidence in Brazil, thus adversely impacting our ability to access the international capital markets. Conversely, more lenient government and Brazilian Central Bank policies and interest rate decreases may trigger increases in inflation and, consequently, growth volatility and the need for sudden and significant interest rate increases, which could negatively affect our business.

        Brazil may experience high levels of inflation in the future, which may impact domestic demand for our products. Inflationary pressures may also curtail our ability to access international financial markets and may lead to further government intervention in the economy, including the introduction of government policies that may materially and adversely affect the overall performance of the Brazilian economy, which in turn may materially and adversely affect us. In addition, we may not be able to adjust the prices we charge our customers to offset the effects of inflation on our cost structure.

        Peru, like some other countries in Latin America, experienced periods of hyperinflation in the 1980s and high inflation in the early 1990s. In recent years, inflation has been relatively low, with an average annual inflation rate between 2012 and 2016 of 3.3% as measured by the Peruvian Consumer Price Index (Índice de Precios al Consumidor Perú) that is calculated and published by the INEI. If Peru experiences significant rates of inflation in the future, the economy could be adversely affected. Although the functional currency for our Peruvian operations is the U.S. dollar, high rates of inflation could increase our operating costs and adversely impact our operating margins if we are not able to pass the increased costs on to consumers.

We engage in hedging activity which may not be successful and may result in losses to us.

        We may use foreign exchange and metal commodity non-deliverable forwards in order to reduce the risk associated with currency and metal price volatility. However, our hedging activities could cause us to lose the benefit of an increase in the prices of the metals we produce if they increase over the price level of hedge positions, or the benefit of an increase in the currency price. The cash flows and the mark-to-market values of our production hedges can be affected by factors such as the volatility of currency and the market price of metals, which are not under our control.

        Our hedging agreements contain events of default and termination events that could lead to early close-outs of our hedges such as failure to pay, breach of the agreement, misrepresentation, default under our loans or other hedging agreements and bankruptcy. In the event of an early termination of our hedging agreements, the relevant hedge positions would be required to be settled at that time. In that event, there could be a lump sum payment to be made either to or by us. The magnitude and direction of such a payment would depend upon, among other things, the characteristics of the particular hedge instruments that were terminated and the relevant market prices at the time of termination. Any of the factors described above could have a material adverse effect on our financial condition, results of operations or cash flows. See "Management's Discussion and Analysis of Financial Condition and Results of Operations—Quantitative and Qualitative Disclosures about Market Risk—Metal Price Sensitivity."

Our estimates of mineral reserves may be materially different from mineral quantities we actually recover, and market price fluctuations and changes in operating and capital costs may render certain mineral reserves uneconomical to mine.

        There is a degree of uncertainty attributable to the estimation of mineral reserves. Until reserves are actually mined and processed, the quantity of ore and grades must be considered as estimates only. The mineral reserves described in this prospectus are estimated tonnages and grades that we have determined can be economically mined and processed under present and assumed future conditions.

25


Table of Contents

We may be required in the future to revise our mineral reserves estimates based on actual production experience, projects, updated exploration drilling data and other factors, and we cannot assure you that the indicated amount and grade of ore will be recovered or that it will be recovered at the rates we anticipate. Market prices of our metals, increased production costs, reduced recovery rates, short-term operating factors, royalties, taxes, fees and other factors may render some or all of the proven and probable mineral reserves uneconomic to exploit and may ultimately result in a reduction of mineral reserves. Since our mineral reserves are accounted for as permanent assets, any material changes in our reserves could have a material impact in our financial condition and operational results.

        In addition, the mineral resource and mineralized material figures referred to in this prospectus have been determined and valued based on assumed future prices, cut-off grades and operating costs. However, until mineral deposits are actually mined and processed, any mineral resources must be considered as estimates only. Any such estimates are expressions of judgment based on knowledge, analysis of drilling results and industry practices. Estimates can be imprecise and depend upon geological interpretation and statistical inferences drawn from drilling and sampling analysis, which may prove to be unreliable. In addition, the grade and/or quantity of the metals ultimately recovered may differ from that interpreted from drilling results. There can be no assurance that metals recovered in small-scale tests will be duplicated in large-scale tests under on-site conditions or in production scale. The grade of the reported mineral resource and mineralized material estimates are uncertain in nature and it is uncertain whether further technical studies will result in an upgrade to them. Any material change in the quantity of mineralization, grade or mill feed to waste ratio or extended declines in market prices for base and/or precious metals may render some or all of our mineralization uneconomic and result in reduced reported mineral resources and/or mineralization. Any material reductions in estimates of mineral resources and/or mineralized material, or of our potential ability to extract such mineral resources and/or mineralized material in the future, could have a material adverse effect on our financial condition.

We depend on our ability to replenish our mineral reserves for our long-term viability.

        Mineral reserves data are not indicative of future results of operations and are depleted as we mine. We use several strategies to replenish and increase our mineral reserves, including exploration activities, the acquisition of mining concessions, on-going mining projects and investing in technology that could extend the life of a mine by allowing us to cost-effectively process mill feed materials that were previously considered uneconomic. However, we cannot assure you that we will be able to continue with our strategy to replenish mineral reserves indefinitely. If we are unable to replenish our mineral reserves, our business, results of operations and prospects would be materially adversely affected.

Our mineral exploration efforts are highly speculative in nature and may be unsuccessful.

        Mineral exploration is highly speculative in nature, involves many uncertainties and risks and is frequently unsuccessful. It is performed to demonstrate the dimensions, position and mineral characteristics of mineral deposits, estimate mineral resources and mineral reserves, assess amenability of the deposit to mining and processing scenarios and estimate potential deposit value. Therefore, once mineralization is discovered, it may take a number of years from the initial exploration phases before production is possible, during which time the potential feasibility of the project may change adversely. Substantial expenditures are required to establish proven and probable mineral reserves to determine processes to extract the metals and, if required, to construct mining and processing facilities and obtain the rights on the land and resources required to develop the mining activities. We hold exploration authorizations, mineral concessions, mining applications and exploration applications that cover a vast area in Brazil and Peru. See "Business—Concessions."

26


Table of Contents

        Development projects have no operating history upon which to base estimates of proven and probable mineral reserves and estimates of future cash operating costs. Estimates are, to a large extent, based upon the interpretation of geological data and modeling obtained from drill holes and other sampling techniques, and feasibility studies that derive estimates of cash operating costs based upon anticipated tonnage and grades of material to be mined and processed, the configuration of the deposit, expected recovery rates of metal from the mill feed material, comparable facility and equipment operating costs, anticipated climatic conditions and other factors. As a result, actual cash operating costs and economic returns based upon development of proven and probable mineral reserves may differ significantly from those originally estimated. Moreover, significant decreases in actual or expected commodity prices may mean mineralization, once found, will be uneconomical to mine.

The failure of a tailings dam could negatively impact our business, reputation and results of operations.

        Mining companies face inherent risks in their operations of tailings dams. Dams are structures built for the containment of the metals and mining waste, known as tailings. This waste, which consists mainly of material that is extracted during mining but not used in the production of metals, must be disposed of in an appropriate manner so as not to cause environmental damage. However, the use of tailings dams exposes us to certain risks. For example, in November 2015, the tailings dam of a Brazilian mining company not associated with our group failed unexpectedly, releasing muddy tailings downstream, reaching and flooding certain communities and causing extensive environmental damage to the surrounding area. The dam failure resulted in the immediate stoppage of that company's mining operations in the state of Minas Gerais pursuant to an order by government authorities. That company entered into a settlement agreement with the Brazilian government to establish a foundation to develop and implement remediation programs to restore the environment, local communities and the social condition of the affected areas and compensation programs where remediation is not feasible and, in some cases, beyond strictly compensatory measures. As a result, that company incurred significant expenses, wrote off assets and recognized provisions for remediation, which affected its balance sheet and income statement. In addition, Brazilian mining and environmental authorities started to review the construction of tailings dams and monitor applicable rules to avoid further failures of other mining companies. Prior to this event, we used a dam management system and, after the accident, we further strengthened it by introducing new measures to control our dams and improve their safety, including monitoring by an independent international consulting company. However, the unexpected failure of one of our tailings dams could subject us to any or all of the potential impacts discussed above, among others. If any such risks were to occur, this could materially and adversely affect our reputation, our ability to conduct our operations and could make us subject to liability and, as a result, have a material adverse effect on our business, financial condition and results of operations.

Our projects are subject to operational risks that may result in increased costs or delays that prevent their successful implementation.

        We invest in increasing our mine and metal production capacity and in developing new operations. Our projects are subject to a number of risks that may materially and adversely affect our growth prospects and profitability, including the following:

27


Table of Contents

Health and safety, mining and environmental laws, regulations and other legislation, including regulations pertaining to climate change, may increase our costs of doing business, restrict our operations or result in the imposition of fines, revocation of permits or shutdown of our facilities.

        Our mining exploration, exploitation and processing activities are subject to a number of Brazilian and Peruvian laws and regulations, including health and safety mining and environmental matters, as well as certain industry standards. Additional matters subject to legislation include, but are not limited to, mining concession fees (good standing fees and penalties), transportation, production, mineral storage, water use and discharge, limits on emissions and effluent discharges, power use, electricity generation and transmission, use, handling and storage of explosives, hazardous and other non-hazardous waste material regulation, land use rights, housing and other facilities for workers, taxation, labor standards, safety and occupational health.

        We are required to comply with occupational health and safety and environmental laws and regulations in Brazil and Peru, where our operations are subject to periodic inspections by the relevant governmental authorities. These laws and regulations govern, among others: work place conditions, worker training, use of safety equipment, workers insurance coverage and the handling, storage and disposal of hazardous substances. Compliance with these laws and regulations and new or existing regulations that may be applicable to us in the future could increase our operating costs and adversely affect our financial results of operations and cash flows.

        We monitor occupational health and safety and environmental performance and compliance regularly through programs, reports and activities at our operations. For example, we issue reports according to Peruvian mining regulations, which include a monthly occupational health and safety statistic, an annual occupational health and safety program and a training register. We also issue reports according to our safety, health, environmental and quality system. These include, among others, a report of accidents and an occupational health and safety report.

        Mining is an inherently dangerous activity that involves substantial risks and both our workers and our contractors' workers are subject to accidents, some of which may result in serious injury or death. Accidents are reported to Brazilian and Peruvian authorities as required. For example, in Peru, the occurrence of multiple fatal accidents at the same mining unit over a specified period of time could result in our operations in such mining unit being placed under the supervision of the relevant government authorities and, in certain circumstances, the temporary suspension of our operations in such mining unit. Accordingly, if a fatal event were to occur at El Porvenir or Atacocha before February 2018 or March 2018, respectively, we would be exposed to the potential suspension of activities by the authorities due to multiple fatalities at each site in 2017. A partial or full suspension of either facility could have a material negative impact to our results. Although we believe we are in compliance with all applicable regulations in all material aspects, we cannot assure you that we have been or will be at all times in full compliance with the laws and regulations. Any violation of such laws

28


Table of Contents

or regulations could result in substantial fines, criminal sanctions, temporary or permanent shutdown of the affected operations or facilities or the suspension or revocation of authorizations, permits or licenses. See "Peruvian Regulatory Framework—Environmental Matters—Permit Regularization Process."

        National policies and internal regulations regarding climate change may affect our operations in Brazil and Peru. The ratification of the Paris Agreement in 2016 increased international pressure for the establishment of a global carbon price, and on companies to adopt carbon pricing strategies. The pricing of greenhouse gas emissions may impact our operational costs, mainly through higher price for fossil fuels, as mining is an energy intensive industry.

        We are subject to costs related to maintenance of our equipment, machinery and assets, as well as our activities monitoring measures, which includes the regular update of our mines' decommissioning plans and update of the respective accounting provisioning costs since the elaboration of the economical exploitation plan of each mine concession. Pursuant to certain applicable regulations and environmental laws, we could be found liable for all or substantially all of the damages caused by mining activities at our current or former facilities or those of our predecessors at disposal sites. We could also be found liable for all incidental damages due to the exposure of individuals to hazardous substances or other environmental damage. We cannot assure you that our costs of complying with current and future environmental and health and safety laws and regulations, including decommissioning and remediation requirements, and any liabilities arising from past or future releases of, or exposure to, hazardous substances will not materially and adversely affect our business, financial condition and results of operations. See "Regulatory Framework—Brazilian Regulatory Framework—Mining Regulations," "Regulatory Framework—Brazilian Regulatory Framework—Environmental Regulations," "Regulatory Framework—Brazilian Regulatory Framework—Occupational Health and Safety," "Regulatory Framework—Peruvian Regulatory Framework—Mining Regulations," "Regulatory Framework—Peruvian Regulatory Framework—Environmental Matters," "Regulatory Framework—Peruvian Regulatory Framework—Safety" and "Business—Health, Safety and Environmental Compliance."

Recent changes in Brazil's mining laws may significantly impact our mining operations.

        On July 26, 2017, the Brazilian federal government enacted Provisional Measures Nos. 789, 790 and 791, which provide for significant changes to the regulatory framework applicable to the mining industry in Brazil. The provisional measures modify relevant aspects of the regulatory framework, such as the terms of certain mining charges, the procedures related to prospecting activities and the issuance of exploration authorizations. The provisional measures also create a new regulatory agency to replace the National Department of Mineral Production (Departamento Nacional de Produção Mineral, or DNPM).

        The content and scope of the provisional measures remain subject to ongoing revision and modification by the Brazilian Congress. The Brazilian Congress has approximately 120 days following the enactment of the provisional measures to determine whether to formally enact them as federal laws. If the Brazilian Congress fails to do so within this period, the provisional measures will cease to be in effect.

        In addition, the regulatory framework applicable to the Brazilian mining industry could be subject to further change, including as a result of regulations governing mining activities in the Brazilian border or extinguishing the Brazilian national copper reserve. These and other changes to the regulatory framework may result in limitations on some of our existing mineral rights and an increase in our expenses, particularly mining royalties, taxes and fees.

29


Table of Contents

Our mineral rights may be terminated or not renewed by governmental authorities and we may be negatively impacted by changes to mining laws and regulations.

        Our business is subject to extensive regulation in Brazil and Peru, including, among others, regulations relating to tax, environmental, labor, health and safety and mining matters. Under Peruvian law, we require authorizations, permits, concessions and/or licenses from the relevant governmental regulatory bodies (including environmental and mining agencies such as the Geological, Mining and Metallurgical Institute (Instituto Geológico Minero y Metalúrgico or INGEMMET) and the Mining General Directorate (Dirección General de Minería or DGM) and the National Service for Environmental Certification of Sustainable Investments (Servicio Nacional de Certificación Ambiental para las Inversiones Sostenibles or SENACE)). In Brazil, the National Mining Agency (Agência Nacional de Mineração, or ANM), a recently-created agency to replace the DNPM, regulates the conduct of exploration, development and mining operations. Our mining operations in Brazil are regulated primarily by Decree No. 227 of February 28, 1967, the Brazilian Mining Code enacted by Decree No. 62,934 of July 2, 1968, and certain rulings, such as the Consolidation of DNPM Regulations issued by DNPM Ruling No. 155 on May 17, 2016.

        We have obtained, or are in the process of obtaining, all material authorizations, permits, concessions and licenses required to conduct our mining and mining-related operations. However, in relation to our Brazilian mineral exploration activities, under the Brazilian Mining Code, we may need to renew our exploration authorizations (autorizações de pesquisa) 60 days prior to their expiration date if we determine that we continue to have an economic or business interest in the area. With respect to mining concessions, there is no renewal requirement once we have obtained such concession. See "Regulatory Framework—Brazilian Regulatory Framework—Mining Regulations—Exploration Authorization and Mining Concession Regimes." In the future, additional requirements for authorizations, permits, concessions and licenses (including environmental ones) could be implemented.

        These authorizations, permits, concessions and environmental licenses are subject to our compliance with conditions imposed and regulations promulgated by the relevant governmental authorities. While we anticipate that all required authorizations, permits, concessions and environmental licenses or their renewals will be granted as and when sought, there is no assurance that these items will be granted as a matter of course, and there is no assurance that new conditions will not be imposed in connection with such renewals.

        The DNPM requires us to make certain fee payments for exploration authorizations known as the Annual Fee per Hectare (Taxa Anual por Hectare) and certain royalty payments for mining concessions known as Financial Compensation for the Exploitation of Mineral Resources (Compensação Financeira pela Exploração de Recursos Minerais or CFEM). There is also a monthly inspection fee related to the transfer and commercialization of certain minerals in some Brazilian states, such as Minas Gerais, where the concessions are located. See "Regulatory Framework—Brazilian Regulatory Framework—Mining Regulations—Mining Charges." Royalties, taxes and fees related to our exploration authorizations and mining concessions may change or increase substantially as a result of unfavorable judicial decisions in litigation with the governmental entities collecting such royalties, taxes and fees, due to change of law, or simply because these duties (which are different at each phase of the mineral right development) tend to accrue higher amounts at the mining concession stage than at the exploration authorization stage (e.g., royalties are charged only at mining concession stage).

        Accordingly, we must continually assess the mineral potential of each mining concession to determine if the costs of maintaining the related exploration authorizations and mining concessions are justified by the results of operations to date. If such costs are not justified and we abandon the mine or suspend the mining activities without the formal consent of the DNPM for a period in excess of six months, we may lose the respective mining concessions. Alternatively, we may elect to withdraw or assign some of our exploration authorizations or mining concessions.

30


Table of Contents

        In Brazil, if we fail to demonstrate the existence of technical and economically viable mineral deposits in an area covered by an exploration authorization, we may be required to return it to the federal government. The federal government may then grant exploration authorizations to other parties that may conduct other mineral prospecting activities at said area. In addition, the mining concessions and exploration authorizations may not be granted due to changes in laws and regulations governing mineral rights. Accordingly, the retrocession requirement, loss of mining royalties and/or inability to renew our concessions, authorizations permits and licenses may materially adversely affect us.

        The Peruvian Political Constitution of 1993 states that natural resources, both renewable and nonrenewable, belong to the State. Rights for exploration activities and the sustainable use and exploitation of natural resources, including mineral resources, are granted by means of a single mineral exploration and exploration concession (concesión minera) In the specific case of mining activities, concessions are required for the execution of exploration, exploitation, beneficiation, mining labor and mining transportation activities. Our mining rights derive from concessions granted by the INGEMMET, for our exploration and exploitation activities, while our ore beneficiation concessions have been granted by the DGM. Mining concessions in Peru may be terminated if the concessionaire does not comply with its obligations. Among these obligations, we are required to pay annual fees (derecho de vigencia) for our mining concessions and, in some cases, mining production penalties for not reaching the minimum production levels set by Peruvian mining law. In addition, we have been granted concessions in connection with our power generation and transmission operations by the Electricity General Directorate of the Ministry of Energy and Mines. See "Regulatory Framework." Failure to comply with such obligations may result in the termination of the concessions, which could have a material adverse effect on our operations, financial condition and prospects.

        If we were to violate any of the foregoing laws and regulations or the conditions of our concessions, authorizations and environmental licenses, we may be subjected to substantial fines or criminal sanctions, revocations of operating permits or licenses and possible closings of certain of our facilities. In addition, any changes in the interpretation of any of the foregoing laws and regulations, including changes to our concessions agreements, may increase our compliance, operational or other costs and could potentially require us to materially alter our operations.

Our results and financial condition are affected by global and local market conditions that we do not control and cannot predict.

        We are subject to the risks arising from adverse changes in domestic and global economic and political conditions. Our industry is cyclical by nature and fluctuates with economic cycles, including the current global economic instability. The global financial markets experienced significant disruptions in 2008 and the United States, Europe and other economies went into recession. The recovery from the lows of 2008 and 2009 was uneven and is facing new challenges, including the escalation of the European sovereign debt crisis since 2011, the United Kingdom's decision to withdraw from the European Union and increasing political uncertainty in a number of countries. It is unclear whether the European sovereign debt crisis will be contained and what effects it and the United Kingdom's decision to withdraw from the European Union may have. In addition, on January 20, 2017, Donald Trump became the President of the United States. We cannot predict the effects of Donald Trump's administration or its trade and other policies. There is considerable uncertainty over the long-term effects of the expansionary monetary and fiscal policies that have been adopted by the central banks and financial authorities of some of the world's leading economies, including China. These policies may have a negative impact on the global and local economy, and consequently our business, financial condition and results of operations. We cannot predict if the actions taken in the United States, Europe, China and elsewhere in the world to address this situation will be successful in reducing the duration and impact of the economic instability and political uncertainty. Global economic weakness may prompt banks to limit or deny lending to us or to our customers, which could have a material

31


Table of Contents

adverse effect on our liquidity, on our operations and on our ability to carry out our announced capital investment programs and may prompt our customers to slow down or reduce the purchase of our products. We may experience longer sales cycles, difficulty in collecting sales proceeds and lower prices for our products. We cannot provide any assurance that any of these events will not have a material adverse effect on market conditions, the prices of our securities, our ability to obtain financing and our results of operations and financial condition.

Interruptions of energy supply or increases in energy costs and other production costs may materially and adversely affect our results of operations and financial condition.

        We require substantial amounts of electricity for our operations. In Peru, we obtain the necessary electric power for the operation of our equipment and facilities from (i) our own hydroelectric power plants in our El Porvenir and Atacocha units, which cover approximately one-third and one-half, respectively, of their total electricity requirements and (ii) third parties through electricity supply contracts. Our Cerro Lindo unit, our Atacocha unit and our El Porvenir unit each have an electricity supply contract with Statkraft Perú S.A. that expires on December 31, 2017. We also have some small thermoelectric generators that serve only as backup. Our Cajamarquilla smelter has entered into long-term electricity supply contracts with Engie Energia Perú (formerly Enersur S.A.) and Enel Generación Peru S.A.A (formerly Edegel S.A.A.), each of which expires in December 2019. In the event of any interruption or failure of our sources of electricity or failures or congestion in any part of the SEIN (Sistema Eléctrico Interconectado Nacional) or any failure to renew or extend our existing electricity supply contracts, we cannot assure you that we will have access to other energy sources at the same prices and conditions, which could have a material adverse effect on our business, financial condition and result of operations.

        In Brazil, our energy sources consist of a number of hydroelectric plants, grouped into a single legal entity. We hold 33.33% of the total share capital of this entity, with the remainder held by our controlling shareholder and/or its affiliates. Pursuant to the transactions described under "Related Party Transactions—Certain Transactions with Our Shareholders and Their Affiliates," we will enter into long-term power purchase agreements with fixed prices for ten years. Although these hydroelectric plants provide 100.0% of the estimated consumption of electricity, and prices are fixed for the medium term, any unavailability or shortages of electrical power or other energy sources and interruptions of energy supply may have a material adverse impact on our results of operations. Furthermore, our energy costs could increase in the event of differences in the hydrology forecast due to our hydroelectric power plants paying additional levies. In Brazil, electricity shortages have occurred in the past as a result of decreased rainfall, causing reservoir and river levels to decrease and could reoccur in the future. There can be no assurance that the Brazilian government's policies will succeed in encouraging growth in power generation capacity. Future shortages, and government efforts to respond to or prevent shortages, may adversely impact the cost or supply of electricity for many of our businesses.

        The prices for and availability of energy resources may be subject to change or curtailment, respectively, due to, among other things, new laws or regulations, the imposition of new taxes or tariffs, supply interruptions, equipment damage, worldwide price levels, market conditions and any inability to renew our long-term supply contracts. Disruptions in energy supply or increases in costs of energy resources or of other production costs could have a material adverse effect on our financial condition and results of operations.

We may not be able to adjust production volume in a timely or cost-efficient manner in response to changes in pricing.

        Lower utilization of capacity during periods of weak prices may expose us to higher unit production costs since a significant portion of our cost structure is fixed in the short-term due to the high capital intensity of mining operations. In addition, efforts to reduce costs during periods of weak prices could be limited by labor regulations or previous labor or government agreements.

32


Table of Contents

        Conversely, during periods of high prices, our ability to rapidly increase production capacity may be limited, which could prevent us from selling more products. Moreover, we may be unable to complete expansions and greenfield projects in time to take advantage of rising prices for zinc, copper, lead or other products. In addition, operating at close to full capacity may expose us to higher costs, including demurrage fees due to capacity restraints in our logistics systems.

Certain of our current operations, projects and prospects are located in remote areas, and our production, processing and product delivery rely on the infrastructure and skilled labor being adequate and remaining available.

        Our mining, smelting, processing, development and exploration activities depend to a large degree on adequate infrastructure. The regions where certain of our current operations, projects and prospects are located are sparsely populated and difficult to access. We require reliable roads, bridges, power sources and water supplies to access and properly conduct our operations. As a result, the availability and cost of this infrastructure affects capital and operating costs and our ability to maintain expected levels of production and sales. Unusual weather, such as the excessive rains and flooding currently occurring in Peru, or other natural phenomena, sabotage, government or other external interference in the maintenance or provision of such infrastructure could impact the development of a project, reduce mining volumes, increase mining or exploration costs or delay the transportation of raw materials to the mines and projects or concentrates to the customers. See "—Natural disasters, such as floods, mudslides and earthquakes, could damage our facilities."

        Furthermore, any failure or unavailability of our operational infrastructure (for example, through equipment failure at our concentrator or leaching facilities or disruption to our transportation arrangements) could adversely affect the production output from our mines or impact our exploration activities or development of a mine or project.

        We depend upon trucking to deliver fuel, wood, cement, cyanide, steel and other supplies to our operations and to deliver commodities to our customers. These transport services in some cases may not be adequate to support our existing operations or to support expanded operations. Disruptions of these transportation services because of weather related problems, key equipment failures, strikes, lock-outs or other events could temporarily impair our ability to supply commodities to our customers, which could materially and adversely affect our results of operations or financial condition.

        In addition, the mining industry is labor-intensive and our success depends to a significant extent on our ability to attract, hire, train and retain qualified employees, including our ability to attract employees with the necessary skills in the regions in which we operate. We could experience increases in our recruiting and training costs and decreases in our operating efficiency, productivity and profit margins if we are unable to attract, hire and retain a sufficient number of skilled employees to support our operations.

Shortages of water supply, explosives, critical spare parts, maintenance service and new equipment and machinery may materially and adversely affect our operations and development projects.

        Our mining operations require the use of significant quantities of water for extraction activities, processing and related auxiliary facilities. The fresh water used in these operations is obtained from: (i) surface sources, including rivers, creeks and the ocean; (ii) groundwater and (iii) water we recycle from our operations. In 2016, approximately 67.0% of our total water demand was met through our water recycling processes.

        Water usage, including extraction, containment, and recycling requires appropriate permits, which are granted by the Water Management Authority (Autoridad Nacional del Agua) in Peru, by the National Water Agency (Agência Nacional de Águas) and the Institute for Water Management of the State of Minas Gerais (Instituto Mineiro de Gestão de Águas) in Brazil. Brazilian and Peruvian law

33


Table of Contents

establish that water rights must be used efficiently without adversely affecting its quality, its availability or the environment. In addition, when granting water usage permits, the relevant water authority takes into account the actual usage. Preference is first given to primary uses, such as human consumption, personal care and food preparation, followed by domestic uses, such as bathrooms and drains, and then to productive uses, such as mining. Previously granted water usage rights are also taken into account. The available water supply may be adversely affected by shortages or changes in governmental regulations.

        We cannot assure you that water will be available in sufficient quantities to meet our future production needs or will prove sufficient to meet our water supply needs. In addition, we cannot assure you that our existing licenses related to water rights will be maintained. A reduction in our water supply could materially and adversely affect our business, results of operations and financial condition. In addition, we have not yet obtained the water rights to support some of our expansion projects, and our inability to obtain those rights could prevent us from pursuing those expansions. We might not fulfill all of the requirements of the water rights issued to us and the regulations regarding the quality of wastewater disposed by our operations.

        In addition to water and energy, our mining operations require intensive use of equipment and machinery as well as explosives. In order to be able to acquire and use explosives, we must first obtain the corresponding authorizations, which are granted by the National Superintendence of Control of Safety Services, Guns, Munitions and Explosives (Superintendencia Nacional de Control de Servicios de Seguridad, Armas, Municiones y Explosivos de Uso Civil) in Peru and by the relevant authorities, including the Brazilian Army, the Federal Police and the Civil Police, in Brazil. A shortage in the supply of key spare parts, adequate maintenance service or new equipment and machinery to replace old ones and cover expansion requirements, or a shortage of supply of explosives, could materially and adversely affect our operations and development projects.

Natural disasters, such as floods, mudslides and earthquakes, could damage our facilities.

        Natural disasters could significantly damage our mining and production facilities and infrastructure. We are exposed to natural disasters in Peru, such as floods, mudslides and earthquakes. Peru is vulnerable to the El Niño phenomenon, which can trigger floods and mudslides in the northern and central Andean regions. For instance, the 1997-1998 El Niño, due to its very strong intensity, destroyed crops and infrastructure affecting a large part of the country. In addition, earthquakes in Peru are common occurrences, as the country is located in a seismic zone: the interface between the Nazca and South American tectonic plates. In 2007, an earthquake with a magnitude of 7.9 on the Richter scale struck the central coast of Peru, severely damaging the Ica region, located south of Lima, where our Cerro Lindo mine is located.

        In particular, the Central Andean region, where two of our mines are located, is prone to landslides and earthquakes of varying magnitudes. The region south of Lima, where one of our mines is located, is also prone to landslides as a result of intensive rains there. Due to El Niño, Peru recently experienced extreme weather conditions that led to flooding and mudslides and which adversely affected our operations. From March 17 to March 24, 2017, extreme flooding and landslides in Peru interrupted the supply of metal concentrates from our El Porvenir and Atacocha mines to our customers as well as the supply of zinc products to our Cajamarquilla smelter due to the shutdown of the main roads and railways used to transport our products and raw materials, including the Peruvian central railway (Ferrocarril Central del Perú). We resumed the supply of products by our plants and sites on March 24, 2017, and the operations were fully restored on April 12, 2017, as the central road and railway that provide access to our plants were both fully repaired. Any further landslides or flooding could materially adversely affect our business, results of operations and financial condition. Although we have insurance covering damages caused by natural disasters, extensive damage to our facilities and staff casualties, whether as a result of earthquakes, landslides or other natural disasters, could

34


Table of Contents

materially and adversely affect our ability to conduct our operations and, as a result, reduce our future operating results. In addition, there can be no assurance that our insurance coverage will provide reimbursement for all losses we incur, either in a timely manner or at all.

We could be harmed by a failure or interruption of our information technology systems or automated machinery.

        We rely on our information technology systems and automated machinery to effectively manage our production processes and operate our business. Advanced technology systems and machinery are nonetheless subject to defects, interruptions and breakdowns. Any failure of our information technology systems and automated machinery to perform as we anticipate could disrupt our business and result in production errors, processing inefficiencies and the loss of sales and customers, which in turn could result in decreased revenue, increased overhead costs and excess or out-of-stock inventory levels resulting in a material adverse effect on our business results. Although we have procedures in place to prevent and minimize the impact of a potential failure, including a disaster recovery system, a back-up site for our management systems, 24/7 monitoring of our servers and a cybersecurity program, there is no assurance that these will work properly or that there will not be an impact on our results of operations or financial condition.

        In addition, our information technology systems and automated machinery may be vulnerable to damage or interruption from circumstances beyond our control, including fire, natural disasters, systems failures, viruses, cyber-attacks and other security breaches, including breaches of our production processing systems that could result in damage to our automated machinery, production interruptions or access to our confidential financial, operational or customer data. Any such damage or interruption could have a material adverse effect on our business results, including as a result of our facing significant fines, customer notice obligations or costly litigation, harming our reputation with our customers or requiring us to expend significant time and expense developing, repairing or upgrading our information technology systems and automated machinery.

        Further, while we have some backup data-processing systems that could be used in the event of a catastrophe or a failure of our primary systems, we do not yet have an integrated disaster recovery plan or a backup data center that covers all of our units. While we endeavor to prepare for failures of our network by providing backup systems and procedures, we cannot guarantee that our current backup systems and procedures will operate satisfactorily in the event of a regional emergency. Any substantial failure of our backup systems to respond effectively or on a timely basis could have a material adverse effect on our business and results of operations.

The nature of our business includes risks related to litigation and administrative proceedings, including the costs of such proceedings, management team distraction and the potential for damage awards that could materially and adversely affect our business and financial performance in the event of an unfavorable ruling.

        The nature of our business exposes us to various litigation matters, including civil liability claims, environmental matters, health and safety matters, regulatory and administrative proceedings, governmental investigations, tort claims, contract disputes, labor matters and tax matters, among others. While we contest these and other matters vigorously and make insurance claims where appropriate, litigation and other proceedings could be inherently costly and unpredictable, making it difficult to accurately estimate the outcome of existing or future litigation, and responding to such claims and defending such actions may be distracting to our management team. Although we establish provisions as we deem necessary in accordance with IFRS, as issued by the IASB, the amount of provisions that we record could vary significantly from any amounts we actually pay, due to the inherent uncertainties and shortcomings in the estimation process. Future litigation costs, settlements or judgments could materially and adversely affect our financial condition and results of operations. We cannot assure you that these or other legal proceedings will not have a material adverse effect on our ability to conduct

35


Table of Contents

our business or on our financial condition and results of operations, through distraction of our management team, diversion of resources or otherwise.

Our operations depend on our relations and agreements with local communities, and new projects require carrying out a prior consultation procedure.

        There are several local communities that surround our operations in Brazil and Peru. As of December 31, 2016, we have entered into agreements with most of these local communities that mainly provide for the use of their land for our operations. We also interact with regional and local governments and depend on our close relations with local communities and regional/local governments to carry out our operations. In the event that our relations with the local communities and regional/local governments were to deteriorate in the future, or the local communities do not comply with the existing agreements or renew them upon expiration, it could have a material adverse effect on our business, properties, operating results, financial condition or prospects. Furthermore, in order to develop new projects on land owned by, or in the possession of, third parties, we need to reach an agreement with such third parties in order to use that land. Our failure to reach such agreements or obtain governmental approvals for our new projects could result in a material adverse effect on our business, properties, operating results, financial condition or prospects. Protests relating to the environmental impact of mining projects, such as those that occurred in 2011 and 2012 with respect to Minas Conga in the Cajamarca (Peru) region and the Toquepala mine in the Tacna region (Peru), could also result in a material adverse effect on our business, financial condition and results of operations if they were to impede our existing operations or expansion projects. In addition, certain interest groups have expressed their opposition to our planned Caçapava do Sul project, our joint-venture with Mineração Iamgold Brasil, stating that the venture will endanger the Pampa, a protected and biodiverse region that is known for pristine landscapes as well as traditional ranching and cultivation. As a result of this, we revised our environmental impact assessment for the project to add additional considerations regarding potential lead pollution and public health issues.

        The International Labor Organization's 169 Convention (ILO Convention 169) is grounded on the principle of consultation and participation of indigenous and traditional communities under the Free, Prior and Informed Consent rule or FPIC. ILO Convention 169 sets forth that governments are to ensure that members of tribes directly affected by legislative or administrative measures are consulted through appropriate procedures and through their representative institutions. ILO Convention 169 also states that the consultation must be undertaken aiming at achieving an agreement or consent to the proposed measures. Further, the American Convention on Human Rights sets forth rights and freedoms prescribed for all persons, including property rights without discrimination due to race, sex, language, religion, political affiliation and national or social origin.

        In Peru, Law No. 29,785 on the Prior Consultation Right of Indigenous Peoples and its Regulations, approved by Supreme Decree No. 001-2012-MC—legislation based on ILO Convention 169 (ratified by Peru in 1993)—provides for the Peruvian government to carry out a prior consultation process to local communities that are legally identified as "Pueblos Indígenas u Originarios" in connection with new laws, regulations and administrative measures, as well as national and regional plans, programs and projects, that directly affect them. The Peruvian government is required to provide information about the motives, implications, impacts and consequences of the corresponding administrative or legislative measures. Even though the consultation process does not imply a veto right per se in favor of the indigenous peoples, such process—when applicable—can result in major delays regarding the issuance of a legislative or administrative measure, as the case may be. However, Peruvian legislation expressly states that the competent authority makes the final decision regarding the issuance of a legislative or administrative measure.

        ILO Convention 169 was also ratified by Brazil in 2002 and enacted by the Brazilian government by means of the Federal Decree No. 5051/2004. Brazilian law does not regulate the FPIC process from

36


Table of Contents

indigenous and traditional people affected by undertakings, nor does it set forth that individual members of an affected community shall render their FPIC on an undertaking that may impact them. However, in order to protect the interests of indigenous and traditional people in the environmental licensing of a given project, a number of institutions are involved: the National Congress (in specific cases), the Federal Public Prosecutor's Office and the National Indian Foundation (Fundação Nacional do Índio or FUNAI) (for indigenous people) or Palmares Cultural Foundation (Fundação Cultural Palmares) (for Quilombola communities). As a consequence, different processes are required to obtain social and environmental licenses to construct or operate projects in areas with indigenous populations, Quilombola communities or other traditional communities. If we are not able to obtain the necessary authorizations in areas with those communities, our business and results of operations could be materially adversely affected. See "Regulatory Framework."

We may be adversely affected by labor disputes.

        Mining is a labor-intensive industry. We depend on more than 12,000 workers to carry out our operations. Approximately 44.0% of the workers are directly employed by us, while the remaining 56.0% come from mining service contractor companies. A portion of our employees are unionized.

        We carry out collective agreement negotiations with the unions annually, except at our Cerro Lindo unit where negotiations take place every two years. These generally relate to salaries, working conditions and welfare. Peru in particular has experienced labor unrest in recent months. In April and May 2017, we faced the possibility of a labor strike at our Cajamarquilla smelter, but ultimately reached an agreement with labor union leaders. Although we consider that our relations with employees and contractors are currently positive, we cannot assure you that we will not experience work slowdowns, work stoppages, strikes or other labor disputes in the future, particularly in the context of the annual renegotiation of our collective agreements, which could have a material adverse effect on our business, financial condition and results of operations.

Changes in tax laws may increase our tax burden and, as a result, could adversely affect our business, financial condition and results of operations.

        The Brazilian, Peruvian and Luxembourg governments from time to time implement changes to tax laws and regulations. Any such changes, as well as changes in the interpretation of such laws and regulations, may result in increases to our overall tax burden, which would negatively affect our profitability.

        The Brazilian federal government has frequently implemented multiple changes to tax regimes that may affect us, including the execution or amendment of tax treaties. These changes include modifications to prevailing tax rates and the enactment of taxes, which may be temporary, the proceeds of which are earmarked for designated governmental purposes. Some of these changes may result in increases in our tax burden, which could materially adversely affect profitability and increase the prices of our products and services, restrict our ability to do business in our existing and target markets and cause our financial results to suffer. There can be no assurance that we will be able to maintain our projected cash flow and profitability following increases in Brazilian taxes that may apply to us and our operations. Moreover, some tax laws may be subject to controversial interpretation by tax authorities, including, but not limited to, the regulation applicable to corporate restructurings. In the event an interpretation different than the one on which we based our transactions prevails, we may be adversely affected.

        The Peruvian government also implements changes to tax laws and regulations from time to time, including recent changes. For example, on December 10, 2016, Legislative Decree No. 1,261 increased the corporate tax rate for 2017 from 27.0% to 29.5% for Peruvian companies, and on December 31,

37


Table of Contents

2016, Legislative Decree No. 1,312 introduced guidance on transfer pricing of commodity transactions, the regulations for which are still pending.

        The Luxembourg government also implements changes to tax laws and regulations from time to time. Recently, on December 27, 2016, a law published under Memorial A–n°274 decreased the corporate tax rate for 2017 from 21.0% to 19.0% and, for 2018 onwards, to 18.0% for companies incorporated in Luxembourg, and amended transfer pricing legislation. On December 27, 2016, Luxembourg tax authorities issued an amended circular relating to specific guidance on transfer pricing of financial transactions. We cannot assure you that the Luxembourg government will not implement additional changes to tax regulations in the future, which could adversely affect our business, financial condition and results of operations.

        Generally, all relevant countries in which we operate have recently introduced new transfer pricing compliance and disclosure requirements, with the obligation of filing "country-by-country" reporting, which may be shared between the Tax Authorities: Brazil, with Normative Instruction No. 1,681 of December 28, 2016, Peru with Legislative Decree No. 1,312 from December 31, 2016, and Luxembourg with Law No. 7,031 dated December 13, 2016. We cannot assure you that the Peruvian, Brazilian or Luxembourg governments will not implement additional changes to tax regulations in the future, which could adversely affect our business, financial condition and results of operations.

Our business requires substantial capital expenditures and is subject to financing risks.

        Our business is capital intensive. Specifically, the exploration for and exploitation of zinc, copper, silver and lead reserves, the mining costs, the maintenance of machinery and equipment and compliance with applicable laws and regulations require substantial capital expenditures. We must continue to invest capital to maintain or to increase the amount of our metal reserves and our production. In 2016, we invested US$183.0 million in capital expenditures. We depend partially on our cash flows for maintenance capital expenditures. See "Management's Discussion and Analysis of Financial Condition and Results of Operations—Capital Expenditures" and "Business—Growth Projects."

        No assurance can be given that we will be able to maintain our production levels or generate sufficient cash flow, capitalize on a sufficient amount of our profit or have access to sufficient investments, loans or other financing alternatives to finance our capital expenditure program at a level necessary to continue our exploration and exploitation activities at the levels we feel appropriate. Any equity or debt financing, if available, may not be on terms that are favorable to us. If our access to external financing is limited, we may not be able to execute our strategy, which could adversely affect our business, financial condition and results of operations. In addition, we cannot assure you that any of the existing projects or future projects will be approved or, if approved and executed, that such execution will be completed on schedule, within budget or achieve an adequate return on investment. The issuance of additional equity may be subject to approval by our shareholders or our board of directors (as the case may be and to the extent permitted by Nexa Resources' articles of association) and, to the extent not cancelled or limited, the preferential subscription rights of our shareholders, as described under "Description of Share Capital—Issuance of Shares and Preferential Subscription Rights."

The mining business is subject to inherent risks, some of which are not insurable.

        The business of mining zinc, copper, silver, lead and other minerals is generally subject to numerous risks and hazards. Hazards associated with underground mining operations include underground fires and explosions, including those caused by flammable gas, gas and coal outbursts, cave-ins or falls of ground, rock falls, openings collapse, lack of oxygen, air pollution, discharges of tailings, hazardous substances and materials, gases and toxic chemicals, water ingress and flooding,

38


Table of Contents

sinkhole formation, ground subsidence, and other accidents and conditions resulting from underground mining activities, such as drilling, blasting, removing and processing material.

        Such occurrences could result in damage to, or destruction of, our properties or production facilities, third-party property, human exposure to pollution, personal injury or death, environmental and natural resource damage or contamination, delays in mining, monetary losses and legal liability. In addition, any such occurrences could adversely affect our reputation. Damages to our reputation could result in additional environmental and health and safety legal oversight, and authorities could impose more stringent conditions in connection with the licensing process of our projects and operations. In addition, our customers may be less willing to buy metals from us if we have been subject to significant adverse publicity. We maintain insurance typical in the mining industry, and in amounts that we believe to be adequate, but which may not provide complete coverage in certain circumstances. Insurance against certain risks (including certain liabilities for environmental contamination and other hazards as a result of exploration and production) is not generally available or is uneconomical to afford.

We may be materially and adversely affected by challenges relating to slope and stability of underground openings.

        Our underground mines get deeper and our waste and tailings deposits increase in size as we continue with and expand our mining activities, presenting certain geotechnical challenges, including the possibility of failure of underground openings. If we are required to reinforce such openings or take additional actions to prevent such a failure, we could incur additional expenses, and our operations and stated mineral reserves could be negatively affected. We have taken the actions we determined to be proper in order to maintain the stability of underground openings, but additional action may be required in the future. Unexpected failures or additional requirements to prevent such failures may materially and adversely affect our costs and expose us to health and safety and other liabilities in the event of an accident, and in turn materially and adversely affect the results of our operations and financial condition, as well as potentially have the effect of diminishing our stated mineral reserves.

The mining industry is highly competitive.

        We face competition from other mining, processing, trading and industrial companies in Brazil, Peru and around the world. Competition principally involves factors including sales, supply and labor prices, contractual terms and conditions, attracting and retaining qualified personnel and securing the services and supplies we need for our operations. We cannot assure you that competition will not adversely affect us in the future. For example, lower cost producers of the metals we mine could be better positioned to manage future volatility through commodity price cycles, influencing the supply. In addition, mines have limited lives and, as a result, we must seek to replace and expand our mineral reserves by acquiring new properties. Significant competition exists to acquire mining concessions, land and related assets.

        Potential changes to international trade regulations and agreements, as well as other political and economic arrangements (including direct or indirect subsidies), may benefit metal producers or traders operating in countries other than where our mining operations are currently located or adversely affect the prices we pay for the supplies we need and our export costs when we engage in international transactions. For example, access to our markets may be subject to ongoing interruptions or trade barriers due to policies and tariffs of individual countries and the actions of certain interest groups to restrict the import of certain commodities. Our products may also be subject to tariffs that do not apply to producers based in other countries. We cannot assure you that we will be able to compete on the basis of price or other factors with companies that in the future may benefit from favorable regulations, trading or other arrangements or that we will be able to maintain the cost of the supplies that we require as well as our export costs.

39


Table of Contents

Our operations seek to comply with applicable laws and regulations; however, uncertainty in governmental agency interpretation or court interpretation and the application of such laws and regulations could result in unintended non-compliance.

        The courts in some of the jurisdictions in which we operate may offer less certainty as to the judicial outcome of legal proceedings or a more protracted judicial process than is the case in more established economies. Businesses can become involved in lengthy court cases over simple issues when rulings are not clearly defined, and the poor drafting of laws and excessive delays in the legal process for resolving issues or disputes compound such problems. Accordingly, we could face risks such as: (i) greater difficulty in obtaining effective legal redress in the courts of such jurisdictions, whether in respect of a breach of law or regulation, or in an ownership dispute; (ii) a higher degree of discretion on the part of governmental authorities, which leads to greater uncertainty; (iii) the lack of judicial or administrative guidance on interpreting applicable rules and regulations; (iv) inconsistencies or conflicts between and within various laws, regulations, decrees, orders and resolutions; or (v) relative inexperience of the judiciary and courts in such matters.

        Enforcement of laws in Peru and Brazil may depend on and be subject to the interpretation placed upon such laws by the relevant governmental authorities, and such authority may adopt an interpretation of an aspect of local law that differs from the advice that has been given to us by local lawyers or even by the relevant local authority itself on a prior occasion. In addition, there may be limited or no relevant case law providing guidance on how courts would interpret such laws and the application of such laws to our contracts, joint-ventures, licenses, license applications or other legal arrangements. Thus, there can be no assurance that contracts, joint-ventures, licenses, license applications or other legal arrangements will not be adversely affected by the actions of government authorities and the effectiveness of and enforcement of such arrangements in these jurisdictions. In Peru and Brazil, the commitment of local businesses, government officials and agencies and the judicial system to abide by legal requirements and negotiated agreements may be more uncertain and may be susceptible to revision or cancellation, and legal redress may be uncertain or delayed. These uncertainties and delays could have a material adverse effect on our business and results of operations.

We engage in transactions with certain related parties that could result in conflicts of interest.

        Certain of our related parties have been involved, directly or indirectly, in sale-purchase transactions with us. In accordance with Brazilian, Peruvian and Luxembourg law, all transactions with related parties must be made on terms no more favorable than those offered to third parties, and in accordance with Multilateral Instrument 61-101—Protection of Minority Shareholders in Special Transactions in Canada, certain transactions with related parties are subject to valuation and/or minority approval requirements. For example, we engage in business and financial transactions with our controlling shareholder and other companies of the Votorantim Group, including Companhia Brasileira de Alumínio (or CBA) and Votener. We believe that we are in full compliance with all related party transaction requirements imposed by Canadian, Brazilian, Peruvian and Luxembourg law, as well as the disclosure requirements included in IAS 24 "Related Party Disclosures." Although we intend to continue entering into transactions with related parties on terms similar to those that would be offered by or to an unaffiliated third party, such transactions create the potential for, or could result in, conflicts of interest if we do not observe and comply with the pertaining statutes set forth in the Canadian, Brazilian, Peruvian and Luxembourg securities laws. For further information on our transactions with related parties, see "Related Party Transactions."

Deliveries under our sales agreements may be suspended or cancelled by our customers in certain cases.

        Under our sales agreements, our customers may suspend or cancel delivery of our products in some cases, such as force majeure. Events of force majeure under these agreements generally include, among others, acts of God, strikes, fires, floods, wars, government actions or other events that are

40


Table of Contents

beyond the control of the parties involved. Any suspension or cancellation by our customers of deliveries under our sales contracts that are not replaced by deliveries under new contracts would reduce our cash flow and could materially and adversely affect our financial condition and results of operations.

We are exposed to credit risk in relation to our contractual and trading counterparties as well as to hedging and derivative counterparty risk.

        We are subject to the risk that the counterparties with whom we conduct our business (in particular our customers) and who are required to make payments to us are unable to make such payment in a timely manner or at all. Credit risk is present in our hedging operations, customer operations and cash management operations. While this credit risk exists for any market participant, it has increased due to the weak economic situation, which sharply worsened the credit and cash position of customers worldwide. While we have determined a credit policy with credit amount and concentration limits, approval procedures and continuous monitoring of our credit exposure, this policy can only limit some of our credit risks. If amounts that are due to us are not paid or not paid in a timely manner, this may impact not only our current trading and cash-flow position but also our financial and business position. In addition, our derivatives, metals hedging and foreign currency and energy risk management activities expose us to the risk of default by the counterparties to such arrangements. Any such default could have a material adverse effect on our business, financial condition and results of operations.

Any acquisitions we make may not be successful or achieve the expected benefits.

        We regularly consider and evaluate opportunities to acquire assets, companies and operations. We may choose to finance these acquisitions through our cash flow, borrowings or the issuance of additional securities. There can be no assurance that we will be able to successfully integrate any acquired assets, companies or operations. In addition, any additional debt we incur to finance an acquisition may materially and adversely affect our financial position and results of operations.

        If future acquisitions are significant, they could change the scale of our business and expose us to new geographic, political, operating and financial risks. In addition, each acquisition involves a number of risks, such as the diversion of our management team's attention from our existing business to integrating the operations and personnel of the acquired business, possible adverse effects on our results of operations and financial condition during the integration process, our inability to achieve the intended objectives of the combination and potential unknown liabilities associated with the acquired assets.

We may experience goodwill impairment.

        Goodwill is initially recorded at fair value and is not amortized, but is reviewed at least annually or more frequently if events or changes in circumstances indicate evidence of impairment. If our estimates of goodwill fair value change, we may determine that impairment charges are necessary. Estimates of fair value are determined based on a complex model using discounted cash flows. If our estimates of future cash flows are inaccurate, the fair value determined could be inaccurate and impairment may not be recognized in a timely manner. If the fair value declines, we may need to recognize goodwill impairment in the future which could have a material adverse effect on our results of operations.

We may be liable for certain payments to individuals employed by third-party contractors.

        At December 31, 2016, we had 3,110 employees in Brazil, 2,241 in Peru and 36 in other countries. In addition, at the same date, we had approximately 6,941 individuals employed by third-party contractors. Under Peruvian law, outsourcing of employees from third-party contractors is permitted as

41


Table of Contents

long as certain requirements are met. To the extent that such requirements are not met, we may be jointly liable for all mandatory employment benefits and may be required to pay workers used under an outsourcing scheme with profit-sharing benefits as if they were employed directly by us. Moreover, we may be required to consider such persons employed by third-party contractors as its employees. Although we believe that we are in material compliance with Peruvian labor laws, we cannot assure you that any proceedings initiated by outsourced employees will be resolved in our favor and that we will not be liable for any mandatory employment benefits or for profit-sharing benefits. See "Regulatory Framework—Peruvian Regulatory Framework—Outsourcing."

        Under Brazilian law, outsourcing is also permitted as long as certain requirements are met. In addition, Brazilian law provides that the contractor will be held liable on a secondary basis if the outsourced or subcontracted companies do not fulfill their labor obligations. In cases where the outsourced or subcontracted companies do not pay the workers the labor sums they are entitled to, the contractor, in our case VMZ, is responsible for those payments. These payments may have an adverse effect on our results of operation and financial condition. Recent changes to Brazilian labor laws have affected outsourcing, and we cannot predict how these changes will be further regulated and applied by local authorities and interpreted by Brazilian labor courts. It is also unpredictable how these laws will impact labor market, salaries and wages. If as a consequence of these new laws outsourcing becomes more restrictive or costly, our cash flow may be reduced, affecting our financial condition and results of operations. See "Regulatory Framework—Brazilian Regulatory Framework—Labor Regulations."

We may be subject to misconduct by our employees or third-party contractors.

        We may be subject to misconduct by our employees or third-party contractors, such as theft, bribery, sabotage, fraud, insider trading, violation of laws, slander or other illegal actions. Any such misconduct may lead to fines or other penalties, slow-downs in production, increased costs, lost revenues, increased liabilities to third parties, impairment of assets or harmed reputation, any of which may have a material adverse effect on our business, results of operations or financial condition.

We are subject to anti-corruption, anti-bribery and anti-money laundering laws and regulations in Brazil, Peru, Luxembourg and the United Sates, among other countries. Any violations of any such laws or regulations could have a material adverse impact on our reputation and results of operations and financial condition.

        We are subject to anti-corruption, anti-bribery, anti-money laundering and other international laws and regulations and are required to comply with the applicable laws and regulations of Brazil, Peru, Luxembourg and the United States and certain other jurisdictions. In addition, we are subject to economic sanctions regulations that restrict our dealings with certain sanctioned countries, individuals and entities. There can be no assurance that our internal policies and procedures will be sufficient to prevent or detect all inappropriate practices, fraud or violations of such laws, regulations and requirements by our affiliates, employees, directors, officers, partners, agents and service providers or that any such persons will not take actions in violation of our policies and procedures. Any violations by us of anti-bribery and anti-corruption laws or sanctions regulations could have a material adverse effect on our business, reputation, results of operations and financial condition.

Risks Relating to Peru

Environmental regulations in Peru have become increasingly stringent over the last decade, and we have been required to dedicate more time and money to compliance and remediation activities. We expect additional laws and regulations will be enacted over time with respect to environmental matters.

        New environmental laws and regulations imposing more stringent environmental obligations on the mining industry have been enacted in Peru in the last decade. Future changes to environmental laws

42


Table of Contents

and regulations could potentially increase the amount of investment and work required to comply with the applicable environmental obligations, including, but not limited to, those related to the implementation of reclamation and remediation measures. Any increment in future costs could materially impact the amounts charged to operations in this regard.

        Regulatory and industry response to climate change, restrictions, caps, taxes, or other controls on greenhouse gas emissions, including limits on emissions from the combustion of carbon-based fuels, controls on effluents and restrictions on the use of certain substances or materials could significantly increase our operating costs. Hence, this could also affect our customers. A number of authorities are evaluating regulatory changes in response to the potential impacts of climate change. These regulatory initiatives may impact our operations directly or indirectly through our suppliers or customers.

        The on-going international efforts to address greenhouse gas emissions by the United Nations and certain international organizations consist of controlling the activities that may increase the atmospheric concentration of greenhouse gases. International agreements, such as the Kyoto Protocol, which sets internationally binding emission reduction targets, are in different stages of negotiation and implementation. The measures included in such agreements may result in an increase of costs related to the installation of new controls aimed at reducing greenhouse gas emissions, the purchase of credits or licenses for atmospheric emissions and the monitoring and registration of greenhouse gas emissions generated by our operations. These measures, if adopted in Peru, could adversely affect our business, financial condition and results of operations.

        The potential impact of climate change on our operations is highly uncertain and would be particular to the geographic circumstances of our facilities and operations. It may include changes in rainfall patterns, water shortages, rising sea levels, changing storm patterns and intensities and changing temperatures. These effects may materially and adversely impact the cost, production and financial performance of our operations.

        Companies that carry out mining activities are required to operate in a manner that ensures the protection of the environment by controlling and mitigating the environmental impact of their activities. Consequently, and according to applicable laws and regulations, the execution of mining activities requires the prior approval of an environmental management instrument, i.e., an EIA, a semi-detailed Environmental Impact Declaration (Declaración de Impacto Ambiental or DIA), as the case may be. The applicable environmental management instrument depends on the level of impact that the specific activity may generate to the environment.

        The applicable environmental management instrument must be submitted before the General Directorate of Mining Environmental Affairs (Dirección General de Asuntos Ambientales Mineros, or DGAAM), of the MINEM or SENACE, for its approval, as the case may be.

        SENACE, created by Law No. 29,968, of December 20, 2012, is a technical government agency, subject to the Ministry of Environment (Ministerio del Ambiente, or MINAM), in charge of reviewing and approving EIA related to projects involving activities, works or services that may cause significant impacts to the environment. Pursuant to Resolution No. 328-2015-MINAM, dated November 25, 2015, the transfer of jurisdiction from the MINEM in favor of SENACE has been completed. Therefore, as of December 28, 2015, SENACE is responsible for the review and approval of EIAs submitted by titleholders of mining activities. However, other environmental management instruments other than the EIAs (i.e., DIA and EIASD) will continue to be submitted for approval to the DGAAM of the MINEM.

        The corresponding environmental management instrument is subject to public consultation. The process of public consultation includes, in some cases, the execution of one or more public hearings or public meetings with the local communities in which the population has the opportunity to voice their opinions and concerns. In Peru, the Ministry of Energy and Mines requires companies that carry out mining or energy activities to address the questions of the communities.

43


Table of Contents

        We cannot assure you that any future projects will be approved or that existing approvals, authorizations, licenses and permits will not be questioned or revoked. Furthermore, we cannot assure you that even if we get the required approvals, licenses, authorizations and permits for any future projects, we will not experience opposition from local communities that could delay the development of such projects. See "Regulatory Framework—Peruvian Regulatory Framework—Environmental Matters."

        The development of more stringent environmental protection programs in Peru, international conventions and treaties, trade agreements or generally in the industry could impose constraints and additional costs on our operations and require us to make significant capital expenditures in the future. We cannot assure you that future legislative, regulatory, international law, industry, trade or other developments will not have a material adverse effect on our business, properties, operating results, financial condition or prospects.

Peru may experience political or economic problems that could affect our business, financial condition and results of operations.

        The operations of CJM and Milpo are conducted in Peru and are dependent upon the performance of the Peruvian economy. As a result, our business, financial position and results of operations may be affected by the general conditions of the Peruvian economy, price instability, inflation, interest rates, regulation, taxation, social instability, political unrest and other developments in or affecting Peru over which we have no control. In 2016, our sales in Peru represented 27.3% of our consolidated net revenue.

        Our results of operations and general financial condition depend in part on Peruvian markets for labor and certain services, materials, supplies, machinery and equipment, and on factors relating to Peruvian economic, social and political stability generally, and may be materially and adversely affected by economic downturns, currency depreciation, inflation, interest rate fluctuation, government policies, regulation, taxation, social instability, political unrest, terrorism and other developments in or affecting the country. While Peru has experienced relative political stability since the mid-1990s, there can be no assurance that future developments in or affecting the Peruvian political situation, including economic, social or political instability in Peru or in other emerging markets, will not result in material and adverse effects on our business, financial condition or results of operations. Our banking and other businesses are significantly dependent upon our customers' ability to make payments on their loans and meet their obligations with us. Declining economic activity in the Peruvian economy, the depreciation of the sol and increases in inflation or domestic interest rates may reduce our customers' ability to repay loans when due or to meet their other debt service requirements, which would increase our past-due loan portfolio and could materially reduce our net earnings and capital levels. In the past, Peru has experienced periods of weak economic activity and deterioration in economic conditions. We cannot assure you that such deterioration will not occur, nor that such a recurrence would not have a material and adverse effect on our business, financial condition or results of operations.

        Our financial condition and results of operations may also be adversely affected by changes in Peru's political climate to the extent that such changes affect the nation's economic policies, growth, stability, outlook or regulatory environment.

        In the past, Peru has experienced economic and political instability. At present, Peru is a stable democracy, having completed a peaceful transition from the administration of President Ollanta Humala to President Pedro Pablo Kuczynski, who took office in July 2016. However, Keiko Fujimori's party (the main opposition party in Peru) is represented by 71 members in the Peruvian congress, out of a total of 130 members, forming a congressional majority, which could create a government gridlock with President Pedro Pablo Kuczynski and may therefore lead to political uncertainty. Peru's GDP, growth rates, low inflation and external surplus reflect, in part, the strength of Peru's economic fundamentals. However, a deterioration of the global economy or a sharp decrease in commodity prices

44


Table of Contents

may adversely affect Peru's economy. In addition, an economic contraction or weak economic growth in Peru's trading partners may have an adverse effect on Peru. Despite Peru's ongoing economic growth and stabilization, the social and political tensions and high levels of poverty and unemployment continue. Future government policies to pre-empt or respond to social unrest could include, among other things, the suspension of the enforcement of creditor's rights and new taxation policies. There can be no assurance that Peru will not face political, economic or social problems in the future or that these problems will not interfere with our ability to service our indebtedness.

        Furthermore, some of the measures proposed by the new administration may generate political and social opposition, which may in turn prevent the new government from adopting such measures as proposed. Political parties opposed to the new administration retained a majority of the seats in the Peruvian Congress in the recent elections, which will require the new administration to seek political support from such opposition parties for its economic proposals. This creates further uncertainty in the ability of the new administration to pass measures that it expects to implement. In addition, economic and political developments in other countries in Latin America, such as Argentina, Bolivia, Brazil, Ecuador, Colombia and Venezuela, may have an adverse effect on other countries in the region, including Peru.

        Any changes in the Peruvian economy or the Peruvian government's economic policies may have a negative effect on our business, financial condition and results of operations. Therefore, the risk of political and economic change should be carefully considered.

Peru has a history a domestic terrorism and social conflict that could affect our business, financial condition and results of operations.

        Peru has a history of domestic terrorism. Between the late 1970s and the early 1990s, both Shining Path (Sendero Luminoso) and MRTA (by its Spanish acronym, Movimiento Revolucionario Túpac Amaru) conducted a series of terrorist attacks that caused thousands of casualties and affected normal political, economic and social activities in many parts of the country, including Lima, the capital. In 1992, the leader of Shining Path, Abimael Guzmán, was captured and later sentenced to life in prison (a new trial affirmed the sentence in 2006). Most other members of Shining Path, as well as MRTA, were also captured and sentenced to prison terms by the end of the 1990s. However, in late 1996, a group of MRTA members stormed the residence of Japan's Ambassador to Peru and held a group of politicians, diplomats and public figures hostage for approximately four months. In April 1997, a military operation put an end to the hostage situation: all 14 terrorists died in the confrontation while all but one hostage survived. Since then, and for the following 19 years, terrorist activity in Peru has been mostly confined to small-scale operations in the Huallaga Valley and the Valleys of the Rivers Apurimac, Ene and Mantaro, or VRAEM, areas, both in the eastern part of the country. In 2012, the Peruvian government captured Florindo Flores, one of the last remaining leaders of Shining Path, and thus gravely weakened the organization's activities in the Huallaga Valley.

        Despite these efforts, terrorist activity and the illegal drug trade continue to be key challenges for Peruvian authorities. The Huallaga Valley and VRAEM constitute the largest areas of coca cultivation in the country and thus serve as a hub for the illegal drug trade. Any violence derived from the drug trade or a resumption of large-scale terrorist activities could hurt our operations.

        Another source of risk is related to political and social unrest in areas where mining, oil and gas operations take place. In recent years, Peru has experienced protests against mining projects in several regions around the country. Mining is an important part of the Peruvian economy, representing as of December 31, 2016 approximately 59.0% of the country's exports, while oil and gas represent 6.0% according to the Peruvian Central Bank. On several occasions, local communities have opposed these operations and accused them of polluting the environment and hurting agricultural and other traditional economic activities. In late 2011 and throughout 2012, social and political tension peaked

45


Table of Contents

around Conga, a gold project in the northern region of Cajamarca. More recently, mounting opposition by the neighboring communities led to the suspension of the Tia Maria mining project in the southern region of Arequipa. Thus, social demands and conflicts could have an effect on our business and results of operations and the Peruvian economy in general.

The re-implementation of certain laws by the Peruvian government, most notably restrictive exchange rate policies, could have an adverse effect on our business, financial condition and results of operations.

        Since 1991, the Peruvian economy has undergone a major transformation from a highly protected and regulated system to a free-market economy. During this period, protectionist and interventionist laws and policies have been gradually dismantled to create a liberal economy dominated by private sector and market forces. The Peruvian economy has, in general, responded well to this transformation, growing at an average annual rate of over 5.5% during the period from 2007 to 2016. Exchange controls and restrictions on remittances of profits, dividends and royalties have ceased, except for restrictions applicable to companies that have been convicted or have admitted to and/or acknowledged committing crimes against the Peruvian public administration or money laundering or equivalent crimes, pursuant to the recently enacted Urgency Decree No. 003-2017, titled Urgency Decree to Ensure Continuity of Public Utility Investment Projects and Safeguard Compensation to the State in Cases of Corruption. Prior to 1991, Peru exercised control over the foreign exchange markets by imposing multiple exchange rates and placing restrictions on the possession and use of foreign currencies. In 1991, the Fujimori administration eliminated all foreign exchange controls and unified exchange rates. Currently, foreign exchange rates are determined by market conditions, with regular operations by the Central Bank in the foreign exchange market in order to reduce volatility in the value of Peru's currency against the U.S. dollar.

        Although Peruvian law currently imposes no restrictions on the ability to convert soles to foreign currency and to transfer foreign currency outside of the country, we cannot assure you that the Peruvian government will not impose restrictive exchange rate policies in the future. Any such restrictive exchange rate policy could affect our ability to engage in foreign exchange activities and could also have a material adverse effect on our business, financial condition and results of operations.

The perception of higher risk in other emerging economies may materially and adversely affect the Peruvian economy and our business.

        Financial turmoil in any important emerging market country may materially and adversely affect prices in stock markets and prices for debt securities of issuers in other emerging market countries as investors move their money to more stable, developed markets. An increase in the perceived risks associated with investing in emerging markets could dampen capital flows to Peru and materially and adversely affect the Peruvian economy in general. We cannot assure you that investors' interest in Peru will not be materially and adversely affected by events in other emerging markets or the global economy in general.

Labor legislation in Peru is inflexible regarding the termination of employment contracts.

        Due to several rulings by Peru's Constitutional Court, workers in Peru have the right to job stability, which means their employment contracts cannot be terminated except for limited situations listed in Supreme Decree No. 003-97-TR. If we fail to maintain our labor costs at a proper level, we may experience operational difficulties and increased cost or other inefficiencies, any of which could have a material adverse effect on our business, financial condition, results of operations or liquidity.

46


Table of Contents

Ongoing corruption investigations and allegations of corruption in Peru could have a material adverse effect on Peruvian markets, our industry and us, and the price of our common shares.

        Peruvian authorities have undertaken the active investigation of corruption and bribery associated to past actions involving certain Brazilian construction companies with operations in Peru. As a result of these ongoing investigations, certain current and former Peruvian government officials are being investigated, charged or arrested in connection with their alleged facilitation of certain infrastructure projects and concessions, among others. Former government officials being investigated include former Peruvian presidents Ollanta Humala (Mr. Humala and his wife, Nadine Heredia, having recently been imprisoned as a preventive measure), Alejandro Toledo and Alan García. Consequently, Peruvian lawmakers passed legislation that restricts payments made by, or to be made to, such Brazilian construction conglomerates. The situation arising from said investigations has adversely impacted and is expected to continue to adversely impact, Peruvian business activities and investors' confidence. To the extent that any such investigations continue or further developments or allegations of corruption arise, Peruvian markets and industries, including the mining industry, could be negatively impacted. As a result, our activities in Peru and the trading price of our common shares may be adversely affected.

Risks Relating to Brazil

Fluctuations in interest rates in Brazil could increase the cost of servicing our debt and negatively affect our overall financial performance.

        Certain of our indebtedness bears interest based on variable interest rates, including the London Interbank Offered Rate, or LIBOR. Such rate has fluctuated in response to changes in economic growth, monetary policy and governmental regulation. A significant increase in underlying interest rates, particularly in LIBOR, could have a material adverse effect on our financial expenses and materially adversely affect our overall financial performance. On the other hand, considering our cash investments, a significant reduction in the Interbank Deposit Certificate (Certificado de Depósito Interbancário), or CDI rate, and/or LIBOR could materially adversely impact the financial revenues that we derive from our investing activities, given that certain of our financial investments bear interest based on these interest rates. The CDI rate has fluctuated significantly in the past due to the impact of changes in Brazilian economic growth, inflation, Brazilian federal government policies and other factors. For example, the CDI rate decreased from 10.87% as of December 31, 2011 to 6.90% as of December 31, 2012, increased to 9.77% as of December 31, 2013, increased to 11.57% as of December 31, 2014, increased to 14.14% as of December 31, 2015, and decreased to 13.63% as of December 31, 2016. As of September 30, 2017, the CDI had decreased to 8.14%.

        In addition, the Brazilian Central Bank periodically establishes the System for Settlement and Custody (Sistema Especial de Liquidação e Custódia), or the SELIC rate, which is the base interest rate for the Brazilian banking system and an important policy instrument for the achievement of Brazilian inflation targets. In recent years, the SELIC rate has fluctuated, and the Brazilian Central Bank has frequently adjusted the SELIC rate in response to economic uncertainties. As of December 31, 2010, 2011, 2012, 2013, 2014, 2015 and 2016, the SELIC rate was 10.75%, 11.00%, 7.25%, 10.00%, 11.75%, 14.25% and 13.75%, respectively. In 2017, the Brazilian Central Bank decreased the SELIC rate from 13.75% in January to 8.25% in September, in a sequence of six interest rate cuts. Any reductions in the SELIC rate could adversely affect us by decreasing the income we earn on our interest-earning assets and could materially adversely impact our business, financial condition and results of operations.

47


Table of Contents

General economic conditions in Brazil may materially adversely affect our business, financial condition and results of operations.

        The operations of VMZ are conducted in Brazil and are dependent upon the performance of the Brazilian economy. In consequence, general economic conditions in Brazil may have a material adverse impact on our business, financial condition and results of operations.

        In 2016, our sales in Brazil represented 29.3% of our consolidated net revenue. In 2016, Brazilian GDP growth rate decreased by 3.6%. According to the Brazilian Central Bank's Focus Report dated September 8, 2017, Brazilian GDP is expected to increase by 0.6%, 2.1% and 2.5% in 2017, 2018 and 2019, respectively. Moreover, the inflation rate, as measured by the Brazilian expanded consumer price index (Índice Nacional de Preços ao Consumidor Ampliado), or IPCA, increased to 6.3% in 2016, nearly exceeding the maximum target established by the Brazilian Central Bank. Also in 2016, the Brazilian Central Bank announced several decreases to the SELIC rate, culminating in an interest rate of 13.75% per year in December 2016, which was 0.50 percentage points below the previous year. On September 6, 2017, the Brazilian Central Bank decreased the SELIC rate to 8.25% from 13.75% in January, in a sequence of six interest rate cuts.

        This economic slowdown, coupled with the ongoing effects of the global economic crisis, may result in greater economic and financial volatility and continued stagnation in terms of GDP growth, all of which could negatively affect the demand for and pricing of our products and, consequently, our business and results of operations. Actions taken by the Brazilian federal government and the Brazilian Central Bank may not promote the expected recovery of the Brazilian economy.

        In addition, Brazil lost its investment grade rating for long-term debt from Standard & Poor's Ratings Group, a division of McGraw Hill, Inc., or S&P; Fitch Ratings Inc., or Fitch; and Moody's Investor Service, Inc., or Moody's, in September 2015, December 2015 and February 2016, respectively. As a result of our dependence on revenues from our Brazilian operations, we can also be downgraded, which could limit our ability to access funding and increase our borrowing costs, which would materially and adversely impact our business and results of operations.

The Brazilian federal government has exercised, and continues to exercise, significant influence over the Brazilian economy. Political instability may have an adverse impact on the Brazilian economy and on our business.

        The Brazilian economy has been characterized by frequent, and occasionally material, intervention by the Brazilian federal government, which has often modified monetary, credit and other policies intended to influence Brazil's economy. The Brazilian government's actions to control inflation and effect other policy changes have involved wage and price controls, changes in existing or the implementation of new taxes and fluctuations of base interest rates. Actions taken by the Brazilian federal government concerning the economy may have important effects on Brazilian companies, including us, and on market conditions and the competitiveness of Brazilian products abroad. In addition, actions taken by Brazilian state and local governments with respect to labor and other laws affecting our operations may have an effect on us.

        Since 1999, the Brazilian Central Bank has allowed the U.S. dollar-real exchange rate to float freely, but prior to that it had been subject to exchange controls. Currently, the Brazilian foreign exchange system allows the purchase and sale of foreign currency and the international transfer of reais by any person or legal entity, regardless of the amount, subject to certain regulatory procedures. We cannot predict whether the Brazilian Central Bank or the Brazilian government will continue to permit the real to float freely or will intervene in the exchange rate market through the return of a currency band system or otherwise. Furthermore, Brazilian law provides that, whenever there is a serious imbalance in Brazil's balance of payments or there are serious reasons to foresee a serious imbalance, temporary restrictions may be imposed on remittances of foreign capital abroad.

48


Table of Contents

        Our financial condition and results of operations may also be materially and adversely affected by any of the following and the Brazilian federal government's actions in response to them:

        Uncertainty over whether the Brazilian federal government will implement changes in policy or regulation affecting these or other factors in the future may contribute to economic uncertainty in Brazil and to heightened volatility in the market value of securities issued by Brazilian companies.

        Historically, the political scenario in Brazil has influenced the performance of the Brazilian economy; in particular, political crises have adversely affected investors' confidence and public sentiment, which has adversely affected economic development in Brazil, the credit rating of the Brazilian government and the operations and financial performance of Brazilian businesses. This strong influence is due to the considerable power of the President of Brazil to determine governmental policies and actions that relate to the Brazilian economy and, consequently, affect the operations and financial performance of Brazilian businesses. In October 2014, former Brazilian President Dilma Rousseff was reelected for a second four-year term, which began in January 2015. Following allegations of corruption in state-controlled enterprises and other corruption investigations that sparked nationwide protests and street demonstrations in March and April 2015, the Brazilian Congress began an impeachment process against former President Rousseff in September 2015. In May 2016, the Brazilian Senate temporarily suspended former President Rousseff's powers and duties, and Vice President Michel Temer, of the Brazilian Democratic Movement Party (Partido do Movimento Democrático Brasileiro) assumed her powers and duties as Acting President of Brazil during the suspension. The Brazilian Congress voted to formally impeach former President Rousseff in August 2016, and, on August 31, 2016, former President Rousseff was impeached on charges of violation of fiscal and budgetary laws. Acting President Temer assumed the Presidency on August 31, 2016, until the end of the current term in October 2018, when the next Brazilian presidential elections are scheduled. Mr. Temer was found guilty of violating campaign finance limits in June 2016, a conviction that could make him ineligible to run for office for up to eight years, and was indicted on charges of corruption by federal prosecutors in June 2017, the first time that charges were brought against a sitting president in Brazil. In addition, the Dilma/Temer campaign was prosecuted for abuse of political and economic power and illegal campaign financing in the 2014 presidential campaign. However, Mr. Temer and Ms. Rousseff were absolved of liability in June 2017. Despite this finding, Mr. Temer still maintains low approval ratings and has struggled to govern and implement his proposed reforms effectively. Given the current instability in the Brazilian political arena, Mr. Temer and his cabinet are not expected to successfully enact needed reform prior to the next general elections in October 2018. Additionally, Mr. Temer has been directly implicated in the ongoing "Lava Jato" investigations, which are part of broader efforts to root out corruption in all levels of the Brazilian government. If it is proven, as has been alleged, that Mr. Temer knew or sanctioned any alleged illicit payments or other forms of

49


Table of Contents

corruption, he may lose his mandate and may also become ineligible to run for office. Therefore, it is possible that presidential elections may be called prior to October 2018 or that Mr. Temer will be replaced with an interim president to govern until January 2019, when the new president to be elected in the October 2018 election would take office.

        These and other future developments in the Brazilian economy and governmental policies may materially adversely affect us.

Economic and market conditions, including the perception of risks, in other countries, especially in the United States, in developing countries and in other countries in which we operate, may materially and adversely affect the Brazilian economy and, therefore, our results of operations.

        The market for securities issued by Brazilian companies or companies with significant operations in Brazil is influenced by economic and market conditions in Brazil, and, to varying degrees, market conditions in the United States and developing countries, especially other Latin American countries. Although economic conditions vary by country, the reaction of investors to developments in one country may cause fluctuations in the capital markets in other countries. Developments or adverse economic conditions in other countries, including developing countries, have at times significantly affected the availability of credit in the Brazilian economy and resulted in considerable outflows of funds and reduced foreign investment in Brazil, as well as limited access to international capital markets, all of which may materially and adversely affect our ability to borrow at acceptable interest rates or to raise equity capital when and if we need to do so. In addition, a significant decline in the economic growth or demand for imports of any of Brazil's major trading partners, such as the European Union, China or the United States, could have a material adverse impact on Brazil's exports and balance of trade and adversely affect Brazil's economic growth.

        In addition, because international investors' reactions to the events occurring in one emerging market country sometimes produce a "contagion" effect, in which an entire region or class of investment is disfavored by international investors, Brazil could be adversely affected by negative economic or financial developments in other countries. Such developments may affect the Brazilian economy in the future and, consequently, our results of operations.

Corruption investigations and allegations, and media reports of alleged corruption, in Brazil could materially adversely affect Brazilian markets, our industry and us and the trading price of our common shares.

        Brazilian markets have been experiencing heightened volatility due to the uncertainties generated from, and the effects on the Brazilian economy and political environment, from the ongoing corruption and bribery investigations by federal Brazilian prosecutors known as "Lava Jato," "Zelotes," "Acrônimo," "Calicute" and "Greenfield." As a result of these ongoing investigations, a number of senior politicians, including congressmen and officers of some of the major state-owned and private companies in Brazil have resigned or been arrested. Other senior elected officials, public officials, controlling shareholders of large conglomerates and executives in Brazil are being investigated for allegations of unethical and illegal conduct, including Mr. Temer, who was publicly indicted on charges of corruption in June 2017. The matters that have, and may continue to, come to light as a result of or in connection with the investigations and related inquiries have adversely affected, and are expected to continue to adversely affect, the Brazilian markets and trading prices of securities issued by certain Brazilian companies.

        In addition, print, online and social media, posts and reports have made allegations that certain Brazilian industries and conglomerates have been involved in conduct targeted by some of these investigations. To the extent that any such reports and posts, or further developments or allegations related to them or the above investigations, relate to us or to any of our affiliates, executives or directors, our public perception, reputation and the trading price of our common shares may be

50


Table of Contents

materially adversely affected. See "—Risks Relating to Our Business and Industry—We are subject to anti-corruption, anti-bribery and anti-money laundering laws and regulations in Brazil, Peru, Luxembourg and the United Sates, among other countries. Violations of any such laws or regulations could have a material adverse impact on our reputation and results of operations and financial condition."

Any further downgrading of Brazil's credit rating could adversely affect the price of our common shares.

        We can be adversely affected by investors' perceptions of risks related to Brazil's sovereign debt credit rating. Rating agencies regularly evaluate Brazil and its sovereign ratings, which are based on a number of factors including macroeconomic trends, fiscal and budgetary conditions, indebtedness metrics and the perspective of changes in any of these factors.

        Brazil has lost its investment grade sovereign debt credit rating by the three main U.S. based credit rating agencies, Standard & Poor's, Moody's and Fitch. Standard & Poor's downgraded Brazil's sovereign debt credit rating from BBB-minus to BB-plus in September 2015, subsequently reduced it to BB in February 2016, and maintained its negative outlook on the rating, citing Brazil's fiscal difficulties and economic contraction as signs of a worsening credit situation. In December 2015, Moody's placed Brazil's Baa3 sovereign debt credit rating on review and downgraded Brazil's sovereign credit rating in February 2016 to Ba2 with a negative outlook, citing the prospect for further deterioration in Brazil's indebtedness figures amid a recession and challenging political environment. Fitch downgraded Brazil's sovereign credit rating to BB-plus with a negative outlook in December 2015, citing the country's rapidly expanding budget deficit and worse-than-expected recession, and further downgraded Brazil's sovereign debt credit rating in May 2016 to BB with a negative outlook. In May 2017, despite all three credit rating agencies reaffirming their ratings of Brazil's sovereign debt, they stated that the risk of a downgrade has risen due to allegations of possible bribery and other corrupt practices involving President Michel Temer. See "—Corruption investigations and allegations, and media reports of alleged corruption, in Brazil could materially adversely affect Brazilian markets, our industry and us and the trading price of our common shares."

        Brazil's sovereign credit rating is currently rated below investment grade by the three main credit rating agencies. Consequently, the prices of securities issued by Brazilian companies have been negatively affected. A prolongation or worsening of the current Brazilian recession and continued political uncertainty, among other factors, could lead to further ratings downgrades. Any further downgrade of Brazil's sovereign credit ratings could heighten investors' perception of risk and, as a result, adversely affect the price of our common shares.

Environmental regulations in Brazil to which we are subject, as well as potential liabilities related to these regulations, may have a material adverse effect on our operations.

        We are subject to numerous environmental laws and regulations in Brazil, including laws and regulations relating to especially protected areas, air emissions, wastewater discharge and the use, manufacture, handling, transportation, storage, disposal, remediation of waste and hazardous substances. In the event of an accident or exposure to hazardous materials, environmental damages may occur and trigger the obligation to remediate the environmental conditions, which may result in significant costs for us. The victim of such damages or whomever the law so authorizes (such as public attorneys' office, foundations, state agencies, state-owned companies and associations engaged in environmental protection) is not compelled to sue all polluting agents in the same proceeding. Since liability is of a joint nature, the aggrieved party may choose to sue only one of the polluting agents (that meets all of the requirements in order to be sued, or simply that has the healthiest economic situation) to redress damages.

51


Table of Contents

        Environmental liability may be litigated in civil, administrative and criminal courts, with the application of administrative and criminal sanctions, in addition to the obligation to redress the damages caused. The lack of a conviction or a finding of liability in one of these spheres does not necessarily preclude the finding of liability in the remaining spheres. As a result of potential liability under and potential violations of environmental laws, we may incur unexpected interruptions to operations, fines, penalties or other reductions in income, as well as third-party claims for property damage or personal injury or remedial or other costs which may have a material adverse effect on our operations. Municipal, state and federal governments may decide to review their environmental regulations, and continued government and public emphasis on environmental issues may require increased future investments for environmental controls for our ongoing operations and our greenfield projects.

Risks Relating to this Offering and our Common Shares

There has been no prior market for our common shares, and an active trading market for our common shares may not develop.

        Prior to this offering, there has been no public market for our common shares. Although we expect that our common shares will trade on the NYSE and on the TSX, we cannot assure you that an active public market will develop or be sustained after this offering or that investors will be able to sell the common shares, should they desire to do so. We will negotiate with the representatives of the underwriters to determine the initial public offering price, and it may bear no relationship to the price at which the common shares will trade upon completion of this offering.

Upon completion of this offering, VSA will own approximately 67.74% of our outstanding common shares and continue to have substantial control over us, which will limit your ability to influence the outcome of important corporate decisions.

        Upon completion of this offering, VSA will own 67.74% (before exercise of any over-allotment options) of our outstanding common shares, assuming no change in our capital stock or our ownership held by VSA following this offering. As a result, VSA will continue to be able to influence or control matters requiring approval by our shareholders, including the election of directors and the approval of mergers, acquisitions or other extraordinary transactions. VSA may also have interests that differ from yours and may vote in a way with which you disagree and which may be adverse to your interests. In addition, we intend to avail ourselves of the "controlled company" exemption under the NYSE corporate governance rules. As a controlled company, we are eligible to, and, in the event we no longer qualify as a foreign private issuer, we intend to, elect not to comply with certain of the NYSE corporate governance standards, including the requirement that a majority of directors on our board of directors are independent directors and the requirement that our compensation, nominating and governance committee consist entirely of independent directors.

The market price of our common shares may be volatile, which could result in substantial losses to you.

        The market price of our common shares following the offering may fluctuate substantially and may be higher or lower than the initial public offering price. Market prices could be subject to wide fluctuations in response to various factors, many of which are beyond our control and may not be related to our operating or financial performance. These fluctuations could cause you to lose all or part of your investment since you may be unable to sell common shares at or above the price you paid in this offering. Factors that could cause volatility in the market prices of our common shares include the following:

52


Table of Contents

As a foreign private issuer, we will have different disclosure and other requirements than U.S. domestic registrants.

        As a foreign private issuer, we may be subject to different disclosure and other requirements than domestic U.S. registrants. For example, as a foreign private issuer, in the United States, we are not subject to the same disclosure requirements as a domestic U.S. registrant under the Exchange Act, including the requirements to prepare and issue quarterly reports on Form 10-Q or to file current reports on Form 8-K upon the occurrence of specified significant events, the proxy rules applicable to domestic U.S. registrants under Section 14 of the Exchange Act or the insider reporting and short-swing profit rules applicable to domestic U.S. registrants under Section 16 of the Exchange Act. In addition, we intend to rely on exemptions from certain U.S. rules which will permit us to follow Luxembourg legal requirements rather than certain of the requirements that are applicable to U.S. domestic registrants.

        Furthermore, foreign private issuers are required to file their annual report on Form 20-F within 120 days after the end of each fiscal year, while U.S. domestic issuers that are accelerated filers are required to file their annual report on Form 10-K within 75 days after the end of each fiscal year. As a result of the above, even though we are required to file reports on Form 6-K disclosing the information which we have made or are required to make public pursuant to Luxembourg law, or are required to distribute to shareholders generally, and that is material to us, you may not receive information of the same type or amount that is required to be disclosed to shareholders of a U.S. company.

53


Table of Contents

As a foreign private issuer and a controlled company, we are permitted to, and we will, rely on exemptions from certain NYSE corporate governance standards, including the requirement that a majority of our board of directors consist of independent directors. This may afford less protection to our shareholders.

        The NYSE's rules require listed companies to have, among other things, a majority of their board members be independent and to have independent director oversight of executive compensation, nomination of directors and corporate governance matters. As a foreign private issuer and a controlled company, we are permitted to, and we will, follow home country practice in lieu of the above requirements. Luxembourg law, the law of our home country, does not require that a majority of our board consist of independent directors or the implementation of a compensation committee or nominating and corporate governance committee, and our board may thus not include, or include fewer, independent directors than would be required if we were subject to the NYSE rules applicable to most U.S. companies. As long as we rely on the foreign private issuer and controlled company exemptions to the NYSE rules, a majority of our board of directors is not required to consist of independent directors, our compensation committee is not required to be comprised entirely of independent directors, and we will not be required to have a nominating and corporate governance committee. Therefore, our board's approach may be different from that of a board with a majority of independent directors, and, as a result, the management team's oversight of the Company may be more limited than if we were subject to the NYSE rules applicable to most U.S. companies.

Dividends or other distributions paid by us on the common shares will generally be subject to Luxembourg withholding tax.

        Any dividends or other distributions paid by us on the common shares will be subject to a Luxembourg withholding tax at a rate of 15.0%, unless an exemption or reduction in rate applies. The withholding tax must be withheld from the gross distribution and paid to the Luxembourg tax authorities. Under certain circumstances, it may be possible for us to make distributions as share capital reductions or share premium reimbursements, which would not be subject to withholding tax, but there are no assurances that we will be able to make such distributions in the future. See "Taxation—Luxembourg Tax Considerations—Shareholders."

We have identified material weaknesses in our internal control over financial reporting.

        In connection with the review of the accounting for a net investment hedge and our earnings per share calculations as of December 31, 2016, we identified material weaknesses in our internal control over financial reporting. These control deficiencies resulted in revisions of our audited combined consolidated annual financial statements as of and for the year ended December 31, 2016. The accompanying audited combined consolidated financial statements reflect the revisions. We are implementing several measures intended to remedy these material weaknesses. See "Management's Discussion and Analysis of Financial Condition and Results of Operations—Internal Control over Financial Reporting."

        We cannot be certain that other material weaknesses and control deficiencies will not be discovered in the future. If our remediation measures are not successful or other material weaknesses exist, we may be unable to report our financial results accurately on a timely basis, which could cause our reported financial results to be materially misstated. This could result in a loss of investor confidence and cause the market price of our common shares to decline.

54


Table of Contents

Your rights and responsibilities as a shareholder will be governed by Luxembourg law and will differ in some respects from the rights and responsibilities of shareholders under the laws of other jurisdictions, including the United States and Canada, and you may have more difficulty protecting your interests than you would as a shareholder of a U.S. or a Canadian corporation.

        Our corporate affairs are governed by our articles of association and by the laws governing limited liability companies organized under the laws of Luxembourg, as well as such other applicable local law, rules and regulations. The rights of our shareholders and the responsibilities of our directors and officers under Luxembourg law are different from those applicable to a corporation incorporated in the United States or Canada. There may be less publicly available information about us than is regularly published by or about U.S. or Canadian issuers. Also, Luxembourg regulations governing the securities of Luxembourg companies may not be as extensive as those in effect in the United States or Canada, and Luxembourg law and regulations in respect of corporate governance matters may not be as protective of non-controlling shareholders as corporation laws in the United States or Canada. Therefore, you may have more difficulty protecting your interests in connection with actions taken by us, our directors and officers or our principal shareholders than you would as a shareholder of a corporation incorporated in the United States or Canada.

Luxembourg insolvency laws may offer our shareholders less protection than they would have under U.S. insolvency laws.

        As a company organized under the laws of Luxembourg and with its registered office in Luxembourg, we are subject to Luxembourg insolvency laws in the event any insolvency proceedings are initiated against us including, among other things, Regulation (EU) 2015/848 of the European Parliament and of the Council of May 20, 2015 on insolvency proceedings (recast). Should courts in another European country determine that the insolvency laws of that country apply to us in accordance with and subject to such EU regulations, the courts in that country could have jurisdiction over the insolvency proceedings initiated against us. Insolvency laws in Luxembourg or the relevant other European country, if any, may offer our shareholders less protection than they would have under U.S. insolvency laws and make it more difficult for them to recover the amount they could expect to recover in a liquidation under U.S. insolvency laws.

Future sales of our common shares, or the perception in the public markets that these sales may occur, including after the lock-up period, may depress our share price.

        The market price of our common shares may decline as a result of sales of a large number of our common shares in the market after this offering or the perception that these sales may occur. These sales, or the possibility that these sales may occur, also might make it more difficult for us to sell equity securities in the future at a time and at a price that we deem appropriate.

        Following the issuance of 20,500,000 common shares by us pursuant to this offering, we will have 133,320,513 common shares outstanding. The 31,000,000 common shares (or 35,650,000 shares if the underwriters exercise their over-allotment option in full) sold in this offering will be freely tradable without restriction or further registration under the U.S. Securities Act of 1933, as amended (or the Securities Act), by persons other than our affiliates within the meaning of Rule 144 of the Securities Act. Following the issuance of 20,500,000 new shares by us pursuant to this offering and assuming no exercise of the underwriters' over-allotment option, approximately 76.7% of our issued share capital will be subject to lockup restrictions described elsewhere in this prospectus.

        Our shareholders or entities controlled by them or their permitted transferees will, subject to the lock-up agreements described in this prospectus, be able to sell their shares in the public market from time to time without registering them, subject to certain limitations on the timing, amount and method of those sales imposed by regulations promulgated by the SEC. If any of our shareholders, the

55


Table of Contents

affiliated entities controlled by them or their respective permitted transferees were to sell a large number of common shares, the market price of our common shares may decline significantly. In addition, the perception in the public markets that sales by them might occur may also adversely affect the market price of our common shares.

While we currently intend to make distributions on our common shares annually, our ability to do so may be constrained by regulatory constraints and our holding company structure.

        Following this offering, we intend to pay dividends or other distributions on our common shares in accordance with our dividend policy. See "Dividend Policy." However, any determination to pay dividends or other distributions (including reimbursements of share premium) in the future will be subject to the approval of our board of directors or our shareholders, as applicable, and will depend on a number of factors, including, but not limited to, our cash balance, cash flow, earnings, capital investment plans, expected future cash flows from operations and our strategic plans, as well as restrictions imposed by applicable law and contractual restrictions (although as of the date of this prospectus there are no contractual restrictions on our ability to pay dividends or other distributions to our shareholders).

        Luxembourg law requires at least 5.0% of our net profits per year to be allocated to the creation of a legal reserve until such reserve has reached an amount equal to 10.0% of our issued share capital. The legal reserve is not available for distribution. Luxembourg law also provides that distributions (including in the form of dividends or reimbursement of share premium) may only be declared out of net profits and/or distributable reserves, as set forth in our standalone statutory accounts prepared under Luxembourg Generally Accepted Accounting Principles (or Luxembourg GAAP). The amount of a distribution to shareholders (including in the form of a dividend or reimbursement of share premium) may not exceed the amount of profits at the end of the last financial year plus any profits carried forward and any amounts drawn from reserves available for that purpose, less any losses carried forward and sums to be allocated to non-distributable reserves in accordance with Luxembourg law or the articles of association. Furthermore, no distributions (including in the form of dividends or reimbursement of share premium) may be made if at the end of the last financial year the net assets as set out in the standalone statutory accounts prepared under Luxembourg GAAP are, or following such a distribution would become, less than the amount of the subscribed share capital plus the non-distributable reserves. Distributions in the form of dividends may only be made out of net profits and profits carried forward, whereas distributions in the form of share premium reimbursements may only be made out of available share premium. See "Description of Share Capital—Distributions."

        Our legal reserve was zero as of June 30, 2017, but we had amounts available for distribution to shareholders in the form of share premium reimbursements as of such date. There can be no assurance, however, that we will have sufficient net profits or distributable reserves in the future to pay dividends or other distributions, including as share premium reimbursements.

        We are a holding company and have no material assets other than our ownership of shares in our subsidiaries. When we pay a dividend or other distribution on our common shares in the future, we generally cause our operating subsidiaries to make distributions to us in an amount sufficient to fund any such dividends or distributions. Although as of the date of this prospectus there are no material contractual restrictions on our subsidiaries' ability to make distributions to us, their ability to do so is subject to their capacity to generate sufficient earnings and cash flow, and may also be affected by statutory accounting and tax rules in Brazil and Peru.

56


Table of Contents

As a new investor, you will experience substantial and immediate dilution in the net tangible book value per share of your common shares.

        The initial public offering price of our common shares is substantially higher than the pro forma net tangible book value per share of our outstanding common shares. Investors purchasing common shares in this offering will incur an immediate dilution of US$15.28 in pro forma net tangible book value per common share (based on the midpoint of the estimated offering price range per common share set forth on the cover page of this prospectus). This means that investors in this offering will pay a price per common share that substantially exceeds the value of our total assets, less intangible assets, less total liabilities and non-controlling interests, divided by the total number of common shares. See "Dilution" for more information.

Reports published by analysts, including projections in those reports that differ from our actual results, and any downgrade in the credit ratings of our common shares could adversely affect the price and trading volume of our common shares.

        Securities research analysts and credit ratings agencies may establish and publish their own periodic projections and recommendations for our common shares. These projections may vary widely and may not accurately predict the results we actually achieve. The price of our common shares may decline if our actual results do not match the projections of these securities research analysts or credit ratings agencies. Similarly, if one or more of the analysts or ratings agencies who write reports on us downgrades our common shares or publishes inaccurate or unfavorable research about our business, our share price could decline. If one or more of these analysts or ratings agencies, as the case may be, ceases coverage of us or fails to publish reports on us regularly, our share price or trading volume could decline. While we expect research analyst and credit rating coverage following consummation of our initial public offering, if no analysts commence coverage of us or if we receive a ratings downgrade of our common shares, the market price and volume for our common shares could be adversely affected.

We will have broad discretion in the use of proceeds from this offering and may use them in ways that may not enhance our operating results or the price of the common shares.

        We will have broad discretion over the use of proceeds from this offering. You may not agree with our decisions, and our use of the proceeds may not yield a favorable return, if any, on your investment. You will not have the opportunity, as part of your investment decision, to assess whether proceeds are being used appropriately. You must rely on the judgment of our management team regarding the application of the net proceeds of this offering. If we do not invest or apply the proceeds of this offering in ways that improve our operating results, we may fail to achieve expected financial results, which could cause the price of the common shares to decline. See "Use of Proceeds."

We cannot assure you that it would be possible to effect service of process upon us within the United States or other jurisdictions outside Luxembourg, or to enforce against us or our officers and directors judgments obtained in the United States or other jurisdictions outside Luxembourg.

        We are a Luxembourg public limited liability company (société anonyme), and it may be difficult for you to obtain or enforce judgments against us or our officers and directors in the United States or Canada.

        We are organized under the laws of Luxembourg. Most of our assets are located outside the United States and Canada. Furthermore, certain of our directors and officers reside outside the United States and Canada and most of their assets are located outside the United States and Canada. Although we have appointed 152928 Canada Inc., Stikeman Elliott LLP, 5300 Commerce Court West, 199 Bay Street, Toronto, Ontario M5L 1B9, as agent for service of process in Canada, investors may

57


Table of Contents

find it difficult to effect service of process within the United States or Canada upon us or these persons or to enforce outside the United States or Canada judgments obtained against us or these persons in U.S. or Canadian courts, including judgments in actions predicated upon the civil liability provisions of the U.S. federal or Canadian provincial securities laws. Likewise, it may also be difficult for an investor to enforce in U.S. or Canadian courts judgments obtained against us or these persons in courts located in jurisdictions outside the United States or Canada, including actions predicated upon the civil liability provisions of the U.S. federal or Canadian provincial securities laws. It may also be difficult for an investor to bring an original action in a Luxembourg court predicated upon the civil liability provisions of the U.S. federal or Canadian provincial securities laws against us or these persons. Luxembourg law, furthermore, only recognizes a shareholder's right to bring a derivative action on behalf of the Company in very limited circumstances.

        As there is no treaty in force on the reciprocal recognition and enforcement of judgments in civil and commercial matters between the United States or Canada and Luxembourg, courts in Luxembourg will not automatically recognize and enforce a final judgment rendered by a U.S. or Canadian court. The enforceability in Luxembourg courts of judgments entered by U.S. or Canadian courts will depend upon the conditions set forth in the Luxembourg procedural code.

58


Table of Contents


FORWARD-LOOKING STATEMENTS

        This prospectus contains statements that constitute estimates and forward-looking statements, including but not limited to the sections "Summary," "Risk Factors," "Management's Discussion and Analysis of Financial Condition and Results of Operations" and "Business." These statements appear in a number of places in this prospectus and include statements regarding our intent, belief or current expectations, and those of our officers and employees, with respect to, among other things: (i) our future financial or operating performance; (ii) our growth strategy; (iii) future trends that may affect our business and results of operations; (iv) the impact of competition and applicable laws and regulations on our results; (v) planned capital investments; (vi) future of zinc or other metal prices; (vii) estimation of mineral reserves and resources; (viii) mine life; and (ix) our financial liquidity. Forward-looking statements are not guarantees of future performance and involve risks and uncertainties. Actual results and developments may be substantially different from the expectations described in the forward-looking statements for a number of reasons, many of which are not under our control, among them the activities of our competition, the future global economic situation, weather conditions, market conditions, exchange rates, and operational and financial risks. The unexpected occurrence of one or more of the above-mentioned events may significantly change the results of our operations on which we have based our estimates and forward-looking statements.

        The words "believe," "will," "may," "may have," "would," "estimate," "continues," "anticipates," "intends," "plans," "expects," "budget," "scheduled," "forecasts" and similar words are intended to identify estimates and forward-looking statements. Estimates and forward-looking statements refer only to the date when they were made, and we, the selling shareholder and the underwriters do not undertake any obligation to update or revise any estimate or forward-looking statement due to new information, future events or otherwise, except as required by law. Estimates and forward-looking statements involve risks and uncertainties and do not guarantee future performance, as actual results or developments may be substantially different from the expectations described in the forward-looking statements.

        Our estimates and forward-looking statements may be influenced by the following factors, including, among others:

59


Table of Contents

        Without limiting the generality of the foregoing, forward-looking statements in this prospectus include statements regarding expected commencement dates of mining or metal production operations, projected quantities of future metal production, anticipated production rates, operating efficiencies, costs and expenditures, including taxes and royalties, as well as projected demand or supply for our products. Results of operations are directly affected by metals prices, which can be volatile. These

60


Table of Contents

statements involve risks and uncertainties that could cause actual results to differ materially from projected results. Accordingly, investors should not place undue reliance on forward-looking statements as a prediction of actual results. We have based these forward-looking statements on current expectations and assumptions about future events. While we consider these expectations and assumptions to be reasonable, they are inherently subject to significant business, economic, competitive, regulatory and other risks and uncertainties, most of which are difficult to predict and many of which are beyond our control. The risks and uncertainties that may affect our operations, performance and results and the forward-looking statements include, but are not limited to, those set forth under "Risk Factors." Except for statements of historical facts, information contained herein constitutes forward-looking statements, including any information as to our strategy, plans or financial or operating performance. Forward-looking statements involve significant risks, uncertainties and assumptions and other facts that may cause our actual results, performance or achievements to be materially different from any future results, performance or achievements expressed or implied by the forward-looking statements.

        In light of the risks and uncertainties described above, the events referred to in the estimates and forward looking statements included in this prospectus may or may not occur, and our business performance and results of operation may differ materially from those expressed in our estimates and forward looking statements, due to factors that include but are not limited to those mentioned above.

        These forward-looking statements are made as of the date of this prospectus, and we assume no obligation to update them or revise them to reflect new events or circumstances. There can be no assurance that the forward-looking statements will prove to be accurate, as actual results and future events could differ materially from those anticipated in such statements.

61


Table of Contents


USE OF PROCEEDS

        We expect to receive net proceeds of approximately US$377 million from our sale of common shares, assuming an initial public offering price of US$19.50 per common share (the midpoint of the price range set forth on the cover page of this prospectus) and after deducting estimated underwriting discounts and commissions and expenses payable by us.

        The net proceeds to the selling shareholder (after deducting estimated underwriting fees) are expected to be approximately US$193 million (or US$279 million if the underwriters fully exercise their over-allotment option), assuming an initial public offering price of US$19.50 per common share (the midpoint of the price range set forth on the cover page of this prospectus). We will not receive any proceeds from the sale of common shares by the selling shareholder.

        We intend to use the net proceeds that we receive from the offering primarily to provide additional funding to advance the development of our main near-term growth projects during 2018 and 2019. In particular, we intend to use:

 
  2018   2019   Total  
 
  (in millions of US$)
 

Construction and equipment

    44     108     152  

Engineering, procurement and construction management and indirect costs

    15     43     58  

Total

    59     151     210  
 
  2018   2019   Total  
 
  (in millions of US$)
 

Construction and equipment

    40     11     51  

Vertimill

    12     8     20  

Mine development

    5     4     9  

Infrastructure

    1     8     9  

Management costs

    2     2     4  

Total

    60     33     93  

        We intend to use any remaining net proceeds to enhance our financial flexibility over the medium term, to pursue other growth opportunities and for general corporate purposes. The Company has not made any determinations in respect of the pursuit of specific growth opportunities at this time. The offering will also create a public market for our common shares and thereby facilitate our future access to the capital markets.

        The foregoing represents our current intentions with respect to the use of the net proceeds of this offering. The amounts and timing of our expenditures will depend on the amount of cash generated by

62


Table of Contents

our operations, competitive developments, our rate of growth and inorganic growth opportunities. Pending application of the proceeds, we will invest the funds in bank deposits and financial instruments in accordance with our general practices for treasury management.

        A US$1.00 increase or decrease in the assumed public offering price of US$19.50 per common share would increase or decrease our expected net proceeds by approximately US$19.5 million, assuming the number of shares offered by us, as set forth on the cover page of this prospectus, remains the same and after deducting the estimated underwriting discounts, commissions and expenses payable by us.

63


Table of Contents


DIVIDEND POLICY

        We intend to make annual distributions on our common shares. The amount of distributions will be subject to the requirements of Luxembourg law and the approval of our board of directors or our shareholders, as applicable, and will depend on a number of factors, including, but not limited to, our cash balance, cash flow, earnings, capital investment plans, expected future cash flows from operations and our strategic plans, as well as legal requirements and other factors we may deem relevant at the time. As of the date of this prospectus, there are no contractual restrictions on our ability to make distributions to our shareholders. Subject to these considerations, we intend to distribute each year amounts equal to at least 2.0% of our average market capitalization for the previous fiscal year. For this purpose, our average market capitalization for a fiscal year is the sum of the daily market capitalization for each NYSE trading date in such fiscal year divided by the number of NYSE trading days in such fiscal year, where the daily market capitalization for any trading day is the product of the NYSE closing price per share in U.S. dollars of our common shares on such trading day and the number of common shares outstanding on such trading day.

        Each common share entitles the holder to participate equally in distributions, unless the right to distributions has been suspended in accordance with our articles of association or applicable law.

        We intend to declare and make distributions in our common shares in the form of either dividends or reimbursements of share premium. Under Luxembourg law, dividends are determined by a simple majority vote at a general shareholders' meeting based on the recommendation of our board of directors. Furthermore, pursuant to our articles of association, the board of directors has the power to declare interim dividends and proceed with reimbursements of share premium in accordance with applicable Luxembourg law.

        We and our subsidiaries are subject to certain legal requirements that may affect our ability to pay dividends or other distributions. Distributions to shareholders (including in the form of dividends or reimbursement of share premium) may only be made out of amounts available for distribution in accordance with Luxembourg law, determined on the basis of our standalone statutory accounts prepared under Luxembourg GAAP. Under Luxembourg law, the amount of a distribution paid to shareholders (including in the form of dividends or reimbursement of share premium) may not exceed the amount of the profits at the end of the last financial year plus any profits carried forward and any amounts drawn from reserves that are available for that purpose, less any losses carried forward and sums to be placed in reserve in accordance with Luxembourg law or our articles of association. Furthermore, no distributions (including in the form of dividends or reimbursement of share premium) may be made if at the end of the last financial year the net assets as set out in the standalone statutory accounts prepared under Luxembourg GAAP are, or following such a distribution would become, less than the amount of the subscribed share capital plus the non-distributable reserves. Distributions in the form of dividends may only be made out of net profits and profits carried forward, whereas distributions in the form of share premium reimbursements may only be made out of available share premium.

        Luxembourg law also requires at least 5.0% of our net profits per year to be allocated to the creation of a legal reserve until such reserve has reached an amount equal to 10.0% of our issued share capital. If the legal reserve subsequently falls below the 10.0% threshold, at least 5.0% of net profits again must be allocated toward the reserve. The legal reserve is not available for distribution. See "Description of Share Capital—Distributions."

        As of June 30, 2017, the legal reserve of Nexa Resources, on the basis of our standalone statutory accounts prepared under Luxembourg GAAP, was zero, and we would not have been able to declare or pay any dividends. We can provide Nexa Resources with the capacity to pay dividends by causing our subsidiaries to pay dividends to Nexa Resources, subject to any conditions under the corporate law applicable to each subsidiary. This would result, after any related costs, in profits at Nexa Resources,

64


Table of Contents


which would contribute to creating amounts that, after mandatory allocations of profits, are available for distribution as dividends in accordance with Luxembourg law as described above.

        As of June 30, 2017, the amount available for distribution to shareholders in the form of share premium reimbursements was US$165.9 million. This amount was calculated based on the share premium reserve, plus any profits made since the end of last financial year, less losses carried forward, as set forth in our standalone statutory accounts as of June 30, 2017 prepared under Luxembourg GAAP. On September 15, 2017, we distributed US$140.0 million as share premium reimbursements to our shareholders. On September 18, 2017 and October 6, 2017, our shareholders approved a capital conversion into share premium in the amounts of US$300.0 million and US$428.6 million, respectively, which will be available for distribution to our shareholders through share premium reimbursements. Of this amount, we will distribute US$150.0 million as share premium reimbursements to our shareholders prior to the consummation of this offering. See "Management's Discussion and Analysis of Financial Condition and Results of Operations—Liquidity and Capital Resources." Following the capital conversions and distributions referred to above, the amount available for distribution to shareholders is expected to be approximately US$604.5 million. None of this amount will be distributed prior to or in connection with the offering.

        We are a holding company and have no material assets other than our ownership of shares in our subsidiaries. When we pay a dividend or other distribution on our common shares in the future, we generally cause our operating subsidiaries to make distributions to us in an amount sufficient to cover any such dividends or distributions. Our subsidiaries' ability to make distributions to us is subject to their capacity to generate sufficient earnings and cash flow, and may also be affected by statutory accounting and tax rules in Brazil and Peru. As of the date of this prospectus, there are no material contractual restrictions on our subsidiaries' ability to make distributions to us.

        A Luxembourg withholding tax of 15.0% is generally due on dividends and similar distributions made by us to our shareholders. However, distributions on our common shares that are sourced from a reduction of share capital or share premium are not subject to Luxembourg withholding tax provided that we do not have distributable reserves or profits in our standalone statutory accounts prepared under Luxembourg GAAP. See "Taxation—Luxembourg Tax Considerations—Shareholders."

        There is no law, governmental decree or regulation in Luxembourg that would affect the remittance of dividends or other distributions by us to nonresident holders of our common shares, other than withholding tax requirements. In certain limited circumstances, the implementation and administration of international financial sanctions may affect the remittance of dividends or other distributions. There are no specified procedures for nonresident holders to claim dividends or other distributions.

        Computershare Trust Company, Inc. will be the paying agent for shareholders who hold common shares listed on the NYSE and on TSX. Dividends and other distributions on our common shares will be declared and paid in U.S. dollars. Dividends and other distributions on common shares listed on the NYSE will be the same as for common shares listed on the TSX.

65


Table of Contents


CAPITALIZATION

        The following table sets forth our cash and cash equivalents and total capitalization as of June 30, 2017, as follows:

        You should read this information in conjunction with "Management's Discussion and Analysis of Financial Condition and Results of Operations" and our combined consolidated financial statements and the notes thereto included elsewhere in this prospectus.

 
  As of June 30, 2017  
 
  Actual   Pro Forma   Pro Forma
as Adjusted
 
 
  (in millions of US$)
 

Cash and cash equivalents

    948.3     600.0     977.0  

Current loans and financing(1)

    41.4     41.4     41.4  

Secured

    31.3     31.3     31.3  

Unsecured

    10.1     10.1     10.1  

Non-current loans and financing

    1,365.4     1,365.4     1,365.4  

Secured

    1,018.3     1,018.3     1,018.3  

Unsecured

    347.1     347.1     347.1  

Total loans and financing

    1,406.8     1,406.8     1,406.8  

Total shareholders' equity(2)(3)

    2,877.6     2,529.3     2,906.3  

Total capitalization(4)

    4,284.4     3,936.1     4,313.1  

(1)
This includes accrued interest on loans and financing (US$12.3 million).

(2)
The conversion of share capital into share premium does not affect total shareholders' equity.

(3)
Includes US$478.4 million related to non-controlling interests.

(4)
Total capitalization is the sum of total loans and financing and total shareholders' equity.

        A US$1.00 increase or decrease in the assumed initial public offering price of US$19.50 per common share would increase or decrease, as applicable, our pro forma as adjusted total capitalization after this offering by US$0.15 per common share, assuming the number of common shares offered by us, as set forth on the cover page of this prospectus, remains the same and after deducting the underwriting discounts and commissions and estimated offering expenses payable by us.

66


Table of Contents


DILUTION

        If you invest in our common shares, your interest will be diluted to the extent of the difference between the amount per share paid by purchasers of our common shares in this offering and the pro forma as adjusted net tangible book value per common share immediately after the completion of this offering. Dilution results from the fact that the initial public offering price per common share is substantially in excess of the book value per common share attributable to the existing shareholders for our presently outstanding common shares.

        Our actual net tangible book value as of June 30, 2017 was US$534.2 million, corresponding to an actual net tangible book value of US$0.63 per common share. Net tangible book value per common share represents the total amount of our total assets, less intangible assets, less total liabilities and non-controlling interests, divided by the total number of our common shares outstanding.

        Pro forma net tangible book value per common share is calculated after giving effect to: (i) the share premium reimbursement to our shareholders in the total amount of US$140.0 million made on September 15, 2017; (ii) the dividends to be paid on October 16, 2017 by our subsidiary Milpo to its shareholders, of which Milpo's non-controlling shareholders will receive US$58.3 million; (iii) the share premium reimbursement to our shareholders in the total amount of US$150.0 million that we will make prior to the consummation of this offering; (iv) the conversion of share capital into share premium through the cancellation of 300,000,000 common shares on September 18, 2017; and (v) the conversion of share capital into share premium through the cancellation of 428,595,552 common shares on October 6, 2017.

        Pro forma as adjusted net tangible book value per common share is calculated after giving further effect to the sale by us of 20,500,000 common shares offered by us in this offering, and assuming an initial public offering price of US$19.50 per common share, the midpoint of the estimated offering price range per common share set forth on the cover page of this prospectus, and after deducting the estimated underwriting discounts and commissions and estimated offering expenses payable by us, our pro forma as adjusted net tangible book value estimated at June 30, 2017 would have been US$562.9 million, representing US$4.22 per common share. This represents an immediate increase in pro forma net tangible book value of US$2.57 per common share to existing shareholders and an immediate dilution in pro forma net tangible book value of US$15.28 per common share to new investors purchasing our common shares in the offering.

        The following table illustrates this dilution per common share.

 
  Per Common
Share
 

Assumed initial public offering price per common share

  US$ 19.50  

Actual net tangible book value per common share as of June 30, 2017

    0.63  

Pro forma net tangible book value per common share as of June 30, 2017

    1.65  

Increase in pro forma net tangible book value per common share attributable to the sale of common shares in this offering

    2.57  

Pro forma as adjusted net tangible book value per common share immediately after this offering

    4.22  

Dilution in pro forma net tangible book value per common share to new investors

    15.28  

        A US$1.00 increase or decrease in the assumed initial public offering price of US$19.50 per common share would increase or decrease, as applicable, our pro forma as adjusted net tangible book value per common share after giving effect to the offering by US$1.00 per common share and the dilution in pro forma net tangible book value per common share to new investors in the offering by US$0.15 per common share, assuming no change to the number of common shares offered by us as set forth on the cover page of this prospectus, and after deducting underwriting discounts and commissions and other offering expenses.

67


Table of Contents


SELECTED FINANCIAL DATA

        The following tables present our selected consolidated financial data for each of the periods and the dates indicated below.

        The selected consolidated financial data as of December 31, 2016 and 2015 and for the years ended December 31, 2016, 2015 and 2014 should be read in conjunction with the audited combined consolidated financial statements included elsewhere in this prospectus. Our audited combined consolidated financial statements have been prepared in accordance with IFRS, as issued by the IASB. The selected consolidated financial data as of June 30, 2017 and for the six months ended June 30, 2017 and 2016 should be read in conjunction with the unaudited condensed combined consolidated interim financial statements included elsewhere in this prospectus. Our unaudited condensed combined consolidated interim financial statements have been prepared on a basis consistent with our audited combined consolidated financial statements.

        We also present in the tables below certain non-IFRS and other operating metrics used by our management to evaluate, monitor and manage our business. None of these terms are measures of financial performance under IFRS, as issued by the IASB, and therefore they should not be considered to be alternatives to our IFRS results.

        We have not included selected consolidated financial data as of and for the years ended December 31, 2013 and 2012 because such information is not available and cannot be provided without unreasonable effort or expense.

        The results of operations presented in this prospectus are not necessarily indicative of any future results of operations or performance. The information summarized below should be read in conjunction with "Presentation of Financial and Other Information," "Management's Discussion and Analysis of

68


Table of Contents

Financial Condition and Results of Operations" and our combined consolidated financial statements, including the notes thereto, included elsewhere in this prospectus.

 
  For the
Six Months
Ended June 30,
  For the Year Ended December 31,  
 
  2017   2016   2016   2015   2014  
 
  (in millions of US$, unless otherwise indicated)
 

Combined Consolidated Statement of Operations Information:

                               

Continuing operations

                               

Net revenue from products sold

    1,087.0     863.6     1,912.8     1,824.8     2,118.3  

Cost of products sold

    (768.8 )   (649.8 )   (1,387.1 )   (1,422.9 )   (1,594.9 )

Gross profit

    318.2     213.8     525.7     401.9     523.4  

Operating expenses

                               

Selling expenses

    (42.3 )   (44.1 )   (90.6 )   (84.6 )   (93.1 )

General and administrative expenses

    (73.2 )   (46.9 )   (127.3 )   (106.3 )   (149.8 )

Other operating income (expenses), net

    (49.2 )   (35.2 )   (177.8 )   (47.1 )   (108.3 )

Total operating expenses

    (164.7 )   (126.2 )   (395.7 )   (238.0 )   (351.2 )

Operating profit before net financial results and loss from results of associates

   
153.5
   
87.6
   
130.0
   
163.9
   
172.2
 

Financial income

    20.9     12.8     25.0     19.3     13.7  

Financial expenses

    (51.4 )   (34.7 )   (70.4 )   (61.6 )   (73.5 )

Foreign exchange gains (losses), net

    (35.4 )   133.8     124.5     (299.6 )   (107.3 )

Net financial results

    (65.9 )   111.9     79.1     (341.9 )   (167.1 )

Loss from results of associates

        (0.2 )   (0.2 )   (0.3 )    

Profit (loss) before taxation

    87.6     199.3     208.9     (178.3 )   5.1  

Current income tax

    (39.5 )   (31.1 )   (75.3 )   (62.8 )   (81.3 )

Deferred income tax

    12.2     (29.1 )   (23.1 )   101.5     53.9  

Profit (loss) for the year from operating operations

    60.3     139.1     110.5     (139.6 )   (22.3 )

Discontinued operations

                (0.3 )   (4.8 )

Profit (loss) for the year

    60.3     139.1     110.5     (139.9 )   (27.1 )

Profit (loss) attributable to:

                               

Owners of the parent

    45.0     129.6     93.2     (129.5 )   (33.8 )

Non-controlling interests

    15.3     9.5     17.3     (10.4 )   6.7  

Average number of shares (in millions)(1)

    112.8     48.5     80.7     1.9     1.8  

Basic and diluted earnings (loss) per share (in US$)(1)

    0.5     2.9     1.4     (73.6 )   (15.1 )

(1)
Earnings per share information has been retroactively adjusted for reductions in the number of shares outstanding arising from transfers from capital to share premium, which resulted in the cancellation of 350,000,000 shares in April 2016, 200,000,000 shares in June 2017, 300,000,000 shares in September 2017 and 428,595,552 shares in October 2017, for a total of 1,278,595,552 shares.

69


Table of Contents


 
  As of June 30,   As of December 31,  
 
  2017   2016   2015   2014  
 
  (in millions of US$)
 

Combined Consolidated Balance Sheet Information:

                         

Assets

                         

Cash and cash equivalents

    948.3     915.6     621.4     750.7  

Financial investments

    195.9     117.0     57.9     22.6  

Inventory

    267.6     291.8     230.6     285.9  

Total current assets(1)

    1,670.6     1,591.9     1,143.8     1,344.6  

Property, plant and equipment

    1,978.8     1,978.5     1,883.4     2,227.0  

Total non-current assets

    4,153.4     4,568.5     4,488.0     4,987.1  

Total assets

    5,824.0     6,160.7     5,657.2     6,331.7  

Liabilities

                         

Loans and financing (current)

    41.4     62.6     41.4     102.6  

Trade payables

    270.8     282.2     259.7     243.8  

Total current liabilities

    701.3     876.0     532.0     585.5  

Loans and financing (non-current)

    1,365.4     1,081.8     1,014.8     1,252.2  

Total non-current liabilities

    2,245.0     1,960.4     1,578.1     1,869.8  

Total liabilities

    2,946.3     2,836.4     2,128.7     2,455.3  

Shareholders' equity

                         

Total equity attributable to owners of the parent

    2,399.2     2,848.0     2,585.4     2,654.1  

Non-controlling interests

    478.4     476.3     943.1     1,222.3  

Total shareholders' equity

    2,877.6     3,324.3     3,528.5     3,876.4  

Total liabilities and shareholders' equity

    5,824.0     6,160.7     5,657.2     6,331.7  

(1)
Includes assets held for sale.
 
  For the
Six Months
Ended June 30,
  For the Year Ended
December 31,
 
Combined Consolidated Statement of Cash Flows Information
  2017   2016   2016   2015   2014  
 
  (in millions of US$)
 

Net cash provided by (used in):

   
 
   
 
   
 
   
 
   
 
 

Operating activities

    185.5     199.6     585.0     414.5     392.3  

Investing activities

    (205.9 )   (274.5 )   (201.4 )   (156.7 )   (432.1 )

Financing activities

    52.7     62.1     (92.2 )   (385.8 )   200.3  

Effects of exchange rates on cash and cash equivalents

    0.4     (0.4 )   2.8     (1.3 )    

Increase (decrease) in cash and cash equivalents

    32.7     (13.3 )   294.2     (129.3 )   160.5  

Cash and cash equivalents at the beginning of the year

    915.6     621.4     621.4     750.7     590.2  

Cash and cash equivalents at the end of the year

    948.3     608.2     915.6     621.4     750.7  

70


Table of Contents


 
  For the
Six Months
Ended June 30,
  For the Year Ended
December 31,
 
Capital Expenditures
  2017   2016   2016   2015   2014  
 
  (in millions of US$)
 

Expansion

    24.8     16.4     41.2     35.8     28.0  

Modernization

    12.3     7.6     19.6     15.3     17.0  

Sustaining

    26.6     23.0     54.1     49.0     84.5  

Health, safety and environment

    30.9     26.3     58.5     72.9     27.3  

Other

    1.3     0.9     2.8     4.1     0.9  

Subtotal

    96.0     74.1     176.5     177.1     157.7  

Reconciliation to Financial Statements(1)

    (10.3 )   7.7     6.5     10.0     (3.7 )

Total

    85.7     81.8     183.0     187.1     154.0  

(1)
We manage capital expenditures on a cash basis. The amounts under "Reconciliation to Financial Statements" are related to capitalization of interest net of advanced payments.
 
  As of and For the
Six Months Ended
June 30,
  As of and For the
Year Ended
December 31,
 
Other Financial Information
  2017   2016   2016   2015   2014  
 
  (in millions of US$, except financial ratios)
 

Depreciation and amortization

    135.2     136.1     275.0     295.3     319.0  

Interest paid on loans and financing

    (21.7 )   (17.9 )   (37.3 )   (39.7 )   (44.4 )

Adjusted working capital (deficit)(1)

    23.2     N/A (3)   27.4     (71.8 )   39.9  

Adjusted EBITDA(1)

    283.7     223.0     403.9     467.8     528.1  

Adjusted EBITDA by region(1):

                               

Brazil

    82.4     69.4     59.8     180.3     147.1  

Peru

    199.3     165.9     348.5     295.5     388.2  

Other(2)

    2.0     (12.3 )   (4.4 )   (8.0 )   (7.2 )

Total

    283.7     223.0     403.9     467.8     528.1  

Adjusted EBITDA by segment(1):

                               

Mining

    211.0     143.1     336.8     221.8     328.5  

Smelting

    80.4     83.5     70.5     259.8     225.9  

Other(2)

    (7.7 )   (3.6 )   (3.4 )   (13.8 )   (26.3 )

Total

    283.7     223.0     403.9     467.8     528.1  

Net debt (period-end)(1)

    269.6     N/A     126.1     366.8     583.8  

Net debt to Adjusted EBITDA ratio(1)

    N/A     N/A     0.31     0.78     1.10  

(1)
See "—Non-IFRS Measures and Reconciliation" below.

(2)
The line item "Other" represents the residual component of Adjusted EBITDA either not pertaining to the mining or smelting segments, or, represents items that, because of their nature, are not being allocated to a specific segment. See "—Non-IFRS Measures and Reconciliation."

(3)
Not applicable.

71


Table of Contents

Non-IFRS Measures and Reconciliation

Adjusted EBITDA and Related Measures

        Our management uses non-IFRS measures such as Adjusted EBITDA, among other measures, for internal planning and performance measurement purposes. We believe these measures provide useful information about the financial performance of our operations that facilitates period-to-period comparisons on a consistent basis. Management uses Adjusted EBITDA internally to evaluate our underlying operating performance for the reporting periods presented and to assist with the planning and forecasting of future operating results. Management believes that Adjusted EBITDA is a useful measure of our performance because it reflects our cash generation potential from our operational activities excluding exceptional items of the period. These measures should not be considered in isolation or as a substitute for profit (loss) or operating profit, as indicators of operating performance, or as alternatives to cash flow as measures of liquidity. Additionally, our calculation of Adjusted EBITDA may be different from the calculation used by other companies, including our competitors in the mining industry, so our measures may not be comparable to those of other companies.

        In this prospectus, we present Adjusted EBITDA, which we define as (i) profit (loss) for the year, plus (ii) profit (loss) from results of associates, plus (iii) depreciation and amortization, plus/less (iv) net financial results, plus/less (v) income tax, less (vi) gain on sale of investment (loss), plus; (vii) impairment of other assets, plus/less (viii) (reversion) impairment—property, plant, equipment. In addition, management may exclude non-cash items considered exceptional from the measurement of Adjusted EBITDA.

        A reconciliation of Adjusted EBITDA to our profit (loss) for the years ended December 31, 2016, 2015 and 2014 and the six months ended June 30, 2017 and 2016 is presented below.

 
  For the
Six Months
Ended June 30,
  For the
Year Ended
December 31,
 
 
  2017   2016   2016   2015   2014  
 
  (in millions of US$)
 

Reconciliation of Adjusted EBITDA:

                               

Profit (loss) for the year

    60.3     139.1     110.5     (139.9 )   (27.1 )

(+) profit (loss) from results of associates

        0.2     0.2     0.3      

(+) profit (loss) from results of associates—Discontinued operations

                0.3     4.8  

(+) Depreciation and amortization

    135.2     136.1     275.0     295.3     319.0  

(–/+) Net financial results

    65.9     (111.9 )   (79.1 )   341.9     167.1  

(–/+) Income tax

    27.3     60.2     98.4     (38.7 )   27.4  

(–) Gain on sale of investment (loss)

    (5.0 )   (0.4 )   (0.4 )        

(+) Impairment of other assets

            0.3          

(–/+) (Reversion) impairment—property, plant, equipment

        (0.3 )   (1.0 )   8.6     36.9  

Adjusted EBITDA

    283.7     223.0     403.9     467.8     528.1  

        We calculate Adjusted EBITDA by region on the same basis as Adjusted EBITDA using information from the financial statements of VMZ and Enercan (for Brazil) and Milpo and CJM (for Peru), plus the allocation of VGmbH's revenues and costs pertaining to Brazil and Peru, as applicable, less the elimination of inter-segment operations between our subsidiaries. Selling, general and administrative expenses and the depreciation and amortization of VGmbH are allocated to Brazil and Peru based on their respective participation in our total cost of product sold. The line item "Other" represents the residual component of Adjusted EBITDA either not pertaining to the Brazil or Peru regions, or, represents items that, because of their nature, are not allocated to a specific region.

72


Table of Contents

        A reconciliation of Adjusted EBITDA by region to Adjusted EBITDA for the years ended December 31, 2016, 2015 and 2014 and the six months ended June 30, 2017 and 2016 is presented below.

 
  For the
Six Months
Ended June 30,
  For the Year Ended
December 31,
 
 
  2017   2016   2016   2015   2014  
 
  (in millions of US$)
 

Reconciliation of Adjusted EBITDA by region:

                               

Brazil

    82.4     69.4     59.8     180.3     147.1  

Peru

    199.3     165.9     348.5     295.5     388.2  

Other(1)

    2.0     (12.3 )   (4.4 )   (8.0 )   (7.2 )

Adjusted EBITDA

    283.7     223.0     403.9     467.8     528.1  

(1)
The line item "Other" represents the residual component of Adjusted EBITDA either not pertaining to the Brazil or Peru regions or, represents items that, because of their nature, are not being allocated to a specific region.

        We define Adjusted EBITDA by segment as (i) profit (loss) for the year, plus (ii) profit (loss) from results of associates, plus (iii)  depreciation and amortization, plus/less (iv) net financial results, plus/less (v) income tax, plus/less (vi) components of Adjusted EBITDA by segment either not pertaining to the mining or smelting segment, or, represents items that, because of their nature, are not being allocated to specific segment. See Note 35 to the audited combined consolidated financial statements and Note 18 to the unaudited condensed combined consolidated interim financial statements.

        A reconciliation of Adjusted EBITDA by segment to Adjusted EBITDA for the years ended December 31, 2016, 2015 and 2014 and the six months ended June 30, 2017 and 2016 is presented below.

 
  For the Six
Months Ended
June 30,
  For the Year Ended
December 31,
 
 
  2017   2016   2016   2015   2014  
 
  (in millions of US$)
 

Reconciliation of Adjusted EBITDA by segment:

                               

Mining

    211.0     143.1     336.8     221.8     328.5  

Smelting

    80.4     83.5     70.5     259.8     225.9  

Other(1)

    (7.7 )   (3.6 )   (3.4 )   (13.8 )   (26.3 )

Adjusted EBITDA

    283.7     223.0     403.9     467.8     528.1  

(1)
Represents the residual component of Adjusted EBITDA either not pertaining to the mining or smelting segments, or, represents items that, because of their nature, are not being allocated to a specific segment.

        We also present herein our net debt, which we define as (i) loans and financing less (ii) cash and cash equivalents, less (iii) financial investments, plus or less (iv) the fair value of derivative financial instruments. Our management believes that net debt is an important figure because it indicates our ability to repay outstanding debts that become due simultaneously using available cash and highly liquid assets.

73


Table of Contents

        A reconciliation of net debt to loans and financing as of December 31, 2016, 2015 and 2014 and as of June 30, 2017 is presented below.

 
  As of June 30,   As of December 31,  
 
  2017   2016   2015   2014  
 
  (in millions of US$)
 

Calculation of Net Debt:

                         

Loans and financing

    1,406.8     1,144.4     1,056.2     1,354.8  

Cash and cash equivalents

    (948.3 )   (915.6 )   (621.4 )   (750.7 )

Derivative financial instruments

    9.7     16.8     (10.1 )   2.4  

Financial investments

    (198.6 )   (119.5 )   (57.9 )   (22.7 )

Net Debt

    269.6     126.1     366.8     583.8  

        We define net debt to Adjusted EBITDA ratio as net debt divided by Adjusted EBITDA.

        The calculation of our net debt to Adjusted EBITDA ratio for the years ended December 31, 2016, 2015 and 2014 is presented below.

 
  As of and For the Year
Ended December 31,
 
 
  2016   2015   2014  
 
  (in millions of US$)
 

Calculation of Net Debt to Adjusted EBITDA Ratio:

                   

Net debt (period-end)

    126.1     366.8     583.8  

Adjusted EBITDA

    403.9     467.8     528.1  

Net Debt to Adjusted EBITDA Ratio

    0.31     0.78     1.10  

        We define Adjusted EBITDA margin as Adjusted EBITDA divided by net revenue from products sold. The calculation of our Adjusted EBITDA margin for the years ended December 31, 2016, 2015 and 2014 and the six months ended June 30, 2017 and 2016 is presented below.

 
  For the Six
Months Ended
June 30,
  For the Year Ended
December 31,
 
 
  2017   2016   2016   2015   2014  
 
  (in millions of US$)
 

Calculation of Adjusted EBITDA Margin:

                               

Adjusted EBITDA

    283.7     223.0     403.9     467.8     528.1  

Net revenue from products sold

    1,087.0     863.6     1,912.8     1,824.8     2,118.3  

Adjusted EBITDA Margin

    0.26     0.26     0.21     0.26     0.25  

        We calculate Adjusted working capital as (i) trade accounts receivable plus (ii) inventory less (iii) trade accounts payable less (iv) confirming payable. Our management believes that Adjusted working capital is an important figure because it provides a relevant metric for the efficiency and liquidity of our operating activities.

74


Table of Contents

        The calculation of our Adjusted working capital derived from our financial statements as of December 31, 2016, 2015 and 2014 and the six months ended June 30, 2017 is presented below.

 
  As of June 30,   As of December 31,  
 
  2017   2016   2015   2014  
 
  (in millions of US$)
 

Calculation of Adjusted Working Capital:

                         

Trade accounts receivable

    130.6     120.1     52.5     114.1  

Inventory

    267.6     291.8     230.6     285.9  

Trade payables

    (270.8 )   (282.2 )   (259.7 )   (243.8 )

Confirming payable

    (104.2 )   (102.3 )   (95.2 )   (116.3 )

Adjusted working Capital (deficit)

    23.2     27.4     (71.8 )   39.9  

Cash Cost, After By-product Credits and Related Measures

        In this prospectus, we also present measures of costs that are widely used by similar companies operating in the mining and smelting industries. These performance measures are not IFRS measures, and they do not have a standard meaning and therefore may not be comparable to similar data presented by other mining and smelting companies. They should not be considered as a substitute for costs of sales, costs of selling and administrative expenses, or as an indicator of costs. Similar measures are also calculated by Wood Mackenzie for many market participants, but Wood Mackenzie's methodology differs from the methodology we use below. See "Industry Overview."

        Our management uses cash cost, after by-product credits and related measures, among other measures, for internal planning and performance measurement purposes. We believe these measures provide useful information about the operational performance of our operations that facilitates period-to-period comparisons on a consistent basis.

        In calculating cash cost, after by-product credits, we account for transactions between our mining operations and our smelting operations using the same methodology we use to evaluate the performance of our mining and smelting segments. See Note 35 to our audited combined consolidated financial statements and Note 18 to the unaudited condensed combined consolidated interim financial statements. We prepare an internal calculation based on transfer-pricing adjustments made on an arm's length principle basis. All information disclosed for cash cost, after by-product credits is consistent with this methodology.

Mining Operations

        Cash cost, after by-product credits:    For our mining operations, cash cost, after by-product credits includes all direct cash cost, after by-product credits of mining, including costs associated with mining, concentrating, leaching, solvent extraction and electrowinning, on-site administration and general expenses, any off-site services essential to the operation, concentrate freight costs, marketing costs and property and severance taxes paid to state or federal agencies that are not profit related. Treatment and refining charges on metal sales, which are typically recognized as a deduction component of sales revenues, are added to cash cost, after by-product credits. Cash cost, after by-product credits is calculated on a byproduct basis, in which byproducts sales are deducted from total cash cost, after by-product credits directly attributable to mining operations.

        Sustaining cash cost, after by-product credits:    Sustaining cash cost, after by-product credits is defined as the cash cost, after by-product credits plus sustaining capital expenditure.

75


Table of Contents

        All-in sustaining cost:    All-in sustaining cost (or AISC) is defined as sustaining cash cost, after by-product credits plus corporate general and administrative expenses, royalties and workers' participation.

Smelting Operations

        Cash cost, after by-product credits:    For our smelting operations, cash cost, after by-product credits includes all the costs of smelting, including costs associated with labor, net energy, maintenance materials, consumables and other on-site costs, as well as raw material costs. Byproduct sales are deducted from total cash cost, after by-product credits directly attributable to smelting operations.

        Sustaining cash cost, after by-product credits:    Sustaining cash cost, after by-product credits is defined as the cash cost, after by-product credits plus sustaining capital expenditure.

        All-in sustaining cost:    All-in sustaining cost is defined as sustaining cash cost, after by-product credits added to general and administrative expenses and workers' participation.

        For mining operations, we present below cash cost, after by-product credits, sustaining cash cost, after by-product credits and all-in sustaining cost and a reconciliation to our unaudited condensed combined consolidated interim financial statements for the six months ended June 30, 2017 and 2016 and to our audited combined consolidated financial statements for the years ended December 31, 2016, 2015 and 2014.

76


Table of Contents

Operations
(in millions of US$, unless otherwise indicated)
  Vazante   Morro
Agudo
  Cerro
Lindo
  El
Porvenir
  Atacocha   Consolidation
of Operations
  Corporate
and
Others(1)
  Mining  

Sales Volume (Zinc Contained in Concentrate)

                                                 

Tonnes

    66,807     10,856     76,549     21,326     8,472     184,010           184,010  

Cost of goods sold

   
35.0
   
20.2
   
127.0
   
53.7
   
38.2
   
274.1
   
11.3
   
285.3
 

On-site G&A

    2.4     1.1                       3.5           3.5  

By-product credits

    (3.4 )   (7.9 )   (141.7 )   (34.0 )   (36.1 )   (223.2 )   (7.7 )   (230.8 )

Treatment and refining charges

    45.4     6.0     36.3     12.1     4.5     104.2           104.2  

Selling expenses

    0.3     1.6     6.2     2.0     1.0     11.2           11.2  

Depreciation and amortization

    (8.4 )   (2.0 )   (22.8 )   (7.5 )   (5.7 )   (46.3 )   (2.7 )   (49.0 )

Royalties

    (0.9 )   (0.7 )                     (1.6 )         (1.6 )

Others

                (1.8 )   0.8     (1.2 )   (2.2 )         (2.2 )

Cash cost, after by-product credits (sold)

    70.3     18.4     3.1     27.1     0.7     119.7     0.9     120.6  

Cash cost, after by-product credits (sold) (US$/tonne)

   
1,052.7
   
1,698.3
   
40.6
   
1,268.9
   
84,4
   
650.2
         
655.2
 

Sustaining capital expenditure

   
8.5
   
1.9
   
0.9
   
1.9
   
1.1
   
14.3
   
0.0
   
14.4
 

Sustaining cash cost, after by-product credits

    78.8     20.3     4.0     29.0     1.8     134.0     1.0     134.9  

Sustaining cash cost, after by-product credits (sold) (US$/tonne)

   
1,180.0
   
1,874.4
   
52.5
   
1,358.9
   
209.7
   
728.0
         
733.2
 

Workers participation & bonus

    0.3     0.1     9.5     1.3     0.5     11.6           11.6  

Royalties

    0.9     0.7           0.4     0.6     2.7           2.7  

Corporate G&A

                                        15.2     15.2  

AISC (sold)

                                              164.4  

AISC (sold) (US$/tonne)

                                             
893.4
 

(1)
"Others" includes Enercan, inactive operations and non-operational provisions and reversals.

77


Table of Contents

Operations
(in millions of US$, unless otherwise indicated)
  Vazante   Morro
Agudo
  Cerro
Lindo
  El
Porvenir
  Atacocha   Consolidation
of Operations
  Corporate
and
Others(1)
  Mining  

Sales Volume (Zinc Contained in Concentrate)

                                                 

Tonnes

    63,852     10,914     83,973     32,056     11,872     202,667           202.667  

Cost of goods sold

   
31.6
   
15.5
   
120.6
   
47.6
   
38.9
   
254.2
   
0.6
   
254.8
 

On-site G&A

    1.9     0.9                       2.8           2.8  

By-product credits

    (1.8 )   (6.4 )   (116.1 )   (36.8 )   (31.1 )   (192.2 )         (192.2 )

Treatment and refining charges

    37.9     4.8     36.7     16.6     5.9     101.8           101.8  

Selling expenses

    0.2     1.3     6.4     2.3     1.4     11.7           11.7  

Depreciation and amortization

    (7.8 )   (2.8 )   (24.0 )   (6.8 )   (5.4 )   (46.8 )   (1.1 )   (47.9 )

Royalties

    (0.7 )   (0.6 )                     (1.3 )         (1.3 )

Others

                (0.6 )   1.0     0.5     1.0           1.0  

Cash cost, after by-product credits (sold)

    61.3     12.7     23.0     23.9     10.2     131.1     (0.4 )   130.7  

Cash cost, after by-product credits (sold) (US$/tonne)

   
960.8
   
1,164.4
   
274.1
   
745.7
   
855.5
   
647.0
         
644.8
 

Sustaining capital expenditure

   
1.2
   
1.4
   
9.7
   
4.7
   
1.4
   
18.4
   
0.0
   
18.4
 

Sustaining cash cost, after by-product credits

    62.5     14.1     32.8     28.6     11.6     149.6     (0.5 )   149.1  

Sustaining cash cost, after by-product credits (sold) (US$/tonne)

   
979.4
   
1,289.0
   
390.2
   
892.2
   
976.0
   
737.9
         
735.7
 

Workers participation & bonus

    0.1     0.3     6.9     2.4     0.6     10.2           10.2  

Royalties

    0.7     0.6           0.7     0.4     2.5           2.5  

Corporate G&A

                                        14.3     14.3  

AISC (sold)

                                              176.1  

AISC (sold) (US$/tonne)

                                             
869.0
 

(1)
"Others" includes Enercan, inactive operations and non-operational provisions and reversals.

78


Table of Contents

Operations
(in millions of US$, unless otherwise indicated)
  Vazante   Morro
Agudo
  Cerro
Lindo
  El
Porvenir
  Atacocha   Consolidation
of Operations
  Corporate
and
Others(1)
  Mining  

Sales Volume (Zinc Contained in Concentrate)

                                                 

Tonnes

    135,509     22,688     173,001     62,434     22,232     415,864     0.0     415,864  

Cost of goods sold

   
66.2
   
35.9
   
249.9
   
100.0
   
80.5
   
532.5
   
(19.3

)
 
513.1
 

On-site G&A

    4.5     1.9                       6.5           6.5  

By-product credits

    (4.2 )   (16.0 )   (252.1 )   (72.7 )   (68.2 )   (413.3 )   18.7     (394.6 )

Treatment and refining charges

    87.5     11.3     82.3     34.1     11.9     227.2           227.2  

Selling expenses

    0.7     3.3     13.2     4.1     3.0     24.2           24.2  

Depreciation and amortization

    (17.7 )   (4.9 )   (47.2 )   (13.8 )   (11.0 )   (94.6 )   (4.1 )   (98.7 )

Royalties

    (1.8 )   (1.4 )                     (3.3 )         (3.3 )

Others

                (1.2 )   0.2     (1.0 )   (2.0 )         (2.0 )

Cash cost, after by-product credits (sold)

    135.2     30.3     44.8     51.7     15.2     277.3     (4.7 )   272.5  

Cash cost, after by-product credits (sold) (US$/tonne)

   
997.7
   
1,336.2
   
259.1
   
828.4
   
684.9
   
666.8
   
0.0
   
655.3
 

Sustaining capital expenditure

   
6.6
   
3.1
   
16.6
   
5.6
   
4.0
   
35.8
   
0.1
   
35.9
 

Sustaining cash cost, after by-product credits

    141.8     33.4     61.4     57.3     19.2     313.1     (4.7 )   308.4  

Sustaining cash cost, after by-product credits (sold) (US$/tonne)

   
1,046.7
   
1,470.7
   
354.8
   
917.6
   
865.4
   
752.9
         
741.6
 

Workers participation & bonus

    0.8     0.8     17.3     5.8     1.2     26.0           26.0  

Royalties

    1.8     1.4           1.6     1.0     5.8           5.8  

Corporate G&A

                                        41.3     41.3  

AISC (sold)

                                              381.4  

AISC (sold) (US$/tonne)

                                             
917.2
 

(1)
"Others" includes silver streaming, Enercan, inactive operations and non-operational provisions and reversals.

79


Table of Contents

Operations
(in millions of US$, unless otherwise indicated)
  Vazante   Morro
Agudo
  Cerro
Lindo
  El
Porvenir
  Atacocha   Consolidation
of Operations
  Corporate
and
Others(1)
  Mining  

Sales Volume (Zinc Contained in Concentrate)

                                                 

Tonnes

    134,004     22.922     177,059     62,251     30,325     426,560           426,560  

Cost of goods sold

   
60.5
   
39.3
   
240.3
   
96.9
   
85.2
   
522.2
   
9.9
   
532.1
 

On-site G&A

    4.0     1.1                       5.1           5.1  

By-product credits

    (4.0 )   (14.7 )   (229.5 )   (61.5 )   (44.5 )   (354.3 )         (354.3 )

Treatment and refining charges

    93.5     12.6     89.5     36.6     17.4     249.6           249.6  

Selling expenses

    0.7     3.1     13.5     6.0     3.6     26.8           26.8  

Depreciation and amortization

    (11.6 )   (9.1 )   (50.1 )   (13.9 )   (16.4 )   (101.0 )   (10.4 )   (111.4 )

Royalties

    (1.2 )   (1.3 )                     (2.5 )         (2.5 )

Others

                (1.7 )   (0.3 )   (1.6 )   (3.7 )         (3.7 )

Cash cost, after by-product credits (sold)

    141.9     30.9     62.0     63.7     43.7     342.2     (0.5 )   341.7  

Cash cost, after by-product credits (sold) (US$/tonne)

   
1,058.7
   
1,347.9
   
350.1
   
1,023.8
   
1,441.2
   
802.2
   
0.0
   
801.1
 

Sustaining capital expenditure

   
2.5
   
1.7
   
11.6
   
8.5
   
7.4
   
31.7
         
31.7
 

Sustaining cash cost, after by-product credits

    144.3     32.6     73.6     72.3     51.1     373.9     (0.5 )   373.4  

Sustaining cash cost, after by-product credits (sold) (US$/tonne)

   
1,077.1
   
1,423.0
   
415.6
   
1,161.1
   
1,683.7
   
876.5
   
0.0
   
875.4
 

Workers participation & bonus

                                                 

Royalties

    1.2     0.9     12.3     2.9     0.9                 18.3  

Corporate G&A

    1.2     1.3           1.1     0.5                 4.0  

AISC (sold)

                                        34.3     34.3  

AISC (sold) (US$/tonne)

                                              430.0  

Sales Volume (Zinc Contained in Concentrate)

                                              1,008.0  

(1)
"Others" includes Enercan, inactive operations and non-operational provisions and reversals.

80


Table of Contents

Operations
(in millions of US$, unless otherwise indicated)
  Vazante   Morro
Agudo
  Cerro
Lindo
  El
Porvenir
  Atacocha   Consolidation
of Operations
  Corporate
and
Others(1)
  Mining  

Sales Volume (Zinc Contained in Concentrate)

                                                 

Tonnes

    135,797     23,050     167,308     65,895     37,937     429,987           429,987  

Cost of goods sold

   
82.2
   
46.2
   
239.9
   
97.7
   
89.3
   
555.2
   
30.4
   
585.7
 

On-site G&A

    4.5     1.7                       6.2           6.2  

By-product credits

    (13.9 )   (17.3 )   (286.3 )   (69.6 )   (51.6 )   (438.7 )         (438.7 )

Treatment and refining charges

    93.7     12.8     87.0     38.0     21.5     252.9           252.9  

Selling expenses

    2.0     0.2     16.8     6.8     4.0     29.7           29.7  

Depreciation and amortization

    (11.9 )   (7.5 )   (46.4 )   (14.6 )   (23.2 )   (103.5 )   (12.3 )   (115.8 )

Royalties

    (1.6 )   (1.6 )                     (3.1 )         (3.1 )

Others

                (3.5 )   (4.9 )   (0.1 )   (8.4 )         (8.4 )

Cash cost, after by-product credits (sold)

    155.0     34.5     7.4     53.5     39.9     290.3     18.1     308.4  

Cash cost, after by-product credits (sold) (US$/tonne)

   
1,141.6
   
1,494.6
   
44.4
   
811.5
   
1,052.5
   
675.1
   
0.0
   
717.3
 

Sustaining capital expenditure

   
19.2
   
5.0
   
12.1
   
3.9
   
7.4
   
47.6
   
1.3
   
48.9
 

Sustaining cash cost, after by-product credits

    174.2     39.4     19.5     57.4     47.4     337.9     19.5     357.4  

Sustaining cash cost, after by-product credits (sold) (US$/tonne)

   
1,282.7
   
1,711.3
   
116.6
   
871.1
   
1,248.6
   
785.8
   
0.0
   
831.1
 

Workers participation & bonus

                                                 

Royalties

    0.4     0.3     18.1     5.4     1.9     26.2           26.2  

Corporate G&A

    1.6     1.6           1.5     1.0     5.6           5.6  

AISC (sold)

                                        38.5     38.5  

                                              427.7  

AISC (sold) (US$/tonne)

                                             
994.6
 

(1)
"Others" includes Enercan, inactive operations and non-operational provisions and reversals.

81


Table of Contents

        For our smelting operations, we present below cash cost, after by-product credits, sustaining cash cost, after by-product credits and all-in sustaining cost and a reconciliation to our unaudited condensed combined consolidated interim financial statements for the six months ended June 30, 2017 and 2016 and to our audited combined consolidated financial statements for the years ended December 31, 2016, 2015 and 2014.

Operations
(in millions of US$, unless otherwise indicated)
  Três
Marias
  Juiz de
Fora
  Cajamarquilla   Consolidation
of Operations
  Corporate
and
Others(1)
  Smelting  

Sales Volume (Zinc Contained in Products)

                                     

Tonnes

    93,850     42,354     144,371     280,575           280,575  

Cost of goods sold

   
227.1
   
115.9
   
406.5
   
749.5
   
12.0
   
761.5
 

On-site G&A

    1.8     1.4     7.7     10.8     0.9     11.8  

Depreciation and amortization

    (6.7 )   (3.1 )   (34.9 )   (44.7 )   (6.3 )   (51.0 )

By-product credits

    (7.9 )   (8.7 )   (26.2 )   (42.7 )   (6.4 )   (49.1 )

Cash cost, after by-product credits (sold)

    214.4     105.4     353.0     672.8     0.2     673.0  

Cash cost, after by-product credits (sold) (per tonne)

   
2,284.4
   
2,488.5
   
2,445.4
   
2,398.1
         
2,398.8
 

Sustaining capital expenditure

    2.1     1.6     7.0     10.7     1.5     12.3  

Sustaining cash cost, after by-product credits

    216.5     107.0     360.1     683.6     1.8     685.3  

Sustaining cash cost, after by-product credits (sold) (per tonne)

   
2,307.3
   
2,525.3
   
2,494.2
   
2,436.4
         
2,442.6
 

Workers' participation

    0.6     0.4     0.9     1.9           1.9  

Corporate G&A

                            28.1     28.1  

AISC (sold)

                                  715.3  

AISC (sold) (per tonne)

                                 
2,549.5
 

(1)
"Others" includes Enercan, inactive operations and non-operational provisions and reversals.

82


Table of Contents

Operations
(in millions of US$, unless otherwise indicated)
  Três
Marias
  Juiz de
Fora
  Cajamarquilla   Consolidation
of Operations
  Corporate
and
Others(1)
  Smelting  

Sales Volume (Zinc Contained in Products)

                                     

Tonnes

    93,341     39,481     161,373     294,195           294,195  

Cost of goods sold

   
151.5
   
75.0
   
315.1
   
541.7
   
13.4
   
555.1
 

On-site G&A

    1.2     1.2     6.5     8.9     0.9     9.8  

Depreciation and amortization

    (6.4 )   (7.3 )   (33.9 )   (47.6 )   (0.2 )   (47.9 )

By-product credits

    (4.8 )   (8.2 )   (38.6 )   (51.6 )   (6.4 )   (58.0 )

Cash cost, after by-product credits (sold)

    141.5     60.6     249.2     451.3     7.7     459.0  

Cash cost, after by-product credits (sold) (per tonne)

   
1,515.9
   
1.535.0
   
1,544.3
   
1,534.0
         
1,560.2
 

Sustaining capital expenditure

    1.5     1.0     2.0     4.4     0.2     4.6  

Sustaining cash cost, after by-product credits

    143.0     61.6     251.2     455.7     7.9     463.6  

Sustaining cash cost, after by-product credits (sold) (per tonne)

   
1,531.9
   
1,559.4
   
1.556.4
   
1,549.0
         
1,575.9
 

Workers' participation

    0.6     0.4     0.8     1.9           1.9  

Corporate G&A

                            14.4     14.4  

AISC (sold)

                                  479.9  

AISC (sold) (per tonne)

                                 
1,631.2
 

(1)
"Others" includes Enercan, inactive operations and non-operational provisions and reversals.

83


Table of Contents

Operations
(in millions of US$, unless otherwise indicated)
  Três
Marias
  Juiz de
Fora
  Cajamarquilla   Consolidation
of Operations
  Corporate
and
Others(1)
  Smelting  

Sales Volume (Zinc Contained in Products)

                                     

Tonnes

    190,109     83,230     327,889     601,229     0.0     601,229  

Cost of goods sold

   
356.5
   
173.8
   
705.3
   
1,235.6
   
24.9
   
1,260.5
 

On-site G&A

    2.6     3.1     12.4     18.1     1.8     19.9  

Depreciation and amortization

    (11.2 )   (16.3 )   (66.5 )   (94.0 )   (4.6 )   (98.7 )

By-product credits

    (10.8 )   (14.5 )   (74.0 )   (99.4 )   (6.4 )   (105.8 )

Cash cost, after by-product credits (sold)

    337.0     146.0     577.3     1,060.3     15.6     1,075.9  

Cash cost, after by-product credits (sold) (per tonne)

   
1,772.6
   
1,754.6
   
1,760.5
   
1,763.5
   
0.0
   
1,789.5
 

Sustaining capital expenditure

    6.3     4.5     6.4     17.2     0.9     18.2  

Sustaining cash cost, after by-product credits

    343.3     150.5     583.7     1,077.5     16.6     1,094.1  

Sustaining cash cost, after by-product credits (sold) (per tonne)

   
1,805.6
   
1,808.8
   
1,780.2
   
1,792.2
   
0.0
   
1,819.8
 

Workers' participation

    1.7     1.3     1.6     4.6           4.6  

Corporate G&A

                            49.7     49.7  

AISC (sold)

                                  1,148.4  

AISC (sold) (per tonne)

                                 
1,910.0
 

(1)
"Others" includes Enercan, inactive operations and non-operational provisions and reversals.

84


Table of Contents

Operations
(in millions of US$, unless otherwise indicated)
  Três
Marias
  Juiz de
Fora
  Cajamarquilla   Consolidation
of Operations
  Corporate
and
Others(1)
  Smelting  

Sales Volume (Zinc Contained in Products)

                                     

Tonnes

    179,458     78,191     328,772     586,421     0.0     586,421  

Cost of goods sold

   
298.3
   
171.2
   
690.8
   
1,160.3
   
10.2
   
1,170.5
 

On-site G&A

    3.1     3.2     15.0     21.3     3.6     25.0  

Depreciation and amortization

    (11.9 )   (16.0 )   (70.6 )   (98.5 )   (4.9 )   (103.4 )

By-product credits

    (7.5 )   (19.2 )   (84.5 )   (111.2 )   (2.4 )   (113.6 )

Cash cost, after by-product credits (sold)

    282.0     139.2     550.8     972.0     6.6     978.6  

Cash cost, after by-product credits (sold) (per tonne)

   
1,571.6
   
1,779.8
   
1,675.3
   
1,657.5
   
0.0
   
1,668.7
 

Sustaining capital expenditure

    4.8     4.2     8.1     17.1     0.2     17.3  

Sustaining cash cost, after by-product credits

    286.8     143.3     558.9     989.1     6.7     995.9  

Sustaining cash cost, after by-product credits (sold) (per tonne)

   
1,598.2
   
1,833.0
   
1,700.1
   
1,686.6
   
0.0
   
1,698.2
 

Workers participation

    1.3     1.7     1.3     4.3           4.3  

Corporate G&A

                            30.9     30.9  

AISC (sold)

                                  1,031.0  

AISC (sold) (per tonne)

                                 
1,758.2
 

(1)
"Others" includes Enercan, inactive operations and non-operational provisions and reversals.

85


Table of Contents

Operations
(in millions of US$, unless otherwise indicated)
  Três
Marias
  Juiz de
Fora
  Cajamarquilla   Consolidation
of Operations
  Corporate
and
Others(1)
  Smelting  

Sales Volume (Zinc Contained in Products)

                                     

Tonnes

    173,492     69,103     326,725     569.320     0.0     569,320  

Cost of goods sold

   
347.5
   
181.7
   
725.3
   
1,254.5
   
27.8
   
1,282.2
 

On-site G&A

    3.8     4.4     11.7     20.0     4.8     24.8  

Depreciation and amortization

    (16.5 )   (23.1 )   (70.6 )   (110.2 )   (3.2 )   (113.4 )

By-product credits

    (6.0 )   (26.0 )   (85.1 )   (117.1 )   (2.0 )   (119.1 )

Cash cost, after by-product credits (sold)

    328.8     137.0     581.4     1,047.1     27.4     1,074.6  

Cash cost, after by-product credits (sold) (per tonne)

   
1,895.4
   
1,981.9
   
1,779.3
   
1,839.3
   
0.0
   
1,887.5
 

Sustaining capital expenditure

    7.6     4.7     23.0     35.3     0.3     35.6  

Sustaining cash cost, after by-product credits

    336.4     141.6     604.4     1,082.4     27.4     1,110.1  

Sustaining cash cost, after by-product credits (sold) (per tonne)

   
1,939.3
   
2,049.3
   
1,849.8
   
1,901.3
   
0.0
   
1,949.9
 

Workers' participation

    3.2     2.3     1.0     6.5           6.5  

Corporate G&A

                            45.2     45.2  

AISC (sold)

                                  1,161.8  

AISC (sold) (per tonne)

                                 
2,040.7
 

(1)
"Others" includes Enercan, inactive operations and non-operational provisions and reversals.

86


Table of Contents


SELECTED OPERATING, PRODUCTION AND SALES DATA

        The following tables set forth a summary of our operating, production and sales data for each of the years ended December 31, 2016, 2015 and 2014 and the six months ended June 30, 2017 and 2016. For more information regarding such data, see "Business."

 
  For the Six Months
Ended June 30,
  For the Year Ended December 31,  
 
  2017   2016   2016   2015   2014  

Mining Production

                               

Zinc concentrates (in tonnes)

    388,881     418,638     860,399     866,679     883,346  

Copper concentrates (in tonnes)

    83,311     79,850     158,503     154,998     157,653  

Lead concentrates (in tonnes)

    45,965     51,364     104,408     94,875     89,925  

Mining Production—Metal Contained in Concentrate

                               

Zinc contained in concentrates (in tonnes)

    183,942     203,137     416,869     425,883     428,796  

Copper contained in concentrates (in tonnes)

    21,396     20,902     41,551     40,375     41,521  

Lead contained in concentrates (in tonnes)

    24,919     29,452     59,181     54,611     51,374  

Silver contained in concentrates (in oz.)

    3,567,043     4,175,507     8,315,215     7,643,741     6,777,540  

Gold contained in concentrates (in oz.)

    17,443     12,450     27,893     17,934     13,318  

Mining Production—Zinc Equivalent Production (in tonnes)

                               

Zinc (in tonnes of zinc equivalents)

    183,942     203,137     416,869     425,883     428,796  

Copper (in tonnes of zinc equivalents)

    49,667     48,520     96,453     93,723     96,383  

Lead (in tonnes of zinc equivalents)

    22,264     26,314     52,875     48,793     45,901  

Silver (in tonnes of zinc equivalents)

    29,187     34,166     68,038     62,544     55,456  

Gold (in tonnes of zinc equivalents)

    10,415     7,434     16,655     10,709     7,953  

Total

    295,475     319,571     650,890     641,652     634,489  

87


Table of Contents


 
  For the Six Months
Ended June 30,
  For the Year Ended December 31,  
Production per Mining Unit—Metal Contained in Concentrate
  2017   2016   2016   2015   2014  

Cerro Lindo

                               

Zinc (in tonnes)

    76,313     83,911     173,808     176,992     167,150  

Copper (in tonnes)

    21,003     20,452     40,636     38,584     39,026  

Lead (in tonnes)

    7,012     7,341     15,834     15,191     14,360  

Silver (in oz.)

    1,682,363     1,715,061     3,598,294     3,331,796     2,771,906  

Gold (in oz.)

    2,073     2,032     4,199     3,883     3,254  

El Porvenir

                               

Zinc (in tonnes)

    21,599     32,067     62,534     61,664     65,031  

Copper (in tonnes)

    340     337     653     1,208     1,342  

Lead (in tonnes)

    6,717     9,051     17,164     16,342     15,575  

Silver (in oz.)

    1,118,536     1,417,577     2,715,143     2,629,073     2,270,041  

Gold (in oz.)

    4,295     4,635     9,043     8,376     6,921  

Atacocha

                               

Zinc (in tonnes)

    8,367     12,393     22,330     30,301     37,768  

Copper (in tonnes)

    53     113     262     583     1,153  

Lead (in tonnes)

    7,481     8,645     17,167     13,636     11,713  

Silver (in oz.)

    766,144     1,042,869     2,001,778     1,682,872     1,735,593  

Gold (in oz.)

    11,075     5,783     14,651     5,675     3,143  

Vazante

                               

Zinc (in tonnes)

    66,807     63,852     135,509     134,004     135,797  

Lead (in tonnes)

    616     383     881     831     1,621  

Morro Agudo

                               

Zinc (in tonnes)

    10,856     10,914     22,688     22,922     23,050  

Lead (in tonnes)

    3,093     4,032     8,135     8,611     8,105  

 

 
  For the Six Months
Ended June 30,
  For the Year Ended December 31,  
 
  2017   2016   2016   2015   2014  

Mining Production—Zinc Equivalent Production (in tonnes)

                               

Cerro Lindo (in tonnes of zinc equivalents)

    146,336     153,192     314,234     309,712     295,196  

El Porvenir (in tonnes of zinc equivalents)

    40,106     55,303     107,001     105,582     104,769  

Atacocha (in tonnes of zinc equivalents)

    28,056     32,366     63,403     60,996     66,987  

Vazante (in tonnes of zinc equivalents)

    67,357     64,194     136,296     134,746     137,245  

Morro Agudo (in tonnes of zinc equivalents)

    13,619     14,516     29,956     30,616     30,292  

Total

    295,475     319,571     650,890     641,652     634,489  

88


Table of Contents


 
  For the Six
Months Ended
June 30,
  For the Year Ended December 31,  
 
  2017   2016   2016   2015   2014  

External Mining Sales(1)

                               

Zinc concentrates (in tonnes)

    8,863     38,405     88,976     95,479     110,141  

Copper concentrates (in tonnes)

    83,754     79,317     157,054     154,337     157,627  

Lead concentrates (in tonnes)

    39,409     50,723     103,017     94,510     89,212  

External Mining Sales—Metal Contained in Concentrate(1)

                               

Zinc contained in concentrates (in tonnes)

    4,459     20,937     49,004     54,319     59,934  

Copper contained in concentrates (in tonnes)

    21,526     20,768     41,186     40,195     41,499  

Lead contained in concentrates (in tonnes)

    23,705     29,182     58,538     54,433     51,151  

(1)
Excluding intercompany sales.
 
  For the Six Months
Ended June 30,
  For the Year Ended December 31,  
 
  2017   2016   2016   2015   2014  

Smelting Production—Zinc Contained in Product Volumes

                               

Cajamarquilla (metallic zinc in tonnes)

    143,430     164,193     334,261     330,113     327,287  

Três Marias (metallic zinc in tonnes)

    93,163 (4)   92,151 (4)   186,708 (2)   177,956 (2)   171,724 (2)

Três Marias (zinc oxide in tonnes)

    15,680     15,325     30,485     29,165     33,425  

Juiz de Fora (metallic zinc in tonnes)

    43,048 (5)   42,241 (5)   86,616 (3)   81,487 (3)   74,410 (3)

Total zinc product production (in tonnes)

    295,321     313,910     638,070     618,721     606,846  

Smelting Sales—Product Volumes

                               

Metallic zinc (in tonnes)

    266,543     280,496     573,105     560,279     536,759  

Zinc oxide (in tonnes)

    18,591     18,237     37,386     34,804     43,247  

Smelting Sales—Zinc Contained in Product Volumes(1)

                               

Metallic zinc (in tonnes)

    265,702     279,605     571,319     558,578     534,723  

Zinc oxide (in tonnes)

    14,873     14,590     29,909     27,843     34,598  

Total zinc contained in product volumes (in tonnes)

    280,575     294,195     601,228     586,421     569,321  

(1)
Based on standard zinc contents in metallic zinc products and zinc oxide. For more details, see "Business—Our Smelting Operations—Zinc Contained in Smelting Products Sold."

(2)
Including 27,621 tonnes of zinc ashes and drosses, as well as metallic zinc used in the production of zinc oxide in 2016, 26,320 in 2015 and 32,117 in 2014.

(3)
Including 2,190 tonnes of zinc ashes and drosses in 2016, 3,251 in 2015 and 3,008 in 2014.

(4)
Including 14,044 tonnes of zinc ashes and drosses, as well as metallic zinc used in the production of zinc oxide in the first half of 2017 and 13,279 in the first half of 2016.

89


Table of Contents

(5)
Including 1,153 tonnes of zinc ashes and drosses in the first half of 2017 and 1,028 in the first half of 2016.
 
  As of and For
the Six Months
Ended June 30,
  As of and For the Year
Ended December 31,
 
 
  2017   2016   2016   2015   2014  
 
  (in US$/tonne)
 

Capital Expenditure—Mining

                               

Expansion

    23.8     16.3     40.5     29.1     26.3  

Modernization

    4.0     3.7     8.2     7.9     12.5  

Sustaining

    14.4     18.4     35.9     32.3     48.9  

Health, safety and environment

    12.9     13.5     26.6     28.8     17.2  

Other

    0.0     0.0     0.1     0.1     0.4  

Total—Mining

    55.1     52.1     111.6     98.2     105.3  

Capital Expenditure—Smelting

                               

Expansion

    1.0     0.0     0.7     6.7     1.7  

Modernization

    8.3     3.8     11.4     7.4     4.5  

Sustaining

    12.3     4.6     18.2     17.3     35.6  

Health, safety and environment

    18.1     12.7     31.9     44.1     10.1  

Other

    1.3     0.8     2.7     4.0     0.5  

Total—Smelting

    40.9     22.0     64.9     79.5     52.4  

Capital Expenditures—Reconciliation to Financial Statements(1)

   
 
   
 
   
 
   
 
   
 
 

Shalipayco acquisition

    0.0     0.0     15.0          

Intangible assets

    0.0     0.0     2.2     3.8      

Capitalization of interests

    0.0     0.0     6.2     3.6     3.8  

Advanced payments

    0.0     0.0     (17.0 )   (0.1 )   (5.0 )

Others

    (10.3 )   7.7     0.1     2.7     (2.5 )

Total—Capital Expenditure

    85.7     81.8     183.0     187.1     154.0  

(1)
We manage capital expenditures on a cash basis. The amounts under "Reconciliation to Financial Statements" are related to capitalization of interest net of advanced payments.
 
  For the Six Months Ended June 30,   For the Year Ended December 31,  
 
  2017   2016   2016   2015   2014  
Average Market Prices of Base Metals
  US$/tonne   US¢/lb.   US$/tonne   US¢/lb.   US$/tonne   US¢/lb.   US$/tonne   US¢/lb.   US$/tonne   US¢/lb.  

Zinc (LME)

    2,690.35     122.03     1,799.05     81.60     2,094.75     95.02     1,928.30     87.47     2,164.46     98.18  

Copper (LME)

    5,748.64     260.75     4,700.58     213.22     4,862.59     220.56     5,494.50     249.23     6,862.0     311.26  

Lead (LME)

    2,220.78     100.73     1,731.26     78.53     1,871.58     84.89     1,783.57     80.90     2,095.98     95.07  

 

 
  For the Six Months
Ended June 30,
  For the Year Ended December 31,  
Average Market Prices of Precious Metals
  2017   2016   2016   2015   2014  
 
  (in US$/oz.)
 

Silver (LBMA)

    17.31     15.82     17.14     15.68     19.08  

Gold (Fix)

    1,237.59     1,221.40     1,250.80     1,160.06     1,266.40  

90


Table of Contents


 
  For the Six Months Ended June 30,   For the Year Ended December 31,  
 
  2017   2016   2016   2015   2014  
Nexa Resources Consolidated Cash Cost, After By-Product Credits
 
  US$/tonne   US¢/lb.   US$/tonne   US¢/lb.   US$/tonne   US¢/lb.   US$/tonne   US¢/lb.   US$/tonne   US¢/lb.  

Mining

    650.2     29.5     647.0     29.3     666.8     30.2     802.2     36.4     675.1     30.6  

Smelting

    2.398,1     108.8     1,534.0     69.6     1,763.5     80.0     1,657.5     75.2     1,839.3     83.4  

Reserves Information

Total Reserves(1) (in millions of tonnes)

       

Proven

    52.58  

Probable

    54.35  

Total

    106.93  

Average Grade of Mineral Reserves

       

Zinc

    3.354 %

Copper

    0.519 %

Lead

    0.386 %

Silver

    30.075g/t  

Gold

    0.030 g/t  

Metal Contained in Mineral Reserves (in millions of tonnes)

       

Zinc

    3.584  

Copper

    0.556  

Lead

    0.412  

Silver

    0.0032  

Gold

    0.000003  

(1)
Total reserves include proven and probable reserves.

91


Table of Contents


MANAGEMENT'S DISCUSSION AND ANALYSIS OF FINANCIAL
CONDITION AND RESULTS OF OPERATIONS

        You should read this section in conjunction with our financial statements and the notes thereto included elsewhere in this prospectus, as well as the data set forth in "Selected Financial Data." Our audited combined consolidated financial statements as of December 31, 2016 and 2015 and for each of the years ended December 31, 2016, 2015 and 2014 have been prepared in accordance with IFRS, as issued by the IASB. Our unaudited condensed combined consolidated interim financial statements as of June 30, 2017 and for the three and six months ended June 30, 2017 and 2016 have been prepared in accordance with IAS 34, "Interim Financial Reporting", of the IASB. Our unaudited condensed combined consolidated interim financial statements have been prepared on a basis consistent with our audited combined consolidated financial statements. Unless otherwise indicated, our financial statements and other consolidated financial information concerning us included in this prospectus are presented in U.S. dollars.

        The following discussion contains forward-looking statements that reflect our plans, estimates and beliefs. Our actual results could differ materially from those discussed in the forward-looking statements. Factors that could cause or contribute to these differences include those discussed below and elsewhere in this prospectus, particularly in "Risk Factors."

Overview

        We are a large-scale, low-cost integrated zinc producer with over 60 years of experience developing and operating mining assets in Latin America. We operate and own five long-life underground mines, three located in the Central Andes of Peru and two located in the state of Minas Gerais in Brazil. Our operations are large-scale, modern, mechanized underground and open pit mines. Two of our mines, Cerro Lindo in Peru and Vazante in Brazil, are among the 12 largest zinc mines in the world, and, combined with our other mining operations, place us among the top five producers of mined zinc globally in 2016, according to Wood Mackenzie. In addition to zinc, which accounted for 64.0% of our mined metal production in 2016 measured on a zinc equivalent basis, we produce substantial amounts of copper, lead, silver and gold as byproducts, which reduce our overall cost to produce mined zinc. According to Wood Mackenzie in 2016, on a standalone basis, the overall Cash Cost C1 of our mining operations was in the second quartile of the global cost curve for mined zinc.

        In 2016, our mining operations produced 416,869 tonnes of zinc contained in concentrates, 41,551 tonnes of copper contained in concentrates, 59,181 tonnes of lead contained in concentrates, 8,315,215 ounces of silver and 27,893 ounces of gold, for a total of 650,890 tonnes of metal on a zinc equivalent basis.

        We own a zinc smelter in Peru (Cajamarquilla) and two zinc smelters in Brazil (Três Marias and Juiz de Fora), which produce metallic zinc, zinc oxide and byproducts. We are among the top five producers of refined zinc globally in 2016, according to Wood Mackenzie. Our smelters are the only zinc smelting units in Latin America (excluding Mexico). Cajamarquilla is the only operating zinc smelter in Peru, and the sixth largest globally in 2016 by production volume, according to Wood Mackenzie. Peru is the second largest producer of mined zinc in the world, assuring long-term supply of zinc concentrate to Cajamarquilla. Our smelters produced 607,585 tonnes of refined zinc in different formats and sizes during 2016, along with byproducts, including sulfuric acid, silver concentrate, copper cement and copper sulfate. Our smelters process zinc concentrate, 62.0% of which was sourced from our mines during 2016, and 38.0% purchased from third parties. Approximately 92.2% of the total volume of the zinc concentrates produced by our mines was processed by our own smelters in 2016, with the remainder, and all of our copper and lead concentrates sold to third parties. Our smelters are located close to our mines and to third party owned mines, resulting in substantial savings in transportation and sourcing of concentrates not available to our regional competitors. Furthermore, our smelters are strategically positioned within our core markets in Latin America, providing us further

92


Table of Contents

savings on transportation and marketing of metal relative to competing zinc smelting businesses. The strategic benefit of our smelting business is evidenced by our historically strong realized prices, our comparatively low operating costs and our profitability. We market our products in Latin America and globally, through our commercial offices in Luxembourg, the United States, Brazil and Peru.

Key Factors Affecting Our Business and Results of Operations

Reporting Segments

        We have two reportable segments: mining and smelting. A major part of our zinc mining production, representing approximately 92.2% and 95.2% of production in 2016 and the first half of 2017, respectively, is processed in our own smelters. Similarly, a major part of the zinc concentrates used as raw material for our smelting operations, representing approximately 62.0% and 61.5% of concentrates in 2016 and the first half of 2017, respectively, comes from our own mines. As a result, the revenues of our mining segment include sales to the smelting segment, and the costs of our smelting segment include purchases from the mining segment. These revenues and costs are eliminated in our financial statements.

        The profitability of our mining segment depends primarily on world prices of the metals we produce, and on our costs to produce concentrates. It is also affected by treatment charges, which are amounts representing the cost of further processing that are applied to reduce the price of concentrate. Other factors affecting pricing are discussed below.

        For VMZ, zinc concentrates produced in the Vazante and Morro Agudo mines in Brazil are transferred at cost to the Três Marias smelter, and, as a result, the margin on zinc concentrates production at our Vazante and Morro Agudo mines is reflected in the results of the Três Marias smelter. In order to evaluate the performance of our mining and smelting segments, we calculate internal transfer prices on an arm's length principle basis.

        The profitability of our smelting segment does not depend directly on market prices for metals, because they have a similar impact on our revenues and our costs. It is affected primarily by treatment charges (which reduce our costs to acquire concentrates), by the premium over the market price of metals that we are able to charge for our products, and by the operating costs of our smelters and their efficiency in recovering the metal content of the concentrates we purchase.

        Segments are reported on a statutory basis in accordance with IFRS 8 "Operating Segments," and the information presented to the board of directors and chief executive officer on the performance of each segment is derived from the accounting records, adjusted for reallocations between segments, exceptional items, and transfer pricing adjustments. See Note 35 to our audited combined consolidated financial statements and Note 18 to the unaudited condensed combined consolidated interim financial statements.

Metal Prices

        Our financial performance is significantly affected by the market prices of zinc, copper and lead, and, to a lesser extent, silver, gold and the other byproducts of our smelting operations. Metal prices have historically been subject to wide fluctuations and are affected by numerous factors beyond our control, including the impact such factors have on industries representing first-uses and end-uses of our products. These factors, which affect each metal to varying degrees, include international economic and political conditions, levels of supply and demand, the availability and cost of substitutes, inventory levels maintained by producers and others and, to a lesser degree, inventory carrying costs and currency exchange rates. In addition, market prices have on occasion been subject to rapid short-term changes due to speculative activities.

93


Table of Contents

        The market price for zinc, copper and lead is typically quoted as the daily cash seller and settlement price established by the London Metals Exchange (or LME). LME zinc prices are influenced by global supply and demand for metallic zinc and zinc oxide. The supply of metallic zinc and zinc oxide depends on the amount of zinc concentrates and secondary feed materials produced and the availability of smelting capacity to convert them into refined metal. This also applies to copper and lead.

        The table below sets forth the average published market prices for the metals and periods indicated:

 
  For the Six Months Ended June 30,   For the Year Ended December 31,  
 
  2017   2016   2016   2015   2014  
Average Market Prices of Base Metals
  US$/tonne   US¢/lb.   US$/tonne   US¢/lb.   US$/tonne   US¢/lb.   US$/tonne   US¢/lb.   US$/tonne   US¢/lb.  

Zinc (LME)

    2,690.35     122.03     1,799.05     81.60     2,094.75     95.02     1,928.30     87.47     2,164.46     98.18  

Copper (LME)

    5,748.64     260.75     4,700.58     213.22     4,862.59     220.56     5,494.50     249.23     6,862.0     311.26  

Lead (LME)

    2,220.78     100.73     1,731.26     78.53     1,871.58     84.89     1,783.57     80.90     2,095.98     95.07  

 

 
  For the Six Months Ended June 30,   For the Year Ended December 31,  
Average Market Prices of Precious Metals
  2017   2016   2016   2015   2014  
 
   
   
  (in US$/oz.)
   
   
 

Silver (LBMA)

    17.31     15.82     17.14     15.68     19.08  

Gold (Fix)

    1,237.59     1,221.40     1,250.80     1,160.06     1,266.40  

        The key drivers and recent trends of each of the metals that we produce are discussed below. For further information on the drivers and trends affecting these metals, see "Industry Overview."

Zinc

        Zinc is a major material for the construction and transport industries, which represent approximately 50.0% and 21.0% of the zinc end-use, respectively, according to Wood Mackenzie. These industries mainly use zinc for galvanizing steel and die casting, which account for approximately 60.0% and 14.0% of zinc applications, according to Wood Mackenzie.

        The annual average price of zinc on the LME in the six months ended June 30, 2017 was 49.5% higher than in the corresponding period in 2016. This increase was mainly caused by the lower availability of zinc concentrates in the global market, which affects smelter production, and LME stocks that ended the period at 294.0 thousand tonnes, their lowest level since January 2009.

        The annual average price of zinc on the LME in 2016 was 8.63% higher than in 2015. This increase was mainly caused by (1) lower availability of zinc concentrates in the global market due to several production cuts and the depletion of large zinc mines in Australia and Ireland and (2) growing market demand for zinc, with an increase of 2.5% in 2016. According to Wood Mackenzie, zinc concentrate production was 6.4% lower in 2016 compared to 2015, accelerating the drawdown of global inventories of concentrate to less than 30 days of global smelter requirement. As a result, during 2016, prices increased by 64.9%, from US$1,554.0 per tonne on January 4, 2016, the first day of trading, to US$2,563.0 per tonne on December 30, 2016, the last day of trading.

        Lower concentrate availability put pressure on treatment charges in 2016. Spot treatment charges for imported concentrates decreased from US$135 per tonne in January 2016 to US$40 per tonne in December 2016, as reported by Wood Mackenzie and term treatment charges have decreased from US$211 per tonne in 2016 to US$172 per tonne in 2017, as reported by Wood Mackenzie. Low availability of zinc concentrate and pressure on treatment charges are expected to continue during the balance of 2017.

94


Table of Contents

        Concentrate deficit impacted the refined zinc supply. Despite a 2.7% growth in demand for metallic zinc and zinc oxide, supply remained stable in 2016, resulting in lower inventories reported on the LME and the Shanghai Futures Exchange, or SHFE, (equivalent to 17 days of consumption by year-end).

Copper

        Copper is used for building construction, power generation and transmission, electronic product manufacturing and the production of industrial machinery and transportation vehicles. The annual average price of copper on the LME in the six months ended June 30, 2017 was 22.3% higher than in the corresponding period in 2016. This increase was mainly caused by, according to Wood Mackenzie, news of potential supply disruption, strikes in Grasberg, Indonesia and in Escondida, Chile and heavy rains and snow in northern Chile that caused suspension of operations in several mines. The annual average price of copper on the LME in 2016 was 11.5% lower than in 2015. The decrease in the price of copper was caused by an increase in global supply due to the start of production by new copper projects, which added supply capacity to the market. During the year, prices increased by 18.4%, from US$4,645 per tonne on January 4, 2016, the first day of trading, to US$5,501 per tonne on December 30, 2016, the last day of trading.

        The copper market continues to have ample supply and high levels of global stocks. In December 2016, copper stocks in the LME increased by 45.8%, to 344.0 thousand tonnes, compared to 236.0 thousand tonnes in December 2015. Total mine production grew 5.2% in 2016 based on the ramp-up of large new operations and increased output in smaller mines. Global demand for refined copper increased by 2.2% in 2016, according to Wood Mackenzie. Chinese demand has outperformed in the second half of 2016 due to accelerated investments in the electrical grid, resulting in a copper price surge towards the year end.

Lead

        Lead is used in batteries as energy storage and in other products such as ammunition, oxides in glass and ceramics, casting metals and sheet lead. The annual average price of lead on the LME in the six months ended June 30, 2017 was 28.3% higher than in the corresponding period in 2016. This increase was mainly caused by a deficit of refined lead supply from January to April 2017, due to a shortage of lead concentrates and secondary raw material from scrap batteries. The annual average price of lead on the LME in 2016 was 4.9% higher than in 2015. During the year, prices increased by 12.7%, from US$1,762 per tonne on January 4, 2016, the first day of trading, to US$1,985 per tonne on December 30, 2016, the last day of trading.

        As with zinc, lead prices were positively impacted by a shortfall in the availability of concentrates, related to lower zinc availability, as lead is usually a byproduct of zinc production. However, even though production from zinc-lead mines decreased, the margins in the market were not as tight for lead for zinc due to the more significant supply of lead from secondary sources, such as used batteries. Mining production was 1.1% lower in 2016 compared to 2015, but refined metal production grew by 3.3%, similar to the 3.5% increase in demand, according to Wood Mackenzie.

        Demand for lead in energy storage uses has also resulted in its price diverging from zinc. Opposition to lead-related projects has hampered the potential for increased demand while, on the other hand, increased battery consumption has resulted in higher demand.

Silver

        Silver is considered a precious metal and generally seen as a store of value, so its price tends to be resilient in times of economic uncertainty. In addition, applications in electronics and solar cells have added to the already broad range of uses of silver in currency, jewelry and silverware. The annual

95


Table of Contents

average London Bullion Market Association (or LMBA) silver price in the six months ended June 30, 2017 was 9.5% higher than in the corresponding period in 2016, mainly due to higher industrial consumption. The annual average LBMA silver price in 2016 was 9.3% higher than in 2015. As of January 4, 2016 (the first day of trading), the price of silver was US$14.0 and as of December 30, 2016, the price of silver was US$16.2 per ounce.

Production Volumes, Ore Grade and Metal Mix

        Our production volumes, the ore grade from our mines and the mix of metals in our product portfolio affect our business performance. The following table sets forth, for the periods indicated, our production, measured in terms of metal content in our zinc, copper and lead concentrates and the average ore grade of our production. For more details, see "Business—Our Mining Operations."

 
  For the Six Months Ended June 30,   For the Year Ended December 31,  
 
  2017   2016   2016   2015   2014  

Concentrate Production

                               

Zinc concentrates (in tonnes)

    388,881     418,638     860,399     866,679     883,346  

Copper concentrates (in tonnes)

    83,311     79,850     158,503     154,998     157,653  

Lead concentrates (in tonnes)

    45,965     51,364     104,408     94,875     89,925  

Metal Contained in Concentrate Production

                               

Zinc contained in concentrates (in tonnes)

    183,942     203,137     416,869     425,883     428,796  

Copper contained in concentrates (in tonnes)

    21,396     20,902     41,551     40,375     41,521  

Lead contained in concentrates (in tonnes)

    24,919     29,452     59,181     54,611     51,374  

Silver contained in concentrates (in oz.)

    3,567,043     4,175,507     8,315,215     7,643,741     6,777,540  

Average Ore Grade

                               

Zinc (%)

    3.34     3.47     3.47     3.73     3.92  

Copper (%)

    0.42     0.41     0.40     0.41     0.45  

Lead (%)

    0.52     0.58     0.57     0.55     0.55  

Silver (oz. per tonne)

    0.83     0.92     0.90     0.86     0.82  

        Our zinc contained in concentrates production decreased by 2.1% in 2016, mainly due to lower zinc grades at our Atacocha and Cerro Lindo mines, where the contents of lead and silver in the processed ore have increased. Our copper contained in concentrates production increased by 2.9% in 2016, mostly due to larger volumes processed at a constant copper grade in our Cerro Lindo mine. Lead contained in concentrates production increased by 8.4% in 2016, mainly due to increased lead grades in our Atacocha and El Porvenir mines. In 2016, silver contained in concentrates increased by 8.8%, mainly due to increased silver grades in our El Porvenir and Atacocha mines.

        Our zinc contained in concentrates production decreased by 9.4% in the six months ended June 30, 2017, mainly due to 32.6%, 32.5% and 9.1% decreases in zinc contained in concentrates production in our El Porvenir, Atacocha and Cerro Lindo mines, respectively, as a result of lower zinc grades and run of mine ore production in each of the mines. Our copper contained in concentrates production increased in the six months ended June 30, 2017, mostly due to a 2.7% increase in copper contained in concentrates production in our Cerro Lindo mine, which in turn was the result of an increase in run of mine production. Lead contained in concentrates production decreased by 15.4% in the six months ended June 30, 2017, mainly due to lower run of mine production in Cerro Lindo and El Porvenir, combined with lower lead grades in Morro Agudo, Atacocha, El Porvenir and Cerro Lindo. In the six months ended June 30, 2017, silver contained in concentrates decreased by 14.6%, mainly due to decreased silver grades in our Atacocha and Cerro Lindo mines.

96


Table of Contents

        The following tables summarize zinc contained in concentrate production and zinc equivalents production in each of our operations.

 
  Zinc Average Ore Grade   Zinc Contained in Concentrate Production for the Year Ended December 31,   Zinc Equivalents Contained in Concentrate Production for the Year Ended December 31,  
 
  2016 Production   2015 Production   2016   2015   2014   2016   2015   2014  
 
  (percentages)
  (percentages)
  (in tonnes of zinc contained in concentrates)
  (in tonnes)
 

Peru

                                                 

Cerro Lindo

    2.56     2.83     173,808     176,992     167,150     314,234     309,712     295,196  

El Porvenir

    3.22     3.21     62,534     61,664     65,031     107,001     105,582     104,769  

Atacocha

    1.80     2.40     22,330     30,301     37,768     63,403     60,996     66,987  

Brazil

                                                 

Vazante

    11.35     11.32     135,509     134,004     135,797     136,296     134,746     137,245  

Morro Agudo

    2.35     2.48     22,688     22,922     23,050     29,956     30,616     30,292  

Total Zinc

    3.47     3.73     416,869     425,883     428,796     650,890     641,652     634,489  

 

 
  Zinc Average Ore Grade   Zinc Contained in Concentrate Production for the Six Months Ended June 30,   Zinc Equivalents Contained in Concentrate Production for the Six Months Ended June 30,  
 
  June 30, 2017
Production
  June 30, 2016
Production
 
 
  2017   2016   2017   2016  
 
  (percentages)
  (percentages)
  (in tonnes of zinc contained in concentrates)
  (in tonnes)
 

Peru

                                     

Cerro Lindo

    2.39     2.55     76,313     83,911     146,336     153,192  

El Porvenir

    2.80     3.32     21,599     32,067     40,106     55,303  

Atacocha

    1.43     1.98     8,367     12,393     28,056     32,366  

Brazil

                                     

Vazante

    12.37     10.81     66,807     63,852     67,357     64,194  

Morro Agudo

    2.19     2.36     10,856     10,914     13,619     14,516  

Total Zinc

    3.34     3.47     183,942     203,137     295,475     319,571  

Commercial Terms

        We sell our concentrates and metallic zinc and zinc oxide products mostly through supply contracts with terms between one and four years, and only a small portion is sold on the spot market. The agreements with our customers include customary international commercial terms, such as cost, insurance and freight, or CIF; free on board, or FOB; free carrier, or FCA; and cost and freight, or CFR; pursuant to Incoterms 2010, as published by the International Chamber of Commerce. For concentrates, revenues are recorded at provisional prices and, typically, an adjustment is then made after delivery, based on the pricing terms provided for under the relevant contract.

        Sales prices for our products are based on LME and/or LBMA quotations. Concentrates are typically sold at the LME price reference minus a discount (treatment charge for zinc and lead; treatment charge and refining charge for copper). Metallic zinc and zinc oxide are typically sold at the LME quotation averaged during a quotation period, such as the month after shipment, the month prior to shipment or another agreed period, plus a negotiable premium that varies based on quality, shape, origin, delivery terms and also according to the market where metal will be sold. In 2016, 62.0% of the total zinc concentrate consumption in our smelters was produced by our mines and 38.0% was purchased from third parties. In the six months ended June 30, 2017, 61.5% of the total zinc

97


Table of Contents

concentrate consumption in our smelters was produced by our mines and 38.5% was purchased from third parties. We buy zinc concentrates from different suppliers in the market to meet our raw material requirements. We sell the balance of our zinc concentrates production and all of our copper and lead concentrates production to metal producers and international traders, on international market terms.

        Our sales of metallic zinc are highly diversified. Our customer base is composed mainly of end users. In 2016, we sold to more than 400 customers across 46 different countries. In the same year, 88.0% were to customers in the continuous galvanizing, general galvanizing, die casting, transformers and alloy segments and 12.0% of our total sales were to international traders. Our products reach the following end-use industries: transport, construction, infrastructure, consumer goods and industrial machinery. Our ten largest customers represented approximately 50.2% of our total sales volume in 2016. In the six months ended June 30, 2017, we sold to more than 321 customers across 35 different countries. Our ten largest customers represented approximately 49.2% of our total sales volume in the six months ended June 30, 2017.

Free Zinc, Treatment Charges, Premiums and Smelter Byproducts

        Smelters are processing businesses that achieve a margin on the concentrates and other feedstocks they process; in large part, the price for the underlying metal is effectively passed through from the miner supplying the concentrate, or the supplier of the secondary feed material, to the smelter's customer. Our smelters use zinc concentrate as feedstock, which is supplied from our mines and from third-party suppliers. The smelter earns revenue from (i) the treatment charge reflected as a discount in the purchase price it pays, (ii) the refined metal it can produce and sell over and above the metal content it has paid for in concentrates purchased from the miner (free metal) and (iii) any premium it can earn on the refined products it sells to its customers. Byproducts can also contribute to a smelter's revenue. Byproducts from our smelting operations include silver, gold, copper, cement, sulfuric acid, lead concentrate, lead-silver concentrate, agricultural lime and copper sulfate.

Free Zinc and Treatment Charges

        Free zinc is the difference between the amount of zinc that is paid for in the concentrates and the total zinc recovered for sale by the smelter. The value of the zinc that is paid for corresponds to 85.0% of zinc content, which has historically been the industry standard, multiplied by the LME price of zinc. The zinc content which is not paid for is considered "free zinc." The margin of a zinc smelter improves as the amount of metal in zinc concentrates that it can recover increases.

        The treatment charge (or TC) is a discount per tonne of concentrates, which is determined by negotiation between seller (a mine or a trading company) and the buyer (a smelter). Treatment charges can be benchmark (negotiated by the major miners and buyers, or Benchmark TC), spot or negotiated, and are also linked to the LME price of zinc by a parametric formula that increases the treatment charge when the LME price rises or decreases the treatment charge if the LME price falls.

        We apply a Benchmark TC for our integrated mining and smelter operations in Peru. For our other purchases of zinc concentrate from third-party miners and trading companies, the treatment charge is based on the Benchmark TC, spot treatment charges or treatment charges negotiated annually with miners or trading companies, as the case may be.

        The market trend for treatment charges reflects the supply and demand for concentrates in the market. Treatment charges tend to fall when demand increases relative to supply, and they tend to rise when demand falls. For information regarding our actual treatment charges, see "Business—Our Smelting Operations."

98


Table of Contents

        The following table sets forth, for the periods indicated, the zinc Benchmark TC, expressed in dollars per dry metric tonne (or dmt) of concentrate.

 
  For the Year Ended December 31,  
 
  2017   2016   2015   2014  

Treatment Charge (in US$/dmt)

    175     203     245     223  

Source: Wood Mackenzie.

Premiums

        Like other smelters, we sell metallic zinc and zinc oxide products at a premium over the base LME price. The premium reflects a combination of factors, including the service provided by the smelter in delivering zinc or lead of a certain size, shape or quality specified by its customers and transportation costs, as well as the conditions of supply and demand prevailing in the regional or local market where the metal is sold.

        Premiums tend to vary from region to region, as transportation costs and the value attributable to customer specifications tend to be influenced by regional or local customs rather than being a function of global market dynamics.

        The following table sets forth, for the periods indicated, information on premiums for the markets indicated, expressed in U.S. dollars per tonne.

 
  For the Six Months Ended June 30,   For the Year Ended December 31,  
 
  2017   2016   2016   2015   2014  

Rotterdam (in US$/tonne)

    135     130     131     137     152  

Singapore (in US$/tonne)

    136     129     131     131     175  

United States (in US$/tonne)

    173     142     143     170     203  

Source: Wood Mackenzie.

        The following table sets forth, for the periods indicated, the gross premium over the base LME price for metallic zinc realized by our smelting operations in Brazil and Peru and in aggregate, expressed in dollars per tonne.

 
  For the Six Months Ended June 30,   For the Year Ended December 31,  
 
  2017   2016   2016   2015   2014  

Brazilian operations (in US$/tonne)

    298     299     296     307     341  

Peruvian operations (in US$/tonne)

    149     146     144     151     161  

Aggregate (in US$/tonne)

    218     211     209     215     231  

99


Table of Contents

        The following table sets forth, for the periods indicated, the gross premium over the base LME price for zinc oxide realized by our smelting operations in Brazil, expressed in dollars per tonne.

 
  For the Six Months Ended June 30,   For the Year Ended December 31,  
 
  2017   2016   2016   2015   2014  

Brazilian operations (in US$/tonne)

    480     483     484     527     504  

Smelter Byproducts

        The quantity of byproducts produced in our smelters depends on a number of factors, including the chemical composition of the concentrate and the recovery rates achieved. Concentrates from some mines contain higher levels of byproduct metals than concentrates from other mines. In addition, the higher the rate of byproduct recovery, the greater the amount of byproducts that can be produced and sold.

        Sulfuric acid is the principal byproduct we sell. It is manufactured from the sulfur dioxide gas generated from roasting zinc concentrates. While the zinc smelters use sulfuric acid in their leach plants, almost all of this requirement is generated in each zinc smelter's electrolysis plant, and only small amounts of the sulfuric acid produced are used in its facilities, leaving the rest available for sale. We generally sell sulfuric acid under annual or multi-year contracts.

        The following table sets forth, for the periods indicated, the volume of our production and sales of sulfuric acid and the net revenue.

 
  For the Six Months Ended June 30,   For the Year Ended December 31,  
 
  2017   2016   2016   2015   2014  

Sulfuric acid

                               

Production (in tonnes)

    342,077     394,062     787,657     765,276     763,416  

Sales (in tonnes)

    267,984     318,118     632,242     596,993     599,656  

Net Revenue (in thousands of US$)

    4,126     13,442     21,574     31,200     27,040  

        The following table sets forth, for the periods indicated, the sales and net revenue of refined indium.

 
  For the Six Months Ended June 30,   For the Year Ended December 31,  
 
  2017   2016   2016   2015   2014  

Refined indium

                               

Sales (in tonnes)

                8     13  

Net Revenue (in thousands of US$)

                2,983     7,195  

        The following table sets forth, for the periods indicated, our sales and net revenue of silver concentrates.

 
  For the Six
Months
Ended June 30,
  For the Year
Ended December 31,
 
 
  2017   2016   2016   2015   2014  

Silver concentrates

                               

Sales (in tonnes)

    2,523     3,249     6,096     6,598     6,028  

Net Revenue (in thousands of US$)

    10,919     13,247     27,374     22,783     23,042  

100


Table of Contents

Operating Costs and Expenses

        Our ability to manage our operating costs and expenses is a significant driver of our business performance. We focus on controlling and limiting our costs and expenses so that we are better prepared to overcome less favorable pricing conditions.

Energy Costs

        Our total cost of energy is composed of the operating costs of our own hydroelectric power plants, long-term electricity supply contracts, transmission and distribution charges and fees.

        In Peru, the energy market is more stable in terms of generation (hydrology forecast) and prices. We obtain 1.85% of the electricity for our operations from our own hydroelectric power plants and 98.15% from third parties with contracts with terms ranging from one to two years.

        In Brazil, the electricity for our operations comes from five hydroelectric plants in which our subsidiary Pollarix has directly or indirectly the following interests as of the date of this prospectus: a 21.0% participation in the consortium Enercan (Campos Novos hydroelectric power plant), 100.0% ownership of a hydroelectric power plant (Picada) located in Minas Gerais, a 12.6% participation in the consortium Amador Aguiar I, a 12.6% participation in the consortium Amador Aguiar II and a 23.9% participation in the consortium Igarapava. We account for the consortium interests using proportional consolidation. On a consolidated basis, our costs for electricity in Brazil reflect the operating costs of the hydroelectric facilities and are not sensitive to market prices.

        The current structure of our Brazilian energy assets, as described above, reflects transactions with our controlling shareholder concluded during 2017. Prior to those transactions, we owned the same energy assets through April 2016, except for Enercan, which was owned by a subsidiary of our shareholder VSA that sold us power under power purchase agreements. In our audited combined consolidated financial statements, we give retroactive effect to these transactions. See Note 35(d) to our audited combined consolidated financial statements.

        The only activity of Pollarix is to own our energy assets, and it sells energy to our Brazilian operating subsidiaries at market prices. We own all the common shares of Pollarix, which represents 33.33% of its total share capital and/or its affiliates. The remaining shares are preferred shares with limited voting rights, which are owned by our shareholder VSA. Under the terms of the preferred shares, VSA is entitled to dividends per share equal to 1.25 times the dividends per share payable on the common shares. See "Business—Power and Energy Supply." As a result, in future periods we expect that a substantial part of the profits recognized by Pollarix from selling energy to our Brazilian operating subsidiaries will represent non-controlling interest in our income statement.

Environmental Expenses

        Our mines and smelters operate under licenses issued by governmental authorities that control, among other things, air emissions and water discharges and are subject to stringent laws and regulations relating to waste materials and various other environmental matters. Additionally, each operation, when it ultimately ceases operations permanently, will need to be rehabilitated.

        We have made significant investments to reduce our environmental impact in the areas in which we operate and to ensure that we are able to comply with environmental standards. All of our operational units have environmental improvement initiatives relating to reducing emissions and waste and improving the efficiency of use of natural resources and energy.

        Where appropriate, we establish environmental provisions for restoration or remediation of existing contamination and disturbance, with all material issues being reviewed annually. Provisions

101


Table of Contents

associated with smelter and mining operations sites primarily relate to soil and groundwater contamination.

        During 2016 and 2017, we conducted an extensive study and update of our decommissioning plans, including potential environmental obligations. During this period, we also modified our internal policies for decommissioning and environmental issues, which require frequent updates of environmental studies in order to reflect the best international practices. As a result of these adjustments, we recorded an additional environmental provision of US$68.6 million in 2016 and US$16.8 million in 2017. Although we do not expect significant additional provisions in the near future, changes in legislation, adjustments to our internal policies and the ongoing evaluations could require additional resources.

Macroeconomic Conditions of the Countries and Regions Where We Operate

Global Economic Conditions

        The global economic environment is a major factor for the mining and metals business, impacting benchmark prices, market balance and key drivers of costs. In 2016, after a difficult start, the global economy strengthened, especially in the second half of the year. Stimulus policies in China, Europe and the United States contributed to a positive economic trend, positively affecting the demand for commodities and driving prices upwards.

Peru

        The following table sets forth Peruvian inflation rates, interest rates and exchange rates for the dates and periods indicated.

 
  As of and for
the Six Months
Ended June 30,
  As of and for
the Year
Ended December 31,
 
 
  2017   2016   2016   2015   2014  

Peruvian GDP growth rate

    3.6 %   3.7 %   3.3 %   6.4 %   0.9 %

Internal demand growth rate

    (0.9 )%   3.4 %   0.6 %   4.1 %   3.2 %

Private investment growth rate

    (2.7 )%   (5.6 )%   (5.0 )%   (1.8 )%   (1.4 )%

Reference interest rate

    4.0 %   4.3 %   4.3 %   3.8 %   3.5 %

CPI Index

    2.7 %   3.3 %   3.2 %   4.4 %   3.2 %

Appreciation (devaluation) of sol against the U.S. dollar(1)

    1.1 %   (3.5 )%   1.7 %   (12.7 )%   (6.1 )%

Exchange rate of sol to U.S. dollar(1)

    3.2522     3.2890     3.3560     3.4125     2.9791  

Sources: Central Reserve Bank of Perú, Ministerio de Economía y Finanzas del Perú.

(1)
As of the last day of the relevant period.

102


Table of Contents

Brazil

        The following table sets forth Brazilian inflation rates, interest rates and exchange rates for the dates and periods indicated.

 
  As of and for
the Six Months
Ended June 30,
  As of and for
the Year Ended
December 31,
 
  2017   2016   2016   2015   2014

GDP growth rate

  (1.4)%   (3.6)%   (2.5)%   (5.8)%   (0.3)%

Inflation rate (IGP-M)(1)

  (0.8)%   12.2%   7.2%   10.5%   3.7%

Inflation rate (IPCA)(2)

  3.0%   8.8%   6.3%   10.7%   6.4%

CDI rate(3)

  10.1%   14.1%   13.6%   14.1%   11.6%

SELIC rate(4)

  10.3%   14.3%   13.8%   14.3%   11.8%

TJLP(5)

  7.0%   7.5%   7.5%   7.0%   5.0%

Appreciation (devaluation) of real against the U.S. dollar(4)

  (3.3)%   (3.0)%   19.8%   (32.0)%   (11.8)%

Exchange rate of real to US$1.00(4)

  3.3082       3.2098       3.2591       3.9048       2.6562    

Sources: IBGE, the Central Bank, CETIP and FGV.

(1)
Accumulated during each period.

(2)
Accumulated during each period.

(3)
Accumulated during each period.

(4)
As of the last day of the relevant period.

(5)
As of the end of each period.

Effects of Exchange Rate Fluctuations

        Prices for our products are based on international indices, such as LME prices, and denominated in U.S. dollars. A portion of our production costs, however, is denominated in reais, so there is a mismatch of currencies between our revenue and costs. In both 2016 and the first half of 2017, 27% of our costs and expenses were denominated in reais. A smaller portion of our costs is denominated in soles since most of our costs in Peru are in U.S. dollars. In 2016 and the first half of 2017, 9% and 6% of our costs and expenses were denominated in soles, respectively. As a result, our results of operations and financial condition are affected by changes in exchange rates between reais and, to a lesser extent, soles, and the U.S. dollar.

        In addition, our Brazilian subsidiary VMZ has substantial intercompany debt to Nexa Resources and our subsidiary VGmbH that is denominated in U.S. dollars. The functional currency of VMZ is the real, so VMZ recognizes exchange gain or loss when the value of the real rises or falls against the U.S. dollar. These gains and losses are not eliminated in consolidation because the functional currency of Nexa Resources and VGmbH is the U.S. dollar, so they do not recognize offsetting gain or loss. As of June 30, 2017, the aggregate amount outstanding under these intercompany loans was US$1,112.6 million.

Peru

        The following table sets forth for the periods indicated (i) the high and low exchange rates, (ii) the average of the exchange rates on the last day of each month for each year and daily for each month

103


Table of Contents

and (iii) the exchange rate at the end of each period, expressed in soles per U.S. dollar (sol/US$), as reported by the Peruvian Central Bank.

 
  Exchange Rates of S/ per US$1.00  
 
  Period-End   Average(1)   High   Low  

Year ended December 31,

                         

2014

    2.9791     2.8389     2.9889     2.7590  

2015

    3.4125     3.1864     3.4125     2.9830  

2016

    3.3560     3.3752     3.5367     3.2475  

Month

                         

January 2017

    3.2830     3.3408     3.3909     3.2815  

February 2017

    3.2631     3.2596     3.2929     3.2420  

March 2017

    3.2479     3.2631     3.2952     3.2414  

April 2017

    3.2439     3.2478     3.2535     3.2419  

May 2017

    3.2708     3.2735     3.2879     3.2487  

June 2017

    3.2522     3.2680     3.2777     3.2522  

July 2017

    3.2402     3.2493     3.2622     3.2401  

August 2017

    3.2406     3.2416     3.2487     3.2359  

September 2017

    3.2569     3.2466     3.2753     3.2310  

October 2017 (through October 4)

    3.2583     3.2651     3.2699     3.2583  

Source: Central Reserve Bank of Peru, official offer exchange rates.

(1)
Annually, represents the average of the exchange rates on the last day of each month during the periods presented; monthly, represents the average of the end-of-day exchange rates during the periods presented.

        As of October 4, 2017, the exchange rate was S/3.2583 per US$1.00.

Brazil

        The following table sets forth, for the periods indicated, (i) the high and low exchange rates, (ii) the average of the exchange rates on the last day of each month for each year and daily for each

104


Table of Contents

month and (iii) the exchange rate at the end of each period, expressed in reais per U.S. dollar (real/US$), as reported by the Brazilian Central Bank.

 
  Exchange Rates of R$ per US$1.00  
 
  Period-End   Average(1)   High   Low  

Year ended December 31,

                         

2014

    2.6562     2.3547     2.7403     2.1974  

2015

    3.9048     3.3387     4.1949     2.5754  

2016

    3.2591     3.4833     4.1558     3.1193  

Month

                         

January 2017

    3.1270     3.1966     3.2729     3.1270  

February 2017

    3.0993     3.1042     3.1479     3.0510  

March 2017

    3.1684     3.1279     3.1735     3.0765  

April 2017

    3.1984     3.1362     3.1984     3.0923  

May 2017

    3.2437     3.2095     3.3807     3.0924  

June 2017

    3.3082     3.2954     3.3362     3.2307  

July 2017

    3.1307     3.2061     3.3193     3.1256  

August 2017

    3.1471     3.1509     3.1976     3.1161  

September 2017

    3.1680     3.1348     3.1932     3.0852  

October 2017 (through October 4)

    3.1315     3.1486     3.1642     3.1315  

Source: Brazilian Central Bank.

(1)
Annually, represents the average of the exchange rates on the last day of each month during the periods presented; monthly, represents the average of the end-of-day exchange rates during the periods presented.

        As of October 4, 2017, the exchange rate was R$3.1315 per US$1.00.

Income Taxes

        Income taxes in Luxembourg, Peru and Brazil have a significant impact on our results. Due to economic and political conditions, tax rates in various jurisdictions may be subject to significant changes. Our future effective tax rates could be affected by changes in the mix of earnings in countries with different statutory tax rates, changes in the valuation of deferred tax assets and liabilities and changes in tax laws or their interpretation.

Luxembourg

        The combined applicable income tax rate (including an unemployment fund contribution) was 29.2% for the fiscal year ending 2016. On December 14, 2016, the Luxembourg government approved bill of law 7020, or the 2017 tax reform bill. Among other changes included in the 2017 tax reform bill, the main change announced was the decrease of the income tax rate to 27.0% in 2017 and to 26.0% from 2018 onwards.

Brazil

        Our Brazilian subsidiaries are subject to corporate income tax on their Brazilian and non-Brazilian income. In addition to corporate income tax, a social contribution tax is imposed on their worldwide income, and the combined applicable rate is 34.0%.

        The Brazilian federal government has frequently implemented multiple changes to tax regimes that affect us. In 2015, the Brazilian government changed the tax rate regarding the social integration program (programa de integração social or PIS), and contribution for the financing of social security

105


Table of Contents

(contribuição para financiamento de seguridade social or COFINS). Since July 2015, PIS and COFINS on financial income of legal entities subject to the non-cumulative regime has been imposed at rates of 0.65% and 4.00%, respectively.

Peru

        Our Peruvian subsidiaries are subject to Peruvian income tax on their worldwide income and are eligible for a potential credit for foreign taxes paid on income derived from foreign sources. The general income tax rate is 29.5% from 2017 onwards. The general tax rate was 30.0% until 2014 and 28.0% for 2015 and 2016.

        To promote investments in Peru, investors and Peruvian companies may enter into an agreement with the Peruvian government, a Legal Stability Agreement, to provide a stable legal and tax regime for a specified period. In March 2002, Milpo entered into a guarantee and investment protection contract, or the stability agreement. Pursuant to the stability agreement, Milpo can apply a special income tax rate of 20.0% from 2007 through 2021. The 29.5% income tax rate will become applicable to Milpo in 2022. While Milpo remains subject to the stability agreement, it is required to pay the special charge on mining, or GEM (Gravamen Especial a la Minería), at marginal rates that vary from 4.00% to 13.12% of operating income, depending on the operating margin.

        Our Peruvian subsidiaries Milpo Andina Peru S.A., or Milpo Andina, and Compañía Minera Atacocha S.A.A., or Compañía Atacocha, do not have stability agreements with the Peruvian government and are therefore subject to a special mining tax, or IEM (Impuesto Especial a la Minería), with marginal rates from 2.00% and 8.40% of operating income, depending on the company's operating margin. In addition, Milpo Andina and Compañía Atacocha are subject to mining royalties (regalia minera). In 2022, Milpo will become subject to IEM and mining royalties tax once its tax stability agreement with the Peruvian government expires.

        Dividends distributed to us by our Peruvian subsidiaries are subject to withholding tax, at a rate of 4.1% for profits earned in 2014, 6.8% for profits earned in 2015 and 2016, and 5.0% for profits earned beginning in 2017 and onwards.

Critical Accounting Policies and Estimates

        The following discussion and analysis of our financial condition and results of operations is based on our financial statements. The preparation of these financial statements requires us to make estimates and judgments that affect the reported amount of assets and liabilities, revenues and expenses and related disclosure of contingent assets and liabilities at the date of our financial statements. Note 2 to our audited combined consolidated financial statements provides a detailed discussion of our significant accounting policies.

        Critical accounting policies are those policies that reflect significant estimates or judgments about matters that are both inherently uncertain and material to our financial condition or results of operations. Below is a description of our critical accounting policies that require significant estimates and judgments.

Impairment of Goodwill and Investments

        We annually test whether goodwill has suffered any impairment, in accordance with the accounting policy stated in Note 2.13 to our audited combined consolidated financial statements. We assess the recovery of the carrying amount based on each value in use or fair value, using a discounted cash flow model.

        The process of estimating the value in use and the fair value involves assumptions, judgment and projections for future cash flows. Our assumptions and estimates of future cash flow used for

106


Table of Contents

impairment testing of goodwill and investments are subject to risk and uncertainties, particularly for markets subjects to higher volatilities, which are partially or totally outside our control. Such assumptions are based on LME prices, market consensus models and other available data regarding global demand and discount factor applied to the discounted cash flow model, which is based on the weighted average cost of capital for the applicable region and adjusted to country-specific risk factors. These calculations use cash flow projections before income taxes, based on financial budgets for a five-year period approved internally. Cash flows that exceed the five-year period are extrapolated using the last year of the estimated five-year period. For Milpo, the period for projections used is extended until the end of the life of mine. We do not use growth rates in cash flow projections of the terminal value. The discount rates used are pre-tax and reflect specific risk relating to the relevant operating segment.

Fair Value of Derivatives and Other Financial Instruments

        The fair value of financial instruments that are not traded in an active market is determined by using valuation techniques. We use judgment to select among a variety of methods and make assumptions that are mainly based on market conditions existing at the end of each reporting period.

        The main financial instruments and the assumptions we make for their valuation are described below.

Asset Retirement Obligations

        We recognize an obligation based on the fair value of the operations of asset retirement in the period in which the obligation occurs, in accordance with Note 2.16 to our audited combined consolidated financial statements, with a corresponding entry to the respective property, plant and equipment. We consider the accounting estimates related to the recovery of degraded areas and the costs to close a mine as a critical accounting estimate since it involves provision with significant amounts, and these estimates involve several assumptions such as interest rates, inflation, useful lives of the assets reflecting the current depletion stage, costs to be incurred in the future and the dates established for the depletion of each mine. We review these estimates periodically.

107


Table of Contents

Tax, Civil, Labor and Environmental Provision

        We are party to ongoing labor, civil, tax and environmental lawsuits, which are pending at different court levels. The provisions and contingencies against potentially unfavorable outcomes of litigation in progress are established and updated based on management evaluation, as supported by the positions of external legal counsel, and require a high level of judgment regarding the matters involved. For additional information, see Note 24 to our audited combined consolidated financial statements and Note 12 to our unaudited condensed combined consolidated interim financial statements included herein.

Income Tax and Other Taxes

        We are subject to income taxes in all countries in which we operate. Periodically, we evaluate positions taken in tax returns with respect to situations in which applicable tax regulation is subject to interpretation. We then establish provisions where appropriate based on the amounts expected to be paid to tax authorities. Where the final tax outcome of these matters is different from the amounts that were initially recorded, such differences will impact the current and deferred tax assets and liabilities in the period in which such determination is made. For additional information, see Note 22 to our audited combined consolidated financial statements and Note 11 to our unaudited condensed combined consolidated interim financial statements included herein.

Revenue Recognition

        Revenues represent the fair value of the consideration received or receivable for the sale of goods in our activities, and are recognized only if (i) the amount of revenue can be reliably measured, (ii) it is probable that future economic benefits will flow to the entity and (iii) specific criteria are met for each of our activities as described below. Revenue will not be deemed to be reliably measured if all sale conditions are not resolved. We base our estimates on historical results, taking into consideration the type of customer, the type of transaction and the specifics of each arrangement. Revenue recognition is based on the following principles.

        Sale of goods:    Sales are normally recognized when the goods are delivered to the carrier and the ownership and risks of the products are transferred to the customer.

        Revenue from sales of concentrates:    Sales of concentrates are based on the prices of international quotes and in accordance with the contractual terms. Such revenue is initially recognized at a provisional price corresponding to the international quoted price on the shipping date. The amount of the provision for settlement is adjusted to reflect future prices according to international quotes at the closing date of each month, until a final adjustment is carried out to value the sales in accordance with the prices agreed upon with customers under contractual sales terms. The adjustments of provisional settlements are recognized in trade accounts receivable, against sales revenue when:

        For additional information, see Note 2.19 to our audited combined consolidated financial statements included herein.

108


Table of Contents

Determination of Mineral Reserves as Basis to Determine Life of Mine

        Mineral reserves are the part of a mineral deposit that could be economically and legally extracted or produced at the time of the reserve determination. The process of estimation of mineral reserves is complex and requires the evaluation of available information regarding geology, sampling, metallurgy, engineering and other modifying factors, and economics, which can be highly subjective. As a result, it is possible for the mineral reserves estimates to be reviewed and adjusted for different reasons, including, but not limited to, changes in the supporting data such as geology, geotechnical, recovery assumptions, changes to the underlying mineral reserves estimates, commodity and exchange rate assumptions, and changes in capital or operating costs. Changes in the reserves estimate directly affect the calculation of the mine closure provision and the calculation of the amortization of the development costs. Costs for the acquisition of rights to explore and develop mineral properties are capitalized and amortized using the straight line method during the life of mine period. Considering the nature of the Company's production year to year, the amortized cost calculated under the straight-line method is not considered to be materially different as compared to the amortized cost calculated under the unit of production method. Once the mine is operational, these costs are amortized and considered a production cost.

Use of Public Assets

        The amount related to the use of a public asset is originally recognized as a financial liability (obligation) and as an intangible asset (right to use a public asset) which corresponds to the amount of the total annual charges over the period of the agreement discounted to present value (present value of the future cash flows).

Recently Issued Accounting Standards and Interpretations Not Yet Adopted

        For a discussion of new standards, interpretations and amendments to IFRS, see Note 3(b) to our audited combined consolidated financial statements and Note 3(b) to our unaudited condensed combined consolidated interim financial statements.

Internal Control over Financial Reporting

        After the completion of the offering, we will be required to comply with requirements under the Exchange Act, and subject to available exemptions under National Instrument 52-109—Certification of Disclosure in Issuers' Annual and Interim Filings (or NI 52-109), to maintain internal control over financial reporting, as defined under the Exchange Act and under NI 52-109. In addition, for each fiscal year beginning with the year ended December 31, 2018, we will be required (a) to evaluate the effectiveness of our internal control over financial reporting as of the end of the fiscal year, (b) to report on our conclusions as to its effectiveness in our annual report on Form 20-F and (c) to include in our annual report on Form 20-F a report of our independent auditor on the effectiveness of our internal control over financial reporting. Under NI 52-109, we may be required to (a) evaluate the effectiveness of our internal control over financial reporting as of the end of the fiscal year, and (b) report on our conclusions as to its effectiveness in respect of the fiscal year ended December 31, 2017.

        Neither we nor our independent auditor has conducted a comprehensive evaluation of the effectiveness of our internal control over financial reporting in connection with the offering, and no such evaluation is required until after we become subject to the requirements summarized above.

        However, in connection with a review of our audited combined consolidated financial statements for the year ended December 31, 2016, we identified control deficiencies that constitute material weaknesses in our internal control over financial reporting. As defined in standards established by the PCAOB, a "material weakness" is a deficiency, or combination of deficiencies, in internal control over

109


Table of Contents

financial reporting, such that there is a reasonable possibility that a material misstatement of the annual or interim financial statements will not be prevented or detected on a timely basis.

        The material weaknesses identified related to the effectiveness of a control intended to properly document and review the designation of a hedging instrument as a net investment hedge and earnings per share calculations under IFRS. The controls were ineffective because of failures in the process applied to consider the impact on hedge designation of internal legal entity reorganizations and in the process applied to consider retroactive application of reverse stock splits in the earnings per share calculations.

        These material weaknesses resulted in errors in our audited combined consolidated financial statements as of and for the year ended December 31, 2016. We designated a U.S. dollar-denominated debt between VMZ and Nexa Resources as a hedge of Nexa Resources' net investment in its subsidiary Votorantim Andina S.A., and recorded exchange gains and losses related to this debt in other comprehensive income in equity rather than in the income statement. This error, which was immaterial, has been corrected in the audited combined consolidated financial statements included elsewhere in this prospectus. See Note 2.1.1 to the audited combined consolidated financial statements. Also, in preparing the earnings per share information, the Company did not properly reflect the effect of the cancellation of 200,000,000 shares on June 28, 2017 and 300,000,000 shares on September 18, 2017. This error has also been corrected in the audited combined consolidated financial statements included elsewhere in this prospectus. See Note 36 to the audited combined consolidated financial statements.

        To remediate the identified material weaknesses, we are implementing several measures to improve our internal control over financial reporting, including: (i) improving the formal review processes and documentation over transactions, including hedge accounting transactions and reverse stock splits, through additional levels of review and involvement of external specialists, if necessary; (ii) creating a formal internal Accounting Review Commission within the Company to review non-recurring events, unusual transactions and their accounting impacts; (iii) improving regular and continuous accounting and financial reporting training programs; and (iv) enhancing our accounting policies, manuals and closing procedures to improve our period-end financial closing process with respect to the impact of non-recurring transactions, particularly with respect to hedge accounting and earnings per share calculations. We do not know the specific timeframe to fully remediate the material weaknesses. See "Risk Factors—We have identified material weaknesses in our internal control over financial reporting."

Related Party Transactions

        For information on our transactions with related parties, see "Related Party Transactions."

110


Table of Contents

Results of Operations

Three and Six Months Ended June 30, 2017 Compared to June 30, 2016

        The following table sets forth our summarized results of operations for the three and six months ended June 30, 2017 and 2016.

 
  For the
Three
Months
Ended
June 30,
  Variation   % of Net
Revenue
from
Products
Sold
  For the Six
Months
Ended
June 30,
  Variation   % of Net
Revenue
from
Products
Sold
 
 
  2017   2016   2017/2016   2017   2016   2017   2016   2017/2016   2017   2016  
 
  (in millions
of US$)

  (percentage)
  (percentages)
  (in millions of
US$)

  (percentage)
  (percentages)
 

Combined Consolidated Income Statement

                                                             

Continuing operations

                                                             

Net revenue from products sold

    555.8     469.1     18.5     100.0     100.0     1,087.0     863.6     25.9     100.0     100.0  

Cost of products sold

    (392.8 )   (334.2 )   17.5     (70.7 )   (71.2 )   (768.8 )   (649.8 )   18.3     (70.7 )   (75.2 )

Gross profit

    163.0     134.9     20.8     29.3     28.8     318.2     213.8     48.8     29.3     24.8  

Operating expenses:

                                                             

Selling expenses

    (21.5 )   (23.4 )   (8.1 )   (3.9 )   (5.0 )   (42.3 )   (44.1 )   (4.1 )   (3.9 )   (5.1 )

General and administrative expenses

    (35.7 )   (22.9 )   55.9     (6.4 )   (4.9 )   (73.2 )   (46.9 )   56.1     (6.7 )   (5.4 )

Other operating income (expenses), net

    (27.3 )   (30.6 )   (10.8 )   (4.9 )   (6.5 )   (49.2 )   (35.2 )   39.8     (4.5 )   (4.1 )

Operating profit before net financial results and loss from results of associates

    78.5     58.0     35.3     14.1     12.4     153.5     87.6     75.2     14,1     10.1  

Financial income

    10.6     6.3     68.3     1.9     1.3     20.9     12.8     63.3     1.9     1.5  

Financial expenses

    (29.0 )   (19.3 )   50.3     (5.2 )   (4.1 )   (51.4 )   (34.7 )   48.1     (4.7 )   (4.0 )

Foreign exchange gains (losses), net

    (51.6 )   70.5     (173.2 )   (9.3 )   15.0     (35.4 )   133.8     (126.5 )   (3.3 )   15.5  

Net financial results

    (70.0 )   57.5     (221.7 )   (12.6 )   12.3     (65.9 )   111.9     (158.9 )   (6.1 )   13.0  

Loss from results of associates

                            (0.2 )   (100.0 )        

Profit (loss) before taxation

    8.5     115.5     (92.6 )   1.5     24.6     87.6     199.3     (56.0 )   8.1     23.1  

Current income tax

    (28.9 )   (21.3 )   35.7     (5.2 )   (4.5 )   (39.5 )   (31.1 )   27.0     (3.6 )   (3.6 )

Deferred income tax

    25.5     (0.8 )   n.m. (1)   4.6     (0.2 )   12.2     (29.1 )   (141.9 )   1.1     (3.4 )

Profit (loss) for the period

    5.1     93.4     (94.5 )   0.9     19.9     60.3     139.1     (56.6 )   5.5     16.1  

(1)
Not meaningful.

111


Table of Contents

        The following table sets forth our summarized results of operations by segment for the three and six months ended June 30, 2017 and 2016.

 
  For the Three
Months Ended
June 30,
  Variation   Variation   For the Six
Months Ended
June 30,
  Variation   Variation  
 
  2017   2016   2017/2016   2017/2016   2017   2016   2017/2016   2017/2016  
 
  (in millions of US$)
  (percentage)
  (in millions of US$)
  (percentage)
 

Combined Consolidated Income Statement

                                                 

Net revenue from products sold:

                                                 

Mining

    274.1     221.6     52.5     23.7     531.7     407,8     123.9     30.4  

Smelting

    443.2     360.4     82.8     23.0     888.6     656.8     231.8     35.3  

Elimination and Adjustments(1)

    (161.5 )   (112.9 )   (48.6 )   43.0     (333.3 )   (201.1 )   (132.2 )   65.7  

Total

    555.8     469.1     86.7     18.5     1,087.0     863.5     223.5     25.9  

Cost of products sold:

                                                 

Mining

    (143.7 )   (127.6 )   (16.1 )   12.6     (285.3 )   (254.8 )   (30.5 )   12.0  

Smelting

    (382.9 )   (300.6 )   (82.3 )   27.4     (761.5 )   (555.1 )   (206.4 )   37.2  

Elimination and Adjustments(1)

    133.8     94.0     39.8     42.4     278.0     160.2     117.8     73.5  

Total

    (392.8 )   (334.2 )   (58.6 )   17.5     (768.8 )   (649.8 )   (119.0 )   18.3  

Gross profit:

                                                 

Mining

    130.3     94.0     36.3     38.6     246.3     153.0     93.3     61.0  

Smelting

    60.3     59.8     0.5     0.8     127.2     101.7     25.5     25.1  

Elimination and Adjustments(1)

    (27.6 )   (18.9 )   (8.7 )   46.0     (55.3 )   (40.9 )   (14.4 )   35.2  

Total

    163.0     134.9     28.1     20.8     318.2     213.8     104.4     48.8  

(1)
See Note 18 to our unaudited condensed combined consolidated interim financial statements.

Net Revenue from Products Sold

        Our net revenue from products sold increased by 18.5%, or US$86.7 million, for the three months ended June 30, 2017 compared to the same period in 2016, primarily due to higher average realized prices for our metals as a result of an increase in base metal prices in the global market. The average LME price of zinc increased by 35.4%, from US$1,918.65 per tonne in the three months ended June 30, 2016 to US$2,596.26 per tonne in the same period in 2017. The average LME price of lead increased by 25.7%, from US$1,718.99 per tonne in the three months ended June 30, 2016 to US$2,160.89 per tonne in the same period in 2017 and the average LME price of copper increased by 19.7%, from US$4,728.80 per tonne in the three months ended June 30, 2016 to US$5,661.77 per tonne in the same period in 2017.

        Our net revenue from products sold increased by 25.9%, or US$223.5 million, for the six months ended June 30, 2017 compared to the same period in 2016, primarily due to higher average realized prices for our metals as a result of an increase in base metal prices in the global market. The average LME price of zinc increased by 49.5%, from US$1,799.05 per tonne in the six months ended June 30, 2016 to US$2,690.35 per tonne in the same period in 2017. The average LME price of lead increased by 28.3%, from US$1,731.26 per tonne in the six months ended June 30, 2016 to US$2,220.78 per tonne in the same period in 2017 and the average LME price of copper increased by 22.3%, from US$4,700.58 per tonne in the six months ended June 30, 2016 to US$5,748.64 per tonne in the same period in 2017.

        The increases in the LME base metals prices in the first half of 2017 were mainly the result of (1) in the case of zinc, lower availability of zinc concentrates in the global market, which still affects smelter production, and LME stocks that ended the period at 294.0 thousand tonnes, their lowest level

112


Table of Contents

since January 2009, (2) in the case of copper, according to Wood Mackenzie, news of potential supply disruption, strikes in Grasberg, Indonesia and Escondida, Chile and heavy rains and snow in northern Chile that caused suspension of operations in several mines and (3) in the case of lead, a deficit of refined lead supply from January to April 2017, due to a shortage of lead concentrates and secondary raw material from scrap batteries.

        In our mining operations, for the three months ended June 30, 2017 compared to the same period in 2016, external sales volumes of zinc and lead contained in concentrates decreased, while sales volumes of copper contained in concentrates slightly increased, as detailed below.

        In our mining operations, for the six months ended June 30, 2017 compared to the same period in 2016, external sales volume of zinc and lead contained in concentrates decreased, while sales volumes of copper contained in concentrates increased, as detailed below.

113


Table of Contents

        In our smelting operations, for the three months ended June 30, 2017 compared to the same period in 2016, sales volumes of metallic zinc and zinc oxide decreased, as detailed below.

        In our smelting operations, for the six months ended June 30, 2017 compared to the same period in 2016, sales volumes of metallic zinc decreased and zinc oxide increased, as detailed below.

        The following table shows a breakdown of our net revenue by destination of our sales.

 
  For the Three
Months Ended
June 30,
  For the Six
Months Ended
June 30,
 
 
  2017   2016   2017   2016  
 
  (in millions of
US$)

  (in millions of
US$)

 

Peru

    144.8     139.3     287.7     266.2  

Brazil

    171.9     138.6     332.9     250.4  

United States

    55.6     63.0     102.0     102.6  

Other

    183.5     128.2     364.4     244.3  

Net revenues from products sold

    555.8     469.1     1,087.0     863.5  

114


Table of Contents

        The following table sets forth the components of our production and sales volumes for the metals and periods indicated.

 
  For the Three Months
Ended June 30,
  For the Six Months
Ended June 30,
 
 
  2017   2016   2017   2016  

Mining Production

                         

Zinc concentrates (in tonnes)

    193,703     214,013     388,881     418,638  

Copper concentrates (in tonnes)

    46,282     41,010     83,311     79,850  

Lead concentrates (in tonnes)

    24,087     26,199     45,965     51,364  

Mining Production—Metal Contained in Concentrate

                         

Zinc contained in concentrates (in tonnes)

    91,672     102,419     183,942     203,137  

Copper contained in concentrates (in tonnes)

    11,996     10,558     21,396     20,902  

Lead contained in concentrates (in tonnes)

    13,142     14,835     24,919     29,452  

Silver contained in concentrates (in oz.)

    1,934,967     2,138,085     3,567,043     4,175,507  

Gold contained in concentrates (in oz.)

    9,442     7,062     17,443     12,450  

External Mining Sales(1)

                         

Zinc concentrates (in tonnes)

    5,669     18,605     8,863     38,405  

Copper concentrates (in tonnes)

    46,714     40,784     83,754     79,317  

Lead concentrates (in tonnes)

    23,216     25,217     39,409     50,723  

External Mining Sales—Metal Contained in Concentrate(1)

                         

Zinc contained in concentrates (in tonnes)

    2,846     10,058     4,459     20,937  

Copper contained in concentrates (in tonnes)

    12,097     10,508     21,526     20,768  

Lead contained in concentrates (in tonnes)

    13,945     14,419     23,705     29,182  

Smelting Production—Zinc Contained in Product Volumes

                         

Cajamarquilla (metallic zinc in tonnes)

    76,476     82,058     143,430     164,193  

Três Marias (metallic zinc in tonnes)

    46,990     45,618     93,163 (3)   92,151 (3)

Três Marias (zinc oxide in tonnes)

    7,970     7,906     15,680     15,325  

Juiz de Fora (metallic zinc in tonnes)

    21,203     20,361     43,048 (4)   42,241 (4)

Total zinc product production (in tonnes)

    144,669     148,037     295,321     313,910  

Smelting Sales—Product Volumes

                         

Metallic zinc (in tonnes)

    135,949     145,964     266,543     280,496  

Zinc oxide (in tonnes)

    9,706     9,750     18,591     18,237  

Smelting Sales—Zinc Contained in Product Volumes(2)

                         

Metallic zinc (in tonnes)

    135,537     145,493     265,702     279,605  

Zinc oxide (in tonnes)

    7,764     7,800     14,873     14,590  

Total zinc contained in product volumes (in tonnes)

    143,302     153,292     280,575     294,195  

(1)
Excluding intercompany sales.

(2)
Based on typical zinc contents in metallic zinc products and zinc oxide. For more details, see "Business—Our Smelting Operations—Zinc Contained in Smelting Products Sold."

(3)
Including 14,044 tonnes of zinc ashes and drosses, as well as metallic zinc used in the production of zinc oxide in the first half of 2017 and 13,279 in the first half of 2016.

(4)
Including 1,153 tonnes of zinc ashes and drosses in the first half of 2017 and 1,028 in the first half of 2016.

115


Table of Contents

Cost of Products Sold

        Our cost of products sold increased by 17.5%, or US$58.6 million, for the three months ended June 30, 2017 compared to the same period in 2016. For our mining segment, our cost of products sold increased by 12.6%, or US$16.1 million, in the three months ended June 30, 2017, mainly due to increased maintenance of roads, stemming from the impact of heavy rains in Cerro Lindo, and investments to reinforce safety conditions in the mines, which are mostly underground, through the increased use of shotcrete and supporting costs. For our smelting segment, our cost of products sold increased by 27.4%, or US$82.3 million, in the three months ended June 30, 2017, primarily due to higher concentrate prices and higher relative costs due to the impact of heavy rains and floods in Cajamarquilla. For example, our take-or-pay contracts with respect to certain inputs for our smelting operations caused us to incur expenses irrespective of lower production levels.

        Our cost of products sold increased by 18.3%, or US$119.0 million, in the six months ended June 30, 2017 compared to the same period in 2016. In our mining segment, our cost of products sold increased by 12.0%, or US$30.5 million, in the six months ended June 30, 2017 compared to the same period in 2016, mainly due to investments to reinforce safety conditions in the mines, which are mostly underground. In our smelting segment, our cost of products sold increased by 37.2%, or US$206.4 million, in the six months ended June 30, 2017 compared to the same period in 2016, primarily due to higher concentrate prices and higher relative costs due to the impact of heavy rains and floods in Cajamarquilla. For example, our take-or-pay contracts with respect to certain inputs for our smelting operations caused us to incur expenses irrespective of lower production levels.

Selling Expenses

        Our selling expenses decreased by 8.1%, or US$1.9 million, for the three months ended June 30, 2017 compared to the same period in 2016. This decrease was mainly due to lower sales volumes by 10.6% and 6.5% in our mining and smelting segments, respectively.

        Our selling expenses decreased by 4.1%, or US$1.8 million, for the six months ended June 30, 2017 compared to the same period in 2016. This decrease was mainly due to lower sales volumes by 21.6% and 4.6% in our mining and smelting segments, respectively.

General and Administrative Expenses

        Our general and administrative expenses increased by 55.9%, or US$12.8 million, for the three months ended June 30, 2017 compared to the same period in 2016, mainly as a result of the redistribution of personnel expenses among our zinc, nickel and aluminum divisions. As a result, in July 2016, overhead expenses that were previously allocated among these three business divisions were assumed solely by us.

        Our general and administrative expenses increased by 56.1%, or US$26.3 million, for the six months ended June 30, 2017 compared to the same period in 2016, mainly as a result of the redistribution of personnel expenses among our zinc, nickel and aluminum divisions. As a result, in July 2016, overhead expenses that were previously allocated among these three business divisions were assumed solely by us.

Other Operating Expenses, Net

        Our other operating expenses, net decreased by 10.8%, or US$3.3 million, for the three months ended June 30, 2017 compared to the same period in 2016, primarily as a result of (1) a US$16.8 million increase in our provision for environmental obligations, (2) an 81.9%, or US$9.5 million, increase in our projects expenses, which were partially offset by a net operating hedge loss of US$1.0 million recognized in the three months ended June 30, 2017, compared to

116


Table of Contents

US$10.7 million recognized in the same period in 2016 and (3) an increase in our gain on sale of investment related to Minera Rayrock Ltda., which increased to US$5.0 million for the period.

        Our other operating expenses, net increased by 39.8%, or US$14.0 million, for the six months ended June 30, 2017 compared to the same period in 2016, primarily as a result of (1) a US$16.8 million increase in our provision for environmental and retirement obligations net of present value adjustment of US$1.5 million, (2) a 108.6%, or US$15.2 million, increase in our projects expenses, which were partially offset by a net operating hedge loss of US$5.7 million recognized for the six months ended June 30, 2017, compared to US$14.5 million recognized for the same period in 2016, and (3) an increase in our gain on sale of investment related to Minera Rayrock Ltda., which increased to US$5.0 million for the period.

        The increase in our expenses related to environmental obligations for the three and six months ended June 30, 2017 was primarily due to an expense of US$16.8 million (net of present value adjustment of US$1.5 million) in connection with our assessment of environmental obligations to improve the areas degraded by tailings dams. The expenses are mainly related to our Três Marias and Juiz de Fora smelters. The increase in our project expenses corresponds to our expenses for early-stage and greenfield mining projects, particularly related to the Aripuanã and Caçapava do Sul projects. Our net operating losses in 2017 were mainly a result of variation in LME zinc prices in the comparable periods in 2016.

        The following table sets forth our other operating expenses, net for the periods indicated.

 
  For the Three
Months Ended
June 30,
  Variation   For the Six
Months Ended
June 30,
  Variation  
 
  2017   2016   2017/2016   2017   2016   2017/2016  
 
  (in millions of
US$)

  (percentages)
  (in millions of
US$)

  (percentages)
 

Other operating expenses, net

                                     

Expenses on environmental obligations(1)

    (12.0 )   (3.3 )   263.6     (13.6 )   (4.3 )   216.3  

Projects expenses(1)

    (21.1 )   (11.6 )   81.9     (29.2 )   (14.0 )   108.6  

Net operating hedge gain (loss)

    (1.0 )   (10.7 )   (90.7 )   (5.7 )   (14.5 )   (60.7 )

Loss on sale of property, plant and equipment, and intangible

    (0.6 )   (0.1 )   500.0     (0.7 )   (0.4 )   75.0  

Gain on sale of investment

    5.0     0.4     1,150.0     5.0     0.4     1,150.0  

Provision

    (3.1 )       n.m. (2)   (5.0 )   3.2     (256.3 )

Other operating expenses, net

    5.5     (5.3 )   (203.8 )   0.1     (5.6 )   (101.8 )

Total other operating expenses, net

    (27.3 )   (30.6 )         (49.1 )   (35.2 )      

(1)
Impacted our Adjusted EBITDA for the period. See "Selected Financial Data—Non-IFRS Measures and Reconciliation."

(2)
Not meaningful.

Net Financial Results

        We recognized a net financial loss of US$70.0 million for the three months ended June 30, 2017, compared to a net financial gain of US$57.5 million in the corresponding period in 2016, mainly due to (1) a decrease of US$122.1 million in our foreign exchange gains (losses), net, primarily as a result of the impact of exchange variation in loans and financing of VMZ denominated in U.S. dollars and (2) an increase in financial expenses in connection with the issuance of bonds in an aggregate principal amount of US$700.0 million maturing in 2027 at an interest rate of 5.375% per year, increasing the impact on our interest accrual in the amount of US$3.4 million.

117


Table of Contents

        We recognized a net financial loss of US$65.9 million for the six months ended June 30, 2017, compared to a net financial gain of US$111.9 million for the six months ended June 30, 2016, mainly due to (1) a decrease of US$169.2 million in our foreign exchange gains (losses), net, primarily as a result of the impact of exchange variation in loans and financing of VMZ denominated in U.S. dollars and (2) an increase in financial expenses in connection with the issuance of bonds in an aggregate principal amount of US$700.0 million maturing in 2027 at an interest rate of 5.375% per year, increasing the impact on our interest accrual in the total amount of US$10.0 million.

Profit (Loss) before Income Tax

        As a result of the factors described above, our profit before income tax was US$8.5 million for the three months ended June 30, 2017, as compared to a profit of US$115.5 million in the corresponding period in 2016.

        As a result of the factors described above, our profit before income tax was US$87.6 million for the six months ended June 30, 2017, as compared to a profit of US$199.3 million in the corresponding period in 2016.

Income Tax

        We recorded an income tax expense of US$3.4 million for the three months ended June 30, 2017, compared to an income tax expense of US$22.1 million for the corresponding period in 2016. Our current income tax expense increased by 35.7%, or US$7.6 million, for the three months ended June 30, 2017, mainly as a result of the improvement in Milpo's operational performance. We recorded a deferred income tax benefit of US$25.5 million for the three months ended June 30, 2017 compared to a deferred income tax expense of US$0.8 million for the corresponding period in 2016, mainly as a result of the deferred tax on exchange variation on VMZ's U.S. dollar-denominated loan and additions to our environmental and decommissioning provisions.

        We had a nominal tax rate and an effective tax rate of 27.0% and 40.0%, respectively, for the three months ended June 30, 2017 and of 29.2% and 19.1%, respectively, for the corresponding period in 2016.

        We recorded an income tax expense of US$27.3 million for the six months ended June 30, 2017, compared to an income tax expense of US$60.2 million in the corresponding period in 2016. Our current income tax expense increased by 27.0%, or US$8.4 million, for the six months ended June 30, 2017, mainly as a result of the improvement in operational performance and consequently taxable income. We recorded a deferred income tax benefit of US$12.2 million for the six months ended June 30, 2017 compared to a deferred income tax expense of US$29.1 million in the corresponding period in 2016, mainly as a result of the deferred tax on exchange variation on VMZ's U.S. dollar-denominated loan and additions to our environmental and decommissioning provisions.

        We had a nominal tax rate and an effective tax rate of 27.0% and 31.2%, respectively, for the six months ended June 30, 2017 and of 29.2% and 30.2%, respectively, for the corresponding period in 2016.

Profit (Loss)

        As a result of the foregoing, we recorded a profit of US$5.1 million in the three months ended June 30, 2017 as compared to a profit of US$93.4 million in the corresponding period in 2016.

        We recorded a profit of US$60.3 million in the six months ended June 30, 2017 as compared to a profit of US$139.1 million in the corresponding period in 2016.

118


Table of Contents

2016 Compared to 2015

        The following table sets forth our summarized results of operations for the years ended December 31, 2016 and 2015.

 
  For the Year Ended
December 31,
  Variation   % of Net
Revenue from
Products Sold
 
 
  2016   2015   2016/2015   2016   2015  
 
  (in millions of US$)
  (percentage)
  (percentages)
 

Combined Consolidated Statement of Operations Information:

                               

Continuing operations

                               

Net revenue from products sold

    1,912.8     1,824.8     4.8     100.0     100.0  

Cost of products sold

    (1,387.1 )   (1,422.9 )   (2.5 )   (72.5 )   (78.0 )

Gross profit

    525.7     401.9     30.8     27.5     22.0  

Operating expenses:

                               

Selling expenses

    (90.6 )   (84.6 )   7.1     (4.7 )   (4.6 )

General and administrative expenses

    (127.3 )   (106.3 )   19.8     (6.7 )   (5.8 )

Other operating income (expenses), net

    (177.8 )   (47.1 )   277.5     (9.3 )   (2.6 )

Operating profit before net financial results and loss from results of associates

    130.0     163.9     (20.7 )   6.8     9.0  

Financial income

    25.0     19.3     29.5     1.3     1.1  

Financial expenses

    (70.4 )   (61.6 )   14.3     (3.7 )   (3.4 )

Foreign exchange gains (losses), net

    124.5     (299.6 )   (141.6 )   6.5     (16.4 )

Net financial results

    79.1     (341.9 )   (123.1 )   4.1     (18.7 )

Loss from results of associates

    (0.2 )   (0.3 )   (33.3 )        

Profit (loss) before taxation

    208.9     (178.3 )   (217.2 )   10.9     (9.8 )

Current income tax

    (75.3 )   (62.8 )   19.9     (3.9 )   (3.4 )

Deferred income tax

    (23.1 )   101.5     (122.8 )   (1.2 )   5.6  

Profit (loss) for the year from continuing operations

    110.5     (139.6 )   (179.2 )   5.8     (7.7 )

Discontinued operations

        (0.3 )   (100.0 )        

Profit (loss) for the year

    110.5     (139.9 )   (179.0 )   5.8     (7.7 )

119


Table of Contents

        The following table sets forth our summarized results of operations by segment for the years ended December 31, 2016 and 2015.

 
  For the Year Ended
December 31,
  Variation   Variation  
 
  2016   2015   2016/2015   2016/2015  
 
  (in millions of US$)
   
  (percentage)
 

Combined Consolidated Statement of Operations Information:

                         

Net revenue from products sold:

                         

Mining

    907.4     770.7     136.7     17.7  

Smelting

    1,492.0     1,421.3     70.7     5.0  

Elimination and Adjustments

    (486.6 )   (367.2 )   (119.4 )   32.5  

Total

    1,912.8     1,824.8     88.0     4.8  

Cost of products sold:

                         

Mining

    (513.1 )   (532.1 )   19.0     (3.6 )

Smelting

    (1,260.5 )   (1,170.5 )   (90.0 )   7.7  

Elimination and Adjustments

    386.5     279.7     106.8     38.2  

Total

    (1,387.1 )   (1,422.9 )   35.8     (2.5 )

Gross profit:

                         

Mining

    394.3     238.6     155.7     65.3  

Smelting

    231.5     250.8     (19.3 )   (7.7 )

Elimination and Adjustments(1)

    (100.1 )   (87.5 )   (12.6 )   14.4  

Total

    525.7     401.9     123.8     30.8  

(1)
See Note 35 to our audited combined consolidated financial statements.

Net Revenue from Products Sold

        Our net revenue from products sold increased by 4.8%, or US$88.0 million, in 2016, primarily due to higher average realized prices for our metals as a result of an increase in market prices of zinc, lead and silver. The average LME price of zinc increased by 8.6%, from US$1,928.30 per tonne in 2015 to US$2,094.75 per tonne in 2016, and the average LME price of lead increased by 4.9%, from US$1,783.57 per tonne in 2015 to US$1,871.58 per tonne in 2016. The increase in our net revenue from products sold was also driven by higher sales volumes of metallic zinc in 2016 from 560.3 thousand tonnes in 2015 to 573.1 thousand tonnes in 2016, and an increase in sales volumes of zinc oxide from 34.8 thousand tonnes in 2015 to 37.4 thousand tonnes in 2016.

        The increase in the average LME price of zinc in 2016 was mainly a result of lower availability of zinc concentrates in the global market due to several production cuts and the depletion of large zinc mines in Australia and Ireland, while the increase in the average LME price of lead was primarily due to a shortage of lead concentrates, which was partially offset by an increase in supply of lead from secondary sources, such as used batteries. These price increases were partially offset by an 11.5% decrease in the average LME price of copper in 2016, mainly caused by increased supply and high global stocks caused by the ramp-up of large new operations and increased output in smaller mines.

        Within our mining operations, sales volumes of lead and copper contained in concentrates increased while external sales volume of zinc contained in concentrates decreased, as detailed below:

120


Table of Contents

        Within our smelting operations, sales of metallic zinc and zinc oxide increased in 2016, as detailed below.

        Our net revenue from products sold were 4.8% higher in 2016, at US$1,912.8 million in 2016 compared to US$1,824.8 million in 2015.

        The following table shows a breakdown of our net revenue by destination of our sales.

 
  For the Year Ended
December 31,
 
 
  2016   2015  
 
  (in millions of US$)
 

Peru

    521.9     544.1  

Brazil

    560.9     534.1  

Other

    830.0     746.6  

Net revenues from products sold

    1,912.8     1,824.8  

121


Table of Contents

        The following table sets forth the components of our production and sales volumes for the metals and periods indicated.

 
  For the Year Ended
December 31,
 
 
  2016   2015  

Mining Production

             

Zinc concentrates (in tonnes)

    860,399     866,679  

Copper concentrates (in tonnes)

    158,503     154,998  

Lead concentrates (in tonnes)

    104,408     94,875  

Mining Production—Metal Contained in Concentrate

             

Zinc contained in concentrates (in tonnes)

    416,869     425,883  

Copper contained in concentrates (in tonnes)

    41,551     40,375  

Lead contained in concentrates (in tonnes)

    59,181     54,611  

Silver contained in concentrates (in oz.)

    8,315,215     7,643,741  

Gold contained in concentrates (in oz.)

    27,893     17,934  

External Mining Sales(1)

             

Zinc concentrates (in tonnes)

    88,976     95,479  

Copper concentrates (in tonnes)

    157,054     154,337  

Lead concentrates (in tonnes)

    103,017     94,510  

External Mining Sales—Metal Contained in Concentrate(1)

             

Zinc contained in concentrates (in tonnes)

    49,004     54,319  

Copper contained in concentrates (in tonnes)

    41,186     40,195  

Lead contained in concentrates (in tonnes)

    58,538     54,433  

Smelting Production—Zinc Contained in Product Volumes

             

Cajamarquilla (metallic zinc in tonnes)

    334,261     330,113  

Três Marias (metallic zinc in tonnes)

    186,708 (3)   177,956 (3)

Três Marias (zinc oxide in tonnes)

    30,485     29,165  

Juiz de Fora (metallic zinc in tonnes)

    86,616 (4)   81,487 (4)

Total zinc product production (in tonnes)

    638,070     618,721  

Smelting Sales—Product Volumes

             

Metallic zinc (in tonnes)

    573,105     560,279  

Zinc oxide (in tonnes)

    37,386     34,804  

Smelting Sales—Zinc Contained in Product Volumes(2)

             

Metallic zinc (in tonnes)

    571,319     558,578  

Zinc oxide (in tonnes)

    29,909     27,843  

Total zinc contained in product volumes (in tonnes)

    601,228     586,421  

(1)
Excluding intercompany sales.

(2)
Based on typical zinc contents in metallic zinc products and zinc oxide. For more details, see "Business—Our Smelting Operations—Zinc Contained in Smelting Products Sold."

(3)
Including 27,621 tonnes of zinc ashes and drosses, as well as metallic zinc used in the production of zinc oxide in 2016, 26,320 in 2015 and 32,117 in 2014.

(4)
Including 2,190 tonnes of zinc ashes and drosses in 2016, 3,251 in 2015 and 3,008 in 2014.

        In our mining segment, our net revenue from products sold increased by 17.7%, or US$136.7 million, in 2016, primarily due to (1) an increase in LME prices of zinc, lead and silver, (2) lower treatment charges and (3) higher sales volume of lead and copper contained in concentrates.

122


Table of Contents

        Sales volumes of lead contained in concentrates increased, primarily due to (1) higher run of mine production in Atacocha and El Porvenir and (2) higher lead grades in Atacocha. Sales volumes of copper contained in concentrates increased, primarily due to higher production in Cerro Lindo driven by higher copper grades.

        This positive result was partially offset by lower sales volume of zinc contained in concentrates. In 2016, our production of zinc contained in concentrates decreased by 26.3% and 1.8% in our Atacocha and Cerro Lindo mines, respectively, due to lower zinc grades in both mines. In our El Porvenir, Vazante and Morro Agudo mines, we had an increase of production volume due to higher run of mine production.

        In our smelting segment, our net revenue from products sold increased 5.0%, or US$70.7 million, in 2016, mainly due to (1) an increase in market prices and (2) higher sales volume of metallic zinc and zinc oxide.

Cost of Products Sold

        Our cost of products sold decreased by 2.5%, or US$35.8 million in 2016. This was primarily due to (1) a decrease in the consumption of zinc concentrates in our Cajamarquilla smelter in 2016 as compared to 2015, (2) a decrease in our purchase of zinc concentrates from third parties, mainly related to our Juiz de Fora smelter in 2016 as compared to 2015, (3) efficiency gains at our El Porvenir mine.

        Our consumption of zinc concentrates in our Cajamarquilla smelter decreased by 2.3% in 2016, mainly due to (1) an efficiency improvement in our zinc recovery rate (calculated as the yield of zinc produced in smelters in relation to the volume of zinc contained in concentrates and secondary material used in the smelters), to 93.8% in 2016 from 93.0% in 2015, and (2) higher consumption of pre-treated concentrates from our inventories.

        Our purchases of zinc concentrate from third parties decreased by 5.0% in 2016, mainly as a result of a reduction in the consumption of third-party concentrates in the Juiz de Fora smelter, when compared to 2015, attributable to an increase in the use of secondary feedstock, such as electric air furnace dust (EAF dust).

        Gains in the efficiency of our Atacocha and El Porvenir mines were a result of the integration of the two mines to form the Pasco mining complex. The integration allows for the transport of materials to and from the respective mines in a more efficient manner.

        In our mining segment, our cost of products sold decreased by 3.6%, or US$19.0 million, in 2016, mainly due to better efficiency rates in Atacocha and El Porvenir mines.

        In our smelting segment, our cost of products sold increased by 7.7%, or US$90.0 million, in 2016, primarily due to higher prices of electricity in Três Marias and Juiz de Fora. In addition, this increase was driven by the higher cost with zinc concentrate due to higher LME and lower treatment charges. The increase was partially offset by a decrease in zinc concentrate consumption in our Cajamarquilla smelter.

Selling Expenses

        Our selling expenses increased by 7.1%, or US$6.0 million in 2016. This increase was mainly due to (1) an increase of 2.3% and 7.4% in our sales volumes of metallic zinc and zinc oxide in 2016, respectively, (2) an 11.2% increase in our exports sales in 2016, which resulted in higher expenses to access foreign markets, and (3) a change in the Incoterms used for export sales by our Cajamarquilla smelter, from FCA (seller's obligation is to deliver the goods, cleared for export, into the charge of the

123


Table of Contents

carrier named by the buyer at the named place or point) in 2015 to CFR (seller must pay the costs and freight required for bringing the goods to the named port of destination) in 2016.

General and Administrative Expenses

        Our general and administrative expenses increased by 19.8%, or US$21.0 million in 2016, mainly as result of the closure of the allocation of personnel expenses in our zinc, nickel and aluminum divisions. As a result, in July 2016, overhead expenses that were previously allocated between these three business divisions were assumed solely by us.

Other Operating Expenses, Net

        Our other operating expenses, net increased by 277.5%, or US$130.7 million in 2016, primarily as a result of (1) a US$68.6 million increase in our provision for environmental obligations, (2) a 29.3% increase in our projects expenses, and (3) a net operating hedge loss of US$33.5 million recognized in 2016, compared to a net operating hedge gain of US$7.0 million recorded in 2015.

        The increase in our expenses on environmental obligations was primarily due to an expense of US$68.6 million, in connection with the ongoing process of assessing our environmental obligations to remediate the areas degraded by tailings dams. The expense recorded refers to our Três Marias smelter (US$44.1 million) and to our Fortaleza de Minas mine that operates as a sulfuric acid plant (US$24.5 million). The increase in our project expenses corresponds to expenses with early-stage and greenfield mining projects, in particular expenses related to the Aripuanã and Caçapava do Sul projects. Our net operating hedge losses in 2016 were mainly a result of increases in the zinc LME prices, which were offset by a revenue gain. For more information about our derivative transactions see "—Quantitative and Qualitative Disclosures about Market Risk—Derivative Instruments."

        The following table sets forth our other operating expenses, net for the periods indicated.

 
  For the Year
Ended
December 31,
  Variation  
 
  2016   2015   2016/2015  
 
  (in millions
of US$)

  (percentages)
 

Other operating expenses, net

                   

Expenses on environmental obligations(1)

    (77.6 )   (9.0 )   762.2  

Projects expenses(1)

    (48.6 )   (37.6 )   29.3  

Net operating hedge gain (loss)

    (33.5 )   7.0     (578.6 )

Judicial provision

    (15.3 )       100.0  

Loss on sale of property, plant and equipment, and intangible

    (0.6 )   (3.4 )   (82.4 )

Impairment of property, plant and equipment(2)

    1.0     (8.6 )   (111.6 )

Other operating expenses, net

    (3.2 )   4.5     (171.1 )

Total other operating expenses, net

    (177.8 )   (47.1 )   277.5  

(1)
Impacted our Adjusted EBITDA for the period. See "Selected Financial Data—Non-IFRS Measures and Reconciliation."

(2)
Included as non-cash item in our Adjusted EBITDA. See "Selected Financial Data—Non-IFRS Measures and Reconciliation."

124


Table of Contents

Net Financial Results

        We recognized a net financial gain of US$79.1 million in 2016 compared to a net financial loss of US$341.9 million in 2015, mainly due to a US$424.1 million swing in our foreign exchange gains (losses), net, to a gain of US$124.5 million in 2016 from a loss of US$299.6 million in 2015.

        Our foreign exchange gains (losses), net reflect the accounting effect of the appreciation of the real against the U.S. dollar on certain U.S. dollar-denominated loans made by VGmbH and Nexa Resources to VMZ (which has as its functional currency the real) in a total amount of US$720.8 million, as of December 31, 2016. During 2016, the 19.8% appreciation of the real against the U.S. dollar resulted in a foreign exchange gain. During 2015, the 45.0% depreciation of the real against the U.S. dollar resulted in a foreign exchange loss from VMZ's U.S. dollar-denominated indebtedness.

        Our financial income increased by 29.5%, or US$5.7 million, to US$25.0 million in 2016 from US$19.3 million in 2015. This increase was due to a 31.9% increase in gains of financial investments due to a higher amount of financial investments.

        Our financial expenses increased by 14.3%, or US$8.8 million, to US$70.4 million in 2016 from US$61.6 million in 2015, due to a 6.3% increase in inflation and other monetary adjustments to our provisions and higher interest on borrowings during 2016.

Profit (Loss) before Income Tax

        As a result of the factors described above, our profit before income tax was US$208.9 million in 2016, as compared to a loss of US$178.3 million in 2015.

Income Tax

        We recorded an income tax expense of US$98.4 million in 2016 compared to an income tax benefit of US$38.7 million in 2015. Our current income tax expense increased by 19.9%, or US$12.5 million, to US$75.3 million in 2016 from US$62.8 million in 2015, mainly as a result of foreign exchange results in Brazil. We recorded a deferred income tax expense of US$23.1 million in 2016 compared to a deferred income tax benefit of US$101.5 million in 2015, mainly as a result of foreign exchange results.

        We had a nominal tax rate and an effective tax rate of 29.22% and 47.1%, respectively, in 2016 and of 29.22% and 21.7%, respectively, in 2015. The difference between the nominal and effective tax rates in 2016 is primarily a result of changes in the income tax rate in Peru, which impacted our deferred taxes over assets appreciation and the foreign exchange gains in Brazil. The tax treatment of foreign exchange in Brazil implies a deferral of any foreign exchange results to the settlement date of the underlying transaction. In this case, the foreign exchange losses in 2015 generated an income tax benefit to be considered in the tax calculation in the future, when the related obligations and rights are settled. For additional information, see Note 22 to our audited combined consolidated financial statements.

Profit (Loss)

        As a result of the foregoing, we recorded a profit of US$110.5 million in 2016 as compared to a loss of US$139.9 million in 2015.

125


Table of Contents

2015 Compared to 2014

        The following table sets forth our summarized results of operations for the years ended December 31, 2015 and 2014.

 
  For the Year Ended
December 31,
  Variation   % of Net
Revenue from
Products Sold
 
 
  2015   2014   2015/2014   2015   2014  
 
  (in millions of US$)
  (percentages)
  (percentages)
 

Combined Consolidated Statement of Operations Information:

                               

Net revenue from products sold

    1,824.8     2,118.3     (13.9 )   100.0     100.0  

Cost of products sold

    (1,422.9 )   (1,594.9 )   (10.8 )   (78.0 )   (75.3 )

Gross profit

    401.9     523.4     (23.2 )   22.0     24.7  

Operating expenses:

                               

Selling expenses

    (84.6 )   (93.1 )   (9.1 )   (4.6 )   (4.4 )

General and administrative expenses

    (106.3 )   (149.8 )   (29.0 )   (5.8 )   (7.1 )

Other operating income (expenses), net

    (47.1 )   (108.3 )   (56.5 )   (2.6 )   (5.1 )

Operating profit before net financial results and loss from results of associates

    163.9     172.2     (4.8 )   9.0     8.1  

Financial income

    19.3     13.7     40.9     1.1     0.6  

Financial expenses

    (61.6 )   (73.5 )   (16.2 )   (3.4 )   (3.5 )

Foreign exchange losses, net

    (299.6 )   (107.3 )   179.2     (16.4 )   (5.1 )

Net financial results

    (341.9 )   (167.1 )   104.6     (18.7 )   (7.9 )

Loss from results of associates

    (0.3 )       n.m. (1)        

Profit (loss) before taxation

    (178.3 )   5.1     3,596.1     (9.8 )   0.2  

Current income tax

    (62.8 )   (81.3 )   (22.8 )   (3.4 )   (3.8 )

Deferred income tax

    101.5     53.9     88.3     5.6     2.5  

Loss for the year

    (139.6 )   (22.3 )   526.0     (7.7 )   (1.1 )

Discontinued operations

    (0.3 )   (4.8 )   (93.8 )       (0.2 )

Profit (loss) for the year

    (139.9 )   (27.1 )   416.2     (7.7 )   (1.3 )

(1)
Not meaningful.

126


Table of Contents

        The following table sets forth our summarized results of operations by segment for the years ended December 31, 2015 and 2014.

 
  For the Year Ended
December 31,
  Variation   Variation  
 
  2015   2014   2015/2014   2015/2014  
 
  (in millions of US$)
  (percentage)
 

Combined Consolidated Statement of Operations Information:

                         

Net revenue from products sold:

   
 
   
 
   
 
   
 
 

Mining

    770.7     952.8     (182.1 )   (19.1 )

Smelting

    1,421.3     1,516.7     (95.4 )   (6.3 )

Elimination and Adjustments

    (367.2 )   (351.2 )   (16.0 )   4.6  

Total

    1,824.8     2,118.3     (293.5 )   (13.9 )

Cost of products sold:

                         

Mining

    (532.1 )   (585.7 )   53.6     (9.2 )

Smelting

    (1,170.5 )   (1,282.2 )   111.7     (8.7 )

Elimination and Adjustments

    279.7     273.0     6.7     2.5  

Total

    (1,422.9 )   (1,594.9 )   172.0     (10.8 )

Gross profit:

                         

Mining

    238.6     367.1     (128.5 )   (35.0 )

Smelting

    250.8     234.5     16.3     7.0  

Elimination and Adjustments(1)

    (87.5 )   (78.2 )   (9.3 )   11.9  

Total

    401.9     523.4     (121.5 )   (23.2 )

(1)
See Note 35 to our audited combined consolidated financial statements.

Net Revenue from Products Sold

        Our net revenue from products sold decreased by 13.9%, or US$293.5 million, to US$1,824.8 million in 2015 from US$2,118.3 million in 2014, primarily due to (1) lower average realized prices for our metals, mainly as a result of weak market conditions, and (2) lower sales volumes of certain of our products.

        The average LME price of zinc decreased by 10.9%, from US$2,164.46 per tonne in 2014 to US$1,928.30 per tonne in 2015. The average LME price of copper decreased by 19.9%, from US$6,862.00 per tonne in 2014 to US$5,494.50 per tonne in 2015. The average LME price of lead decreased by 14.9%, from US$2,095.98 per tonne in 2014 to US$1,783.57 per tonne in 2015. Silver benchmark prices decreased 17.8%, from US$19.08 per ounce to US$15.68 per ounce in 2015.

        The decreases in the LME prices of zinc, copper and lead in 2015 were mainly the result of (1), in the case of zinc, weak Chinese demand, especially in the second half of 2015, (2) in the case of copper, elevated inventories levels in the LME-registered warehouses and (3) in the case of lead, weak Chinese demand.

        Within our mining operations, sales volumes of lead contained in concentrates increased while external sales volumes of zinc and copper contained in concentrates decreased, as detailed below:

127


Table of Contents

        Within our smelting operations, sales of metallic zinc increased in 2015 while sales of zinc oxide decreased, as detailed below.

        Our net revenue from products sold were 13.9% lower in 2015, at US$1,824.8 million in 2015 compared to US$2,118.3 million in 2014.

        The following table shows a breakdown of our net revenue by location of our customers.

 
  For the Year Ended
December 31,
 
 
  2015   2014  
 
  (in millions of US$)
 

Peru

    544.1     711.7  

Brazil

    534.1     660.5  

Others

    746.6     746.1  

Net revenues from products sold

    1,824.8     2,118.3  

128


Table of Contents

        The following table sets forth the components of our production and sales volumes for the metals and periods indicated.

 
  For the Year Ended
December 31,
 
 
  2015   2014  

Mining Production

             

Zinc concentrates (in tonnes)

    866,679     883,346  

Copper concentrates (in tonnes)

    154,998     157,653  

Lead concentrates (in tonnes)

    94,875     89,925  

Mining Production—Metal Contained in Concentrate

             

Zinc contained in concentrates (in tonnes)

    425,883     428,796  

Copper contained in concentrates (in tonnes)

    40,375     41,521  

Lead contained in concentrates (in tonnes)

    54,611     51,374  

Silver contained in concentrates (in oz.)

    7,643,741     6,777,540  

Gold contained in concentrates (in oz.)

    17,934     13,318  

External Mining Sales(1)

             

Zinc concentrates (in tonnes)

    95,479     110,141  

Copper concentrates (in tonnes)

    154,337     157,627  

Lead concentrates (in tonnes)

    94,510     89,212  

External Mining Sales—Metal Contained in Concentrate

             

Zinc contained in concentrates (in tonnes)

    54,319     59,934  

Copper contained in concentrates (in tonnes)

    40,195     41,499  

Lead contained in concentrates (in tonnes)

    54,433     51,151  

Smelting Production—Zinc Contained in Product Volumes

             

Cajamarquilla (metallic zinc in tonnes)

    330,113     327,287  

Três Marias (metallic zinc in tonnes)

    177,956 (2)   171,724 (2)

Três Marias (zinc oxide in tonnes)

    29,165     33,425  

Juiz de Fora (metallic zinc in tonnes)

    81,487 (3)   74,410 (3)

Total zinc product production (in tonnes)

    618,721     606,846  

Smelting Sales—Product Volumes

             

Metallic zinc (in tonnes)

    560,279     536,759  

Zinc oxide (in tonnes)

    34,804     43,247  

Smelting Sales—Zinc Contained in Product Volumes

             

Metallic zinc (in tonnes)

    558,578     534,723  

Zinc oxide (in tonnes)

    27,843     34,598  

Total zinc contained in product volumes (in tonnes)

    586,421     569,321  

(1)
Excluding intercompany sales.

(2)
Including 27,621 tonnes of zinc ashes and drosses, as well as metallic zinc used in the production of zinc oxide in 2016, 26,320 in 2015 and 32,117 in 2014.

(3)
Including 2,190 tonnes of zinc ashes and drosses in 2016, 3,251 in 2015 and 3,008 in 2014.

        In our mining segment, our net revenue from products sold decreased by 19.1%, or US$182.1 million, in 2015, primarily due to (1) lower LME prices for zinc, copper, lead and silver and (2) lower sales volumes of zinc and copper contained in concentrates. This decrease was partially offset by (1) higher sales of lead content in concentrates and (2) lower treatment charges.

129


Table of Contents

        The increase in sales volumes of lead contained in concentrates was mainly driven by higher production in Atacocha, Cerro Lindo and El Porvenir mines due to (1) higher run of mine production in El Porvenir and (2) higher lead grades in Atacocha and Cerro Lindo.

        External sales volumes of zinc and copper contained in concentrates decreased due to lower run of mine production in Atacocha and El Porvenir, respectively, combined with lower zinc grades in El Porvenir, Atacocha, Vazante and Morro Agudo, and lower copper grades in Atacocha and Cerro Lindo.

        In our smelting segment, our net revenue from products sold decreased by 6.3% or US$95.4 million, in 2015, mainly due to (1) lower market prices for zinc and (2) lower sales volumes of zinc oxide, which were partially offset by higher zinc metallic sales. The increase in zinc metallic sales was primarily due to higher production of our smelters, while the decrease in zinc oxide was driven by lower demand in the Brazilian market.

Cost of Products Sold

        Our cost of products sold decreased by 10.8%, or US$172.0 million, to US$1,422.9 million in 2015 from US$1,594.9 million in 2014, primarily due to (1) the 10.9% decrease in LME prices of zinc, which contributed with lower raw material prices for zinc concentrate bought from third parties and (2) a decrease in our production costs in our Brazilian operations, primarily due to the 32.0% depreciation of the real against the U.S. dollar in 2015, which was partially offset by the effects of a 10.7% inflation in Brazil impacting labor costs and an increase in electricity costs in Brazil.

        In our mining segment, our cost of products sold decreased by 9.2%, or US$53.6 million in 2015, primarily driven by a decrease in our production costs in Brazilian operations due to depreciation of the real against U.S. dollar, which was partially offset by higher inflation in Brazil impacting labor costs and electricity costs.

        In our smelting segment, our cost of products sold decreased by 8.7%, or US$111.7 million, in 2015, mainly due to (1) a decrease in LME prices of zinc, (2) a lower raw material cost of zinc concentrates and (3) the depreciation of the real.

Selling Expenses

        Our selling expenses decreased by 9.1%, or US$8.5 million, to US$84.6 million in 2015 from US$93.1 million in 2014, primarily due to (1) lower sales volumes of our main products, which result in lower selling expenses and lower freight and storage expenses, including a 1.1% and 3.2% decrease in the sales volumes of our zinc and copper concentrates, respectively, in 2015 compared to 2014 and (2) a 6.6% decrease in our freight and storage expenses in 2015, mainly attributable to lower costs of international freight, driven by reduced crude oil and fuel prices.

General and Administrative Expenses

        Our general and administrative expenses decreased by 29.0%, or US$43.5 million, to US$106.3 million in 2015 from US$149.8 million in 2014, as a result of (1) a decrease in our general and administrative expenses in our Brazilian operations primarily due to the 32.0% depreciation of the real against the U.S. dollar in 2015, and (2) the implementation of a shared service center for our Peruvian operations which resulted in a decrease in an amount of US$8.1 million.

Other Operating Expenses, Net

        Our other operating expenses, net decreased by 56.5%, or US$61.2 million, to US$47.1 million in 2015 from US$108.3 million in 2014, primarily as a result of (1) a 76.7% decrease in the impairment charged to our property, plant and equipment in 2015, (2) a 36.7% decrease in our expenses on mining

130


Table of Contents

projects and (3) a net operating hedge gain of US$7.0 million recorded in 2015, compared to a net operating hedge loss of US$0.8 million recognized in 2014.

        The decrease in our impairment of property, plant and equipment was primarily due to the impairment of the projects Poli I and Poli II, which occurred in 2014, in the amount of US$36.9 million, compared to US$8.6 million in 2015. The project expenses correspond to expenses with early-stage and greenfield mining projects, in particular, expenses related to geological analysis and professional engineering services. The increase in our net operating hedge gains in 2015 was mainly as a result of variation in the LME zinc prices and the depreciation of the real. For more detail information about our derivative transactions see "—Quantitative and Qualitative Disclosures about Market Risk—Derivative Instruments."

        The following table sets forth our other operating expenses, net for the periods indicated.

 
  For the Year
Ended
December 31,
  Variation  
 
  2015   2014   2015/2014  
 
  (in millions of
US$)

  (percentages)
 

Other operating expenses, net

                   

Expenses on environmental obligations(1)

    (9.0 )   (10.5 )   (14.3 )

Projects expenses(1)

    (37.6 )   (59.4 )   (36.7 )

Net operating hedge gain (loss)

    7.0     (0.8 )   (975.0 )

Judicial provision

        4.4     (100.0 )

Loss on sale of property, plant and equipment, and intangible

    (3.4 )   (0.6 )   466.7  

Impairment of property, plant and equipment

    (8.6 )   (36.9 )   (76.7 )

Other operating expenses, net

    4.5     (4.5 )   (200.0 )

Total other operating expenses, net

    (47.1 )   (108.3 )   (56.5 )

(1)
Impacted our Adjusted EBITDA for the period. See "Selected Financial Data—Non-IFRS Measures and Reconciliation."

Net Financial Results

        Our net financial results increased by 104.6%, or US$174.8 million, to an expense of US$341.9 million in 2015 from an expense of US$167.1 million in 2014, mainly due to a 179.2%, or US$192.3 million, increase in our foreign exchange losses to US$299.6 million in 2015 from US$107.3 million in 2014. This increase was due to the 31.0% depreciation of the real against the U.S. dollar, to R$3.9048 per U.S. dollar as of December 31, 2015 from R$2.6562 per U.S. dollar as of January 1, 2015, compared to a 13.4% depreciation of the real against the U.S. dollar, to R$2.6562 per U.S. dollar as of December 31, 2014 from R$2.3426 per U.S. dollar as of January 1, 2014. Our foreign exchange gains (losses), net reflect the accounting effect of the devaluation of the real against the U.S. dollar on a U.S. dollar-denominated loan made by VGmbH to VMZ (which has as its functional currency the real) in an aggregate principal amount of US$720.8 million as of December 31, 2015.

        Our financial income increased by 40.9%, or US$5.6 million, to US$19.3 million in 2015 from US$13.7 million in 2014. This increase was mainly due to an increase in the interest on certain loans to CBA. See "Related Party Transactions—Loans to CBA."

        Our financial expenses decreased by 16.2%, or US$11.9 million, to US$61.6 million in 2015 from US$73.5 million in 2014. This decrease was primarily caused by a 14.5% decrease in the interest on borrowings during 2015 and interest expenses on a lower amount of taxes payable.

131


Table of Contents

Profit (Loss) before Income Tax

        As a result of the factors described above, our loss before income tax was US$178.3 million in 2015 as compared to a profit of US$5.1 million in 2014.

Income Tax

        We recorded an aggregated deferred and current income tax benefit of US$38.7 million in 2015, compared to deferred and current income tax expense of US$27.4 million in 2014. Our current income tax expense decreased by 22.8%, or US$18.5 million, to US$62.8 million in 2015 from US$81.3 million in 2014, mainly as a result of our loss before income tax in 2015. Our income tax expense for 2015 was affected mainly by the deferred foreign exchange results of our Brazilian operations, which had significant losses during that year. As a consequence, our deferred income tax benefit increased by 88.3%, or US$47.6 million, to US$101.5 million in 2015 from US$53.9 million in 2014, mainly as a result of the foreign exchange results, provisions and differences in the depreciation rate used for accounting and tax purposes.

        We had a nominal tax rate and an effective tax rate of 29.22% and 21.7%, respectively, in 2015 and of 29.22% and 537.25%, respectively, in 2014. The difference between the nominal and effective tax rates in 2015 is primarily a result of the foreign exchange mechanism in Brazil. This mechanism implies a deferral of the foreign exchange results to the settlement date. In this case, the foreign exchange losses in 2014 and 2015 generated an income tax benefit to be considered in the tax calculation in the future, when the obligations and rights are settled. On the other hand, we had current income tax expenses on the operational profits mainly from Milpo. For additional information, see Note 22 to our audited combined consolidated financial statements.

Profit (Loss)

        As a result of the foregoing, our loss increased by US$112.8 million, to US$139.9 million in 2015 from US$27.1 million in 2014.

Quarterly Results of Operations

        The following table sets forth selected unaudited quarterly consolidated results of operations data for each of the eight quarters ended June 30, 2017. The information for each of these quarters has been prepared on the same basis as the audited combined consolidated financial statements included elsewhere in this prospectus and, in the opinion of management, reflects all adjustments, which includes only normal recurring adjustments, necessary for the fair presentation of the consolidated results of operations for these periods in accordance with IFRS, as issued by the IASB. This data should be read in conjunction with our audited combined consolidated financial statements and related notes included

132


Table of Contents

elsewhere in this prospectus. These quarterly consolidated operating results are not necessarily indicative of our consolidated operating results for a full year or any future period.

 
  For the Three Months Ended  
 
  June 30,
2017
  March 31,
2017
  December 31,
2016
  September 30,
2016
  June 30,
2016
  March 31,
2016
  December 31,
2015
  September 30,
2015
 
 
  (in millions of US$)
 

Combined Consolidated Statement of Operations Information:

                                                 

Continuing operations

                                                 

Net revenue from products sold

    555.8     531.2     604.8     444.5     469.1     394.4     379.0     458.7  

Cost of products sold

    (392.8 )   (376.0 )   (456.6 )   (280.8 )   (334.2 )   (315.5 )   (294.4 )   (376.6 )

Gross profit

    163.0     155.2     148.2     163.7     134.9     78.9     84.6     82.1  

Operating expenses:

                                                 

Selling expenses

    (21.5 )   (20.7 )   (22.5 )   (24.0 )   (23.4 )   (20.8 )   (19.3 )   (20.9 )

General and administrative expenses

    (35.7 )   (37.5 )   (44.6 )   (35.9 )   (22.9 )   (24.0 )   (25.7 )   (16.6 )

Other operating income (expenses), net

    (27.4 )   (21.8 )   (121.0 )   (21.6 )   (30.6 )   (4.6 )   (4.7 )   23.7  

Total operating expenses

    (84.6 )   (80.0 )   (188.1 )   (81.5 )   (76.9 )   (49.4 )   (49.7 )   (61.2 )

Operating profit before net financial results and loss from results of associates

    78.4     75.2     (39.9 )   82.2     58.0     29.5     34.9     20.9  

Financial income

    10.6     10.2     4.7     7.4     6.3     6.5     10.4     3.1  

Financial expenses

    (29.0 )   (22.4 )   (16.8 )   (18.9 )   (19.3 )   (15.4 )   (17.1 )   (13.9 )

Foreign exchange gains (losses), net

    (51.6 )   16.3     0.9     (10.2 )   70.5     63.3     8.2     (176.6 )

Net financial results

    (70.0 )   4.1     (11.2 )   (21.7 )   57.5     54.4     1.5     (187.4 )

Loss from results of associates

                        (0.2 )   (0.3 )    

Profit (loss) before taxation

    8.5     79.3     (51.1 )   60.5     115.5     83.7     36.1     (166.5 )

Current income tax

    (28.9 )   (10.7 )   (24.5 )   (19.7 )   (21.3 )   (9.8 )   (10.3 )   (13.1 )

Deferred income tax

    25.5     (13.3 )   (1.3 )   7.3     (0.9 )   (28.1 )   (20.1 )   77.9  

Profit (loss) for the period from operating operations

    5.1     55.3     (76.9 )   48.1     93.3     45.8     5.7     (101.7 )

Discontinued operations

                                        0.7        

Profit (loss) for the period

    5.1     55.3     (76.9 )   48.1     93.3     45.8     6.4     (101.7 )

Profit (loss) attributable to:

    (4.1 )   49.1     (67.8 )   31.1     84.6     45.1     (7.8 )   (82.0 )

Owners of the parent

    9.2     6.1     (9.2 )   17.0     8.8     0.7     14.2     (19.7 )

Non-controlling interests

    5.1     55.2     (77.0 )   48.1     93.4     45.8     6.4     (101.7 )

Profit (loss) for the period

                                                 

Average number of shares (in millions)(1)

    112.8     112.8     112.8     112.8     95.6     1.9     1.9     1.9  

Basic and diluted earnings (loss) per share (in US$)(1)

    0.0     0.5     (0.7 )   0.4     1.0     24.1     3.4     (53.3 )

(1)
Earnings per share information has been retroactively adjusted for reductions in the number of shares outstanding arising from transfers from capital to share premium, which resulted in the cancellation of 350,000,000 shares in April 2016, 200,000,000 shares in June 2017, 300,000,000 shares in September 2017 and 428,595,552 shares in October 2017, for a total of 1,278,595,552 shares.

Liquidity and Capital Resources

        Our principal cash requirements consist of the following:

        Our principal sources of liquidity have historically consisted of the following:

133


Table of Contents

        During 2016, we used cash flow generated by our operations primarily for working capital requirements, share premium reimbursements and investment activities such as the acquisition of shares of Milpo, as well as to service our indebtedness. As of December 31, 2016, our consolidated cash, cash equivalents and financial investments amounted to US$1,032.6 million, and our consolidated Adjusted working capital (defined as trade accounts receivable plus inventory less trade accounts payable less confirming payable) totaled US$27.4 million.

        During the three and six months ended June 30, 2017, we used cash flow generated by our operations primarily for working capital requirements, share premium reimbursements and investment activities, as well as to service our indebtedness. As of June 30, 2017, our consolidated cash, cash equivalents and financial investments amounted to US$1,146.9 million, and our consolidated Adjusted working capital (defined as trade accounts receivable plus inventory less trade accounts payable less confirming payable) totaled US$23.2 million.

        During 2016 and 2017, we made distributions to our shareholders through share premium reimbursements. The share premium is a reserve account of the net equity of a Luxembourg company and can be distributed to the shareholders. We distributed US$69.9 million as share premium reimbursements to our shareholders during 2016, US$140.0 million during the first six months of 2017 and US$140.0 million since July 1, 2017. We will distribute an additional US$150.0 million as share premium reimbursements to our shareholders prior to the consummation of this offering, which will be funded by dividends to be paid by our subsidiary Milpo to its shareholders on October 16, 2017 in the total amount of US$335.0 million, of which Milpo's non-controlling shareholders will receive US$58.3 million and we will receive US$268.7 million (net of US$8.0 million in Peruvian withholding tax). We have not incurred indebtedness to fund these distributions to our shareholders, and we do not expect to incur indebtedness to fund such distributions in the future. Because any future payment of dividends or other distributions pursuant to our dividend policy will be subject to the approval of our board of directors or our shareholders, as applicable, based on a number of factors, including our cash balance, cash flow, earnings and expected future cash flows from operations and, we do not expect that any such distributions will have an adverse impact on our income from continuing operations, profitability or liquidity. See "Dividend Policy."

        We believe that our cash and cash equivalents on hand, cash from operations and available borrowings will be adequate to meet our capital expenditure requirements and liquidity needs for the foreseeable future. We may require additional capital to meet our longer-term liquidity and future growth requirements. Although we believe that our sources of liquidity are adequate, weaker economic conditions could materially adversely affect our business and liquidity.

134


Table of Contents

Cash Flows

Three and Six Months Ended June 30, 2017 Compared to June 30, 2016

        The table below sets forth our cash flows from operating activities, investing activities and financing activities for the three and six months ended June 30, 2017 and 2016.

 
  For the Three
Months
Ended
June 30,
  Variation   Variation   For the Six
Months
Ended
June 30,
  Variation   Variation
 
  2017   2016   2017/2016   2017/2016   2017   2016   2017/2016   2017/2016
 
  (in millions of US$)
  (percentage)
  (in millions of US$)
  (percentage)

Combined Consolidated Statement of Cash Flows Information

                               

Net cash flows provided by (used in):

                               

Operating activities

  187.1   99.9   87.2   87.3   185.5   199.6   (14.1)   (7.1)

Investing activities

  (120.6)   (234.4)   113.8   (48.5)   (205.9)   (274.5)   68.6   (25.0)

Financing activities

  30.5   124.9   (94.4)   (75.6)   52.7   62.1   (9.4)   (15.1)

Effects of exchange rates on cash and cash equivalent

  0.3   (1.3)   (1.6)   (123.0)   0.4   (0.4)   0.8   (200.0)

Increase (decrease) in cash and cash equivalents(1)

  97.3   (10.8)   108.1   (1,001.0)   32.7   (13.3)   46.0   (345.9)

Cash and cash equivalents at the beginning of the period

  851.0   619.0   232.0   37.5   915.6   621.4   294.2   (47.3)

Cash and cash equivalents at the end of the period

  948.3   608.2   340.1   55.9   948.3   608.2   340.1   (55.9)

(1)
The effect of exchange rates on cash and cash equivalents had a positive impact in the three and six months ended June 30, 2017 in the total amount of US$32.7million and US$0.4 million, respectively, and a negative impact in the corresponding period in 2016 in the total amount of US$13.3 million and US$0.4 million, respectively.

        Our net cash flow provided by operating activities increased by 87.3%, or US$87.2 million, to US$187.1 million in the three months ended June 30, 2017 from US$99.9 million in the corresponding period in 2016, primarily due to a decrease in working capital investments, which was a result of lower inventory in 2017 caused by the impact of heavy rains and floods in Peru.

        Our net cash flow provided by operating activities decreased by 7.1%, or US$14.1 million, to US$185.5 million in the six months ended June 30, 2017 from US$199.6 million in the corresponding period in 2016, primarily due to higher income tax paid and interest paid, which was partially offset by a decrease in working capital investment.

        The decrease of US$4.2 million in Adjusted working capital, from an amount of US$27.4 million on December 31, 2016 to US$23.2 million on June 30, 2017, is mainly due to a decrease in the level of inventories.

        Our net cash flow used in investing activities decreased by 48.5%, or US$113.8 million, to US$120.6 million in the three months ended June 30, 2017 from US$234.4 million in the corresponding period in 2016, mainly due to a decrease of US$170.7 million in related party transactions when we settled a liability with VSA pursuant to a new agreement signed in June 2017, as described in Note 1(v) to our unaudited condensed combined consolidated interim financial statements. This decrease was partially offset by the reorganization of the energy assets as described in Note 1(vi) to our unaudited condensed combined consolidated interim financial statements, included elsewhere in this prospectus.

        Our net cash flow used in investing activities decreased 25.0%, or US$68.6 million, to US$205.9 million in the six months ended June 30, 2017 from US$274.5 million in the corresponding period in 2016, mainly due to a decrease of US$170.7 million in related party transactions, when we settled a liability with VSA pursuant to a new agreement signed in June 2017, as described in Note 1(v) to our unaudited condensed combined consolidated interim financial statements. This decrease was

135


Table of Contents

partially offset by the reorganization of the energy assets as described in Note 1(vi) to our unaudited condensed combined consolidated interim financial statements, included elsewhere in this prospectus.

        Our net cash flow used in financing activities decreased 75.6%, or US$94.4 million, to US$30.5 million in the three months ended June 30, 2017 from US$124.9 million in the corresponding period in 2016, primarily due to debt repayment, share premium distribution and energy assets compensation partially offset by the proceeds of the US$700.0 million bond issuance.

        Our net cash flow used in financing activities decreased 15.1%, or US$9.4 million, to US$52.7 million in the six months ended June 30, 2017 from US$62.1 million in the corresponding period in 2016, primarily due to debt repayment, share premium distribution and energy assets compensation partially offset by the proceeds of the US$700.0 million bond issuance.

        Our cash and cash equivalents increased by US$97.3 million, to US$948.3 million in the three months ended June 30, 2017, from a decrease of US$10.8 million in the corresponding period in 2016, mainly due to a decrease in investing activities.

        Our cash and cash equivalents increased by US$32.7 million, to US$948.3 million in the six months ended June 30, 2017, from a decrease of US$13.2 million in the corresponding period in 2016, mainly due to a decrease in investing activities.

2016 Compared to 2015

        The table below sets forth our cash flows from operating activities, investing activities and financing activities for the years ended December 31, 2016 and 2015.

 
  For the Year
Ended
December 31,
  Variation  
 
  2016   2015   2016/2015   2016/2015  
 
  (in millions of US$)
  (percentage)
 

Combined Consolidated Statement of Cash Flows Information

                         

Net cash flows provided by (used in):

                         

Operating activities

    585.1     414.5     170.5     41.1  

Investing activities

    (201.4 )   (156.7 )   (44.7 )   28.5  

Financing activities

    (92.2 )   (385.8 )   293.6     (76.1 )

Increase (decrease) in cash and cash equivalents(1)

    294.2     (129.3 )   423.5     (327.5 )

Cash and cash equivalents at the beginning of the year

    621.4     750.7     (129.3 )   (17.2 )

Cash and cash equivalents at the end of the year

    915.6     621.4     294.2     47.3  

(1)
The effect of exchange rates on cash and cash equivalents had a positive impact in 2016 in the total amount of US$2.8 million, and a negative impact in 2015 in the total amount of US$1.3 million.

        Our net cash flow provided by operating activities increased 41.1%, or US$170.5 million, to US$585.1 million in 2016 from US$414.5 million in 2015, primarily due to an upfront payment of US$250.0 million in connection with the silver streaming agreement pursuant to which we sold the future silver production of our Cerro Lindo mine to a third party (see "—Tabular Disclosure of Contractual Obligations"), US$42.3 million in salaries and payroll charges, US$36.4 million in accounts payable and other liabilities and US$28.4 million of confirming payable transactions. These increases were partially offset by US$110.5 million and US$128.5 million in trade accounts receivable and inventory, respectively.

        The increase of US$99.2 million in Adjusted working capital, from a negative amount of US$71.8 million in 2015 to US$27.4 million in 2016, is mainly due to an impact of US$110.6 million

136


Table of Contents

due to the fluctuation on LME prices and the average exchange rate in inventory and trade accounts receivable which was partially offset by an increase in trade payables and confirming payable.

        Our net cash flow used in investing activities increased 28.5%, or US$44.7 million, to US$201.4 million in 2016 from US$156.7 million in 2015, mainly due to a decrease of US$38.6 million related to VSA's settlement of an intercompany receivable related to the sale by VMZ of income tax and social contribution credits for the payment of tax debts by related parties.

        Our net cash flow used in financing activities decreased 76.1%, or US$293.6 million, to US$92.2 million in 2016 from US$385.8 million in 2015, primarily due to the increase of new loans and financing of US$527.5 million which was partially offset by the amortization of loans and financings in an amount of US$202.4 million.

        Our cash and cash equivalents increased by US$423.5 million, to an increase of US$294.2 million in 2016 from a decrease of US$129.3 million in 2015, mainly due to an increase of US$170.5 million in net cash flows provided by operating activities and a decrease of US$293.6 million used in financing activities, which was partially offset by an increase of US$44.7 million in net cash flows used in investing activities.

2015 Compared to 2014

        The table below sets forth our cash flows from operating activities, investing activities and financing activities for the years ended December 31, 2015 and 2014.

 
  For the Year
Ended
December 31,
  Variation  
 
  2015   2014   2015/2014   2015/2014  
 
  (in millions of US$)
  (percentage)
 

Combined Consolidated Statement of Cash Flows Information

                         

Net cash flows provided by (used in):

                         

Operating activities

    414.5     392.3     22.2     5.7  

Investing activities

    (156.7 )   (432.1 )   275.4     (63.7 )

Financing activities

    (385.8 )   200.3     (586.1 )   (292.6 )

Increase (decrease) in cash and cash equivalents(1)

    (129.3 )   160.5     (289.8 )   (180.6 )

Cash and cash equivalents at the beginning of the year

    750.7     590.2     160.5     27.2  

Cash and cash equivalents at the end of the year

    621.4     750.7     (129.3 )   (17.2 )

(1)
The effect of exchange rates on cash and cash equivalents had a negative impact in 2015 in the total amount of US$1.3 million, and no impact in 2014.

        Our net cash flow provided by operating activities increased 5.7%, or US$22.2 million, to US$414.5 million in 2015 from US$392.3 million in 2014, primarily due to a decrease of US$88.2 million in inventory and an increase of US$85.9 million in accounts payable. These were partially offset by US$149.5 million due to adjustments to reconcile profit (loss) to cash, to US$443.4 million in 2015 from US$592.9 million in 2014.

        The decrease of US$111.7 million in Adjusted working capital, from US$39.9 million in 2014 to a negative amount of US$71.8 million in 2015 is mainly explained by a negative impact of US$103.1 million due to the fluctuation on LME prices and the average exchange rate in inventory and trade accounts receivable and confirming payable which was partially offset by an increase in trade payables and stock volume decrease.

137


Table of Contents

        Our net cash flow used in investing activities decreased 63.7%, or US$275.4 million, to US$156.7 million in 2015 from US$432.1 million in 2014, mainly due to a loan granted to related party of US$290.0 million in 2014.

        Our net cash flow used in financing activities decreased 292.6%, or US$586.1 million, to a decrease of US$385.8 million in 2015 from an increase of US$200.3 million in 2014, primarily due to the decrease of new loans and financing of US$588.9 million.

        Our cash and cash equivalents decreased by US$289.8 million, to a decrease of US$129.3 million in 2015 from an increase of US$160.5 million in 2014, due to a decrease of US$586.1 million in net cash flows used in financing activities, which was partially offset by an increase of US$22.2 million in net cash flows provided by operating activities and a decrease of US$275.4 million used in investing activities.

Silver Streaming Agreement

        On December 20, 2016, Milpo UK (a subsidiary of Milpo) entered into a silver streaming agreement with Triple Flag Mining Finance, requiring delivery of an amount of silver equal to 65.0% of the silver production from our Cerro Lindo mine. Pursuant to the terms of this agreement, this percentage will decrease to 25.0% once we deliver 19.5 million ounces of silver to Triple Flag, which is expected to occur in a 10-year period. We received an upfront payment of US$250.0 million recorded as deferred revenue and we will receive an additional 10.0% of the monthly average spot silver price at the time of delivery for each ounce of silver under the streaming agreement.

Indebtedness

        As of June 30, 2017, our total outstanding consolidated indebtedness (non-current and current loans and financings) was US$1,406.8 million, consisting of US$41.4 million of short-term indebtedness, including the current portion of long-term indebtedness (or 2.9% of the total indebtedness), and US$1,365.4 million of long-term indebtedness (or 97.1% of the total indebtedness). As of June 30, 2017, our total outstanding consolidated secured indebtedness was US$1,049.6 million, which represented 74.6% of the total consolidated indebtedness.

        Our U.S.-dollar denominated indebtedness as of June 30, 2017 was US$1,288.4 million (or 91.6% of our total indebtedness) and our foreign currency-denominated indebtedness was US$118.4 million (or 8.4% of our total indebtedness), of which US$116.3 million (or 8.3% of the total indebtedness) was real-denominated consolidated indebtedness and the remaining US$2.1 million was denominated in other currencies and currency baskets.

        As of June 30, 2017, US$354,7 million, or 25.2% of our total consolidated indebtedness, bears interest at floating rates, including US$75.9 million of real-denominated indebtedness that bore interest at rates based on the SELIC rate or TJLP rate (the long-term interest rate set by the Brazilian National Monetary Council and the basic cost of financing of the BNDES), and US$243.2 million of foreign currency-denominated indebtedness that bore interest at rates based on LIBOR or the BNDES Monetary Unit (Unidade Monetária BNDES or UMBNDES), rate.

138


Table of Contents

        The following table sets forth selected information with respect to our total outstanding consolidated indebtedness as of June 30, 2017.

 
   
  As of June 30, 2017  
Indebtedness
  Average Annual Interest Rate   Current
Portion
  Long-term
Portion
  Total  
 
   
  (in millions of US$)
 

Debt with banks

  3-month LIBOR plus 2.55%     0.4     199.0     199.4  

  6-month LIBOR plus 2.50%                    

Eurobonds (US$)

  5.13% Fixed USD     9.1     1,033.5     1,042.6  

BNDES

  TJLP plus 2.86%     28.2     59.8     88.0  

  4.67% Fixed BRL                    

  SELIC plus 2.57%                    

  UMBNDES plus 2.57%                    

Export credit note

  118.0% CDI     1.5     61.6     63.1  

  3-month LIBOR plus 1.85%                    

Brazilian development promotion agency

  TJLP plus 0.68%     0.7     2.4     3.1  

Debentures

  1.25% Fixed BRL     0.5     3.5     4.0  

Finame

  4.63% Fixed BRL     0.4     1.6     2.0  

Other (US$)

  4.05% Fixed USD     0.8     3.9     4.7  

Total

        41.4     1,365.4     1,406.8  

        As of June 30, 2017, US$88.0 million remains outstanding under our loan agreements with BNDES, with VMZ as borrower and Hejoassu Administração S.A. and our controlling shareholder VSA as guarantors.

        Many of our debt instruments also contain other covenants that restrict, among other things, our ability and the ability of certain of our subsidiaries to incur liens and merge or consolidate with any other person, or sell or otherwise dispose of all or substantially all of its assets. These instruments also contained covenants requiring that we comply with certain financial ratios, including:

        As of June 30, 2017, we were in compliance with these ratios.

Short-Term Indebtedness and Revolving Credit Lines

        Our consolidated short-term indebtedness, including the current portion of our long-term debt, was US$41.4 million as of June 30, 2017.

        As of June 30, 2017, we had access to a committed line of credit in an aggregate principal amount of US$500.0 million under a revolving credit facility with a syndicate of financial institutions, or the VSA Revolving Facility. This facility was entered into by VSA, as borrower and guarantor, and Nexa Resources, VGmbH, CJM, VMZ and other subsidiaries of VSA, as borrowers, on June 29, 2015. Loans under the VSA Revolving Facility are guaranteed by VSA and bear interest at a rate of LIBOR plus an applicable margin that varies based upon VSA's credit rating. Loans under the VSA Revolving Facility have a final maturity date of July 29, 2020. As of June 30, 2017, no disbursements had been made to any of the borrowers under this facility.

        We believe that we will continue to be able to obtain sufficient credit to finance our working capital needs based on current market conditions and our liquidity position.

139


Table of Contents

Long-Term Indebtedness

        The following discussion briefly describes our principal financing agreements as of June 30, 2017.

        Export credit notes.    In the first quarter of 2017, VMZ issued to Banco ABN Amro S.A. a R$100.0 million (US$30.2 million as of June 30, 2017) export credit note due March 2020 and bearing interest at 118.0% of the CDI rate. In the second quarter of 2017, VMZ entered issued to Banco Citibank S.A. a US$31.4 million export credit note due April 2020 and bearing interest at three-month LIBOR plus 1.85%. Each export credit note is guaranteed by Nexa Resources. As of June 30, 2017, the aggregate outstanding amount under these export credit notes was US$63.1 million.

        Nexa Resources Bond.    On May 4, 2017, we issued an aggregate principal amount of US$700.0 million in bonds maturing in 2027 and bearing interest at 5.375% per year, receiving net proceeds of US$691.2 million. The proceeds from this offering were used to repay a portion of our existing consolidated debt with banks, thereby extending the maturity of our outstanding debt. These securities are guaranteed by our subsidiaries VMZ, Milpo and CJM. As of the date of this prospectus, the outstanding amount under these bonds was US$695.6 million, which is related to a principal amount of US$700.0 plus an accrual of US$5.9 million related to interest, net of borrowing costs of US$10.3 million, registered under IAS 23 standard. See Note 2.15 to our audited combined consolidated financial statements.

        Export prepayment facilities.    In November and December 2016, VGmbH entered into three separate export prepayment facility agreements with ABN Amro Bank N.V., Natixis New York Branch and Banco Bilbao Vizcaya Argentaria, S.A., in an aggregate amount of US$275.0 million, maturing in 2021. Loans under these facilities bear interest at LIBOR plus an applicable margin that ranges between 2.50% and 2.75%. Of the US$275.0 million, US$100 million is guaranteed by Nexa Resources and CJM and US$175.0 million is guaranteed by Nexa Resources, VMZ and CJM. These export prepayment facilities are secured by liens on certain collection accounts associated with these facilities. The proceeds of these loans were used to repay a portion of the existing 2014 export prepayment facility described below. As of the date of this prospectus, the outstanding principal amount under these loan agreements was US$200.0 million, including US$100.0 million with Natixis New York Branch and US$100.0 million with ABN Amro Bank N.V.

        Milpo Bond.    On March 28, 2013, Milpo issued 4.625% senior notes due 2023, or the 2023 Notes, in an aggregate principal amount of US$350.0 million, maturing on March 28, 2023. The 2023 Notes bear interest at a rate of 4.625% per annum, payable on a semi-annual basis on March 28 and September 28 of each year. As of the date of this prospectus, the outstanding amount under these notes was US$343.0 million.

        BNDES and FINEP.    BNDES has been an important source of debt financing for our capital expenditures in Brazil. We, through our Brazilian subsidiaries, have entered into several loan agreements with BNDES for the expansion and modernization of certain fixed assets, studies and engineering projects, environmental investments and the acquisition of machinery and equipment. As of July 31, 2017, our aggregate outstanding amount under BNDES loan agreements was US$82.0 million. For further details on our long-term financings with BNDES, please see the table below.

        In December 2014, VMZ entered into a loan agreement with the Brazilian Financing Agency for Studies and Projects (Financiadora de Estudos e Projetos), or FINEP, to finance the research and development of various projects. As of the date of this prospectus, our outstanding amount under this loan agreement was US$3.2 million.

140


Table of Contents

        The following table sets forth selected information with respect VMZ's principal long-term financings with BNDES and our outstanding amount under these financings as of June 30, 2017.

Indebtedness
  Borrower   Guarantor(s)   Interest Rate   Principal Payment Dates   Maturity
Date
  Principal
Amount
Outstanding
As of
June 30, 2017
 
 
   
   
   
   
   
  (in millions
of US$)

 

R$32.3 million BNDES Credit Agreement

  VMZ   Hejoassu / VSA   UMBNDES plus 3.1% per annum
TJLP plus 3.1% per annum
  144 monthly installments commencing on April 15, 2006   March 15, 2018     1.7  

R$855.5 million BNDES Revolving Credit Agreement

  VMZ   Hejoassu / VSA   UMBNDES plus 2.5% per annum
TJLP plus 2.8% per annum
US$ plus 2.4% per annum
BRL plus 3.4% per annum
  72 monthly installments commencing on January 15, 2016   April 18, 2022     40.4  

R$70.6 million BNDES Credit Agreement

  VMZ   Hejoassu / VSA   UMBNDES plus 2.4% per annum
TJLP plus 2.6% per annum
  60 monthly installments commencing on January 15, 2013   January 15, 2018     2.7  

R$368.1 million BNDES Revolving Credit Agreement

  VMZ   Hejoassu / VSA   BRL plus 6.0% per annum
SELIC plus 2.6% per annum
TJLP plus 2.4% per annum
  60 monthly installments commencing on January 15, 2017   December 15, 2023     35.0  

141


Table of Contents

Capital Expenditures

Six Months Ended June 30, 2017 and 2016

        The following table sets forth our capital expenditures for the periods indicated.

 
  For the Six Months Ended June 30,  
Capital Expenditures
  2017   2016  
 
  (in millions
of US$)

 

Expansion(1)

    24.8     16.4  

Vazante Mine Deepening Project

    15.2     7.9  

Ambrósia

    7.7     1.5  

Extremo Norte

    0.6     3.9  

Shalipayco

    0.0     0.0  

Aripuanã

    1.0     0.0  

Magistral

    0.0     0.6  

Others

    0.3     2.4  

Modernization

   
12.3
   
7.6
 

Projects to reduce operating costs

    5.2     4.3  

Projects to improve product quality

    3.3     2.0  

Projects for operational gains

    2.9     0.5  

Others

    0.9     0.7  

Sustaining

   
26.7
   
23.0
 

Equipment replacement

    10.6     6.5  

Equipment updates

    1.7     0.9  

Mining equipment replacement

    4.5     8.3  

New equipment installation

    7.3     7.0  

Others

    2.6     0.4  

Health, Safety and Environment

   
31.0
   
26.3
 

Waste treatment

    28.5     24.8  

Electrical substation

    0.9     0.0  

Protection systems

    1.0     0.9  

Others

    0.6     0.5  

Others

   
1.3
   
0.9
 

Manufacturing execution system

    0.9     0.7  

Others

    0.5     0.2  

Subtotal

    96.0     74.1  

Reconciliation to Financial Statements(2)

    (10.4 )   7.7  

Total

    85.7     81.8  

        Our main capital expenditures during the six months ended June 30, 2017 and 2016 include the following.

142


Table of Contents

Years Ended December 31, 2016, 2015 and 2014

        Our capital expenditures from January 1, 2014 through December 31, 2016 amounted to US$524.1 million and we have budgeted US$249.2 million for 2017 for investments in projects that are currently underway. The following table sets forth our capital expenditures for the periods indicated.

 
  For the Year Ended
December 31,
 
 
  2016   2015   2014  
 
  (in millions of US$)
 

Capital Expenditures

                   

Expansion(1)

    41.2     35.8     28.0  

Vazante Mine Deepening Project

    15.8     14.9     17.1  

Ambrósia

    5.0     1.7      

Extremo Norte

    8.4     9.7     10.4  

Shalipayco

             

Aripuanã

        5.6      

Magistral

    4.0          

Others

    8.0     3.9     0.5  

Modernization

   
19.6
   
15.3
   
17.0
 

Projects to reduce operating costs

    4.2     0.7     0.8  

Projects to improve product quality

    5.7     7.5     4.1  

Projects for operational gains

    7.6     4.7     9.5  

Others

    2.1     2.4     2.6  

Sustaining

   
54.1
   
49.0
   
84.5
 

Equipment replacement

    9.5         21.4  

Equipment updates

    8.3     6.9     10.3  

Mining equipment replacement

    18.4     13.6     17.8  

New equipment installation

    0.7     5.5     2.6  

Others

    17.2     23.0     32.4  

Health, Safety and Environment

   
58.5
   
72.9
   
27.3
 

Electrical substation

    9.8     4.7     8.0  

Firefighting systems

    1.0     1.2     1.0  

Waste treatment

    20.0     19.1     11.4  

Others

    6.8     7.6     6.9  

Others

   
2.8
   
4.1
   
0.9
 

Manufacturing execution system

    1.5     3.7      

Others

    1.3     0.4     0.9  

Subtotal

    176.5     177.1     157.7  

Reconciliation to Financial Statements(2)

    6.5     10.0     (3.7 )

Total

    183.0     187.1     154.0  

(1)
For a description of the projects, see "Business—Growth Projects."

(2)
We manage capital expenditure on a cash basis. The amounts under "Reconciliation to Financial Statements" are related to capitalization of interest net of advanced payments.

143


Table of Contents

        Our main capital expenditures during the years ended December 31, 2016, 2015 and 2014 include the following.

Expected Capital Expenditure for the Year Ended December 31, 2017

        For 2017, we have budgeted US$249.2 million to invest in projects that are currently underway. Our investment plan is focused on health, safety and environment, or HSE, improvements, modernization and brownfield projects, and includes:

        In relation to capital expenditures for sustaining and modernization of existing infrastructure, during 2017, we plan to acquire new mine operation equipment such as scoops, scissor bolters and jumbo perforation equipment at our five mines to address increased capacity and/or replace existing equipment. We are also planning to increase our tailings dam levels at our El Porvenir and Atacocha mines to have more capacity for the deposit of mining process residue. In addition, we are also planning to invest in the deepening of our Vazante and El Porvenir unit's mining infrastructure. Finally,

144


Table of Contents

we plan to install a new electric sub-station and transmission line at Vazante to address the higher energy requirements resulting from the increase in production capacity.

        We expect to meet these capital expenditure needs from our operating cash flow. We may incur indebtedness to finance a portion of these expenditures, particularly if financing is available on attractive terms. Our actual capital expenditures may vary from the expected budgeted amounts we have described here, both in terms of the aggregate capital expenditures we actually incur and when we incur them.

Tabular Disclosure of Contractual Obligations

        The following table sets forth certain of our contractual obligations as of December 31, 2016.

 
  Payments Due by Period  
 
  Total   Less than
1 year
  1 - 3 years   3 - 5 years   More than
5 years
 
 
  (in millions of US$)
 

Loans and financings(1)

    1,350.8     104.2     438.6     432.6     375.5  

Derivative financial instruments

    37.5     37.5              

Confirming payable(2)

    102.3     102.3              

Silver streaming(3)

    250.0     38.0     58.4     56.0     99.1  

Total

    1,721.4     275.2     488.6     487.0     472.1  

(1)
Includes payments of principal and interest as of December 31, 2016.

(2)
Certain of our subsidiaries have entered into agreements extending payment terms from 90 to 180 days with a number of suppliers. These suppliers have the option to discount their receivables with banks.

(3)
See "—Silver Streaming Agreement" above.

Off-Balance Sheet Arrangements

        We did not have any off-balance sheet arrangements as of December 31, 2016 and June 30, 2017.

Quantitative and Qualitative Disclosures about Market Risk

        We consider market risk to be the potential loss arising from adverse changes in market rates and prices. We are exposed to a number of market risks arising from our normal business activities. These market risks, which are beyond our control, principally involve the possibility that changes in commodity prices, interest rates or exchange rates will adversely affect the value of our inventory, financial assets and liabilities or future cash flows and earnings. For information on our risk management policies, see Note 5 to our audited combined consolidated financial statements.

Financial Risk Management Policy

        Our financial risk management policy seeks to preserve our liquidity and protect our cash flow and its operating components (revenues and costs), as well as financial components (financial assets and liabilities) against adverse credit and market events such as fluctuations in currency and interest rate.

        A significant portion of the products we sell are commodities, with prices based on international indices and denominated in U.S. dollars. A portion of our costs, however, are denominated in reais and soles, and therefore leads to a mismatch of currencies between our revenues and costs. Additionally, our indebtedness is based on different indices and currencies, which may impact our cash flows.

145


Table of Contents

        Our current financial risk management policy includes:

        All proposals must comply with the guidelines and rules set forth in our Financial Risk Management Policy and subsequently submitted for review by our finance committee and subsequent approval by our board of directors, under the governance structure set forth in our Financial Risk Management Policy.

Foreign Exchange Risk

        We are subject to foreign exchange risks resulting from the fluctuation of the real and the sol against the U.S. dollar, our functional currency. All actions in the market risk management process related to our foreign exchange exposure are intended to hedge our cash flow in U.S. dollars, to maintain our ability to pay our financial obligations and to comply with liquidity and indebtedness

146


Table of Contents

levels defined by our management. In 2016, we recorded gains in translation of balances in foreign currency of US$124.5 million, and in 2015 and 2014, we recorded losses in translation of balances in foreign currency of US$299.6 million and US$107.3 million, respectively.

        Assuming an exchange rate appreciation (devaluation) of 10.0% of the real against the U.S. dollar as of December 31, 2016, we estimate that our profit for the year would have increased (decreased) by US$33 million for 2016.

        We are also exposed to market risk associated with changes in foreign currency exchange rates as certain costs incurred are in currencies other than our functional currency.

Interest Rate Risk

        A portion of our outstanding debt bears interest at variable rates and, accordingly, is sensitive to changes in interest rates. Based upon our indebtedness as of December 31, 2016, an increase (decrease) in LIBOR of 25.0% would impact our profit and cash flows by US$2.0 million. We calculate our exposure to fluctuations in interest rates at least for 12 months subsequent to a reference date, taking into account any derivative financial instrument that has certain index as the underlying asset. Based on these exposures, we prepare financial protection proposals, which are submitted for approval by our finance committee. The hedges of interest rates, in general, seek to exchange fixed interest rate to floating interest rate or vice versa.

Metal Price Sensitivity

        We are subject to market risks arising from the volatility of prices of zinc, copper, lead and silver, and to a lesser extent gold. Assuming that expected metal production and sales are achieved, that tax rates are unchanged, and giving no effect to potential hedging programs, metal price sensitivity factors would indicate the following change in our 2016 profit attributable to us resulting from metal price changes.

 
  Zinc   Copper   Silver  

Change in metal price (in percentage)

    10.0 %   10.0 %   10.0 %

Annual change in profit attributable to us (in millions of US$)

    59     15     8  

Change in EBITDA (in millions of US$)

    83     21     11  

Derivative Instruments

        In order to hedge against market risk, we enter into derivative transactions under our Financial Risk Management Policy. Those transactions were carried out in the over-the-counter market under master agreements such as ISDAs and Brazilian CGD (Contrato Geral de Derivativos) Agreements.

        None of the derivative transactions we are party to as of December 31, 2016 have corporate guarantees or require margin calls or any kind of collateral. None of the derivatives we were party to as of December 31, 2016 were entered into for speculative or arbitrage purposes.

        We have the following recurring hedge programs in place:

147


Table of Contents

        In order to execute our hedge programs, as well as any sporadic hedging demands, we and our subsidiaries mainly enter into average-rate (Asian) forwards and swaps and standard interest rate swaps. These are the types of derivatives applicable for the hedge of our exposures, according to our Financial Risk Management Policy.

        We initially recognize derivative instruments at fair value on the date a derivative contract is entered into and subsequently re-measure them at their fair value at the cash closing date. The method of recognizing the resulting gain or loss depends on whether we designate the derivative as a hedging instrument, in the case of adoption of hedge accounting, and if so, the nature of the item being hedged. We adopt the hedge accounting procedure and designate certain derivatives as either:

        We document the relationship between hedging instruments and hedged items at the inception of the hedging transaction, as well as its risk management objective and strategy for the undertaking of the various hedge transactions. We also document our assessment, both at the inception of the hedge and on an ongoing basis, of whether the derivatives that are used in hedging transactions have been and will continue to be highly effective in offsetting changes in fair values or cash flows or fair values of hedged items.

148


Table of Contents


BUSINESS

Overview

        We are a large-scale, low-cost integrated zinc producer with over 60 years of experience developing and operating mining assets in Latin America. We operate and own five long-life underground mines, three located in the Central Andes of Peru and two located in the state of Minas Gerais in Brazil. Our operations are large-scale, modern, mechanized underground and open pit mines. Two of our mines, Cerro Lindo in Peru and Vazante in Brazil, are among the 12 largest zinc mines in the world, and, combined with our other mining operations, place us among the top five producers of mined zinc globally in 2016, according to Wood Mackenzie. In addition to zinc, which accounted for 64.0% of our mined metal production in 2016 measured on a zinc equivalent basis, we produce substantial amounts of copper, lead, silver and gold as byproducts, which reduce our overall cost to produce mined zinc. According to Wood Mackenzie in 2016, on a standalone basis, the overall Cash Cost C1 of our mining operations was in the second quartile of the global cost curve for mined zinc.

        In 2016, our mining operations produced 416,869 tonnes of zinc contained in concentrates, 41,551 tonnes of copper contained in concentrates, 59,181 tonnes of lead contained in concentrates, 8,315,215 ounces of silver and 27,893 ounces of gold, for a total of 650,890 tonnes of metal on a zinc equivalent basis.

Competitive Strengths

        We believe the following competitive strengths differentiate us from our competitors and will contribute to our continued success:

        Leading Zinc-Focused Base Metals Producer.    In addition to scale, we provide unparalleled exposure to zinc. We were the fifth largest producer of mined zinc globally in 2016 according to Wood Mackenzie and during 2016, zinc accounted for approximately 64.0% of our mine production of metal measured on a zinc equivalent basis. We have five zinc mines in Brazil and Peru, including two of the top twelve zinc mines by production volume globally, Cerro Lindo and Vazante. Our unique combination of scale and focus in the zinc market provides us with industry-leading exposure to the positive underlying supply and demand fundamentals that we expect to support zinc prices in the future. Over the last nearly 80 years, we have become one of Latin America's leading mining companies through a combination of organic growth and several key acquisitions, such as Morro Agudo in 1984, Juiz de Fora in 2002, Cajamarquilla in 2004 and Milpo in 2005, among others. We have established strong technical expertise in the mining of various types of zinc and polymetallic ore bodies and processing various types of zinc mineralization. This technical expertise allows us to maximize production and mine life while minimizing costs across our portfolio of mines.

        Low-Cost Mining Operations.    The polymetallic nature, quality and grade of our deposits, combined with the efficiency of our operations and our economies of scale, have positioned us as a low-cost producer of mined zinc. Our mines and projects in Peru and Brazil are closely located, providing us significant economies of scale in terms of infrastructure (energy, roads, camps). According to Wood Mackenzie, our mining consolidated cash cost was in the second quartile of the global cost curve in 2016, at approximately the 30th percentile. Ongoing initiatives, such as the integration of El Porvenir and Atacocha (Pasco mining complex), potential life of mine extensions in Cerro Lindo, Morro Agudo and Vazante, multiple debottlenecking projects described in "—Growth Projects—Brownfield and Integration Projects", and adoption of best practices are expected to maintain the Company's cash cost position in the long term. See "Industry Overview—Wood Mackenzie's Cash Cost Methodology."

        Strategically Integrated Low-Cost Smelters Supporting a Robust Commercial Marketing Practice.    We own and operate three high-quality smelters located close to our mines and also to the mines of our competitors. Approximately 62.0% of the concentrate that was processed by our smelters in 2016 was

149


Table of Contents

produced by our own mines. The zinc concentrate processed by our smelter accounted for approximately 92.2% of the zinc concentrates produced by our mines, with the remainder sold to third parties. The location of our smelters provides for significant economic benefits in the sourcing of concentrate and the distribution and marketing of refined products in our core end market of Latin America. In addition, we have stable and competitive power contracts. According to Wood Mackenzie, our smelting operations were in the second-quartile of the zinc smelting cash operating cost curve in 2016. See "Industry Overview—Wood Mackenzie's Cash Cost Methodology."

        Our scale of refined zinc production and proven ability to deliver significant volumes consistently make us an attractive supplier to our customers, both globally and locally, providing leverage to negotiate beneficial terms for our products. Our position as both a seller and buyer of zinc concentrates provides us with unique market insights which we leverage to improve the performance of our business. This is evidenced by our historical strong realized price premiums above London Metal Exchange (LME) quoted prices. Our commercial strategy is divided into two components: (i) to maintain our strong and leading position in key metal markets and (ii) to develop new markets through an increase in the product portfolio and key geographies. See "—Sales and Marketing."

        Long Mine Lives Supported by a Track Record of Reserves Replenishment.    Our mines are located in geologically prospective areas where zinc mining has been conducted for many decades. We have a unique understanding of our deposits and technical expertise in brownfield exploration at these sites. Our proven and probable mineral reserves (and, with respect to Morro Agudo, our mineral resources) represent an average mine life of eight years in our Cerro Lindo mine (which accounted for approximately 48.0% of our zinc equivalent production in 2016), 10 years in our El Porvenir mine, 11 years in our Atacocha mine, 10 years in our Vazante mine and 11 years in our Morro Agudo project (based on preliminary economic assessment assumptions), in each case beginning with 2018. Our minesite exploration and mine planning teams work together to ensure we have sufficient mineral reserves for effective planning while maximizing the efficiency of our drilling and mine development expenditures to improve our cash flow stability. See "—Our Mining Operations."

        Strong Cash Flow Generation and Conservative Balance Sheet.    The combination of the low-cost position of our mines, the benefits of our integration with our local smelters and the ongoing sustaining capital expenditure requirements of our business allow us to generate robust cash flow. We have a rigorous and conservative approach to balance sheet management with a target maximum net debt to Adjusted EBITDA of 2.0x through commodity price cycles. Our robust cash flow from operations, low sustaining capital expenditures and conservative balance sheet provide us with the flexibility to finance our operations and projects throughout commodity price cycles. For the year ended December 31, 2016, our profit for the year totaled US$110.5 million, our Adjusted EBITDA totaled US$403.9 million and our net debt at year-end totaled US$126.1 million. See "Selected Financial Data—Non-IFRS Measures and Reconciliations." and "Management's Discussion and Analysis of Financial Condition and Results of Operations—Liquidity and Capital Resources—Indebtedness."

        Track Record of Project Development and Portfolio of Attractive Growth Projects.    We have a strong track record of mine development in Peru and Brazil and have completed several successful projects. We have operated our Atacocha mine in Peru since 1938 and our Vazante mine in Brazil since 1969, and have completed multiple successful capacity expansion and mine life extension projects. In 2012, we completed a gradual expansion of El Porvenir's capacity from 4,000 tpd in 2011 to 5,600 tpd, following an 18-month construction process and investment of US$110.0 million. In recent years, due to continuous improvement efforts, such as investments in plant debottlenecking (including new equipment primarily used in the flotation and milling stages that raised operational stability), we have reached a total capacity of 6,500 tpd at El Porvenir. Over the last 10 years, we have increased the capacity of Cerro Lindo through a series of modular expansions and investments in an aggregate amount of approximately US$414.0 million (including the initial US$110.0 million investment), without

150


Table of Contents

disrupting existing operations. We doubled the original capacity to 10,000 tpd with a US$100.0 million investment, and later tripled the original capacity to 15,000 tpd with an investment of US$165.0 million. In 2014, we again expanded Cerro Lindo's capacity to 18,000 tpd with an investment of US$19.0 million, and more recently increased the capacity to 21,000 tpd (20,000 approved capacity plus a 5% allowance pursuant to applicable Peruvian regulations) with a US$20.0 million investment. In addition, we increased our zinc equivalent production from 634.5 thousand tonnes in 2014 to 650.9 thousand tonnes in 2016. See "—History," "—Our Mining Operations" and "Selected Operating, Production and Sales Data." We have a robust brownfield and greenfield project pipeline with an extensive exploration portfolio. This portfolio will allow us to expand our operations in jurisdictions, where we have an important skill set in project development and operation. We anticipate developing our Aripuanã zinc project (62.3% joint venture interest held by VMZ and 7.7% joint venture interest held by Milpo) in Brazil and are evaluating development of our Shalipayco deposit (75% joint venture ownership held by Milpo) located in close proximity to our Pasco mining complex. In the longer term, we are also considering development of our Magistral project (wholly-owned by Milpo). In addition, our Pukaqaqa (wholly-owned by Milpo), Hilarión (wholly-owned by Milpo), Caçapava do Sul (99.99% interest held by VMZ) and Florida Canyon Zinc (61% joint venture interest held by Milpo) projects provide us optionality on further growth opportunities.

        Best Practices in Safety, Community Relations and Environmental Management.    We are committed to the safety of our employees, and operate using global best practices and standards, such as OSHAS 18001, in workplace safety. We emphasize with all employees, from management to miners, the importance of safety as an integral part of our businesses success. We are committed to international oversight and world class environmental standards and certifications, such as ISO 9001 and 14001. For decommissioning matters, including our strategic framework for mine closure and community consultation and involvement, we apply guidelines issued by the Australian and New Zealand Minerals and Energy Council, Minerals Council of Australia, Australia Environmental Protection Agency and Canadian Standards Association (Association Canadienne de Normalisation). For tailings dam management, we apply guidelines from the International Commission on Large Dams. As an example of our leading environmental practices, Cerro Lindo, the Company's largest mine, was one of the first mines in Peru to use a seawater desalination plant in its operations, and dry stack tailings disposal techniques that minimize environmental impact. We have been improving the quality of life in the communities surrounding our operations, whose members we regularly employ. We foster strong community relationships by hiring and promoting local personnel. We regularly invest in projects and actions focused on local development and social responsibility. In 2016, we completed a study of the communities in Brazil and Peru where we operate and where we intend to develop projects, which provided an important perspective of the social environment. We remain committed to being a strategic ally to the development of local communities surrounding our Peruvian mining operations and projects. We are focused on implementing innovative alternatives that could positively impact the quality of life of these communities, such as the concept of empresa comunal, a legal entity formed exclusively by community members in order to include the community in the productive chain of mining operations. To this end, we have conducted soft skills and corporate management trainings with the empresas comunales located in San Juan de Milpo and San Francisco de Asís de Yarusyacán. We also supported the creation of the empresa comunal of Comunidad Campesina de Chavín and have initiated the process to create the empresa comunal of Comunidad Campesina de Conchucos. In 2016, we, through our subsidiary Milpo, were awarded the good practices prize by the Ministry of Labor and Employment of Peru, as well as the sustainable development prize Empresa Socialmente Responsable, awarded by "Peru 2021," the leading non-profit organization that promotes corporate social responsibility in Peru. In addition, Brazilian Exame magazine's Sustainability Guide recognized us in 2013, 2015 and 2016 as the most sustainable mining company in Brazil. See "Environment and Community."

        Experienced Executives and Strong Corporate Governance.    Our executives have many years of experience in the mining industry with a strong focus on financial performance and operating

151


Table of Contents

efficiencies. See "Management—Executives." We have established leading corporate governance practices consistent with comparable public companies in North America. Our corporate governance model is aimed at facilitating the flow of information between our executives and other key decision-makers in our management team, the board of directors and advisory committees. Our corporate governance model ensures that the appropriate principles are continuously applied within our organization.

Business Strategy

        We seek to deliver consistent returns to our shareholders through cash flow generation and growth of our mining operations in Latin America. Below are the highlights of our strategy.

        Grow our mining business focused on zinc and copper production in South America.    We seek to grow our mined metal production while maintaining a conservative balance sheet. Our portfolio of growth projects contains both brownfield and greenfield opportunities. We have had significant success with brownfield initiatives, such as the expansion of our Cerro Lindo mine, conducted in phases, from 5,000 tpd processing capacity to 21,000 tpd (20,000 approved capacity plus a 5% allowance pursuant to applicable Peruvian regulations). For Milpo, this expansion has resulted in early start-ups, increased EBITDA, reduced payback and minor deviations from budget and construction objectives. Brownfield opportunities that we are pursuing or evaluating include: (i) integrating our Atacocha and El Porvenir operations into the Pasco mining complex; (ii) extending the mine life of Vazante, for which we expect the largest investments to be in construction and equipment installation; and (iii) developing the Ambrósia Trend project at Morro Agudo, for which we expect to ensure an additional supply of 45,400 tonnes of zinc concentrate to our Três Marias smelter (based on preliminary economic assessment assumptions). We will also pursue responsible development of greenfield projects in our portfolio, provided that the risk-adjusted returns meet our criteria. We will focus initially on the Aripuanã zinc project in Brazil, our Magistral copper project in Peru and extracting synergies with the Pasco mining complex at the Shalipayco mineralized body in Peru. We will complete a pre-feasibility study for the Aripuanã project in the third quarter of 2017, and are targeting completion of a feasibility study for Aripuanã in the second quarter of 2018 and by the end of 2020 for Magistral. In addition, our interests in other projects, Pukaqaqa, Hilarión, Caçapava do Sul and Florida Canyon, provide us optionality on further growth opportunities. We will also consider external growth opportunities on an opportunistic basis.

        Replace mineral reserves and potentially extend mine life of our existing operations.    We continually seek to increase the life of our current mine operations without inefficient expenditure on drilling and mining development. We will seek to employ our geological expertise and proprietary knowledge of our deposits to identify and delineate new mineral reserves and mineral resources. In order to estimate new mineral reserves at our underground mines, we must undertake substantial underground development. In order to deliver more stable cash flows, we undertake a continuous exploration and development program to replace the mineral reserves that we mine and maintain a sufficient reserve base to support our mine planning. In particular, our medium-term strategy for the Cerro Lindo mine is to continue to identify mineral reserves within the concessions and explore the potential for further increasing the mine's treatment capacity. We have a well-demonstrated track record and, on average, have grown our total reserve base at all of our operating units, since we commenced operation at Atacocha in 1938.

        Ensure operational stability, continuous cost and productivity improvements and effective capital allocation.    We will seek to maintain a competitive cost structure at our operations, improving the position of our mining and smelting business to the top quartiles of the industry's cash cost curve. To achieve this objective, we will focus on: (a) mine development and production rate increases at our mines; (b) zinc recovery improvements and production debottlenecking at our smelters; (c) productivity increases; (d) fixed cost management; and (e) operational stability through adequate and well-planned predictive maintenance and automation initiatives. In particular, we intend to continue implementing automation initiatives for operations at Cerro Lindo in order to improve the productivity of our mine.

152


Table of Contents

        Maintain market position in Latin America while expanding our global sales profile.    We intend to maintain our leadership position in markets where we already have significant market share and develop new products that are exposed to global growth trends. Our business development team continues to pursue sales opportunities to expand our commercial reach globally and improve overall profitability.

        Maintain our strong balance sheet and financial flexibility.    Preserving our strong balance sheet and low net leverage is an important priority. We will maintain financial flexibility to pursue our business plan through the metal price cycle, and take advantage of opportunities that may arise during market cycles while exercising prudence in deploying capital.

Corporate Structure

        The following organizational chart sets forth our corporate structure as of December 31, 2016 and as of the date of this prospectus:

GRAPHIC


(1)
The remaining equity interest in CJM is owned by non-controlling shareholders (0.09%).

(2)
Nexa Resources owns an 88.56% equity interest in VMZ. The remaining 11.44% equity interest is owned by VSA. However, as a result of the transactions described in "Related Party Transactions—Certain Transactions with Our Shareholders and Their Affiliates," for accounting purposes, we are deemed to hold 100% of the share capital of VMZ.

(3)
Nexa Resources holds a direct 0.17% equity interest in Milpo and an indirect 80.06% equity interest through CJM. 15.79% equity interest is publicly floated and the remaining 3.97% of equity interest pertains to treasury shares, which were previously issued in favor of shareholders of Milpo. The treasury shares were later repurchased by Milpo and are currently held in stock.

153


Table of Contents

(4)
The remaining 25.00% equity interest in Compañia Minera Shalipayco S.A.C. is owned by Pan American Silver (Perú) S.A.C.

(5)
The remaining 39.00% equity interest in Minera Bongará S.A. is owned by Solitario Exploration and Royalty Corp (25.35%) and Minera Solitaria Perú S.A.C. (13.65%).

(6)
Compañia Minera Atacocha S.A.A. is a publicly traded company listed on the Lima Stock Exchange, on which the remaining 9.00% equity interest is publicly floated.

(7)
Milpo owns a 7.70% equity interest in Mineração Dardanelos Ltda. The remaining 30.00% equity interest in Mineração Dardanelos Ltda. is owned by Mineração Rio Aripuanã Ltda.

(8)
The remaining 0.01% equity interest in of Mineração Santa Maria Ltda. is owned by VSA.

(9)
VMZ and Mining Iamgold Brasil Ltda. have entered into a joint venture agreement pursuant to which Mining Iamgold Brasil Ltda. has the option to acquire up to a 25% equity interest in Mineração Santa Maria Ltda. Mineração Santa Maria Ltda. holds a 100% interest in the mineral rights of the Caçapava do Sul project.

History

        We commenced operating in 1956 under the name "Companhia Mineira de Metais," or CMM, in the state of Minas Gerais, Brazil. In 1996, following a restructuring of its management model, the Votorantim Group's industrial units were reorganized according to their business activities and geographic markets. As a result of this restructuring, Votorantim Metais S.A. was created and made responsible for managing the zinc, nickel and steel businesses, and later, aluminum, consolidating several entities under one single management structure. In 2008, the steel assets and activities were separated from Votorantim Metais S.A.'s portfolio and placed under the management of a new company, Votorantim Siderurgia. In 2016, Votorantim Metais S.A. underwent a further restructuring process, consolidating its position operating mining and metal assets in Brazil and Peru focused in zinc and copper, resulting in the creation of Nexa Resources (formerly VM Holding S.A.), while the aluminum and nickel businesses were consolidated under CBA. The following is a more detailed timeline of our history.

154


Table of Contents

155


Table of Contents

Producing Mines and Smelters

        Our mines are:

156


Table of Contents

        Our smelters are:

        In addition to our mines and smelters, we have interests in five greenfield mining projects in Peru (Shalipayco, Magistral, Hilarión, Pukaqaqa and Florida Canyon Zinc) and two in Brazil (Aripuanã and Caçapava do Sul). Except for the Aripuanã project, which is undergoing a pre-feasibility study, all other projects are undergoing preliminary studies. See "Business—Growth Projects."

157


Table of Contents

Principal Subsidiaries

CJM

        As of the date of this prospectus, Nexa Resources is the beneficial owner of 99.9125% of the outstanding shares of CJM, and the remaining outstanding shares are owned by Votorantim Investimentos Latino-Americanos S.A. (VILA) with 0.0845% and by other shareholders with 0.0030% in aggregate.

Milpo

        As of the date of this prospectus, Milpo's share capital consists of 1,309,748,288 common shares. In addition to common shares, Milpo has issued investment shares that represent a participation in its net worth (patrimonio). Although the investment shares do not represent a participation in the capital of the company nor grant any voting rights, they grant their holders the right, among others, to participate in any dividend distributions and liquidation proceeds, pro rata to the percentage they represent in the total net worth of Milpo; as well as to participate in any capital increases (in order to maintain the participation they represent in the total net worth) and the right to have their shares redeemed in certain circumstances. As of date of this prospectus, approximately 67.0% of the investment shares are free float and 33.0% are treasury shares. The investment shares currently represent 1.6% of the total shares of Milpo.

        Both the common shares and the investment shares of Milpo are registered with the Peruvian Public Registry of Securities (Registro Público del Mercado de Valores) and listed on the Lima Stock Exchange. As a result, Milpo is required to comply with certain disclosure obligations such as filing quarterly and annual financial statements, reporting on material events (hechos de importancia) and disclosing information regarding the economic group to which it belongs.

        The following table sets forth information concerning the ownership of the capital stock of Milpo.

Shareholder
  Number   Share Capital (%)  

CJM

    1,048,621,896     80.06 %

Nexa Resources

    2,277,601     0.17 %

Public float

    206,854,856     15.79 %

Treasury shares

    51,993,935     3.97 %

Total

    1,309,748,288     100.0 %

VMZ

        As of the date of this prospectus, Nexa Resources is the beneficial owner of 88.56% of the outstanding shares of VMZ, and VSA is the beneficial owner of the remaining 11.44% of the outstanding shares of VMZ. For accounting purposes, Nexa Resources holds 100% of the share capital of VMZ. See Note 37(d) to our audited combined consolidated financial statements, Note 1(vi) to our unaudited condensed combined consolidated interim financial statements and "Related Party Transactions—Certain Transactions with Our Shareholders and their Affiliates."

VGmbH

        As of the date of this prospectus, Nexa Resources is the beneficial owner of 100% of the outstanding shares of VGmbH. In June 2016, as part of an internal reorganization, VSA transferred its shares in VGmbH to us. See Note 1(iii) to our audited combined consolidated financial statements.

158


Table of Contents

Concessions

Peru

        In Peru we hold, through Milpo and its subsidiaries, 999 mining and exploration concessions, which cover a total area of over 382,000 hectares. Of our mines in Peru, the Atacocha mine property includes 147 mining concessions that cover an area of 2,872 hectares, the El Porvenir mine property includes 103 mining concessions that cover an area of 4,923 hectares, the Cerro Lindo mine has 36 mining concessions, four mining claims and one beneficiation concession that cover an area of 24,878 hectares and the inactive Chapi mine property includes 32 mining concessions that cover an area of 4,626 hectares. In addition, we have 215 mineral rights concessions for greenfield projects in Peru that cover a total area of 80,421 hectares. Our prospective projects include 468 mining concessions that cover an area of 268,714 hectares.

        In Peru, validity fees for mining concessions are US$3.00 per hectare per year. Processing concessions are also subject to payment of validity fees calculated based on approved capacity. Production penalties vary from the legal framework applicable to a specific mining concession. Currently, in Peru there are two production penalties regimes applicable to mining concessions. See "Regulatory Framework—Peruvian Regulatory Framework—Mining and Processing Concessions."

        All our mining and processing concessions in Peru are in good standing. Maintaining our concessions in Peru in good standing involves, among other requirements, (i) paying the annual validity fee and production penalties (when applicable) for mining concessions with no production or with no effective exploration or (ii) paying the annual validity fee and complying with minimum production or investment requirements established in mining law. See "Regulatory Framework—Peruvian Regulatory Framework—Mining and Processing Concessions."

        Failure to pay such validity fees or production penalties (when applicable) for two consecutive years results in the cancellation of the respective mining concessions or benefit concessions granted by the Peruvian government. Our mining and benefit concessions will not expire unless we do not comply in paying these fees or complying with minimum production or investment requirements as required by law and depending on the applicable regime.

        The following table summarizes our mining concessions in Peru.

 
   
  Concessions  
 
  Project   Titles   Area (hectares)  

Mines

  Atacocha mine     147     2,872  

  El Porvenir mine     103     4,923  

  Cerro Lindo mine     36     24,878  

  Chapi mine (inactive)     32     4,625  

Greenfield Projects

  Florida Canyon Zinc     16     12,600  

  Chapi Greenfield     14     5,706  

  Hilarión     67     14,660  

  Magistral     34     14,340  

  Pukaqaqa     34     11,126  

  Shalipayco     52     21,888  

Prospective Projects

  Various     468     268,714  

Total

        1,003     386,332  

Brazil

        In Brazil, we hold exploration authorizations (autorizações de pesquisa), mining concessions (concessões minerárias), mining concession requests (requerimento de lavra) and exploration

159


Table of Contents

authorizations requests (requerimentos de pesquisa), which we broadly and collectively refer herein to as "mineral rights," that cover a total area of approximately 2,553,077 hectares (excluding Fortaleza de Minas), of which: (i) approximately 1,172,344 hectares, or 46.0%, are exploration authorizations, (ii) approximately 6,878 hectares, or 0.3%, are mining concessions, (iii) approximately 9,946 hectares, or 0.4% are mining concession request, and (iv) approximately 1,363,909 hectares, or 53.3%, remain as exploration authorization requests and are presently under initial geological reconnaissance.

        In addition to Vazante and Morro Agudo, we hold a third mine concession in Fortaleza de Minas, where production activities have been suspended since 2013 due to international market conditions.

        The term of each of our mining concessions is valid for the life of the mine, evaluated pursuant to the specific mining project. The exploration authorizations are for three years and are generally extendable upon request for another equal period; the exploration authorization requests, once approved by the ANM, turn into exploration authorizations.

        All our mineral rights in Brazil are in good standing. Maintaining our mineral rights in Brazil in good standing involves: (i) maintaining production on the mineral concessions and/or satisfying the ANM's requirements if production has been suspended; (ii) developing exploration work and paying an annual property fee for the exploration authorizations; and (iii) complying with all the legal requirements, including not only as to mining, but also as to environmental and real estate requirements applicable to claiming a property with respect to exploration applications.

        Failure to pay the applicable fees for any given year will result in us forfeiting our mineral rights. As of the date of this prospectus, we have paid all applicable royalties, taxes and fees on our mineral rights. 40.0% of our mineral rights in Brazil that are not currently undergoing exploration or production will not expire unless we fail to timely pay the applicable royalties, taxes and fees, as well as the applicable penalties and meet the ANM's and environmental authorities requirements, as applicable. See "Regulatory Framework—Brazilian Regulatory Framework."

        The following table summarizes our mineral rights in Brazil.

 
   
  Mineral Rights  
 
  Project   Titles   Area (hectares)  

Mines

  Morro Agudo / Ambrósia Trend     6     4,028  

  Vazante mine     8     2,091  

  Fortaleza de Minas mine     1     1,000  

Greenfield Projects

  Aripuanã     4     3,640  

  Caçapava do Sul     3     2,947  

Prospective Projects

  Various     1,215     2,540,371  

Total

        1,237     2,554,077  

160


Table of Contents

Summary of Information Concerning Reserves and Resources

        The following table shows our estimates of mineral reserves prepared in accordance with the 2014 CIM Definition Standards and incorporated by reference in NI 43-101 for the metals indicated per mine. "Reserves" estimated in accordance with NI 43-101 may not be "reserves" under Industry Guide 7 due to the use of different methodology, including different assumptions as to future commodity prices and changes to cutoff criteria. As a result of these differences, the mineral reserve estimates prepared in accordance with NI 43-101 for Cerro Lindo and El Porvenir present a greater amount of proven and probable mineral reserves than the estimates prepared in accordance with Industry Guide 7 that are described under "Appendix—Summary of Mineral Properties." In addition, the Atacocha mine and the Morro Agudo project do not have known reserves under Industry Guide 7. For more information about the differences between NI 43-101 and Industry Guide 7, see "Presentation of Financial and Other Information—Disclosure of Mineral Reserves and Mineral Resources."

 
   
   
   
  Grade    
  Contained Metal Content  
 
  Ownership
Interest(1)
   
   
   
 
 
  Class   Total   Zinc   Copper   Silver   Lead   Gold   Zinc   Copper   Silver   Lead   Gold  
 
  (%)
   
  (millions of tonnes)
  (%)
  (%)
  (g/tonne)
  (%)
  (g/tonne)
  (thousands of tonnes)
  (thousands of tonnes)
  (thousands of tonnes)
  (thousands of tonnes)
  (kg)
 

Cerro Lindo Mine

    80.16 % Proven     26.45     1.96     0.67     20.34     0.23         518.4     177.2     0.538     60.8      

        Probable     25.93     1.88     0.68     19.98     0.20         487.5     176.3     0.518     51.9      

        Subtotal     52.38     1.92     0.68     20.16     0.22         1,005.9     353.5     1.056     112.7      

El Porvenir Mine

    80.16 % Proven     9.84     3.07     0.17     55.36     0.97         302.1     16.7     0.545     95.4      

        Probable     12.75     3.26     0.20     50.08     0.90         415.7     25.5     0.636     114.8      

        Subtotal     22.59     3.18     0.19     52.25     0.93         717.7     42.2     1.183     210.2      

Atacocha Mine (Underground)

    72.94 % Proven     1.47     3.31     0.27     59.10     1.13         48.7     4.0     0.087     16.6      

        Probable     4.07     3.28     0.31     58.47     0.99         133.5     12.6     0.238     40.3      

        Subtotal     5.54     3.29     0.30     58.78     1.03         182.2     16.6     0.325     56.9      

Atacocha Mine (Open Pit)

    72.94 % Proven     6.14     0.95         36.39     1.16     0.34     58.3         0.2223     71.2     2,086.66  

        Probable     5.26     0.89         36.08     1.16     0.19     46.8         0.190     61.0     999.09  

        Subtotal     11.40     0.92         36.39     1.16     0.28     105.1         0.413     132.2     3,085.75  

Vazante Mine

    100 % Proven     8.68     11.11         17.52     0.30         964.3         0.152     26.0      

        Probable     6.34     9.61         13.73     0.28         609.3         0.087     17.8      

        Subtotal     15.02     10.48         15.92     0.29         1,573.6         0.239     43.8      

Total

        Proven     52.58     3.60     0.38     29.39     0.51     0.04     1,891.6     197.9     1.500     270.0     2,146.1  

        Probable     54.35     3.11     0.39     30.75     0.53     0.02     1,692.9     214.4     1.600     285.8     1,057.5  

        Total     106.93     3.35     0.39     30.08     0.52     0.03     3,584.5     412.4     3.216     555.8     3,085.75  

Notes:
Notes:  The estimation of mineral reserves involves assumptions as to future commodity prices and as to technical mining matters. See "Appendix—Summary of Mineral Properties." Totals may not sum due to rounding.

(1)
The production and content amounts presented in this table have not been adjusted to reflect our ownership interest. The information presented in this table includes 100% of the mineral resource estimates of our consolidated subsidiaries and of our joint ventures, certain of which are not wholly-owned, as set out in this ownership interests column.

161


Table of Contents

        The following table shows our estimates of mineral resources exclusive of mineral reserves prepared in accordance with NI 43-101 for the metals indicated per mine and project as of the dates indicated. "Resources" estimated under NI 43-101 are not equivalent to "reserves" estimated under NI 43-101 or Industry Guide 7. Mineral resources that are not mineral reserves do not have demonstrated economic viability. The mineral resources estimated in accordance with NI 43-101 differ from the mineralized material estimates under Industry Guide 7 due to the use of different methodology, including different assumptions as to future commodity prices and changes to cutoff criteria, and the non-reporting of material classified as Inferred. As a result, for all properties, the mineral resources estimated under NI 43-101 present a greater amount of material than do the mineralized material estimates reported according to Industry Guide 7.

 
   
   
   
  Grade   Contained Metal Content  
 
  Ownership
Interest(1)
   
   
 
 
  Class(2)   Total   Zinc   Copper   Silver   Lead   Gold   Zinc   Copper   Silver   Lead   Gold  
 
  (%)
   
  (millions of tonnes)
  (%)
  (%)
  (g/tonne)
  (%)
  (g/tonne)
  (thousands of tonnes)
  (thousands of tonnes)
  (thousands of tonnes)
  (thousands of tonnes)
  (kg)
 

Cerro Lindo Mine

    80.16 % Measured     3.71     2.49     0.77     25.68     0.35         92.4     28.5     0.095     12.8      

        Indicated     2.50     1.89     0.68     25.99     0.29         47.1     17.0     0.065     7.2      

        Subtotal     6.21     2.25     0.73     25.80     0.32         139.5     45.5     0.160     20.0      

        Inferred     4.54     2.04     0.84     25.67     0.24         92.8     38.2     0.117     11.1      

El Porvenir Mine

    80.16 % Measured     3.84     3.87     0.26     79.00     1.36         148.6     10.0     0.303     52.2      

        Indicated     4.15     3.70     0.32     60.03     1.02         153.6     13.3     0.249     42.3      

        Subtotal     7.99     3.78     0.29     69.05     1.18         302.2     23.3     0.552     94.5      

        Inferred     14.67     4.24     0.33     61.58     0.95         622.0     48.4     0.903     139.4      

Atacocha Mine (Underground)

    72.94 % Measured     0.24     3.83     0.33     75.27     1.35         9.2     0.8     0.018     3.2      

        Indicated     0.84     3.60     0.32     59.72     1.13         30.2     2.7     0.050     9.5      

        Subtotal     1.08     3.65     0.32     63.14     1.18         39.4     3.5     0.068     12.7      

        Inferred     3.34     4.36     0.35     77.76     1.65         145.6     11.7     0.260     55.1      

Atacocha Mine (Open Pit)

    72.94 % Measured     3.68     1.08     0.05     27.37     0.79     0.19     39.7     1.8     0.101     29.1     699.0  

        Indicated     10.75     1.12     0.05     30.48     0.91     0.06     120.4     5.4     0.328     97.8     645.0  

        Subtotal     14.43     1.11     0.05     29.55     0.88     0.09     160.2     7.2     0.428     127.0     1,299.0  

        Inferred     1.98     1.10     0.04     32.66     1.07     0.06     21.8     0.8     0.065     21.2     119.0  

Vazante Mine

    100 % Measured     1.84     17.81         28.82     0.43         328.1         0.053     7.9      

        Indicated     1.24     15.54         20.82     0.38         192.6         0.026     4.7      

        Subtotal     3.08     16.90         25.60     0.41         520.7         0.079     12.6      

        Inferred     2.85     16.34         22.35     0.35         466.1         0.064     9.9      

Morro Agudo Mine

    100 % Measured     0.56     6.83             0.23         38.3             1.3      

        Indicated     6.21     4.17             1.12         258.6             69.4      

        Subtotal     6.77     4.39             1.05         296.9             70.7      

        Inferred     12.09     3.66             0.53         442.6             63.9      

162


Table of Contents

 
   
   
   
  Grade   Contained Metal Content  
 
  Ownership
Interest(1)
   
   
 
 
  Class(2)   Total   Zinc   Copper   Silver   Lead   Gold   Zinc   Copper   Silver   Lead   Gold  
 
  (%)
   
  (millions of tonnes)
  (%)
  (%)
  (g/tonne)
  (%)
  (g/tonne)
  (thousands of tonnes)
  (thousands of tonnes)
  (thousands of tonnes)
  (thousands of tonnes)
  (kg)
 

Aripuanã Project

    68.47 % Measured     10.90     4.68     0.48     45.18     1.72     0.43     510.1     52.3     0.492     187.5     4,687.0  

        Indicated     10.90     4.83     0.18     43.97     1.82     0.36     526.5     19.6     0.479     198.4     3,924.0  

        Subtotal     21.80     4.76     0.33     44.58     1.77     0.40     1,036.6     71.9     0.971     385.9     8,611.0  

        Inferred     24.60     3.90     0.42     37.88     1.53     0.93     959.4     103.3     0.932     376.4     22,878.0  

Shalipayco Project

    60.12 % Measured     2.45     5.41         32.80     0.42         132.5         0.080     10.3      

        Indicated     3.84     5.74         42.10     0.44         220.4         0.162     16.9      

        Subtotal     6.29     5.61         38.48     0.43         352.9         0.242     27.2      

        Inferred     16.93     4.95         34.70     0.47         838.0         0.587     79.6      

Magistral Project

    80.16 % Measured     84.24         0.56     2.96                 471.7     0.249          

        Indicated     121.08         0.50     2.96                 605.4     0.358          

        Subtotal     205.32         0.52     2.96                 1,077.1     0.607          

        Inferred     50.57         0.43     2.57                 217.5     0.130          

Hilarión Project

    80.16 % Measured     27.40     3.71         35.60     0.79         1,016.0         0.974     218.0      

        Indicated     42.00     3.85         28.50     0.65         1,615.0         1.198     272.0      

        Subtotal     69.40     3.79         31.30     0.71         2,631.0         2.173     490.0      

        Inferred     37.50     3.73         29.80     0.65         1,397.0         1.117     244.0      

Pukaqaqa Project

    80.16 % Measured     107.30         0.43                     461.4              

        Indicated     201.70         0.39                     786.6              

        Subtotal     309.00         0.41                     1,236.0              

        Inferred     40.10         0.34                     136.3              

Florida Canyon Zinc Project

    48.90 % Measured     1.29     13.13         19.42     1.66         168.7         0.025     21.3      

        Indicated     1.97     11.59         17.91     1.45         228.3         0.035     28.6      

        Subtotal     3.26     12.20         18.51     1.53         397.2         0.060     49.8      

        Inferred     8.84     10.15         13.21     1.05         897.6         0.117     92.9      

Caçapava do Sul Project

    99.99 % Measured     4.90     1.52         10.00     2.11         74.5         0.049     103.4      

        Indicated     8.11     1.08     0.08     27.00     1.89         87.6     6.5     0.219     153.2      

        Subtotal     13.01     1.24     0.05     20.59     1.97         162.1     6.5     0.268     256.6      

        Inferred     13.25     0.86     0.12     21.00     1.94         114.0     15.9     0.278     257.1      

Total

        Measured     252.35     1.01     0.41     9.68     0.26     0.02     2,558.94     1,026.57     2.44     645.6     5,386.2  

        Indicated     415.29     0.84     0.35     7.63     0.22     0.01     3,482.74     1,456.48     3.17     901.2     4,569.0  

        Total     667.64     0.90     0.37     8.40     0.23     0.01     6,041.68     2,483.00     5.61     1,546.8     9,955.2  

        Inferred     231.26     2.59     0.25     19.76     0.58     0.10     5,997.79     572.10     4.57     1,350.4     22,996.8  

Notes:
Notes:  The estimation of mineral resources involves assumptions as to future commodity prices and as to technical mining matters. See "Appendix—Summary of Mineral Properties." Totals may not sum due to rounding.

(1)
The production and content amounts presented in this table have not been adjusted to reflect our ownership interest. The information presented in this table includes 100% of the mineral resource estimates of our consolidated subsidiaries and of our joint ventures, certain of which are not wholly-owned, as set out in this ownership interests column.

(2)
Mineral resources are reported exclusive of those mineral resources converted to mineral reserves and have the effective dates described in "Appendix—Summary of Mineral Properties."

163


Table of Contents

Our Mining Operations

        Our operations are divided into five main mines: Cerro Lindo, El Porvenir and Atacocha, in Peru, and Vazante and Morro Agudo, in Brazil, as set forth on the following maps and further described below.


Map 1. Mines, Projects and Prospects in Peru

GRAPHIC

164


Table of Contents


Map 2. Mines, Projects and Prospects in Brazil

GRAPHIC

        The following table summarizes our concentrate production, metal contained in concentrate production, zinc equivalent production in each metal and zinc equivalent production in each of our mines.

        To calculate the zinc equivalent production, we convert the relevant metal contained in concentrate production using to a zinc equivalent grade using the average benchmark prices for 2016, namely, US$2,094.75 per tonne (US¢95.02 per pound) for zinc, US$4,862.59 per tonne (US¢220.56 per pound)

165


Table of Contents

for copper, US$1,871.58 per tonne (US¢84.89 per pound) for lead, US$17.14 per ounce for silver and US$1,250.80 per ounce for gold.

 
  For the Six Months
Ended June 30,
  For the Year Ended December 31,  
 
  2017   2016   2016   2015   2014  

Mining Production

                               

Zinc concentrates (in tonnes)

    388,881     418,638     860,399     866,679     883,346  

Copper concentrates (in tonnes)

    83,311     79,850     158,503     154,998     157,653  

Lead concentrates (in tonnes)

    45,965     51,364     104,408     94,875     89,925  

Mining Production—Metal Contained in Concentrate

                               

Zinc (in tonnes)

    183,942     203,137     416,869     425,883     428,796  

Copper (in tonnes)

    21,396     20,902     41,551     40,375     41,521  

Lead (in tonnes)

    24,919     29,452     59,181     54,611     51,374  

Silver (in oz.)

    3,567,043     4,175,507     8,315,215     7,643,741     6,777,540  

Gold (in oz.)

    17,443     12,450     27,893     17,934     13,318  

Mining Production—Zinc Equivalent Production

                               

Zinc (in tonnes of zinc equivalents)

    183,942     203,137     416,869     425,883     428,796  

Copper (in tonnes of zinc equivalents)

    49,667     48,520     96,453     93,723     96,383  

Lead (in tonnes of zinc equivalents)

    22,264     26,314     52,875     48,793     45,901  

Silver (in tonnes of zinc equivalents)

    29,187     34,166     68,038     62,544     55,456  

Gold (in tonnes of zinc equivalents)

    10,415     7,434     16,655     10,709     7,953  

Total

    295,475     319,571     650,890     641,652     634,489  

Mining Production—Zinc Equivalent Production

                               

Cerro Lindo (in tonnes of zinc equivalents)

    146,336     153,192     314,234     309,712     295,196  

El Porvenir (in tonnes of zinc equivalents)

    40,106     55,303     107,001     105,582     104,769  

Atacocha (in tonnes of zinc equivalents)

    28,056     32,366     63,403     60,996     66,987  

Vazante (in tonnes of zinc equivalents)

    67,357     64,194     136,296     134,746     137,245  

Morro Agudo (in tonnes of zinc equivalents)

    13,619     14,516     29,956     30,616     30,292  

Total

    295,475     319,571     650,890     641,652     634,489  

        The following table summarizes the average ore grade for the periods indicated.

 
  For the Six
Months
Ended
June 30,
  For the Year Ended
December 31,
 
 
  2017   2016   2016   2015   2014  

Average Ore Grade

                               

Zinc (%)

    3.34     3.47     3.47     3.73     3.92  

Copper (%)

    0.42     0.41     0.40     0.41     0.45  

Lead (%)

    0.52     0.58     0.57     0.55     0.55  

Silver (in oz. per tonne)

    0.83     0.92     0.90     0.86     0.82  

166


Table of Contents

        Each mine consists of one mine, one treatment plant and related infrastructure as summarized in the following table and further described below.

Mining Unit
  Type of Mine   Treatment Plant Capacity
Cerro Lindo(1)   Underground / Polymetallic   21,000 tonnes of ore per day
El Porvenir   Underground / Polymetallic   6,500 tonnes of ore per day
Atacocha   Underground and Open Pit / Polymetallic   4,500 tonnes of ore per day
Vazante   Underground and Open Pit / Polymetallic   4,100 tonnes of ore per day
Morro Agudo   Underground and Open Pit/ Polymetallic   3,400 tonnes of ore per day

(1)
The Cerro Lindo unit has an authorized capacity of 20,000 tonnes of ore per day, but Peruvian law allows units to operate at a capacity 5.0% higher than authorized capacity.

        We summarize below certain production information and the outlook as of the date of this prospectus for each of our five mines. For additional information on these mines, including descriptions of mineral estimates prepared in accordance with each of NI 43-101 and Industry Guide 7 for each mine, see "Appendix—Summary of Mineral Properties."

Cerro Lindo

Production

        The table below summarizes the Cerro Lindo mine's concentrate production, metal contained in concentrates production, average grade and estimated life of mine for the periods indicated.

 
  As of and for the Six
Months
Ended June 30,
  As of and for the Year Ended
December 31,
 
 
  2017   2016   2016   2015   2014  

Treatment Ore (in tonnes)

    3,497,797     3,580,275     7,345,201     6,760,519     5,925,858  

Average Ore Grade

                               

Zinc (%)

    2.39     2.55     2.56     2.83     3.06  

Copper (%)

    0.70     0.68     0.66     0.68     0.79  

Lead (%)

    0.26     0.28     0.29     0.30     0.33  

Silver (oz. per tonne)

    0.71     0.72     0.73     0.75     0.75  

Concentrate Production

                               

Zinc concentrates (in tonnes)

    129,790     142,424     295,082     300,870     293,434  

Copper concentrates (in tonnes)

    81,410     77,841     154,362     147,488     147,205  

Lead concentrates (in tonnes)

    10,791     11,513     24,526     23,237     21,590  

Metal Contained in Concentrates Production

                               

Zinc (in tonnes)

    76,313     83,911     173,808     176,992     167,150  

Copper (in tonnes)

    21,003     20,452     40,636     38,584     39,026  

Lead (in tonnes)

    7,012     7,341     15,834     15,191     14,360  

Silver (in oz.)

    1,682,363     1,715,061     3,598,294     3,331,796     2,771,906  

Gold (in oz.)

    2,073     2,032     4,199     3,883     3,254  

Estimated Life of Mine

                               

Proven and probable reserves (in years)

    8.8     8.8     8.8     7.2     6.3  

Cash Cost, After By-Product Credits (in US$/tonne)

    40.6     274.1     259.1     350.1     44.4  

Capital Expenditures (in millions of US$)

    1.8     10.0     18.7     16.2     37.8  

167


Table of Contents

Outlook

        The strategy for our Cerro Lindo mine contemplates identifying additional mineralization that may support mineral resource estimates and increasing mine recovery.

        At the Cerro Lindo mine, exploration potential remains at mineralized zones OB-1, OB-1x, OB-3-4, OB-4, OB-5 and OB-8. Current exploration activities in the mine are intended to identify the possible presence of various mineralized horizons at the upper levels of the southwestern flank of the mine and at depths below 1,600 meters. OB-1x is open in all directions, OB-3-4 is open to northwest and at depth and OB-8 is open to the northwest, the southeast and at depth.

        Step out and infill drilling at satellite deposits and areas of collapse have a high probability of identifying mineralization that may support mineral resource estimates. The deposit has not been closed off by exploration drilling. Ongoing exploration activities could support additional mineral resources being identified that could be converted, with the appropriate studies, to mineral reserves. Additional upside potential exists if the material currently classified as measured and indicated can be converted to mineral reserves with further mining studies.

        Several potential exploration prospects exist at or near the Cerro Lindo mine, including Orcco Cobre, Toldo Grande, Puca Toro, Pucasalla, Millay, Ventanayoc, Campanario and Chavín del Sur. These prospects have surface geochemical anomalies with barite and copper occurrences that are similar to those observed at the mine area. In addition, Chavín del Sur has mineralized drill intersections. Geophysical anomalies identified north of the Topará River require additional investigation. A new TITAN geophysical survey is currently being undertaken on the south and north extent of Cerro Lindo and infilling an older survey in the mine area. Preliminary results indicate continuity of known mineralization to the south and have defined promising targets for drilling operations. The 2017 drilling program in the southeast extension of the Cerro Lindo deposit has intersected mineralization in OB-9 and OB-8. The OB-9 mineralized body, which is subject to resource definition drilling, was discovered in 2017 and has been reviewed by a qualified person within the Company.

        With respect to current mining operations, there is an opportunity to increase the life of mine by implementing a mine design intended to improve stope recoveries. In order to implement this design, we intend to carry out geotechnical studies.

168


Table of Contents

El Porvenir

Production

        The table below summarizes the El Porvenir mine's concentrate production, metal contained in concentrates production, average grade and estimated life of mine for the periods indicated.

 
  As of and for the
Six Months Ended
June 30,
  As of and for the
Year Ended December 31,
 
 
  2017   2016   2016   2015   2014  

Treatment Ore (in tonnes)

    879,319     1,063,963     2,154,151     2,108,821     2,112,323  

Average Ore Grade

                               

Zinc (%)

    2.80     3.32     3.22     3.21     3.38  

Copper (%)

    0.14     0.14     0.14     0.17     0.17  

Lead (%)

    0.99     1.03     0.99     0.93     0.88  

Silver (oz. per tonne)

    2.02     1.99     1.94     1.75     1.50  

Concentrate Production

                               

Zinc concentrates (in tonnes)

    43,278     61,795     121,204     119,249     129,387  

Copper concentrates (in tonnes)

    1,626     1,476     2,950     5,062     5,756  

Lead concentrates (in tonnes)

    13,145     16,031     31,209     29,275     27,389  

Metal Contained in Concentrate Production

                               

Zinc (in tonnes)

    21,599     32,067     62,534     61,664     65,031  

Copper (in tonnes)

    340     337     653     1,208     1,342  

Lead (in tonnes)

    6,717     9,051     17,164     16,342     15,575  

Silver (in oz.)

    1,118,536     1,417,577     2,715,143     2,629,073     2,270,041  

Gold (in oz.)

    4,295     4,635     9,043     8,376     6,921  

Estimated Life of Mine

                               

Proven and probable reserves (in years)

    10.1     10.1     10.1     10.2     9.8  

Cash Cost, After By-Product Credits (in US$/tonne)

    1,268.9     745.7     828.4     1,023.8     811.5  

Capital Expenditures (in millions of US$)

    15.5     21.0     35.7     37.9     15.3  

Outlook

        The Pasco mining complex project is in the process of integrating the El Porvenir and Atacocha mines. The project also involves the systematic exploration of the integration zone and six surrounding exploration targets, including Machcan, the Estrella shaft, Manuel 5 Fault, Logrera Breccia, the Churca fault and the San Miguel skarn. These exploration targets are part of Milpo's mining rights, and contain structurally controlled outcrops of gossan (massive iron-oxide) with associated polymetallic geochemical anomalies. From 2011 to 2013, 3,879 meters of diamond drilling in 17 drill holes at the Machcan exploration target intersected narrow polymetallic veins that we believe merit undertaking additional processes intended to define mineralization potential.

        Since 2011, we have increased the estimated planned mine life of our El Porvenir mine from seven to 10 years, despite extracting approximately 12 million tonnes of ore since the beginning of 2011. We believe that this is the result of our consistent approach to exploration drilling and our success in identifying new mineralized zones and incorporating them into the mine plan.

        Mineral exploration activities underway in the El Porvenir mine have confirmed the continuity of deposits at depth in the most important mineralized bodies, which are expected to allow us to deepen the mine. Projects are underway at the concentrate plant to improve the crushing, thickening and filtering systems.

169


Table of Contents

        As of the date of this prospectus, we are in the process of integrating our El Porvenir and Atacocha mine operations. The integration will support increased throughput at the El Porvenir plant with ore from the Atacocha mine. For additional information on the integration of the El Porvenir and Atacocha mines, see "—Growth Projects—Brownfield and Integration Projects—Pasco Mining Complex" below.

Atacocha

Production

        The table below summarizes the Atacocha mine's concentrate production, metal contained in concentrates production, average grade and estimated life of mine for the periods indicated.

 
  As of and for the
Six Months Ended
June 30,
  As of and for the
Year Ended December 31,
 
 
  2017   2016   2016   2015   2014  

Treatment Ore (in tonnes)

    739,880     727,831     1,487,390     1,431,315     1,540,713  

Average Ore Grade

                               

Zinc (%)

    1.43     1.98     1.80     2.40     2.74  

Copper (%)

    0.08     0.11     0.11     0.16     0.20  

Lead (%)

    1.18     1.35     1.32     1.10     0.89  

Silver (oz. per tonne)

    1.35     1.81     1.71     1.54     1.48  

Concentrate Production

                               

Zinc concentrates (in tonnes)

    16,374     23,611     42,356     57,542     70,985  

Copper concentrates (in tonnes)

    275     533     1,191     2,448     4,692  

Lead concentrates (in tonnes)

    13,581     14,664     29,585     23,488     20,411  

Metal Contained in Concentrate Production

                               

Zinc (in tonnes)

    8,367     12,393     22,330     30,301     37,768  

Copper (in tonnes)

    53     113     262     583     1,153  

Lead (in tonnes)

    7,481     8,645     17,167     13,636     11,713  

Silver (in oz.)

    766,144     1,042,869     2,001,778     1,682,872     1,735,593  

Gold (in oz.)

    11,075     5,783     14,651     5,675     3,143  

Estimated Life of Mine

                               

Proven and probable reserves (in years)

    11.2     11.2     11.2     7.6     4.4  

Cash Cost, After By-Product Credits (in US$/tonne)

    84.4     855.5     684.9     1,441.2     1,052.5  

Capital Expenditures (in millions of US$)

    2.0     1.8     7.7     11.5     11.5  

Outlook

        Since 2014, we have increased the estimated planned mine life of our Atacocha mine from four to 11 years, despite extracting over 4 million tonnes of ore since the beginning of 2014. We believe that this is the result of our consistent approach to exploration drilling and our success in identifying new mineralized zones and incorporating them into the mine plan.

        We are currently focused on completing the integration process between our Atacocha and El Porvenir mining operations. We will continue to focus on Atacocha's open pit production, which allows access to deposits with higher contents of lead, silver and gold. These contributions will continue to increase the production volume of lead with high contents of silver and gold at lower operating costs. We continue to purchase new equipment to further mechanize mining processes. We are also intensifying our mineral exploration activities, including our drilling campaign, in order to verify the potential to extend the mine life. We have made it a priority to continue to explore deeper areas of the

170


Table of Contents

mine, with the aim of identifying additional resources at depths of level 3,300 meters, as well as exploring various mineral occurrences located within our concessions.

Vazante

Production

        The table below summarizes the Vazante mine's concentrate production, metal contained in concentrates production, average grade and estimated life of mine for the periods indicated.

 
  As of and for the Six
Months Ended
June 30,
  As of and for the Year
Ended December 31,
 
 
  2017   2016   2016   2015   2014  

Treatment Ore (in tonnes)

    641,070     689,158     1,381,301     1,360,089     1,392,534  

Average Ore Grade

                               

Zinc (%)

    12.37     10.81     11.35     11.32     10.68  

Lead (%)

    0.36     0.32     0.31     0.28     0.28  

Concentrate Production

                               

Zinc concentrates (in tonnes)

    172,122     163,263     343,754     328,987     326,702  

Lead concentrates (in tonnes)

    2,423     1,312     3,074     2,948     4,572  

Metal Contained in Concentrate Production

                               

Zinc (in tonnes)

    66.807     63,852     135,509     134,004     135,797  

Lead (in tonnes)

    616     383     881     831     1,621  

Estimated Life of Mine

                               

Proven and probable reserves (in years)

    10     10     10     8.5     5.8  

Cash Cost, After By-Product Credits (in US$/tonne)

    1.052.7     960.8     997.7     1,058.7     1,141.6  

Capital Expenditures (in millions of US$)

    25.7     13.7     34.2     29.0     32.9  

Outlook

        The strategy for our Vazante mine contemplates continuing to identify additional mineral resources, reducing mine dilution and improving zinc recovery.

        Since 2011, we have increased the estimated planned mine life of our Vazante mine from six to 11 years, despite extracting over 8 million tonnes of ore since the beginning of 2011. The estimated mine life has been extended from one year to the next such that the remaining estimated planned mine life in 2017 is higher than in prior years despite the ongoing operation of the mine. We believe that this is the result of our consistent approach to exploration drilling and our success in identifying new mineralized zones and incorporating them into the mine plan.

        Several potential mineral exploration areas exist at or near the Vazante mine, particularly southern portion of the mine, including the Lumiadeira, Lumiadeira Deep Exploration, Rampa 29, Extremo Norte and Calamine areas. In the Lumiadeira area, the 2016 and 2017 drilling program identified a 350 meter extension to the south with thick, high grade intercepts. In the Ramp 29 area, infill drilling in 2016 upgraded the mineral resource estimate, and we believe that there is potential to identify additional mineralization in this area as part of the 2017 infill program. The drilling program at the strike extension of the plunging mineralization at the Extremo Norte area may support additional mineral resource upgrades in 2017 and 2018. In the Calamine area, there is an ongoing drilling program that has encountered high-grade calamine mineralization. Updated mineral resources estimates may be supported in 2017 and 2018.

171


Table of Contents

        Additional mineral exploration areas near the Vazante mine include Cercado, Olhos D`Água, Pasto, Lages and Lagoa Feia. The Cercado and Olhos D`Água areas are two prospects with outcropping willemite. The former was drilled and partly mined in the past and may contain additional mill feed material, whereas the latter has very limited drilling with potential for willemite mineralization still open for exploration. The Pasto and Lages areas are two prospects located north of the Vazante mine with limited drill holes that intersect ferruginous breccia similar to that known at the Vazante mine. These areas do not contain willemite, but do contain low grades of zinc in narrow intersections of zinc sulfide mineralization. The Lagoa Feia area contains zinc gossans and extensive surface geochemistry anomalies that warrant additional exploration.

        We are also working on initiatives to reduce mine dilution at Vazante and thereby increase head grade. This increase in head grade would allow us to increase zinc production and could also improve metallurgical recovery by reducing the waste throughput in the plant. A reconciliation process to incorporate production tonnages from haulage data and post mining cavity monitor surveys must be established to link the block model through to the stope; this should be undertaken to improve the understanding of mechanisms and sources of unplanned dilution in the dilution control plan. In order to reduce mine dilution, we are considering incorporating a hanging wall contact and a partial shanty design to the hanging wall drives, which would provide additional stope support and thereby reduce unplanned overbreak.

        To support mine production increases, we plan to install a Vertimill in late 2019. This will increase the processing capacity of our plant at the Vazante mine to 153 tonnes per hour, while reducing grind size from p80 140 mm to 100 mm. The finer grind size will potentially increase zinc recovery; however, it is possible that there will be some bottlenecks and inefficiencies in the zinc flotation circuit due to increased volumetric flow. Following installation of the Vertimill, we will endeavor to increase zinc recovery rates at the Vazante mine.

Morro Agudo

Production

        The table below summarizes the Morro Agudo mine's concentrate production, metal contained in concentrates production and average grade for the periods indicated.

 
  As of and for the
Six Months Ended
June 30,
  As of and for the Year Ended
December 31,
 
 
  2017   2016   2016   2015   2014  

Treatment Ore (in tonnes)

    537,893     478,971     1,015,000     1,006,917     995,000  

Average Ore Grade

                               

Zinc (%)

    2.19     2.36     2.35     2.48     2.53  

Lead (%)

    0.70     0.95     0.92     0.98     0.94  

Concentrate Production

                               

Zinc concentrates (in tonnes)

    27,317     27,545     58,003     60,031     62,838  

Lead concentrates (in tonnes)

    6,025     7,844     16,014     15,927     15,963  

Metal Contained in Concentrate Production

                               

Zinc (in tonnes)

    10,856     10,914     22,688     22,922     23,050  

Lead (in tonnes)

    3,093     4,032     8,135     8,611     8,105  

Cash Cost, After By-Product Credits (in US$/tonne)

    1,698.3     1,164.4     1,336.2     1,347.9     1,494.6  

Capital Expenditures (in millions of US$)

    10.0     3.0     8.6     3.6     5.3  

172


Table of Contents

Outlook

        The strategy for Morro Agudo is to maintain the current level of production by investing in the Ambrósia Trend portion of the property, as well as identifying additional mineralization that could potentially support mineral resource estimates.

        Since 2011, we have been able to maintain consistent production at our Morro Agudo mine of approximately 1 million tonnes per year, despite having a mine plan with a duration of only one year. The development of the Ambrósia Trend deposit is anticipated to extend the estimated planned life of this operation to 10 years.

        The underground drilling program at the Morro Agudo mine has identified several mineralized intersections at depth, that although not reflected in our current resource estimates could potentially support estimation. In addition, not all available sill pillars and pillar materials have been tabulated as mineral resources—accordingly, it is possible that some of this material could support additional mineral resource estimates. Morro Agudo pillar recovery has been an important source of lower-cost and higher-grade mill feed material, and we are carrying out geotechnical studies to identify additional viable areas suitable for pillar recovery.

        Along the Ambrósia Norte and Bonsucesso satellite deposits within the Morro Agudo project, exploration activities are planned to focus on the gap between the Ambrósia Norte and Bonsucesso areas. The Bonsucesso deposit is still open to north and additional exploratory drilling may identify further mineralization. Infill drilling in the Bonsucesso deposit may support conversion of inferred mineral resources to higher confidence categories and, potentially, to reserves.

        Oxide mineralization in the Ambrósia Norte area is not included in our mineral resources estimate because it cannot be treated in the Morro Agudo processing plant. This mineralization is currently under study to determine whether it can be processed at our Vazante mine in conjunction with calamine material that is currently being drilled at that mine. There is a mineralization gap between the Ambrósia Norte and Ambrósia Sul deposits.

        Regionally, there are several exploration prospects north of Bonsucesso that will be tested using the same mineralization model. Exploration work for these prospects is planned to begin during the second half of 2017.

        The Morro Agudo mine does not currently have any known mineral reserves under the 2014 CIM Definition Standards as incorporated by reference in NI 43-101 or under Industry Guide 7. While continuing production at the Morro Agudo mine in the absence of a feasibility study of mineral reserves demonstrating economic and technical viability presents increased uncertainty and economic and technical risks, we believe that these risks are mitigated by our experience operating the Morro Agudo mine in accordance with our internal mine production plans. In addition, we are continuing to develop an integration project for our properties located on the Ambrósia Trend, and we anticipate completing additional scientific and technical analysis with respect to the feasibility of such projects. See "Appendix—Summary of Mineral Properties."

        There are historical stocks of Morro Agudo tailings that may, in the future, be analyzed and reclaimed for agricultural lime recovery, provided that the material meets specifications and is economically viable to transport to customers. Retreatment of the historical tailings deposit may provide a source of additional mill feed if this material can support mineral resource and mineral reserve estimation, and it may also be possible to reduce closure and rehabilitation costs as a result of the retreatment. Finally, regrinding capacity studies are being conducted at Morro Agudo in order to improve plan capacity and concentrate grade.

173


Table of Contents

Concentrate Sales

        All of the metal produced by our mines is contained in concentrates. Our mining operations sell the concentrates that they produce to third parties and to our own smelters pursuant to arm's length transactions. Each mine bears the cost of transporting the concentrate to the point of sale where the smelter or trader purchases the concentrate. The smelter or trader pays the mine for the percentage of metals contained in the concentrate, net of charges for treating the concentrate and refining the metals. The typical payable percentage is 85% for zinc contained in concentrate minus treatment charges. Mines that transfer all of their zinc concentrates to our own smelters (Vazante, Morro Agudo and Cerro Lindo) receive payment for the recoverable metal plus a premium, and only pay smelter conversion costs.

Growth Projects

Brownfield and Integration Projects

        The following table summarizes our brownfield and integration projects.

Project Name
  Project Status   Start Date  

Vazante Mine Deepening Project

  Execution     2021  

Ambrósia Trend

  Execution     2017  

Pasco Mining Complex

  Operating     2019  

Conversion to Jarosite Process

  Basic Engineering     2019  

Vazante Mine Deepening Project

        One of our principal brownfield projects is the Vazante Deepening Project, which we expect will be extended from 2021 until 2027. The total capital expenditures related to this project are estimated to be R$600.7 million, or US$184.3 million, with US$96.0 million representing the total investment necessary to conclude the project. This project began in 2013 and is forecast to end in 2023. We are conducting exploration activities below the mine's current level of operation. We believe this project will maintain the Vazante mine's production at 135,000 tonnes of zinc per year. As part of this project, we plan to invest in ongoing exploration activities, infrastructure, including underground pumping station expansions, increasing the capacity of the ventilation system, emergency paths, dry stack tailings, access ramps, electrical networks and substations.

Ambrósia Trend

        We are working on deposits within the Ambrósia Trend, part of the Morro Agudo project. This project aims to identify mineralization that can be mined in order to ensure the supply of zinc for the Três Marias smelter. Any mill feed material extracted will be sent for processing at the Morro Agudo plant located 70 km to the south. The total capital expenditures related to this project are estimated to be R$62.3 million (US$19.2 million), almost all of which was spent on the construction of the administrative support area and pre-strip mining of the Ambrósia Sul deposit.

        The infrastructure for Ambrósia Sul is located at an industrial facility approximately 2.5 km away from the open pit mine. The facility includes an administrative support area, scales and a mechanical repair shop for mine equipment. The energy required for the operation is obtained through a 2.8 km long transmission line that has a 13.8 kilovolt connection. The line was constructed by the Companhia Energética de Minas Gerais, a state-owned company.

174


Table of Contents

Pasco Mining Complex

        The Pasco mining complex project involves the integration of the El Porvenir and Atacocha mines. The project is intended to capture synergies between the two mining operations resulting from their proximity and operational similarities, with the goal of obtaining costs and investment savings and reducing our environmental footprint.

        The integration project is being developed through four stages. The first stage involved the administrative integration of both mines, which was completed in 2014. The second stage involved the integration of the tailing disposal system, which consolidated the operations of the two mines with a single tailing disposal system and thereby helped reduce the environmental footprint. This stage was completed in 2015 and the integrated tailing disposal system commenced operations in the beginning of 2016. The third stage, which was completed in 2016, involved the construction of a new energy transmission line with a 138 kilovolt connection that supplies both mines, replacing the prior 50 kilovolt transmission lines. The fourth and final stage consists of the integration of the underground operations and underground facilities at the two mines, which is expected to be completed in 2018.

Conversion to Jarosite Process

        We intend to convert our Cajamarquilla smelter to the Jarosite process from the Goethite process, with the objective of improving zinc recovery at the smelter by approximately 3% (from 93.8% to 96.8%). The Goethite process was originally implemented at this smelter in order to recover by-products such as Indium—however, given the positive market outlook for zinc, the Jarosite process is more attractive as it allows for the recovery of a relatively greater percentage of zinc. The conversion process is currently at the basic engineering stage, with capital expenditure and engineering crosschecks processes being undertaken by Amec Foster Wheeler. Total capital expenditure for the conversion is estimated to be US$23.2 million, and the project is expected to be completed by January 2019.

Greenfield Projects

        The following table summarizes our greenfield projects.

Project Name
  Current Project Status   Projected Targeted
Start Date
 

Aripuanã

  Pre-feasibility study(1)     2020  

Shalipayco

  Preliminary economic assessment(2)     2021  

Magistral

  Preliminary economic assessment(2)     2022  

Hilarión

  Exploration     N/A  

Pukaqaqa

  Exploration     N/A  

Florida Canyon Zinc

  Preliminary economic assessment(2)     N/A  

Caçapava do Sul

  Ongoing preliminary economic assessment     2022  

(1)
Aripuanã preliminary economic assessment has been completed and is reported in the NI 43-101 technical report and project summaries in the Appendix. The project is currently being advanced to pre-feasibility study status.

(2)
The PEAs in the table in respect of Magistral, Shalipayco and Florida Canyon Zinc are preliminary in nature, and include inferred mineral resources that are considered too speculative geologically to have the economic considerations applied to them that would enable them to be categorized as mineral reserves. There is no certainty that the preliminary economic assessments in respect of Magistral, Shalipayco and Florida Canyon Zinc will be realized.

175


Table of Contents

        We summarize below certain information, including the outlook, for each of our greenfield projects. For additional information on these greenfield projects, including descriptions of the history, operations and mineralization of each greenfield project, see "Appendix—Summary of Mineral Properties." As of the date of this prospectus, none of our greenfield projects have known reserves under Industry Guide 7.

Aripuanã

        The Aripuanã project is owned by Mineração Dardanelos Ltda., a joint venture between VMZ (which holds a 62.3% interest), Milpo (which holds a 7.7% interest) and Mineração Rio Aripuanã Ltda., a subsidiary of Karmin Exploration Inc. (which holds the remaining 30%). Aripuanã is an underground polymetallic project containing zinc, lead and copper, with an anticipated mine life of 24 years and a projected start date in 2020. The estimated aggregate capital expenditure required for this project is US$354.3 million. We currently estimate that the Aripuanã project, if and when it is fully developed and begins operation, could produce an annual average of approximately 51.0 thousand tonnes of zinc in concentrate, 20.0 thousand tonnes of lead in concentrate, 4.0 thousand tonnes of copper in concentrate, 1.0 million ounces of silver and 25.0 thousand ounces of gold over a 24-year life of mine.

        Aripuanã is an underground polymetallic project located in the State of Mato Grosso, Brazil, exhibiting characteristics of a Volcanogenic Massive Sulfide, or VMS, deposit similar to those found at Cerro Lindo. During 2016 and 2017, we engaged the Worley Parsons Company to develop a conceptual engineering study on development of an operation with 5.0 tpd ore mining and processing capacity. The environmental impact study for this project has been submitted to the SEMA/MT and is expected to be in its approval phase by the second quarter of 2018.

        Our mineral exploration activities continue to identify mineralized deposits in the Aripuanã project. The results from these activities indicate there is the potential to increase the mineral resources in the Aripuanã project, supporting our continued investment in mineral exploration activities in the project. In particular, the large resource base in the project indicates the potential for a long mine life of up to 24 years. We have identified incremental resource expansion at Arex, Link, Ambrex and Babaçu. In order to execute this expansion, we have planned a 15,000 meter drill program in 2017 focused on resource growth. Geological mapping and preliminary exploration activities have helped us identify additional, potentially mineralized bodies at Massaranduba, Boroca, Mocoto and Arpa. It may also be possible to selectively mine areas containing high-grade ore during the early years of the life of mine to improve capital returns. We intend to carry out trade-off studies related to the mineral process in order to better identify the potential of the Aripuanã project.

Shalipayco

        The Shalipayco project is a joint venture between Milpo (which holds a 75% interest) and Pan American Silver Corp. (which holds the remaining 25%), located in the Central Andes of Peru. It is a potential underground polymetallic project containing zinc, lead and silver deposits. This project consists of mining concessions with evidence of MVT mineralization, which is a deposit type similar to our underground mine in Morro Agudo. The Shalipayco mineralization is mainly located within the Chambará formation that is part of the Pucará Group, considered the most important Peruvian location for MVT mineralization. We currently estimate that the Shalipayco project, if and when it is fully developed and begins operation, could produce an annual average of approximately 43.0 thousand tonnes of zinc in concentrate, 3.0 thousand tonnes of lead in concentrate and 0.7 million ounces of silver in over a 15-year life of mine.

176


Table of Contents

        In 2016, we spent US$1.3 million on ore sorting tests, project maintenance and permits for this project. As of the date of this prospectus, the Shalipayco project is at the preliminary economic assessment stage and is without known mineral reserves.

        During 2017, Nexa Resources plans to invest US$5.6 million in exploration, mostly involving 34,000 meters of diamond drilling focused on the definition of mineral resources above the Yanacocha Lake level. In addition, Nexa Resources aims to add incremental mineral resources at the southeastern extension and at the central part of the current known mineral resources base, perform mineralogical studies throughout the deposit, and begin hydrogeological studies intended to characterize the possible presence of karst structures. In 2018, it is anticipated that additional scoping studies will be undertaken at the Shalipayco project to consider the following scenarios:

        Other potential initiatives for the Shalipayco project are the expansion of resource estimates. In particular, the Shalipayco project contains 11 linear kilometers with firm potential for resource expansion through exploration drilling, as well as 29 kilometers of favorable stratigraphy that will be verified through additional geological mapping.

        In the interim, exploration at Shalipayco will focus on increasing mineral resources in order to improve project economics and to upgrade mineral resources classification. In order to fund such studies, the Shalipayco project will have a budget of approximately US$5.6 million for 2018.

Magistral

        The Magistral mining project is located in the Ancash department in Peru and is intended to be an open pit copper project. We currently estimate that the Magistral project, if and when it is fully developed and begins operation, could produce an annual average of 40.0 thousand tonnes of copper in concentrate, 3.0 thousand tonnes of molybdenum and 0.6 million ounces of silver over a 16-year life of mine. The average head grades over life of mine are 0.48% copper, 0.05% molybdenum and 2.9 grams per tonne of silver. In 2016, ProInversión approved our feasibility study for this project, which set forth production rates starting at 10.0 thousand tonnes per day. Also in 2016, MINEM approved this project's EIA, which allows us to expand our treatment capacity to up to 30.0 thousand tonnes per day. In addition, in December 2016, we entered into an agreement with Activos Mineros S.A.C. and ProInversión for the transfer of mining concessions corresponding to the Magistral project to Milpo.

        In 2016, we spent US$3.6 million on this project, excluding the exploration initiatives carried out that year. As of the date of this prospectus, the Magistral project is at the preliminary economic assessment stage and is without known mineral reserves.

        In 2017, spending was limited to the minimum amounts required to maintain environmental and social licenses in good standing. In 2018, we intend to invest approximately US$500 thousand in exploration and drilling at seven regional and satellite targets: San Ernesto, Huacchara, Yuraccocha, Lechecocha, Solitario, Ancapata and Satellite. The plan is to cover the regional area with 200 meter line-spacing ground- or UAV-borne magnetometry in light of the fact that skarn mineralization has a

177


Table of Contents

very high and unique magnetic susceptibility with evident contrast with the other rocks in the region. We believe that these exploration initiatives have the potential to identify new areas containing additional resources, which would improve the future economic returns of the Magistral project.

Hilarión

        The Hilarión mining project is located 50 km south of the Antamina mine in the Ancash department in Peru and 230 km from Lima. It is a skarn mineral deposit made of vertical tabular orebodies containing sulfide zinc, lead, silver and copper deposits. The project concept is the development of an underground mine that could either use its own processing plant or use one of the several existing plants in the area, such as Pachapaqui, Huanzala and Atalaya plants.

        In 2016, we spent US$1.2 million on the Hilarión project, including for advance permits. As of the date of this prospectus, the Hilarión project has 255,700 meters in 643 diamond drill holes at the Hilarión deposit, in addition to 33,000 meters in 87 diamond drill holes at the El Padrino deposit.

        Although the Hilarión project is in the exploration phase and is without known mineral reserves, both deposits (Hilarión and El Padrino) and the remainder of the property merit considerable exploration and development work. The primary objectives of Nexa Resources' proposed 2017 exploration program, consisting of 15,000 meters of drilling, are to expand the current El Padrino resource towards the southeast (Hilarión). In 2018, Nexa Resources proposes to undertake a 20,000 meter directional drilling program in order to continue the expansion of El Padrino mineral resources under the permanent snow cover located to the southeast. This plan is aligned with the main objective to investigate the gap of information that exists between the Hilarión and El Padrino deposits. The planned work program has a combined budget of approximately US$6.0 million for 2017 and 2018. We are working on an EIA permit in order to build exploration tunnels from El Padrino to Hilarión and explore the underground mineralized trend continuity.

Pukaqaqa

        The Pukaqaqa project contemplates the development of an open pit copper, molybdenum, silver and gold mine. The mineralization is hosted by an epithermal breccia system that is associated with exo- and endoskarn alterations. Given the geological setting, it is likely that a porphyry copper system remains undiscovered below the currently explored geology.

        In 2015, the MINEM approved Pukaqaqa's EIA, which allowed for treatment capacity of up to 30,000 tpd. We are assessing alternatives to identify potential operational synergies between the Pukaqaqa project and similar assets located close to this project. In 2016, we spent US$0.7 million on the Pukaqaqa project, excluding the exploration initiatives carried out that year. As of the date of this prospectus, the Pukaqaqa project is in the advanced exploration phase (and is without known mineral reserves).

        For 2017, we expect to spend US$0.6 million on this project and in 2018, we intend to invest US$1.5 million for a mineralogical study of the deposit and for localized metallurgical tests for each geometallurgical domain. These studies will assist with predictions on concentrate quality for the Pukaqaqa project and potentially improve the recovery performance of metals of interest (such as copper, gold, silver and molybdenum. In addition, the exploration plan is focused on delineating high-grade satellite inferred mineral resources at certain prospects located up to four kilometers southeast of the Pukaqaqa deposit. The addition of these high-grade satellite mineral resources may support internal preliminary economic assessment simulations in order to indicate the value of these

178


Table of Contents

mineral resources in Pukaqaqa's economic performance and consequently, the need to convert them into mineral reserves.

Florida Canyon Zinc

        The Florida Canyon Zinc project is owned and operated by Minera Bongará S.A., a joint venture between Milpo, Solitario Exploration and Royalty Corp. and Minera Solitaria Peru S.A.C. (collectively, Solitario) in existence since 2006. As of the date of this prospectus, Milpo owns a 61% interest in this joint venture, which may be increased to 70% upon Milpo's satisfaction of certain funding conditions. Florida Canyon Zinc is an advanced mineral exploration project comprised of sixteen contiguous mining concessions, covering approximately 12,600 ha. The concession titles are in the name of Minera Bongará. All of these concessions are currently titled. We currently estimate that the Florida Canyon Zinc project, if and when it is fully developed and begins operation, could produce an annual average of 60.0 thousand tonnes of zinc in concentrate, 6.0 thousand tonnes of lead in concentrate and 0.2 million ounces of silver over a 12.5-year life of mine.

        In 2016, we spent US$738.6 thousand on this project. A large drilling operation took place in 2012, when we invested US$4.5 million in order to improve the project's ore classification. As of the date of this prospectus, Florida Canyon Zinc has 117,280.25 meters of drilling in 486 diamond drill holes, which supported the report that was finalized in December 2015. As of the date of this prospectus, the Florida Canyon Zinc project is at the preliminary economic assessment stage and is without known reserves.

        In January 2017, Solitario engaged SRK Consulting to complete a preliminary economic assessment on the Florida Canyon Zinc high grade zinc deposit, which has been completed in the second quarter of 2017. As of the date of this prospectus, we have completed the construction of 30 km, out of a total of 42 km, in access roads for drilling purposes, reducing logistics costs.

        We believe that the Florida Canyon Zinc project presents opportunities for development. The Karen-Milagros-San Jorge deposit is open to several potential trends, especially to the northeastern side. These locations have not been adequately tested to date due to the difficult access for helicopter supported drilling. The completion of road access will facilitate testing of these targets. In addition, several soil geochemistry anomalies surrounding the Karen-Milagros-San Jorge deposit have been identified, suggesting that mineralization may be present. In addition, zinc and lead soil and stream sediment anomalies have been identified at the Los Patos, Naranjitos, Tesoro and San Jose prospects. We plan to develop a complete geo-metallurgical study in order to increase zinc recovery in the oxidized zone.

Caçapava do Sul

        The Caçapava do Sul project is owned and operated by Mineração Santa Maria Ltda., a subsidiary of VMZ. VMZ and Mining Iamgold Brasil Ltda. have entered into a joint venture agreement pursuant to which Mining Iamgold Brasil Ltda. has the option to acquire up to a 25% equity interest in Mineração Santa Maria Ltda. Mineração Santa Maria Ltda. holds a 100% interest in the mineral rights of the Caçapava do Sul project. The Caçapava do Sul project is a polymetallic project that has the potential to be mined by open pit methods. The infrastructure for the Caçapava do Sul project is expected to include improvements to the access road, site and internal road earthworks, grading and drainage, water systems, tailings storage facilities, sanitary collection and treatment, equipment foundations and structures, building foundations and structures, an incoming power transmission line, power distribution and site communications. The tailings management strategy for the project is currently based on the application of a dry stacking system. The concentrate is expected to be sealed in 25 tonne bags, transported by trucks to the port of Rio Grande and shipped to customers in Shanghai.

179


Table of Contents

        In 2016, we spent US$3.8 million on the Caçapava do Sul project, drilling 22,941.0 meters in 102 holes. As of the date of this prospectus, the project is at the ongoing preliminary economic assessment stage.

        Geological mapping and preliminary exploration of the Caçapava do Sul project has identified potential copper and gold mineralized bodies at Três Figueiras and at Areas 3, 2, and 1, which are hosted in the northwest fault systems with sizeable drill intersections (from 7.00 to 15.00 meters) and at economic grades from 0.4% to 1.0% copper. Exploratory drilling is ongoing in certain areas, and results to date suggest that the mineral resources associated with the project may increase. Additional exploration activities are planned for other areas of the project in order to define the entire extension of the copper mineralization in the northwestern portion of the project. Other areas of the project have opportunities for zinc and lead mineralization with associated gold. Metallurgical test work is under development to define recoveries and concentrate grades for the zinc, lead and copper. Finally, we are undertaking activities to adequately estimate the capital expenditures required for the project in order to improve future economic returns.

Status of Permits & Authorizations for Greenfield Projects

        The following table summarizes the status of the main permits and authorizations for our greenfield projects.

Project
  Status
Florida Canyon Zinc   The most recent exploration authorization was approved in 2016, and is valid until 2017. We expect to obtain a new environmental impact assessment before the current license expiration date.

Magistral

 

The most recent exploration authorization was approved in February 2017, and it is valid until December 1, 2017. An environmental impact assessment was approved in 2016 and is valid until 2019.

Hilarión

 

The most recent exploration authorization was approved in 2014, and is valid until 2022. The most recent exploration authorization for El Padrino expired in 2016. We expect to obtain a new environmental impact assessment license by August 7, 2017.

Shalipayco

 

The most recent exploration authorization was approved in 2016, and is valid until December 2017. We expect to obtain a new environmental impact assessment before the current license expiration date.

Pukaqaqa

 

The most recent exploration authorization was approved in 2015 and is valid up to 2018.

Aripuanã

 

The most recent exploration authorization was granted in 1996, and was valid for 3 years. An environmental impact assessment was submitted in 2017 to SEMA/MT and we expect to receive approval in 2018.

Caçapava do Sul

 

The most recent exploration authorization was approved in 2014. An environmental impact assessment was submitted in 2016 to the Fundação Estadual de Proteção Ambiental Henrique Luiz Roessler and we expect to receive approval in 2018.

180


Table of Contents

Mineral Exploration

        Our exploration program focuses on three main strategic avenues: (1) life of mine extension, (2) greenfield projects and (3) exploration of new areas. These avenues seek to expand our mineral resources to support growth and additional mine life. We divide our investment in mineral exploration into greenfield and brownfield initiatives, which we generally consider to be equally important. Our investments are focused on extending the life of current mines and expanding the mineral resources of our greenfield projects, along with relatively minor investments in new areas intended to generate projects for the future. We also evaluate possible joint venture opportunities involving other companies' existing projects. We believe that this strategy, which generally involves exploring nearby existing deposits, is a more efficient way to identify additional mill feed material and thereby reduce investment risk.

        During 2016, we carried out more than 319,000 meters of diamond drilling to delineate mineralization and to verify potential areas, and invested US$48.6 million in exploration activities that were mainly related to advanced-stage projects and greenfield mining projects that were under development. Our exploration efforts focused on drilling areas within advanced exploration projects in order to improve the confidence classification of mineral resources and mineral reserves, especially within the Aripuanã and Caçapava do Sul projects. We performed exploratory drilling at a number of prospects, including Sedex Vazante, Escudo Rio Grandense, Zinco Centro Oeste, Calamina and Borborema in Brazil and Guadalupe, Alpamarca, generative VMS and generative opportunities in Peru. We also evaluated five third-party projects and carried out geological, geophysical and geochemical fieldwork in connection with several prospects in the initial phase of exploration in order to determine possible drilling targets.

        We plan to spend approximately US$67.9 million on exploration activities outside our current operations during 2017. We plan to carry out 388,600 meters of diamond drilling in advanced projects and exploratory drilling in Brazil and Peru. From January to May 2017, we spent US$15.3 million executing approximately 150,000 meters of drilling.

        The following table summarizes certain information regarding the key mineral exploration projects that are underway as of the date of this prospectus.

Project
  Country   Hectares  

Sedex Vazante

  Brazil     1,288.6  

Zinco Centro Oeste

  Brazil     29,495.6  

Escudo Rio Grandense

  Brazil     15,059.0  

Borborema

  Brazil     5,328.3  

Calamina

  Brazil     1,965.3  

Guadalupe

  Peru     36,600.0  

Alpamarca

  Peru     5,243.3  

Generative VMS

  Peru     25,918.0  

Generative Opportunities

  Peru     32,773.8  

181


Table of Contents

Our Smelting Operations

        The table below provides an overview of our smelting facilities:

Smelting Unit
  Location   Smelting
Process
  Principal
Refined Zinc
Products
  Plant
Capacity
  Metallic Zinc
Production
in 2016
  Zinc Oxide
Production in
2016
  Other Products
 
   
   
   
  (in tonnes of
refined metal
per year)

  (in tonnes of
zinc content)

  (in tonnes of
zinc content)

   

Cajamarquilla

  Peru   RLE   Metallic zinc (SHG, CGG jumbos and alloys)     335,000     334,261       Sulfuric acid, silver concentrate, copper cement and cadmium sticks

Três Marias

  Brazil   RLE   Metallic zinc (SHG, CGG jumbos, alloys and Zamac) and zinc oxide     190,000     186,708 (1)   30,485   Cadmium briquettes

Juiz de Fora

  Brazil   Waelz Furnace and RLE   Metallic zinc (SHG, CGG jumbos, alloys and Zamac)     89,000     86,616 (2)     Sulfuric acid, sulfur dioxide, silver concentrate, copper sulfate and cadmium briquettes

Total

                614,000     607,585     30,485    

(1)
Including 27,621 tonnes of zinc ashes and drosses, as well as metallic zinc used in the production of zinc oxide.

(2)
Including 2,190 tonnes of zinc ashes and drosses.

Notes: RLE means roast-leach-electrowin.

Alloys are zinc-based products with the addition of up to 1.0% of a specified metal, which are primarily used in the galvanizing market.

Special alloys are zinc-based products with addition of specified metals, which are primarily used in galvanizing market.

Zamac is a zinc-based product with the addition of specified metals, which are primarily used in the die casting market.

Zinc Contained in Smelting Products Sold

        The tables below provide key information for the periods indicated regarding refined zinc products, such as the typical grade of zinc in each line of products, total volumes sold and zinc contained in each line of product sold.

182


Table of Contents

Metallic Zinc

 
   
   
   
   
   
  Zinc Contained in
Product Volume Sold for
the Year Ended
December 31,
 
 
   
   
  Product Volume Sold for
the Year Ended
December 31,
 
 
   
  Standard
Zinc
Content
 
Product
  Content   2016   2015   2014   2016   2015   2014  
 
   
   
  (in tonnes)
  (in tonnes)
 
SHG   Zinc     99.995 %   343,761     366,149     331,807     343,744     366,131     331,790  
CGG Jumbos   Zinc     99.5 %   169,197     138,415     145,037     168,351     137,723     144,312  
Alloys   Zinc, other metals     99.3 %   49,699     43,179     41,699     49,351     42,877     41,407  
Zamac   Zinc, Aluminum, Magnesium, Copper     94.5 %   10,448     12,536     18,216     9,873     11,847     17,214  
Total               573,105     560,279     536,759     571,319     558,578     534,723  

 

 
   
   
  Product Volume Sold for the
Six Months Ended June 30,
  Zinc Contained in
Product Volume Sold for the
Six Months Ended June 30,
 
 
   
  Standard
Zinc
Content
 
Product
  Content   2017   2016   2017   2016  
 
   
   
  (in tonnes)
  (in tonnes)
 

SHG

  Zinc     99.995 %   158,920     166,536     158,912     166,528  

CGG Jumbos

  Zinc     99.5 %   78,818     83,820     78,424     83,401  

Alloys

  Zinc, other metals     99.3 %   23,862     24,877     23,695     24,703  

Zamac

  Zinc, Aluminum, Magnesium, Copper     94.5 %   4,943     5,263     4,671     4,974  

Total

              266,543     280,496     265,702     279,605  

Zinc Oxide

 
   
   
  Product Volume Sold for the Year Ended December 31,   Zinc Contained in Product Volume Sold for the Year Ended December 31,  
 
   
  Standard
Zinc
Content
 
Product
  Content   2016   2015   2014   2016   2015   2014  
 
   
   
  (in tonnes)
  (in tonnes)
 

Zinc oxide

  Zinc, Oxygen     80.0 %   37,386     34,804     43,247     29,909     27,843     34,598  

 

 
   
   
  Product Volume Sold for the Six Months Ended June 30,   Zinc Contained in Product Volume Sold for the Six Months Ended June 30,  
 
   
  Standard
Zinc
Content
 
Product
  Content   2017   2016   2017   2016  
 
   
   
  (in tonnes)
  (in tonnes)
 

Zinc oxide

  Zinc, Oxygen     80.0 %   18,591     18,237     14,873     14,590  

Zinc Smelting Process

        Zinc smelting is the process of recovering and refining metallic zinc and zinc oxide out of zinc-containing feed material such as zinc concentrates or secondary feed materials such as zinc oxides. In addition to zinc, the concentrate contains approximately 32.6% sulfur, as well as different amounts of iron, lead, silver and other minerals. Before metallic zinc and zinc oxide can be recovered by using either hydrometallurgical or pyrometallurgical techniques, the sulfur in the concentrate must be removed. This is done by roasting or sintering. The zinc concentrate is brought to a temperature of more than 900° Celsius, converting zinc sulfide into the more active zinc oxide (ZnO). At the same time, sulfur reacts with oxygen, releasing sulfur dioxide that subsequently is converted to sulfuric acid—an important commercial byproduct.

183


Table of Contents

        In summary, the process sequence for zinc smelting is:

        Additional steps can be added to the process transforming the pure zinc (typically 99.995% pure zinc, known as SHG) into various types of alloys or other marketable products.

184


Table of Contents

        The schematic below shows the basic steps in the production of SHG zinc using the electrometallurgical zinc smelting process (also called the RLE process), which is used by our Cajamarquilla, Três Marias and Juiz de Fora smelters.

GRAPHIC


(1)
In the last 3 years, Nexa Resources has carried out a tolling transaction with Doe Run Peru (DRP). In this operation, the concentrates of Cerro Pasco mines are transformed into zinc calcine in La Oroya Smelter, due to its location. This calcine is directed to each smelter according to the performance and production rhythm of our assets in order to maximize and stabilize zinc production, primarily during roaster preventive maintenance periods.

        Due to the energy-intensive nature of the electrolysis and casting process, our smelting operations consume a much higher relative proportion of electricity than our mining operations.

Cajamarquilla

        The Cajamarquilla smelter is located in the district of Lurigancho/Chosica in Lima, Peru, and is accessible by road.

        The Cajamarquilla smelter is currently the largest zinc smelter in Latin America, according to Wood Mackenzie. It uses the RLE process to produce metallic zinc. With an annual production

185


Table of Contents

capacity of 335,000 tonnes, the Cajamarquilla smelter produced 334,261 tonnes in 2016. In recent years, Cajamarquilla developed operational efficiencies, including debottlenecking projects, which increased the production of calcine from concentrates obtained from Milpo, and the use of calcine processed by third parties. See "Risk Factors—Risks Relating to Our Business and Industry—The inadequate supply or unavailability of zinc calcine could have an adverse impact on the production in our smelters."

        The Cajamarquilla smelter produces zinc primarily from zinc concentrates and, to a lesser extent, recycled zinc secondary feeds (also referred to as pre-treated concentrate). In 2016, the Cajamarquilla smelter consumed approximately 345.8 thousand tonnes of zinc contained in concentrates. In 2016, 38.5% of the zinc contained in concentrates used by the Cajamarquilla smelter was sourced from our mines in Peru and 61.5% was purchased from third parties.

        In 2016, the Cajamarquilla smelter sold approximately 328.5 thousand tonnes of metallic zinc, of which 32.2% of the volume was sold to Latin America (including Mexico), 25.8% to Europe, 19.5% to the United States and Canada, 8.2% to international traders, 7.8% to Asia and 6.4% to Africa. The Cajamarquilla smelter also produces jumbo and zinc alloy, sulfuric acid, silver concentrate, copper cement and cadmium sticks. These products are sold primarily to international traders and local customers.

        The following table presents the treatment charges for Cajamarquilla for the periods indicated, expressed in dollars per dry metric tonne of concentrate, set forth on a consolidated and intercompany basis.

 
  For the Six Months Ended June 30,   For the Year Ended December 31,  
 
  2017   2016   2016   2015   2014  

Treatment Charge (in US$/dmt)

                               

Consolidated

    240.24     237.31     244.09     247.59     246.70  

Intercompany

    277.72     279.74     288.39     302.75     310.18  

Third Party

    217.01     222.49     220.08     223.28     217.71  

        The following table presents the historical concentrates processed and zinc recovery rate in Cajamarquilla for the periods indicated.

 
  For the Six Months Ended June 30,   For the Year Ended December 31,  
 
  2017   2016   2016   2015   2014  

Input (in tonnes)

                               

Zinc Contained in Concentrate from Our Mines

    63,975     61,844     133,179     120,394     133,400  

Zinc Contained in Concentrate from Third Parties

    85,727     112,859     212,658     233,714     214,299  

Total Inputs

    149,702     174,703     345,837     354,108     347,699  

Zinc Recovery (%)

    94.9     93.5     93.8     93.0     93.9  

Três Marias

        The Três Marias smelter is located in the municipality of Três Marias in the state of Minas Gerais, Brazil, 250 km from the Morro Agudo project and 253 km from the Vazante mine, and is accessible by road.

        The Três Marias smelter was built to treat the zinc silicate concentrates from the Vazante mine (willemite and calamine) and sulfate concentrates from the Morro Agudo mine, from Milpo and from third-party concentrates. Currently, this smelter is integrated with the operations of the Vazante and Morro Agudo mines, and it uses the RLE process to produce metallic zinc and zinc oxide. The annual

186


Table of Contents

production capacity of our Três Marias smelter is 190,000 tonnes. Production in 2016 totaled 186,708 tonnes of zinc.

        The Três Marias smelter produces zinc primarily from zinc contained in concentrates and, to a lesser extent, recycled zinc secondary feeds. In 2016, this smelter consumed approximately 200.5 thousand tonnes of zinc contained in concentrates and 1.2 thousand tonnes of secondary raw materials.

        In 2016, Três Marias sold approximately 160.9 thousand tonnes of metallic zinc and 37.4 thousand tonnes of zinc oxide, of which 78.8% of the volume was sold to Latin America (including Mexico), 12.0% to international traders, 8.3% to Africa and 0.9% to Europe. The Três Marias smelter also produces jumbo, zinc alloy and cadmium briquettes. These products are sold to international traders and local customers.

        The Três Marias smelter contains a zinc oxide production plant intended for the chemical, pneumatic, ceramic, animal feed and fertilizer industries. In 2016, the production of zinc oxide was approximately 38.2 thousand tonnes, corresponding to 30.5 thousand tonnes of zinc content. In zinc content, approximately 71.4% of the raw material was electrolytic zinc that originated from the melting stage. In addition, we purchased 28.6% of raw material from third parties, in the form of dross and skims, for the production of zinc oxide as well as the generation of byproducts.

        The following table presents the treatment charges for Três Marias for the periods indicated, expressed in dollars per dry metric tonne of concentrate.

 
  For the Six Months Ended June 30,   For the Year Ended December 31,  
 
  2017   2016   2016   2015   2014  

Treatment Charge (in US$/dmt)

                               

Consolidated

    266.23     228.45     246.19     283.75     323.25  

Intercompany(1)

    271.12     232.10     247.64     284.35     338.77  

Third Party

    169.50     216.24     193.45     162.88     167.58  

(1)
Used for performance evaluation of Vazante and Morro Agudo for mining and smelting segments.

        The following table presents the historical concentrates processed and zinc recovery rate in Três Marias for the periods indicated.

 
  For the Six Months Ended June 30,   For the Year Ended December 31,  
 
  2017   2016   2016   2015   2014  

Inputs (in tonnes)

                               

Zinc Contained in Concentrate from Our Mines

    88,666     91,433     193,516     191,183     178,089  

Zinc Contained in Concentrate from Third Parties

    9,613     4,723     5,790         13,008  

Secondary Raw Material

    435     721     1,231     1,190     185  

Total Inputs

    98,714     96,877     200,536     192,373     191,282  

Zinc Recovery (%)

    94.8     94.8     94.8     94.4     94.6  

Juiz de Fora

        The Juiz de Fora smelter is located in the Juiz de Fora municipality in the state of Minas Gerais, Brazil, and is accessible by road.

187


Table of Contents

        The Juiz de Fora smelter produces zinc from sulfide concentrates and secondary sources such as EAF dust, batteries, and brass oxide, and uses the RLE process to produce metallic zinc. The annual production capacity of our Juiz de Fora smelter is 89,000 tonnes. Production in 2016 was of 86,616 tonnes of metallic zinc. In recent years, Juiz de Fora used calcine processed by third parties in its production process.

        The Juiz de Fora smelter produces zinc from zinc concentrates and recycled zinc secondary feeds. In 2016, this smelter consumed 74.8 thousand tonnes of zinc contained in concentrates and 16.8 thousand tonnes of zinc from secondary raw materials and secondary sources.

        In 2016, the Juiz de Fora smelter sold approximately 83.7 thousand tonnes of metallic zinc, of which 74.9% of the volume was sold to Latin America (including Mexico) and 25.1% to international traders. This smelter also produces, zinc alloy, zinc shot, sulfuric acid and sulfur dioxide, silver concentrate and copper sulfate.

        The following table presents the treatment charges for Juiz de Fora for the periods indicated, expressed in dollars per dry metric tonne of concentrate.

 
  For the Six Months Ended June 30,   For the Year Ended December 31,  
 
  2017   2016   2016   2015   2014  

Treatment Charge (in US$/dmt)

                               

Consolidated

    224.35     234.51     229.70     254.30     239.01  

Intercompany

    267.93     242.44     245.90     270.50     277.59  

Third Party

    183.43     215.07     185.82     190.82     166.24  

        The following table presents the historical concentrates processed and zinc recovery rate in Juiz de Fora for the periods indicated.

 
  For the Six Months Ended June 30,   For the Year Ended December 31,  
 
  2017   2016   2016   2015   2014  

Inputs (in tonnes)

                               

Zinc Contained in Concentrate from Our Mines

    22,542     26,734     57,731     60,519     39,278  

Zinc Contained in Concentrate from Third Parties

    14,196     10,305     17,030     11,425     22,311  

Secondary Raw Material

    8,881     8,338     16,773     15,239     17,704  

Total Inputs

    45,619     45,377     91,534     87,183     79,293  

Zinc Recovery (%)

    90.5     93.4     92.7     92.3     89.2  

Mining and Smelting Integration

        Our smelters are located close to our mines and are significantly integrated with such mines. Approximately 62.0% of the concentrate that was processed by our smelters in 2016 was produced by our own mines. In particular, the Vazante and Morro Agudo mines are fully integrated with our Três Marias smelting unit in Brazil. The integration of our smelters with our mining operations allows us to benefit from certain economic efficiencies and provides a natural hedge to commodity price volatility.

188


Table of Contents

        The following table shows the integration between our mining and smelting operations with respect to zinc for the year ended December 31, 2016.


Mining and Smelting Zinc Integration in 2016
(In Tonnes of Zinc Content)

GRAPHIC


(1)
Represents approximately 92.2% of total zinc contained in concentrate produced in our mines.

(2)
Shaded portion represents 16,886 tonnes of zinc contained in concentrate that we sold to a third party and later repurchased.

(3)
Represents logistics losses and data mismatches.

(4)
Represents smelting inventory consumption from our mines.

(5)
Shaded portion represents 16,886 tonnes of zinc contained in concentrate that we sold to a third party and later repurchased.

Transportation and Shipping

Concentrates

        Our Cerro Lindo operation transports 100.0% of its concentrates by road. The concentrates are trucked in a dedicated fleet through the Panamericana Sur road to the port of Callao, that is approximately 255 km north, or to the Cajamarquilla smelter. This transportation is covered by long-term contracts entered with two trucking companies, Transaltisa S.A. and Servicios Generales Saturno S.A.C.

189


Table of Contents

        Our Atacocha and El Porvenir operations use both road and rail transportation. The concentrates are trucked through the Carretera Central road to the port of Callao that is approximately 315 km west or to the Cajamarquilla smelter. We also use railway transportation to secure logistic availability and maintain high environmental standards. Our use of railway transportation is covered by a long-term contract entered with Ferrocarril Central Andino S.A., or FCCA, an exclusive concessionary of the Peruvian government for the central line rail system.

        The zinc concentrate produced in the Cerro Lindo, Atacocha and El Porvenir mines supply both our Peruvian and Brazilian smelters, as well as third-party customers, while the lead and copper concentrates produced by these mines are transported to third-party customers from the port of Callao. Our smelters use zinc concentrate supplied from our mines and from third-party suppliers in order to meet the blending needs of each smelter.

        The Peruvian zinc concentrate supplied to the Brazilian smelters is loaded in bulk 25,000 tonne shipments and sent to the Port of Rio de Janeiro, where it is cleared through customs and then loaded into railcars to the Juiz de Fora smelter or into trucks to the Três Marias smelter. The ocean freight for this Peruvian zinc is covered by a long-term freight contract with Daiichi Chuo Kisen Kaisha.

        All of the zinc concentrates produced at our Vazante and Morro Agudo mines are transported by road to the Três Marias smelter using two trucking companies. These mines also produce lead and lead/silver concentrates, which are loaded into containers at the mine and are transported using trucks and trains to the Sepetiba Tecon Port, in Itaguaí, Rio de Janeiro. The lead and lead/silver concentrates are then shipped to customers in Asia in accordance with our annual contracts with container shipping lines.

Smelters

        The metallic zinc and zinc oxide produced in the Cajamarquilla smelter is transported by train to a terminal near the port of Callao. The material intended for the Peruvian domestic market distributed by truck from this terminal, while exports to foreign markets are loaded into containers and transported by truck from this terminal to the port of Callao.

        The metallic zinc produced in the Juiz de Fora and Três Marias smelters is transported by truck for both local customers for exports. In the case of exports, the material is transported to terminals near the ports of Rio de Janeiro or Sepetiba, both in the state of Rio de Janeiro, or the port of Santos, in the state of São Paulo. The material is then loaded into containers at the terminal and transported to the ports by truck, where it is shipped to customers abroad.

        The metallic zinc and zinc oxide production process in our smelters also produces byproducts. The most relevant byproducts are sulfuric acid and silver concentrate. Sulfuric acid produced in the Cajamarquilla smelter is loaded into dedicated FCCA tank railcars and transported to Depositos Químicos Mineros S.A., or DQM, where it is stored. The sulfuric acid is then loaded in bulk into chemical ship-tanks destined to our customers and discharged at the Chilean ports of Mejillones, Barquito and Michilla. The silver concentrate produced in the Cajamarquilla and Juiz de Fora smelters is loaded into containers and are dispatched to the port of Callao in Peru or to the port of Sepetiba in Brazil.

        We ship all of our refined zinc and silver concentrate exports in containers. Transportation of this material is covered by annual agreements with the liner shipping providers, including Hamburg Süd, Mediterranean Shipping Company and Hapag Lloyd, which are responsible for 75.0% of these shipments.

        Since 2009, we have participated in joint bidding arrangements with other companies that are part of the Votorantim Group (such as Fibria S.A., Citrosuco S.A. and CBA) in order to obtain competitive rates on container ocean freight rates. We aggregate our anticipated shipping volumes with those of the

190


Table of Contents

aforementioned companies and jointly negotiate the terms of the ocean freight rate with container shipping companies based on this aggregate volume, thereby benefiting from economies of scale. In 2016, we jointly negotiated ocean freight rates covering more than 30,000 containers for the aforementioned companies.

Sales and Marketing

        We sell most of our products through supply contracts with terms between one and four years. Only a small portion of our products is sold on the spot market. The agreements with our customers include customary international commercial terms, such as CIF and FOB terms. Our ability to deliver significant volumes across several regions worldwide makes us a significant supplier to a client base of end-users and global traders. As a result, we are able to obtain competitive commercial terms for our products in the long-term. In 2016, our top 10 metallic zinc and zinc oxide customers represented approximately 50.2% of the total sales volume for such products, and our top three concentrate customers represented approximately 86.7% of the total sales volume for such products, in each case excluding intercompany sales.

Concentrates

        In 2016, the majority (approximately 92.2%) of our total volume of zinc concentrates that we produce goes to our smelting operations in Peru and Brazil. In 2016, we sold 48.6 thousand tonnes of zinc contained in concentrates produced from our Peruvian operations to third-party customers. Sales prices are established mainly by reference to prices quoted on the LME less a discount based on either the treatment charge or smelter charge. The LME price quotes are based on prevailing LME average prices for the period set forth in our sale agreements, and generally refer to either the month following the shipment or the period near the execution date of the relevant agreement.

        We also purchase zinc contained in concentrate from third-party suppliers to meet our raw material requirements. In 2016, 62.0% of the total zinc contained in concentrate consumption in our smelters was produced by our mines and 38.0% was purchased from third parties.

Refined Metals

        Our metallic zinc and zinc oxide is sold worldwide through our commercial offices located in:

        We hold a leadership position in our home market, Latin America (including Mexico), with a market share of 53% in 2016. In other regions, we hold a strategic position, with market share of 24.0% in Africa 5.0% in the North America, 4.0% in Europe, and 0.3% in Asia. In recent years, we have increased our sales of metallic zinc and zinc oxide to end-users in attractive markets, consolidating a commercial network in place to support volume growth. In 2016, 88.0% of our total sales of refined metals were to customers in the continuous galvanizing, general galvanizing, die casting, transformers and alloy segments and 12.0% of our total sales were to international traders. Our products are sold to end-users in the transport, construction, infrastructure, consumer goods and industrial machinery industries. Of our volume of metallic zinc and zinc oxide sales in 2016, 51.5% were to Latin America (including Mexico), 15.0% to Europe, 11.2% to the United States and Canada, 6.0% to Africa and 4.5% to Asia, with the remaining 11.8% to international traders. Sales prices are mainly established by reference to prices quoted on the LME plus a negotiable premium. Pricing is based on prevailing LME

191


Table of Contents

average prices for a period set forth in our sale agreements, which generally refer to the month prior to shipment.

Byproducts

        We sell a wide variety of chemical and metallurgic byproducts generated during the production processes in our smelters and mines to a broad customer base. Our sales include more than 30 different byproducts, most of which are sold locally based on the characteristics of each market or region.

Power and Energy Supply

Peru

        With respect to our Peruvian operating units, we obtain 98.15% (2,723.29 GWh) of the electricity for our operations from the SEIN and 1.85% (51.31 GWh) from our own hydroelectric power plants. We own three hydroelectric power plants, two at Atacocha and one at El Porvenir, with a total installed gross rated capacity of 10,568 kilowatts, or KW. We also received our energy from third parties through electricity supply contracts. Our Cerro Lindo, El Porvenir and Atacocha units have electricity supply contracts with Statkraft Perú S.A., which cover 100.0% (281.22 MWh), 86.0% (156.37 MWh) and 57.0% (78.18 MWh) of their electricity requirements, respectively. These contracts expire in December 2017. The Cajamarquilla unit entered into a long-term electricity supply contract with Engie Energía Perú S.A. (formerly Enersur S.A.) on March 2017 and has a supply contract with Enel Generación Perú S.A.A. (formerly Edegel S.A.A.). Both contracts expire in December 2019, and cover approximately two-thirds and one-third, respectively, of Cajamarquilla's total electricity demand.

        The following table sets forth the energy sources and electricity consumption with respect to our Peruvian operating units in 2016.

Operating Unit
  Energy Source   Total Energy
Consumed in 2016
(GWh)
  Percentage of Total
Energy Usage
in 2016
 

Cerro Lindo

  Third Party (Statkraft Perú S.A.)     281.22     100.0 %

El Porvenir

  Third Party (Statkraft Perú S.A.)     156.37     86.0 %

Atacocha

  Third Party (Statkraft Perú S.A.)     78.18     57.0 %

Cajamarquilla

  Third Party (Engie Energia Perú S.A.)     1,620.60     73.0 %

Cajamarquilla

  Third Party (Enel Generación Perú S.A.)     586.92     27.0 %

Total Energy Usage

  Third Party     2,723.29     98.15 %

El Porvenir

  Own Power Plant (Candelaria)     17.83     14.0 %

Atacocha

  Own Power Plant (Chaprin and Marcopampa)     33.48     43.0 %

Total Energy Usage

  Own Power Plant     51.31     1.85 %

Hydroelectric Plants

        The El Porvenir unit has one hydroelectric plant, the Candelaria Hydroelectric Power Plant, which is located along the Lloclla River. The plant contains three separate hydroelectric turbines, two of which have been operational since 1957 and the third since 1998, and which together have an installed rated capacity of 4.2 MW. During 2016, El Porvenir consumed 17.83 GWh, which represented approximately 14.0% of the energy usage of the unit.

        The Atacocha unit has two hydroelectric plants. The Chaprin Hydroelectric Power Plant is located along the Lagia Ravine near the Huallaga river. The plant has been operating since 1953 and its installed rated capacity is 0.6 MW. The Marcopampa Hydroelectric Power Plant has been operating since 1937, and was overhauled in 1984, increasing its installed rated capacity of 1.0 MW. During 2016, Atacocha consumed 33.48 GWh from these plants, which represented approximately 43.0% of the energy usage of the mine.

192


Table of Contents

Brazil

        With respect to our Brazilian operations, as of the date of this prospectus, our energy comes from five hydroelectric plants in which our subsidiary Pollarix has directly or indirectly the following interests: a 21.0% equity participation in the consortium Enercan (Campos Novos hydroelectric power plant), 100.0% ownership of the hydroelectric power plant Picada located in Minas Gerais, a 12.6% equity participation in the consortium Amador Aguiar I, a 12.6% equity participation in the consortium Amador Aguiar II and a 23.9% equity participation in the consortium Igarapava. These consortiums have hydroelectric power plants in the states of Minas Gerais and Santa Catarina. Igaparava provides electricity exclusively to Vazante and Três Marias, while the other four sources (Picada, Amador Aguiar I and II and Campos Novos) provide electricity to the four operating units (Vazante, Morro Agudo, Três Marias and Juiz de Fora). As of July 2017, we expect these sources to provide 100.0% of the expected energy consumption of our Brazilian operations over the medium term.

        The only activity of Pollarix is to own our energy assets, and it sells energy to our Brazilian operating subsidiaries at market prices. We own all the common shares of Pollarix, which represents 33.33% of its total share capital. The remaining shares are preferred shares with limited voting rights, which are owned by our shareholder VSA and/or its affiliates. Under the terms of the preferred shares, VSA is entitled to dividends per share equal to 1.25 times the dividends per share payable on the common shares. See "Management's Discussion and Analysis of Financial Condition and Results of Operations—Key Factors Affecting Our Business and Results of Operations—Energy Costs."

        The current structure of our Brazilian energy assets reflects transactions that concluded during 2017 and became effective beginning in the third quarter of 2017. Prior to those transactions, we owned the same energy assets, except for Enercan, which was owned by a subsidiary of our shareholder VSA that sold us power under power purchase agreements. We purchase energy from Votener, a subsidiary of VSA, in order to complement our total energy usage.

        The following table sets forth our energy sources and consumption with respect to our Brazilian operations in 2016.

Operating Units
  Energy Source   Power Plant   Percentage of
Pollarix
Ownership
  Total Energy
Consumed in
2016 (GWh)
  Percentage of
Total Energy
Usage in 2016
 

Morro Agudo, Vazante, Três Marias and Juiz de Fora

  Enercan Consortium   Campos Novos     21.0 %   674.61     53.9 %

  Picada   Picada     100.0 %   191.94     15.3 %

  Amador Aguiar I   Amador Aguiar I     12.6 %   120.51     9.6 %

  Amador Aguiar II   Amador Aguiar II     12.6 %   105.69     8.4 %

  Votener   N/A     N/A     26.74     2.1 %

Vazante and Três Marias

  Igarapava   Igarapava     23.9 %   132.63     10.6 %

Total Energy Usage

            1,252.12     100.0 %

Hydroelectric Plants

        Campos Novos is a hydroelectric plant located along the Canoas River. The plant has an installed capacity of 880 MW and has been authorized by the Brazilian Electric Energy Regulatory Authority (Agência Nacional de Energia Elétrica or ANEEL), to produce 337.90 MWavg. During 2016, the plant generated a total of 3,213.11 GWh. 21.0% of the total generation is allocated to our operating plants.

193


Table of Contents

During 2016, our Morro Agudo, Vazante, Três Marias and Juiz de Fora units consumed 674.61 GWh from Campos Novos, which represented approximately 53.9% of our total energy usage.

        Picada is a hydroelectric plant located along the Peixe River. The plant has an installed capacity of 50 MW, and has been authorized by ANEEL to produce 27 MWavg. During 2016, our Morro Agudo, Vazante, Três Marias and Juiz de Fora units consumed 191.94 GWh, which represented 15.3% of our total energy usage.

        Igarapava is a hydroelectric plant located along the Grande River. The plant has an installed capacity of 210 MW, and has been authorized by ANEEL to produce 130.51 MWavg. During 2016, our Vazante and Três Marias units consumed 132.63 GWh from Igarapava, which represented approximately 10.6% of our total energy usage.

        Amador Aguiar is a hydroelectric plant located along the Araguari River. The plant has an installed capacity of 240 MW, and has been authorized by ANEEL to produce 155 MWavg. During 2016, our Morro Agudo, Vazante, Três Marias and Juiz de Fora units consumed 120.51 GWh, which represented 9.6% of our total energy usage.

        Amador Aguiar is a hydroelectric plant located along the Araguari River. The plant has an installed capacity of 210 MW, and has been authorized by ANEEL to produce 131 MWavg. During 2016, our Morro Agudo, Vazante, Três Marias and Juiz de Fora units consumed 105.69 GWh, which represented 8.4% of our total energy usage.

Employees

        As of December 31, 2016, we had 5,387 employees and 6,941 independent contractors. The following tables show the number of employees and contractors as of December 31, 2016, 2015 and 2014.

Number of Employees  
 
  As of December 31,  
 
  2016   2015   2014  

Brazil

    3,110     3,173     3,048  

Peru

    2,241     2,386     2,413  

United States, Austria and Luxembourg

    36     43     43  

Total

    5,387     5,602     5,504  

194


Table of Contents


Number of Independent Contractors  
 
  As of December 31,  
 
  2016   2015   2014  

Brazil

    912     2,274     1,507  

Peru

    6,029     5,782     n/a (1)

Total

    6,941     8,056     1,507  

(1)
Control over operations in Peru established in 2015.

        Most of our employees are represented by labor unions. We negotiate annual collective bargaining agreements with the various unions that represent our employees. Although we believe our present labor relations are good, there can be no assurance that a work slowdown, stoppage or strike will not occur prior to or upon the expiration of the current collective bargaining agreements, and we are unable to estimate the effect of any such work slowdown, stoppage or strike on our production levels, in spite of an established contingency plan. Interactions between Nexa Resources and the labor unions are carried out by members of our human resources area, consistent with market practice.

        We regularly invest in programs that ensure employee development and meet our specific business needs while continuously enhancing the qualifications of our staff so as to maintain and reinforce our competitiveness and our know-how as we continue to grow. The training programs include Technical/Operational Trainings, Mentoring Program, Leadership Development Program, Young Professional Training and an Individual Development Plan that, among other things, indicates the training that a given employee requires in order to continue to grow within Nexa Resources. In addition, Votorantim has a Trainee Program and the Academy of Excellence, a program created by Votorantim for leaders within Votorantim.

Health, Safety and Environmental Compliance

        Health and safety in the workplace are among our highest priorities, and our policies and procedures seek to eliminate accidents. We have sought to improve our safety record in conformity with standards in the mining industry. In 2016, our total recordable injury frequency rate was 2.25, compared to 2.27 in 2015 and 2.78 in 2014. This rate is defined as the number of injuries with and without lost time compared to millions of man hours worked. In 2016, our lost worktime incident rate was 0.73 compared to 0.81 in 2015 and 1.17 in 2014. This rate is defined as the number of injuries with lost time compared to millions of man hours worked. Our severity rate for 2016 was 510, compared to 318 in 2015 and 703 in 2014. The 2016 figure is due mainly to the occurrence of two fatal accidents. To calculate the severity rate, we consider the sum of lost, transported and debited days, divide this figure by the total number of man hours worked and multiply the resulting number by 1,000,000.

        Mining is an inherently dangerous activity that involves substantial risks. We have had six fatalities at our operations in 2017. Following these occurrences, we conducted a comprehensive review, and our board of directors approved a plan intended to prevent fatalities and reduce the frequency and severity of injuries. Some of the initiatives included as part of this plan include leadership development, training for our employees and third-party contractors and preventive procedures, such as digital mining and our automation plan. Our board of directors directly supervises the implementation of these measures, and has scheduled quarterly effectiveness evaluations. Below is a summary of the fatal accidents that occurred in our operations in 2017.

195


Table of Contents

        Pursuant to applicable Peruvian law, the occurrence of more than two fatalities at the same mining unit within a period of 12 months entitles the relevant government authorities to order the total or partial suspension of activities in that particular unit. However, we are not aware of recent precedents for total suspension of activities under such circumstances. A partial or full suspension of either facility could have a material negative impact to our results.

        Since 2002, our Morro Agudo mine has held ISO 14001, ISO 9001 and OHSAS 18001 certifications. During 2016, the re-certification was granted again to each of these units.

        Since 2004, our Vazante mine has held ISO 14001, ISO 9001 certifications. Since 2001, our Três Marias smelter has held ISO 14001, ISO 9001 and OHSAS 18001 certifications, the most recent of which was granted in 2016. Since 2003, our Juiz de Fora smelter has held ISO 14001, ISO 9001 and OHSAS 18001 certifications, the most recent of which was granted in 2016.

        Since 2005, our El Porvenir, Cerro Lindo and Atacocha mines each have all three ISO certifications—ISO 9001, OHSAS 18001 and re-certification ISO 14001—by SGS S.A. The re-certifications were carried out in 2014 and are valid until November 2017 for all three units.

        During the last five years, we have obtained many management awards and recognitions. For example, Exame magazine's Sustainability Guide recognized us in 2013, 2015 and 2016 as the most sustainable mining company in Brazil.

        In order to improve the management of our preventive care and healthcare programs, all of the Brazilian units implemented the Systems Applications and Products, or SAP, system module for hygiene and occupational health. In the case of Peru, the implementation of this system is planned for 2018. In 2016, a steering committee for occupational health and hygiene was created at the Três Marias unit. It was designed to be a pilot project that could subsequently be replicated at our other units during 2017. Also in 2016, we carried out a number of events and initiatives to promote health and prevent diseases, covering all the units in Brazil and Peru, including an influenza campaign, with 4,350 employees immunized in Brazil and Peru; actions to prevent non-contagious chronic diseases in all units in Brazil and Peru; presentations and information aimed at the prevention of cancer (in both men and women); leisure and well-being events with the participation of employees' families and people in the local communities; running and walking groups, events to combat sedentary lifestyles and encourage practices of physical exercise, such as the corporate run; implementation of a fitness center at the corporate office in Lima, Peru; and sporting associations with access to a multi-purpose sports court at the mines in Peru.

196


Table of Contents

Sustainability Initiatives

        Nexa Resources has an integrated management system based on the ISO 14,000 series of environmental management standards, with an emphasis on the control of specific risks for mining. This system includes sustainability guidelines for new projects, including meeting the corporate goals of nine material issues: waste, energy and emissions, water, local development, health and safety, people, human rights and decommissioning. In order to ensure that project managers are aligned with these guidelines, the process includes an assessment of the phase change of a project, aligned with project management methodology front-end loading.

Insurance

        We seek to contract insurance to adequately mitigate risks considering the nature of our operations, and we and our subsidiaries contract different lines of insurance in accordance with the insurance corporate policy from VSA. The insurance policies contracted by us are similar to those from other companies in the sector. These coverages typically include inland transit, export and import of goods, life, personal accidents, health, fleet (vehicles), general liability, construction, property damages and business interruption, trade credit and insurance bonds (warranties).

        In 2016, after a lengthy negotiation, we decided to renew all our insurance policies, including the property damage and business interruption coverage for the period between November 30, 2016 to May 31, 2018 covering the entire VMZ complex (Fortaleza de Minas, Juiz de Fora, Paracatu, Três Marias and Vazante City). The combined limit of liability between property damage and business interruption is US$139.0 million. We have also renewed our general liability insurance for the period between December 1, 2016 to December 1, 2017 sharing the US$30.7 million limit of liability with VSA.

        In Peru, Milpo and Cajamarquilla have policies with the same type of coverage as of VMZ in Brazil. The combined limit of liability between property damage and business interruption for Cajamarquilla of US$300.0 million was renewed for the period between December 1, 2016 to May 30, 2017, and US$200.0 million for Milpo, renewed for the period between December 1, 2016 to May 31, 2017.

        Mapfre is our main insurance provider, as an insurer of our global insurance property and business interruption policy.

        At the beginning of 2017, we entered into construction facility insurance contracts which cover all our capital expenditure projects, with a cap of US$15.3 million per construction project. The insurance facilities were entered into with Swiss Re Corporate Solutions Brasil Seguros S.A. and AXA Corporate Solutions Seguros S.A. as the insurance companies.

Cybersecurity

        We rely on our information technology systems and automated machinery to effectively manage our production processes and operate our business. Nexa Resources' information technology systems are integrated into the information technology infrastructure shared by the companies of the Votorantim Group, which reduces cost and leverages synergies across businesses units.

        As with other companies, our and the Votorantim Group's integrated information technology systems may be vulnerable to damage or interruption from cyber-attacks and other security breaches. In order to reduce the exposure to cyber-attacks, VSA has in place a cybersecurity program that has obtained the following certifications:

197


Table of Contents

        We also have procedures in place to prevent and minimize the impact of a potential cyber-attack, including a disaster recovery system, a backup site for our management systems and 24/7 monitoring of our servers.

Legal Proceedings

        As of June 30, 2017, we were party to various legal and administrative proceedings relating to labor, civil, environmental and tax matters in which the disputed amount for probable and possible claims was an aggregate of approximately US$370.4 million. It is our policy to make provisions for legal contingencies when, based upon our judgment and the advice of our legal counsel, the risk of loss is probable. As of June 30, 2017, we had established a net provision in the amount of US$51.8 million, to cover contingencies for proceedings for which the risk of loss was deemed probable.

        The following tables summarize legal and administrative proceedings to which we are a party, the amounts in dispute in these proceedings in which a loss is considered probable or possible and the aggregate amount of the net provision established for losses that may arise from these proceedings.

 
  As of June 30, 2017  
 
  Total
Contingencies(1)
  Total Net
Provisions(2)
 
 
  (in millions of US$)
 

Civil and other proceedings(3)

    171.4     19.4  

Tax legal and administrative proceedings

    132.6     17.8  

Labor legal and administrative proceedings

    66.4     14.6  

Total

    370.4     51.8  

(1)
Does not include claims with expectation of loss classified as remote.

(2)
Net of judicial deposits.

(3)
Includes environmental legal and administrative proceedings.

Civil and Environmental Liabilities and Contingencies

        As of June 30, 2017, we were party to 146 civil and environmental legal and administrative proceedings, with a probable or possible chance of loss in the aggregate amount of US$171.4 million, for which we have recorded a net provision in the amount of US$19.4 million for proceedings with probable losses. Furthermore, we were party to 43 civil and environmental legal and administrative proceedings with a remote chance of loss.

        The civil and environmental legal claims filed against us primarily relate to pollution and collection lawsuits, repossession actions and indemnity actions related to contract disputes.

Tax Liabilities and Contingencies

        As of June 30, 2017, we were party to 273 tax legal and administrative proceedings, with a probable or possible chance of loss in the aggregate amount of US$132.6 million, for which we have recorded a net provision in the amount of US$17.8 million for proceedings with probable losses. Furthermore, we were party to 53 tax legal and administrative proceedings with a remote chance of loss.

        The tax-related legal and administrative claims filed against us primarily relate to (1) value added tax on sales and on transportation and telecommunication services (imposto sobre operações relativas à

198


Table of Contents

circulação de mercadorias e sobre prestações de serviços de transporte interestadual e intermunicipal e de comunicações), or ICMS, (2) corporate income tax (imposto de renda de pessoa juridíca), or IRPJ, and social contribution on net profit (contribuição social sobre o lucro líquido), or CSLL, (3) CFEM, (4) PIS and (5) COFINS.

Labor Liabilities and Contingencies

        As of June 30, 2017, we were party to 1,249 labor legal and administrative proceedings, with a probable or possible chance of loss in the aggregate amount of US$66.4 million, for which we have recorded a net provision in the amount of US$14.6 million for proceedings with probable losses. Furthermore, we were party to 58 labor legal and administrative proceedings with a remote chance of loss.

        The labor legal and administrative claims filed against us primarily relate to (1) overtime payments, (2) health and safety conditions and (3) outsourcing and subcontracting certain activities.

199


Table of Contents


INDUSTRY OVERVIEW

Zinc Industry

Overview

        Zinc is an internationally traded commodity. The London Metal Exchange (LME) is recognized as its principal trading market. Prices generally reflect the worldwide zinc supply and demand balance and inventory levels, but can also be influenced by the activities of speculative market participants, such as investment funds, and by fluctuations in currency exchange rates.

        An important characteristic of zinc is its resistance to corrosion, which makes it a versatile metal. Additionally, its low melting point, fluidity, non-magnetic propensity, strength and alloying properties have increased its general demand across various applications. Its capacity as a surface treatment has proved crucial in protecting steel products against corrosion and improving their durability. Currently, there are limited low-cost substitutes for zinc in several of these applications.

Zinc Demand

        According to Wood Mackenzie, global slab zinc demand in 2016 totaled 14.24 million tonnes. Galvanizing is the predominant first-use for zinc, accounting for 60.0% of global zinc usage in all forms in 2016. The next largest use of zinc is in die casting alloys, accounting for 14.0% of total demand, followed by brass semi-manufactured products and castings at 10.0%. 4.0% percent of zinc usage involves conversion into rolled and extruded semi-manufactured products, and a further 9.0% is used in producing oxides and chemicals. In both absolute and percentage terms, galvanizing is forecasted by Wood Mackenzie to be the fastest growing end-use, with the principal applications in the construction and automotive industries.


Zinc First-Use

GRAPHIC


Source: Wood Mackenzie

        According to Wood Mackenzie, the largest end-use sector for zinc is construction, which, together with publicly-funded infrastructure activity, accounted for 66.0% of global end-use zinc consumption in 2016. Individually, construction accounted for 50.0% and publicly funded infrastructure activity accounted for 16.0% of the global end-use zinc consumption in 2016. The second largest end-use sector is transport, which accounted for 21.0% of consumption. Consumer products, such as washing machines and dishwashers, represented 6.0% of consumption, while the remaining 7.0% was used in the manufacture of industrial goods and equipment.

200


Table of Contents


Zinc End-Use

GRAPHIC


Source: Wood Mackenzie

        China is responsible for 48.0% of the global refined zinc consumption, while Asia (excluding China), Europe and North America (excluding Mexico) accounted for 18.0%, 17.0% and 10.0% of demand, respectively. The remaining 7.0% is split between Latin America (including Mexico) (4.0%), Russia and Caspian (2.0%), Africa (1.0%) and Oceania (1.0%).


Zinc Consumption Trends

Geographic Mix

GRAPHIC


Source: Wood Mackenzie

        According to Wood Mackenzie, from 1990 to today, slab zinc consumption has grown at a compound average annual rate of 2.8%. Wood Mackenzie also forecasts a compound average annual growth rate in slab zinc consumption of 2.4% for the period 2017 to 2022 adding total annual consumption of 1.8 million tonnes and 1.4% from 2023 until 2035 adding a further total annual consumption of 2.9 million tonnes. Zinc consumption in Latin America (including Mexico) was

201


Table of Contents

599 thousand tonnes, which Wood Mackenzie forecasts to grow at a rate of 3.7% to 2022, reaching 744 thousand tonnes, and at 2.1% from 2023 to 2035, to a total of 976 thousand tonnes.


Global Zinc Consumption (kt Zn) by Region

GRAPHIC


Source: Wood Mackenzie


Global Zinc Compound Annual Growth Rate by Geographic Region

 
  Compound Annual
Growth Rate
 
 
  2017 - 2022   2023 - 2035  

China

    3.0 %   1.3 %

Asia (excl. China)

    2.8 %   2.9 %

Europe

    1.2 %   0.5 %

North America (excl. Mexico)

    0.3 %   –0.2 %

Latin America (incl. Mexico)

    3.7 %   2.1 %

Middle East

    3.1 %   2.1 %

Oceania

    0.6 %   1.1 %

Africa

    0.6 %   1.9 %

Russia and Caspian

    1.6 %   0.8 %

Global

    2.4 %   1.4 %

Source: Wood Mackenzie

        A significant driver of this historical and forecast zinc consumption growth is urbanization in China. According to Wood Mackenzie, zinc consumption per capita in China is anticipated to follow a similar trend to that observed historically in Japan.

202


Table of Contents


Per Capita Zinc Consumption in Asian Countries

GRAPHIC


Source: Wood Mackenzie

Zinc Supply

        According to Wood Mackenzie, the bulk of global supply is produced by mines with the remainder from scrap. The zinc supply chain can be considered in two primary components, (i) the mining and processing of zinc ores to produce zinc concentrates and (ii) the smelting and refining of zinc concentrates to produce refined zinc metal.

        According to Wood Mackenzie, based on 2016 mine production, Peru was the second largest producer of mined zinc globally, with 9.8% of total production, while Brazil accounted for 1.3% of total production. Other top producers of mined zinc were: China 40.0%, Australia 7.2%, India 5.3%, the United States 6.1% and Canada 2.6%, which, together with Peru, accounted for 71.8% of total zinc mined worldwide in 2016. The rapid emergence of China as a producer of mined and refined zinc has seen it become the world's largest primary producer of the mined metal.

203


Table of Contents


Top 20 Countries by Mined Zinc Production (kt Zn) in 2016

GRAPHIC


Source: Wood Mackenzie

        The top 20 global producers of mined zinc in 2016, according to Wood Mackenzie, are shown in the chart below. The top 10 miners of zinc represent approximately 33% of production and the top 20 represent 44% of output.


Top 20 Global Zinc Mining Companies by Production (kt Zn) in 2016

GRAPHIC


Source: Wood Mackenzie

        The top 12 global mines ranked by volume of zinc metal production, according to Wood Mackenzie, are shown in the following chart. According to Wood Mackenzie, the top 12 mines by

204


Table of Contents

global zinc production produce 23.2% of the world's zinc in 2016. Our Cerro Lindo and Vazante mines were ranked in the top 12 zinc mines by 2016 production, according to Wood Mackenzie.


Top Twelve Global Zinc Mines by Production (kt Zn) in 2016

GRAPHIC


Source: Wood Mackenzie

        Global mine output dropped sharply in 2016 after the closure of the Century and Lisheen mines and production cuts at Glencore mines. Wood Mackenzie is forecasting Peruvian mine production to grow from 1,217 thousand tonnes in 2016 to 1,646 thousand tonnes in 2021. Globally zinc mine production is expected to grow from 12.4 million tonnes in 2016, peaking at 15.1 million tonnes in 2021 and declining thereafter without significant new project development.

205


Table of Contents


Global Zinc Production (kt Zn) and Forecasted New Mine Production

GRAPHIC

        The supply of mined zinc is determined by the production profile and life of existing mines and the development of new zinc projects. Expansions or production creep at 51 mines including Chinese provincial 'other' will add 1.3Mt/a by 2025. However, despite these new production sources, 151 existing producers are forecast to close on reserve depletion by 2035 for the loss of 5.5 Mt/a. and 27 mines which produced 2.4 Mt/a in 2016 will produce only 1.9Mt/a by 2035 for a loss of 0.5Mt/a output by attrition. As a result, production from new projects will be required to maintain supply and meet growing demand forecasts. According to Wood Mackenzie, 1.2 Mtpa of new mine supply is required by 2020 and 11 Mtpa of new mine supply by 2035.

        According to Wood Mackenzie, between 2017 and 2035, 32 new mines are scheduled to enter production. Expansion or production increase at 21 existing mines and increased Chinese output are expected to provide additional supply. However, despite these new production sources, a large number of mine closures are expected to maintain a tight supply over the next two decades. An estimated 151 existing producers are forecast to close because of mineral reserve depletion by 2035.

206


Table of Contents


Zinc Supply Evolution (kt Zn)

GRAPHIC


Source: Wood Mackenzie

        In addition to new mine supply, in order to meet global demand for refined zinc, additional smelting capacity will be required. According to Wood Mackenzie, historically, smelter capacity has expanded to meet market requirements. Between 2017 and 2021, eight new zinc smelters in China will enter production, adding 0.3 Mt/a of capacity. The chart below provides an overview of zinc smelter capacity globally relative to historical and forecast requirements. From 2019 onwards, new, as yet unidentified smelter production will be required. As a consequence, global refined smelter production is forecast to rise from 13.6 Mt in 2016 to 20 Mt in 2035.

207


Table of Contents


Zinc Smelter Supply Evolution (kt Zn)

GRAPHIC


Source: Wood Mackenzie

        Global zinc smelting capacity is concentrated in China, which accounts for 43% of global capacity.


Zinc Smelting Capacity by Geographic Region

GRAPHIC


Source: Wood Mackenzie

208


Table of Contents

        The top 10 global refiners / smelters of zinc by production in 2016, according to Wood Mackenzie, are shown in the chart below. According to Wood Mackenzie, we were amongst the top smelters of zinc globally in 2016 based on metal produced.


Top Ten Global Zinc Refiners / Smelters by Production (kt Zn) in 2016

GRAPHIC


Source: Wood Mackenzie

        According to Wood Mackenzie, refined zinc consumption exceeded supply by 677 thousand tonnes and is forecast to exceed supply by 836 thousand tonnes in 2017. In 2018, Wood Mackenzie forecasts supply to exceed demand by 9 thousand tonnes. The ongoing deficit of zinc metal production is reducing global inventories of refined zinc.

209


Table of Contents

Zinc Pricing and Inventories

        The following chart sets forth LME zinc prices between 2000 and 2017. In 2016, the average LME zinc price was US¢95.02 per pound (US$2,094.75 per tonne).


LME Zinc Price (US¢/lb.) and Warehouse Stockpiles (kt)

GRAPHIC


Source: SNL, Bloomberg

        Warehouse inventories fluctuated widely over this time period and exhibited negative correlation to LME zinc prices. Warehouse stockpiles reached their lowest point of 58.1 thousand tonnes in October 2007 and peaked at 1,236.0 thousand tonnes in December 2012. Since then, stockpile inventories have been falling. According to Wood Mackenzie, mine closures and a lack of major projects are expected to result in a zinc concentrate deficit, resulting in continued drawdown of metal inventories.

        Treatment charges are paid to smelters by mining companies to convert ore concentrate into refined metal. Wood Mackenzie estimated global realized treatment charges of zinc concentrates from 2010 to 2016 are displayed below. Recently, treatment charges have been trending downwards and Wood Mackenzie estimates global treatment charges to be US$172/dmt in 2017.

210


Table of Contents


Global Zinc Treatment Charges (US$/tonne concentrate)

GRAPHIC


Source: Wood Mackenzie

Copper Industry

Copper Demand

        According to Wood Mackenzie, global refined copper demand in 2016 totaled 22.5 million tonnes. In the global copper consumer market, the construction segment accounted for 31% of copper consumption, followed by the electrical and electronic products segment (24%), the industrial machinery segment (10%), the transportation equipment segment (11%) and the consumer products segment (24%), as estimated by Wood Mackenzie for 2016.

211


Table of Contents


End Use Breakdown 2016

GRAPHIC


Source: Wood Mackenzie

        According to Wood Mackenzie, for the period of 2016 to 2021, global refined demand is expected to continue on a moderate growth path, averaging 1.8% p.a. Longer term, for the 2016-2035 period as a whole, refined consumption is expected to grow by 1.2% p.a. This compares with the 2000-2015 average of 2.5% and reflects Wood Mackenzie's expectation that the emergence of China as a global economic force and driver of copper demand will not be replicated by any other nation to anything like this extent for the foreseeable future.

GRAPHIC

        Refined copper consumption by geography in 2016 according to Wood Mackenzie is shown in the chart below. China accounted for 47.6% of consumption.

212


Table of Contents


Refined Copper Consumption by Geographic Breakdown 2016

GRAPHIC


Source: Wood Mackenzie

Copper Supply

        According to Wood Mackenzie, global mine production expanded by 5.0% during 2016 reaching 20.1 Mt. This increase compares with a 3.8% rise seen in 2015. 2017 mine production (after disruptions) is set to fall for the first time since 2011—down by just over 2% on 2016 levels. This reflects the announcement of lower production guidance by some producers and a focus on "profitable tonnes" over "volume." Growth is forecast to continue until 2020 and will see global production capability (before disruptions) exceed 21 Mt for the first time by 2018. Beyond 2020, base case copper mine production growth will decline unless new or expanded capacity is brought into production. According to Wood Mackenzie, long lead times (7-10 years) are required to bring new capacity into production.

213


Table of Contents

Copper Pricing and Inventories

        The following chart sets forth LME copper prices between 2000 and 2017. In 2016, the average LME copper price was US¢220.96 per pound (US$4,871.30 per tonne).


LME Copper Price (US¢/lb.) and Warehouse Stockpiles (kt)

GRAPHIC


Source: SNL, Bloomberg

Lead Industry

Lead Demand

        According to Wood Mackenzie, global refined lead demand in 2016 totaled 12.3 million tonnes, with the majority from Asia.


Lead Demand Geographic Mix

GRAPHIC


Source: Wood Mackenzie

214


Table of Contents

        According to Wood Mackenzie, the battery sector is the single largest consumer of lead in 2016, accounting for approximately 85.3% of lead demand.

        Starting-Lighting-Ignition, or SLI, batteries currently account for 62.8% of all lead demand. These are mainly used in cars and light and heavy commercial vehicles.

        Industrial batteries (both stationary and traction) currently consume around 22.5% of all lead produced. Stationary batteries are principally used in back-up power supply systems for electrical equipment, and are also used extensively in telecommunications networks. Traction batteries are used for motive power in certain equipment such as forklift trucks, golf carts and motorized wheelchairs.

        The remaining 14.7% of lead consumed is for non-battery applications, such as the chemical industry, in the form of lead-based pigments and other compounds. Lead has several other small uses, which have declined over time as the battery sector's market share has increased.


Global End-Use Lead Consumption 2016

GRAPHIC


Source: Wood Mackenzie

        Wood Mackenzie forecasted global lead demand to grow by 3.0% per year from 2016 to 2021 and 2.0% per year until 2035. Growth will be highest in the developing economies of Asia and Latin America, with China retaining its spot as the world's number one consumer.

Lead Supply

        According to Wood Mackenzie, global lead mine capability is forecast to grow until 2019, with most of the growth in China but also a significant contribution from Latin America. The Paroo Station mine in Australia (formerly called Magellan) will also boost output as a result of its anticipated restart this year. This more than offsets a number of upcoming mine closures on mineral reserve depletion including, Kassandra in Greece.

        Refined lead production faces an ongoing shortage of raw materials in the medium term, although stocks of high silver concentrate are depleted following preferential demand for this type of material, especially from Chinese smelters looking to optimize byproduct credits. After several years of surplus, the refined lead market is expected to remain in deficit in 2017 before returning to a modest surplus in 2018. The supply side is at further risk from increasing environmental legislation.

215


Table of Contents

Lead Prices and Inventories

        The LME average lead price was US$1,871.58 per tonne (US¢84.89 per pound) in 2016.


LME Lead Price (US¢/lb.) and Warehouse Stockpiles (kt)

GRAPHIC


Source: Bloomberg

Silver Industry

Overview

        Silver is one of the eight precious, or noble, metals; the others are gold and the six platinum-group metals. Silver occurs naturally in its solid metallic state and is commonly associated with deposits of zinc, copper, lead and gold.

        Silver is distinct from other precious metals in that it is both an industrial and a monetary asset. The value of silver is driven by two main factors: first, silver has a number of distinctive physical and chemical properties that make it an essential and hard-to-substitute component in several industrial applications, and second, in times of economic uncertainty, silver is viewed as an attractive hedge against inflation and a decrease in value of, among others, the U.S. dollar.

Silver Demand

        Industrial applications, consumer use and investment are the three main demand drivers. According to GFMS, demand for industrial and consumer end-uses is in the form of manufactured end-products, including bars, coins and jewelry. Silver remains irreplaceable in many areas, and outside of a dip in 2009, industrial demand has remained broadly flat since 2007.

        China is the largest global silver marketplace, fueling significant industrial and consumer demand. China's rapid population and income growth, surging demand for consumer electronics and promising housing market are driving its silver demand.

216


Table of Contents

        Traditional industrial applications of silver include batteries, bearings, brazing and soldering, catalysts and electronics. Silver's electrical and thermal conductive properties make it ideal for multiple high-performance electronics and high voltage circuits, connectors and other electrical components. Silver's increased use in emerging applications, as opposed to otherwise traditional industrial uses, is expected to continue to augment industrial demand. Emerging applications include utilizing silver's reflectivity as a component in solar cells to produce "green" electricity, utilizing silver's antimicrobial properties in medical applications and in the prevention of algae build-up in water purification systems.

Silver Prices

        The price of silver averaged approximately US$4.70 per ounce from 2000 through the end of 2003. Beginning in 2004, the price of silver began to rapidly appreciate, reaching a high of US$48.7 per ounce in April 2011, before declining to US$18.23 per ounce at the end of 2015.


Historical Silver Prices (US$/oz.)

GRAPHIC


Source: Bloomberg

Wood Mackenzie's Cash Cost Methodology

        The relative positioning of the Company versus its competitors on a cash cost basis included in this prospectus is derived from data published by Wood Mackenzie based on Wood Mackenzie's cost methodology for Cash Cost C1 (as defined below) for mining operations and Cash Operating Cost (as defined below) for smelting operations. Our calculation of cash cost and related information included elsewhere in this prospectus may not be comparable to similar information prepared by Wood Mackenzie, as our methodology differs from Wood Mackenzie's methodology.

        Wood Mackenzie's Cash Cost C1 for mining operations includes all direct cash cost of mining, including costs associated with mining, concentrating, leaching, solvent extraction and electrowinning, on-site administration and general expenses, any off-site services which are essential to the operation, concentrate freight costs, marketing costs, property and severance taxes paid to state or federal agencies that are not profit related and smelting and refining commercial charges or integrated smelting/refining costs as appropriate. Using Wood Mackenzie's composite cost methodology, individual mines are shown on the cost league using either their normal or pro-rata cost depending on whether it is a primary producer or a co- or byproduct producer. In mines where zinc is the primary product, with

217


Table of Contents

more than 65.0% of the net revenue in each operation, Wood Mackenzie applies the normal costing method, in which full cost are allocated to the metal under analysis (zinc) and net byproduct revenue is credited against the operating cost to give Cash Cost C1. In zinc co-producer mines, where such metal represents more than 25.0% and less 65.0% of net revenue, Wood Mackenzie uses pro-rata costing, in which the total cost of each process stage is apportioned to the products involved in that process, according to their net values at that stage. For example, a metal that contributes 30.0% of net revenue is allocated 30.0% of the common costs. Mines producing metals which represent less than 25.0% of net revenue are classified as by producers of such metals and the pro-rata method is used. Wood Mackenzie classifies mines for composite costing initially based on the forecasted average net revenue for the initial ten years of production based on long-term cycle average prices and realization costs. Periodically these are reviewed, and for existing producers the average net revenue is calculated over the prior ten years actual and forecast next ten years' production.

        The graph below illustrates the 2016 zinc mining Cash Cost C1 curve for the industry, as prepared by Wood Mackenzie.

GRAPHIC


Source: Wood Mackenzie

        Wood Mackenzie's Cash Operating Cost for a smelting operation is defined as the net feed cost (the cost of feed net of any byproduct revenues) added to the cash conversion cost of the smelter. The cash conversion cost includes all the costs of smelting, including costs associated with labor, net energy, maintenance materials, consumables and other on-site costs.

218


Table of Contents

        The graph below illustrates the 2016 zinc smelting Cash Operating Cost curve for the industry, as prepared by Wood Mackenzie.

GRAPHIC


Source: Wood Mackenzie

219


Table of Contents


REGULATORY FRAMEWORK

Brazilian Regulatory Framework

Mining Regulations

        Mining activities in Brazil are governed by the Brazilian Federal Constitution of 1988, the Brazilian Mining Code and other decrees, laws, ordinances and regulations, such as the Consolidation of DNPM Regulations. These regulations impose several obligations on mining companies relating to, among others, the manner in which mineral deposits are exploited, the health and safety of workers and local communities where mines are located, and environmental protection and remediation measures. They also set forth the Brazilian federal government's jurisdiction over, and scope of activities within, the industry.

        Mining activities within Brazil are regulated by the MME and the recently-created ANM (which, as of July 26, 2017, replaced the DNPM). The MME is responsible for formulating and coordinating Brazilian public policies regarding mineral resources and energy production, and has jurisdiction over the government agencies and federal public companies in charge of executing such policies in the electric, oil and gas, mining and other energy sectors. The ANM was created on July 26, 2017 as a federal agency linked to the MME, and it is presently empowered to, among others, monitor, analyze and promote the performance of the Brazilian mineral economy, award rights for the exploration and exploitation of mineral resources, take other actions as required under the governing mining legislation, as well as plan and inspect mineral exploration and exploitation activities in Brazil.

        Under the Brazilian Federal Constitution, surface property rights are distinct from mineral rights, which belong exclusively to the Brazilian federal government, the sole entity responsible for governing mineral exploration and mining activity in Brazil.

        The Brazilian Mining Code currently establishes five main different regimes for regulating mineral exploration and mining activities in Brazil, which may vary according to mineral type and project size. These are:

        Our mining activities are subject to the first two regimes.

        On July 26, 2017, the Brazilian federal government enacted three provisional measures modifying the regulatory framework applicable to mining industry in Brazil. Provisional Measure No. 789 provides for significant changes to CFEM. Provisional Measure No. 790 modifies certain provision of the Brazilian Mining Code, particularly those related to prospecting activities. Provisional Measure No. 791 created the ANM, which replaced the DNPM. The changes contemplated by these provisional measures are already in effect, subject to certain exceptions. In accordance with Brazilian legislative rules, the provisional measures are subject to further review by the Brazilian Congress pursuant to a reevaluation process that may generally take up to 120 days. Following the reevaluation period, the provisional measures must either be formally enacted as federal laws or will cease to be in effect.

Exploration Authorization and Mining Concession Regimes

        Until recently, exploration authorizations granted mineral exploration and mining companies the rights to conduct exploration activities and evaluate the feasibility of developing mine operations within

220


Table of Contents

a particular area for a period from one to three years which could be renewable for a period of up to three additional years if certain conditions were met. Pursuant to the recently-enacted Provisional Measure No. 790, exploration authorizations now grant the rights to conduct exploration activities for a period from two to four years, which may be renewable for an additional period (and potentially additional renewals on a case-by-case basis). Exploration authorizations are granted on a first come, first serve basis, and the DNPM will only grant one exploration authorization for any given area. Interested parties must file an application for exploration authorization (requerimento de pesquisa) before the DNPM and state a case for conducting mineral exploration activities. If the party requesting an exploration authorization meets the necessary legal requirements and an exploration authorization has not been previously issued for the area in question, then the DNPM will grant the exploration authorization. If the entire area in question is already subject to an exploration authorization, the request will be denied. If a portion but not all of the area in question is subject to an existing exploration authorization, then the DNPM will grant an exploration authorization for the portion that is not already subject to such authorization.

        Once mineral exploration is completed, a final exploration report must be submitted for DNPM's review and approval. If approved, the next step is to file, within one year, all applications for a mining concession with the MME. This application must satisfy certain requirements, including establishing the technical and preliminary economic feasibility of developing a mine, and the presentation of the mining company's plan for economic exploitation (plano de aproveitamento econômico or PAE).

        While the DNPM reviews the application for a mining concession, the applicant retains the exclusive right to this area covered by its exploration authorization, provided that the applicant does not lose the mineral right for any reason. Mine construction and development activity can only begin after the publication of a mining concession (portaria de concessão de lavra) issued by the MME, and provided that the respective license is also granted pursuant to applicable Brazilian environmental laws.

        MME does not grant title to the mineral deposit, but only to the minerals extracted from the mine, which must be operated in compliance with the PAE approved by DNPM and environmental authorities. The holder of a mining concession must begin work within six months after the publication of the mining concession in the official gazette of the federal government (Diário Oficial da União), and as a rule, cannot suspend activity without DNPM's prior authorization.

        Mining concessions are currently valid until the mineral deposit reserves are exhausted. Mining concessions may be transferred to eligible third parties with ANM's prior approval, pursuant to applicable legislation.

        ANM may revoke mineral rights (including exploration authorizations and mining concessions) after due administrative process under certain circumstances, including, but not limited to:

Land Access and Occupation

        The surface right owner is obligated by law to provide access to the mineral rights holders to conduct mineral exploration and mining activities. If the exploration authorization or mining concession holder does not own title to the surface rights covering the area of such mineral interest or mining-related infrastructure (such as electricity transmission lines and tailings dams), they may be entitled to

221


Table of Contents

gain access and/or occupy the land pursuant to mining easements (servidão minerária) granted by ANM under the Brazilian Mining Code upon request or have their access rights enforced by the Brazilian courts.

        Mineral rights holders must pay to the surface right owner a fee to access and use the surface rights and must indemnify it against any damage to the property. The amount of such fees may be freely negotiated between the parties, so long as DNPM is subsequently informed. In the absence of an agreement, after granting the exploration authorization or mining concession, as the case may be, the mineral rights holder may request that a competent court determine the indemnification amounts to be paid.

        Generally, absent a separate agreement, once a mining concession is granted, the landowner or possessor is entitled to receive monthly payments no more than 50.0% of CFEM. Notwithstanding this compensation, indemnification for damages and a fee for occupation are still required in relation to areas dedicated to ancillary facilities.

Mining Charges

        The recently-enacted Provisional Measure No. 789 introduced significant changes to CFEM, expanding the taxable basis and increasing the rates applicable to certain minerals (although the rates applicable to zinc, lead, copper and silver remain at 2.0%). Revenues from mining activities are subject to CFEM, which is paid to ANM. ANM, in turn, transfers part of such fees to the Brazilian states, Federal District, municipalities and the Federal Union. CFEM is a monthly royalty based on the sales value of minerals, net of taxes levied on the respective sale. When the produced minerals are used in its internal industrial processes, CFEM is determined based on deducting the costs incurred to produce them. As a result of Provisional Measure No. 789, as of January 2018, CFEM will be determined by a reference price of the respective mineral to be defined by the AMN. The applicable rate varies according to the mineral product (currently 2.0% for zinc, lead, copper and silver).

        During the mineral exploration phase, the Annual Fee per Hectare is due to DNPM, which currently translates to R$3.21 (US$1.0) per hectare for exploration authorizations granted for the first time and R$4.86 (US$1.4) per hectare for exploration authorizations that have been renewed. These amounts are regularly adjusted by the DNPM.

        In addition, some Brazilian states (such as Minas Gerais, Amapá, Pará, Paraná and Mato Grosso do Sul) have enacted the Control, Monitoring and Supervision Tax related to the Exploration, Production, Exploitation and Utilization of Mineral Resources (Taxa de Controle, Monitoramento e Fiscalização das Atividades de Pesquisa, Lavra, Exploração e Aproveitamento de Recursos Minerários), a monthly inspection fee related to the transfer and commercialization of certain minerals within these states. In addition, Provisional Measure No. 791 created a new federal inspection fee—TFAM—that, as of January 2018, would impose an annual fee on the activities of any holder of mineral rights. The rates charged pursuant to TFAM would vary based on the stage of the mining project.

Decommissioning

        In Brazil, pursuant to the Federal Decree No. 97.632/1989, the enterprises dedicated to the exploitation of mineral resources shall submit a Degraded Area Recovery Plan (Plano de Recuperação de Área Degradada) together with the EIA during the environmental licensing. Accordingly, the environmental recovery of the degraded areas caused by mineral exploitation activities shall have been planned since their conception. Mining companies must present their PAE to DNPM in order to receive a mining concession. Mining companies are required to regularly update the mining decommissioning plan (plano de fechamento de mina) throughout the life of the mine, pursuant to the rules of NRM 20, as set forth by DNPM Rulings No. 237/2001 and 12/2002. The recovery of the

222


Table of Contents

degraded areas shall be conducted during the useful life of the enterprise, as the mineral activities are in permanent evolution and partial areas are exploited to depletion.

        As per the Minas Gerais law (Normative Deliberation from the State of Minas Gerais Environmental Counsel Council (Conselho Estadual de Política Ambiental) No. 127, of November 27th, 2008) the entrepreneur shall submit to the environmental agency an Environmental Plan for Mine Closing (Plano Ambiental de Fechamento de Mina or PAFEM) two years before the planned mine closing. The PAFEM shall encompass a reassessment of the environmental impacts previewed during the environmental licensing process and the efficacy of the environmental control measures. The PAFEM shall also embrace (i) measures to be adopted for ensuring the mitigation of social and economic impacts for the region caused by the decommissioning of the mine; (ii) the maintenance of safety conditions of the area by means of the application of the best technology for controlling and monitoring such conditions; and (iii) the certainty of a future use of the area compatible with the environmental, social and economic aspects of the area of influence of the enterprise.

        The state of Minas Gerais has also passed legislation on decommissioning plans for industrial activities. The Três Marias unit was the first metal production operation to prepare a decommissioning plan at the licensing stage, including the calculation of a financial provision. In the case of the Aripuanã and Caçapava do Sul greenfield projects, presentation of a decommissioning plan is one of the requirements for obtaining an environmental license.

        The decommissioning plan has two components. The first component is the preparation of a study for alternative future use, detailing what can be done with the unit's land and infrastructure following the company's departure. This begins with a diagnosis based on information collected on the unit and the surrounding area. It includes the preparation of a social characterization study for the municipality where the mine is located (e.g., Vazante and Paracatu), through a survey of economic and social resources, and the potential for further development in the long term. An environmental characterization study is also prepared to cover biotic and physical aspects of the area. In the case of units already in operation, there is an investigation to identify contaminated areas, which will then be considered as liabilities. It also includes an evaluation of the infrastructure and the equipment to determine what can be recycled and what requires disposal.

        The second component is the analysis of the data collected at the diagnosis stage, an evaluation of the benefits and consequences of the alternative future uses, cost estimates for decommissioning, rehabilitation, social programs, legal obligations and any remaining liabilities. The overall result is the preparation of a physical and financial schedule for the implementation of the various stages of the decommissioning process. The decommissioning plan must be reviewed every five years. All of the company's investment projects must now include decommissioning plans and the associated costs in order to determine whether the project is feasible.

Explosives

        In Brazil, the use of certain substances that may be utilized as explosives or used to produce illicit drugs is subject to licensing and authorization by the Brazilian Army, the Federal Police or the Civil Police. A company that performs activities involving the use of explosives must be licensed by the relevant public authority pursuant to Federal Law No. 10,357/2001 and Decrees No. 1,274/2003 and 3,665/2000.

Fuel Storage

        Any company that purchases fuel for its own activities and has facilities capable of storing over 15 m3 of fuel (including diesel) dedicated to the supply of mobile equipment, vehicles, aircraft, vessels or locomotives is required to obtain prior permission from the National Petroleum Agency (Agência

223


Table of Contents

Nacional do Petróleo, Gás Natural e Biocombustíveis or ANP), to build and operate such installations, pursuant to ANP Resolution N° 12/2007.

        Should a company fail to comply with the resolution's provisions, penalties may apply, varying from fines to temporary, total or partial suspension of the facilities' activities, cancellation of the facilities' registration and revocation of the operating permit.

Environmental Regulations

Environmental Liability

        Environmental liability may be determined by civil, administrative and criminal courts, with the application of administrative and criminal sanctions, in addition to the obligation to redress the damages caused.

        The Brazilian national environmental policy sets forth strict civil liability for environmental damages. The fact that the wrongdoer's operations are licensed does not waive such liability. Under Brazilian law, legal entities and individuals directly or indirectly involved in the damaging or polluting activities are subject to joint and several liabilities.

        Criminal liability also applies to both individuals and legal entities that violate environmental laws. As a result, a legal entity's officer, administrator, director, manager, agent or proxy may also be subject to criminal liability if he is negligent or commits environmental crimes. Settlement of civil and administrative proceedings does not prevent criminal prosecution. Freedom-restricting penalties (confinement or imprisonment) are often reduced to right-restricting penalties, such as community services.

        Administrative penalties include single or daily fines, full or partial suspension of activities, right-restricting penalties and orders to redress damages, among others. Fines range from R$50.0 (US$15.3) to R$50.0 million (US$15.3 million), and in the event of recurrent infractions, could reach R$150.0 million (US$46.0 million) In addition to criminal and administrative sanctions, Brazilian environmental laws require the offender to repair or indemnify for damages caused to the environment and to third parties. Enforcement of fines may be suspended upon settlement with environmental authorities for damage redress. In the event of failure to redress damages or to pay fines, the corporate veil piercing doctrine may apply.

        All of our operating units have obtained certification under the ISO 14001 standard.

Environmental Licenses

        The Brazilian Federal Constitution grants federal, state and municipal governments the authority to issue environmental protection laws and to publish regulations based on those laws. While the Brazilian federal government has authority to issue environmental regulations setting general standards for environmental protection, state governments have the authority to issue stricter environmental regulations. Municipal governments may only issue regulations regarding matters of local interest or as a supplement to federal or state laws.

        Under Brazilian law, the construction, installation, expansion and operation of any establishment or activity that uses environmental resources, or is deemed to be actually or potentially polluting, as well as those capable of causing any kind of environmental degradation, is subject to a prior licensing process.

        The environmental licensing process, regulated by the Brazilian National Council for the Environment (Conselho Nacional do Meio Ambiente or CONAMA) Resolution No. 237/1997 and by

224


Table of Contents

Complementary Law No. 140/2011, consists of a three-step system, in which each license is contingent upon the issuance of its precedent, as follows:

        Occasionally, conflicts of jurisdiction arise between environmental licensing authorities when the proposed exploratory activities are located at a site that is regulated by more than one municipality or state, or is under the jurisdiction of both the state and federal governments. According to CONAMA Resolution No. 237/1997 and to Complementary Law No. 140/2011, the state government has jurisdiction in licensing facilities to be built within its territory, unless the environmental impacts spread across its borders. In those cases, the Brazilian federal government has licensing jurisdiction. In addition, municipalities have jurisdiction to license enterprises with strictly local impact. Nevertheless, projects must ultimately be licensed by a single federal entity, thereby avoiding licensing processes at different levels of government.

        Notably, in addition to the general guidelines set by the Brazilian federal government, each state is legally competent to promulgate specific regulations governing environmental licensing procedures under its jurisdiction. In addition, depending on the level of environmental impact caused by the exploratory activity, the procedures for obtaining an environmental license may require assessment of the environmental impact and public hearings, which may considerably increase the complexity and duration of the licensing process and expose the exploratory activity to potential legal claims.

        All of the renewal requests for environmental licenses must be submitted for consideration by the requisite regulatory body at least 120 days prior to expiration. Under these circumstances, the validity of the license will be extended automatically until the environmental body has rendered a decision on renewal. In contrast, there is no guarantee of automatic extension if a request is submitted outside this period.

        Environmental licenses are issued on a conditional basis. The licenses set forth technical requirements and obligations that must be satisfied in order to maintain the validity of the respective licenses. The accomplishment of technical conditions may involve the adoption of specific pollution control measures and other actions that may implicate high costs to us.

        Failing to secure licenses or authorizations from the necessary environmental agencies for the construction, implementation, modification, expansion and operation of potentially pollutant activities and/or enterprises will subject the violator to criminal and administrative sanctions, which may result in fines ranging from R$500.0 (US$153.4) to R$10.0 million (US$3.1 million). Typically, maximum fines are only imposed when the absence of the appropriate license triggers a high environmental risk or may cause serious environmental damages. In addition to fines, violators may also be subject to penalties such as suspension of activities, deactivation and demolition, among others. These penalties are also applicable if a project developer fails to fulfill the conditions established in its environmental license. In light of these restrictions, we seek to obtain all environmental licenses required to the regular exercise of its activities.

225


Table of Contents

Water Resources

        Pursuant to the National Water Resources Policy (Política Nacional de Recursos Hídricos), enacted by Federal Law No. 9,433/1997, several water uses depend on a preceding authorization issued by the competent authority, such as: (i) impounding for productive and consumption purposes, including public supply and power generation (from rivers, streams, lakes and etc., as well as from artesian wells); (ii) disposal of liquid effluents, sewage and other liquid or gaseous residues into water bodies; and (iii) further uses that alter the system, quantity or quality of water resources. The use of insignificant proportions and the impounding/discharge through the public network, provided that the latter has an adequate previous treatment in order to meet the applicable legal quality standards, is exempted from the authorization process.

        The legislation in force provides that the use of water resources without the mandatory authorization issued by the competent authority subjects the wrongdoers, whether individuals or legal entities, to the imposition of sanctions such as warnings, temporary or definitive embargo, interdiction and fine, simple or daily, which may vary from R$100.00 (US$30.76) to R$10,000.00 (US$3,086.4).

Subterranean Caves

        Subterranean caves are protected by the Federal No. 99.556/1990, as amended by the Federal Decree No. 6.640/2008, accordingly with the classification of its relevance from a natural perspective. The Normative Instruction No. 2/2009 from the Ministry of the Environment sets forth the methodology for dividing the subterranean caves in 4 (four) classes: (i) maximum relevancy; (ii) high relevancy; (iii) medium relevancy and (iv) low relevancy.

        The caves considered of maximum relevancy cannot be the object of any kind of impact by human activities. On the other hand, the caves classified as high, medium and/or low relevancy may be impacted by human activities after an authorization from the environmental licensing authority through the adoption of compensation measures. In addition, during the environmental licensing of any activity that shall interfere with subterranean caves, the environmental authority shall define the dimension of a protection surrounding each cave protected by law. Until a decision of the environmental authority in this regard, the protective area shall have a minimum radius of 250 meters.

Management of Waste

        The Solid Residues National Policy, outlined by Federal Law No. 12,305/2010, determines that the management and final disposal of residues must cause neither any damage to the environment, nor any inconvenience to the public health and welfare. As a result, Brazilian legislation regulates the segregation, collection, storage, transportation, treatment and final disposal of residues, and states that parties outsourcing such activities are jointly liable with the contracted third parties in case of environmental damages. The activities of waste treatment are subject to environmental licensing and the third parties hired to perform such activities must attest to their regularity as to this legal obligation.

        Inappropriate disposal as well as eventual accidents resulting from the transportation of such waste can be a factor of environmental contamination and trigger the imposition of penalties in the administrative and criminal levels, despite the obligation to redress the damages caused. Applicable administrative penalties include warning, fine, embargo, suspension of financing and tax benefits, among others.

226


Table of Contents

Contaminated Areas

        The existence of contamination may be confirmed by investigatory evaluations carried out by specialized technical consultants, through the assessment of past and current conditions of the area, occupancy history, natural characteristics, sampling of soil and groundwater, among other aspects. An area may be deemed as contaminated when the concentration of polluting substances is higher than the quality standards set forth by the applicable legislation. Contamination events may arise from planned, accidental or even natural pollution due to the disposal, accumulation, storage or infiltration of substances or wastes, resulting in adverse impacts to the soil and water.

        In the civil sphere (strict liability, irrespective of fault), the reparation of environmental damages involves joint and several liability, which means that the detection of contamination requires that actions be taken by the causer of the damage (even if it does not have the possession or ownership of the area), by the owners and occupants of the property, as well as by whomever benefits itself from the existing environmental damage. The environmental agency may require from any of the aforementioned agents that corrective steps be taken to establish quality levels compatible with the present and future use of the area.

        It is also important to bear in mind that claims seeking the restitution of environmental damages are not subject to cap values. Likewise, liabilities for environmental damages are not subject to statute of limitation and, therefore, shall not be extinguished by the course of time.

        We have carried out environmental assessments on our operation units to verify the existence of contamination in groundwater and soil. The assessments prepared for the Brazilian units identified deviations in soil, groundwater and surface water quality standards. We are committed to improving the management of areas identified as contaminated. For the majority of the identified deviations, we developed a robust remediation plan in order to comply with all legal requirements. We recorded provisions in our 2016 financial statements in respect of any potential liabilities associated with these deviations from applicable standards. See "Management's Discussion and Analysis of Financial Condition and Results of Operations—Key Factors Affecting our Business and Results of Operations—Environmental Expenses." We continue to conduct similar assessments with respect to the Peruvian operating units.

Specially Protected Areas

        The existence of specially protected areas within a property implies restrictions on the future intended use. The illegal intervention in these areas can result in the obligation to repair any resulting environmental damages, which may cause the expenditure of significant amounts.

        Permanent Preservation Areas (Áreas de Preservação Permanente, or APP) are areas that, because of their importance for preserving water resources, geological stability, biodiversity protection and erosion control, receive special legal protection.

        The existence of such protected areas within a property, whether in urban or rural locations, may cause restrictions to the performance of the intended activities. Interference or removal of APP vegetation is only allowed in cases of public utility, social interest or low environmental impact, provided that there is a prior authorization from the applicable environmental authorities.

        The unlawful interference or damage to any kind of vegetation in areas subject to such permanent preservation may subject the wrongdoer to the payment of fines ranging from R$5,000.00 (US$1,538.4) to R$50,000.00 (US$15,384,4) per hectare or fraction. Additionally, the removal of trees located in an APP may also subject the wrongdoer to fines from R$5,000.00 (US$1,538.4) to R$20,000.00 (US$6,153.8).

227


Table of Contents

        Most of our properties in the state of Minas Gerais interfere in APPs in some way. For such properties, we have either already established an advanced ongoing regularization process or have started the process for other properties. The regularization process includes the implementation of rigid controls over the properties.

        Pursuant to Federal Law No. 9985/2000, which created the National System of Conservation Units, the Environmental Conservation Units are areas legally established by an act of the Public Authorities, with the goal of preserving its natural qualities.

        In accordance with the Brazilian Law, the non-observance of rules concerning the use of Conservation Units as well as causing any damage to it, may subject the wrongdoer to administrative and criminal penalties.

        The Brazilian Forest Code sets forth that on rural properties a minimum percentage rate of the local vegetation must be preserved as Legal Reserve, aimed at the sustainable use of the natural resources, the conservation of the biodiversity and the protection of native fauna and flora. In the state of Minas Gerais, for instance, the Legal Reserve must be equivalent to 20.0% of the property's total area.

        Moreover, according to the legislation in force, all rural properties with the respective Legal Reserve area must be enrolled in the Environmental Rural Registry (Cadastro Ambiental Rural) until December 2017, which exempt the landowners from the registration of Legal Reserve areas with the competent Real Estate Registry Office.

        We intend to improve our control of preservation of Legal Reserve areas.

        Section 216 of the Brazilian Federal Constitution defines cultural heritage, including in this concept both artistic and technological inventions, as well as general cultural, historical and archeological areas, documents, and other aspects. Indeed, the Brazilian Federal Constitution establishes that the Government and the civil society are responsible for protecting Brazilian cultural heritage.

        Given the location of a property, it is possible that it is included in an area of historical, cultural or archaeological significance, and such characteristics should be preserved in accordance with the specific legal rules.

        Interferences in areas of cultural and historical relevance require authorizations issued by the National Historical and Artistic Heritage Institute (Instituto do Patrimônio Histórico e Artístico Nacional) or the equivalent state agency in charge of protecting the cultural heritage. The non-authorized interference with cultural, historical or archeological areas is considered to be an administrative infraction, submitting the entrepreneur to sanctions such as embargo, interdiction and fine, independently of the obligation to redress the damages caused to the cultural and historical heritage.

Impact on Indigenous and Traditional Communities

        In case projects are inserted within or in the surrounding areas of a Quilombola Community or Indigenous People, an investigation regarding the possible damages to such traditional communities shall be conducted during the environmental licensing process, under the FPIC.

228


Table of Contents

        Pursuant to the international law, ILO Convention 169 is grounded on the principle of consultation and participation of indigenous and traditional communities under the FPIC rule. ILO Convention 169 sets forth that the governments shall ensure that tribe people directly affected by legislative or administrative measures be consulted by appropriated procedures and in particular through their representative institutions. ILO Convention 169 also states that the consultation shall be undertaken aiming at achieving an agreement or consent to the proposed measures. Further, the Pact of San Jose, Costa Rica (1969) sets forth the respect to the rights and freedoms recognized to all persons, including property rights, without any discrimination for reasons of race, color, sex, language, religion, political or other opinion, national or social origin, among others.

        ILO Convention 169 was also ratified by Brazil in 2002 and enacted by the Brazilian government by means of the Federal Decree No. 5051/2004. In Brazil, there are some relevant pieces of legislation that rule the indigenous people's rights: (i) Federal Constitution (section 231, §§ 3rd, 5th and 6th); (ii) Federal Law No. 6,001 of 1973 (sections 7th and 8th), which foresees the Indigenous Statute; (iii) Federal Decree No. 6,040 of 2007, which sets forth the National Policy for Sustainable Development of Traditional People and Communities; (iv) Normative Instruction No. 02 of 2015 from FUNAI, which is the Federal Brazilian governmental protection agency for indigenous people interests and culture; and, (v) Interministerial Ordinance No. 60 of 2015, which regulates the federal government activities during the environmental licensing procedure before the Institute for Environment and Natural Renewable Resources (Instituto Brasileiro do Meio Ambiente e dos Recursos Naturais Renováveis, or IBAMA).

        The Brazilian law does not regulate the FPIC process from indigenous and traditional people affected by undertakings, neither sets forth that the individual members of an affected community shall render their FPIC on an undertaking that may impact them. However, in order to protect the indigenous and traditional people interests in the environmental licensing of a given project, a number of institutions shall be involved: the National Congress (in specific cases), the Federal Public Prosecutor Office and the FUNAI (for indigenous people) or Palmares Cultural Foundation (for Quilombola communities). As a consequence, different processes are required to obtain social and environmental licenses to construct or operate projects in areas with indigenous population, Quilombola communities or other traditional communities.

        In accordance with the Annex I of the Interministerial Ordinance No. 60 of 2015, when an undertaking may interfere in indigenous our Quilombola's land (what presumably happens when the project location is up to 10km far from the indigenous/Quilombola's land), FUNAI or Palmares Cultural Foundation shall be notified by the licensing authority for participating in the process since the beginning.

Carbon Emissions and Climate Change

        Climate change could adversely affect the technical requirements for our projects, the way in which we use our equipment and the way we render our services. Variations in weather caused by climate change may lead to postponements of project schedules, which in turn could lead to increased costs. Our inability to adapt our operations to climate change and maintain our quality standards may lead to a decrease in our revenues or our market share, adversely affecting our business and financial results.

        The Brazilian Policy on Climate Change was instituted by Federal Law No. 12.187/2009 and provides for the preparation of mitigation plans with specific emissions reduction targets for the following sectors: (1) energy; (2) transport; (3) transformation industry; (4) chemical industry; (5) paper and mill; (6) mining; (7) civil construction; (8) agriculture; and (9) health services.

229


Table of Contents

Antitrust Regulations

        Law No. 12,529/11, or the Antitrust Regime, became effective on May 29, 2012, and established new rules with respect to the Brazilian antitrust system. Under the new system, as supplemented by the Interministerial Ordinance No. 994 of May 30, 2012, a merger filing is mandatory when one of the economic groups involved in a transaction has gross revenues in Brazil of at least R$750 million (US$230.1 million) and one of the other economic groups involved in the transaction has gross revenues in Brazil of at least R$75 million (US$23.0 million) in the fiscal year prior to the transaction.

        The Antitrust Regime has adopted a pre-merger control system, under which parties are prevented from consummating the transaction prior to receiving clearance from the Brazilian Antitrust Authority, (Conselho Administrativo de Defesa Econômica, or CADE). Accordingly, CADE's clearance is a condition precedent to closing. Parties that close a transaction before receiving CADE's approval or that engage in gun jumping will be subject to fines ranging from R$60.0 thousand (US$18.4 thousand) to R$60.0 million (US$18.4 million).

        Under the Antitrust Regime, antitrust violations are punishable with fines ranging from 0.1% to 20.0% of a company's, group's or conglomerate's revenues in its "line of activities" in the fiscal year prior to the commencement of the administrative proceeding. A company's executives are subject to penalties ranging from 1.0% to 20.0% of the fine imposed on the company. Non-monetary penalties (such as publication of the summary decision in a newspaper, ineligibility to contract with official financing institutions or participate in competitive bidding with government agencies, spin-off of the company, transfer of corporate control, sale of assets or partial cessation of its activity, among others) can also be applied under the Antitrust Regime.

        Resolution 17/16 issued by the CADE became fully effective in November 2016. This resolution established the necessity of prior submission to CADE of any associative contracts with two or more years' duration which establish the sharing of the risks and results of the economic activity that constitute their purpose and where the contracting parties are competitors in the relevant market impacted by the agreement.

Labor Regulations

        According to Brazilian law, the execution of a written employment agreement governing an employment relationship is not required, though it is a common procedure for Brazilian companies. In the absence of a written employment agreement, employment relationships are governed by the Brazilian labor laws and the interpretation of such laws by the labor Courts.

        In the event the parties choose to execute an employment agreement, it may be executed for either a limited or unlimited term.

        Except as otherwise stipulated in the employment agreements or collective bargaining agreements (but only for fewer hours), regular working hours are limited to 220 hours per month (44 hours per week) and eight hours per day. Employees working more than the legal working hours or more than the working hours set forth in their employment agreements are entitled to get paid for the corresponding overtime hours (limited to two hours daily), and have their pay increased by at least 50.0% (or 100.0% if the overtime work exceeds the second overtime hour or occurs during the employee's weekly day-off or holidays), unless otherwise agreed upon in any employment agreement or collective bargaining agreement (but only for higher percentages).

        For each continuous period of work exceeding six hours, an interval for rest and a meal of at least one hour must be granted, which is not included in the working hours and, therefore, does not need to be compensated. There must also be at least 11 hours between two daily shifts.

230


Table of Contents

        Brazilian law ensures the receipt of an additional premium of 30.0% of an employee's salary or an additional 10.0% to 40.0% of the minimum wage if the employee works in a dangerous environment or performs an unhealthy activity.

Occupational Health and Safety

        Brazilian rules concerning safety and medical procedures related to the work environment state that no workplace can start its activities without previous inspection by the competent authorities.

        Companies are obligated to provide and maintain specialized services related to health and safety procedures in the workplace. Companies are also requested to draft specific documents, such as an Environmental Risk Prevention Programs (Programa de Prevenção dos Riscos Ambientais), an Occupational Health and Medical Control Program (Programa de Controle Médico de Saúde Ocupacional), a Work Environmental Conditions Technical Report (Laudo Técnico de Condições Ambientais do Trabalho) and an Ergonomic Report.

        Notably, under Regulatory Rule No. 5 issued by the Ministry of Labor of Brazil and Article 163 of the Labor Code, the implementation of an Internal Accident Commission for Prevention of Accidents (Comissão Interna de Prevenção de Acidentes) may be mandatory depending on the number of employees and the type of activities performed by the company.

Other Regulatory Matters

        On August 1, 2013, the Brazilian Government published Law No. 12,846, or the Brazilian Anti-Corruption Law. The Brazilian Anti-Corruption Law extended existing anti-corruption legislation, previously applicable only to individuals, to corporations and other business entities, such as us. Our management team believes that it is in compliance with the Brazilian Anti-Corruption Law. In addition, we have procedures and controls in place, which allow us to monitor compliance with applicable anti-corruption laws.

Peruvian Regulatory Framework

Mining and Processing Concessions

        The General Mining Law (Texto Único Ordenado de la Ley General de Minería) approved by Supreme Decree No. 014-92-EM published in the Peruvian Official Gazette, El Peruano, on June 3, 1992, is the primary law governing both metallic and non-metallic mining activities in Peru and is complemented by other regulations approved by the Ministry of Energy and Mines. Under the General Mining Law, mining activities such as exploration, exploitation, mining labor, beneficiation and mining transport (except storage, reconnaissance, prospecting and trade) are carried out exclusively by means of concessions. A concession provides its titleholder with the exclusive right to undertake mineral exploration and mining activity within a determined area, but does not grant the titleholder the right to own the surface land where the concession is located.

        There are four types of concessions:

231


Table of Contents

        Mining concessions are granted by the INGEMMET, while the other types of concessions are granted by the Mining General Directorate of the MINEM. Any act, transfer, termination or agreement related to these concessions must be registered with the Mining Rights Registry, which is part of the National Public Registry System, to be effective against the Peruvian government and third parties.

        A mining concession allows its holder to carry out exploration and exploitation activities within the area established in the respective concession title, provided that prior to the beginning of any mining activity, such concession title is granted by the INGEMMET and other applicable administrative authorizations are obtained (e.g., environmental, use of water, use of explosives, etc.). Pursuant to Peruvian law, title over a mining concession does not grant its holder ownership or a possession title over the surface land under which it is located. Therefore, in order for the holder of a mining concession to develop exploration and/or exploitation works, the latter has to purchase the corresponding surface land, reach an agreement with their owners for its temporary use or obtain the imposition of a legal easement by the Ministry of Energy and Mines, which is rarely granted. There are special proceedings for acquiring rights over barren lands owned by the State.

        Mining concessions are granted for an indefinite term, though dependent on the fulfillment of certain legal obligations, described below. They must have a minimum area of 100 hectares and a maximum area of 1,000 hectares (or 10,000 hectares in maritime domain), delimitated by UTM coordinates

        Holders of mining concessions must comply with several obligations established under Peruvian law. However, most of these obligations are applicable when exploration, construction or mining is performed. Nevertheless, there are two main obligations under Peruvian law that must be fulfilled by all the holders of mining concessions, which non-compliance shall result in the termination of the respective concession. Those obligations are (i) payment of the validity fee and (ii) compliance with minimum production levels.

Payment of the Validity Fee

        The payment of the validity fee is a US$3.00 per hectare per year payment, which holders of mining concessions or pediments are obliged to make before June 30 of each year. Non-compliance with this obligation for two consecutive years results in the cancellation of the respective mining concession or pediment. However, any payment made for the year following the one in which said obligation has not been complied with applies to that year. Thus, unless paying twice, future annual payments will apply to the immediate previous year.

        Beneficiation concessions are also subject to the payment of validity fees. Such fees will be calculated from the production approved in the corresponding processing/smelting concession title. The non-payment of two consecutive years of those validity fees will cause the cancelation of respective processing/smelting concession. Production penalties are not applicable to this type of concessions.

232


Table of Contents

Minimum Production Levels

        There are currently two applicable regimes for this requirement, depending on the date of the mining concession title was granted:

        Holders of mining concessions granted up to October 10, 2008 are obliged to achieve a minimum production of US$100 per hectare per year, within six years following the year in which the respective mining concession title was granted. If this minimum production is not reached, as of the first semester of the 7th year, the holder of the concession shall pay a US$6 penalty per hectare per year, until such minimum production is reached (production penalties increase to US$20 from the 12th year onward).

        It is possible, however, to be exempted from the payment of the penalty if evidenced to the mining authorities that an amount equivalent to at least 10 times the applicable penalty has been invested in the mining concession.

        Non-compliance with this obligation for two consecutive years results in the cancellation of the respective mining concession.

        This regime will be only applicable to the above-mentioned concessions until 2018. In 2019, the regime mentioned below under "—Mining Concession Titles granted after October 11, 2008" will be the one in force for all the mining concessions granted by the Peruvian state.

        Mining concessions granted after October 10, 2008, are subject to the new minimum production regime as amended by Legislative Decrees N° 1010 and 1054 and its regulations enacted by Supreme Decree N° 54-2008-EM. Under such regime, the holder of a mining concession should achieve a minimum production of at least 1 tax unit (S/. 4,050, which today equals approximately US$1,234) per hectare per year, within a 10-year term following the year in which the respective mining concession title was granted. If such minimum production is not reached within the referred term, the holder of the concession shall pay penalties equivalent to 10.0% of the aforesaid tax unit per hectare per year. Regardless of the investments made in the concession, there are no exemptions from payment of these penalties.

        The mining concession shall be cancelled if minimum production is not reached and the applicable penalties are not paid for two consecutive years.

        Furthermore, if the minimum production is not reached within a 15-year term following the granting of the concession title, the mining concession shall be cancelled by the mining authority, unless (i) a qualified force majeure event is evidenced to and approved by the mining authority or (ii) applicable penalties are paid and investments of at least 10 times the relevant penalties have been made, in which case the concession may not be cancelled up to a maximum term of 5 additional years. If minimum production is not reached within an overall 20-year term following the granting of the concession title, the concession shall inevitably be cancelled.

        Recently, the above-mentioned regime has been partially modified. Even though such modifications will not be in force until 2019, among their main provisions we can highlight the following: (i) the term for the cancellation of the mining concession (for not obtaining the minimum production levels) has been extended up to 30 years, counted as from the issuance of the mining concession title, (ii) the payable amounts for production penalties have been partially reduced to 2.0% (for year 11 to 15), 5.0% (for year 16 to 20) and 10.0% (for year 21 to 30), and (iii) force majeure has been eliminated as a mechanism for avoiding the cancellation of the mining concession title for not obtaining the minimum production levels.

233


Table of Contents

        The holder of two or more mining concessions located within a certain radius established by law (varies from five to 20 km depending on the mineral substance) has the possibility to group the concessions into an economic administrative unit (unidad administrative economica, or UEA). This will allow the titleholder to comply with minimum production levels using the production or the investment made over one or several of the grouped concessions and will also facilitate compliance with mining administrative obligations in an easier and more efficient manner. The formation of an economic management unit requires an approval resolution issued by the INGEMMET.

        Peruvian law also imposes certain other obligations to the holder of mining concessions, some of which are dependent on the mining activities being developed by the holder of the concession. Among these obligations, the titleholder is obliged to submit a consolidated annual declaration of its mining activities by June 30 of each year, a monthly reporting of certain statistics regarding activities at the site, and to providing sworn statements of investments.

        As of the date of this prospectus, we primarily owned metallic mining concessions with respect to zinc, copper, silver and lead. Substantially all of Milpo's concessions were granted prior to 2008. Our mining rights and concessions are in full force and effect under applicable Peruvian laws. We believe that we are in compliance in all material respects with the terms and requirements applicable to our mining rights and concessions.

Environmental Matters

        The development of economic activities in the Peruvian territory, such as those related to the mining industry, are subject to a broad range of general environmental laws and regulations, such as: (i) the General Environmental Law, enacted by Law N° 28611; (ii) the Organic Law for the Sustainable Exploitation of Natural Resources, enacted by Law N° 26821; (iii) the Law on the National System of Environmental Impact Assessment, enacted by Law N° 27446 and its Regulations, approved by Supreme Decree N° 019-2009-MINAM; (iv) the Environmental Quality Standards for Water, approved by Supreme Decree N° 004-2017-MINAM; (v) the Environmental Quality Standards for Air, approved by Supreme Decree N° 003-2017-MINAM; (vi) the Environmental Quality Standards for Soil, approved by Supreme Decree N° 002-2013-MINAM; (vii) the Environmental Quality Standards for Noise, approved by Supreme Decree N° 085—2003-PCM, issued by the Presidency of the Council of Ministers of Peru (Presidencia del Consejo de Ministros del Perú); and, (viii) the General Law on Solid Wastes, enacted by Law N° 27314 and its Regulations approved by Supreme Decree N° 057-2004-PCM, among others. Additionally, the environmental aspects of the mining industry are specifically governed by the Environmental Regulations for Mining Exploration Activities, approved by Supreme Decree N° 020-2008-EM and the Environmental Regulations for Exploitation, Beneficiation, Mining Labor, Mining Storage and Mining Transportation, approved by Supreme Decree 040-2014-EM.

        The above-mentioned environmental laws and regulations govern, among other matters, the generation, storage, handling, use, disposal and transportation of hazardous materials; the emission and discharge of hazardous materials into the ground, air or water; and the protection of migratory birds and endangered and threatened species and plants. They also set environmental quality standards for noise, water, air and soil, which shall be considered for the preparation, assessment and approval of the corresponding environmental management instrument.

        The Ministry of Environment and other administrative entities, such as the DGAAM, have the authority to enact implementing regulations related to environmental matters.

        Additionally, the Environmental Supervision Agency (Organismo de Evaluación y Fiscalización Ambiental, or OEFA), is the competent authority in charge of regulating, supervising and imposing sanctions to mining companies upon non-compliance of applicable environmental legislation. In addition, there are other competent governmental agencies or authorities on specific environmental

234


Table of Contents

matters such as water, forestry resources, and aquatic environment that regulate and supervise environmental compliance and liability.

        Notwithstanding the above, if the holder of a mining concession violates any obligation related to environmental matters, OEFA has the capacity to sanction such violation with fines of (i) up to 10,000 Tax Units (a Tax Unit is S/.4,050, which today equals approximately US$1,234, thus 10,000 Tax Units is approximately US$12,340,000) in the case of exploitation, beneficiation, mining labor, mining storage and mining transport activities and (ii) up to 4,5000 Tax Units in the case of exploration activities; as well as other ancillary measures. However, pursuant to Resolution N° 049-2015-OEFA, any violation related to the execution of mining activities in forbidden areas and/or without the prior approval of the corresponding environmental management instrument could be sanctioned with a fine that could amount up to 30,000 Tax Units. Contributions that mining companies are required to make to OEFA equal to 0.11% of their monthly income net of value-added tax, due to their mining activities, were approved by Supreme Decree No. 097-2016-PCM.

        According to the Environmental Regulations for Mining Exploration Activities approved by Supreme Decree No. 020-2008-EM, the performance of mining exploration activities requires the prior approval of an environmental management instrument by the DGAAM. Under these regulations, mining exploration activities are classified into two different categories: Category I and II.

        Holders of mining concessions that have completed the exploration stage, or envisage mining development and exploitation activities (including the execution of beneficiation activities), are required to prepare and obtain the approval of a EIA in accordance with Supreme Decree 040-2014-EM, which regulates the environmental framework on mining activities, and Law No. 27446, Law on Environmental Impact Assessment System. The EIA is approved by SENACE and involves a process of public hearings in the locations where the project will be developed.

        In addition, according to the Regulations on Public Participation in Mining Activities Law approved by Supreme Decree No. 028-2008-EM, holders of mining concessions must gather and analyze the social, environmental and economic concerns of the population that lives or works in the areas surrounding the project prior to the authorization of any activity for the purposes of preparing the environmental impact assessment.

        Holders of mining concessions must implement different public participation measures prior to and during the preparation of the DIA, EIASD or EIA subject to evaluation, as well as during the process of evaluation by the DGAAM or SENACE, as the case may be. The corresponding environmental management instrument includes a Public Participation Plan detailing the public participation measures that shall be implemented by the titleholders.

        Finally, according to the Mine Closure Law (Law No. 28090), titleholders of mining exploitation activities are required to prepare and submit a Mine Closure Plan before the DGAAM within a period of one year counted from the approval of the corresponding EIA. In some specific cases, titleholders of mining exploration activities are also obliged to submit a Mine Closure Plan. The Mine Closure Plan contains a description of the environmental rehabilitation measures that the holder must carry out

235


Table of Contents

along the operation of the Mine, until its closure. Holders of mining concessions are required to secure completion of the restorative measures by means of the following guarantees: (i) banking guarantee or credit insurance, (ii) cash guarantees, (iii) trusts or (iv) those indicated in the Peruvian Civil Code.

        On March 26, 2013, Supreme Decree No. 002-2013-MINAM became effective. It approves the Environmental Quality Standards (Estándares de Calidad Ambiental, or ECA) for soils, or "Standards," which are applicable to any project or activity that may generate an environmental risk. Subsequently, on March 25, 2014, supplementary provisions for the application of the Standards were approved through Supreme Decree No. 002-2014-MINAM. Operations of projects existing at that time were required to submit the first phase of soil characterization within 12 months of the passage of the decree.

        Supreme Decree 054-2013-PCM was passed to promote investment projects. It allows companies to submit a technical report to modify ancillary components, capacity expansions or introduce technological improvements. The MINEM will then issue a compliance waiver within no more than 15 working days from the date of submission.

        In connection with the approval of environmental studies, the Peruvian government has issued several decrees intended to simplify the issuance of permits, including the aforementioned Supreme Decree No. 054-2013-PCM (effective since June 2, 2013), Supreme Decree No. 060-2013-PCM (effective since May 26, 2013) and Ministerial Resolution No. 092-2014-MEM/DM (effective since May 27, 2014). We believe these provisions should facilitate the approval of environmental studies for our new exploration projects and simplify the issuance of certificates of non-existence of archeological remains required for mining projects.

Permit Regularization Processes

        Supreme Decree 040-2014-EM provided special procedures allowing us to acquire environmental and operational permits for mining operations and to regularize the mining of certain areas within the Cerro Lindo and Atacocha mines and to regularize the construction and operation of certain mining components in CJM's "Poza de Lodos Neutros" and "Poza No. 5," which lacked the corresponding mining and environmental permits. With respect to Cerro Lindo, this permit regularization process was fully completed on July 5, 2017. With respect to the Atacocha mine, we have completed the first two phases of the permit regularization with respect to the areas that will be exploited within the next 18 months. In May 2017, the DGM carried out its first inspection of the permit regularization process and made certain technical observations that require us to make corrections. Once we address these corrections, the DGM will perform another inspection and assess whether to grant the requisite permits for Atacocha. With respect to CJM's "Poza de Lodos Neutros," the aforementioned regularization process has concluded and, therefore, this component currently has sufficient environmental and mining permits in place. With respect to CJM's "Poza No. 5," the regularization process is still to be completed with respect to the mining permits.

        After commencing the permit regularization processes described above, exploitation activities were undertaken in Atacocha without first obtaining the requisite mining and environmental permits. These exploitation activities have since been suspended and will remain suspended until we fully complete the permit regularization process for Atacocha.

        The operational activities that were carried out in Cerro Lindo, Atacocha and Cajamarquilla without the requisite permits could result in the imposition of fines. See "Risk Factors—Risks Relating to Our Business and Industry—Health and safety mining and environmental laws, regulations and other legislation may increase our costs of doing business, restrict our operations or result in the imposition of fines, revocation of permits or shutdown of our facilities."

236


Table of Contents

Decommissioning

        In Peru, titleholders of mining exploitation and beneficiation activities, and, in some cases, of exploration activities require the prior approval of a mine closure plan, which includes the environmental rehabilitation, restoration and remediation measures that shall be executed along with the mining operations and until its closure. Once the corresponding mine closure plan is approved, an environmental guarantee must be granted in favor of the MINEM to back up the costs associated with the execution of the mine closure plan. Mining exploitation and beneficiation activities may only be initiated once the mine closure plan is approved and the corresponding environmental guarantee is duly submitted before the competent authority. However, the applicable legislation allows titleholders of mining exploitation and/or production activities to start the execution of their activities without the prior approval of a mine closure plan when: (i) the mine closure plan has already been submitted before the competent authority for its approval and (ii) a provisional environmental guarantee has been granted.

Peasant Communities and Indigenous People

        According to the Law on the Prior Consultation Right of Indigenous Peoples—Law No. 29785 and its Regulations, approved by Supreme Decree No. 001-2012-MC, indigenous peoples have the right to be consulted prior to the issuance of any legislative or administrative measure which may directly affect their collective rights, physical existence, cultural identity or development.

        By means of a prior consultation procedure, the Peruvian State is obliged to provide information about the motives, implications, impacts and consequences of the corresponding administrative (i.e., concessions, authorizations, permits and licenses that allow the execution of a specific activity or project) or legislative measures.

        According to the Geological, Mining and Metallurgical Institute (Instituto Geológico Minero Metalúrgico), the granting of mining concessions does not qualify as an "administrative measure" that potentially affects the rights of indigenous peoples because it does not grant a per se right to explore and exploit mineral deposits. Accordingly, the granting of mining concessions has not been included among measures that require consultation procedures with indigenous peoples. Pursuant to Ministerial Resolution No. 003-2013—MINEM-DM, the Ministry of Energy and Mines has established that consultation procedures are applicable prior to the commencement of: (i) exploration activities (autorización de inicio de actividades de exploración); (ii) exploitation activities (autorización de inicio o reinicio de las actividades de desarrollo, preparación y explotación—incluye plan de minado y botaderos); and (iii) beneficiation concessions (otorgamiento de concesión de beneficio).

        Indigenous peoples do not have the right to veto or stop a mining project. Upon completion of this prior consultation procedure, the Peruvian government can discretionarily approve or reject the corresponding legislative or administrative measure.

        Notwithstanding the aforementioned regulations on Prior Consultation, Law No. 26505 state that the sale, lease or other act of deposition of surface land owned by local indigenous communities is subject to the approval of the assembly composed by the members of such communities, according to the following rules:

237


Table of Contents

Permits and Licenses

Authorization for the Commencement of Activities for Exploration and Exploitation Activities

        The commencement and re-commencement of exploration and/or exploitation mining activities are subject to the prior obtainment of an authorization for the commencement of activities before the DGM, in accordance with Supreme Decree No. 020- 2012- EM.

Explosives

        The use of explosives for civil use is regulated by Law No. 30299 and its Regulations, approved by Supreme Decree No. 008-2016-IN. Under such law and regulations, mining companies are required to obtain the corresponding permits, licenses and authorizations to purchase, transport and store explosives for the execution of its activities.

Water and Wastewaters

        A water right must be previously obtained from by the National Water Authority (Autoridad Nacional del Agua), or ANA, prior to the use of underground or fresh water sources in a mining project. If the proposed activities will generate domestic or industrial wastewaters discharged into natural water sources or soil, it is necessary to obtain an authorization granted by the ANA.

        At the end of 2015, the 2015 Decree was published, which modified the water quality standards and established supplementary provisions related to compliance. Under the 2015 Decree, mining companies must incorporate new water quality standards into affected environmental management plans by (1) where the MINEM has already approved such plan, submitting an updated plan or (2) where the MINEM is currently evaluating a plan, submitting a modified plan.

Solid Waste

        Solid waste (hazardous and non-hazardous) generated as a consequence of a mining project must be disposed of in specialized landfills. The transportation and disposal of solid waste outside the limits of the industrial complex is required to be done exclusively through specialized companies registered before the Environmental Health Safety Authority (Dirección General de Salud Ambiental), or DIGESA, such as an EPS-RS (a company that provides solid waste services such as transportation, treatment or disposal) or an EC-RS (a company that carries out commercialization activities aiming at the reuse of solid waste).

Controlled Goods and Chemical Inputs

        The commercialization, transportation and use of controlled goods and chemical inputs (Insumos Químicos y Bienes Fiscalizados), or IQBF, is restricted because of their potential direct or indirect use for the production of illegal drugs and/or in the execution of illegal mining activities. Titleholders of mining activities that require the use of IQBF for the execution of their activities must be registered in the Controlled Goods Registry (Registro de Bienes Fiscalizados), managed by the Peruvian Federal Tax Authority (Superintendencia Nacional de Administración Tributaria, or SUNAT).

Fuel Storage

        Any company that purchases fuels for its own activities and has facilities to receive and store fuel with a minimum capacity of 1 cubic meter (264.170 gallons) is required to (i) obtain from the Mining and Energy Investment Supervision Body (Organismo Supervisor de la Inversión en Energía y Minería) prior permission to build and operate said installations, and (ii) be registered with the Registry of Direct Fuel Consumers, in order to obtain the Order Control System Code (Código del Sistema de Control de Órdenes de Pedido, or the SCOP Code) necessary to purchase fuel.

238


Table of Contents

Cultural Heritage Protection

        According to the Law No. 28,296, or the Law on the National Cultural Heritage, and the Archaeological Intervention's Regulations, approved by Supreme Decree No. 003-2014-MC, the Certificate of Non-Existence of Archaeological Remains (Certificado de Inexistencia de Restos Arqueológicos, or CIRA), is a document by means of which the Ministry of Culture certifies that there are no archaeological remains in a specific area. The CIRA must be obtained prior to the execution of any investment project.

        The CIRA is valid for an unlimited period, but will become void should any archaeological artifacts be accidentally discovered during the construction works or due to any natural cause. In those cases, the company must stop the construction work immediately and notify the Ministry of Culture. Failure to stop the construction work will generate applicable civil and criminal liabilities. Under certain exceptional circumstances, Peruvian legislation allows the removal of archaeological sites or features when the area is required for the development of projects that are of national interest.

Municipal Permits

        Certain permits required for CJM's administrative offices have expired, and their renewal is currently in process. In addition, a construction permit involving administrative areas is being regularized.

        Moreover, CJM identified the absence of a municipal license for the operation of its water catchment plant located in Carapongo. Although no issues have arisen due to the lack of this license during the years in which the plant has operated, CJM has initiated procedures in order to obtain the license.

        Given recent precedents in Peru and CJM's initiative to regularize the proceedings, the absence of the aforementioned municipal licenses may lead to the imposition of certain non-material fines to CJM and a remote risk of the closure of the administrative offices or the water catchment plant.

Mining Royalties

        The Mining Royalty Law was amended by Law No. 29,788 on September 28, 2011. Effective October 1, 2011, holders of mining concessions are required to pay a mining royalty (regalía minera) to the Peruvian government for the exploitation of metallic and non-metallic resources. The amount of the royalty is now payable on a quarterly basis and is equal to the greater of (i) an amount determined in accordance with a statutory scale of marginal tax rates from 1.0% to 12.0% based on a company operating profit margin and applied to the company's operating profit and (ii) 1.0% of a company's net sales, in each case during the applicable quarter.

        Mining royalty payments will be deductible as expense for income tax purposes in the fiscal year in which such payments are made.

Special Mining Tax

        Effective October 1, 2011, Law No. 29789, published on September 28, 2011, requires that holders of mining concessions pay a Special Mining Tax (Impuesto Especial a la Minería) to the Peruvian government. The Special Mining Tax is payable on a quarterly basis and is calculated on the basis of the operating profit derived exclusively from the sale of metallic resources, with marginal rates between 2.00% and 8.40%.

        Special Mining Tax payments will be deductible as expense for income tax purposes in the fiscal year in which such payments are made.

239


Table of Contents

Special Charge on Mining

        Effective as of October 1, 2011, and published on September 28, 2011, Law No. 29790 requires that holders of mining concessions that are subject to administrative legal stability (in force as of the effective date) under an Agreement of Guarantees and Measures for Investment Protection entered into with the Ministry of Energy and Mining shall enter into an agreement with the Peruvian government for the payment of a Special Charge on Mining (Gravamen Especial a la Minerial). The Special Charge on Mining is payable on a quarterly basis and is calculated on the basis of the operating profit derived exclusively from the sale of metallic resources, with marginal rates between 4.00% and 13.12%. Special Charge on Mining payments will be deductible as expense for income tax purposes in the fiscal year in which such payments are made.

Tax Stability Agreements

        On March 26 of 2002, Milpo entered into an Agreement of Guarantees and Measures for Investment Protection with the Ministry of Energy and Mining in respect of our Cerro Lindo unit. Pursuant to section 9 of said Agreement, until December 31 of 2021, the following guarantees will benefit in respect of the operations of the Cerro Lindo unit:

240


Table of Contents

Complementary Retirement Fund for Mining, Metallurgic and Steel Activities

        Law No. 29741, passed on July 14, 2011, created the Complementary Retirement Fund for Mining, Metallurgic and Steel Activities (Fondo Complementario de Jubilación Minera, Metalúrgica y Siderúrgica), which will be partly funded by mining, metallurgic and steel companies with a payment equal to 0.5% of their annual net income before taxes.

Safety

        As a mining company, we are subject to the Occupational Safety and Health Law, Law No. 29783, as amended by Law No. 30222, Occupational Safety and Health Regulation approved by Supreme Decree No. 005-2012-TR and further complementary mining provisions approved by Supreme Decree No. 024-2016-EM.

        According to such laws and regulations, our main obligations in connection with occupational safety and health rules are: (i) to establish a safety and health committee which shall comprise the same number of employees and employer representatives and shall approve (A) an internal occupational safety and health code, (B) an occupational safety and health annual program and (C) an occupational safety and health risk map; (ii) to implement and maintain a safety and health management system and keep its registries and related documentation updated; (iii) to deliver a copy of the internal occupational safety and health code to all its employees; (iv) to supervise the employees' fulfillment of the internal occupational safety and health code; (v) to perform medical examinations prior, during and at the end of the employee's labor relationship with us; (vi) to provide employees the adequate protective equipment; (vii) to inform the labor authority regarding any deterioration in an employee's health; and (viii) to ensure the same safety and health standards apply to all members of our labor force regardless of whether the employee is employed directly or through an outsourcing company.

        The safety and health of our employees is of great importance to us. Although we believe that we are in compliance with all safety and health regulations in all material respects, and that we have implemented adequate safety measures, we work continuously to improve our occupational health and safety training and performance. We regularly monitor occupational health and safety performance and compliance through safety training programs, review and analysis of accident reports and other routine safety measures at our operating mines.

        Under Peruvian law, the number of lost-time injuries recorded includes restricted duty injuries and certain medical treatment injuries. The total number of reportable injuries includes lost-time injuries, as well as other minor and major first aid injuries. Peruvian labor courts do usually order the payments of damages to any injured or deceased employee due to a labor accident, regardless of the degree of direct responsibility, or the intervention of, the employer on such event.

Labor Regulations

        Peruvian legislation establishes the indefinite term labor contracts by default. It permits the hiring of employees through fixed-term contracts only in cases that are established in the law, but part-time employment contracts may be used freely.

        The minimum wage is S/ 850 per month. There is a maximum 8-hour work day, or 48-hour work week. In case of overtime, employers must pay at least an additional 25.0% over the regular hourly wage for the first two hours, and an additional 35.0% for any additional hours. Employees are entitled to a minimum rest of 24 consecutive hours per week, and 30 days of annual paid vacation per year.

        Accumulative working schedules are permitted, using up to three-week verification cycles. Mining companies should be able to prove that security and nutritional issues derived from the longer than usual working days have been addressed.

241


Table of Contents

        As general rule, full-time employees are entitled to receive: (i) an allotment equivalent to 10.0% of the minimum wage, provided that they have minor or student children; (ii) two additional monthly salaries per year, one in July and one in December; (iii) life insurance, provided they have been employed for at least four years; (iv) a compensation for time of services (compensación por tiempo de servicios, or CTS), that is deposited in a bank until the employee leaves the company, amounting each bi-annual deposit made in May and November to roughly half a monthly remuneration; (v) health insurance coverage from the Peruvian Social Security (Seguro Social de Salud, or ESSALUD) to which employers contribute 9% of their payroll; and (vi) profit sharing: workers of mining companies are entitled to 8.0% of taxable profits, which is distributed among them with reference to the number of days worked during the year (50.0% of the shareable amount), and to their total income (the other 50.0%).

        While mandatory pension systems (both state and privately managed) are employee funded (by withholdings of 10.0 to 13.0% of the remuneration), employees of high-risk mining activities who are affiliated to a private pension fund are entitled to an extra contribution paid by the employer, equivalent to a 2.0% of their remuneration.

        There is a strong protection against dismissal for full-time employees. They may only be fired due to causes established in the law as a "numerus clausus"; otherwise they may be reinstated or collect an indemnification, as they choose. There is a statutory three-month trial period during which an employee may be terminated freely. For qualified employees, the trial period may be extended up to six months, and up to 12 months for managerial employees.

Outsourcing

        According to Law No. 29245, Legislative Decree No. 1038 and Supreme Decree No. 006-2008-TR, outsourcing is a form of business organization under which a company hires an outsourcing company to develop specialized activities or works. A "main activity" is an activity that, if not performed, would immediately affect or interrupt the operations of a company.

        The outsourced company is jointly liable for all mandatory employment benefits described above under "—Labor Regulations."

        Under Peruvian law, companies may outsource their main activities provided that the outsourcing company complies with the following conditions: (i) it must provide services under its own cost and risk, (ii) it must have its own financial, technical or material resources, (iii) it must be responsible for the results of its activities and (iv) its employees must be under its exclusive subordination. Failure to comply with any of the foregoing conditions renders the outsourced company liable for all employment benefits as if the employee had been directly employed by it.

Electricity Regulatory Framework

        We hold a number of electricity permits granted by the Peruvian government in order to conduct our electricity generation and transmission activities. As a result, we are subject to the following regulatory framework.

        The Electricity Concessions Law (Ley de Concesiones Eléctricas), approved by Decree Law No. 25844 and published in the Peruvian Official Gazette, "El Peruano," on November 19, 1992, is the primary law governing electricity activities in Peru, and it is supplemented by a number of regulations regarding environmental, water use, wastewater disposal, cultural heritage protection and other applicable permits required to develop electricity activities.

        According to the foregoing law, certain electricity activities shall be carried out exclusively through concessions or authorizations. Concessions are required for: (i) hydroelectric plants and other type of plants that use renewable energy resources with installed power capacity higher than 500 kW,

242


Table of Contents

(ii) transmission of power when the facilities affect Peruvian government-owned properties and/or if the MINEM is required to establish easement rights and (iii) power distribution over 500 kW. Authorizations are required for thermoelectric power generation with an installed capacity that exceeds 500 kW. Both concessions and authorizations are granted by the MINEM or by regional governments (in the case of plants with installed power capacity lower than 10 MW).

        Also, in accordance with the Non-Regulated Users Rules (Reglamento de Usuarios Libre), approved by Supreme Decree No. 022-2009-EM, users are qualified according to their power consumption. Electricity users that have power demands exceeding 2.5 MW are considered non-regulated users and therefore have the right to choose their energy supplier and enter into power purchase agreements directly with generation companies at freely-negotiated prices. Electricity users that have power demands between 0.2 MW and 2.5 MW can choose between being a regulated or non-regulated user. Electricity users with power demands of up to 0.2 MW are considered regulated users and cannot participate in the unregulated market and must contract their energy supply with power distribution companies.

        The Peruvian government, through the Supervisory Agency of Investment in Energy and Mining (Organismo Supervisor de la Inversión en Energía y Minería or OSINERGMIN), regulates and supervises the electricity industry. Contracts to sell power to distribution companies for resale to regulated users may be made at the bus bar prices set by the OSINERGMIN (Bus Bar Tariff) and at fixed prices based on public bids of generation companies. In the case of contracts resulting from public bids, the contract price will be the one offered by each bidder, being the maximum price the one set by OSINERGMIN for each bidding process. However, in the case of non-regulated users, the electricity supply conditions shall be freely agreed with the supplier.

        Generation companies may sell electricity to non-regulated users. In these cases, electricity prices (energy and power) are freely negotiable, but the tariffs and compensations for the use of the transmission networks and distribution networks, if applicable, are subject to regulation by OSINERGMIN.

        Holders of electricity concessions and authorizations must comply with several obligations, including the payment of a monthly contribution equal to a percentage of their monthly income net of value-added tax of 18.0% (0.52% for 2017, 0.51% for 2018 and 0.50% for 2019) to OSINERGMIN, (0.11% for 2017, 2018 and 2019) to OEFA, and 0.35% to the General Department of Electricity (Dirección General de Electricidad), respectively, due to their electricity activities. These contributions cannot exceed in aggregate 1.0% of their annual income net of value-added tax, and were approved by Supreme Decree No. 098-2016-PCM, Supreme Decree No. 096-2016-PCM, and Supreme Decree No. 136-2002-PCM, respectively.

        Contributions that mining companies are required to make to OSINERGMIN due to their mining activities are equal to a percentage of their monthly income net of value-added tax of 18.0% (0.15% for 2017, 0.14% for 2018 and 0.13% for 2019), and to OEFA (0.11% for 2017, 2018 and 2019). These contributions were approved by Supreme Decree No. 099-2016-PCM, and Supreme Decree No. 097-2016-PCM.

        All environmental aspects of electricity activities are regulated by the General Directorate of Environmental Energy Affairs of the Ministry of Energy and Mines (Dirección de Asuntos Ambientales Energéticos or DGAAE). In addition, the OEFA is responsible for supervising the environmental aspects related to the electricity activities. Failure to comply with environmental obligations may result in the application of fines and other ancillary measures of up to 1,000 Tax Units (approximately US$1.3 million).

        According to the Regulations for Environmental Protection in Electricity Activities approved by Supreme Decree No. 029-94-EM, in order to obtain a definitive electricity concession, the submission

243


Table of Contents

of an approved environmental impact assessment by DGAAE is mandatory. In the case of electricity authorizations such a requirement does not apply.

Free and Fair Competition Protection

        In Peru, businesses are generally not required to receive prior authorization to conduct their activities from the Antitrust and Intellectual Property Authority in Peru (Instituto Nacional de Defensa de la Competencia y de la Protección de la Propiedad Intelectual) except for the electricity sector. The Antitrust and Anti-Oligopoly Law for the Electricity Sector, and its regulations, imposes a mandatory pre-notification and authorization procedure for concentration operations that occur in projects of electricity, generation, transmission or distribution.

        In order to promote economic efficiency and protect consumers, anti-competitive behavior is sanctioned by law. Practices prohibited according to national law include: (i) abuse of a dominant market position, (ii) concerted horizontal practices and (iii) concerted vertical practices. Moreover, under the Unfair Competition Law it is illegal to act in a way that may hinder the competitive process. An unfair behavior is one that is objectively contrary to the entrepreneurial good faith, ethical behavior and efficiency in a market economy.

Anti-Money Laundering Regime and Terrorism Financing Prevention

        Mining companies must implement an anti-money laundering regime and a terrorism financing prevention system, which involve, among other requirements, appointing a Compliance Officer, setting up a registry of operations and the obligation of notify to the Finance Intelligence Unit (Unidad de Inteligencia Financiera), in accordance with Law No. 27693 and Supreme Decree No. 018-2006-JUS, as amended from time to time. In that regard, the Finance Intelligence Unit, an entity of the Superintendence of Banking, Insurance and Pension Funds, is the authority appointed to supervise and enforce the compliance of these rules.

Luxembourg Business License

        Nexa Resources holds a general business license for "activities and commercial services" in accordance with the Luxembourg law of September 2, 2011 governing the access to the profession of craftsman, merchant, industrial as well as certain liberal professions, as amended.

244


Table of Contents


MANAGEMENT

Board of Directors

        Our board of directors is responsible for the general guidance of our business and ensuring that we meet our objectives, as well as for monitoring our performance and ensuring business continuity. The board of directors is vested with broad powers to act on behalf of the Company and to perform or authorize all acts of administrative or ancillary nature necessary or useful to accomplish our corporate purpose. All powers not expressly reserved by law to the shareholders fall within the competence of our board of directors.

        Our board of directors is comprised of a minimum of five and a maximum of eleven members and currently has nine members, of which four are independent directors. Our directors are appointed at the general meeting of our shareholders for a period not to exceed a one-year term and may be reelected. Members of our board of directors may be removed at any time, with or without cause, by a resolution adopted at a general meeting of our shareholders.

        The following table sets forth our directors, and their respective board positions as of the date of this prospectus as well as their respective date of election to our board of directors. Most of our current directors were elected when our articles of association provided for two-year terms for directors. On August 11, 2017, we amended our articles of association to provide that directors are appointed for terms not to exceed one year. The term of each of our directors expires on August 25, 2018.

Name
  Age   Principal Residence   Position   Date of Election

Luís Ermírio de Moraes

    56   São Paulo, Brazil   Chairman of the Board   August 25, 2016

Cláudio Ermirio de Moraes

    52   São Paulo, Brazil   Vice-Chairman of the Board   August 25, 2016

João Henrique Batista de Souza Schmidt

    38   São Paulo, Brazil   Director   October 18, 2016

Eduardo Borges de Andrade Filho(1)

    49   São Paulo, Brazil   Director   August 25, 2016

Diego Cristóbal Hernandez Cabrera(1)

    68   Vitacura, Chile   Director   August 25, 2016

Jean Simon(1)

    61   Quebec, Canada   Director   August 25, 2016

Robert Davies

    54   São Paulo, Brazil   Director   January 1, 2017

Ivo Ucovich

    72   Panamá Province, Panama   Director   August 25, 2016

Agustín de Aliaga Fernandini(1)

    66   Lima, Peru   Director   August 25, 2016

(1)
Independent pursuant to Rule 10A-3 under the U.S. Exchange Act (Rule 10A-3) and applicable NYSE standards, as well as National Instrument 52-110 and Section 311 of the TSX Company Manual.

        The business address of each member of our board of directors is 26-28 rue Edward Steichen, L-2540 Luxembourg, Grand Duchy of Luxembourg.

        We present below a brief biographical description of each member of our board of directors:

        Luís Ermírio de Moraes.    Mr. Moraes has been a member and the Chairman of our board of directors since 2016. He has also been a member and the Chairman of the board of directors of VMZ since 2014. Since 2000, Mr. Moraes has also served as a director of VSA, and he is currently the Vice-President of VSA. He began his professional career working as an engineer in various processes in the areas of alumina refinery, smelter and aluminum smelting, pyrometallurgical and hydrometallurgical mineral processing of nickel laterites, developing novel projects for the separation and refining of cobalt. In the early 2000s, Mr. Moraes was the shareholder responsible for the creation and development of a new Votorantim business area with investments in IT and biotechnology. Mr. Moraes

245


Table of Contents

received a bachelor's degree in mineral and chemistry engineering from the Colorado School of Mines, in the state of Colorado, United States, in 1982.

        Cláudio Ermirio de Moraes.    Mr. Moraes has been a member of our board of directors since 2016. He has also been a member of the board of directors of VMZ since 2014. Currently, he also serves as a member of the board of directors of VSA. Mr. Moraes began his professional career as a trainee at Nitro Química from 1985 to 1987, developing several projects related to nitrocellulose and project SO2 as well as participating in several training programs at the company's plants. In December 1987, he became an assistant to the board of directors of Cia Nitro Química Brasileira, and in 1989 became the President of Citrovita Agro Industrial Ltda. In November 1994, he took over the Superintendence of Citrovita Agro Industrial Ltda., remaining in this position until 2001, when he was appointed CEO, a position he held until August 2005. In April 2009, he was elected Vice-Chairman of the board of directors of Votorantim Finanças S.A. and, in September 2012, as the board was wound up, he became Vice-President. In June 2012, he was appointed Chairman of the board of directors of Citrosuco S.A., Agroindústria. In April 2014, he was elected Vice-Chairman of the board of directors of VMZ and CBA, and, in November of the same year, he became Vice-Chairman of the board of directors of Votorantim Metais S.A. (now CBA). Mr. Moraes graduated with a degree in chemical engineering from Fundação Armando Álvares Penteado, FAAP, in São Paulo, Brazil.

        João Henrique Batista de Souza Schmidt.    Mr. Schmidt has been a member of our board of directors since 2016. He is the Executive Officer for Corporate Development at Votorantim S.A., a position he has held since August 2014. Mr. Schmidt has been a member of the Board of Directors of Fibria Celulose S.A. since 2014. He is also President of the board of directors of Votorantim Geração de Energia S.A. and member of the board of directors of Citrosuco S.A., Agroindústria and VMZ. Prior to joining Votorantim S.A., Mr. Schmidt was a Managing Director of Goldman Sachs do Brasil Banco Múltiplo S.A. from April 2010 to August 2014, and Vice-President of Citigroup Global Markets Representações Ltda. from January 2006 to March 2010.

        Eduardo Borges de Andrade Filho.    Mr. Andrade has been a member of our board of directors since 2016 and of VMZ since 2014. He is founder and managing director of Otinga Investimentos, a private equity firm focusing on mid-size companies in Brazil. Prior to that, Mr. Andrade worked at large industrial conglomerates and international consulting firms. Between 2011 and 2014, he was corporate planning officer at Votorantim S.A. and served as board member of four other companies of the Votorantim Group. From 2010 to 2011, he was vice-president for corporate development at Usiminas, a steel company, where he was responsible for mining and capital goods businesses, as well as strategy, business development and M&A. Prior to that, between 1997 to 2010, he was a Partner at McKinsey & Company, a consulting firm, where he took various leadership roles such as the Basic Materials Practice and the Knowledge Committee in Latin America. He started his professional career as an entrepreneur and engineer in his home state of Minas Gerais. Mr. Andrade graduated with a degree in civil engineering from Fundação Mineira de Educação e Cultura in Brazil and holds an MBA from the University of Chicago in the United States.

        Diego Cristóbal Hernandez Cabrera.    Mr. Hernández has been a member of our board of directors since 2016. He has also been a member of the board of directors of VMZ since 2014. He is President of the Sociedad Nacional de Minería de Chile, Director of the Chilean Institute of Engineer and Advisor to the Chairman of BAL Group. He also integrates the Executive Committee of the Confederation of la Producción y del Comercio de Chile. He served as Chief Executive Officer of Antofagasta Minerals from August 2012, and in September 2014 was appointed CEO of Antofagasta plc, a position he held until April 2016. He has also held senior positions in the Base Metals Division of BHP Billiton and was on the board of directors of Minera Escondida, based in Santiago. He served as Executive Officer of Division of Metales in Ferrosos da Vale, the Compañía Minera Doña Inés of Collahuasi, the company Minera de Mantos Blancos and has held other senior

246


Table of Contents

positions in Anglo American and Rio Tinto. In 2010, he received an award granted by the Copper Club of New York, and in 2013 the Chile Engineers Institute awarded him a "Gold Medal" for his distinguished career and important contribution to the development of engineering in Chile. Mr. Hernandez graduated in civil mining engineering from the University of Chile and from the École Nationale Supérieure des Mines, in Paris, France.

        Jean Simon.    Mr. Simon has been a member of our board of directors since 2016. He has also been a member of the board of directors of VMZ since 2014. He served as general manager of several facilities and as regional vice president and president of Primary Metal North America for 28 years and for six years served as President and CEO for Rio Tinto Alcan Primary Metal, with professional experience in primary metals, bauxite and alumina. He is experienced in strategy, business management, operations and R&D, labor negotiations and stakeholder management operating in North America, Europe, Middle East and Africa. He is currently a Board Member of the Bank of Canada and a board member of Aluquebec, an aluminum cluster, which coordinates working groups within the Québec aluminum processing industry. Mr. Simon graduated with a degree in physics engineering from Laval University in Québec and a degree in Business Administration from the Université du Québec, Chicoutimi, in Canada.

        Robert Davies.    Mr. Davies has been a member of our board of directors since January 2017. He also served as special advisor to an international infrastructure pension fund group in Brazil, providing support as a due diligence team member. He also provides family business advice to a Brazilian industrial conglomerate, with a focus on business and family governance, liquidity mechanisms, portfolio alignment and succession planning. Mr. Davies has worked with a number of CEOs, acting as a sounding board and special advisor. Mr. Davies spent 25 years at BCG, working in the United Kingdom, Spain and Latin America. He was Vice President from 1996 and founded and led the BCG Brazil office until 2008. Mr. Davies studied metallurgy, economics and management at Trinity College, Oxford, in the United Kingdom.

        Ivo Ucovich.    Mr. Ucovich has been a member of our board of directors since 2016. He has been Milpo's Board Chairman since 2002. He has served as Chairman of Atacocha since 2008 and Vice-Chairman of Sindicato Energético S.A. since 1998. He is also Director of Química Suiza, Sociedad de Minería Petróleo y Energía and Comex Perú, as well as of several companies such as Compañía Agrícola Curumuy. He is a metallurgist and graduated from Lafayette College.

        Agustín de Aliaga Fernandini.    Mr. de Aliaga has been a member of our board of directors since 2016. He has been Milpo's Vice-Chairman since 2005 and a member of the board of directors since 1979. He has served as Vice-Chairman of Atacocha since 2008. He is also Director of Sociedad Minera El Brocal, Vice-Chairman of Inversiones La Rioja S.A. and of Inversiones y Servicios Financieros S.A., Calzado Atlas and Cómex Perú. He was a Director and founder of AFP Horizonte, Director of Sindicato Minero Pacococha S.A. and other companies. He has been a member of Universidad del Pacífico's Council, as well. Mr. de Aliaga has a degree in Administration from Universidad del Pacífico and has an MBA from the Southern Methodist University in Dallas, Texas, United States.

Committees of our Board of Directors

        Our board of directors has an audit committee, a finance committee and a compensation, nominating and governance committee. Our board of directors is expected to have such other committees as it may determine from time to time. Each of the standing committees of our board of directors has the composition and responsibilities assigned to them by the board of directors and as set forth in their respective charters.

247


Table of Contents

Audit Committee

        Our audit committee was established by our board of directors on March 28, 2017 and may be composed of three to five members. As of the date of this prospectus, our audit committee is composed of three members. The coordinator of the audit committee is José Écio Pereira da Costa Junior, designated as the audit committee's financial expert, and the other members are Eduardo Borges de Andrade Filho and Letícia de Freitas Costa, each of whom have been determined to be financially literate by the board of directors.

        Our audit committee's primary responsibilities are to assist the board of directors' oversight of: (1) the integrity of our financial statements, including with respect to assessing accounting criteria, provisions and reversals; (2) the adequacy and integrity of the accounting and financial reporting processes and internal controls systems for the issuance of financial reports, and the monitoring of such internal controls; (3) the adequacy and integrity of disclosure controls and procedures and the monitoring of such controls; (4) the identification and monitoring of our risks and risk management policies; (5) the standards and procedures related to ethics and conduct and our internal policies, including the activities of the ombudsman and the respective channel for addressing complaints and concerns raised by employees;(6) the external and internal audits, as well as the engagement of the independent auditor and the evaluation of qualifications, services, performance and independence of the independent auditor; and (7) our compliance with legal and regulatory requirements.

        Upon completion of this offering, our board of directors will have appointed Agustín de Aliaga Fernandini, Eduardo Borges de Andrade Filho and Diego Cristóbal Hernandez Cabrera members of the audit committee. These individuals are independent under Rule 10A-3 and applicable NYSE standards and National Instrument 52-110. In addition, each of them satisfies the financial literacy requirement under applicable rules.

Finance Committee

        Our finance committee was established by our board of directors on March 28, 2017. The finance committee reports to our board of directors and may be composed of three to five members, each elected by our board of directors for a term of one year. Our board of directors has elected Sergio Malacrida, who serves as coordinator, and Robert Davies to serve as its members. Currently, there is one vacancy that will be filled upon completion of this offering. At least one member of our finance committee shall be a professional with proven financial expertise.

        Our finance committee is responsible for: (1) assisting the board in analyzing the potential effects of the Brazilian and global economic situation on our financial position, as well as in the discussion of scenarios and trends and in the definition of strategies to be adopted by us within the scope of our financial policy; (2) referring, submitting and monitoring the approved financial risk management policies; (3) evaluating the policy regarding entry into insurance contracts and the scope of their coverage; (4) evaluating and monitoring the Company's investment plan; (5) proposing and monitoring annual performance targets for our and its subsidiaries, and the budget necessary to achieve them; and (6) monitoring our performance through analysis of our results, market developments, and ongoing internal and external benchmarking.

        Upon completion of this offering, our board of directors will have appointed Robert Davies, Diego Cristóbal Hernandez Cabrera and João Henrique Batista de Souza Schmidt as members of the finance committee.

Compensation, Nominating and Governance Committee

        Our compensation committee was established by our board of directors on March 28, 2017. Our compensation committee reports to our board of directors and may be composed of three to five

248


Table of Contents

members, each elected by our board of directors for a term of one year. Our board of directors has elected Gilberto Lara Nogueira, who serves as coordinator, Luis Ermírio de Moraes, Eduardo Borges de Andrade Filho and Pablo Aramburu to serve as its members. Currently, our compensation committee is mainly responsible for determining the corporate standards and guidelines for compensation of our board members, officers and committee members.

        Upon completion of the offering, we intend to modify the structure of the compensation committee in order to include aspects related to corporate governance and the nomination of board members, officers and committee members. Therefore, our new compensation, nominating and governance committee will be responsible for: (1) new compensation models and changes to compensation models currently used by us, in order to guide and influence our actions; (2) the compensation of the executive board, of the members of the board of directors and of the members of the committees of the board of directors; (3) the proposal of candidates to the chair of chief executive officer, when applicable, or any serious restrictions on the candidates proposed by the chief executive officer to the other chairs of the executive board; (4) developing corporate governance guidelines and principles for us; (5) identifying individuals qualified to be nominated as members of the board of directors and suggesting nominees to fill any vacancies on the board of directors; (6) the structure and composition of board committees; (7) evaluating the performance and effectiveness of the board of directors, the chief executive officer and each of the board's standing committees; and (8) any related matters required by applicable laws and stock exchange rules.

        Under Luxembourg law, in the case of a vacancy of the office of a director appointed by the general meeting of shareholders, the remaining directors may, unless the articles of association provide differently, fill the vacancy on a provisional basis. In these circumstances, the following general meeting of shareholders shall make the final appointment of the director.

        Upon completion of this offering, our board of directors will have appointed Eduardo Borges de Andrade Filho, Luís Ermírio de Moraes and Jean Simon as members of the compensation, nominating and governance committee.

Family Relationships among the Members of our Board of Directors

        Luis Ermirio de Moraes and Cláudio Ermirio de Moraes are cousins.

Corporate Governance

        Our corporate governance model is aimed at facilitating the flow of information between our executives and other key decision-makers in our management team, specifically, board of directors, advisory committees and executive boards. Our corporate governance model ensures that the proper corporate governance principles are consistently applied within our organization. Our main corporate governance activities include support for board meetings, board advisory committees and board of directors; contribution to the process of preparing the annual report on governance practices; elaboration of governance documents and updating of best practices; and participation in the development of corporate communication material.

        The Canadian Securities Administrators have issued corporate governance guidelines pursuant to National Policy 58-201—Corporate Governance Guidelines, or the Corporate Governance Guidelines, together with certain related disclosure requirements pursuant to National Instrument 58-101—Disclosure of Corporate Governance Practices, or NI 58-101. The Corporate Governance Guidelines are recommended as "best practices" for issuers to follow. We recognize that good corporate governance plays an important role in our overall success and in enhancing shareholder value and, accordingly, we have adopted, and are in the process of adopting, in connection with the closing of this offering, certain corporate governance policies and practices which reflect our consideration of the recommended Corporate Governance Guidelines. These include adopting a formal board mandate and appointing key

249


Table of Contents

committees that will have independent representation and leadership, including an audit committee comprised of all independent directors, and a compensation, nominating and governance committee comprised of a majority of independent directors. The mandate of the compensation, nominating and governance committee will include responsibility for reviewing and assessing the size, composition and operation of the board of directors to ensure effective decision making, advising on potential conflicts of interest situations, and developing corporate governance guidelines and principles. These include ensuring that appropriate processes and structures are implemented to facilitate the exercise of independent judgment by the members of the board, including holding of in camera meetings by independent directors without members of management where appropriate. The disclosure set out below includes disclosure required by NI 58-101 describing in further detail our approach to corporate governance in relation to the Corporate Governance Guidelines.

Appointment of Members of our Board of Directors

        In accordance with our articles of association and the Luxembourg law of August 10, 1915 on commercial companies, as amended (the 1915 Law), the members of our board of directors are elected by a resolution of a general meeting of shareholders adopted with a simple majority of the votes validly cast, regardless of the portion of capital represented at such general meeting. Votes are cast for or against each nominee proposed for election to the board and cast votes shall not include votes attaching to shares for which the shareholder has not participated in the vote, has abstained or has returned a blank or invalid vote.

Mandate of the Board of Directors

        Our board of directors is responsible for supervising and directing the management of our business and affairs, including providing guidance and strategic oversight to our executives and other members of our management team. Our board of directors will adopt a formal mandate that will include the following:

250


Table of Contents

Position Descriptions

        Our board of directors has developed a written position description for the chairman of the board of directors. The chairman of the board has the following responsibilities, subject to any other matters that may be set forth in our articles of association or provided for under applicable law:

251


Table of Contents

        Our board of directors and our chief executive officer have not developed at this time a written position description for the chief executive officer or for other executives. The role of the chief executive officer is delineated on the basis of customary practice. The board of directors considers that the role and responsibilities of the chief executive officer are to develop our strategic plans and policies and recommending such plans and policies to the board of directors; provide executive leadership, oversee a comprehensive operational planning and budgeting process, supervise day-to-day management, report relevant matters to the board of directors, facilitate communications between the board of directors, executives and other members of the management team, and identify business risks and opportunities and manage them accordingly, and has communicated the same to the chief executive officer.

Orientation and Continuing Education

        Following the completion of this offering, we will implement an orientation program for new directors under which each new director will meet with the chairman of our board of directors and our executives. New directors will be provided with comprehensive orientation and education as to our business, operations and corporate governance (including the role and responsibilities of the board of directors and each committee).

        The chairman of our board of directors will be responsible for overseeing director continuing education designed to maintain or enhance the skills and abilities of our directors and to ensure that their knowledge and understanding of our business remains current. The coordinator of each committee will be responsible for coordinating orientation and continuing director development programs relating to the committee's mandate.

Director Term Limits and Other Mechanisms of Board Renewal

        Our articles of association provide that members of the board of directors are appointed for a period not exceeding one year by the general meeting of shareholders, with the possibility of renewal. In the event that a director appointed by the general meeting ceases to be a director for any reason, the remaining directors, by a simple majority vote of the directors present or represented, shall fill such vacancy by replacing such director with a new director nominated for appointment in place thereof. This director will be in office until the next general meeting of shareholders.

Diversity

        We believe that having a diverse board of directors can offer a breadth and depth of perspectives that enhance our performance. The compensation, nominating and governance committee values diversity of abilities, experience, perspective, education, gender, background, race and national origin. Recommendations concerning director nominees are based on merit and past performance as well as expected contribution to the board's performance and, accordingly, diversity is taken into consideration.

        We similarly believe that having a diverse and inclusive organization overall is beneficial to our success, and we are committed to diversity and inclusion at all levels of our organization to ensure that we attract, retain and promote the brightest and most talented individuals. We have recruited and selected executives that represent a diversity of business understanding, personal attributes, abilities and experience. Currently, one of our nine executives is a woman.

        We do not currently have a formal policy for the representation of women on our board of directors or executives. The compensation, nominating and governance committee and our executives take gender and other diversity representation into consideration as part of their overall recruitment and selection process. We have not adopted targets for gender or other diversity representation in part due to the need to consider a balance of criteria for each individual appointment. We anticipate that the composition of the board of directors will in the future be shaped by the selection criteria to be

252


Table of Contents

developed by our board of directors and compensation, nominating and governance committee, ensuring that diversity considerations are taken into account in the management team, monitoring the level of female representation on the board and in executive positions, continuing to broaden recruiting efforts to attract and interview qualified female candidates, and committing to retention and training to ensure that our most talented employees are promoted from within our organization, all as part of our overall recruitment and selection process to fill board, executive or management positions as the need arises and subject to the rights of our principal shareholders under agreements with us.

Foreign Private Issuer and Controlled Company Exemptions

        Because we are a foreign private issuer, the NYSE rules applicable to us are considerably different from those applied to U.S. companies. Accordingly, we are eligible to, and we intend to, take advantage of certain exemptions from NYSE governance requirements provided in the NYSE rules for foreign private issuers. Subject to the items listed below, as a foreign private issuer we are permitted to follow home country practice in lieu of the NYSE's corporate governance standards. Luxembourg law does not require that a majority of our board consist of independent directors or the implementation of a compensation committee or nominating and corporate governance committee. Under the NYSE rules, we need to only (i) establish an independent audit committee as described that has specified responsibilities; (ii) provide prompt certification by our chief executive officer of any material noncompliance with any corporate governance rules of the NYSE; (iii) provide periodic (annual and interim) written affirmations to the NYSE with respect to our corporate governance practices; and (iv) provide a brief description of significant differences between our corporate governance practices and those followed by U.S. companies.

        In addition, for purposes of the NYSE rules, if VSA beneficially owns a majority of our outstanding common shares following the offerings, we will be a "controlled company." "Controlled companies" under those rules are companies of which more than 50.0% of the voting power is held by an individual, a group or another company. Accordingly, we may be eligible to take advantage of certain exemptions from NYSE governance requirements provided in the NYSE rules. Specifically, as a controlled company under NYSE rules, we would not be required to have a majority of independent directors or a compensation, nominating and corporate governance committee composed entirely of independent directors.

Code of Conduct

        We work with all of our employees, as well as third parties who interact with them, to ensure they behave in a manner consistent with our values, code of conduct and the key principles of its compliance program, particularly as these relate to the environment, human rights and labor related issues, health and safety, and anti-bribery and corruption. Our code of conduct supplements our global compliance program, which is based on anti-corruption best practices and anti-corruption legislation such as the Brazil Clean Company Act, the U.S. Foreign Corrupt Practices Act of 1977, or the FCPA, and the UK Bribery Act of 2010. We have introduced several anti-corruption initiatives, including (i) ethics and compliance training via its online portal, and (ii) the establishment of an ethics hotline, through which employees and third parties can report suspected misconduct. Information reported through our ethics hotline is investigated and disciplinary action is taken, if needed. Finally, we intend to implement formal compliance monitoring with key risk indicators and risk assessment.

        We will make our code of conduct publicly available on our website upon the completion of this offering. We intend to disclose future amendments to, or waivers of, our code of conduct on the same page of our corporate website. Information contained on our website is not incorporated by reference into this prospectus, and you should not consider information contained on our website to be part of this prospectus or in deciding whether to invest in our common shares.

253


Table of Contents

Indebtedness of Directors and Officers

        Except as described elsewhere in this prospectus, currently, none of our directors, officers, employees, former directors, former officers or former employees or any of our subsidiaries, and none of their respective associates, is indebted to us or any of our subsidiaries or another entity whose indebtedness is the subject of a guarantee, support agreement, letter of credit or other similar agreement or understanding provided by us or any of our subsidiaries, except, as the case may be, for routine indebtedness as defined under applicable securities legislations.

Executives

        We have global executives and management teams for our main subsidiaries. Each subsidiary team has a management structure that adheres to our corporate governance rules. Our executives currently are as follows:

Name
  Age   Principal Residence   Position

Tito Botelho Martins Junior

    54   São Paulo, Brazil   President and Chief Executive Officer

Mario Antonio Bertoncini

    49   São Paulo, Brazil   Senior Vice President Finance and Chief Financial Officer

Mauro Davi Boletta

    56   São Paulo, Brazil   Senior Vice President Smelting

Leonardo Nunes Coelho

    40   Minas Gerais, Brazil   Senior Vice President Mining

Valdecir Aparecido Botassini

    56   São Paulo, Brazil   Senior Vice President Engineering and IT

Jones Aparecido Belther

    49   São Paulo, Brazil   Senior Vice President Mineral Exploration & Technology

Felipe Guardiano

    54   São Paulo, Brazil   Vice President Sustainability & Strategic Planning

Arlene Heiderich Domingues

    53   São Paulo, Brazil   Vice President Human Resources & Corporate Affairs

Ricardo Moraes Galvão Porto

    43   São Paulo, Brazil   Vice President Commercial and Supply Chain

        The business address of our executives is 26-28 rue Edward Steichen, L-2540 Luxembourg, Grand Duchy of Luxembourg.

        A brief biographical description of each of our executives is presented below:

        Tito Botelho Martins Junior.    Mr. Martins has been our Chief Executive Officer since 2012. Mr. Martins has more than 30 years of experience in the metals and mining industry, and extensive board experience in different countries. Currently he serves on the board of Compañía Minera Milpo and Compañía Minera Atacocha, both listed in the Peruvian Stock Exchange. In 2014 and 2015, he was Chairman of the Board of the Brazilian Aluminum Association (ABAL). Prior to joining Nexa Resources, Mr. Martins was Executive Director for Base Metals at Vale S.A., a leading Brazilian mining company, from 2006 to 2012. During this period, he also served as board member of Norsk Hydro, an aluminum producer listed in Norway. He was also a member of the Brazilian Mining Institute. From 2003 to 2006, Mr. Martins was the CEO of Caemi S.A., a Brazilian diversified mining company listed on the São Paulo Stock Exchange. Earlier in his career, he worked for Vale S.A, from 1985 to 2003, where he held several positions in the finance and corporate areas. He graduated with a degree in Economics from Universidade Federal de Minas Gerais in Brazil and has an MBA from the Instituto Econômico e Administrativo Federal University of Rio de Janeiro, Brazil.

254


Table of Contents

        Mario Antonio Bertoncini.    Mr. Bertoncini has been our Senior Vice President Finance and Chief Financial Officer since 2014. He has been a member of the Milpo and Atacocha board of directors since 2013, and he was an alternate board member of Fibria S.A. from January 2012 until December 2013. He held the position of Corporate Treasury Officer at VSA between 2011 and 2013 and prior to this he worked in senior management positions at Banco Itaú BBA S.A. and Unibanco S.A, including within investment and commercial banking areas. Mr. Bertoncini graduated with a degree in business administration from FGV, in São Paulo, Brazil, and holds an MBA in finance from The Wharton School at the University of Pennsylvania in the United States.

        Mauro Davi Boletta.    Mr. Boletta has been our Senior Vice President Smelting since 2016. He joined Votorantim Metais S.A. (now CBA) in 1986, having served in several production areas. Between 2010 and 2011, he was responsible for the design review of an aluminum smelter in Trinidad and Tobago. Mr. Boletta graduated with a degree in electrical engineering from the Federal University of Itajubá, UNIFEI, Brazil and holds an MBA from FGV.

        Leonardo Nunes Coelho.    Mr. Coelho has been our Senior Vice President Mining since May 15, 2017. Prior to joining us, Mr. Coelho worked for Anglo Gold Ashanti Ltd. for 15 years, where he initiated his career as a Trainee. In Anglo Gold Ashanti Ltd., Mr. Coelho has led mining operations and the expansion of mining projects and served as General Manager of the Cuiabá and Lamego complexes for the last four years. Mr. Coelho graduated with a degree in Mine Engineering from the Federal University of the State of Minas Gerais (UFMG), and has obtained graduate degrees from the Kellogg Graduate School of Management in the United States, the Dom Cabral Foundation in Brazil and the University of Cape Town in South Africa.

        Valdecir Aparecido Botassini.    Mr. Botassini has been our Senior Vice President Engineering and IT since 2014. Mr. Botassini served as Projects Development and Execution Director at Votorantim Metais S.A. (now CBA) between 1985 and 2014. Prior to that, he held leadership positions, serving as General Manager of Mining and Metallurgy Operations, General Manager of Nickel Business, Zinc Business Director and Polymetallic Operations Director. Mr. Botassini graduated with a degree in mechanical engineering from Universidade Presbiteriana Mackenzie in Brazil and holds a specialization certificate in Process Engineering from the Escola Politécnica of the University of São Paulo, USP, Brazil. He also attended the STC program at the Dom Cabral Foundation in Brazil, in partnership with the Kellogg School of Management in the United States.

        Jones Aparecido Belther.    Mr. Belther has been our Senior Vice President Mineral Exploration & Technology since 2014. He held the same position at Votorantim Metais S.A. (now CBA) between 2004 and 2014. Prior to joining us, he was country manager at Vale in Peru between 2002 and 2004. He has over 25 years of experience in the area. He has worked in Brazil and abroad in companies such as Rio Tinto Brasil, Golden Star Resources, in Suriname, Phelps Dodge in Brazil and Chile, Vale in Brazil and Peru, and other companies. Mr. Belther graduated with a degree in Geology from the São Paulo State University, UNESP, in Brazil, where he also obtained a Master's degree in Mineral Exploration.

        Felipe Guardiano.    Mr. Guardiano has been our Vice President Sustainability & Strategic Planning since 2014. Prior to that, he served as Director of Performance Management at Votorantim Metais S.A. (now CBA) between 2012 and 2014. He is responsible for developing and implementing company policies for sustainability and coordinating the elaboration and implementation of the company strategic plan. In addition, he is responsible for establishing targets for performance improvement at all operations and corporate divisions through the development and implementation of the Votorantim Performance Management System. In 2012, before joining Votorantim Metais S.A., he worked at Vale for seven years as Director of Performance Management and, later, as a Director of Pellet Plants. Prior to Vale, he worked as a consultant, serving as an engagement manager associate at McKinsey & Co. for approximately five years. Prior to 1999, he lived in the United States for 12 years, where he worked as a Geostatistician and Reserve Specialist for Mineral Resources Development Inc., or MRDI. While at

255


Table of Contents

MRDI, he provided advisory expertise on mines in the United States, Canada, Africa, Brazil, Australia, Chile and other countries. Mr. Guardiano graduated in Mining Engineering from the Ouro Preto School of Mines (Minas Gerais, Brazil), and holds a Master's degree in Mining Engineering from the Montana College of Mineral Sciences and Technology (Butte, Montana, United States), as well as executive education program certificates from the Massachusetts Institute of Technology (Boston, Massachusetts, United States), and the IMD (Lausanne, Switzerland).

        Arlene Heiderich Domingues.    Ms. Domingues has been our Vice President Human Resources & Corporate Affairs since 2013. She held the same position at Votorantim Metais S.A. (now CBA) between 2013 and 2016. Prior to that, she built her 22-year career at Bosch, where she had the opportunity to work at Bosch, in Stuttgart, Germany for two years, acting in a global function, as executive and organizational development. At Nexa Resources, in addition to Human Resources, she is also responsible for communication and corporate affairs. Ms. Domingues graduated with a degree in business administration from FIIB in Brazil and completed a controlling specialization course from FGV.

        Ricardo Moraes Galvão Porto.    Mr. Porto has been our Vice President Commercial and Supply Chain since 2014. Mr. Porto held a management position at Votorantim Metais S.A. (now CBA) between 2013 and 2014. Mr. Porto began its career as commercial manager at Esso do Brasil, an Exxon Mobil affiliate. Prior to joining Votorantim Metais S.A., from 2004 until 2012, Mr. Porto worked in several senior management positions as supply chain executive at Vale S.A., reaching the position of officer Procurement Director. After, served as Executive Officer at the Bravante Group, an oil & gas company. Mr. Porto graduated with a degree in chemical engineering from the Federal University of Rio de Janeiro, UFRJ, and holds an Executive MBA from Fundação Dom Cabral. He has also obtained executive education program certificates from the Massachusetts Institute of Technology, and Kellogg Graduate School of Management in the United States and the IMD in Switzerland.

Management Committee

        In accordance with our articles of association, the board of directors may delegate its powers to conduct our management and affairs, as well as its representation of us with respect to such matters, to a management committee. The management committee consists of at least three, and a maximum of seven, members. The members are not required to be shareholders or directors of the Company. The board of directors may not delegate its powers related to general guidance of our business or acts reserved to the board of directors pursuant to the 1915 Law.

        The following table sets forth the members of our management committee, and their respective positions as of the date of this prospectus. The term of the members of our management committee expires on August 17, 2018.

Name
  Age   Principal Residence   Position

Tito Botelho Martins Junior

    54   São Paulo, Brazil   Chief Executive Officer

Mario Antonio Bertoncini

    49   São Paulo, Brazil   Senior Vice President Finance and Chief Financial Officer

Mauro Davi Boletta

    56   São Paulo, Brazil   Senior Vice President Smelting

Leonardo Nunes Coelho

    40   Minas Gerais, Brazil   Senior Vice President Mining

Valdecir Aparecido Botassini

    56   São Paulo, Brazil   Senior Vice President Engineering and IT

Jones Aparecido Belther

    49   São Paulo, Brazil   Senior Vice President Mineral Exploration & Technology

256


Table of Contents

Family Relationships among Executives

        Our executives do not have any family relationships among themselves or with any other of our employees.

Share Ownership

        Luís Ermírio de Moraes, the chairman of our board of directors, indirectly owns 2,797,948, or 2.48%, of our common shares. Ivo Ucovich, a member of our board of directors, indirectly owns 4,952,820, or 4.39%, of our common shares. Agustín de Aliaga Fernandini, a member of our board of directors, indirectly owns 3,441,025, or 3.05%, of our common shares. Mr. Ucovich and Mr. de Aliaga were appointed by our shareholders to our board of directors pursuant to a shareholders' agreement among Nexa Resources and its existing shareholders. This shareholders agreement will cease to be in effect prior to consummation of our initial public offering. As of the date of this prospectus, none of our executives own, beneficially or of record, any of our common shares.

257


Table of Contents


EXECUTIVE AND DIRECTOR COMPENSATION

Introduction

        The following discussion describes the significant elements of the compensation of the following executives of the Company (the named executive officers) for the year ending December 31, 2017, our first fiscal year as a public company.

Named Executive Officers

Overview

        We operate in a constantly evolving landscape, and attracting a highly talented team of executives is critical to our success.

        Our executive compensation program is designed to achieve the following objectives:

        Our program includes cash compensation in the form of base salary, short-term incentives, long-term incentives and the opportunity to participate in an investment program. We provide base salary to compensate executives for their day-to-day responsibilities, which is aligned to a market reference based on industry analysis. We evaluate our compensation practices on an annual basis to ensure that our compensation remains competitive in light of market and industry trends.

        In our transition from a privately-held company to a publicly-traded company, we will continue to evaluate our compensation philosophy and compensation program as circumstances require and plan to continue to review compensation on an annual basis. As part of this review process, we expect to be guided by the philosophy and objectives outlined above, as well as other factors which may become relevant, such as the cost to us if we were required to find a replacement for a key executive. We expect that the compensation program will be designed to motivate our executives to achieve our business and financial objectives, as well as to align their interests with the long-term interests of our shareholders. As part of this process we may utilize the services of external consulting support to analyze market practices, including Korn Ferry Hay Group Consulting, to provide assistance with market research as part of other consulting services provided to the Company.

258


Table of Contents

Compensation-Setting Process

        Our compensation, nominating and governance committee is responsible for assisting our board of directors in fulfilling its governance and supervisory responsibilities, and advising our board of directors with respect to evaluation and monitoring of compensation models and policies and other related matters. The committee's responsibilities also include administering and determining our compensation objectives and programs, reviewing and making recommendations to our board of directors concerning the level and type of the compensation payable, evaluating performance, implementing evaluation and improvement processes, and ensuring that policies and processes are consistent with our philosophy and the objectives of our compensation program. See "Management—Board of Directors—Committees of our Board—Compensation, Nominating and Governance Committee."

        The compensation expected to be paid to our named executive officers for the fiscal year ended December 31, 2017, which will be our first year as a public company, is summarized below under "—Summary Compensation Table."

Principal Elements of Compensation

        Upon completion of the offering, the compensation of our named executive officers will include: base salary, short-term incentives, long-term incentives and the investment program.

Base Salary

        Base salaries for named executive officers are established based on the scope of their responsibilities and competencies, and taking into consideration the median market reference. Adjustments to base salaries are expected to be determined annually and may be increased based on performance, as well as to maintain market competitiveness. Additionally, base salaries may be adjusted as warranted throughout the year to reflect promotions or other changes in the scope or breadth of roles or responsibilities.

        The Company employs the Korn Ferry Hay Group methodology to determine the appropriate range for base salaries which are used as a reference to establish the amount to be paid to a named executive officer having regard to qualitative factors, such as know-how, problem-solving ability and accountability. The median market reference is derived from annual compensation surveys conducted by the Korn Ferry Hay Group, which includes benchmarking data from labor and business competitors, as well as those based on , geographical location and revenue size. About 100 companies participate in this survey, with small changes in the group composition from year to year. Some of the participating companies include: ABB, Alcoa, Ambev, Anglogold, Braskem, BRF, Bunge Brasil, Carbocloro, Caterpillar, Citrosuco, CPFL, Duke, Duratex, Embraer, Fibia, Grupo Arecelor, Grupo Bayer, Grupo CSN, Grupo Dow, Grupo EDP, Grupo Gerdau, Grupo Nestle, Grupo Suzano, Grupo Ultra, Grupo Vallourec, Klabin, MRS, Novelis, Samarco, Siemens, Usiminas, Siderurgia and Vale.

Short-Term Incentive Program / Bonuses

        The annual bonus or short-term incentive program aims to align short-term priorities with the Company's strategic planning by rewarding achievement of our goals and targeted annual results, resulting in an alignment with the interests of the Company. Each named executive officer has a panel of individual goals, with scales of minimum performance, target and surpass results. Measurement in these panels is based on financial and non-financial indicators. These indicators represent the specific goals and challenges attributable to the position in alignment with the Company's performance. Financial indicators are based on internal managerial-level metrics, and represent up to 60.0% of the individual panel, while the remaining 40.0% is comprised of people and strategic goals assessed based on qualitative and quantitative factors. These include goals such as succession plan established, retention of key employees, evolution of a positive organizational culture, and strategic goals relating to

259


Table of Contents

implementation of the Company's strategic plan, with indicators such as achievement of milestones for life of mine or specified projects or initiatives.

        For these goals there is a performance scale ranging from 100 to 500 points, defined according to the following guidelines: (a) Level 100—achieving the minimum performance expected, (b) Level 300—achieving the performance within expectations, and (c) Level 500—surpass targeted performance, based on the premise that level 500 goals should be feasible but difficult to achieve.

        Points are allocated based on performance achieved in these panels, with a weighting applied based on the number of salaries per position as guided by the market reference.

Long-Term Incentive Program

        Our long-term incentive (or LTI) program is designed to provide strong incentives for making decisions with a view to creating value for shareholders by linking cash compensation to Company performance, and by guiding executive actions towards the achievement of our strategic goals and growth plans.

        The main purposes of our LTI program are:

        The LTI program is designed based on a five-year vesting period and is comprised of two parts:

        The base grant (Part 1) represents up to 50% of total LTI with the split among the base grant and supplementary grant determined by the board of directors. Named executive officers remain eligible for awards in the event of retirement. LTI grants will be forfeited in the event of voluntary resignation or dismissal for cause before the end of the vesting period.

        In our transition from a privately held company to a publicly-traded company, the performance metric for the LTI grants will be transitioned from the TSR (currently calculated based on an internal methodology) to a new methodology referenced to the market value of the Company's shares at the end of the vesting period, calculated based on to the weighted average price of the common shares on the TSX during the months of October, November and December in the year immediately prior to the year in which the respective settlement date for the award occurs, together with dividends paid during the respective grant cycle.

        The investment program is a long-term program that allows named executive officers to invest part of their annual bonus in the Company for a period of two years. A named executive officer can choose to participate in the investment program in March of each year after receiving the short-term incentive.

260


Table of Contents

In order to participate, a named executive officer must invest an amount corresponding to 30.0% of the gross value of the short-term incentive received.

        At the end of the cycle, the amount vested is adjusted based on the TSR calculated for the period and the Company provides a matching award equal to 100.0% of the total amount. The matching award is forfeited in the event of voluntary resignation or dismissal for cause before the end of the applicable investment program cycle. This program will be discontinued in 2017 for named executive officers.

        The following table summarizes the compensation we expect to pay our named executive officers for the year ending December 31, 2017, our first fiscal year as a public company.

 
   
   
   
   
  Non-equity Incentive Plan Compensation (US$)    
   
   
 
Name and Principal Occupation
  Year   Salary
(US$)
  Share-based
Awards
(US$)(1)
  Option-based
Awards
(US$)(1)
  Annual
incentive
plans
  Long-term
incentive
plans(1)
  Pension
Value
(US$)
  All Other
Compensation
(US$)(2)
  Total
Compensation
(US$)
 

Tito Botelho
Chief Executive
Officer

    2017     899,129   N/A   N/A     1,270,151     331,971     48,835   N/A     2,550,086  

Mario Bertoncini
Senior Vice
President & Chief
Financial Officer

   
2017
   
365,388
 

N/A

 

N/A

   
462,358
   
102,278
   
19,845
 

N/A

   
949,869
 

Valdecir Botassini
Senior VP
Engineering & IT

   
2017
   
320,507
 

N/A

 

N/A

   
314,570
   
81,007
   
17,383
 

N/A

   
733,467
 

Ricardo Porto
VP Commercial &
Supply Chain

   
2017
   
244,965
 

N/A

 

N/A

   
259,038
   
46,295
   
12,301
 

N/A

   
562,599
 

Jones Belther
Senior VP Mineral
Explo. &
Technology

   
2017
   
250,944
 

N/A

 

N/A

   
198,578
   
54,865
   
13,610
 

N/A

   
517,997
 

(1)
The Company does not currently grant any share-based or option-based equity compensation to named Executive Officers. See "Executive and Director Compensation—Principal Elements of Compensation."

(2)
This reflects compensation granted under the terms of the investment program, which has been discontinued in 2017 as discussed above under "—Investment Program." Despite the discontinuation, there are still two pending installments for prior grants outstanding under such program, which shall be paid to our executive officers in 2018 and in 2019.

One-time Premium

        In connection with our initial public offering our board of directors has determined to establish a one-time special grant of phantom share units for our executives (including our named executive officers). These share units will be granted from an aggregate pool currently anticipated to be an amount corresponding to up to 0.17% of our equity value prior to our initial public offering, and will be subject to a three-year vesting period and other terms and conditions as determined by our board of directors.

Executives

        Our executives receive compensation for the services they provide. The aggregate cash compensation paid in 2016 to our current executives (composed mainly of executives as of

261


Table of Contents

December 31, 2016 and including our named executive officers), as described in the section "Management—Executives" was approximately US$6.5 million, including base salary, short-term incentive, long-term incentive, investment program and pension.

Directors

        During fiscal year 2017, our directors will receive annual cash compensation in an aggregate amount of US$1,365,000 for services as a member of our board of directors. Each member of our board of directors is entitled to reimbursement for reasonable travel and other expenses incurred in connection with attending board meetings and meetings for any committee on which he/she serves.

        Pursuant to our articles of association and the 1915 Law, our directors' compensation is determined by our shareholders, on an aggregate basis, and individually by the board of directors itself. We believe that our director fee structure is customary and reasonable for companies of our kind and consistent with that of the Company's peers. We may adjust these fees annually considering market comparison and individual performance, subject to approval by the general meeting of shareholders.

262


Table of Contents


ENVIRONMENT AND COMMUNITY

        Our success depends on our ability to meet a range of environmental and social challenges. We must operate safely and manage the effect our activities can have on neighboring communities and society as a whole. If we fail to do this, we may incur liabilities, lose business opportunities, suffer harm to our reputation or our licenses to operate may be impacted. Accordingly, we seek to adopt and implement environmental and social policies to mitigate these risks and help distinguish us from other participants in the industry.

Waste Management

        In 2016, our operations generated more than 16 million tonnes of waste, of which 10.3 million tonnes are classified as hazardous (9.8 million tonnes of mining waste and 0.53 million tonnes of smelting waste). The target for 2025 is to reduce the specific generation of waste from mining and metal production by 50.0%. We have already implemented several initiatives, such as agricultural limestone production and sale in our Morro Agudo mine and a lead-silver project in Vazante mine, where we introduced a new flotation cell to recover lead-silver. This will result in a decrease in the consumption of natural resources and costs as well as the lower level of environmental impacts associated with the disposal of such waste. The main risks involved relate to the storage of waste. To mitigate these risks, we use three waste disposal methods:

        In some cases, our operations can combine these waste disposal methods.

        We have a continuously evolving dam management system, which focuses on safety, optimization and stability. This system, which was implemented in 2007, defines the actions that are to be carried not only semi-annually as required by the regulations issued by DNPM Ruling No. 70,389 on May 17, 2017 for tailings dam management, but also daily, weekly, biweekly and monthly, with respect out daily, weekly, biweekly, monthly, semi-annually and annually with respect to our tailings dams. Dam management is one of the topics included in our business risk management processes and is regularly discussed at the meetings of our management team, at which a report on the stability of these structures is presented.

        Our dam management system relies on our internal controlling procedures. We also collaborate with an independent audit firm (Geoconsultoria) to jointly monitor and measure the performance of our key control indicators and discuss actions for each of our dams. In addition, Brazilian Exame Magazine's Sustainability Guide—2016 edition highlighted Nexa Resources' development of actions focusing on waste and dam management.

        The back-fill system has been adopted at the Atacocha, Cerro Lindo and El Porvenir units in Peru. Pursuant to this system, 38.0% of the waste is returned to the mines, reducing the need for tailings dams or dry stack tailings facilities. The Cerro Lindo unit also uses a dry-stack facility as its tailing disposal method. All waste is filtered in order to separate the water and the solids. Water is recirculated, and the waste is dry stacked. Both back fill and dry stack methods, due to their smaller environmental footprint, are being studied in our Aripuanã and Caçapava do Sul greenfield projects. In addition, our Morro Agudo mine is a successful example of zero waste generation. The type of mineralization mined at the unit—referred to as "surrounding rock"—is used to produce zinc as the primary metal product and lead and agricultural lime as byproducts. We are then able to sell both the lead and lime byproducts. We also have processes in place at our Vazante, Juiz de Fora and Três Marias units to reduce and utilize or sell the waste generated.

263


Table of Contents

Water Management

        In 2016, we achieved a recirculation rate of 67.0%, an increase of nine percentage points compared to the previous year. The calculation considers the total volume of reused water in relation to the total water needed in the process (in 2016, the operations required 106.3 million m3 and the volume drawn-down was 70.7 million m3).

        Our water management plan is divided in three main stages, which are revised periodically, and is applied for both currently operating and greenfield projects, which means that a new project has to design to recirculate a certain amount of water. The three stages are:

        Water management also encompassed certain social aspects linked to water consumption. In Peru, especially, the local communities mobilize themselves to ensure that our use of groundwater or surface water does not adversely impact the availability of water in those communities, even in cases where water sources are abundant. In the case of the Cerro Lindo unit, which is located in a region of Peru where water is very scarce, the recirculation rate in 2016 was 91.0%. The remaining 9.0%, which is basically the water lost through evaporation and humidity contained in the product (concentrates), comes from the desalination plant, where the water is pumped through a pipeline to the unit which is located 60 km away from the sea.

        Our water recirculation program also contributes to ensuring a lower effluent volume. This reduces both the risk of an adverse impact on the environment and the cost of the treatment to ensure that the effluent discharged meets the required quality parameters.

Community Relations

        We serve as a significant economic contributor to, and active participant in, our communities. We are committed to supporting local causes and improving our dialogue with stakeholders while promoting a better quality of life that creates a more transparent, collaborative and conducive operating environment for business. Our social action strategy is aimed at promoting development in the local communities in which we operate. The overall objective is to contribute to improving the social indicators and the quality of life of the people in the municipalities in which we have operations, by means of structured actions and engagement with the local communities.

        In 2016, we supported 95 projects in 14 locations across Brazil and Peru that benefited 13,676 people. Additionally, we had a number of other initiatives mainly related to investments in basic infrastructure (such as roads, sanitation and housing). This was especially the case for our operations in Peru, which could use a government tax incentive mechanism for these types of investments.

        In addition, we implement projects to promote production chains and encourage entrepreneurship in the communities in which we operate or intend to operate. These projects have benefited a large number of people in almost all of our operations.

        In 2016, Milpo received the "Empresa Socialmente Responsable" awarded by "Peru 2021." This award highlighted Milpo's best practices over the past five years with respect to labor relations and community relationships.

264


Table of Contents


PRINCIPAL SHAREHOLDERS AND SELLING SHAREHOLDER

        As of the date of this prospectus, our total issued and outstanding shares are represented by 112,820,513 common shares, with par value of US$1.00 per share. The table below sets forth the list of our shareholders and their participation in our capital stock.

Shareholder
  Number   Share
Capital (%)
 

VSA(1)

    100,805,128     89.35 %

Other(2)

    12,015,385     10.65 %

Total

    112,820,513     100.00 %

(1)
Consists of shares owned beneficially and of record by Votorantim S.A. The address for Votorantim S.A. is Rua Amauri, 255, 14o andar, Room A, in the city of São Paulo, state of São Paulo, Brazil. VSA acquired all of its shares in Nexa Resources on February 26, 2014.

(2)
Consists of shares beneficially owned by minority shareholders, including certain directors, that each hold less than 5% of our common shares. See "Management—Share Ownership."

        The following table shows the shareholders of our common shares following this offering, reflecting the issuance and sale of 20,500,000 new common shares by us, and the sale by the selling shareholder of 10,500,000 existing common shares, including as part of the underwriters' option to purchase from the selling shareholder additional shares that forms part of this offering, assuming that such option to purchase additional shares is not exercised and, alternatively, is exercised in full.

Shareholder
  Number(1)   Share
Capital (%)
  Number(2)   Share
Capital (%)
 

VSA(3)

    90,305,128     67.74 %   85,655,128     64.25 %

Other(3)(4)

    12,015,385     9.01 %   12,015,385     9.01 %

Investors who acquired shares in this offering

    31,000,000     23.25 %   35,650,000     26.74 %

Total

    133,320,513     100.00 %   133,320,513     100.00 %

(1)
Assuming no exercise of the underwriters' over-allotment option.

(2)
Assuming the full exercise of the underwriters' over-allotment option.

(3)
Following the offering, common shares that are owned by VSA and our minority shareholders will be subject to the lock-up agreements described in this prospectus.

(4)
Consists of shares beneficially owned by minority shareholders, including certain directors, that each hold less than 5% of our common shares. See "Management—Share Ownership."

Selling Shareholder

VSA

        As of the date of this prospectus, Hejoassu Administração S.A., or Hejoassu, is the sole shareholder of the entirety of VSA's capital stock, which consists of 18,278,788,894 common shares. Hejoassu is indirectly wholly owned by Ermírio Pereira de Moraes, Maria Helena Moraes Scripilliti, José Ermírio de Moraes Neto, José Roberto Ermírio de Moraes, Neide Helena de Moraes and the descendants of Antonio Ermírio de Moraes through controlled companies. The business address of Hejoassu is Rua Amauri, 255, 12° andar, in the city of São Paulo, State of São Paulo, Brazil.

265


Table of Contents


RELATED PARTY TRANSACTIONS

        We enter into transactions with our shareholders and companies that are owned or controlled, directly or indirectly, by VSA in our ordinary course of business. These transactions are conducted on an arms' length basis and in accordance with applicable laws and our corporate governance policies. This discussion of certain relationships and related party transactions does not address transactions between us and any of our consolidated subsidiaries that are eliminated in the process of preparing our consolidated financial information.

        In accordance with article 57 of the 1915 Law, any member of our board of directors having a direct or indirect financial interest conflicting with that of Nexa Resources in a transaction put before the board for consideration must advise the board thereof and cause a record of such member's statement to be included in the minutes of the meeting. The director may not take part in these deliberations and at the next following general meeting of shareholders of Nexa Resources, before any other resolution is put to vote, a special report shall be made on any such conflicted transactions. This shall not apply where the decision of the board relates to ordinary business entered into under normal market conditions.

        The Luxembourg Income Tax Law, or ITL, contains three articles relating to transfer pricing, which provide for the application of the arm's-length standard for transactions between related parties. There are no specific pricing methods mentioned in the ITL and all methods advocated by the Organization for Economic Co-operation and Development, or OECD, are acceptable under the current administrative practice and there are no priorities established between the different methods.

        A new circular (Luxembourg Circular 56/1 and 56bis/1 dated December 27, 2016) has been issued to clarify the tax treatment applicable to companies realizing intra-group financing transactions, effective from January 1, 2017.

266


Table of Contents

        The table below sets forth the balances of our principal related party transactions as of the dates and periods indicated.

 
  As of June 30,   As of
December 31,
 
 
  2017   2016   2015  
 
  (in millions of US$)
 

Related Party Transaction Balances

                   

Current assets

                   

Trade Accounts Receivable

                   

Votorantim S.A. 

        0.1      

Companhia Brasileira de Alumínio

    3.3     3.8      

Votorantim Metais S.A(1)

            1.1  

Votener—Votorantim Comercializadora de Energia Ltda. 

            1.7  

Votorantim Cimentos S.A. 

    1.6     1.9     1.5  

Other

    0.4     0.6     0.3  

Total

    5.4     6.4     4.6  

Non-current assets

                   

Companhia Brasileira de Alumínio. 

        399.7      

Votorantim Metais S.A(1)

            395.6  

Votorantim Cimentos S.A. 

        0.8     0.8  

Votorantim Novos Negócios Ltda. 

    0.8          

Other

    0.3     0.3     0.3  

Total

    1.1     400.8     396.7  

Current liabilities

                   

Trade payables

                   

Votorantim S.A. 

    0.2     0.3     0.1  

Companhia Brasileira de Alumínio. 

    9.4     9.1     0.3  

Votorantim Metais S.A(1)

            2.0  

Votener—Votorantim Comercializadora de Energia Ltda. 

            2.3  

Campos Novos Energia S.A

             

Other

        0.7     0.3  

Total

    9.6     10.1     5.0  

Dividends payable

                   

Votorantim S.A. 

            50.7  

Companhia Brasileira de Alumínio

    0.8     2.4     1.1  

Votorantim Metais S.A(1)

            0.4  

Non-controlling interests

    2.8     4.8     3.6  

Total

    3.6     7.2     55.8  

Non-current liabilities

                   

Votorantim S.A. 

    87.7     52.9     12.9  

Companhia Brasileira de Alumínio. 

    22.1     5.6      

Votorantim Metais S.A(1)

            0.7  

Other

    2.3     1.9     0.2  

Non-controlling interests

        170.1      

Total

    112.0     230.5     13.8  

(1)
On July 1, 2016, Votorantim Metais S.A. was incorporated by and into CBA, with CBA as the surviving entity.

267


Table of Contents

 
  For the Six
Months Ended
June 30,
  For the Year Ended
December 31,
 
 
  2017   2016   2016   2015   2014  
 
  (in millions of US$)
 

Related Party Transaction Revenues and Expenses

                               

Sales

                               

Companhia Brasileira de Alumínio. 

    24.7     8.3     n/m     n/m     0.3  

Votorantim Metais S.A.(1)

          0.0             0.2  

Votener—Votorantim Comercializadora de Energia Ltda. 

    4.5     12.2         12.4     44.0  

Other. 

    0.6     1.2     2.9     1.3     0.2  

Total

    29.7     21.7     2.9     13.7     44.7  

Purchases

                               

Companhia Brasileira de Alumínio. 

          0.7     31.2     3.9     4.1  

Votorantim Metais S.A.(1)

                n/m     n/m     0.1  

Votener—Votorantim Comercializadora de Energia Ltda. 

    1.2     1.5     13.4     28.9     35.4  

Votorantim Cimentos S.A. 

    0.0     0.0     0.3     0.3     n/m  

Other

                1.5     9.8     11.9  

Total

    1.3     2.2     46.4     42.9     51.5  

Financial Results

                               

Companhia Brasileira de Alumínio. 

    1.0           3.6          

Votorantim Metais S.A.(1)

          4.4     3.6     5.7     1.0  

Total

    1.0     4.4     7.2     5.7     1.0  

(1)
On July 1, 2016, Votorantim Metais S.A. was incorporated by and into CBA, with CBA as the surviving entity.

Certain Transactions with Our Shareholders and Their Affiliates

        Beginning in April 2016, when a group of investors acquired a minority stake in Nexa Resources, we had in place a mechanism pursuant to which certain benefits derived from the Brazilian energy generation assets held by our subsidiary VMZ were transferred to our controlling shareholder VSA. This mechanism provided for us to pay annual compensation to VSA in an amount equivalent to the economic benefits we derived from the energy generation assets, which was calculated based on the difference between a predetermined comparable market rate and the cost of producing the energy consumed by our Brazilian subsidiaries. See Note 1(iv) to our audited combined consolidated financial statements and Note 1(iii) to our unaudited condensed combined consolidated interim financial statements. In 2016, this mechanism resulted in a total compensation of US$52.8 million, paid to VSA during the first quarter of 2017, that we recognized directly in equity.

        During 2017, our shareholders agreed to replace the mechanism described above with a new arrangement intended to ensure access to energy supply at market rates while allowing us to continue to obtain some benefits associated with holding the energy generation assets, such as discounts on the charges applicable on the transportation and delivery of energy to end users. Pursuant to this arrangement, each of the energy generation assets were or will be transferred to a holding company called Pollarix, which will be our consolidated subsidiary, and VMZ will enter into power purchase agreements at market prices with each of the energy generation assets owned by Pollarix. We will hold 33.33% of Pollarix's total share capital (represented by ordinary shares) and VSA and/or its affiliates will hold the remaining 66.67% of Pollarix's total share capital (represented by preferred shares with limited voting rights). Under the terms of the preferred shares, VSA is entitled to dividends per share

268


Table of Contents

equal to 1.25 times the dividends per share payable on the common shares. See "Management's Discussion and Analysis of Financial Condition and Results of Operations—Key Factors Affecting Our Business and Results of Operations—Energy Costs" and "Business—Power and Energy Supply."

        The new arrangement for the energy generation assets is expected to be fully implemented by October 2017. Because this arrangement has been formally approved at the general meeting of our shareholders and the Brazilian energy generation assets are under common control with VSA, we have reflected the changes associated with the new arrangement retroactively in our financial statements in order to improve the comparability of the results for the periods presented. See Notes 1(iv) and 1(vi) to our audited combined consolidated financial statements and Note 1(iii) to our unaudited condensed combined consolidated interim financial statements.

Cost-sharing Agreement with VSA

        We entered into an agreement with VSA on September 4, 2008, for services provided by the Shared Solutions Center (Centro de Soluções Compartilhadas, or CSC), of VSA related to administrative activities, human resources, back office, accounting, taxes, technical assistance, training, as well as leasing of equipment and office space for companies controlled by VSA. Because these activities are contracted for the benefit of all of the companies controlled by VSA, we reimburse VSA for the expenses related to these activities. We do not expect to negotiate any material changes in the terms and conditions of our cost-sharing agreement with VSA as a result of this offering.

Loans to CBA

        VGmbH and Nexa Resources, as lenders, are party to three intercompany loan agreements with CBA, as borrower. As of December 31, 2016, the aggregate principal amount outstanding under the loan by VGmbH was US$290.0 million and under the loans by Nexa Resources was US$50.0 million each (resulting in a total amount of US$100 million regarding the loans between Nexa Resources and CBA). These loans have a term of between one and eight years and bear interest at a rate of one-month LIBOR plus 2.35% per annum and six months LIBOR plus 1.50% per annum, payable monthly and semi-annually, respectively.

        On February 3, 2017, VMZ and CBA entered into agreements pursuant to which VMZ assumed all of CBA's obligations under the intercompany loan agreements with VGmbH and Nexa Resources. As a result, VMZ recognized an account receivable with CBA (which was recognized by CBA as an account payable) in an aggregate amount of US$390.0 million. This indebtedness was assumed by VMZ in connection with the transactions described under "—Certain Transactions with Our Shareholders and Their Affiliates." On June 30, 2017, VMZ and CBA entered into an agreement pursuant to which CBA liquidated the account payable by transferring assets to VMZ, including certain fixed assets and an equity participation in VILA. As a result, as of the date of this prospectus, VMZ does not have the US$390.0 million account receivable with CBA.

Purchases of Electricity from Votener

        We purchased electricity from Votener, a subsidiary of VSA, in an aggregate amount of US$1.2 million in the first six months of 2017 and US$13.4 million, US$28.9 million and US$35.4 million in 2016, 2015 and 2014, respectively. The price of electricity we purchased was based on market prices. Upon concluding the current structure related to our Brazilian energy assets, we do not expect to negotiate additional purchases of electricity in the near future. See "Management's Discussion and Analysis of Financial Condition and Results of Operations—Key Factors Affecting Our Business and Results of Operations—Energy Costs" and "Business—Power and Energy Supply."

269


Table of Contents

Guarantees by VSA and Hejoassu

        VSA and Hejoassu, the controlling shareholder of VSA, have guaranteed obligations of our Brazilian subsidiaries under certain financing agreements with BNDES. As of June 30, 2017 and December 31, 2016, VSA and Hejoassu guaranteed US$79.7 million and US$89.7 million, respectively, of VMZ's outstanding indebtedness. VSA also guarantees any loans made to Nexa Resources, VMZ and CJM under the VSA Revolving Facility. As of June 30, 2017 and December 31, 2016, no disbursements had been made to any of the borrowers under this facility. Although we do not currently compensate VSA or Hejoassu in exchange for their provision of these guarantees, we may begin to pay a guarantee fee on arms-length market terms to VSA and Hejoassu in respect of our guaranteed obligations in the future. We intend to seek to enter into financings in the future without these guarantees.

270


Table of Contents


DESCRIPTION OF SHARE CAPITAL

General

        We were incorporated in Luxembourg as a public limited liability company (société anonyme) on February 26, 2014. Our articles of association provide that our corporate purpose is to, among others, (i) hold participations and interests, in any form whatsoever, in any commercial, industrial, financial or other, Luxembourg or foreign companies or enterprises; (ii) acquire through participations, contributions, underwriting, purchases or options, negotiation or in any other way any securities, rights, patents and licenses and other property, rights and interest in property as we shall deem fit; (iii) generally to hold, manage, develop, sell or dispose of the same, in whole or in part, for such consideration as Nexa Resources may deem fit, and in particular for shares or securities of any company purchasing the same; (iv) enter into, assist or participate in financial, commercial and other transactions; (v) grant to any holding company, subsidiary or sister company, or any other company that belong to the same group as Nexa Resources, any assistance, loans, advances or guarantees (in the latter case, even in favor of a third-party lender of any affiliates); (vi) borrow and raise money in any manner and to secure the repayment of any money borrowed; (vii) to carry out any trade, business or commercial activities whatsoever, including, but not limited to, the purchase, exchange and the sale of goods and/or services to third parties; and (viii) generally to do all such other things as may appear to Nexa Resources to be incidental or conducive to the attainment of the above objects or any of them. We can perform all commercial, technical and financial operations, connected directly or indirectly in all areas as described above, in order to facilitate the accomplishment of its purpose, provided always that Nexa Resources will not enter into any transaction that would constitute a regulated activity of the financial sector without due authorization under Luxembourg law.

        Our common shares are governed by Luxembourg law and our articles of association. The following is a summary of the material terms of our common shares based on our articles of association that will be in effect at the time of the consummation of the offering and Luxembourg law. These rights may differ from those typically provided to shareholders of U.S. companies under the corporation laws of some states of the United States. See "—Differences in Corporate Law." We encourage you to read the complete form of our articles of association, which is filed as an exhibit to the registration statement of which this prospectus forms a part.

Our Issued Share Capital

        On July 1, 2014, our shareholders approved the issuance of 998,503,863 new common shares fully paid through contributions in cash, increasing our capital from EUR998,503,863 to EUR998,534,863. VSA contributed 99.93% and minority shareholders contributed 0.06%.

        On July 27, 2015, our shareholders approved the issuance of 84,000 new common shares fully paid via contributions in cash by VSA, increasing our capital by US$84,000, from US$1,280,421,254 to US$1,280,505,254.

        On April 19, 2016, our shareholders approved the issuance of 110,910,811 new common shares fully paid via cash contributions by our certain shareholders, increasing our capital from US$930,505,254 to US$1,041,416,065.

        On June 28, 2017, our shareholders approved the reduction of our share capital through the cancellation of 200,000,000 common shares, decreasing our share capital from US$1,041,416,065 to US$841,416,065.

        On September 18, 2017, our shareholders approved the reduction of our share capital through the cancellation of 300,000,000 common shares, decreasing our share capital from US$841,416,065 to US$541,416,065.

271


Table of Contents

        On October 6, 2017, our shareholders approved the reduction of our share capital through the cancellation of 428,595,552 common shares, decreasing our share capital from US$541,416,065 to US$112,820,513.

        As of October 6, 2017, our issued share capital was US$112,820,513 represented by 112,820,513 common shares fully paid, with par value of US$1.00 per share. In addition to our issued share capital, we will have an authorized share capital of US$252,424,819, represented by 252,424,819 common shares.

        In connection with this offering, common shares will be issued and, consequently, Nexa Resources' articles of association will be amended to reflect such capital increase.

        Our shares are issued in registered form only and are freely transferable. Luxembourg law does not impose any limitations on the rights of Luxembourg or non-Luxembourg residents to hold or vote our shares.

        Under Luxembourg law, the ownership of registered shares is generally evidenced by the inscription of the name of the shareholder, the number of shares held by him or her in the shareholders' register, which is maintained at our registered office. Each transfer of shares is made by a written declaration of transfer recorded in our shareholders' register, dated and signed by the transferor and the transferee or by their duly appointed agent. We may accept and enter into its shareholders' register any transfer based on an agreement between the transferor and the transferee provided a true and complete copy of the agreement is provided to us.

        Our articles of association provide that, in case our shares are recorded in the register of shareholders on behalf of one or more persons in the name of a securities settlement system or the operator of such a system, or in the name of a professional depositary of securities or any other depositary or of a sub-depositary designated by one or more depositaries, the Company—subject to a confirmation in proper form received from the depositary—will permit those persons to exercise the rights attaching to those shares, including admission to and voting at general meetings of shareholders. The board of directors may determine the requirements with which such confirmations must comply. Shares held in such manner generally have the same rights and obligations as any other shares recorded in our shareholder register(s).

Issuance of Shares and Preferential Subscription Rights

        Our shares may be issued pursuant to a resolution of the general meeting of shareholders. The general meeting of shareholders may also delegate the authority to issue shares to the board of directors for a renewable period of five years. The board of directors has been authorized to issue up to 252,424,819 common shares. Such authorization will expire five years after the date of the general meeting of shareholders held on August 11, 2017 (unless amended or extended by the general meeting of shareholders).

        Each holder of shares has preferential subscription rights to subscribe for any issue of shares pro rata to the aggregate amount of such holder's existing holding of the shares. Each shareholder shall, however, have no preferential subscription right on shares issued for a contribution in kind.

        Preferential subscription rights may be restricted or excluded by a resolution of the general meeting of shareholders, or by the board of directors if the shareholders so delegate. The general meeting of shareholders has delegated to the board of directors the power to cancel or limit the preferential subscription rights of the shareholders when issuing new shares, so long as the issuance of new shares is carried out through a public offering.

272


Table of Contents

        If we decide to issue new shares in the future and do not exclude the preferential subscription rights of existing shareholders, we will publish the decision by placing an announcement in the Luxembourg official journal Recueil Electronique des Sociétés et Associations and in a newspaper published in Luxembourg. The announcement will specify the period in which the preferential subscription rights may be exercised. Such period may not be shorter than 14 days from the publication of the offer. The announcement will also specify details regarding the procedure for exercise of the preferential subscription rights. Under Luxembourg law preferential subscription rights are transferable and tradable property rights.

Repurchase of Shares

        According to article 49-2 of the 1915 Law and without prejudice to the principle of equal treatment of all shareholders and the law on market abuse, we may acquire our own shares, either itself or through a person acting in its own name but on our behalf, only subject to the following conditions:

        The board of directors shall ensure that, at the time of each authorized acquisition, the conditions referred to in the second and third bullet are complied with.

        In principle, we have no obligation to sell or cancel the shares so acquired and held by it in treasury. According to the 1915 Law, we may, under certain circumstances, acquire our own shares without the prior authorization by our shareholders and the other conditions set out above. Such shares shall be sold after three years as from the date of their acquisition unless the nominal value or, in the absence of nominal value, the accounting par value of the shares acquired, including shares which we may have acquired through a person acting in its own name, but on behalf of us, does not exceed 10.0% of the subscribed capital. If such transfer is not made within three years, such shares shall be canceled.

General Meeting of Shareholders

        In accordance with Luxembourg law and our articles of association, any regularly constituted general meeting of our shareholders has the power to order, carry out or ratify acts relating to the operations of the Company to the extent that such decisions are the domain of the shareholders and not the board of directors.

        Our annual general meeting of shareholders shall be held at our registered office, or at such other place in Luxembourg as may be specified in the notice of the meeting, within six months after the end

273


Table of Contents

of the relevant financial year. Except as otherwise specified in our articles of association, resolutions at a general meeting of shareholders are adopted by a simple majority of shares present or represented and voting at such meeting.

        A shareholder entitled to vote may act at any general meeting of shareholders by appointing another person (who need not be a shareholder) as his proxy, which proxy shall be in writing and comply with such requirements as determined by our board with respect to the attendance to the general meeting, and proxy forms in order to enable shareholders to exercise their right to vote. All proxies must be received by us (or our agents) no later than the day determined by our board of directors.

Voting Rights

        There are no restrictions on the rights of Luxembourg or non-Luxembourg residents to vote our shares. All of our shareholders, including our public shareholders after consummation of this offering, will hold common shares with identical voting rights, preferences and privileges. Each common share entitles the shareholder to attend a general meeting of shareholders in person or by proxy, to address the general meeting of shareholders and to vote. Each common share entitles the holder to one vote at the general meeting of shareholders.

        The board of directors may also decide to allow shareholders to vote by correspondence by means of a form providing for a positive or negative vote or an abstention on each agenda item. The conditions for voting by correspondence are set out in the articles of association and in the convening notice.

        The board of directors may decide to arrange for shareholders to be able to participate in the general meeting by conference call, video conference or similar means of communication, whereby (i) the shareholders attending the meeting can be identified, (ii) all persons participating in the meeting can hear and speak to each other, (iii) the transmission of the meeting is performed on an ongoing basis and (iv) the shareholders can properly deliberate without the need for them to appoint a proxyholder who would be physically present at the meeting.

Amendment of the Articles of Association

        Any amendments to our articles of association must be approved by a resolution of the general meeting of the shareholders, which meeting must have a quorum of at least one-half of our issued share capital to which voting rights are attached under our articles of association or Luxembourg law. If such quorum is not reached, the general meeting may be reconvened at a later date with no quorum according to the appropriate notification procedures. The amendment is subject to the approval of at least two-thirds of the votes validly cast at such meeting.

        Any resolutions to amend our articles of association must be taken before a Luxembourg notary and such amendments must be published in accordance with Luxembourg law.

Liquidation

        The liquidation of Nexa Resources shall be decided by a general meeting of shareholders fulfilling the conditions as to attendance and majority required for the amendments of the articles of association. The method of liquidation shall be determined and the liquidators shall be appointed by the general meeting of shareholders. In accordance with the 1915 Law, the assets that remain after payment of all debts and liabilities are distributed to the shareholders, on a pro rata basis.

274


Table of Contents

Distributions

        Pursuant to our articles of association, the general meeting of shareholders may approve dividends and the board of directors may declare interim dividends, in each case to the extent permitted by Luxembourg law. Pursuant to our articles of association, the board of directors may also declare distributions to our shareholders in the form of reimbursement of share premium to the extent permitted by Luxembourg law. Under Luxembourg law, distributions (including in the form of dividends or share premium reimbursement) may be lawfully declared and paid if our net profits and/or distributable reserves, as set forth in our standalone statutory accounts prepared under Luxembourg GAAP, are sufficient under Luxembourg law.

        The amount of a distribution to shareholders (including in the form of dividends or reimbursement of share premium) may not exceed the amount of profits at the end of the last financial year plus any profits carried forward and any amounts drawn from reserves available for that purpose, less any losses carried forward and sums to be allocated to non-distributable reserves in accordance with Luxembourg law or the articles of association. Furthermore, no distributions (including in the form of dividends or reimbursement of share premium) may be made if at the end of the last financial year the net assets as set out in the standalone statutory accounts prepared under Luxembourg GAAP are, or following such a distribution would become, less than the amount of the subscribed share capital plus the non-distributable reserves. Distributions in the form of dividends may only be made out of net profits and profits carried forward, whereas distributions in the form of share premium reimbursements may only be made out of available share premium.

        Each common share entitles the holder to participate equally in any distributions, if and when declared by the general meeting of shareholders or, in the case of interim dividends or reimbursements of share premium, the board of directors, out of funds legally available for such purposes.

        In accordance with Luxembourg law, each year at least 5.0% of the net profits must be allocated to the creation of a legal reserve that is not available for distribution. This allocation ceases to be compulsory when the reserve has reached an amount equal to 10.0% of the share capital, but is again compulsory if the reserve falls below such 10.0%.

        Declared and unpaid distributions held by us for the account of the shareholders shall not bear interest. Under Luxembourg law, claims for unpaid distributions will lapse in our favor five years after the date such distribution has been declared.

        For additional information regarding our policy on distributions, see "Dividend Policy."

Listing

        We expect that our common shares will trade on the NYSE, and closing of the offering is conditional on the common shares being approved for listing on the TSX, under the symbol "NEXA." Our common shares will trade in U.S. dollars on the NYSE and in Canadian dollars on the TSX.

Transfer Agent and Registrar

        The transfer agent and registrar for our common shares in the United States is Computershare Trust Company, Inc. at its principal office in Denver, Colorado and in Canada is Computershare Investor Services Inc. at its principal office in Toronto, Ontario.

Differences in Corporate Law

        We are incorporated under the laws of Luxembourg. The following discussion summarizes certain material differences between the rights of our shareholders pursuant to our articles of association and

275


Table of Contents

Luxembourg law, and the rights of a shareholder in a typical corporation under the laws of the State of Delaware and the laws of Canada.

        This discussion does not purport to be a complete statement of the rights of holders of our common shares under applicable law in Luxembourg and our articles of association or the rights of holders of common shares of a typical corporation under applicable Delaware law or Canadian law and a typical certificate of incorporation and bylaws.

Delaware   Canada   Luxembourg
Board of Directors

A typical certificate of incorporation and bylaws would provide that the number of directors on the board of directors will be fixed from time to time by a vote of the majority of the authorized directors. Under Delaware law, a board of directors can be divided into classes and cumulative voting in the election of directors is only permitted if expressly authorized in a corporation's certificate of incorporation.

 

Pursuant to the Canada Business Corporations Act (or CBCA), the articles of incorporation and bylaws will commonly set out the number of initial directors and, if applicable, the minimum and maximum number of directors of the corporation. The shareholders may amend the articles to increase or decrease the number of directors or the minimum or maximum number of directors. There is no ability to have multiple classes of directors.

 

Pursuant to the 1915 Law, the board of directors must be composed of at least three directors. They are appointed by the general meeting of shareholders (by proposal of the board, the shareholders or a spontaneous candidacy) by a simple majority of the votes validly cast. Directors may be re-elected but the term of their office may not exceed six years. The articles of association may provide for different classes of directors.

276


Table of Contents

Delaware   Canada   Luxembourg

A typical certificate of incorporation and bylaws provide that, subject to the rights of holders of any preferred shares, directors may be removed with or without cause at any time by the affirmative vote of the holders of at least a majority, or in some instances a supermajority, of the voting power of all of the then outstanding shares entitled to vote generally in the election of directors, voting together as a single class. A certificate of incorporation could also provide that such a right is only exercisable when a director is being removed for cause (removal of a director only for cause is the default rule in the case of a classified board).

A typical certificate of incorporation and bylaws provide that, subject to the rights of the holders of any preferred shares, any vacancy, whether arising through death, resignation, retirement, disqualification, removal, an increase in the number of directors or any other reason, may be filled by a majority vote of the remaining directors, even if such directors remaining in office constitute less than a quorum, or by the sole remaining director. Any newly elected director usually holds office for the remainder of the full term expiring at, in the case of a non-classified board, the next annual meeting of shareholders, or, in the case of a classified board, the annual meeting of shareholders at which the term of the class of directors to which the newly elected director has been elected expires.


 

The CBCA provides that the shareholders of a corporation may by ordinary resolution at a special meeting remove any director or directors from office.

The directors may, if the articles of the corporation so provide, appoint one or more additional directors, who shall hold office for a term expiring not later than the close of the next annual meeting of shareholders, but the total number of directors so appointed may not exceed one third of the number of directors elected at the previous annual meeting of shareholders.


 

Pursuant to Luxembourg law, directors may be removed at any time with or without cause by the general meeting of shareholders by a simple majority of the votes validly cast. In the case of a vacancy of the office of a director appointed by the general meeting of shareholders, the remaining directors may, unless the articles of association provide differently, fill the vacancy on a provisional basis.

Nexa Resources' board will consist of a minimum of five and a maximum of eleven members, pursuant to the relevant provisions of our articles of association. Pursuant to our articles of association, our directors are appointed by the general meeting of shareholders for a period not to exceed one year. Members of our board may be removed at any time, with or without cause, by a resolution adopted at a general meeting of Nexa Resources' shareholders.

In the case of a vacancy on our board, the remaining directors, by a simple majority vote of the directors present or represented, shall fill such vacancy by replacing such director with a new director nominated for appointment in place thereof in accordance with the principles set forth in our articles of association. This director will be in office until the next general meeting.

277


Table of Contents

Delaware   Canada   Luxembourg
Indemnification of Directors and Officers

Under the Delaware General Corporation Law, subject to specified limitations in the case of derivative suits brought by a corporation's shareholders in its name, a corporation may indemnify any person who is made a party to any third-party action, suit or proceeding on account of being a director, officer, employee or agent of the corporation (or was serving at the request of the corporation in such capacity for another corporation, partnership, joint venture, trust or other enterprise) against expenses, including attorney's fees, judgments, fines and amounts paid in settlement actually and reasonably incurred by him or her in connection with the action, suit or proceeding through, among other things, a majority vote of a quorum consisting of directors who were not parties to the suit or proceeding, if the person:

acted in good faith and in a manner he or she reasonably believed to be in or not opposed to the best interests of the corporation

or, in some circumstances, at least not opposed to its best interests; and

in a criminal proceeding, had no reasonable cause to believe his or her conduct was unlawful.

Delaware corporate law permits indemnification by a corporation under similar circumstances for expenses (including attorneys' fees) actually and reasonably incurred by such persons in connection with the defense or settlement of a derivative action or suit, except that no indemnification may be made in respect of any claim, issue or matter as to which the person is found to be liable to the corporation unless the Delaware Court of Chancery or the court in which the action or suit was brought determines upon application that the person is fairly and reasonably entitled to indemnity for the expenses that the court deems to be proper.

 
Under the CBCA, a corporation may indemnify a director or officer of the corporation against all costs, charges and expenses, including an amount paid to settle an action or satisfy a judgment, reasonably incurred by the individual in respect of any civil, criminal, administrative, investigative or other proceeding in which the individual is involved because of that association with the corporation or other entity. A corporation may not indemnity an individual unless the individual:

acted honestly and in good faith with a view to the best interests of the corporation ; and

in the case of a criminal or administrative action or proceeding that is enforced by a monetary penalty, the individual had reasonable grounds for believing that the individual's conduct was lawful.

 
Pursuant to Luxembourg law, directors, members of the management committee and daily managers are considered to have an agency relationship with Nexa Resources. As a result, such individuals may be held liable by Nexa Resources in the event of improper execution, fault, negligence, willful misconduct or fraud in the execution of their mandate. In addition, directors and members of the management committee may be held liable if they violate their mandate by improperly guiding or managing Nexa Resources.

The articles of association of Nexa Resources do not provide for any provisions to lessen or set aside this liability to Nexa Resources. Furthermore, directors and members of the management committee are jointly and severally liable to Nexa Resources or any third party for any damages caused by a breach of the 1915 Law or Nexa Resources' articles of association. Directors, members of the management committee and daily managers are also subject to article 1382 of the Luxembourg Civil Code, which requires any person who acts wrongfully to make good the damage caused to another person as a result of that act.

In accordance with Luxembourg law, Nexa Resources may not indemnify directors, members of the management committee or daily managers for liability incurred as a result of gross negligence, willful misconduct or fraud.

278


Table of Contents

Delaware   Canada   Luxembourg

To the extent a director, officer, employee or agent is successful in the defense of such an action, suit or proceeding, the corporation is required by Delaware corporate law to indemnify such person for reasonable expenses incurred. Expenses (including attorneys' fees) incurred by such persons in defending any action, suit or proceeding may be paid in advance of the final disposition of such action, suit or proceeding upon receipt of an undertaking by or on behalf of that person to repay the amount if it is ultimately determined that that person is not entitled to be so indemnified.

 

 

 

 

The certificate of incorporation or bylaws frequently provides that rights to indemnification and advancement are mandatory.

 

 

 

 

279


Table of Contents

Delaware   Canada   Luxembourg
Shareholder Lawsuits

Under the Delaware General Corporation Law, a shareholder may bring a derivative action on behalf of the corporation to enforce the rights of the corporation. An individual also may commence a class action suit on behalf of himself or herself and other similarly situated shareholders where the requirements for maintaining a class action under the Delaware General Corporation Law and applicable court rules have been met. A person may institute and maintain such a suit only if such person was a shareholder at the time of the transaction which is the subject of the suit or his or her shares thereafter devolved upon him or her by operation of law. Additionally, under Delaware case law, the plaintiff generally must be a shareholder not only at the time of the transaction which is the subject of the suit, but also through the duration of the derivative suit. The Delaware General Corporation Law and applicable court rules also require that the derivative plaintiff make a demand on the directors of the corporation to assert the corporate claim before the suit may be prosecuted by the derivative plaintiff, unless such demand would be futile.

 

The CBCA permits derivative actions to be commenced in the name and on behalf of a corporation or any of its subsidiaries. No action may be brought unless the court is satisfied that the complainant has given notice to the directors of the corporation or its subsidiary of the complainant's intention to apply to the court not less than fourteen days before bringing the application (or as otherwise ordered by the court), if (a) the directors of the corporation or its subsidiary do not bring, diligently prosecute or defend or discontinue the action; (b) the complainant is acting in good faith; and (c) it appears to be in the interests of the corporation or its subsidiary that the action be brought, prosecuted, defended or discontinued.

 

Pursuant to Luxembourg law, the board of directors has the broadest power to take any action necessary or useful to achieve the corporate object. The board's powers are limited only by Luxembourg law and the articles of association of the company.

Luxembourg law generally does not require shareholder approval before the company may initiate legal action. The board of directors has sole authority to decide whether to initiate legal action to enforce a company's rights (other than, in certain circumstances, in the case of an action against board members).

Shareholders do not generally have authority to initiate legal action on the company's behalf. However, the general meeting of shareholders may vote to initiate legal action against directors on grounds that such directors have failed to perform their duties. If a director is responsible for a breach of the law or of a provision of the articles of association, an action can be initiated by any third party, including a shareholder that has suffered a loss that is independent and separate from the damage suffered by the company. Luxembourg procedural law does not recognize the concept of class actions.

280


Table of Contents

Delaware   Canada   Luxembourg

Amendment of Governing Documents

Under the Delaware General Corporation Law, amendments to a corporation's certificate of incorporation require the approval of shareholders holding a majority of the outstanding shares entitled to vote on the amendment. If a class vote on the amendment is required by the Delaware General Corporation Law or the certificate of incorporation, a majority of the outstanding stock of the class is required, unless a greater proportion is specified in the certificate of incorporation or by other provisions of the Delaware General Corporation Law. Under the Delaware General Corporation Law, the board of directors may amend the bylaws of a corporation if so authorized in the charter. The shareholders of a Delaware corporation also have the power to amend its bylaws.

 

Subject to certain specified matters requiring a class vote, any amendments to a CBCA corporation's articles must be amended by way of approval by special resolution (approval of 662/3% of the outstanding shares entitled to vote present in person or by proxy at a meeting held to consider such amendment). Unless the articles, bylaws or a unanimous shareholder agreement otherwise provides, the directors may, by resolution, make, amend, or repeal any bylaws of the corporation. Such amendments must be submitted to the shareholders at the next meeting of shareholders and the shareholders may, by ordinary resolution (approval of 50% of the outstanding shares entitled to vote and present in person or by proxy at a meeting held to consider such amendment) confirm, reject or amend the bylaw, amendment or repeal.

 

Under Luxembourg law and our articles of association, amendments to the articles of association of Nexa Resources must be approved by a resolution of the general meeting of shareholders, held in front of a public notary, at which at least one half of our issued share capital to which voting rights are attached under our articles of association or Luxembourg law is represented. If such quorum is not reached, the general meeting may be reconvened at a later date with no quorum according to the appropriate notification procedures.

The amendment is subject to the approval of at least two-thirds of the votes validly cast at such meeting.

The notice of the general meeting shall indicate the proposed amendments to the articles of association.


Shareholder Approval of Business Combinations

Generally, under the Delaware General Corporation Law, completion of a merger, consolidation, or the sale, lease or exchange of substantially all of a corporation's assets or dissolution requires approval by the board of directors and by a majority (unless the certificate of incorporation requires a higher percentage) of outstanding stock of the corporation entitled to vote.

The Delaware General Corporation Law also requires a special vote of shareholders in connection with a business combination with an "interested shareholder" as defined in section 203 of the Delaware General Corporation Law.


 

Generally, under the CBCA, completion of a long form amalgamation, arrangement, or a sale, lease or exchange of all or substantially all of the property of a corporation or similar business or dissolution requires approval by the board of directors and approval by special resolution of the shareholders entitled to vote on such resolution (subject to certain class voting requirements depending on the substance of the transaction).

 

Under Luxembourg law, the board of directors has the broadest power to take any action necessary or useful to achieve the corporate object. The board's powers are limited only by law and the articles of association of the company.

Any type of transaction that would require an amendment to the articles of association, such as a merger, de-merger, consolidation, dissolution or voluntary liquidation, requires generally an extraordinary resolution of a general meeting of shareholders.

Transactions such as a sale, lease or exchange of substantial company assets generally require only the approval of the board of directors. Luxembourg law does not contain any provision specifically requiring the board of directors to obtain shareholder approval of the sale, lease or exchange of substantial assets of the company.

281


Table of Contents

Delaware   Canada   Luxembourg

Distributions and Repurchase of Shares

The Delaware General Corporation Law permits a corporation to declare and pay dividends out of statutory surplus or, if there is no surplus, out of net profits for the fiscal year in which the dividend is declared and/or for the preceding fiscal year as long as the amount of capital of the corporation following the declaration and payment of the dividend is not less than the aggregate amount of the capital represented by the issued and outstanding stock of all classes having a preference upon the distribution of assets.

Under the Delaware General Corporation Law, any corporation may purchase or redeem its own shares, except that generally it may not purchase or redeem these shares if the capital of the corporation is impaired at the time or would become impaired as a result of the redemption. A corporation may, however, purchase or redeem out of capital shares that are entitled upon any distribution of its assets to a preference over another class or series of its shares if the shares are to be retired and the capital reduced.


 

The CBCA permits a corporation to declare and pay dividends, provided that a corporation shall not declare or pay a dividend if there are reasonable grounds for believing that (a) the corporation is, or would after the payment be, unable to pay its liabilities as they become due or (b) the realizable value of the corporation's assets would thereby be less than the aggregate of its liabilities and stated capital of all classes.

Under the CBCA, a corporation may purchase or otherwise acquire shares issued by it, provided that a corporation shall not make any payment to purchase or otherwise acquire shares issued by it if there are reasonable grounds for believing that (a) the corporation is, or would after the payment be, unable to pay its liabilities as they become due or (b) the realizable value of the corporation's assets would thereby be less than the aggregate of its liabilities and stated capital of all classes.


 

Under Luxembourg law, the amount and payment of dividends or other distributions will be determined by a simple majority vote at a general shareholders' meeting based on the recommendation of our board of directors. Furthermore, pursuant to our articles of association, the board of directors has the power to pay interim dividends or proceed with share premium reimbursements, in accordance with applicable Luxembourg law. Distributions (including in the form of dividends or share premium reimbursements) may be lawfully declared and paid if our net profits and/or distributable reserves are sufficient under Luxembourg law.

The amount of a distribution to shareholders (including in the form of dividends or reimbursement of share premium) may not exceed the amount of profits at the end of the last financial year plus any profits carried forward and any amounts drawn from reserves available for that purpose, less any losses carried forward and sums to be allocated to non-distributable reserves in accordance with Luxembourg law or the articles of association. Furthermore, no distributions (including in the form of dividends or reimbursement of share premium) may be made when on the closing date of the last financial year the net assets as set out in the standalone statutory accounts prepared under Luxembourg GAAP are, or following such a distribution would become, less than the amount of the subscribed share capital plus the non-distributable reserves. Distributions in the form of dividends may only be made out of net profits and profits carried forward, whereas distributions in the form of share premium reimbursements may only be made out of available share premium.

282


Table of Contents

Delaware   Canada   Luxembourg
        Under Luxembourg law, at least 5.0% of our net profits per year must be allocated to the creation of a legal reserve until such reserve has reached an amount equal to 10.0% of our issued share capital. If the legal reserve subsequently falls below the 10.0% threshold, at least 5.0% of net profits again must be allocated toward the reserve. The legal reserve is not available for distribution.

 

 

 

 

Under Luxembourg law, Nexa Resources may acquire its own shares, either itself or through a person acting in its own name but on Nexa Resources' behalf, only subject to the following conditions:

     


an authorization given by the general meeting of shareholders which shall determine the terms and conditions of the proposed acquisition and in particular the maximum number of shares to be acquired, the duration of the period for which the authorization is given and which may not exceed five years and, in case of acquisition for value, the maximum and the minimum consideration;

     


the acquisitions, including shares previously acquired by Nexa Resources and held by it in its portfolio as well shares acquired by a person acting in its own name or on behalf of Nexa Resources, must not have the effect of reducing the net assets below the aggregate of the subscribed capital and the reserves that may not be distributed under Luxembourg law or the articles of association; and only fully paid shares may be included in the transaction.

283


Table of Contents


TAXATION

Luxembourg Tax Considerations

Scope of Discussion

        This summary is based on the laws of Luxembourg, including the Income Tax Law of December 4, 1967, as amended, the Municipal Business Tax Act of December 1, 1936, as amended and the Net Wealth Tax Act of October 16, 1934, as amended, to which we jointly refer as the "Luxembourg tax law", existing and proposed regulations promulgated thereunder, and published judicial decisions and administrative pronouncements, each as in effect on the date of this prospectus or with a known future effective date. This discussion does not generally address any aspects of Luxembourg taxation other than income tax, corporate income tax, municipal business tax, withholding tax and net wealth tax. This discussion, while not being a complete analysis or listing of all of the possible tax consequences of holding and disposing of shares, addresses the material tax issues. Also, there can be no assurance that the Luxembourg tax authorities will not challenge any of the Luxembourg tax consequences described below; in particular, changes in law and/or administrative practice, as well as changes in relevant facts and circumstances, may alter the tax considerations described below.

        For purposes of this discussion, a "Luxembourg shareholder" is any beneficial owner of shares that for Luxembourg income tax purposes is:

        A "non-Luxembourg shareholder" is a shareholder that is not a Luxembourg shareholder.

        This discussion does not constitute tax advice and is intended only as a general guide. Shareholders should also consult their own tax advisors as to the Luxembourg tax consequences of the ownership and disposition of the Nexa Resources' shares. The summary applies only to shareholders who will own the Nexa Resources' shares as capital assets and does not apply to other categories of shareholders, such as dealers in securities, trustees, insurance companies, collective investment schemes and shareholders who have, or who are deemed to have, acquired their shares in the capital of Nexa Resources by virtue of an office or employment.

Shareholders

Luxembourg Income Tax on Dividends and Similar Distributions

        A non-Luxembourg shareholder will not be subject to Luxembourg income taxes on dividend income and similar distributions in respect of our common shares unless the shares are attributable to a permanent establishment or a fixed place of business maintained in Luxembourg by such non Luxembourg shareholder.

        An individual Luxembourg shareholder will be subject to Luxembourg income tax on dividend income and similar distributions in respect of its shares in Nexa Resources at the applicable progressive rates. Such payments may benefit from a 50.0% exemption set forth in Article 115 15a of the Luxembourg Income Tax Law ("LITL"), subject to the conditions set out therein (the "50.0% exemption"). If the 50.0% exemption applies, the applicable income tax will be levied on 50% of the gross amount of the dividends at the applicable progressive rates. Taxable dividends are also subject to dependence insurance contribution levied at a rate of 1.4% on the net income where certain Luxembourg shareholders are affiliated to the Luxembourg social security administration.

284


Table of Contents

        A corporate Luxembourg shareholder is subject to Luxembourg corporate income tax ("CIT") and municipal business tax ("MBT") at the aggregate rate of 27.08% in 2017 (i.e. Luxembourg CIT is 20.33% including the surcharge for the unemployment and MBT is 6.75% for having its statutory seat in Luxembourg City). The rate will be decreased to 26.01% as from 2018. The taxable basis of a corporate Luxembourg shareholder will, in principle, correspond to its accounting results, unless a specific treatment is provided for by the LITL. A corporate Luxembourg shareholder may benefit from the Luxembourg participation exemption (the "participation exemption") with respect to dividends received if the following two conditions are met: (a) the shareholder holds or commits itself to hold at least 10.0% of the share capital of Nexa Resources or a participation with an acquisition price of at least EUR 1.2 million for an uninterrupted period of at least twelve months and (b) the shareholder is a Luxembourg fully taxable corporation. If these cumulative conditions are met, dividends received by the corporate Luxembourg shareholder would be fully exempt from CIT and MBT at the level of the corporate Luxembourg shareholder.

        If the conditions with respect to the Luxembourg participation exemption are not met, the corporate Luxembourg shareholders can still benefit from the aforementioned 50.0% exemption, subject to the conditions set out therein.

Luxembourg Withholding Tax—Share capital reductions or share premium reimbursements

        Share capital reductions or share premium reimbursements made by Nexa Resources should not be subject to Luxembourg withholding tax provided that (i) Nexa Resources has no distributable reserves, retained earnings or profits recognized in its standalone statutory accounts prepared under Luxembourg GAAP and (ii) the reduction of capital has been motivated by genuine economic reasons. Genuine economic reasons are not defined by law but are subject to appreciation by the tax authorities. The Company does not intend to make capital reductions in the near future. Nexa Resources discloses distributable reserves, retained earnings and profits in its chart of accounts according to Decree dated June 10, 2009. Our legal reserve and profits reserve were zero as of June 30, 2017, but the Company had amounts available for distribution as share premium reimbursements. See "Dividend Policy".

Luxembourg Withholding Tax—Distributions to Shareholders

        A Luxembourg withholding tax of 15.0% is due on dividends and similar distributions made by Nexa Resources to its Luxembourg and non-Luxembourg shareholders unless the domestic exemption or a double tax treaty reduction is applicable, as described below. The tax will be withheld by the company and remitted to the Luxembourg tax authorities within 8 days following the earlier of (a) the distribution decision date or (b) the effective date of payment of the dividend.

        Dividends paid by Nexa Resources will be exempt from Luxembourg withholding tax provided that the following cumulative conditions are met (the "domestic exemption"):

285


Table of Contents

        Shareholders that are companies resident in countries that have entered into a double tax treaty with Luxembourg may qualify for the domestic exemption described above.

        In order for a shareholder to benefit from such exemption upon a distribution date, Nexa Resources must file a properly competed form 900 with the Luxembourg tax authorities within 8 days following the earlier of (a) the distribution decision date and (b) the effective date of payment of the dividend. All relevant documentation showing fulfillment of the above mentioned conditions have to be appended to the form 900 (e.g., including a tax residency certificate). The Company makes no representation that this exemption procedure will be practicable with respect to shares held through a clearing system such as DTC (in the United States) or CDS (in Canada). Alternatively, a shareholder may file a refund request (form 901bis, stamped and validated by the tax authorities of the State of residency of the shareholder) with the Luxembourg tax authorities before December 31 of the year following the taxable event (i.e., the distribution). The Company makes no representation that this refund procedure will be practicable for a shareholder residing in the United States, Canada or any other specific jurisdiction.

        A shareholder that does not meet the twelve month holding period described in the first bullet above can request a refund when the twelve-month period has elapsed. The refund request (form 901bis, stamped and validated by the tax authorities of the State of residency of the shareholder) has to be filed with the Luxembourg tax authorities before December 31 of the year following the taxable event.

        Forms 900 and 901bis are generally made available on the website of the Luxembourg tax authorities (Administration des contributions directes).

        The application of the dividend withholding tax exemption to taxable companies resident in other EU member states or to their EU permanent establishments is not granted if the income allocated is part of a tax avoidance scheme.

        As mentioned above, pursuant to the provisions of certain bilateral treaties for the avoidance of double taxation concluded between Luxembourg and other countries, and if certain conditions are met, the aforementioned Luxembourg dividend withholding tax may be reduced. Many such treaties, including the double tax treaty with the United States, provide for a tax rate lower than 15 percent only for a shareholder that holds a substantial (generally, 10 percent or 25 percent) portion of a Luxembourg company's shares. Shareholders that hold such shares should consult their tax advisors to determine how to benefit from the reduction in withholding tax rates.

        A shareholder that is a company resident in a country that has entered into a double tax treaty with Luxembourg may qualify for the domestic exemption even if the treaty would not reduce the withholding tax rate applicable to dividends paid to that shareholder.

Luxembourg NWT

        A non-Luxembourg shareholder will not be subject to Luxembourg net wealth tax ("NWT") unless the shares are attributable to a permanent establishment or a fixed place of business maintained in Luxembourg by such non Luxembourg shareholder.

        Luxembourg individual shareholders are not subject to Luxembourg NWT. A Luxembourg corporate shareholder will be subject to Luxembourg NWT in respect of the shares held in the capital of Nexa Resources unless it holds more than 10% or EUR 1.2 million of Nexa Resources' shares.

286


Table of Contents

Luxembourg Capital Gains Tax upon Disposal of Shares

        Capital gains derived by a non-Luxembourg shareholder on the sale of Nexa Resources' shares will not be subject to taxation in Luxembourg, unless one of the following conditions applies:

        Capital gains realized upon the sale of Nexa Resources' shares by a Luxembourg resident individual will be subject to Luxembourg income tax at the level of the Luxembourg resident individual only in case of (i) speculation gains or (ii) gains realized on a substantial participation.

        Capital gains realized upon the sale of Nexa Resources' shares within a shareholding period not exceeding six months will be subject to personal income taxation (unless such capital gain does not exceed EUR500) in the hands of a Luxembourg resident individual.

        In case where the Luxembourg resident individual has held the shares for at least six months and had a substantial participation, the capital gains realized will be subject to income tax at a rate equal to half the normal progressive rate applicable. A participation is considered as a substantial participation when a Luxembourg resident individual, jointly with his/her spouse and children under the age of 18, holds or has held, directly or indirectly, at any time during the five years prior to the date of the sale, 10.0% or more of the share capital of Nexa Resources.

        Capital gains realized by the Luxembourg corporate shareholder (société de capitaux) should be exempt from capital gains tax in Luxembourg if at the date of the disposal, the Luxembourg shareholder has held or undertakes to hold, for an uninterrupted period of at least 12 months, a direct participation which represents at least 10.0% of the share capital of Nexa Resources, or which acquisition price was at least EUR6.0 million. If these conditions are not met, the Luxembourg corporate shareholder would be fully taxed on the capital gains realized upon the sale of the common share. The exempt amount of the capital gains realized will be, however, reduced by the amount of any expenses related to the participation, including decreases in the acquisition cost, that could have previously reduced the company's Luxembourg taxable income.

Peruvian Tax Considerations

        The following is a general summary of material Peruvian tax matters, as in effect on the date of this prospectus, and describes our understanding of the principal tax consequences of an investment in the offered shares by a person or entity who is not considered a resident of Peru for tax purposes. This summary is not intended to be a comprehensive description of all of the tax considerations that may be relevant to a decision to make an investment in the offered shares.

        This summary is based on provisions of the Peruvian income tax law and its regulations in force as of the date hereof. No rulings from the Peruvian tax authorities or judicial rulings address the tax

287


Table of Contents

treatment of instruments similar to the offered shares. Accordingly, no assurance can be given that the Peruvian tax authorities will agree with the conclusions described below. If the Peruvian tax authorities were to take a position different from the conclusions described below, the Peruvian income tax consequences of investing in the offered shares may differ from those summarized below.

Sale, Exchange or Disposition of the Shares or a Beneficial Interest Therein

        It is expected that the offered shares will be held in book-entry form, in the name of a nominee holding such shares for the benefit of the investors who decide to invest in the offered shares, and that any future trading in the offered shares will be effected through a conveyance of the beneficial interest held by the investors thereupon through the designated clearing mechanism. Because the conveyance of such beneficial interest does not imply the actual transfer of shares, any capital gains resulting from the conveyance of the beneficial interest in the offered shares, obtained by a person or entity who is not considered a resident of Peru for Peruvian tax purposes, should not be subject to taxation in Peru.

        If, contrary to the conclusion stated above, the sale of the offered shares were to qualify as an "indirect transfer of Peruvian shares" (and the transfer of the beneficial interest in the shares were to be considered as an actual transfer of such shares), different rules would apply.

        According to Peruvian income tax law, an "indirect transfer of Peruvian shares" is deemed to occur when there is a transfer of shares issued by a non-resident company which, in turn, owns—directly or through one or more companies—shares issued by a Peruvian company, and the following two conditions are concurrently met:

        In case the sale of the shares were to qualify as an "indirect transfer of Peruvian shares" (and the transfer of the beneficial interest on the shares were to be considered as an actual transfer of such shares), any capital gain resulting therefrom will be subject to a 30% tax rate in Peru.

        Investors should consult their own tax advisors about the consequences of the acquisition, ownership, and disposition of their investment in the offered shares or any beneficial interest therein, including the possibility that the tax consequences of investing in the offered shares may differ from the description above.

United States Federal Income Tax Considerations

        The following is a summary of certain U.S. federal income tax considerations that are likely to be relevant to the purchase, ownership and disposition of our common shares by a U.S. Holder (as defined below).

        This summary is based on provisions of the Internal Revenue Code of 1986, as amended (the Code), and U.S. Treasury regulations (Regulations), rulings and judicial interpretations thereof, in force as of the date hereof, and the U.S.-Luxembourg Treaty dated December 20, 2000 (as amended by any subsequent protocols). Those authorities may be changed at any time, perhaps retroactively, so as to result in U.S. federal income tax consequences different from those summarized below.

        This summary is not a comprehensive discussion of all of the tax considerations that may be relevant to a particular investor's decision to purchase, hold, or dispose of our common shares. In particular, this summary is directed only to U.S. Holders that hold common shares as capital assets and

288


Table of Contents

does not address tax consequences to U.S. Holders who may be subject to special tax rules, such as banks, brokers or dealers in securities or currencies, traders in securities electing to mark to market, financial institutions, life insurance companies, tax exempt entities, entities that are treated as partnerships for U.S. federal income tax purposes (or partners therein), holders that own or are treated as owning 10% or more of our voting common shares, persons holding common shares as part of a hedging or conversion transaction or a straddle, nonresident alien individuals present in the United States for more than 182 days in a taxable year, or persons whose functional currency is not the U.S. dollar. Moreover, this summary does not address state, local or foreign taxes, U.S. federal estate and gift taxes, or the Medicare contribution tax applicable to net investment income of certain non-corporate U.S. Holders, or the alternative minimum tax consequences of acquiring, holding or disposing of common shares.

        For purposes of this summary, a "U.S. Holder" is a beneficial owner of common shares that is a citizen or resident of the United States, a U.S. domestic corporation or that otherwise is subject to U.S. federal income taxation on a net income basis in respect of such common shares.

        U.S. Holders should consult their tax advisors about the consequences of the acquisition, ownership, and disposition of the common shares, including the relevance to their particular situation of the considerations discussed below and any consequences arising under foreign, state, local or other tax laws.

Taxation of Dividends

        Subject to the discussion below under "—Passive Foreign Investment Company Status," the gross amount of any distribution of cash or property with respect to our common shares that is paid out of our current or accumulated earnings and profits (as determined for U.S. federal income tax purposes) will generally be includible in a U.S. Holder's taxable income as ordinary dividend income on the day on which the U.S. Holder receives the dividend and will not be eligible for the dividends-received deduction allowed to corporations under the Code.

        We do not expect to maintain calculations of our earnings and profits in accordance with U.S. federal income tax principles. U.S. Holders therefore should expect that distributions generally will be treated as dividends for U.S. federal income tax purposes.

        Subject to certain exceptions for short-term positions, dividends received by an individual with respect to the common shares will be subject to taxation at a preferential rate if the dividends are "qualified dividends." Dividends paid on the common shares will be treated as qualified dividends if:

        The common shares will be listed on the NYSE and will qualify as readily tradable on an established securities market in the United States so long as they are so listed. Based on our audited financial statements and relevant market and shareholder data, we believe that we were not classified as a PFIC with respect to our prior taxable year. In addition, based on our audited financial statements and our current expectations regarding the value and nature of our assets, the sources and nature of our income, relevant market and shareholder data, and the use of the proceeds of this offering, we do not anticipate becoming a PFIC for our current taxable year or in the foreseeable future. Accordingly, we expect that dividends paid on the common shares will be treated as qualified dividends. U.S. Holders should consult their tax advisors regarding the availability of the reduced dividend tax rate in light of their own particular circumstances.

289


Table of Contents

        Dividend distributions with respect to our common shares generally will be treated as "passive category" income from sources outside the United States for purposes of determining a U.S. Holder's U.S. foreign tax credit limitation. Subject to the limitations and conditions provided in the Code and the applicable Regulations, a U.S. Holder may be able to claim a foreign tax credit against its U.S. federal income tax liability in respect of any Luxembourg income taxes withheld at the appropriate rate applicable to the U.S. Holder from a dividend paid to such U.S. Holder. Alternatively, the U.S. Holder may deduct such Luxembourg income taxes from its U.S. federal taxable income, provided that the U.S. Holder elects to deduct rather than credit all foreign income taxes for the relevant taxable year. The rules with respect to foreign tax credits are complex and involve the application of rules that depend on a U.S. Holder's particular circumstances. Accordingly, U.S. Holders are urged to consult their tax advisors regarding the availability of the foreign tax credit under their particular circumstances.

        U.S. Holders that receive distributions of additional common shares or rights to subscribe for common shares as part of a pro rata distribution to all our shareholders generally will not be subject to U.S. federal income tax in respect of the distributions.

Taxation of Dispositions of Common Shares

        Subject to the discussion below under "—Passive Foreign Investment Company Status," a U.S. Holder generally will recognize gain or loss on the sale, exchange or other disposition of common shares in an amount equal to the difference, if any, between the amount realized upon the sale, exchange or other disposition and the U.S. Holder's adjusted tax basis in the common shares. A U.S. Holder's adjusted tax basis in its common shares generally will equal the purchase price for the common shares. Any gain or loss will be capital gain or loss and generally will be long-term capital gain or loss if the common shares have been held for more than one year. Long-term capital gain realized by a U.S. Holder that is an individual generally is subject to taxation at a preferential rate. The deductibility of capital losses is subject to limitations. Gain, if any, realized by a U.S. Holder on the sale or other disposition of the common shares generally will be treated as U.S. source income for U.S. foreign tax credit purposes.

Passive Foreign Investment Company Status

        Special U.S. tax rules apply to companies that are considered to be PFICs. We will be classified as a PFIC in a particular taxable year if either

        Passive income generally includes dividends, interest, royalties, rents, annuities, net gains from the sale or exchange of property producing such income, net foreign currency gains and gains from commodities transactions, other than gains derived from "qualified active sales" of commodities and "qualified hedging transactions" involving commodities, within the meaning of the applicable Regulations (Commodity Exception).

        Based on certain estimates of our gross income and gross assets and relying on the Commodity Exception, we do not believe that we currently are a PFIC, and do not anticipate becoming a PFIC in the foreseeable future. However, since PFIC status will be determined by us on an annual basis and since such status depends upon the composition of our income and assets, and the nature of our activities (including our ability to qualify for the Commodity Exception or any similar exceptions), from time to time, there can be no assurance that we will not be considered a PFIC for any taxable year. In the event that, contrary to our expectation, we are classified as a PFIC in any year, and a U.S. Holder

290


Table of Contents

does not make a mark-to-market election, as described in the following paragraph, the U.S. Holder will be subject to a special tax at ordinary income tax rates on "excess distributions," including certain distributions by us and gain that the U.S. Holder recognizes on the sale of the common shares. The amount of income tax on any excess distributions will be increased by an interest charge to compensate for tax deferral, calculated as if the excess distributions were earned ratably over the period that the U.S. Holder holds the common shares. Classification as a PFIC may also have other adverse tax consequences.

        A U.S. Holder can avoid the unfavorable rules described in the preceding paragraph by electing to mark the common shares to market. If a U.S. Holder makes this mark-to-market election, the U.S. Holder will be required in any year in which we are a PFIC to include as ordinary income the excess of the fair market value of the U.S. Holder's common shares at year-end over the U.S. Holder's basis in those shares. The U.S. Holder's basis in the shares will be adjusted to reflect the gain or loss. In addition, any gain that the U.S. Holder recognizes upon the sale of the common shares will be taxed as ordinary income in the year of sale.

        A U.S. Holder that owns an equity interest in a PFIC must annually file IRS Form 8621, and may be required to file other IRS forms. A failure to file one or more of these forms as required may toll the running of the statute of limitations in respect of each of the U.S. Holder's taxable years for which such form is required to be filed. As a result, the taxable years with respect to which the U.S. Holder fails to file the form may remain open to assessment by the IRS indefinitely, until the form is filed.

        U.S. Holders should consult their tax advisors regarding the U.S. federal income tax considerations discussed above and the desirability of making a mark-to-market election if we were to be classified as a PFIC.

Foreign Financial Asset Reporting

        Certain U.S. Holders that own "specified foreign financial assets" with an aggregate value in excess of US$50,000 are generally required to file an information statement along with their tax returns, currently on Form 8938, with respect to such assets. "Specified foreign financial assets" include any financial accounts held at a non-U.S. financial institution, as well as securities issued by a non-U.S. issuer that are not held in accounts maintained by financial institutions. The understatement of income attributable to "specified foreign financial assets" in excess of US$5,000 extends the statute of limitations with respect to the tax return to six years after the return was filed. U.S. Holders who fail to report the required information could be subject to substantial penalties. Prospective investors are encouraged to consult with their tax advisors regarding the possible application of these rules, including the application of the rules to their particular circumstances.

Backup Withholding and Information Reporting

        Dividends paid on, and proceeds from the sale or other disposition of, the common shares to a U.S. Holder generally may be subject to the information reporting requirements of the Code and may be subject to backup withholding unless the U.S. Holder provides an accurate taxpayer identification number and makes any other required certification or otherwise establishes an exemption. Backup withholding is not an additional tax. The amount of any backup withholding from a payment to a U.S. Holder will be allowed as a refund or credit against the U.S. Holder's U.S. federal income tax liability, provided the required information is furnished to the U.S. Internal Revenue Service in a timely manner.

        A holder that is a foreign corporation or a non-resident alien individual may be required to comply with certification and identification procedures in order to establish its exemption from information reporting and backup withholding.

291


Table of Contents


UNDERWRITING (CONFLICTS OF INTEREST)

        We are offering our common shares described in this prospectus through the underwriters named below. J.P. Morgan Securities LLC, BMO Nesbitt Burns Inc., Morgan Stanley & Co. LLC and Credit Suisse Securities (USA) LLC are acting as the global coordinators of this offering and as the representatives of the underwriters. We have entered into an underwriting agreement dated                        , 2017 with the selling shareholder and the representatives. Subject to the terms and conditions of the underwriting agreement, each of the underwriters has severally agreed to purchase the number of common shares listed next to its name in the following table.

Underwriters
  Number of
Common Shares
 

J.P. Morgan Securities LLC

       

BMO Nesbitt Burns Inc(1)

       

Morgan Stanley & Co. LLC

       

Credit Suisse Securities (USA) LLC

       

Merrill Lynch, Pierce, Fenner & Smith
                  Incorporated

       

Citigroup Global Markets Inc. 

       

Scotia Capital (USA) Inc. 

       

Banco Bradesco BBI S.A.(2)

       

Credicorp Capital Sociedad Agente de Bolsa S.A.(3)

       

ABN AMRO Securities (USA) LLC

       

Banco do Brasil Securities LLC

       

Macquarie Capital Markets Canada Ltd.(4)

       

MUFG Securities Americas Inc. 

       

National Bank of Canada Financial Inc. 

       

RBC Capital Markets, LLC

       

Total

       

(1)
Any sales by BMO Nesbitt Burns Inc. of our common shares in the United States or to U.S. persons will be completed through BMO Capital Markets Corp., its affiliate registered with the SEC as a broker-dealer.

(2)
Banco Bradesco BBI S.A. is not registered with the SEC as a broker-dealer and therefore may not make sales of our common shares in the United States or to U.S. persons or in Canada. However, Bradesco Securities Inc., an affiliate of Banco Bradesco BBI S.A., is registered with the SEC as a broker-dealer and may make offers of common shares inside the United States.

(3)
Credicorp Capital Sociedad Agente de Bolsa S.A. is not registered with the SEC as a broker-dealer and therefore may not make sales of our common shares in the United States or to U.S. persons or in Canada. To the extent that Credicorp Capital Sociedad Agente de Bolsa S.A. intends to make sales of our common shares, it will only make such sales outside the United States to certain non-U.S. persons.

(4)
Any sales by Macquarie Capital Markets Canada Ltd. of our common shares in the United States or to U.S. persons will be completed through Macquarie Capital Markets North America Ltd., its affiliate registered with the SEC as a broker-dealer.

        The offering is being made concurrently in the United States and in each of the provinces and territories of Canada. Our common shares will be offered in the United States through those underwriters who are registered to offer the common shares for the sale in the United States and such

292


Table of Contents

other registered dealers as may be designated by the underwriters. Our common shares will be offered in each of the provinces and territories of Canada through J.P. Morgan Securities Canada Inc., BMO Nesbitt Burns. Inc., Morgan Stanley Canada Limited, Credit Suisse Securities (Canada), Inc., Merrill Lynch Canada Inc., Citigroup Global Markets Canada Inc., Scotia Capital Inc., Macquarie Capital Markets Canada Ltd., MUFG Securities (Canada), Ltd., National Bank Financial Inc., RBC Dominion Securities Inc. and such other registered dealers as may be designated by the underwriters. Subject to applicable law, the underwriters, or such other registered dealers or other entities outside the United States and Canada that are affiliates of the underwriters as may be designated by the underwriters, may offer the common shares outside of the United States and Canada.

        The underwriting agreement provides for a firm commitment underwriting, and the underwriters must buy all of the shares if they buy any of them. However, the underwriters are not required to pay for the shares covered by the underwriters' over-allotment option described below. In Canada, the shares are to be taken up by the underwriters, if at all, on or before a date not later than 42 days after the date of this prospectus.

        Our common shares are offered subject to a number of conditions, including:

        The obligation of the underwriters under the underwriting agreement may be terminated at their discretion upon the occurrence of certain stated events.

        We have been advised by the representatives that the underwriters intend to make a market in our common shares but that they are not obligated to do so and may discontinue making a market at any time without notice.

        In connection with this offering, certain of the underwriters or securities dealers may distribute prospectuses electronically.

Over-Allotment Option

        The selling shareholder has granted the underwriters an option to purchase up to an aggregate of 4,650,000 additional common shares. The underwriters may exercise this option solely for the purpose of covering over-allotments, if any, made in connection with this offering. The underwriters have 30 days from the date of this prospectus to exercise this option. If the underwriters exercise this option, they will each purchase additional shares approximately in proportion to the amounts specified in the table above.

Commissions and Discounts

        Shares sold by the underwriters to the public will initially be offered at the initial offering price set forth on the cover of this prospectus.

        The following table shows the per share and total underwriting discounts and commissions we will pay to the underwriters assuming both no exercise and full exercise of the underwriters' option to purchase up to additional shares.

Paid by Us
  No Exercise   Full Exercise  

Per common share

  US$            US$           

Total

  US$            US$           

293


Table of Contents

        We estimate that the total expenses of the offering payable by us, not including the underwriting discounts and commissions, will be approximately US$6.9 million. The underwriters have agreed to reimburse us for certain expenses incurred by us in connection with this offering, subject to a cap.

No Sales of Similar Securities

        We, our existing shareholders (severally with respect to common shares owned by each of them), our directors and our executives, as of the date of this prospectus, have entered into lock-up agreements with the underwriters. Under these agreements, we and each of these persons may not, without the prior written approval of the representatives of the underwriters, offer, sell, contract to sell, pledge, or otherwise dispose of, directly or indirectly, or hedge our common shares or securities convertible into or exchangeable or exercisable for our common shares. These restrictions will be in effect for a period of 180 days after the date of this prospectus.

Indemnification

        We and the selling shareholder have agreed to indemnify the several underwriters and each of the directors, officers and affiliates against certain liabilities, including certain liabilities under the Securities Act. If we or the selling shareholder are unable to provide this indemnification, we and the selling shareholder have agreed to contribute to payments the underwriters and their respective directors, officers and affiliates may be required to make in respect of those liabilities.

Settlement

        Our common shares will be ready for delivery on or about                        , 2017. This date is expected to be the                business day following the date of the pricing of the offering. Under Rule 15c6-1 of the Exchange Act, pursuant to changes that took effect from September 5, 2017, trades in the secondary market generally settle in two business days. Investors who wish to trade our common shares on the date of pricing or the next                succeeding business days will be required, by virtue of the fact that the common shares sold in this offering will settle later than two business days, to specify alternative settlement arrangements to prevent failed settlement of secondary trades.

New York Stock Exchange Listing

        We have applied for listing of our common shares on the New York Stock Exchange under the symbol "NEXA" The listing will be subject to us fulfilling all of the applicable listing requirements of the New York Stock Exchange.

Toronto Stock Exchange Listing

        Closing of the offering is conditional on the common shares being approved for listing on the Toronto Stock Exchange. The listing will be subject to us fulfilling all of the applicable listing requirements of the Toronto Stock Exchange.

Price Stabilization and Short Positions

        In connection with this offering, Morgan Stanley & Co. LLC may engage in activities that stabilize, maintain or otherwise affect the price of our common shares during and after this offering, including:

294


Table of Contents

        Stabilizing transactions consist of bids or purchases made for the purpose of preventing or retarding a decline in the market price of our common shares. These transactions may also include making short sales of our common shares, which involve the sale by the underwriters of a greater number of common shares than they are required to purchase in this offering. Short sales may be "covered short sales," which are short positions in an amount not greater than the underwriters' over-allotment option referred to above, or may be "naked short sales," which are short positions in excess of that amount.

        The underwriters may close out any covered short position by either exercising their over-allotment option, in whole or in part, or by purchasing shares in the open market. In making this determination, the underwriters will consider, among other things, the price of shares available for purchase in the open market as compared to the price at which they may purchase shares through the over-allotment option.

        The underwriters must close out any naked short position by purchasing shares in the open market. A naked short position is more likely to be created if the underwriters are concerned that there may be downward pressure on the price of the common shares in the open market that could adversely affect investors who purchased in this offering. Any naked short position would form part of the underwriters' overallocation position.

        The underwriters also may impose a penalty bid. This occurs when a particular underwriter repays to the underwriters a portion of the underwriting discount received by it because the representatives have repurchased shares sold by or for the account of that underwriter in stabilizing or short covering transactions.

        In accordance with rules and policy statements of certain Canadian securities regulatory authorities and the Universal Market Integrity Rules for Canadian Marketplaces (or UMIR), the underwriters may not, at any time during the period of distribution, bid for or purchase subordinate voting shares. The foregoing restriction is, however, subject to exceptions as permitted by such rules and policy statements and UMIR. These exceptions include a bid or purchase permitted under such rules and policy statements and UMIR, relating to market stabilization and market balancing activities and a bid or purchase on behalf of a customer where the order was not solicited.

        As a result of these activities, the price of our common shares may be higher than the price that otherwise might exist in the open market. If these activities are commenced, they may be discontinued by the underwriters at any time. The underwriters may carry out these transactions on the New York Stock Exchange, the Toronto Stock Exchange, other stock exchanges, in the over-the-counter market or otherwise. Neither we nor the underwriters make any representation or prediction as to the effect that the transactions described above may have on the price of the shares.

Determination of Offering Price

        Prior to this offering, there was no public market for our common shares. The initial public offering price will be determined by negotiation by us and the representatives of the underwriters. The principal factors to be considered in determining the initial public offering price include:

295


Table of Contents

        The estimated public offering price range set forth on the cover page of this preliminary prospectus is subject to change as a result of market conditions and other factors. Neither we nor the underwriters can assure investors that an active trading market will develop for our common shares or that the common shares will trade in the public market at or above the initial public offering price.

Affiliations

        The underwriters and their respective affiliates are full service financial institutions engaged in various activities, which may include securities trading, commercial and investment banking, financial advisory, investment management, investment research, principal investment, hedging, financing and brokerage activities.

        The underwriters and their affiliates may from time to time in the future engage with us and perform services for us in the ordinary course of their business for which they will receive customary fees and expenses. In the ordinary course of their various business activities, the underwriters and their respective affiliates may make or hold a broad array of investments and actively trade debt and equity securities (or related derivative securities) and financial instruments (including bank loans) for their own account and for the accounts of their customers, and such investment and securities activities may involve securities and/or instruments of us. The underwriters and their respective affiliates may also make investment recommendations and/or publish or express independent research views in respect of these securities or instruments and may at any time hold, or recommend to clients that they acquire, long and/or short positions in these securities and instruments.

Conflicts of Interest

        An affiliate of Banco do Brasil Securities LLC, a Financial Industry Regulatory Authority, or FINRA, member participating in this offering, owns 50% of the issued share capital of Banco Votorantim S.A., which is an affiliate of, and under common control with, Nexa Resources S.A., the issuer in this offering. Consequently, Banco do Brasil Securities LLC is deemed to have a "conflict of interest" within the meaning of FINRA Rule 5121(f)(5)(B). Accordingly, this offering is being made in compliance with the requirements of FINRA Rule 5121. Since Banco do Brasil Securities LLC is not primarily responsible for managing this offering, pursuant to FINRA Rule 5121(a)(1)(A), the appointment of a qualified independent underwriter is not necessary. Banco do Brasil Securities LLC will not confirm sales of the securities to any account over which Banco do Brasil Securities LLC exercises discretionary authority without the prior written approval of such account.

Selling Restrictions

        The common shares offered by this prospectus may not be offered or sold, directly or indirectly, nor may this prospectus or any other offering material or advertisements in connection with the offer and sale of any such securities be distributed or published in any jurisdiction, except under circumstances that will result in compliance with the applicable rules and regulations of that jurisdiction. Persons into whose possession this prospectus comes are advised to inform themselves about and to observe any restrictions relating to the offering and the distribution of this prospectus. This prospectus does not constitute an offer to sell or a solicitation of an offer to buy any common shares offered by this prospectus in any jurisdiction in which such an offer or a solicitation is unlawful.

        Other than with respect to the registration of this offering with the SEC and the applicable securities regulators in each of the provinces and territories of Canada, no action has been or will be

296


Table of Contents

taken in any country or jurisdiction by us or the underwriters that would permit a public offering of the common shares, or possession or distribution of any offering material in relation thereto, in any country or jurisdiction where action for that purpose is required. Accordingly, the common shares may not be offered or sold, directly or indirectly, and neither this prospectus nor any other material or advertisements in connection with the common shares may be distributed or published, in or from any country or jurisdiction except in compliance with any applicable laws, rules and regulations of any such country or jurisdiction.

European Economic Area

        In relation to each Member State of the European Economic Area, an offer of common shares to the public may not be made in that Member State, except that an offer of common shares to the public may be made at any time under the following exemptions under the Prospectus Directive, if they have been implemented in that Member State:

        For the purposes of this provision, the expression an "offer of common shares to the public" in relation to any common shares in any Member State means the communication in any form and by any means of sufficient information on the terms of the offer and the common shares to be offered so as to enable an investor to decide to purchase or subscribe the common shares, as the same may be varied in that Member State by any measure implementing the Prospectus Directive in that Member State, and the expression Prospectus Directive means Directive 2003/71/EC (and amendments thereto, including Directive 2010/73/EU) and includes any relevant implementing measure in each relevant Member State.

        In the case of any common shares being offered to a financial intermediary as that term is used in Article 3(2) of the Prospectus Directive, such financial intermediary will also be deemed to have represented, acknowledged and agreed that the common shares acquired by it in the offer have not been acquired on a non-discretionary basis on behalf of, nor have they been acquired with a view to their offer or resale to, persons in circumstances which may give rise to an offer of common shares to the public other than their offer or resale in a Member State to qualified investors as so defined or in circumstances in which the prior consent of the underwriters has been obtained to each such proposed offer or resale.

United Kingdom

        In the United Kingdom, this prospectus is only addressed to and directed at qualified investors who are (i) investment professionals falling within Article 19(5) of the Financial Services and Markets Act 2000 (Financial Promotion) Order 2005 (the Order); or (ii) high net worth entities and other persons to whom it may lawfully be communicated, falling within Article 49(2)(a) to (d) of the Order (all such persons together being referred to as "relevant persons"). Any investment or investment activity to which this prospectus relates is available only to relevant persons and will only be engaged

297


Table of Contents

with relevant persons. Any person who is not a relevant person should not act or relay on this prospectus or any of its contents.

Ireland

        The Republic of Ireland has implemented the EU Prospectus Directive, and the section of this prospectus entitled "Underwriting (Conflicts of Interest)—Selling Restrictions—European Economic Area" is applicable in relation to the offer of securities in the Republic of Ireland. In addition, the following provisions also apply.

        The common shares will not be offered, sold, placed or underwritten in the Republic of Ireland:

Brazil

        This offering has not been and will not be registered under Brazilian Federal Law No 6,385/76 or under any other Brazilian securities law. Accordingly, none of us, our common shares or the offering have been or will be registered with the Comissão de Valores Mobiliários.

        Therefore, as this prospectus does not constitute or form part of any public offering to sell or any solicitation of a public offering to buy any common shares or assets, the offering and the common shares offered hereby have not been, and will not be, and may not be offered for sale or sold in Brazil except in circumstances which do not constitute a public offering or distribution under Brazilian laws and regulations. Documents relating to the common shares, as well as the information contained herein, may not be supplied to the public, as a public offering in Brazil or be used in connection with any offer for subscription or sale of the common shares to the public in Brazil.

France

        This prospectus has not been prepared, and is not distributed, in the context of a public offering of financial securities in France within the meaning of Article L. 411-1 of the French Code monétaire et financier. Consequently, no common shares have been offered or sold or will be offered or sold, directly or indirectly, to the public in France, and any other offering material relating to the common shares may not be, and will not be distributed or caused to be distributed to the public in France or used in connection with any offer to the public in France.

        Such offers, sales and distributions of common shares will be made only to "Permitted Investors," consisting of (i) persons licensed to provide the investment service of portfolio management for the account of third parties, and (ii) qualified investors (investisseurs qualifiés) acting for their own account,

298


Table of Contents

all as defined in, and in accordance with, Articles L. 411-2, D. 411-1, D. 744-1 D. 754-1, and D. 764-1 of the French Code monétaire et financier and applicable regulations thereunder.

        Prospective investors, including Permitted Investors, are informed that (i) this prospectus has not been and will not be submitted to the clearance of the French Financial Market Authority (AMF), (ii) in compliance with articles L. 411-1, D. 411-1, D. 744-1, D. 754-1, and D. 764-1 of the French Code monétaire et financier, any qualified investor subscribing to the common shares should be acting for their own account, and (iii) the direct or indirect distribution or sale to the public of the common shares acquired by them may only be made in compliance with Articles L. 411-1, L. 411-2, L. 412-1, and L. 621-8 through L. 621-8-3 of the French Code monétaire et financier.

Grand Duchy of Luxembourg

        The common shares may not be offered or sold to the public within the territory of Luxembourg unless:

Germany

        The common shares will not be offered, sold or publicly promoted or advertised in the Federal Republic of Germany other than in compliance with the German Securities Prospectus Act (Wertpapierprospektgesetz) as of June 22, 2005, effective as of July 1, 2005, as amended, or any other laws and regulations applicable in the Federal Republic of Germany governing the issue, offering and sale of securities. No securities prospectus (Wertpapierprospeckt) within the meaning of the German Securities Prospectus Act has been or will be filed with the Financial Supervisory Authority of the Federal Republic of Germany or otherwise published in Germany and no public offer of the common shares will be permitted in Germany. No offer, sale or delivery of the common shares or distribution of copies of any document relating to the common shares will be made in Germany except: (a) to qualified investors, as defined in Section 2 no. 6 of the German Securities Prospectus Act; or (b) in any other circumstances where an express exemption from compliance with the public offer restrictions applies, as provided under Section 3(2) of the German Securities Prospectus Act.

Italy

        Italy has implemented the EU Prospectus Directive, and the section of this prospectus entitled "Underwriting (Conflicts of Interest)—Selling Restrictions—European Economic Area" is applicable in relation to the offer of securities in Italy. In addition, the following provisions also apply.

        The offering of the common shares has not been registered pursuant to Italian securities legislation and, accordingly, no common shares may be offered, sold or delivered, nor may copies of this prospectus or any other document relating to the common shares be distributed in the Republic of Italy except: (a) to qualified investors (investitori qualificati) (Qualified Investors), as defined under Article 34-ter, paragraph 1, letter b), of CONSOB Regulation No. 11971 of 14 May 1999, as amended (Regulation 11971/1999); or (b) in circumstances which are exempted from the rules on offers of securities to be made to the public pursuant to Article 100 of Legislative Decree No. 58 of 24 February 1998 (Financial Services Act) and Article 34-ter, first paragraph, of Regulation 11971/1999.

        Any offer, sale or delivery of the common shares in the Republic of Italy or distribution of copies of this prospectus or any other document relating to the common shares in the Republic of Italy under (a) and (b) above must be: (i) made by an investment firm, bank or financial intermediary permitted to conduct such activities in the Republic of Italy in accordance with the Financial Services Act, CONSOB Regulation No. 16190 of 29 October 2007 and Legislative Decree No. 385 of 1 September 1993, as amended; and (ii) in compliance with any other applicable laws and regulations.

299


Table of Contents

        Investors should also note that, in accordance with Article 100-bis of the Financial Services Act, where no exemption under (b) above applies, the subsequent distribution of the common shares on the secondary market in the Republic of Italy must be made in compliance with the rules on offers of securities to be made to the public provided under the Financial Services Act and the Regulation 11971/1999. Failure to comply with such rules may result, inter alia, in the sale of such common shares being declared null and void and in the liability of the intermediary transferring the common shares for any damages suffered by the investors.

Netherlands

        The Netherlands has implemented the EU Prospectus Directive, and the section of this prospectus entitled "Underwriting (Conflicts of Interest)—Selling Restrictions—European Economic Area" is applicable in relation to the offer of securities in the Netherlands. In addition, the following provisions also apply.

        Any offers to non-qualified investors in accordance with the EU Prospectus Directive must include exemption wording and a logo as required by Article 5:20(5) of the Dutch Act on Financial Supervision (Wet op het financieel toezicht). On a strict interpretation of the law, failure to use the logo (or to comply with the strict rules about its use) may result in the relevant limb of the private placement exemption being unable to be relied upon.

Spain

        Spain has implemented the EU Prospectus Directive, and the section of this prospectus entitled "Underwriting (Conflicts of Interest)—Selling Restrictions—European Economic Area" is applicable in relation to the offer of securities in Spain. In addition, the following provisions also apply.

        Neither the common shares nor the prospectus, have been approved or registered with the Spanish Securities Markets Commission (Comision Nacional del Mercado de Valores). Accordingly, the common shares may not be offered or sold in Spain, except in circumstances which do not constitute a public offering of securities within the meaning of article 35 of the Spanish Securities Market Law of 28 July 1988 (Ley 24/1988, de 28 de julio, del Mercado de Valores), as amended and restated, and supplemental rules enacted thereunder.

Switzerland

        The common shares may not be publicly offered in Switzerland and will not be listed on the SIX Swiss Exchange, or SIX, or on any other stock exchange or regulated trading facility in Switzerland. This prospectus has been prepared without regard to the disclosure standards for issuance prospectuses under art. 652a or art. 1156 of the Swiss Code of Obligations or the disclosure standards for listing prospectuses under art. 27 ff. of the SIX Listing Rules or the listing rules of any other stock exchange or regulated trading facility in Switzerland. Neither this prospectus nor any other offering or marketing material relating to the common shares or the offering may be publicly distributed or otherwise made publicly available in Switzerland.

        Neither this prospectus nor any other offering or marketing material relating to us, the offering or the common shares have been or will be filed with or approved by any Swiss regulatory authority. In particular, this prospectus will not be filed with, and the offer of common shares will not be supervised by, the Swiss Financial Market Supervisory Authority FINMA, and the offer of common shares has not been and will not be authorized under the Swiss Federal Act on Collective Investment Schemes, or CISA. The investor protection afforded to acquirers of interests in collective investment schemes under the CISA does not extend to acquirers of securities.

300


Table of Contents

Sweden

        Sweden has implemented the EU Prospectus Directive, and the section of this prospectus entitled "Underwriting (Conflicts of Interest)—Selling Restrictions—European Economic Area" is applicable in relation to the offer of securities in Sweden, provided that notwithstanding any other provision in this prospectus, the common shares may not be, directly or indirectly, offered for subscription or purchase and invitations to subscribe for or buy the common shares may not be issued and no drafts or final documents in relation to any such offer may be distributed, except in circumstances that will not result in a requirement to prepare a prospectus pursuant to the provisions of the Swedish Financial Instruments Trading Act (Sw. (lag (1991:980) om handel med finansiella instrument)).

Japan

        The securities have not been and will not be registered under the Financial Instruments and Exchange Act of Japan (Act No. 25 of 1948, as amended), or the FIEA. The securities may not be offered or sold, directly or indirectly, in Japan or to or for the benefit of any resident of Japan (including any person resident in Japan or any corporation or other entity organized under the laws of Japan) or to others for reoffering or resale, directly or indirectly, in Japan or to or for the benefit of any resident of Japan, except pursuant to an exemption from the registration requirements of the FIEA and otherwise in compliance with any relevant laws and regulations of Japan.

Australia

        This prospectus is not a disclosure document for the purposes of Australia's Corporations Act 2001 (Cth) of Australia, or the Corporations Act, has not been lodged with the Australian Securities & Investments Commission and is only directed to the categories of exempt persons set out below. Accordingly, if you receive this prospectus in Australia, you confirm and warrant that you are either:

        To the extent that you are unable to confirm or warrant that you are an exempt sophisticated investor, associated person or professional investor under the Corporations Act any offer made to you under this prospectus is void and incapable of acceptance.

        You warrant and agree that you will not offer any of the securities issued to you pursuant to this prospectus for resale in Australia within 12 months of those securities being issued unless any such resale offer is exempt from the requirement to issue a disclosure document under section 708 of the Corporations Act.

China

        This prospectus does not constitute a public offer of the common shares whether by sale or subscription, in the People's Republic of China (China). The common shares are not being offered or sold directly or indirectly in China to or for the benefit of, legal or natural persons of China.

301


Table of Contents

        Further, no legal or natural persons of China may directly or indirectly purchase any of the common shares or any beneficial interest therein without obtaining all prior governmental approvals that are required in China, whether statutorily or otherwise. Persons who come into possession of this prospectus are required by the Company and its representatives to observe these restrictions.

Hong Kong

        The common shares may not be offered or sold in Hong Kong by means of any document other than (i) in circumstances which do not constitute an offer to the public within the meaning of the Companies (Winding Up and Miscellaneous Provisions) Ordinance (Cap. 32 of the Laws of Hong Kong) (Companies (Winding Up and Miscellaneous Provisions) Ordinance), or (ii) to "professional investors" as defined in the Securities and Futures Ordinance (Cap. 571 of the Laws of Hong Kong) (Securities and Futures Ordinance) and any rules made thereunder, or (iii) in other circumstances which do not result in the document being a "prospectus" as defined in the Companies (Winding Up and Miscellaneous Provisions) Ordinance, and no advertisement, invitation or document relating to the common shares may be issued or may be in the possession of any person for the purpose of issue (in each case whether in Hong Kong or elsewhere), which is directed at, or the contents of which are likely to be accessed or read by, the public in Hong Kong (except if permitted to do so under the securities laws of Hong Kong) other than with respect to common shares which are or are intended to be disposed of only to persons outside Hong Kong or only to "professional investors" in Hong Kong as defined in the Securities and Futures Ordinance and any rules made thereunder.

Singapore

        This prospectus has not been registered as a prospectus with the Monetary Authority of Singapore. Accordingly, this prospectus and any other document or material in connection with the offer or sale, or invitation for subscription or purchase, of the common shares may not be circulated or distributed, nor may the common shares be offered or sold, or be made the subject of an invitation for subscription or purchase, whether directly or indirectly, to persons in Singapore other than (i) to an institutional investor (as defined under Section 4A of the Securities and Futures Act, Chapter 289 of Singapore, or the SFA) under Section 274 of the SFA, (ii) to a relevant person (as defined in Section 275(2) of the SFA) pursuant to Section 275(1) of the SFA, or any person pursuant to Section 275(1A) of the SFA, and in accordance with the conditions specified in Section 275 of the SFA or (iii) otherwise pursuant to, and in accordance with the conditions of, any other applicable provision of the SFA, in each case subject to conditions set forth in the SFA.

        Where the common shares are subscribed or purchased under Section 275 of the SFA by a relevant person which is a corporation (which is not an accredited investor (as defined in Section 4A of the SFA)) the sole business of which is to hold investments and the entire share capital of which is owned by one or more individuals, each of whom is an accredited investor, the securities (as defined in Section 239(1) of the SFA) of that corporation shall not be transferable for 6 months after that corporation has acquired the common shares under Section 275 of the SFA except: (1) to an institutional investor under Section 274 of the SFA or to a relevant person (as defined in Section 275(2) of the SFA), (2) where such transfer arises from an offer in that corporation's securities pursuant to Section 275(1A) of the SFA, (3) where no consideration is or will be given for the transfer, (4) where the transfer is by operation of law, (5) as specified in Section 276(7) of the SFA, or (6) as specified in Regulation 32 of the Securities and Futures (Offers of Investments) (Shares and Debentures) Regulations 2005 of Singapore or Regulation 32.

        Where the common shares are subscribed or purchased under Section 275 of the SFA by a relevant person which is a trust (where the trustee is not an accredited investor (as defined in Section 4A of the SFA)) whose sole purpose is to hold investments and each beneficiary of the trust is an accredited investor, the beneficiaries' rights and interest (howsoever described) in that trust shall not

302


Table of Contents

be transferable for 6 months after that trust has acquired the common shares under Section 275 of the SFA except: (1) to an institutional investor under Section 274 of the SFA or to a relevant person (as defined in Section 275(2) of the SFA), (2) where such transfer arises from an offer that is made on terms that such rights or interest are acquired at a consideration of not less than S$200,000 (or its equivalent in a foreign currency) for each transaction (whether such amount is to be paid for in cash or by exchange of securities or other assets), (3) where no consideration is or will be given for the transfer, (4) where the transfer is by operation of law, (5) as specified in Section 276(7) of the SFA, or (6) as specified in Regulation 32.

Qatar

        The common shares are only being offered to a limited number of investors who are willing and able to conduct an independent investigation of the risks involved in an investment in such common shares. The prospectus does not constitute an offer to the public and is for the use only of the named addressee and should not be given or shown to any other person (other than employees, agents or consultants in connection with the addressee's consideration thereof). No transaction will be concluded in the jurisdiction of Qatar.

United Arab Emirates

        This prospectus, and the information contained herein, does not constitute, and is not intended to constitute, a public offer of securities in the United Arab Emirates and accordingly should not be construed as such. The common shares are only being offered to a limited number of sophisticated investors in the United Arab Emirates (a) who are willing and able to conduct an independent investigation of the risks involved in an investment in such common shares and (b) upon their specific request. The common shares have not been approved by or licensed or registered with the United Arab Emirates Central Bank, the Emirates Securities and Commodities Authority or any other relevant licensing authorities or governmental agencies in the United Arab Emirates. This prospectus is for the use of the named addressee only and should not be given or shown to any other person (other than employees, agents or consultants in connection with the addressee's consideration thereof). No transaction will be concluded in the jurisdiction of the United Arab Emirates.

Argentina

        This prospectus includes a private invitation to invest in our common shares. It is addressed only to you on an individual, exclusive, and confidential basis, and its unauthorized copying, disclosure, or transfer by any means whatsoever is absolutely and strictly forbidden. Neither the Company nor any underwriter will provide copies of this prospectus, nor provide any kind of advice or clarification, nor accept any offer or commitment to purchase the common shares to or from persons other than the intended recipient. The offer herein contained is not a public offering, and as such it is not and will not be registered with, or authorized by, the applicable enforcement authority. The information contained herein has been compiled by the Company, who assumes the sole responsibility for the accuracy of the data herein disclosed.

Colombia

        This prospectus does not constitute a public offer in the Republic of Colombia. The offer of the common shares is addressed to less than one hundred specifically identified investors. The common shares may not be promoted or marketed in Colombia or to Colombian residents, unless such promotion and marketing is made in compliance with Decree 2555 of 2010 and other applicable rules and regulations related to the promotion of foreign securities in Colombia.

303


Table of Contents

        The distribution of this prospectus and the offering of common shares may be restricted in certain jurisdictions. The information contained in this prospectus is for general guidance only, and it is the responsibility of any person or persons in possession of this prospectus and wishing to make application for common shares to inform themselves of, and to observe, all applicable laws and regulations of any relevant jurisdiction. Prospective applicants for common shares should inform themselves of any applicable legal requirements, exchange control regulations and applicable taxes in the countries of their respective citizenship, residence or domicile.

Mexico

        The common shares have not been and will not be registered in Mexico with the National Registry of Securities, maintained by the Mexican National Banking Commission and, as a result, may not be offered or sold publicly in Mexico. The Company and any underwriter or purchaser may offer and sell the common shares in Mexico, to Institutional and Accredited Investors, on a private placement basis, pursuant to Article 8 of the Mexican Securities Market Law. Specific requirements apply in relation to any marketing materials relating to such an offer or sale to Institutional and Accredited Investors, on a private placement basis.

Peru

        Neither the common shares nor any beneficial interest therein have been or will be registered before or approved by the Superintendency of the Securities Market (Superintendencia del Mercado de Valores, or SMV). The common shares and any beneficial interest therein are being placed by means of a private offer only. The SMV has not reviewed the information provided to the investor. This prospectus is not for public distribution.

Chile

        ESTA OFERTA PRIVADA SE INICIA EL DÍA                                    , 2017 Y SE ACOGE A LAS DISPOSICIONES DE LA NORMA DE CARÁCTER GENERAL Nº 336 DE LA SUPERINTENDENCIA DE VALORES Y SEGUROS. ESTA OFERTA VERSA SOBRE VALORES NO INSCRITOS EN EL REGISTRO DE VALORES O EN EL REGISTRO DE VALORES EXTRANJEROS QUE LLEVA LA SUPERINTENDENCIA DE VALORES Y SEGUROS, POR LO QUE TALES VALORES NO ESTÁN SUJETOS A LA FISCALIZACIÓN DE ÉSTA. POR TRATAR DE VALORES NO INSCRITOS NO EXISTE LA OBLIGACIÓN POR PARTE DEL EMISOR DE ENTREGAR EN CHILE INFORMACIÓN PÚBLICA RESPECTO DE LOS VALORES SOBRE LOS QUE VERSA ESTA OFERTA. ESTOS VALORES NO PODRÁN SER OBJETO DE OFERTA PÚBLICA MIENTRAS NO SEAN INSCRITOS EN EL REGISTRO DE VALORES CORRESPONDIENTE.

        This private offer commences on                                    , 2017 and it avails itself of the General Regulation No. 336 of the Superintendence of Securities and Insurance. The offering relates to securities not registered with the Securities Registry or the Registry of Foreign Securities of the Superintendence of Securities and Insurance, and therefore such shares are not subject to oversight by the latter. Being unregistered securities, there is no obligation on the issuer to provide public information in Chile regarding such securities. These securities may not be subject to a public offer until they are registered in the corresponding Securities Registry.

Israel

        This document does not constitute a prospectus under the Israeli Securities Law, 5728-1968, or the Securities Law, and has not been filed with or approved by the Israel Securities Authority. In Israel, this prospectus is being distributed only to, and is directed only at, and any offer of the common shares

304


Table of Contents

is directed only at, (i) a limited number of persons in accordance with the Israeli Securities Law and (ii) investors listed in the first addendum (the "Addendum") to the Israeli Securities Law, consisting primarily of joint investment in trust funds, provident funds, insurance companies, banks, portfolio managers, investment advisors, members of the Tel Aviv Stock Exchange, underwriters, venture capital funds, entities with equity in excess of NIS 50 million and "qualified individuals," each as defined in the Addendum (as it may be amended from time to time), collectively referred to as qualified investors (in each case, purchasing for their own account or, where permitted under the Addendum, for the accounts of their clients who are investors listed in the Addendum). Qualified investors are required to submit written confirmation that they fall within the scope of the Addendum, are aware of its meaning and agree to it.

305


Table of Contents


EXPENSES OF THE OFFERING

        We estimate that our expenses in connection with this offering, other than underwriting discounts and commissions, will be as follows:

Expenses
  Amount  
 
  (in US$)
 

SEC registration fee

    93,207  

Canadian offering fees and expenses

    81,985  

FINRA filing fee

    112,798  

NYSE listing fee

    217,600  

Printing expenses

    148,000  

Legal fees and expenses

    3,258,514  

Accounting fees and expenses

    1,900,115  

Total

    5,812,219  

        All amounts in the table are estimated except for the SEC registration fee and the FINRA filing fee.

306


Table of Contents


LEGAL MATTERS

        We are being advised as to U.S. matters by Cleary Gottlieb Steen & Hamilton LLP, New York, New York and as to Canadian matters by Stikeman Elliott LLP, Toronto, Canada. The underwriters are being advised as to U.S. matters by Skadden, Arps, Slate, Meagher & Flom LLP, New York, New York and as to Canadian matters by McCarthy Tétrault LLP, Toronto, Canada. The validity of the common shares offered hereby and certain legal matters as to Luxembourg law will be passed upon for us and the underwriters by Clifford Chance, Luxembourg.

307


Table of Contents


EXPERTS

        The audited combined consolidated financial statements as of December 31, 2016 and 2015 and for each of the years ended December 31, 2016, 2015 and 2014 included in this prospectus have been so included in reliance on the report of PricewaterhouseCoopers Auditores Independentes, an independent registered public accounting firm, given on the authority of said firm as experts in auditing and accounting. The office of PricewaterhouseCoopers Auditores Independentes is located at Alameda Dr. Carlos de Carvalho, 417—Centro, Curitiba—PR, Brazil, 80410-180.

        The scientific and technical information appearing in this prospectus concerning the Cerro Lindo and Vazante mines and the Morro Agudo project, including estimates, where applicable, of mineral reserves, mineralized material and mineral resources, was derived from the technical reports of Amec Foster Wheeler Perú S.A., independent mining consultants. As of the date of this prospectus, Amec Foster Wheeler Perú S.A. beneficially owns none of our outstanding common shares.

        The scientific and technical information appearing in this prospectus concerning the El Porvenir and Atacocha mines, including estimates of mineral reserves, mineralized material and mineral resources, was derived from the technical reports of SRK Consulting (Peru) S.A., independent mining consultants. As of the date of this prospectus, SRK Consulting (Peru) S.A. beneficially owns none of our outstanding common shares.

        The scientific and technical information appearing in this prospectus concerning the Florida Canyon Zinc project was derived from the technical report of SRK Consulting (U.S.), Inc., independent mining consultants. As of the date of this prospectus, SRK Consulting (U.S.), Inc. beneficially owns none of our outstanding common shares.

        The scientific and technical information appearing in this prospectus concerning the Aripuanã, Shalipayco, Magistral, Caçapava do Sul, Hilarión and Pukaqaqa projects was derived from the technical reports of Roscoe Postle Associates Inc., independent mining consultants. As of the date of this prospectus, Roscoe Postle Associates Inc. beneficially owns none of our outstanding shares.

308


Table of Contents


WHERE YOU CAN FIND MORE INFORMATION

        We have filed with the SEC a registration statement (including amendments and exhibits to the registration statement) on Form F-1 under the Securities Act for the common shares we are offering pursuant to this prospectus. This prospectus, which is part of the registration statement, does not contain all of the information set forth in the registration statement and the exhibits and schedules to the registration statement. For further information, we refer you to the registration statement and the exhibits and schedules filed as part of the registration statement. If a document has been filed as an exhibit to the registration statement, we refer you to the copy of the document that has been filed.

        We are not currently subject to the informational requirements of the Exchange Act. Upon completion of this offering, we will become subject to the informational requirements of the Exchange Act applicable to foreign private issuers. Accordingly, we will be required to file reports and other information with the SEC, including annual reports on Form 20-F and reports on Form 6-K. You may inspect and copy reports and other information to be filed with the SEC at the public reference facilities maintained by the SEC at 100 F Street, N.E., Washington, D.C. 20549. Copies of the materials may be obtained from the Public Reference Room of the SEC at 100 F Street, N.E., Washington, D.C. 20549 at prescribed rates. The public may obtain information on the operation of the SEC's Public Reference Room by calling the SEC in the United States at +1 800 SEC 0330. In addition, the SEC maintains a website at www.sec.gov, from which you can electronically access the registration statement and its materials.

        As a foreign private issuer, we are not subject to the same disclosure requirements as a domestic U.S. registrant under the Exchange Act. For example, we are not required to prepare and issue quarterly reports. However, we intend to furnish our shareholders with annual reports containing financial statements audited by our independent registered public accounting firm and to make available to our shareholders certain quarterly information including unaudited interim financial data for the first three quarters of each fiscal year. In addition, as a foreign private issuer, we are not subject to the proxy rules under Section 14 of the Exchange Act, and our officers and directors will not be subject to Section 16 of the Exchange Act relating to sales and purchases of our common shares or to the SEC's short-swing profit recovery regime.

        We will also be subject to the full informational requirements of the securities commissions in all provinces and territories of Canada, subject to available exemptions. You are invited to read and copy any reports, statements or other information, other than confidential filings, that we intend to file with the Canadian provincial and territorial securities commissions. These filings are also electronically available from the Canadian System for Electronic Document Analysis and Retrieval (or SEDAR) (http://www.sedar.com), the Canadian equivalent of the SEC's Electronic Document Gathering and Retrieval System (or EDGAR). Documents filed on SEDAR are not, and should not be considered, part of this prospectus.

        We will send the transfer agent a copy of all notices that we give relating to meetings of our shareholders or to distributions to shareholders or the offering of rights and a copy of any other report or communication that we make generally available to our shareholders. The transfer agent will make all these notices, reports and communications that it receives from us available for inspection by registered holders of common shares at its office. The transfer agent will mail copies of those notices, reports and communications to you if we ask the depositary to do so and furnish sufficient copies of materials for that purpose.

309


Table of Contents


GLOSSARY OF CERTAIN TECHNICAL TERMS

        Brownfields project:    An exploration or development project near or within an existing operation, which can share infrastructure and management.

        Concentration:    The process by which crushed and ground ore is separated into metal concentrates and reject material through processes such as flotation.

        Concentrate plant:    A plant where metal concentration occurs.

        Development:    The process of constructing a mining facility and the infrastructure to support the facility is known as mine development.

        Diamond drilling:    A method of drilling that uses a diamond bit, which rotates at the end of a drill rod or pipe. The opening at the end of the diamond bit allows a solid column of rock to move up into the drill pipe and be recovered at the surface. This column of rock is named drill core and is used for geological, geotechnical logging and for sampling for chemical analysis to define the metal content of the rock or mineralized material. Standard core sizes/diameters are 63.5 mm (defined as HQ), 46.7 mm (defined as NQ) and 36.5 mm (defined as BQ). Most drill rods are 10 feet long. After the first 10 feet are drilled, a new section of pipe is screwed into the top end, so the combination of pipes can be driven another 10 feet into the ground.

        Exploration:    Activities associated with ascertaining the existence, location, extent or quality of a mineral deposit.

        Greenfields project:    An exploration or development projects that is located outside the area of influence of existing mine operations and/or infrastructure and will be independently developed and managed.

        km:    kilometer.

        kt:    thousand tonne.

        LBMA:    The London Bullion Market.

        LME:    London Metal Exchange.

        Metal concentrate:    The crushed and ground material obtained after concentration, including zinc, lead and copper concentrates. This is the product from our mining operations. Most of the zinc concentrate we produce is used in our smelting operations and the remaining portion, along with our lead and copper concentrates, is sold to our customers.

        Metallic zinc:    Pure metal (99.995% zinc) obtained from the electrodeposition of a zinc sulfate solution, free of impurities, through the RLE (Roaster-Leaching-Electrolysis) process.

        Mineralization:    The process or processes by which a mineral or minerals are introduced into a rock, resulting in a potentially valuable or valuable deposit.

        Mineralized material:    Mineral bearing material that has been physically delineated by one or more methods, including drilling and underground work, and is supported by sampling and chemical analysis. This material has been found to contain a sufficient amount of mineralization of an average grade of metal or metals to have economic potential that warrants further exploration evaluation. While this material is not currently or may never be classified as ore reserves, it is reported as mineralized material only if the potential exists for reclassification into the reserves category. This material cannot be classified in the reserves category until final technical, economic and legal factors have been determined. Under the SEC's standards, a mineral deposit does not qualify as a reserve unless it can be economically and legally extracted at the time of reserve determination and it constitutes a proven or probable reserve (as defined below).

310


Table of Contents

        Mine site:    An economic unit comprised of an underground and/or open pit mine, a treatment plant and equipment and other facilities necessary to produce metals concentrates, in existence at a certain location.

        Open pit:    Surface mining in which the ore is extracted from a pit. The geometry of the pit may vary with the characteristics of the ore body.

        Ore:    A mineral or aggregate of minerals from which metal can be economically mined or extracted.

        Ore grade:    The average amount of metal expressed as a percentage, grams per tonne or in ounces per tonne.

        Ounces or oz.:    Unit of weight. A troy ounce equals 31.1034 grams. All references to ounces in this prospectus are to troy ounces unless otherwise specified.

        Reclamation:    The process of stabilizing, contouring, maintaining, conditioning and/or reconstructing the surface of disturbed land (i.e., used or affected by the execution of mining activities) to a state of "equivalent land capability." Reclamation standards vary widely, but usually address issues of ground and surface water, topsoil, final slope gradients, overburden and revegetation.

        Refining:    The process of purifying an impure metal; the purification of crude metallic substances.

        Secondary feed materials:    Byproducts of industrial processes such as smelting and refining that are then available for further treatment/recycling. It can cover foundry ashes, zinc oxides from brass and bronze production, electric arc furnace (EAF) dust and slags.

        SHG:    Special High Grade.

        Skarn:    Metamorphic zone developed in the contact area around igneous rock intrusions when carbonate sedimentary rocks are invaded by large amounts of silicon, aluminum, iron and magnesium. The minerals commonly present in a skarn include iron oxides, calc-silicates, andradite and grossularite garnet, epidote and calcite. Many skarns also include ore minerals. Several productive deposits of copper or other base metals have been found in and adjacent to skarns.

        Tailings:    Finely ground rock from which valuable minerals have been extracted by concentration.

        Tonne:    A unit of weight. One metric tonne equals 2,204.6 pounds or 1,000 kilograms. One short tonne equals 2,000 pounds. Unless otherwise specified, all references to "tonnes" in this prospectus refer to metric tonnes.

        tpd:    Tonnes per day.

        Zinc equivalent:    A metric used to compare mineralization that is comprised of different metals in terms of zinc. Copper, lead, silver and gold contents in our concentrate production have been converted to a zinc equivalent grade at the average benchmark prices for 2016, i.e., US$2,090.71 per tonne of zinc (US$0.95/lb.), US$4,863.23 per tonne of copper (US$2.21/lb.), US$1,870.75 per tonne of lead (US$0.85/lb.), US$17.10 per ounce of silver and US$1,248.34 per ounce of gold.

        Zinc oxide:    A chemical compound that results from the sublimation of zinc (Zn-metal) by oxygen in the atmosphere. Zinc oxide is in the form of powder or fine grains that is insoluble in water but very soluble in acid solutions.

NI 43-101 and 2014 CIM Definition Standards:

        Feasibility study:    A comprehensive technical and economic study of the selected development option for a mineral project that includes appropriately detailed assessments of applicable modifying factors, together with any other relevant operational factors and detailed financial analysis that are

311


Table of Contents

necessary to demonstrate, at the time of reporting, that extraction is reasonably justified (economically minable). The results of the study may reasonably serve as the basis for a final decision by a proponent or financial institution to proceed with, or finance, the development of the project. The confidence level of the study will be higher than that of a prefeasibility study.

        Indicated mineral resource:    That part of a mineral resource for which quantity, grade or quality, densities, shape and physical characteristics can be estimated with a level of confidence sufficient to allow the appropriate application of technical and economic parameters to support mine planning and evaluation of the economic viability of the deposit. The estimate is based on detailed and reliable exploration and testing information gathered through appropriate techniques from locations such as outcrops, trenches, pits, workings and drill holes that are spaced closely enough for geological and grade continuity to be reasonably assumed. An indicated mineral resource has a lower level of confidence than that applying to a measured mineral resource and may only be converted to a probable mineral reserve.

        Inferred mineral resource:    That part of a mineral resource for which quantity and grade or quality can be estimated on the basis of geological evidence and limited sampling and reasonably assumed, but not verified, geological and grade continuity. The estimate is based on limited information and sampling gathered through appropriate techniques from locations such as outcrops, trenches, pits, workings and drill holes. An inferred mineral resource has a lower level of confidence than that applying to an indicated mineral resource and must not be converted to a mineral reserve. It is reasonably expected that the majority of inferred mineral resources could be upgraded to indicated mineral resources with continued exploration.

        Measured mineral resource:    That part of a mineral resource for which quantity, grade or quality, densities, shape and physical characteristics are so well established that they can be estimated with confidence sufficient to allow the appropriate application of technical and economic parameters to support production planning and evaluation of the economic viability of the deposit. The estimate is based on detailed and reliable exploration, sampling and testing information gathered through appropriate techniques from locations such as outcrops, trenches, pits, workings and drill holes that are spaced closely enough to confirm both geological and grade continuity. A measured mineral resource has a higher level of confidence than that applying to either an indicated mineral resource or an inferred mineral resource. It may be converted to a proven mineral reserve or to a probable mineral reserve.

        Mineral reserve:    A mineral reserve is the economically mineable part of a measured and/or indicated mineral resource. It includes diluting materials and allowances for losses, which may occur when the material is mined or extracted and is defined by studies at pre-feasibility or feasibility level as appropriate that include application of modifying factors. Such studies demonstrate that, at the time of reporting, extraction could reasonably be justified. The reference point at which mineral reserves are defined, usually the point where the ore is delivered to the processing plant, must be stated. It is important that, in all situations where the reference point is different, such as for a saleable product, a clarifying statement is included to ensure that the reader is fully informed as to what is being reported. The public disclosure of a mineral reserve must be demonstrated by a pre-feasibility study or feasibility study.

        Mineral resource:    A mineral resource is a concentration or occurrence of solid material of economic interest in or on the Earth's crust in such form, grade or quality and quantity that there are reasonable prospects for eventual economic extraction. The location, quantity, grade or quality, continuity and other geological characteristics of a mineral resource are known, estimated or interpreted from specific geological evidence and knowledge, including sampling.

312


Table of Contents

        Modifying factors:    Considerations used to convert mineral resources to mineral reserves. These include, but are not restricted to, mining, processing, metallurgical, infrastructure, economic, marketing, legal, environmental, social, and governmental factors.

        Preliminary economic assessment:    A study, other than a pre-feasibility or feasibility study, that includes an economic analysis of the potential viability of mineral resources.

        Pre-feasibility study:    A pre-feasibility study is a comprehensive study of a range of options for the technical and economic viability of a mineral project that has advanced to a stage where a preferred mining method, in the case of underground mining, or the pit configuration, in the case of an open pit, is established and an effective method of mineral processing is determined. It includes a financial analysis based on reasonable assumptions on the Modifying Factors and the evaluation of any other relevant factors which are sufficient for a Qualified Person, acting reasonably, to determine if all or part of the mineral resource may be converted to a mineral reserve at the time of reporting. A pre-feasibility study is at a lower confidence level than a feasibility study.

        Probable mineral reserve:    The economically mineable part of an indicated, and in some circumstances, a measured mineral resource. The confidence in the modifying factors applied to a probable mineral reserve is lower than that applied to a proven mineral reserve.

        Proven mineral reserve (proved mineral reserve):    The economically minable part of a measured mineral resource. A proven mineral reserve implies a high degree of confidence in the modifying factors.

        Qualified person:    An individual who: (a) is an engineer or geoscientist with a university degree, or equivalent accreditation, in an area of geoscience or engineering, relating to mineral exploration or mining; (b) has at least five years of experience in mineral exploration, mine development or operation, or mineral project assessment, or any combination of these, that is relevant to his or her professional degree or area of practice; (c) has experience relevant to the subject matter of the mineral project and technical report; (d) is in good standing with a professional association; and (e) in the case of a professional association in a foreign jurisdiction, has a membership designation that (i) requires attainment of a position of responsibility in his or her profession that requires the exercise of independent judgment; and (ii) requires (A) a favorable confidential peer evaluation of the individual's character, professional judgement, experience, and ethical fitness; or (B) a recommendation for membership by at least two peers, and demonstrated prominence or expertise in the field of mineral exploration or mining.

Industry Guide 7 Definitions:

        Probable (indicated) reserves:    Reserves for which quantity and grade and/or quality are computed from information similar to that used for proven (measured) reserves, but the sites for inspection, sampling and measurement are farther apart or are otherwise less adequately spaced. The degree of assurance, although lower than that for proven (measured) reserves, is high enough to assume continuity between points of observation.

        Proven (measured) reserves:    Reserves for which (a) quantity is computed from dimensions revealed in outcrops, trenches, working or drill holes; grade and/or quality are computed from the results of detailed sampling and (b) the sites for inspection, sampling and measurement are spaced so closely and the geologic character is so well defined that size, shape, depth and mineral content of reserves are well-established.

        Reserves:    The part of a mineral deposit that could be economically and legally extracted or produced at the time of the reserve determination.

313


Table of Contents


ENFORCEMENT OF CIVIL LIABILITIES

        We are a company incorporated and established under the laws of Luxembourg in the form of a public limited liability company (société anonyme), and it may be difficult for you to obtain or enforce judgments against us or our directors and officers in the United States.

        Most of our assets are located outside the United States. Furthermore, none of our directors, officers and certain other persons named in this prospectus reside in the United States. As a result, investors may find it difficult to effect service of process within the United States upon us or these persons or to enforce outside the United States judgments obtained against Nexa Resources or these persons in U.S. courts, including judgments in actions predicated upon the civil liability provisions of the U.S. federal securities laws. Likewise, it may also be difficult for an investor to enforce in U.S. courts judgments obtained against us or these persons in courts located in jurisdictions outside the United States, including actions predicated upon the civil liability provisions of the U.S. federal securities laws. It may also be difficult for an investor to bring an original action in a Luxembourg court predicated upon the civil liability provisions of the U.S. federal securities laws against us or these persons. Luxembourg law, furthermore, only recognizes a shareholder's right to bring a derivative action on behalf of Nexa Resources in very limited circumstances. It may be possible for investors to effect service of process within Luxembourg upon Nexa Resources provided that The Hague Convention on the Service Abroad of Judicial and Extrajudicial Documents in Civil or Commercial Matters of November 15, 1965 is complied with.

        We have been advised by our Luxembourg counsel that, as there is no treaty in force governing the reciprocal recognition and enforcement of judgments in civil and commercial matters between the United States or Canada and Luxembourg, courts in Luxembourg will not automatically recognize and enforce a final judgment rendered by a U.S. or Canadian court. A valid final, non-appealable and conclusive judgment against an issuer incorporated in Luxembourg with respect to the common shares obtained from a court of competent jurisdiction in the United States or Canada remains in full force and effect after all appeals as may be taken in the relevant state or federal jurisdiction with respect thereto have been taken, may be entered and enforced through a court of competent jurisdiction of Luxembourg, subject to compliance with the enforcement procedures (exequatur) set out in Article 678 et seq. of the Luxembourg New Code of Civil Procedure (Nouveau Code de Procédure Civile) and Luxembourg case-law, being:

        We have also been advised by our Luxembourg counsel that if an original action is brought in Luxembourg, without prejudice to specific conflict of law rules, Luxembourg courts may refuse to apply

314


Table of Contents

the designated law (i) if the choice of such foreign law was not made bona fide, and in particular in case of an evasion of the Luxembourg law (fraude à la loi), if the law normally applicable has been artificially rejected in favor of another law for a purpose which appears fraudulent (ii) if the foreign law was not pleaded and proved or (iii) if pleaded and proved, such foreign law as contrary to mandatory Luxembourg laws or incompatible with Luxembourg public policy rules. In an action brought in Luxembourg on the basis of U.S. federal or state or Canadian provincial securities laws, Luxembourg courts may not have the requisite power to grant the remedies sought.

        In practice, Luxembourg courts now tend not to review the merits of a foreign judgment, although there is no clear statutory prohibition of such review.

        Further, in the event of any proceedings being brought in a Luxembourg court in respect of a monetary obligation expressed to be payable in a currency other than euros, a Luxembourg court would have power to give judgment expressed as an order to pay a currency other than euros. However, enforcement of the judgment against any party in Luxembourg would be available only in euros, and for such purposes all claims or debts would be converted into euros.

315


Table of Contents


INDEX TO FINANCIAL STATEMENTS

Unaudited Condensed Combined Consolidated Interim Financial Statements as of June 30, 2017 and for Each of the Three and Six Months Ended June 30, 2017 and 2016 of Nexa Resources S.A. (formerly VM Holding S.A.) S.A.

  F-2

Audited Combined Consolidated Financial Statements as of December 31, 2016 and 2015 and for Each of the Years Ended December 31, 2016, 2015 and 2014 of Nexa Resources S.A. (formerly VM Holding S.A.) S.A.

  F-42

F-1


Table of Contents

VM Holding S.A.

Condensed consolidated unaudited
interim financial statements
at June 30, 2017

F-2


Table of Contents


Contents

Condensed consolidated unaudited interim financial statements—Six and three months ended June 30, 2017

Condensed consolidated unaudited interim balance sheet

    F-4  

Condensed consolidated unaudited interim income statement

    F-5  

Condensed consolidated unaudited interim statement of comprehensive income (loss)

    F-6  

Condensed consolidated unaudited interim statement of changes in stockholder's equity

    F-7  

Condensed consolidated unaudited interim statement of cash flows

    F-8  

1

 

General information

   
F-9
 

2

 

Summary of significant accounting policies

    F-11  

3

 

Changes in accounting policies and disclosure

    F-12  

4

 

Critical accounting estimates and judgments

    F-14  

5

 

Financial risk management

    F-14  

6

 

Financial instruments by category

    F-20  

7

 

Related parties

    F-22  

8

 

Property, plant and equipment

    F-23  

9

 

Intangible assets

    F-24  

10

 

Loans and financing

    F-25  

11

 

Current and deferred taxes on income

    F-28  

12

 

Provisions

    F-30  

13

 

Equity

    F-31  

14

 

Net revenue from products sold

    F-33  

15

 

Expenses by nature

    F-34  

16

 

Other operating expenses, net

    F-34  

17

 

Net financial results

    F-35  

18

 

Information by business segment and geographic area

    F-35  

19

 

Subsequent events

    F-41  

F-3


Table of Contents

VM Holding S.A.

Condensed consolidated unaudited interim balance sheet

All amounts in thousands of dollars

Assets
  Note   Pro Forma
June 30,
2017
  June 30,
2017
  December 31,
2016
 
Liabilities and shareholders' equity
  Note   Pro Forma
June 30,
2017
  June 30,
2017
  December 31,
2016
 

Current assets

                        Current liabilities                        

Cash and cash equivalents

        948,315     948,315     915,576  

Loans and financing

  10     41,436     41,436     62,601  

Financial investments

        195,931     195,931     116,957  

Derivative financial instruments

  5 (b)     34,066     34,066     37,458  

Derivative financial instruments

  5 (b)     22,452     22,452     20,740  

Trade payables

        270,817     270,817     282,241  

Trade accounts receivable

        130,623     130,623     120,062  

Confirming payable

        104,246     104,246     102,287  

Inventory

        267,648     267,648     291,768  

Salaries and payroll charges

        53,243     53,243     70,022  

Taxes recoverable

        77,526     77,526     102,996  

Taxes payable

        32,263     32,263     29,848  

Other assets

        28,080     28,080     23,716  

Advances from customers

        998     998     2,894  

        1,670,575     1,670,575     1,591,815  

Use of public assets

        1,656     1,656     1,663  

                       

Dividends and Share Premium payable

  7     293,559     3,559     7,185  

Assets held for sale

                252  

Related parties

  7     109,727     109,727     222,917  

                       

Provisions

  12     15,112     15,112      

        1,670,575     1,670,575     1,592,067  

Deferred revenue

        28,540     28,540     37,980  

                       

Other liabilities

        5,606     5,606     18,777  

Non-current assets

                                  991,269     701,269     875,873  

Financial investments

        2,622     2,622     2,541   Non-current liabilities                        

Derivative financial instruments

  5 (b)     5,599     5,599      

Loans and financing

  10     1,365,367     1,365,367     1,086,776  

Related parties

  7     1,063     1,063     400,798  

Derivative financial instruments

  5 (b)     3,681     3,681      

Judicial deposits

  12 (b)     12,121     12,121     14,160  

Related parties

  7     2,277     2,277     7,596  

Deferred taxes

  11     233,301     233,301     221,304  

Provisions

  12     308,827     308,827     296,879  

Taxes recoverable

        32,976     32,976     26,736  

Use of public assets

        22,820     22,820     24,257  

Other assets

        21,706     21,706     21,010  

Deferred taxes

  11     332,560     332,560     328,608  

Investments in associates

        318     318     323  

Deferred revenue

        203,896     203,896     212,020  

Property, plant and equipment

  8     1,978,763     1,978,763     1,978,462  

Other liabilities

        5,607     5,607     4,228  

Intangible assets

  9     1,864,909     1,864,909     1,903,152             2,245,035     2,245,035     1,960,364  

        4,153,378     4,153,378     4,568,486                            

                       

Total liabilities

        3,236,304     2,946,304     2,836,237  

                        Shareholders' equity                        

                       

Capital

        841,416     841,416     1,041,416  

                       

Share premium

        109,228     399,228     339,228  

                       

Reserves

        1,310,817     1,310,817     1,678,456  

                       

Cumulative deficit

        (93,071 )   (93,071 )   (138,043 )

                       

Accumulated other comprehensive loss

        (59,148 )   (59,148 )   (73,085 )

                       

Total equity attributable to owners of the parent

        2,109,242     2,399,242     2,847,972  

                       

Non-controlling interests

        478,407     478,407     476,344  

                                  2,587,649     2,877,649     3,324,316  

Total assets

        5,823,953     5,823,953     6,160,553  

Total liabilities and shareholders' equity

        5,823,953     5,823,953     6,160,553  

The accompanying notes are an integral part of these condensed consolidated interim financial statements.

F-4


Table of Contents


VM Holding S.A.

Condensed consolidated unaudited interim income statement

Periods ended June 30

All amounts in thousands of dollars, unless otherwise stated

 
   
  Three-month period
ended
  Six-month period
ended
 
 
  Note   June 30,
2017
  June 30,
2016
  June 30,
2017
  June 30,
2016
 

Net revenue from products sold

  14     555,796     469,102     1,086,978     863,535  

Cost of products sold

  15     (392,800 )   (334,215 )   (768,818 )   (649,759 )

Gross profit

        162,996     134,887     318,160     213,776  

Operating expenses

                             

Selling

  15     (21,513 )   (23,355 )   (42,241 )   (44,170 )

General and administrative

  15     (35,711 )   (22,856 )   (73,226 )   (46,861 )

Other operating expenses, net

  16     (27,347 )   (30,631 )   (49,155 )   (35,189 )

        (84,571 )   (76,842 )   (164,622 )   (126,220 )

Operating profit before equity results and net financial results

        78,425     58,045     153,538     87,556  

Net financial results

  17                          

Financial income

        10,645     6,290     20,874     12,785  

Financial expenses

        (29,047 )   (19,261 )   (51,433 )   (34,681 )

Foreign exchange gains (losses), net

        (51,603 )   70,508     (35,351 )   133,777  

        (70,005 )   57,537     (65,910 )   111,881  

Results of investees

                             

Share in the results of associates

                (10 )   (158 )

Profit before taxation

        8,420     115,582     87,618     199,279  

Income tax

                             

Current

        (28,882 )   (21,270 )   (39,539 )   (31,067 )

Deferred

        25,534     (943 )   12,220     (29,077 )

Net income for the period

        5,072     93,369     60,299     139,135  

Net income attributable to the owners of the parent

        (4,128 )   84,567     44,972     129,636  

Net income attributable to non-controlling interests

        9,200     8,802     15,327     9,499  

Net income for the period

        5,072     93,369     60,299     139,135  

Average number of shares—thousand (revised)

  13 (b)     112,821     95,568     112,821     48,480  

Basic and diluted earnings per share—US$ (revised)

  13 (b)     0.04     0.98     0.53     2.87  

Unaudited pro forma average number of shares—thousand

  13 (b)             125,387      

Unaudited pro forma earnings (loss) per share to owners of the parent—US$

  13 (b)             0.36      

   

The accompanying notes are an integral part of these condensed consolidated interim financial statements.

F-5


Table of Contents


VM Holding S.A.

Condensed consolidated unaudited interim statement of comprehensive income (loss)

Periods ended June 30

All amounts in thousands of dollars

 
  Three-month
period ended
  Six-month
period ended
 
 
  June 30,
2017
  June 30,
2016
  June 30,
2017
  June 30,
2016
 

Net income for the period

    5,072     93,369     60,299     139,135  

Other comprehensive income (loss) net of taxes, all of which can be reclassified to the statement of operations

                         

Operating cash flow hedge accounting

    9,562     (511 )   8,880     (4,495 )

Currency translation of foreign subsidiaries

    (11,518 )   23,219     (6,146 )   38,546  

    (1,956 )   22,708     2,734     34,051  

Total comprehensive income for the period

    3,116     116,077     63,033     173,186  

Comprehensive income attributable to the owners of the parent:

                         

Comprehensive income attributable to the owners of the parent

    7,466     108,220     58,909     162,033  

Comprehensive income (loss) attributable to non-controlling interests

    (4,350 )   7,857     4,124     11,153  

    3,116     116,077     63,033     173,186  

   

The accompanying notes are an integral part of these condensed consolidated interim financial statements.

F-6


Table of Contents


VM Holding S.A.

Condensed consolidated unaudited interim statement of changes in equity

Half-years ended June 30

All amounts in thousands of dollars

 
  Note   Capital   Share
premium
  Reserves   Cumulative
deficit
  Accumulated
other
comprehensive
income (loss)
  Total   Non-controlling
interests
  Total
shareholders
equity
 

At January 1, 2016

        1,280,505           1,616,158     (230,167 )   (81,117 )   2,585,379     943,096     3,528,475  

Total comprehensive income for the half-year

 

 

   
 
   
 
   
 
   
 
   
 
   
 
   
 
   
 
 

Net income for the half-year

                    129,636         129,636     9,499     139,135  

Components of comprehensive income

                        32,397     32,397     1,654     34,051  

Total comprehensive income

                    129,636     32,397     162,033     11,153     173,186  

Total contributions by and distributions to shareholders

                                                     

Decrease in non-controlling interests—VILA

                (6,819 )           (6,819 )       (6,819 )

Dividend distribution

                                (6,714 )   (6,714 )

Decrease in non-controlling interests—Atacocha

                                (2,635 )   (2,635 )

Equity transaction of interest increase—Milpo

                253,331             253,331     (423,994 )   (170,663 )

Capital increase

        110,911     59,159                 170,070         170,070  

Constitution of share premium

        (350,000 )   350,000                          

Reimbursement of share premium

            (69,931 )               (69,931 )       (69,931 )

Put option of shares

                (170,070 )           (170,070 )       (170,070 )

Repurchase of own shares—Milpo

                      (52 )       (52 )   (33 )   (85 )

Cancellation of the loan due by VMZ to VSA

                15,717             15,717         15,717  

Energy Assets compensation

                (25,749 )           (25,749 )       (25,749 )

Total contributions by and distributions to shareholders

        (239,089 )   339,228     66,410     (52 )       166,497     (433,376 )   (266,879 )

At June 30, 2016

        1,041,416     339,228     1,682,568     (100,583 )   (48,720 )   2,913,909     520,873     3,434,782  

At January 1, 2017

        1,041,416     339,228     1,678,456     (138,043 )   (73,085 )   2,847,972     476,344     3,324,316  

Total comprehensive income for the half-year

                                                     

Net income for the half-year

                    44,972         44,972     15,327     60,299  

Components of comprehensive income

                        13,937     13,937     (11,203 )   2,734  

Total comprehensive income

                    44,972     13,937     58,909     4,124     63,033  

Total contributions by and distributions to shareholders

                                                     

Reversion of Put Option

  1 (v)             173,734             173,734         173,734  

Energy assets retention

  1 (vi)             (87,711 )           (87,711 )       (87,711 )

Purchase of Pollarix

  1 (vi)             (81,615 )           (81,615 )       (81,615 )

Constitution of share premium

  1 (iv)     (200,000 )   200,000                          

Reimbursement of share premium

  1 (iv)         (140,000 )               (140,000 )       (140,000 )

Decrease in non-controlling interests—VILA

  1 (i)             (374,108 )           (374,108 )       (374,108 )

Increase in participation in associates

                2,061             2,061     (2,061 )    

Total contributions by and distributions to shareholders

        (200,000 )   60,000     (367,639 )             (507,639 )   (2,061 )   (509,700 )

At June 30, 2017

        841,416     399,228     1,310,817     (93,071 )   (59,148 )   2,399,242     478,407     2,877,649  

   

The accompanying notes are an integral part of these condensed consolidated interim financial statements.

F-7


Table of Contents


VM Holding S.A.

Condensed consolidated unaudited interim statement of cash flows

Periods ended June 30

All amounts in thousands of dollars

 
   
  Three-month
period ended
  Six-month
period ended
 
 
  Note   June 30,
2017
  June 30,
2016
  June 30,
2017
  June 30,
2016
 

Cash flow from operating activities

                             

Profit before taxation

       
8,420
   
115,582
   
87,618
   
199,279
 

Adjustments to reconcile profit to cash

 

 

   
 
   
 
   
 
   
 
 

Interest, monetary update and exchange variations

        88,974     (81,111 )   44,289     (122,299 )

Share in the results of investees

                10     158  

Depreciation and amortization

  8 and 9     66,245     68,237     135,190     136,114  

Loss (gain) on sale of property, plant & equipment and intangible assets

  16     564     (280 )   712      

Gain on sale of investment

  16     (4,982 )   409     (4,982 )   (409 )

Reversal of impairment of property, plant and equipment

  8                 (309 )

Provisions

        25,367     9,441     23,895     15,571  

Decrease (increase) in assets

 

 

   
 
   
 
   
 
   
 
 

Trade accounts receivable

        (18,760 )   (27,967 )   (10,041 )   (26,564 )

Inventory

        21,246     (29,895 )   24,557     (51,072 )

Other taxes recoverable

        33,104     4,683     19,230     3,902  

Other assets

        (14,461 )   (15,830 )   (12,553 )   13,460  

Increase (decrease) in liabilities

                             

Trade payables

        39,255     20,963     (11,424 )   47,834  

Confirming payable

        (16,640 )   (13,393 )   1,959     (9,951 )

Salaries and payroll charges

        8,213     18,635     (16,779 )   12,804  

Taxes payable

        1,163     (4,289 )   10,582     (4,314 )

Deferred revenue

        (4,734 )       (17,564 )    

Accounts payable and other liabilities

        (18,279 )   51,154     (19,726 )   22,721  

Interest paid

        (7,000 )   (7,776 )   (21,720 )   (17,951 )

Income tax paid

        (20,630 )   (7,845 )   (47,706 )   (19,376 )

Net cash provided by operating activities

        187,065     99,900     185,547     199,599  

Cash flow from investing activities

                             

Financial investments

        (12,420 )   (21,041 )   (67,085 )   (22,071 )

Acquisitions of intangibles assets, property, plant and equipment

  8 and 9     (55,001 )   (42,663 )   (85,652 )   (81,815 )

Proceeds from sale of investments

        123         123      

Advanced paid for Pollarix acquisition

  1 (vi)     (59,549 )       (59,549 )    

Increase interest in subsidiaries

            (170,663 )       (170,663 )

Proceeds from sale of non-current assets

        6,218         6,218      

Net cash used in investing activities

        (120,629 )   (234,367 )   (205,945 )   (274,549 )

Cash flow from financing activities

                             

New loans and financing

  10     725,725     139,333     757,521     139,436  

Payments of loans and financing

  10     (496,262 )   (140,526 )   (505,806 )   (152,862 )

Dividends paid

        (3,587 )   (2,382 )   (3,587 )   (53,024 )

Reimbursement share premium

        (140,000 )   (41,558 )   (140,000 )   (41,558 )

Capital increase and share premium

  1 (vi)         170,070         170,070  

Energy assets compensation payment

  1 (iii)     (55,380 )       (55,380 )    

Net cash used in financing activities

        30,496     124,937     52,748     62,062  

Effects of exchange rates on cash and cash equivalents

        337     (1,296 )   389     (366 )

Increase (decrease) in cash and cash equivalents

       
97,269
   
(10,826

)
 
32,739
   
(13,254

)

Cash and cash equivalents at the beginning of the period

        851,046     618,987     915,576     621,415  

Cash and cash equivalents at the end of the period

        948,315     608,161     948,315     608,161  

   

The accompanying notes are an integral part of these condensed consolidated interim financial statements.

F-8


Table of Contents


VM Holding S.A.

Notes to the condensed consolidated unaudited interim financial statements at June 30, 2017

All amounts in thousands of dollars, unless otherwise stated

1 General information

        VM Holding S.A. ("VMH") was incorporated in February 26, 2014, established under the laws of Luxembourg under the form of a public limited liability company (société anonyme). VMH Holding's headquarter is located in the city of Luxembourg, in the Grand Duchy of Luxembourg.

        VMH's controlling shareholder is Votorantim S.A. ("VSA"), a Brazilian privately owned industrial conglomerate that holds ownership interests in metal, steel, cement, energy and pulp companies, among others.

        VM Holding S.A. is a metals and mining company mainly engaged on zinc content production, and whose product portfolio also includes copper, lead, silver and gold. Our mining and smelting presence is located in Brazil, conducted by Votorantim Metais Zinco S.A. ("VMZ"), and in Peru, conducted by Compañia Minera Milpo S.A.A ("Milpo"), and Votorantim Metais—Cajamarquilla S.A ("CJM"). The information by segment in presented in note 21.

Main transactions for the six months-period ended June 30, 2017

(i)
Transfer of Export Prepayment

        On February 2017, Companhia Brasileira de Alumínio ("CBA") transferred its Export Prepayments (advances received from banks to finance future exports) amounting to US$ 100,000 and US$ 290,000 to Votorantim Metais Zinco S.A., with the consent of operation's counterparties, VM Holding S.A. and Votorantim GmbH, respectively. The amount net of issuance costs is US$ 389,471.

        Due to the transfer, CBA became a debtor of VMZ by an amount of US$ 389,471 (R$ 1,215,489) denominated in Brazilian Reais at February 2017. CBA's debt, including the export pre-payment of US$ 367,417 (R$ 1,215,489) and other payables of US$ 10,244, was liquidated in June 2017 through the transfer from CBA to VMZ of property, plant and equipment amounting US$ 2,848, intangible assets amounting US$ 705 and 25.80% of the participation in Votorantim Investimentos Latino-Americanos S.A. ("VILA"), amounting US$ 374,108, which impacted the Equity since VILA is a fully consolidated subsidiary. This was a non-cash transaction.

(ii)
Bond payable

        On May 4, 2017, the Company issued an aggregate principal amount of US$ 700,000 in bonds set to mature in 2027 at an interest rate of 5.375% per year. The proceeds from this offering were used to repay a portion of existing consolidated debt with banks, thereby extending the maturity of outstanding debt. These securities are guaranteed by VMZ, Milpo and CJM.

(iii)
Energy assets compensation payment

        On May 19, 2017, VILA issued 30,179 new shares, subscribed by VMZ, amounting to R$ 129,186 thousand (US$ 39,827). The shares were fully subscribed through cash contributions.

        On May 31, 2017, VILA executed a capital reduction transaction whereby it transferred cash to VSA in the amount of R$ 129,186 thousand (US$ 39,827).

        On May 31, 2017, VMZ paid in cash the remaining balance of energy assets compensation to VSA in the amount of R$ 50,450 thousand (US$ 15,553).

F-9


Table of Contents


VM Holding S.A.

Notes to the condensed consolidated unaudited interim financial statements at June 30, 2017 (Continued)

All amounts in thousands of dollars, unless otherwise stated

1 General information (Continued)

(iv)
Reimbursement of share premium

        In June 2017, the Company approved the conversion of US$ 200,000 of share capital into share premium, and the reimbursement of share premium amounting to US$ 140,000 to the shareholders of the Company, proportional with their participations.

(v)
Reversion Put Option

        In June 2017, a new agreement was signed between VMH's shareholders, and the responsibility of the put option that had been granted by the Company to the minority shareholders was transferred to Votorantim S.A., the Company's controlling shareholder. Since Votorantim S.A. is now the grantor of the put option, VMH settled the liability as at June 30, 2017 against Shareholders' Equity. This was a non-cash transaction.

(vi)
Energy assets

        In the period from April 2016 to June 2017, the Company had a liability with its controlling shareholder VSA for the right to receive energy from their energy generation assets (the "Energy Assets"). On June 30, 2017, under the amended shareholders agreement, VMH receives all of the Energy Assets, has no further obligation with VSA to compensate for the right to receive the energy, and acquires one third of Pollarix shares, which represents 100% of the voting shares. Pollarix is a holding company with 20.98% interest in Enercan (another energy producing joint operation). The remaining two thirds of Pollarix (the non-controlling shares) are held by VSA and its subsidiaries. VMH agreed to pay to CBA the amount of US$81.6 million (R$270.0 million) for one third of Pollarix shares, of which US$ 60.0 million (R$ 197.0 million) was paid in June 2017.

        The impact on VMH condensed consolidated interim financial statements are: (a) VMH will hold a 1/3 (one third) interest (all ordinary shares) in Pollarix S.A. and VSA and its subsidiaries will hold 2/3 (two-thirds) interest (all the non-controlling shares), the latter of which have limited voting rights and are entitled to dividends per share equal to 1.25 times the dividends per share payable on the common shares, (b) VMZ will contribute the Energy Assets to Pollarix, issuing new ordinary and preferred shares, (c) VMZ will spin off all of the new issued preferred shares of Pollarix to VSA, (d) VMZ will have its capital reduced in the amount of US$ 87.7 million (R$ 290 million) paid in cash to VSA, and (e) VMH will hold a 100% participation in VMZ and VILA, previously held by VSA. All of these transactions are considered to be under common control of VSA with a net impact in the Company's shareholders equity. In accordance with the Company's accounting policy for common control transaction, as the Energy Assets are consolidated retroactively, the liability with VSA from April 2016 until June 2017, has been eliminated from the condensed consolidated interim income statement and no gain or loss is recorded as a result of this transaction.

        As the new arrangement has been formally approved at the general meeting of our shareholders in June 30, 2017, this common control transaction has been retroactively reflected in these combined consolidated financial statements. Additionally, the non-controlling interest participations held by VSA and its subsidiaries as at June 30, 2017 relating to Pollarix S.A. (67%), VMZ (0%) and VILA (0%) has been reflected retroactively in these condensed consolidated interim financial statements.

F-10


Table of Contents


VM Holding S.A.

Notes to the condensed consolidated unaudited interim financial statements at June 30, 2017 (Continued)

All amounts in thousands of dollars, unless otherwise stated

2 Summary of significant accounting policies

2.1   Basis of preparation

(i)
Compliance with IFRS

        These condensed consolidated interim financial statements have been prepared in accordance with IAS 34—Interim Financial Reporting. The accounting policies used in the preparation of these condensed consolidated interim financial statements are consistent with those used in the audited consolidated financial statements for the year ended December 31, 2016.

        These condensed consolidated interim financial statements should be read in conjunction with the audited consolidated financial statements for the year ended December 31, 2016, which have been prepared in accordance with International Financial Reporting Standards (IFRS) as issued by the International Accounting Standard Board (IASB).

        The unaudited pro forma condensed consolidated balance sheet as of June 30, 2017 has been prepared to give effect to: (i) the share premium reimbursement to our shareholders in the total amount of US$140.0 million made on September 15, 2017 and (ii) the share premium reimbursement to our shareholders in the total amount of US$150.0 million that we will make prior to the consummation of the Company's initial public offering. The unaudited pro forma condensed consolidated balance sheet does not reflect any proceeds of such offering, and the pro forma financial information has not been subject to review procedures.

(ii)
Historical cost convention

        The condensed consolidated interim financial statements have been prepared under the historical costs convention, modified for some financial assets and financial liabilities (including derivative instruments) measured at fair value through profit or loss (where applicable).

        The preparation of consolidated financial statements requires the use of certain critical accounting estimates. It also requires management to exercise judgment in the process of applying the Company's accounting policies.

(iii)
Approval of the financial statements

        The Board of Directors authorized the issue of these combined consolidated financial statements on September 19, 2017.

F-11


Table of Contents


VM Holding S.A.

Notes to the condensed consolidated unaudited interim financial statements at June 30, 2017 (Continued)

All amounts in thousands of dollars, unless otherwise stated

2 Summary of significant accounting policies (Continued)

2.2
Main companies included in the consolidated condensed financial statements
 
  Percentage of total
and voting capital
   
   
 
  June 30,
2017
  December 31,
2016
  Headquarters   Control

Campos Novos Energia S.A.—"Enercan"

    20.98     20.98   Brazil   Indirect

Compañia Minera Atacocha S.A.A. 

    91.00     91.00   Peru   Indirect

Compañia Minera Milpo S.A.A—"Milpo"

    80.23     80.23   Peru   Indirect

Inversionas Garza Azul S.A.C. 

    100.00     100.00   Peru   Indirect

Milpo Andina Peru S.A.C. 

    99.99     99.99   Peru   Indirect

Minera Pampa de Cobre S.A.C. 

    99.00     99.00   Peru   Indirect

Mineração Dardanelos Ltda. 

    70.00     70.00   Brazil   Indirect

Mineração Santa Maria Ltda. 

    99.99     99.99   Brazil   Indirect

Otjitombo Mining Proprietary Ltd. 

    100.00     100.00   Namibia   Indirect

Pollarix S.A. 

    33.33     33.33   Brazil   Indirect

Rayrock Antofagasta S.A.C. 

    100.00     100.00   Peru   Indirect

Votorantim Andina S.A.—"VASA"

    99.99     99.99   Chile   Indirect

Votorantim Investimentos Latino-Americanos S.A.—"VILA"

    100.00     100.00   Brazil   Indirect

Votorantim Metais Argentina S.A.(i)

        90.00   Argentina   Indirect

Votorantim Metais Bolivia S.A. 

    76.61     76.61   Bolivia   Indirect

Votorantim Metais Cajamarquilla S.A.—"CJM"

    99.91     99.91   Peru   Direct

Votorantim Metais Zinco—"VMZ"

    100.00     100.00   Brazil   Direct

Votorantim Metals Canada Inc

    100.00     100.00   Canada   Indirect

Votorantim GmbH (formerly Votoratim Metals GmbH)

    100.00     100.00   Austria   Direct

Votorantim Metals Namibia Proprietary Ltd. 

    100.00     100.00   Namibia   Indirect

(i)
Votorantim Metais Argentina S.A. was liquidated in May 2017.

3 Changes in accounting policies and disclosure

(a)
Change of applicable standards beginning on January 1, 2017

        There have been no changes in the accounting policies and disclosures in the six-month period ended June 30, 2017 when compared with those applied in the year ended December 31, 2016.

        No accounting standards issued after December 31, 2016 and as at the date of these condensed consolidated interim financial statements have a material effect on the Company's financial condition or result of operations.

F-12


Table of Contents


VM Holding S.A.

Notes to the condensed consolidated unaudited interim financial statements at June 30, 2017 (Continued)

All amounts in thousands of dollars, unless otherwise stated

3 Changes in accounting policies and disclosure (Continued)

(b)
New standards and interpretations not yet adopted

IFRS 9—"Financial instruments: Recognition and measurement"

        In July 2014, the IASB issued the final version of IFRS 9—Financial Instruments, which superseded IAS 39—Financial Instruments: Recognition and Measurement. This new standard brings together all three aspects of accounting for financial instruments as well as classification and measurement, impairment loss and hedge accounting.

        Among the amendments, the items below may have the most significant impacts:

        IFRS 9 is effective for annual periods on or after January 1, 2018, with early adoption permitted. However, the Company plans to adopt this new standard only in its effective date of its entry into force.

        The Company is conducting an impact assessment for the three aspects of IFRS 9. This preliminary evaluation is based on information currently available and may be subject to change.

IFRS 15—"Revenue from contracts with customers"

        In May 2014, the IASB issued IFRS 15, which replaces IAS 18 Revenues and the related interpretations. IFRS 15 introduces the five-step model for revenue recognition from contract with a customer. The new standard is based on the principle that revenue is recognized when the control of a good or service to be transferred to a customer in an amount that reflects the consideration to which the entity expects to be entitled in exchange for those goods or services. This standard shall apply for annual periods beginning on or after January 1, 2018.

        The Company plans to adopt the new standard on the effective date, using the prospective adoption method. In the beginning of 2017, an assessment related to the accounting impact of IFRS 15, which is subject to changes arising from a more detailed analysis of the contracts that are in progress. The Company plans to understand and finalize the accounting impact of IFRS 15 on the end of December 2017.

F-13


Table of Contents


VM Holding S.A.

Notes to the condensed consolidated unaudited interim financial statements at June 30, 2017 (Continued)

All amounts in thousands of dollars, unless otherwise stated

3 Changes in accounting policies and disclosure (Continued)

IFRS 16—"Leases"

        In January 2016, the IASB issued IFRS 16, which replaces IAS 17 Leases and related interpretations. The IFRS 16 set forth that in all leases with a maturity of more than 12 months, with limited exceptions, the lessee must recognize the lease liability in the balance sheet at the present value of the payments, plus cost directly allocated and at the same time that it recognizes a right of use corresponding to the asset. During the term of the lease, the lease liability is adjusted to reflect interest and payment made and the right to use is amortized, similar to the financial lease settled up in accordance with IAS 17.

        The standard is effective for accounting periods beginning on or after January 1, 2019 with early adoption permitted if IFRS 15 "Revenue from Contracts with Customers" has been adopted. The Company expects to disclose its transition approach and quantitative information on its effective date.

        The Company has not yet quantified the impact of adopting IFRS 16 on its assets and liabilities, but is currently evaluating Impacts in the lease's contracts of working offices, classified by IAS 17 as operating leases. The adoption of IFRS 16 may cause an increase in assets and liabilities presented in the combined consolidated statement of financial position.

        The assessment of all the impacts is in progress and can change the conclusions of the preliminary analysis mentioned. The Company will be able to measure the effective accounting impact of IFRS 16 in December 2017.

        The effects of these new or revised standards are not included in these condensed consolidated interim financial statements of the Company.

4 Critical accounting estimates and judgments

        There have been no changes in estimates and assumptions that present a significant risk and probability of causing a material adjustment to the carrying amounts of assets and liabilities for the current year, compared to those detailed in Note 4 to the latest annual consolidated financial statements.

5 Financial risk management

        The Company's activities expose it to a variety of financial risks: market risk (including currency risk, interest rate risk and commodity risk), credit risk and liquidity risk.

        These condensed consolidated interim financial statements do not include all financial risk management information and disclosures required in the annual financial statements; they should be read in conjunction with the Company's annual consolidated financial statements as at December 31, 2016. There have been no changes in the risk management policies and organization since year end.

F-14


Table of Contents


VM Holding S.A.

Notes to the condensed consolidated unaudited interim financial statements at June 30, 2017 (Continued)

All amounts in thousands of dollars, unless otherwise stated

5 Financial risk management (Continued)

(a)
Capital management

        The Company's objectives when managing its capital structure are to ensure that the Company can consistently provide returns for shareholders and benefits for other stakeholders and to reduce the cost of capital by maintaining an optimal capital structure.

        In order to maintain or adjust the capital structure of the Company, management can make, or may propose to the shareholders when their approval is required, adjustments to the amounts of dividends paid to shareholders, return capital to shareholders, or issue new shares or sell assets to reduce debt, for example.

        One of the important indicators through which the Company monitors its capital is the gearing ratio, calculated as net debt divided by adjusted EBITDA. Net debt is calculated as total debt less cash and cash equivalents and the amount of financial investments, plus or less the fair value of derivative contracts. The adjusted EBITDA is calculated based on the profit for the year plus share in the results of investees, the realization of comprehensive income on the disposal of investments, net finance results, income tax and social contribution, plus depreciation and amortization, and dividends received from investees. Non-cash items considered by management as exceptional are also excluded from the measurement of adjusted EBITDA. It should be noted that net debt, EBITDA and adjusted EBITDA are not measures of operating performance or liquidity defined by generally accepted accounting principles and may not be comparable to similarly titled measures presented by other companies.

        The gearing ratio is as follows:

 
  June 30,
2017
  December 31,
2016
 

Loans and financing

    1,406,803     1,149,377  

Cash and cash equivalents

    (948,315 )   (915,576 )

Derivative financial instruments

    9,696     16,718  

Financial investments

    (198,553 )   (119,498 )

Net debt (A)

    269,631     131,021  

F-15


Table of Contents


VM Holding S.A.

Notes to the condensed consolidated unaudited interim financial statements at June 30, 2017 (Continued)

All amounts in thousands of dollars, unless otherwise stated

5 Financial risk management (Continued)


 
  Twelve month
period ended
June 30,
2017
  Twelve month
period ended
December 31,
2016
 

Net income for the year

    31,673     110,509  

Plus (less):

             

Results of investees

    10     158  

Depreciation and amortization

    274,110     275,034  

Net financial results

    98,710     (79,081 )

Income tax

    65,558     98,383  

EBITDA

    470,061     405,003  

Exceptional items

             

Gains on sales of investments

    (4,982 )   (408 )

Impairment of other assets

    308     308  

Reversal Impairment—property, plant, equipment

    (670 )   (979 )

Adjusted EBITDA (B)

    464,717     403,924  

Gearing ratio (A/B)

    0.58     0.32  

F-16


Table of Contents

VM Holding S.A.

Notes to the condensed consolidated unaudited interim financial statements at June 30, 2017 (Continued)

All amounts in thousands of dollars, unless otherwise stated

5 Financial risk management (Continued)

(b) Derivative financial instruments

        The table below summarizes the derivative financial instruments and the underlying hedged items:

 
   
   
   
   
   
   
   
   
  Realized
gain (loss)
   
   
   
   
 
 
  Principal    
   
   
   
  Fair value    
   
   
   
 
 
   
   
   
   
  Fair value by maturity  
 
  June 30,
2017
  December 31,
2016
   
  Average
term
(days)
   
   
  June 30,
2017
  December 31,
2016
  June 30,
2017
 
Programs
  As per unit   Assets   Liabilities   2017   2018   2019   2020  

Hedging instruments for metal sales at a fixed price

                                                                             

Zinc forward

    5,373     615   ton     67     527     (160 )   367     369     192     305     62          

                                      367     369     192     305     62          

Hedging instruments for mismatches of quotation periods

                                                                             

Zinc forward

    225,208     146,515   ton     23     12,620     (16,777 )   (4,157 )   4,471     (359 )   (4,157 )                  

Silver forward

    180       k oz     38     158     (6 )   152         (25 )   152              

                                      (4,005 )   4,471     (384 )   (4,005 )            

Hedging instruments for the operating margin of metals

                                                                             

Zinc forward

    10,870     10,790   ton     1     321     (3,026 )   (2,705 )   (7,110 )       (2,705 )            

Copper forward

    395       ton     1     42     (1 )   41             41              

US dollar forward

    10,949     8,039   thousand USD     1     1,255         1,255     1,784         1,255              

                                      (1,409 )   (5,326 )       (1,409 )            

Hedging instruments for debt

                                                                             

Swap LIBOR vs. CDI

    31,393       thousand USD     1,033     5,599     (5,772 )   (173 )           (1,242 )   (1,743 )   (1,882 )   4,694  

                                      (173 )           (1,242 )   (1,743 )   (1,882 )   4,694  

                          20,522     (25,742 )   (5,220 )   (486 )   (192 )   (12,702 )   (3,362 )   (3,764 )   9,388  

F-17


Table of Contents

VM Holding S.A.

Notes to the condensed consolidated unaudited interim financial statements at June 30, 2017 (Continued)

All amounts in thousands of dollars, unless otherwise stated

5 Financial risk management (Continued)

        The table below summarizes the hedge accounting operations:

 
  Principal    
   
   
   
  Fair value   Realized
gain (loss)
  Fair value
by maturity
 
 
  June 30,
2017
  December 31,
2016
   
  Average
term
(days)
   
   
  June 30,
2017
  December 31,
2016
 
Programs
  As per unit   Assets   Liabilities   June 30, 2017   2017  

Hedge Accounting—Cash Flow Hedge

                                                           

Hedging instruments for the operating margin of metals

                                                           

Zinc forward

    22,570     94,559   ton     49     186     (7,771 )   (7,585 )   (22,967 )   (31,144 )   (7,585 )

Copper forward

    577     540   ton     50     2     (66 )   (64 )   210     37     (64 )

US dollar forward

    23,079     93,467   Thousand USD     48     1,587         1,587     8,221     10,715     1,587  

                                      (6,062 )   (14,536 )   (20,392 )   (6,062 )

Hedging instruments for mismatches of quotation periods

                                                           

Zinc forward

    83,285     43,294   ton     54     3,598     (3,815 )   (217 )   (1,728 )   (166 )   (217 )

Silver forward

    294       k oz     92     102     (23 )   79         (99 )   79  

                                      (138 )   (1,728 )   (265 )   (138 )

Hedge Accounting—Fair Value Hedge

                                                           

Hedging instruments for mismatches of quotation periods

                                                           

Zinc forward

    43,095     22,390   ton     38     2,054     (330 )   1,724     32     3,514     1,724  

                                      1,724     32     3,514     1,724  

                          7,529     (12,005 )   (4,476 )   (16,232 )   (17,143 )   (4,476 )

F-18


Table of Contents


VM Holding S.A.

Notes to the condensed consolidated unaudited interim financial statements at June 30, 2017 (Continued)

All amounts in thousands of dollars, unless otherwise stated

5 Financial risk management (Continued)

(c)
Fair value estimates

        The carrying amounts of trade accounts receivable, less a provision for uncollectible trade receivables, and of trade accounts payable, confirming payables, advances from customers and the use of public assets approximate their fair values. The fair values of financial liabilities for disclosure purposes are estimated by discounting the future contractual cash flow at the current market interest rate.

Fair value hierarchy

        The Company discloses fair value measurements based on their level of the following fair value measurement hierarchy:

        At June 30, 2017 and December 31, 2016 the financial assets and liabilities carried at fair value were classified as Level 1 and 2 in the fair value measurement hierarchy, see classification as follow:

 
   
  June 30, 2017  
 
   
  Fair value measured based on    
 
 
   
  Price quoted
in an
active market
  Valuation technique
supported by
observable prices
   
 
 
   
  Total fair
value
 
 
  Note   Level 1   Level 2  

Assets

                       

Cash and cash equivalents

        948,315         948,315  

Financial investments

        93,627     104,926     198,553  

Derivative financial instruments

  5(b)         28,051     28,051  

        1,041,942     132,977     1,174,919  

Liabilities

                       

Loans and financing

  10     1,053,492     378,052     1,431,544  

Derivative financial instruments

  5(b)         37,747     37,747  

        1,053,492     415,799     1,469,291  

F-19


Table of Contents


VM Holding S.A.

Notes to the condensed consolidated unaudited interim financial statements at June 30, 2017 (Continued)

All amounts in thousands of dollars, unless otherwise stated

5 Financial risk management (Continued)


 
   
  December 31, 2016  
 
   
  Fair value measured based on    
 
 
   
  Price quoted
in an
active market
  Valuation technique
supported by
observable prices
   
 
 
   
  Total fair
value
 
 
  Note   Level 1   Level 2  

Assets

                       

Cash and cash equivalents

        915,576         915,576  

Financial investments

        65,964     53,534     119,498  

Derivative financial instruments

  5(b)         20,740     20,740  

        981,540     74,274     1,055,814  

Liabilities

                       

Loans and financing

  10     342,156     813,721     1,155,877  

Derivative financial instruments

  5(b)         37,458     37,458  

        342,156     851,179     1,193,335  

6 Financial instruments by category

 
   
  June 30, 2017  
Assets per balance sheet
  Note   Financial
assets at
amortized cost
  Assets
held for
trading
  Held-to-maturity
investments
  Derivatives
used for
hedging
  Total  

Cash and cash equivalents

        948,315                 948,315  

Financial investments

            198,553             198,553  

Derivative financial instruments

  5(b)         14,537         13,514     28,051  

Trade accounts receivable

        130,623                 130,623  

Related parties

  7     1,063                 1,063  

        1,080,001     213,090         13,514     1,306,605  

 

 
   
  June 30, 2017  
Liabilities per balance sheet
  Note   Liabilities at
fair value
through
profit or loss
  Derivatives
used for
hedging
  Other
financial
liabilities
  Total  

Loans and financing

  10             1,406,803     1,406,803  

Derivative financial instruments

  5(b)     18,833     18,914         37,747  

Trade payables

                270,817     270,817  

Confirming payable

                104,246     104,246  

Use of public assets

                24,476     24,476  

Related parties

  7             112,004     112,004  

        18,833     18,914     1,918,346     1,956,093  

F-20


Table of Contents


VM Holding S.A.

Notes to the condensed consolidated unaudited interim financial statements at June 30, 2017 (Continued)

All amounts in thousands of dollars, unless otherwise stated

6 Financial instruments by category (Continued)


 
   
  December 31, 2016  
Assets per balance sheet
  Note   Financial
assets at
amortized cost
  Assets
held for
trading
  Held-to-maturity
investments
  Derivatives
used for
hedging
  Total  

Cash and cash equivalents

        915,576                 915,576  

Financial investments

            119,498             119,498  

Derivative financial instruments

  5(b)         6,649         14,091     20,740  

Trade accounts receivable

        120,062                 120,062  

Related parties

  7     400,798                 400,798  

        1,436,436     126,147         14,091     1,576,674  

 

 
   
  December 31, 2016  
Liabilities per balance sheet
  Note   Liabilities at
fair value
through
profit or loss
  Derivatives
used for
hedging
  Other
financial
liabilities
  Total  

Loans and financing

  10             1,149,377     1,149,377  

Derivative financial instruments

  5(b)     2,564     34,894         37,458  

Trade payables

                282,241     282,241  

Confirming payable

                102,287     102,287  

Use of public assets

                25,920     25,920  

Related parties

  7             230,513     230,513  

        2,564     34,894     1,785,346     1,822,804  

F-21


Table of Contents


VM Holding S.A.

Notes to the condensed consolidated unaudited interim financial statements at June 30, 2017 (Continued)

All amounts in thousands of dollars, unless otherwise stated

7 Related parties

 
  Trade accounts
receivable
  Non-current assets   Trade payables   Dividends payable   Current and
non-current liabilities
 
 
  June 30,
2017
  December 31,
2016
  June 30,
2017
  December 31,
2016
  June 30,
2017
  December 31,
2016
  June 30,
2017
  December 31,
2016
  June 30,
2017
  December 31,
2016
 

Parent

                                                             

Votorantim S.A.(i)

    1     75     3     3     243     257             87,686     52,873  

Related parties

   
 
   
 
   
 
   
 
   
 
   
 
   
 
   
 
   
 
   
 
 

Companhia Brasileira de Alumínio(ii)

    3,291     3,847         399,725     9,354     9,064     782     2,423     22,066     5,614  

Votorantim Cimentos S.A. 

    1,646     1,891     750     750         24                  

Other

    438     576     310     320         680             2,252     1,956  

Non-controlling interests(iii)

                            2,777     4,762         170,070  

    5,376     6,389     1,063     400,798     9,597     10,025     3,559     7,185     112,004     230,513  

Current

    5,376     6,389.00             9,597     10,025     3,559     7,185     109,727     222,917  

Non-current

            1,063     400,798                     2,277     7,596  

    5,376     6,389.00     1,063     400,798     9,597     10,025.00     3,559     7,185     112,004     230,513  

(i)
The compensation to VSA of an amount equivalent to the economic benefits derived from the Energy Assets was calculated based on the difference between the prevailing market rates and the cost of producing the energy consumed by the Brazilian operational entities, resulting in an additional liability of US$24,928 for the period January to June 2017 (January to June 2016: US$ 13,527). In addition, a provision of US$ 62,733 was recorded, due to the right to retain the energy assets, as per note 1 (vi);

(ii)
CBA liquidated the amount related to the transaction mentioned in note 1 (i). In addition, the Company recorded a liability in the amount of US$ 81,615 due to the acquisition of Pollarix, net of the advanced amount of US$ 59,549 paid in the second quarter of 2017 to CBA (note 1 (vi));

(iii)
The responsibility of the put option that had been granted by the Company to the minority shareholders amounting US$ 170,070 was transferred to Votorantim S.A., as per note 1 (v).
 
  Sales   Purchases   Financial results  
 
  June 30,
2017
  June 30,
2016
  June 30,
2017
  June 30,
2016
  June 30,
2017
  June 30,
2016
 

Related parties

                                     

Companhia Brasileira de Alumínio

    24,682     8,257         651     1,012      

Votoratim Metais S.A. 

        49                 4,362  

Votener—Votorantim Comercializadora de Energia Ltda. 

    4,451     12,204     1,219     1,491          

Votorantim Cimentos S.A. 

    145     130     41     38          

Other

    448     1,038                  

    29,726     21,678     1,260     2,180     1,012     4,362  

F-22


Table of Contents

VM Holding S.A.

Notes to the condensed consolidated unaudited interim financial statements at June 30, 2017 (Continued)

All amounts in thousands of dollars, unless otherwise stated

8 Property, plant and equipment

 
  June 30, 2017   June 30,
2016
 
 
  Land and
improvements
  Dam and
Buildings
  Machinery,
equipment and
facilities
   
  Furniture
and fixtures
  Assets and
projects under
construction
  Asset
retirement
obligation (ARO)
  Mining
projects
   
   
 
 
  Vehicles   Other   Total   Total  

Balance at the beginning of the half-year

                                                                   

Cost

    24,036     980,242     2,466,265     22,263     6,895     219,254     132,824     271,466     7,345     4,130,590     3,662,146  

Accumulated depreciation

    (257 )   (435,372 )   (1,485,939 )   (20,440 )   (4,443 )       (96,108 )   (102,828 )   (6,741 )   (2,152,128 )   (1,778,792 )

Net balance

    23,779     544,870     980,326     1,823     2,452     219,254     36,716     168,638     604     1,978,462     1,883,354  

Acquisitions

            214             82,391         2,858         85,463     81,674  

Disposals

        (6 )   (2,872 )       (66 )   (476 )           (7 )   (3,427 )   (394 )

Depreciation

    (11 )   (16,329 )   (69,793 )   (526 )   (250 )         (3,344 )   (7,372 )   (57 )   (97,682 )   (98,646 )

Reversal for asset impairment

                                            309  

Payment in lieu (note 1(i))

            1,623     267     291     667                 2,848      

Foreign exchange

    (205 )   (3,557 )   (5,613 )   (71 )   (10 )   (3,406 )   (939 )   (157 )   (9 )   (13,967 )   140,450  

Transfers

    21     2,382     17,411     967     52     (20,833 )                   (9 )

Cash flow review and restatement of interest rates

                            27,066             27,066     1,811  

Balance at the end of the half-year

    23,584     527,360     921,296     2,460     2,469     277,597     59,499     163,967     531     1,978,763     2,008,549  

Cost

    23,848     975,641     2,454,521     23,008     7,179     277,597     158,567     276,275     7,132     4,203,768     3,713,395  

Accumulated depreciation

    (264 )   (448,281 )   (1,533,225 )   (20,548 )   (4,710 )       (99,068 )   (112,308 )   (6,601 )   (2,225,005 )   (1,704,846 )

Net balance at the end of the half-year

    23,584     527,360     921,296     2,460     2,469     277,597     59,499     163,967     531     1,978,763     2,008,549  

Average annual depreciation rates—%

        4     8     23     13         11                      

F-23


Table of Contents

VM Holding S.A.

Notes to the condensed consolidated unaudited interim financial statements at June 30, 2017 (Continued)

All amounts in thousands of dollars, unless otherwise stated

9 Intangible assets

 
  June 30, 2017   June 30,
2016
 
 
   
  Rights to use
natural resources
   
  Use of
public assets
  Assets and projects
under construction
   
   
 
 
  Goodwill   Software   Other   Total   Total  

Balance at the beginning of the half-year

                                                 

Cost

    675,561     1,673,091     1,507     11,581     6,974     35,053     2,403,767     2,390,061  

Accumulated amortization

        (469,381 )   (1,106 )   (4,159 )       (25,969 )   (500,615 )   (421,182 )

Net balance

    675,561     1,203,710     401     7,422     6,974     9,084     1,903,152     1,968,879  

Acquisitions

            189                 189     141  

Disposals

            (36 )               (36 )    

Amortization

        (36,998 )   (99 )   (198 )       (213 )   (37,508 )   (37,468 )

Payment in lieu (note 1(i))

            705                 705      

Foreign exchange

    (71 )   (831 )   (456 )   (102 )         (133 )   (1,593 )   8,451  

Transfers

            456         (456 )           9  

Balance at the end of the half-year

    675,490     1,165,881     1,160     7,122     6,518     8,738     1,864,909     1,940,012  

Cost

    675,490     1,671,805     15,219     11,409     6,518     33,205     2,413,646     2,404,807  

Accumulated amortization

        (505,924 )   (14,059 )   (4,287 )       (24,467 )   (548,737 )   (464,795 )

Net balance at the end of the half-year

    675,490     1,165,881     1,160     7,122     6,518     8,738     1,864,909     1,940,012  

Average annual amortization rates %

        5     20     3                      

F-24


Table of Contents


VM Holding S.A.

Notes to the condensed consolidated unaudited interim financial statements at June 30, 2017 (Continued)

All amounts in thousands of dollars, unless otherwise stated

10 Loans and financing

(a)
Analysis and maturity profile
 
   
  Current   Non-current   Total   Fair value  
Type
  Average annual charges   June 30,
2017
  December 31,
2016
  June 30,
2017
  December 31,
2016
  June 30,
2017
  December 31,
2016
  June 30,
2017
  December 31,
2016
 

Debt with banks

  LIBOR 3M + 2.55% /
LIBOR 6M + 2.50%
    379     24,038     199,039     662,743     199,418     686,781     216,727     712,371  

Eurobonds—USD

  5.13% Fixed USD     9,099     4,054     1,033,513     343,000     1,042,612     347,054     1,053,492     342,156  

BNDES

  TJLP + 2.86% /
4.67% Fixed BRL /
SELIC + 2.57% /
UMBNDES + 2.57%
    28,152     32,619     59,817     67,672     87,969     100,291     83,916     86,908  

Export credit note

  118.00% CDI /
LIBOR 3M + 1.85%
    1,463           61,621           63,084           64,202        

Brazilian development promotion agency

  TJLP + 0.68%     674     682     2,385     2,743     3,059     3,425     2,851     3,038  

Debentures

  1.25% Fixed BRL     488     504     3,530     3,822     4,018     4,326     3,967     4,235  

FINAME

  4.63% Fixed BRL     400     407     1,580     1,804     1,980     2,211     1,720     1,828  

Other

  4.05% Fixed USD     781     297     3,882     4,992     4,663     5,289     4,669     5,341  

        41,436     62,601     1,365,367     1,086,776     1,406,803     1,149,377     1,431,544     1,155,877  

Current portion of long term loans and financing (principal)

        29,094     57,137                                      

Interest on loans and financing

        12,342     5,464                                      

        41,436     62,601                                      

BNDES—Brazilian National Bank for Economic and Social Development

BRL—Brazilian Reais

FINAME—Government Agency for Machinery and Equipment Financing

TJLP—Long Term Interest Rate set by the Brazilian National Monetary Council, the TJLP is the basic cost of financing of the BNDES

UMBNDES—Monetary unit of the BNDES, reflecting the weighted basket of currencies of foreign currency debt obligations. At June 30, 2017, the basket was 99% comprised of US Dollars.

SELIC—Brazilian System for Clearance and Custody

CDI—Interbank Deposit Certificate

F-25


Table of Contents


VM Holding S.A.

Notes to the condensed consolidated unaudited interim financial statements at June 30, 2017 (Continued)

All amounts in thousands of dollars, unless otherwise stated

10 Loans and financing (Continued)

        The maturity profile of loans and financing at June 30, 2017 was as follows:

 
  2017   2018   2019   2020   2021   2022   2023   As from
2024
  Total  

Debt with banks

    520     (281 )   30,830     84,163     84,186                       199,418  

Eurobonds—USD

    9,509     (831 )   (878 )   (928 )   (982 )   (1,038 )   341,903     695,857     1,042,612  

BNDES

    15,895     23,838     21,281     12,434     8,268     4,468     1,785         87,969  

Export credit note

    1,463             61,621                     63,084  

Brazilian development promotion agency

    341     666     666     666     666     54             3,059  

Debentures

    252     471     471     471     471     471     471     940     4,018  

FINAME

    202     395     391     374     315     231     70     2     1,980  

Other

    401     772     818     866     918     888             4,663  

    28,583     25,030     53,579     159,667     93,842     5,074     344,229     696,799     1,406,803  

    3 %   2 %   4 %   11 %   7 %   0 %   24 %   49 %   100 %

        The negative balances are related to loans costs to be amortized.

(b)
Changes
 
  June 30,
2017
  June 30,
2016
 

Balance at the beginning of the half-year

    1,149,377     1,056,210  

Payments

    (505,806 )   (152,862 )

New loans and financing

    757,521     139,436  

Foreign exchange

    (1,440 )   17,512  

Interest accrual

    28,108     18,154  

Interest paid

    (20,957 )   (17,461 )

Balance at the end of the half-year

    1,406,803     1,060,989  
(c)
Analysis by currency
 
  Current   Non-current   Total  
 
  June 30,
2017
  December 31,
2016
  June 30,
2017
  December 31,
2016
  June 30,
2017
  December 31,
2016
 

U.S. Dollar

    13,600     31,496     1,274,823     1,018,980     1,288,423     1,050,476  

Real

    26,104     28,170     90,174     66,954     116,278     95,124  

Currency basket

    1,732     2,935     370     842     2,102     3,777  

    41,436     62,601     1,365,367     1,086,776     1,406,803     1,149,377  

F-26


Table of Contents


VM Holding S.A.

Notes to the condensed consolidated unaudited interim financial statements at June 30, 2017 (Continued)

All amounts in thousands of dollars, unless otherwise stated

10 Loans and financing (Continued)

(d)
Analysis by interest rate indicator
 
  Current   Non-current   Total  
 
  June 30,
2017
  December 31,
2016
  June 30,
2017
  December 31,
2016
  June 30,
2017
  December 31,
2016
 

Fixed rate

    11,661     6,466     1,040,472     351,989     1,052,133     358,455  

LIBOR

    545     24,037     230,432     662,743     230,977     686,780  

TJLP

    19,940     23,078     35,217     41,632     55,157     64,710  

CDI

    1,785     6,042     33,758     9,087     35,543     15,129  

UMBNDES

    4,906     504     7,366     3,822     12,272     4,326  

Selic

    2,599     2,474     18,122     17,503     20,721     19,977  

    41,436     62,601     1,365,367     1,086,776     1,406,803     1,149,377  
(e)
Guarantees and covenants

        At June 30, 2017, US$ 1,049,588 (December 31, 2016—US$ 780,579) of the loans were guaranteed by sureties and US$ 1,980 (December 31, 2016—US$ 2,211) by fiduciary liens.

        Certain borrowing agreements are subject to compliance with financial ratio rules (covenants) by the Company and its Controlling Shareholder such as: (i) the gearing ratio (net debt/adjusted EBITDA); (ii) the capitalization ratio (total debt/total debt + equity or equity/total assets); and (iii) interest coverage ratio (cash + adjusted EBITDA/interest + short term debt). When applicable, these compliance obligations are standardized for all borrowing agreements.

        At June 30, 2017, the Company and its Controlling Shareholder were in compliance with all applicable covenants.

(f)
New loans and financing

        On April 28, 2017, the Company issued a US$ 700,000 ten-year bond. See note 1 (ii) for more details.

F-27


Table of Contents


VM Holding S.A.

Notes to the condensed consolidated unaudited interim financial statements at June 30, 2017 (Continued)

All amounts in thousands of dollars, unless otherwise stated

11 Current and deferred taxes on income

(a)
Reconciliation of taxes on income expenses
 
  Three-month
period ended
  Six-month
period ended
 
 
  June 30,
2017
  June 30,
2016
  June 30,
2017
  June 30,
2016
 

Profit before taxation

    8,420     115,582     87,618     199,279  

Standard rate(i)

    27.00 %   29.22 %   27.00 %   29.22 %

Income tax at standard rates

    (2,273 )   (33,773 )   (23,657 )   (58,229 )

Special mining lien and special mining tax

    (4,952 )   (2,322 )   (8,589 )   (2,899 )

Share in the results of investees

            (3 )   (46 )

Difference in tax rate for subsidiaries outside Luxembourg

    4,902     11,897     7,584     (850 )

Other permanent exclusions, net

    (1,025 )   1,985     (2,654 )   1,880  

Income tax

    (3,348 )   (22,213 )   (27,319 )   (60,144 )

Current

    (28,882 )   (21,270 )   (39,539 )   (31,067 )

Deferred

    25,534     (943 )   12,220     (29,077 )

Income tax on the income statement

    (3,348 )   (22,213 )   (27,319 )   (60,144 )

(i)
The combined applicable income tax rate (including an unemployment fund contribution) was 29.22% for the fiscal year ending 2016. On December 14, 2016, the Luxembourg government approved bill of law 7020, or the 2017 tax reform bill. Among other changes included in the 2017 tax reform bill, the main change announced was the decrease of the income tax rate to 27.00% in 2017 and to 26.0% from 2018 onwards.

F-28


Table of Contents


VM Holding S.A.

Notes to the condensed consolidated unaudited interim financial statements at June 30, 2017 (Continued)

All amounts in thousands of dollars, unless otherwise stated

11 Current and deferred taxes on income (Continued)

(b)
Analysis of deferred tax balances
 
  June 30,
2017
  December 31,
2016
 

Tax credits on income tax losses

    107,204     102,555  

Tax credits on temporary differences

             

Foreign exchange losses

    76,525     84,536  

Environmental liabilities

    31,983     27,206  

Asset retirement obligation

    21,978     22,085  

Tax, civil and labor provisions

    14,777     16,904  

Other provisions

    13,136     13,792  

Provision for inventory losses

    5,480     6,322  

Use of public assets

    4,167     5,202  

Provision for profit sharing

    3,377     4,305  

Provision for impairment of trade receivables

    768     743  

Other

    5,573     1,863  

Tax debits on temporary differences

   
 
   
 
 

Adjustment to present value

    (1,249 )   (1,269 )

Capitalized interest

    (8,561 )   (7,184 )

Accelerated depreciation and adjustment of useful lives

    (21,656 )   (20,748 )

Depreciation and amortization of fair value adjustment to PP&E and intangible assets

    (352,160 )   (363,604 )

Other

    (601 )   (12 )

    (99,259 )   (107,304 )

Net deferred tax assets related to the same legal entity

    233,301     221,304  

Net deferred tax liabilities related to the same legal entity

    (332,560 )   (328,608 )

    (99,259 )   (107,304 )

F-29


Table of Contents


VM Holding S.A.

Notes to the condensed consolidated unaudited interim financial statements at June 30, 2017 (Continued)

All amounts in thousands of dollars, unless otherwise stated

12 Provisions

(a)
The composition and changes of the provisions are as follows:
 
  June 30, 2017    
 
 
  June 30,
2016
 
 
   
   
  Judicial provisions    
 
 
  Asset
Retirement
Obligation(i)
  Environmental
Obligation(i)
   
 
 
  Tax(ii)   Labor   Civil   Environmental   Total   Total  

Balance at the beginning of the half-year

    159,117     80,016     26,299     11,773     15,415     4,259     296,879     197,359  

Present value adjustment

    3,059     1,386                     4,445     4,863  

Additions

        16,843     3,682     5,218     33     1,724     27,500     10,028  

Reversals

    (5,442 )       (14,369 )   (5,204 )   (61 )   (764 )   (25,840 )   (5,705 )

Judicial deposits, net of write-off

            (69 )   3,739             3,670     288  

Write-off

    (2,996 )   (2,640 )   (1,321 )   (1,275 )   (96 )   (409 )   (8,737 )   (2,982 )

Interest and indexation

            3,673     480     124     60     4,337     3,474  

Foreign exchange

    (1,727 )   (1,538 )   (76 )   (167 )   (711 )   (140 )   (4,359 )   18,101  

Companies excluded from the consolidation

    (1,022 )                       (1,022 )    

Cash flow and interest rate review

    27,066                         27,066      

Balance at the end of the half-year

    178,055     94,067     17,819     14,564     14,704     4,730     323,939     225,426  

(i)
In 2017, the Company conducted an update of its decommissioning plans, including potential environmental obligations. As a result of this study, which included the review of the timing of estimated disbursements, the Company recorded an additional environmental provision of US$ 16.8 million, net of present value adjustment amounting US$ 1.4, and an increase in decommissioning of US$ 27.0 million in 2017 for its operations in Três Marias, Juiz de Fora and Vazante.

(ii)
The reversal of the tax provision in the amount of US$ 14.4 million during the six month period ended June 30, 2017 relates to a favorable pronouncement for the exclusion of ICMS (tax levied over the sale of goods) from the calculation basis of PIS and COFINS (taxes levied over revenues).
(b)
Tax, civil, labor and environmental provisions
 
  June 30, 2017   December 31, 2016  
 
  Judicial
deposits
  Provisions   Net amount   Outstanding
judicial
deposits(i)
  Judicial
deposits
  Provisions   Net amount   Outstanding
judicial
deposits(i)
 

Tax

    (2,267 )   20,086     17,819     5,021     (2,232 )   28,531     26,299     5,158  

Labor

    (4,362 )   18,926     14,564     7,091     (8,116 )   19,889     11,773     8,994  

Civil

    (675 )   15,379     14,704     9     (3 )   15,418     15,415     8  

Environmental

        4,730     4,730             4,259     4,259      

    (7,304 )   59,121     51,817     12,121     (10,351 )   68,097     57,746     14,160  

(i)
The Company has deposited with the courts the above amounts relating to proceedings classified by the Company, and supported by its legal advisors as having a possible or remote possibility of loss, therefore, not being subject to provisions.

F-30


Table of Contents


VM Holding S.A.

Notes to the condensed consolidated unaudited interim financial statements at June 30, 2017 (Continued)

All amounts in thousands of dollars, unless otherwise stated

12 Provisions (Continued)

(c)
Litigation with likelihood of loss considered as possible

        The Company and its subsidiaries are parties to other litigation involving a risk of possible loss, for which no provision is recorded, as detailed below:

 
  June 30,
2017
  December 31,
2016
 

Tax

    112,472     94,076  

Labor

    47,516     55,278  

Civil

    20,468     28,185  

Environmental

    130,867     130,549  

    311,323     308,088  

13 Equity

(a)
Accumulated other comprehensive income (loss)

        The Company recognizes in other comprehensive income the effects of foreign exchange gains/losses on direct and indirect investments abroad.

        This account also includes: fair value gains/losses on derivatives designated to mitigate risks related to foreign exchange, commodity prices and interest rates (hedge accounting), and actuarial gains and losses on pension plans.

        The changes in the accumulated other comprehensive income are as follows:

 
  Currency translation of
foreign subsidiaries
  Remeasurements with
retirement benefits
  Hedge
accounting
  Total  

At January 1, 2016

    (119,460 )   3,327     6,276     (109,857 )

Currency translation of foreign subsidiaries

    38,546             38,546  

Operating cash flow hedge accounting

            (4,495 )   (4,495 )

At June 30, 2016

    (80,914 )   3,327     1,781     (75,806 )

At January 1, 2017

    (89,087 )   3,327     (17,170 )   (102,930 )

Currency translation of foreign subsidiaries

    (6,146 )           (6,146 )

Operating hedge accounting

            8,880     8,880  

At June 30, 2017

    (95,233 )   3,327     (8,290 )   (100,196 )

F-31


Table of Contents


VM Holding S.A.

Notes to the condensed consolidated unaudited interim financial statements at June 30, 2017 (Continued)

All amounts in thousands of dollars, unless otherwise stated

13 Equity (Continued)

(b)
Earnings per share

        Basic and diluted earnings per share were computed as shown in the table below for the periods indicated. Basic earnings per share are computed by dividing the net income attributable to the shareholders of VMH by the average number of shares for the period. Diluted earnings per share are computed on a similar way, but with the adjustment in the denominator when assuming the conversion of all shares that may be diluted.

        The Company's previously published financial statements contained an error in earnings per share that has been corrected. In preparing earnings per share information, the Company did not properly reflect the effect of cancellation of the 300,000,000 shares in September 18, 2017. Subsequently, the per share information has been further retroactively adjusted for additional reduction in the number of shares arising from transfers from Capital to Share Premium.

        Earnings per share information have been retroactively adjusted for proportional reductions in the number of shares arising from transfers from Capital to Share Premium, which resulted in the cancellation of 350,000,000 shares in April 2016, 200,000,000 shares in June 2017, 300,000,000 shares in September 2017 and 428,595,552 shares in October 2017, for a total of 1,278,595,552 shares.

Basic

 
  Three-month period
ended
  Six-month period
ended
 
 
  June 30,
2017
  June 30,
2016
  June 30,
2017
  June 30,
2016
 

Profit attributable to the Company's Shareholders

    5,072     93,369     60,299     139,135  

Weighted average number of outstanding common shares—thousands (revised)

    112,821     95,568     112,821     48,480  

Earnings per share in US Dollars (revised)

    0.04     0.98     0.53     2.87  

Diluted

        Basic and diluted earnings per share are considered the same, once there is no dilution effect.

Pro forma earnings per share

        Unaudited pro forma earnings per share for the six months ended June 30, 2017 reflects the potential number of shares necessary to be issued whose proceeds in excess of the net income attributable to owners of the parent for the six months ended June 30, 2017 would be necessary to fund

F-32


Table of Contents


VM Holding S.A.

Notes to the condensed consolidated unaudited interim financial statements at June 30, 2017 (Continued)

All amounts in thousands of dollars, unless otherwise stated

13 Equity (Continued)

the distribution of the US$ 290,000 share premium reimbursement in September 2017, and October 2017, as mentioned in Note 19.

 
  (Unaudited)  
 
  June 30, 2017  

Share premium reimbursements

    290,000  

Less net income attributable to owners of the parent

    (44,972 )

Proceeds in excess of net income

    245,028  

Divided by share price (US$ per shares)—Mid point

    19.50  

Number of shares necessary—thousand

    12,566  

Historical average number of shares—thousand

    112,821  

Pro forma average number of shares—thousand

    125,387  

Pro forma earnings (loss) per share to owners of the parent—US$

    0.36  
(c)
Share premium

        As of June 30, 2017, the Company statutory retained earnings, classified as share premium reserve available for distribution were US$ 165,881.

14 Net revenue from products sold

Composition of net revenue

 
  Three-month period
ended
  Six-month period
ended
 
 
  June 30,
2017
  June 30,
2016
  June 30,
2017
  June 30,
2016
 

Gross revenue

    619,762     539,368     1,225,837     986,935  

Taxes on sales and returns

    (63,966 )   (70,266 )   (138,859 )   (123,400 )

Net revenue

    555,796     469,102     1,086,978     863,535  

F-33


Table of Contents


VM Holding S.A.

Notes to the condensed consolidated unaudited interim financial statements at June 30, 2017 (Continued)

All amounts in thousands of dollars, unless otherwise stated

15 Expenses by nature

 
  Three-month period
ended
  Six-month period
ended
 
 
  June 30,
2017
  June 30,
2016
  June 30,
2017
  June 30,
2016
 

Raw materials and consumables used

    256,167     209,783     502,967     411,435  

Employee benefit expenses

    67,002     54,140     134,977     102,720  

Depreciation and amortization

    66,252     68,237     135,190     136,114  

Freight costs

    17,805     21,217     36,130     38,548  

Services, miscellaneous

    37,266     20,312     61,941     36,807  

Other expenses

    5,532     6,737     13,080     15,166  

    450,024     380,426     884,285     740,790  

Reconciliation

                         

Cost of products sold

    392,800     334,215     768,818     649,759  

Selling expenses

    21,513     23,355     42,241     44,170  

General and administrative expenses

    35,711     22,856     73,226     46,861  

    450,024     380,426     884,285     740,790  

16 Other operating expenses, net

 
  Three-month period
ended
  Six-month period
ended
 
 
  June 30,
2017
  June 30,
2016
  June 30,
2017
  June 30,
2016
 

Environmental and asset retirement obligations

    (11,401 )       (11,401 )    

Mining obligations

    (612 )   (3,284 )   (2,227 )   (4,316 )

Project expenses

    (21,100 )   (11,625 )   (29,172 )   (14,037 )

Net operating hedge loss

    (982 )   (10,734 )   (5,724 )   (14,505 )

Loss on sale of property, plant & equipment and intangibles assets

    (564 )   (122 )   (712 )   (402 )

Gain on sale of investment

    4,982     409     4,982     409  

Provisions

    (3,066 )       (4,960 )   3,232  

Other operating expenses, net

    5,396     (5,275 )   59     (5,570 )

    (27,347 )   (30,631 )   (49,155 )   (35,189 )

F-34


Table of Contents


VM Holding S.A.

Notes to the condensed consolidated unaudited interim financial statements at June 30, 2017 (Continued)

All amounts in thousands of dollars, unless otherwise stated

17 Net financial results

 
  Three-month period
ended
  Six-month period
ended
 
 
  June 30,
2017
  June 30,
2016
  June 30,
2017
  June 30,
2016
 

Finance income

                         

Gains on financial investments

    7,701     2,722     11,970     5,782  

Interest on loans with related parties (note 7)

        2,189     1,012     4,362  

Monetary adjustment of assets

    417     262     1,227     866  

Interest on financial assets

    350     759     2,553     1,288  

Other finance income

    2,177     358     4,112     487  

    10,645     6,290     20,874     12,785  

Finance costs

                         

Interest on borrowing

    (15,423 )   (12,049 )   (28,108 )   (18,154 )

Interest on deferred revenue

    (1,993 )       (4,207 )    

Monetary adjustment of provisions

    (1,932 )   (2,233 )   (3,771 )   (3,563 )

Charges on discounting of trade bills

    (1,211 )   (1,392 )   (2,718 )   (2,848 )

Present value adjustment

    (2,151 )   (1,213 )   (3,548 )   (2,210 )

Other finance costs

    (6,337 )   (2,374 )   (9,081 )   (7,906 )

    (29,047 )   (19,261 )   (51,433 )   (34,681 )

Foreign exchange gains (losses), net

    (51,603 )   70,508     (35,351 )   133,777  

Finance results, net

    (70,005 )   57,537     (65,910 )   111,881  

18 Information by business segment and geographic area

        VMH implemented several decisions to reinforce the strategic positioning in two core business segments—Mining and Smelting. The reportable segments are align according to the product type and operation.

        The Mining division consists of five operating units that includes mineral exploration activities and the production of zinc concentrates, copper concentrates and lead concentrates, where due to concentrate benchmark pricing criteria, revenues from the mining business can also be inferred in terms of the contents of zinc, copper, lead, silver and gold. Our mining operations in Peru are conducted by our subsidiary Milpo and in Brazil by our subsidiary VMZ.

        The Smelting division consists in three operating units that include facilities that recover and refine zinc metal out of feed materials such as zinc concentrates or secondary feed materials. In this process, the segment produces metallic zinc (SHG zinc and zinc alloys), zinc oxide and by-products, such as sulfuric acid. Smelting operations in Peru are conducted by our subsidiary CJM and in Brazil by our subsidiary VMZ.

        VMH also has a corporate headquarters, which is not a separate operating unit and is not considered as a business segment, but is included in our reconciliation allocated in the reportable segments.

F-35


Table of Contents


VM Holding S.A.

Notes to the condensed consolidated unaudited interim financial statements at June 30, 2017 (Continued)

All amounts in thousands of dollars, unless otherwise stated

18 Information by business segment and geographic area (Continued)

        Each of the two segments has a specific Director who reports directly to the Chief Executive Officer (CEO). The CEO has final authority over resource allocation decisions and performance assessment. Consequently, the CEO has been identified as the chief operational decision maker (CODM).

        The CODM monitors the operational results of the business segments separately, in order to be able to make decisions on resources allocation and to performance assessment. Segment performance is measured based on adjusted EBITDA year to date, which may be measured differently from the EBITDA presented in note 5 (a). Financial results and taxes on income are managed within the corporate level and are not allocated to operating segments.

        For financial information, segments are reported on a statutory basis in accordance with IFRS 8 'Operating Segments', and the information presented to the Board of Directors and CEO on the performance of each segment is derived from the accounting records, adjusted for reallocations between segments, non-recurring effects, transfer pricing adjustments, extraordinary revenues or expenses not allocated in a specific segment.

        For VMZ results from operations reflect that zinc concentrates produced in the Vazante and Morro Agudo mines in Brazil are transferred at cost to the Três Marias smelter. As a result, zinc concentrates production from our Vazante and Morro Agudo mines has its margin embedded on Três Marias smelter. In order to evaluate the performance of our mining and smelting segment, the Company prepares an internal calculation based on transfer-pricing adjustments according on an arm's length principle basis and benchmark.

(a)
Revenue

        The Mining Segment recognized in the six months period ended June 30, 2017 the total amount of US$ 116,292 (June 30, 2016—US$ 61,286) and in the three months period ended June 30, 2017 the total amount of US$ 55,538 (June 30, 2016—US$ 36,924) related to transfer-pricing adjustment, and the total of US$ 221,065 in the six months period ended June 30, 2017 (June 30, 2016—US$ 140,317) and the total of US$ 107,582 in the three months period ended June 30, 2016 (June 30, 2016—US$ 77,131) related to intersegment elimination, totaled in the elimination column.

 
  Three-months period ended June 30, 2017  
 
  Mining   Smelting   Elimination   Adjustment(i)   Total  

Revenue from external customers

    110,967     443,202         1,627     555,796  

Intersegment (sales or transfer)

    163,120         (163,120 )        

Net revenue from products sold

    274,087     443,202     (163,120 )   1,627     555,796  

Cost of products sold

    (143,748 )   (382,935 )   163,120     (29,237 )   (392,800 )

Gross Profit

    130,339     60,267         (27,610 )   162,996  

F-36


Table of Contents


VM Holding S.A.

Notes to the condensed consolidated unaudited interim financial statements at June 30, 2017 (Continued)

All amounts in thousands of dollars, unless otherwise stated

18 Information by business segment and geographic area (Continued)


 
  Three-months period ended June 30, 2016  
 
  Mining   Smelting   Elimination   Adjustment(i)   Total  

Revenue from external customers

    107,545     360,442         1,115     469,102  

Intersegment (sales or transfer)

    114,055         (114,055 )        

Net revenue from products sold

    221,600     360,442     (114,055 )   1,115     469,102  

Cost of products sold

    (127,638 )   (300,559 )   114,055     (20,073 )   (334,215 )

Gross Profit

    93,962     59,883         (18,958 )   134,887  

 

 
  Six-months period ended June 30, 2017  
 
  Mining   Smelting   Elimination   Adjustment(i)   Total  

Revenue from external customers

    194,306     888,643         4,029     1,086,978  

Intersegment (sales or transfer)

    337,356         (337,356 )        

Net revenue from products sold

    531,662     888,643     (337,356 )   4,029     1,086,978  

Cost of products sold

    (285,349 )   (761,462 )   337,356     (59,363 )   (768,818 )

Gross Profit

    246,313     127,181         (55,334 )   318,160  

 

 
  Six-months period ended June 30, 2016  
 
  Mining   Smelting   Elimination   Adjustment(i)   Total  

Revenue from external customers

    206,224     656,826         485     863,535  

Intersegment (sales or transfer)

    201,603         (201,603 )        

Net revenue from products sold

    407,827     656,826     (201,603 )   485     863,535  

Cost of products sold

    (254,818 )   (555,092 )   201,603     (41,452 )   (649,759 )

Gross Profit

    153,009     101,734         (40,967 )   213,776  

(i)
The column "Adjustment" represents the residual component of revenue from external customers and cost of products sold either not pertaining to the Mining or Smelting segments, or, represents items that, because of their nature, are not being allocated to a specific segment, such as revenues sales of concentrate executed from the smelting segment, purchase price allocation amortization of the fair value adjustments which were recognized upon the acquisition of Milpo, and other variable payments related to production performance results, fair value hedge from other operating expenses.

F-37


Table of Contents


VM Holding S.A.

Notes to the condensed consolidated unaudited interim financial statements at June 30, 2017 (Continued)

All amounts in thousands of dollars, unless otherwise stated

18 Information by business segment and geographic area (Continued)

        The table below shows the composition of the revenue from external customer adjustments according to their nature:

 
  Three-months period ended   Six-months period ended  
 
  June 30, 2017   June 30, 2016   June 30, 2017   June 30, 2016  

Sales of concentrate from smelting segment

    1,869     (2 )   4,456     518  

Other

    (242 )   1,117     (427 )   (33 )

Total Adjustment on revenue from external customer

    1,627     1,115     4,029     485  

        The table below shows the composition of the cost of products sold adjustments according to their nature:

 
  Three-months period ended   Six-months period ended  
 
  June 30, 2017   June 30, 2016   June 30, 2017   June 30, 2016  

Cost of concentrate sold by smelting segment

    (966 )   (146 )   (3,029 )   (352 )

Variable payments—Production performance

    (8,084 )   (6,865 )   (11,556 )   (14,300 )

Amortization of purchase price allocation of Milpo

    (19,397 )   (19,397 )   (38,793 )   (38,793 )

Fair Value Hedge

    (4,024 )   5,817     (11,543 )   10,293  

Other

    3,234     518     5,557     1,699  

Total adjustment on cost of products sold

    (29,237 )   (20,073 )   (59,363 )   (41,452 )

F-38


Table of Contents


VM Holding S.A.

Notes to the condensed consolidated unaudited interim financial statements at June 30, 2017 (Continued)

All amounts in thousands of dollars, unless otherwise stated

18 Information by business segment and geographic area (Continued)

(b)
Adjusted EBITDA

        The Directors and CEO evaluates the performance of the operating segments based on adjusted EBITDA. The presentation of adjusted EBITDA and its reconciliation to net income are as follows:

 
  Three-month period ended   Six-month period ended  
 
  June 30, 2017   June 30, 2016   June 30, 2017   June 30, 2016  

Mining

    110,077     79,743     211,027     143,080  

Smelting

    35,353     46,904     80,372     83,472  

Other(i)

    (5,742 )   (365 )   (7,653 )   (3,599 )

Adjusted EBITDA

    139,688     126,282     283,746     222,953  

Extraordinary items

                         

Gains on sales of investments

    4,982         4,982     408  

(Reversal) Impairment—property, plant, equipment

                309  

EBITDA

    144,670     126,282     288,728     223,670  

Results of investees

            (10 )   (158 )

Depreciation and amortization

    (66,245 )   (68,237 )   (135,190 )   (136,114 )

Net financial results

    (70,005 )   57,537     (65,910 )   111,881  

Taxes on income

    (3,348 )   (22,213 )   (27,319 )   (60,144 )

Profit (loss) for the year

    5,072     93,369     60,299     139,135  

(i)
The line item "Other" represents the residual component of Adjusted EBITDA either not pertaining to the Mining or Smelting segments, or, represents items that, because of their nature, are not being allocated to a specific segment.
(c)
Information by geographic area

        VMH has its operations located in Brazil and Peru with trading activities in Luxembourg and Austria. The revenue by geographical areas is determined by the location of our customers and is presented as follows:

 
  Three-months period ended    
   
 
 
  Six-months period ended  
 
  June 30, 2017   June 30, 2016  
 
  June 30, 2017   June 30, 2016  

Peru

    144,815     139,292     287,685     266,163  

Brazil

    171,932     138,578     332,927     250,390  

United States of America

    55,609     62,965     102,023     102,622  

Other

    183,440     128,267     364,343     244,360  

Net revenue from products sold

    555,796     469,102     1,086,978     863,535  

F-39


Table of Contents


VM Holding S.A.

Notes to the condensed consolidated unaudited interim financial statements at June 30, 2017 (Continued)

All amounts in thousands of dollars, unless otherwise stated

18 Information by business segment and geographic area (Continued)

        The following tables shows the Company net revenue and cost of products sold by origin of the Company products, considering the allocation of our trading entities revenues and costs to Brazil and Peru, as applicable, net of the elimination of intersegment operations between our subsidiaries. The line item "Holding" refers purely from trading activities, as such, could not be allocated in a specific operating region.

 
  Three-months period ended June 30, 2017  
 
  Net Revenue from
products sold
  Cost of
products sold
  Gross Profit  

Brazil

    243,798     (171,434 )   72,364  

Peru

    311,998     (221,365 )   90,633  

    555,796     (392,799 )   162,997  

 

 
  Three-months period ended June 30, 2016  
 
  Net Revenue from
products sold
  Cost of
products sold
  Gross Profit  

Brazil

    179,520     (117,438 )   62,082  

Peru

    289,582     (216,777 )   72,805  

    469,102     (334,215 )   134,887  

 

 
  Six-months period ended June 30, 2017  
 
  Net Revenue from
products sold
  Cost of
products sold
  Gross Profit  

Brazil

    459,902     (287,722 )   172,180  

Peru

    627,076     (481,096 )   145,980  

    1,086,978     (768,818 )   318,160  

 

 
  Six-months period ended June 30, 2016  
 
  Net Revenue from
products sold
  Cost of
products sold
  Gross Profit  

Brazil

    325,829     (220,470 )   105,359  

Peru

    537,706     (429,289 )   108,417  

    863,535     (649,759 )   213,776  

        In June 30, 2017 the total of property, plant and equipment and intangibles located in Brazil represents the total amount of US$ 906,157 (December 31, 2016—US$ 851,465), in Peru represents the total amount of US$ 2,935,898 (December 31, 2016—US$ 3,025,199). The total amount located in other countries is US$ 1,617 (December 31, 2016—US$ 2,322).

F-40


Table of Contents


VM Holding S.A.

Notes to the condensed consolidated unaudited interim financial statements at June 30, 2017 (Continued)

All amounts in thousands of dollars, unless otherwise stated

19 Subsequent events

Share premium payments and capital conversion

        On September 15, 2017, the Company has paid US$ 140,000 of share premium to its shareholders.

        On September 18, 2017, the Company approved in extraordinary general meeting, the conversion of US$ 300,000 of share capital into share premium. Of this amount, the Company will pay to its shareholders an amount of US $ 150,000 of share premium by October 31, 2017.

        On October 6, 2017, the Company approved in extraordinary general meeting, the conversion of US$ 428,596 of share capital into share premium.

Dividend payment—Milpo

        On September 19, 2017, the Milpo Board of Directors approved a dividend payment of USD 335,000, expected to be paid on October 16, 2017.

Change in legal entity name

        On September 25, 2017, VM Holding S.A. was renamed Nexa Resources S.A.

F-41


Table of Contents

VM Holding S.A.
Combined consolidated financial statements
at 31 December 2016 and
independent auditor's report

F-42


Table of Contents

PricewaterhouseCoopers Auditores Independentes
Curitiba, PR
August 10, 2017


Report of Independent Registered Public Accounting Firm

To the Board of Directors and Shareholders of Nexa Resources S.A. (formerly VM Holding S.A.)

        In our opinion, the accompanying combined consolidated balance sheets and the related combined consolidated statements of income, of comprehensive income (loss), of changes in equity and of cash flows present fairly, in all material respects, the financial position of VM Holding S.A. and its subsidiaries at December 31, 2016 and 2015 and the results of their operations and their cash flows for each of the three years in the period ended December 31, 2016 in conformity with International Financial Reporting Standards as issued by the International Accounting Standard Board. These financial statements are the responsibility of the Company's management. Our responsibility is to express an opinion on these financial statements based on our audits. We conducted our audits of these statements in accordance with the standards of the Public Company Accounting Oversight Board (United States). Those standards require that we plan and perform the audit to obtain reasonable assurance about whether the financial statements are free of material misstatement. An audit includes examining, on a test basis, evidence supporting the amounts and disclosures in the financial statements, assessing the accounting principles used and significant estimates made by management, and evaluating the overall financial statement presentation. We believe that our audits provide a reasonable basis for our opinion.

/s/ PricewaterhouseCoopers Auditores Independentes
Curitiba, PR
August 10, 2017, except for the revision mentioned in note 2.1.1 and the common control transaction described in note 37(d), as to which the date is September 19, 2017 and except for the earnings per share calculation presented in note 36, the subsequent events regarding the Share premium payments and capital conversion described in note 37(f) and the name change described in note 37(g), as to which the date is October 09, 2017.

F-43


Table of Contents


Contents

Combined consolidated financial statements

    F-42  

Combined consolidated balance sheet

   
F-46
 

Combined consolidated income statement

    F-47  

Combined consolidated statement of comprehensive income (loss)

    F-48  

Combined consolidated statement of changes in equity

    F-49  

Combined consolidated statement of cash flows

    F-50  

Notes to the combined consolidated financial statements

   
F-51
 

1

 

General information

   
F-51
 

2

 

Summary of significant accounting policies

    F-55  

2.1

 

Basis of preparation

    F-55  

2.2

 

Principles of consolidation and equity accounting

    F-57  

2.3

 

Cash and cash equivalents

    F-61  

2.4

 

Financial assets and liabilities

    F-61  

2.5

 

Derivative financial instruments and hedging activities

    F-63  

2.6

 

Trade accounts receivable

    F-64  

2.7

 

Inventory

    F-64  

2.8

 

Current and deferred taxes on income

    F-64  

2.9

 

Judicial deposits

    F-65  

2.10

 

Property, plant and equipment

    F-65  

2.11

 

Leases

    F-66  

2.12

 

Intangible assets

    F-66  

2.13

 

Impairment of non-financial assets

    F-69  

2.14

 

Trade payables

    F-69  

2.15

 

Loans and financing

    F-70  

2.16

 

Provisions

    F-70  

2.17

 

Employee benefits

    F-71  

2.18

 

Capital

    F-72  

2.19

 

Revenue recognition

    F-73  

2.20

 

Distribution of dividends

    F-73  

2.21

 

Statement of cash flows

    F-73  

2.22

 

Operating Segments

    F-74  

2.23

 

Recast of the combined consolidated financial statements

    F-74  

3

 

Changes in accounting policies and disclosures

    F-75  

4

 

Critical accounting estimates and judgments

    F-77  

5

 

Financial risk management

    F-79  

5.1

 

Financial risk factors

    F-79  

5.2

 

Capital management

    F-83  

5.3

 

Fair value estimates

    F-85  

5.4

 

Derivatives

    F-87  

5.5

 

Sensitivity analysis

    F-89  

5.6

 

Value and type of margins pledged in guarantee

    F-91  

6

 

Financial instruments by category

    F-91  

7

 

Credit quality of financial assets

    F-93  

8

 

Cash and cash equivalents

    F-94  

9

 

Financial investments

    F-94  

10

 

Trade accounts receivable

    F-95  

11

 

Inventory

    F-96  

F-44


Table of Contents

12

 

Taxes recoverable

    F-96  

13

 

Related parties

    F-97  

14

 

Other assets

    F-98  

15

 

Investments in associates

    F-99  

16

 

Property, plant and equipment

    F-100  

17

 

Intangible assets

    F-103  

18

 

Loans and financing

    F-106  

19

 

Confirming payables

    F-109  

20

 

Salaries and payroll charges

    F-109  

21

 

Taxes payable

    F-109  

22

 

Current and deferred taxes on income

    F-110  

23

 

Other liabilities

    F-112  

24

 

Provisions

    F-113  

25

 

Use of public assets

    F-118  

26

 

Equity

    F-118  

27

 

Net revenue

    F-120  

28

 

Expenses by nature

    F-121  

29

 

Employee benefit expenses

    F-121  

30

 

Other operating expenses, net

    F-121  

31

 

Net financial results

    F-122  

32

 

Defined contribution pension plans

    F-122  

33

 

Audit and non-audit fees related to the auditor

    F-122  

34

 

Insurance coverage

    F-123  

35

 

Information by business segment and geographic area

    F-123  

36

 

Earnings per share

    F-127  

37

 

Subsequent events

    F-129  

F-45


Table of Contents


VM Holding S.A.

Combined consolidated balance sheet

As at 31 December

All amounts in thousands of dollars

 
   
   
   
   
  (Revised)  
 
   
   
   
  Liabilities and shareholders' equity  
Assets
  Note   2016   2015   Note   2016   2015  

Current assets

                  Current liabilities                  

Cash and cash equivalents

  8     915,576     621,415  

Loans and financing

  18     62,601     41,404  

Financial investments

  9     116,957     57,856  

Derivative financial instruments

  5.4     37,458     19,922  

Derivative financial instruments

  5.4     20,740     29,214  

Trade payables

        282,241     259,748  

Trade accounts receivable

  10     120,062     52,510  

Confirming payable

  19     102,287     95,168  

Inventory

  11     291,768     230,581  

Salaries and payroll charges

  20     70,022     34,850  

Taxes recoverable

  12     102,996     117,630  

Taxes payable

  21     29,848     10,981  

Other assets

  14     23,716     34,644  

Advances from customers

        2,894     442  

        1,591,815     1,143,850  

Use of public assets

  25     1,663     1,277  

                 

Dividends payable

  13     7,185     55,814  

Assets held for sale

        252     25,444  

Related parties

  13     222,917      

                 

Deferred revenue

  1 (ii)     37,980      

        1,592,067     1,169,294  

Other liabilities

  23     18,777     12,399  

                            875,873     532,005  

                 

Liabilities related to assets as held for sale

              18,625  

                            875,873     550,630  

                  Non-current liabilities                  

Non-current assets

                 

Loans and financing

  18     1,081,784     1,014,806  

Financial investments

  9     2,541     1,861  

Related parties

  13     7,596     13,844  

Derivative financial instruments

  5.4         813  

Provisions

  24     296,879     197,359  

Related parties

  13     400,798     396,701  

Deferred taxes

  22 (b)     328,608     319,356  

Judicial deposits

  24 (c)     14,160     6,571  

Use of public assets

  25     24,257     19,323  

Deferred taxes

  22 (b)     221,304     200,005  

Deferred revenue

  1 (ii)     212,020      

Taxes recoverable

  12     26,736     23,655  

Other liabilities

  23     9,220     13,307  

Other assets

  14     21,010     5,859             1,960,364     1,577,995  

Investments in associates

  15     323     28                      

Property, plant and equipment

  16     1,978,462     1,883,354   Total liabilities         2,836,237     2,128,625  

Intangible assets

  17     1,903,152     1,968,959                      

        4,568,486     4,487,806   Shareholders' equity   26              

                 

Capital

        1,041,416     1,280,505  

                 

Share premium

        339,228      

                 

Reserves

        1,678,456     1,616,158  

                 

Cumulative deficit

        (138,043 )   (230,167 )

                 

Accumulated other comprehensive income

        (73,085 )   (81,117 )

                 

Total equity attributable to owners of the parent

        2,847,972     2,585,379  

                 

Non-controlling interests

        476,344     943,096  

                            3,324,316     3,528,475  

Total assets

        6,160,553     5,657,100  

Total liabilities and shareholders' equity

        6,160,553     5,657,100  

The accompanying notes are an integral part of these combined consolidated financial statements.

F-46


Table of Contents


VM Holding S.A.

Combined consolidated income statement

Years ended 31 December

All amounts in thousands of dollars, unless otherwise stated

 
  Note   (Revised)
2016
  2015   2014  

Continuing operations

                       

Net revenue from products sold

  27     1,912,813     1,824,840     2,118,332  

Cost of products sold

  28     (1,387,073 )   (1,422,947 )   (1,594,891 )

Gross profit

        525,740     401,893     523,441  

Operating expenses

                       

Selling

  28     (90,647 )   (84,559 )   (93,070 )

General and administrative

  28     (127,305 )   (106,299 )   (149,808 )

Other operating expenses, net

  30     (177,819 )   (47,105 )   (108,281 )

        (395,771 )   (237,963 )   (351,159 )

Operating profit before equity results and net financial results

        129,969     163,930     172,282  

Net financial results

  31                    

Financial income

        24,955     19,268     13,662  

Financial expenses

        (70,374 )   (61,625 )   (73,469 )

Exchange variation gains (losses), net

        124,500     (299,574 )   (107,266 )

        79,081     (341,931 )   (167,073 )

Results of investees

                       

Share in the results of associates

  15     (158 )   (256 )    

Profit (loss) before taxation

        208,892     (178,257 )   5,209  

Taxes on income

  22 (a)                    

Current

        (75,282 )   (62,758 )   (81,345 )

Deferred

        (23,101 )   101,537     53,852  

Profit (loss) for the year from continuing operations

        110,509     (139,478 )   (22,284 )

Discontinued operations

            (318 )   (4,753 )

Profit (loss) for the year

        110,509     (139,796 )   (27,037 )

Profit (loss) attributable to the owners of the parent

        93,167     (129,461 )   (33,843 )

Profit (loss) attributable to non-controlling interests

        17,342     (10,335 )   6,806  

Profit (loss) for the year

        110,509     (139,796 )   (27,037 )

Average number of shares—thousand (revised)

  36(a)     80,699     1,874     1,819  

Basic and diluted earnings (loss) per share—US$ (revised)

  36(a)     1.37     (74.60 )   (14.86 )

Unaudited pro forma average number of shares—thousand

  36(c)     90,793          

Unaudited pro forma earnings (loss) per share to owners of the parent—US$

  36(c)     1.03          

   

The accompanying notes are an integral part of these combined consolidated financial statements.

F-47


Table of Contents


VM Holding S.A.

Combined consolidated statement of comprehensive income (loss)

Years ended 31 December

All amounts in thousands of dollars

 
  Note   (Revised)
2016
  2015   2014  

Profit (loss) for the year

        110,509     (139,796 )   (27,037 )

Other comprehensive income (loss) net of taxes, all of which can be reclassified to the income statement

                       

Operating cash flow hedge accounting

  2.5     (16,256 )   5,832     444  

Currency translation of foreign subsidiaries

  26 (d)     30,373     (74,163 )   (45,297 )

        14,117     (68,331 )   (44,853 )

Other comprehensive income net of taxes, all of which cannot be reclassified to the statement of operations

                       

Remeasurements of retirement benefits

  26 (d)         535     2,792  

Total comprehensive income (loss) for the year

        124,626     (207,592 )   (69,098 )

Comprehensive income (loss) attributable to the owners of the parent

        101,199     (165,136 )   (62,036 )

Comprehensive income (loss) attributable to non-controlling interests

        23,427     (42,456 )   (7,062 )

        124,626     (207,592 )   (69,098 )

   

The accompanying notes are an integral part of these combined consolidated financial statements.

F-48


Table of Contents


VM Holding S.A.

Combined consolidated statement of changes in equity

Years ended 31 December

All amounts in thousands of dollars

 
  Note   Capital   Share
premium
  Reserves   Cumulative
deficit
  Accumulated
other
comprehensive
income (loss)
  Total   Non-
controlling
interests
  Total
shareholders
equity
 

At 1 January, 2014

                2,748,837     1,649     (17,249 )   2,733,237     1,139,811     3,873,048  

Total comprehensive income (loss) for the year

       
   
   
   
   
   
   
   
 

Profit (loss) for the year

                    (33,843 )       (33,843 )   6,806     (27,037 )

Other components of comprehensive loss for the year

  26(d)                     (28,193 )   (28,193 )   (13,868 )   (42,061 )

Total comprehensive income (loss) for the year

                    (33,843 )   (28,193 )   (62,036 )   (7,062 )   (69,098 )

Total contributions by and distributions to shareholders

                                                     

Capital increase

  1 (x)     1,280,381         (1,280,381 )                    

Demerger of Fortaleza de Minas

  1 (ix)                             100,193     100,193  

Merger of VM Holding S.A. 

        40                     40           40  

Dividend distribution

                    (17,190 )       (17,190 )   (10,625 )   (27,815 )

Total contributions by and distributions to shareholders

        1,280,421           (1,280,381 )   (17,190 )         (17,150 )   89,568     72,418  

At 31 December, 2014

        1,280,421           1,468,456     (49,384 )   (45,442 )   2,654,051     1,222,317     3,876,368  

Total comprehensive income (loss) for the year

                                                     

Loss for the year

                    (129,461 )       (129,461 )   (10,335 )   (139,796 )

Other components of comprehensive income (loss) for the year

  26(d)                     (35,675 )   (35,675 )   (32,121 )   (67,796 )

Total comprehensive income (loss) for the year

                    (129,461 )   (35,675 )   (165,136 )   (42,456 )   (207,592 )

Total contributions by and distributions to shareholders

                                                     

Capital increase

        84                     84         84  

Repurchase of shares—Milpo

                (4,738 )           (4,738 )   (3,151 )   (7,889 )

Acquisition of non-controlling interests—Atacocha

                1,099             1,099     (2,487 )   (1,388 )

Dividend distribution

                    (51,322 )       (51,322 )   (14,875 )   (66,197 )

Equity transaction of interest increase—Milpo

  1 (vi)             98,655             98,655     (216,252 )   (117,597 )

Increase in non-controlling interests—VMZ

                52,686             52,686         52,686  

Total contributions by and distributions to shareholders

        84         147,702     (51,322 )       96,464     (236,765 )   (140,301 )

At 31 December, 2015

        1,280,505         1,616,158     (230,167 )   (81,117 )   2,585,379     943,096     3,528,475  

Total comprehensive income (loss) for the year

                                                     

Profit for the year (revised)

                    93,167         93,167     17,342     110,509  

Other components of comprehensive income (loss) for the year (revised)

  26(d)                     8,032     8,032     6,085     14,117  

Total comprehensive income (loss) for the year

                    93,167     8,032     101,199     23,427     124,626  

Total contributions by and distributions to shareholders

                                                     

Decrease in non-controlling interests—VILA

  1(vii)             (6,819 )           (6,819 )       (6,819 )

Dividend distribution

                    (959 )       (959 )   (9,396 )   (10,355 )

Decrease in non-controlling interests—Atacocha

                                (2,635 )   (2,635 )

Equity transaction of interest increase—Milpo

  1 (vi)             253,331             253,331     (423,994 )   (170,663 )

Capital increase

  1 (v)     110,911     59,159                 170,070         170,070  

Constitution of share premium

  1 (v)     (350,000 )   350,000                          

Reimbursement of share premium

  1 (v)         (69,931 )               (69,931 )       (69,931 )

Put option of shares

  1 (iv)             (170,070 )           (170,070 )       (170,070 )

Energy Assets compensation

  1 (iv)             (52,847 )           (52,847 )       (52,847 )

Cancellation of the loan due by VMZ to VSA

  1 (iv)             15,717             15,717         15,717  

Repurchase of own shares—Milpo

  1 (i)             22,986     (84 )       22,902     (54,154 )   (31,252 )

Total contributions by and distributions to shareholders

        (239,089 )   339,228     62,298     (1,043 )       161,394     (490,179 )   (328,785 )

At 31 December, 2016

        1,041,416     339,228     1,678,456     (138,043 )   (73,085 )   2,847,972     476,344     3,324,316  

   

The accompanying notes are an integral part of these combined consolidated financial statements.

F-49


Table of Contents


VM Holding S.A.

Combined consolidated statement of cash flows

Years ended 31 December

All amounts in thousands of dollars

 
  Note   (Revised)
2016
  2015   2014  

Cash flow from operating activities

                       

Profit (loss) before taxation

       
208,892
   
(178,257

)
 
5,209
 

Loss for the year from discontinued operations

            (318 )   (4,753 )

Adjustments to reconcile profit (loss) to cash

 

 

   
 
   
 
   
 
 

Interest, indexation and exchange variations

        (97,174 )   326,287     187,763  

Share in the results of investees

  15     158     574     4,753  

Depreciation and amortization

  16 and 17     275,034     295,258     319,031  

Loss on sale of property, plant & equipment and intangible assets

  30     552     3,443     586  

Impairment of property, plant and equipment

  30     (979 )   8,574     36,904  

Provisions

  10 (b), 11(b), 23 (i) and 24     93,701     (12,209 )   43,369  

Decrease (increase) in assets

 

 

   
 
   
 
   
 
 

Trade accounts receivable

        (54,188 )   56,293     11,998  

Inventory

        (62,586 )   65,885     (22,312 )

Other taxes recoverable

        9,558     58,528     49,479  

Other assets

        (414 )   (1,344 )   16,393  

Increase (decrease) in liabilities

                       

Trade payables

        9,557     21,790     (1,719 )

Confirming payables

        5,743     (22,672 )   47  

Salaries and payroll charges

        25,206     (17,118 )   (9,717 )

Taxes payable

        (15,375 )   (76,149 )   (59,553 )

Deferred revenue

  1 (ii)     250,000          

Accounts payable and other liabilities

        13,566     (22,913 )   (108,731 )

Interest paid

        (37,321 )   (39,672 )   (44,445 )

Taxes on income paid

        (38,869 )   (51,384 )   (32,042 )

Net cash provided by operating activities

        585,061     414,596     392,260  

Cash flow from investing activities

                       

Financial investments

        (47,749 )   (25,460 )   10,088  

Acquisitions of property, plant and equipment

  16     (180,856 )   (183,176 )   (151,979 )

Acquisitions of intangible assets

        (2,133 )   (3,891 )   (2,032 )

Loan granted to related parties

                (290,000 )

Loan repayment received from related parties

        10,284     10,059     14,819  

Related parties

        6,248     44,785     (18,322 )

Proceeds from sale of non-current assets

        12,787     1,027     5,331  

Net cash used in investing activities

        (201,419 )   (156,656 )   (432,095 )

Cash flow from financing activities

                       

New loans and financing

        550,966     23,454     612,365  

Payments of loans and financing

        (483,100 )   (280,717 )   (410,059 )

Reimbursement share premium and dividends paid

        (129,591 )   (13,345 )   (26,793 )

Capital increase and share premium

        170,070     84     40  

Related parties

        3,967     (41,171 )   24,777  

Repurchase of shares—Milpo

        (31,252 )   (117,597 )    

Decrease in non-controlling interests—Milpo

  1 (viii)     (170,663 )   (9,277 )    

Decrease in non-controlling interests—Atacocha

        (2,635 )        

Increase in non-controlling interests—VMZ

            52,686      

Net cash provided by (used in) financing activities

        (92,238 )   (385,883 )   200,330  

Effects of exchange rates on cash and cash equivalents            

        2,757     (1,321 )   16  

Increase (decrease) in cash and cash equivalents

       
294,161
   
(129,264

)
 
160,511
 

Cash and cash equivalents at the beginning of the year

        621,415     750,679     590,168  

Cash and cash equivalents at the end of the year

        915,576     621,415     750,679  

   

The accompanying notes are an integral part of these combined consolidated financial statements.

F-50


Table of Contents


VM Holding S.A.

Notes to the combined consolidated financial statements at 31 December 2016

All amounts in thousands of dollars, unless otherwise stated

1 General information

        VM Holding S.A. ("VMH" or "Company") was incorporated on 26 February 2014, under the laws of Luxembourg and is headquartered in the city of Luxembourg, in the Grand Duchy of Luxembourg. VMH's controlling shareholder is Votorantim S.A. ("VSA"), a Brazilian privately owned industrial conglomerate that holds ownership interests in metal, steel, cement, energy and pulp companies, among others.

        The main activities of the Company and its subsidiaries consolidated (the "VMH group") are as follows:

        The main consolidated companies are as follow:

F-51


Table of Contents


VM Holding S.A.

Notes to the combined consolidated financial statements at 31 December 2016 (Continued)

All amounts in thousands of dollars, unless otherwise stated

1 General information (Continued)

        The prices of products sold are initially determined by the quotations of the LME. Prices and premiums are volatile and influenced by various external factors, such as global demand, global production capacity and market strategies adopted by the major global players.

Main transactions for the years ended 31 December 2016, 2015 and 2014

(i)
Acquisition of Milpo's own shares

        On 9 December 2016, Milpo acquired 2.75% of its own shares (36,007,434 shares), through a Public Offering Acquisition of S/2.95 per share, totaling US$ 31,252 paid. The shares acquired are retained as treasury stock at Milpo and presented as reserves in the combined consolidated financial statements.

(ii)
Silver Streaming

        On 20 December 2016, Milpo sold a percentage of its Cerro Lindo Mining Unit's silver production through a Silver Streaming Agreement executed between its wholly owned subsidiary Milpo UK Limited ("Milpo UK") and a streamer, Triple Flag Mining Finance Bermuda Ltd. ("Triple Flag"). Triple Flag paid US$ 250,000 to Milpo on 21 December 2016, which is 90% of total contract amount, in exchange for 65% of silver production produced at the Cerro Lindo mine. Milpo UK will receive the remaining 10% of payment based on monthly average silver market price at the time of delivery for each ounce of silver delivered under the agreement. After Milpo UK delivers 19.5 million ounces of silver to the purchaser, the amount of silver delivered will be reduced to 25% of the production of Cerro Lindo's stream area. Delivery obligations are linked to production, and there are no minimum delivery requirements.

        The advance payment has been registered as a deferred revenue account, and will be recognized as revenue when the product is delivered. There were no products delivered in relation to this transaction until 31 December 2016.

F-52


Table of Contents


VM Holding S.A.

Notes to the combined consolidated financial statements at 31 December 2016 (Continued)

All amounts in thousands of dollars, unless otherwise stated

1 General information (Continued)

(iii)
Acquisition of the subsidiary VGmbH

        On 30 June 2016, Votorantim Finco GmbH, a Company wholly-owned by VSA, transferred its shares in the subsidiary VGmbH to Votorantim MetalsCo GmbH, a company wholly controlled by VMH. Due to this transfer, VMH increased its equity reserves by an amount of US$ 521,229 as at the date of transaction. This transaction was accounted for as business combination under common control, using the predecessor accounting and were reflected retroactively.

(iv)
Restructuring of the Company

        On 12 April 2016, a group of investors acquired a minority stake in VMH equivalent to 10.65% of the Company's capital (Note 1 (vi)). In conjunction with this investment, the shareholders of the Company agreed on a number of transactions to be completed in future years in order to transfer certain assets which were excluded from this transaction, as follows: (a) the transfer by VSA to the Company of its entire interest in VMZ (11.4446%) and Votorantim Investimentos Latino-Americanos S.A. ("VILA") (30%) resulting in VMH holding 100% in these subsidiaries as reflected in all the periods presented, (b) the settlement of the outstanding loan of US$ 15,717 due from VMZ to VSA.

        Since April 2016, when a group of investors acquired a minority stake in VMH, the Company had in place a mechanism pursuant to which certain benefits derived from the Brazilian energy assets held by the subsidiary VMZ were transferred to the controlling shareholder VSA. This mechanism provided for the payment of annual compensation to VSA in an amount equivalent to the economic benefits derived from the energy assets. On June 30, 2017 the Company's shareholders signed an amendment of the Shareholders' Agreement, whereby the energy assets were retained by VMH, which previously impacted an earlier version of the combined consolidated financial statements of the Company as described in note 2.23 and 37(d). Amounts due under the mechanism described above as from April 2016 were recognized directly in shareholders' equity in these financial statements.

        Finally, the Company granted the minority shareholders a Put Option over their 10.65% stake in the Company's capital. The Company determined that, as the Put Option could be exercised in the event of certain change of control events which could be out of the control of the Company, the option meets the criteria under IAS 32 for recognition as a liability and corresponding equity reserve. Hence the Put Option is recognized as a current liability, representing the redemption price of the Put Option at a future date. On June 30, 2017 the terms of the Put Option were altered whereby the obligation against the Company was extinguished and consequently the liability was eliminated against shareholders' equity as described in note 37 (d).

(v)
Capital increase and reimbursement of share premium

        In April 2016, the Company approved the conversion of US$ 350,000 of share capital into share premium, and the reimbursement of share premium amounting to US$ 69,931 to the shareholders of the Company, proportional with its participation.

        On 19 April 2016, the Company approved an increase in its share capital of US$ 110,911, through the issuance of 110,910,811 new shares, and in its share premium of US$ 59,159, being the total

F-53


Table of Contents


VM Holding S.A.

Notes to the combined consolidated financial statements at 31 December 2016 (Continued)

All amounts in thousands of dollars, unless otherwise stated

1 General information (Continued)

amount of US$ 170,070 paid through cash contributions. The new shareholders acquired a total participation of 10.65%.

(vi)
Acquisition of additional interest in indirect subsidiary Milpo

        On 12 April 2016, the Company acquired 264,157,507 shares of Milpo from non-controlling shareholders, through its subsidiary CJM for US$ 170,663 through the Lima Stock Exchange in Peru ("Bolsa de Valores de Lima"), increasing its stake from 60.06% to 80.23%. The carrying amount of the additional stake acquired as at the date of the acquisition was US$ 423,994.

        The Company derecognized non-controlling interests of 264,157,507 shares and recorded an increase in equity attributable to the owners of the parent of US$253,331. The effect of changes in the ownership interest of the Company on the equity attributable to owners of the Company is summarized as follows:

 
  2016  

Carrying amount of non-controlling interest acquired

    423,994  

Consideration paid to non-controlling interests

    (170,663 )

Equity transaction of interest increase—Milpo

    253,331  

        On 15 July 2015, the Company acquired from a non-controlling shareholder, through its subsidiary CJM, 130,975,829 shares of Milpo for US$ 117,597 in a Public Offering Acquisition (OPA), increasing its interest from 50.02% to 60.01%. The carrying amount of the additional stake acquired as at the date of the acquisition was US$ 216,252. The Company derecognized non-controlling interests of US$ 216,252 and recorded an increase in the equity attributable to the owners of the parent of US$ 98,655. The effect of changes in the ownership interest of the Company on the equity attributable to owners of the Company is summarized as follows:

 
  2015  

Carrying amount of non-controlling interest acquired

    216.252  

Consideration paid to non-controlling interests

    (117.597 )

Lower consideration paid recognized in parent's equity

    98.655  
(vii)
Increase of interest in the subsidiary VILA

        On 15 January 2016, VILA executed a capital extinguishment transaction whereby it transferred its Investment in Acerias Paz Del Rio S.A. (an equity accounted investee) and certain accounts payable to Votorantim S.A. (the owner of 30.21% of VILA's share capital on the transaction date) against a return of share capital at a net amount of US$ 6,819. The carrying amount of the Investment and the accounts payable at the date of the transaction were US$ 25,444 and US$ 18,625 respectively. This was a non-cash transaction which was accounted for at the VMH group level as a decrease in non-controlling interests with a corresponding decrease in net assets.

F-54


Table of Contents


VM Holding S.A.

Notes to the combined consolidated financial statements at 31 December 2016 (Continued)

All amounts in thousands of dollars, unless otherwise stated

1 General information (Continued)

(viii)
Decrease of interest in the subsidiary VMZ without loss of control

        On 31 March 2015, according to the minutes of the Extraordinary General Meeting, the subsidiary VMZ issued 226,028 new shares for US$ 52,686 (R$ 169,000 thousand), fully paid through contributions in cash by Votorantim S.A. (formerly Votorantim Industrial S.A.), decreasing the interests held by the Company from 93.07% to 88.56%.

(ix)
Demerger of Fortaleza de Minas

        On 31 July 2014, VMZ received the net assets related to a plant of sulfuric acid, named Fortaleza de Minas, from its related company Votorantim Metais S.A. ("VMSA") in the amount of US$ 100,193, accounted against an issuance of shares subscribed by VSA. This transaction aimed the reorganization of the businesses related to the production of sulfuric acid.

(x)
Capital increase in the Company's shares (Acquisition of the subsidiary VMZ)

        On 1 July 2014, the Company issued 998,503,863 new shares, subscribed by VSA, amounting to US$ 1,279,530 and Votorantim Metais Investimentos Ltda. ("VMInvest"), amounting to US$ 851. Shares were fully subscribed through contributions consisting of 99.99% of the shares in VMZ and 0.17% of the shares in Milpo. On this date, VMH acquired control of VMZ, and the indirect controlling shareholder of Votorantim Andina S.A. ("VASA").

        The method of accounting for the controlling stake in VMZ was based on predecessor accounting, as VMZ was already controlled directly by VSA.

(xi)
Acquisition of the subsidiary CJM

        On 18 June 2014, the Company acquired an interest of 99.91% in CJM, which was formerly held by VASA, a related party and indirect subsidiary of VMZ and VSA. The purchase consideration of this acquisition was US$ 1.481 million, according to the share purchase agreement.

        The accounting for the purchase of its controlling stake in CJM was based on predecessor accounting, as CJM was already controlled directly by VASA and indirectly by VMZ.

        The carrying amount of CJM as at the date of the transaction was US$ 2,090 million, generating a difference between the purchase consideration and the carrying value amounting to US$ 609 million that was recorded as an increase in the equity attributable to the owners.

2 Summary of significant accounting policies

2.1   Basis of preparation

        The consolidated financial statements of the Company have been prepared in accordance with International Financial Reporting Standards (IFRS) and interpretations issued by the IFRS Interpretations Committee (IFRS IC) applicable to companies reporting under IFRS. The financial statements comply with IFRS as issued by the International Accounting Standards Board (IASB).

        The accompanying notes are an integral part of these combined consolidated financial statements.

F-55


Table of Contents


VM Holding S.A.

Notes to the combined consolidated financial statements at 31 December 2016 (Continued)

All amounts in thousands of dollars, unless otherwise stated

2 Summary of significant accounting policies (Continued)

        The combined consolidated financial statements have been prepared under the historical costs convention, modified for some financial assets and financial liabilities (including derivative instruments) measured at fair value through profit or loss (where applicable).

        Changes resulting from new arrangements of the Company include the effects of the energy assets which were transferred to VMH on June 30, 2017, after the latest balance sheet presented of December 31, 2016. The transfer of the energy assets is described in Note 1 (iv), 2.23 and 39 (d) to these financial statements. The changes associated with the new arrangements of the Company, described in Note 37 (d), were reflected retroactively in our combined consolidated financial statements in order to improve the comparability of the results for the periods presented. As consequence of these arrangements the Company applied the common control concept retroactively as mentioned in Note 3 (a). VMH has recognized the energy assets for all the years presented in these combined consolidated financial statements.

2.1.1  Revision of the Financial Statements

        These financial statements are considered revised as they were previously publicly available. The revised information presented eliminates an error related to the effects of a net investment hedge that had been recognized in Other Comprehensive Income, and is now recognized in the income statement. The original, previously publicly available, and revised amounts are presented below:

(a)
Balance sheet
 
  (Original)
2016
  Adjustment   (Revised)
2016
 

Cumulative deficit

    (130,853 )   (7,190 )   (138,043 )

Accumulated other comprehensive income

    (80,275 )   7,190     (73,085 )

Total Shareholders' Equity

    3,324,316         3,324,316  
(b)
Income Statement
 
  (Original)
2016
  Adjustment   (Revised)
2016
 

Exchange variation gains (losses), net

    135,394     (10,894 )   124,500  

Profit (loss) before taxation

    219,786     (10,894 )   208,892  

Deferred taxes

    (26,805 )   3,704     (23,101 )

Profit (loss) for the year

    117,699     (7,190 )   110,509  
(c)
Statement of comprehensive income
 
  (Original)
2016
  Adjustment   (Revised)
2016
 

Hedge accounting of net investments abroad, net of taxes

    (7,190 )   7,190      

F-56


Table of Contents


VM Holding S.A.

Notes to the combined consolidated financial statements at 31 December 2016 (Continued)

All amounts in thousands of dollars, unless otherwise stated

2 Summary of significant accounting policies (Continued)

(d)
Statement of changes in equity
 
  (Original)
2016
  Adjustment   (Revised)
2016
 

Profit (loss) for the year

    117,699     (7,190 )   110,509  

Other components of comprehensive income (loss) for the year

    6,927     7,190     14,117  

Total comprehensive income (loss) for the year

    124,626         124,626  
(e)
Cash Flow
 
  (Original)
2016
  Adjustment   (Revised)
2016
 

Profit (loss) before taxation

    219,786     (10,894 )   208,892  

Interest, indexation and exchange variations

    (108,068 )   10,894     (97,174 )

Net cash provided by operating activities

    585,061         585,061  

        The preparation of combined consolidated financial statements requires the use of certain critical accounting estimates. It also requires management to exercise judgment in the process of applying the Company's accounting policies. Those areas involving a higher degree of judgment or complexity, or areas where assumptions and estimates are significant to the combined consolidated financial statements are disclosed in Note 4.

        The Board of Directors authorized the issue of these combined consolidated financial statements on September 19, 2017.

2.2   Principles of consolidation and equity accounting

        The following accounting policies are applied to the preparation of the combined consolidated financial statements.

(a)
Subsidiaries

        Subsidiaries include all entities over which the VMH group has control. The VMH group controls an entity when it is exposed to, or has the right to, variable returns from its involvement with the entity and has the ability to affect those returns through its power over the entity. Subsidiaries are fully consolidated from the date on which control is transferred to the Company, except when the predecessor basis of accounting is applied (note 2.2(c)). Subsidiaries are deconsolidated from the date on which that control ceases.

        Acquisition-related costs are expensed as incurred. Identifiable assets acquired and liabilities and contingent liabilities assumed in a business combination are measured initially at their fair values at the acquisition date. The Company recognizes any non-controlling interest in the acquiree on an acquisition-by-acquisition basis, either at fair value or at the non-controlling interest's proportionate share of the fair value of the acquiree's identifiable net assets. Non-controlling interests are determined upon each acquisition.

F-57


Table of Contents


VM Holding S.A.

Notes to the combined consolidated financial statements at 31 December 2016 (Continued)

All amounts in thousands of dollars, unless otherwise stated

2 Summary of significant accounting policies (Continued)

        Transactions, balances and unrealized gains between group companies are eliminated.

        Unrealized losses are also eliminated, unless the transaction demonstrates evidence of impairment of the asset transferred. The accounting policies of subsidiaries are adjusted where necessary to ensure consistency with the policies adopted by the Company.

        Main companies included in the combined consolidated financial statements:

 
  Percentage of total and voting capital    
   
 
  2016   2015   Headquarters   Control

Campos Novos Energia S.A.—"Enercan"(vii)

    20.98     20.98   Brazil   Indirect

Compañia Minera Atacocha S.A.A. 

    91.00     88.19   Peru   Indirect

Compañia Minera Milpo S.A.A—"MILPO"

    80.23     60.06   Peru   Indirect

Inversionas Garza Azul S.A.C. 

    100.00     100.00   Peru   Indirect

Milpo Andina Peru S.A.C. 

    99.99     99.99   Peru   Indirect

Minera Pampa de Cobre S.A.C. 

    99.00     99.00   Peru   Indirect

Mineração Dardanelos Ltda. 

    70.00     70.00   Brazil   Indirect

Mineração Santa Maria Ltda. 

    99.99     99.99   Brazil   Indirect

Otjitombo Mining Proprietary Ltd. 

    100.00     100.00   Namibia   Indirect

Paraibuna de Energia Ltda.(i)

        99.91   Brazil   Indirect

Pollarix S.A.(viii)

    33.00     33.00   Brazil   Indirect

Rayrock Antofagasta S.A.C. 

    100.00     100.00   Peru   Indirect

VM Colombia Logistica S.A.S.(ii)

        63.94   Colombia   Indirect

Votorantim Andina S.A.—"VASA"

    99.99     99.99   Chile   Indirect

Votorantim GmbH "VGmbH"(iii)

        100.00   Austria   Indirect

Votorantim Investimentos Latino-Americanos S.A.—"VILA"(iv)

    100.00     100.00   Brazil   Indirect

Votorantim Metais Argentina S.A. 

    90.00     90.00   Argentina   Indirect

Votorantim Metais Bolivia S.A. 

    76.61     76.61   Bolivia   Indirect

Votorantim Metais Cajamarquilla S.A.—"CJM"

    99.91     99.91   Peru   Direct

Votorantim Metais Mexico S.A. de C.V.(v)

        50.00   Mexico   Indirect

Votorantim Metais Zinco S.A. "VMZ"(iv)

    100.00     100.00   Brazil   Direct

Votorantim Metals Canada Inc

    100.00     100.00   Canada   Indirect

Votorantim GmbH (formerly Votoratim Metals GmbH)

    100.00     100.00   Austria   Direct

Votorantim Metals Namibia Proprietary Ltd. 

    100.00     100.00   Namibia   Indirect

Votorantim Metals South Africa Proprietary Ltd.(vi)

        100.00   South Africa   Indirect

(i)
On 29 March 2016, Paraibuna de Energia Ltda. was merged into VMZ;

(ii)
On 8 April 2016, VM Colombia Logistica S.A.S. was liquidated;

(iii)
Votorantim GmbH was acquired in June 2016 by Votorantim Metals GmbH, but for the purpose of presentation, it has been consolidated since 2014. In December 2016 Votorantim GmbH was merged into Votorantim Metals GmbH, which changed its name to Votorantim GmbH;

F-58


Table of Contents


VM Holding S.A.

Notes to the combined consolidated financial statements at 31 December 2016 (Continued)

All amounts in thousands of dollars, unless otherwise stated

2 Summary of significant accounting policies (Continued)

(iv)
As per Note 1 (iv), VMH holds 100% of VILA and VMZ;

(v)
On 10 August 2016, Votorantim Metais Mexico S.A. de C.V. was liquidated;

(vi)
On 13 July 2016, Votorantim Metals South Africa Proprietary Ltd. was liquidated;

(vii)
As per Note 37 (d), after the Shareholders' Agreement, VMH holds 20,98% of Enercan.

(viii)
The Company owns 33% of total shares which represent 100% of the ordinary shares from Pollarix S.A..
(b)
Associates

        Associates include all entities over which the VMH group has significant influence but not control or joint control. This is generally the case where the VMH group holds between 20% and 50% of the voting rights. Investments in associates are accounted for using the equity method of accounting, after initially being recognized at cost.

(c)
Business combinations

        The acquisition method of accounting is used for transactions classified as business combinations. The consideration transferred for the acquisition of a subsidiary is the fair value of the assets transferred, the liabilities incurred and the equity instruments issued. The consideration transferred includes the fair value of assets or liabilities resulting from a contingent consideration arrangement, when applicable. Acquisition-related costs are expensed as they are incurred. Identifiable assets acquired and liabilities assumed in a business combination are measured initially at their fair values at the acquisition date. The Company recognizes any non-controlling interest in the acquiree on an acquisition-by-acquisition basis, either at fair value or at the non-controlling interest's proportionate share of the fair value of the acquiree's identifiable net assets. The non-controlling interests to be recognized are determined upon each acquisition.

        The excess of the consideration transferred, amount of any non-controlling interest in the acquired entity, and the acquisition-date fair value of any previous equity interest in the acquired entity over the fair value of the net identifiable assets acquired is recorded as goodwill. If those amounts are less than the fair value of the net identifiable assets of the subsidiary acquired, the difference is recognized directly in profit or loss as a bargain purchase.

        Business combinations involving entities under common control are recorded using the predecessor accounting method. No assets or liabilities are restated to their fair values, and the acquirer incorporates the predecessor carrying values in the acquired entity, which are generally the same as carrying amounts of assets and liabilities of the acquired entity in the combined consolidated financial statements of the highest entity that has common control for which combined consolidated financial statements are prepared. These amounts include any goodwill recorded at the consolidated level in respect of the acquired entity.

F-59


Table of Contents


VM Holding S.A.

Notes to the combined consolidated financial statements at 31 December 2016 (Continued)

All amounts in thousands of dollars, unless otherwise stated

2 Summary of significant accounting policies (Continued)

(d)
Foreign currency translation

(i)
Functional and presentation currency

        Items included in the combined consolidated financial statements of each of the VMH's entities are measured using the currency of the primary economic environment in which the entity operates (the "functional currency"). The combined consolidated financial statements are presented in US Dollar ("US$"), which is VMH's functional and reporting currency.

(ii)
Transactions and balances

        Foreign currency transactions are translated into the functional currency using the exchange rates at the dates of the transactions. Foreign exchange gains and losses resulting from the settlement of such transactions and from the translation of monetary assets and liabilities denominated in foreign currencies at year end exchange rates are recognized in profit or loss. They are deferred in other comprehensive income if they relate to qualifying cash flow hedges.

        Foreign exchange gains and losses that relate to cash and cash equivalents and borrowing are presented in the income statement, within finance income or expenses. All other foreign exchange gains and losses are presented in the income statement on a net basis within other income or other expenses.

        Non-monetary items that are measured at fair value in a foreign currency are translated using the exchange rates at the date when the fair value was determined. Translation differences on assets and liabilities carried at fair value are reported as part of the fair value gain or loss. For example, translation differences on non-monetary assets and liabilities such as equities held at fair value through profit or loss are recognized in profit or loss as part of the fair value gain or loss and translation differences on non-monetary assets such as equities classified as available-for-sale financial assets are recognized in other comprehensive income.

(iii)
Group companies

        The results and financial position of all of the Company's entities (none of which has the currency of a hyper-inflationary economy) that have a functional currency different from the reporting currency are translated into the presentation currency as follows:

(e)
Transactions with non-controlling interests

        The Company treats transactions with non-controlling interests that do not result in a loss of control as transactions with the equity owners of the Company. A change in ownership interest results

F-60


Table of Contents


VM Holding S.A.

Notes to the combined consolidated financial statements at 31 December 2016 (Continued)

All amounts in thousands of dollars, unless otherwise stated

2 Summary of significant accounting policies (Continued)

in an adjustment between the carrying amounts of the controlling and non-controlling interests to reflect their relative interests in the subsidiaries. Any difference between the amount of the adjustment to non-controlling interests and any consideration paid or received is recognized in a separate reserve within equity attributable to the owners.

2.3   Cash and cash equivalents

        Cash and cash equivalents includes cash, bank deposits, and highly liquid short term investments (investments with an original maturity less than 90 days), which are readily convertible into a known amount of cash and subject to an immaterial risk of changes in value and bank overdrafts. Bank overdrafts are shown within borrowings in current liabilities in the balance sheet.

2.4   Financial assets and liabilities

2.4.1  Classification

        The Company and its subsidiaries classify their financial assets under the following categories: at fair value through profit or loss (held for trading), held to maturity and loans and receivables. The classification depends on the purpose for which the financial assets were acquired. Management determines the classification of its financial assets upon initial recognition.

(a)
Financial assets at fair value through profit or loss

        Financial assets at fair value through profit or loss are financial assets held for trading. A financial asset is classified in this category if it was acquired principally for the purpose of selling in the short term. The changes are recognized in the income statement for the year within "Net financial results". All financial assets in this category are classified as current assets.

        Derivatives are also categorized as held for trading, unless they are designated as hedges.

(b)
Held to maturity

        Investments in non-derivative marketable securities, made by the Company with the ability and intention of being held to maturity, are classified as held to maturity investments and recorded at amortized cost. The Company assesses, at the balance sheet date, whether there is objective evidence that a financial asset or group of financial assets is impaired. If such evidence exists, a provision for the impairment of the asset is recorded.

(c)
Loans and receivables

        Loans and receivables are non-derivative financial assets with fixed or determinable payments that are not quoted in an active market. They are included in current assets, except for those with maturities greater than 12 months after the end of the reporting period, which are classified as non-current assets. The Company's loans and receivables are mainly comprised of "trade accounts receivable".

F-61


Table of Contents


VM Holding S.A.

Notes to the combined consolidated financial statements at 31 December 2016 (Continued)

All amounts in thousands of dollars, unless otherwise stated

2 Summary of significant accounting policies (Continued)

2.4.2  Recognition and measurement

        Normal purchases and sales of financial assets are recognized on the trade date—the date on which the Company commits to purchase or sell the asset. Investments are initially recognized at fair value plus transaction costs for all financial assets not carried at fair value through profit or loss. Financial assets carried at fair value through profit or loss, if any, are initially recognized at fair value, and transaction costs are expensed in the income statement.

        Financial assets are derecognized when the rights to receive cash flow from the investments have expired or the Company has transferred substantially all of the risks and rewards of ownership. Financial assets at fair value through profit or loss are subsequently carried at fair value. Loans and receivables are carried at amortized cost using the effective interest rate method.

        Gains or losses arising from changes in the fair value of the financial assets held for trading are presented in the income statement under "Net financial results" in the year in which they arise.

        The fair values of quoted investments are based on current market prices. If the market for a financial asset is not active, the Company establishes the fair value using valuation techniques. These include the use of recent arm's length transactions, reference to other instruments that are substantially the same, discounted cash flow analysis, and option pricing models making maximum use of market inputs and relying as little as possible on entity-specific inputs.

2.4.3  Offsetting of financial instruments

        Financial assets and liabilities are offset and the net amount is presented in the balance sheet when there is a legally enforceable right to offset the recognized amounts and an intention to settle on a net basis or to realize the asset and settle the liability simultaneously. The legally enforceable right must not be contingent upon future events and must be enforceable in the normal course of business and in the event of default, insolvency or bankruptcy of the Company or counterparty.

2.4.4  Impairment of financial assets carried at amortized cost

        The Company assesses at each balance sheet date whether there is objective evidence that a financial asset or group of financial assets is impaired. A financial asset or group of financial assets is impaired and impairment losses are incurred only if there is objective evidence of impairment as a result of one or more events that occurred after the initial recognition of the asset (a "loss event") and if that loss event (or events) has an impact on the estimated future cash flow of the financial asset or group of financial assets that can be estimated reliably.

        The amount of any impairment loss is measured as the difference between the asset's carrying amount and the present value of estimated future cash flow (excluding future credit losses that have not been incurred) discounted at the financial asset's original effective interest rate. The carrying amount of the asset is reduced and the amount of the loss is recognized in the income statement.

        If, in a subsequent period, the amount of the impairment loss decreases and the decrease can be related objectively to an event occurring after the impairment was recognized (such as an improvement in the debtor's credit rating), the reversal of the previously recorded loss is recognized in the income statement.

F-62


Table of Contents


VM Holding S.A.

Notes to the combined consolidated financial statements at 31 December 2016 (Continued)

All amounts in thousands of dollars, unless otherwise stated

2 Summary of significant accounting policies (Continued)

2.5   Derivative financial instruments and hedging activities

        Derivatives are initially recognized at fair value as at the date on which a derivative contract is entered into and are subsequently remeasured at fair value. The method of recognizing the resulting gain or loss depends on whether the derivative is designated as a hedging instrument, in the case of adoption of hedge accounting, and if so, the nature of the item being hedged. The Company adopts the hedge accounting procedure and designates certain derivatives as either:

        The Company documents at the inception of the hedging transaction the relationship between hedging instruments and hedged items, as well as its risk management objectives and strategy for undertaking various hedge transactions. The Company also documents its assessment, both at hedge inception and on an ongoing basis, of whether the derivatives that are used in hedging transactions have been, and will continue to be, highly effective in offsetting changes in the fair value or cash flow of hedged items.

        The fair values of various derivative instruments used for hedging purposes are disclosed in Note 5.4. The full fair value of a hedging derivative is classified as a non-current asset or liability when the remaining maturity of the hedged item is more than 12 months, and as a current asset or liability when the remaining maturity of the hedged item is less than 12 months.

(a)
Cash flow hedge

        To ensure a fixed operating margin for a part of its production, the Company contracts derivative financial instruments for the forward sale of each commodity (zinc), and for VMZ, which has Reais as functional currency, derivative financial instrument also includes forward sale of US Dollars. The Company adopts hedge accounting for derivative instruments contracted for hedging purposes. The effective portion of the changes in fair value of derivatives that are designated and qualify as cash flow hedges is recognized in equity, recorded in "Accumulated other comprehensive income (loss)". Gains and losses related to the non-effective portion are immediately recognized as "Other operating expenses, net". The amounts recognized in equity are taken to the income statement upon realization of the hedged exports and/or sales referenced to the LME price.

        Amounts accumulated in equity are reclassified to profit or loss in the periods when the hedged item affects the profit or loss (for example, when the forecast sale that is being hedged takes place). The gain or loss relating to the effective portion of interest rate swaps hedging variable rate borrowing is recognized in the income statement within "Net financial results".

        When a hedging instrument expires or is sold, or when a hedge no longer meets the criteria for hedge accounting, any cumulative gain or loss existing in equity at that time remains in equity and is recognized when the forecast transaction is ultimately recognized in the income statement. When a forecast transaction is no longer expected to occur, the cumulative gain or loss that was reported in equity is immediately transferred to the income statement within "Other operating expenses, net".

F-63


Table of Contents


VM Holding S.A.

Notes to the combined consolidated financial statements at 31 December 2016 (Continued)

All amounts in thousands of dollars, unless otherwise stated

2 Summary of significant accounting policies (Continued)

(b)
Fair value hedge

        For the purpose of maintaining the revenue flow of the Company based on LME prices, the Company contracts hedging operations at prices established in commercial transactions with customers who purchase products at fixed prices are converted from fixed to floating. The Company adopts hedge accounting for derivative instruments contracted for hedging purposes. Changes in the fair values of derivatives that are designated and qualify as fair value hedges are recorded in "Other operating expenses, net". The change in the fair value of the hedged item, in this case, the firm commitment to make a fixed price sale to the customer, is also recorded in "Other operating expenses, net".

(c)
Derivatives carried at fair value through profit or loss

        Certain derivative instruments do not qualify for hedge accounting. Changes in the fair values of any of these derivative instruments are recognized immediately in the income statement within "Other operating expenses, net". Instruments not qualifying as hedges that are intended to hedge fluctuations in interest rates are classified in "Net financial results".

2.6   Trade accounts receivable

        Trade accounts receivable are amounts due from customers for merchandise sold in the ordinary course of the Company's business.

        Trade accounts receivable are recognized initially at fair value and subsequently measured at amortized cost using the effective interest rate method, less a provision for uncollectible trade receivables. Trade accounts receivable from export sales are presented at the foreign exchange rates prevailing on the reporting date.

2.7   Inventory

        Inventory is stated at the lower of cost and net realizable value. Cost is determined using the weighted average cost method. The cost of finished goods and work in progress comprises raw materials, direct labor, other direct costs and related production overheads (based on normal operating capacity). The net realizable value is the estimated selling price in the ordinary course of business, less any additional selling expenses. Imports in transit are stated at the accumulated cost of each import.

        The Company, at least once a year, counts its physical inventory of goods to ensure that the physical balances and the recorded balances are the same. Any adjustment to be performed is booked under "Cost of products sold".

2.8   Current and deferred taxes on income

        The taxes on income benefit or expense for the period comprises current and deferred taxes. Taxes on profit are recognized in the income statement, except to the extent that they relate to items recognized in comprehensive income or directly in shareholders' equity. In such cases, the taxes are also recognized in comprehensive income or directly in shareholders' equity respectively.

        The current and deferred taxes on income is calculated on the basis of the tax laws enacted or substantively enacted up to balance sheet date in the countries where the entities operate and generate

F-64


Table of Contents


VM Holding S.A.

Notes to the combined consolidated financial statements at 31 December 2016 (Continued)

All amounts in thousands of dollars, unless otherwise stated

2 Summary of significant accounting policies (Continued)

taxable income. Management periodically evaluates positions taken by the Company in the taxes on income returns with respect to situations in which the applicable tax regulations are subject to interpretation. It establishes provisions where appropriate on the basis of amounts expected to be paid to the tax authorities.

        The current taxes on income is presented net, separated by taxpaying entity, in liabilities when there are amounts payable, or in assets when the amounts prepaid exceed the total amount due on the reporting date.

        Deferred tax assets are recognized only to the extent it is probable that future taxable profits will be available against which the temporary differences and/or tax losses can be utilized.

        Deferred tax assets and liabilities are offset when there is a legally enforceable right and an intention to offset them in the calculation of current taxes, generally when they are related to the same legal entity and the same tax authority. Accordingly, deferred tax assets and liabilities in different entities or in different countries are generally presented separately, and not on a net basis.

        Deferred tax liabilities and assets are not recognized for temporary differences between the carrying amounts and tax bases of investments in foreign operations where the Company is able to control the timing of the reversal of the temporary differences and it is probable that the differences will not be reversed in the near future.

        Deferred taxes on income is provided in full, using the liability method, on temporary differences arising between the tax bases of assets and liabilities and their carrying amounts in the combined consolidated financial statements. However, deferred tax liabilities are not recognized if they arise from the initial recognition of goodwill. Deferred taxes on income is also not accounted for if it arises from the initial recognition of an asset or liability in a transaction other than a business combination that, at the time of the transaction, affects neither the accounting nor the taxable profit or loss. Deferred taxes on income is determined using tax rates (and laws) that have been enacted or substantially enacted by the end of the reporting period and are expected to apply when the related deferred taxes on income asset is realized or the deferred taxes on income liability is settled.

2.9   Judicial deposits

        Judicial deposits are presented on a net basis in "Provisions" when there is a corresponding provision (Note 24). The deposits without corresponding provisions are presented in non-current assets.

2.10 Property, plant and equipment

        Property, plant and equipment are stated at the historical cost of acquisition or construction less accumulated depreciation. Historical cost includes expenditure that is directly attributable to the acquisition and construction of the qualifying assets.

        Subsequent costs are included in the asset's carrying amount, or recognized as a separate asset as appropriate, only when it is probable that future economic benefits associated with the item will flow to the Company and they can be measured reliably. The carrying amounts of the replaced items or parts are derecognized.

F-65


Table of Contents


VM Holding S.A.

Notes to the combined consolidated financial statements at 31 December 2016 (Continued)

All amounts in thousands of dollars, unless otherwise stated

2 Summary of significant accounting policies (Continued)

        All other repairs and maintenance are charged to the income statement during the financial period in which they are incurred. The cost of major renovations is included in the carrying amount of the asset when it is probable that the Company will realize future economic benefits in excess of the original benchmark performance specifications of the existing asset. Renovations are depreciated over the remaining useful life of the related asset.

        Land is not depreciated. Depreciation of other assets is calculated using the straight line method to reduce their costs to their residual values over their estimated useful lives. See Note 16.

        The assets' residual values and useful lives are reviewed, and adjusted if appropriate, at the end of each reporting period.

        An asset's carrying amount is written down immediately to the recoverable amount when it is greater than the estimated recoverable amount, in accordance with the criteria adopted by the Company in order to determine the recoverable amount.

        Gains and losses on disposals are determined by comparing the proceeds with the carrying amount and are recognized within "Other operating expenses, net" in the income statement.

2.11 Leases

        Leases in which a significant portion of the risks and rewards of ownership are retained by the lessor are classified as operating leases. Payments made under an operating lease (net of any incentive received from the lessor) are charged to the income statement on a straight line basis over the period of the lease.

        The subsidiaries lease certain property, plant and equipment. Leases of property, plant and equipment, where the Company has substantially all the risks and rewards of ownership, are classified as finance leases. Finance leases are capitalized at the inception of the lease at the lower of the fair value of the leased item and the present value of the minimum lease payments.

        Each lease payment is allocated between the liability and finance charges. The corresponding rental obligations, net of finance charges, are included in "Loans and financing".

        The interest element of the finance cost is charged to the income statement over the lease period so as to give a constant periodic rate of interest on the remaining balance of the liability for each period. The property, plant and equipment acquired under finance leases are depreciated over the shorter of the asset's useful life and the lease term.

2.12 Intangible assets

(a)
Goodwill

        Goodwill on acquisitions of subsidiaries represents the excess of: (i) the consideration transferred; (ii) the amount of any non-controlling interest in the acquiree; and (iii) the acquisition-date fair value of any previous equity interest in the acquiree over the fair value of the Company's interest in the identifiable net assets acquired. If the total of the consideration transferred, non-controlling interest recognized and previously held interest measured is less than the fair value of the net assets of the

F-66


Table of Contents


VM Holding S.A.

Notes to the combined consolidated financial statements at 31 December 2016 (Continued)

All amounts in thousands of dollars, unless otherwise stated

2 Summary of significant accounting policies (Continued)

subsidiary acquired, in the event of a bargain purchase, the difference is recognized directly in the income statement for the year.

        For the purpose of impairment testing, goodwill is allocated to a group of CGUs that is the lowest level within the Group at which goodwill is monitored. The allocation is made to those groups of CGUs that are expected to benefit from the business combination in which the goodwill arose.

        If the acquirer identifies negative goodwill, the amount is recorded as a gain in the income statement on the acquisition date.

(b)
Rights over natural resources

        Costs for the acquisition of rights to explore and develop mineral properties are capitalized and amortized using the straight line method over their useful lives. Useful lives consider the period of extraction for both mineral reserves and mineral resources, which includes a portion of the Company's inferred resources in the Company's mining operations in Peru. These mining operations represent over 98% of the Company's total right to use natural resources.

        Management considers that in the case of the rights to use natural resources, which relate almost exclusively to the Peruvian acquired assets, the use of only proven and probable reserves does not provide a realistic indication of the useful life of the mine. In this case management is confident based on testing, continuity of the ore bodies and conversion experience that further inferred resources will be converted into measured and indicated resources, and if they are economically recoverable, that such inferred resources can also be classified as proved and probable reserves. Management is approaching economic decisions affecting the mine on this basis, but has chosen to delay the work required to designate them formally as reserves in accordance with its annual testing plans. In assessing which inferred resources to include so as to best reflect the useful life of the mine, management considers inferred resources that have been included in the strategic mine plan. To be included in strategic mine plan, inferred resources need to be above the cut-off grade set by management, which means that such resource expect to be economically mined and is therefore commercially viable. This consistent systematic method for inclusion in the strategic mine plan takes management's view of the mineral price, extraction costs as well as cost inflation into account. In order to convert these inferred resources into measured and indicated resources, the Company would have to conduct additional drilling.

        Additional confidence in the existence, commercial viability and economical recovery of such resources may be based on historical experience and available geological information, such as geological information obtained from other operations that are adjoining the Company's as well as where the Company mines continuations of these other operations' orebodies. This is in addition to the drilling results obtained by the Company and management's knowledge of the geological setting of the surrounding areas, which would enable simulations and interpolations to be done with a reasonable degree of accuracy. In instances where management is able to demonstrate the economic recovery of such resources with a high level of confidence based on the specific circumstances, such additional resources, which may also include certain, but not all, of the inferred resources, are included in the calculation of amortization.

F-67


Table of Contents


VM Holding S.A.

Notes to the combined consolidated financial statements at 31 December 2016 (Continued)

All amounts in thousands of dollars, unless otherwise stated

2 Summary of significant accounting policies (Continued)

        Thus, although there is less assurance that mineral resources will eventually be realized as compared to proven and probable reserves, a portion of inferred resources are considered to be economically valuable based on our historical experience and are considered in the useful life of the mine for accounting purposes, as there has been a continuous conversion of the inferred resources into measured and indicated, and then to mineral reserves. The annual conversion rate from inferred mineral resources into measured and indicated mineral resources for the Company's mining operations in Peru was approximately 86% in 2013, 97% in 2014, 97% in 2015 and 100% in 2016. The Company included approximately 70% of the Company's inferred resources in Peru when calculating the expected life of mine for purposes of the period of amortization.

        Considering the nature of the Company's production year on year, the expense calculated under the straight line method is not considered to be materially different to what it would be calculated under the unit of production method. Once the mine is operational, these costs are amortized and considered as a cost of production.

(c)
Stripping costs

        In mining operations related to the metal business, it is necessary to remove overburden and other waste to gain access to mineral ore deposits. The process of mining overburden and waste materials is referred to as stripping. During the development of a mine, before production commences, when the stripping activity asset improves access to the ore body, the component of the ore body for which access has been improved can be identified and the costs can be measured reliably, the stripping activity asset is capitalized as part of the investment in the construction of the mine, accounted for as part of intangible assets, and subsequently amortized over the life of the mine on a units of production basis.

        Stripping costs incurred during the production phase of operations are treated as a production cost that forms part of the cost of inventory.

(d)
Costs of exploration

        The Company capitalizes the costs of exploration when the existence of proven and probable reserves is determined. These costs are amortized using the estimated useful lives of the mining property from the time when commercial exploitation of the reserves begins.

        When Management determines that no future economic benefits are expected from the mining property, the accumulated exploration costs are charged to "Other operating expenses, net".

(e)
Mineral studies and research expenditures

        Mineral studies and research expenditure are considered operating expenses until such time as the economic feasibility of the commercial exploitation of a certain mine is proven. Once feasibility is proven, the expenditure incurred is capitalized within mine development costs in "construction in progress—property, plant and equipment". When the mine is operational, the cumulative costs capitalized in relation to exploitation rights are reclassified from "constructions in progress" to "mining projects" and subsequently amortized over the life of the mine on a units of production basis and

F-68


Table of Contents


VM Holding S.A.

Notes to the combined consolidated financial statements at 31 December 2016 (Continued)

All amounts in thousands of dollars, unless otherwise stated

2 Summary of significant accounting policies (Continued)

included in the cost of the product. The capitalized construction costs relating to the plant are reclassified to "equipment and facilities".

(f)
Use of public assets

        Represent the amounts established in the concession contracts regarding the rights to hydroelectric power generation (onerous concession) under Use of public assets ("UBP") agreements.

        The accounting entries are made as per IFRIC 12, considering the time the installation permit is released, regardless of the disbursement schedule established in the contract. The initial recording of this liability (obligation) and intangible asset (concession rights) corresponds to the amounts of future obligations brought to present value (present value of the cash flow of future payments).

        The amortization of the intangible asset is calculated on a straight line basis over the remaining period of the concession. The financial liability is restated at the index established and the adjustment to present value due to the passage of time, reduced by the payments made.

(g)
Computer software

        Computer software licenses acquired are recorded as intangible assets on the basis of the costs incurred to acquire and bring to use the specific software. These costs are amortized over the estimated useful life of the software (three to five years).

        Costs associated with maintaining computer software programs are recognized as an expense as incurred.

2.13 Impairment of non-financial assets

        Assets that have an indefinite useful life, for example goodwill, are not subject to amortization and are tested annually for impairment. Goodwill is reviewed for impairment, annually or more frequently whenever events or changes in circumstances indicate evidence of impairment. Assets that are subject to depreciation and amortization are reviewed for impairment whenever events or changes in circumstances indicate that the carrying amount may not be recoverable, such as volumes reductions, prices reductions or unusual events that can affect the business. An impairment loss is recognized when the asset's carrying amount exceeds its recoverable amount. The recoverable amount is the higher of an asset's fair value less costs to sell and its value in use. For the purposes of assessing impairment, assets are grouped at the lowest level for which there is separately identifiable cash flow (CGU level). Non-financial assets other than goodwill that were adjusted due to impairment are subsequently reviewed for possible reversal of the impairment at the balance sheet date.

2.14 Trade payables

        Trade payables are obligations to pay for goods or services that have been acquired in the ordinary course of business from suppliers. Trade accounts payable are classified as current liabilities if payment is due in one year or less. If not, they are presented as non-current liabilities.

        Trade payables are recognized initially at fair value and subsequently measured at amortized cost using the effective interest rate method.

F-69


Table of Contents


VM Holding S.A.

Notes to the combined consolidated financial statements at 31 December 2016 (Continued)

All amounts in thousands of dollars, unless otherwise stated

2 Summary of significant accounting policies (Continued)

2.15 Loans and financing

        Loans and financing are recognized initially at fair value, net of transaction costs incurred, and are subsequently carried at amortized cost. Any difference between the proceeds (net of transaction costs) and the total amount payable is recognized in the income statement over the period of the loans using the effective interest rate method.

        Loans and financing are classified as current liabilities unless the Company has the unconditional right to defer repayment of the liability for at least 12 months after the reporting period.

        Fees paid on the establishment of loan facilities are recognized as transaction costs of the loan to the extent that it is probable that some or all of the facility will be drawn down. In this case, the fee is deferred until the drawdown occurs. To the extent that there is no evidence that it is probable that some or all of the facility will be drawn down, the fee is capitalized as a prepayment for liquidity services and amortized over the period of the facility to which it relates.

        Loans and financing costs directly related to the acquisition, construction or production of a qualifying asset that requires a substantial period of time to prepare for its intended use or sale are capitalized as part of the cost of that asset when it is probable that future economic benefits associated with the item will flow to the Company and costs can be measured reliably. The other loans and financing costs are recognized as financial expenses in the period in which they are incurred.

2.16 Provisions

Provisions for tax, civil, labor, environmental and legal claims

        Provisions for legal claims (labor, civil, tax and environmental) are recognized when: (i) the Company has a present legal or constructive obligation as a result of past events; (ii) it is probable that an outflow of resources will be required to settle the obligation; and (iii) the amount can be reliably estimated. Provisions do not include future operating losses.

        Where there is a number of similar obligations, the likelihood that an outflow will be required in settlement is determined by considering the class of obligations as a whole. A provision is recognized even if the likelihood of an outflow with respect to any one item included in the same class of obligations may be small.

        Provisions are measured at the present value of the expenditure expected to be required to settle the obligation using a pre-tax rate that reflects current market assessments of the time value of money and the risks specific to the obligation. The increase in the provision due to the passage of time is recognized as "Financial expenses".

Asset retirement obligation

        The Company recognizes a provision for environmental restoration and for the closure of operating units that correspond to its legal obligation to restore the environment at the termination of its operations.

        Provision is made for asset retirement, restoration and environmental costs when the obligation occurs, based on the net present value of estimated future costs with, where appropriate, probability

F-70


Table of Contents


VM Holding S.A.

Notes to the combined consolidated financial statements at 31 December 2016 (Continued)

All amounts in thousands of dollars, unless otherwise stated

2 Summary of significant accounting policies (Continued)

weighting of the different remediation and closure scenarios. The ultimate cost of closedown and restoration is uncertain, and management uses its judgment and experience to determine the potential scope of rehabilitation work required and to provide for the costs associated with that work. Adjustments are made to provisions when the range of possible outcomes becomes sufficiently narrow to permit reliable estimation.

        Cost estimates can vary in response to many factors including: changes to the relevant legal or local/national government ownership requirements and any other commitments made to stakeholders; review of remediation and relinquishment options; the emergence of new restoration techniques and the effects of inflation. Experience gained at other mine or production sites is also a significant consideration, although elements of the restoration and rehabilitation of each site are relatively unique to the site and, in some cases, there may be relatively limited restoration and rehabilitation activity and historical precedent against which to benchmark cost estimates. External experts support the cost estimation process where appropriate.

        Cost estimates are updated throughout the life of the operation aligned with Internal Policies and these Internal Policies themselves are also subject to periodical updates to maintain these in line with international best practices. The expected timing of expenditure included in cost estimates can also change, for example in response to changes to expectations relating to ore reserves and mineral resources, production rates, operating licenses or economic conditions. Expenditure may occur before and after closure and can continue for an extended period of time depending on the specific site requirements. Some expenditure can continue into perpetuity. In such cases, the provision for these ongoing costs may be restricted to a period for which the costs can be reliably estimated.

        On the date of initial recognition of the liability that arises from this obligation, discounted to present value using a risk free rate, the same amount is simultaneously charged to property, plant and equipment in the balance sheet. The selection of appropriate sources on which to base the calculation of the risk-free discount rate used for such retirement, restoration and environmental obligations requires judgment. Subsequently, the liability is increased in each period to reflect the finance cost considered in the initial measurement of the discount. Additionally, the capitalized cost is depreciated based on the useful life of the related asset. Upon settlement of the liability, the VMH group entities recognize any profit or loss that may arise.

        Any reduction in this provision and, therefore, any reduction in the related asset, exceeding the carrying amount of the asset, are immediately recognized in the income statement as "operating costs".

        As a result of all of the above factors, there could be significant adjustments to the provision for close-down, restoration and environmental costs which would affect future financial results.

2.17 Employee benefits

(a)
Pension obligations

        The Company, through its subsidiaries abroad, participates in pension plans, managed by a private pension entity, which provide post-employment benefits to employees.

        In Brazil, the Company sponsors a defined contribution plan. A defined contribution plan is a pension plan under which the Company pays fixed contributions to a separate entity. The Company has

F-71


Table of Contents


VM Holding S.A.

Notes to the combined consolidated financial statements at 31 December 2016 (Continued)

All amounts in thousands of dollars, unless otherwise stated

2 Summary of significant accounting policies (Continued)

no legal or constructive obligations to make additional contributions should the fund not have sufficient assets to honor the benefits related to employee service in the current or prior periods.

        In Peru, termination benefits are recognized in profit or loss when they are paid. This happens when employment is terminated before the normal retirement date or whenever an employee accepts voluntary redundancy in exchange for these benefits.

        The employees' severance indemnities for the length of service of the Company's staff hired in Peru represent their indemnification rights, calculated in accordance with the laws and regulations in force, which have to be credited to the bank accounts designated by the workers in May and November of each year. The compensation for time of service is equivalent to one (1) additional month's salary effective at the date of the bank deposit. The Company has no obligations to make any additional payments once the annual deposits to which workers are entitled have been made.

(b)
Profit sharing

        A provision is recorded to recognize the expenses related to employee profit sharing. This provision is calculated based on the qualitative and quantitative targets established by management and are recorded as "Employee benefits" in the income statement.

(c)
Share-based payments

        The subsidiary Milpo operates a cash-settled, share-based compensation plan, under which the Company gives certain executives a package of equity instruments (options) as consideration for services received, which is based on the value of equity instruments ("Phantom options") of the Company.

        The cost of the cash settled share-based payments plan is initially measured at fair value as at the grant date using a financial model ("Black Scholes"). This fair value is accrued over the period until the vesting date, with the recognition of the liability. The liability is measured again at fair value at each reporting date, and it is reported up to and including the settlement date, with changes in fair values recognized as expenses of employee benefits in the income statement.

        The purpose of such incentive plan is to align a portion of the compensation of the Company's senior executives with the evolution of the Company's market value.

2.18 Capital

        Common shares are classified in equity. Each time a share premium is paid to the Company for an issued share, the respective share premium is allocated to a specific share premium account created for this purpose.

        Each time the repayment of a share premium is decided upon in accordance with the Law, such repayment shall be for the exclusive benefit of the shareholder having paid such share premium.

F-72


Table of Contents


VM Holding S.A.

Notes to the combined consolidated financial statements at 31 December 2016 (Continued)

All amounts in thousands of dollars, unless otherwise stated

2 Summary of significant accounting policies (Continued)

2.19 Revenue recognition

        Revenue represents the fair value of the consideration received or receivable for the sale of goods in the ordinary course of the Company's activities. Revenue is shown net of value-added tax, returns, rebates and discounts, after eliminating sales between the consolidated companies.

        The Company recognizes revenue when: (i) the amount of revenue can be reliably measured; (ii) it is probable that future economic benefits will flow to the entity; and (iii) specific criteria have been met for each of the Company's activities as described below. Revenue will not be deemed to be reliably measured if all sale conditions are not resolved. The Company bases its estimates on historical results, taking into consideration the type of customer, the type of transaction and the specifics of each arrangement.

        Revenue recognition is based on the following principles:

        Sale of goods:    Sales are normally recognized when the goods are delivered to the carrier and the ownership and risks with respect thereto are transferred to the customer.

        Revenue from sales of concentrates is determined based on the prices of international quotes and in accordance with the contractual terms. In such cases, revenue is initially recognized at a provisional price which corresponds to the international quoted price at the shipping date. The amount of the provision for settlement is adjusted to reflect future prices, according to international quotes at the closing date of each month, until a final adjustment is carried out to value the sales in accordance with the prices agreed upon with customers, based on the contractual sales terms. The adjustments of provisional settlements are recognized in trade accounts receivable, against sales revenue when:

2.20 Distribution of dividends

        The distribution of dividends to the Company's shareholders is recognized as a liability in the Company's combined consolidated financial statements in the period in which the dividends are approved by the Company's shareholders.

2.21 Statement of cash flows

        The statement of cash flows presents the changes in cash and cash equivalents during the year for the operating, investing and financing activities. Cash and cash equivalents include highly liquid financial investments.

        Cash flow from operating activities is presented using the indirect method. The consolidated profit or loss is adjusted by the effects of non-cash transactions, any deferrals or appropriations of operating

F-73


Table of Contents


VM Holding S.A.

Notes to the combined consolidated financial statements at 31 December 2016 (Continued)

All amounts in thousands of dollars, unless otherwise stated

2 Summary of significant accounting policies (Continued)

past or future cash receipts or payments, and the effects of revenue or expenses related to cash flow from investing or financing activities.

        All revenue and expenses arising from non-monetary operations attributable to investing or financing are eliminated. Interest received or paid is classified as cash flows from operations.

        During the period the Company had significant non-cash transactions relating to investing and financing activities which corresponds to:

2.22 Operating Segments

        The internal body, which makes decisions regarding the relevant activities of the Company, is the Executive Officers who reports directly to the Chief Executive Officer which analyzes the results of the VMH Group and has the final authority over resource allocation decisions and performance assessment over mining and smelting segments. This assessment is based on the fact that the VMH Group considers that the different mining and smelting units can be combined in its on specific segment due to the fact that they present similar financial performances, similar types of products, productive process and types of clients and regulatory framework.

        The internal information used for making decisions is prepared applying accounting measurement bases with managerial adjustments. The sales information is broken down by product, geographical origin location and geographical customer location. The non-current assets are presented by location.

2.23 Recast of the combined consolidated financial statements

        The changes associated with the new arrangement of the Company mentioned in Note 37 (d) were reflected retroactively in our combined consolidated financial statements in order to improve the comparability of the results for the periods presented. As a consequence of this arrangement and applying the common control concept retroactively as mentioned in Note 3 (a), VMH has recognized the participation in Enercan for the years presented in these combined consolidated financial statements. The impacts for the year ended December 31, 2016 for total assets are US$ 102,231 (2015: US$ 83.658) and for Profit for the year are US$ 14,523 (2015: US$ 9,102; 2014: US$ 9,073).

        As from April 2016, the entities holding the energy assets had an obligation to make payments (energy compensation agreement) to VSA for the difference in the market price of the energy produced and its cost. On June 30, 2017 the obligation to make the energy compensation payments to VSA was extinguished in exchange for a single payment that guarantees VMH the right to retain the

F-74


Table of Contents


VM Holding S.A.

Notes to the combined consolidated financial statements at 31 December 2016 (Continued)

All amounts in thousands of dollars, unless otherwise stated

2 Summary of significant accounting policies (Continued)

energy assets (US$ 87,7 million to be paid during the year 2017). Consequently the energy compensation for 2016 of US$ 40,6 million was removed from the combined income statement of 2016 and recognized as a reduction of the shareholders' equity.

        In addition, VMH recognized 100% of the interest in VMZ and VILA since 2014 and the effects of the new shareholders entrance regarding the preferential shares of all energy assets, which will be issued during 2017 as these steps are contemplated in the arrangement. Both transactions impacted the non-controlling interest presented in the combined consolidated financial statements.

3 Changes in accounting policies and disclosures

(a)
Change of applicable standards beginning on 1 January 2016

        There were no changes in standards adopted for the first time on the year beginning on 1 January 2016 which impacts the Company and its subsidiaries.

(b)
New standards and interpretations not yet adopted

IFRS 9—"Financial instruments: Recognition and measurement"

        In July 2014, the IASB issued the final version of IFRS 9—Financial Instruments, which superseded IAS 39—Financial Instruments: Recognition and Measurement. This new standard brings together all three aspects of accounting for financial instruments as well as classification and measurement, impairment loss and hedge accounting.

        Among the amendments, the items below may have the most significant impacts:

        IFRS 9 is in process of implementation by VMH, and an evaluation of the possible impacts resulting from the adoption of this standard has been conducted and will be completed through its effective date. The adoption of the expected loss in relation to the incurred loss approach is likely to require an increase in the provision for trade receivables since the recognition of losses will be anticipated. The finance, risks, and technology departments as well as Management are involved in the implementation process.

F-75


Table of Contents


VM Holding S.A.

Notes to the combined consolidated financial statements at 31 December 2016 (Continued)

All amounts in thousands of dollars, unless otherwise stated

3 Changes in accounting policies and disclosures (Continued)

        IFRS 9 is effective for annual periods on or after January 1, 2018, with early adoption permitted. However, the Company plans to adopt this new standard only in its effective date of its entry into force.

        The Company is conducting an impact assessment for the three aspects of IFRS 9. This preliminary evaluation is based on information currently available and may be subject to change.

IFRS 15—"Revenue from contracts with customers"

        In May 2014, the IASB issued IFRS 15, which replaces IAS 18 Revenues and the related interpretations. IFRS 15 introduces the five-step model for revenue recognition from contract with a customer. The new standard is based on the principle that revenue is recognized when the control of a good or service to be transferred to a customer in an amount that reflects the consideration to which the entity expects to be entitled in exchange for those goods or services. This standard shall apply for annual periods beginning on or after 1 January 2018.

        The Company plans to adopt the new standard on the effective date, using the prospective adoption method. In the beginning of 2017, an assessment related to the accounting impact of IFRS 15, which is subject to changes arising from a more detailed analysis of the contracts that are in progress. The Company plans to understand and finalize the accounting impact of IFRS 15 on the end of December 2017.

IFRS 16—"Leases"

        In January 2016, the IASB issued IFRS 16, which replaces IAS 17 Leases and related interpretations. The IFRS 16 set forth that in all leases with a maturity of more than 12 months, with limited exceptions, the lessee must recognize the lease liability in the balance sheet at the present value of the payments, plus cost directly allocated and at the same time that it recognizes a right of use corresponding to the asset. During the term of the lease, the lease liability is adjusted to reflect interest and payment made and the right to use is amortized, similar to the financial lease settled up in accordance with IAS 17.

        The standard is effective for accounting periods beginning on or after January 1, 2019 with early adoption permitted if IFRS 15 "Revenue from Contracts with Customers" has been adopted. The Company expects to disclose its transition approach and quantitative information on its effective date.

        The Company has not yet quantified the impact of adopting IFRS 16 on its assets and liabilities, but is currently evaluating Impacts in the lease's contracts of working offices, classified by IAS 17 as operating leases. The adoption of IFRS 16 may cause an increase in assets and liabilities presented in the combined consolidated statement of financial position.

        The assessment of all the impacts is in progress and can change the conclusions of the preliminary analysis mentioned. The Company will be able to measure the effective accounting impact of IFRS 16 in December 2017.

        The effects of these new or revised standards are not included in these combined consolidated financial statements of the Company.

F-76


Table of Contents


VM Holding S.A.

Notes to the combined consolidated financial statements at 31 December 2016 (Continued)

All amounts in thousands of dollars, unless otherwise stated

3 Changes in accounting policies and disclosures (Continued)

        There are no other IFRSs or IFRIC interpretations that are not yet effective that would be expected to have a material impact on the Company's combined consolidated financial statements.

4 Critical accounting estimates and judgments

        Based on assumptions, the VMH Group makes estimates concerning the future. The resulting accounting estimates will, by definition, seldom equal the related actual results. The estimates and assumptions that have a significant risk of causing material adjustments to the carrying amounts of assets and liabilities within the next financial year are addressed below:

(a)
Impairment of goodwill and investments

        The Company tests annually whether goodwill has suffered any impairment in accordance with the accounting policy stated in Note 2.13. The recoverable amounts of cash-generating units (CGUs) have been determined based on value-in-use calculations. These calculations require the use of estimates.

        For the recoverable amount of its investments in associates, the Company applies a similar procedure to the impairment testing of goodwill (Note 17 (c)).

(b)
Fair value of derivatives and other financial instruments

        The fair values of financial instruments that are not traded in an active market is determined using valuation techniques. The Company uses judgment to select among a variety of methods and makes assumptions that are mainly based on market conditions existing at the end of each reporting period (Note 5.3).

(c)
Asset retirement obligations

        The Company recognizes an obligation based on the fair value of the operations of asset retirement in the period in which the obligation occur, in accordance with Note 2.16, with a corresponding entry to the respective property, plant and equipment. The Company considers the accounting estimates related to the recovery of degraded areas and the costs to close a mine as critical accounting estimates since it involves a provision of significant amounts, and these estimates involve several assumptions such as interest rates, inflation, useful lives of the assets, costs to be incurred in the future and the dates established for the life of each mine. These estimates are reviewed annually by the Company.

(d)
Tax, civil, labor and environmental provisions

        The Company is a party to ongoing labor, civil, tax and environmental lawsuits which are pending at different court levels. The provisions for potentially unfavorable outcomes of litigation in progress are established and updated based on management evaluation, as supported by the positions of external legal counsel, and require a high level of judgment regarding the matters involved (Note 24).

F-77


Table of Contents


VM Holding S.A.

Notes to the combined consolidated financial statements at 31 December 2016 (Continued)

All amounts in thousands of dollars, unless otherwise stated

4 Critical accounting estimates and judgments (Continued)

(e)
Taxes on income and other taxes

        The Company is subject to taxes on income in all countries in which it operates. Significant judgment is required in determining the worldwide provision for taxes on income. There are many transactions and calculations for which the ultimate tax determination is uncertain. The Company also recognizes liabilities for anticipated tax audit issues based on estimates of whether additional taxes will be due. Where the final tax outcome of these matters is different from the amounts that were initially recorded, such differences will impact the current and deferred tax assets and liabilities in the period in which such determination is made (Note 22).

(f)
Determination of mineral reserves as basis to determine Life of Mine

        Mineral reserves are resources known to be economically feasible for extraction under conditions at the applicable measurement date. The amortization method and rates applied to the rights to use natural resources reflect the pattern in which the benefits are expected to be used by the Company and based on the estimated life of mine. Any changes to life of mine, based on mineral reserves, mineral resources estimates and mining plan, may affect prospective amortization rates and assets carrying values.

        The process of estimation of mineral reserves and mineral resources are based on a technical evaluation, which includes accepted geological, geophysics, engineering, environmental, legal and economic estimates, which when evaluated in aggregate can have relevant impact in the economic viability of the mineral reserves. The Company uses various assumptions with respect to expected future conditions, such as ore prices, inflation rate, exchange rates, technology improvements, production costs, among others. Reserve estimates are reviewed periodically and any changes are adjusted to reflect life of mine and consequently adjustments to amortization periods.

        As presented in Note 17, the Company recorded in the year 31 December 2016 amortization of rights to use natural resources in the amount of US$ 74,014 (2015—US$ 73,353 and 2014 US$—73,683), with an average rate of 5.0% per year, based on the criterion described in Note 2.12 (b).

        As mentioned in Note 2.12 (b), the Company included in the useful life for amortization of rights to use natural resources certain inferred resources when performing the amortization calculation for its Peruvian operations, where proved and probable reserves alone do not provide a realistic indication of the useful life of mine (and related assets). The Company classifies measured, indicated and inferred resources based on the definitions of the Canadian Institute of Mining, Metallurgy and Petroleum (or CIM) Definition Standards for Mineral Resources and Mineral Reserves (or the 2014 CIM Definition Standards).

        Had the Company performed the calculation of amortization using only proved and probable reserves and measured and indicated resources (and excluding inferred resources), amortization for 2016 would have amounted to US$82,594 thousand (2015—US$89,776 thousand) (2014—US$89,290 thousand), compared with the reported totals of US$72,878 thousand (2015—US$72,878 thousand) (2014—US$72,878 thousand) related to Peruvian operations. This would have resulted in additional amortization of US$ 9,716 thousand in 2016 (US$16,898 thousand in 2015) (US$ 16,412 thousand in 2014).

F-78


Table of Contents


VM Holding S.A.

Notes to the combined consolidated financial statements at 31 December 2016 (Continued)

All amounts in thousands of dollars, unless otherwise stated

4 Critical accounting estimates and judgments (Continued)

        The future conversion of inferred resources is inherently uncertain and involves judgement. Actual outcomes may vary from these judgements and estimates and such changes could have a material impact on the Company's results.

(g)
Use of public assets

        The amount related to the use of a public asset is originally recognized as a financial liability (obligation) and as an intangible asset (right to use a public asset) which corresponds to the amount of the total annual charges over the period of the agreement discounted to present value (present value of the future cash flow).

5 Financial risk management

5.1   Financial risk factors

        The Company's activities expose it to a variety of financial risks: a) market risk (including currency risk, interest rate risk and commodities risk); b) credit risk; and c) liquidity risk.

        A significant portion of the products sold by the Company are commodities, with prices pegged to international indexes and denominated in US Dollars. Part of their costs, however, is denominated in Brazilian Reais and Peruvian Soles, and therefore, there is a mismatch of currencies between revenue and costs. Additionally, the Company has debts linked to different indexes and currencies, which may impact its cash flow.

        In order to mitigate the adverse effects of each market risk factor, the Company adopted a Market Risk Management Policy, for the purpose of establishing governance and guidelines for the market risk management process, as well as metrics for measurement and monitoring. This policy is complemented by other policies that establish guidelines and rules for: (i) Foreign Exchange Exposure Management, (ii) Interest Rate Exposure Management, (iii) Issuers and Counterparties Risk Management, and (iv) Liquidity and financial indebtedness management. All proposals must comply with the guidelines and rules, be presented to and discussed with the Treasury Committee, and subsequently submitted for the approval of the Finance Committee, under the governance structure described in the Market Risk Management Policy.

(a)
Market risk

        The purpose of the market risk management process is to protect the Company's cash flow against adverse events, such as fluctuations in exchange rates, commodity prices and interest rates. The governance and macro-guidelines of this process are defined in the Market Risk Management Policy.

(i) Foreign exchange risk

        Foreign exchange risk is managed using the Company Foreign Exchange Exposure Management Policy, which states that the objectives of derivative transactions are to reduce cash flow volatility, hedge against foreign exchange exposure and avoid currency mismatches.

F-79


Table of Contents


VM Holding S.A.

Notes to the combined consolidated financial statements at 31 December 2016 (Continued)

All amounts in thousands of dollars, unless otherwise stated

5 Financial risk management (Continued)

        Proposals for contracting hedges are prepared by the Treasury Committee for approval by the Finance Committee and are based on the projected exchange exposure up to the end of the year subsequent to the reporting date.

        Additionally, hedging programs may be defined to hedge the Company's cash flow.

        The US Dollar is the Company's functional currency, and all actions related to the market risk management process are intended to hedge cash flow in this currency, maintain the ability to pay financial obligations, and comply with liquidity and indebtedness levels defined by management.

        Presented below are the financial assets and liabilities in foreign currencies at the end of the reporting year—these mainly result from the foreign operations of the subsidiary VMZ for which the functional currency is the Brazilian Real.

 
  2016   2015  

Assets denominated in foreign currency

             

Cash and cash equivalents

    36,530     14,019  

Financial investments

    118,163     59,717  

Derivative financial instruments

    16,122     19,774  

Trade accounts receivable

    45,194     20,331  

    216,009     113,841  

Liabilities denominated in foreign currency

             

Loans and financing

    95,124     83,717  

Derivative financial instruments

    18,466     14,579  

Trade payables

    61,075     28,482  

    174,665     126,778  

Net exposure

    41,344     (12,937 )

(ii) Cash flow and fair value risk associated with interest rates

        The Company's interest rate risk arises mainly from long term loans. Loans at variable rates expose the Company to cash flow interest rate risk. Loans at fixed rates expose the Company to fair value risk associated with interest rates.

        The Company's Interest Rate Exposure Management Policy establishes guidelines and rules to hedge against fluctuations in interest rates that impact the cash flow of the Company and its subsidiaries. Exposure to each interest rate is projected until the maturity of the assets and liabilities exposed to this index.

        Occasionally the Company enters into floating to fixed interest rate swaps to manage its cash flow interest rate risk.

F-80


Table of Contents


VM Holding S.A.

Notes to the combined consolidated financial statements at 31 December 2016 (Continued)

All amounts in thousands of dollars, unless otherwise stated

5 Financial risk management (Continued)

(iii) Commodity price risk

        This risk is related to the volatility in the prices of the Company's commodities. Prices fluctuate depending on demand, production capacity, producers' inventory levels, the commercial strategies adopted by large producers, and the availability of substitutes for these products in the global market.

        The Company's Commodity Price Exposure Management Policy establishes guidelines to mitigate the risk of fluctuations in commodity prices that could impact the cash flow of the Company's operating subsidiaries. The exposure to the price of each commodity considers the monthly projections of production, purchases of inputs and the maturity flows of hedges associated with them.

        Hedge transactions are classified into the following categories:

(b)
Credit risk

        Derivative financial instruments, term deposits, Bank Deposit Certificates ("CDB") and repurchase transactions backed by debentures and government securities create exposure to credit risk with respect to the counterparties and issuers. The Company has a policy of making deposits in financial institutions that have, at least, a rating from an international agency. The minimum rating required for counterparties is A+ (local rating scale) or BBB– (global rating scale) (Note 7). For countries where financial institutions do not meet the minimum rating previously described, the criteria that management uses include: global positioning of bank, relationship with the Company and local presence.

        The pre-settlement risk methodology is used to assess counterparty risks in derivative transactions. This methodology consists of determining the risk associated with the likelihood (via Monte Carlo simulations) of a counterparty not honoring the financial commitments defined by contract. The use of this methodology was approved by the Finance Committee.

        The credit quality of financial assets is disclosed in Note 7. The ratings disclosed in this Note are always the most conservative ratings of the referred agencies.

        In the case of credit risk arising from customer credit exposure, the Company assesses the credit quality of the customer, taking into account mainly the history of the relationship and financial indicators defining individual credit limits, which are continuously monitored. The Company recognizes a provision for uncollectible trade receivables whenever necessary.

F-81


Table of Contents


VM Holding S.A.

Notes to the combined consolidated financial statements at 31 December 2016 (Continued)

All amounts in thousands of dollars, unless otherwise stated

5 Financial risk management (Continued)

        The provision for uncollectible trade receivables is recorded at an amount sufficient to cover probable losses on the collection of trade accounts receivable and is charged to "Selling expenses".

        The Company performs initial analyses of customer credit and, when deemed necessary, guarantees or letters of credit are obtained to safeguard the Company's interests. Additionally, most export sales to the United States, Europe and Asia are collateralized by letters of credit and credit insurance.

(c)
Liquidity risk

        This risk is managed through the Company's Liquidity and Financial Indebtedness Management Policy, which aims to ensure the availability of sufficient net funds to meet the Company's financial commitments. The main liquidity measurement and monitoring instrument is the cash flow projection, using a minimum projection period of 12 months from the benchmark date.

        Liquidity and financial indebtedness management adopts comparable metrics provided by reputable global credit rating agencies for a stable BBB credit risk or equivalent.

        The table below analyzes the Company's non-derivative financial liabilities and derivative financial assets and liabilities to be settled by the Company based on their maturity (the remaining period from the balance sheet up to the contractual maturity date). Derivative financial liabilities are included in the analysis if their contractual maturities are essential to understanding the timing of cash flow.

F-82


Table of Contents


VM Holding S.A.

Notes to the combined consolidated financial statements at 31 December 2016 (Continued)

All amounts in thousands of dollars, unless otherwise stated

5 Financial risk management (Continued)

        The amounts disclosed in the table represent the estimated future cash flow, which include interest to be incurred and, accordingly, do not reconcile directly with the amounts recorded in the balance sheet for loans and financing, related parties and use of public assets.

 
  Less than
1 year
  Between 1
and 3 years
  Between 3
and 5 years
  Over
5 years
  Total  

At 31 December, 2016

                               

Loans and financing

    104,191     438,569     432,587     375,480     1,350,827  

Derivative financial instruments

    37,458                 37,458  

Trade payables

    282,241                 282,241  

Confirming payable

    102,287                 102,287  

Salaries and payroll charges

    70,022                 70,022  

Dividends payable

    7,185                 7,185  

Related parties

    222,917     7,596             230,513  

Use of public assets

    1,754     3,832     4,319     51,449     61,354  

    826,301     446,165     436,906     426,929     2,136,301  

At 31 December, 2015

                               

Loans and financing

    73,733     152,287     372,703     647,622     1,246,345  

Derivative financial instruments

    19,922                 19,922  

Trade payables

    259,748                 259,748  

Confirming payable

    95,168                 95,168  

Salaries and payroll charges

    34,850                 34,850  

Dividends payable

    55,814                 55,814  

Related parties

        13,844             13,844  

Use of public assets

    1,277     2,675     3,015     40,112     47,079  

    540,512     168,806     375,718     687,734     1,772,770  

5.2   Capital management

        The Company's objectives when managing its capital structure are to ensure that the Company can consistently provide returns for shareholders and benefits for other stakeholders and to reduce the cost of capital by maintaining an optimal capital structure.

F-83


Table of Contents


VM Holding S.A.

Notes to the combined consolidated financial statements at 31 December 2016 (Continued)

All amounts in thousands of dollars, unless otherwise stated

5 Financial risk management (Continued)

        In order to maintain or adjust the capital structure of the Company, management can make, or may propose to the shareholders when their approval is required, adjustments to the amounts of dividends paid to shareholders, return capital to shareholders, issue new shares or sell assets to reduce debt, for example.

        One of the important indicators through which the Company monitors its capital is the gearing ratio, calculated as net debt divided by Adjusted EBITDA.

        Net debt is defined as (i) loans and financing, less (ii) cash and cash equivalents, less (iii) financial investments, plus or less (iv) the fair value of derivative financial instruments.

        The Adjusted EBITDA is define as (i) profit (loss) for the year, plus (ii) profit (loss) from results of associates, plus (iii) depreciation and amortization, plus/less (iv) net financial results, plus/less (v) tax on income, less (vi) gain on sale of investment (loss), plus (vii) impairment of other assets, plus/less (viii) (reversion) impairment property, plant, equipment. In addition, management may exclude non cash and non-recurring items considered exceptional from the measurement of Adjusted EBITDA.

        Net debt and Adjusted EBITDA measures should not be considered in isolation or as a substitute for profit (loss) or operating profit, as indicators of operating performance, or as alternatives to cash flow as measures of liquidity. Additionally, the management calculation of Adjusted EBITDA may be different from the calculation used by other companies, including competitors in the mining and smelting industry, so these measures may not be comparable to those of other companies.

        The net debt ratio is as follows:

 
  Note   2016   2015   2014  

Loans and financing

  18     1,144,385     1,056,210     1,354,733  

Cash and cash equivalents

  8     (915,576 )   (621,415 )   (750,679 )

Derivative financial instruments

  5.4     16,718     (10,105 )   2,352  

Financial investments

  9     (119,498 )   (57,856 )   (22,647 )

Net debt (A)

        126,029     366,834     583,759  

Profit (loss) for the year

        110,509     (139,796 )   (27,037 )

Plus (less):

                       

Results of investees

  15     158     256      

Results of investees—Discontinued operations          

  15         318     4,753  

Depreciation and amortization

  16 and 17     275,034     295,258     319,031  

Net financial results

  31     (79,081 )   341,931     167,073  

Taxes on income

  22 (a)     98,383     (38,779 )   27,493  

EBITDA

        405,003     459,188     491,313  

Exceptional items

                       

Gains on sales of investments

        (408 )        

Impairment of other assets

        308          

(Reversal) Impairment—property, plant, equipment

  30     (979 )   8,574     36,904  

Adjusted EBITDA (B)

        403,924     467,762     528,217  

Gearing ratio (A/B)

        0.31     0.78     1.11  

F-84


Table of Contents


VM Holding S.A.

Notes to the combined consolidated financial statements at 31 December 2016 (Continued)

All amounts in thousands of dollars, unless otherwise stated

5 Financial risk management (Continued)

5.3   Fair value estimates

        The carrying amounts of trade accounts receivable, less a provision for uncollectible trade receivables, and of trade accounts payable, confirming payables, advances from customers and the use of public assets (contractual cash obligation) approximate their fair values. The fair values of financial liabilities for disclosure purposes are estimated by discounting the future contractual cash flow at the current market interest rate.

        The main financial instruments and the assumptions made by the Company for their valuation are described below:

Fair value hierarchy

        The Company discloses fair value measurements based on their level of the following fair value measurement hierarchy:

F-85


Table of Contents


VM Holding S.A.

Notes to the combined consolidated financial statements at 31 December 2016 (Continued)

All amounts in thousands of dollars, unless otherwise stated

5 Financial risk management (Continued)

        At 31 December, the financial assets and liabilities carried at fair value were classified as Level 1 and 2 in the fair value measurement hierarchy, see classification as follow:

 
   
  2016  
 
   
  Fair value measured
based on
   
 
 
   
   
  Valuation
technique
supported
by observable
prices
   
 
 
   
  Price quoted
in an active
market
   
 
 
   
  Total
fair
value
 
 
  Note   Level 1   Level 2  

Assets

                       

Cash and cash equivalents

  8     915,576         915,576  

Financial investments

  9     65,964     53,534     119,498  

Derivative financial instruments

  5.4         20,740     20,740  

        981,540     74,274     1,055,814  

Liabilities

                       

Loans and financing

  18 (e)     342,156     808,729     1,150,885  

Derivative financial instruments

  5.4         37,458     37,458  

        342,156     846,187     1,188,343  

 

 
   
  2015  
 
   
  Fair value measured
based on
   
 
 
   
   
  Valuation
technique
supported
by observable
prices
   
 
 
   
  Price quoted
in an active
market
   
 
 
   
  Total
fair
value
 
 
  Note   Level 1   Level 2  

Assets

                       

Cash and cash equivalents

  8     621,415         621,415  

Financial investments

  9     22,675     37,042     59,717  

Derivative financial instruments

  5.4         30,027     30,027  

        644,090     67,069     711,159  

Liabilities

                       

Loans and financing

  18 (e)     310,021     716,817     1,026,838  

Derivative financial instruments

  5.4         19,922     19,922  

        310,021     736,739     1,046,760  

F-86


Table of Contents


VM Holding S.A.

Notes to the combined consolidated financial statements at 31 December 2016 (Continued)

All amounts in thousands of dollars, unless otherwise stated

5 Financial risk management (Continued)

(a)
Financial instruments—Level 1

        The fair values of financial instruments traded in active markets (such as trading securities and available-for-sale securities) are based on quoted market prices at the balance sheet date. A market is regarded as active if quoted prices are readily and regularly available from an exchange, dealer, broker, industry group, pricing service, or regulatory agency, and those prices represent actual and regularly occurring market transactions on an arm's length basis. The quoted market price used for financial assets held by the Company is the current bid price. These instruments are included in Level 1. Instruments included in Level 1 primarily include investments in federal government securities classified as trading securities or available-for-sale securities.

(b)
Financial instruments—Level 2

        The fair values of financial instruments not traded in an active market (for example, over-the-counter derivatives) are determined using valuation techniques. These valuation techniques maximize the use of observable market data where it is available and rely as little as possible on entity-specific estimates. If all of the significant inputs required to identify the fair value of an instrument are observable, the instrument is included in Level 2.

        Specific valuation techniques used to value financial instruments include:

        There were no transfers between Levels 1 and 2 during the year.

5.4
Derivatives

        All derivative transactions were carried out on the over-the-counter market and the Company has the following hedge programs in place:

F-87


Table of Contents


VM Holding S.A.

Notes to the combined consolidated financial statements at 31 December 2016 (Continued)

All amounts in thousands of dollars, unless otherwise stated

5 Financial risk management (Continued)

        The table below summarizes the derivative financial instruments and the underlying hedged items as at 31 December:

 
   
   
   
   
   
   
   
  Realized
gain
(loss)
  Fair
value by
maturity
 
 
  Principal    
   
   
  Fair value  
 
   
  Purchase/
Sale
  Average
terms
(days)
 
Program
  2016   2015   per unit   2016   2015   2016   2017  

Hedging instrument for sales of zinc at a fixed price

                                                   

Zinc forward

    615     7,145   ton   P     25     369     (949 )   1,968     369  

                              369     (949 )   1,968     369  

Hedging instrument for mismatches of quotation periods

                                                   

Zinc forward

    212,199     402,468   ton   P/S     32     2,775     (902 )   (33,922 )   2,775  

Silver forward

        550   k oz   P/S               444     (23 )      

                              2,775     (458 )   (33,944 )   2,775  

Hedging instrument for the operating margin of metals

                                                   

Zinc forward

    105,349     43,425   ton   S     121     (30,077 )   21,874     (942 )   (30,077 )

Copper forward

    540       ton   S     139     210             210  

Silver forward

        150   k oz   S               575     361      

US Dollar forward

    101,506     76,935   USD   S     126     10,005     (11,718 )   4,786     10,005  

                              (19,862 )   10,731     4,205     (19,862 )

Hedging instrument for interest rates in US Dollar

                                                   

LIBOR floating rate vs. US Dollar fixed rate swaps

        310   MM USD                   811     (3,859 )    

                                  811     (3,859 )    

Hedging instrument for exchange expousure

                                                   

US Dollar forward

        273   M EUR                   (30 )        

                                  (30 )        

Total (assets and liabilities, net)

                              (16,718 )   10,105     (31,631 )   (16,718 )

F-88


Table of Contents


VM Holding S.A.

Notes to the combined consolidated financial statements at 31 December 2016 (Continued)

All amounts in thousands of dollars, unless otherwise stated

5 Financial risk management (Continued)

        The table below presents a summary of hedge accounting derivatives operations and their fair values:

 
   
   
   
   
   
   
   
  Fair
value by
maturity
 
 
  Principal    
   
   
  Fair value  
 
   
  Purchase/
Sale
  terms
(days)
 
Program
  2016   2015   per unit   2016   2015   2017  

Hedging instruments for mismatches of quotation periods—Fair value

                                             

Zinc forward

    22,390       ton   P/S     46     32         32  

                              32         32  

Hedging instruments for mismatches of quotation periods—Cash flow

                                             

Zinc forward

    43,294     134,108   ton   P/S     46     (1,728 )   495     (1,728 )

Silver forward

        396   k oz                   356        

                              (1,728 )   851     (1,728 )

Hedge accounting—Cash flow hedge

                                             

Zinc forward

    94,559     36,650   ton   S     134     (22,967 )   17,663     (22,967 )

Copper forward

    540         ton   S     139     210         210  

Silver forward

        125   k oz   S               479      

US Dollar forward

    93,467     64,799   USD   S     136     8,221     (9,868 )   8,221  

                              (14,536 )   8,274     (14,536 )

Hedging instrument for interest rates in US Dollar

                                             

LIBOR floating rate vs. US Dollar fixed rate swaps

        310   Mil USD                   811      

                                  811      

                              (16,232 )   9,936     (16,232 )

5.5
Sensitivity analysis

        Presented below is a sensitivity analysis of the main risk factors that affect the pricing of the outstanding financial instruments relating to cash and cash equivalents, financial investments, borrowing, and derivative financial instruments. The main sensitivities are the exposure to the fluctuations of the U.S. Dollar exchange rate, the London Interbank Offered Rate (LIBOR) and Interbank Deposit Certificate (CDI) interest rates, the U.S. Dollar coupon and the commodity prices. The scenarios for these factors are prepared using market sources and other relevant source, in compliance with the Company's policies.

        The scenarios at 31 December 2016 are described below:

F-89


Table of Contents

VM Holding S.A.

Notes to the combined consolidated financial statements at 31 December 2016 (Continued)

All amounts in thousands of dollars, unless otherwise stated

5 Financial risk management (Continued)

 
   
   
   
   
  Impacts on profit (loss)   Impacts on comprehensive income  
 
   
   
   
   
  Scenario I    
   
   
   
  Scenario I    
   
   
   
 
 
  Cash and cash
equivalents and
financial
investments
   
  Principal of
derivative
financial
instruments
   
  Scenarios II e III   Scenarios II e III  
 
   
   
  Changes
from 2016
  Results of
scenario I
  Results of
scenario I
 
Risk factor
  Borrowing   Unit   –25%   –50%   +25%   +50%   –25%   –50%   +25%   +50%  

Exchange variation rate

                                                                                         

USD

            101,506   USD     4.32 %   (74 )   595     1,784     (357 )   (595 )   (4,133 )   33,243     99,729     (19,946 )   (33,243 )

BRL

    116,273     95,133       BRL     4.32 %   3,943     (30,396 )   (91,190 )   18,238     30,396     (5,589 )   43,095     129,285     (25,857 )   (43,095 )

EUR

    1,890           EUR     0.47 %                       9     (475 )   (950 )   475     950  

Interest rates

   
 
   
 
   
 
 

 

   
 
   
 
   
 
   
 
   
 
   
 
   
 
   
 
   
 
   
 
   
 
 

BRL—CDI

    134,874         330,817   BRL     –99 bps     (1,347 )   (4,261 )   (8,522 )   4,261     8,522     141     927     1,896     (889 )   (1,743 )

USD—LIBOR

            818,422   USD     15 bps     (1,061 )   1,994     3,987     (1,994 )   (3,987 )   (101 )   175     350     (174 )   (348 )

US Dollar coupon

            101,506   USD     –194 bps                         (587 )   (373 )   (749 )   370     736  

Price—commodities

   
 
   
 
   
 
 

 

   
 
   
 
   
 
   
 
   
 
   
 
   
 
   
 
   
 
   
 
   
 
 

Zinc

            318,163   ton     –10.26 %   10,598     25,819     51,639     (25,819 )   (51,639 )   25,161     61,300     122,600     (61,300 )   (122,600 )

Copper

            540   ton     –16.38 %                       488     744     1,489     (744 )   (1,489 )

        The figures presented in USD refer to derivatives, whose functional currency is different from U.S.Dollar.

F-90


Table of Contents


VM Holding S.A.

Notes to the combined consolidated financial statements at 31 December 2016 (Continued)

All amounts in thousands of dollars, unless otherwise stated

5 Financial risk management (Continued)

5.6   Value and type of margins pledged in guarantee

        The derivative transactions entered into by the Company are not subject to collateral deposits, margin calls or any other type of guarantee or similar mechanism.

6 Financial instruments by category

 
   
  2016  
 
  Note   Loans and
receivables
  Assets held for
trading
  Held-to-maturity
investments
  Derivatives used
for hedging
  Total  

Assets per balance sheet

                                   

Cash and cash equivalents

  8     915,576                 915,576  

Financial investments

  9         119,498             119,498  

Derivative financial instruments

  5.4         6,649         14,091     20,740  

Trade accounts receivable

  10     120,062                 120,062  

Related parties

  13     400,798                 400,798  

        1,436,436     126,147           14,091     1,576,674  

 

 
   
  2016  
 
  Note   Liabilities at fair
value through profit
or loss
  Derivatives used
for hedging
  Other financial
liabilities
  Total  

Liabilities per balance sheet

                             

Loans and financing

  18             1,144,385     1,144,385  

Derivative financial instruments

  5.4     2,564     34,894         37,458  

Trade payables

                282,241     282,241  

Confirming payable

  19             102,287     102,287  

Use of public assets

  25             25,920     25,920  

Related parties

  13             230,513     230,513  

        2,564     34,894     1,785,346     1,822,804  

F-91


Table of Contents


VM Holding S.A.

Notes to the combined consolidated financial statements at 31 December 2016 (Continued)

All amounts in thousands of dollars, unless otherwise stated

6 Financial instruments by category (Continued)


 
   
  2015  
 
  Note   Loans and
receivables
  Assets held for
trading
  Held-to-maturity
investments
  Derivatives used
for hedging
  Total  

Assets per balance sheet

                                   

Cash and cash equivalents

  8     621,415                 621,415  

Financial investments

  9         59,685     32         59,717  

Derivative financial instruments

  5.4         2,702         27,325     30,027  

Trade accounts receivable

  10     52,510                 52,510  

Related parties

  13     396,701                 396,701  

        1,070,626     62,387     32     27,325     1,160,370  

 

 
   
  2015  
 
  Note   Liabilities at fair
value through profit
or loss
  Derivatives used
for hedging
  Other financial
liabilities
  Total  

Liabilities per balance sheet

                             

Loans and financing

  18             1,056,210     1,056,210  

Derivative financial instruments

  5.4     5,136     14,786         19,922  

Trade payables

                259,748     259,748  

Confirming payable

  19             95,168     95,168  

Use of public assets

  25             20,600     20,600  

Related parties

  13             13,844     13,844  

        5,136     14,786     1,445,570     1,465,492  

F-92


Table of Contents


VM Holding S.A.

Notes to the combined consolidated financial statements at 31 December 2016 (Continued)

All amounts in thousands of dollars, unless otherwise stated

7 Credit quality of financial assets

        The following table reflects the credit quality of issuers and counterparties for transactions involving cash and cash equivalents, financial investments and derivative financial instruments:

 
  2016   2015  
 
  Local
rating
  Global
rating
  Total   Local
rating
  Global
rating
  Total  

Cash and cash equivalents

                                     

AAA

                3,681         3,681  

AA+

    5,917         5,917     2,276         2,276  

AA

                7,599         7,599  

AA–

    13,699     250,038     263,737              

A+

    4,919     109,544     114,463              

A

        65,398     65,398     47,915     41,704     89,619  

A–

    15,515     94,454     109,969     3,331     4,380     7,711  

BBB+

    75,952     20     75,972     26,712     64,818     91,530  

BBB

    121,111     209     121,320     23,897         23,897  

BBB–

                26,022         26,022  

BB

    2,239         2,239              

No rating

    80,365     76,196     156,561     367,397     1,683     369,080  

    319,717     595,859     915,576     508,830     112,585     621,415  

Financial investments

                                     

AAA

                29,790         29,790  

AA+

                28,059         28,059  

AA–

    113,732         113,732              

A–

        3,225     3,225     7         7  

    113,732     3,225     116,957     57,856         57,856  

Derivative financial instruments

                                     

AA–

    5,511         5,511              

A+

    1,587     80     1,667         18,335     18,335  

A

        4,826     4,826         9,761     9,761  

A–

        8,736     8,736              

No rating

                    1,931     1,931  

    7,098     13,642     20,740         30,027     30,027  

    440,547     612,726     1,053,273     566,686     142,612     709,298  

        The global ratings were obtained from the rating agencies Standard & Poor's, Moody's and Fitch.

        Global rating:    Global ratings are related to commitments in foreign or local currency and, in both cases, they assess the capacity to honor these commitments, using a scale applicable on a global basis. Therefore, both ratings in foreign currency and in local currency are internationally comparable ratings.

F-93


Table of Contents


VM Holding S.A.

Notes to the combined consolidated financial statements at 31 December 2016 (Continued)

All amounts in thousands of dollars, unless otherwise stated

8 Cash and cash equivalents

 
  2016   2015  

Cash and banks

    338,054     345,291  

Term deposits

    577,522     269,093  

Repurchase agreements

        7,031  

    915,576     621,415  

9 Financial investments

 
  2016   2015  

Held for trading

             

Investment fund quotas(i)

    95,504     51,145  

Credit Rights Investment Funds

    4,682     3,503  

Financial Treasury Bills

    4,270     3,163  

Bank Deposit Certificate

    15,042     1,874  

    119,498     59,685  

Held to maturity

             

Financial investments

        32  

        32  

    119,498     59,717  

These financial investments have immediate liquidity. Investments in Brazil represent government and financial institution bonds, indexed to the interbank deposit rate. Other investments are mainly composed of fixed income financial instruments (time deposits).

(i)
The shares held in the investment fund relate to a fund that is exclusively held by Votorantim S.A. and its subsidiaries and VMH's stake in this fund is 8% (2015: 3%, 2014: 4%). The composition of the investment fund's portfolio is as follows (pro rata to the Company's stake):
 
  2016   2015  

Repurchase agreements—Public securities

    60,803     19,171  

Repurchase agreements

    20,797     18,077  

Bank Deposit Certificate

    13,009     13,549  

Financial Treasury Bills

    891     341  

Credit Right Investment Funds

    4     7  

    95,504     51,145  

F-94


Table of Contents


VM Holding S.A.

Notes to the combined consolidated financial statements at 31 December 2016 (Continued)

All amounts in thousands of dollars, unless otherwise stated

10 Trade accounts receivable

(a)
Analysis
 
  Note   2016   2015  

Trade receivables

          115,291     49,997  

Related parties

    13     6,389     4,560  

Provision for uncollectible trade receivables

          (1,618 )   (2,047 )

          120,062     52,510  
(b)
Changes in the provision for uncollectible trade receivables
 
  2016   2015  

Balance at the beginning of the year

    (2,047 )   (1,233 )

Reversals (additions), net

    653     (1,172 )

Exchange variation gains (losses)

    (224 )   358  

Balance at the end of the year

    (1,618 )   (2,047 )

        The additions to the provision for uncollectible trade receivables have been included in "selling expenses". Amounts charged to the provision for uncollectible trade receivables are generally written off when there is no expectation of recovering additional cash.

(c)
Analysis by currency
 
  2016   2015  

Brazilian Real

    44,924     20,056  

U.S. Dollar

    74,868     32,179  

Other

    270     275  

    120,062     52,510  
(d)
Aging of accounts receivable
 
  2016   2015  

To fall due

    113,155     42,793  

Up to 3 months

    6,054     10,589  

From 3 to 6 months

    1,169     143  

Over 6 months

    1,302     1,032  

    121,680     54,557  

Provision for uncollectible trade receivables

    (1,618 )   (2,047 )

    120,062     52,510  

F-95


Table of Contents


VM Holding S.A.

Notes to the combined consolidated financial statements at 31 December 2016 (Continued)

All amounts in thousands of dollars, unless otherwise stated

11 Inventory

(a)
Analysis
 
  2016   2015  

Finished products

    121,969     50,849  

Semi-finished products

    65,054     62,750  

Raw materials

    17,511     17,169  

Auxiliary materials and consumables

    104,972     118,684  

Imports in transit

    20,631     18,114  

Other

    15      

Provision for obsolete and slow-moving inventory(i)

    (38,384 )   (36,985 )

    291,768     230,581  

The Company had no inventory pledged as collateral for any of its liabilities.

(i)
The provision for losses refers mainly to obsolete and slow-moving materials in inventory.
(b)
Changes in the provision for obsolete and slow-moving inventory
 
  2016    
 
 
  2015  
 
  Finished
products
  Semi-finished
products
  Raw materials   Auxiliary
materials and
consumables
   
 
 
  Total   Total  

Balance at the beginning of the year

    (886 )   (11,617 )   (140 )   (24,342 )   (36,985 )   (47,520 )

Reversals (additions), net

    143     3,708     14     (775 )   3,090     2,263  

Exchange variation gains (losses)

    (25 )   (2,258 )   (27 )   (2,179 )   (4,489 )   8,272  

Balance at the end of the year

    (768 )   (10,167 )   (153 )   (27,296 )   (38,384 )   (36,985 )

12 Taxes recoverable

 
  2016   2015  

Value-added Tax on Sales and Services

    64,428     72,939  

Corporate taxes on income on Net Income

    34,130     39,798  

Social Contribution on Revenue

    16,831     15,479  

Social Integration Program

    3,959     3,629  

Other

    10,384     9,440  

    129,732     141,285  

Current

    102,996     117,630  

Non-current

    26,736     23,655  

    129,732     141,285  

F-96


Table of Contents


VM Holding S.A.

Notes to the combined consolidated financial statements at 31 December 2016 (Continued)

All amounts in thousands of dollars, unless otherwise stated

13 Related parties

 
  Trade
accounts
receivable
  Non-current
assets
  Trade
payables
  Dividends
payable
  Current and
non-current
liabilities
 
 
  2016   2015   2016   2015   2016   2015   2016   2015   2016   2015  

Parent

                                                             

Votorantim S.A.(i)

    75         3         257     129         50,679     52,873     12,945  

Related parties

                                                             

Companhia Brasileira de Alumínio(ii)

    3,847         399,725         9,064     258     2,423     1,129     5,614      

Votoratim Metais S.A.(ii)

        1,084         395,635         2,013         396         735  

Votener—Votorantim Comercializadora de Energia Ltda. 

        1,686                 2,277                  

Votorantim Cimentos S.A. 

    1,891     1,540     750     750     24     6                  

Other

    576     250     320     316     680     311                 1,956     164  

Non-controlling interests(iii)

                            4,762     3,610     170,070      

    6,389     4,560     400,798     396,701     10,025     4,994     7,185     55,814     230,513     13,844  

Current

    6,389     4,560             10,025     4,994     7,185     55,814     222,917      

Non-current

            400,798     396,701                     7,596     13,844  

    6,389     4,560     400,798     396,701     10,025     4,994     7,185     55,814     230,513     13,844  

 

 
  Sales   Purchases   Financial results  
 
  2016   2015   2014   2016   2015   2014   2016   2015   2014  

Related parties

                                                       

Companhia Brasileira de Alumínio

    70     23     298     31,162     3,924     4,140     3,583          

Votoratim Metais S.A. 

            220     51     29     161     3,583     5,702     997  

Votener—Votorantim Comercializadora de Energia Ltda. 

        12,436     43,999     13,400     28,869     35,397              

Votorantim Cimentos S.A. 

    45     73     42     273     338     66              

Other

    2,856     1,265     182     1,427     9,755     11,947              

    2,971     13,797     44,741     46,313     42,915     51,712     7,165     5,702     997  

(i)
The payable amount to VSA of US$ 52,873 is related to the energy assets compensation (note 1(iv)).

(ii)
The receivable amount of US$ 399,725 is an export prepayment contracted with a bank by VGmbH and transferred to VMSA. The operation between the related Companies is on market terms and has the same interest as the contract with third party bank. In 1 July 2016, Votorantim Metais S.A. merged into Companhia Brasileira de Alumínio ("CBA") and, as a result, in 2016 CBA is the obligor under the export prepayment amount.

(iii)
The payable amount of US$ 170,070 is the Put Option of shares granted by VMH to the minority shareholders (note 1(iv)).

F-97


Table of Contents


VM Holding S.A.

Notes to the combined consolidated financial statements at 31 December 2016 (Continued)

All amounts in thousands of dollars, unless otherwise stated

13 Related parties (Continued)

(a)
Key management compensation

        Key management includes the members of the Company's Global Executive Team and Board of Directors. Key management compensation, including all benefits, was as follows:

 
  2016   2015  

Short-term benefits to managers

    7,310     4,945  

Other long-term benefits to key management

    1,686     836  

    8,996     5,781  

        The short term benefits above include fixed compensation (salaries and fees, paid vacations and 13th month salary), social charges (contribution to the Social Security system and severance indemnity fund) and short term benefits under the Company's variable compensation program. The other long term benefits relate to the variable compensation program.

14 Other assets

 
  2016   2015  

Prepaid expenses

    21,466     15,951  

Advances to suppliers

    7,698     11,052  

Advances to employees

    6,054     5,484  

Trust deeds

    2,851     2,411  

Social security credits

    1,475     1,151  

Other credits

    5,182     4,454  

    44,726     40,503  

Current

    23,716     34,644  

Non-current

    21,010     5,859  

    44,726     40,503  

F-98


Table of Contents


VM Holding S.A.

Notes to the combined consolidated financial statements at 31 December 2016 (Continued)

All amounts in thousands of dollars, unless otherwise stated

15 Investments in associates

(a)
Analysis
 
  Share in the
results of
associates
  Balance  
 
  2016   2015   2016   2015  

Investments for equity method basis

                         

Affiliate

                         

Total investments in affiliates

    (158 )   (256 )   323     28  

Total investments

    (158 )   (256 )   323     28  

(i)
In December 31, 2015, Acerias Paz del Rio S.A. was classified as an asset held for sale. In 2016, the investment was liquidated, as per note 1 (vii).
(b)
Changes in investments
 
  2016   2015  

Balance at the beginning of the year

    28     34,985  

Share in the results of associates

    (158 )   (256 )

Investment classified as held for sale

        (25,762 )

Additions resulting from new consolidated companies

        (2,664 )

Exchange variation

        (7,921 )

Remeasurements of retirement benefits

        535  

Other

    453     1,111  

Balance at the end of the year

    323     28  

F-99


Table of Contents

VM Holding S.A.

Notes to the combined consolidated financial statements at 31 December 2016 (Continued)

All amounts in thousands of dollars, unless otherwise stated

16 Property, plant and equipment

(a)
Analysis
 
  2016  
 
  Land and
improvements
  Dam
and
buildings
  Machinery,
equipment and
facilities
  Vehicles   Furniture and
fixtures
  Assets and
projects under
construction
  Asset retirement
obligation
(ARO)
  Mining
projects
  Other   Total  

Balance at the beginning of the year

                                                             

Cost

    20,657     816,001     2,223,583     20,551     6,278     206,094     116,695     246,208     6,079     3,662,146  

Accumulated depreciation

    (85 )   (332,034 )   (1,259,830 )   (18,066 )   (3,441 )       (74,229 )   (85,544 )   (5,563 )   (1,778,792 )

Net balance

    20,572     483,967     963,753     2,485     2,837     206,094     42,466     160,664     516     1,883,354  

Acquisitions

            489         2     151,302     148     28,915         180,856  

Disposals

    (46 )   (593 )   (1,525 )   (95 )   (37 )   (42 )       (11,000 )   (1 )   (13,339 )

Depreciation

    (20 )   (31,145 )   (145,450 )   (1,487 )   (477 )       (7,301 )   (14,096 )   (67 )   (200,043 )

Reversal (provision) for asset impairment(i)

                        979                 979  

Exchange variation gains (losses)

    2,274     38,640     64,510     259     43     16,987     4,589     2,652     139     130,093  

Transfers

    999     54,001     98,801     661     84     (156,066 )       1,503     17      

Cash flow review and restatement of interest rates

                            (3,186 )           (3,186 )

Assets transferred to held for sale

            (252 )                           (252 )

Balance at the end of the year

    23,779     544,870     980,326     1,823     2,452     219,254     36,716     168,638     604     1,978,462  

Cost

    24,036     980,242     2,466,265     22,263     6,895     219,254     132,824     271,466     7,345     4,130,590  

Accumulated depreciation

    (257 )   (435,372 )   (1,485,939 )   (20,440 )   (4,443 )       (96,108 )   (102,828 )   (6,741 )   (2,152,128 )

Net balance at the end of the year

    23,779     544,870     980,326     1,823     2,452     219,254     36,716     168,638     604     1,978,462  

Average annual depreciation rates—%

        4     8     21     15         10              

F-100


Table of Contents

VM Holding S.A.

Notes to the combined consolidated financial statements at 31 December 2016 (Continued)

All amounts in thousands of dollars, unless otherwise stated

16 Property, plant and equipment (Continued)

 
  2015  
 
  Land and
improvements
  Dam
and
buildings
  Machinery,
equipment and
facilities
  Vehicles   Furniture and
fixtures
  Assets and
projects under
construction
  Asset retirement
obligation
(ARO)
  Mining
projects
  Other   Total  

Balance at the beginning of the year

                                                             

Cost

    25,458     927,781     2,449,266     29,274     5,113     144,334     133,697     231,488     9,177     3,955,588  

Accumulated depreciation

    (124 )   (352,155 )   (1,192,596 )   (25,151 )   (3,376 )       (70,284 )   (76,633 )   (8,298 )   (1,728,617 )

Net balance

    25,334     575,626     1,256,670     4,123     1,737     144,334     63,413     154,855     879     2,226,971  

Acquisitions

            2,581     124     3     177,468         3,000         183,176  

Disposals

    (63 )   (68 )   (1,441 )   (105 )   (11 )   (61 )       (176 )       (1,925 )

Depreciation

    (22 )   (30,019 )   (165,286 )   (2,305 )   (559 )       (9,804 )   (12,125 )   (78 )   (220,198 )

Reversal (provision) for asset impairment(i)

        (395 )   (9,606 )       226     2,841                 (6,934 )

Exchange variation gains (losses)

    (4,875 )   (91,759 )   (171,782 )   (831 )   (157 )   (14,128 )   (12,494 )   (2,797 )   (264 )   (299,087 )

Transfers

    198     30,582     52,617     1,479     1,598     (104,360 )       17,907     (21 )    

Cash flow review and restatement of interest rates

                            1,351             1,351  

Balance at the end of the year

    20,572     483,967     963,753     2,485     2,837     206,094     42,466     160,664     516     1,883,354  

Cost

    20,657     816,001     2,223,583     20,551     6,278     206,094     116,695     246,208     6,079     3,662,146  

Accumulated depreciation

    (85 )   (332,034 )   (1,259,830 )   (18,066 )   (3,441 )       (74,229 )   (85,544 )   (5,563 )   (1,778,792 )

Net balance at the end of the year

    20,572     483,967     963,753     2,485     2,837     206,094     42,466     160,664     516     1,883,354  

Assets pledged as collateral are shown in Note 18, and refer only to BNDES financings.

(i)
The Company assesses at each balance sheet date whether there is objective evidence that any item of property, plant and equipment is impaired. No impairment was identified during 2016.

F-101


Table of Contents


VM Holding S.A.

Notes to the combined consolidated financial statements at 31 December 2016 (Continued)

All amounts in thousands of dollars, unless otherwise stated

16 Property, plant and equipment (Continued)

(b)
Leases

        The carrying amount as of 31 December, of land and equipment acquired through finance leases is the following:

 
  2016   2015  

Cost

    13,794     26,523  

Accumulated depreciation

    (9,657 )   (19,361 )

    4,137     7,162  
(c)
Assets and projects under constructions

        The balance of construction in progress mainly comprises made up of projects for the expansion and optimization of the Company's Plant and mines, as described below:

 
  2016   2015  

Mining expansion project—Brazil

    78,550     34,126  

Security, health and environment projects—Brazil

    29,150     33,947  

Plant maintenance project—Peru

    19,922     16,288  

Mineral extraction—Peru

    19,100     22,400  

Reject treatment line—Peru

    8,455     18,039  

Pucurhuay hydroelectric plant—Peru

    8,527     10,380  

Mineral grinding—Peru

    7,227     4,929  

Production line construction (Polymetallic)—Brazil

    5,521     4,958  

Project Santa Bárbara—Peru

    4,274     4,274  

Waste storage—Peru

    2,855     632  

Roasting—Peru

    2,107     12,247  

General services—Peru

    1,935     4,274  

Plant of concentrated ore—Peru

    1,932     13,349  

Project electrometallurgy—Peru

    61     604  

Desalination plant—Peru

    9     6,216  

Other

    29,629     19,431  

    219,254     206,094  

        During the year, borrowing charges capitalized as part of construction in progress totaled US$ 6,493 (2015—US$ 3,657; 2014—US$ 3,473). The average capitalization rate used was 0.69% per month (2015—0.66% per month; 2014—0.61% per month).

        Suspended projects are continuously assessed, and if there is any indication of impairment, a provision might be recognized. In regards to remaining balance presented above, which was not provided for as an impairment loss, the Company believes that it will resume the project and/or use this asset in other production lines.

F-102


Table of Contents


VM Holding S.A.

Notes to the combined consolidated financial statements at 31 December 2016 (Continued)

All amounts in thousands of dollars, unless otherwise stated

16 Property, plant and equipment (Continued)

        During the year ended 31 December 2015, there was a reversal of impairment provision of Polymetallic Project in the amount of US$ 22,867, out of which US$ 20,026 was written off due the shutdown of the project. The residual items in the amount of US$ 2,841 were used in other projects.

17 Intangible assets

(a)
Analysis
 
  2016  
 
  Goodwill   Rights to use
natural resources
  Software   Use of public
assets
  Assets and
projects under
construction
  Other   Total  

Balance at the beginning of the year

                                           

Cost

    674,769     1,669,901     469     9,666     5,238     30,018     2,390,061  

Accumulated amortization

        (395,665 )   (340 )   (3,148 )       (22,029 )   (421,182 )

Net balance

    674,769     1,274,236     129     6,518     5,238     7,989     1,968,879  

Acquisitions

                    2,133         2,133  

Amortization

        (74,013 )   (73 )   (363 )       (542 )   (74,991 )

Exchange variation gains (losses)

    792     3,487     (41 )   1,267         1,626     7,131  

Transfers

            386         (397 )   11      

Balance at the end of the year

    675,561     1,203,710     401     7,422     6,974     9,084     1,903,152  

Cost

    675,561     1,673,091     1,507     11,581     6,974     35,053     2,403,767  

Accumulated amortization

        (469,381 )   (1,106 )   (4,159 )       (25,969 )   (500,615 )

Net balance at the end of the year

    675,561     1,203,710     401     7,422     6,974     9,084     1,903,152  

Average annual amortization rates %

        5     20     3              

F-103


Table of Contents


VM Holding S.A.

Notes to the combined consolidated financial statements at 31 December 2016 (Continued)

All amounts in thousands of dollars, unless otherwise stated

17 Intangible assets (Continued)


 
  2015  
 
  Goodwill   Rights to use
natural resources
  Software   Use of public
assets
  Assets and
projects under
construction
  Other   Total  

Balance at the beginning of the year

                                           

Cost

    676,648     1,680,995     653     14,210     1,956     48,701     2,423,163  

Accumulated amortization

        (322,416 )   (497 )   (4,155 )       (33,928 )   (360,996 )

Net balance

    676,648     1,358,579     156     10,055     1,956     14,773     2,062,167  

Acquisitions

        43             3,792     56     3,891  

Disposals

            (6 )           (2,535 )   (2,541 )

Amortization

        (73,353 )   (57 )   (380 )       (1,270 )   (75,060 )

Provision for asset impairment(i)

        (1,619 )   (21 )                   (1,640 )

Exchange variation gains (losses)

    (1,879 )   (9,414 )   (73 )   (3,157 )       (3,415 )   (17,938 )

Transfers

            130         (510 )   380        

Balance at the end of the year

    674,769     1,274,236     129     6,518     5,238     7,989     1,968,879  

Cost

    674,769     1,669,901     469     9,666     5,238     30,018     2,390,061  

Accumulated amortization

        (395,665 )   (340 )   (3,148 )       (22,029 )   (421,182 )

Net balance at the end of the year

    674,769     1,274,236     129     6,518     5,238     7,989     1,968,879  

(i)
The Company assesses at each balance sheet date whether there is objective evidence that any item of intangible is impaired. No impairment was identified during 2016.
(b)
Goodwill on acquisitions

        The goodwill is allocated to the group of Cash Generating Unit (CGUs), by each legal entity. Below is a summary of the allocation of goodwill per legal entity:

 
  2016   2015  

Compañía Minera Milpo S.A. 

    578,280     578,280  

Votorantim Metais—Cajamarquilla S.A. 

    92,494     92,494  

Votorantim Andina S.A. 

    4,787     3,995  

    675,561     674,769  

F-104


Table of Contents


VM Holding S.A.

Notes to the combined consolidated financial statements at 31 December 2016 (Continued)

All amounts in thousands of dollars, unless otherwise stated

17 Intangible assets (Continued)

(c)
Impairment testing of goodwill

        The Company assesses the recovery of the carrying amount of goodwill of each CGU based on its value in use or fair value, using a discounted cash flow model. The process of estimating the value in use and fair value involves the use of assumptions, judgment and projections for future cash flows. Management's assumptions and estimates of future cash flow used for the Company's impairment testing of goodwill and non-financial assets are subject to risks and uncertainties, particularly for markets subject to higher volatilities, which are partially or totally outside the Company's control.

        The calculations used for the impairment testing are based on discounted cash flow models as at 30 September 2016 and are based on market assumptions, such as LME prices, market consensus models and other available data regarding global demand. The discount factor applied to the discounted cash flow model is the Company's Weighted Average Cost of Capital for the applicable region, adjusted for country-specific risk factors. These calculations use cash flow projections, before taxes on income, based on financial budgets for a five year period approved by management. Cash flows that exceeds the five-year period is extrapolated using the last year of the estimated five-year period. Specifically for the mining segment (Milpo), the period for the projections used is extended until the end of the mine life (LOM—life of mine). The Company does not use growth rates in the cash flow projections of the terminal value. The discount rates used are pre-tax and reflect specific risks relating to the relevant operating segments. No material changes occurred between the cutoff date used for impairment testing (30 September 2016) and the closing date.

        The following table summarizes the main assumptions used for the impairment testing of goodwill:

 
  Key Assumptions

LME Zinc—US$/ton

  2,390

LME Copper—US$/ton

  6,077

WACC

  From 9.25% to 9.75%

 

 
  2016
 
  LOM (Years)

Mines

  8 to 11

Greenfield

  14 to 27

        The principal impairment test for goodwill relates to Milpo, based on the amount shown in the table below. The fair value exceeded the book value by US$ 40,000.

Bookvalue as at 30 September

    1,066  

Purchase price allocation and fair value adjustment

    928  

Total book value

    1,994  

        The sensitivity analysis was performed on key assumptions used for impairment testing for the Milpo CGU.

        If the budgeted price (LME) assumptions used in the fair value calculation had been 5% lower than management's estimates at 30 September 2016 (US$/ton 2,270 instead of US$/ton 2,390), the

F-105


Table of Contents


VM Holding S.A.

Notes to the combined consolidated financial statements at 31 December 2016 (Continued)

All amounts in thousands of dollars, unless otherwise stated

17 Intangible assets (Continued)

Company would have had to recognize an impairment against the carrying amount of this CGU of approximately US$ 270 million. If the pre-tax discount rate applied to the cash flow projections of this CGU had been 1% higher than management's estimates, the Company would have had to recognize an impairment against the carrying amount of this CGU of approximately US$150 million.

        Although the discounted cash flow models determined that there is little headroom with respect to the overall results of the testing, in the absence of an objective triggering event for impairment as at the balance sheet date, Management kept the recoverable amounts with respect to goodwill unaltered as at this date.

18 Loans and financing

(a)
Analysis and maturity profile
 
   
  Current   Non-current   Total  
 
  Average annual charges  
Type
  2016   2015   2016   2015   2016   2015  

Debt with banks

  LIBOR 1M + 1.56% /
LIBOR 3M + 2.72% /
LIBOR 6M + 2.50%
    24,038     (667 )   662,743     597,952     686,781     597,285  

Eurobonds—USD

  4.62% fixed USD     4,054     4,088     343,000     343,892     347,054     347,980  

BNDES

  TJLP + 2.69% / 4.65% fixed BRL / SELIC + 2.56% / UMBNDES + 2.47%     32,619     33,389     67,672     64,426     100,291     97,815  

Brazilian development promotion agency

  TJLP + 0.68%     682     8     2,743     2,810     3,425     2,818  

Debentures

  CDI + 1.26%     504     424     3,822     3,588     4,326     4,012  

FINAME

  4.66% fixed BRL     407     339     1,804     1,842     2,211     2,181  

Other

  4.05% fixed USD     297     3,823         296     297     4,119  

        62,601     41,404     1,081,784     1,014,806     1,144,385     1,056,210  

Current portion of long term loans and financing (principal)

        57,137     36,710                          

Interest on loans and financing

        5,464     4,694                          

        62,601     41,404                          

BNDES—Brazilian National Bank for Economic and Social Development

BRL—Brazilian Reais

CDI—Interbank Deposit Certificate

FINAME—Government Agency for Machinery and Equipment Financing

TJLP—Long Term Interest Rate set by the Brazilian National Monetary Council, the TJLP is the basic cost of financing of the BNDES

UMBNDES—Monetary unit of the BNDES, reflecting the weighted basket of currencies of foreign currency debt obligations. At 31 December 2016, the basket was 99% comprised of US Dollars.

SELIC—Brazilian System for Clearance and Custody

F-106


Table of Contents


VM Holding S.A.

Notes to the combined consolidated financial statements at 31 December 2016 (Continued)

All amounts in thousands of dollars, unless otherwise stated

18 Loans and financing (Continued)

        The maturity profile of loans and financing at 31 December 2016, was as follows:

 
  2017   2018   2019   2020   2021   2022   2023   2024   Total  

Debt with banks

    24,038     144,025     162,236     182,319     174,163                 686,781  

Eurobonds—USD

    4,054                         343,000         347,054  

BNDES

    32,619     23,156     20,192     11,447     7,255     3,877     1,745         100,291  

Brazilian development promotion agency

    682     672     672     672     672     55             3,425  

Debentures

    481     481     481     481     481     481     481     959     4,326  

FINAME

    407     401     397     380     320     234     71     1     2,211  

Other

    297                                 297  

    62,578     168,735     183,978     195,299     182,891     4,647     345,297     960     1,144,385  

    5 %   15 %   16 %   17 %   16 %   0 %   30 %   0 %   100 %
(b)
Changes
 
  2016   2015  

Balance at the beginning of the year

    1,056,210     1,354,733  

Payments

    (483,100 )   (280,717 )

New loans and financing

    550,966     23,668  

Exchange variation

    17,834     (41,446 )

Interest accrual

    38,511     36,769  

Interest paid

    (35,689 )   (36,722 )

Addition of borrowing fees, net of amortization

    (347 )   (75 )

Balance at the end of the year

    1,144,385     1,056,210  
(c)
Analysis by currency
 
  Current   Non-current   Total  
 
  2016   2015   2016   2015   2016   2015  

U.S. Dollar

    31,496     10,155     1,013,988     953,259     1,045,484     963,414  

Real

    28,170     25,902     66,954     57,815     95,124     83,717  

Currency basket

    2,935     5,347     842     3,732     3,777     9,079  

    62,601     41,404     1,081,784     1,014,806     1,144,385     1,056,210  

F-107


Table of Contents


VM Holding S.A.

Notes to the combined consolidated financial statements at 31 December 2016 (Continued)

All amounts in thousands of dollars, unless otherwise stated

18 Loans and financing (Continued)

(d)
Analysis by index
 
  Current   Non-current   Total  
 
  2016   2015   2016   2015   2016   2015  

Fixed rate

    6,466     9,836     346,997     348,798     353,463     358,634  

LIBOR

    24,037     (667 )   662,743     597,952     686,780     597,285  

TJLP

    23,078     22,785     41,632     45,026     64,710     67,811  

UMBNDES

    6,042     8,258     9,087     14,851     15,129     23,109  

CDI

    504     424     3,822     3,588     4,326     4,012  

BNDES Selic

    2,474     768     17,503     4,591     19,977     5,359  

    62,601     41,404     1,081,784     1,014,806     1,144,385     1,056,210  
(e)
Fair value of loans and financing
 
  2016   2015  
 
  Carrying
amount
  Fair
value
  Carrying
amount
  Fair
value
 

Debt with banks

    686,781     712,371     597,285     623,439  

Eurobonds—USD

    347,054     342,156     347,980     310,021  

BNDES

    100,291     86,908     97,815     80,710  

Brazilian development promotion agency

    3,425     3,038     2,818     1,948  

Debentures

    4,326     4,235     4,012     3,979  

FINAME

    2,211     1,828     2,181     1,656  

Other

    297     349     4,119     5,085  

    1,144,385     1,150,885     1,056,210     1,026,838  
(f)
Guarantees and covenants

        At 31 December 2016, US$ 780,579 (31 December 2015—US$ 684,518) of the borrowing was guaranteed by sureties and US$ 2,211 (31 December 2015—US$ 2,181) by fiduciary liens. VMZ's debt of US$ 89,733 is guaranteed by Hejoassu Administração S.A. and VSA and VGmbH's debt of US$ 890,846 is guaranteed by VMH, VMZ and CJM.

        Certain borrowing agreements are subject to compliance with financial ratio rules (covenants) by the Company and its Controlling Shareholder such as: (i) the gearing ratio (net debt/adjusted EBITDA); (ii) the capitalization ratio (total debt/total debt + equity or equity/total assets); and (iii) interest coverage ratio (cash + adjusted EBITDA/interest + short term debt). When applicable, these compliance obligations are standardized for all borrowing agreements.

        At 31 December 2016, the Company and its Controlling Shareholder were in compliance with all applicable covenants.

F-108


Table of Contents


VM Holding S.A.

Notes to the combined consolidated financial statements at 31 December 2016 (Continued)

All amounts in thousands of dollars, unless otherwise stated

18 Loans and financing (Continued)

New borrowing

        During the year ended 31 December 2016, the Company' subsidiaries received US$ 20,966 from BNDES (31 December 2015—US$ 17,208) to fund their expansion and modernization projects, including purchase of machinery and equipment at the main average cost of TJLP + 2.39% per year (31 December 2015—TJLP + 2.87% per year).

        VGmbH had Export Prepayment transactions in the amount of US$600,000. In December 2016, these loans were partially repaid in the amount of US$ 310,000, leaving a loan balance of US$ 290,000. In November and December 2016, VGmbH contracted new debt with banks at a gross amount of US$ 400,000, which have VMH, VMZ and CJM as guarantors.

(g)
Corporate bonds

        The Company's subsidiary Milpo conducted a bond offering in the international market for US$ 350,000 on 28 March 2013. These financial instruments have a term of ten years and will be redeemed on 28 March 2023, at an annual fixed interest rate of 4.625% to be paid semi-annually. A portion of the resources obtained was used to settle bank borrowing.

19 Confirming payables

        The Company's subsidiaries entered into agreements extending payment terms from 90 to 180 days with a number of suppliers. These suppliers have the option to discount their receivables with banks. At 31 December 2016, accounts payable amounting to US$ 102,287 were included in such agreements.

20 Salaries and payroll charges

 
  2016   2015  

Direct remuneration and social charges

    18,655     11,376  

Provision for profit sharing and other payable

    51,367     23,474  

    70,022     34,850  

21 Taxes payable

 
  2016   2015  

Corporate taxes on income

    18,145     3,296  

Value-added tax on sales and services

    6,393     2,719  

Withholding taxes

    3,494     2,387  

Special mining lien and special mining tax

    664     440  

Social contribution on revenue

    182     124  

Social integration program

    39     27  

Other

    931     1,988  

    29,848     10,981  

F-109


Table of Contents


VM Holding S.A.

Notes to the combined consolidated financial statements at 31 December 2016 (Continued)

All amounts in thousands of dollars, unless otherwise stated

22    Current and deferred taxes on income

(a)
Reconciliation of taxes on income expenses
 
  2016   2015  

Profit (loss) before taxation

    208,892     (178,257 )

Standard rate

    29.22 %   29.22 %

Taxes on income at standard rates

    (61,038 )   52,087  

Tax installment payment program ("REFIS")(i)

          (1,677 )

Special mining lien and special mining tax(ii)

    (10,953 )   (10,241 )

Share in the results of investees

    (46 )   (75 )

Difference in tax rate for subsidiaries outside Luxembourg

    (472 )   14,379  

Re-measurement of deferred tax—change in Peru tax rate(iii)

    (41,588 )    

Difference arising on carrying non-current assets using a different base

    2,458     (18,310 )

Other permanent exclusions, net

    13,256     2,616  

Taxes on income

    (98,383 )   38,779  

Current

    (75,282 )   (62,758 )

Deferred

    (23,101 )   101,537  

Taxes on income on the income statement

    (98,383 )   38,779  

(i)
REFIS is a recovery program to settle taxation debts.

(ii)
As special mining lien is a contribution for companies engaged in mining activities, which have an agreement of tax stability. The special mining tax is an obligation imposed on companies which sell metallics mineral resources.
(iii)
The Peruvian companies pay their taxes based on the general regime of taxation, which provides for a progressive decrease in the tax rate after the year 2015. Until 2014 the rate was 30%, while for 2015 and 2016 the rate was 28%, for 2017 and 2018 the rate would be 27% and from 2019 onwards the rate would be 26%. However, in December 2016, the tax rate changed to 29.5% applicable from 1 January 2017. The change impacted the deferred tax mainly over purchase price allocation of Milpo.

F-110


Table of Contents


VM Holding S.A.

Notes to the combined consolidated financial statements at 31 December 2016 (Continued)

All amounts in thousands of dollars, unless otherwise stated

22    Current and deferred taxes on income (Continued)

(b)
Analysis of deferred tax balances
 
  2016   2015  

Tax credits on taxes on income losses

    102,555     91,714  

Tax credits on temporary diferences

             

Exchange variation losses

    84,536     84,059  

Environmental liabilities

    27,206     3,930  

Asset retirement obligation

    22,085     19,413  

Tax, civil and labor provisions

    16,904     7,931  

Other provisions

    13,792     18,715  

Provision for profit sharing

    6,322     2,309  

Provision for inventory losses

    5,202     5,337  

Use of public assets

    4,305     3,715  

Provision for impairment of trade receivables

    743     523  

Other

    1,863     528  

Tax debits on temporary diferences

             

Adjustment to present value

    (1,269 )   (1,057 )

Capitalized interest

    (7,184 )   (3,301 )

Accelerated depreciation and adjustment of useful lives

    (20,748 )   (9,415 )

Depreciation and amortization of fair value adjustment to PP&E and intangible assets

    (363,604 )   (343,752 )

Other

    (12 )      

    (107,304 )   (119,351 )

Net deferred tax assets related to the same legal entity

    221,304     200,005  

Net deferred tax liabilities related to the same legal entity

    (328,608 )   (319,356 )

    (107,304 )   (119,351 )
(c)
Effects of deferred tax and taxes on profit or loss for the year and other comprehensive income
 
  2016   2015  

Balance at beginning of year

    (119,351 )   (153,289 )

Effect on income for the period

    (23,101 )   101,537  

Effect on comprehensive income

    8,825     (3,812 )

Exchange variation

    26,323     (63,787 )

Balance at end of year

    (107,304 )   (119,351 )

F-111


Table of Contents


VM Holding S.A.

Notes to the combined consolidated financial statements at 31 December 2016 (Continued)

All amounts in thousands of dollars, unless otherwise stated

22    Current and deferred taxes on income (Continued)

(d)
Realization of deferred taxes on income asset on tax losses
 
  2016  

2017

    9,086  

2018

    13,107  

2019

    16,007  

2020

    13,958  

2021 onwards

    50,397  

    102,555  
(e)
Tax effects relating to components of other comprehensive income (loss)
 
  2016   2015  
 
  Before tax   (Charge) credit   After tax   Before tax   (Charge) credit   After tax  

Operating cash flow hedge accounting

    (23,651 )   (1,076 )   (16,256 )   9,079     (3,247 )   5,832  

Currency translation of foreign subsidiaries

    42,912     (12,539 )   30,373     (104,780 )   30,617     (74,163 )

Remeasurements of retirement benefits

                811     (276 )   535  

    19,260     (13,614 )   14,117     (94,890 )   27,094     (67,796 )

23    Other liabilities

 
  2016   2015  

Provision for services

    14,559     9,433  

Supplier—long term

    5,845     10,291  

Provision for freight

    795     827  

Other

    6,798     5,155  

    27,997     25,706  

Current

    18,777     12,399  

Non-current

    9,220     13,307  

    27,997     25,706  

F-112


Table of Contents


VM Holding S.A.

Notes to the combined consolidated financial statements at 31 December 2016 (Continued)

All amounts in thousands of dollars, unless otherwise stated

24    Provisions

 
  2016    
 
 
   
   
  Judicial provision    
  2015  
 
  Asset
Retirement
Obligation
  Environmental
Obligation
   
 
 
  Tax   Labor   Civil   Environmental   Total   Total  

Balance at the beginning of the year/ period

    155,231     11,577     17,200     7,408     1,022     4,921     197,359     239,519  

Present value adjustment

    2,617                         2,617     (102 )

Additions

    295     68,605     7,081     12,689     14,755     1,324     104,749     7,228  

Reversals

    (3,039 )       (454 )   (6,021 )   (450 )   (1,830 )   (11,794 )   (9,715 )

Judicial deposits, net of write-off

            (1,579 )   (4,948 )   (3 )       (6,530 )   1,235  

Write-off

    (2,751 )   (3,043 )   (70 )   (865 )   (345 )   (604 )   (7,678 )   (8,768 )

Interest and indexation

            2,166     2,356     273     131     4,926     2,778  

Exchange variation

    9,950     2,877     1,955     1,154     163     317     16,416     (35,875 )

Cash flow review and restatement of interest rates

    (3,186 )                       (3,186 )   1,059  

Balance at the end of the year

    159,117     80,016     26,299     11,773     15,415     4,259     296,879     197,359  
(a)
Asset retirement obligation

        The measurement of asset retirement obligations involves judgment and the use of assumptions. For environmental purposes, this relates to currently existing obligations to restore or recover the environment in the future to similar or equivalent conditions to those existing when the project was initiated. If there is no possibility of restoring the environment to its pre-existing condition, there may instead be an obligation to take compensatory measures, agreed with the applicable regulators or organizations. These obligations are the result of either the environmental impact of the asset in question, or of formal commitments assumed to the environmental regulator, under which the Company is required to compensate the applicable regulators or organization for this impact. The dismantling and removal of a plant or other asset occurs when it is permanently deactivated, either through discontinuing its activities or through its sale.

        As these are long term obligations, they are revised periodically for inflation and discounted to their present value, using nominal interest rates. The liability recognized is adjusted periodically based on these rates and revised for inflation.

        At 31 December 2016, the interest rate forecast for Peru was between 0.50% to 2.45% (2015—0.73% to 2.27%; 2014—0.49% to 2.17%) and for Brazil was 8.47% (2015—7.51%; 2014—6.68%).

F-113


Table of Contents


VM Holding S.A.

Notes to the combined consolidated financial statements at 31 December 2016 (Continued)

All amounts in thousands of dollars, unless otherwise stated

24 Provisions (Continued)

Environmental obligations

        Based on an update of our environmental obligations and the Company's commitment with the environment, specifically with the objective of recovering the areas degraded by tailing dams, the Company recognized an addition of US$ 68,605 for the year ended 31 December 2016, of which US$ 24,542 relates to Fortaleza de Minas and US$ 44,063 to Três Marias.

(b)
Tax, civil, labor and environmental provisions

        The Company and its subsidiaries are parties to tax, civil, labor and environmental ongoing lawsuits and are contesting these matters at both at the administrative and judicial levels, backed by judicial deposits, when applicable.

        The amounts of contingencies are periodically estimated and updated. The classification of losses as possible, probable or remote is supported by the advice of the Company's legal counsel.

        The provisions and the corresponding judicial deposits are as follow:

 
  2016   2015  
 
  Judicial
deposits
  Provision   Net
amount
  Outstanding
judicial
deposits(i)
  Judicial
deposits
  Provision   Net
amount
  Outstanding
judicial
deposits(i)
 

Tax

    (2,232 )   28,531     26,299     5,158     (530 )   17,730     17,200     5,267  

Labor

    (8,116 )   19,889     11,773     8,994     (2,595 )   10,003     7,408     1,299  

Civil

    (3 )   15,418     15,415     8         1,022     1,022     5  

Environmental

        4,259     4,259             4,921     4,921      

    (10,351 )   68,097     57,746     14,160     (3,125 )   33,676     30,551     6,571  

(i)
The Company has deposited with the courts the above amounts in relation to proceedings classified by the Company, supported by its legal advisors as having a possible or remote possibility of loss, and which therefore, are not subject to provisions.
(c)
Comments on provision with likelihood of loss considered probable

(i)
Provision for tax contingencies

        Refers to the tax proceedings, with a probable likelihood of loss relating to federal, state and municipal taxes.

(ii)
Provision for civil contingencies

        The Company and its subsidiaries are parties to civil lawsuits involving claims for compensation for property damage and pain and suffering.

(iii)
Labor lawsuits

        The Company and its subsidiaries are parties to labor lawsuits filed by former employees, third parties and labor unions mostly claiming the payment of indemnities on dismissals, health hazard

F-114


Table of Contents


VM Holding S.A.

Notes to the combined consolidated financial statements at 31 December 2016 (Continued)

All amounts in thousands of dollars, unless otherwise stated

24 Provisions (Continued)

premiums and hazardous duty premiums, overtime, and commuting hours, as well as indemnity claims by former employees and third parties based on alleged occupational illnesses, work accidents, property and personal damage, in ordinary courts under Constitutional Amendment 45 and normative clauses. Our main court is in Minas Gerais—Brazil.

(iv)
Provisions for environmental contingencies

        The Company and its subsidiaries are subject to laws and regulations in the various countries in which they operate. The Company has established policies and procedures to comply with environmental laws.

        The Company performs analyses on a regular basis to identify environmental legal risks so as to ensure that the systems in place are adequate to manage these risks.

        Moreover, the environmental litigation of the Company and its subsidiaries consists basically of civil public actions to obtain the environmental licensing for manufacturing units and indemnity actions for alleged environmental impacts arising from the Company's activities.

(d)
Litigation with likelihood of loss considered possible

        The Company and its subsidiaries are parties to other litigation involving a risk of possible loss, for which no provision is recorded, as detailed below:

 
  2016   2015  

Tax

    94,076     87,917  

Labor

    55,278     34,705  

Civil

    28,185     62,153  

Environmental

    130,549     123,992  

    308,088     308,767  
(e.1)
Comments on contingent tax liabilities with likelihood of loss considered possible

        The main contingent liabilities relating to tax lawsuits in progress with a likelihood of loss considered possible, for which no provision was recorded, are commented on below.

(i)
Compensation for exploration for mineral resources

        The subsidiary VMZ has had various tax assessment notices issued by the National Department of Mineral Production for alleged failure to pay or underpayment of Financial Compensation for the Exploration of Mineral Resources (CFEM). At 31 December 2016, the amount under litigation totaled US$ 17,804, considered a possible loss.

        Currently, the lawsuits are at the administrative or judicial levels.

        In the opinion of management and independent legal advisors, the procedure adopted by the Company is in conformity with the legislation and, for this reason, it is not considered probable that the Company will lose these lawsuits.

F-115


Table of Contents


VM Holding S.A.

Notes to the combined consolidated financial statements at 31 December 2016 (Continued)

All amounts in thousands of dollars, unless otherwise stated

24 Provisions (Continued)

(ii)
Requirement for Value-added Tax on Sales and Services (ICMS) on Distribution System Usage Tariff (TUSD)

        The subsidiary VMZ received collection notices for alleged ICMS debts relating to the Distribution System Usage Tariff.

        In December 2015, the Company obtained a favorable final decision from the Supreme Court recognizing the non-levying of ICMS on the TUSD.

        In January 2016, the payable amounts constituted until December 2015 were reversed, since the communication of the favorable decision was made to the government.

(iii)
Tax assessment notice—Disallowance of ICMS credits arising from the acquisition of property, plant and equipment

        In October 2011, in December 2013 and in January 2015, the Company was assessed by the Secretary of Finance of the State of Minas Gerais concerning ICMS credits arising from the acquisition of property, plant and equipment allegedly not connected with the Company's activities.

        The administrative process ended in December 2016 with a partially favorable decision. This tax assessment notice amounted to US$ 12,159 at 31 December 2016.

        In the opinion of management and independent legal advisors, it is considered possible that the Company will lose the judicial proceeding.

(iv)
Tax assessment notice—Disallowance of PIS credits

        In May 2014, the Company was assessed by the Brazilian Internal Revenue Service concerning PIS credits. This tax assessment notice amounted to US$ 8,467 at 31 December 2016. Currently the proceedings are at the administrative level.

        In the opinion of management and the independent legal advisors, it is considered possible that the Company will lose the administrative proceeding.

(v)
Tax assessment—IRPJ and CSLL

        In October 2011, the Company was assessed by the Brazilian Internal Revenue Service concerning IRPJ and CSLL related to the compensation of tax losses. This tax assessment notice amounted to US$ 6,141 at 31 December 2016. Currently the process is at the administrative level.

        In the opinion of management and the independent legal advisors, it is considered possible that the Company will lose the administrative proceeding.

(vi)
Tax assessment notice—Disallowance of COFINS credits

        In November 2007, the Company was assessed by the Brazilian Internal Revenue Service concerning COFINS credits. This tax assessment notice amounted to US$ 5,160 at 31 December 2016. Currently the lawsuit is at the judicial level.

F-116


Table of Contents


VM Holding S.A.

Notes to the combined consolidated financial statements at 31 December 2016 (Continued)

All amounts in thousands of dollars, unless otherwise stated

24 Provisions (Continued)

        In the opinion of management and the independent legal advisors, it is considered possible that the Company will lose the judicial proceeding.

(vii)
Requirement of Value-added Tax on Sales and Services (ICMS) on Energy

        In December 2016, the Company received a collection notice for alleged ICMS debts on the Energy. This tax assessment notice amounted to US$ 5,130 at 31 December 2016. Currently the process is at the administrative level.

        In the opinion of management and the independent legal advisors, it is considered possible that the Company will lose the administrative proceeding.

(viii)
Tax assessment—IRPJ and CSLL

        In November 2016, the Company was assessed by the Brazilian Internal Revenue Service concerning compensation of IRPJ and CSLL credits. This tax assessment notice amounted to US$ 1,934 at 31 December 2016. Currently the process is at the administrative level.

        In the opinion of management and the independent legal advisors, it is considered possible that the Company will lose the administrative proceeding.

(e.2)
Comments on contingent labor liabilities with likelihood of loss considered possible

        Labor claims with a likelihood of loss considered possible include those filed by former employees, third parties and labor unions, mostly claiming the payment of indemnities on dismissals, health hazard premiums and hazardous duty premiums, overtime and commuting hours, as well as indemnity claims by former employees and third parties based on alleged occupational illnesses and work accidents.

(e.3)
Comments on contingent civil liabilities with likelihood of loss considered possible

        The Company has two contingent civil liabilities with a likelihood of loss considered possible:

F-117


Table of Contents


VM Holding S.A.

Notes to the combined consolidated financial statements at 31 December 2016 (Continued)

All amounts in thousands of dollars, unless otherwise stated

24 Provisions (Continued)

(e.4)
Comments on contingent environmental liabilities with likelihood of loss considered possible

        The environmental litigation of the Company and its subsidiaries basically relate to public civil actions, class actions and indemnity lawsuits, whose objectives are: the interruption of the environmental licensing of new projects, the recovery of areas of permanent preservation, and the decontamination of land, among other matters. In the event of an unfavorable outcome, the cost of the preparation of environmental studies and the cost of the recovery of the Company's and its subsidiaries' land have been estimated. The aforementioned costs are recorded as expenses in the income statement as they are incurred. The possible demands relate basically to indemnity lawsuits. The Company filed its defense, fully contesting the plaintiff's allegations. Most environmental lawsuits with material amounts and classified as possible are in the fact-finding phase.

25 Use of public assets

        The Company owned or invested in plants that have concession contracts in the electrical power industry. Most of these contracts provide for annual payments from the commencement of operations and are adjusted by the General Market Price Index for the Use of Public Assets.

        The contracts have an average duration of 35 years, and the amounts paid annually are as follow:

 
   
   
   
  2016   2015  
Plants
  Concession
start date
  Concession
end date
  Payment
start date
  Ownership
interest
  Intangible
asset
  Liabilities   Ownership
interest
  Intangible
asset
  Liabilities  

Capim Branco I and Capim Branco II

  Aug-01   Sep-39   Oct-07     13 %   890     3,357     13 %   750     2,614  

Picada

  May-01   Jun-36   Jul-06     100 %   5,856     20,776     100 %   5,172     16,584  

Enercan—Campos Novos Energia

  Apr-00   May-35   Jun-06     21 %   676     1,787     21 %   596     1,402  

                      7,422     25,920           6,518     20,600  

Current

                            1,663                 1,277  

Non-current

                      7,422     24,257           6,518     19,323  

                      7,422     25,920           6,518     20,600  

26 Equity

(a)
Capital

        At 31 December 2016, the Company's fully subscribed and paid-up capital, in the amount of US$ 1,041,416 (2015—US$ 1,280,505), comprised 1,041,416 thousand (2015—1,280,505 thousand) registered common shares.

        On 11 April 2016, the Company approved the conversion of US$ 350,000 of share capital into share premiums, and reimbursement of share premiums.

        On 19 April 2016, the capital was increased by US$ 110,911, through the issuance of 110,910,811 new shares, subject to the payment of a share premium account of US$ 59,159, fully paid up through contributions in cash totaling US$ 170,070.

F-118


Table of Contents


VM Holding S.A.

Notes to the combined consolidated financial statements at 31 December 2016 (Continued)

All amounts in thousands of dollars, unless otherwise stated

26 Equity (Continued)

(b)
Share premium

        The share premium, if any, may be freely distributed to the shareholders in accordance with the Law by a resolution of the shareholders.

        As of 31 December 2016, the amount of the reserves that is distributable to shareholders under Luxembourg Generally Accepted Accounting Principles, which is the basis for dividend distribution, is US$ 105.6 million.

(c)
Reserves

        The reserves were created to preserve the undistributed balance of retained earnings to fund expansion projects pursuant to the Company's investment plan.

        As of December 31, 2016, the Company statutory retained earnings, classified as share premium reserve available for distribution were US$ 105,610.

(d)
Accumulated other comprehensive income (loss)

        The Company recognizes in other comprehensive income (loss) the effects of foreign exchange gains/losses on direct and indirect investments abroad.

        This account also includes: fair value gains/losses on derivatives designated to mitigate risks related to foreign exchange, commodity prices and interest rates (hedge accounting), and actuarial gains and losses on pension plans.

        The changes in the accumulated other comprehensive income (loss) are as follow:

 
  Exchange
variation
on
investments
abroad
  Remeasurements
with
retirement
benefits
  Hedge
accounting
  Total  

At 31 December, 2014

    (45,297 )   2,792     444     (42,061 )

Currency translation of investees located abroad

    (74,163 )           (74,163 )

Remeasurement of actuarial gains (losses) on retirement benefits

        535         535  

Operating hedge accounting

            5,832     5,832  

At 31 December, 2015

    (119,460 )   3,327     6,276     (109,857 )

Currency translation of investees located abroad

    30,373             30,373  

Operating hedge accounting

            (16,256 )   (16,256 )

At 31 December, 2016

    (89,087 )   3,327     (9,980 )   (95,740 )

F-119


Table of Contents


VM Holding S.A.

Notes to the combined consolidated financial statements at 31 December 2016 (Continued)

All amounts in thousands of dollars, unless otherwise stated

27 Net revenue

(a)
Composition of net revenue
 
  2016   2015   2014  

Gross revenue

    2,193,867     2,072,439     2,361,915  

Taxes on sales and returns

    (281,054 )   (247,599 )   (243,583 )

Net revenue

    1,912,813     1,824,840     2,118,332  
(b)
Information on geographical areas in which the Company operates

        The geographical areas are determined based on the location of the customers. The net revenue of the Company, classified by currency and destination, is as follows:

(i)
Revenue by destination
 
  2016   2015   2014  

Peru

    521,856     544,107     711,674  

Brazil

    560,878     534,141     660,546  

United States

    156,634     99,884     128,093  

Luxembourg

    100,631     98,159     108,661  

Korea

    66,887     51,181     36,186  

Switzerland

    59,873     135,450     68,415  

Chile

    67,546     52,865     39,529  

Singapore

    42,666     72,514     55,811  

Germany

    42,560     22,348     26,405  

Colombia

    39,137     42,007     46,317  

Japan

    36,005     32,994     46,935  

Austria

    22,982     18,731     12,325  

Turkey

    19,498     23,265     23,226  

China

    12,838     639     14,201  

Italy

    3,608     1,399     7,841  

Other

    159,214     95,156     132,167  

    1,912,813     1,824,840     2,118,332  
(ii)
Revenue by currency
 
  2016   2015   2014  

U.S. Dollar

    1,362,964     1,294,535     1,463,044  

Real

    547,537     529,218     653,336  

Other

    2,312     1,087     1,952  

    1,912,813     1,824,840     2,118,332  

F-120


Table of Contents


VM Holding S.A.

Notes to the combined consolidated financial statements at 31 December 2016 (Continued)

All amounts in thousands of dollars, unless otherwise stated

28 Expenses by nature

 
  2016   2015   2014  

Raw materials and consumables used

    904,881     940,190     1,094,895  

Employee benefit expenses

    233,755     202,876     248,940  

Depreciation and amortization

    275,034     295,258     319,031  

Freight costs

    68,962     73,871     79,148  

Services, miscellaneous

    89,426     77,772     51,947  

Other expenses

    32,967     23,838     43,808  

    1,605,025     1,613,805     1,837,769  

Reconciliation

                   

Cost of products sold

    1,387,073     1,422,947     1,594,891  

Selling expenses

    90,647     84,559     93,070  

General and administrative expenses

    127,305     106,299     149,808  

    1,605,025     1,613,805     1,837,769  

29 Employee benefit expenses

 
  2016   2015   2014  

Direct remuneration

    126,570     112,072     132,985  

Social charges

    66,863     60,761     73,124  

Benefits

    40,322     30,043     42,831  

    233,755     202,876     248,940  

        For the year ended in 31 December 2016, the average staff headcount was 5,561 (2015: 5,821; 2014: 5,699).

30 Other operating expenses, net

 
  2016   2015   2014  

Expenses on environmental obligations(i)

    (77,572 )   (8,953 )   (10,486 )

Project expenses(ii)

    (48,562 )   (37,623 )   (59,433 )

Net operating hedge gain (loss)

    (33,514 )   7,045     (751 )

Judicial provision

    (15,331 )       4,352  

Loss on sale of property, plant & equipment and intangibles

    (552 )   (3,446 )   (580 )

Impairment of property, plant, equipment and intangibles

    979     (8,574 )   (36,904 )

Other operating expenses, net

    (3,267 )   4,446     (4,479 )

    (177,819 )   (47,105 )   (108,281 )

(i)
Expenses of US$ 68,605 recognized in 2016 relate to environmental obligations with the objective of recovering the areas degraded by tailings dams (Note 24).

(ii)
Expenses for early-stage projects and greenfield mining projects.

F-121


Table of Contents


VM Holding S.A.

Notes to the combined consolidated financial statements at 31 December 2016 (Continued)

All amounts in thousands of dollars, unless otherwise stated

31 Net financial results

 
  2016   2015   2014  

Finance income

                   

Gains on financial investments

    12,032     9,132     5,076  

Interest on loans with related parties (Note 13)

    7,165     5,702     997  

Monetary adjustment of assets

    1,507     1,147     2,999  

Interest on financial assets

    2,921     1,387     2,409  

Other finance income

    1,330     1,900     2,181  

    24,955     19,268     13,662  

Finance costs

                   

Interest on borrowing

    (36,059 )   (33,073 )   (40,022 )

Monetary adjustment of provisions

    (9,595 )   (5,966 )   (6,710 )

Charges on discounting of trade bills

    (6,105 )   (4,524 )   (3,347 )

Present value adjustment

    (4,291 )   (3,341 )   (2,197 )

Interest on taxes payable

    (281 )   (66 )   (5,887 )

Other finance costs

    (14,043 )   (14,655 )   (15,306 )

    (70,374 )   (61,625 )   (73,469 )

Exchange and monetary variations, net(i)

    124,500     (299,574 )   (107,266 )

Finance results, net

    79,081     (341,931 )   (167,073 )

(i)
Foreign exchange results are mainly due to the accounting effect of the devaluation of the Brazilian Real against the US Dollar on the US Dollar denominated loan between VGmbH and our Brazilian business unit which has as its functional currency the Brazilian Real.

32 Defined contribution pension plans

        The Company sponsors private pension plans in Brazil administered by Fundação Senador José Ermírio de Moraes ("FUNSEJEM"), a private, not-for-profit, pension fund which is available to all employees. Under the fund regulations, the contributions from employees to FUNSEJEM are matched based on their remuneration. For employees with remuneration lower than the limits established by the regulations, contributions up to 1.5% of their monthly remuneration are matched. For employees with remuneration higher than the limits, contributions of employees up to 6% of their monthly remuneration are matched. Voluntary contributions can also be made to FUNSEJEM. After the contributions to the plan are made, no further payments are required from the Company.

33 Audit and non-audit fees related to the auditor

        In December 2016, audit fees recorded amounted to US$ 366.

F-122


Table of Contents


VM Holding S.A.

Notes to the combined consolidated financial statements at 31 December 2016 (Continued)

All amounts in thousands of dollars, unless otherwise stated

34 Insurance coverage

        Pursuant to the Company's Insurance Management Corporate Policy, different types of insurance policies are contracted, such as operational risk and civil liability insurance, to protect assets against production interruptions and against damages caused to third parties.

        The Company and its subsidiaries have civil liability insurance for their operations in Brazil, Peru and Europe, for which the coverage and conditions are considered by the Company's management to be appropriate for the risks involved.

        For the main plants in Brazil and operations abroad, an "All Risks" policy is contracted for all assets, including coverage against losses resulting from production interruptions.

        The operational insurance coverage as at 31 December, 2016 was as follows:

Assets
  Type of coverage   Insured amount  

Facilities, equipment and products in inventory

  Property damage     3,159,929  

  Loss of profits     735,471  

35 Information by business segment and geographic area

        VMH implemented several decisions to reinforce the strategic positioning in two core business segments—Mining and Smelting.

        The Mining division consists of five operating units that includes mineral exploration activities and the production of zinc concentrates, copper concentrates and lead concentrates, where due to concentrate benchmark pricing criteria, revenues from the mining business can also be inferred in terms of the contents of zinc, copper, lead, silver and gold. Our mining operations in Peru are conducted by our subsidiary Milpo and in Brazil by our subsidiary VMZ.

        The Smelting division consists in three operating units that includes facilities that recover and refine zinc metal out of feed materials such as zinc concentrates or secondary feed materials. In this process, the segment produces metallic zinc (SHG zinc and zinc alloys), zinc oxide and by-products, such as sulfuric acid. Smelting operations in Peru are conducted by our subsidiary CJM and in Brazil by our subsidiary VMZ.

        VMH also has a corporate headquarters, which is not a separate operating unit and is not considered as a business segment, but is included in our reconciliation.

        Each of the two segments has a specific Senior Vice President who reports directly to the Chief Executive Officer (CEO). The CEO has final authority over resource allocation decisions and performance assessment. Consequently, the CEO has been identified as the chief operational decision maker (CODM).

        The CODM monitors the operational results of the business segments separately, in order to be able to make decisions on resources allocation and to performance assessment. Segment performance is measured based on adjusted EBITDA, which, in some cases is measured differently from the EBITDA presented in note 5.2. Financial results and taxes on income are managed within the corporate level and are not allocated to operating segments.

F-123


Table of Contents


VM Holding S.A.

Notes to the combined consolidated financial statements at 31 December 2016 (Continued)

All amounts in thousands of dollars, unless otherwise stated

35 Information by business segment and geographic area (Continued)

        For financial information, segments are reported on a statutory basis in accordance with IFRS 8 'Operating Segments', and the information presented to the Board of Directors and CEO on the performance of each segment is derived from the accounting records, adjusted for reallocations between segments, non-recurring effects, transfer pricing adjustments, extraordinary revenues or expenses not allocated in a specific segment, for example sales of energy, roasted and concentrate sold by smelter.

        For VMZ results from operations reflect that zinc concentrates produced in the Vazante and Morro Agudo mines in Brazil are transferred at cost to the Três Marias smelter. As a result, zinc concentrates production from our Vazante and Morro Agudo mines has its margin embedded on Três Marias smelter. In order to evaluate the performance of our mining and smelting segment, the Company prepare an internal calculation based on transfer-pricing adjustments according on an arm's length principle basis and benchmark. As results of the adjustment the Mining Segment recognized US$ 161,676 in 2016 (2015—US$ 125,912 and 2014 US$—168,427) related to transfer-pricing adjustment.

(a)
Revenue

        The Mining Segment recognized in 2016 total amount of US$ 161,676 (2015—US$ 125,912 and 2014—US$—168,427) related to transfer-pricing adjustment, and in 2016 US$ 328,591 (2015—US$ 264,472 and 2014—273,790) related to intersegment elimination, totaled in the elimination column.

 
  2016  
 
  Mining   Smelting   Elimination   Adjustment   Total  

Revenue from external customers

    417.159     1.491.988         3.666     1.912.813  

Intersegment (sales or transfer)

    490.266         (490.267 )        

Net revenue from products sold

    907.425     1.491.988     (490.267 )   3.666     1.912.813  

Cost of products sold

    (513.135 )   (1.260.519 )   490.267     (103.686 )   (1.387.073 )

Gross Profit

    394.290     231.469         (100.020 )   525.740  

 

 
  2015  
 
  Mining   Smelting   Elimination   Adjustment(i)   Total  

Revenue from external customers

    380.320     1.421.307         23.213     1.824.840  

Intersegment (sales or transfer)

    390.384           (390.384 )        

Net revenue from products sold

    770.704     1.421.307     (390.384 )   23.213     1.824.840  

Cost of products sold

    (532.097 )   (1.170.545 )   390.384     (110.689 )   (1.422.947 )

Gross Profit

    238.607     250.762         (87.476 )   401.893  

F-124


Table of Contents


VM Holding S.A.

Notes to the combined consolidated financial statements at 31 December 2016 (Continued)

All amounts in thousands of dollars, unless otherwise stated

35 Information by business segment and geographic area (Continued)


 
  2014  
 
  Mining   Smelting   Elimination   Adjustment(i)   Total  

Revenue from external customers

    510.533     1.516.749         91.050     2.118.332  

Intersegment (sales or transfer)

    442.217         (442.217 )        

Net revenue from products sold

    952.750     1.516.749     (442.217 )   91.050     2.118.332  

Cost of products sold

    (585.676 )   (1.282.224 )   442.217     (169.208 )   (1.594.891 )

Gross Profit

    367.074     234.525         (78.158 )   523.441  

(i)
The column "Adjustment" represents the residual component of revenue from external customers and cost of products sold either not pertaining to the Mining or Smelting segments, or, represents items that, because of their nature, are not being allocated to a specific segment, such as revenues derived from energy sales, sales of concentrate executed from the smelting segment, purchase price allocation amortization of the fair value adjustments which were recognized upon the acquisition of Milpo, and other variable payments related to production performance results.

        The table below shows the composition of the revenue from external customer adjustments according to their nature:

 
  2016   2015   2014  

Sales of concentrate from smelting segment

    7,153     17,945     55,099  

VMZ energy sales

        8,354     32,168  

Other

    (3,487 )   (3,086 )   3,783  

Total Adjustment on revenue from external customer

    3,666     23,213     91,050  

        The table below shows the composition of the cost of products sold adjustments according to their nature:

 
  2016   2015   2014  

Cost of concentrate sold by smelting segment

    (2.405 )   (10.968 )   (38.107 )

Cost of energy sold by VMZ

        (4.788 )   (6.149 )

Amortization of the purchase price allocation of Milpo

    (77.585 )   (77.672 )   (90.576 )

Variable payments—production performance

    (31.602 )   (21.825 )   (33.304 )

Other

    7.906     4.564     (1.072 )

Total adjustment on cost of products sold

    (103.686 )   (110.689 )   (169.208 )

F-125


Table of Contents


VM Holding S.A.

Notes to the combined consolidated financial statements at 31 December 2016 (Continued)

All amounts in thousands of dollars, unless otherwise stated

35 Information by business segment and geographic area (Continued)

(b)
Adjusted EBITDA

        The Senior Vice President and CEO evaluates the performance of the operating segments based on adjusted EBITDA. The presentation of adjusted EBITDA and its reconciliation to net income are as follows:

 
  Note   2016   2015   2014  

Mining

        336,796     221,791     328,509  

Smelting

        70,528     259,768     225,889  

Other(i)

        (3,400 )   (13,797 )   (26,181 )

Adjusted EBITDA

        403,924     467,762     528,217  

Exceptional items

                       

Gains on sales of investments

  5.2     408          

Impairment of other assets

  5.2     (308 )        

(Reversal) Impairment—property, plant, equipment

  30     979     (8,574 )   (36,904 )

EBITDA

        405,003     459,188     491,313  

Results of investees

  15     (158 )   (256 )    

Depreciation and amortization

  16 and 17     (275,034 )   (295,258 )   (319,031 )

Net financial results

  31     79,081     (341,931 )   (167,073 )

Taxes on income

  22 (a)     (98,383 )   38,779     (27,493 )

Descontinued operations

            (318 )   (4,753 )

Profit (loss) for the year

        110,509     (139,796 )   (27,037 )

(i)
The line item "Other" represents the residual component of Adjusted EBITDA either not pertaining to the Mining or Smelting segments, or, represents items that, because of their nature, are not being allocated to a specific segment.
(c)
Information by geographic area

        VMH has its operations located in Brazil and Peru with trading activities in Luxembourg and Austria. The revenue by geographical areas is determined by the location of our customers is presented in note 27 (i).

        The following tables shows the Company net revenue and cost of products sold by origin of the Company products, considering the allocation of our trading entities revenues and costs to Brazil and Peru, as applicable, net of the elimination of intersegment operations between our subsidiaries. The

F-126


Table of Contents


VM Holding S.A.

Notes to the combined consolidated financial statements at 31 December 2016 (Continued)

All amounts in thousands of dollars, unless otherwise stated

35 Information by business segment and geographic area (Continued)

line item "Holding" refers purely from trading activities, as such, could not be allocated in a specific operating region.

 
  2016  
 
  Net Revenue
from products
sold
  Cost of
products
sold
  Gross Profit  

Brazil

    714,946     (473,006 )   241,940  

Peru

    1,178,354     (896,940 )   281,414  

Holding

    19,513     (17,127 )   2,386  

Total

    1,912,813     (1,387,073 )   525,740  

 

 
  2015  
 
  Net Revenue
from products
sold
  Cost of
products
sold
  Gross Profit  

Brazil

    665,573     (460,284 )   205,289  

Peru

    1,159,264     (962,663 )   196,601  

Holding

    3         3  

Total

    1,824,840     (1,422,947 )   401,893  

 

 
  2014  
 
  Net Revenue
from products
sold
  Cost of
products
sold
  Gross Profit  

Brazil

    742,175     (531,985 )   210,190  

Peru

    1,375,572     (1,062,906 )   312,666  

Holding

    585         585  

Total

    2,118,332     (1,594,891 )   523,441  

        The total of property, plant and equipment and intangibles located in Brazil represents the total amount of US$ 851,465 (2015—US$ 685,390), in Peru represents the total amount of US$ 3,025,199 (2015—US$ 3,163,962). The total amount located in other countries were presented only in 2016 in the total amount of US$ 2,322 (2015—US$ 1,810).

36 Earnings per share

        Basic and diluted earnings per share were computed as shown in the table below for the periods indicated. Basic earnings per share are computed by dividing the net income attributable to the shareholders of VMH by the average number of shares for the period. Diluted earnings per share are computed on a similar way, but with the adjustment in the denominator when assuming the conversion of all shares that may be diluted.

F-127


Table of Contents


VM Holding S.A.

Notes to the combined consolidated financial statements at 31 December 2016 (Continued)

All amounts in thousands of dollars, unless otherwise stated

36 Earnings per share (Continued)

        The Company's previously published financial statements contained an error in earnings per share that has been corrected. In preparing earnings per share information, the Company did not properly reflect the effect of cancellation of the 200,000,000 shares in June 28, 2017 and 300,000,000 shares in September 18, 2017. Subsequently, the per share information has been further retroactively adjusted for additional reduction in the number of shares arising from transfers from Capital to Share Premium.

a)
Basic

        Earnings per share information have been retroactively adjusted for proportional reductions in the number of shares arising from transfers from Capital to Share Premium, which resulted in the cancellation of 350,000,000 shares in April 2016, 200,000,000 shares in June 2017, 300,000,000 shares in September 2017 and 428,595,552 shares in October 2017, for a total of 1,278,595,552 shares.

 
  2016   2015   2014  

Profit attributable to the Company's Shareholders

    110,509     (139,796 )   (27,037 )

Weighted average number of outstanding common shares—thousands (revised)

    80,699     1,874     1,819  

Earnings per share in US Dollars (revised)

    1.37     (74.60 )   (14.86 )
b)
Diluted

        In December 31, 2016 the total shares of 110,910,811 related to the put option mentioned in Note 1 (iv) and (v) were not considered in the diluted calculation as it would have an anti-dilution effect, therefore basic and diluted earnings per share are considered the same.

c)
Pro forma earnings per share

        Unaudited pro forma earnings per share for the year ended 31 December 2016 reflects the potential number of shares necessary to be issued whose proceeds in excess of the net income attributable to owners of the parent for the year ended 31 December 2016 would be necessary to fund the distribution of the US$ 290,000 share premium reimbursement in September 2017, and October 2017, as mentioned in Note 37 (f).

 
  (Unaudited)  
 
  2016  

Share premium reimbursements

    290,000  

Less net income attributable to owners of the parent

    (93,167 )

Proceeds in excess of net income

    196,833  

Divided by share price (US$ per shares)—Mid point

    19.5  

Number of shares necessary—thousand

    10,094  

Historical average number of shares—thousand

    80,699  

Pro forma average number of shares—thousand

    90,793  

Pro forma earnings (loss) per share to owners of the parent—US$

    1.03  

F-128


Table of Contents


VM Holding S.A.

Notes to the combined consolidated financial statements at 31 December 2016 (Continued)

All amounts in thousands of dollars, unless otherwise stated

37 Subsequent events

(a)
Transfer of Export Prepayment

        On February 2017, CBA transferred its Exports Prepayments of US$ 100,000 (R$ 312,410 thousand) and US$ 290,000 (R$ 905,989 thousand) to Votorantim Metais Zinco S.A., with the consent of operation's counterparties, VMH and Votorantim GmbH, respectively.

        Due the transfer, CBA is now a debtor of VMZ in the amount of US$ 390,000 (R$ 1,218,399 thousand).

(b)
Export credit note

        On 28 April 2017, VMH's subsidiary, VMZ, raised the equivalent of US$ 31,690 million through a NCE (export credit note), due April 2020 and with an interest rate 119.9 basis point above the CDI rate.

(c)
Bond payable

        On 4 May 2017, the Company issued an aggregate principal amount of US$ 700,000 in bonds set to mature in 2027 at an interest rate of 5.375% per year. The proceeds from this offering were used to repay a portion of existing consolidated debt with banks, thereby extending the maturity of outstanding debt. These securities are guaranteed by VMZ, Milpo and CJM.

(d)
Energy assets

        In the period from April 2016 to June 2017, the Company had been paying its controlling shareholder VSA for the right to receive energy from their energy generation assets (the "Energy Assets"), as described in note 1 (iv). On June 30, 2017, under the amended shareholders agreement as described in note 1 (iv),the Energy Assets were transferred for accounting purposes by VSA to VMH along with Enercan (another VSA energy producing investment), which has been retroactively reflected in these combined consolidated financial statements. These operations (which included joint operations as well as wholly owned operations) are held under Pollarix of which one third of the outstanding share capital, representing 100% of the voting rights and control over Pollarix is held by VMH. The remaining two thirds being held by the controlling shareholder and as a result of this transaction VMH agreed to make payments totaling US$ 169 million (R$560 million) to VSA.

        The impact on VMH combined consolidated financial statements are: (a) VMH will continue to hold 100% participation in VMZ and VILA, previously held by VSA, (b) VMH will hold a 1/3 (one third) interest (all ordinary shares) in Pollarix and the controlling shareholder will hold 2/3 (two third) interest, (c) VMH will have assumed obligations to make payments totaling US$ 169 million (R$560 million) to VSA, of which US$ 60 million was paid in June 2017, (d) all of these transactions are considered to be under common control of VSA with a net impact in the Company's shareholders equity, and (e) there will be no further energy assets compensation with the new agreement. As the Energy Assets are consolidated retroactively the compensation cost charged by VSA from April 2016 until June 2017, has been eliminated from the combined consolidated income statement and no gain or loss is recorded in the income statement as a result of this transaction. Also, the terms of the put

F-129


Table of Contents


VM Holding S.A.

Notes to the combined consolidated financial statements at 31 December 2016 (Continued)

All amounts in thousands of dollars, unless otherwise stated

37 Subsequent events (Continued)

option were altered such that the resulting obligations against the Company were extinguished and consequently the related liability which was recognized directly in shareholders' equity.

        As the new arrangement has been formally approved at the general meeting of our shareholders as at 30 June 2017, this common control transaction has been retroactively reflected in these combined consolidated financial statements. Additionally the non-controlling interest participations held by VSA as at June 30, 2017 relating to Pollarix S.A. (67%), VMZ (0%) and VILA (0%) has been reflected retroactively in these financial statements.

(e)
Lieu of payment

        On 30 June 2017, CBA and VMZ entered in an agreement of related party debt payment. CBA liquidated its debt with VMZ by the transfer of fixed assets amounting US$ 3,553 and 25.80% of the participation in VILA, amounting US$ 374,108, which impacted the Equity once VILA is a fully consolidated subsidiary.

(f)
Share premium payments and capital conversion

        On September 15, 2017, the Company has paid US$ 140,000 of share premium to its shareholders.

        On September 18, 2017, the Company approved in extraordinary general meeting, the conversion of US$ 300,000 of share capital into share premium. Of this amount, the Company will pay to its shareholders an amount of US$ 150,000 of share premium until October 31, 2017.

        On October 6, 2017, the Company approved in extraordinary general meeting, the conversion of US$ 428,596 of share capital into share premium.

(g)
Change in legal entity name

        On September 25, 2017, VM Holding S.A. was renamed Nexa Resources S.A.

F-130


Table of Contents


APPENDIX—SUMMARY OF MINERAL PROPERTIES

Table of Contents

Cerro Lindo

  A-1

El Porvenir

  A-24

Atacocha

  A-44

Vazante

  A-60

Morro Agudo

  A-85

Aripuanã

  A-109

Shalipayco

  A-118

Magistral

  A-128

Hilarión

  A-140

Pukaqaqa

  A-147

Florida Canyon Zinc

  A-153

Caçapava do Sul

  A-165

Cerro Lindo

        The scientific and technical information below with respect to the Cerro Lindo mine has been excerpted or derived from a NI 43-101 technical report titled "Cerro Lindo Polymetallic Mine, Chavín District, Chincha Province, Perú, NI 43-101 Technical Report on Operations" with an effective date of June 30, 2017 (which we refer to as the Cerro Lindo Technical Report) prepared by Amec Foster Wheeler (Perú) (Amec Foster Wheeler), as well as a similar report prepared by Amec Foster Wheeler relating to mineralized material and mineral reserve estimates prepared in accordance with Industry Guide 7. Unless otherwise indicated, the information below was prepared in accordance with NI 43-101.

Project Description, Location and Access

        The Cerro Lindo mine is located in the Chavín District, Chincha Province, Ica Department of Perú, approximately 268 km southeast of Lima and 60 km from the coast. The current access from Lima is via the paved Pan American Highway south to Chincha (208 km) and then via an unpaved road up the Topará River valley to the mine site (61 km). Internal roadways connect the various mine-site components. The project site is located at an average elevation of 2,000 meters above sea level (or masl).

Mineral Tenure, Surface Rights, Water Rights, Royalties and Agreements

        All mineral concessions are held in the name of Milpo. The tenure consists of 36 mining concessions, four mining claims, and one beneficiation concession, totaling 24,878.19 ha. All but five of the mining concessions have been granted and duly recorded in the Public Registry. Certain mineral concessions are currently subject to a penalty of US$20/ha since the minimum required levels of production or exploration expenditures stipulated under Peruvian regulations have not been met.

        Milpo currently holds surface rights or easements for the following infrastructure at Cerro Lindo: mine site; access road, power transmission line, and water pipeline for the mine; old power transmission line to Cerro Lindo; new power transmission line to Cerro Lindo; desalination plant; water process plant, and the water pipeline from the desalination plant to the mine site. There is sufficient suitable land available within the mineral tenure held by Milpo for tailings disposal, mine waste disposal, and installations such as the process plant and related mine infrastructure.

A-1


Table of Contents

        Cerro Lindo is not currently subject to third-party royalties. When the current Tax Stability Agreement expires in 2021, Milpo will be required to pay levies to the Peruvian government for 2022, the last year of the proposed mine life. As of the date of this prospectus, Milpo has a total of six water licenses, one for use of seawater, and the remaining five for ground water extraction.

Site Location Plan

GRAPHIC

A-2


Table of Contents

Regional Mineral Tenure Plan

GRAPHIC

History

        A number of companies have held interests in the Cerro Lindo mine area, including BTX, Phelps Dodge, and Milpo. Exploration work completed to date includes geological mapping, rock chip and soil sampling, trenching, ground geophysical surveys, and exploration, definition and underground operational core drilling.

        Feasibility studies were completed in 2002 and 2005, with mine construction commencing in 2006. Formal production started in 2007; the mine has been operational since that date.

        Subsequently, several project expansions have increased the initial plant throughput capacity of 5,000 t/d to the current assumed life-of-mine (or LOM) capacity of 20,600 t/d. To date a number of mineralized zones have been delineated, including OB-1, OB-1x, OB-2, OB-2B, OB-3, OB-4, OB-5B, OB-6, OB-6A, OB-6B, OB-7, and OB-8.

        OB-1, OB-2 and OB-5 were used as the basis for the Cerro Lindo original feasibility study. OB-3 and OB-4, although known at the time, were not sufficiently delineated for inclusion in the Cerro Lindo original feasibility study. Systematic exploration restarted in 2007. This exploration resulted in the discovery of new mineralized bodies (OB-6 in 2006; OB-7 in 2009; OB-6A in 2010; OB-6B in 2011; OB-2B and OB-8 in 2012; OB-5B in 2013; OB-3-4 in 2014; OB-8 in 2015; and OB-1x in 2016).

A-3


Table of Contents

        The historical mine production, metallurgical performance and unit costs are shown in the tables below:

Production History

 
   
  2007   2008   2009   2010   2011   2012   2013   2014   2015   2016   First
Half
2017
 

Tonnage

  Mt     0.635     1.97     2.41     2.53     3.14     3.79     5.38     5.93     6.76     7.35     3.50  

Zn Grade

  %     3.19     4.12     3.51     3.14     3.15     3.08     3.12     3.06     2.83     2.56     2.39  

Cu Grade

  %     0.4     0.59     0.76     0.79     0.81     0.86     0.77     0.79     0.68     0.66     0.70  

Pb Grade

  %     0.49     0.58     0.43     0.34     0.34     0.29     0.32     0.33     0.31     0.29     0.26  

Ag Grade

  oz/t     1.1     1.08     0.91     0.96     0.84     0.74     0.75     0.75     0.75     0.73     0.71  

Ag Grade

  g/t     34.21     33.59     28.30     29.86     26.13     23.02     23.33     23.33     23.33     22.71     22.08  

(1)
First half 2017 actual production.

Historical Metallurgical Performance

Benchmarks
  Unit   Item   2013   2014   2015   2016  

Production

  tonnes         5,382,455     5,854,152     6,760,519     7,345,265  

Mill Head Grade

  oz/t   Ag     0.75     0.75     0.75     0.73  

  %   Cu     0.77     0.79     0.68     0.66  

  %   Pb     0.32     0.33     0.31     0.29  

  %   Zn     3.11     3.06     2.84     2.56  

Cu Concentrate

  %   Cu recovery     82.7     83.0     83.3     84.1  

  %   Cu mill head grade     26.1     26.5     26.1     26.3  

  oz/t   Concentrate Ag grade     11.3     10.6     11.8     12.7  

  %   Ag recovery (to Cu)     36.8     35.1     34.6     37.4  

Pb Concentrate

  %   Pb recovery     73.1     73.6     73.0     74.1  

  %   Concentrate Pb grade     65.5     66.5     65.4     64.6  

  oz/t   Concentrate Ag grade     61.1     56.3     68.4     67.1  

  %   Concentrate Ag recovery (to Pb)     29.5     27.5     31.3     31.6  

  %   Concentrate Ag recovery (Cu + Pb)     66.3     62.7     65.9     68.9  

Zn Concentrate

  %   Zn Recovery     92.5     92.3     92.7     92.2  

  %   Concentrate Zn grade     55.8     57.0     58.8     58.9  

Cash Costs, 2013-2016

Area
  Units   2013   2014   2015   2016  

Production

                             

Days per Period

        365     365     365     366  

Tonnes produced

  kt     5,382.5     5,854.2     6,760.5     7,345.2  

  t/d     14,746     16,235     18,522     20,069  

Cash Costs

                             

Mine

  US$/dmt     13.79     16.13     13.78     13.58  

Plant

  US$/dmt     7.16     6.57     6.67     6.26  

Administration

  US$/dmt     1.59     2.92     1.53     1.74  

Maintenance

  US$/dmt     6.61     6.02     5.50     5.40  

Other Services

  US$/dmt         0.86     0.72     0.82  

Total

  US$/dmt   $ 29.15   $ 32.50   $ 28.20     27.80  

A-4


Table of Contents

Geological Setting, Mineralization and Deposit Types

        Cerro Lindo is classified as a volcanogenic massive sulphide (or VMS) deposit. Mineralization is hosted in a pyroclastic unit composed of ash and lapilli-type polymictic tuffs of the Middle Cretaceous Huaranguillo Formation.

        The Cerro Lindo deposit is 1,500 m long, 1,000 m wide, and has a current vertical development of 470 m. Mineralization consists of at least 10 discrete mineralized zones, OB-1, OB-1x (discovered 2016), OB-2, OB-2B, OB 3-4 (discovered 2014), OB-5, OB-5B, OB-6, OB-6A, OB-6B, OB-7, and OB-8 (discovered 2015), and form a number of structural trends from southwest to northeast. The mineralized zones typically dip at 65° to the southwest. The location of the known mineralized zones and ore bodies is shown in the figure below.

Mineralized Trends and Mineralized Bodies

GRAPHIC

        The Cerro Lindo deposit comprises lens-shaped, massive bodies, composed of pyrite (50.0% to 90.0%), yellow sphalerite, brown sphalerite, chalcopyrite, and minor galena. Significant barite is present mainly at the upper portions of the deposit. A secondary-enrichment zone, composed of chalcocite and covellite, has formed near-surface where massive sulphides have oxidized. Silver-rich powdery barite remains at surface as a relic of sulphide oxidation and leaching.

        The regional setting and local geology (lithological and structural controls, alteration pattern, mineral zonation), as well as the depositional environment and genesis of the deposit, are well understood and appropriate. That understanding is a useful guide in future exploration in the district, and adequate to support estimation of mineral resources, mineralized material and mineral reserves.

A-5


Table of Contents

Exploration

        Exploration potential remains at OB-1 (open at depth), OB-1x (all directions), OB3-4 (open to northwest and at depth) OB-4 (potential for stacked mineralization), OB-5 (open to southeast) and OB-8 (open to northwest, southeast and at depth). Current exploration in the mine area is addressing the possible presence of various mineralized horizons at the upper levels of the southwestern flank of the mine, and at depth, below the 1,600 m level. Outside the mine area, a number of prospects have been identified, which should be subject to additional exploration activity. See also "Cerro Lindo—History".

        Planned underground drilling during 2017 is intended to recognize new mineralized zones, support upgrades of confidence categories in known mineralized zones, and support reconciliation or ore control. Some drilling will target the largely unknown OB-8 area north of the currently identified mineralization. The figures below show the locations of the regional exploration targets, locations of the surface geochemical anomalies located during exploration activities by Phelps Dodge, the outline of the TITAN geophysical survey that is currently underway in relation to the Cerro Lindo mine and an earlier survey, and areas in the immediate Cerro Lindo mine area that warrant follow-up drilling.

Regional Exploration Targets

GRAPHIC

A-6


Table of Contents

Zinc Geochemical Anomalies from the Phelps Dodge Exploration Phase

GRAPHIC

Preliminary Results, Titan Surveys

GRAPHIC

A-7


Table of Contents

Exploration Potential in the Mine Area and Drilling Program

GRAPHIC

Drilling

        Between 1995 and April 2017, a total of 353,800 m was drilled in 2,617 surface and underground drill holes within the project area. With the exception of 13 core holes completed by Phelps Dodge in 1996-1997, all drilling has been completed on behalf of Milpo. Drill sizes have included HQ (63.5 mm), NQ (46.7 mm) and BQ (36.5 mm).

        Geological and geotechnical logs have been completed on all core holes since 1999. Collar locations are surveyed by professional survey crews using total station instruments. Downhole surveys were consistently performed from 2000 onward using a variety of instruments including Tropari™, Sperry-Sun™, Eastman™, Flexit™, Reflex EZ-TRAC™, and gyroscopic instruments.

        Amec Foster Wheeler is of the opinion that the quantity and quality of lithological, geotechnical, collar and downhole survey data collected in the exploration and infill drill programs completed by Milpo since 2000 are sufficient to support mineral resource, mineralized material and mineral reserve estimation.

Sampling, Analysis and Data Verification

        Several sample types have been collected as part of the production cycle, including underground channel, long-hole blast hole, and core sampling. Drill-hole and channel sample spacing is considered adequate for the type of deposit. Sample collection and core handling are in accordance with industry standard practices. Procedures to limit potential sample losses and sampling biases are in place. Sample intervals are consistent with the type of mineralization.

        Prior to operations, samples were prepared by the Bondar Clegg facility in Lima and analyzed at the Bondar Clegg laboratory in Bolivia. Check assays were performed by SGS Lima. The laboratories

A-8


Table of Contents

at the time were certified for selected analytical techniques and independent of Milpo. Once operations commenced, mine samples were assayed at the mine laboratory, which is not certified. The mine laboratory was independently managed by SGS (between 2007 and 2011) and is currently managed by Inspectorate. Exploration samples since 2014 were analyzed at SGS; however, in 2016, the laboratory was changed to Certimin Lima and then to Inspectorate late in 2016. Certimin Lima and Inspectorate are independent of Milpo, and hold accreditations for selected analytical methods.

        Sample preparation of geological samples at the mine laboratory has followed similar procedures since 2007, including drying, crushing, secondary crushing and pulverizing to 95.0% minus 0.105 mm. Geological samples are assayed for zinc, copper, lead, silver, and iron on 0.25 g aliquots, using aqua regia digestion and atomic absorption spectrometry (or AAS) determination. Exploration samples sent to the commercial laboratories use the same sample preparation protocol as the mine laboratory. Analysis of exploration samples was by four-acid digestion with an AAS finish. Four-acid digestion followed by inductively coupled plasma optical emission spectroscopy (or ICP-OES) analysis was used for multi-element analysis of exploration samples.

        The quality control (or QC) protocol currently implemented includes the insertion of one coarse blank, one standard reference material (or SRM), one twin sample, one coarse duplicate and one pulp duplicate in every 25-sample batch, representing in total a 20.0% insertion rate. The QC protocol implemented allows for proper assessment of precision, accuracy, and contamination. Insertion rates of QC samples were in line with general industry standards; however, the program has been substantially improved every year, and is now considered to be an industry-leading program.

        A total of 1,345 samples were collected from underground drill holes and drift walls during 2013-2016, and were submitted to Certimin or Inspectorate for density determinations using the water displacement method with wax-coated core. Density determination procedures are consistent with industry-standard practices. The spatial distribution of density samples is adequate, and the density database is being updated with new data. Mine data are stored in an Access™ database that is stored in the mine server at Cerro Lindo, but with regular backups to a central server in Lima. Access to the database is strictly controlled. Core boxes are transported to the core shed daily by personnel from the drilling company. Analytical samples are transported by company or laboratory personnel using corporately-owned vehicles. Core boxes and samples are stored in safe, controlled areas. Chain-of-custody procedures are followed whenever samples are moved between locations, to and from the laboratory, by filling out sample submittal forms. Current sample storage procedures and storage areas are consistent with industry standards.

        Amec Foster Wheeler considers data collection, analysis, storage, and security to be adequate to support mineral resource, mineralized material and mineral reserve estimation and mine planning.

        Data verification has been performed by Amec Foster Wheeler, a predecessor company to Amec Foster Wheeler, and mine personnel. Amec Foster Wheeler conducted various verification programs at Cerro Lindo, initially in 2002-2003 during Milpo's exploration programs prior to mine start-up, and later, in 2013, as part of high-level mineral resource reviews. Amec Foster Wheeler reviewed logging, density data and data integrity, and found no significant issues that would adversely affect mineral resource, mineralized material and mineral reserve estimation. Amec Foster Wheeler, as part of the Cerro Lindo Technical Report, performed data verification that was mainly oriented at confirming the accuracy of data transference and/or data interpretation. Amec Foster Wheeler also reviewed the interpretation on selected geological cross-sections and plans in order to assess spatial continuity. The inspected data were considered acceptable to support mineral resource, mineralized material and mineral reserve estimates. Sample data collected adequately reflect the deposit dimensions, true widths of mineralization, and the style of the deposits.

        Quality assurance and quality control (or QA/QC) procedures were reviewed by a number of internal and external parties from 1996 to 2017, including Phelps Dodge, Milpo (both internal) and

A-9


Table of Contents

Amec Foster Wheeler. The QC program implemented at the mine ensures adequate monitoring of precision, accuracy, and contamination along the entire sampling-preparation-assaying process. No significant precision or accuracy issues that could affect the assay quality have been identified to date in the QC program. Amec Foster Wheeler considers the assay data to be adequate to support mineral resource, mineralized material and mineral reserve estimates. Drill data are typically verified prior to mineral resource and mineralized material estimation by rigorous and sophisticated software routines, as well as periodic comparison of the database to the original documents.

Mineral Processing and Metallurgical Testing

        The initial metallurgical test work supported a plant design of 5,000 t/d; that plant commenced production in 2007. Subsequently, the plant has undergone a number of expansions, through the addition of parallel crushing, grinding and flotation lines and auxiliary equipment, and current LOM nameplate capacity is 20,800 t/d with actual production scheduled at 20,600 t/d over LOM. Test work on ore type, production blend and variability samples supported the plant designs, and included a full suite of comminution tests, flotation test work, and penalty element analysis.

        Overall, the conventional three-product flotation concentrator plant at Cerro Lindo has a good history of successfully treating the polymetallic mineralization mined, with good metal recoveries and concentrate grades being achieved that are similar to those projected in the original feasibility studies. Ore treatment throughput and metallurgical performance have both consistently improved since mill start-up, through a combination of plant expansions and ramp-up operating experience, improved ore zone characterization, and by implementing new process technology, equipment, and optimized reagent schemes.

        Metallurgical parameters for the concentrator are well understood, and optimization and plant control is supported by ongoing research and development metallurgical testing on samples of ore mainly based on: hardness work index, mineral flotation kinetics, flotation reagent scheme evaluation, flotation kinetics, grind sensitivity, mineralogy and routine circuit evaluations.

        No material change in mineralization or ore types is planned in the mine plan to those that have been processed historically, and the historical process plant design, grind, flotation, metallurgical recovery and concentrate grade parameters should also be appropriate as the basis of the forward production plan. Zinc, lead and copper recoveries are well understood and hold good correlations with metal head grades. Average recoveries over LOM are 89.3% (Zn), 66.4% (Pb) and 84.1% (Cu). Silver recovery is around of 67.2%, where the majority of it derives to lead and copper concentrates. A minor part of silver derives to zinc concentrate (less than 6.0%), but the concentration factor is not enough to generate credits (less than 3 oz/t).

        Historical ore metallurgical variability by orebody zone or domain is considered to be low. The main variability in firstly the metallurgical recovery and secondly the concentrate grade is mainly driven by feed grade which is linear and relatively insensitive, within the range of typical low daily/monthly variations experienced, because of established ore blending and control practices. The geometallurgical recovery models are based on polynomials fitted to historical production data and in low grade ranges outside of the normal production data range these are extrapolated appropriately by considering a constant tail effect. Recovery is also appropriately capped at higher grades.

        OB-2 contains material classed as "Cobre Soluble" or soluble copper (referred to as CS). The CS material can be economically processed without adverse impacts to the process plant performance if the process feed contains no more than 1.5% CS material. In a plant processing a nameplate 20,800 t/d, this amounts to a maximum of 315 t/d CS material.

        Cerro Lindo concentrate products are considered to be clean, contain low concentrations of deleterious penalty elements, and are of a relatively high quality that is consistently in excess of

A-10


Table of Contents

minimum specifications with little variability. Average concentrate grades are 58.1% (Zn), 62.4% (Pb) and 26.0% (Cu). Copper concentrates on average incur a minor penalty due to combined lead and zinc (6.5%) concentrations that on average marginally exceed the relatively low penalty threshold of 5.0% established in existing concentrate offtake agreements. This results in a minor penalty of about US$4/t of copper concentrate.

Mineral Resource, Mineralized Material and Mineral Reserve Estimates

        The mineral resource estimate was prepared by the Company's personnel. Amec Foster Wheeler reviewed model construction, estimation procedures, confidence classifications, reasonable prospects for eventual economic extraction, and mineral resource statements for the Cerro Lindo mine, and conducted independent validation of the block model.

        Bulk density determinations used for the current estimate were collected by Milpo from 2013-2016. A total of 658 density determinations were registered into the Cerro Lindo dataset, and includes 574 core samples and 84 grab samples. Three models were constructed, a mineralized solid based on net smelter return (or NSR) values, a rock type model, and a high-grade zinc model. Exploratory data analysis (or EDA) was conducted by ore zone and domain. The Cerro Lindo drill hole data were composited into 2.5 m lengths for grade estimation. Amec Foster Wheeler considers the composite size to be reasonable for the 5 × 5 × 5 m block size used in the mineral resource block model. Outlier restriction capping levels (thresholds) were used for zinc, lead, copper and silver. Outlier distances were set to 20-25 m. Composites that were within the outlier search distance were not capped during grade estimation. Composites that were beyond the outlier distance were set to the cap value prior to grade estimation. Variography completed in support of modelling was performed using the commercially available Supervisor or SAGE2001 software.

        Grade estimation was completed in three passes by ore zone and geology domain using ordinary kriging (or OK). Sample sharing across geology domains was addressed with a soft—firm—hard (or SFH) coding determined by contact plots. A nearest-neighbour (or NN) estimate was completed for comparison and validation using 5 m composites. The OK and NN estimates were completed for capped and uncapped grades. Sample selection was based on quantitative kriging neighbourhood analysis (or QKNA) from previous model updates. The sample selection was modified for each pass and was determined by ore zone, geology code, and the number of available samples.

        Octant restrictions permit one to three samples per octant. Model validation checks included a global bias check where the OK estimate was compared to the NN grades at a zero cutoff, local bias checks using swath plots, change of support checks using Herco plots, and visual data inspection.

        The mineral resources were initially classified using the 2012 Joint Ore Reserves Committee (or JORC) Code, and reconciled to the 2014 Canadian Institute of Mining, Metallurgy and Petroleum (or CIM) Definition Standards for Mineral Resources and Mineral Reserves (or the 2014 CIM Definition Standards). Classification criteria included confidence in the modelling of orebodies and mineralized domains, reliability of sampling data, confidence in the block grade estimates for the various metals, variogram model parameters, drill hole spacing studies, visual inspections of mineralized domain geometries in relation to drill hole spacing, and production experience gained from mining operations. Based on these criteria, the mineral resource classification used a combination of the number of drill holes and distances determined by variogram ranges. The preliminary result was then smoothed to eliminate isolated small patches and irregular shapes.

        Assumptions used to assess reasonable prospects for eventual economic extraction include: metal prices of US$2,767/t Zn (US$1.26/lb), US$2,235/t Pb (US$1.01/lb Pb), US$6,794/t Cu (US$3.08/lb Cu) and US$21.78/oz Ag; no allowances for external dilution; an assumption of underground mining methods such as sub-level open stoping, cut-and-fill mining; and variable metallurgical recoveries that are based on a recovery curve. The cut-off applied to the mineral resource estimate is a US$27.80/t NSR, except for blocks adjacent to caved areas where an NSR of US$50.00/t was used for reporting.

A-11


Table of Contents

        Mineral resource estimates prepared by the Company's staff and summarized in the table below are reported exclusive of mineral reserves (the mineral reserves estimates are summarized below, see "Mineral Reserve Estimate Prepared in Accordance with NI 43-101"). The mineral resource estimates have an effective date of December 31, 2016 and are reported using the 2014 CIM Definition Standards. The reduced silver revenue from the silver streaming agreement with Triple Flag has not been considered in NSR calculations or cut-off grades when reporting mineral resources.

Cerro Lindo Mineral Resource Summary Table

Category
  Tonnage
(Mt)
  Zn
(%)
  Cu
(%)
  Pb
(%)
  Ag
(g/t)
  NSR
(US$/t)
 

Measured

    3.7     2.49     0.77     0.35     25.7     96.34  

Indicated

    2.5     1.89     0.68     0.29     26.0     79.10  

Total Measured and Indicated

    6.2     2.25     0.73     0.32     25.8     89.41  

Inferred

    4.5     2.04     0.84     0.24     25.7     89.79  

(1)
Mineral resource estimates were prepared by the Company's staff. Amec Foster Wheeler is responsible for the estimate.

(2)
Mineral resources are reported exclusive of the mineral resources converted to mineral reserves, and have an effective date of December 31, 2016.

(3)
Mineral resources are reported at an NSR cut-off of US$27.80 except for mineralization adjacent to caved areas where an NSR of US$50.00/t was used for reporting. The NSR calculations are based on head grade and historical plant performance. Metal prices used for the NSR calculation are: Zn: US$2,767/t (US$1.26/lb); Pb: US$2,235/t (US$1.14/lb); Cu: US$6,794/t (US$3.08/lb); and Ag: US$21.78/oz. Metallurgical recovery portion of the NSR calculations are based on polynomial equations for each of the concentrate elements, and incorporate considerations of sliding smelter payments that vary depending on the grade of the concentrate. Mining cost is US$14.04/t, processing cost is US$6.14/t, and G&A cost is US$7.62/t.

(4)
Mineral resources are stated as in situ with no consideration for planned or unplanned mining dilution.

(5)
Milpo has entered into a silver streaming agreement with Triple Flag, beginning in December 2016. The result is that revenues under that agreement from silver sales will be lower than from market price. The reduced silver revenue has not been considered in NSR calculations or cut-off grade.

(6)
Totals may not sum due to rounding.

        Factors that could affect the mineral resource estimate include, among other things: additional infill and step out drilling of satellite deposits; changes in local interpretations of mineralization geometry and continuity of mineralization zones; domaining high-grade copper; density and domain assignments; changes to design parameter assumptions that pertain to stope design; dilution from internal and contact sources; changes to geotechnical and metallurgical recovery assumptions; increases resulting from improvements to mining method recovery as recommended by Amec Foster Wheeler; changes to the assumptions used to generate the NSR value including long-term commodity prices; completion of a reconciliation model with an improved sampling program for the short-range model.

        The mineralized material estimate was prepared by the Company's staff in accordance with Industry Guide 7. Amec Foster Wheeler reviewed mineralized material development, construction,

A-12


Table of Contents

estimation procedures, classification, and statements for the Cerro Lindo mine, and conducted independent validation of the block model. Assumptions used to assess reasonable prospects for eventual economic extraction of mineralized material and NSR calculation include estimated metal prices of US$2,116/t for zinc, US$1,918/t for lead, US$5,664/t for copper and US$17.05/oz for silver.

        The following table sets forth the mineralized material at the Cerro Lindo mine prepared in accordance with Industry Guide 7 as of December 31, 2016.

 
  Cerro Lindo Mineralized Material as of December 31,
2016
 
 
  Tonnage
(Mt)
  Zinc
(%)
  Lead
(%)
  Copper
(%)
  Silver
(g/t)
  NSR
(US$/t)
 

Mineralized Material

    5.70     2.41     0.34     0.76     25.82     71.38  

(1)
Mineralized material estimates have an effective date of December 31, 2016. Mineralized material estimates were prepared by the Company's staff. Amec Foster Wheeler is responsible for the estimate.

(2)
Mineralized material does not have demonstrated economic viability.

(3)
Mineralized material is reported at a net smelter return (NSR) cut-off of US$27.80. The NSR calculations are based on head grade and historical plant performance. Metal prices used for the NSR calculation are: Zn: US$2,116/t (US$0.96/lb); Cu: US$5,664/t (US$2.57/lb); Pb: US$1,918/t (US$0.87/lb); and Ag: US$17.05/oz. The metallurgical recovery portion of the NSR calculations is based on polynomial equations for each of the concentrate elements, and incorporate considerations of sliding smelter payments that vary depending on the grade of the concentrate. Mining cost is US$14.04/t, processing cost is US$6.14/t, and G&A cost is US$7.62/t.

(4)
Mineralized material is stated as in situ with no consideration for planned or unplanned mining dilution.

(5)
Milpo has entered into a silver streaming agreement with Triple Flag, beginning in December, 2016. The result is that revenues from silver sales will be lower than from market price. The reduced silver revenue has not been considered in NSR calculations or cut-off grade.

(6)
The estimate has been rounded.

(7)
The mineralized material in this table is not additive to the Mineral Resources estimated according to NI 43-101.

        The mineral reserve estimate prepared in accordance with NI 43-101 and described in this subsection have been established based on actual costs and modifying factors from the Cerro Lindo mine, and on operational level mine planning and budgeting.

        The primary mining method used is sub-level open stoping (or SLOS), also known as vertical retreat mining (or VRM) with paste backfill. Typical SLOS/VRM stope dimensions are 20 m wide, 20 m long, and 30 m vertical level spacing. Maximum stope dimensions are dictated by the geotechnical conditions at the stope and its immediate surroundings. Approximately 85.0% of the mineral reserves will be mined using this method. The remainder will be mined using mechanized cut-and-fill (or C&F) mining with paste backfill. C&F mining will be used to extract sill pillars, remnants, and irregular shapes. Typical heading sizes will be about 4 m × 4 m, and stopes may be overhand or lateral drift-and-fill (or D&F) style extraction.

A-13


Table of Contents

        Mine planning for the LOM is based on a steady state production rate of 20,600 t/d. The rate is similar to the rates currently being achieved and assumes that no major capital investment is required to achieve this target.

        Mineral reserves are reported inclusive of recovery losses and dilution. All dilution is assigned an NSR value of US$0.00/t. The NSR calculation procedure assumes that all orebodies have similar metallurgical performance and that blending ratios are not critical. Metallurgical performance does, however, vary with head grade; this has been considered in the process recovery and NSR calculation. The NSR cut-off value is based on contained metal, process recovery, freight, and treatment charges of the concentrate, metal prices, and other factors. Planned dilution and recovery factors are based on historical values reported from the mine. The recovery and dilution factors are based on stope reconciliation reports from 2008 to 2015. Both dilution and recovery values reported by Milpo are significantly lower than would normally be expected. This can partially be accounted for because early stopes were primary stopes, which had three walls in ore; all overbreak and sloughage was ore, and was not counted as dilution in the reconciliation. The low recovery factors also consider the tonnage lost between the theoretical reserve shapes and the actual stope design.

        The mineral reserve estimates prepared in accordance with NI 43-101 and summarized in the table below were prepared by the Company's staff, and included in the table below have an effective date of June 30, 2017, and use the 2014 CIM Definition Standards. Mineral reserves are reported using an NSR cut-off.

Cerro Lindo Mineral Reserves Statement

Category
  Tonnage
(Mt)
  Zn Grade
(%)
  Cu Grade
(%)
  Pb Grade
(%)
  Ag Grade
(g/t)
  NSR
(US$/t)
 

Proven

    26.45     1.96     0.67     0.23     20.34     67.11  

Probable

    25.93     1.88     0.68     0.20     19.98     65.86  

Total Proven and Probable

    52.38     1.92     0.68     0.22     20.16     66.49  

(1)
Mineral reserves have an effective date of June 30, 2017. Mineral reserve estimates were prepared by the Company's staff. Amec Foster Wheeler is responsible for the estimate.

(2)
Mineral reserves are reported within engineered stope outlines assuming two mining methods: SLOS or VRM with paste backfill, and mechanized D&F/C&F with paste backfill. Typical SLOS stopes are 20 m × 20 m × 30 m. Typical D&F/C&F rooms are 4 m × 4 m. Mineral reserves incorporate dilution and mining recovery.

(3)
Mineral reserves are reported at different NSR cut-off values, depending on the mining method used: (a) for SLOS/VRM with paste backfill, the NSR cutoff is US$27.80/t (b) for D&F/C&F, the NSR cut-off is US$40.28/t. The NSR calculations are based on head grade and historical plant performance. Metal prices used for the NSR calculation are: Zn: US$1.09/lb; Pb: US$0.88/lb; Cu: US$2.68/lb; and Ag: US$18.94/oz. NSR calculations are based on polynomial equations for each of the concentrate elements, and incorporate considerations of sliding smelter payments that vary depending on the grade of the concentrate.

(4)
Milpo has entered into a silver streaming agreement with Triple Flag, beginning in December 2016. The result is that revenues from silver sales will be lower than from market price. The reduced silver revenue has not been considered in NSR calculations or cut-off grade. The revenue reduction has been included in financial analysis.

(5)
Totals may not sum due to rounding.

(6)
Mineral reserves statement reference point: Cerro Lindo processing plant (mill feed).

A-14


Table of Contents

        Factors that may affect the estimate include commodity prices and exchange rate assumptions, global markets, internal operating costs, government actions including changes to environmental, permitting, taxation and royalty regulations and laws, social licence to operate, geological and geotechnical unknowns, availability of skilled labour, and variations in metallurgical performance.

        Cerro Lindo is an underground mine; as such, it faces a number of the same risks faced by all underground mines, including, but not limited to, unexpected ground conditions, seismic events, and ground water inflow. Issues that are specific to the Cerro Lindo mine include, among others: "receding face", as ore must be trucked from the lowest mining levels to the crusher feed level; changes to cost estimate assumptions for the planned cut-and-fill mining as experience is gained with the conditions at Cerro Lindo; the quantity of dilution (primarily sloughed backfill) may increase as the mine deepens; geotechnical conditions due to greater depth may also contribute to increased dilution and reduced recovery; and failure of any of the infrastructure components, or a small change in ore or rock properties could prevent the mine from meeting its production targets for an extended period.

        The mineral reserve estimate prepared in accordance with Industry Guide 7 and summarized in the table below has been established based on actual costs and modifying factors from the Cerro Lindo mine, and on operational level mine planning and budgeting. This mineral reserve estimate was prepared by the Company's staff, and used the three-year historical average prices through March 31, 2017 set forth in the following table to determine that the mineral reserve estimate prepared in accordance with Industry Guide 7 could be economically produced.

 
  Zinc
(US$/t)
  Lead
(US$/t)
  Copper
(US$/t)
  Silver
(US$/oz)
 

Three-year Historical Average Price

    2,116     1,918     5,664     17.05  

(1)
Three-year historical average prices expressed in $/lb equivalents equal to US$0.96/lb Zn, US$2.57/lb Cu and US$0.87/lb Pb.

        The following table sets forth the mineral reserves at the Cerro Lindo mine prepared in accordance with Industry Guide 7 as of June 30, 2017. These mineral reserves are reported at different NSR cut-off values depending on the mining method used. The mineral reserves estimate in this table is not additive to the mineral reserve estimate prepared in accordance with NI 43-101.

 
  Cerro Lindo Industry Guide 7 Mineral Reserves as of June 30, 2017(1)  
Category
  Tonnage
(Mt)
  Zinc Grade
(%)
  Lead Grade
(%)
  Copper Grade
(%)
  Silver Grade
(Oz/t)
  NSR
(US$/t)
 

Proven

    26.18     1.97     0.23     0.67     0.66     60.42  

Probable

    25.45     1.90     0.21     0.68     0.65     59.72  

Total Proven and Probable

    51.62     1.94     0.22     0.68     0.65     60.08  

(1)
Mineral Reserves have an effective date of June 30, 2017. Mineral reserve estimates were prepared by the Company's staff. Amec Foster Wheeler is responsible for the estimate.

(2)
Mineral Reserves are reported within engineered stope outlines assuming two mining methods: sub-level open stoping (SLOS) or vertical retreat mining (VRM) with paste backfill, and mechanized drift and fill/cut and fill (D&F/C&F) with paste backfill. Typical SLOS stopes are 20 m × 20 m × 30 m. Typical D&F/C&F rooms are 4 m × 4 m. Mineral Reserves incorporate dilution and mining recovery.

A-15


Table of Contents

(3)
Mineral reserves are reported at different NSR cut-off values, depending on the mining method used: (a) for SLOS/VCM with paste backfill, the NSR cutoff is $27.80/t (b) for D&F/C&F, the NSR cut-off is $40.28/t. The NSR calculations are based on head grade and historical plant performance. Metal prices used for the NSR calculation are: Zn: US$2,116/t (US$0.96/lb); Cu: US$5,664/t ($2.57/lb); Pb: US$1,918/t (US$0.87/lb); and Ag: US$17.05/oz. NSR calculations are based on polynomial equations for each of the concentrate elements, and incorporate considerations of sliding smelter payments that vary depending on the grade of the concentrate.

(4)
Milpo has entered into a silver streaming agreement with Triple Flag, beginning in December 2016. The result is that revenues from silver sales will be lower than from market price. The reduced silver revenue has not been considered in NSR calculations or cut-off grade. The revenue reduction has been included in financial analysis.

(5)
Totals may not sum due to rounding.

(6)
The mineral reserves in this table are not additive to the mineral reserves estimated according to NI 43-101.

Mining Operations

        The Cerro Lindo mine is relatively new; it has been operating since July 2007. The mine is completely mechanized, using rubber-tired equipment for all development and production operations. There is no shaft; all access is through 15 portals servicing adits, drifts and declines. Ore is extracted from nine separate orebodies, and delivered to the process plant via a series of conveyors. All ore is commingled during transport to the concentrator stockpile; ore from different orebodies is not segregated.

        The primary mining method used at Cerro Lindo is SLOS/VRM with paste backfill. In the future, areas of the mine that cannot be exploited using the standard SLOS method will be extracted using mechanized C&F and D&F mining methods. Typical SLOS stope dimensions depend on the ground conditions and are 20 m wide, and usually 20 m long. Stope dimensions may vary because of orebody geometry or local geotechnical conditions. A diagram of SLOS/VRM mining methods is shown in the figure below.

A-16


Table of Contents


Typical Sub-Level Stoping Primary/Secondary Mining Sequence Schematic

GRAPHIC

        The highest operating level is the 1970 m level, the lowest operating level is the 1620 m level, and the ultimate bottom level is planned to be the 1520 m level. Some ore from the upper levels is delivered to a concentrator stockpile on surface via truck, but most ore is delivered to grizzlies on the 1830 m level which serve the crusher installed on the 1820 m level. Crushed ore is delivered to the surface stockpile via inclined conveyor through a portal at the 1940 m level. From the surface stockpile, ore is delivered to the concentrator via a system of inclined overland conveyors. The mine plan for the remainder of the LOM is based on a daily production rate of 20,600 t/d for 353 d/a based on the mineral reserves estimated according to NI 43-101. The annual production rate for that scenario is therefore 7.27 Mt. (which production rate is near peak capacity). Inferred mineral resources are not included in the mine plan.

        Cerro Lindo is almost completely developed. With the exception of the bottom levels of OB-1 and OB-6 which are yet to be developed, and the pillar recovery and remnant mining, there is very little flexibility in the mining sequence. Mine planners use what flexibility they have to try to maintain uniform head-grades to the concentrator, and avoid geotechnical issues that can be a result of poor stope sequencing.

        The mine ventilation circuit is complex. Each orebody is ventilated by a quasi-parallel split serving that orebody alone. Air enters the mine through 10 portals and is exhausted through five portals. The ventilation system is powered by 14 main fans, all installed underground on the exhaust circuit; one additional fan is planned. After reviewing the size of the mobile equipment fleet currently operating at Cerro Lindo, it is the opinion of Amec Foster Wheeler that the ventilation system is likely under-capacity and should be increased to properly support the proposed mining rates.

        The Cerro Lindo mine does not produce any significant quantities of water and exploration drilling to date has not intersected any water-bearing structures that could introduce major inflows into the mine.

        The mobile equipment fleet for Cerro Lindo consists of equipment owned by Milpo and numerous contractors. Since each entity is responsible for achieving its own goals independently, each entity has included spare equipment and capacity as it deems necessary. The haulage truck fleet is made up of a variety of truck manufacturers and capacities. Milpo reported that the haulage contractors are replacing

A-17


Table of Contents

their smaller and older units with large capacity (50 t) units. This will reduce congestion and reduce the load on the ventilation system. Availability of mobile equipment is reported to average 85.0%.

        The Cerro Lindo plant has a relatively large polymetallic flotation-based concentrator treating up to 20,600 t/d (LOM plan) or 7.27 Mt/a of ore from underground mining with a utilization of 97.0% (using the mineral reserves estimated according to NI 43-101). Processing is based on conventional crushing, grinding, sequential lead and copper bulk flotation followed by zinc rougher flotation, subsequent copper and lead separation and cleaner flotation, zinc cleaner flotation, and concentrate thickening and filtration to produce separate concentrates of zinc, lead and copper with silver content.

        Filtered lead, copper and zinc concentrates are discharged to dedicated storage bunkers below their filters. Each concentrate is reclaimed by front end loader, each bucket is ladle sampled and then loaded into trucks. Trucks are weighed on a truckscale that is situated adjacent to the concentrate handling area prior to dispatch by road to the Port of Callao for sale in the case of lead and copper concentrates, and to the Company's Cajamarquilla zinc refinery for the treatment of zinc concentrate.

        Tailings are thickened and pumped to separate filter plants producing respectively an underground backfill product and dewatered tailings for trucking to and placement in a dry stack tailings disposal storage facility. As much as 90.0% of the process water from dewatered tailings is recycled with industrial fresh water being supplied from a desalination plant at the coast to meet site and process water make-up requirements. The figure below is a simplified process flowsheet.

Cerro Lindo Simplified Overall Process Material Flow Diagram

GRAPHIC

Infrastructure, Permitting and Compliance Activities

        All key infrastructure required for mining and processing operations is constructed. This includes the underground mine, access roads, powerlines, water pipelines, desalination plant, offices and warehouses, accommodations, process plant/concentrator, conveyor systems, waste rock facilities, temporary ore stockpiles, paste-fill plant, and the dry-stack tailings storage facilities. A new fresh water pipeline from the desalination plant on the coast to the mine is projected to be completed during 2017.

A-18


Table of Contents

Electrical power for the mine site at 220 kV is supplied from the national grid. Stockpiles and bins are mainly provided for short-term operational ore control and emergency ore handling purposes, and are not intended to provide longer-term storage capacity. A large portion of mine development waste is used as backfill in stopes. The mine and its infrastructure were not originally designed for the planned production rate of 20,600 t/d. All major components of the system are operating at or near peak capacity. A failure of any of the infrastructure components, or a small change in mineralized material or rock properties could prevent the mine from meeting its production targets for an extended period.

        The figure below shows the locations of the key infrastructure. The following figure is a site layout plan.

Location Plan Showing Desalination Plant and Pipeline to Site

GRAPHIC

A-19


Table of Contents

Site Layout Plan

GRAPHIC

        The Company completed the first environmental impact assessment (or EIA) in 2001, with subsequent updates completed in support of additional infrastructure, such as the desalination plant,

A-20


Table of Contents

and plant expansions. These reports and updates were completed by independent third-party consultants. The most recent technical study was undertaken by SRK Consulting in 2016. The site environmental monitoring plan was established in the 2001 EIA, amended in 2007 and 2011, and updated in 2014. Baseline studies included evaluation of climate, air quality, noise, hydrology, groundwater, water quality, seismicity, biology, and social setting.

        Tailings from the process plant are thickened and then further dewatered in either the paste plant to be deposited underground, or to the filter plant to the south of the process plant to be filtered and subsequently placed in two dry-stack storage facilities, Pahuaypite 1 and Pahuaypite 2. These storage facilities are located adjacent to the process plant. Pahuaypite 1 has a capacity of 6.3 Mm3 and Pahuaypite 2 has a 10 Mm3 capacity (16.3 Mm3 total dry stack capacity), with 8.8 Mm3 available as of May 2017. The Cerro Lindo filtered tailings deposits include the actual deposits and downstream dams to retain the solids that are eroded from the deposits by rain. The dams are lined with geomembrane and the facilities are built on the natural surface. The tailings storage facilities consist of various platforms with different elevations to allow sundrying areas as filtered material moisture content is on average 12.0 - 14.0%. As the required moisture content is around 6.5%, drying is necessary to reach the specified compaction. The tailings storage facilities receive approximately 50.0% of the tailings which are produced by the process plant facility, and the other 50.0% is dewatered to paste form, and pumped to the underground mine. The percentage varies throughout the year, due to the availability of the free volume underground, but the average remains close to 50/50.

        Filtered tailings are transported to the platforms by truck and placed as specified in the design of the facilities, spread in lifts of 0.3 m, and compacted to 95.0% standard Proctor density. Instrumentation in the filtered tailings deposits is monitored regularly, is formally registered, and an annual audit is undertaken by an independent consultant. The most recent annual evaluation of both deposits and dams was carried out in April, 2016 by Geoconsultoria. A review of the filter stacks and dams was undertaken by Ausenco Peru SAC in February, 2017. This review included a site inspection of Pahuaypite 1 and Pahuaypite 2 and associated dams, as well as a review of the dam design, construction, operation manual, emergency plan, geotechnical monitoring, groundwater monitoring, emergency response plan and closure plan.

        Surface drainage and rainfall are managed through channels and a check dam at the crest and at the perimeter of the deposits, directing flows to lined dams at the base of the deposits. Water collected in the contingency dams is pumped back to the filter plant. Downstream of the Pahuaypite 1 and Pahuaypite 2 tailings deposits, contingency dams have been constructed to store sediment and water run-off. A drainage ditch was constructed at the foundation/base of the tailings deposits (basal drainage) to conduct surface flows from the foundation toward the contingency dams.

        The mine has implemented a basic system of sedimentation and clarification of mine water, with the construction of three ponds. All mine process water is treated in the effluent treatment plant. Clean water is diverted around the mine infrastructure, tailings, and waste rock facilities where possible. Water is used both for industrial and domestic purposes. Industrial purposes include the processing plant, mine, water treatment plants and irrigation. Domestic purposes include campsite and offices. The water supply includes the treatment of all recirculated water before entering the water back to the process plant. It also includes pumping sea water into the desalination plant for a reverse osmosis treatment and supply to the process plant. A permit for groundwater extraction from five boreholes is current. The approved monitoring plan requires ongoing surface and groundwater quality monitoring.

        A closure plan was developed as part of the original EIA, and has undergone revisions due to amendments to the EIAs as a result of changes to project components, including mine expansions. The approved period for implementing closure and post closure was 18 years. Post closure monitoring, assumed to extend for five years after closure, will include monitoring of hydrological, physical,

A-21


Table of Contents

geochemical and biological stability. The total updated closure budget estimate prepared in 2016 is about US$36.2 million, to be expended in or about 2027. Almost 50.0% of the budget was intended to be spent on progressive closure.

        Milpo holds a number of current permits in support of operations. Milpo monitors and reviews the permit status for the operations using an ISO 14001 compliant environmental management system. Milpo has a Social Agreement for the development of the Chavin district signed in November, 2005. This agreement was updated in 2009, 2011, and 2012. The agreement covers items such as social investment, employment, participatory monitoring, and dispute resolution.

Capital and Operating Costs

        Capital costs are inclusive of sustaining capital, and closure and reclamation costs. A cost summary is provided in the following table:

Cerro Lindo Capital Cost Summary (US$ thousands)

Area
  2018   2019   2020   2021   2022   2023   2024   2025  

Mine

    19,6650     12,529     12,442     9,533     9,696     10,005     3,810     487  

Plant

    2,283     2,773     963     3,675     2,491     197          

Environment

    1,298     659     590     590     590     266     236     20  

Carry Over 2017

    2,969                              

Totals

    35,139     22,072     14,477     13,798     12,777     10,468     4,046     506  

(1)
Totals may not sum due to rounding.

        Operating costs forecast for the LOM are based on historical costs at Cerro Lindo, and on planned changes in mine operations. A cost summary is provided in the following table:

Cerro Lindo Operating Cost Forecast

Cost Centre
  Units   2018   2019   2020   2021   2022   2023   2024   2025  

Annual Production

  Mt     7.28     7.29     7.27     7.27     7.36     7.24     3.13     1.81  

Mining

  US$/t     17.41     17.61     15.24     14.55     14.54     13.53     21.87     33.31  

Plant

  US$/t     6.34     6.41     6.52     6.59     6.69     6.81     8.43     7.91  

Maintenance

  US$/t     4.85     4.89     4.98     5.03     5.06     5.19     9.33     9.90  

G&A

  US$/t     1.99     1.99     2.04     2.04     2.07     2.11     3.90     5.75  

Totals

  US$/t     30.59     30.91     28.78     28.21     28.36     27.63     43.54     56.88  

        The financial model that supports the mineral reserve estimate under NI 43-101 is a stand-alone model which calculates annual cash flows based on scheduled ore production, assumed processing recoveries, metal sale prices, projected operating and capital costs and estimated taxes. The streaming agreement with Triple Flag is taken into account in the financial model.

        Over the remaining LOM, the Cerro Lindo operations will realize US$4,000 million in gross revenue, and US$3,108 million in net revenue. Zinc concentrate makes up 48.2% of the net revenue, copper concentrate 46.7% and lead concentrate 5.1%. Zinc and copper provide the largest components of net revenue, with minor contributions from lead and silver. The silver contribution has been reduced

A-22


Table of Contents

due to the effect of the silver streaming agreement with Triple Flag. Over the remaining LOM, the Cerro Lindo operations earn cumulative cash flows of US$892 million, which results in a net present value (or NPV) of US$762 million at a discount rate of 9.0%. The operation generates substantial free cash flow from 2018 to 2023, tapering away near the end of mine life.

        The sensitivity of NPV was determined against metal prices (all metals), head grade (all metals), site operating costs, offsite costs (conversion, treatment and refining charges, transport costs), and capital costs. NPV is most sensitive to changes in metal prices, then head grade, especially zinc and copper. NPV is relatively insensitive to capital costs, as remaining capital requirements are comparatively low. Given that the Cerro Lindo mine is generating an immediate positive cash flow, payback period and internal rate of return are not relevant.

Forecast Production

Period
  Unit   2018   2019   2020   2021   2022   2023   2024   2025   Total  

Mill Production

                                                           

Ore milled

  kt/a     7,282     7,292     7,273     7,275     7,357     7,240     3,131     1,809     48,658  

Zinc

  % Zn     1.97     1.92     1.81     1.84     1.86     1.90     1.55     1.63     1.85  

Copper

  % Cu     0.62     0.77     0.67     0.68     0.71     0.67     0.65     0.78     0.69  

Lead

  % Pb     0.24     0.22     0.19     0.20     0.19     0.22     0.20     0.20     0.21  

Ag

  g/t Ag     19.0     21.8     20.2     19.6     19.9     20.8     19.0     22.4     20.2  

Zinc Concentrate Production

                                                           

Zinc recovery

  %     90.0     89.7     89.0     89.2     89.3     89.6     87.3     87.9     89.3  

Contained zinc in concentrate

  kt     129     125     117     120     122     123     42     26     805  

Zinc concentrate grade

  % Zn     58.3     58.3     58.0     58.0     58.0     58.0     57.5     57.7     58.1  

Zinc concentrate

  kt     222     215     202     206     210     213     74     45     1,386  

Copper Concentrate Production

                                                           

Copper recovery

  %     82.6     86.1     83.8     84.1     84.8     83.7     83.4     86.1     84.3  

Contained copper in concentrate

  kt     37     48     41     42     44     40     17     12     282  

Copper grade

  % Cu     25.7     25.8     26.5     26.3     26.0     26.0     26.0     26.0     26.0  

Copper concentrate

  kt     146     188     154     158     170     155     66     46     1,083  

Silver recovery to Cu concentrate

  %     36.5     36.5     36.5     36.5     36.5     36.5     36.5     36.5     36.5  

Contained Ag in Cu concentrate

  koz Ag     1,610     1,866     1,731     1,671     1,713     1,761     697     475     11,523  

Silver grade in Cu concentrate

  g/t Ag     345     308     348     330     314     355     330     317     330  

Lead—Silver Concentrate Production

                                                           

Lead recovery

  %     68.8     67.7     64.4     65.2     64.8     67.6     65.2     65.1     66.4  

Contained lead in concentrate

  kt     12     11     9     9     9     11     4     2     68  

Lead grade

  % Pb     63.0     62.5     62.1     62.0     63.1     63.0     60.2     61.6     62.4  

Lead concentrate

  kt     19     18     14     15     15     17     7     4     109  

Silver recovery to Pb concentrate

  %     30.7     30.7     30.7     30.7     30.7     30.7     30.7     30.7     30.7  

Contained Ag in Pb concentrate

  koz Ag     1,357     1,573     1,459     1,409     1,444     1,484     587     400     9,713  

Silver grade

  g/t Ag     2,249     2,765     3,154     2,893     3,061     2,659     2,709     3,316     2,784  

A-23


Table of Contents

Summary Forecast of Cash Flows and NPV (US$ million)

 
  2018   2019   2020   2021   2022   2023   2024   2025   2026   LOM  

Gross payable metal

    604     649     585     588     608     593     225     149     0     4,000  

Offsite costs

    (106 )   (112 )   (98 )   (100 )   (104 )   (104 )   (39 )   (25 )   0     (688 )

Silver streaming

    (28 )   (33 )   (31 )   (30 )   (30 )   (31 )   (12 )   (8 )   0     (204 )

Net revenue

    470     505     456     457     473     457     174     115     0     3,108  

Operating costs

    (223 )   (225 )   (209 )   (205 )   (209 )   (200 )   (136 )   (103 )   0     (1,511 )

Other costs/provisions

    (9 )   (9 )   (9 )   (8 )   (7 )   (7 )   (6 )   (2 )   0     (56 )

Participation payments

    (17 )   (19 )   (17 )   (17 )   (18 )   (18 )   (2 )   0     0     (107 )

EBITDA

    222     251     221     227     239     232     30     10     0     1,434  

Depreciation

    (34 )   (34 )   (32 )   (32 )   (25 )   (13 )   (12 )   (8 )   0     (189 )

EBIT

    188     218     189     196     215     220     19     2     0     1,245  

Local and income taxes

    (52 )   (61 )   (53 )   (55 )   (81 )   (82 )   (8 )   (0 )   0     (392 )

Net income

    136     157     135     141     134     138     11     2     0     853  

Depreciation

    34     34     32     32     25     13     12     8     0     189  

Working capital

    21     (7 )   9     (1 )   (3 )   2     55     8     10     94  

Closure

    0     0     0     0     0     0     0     0     (36 )   (36 )

Capex

    (35 )   (22 )   (14 )   (14 )   (13 )   (10 )   (4 )   (1 )   0     (113 )

Free cashflow

    156     161     162     158     143     142     73     17     (26 )   987  

Discounted @ 9%

    150     141     131     117     97     88     42     9     (12 )   762  

NPV @ 9%

    762                                                        

El Porvenir

        The scientific and technical information below with respect to El Porvenir has been excerpted or derived from a NI 43-101 technical report titled "Independent Technical Report pursuant to National Instrument 43-101 of the Canadian Securities Administrators for El Porvenir Mine, Peru" with an effective date of June 30, 2017 (which we refer to as the El Porvenir Technical Report) prepared by SRK Consulting (Peru) S.A. (or SRK), as well as a similar report prepared by SRK relating to mineral estimates prepared in accordance with Industry Guide 7. Unless otherwise indicated, the information below was prepared in accordance with NI 43-101.

A-24


Table of Contents

Project Description, Location and Access

        The El Porvenir project is located in the district of San Francisco de Asís de Yarusyacán, in the province of Pasco, Peru. The property is located in the central Andes mountains region of Peru, at an approximate elevation of 4,200 meters above sea level. The mine is situated at kilometer 340 of the Carretera Central Highway (Lima—Huánuco route), 13 km from the city of Cerro de Pasco. Geographically, the mine is located in the zone of the Central Cordillera which contains the communities of Parán, Lacsanga and Santo Domingo de Apache.

GRAPHIC

        The El Porvenir mine is owned by Milpo Andina Peru, S.A.C., a subsidiary of Milpo of which Milpo owns 99.99% of the equity interests. The El Porvenir mine has a total of 103 concessions covering 4,922.83 hectares and also has a beneficiation plant "Acumulacion Aquiles 101". With respect to the surface property at the El Porvenir project, there is a mining site of 450.8 hectares, where the mining concession is located, as well as additional surface property where tailings dams/ponds, camps sites and other ancillary infrastructure are located.

        There are royalties payable in respect of mining operations at the El Porvenir project, as follows: (1) royalties paid by Milpo Andina Peru S.A.C. for the mining concessions held by Compañía Minera Atacocha S.A.A. (calculated on the basis of the mineral value in accordance with the table below); (2) royalties paid by Milpo Andina Peru S.A.C. for the mining concessions held by Compañía Minera Atacocha S.A.A. (a monthly payment based on the percentage of the value of minerals extracted in the concessions assigned); and (3) a royalty payable by Milpo Andina Peru S.A.C. to six individuals,

A-25


Table of Contents

equivalent to 1.5% of the net sales value (net performance of the smelter—NSR) of the mineral extracted.

Percentage
  Mineral value range*

7%

  Up to US$ 40/TM of mineral value

8%

  Above US$ 40/TM and up to US$ 50/TM of mineral value

10%

  Above US$ 50/TM and up to US$ 60/TM of mineral value

12%

  Above US$ 60/TM and up to US$ 70/TM of mineral value

13%

  Above US$ 70/TM and up to US$ 80/TM of mineral value

15%

  Above US$ 80/TM and up to US$ 100/TM of mineral value

18%

  Above US$ 100/TM of mineral value

*
The mineral value will be calculated based on a single formula as established in contract.

A-26


Table of Contents

El Porvenir site plan

GRAPHIC

History

        The El Porvenir mine began its operation as small-scale artisanal mine in 1949. In 1953, a gravity separation plant was built with a capacity of 54,000 t/month of minerals with an average grade of 160 g/t of Ag, 4.3% of Pb and 6.5% of Zn, which was expanded successively until 1978. In 1979, the construction of the flotation plant was completed, capable of processing 1,800 tpd, with the ability to increase capacity to 2,700 tpd. The flotation plant includes electronically controlled material transport/elevation, crushing circuits, and ore concentrator systems.

        In 1997, a new mineralization zone called Porvenir Nueve was discovered. In 1999, production was increased to 3 ktpd. In 2012, production was further increased to 5.6 ktpd. In 2013, the integration process with the Atacocha mine was commenced. In 2015, as part of the second stage of integration, the El Porvenir tailings deposit was integrated with Atacocha's. In 2016, the third stage of integration commenced involving the integration of energy supply. See also "—El Porvenir—Outlook".

A-27


Table of Contents

Historic mine production from El Porvenir (1950- 2016)

Year
  Dry Metric Tonnes   Ag (oz/t)   Pb (%)   Zn (%)  

1950

    5.144     15.90     10.30     13.60  

1951

    13.068     12.10     8.20     11.10  

1952

    27.478     10.90     7.10     9.20  

1953

    33.220     7.60     6.10     7.90  

1954

    52.747     8.10     6.50     7.50  

1955

    72.662     7.90     6.10     7.30  

1956

    101.172     6.90     6.10     7.50  

1957

    118.167     6.90     6.40     6.90  

1958

    122.740     6.40     6.20     6.40  

1959

    135.005     5.90     6.30     6.50  

1960

    157.174     6.60     6.10     6.70  

1961

    178.360     5.90     5.70     7.00  

1962

    180.577     5.30     5.60     6.20  

1963

    176.475     5.20     5.70     6.50  

1964

    186.642     5.00     5.10     5.70  

1965

    181.240     5.30     5.10     6.00  

1966

    204.800     5.50     5.20     5.60  

1967

    224.656     5.30     5.40     5.80  

1968

    244.647     4.80     5.20     6.20  

1969

    265.264     4.70     4.80     6.20  

1970

    268.048     4.70     4.70     6.70  

1971

    274.516     4.90     4.90     6.90  

1972

    280.265     4.40     4.50     6.60  

1973

    307.683     4.30     4.30     6.50  

1974

    312.529     4.40     4.20     6.70  

1975

    278.680     4.10     3.80     6.40  

1976

    309.518     4.20     3.70     6.50  

1977

    296.578     4.00     3.20     7.00  

1978

    336.790     4.40     3.00     7.40  

1979

    389.830     4.30     3.20     7.20  

1980

    444.230     4.20     3.00     6.50  

1981

    470.735     3.90     2.60     5.70  

1982

    521.859     4.30     2.90     5.60  

1983

    633.861     4.50     3.10     5.60  

1984

    574.354     4.40     3.10     6.00  

1985

    661.298     4.40     3.20     5.60  

1986

    640.133     4.30     3.20     5.50  

1987

    597.611     4.20     3.10     4.80  

1988

    472.414     4.30     3.10     4.80  

1989

    679.647     4.50     3.60     4.60  

1990

    763.860     4.50     3.40     5.30  

1991

    788.234     4.10     2.80     5.50  

1992

    747.455     3.80     2.80     5.30  

1993

    776.051     4.00     3.20     5.70  

1994

    781.893     3.90     3.00     5.60  

1995

    784.090     4.30     3.50     5.70  

1996

    874.890     3.80     2.70     6.20  

1997

    968.023     3.70     2.40     6.70  

1998

    938.549     3.09     2.23     6.62  

1999

    1.010.627     3.40     2.50     7.40  

2000

    1.049.857     3.30     2.10     7.30  

2001

    1.067.890     3.35     2.33     7.70  

2002

    1.217.291     3.65     2.58     8.02  

2003

    1.313.346     3.51     2.45     7.69  

2004

    1.342.451     2.21     1.41     7.61  

2005

    1.395.991     2.44     1.64     6.87  

2006

    1.390.940     2.51     1.68     6.10  

2007

    1.333.313     1.90     1.19     5.31  

2008

    1.389.947     1.60     0.88     4.23  

2009

    1.712.188     1.30     0.68     4.07  

2010

    1.712.188     1.23     0.60     4.04  

2011

    1.742.129     1.23     0.54     4.00  

2012

    1.898.901     1.13     0.48     4.04  

2013

    1.943.490     1.37     0.82     3.48  

2014

    2.107.212     1.49     0.88     3.39  

2015

    2.106.519     1.75     0.93     3.21  

2016

    2.154.152     1.94     0.98     3.22  

A-28


Table of Contents

Geological Setting, Mineralization and Deposit Types

        El Porvenir is located in the Pasco region of the Western Cordillera of the Andes mountain range in central Peru, within the Eocene-Miocene Polymetallic Belt, and Miocene Au-Ag Epithermal. The Pasco region is a prolific mineral district with mines that have been in operation for many years, at least two of them for over 100 years (El Brocal and Cerro de Pasco).

        El Porvenir is a typical skarn deposit. The mineralization occurs within the contact of the upper Triassic limestone (i.e Exoskarn) and the granodioritic-dacitic intrusive rocks (i.e. Endoskarn). There are also recognized veins and replacement manto type, minor disseminated mineralization may occur within the intrusive units. West of the Milpo-Atacocha fault within the Goyllarisquizga Group, mineralization is characterized as veins and disseminations.

        Four groups of vein/mineralized structures are reported. Structurally controlled veins are sub-vertical up to 150 m long, with a vertical extent of 350 m. Economic mineralogy comprises of mostly galena, sphalerite, and tetrahedrite, as well as variable and lesser pyrite, quartz, and rhodochrosite.

Regional Geology of the El Porvenir area

GRAPHIC

A-29


Table of Contents

Exploration

        Exploration and development work on and around the El Porvenir project has been conducted since 1949. The majority of exploration is generally conducted simultaneously with underground development, which involves diamond core drilling and channel sampling following underground drifting.

Exploration Potential in the Mine Area

GRAPHIC

Drilling

        A total of 3,117 drill-hole collars are included in the El Porvenir drilling database, all of which are diamond cored drill-holes, totaling 523,743 meters drilled. Only 14 drill-holes were drilled from the surface, the remaining drill-holes were all collared underground.

        Drilling procedures are coordinated and supervised by Company geologists (mine/production or exploration), and overseen by the Superintendent of Geology and Exploration. The procedures to capture the drilling data are: drill-hole location (collar), down-hole survey (survey), sampling and geochemical analysis (assay), recovery (Geotech), density (density), and geological logging (lithology, alteration, mineralization, structures, etc). The core holes data base have core diameter information, as follows: BQ (36.4 mm), NQ (47.6 mm), HQ (63.5 mm), and TT-46 (35.3 mm). An analysis of drilling recovery demonstrates that approximately 96% of all reported recovery values (from 2063 drill-holes) are greater than 95%. The drilling information is stored in a structured directory, and backed-up on a central server.

A-30


Table of Contents

Sampling, Analysis and Data Verification

        Sampling was done by the Company geology staff stationed at El Porvenir. The samples are collected from drillholes and channels. The laboratories where samples of core and channels were delivered to are Inspectorate Porvenir Lima/Mina and SGS Lima. Testing protocols between these laboratories differ in their detection limit and assaying methodology. The Company operates its own in-house test laboratory, Laboratory Inspectorate Mina El Porvenir, which began its operations in mid-2012. At Inspectorate laboratory, samples were prepared using standard rock preparation protocols which were observed by SRK during the site visit. Prepared samples were assayed generally for a suite of 5 elements, Ag, Au, Cu, Zn, Pb and Fe using aqua regia digestion and atomic absorption spectroscopy (AAS-GEO). During the visit to the mine, SRK was able to observe the routine insertion of samples, standards, and fine and coarse duplicates as part of its quality control process. However, the Company does not store or analyze any information related to the internal quality control of this laboratory.

        The El Porvenir project has implemented a QA/QC program which complies with current industry best practices and involves establishing appropriate procedures and the routine insertion of certified reference materials (or CRMs), blanks, and duplicates to monitor the sampling, sample preparation and analytical process. Analysis of QC data is made to assess the reliability of sample assay data and the confidence in the data used for the estimation. QC samples have been inserted into the sample stream since 2014. Mina El Porvenir routinely inserts certified standards, blanks, field, preparation (coarse reject) and pulp (laboratory) duplicates to the Inspectorate laboratory that operates at the mine site. The Inspectorate laboratory has been the primary laboratory for assaying core drill and channel samples since the middle of 2012, with the results of the inserted QC samples detailed below. Prior to this the samples were sent to SGS. The database only included control samples from 2014 until present; before 2014, the samples were only assayed for grade and no control samples were included in the batches.

        In the opinion of SRK, the sampling preparation, security and analytical procedures used by El Porvenir Laboratory are consistent with generally accepted industry best practices, and are therefore deemed adequate. However, the procedures related to quality assurance implemented at El Porvenir can still be improved in regard to precision and accuracy of results. During the site visit, SRK observed the core shack stored and organized after the year 2011. Milpo does store drill core from 2011 and earlier, however there was no information regarding storage and organization of core boxes from this period. The facility appeared to be professional and adequate for the purpose. The performance of the lead values for the standard reference material MAT-05, STD2_ACTLABS2015, STD3_ACTLABS2015 should be investigated. This could be due to the calibration standard reference material used by the laboratory being either too low or too high for the standards. The standards used may have been statistically characterized using different assay protocols than those implemented by the Mina Inspectorate Lab. According to the QA/QC data provided, SRK considers that no significant sample contamination occurred during the drill hole and channel sample preparation and analysis procedure. El Porvenir mine uses gray limestone and silica provided by an external supplier as their blank sample material.

        SRK considered all the duplicate information available in the database. The values of field duplicates vary, and therefore the assay results are considered to be of low to intermediate precision. SRK considers that the results from the past year demonstrate better precision; however, SRK believes that the duplicate sampling method can be improved. During mine site visit, SRK observed that the geologists did not mark a cut-line on the core as reference for the core-cutting procedure. Furthermore, the minimum sample size was considered for the mineralogical characteristics of the deposit. Additionally, prior to the second half of 2016, field duplicate samples were represented by only one quarter part of the drill core. Since mid-2016, duplicate sampling protocols have been changed, whereby one half of the drill core samples were collected and submitted as field duplicates. The results

A-31


Table of Contents

of the half-core duplicate samples improved the field duplicate performance, however duplicate results should be improved further.

        SRK believes that data generated after 2014 does not significantly change the mineral resources classification; however, data before 2014 strongly influences the mineral resources classification. SRK carried out a procedure that decreases the category of estimated resources in sectors near the sampling locations lacking supporting information (laboratory certificates) or assay quality control (mostly before 2011). El Porvenir does not use a systematic database formatted program to store data; rather data is stored in Microsoft Excel format. The superintendent of geology for the El Porvenir project is responsible for collecting and storing all information. The Microsoft Excel data is routinely updated by a geologist, with the support of a trained technician for this purpose. SRK performed assay data verification related to the consistency of the dataset. The Company carried out an assay verification (at the beginning of 2017) which consisted of collecting tests and comparing them with their respective certificates. Similarly, for drill-hole surveys, the survey data was compared against survey sheets signed by the mine surveyor.

        Amec Foster Wheeler carried out an independent El Porvenir database audit. Amec Foster Wheeler considered that database errors were minor discrepancies that have little or no impact on the locations of samples and thus little or no impact on the mineral resource estimate. When material discrepancies are considered, the error rate is quite low, well below the 1% threshold normally considered to be acceptable in the mining industry.

        Production of concentrate tonnage at El Porvenir has been consistent for the 2015 and 2016 period. Starting in 2016, the zinc monthly average head grade has been steadily declining from 3.41% in January to 2.97% by December, and the recovery of zinc to the zinc concentrate has dropped from approximately 91% to 88.6% by 2016. Quality of zinc concentrate has remained within typical commercial levels with zinc grade consistently above 50% and for periods in the 52% range. Recovery of silver to zinc concentrate has also increased during the period from approximately 7% to 10% levels and resulted in silver grade in zinc concentrate consistently increasing from approximately 2 oz/t up to 4 oz/t. Recovery of penalty metals like Cu and Pb has shown a minor increase towards the end of 2016 that could potentially translate in penalties from smelters.

        Recovery of lead to the lead concentrate was consistently in the 83% range until the second half of 2016 when it dropped to 78% levels. The decrease in lead recovery appears consistent with the increased deportment of Pb to the zinc concentrate. Silver shows a similar behavior to that of lead by decreasing its recovery from typical 61% to 55% in the second half of 2016. Gold deportment has increased from 13% to 17% translating in payable levels in the lead concentrate grades at approximately 5 g/t Au.

        Recovery of metals to the copper concentrate has shown a marked decrease since early 2015 until 2016. Copper has shown a large variability from month to month over the entire period, ranging from approximately 40% to 35% in early 2015 to a low of approximately 15% to 20% by the end of 2016. Gold recovery to copper concentrate is showing a similar trend to that of copper starting from approximately 20% to values below 10% in late 2016. Silver, initially at approximately 15% in early 2015 is showing a steady recovery level at approximately 7.5% during 2016.

A-32


Table of Contents

El Porvenir polymetallic circuit, 2015 to 2016 metallurgical performance

 
   
   
   
  Concentrate grade   Recovery  
Period
  Stream   Tonnes   Throughput
(t/d) @
365 d/y
  Ag
(oz/t)
  Pb
(%)
  Zn
(%)
  Cu
(%)
  Au
(oz/t)
  Ag
(%)
  Pb
(%)
  Zn
(%)
  Cu
(%)
  Au
(%)
 

2015

  ROM     2,108,822     5,778     1.74     0.93     3.2     0.17     0.013     100     100     100     100     100  

  Zn Conc     119,331     327     2.53     0.86     51.6     0.68     0.016     8.23     5.22     91.1     23.2     6.98  

  Pb Conc     29,375     80     76.8     55.5     4.23     0.74     0.121     61.5     83.3     1.84     6.24     12.8  

  Cu Conc     5,069     14     72.7     10.3     4.8     23.5     0.954     10     2.67     0.36     34     17.3  

2016

  ROM     2,154,151     5,902     1.93     0.9794     3.22     0.15     0.016     100     100     100     100     100  

  Zn Conc     121,294     332     3.48     1.27     51.6     0.73     0.025     10.2     7.3     90.2     28.1     8.89  

  Pb Conc     31,195     85     76.8     54.6     4.48     1.08     0.176     57.6     80.7     2.02     10.7     16.1  

  Cu Conc     2,949     8     102     12.5     5.74     21.9     1.208     7.25     1.75     0.24     20.6     10.5  

        SRK is of the opinion that decreasing zinc head grades during 2016 are related to changes in the mineralogy of the ore, therefore impacting the deportment of metals to their target concentrates. SRK recommends that El Porvenir implement a regular metallurgical testing program of samples representing the expected mill feed with enough anticipation to allow plant operators to adjust operating conditions to those that will maximize recovery while maintaining concentrate quality and maximum value.

El Porvenir block flow diagram

GRAPHIC

Mineral Resource, Mineralized Material and Mineral Reserve Estimates

Mineral Resource Estimates Prepared in Accordance with NI 43-101

        The mineral resource statement presented below represents the first mineral resource evaluation prepared for the El Porvenir Project in accordance with NI 43-101. The mineral resource model prepared by Milpo and reviewed by SRK considers 3,117 core boreholes drilled by the Company and 17,127 channel samples collected during the period of 1968 to 2017. The effective date of the resource statement is June 30th, 2017.

A-33


Table of Contents

        The conceptual assumptions considered for underground mineral resource reporting in the El Porvenir Technical Report included, among other things: a zinc price of US$2,767/t; a lead price of US$2,235/t; a copper price of US$6,794/t; a silver price of US$21.78/oz; a net smelter return of US$40.94/t mined; mining costs of US$24.25/t mined; processing costs of US$6.37/t other costs of US$6.61/t feed; AIC of US$40.94/t feed; mining dilution of 0%; mining recovery of 100%; and an assumed mine/process rate of 2.34Mt per year. SRK considers that the blocks above the NSR cut-off grade show "reasonable prospects for eventual economic extraction" and can therefore be reported as a mineral resource.

        In the opinion of SRK, the mineral resource evaluation reported in the El Porvenir is a reasonable representation of the zinc, lead, silver and copper mineral resources found in the El Porvenir project at the current level of sampling. The mineral resources have been estimated in conformity with generally accepted CIM "Estimation of Mineral Resource and Mineral Reserves Best Practices" guidelines and are reported in accordance with NI 43-101. Mineral resources are not mineral reserves and do not have demonstrated economic viability. There is no certainty that all or any part of the mineral resource will be converted into mineral reserve.

        The database used to estimate the El Porvenir project mineral resources was audited by SRK. SRK is of the opinion that the current drilling information is sufficiently reliable to interpret with confidence the boundaries for skarn and replacement (lithological and structurally controlled) mineralization and that the assay data is sufficiently reliable to support mineral resource estimation. Leapfrog Software version 4.0 and Minesight version 12.02 was used to construct the geological solids, prepare assay data for geostatistical analysis, construct the block model, estimate metal grades and tabulate mineral resources. The Supervisor © Software version 8.6 were used for geostatistical analysis and variography and QKNA.

        The mineral resources are summarized in the following table:

El Porvenir Mineral Resources Statement (Cut-Off Grade US$40.94/t)

 
  Quantity   Grade   Metal  
Category
  Tonnes
(Mt)
  Zn
(%)
  Pb
(%)
  Cu
(%)
  Ag
(Oz/t)
  NSR
US$/t
  Zn
(Mt)
  Pb
(Mt)
  Cu
(Mt)
  Ag
(Moz)
 

Measured

    3.84     3.87     1.36     0.26     2.54     123.86     0.15     0.05     0.01     9.7  

Indicated

    4.15     3.7     1.02     0.32     1.93     109.2     0.15     0.04     0.01     8.0  

Measured & Indicated

    7.99     3.78     1.18     0.29     2.22     116.24     0.3     0.09     0.02     17.7  

Inferred

    14.67     4.24     0.95     0.33     1.98     119.76     0.62     0.14     0.05     29.0  

(1)
2014 CIM Definition Standards were followed for mineral resources. Mineral resources are exclusive of mineral reserves.

(2)
Mineral resources are not mineral reserves and do not have demonstrated economic viability.

(3)
There is no certainty that all or any part of the mineral resources estimated will be converted into mineral reserves.

(4)
Mineral resources are reported to a 40.94 US$/t NSR cut-off.

(5)
NSR cut-off is calculated based on the LOM costs: Mining US$ 24.25 /t, Process US$ 6.37 /t and other costs US$ 10.32 /t (metric tonne).

(6)
NSR for each block was calculated by multiplying one tonne of mass of each by block grade by its estimated process recovery, commercial terms including payable, deduction, penalties and freight costs per each element. If the NSR is higher that NSR cut-off, the block is included in the resource estimate.

A-34


Table of Contents

(7)
Metal prices considered were US$ 2,767/t Zn, US$ 2,235 /t Pb, US$ 6,794 /t Cu, US$ 21.78 /Oz Ag.

(8)
Metallurgical recoveries are based on a recovery versus head grade curve.

(9)
Metallurgically recoveries for measured and indicated average head grades: Zn 91.2%, Pb 84.0%, Cu 32.8%, Ag 64.9%.

(10)
Density was calculated based on each mineralized structure ranging from 2.77 t/m3 to 4.01 t/m3.

(11)
Mineral resources, as reported, are undiluted.

(12)
Mineral resource tonnage and contained metal have been rounded to reflect the accuracy of the estimate and numbers may not add up.

        The mineral resources of the El Porvenir Project are sensitive to the selection of the reporting cut-off grade. The El Porvenir Technical Report provides a graphic depiction of the sensitivity of the block model estimates of mineral resources to the selection of cut-off grade.

Resource Classification across the El Porvenir block model.

GRAPHIC

Mineralized Material Estimate Prepared in Accordance with Industry Guide 7

        The mineralized material estimate was prepared by the Company's staff in accordance with Industry Guide 7. The following table sets forth the mineralized material at the El Porvenir mine prepared in accordance with Industry Guide 7 as of June 30, 2017. Assumptions used to assess

A-35


Table of Contents

reasonable prospects for eventual economic extraction of mineralized material include, among other things: a zinc price of US$2,116/t; a lead price of US$1,918/t; a copper price of US$5,664/t; a silver price of US$17.05/oz; mining costs of US$24.25/t mined; processing costs of US$10.32/t feed; other costs of US$6.61/t feed; AIC of US$40.94/t feed; mining dilution of 0%; mining recovery of 100%; and an assumed mine/process rate of 2.3Mt per year.

 
   
  El Porvenir Mineralized
Material as of June 30, 2017
 
 
  Tonnage
(Mt)
  Zinc
(%)
  Lead
(%)
  Copper
(%)
  Silver
(Oz/t)
 

Mineralized Material

    8.48     3.96     1.18     0.29     2.22  

Mineral Reserve Estimate Prepared in Accordance with NI 43-101

        El Porvenir is an underground mine in operation with production history since 1949. Currently, the production rate is between 6,300-6,500 tpd. Measured and indicated mineral resources were used as inputs for conversion to proven and probable mineral reserves and the mine design process, while the material corresponding to inferred resources was considered as waste.

        Current mineral reserves are grouped in four zones, differentiated by elevation. The top zone is the oldest exploitation zone in which most of mineralized areas have been mined and currently the available stopes correspond mainly to recovery of remnant material. Levels at the top zone are spaced around 60-100 m vertically. Intermediate and bottom zones are the current areas at work and with levels vertically spaced around 200 m. Deepening zones correspond with proposed expansion areas configured to be mined with levels spaced 100 m vertically (and planned to start mining in 2021-2022). The unique mining method applied at the El Porvenir mine is overhand cut and fill using detritic and hydraulic fill in a proportion of 40% and 60%, respectively. The current availability of hydraulic fill is of 1,800 m3 per day which is considered enough to cover requirements of operations. Even if detritic backfill is used, the use of hydraulic backfill in the final stage of the process in order to guarantee that road surface for the next cut is over hydraulic backfill, facilitates the transit during hauling process and to minimize the dilution generated during loading process.

        The mineral reserve estimation reported in the El Porvenir Technical Report was prepared by Company staff. Mr. Angel Mondragon of SRK reviewed the procedure and results received from the Company. Mr. Mondragon is a QP and he is independent of the Company as defined in NI 43-101.

        The assumptions and parameters which have been used in the estimation of the mineral reserves are mainly based on past experience mining the El Porvenir mine. Measured and indicated mineral resources were converted to mineral reserves by applying the appropriate modifying factors. Mine design and stope definition have been carried out supported by the use of Deswik software and its algorithms for automated stope definition. Considering the long-standing production history at the mine, the primary source for the modifying factors used to convert resources to reserves is historical data of, among other things: mining recovery, mining dilution, metallurgical parameters, costs and performance indicators from applying the cut and fill mining methods at the mine. Measured and indicated material from resource block model, received from the Company are used as base to determine the undiluted tonnage and grade inside of the shape of potential mining blocks. In the case that shape of mining block includes inferred or unclassified material; such material was treated as dilution and has been considered with no metal content. Mass are expressed as dry tonnes and tonnage of material inside mineralized zone (defined by ore body wireframes) were calculated using bulk density attribute stored in the resource block model. For material outside the ore body, which corresponds to a wall rock, a flat density was applied with a value 2.94 t/m3.

        The metal price assumptions used to define the mineral reserves are as follows: a zinc price of US$2,406/t; a copper price of US$5,908/t; a lead price of US$1,943/t; a silver price of US$18.94/oz; and

A-36


Table of Contents

a gold price of US$1,279/oz. The cost used to determine the cut-off values for economic and marginal mining blocks (with mining blocks with an NSR value below the marginal cut-off value being classified as waste) were as follows: an economic cut-off value of US$40.94/t; a marginal cut-off value of US$33.35/t; and a development cut-off of US$16.69/t.

        Estimation of mineral reserve is determined by applying modifying factors within limits of the material classified as measured and indicated mineral resource categories only. Modifying factors considered include planned dilution, unplanned dilution and mining recovery in respect of mine design. The mineral reserves defined in the El Porvenir Technical Report are described in the following table:

El Porvenir Mineral Reserves Statement (Cut-Off Grade US$40.94/t)

Category
  Tonnage
(Mt)
  Zn
(%)
  Pb
(%)
  Cu
(%)
  Ag
(oz)
 

Proven

    9.84     3.07     0.97     0.17     1.78  

Probable

    12.75     3.26     0.90     0.20     1.61  

Total Proven and Probable

    22.59     3.18     0.93     0.19     1.68  

(1)
Mineral reserve estimates are prepared in accordance with the "CIM Definition Standards on Mineral Resources and Mineral Reserves".

(2)
Mineral reserves are reported to a US$40.94 /t NSR cut-off.

(3)
NSR cut-off is calculated based on the LOM costs: Mining US$ 24.25 /t, Process US$ 6.37 /t and other costs US$ 10.32 /t (metric tonne).

(4)
Block NSR calculated from head grades after application of modifying factors; stope, including as calculation parameters: estimated process plant recovery and commercial terms (payable, deduction, penalties by element and freight cost).

(5)
Mineral reserves defined as blocks containing ore with a head grade greater than the NSR cut-off.

(6)
Mineral reserves are based on estimates of long-term metal prices of US$ 2,406 /t Zn; US$ 1,943 /t Pb; US$ 5,908 /t Cu; US$ 18.94 /oz Ag.

(7)
Metallurgical recoveries are based on a recovery versus head grade curve.

(8)
Average process plant recoveries: Zn 89.9%, Pb 83.6%, Cu 24.6%, Ag 64.9%.

(9)
Mineral reserves tonnage and contained metal have been rounded to reflect the accuracy of the estimate and numbers may not add up.

(10)
Mineral reserves statement reference point: El Porvenir processing plant (mill feed).

Mineral Reserve Estimate Prepared in Accordance with Industry Guide 7

        The mineral reserve estimate prepared in accordance with Industry Guide 7 and summarized in the table below has been established based on actual costs and modifying factors from the El Porvenir mine, and on operational level mine planning and budgeting. This mineral reserve estimate were prepared by the Company's staff. We used the three-year historical average prices set forth in the following table to determine that the mineral reserve estimate prepared in accordance with Industry Guide 7 could be economically produced.

 
  Zinc
(US$/t)
  Lead
(US$/t)
  Copper
(US$/t)
  Silver
(US$/oz)
 

Three-year Historical Average Price

    2,116     1,918     5,664     17.05  

A-37


Table of Contents

        The following table sets forth the mineral reserves at the El Porvenir mine prepared in accordance with Industry Guide 7 as of June 30, 2017. The metal price assumptions used to define the mineral reserves in accordance with Industry Guide 7 are as follows: a zinc price of US$2,116/t; a copper price of US$5,664/t; a lead price of US$1,918/t; and a silver price of US$17.05/oz. The cost used to determine the cut-off values for economic and marginal mining blocks (with mining blocks with an NSR value below the marginal cut-off value being classified as waste) were as follows: an economic cut-off value of US$40.94/t; a marginal cut-off value of US$33.35/t; and a development cut-off of US$16.69/t.

 
  El Porvenir Industry Guide 7 Mineral Reserves
as of June 30, 2017
 
Category
  Tonnage
(Mt)
  Zinc Grade
(%)
  Lead Grade
(%)
  Copper Grade
(%)
  Silver Grade
(Oz/t)
 

Proven

    8.95     3.13     1.02     0.17     1.87  

Probable

    11.46     3.36     0.96     0.20     1.70  

Total Proven and Probable

    20.41     3.26     0.99     0.19     1.77  

Mining Operations

        El Porvenir is mined using overhand cut and fill mining method with the main following characteristics; access to stopes throughout ramp, sub-levels and rising crosscuts; horizontal drilling (Breasting); sub-levels spaced vertically 20m and located at 60m distance from mineralized zone; cuts of 5m of height; use of raising crosscuts to access cuts in ascending direction; and use of detritic and hydraulic backfill.

A-38


Table of Contents

Schematic longitudinal view of Overhand Cut and Fill mining method

GRAPHIC

        Mining from the El Porvenir mine from 2017 to 2027 is planned to be as follows: 22.6 Mt ore with 3.18% Zn (718 kt Zn contained), 0.2% Cu (42.0 kt Cu contained), 0.9% Pb (210 kt Pb contained), 1.68 Oz/t Ag (38.05 MOz Ag contained).

        El Porvenir operates a conventional processing plant with 6,500 tonnes/day nominal capacity of fresh feed that is currently operating at approximately 5,900 tonnes/day. El Porvenir uses a conventional multi-stage crushing pant, grinding plant, and multi-stage differential flotation plant to produce three commercial quality concentrates: zinc concentrate, lead concentrate, and copper concentrate. Zinc concentrate accounts for the largest production from El Porvenir at approximately 78% of the total tonnage, lead concentrate accounts for approximately 20% of the tonnage, and copper concentrate for the remaining 2% approximately. Final flotation tails are subject to classification using hydrocyclone. The hydrocyclone's coarse fraction represents approximately 40% to 60%, which is used for underground backfill. The hydrocyclone's overflow is sent to a conventional tailing storage facility.

        The deportment of major metals to their respective concentrates, i.e., zinc to zinc concentrate, lead to lead concentrate, and copper to copper concentrate, is showing lower levels in 2016 when compared to 2015 results. This situation is resulting in the presence of impurity metals in levels that likely trigger penalties from smelter. For example, lead in the zinc concentrate reached up to 1.8% in the last month of 2016, zinc in lead concentrate is roughly above 4% levels, and in the copper concentrate lead and zinc are up to 15% and 7% respectively.

        SRK is of the opinion that El Porvenir should be able to improve the deportment of metals by studying the changes in the mineralogical composition, particularly liberation size, and adjusting the

A-39


Table of Contents

operating conditions of the process equipment accordingly. This work should be supported by a systematic sampling and testing program of samples from the expected future mill feed.

Infrastructure, Permitting and Compliance Activities

        The El Porvenir project site consists of an underground mine, tailings pond, waste rock stockpiles, a process facility with associated laboratory and maintenance facilities; maintenance buildings for underground and surface equipment. Facilities and structures include a warehouse, office, change house facilities, main shaft, ventilation shaft, backfill plant, explosives storage area, power generating hydroelectric, power lines and substation, fuel storage tanks, a warehouse and laydown area and a permanent accommodation camp.

        During the LOM, a combination of transportation methods, including road access, aircraft via Huánuco, and rail to Cerro de Pasco, will be used to supply the El Porvenir project.

        The electrical power supply for the project comes from 2 sources: connection to the SEIN national power grid by a main substation 50/13.8 kV, located near the site, and the Candelaria Hydro, that consists of 3 turbines (500 KVA, 1200 KVA y 3.5 MVA), that is connected to the project through the main substation by a 50kV transmission line of 4.6km. The installed initial generating capacity of Candelaria is 4660 kV. All other loads of the project are fed at 13.8kV from the main substation through overhead power lines. These power lines are used to deliver power to various locations to support activities during operation of the mine.

        Site roads include main roads suitable for use by mining trucks that transport concentrates to Lima and service roads for use by smaller vehicles. The site roads are for use by authorized mine personnel and equipment, with access controlled by Milpo. Approximately a 15 to 20 km network of service roads

A-40


Table of Contents

has been built providing access to underground mine, processing plant, tailings facility, waste rock stockpile, mine offices, workshops, mine camps and other surface infrastructure. They are approximately 6 m wide and designed for two-way 15 m3 truck traffic and maintenance road equipment.

        Since 1993, the Ministry of Energy and Mines of Peru has been in charge of the approval of the Environmental Management and Adjustment Program (or PAMA), and subsequently of the following Environmental Management Instruments (or IGA) which include EIA, Mine Closure Plans, Liabilities Closure Plans, Supporting Technical Reports (or ITS), among others. Since December 28th, 2015, these functions have been transferred to the National Environmental Certification Service for Sustainable Investments, a specialized public organization, responsible for the reviewing and approving of the Environmental Management Instruments as to the Law on the National Environmental Impact Assessment System and its regulatory standards. The Environmental and Social Management System (or ESMS) for El Porvenir is a dynamic and continuous process, initiated and supported by its management, involving engagement between the company, its workers, local communities and stakeholders. The ESMS uses a methodological approach to managing environmental and social risks and impacts in a structured and ongoing way.

        The Company, in coordination with local, regional and national government agencies as appropriate, conducts a process of environmental and social assessment, and establishes and maintains an ESMS appropriate to the nature and scale of the project and proportionate with the level of its environmental and social risks and impacts. The ESMS incorporates the following: policy; identification of risks and impacts; management programs; organizational capacity and competency; emergency preparedness and response; stakeholder engagement; and monitoring and review.

        The Company's ESMS policy considers the prevention, minimization, mitigation and control of environmental impacts, occupational safety and health risks. The policy ensures that all workers receive a fair remuneration in accordance with their work, as well as decent working conditions, and a work environment conducive and oriented to their professional and personal development. The ESMS policy covers social impacts by developing activities in favor of the well-being of the people living in the surroundings of the operations, respecting their culture and traditions. The Company's practices are based on an Environmental Management System (or EMS) which makes it possible to identify critical environmental risks (or CERs) in the operations. The CER audit matrix includes the evaluation of legal requirement audit results, monitoring of activities and of environmental incidents.

        A closure plan for El Porvenir has been developed at feasibility level for all its components within the context of Peruvian legislation, which is periodically updated over the LOM. The closure plan addresses current, interim, and final closure actions, and post-closure inspection and monitoring. Two years before final closure, a detailed version of the mine closure plan will have to be prepared and submitted to the Peruvian Ministry of Energy and Mines for review and approval. Ownership of the hydroelectric scheme La Candelaria and transmission lines are expected to revert at the end of mine life to Hidrandina. The closure plan therefore concentrates on the decommissioning and closure of primary elements of infrastructure at the El Porvenir mine and mineral processing operations sites and camp. The overall goal for mine decommissioning and closure will be to return the land to a physically, biologically, and chemically stable and ecologically functional condition that approximates baseline conditions. Concurrent closure options will be sought, wherever possible in the construction and operational phases of mine life, in an effort to minimize the potential for subsidence and erosion damage, to enhance biodiversity and the restoration of natural habitats. The total estimated closure costs are US$6.7 million before taxes.

        The Company has Conventions with seven neighbouring communities: La Candelaria, La Quinua, Santa Rosa de Pitic, San Miguel, San Juan de Yanacachi, San Fransisco de Asis de Yarusyacán,

A-41


Table of Contents

Quichas. All Conventions concern or address a specific and immediate problem that arose during the development of the mining operation in the area (particularly land use change). This led to the need to compensate local residents and/or landowning communities for any damage to their land and/or the Company's request to use such land to carry out its activities. In this context, Milpo complied with the commitments assumed, evidenced by the signed minutes reflecting the fulfillment of such commitments. The Company prepares a Community Relations Plan (or CRP) every year and aims to work in an environment of mutual respect, transparency and collaboration with the local population which contributes to the Company's objectives and short and medium term local development.

Capital and Operating Costs

        The capital expenditures for the El Porvenir project are sustaining capital only, with no major expansions in capacity currently planned. Planned expenditures total approximately US$30 million per year for the next three years, with subsequent reductions to a level of approximately US$15 million for the remaining LOM. In the opinion of SRK, this appears to be a reasonable forecast and equates to a total of US$8.44 per run-of-mine (or ROM) tonne over the LOM.

Capital Expenditure
  Units   Total   2018   2019   2020   2021   2022   2023   2024   2025   2026   2027  

Sustaining

  US$ MM     93.2     25.1     14.5     12.5     9.7     9.4     9.4     8.4     3.9     0.3     0.0  

Expansion

  US$ MM     0.3     0.3     0.0     0.0     0.0     0.0     0.0     0.0     0.0     0.0     0.0  

Modernization

  US$ MM     0.0     0.0     0.0     0.0     0.0     0.0     0.0     0.0     0.0     0.0     0.0  

HSE

  US$ MM     86.1     5.8     17.2     17.2     3.6     6.1     13.5     2.8     6.l     12.5     1.2  

IT

  US$ MM     1.3     0.2     0.2     0.2     0.2     0.2     0.1     0.0     0.0     0.0     0.0  

Total CAPEX

  US$ MM     180.9     31.4     31.9     30.0     13.5     15.8     23.1     11.2     10.0     12.8     1.2  

        The mine operating costs for the El Porvenir mine plan in the model provided to SRK are consistent with the historical costs as provided in the same model. If the El Porvenir mine plan is a continuation of the current operation, using similar mining methods and in similar conditions, then this is to be expected as careful extrapolation of historic costs is an effective method of forecasting costs.

Summary Operating Costs
  Units   Total   2018   2019   2020   2021   2022   2023   2024   2025   2026   2027  

Mine Cash Cogs

  US$ MM     631.3     70.5     71.2     71.3     71.6     72.1     72.7     69.4     61.4     46.1     24.9  

Plant Cash Cogs

  US$ MM     136.8     14.5     14.6     14.8     14.9     14.9     15.0     14.9     15.0     12.2     6.1  

Total G & A and Other

  US$ MM     286.1     31.4     28.2     27.7     26.1     35.7     37.5     31.6     27.7     25.7     14.5  

Grand Total Opex

  US$ MM     1054.2     116.4     114.0     113.8     112.6     122.8     125.2     115.8     104.2     84.0     45.5  

        The economic model for the El Porvenir project effectively models cash flows generated by the mine plan. The cashflow analysis shows a NPV at a discount rate of 9.0% of US$121 million, indicating the overall profitability of the mine plan on the assumptions used, and assuming market terms for concentrate treatment. This, however, does not take into account the opportunity cost of any alternative smelter feed from concentrate sourced in the marketplace. Considerations of internal rate of

A-42


Table of Contents

return (or IRR) or payback period are not applicable for the El Porvenir project given that it is currently cashflow positive.

 
  2017
(2nd)
  2018   2019   2020   2021   2022   2023   2024   2025   2026   2027*  

ROM (kt)

    1,156     2,322     2,323     2,318     2,313     2,297     2,320     2,295     2,321     1,684     1,248  

Zn (%)

    2.98     2.79     2.82     3.03     3.08     3.32     3.51     3.60     3.60     3.19     2.75  

Pb (%)

    1.14     1.08     1.01     0.75     0.95     1.07     0.88     0.79     0.83     0.95     0.87  

Cu (%)

    0.13     0.15     0.14     0.15     0.15     0.18     0.18     0.22     0.24     0.27     0.35  

Ag (oz/t)

    1.92     1.65     1.77     1.51     1.85     1.97     1.65     1.46     1.50     1.80     1.47  

*
Includes consolidated production of 3 years

        El Porvenir is currently part of a project to integrate the El Porvenir and Atacocha operations. The integration project will unlock synergies between the two operations, streamlining processes and reducing the overall environmental impact footprint. The integration will require estimated capital cost of US$22 million at Atacocha and US$29 million at El Porvenir.

        The status of the integration project as of December 2016 is described below:

A-43


Table of Contents

Atacocha

        The scientific and technical information below with respect to Atacocha has been excerpted or derived from a NI 43-101 technical report titled "Independent Technical Report pursuant to National Instrument 43-101 of the Canadian Securities Administrators for Atacocha Mine, Peru" with an effective date of June 30, 2017 (which we refer to as the Atacocha Technical Report) prepared by SRK, as well as a similar report prepared by SRK relating to mineral estimates prepared in accordance with Industry Guide 7. Unless otherwise indicated, the information below was prepared in accordance with NI 43-101. The Atacocha project does not have known reserves under Industry Guide 7.

Project Description, Location and Access

        The Atacocha property is located in the district of San Francisco de Asís de Yarusyacán, in the province of Pasco, Peru. The property is located in the central Andes mountains region of Peru, at an approximate elevation of 4,200 meters above sea level. The mine is situated at kilometer 324 of the Carretera Central Highway (Lima—Huánuco route), 16 km from the city of Cerro de Pasco. The Atacocha mine is located in a mountain area of Central Peru. The processing plant is located near the Huallaga River valley. Cerro de Pasco and Huánuco cities are connected to the mine area by a paved road with heavy traffic. Atacocha has mine camps near the plant and the valley. The light fuel maintenance and storage facilities are located in the area. Basic supplies are available in the city of Chicrin, most major items and equipment are provided from Lima.

A-44


Table of Contents

Project Setting

GRAPHIC

        The Atacocha mine is owned by Compañía Minera Atacocha, which is controlled by Milpo. The Atacocha mine has a total of 147 concessions covering 2,872.51 hectares as well as a beneficiation plant "Chicrin N° 2". With respect to the surface property at the Atacocha project, there is a mining site of 1,343 hectares, where the mining concession is located, as well as additional surface property where tailings dams/ponds, camps sites and other ancillary infrastructure are located.

        There are royalties payable in respect of mining operations at the Atacocha project paid for the mining concessions held by Compañía Minera Atacocha (calculated on the basis of the mineral value in accordance with the table below).

Percentage
  Mineral value range*

7%

  Up to US$40/TM of mineral value

8%

  Above US$40/TM and up to US$50/TM of mineral value

10%

  Above US$50/TM and up to US$60/TM of mineral value

12%

  Above US$60/TM and up to US$70/TM of mineral value

13%

  Above US$70/TM and up to US$80/TM of mineral value

15%

  Above US$80/TM and up to US$100/TM of mineral value

18%

  Above US$100/TM of mineral value

*
The mineral value will be calculated based on a single formula as established in contract.

A-45


Table of Contents

History

        The Atacocha mining unit began operating in the first decade of the 20th century with a production of lead, silver, zinc and copper ores. In 1925 J.H. Fleming, H Rally, J.D. Torbert, T.N. Brown and Carlos Gomez Sanchez established the Pucayacu Mining Company that exploited Atacocha until the company was liquidated after Mr. Fleming's death. The property was declared abandonded. Subsequently, the "Casa Gallo Hermanos" enterprise claimed the Atacocha mines, and began working the property in 1928. In 1935, Francisco Jose Gallo Diez, with the collaboration of Eulogio E. Fernandini, German Aguirre and Gino Salocchi, established Atacocha S.A. On February 8, 1936, Compañía Minera Atacocha S.A.A. was established to develop exploration and exploitation of mining sites, to produce lead, zinc and copper concentrates. Atacocha reserves were approximately 85,000 mt in 1937.

        In the first year of operations, the activities focused on levelling and widening of the San Ramon tunnel at Level 4000 to prepare it to be used as a mine extraction level. The exploitation work developed in veins from Level 4000 verified that these veins represented the limits of a unique mineralized body. In the next two years (1938), the "Marcopampa" hydroelectric central and the

A-46


Table of Contents

Conentrate Plant N° 1 in Chicrín were completed. In 1952, the construction of Level 3600, with a length of 2700 m was completed, which allowed a new main level of access and transportation to underground work, while facilitating the extraction and transportation of the minerals to the new concentrate plant No. 2 located also in Chicrín. In 1953, the Chaprín Hydroelectric Plant began operating.

        The operation is currently mining ore from both the Atacocha underground mine and the San Gerardo open pit mine. Both mining operations feed the Atacocha processing plant.

Historical mine production from Atacocha (2009 - 2015)

Year
  Dry Metric
(Tonnes)
  Au
(oz/t)
  Ag
(oz/t)
  Pb
(%)
  Zn
(%)
  Cu
(%)
 

2009

    1,424,995     0.009     1.202     0.715     4.703     0.256  

2010

    1,537,390     0.016     1.239     0.723     4.259     0.240  

2011

    1,540,647     0.010     1.394     0.732     3.370     0.269  

2012

    1,455,482     0.010     1.270     0.757     3.428     0.225  

2013

    1,480,429     0.012     1.397     0.785     3.339     0.241  

2014

    1,540,713     0.009     1.482     0.890     2.742     0.196  

2015

    1,431,315     0.011     1.536     1.100     2.400     0.164  

Geological Setting, Mineralization and Deposit Types

        The Atacocha property is situated in the Pasco region of the Western Cordillera of the Andes mountain range in central Perú, within the Eocene-Miocene Polymetallic, and Miocene Au-Ag Epithermal Belts. The Pasco region is a prolific mineral district. The oldest known mine in the region is the Polymetallic Cerro de Pasco Mine that has been in production for more than 100 years, which is located 15 km SW of our El Porvenir mine, and was operated by Cerro de Pasco Copper Corporation, Centromin Peru and the last 15 years, by Volcan Mining Company. This deposit is an overprint of High Sulfidation System (Cu-Ag-Au) and Intermediate Sulfidation System (Polymetallic rich). The Colquijirca mine is located 12 km south of Cerro de Pasco. It has been mined for 90 years by Compañía Minera El Brocal SA. The geology varies from a Dome center that hosts precious metals of high sulfidation system (Marcapunta) and intermediate sulfidation limestone replacement polymetallic mineralization at the edges to the north (Tinyahuarco) and south (San Gregorio).There are many other polymetallic mines in the region such as Atacocha and Vinchos to the north; Chungar, and Huaron to the south; and a High Sulfidation mine such as Quicay that is associated to a hidden Cu-Mo porphyry deposit located 15 km west from Cerro de Pasco. Also, there are many exploration projects at different stages of development such as Shalipayco (Zn-Pb-Ag), Ayahuilca (Zn-Pb-Ag), Alpamarca (Zn-Pb-Ag-Cu-Au), Cero Auqui (Zn-Pb-Ag), Optimismo (Zn-Pb-Ag) and Patacancha (Zn-Pb-Ag-Cu-Au).

        Within the property area the stratigraphic units of primary interest are the Chambará Aramachay and Condorsinga formations, as well as other undifferentiated limestone units of the Pucará Group, the Goyllarisquizga formation, and stratigraphically overlying basalt layers. Intrusive rocks within the property are variably porphyritic dacite to quartz diorite with hornblende and biotite phenocrysts. Dacitic dikes are sub-divided into 2 units: porphyritic with feldspar phenocrysts and little quartz restricted to the groundmass; and porphyritic with abundant quartz phenocrysts, with minor biotite and hornblende. These dacitic dikes generally trend north-south, and are observed in 3 areas: Santa Bárbara/central, south along/parallel to the Atacocha Fault, and south of Section 3. The intrusive suite is part of the Milpo-Atacocha-Vinchos, age dated to 29-26 Ma. The Santa Bárbara and San Gerardo stocks are two principal intrusive units within the property.

        At Atacocha, mineralization is characterized as either a skarn-, replacement- or hydrothermal vein/breccia-style mineralization. Skarn-related mineralization generally spatially associated with either the

A-47


Table of Contents

Santa Barbara stock or San Gerardo stock is paragenetically earlier, followed by the hydrothermal mineralization. Garnet-skarn related mineralization is associated with Zn, Pb, Ag, and Bi occurring within the Pucara Group sediments around the Santa Bárbara stock. Replacement-style mineralization as well as low-temperature hydrothermal veins and polymitic breccias comprising a Ag, Pb, Zn mineral assemblage, occurs between the San Gerardo stock and Fault (or Falla) 1, which are also characterized by Mn-skarn, and silica-sericite-halloysite alteration.

        Skarn-related mineralization is characterized by pyrite, chalcopyrite, sphalerite, galena, with lesser bismuthinite and a variety of sulfosalts (Bi-bearing) and pyrrhotite, bornite, and covellite at lower elevation. Molybdenite may occur proximal to the skarn-related mineralization. Elevated Bi and Au are reported to be associated with skarn-related mineralization. Veins and veinlets with pyrite, chalcopyrite, sphalerite, galena, with quartz and carbonate occur within marble units, and are spatially associated with skarn bodies. Replacement bodies comprising of pyrite, sphalerite, galena, chalcopyrite, and possibly other fine undistinguished sulfides occur within garnet-skarn, marble, and silicified zones. Breccias have been grouped in to either Ag-Pb-Zn hydrothermal breccias or siliceous breccias based on their mineralogical assemblages, and textural characteristics.

        Three types of mineral deposits are recognized at Atacocha, described as either: Skarn (Exo and Endo Skarn); Replacement (Lithological and structurally controlled); or Hydrothermal veins (and collapse breccias).

Exploration

        Milpo has been conducting exploration and development work at Atacocha since 1949. Most exploration is generally conducted simultaneously with underground development, which involves diamond core drilling, and channel sampling following underground drifting. Prior to 1997, minor and sporadic drilling was completed; and no channel sampling is documented before 2001. Systematic underground geological mapping is completed at scale of either 1:500 or 1:250, following underground development on all levels and sub-levels. A total of 29 underground levels have been developed at Atacocha, with additional development on sub-levels. Geological mapping is completed by the mine/production geologists drawn on paper in the field, and subsequently digitized with the help of a modelling assistant. The geological level plan maps are updated and incorporated in a 3D geological model daily to aid future exploration and mine development planning. See also "—Atacocha—History".

Drilling

        A total of 3,741 drill-hole collars are included in the Atacocha drilling database, totaling 628,511 meters drilled. Only 20 drill-holes were drilled by RC method, all remaining drill-holes were diamond cored (or DDH). The majority (3,231) of the drill-holes were collared underground, with a total of 510 drill-holes completed from the surface (including the 20-reverse circulation drill-holes). Since 2005, drilling has mostly been completed by various contractors. Drilling procedures are coordinated and supervised by company geologists (mine/production or exploration), and overseen by the Superintendent of Geology and Exploration.

        Channel samples are treated like drill holes in the Atacocha database, with a collar location, survey (direction: azimuth and inclination), and associated sampling/assay data. A total of 69,182 channel samples are included in the database, making up a total amount of 262,195.11 meters sampled since 2001.

        Drilling and channel sampling is conducted in a professional manner and is suitable for consideration in a mineral resource estimate. The overall density and design of these samples are also considered suitable for the reporting of mineral resources.

A-48


Table of Contents

Sampling, Analysis and Data Verification

        The laboratories to which samples of core and channels were delivered to are Atacocha Inspectorate, ALS Chemex, Lima Inspectorate, El Porvenir Inspectorate and SGS. Testing protocols among these laboratories differ in their detection limit and methods applied. Milpo operates its own in-house test laboratory, Atacocha Inspectorate, which began its operations in mid-2011. During the visit to the Atacocha mine, SRK could observe the routine insertion of samples, standards, and fine and coarse duplicates as part of its quality control process. However, Milpo does not store or analyze information related to the internal quality control of the laboratory. Since 2013, Milpo has used the laboratory ALS Chemex, Proyecto Milpo and Proyecto Shalipayco, for the testing of density samples. Sampling was carried out by Milpo mine geologist staff at Atacocha. The samples were collected from drill holes and channels. Samples were bagged and sent to Atacocha Inspectorate Laboratory for preparation and assay. The weight of the samples was not recorded.

        The Atacocha project has implemented a QA/QC program, which complies with current industry best practices and involves establishing appropriate procedures and the routine insertion of CRMs, blanks, and duplicates to monitor the sampling, sample preparation and analytical process. Analysis of QC data is performed to assess the reliability of sample assay data and the confidence in the data used for the estimation. QC samples have been inserted into the drill core samples since 2014 and channel samples since 2012. Atacocha mine routinely sends certified standards, blanks, field, preparation (coarse reject) and laboratory (pulp) duplicates to the Atacocha Inspectorate laboratory. The Atacocha Inspectorate laboratory has been the primary laboratory for assaying drill core and channel samples since the middle of 2011 with the results of the inserted QC samples detailed below. The samples were sent to SGS from 2006 to 2007. Currently, when Atacocha laboratory is too busy, the samples are delivered to ALS Chemex, Inspectorate Lima and Inspectorate El Porvenir laboratories. In general, the database has included control samples only from 2012 to now (before 2012, the samples were only assayed for grade and no control samples were included in the batches).

        At Atacocha Inspectorate laboratory, samples were prepared using standard rock preparation protocols, which were observed by SRK during the site visit. Prepared samples were assayed principally for a suite of 5 elements, Ag, Pb, Zn, Pb and Au. Samples are initially coded and dried at 105°C for three hours. After drying, the samples are crushed to a minimum of 85% passing #10 mesh. The crushed samples are then reduced in size by passing the entire sample through a riffle splitter until a 150-g to 200-g split is obtained. The split samples are then pulverized to a minimum of 95% passing #140 mesh. The pulverized samples are subsequently analyzed using aqua regia digestion and atomic absorption spectroscopy (AA-PGEO).

        Standard reference material (or SRM) are samples that are used to measure the accuracy of analytical processes. They are composed of material that has been thoroughly analyzed to accurately determine its grade within known error limits. SRMs were inserted by technicians trained in quality control procedures, and SRK observed the insertion of SRMs during the site visit. SRMs have been used to assess the accuracy of the assay results from Atacocha Inspectorate laboratory, having been placed into the sample stream by geologist to monitor accuracy of the analytical process.

        The Atacocha mine does not use a systematic database formatted program to store data; rather data is stored in Microsoft Excel format. The Superintendent of Geology is responsible for collecting and storing all information. The Microsoft Excel data is routinely updated by a geologist, with the support of a trained technician for this purpose. SRK performed assay data verification related to the consistency of the dataset. The Company carried out an assay verification (at the beginning of 2017) which consisted of collecting tests and comparing them with their respective certificates. Similarly, for drill-hole surveys, the survey data was compared against survey sheets signed by the mine surveyor. The Company made a compilation of information in excel format to transfer it to a comprehensive dataset that relates collar, survey, assay and geology information. Subsequently, the Company verified the assays stored in the dataset with the certificates currently available. The Company has generated a data collection process that will be applied as of the second half of 2017.

A-49


Table of Contents

Mineral Processing and Metallurgical Testing

        The Atacocha site facilities include a basic metallurgical laboratory suitable to support the plant's operation. Sampling and testing of samples are executed on an as needed basis with the purpose of guiding plant operators. Metallurgical test work on future ores were not available at this time. The metallurgical laboratory and the chemical laboratory are subcontracted to a third-party contractor with experience in the operation of commercial laboratories.

        SRK evaluated 27 months of operational performance data ranging from January 2015 to March 2017. The ore mill feed shows large variations during the period with a minimum of approximately 88,000 t/month to a maximum of 136,000 t/month with an average of 121,000 t/month or equivalent to approximately 4,000 t/day. Atacocha produces three commercial quality concentrates: zinc concentrate, lead concentrate, and copper concentrate. Precious metals are recovered mainly from the lead concentrate.

        The Atacocha mill feed grade observed during the period 2015 to 2017 has a combined effect of declining zinc's head grade and declining zinc recovery to zinc concentrate is resulting in a marked downward trend in the production of zinc concentrate.

        The following mineral resource statement represents the first mineral resource evaluation prepared for the Atacocha project in accordance with NI 43-101. The mineral resource disclosure prepared by Milpo and reviewed by SRK considers 3,741 core boreholes drilled by the Company with an accumulated length of 628,511 meters and 69,182 channel samples with an accumulated length of 262,195 meters (for an aggregate total of 890,706 meters) during the period of 1968 to 2017. The effective date of the resource statement is June 30, 2017.

        The conceptual assumptions considered for underground mineral resource reporting in the Atacocha Technical Report included, among other things: a zinc price of US$2,767/t; a lead price of US$2,235/t; a copper price of US$6,794/t; a silver price of US$21.78/oz; mining costs of US$30.84/t mined; processing costs of US$5.57/t feed; other costs of US$11.37/t feed; all-in-cost of US$47.79/t feed; mining recovery of 100%; and an assumed mine/process rate of 1.62Mt per year. SRK considers that the blocks above the NSR cut-off grade show "reasonable prospects for economic extraction" and can therefore be reported as a mineral resource.

        In the opinion of SRK, the resource evaluation reported in the Atacocha Technical Report is a reasonable representation of the global zinc, lead, silver and copper mineral resources hosted at the Atacocha project at the current level of sampling. The mineral resources have been estimated in conformity with generally accepted CIM "Estimation of Mineral Resource and Mineral Reserves Best Practices" guidelines and are reported in accordance with NI 43-101. Mineral resources are not mineral reserves and do not have demonstrated economic viability. There is no certainty that all or any part of the mineral resource will be converted into mineral reserve.

        The database used to estimate the mineral resources for the Atacocha project was audited by SRK. SRK believes that the current drilling information is sufficiently reliable to interpret with confidence the boundaries for Skarn and Replacement (lithological and structurally controlled) mineralization and that the assay data are sufficiently reliable to support mineral resource estimation. Leapfrog and Minesight software was used to construct the geological solids, prepare assay data for geostatistical analysis, construct the block model, estimate metal grades and tabulate mineral resources. The Supervisor © Software was used for geostatistical analysis and variography and QKNA.

A-50


Table of Contents

        The mineral resources for the Atacocha project are summarized in the following tables:

Atacocha Mineral Resources Statement—Underground Mine

 
  Quantity   Grade  
 
  Tonnes (Mt)   Zn (%)   Pb (%)   Cu (%)   Ag (oz/t)  

Measured

    0.24     3.83     1.35     0.33     2.42  

Indicated

    0.84     3.60     1.13     0.32     1.92  

Measured & Indicated

    1.08     3.65     1.18     0.32     2.03  

Inferred

    3.34     4.36     1.65     0.35     2.50  

(1)
2014 CIM Definition Standards were followed for mineral resources. Mineral resources are not mineral reserves and do not have demonstrated economic viability.

(2)
There is no certainty that all or any part of the mineral resources estimated will be converted into mineral reserves.

(3)
Mineral resources are reported to a 47.79 US$/t NSR cut-off (Underground)

(4)
NSR cut-off is calculated based on the LOM costs: Mining 30.84 US$/t, Process 5.57 US$/t and other costs 11.38 US$/t (metric tonne)

(5)
NSR for each block was calculated by multiplying one ton of mass of each by block grade by its estimated process recovery, commercial terms including payable, deduction, penalties and freight costs per each element. If the NSR is higher that NSR cut-off, the block is included in the resources

(6)
Metal prices considered were 2,767 US$/ Zn, 2,235 US$/t Pb, 6,794 US$/t Cu, 21.78 US$/Oz Ag

(7)
Process Plant Recoveries: Zn 90.5%, Pb 86.9%, Cu 28.5%, Ag 77.1%.

(8)
Grades reported in this table are "contained" and do not include recovery.

(9)
Density was calculated based on each mineralized structure ranging from 2.79 g/cm3 to 3.89 g/cm3.

(10)
Mineral resources, as reported, are undiluted.

(11)
Mineral resource tonnage and contained metal have been rounded to reflect the precision of the estimate and numbers may not add due to rounding.

(12)
Mineral resources are exclusive of mineral reserves.

Atacocha Mineral Resources Statement—Open Pit Mine

 
  Quantity   Grade  
 
  Tonnes (Mt)   Zn (%)   Pb (%)   Cu (%)   Ag (oz/t)   Au (oz/t)  

Measured

    3.68     1.08     0.79     0.05     0.88     0.006  

Indicated

    10.75     1.12     0.91     0.05     0.98     0.002  

Measured & Indicated

    14.43     1.11     0.88     0.05     0.95     0.003  

Inferred

    1.98     1.10     1.07     0.04     1.05     0.002  

(1)
2014 CIM Definition Standards were followed for mineral resources. Mineral resources are not mineral reserves and do not have demonstrated economic viability.

(2)
There is no certainty that all or any part of the mineral resources estimated will be converted into mineral reserves.

A-51


Table of Contents

(3)
Mineral resources are reported to a 18.53 US$/t NSR cut-off

(4)
NSR for each block was calculated by multiplying one ton of mass of each by block grade by its estimated process recovery, commercial terms including payable, deduction, penalties and freight costs per each element. If the NSR is higher that NSR cut-off, the block is included in the resources

(5)
Metal prices considered were 2,767 US$/ Zn, 2,235 US$/t Pb, 6,794 US$/t Cu, 21.78 US$/Oz Ag, 1,471 US$/oz Au.

(6)
Process Plant Recoveries: Zn 76.4%, Pb 86.6%, Cu 0.0%, Ag 77.0%, Au 53%.

(7)
Grades reported in this table are "contained" and do not include recovery.

(8)
Density was calculated based on each mineralized structure ranging from 1.8 g/cm3 to 2.8 g/cm3.

(9)
Mineral resources, as reported, are undiluted.

(10)
Mineral resource tonnage and contained metal have been rounded to reflect the precision of the estimate and numbers may not add due to rounding.

(11)
Mineral resources are exclusive of mineral reserves.

(12)
Mineral resources are exclusive of mineral reserves.

Resource Classification across the Atacocha underground mine-block model

GRAPHIC

        The mineralized material estimate was prepared by the Company's staff in accordance with Industry Guide 7. The following table sets forth the mineralized material at the Atacocha mine

A-52


Table of Contents

prepared in accordance with Industry Guide 7 as of June 30, 2017. Assumptions used to assess reasonable prospects for eventual economic extraction of mineralized material include, among other things: a zinc price of US$2.116/t; a lead price of US$1.918/t; a copper price of US$5.664/t; a silver price of US$17.05/oz; a net smelter return of 18.53 US$/t for open pit and 47.79 US$/t for the underground mine; mining dilution of 0%; mining recovery of 100%; and an assumed mine/process rate of 2.3 Mt per year.

 
   
  Atacocha Open Pit Mineralized Material as of June 30, 2017  
 
  Tonnage
(Mt)
  Zinc
(%)
  Lead
(%)
  Copper
(%)
  Silver
(Oz/t)
  Gold
(Oz/t)
 

Mineralized Material

    18.84     0.95     1.16     0.03     1.17     0.006  

 

 
   
  Atacocha Underground Mineralized Material as of June 30, 2017  
 
  Tonnage
(Mt)
  Zinc
(%)
  Lead
(%)
  Copper
(%)
  Silver
(Oz/t)
 

Mineralized Material

    3.58     4.26     1.57     0.35     2.79  

        The Company has prepared a "Terms of Reference for Mineral Resource and Mineral Reserves" dated on May 9, 2017 (or Terms of Reference) which states the parameters and criteria to define mineral reserves and are compulsory to use by the Company. The assumptions and parameters which have been used for estimating mineral reserves are mainly based on past experience in mining at Atacocha Mine.

        Measured and indicated mineral resources were converted into mineral reserves by applying the appropriate modifying factors. Mine design and stope definition have been carried out supported by Deswik software and its algorithms for automated stope definition. Taking into consideration the long-standing production history in mine, the primary source for the modifying factors used to convert resources into reserves is historical data such as: mining recovery, mining dilution, metallurgical parameters, costs and performance indicators from applying the cut and fill mining methods in mine.

        Measured and indicated material/information from resource block model, provided by Milpo, is used to determine the undiluted tonnage and grade inside the shape of potential mining blocks. In the case that shape of mining block includes inferred or unclassified material; that material was treated as dilution and considered as non-metal content. Mass is expressed as dry tonnes and tonnage of material inside/within mineralized zone (defined by ore body wireframes) and was calculated by using bulk density attribute stored in the resource block model. For material outside the orebody, which corresponds to a wall rock, a flat density was used with a value of 2.70 t/m3.

        The metal price assumptions used to define the mineral reserves are as follows: a zinc price of US$2,406/t; a copper price of US$5,908/t; a lead price of US$1,943/t; a silver price of US$18.94/oz; and a gold price of US$1,279/oz.

        Mineral reserves were reported and classified under the 2014 CIM Definition standards. Proven and probable mineral reserves are reported in the table below. Mineral reserve estimation is determined by applying modifying factors on limits of the material classified as measured and indicated mineral resource categories only. Modifying factors considered include planned dilution, unplanned

A-53


Table of Contents

dilution and mining recovery in respect of mine design. The mineral reserves defined in the Atacocha Technical Report are described in the following tables:

Atacocha Mineral Reserves Statement—Underground

Category
  Tonnage
(Mt)
  Zn Grade
(%)
  Pb Grade
(%)
  Cu Grade
(%)
  Ag Grade
(oz/t)
 

Proven

    1.47     3.31     1.13     0.27     1.90  

Probable

    4.07     3.28     0.99     0.31     1.88  

Total Proven and Probable

    5.54     3.29     1.03     0.3     1.89  

(1)
The mineral reserve estimates are calculated in accordance with the "CIM Definition Standards on Mineral Resources and Mineral Reserves".

(2)
Mineral reserves are reported to a US$ 47.79 /t NSR cut-off.

(3)
Block NSR calculated from head grades after application of modifying factors; stope, including as calculation parameters: estimated process plant recovery and commercial terms (payable, deduction, penalties by element and freight cost).

(4)
Mineral reserves defined as blocks containing ore with a head grade greater than the NSR cut-off.

(5)
Mineral reserves are based on estimates of long-term metal prices of US$ 2,406 /t Zn; US$ 1,943 /t Pb; US$ 5,908 /t Cu; US$ 18.94 /oz Ag.

(6)
Metallurgical recoveries are based on a recovery versus head grade curve.

(7)
Average process plant recoveries: Zn 90.5%, Pb 86.1%, Cu 28.5%, Ag 77.1%.

(8)
Mineral reserves tonnage and contained metal have been rounded to reflect the accuracy of the estimate and numbers may not add up.

(9)
Mineral reserves statement reference point: Atacocha processing plant (mill feed).

Atacocha Mineral Reserves Statement—Open Pit

Category
  Tonnage
(Kt)
  Zn Grade
(%)
  Pb Grade
(%)
  Cu Grade
(%)
  Ag Grade
(oz/t)
  Au Grade
(oz/t)
 

Proven

    6.14     0.95     1.16     0     1.17     0.011  

Probable

    5.26     0.89     1.16     0     1.16     0.006  

Total Proven and Probable

    11.4     0.92     1.16     0     1.17     0.009  

(1)
The mineral reserve estimates are calculated in accordance with the "CIM Definition Standards on Mineral Resources and Mineral Reserves".

(2)
Mineral reserves are reported to an internal cut-off of US$ 18.53 /t NSR cut-off.

(3)
Block NSR calculated from head grades after application of modifying factors; including as calculation parameters: dilution, estimated process plant recovery and commercial terms (payable, deduction, penalties by element and freight cost).

(4)
Mineral reserves defined as blocks containing ore with a head grade greater than the NSR cut-off.

(5)
Mineral reserves are based on estimates of long-term metal prices of US$ 2,406 /t Zn; US$ 1,943 /t Pb; US$ 18.94 /oz Ag, US$ 1,279/oz Au.

(6)
Metallurgical recoveries are based on a recovery versus head grade curve.

A-54


Table of Contents

(7)
Average process plant recoveries: Zn 75.2%, Pb 89.0%, Ag 77.0%, Au 53.0%.

(8)
Mineral reserves statement reference point: Atacocha processing plant (mill feed).

(9)
Tonnage and grade are reported inside open pit design.

(10)
Mineral reserves tonnage and contained metal have been rounded to reflect the accuracy of the estimate and numbers may not add up.

Atacocha Mineral Reserves Statement—Total

Category
  Tonnage
(Mt)
  Zn Grade
(%)
  Pb Grade
(%)
  Cu Grade
(%)
  Ag Grade
(oz/t)
  Au Grade
(oz/t)
 

Proven

    7.61     1.41     1.15     0.05     1.31     0.009  

Probable

    9.33     1.93     1.09     0.14     1.48     0.004  

Total Proven and Probable

    16.94     1.7     1.12     0.10     1.40     0.006  

Mining Operations

        Atacocha operates two mines: the Atacocha underground mine and the San Gerardo open pit.

        The Atacocha underground mine is mined by overhand cut and fill mining method with the main following characteristics: accessing stopes via ramp access, sublevels stopping and rising crosscuts; horizontal drilling (breasting); sublevels spaced at 20 m vertically and located at 55 m from mineralized zone; cuts of 4 m high; usage of raising crosscuts to access cuts in ascending direction/upward direction; usage of detritic; and hydraulic backfill. Based on its site visit, SRK believes that the mining method is adequately applied and performance and production numbers are also coherent.

        The design of the mining method was mainly based on the width of mineralized structures at the Atacocha mine, which has an average ranging from 2.5 to 7.0 m. Moreover, in the model for calculating mineral reserves, based on the stope shapes, it was considered blocks of 4.0 m wide, which is the minimum width required for operation equipment such as scissor bolters, jumbos, scoops. The maximum width of equipment corresponds to the Small Section Bolter MacLean with 3.20 m. It is required 0.8 m width of free space between the widest end of the unit's largest equipment as set forth in Peruvian Law on Safety and Health (D.S.024-2016 EM). Taking into consideration these parameters, the minimum operating width of 4.0 meters was considered.

        San Gerardo is an open pit operation located at the top of mineralized zone, this open pit is mined by 6-m high bench. Current production rate is less than 1,000 tpd with expansion plan starting at 2019 to achieve 3,000 tpd. Operations are carried out with a contractor using 15m3 and 20m3 trucks and excavators (CAT 336 and 374), which allow for selectivity during the loading process.

A-55


Table of Contents

A-56


Table of Contents

        Atacocha operates a conventional concentration processing plant with a nominal capacity of 4,600 tonnes per day of fresh ore. The processing flowsheet includes a multistage crushing plant, a conventional ball mill grinding stage, and sequential differential flotation to produce three final mineral concentrates: a zinc concentrate, a lead concentrate, and a copper concentrate. The combined deportment of minerals into final concentrates (flotation mass pull) totaled 5.8% in 2015, 4.9% in 2016, and 3.9% in the first quarter of 2017. All the mineral concentrates are trucked off site. Final flotation tails are thickened and disposed of in a conventional tailings storage facility.

        Overall, mill throughput at Atacocha has been consistent from 2015 to date. Atacocha processed 1.4 million tonnes during 2015, or equivalent to approximately 3,931 tonnes/day; in 2016, the total mill feed reached approximately 1.5 million tonnes or equivalent to 4,075 tonnes per day; and in the first quarter of 2017, the total throughput has reached approximately 353 thousand tonnes or equivalent to 3,865 tonnes per day.

        Zinc concentrate accounts for the largest tonnage produced by the Atacocha facilities. Zinc concentrate production reached 57,542 tonnes in 2015, 42,357 tonnes in 2016, and a total of 7,395 tonnes in the first three month in 2017. Consistently with zinc's head grade downward trend observed for the same period, the equivalent daily production of zinc concentrate reached 158 t/day, 116 t/day, and 81 t/day for the respective periods.

Atacocha block flow diagram

GRAPHIC

A-57


Table of Contents

Atacocha polymetallic circuit metallurgical performance (2015 to 2016)

 
   
   
   
  Concentrate grade   Recovery (%)  
 
   
   
  Throughout
(t/d)
(@ 365 d/y)
 
Period
  Stream   Tonne   Au (oz/t)   Ag(oz/t)   Pb(%)   Cu(%)   Zn(%)   Bi(%)   Au(%)   Ag(%)   Pb(%)   Cu(%)   Zn(%)  

2015

  Fresh Ore     1,431,315     3,921     0.0114     1.5359     1.1005     0.1642     2.40           100     100     100     100     100  

  Zn Conc     57,542     158           3.07     0.98     1.26     52.7                 8.05     3.56     30.81     88.17  

  Pb Conc     23,488     64     0.2246     66.9     58.0     1.49     4.48     0.919     32.94     70.79     86.49     14.86     3.06  

  Cu COnc     2,448     7     0.1541     53.8     10.1     23.4     6.69     0.676     2.27     5.58     1.57     24.05     0.48  

2016

  Fresh Ore     1,487,390     4,075     0.0177     1.7326     1.3073     0.1116     1.80                                      

  Zn Conc     42,357     116           3.79     1.35     1.26     52.9                 6.24     2.95     32.07     83.17  

  Pb Conc     29,584     81     0.4807     65.4     57.5     1.72     4.70     0.592     52.25     74.98     87.46     30.67     5.18  

  Cu Conc     1,193     3.3     0.2814     84.4     12.6     21.4     5.85     0.427     1.21     3.71     0.77     14.94     0.26  

2017 Q1

  Fresh Ore     352,681     3,865     0.0210     1.3179     1.1400     0.0737     1.37                                      

  Zn Conc     7,395     81           3.49     1.68     1.02     50.9                 5.55     3.09     28.98     78.18  

  Pb Conc     6,346     70     0.7989     54.2     54.4     1.47     5.36     0.338     67.28     73.84     85.67     35.83     7.07  

  Cu Conc     120     1.0     0.3790     89.7     14.0     18.5     4.55     0.328     0.58     2.34     0.42     8.47     0.11  

Infrastructure, Permitting and Compliance Activities

        The Atacocha site entails both, an underground mine and open pit mine, older tailings ponds, waste rock stockpiles, a process plant facility with associated laboratory and maintenance facilities; maintenance buildings for underground and surface equipment. Facilities and structures include: a warehouse, mine office, change house, tailings pumping station, main shaft, ventilation shaft, mine access ramps 5400 and 990 which connect levels 3900 with 3300, main haulage drift (level 3600), backfill plant, explosives storage area, power generating hydroelectric, power lines and substation, fuel storage tanks, a warehouse and laydown area and a permanent accommodation camp. Atacocha and El Porvenir are under a process of consolidating as a single mining unit and one of the first activities is that the current tailings of Atacocha are pumped to the El Porvenir tailing pond.

        Atacocha has met all applicable permitting requirements under Peruvian law up to June 2017. These permits include tailings dam and waste rock dump, mine, process plant as well as water usage and effluents.

        At Atacocha, the Company promotes the implementation of high environmental standards, highlighting the principles of prevention, mitigation, and control of possible environmental impacts caused by its operations. The Company's practices are based on an EMS which makes it possible to identify critical environmental risks (CERs) in the operations. The CER audit matrix includes the evaluation of legal requirement audit results, monitoring activities and environmental incidents.

        A closure plan has been developed for Atacocha at feasibility level for all its components within the context of Peruvian legislation. This closure plan is periodically updated over the life of the mine. The closure plan addresses concurrent, interim, and final closure actions, and post-closure inspection and monitoring. As previously noted, two years before final closure, a detailed version of the mine closure plan will have to be prepared and submitted to the Peruvian Ministry of Energy and Mines for review and approval.

        The operations for Atacocha are managed based on plans and studies duly approved and an EMS and a Community Relations Plan (or CRP). A closure plan has also been developed at feasibility level for all its components within the context of Peruvian legislation; which is periodically updated over the life of the mine. At Atacocha, the Company prepares a CRP every year, and aims to work in an environment of mutual respect, transparency and collaboration with the local population which contributes to the company's objectives and short and medium term local development.

A-58


Table of Contents

Capital and Operating Costs

        The capital expenditures for the Atacocha project are sustaining capital only, with no major expansions in capacity planned. Total capital expenditure is forecast to be US$68 million over the remaining LOM.

Capital Expenditure
  Units   Total   2018   2019   2020   2021   2022   2023   2024   2025   2026   2027   2028   2029  

Maintenance Capex

  $ MM     68.4     15.1     8.6     7.1     5.5     6.1     5.8     5.8     5.8     4.1     2.9     1.7     0.0  

Expansion Capex

  $ MM     0.0     0.0     0.0     0.0     0.0     0.0     0.0     0.0     0.0     0.0     0.0     0.0     0.0  

Total Capex

  $ MM     68.4     15.1     8.6     7.1     5.5     6.1     5.8     5.8     5.8     4.1     2.9     1.7     0.0  

        There are two mines operating at the Atacocha project: the Atacocha underground mine and the San Gerardo open pit. The mine operating costs for the mine plan in the model are essentially consistent with the historical costs for underground operation and information of and existing Glory Hole operation that is conducted by a contractor, provided in the same model.

Summary Operating Costs
  Units   Total   2018   2019   2020   2021   2022   2023   2024   2025   2026   2027   2028   2029  

Mine Cash Cogs San Gerardo

  US$MM     386.7     30.1     36.5     36.9     41.4     41.2     41.5     36.8     35.6     32.1     31.6     22.8     386.7  

Plant Cash Cogs

  US$MM     149.1     9.0     13.1     14.0     13.6     14.4     14.7     14.6     14.7     14.4     14.5     12.1     149.1  

General Expenses Cash Cogs

  US$MM     129.6     9.9     12.4     12.0     10.8     12.1     11.8     13.1     13.1     12.3     12.9     9.3     129.6  

Grand Total Opex

  US$MM     665.4     49.1     62.0     62.9     65.8     67.7     67.9     64.6     63.4     58.8     59.0     44.2     665.4  

        The model effectively models cash flows generated by the production and mine plan as summarized in the following tables. The cashflow analysis shows an NPV at a discount rate of 9% of $42 million indicating the overall profitability of the mine plan on the assumptions used, and assuming market terms for concentrate treatment. Considerations of IRR or payback period are not applicable for the Atacocha project given that it is currently cashflow positive.

        Atacocha is currently part of a project to integrate the El Porvenir and Atacocha operations. The integration project will unlock synergies between the two operations, streamlining processes and reduce the overall environmental impact footprint. The integration will require estimated capital cost of $22 million at Atacocha and $29 million at El Porvenir.

        The status of the integration project as of December 2016 is described below:

A-59


Table of Contents

Mine Plan for Evaluation—Atacocha Underground

Mine Plan Atacocha UG
  Units   Total   2018   2019   2020   2021   2022   2023   2024   2025   2026   2027   2028  

Ore Milled

  Kt     5,276     480     511     514     499     541     480     535     542     545     550     77  

Zinc

  %     3.31     2.75     2.29     2.84     3.02     2.69     2.97     4.10     4.00     4.19     4.13     2.53  

Lead

  %     1.01     1.31     1.03     0.82     0.99     1.60     1.17     0.71     0.56     0.72     1.20     1.29  

Copper

  %     0.30     0.22     0.19     0.30     0.22     0.21     0.27     0.42     0.49     0.44     0.23     0.09  

Ag

  oz/t     1.85     2.17     2.24     1.67     1.69     2.20     1.84     1.73     1.67     1.68     1.59     2.09  

Au

  oz/t     0.00     0.00     0.00     0.00     0.00     0.00     0.00     0.00     0.00     0.00     0.00     0.00  

Mine Plan for Evaluation—San Gerardo Open Pit

Mine Plan San Gerardo OP
  Units   Total   2018   2019   2020   2021   2022   2023   2024   2025   2026   2027   2028  

Ore Milled

  Kt     11,298     357     958     1,071     994     1,063     1,166     1,114     1,123     1,088     1,075     1,288  

Zinc

  %     0.92     1.49     0.99     1.00     0.88     0.87     0.84     0.81     0.94     0.80     0.94     0.97  

Lead

  %     1.16     1.75     1.31     1.09     1.01     1.04     1.00     1.02     1.08     1.15     1.29     1.41  

Ag

  oz/t     1.17     1.54     1.28     1.08     1.05     1.11     1.14     1.09     1.09     1.16     1.18     1.37  

Au

  oz/t     0.01     0.02     0.02     0.01     0.01     0.01     0.01     0.01     0.01     0.01     0.01     0.00  

Vazante

        The scientific and technical information below with respect to Vazante has been excerpted or derived from a NI 43-101 technical report titled "Vazante Polymetallic Operations, Minas Gerais State, Brazil, NI 43-101 Technical Report on Operations" with an effective date of July 24, 2017 (which we refer to as the Vazante Technical Report) prepared by Amec Foster Wheeler, as well as a similar report prepared by Amec Foster Wheeler relating to mineralized material and mineral reserve estimates

A-60


Table of Contents

prepared in accordance with Industry Guide 7. Unless otherwise indicated, the information below was prepared in accordance with NI 43-101.

Project Description, Location and Access

        The Vazante operations are located about 7 km from the municipality of Vazante, in Minas Gerais State. Access from Brasilia is via federal highway BR-040 toward Paracatu, thence south to the city of Guarda Mor on MG-188, and to the mine site using highway LMG-706. Concentrates are trucked about 250 km to the Tres Marias smelter. The closest commercial airport is in Brasilia. The Vazante municipal airport for light aircraft is adjacent to the mine site. The project area has elevations ranging from 690 to 970 masl.

Project Access Plan

GRAPHIC

A-61


Table of Contents

        VMZ owns 100.0% of the Vazante project. For purposes of the Vazante Technical Report, the mineral concessions were divided into the core tenements, where the known mineral deposits are located and mining operations are occurring, and the surrounding exploration concessions. The total Vazante project area is about 40 km long, approaches 20 km wide at the widest extent, and covers a significant strike extent of the lithologies that host mineralization at the Vazante and Extremo Norte mines. The Company holds eight mining concessions in the core area that have a total area of approximately 2,091 ha. These host the active mining operations. The Company also holds 12 exploration applications (about 2,756 ha), 22 exploration authorizations (11,948 ha), one mining concession application (190 ha) and one granted mining concession (53 ha) that surround the core tenements. These total approximately 14,947 ha in addition to the core tenements. The following two figures show the layout of the mineral tenure.

A-62


Table of Contents

Vazante Project Mineral Tenure

GRAPHIC

A-63


Table of Contents

Core Tenements Mineral Concessions Plan

GRAPHIC

        The Company holds surface rights sufficient to support the current operations. Some surface rights agreements require annual payments to the owners. Three easements have been granted in support of mining activities. There are no indigenous group stakeholders that may be affected by the Vazante operations. Where access is required for regional exploration or drilling programs, negotiations are typically conducted on an individual basis with the affected landowner. If required, judicial action can be invoked to allow surface access. There is sufficient suitable land available within the mineral tenure held by the Company for tailings disposal, mine waste disposal, and installations such as the process plant and related mine infrastructure.

        Brazilian companies that hold mining concessions are subject to a royalty payment known as Financial Compensation for the Exploitation of Mineral Resources (or CFEM), imposed by the National Mining Agency—ANM (that recently replaced the Brazilian National Department of Mineral Production—DNPM). Revenues from mining activities are subject to CFEM, based on the sales value of minerals, that pursuant to the Provisional Measure No 789/2017 will observe as of August 2017 the gross revenue from the sales of the minerals net of taxes levied on a the sales (as opposed to the former tax basis—the sales value of minerals, net of taxes and transportation and insurance expenses). When the produced minerals are used in its internal industrial processes, the amount of CFEM is determined based on deducting the costs incurred to produce them. In this regard, please note that as a result of the aforementioned Provisional Measure, as of January 2018 the amount of CFEM in this hypothesis is expected to be determined by a reference price of the respective mineral to be defined by the ANM. The rate of CFEM to be applied varies according to the mineral product (currently 2% for zinc, lead, copper, and silver). The Vazante project is not subject to any royalties other than the CFEM and royalty payments to surface rights holders if mining occurs in their property equal to 50% of the related CFEM.

A-64


Table of Contents

        The Company holds seven licences for water usage for the operations, one of which is currently inactive. The Company has lodged renewal applications, where applicable, for the water licences in use.

History

        Exploration conducted in the Vazante project area to date has included geological mapping, rock, pan concentrate, stream sediment and soil sampling, airborne and ground magnetic surveys, auger drilling, and core drilling.

        Mineralization was initially exploited by artisanal miners during the 1950s. Mechanized open pit mining commenced in 1969, and underground mining in 1983. The current primary ore types mined are hydrothermal zinc silicates, largely willemite (Zn2SiO4). Initial mining operations exploited supergene calamine ores (a mixture of the zinc secondary minerals hemimorphite (Zn4(Si2O7)(OH)2•H2O) and smithsonite (ZnCO3) derived from the weathering of silicate ore.

        Historical ore production and zinc grade figures are shown in the table below.

Zinc Production History, 2000-2017

 
   
  2000   2001   2002   2003   2004   2005   2006   2007  

Tonnage

  kt     441.90     531.61     590.50     680.25     708.39     815.82     868.73     1,026.79  

Zn Grade

  %     14.58     14.97     15.14     15.04     15.10     14.43     15.67     15.33  

 

 
   
  2008   2009   2010   2011   2012   2013   2014   2015  

Tonnage

  kt     986.45     1,096.66     1,301.53     1,323.74     1,401.28     1,389.52     1,389.57     1,355.2  

Zn Grade

  %     14.61     15.12     15.37     13.03     10.61     10.5     10.68     11.32  

 

 
   
  2016   2017*    
   
   
   
   
   
 

Tonnage

  kt     1,298.55     1,311.94                                      

Zn Grade

  %     11.34     11.45                                      

Note: 2017 production figures are forecasts

Geological Setting, Mineralization and Deposit Types

        The Vazante and Extremo Norte mines are located in the Brasilia Fold Belt.

        The Vazante and Extremo Norte zinc deposits are epigenetic zinc silicate deposits, and Vazante is one of the largest deposits of its type worldwide. Somewhat similar deposits are known from elsewhere in the world. Mineralization is hosted within a sequence of pelitic carbonate rocks belonging to the Serra do Poço Verde Formation of the Vazante Group. The major structural control is the Vazante Fault.

        Zinc silicate mineralization of the Vazante deposit is hosted in a tectonic—hydrothermal breccia zone found near the contact between the Lower Pamplona and Upper Morro do Pinheiro Members of the Serra do Poço Verde Formation. The Vazante trend is nearly 7 km long, has a variable thickness, and is currently known to extend to at least 400 m depth below surface. Willemite can form as pods, veinlets, and meter-wide veins within the hydrothermal breccia and is locally controlled by synthetic faults in the deposit. Mineralization typically contains willemite, dolomite, siderite, quartz, hematite, zinc-rich chlorite, barite, franklinite, and zincite, with subordinate concentrations of magnetite, and apatite.

        The Extremo Norte deposit is primarily hosted in the Lower Pamplona Member, or along the contact between the Lower Pamplona and Upper Morro do Pinheiro Members. Ore zones form discontinuous lenses that may be tens of meters in length and width, within tectonic—hydrothermal breccias. Breccias may range from a few, to nearly 100 m in thickness, and typically plunge to the northwest. Mineralization consists of willemite, specular hematite, and minor franklinite. The geological setting and understanding of the mineralization setting are adequately known to support mineral resource and mineralized material estimation and mine planning.

        There are calamine concentrations along the same trend as the main Vazante willemite bodies, perhaps related to weathering and karst fill zones. The location of calamine deposits appears to be controlled by northwest brittle structures that cross willemite ore. The figure below shows the geological setting of the Vazante area. The subsequent figure is a local geology plan of the mine area.

A-65


Table of Contents

Geological Map of the Brasilia Fold Belt and Sao Francisco Craton

GRAPHIC


Key:

B)
1) Phanerozoic Basins; 2) Bambuí Group, Tres Marias Formation; 3) Bambuí Group, Paraopeba Subgroup; 4) Ibiá Formation; 5) Araxá Group; 6) Felsic and mafic granulite and orthogneiss; 7) Vazante Group; 8) Paranoá Group; 9) Canastra Group

C)
1) Canastra Group, Paracatu Formation; 2) Canastra Group, Serra do Landim Formation; 3) Vazante Group, Serra Da Lapa Member; 4) Vazante Group, Serra do Velosinho Member, Lapa Formation; 5) Vazante Group, Morro do Calcário and Serra do Poço Verde Formations; 6) Vazante Group, Serra Do Garrote Formation; 7) Pb Anomalies.

A-66


Table of Contents

Local Geology Plan, Vazante to Extremo Norte Mines

GRAPHIC

Exploration

        Ongoing exploration tests for extensions to known mineralization, infilling areas where no data are currently available, and using mining knowledge and structural interpretations to identify areas where mineralization may be present. Examples of exploration successes using these methods include Lumiadeira, Ramp 29, and Deep Exploration, within the Vazante Mine area. The figures show the information known as at the end of 2015 (left images), and the additional mineralization inferred from drilling completed during 2016 (right images).

Figure: Lumiadeira

GRAPHIC

A-67


Table of Contents

Figure: Ramp 29

GRAPHIC

Figure: Deep Exploration

GRAPHIC

        The figure below shows three brownfield exploration targets in the immediate vicinity of Vazante and Extremo Norte.

Brownfields Exploration Targets

GRAPHIC

A-68


Table of Contents

        Regional exploration potential remains in a number of areas, including the Pasto, Lages Lagoa Feia Sul, Lagoa Feia Norte, Cercado, and Olhos D'agua trends and the Boi Branco target. See also "—Vazante—History".

Drilling

        Regional core drilling on record totals 87 drill holes (about 27,135 m); there is currently no information on any regional drilling prior to 1976. There are also an additional 70 auger drill holes (691 m).

        Drilling in the operations area is divided into two groups: surface drilling, also called long-term drilling; and underground drilling, also called short-term drilling. A total of 5,918 drill holes for 962,883 m have been completed at the Vazante mine. In addition to drilling at Vazante, 130 channel samples for a total of 745.08 m were collected from underground workings. Drilling at the Extremo Norte mine totals 884 drill holes for 199,059 m.

        Production drilling operations have been performed by company personnel over the Vazante mine history, using a variety of drilling machines. Core sizes have included HQ (96 mm), NQ (75 mm) and BQ (36 mm) core diameters.

        Geological logs have been completed on all core holes. Geotechnical and hydrogeological descriptions are also completed and stored in the geological database. All core holes are currently photographed. The overall average core recovery for the period from 2009 to 2016 is 93.4%. Underground and most surface drill collar surveying has been done with total station instruments using the Corrego Alegre datum. Some surface collar surveying was done with differential global positioning system (or GPS) instruments. There are currently two instruments to measure downhole deviations at the mine: one Reflex Maxibor II™ and one Reflex Gyro™. Prior to that, a number of instruments were used. All were considered to be industry standard instruments at the time they were used.

        In some cases, drill intercepts, and thus sample lengths, are perpendicular to the mineralized bodies and the sample length will be equal to the true thickness. In most cases, however, the true thickness is less than the sample thickness because the drill holes intersect the mineralized bodies at oblique angles.

Sampling, Analysis and Data Verification

        Core samples have a preferred length of 1 m but length may vary from a minimum of 0.50 m to a maximum of 1.50 m, depending on the location of lithological, alteration, mineralization, or other natural boundaries or contacts. Company personnel sample 3 m above and 3 m below mineralized intervals. Sample collection and core handling are in accordance with industry standard practices. Procedures to limit potential sample losses and sampling biases are in place. Sample intervals are consistent with the type of mineralization.

        Underground channel samples range from 0.5-1.5 m long, and respect lithological, alteration, mineralization, and other natural boundaries. Samples are collected with a hammer and chisel or battery-powered hammer drill, about 1.2 m above the floor of the mine working.

        Prior to 2014, mine samples were analyzed by the Vazante laboratory on the mine site. The exploration samples were analyzed by an external laboratory. Samples were prepared using the mine laboratory machinery. This laboratory was not accredited. ALS, an independent laboratory, has been the primary laboratory for preparation of exploration and production samples since 2014. Samples are prepared and analyzed at either of the ALS laboratories located in Vespasiano, Minas Gerais and Goiânia, Goiás. Both laboratories are ISO 9001:2008 certified, and independent of the Company. ALS Lima performs the sample analytical step. This laboratory is independent of the Company, and holds ISO 9001:2008 and ISO 17025 accreditation.

A-69


Table of Contents

        Sample preparation at the mine laboratory included weighing, drying at 100°C, and jaw crushing to a minimum of 70.0% passing minus 5 mesh, splitting the sample through a riffle splitter, pulverizing a split using a ring and puck system to 100.0% passing 100 mesh, then a second pulverization to 100.0% passing 200 mesh. Sample preparation procedures at ALS Lima consist of drying, crushing to 70.0% passing a 2-mm screen, secondary crushing and pulverizing to 85.0% passing a 75 mm screen. Sample preparation procedures at the mine laboratory and at ALS are consistent with typical industry practices and are adequate to support mineral resource and mineralized material estimation.

        Prior to 2014, chemical analyses at the mine laboratory were performed using an X-ray fluorescence (or XRF) technique and an atomic absorption spectroscopy (or AAS) procedure for selected elements. Samples with zinc contents greater than 6.0% were re-assayed with the AAS procedure. The transition from XRF to ICP-OES and AAS began in 2014 when analyses began to be performed at the ALS laboratory in Lima. Selected elements were analyzed via AAS, while the same elements, and others, were analyzed with AES. High-grade zinc was analyzed specifically using the volumetric method for better results. From 2015 onward, all analyses have been performed at ALS, Lima. Sample analysis at the mine laboratory and ALS Lima is performed using standard procedures that are widely used in the industry. In both cases, analytical procedures are adequate to support mineral resource and mineralized material estimation and mine planning.

        Company-wide QA/QC protocols were implemented in 2009, and have improved over time. The current program includes submission of twin, coarse and pulp duplicates, or CRMs, external controls, and coarse blank samples. QC results from 2009-2013 were considered to be adequate at the time of the analyses, but a number of questions could not be satisfactorily answered so in 2014, approximately 25,000 samples were reanalyzed with proper QC procedures. The QC results are all well within normal limits. Results from 2015 and 2016 are similarly within limits. Amec Foster Wheeler considers the data to be adequately accurate and precise to support mineral resource and mineralized material estimation and mine planning.

        Prior to 2015, the density was measured through the displaced volume method for all samples collected. From the second half of 2015 onwards, there was a transition to the Joly method and, due to the large number of data available, analyses were performed only on a few drill holes. The Joly method was implemented in the second half of 2015 and every 20th sample is checked by the displaced volume method. Variations of both methods are widely used in the mineral industry, and the procedures are adequate to support mineral resource and mineralized material estimation and mine planning.

        Mine data are stored in a Fusion™ database. Primary original documents and logs, down-hole surveys, core photographs, and assay certificates are stored network drives. Digital copies of the database network drives are routinely backed-up. Core boxes are transported to the core shed by personnel from the drilling company. Analytical samples are transported by company or laboratory personnel using corporately owned vehicles. Core boxes and samples are stored in safe, controlled areas. Chain-of-custody procedures are followed whenever samples are moved between locations, to and from the laboratory, by filling out sample submittal forms.

        All data that are stored in the Vazante project database are verified by Company staff via software verification before final entry into the database. These routines are aimed at preventing entry of extraneous data such as incorrect lithology codes or overlapping assay intervals into the database. They are largely successful; however, these checks are not perfect and additional internal checks are made to assure that information used for mineral resource and mineralized material estimation and mine planning is as nearly correct as possible. Such checks include reviews of sample length problems, maximum and minimum grade values, negative values, detection limits and null values, drill hole surveys, sample size, gaps, overlaps, drill hole collars versus topography, co-ordinate datum, verification of mining permissions, and laboratory analysis certificates.

A-70


Table of Contents

        Three audits have been performed by independent third-parties on the mineral resource estimates since 2010, including SRK during 2010, Snowden during 2012, and RPA during 2014. In connection with the Vazante Technical Report, the Company advised Amec Foster Wheeler that recommendations from these external audits were taken into consideration and applied to improve the resource estimation process. Amec Foster Wheeler conducted a gap analysis in preparation for the Vazante Technical Report. A number of recommendations in support of operational improvements were made. The Company advised Amec Foster Wheeler that these recommendations were taken into consideration.

        Amec Foster Wheeler performed high-level reviews of the database and procedures during a 2017 site visit. These included reviews of sampling procedures, geological logging procedures, core drilling and core handling procedures, and QA/QC procedures. The inspected data were considered acceptable to support mineral resource, mineralized material and mineral reserve estimates. Sample data collected adequately reflect the deposit dimensions, true widths of mineralization, and the style of the deposits.

Mineral Processing and Metallurgical Testing

        Metallurgical studies have been completed since plant operations began in 1969. Studies incorporated mineralogy, grinding characteristics, and flotation separation testing. Much of the test work has been completed in the Company's laboratory at the Vazante operations. Studies have been supported by universities including the Federal University of Minas Gerais and the University of Sao Paulo. Most studies have focused on factors affecting zinc recovery.

        For all the deposits at Vazante, willemite is the predominant zinc mineral, with other zinc minerals in minor or trace quantities. Vazante produces a zinc concentrate that is elevated in silica and lower in sulphur compared with most zinc concentrates globally, as willemite contains approximately 59.0% Zn and 27.0% SiO2. Dolomite is the dominant gangue mineral in all Vazante mine ore types; however, the Extremo Norte Mine contains significantly higher quantities of hematite than other Vazante ores. Poor zinc recovery in some anomalous ores has been linked to the presence of other oxide zinc minerals such as franklinite and gahnite. Vazante's operations have a geometallurgical test program in place to identify such ores before processing.

        Vazante has also completed laboratory flotation test work on a range of Vazante and Extremo Norte ores, focusing on the relationship between hardness, grind size, and zinc recovery. It has been established that controlling grind size below p80 150 mm is critical to maintain zinc recovery at target levels, and that recovery can be improved by reducing p80 to 100 mm.

        The presence of willemite in Vazante's ore results in zinc concentrates that are unusually high in silica for feed to an electrolytic zinc smelter. However, the Três Marias smelter has been configured to manage this. Deleterious elements that need particular management in the concentrate are magnesium oxide (MgO) and fluorine which has been rising in recent years but remains below Tres Marias current acceptance threshold.

Mineral Resource, Mineralized Material and Mineral Reserve Estimates

        The close-out date for the Vazante (including Sucuri Norte) and Extremo Norte databases is December 27, 2016. A total of 631 channel samples were used for estimation with the drill hole samples. The stratigraphy of the metasedimentary domains was used to construct a preliminary lithological model using the "stratigraphic interpolant" function within Leapfrog. A model of the hydrothermal breccia (or BXD) unit was created using a combination of lithology codes and zinc grades. Mineralized envelopes, based on a 5.0% zinc cut-off, were constructed using Leapfrog's "vein

A-71


Table of Contents

interpolant" function. A low-grade (less than 5.0% zinc) domain or buffer zone was created proximal to the mineralized domain; however, the buffer zone was not used for estimation.

        Linear regression equations were used to make a correlation between the sum of zinc plus lead plus iron grades, compared to measured density values. The regression formula was applied to the resource model blocks based on estimated grades to determine a density value for each block.

        One meter composites were created for both deposits, based on the most common sampling interval. Separate variograms for zinc, lead, iron, and silver were constructed for the Vazante and Extremo Norte domains. Metal grades were capped using outlier restriction prior to estimation. Capping levels were based on examination of probability plots. OK was selected to estimate the zinc, lead, iron, and silver grades within the block model, and the step was conducted separately for the Vazante and Extremo Norte deposits. Multi-pass kriging strategies were used in three passes, together with octants and sample constraints. A minimum of 10 and maximum of 80 samples were allowed for estimation purposes, based on a quantitative kriging neighbourhood analysis. In both Vazante and Extremo Norte, a discretization of 4 × 4 × 4 was employed. Model validation checks included a global bias check where the OK estimate was compared to the nearest-neighbour (or NN) grades at a zero cutoff, local bias checks using swath plots, change of support checks using Herco plots, and visual data inspection.

        Confidence categories were assigned to blocks by the Company using a combination of some or all of the following: the number of available samples, drill spacing, data quality (QA/QC, density, and topography), and whether the data were supported by underground openings that had been sampled and/or mapped. The final limits for the measured, indicated and inferred classifications were manually refined to remove isolated blocks of one confidence category in areas where most of the blocks were classified using another category. Kriging variance was used as reference in this post-processing to help define the limits.

        Amec Foster Wheeler reviewed the classification using a confidence limits approach. Blocks were classified based on Amec Foster Wheeler's drill spacing criteria and tabulated. As the resulting tabulation was generally consistent with the Company's classification, Amec Foster Wheeler accepted the classification of mineral resources as determined by the Company. The initial Company estimate was refined to remove the following blocks: mineralized pillars that must be retained for mine stability, areas of geotechnical concern, mined-out areas, and areas where information is insufficient to support block confidence classification (non-classified blocks). To meet reasonable prospects of eventual economic extraction assumptions, only the blocks within the mineralized domain are included in the mineral resources. Within this domain, a NSR cut-off of US$52.12/t was applied. Other assumptions included a zinc price of US$2,767.00/t (US$1.26/lb), a lead price of US$2,235/t (US$1.01/lb), a silver price of US$18.94/oz; zinc metallurgical recovery of 86.0%, lead metallurgical recovery of 21.0%, silver metallurgical recovery of 36.0%; mining cost of US$14.00/t, plant cost of US$18.25/t and maintenance and other costs of US$19.87/t.

        Mineral resources were initially classified using the 2012 JORC Code, and reconciled to the definitions in the 2014 CIM Definition Standards).

        Mineral resources in the table below have an effective date of December 31, 2016 and are reported exclusive of the mineral resources converted to mineral reserves. Factors that may affect the estimate include, among other things: additional infill and step out drilling; changes in local interpretations of mineralization geometry and continuity of mineralization zones; density and domain assignments; changes to design parameter assumptions that pertain to stope design; dilution from internal and contact sources; changes to geotechnical, hydrogeological, and metallurgical recovery assumptions; and changes to the assumptions used to generate the NSR value including long-term commodity prices and exchange rates.

A-72


Table of Contents

Vazante Mineral Resource Summary Table

Category
  Tonnage
(Mt)
  Zn Grade
(%)
  Pb Grade
(%)
  Ag Grade
(g/t)
 

Measured

    1.8     17.81     0.43     28.82  

Indicated

    1.2     15.54     0.38     20.82  

Total Measured and Indicated

    3.1     16.90     0.41     25.60  

Inferred

    2.9     16.34     0.35     22.35  

(1)
Mineral resources have an effective date of December 31, 2016. Mineral resource estimates were prepared by Company staff. Amec Foster Wheeler is responsible for the estimate.

(2)
Mineral resources are reported exclusive of the mineral resources converted to mineral reserves. Mineral resources that are not mineral reserves do not have demonstrated economic viability.

(3)
Mineral resources are reported within a 5% Zn envelope with a US$52.12 NSR cut-off applied. The NSR is calculated as follows: if Zn(%) ³ 2.6, NSR = 19.0653 × Zn(%); if Pb(%) ³ 0.25, NSR = 1.8743 × Pb(%); Ag(g/t) NSR = 5.88 × Ag(g/t)/31.1035. The NSR calculations include an allocation of US$234.72/t for the zinc premium paid by the Três Marias smelter. Zinc price used is US$2,767.00/t (US$1.26/lb), lead price is US$2,235/t (US$1.01/lb), silver price is US$18.94/oz. Zinc metallurgical recovery is 86%, lead metallurgical recovery is 21%, silver metallurgical recovery is 36%. Cost assumptions include mining cost of US$14.00/t, plant cost of US$18.25/t, maintenance and other costs of US$19.87/t.

(4)
Mineral resources are stated as in situ with no consideration for planned or unplanned external mining dilution.

(5)
Rounding as required by reporting guidelines may result in apparent summation differences.

        Amec Foster Wheeler's resource classifications were more conservative than classifications used by the Company as shown in the figures below for Vazante mineral resources.

Confidence Classifications, Vazante

GRAPHIC


Figure: Confidence Classifications Showing Areas of Downgrade

GRAPHIC

A-73


Table of Contents

        A similar classification map for Extremo Norte is shown below.

Confidence Classifications, Extremo Norte

GRAPHIC


Note: Blue = Measured; green = Indicated in green, red = Inferred; magenta = unclassified.

        The mineralized material estimate was prepared by the Company's staff in accordance with Industry Guide 7. The following table sets forth the mineralized material at the Vazante mine prepared in accordance with Industry Guide 7 as of December 31, 2016. Mineralized material is reported at an NSR cut-off of US$52.12. Metal prices used for the NSR calculation are US$2,116/t for zinc, US$1,918/t for lead and US$17.05/oz for silver. Other assumptions used to assess reasonable prospects for eventual economic extraction of mineralized material include: zinc metallurgical recovery of 86%; lead metallurgical recovery of 21%; silver metallurgical recovery of 36%; mining cost of US$14.00/t; plant cost of US$18.25/t; and maintenance and other costs of US$19.87/t. Mineralized material is stated as in situ with no consideration for planned or unplanned mining dilution. The mineralized material in the table is not additive to the mineral resources estimated according to NI 43-101.

 
  Vazante Mineralized Material
as of December 31, 2016
 
 
  Tonnage
(Mt)
  Zinc
(%)
  Lead
(%)
  Silver
(g/t)
 

Mineralized Material

    3.10     16.90     0.41     25.61  

(1)
Mineralized material estimates have an effective date of December 31, 2016. Mineralized material estimates were prepared by the Company's staff. Amec Foster Wheeler is responsible for the estimate.

(2)
Mineralized material does not have demonstrated economic viability.

(3)
Mineralized material is reported within a 5% Zn envelope with a US$52.12 NSR cut-off applied. The NSR is calculated as follows: if Zn(%) ³ 2.6, NSR = 13.8272 × Zn(%); if Pb(%) ³ 0.25, NSR = 1.2897 × Pb(%); Ag(g/t) NSR = 5.26 × Ag(g/t)/31.1035. The NSR calculations include an allocation of US$234.72/t for the zinc premium paid by the Tres Marias smelter. Zinc price used is US$2,116/t (US$0.96/lb), lead price is US$1,918/t (US$0.87/lb), silver price is US$17.05/oz. Zinc metallurgical recovery is 86%, lead metallurgical recovery is 21%, silver metallurgical recovery is 36%. Cost assumptions include mining cost of US$14.00/t, plant cost of US$18.25/t, maintenance and other costs of US$19.87/t.

A-74


Table of Contents

(4)
Zinc equivalency (ZnEq) uses the equation ZnEq = ((%Zn * ZnPrice * ZnRecovery) + (%Pb * PbPrice * PbRecovery) + (Ag oz*AgPrice*AgRecovery) / (ZnPrice * ZnRecovery).

(5)
Mineralized material is stated as in situ with no consideration for planned or unplanned external mining dilution.

(6)
Mineralized material estimates have been rounded.

(7)
The mineralized material in this table is not additive to the mineral resources estimated under NI 43-101.

        The stope shapes developed for mineral reserve planning at Vazante include any internal waste material, which is reflected at zero grade. The stope shapes also include any inferred mineral resource material at zero grade. These stope shapes are the mineral resource stope shapes and have not had modifying factors applied.

        For the LOM reserve case, recovery is estimated at 98.0% of the broken ore for SLOS and VRM mining. Recovery of the rib pillars is estimated at 60.0% for mine planning purposes.

        For the C&F mining areas planned for later in the life of the mine, the recovery factor is also 98.0%. Dilution in the C&F areas is assumed to be 12.0%. The C&F dilution figure is based upon the historical development overbreak factor used in waste and ore development headings. For purposes of mine planning the deposits are assumed to perform similarly in the process plant and not have adverse effects on the recovery process. Blending is not undertaken for metallurgical purposes. The general assumption is the mine will operate at an average of 4,098 t/d for 365 days per year. This gives a nominal average production rate of 1.5 Mt/a over the LOM (ranging from 1.38-1.60 Mt). The economic cut-off value used is an NSR value that is populated in the block model is based upon a linear regression. For mine planning purposes the NSR can be considered the break-even cut-off grade.

        The mineral reserve estimates prepared by the Company's staff, and included in the table below use the 2014 CIM Definition Standards. Mineral reserves are reported using a NSR cut-off of US$45.79/t. Factors that may affect the ability of the Vazante operations to extract the mineral reserves safely and economically include: commodity prices and exchange rate assumptions, global markets, internal operating costs, government actions including changes to environmental, permitting, taxation and royalty regulations and laws, social licence to operate, geological unknowns, availability of skilled labor, and variations in metallurgical performance. The Company may also have site-specific issues due to the underground operations including deterioration of ground conditions due to geological or hydrogeological changes, mining-induced seismic events limiting access to mining areas, and higher than predicted groundwater or surface water inflow events.

Vazante Mineral Reserves Statement

Classification
  Tonnage
(Mt)
  Zn Grade
(%)
  Pb Grade
(%)
  Ag Grade
(g/t)
 

Proven

    8.68     11.11     0.30     17.52  

Probable

    6.34     9.61     0.28     13.73  

Total Proven and Probable

    15.02     10.48     0.29     15.92  

(1)
Mineral reserves have an effective date of June 30, 2017. Mineral reserve estimates were prepared by the Company's staff. Amec Foster Wheeler is responsible for the estimate.

A-75


Table of Contents

(2)
Mineral reserves are reported within engineered stope outlines assuming three mining methods: SLOS, VRM with rock backfill, and C&F with rock backfill. Typical stope dimensions are 30 m high × 60 m long × 8 m deep. A minimum mining width of 4 m is applied to all stopes Typical C&F rooms are 4 m × 4 m. Mineral reserves incorporate dilution and mining recovery factors.

(3)
All mineral reserves are reported at a NSR cut-off value independent of the mining method. SLOS/VRM and C&F are reported with an NSR cutoff of US$45.79/t. The NSR calculations are based on head grade mill recoveries of 85.8% Zn, 20.6% Pb and 36.3% Ag. Metal prices used for the NSR calculation are: Zn: US$1.09/lb; Pb: US$$0.88/lb; and Ag: US$18.94/oz. NSR calculations are based on polynomial equations for each of the concentrate elements, and incorporate considerations of sliding smelter payments that vary depending on the grade of the concentrate.

(4)
Totals may not sum due to rounding.

(5)
Mineral reserves statement reference point: Vazante processing plant (mill feed).

        The mineral reserve estimate prepared in accordance with Industry Guide 7 and summarized in the table below have been established based on actual costs and modifying factors from the Vazante mine, and on operational level mine planning and budgeting. This mineral reserve estimate was prepared by the Company's staff. The estimate used the three-year historical average prices as at March 31, 2017 set forth in the following table to determine that the mineral reserve estimate prepared in accordance with Industry Guide 7 could be economically produced.

 
  Zinc
(US$/t)
  Lead
(US$/t)
  Silver
(US$/oz)
 

Three-year Historical Average Price

    2,116     1,918     17.05  

(1)
Three-year historical average prices expressed in $/lb equivalents equal to US$0.96/lb Zn and US$0.87/lb Pb.

        The following table sets forth the mineral reserves at the Vazante mine prepared in accordance with Industry Guide 7 as of June 30, 2017. These mineral reserves are reported at an NSR cut-off value of US$45.79/t regardless of the mining method used. Metal prices used for the NSR calculation are US$2,116/t for zinc, US$1,918/t for lead, US$5,664/t for copper and US$17.05/oz for silver. NSR calculations are based on polynomial equations for each of the concentrate elements, and incorporate considerations of sliding smelter payments that vary depending on the grade of the concentrate. There were no differences in the mineral reserves for the Vazante mine between the estimates prepared under NI 43-101 and the estimates prepared according to Industry Guide 7. The estimates prepared according to Industry Guide 7 are not additive to the estimates prepared under NI 43-101.

 
  Vazante Industry Guide 7 Mineral
Reserves as of June 30, 2017(1)
 
Category
  Tonnage
(Kt)
  Zinc Grade
(%)
  Lead Grade
(%)
  Silver Grade
(g/t)
 

Proven

    8.68     11.11     0.3     17.52  

Probable

    6.34     9.61     0.28     13.73  

Total Proven and Probable

    15.02     10.48     0.29     15.92  

(1)
Mineral reserves have an effective date of June 30, 2017. Mineral reserve estimates were prepared by the Company's staff. Amec Foster Wheeler is responsible for the estimates.

A-76


Table of Contents

(2)
Mineral Reserves are reported within engineered stope outlines assuming three mining methods: sub-level open stoping (SLOS), vertical retreat mining (VRM) with rock backfill, and mechanized cut and fill (C&F) with rock backfill. Typical stope dimensions are 30 m high × 60 m long × 8 m deep. A minimum mining width of 4 m is applied to all stopes Typical C&F rooms are 4 m × 4 m. Mineral reserves incorporate dilution and mining recovery factors.

(3)
All Mineral reserves are reported at a NSR cut-off value independent of the mining method. SLOS/VRM and C&F are reported with an NSR cutoff of $45.79/t. The NSR calculations are based on head grade mill recoveries of 85.8% Zn, 20.6% Pb and 36.3% Ag. Metal prices used for the NSR calculation are: Zn: US$0.96/lb; Pb: US$0.87/lb; and Ag: US$17.05/oz. NSR calculations are based on polynomial equations for each of the concentrate elements, and incorporate considerations of sliding smelter payments that vary depending on the grade of the concentrate.

(4)
Totals may not sum due to rounding.

(5)
Mineral reserves estimated according to Industry Guide 7 are not additive to the mineral reserves estimated according to NI 43-101.

Mining Operations

        The Vazante underground mine has been in operation since 1983, and is a fully mechanized mine using rubber tired diesel equipment for development and production activities. Access is through two portals for Vazante and one portal for Extremo Norte. As development progresses at Extremo Norte, a connecting drift will be established from Vazante to Extremo Norte.

        The mine has a current depth of 350 m below surface and currently is producing from six levels. Future expansion is planned below the current Level 326 horizon to expose additional mineralization for extraction. The expansion requires completion and commissioning of the EB140 pump room before extending mine workings below the existing EB297 pump room. Two primary mining methods are employed at Vazante for extraction: SLOS, used where there is no continuity of the mineralization between levels; and VRM, used where the mineralization is continuous between levels. Backfill is used in conjunction with VRM; with SLOS, the stopes are left open after mining.

        Waste from lateral and ramp development is used as backfill in the SLOS and VRM stopes. Waste rock is dumped into the stopes from the undercut and overcut drifts to provide support to the hanging wall and reduce dilution of subsequent mining lifts. Between stopes, a 10 m rib pillar is left to prevent backfill dilution of adjacent stopes, and sill pillars are left every 60 m of mining height to prevent backfill dilution from mining blocks extracted from higher mine levels. Grade control in accomplished using the block model, stope reserve grade developed by the short-range planners, face calls, and production sampling.

        Ore is hauled to surface with 28 t haul trucks via ramps, and is stored in surface stockpiles at the portals for later re-handle. Ore is delivered to the concentrator with a surface haul truck fleet. Vazante is a trackless operation utilizing a diesel-powered mobile equipment fleet. The selected equipment is sized to meet the mine production targets for material movement with the calculated cycles and productivities. The current mine haulage fleet, and stope mucking and development waste mucking equipment are split between the Vazante and Extremo Norte Mines. The fleets are not restricted to the currently-assigned mines and can be moved between sites as operational requirements dictate. An opportunity exists to reduce the fleet through better utilization of existing equipment. The Company is currently undertaking a study to address the equipment usage.

A-77


Table of Contents

        Mine ventilation at Vazante is designed to comply with Brazilian National Regulation 22, and uses a push-pull system. Fresh air is obtained for the Vazante mine via two ramps and a shaft; for Extremo Norte, fresh air is obtained through a ramp. Exhaust air at both mines is vented through raises. The Vazante mine ventilation infrastructure will be expanded starting in 2018 to support additional mining faces. Ventilation infrastructure for the Extremo Norte mine will begin expansion in 2020 to support additional mining faces. The methodology for developing stope design parameters, such as level intervals, stope strike spans, pillar widths, etc. is based on empirical methods. Significant unplanned dilution (up to 150.0%) has occurred as a result of the combination of the vertical retreat and long hole stoping methods, and is a major economic factor for the mine.

        There is a well-documented conceptual model of the hydrogeological system where the geological strata have been classified according to their water-bearing capacity. This comprises the identification of the highly water-transmissive karstic dolomitic aquifers and formations with limited ability to transmit water (aquitards/aquicludes). The conceptual model has provided the basis for the development of a groundwater flow model of the Vazante mine site. The Vazante mine has a large historical data set of hydrometric data that covers mine development, and supports the development and improvement of the present hydrogeological conceptual model, and is used to calibrate the FEFLOW groundwater model. Presently the FEFLOW groundwater model is well calibrated to flows, with the 2016 calibration simulating 10,800 m3/hr total average mine water pumping compared to a 2016 measured average of about 10,600 m3/hr (2.0% difference).

        The pumping system for the Vazante mine has a reported pumping capacity of 15,650 m3/hr (375,600 m3/day) comprising two pumping stations located at the lowest elevation of the present mine. Mine water is collected through galleries within the mine and pumped to surface from the mine sump elevation. A new underground pumping station, due to be operational in 2019, is currently being constructed. This station will increase the pumping capacity to a total of approximately 19,000 m3/hr (456,000 m3/d). Pumping from the Extremo Norte mine started in November 2016 and has averaged 160 m3/hr since then, with a maximum daily average pumping rate of 220 m3/hr based on Company data up to the end of April 2017. The Company has recorded pumped mine water quantities and rainfall in detail during operation of the mine. Infiltration rates of rainfall on karstic aquifers are high, and consequently there is a seasonality in mine water pumping, with very high pumping rates during and immediately after peak rainfall events. The recent long-term average pumping rate (July 2013-June 2016) is approximately 10,500 m3/hr.

Processing and Recovery Operations

        Vazante is the largest zinc mine in Brazil, processing about 1.5 Mt of ore annually grading an average of about 11.3 wt% Zn to produce about 135,000 t of zinc metal contained in willemite and bulk sulphide concentrates. Processing is conducted in two adjacent plants (C and W) based on crushing, grinding and flotation with some interconnected concentrate handling systems. The main differences between the flowsheets for the plants is that Plant W incorporates a sulphide flotation stage for recovery of a lead—silver concentrate. Both plant flowsheets include crushing, grinding and willemite flotation. Willemite concentrate is filtered for transport to the smelter, and combined Plant W and Plant C tailings are thickened prior to disposal in the tailings storage facility (or TSF). The figure below is a simplified process flowsheet.

A-78


Table of Contents

Simplified Flowsheet of the Current Vazante Processing Facilities

GRAPHIC

        Plant W is a modern plant and processes about 80.0% of the total tonnage of higher grade willemite ore produced by the mine through an initial bulk sulphide flotation circuit and willemite flotation circuits. The sulphide circuit produces a lead—silver sulphide concentrate that is elevated in zinc. Zinc production in the sulphide circuit accounts for less than 1.0% of total zinc production. Zinc provides the primary revenue, while lead, silver and zinc recovered in the bulk sulphide concentrate provide a minor byproduct credit. Plant W was commissioned in 2003, and the sulphide circuit was added in 2012.

        Plant C is an older plant that was historically used for the treatment of calamine ore, and was subsequently converted to treat willemite ore. It has, until recently, treated about 20.0% of the total Vazante processed tonnage. The feed in 2016 consisted of a mix of lower-grade willemite ore and a low-grade zinc oxide/willemite stockpile generated by a previous historical mining and processing operation as a dense medium float discard material (float material). Processing of the float material was suspended in January 2017, and is not included in the LOM mill production plan.

        Prior to 2012, there were no process facilities to recover a separate lead-silver concentrate, and these metals were discarded in tailings. After completion of the sulphide flotation circuit in late 2012, Plant W ground ore was processed for lead and silver recovery. Currently, the sulphide circuit is not operated continuously, rather in campaigns determined when an economic and saleable lead-silver concentrate can be produced. In 2016, the sulphide circuit operated with approximately 70.0% availability, compared with an overall 96.0% availability for Plant W. The Plant W lead recovery while

A-79


Table of Contents

the sulphide circuit was operating was 37.0%. Lead and silver in the feed to Plant C are not recovered into the lead—silver concentrate. Therefore, the overall combined lead recovery with respect to combined Vazante mill feed was 21.0% in 2016.

        To support incremental mine production increases, it is planned to install a Vertimill, which is due to be commissioned in late 2019. This will increase Plant W capacity to 153 t/h while reducing grind size from p80 140 mm to 100 mm. The finer grind size would potentially increase zinc recovery; however, it is possible that there will be some bottlenecks and inefficiencies in the Plant W zinc flotation circuit due to increased volumetric flow. Therefore, current zinc recovery estimates of 85.9% are assumed to continue after Vertimill installation. If the scoping and subsequent studies of zinc flotation capacity improvements are successful, the Company may be able to improve zinc recovery in the future. The Company reported that the combined Vazante milling facilities drew approximately 43 kWh/t milled, or 7.2 MW in 2016. Power consumption will increase by 2020 in conjunction with the commissioning of the Vertimill and tailings filtration circuits. The main reagents consumed include grinding media for ball mills, sulphide collector, sulphide dispersant, frother, willemite activator, pH modifier, willemite dispersant, willemite amine collector, and flocculant.

        Zinc concentrates are trucked in bulk approximately 250 km to the Company's Tres Marias smelter. Lead—silver concentrates are trucked in bulk bags approximately 900 km to the Port of Itaguai, and sold to the Mitsui Hachinohe smelter in Japan.

Site Layout Plan

GRAPHIC

A-80


Table of Contents

Infrastructure, Permitting and Compliance Activities

        All infrastructure required for the current mining and processing operations has been constructed and is operational. This includes the underground mines, access roads, powerlines, water pipelines, offices and warehouses, process plant/concentrator, conveyor systems, waste rock facilities, temporary ore stockpiles, paste-fill plants, and tailings storage facilities.

        The incremental mill expansion planned will require installation of a Vertimill and a new pack of hydrocyclones in the process plant. Electrical power for the mine site is supplied from the state grid. Two independent 138 kV transmission lines feed the site which can provide up to 55 MW. An additional 60 MW power transmission line is currently under development and will be completed by 2020. Two diesel generators can provide backup power in case of power failure. The mines are situated about 7 km from the municipality of Vazante, and accessed via paved roads. Internal roadways connect the various mine-site components.

        Compilation of the results from monitoring programs, research studies, and public data was completed in 2017 for climate, air quality, noise, hydrology, groundwater, water quality, seismicity, biology, and social setting. Environmental licensure requires a number of on-going monitoring programs. The Company provided documentation that supported that the required 2016 monitoring and reporting was completed, and the reports sent to the relevant regulatory authorities.

        The Vazante operations currently dispose tailings produced by the process plant in the Aroeira TSF. The TSF has the dual purpose of capturing water for use in the process plant. The estimated life of the TSF is forecast until the end of 2020, at which point the operation plan is to filter and stack tailings in the Pilha Garrote dry stack facility that will be constructed to the west of the TSF. The Aroeira dam will remain in operation after this time as the water storage dam for water supply to the process plant. Embankment construction for the Aroeira TSF commenced in 1999. The dam has undergone eight raises, the first three using compacted earth fill and the remaining carried out with compacted cyclone underflow tailings. The final embankment elevation of 626 m was reached in 2014. Monitoring of instrumentation installed in the dam is carried out by Company personnel and an external consultant (Geoconsultoria) and cross-checked by Ausenco Peru.

        Other structures present at Vazante include the "Old Dam" (Antiga) and Reservoir modules I, II and III. Of these structures, module III is currently the only one in operation, and is used as a sedimentation dam and reservoir for water supply when the Aroeira TSF undergoes maintenance.

        The Pilha Garrote dry stack facility is projected to commence construction in July 2018, be operational by 2021 and continue operating until 2026. The tailings plant will consist of cyclones, screens, thickening and filtering. Dewatered tailings will consist of a blend of screened cyclone underflow and filtered cyclone overflow. Water recovered at the filter plant and from the thickener overflow will be piped to the Aroeira TSF. A monitoring plan for the life of the Pilha Garrote dry stack facility has been developed. The tailings deposit will undergo progressive reclamation, with the potential to commence reclamation early in the facility lifecycle.

        Water is primarily derived from four areas: surface water, groundwater, recirculated water, and rainfall. The main water source (by annual volume for 2016) for industrial purposes is the underground mine. The Santa Catarina River is the only source for domestic purposes. Hydraulic infrastructure such as diversion channels have been implemented to ensure hydrological stability for the mine facilities, and to divert water around the operations to natural watercourses.

A-81


Table of Contents

        Four conceptual closure plans are approved for Vazante: Vazante mine decommissioning plan (2008, updated in 2013), waste rock facility and decommissioning plan (2011), Extremo Norte mine decommissioning plan (2012), and the former process plant decommissioning plan (2013). The closure plans have been designed to address remediation of the operational areas, and to meet Brazilian engineering requirements for such plans at a conceptual phase. Typically, the plans assume most facilities will be dismantled, and equipment removed from the site. Underground openings will be blocked, and groundwater levels allowed to stabilize. The host lithologies and mineralization style are not expected to result in metals leaching. The plans assume revegetation and surface drainage control measures will be conducted. Post-closure monitoring will be implemented for about five years after closure and will include the following: fauna; revegetation; geotechnical and water quality (associated costs are reported in the dollar values at the time the estimate was completed); Vazante mine decommissioning plan (the total closure costs are estimated to be approximately US$23.3 million, to be expended in or about 2026); waste rock facility rehabilitation plan (rehabilitation was assumed, in 2011, to require a budget of about US$230,000); Extremo Norte mine decommissioning plan (the total closure costs are estimated to be approximately US$15.1 million, to be expended in or about 2024); and former process plant decommissioning plan (the total closure costs are estimated to be approximately US$1.7 million, to be expended in or about 2021).

        Operations must adhere to specific federal, state, and local regulations and requirements. VMZ holds a number of current permits in support of the current operations. Compliance with permitting is monitored via semi-annual evaluations carried out by consulting companies, and annual audits.

        The Company has developed a Socioeconomic Characterization Plan that outlines the social commitments and responsibilities that the Company will undertake toward the municipality of Vazante. From 2011 to 2016, the Company has expended US$91 million in social projects, ranging from community cinema initiatives to improvements in public education. The largest program, the "network for sustainable development" or ReDes, aims to support local businesses and develop new business initiatives.

Capital and Operating Costs

        The Company has prepared a major projects capital schedule including expansion and modernization projects; safety, health, and environment; and sustaining capital projects from 2017 to 2022. A cost summary of the major projects capital is provided in in the following table:

Vazante Major Projects Capital Cost Summary (US$ million)

Year
  2018   2019   2020   2021   2022  

Expansion and Modernization

    60.1     33.2     17.1     4.2     1.5  

Safety, health and environment

    15.6     5.7     0.0     0.0     0.0  

Sustaining capital

    5.1     1.9     7.9     7.9     7.9  

Total capital

    80.8     40.8     25.0     12.0     9.3  

(1)
Totals may not sum due to rounding.

        The Company has also allocated US$27.5 million for sustaining capital costs for the period from 2023 to 2027, US$7.9 million, US$7.9 million, US$5.5 million, US$3.9 million, and US$2.4 million for 2023 to 2027 respectively.

A-82


Table of Contents

        Operating costs were developed in Brazilian Real, and separated into variable and fixed components. A cost summary is provided in the following table:

LOM Unit Operating Costs by Department

Department
  Unit   2018   2019   2020   2021   2022   2023   2024   2025   2026   2027   Total  

Tonnes milled

  kt     1,346     1,267     1,356     1,482     1,442     1,515     1,459     1,547     1,600     1,287     14,300  

Mine unit costs

  US$/t     15.90     16.91     16.17     15.12     15.37     14.85     15.24     14.46     13.31     10.64     14.78  

Process unit costs

  US$/t     15.39     17.66     19.92     18.74     19.19     18.26     18.77     17.88     16.75     13.13     17.62  

Maintenance unit costs

  US$/t     13.02     13.67     13.19     12.42     13.17     13.23     14.03     13.60     14.20     10.97     13.19  

G & A unit costs

  US$/t     5.71     6.09     5.64     5.14     5.29     5.03     5.22     4.92     4.76     3.66     5.14  

Total unit costs

  US$/t     50.02     54.33     54.93     51.44     53.02     51.37     53.26     50.87     49.02     38.40     50.72  

        The financial model that supports the mineral reserve estimates is a stand-alone model which calculates annual cash flows based on scheduled ore production, assumed processing recoveries, metal sale prices, projected operating and capital costs, and estimated taxes.

        The gross LOM revenue for Vazante is US$3,213 million, and the net revenue is US$2,515 million. Zinc concentrate makes up over 98.0% of the net revenue for the Vazante operations. Mill production, which results in 1.28 million tonnes of recovered zinc of concentrate delivered to the smelter. Vazante generates an NPV of US$681 million over the LOM. Substantial free cash flow is generated in every year of mine life.

        Given that the mine is currently generating positive cash flow, payback period and IRR calculations are not relevant. Over the LOM, Vazante is assumed to pay US$13 million of CFEM, and US$516 million of income tax.

        The sensitivity of NPV was determined against metal prices (all metals), head grade (all metals), site operating costs, offsite costs (conversion, treatment and refining charges, transport costs), and capital costs. NPV is most sensitive to changes in metal prices, then head grade. NPV is relatively insensitive to capital costs, as remaining capital requirements are comparatively low.

A-83


Table of Contents

Mill Production Plan

Period
  Units   2018   2019   2020   2021   2022   2023   2024   2025   2026   2027   Total  

Ore milled

  kt/a     1,346     1,267     1,356     1,482     1,442     1,515     1,459     1,547     1,600     1,287     14,300  

Days per year

  d/a     365     365     366     365     365     365     366     365     365     365     3,652  

Tonnes per day

  t/d     3,688     3,471     3,705     4,059     3,950     4,150     3,987     4,239     4,384     3,525     3,916  

Zinc

  % Zn     11.22     11.86     11.13     10.15     10.41     9.90     10.29     9.71     9.39     10.96     10.45  

Lead

  % Pb     0.28     0.30     0.31     0.28     0.26     0.31     0.31     0.29     0.29     0.25     0.29  

Ag

  Ag - g/t     16.7     18.5     17.2     10.8     12.1     13.5     19.1     18.6     16.7     13.3     15.7  

Zinc Concentrate Production

                                                                       

Zinc recovery

  %     85.8     85.8     85.8     85.8     85.8     85.8     85.8     85.8     85.8     85.8     85.8  

Contained zinc in concentrate

  Zn kt/a     130     129     130     129     129     129     129     129     129     121     1,282  

Zinc concentrate grade

  % Zn     38.7     38.7     38.7     38.7     38.7     38.7     38.7     38.7     38.7     38.7     38.7  

Zinc concentrate

  kt/a     335     333     335     333     333     332     333     333     333     313     3,311  

Lead-Silver Concentrate Production

                                                                       

Lead recovery (overall)

  %     20.6     20.6     20.6     20.6     20.6     20.6     20.6     20.6     20.6     20.6     20.6  

Contained lead in concentrate

  Pb kt/a     0.8     0.8     0.9     0.9     0.8     1.0     0.9     0.9     1.0     0.7     8.5  

Lead grade

  % Pb     28.0     28.0     28.0     28.0     28.0     28.0     28.0     28.0     28.0     28.0     28.0  

Lead concentrate

  kt/a     2.8     2.8     3.1     3.0     2.8     3.5     3.3     3.3     3.4     2.3     30.3  

Silver recovery (overall)

  %     36.3     36.3     36.3     36.3     36.3     36.3     36.3     36.3     36.3     36.3     36.3  

Silver grade

  g/t Ag     2,965     3,070     2,713     1,917     2,279     2,117     3,062     3,191     2,840     2,664     2,680  

Zinc grade

  % Zn     20.0     20.0     20.0     20.0     20.0     20.0     20.0     20.0     20.0     20.0     20.0  

Tailings production

  kt/a     1,009     931     1,018     1,145     1,106     1,179     1,123     1,211     1,264     972     10,959  

Cash Flow Analysis

Period
  2018   2019   2020   2021   2022   2023   2024   2025   2026   2027   2028   Total  

Gross payable metal

    368     345     331     319     320     321     322     322     323     302     0     3,272  

Offsite costs

    (79 )   (74 )   (74 )   (73 )   (73 )   (73 )   (75 )   (75 )   (78 )   (82 )   0     (756 )

Net revenue

    289     271     257     246     246     247     247     247     245     220     0     2,515  

Operating costs

    (67 )   (69 )   (74 )   (76 )   (76 )   (78 )   (78 )   (79 )   (79 )   (50 )   0     (726 )

Other costs/provisions

    (4 )   (4 )   (4 )   (4 )   (4 )   (4 )   (4 )   (4 )   (4 )   (4 )   0     (39 )

EBITDA

    217     199     179     165     166     166     165     165     162     166     0     1,750  

Depreciation

    (17 )   (20 )   (23 )   (23 )   (24 )   (24 )   (25 )   (25 )   (25 )   (25 )   0     (231 )

EBIT

    201     178     156     142     142     141     140     140     137     141     0     1,518  

Income tax

    (68 )   (61 )   (53 )   (48 )   (48 )   (48 )   (48 )   (48 )   (47 )   (48 )   0     (516 )

Net income

    132     118     103     94     94     93     93     92     90     93     0     1,002  

Depreciation

    17     20     23     23     24     24     25     25     25     25     0     231  

Provisions

    3     3     3     3     3     3     3     3     3     3     0     32  

Working capital

    3     0     0     0     0     0     (0 )   0     0     (1 )   (2 )   0  

Closure

    0     0     0     0     0     0     0     0     0     0     (49 )   (49 )

Capex

    (81 )   (41 )   (25 )   (12 )   (9 )   (8 )   (8 )   (6 )   (4 )   (2 )   0     (195 )

Free cashflow

    74     101     104     108     112     113     113     115     115     118     (51 )   1,021  

Discounted @ 9%

    71     88     84     80     76     70     64     60     55     52     (20 )      

NPV @ 9%

    681                                                                    

A-84


Table of Contents

Morro Agudo

        The scientific and technical information below with respect to the Morro Agudo project has been excerpted or derived from a NI 43-101 technical report titled "Morro Agudo Project, Minas Gerais State, Brazil, NI 43-101 Technical Report on Preliminary Economic Assessment" with an effective date of July 25, 2017 (which we refer to as the Morro Agudo Technical Report) prepared by Amec Foster Wheeler, as well as a similar report prepared by Amec Foster Wheeler in accordance with Industry Guide 7. Unless otherwise indicated, the information below was prepared in accordance with NI 43-101. The Morro Agudo project does not have mineral reserves under the Canadian Institute of Mining, Metallurgy and Petroleum (or CIM) Definition Standards (2014) as incorporated by reference in NI 43-101 or Industry Guide 7. The Morro Agudo project does have mineral resources under NI 43-101 and mineralized material under Industry Guide 7.

Project Description, Location and Access

        The Morro Agudo project comprises the Morro Agudo mine, and three deposits along what is known as the Ambrosia Trend (Ambrosia Sul, Ambrosia Norte, and Bonsucesso). The Morro Agudo mine site is situated on Traíras Farm, about 45 km south of the municipality of Paracatu, Brazil. The mine access from Paracatu is via the sealed BR-040 highway, to highway marker km 68, a distance of about 29 km, then 16 km via unsealed roads to the mine itself. The Ambrosia Trend deposits are situated about 15 to 20 km northeast of Paracatu. Access is via MG-188 to the village of Santo Antônio, and thence via unsealed road to Rancho Alegre or Ambrosia Farm. The figure below shows the location of the Morro Agudo project.

        VMZ owns 100.0% of the Morro Agudo project. The total Morro Agudo project area is about 80 km long and 10 km wide at the widest extent, and covers a significant strike extent of the lithologies that host mineralization at the Morro Agudo mine and along the Ambrosia Trend. For the purposes of

A-85


Table of Contents

the Morro Agudo Technical Report, the mineral concessions have been divided into the core tenements, where the known mineral deposits are located and mining operations are occurring, and the surrounding exploration concessions. VMZ holds two granted mining concessions in the Morro Agudo mine area, totaling about 828 ha and has a mining concession application for an additional approximately 619 ha. In the Ambrosia Trend area, VMZ has one granted mining concession (about 999 ha), and two exploration permits (around 1,583 ha). The following figure sets out the layout of the mineral concessions.

A-86


Table of Contents

        The total area held under granted mining concessions, mining concession applications and exploration permits in the core tenures is about 4,028 ha. VMZ also holds four exploration applications (about 2,201 ha), 15 exploration authorizations (13,340 ha), three mining concession applications (2,167 ha) and a granted mining concession (1,000 ha) that surround the core tenements. These total approximately 18,708 ha in addition to the core tenements. VMZ holds surface rights sufficient to support the current operations. Some surface rights agreements require payments to the owners. Three easements have been granted in support of mining activities. There are no indigenous group stakeholders that may be affected by the Morro Agudo project.

        Brazilian companies that hold mining concessions are subject to a royalty payment known as CFEM, imposed by the National Mining Agency—ANM (that recently replaced the Brazilian National Department of Mineral Production -DNPM). Revenues from mining activities are subject to CFEM, based on the sales value of minerals, that pursuant to the Provisional Measure No 789/2017 will observe as of August 2017 the gross revenue from the sales of the minerals net of taxes levied on a the sales (as opposed to the former tax basis—the sales value of minerals, net of taxes and transportation and insurance expenses. When the produced minerals are used in its internal industrial processes, the amount of CFEM is determined based on deducting the costs incurred to produce them. In this regard, please note that as a result of the aforementioned Provisional Measure, as of January 2018 the amount of CFEM in this hypothesis is expected to be determined by a reference price of the respective mineral to be defined by the ANM. The rate of CFEM to be applied varies according to the mineral product (currently 2% for zinc, lead, copper, and silver). Royalties equivalent to 50% of the amount paid as the CFEM must be made to the surface rights holder.

        Where access is required for regional exploration or drilling programs, negotiations are typically conducted on an individual basis with the affected landowner. If required, judicial action can be invoked to allow surface access. VMZ holds two water licences for water usage for which renewal applications have been lodged. There is sufficient suitable land available within the mineral tenure held by VMZ for tailings disposal, mine waste disposal, and installations such as the process plant and related mine infrastructure.

History

        Exploration activities conducted to date have included geological mapping, rock chip, pan concentrate, stream sediment, and soil sampling, airborne and ground geophysical surveys and drilling.

        Modern underground mining commenced in 1988 from the Morro Agudo mine. The Ambrosia Norte deposit was discovered in 1973, Ambrosia Sul in 2011, and Bonsucesso in 2014. Mining of the Ambrosia Sul deposit commenced in 2017.

Morro Agudo Mine Production History (2000-2016)

 
  Unit   2000   2001   2002   2003   2004   2005   2006   2007   2008   2009  

Tonnage

  kt     628     613     649     682     812     920     990     990     985     707  

Zn Grade

  %     5.09     5.30     5.27     5.03     4.86     4.73     4.30     3.99     3.31     3.22  

Pb Grade

  %     2.06     2.10     1.90     2.17     2.29     2.20     2.03     1.95     1.80     1.49  

 

 
   
  2010   2011   2012   2013   2014   2015   2016    
   
   
 

Tonnage

  kt     1,013     970     982     986     996     1,043     994                    

Zn Grade

  %     2.99     3.03     2.74     2.2     2.53     2.48     2.45                    

Pb Grade

  %     1.26     0.99     1     0.94     0.94     0.98     0.94                    

A-87


Table of Contents

Ambrosia Sul Mine Production

 
  May 2017   June 2017  

Tonnes (t)

    7,794     26,937  

Zn grade (%)

    2.48     2.01  

Lead grade (%)

    0.42     0.20  

Geological Setting, Mineralization and Deposit Types

        The Morro Agudo and Ambrosia Trend deposits are classified as examples of Irish-style sedimentary hosted deposits. Mineralization is hosted within a sequence of pelitic carbonate rocks belonging to the Morro do Calcário Formation that is part of the regional Vazante group. The deposits occur on the Brasília Fold Belt.

        The Morro Agudo zinc and lead deposit comprises a number of concordant stratabound sulphide bodies, non-concordant remobilized sulphide (sphalerite and galena) bodies, and intra-formational dolarenites and breccias of Morro do Calcário Formation.The combined length of the known mineralized bodies at the Morro Agudo mine is approximately 1,700 m, the width is about 1,200 m, and the bodies have a variable thickness with a maximum of about 10 m. Mineralization is bounded to the northwest by the main fault. The western limit has not yet been defined, but drilling has shown continuity of mineralization at depth. The mineralized bodies are separated from each other by waste intervals of stratified dolarenites at upper and intermediate levels, and by waste breccias at lower levels. Sulphide levels occur as concordant stratabound lenses in dolarenite, and subordinately in dolomitic and dolarenitic breccias, in addition to occurring as late tectonic structure fill (faults/fractures). These sulphide lenses are, at most, 4 m thick, separated by intervals that range from a few centimeters to several meters, depending on the lithology where they are deposited. Stratigraphic mineralization continuity, despite the faults dividing the deposit in blocks, has allowed mine geologists to identify eight mineralized strata, denominated from G to N, from the base to the top, respectively. Sulphide mineralization can be present in the form of irregular veins of coarse sphalerite and galena, discontinuous and/or sparsely disseminated pockets of galena and coarse sphalerite, and as fine-grained sphalerite, galena, and pyrite forming clast cement and void fill.

        The Ambrosia Trend deposits (Ambrosia Sul, Ambrosia Norte and Bonsucesso) occur in the pelite—carbonate rocks of the Vazante Group in a similar stratigraphic position to the Morro Agudo mine. Mineralization is predominantly veinlike, and is associated with brecciated dolomites that were tectonically interleaved in metasedimentary rocks along the Ambrosia Fault zone. In most cases, there is a single mineralized structure, but occasionally, two or more mineralized structures are present. At Ambrosia Sul, mineralization is controlled by hydrothermal breccias in a flower morphology.

        Both oxide and sulphide mineralization have developed in the Morro Agudo and Ambrosia Trend deposits. Oxide mineralization is primarily in the form of smithsonite and cerussite. Sulphide mineralization is primarily sphalerite and galena. The geological setting and understanding of the mineralization setting are adequately known to support mineral resource and mineralized material estimation and mine planning. The following figure shows the regional geological setting.

A-88


Table of Contents

Regional Geological Map of the Brasília Fold Belt

GRAPHIC

Exploration

        Local and regional exploration is ongoing with reasonable annual budgets and has discovered not only extensions to the known mineralization but possible new mineralization that may add to the resource base. The potential for continuity of mineralization between Ambrosia Norte and Bonsucesso should be investigated. Additional mineralization may be identified during infill drilling at Ambrosia Norte and Bonsucesso, and in the area to the south of the Ambrosia Sul mine. The following figure shows an example of a sulphide intercept in a drill hole from the area south of the Ambrosia Sul mine.

A-89


Table of Contents

Drill Intercept South of Ambrosia Sul Mine

GRAPHIC

        There are a number of regional exploration targets, that with further work, represent an excellent upside opportunity to potentially add to the resource base. Exploration potential remains in a number of areas, including strike extensions along the Ambrosia Trend, the Fagundes deposit, Poções and Lapa Azul (north) and Bento Carmelo northeast of Morro Agudo. Target locations are shown on the following figure.

A-90


Table of Contents

Regional Exploration Targets

GRAPHIC

        Not all available sill pillars and pillar materials have been tabulated as mineral resources. There is upside potential for the Morro Agudo project if some or all of this material can support mineral resource and mineralized material estimation. Exploration activities are still ongoing in the Morro Agudo mine area. Drilling in 2016 and 2017 intersected mineralized intercepts outside the current mineral resource model.

A-91


Table of Contents

Exploration Potential in the Mine Area

GRAPHIC

Drilling

        Core drilling using diamond tipped tools has been the primary exploration tool. In total, there are 11,091 holes (276,228.77 m) completed outside the Morro Agudo mine, including the drilling along the Ambrosia Trend. Drilling is primarily located within lithologies of the Morro do Calcário Formation, the most prospective mineralization host. A total of 3,670 holes (493,757.31 m) have been drilled at the Morro Agudo mine from 1974 to the end of 2016. In total, 584 core holes (96,296 m) have been completed at Ambrosia Sul, Ambrosia Norte and Bonsucesso between 1973 and March 8, 2017. Production drilling operations have been performed by company personnel over the project's history, using a variety of drilling machines. Core sizes have included NQ (75 mm), HQ (65 mm) and BQ (36 mm) core diameters.

        Geological logs have been completed on all core holes. Geotechnical descriptions are also completed and stored in the geological database. All core holes are currently photographed. Core recoveries are generally good. Collar locations in the database were determined using total station instruments, with a very few drill holes picked up using a GPS instrument. Where known, instruments

A-92


Table of Contents

used to collect downhole survey data have included Tropari™, REFLEX Gyro™, Maxibor™, and Devitool Peewee™. The oldest drill holes from the 1970s and 1980s do not have downhole surveys. In some cases, drill intercepts, and thus sample lengths, are perpendicular to the mineralized bodies and the sample length will be equal to the true thickness. In most cases, however, the true thickness is less than the sample thickness because the drill holes intersect the mineralized bodies at oblique angles.

Sampling, Analysis and Data Verification

        Samples are typically taken at lithological intervals with a minimum length of 0.50 m and maximum length of 1.50 m. Typically, 3 m of visually non-mineralized hanging wall and footwall (6 m total) are sampled on either side of a mineralized interval to confirm the non-mineralized intervals, which was qualitatively defined by the logging. Sample collection and core handling are in accordance with industry standard practices. Procedures to limit potential sample losses and sampling biases are in place. Sample intervals are consistent with the type of mineralization.

        Sample preparation and analysis for exploration samples from Morro Agudo were performed at the Morro Agudo mine laboratory from as early as 1987. That laboratory is not independent, and has not been accredited. Beginning in late 2015, ALS Global was chosen as the primary laboratory. The ALS Global laboratory is independent and is ISO 9001 and ISO 17025 accredited. Sample preparation procedures at the mine laboratory consisted of drying, crushing to 100% passing less than 6 mm, and pulverizing to less than 100 mesh. The analytical methods used by the Morro Agudo mine laboratory were XRF and atomic absorption (or AA). Sample preparation at ALS Global is drying, crushing to 70% passing a 2-mm screen, secondary crushing and pulverizing to 85% passing a 75 mm screen. The analytical technique utilized is AA following a four-acid digestion (or AA62). Sample analysis at the mine laboratory and ALS Global is performed using standard procedures that are widely used in the industry. In both cases, analytical procedures are adequate to support mineral resource and mineralized material estimation and mine planning.

        The QA/QC methodology uses standards, field duplicates, pulp duplicates, coarse rejects, blanks, and external check assays. QA/QC procedures were implemented in 2011 at the Morro Agudo mine, and have improved over time. Evaluation of QA/QC data at the Morro Agudo mine indicates that the analytical data, since 2011, are sufficiently precise and accurate to support mineral resource and mineralized material estimation and mine planning. A re-assay program designed to verify the quality of pre-2011 data was initiated in early 2017. Results indicated that those data are adequate to support mineral resource and mineralized material estimation. QA/QC measures for the deposits on the Ambrosia Trend began in about 2008. Evaluation of the Ambrosia Trend QA/QC data indicates that the analytical data are adequately precise and accurate to support mineral resource and mineralized material estimation and mine planning. Density determinations were completed using water displacement and immersion procedures. Both procedures are widely used in the mining industry. The data are reasonable and adequate to support mineral resource and mineralized material estimation and mine planning. At this time, GeoEXPLO™ is the system used to manage the database but Datamine's Fusion™ system is being implemented across the company as an enterprise data management system.

        Sample security consists largely of storing core and samples in locked facilities and use of chain of custody forms to track core and sample movement. This is acceptable for high-grade zinc deposits.

        Management of the Morro Agudo mine and Ambrosia Trend databases follows a standard procedure used for all Company databases. Prior to extracting data for mineral resource and mineralized material estimation, internal checks are made to assure that the right information is used in the mineral resource estimate. These data are also checked when data are entered into the database. When inconsistencies are discovered, corrective action is required and includes participation by the mine team and the database manager. Three audits have been performed by independent third-parties on the mineral resource estimates, including Snowden Mining Industry Consultants (or Snowden) on

A-93


Table of Contents

Ambrosia Norte (2012) and Ambrosia Sul (2014), and a gap analysis study performed by Amec Foster Wheeler in 2016 on the Morro Agudo mine. High-level reviews of the database and procedures were performed in 2017 in support of the Morro Agudo Technical Report. These included reviews of sampling procedures, geological logging procedures, core drilling and core handling procedures, and QA/QC procedures.

        Data from the Morro Agudo mine and the Ambrosia Trend deposits have undergone significant scrutiny since 2012. The type and amount of data validation is consistent with modern programs, the data accurately reflect the original geological logging, data locations, and assay values, and the data will support mineral resource and mineralized material estimation and mine planning.

Mineral Processing and Metallurgical Testing

        All mineralized material is processed in the existing Morro Agudo concentrator, which has a conventional flowsheet incorporating crushing, grinding and sequential lead and zinc flotation. Metallurgical parameters are derived from a combination of plant operating history, mineralogy, laboratory and pilot scale flotation test work and assumptions.

        Metallurgical test work completed to date has included: mineralogy, grinding calibration tests; laboratory flotation tests; and pilot plant test work. The Morro Agudo mine and Ambrosia Sul mineralization contain a simple mineralogical assemblage and responded well to a simple and conventional flowsheet and reagent suite. No metallurgical test work results are currently available for Ambrosia Norte and Bonsucesso. It is possible that metallurgical performance for Ambrosia Norte and Bonsucesso will be similar to that for the Morro Agudo mine and Ambrosia Sul, although this can only be confirmed once test work is completed. The first round of Bonsucesso test work should be completed by October 2017.

        Separate zinc and lead recoveries were assigned to Morro Agudo, Ambrosia Sul and Ambrosia Norte/Bonsucesso mineralization. These are based on a combination of historical plant recoveries, metallurgical test work and assumed zinc recoveries of approximately 90% are achievable from Morro Agudo mine and Ambrosia Sul mineralized material containing approximately 3% zinc. However, insufficient reagent additions or coarse grinds could cause significant deteriorations in zinc recovery. There is potential to significantly increase zinc concentrate grade, if customer requirements favour this. Lead recoveries are more sensitive to head grade and are more variable. Lead recovery is expected to fall at Ambrosia Sul, Ambrosia Norte and Bonsucesso due to lower lead grades.

        The Morro Agudo plant produces clean, low-iron, zinc concentrates. The main impurity in zinc concentrate is dolomite, which contains CaO and MgO. There are no other known deleterious elements in zinc concentrate. There are no known deleterious elements in the lead concentrate, and no penalties are applied by customers.

Mineral Resource Estimates Prepared in Accordance with NI 43-101

        Mineral resources have been estimated by Company staff for the Morro Agudo mine, and along the Ambrosia Trend, for the Ambrosia Sul, Ambrosia Norte, and Bonsucesso deposits. Deposits were modelled and estimated using Datamine Studio 3 and Leapfrog Geo software. Databases supporting the estimate comprise:

A-94


Table of Contents

        Lithological models were initially constructed using a simplified geological sequence. Where required, by deposit, the following were also developed:

        Composites were typically generated on 1 m intervals. Exploratory data analysis was performed. No grade capping was used for the Morro Agudo mine, Ambrosia Sul, or Ambrosia Norte deposits, but was used for Bonsucesso. Density values were assigned to block models based on mineralization type and lithology. Variograms were generated for zinc, lead, and density, after separating the Morro Agudo deposit into three structural blocks. Separate correlograms were created for zinc and lead based on the structural domains at Ambrosia Sul. Due to the wide drill spacing of the sulphide composites, it was not possible to generate reliable variograms for Ambrosia Norte. Variography was conducted for zinc, lead, and density separately within mineralized and buffer domains at Bonsucesso.

        Estimation parameters included:

        Data verification included global bias checks, change of support checks, local bias checks and visual inspection. The estimated models generally compared well to the composite data.

        Mineral resource classification considerations included:

A-95


Table of Contents

        Reasonable prospects for eventual economic extraction were determined using the following key assumptions:

        In the Morro Agudo mine, there are remnant pillar materials in areas of former mining. A portion of these pillars retain mineralization that may be able to be recovered where geotechnical conditions permit. The Morro Agudo mine undertook a pillar-recovery test mining program in February—July, 2016, and again from October 2016—March 2017 on pillars on the 216 Level. During these programs a total of 39,600 t of pillar material, with an average grade of 2.47% Zn, and 0.90% Pb was recovered. The Company provided Amec Foster Wheeler with supporting data that included a list of all mineralized pillars, which were listed by level. Each pillar had been assigned a specific height, area, volume, and mass, using an approximated average SG of 2.73, and zinc and lead grade estimates. Mineralization was assumed to have similar recoveries to those used for the Morro Agudo mine estimate.

        Amec Foster Wheeler reviewed the available information, and concurred that there were reasonable prospects for eventual economic extraction for the list of mineralized pillars considered amenable to mining because all development is in place, the test mining shows that a portion of material can be safely extracted, and that the average pillar grades from the test mining to date are marginally higher, indicating a degree of conservatism in the pillar estimates. The mineralized pillars considered potentially amenable to recovery mining were classified as inferred mineral resources. The

A-96


Table of Contents

mineral resources were initially classified using the 2012 JORC Code, and reconciled to the 2014 CIM Definition Standards.

        Mineral resource statements have variable effective dates. A combined mineral resource statement is presented on a project basis in the following table:

Morro Agudo Combined Mineral Resource Summary Table

Category
  Deposit   Tonnage
(Mt)
  Zn Grade
(%)
  Pb Grade
(%)
 

Measured

  Ambrosia Sul     0.56     6.83     0.23  

Indicated

  Morro Agudo     3.92     4.01     1.45  

  Ambrosia Sul     0.27     6.65     0.32  

  Bonsucesso     2.02     4.15     0.59  

  Ambrosia Norte              

Total Measured and Indicated

    6.77     4.39     1.05  

Inferred

  Morro Agudo     1.30     4.01     1.13  

  Ambrosia Sul     1.32     4.08     0.10  

  Bonsucesso     6.47     3.66     0.51  

  Ambrosia Norte     2.16     3.85     0.50  

  Recoverable Pillars     0.84     2.0     0.50  

Total Inferred

    12.09     3.66     0.53  

(1)
Mineral resources have varying effective dates: Morro Agudo mine, December 31, 2016; recoverable pillars, November 23, 2016; Ambrosia Sul, October 24, 2016; Bonsucesso, May 5, 2017; and Ambrosia Norte, April 14, 2016.

(2)
Mineral resource estimates were prepared by the Company's staff. Amec Foster Wheeler is responsible for the estimate.

(3)
Mineral resources that are not mineral reserves do not have demonstrated economic viability.

(4)
Mineral resources other than the pillar material are reported using the following assumptions: Morro Agudo mine within a 2.3% Zn+Pb envelope using an NSR cut-off of US$44.96/t; Ambrosia Sul within a 1% Zn+Pb envelope using a NSR cut-off of US$32.13/t within a pit shell for mineralization amenable to open pit mining methods, and within a 1% Zn+Pb envelope using a NSR cut-off of US$46.73/t for mineralization outside the pit shell and amenable to underground mining methods; Bonsucesso, within a 1% Zn+Pb envelope using a NSR cut-off of US$46.73/t; Ambrosia Norte, within a 2.5% Zn+Pb envelope using a NSR cut-off of US$46.73/t.

(5)
Mineral resources within remnant mining pillars are tabulated by level, and have been had been assigned a specific height, area, volume, and mass, using an approximated average SG of 2.73. Grades were assigned based on the results on a trial mining program that ran from February—July 2016, and October 2016 to March 2017 on material from the 216 level of the mine. Development is in place in all areas of planned pillar recovery. Certain assumptions are based on the Morro Agudo mine mineral resource estimate. Zinc price used is US$2,767/t (US$1.26/lb), lead price is US$2,235/t (US$1.01/lb). Zinc metallurgical recovery is 91%, lead metallurgical recovery is 83%. Development is in place in all areas of planned pillar recovery; plant cost of US$11.88/t, maintenance and other costs of US$21.77/t.

A-97


Table of Contents

(6)
For all estimates, zinc price used is US$2,767/t (US$1.26/lb), lead price is US$2,235/t (US$1.01/lb). Zinc metallurgical recovery is 91%; lead metallurgical recovery for the Morro Agudo mine and recoverable pillars is 83%, lead recovery for Ambrosia Sul is 40%, and lead recovery for Bonsucesso is 70%.

(7)
Reported mineral resources contain allowances for internal dilution.

(8)
Zinc and lead grade measurements are reported as percent, tonnage measurements are in metric units.

(9)
Rounding as required by reporting guidelines may result in apparent summation differences.

        For several years, the Morro Agudo Mine has sold some or all of its flotation tailings to local farmers as a soil modifier. Since 2016, all flotation tailings have been decanted, dried, and reclaimed for sale as agricultural lime. The material is sold under various contracts. There are specifications to achieve minimum levels of CaO and MgO, while not exceeding limits on cadmium, lead, and moisture. Neutralization potential is also measured to ensure the material will not generate acid rock drainage. The forecast agricultural lime production tonnage was calculated from the forecast of tonnes milled minus the calculated lead and zinc concentrate tonnage forecasts, as follows:

        Tailings tonnes = Mill feed tonnes—Pb concentrate tonnes—Zn concentrate tonnes

        Where:

        Pb concentrate tonnes = Mill feed tonnes * Pb head grade * Pb recovery / Pb concentrate grade

        Zn concentrate tonnes = Mill feed tonnes * Zn head grade * Zn recovery / Zn concentrate grade

        Amec Foster Wheeler totalled the proposed mill feed tonnes, and calculated the zinc and lead concentrate tonnes from the formulae above, and subtracted these from the mill feed forecast tonnage for each of the Morro Agudo Mine, Ambrosia Sul, Ambrosia Norte, and Bonsucesso deposits. Grades for the material are based on the average grades reported from laboratory analyses performed on the June—July 2017 sales batches. The material is considered to have reasonable prospects of eventual economic extraction because sales contracts are in place, and there is a record of the tailings batches sold meeting contract specifications.

Agricultural Lime Mineral Resource Statement

 
  Tonnage
(Mt)
  CaO
(%)
  MgO
(%)
 

Inferred

    7.2     28.0     17.8  

(1)
Mineral resources have an effective date of December 31, 2016. Amec Foster Wheeler is responsible for the mineral resource estimate.

(2)
Mineral resources that are not mineral reserves do not have demonstrated economic viability.

(3)
Tonnage estimate is based on Mill feed tonnes—Pb concentrate tonnes—Zn concentrate tonnes, where: Pb concentrate tonnes = Mill feed tonnes * Pb head grade * Pb recovery / Pb concentrate grade and Zn concentrate tonnes = Mill feed tonnes * Zn head grade * Zn recovery / Zn concentrate grade

(4)
Grade estimate is based on the average grades reported from laboratory analyses performed on five agricultural lime sales batches during June—July 2017

A-98


Table of Contents

(5)
Sales contracts are in force for the agricultural lime material. Sales batches during June—July 2017 were above contract specifications.

(6)
Tonnages are reported as metric tonnes; all grades are rounded to one decimal places.

(7)
Rounding as required by reporting guidelines may result in apparent summation differences.

        Factors that may affect the mineral resource estimates include, among other things: additional infill and step out drilling; changes in local interpretations of mineralization geometry and continuity of mineralization zones; density and domain assignments; changes to design parameter assumptions that pertain to stope design; dilution from internal and contact sources; changes to geotechnical, hydrogeological, and metallurgical recovery assumptions; and changes to the assumptions used to generate the NSR value including long-term commodity prices and exchange rates. Factors that may affect the mineral resource estimates for the potentially recoverable pillar materials include: ability to safely enter the mined-out portions of the remaining area; geotechnical assumptions; assumptions as to the pillar dimensions that can be extracted; assumptions as mineralization grade; and assumptions as to metallurgical recovery.

        Factors that may affect the agricultural lime mineral resource estimate include: assumptions as to the amount of mill feed tonnes and concentrate produced; assumptions that the material to be mined in the future will have similar CaO and MgO contents as those currently produced from the Morro Agudo mine; the assumption that the average batch grades are representative of the material that will be produced, and that all contract specifications can be met or exceeded; and the assumption that an agricultural lime market will continue to be available over the planned LOM.

        The mineralized material estimate was prepared by the Company's staff in accordance with Industry Guide 7. Amec Foster Wheeler reviewed the block models, model construction, estimation procedures, reasonable prospects for eventuaul economic extraction, confidence classification, and mineralized material statements for the Morro Agudo project, and conducted independent validation of the block model. Assumptions used to assess reasonable prospects for eventual economic extraction of mineralized material include:

        The following table sets forth the mineralized material at the Morro Agudo project prepared in accordance with Industry Guide 7. Mineralized material is reported at the NSR cut-offs and

A-99


Table of Contents

metallurgical recovery portions described above. The mineralized material reported contains allowances for internal dilution.

 
  Morro Agudo
Mineralized Material(1)
 
 
  Tonnage
(Mt)
  Zinc
(%)
  Lead
(%)
 

Mineralized Material

    6.2     4.60     1.10  

(1)
Mineralized material estimates have varying effective dates: Morro Agudo Mine, December 31, 2016; Ambrosia Sul, October 24, 2016; Bonsucesso, May 5, 2017. Mineralized material estimates were prepared by the Company's staff. Amec Foster Wheeler is responsible for the estimates.

(2)
Mineralized material does not have demonstrated economic viability.

(3)
Mineralized material is reported using the following assumptions: Morro Agudo Mine within a 2.3% Zn+Pb envelope using a NSR cut-off of $44.96/t; Ambrosia Sul within a 1% Zn+Pb envelope using a NSR cut-off of $32.13/t within a pit shell for mineralization amenable to open pit mining methods, and within a 1% Zn+Pb envelope using a NSR cut-off of US$46.73/t for mineralization outside the pit shell and amenable to underground mining methods; Bonsucesso, within a 1% Zn+Pb envelope using a NSR cut-off of $46.73/t; Ambrosia Norte, within a 2.5% Zn+Pb envelope using a NSR cut-off of $46.73/t.

(4)
Zinc price used is US$2,116/t (US$0.96/lb), lead price is US$1,918/t (US$0.87/lb). Zinc metallurgical recovery is 91%; lead metallurgical recovery for the Morro Agudo Mine is 83%, lead recovery for Ambrosia Sul is 40%, and lead recovery for Bonsucesso is 70%. The NSR calculations include an allocation of US$234.72/t for the zinc premium paid by the Tres Marias smelter.

(5)
Reported mineralized material contains allowances for internal dilution.

Zinc and lead grade measurements are reported as percent, tonnage measurements are in metric units.

(6)
Mineralized material estimates have been rounded.

(7)
The mineralized material in this table is not additive to the mineral resources estimated according to NI 43-101.

Mining Operations

        A mine plan at preliminary economic assessment (or PEA) level has been developed for the Morro Agudo project that uses a subset of the mineral resource estimate. The mine plan is partly based on inferred mineral resources that are considered too speculative geologically to have the economic considerations applied to them that would enable them to be categorized as mineral reserves, and there is no certainty that the PEA based on these mineral resources will be realized.

        The PEA is based on mill feed material to be sourced from the operating underground Morro Agudo mine, the newly-developed open pit Ambrosia Sul mine, and the Ambrosia Norte and Bonsucesso deposits that are assumed to be mined using underground mining methods.

A-100


Table of Contents

        The primary extraction method at the Morro Agudo mine is inclined room-and-pillar. The mineralized zones are accessed via a ramp system that is developed in the hanging wall of the deposit. Cross-cuts are then developed into the deposit to access the mineralized material. The ore drives are developed along the strike of the deposit, and stubs are developed to establish pillars and extract the mill feed material. Backfill is in limited use at the Morro Agudo mine and is specified on an operational basis depending upon the deposit geometry. The following figure illustrates the inclined room-and-pillar mining method.

Schematic showing Inclined Room-and-Pillar Mining Method

GRAPHIC

        The Morro Agudo mine is a mature operation, and staff has a well-developed understanding of the hydrogeology, geology, and mining methods required to safely extract the mineralization. Development and access profiles take advantage of the known hanging wall structural characteristics to minimize ground support requirements. Water inflows into the Morro Agudo mine are not a major source of water volume to the mine. The Morro Agudo mine ventilation infrastructure is essentially at the full extent of development and is not currently planned to have significant expansion going forward. The primary mine access for material and personnel is a ramp via the portal. A shaft is used primarily for hoisting mill feed and waste material and can be used as an emergency egress if necessary. Electrical power supply is in place underground. Grade control is accomplished using the block model, stope grades developed by the short-range planners, face calls, and production sampling. The forecast production rate is 1,100 t/d on average.

        Assumptions for the Ambrosia Norte and Bonsucesso deposits are based on direct analogues with, and factoring from, the Morro Agudo mine, or the Company's Vazante operations. The proposed mine plan envisages a bulk mining operation with two mining methods: VRM and SLOS. Uncemented waste rock backfill will be employed to fill the VRM stopes to provide hanging wall support to reduce mining dilution. The backfill will also provide a mucking floor for the SLOS stopes during mining. By analogy with the Morro Agudo mine, there is assumed to be negligible water inflows. The proposed Ambrosia Norte/Bonsucesso underground mines will be accessed through a portal and ramp developed from surface. Mine levels will be developed at nominal 30 m intervals to support the stoping extraction. Underground distribution of the fresh air will be through a series of raises from surface and exhaust air will be returned to surface through the haulage ramp system. It is assumed that the current 13.8 kV power supply to the Ambrosia Sul operations will be extended to support development at Ambrosia

A-101


Table of Contents

Norte and Bonsucesso. Bonsucesso will require an extension of the distribution network and an electrical substation. The forecast production rate from Ambrosia Norte is 350 t/d on average, and from Bonsucesso is 1,750 t/d pm average.

        The Ambrosia Sul open pit is approximately 35 km north of the Morro Agudo plant site. Production and waste rock from the Ambrosia Sul open pit is mined using contract mining equipment operated by Company employees. Truck haulage to the Morro Agudo mine is undertaken using contract haulage. The pit is planned to be developed in two phases. Phase 1 is the main longitudinal development, and at completion, will be 673 m long, approx. 100 m wide and 75 m deep. Phase 2 will be a smaller sub-pit that is developed on the east side of the Phase 1 pit and will be 166 m long, 65 m wide and 90 m deep. Electrical power is provided to the Ambrosia Sul mine by CEMIG, a regional energy provider in Minas Gerais. CEMIG has a contract to supply the mine through an existing 13.8kV distribution network. Grade control is accomplished through an integration of the block model, the bench grades developed by the short-range planners, in field calls on the muck pile grade, and production sampling. The forecast production will be a nominal 870 t/d on average. The following figure shows the final pit layout.

Final Pit Plan

GRAPHIC

        The mine plan assumes 46 pieces of production and support equipment will be required at the Morro Agudo mine, and 14 pieces at Ambrosia Norte/Bonsucesso. Ambrosia Sul will require 26 pieces, comprising the primary production fleet, contractor supplied stand-by equipment, and the support equipment fleet. Mining will be continuous until 2028, until the subset of the mineral resources for the four deposits in the PEA mine plan are depleted. The LOM plan also contains 475,000 t of inferred mineral resources associated with pillar recovery in previously mined-areas of the Morro Agudo mine. The primary focus of the mining sequence is to maintain a steady flow of material to the Morro Agudo process plant at an average rate of 1,900 t/d. The pillar recovery material is from the Morro Agudo mine and is sequenced on a retreat basis from the previously-mined areas.

A-102


Table of Contents

Processing and Recovery Operations

        The Morro Agudo mill uses a conventional crushing, grinding and flotation circuit to produce separate lead and zinc sulphide concentrates. The Morro Agudo plant design has developed since 2003 with a number of debottlenecking and improvement projects. In 2003, mill 2 was installed, increasing the capacity of the plant from approximately 750,000 t/a capacity to 1,150,000 t/a. Flotation columns were installed in the lead and zinc circuit that year. Additional flotation cells were installed to increase lead recovery. In 2016, the Eriez Stack Cell was installed as the lead second cleaner. The plant capacity is significantly in excess of the tonnages to be treated in the LOM plan.

        Zinc concentrate is transported to the Company's Três Marias zinc smelter. The smelter process concentrates from silicate concentrates from the Company's Vazante operations, sulphide concentrates from the Morro Agudo mine and sulphide concentrates from external parties in a ratio of approximately 70%:13%:17%. The concentrates from the Morro Agudo and Ambrosia Sul mines, and the proposed Morro Agudo project concentrates, are important for the viability of Tres Marias, as they provide a local and accessible source of sulphide concentrates with low iron, which can be fed in ratio with the Vazante silicate concentrates. This helps produce sufficient sulphuric acid and leach solutions in appropriate ratios to optimize smelter production and economics. The following figure illustrates the process flowsheet.

Milling and Flotation Flowsheet

GRAPHIC

        For several years, the Morro Agudo mine has sold some or all of its flotation tailings to local farmers as a soil modifier. Since 2016, all flotation tailings have been decanted, dried, and reclaimed for sale. Contracts are in place for this material with specification limits set out in the contract terms.

Infrastructure, Permitting and Compliance Activities

        All infrastructure required for the current Morro Agudo mine mining and processing operations has been constructed and is operational. This includes the underground mine, access roads, powerlines, water pipelines, offices and warehouses, process plant/concentrator, conveyor systems, waste rock facilities, temporary mill feed stockpiles and tailings storage facilities.

        The Ambrosia Sul open pit is a short-life operation with supporting functions and infrastructure being provided by the Morro Agudo mine site. The PEA design for Ambrosia Norte/Bonsucesso infrastructure assumes integration with the overall Morro Agudo site for support functions such as engineering, geology, environmental, permitting etc. Infrastructure requirements for Ambrosia Norte/Bonsucesso have been evaluated to a PEA level to support underground mining activities. The

A-103


Table of Contents

following two figures are a layout plan showing the infrastructure at the Morro Agudo mine, and the layout of infrastructure at the Ambrosia Sul mine, respectively.

Project Layout Plan, Morro Agudo Mine Area

GRAPHIC

Project Layout Plan, Ambrosia Sul Mine Area

GRAPHIC

A-104


Table of Contents

        Compilation of the results from monitoring programs, research studies, and public data was completed in 2017 for climate, air quality, noise, hydrology, groundwater, water quality, seismicity, biology, and social setting. Environmental licensure requires a number of on-going monitoring programs. 2016 monitoring and reporting has been completed and the required reports have been sent by the Company to the relevant regulatory authorities.

        Tailings management at the Morro Agudo mine consists of three tailings storage facilities (or TSFs), denoted as Deposit 1, 2, and 3. Tailings produced in the lead circuit feed the zinc circuit, and tailings produced in the zinc circuit are pumped in the form of a slurry to the tailings deposits where they settle. After sedimentation of the solids and depletion of the supernatant water, the tailings are extracted, marketed, and sold as corrective soil/limestone powder to the agricultural sector. Water is recovered in the deposits and returned to the process plant. Embankment raises are not planned for the deposits as increases in the total volume of the reservoirs are limited by the extraction and sale of the contained tailings. Embankment designs considered local geological and geotechnical conditions, materials available for construction and project economics. As part of site characterization studies, drilling and test pitting campaigns were undertaken at the embankment foundations and reservoir as part of design studies for all deposits. Monitoring of instrumentation installed in the embankments of the three deposits are carried out by Company personnel and external consultants. Dam safety inspections are carried out by Company professionals on a monthly basis and by third-party consultant, Geoconsultoria, annually.

        The approved water monitoring plan requires minimum flow, surface, effluents, groundwater and hydrobiological quality monitoring as stated in the three operating licenses. Tailings dams have a diversion channel to secure the areas upstream and downstream of the dams. The main sources of water for operations are from recycled water from the mine, and from the TSFs.

        The closure plan and its update assumed that mine closure would occur in 2024. The 2016 scenario assumes that seven years will be required for progressive closure (2017-2023) and four years for final closure (2024-2027). Post-closure monitoring would require six years (conceptually from 2028-2033). The total closure costs at the time were estimated to be approximately US$18.3 million. The margin of error in the accuracy estimate was stated to be ±50%.

        Operations must adhere to specific federal, state, and local regulations and requirements. A number of current permits are held in support of the current operations. Compliance with permitting is monitored via semi-annual evaluations carried out by consulting companies, and annual audits.

        In partnership with the appropriate internal and external resources, Company staff developed and implemented a Community Engagement Relations Plans by determining the potentially-impacted communities and probable partner stakeholders that could be potentially impacted; defining issues that are important to stakeholders; and establishing objectives consistent with what the Company and the affected communities wish to accomplish initially by 2025 and subsequently by 2030.

Capital and Operating Costs

        The capital plan for 2018 to 2028 includes: remaining capital to complete Ambrosia Sul; mine development for Ambrosia Norte and Bonsucesso; and sustaining capital and other miscellaneous capital projects. Capital plans have been developed at a PEA level. Nominal allowances are included for sustaining capital of approximately US$5 million per annum until 2021, then dropping to approximately US$3 million per annum as Morro Agudo and Ambrosia Sul mines are closed. These allocations continue until the last year of mine life.

A-105


Table of Contents

        The overall capital schedule for the LOM plan is shown in the table below. The LOM plan includes US$81.7 million of capital, including for mine development for Ambrosia Norte and Bonsucesso and sustaining capital. There is minimal capital allocated in the process area, as it is no longer fully utilized in this plan. Neither is there significant capital allocated to the Morro Agudo mine, as it is ramping down to the end of its life.

Morro Agudo Major Projects Capital Cost Summary (US$ million)

Item
  2018   2019   2020   2021   2022   2023 to
2028
  Total  

Ambrosia Sul

    0.5                         0.5  

Ambrosia Norte/Bonsucesso

    4.4     1.3     6.9     0.9     6.1     3.0     22.6  

Road scales modernization

    0.1                         0.1  

Safety, health and environment

    1.2     1.2     1.2     1.2     1.2     7.0     12.9  

IT

    3.7     0.9                     4.6  

Sustaining capital

    4.7     4.8     5.1     5.1     3.0     18.4     41.1  

Total capital

    14.6     8.2     13.1     7.2     10.3     28.4     81.7  

(1)
Calendar years used are for illustrative purposes. Totals may not sum due to rounding.

        Operating costs forecasts for the Morro Agudo project were based on a combination of historical costs and scoping level assumptions and estimates. The schedule of operating costs for the LOM plan is shown in the following table. Historically, unit operating costs have totally approximately US$33/t, with mine accounting for approximately US$13/t and process about US$11/t. The basis of costs is changing due to ramp-down of the Morro Agudo mine, mill feed supply from satellite deposits mined by open pit and alternative underground mining methods, and a reduction in overall tonnage milled at the Morro Agudo process plant. Historical variable and fixed costs have been used as the basis for cost projections for the Morro Agudo mine, process plant and general and administration. These have been adjusted, where appropriate, to reflect changing input prices, particularly electricity. Mining operating costs for Ambrosia Sul, Ambrosia Norte and Bonsucesso have been developed at a scoping level, based on internal benchmarks. The combination of historical and benchmark costs is considered a reasonable basis for future costs.

Morro Agudo Unit Costs by Area and Total (US$/t)

Unit Costs
  2018   2019   2020   2021   2022   2023   2024   2025   2026   2027   2028   Total  

Mining—Morro Agudo

    23.59     20.61     20.64     18.92                                               20.75  

Mining—Ambrosia Sul

    21.11     22.15     102.81                                                     30.54  

Mining—Ambrosia Norte/Bonsucesso

                39.30     19.45     19.89     20.74     18.43     14.80     14.65     14.59     15.31     17.43  

Mining—total

    22.47     21.18     32.56     19.07     19.89     20.74     18.43     14.80     14.65     14.59     15.31     19.52  

Processing

    16.33     15.75     17.02     15.66     16.59     16.49     16.14     16.19     16.27     16.72     21.19     16.54  

General

    2.44     2.33     2.83     2.27     2.67     2.63     2.48     2.50     2.53     2.73     4.65     2.64  

Total

    41.23     39.25     52.41     37.01     39.15     39.86     37.05     33.50     33.46     34.04     41.15     38.70  

A-106


Table of Contents

        A mine plan at PEA level has been developed for the Morro Agudo project. The mine plan is partly based on inferred mineral resources that are considered too speculative geologically to have the economic considerations applied to them that would enable them to be categorized as mineral reserves, and there is no certainty that the PEA based on these mineral resources will be realized.

        The Company produced a stand-alone PEA financial model for the Morro Agudo project that was checked and validated by Amec Foster Wheeler. The model included the mine and mill production plans, and all on-site and off-site costs, smelter and refinery payment terms and costs, and estimated taxes. Costs and prices are in real 2018 US dollars and Brazilian Reals.

        Over the proposed LOM, the Morro Agudo project will realize US$719 million in gross revenue, and $588 million in net revenue. Zinc concentrate will make up 90% of the net revenue, lead concentrate 5% and sale of agricultural lime 5%. Over the proposed LOM, the Morro Agudo project is forecast to earn undiscounted cash flows of $88 million, which results in an NPV of $63 million at a discount rate of 9%. The operation will generate modest free cash flows over most years of the LOM, but will have a negative cash flow in 2020 due to capital investment in the planned Bonsucesso mine. The net income tax paid over LOM is forecast at US$69 million.

        Considerations of IRR are not applicable for the Morro Agudo project. This is because there is a combination of an existing mining operation with development projects, and the existing mining operation contribution is such that there is a positive cashflow in the first year of the PEA mine plan, i.e. the free cashflow after capital expenditure is positive. Payback under the assumptions in the PEA is approximately six months. This assumes that all capital expenditure in 2018 will occur at the start of that year.

        NPV is most sensitive to changes in metal prices, then head grade. A 20% reduction in metal prices would lead to an NPV of close to zero. NPV is relatively insensitive to capital costs, as remaining capital requirements are comparatively low. In the event that the Morro Agudo project would be unable to continue selling agricultural lime co-product, and assuming no change from other base case assumptions, the NPV would drop to US$49 million. The following tables provide the PEA mine plan and the cashflow projections.

A-107


Table of Contents

Production Plan

Year
   
  2018   2019   2020   2021   2022   2023   2024   2025   2026   2027   2028   Total  

Mill feed

                                                                             

Morro Agudo Mine and pillars

  t x 1,000     425     517     516     588                                 2,046  

  Zn grade (%)     2.56     2.98     2.83     2.80                                               2.80  

  Pb grade (%)     0.86     0.77     0.82     0.80                                               0.81  

Ambrosia Sul

  t x 1,000     352     301     81                                     734  

  Zn grade (%)     5.35     4.33     4.46                                                     4.83  

  Pb grade (%)     0.25     0.12     0.17                                                     0.19  

Ambrosia Norte and Bonsucesso

  t x 1,000             70     239     704     715     759     751     742     689     405     5,073  

  Zn grade (%)                 3.44     2.87     3.44     3.51     3.29     3.33     3.37     3.64     3.24     3.39  

  Pb grade (%)                 0.39     0.68     0.38     0.50     0.52     0.55     0.44     0.42     0.43     0.47  

Total mill feed

  t x 1,000     777     818     667     827     704     715     759     751     742     689     405     7,853  

  Zn grade (%)     3.82     3.48     3.09     2.82     3.44     3.51     3.29     3.33     3.37     3.64     3.24     3.37  

  Pb grade (%)     0.58     0.53     0.70     0.77     0.38     0.50     0.52     0.55     0.44     0.42     0.43     0.54  

Assigned recoveries

                                                                             

Morro Agudo mine and pillars

  Zn (%)     90.7     90.7     90.7     90.7                                                  

  Pb (%)     82.9     82.9     82.9     82.9                                                  

Ambrosia Sul

  Zn (%)     90.7     90.7     90.7                                                        

  Pb (%)     40.0     20.0     30.0                                                        

Ambrosia Norte and Bonsucesso

  Zn (%)                 90.0     90.0     90.0     90.0     90.0     90.0     90.0     90.0     90.0        

  Pb (%)                 40.0     40.0     40.0     50.0     50.0     50.0     45.0     45.0     45.0        

Total mill feed

  Zn (%)     90.7     90.7     90.7     90.5     90.0     90.0     90.0     90.0     90.0     90.0     90.0     90.3  

  Pb (%)     74.5     77.8     78.9     71.8     40.0     50.0     50.0     50.0     45.0     45.0     45.0     60.4  

Mill concentrate production

                                                                             

Zinc concentrate

  kt Zn metal     27     26     19     21     22     23     23     23     23     23     12     239  

  Zn grade (%)     40.0     40.0     40.0     40.0     40.0     40.0     40.0 %   40.0 %   40.0 %   40.0 %   40.0 %   40.0 %

  kt Zn conc     67     65     47     53     55     57     56     56     56     56     30     598  

Lead concentrate

  kt Pb metal     3     3     4     5     1     2     2     2     1     1     1     25  

  Pb grade (%)     50.1     50.1     50.1     50.1     50.1     50.1     50.1     50.1     50.1     50.1     50.1     50.1  

  kt Pb conc     7     7     7     9     2     3     4     4     3     3     2     51  

Limestone co-product (tailings)

  t     703     747     613     765     647     655     699     691     683     630     373     7,204  

Forecast Cashflow (US$ million)

 
  2018   2019   2020   2021   2022   2023   2024   2025   2026   2027   2028   2029   Total  

Gross payable metal and coproduct

    89     82     60     67     62     65     65     66     64     64     35     0     719  

Offsite costs

    (14 )   (14 )   (11 )   (14 )   (11 )   (12 )   (12 )   (12 )   (12 )   (12 )   (6 )   0     (131 )

Net revenue

    75     68     48     54     51     53     53     53     52     52     29     0     588  

Operating costs

    (32 )   (32 )   (35 )   (31 )   (28 )   (29 )   (28 )   (25 )   (25 )   (23 )   (17 )   0     (304 )

Other costs/provisions

    (3 )   (1 )   (1 )   (1 )   (1 )   (1 )   (2 )   (1 )   (1 )   (1 )   (1 )   (0 )   (11 )

EBITDA

    40     35     13     22     22     24     24     27     27     27     12     (0 )   273  

Depreciation

    (4 )   (4 )   (5 )   (6 )   (6 )   (7 )   (7 )   (7 )   (8 )   (8 )   (7 )   0     (69 )

EBIT

    36     31     7     17     16     17     17     20     19     20     5     (0 )   204  

Income tax

    (12 )   (11 )   (2 )   (6 )   (5 )   (6 )   (6 )   (7 )   (7 )   (7 )   (2 )   0     (69 )

Net income

    24     20     5     11     10     11     11     13     13     13     3     (0 )   135  

Depreciation

    4     4     5     6     6     7     7     7     8     8     7     0     69  

Provisions

    0     0     0     0     0     0     0     0     0     0     0     0     0  

Working capital

    1     0     0     (0 )   (0 )   0     (0 )   (0 )   (0 )   (0 )   (0 )   (1 )   0  

Closure

    0     (0 )   (0 )   (0 )   (0 )   (0 )   (9 )   (0 )   (0 )   (3 )   (0 )   (20 )   (34 )

Capex

    (15 )   (8 )   (13 )   (7 )   (10 )   (6 )   (5 )   (5 )   (4 )   (4 )   (4 )   0     (82 )

Free cashflow

    14     16     (3 )   9     6     13     4     15     16     13     6     (21 )   88  

Discounted @ 9%

    14     14     (2 )   7     4     8     2     8     8     6     2     (8 )      

NPV @ 9%

    63                                                                          

A-108


Table of Contents

Aripuanã

        The scientific and technical information below with respect to Aripuanã has been excerpted or derived from a NI 43-101 technical report titled "Technical Report on the Preliminary Economic Assessment of Aripuanã Zinc Project, State of Mato Grosso, Brazil" with an effective date of July 31, 2017 (which we refer to as the Aripuanã Technical Report) prepared by Roscoe Postle Associates Inc. (or RPA). The Aripuanã project does not have known reserves under the CIM Definition Standards (2014) as incorporated by reference in NI 43-101 or Industry Guide 7 or any mineralized material under Industry Guide 7.

Project Description, Location and Access

        Aripuanã is a joint venture between Nexa Resources and Karmin Inc. (or Karmin) located in Mato Grosso State, western Brazil, 1,200 km northwest of Brasilia, the capital city. The property is located at approximately 226,000 mE and 8,888,000 mN UTM 21L zone (South American 1969 datum).

        The Aripuanã project is comprised of 871 km2 (87,063 ha) of concessions with characteristics of Volcanogenic Massive Sulfide (or VMS) deposits. The Aripuanã region contains polymetallic VMS deposits with zinc, lead and copper, as well as small amounts of gold and silver, present in the form of massive mantles and veins, located in volcano sedimentary sequences belonging to the Roosevelt Group of Proterozoic age.

        The Aripuanã property contains 23 contiguous exploration authorization permits, mining concessions and exploration permits in application, covering an area approximately 871 km2. The exploration permits are owned by Minercão Dardanelos Ltda. (or Dardanelos), a joint venture between the Company (70.0%) and Karmin (30.0%), with Nexa Resources acting as the operator. The Company's 70.0% interest is held through Milpo (as to 7.70%) and VMZ (as to 62.30%).

        Karmin is not required to contribute financially to the Aripuanã project until the completion of a bankable feasibility study; in the interim, Nexa Resources is fully funding the Aripuanã project development. One year after the completion of a bankable feasibility study, Karmin is required to contribute on a pro-rata basis towards bringing the Aripuanã project into production.

History

        Gold mineralization was discovered in the area during the 1700s by prospectors. Although no formal records exist, the area was likely prospected sporadically over the years. Anglo American Brasil Ltda (or Anglo American) began exploration over the property in 1995. At the time, a small area including Expedito's Pit, now part of the Aripuanã project, was held by Madison do Brasil (now Thistle Mining Inc.) and optioned to Ambrex Mining Corporation (now Karmin). Dardanelos was created in 2000 to represent a joint venture, or "contract of association", between Karmin and Anglo American, with the intent of exploring for base and precious metals in areas adjacent to the town of Aripuanã. Anglo American and Karmin held 70.0% and 28.5% of Dardanelos, respectively, with remaining interest (1.5%) owned by SGV Merchant Bank. In 2004, the initial agreement between Karmin and Anglo American was amended to allow Nexa Resources's participation. Nexa Resources, through its subsidiaries, subsequently acquired 100.0% of Anglo American's interest in the Aripuanã project. In 2007, Karmin purchased SGV Merchant Bank's interests, raising its participation to 30.0%.

A-109


Table of Contents

Geological Setting, Mineralization and Deposit Types

        The Aripuanã deposits are located within the central-southern portion of the Amazonian Craton, in which Paleoproterozoic and Mesoproterozoic lithostratigraphic units of the Rio Negro-Juruena province (1.80 Ga to 1.55 Ga) predominate.

        The lithological assemblage strikes northwest-southeast and dips between 35° and near vertical to the northeast. The Aripuanã polymetallic deposits are typical VMS deposits associated with felsic bimodal volcanism. Three main elongate mineralized zones, Arex, Link, and Ambrex, have been defined in the central portion of the Aripuanã project. A smaller, deeper zone, Babaçú, lies to the south of Ambrex. Limited exploration has identified additional, possible mineralized bodies including Massaranduba, Boroca, and Mocoto to the south and Arpa to the north.

        The individual mineralized bodies have complex shapes due to intense tectonic activity. Stratabound mineralized bodies tend to follow the local folds; however, local-scale, tight isoclinal folds are frequently observed, usually with axes parallel to major reverse faults, causing rapid variations in the dips.

        Massive, stratabound sulphide mineralization as well as vein and stockwork-type discordant mineralization have been described on the property. The stratabound bodies, consisting of disseminated to massive pyrite and pyrrhotite, with well-developed sphalerite and galena mineralization, are commonly associated with the contact between the middle volcanic and the upper sedimentary units. Discordant stringer bodies of pyrrhotite-pyrite-chalcopyrite mineralization are usually located in the underlying volcanic units or intersect the massive sulphide lenses, and have been interpreted as representing feeder zones.

Exploration

        Between 2004 and 2007, the Company carried out geological, geochemical, and geophysical surveys over the Aripuanã project area to allow a more complete interpretation of the regional and local geology and identification of local exploration targets.

        Drilling on the Aripuanã property was carried out from 2004 to 2008, in 2012, and from 2014 to present. The purpose of the drill program in 2004 to 2008 was to explore and delineate mineralization on the property, and in 2012, to improve confidence and classification of the mineral resources of the Arex and Ambrex deposits. The Link Zone, a zone of mineralization connecting the Arex and Ambrex deposits, and included in the mineral resource summary for Ambrex, was discovered in 2014 and delineated in 2015. A total of 497 diamond drill holes totaling approximately 145,000 m have been completed at the Aripuanã project since 2004. See also "—Aripuanã—History".

Drilling

        Drilling on the Aripuanã property has been conducted in phases by several companies since 1993. Total drilling at the two main deposits, Ambrex, including the Link Zone, and Arex, consists of 538 diamond drill holes totaling approximately 151,144 m. Drilling at the other prospects on the property consists of 77 diamond drill holes totaling 29,244 m. A drilling summary by deposit up to and including all drilling information available at December 23, 2016 and a map of drill hole collars is presented in the Aripuanã Technical Report.

        Drilling was conducted by the Company on the property from 2004 to 2008 and from 2012 to present. The main purpose of the drill program from 2004 to 2008 was to explore and delineate mineralization on the property and from 2012 to present, to improve confidence and support and upgrade the classification of the mineral resources at the Arex and Ambrex deposits. The Company drilled a total of 497 diamond drill holes totaling 150,327 m at the Aripuanã project from 2004 to year-end 2016, including 30 metallurgical drill holes totaling 5,899 m. Many drill holes were

A-110


Table of Contents

pre-collared using RC drill rigs, with diamond drill rigs used for drilling in mineralized zones. December 23, 2016 is the cut-off date of the mineral resource database; all assay results received before this date have been considered in the mineral resource estimate. Drill hole locations are spotted in the field using a hand-held GPS. Small adjustments to the drill hole locations are made where necessary based on topographic relief and non-removable trees. The desired collar position, foresights, and backsights are marked by technicians using a compass. Collar surveying is performed with a differential GPS upon completion of the drill hole and the departing collar azimuth is recorded using a total station. Casings are left in place. Down hole surveying is completed with Deviflex and Maxibor tools by the drilling company at three metre intervals down hole. Duplicate down hole surveys are performed on each hole. From 2014 onwards, the Company has implemented core orientation for approximately 25.0% of the drilling using the Reflex ACT core orientation tool.

Sampling, Analysis and Data Verification

        Drill core is currently placed in plastic boxes and labelled at the rig site prior to transport. Previously, wooden core boxes were used. Drill core is transported by pick-up truck to the Company logging facility by the drill company employees, Servitec Sondagem Geologica. Geotechnicians measure drill core runs and note core interval length, core loss, and check core block runs. This information is then cross referenced to the driller's notes for discrepancies and amended where necessary. Rock Quality Designation (or RQD) is measured and a resistance value (R0 to R4) is assigned based on rock hammer tests. No other geotechnical logging is performed on site. The core is photographed both wet and dry prior to mark-up by geologists.

        All geological information is manually logged on paper logging sheets, and then hand entered into formatted Microsoft Excel sheets by the logging geologist. Lithology, rock unit, texture, alteration associated with the VMS, and regional alteration are recorded in logging sheets as text fields. The percentage of total sulphides, pyrite, pyrrhotite, chalcopyrite, sphalerite, and galena are recorded. Observations are noted where relevant. Digital logging sheets are imported into the database management program GeoExplo by the database manager. For oriented core, alpha and beta angles are recorded along with structural descriptions. The alpha and beta angles are converted to dip and dip direction using a Microsoft Excel macro. RPA is of the opinion that the drilling and logging procedures meet industry standards.

        Core is sampled 10 m above and below visible mineralization. Samples respect geological contacts, and vary from 0.5 m to 1.5 m in length depending on core recovery, length of the lithological unit, and mineralization. Geologists mark the samples using a felt pen on the core boxes, and staple a sample tag wrapped in plastic to the box at the start of the sample. The core is marked with red and blue lines to indicate where the core is to be sampled and which half is to be assayed. The lines are drawn respecting the geological features such as layering to help minimize sampling bias. Prior to sampling, sample numbers are recorded in the GeoExplo data management system and cross-referenced with the interval depth down hole and the depth recorded in the database. Sample core is cut into two halves by technicians with a diamond saw, returning half of split the core to the core box and submitting the other half for sample preparation and analysis. The geologist responsible for logging the drill hole defines the insertion of QA/QC samples including blanks, standards, and duplicates. Each sample booklet contains four tags for each sample. One sample tag is stapled to the clear plastic sample bag and an additional sample is placed within the bag. One tag is attached to the core box while the remaining tag is left in the booklet for record keeping. The samples are separated into batches of up to 250 samples and each from the same drill hole.

        Sample preparation was performed by the ACME preparation facility in Goiania, Brazil, from 2004 to 2007, and from 2007 on, by ALS Global. Both laboratories followed the same preparation procedure, described below. The sample was logged in the tracking system, weighed, dried, and finally crushed to better than 70.0% passing a 2 mm screen. A split of up to 250 g was taken and pulverized

A-111


Table of Contents

to better than 85.0% passing a 75 micron screen. This sample preparation package was coded PUL-31 by ALS Global. Following preparation, samples were shipped to the sample analysis facility in Lima, Peru. ALS Global's preparation facility in Goiania is accredited to the International Organization for Standardization/International Electrotechnical Commission (ISO/IEC) 9001:2008 standards and ALS Global is accredited to ISO 9001:2008 (expires 2018) and ISO/IEC 17025:2005 (expires 2018), for all relevant procedures. Both laboratories are independent of Nexa Resources. In RPA's opinion, the sample preparation methods are acceptable for the purposes of a mineral resource estimate.

        RPA is of the opinion that the drill hole database has been maintained to a high standard and is suitable to support mineral resource and mineral reserve estimation.

Mineral Processing and Metallurgical Testing

        The 2016 metallurgical test program was carried out in two phases. In Phase 1, a single bulk master composite sample of Arex Stringer and Stratabound mineralization representing both deposits at a ratio of 75.0% Stratabound to 25.0% Stringer mineralization was tested. Twenty-four open circuit bench scale flotation tests and two locked cycle tests (or LCT) were conducted using the blended composite sample. Information on preliminary flotation test work is presented in detail in Appendix G of the SGS GEOSOL Report.

        In Phase 2 testing, a more comprehensive testing program was undertaken on both blended and individual Arex and Ambrex materials and variability testing was conducted on the different lithologies. Test work consisted of comminution, flotation, mineralogy, thickening, filtration, and rheology testing. Bench scale flotation tests were conducted to establish circuit parameters for various mineralization blends, before conducting LCT. A series of LCT were carried out on each master composite sample and various blends to optimize circuit performance and to evaluate the flowsheet configuration. Information on optimization flotation test work is presented in detail in Appendix H of the SGS GEOSOL Report. Optimum conditions from development test work were applied to testing various variability samples.

Mineral Resource Estimate Prepared in Accordance with NI 43-101

        The mineral resource estimate, dated December 23, 2016 was completed by Company personnel using Datamine Studio 3, Leapfrog Geo, and Isatis softwares. Wireframes for geology and mineralization were constructed in Leapfrog Geo based on geology sections, assay results, lithological information, and structural data. Assays were capped to various levels based on exploratory data analysis and then composited to one metre lengths. Wireframes were filled with blocks measuring 5 m by 10 m by 5 m with sub-celling at wireframe boundaries. Blocks were interpolated with grade using OK and Inverse Distance Squared (or ID2). Blocks estimates were validated using industry standard validation techniques. Classification of blocks was based on distance based criteria.

A-112


Table of Contents

        A summary of the mineral resources as of December 23, 2016 is provided in the following table:

Aripuanã Mineral Resources Statement

 
  Grade    
  Contained Metal  
Stratabound
  Tonnes
(Mt)
  Zn
(%)
  Pb
(%)
  Cu
(%)
  Au
(g/t)
  Ag
(g/t)
   
  Zn
(Mlb)
  Pb
(Mlb)
  Cu
(Mlb)
  Au
(koz)
  Ag
(Moz)
 

Measured

    8.6     5.88     2.16     0.19     0.23     52.65         1,109.0     407.1     36.0     64.2     14.5  

Indicated

    9.8     5.38     2.03     0.09     0.25     47.83         1,160.8     437.2     18.7     79.5     15.0  

Measured and Indicated

    18.3     5.61     2.09     0.14     0.24     50.08         2,269.9     844.3     54.7     143.7     29.5  

Inferred

    13.2     7.20     2.80     0.10     0.38     62.50         2,099.7     815.4     29.4     162.7     26.6  

Stringer

                                           
 
   
 
   
 
   
 
   
 
 

Measured

    2.3     0.28     0.12     1.54     1.18     17.61         14.4     6.3     78.5     87.8     1.3  

Indicated

    1.2     0.11     0.05     0.97     1.28     11.21         2.7     1.4     24.5     47.5     0.4  

Measured and Indicated

    3.5     0.22     0.10     1.35     1.21     15.49         17.2     7.7     103.1     135.3     1.7  

Inferred

    11.4     0.08     0.05     0.78     1.55     9.31         19.3     13.5     197.0     569.7     3.4  

Total

                                           
 
   
 
   
 
   
 
   
 
 

Measured

    10.9     4.68     1.72     0.48     0.43     45.18         1,123.5     413.5     114.6     152.0     15.8  

Indicated

    10.9     4.83     1.82     0.18     0.36     43.97         1,163.6     438.6     43.2     127.0     15.5  

Measured and Indicated

    21.8     4.76     1.77     0.33     0.40     44.58         2,287.0     852.0     157.8     279.0     31.3  

Inferred

    24.6     3.90     1.53     0.42     0.93     37.88         2,119.0     829.0     226.4     732.4     30.0  

(1)
2014 CIM Definition Standards were followed for mineral resources.

(2)
Mineral resources are reported using a US$46/t NSR block cut-off value for stratabound material and a US$42/t NSR block cut-off value for stringer material.

(3)
The NSR is calculated based on metal prices of US$1.26 per lb Zn, US$1.01 per lb Pb, US$3.08 per lb Cu, US$1,471 per troy ounce Au, and US$21.8 per troy ounce Ag.

(4)
Mineral resources are not mineral reserves and do not have demonstrated economic viability.

(5)
Numbers may not add due to rounding.

        RPA is not aware of any environmental, permitting, legal, title, taxation, socio-economic, marketing, political, or other relevant factors that could materially affect the mineral resource estimate.

Mining Operations

        The current project targets three main elongated mineralized zones, Arex, Link, and Ambrex that have been defined in the central portion of the Aripuanã project. The Arex and Ambrex deposits are separate VMS deposits with differing mineralized compositions in stratabound and stringer forms and complex geometric shapes. The Arex deposit extends over a strike length of approximately 1,400 m. Upper portions of the deposit are near-vertical, reducing at depth to a dip of approximately 60° to the northeast. Mineralization occurs in discrete stratabound and stringer lenses, ranging from less than one metre to 15 m thick in width interspersed with some zones between 100 m to 150 m wide. Mineralization extends from close to surface to about 500 m below surface (or mbs). The Ambrex deposit is located approximately 1,300 m southeast of Arex and represents the largest of the known mineralized zones on the Aripuanã project. The deposit has a strike extent of approximately 1,050 m, based on current drilling. The dip varies from near vertical to 70° to the northeast. Mineralization thicknesses typically range between 10 m and 50 m, with a maximum of 150 m. The deposit extends vertically from 60 mbs to approximately 700 mbs.

        Mining is proposed to be undertaken using conventional mechanized underground mobile mining equipment via a network of declines, access drifts and ore drives. Access to the Arex and Ambrex deposits will be from separate portals, which will access the deposits from the most favorable

A-113


Table of Contents

topographic locations. The deposit geometry is amenable to a number of underground mechanized mining techniques including cut-and-fill and bulk stoping methods. A nominal production target of 5,000 tpd has been used as the basis for the mine production schedule.

        The two deposits will be accessed from two independent surface cut and cover portals and the ramps are designed at a gradient of 14.0% to be driven with an arched profile and a cross-sectional area (or CSA) of 27 m2 to accommodate the selected major equipment. The main loading and hauling equipment will be 12.5 t class load haul dump (or LHD) combined with 35.5 t class haul trucks. The selected method for the conceptual mine design and mine plan, is a combination of longitudinal longhole retreat stoping (bench stoping) for the narrower zones of the deposits with VRM applied for the thicker zones. To increase the extraction ratio, a primary and secondary stoping sequence will be used in the VRM areas with cemented paste and rock fill used to backfill primary stopes and uncemented rock fill placed in the secondary stopes. Finished longhole retreat stopes will also be backfilled with rock fill.

        The majority of the production from the Arex deposit is based on longitudinal longhole retreat mining, however, in areas where the mineralization is wider (greater than 15 m), VRM longhole mining with primary and secondary stopes will be used. The method applied in the Ambrex deposit will be predominantly the VRM method. Main mining sublevels are spaced 75 m apart, with stope sublevels currently placed at 25 m spacing. Stope sizes are nominally 15 m long × 25 m high with varying widths from hanging wall (or HW) to footwall (or FW). A minimum mining width of 4 m is applied. For the narrow vein stopes 10.0% dilution was added. A mining recovery of 95.0% has been applied to primary and vein stopes with 90.0% applied to the secondary stopes.

Processing and Recovery Operations

        Concentrate grades and recoveries for the Stringer and Stratabound mineralization from the Arex and Ambrex deposits were obtained based on metallurgical tests. The process circuit proposed consists of comminution through a traditional SAB circuit and sulphide flotation by sequential methods in the following order: talc (when required), copper, lead, and zinc.

        Separation of material types is necessary to improve copper recovery and to reduce costs, particularly when processing Copper Stringer material. The final copper and zinc concentrates produced will be filtered and trucked to customers, while the lead concentrate will be bagged after filtration. Tailings generated in the process will be used as mine backfill and will also be filtered and disposed of in a lined surface dump.

Infrastructure, Permitting and Compliance Activities

        The current waste management strategy includes the following aspects: surface water management to minimize water entering the tailings area; adoption of dry stack (filtered) tailings disposal on surface and tailings disposal as cemented paste backfill underground; site selection for the Tailings Management Facility (or TMF) sites; minimizing the size and space required for the fresh water pond and thus, providing more space for adjacent TMF sites. A portion of the process plant water demand will be supplied from mine dewatering, which will be supplemented by pumping from an aquifer in the vicinity of the mine site; and utilization of non-acid forming mine waste rock to provide supplemental perimeter containment of the tailings.

        Electrical power is proposed to be provided to the Aripuanã project by the Dardanelos Hydroelectric Plant, connected to the National Energy System, and located near the mine. The Aripuanã project includes the installation of a 69 kV transmission line and associated infrastructure, such as substations and switchyards, to the Dardanelos transmission system. RPA understands that

A-114


Table of Contents

authorization from Ministry of Mines and Energy for the transmission line and power connection was granted in February 2017. The Aripuanã project water balance requires a top-up fresh water supply of approximately 150 m3/h. Nexa Resources has undertaken a water supply engineering study based on the construction of a water dam and creation of a fresh water lake in a valley adjacent to the Aripuanã project site. Nexa Resources has obtained authorization from the regional authority to construct the dam and to draw up to 378 m3/h of fresh water from the dam to supply the Aripuanã project.

        The environmental licensing process for the Aripuanã project started in 2008 following the Terms of Reference (or ToR) issued by Mato Grosso environmental agency (or SEMA/MT). For strategic reasons, the process was put on hold and the field activities performed in 2008 were consolidated into a document in the format of a "Diagnosis of an EIA—Environmental Impact Assessment of the Project" (or EIA). In 2012, a new ToR was requested, and many of the studies performed as a result were consolidated into a comprehensive EIA. The EIA was completed in 2012, however, was not filed with the authorities, due to low commodity prices at that time.

        In 2014, with zinc prices increasing, the EIA was filed. Taking into account further exploration on the property, increased production levels were presented in 2015 with productions increasing from 1.2 Mtpa to 1.8 Mtpa. SEMA performed many inspections and the Public Hearing was held on August 26, 2015. During 2015 and 2016, the permitting process was analyzed by SEMA/MT, however, due to changes in the engineering process, the analyses were put on hold until all changes were performed. There were also updates in the biotic media campaigns and the inclusion of the noise and vibration studies. Therefore, a new ToR was requested. At the time of the Aripuanã Technical Report, the Company was in the process of finalizing an updated EIA for submittal, covering the current design for the Aripuanã project.

Capital and Operating Costs

        The Company has completed engineering studies on the Aripuanã project, involving detailed cost estimates built-up from first principles. Costs were estimated as of Q2 2017, in Brazilian currency. RPA reviewed the estimates as part of the Aripuanã Technical Report and converted to US$ using an

A-115


Table of Contents

exchange rate of US$1.00 = R$3.30. Capital costs are estimated at a +/- 20.0% confidence level. Pre-production capital costs totaling US$354 million are summarized in the following table:

Aripuanã Pre-Production Capital Cost Estimate

Area
  Category   Units   Initial Costs  

Mine

  Development   US$ millions     23.9  

  Mobile Equipment   US$ millions     31.4  

Plant & Infrastructure

  Site Prep & Earthworks   US$ millions     22.8  

  Civil & Roadwork   US$ millions     24.2  

  Steelwork   US$ millions     16.7  

  Electrical   US$ millions     36.1  

  Instrumentation   US$ millions     9.6  

  Mechanical Equipment   US$ millions     75.3  

  Piping   US$ millions     14.8  

  Communications   US$ millions     6.0  

Subtotal Direct Costs

      US$ millions     260.9  

Indirect Costs

  EPCM   US$ millions     18.9  

  Temporary Services   US$ millions     10.4  

  Owner's Team   US$ millions     19.2  

  Other   US$ millions     13.4  

Subtotal Indirect Costs

      US$ millions     69.7  

Contingency

      US$ millions     23.6  

Total Capital Cost

      US$ millions     354.3  

        Sustaining capital costs total US$229 million over the operating life of the mine, consisting of mine equipment replacement, capital development, plant equipment, and tailings facility expansions.

        Operating costs, averaging US$64 million per year (US$38.43 per tonne) at full production, were estimated for mining, processing, and general and administration (G&A). Operating cost inputs such as labour rates, consumables, and supplies were based on Company operating data. A summary of operating costs is shown in the following table:

Aripuanã Operating Cost Estimate

Parameter
  Total LOM
(US$ millions)
  Average Year
(US$ millions/yr)
  LOM Unit Cost
(US$/t)
 

Mining

    763.0     35.0     20.65  

Processing

    572.0     26.4     15.47  

G&A

    85.0     3.6     2.31  

Total

    1,420.0     64.0     38.43  

        LOM average unit costs are influenced by three higher-cost years during ramp-up to full production and by five years of lower production at the end of the mine life.

        The Aripuanã project is expected to produce an annual average of 51 kt of zinc in concentrate, 20kt of lead in concentrate, 4 kt of copper in concentrate, 1 Moz of silver in concentrates and 25koz of gold in concentrates over a 24 year LOM.

A-116


Table of Contents

        The economic analysis is based, in part, on inferred mineral resources, and is preliminary in nature. Inferred mineral resources are considered too geologically speculative to have mining and economic considerations applied to them and to be categorized as mineral reserves. There is no certainty that economic forecasts on which the Aripuanã Technical Report is based will be realized.

        RPA has generated a cash flow projection from the LOM production schedule and capital and operating cost estimates. The key criteria include the following:

        The Aripuanã project is subject to royalties which differ for the two deposits. In addition, a corporate income tax rate of 34.0% was applied to taxable income. The calculation of taxable income taxes into consideration the depreciation schedule, assuming a 10 year fixed rate method. Over the LOM, the Aripuanã project will pay US$390 million in corporate income taxes (net of credits for working capital).

        Considering the Aripuanã project on a stand-alone basis, the undiscounted after-tax cash flow totals US$1,055 million over the mine life, and simple payback occurs six years from start of production. The after tax NPV at a 9.0% discount rate is US$217 million (based on mid-period discounting) and the IRR is 16.8%.

        Project risks can be identified in both economic and non-economic terms. Key economic risks were examined by running cash flow sensitivities: metal price; head grade; metallurgical recovery; operating

A-117


Table of Contents

costs; and capital costs. IRR sensitivity over the base case has been calculated for a variety of ranges depending on the variable. The Aripuanã project is most sensitive to changes in metal prices and head grade, and least sensitive to capital costs.

Shalipayco

        The scientific and technical information below with respect to Shalipayco has been excerpted or derived from a NI 43-101 technical report titled "Technical Report on the Preliminary Economic Assessment of the Shalipayco Project, Junín Region, Perú" with an effective date of July 26, 2017 (which we refer to as the Shalipayco Technical Report) prepared by RPA. The Shalipayco project does not have known reserves under the CIM Definition Standards (2014) as incorporated by reference in NI 43-101 or Industry Guide 7 or any mineralized material under Industry Guide 7.

Project Description, Location and Access

        The Shalipayco project consists of 50 granted concessions totaling 21,369.51 ha and two concession applications totaling 518.00 ha located in the Junín Region, approximately 170 km northeast of the capital of Lima and approximately 35 km southeast of the city of Cerro de Pasco. The center of the Shalipayco project is located at approximately 75°58'W Longitude and 10°07'S Latitude at elevations between 4,000 meters above sea level to 4,800 meters above sea level. The Shalipayco property can be reached by vehicle from Cerro de Pasco by driving southwards along Route 3N (Longitudinal de la Sierra) to the town of Carhuamayo, then turning northeasterly along a secondary road.

        Pan American Silver (Perú) S.A.C. holds a 25.0% interest in the Shalipayco project company, Compañia Minera Shalipayco S.A.C., and the Company holds the remaining 75.0% though Milpo. The Shalipayco project consists of a single large, irregularly shaped block of contiguous concessions. Compañia Minera Shalipayco S.A.C. holds 100.0% of the mineral interests in the Shalipayco project, with the exception of one mineral concession held directly by Nexa Resources.

        In 2007, the Company acquired a 70% interest in the Shalipayco project, with the other 30% and a 1% NSR royalty (which royalty was subsequently assigned to Maverix Metals Inc.) held by the previous owner Pan American Silver (Pan American Silver). In 2014, the Company sold its interest to Milpo, which later in 2016 increased its interest in the Shalipayco project to 75% through the payment of US$15 million in cash to Pan American Silver.

        Shalipayco is an advanced exploration project, with minimal existing on-site infrastructure. The Shalipayco project site is situated approximately 17 km northeast of the town of Carhuamayo, Junín Province. There is an access road to the site from Carhuamayo, and a second access road from Regional Road 107, which connects the city of Carhuamayo to the city of Paucartambo. Any mining development on the Shalipayco property would have access to hydroelectric power from the national electrical grid system (Sistema Eléctrico Interconnectado National). Water requirements for a mining project could be met by streams and small lakes on the Shalipayco property.

History

        The earliest mining activity in the Shalipayco area dates back to the colonial era. From 1924 to 1965, the area was explored intermittently by Cerro de Pasco Copper Corporation. Small scale mining was undertaken from 1975 to 1979 by Compañia Minera Huarón. From 1989 to 1998, several companies, including the Hochschild Group, were active in the area. In 2008, the Company signed an exploration agreement with Pan American Silver and carried out exploration activities including geological mapping, geochemical sampling, and diamond drilling. In October 2014, Nexa Resources

A-118


Table of Contents

signed an agreement with Milpo whereby it transferred its interest in the Shalipayco Project to Milpo (through its subsidiary, Compañia Minera Shalipayco S.A.C).

Geological Setting, Mineralization and Deposit Types

        The basement consists of Neoproterozoic rocks of the Maraynioc metamorphic complex, consisting of mica schists and gneiss. Overlying this formation are the slates of Ordovician Contaya Formation, and phyllites, slates and quartzites of the Silurian to Devonian Excelsior Group. The upper Paleozoic is represented by the sequence of the Ambo Group, consisting of continental clastic and carbonate rocks of the Tarma and Copacabana Groups. These are overlain by the Mitu Group molasses of Upper Permian-Triassic age and then the Pucara limestones and dolomites in clear erosional unconformity.

        Mesozoic sedimentary cover starts with the carbonate rocks sequences of the Pucara Group of Norian to Pliensbachian age (upper Triassic to lower Jurassic). The sedimentary basin of the Pucará Group represents an extensive carbonate rocks platform from the beginning of the Andean cycle, developed on the western edge of the Brazilian Shield and consisting of thick dolomite sequences with partial pre-evaporitic features formed in peritidal environments. Carbonate rocks sediments of the Pucará Group represent Paleozoic transgressions on terrestrial molassic redbeds of the Mitu Group.

        Recent cover deposits made up of moraine, fluvioglacial, alluvial, lacustrine and fluvial sediments are also present. Further east intrusive stocks consisting of Triassic—Jurassic granodiorites and monzogranites correspond to the central part of the Eastern Cordillera. The main structures are faults and thrusts (Ulcumayo-San Rafael Fault) of the northwest-southeast system as well as folds of the Andean system corresponding to the Peruvian-Incaica phase.

        The Pucara Group overlies clastic deposits of the Mitu Group. It is represented by three formations: Chambará, Aramachay, and Condorsinga. The Chambará Formation is the host of the mineralization in Shalipayco. It consists of a base of thin conglomerates, sandstones, and basaltic andesite flows that fill erosion surfaces. These are overlain by a thick sequence of dolomites (mudstone and wackestone) intercalated with limestones.

        The Shalipayco deposit is interpreted to be a Mississippi Valley Type (or MVT) deposit, a varied family of epigenetic ore deposits that form predominantly in dolostone and in which lead and zinc are the major commodities. The mineralization at Shalipayco consists of stratabound mantos and lenses subparallel to the stratification. The main mantos are the Resurgidora, Intermedio, San Luis, Pucará, and Virgencita mantos. The mantos do not generally display extensive lateral continuity. Length varies between 50 m and 400 m and thickness is on average 1.50 m. However, the Intermedio and Resurgidora Mantos can reach up to 3.0 km and 4.0 km in length, respectively, and a thickness of up to 18 m. The zinc and lead content varies, with concentrations up to 51% Zn (Intermedio) and 17% Pb (Intermedio).

Exploration

        The Shalipayco project has been explored with geological mapping and rock chip sampling by the various companies that operated in the Shalipayco project area. The Shalipayco project is open laterally and at depth. Overall, there are approximately 11 km of potentially economic mineralization identified during mapping and 29 km of favourable stratigraphy to be verified during further geological mapping.

        Mineral exploration activities at the Shalipayco project have been carried out since 2008, and include detailed geological mapping, geochemical sampling and diamond drilling. We believe that the exploration potential of the Shalipayco project is significant because mineralization appears to exist towards the north, south and at depth. An internal prefeasibility study for a 3,000 tpd operation was concluded in 2015, and technical analysis for its implementation has since been conducted. Given the short distance between Shalipayco and Cerro Pasco (60 km), we believe that this project could be

A-119


Table of Contents

integrated with the Cerro Pasco mining complex, thereby reducing the initial investment that would be required to install a processing plant and tailings dam. See also "—Shalipayco—History".

Regional Exploration Targets

GRAPHIC

Exploration Targets in Relation to Mineral Resources

GRAPHIC

A-120


Table of Contents

Drilling

        Total drilling on the Shalipayco deposit, conducted by the Company and Milpo from 2008 to 2014, consists of 253 diamond drill holes totaling approximately 91,034 m. See also "—Shalipayco—Exploration".

Sampling, Analysis and Data Verification

        Drill core samples respect geological contacts, and vary from 0.3 m to 1.6 m in length depending on core recovery, length of the lithological unit, and mineralization. The optimal sample length is 1.0 m. Geologists mark the samples using a felt pen on the core boxes and staple a paper ticket and an aluminum sample tag to the box at the start of the sample. The core is marked with water-proof wax pencil by the geologist to indicate where the core is to be sampled and which half is to be assayed. The lines are drawn respecting the geological features such as lithology to help minimize sampling bias. Prior to sampling, sample numbers are recorded in the GeoExplo data management system and cross-referenced with the interval depth down hole and the depth recorded in the database.

        The core is cut into two halves by technicians with a diamond saw, returning half of the split core to the core box and submitting the other half for sample preparation and analysis. The geologist responsible for logging the drill hole defines the insertion of QA/QC samples including blanks, standards, and duplicates. Each sample booklet contains four tags for each sample. One sample tag is stapled to the clear plastic sample bag and an additional sample tag is placed within the bag. One tag is attached to the core box while the remaining tag is left in the booklet for record keeping. The samples are separated into batches of up to 200 samples. Only samples from the same drill hole go into a sample batch and no more than four batches at a time are sent to the laboratory.

        Sample preparation was performed by ALS Global S.A (or ALS Global) in Lima, Peru. The preparation procedure is as described below. The sample was logged in the tracking system, weighed, dried, and finally crushed to greater than 70% passing a 2 mm screen. A split of up to 250 g was taken and pulverized to more than 85% passing a 75 micron screen. This sample preparation package was coded PUL-31 by ALS Global. Following preparation, samples were ready for analysis at the same facility in Lima, Peru. ALS Global is accredited to ISO/IEC 17025 for all relevant procedures. The laboratory is independent of the Company. In RPA's opinion, the sample preparation methods are acceptable for the purposes of a mineral resource estimate.

        Assays were processed by ALS Global's facilities in Lima, which are accredited to ISO/IEC 17025 (ALS, 2012). The laboratory is independent of the Company. In RPA's opinion, the sample analysis methods are acceptable for the purposes of a mineral resource estimate.

        Database management is carried out by a dedicated onsite geologist under the supervision of the project geologist. Digital logging sheets prepared by the geologist are uploaded to the database management system GeoExplo. Original drill logs, structural logs, geotechnical logs, and details of chain of custody, site reclamation, and drilling are stored on site in a folder, specific to a single drill hole. Folders are clearly labelled and stored in a cabinet in the office, which is locked during out of office hours. Assay certificates are mailed to the site by ALS Global and emailed to appropriate Company employees. Certificates are reviewed prior to uploading to GeoExplo.

        Samples are shipped in rice bags by truck to the independent ALS Global preparation facility in Lima, Peru. Drill core is stored at the onsite core storage facility, the grounds of which are locked at night and surrounded by a high fence. The storage facility is open at the sides and covered with a corrugated iron roof. A core storage map is maintained by onsite technicians. Pulps and coarse rejects are shipped back to the onsite facility by the laboratory where they are also stored with reference to individual sample locations. A QA/QC program has been maintained for the Shalipayco project throughout the drilling campaigns, consisting in regular insertions in the sample stream of blank samples, field sample duplicates, coarse reject duplicates, pulp replicates and CRMs, as well as pulp

A-121


Table of Contents

sample checks at an alternate laboratory. A file with check sample type and pairs of original and duplicate results was provided to RPA for checks. The QA/QC samples consisted of 1,189 CRMs (Ag, Pb, or Zn), 1,201 blank samples, 1,155 field duplicate samples, 20 coarse reject duplicates, 13 pulp replicates, and 26 pulps sent for external laboratory check. Certificates of analysis for the reference materials were also provided. RPA is not aware whether the QA/QC assay results were analyzed as they were returned and whether samples outside of compliance triggered action by the project geologist.

        Overall, RPA is of the opinion that the QA/QC program is reasonable and conforms to standard industry practice. RPA recommends that QA/QC programs be continued; that a higher rate of control coarse reject duplicate and pulp replicate sample insertion be instituted; and that a tighter control on the QA/QC data management be imposed.

        The Company and Milpo utilized GeoExplo and Leapfrog Geo's validation features to check for any errors or potential issues including: sample length issues; maximum and minimum; negative values; detection limit / zero values; borehole deviations; gaps; overlaps; drill hole collar versus topography; datum; laboratory certificate versus database values. RPA reviewed the error report generated by GEOVIA's Surpac from the database text files provided and did not note any significant errors. During the site visit in 2017 RPA compared digital records for drill holes SH-13, SH-20, SH-54, SH-47, SH-155 and SH-157 to the lithology logs and the final assay results from collar to end-of-hole. Digital drill hole contacts agreed with the logging results, and grades of zinc, lead, and silver were observed to correlate to sulphide content. Alteration was noted where present. RPA compared 100% of the sample database to the assay certificates from ALS Global that were provided. No major discrepancies were found. RPA is of the opinion that database verification procedures for Shalipayco comply with industry standards and are adequate for the purposes of mineral resource estimation.

Mineral Processing and Metallurgical Testing

        Metallurgical test work for the Shalipayco project was initiated by Smallvill, s.a.c. (or Smallvill) in 2009. They continued test work in 2010 and reported the results in two reports dated January 2011. In 2015, Certimin SA (or Certimin) completed an updated report that forms the basis of the Shalipayco Technical Report. In 2010, two composite samples were utilized, labelled Manto and Veta, and in 2013, one composite sample was utilized, labelled "polymetallic".

        Three significant observations were made by Smallvill and Certimin: (i) the samples contain high quantities of organic carbon; (ii) 40% to over 60% of the lead is in oxidized form, which does not respond well to the sulphide flotation process; and (iii) the zinc grade of the samples is six to 15 times higher than the lead grade of the samples; In 2015, TOMRA Mining conducted a preliminary ore sorting study using 50 rock particles as reported by Amec Foster Wheeler. Ore sorting remains an option for Shalipayco to reduce haulage and treatment costs. At this early stage of the process, the samples were selected to be representative of the ore that will be mined and processed, however, much of the material is classified as indicated or inferred so further work is needed to determine a realistic, finalized LOM plan. In the early work that was conducted by Smallvill, the geological interpretation indicated that some of the potential ore may be in veins as well as in the mantos, which is why metallurgical testing was carried out on two samples: Manto and Veta. During more recent work, the geological interpretation has changed and it is thought that all of the economic material is in the mantos.

        All three of the metallurgical reports indicated that the quantities of deleterious metals (for example, As, Bi, Cd, Sb) are at levels that are "manageable" in flotation circuits so the concentrates that are produced should not contain the contaminants in levels that result in smelter penalties. Smallvill commented that 84% of the Manto sample and 75% of the Veta sample are carbonates of calcium, magnesium, iron, and manganese since over 90% of the non-sulphide gangue minerals in both samples tested were dolomite. They also noted that approximately 2,500 ppm of sulphate was dissolved

A-122


Table of Contents

in solution during grinding. The high levels of sulphate in the solution may cause scaling in the processing plant, which could mean that the water needs to be treated to remove sulphate. The work index of the ore was between 10.0 kWh/t and 12.5 kWh/t, which is moderately hard. Smallvill evaluated the effects of: particle size; reagents; and pH. They also evaluated methods of reducing carbon in the flotation concentrates in order to improve the concentrate grades, the settling characteristics of the concentrates, the effect of using recycled water on the flotation process, and completed acid-base accounting for the samples. Certimin conducted a series of 34 open circuit tests, including rougher and cleaner tests, and one locked cycle test (LCT) in order to determine the optimum flotation conditions for Shalipayco sample. They included carbon flotation as a means of reducing the carbon concentration and, therefore, increasing the grades of the marketable metals, in the concentrates in order to ensure that they are marketable. The tests focused on optimizing flotation conditions including primary and regrind particle sizes, pH, reagent schemes, and kinetics tests. All of the metallurgical reports considered carbon to be a detriment to the flotation process and, therefore, it must be removed in order to achieve marketable concentrate grades.

        RPA is of the opinion that the metallurgical test data is accurate and suitable for use as the basis of the Shalipayco Technical Report. RPA is also of the opinion that the recoveries and concentrate grades that are used as the basis of the Shalipayco Technical Report are consistent with the available metallurgical data and appropriate for the level of study in the Shalipayco Technical Report. Further work using more samples is required to evaluate the variability of the metallurgical response over the life of the mine and to evaluate the relationships between feed grades and concentrate grades and feed grades and metal recoveries.

        Based on a comparison of the head grades, the sample tested by Certimin, which is the basis for the Shalipayco Technical Report, is accurate from a grade perspective. RPA has not received sufficient information to offer an opinion as to whether the sample is representative from other perspectives, such as spatially, lithologically, or mineralogically. The available data indicates that there should be no deleterious elements that will have a significant impact on the economics of the Shalipayco project; however, the presence of organic carbon, oxidized lead minerals, and high quantities of sulphate have the potential to impact recovery and plant operations.

Mineral Resource Estimates Prepared in Accordance with NI 43-101

        The mineral resource estimate, dated July 31, 2015, was completed by Company personnel using MineSight and Leapfrog Geo. Wireframes for geology and mineralization were constructed in Leapfrog Geo based on geology sections, assay results, lithological information, and structural data. Composites were capped to various levels based on exploratory data analysis and then composited to one meter lengths. Wireframes were filled with blocks measuring 9 m by 9 m by 3 m. Block grades were interpolated using ordinary kriging and nearest neighbour. Block estimates were validated using industry standard validation techniques. Classification of blocks was based on distance and other criteria. For purposes of the Shalipayco Technical Report, RPA carried out an audit of the Company's

A-123


Table of Contents

2015 mineral resource estimate and re-stated this as of June 30, 2017. A summary of the mineral resources is provided in the following table:

Shalipayco Mineral Resource Summary Table

Category
  Tonnage
(Mt)
  Grade
(% Zn)
  Grade
(% Pb)
  Grade
(g/t Ag)
  Contained
Metal
(kt Zn)
  Contained
Metal
(kt Pb)
  Contained
Metal
(Moz Ag)
 

Measured

    2.45     5.41     0.42     32.8     132     10     2.6  

Indicated

    3.84     5.74     0.44     42.1     220     17     5.2  

Total Measured and Indicated

    6.29     5.61     0.43     38.5     353     27     7.8  

Inferred

    16.93     4.95     0.47     34.7     838     80     18.9  

(1)
2014 CIM Definition Standards were followed for mineral resources.

(2)
Mineral resources are estimated at an NSR cut-off value of US$45.

(3)
Mineral resources are estimated using a long-term zinc price of US$2,767/t (US$1.26/lb), lead price of US$2,235/t (US$1.01/lb) and silver price of US$21.78 per ounce.

(4)
A minimum mining width of 2m was used.

(5)
Mineral resources that are not mineral reserves do not have demonstrated economic viability.

(6)
Numbers may not add due to rounding.

        RPA is not aware of any environmental, permitting, legal, title, taxation, socio-economic, marketing, political, or other relevant factors that could materially affect the foregoing mineral resource estimate.

Mining Operations

        Shalipayco is a manto-style, gently dipping deposit of varying thickness. The production plan envisages an underground mine employing a variety of mining methods dependent on the vein characteristics. The mine design is based on the use of a combination of Room and Pillar and Bench and Fill methods. Stoping development will be predominantly carried out within the mineralization. The particular variant of the mining method applied depends largely on the vein thickness and continuity of the mineralization. The density of the waste material is estimated to be 2.79 t/m3, and that of mineralized material, 2.84 t/m3. When estimating stopes, a dilution factor of 15% was applied, as well as an extraction factor of 87%. For estimating mineralized development, 5% dilution as well as an extraction factor of 95% was used.

        The mine plan contemplates a 3,000 tpd or 1,080 ktpa production scenario. A total of 14.2 Mt is projected to be mined over a mine life of 15 years.

        The mine was geologically broken into four separate areas: zones one, two, three, and four. The four zones will have independent ramp systems, which will ensure that steady state production can be achieved. Mineralized material from all four zones will be trucked into a central primary crushing station. Three separate portals will be constructed to access the deposit. The portals are located at Level 4,220 m, 4,290 m, and 4,340 m. A principal level driven at elevation 4,270 m will connect all three portals, as well as all four mineral zones.

A-124


Table of Contents

        The mining operation is expected to be carried out by a contractor, who will be supervised by the Company. The contractor will provide all necessary personnel, mining equipment, and support and infrastructure required to achieve steady-state mining. This arrangement of contractor mining is common in Peru. Due to the nature of the deposit, supervision will be necessary to avoid or reduce dilution, ensure work is occurring in a safe manner, and to ensure that the product leaving Shalipayco meets the required specification of the metallurgical process.

Processing and Recovery Operations

        The conceptual plan is to process material mined at Shalipayco in Milpo's El Porvenir processing plant. The plant currently processes 6,500 tpd with planned expansion to 9,000 tpd. El Porvenir recovers lead, zinc, and copper so the Shalipayco material will be fed to the plant on a campaign basis. For Shalipayco, carbon will be removed in unit cells immediately after the ground slurry discharges from the milling circuit. At a mine production rate of 3,000 tpd, the monthly production will be 90,000 t/month, which will feed the El Porvenir plant for approximately 10 days. It is envisaged that Shalipayco material would be campaign milled through the El Porvenir process plant.

        The processing circuit consists of: primary, secondary, and tertiary crushing; ball mill grinding; lead unit cells; flash flotation cells; bulk lead-copper flotation; lead-copper separation circuit; zinc flotation; Concentrate thickening and filtration; and tailings.

Infrastructure, Permitting and Compliance Activities

        Infrastructure at Shalipayco includes all of the facilities needed to operate the underground mine. Three benches or platforms are proposed as areas for construction of the required infrastructure. They will be located near the mine portals at levels 4290, 4220, and 4340. The major facilities include: access roads; underground workings; ventilation raises and fans; settling ponds; waste storage areas; electrical substations; water tank; fueling station; maintenance workshop; switchyard; truck and bus parking; dining and meeting room; access control point; offices; warehouse; lamp house; compressor room; rescue room; and quarry.

        The Shalipayco property is located at elevations between 4,000 meters above sea level and 4,800 meters above sea level.

        With regard to existing environmental conditions, air quality and noise baseline levels were investigated in 2010 and 2011 and can be considered typical for a region without existing industrial activities. Correspondingly, all results were found to meet applicable Peruvian standards.

        The Shalipayco project area covers the Yanacocha and Capilla subwatersheds, which both drain into the Ulcamayo River. The Project site is part of the Atlantic Ocean watershed. The Yanacocha subwatershed includes three "Bofedal" areas. Bofedales are mountain wetland vegetation areas, whose water storage potential is often a key resource for land management at high altitude.

        Water quality sampling has been carried out in the subwatersheds in both the wet and dry seasons of 2011. All samples taken met respective applicable Peruvian standards.

        Terrestrial biology baseline studies were also undertaken in the subwatershed areas, both of which form part of the Reserva Nacional the Junin (or RNC) buffer zone. In total, 65 species and 28 families of flora were identified. With regard to fauna, five mammal species, three amphibian species, and 43 bird species and 20 families were identified. With regard to aquatic species, a total of 156 species were identified, including two fish species. No species of importance or any endangered or threatened

A-125


Table of Contents

species have been identified. The Project does not overlap with any recognized protected or sensitive areas.

        The nearby villages of Shalipayco and Capillas include approximately 30 and 50 households respectively. These villages have basic schooling facilities, but no medical services. The majority of these households do not have electricity and none have drinking water, but rely on spring and river water for fresh water. The main occupations are livestock farming as well as maca root farming.

        The closest community of Carhuamayo is located approximately 17 km from the Shalipayco project and includes approximately 300 households. Carhuamayo, has more advanced infrastructure, including schools and a Medical Centre. The majority of households have access to drinking water, light, and electricity. The principal economic activities are livestock farming, other agricultural activities, commerce, and transportation.

        A total of 13 archaeological sites, mainly funeral sites, have been identified and mapped.

        All large-scale exploration activities in Peru require the preparation and approval of "semi-detailed" Environmental Impact Assessments (or EIA). These EIAs include baseline data collection activities and consultation with local stakeholders. However, data collection and the impact analysis are of a desktop nature and not to the level of detail of a "detailed" EIA for a mining project. The EIA for the Shalipayco Project exploration activities was approved in November 2010. The last available modification was approved in December 2012. No other permitting information was available for the preparation of the Shalipayco Technical Report.

        The construction and operation of the Shalipayco project will require the preparation and approval of a full EIA to Peruvian and international standards. This process will include stakeholder consultation.

        No information on mine closure was available for the preparation of the Shalipayco Technical Report.

Capital and Operating Costs

        The basis for the capital cost estimate for the construction of the mine, surface facilities, and equipment is primarily derived from a technical report completed by Buenaventura Ingenieros S.A. (or BISA), a Lima based consulting engineering company, dated May 2017 (or the BISA Report). As the mine is envisaged to be operated by a contractor, the capital cost estimate does not include the cost of purchasing a mining equipment fleet. Capital spending will occur during a two-year pre-production period, and is summarized in the following table:

Shalipayco Capital Cost Estimate

Parameter
  Units   Initial
Costs
  Sustaining
Costs
  Total  

Mine Support Equipment

  US$ '000     3,026     7,641     10,667  

Mine Infrastructure

  US$ '000     8,990     3,522     12,512  

Surface Infrastructure

  US$ '000     22,781     9,236     32,017  

Total (incl. indirects)

  US$ '000     34,796     20,399     55,195  

Contingency (20%)

  US$ '000     6,959     4,080     11,039  

Miscellaneous

  US$ '000     5,000         5,000  

Closure and Remediation

  US$ '000         20,000     20,000  

Total Capital Cost

  US$ '000     46,755     44,479     91,234  

A-126


Table of Contents

        Similar to capital costs, the basis for the operating cost estimate is the BISA Report. A summary of operating costs is shown in the following table:

Shalipayco Operating Cost Estimate

Parameter
  Total LOM
(US$ '000)
  Average Year
(US$ '000/yr)
  Unit Cost
(US$/t proc)
 

Mining

    355,207     25,086     24.89  

Transportation

    108,621     8,008     7.61  

Processing

    185,534     13,678     13.00  

G&A

    53,506     3,734     3.75  

Production Taxes

    47,306     3,610     3.31  

Total

    750,174     54,116     52.56  

        The operating costs associated with mining include a contractor that will perform the bulk of mining activities at the Shalipayco project.

        The Shalipayco project is expected to produce an annual average of 43 kt of zinc in concentrate, 3kt of lead in concentrate and 0.7 Moz of silver in concentrates over a 15 year LOM.

        The economic analysis contained in the Shalipayco Technical Report is based, in part, on inferred mineral resources, and is preliminary in nature. Inferred mineral resources are considered too geologically speculative to have mining and economic considerations applied to them and to be categorized as mineral reserves. There is no certainty that economic forecasts on which the preliminary economic assessment contained in the Shalipayco Technical Report is based will be realized.

        RPA has generated a cash flow projection from the LOM production schedule and capital and operating cost estimates summarized in the Shalipayco Technical Report. The economic analysis is based, among other things, on the following assumptions:

A-127


Table of Contents

        As noted above, the Shalipayco project is subject to numerous production taxes. In addition, a corporate income tax rate of 29.5% was applied to taxable income in calculating the below estimates. The calculation of taxable income takes into consideration the depreciation schedule, assuming a 10 year fixed rate method. Additionally, RPA assumed in the Shalipayco Technical Report that operating losses can be carried forward to apply against future tax payments. Over the LOM, Shalipayco will pay US$77.0 million in corporate income taxes. A 1.0% NSR royalty payable to Maverix Metals Inc. has been included in the model used in the Shalipayco Technical Report.

        Considering the Shalipayco project on a stand-alone basis, the undiscounted pre-tax cash flow totals US$226.5 million over the mine life, and simple payback occurs 6.1 years from start of production. Using a half-year discount period, the NPV at a 9.0% discount rate is $59.5 million, and the IRR is 20%. Also using a half-year discount period, the undiscounted after-tax cash flow totals US$149.5 million over the mine life, and simple payback occurs 6.4 years from start of production. The NPV at a 9.0% discount rate is $33.5 million, and the IRR is 16.0%.

        Risks in respect of the Shalipayco project can be identified in both economic and non-economic terms. Key economic risks were examined by running cash flow sensitivities: metal price; head grade; metallurgical recovery; operating costs; and capital costs. IRR sensitivity over the base case has been calculated for a variety of ranges depending on the variable. The sensitivities are shown in the Shalipayco Technical Report. The Shalipayco project is most sensitive to changes in metal prices and operating costs, followed by head grade, recovery, and capital costs.

Magistral

        The scientific and technical information below with respect to Magistral has been excerpted or derived from a NI 43-101 technical report titled "Technical Report on the Preliminary Economic Assessment of the Magistral Project, Ancash Region, Peru" with an effective date August 2, 2017 (which we refer to as the Magistral Technical Report) prepared by RPA. The Magistral project does not have known reserves under the CIM Definition Standards (2014) as incorporated by reference in NI 43-101 or Industry Guide 7 or any mineralized material under Industry Guide 7.

Project Description, Location and Access

        The Magistral project is located in the Ancash Region, approximately 450 km north northwest of the capital of Lima and approximately 140 km east of the port city of Trujillo. The center of the Magistral project is approximately at Universal Transverse Mercator (or UTM) co-ordinates 9,090,500mN and 194,300mE (WGS 84, Zone 18S). The Magistral property can be reached by vehicle

A-128


Table of Contents

by driving a total of 272 km from Trujillo, much of which consists of secondary, poorly maintained roads that traverse steep topography.

        The Magistral project consists of a large, irregularly shaped block of contiguous concessions and two smaller, non-contiguous single concessions. The Magistral project comprises 34 granted concessions, totaling 14,340.29 ha.

        In 2011, Milpo was awarded a contract to develop Magistral. Milpo made an initial payment of US$8.02 million to acquire the Magistral concessions, subject to a 2.0% NSR royalty upon production. Under the terms of the contract, Milpo has a 48-month period to exercise the option by committing to develop the Magistral property within 36 months of the exercise date. Milpo currently holds a 100.0% interest in 11 of the 34 concessions comprising the Magistral project. Milpo holds eight concessions by way of a lease agreement entered into with Compañía de Minas Magistral S.A.; Minas Ancash Cobre S.A. (Ancash Cobre), a company controlled either directly or indirectly by Milpo, holds a 100.0% interest in three mineral concessions; and Compañía Minera Atacocha S.A.A., a company also controlled by Milpo, holds a 100.0% interest in two concessions.

History

        The Pasto Bueno—Conchucos district, of which Magistral is a part, was known early in the colonial era as a gold-silver producing district. Early records report the production of 22,000 ounces of gold and 44,000 ounces of silver between 1644 and 1647. The first modern records of exploitation date to 1915 when the Garagorri Mining Company built a small smelting furnace to exploit high-grade surface ores from shallow workings in the Arizona and El Indio outcrops. This operation continued until 1919. In 1920, Cerro de Pasco Corporation (or Cerro de Pasco) conducted a thorough study of the deposit area, which included topographic and geologic mapping. A total of 854 m of underground workings were accessible in 1920.

        Cerro de Pasco purchased the Magistral concessions in 1950, but no significant work was done until 1969. From 1969 to 1973, Minera Magistral conducted a surface and underground exploration program. Buenaventura Ingenieros S.A. conducted a thorough evaluation of the Magistral deposit in 1980-1981. In 1997, Minero Peru S.A. (Minero Peru) began the process to privatize Magistral by inviting open bidding. An option to purchase the titles to the five Magistral mining concessions was awarded to Inca Pacific Resources Inc. (Inca Pacific) on February 18, 1999. In November 2000, Inca Pacific and Minera Anaconda Peru S.A. (Anaconda Peru) formed Ancash Cobre, as a holding company to carry out exploration and development at Magistral. From 1999 to 2001, Anaconda Peru completed 76 drill holes totaling 24,639.58 m. In March 2004, Inca Pacific acquired Anaconda Peru's 51.0% interest in Ancash Cobre for US$2.1 million, thus restoring its 100.0% interest in Magistral.

        In 2004, Ancash Cobre completed a 7,984.85 m, 34-hole, diamond drill hole program, a geotechnical review, and initiated environmental baseline studies. In 2005, Inca Peru entered into a joint venture with Quadra Mining (Quadra). In 2005 Ancash Cobre (funded by Quadra) drilled 14,349.35 m in 60 holes. In October 2005, Quadra withdrew from the joint venture and retained no interest. In 2006 Ancash Cobre completed a 7,073.5 m, 49-hole, diamond drilling program, and a positive preliminary feasibility study was issued by SRK in October 2006. In 2007, Ancash Cobre drilled 18,222.35 m in 116 drill holes, prepared a new mineral resource estimate, and completed a final feasibility study. In December 2009, the Peruvian government agency responsible for administering the Magistral contract with Ancash Cobre announced that it was terminating the contract.

A-129


Table of Contents

Geological Setting, Mineralization and Deposit Types

        The western continental margin of the South American Plate developed at least since Neoproterozoic to Early Paleozoic times and constitutes a convergent margin, along which eastward subduction of Pacific oceanic plates beneath the South American Plate takes place. Through this process, the Andean Chain, the highest non-collisional mountain range in the world, developed.

        The Central Andes developed as a typical Andean-type orogen through subduction of oceanic crust and volcanic arc activity. The Central Andes includes an ensialic crust and can be subdivided into three main sections which reveal different subduction-geometry as well as different uplift mechanisms. The Northern Sector of the Central Andes, which hosts the Magistral project, developed through extensional tectonics and subduction during early Mesozoic times. The sector was uplifted due to compression and deformation towards the foreland. In the last 5 Ma a flat-slab subduction developed (Peruvian Flat Slab Segment).

        The Magistral property is near the northeastern end of the Cordillera Blanca, a region that is underlain predominantly by Cretaceous carbonate and clastic sequences. These units strike north to northwest and are folded into a series of anticlines and synclines with northwest-trending axes.

        The Cretaceous sedimentary rocks are bounded to the east by an early Paleozoic metamorphic terrane composed mainly of micaceous schist, gneissic granitoid and slate. The Cretaceous sedimentary sequence unconformably overlies these metamorphic rocks. The Cretaceous rocks are structurally overlain by black shale and sandstone of the Upper Jurassic Chicama Formation that were thrust eastwards along a prominent regional structure. The Chicama Formation was intruded by granodiorite and quartz diorite related to the extensive Cordillera Blanca batholith, which has been dated at 8.2 +/– 0.2 Ma.

        Several major structural features are evident in the Cretaceous sedimentary rocks in the Magistral region, including anticlines, synclines, and thrust faults. The trend of the fold axes and the strike of the faults changes from northwest to north near Magistral.

Exploration

        Since acquiring the Magistral project in 2011, the Company has initiated a comprehensive exploration program consisting of geological mapping, prospecting and sampling, ground geophysical surveying, and diamond drilling. Geological mapping at a scale of 1:2,000 was completed in the Ancapata area and the area north-northeast of Magistral over an area of 386.50 ha. The objective was to verify and supplement the information available from Ancash Cobre's exploration.

A-130


Table of Contents

        From October 2012 to January 2014, Arce Geofisico SAC was contracted to complete ground magnetic and Induced Polarization (IP) surveying over an area of 520 ha covering the Magistral deposit and the adjoining Ancapata area. The objective was to characterize the geophysical signature of the Magistral deposit and to survey the Ancapata area. Work was completed on 100 m spaced lines oriented at N125°W. An initial 30 line-km survey was expanded to 55.1 line-km of IP and 57.25 ln-km of ground magnetics in order to delineate chargeability and resistivity anomalies. Drilling ceased on the property in 2015. The Magistral project has a minimal budget for 2017, in order to keep environmental and social licences in good standing. See also "—Magistral—History".

Regional Exploration Targets

GRAPHIC

Drilling

        Through the end of 2015, a total of approximately 101,900m of surface diamond drilling have been completed in 486 drill holes. In addition, 14 short underground diamond holes were drilled for a total of 1,298.8 m, in the San Ernesto, Arizona, and Sara zones between 1969 and 1973. In 1999, 2000, and 2001, Anaconda drilled 76 diamond drill holes totaling 24,640 m. All surface drilling from 2000 onward was carried out on northeast (035°) and northwest (305°) oriented sections. In 2004, Ancash Cobre (or Inca Pacific) completed 34 drill holes, totaling 7,985 m, and in 2005 Ancash Cobre (or Quadra) drilled 14,349 m in 60 holes. Milpo's drilling in 2012 was contracted to Redrilsa Drilling S.A. (or Redrilsa). Since 2012, the drilling has been contracted to Geotecnia Peruana S.R. Ltda. (or Geotecnia Peruana).

A-131


Table of Contents

Of the 71 holes drilled in 2013, six were drilled to gain geotechnical information and the remainder were infill holes. Drilling in 2014 consisted of a combination of infill, geotechnical, and metallurgical holes. The 2015 drilling consisted entirely of infill holes. There has been no drilling at the Magistral project since 2015.

Sampling, Analysis and Data Verification

        Surface drill hole collars were spotted using a handheld GPS instrument. The azimuth and dip of the holes were established using a compass and inclinometer. The attitude of the holes with depth was determined using a variety of tools over time with readings taken by the drillers. During the 2012 and 2013 drilling programs, the attitude of the holes was surveyed with a Reflex Maxibor instrument; in 2014, a Devico Deviflex instrument was used; and in 2015, a Reflex Gyro instrument was used. The interval between readings varied from 2 m to 5 m, depending on the year in which the holes were drilled. Upon completion of the surface holes, casings were pulled, PVC pipe was inserted, and the collar filled with concrete. Hole locations were surveyed. Drill core is placed sequentially in plastic core boxes at the drill by the drillers. The core is delivered to the Company's secure logging facility by the drilling contractor on a daily basis where depth markers and core box numbers are checked and the core is cleaned and reconstructed. The core is logged geotechnically, including the calculation of the core recovery, core loss, and rock quality designation (or RQD). The fracture type and density is recorded. Core recovery is generally very good in fresh rock, typically in the 90.0% to 100.0% range. RQD is generally good to very good, typically 75.0% or better. The core is descriptively logged and marked for sampling by Company geologists with particular attention to lithologies, structure, alteration, and mineralization. Logging is initially on paper and entered into a spreadsheet based template for integration into the Magistral project digital database later. The core is photographed wet with a digital camera after logging but before sampling.

        Samples for bulk density determination are taken regularly. Samples of representative material of approximately 10 cm length are selected for testing using the water immersion method. Porous samples are oven dried, weighed, and covered with a thin layer of paraffin prior to weighing again both in air and water. Core samples are taken by sawing the core in half length-wise where indicated by the logging geologist. Samples are typically two meters long in mineralized intervals. A two metre long sample is commonly taken at 10 m intervals in barren intervals. Samples typically do not cross geological boundaries. Half the sampled core was returned to the box and the other half was placed in plastic bags. Split core samples are tracked using three-part ticket books. One tag is stapled into the core box at the beginning of the sample interval, one tag is placed in the sample bag with the sample, and the last tag is kept with the geologist's records. Core boxes are stored on racks at the core logging facility for later retrieval if required. Company personnel deliver the split core samples to Trujillo on a regular basis where they are transported by a bonded carrier to Lima for analysis. RPA is of the opinion that the drilling, core handling, logging, sampling, security, and shipping procedures are adequate for the purposes of the Magistral Technical Report.

        From the drill site to the sample preparation facility, the following protocol was followed: drill core was collected from the drill platform and transported by vehicle to the Magistral camp; lithology, structure, mineralogy, alteration was logged graphically onto gridded paper by company geologists and sample intervals were marked on the core. QA/QC sampling is also marked onto the core at this stage. RQD, structural, and fracture logging is also performed at the logging stage; sample length is generally from 0.5 m to 2.0 m, except when hard, geological boundaries were reached, the sample might be slightly less, or slightly more, than two meters long; core photos are taken with a digital camera; core was sawed lengthwise, down the core axis, by a diamond saw. One half is put in plastic sample bags and labeled with the sample number assigned by the geologist. Bagged split samples are then packed in larger bags and then sent to the assay laboratory; sample lots were transported by vehicle to the sample

A-132


Table of Contents

preparation facility and to the laboratory; and sample rejects (i.e. greater than 10 mesh fraction) were stored at the laboratory.

        For samples analyzed at Certimin/CIMM, batches of samples are dried in stainless steel trays in an oven at either 60°C or 100°C until humidity reaches a desired level. They are then crushed in a jaw crusher using quartz flushes and compressed air to clean the equipment between samples. Secondary crushing is then performed with a roller crusher which is cleaned in the same manner. Secondary crushed samples are then run three times through a Jones riffle splitter to homogenize and the split positions switched before selection of the subsample for pulverisation. Pulverizers use a ring and bowl design. Compressed air and occasionally quartz flushes are used to prevent sample contamination and industrial alcohol is added to prevent samples from adhering to the bowl walls. Pulps are run through a secondary splitter and reject pulp duplicates are packed and stored for future usage. For samples analyzed at ALS Global, the sample was logged in the tracking system, weighed, dried, and finally crushed to greater than 70.0% passing a 2 mm screen. A split of up to 250 g was taken and pulverized to more than 85% passing a 75 micron screen. This sample preparation package was coded PUL-31 by ALS Global. Following preparation, samples were ready for analysis at the same facility in Lima, Peru. ALS Global is accredited to ISO/IEC 17025 for all relevant procedures. These laboratories are independent of the Company. In RPA's opinion, the sample preparation methods are acceptable for the purposes of a mineral resource estimate.

        Assays were processed by ALS Global's facilities in Lima, which are accredited to ISO/IEC 17025 (ALS, 2012) and Acme Analytical Laboratories Ltd.'s (or Acme) facilities in Vancouver, British Columbia, Canada, which are accredited to ISO9001. These laboratories are independent of the Company. In RPA's opinion, the sample analysis methods are acceptable for the purposes of a mineral resource estimate. Database management is carried out by a dedicated onsite geologist under the supervision of the project geologist. Logging sheets prepared by the geologist are transcribed to the database management system GeoExplo. Original drill logs, structural logs, geotechnical logs, and details related to the hole are stored on site in a folder, specific to each drill hole. Folders are clearly labelled and stored in a cabinet in the office. Assay certificates are mailed to the site by ALS Global and emailed to appropriate Company employees. Certificates are reviewed by geologists prior to uploading to GeoExplo. In RPA's opinion, the QA/QC program as designed and implemented by the Company is adequate and the assay results within the database are suitable for use in a mineral resource estimate.

        A representative of RPA visited the Company's offices in Lima on June 12 and 13, 2017 and travelled to the Magistral property on June 16, 2017. During the site visit, RPA's representative examined exposures of mineralization, reviewed plans and sections, visited the core shack, and reviewed core logging and sampling procedures. As part of the data verification process, she checked the databases against copies of the assay certificates, checked a selection of drill hole collars and drill hole core photos, and reviewed QA/QC data collected by the Company.

        RPA found a few discrepancies in drill hole collar coordinates with respect to the topography. RPA recommends that the Company review drill holes with collar coordinates that do not correspond to the topographic surface. In RPA's opinion, the assay database is adequate for the purposes of mineral resource estimation.

A-133


Table of Contents

Mineral Resource Estimates Prepared in Accordance with NI 43-101

        The mineral resource estimate for the Magistral project was completed by the Company with an effective date of June 30, 2017. The estimate was reviewed and accepted by RPA, and is summarized in the table below:

Magistral Mineral Resource Estimate

 
   
  Grade    
  Contained Metal  
Resource Category
  Tonnage
(000 t)
  Cu
(%)
  Mo
(%)
  Ag
(g/t)
   
  Cu
(M lb)
  Mo
(M lb)
  Ag
(000 oz)
 

Measured

    84,238     0.56     0.06     2.96         1,033     104     8,020  

Indicated

    121,076     0.50     0.05     2.96         1,321     120     11,530  

Total Measured and Indicated

    205,314     0.52     0.05     2.96         2,354     224     19,550  

Inferred

    50,571     0.43     0.05     2.57         474     52     4,180  

(1)
2014 CIM Definition Standards were followed for mineral resources.

(2)
Mineral resources are reported using a 0.2% Cu cut-off grade for the material inside the pit shell design.

(3)
Mineral resources are estimated based on metal prices of US$2.68 per lb Cu, US$7.30 per lb Mo and US$18.94 per ounce Ag.

(4)
Density was assigned based on rock type.

(5)
Mineral resources are not mineral reserves and do not have demonstrated economic viability.

(6)
Numbers may not add due to rounding.

        The mineral resources were completed using MineSight, Leapfrog Geo, and Supervisor software. Wireframes for geology and mineralization were constructed in Leapfrog Geo based on geology sections, assay results, lithological information, and structural data. Assays were composited to five metre lengths, then interpolated using a high yield restriction for anomalously high grades instead of capping. Grade was interpolated into a 10 m by 10 m by 10 m regular block model. Blocks were interpolated with grade using OK and checked using Inverse Distance Squared (or ID2) and Nearest Neighbour (or NN) methods. Block estimates were validated using industry standard validation techniques. Classification of blocks was based on distance based criteria. Mineral resources are based on a 0.2% Cu cut-off grade inside a pit shell.

        RPA concurred that it is more reasonable to declare the mineral resource based on Cu grade than NSR, because molybdenum and silver grades are low relative to copper. RPA reviewed the mineral resource modelling methods and parameters and accepted the results. RPA is not aware of any environmental, permitting, legal, title, taxation, socio-economic, marketing, political, or other relevant factors that could materially affect the mineral resource estimate.

Mineral Processing and Metallurgical Testing

        Metallurgical test work was completed using samples from the Magistral project starting in 2000. The early test work was reported in a number of technical reports that were completed for Inca Pacific Resources. The work indicated that the mineralization was amenable to sulphide flotation, excellent recoveries were achieved for both copper and molybdenum, and it was possible to separate the molybdenum and the copper from the bulk flotation concentrate into individual concentrates using standard flotation conditions and reagents. The difficulty with the early test work was that the resulting flotation concentrates contained elevated levels of arsenic and antimony that would result in high

A-134


Table of Contents

smelter penalties or may possibly make it difficult to market the concentrates. Therefore, when Milpo initiated metallurgical test work in 2012, the emphasis was to utilize more selective flotation reagents in order to minimize the arsenic and antimony that reported to the flotation concentrates while maintaining the concentrate grades and metal recovery. The recent test work results in copper recovery just over 90.0% and molybdenum recovery just under 90.0% with marketable concentrate grades. The copper concentrate contains approximately 0.3% As and 0.2% Sb.

        The conceptual plant designed for Magistral will process 30,000 tpd using: primary crusher; semi-autogenous grinding (or AG) mill; ball mill; bulk sulphide flotation circuit to recover copper and molybdenum; bulk concentrate regrind mill; copper—molybdenum separation flotation circuit; molybdenum concentrate regrind mill; molybdenum flotation circuit; thickening for tailings; thickening and filtration for the copper and molybdenum concentrates; drying and bagging for the molybdenum concentrate; and support systems.

Mining Operations

        Open pit mining is proposed to be carried out by a contractor as a conventional truck and shovel operation. The Company is currently studying the option to mine using owner-owned equipment but the trade-off analysis was not available at the time of the Magistral Technical Report. The mining contractor would undertake the following activities: drilling performed by conventional hydraulic production drills; blasting using ANFO (ammonium-nitrate fuel oil) and a down-hole delay initiation system; and loading and hauling operations performed with hydraulic excavators, and 40t 8x4 haulage trucks.

        The production equipment would be supported by bulldozers, graders, and water trucks. The Company would supervise the overall mining operation with its own employees including mining engineers, geologists, surveyors, and support staff. Mineralized material will be fed directly into a primary crusher located adjacent to the open pit. Material from the crusher will be transported to the processing facility using a system of conveyors. Topsoil stripping will be required to gain access to mineral and waste rock below. The volume is estimated to be approximately 2.2 Mm3, which will be stored to the northeast of the pit. Waste rock will be sent to either the Valley Waste Dump (located west of the pit) or the North Waste Dump (located to the northeast of the pit). Studies at the preliminary economic assessment level typically include inferred mineral resources; however, the Company has used only measured and indicated mineral resources in the Whittle optimization and no inferred mineral resources are included in either the mine plan or cash flow analysis.

Processing and Recovery Operations

        The conceptual plant designed for Magistral will process 30,000 tpd using:

A-135


Table of Contents

        ROM mineralization will be delivered to a primary gyratory crusher that is located adjacent to the mine. Crushed mineralization will be transported by a series of overland conveyor belts to a crushed ore stockpile that is located near the processing plant. Vibrating feeders will draw mineralization from the stockpile and transfer it to a conveyor belt that feeds the SAG mill. In the SAG mill the mineralization is mixed with water to form a slurry. Slurry from the SAG mill will discharge onto a vibrating screen. Oversize from the screen is returned to the SAG mill for further size reduction. The design includes sufficient space that a pebble crusher may be added to the circuit at a future date if it is determined that the pebbles reach a critical size that cannot be reduced by the SAG mill alone. Undersize from the screen will be pumped to a series of high frequency vibrating screens that are designed to classify the mineralization to a particle size of 80% passing (P80) 150 mm. Undersize from the screens flows to one of two ball mills while oversize from the screens is the final product from the comminution circuit. Undersize from the high frequency screens will be pumped to a conditioning tank where reagents are added to the slurry. The bulk flotation circuit includes rougher and scavenger flotation circuits to recover bulk sulphide flotation concentrate that contains the copper and the molybdenum. The bulk rougher and scavenger tailings are the final tailings from the plant. The bulk concentrate is reground in a ball mill that is operated in closed circuit with cyclones to produce a product size of P80 45 mm. The ground concentrate is processed in three stages of bulk cleaner flotation. The final bulk cleaner flotation concentrate will flow by gravity to a bulk concentrate thickener where it is dewatered to a slurry density of approximately 55% solids by weight.

        The thickener underflow will be processed in a rougher—scavenger flotation circuit to separate the molybdenum from the copper. Tailings from the rougher—scavenger circuits are the final copper concentrate. The concentrate from the rougher—scavenger circuit flows by gravity to the molybdenum flotation circuit and regrind circuit. The molybdenum concentrate is reground in a ball mill that is operated in closed circuit with cyclones. Overflow from the cyclones is processed in three stages of molybdenum cleaner flotation. Concentrate from the third molybdenum cleaner flotation circuit is the final molybdenum concentrate. High rate thickeners are used for both the bulk flotation concentrate and for the copper concentrate. The copper concentrate is dewatered to a slurry density of approximately 70% solids by weight. The thickener underflow slurry is sent to a horizontal plate and frame filter press for further dewatering of the copper concentrate. The dewatered copper concentrate discharges into a storage area where it is loaded onto trucks for transport. Molybdenum concentrate is dewatered in a similar, smaller circuit. It is dewatered in a thickener and horizontal plate and frame filter press. The discharge from the molybdenum filter press discharges to a dryer. The dried concentrate is processed in a bagging system where it is loaded into bags for shipment.

        Tailings will also be dewatered in a high density thickener to produce a slurry density of 70% solids by weight prior to pumping to the Tailings Storage Facility. The water from all of the thickener overflows is recycled to the various processing circuits. The conceptual design includes reagent mixing and storage facilities, automation and instrumentation, water supply and distribution, and air supply and distribution.

Infrastructure, Permitting and Compliance Activities

        Local resources are minimal. The closest electric power substation connected to the national grid is at Pallasca (69 kV/22.9 kV), a distance of approximately 60 km from the Magistral property. The Magistral project infrastructure was evaluated by Golder Associates Inc. (or Golder) in its 2016 feasibility study (or Golder 2016 FS). The facilities and infrastructure for the Magistral project were

A-136


Table of Contents

grouped into two large areas: the first area is the internal infrastructure (or On-Site Infrastructure) and the second area is the external infrastructure (or Off-Site Infrastructure).

        The On-Site Infrastructure comprises the following key components:

        The Off-Site Infrastructure comprises the following key components:

        An EIA had been submitted in 2008 and was approved in 2009, however, the approval was revoked in 2010 due to the fact that social concerns by the community of Conchucos had not been resolved. A new EIA was submitted in 2016 and was approved in September 2016. The EIA submitted in 2016 included a full description of baseline conditions, however, this chapter of the EIA was not available for the preparation of the Magistral Technical Report. Since the EIA was approved in 2016, it

A-137


Table of Contents

is assumed that the information provided in the EIA was considered adequate by the responsible Peruvian authorities. The Magistral project does not overlap with any recognized protected or sensitive areas.

        Magistral has taken a proactive approach to community engagement. The Magistral office in Conchucos is equipped with several copies of past engineering reports, including the full 2016 EIA, as well as maps and demonstrative tools to educate the public about the Magistral project. Consultation sessions are open to the public and discussions are held at the offices. The Company has actively consulted on the effects of the Magistral project and has responded to and considered stakeholder concerns and comments as part of the final EIA. The Company reports that the population of Conchucos is supportive of the Magistral project and expects to benefit from an increase in economic activity and employment in the area. There have been some issues with the adjacent Pampas community relating to a dispute over land rights between the Pampas and Conchucos communities. Pampas is currently in the process of litigation of these land rights and a resolution is expected to occur sometime in 2017. The Company has not signed an agreement with either the Conchucos or the Pampas community and will do so once the land rights dispute between Pampas and Conchucos has been resolved. At the time of the site visit, the Pampas community had blocked the road through their community limiting a portion of the planned roadway to connect the Magistral project to the port. It is expected that once the agreements have been settled relations with the Pampas community will improve.

Capital and Operating Costs

        The initial capital costs were estimated by Golder in the Golder 2016 FS. Subsequently, Ausenco has reviewed the cost estimate and has factored the costs from the 10,000 tpd operation to 30,000 tpd. RPA has reviewed the cost estimate at a high level and considers the costs to be reasonable for the level of study set forth in the Magistral Technical Report. The pre-production capital costs for the Magistral project are estimated to be US$555.1 million. Expenditures will take place over a three year period with a spending distribution of 8.0%, 47.0%, and 45.0% in Year 1, Year 2, and Year 3, respectively. Indirect costs are estimated at 46.0% of direct costs and a contingency of 30.0% of direct costs was applied, both of which are reasonable in RPA's opinion. It is envisaged that all of the mobile equipment related to mine development and production will be supplied by the mining contractor. As a result, the capital cost estimate has not considered the cost of purchasing a fleet of mining equipment.

        The breakdown of pre-production capital costs by area is summarized in the following table:

Direct Costs
  Unit   Total   2019   2020   2021  

Mining

  US$ '000     22,396     1,803     10,489     10,104  

Processing

  US$ '000     164,273     13,223     76,936     74,114  

Infrastructure

  US$ '000     80,620     6,490     37,758     36,373  

Tailings

  US$ '000     47,433     3,818     22,215     21,400  

Total Direct Cost

  US$ '000     314,721     25,334     147,397     141,991  

Other Costs

                               

EPCM/Owners/Indirect Costs

  US$ '000     145,996     11,752     68,376     65,868  

Subtotal Costs

  US$ '000     460,717     37,086     215,773     207,858  

Contingency

  US$ '000     94,415     7,600     44,219     42,597  

Initial Capital Cost

  US$ '000     555,133     44,686     259,992     250,455  

A-138


Table of Contents

        Annual sustaining capital was estimated for the Magistral project using 1.5% of the initial capital expenditures per year, which results in approximately US$8.3 million per year. This capital is anticipated to cover the costs of maintaining the mine infrastructure and concentrator plant. An additional allocation of US$4.4 million, US$4.8 million, US$4.8 million, and US$4.6 million is expected in Year 3, Year 5, Year 9, and Year 12, respectively, for the tailings dam lifts. Total sustaining capital over the LOM is estimated at US$143.5 million. Closure costs have been estimated at US$33 million. Exclusions from the capital cost estimate include, but are not limited to, the following: project financing and interest charges; escalation during construction; and working capital.

        The LOM unit operating costs are estimated to total US$9.23/t processed and are presented by area in the following table:

Magistral Unit Operating Costs

Area
  Unit   Value  

Mining

  US$/t moved     1.70  

Mining

  US$/t processed     4.18  

Processing

  US$/t processed     4.12  

G&A

  US$/t processed     0.93  

Total Unit Operating Cost

  US$/t processed     9.23  

        The LOM total operating costs are estimated to be US$1,438 million and are presented by area in the following table:

Magistral LOM Total Operating Costs

Cost
  Unit   Value  

Mining

  US$ '000     651,264  

Processing

  US$ '000     641,541  

G&A

  US$ '000     144,944  

Total Operating Cost

  US$ '000     1,437,750  

        The Magistral project is expected to produce an annual average of 40 kt of copper in concentrate, 3kt of molybdenum and 0.7 Moz of silver in concentrates over a 16 year LOM.

        Open pit mining is envisaged to be carried out at 30,000 tpd using contract mining to produce 650,000 tonnes (1,432 million pounds) of copper, 49,000 tonnes (106 million pounds) of molybdenum and 10.6 million ounces of silver over the LOM. Average head grades over the LOM are 0.48% Cu, 0.05% Mo and 2.9 g/t Ag.

        The economic analysis contained in the Magistral Technical Report is based on cost estimates of +30.0%/–30.0% and is preliminary in nature. The Company has used only measured and indicated mineral resources in the Whittle optimization and no inferred mineral resources are included in either the mine plan or cash flow analysis. There is no certainty that economic forecasts on which this PEA is based will be realized. RPA has generated an after-tax cash flow projection from the LOM production schedule and capital and operating cost estimates. The key criteria include the following:

A-139


Table of Contents

        Considering the Magistral project on a stand-alone basis, the undiscounted pre-tax cash flow totals US$1,293 million over the mine life, and simple payback occurs 5 years from start of production. The after-tax NPV at a 9.0% discount rate is US$123 million, and the IRR is 12.8%.

        Project risks can be identified in both economic and non-economic terms. Key economic risks were examined by running cash flow sensitivities: copper price; copper recovery; copper head grade; operating costs; and capital costs. IRR sensitivity over the base case has been calculated for –20.0% to +20.0% variations. The Magistral project is most sensitive to changes in metal prices, followed by head grade, recovery, and capital costs.

Hilarión

        The scientific and technical information below with respect to Hilarión has been excerpted or derived from a NI 43-101 technical report titled "Technical Report on the Hilarión Project, Ancash Region, Peru" with an effective date August 4, 2017 (which we refer to as the Hilarión Technical Report) prepared by RPA. The Hilarión project does not have known reserves under the CIM Definition Standards (2014) as incorporated by reference in NI 43-101 or Industry Guide 7 or any mineralized material under Industry Guide 7.

A-140


Table of Contents

Project Description, Location and Access

        The Hilarión project is located in the Ancash Region, approximately 230 km north of the capital of Lima and approximately 80 km south of the city of Huaraz. The centre of the Hilarión project is approximately at Universal Transverse Mercator (UTM) co-ordinates 8,895,000m N and 282,000m E (WGS 84, Zone 18S). The Hilarión property can be reached by vehicle via a secondary road off of Route 3N (Longitudinal de la Sierra).

        The Hilarión project consists of a large, irregularly shaped block of contiguous concessions with several smaller, non-contiguous concessions peripheral to it. It is composed of 67 mineral concessions totaling 14,660 ha and three mineral claims totaling 154.52 ha. Of the mineral rights comprising the Hilarión project, 36 mineral concessions are registered to the name of Milpo and ten are registered to the name of Compañía Minera Gaico S.A, a company controlled directly or indirectly by Milpo. Two mineral concessions are held jointly by Compañía Minera Gaico S.A. (50%) and the Estate of Mr. Arnulfo Carbajal (50%) and one mineral concession is held by Compañía Minera Hilarión S.A. Seventeen mineral concessions comprising the Hilarión project, the rights to which are owned by Milpo, are pending registration.

History

        Hilarión was first explored in 1975 by Mitsubishi Corporation, which drilled approximately 9,000 m on the property before it was acquired in 1982 by Compañía Minera Hilarión (or Minera Hilarión) that was a Milpo subsidiary, which added another 2,679 m of drilling. The Hilarión property was inactive from 1987 until 2001 when Milpo acquired Minera Hilarión. By that time, the extant core on the Hilarión property was in poor condition. In addition to mapping, remote sensing, topographical and geophysical surveys, Milpo completed four drilling campaigns totaling approximately 255,700 m on Hilarión and approximately 33,000 m on El Padrino to 2014. In 2014, Milpo relogged all drill core and re-interpreted the geology of the deposit for a new economic technical profile.

Geological Setting, Mineralization and Deposit Types

        The western continental margin of the South American Plate developed at least since Neoproterozoic to Early Paleozoic times and constitutes a convergent margin, along which eastward subduction of Pacific oceanic plates beneath the South American Plate takes place. Through this process, the Andean Chain, the highest non-collisional mountain range in the world, developed.

        The Central Andes developed as a typical Andean-type orogen through subduction of oceanic crust and volcanic arc activity. The Central Andes includes an ensialic crust and can be subdivided into three main sections which reveal different subduction-geometry as well as different uplift mechanisms. The Northern Sector of the Central Andes, which hosts the Hilarión project, developed through extensional tectonics and subduction during early Mesozoic times. The sector was uplifted due to compression and deformation towards the foreland. In the last 5 Ma a flat-slab subduction developed (Peruvian Flat Slab Segment). The mineralization at Hilarión—El Padrino occurs along the contacts of dykes but also as discrete tabular vertical zones. The zones are elongated parallel to the main northwestsoutheast structures, which is also the direction of most of the dykes. The Hilarión deposit consists of tens of zones that vary from 3 m to 65 m in thickness and from 100 m to 1,500 m along strike.

        The mineralization in the Hilarión project area consists of sulphides containing potentially economic concentrations of Zn-Ag-Pb-(Cu-Au) that have formed during the interaction between

A-141


Table of Contents

magmatic hydrothermal fluids and the country limestone (skarn). Lithology, structure and proximity to the intrusive are the main controls for Hilarión—El Padrino mineralization. The host rock for the mineralization is the upper member of Pariatambo Formation, which consists of tens of centimeter-scale nodular limestone beds interlayered with bituminous black marl. This combination of rocks is an outstanding chemical trap to cause sulphide precipitation as the acid hydrothermal fluid was neutralized by limestone and reduced by contact with bitumen.

Exploration

        Milpo ceased drilling in 2015, with the exception of four piezometer holes totaling 132 m drilled in 2016 and 2017 for environmental study purposes. Milpo plans further drilling to expand the El Padrino resource to the southeast between it and Hilarión. See also "—Hilarión—History".

Drilling

        From 2005 to 2013, Milpo has completed 597 diamond drill holes for a total of approximately 243,960 m, both from surface and underground on the Hilarión Deposit. No reverse circulation drilling has been performed. The Company treats drilling prior to 2005 as historical drilling and considers 46 holes drilled by Mitsubishi Corp. and Minera Hilarión to be unreliable. These holes are excluded from the database used for the resource model and estimate.

        From 2008 to 2014, Milpo completed 87 diamond drill holes for a total of approximately 38,290m from surface on the El Padrino deposit. No reverse circulation drilling was performed. Surface drill hole collars were spotted using a handheld GPS instrument. The azimuth and dip of the holes was established using a compass and inclinometer. The attitude of the holes with depth was determined using a variety of down-hole survey instruments over time. Up until mid-2013, readings were taken by the drillers, nominally at 50 m intervals. Afterwards, the readings were taken at nominal 5 m intervals. Casings were pulled upon completion of the surface holes and the location of the holes was surveyed. Drill core is placed sequentially in plastic core boxes at the drill by the drillers. The core is delivered to Milpo's secure logging facility by the drilling contractor on a daily basis where depth markers and core box numbers are checked and the core is cleaned and reconstructed. RPA concurred in the Hilarión Technical Report with the adequacy of the drilling, core handling, logging and sampling procedures, and the security of the shipping procedures.

Sampling, Analysis and Data Verification

        Batches of samples were dried in stainless steel trays in an oven at either 60 or 100 degrees C until humidity reached a desired level. They were then crushed in a jaw crusher using quartz flushes and compressed air to clean the equipment between samples. Secondary crushing was then performed with a roller crusher which is cleaned in the same manner. Secondary crushed samples were then run three times through a Jones riffle splitter to homogenize and the split positions switched before selection of the subsample for pulverization. Pulverizers used a ring and bowl configuration. Compressed air and occasionally quartz flushes were used to prevent sample contamination and industrial alcohol is added to prevent samples from adhering to the bowl walls. Pulps were run through a secondary splitter and reject pulp duplicates were packed and stored for future usage. Sample preparation protocols included crushing of up to 8 kg to 10 # Ty (1.70 mm) mesh, pulverizing a 250 g sub-sample from 85% to –200 # Ty mesh (75 mm) to obtain 50 g pulp samples (G0201) for testing in the Certimin S.A. (or Certimin) laboratory.

        Samples were analyzed at Certimin (previously known as CIMM Peru S.A.) laboratory in Lima. Certimin is accredited to ISO—9001: 2008, NTPISO and TEC 17025-2006. The Company utilized multi-acid digestion by Au, Ag, Pb, Cu and Zn for all of its samples. Results for Au and Ag were reported in ppm and Cu, Pb and Zn in percent. Database management is carried out by a dedicated

A-142


Table of Contents

onsite geologist under the supervision of the project geologist. Sample intervals were recorded to drill logs along with other data including recovery %, RQD, lithology, alteration, mineralization, structure, and veins. Core was photographed after logging, then marked for sampling. Logged information was then transcribed into digital files in Excel format and imported to the GeoExplo database management system. Original drill logs, structural logs, geotechnical logs, and details related to the hole are stored on site in a folder, specific to each drill hole. Folders are clearly labelled and stored in a cabinet in the office. Core boxes were transported every day to the core shed by personnel from the drilling company. Samples were transported by company or laboratory personnel using corporately owned vehicles. Core boxes and samples are stored in safe, controlled areas. Chain-of-custody procedures were followed whenever samples were moved between locations, to and from the laboratory, by filling out sample submittal forms.

        A QA/QC program for Hilarión was in place throughout the drilling campaigns. Blanks, field duplicates, coarse reject duplicates and pulp duplicates were assayed. Drilling on the Hilarión project started in 2005 and lasted until 2014; however, coarse reject duplicates and pulp duplicates were assayed only for the 2013-2014 drill program and it is not specified whether it was the same laboratory or an alternate one. A QA/QC program for El Padrino was in place throughout the Milpo drilling campaigns, consisting of the submission of blanks, field duplicates, coarse reject duplicates and pulp duplicates. In RPA's opinion, the QA/QC program as designed and implemented by the Company is adequate and the assay results within the database are suitable for use in a Mineral Resource estimate.

Mineral Processing and Metallurgical Testing

        Metallurgical test work for Hilarión has gone through a number of stages and numerous tests using composite and bulk samples. Recovery of lead and zinc is complicated by the presence of non-sulphide lead minerals and high quantities of pyrrhotite. Over the course of the past 11 years, the flotation conditions have been optimized such that lead recovery and zinc recoveries are approximately 90.0% to concentrates with a lead grade of approximately 55.0% lead and zinc grade of approximately 50.0%. The test work also shows that flotation performance is highly dependent upon the amount of pyrrhotite contained in the samples. As the amount of pyrrhotite in the samples increased, the grade of the zinc concentrate decreases.

        At this early stage of the Hilarión project, the conceptual flowsheet should be developed to match the optimized flowsheet that resulted in the best results. The ore would be crushed and ground to a P80 of 95 mm. The ground slurry would be conditioned in one stage before advancing the two stages of bulk, lead-silver rougher flotation. The concentrate from bulk flotation would be re-ground to a P80 of 35 mm before processing in three stages of cleaner flotation. Tailings from the bulk flotation circuit, would be conditioned in three stages of conditioning prior to zinc flotation. The zinc flotation circuit includes two stages of rougher flotation followed by rougher-scavenger flotation. Concentrate from the first stage of zinc rougher flotation report to the second stage of zinc cleaner flotation. Concentrate from the second stage of rougher flotation would be reground to a P80 of 40 mm and sent to three stages of zinc cleaner flotation. The first zinc cleaner flotation circuit would include scavenger flotation.

Mineral Resource Estimates Prepared in Accordance with NI 43-101

        The mineral resource estimate for the Hilarión deposit, dated June 30, 2017, using underground channel and drill hole data available as of April 30, 2014 was completed by the Company. RPA has reviewed and revised the Company's estimate and accepted it. RPA estimated mineral resources for the El Padrino deposit using drill hole data available as of December 5, 2014. A summary of the mineral resources for Hilarión and El Padrino deposits, based on a potential underground scenario as of July 30, 2017, is shown in the below table. NSR cut-off values for the mineral resources of each deposit

A-143


Table of Contents

were established using a zinc price of US$1.26 per pound, a lead price of US$1.01 per pound, a copper price of US$3.08 per pound, and a silver price of US$21.78 per ounce.

        For the Hilarión deposit, RPA has reviewed and revised as required the mineral resource estimates for the deposit as received from the Company. RPA is of the opinion that the mineral resource estimate is appropriate for the style of mineralization and that the resource model is reasonable and acceptable to support the mineral resource estimate. The mineral resource estimates were performed for 66 mineralization wireframes generated in 2014 by Company geologists using Leapfrog Mining software. A percent block model measuring 3 m by 6 m by 6 m for the mineralization wireframes was generated using Minesight software. Blocks were interpolated for zinc, lead, silver, and copper using OK. A two-pass search strategy was with a yield restriction for outlier values was applied when estimating the grades for the blocks contained within the mineralized wireframes.

        For Hilarión, an NSR cut-off of US$31/t was used for mineral resource reporting based on underground mining, processing and, general and administrative expenses. Blocks were classified as measured, indicated and inferred using a distance based criteria.

        For the El Padrino deposit, the mineral resource estimates were by RPA, constrained by 29 mineralization wireframes and consistent with wireframes for geology created. The geological model, mineralization wireframes, and block model were completed by RPA using Leapfrog Geo software and Datamine Studio 3. Zn, Pb, Cu and Ag assays were capped at various levels prior to compositing to 1.5 m. A high grade distance restriction was applied to some zones and were based on visual inspection of resulting unrestricted estimates. Variograms were modelled and used to support search criteria, classification criteria, and for input during validation. Densities were assigned to blocks by regressing density against Zn values for all zones except for two Cu rich zones which were assigned a fixed density. A sub-blocked block model measuring 3 m by 3 m by 3m, sub-celled to a minimum of 1 m by 1 m by 1 m for the mineralization wireframes was generated using Datamine Studio 3 software. Blocks were interpolated with zinc, lead, silver and copper grades using Inverse Distance squared (or ID2) using a three-pass search strategy and dynamic anisotropy. An NSR was assigned to blocks assuming long term metal prices and Cu, Pb and Zinc concentrates.

        For El Padrino, an NSR cut-off of US$50 was used for mineral resource reporting based on underground mining, processing and, general and administrative expenses. Blocks were classified as

A-144


Table of Contents

measured, indicated and inferred using a distance based criteria. A summary of the mineral resources is provided in the following table:

Hilarión Mineral Resource Statement

Category
  Tonnes
(Mt)
  Zn
(%)
  Pb
(%)
  Ag
(g/t)
  Cu
(%)
 

Hilarión Deposit

                               

Measured

    27.4     3.71     0.79     35.6      

Indicated

    40.5     3.83     0.66     28.2      

Inferred

    26.8     3.53     0.82     30.5      

El Padrino Deposit

   
 
   
 
   
 
   
 
   
 
 

Measured

                     

Indicated

    1.5     4.39     0.27     36.3     0.21  

Inferred

    10.7     4.23     0.22     28.3     0.44  

Total

   
 
   
 
   
 
   
 
   
 
 

Measured

    27.4     3.71     0.79     35.60      

Indicated

    42.0     3.85     0.65     28.50      

Inferred

    37.5     3.73     0.65     29.80      

(1)
2014 CIM Definition Standards were followed for mineral resources.

(2)
Mineral resources are estimated at an NSR cut off value of US$31/t for Hilarión deposit and an NSR cut off value of US$50/t for El Padrino deposit.

(3)
Mineral resources are estimated using a long-term zinc price of US$1.26 per pound, a lead price of US$1.01 per pound, a copper price of US$ 3.08 per pound, and a silver price of US$21.78 per ounce.

(4)
A minimum mining width of 2 m was used for El Padrino and most of Hilarión.

(5)
Mineral resources that are not mineral reserves do not have demonstrated economic viability.

(6)
Numbers may not add due to rounding.

        RPA is not aware of any environmental, permitting, legal, title, taxation, socio-economic, marketing, political, or other relevant factors that could materially affect the mineral resource estimate.

Mining Operations

        A number of mining related studies have been carried out for Hilarión by the Company. As a result, the mining concepts for Hilarión are well advanced and the Company is currently continuing with further mine engineering to advance the Hilarión project to a preliminary economic assessment level of development. The combined Hilarión project contemplates the underground exploitation of the polymetallic mineral resources of the Hilarión and El Padrino deposits. The two deposits are approximately 3 km apart and would likely be developed and exploited initially as two separate mines, joining up underground later in the mine life. It is presently envisaged that mine production would commence first from El Padrino, followed some four years later by the start of production from the Hilarión deposit. It is presently envisaged that the Hilarión project will be accessed using multiple ramp entry points. Mineral would pass through primary crushers located at the base of the ramp systems prior to being transported to surface via a conveyor system. A system of ventilation raises would

A-145


Table of Contents

provide the required volume of ventilation to the various mining areas with entry and exhaust systems to reduce recirculation as much as possible. Conventional underground heavy mobile equipment consisting of load haul dump (or LHD) equipment and underground haul trucks will be used to deliver mineral to the ore pass systems developed in each area of the mine. The mining methods are envisaged to be Sublevel Longitudinal with Backfill (or SLLB) and the Bench and Fill (or B&F). SLOS may also be applied in suitable areas of the deposits. A mixture of cement paste fill (or CPF) and unconsolidated fill be used in the stopes as part of the mining method. It is presently considered that the SLLB method would make up some 95.0% of the total stope production with B&F contributing up to 4.0% and SLOS accounting for the remaining 1.0%. In RPA's opinion, the envisaged mining methods are appropriate and reasonable for the anticipated conditions. RPA's suggests that the use of Transverse Stoping with a primary and secondary mining sequence could be considered for mineralization widths that exceed ten meters. RPA considers that the mine engineering should be advanced further.

Processing and Recovery Operations

        Metallurgical test work for Hilarión has gone through a number of stages and numerous tests using composite and bulk samples. Recovery of lead and zinc is complicated by the presence of non-sulphide lead minerals and high quantities of pyrrhotite. Over the course of the past 11 years, the flotation conditions have been optimized such that lead recovery and zinc recoveries are approximately 90.0% to concentrates with a lead grade of approximately 55.0% lead and zinc grade of approximately 50.0%. The test work also shows that flotation performance is highly dependent upon the amount of pyrrhotite contained in the samples. As the amount of pyrrhotite in the samples increased, the grade of the zinc concentrate decreased.

        At this early stage of the Hilarión project, the conceptual flowsheet should be developed to match the optimized flowsheet that resulted in the best results. The ore would be crushed and ground to a P80 of 95 mm. The ground slurry would be conditioned in one stage before advancing the two stages of bulk, lead-silver rougher flotation. The concentrate from bulk flotation would be re-ground to a P80 of 35 mm before processing in three stages of cleaner flotation. Tailings from the bulk flotation circuit, would be conditioned in three stages of conditioning prior to zinc flotation. The zinc flotation circuit includes two stages of rougher flotation followed by rougher-scavenger flotation. Concentrate from the first stage of zinc rougher flotation report to the second stage of zinc cleaner flotation. Concentrate from the second stage of rougher flotation would be reground to a P80 of 40 mm and sent to three stages of zinc cleaner flotation. The first zinc cleaner flotation circuit would include scavenger flotation.

Infrastructure, Permitting and Compliance Activities

        Access to the Hilarión project is from Lima by road, including 437 km of paved road to Pallca, followed by 15 km of dirt road to the project. The only existing infrastructure on the site is unpaved roads and exploration drill roads used to access drill sites, together with a well-established exploration camp which includes buildings for logging and drill core storage.

        At this stage of the Hilarión project, there is no information about the required infrastructure since it is dependent upon the selected location of the processing facilities. The Company is contemplating processing material from El Padrino in an existing plant neighbouring El Padrino in order limit the amount of infrastructure needed in the early stages of the project life.

        The Hilarión project is located in the Chavín Region of the Peruvian Andes in the part of the Andes referred as the "Cordillera Huallanca". The area is characterized by steep slopes at higher

A-146


Table of Contents

elevations and more gentle slopes towards the valley bottoms. Elevations at the Hilarión project site are between 3,800 meters above sea level and 5,200 meters above sea level. The low lying areas are located in the Chiuruco Valley, which is part of the Chiuruco Community. The climate is typical for the Andes Mountains; very cold, dry winters typically last from December to April. During the rainy season, the Chiuruco Valley provides sufficient water to support local populations, farming and mining activities. During the dry season, the lake located in the valley is dammed off to control and manage water levels in the lower areas. Local farming activities are limited to livestock farming of cattle, sheep, and horses.

        In Peru, large scale exploration activities require the preparation and approval of "semi-detailed" Environmental Impact Assessments (or EIAs). As exploration activities progress, modifications are submitted as needed. These EIAs include baseline data collection activities and consultation with local stakeholders. However, data collection as well as the impact analysis are of a desktop nature and not to the level of detail required for an EIA of a mining project. The construction and operation of the Hilarión project will require the preparation and approval of a full scale EIA. This process includes stakeholder consultation. The baseline section (Chapter 4) of the EIA, dated October 9, 2009, was available for review. Other parts of the EIA were not available. It is not clear if the EIA was submitted and if it was approved. It is also not clear if the 2009 EIA would still be valid for these ongoing studies.

Pukaqaqa

        The scientific and technical information below with respect to Pukaqaqa has been excerpted or derived from a NI 43-101 technical report titled "Technical Report on the Pukaqaqa Project, Huancavelica Region, Peru" with an effective date August 4, 2017 (which we refer to as the Pukaqaqa Technical Report) prepared by RPA. The Pukaqaqa project does not have known reserves under the CIM Definition Standards (2014) as incorporated by reference in NI 43-101 or Industry Guide 7 or any mineralized material under Industry Guide 7.

Project Description, Location and Access

        The Pukaqaqa project consists of 34 granted concessions totaling 11,125.87 ha located in the Department of Huancavelica, approximately 230 km southeast of the capital of Lima and approximately 11 km northwest of Huancavelica city. The center of the Pukaqaqa project is approximately at Universal Transverse Mercator (UTM) co-ordinates 8,595,000m N and 498,000m E (WGS 84, Zone 18S). The distance by road from Huancavelica to the site is 69 km on winding gravel roads and takes about 2.5 hours to drive.

        The Pukaqaqa project consists of a large, irregularly shaped block of contiguous concessions and one smaller, non-contiguous concession. In October 2001, Milpo optioned 100% of the Pukaqaqa property from Rio Tinto Mining and Exploration Ltd. (or Rio Tinto) for staged cash payments totaling US$4.0 million over a six-year period. Rio Tinto retains a 1.0% NSR royalty.

History

        There is no evidence of colonial or earlier mining activities on the Pukaqaqa property. Rio Tinto was active on the Pukaqaqa property from 1996 to 1999 and completed district scale mapping, systematic rock chip geochemistry and ground magnetics over a large area, in addition to 1:5000 scale surface mapping, sampling, pits, trenches and induced polarization (or IP) and resistivity geophysical surveys over specific prospects. Drilling in October 1997 led to the discovery of the Gaby Breccia zone. A total of 10,185 m in 45 diamond drill holes was completed in several targets but most of the drilling focused on the Gaby and Monica Breccia Zones.

A-147


Table of Contents

        In 1999 Rio Tinto entered a two-year joint venture agreement with Compañia de Minas Buenaventura S.A. (or Buenaventura) with Rio Tinto remaining the project operator and Buenaventura providing additional technical assistance. The joint venture completed trenching, sampling, geochemistry, surface and down hole geophysical surveying, metallurgical test work, environmental studies and 39 diamond drill holes totaling 6,912 m and four reverse circulation holes totaling 628.0 m. Milpo optioned the Pukaqaqa property from Rio Tinto in 2001. Milpo subsequently formed a joint venture agreement with Tiomin Resources Inc. (or Tiomin) in 2004, with Milpo as the operator of exploration programs for such joint venture. Milpo executed two exploration phases to validate resources previously reported by Rio Tinto: phase I (November 2004 to April 2005) with 3,406 m in 16 diamond drill holes; and phase II (May to December 2005) with 2,190 m in 17 diamond drill holes. Milpo completed a revised interpretation and new geological model of the deposit and a mineral resource estimate by Milpo was reported by Hinostroza in 2005. Milpo completed exploration drilling of 65 drill holes totaling 16,209 m between 2006 and 2007. Between 2011 and 2012 121,903 m in 490 drill holes were drilled for infill drilling, geomechanical testing, metallurgical testing, delineation drilling and condemnation purposes. New geology maps at 1:2,000 scale and an updated geological interpretation were also carried out. The last drilling campaign by Milpo took place in 2014 when 20 drill holes totaling 1,829 m were drilled to obtain metallurgical samples.

Geological Setting, Mineralization and Deposit Types

        The western continental margin of the South American Plate developed since Neoproterozoic to Early Paleozoic times and constitutes a convergent margin, along which eastward subduction of Pacific oceanic plates beneath the South American Plate takes place. Through this process, the Andean Chain, the highest non-collisional mountain range in the world, developed.

        The Central Andes developed as a typical Andean-type orogen through subduction of oceanic crust and volcanic arc activity. The Central Andes includes an ensialic crust and can be subdivided into three main sections which reveal different subduction-geometry as well as different uplift mechanisms. The Northern Sector of the Central Andes, which hosts the Pukaqaqa project, developed through extensional tectonics and subduction during early Mesozoic times. The sector was uplifted due to compression and deformation towards the foreland. In the last 5 Ma a flat-slab subduction developed (Peruvian Flat Slab Segment).

        The regional geology consists of a thick marine stratigraphic sequence (Jurassic Condorsinga Formation of the Pucara Group), which is overlain unconformably by Tertiary volcanics (Tertiary Tantara Formation and the Tertiary Sacsaquero Group). Tertiary andesitic and diorite bodies intrude the stratigraphic units. Quaternary fluvioglacial deposits are located within glaciated valleys. The Mesozoic sedimentary sequence is folded into a series of west-verging folds and thrusts. The fold axes trend north and northwest. Late north-northwest, east-west, and north-south sub-vertical structures and other major lineaments are also apparent.

        The intrusive bodies appear to follow the northwest trending structures (i.e. core of anticlines, faults, etc.). The Pukaqaqa deposits are located within and on the flank of an anticline and along a broad northwest trending alignment of mineral occurrences. The mineral occurrences include the Santa Barbara mercury mine at Huancavelica, the old Pukaqaqa mine (Cu), the Pukaqaqa project mineralization, the Mina Martha (Pb-Zn veins, which include the Mina Mi- Peru, Mina Martha, Mina Luna de Plata), and several occurrences in the Tambopata area.

        Pukaqaqa is a skarn-type Cu (Au) deposit formed at the contact between an intermediate intrusive rock (porphyritic quartz-diorite) and limestones of the Pucará Group (Condorsinga Formation). At this contact two types of mineralization are present:

A-148


Table of Contents

Exploration

        The Pukaqaqa project has been explored with geological mapping and rock chip sampling on several campaigns by the various companies that operated the project. Additional exploration potential exists at the deposit area itself, where some of the deposit remains open at depth and laterally. Several exploration targets are known between the deposit and up to four kilometers to the southeast of the known mineralized zones. Total drilling on the Pukaqaqa deposit, conducted by Rio Tinto, Milpo/Tiomin and Milpo from 1997 to 2014, consists of 696 drill holes totaling approximately 163,265 m. See also "—Pukaqaqa—History".

        The Company has a limited budget for the Pukaqaqa Project in 2017 of US$0.6 M, principally to be spent in order to maintain the environmental and social licences in good standing. In 2018, the Company intends to spend approximately US$8.4 M. The work will consist primarily of infill and exploration drilling, metallurgical test work, and engineering studies including a PFS. This work will ensure the good standing of the existing environmental and social licenses and advance the Pukaqaqa project.

Regional Exploration Targets

GRAPHIC

A-149


Table of Contents

Drilling

        A total of 692 diamond drilling holes for 162,638 m and four reverse circulation holes for 628.0 m have been completed on the Pukaqaqa property from 1997 to 2014. From 1997 to 2000, Rio Tinto and the Rio Tinto—Buenaventura joint venture completed 84 diamond drill holes totaling 17,097 m and four reverse circulation holes totaling 628 m. From 2004 to 2007, the Milpo/Tiomin joint venture completed 21,807 m of diamond drilling in 98 holes. Between 2011 and 2012, 121,903 m in 490 drill holes were drilled by Milpo for infill drilling, geomechanical testing, metallurgical testing, delineation and condemnation purposes and in 2014, 20 drill holes totaling 1,829 m were drilled by Milpo to obtain metallurgical samples.

Sampling, Analysis and Data Verification

        From 1997-2000, the diamond drill core was sampled by cutting the core in half using a diamond saw. One half of the core was taken for preparation and analyses, the other half was returned to the core box. Sample intervals were approximately two meters, but the intervals were adjusted to start or stop at lithological or mineral changes. The sample intervals range from 0.2 m to 5.75 m length, and more than 80.0% of the samples are between 1.4 m and 2.6 m. Samples of crumbly core were collected by scooping out half of the core using a piece of PVC. Few details are available for the sampling of the RC drill holes. The samples were collected every two meters and each sample was split as follows: 25.0% sent for analyses, 25.0% sent as a duplicate sample (if it was designated as a duplicate sample) and 50.0% was discarded as a reject. The type of rig and splitter in use were not documented. From 2004-2007, samples were collected on regular two metre intervals but were stopped or started at geological contacts. Sample intervals were marked by geologists during logging. The intervals were marked with a wax pencil on the core and the core box. Sample numbers were assigned using preprinted sample tags. Core was cut using a diamond saw. The core was cut along its main axis and care was taken to ensure that the two halves were essentially the same (i.e. without one half having a disproportionate amount of vein, bands, fractures, metallic content, etc.). Half of the core was collected for assay and the other half was returned to the core box. If the core was soft then half of the core was scooped out of the box.

        From 2011-2014, samples were collected on regular two metre intervals but were stopped or started at geological contacts. Sample intervals were marked by geologists during logging. The intervals were marked with a wax pencil on the core and the core box. Sample numbers were assigned using preprinted sample tags. Core was cut using a diamond saw. The core was cut along its main axis and care was taken to ensure that the two halves were essentially the same (i.e. without one half having a disproportionate amount of vein, bands, fractures, metallic content, etc.). Half of the core was collected for assay and the other half was returned to the core box. If the core was soft then half of the core was scooped out of the box. The sample taken for assay was placed in a sample bag, assigned a pre-numbered tag and sent to the laboratory. The core boxes are stored at the project site. Duplicate samples of the core were taken collecting two quarter-core samples, one quarter-core is the sample and the other is the duplicate. The sample intervals range from 0.2 m to 5.75 m length, and more than 80.0% of the samples are between 1.4 m and 2.6 m. Samples of crumbly core were collected by scooping out half of the core using a piece of PVC. The core is cut into two halves by technicians with a diamond saw, returning half of the split core to the core box and submitting the other half for sample preparation and analysis. The geologist responsible for logging the drill hole defines the insertion of QA/QC samples including blanks, standards, and duplicates. In RPA's opinion, the sample preparation methods are acceptable for the purposes of a mineral resource estimate.

        Database management is carried out by a dedicated onsite geologist under the supervision of the Pukaqaqa project geologist. Digital logging sheets prepared by the geologist are uploaded to the database management system GeoExplo. Original drill logs, structural logs, geotechnical logs, and details of chain of custody, site reclamation, and drilling are stored on site in a folder, specific to a

A-150


Table of Contents

single drill hole. Folders are clearly labelled and stored in a cabinet in the office, which is locked during out of office hours. Assay certificates are mailed to the site by ALS Global and emailed to appropriate Company employees. Certificates are reviewed by a geologist prior to uploading to GeoExplo.

        Overall, in RPA's opinion the QA/QC program as designed and implemented by the Company is adequate and the assay results within the database are suitable for use in a mineral resource estimate. In RPA's opinion, the sample preparation, analysis, and security procedures at Pukaqaqa are adequate for use in the estimation of mineral resources.

Mineral Processing and Metallurgical Testing

        Metallurgical testing for Pukaqaqa has been conducted by several metallurgical laboratories. RPA reviewed the data from seven phases of testing starting in 2000 and concluding in 2015. The predominant copper mineral recognized in all of the metallurgical samples is chalcopyrite, however, some of the samples contain significant proportions of secondary copper minerals (i.e., chalcocite and covellite) and lesser quantities of oxide copper minerals (i.e., malachite and chrysocolla) that do not respond as well as chalcopyrite to the sulphide flotation process. The predominant molybdenum mineral is molybdenite. The deposits also contain small quantities of silver and gold. The mineralogical work also concluded that the concentrations of deleterious elements, such as cadmium, bismuth, and arsenic, are low so they should not pose problems or have any negative effect on the payment terms for the flotation concentrates. Flotation tests that have been completed include open circuit rougher and cleaner flotation to produce bulk concentrate that contains both copper and molybdenum, selective coppermolybdenum open circuit flotation tests that separate the copper and molybdenum to make copper and molybdenum concentrates, locked cycle tests (LCTs) where the flotation cycles (i.e., both rougher and cleaner) are repeated until equilibrium is reached, and pilot scale flotation tests that are operated on a continuous basis to simulate actual full-scale plant operations.

        The results of the metallurgical test work indicate that the recovery estimates used as the basis for this mineral resource calculation are reasonable, although there is some concern about the high grades of a number of samples used for testing.

        Based on the mineralogical studies and assays of the flotation concentrate in some of the testing programs, RPA is not able to offer an opinion as to whether deleterious elements are expected to have an impact on potential economic extraction, however, the presence of significant quantities of secondary and oxide copper minerals has the potential to reduce recovery. Therefore, it is important that the copper mineralization throughout the deposit is well understood and the plant feed is managed to take the proportion of oxide copper being fed to the plant into account.

Mineral Resource Estimates Prepared in Accordance with NI 43-101

        The mineral resource estimate, dated June 30, 2017, was completed by Company personnel using MineSight and Leapfrog Geo software. Wireframes for geology and mineralization were constructed in Leapfrog Geo based on geology sections, assay results, lithological information, and structural data. Composites were capped to various levels based on exploratory data analysis and then composited to one metre lengths. Wireframes were filled with blocks measuring 5 m by 5 m by 5 m. Block grades were interpolated using Ordinary Kriging and Inverse Distance. Block estimates were validated using industry standard validation techniques. Classification of blocks was based on distance and other criteria. For the Pukaqaqa Technical Report, RPA carried out a review of the Company's 2017 mineral resource estimate and prepared a check estimate to review the Company's block model.

A-151


Table of Contents

        A summary of the mineral resources estimated by RPA is provided in the following table:

Pukaqaqa Mineral Resource Statement

Category
  Tonnes
(Mt)
  Copper
(%)
  Cu
(Mlb)
 

Measured

    107.3     0.43     1,013.5  

Indicated

    201.7     0.39     1,756.1  

Measured and Indicated

    309.0     0.41     2,769.5  

Inferred

    40.1     0.34     300.0  

(1)
2014 CIM Definition Standards were followed for mineral resources.

(2)
Mineral resources were reported inside a preliminary Whittle pit using a 0.20% Cu block cut-off grade.

(3)
Mineral resources are estimated using a copper price of US$2.59/lb and an exchange rate of US$0.80 to C$1.00.

(4)
The numbers may not add due to rounding.

        RPA is not aware of any environmental, permitting, legal, title, taxation, socio-economic, marketing, political, or other relevant factors that could materially affect the mineral resource estimate.

Mining Operations

        As presently conceived the Pukaqaqa project would be developed as an open pit operation with onsite processing facilities and other support infrastructure. A production rate of 30,000 tpd was considered in the most recent historic mining study carried out for the Pukaqaqa property.

Processing and Recovery Operations

        Metallurgical testing for Pukaqaqa has been conducted by a number of metallurgical laboratories starting in 2000. RPA reviewed the data from six phases of testing starting in 2000 and concluding in 2015. Eighteen composite samples were used to complete the tests but only two samples had grades that were in the same range as the material that will be processed according to the LOM plan. The predominant copper mineral recognized in all of the metallurgical samples is chalcopyrite, however, some of the samples contain significant proportions of secondary copper minerals (i.e., chalcocite and covellite) and lesser quantities of oxide copper minerals (i.e., malachite and chrysocolla) that do not respond as well as chalcopyrite to the sulphide flotation process. The predominant molybdenum mineral is molybdenite. The deposits also contain small quantities of silver and gold.

        Optimized test conditions were developed over time and used as the basis of the process design. Optimum flotation results were achieved using grinding to a particle size that is 80.0% passing (P80) 125 mm, using one stage of bulk (i.e., copper plus molybdenum) rougher flotation followed by regrinding the bulk flotation concentrate to P80 45 mm followed by three stages of bulk cleaner flotation. The combined copper plus molybdenum bulk cleaner flotation concentrate is then thickened and sent to copper-molybdenum separation flotation. The concentrate is conditioned with sulphuric acid to reduce the pH and the copper is depressed using sodium hydrosulphide (or NaSH) and diesel in a nitrogen atmosphere. The concentrate from this step is the molybdenum concentrate and the tailings are the copper concentrate. The results of the test work indicate that the recovery estimates and concentrate grades used as the basis of this Study are reasonable although there is some concern about the high grades of the samples used. While many of the tests do not achieve the estimated

A-152


Table of Contents

molybdenum recovery, it is very difficult to recover molybdenum in small scale tests due to the very small mass of molybdenum concentrate that is produced. Therefore, operating plants generally achieve much better results. The pilot scale tests that were completed in 2015, achieved very high molybdenum recovery to the bulk concentrate which indicates that the recovery should be sufficiently high in the molybdenum flotation circuit. The copper grade of sample M2 is similar to the average LOM grade. It is not possible to estimate the molybdenum concentrate grade from the pilot plant test because they did not include copper-molybdenum separation tests.

        The conceptual plant design in a historical study assumed a production rate of 30,000 tpd. The processing facilities envisaged would include: three-stage crushing; grinding and classification; bulk (i.e., copper plus molybdenum) rougher flotation; bulk concentrate regrinding; three stages of bulk concentrate cleaner flotation; concentrate thickening; selective flotation to produce copper and molybdenum flotation concentrates; copper and molybdenum concentrate thickening and filter; tailings thickening and deposition; and reagents and plant services.

Infrastructure, Permitting and Compliance Activities

        The Pukaqaqa project is located in a region with current and past mining activity. It is well served by access roads, power, water supply and a potential workforce with mining experience. If developed, the Pukaqaqa project would be constructed with on-site process and other support facilities.

        The nearest electrical power would be available from the national electrical grid system main substation located immediately southeast of the Huancavelica city limits, a distance of approximately 44 km. An abandoned railway line, which originally connected Huancayo and Lima, is located within 20 km of the Pukaqaqa property. Water supply would be available from the existing watershed.

        Due to the fact that the mineralization is sulfidic, RPA recommended that geochemical investigations studies are carried out with the aim of identifying if the Pukaqaqa project has a potential of generating acid as well as the potential for metal leaching. A detailed plan describing ARD and ML prevention/management should be developed. An ecological and human health risk assessment should be carried out, with the aim of identifying if effects on water quality, air quality and noise combined with local uses of the areas have the potential of effect the health of local wildlife, feedstock and/or the local population. Site closure will require large amounts of soil. A closure concept including a soils balance should be developed with the aim of ensuring that the required amounts of soils will be available to support closure activities. The Pukaqaqa project will impact the lands of the Pueblo Libre village and some resettlement will be required. Resettlement in isolated and low income areas can lead to significant social impacts. It is therefore suggested that a detailed and International Finance Corporation (IFC) Resettlement Action Plan be developed and implemented during subsequent planning stages, if required. Historically, closure of mine sites has the potential to result in significant economic impacts. To avoid these impacts a detailed social management plan should be developed, which includes ongoing consultation, training and planning of workers and local community members, with the aim of mitigating the economic and social effects of mine closure. Mining activities in mountainous regions of Peru often lead to effects on water supply for local households and communities. A detailed water balance and water management plan should be developed for the Pukaqaqa project, with the aim of preventing any significant impacts on water supply to local users.

Florida Canyon Zinc

        The scientific and technical information below with respect to the Florida Canyon Zinc project has been excerpted or derived from a NI 43-101 technical report titled "NI 43-101 Technical Report,

A-153


Table of Contents

Preliminary Economic Assessment, Florida Canyon Zinc Project, Amazonas Department, Peru" with an effective date of July 13, 2017 (which we refer to as the Florida Canyon Zinc Technical Report) prepared by SRK Consulting (U.S.) Inc. (or SRK). The Florida Canyon Zinc project does not have known reserves under the CIM Definition Standards (2014) as incorporated by reference in NI 43-101 or Industry Guide 7 or any mineralized material under Industry Guide 7.

Project Description, Location and Access

        The Florida Canyon Zinc project is owned and operated by Minera Bongará S.A., a joint venture between Solitario Zinc Corp. (or Solitario) and Milpo in existence since 2006. Milpo owns 61.0% of Minera Bongará S.A., with Solitario holding the remaining 39.0% ownership interest. Florida Canyon Zinc is an advanced mineral exploration project comprised of sixteen contiguous mining concessions, covering approximately 12,600 ha. The concession titles are in the name of Minera Bongará. All of these concessions are currently titled.

        The Minera Bongará concessions are completely enveloped by a second group of thirty-seven contiguous mining concessions, covering approximately 30,700 ha. The concession titles are in the name of Minera Chambara, also owned by Minera Bongará. Of the thirty-seven concessions, twelve titles are pending.

        Milpo, as operator of the joint venture company Minera Bongará, has entered into a surface rights agreement with the local community of Shipasbamba, which controls the surface rights of the Florida Canyon Zinc project. This agreement provides for annual payments and funding for mutually agreed upon social development programs in return for the right to perform exploration work including road building and drilling. From time to time, Milpo also enters into surface rights agreements with individual private landowners within the community to provide access for exploration work.

        The Florida Canyon Zinc project is located in the Eastern Cordillera of Peru at the sub-Andean front in the upper Amazon River Basin. It is within the boundary of the Shipasbamba community, 680 km north-northeast of Lima and 245 km northeast of Chiclayo, Peru, in the District of Shipasbamba, Bongará Province, Amazonas Department. The Florida Canyon Zinc project area can be reached from the coastal city of Chiclayo by the paved Carretera Marginal road. The central point coordinates of the Florida Canyon Zinc project are approximately 825,248 East and, 9,352,626 North (UTM Zone 17S, Datum WGS 84). Elevation ranges from 1,800 meters above sea level to approximately 3,200 meters above sea level. The climate is classified as high altitude tropical jungle in the upper regions of the Amazon basin. The annual rainfall average exceeds 1 m with up to 2 m in the cloud forest at higher elevations.

        Peru imposes a sliding scale NSR on all precious and base metal production of 1% on all gross proceeds from production up to US$60,000,000, a 2% NSR on proceeds between US$60,000,000 and US$120,000,000 and a 3% NSR on proceeds in excess of US$120,000,000. No other royalty encumbrances exist for the Florida Canyon Zinc Project.

History

        Prior to the discovery of mineral occurrences by Solitario in 1994, no mineral prospecting had been done on the Florida Canyon Zinc property and no concessions had been historically recorded. In 1995 and later, Solitario and its joint venture partners staked the current mineral concessions in the Florida Canyon Zinc project area.

A-154


Table of Contents

        In 1996, Cominco Ltd. (or Cominco) formed a joint venture partnership (or JV) with Solitario. This agreement was terminated in 2000 and Solitario retained ownership of the property. Between 1997 and 1999, Cominco completed geologic mapping, geophysical surveys, surface sampling, and 82 diamond drillholes. In 2006, Milpo and Solitario formed a JV for the exploration and possible development of the property. As the operator of the JV company, Milpo has carried out surface diamond core drilling, geologic mapping, surface outcrop sampling, underground exploration and drifting and underground drilling programs. As of August 15, 2013, Milpo had completed 404 diamond drillholes which, when combined with the previous drilling of Cominco, totals 117,260 m.

        There has not been any commercial mining in the Florida Canyon Zinc project area. The only underground excavation has been 700 m of underground drifting by Milpo to provide drill platforms at the San Jorge area. A subsidiary of Hochschild Mining PLC tested open pit mining for a short time at the Mina Grande deposit. Project properties are located near the village of Yambrasbamba, 18 km northeast of Florida Canyon, where Solitario had previously defined an oxidized zinc resource by pitting.

Geological Setting, Mineralization and Deposit Types

        The Florida Canyon Zinc project is located within an extensive belt of Mesozoic carbonate rocks belonging to the Upper Triassic to Lower Jurassic Pucará Group and equivalents. This belt extends through the central and eastern extent of the Peruvian Andes for nearly 1000 km and which is the host for many polymetallic and base metal vein and replacement deposits in the Peruvian Mineral Belt. Among these is the San Vicente Mississippi Valley Type (or MVT) zinc-lead deposit that has many similarities to the Florida Canyon deposit and other MVT occurrences in the Florida Canyon Zinc project area.

        Known zinc, lead and silver mineralization in the Florida Canyon Zinc project area is hosted in dolomitized limestone of the Chambara Formation subunit 2 in the Pucará Group. The structure at Florida Canyon is dominated by a N50º-60ºW trending domal anticline cut on the west by the Sam Fault and to the east by the Tesoro-Florida Fault. In the Florida Canyon Zinc project area, the three prospective corridors for economic mineralization studied in detail are San Jorge, Karen-Milagros, and Sam. In these areas, dolomitization and karsting is best developed in proximity to faulting and fracturing associated with each structural zone. In turn, these structures provided access for the altering fluids to flow laterally into stratigraphic horizons with more permeable sedimentary characteristics.

        The primary zinc-lead-silver mineralization of the Florida Canyon deposit occurs as sphalerite and galena. Sphalerite is low iron and together, zinc and lead sulfide is 70.0% of the mineable material. At shallow depths, these sulfide minerals are altered to smithsonite, hemimorphite, and cerussite and collectively referred to as oxides. The mineral suite is low in pyrite.

Exploration

        The focus of Milpo's most recent exploration work at the Florida Canyon Zinc project has been resource definition drilling with HQ-diameter core in the San Jorge and Karen-Milagros areas. Drilling in the San Jorge area was completed underground from an adit, while drilling in the Karen-Milagros area was completed from surface.

        Future exploration work will focus on infill drilling between the Karen-Milagros, San Jorge and Sam areas. Mineralization is open to the north and south and remains largely untested to the east of the Tesoro Fault and west of the Sam fault where greater target depths have lowered the near-term drilling priority. See also "—Florida Canyon—History".

A-155


Table of Contents

Mineralization Trend Exploration

GRAPHIC

Regional Exploration Targets

GRAPHIC

A-156


Table of Contents

Regional Anomalies

GRAPHIC

Drilling

        The database used for modeling and estimation of mineral resources has not been augmented since August 15, 2013 and includes 486 diamond drillholes, with a total of 117,280.25 m drilled length. There has been no new drilling on the project since the 2014. All drillholes completed in the project area are HQ-diameter core (63.5 mm). If poor ground conditions necessitated, the core diameter was reduced to NQ (47.6 mm). Cominco completed a total of 82 drillholes from the current ground surface in the Karen-Milagros and Sam deposit areas, and the San Jorge structural corridor. Milpo (then Nexa Resources) completed 404 drillholes between 2006 and 2013, from surface or from the San Jorge Adit. The Milpo drilling is distributed throughout the project area. All holes mentioned above are included in the geologic modeling and resource estimation database. The combined Cominco and Company drilling for the project totals 117,260 m. All drilling contracted by Milpo was completed with triple-tube HQ tooling and followed industry standard procedures to ensure sample quality. Surface drilling was executed with a helicopter-supported LD-250 diamond core rig operated by Bradley Bros. Limited. Sermin completed the underground development and also completed drilling from the San Jorge adit with a LM-70 electric diamond core rig.

        The geologic logging and analytical data were added to the Florida Canyon Zinc project database after validation and applied to modeling and resource estimation. The true thickness of the mineralized intercepts is about 80.0% of the drilled length, and varies with the orientation of the drillhole. Milpo's

A-157


Table of Contents

documentation of drilling procedures and SRK's observation of the program indicate that there is little or negligible sampling bias introduced during drilling. SRK considers the drilling procedures to be appropriate for the geology, conducted according to industry best practice and standards, and the relevant results are sufficient for use in mineral resource estimation.

Sampling, Analysis and Data Verification

        Sampling procedures for core drilled on behalf of Cominco are not well-documented. Cominco included assay quality control samples in the analytical programs, but the results were not available to review. The resource classification from these samples is limited because the location and analytical data was not obtained according to current industry standard protocol. Most of the information in this section pertains to the sampling completed by Milpo. Available information about sampling completed by Cominco is included if available, and is specified as such. About 20.0% of the holes in the current drillhole database were drilled by Cominco.

        After photographing the core and completing geotechnical and geologic logging, a geologist marked the core for sample intervals that averaged 100 cm long. Samples had a minimum length of 30 cm and a maximum of 150 cm, but were defined so that 100 cm samples were maintained as much as possible. Cut lines parallel to the core axis were drawn by the logging geologist, to ensure nearly symmetrical halves and minimal sampling bias relative to any visible mineralization. The core was cut on a rock saw with a 40 cm blade, under supervision of a Project geologist. After the core was cut, both halves were replaced in the core box. Samples were always taken from the left side of the saw-cut core, double bagged and marked with sample numbers in two places. These were transported in larger bags containing seven samples each by Mobiltours freight company to the ALS Minerals laboratory in Trujillo or Lima, operated by ALS Minerals. Prior to 2012, analysis was completed in Trujillo. Since then, it has been done in Lima. Cominco also split the core samples and sampled half for geochemical analysis. Sample breaks were determined by geologic criteria. Cominco core samples were analyzed by Acme Labs, in Lima, Peru. During the SRK site visit, the observed sample storage was secure, and provided adequate protection from rainfall. Sample security and chain of custody was maintained while the samples were transported from the core shed in Shipasbamba to Lima. Assay certificates are retained in the Milpo office in Lima. Analytical data is loaded directly from the laboratory results files to the drillhole database, to minimize the risk of accidental or intentional edits.

        ALS Minerals (or ALS) in Trujillo or Lima, Peru, completed sample preparation and analysis for all Milpo (then the Company) core samples. ALS is an independent, global analytical company recognized for quality, and is used by many exploration and mining companies for geochemical analysis. Current certifications and credentials include ISO 17025:2005 Accredited Methods & ISO 9001:2008 Registration in Peru, Brazil, Chile and Argentina.

        The Company's prior technical reports include assay QA/QC results available through June 15, 2013. Sample dates in the QA/QC data files are between 2011 and 2013, and no information for prior samples was available. For the 2011 to 2013 drilling programs, assay QC samples were 10.9% of the total samples analyzed. Some programs included duplicate core or coarse reject samples, and/or duplicate analysis of fine pulp samples. Milpo compiled and analyzed the results from 2011 to 2013 drilling programs, which SRK has reviewed and summarized below. Assay QC results from drilling programs prior to 2011 were not available to include in the Florida Canyon Zinc Technical Report. The assay QC database is organized well and free of errors in the cells that SRK checked. Milpo maintains the assay QC data well, and analyzes it in real time to address any issues promptly. There were no systematic issues apparent in the results available to review. SRK considers the sample preparation and analysis procedures, and the QA/QC methods and results to adequately verify the analytical database as sufficient for use in resource estimation.

A-158


Table of Contents

        All analytical data is checked by the on-site and Lima-based geologists before it is added to the database. This includes review of standard, blank and duplicate sample results for outliers, and requesting re-analysis if necessary. Final analytical data is appended to the database by the Sao Paulo office staff after additional verification. During the site visit by SRK, the geologic database was checked for its consistency to: (a) logged core: (b) logging sheets and sample records; and (c) database provided to SRK. All aspects of the data capture and storage were seen to be in good order. The core sample library in the core shed helps to make the logged geology consistent. The Florida Canyon Zinc project geologists and support staff were diligent about data verification and the quality of the drillhole database. Database validation in preparation for resource estimation has been done by Milpo. Although SRK did not verify the analytical values in the database with reported values from assay certificates, there were no indicators of erroneous data. SRK believes the degree of organization of the data base and the measures in place to minimize errors in data ensure a high-quality database

Mineral Processing and Metallurgical Testing

        Milpo retained a metallurgical consultant, Smallvill S.A.C. of Lima, Peru (or Smallvill) to perform metallurgical studies on Florida Canyon mineralization types in 2010, 2011 and 2014. All the metallurgical testing programs aimed to produce commercial quality concentrates from a polymetallic lead-zinc mineralization. The tested samples show heads grades significantly higher when compared to other known mineral deposits in the region. SRK has relied heavily on these studies for recovery and cost forecasting to develop cut-off grades for resource reporting.

        The majority of the resource is sulfide. The Florida Canyon Zinc project sulfide resource consists of zinc and lead sulfides in a limestone matrix where zinc is in higher proportions than lead. There are no deleterious elements present in concentrates in high enough levels to trigger smelter penalties.

        The 2014 metallurgical testing focused on quantifying recovery in the transitional and oxide material as it relates to a measurable zinc oxide:zinc total ratio (ZnO/ZnT). The ratio was determined from 2,813 samples from 423 drillholes with good spatial representation. Depending on their availability and applicability, samples were taken from either coarse rejects or pulp samples. The ratio was estimated into the block model for each metal of interest. SRK developed a sliding-scale recovery curve for each metal using the ratio. Anticipated concentrate grades used in cut-off grade calculations are 50.0% for both zinc and lead concentrates, the latter containing associated silver. SRK sees opportunities for more advanced test work to optimize the metallurgical flow sheet. Previous test work used conventional procedures that were not specific to Florida Canyon material types. Similarly, fines encountered in previous work were not handled appropriately, resulting in sub-optimal flotation. Sample selection is a key element and more site-specific test work is expected to enhance overall recovery projections at the next level of study.

Mineral Resource Estimates Prepared in Accordance with NI 43-101

        Since the 2013 resource estimate, Milpo conducted a considerable amount of resampling and metallurgical test work to determine recoverable sulfide and oxide grades for both zinc and lead to better understand recoverable metal in the deposit. This work led to a change in the definition of oxide, transition, and sulfide domains. In the 2013 model, oxide, transition, and sulfide domains were developed based on core logging and then individual metallurgical recoveries were assigned as to each domain. Following the 2014, metallurgical test work, it was determined that a quantitative approach utilizing the ratio of estimated oxide zinc grade to estimated total zinc grade would provide the best representation of the recoverable resource.

        The 2017 resource model was built by Milpo and validated by SRK. Development of the 2017 resource estimate involved two separate grade estimations. First, primary reporting grades were estimated using the same samples as the 2013 resource estimate. This estimate assigned the grades

A-159


Table of Contents

from which metal quantities were calculated in the resource. A second resource estimate was conducted using the Milpo 2014 sample program to assign sulfide and oxide grades for both zinc and lead. These grades were used to calculate a zinc oxide to total zinc ratio (ZnOx/ZnT), which was then used to determine if material was oxide, sulfide, or mixed and to assign a recovery to each modeled block based on that ratio.

        The mineral resource estimate was based on a 3-D geological model of major structural features and stratigraphically controlled alteration and mineralization. A total of 23 mineral domains were interpreted from mineralized drill intercepts, comprised mostly of 1 m core samples. The Florida Canyon Zinc project is in metric units. Zinc, lead and silver were estimated into model blocks using OK. Oxide, Sulfide and Mixed material types were determined based on the ZnOx/ZnT ratio. Density was determined from a large percentage (55.0%) of measured values, which were used to develop equations for density assignment based on rock type and kriged metal content of the samples.

        Resources were reported to measured, indicated and inferred classification compliant with CIM definitions according to NI 43-101. Blocks classified as measured were estimated by OK using at least three composites within 25 m in the major and semi-major search directions and 10 m in the minor search direction. Blocks classified as indicated were estimated by Ordinary Kriging using at least three composites within 50 m in the major and semi-major search directions and 20 m in the minor search direction. Blocks classified as inferred were estimated by OK using at least two composites within 100 m in the major and semi-major search directions and 40 m in the minor search direction. A fourth category was flagged in the model including blocks estimated beyond the limits above. SRK validated the Milpo model using the following criteria: SRK independent grade estimate compared to the Milpo grade estimate; visual comparative analysis between composite and block grades; and statistical comparison of global averages of the original composite values and the model estimates. SRK concludes that the model is adequate if not slightly conservative for the deposit and is suitable for use in preliminary mine planning.

        The mineral resource estimate for the Florida Canyon zinc-lead-silver deposit is presented in the following table:

Florida Canyon Zinc Mineral Resource Statement

 
   
   
   
   
   
   
   
  Pb
Contained
   
   
  Zn Equivalent
Contained
 
 
   
   
   
   
   
  Zn Contained   Ag Contained  
 
  Mass
(kt)
  Zn
Grade
(%)
  Pb
Grade
(%)
  Ag
Grade
(g/t)
  ZnEq
Grade
(%)
 
Category
  (kt)   (klb)   (kt)   (klb)   (kg)   (koz)   (kt)   (klb)  

Measured

    1,285     13.13     1.66     19.42     14.68     169     372,200     21     46,900     25,000     800     189     415,900  

Indicated

    1,970     11.59     1.45     17.91     12.95     228     503,500     29     63,200     35,300     1,130     255     562,700  

Measured and Indicated

    3,256     12.20     1.53     18.51     13.63     397     875,700     50     110,100     60,300     1,930     444     978,600  

Inferred

    8,843     10.15     1.05     13.21     11.16     898     1,978,900     93     204,900     116,900     3,760     986     2,174,800  

(1)
Mineral resources are not mineral reserves and do not have demonstrated economic viability. There is no certainty that all or any part of the mineral resources estimated will be converted into mineral reserves.

(2)
Grades reported in this table are "contained" and do not include recovery.

(3)
Mineral resources are reported to a 2.8% recovered zinc-equivalent (RecZnEq%) cut-off grade (assuming the average recoveries for the resource, this corresponds to non-recovered cut-off grade of 3.6% contained ZnEq%).

(4)
RecZnEq% was calculated by multiplying each block grade by its estimated recovery, then applying mining costs, processing costs, general and administrative costs, smelting costs, and transportation costs to determine an equivalent contribution of each grade item to the NSR: mining costs, processing, G&A, smelting, and transportation costs total US$74.70/t; metal price assumptions were: Zinc (US$/lb 1.20), Lead (US$/lb 1.0) and Silver (US$/oz 17.50); as the recovery for each element was accounted for in the RecZnEq%, recoveries were not factored into the calculation of the 2.8% cut-off grade; average metallurgical recoveries for the resource are: Zinc (79%), Lead (72%) and Silver (50%); and the equivalent grade contribution factors used for calculating RecZnEq% were: (1.0 × recovered Zn%) + (0.807 × recovered Pb%) + (0.026 × recovered Ag ppm).

(5)
The contained ZnEq% grade reported above was calculated by dividing the RecZnEq% grade by the calculated zinc recovery.

(6)
Density was calculated based on material types and metal grades. The average density in the mineralized zone was 3.01 g/cm3.

(7)
Mineral resources, as reported, are undiluted.

(8)
Mineral resource tonnage and contained metal have been rounded to reflect the precision of the estimate and numbers may not add due to rounding.

A-160


Table of Contents

Mining Operations

        Both longhole open stoping with backfill and cut and fill mining methods have been selected for the mine planning work. The mining method selection was based on the mineralization shape, orientation, and the desire to put tailing material underground. Geotechnical assessment of the orebody shape and ground conditions confirmed the mining method selection. The design parameters have been laid out using empirical design methods based on similar case histories. Cut and fill opening sizes are 3m × 3 m and stopes are 3 m wide × 16 m in height.

        An NSR approach was used to calculate the value of a block. Two products will be produced, lead and zinc concentrates. The lead concentrate will contain a payable amount silver. Stope optimization within VulcanTM software was used to determine potentially economically minable material, based on the NSR value and a cut-off of US$42.93 for cut and fill areas, and a cut-off of US$41.40 for longhole areas. The stope optimizer output shapes were visually inspected and isolated blocks (i.e., small blocks far from larger groups of blocks or where additional development is not practical or economically feasible) were removed from the mining block inventory. The resource model was queried against the final stope optimization shapes to determine tonnes and grade of material inside the shapes and mining dilution and recovery factors were applied.

        A development layout was created to provide access to the mining levels and to tie levels into ramps. Access to the underground workings will be via three main portals (San Jorge, P01 and P03). An additional portal (or P02) will be used primarily for ventilation, and three additional drifts will daylight to facilitate ventilation. The mine plan resource consists of a total of 11.2 Mt with an average grade of 8.34% Zn, 0.90% Pb, and 11.3 g/t Ag.

Processing and Recovery Operations

        Given the location of the Florida Canyon Zinc deposit, it is anticipated three underground portals will be producing mineralized material at any given time. Because of the challenging topography and road conditions, trucking ROM mineralized material would demand a lengthy route from the underground portals to the plant's location. Instead, SRK has designed a set of conventional overland conveyors with a maximum slope of 20° to simplify the operation and significantly reduce the cost of transferring mineralized material from the mine portals to the process plant. A portable, primary jaw crusher is to be installed at each underground mine portal to ensure the ROM is adequately sized for the conveying system.

        Mineralized material from the Florida Canyon Zinc project will be processed using a conventional concentration plant consisting of three stage crushing, grinding using a single-stage ball mill to 80.0% minus 44 microns, and differential flotation to produce two final products: a zinc concentrate and a lead concentrate containing payable silver. The concentrate will be truck transported to the point of sale. Tailings will be used as backfill or filtered and conveyed to a dry stack tailings storage facility. The mill will process 2,500 t/d of fresh mineralized material, and produce approximately 287 kt of zinc concentrate grading 50.0% Zn, 1.0% Pb, and 0.6 g/t Ag and approximately 46 kt of lead concentrate grading 50.0% Pb, 8.4 g/t Ag, and 6.0% Zn.

        The power requirements for the projected milling operation is estimated at maximum 3.5 MW. Power for milling operations will be supplied by a third-party as line power at an estimated cost of US$0.084/kWh. The water requirement for the mill at a capacity of 2,500 t/d is estimated at maximum 20 liters per second. Water for processing will be acquired from surface water sources and as recycled water from tailings dewatering operations. Reagents and grinding balls, will be supplied by road from Pedro Ruiz and stored locally.

A-161


Table of Contents

Infrastructure, Permitting and Compliance Activities

        Florida Canyon Zinc is a greenfield project with no substantive existing infrastructure. The communities in the region are small and cannot support the operation from an infrastructure standpoint so a camp will be required. The infrastructure requirements for the Florida Canyon Zinc project will include an upgrade to the existing 26 km access road and the construction of an additional 24 km of support roads for access to mine portals, plant, and other infrastructure.

        Site facilities will include the processing plant, mine, crushers and conveyors for ore/waste transportation, mine backfill systems including a paste backfill plant and cemented rock fill plant, water supply piping and tank, a dry stack TSF, 400 person camp, septic system, potable water treatment system, site power distribution, health/safety environmental office, mine office, mine dry, rescue and first aid building, security gate house, truck scale, truck wash, laboratory, incinerator system, fuel storage and pumping system.

        Makeup water for the processing plant will be supplied from a local creek through a piping system to a storage tank that will also provide fire system water. The majority of the water requirements will be provided by rainfall and recycle water from the dry stack tailings storage facility (or TSF) returned to the processing plant facility. A third-party will supply line power through a hydroelectric power generator, transmission line, and substation owned by the third party with costs recovered through an electricity surcharge over the life of the Florida Canyon Zinc project. Zinc concentrate will be transported by 30 t over the road trucks to the Company's Cajamarquilla smelter near Lima. Lead concentrate will be trucked to the Port of Callao near Lima, and shipped to an overseas lead smelter.

        Environmental permits for mineral exploration programs are divided into two classes. Class I permits allow construction and drilling for up to 20 platforms with a maximum disturbance of 10 ha. A Class II permit provides for more than 20 drill locations or for a disturbance area of greater than 10 ha. Milpo has filed applications for and received Class II permits for various phases of the Florida Canyon Zinc project and has filed and received the required associated permits.

        Permitting requirements for mining include an Estudio de Impacto Ambiental (or EIA) that describes in detail the mining plan and evaluates the impacts of the plan on environmental and social attributes of the property. Baseline studies include air quality, surface and groundwater quality, flora and fauna surveys, archeological surveys and a study of the social conditions of the immediate property and an area of interest that includes local communities. Public meetings are required in order that local community members can learn about and comment on the proposed operation. Many of the baseline studies required for mining have been completed by Milpo.

Capital and Operating Costs

        As part of the Florida Canyon valuation exercise, SRK prepared an estimate of both capital and operating costs associated with the designed mineable resources production schedule. This section of the report presents and details these estimates of Capital Expenditure and Operating Expenditure. All estimates are based on yearly inputs of physicals and all financial data is second quarter 2017 and currency is in U.S. dollars.

A-162


Table of Contents

        The Florida Canyon Project is a greenfield lead-zinc deposit and the estimate of capital includes both an estimate of initial capital investment to install and commission the mine and a sustaining capital to maintain the equipment and expanding any supporting infrastructure necessary to continue running the Florida Canyon Zinc project until the end of the projected production schedule. The estimate of capital was broken down into the following main areas: mining areas access development and vent raises; underground mining equipment; surface crushing and conveying systems; offsite infrastructure; site facilities; process plant; power supply; water supply; backfill infrastructure; cement rockfill infrastructure; tailings storage facility; owner's cost; and closure and post-closure monitoring.

        The capital cost estimates developed for this study comprise the costs associated with the engineering, procurement, construction and commissioning required for all items. The cost estimate was based SRK's experience with similar projects installed in the region or estimates of cost specifically prepared for the project under a first principles basis. The work indicates that the project will require an initial capital of US$213.7 million and a sustaining capital of US$81.9 million as more fully described in the following table:

Florida Canyon Zinc Project—Capital Estimate Summary

Description
  Initial
(US$ '000)
  Sustaining
(US$ '000)
  LOM
(US$ '000)
 

Development

    12,293     35,741     48,033  

Vent Raises

    686     672     1,358  

Underground Mining Equipment

    24,625     2,474     27,099  

Surface Crushing and Conveying

    1,430         1,430  

Offsite Infrastructure

    16,227         16,227  

Site Facilities

    14,697         14,697  

Process Plant

    60,000         60,000  

Power Supply

    2,472         2,472  

Water Supply

    250         250  

Backfill Infrastructure

    13,200         13,200  

Cement Rockfill Infrastructure

    200         200  

Tailings Storage Facility

    12,854     11,814     24,668  

Owner's

    14,595         14,595  

Contingencies

    40,138         40,138  

Sustaining Capital

        26,272     26,272  

Closure

        4,920     4,920  

Total Capital

    213,667     81,893     295,559  

        SRK prepared the estimate of operating costs for the associated mineable resources production schedule. These costs were subdivided into the following categories: mining operating expenditure;

A-163


Table of Contents

processing operating expenditure; and general and administrative operating expenditure. The resulting LOM cost estimate is presented in the following table:

Florida Canyon Zinc Project—Operating Costs Summary

Description
  LOM
(US$ '000)
  LOM
(US$/t ore)
  LOM
(US$/lb Zn)
 

Underground Mining

    228,547     20.43     0.16  

Process

    144,063     12.88     0.10  

G&A

    39,153     3.50     0.03  

Total Operating

    411,764     36.81     0.29  

        The Florida Canyon Zinc project is expected to produce an annual average of 60 kt of zinc in concentrate, 6kt of lead in concentrate and 0.2 Moz of silver in concentrates over a 12.5 year LOM.

        The financial results presented here are based on annual inputs from the production schedule prepared by SRK. All financial data is second quarter 2017 and currency is in U.S. dollars. Common prices for consumables, labor, fuel, lubricants and explosives were used by all engineering disciplines to derive capital and operating costs. Included in the labor costs are shift differentials, vacation rotations, all taxes and the payroll burdens. The analysis of the Florida Canyon Project includes a total of 30.0% of income taxes over taxable income. Losses carried forward are used when possible, limited to 50.0% of profits. A depreciation schedule was calculated by SRK assuming a ten-year straight line depreciation. The Florida Canyon Zinc project includes payment of two types of governmental royalties, the first called a mining royalty and the second called a special mining tax. Both royalties are calculated as a rate depending on the ratio between the Earnings Before Interest and Taxes (or EBIT) and the Net Revenue. This rate is applied on top of the EBIT, with the difference that the mining royalty can be replaced by a minimum rate of 1.0% over the net revenue, in case this 1.0% is higher than the mining royalty rate over the EBIT.

        The valuation results of the Florida Canyon Zinc project indicate that the Florida Canyon Zinc project has a potential present value of approximately US$198 million, with an Internal Rate of Return (IRR) of 25.0%, based on an 8.0% discount rate. The operation will have two years of negative free cash flow, as it has to be constructed in this period. Even with some of the capital spent in the first year of operation, it is projected that this year will have a positive free cash flow. This economic analysis indicates that the investment payback should occur 2.6 years from the start of the commercial production.

        Indicative economic results evidence that zinc is responsible for the clear majority of the revenue generation and the underground mining cost is the heaviest burden on the operation, followed by the mineral processing cost as a far second. The Florida Canyon project is mainly a zinc project, as this metal represents roughly 90.0% of the total projected revenue. The remainder of the revenue is related to lead and silver, where both these metals are by-products, as none represent a minimum of 20.0% of the revenue projection.

        SRK was requested to evaluate the Florida Canyon Zinc project under a specific alternate metal price structure. This forecast includes a new set of long term metal prices, which are considerably lower than current spot metal prices for zinc and lead. The alternative pricing considers US$1.06/lb of zinc, US$0.88/lb of lead and US$18.91/oz of silver. SRK was also requested that for these market conditions the project be evaluated with a higher discount rate of 9.0%. Only these metal prices and the discount rate were changed in this alternative valuation. Other inputs and estimates were maintained the same as the base case (mineable resources, process recovery, on-site and off-site operating costs, capital costs and net smelter return). The valuation of these alternate market assumptions is estimated to yield a net

A-164


Table of Contents

present value of US$106.1 million. The free cash flow project in this case presents three years of negative results, with cash flow becoming positive on the second year of commercial production. This also resulted in a longer payback period of around 3.15 years, compared to the base case payback period of 2.6 years.

Caçapava do Sul

        The scientific and technical information below with respect to Caçapava do Sul has been excerpted or derived from a NI 43-101 technical report titled "Technical Report on the Caçapava do Sul Project, State of Rio Grande Do Sul, Brazil" with an effective date August 3, 2017 (which we refer to as the Caçapava do Sul Technical Report) prepared by RPA. The Caçapava do Sul project does not have known reserves under the CIM Definition Standards (2014) as incorporated by reference in NI 43-101 or Industry Guide 7 or any mineralized material under Industry Guide 7.

Project Description, Location and Access

        The Caçapava do Sul project is located in southern Brazil, in the state of Rio Grande do Sul, approximately 260 km southwest of the state capital of Porto Alegre and approximately 2,300 km southwest of Brasilia. The center of the Caçapava do Sul project is located at approximately 30.93°S Latitude and 53.48°W Longitude. The approximate Universal Transverse Mercator (UTM) co-ordinates of the center of the currently defined mineralization are 6,576,000mN, and 262,000mE (Zone 22 South, datum Córrego Alegre). Access to the Caçapava do Sul property is by road from Porto Alegre, the capital of the state of Rio Grande do Sul, west along paved state highway BR-290 to the town of Boqueirão, then south along paved highway BR-153 to secondary road RS-625.

        The Caçapava do Sul project is primarily owned and operated by Mineração Santa Maria Ltda., a joint venture between Nexa (through VMZ) and Mining Iamgold Brasil Ltda. (or IAMGOLD). VMZ and IAMGOLD have entered into a joint venture agreement by which IAMGOLD has the option to acquire up to a 25.0% equity interest in Mineração Santa Maria Ltda. Mineração Santa Maria Ltda. holds a 100% interest in the mineral rights of the Caçapava do Sul project.

        Under the terms of the agreement, Companhia Brasileira do Cobre (or CBC) retains a 2% NSR royalty on the Caçapava do Sul project.

History

        The Caçapava do Sul project area has a long history, dating back to the discovery of copper mineralization in 1865. A summary is listed below:

A-165


Table of Contents

Geological Setting, Mineralization and Deposit Types

        The Caçapava do Sul property is located within the southern portion of the Mantiqueira Province, a large complex structural province deformed by the Neoproterozoic/Early Paleozoic Brasiliano orogenic event. The portion of the Mantiqueira Province hosting the Caçapava do Sul property is referred to as the Escudo Sul-Rio Grandense.

        The Caçapava do Sul project area is underlain by siliciclastic sedimentary rocks, including sandstones, conglomerates, and rhythmites belonging to the Camaquã Basin. The Camaquã Basin, was formed in the Neoproterozoic to Ordovician at the end of the Brasiliano Cycle. The volcanosedimentary rocks in the basin were deposited in rifts in the Precambrian basement of Rio Grande do Sul State.

        The Camaquã Basin was initiated at the end of the Dom Feliciano Collisional Orogeny (630 to 600 Ma) and ended with the extensional basic volcanism of the Rodeio Velho Member at approximately 470 Ma. Deposition started in the basin with the Maricá Formation deposited directly over the Vacacaí Group and Cambaí Complex Precambrian basement rocks. The Maricá Formation is made up of alluvial conglomerates and sandstones at its base, and grades upwards into marine areno-pelitic arkosic rhythmites, interpreted as shallower marine sequences. Metamorphic transformations in the unit are of very low to low grade (regional burial) or related to the formation of slates along shear zones. The host rocks of the mineral deposits are conglomerates, sandstones, and rhythmites. Some researchers believe these to be part of the Arroio dos Nobres Formation of the Bom Jardim Group while others, including Company, believe the host rocks to be part of the Santa Bárbara Group. The mineralization consists of massive sulphides in veins, pipes, and stringers and disseminated sulphides. Sulphide minerals include sphalerite, galena, chalcopyrite, bornite, chalcocite, and pyrite. Primary mineralization is likely the result of multiple events including a Pb-Zn-Ag and a Cu-Pb-Ag system.

Exploration

        The Company's exploration work has focused primarily on drilling. Since becoming involved in the Caçapava do Sul property in 2008, the Company has continued to carry out geological, geochemical, and geophysical surveys adjacent to the three main areas. These surveys led to the discovery of the copper system. The Company generally identifies prospective areas using a combination of the existing database, plus stream and soil sampling. Prospective targets are then mapped in detail (1:5,000 scale) and geochemical soil and rock chip samples are taken. Further exploration may include infill drilling. See also "—Caçapava do Sul—History".

Drilling

        Drilling on the Caçapava do Sul property includes 578 diamond drill holes totaling 127,109 m, including 42 geotechnical and metallurgical holes totaling 4,575 m. All drill data used for the mineral resource estimate was obtained standard diamond core drilling methods. Drilling in Area 3 included underground diamond core methods. Both recent and historic drill core is stored in several buildings inside a gated facility located in the village of Minas do Camaquã.

A-166


Table of Contents

        Core quality in the mineralized zones was good due to the drilling procedures and the rock characteristics. In general, core recoveries exceed 95% in the mineralized areas. Approximately 16% of the core drilled at Area 1, 61% of the core drilled at Area 2, and 42% of the core drilled at Area 3, were drilled by the Company which maintained strict, high quality standards for core drilling. The core drilling by previous operators was reviewed in detail by the Company and found to be representative of the mineralization. In RPA's opinion, the Company's drilling and the compilation and verification process of the historic drill holes have produced a resource database adequate for use in the estimation of mineral resources.

Sampling, Analysis and Data Verification

        Core is sampled in mineralized intervals and for ten meters above and below visible mineralization. Samples respect geological contacts, and generally vary from 0.5 m to 1.5 m in length depending on core recovery, length of the lithological unit, and mineralization. More than three quarters of samples were taken at one metre lengths. Geologists mark the samples using a felt pen on the core boxes, and staple a sample tag wrapped in plastic to the box at the start of the sample. The core is marked with red and blue lines to indicate where the core is to be sampled and which half is to be assayed. The lines are drawn respecting the geological features such as layering to help minimize sampling bias. Prior to sampling, sample numbers are recorded on paper and later entered into Microsoft Excel spreadsheets.

        Sample core is cut in two halves by technicians with a diamond saw with a continuous flow of fresh water. Half of the split core is returned to the core box and the other half placed in the sample bag for shipment, preparation, and analysis. The geologist responsible for logging the drill hole defines the insertion of QA/QC samples including blanks, standards, and duplicates. Each sample booklet contains four tags for each sample. One sample tag is stapled to the clear plastic sample bag and an additional sample is placed within the bag. One tag is attached to the core box while the remaining tag is left in the booklet for record keeping. Quality control samples receive a similar treatment. The booklet records the type of control sample and sample number. A batch of samples consists of a maximum of 250 regular and quality control samples generated from the same drill hole. An assay request sheet accompanies each batch of samples. The assay request sheets are cross-validated prior to shipment to ensure the correct content of field sample and quality control materials.

        Samples are sent by independent commercial ground transportation to the ALS Chemex laboratory facilities in Vespasiano, in Minas Gerais, Brazil for sample preparation. Pulps are then shipped to ALS Chemex in Lima, Peru for analysis. Both laboratories have ISO 9001, ISO 14001:2004 and ISO 17025:2009 certification. The laboratories are independent of the Company and RPA. In RPA's opinion, the sample preparation and analysis methods are acceptable for the purposes of a mineral resource estimate.

        Quality assurance (or QA) consists of evidence to demonstrate that the assay data has precision and accuracy within generally accepted limits for the sampling and analytical method(s) used in order to have confidence in the resource estimation. QC consists of procedures used to ensure that an adequate level of quality is maintained in the process of sampling, preparing, and assaying the drill core samples. In general, QA/QC programs are designed to prevent or detect contamination and allow analytical precision and accuracy to be quantified. In addition, a QA/QC program can disclose the overall sampling—assaying variability of the sampling method itself. The Company follows a corporate-wide QA/QC program consisting of regular submission of blanks, field duplicates, coarse reject and pulp duplicates, CRM, and pulp duplicates to an alternate laboratory. The QA/QC data are monitored and remedial action is taken for batches with poor performance. In RPA's opinion, the QA/QC program, as designed and implemented by the Company, is adequate and the assay results within the database are suitable for use in a mineral resource estimate.

A-167


Table of Contents

        Core boxes were transported by company vehicle from the drill to the logging facility located in the village of Minas do Camaquã. Samples are split and bagged under direct supervision of a company geologist. Once bagged, and prior to shipping to ALS Chemex, samples were secured and stored in the logging facility. Analytical data from the laboratory were sent using electronic transmission of the results. Drill core is stored in several buildings within a gated facility also located within the village of Minas do Camaquã. The core boxes are labelled and depth markers have been placed at appropriate intervals. The drilling, sampling, and logging are carried out under the direct supervision of experienced technical people. In RPA's opinion, the sample preparation, analysis, QA/QC program, and security procedures at the Caçapava do Sul project are adequate for use in the estimation of mineral resources.

Mineral Processing and Metallurgical Testing

        An extensive number of studies were carried out from 2010 to 2016 for the Santa Maria deposit. Metallurgical testing of the Santa Maria Pb-Zn mineralization has been undertaken under a front end loading study framework.

        Pre-concentration was considered to reduce the unnecessary processing of low grade waste (silicates) through the flotation and dewatering circuits. The expectation was that lower grade silicate materials would have a lower specific gravity than the sulphide minerals containing the value metals. The removal of lower grade silicates could effectively increase the grade of sulphide materials and therefore, reduce the overall mass reporting to flotation, thus potentially reducing the size of the flotation and dewatering circuits. Flotation was identified as the appropriate method for Pb/Zn separation and for the production of marketable Pb and Zn concentrates. Pb/Zn processing via concentrator plants are common in the mining industry due to the predictable behavior of Pb/Zn mineralization and are considered relatively low risk. The flotation test work program for the Caçapava do Sul project was developed for the initial treatment of separate Pb/Zn stringer and disseminated mineralization and then treatment evolved to blends of the Pb/Zn stringer and disseminated ores and the more recently delineated Cu/Pb system.

        The geometry and continuity of mineralization suggest that all material types must go through a common milling circuit followed by a sequential Cu, Pb, and Zn flotation scheme for treatment. Various programs of metallurgical testing have been performed on the Pb-Zn-Ag system for the Caçapava do Sul project, with results indicating that marketable concentrates can be produced, albeit with a fairly wide range of results. Preliminary testing on the more recently delineated Cu/Pb system did not produce marketable concentrates, although historical operations in the area on similar mineralization suggest that it should be possible. Until additional test work is completed, confirmation of the flotation performance of the Pb-Zn-Ag mineralization is not certain and the flotation characteristics of the Cu-Pb-Ag system using sequential flotation are not known.

Mineral Resource Estimates Prepared in Accordance with NI 43-101

        A mineral resource model, dated March 17, 2017, was built by RungePincockMinarco (Canada) Ltd. (or Runge) in Vulcan software using geological wireframes interpreted and constructed by Company geologists in Leapfrog Geo software. The Santa Maria mineral resource is based on three resource models from three mineral deposits, Area 1, Area 2, and Area 3. RPA reviewed, modified, and re-reported the resource models using new metallurgical recovery assumptions, metal prices, and operating costs. As part of the re-reporting process, RPA reran the Whittle optimizations to generate new preliminary open pit shells used to constrain the mineral resource. As of March 17, 2017, at an NSR cut-off value of US$13.25/t, measured plus indicated mineral resources were estimated to be 13.0 Mt at average grades of 1.24% Zn, 1.97% Pb, 0.05% Cu, and 21 g/t Ag. At the same cut-off, inferred mineral resources were estimated to be 13.2 Mt at average grades of 0.86% Zn, 1.94% Pb, 0.12% Cu, and 21 g/t Ag. Each of the mineral deposit areas host two types of mineralization, Pb-Zn-Ag in both stringer and disseminated texture, and Cu-Pb-Ag, also in both stringer and disseminated

A-168


Table of Contents

texture. Mineral resources for each area were estimated with separate block models, each built using the same approach and similar parameters. Structural, lithological, and mineralization models were initially interpreted on 50 m spaced vertical hardcopy cross sections. Pb-Zn-Ag zones were defined by Zn+Pb greater than or equal to 1.4%. Cu-Pb-Ag zones were defined by Cu greater than or equal to 0.2%. Three dimensional solids were generated, then verified visually against the original data. The solids were then imported into Vulcan where the block models were constructed.

        Wireframes were filled with blocks measuring 2.5 m by 12.5 m by 5.0 m with sub-celling at wireframe boundaries. Blocks were interpolated with zinc, lead, and copper grades using OK and Nearest Neighbour (or NN). Block estimates were validated using industry standard methods. Classification was assigned using an automated process based on pass number and the number of drill holes or composites used for the block grade estimate. The mineral resource was reported by RPA at an open pit discard cut-off grade within a preliminary pit shell generated by RPA in Whittle software.

        The Caçapava do Sul project mineral resource estimate, summarized in the table below, conforms to the Canadian Institute of Mining, Metallurgy and Petroleum Definition Standards for Mineral Resources and Mineral Reserves dated May 10, 2014.

Caçapava do Sul Mineral Resource Statement

Mineralization System
  Classification   Tonnes
(kt)
  Zinc
(%)
  Lead
(%)
  Copper
(%)
  Silver
(g/t)
 

Pb-Zn-Ag

  Measured     4,903     1.52     2.11         10  

  Indicated     7,296     1.20     1.92         10  

  Measured and Indicated     12,199     1.33     1.99         10  

  Inferred     11,132     1.02     1.80         7  

Cu-Pb-Ag

  Measured                      

  Indicated     811         1.62     0.80     187  

  Measured and Indicated     811         1.62     0.80     187  

  Inferred     2,118         2.66     0.77     94  

Total

  Measured     4,903     1.52     2.11         10  

  Indicated     8,107     1.08     1.89     0.08     27  

  Measured and Indicated     13,010     1.24     1.97     0.05     21  

  Inferred     13,250     0.86     1.94     0.12     21  

(1)
CIM definitions were followed for mineral resources.

(2)
Mineral resources are reported at a net smelter return (NSR) cut-off value of US$13.25/t.

(3)
NSR metal price assumptions: Zn US$1.26/lb, Pb US$1.01/lb, Cu US$3.08/lb, Ag US$21.78/oz.

(4)
A minimum thickness was not applied.

(5)
Mineral resources are constrained by a preliminary pit shell.

(6)
Numbers may not add due to rounding.

        RPA is not aware of any environmental, permitting, legal, title, taxation, socio-economic, marketing, political, or other relevant factors that could materially affect the mineral resource estimate.

A-169


Table of Contents

Mining Operations

        Runge developed a conceptual open pit mine designs for Areas 1, 2, and 3, based on conventional truck and shovel methods. Mining work will need to be updated after further metallurgical test work confirms recoveries.

Processing and Recovery Operations

        Process testing has focused on sequential Cu/Pb/Zn flotation. It is envisaged that mineralized material would be trucked to the ROM stockpile for storage and blending. The envisaged comminution circuit consists of a three stage crushing circuit followed by a ball mill. The flotation circuit would consist of three stage "sequential" operations, to target Cu flotation first, then Pb flotation, followed by Zn flotation. The flotation circuits would consist of a series of rougher, cleaner, cleaner-scavenger, and recleaner flotation cells. The reject stream (Cu rougher tails) from the Cu flotation process would be fed to the Pb flotation circuit. The reject stream (Pb rougher tails) from the Pb flotation process would be fed to the Zn flotation circuit. The Zn rougher tails would be diverted to the tailings dewatering circuit. Concentrated flotation products and tailings would be sent to thickening and filtration. Tailings would be produced as a filter cake and dry stacked on site.

Infrastructure, Permitting and Compliance Activities

        The only permanent infrastructure on the Caçapava do Sul property is a well maintained unpaved road and a network of exploration drill roads used to access drill sites. There is a steady source of water for exploration activities from rivers and streams. The Caçapava do Sul project is located in a jurisdiction with current and past mine production. It is well-served by access roads, power, water supply, and a potential workforce with mining experience.

        The Caçapava do Sul Project is expected to produce copper, zinc, and lead concentrates for sale (no on-site smelter is currently contemplated). The project is located close to the Minas de Camapuã area, where there has been lead and copper exploration and mining from 1870 until 1989.

        In 2016, an EIA was submitted to FEPAM, the Rio Grande do Sul state environmental agency, with a view to obtaining environmental permits for mineral extraction. In order to comply with the Terms of Reference (or ToR) issued by FEPAM, the EIA and the respective Environmental Impact Assessment Report (or RIMA) meet the legal requirements established by Article 225, paragraph 1, item IV of the Federal Constitution, National Environment Council (or CONAMA) Resolution No 01/86, CONAMA Resolution 237/97, Law No. 11,520 / 00 and Ordinance No. 27/98 of FEPAM. Article 225 applies to all levels of government that require, in the form of law, an environmental impact study for any installation or activity potentially causing significant environmental impacts. CONAMA Resolution 01/86, establishes definitions, responsibilities, and general guidelines for the use and implementation of an EIA as one of the instruments of the National Environment Policy Environment. Environmental impact is considered any changes in the physical, chemical and biological environment caused by human activities that directly or indirectly, will affect the health, safety and well-being of the population; social and economic activities. According to CONAMA Resolution No. 01/86, mineral extraction is one of the activities considered to have a potential to significantly impact the environment and therefore requires the preparation of an EIA/RIMA in the environmental permitting processes.

A-170


Table of Contents

        In Brazil, large scale exploration activities require the preparation and approval of "semidetailed" EIA. As exploration activities progress, modifications are submitted as needed. These EIAs include baseline data collection activities and consultation with local stakeholders. However, data collections as well as the impact analysis are of a desktop nature and not to the level of detail required for permits to construct a mining project. The first stage of environmental permitting, a Preliminary Licence (or LP), is in progress. The Company has submitted an EIA for this level of permitting, and carried out public hearings. The state environmental regulatory body (FEPAM) requested results of certain ongoing studies before issuing an opinion regarding granting of the LP.

        The municipality of Caçapava do Sul is one of the oldest in the state of Rio Grande do Sul. It has an area of 3,047,113 km2 and the local economy is based on agriculture. The population in 2010 was approximately 33,000 people from which 75.4% were living in urban areas. Caçapava do Sul is one of the 12 cities forming the State Historical Cities Association formed in 2011. There is one indigenous area in the municipality called Irapuá where 77 people live. According to the EIA, the project will not impact indigenous areas. There are also three Quilombos (escaped afrodescendents slaves villages) identified in the municipality: Faxinal and Picada das Vassouras. There is no information if they will be impacted by the project. As it has been an area of mining and agriculture for many decades, the Caçapava do Sul project area is not expected to directly affect indigenous communities or archaeological sites.

A-171


Table of Contents

 

        Through and including                        , 2017 (the 25th day after the date of this prospectus), U.S. securities law requires all dealers that effect transactions in our common shares, whether or not participating in this offering, to deliver a prospectus. This requirement is in addition to the dealers' obligation to deliver a prospectus when acting as underwriters and with respect to their unsold allotments or subscriptions.

LOGO

NEXA RESOURCES S.A.



PROSPECTUS



                    , 2017


Table of Contents


PART II

INFORMATION NOT REQUIRED IN THE PROSPECTUS

Item 6.    Indemnification of Directors and Officers

        Pursuant to Luxembourg law, directors, members of the management committee and daily managers are considered to be in an agency relationship with Nexa Resources. As a result, such individuals may be held liable by Nexa Resources in the event of improper execution, fault, negligence, willful misconduct or fraud in the execution of their mandate. In addition, directors and members of the management committee may be held liable if they violate their mandate by improperly guiding or managing Nexa Resources. The articles of association of Nexa Resources do not provide for any provisions to lessen or set aside this liability to Nexa Resources. Furthermore, directors and members of the management committee are jointly and severally liable to Nexa Resources or any third party for any damages caused by a breach of the 1915 Law or Nexa Resources articles of association. Directors, members of the management committee and daily managers are also subject to article 1382 of the Luxembourg Civil Code, which requires any person who acts wrongfully to make good the damage caused to another person as a result of that act.

        In accordance with general Luxembourg law principles, Nexa Resources may not indemnify directors, members of the management committee or daily managers for liability incurred as a result of gross negligence, willful misconduct or fraud.

        At the present time, there is no pending litigation or proceeding involving a director, officer, employee or other agent of ours in which indemnification would be required or permitted. We are not aware of any threatened litigation or proceeding that may result in a claim for such indemnification.

        We carry insurance policies insuring our directors and officers against certain liabilities that they may incur in their capacity as directors and officers.

        Pursuant to the underwriting agreement filed as Exhibit 1.1 to this registration statement, the underwriters will agree to indemnify the registrant, its directors and officers and persons who control the registrant (within the meaning of the Securities Act) against certain liabilities, including certain liabilities under the Securities Act.

        Insofar as indemnification by us for liabilities arising under the Securities Act may be permitted to our directors, officers or persons controlling us pursuant to provisions of our articles of association, or otherwise, we have been advised that in the opinion of the SEC, such indemnification is against public policy as expressed in the Securities Act and is therefore unenforceable. In the event a director, officer or controlling person asserts a claim for indemnification in connection with the successful defense of any action, suit or proceeding resulting from this offering, we will, unless otherwise advised by counsel, submit to a court of competent jurisdiction the question of whether such indemnification is against public policy. We will be governed by the final adjudication of such issue.

Item 7.    Recent Sales of Unregistered Securities

        During the past three years, we have issued and sold the following securities without registering the securities under the Securities Act:

II-1


Table of Contents

        In addition, unregistered securities were issued in connection with certain capital increases which are described further in "Description of Share Capital—Our Issued Share Capital."

Item 8.    Exhibits and Financial Statement Schedules

(a)
Exhibits
Exhibit
Number
  Description of Document
  1.1 * Form of Underwriting Agreement.

 

3.1

*

Amended and Restated Articles of Association of Nexa Resources S.A.

 

4.1

*

Indenture with respect to the 5.375% Notes due 2027, dated as of May 4, 2017, among Nexa Resources S.A. (formerly VM Holding S.A.), as issuer, Votorantim Metais Zinco S.A., Compañía Minera Milpo S.A.A. and Votorantim Metais Cajamarquilla S.A., as guarantors, and The Bank of New York Mellon, as trustee, registrar, paying agent and transfer agent.

 

4.2

*

Indenture with respect to the 4.625% Notes due 2023, dated as of March 28, 2013, among Companía Minera Milpo S.A.A., as issuer, Deutsche Bank Trust Company Americas, as trustee, registrar, paying agent and transfer agent, and Deutsche Bank Luxembourg S.A., as Luxembourg paying agent.

 

5.1

 

Opinion of Clifford Chance, Luxembourg, as to the validity of the common shares issued by Nexa Resources S.A.

 

21.1

*

List of Subsidiaries.

 

23.1

 

Consent of PricewaterhouseCoopers Auditores Independentes, an independent registered public accounting firm.

 

23.2

 

Consent of Clifford Chance, Luxembourg, special Luxembourg legal counsel (included in Exhibit 5.1).

 

23.3

*

Consent of Amec Foster Wheeler Perú S.A.

 

23.4

*

Consent of SRK Consulting (Peru) S.A.

 

23.5

*

Consent of SRK Consulting (U.S.), Inc.

 

23.6

*

Consent of Roscoe Postle Associates Inc.

 

24.1

*

Powers of Attorney (included in signature pages in Part II of this registration statement).

*
Previously filed.
(b)
Financial Statement Schedules

        All schedules have been omitted because they are not required, are not applicable or the information is otherwise set forth in our combined consolidated financial statements and related notes thereto.

II-2


Table of Contents

Item 9.    Undertakings

        The undersigned registrant hereby undertakes:

II-3


Table of Contents


SIGNATURES

        Pursuant to the requirements of the Securities Act of 1933, as amended, the registrant certifies that it has reasonable grounds to believe that it meets all of the requirements for filing on Form F-1 and has duly caused this registration statement to be signed on its behalf by the undersigned, thereunto duly authorized, in the City and State of São Paulo, Brazil on October 17, 2017.

  NEXA RESOURCES S.A.

 

By:

 

/s/ TITO BOTELHO MARTINS JUNIOR


      Name:   Tito Botelho Martins Junior

      Title:   Chief Executive Officer

        Pursuant to the requirements of the Securities Act of 1933, as amended, this registration statement has been signed by the following persons on October 17, 2017 in the capacities indicated.

Signature
 
Title
   
   

 

 

 

 

 

 

 
/s/ TITO BOTELHO MARTINS JUNIOR

Tito Botelho Martins Junior
  Chief Executive Officer (Principal Executive Officer)

*

Mario Antonio Bertoncini

 

Chief Financial Officer (Principal Financial Officer and Principal Accounting Officer)

*

Luís Ermírio de Moraes

 

Director

*

Cláudio Ermirio de Moraes

 

Director

*

João Henrique Batista de Souza Schmidt

 

Director

*

Eduardo Borges de Andrade Filho

 

Director

*

Diego Cristóbal Hernandez Cabrera

 

Director

II-4


Table of Contents

Signature
 
Title
   
   

 

 

 

 

 

 

 

*

Jean Simon

 

Director

*

Robert Davies

 

Director

*

Ivo Ucovich

 

Director

*

Agustín de Aliaga Fernandini

 

Director

*

Donald Puglisi

 

Authorized Representative in the United States

 

 

*By:

 

/s/ TITO BOTELHO MARTINS JUNIOR

        Name:   Tito Botelho Martins Junior
        Title:   Attorney-in-Fact

II-5