Please wait
UNITED STATES SECURITIES AND EXCHANGE COMMISSION
Washington, D.C. 20549
____________
Form 10-K
|
| |
[X] | ANNUAL REPORT PURSUANT TO SECTION 13 OR 15(d) OF THE SECURITIES EXCHANGE ACT OF 1934 |
For the fiscal year ended December 31, 2017
or
|
| |
[ ] | TRANSITION REPORT PURSUANT TO SECTION 13 OR 15(d) OF THE SECURITIES EXCHANGE ACT OF 1934 |
For the transition period from _____to_____
Commission file number: 000-55864
Kinder Morgan Canada Limited
(Exact name of registrant as specified in its charter)
|
| | |
Alberta, Canada | | N/A |
(State or other jurisdiction of incorporation or organization) | | (I.R.S. Employer Identification No.) |
Suite 2700, 300 - 5th Avenue S.W. Calgary, Alberta T2P 5J2
(Address of principal executive offices) (zip code)
Registrant’s telephone number, including area code: 403-514-6780
____________
Securities registered pursuant to Section 12(b) of the Act: None
Securities registered pursuant to Section 12(g) of the Act: Restricted Voting Shares
Indicate by check mark if the registrant is a well-known seasoned issuer, as defined in Rule 405 of the Securities Act of 1933. Yes o No þ
Indicate by check mark if the registrant is not required to file reports pursuant to Section 13 or Section 15(d) of the Securities Exchange Act of 1934. Yes o No þ
Indicate by check mark whether the registrant (1) has filed all reports required to be filed by Section 13 or 15(d) of the Securities Exchange Act of 1934 during the preceding 12 months (or for such shorter period that the registrant was required to file such reports), and (2) has been subject to such filing requirements for the past 90 days. Yes o No þ
Indicate by check mark whether the registrant has submitted electronically and posted on its corporate Website, if any, every Interactive Data File required to be submitted and posted pursuant to Rule 405 of Regulation S-T (§232.405 of this chapter) during the preceding 12 months (or for such shorter period that the registrant was required to submit and post such files). Yes o No o
Indicate by check mark if disclosure of delinquent filers pursuant to Item 405 of Regulation S-K(§229.405 of this chapter) is not contained herein, and will not be contained, to the best of registrant’s knowledge, in definitive proxy or information statements incorporated by reference in Part III of this Form 10-K or any amendment to this Form 10-K. þ
Indicate by check mark whether the registrant is a large accelerated filer, an accelerated filer, a non-accelerated filer, or a smaller reporting company or an emerging growth company. See the definitions of “large accelerated filer,” “accelerated filer,” “smaller reporting company,” and “emerging growth company” (in Rule 12b-2 of the Exchange Act).
Large accelerated filer o Accelerated filer o Non-accelerated filer þ Smaller reporting company o Emerging growth company þ
If an emerging growth company, indicate by check mark if the registrant has elected not to use the extended transition period for complying with any new or revised financial accounting standards provided pursuant to Section 13(a) of the Exchange Act. þ
Indicate by check mark whether the registrant is a shell company (as defined in Rule 12b-2 of the Securities Exchange Act of 1934). Yes o No þ
Aggregate market value of the voting and non-voting common equity held by non-affiliates of the registrant, based on closing prices in the daily composite list for transactions on the Toronto Stock Exchange on June 30, 2017 was approximately CAD$1,631,630,700. As of February 16, 2018, the registrant had 103,661,302 Restricted Voting Shares outstanding.
DOCUMENTS INCORPORATED BY REFERENCE
Portions of the Registrant’s definitive proxy statement for the 2018 Annual Meeting of Stockholders, which shall be filed no later than April 30, 2018, are incorporated into PART III, as specifically set forth in PART III.
KINDER MORGAN CANADA LIMITED TABLE OF CONTENTS
|
| | |
| | Page Number |
| | |
| | |
| | |
| | |
| | |
| | |
| | |
| | |
| | |
| | |
| | |
| | |
| | |
| | |
| | |
| | |
| | |
| | |
| | |
| | |
| | |
| | |
| | |
| | |
| | |
| | |
| | |
| | |
| | |
| | |
| | |
| | |
| | |
| | |
| | |
| | |
| | |
| | |
| | |
| | |
| | |
| | |
KINDER MORGAN CANADA LIMITED TABLE OF CONTENTS (continued)
|
| | |
| | |
| | |
| | |
| | |
| | |
| | |
| | |
| | |
| | |
| | |
| | |
| | |
| | |
| |
EXPLANATORY NOTE
Capitalized terms used throughout this document are defined in "Glossary" below. References to "we," "us," "our" and the "Company" are to Kinder Morgan Canada Limited and, unless the context otherwise indicates, the Operating Entities. We state our financial statements in Canadian dollars. References in this document to "dollars," "$" or "CAD$" are to the currency of Canada, and references to "U.S.$" or “U.S. dollar” are to the currency of the United States. See "Conversions."
GLOSSARY
|
| | | |
Company Abbreviations | |
Class A Units | = | the Class A limited partnership units of the Limited Partnership | |
Class B Units | = | the Class B limited partnership units of the Limited Partnership | |
Cochin | = | Canadian portion of the U.S. and Canadian Cochin pipeline system | |
Company Voting Shares | = | collectively, the Restricted Voting Shares and the Special Voting Shares | |
Cooperation Agreement
| = | the cooperation agreement, between the Company, the General Partner, the Limited Partnership, KMCC, KMCT and Kinder Morgan (in respect to certain provisions only) entered into in connection with the IPO
| |
General Partner
| = | Kinder Morgan Canada GP Inc.
| |
IPO | = | Initial Public Offering of KML’s Restricted Voting Shares in May 2017 | |
Jet Fuel | = | Jet Fuel pipeline system | |
KMCC | = | Kinder Morgan Canada Company | |
KMCI | = | Kinder Morgan Canada Inc. | |
KMCT | = | Kinder Morgan Canada Terminal ULC | |
KMCU | = | Kinder Morgan Cochin ULC | |
KML | = | Kinder Morgan Canada Limited and its majority-owned and/or controlled subsidiaries | |
Kinder Morgan | = | Kinder Morgan, Inc. | |
Kinder Morgan Canada Group
| = | collectively, the Company, the General Partner, the Limited Partnership, and each person that any of the Company, the General Partner or the Limited Partnership controls from time to time
| |
Kinder Morgan Group | = | Kinder Morgan and each person that Kinder Morgan directly or indirectly controls from time to time, other than any member of the Kinder Morgan Canada Group
| |
Limited Partnership | = | Kinder Morgan Canada Limited Partnership | |
LP Units | = | collectively, the Class A Units and the Class B Units | |
Operating Entities | = | the companies, partnerships and joint ventures that own and operate the assets comprising our business, which are direct or indirect wholly owned subsidiaries or jointly-controlled investments of the Limited Partnership, with the principal operating entities being KMCU, KM Canada Marine Terminal Limited Partnership, KM Canada North 40 Limited Partnership, Kinder Morgan Canada Rail Holdings GP Limited, KMCI, Trans Mountain Pipeline L.P., Trans Mountain (Jet Fuel) Inc., Trans Mountain Pipeline (Puget Sound) LLC and Trans Mountain | |
Preferred LP Units
| = | the preferred limited partnership units in the Limited Partnership | |
Puget Sound | = | Puget Sound pipeline system | |
Restricted Voting Shares | = | the restricted voting shares in the capital of KML | |
Series 1 Preferred Shares | = | the 12,000,000 cumulative redeemable minimum rate reset Preferred Shares, Series 1 in the capital of KML | |
Series 2 Preferred Shares | = | the cumulative redeemable floating rate Preferred Shares, Series 2 in the capital of KML | |
Series 3 Preferred Shares | = | the 10,000,000 cumulative redeemable minimum rate reset Preferred Shares, Series 3 in the capital of KML | |
Series 4 Preferred Shares | = | the cumulative redeemable floating rate Preferred Shares, Series 4 in the capital of KML | |
Preferred Shares | = | Collectively all outstanding Series 1 Preferred Shares, Series 2 Preferred Shares (if and when issued), Series 3 Preferred Shares and Series 4 Preferred Shares (if and when issued) | |
Special Voting Shares | = | the special voting shares in the capital of KML | |
TMEP | = | Trans Mountain Expansion Project | |
TMPL | = | Trans Mountain pipeline system | |
GLOSSARY (continued)
|
| | | |
Trans Mountain | = | Trans Mountain Pipeline ULC | |
Unless the context otherwise requires, references to “we,” “us,” “our,” “ours,” “the Company,” are intended to mean Kinder Morgan Canada Limited and its majority-owned and/or controlled subsidiaries. | |
| |
Common Industry and Other Terms | |
/d | = | per day | |
Adjusted EBITDA | = | adjusted earnings before interest expense, taxes, depreciation and amortization | |
B.C. | = | British Columbia | |
BCUC | = | British Columbia Utilities Commission | |
bpd | = | barrels per day | |
DCF | = | distributable cash flow | |
DD&A | = | depreciation, depletion and amortization | |
EBDA | = | earnings before depreciation, depletion and amortization expenses | |
FASB | = | Financial Accounting Standards Board | |
FERC | = | Federal Energy Regulatory Commission | |
GAAP or U.S. GAAP | = | United States Generally Accepted Accounting Principles | |
LLC | = | limited liability company | |
MBbl | = | thousand barrels | |
MMBbl | = | million barrels | |
MMtonnes | = | million metric tonnes. | |
NEB | = | National Energy Board | |
SEC | = | United States Securities and Exchange Commission | |
TSX | = | Toronto Stock Exchange | |
U.S. | = | United States of America | |
WCSB | = | Western Canadian Sedimentary Basin | |
|
Information Regarding Forward-Looking Statements
This report includes forward-looking statements and forward-looking information, including forward-looking information and projections provided by third party sources (collectively “forward-looking statements”). These forward-looking statements are identified as any statement that does not relate strictly to historical or current facts. Forward-looking statements may be identified by words such as “anticipate,” “believe,” “intend,” “plan,” “projection,” “forecast,” “strategy,” “position,” “continue,” “estimate,” “expect,” “may,” or the negative of those terms or other variations of them or comparable terminology. In particular, but without limitation, this document contains forward-looking statements pertaining to the following:
| |
• | the TMEP and Base Line Terminal project, including the possibility of mitigation to address project delays, the impact of cost increases (and the extent to which Trans Mountain is able to pass such costs through to shippers) and delays on project returns, and the cost structure, anticipated funding, construction plans, completion scheduling, in-service dates, future utilization, future revenue and costs and future impacts on our Adjusted EBITDA and DCF; |
| |
• | expectations regarding our ability to generate certain targeted Adjusted EBITDA and DCF (including capitalized financing costs) and to declare dividends, including amounts thereof; |
| |
• | the future commercial viability of our business; |
| |
• | the realization of benefits deriving from future growth projects, including TMEP and Base Line Terminal; |
| |
• | the potential growth opportunities and anticipated competitive position of our business segments; |
| |
• | the anticipated results of our pipeline tolls and toll structure and our ability to recover certain cost overruns and earn returns as a result of such tolls; |
| |
• | expectations respecting our ability to generate predictable and growing cash available for distribution and to support growing dividends; |
| |
• | expectations and intentions respecting distributions from the Limited Partnership, the payout of DCF and our payment of quarterly dividends to our shareholders, as well as the amounts of those dividends; |
| |
• | the extent of Kinder Morgan’s indirect participation in the Limited Partnership’s distribution reinvestment plan; |
| |
• | the impact of commodity pricing; |
| |
• | anticipated future capital and operating expenditures; |
| |
• | expectations respecting the ongoing financing of our business and operations; |
| |
• | anticipated decommissioning and abandonment costs; |
| |
• | operational (including marine) safety levels and standards; |
| |
• | future pipeline capacity and tolls; and |
| |
• | future crude oil supply and demand and demand for the services we provide. |
Forward-looking statements are not guarantees of performance. They involve risks, uncertainties and assumptions. Future actions, conditions or events and future results of operations may differ materially from those expressed in forward-looking statements. Many of the factors that will determine these results are beyond our ability to control or predict. Any “financial outlook” set out in this document has been included for the purpose of providing information relating to management’s current expectations and plans for the future, is based on a number of significant assumptions and may not be appropriate, and should not be used, for purposes other than those for which such forward-looking statements are disclosed herein.
Our business, financial condition and results of operations, including our ability to pay cash dividends, are substantially dependent on our financial condition and results of operations and our successful development of TMEP. As a result, factors or events that impact our business as well as the costs associated with and the time required to complete (if completed) TMEP are likely to have a commensurate impact on us, the market price and value of the Restricted Voting Shares and our ability to pay dividends. Similarly, given the nature of our relationship with Kinder Morgan, factors or events that impact Kinder Morgan may have consequences for us.
Specific factors that could cause actual results to differ from those in the forward-looking statements provided in this document include, but are not limited to:
| |
• | issues, delays or stoppages associated with major expansion projects, including TMEP; |
| |
• | our receipt, and the timing of receipt, of governmental and/or regulatory approvals and permits; |
| |
• | changes in the level or nature of support or opposition from the federal government and various provincial governments (including the Alberta and B.C. provincial governments), municipal governments and/or applicable regulators (including the NEB); |
| |
• | public opposition and concerns of individuals, special interest or Aboriginal groups, governmental organizations, non-governmental organizations and other third parties that may expose us to higher project or operating costs, project delays or even project cancellations; |
| |
• | an increase in our indebtedness and/or significant unanticipated cost overruns or required capital expenditures; |
| |
• | changes in public opinion or damage to our reputation; |
| |
• | the resolution of issues relating to interested third party and/or Aboriginal rights, title and consultation; |
| |
• | the level of shipper demand for spot utilization on the Trans Mountain pipeline; |
| |
• | the breakdown or failure of equipment, pipelines and facilities; releases or spills; operational disruptions or service interruptions; and catastrophic events; |
| |
• | volatility in prices for and resulting changes in demand for refined petroleum products, oil, steel and other bulk materials and chemicals and certain agricultural products; |
| |
• | industry, market and economic conditions and demand for the services we provide; |
| |
• | the availability of alternative energy sources and conservation and technological advances; |
| |
• | changes in overall global demand for hydrocarbons; |
| |
• | natural disasters, extreme weather events or power shortages; |
| |
• | difficulties or delays experienced by railroads, barges, trucks, ships or pipelines in delivering products to or from our terminals, storage facilities or pipelines; |
| |
• | conditions in the capital and credit markets, inflation and fluctuations in interest rates; |
| |
• | our ability to access external sources of financing in sufficient amounts and on acceptable terms to the extent needed to fund expansions of our pipelines, terminals, storage and related facilities and the acquisition of operating businesses and assets; |
| |
• | compliance with legislative or regulatory requirements or changes in laws, regulations, third-party relations, approvals and decisions of courts, regulators (including the NEB) and other applicable governmental bodies; |
| |
• | changes to regulatory, environmental, political, legal, operational and geological considerations; |
| |
• | changes in tariff rates set by the NEB or another regulatory agency; |
| |
• | changes in our capital structure and credit ratings; |
| |
• | changes in tax law and/or tax reassessments; |
| |
• | national, international, regional and local economic, competitive and regulatory conditions and developments; |
| |
• | abandonment costs that may be substantial and exceed the amounts held in abandonment trusts; |
| |
• | risks related to Kinder Morgan holding the controlling voting interests in us and any changes in our relationship with Kinder Morgan; |
| |
• | the ability of our customers and other counterparties to perform under their contracts with us, financial distress experienced by our customers and other counterparties and our ability to secure development efforts, including renewing long-term customer contracts and the terms of such renewal; |
| |
• | our ability to recover indemnification from contractual counterparties; |
| |
• | our ability to adequately maintain a skilled workforce; |
| |
• | strikes, blockades, riots, terrorism (including cyber-attacks), war or other acts or accidents or catastrophic events; |
| |
• | increased industry competition; |
| |
• | volatility and wide fluctuations in the market price for the Restricted Voting Shares or our other outstanding securities; |
| |
• | foreign exchange fluctuations; |
| |
• | changes in accounting pronouncements and the timing of when such measurements are to be made and recorded; and |
| |
• | our ability to obtain and maintain sufficient insurance coverage. |
The foregoing list should not be construed to be exhaustive. We believe the forward-looking statements in this document are reasonable. However, there is no assurance that any of the actions, events or results of the forward-looking statements will occur, or if any of them do, of their timing or what impact they will have on our results of operations or financial condition. Because of these uncertainties, investors should not put undue reliance on any forward-looking statements.
See Item 1A “Risk Factors” for a more detailed description of these and other factors that may affect the forward-looking statements in this document. When considering forward-looking statements, you should keep in mind the risk factors described in Item 1A “Risk Factors.” Such risk factors could cause actual results to differ materially from those contained in any forward-looking statement. We disclaim any obligation, other than as required by applicable law, to update the above list or to announce publicly the result of any revisions to any of the forward-looking statements to reflect future events or developments.
PART I
Items 1 and 2. Business and Properties.
Overview
KML owns an interest in and operates an integrated network of pipeline systems and terminal facilities in Canada. Our interest in the Limited Partnership is described below and the Limited Partnership holds our business, which is comprised of a portfolio of strategic energy infrastructure assets across Western Canada.
For over 60 years, TMPL has been the only Canadian crude oil and refined products export pipeline with North American West Coast tidewater access. Current transportation capacity on TMPL is approximately 300,000 bpd (based on throughput of 80% light oil and refined products and 20% heavy oil), and it is connected to 20 incoming pipelines near Edmonton, Alberta, one of North America’s most significant energy hubs. In Alberta, we have one of the largest integrated networks of crude tank storage and rail terminals in Western Canada and the largest merchant terminal storage facility in the Edmonton market. We also operate the largest origination crude by rail loading facility in North America. In B.C., we control the largest mineral concentrate export/import facility on the west coast of North America through our Vancouver Wharves Terminal, transferring over four million tons of bulk cargo and 1.5 MMBbl of liquids annually. In the state of Washington, we ship crude oil from the Sumas Terminal for delivery to the BP plc, Phillips 66, Shell Oil Products U.S. and Tesoro Corporation refineries in Anacortes and Ferndale. We also own Cochin, which is the Canadian portion of the U.S. and Canadian Cochin pipeline system that transports light condensate to Fort Saskatchewan, Alberta, traversing two provinces in Canada and four states in the U.S. Given the challenges faced by the energy sector looking to construct major infrastructure projects, particularly in environmentally sensitive regions, our asset base has many unique attributes that offer significant, sustainable competitive advantages that we believe would be challenging for competitors to replicate over the near to mid-term.
Reorganization and IPO
The Company was incorporated on April 7, 2017. On May 30, 2017, the Company completed an IPO of 102,942,000 Restricted Voting Shares on the TSX at a price to the public of $17.00 per Restricted Voting Share for total gross proceeds of approximately $1.75 billion. We used our IPO proceeds to indirectly acquire from Kinder Morgan an approximate 30% economic interest in the Limited Partnership, while Kinder Morgan indirectly retained the remaining approximate 70% economic interest.
Concurrent with the closing of our IPO, the Limited Partnership acquired an interest in the Operating Entities from KMCC and KMCT , each a wholly owned subsidiaries of Kinder Morgan, in exchange for the issuance to KMCC and KMCT of Class B Units of the Limited Partnership. In addition, KMCC and KMCT were issued Special Voting Shares in the Company for nominal consideration.
Immediately following the closing of our IPO, we used the proceeds from our IPO to indirectly subscribe for Class A Units representing an approximate 30% economic interest in the Limited Partnership while the Class B Units held by KMCC and KMCT represented, in the aggregate, an approximate 70% economic interest in the Limited Partnership. Following the issuance of the Series 1 Preferred Shares and Series 3 Preferred Shares, the Company’s and Kinder Morgan’s respective interests in the Limited Partnership are subject to the preferred shareholders’ priority on distributions and upon liquidation.
Currently, the issued and outstanding Restricted Voting Shares comprise approximately 30% of all outstanding Company Voting Shares, and the Kinder Morgan interest, which represents its indirect ownership of 100% of the Special Voting Shares, comprises approximately 70% of all outstanding Company Voting Shares.
For the description of our share capital and the limited partnership units of the Limited Partnership, which holds our business, see Item 5 “Market for Registrant’s Common Equity, Related Stockholder Matters and Issuer Purchases of Equity Securities—Ownership Interests.”
Subsequent to our IPO, Kinder Morgan retained control of us and the Limited Partnership, and as a result we accounted for our acquisition of an approximate 30% economic interest in the Limited Partnership as a transfer of net assets among entities under common control. Therefore, our consolidated financial statements presented herein were derived from the consolidated financial statements and accounting records of Kinder Morgan. The assets and liabilities in these consolidated financial statements have been reflected at historical carrying value of the immediate parents within the Kinder Morgan organizational structure including goodwill and purchase price assigned amounts, as applicable. See Item 7 “Management’s Discussion and Analysis of Financial Condition and Results of Operations.”
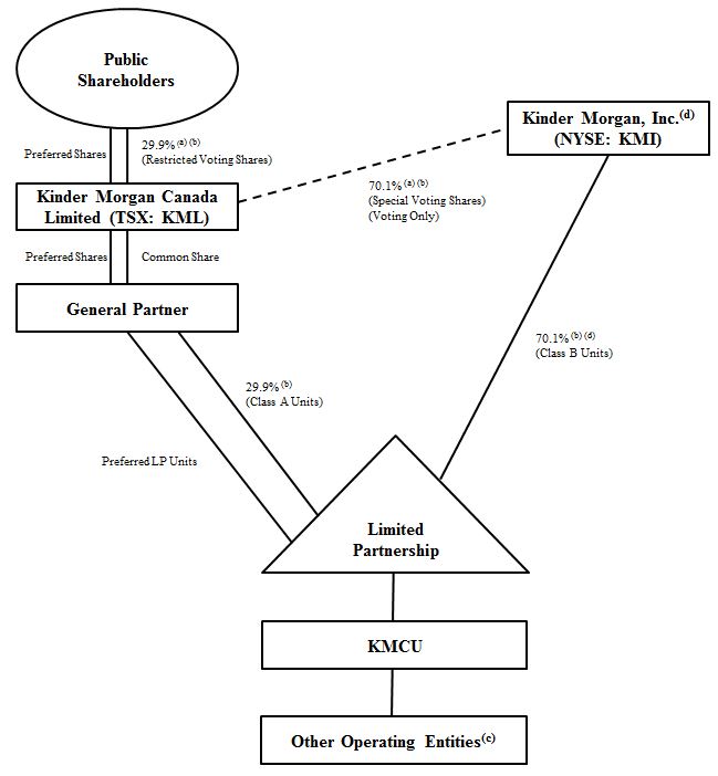
The intercorporate relationships of the Company, the Limited Partnership, and our Operating Entities as of December 31, 2017 are as follows:
_______________
| |
(a) | Approximate percentages based on ownership of total outstanding Company Voting Shares as of December 31, 2017. |
| |
(b) | Approximate percentages based on ownership of total outstanding Class A Units and Class B Units as of December 31, 2017. Distributions on the Preferred LP Units will be made prior to any distributions on the Class A Units and Class B Units. |
| |
(c) | Other operating entities include the Operating Entities other than KMCU. |
| |
(d) | Kinder Morgan owns (indirectly through KMCC and KMCT) 100% of our outstanding Special Voting Shares and 100% of the Class B Units. |
Business and Segments
We focus on providing fee-based services to customers from an asset portfolio consisting of energy-related pipelines and liquid and bulk terminaling facilities. Our two business segments are: (i) Pipelines, which is comprised of TMPL including the Westridge Marine Terminal and other related terminaling assets, TMEP, Puget Sound, Jet Fuel, and Canadian portion of Cochin and (ii) Terminals, which is comprised of the Vancouver Wharves Terminal and the terminals located in the Edmonton, Alberta area, including the Base Line Terminal joint venture project.
Our key strategies are to:
| |
• | focus on stable, fee-based energy transportation and storage assets that are central to the energy infrastructure of Western Canada; |
| |
• | increase utilization of our existing assets while controlling costs, operating safely, and employing environmentally sound operating practices; |
| |
• | leverage economies of scale from expansions of existing assets and potential incremental acquisitions that fit within our strategy and are accretive to cash flow; and |
| |
• | maintain a strong balance sheet and maximize value for our investors. |
|
| | | | |
Overview of Assets |
Asset | | Design [Storage] Capacity | | Description |
Pipelines |
TMPL | | ~300 MBbl/d | | Only pipeline in Canada transporting crude oil and refined products to the West Coast. |
TMEP | | ~890 MBbl/d (~590 incr.) | | Total capital cost estimated to be ~$7.4 billion, further described below under “ —Pipelines Business—TMEP”(a) |
Puget Sound | | ~240 MBbl/d | | Ships from Sumas Terminal to the state of Washington refineries via TMPL. |
Edmonton Terminal | | [~8,000 MBbl]
| | 35 tanks in total, majority serving TMPL regulated service with 15 of 35 tanks leased to Terminal business (unregulated entity).(b) |
Westridge Marine Terminal | | [395 MBbl] | | Liquid export / import terminals in Burnaby, which can accommodate Aframax sized tankers. |
Kamloops/Sumas/Burnaby Terminals | | [2,560 MBbl]
| | Kamloops: 2 tanks serving TMPL (160 MBbl), Sumas: 6 tanks all serving TMPL (715 MBbl), and Burnaby: 13 tanks serving TMPL (1,685 MBbl). |
Jet Fuel(c) | | [45 MBbl]
| | Transport jet fuel from refinery in Burnaby and the Westridge Marine Terminal to Vancouver International Airport. |
Cochin(d) | | ~110 MBbl/d | | Transport condensate from the Canada/U.S. border near Maxbass, North Dakota to Fort Saskatchewan, Alberta. |
Terminals |
Vancouver Wharves Terminal | | 4.0 MMtonnes bulk + [250 MBbl] | | Bulk commodity marine terminal provides handling, storage, loading and unloading services. |
Edmonton South Terminal | | [5,100 MBbl] | | 15 tanks currently leased from Trans Mountain(b); tanks sub-leased to third parties in unregulated service (merchant tanks). |
North 40 Terminal | | [2,150 MBbl] | | Merchant crude oil storage and blending services. |
Edmonton Rail Terminal | | 210 MBbl/d | | Operated 50/50 joint venture with Imperial Oil (largest origination crude-by-rail terminal in North America). |
Alberta Crude Terminal | | 40 MBbl/d | | Non-operated 50/50 joint venture with Keyera Corporation (Keyera) that is fully contracted. |
Base Line Terminal | | [4,800 MBbl] | | Operated 50/50 joint venture with Keyera (12 tanks planned to be placed in service throughout 2018), further described below. |
_________
| |
(a) | Includes capitalized financing costs. |
| |
(b) | We currently expect that TMPL will recall two of the 15 merchant tanks comprising the Edmonton South Terminal upon the completion of TMEP for use in its regulated service. |
| |
(c) | Jet Fuel has a BCUC-approved negotiated settlement that ends in 2018. |
| |
(d) | Cochin is part of the Cochin pipeline system, which transports condensate from Kankakee County, Illinois to Fort Saskatchewan, Alberta. Capacity on the U.S. portion of the Cochin pipeline system, which is not owned by us, is approximately 95 MBbl/d |
Overview Map of Our Business
For financial information on our two reportable business segments, see Note 18 “Reportable Segments” to our consolidated financial statements.
Pipelines Business
TMPL
Trans Mountain Oil Pipe Line Company was established on March 21, 1951. Construction of TMPL commenced in 1952 and the first shipment of oil reached TMPL’s Burnaby Terminal on October 17, 1953. The initial capacity of the pipeline system was 150,000 bpd. Since 1953, the capacity of TMPL has been increased a number of times by twinning parts of the line and adding associated facilities.
In 2008, the Anchor Loop project was completed, which involved the installation of a second pipeline adjacent to the existing TMPL on a 158 kilometer section of the system between Hinton, Alberta and Hargreaves, B.C., just west of Mount Robson Provincial Park. The Anchor Loop project increased the capacity of the pipeline system from 260,000 bpd to 300,000 bpd and involved the installation of two new pump stations.
TMPL is approximately 1,150 kilometers long, beginning in Edmonton, Alberta and terminating on the west coast of B.C. in Burnaby. Twenty-three active pump stations located along TMPL route maintain the 300,000 bpd capacity of the line, flowing at a speed of approximately eight kilometers per hour. In addition to the pump stations, four terminals located in Edmonton, Kamloops, Sumas and Burnaby and the Westridge Marine Terminal, house storage tanks and serve as locations for incoming pipelines. The 300,000 bpd nominal capacity of the pipeline has been determined based on a throughput mix of 20% heavy oil and 80% light oil. The actual delivery capacity on the TMPL mainline is based on the type of oil or refined product being transported. For example, when the pipeline is delivering only light oil, it can deliver an amount closer to approximately 350,000 bpd and if it is delivering only heavy oil, the system’s delivery capacity is closer to approximately 280,000 bpd.
TMPL regularly ships multiple products, including refined petroleum, synthetic crude oil, light crude oil and heavy crude oil, and it is the only pipeline in North America that carries both refined products and crude oil together in the same line. This process, known as “batching,” means that a series of products can follow one another through the pipeline in a “batch train.” A typical batch train in the TMPL mainline is made up of a variety of materials being transported for different shippers; however, any product moved in the pipeline must meet TMPL’s tariff requirements, which include technical specifications for any products accepted for transportation on TMPL. While products move next to each other in the pipeline mix, product interface is kept to a minimum by moving the products in a specific sequence. Products that mix are refined for use.
In order to optimize batches to achieve maximum throughput, TMPL has built tanks, pumps and other ancillary equipment which enable connection and staging of batches to be delivered to the TMPL mainline pipe. Tanks are used to accumulate enough of a particular type of product to make up an efficient batch. While shippers are permitted to deliver oil to the mainline at a rated throughput to avoid the use of tanks, the TMPL tanks can be used by shippers delivering at less than the 300,000 bpd capacity to accumulate their product and have it pumped at the throughput capacity 300,000 bpd so as not to slow the line down. In addition to maximizing throughput, the tanks are also used to minimize the mixing or product interfaces.
As at the date hereof, TMPL remains the only pipeline that transports liquid petroleum from the WCSB to the West Coast. It is also the only pipeline providing Canadian producers with direct access to world market pricing through a Canadian port.
Trans Mountain’s Terminals
Edmonton Terminal
TMPL begins in Sherwood Park, Alberta at the Edmonton Terminal. This facility is made up of 35 tanks with total storage capacity of approximately 8.0 MMBbl. All tanks at the Edmonton Terminal are in crude oil, condensate or refined product service and each tank has the flexibility to handle most products that are connected to the terminal, including in-tank mixing of multiple products. The Edmonton Terminal is connected to 20 incoming pipelines from oil and refinery production in Alberta and is adjacent, or in close proximity, to the starting point of the Enbridge Inc. cross-continent crude oil pipeline system, the North 40 Terminal, the Suncor Energy Inc. Edmonton refinery, the Keyera Edmonton terminal, the Keyera Alberta EnviroFuels plant, the Gibson Energy Inc. Edmonton terminal, the Plains Midstream Canada Edmonton Strathcona terminal and the Imperial Oil Strathcona refinery.
Twenty of the tanks at the Edmonton Terminal, ranging in size from 80,000 barrels to 220,000 barrels and comprising 2.9 MMBbl of total storage capacity, are currently used by Trans Mountain to serve TMPL’s regulated service. As noted above, these tanks are used by Trans Mountain to facilitate batching and maximize throughput on the TMPL mainline. The remaining 15 tanks at the Edmonton Terminal (referred to as the “Edmonton South Terminal”)), ranging in size from 250,000 barrels to 400,000 barrels and constituting approximately 5.1 MMBbl of the total storage capacity, are leased to KM Canada North 40’s Edmonton
South Terminal and are marketed on a merchant basis, subject to a 24 month right of recall, exercisable by Trans Mountain, in the event that the Edmonton Terminal is further expanded and Trans Mountain requires the tanks for its regulated service. This leasing arrangement is based on a Memorandum of Understanding with the Canadian Association of Petroleum Producers and has been sanctioned by the NEB. In connection with the completion of TMEP, Trans Mountain expects that it will exercise recall rights under the leasing arrangement with KM Canada North 40 in respect of two of the tanks at the Edmonton South Terminal. As a result, following this recall, the Edmonton South Terminal will be comprised of 13 merchant tanks and 22 of the existing tanks will be used by Trans Mountain to service the regulated TMPL. As the use of the recalled tanks will be included in the overall tolls charged on the expanded TMPL, such tanks will no longer generate the incremental revenue realized through leases to external customers. As such, the recall is expected to result in a decrease in the net cash earnings attributable to the Edmonton South Terminal. See “—Terminals Business—Edmonton South Terminal” below.
In addition to its service as a storage and terminaling facility, the Edmonton Terminal houses the primary control center for TMPL, Puget Sound, Jet Fuel, the North 40 Terminal, the Westridge Marine Terminal, the Base Line Terminal, and the line to the Edmonton Rail Terminal. The control center located at the Edmonton Terminal does not operate Cochin, which is controlled from the U.S. See “—Terminals Business” below.
Kamloops Terminal
In Kamloops, B.C., refined products from Edmonton, Alberta are delivered to a distribution terminal near Kamloops airport that we operate. The TMPL terminal in Kamloops contains two inactive crude oil storage tanks with a total storage capacity of approximately 160,000 barrels and also serves as a primary pump station for TMPL.
Sumas Pump Station and Sumas Terminal
The Sumas pump station and the Sumas Terminal are approximately three kilometers apart and are both located in Abbotsford, B.C. The terminal is used to stage oil for delivery further down TMPL and contains six storage tanks with total storage capacity of approximately 715,000 barrels. The pump station includes four pumps, two of which are used to route product from the TMPL mainline into the state of Washington via Puget Sound and two of which are used to route the product on the TMPL mainline to Burnaby, B.C.
Burnaby Terminal
The Burnaby Terminal, located in Burnaby, B.C., is the terminus of the TMPL mainline. It receives both crude oil and refined products for temporary storage and transportation through separate pipelines to a local distribution terminal, a local refinery and the Westridge Marine Terminal. The Burnaby Terminal has 13 storage tanks with total storage capacity of approximately 1.685 MMBbl.
The pump station used to operate Jet Fuel is also located within the Burnaby Terminal although Jet Fuel and TMPL are not connected and are operated as separate systems.
Westridge Marine Terminal
The Westridge Marine Terminal is located within the Burrard Inlet in Burnaby, B.C. Regulated by Transport Canada and the NEB, the dock at the terminal can accommodate up to Aframax class vessels (approximately 120,000 dead weight tons) and barges. The Westridge Marine Terminal is used to deliver crude oil from TMPL onto barges and tankers and to receive jet fuel into the three tanks at the terminal for delivery into Jet Fuel.
The Westridge Marine Terminal houses three storage tanks, that are currently being leased to a third party, with total storage capacity of approximately 395,000 barrels. The terminal is used to receive jet fuel for delivery into Jet Fuel. Significant modifications are planned for the Westridge Marine Terminal as part of TMEP. Limited construction activity on such modifications began in September 2017.
TMEP
Our estimated total capital cost for TMEP is approximately $7.4 billion,which includes capitalized financing costs ($6.7 billion excluding capitalized equity and debt financing costs). Construction related delays could result in increases to the estimated total costs. See Item 7 “Management’s Discussion and Analysis of Financial Condition and Results of Operations—Recent Business Developments— TMEP Permitting and Construction Progress.”
Upon completion, TMEP would provide western Canadian crude oil producers with an additional 590,000 bpd of crude oil transportation capacity and tidewater access to the western United States (most notably states of Washington, California and Hawaii) and global markets (most notably Asia). Over 70% of Canadian crude products are currently exported to U.S. markets, with the majority of the remaining products being consumed domestically (Source: CAPP 2016 Forecast, Markets and Transportation 2016-0007). This dependence on a single market, combined with the cost and limited availability of transportation options, has resulted in Canadian crude products producers receiving a material discount to global benchmark prices on the sale of similar quality products (Source: CAPP 2016 Crude Oil Forecast, Markets and Transportation 2016-0007).
Beginning in early 2011, through discussions with Trans Mountain and existing shippers and other interested parties, it became clear that there was significant interest in an expansion of TMPL for the purpose of improving access to the North American west coast and offshore markets. Between October 2011 and November 2012, Trans Mountain conducted an open season process to obtain commitments for TMEP. Trans Mountain advanced a firm service offering designed to provide shippers with long-term contractual certainty of shipping crude oil product volumes on the expanded system, while providing Trans Mountain with the financial certainty necessary to support the contemplated investment in the expansion. In total, at the conclusion of the open season process, Trans Mountain entered into firm transportation services agreements with 13 companies for a total of 707,500 bpd based on a capacity of 890,000 bpd (the maximum amount that Trans Mountain anticipated the NEB would authorize) following completion of TMEP.
Upon the completion of the proposed TMEP, throughput capacity of TMPL will increase from approximately 300,000 bpd to 890,000 bpd. The proposed expansion of TMPL is intended to comprise, among other things, the following:
| |
• | approximately 980 kilometers of new, buried pipeline segments that twin (or “loop”) the existing pipeline in Alberta and B.C., including two 3.6 kilometer segments (7.2 kilometers in total) of new buried delivery lines from the Burnaby Terminal to the Westridge Marine Terminal; |
| |
• | new and modified facilities, including pump stations and tanks; and |
| |
• | a new dock complex with three new berths at the Westridge Marine Terminal, each capable of handling Aframax class vessels. |
The major components of the pipeline portion of TMEP will include:
| |
• | using existing active 24-inch (610 mm) and 30-inch (762 mm) outside diameter buried pipeline segments; |
| |
• | reactivating two 24-inch (610 mm) outside diameter buried pipeline segments that have been maintained in a deactivated state; |
| |
• | constructing three new 36-inch (914 mm) and one new 42-inch (1,220 mm) outside diameter buried pipeline segments totaling approximately 860 kilometers and 120 kilometers, respectively; and |
| |
• | constructing two parallel 3.6 kilometers long, 30-inch (762 mm) outside diameter buried delivery lines from the Burnaby Terminal to the Westridge Marine Terminal. |
TMEP will result in two continuous pipelines between Edmonton and Burnaby:
| |
• | Line 1 is expected to have a capacity of 350,000 bpd of light crude oil and refined products; and |
| |
• | Line 2 is expected to have a capacity of 540,000 bpd of heavy crude oil. |
The existing TMPL has been operating safely for more than 60 years and its location is known to local TMPL operations crews, landowners, surface management agencies, and local emergency responders. To minimize environmental and socio-economic effects and facilitate efficient pipeline operations, use of the existing TMPL right of way has been maximized in the TMEP design. Where it was not possible to align along the existing TMPL right of way, construction along other linear facilities was evaluated including other pipelines, power lines, highways and roads, railways, communication lines and other utilities. The result is that approximately 73% of the new pipeline corridor follows the existing TMPL right of way, approximately 17% follows other existing rights of way, and approximately 10% will be within a new corridor. The completion of the Anchor Loop project in 2008 also minimizes the need for additional construction in the highly sensitive Jasper National Park region.
Electrically powered pump stations located at regular intervals along the pipeline will be required for the expansion. The major components of the pump stations portion of TMEP that will support mainline operation include:
| |
• | adding 12 new pump stations; and |
| |
• | deactivating some elements of the existing Blue River, B.C. pump station. |
The major components of the associated facilities of TMEP include:
| |
• | the addition of 20 new above-ground storage tanks, including the construction of four new tanks and inclusion of two existing tanks at the Edmonton Terminal, constructing one new tank at the Sumas Terminal and the construction of 14 new tanks and the demolition of one existing tank at the Burnaby Terminal; and |
| |
• | constructing a new dock complex, with a total of three Aframax-capable berths, as well as a utility dock (for tugs, boom deployment vessels, and emergency response vessels and equipment), at the Westridge Marine Terminal, followed by the deactivation and demolition of the existing berth. |
Seventy-two new buried remote mainline block valves will be installed and complement existing mainline block valves, which will be located at the pump stations. These remote mainline block valves and existing mainline block valves work to limit the volume of and consequences associated with pipeline leaks or ruptures. A total of 25 new sending or receiving scraper traps for in-line inspection tools will also be installed at facility locations along the pipeline.
B.C. Hydro requires TMEP to build two connections, an approximately 24 kilometer line to connect to a power station in Kingsvale, B.C. and an approximately 1.5 kilometer connection to a power station in Black Pines, B.C., that will either be (i) turned over to B.C. Hydro for a minimal amount, (ii) owned, maintained and operated by us, or (iii) sold to a third party to maintain and operate.
Currently, up to approximately five vessels per month are loaded with heavy crude oil at the Westridge Marine Terminal. Upon completion of TMEP, it is anticipated that the Westridge Marine Terminal will be capable of serving up to 34 Aframax class vessels per month with actual demand to be influenced by market conditions. The maximum vessel size (Aframax class) served at the terminal will not change as a result of TMEP. Similarly, product moving over the dock at the Westridge Marine Terminal is expected to continue to be primarily heavy crude oil. Of the 890,000 bpd capacity of the expanded system, up to 630,000 bpd may be handled through the Westridge Marine Terminal for shipment. Currently, monthly barge traffic typically consists of loading two crude oil barges and receiving one jet fuel barge. This level of activity is not expected to be affected by TMEP.
We have signed a number of agreements with general construction contractors and are currently in negotiations with other construction contractors to construct the various pipeline spreads on TMEP, with the intention that general construction contracts will be entered into with respect to spreads one through six and engineering, procurement and construction contracts will be entered into with respect to spread seven, terminals and pump stations (including the Edmonton Terminal) and with respect to any work required in the Lower Mainland of B.C.
Upon completion, the newly constructed pipeline is expected to carry predominantly heavy crude volumes and the existing pipeline will carry predominantly light crude and refined products.
TMEP Expansion Shipping Agreements
Trans Mountain delivered the final cost estimate and tolls to shippers in February 2017. At that time some existing shippers gave up capacity, some increased capacity and some new shippers acquired capacity, the net result of which was the turn back of 22,000 bpd (or 3% of the previously committed barrels). These 22,000 bpd were subsequently recommitted during an additional supplemental open season process in March 2017. As a result of TMEP’s open season processes, 13 companies have entered into one 15-year and twelve 20-year transportation service agreements with Trans Mountain for a total of 707,500 bpd, representing approximately 80% of the expanded system’s capacity (the maximum amount under the regulated limit imposed by the NEB). These shippers represent or are affiliates of some of the largest producing companies in the WCSB and a significant majority of these committed shippers have, or are subsidiaries of a parent entity that has, an investment grade credit rating (however such parent entity may not be a guarantor). These companies have direct access to large volumes of supply, either through their own production, or through their position in the market as a large marketer and/or refiner of crude oil. This maximum level of recommitment highlights the strong market demand for the expanded system’s takeaway capacity and has better aligned TMEP shipper composition with the changing Canadian crude producer landscape.
Where a particular shipper is not investment grade or no support provider is available, Trans Mountain may obtain, in respect of such shipper, letters of credit from acceptable banks for an amount having the same value as up to 12 months of the shipper’s contract exposure, or such other amount as may be determined reasonable and appropriate.
The TMEP-related transportation service agreements provide for a sharing of risks between Trans Mountain and its shippers during the development stage, including the construction of TMEP and the long-term operation of the pipeline system. Each shipper is entitled to a certain amount of capacity each month, and the shippers are required to pay for the fixed cost of such capacity whether they use it or not.
The transportation service agreements also provide flexibility to the shippers that are parties to them, as such agreements enable the shippers to manage their capacity entitlements and associated financial obligations. Shippers can assign their shipping rights to third parties on a short-term or long-term basis, thereby reducing risk and ensuring that the firm capacity is fully utilized. There are also make-up provisions in the event that shippers cannot use their full capacity entitlements in any given month. Shippers also have the right to renew their contracts at the end of the initial term for an additional five-year period on rates to be determined at the time of renewal (if any).
The fixed toll to be paid by shippers under the TMEP-related transportation service agreements has been established according to a risk sharing formula that will be escalated during the lifetime of the contracts at a fixed rate. Under the agreements there is a variable toll component based on actual costs incurred for power, unanticipated costs related to changes in legislation or regulation and other costs as may be agreed to by Trans Mountain and shippers. As the vast majority of the toll will not be adjusted according to actual costs incurred, as would normally occur under a cost-of-service approach, this arrangement will provide greater toll certainty to shippers and reduce the risk of unanticipated increases in transportation costs over time.
Approximately 20% of the expanded TMPL’s nominal capacity (182,500 bpd), will be reserved for spot month-to-month shipments. The toll for spot shipments will be tied to the toll for long-term service and, as such, spot shippers will benefit from all of the contractual provisions that protect long-term shippers from cost escalation.
Puget Sound
In operation since 1954, Puget Sound ships crude oil products from the Sumas Terminal to state of Washington refineries in Anacortes and Ferndale.
Puget Sound is approximately 111 kilometers long, with one pump station and a diameter of 16 to 20 inches (406 to 508 mm) and two storage tanks with total storage capacity of approximately 200,000 barrels. The system has total throughput capacity of approximately 240,000 bpd (when transporting primarily light oil), with approximately 191,000 bpd transported in 2016. The transit time of products on Puget Sound is approximately one day. The pipeline is regulated by the FERC for tariffs and the U.S. Department of Transportation for safety and integrity. Approximately 80% of the 2016 revenue from Puget Sound originated from counterparties that have, or are subsidiaries of a parent entity that has, an investment grade credit rating (however such parent entity may not be a guarantor).
In addition to their access to the Westridge Marine Terminal, shippers on TMPL have, and following completion of TMEP will continue to have, the option to deliver their product to Puget Sound.
Jet Fuel
Jet Fuel transports jet fuel from a Burnaby refinery and the Westridge Marine Terminal to the Vancouver International Airport. The 41 kilometer pipeline system has been in operation since 1969. It includes five storage tanks at the Vancouver International Airport with aggregate storage capacity of 45,000 barrels. British Columbia Oil and Gas Commission (“BC OGC”) regulates the integrity and safety of the pipeline and BCUC regulates Jet Fuel’s tolls.
Cochin
The U.S. and Canadian Cochin pipeline system consists of a 12 inch (305 mm) diameter pipeline that spans from Kankakee County, Illinois to Fort Saskatchewan, Alberta, totaling approximately 2,452 kilometers. The U.S. and Canadian Cochin pipeline system, which transports light hydrocarbon liquids (primarily to be used as diluent to facilitate bitumen transportation), traverses two provinces in Canada and four states in the United States. The U.S. and Canadian Cochin pipeline system is comprised of approximately 1000 kilometers of pipeline and includes 38 block valves and ten pump stations. While we do not own or operate the U.S. portion of the U.S. and Canadian Cochin pipeline system, the U.S. and Canadian portions are interdependent (including with respect to volumes shipped and financial and contractual obligations) and, as the bulk of the tariffs on this pipeline system are governed by a joint international tariff, revenue is shared between the U.S. and Canadian portions. The U.S,. portion of this pipeline system is wholly owned by an indirect subsidiary of Kinder Morgan.
In 2014, Kinder Morgan reversed the western leg of the U.S. and Canadian Cochin pipeline system (which was previously used primarily to ship propane into the U.S) to begin moving light condensate westbound from the Kinder Morgan Cochin terminal in Kankakee County, Illinois, to terminal facilities near Fort Saskatchewan, Alberta (the “Cochin Reversal Project”). Cochin is currently capable of transporting approximately 95,000 bpd of light condensate (constrained by the U.S. portion of the Cochin pipeline system). If additional receipt points in Canada are established, and future demand supports it, throughput on the Cochin
pipeline has the potential to reach approximately 110,000 bpd. This additional volume would most likely come from the Bakken oil play in North Dakota.
KMCU is the operator of Cochin, which is operated and maintained by Canadian staff located at the KMCU regional and local offices in Wainwright, Alberta and Regina, Saskatchewan. KMCU is also the holder of the NEB certificates for Cochin.
Pipeline Segment - Potential Growth Opportunities
While we do not presently have any plans to expand TMPL outside of the current scope of TMEP, the combined capacity of the expanded pipeline could potentially be further increased by over 300,000 bpd to approximately 1.2 million bpd, with additional power and further capital enhancements.
The Puget Sound pipeline is capable of being expanded to increase its capacity to approximately 500,000 bpd from its current capacity of 240,000 bpd.
We will continue to monitor market and industry developments to determine which, if any, further expansion projects on TMPL may be appropriate.
With the projected continuing growth of Canadian bitumen production, U.S. diluent imports are expected to remain an integral part of bringing Canadian bitumen to market (Source: CAPP 2017 Crude Oil Forecast, Markets and Transportation 2017-0009). Cochin has an additional 15,000 bpd of capacity on its Canadian section of the pipeline system due to a higher pressure rating in Canada. While Cochin would need to loop its line to be in position to expand its capacity to greater than 110,000 bpd, we are currently evaluating a number of other opportunities to utilize the existing 15,000 bpd capacity through the addition of new connections to Cochin. In 2017, Cochin completed a new delivery point to the Plains Midstream Canada storage facility in Fort Saskatchewan, Alberta, as well as a new receipt point near Kankakee County, Illinois from Marathon Pipe Line LLC’s Wabash pipeline. Kinder Morgan is also currently constructing a new truck facility in Maxbass, North Dakota to allow for delivery of additional volumes onto the U.S. portion of the Cochin pipeline system from the Bakken region. Future projects that we may undertake, should conditions warrant, include, among others, the addition of a new delivery point to the Pembina Condensate Diluent Hub facility, as well as a connection to the Conway natural gas liquids market via Oneok’s North system. Other than as disclosed in this document, no definitive decisions have been made with respect to any material growth projects within the Pipelines segment.
See Item 1A “Risk Factors—Risks Relating to Our Business—Major projects, including TMEP, may be inhibited, delayed or stopped.”
Terminals Business
In addition to our pipeline assets, we are supported by a network of strategically located terminal facilities in Western Canada, including the largest merchant terminal position in the Edmonton, Alberta market. This merchant terminal position is underpinned predominantly by fee-based services without direct commodity price exposure, and is secured by superior market positions and contracts. See “—Major Customers and Contractual Relationships” and “—Competition” below.
Vancouver Wharves Terminal
Located in North Vancouver, B.C., the Vancouver Wharves Terminal is a 125-acre bulk marine terminal facility that annually transfers over 4.0 million tons of bulk cargo and 1.5 MMBbl of liquids predominantly to offshore export markets. The Vancouver Wharves Terminal, which has been in operation since 1959, was acquired by Kinder Morgan in 2007. This acquisition included securing a 40-year operating lease and asset ownership agreement with the B.C. Railway Company for the terminal uplands. Vancouver Wharves also holds a corresponding water lot lease agreement with Port Metro Vancouver to support the terminal vessel loading and unloading operations with the same 40-year term.
Since the acquisition of Vancouver Wharves, Kinder Morgan has undertaken a number of projects designed to improve and expand the terminal: in June 2013, it sanctioned the construction of a zinc concentrate truck load out facility; in April 2014, approval was received to expand the terminal’s lead concentrate interior shed walls; in March 2015, upgrading work commenced on the sulphur load out facility; and in June 2015, project approval was received to upgrade the terminal’s grain handling facility. The Vancouver Wharves Terminal currently has 1.0 million tons of bulk storage capacity, 250,000 barrels of petroleum storage and facilities that can house up to 325 rail cars. The terminal assets include four berths capable of handling Panamax-size vessels. The main export products at Vancouver Wharves are sulphur, copper concentrates, diesel, jet fuel, bio-diesel, wheat and canola seed, while the most significant import products at Vancouver Wharves are zinc and lead concentrate. With good connectivity
through the recently expanded Vancouver North Shore rail gateway corridor and connections with three Class 1 rail companies serving the area (the Canadian National Railway (“CN”), the Canadian Pacific Railway (“CP”) and the BNSF Railway) as well as all major highway routes in western Canada, Vancouver Wharves continues to provide a safe and efficient link for customers’ supply chain connectivity for water borne trade to global markets.
Edmonton South Terminal
The Edmonton South Terminal is a merchant tank terminal located in Sherwood Park, Alberta. As noted above, the assets currently making up the Edmonton South Terminal are embedded within the Edmonton Terminal, are owned by Trans Mountain and are operated by KMCI, for and on behalf of KM Canada North 40. A long-term leasing arrangement with Trans Mountain governs the merchant use of the tanks by KM Canada North 40. The first phase of the Edmonton South Terminal, comprised of nine merchant tanks, was put into service throughout 2013 and 2014. As part of a phase two expansion, an additional four tanks and associated infrastructure were constructed and placed in service in 2014. In connection with the Edmonton Rail Terminal project, a final two tanks were brought into service at the Edmonton South Terminal at the end of 2014. In total, the assets comprising this facility consist of 15 tanks with a total storage capacity of approximately 5.1 MMBbl along with associated outbound pumps, meters and pipe connections to other facilities. Trans Mountain currently expects to recall two of the tanks in merchant service at the Edmonton South Terminal upon the completion of TMEP for use in TMPL regulated service, comprising between approximately 700,000 and 800,000 barrels of total storage capacity. The NEB approved agreement specifies that if additional tanks are identified as needed for TMPL for regulated purposes, more tanks can be recalled upon 24-months’ notice. As the use of the recalled tanks will be included in the overall tolls charged on the expanded TMPL, such tanks will no longer generate the incremental revenue realized through leases to external customers. As such, the recall is expected to result in a decrease in the net cash earnings attributable to the Edmonton South Terminal.
The Edmonton South Terminal provides significant optionality for customers through its diverse suite of inbound and outbound pipeline connections, including access to the vast majority of crude types in Alberta. All tanks at the terminal are in crude oil service and each tank has the flexibility to handle all products that are connected to the terminal, including in-tank mixing and outbound blending of multiple products. In addition to its connection to the Edmonton Rail Terminal and the North 40 Terminal, the Edmonton South Terminal has significant pipeline connectivity. The Edmonton South Terminal has 14 major inbound pipeline connections from throughout Alberta and two major outbound pipeline connections, which allow customers to ship their products west, east or south. In addition to its position within the larger Trans Mountain Edmonton Terminal, the Edmonton South Terminal is, similarly, adjacent, or in close proximity, to the starting point of the Enbridge Inc. cross-continent crude oil pipeline system, the North 40 Terminal, the Suncor Energy Inc. Edmonton refinery, the Keyera Edmonton terminal, the Keyera Alberta EnviroFuels plant, the Gibson Energy Inc. Edmonton terminal, the Plains Midstream Canada Edmonton Strathcona terminal and the Imperial Oil Strathcona refinery. Customers utilizing the Edmonton South Terminal tanks have the option of direct injection into the TMPL mainline or utilizing any of the other outbound connections available at the terminal.
North 40 Terminal
Located in Sherwood Park, Alberta, immediately adjacent to the Edmonton South Terminal, the nine tank North 40 Terminal facility, in service since March 2008, provides merchant storage for crude oil products. This approximately 2.15 million barrel facility is comprised of eight 250,000 barrel tanks and one 150,000 barrel tank. The North 40 Terminal has a highly diverse suite of eight inbound pipeline connections (anticipated to increase to ten inbound pipeline connections by 2018), including access to the vast majority of crude types in Alberta, and five outbound connections. In addition to its pipeline connections which allow customers to ship their products west, east or south, the North 40 Terminal is connected to the Alberta Crude Terminal (as described below), the Base Line Terminal (as described below), TMPL, a local refinery and a third-party midstream facility. All tanks at the terminal are in crude oil service and have the flexibility to handle all products that are connected to the terminal, including in-tank mixing of multiple products. The North 40 Terminal is operated by KMCI, for and on behalf of KM Canada North 40.
Edmonton Rail Terminal
In December 2013, Kinder Morgan and Imperial Oil announced the formation of a 50-50 unincorporated joint venture to build the Edmonton Rail Terminal with an initial capacity of 100,000 bpd. By August 2014, the joint venture had entered into firm, take-or-pay agreements with strong, creditworthy major oil companies. These contracted commitments allowed for an expansion of the Edmonton Rail Terminal to add incremental capacity of 110,000 bpd, for a total of 210,000 bpd. The terminal was constructed by Kinder Morgan, placed in service in April 2015 and is currently operated by an affiliate of KM Canada North 40.
The Edmonton Rail Terminal capacity at start-up in 2015 was approximately 210,000 bpd, making the terminal the largest origination crude by rail loading facility in North America. The terminal is connected via pipeline to the Edmonton South Terminal
and is capable of sourcing all crude streams that are handled there for delivery by rail to North American markets and refineries. The terminal connects to both the CN and CP railway networks and can hold up to four unit trains on-site (two loading and two staged), load unit trains of up to 150 rail cars per train and load two trains with the same or differing products simultaneously. Trains are loaded at the Edmonton Rail Terminal through a 38-spot dual-sided rack (76 loading spots in total). Upon the completion of the construction of the Base Line Terminal, the Edmonton Rail Terminal, through its connections with the Edmonton South Terminal and the Base Line Terminal, will have access to the approximately 9.9 MMBbl of crude oil capable of being stored at such terminals.
Alberta Crude Terminal
An unincorporated 50-50 joint venture between an affiliate of KM Canada North 40 and Keyera, the Alberta Crude Terminal is a crude oil rail loading facility located in Sherwood Park, Alberta and operated by Keyera. The Alberta Crude Terminal construction project was sanctioned in July 2013 and placed in service in November 2014. The terminal is fully contracted and is served by the CN and CP railway networks. This terminal has approximately 40,000 bpd of manifest crude oil rail loading capacity as well as capacity for 250 rail car storage spots, which assist in the efficient manifest movement of the railcars loaded at the facility. Upon the completion of the construction of the Base Line Terminal, the Alberta Crude Terminal, through its connections with the North 40 Terminal and the Base Line Terminal, will have access to the approximately 7.0 MMBbl of crude oil capable of being stored at such terminals.
Base Line Terminal
Announced in March 2015, the Base Line Terminal is a second 50-50 unincorporated joint venture between an affiliate of KM Canada North 40 and Keyera. The Base Line Terminal is a merchant crude oil storage terminal located on land at the Keyera Alberta EnviroFuels facility in Sherwood Park, Alberta. Construction commenced on this project in the second half of 2015. The initial build will have 12 tanks with a total capacity of 4.8 MMBbl. This project is supported by multiple long-term customer contracts that will draw revenue streams and associated risks that are similar in nature to those for the existing terminals near Edmonton. See “—Major Customers and Contractual Relationships” and “—Competition” below.
Upon completion, the Base Line Terminal is expected to have some of the best tank terminal connectivity in Canada, with a diverse suite of ten inbound pipeline connections, including access to the vast majority of crude types in Alberta and six outbound connections, including both pipeline and rail. This terminal will leverage off of the existing North 40 Terminal by using transfer lines to facilitate product transfer between terminals via a pipeline bridge over a highway in Strathcona County. In addition to its pipeline access, the Base Line Terminal will also be connected to the Alberta Crude and Edmonton Rail Terminals. All tanks at the terminal will be in crude oil service and have the flexibility to handle all products that are connected to the terminal, including in-tank mixing and outbound blending of multiple products. We expect to have more than 14.9 MMBbl of total storage (including regulated tankage) capacity in the Edmonton area upon completion of the Base Line Terminal.
See Item 7 “Management’s Discussion and Analysis of Financial Condition and Results of Operations—Recent Business Developments—Base Line Terminals Construction Progress: and “—Outlook.”
Potential Growth Opportunities
The Terminals segment routinely explores opportunities for growth in its Terminals business. In addition to its growth projects currently underway, there is potential for the Base Line Terminal to expand its operations in the future to include up to six additional tanks and add additional inbound and outbound connections. Vancouver Wharves has one of the last remaining parcels of land available for development in Port Metro Vancouver and the Terminals segment is currently exploring potential opportunities for this available land. To date, we have identified approximately $250 million worth of potential capital projects predominantly at our Vancouver Wharves terminal (excluding projects that have been discussed elsewhere in this document), and those projects are in various stages of evaluation and/or development. Other than as disclosed in this document, no definitive decisions have been made with respect to any material growth projects within the Terminals segment. See Item 1A “Risk Factors—Risks Relating to Our Business—Major projects, including TMEP, may be inhibited, delayed or stopped.”
Major Customers and Contractual Relationships
Major Customers
For the year ended December 31, 2017, we had two customers that represented 20% and 11% of total revenue, respectively. For the year ended December 31, 2016, we had two customers that each represented 14% and 10% of total revenue, respectively. For the year ended December 31, 2015, we had two customers that each represented 12% of total revenue.
Contractual Relationships
TMPL is a common carrier pipeline, providing transportation services under a cost of service model that is negotiated with shippers and regulated by the NEB. Although TMPL takes custody of its shippers’ products, it does not own any of the product it ships. TMPL has posted tariff rates that are available to all shippers based on a monthly contract which varies according to the type of product being shipped as well as receipt and delivery points. As such, it provides service to producers, marketers, refineries and terminals who sell or resell products to domestic markets, oil marketers and international shippers moving oil to such places as Asia, and the states of California and Washington.
Since late 2010, TMPL has been meaningfully over-subscribed, resulting in pipeline apportionment (nominating less volumes for shipment than shippers request). Shippers on TMPL are generally large and well-capitalized. In 2017, the top ten shippers on TMPL accounted for approximately 85% of the revenue generated from the system, including its terminal assets. Of these shippers, as a percentage of such revenue generated, 96% have, or are subsidiaries of a parent entity that has, an investment grade credit rating (however, such parent entity may not be a guarantor), with approximately 66% being rated A− to AA+ by S&P and approximately 19% being rated BBB to BBB+ by S&P. Of the remaining 15%, 11% are non-investment grade and 4% of the shippers do not have a credit rating. In 2017, some of the shippers on TMPL , in alphabetical order, were the following entities or affiliates thereof: BP Canada Energy Trading Company, Cenovus Energy Inc., Chevron Canada Limited, Imperial Oil Limited, Nexen Energy ULC, Phillips 66 Canada Ltd, Shell Canada Products, Suncor Energy Inc., and Tesoro Canada Supply and Distribution Ltd.
Throughout the past 20 years, TMPL has entered into negotiated toll settlements with its shippers to establish final tolls on TMPL. We believe that negotiated settlements are advantageous from a cost perspective and may provide opportunities for additional returns.
In February 2016, the NEB approved TMPL’s 2016 to 2018 (inclusive) negotiated toll settlement. The toll settlement provides for a three-year term and includes a rollover provision and the TMEP transition provision. TMPL’s net regulated rate base is approximately $1 billion as of December 31, 2016 with sustaining capital automatically added in subsequent years. Under the NEB-approved negotiated toll settlement, the tolls on TMPL are based on a 9.5% return on equity, a 5% cost of debt and a deemed 45% equity and 55% debt structure. The toll settlement provides for the flow-through to shippers of certain operating costs, including power costs, property tax, income tax, integrity costs, environmental compliance and remediation costs and the cost of insurance and security. Labor and service-related costs are fixed costs in the toll settlement, and are escalated annually at a set index. These costs are allocated to TMPL by KMCI based on usage and are determined by the shared service model using a methodology approved by the NEB. In addition, the toll settlement agreement provides power and capacity incentives. Specifically, 50% of the B.C. power costs savings are allocated to the shipper and 50% are allocated to the pipeline system, and 75% of the transmission power costs savings are allocated to the shipper and 25% are allocated to pipeline sharing. The settlement agreement also provides for a capacity incentive which is allocated 50% to the shipper and 50% to the pipeline system above a formulaic 96% capacity target. Variances between toll proceeds and annual revenue requirement are adjusted through tolls in the following year. TMPL’s current negotiated toll settlement includes a provision for extension, if the extension is mutually acceptable to TMPL and the shipper, up until the TMEP in-service date.
In 2011, TMPL received approval from the NEB to implement firm service for 54,000 bpd of service to the Westridge Marine Terminal, and charge a premium on such barrels to fund expansion projects on TMPL. This service and the premiums associated with it will be in effect until the earlier of the in-service date of TMPL expansion and ten years from the date of implementation. The premiums are approved to be used by TMPL to offset the cost of projects designed to enhance existing and future operations including development costs relating to the TMEP and equate to a total of approximately $28.6 million per year. As of December 31, 2017, $34 million had been used to construct a 250,000 barrel tank and associated infrastructure at the Edmonton Terminal and $132.6 million had been used to offset the development costs of TMEP.
Rates charged on Puget Sound are regulated by the FERC and are based on a cost of service model that has been in place since prior to 1992 and, as such, have been grandfathered and escalated from time to time as permitted by the FERC. As a result of this grandfathering, the Puget Sound cost of service rates that were in place for the 365-day period prior to September 1992,
plus escalation, may continue to be charged to its shippers unless and until the rates are successfully challenged on the basis that a substantial change has occurred in the economic circumstances or nature of the services provided that were a basis for such rates. To date, no such complaints have been made. In 2017 approximately 100% of the revenue on the Puget Sound pipeline originated from customers that have, or from subsidiaries of a parent entity that has, an investment grade credit rating (however such parent entity may not be a guarantor).
Jet Fuel delivers jet fuel from the Westridge Marine Terminal and from a refinery in Burnaby to the Vancouver International Airport. With respect to the volume from the Westridge Marine Terminal, it has a contract with one of Canada’s largest airlines to unload jet fuel from barges at the Westridge Marine Terminal and store such volumes at the Westridge Marine Terminal. Jet Fuel then transports such jet fuel to the Vancouver International Airport. Through this arrangement and the jet fuel shipped from the Burnaby refinery, Jet Fuel has a BCUC-approved negotiated settlement that ends in 2018.
Cochin has three primary customers who, among them, have total contractual take-or-pay commitments of 85,000 bpd. These customers have investment grade credit ratings and financial capacity that support their long-term contractual commitments, which expire in 2024. The take-or-pay commitments obligate the committed shippers to make payments based on their contractual volume commitments, regardless of actual throughput. The joint international tariff rate is adjusted annually in accordance with the standard FERC methodology for escalating indexed rates for petroleum products pipelines. Cochin also offers transportation under: (i) a volumes incentive rate (available to certain committed shippers who ship above their contractual commitments in a calendar year), (ii) an uncommitted joint rate, as well as (iii) local uncommitted U.S. and Canadian rates.
The Terminals business services as many as 20 liquids customers, made up of a diverse mix of production, refining, marketing and integrated companies, and 9 bulk customers at any given point in time. Approximately 60% (by revenue dollar amount) of these customers have, or their parent entity has, an investment grade credit rating (however parent entities may not be guarantors). Our top three Terminal segment customers account for approximately 45% of total Terminal segment’s total revenue and the top ten Terminal segment customers account for approximately 75% of total Terminals segment revenue.
The majority of the Vancouver Wharves Terminal capacity is contracted under long-term, take-or-pay terminal service agreements. For the most part, the terminal service agreements contain annual minimum volume guarantees and/or service exclusivity arrangements under which customers are required to utilize the terminal for all or a specified percentage of their production for exports. While our contractual arrangements at Vancouver Wharves are typically shorter in duration than those for our Alberta Terminals assets (with Vancouver Wharves’ average remaining term being approximately four years), customers have, historically, opted to renew their contractual arrangements with Vancouver Wharves. The majority of the Vancouver Wharves revenue originates from customers that have been using our terminal services for over five years, and including term extension options, a number of major long-term contracts at the Vancouver Wharves Terminal could be extended out through 2039 and 2045.
Each of the Edmonton South, North 40, Edmonton Rail, Alberta Crude and Base Line Terminals are contracted under long-term, take-or-pay agreements with terms between two and 20 years and an average term of ten years. As at December 31, 2017, the remaining life of the contracts at our terminals in Edmonton, Alberta ranged between approximately one and 17 years, with an average remaining contract life of six years. The rates charged for the Terminals segment terminals’ services are market-based and the majority of the fees charged at the Alberta-based terminals are fixed, regardless of the volumes actually handled. Over 90% of the total revenue of the Edmonton South, North 40, Edmonton Rail, Alberta Crude and Base Line Terminals is, or will be, derived from guaranteed take-or-pay contracts while the remaining is, or will be, derived from throughput in excess of contracted minimums as well as ancillary terminaling and connection services delivered, which are driven by the demand for the crude oil that is being handled and stored. One of the current contractual arrangements, which accounts for a significant source of revenue at the Edmonton Rail Terminal, expires in 2020.
Competition
TMPL is subject to competition resulting from the shipment of oil from the WCSB to markets other than the Canadian and U.S. West Coast, including shipments to refineries in Ontario, the U.S. Midwest and the U.S. Gulf Coast. In addition, refineries in the states of Washington and California, which comprise an important point of sale on the U.S. West Coast, have, in the past, been supplied primarily by crude oil from the Alaska North Slope. As such, there has historically been some competitive pressure on supply originating from the WCSB for sale in the states of Washington and California refinery markets. A further source of competition exists from the transportation of oil to the Canadian West Coast by rail. We expect that such supply and demand conditions in the oil markets served from the west coast of B.C. will continue to impact the long-term value and economics of TMPL.
Despite this potential competitive pressure, we believe that TMPL, both pre- and post-expansion, will maintain a competitive position as a result of a number of factors. For example, we estimate contracted tariff rates on TMPL after the expansion
will range from approximately $5.00 per barrel to approximately $7.00 per barrel from Edmonton to Burnaby area. Uncontracted spot tariff rates will be 10% higher than the equivalent contracted tariff rates. Converted to U.S.$, these tariff rates would range from approximately U.S.$4.00 per barrel to approximately U.S.$6.00 per barrel. Environment and Climate Change Canada has estimated comparable rail transportation costs to California and the U.S. Gulf Coast to be approximately U.S.$16.00 per barrel and approximately U.S.$18.00 per barrel, respectively. Keystone posted tariff rates for U.S. Gulf Coast delivery are approximately U.S.$7.80 per barrel to U.S.$12.60 per barrel for heavy oil. For 2017, the average differential between West Texas Intermediate (light oil at Cushing Oklahoma) and Western Canada Select (heavy crude at Hardisty, Alberta) was nearly U.S.$15.00 per barrel.
Historically, Jet Fuel has transported a significant proportion of the jet fuel used at the Vancouver International Airport. However, the airport also receives jet fuel through other means including trucks and an approved, and yet to be constructed, jet fuel barge-receiving terminal near the airport. Jet Fuel’s supplying refinery was sold in 2017. As a result of that sale, we are unable to predict whether, and to what extent, that refinery will continue to supply jet fuel to Jet Fuel. These developments have made it unclear how much jet fuel will continue to be available for shipment to the Vancouver International Airport by way of Jet Fuel in the future. We continue to assess our options relating to Jet Fuel assets.
While Cochin is exposed to competition from other pipeline systems that are capable of transporting significant volumes of diluent, its volumes are supported by minimum volume commitments from its shippers. In addition, Cochin’s delivery point in Fort Saskatchewan has a low gravity diluent pool and a high level of connectivity, thereby making Cochin an attractive mode of shipping diluent. For 2017, Cochin has had an approximate 90% utilization rate.
In regards to our Terminals segment, there are competing liquids terminal facilities in the Western Canada area that are smaller than our Vancouver Wharves facility. There are currently a number of potential competitive grain terminal projects contemplated or underway that may increase the competitive pressures on the Vancouver Wharves grain business. In addition, our Alberta-based terminals are subject to competition from other truck and rail terminals and storage facilities that are either in the general vicinity of our facilities or have gathering systems that are, or could potentially extend into, areas served by our Alberta-based terminals, including the Enbridge Mainline System. As with the rest of our business, as our long-term terminals contracts expire, while fees for tankage are generally expected to increase on renewal, the storage and handling services of our terminals will have additional exposure to the longer-term trends in supply and demand for oil and gas products.
Operations Management
Safety, compliance and protection are the key components of our Operations Management System (“OMS”), a management system capturing important operational expectations in areas such as physical operations, engineering, environmental compliance, asset integrity, efficiency, quality, and project management.
Across our operations, we strive to provide for the safety of the public, our employees and contractors; protect the environment; comply with applicable laws, rules, regulations, and permit requirements; and operate and expand efficiently and safely to serve our customers. The OMS plays a critical role in setting the objectives and expectations for all these activities and individual business unit operations, maintenance procedures, and site-specific procedures are designed to meet these objectives and expectations.
We are committed to our operational goals, which include risk reduction, efficiency and productivity, effective expansion and integration, quality assurance, and a culture of excellence. These goals are embedded into our operations. The operations of each business unit are as unique as the regulatory and commercial environments in which they operate.
As federally regulated businesses, Cochin, TMPL and the Edmonton South Terminal are regularly audited by the NEB. Concerns identified in NEB audits are addressed through a comprehensive Corrective Action Plan approved by the NEB that remains in place until all items are completed. We are committed to continually improving pipeline and facility integrity to protect the safety of the public, the environment, and company employees. We are dedicated to being a good corporate citizen by incorporating responsible business practices and conducting our business in an ethical manner.
Additionally, we have implemented an Integrated Safety and Loss Management System (“ISLMS”) which is designed for establishing, implementing and continually improving our processes and controls to conduct business in a safe, secure, environmentally responsible and sustainable manner. The ISLMS applies to activities involving the design, construction, operations and abandonment of certain pipelines and terminals systems, including TMPL, Jet Fuel, and Puget Sound and certain Terminals assets in Alberta. Through our procedures, this system helps provide for appropriate satisfaction of NEB regulations and efficient, safe operations in an integrated, systematic and comprehensive manner.
Safety and Emergency Management
Our operators maintain programs designed to safeguard the health and safety of employees, contractors and the general public, including through comprehensive health and safety programs that address risk assessment and monitoring, capability, development, emergency response plans, systems for incident investigation and tracking, and employee evaluation. We believe these safety programs meet or exceed the standards set by the Canadian energy infrastructure industry and applicable government regulations. We have a strong operating and safety track record, with no reportable right of way releases since 2013.
The integrity of each of TMPL and Cochin are regularly monitored using in-line inspection tools. These devices inspect the pipeline from the inside and can identify potential anomalies or changes to the condition of the pipe. The collected data is analyzed to find locations where further investigation is required. If necessary, a section of the pipe is exposed and assessed by qualified technicians so that it can be repaired or replaced.
Each of the TMPL (including Puget Sound and Jet Fuel) and Cochin has its own control center wherein Control Center Operators (“CCOs”) monitor pipeline operations and operating conditions 24 hours a day, seven days a week using a sophisticated Supervisory Control and Data Acquisition (“SCADA”) computer system. This electronic surveillance system gathers and displays such data as pipeline pressures, volume and flow rates and the status of pumping equipment and valves. Alarms notify CCOs if parameters deviate from prescribed operating limits. Both automated and manual valves are strategically located along the pipeline system to enable the pipeline to be shut down immediately and sections to be isolated quickly, if necessary. In the event of a precautionary shutdown of the pipeline there is a formal protocol related to restarting the pipeline. This protocol includes analysis of SCADA and leak detection system data, aerial or foot patrols of the pipeline as appropriate, completion of any inspections or repairs, notifications to regulators, and development of a restart plan. All restarts must be approved by the appropriate Operations Director.
Similarly, our terminals have been built with sophisticated technology and incorporate safety and environmental protection features. In Alberta, the Strathcona District Mutual Assistance Program, assists with emergency planning and tests of the emergency preparedness of our terminals in the Edmonton area. Each of the terminals facilities, as described under “—Terminals Business” above, are staffed with trained personnel 24 hours a day, seven days a week.
Pipeline rights-of-way are regularly patrolled by both land and air. Any observed unauthorized activity or encroachment is reported and investigated. We have a public awareness program for each of our pipelines that is designed to create awareness about pipelines, provide important safety information, increase knowledge of the regulations for working around pipelines, and educate first responders and the public on emergency preparedness response activities.
Operations staff are trained to maintain our pipelines and to respond in the event of a spill or other safety related incident along each pipeline route.
We maintain comprehensive emergency management plans and actively maintain emergency response capabilities across our operations. We take an all-hazards approach to preparedness and use the Incident Command System (“ICS”) to manage incident response. ICS is widely used by the public safety agencies with whom we may need to coordinate a response. It provides a standardized management structure that allows ready integration of public safety agencies and regulators into a unified response organization.
As part of its integrated safety and loss management program, TMPL maintains an emergency management program (“EMP”). The EMP is a comprehensive set of policies, procedures and processes designed to support its commitment to the safety and security of the public, employees, workers, company property and the environment. The EMP is an all-hazards emergency management program of mitigation, preparedness and response designed to provide a continuous cycle of improvement as mandated by the NEB Onshore Pipeline Regulations. Emergency response plans are constantly being updated to keep them current. The plans are location specific, identify locations of emergency response materials and equipment and are regularly practiced through field deployment exercises.
Caches of mobile equipment are located along TMPL to minimize response time. These caches typically include river boats and response trailers equipped with booms, pumps and liquid storage. TMPL also provides training sessions to first responders along TMPL. These sessions, along with regular exercises, provide TMPL with the opportunity to maintain working relationships with first responders and to facilitate mutual awareness of response programs.
TMPL is a member and shareholder of both Western Canadian Spill Services (“WCSS”) and the Western Canada Marine Response Corporation (“WCMRC”). WCSS maintains caches of oil spill response equipment in western Canada to augment the resources of member companies. WCMRC is the Transport Canada-certified spill response organization for the West Coast of
Canada. KM Canada Marine Terminal (“Vancouver Wharves”) is also a member of WCMRC for the liquid bulk distillates exports and imports. TMPL also participates in mutual assistance agreements with Canadian Energy Pipeline Association member companies, the Strathcona District Mutual Assistance Program, the Kamloops Fire Department and the Burnaby Industrial Mutual Aid Group, which consists of the petroleum terminals operating in Burnaby, B.C.
TMPL, along with Suncor Energy Inc., Imperial Oil Limited, Parkland Fuel Corp. and Shell Canada Products, are shareholders of the WCMRC, Canada’s West Coast-certified response organization responsible for emergency response preparedness which is on call 24 hours a day, seven days per week, to manage oil spill response on the B.C. coast. To address changes in maritime shipping that will result from TMEP completion, the WCMRC has agreed to implement an enhancement program to increase its response capacity in the Salish Sea. These enhancements, including the five new bases along the transit route, will satisfy certain of the NEB conditions for TMEP and will double capacity and halve response times relating to the existing planning standards under which the WCMRC operates. In addition, the vessel acceptance process will require tankers to engage in an extended tug escort with new larger tugs being required for the Juan de Fuca Strait. The improvements to be implemented in connection with the commitments made by Trans Mountain, including spill response capacity enhancements, are expected to build upon the existing systems to result in an overall level of marine safety that exceeds globally accepted standards.
While we do not own, operate or control the vessels that call at the Vancouver Wharves Terminal or the Westridge Marine Terminal, we are an active member of the maritime community and work with maritime agencies to promote business practices and facilitate improvements to provide for the safety and efficiency of tanker traffic in the Salish Sea.
In addition to our own rigorous screening process and terminal procedures, vessels calling at Westridge and Vancouver Wharves must operate according to rules established by the International Maritime Organization, the Government of Canada through Transport Canada, the Pacific Pilotage Authority, and Port Metro Vancouver. Under this regime there is a well-established system to provide for maritime safety in the Salish Sea, including established shipping lanes and aids to navigation, various inspection methodologies, coordinated vessel traffic monitoring, mandatory tug escort for laden tankers and mandatory pilotage with two pilots on the bridge of laden tankers. In addition, such vessels must maintain their membership in a mandatory spill response regime.
Our Employees and Communities
Employees
At the head office located in Calgary, Alberta, we have a total of 169 staff as of December 31, 2017. Non-union Canadian employees are employed by KMCI and provide services to each of the Canadian operating assets. TMPL employs 100 staff in Alberta in Edmonton, Stony Plain, Edson, and Jasper. Through central B.C. in the towns of Blue River, Clearwater, and Kamloops, an additional 33 operations personnel maintain the pipeline, while in southern B.C., 60 staff are located in Hope, Sumas and Burnaby.Seven staff located in Laurel, Washington are dedicated to the operations of Puget Sound. Seventeen staff are dedicated exclusively to work on Cochin and are primarily located in the two most critical strategic locations along the pipeline. With respect to the Terminals business, we currently employ 21 staff at the Edmonton Rail Terminal, 12 staff at the Base Line Terminal and 61 staff at Vancouver Wharves.
With respect to the operation of Vancouver Wharves, KM Canada Marine Terminals is a member of the B.C. Maritime Employers Association which is party to collective agreements with the International Longshore and Warehouse Union - Canada (the “Longshore CBA”) and the International Longshore and Warehouse Union Ship and Dock Foreman Local 514 (the “Foremen CBA”). Each of these collective bargaining agreements expire in March 2018. Under the Longshore CBA, up to 250 longshoremen supplement the non-unionized workforce employed by KMCI at the Vancouver Wharves Terminal. Under the Foremen CBA, up to 30 foremen are similarly provided at that location.
In addition to its permanent staff, KMCI is party to a general service contract with Roevin Technical People, a division of Adecco Employment Services Limited (“Roevin”), whereby Roevin provides services relating to the administration of term employees and independent contractors for KMCI. Currently, Roevin manages 222 personnel for KMCI, 105 of whom are temporary employees. These contracted employees augment the KMCI workforce and are utilized throughout our business, but they are primarily utilized on TMEP.
Engaging Communities
We believe that our neighbors as well as governments and Aboriginal communities play an important role in how we conduct our business and that our success depends on earning the trust, respect and cooperation of such groups.
In addition to cooperating with various government initiatives including abandonment trusts and the federal government’s $1.5 billion ocean protection plan, Trans Mountain participates in Canadian Energy Pipeline Association work groups, Integrity First and is a party to the Canadian Energy Pipeline Association mutual aid agreement. In addition, the Pipelines segment has established relationships with landowners, neighbors, and communities along its pipeline corridors. Our pipelines cross private properties as well as public lands. Agreements are in place with landowners that have allowed us to build and operate our existing pipelines. We value our ongoing and positive relationships with landowners and neighbors in communities along pipeline routes and are committed to respectful, transparent and collaborative interactions with them to develop long-term effective relationships.
The Terminals segment has developed working relationships with key governmental authorities, regulatory bodies and local stakeholders, including the AER, Alberta Transport, Strathcona County, the City of Edmonton, the District of North Vancouver, Transport Canada, Port Metro Vancouver and the Longshore CBA. We have had the opportunity to engage with the public on new terminals and terminal expansion projects and have welcomed the opportunity to discuss our growing terminals business with the communities in which we have facilities. The Terminals segment’s open engagement with the communities in which it operates, along with its productive relationships with applicable regulators, has historically helped to facilitate receipt of the permits required to successfully grow and operate the Terminals segment, including, most recently, its successful agreement with both Alberta Transport and Strathcona County to build Strathcona County’s first highway overhead pipeline bridge.
In connection with our commitment to developing strong relationships with the communities in which we operate, we routinely host facility open houses, provide newsletters and project updates, make safety and public awareness presentations and participate in community events.
As TMPL operates in certain Aboriginal territories and reserve lands, we recognize and appreciate the many unique and diverse interests of Aboriginal groups. As such, we are committed to open, transparent dialogue and to creating mutually beneficial working relationships with these groups. With respect to TMEP process, we view the Crown’s obligation for Aboriginal consultation as an opportunity to demonstrate recognition and respect for the constitutionally protected rights held by Aboriginal groups. Accordingly, numerous Aboriginal communities have entered into mutual benefit agreements agreeing to support TMEP, and over the last five years, Trans Mountain has had more than 40,000 engagements with 133 separate Aboriginal communities with respect to TMEP and remains committed to continuing this engagement through the entire life of the project. See Item 1A “Risk Factors—Risks Relating to Our Business” and “—Risk Factors—Risks Relating to Regulation.”
Environmental Stewardship
As a long-time industry and community member, we are committed to working with residents, regulatory authorities, and other stakeholders on environmental initiatives. Recent examples of our commitment to preserving and protecting the environment include Trans Mountain’s Raft River erosion protection and stabilization project; the Stoney Creek salmon habitat restoration; and a commitment by Trans Mountain to contribute to the planting of 13,000 trees for the purpose of offsetting carbon dioxide (“CO2”) emissions. In addition, KMCI was awarded an Emerald Award in 2010 for the excellent environmental initiatives associated with the Anchor Loop expansion.
Regulation
Canadian Regulation
NEB
Both TMPL and Cochin are regulated by the NEB. The NEB, pursuant to the terms of the NEB Act, regulates the tolls and tariffs governing these pipeline systems, as well as the physical construction, operation and abandonment of the associated pipelines and facilities.
Tolls are either determined on a contested application to the NEB or through a negotiated toll settlement between the operator and interested parties, which settlement must subsequently be approved by the NEB. With respect to its approvals of these tolls, the NEB generally allows companies to recover costs of transporting shipper’s products and earn a reasonable return on invested capital. However, all tolls must comply with the governing regime under the NEB Act which requires that tolls: (i) be just and reasonable; (ii) always, under substantially similar circumstances and conditions with respect to all traffic of the same description carried over the same route, be charged equally to all persons at the same rate; and (iii) not result in unjust discrimination. Generally, the NEB approves each pipeline’s cost of service and tolls on a yearly basis, and will allow for the recovery or refund of the variance between actual and expected revenues and costs in future years. As described above, TMPL currently operates under a negotiated toll settlement for its transportation services.
In addition to rate regulation, the NEB regulates all phases of a pipeline’s operational life-cycle, from the planning and application phase of a project through to the deactivation, decommissioning or abandonment of a project. Where necessary, the NEB can issue mandatory compliance or remediation orders or use other appropriate tools to enforce its requirements, including, among other things, issuing fines and monetary penalties. The NEB is also responsible for conducting environmental assessments for certain projects that it regulates in accordance with the requirements of the Canadian Environmental Assessment Act, 2012.
In the planning and application assessment phase of a project, the NEB is responsible for assessing whether the project is in the national public interest and can be built and operated safely and in a manner that protects the public and the environment. The NEB assessment includes a review of the design, construction and proposed operations of the pipeline as well as an evaluation of the potential risks posed to people or effects on the environment by the project plans and whether these risks will be prevented, managed and mitigated through appropriate planning. Where a Certificate of Public Convenience and Necessity is required, the NEB will undertake its assessment and, if it finds that the project is in the public interest, make a recommendation to the Governor in Council that the project be approved subject to any conditions that might be appropriate to mitigate any potential project-related risks and effects. If the Governor in Council accepts the NEB’s recommendation and approves the project, the NEB is then required to issue a Certificate of Public Convenience and Necessity to authorize construction and operation. After the NEB issues its approval, it will review compliance with all conditions that must be satisfied prior to construction. In addition, for projects that require a Certificate of Public Convenience and Necessity, the NEB must review and approve the detailed route for the pipeline (called the Plan, Profile and Book of Reference). Parties affected by the detailed route are entitled to a detailed route hearing if they object to the detailed location, methods or timing of construction activities. The pipeline company may also apply to the NEB for a right-of-entry approval to acquire land rights if it is unable to acquire the rights through direct negotiation with the landowner.
During the construction phase of a project, the NEB monitors and verifies compliance with its construction-related requirements and the terms and conditions of its project approval. Once construction is completed, the pipeline company must apply for leave to open the pipeline, which the NEB must approve before the pipeline can be placed in service.
With respect to assets that are in operation, the NEB monitors and verifies compliance with its operation-related requirements. The NEB will hold compliance meetings with regulated companies, conduct audits of management and protection programs and systems, inspect facilities to assess compliance with requirements, review and approve key documents and evaluate regulated company emergency response exercises for the ability to respond to an emergency. The NEB requires pipeline companies to have integrity management programs in place to ensure the physical condition of the asset is monitored and maintained so that releases do not occur. In addition, pipeline companies must have an EMP that anticipates, prevents, manages and mitigates conditions during an emergency that could adversely affect property, the environment, or the safety of workers or the public, as well as incident first-responders. In the case of a pipeline emergency, the NEB will monitor and assess a company’s emergency response, investigate the incident, initiate enforcement actions as necessary and oversee remediation actions.
In the deactivation, decommissioning or abandonment of a project, the NEB will assess whether the applied-for plan can be conducted safely and whether risks to people or the environment can be reduced or avoided. The NEB currently requires holders of an authorization to operate a pipeline under the NEB Act to file a proposed process and mechanism to set aside funds to pay for future abandonment costs in respect of the sites in Canada used for the operation of a pipeline and associated facilities. While a pipeline company bears the ultimate responsibility for the full cost of the abandonment attributable to its assets, upon receipt of approval from the NEB, companies are able to recover certain of these abandonment costs from users of the applicable pipelines. As at the date hereof, Kinder Morgan has received approval to recover its estimated future abandonment costs from shippers on all of its NEB-regulated pipeline assets.
In June 2016, the Pipeline Safety Act, which enshrines in law the “polluter pays” principle, came into force in Canada. Under the Pipeline Safety Act, in the event that an environmental incident occurs with respect to one of our pipeline assets, we will have unlimited liability if we are determined to be at fault or negligent. Further, in the event of any environmental incident, regardless of whether there is proof of fault or negligence by us, we will be liable for up to $1 billion in costs and damages. In connection with this “absolute liability” of up to $1 billion, we are required to demonstrate that we have the financial resources to meet these responsibilities (and a portion of our resources need to be readily accessible to help ensure rapid incident response). In this respect, the NEB has determined that Trans Mountain must have $500 million of short term cash available for this purpose and the remainder may be met with insurance and/or other instruments and has indicated that they intend to require similar financial capacity for Cochin. Further, in connection with the Pipeline Safety Act requirements, among other things: (i) the government has the ability to pursue pipeline operators for the costs of environmental damages; (ii) the NEB is authorized to order reimbursement of costs and expenses incurred by others in taking actions related to an incident; and (iii) the NEB is permitted to take control of incident response in exceptional circumstances, if a company operating a pipeline is unwilling or unable to shoulder its responsibilities. The Pipeline Safety Act also provides that a pipeline company remains liable indefinitely for any pipelines that are abandoned in place.
Recent NEB Developments
On February 6 and 8, 2018, the Canadian government introduced Bills C-68 and Bill C-69 (the “Bills”), respectively, which introduce several major changes to Canada’s federal regime for the assessment of federally regulated projects and regulation of waterways. The Bills repeal and replace the Canadian Environmental Assessment Act, 2012 and the National Energy Board Act, while making several significant changes to the Fisheries Act and the Navigation Protection Act. These bills are not likely to be passed into legislation until the middle of 2019, and resulting changes in regulations are not likely to be implemented until 2020. When passed, these acts would not impact the TMEP federal certificates because TMEP has been approved under prior legislation.
Some of the potential significant changes that would result from passage of C-69 would be environmental reviews for new projects would be conducted by a new agency (the “Impact Assessment Agency of Canada”) under the direction of the Minister of Environment and Climate Change Canada, and the scope of the review would be expanded to include a preliminary planning phase; consideration of a proposed project’s impact on the government of Canada’s climate change commitments and on sustainability; potential alternatives to the project; a requirement to hold hearings in a manner that offers the general public an opportunity to participate; considerations related to indigenous cultures; and consideration of the intersection of sex and gender with other identity factors. The role of regulating construction, operations, toll setting, and abandonment would be changed to a new regulator (“Canadian Energy Regulator”) with a similar mandate to the existing NEB (except for environmental reviews), with changes such as organization governance structure, requirements for Indigenous representation on panels, and establishment of committees to include Indigenous people to enhance involvement. Although some opponents have raised concerns that these changes will adversely affect timing and certainty for proposed projects, the government of Canada has indicated that one of the purposes of the changes is to ensure that the impact assessment is completed in a timely manner and contributes to a positive investment climate in Canada.
B.C. Regulations
While the NEB is the primary regulator for pipelines and associated infrastructure that are interprovincial or international, such projects are also subject to elements of provincial jurisdiction. For example, in addition to the federal legislative regime that is administered by the NEB, aspects of TMPL are regulated by BC OGC, which maintains certain incremental requirements with respect to, among other things, environmental management, pipeline crossings, integrity management and damage prevention.
As Jet Fuel is located within B.C., its operations are regulated by BC OGC and its tolls are regulated by BCUC. The financial regulation of Jet Fuel tolls is undertaken by BCUC on a complaints basis, meaning that pipeline-related matters are generally dealt with between Jet Fuel pipeline operator and the party using its services, subject to the ability to make complaint to BCUC where a dispute cannot be resolved. Jet Fuel is currently being operated pursuant to a contract that has been approved by BCUC through 2018.
Climate Change and GHG Regulations
We generate greenhouse gas (“GHG”) emissions through our operations, which are below regulatory reporting thresholds. These GHG emissions are subject to various climate change policies and regulations across North America.
Canada has committed to reduce its GHG emissions by 30% below 2005 levels by 2030. In December of 2015, Canada, along with 194 other countries reached an historic agreement to maintain global temperature increases to below two degrees Celsius above pre-industrial levels (the “Paris Agreement”). In late 2016, Canada, along with all of its provincial and territorial governments, with the exception of Saskatchewan and Manitoba, entered into the Pan-Canadian Framework on Clean Growth and Climate Change (the “Framework”). Under the Framework, the federal government requires all provinces and territories to implement a carbon price, starting at $10 per metric ton in 2018 and rising by $10 per year to $50 per metric ton in 2022. The provinces and territories have the flexibility to implement either price-based systems such as a carbon tax or cap-and-trade systems. Within these programs the provinces and territories also have the discretion to manage the competitiveness of their trade-exposed industries.
In Alberta, facilities that emit less than 100,000 metric tons of carbon dioxide equivalent (CO2e) per annum as well as all residents were subject to a carbon tax of $20 per metric ton of carbon used. This tax increased to $30/metric ton on January 1, 2018. Facilities that emit greater than 100,000 metric tons of CO2e per annum are subject to the Specified Gas Emitters Regulation (the “SGER”). As of January 1, 2017, existing facilities that exceed this threshold must decrease their emissions intensity by 20% relative to their baseline emissions. If a facility is unable to decrease its emissions intensity through increases in operational efficiency, it is still able to comply with the Alberta requirements by purchasing qualifying emission offsets from other sources in
Alberta or by contributing to the Climate Change and Emissions Management Fund (the “Fund”). The contribution cost to the Fund is currently $30 per metric ton of CO2e. To address the competiveness of trade-exposed sectors, the SGER is expected to be replaced with a Carbon Competiveness Regulation in 2018.
Alberta has also enacted the Oil Sands Emissions Limit Act (the “OSEL Act”) which limits GHG emissions in the oil sands sector to a maximum of 100 metric megatons per annum. The OSEL Act includes provisions for cogeneration and new upgrading facilities allowing for continued growth and optimization while accelerating emissions reduction technology.
In B.C., the government introduced a broad-based, revenue-neutral carbon tax in 2008 on the purchase and use of fuels. Since 2012 the carbon tax has been set at $30 per metric ton of CO2e. In 2016, it introduced the Greenhouse Gas Industrial Reporting and Control Act which creates intensity-based emissions performance standards for prescribed industrial facilities and sectors.
B.C. recently adopted a Climate Leadership Plan, which outlines more than 20 climate change action areas that will be developed by the Province. Highlights include action items to reduce GHG emissions under the following six categories: natural gas; transportation; forestry and agriculture; industry and utilities; communities and the built environment; and the public sector. On September 11, 2017, the B.C. government announced proposed changes to the provincial tax laws, which are still subject to the approval of the legislature, including an increase to carbon tax rates which will be increased by $5 per metric ton of CO2e annually beginning April 1, 2018 until rates are equal to $50 per metric ton of CO2e on April 1, 2021.
The imposition of carbon pricing is not expected to have a material direct effect on TMPL or TMEP. Existing and pending carbon taxes were considered in Trans Mountain’s $7.4 billion cost estimate for TMEP and future power costs and cost impacts relating to changes in legislation included as flow-through items to shippers under the existing shipper contracts for the expanded TMPL. In addition and as noted above, Trans Mountain has take-or-pay contracts for approximately 80% of the expanded throughput following the completion of TMEP. See Item 1A “Risk Factors—Risks Relating to Our Business.”
United States Regulation
Puget Sound is a common carrier interstate pipeline subject to the regulatory authority of the FERC under the provisions of the Interstate Commerce Act; it has tariffs on file at the FERC and files quarterly and annual reports at FERC, among other regulatory requirements. Puget Sound transports petroleum that crosses the international border and is delivered to refineries and/or terminals near the state of Washington coast — i.e., the shipments are exclusively interstate in nature. Puget Sound is also subject to pipeline safety oversight and authority of the United States Department of Transportation Pipeline and Hazardous Materials Safety Administration (“PHMSA”). Under PHMSA procedures, the Washington Utilities and Transportation Commission has been acting as an Interstate Agent in oversight of Puget Sound under PHMSA standards. In addition, because of its status as a liquids pipeline that crosses (or, perhaps, abuts and transports across) an international border, Puget Sound may be subject to the Executive Orders requiring a Presidential Permit for certain physical changes, which are issued by the U.S. Department of State. Certain changes in facilities may require submission of an application for a Presidential Permit as to the new facilities, particularly if the facilities affect the border crossing or increase capacity.
Environmental Matters
Our business operations are subject to federal, provincial and local laws, regulations and potential liabilities arising under or relating to the protection or preservation of the environment (including with respect to climate change), natural resources and human health and safety. Such laws, regulations and obligations affect many aspects of our business’ present and future operations, and generally require us to obtain and comply with various environmental registrations, licenses, permits, inspections and other approvals, including with respect to its expansion and new build projects. Liability under such laws and regulations may be incurred without regard to fault for the remediation of contaminated areas. Private parties, including the owners of properties through which our pipelines pass, also may have the right to pursue legal actions to enforce compliance as well as to seek damages for non-compliance with such laws and regulations or for personal injury or property damage.
Failure to comply with these laws and regulations also may expose us to civil, criminal and administrative fines, penalties and/or interruptions in operations that could influence our business, financial position, or results of operations. For example, if an accidental leak, release or spill of liquid petroleum products, chemicals or other hazardous substances occurs at or from our pipelines or storage or other facilities, we may experience significant operational disruptions and we may have to pay a significant amount to clean up or otherwise respond to the leak, release or spill, pay government penalties, address natural resource damage, compensate for human exposure, property damage or economic loss, install costly pollution control equipment or undertake a combination of these and other measures. The resulting costs and liabilities could materially and negatively affect earnings and cash flows. In addition, emission controls required under provincial laws could require significant capital expenditures at our facilities.
We own and/or operate numerous properties and assets that have been used for many years in connection with our business activities. While we believe we have utilized operating, handling, and disposal practices that were consistent with industry practices at the time, hydrocarbons or other hazardous substances may have been released at or from properties owned, operated or used by us or our predecessors, or at or from properties where our or our predecessors’ wastes have been taken for disposal. In addition, many of these properties and assets have been owned and/or operated by third parties whose management, operation, handling and disposal of hydrocarbons or other hazardous substances were not under our or our predecessors’ control. These properties and the hazardous substances released and wastes disposed on them may be subject to laws which impose joint and several liability, without regard to fault or the legality of the original conduct. In addition, we could be required to remove or remediate previously disposed wastes or property contamination, including contamination caused by prior owners or operators. Imposition of such liability schemes could have a material adverse impact on our operations and financial position.
We cannot ensure that existing laws and regulations will not be revised or that new laws or regulations will not be adopted or become applicable to our business. There can be no assurance as to the amount or timing of future expenditures for environmental compliance or remediation, and actual future expenditures may be different from the amounts currently anticipated. Revised or additional regulations that result in increased compliance costs or additional operating restrictions, particularly if those costs are not fully recoverable from customers, could have a material adverse effect on our business, financial position, results of operations and prospects. In addition to revised or additional regulations affecting our customers and/or shippers, including those related to the protection or preservation of the environment (including with respect to climate change), natural resources and human health or safety may have significant negative impacts on the business and operations of such customers and/or shippers that result in such customers and/or shippers defaulting on their contractual obligations to us (including with respect to take-or-pay obligations). We are exposed to the risk of loss in the event of non-performance by such customers and/or shippers, which could have a material adverse effect on our business, and consequently, the Company.
An environmental incident could have lasting reputational impacts to the Company, our business or Kinder Morgan and could impact their ability to work with various stakeholders. In addition to the cost of remediation activities (to the extent not covered by insurance), environmental incidents may lead to an increased cost of operating and insuring our assets, thereby negatively impacting earnings and DCF (see “—Regulation above”).
Although we have OMS and EMP programs in place, there remains a chance that an environmental incident could occur. Kinder Morgan also seeks to mitigate the severity of a potential environmental incident through continued process improvements and enhancements in leak detection processes and alarm analysis procedures. We have also invested significant resources to enhance our emergency response plans, operator training and landowner education programs to address potential environmental incidents. However, the mitigation efforts are incapable of guarding against all environmental risks, including in the event that there is significant damage to our assets as a result of catastrophic events (including natural disasters, other significant weather-related events or adverse sea conditions) or the actions of third parties acting outside of our control.
We maintain an insurance program which is renewed annually and has $1 billion worth of financial capacity for spill events in accordance with the Pipeline Safety Act (see“—Regulation” above). The insurance program includes coverage for commercial liability that is considered customary for the industry in which we operate and includes coverage for operational and environmental incidents. However, the insurance program may not cover all environmental risks and costs and/or may not provide sufficient coverage in the event an environmental claim is made against us. The total insurance coverage will be allocated on an equitable basis among the members of the Kinder Morgan Canada Group in the event multiple insurable incidents exceeding our coverage limits within the same insurance period are experienced.
Financial Information about Geographic Areas
Our assets are located in the Canadian provinces of B.C., Alberta and Saskatchewan, and the U.S. state of Washington. See Note 18 “Reportable Segments” to our consolidated financial statements for further discussion of the financial information about geographic areas.
Available Information
For this annual report on Form 10-K and future reporting periods, we will make available free of charge on or through our internet website, at www.kindermorgancanadaltd.com, our annual reports on Form 10-K, quarterly reports on Form 10-Q, current reports on Form 8-K, and amendments to those reports filed or furnished pursuant to Section 13(a) or 15(d) of the Securities Exchange Act of 1934 as soon as reasonably practicable after we electronically file such material with, or furnish it to, the SEC. The information contained on or connected to our internet website is not incorporated by reference into this Form 10-K and should not be considered part of this or any other report that we file with or furnish to the SEC.
Item 1A. Risk Factors.
Our business, financial condition and results of operations, including our ability to pay cash dividends, are substantially dependent on our financial condition and results of operations and our successful development of TMEP. As a result, factors or events that impact the successful operation or our business as well as the costs associated with and the time required to complete (if completed) TMEP, are likely to have a commensurate impact on us, the market price and value of the Restricted Voting Shares, our preferred shares, and our ability to pay dividends. Similarly, given the nature of our relationship with Kinder Morgan, factors or events that impact Kinder Morgan may have consequences for us.
Risks Relating to Our Business
Major projects, including TMEP, may be inhibited, delayed or stopped.
Our ability to continue and complete construction on TMEP, as well as other expansion and new build projects, may be inhibited, delayed or stopped by a variety of factors (some of which may be outside of our control), including without limitation, inabilities to overcome challenges posed by or related to regulatory or governmental approvals by federal, provincial or municipal governments, difficulty in obtaining, or inability to obtain, permits (including those that are required prior to construction such as the permits required under the Species at Risk Act), land agreements, governmental or public opposition, blockades, legal and regulatory proceedings (including judicial reviews, injunctions, detailed route hearings, variance applications and land acquisition processes), delays to ancillary projects that are required for TMEP (including, with respect to power lines and power supply), increased costs and/or cost overruns, inclement weather or significant weather-related events (including storms and rising sea levels (potentially resulting from climate change) impacting our marine terminals) and other issues. Detailed route hearings will be required where valid route objections arise. The NEB must approve the detailed route for TMEP before full construction can commence. Such approval will be by segment. Detailed route hearings could result in delays and increased cost to the project and could require modifications to the detailed location, construction methods and construction schedule. To the extent we are not able to acquire land rights through negotiated agreements for the sections of TMEP that require new land rights, we will need to seek right of entry orders from the NEB, which could result in delays and increased cost to TMEP. In addition, we have applied for certain variances to the Certificate of Public Convenience and Necessity from the NEB and may apply for additional variances in the future. These variances may require, among other things, additional consultation and further regulatory processes and approvals before construction of the affected portions of TMEP can commence. These additional, and possible other, processes and approvals could result in delays, increased costs and/or cost overruns or other issues with respect to the project.
Although we have signed a number of agreements with general construction contractors, we are currently in negotiations with other construction contractors to construct the various pipeline spreads on TMEP. As some of the contractors themselves and the terms of such applicable contracts have not been finalized, there can be no assurance that the construction contracts entered into in respect of TMEP will be finalized on terms that are advantageous to us or consistent with our cost estimates. Further, there is no guarantee that, once such contracts are entered into, such contracts will be performed in a manner satisfactory to us. In the event that we must enter into construction contracts on terms that are less favorable to us or contractual counterparties fail to perform their duties in accordance with the terms of the applicable contract, TMEP may be delayed or we may incur significant additional costs.
In addition to TMEP, we are currently undertaking certain other growth projects and may, in the future, further expand existing assets and construct new assets. Such projects, and any potential growth opportunities that are undertaken, will be subject to the same or similar risks as those identified above and elsewhere in these Risk Factors, for TMEP.
Any new growth projects will be subject to, among other things, the receipt of regulatory approvals, feasibility and cost analyses, funding availability and industry, market and demand conditions. There can be no guarantee that any potential opportunities identified will be undertaken or completed or, if any such growth projects are undertaken there can be no certainty as to the timing, nature, extent or completion of such projects. Additionally, events such as inclement weather or significant weather-related events (including storms and rising sea levels (potentially resulting from climate change) impacting our marine terminals), natural disasters, unforeseen geological conditions and delays in performance by third-party contractors may result in increased costs and/or cost overruns or delays in construction. Significant cost increases and/or cost overruns or delays could have a material adverse effect on our return on investment, results of operations and cash flows and could result in reduced or eliminated dividends, project cancellations or constraints on our ability to pursue other growth opportunities.
Judicial reviews of the processes pursuant to which we have been granted certain governmental, administrative and contractual rights to construct and operate our pipelines for TMEP, including on other owners’ land, are on-going. If we were to lose these rights or TMEP were to become subject to additional significant regulatory reviews, changes, further obligations or restrictions, TMEP may be significantly delayed or stopped altogether, and we may incur additional costs.
While a number of key governmental approvals have been received with respect to TMEP, the completion, timing and costs of TMEP are still subject to significant risks. Numerous legal challenges have been filed with the Federal Court of Appeal by various governmental and non-governmental organizations, Aboriginal groups or other parties that seek judicial review of the recommendation of the NEB and subsequent decision by the Federal Governor in Council to conditionally approve TMEP. Such requests for judicial review claim, among other things, that additional Aboriginal consultation, engagement or accommodation is required and that various non-economic impacts of TMEP were not adequately considered. The remedies sought include requests that the NEB recommendation report be quashed, that additional consultations be undertaken and that the order of the Governor in Council approving TMEP be quashed. As leave has been granted in a number of circumstances, the Federal Court of Appeal will review, in the case of the NEB, its recommendation that TMEP proceed and, in the case of the Government of Canada, the Governor in Council’s approval of TMEP. In the event that an applicant is successful at the Federal Court of Appeal, among other things, the NEB recommendation or Governor in Council’s approval may be quashed, permits may be revoked, TMEP may be subject to additional significant regulatory reviews, there may be significant changes to the TMEP plans, further obligations or restrictions may be imposed or TMEP may be stopped altogether.
If an applicant is unsuccessful at the Federal Court of Appeal, the applicant may further appeal such decision to the Supreme Court of Canada. If the applicant is successful at the Supreme Court of Canada, among other things, the NEB recommendation or Governor in Council’s approval may be quashed, permits may be revoked, TMEP may be subject to additional significant regulatory reviews, there may be significant changes to the TMEP plans, further obligations or restrictions may be imposed or TMEP may be stopped altogether.
In addition to the judicial reviews of the NEB recommendation report and Governor in Council’s order, parties have also commenced judicial review proceedings have been commenced at the Supreme Court of B.C. (Squamish Nation and the City of Vancouver) and seek to quash the Environmental Assessment Certificate, or EAC, that was issued by the B.C. Environmental Assessment Office. The petitions allege a duty and failure to consult or accommodate First Nations, and generally, among other claims, that the Province ought not to have approved the Project. If one of these applicants for judicial review is successful, among other things, the EAC may be quashed, provincial permits may be revoked, TMEP may be subject to additional significant regulatory reviews, there may be significant changes to the TMEP plans, further obligations or restrictions may be imposed or TMEP may be stopped altogether. In the event that an applicant is unsuccessful at the Supreme Court of B.C., they may further seek to appeal the decision to the B.C. Court of Appeal. Any decision of the B.C. Court of Appeal may be appealed to the Supreme Court of Canada. A successful appeal at either of these levels could result in the same types of consequences described above.
To the extent we seek to continue construction of TMEP prior to the determination of such judicial review applications by the applicable court, the applicants may seek injunctions from the court to prevent us from proceeding with construction until the litigation has been resolved. If such injunctive relief is granted, TMEP may be significantly delayed or stopped altogether, and we may incur additional costs.
Additional efforts to block or revise TMEP (including through new litigation, changes in government or government policy or legislation, protests, blockades or otherwise) may arise in the future and the success of any such future efforts may have the same or similar results. Events such as a change in government, legislative or regulatory changes, loss of government or community support or ongoing governmental or community opposition to projects, including TMEP (for example, the strong and likely unyielding opposition of the City of Burnaby), may cause such projects, including TMEP, to be significantly disrupted, delayed or stopped, or cause significant increased costs to be incurred. (see also “—We are subject to reputational risks and risks relating to public opinion,” “—Aboriginal relations have the potential to delay or halt regulatory approval processes and construction and increase project costs, which may negatively affect the economics of projects,” “—Non-governmental organizations could impact projects and operations” and “—Risks Relating to Regulation” below). The total stoppage of TMEP would have a material adverse effect on us. Further, in addition to potentially resulting in significant increased costs and/or cost overruns and delays, the quashing of the NEB recommendation or the Governor in Council’s approval, the revocation of permits, additional significant regulatory reviews, significant changes to the TMEP plans or the imposition of further obligations or restrictions, could materially impact the overall feasibility or economic benefits of TMEP, which, in turn, would have a material adverse effect on TMEP (including the anticipated increases to Adjusted EBITDA referenced in this document) and, consequently, our business.
We could be adversely affected by future substantial levels of debt.
We must incur substantial indebtedness to fund capital expenditure requirements related to TMEP. See Note 9 “Debt” to our consolidated financial statements for a description of our indebtedness. As of December 31, 2017, we had no debt outstanding. A significant increase in our debt levels could have significant negative consequences, including in connection with TMEP, such as (i) limiting our ability to obtain additional financing to fund our working capital, capital expenditures, debt service requirements or potential growth, including with respect to TMEP, or for other purposes; (ii) increasing the cost of our future borrowings; (iii) limiting our ability to use operating cash flow in other areas of our business or to pay dividends or distributions because we must dedicate a substantial portion of these funds to make payments on our debt; (iv) placing us at a competitive disadvantage compared to competitors with less debt; and (v) increasing our vulnerability to adverse economic and industry conditions.
Our ability to service debt will depend upon, among other things, our future financial and operating performance, which will be affected by the relative success (or lack thereof) of TMEP, prevailing economic conditions and financial, business, regulatory and other factors, many of which are beyond our control. If cash flow is not sufficient to service our debt, we will be forced to take actions such as reducing or eliminating dividends or distributions, reducing or delaying business activities (including our expansion projects), acquisitions, investments and/or capital expenditures, selling assets or seeking additional equity capital. We may not be able to effect any of these actions on satisfactory terms or at all. See also “—We will require access to external capital” and “—Risks Relating to Ownership of Restricted Voting Shares—Additional sales of Restricted Voting Shares will dilute a holder’s ownership in us, and issuances of our senior securities or senior securities of the Limited Partnership may impact the rights of the Restricted Voting Shares and their trading price” below.
The terms of the Credit Facility, and any debt we may incur in the future, may prevent us or the Limited Partnership from engaging in certain transactions, including paying dividends or distributions, as applicable, that might have otherwise been beneficial to us and the holders of Restricted Voting Shares.
We will require access to external capital.
Our growth plans, including TMEP, require access to significant amounts of external capital. Limitations on our ability to access external financing sources could impair our ability to complete these significant projects, including TMEP. We will have limited amounts of internally generated cash flows to fund growth capital expenditures and acquisitions. Kinder Morgan has stated that TMEP will be funded by us without further capital infusion from Kinder Morgan. In order to execute on our business plans, including with respect to the completion of TMEP, we expect that we will have to rely on external financing sources, including additional commercial borrowings and issuances of debt and equity securities (including preferred securities) and potential joint venture arrangements, to fund such growth capital expenditures. Adverse changes to the availability, terms and cost of capital or interest rates affecting our ability to meet the requirements to borrow under the Credit Facility could cause the cost of doing business to increase by limiting our access to capital, limiting our ability to pursue expansion opportunities or additional acquisitions and reducing our cash flows. Also, disruptions and volatility in the global financial markets may lead to an increase in interest rates or a contraction in credit availability impacting our ability to finance our operations on satisfactory terms.
Limitations on access to external financing sources, whether due to tightened capital markets, more expensive capital or otherwise, or any significant reduction in the availability of credit would significantly impair our ability to execute our growth strategy, including without limitation the completion of TMEP, which would have a significant material and adverse effect on our business, financial condition and results of operations. To the extent that we are required to issue additional equity, including preferred shares, or the Limited Partnership issues additional securities, including preferred units, to raise funds that are required to continue operating our business or complete TMEP or other expansion projects, the dilutive impact on existing shareholders would be increased and the price of the Restricted Voting Shares could decline. Further delays or cost overruns of key projects could result in depressed market prices or values of the Restricted Voting Shares and the issuance of additional equity or voting shares, including preferred shares, at such depressed prices may be required.
We are subject to reputational risks and risks relating to public opinion.
TMEP, our other expansion and new build projects and our business, operations or financial condition generally may be negatively impacted as a result of any negative public opinion toward TMEP or our other expansion and new build projects or as a result of any negative sentiment toward or in respect of Kinder Morgan’s or our enterprise-wide reputation with stakeholders, special interest groups, political leadership, the media or other entities. Public opinion may be influenced by certain media and special interest groups’ negative portrayal of the industry in which we operate as well as their opposition to development projects, including TMEP. In addition, market events specific to us or Kinder Morgan could result in the deterioration of our reputation with key stakeholders. Potential impacts of negative public opinion or reputational issues may include delays or stoppages in project execution, legal or regulatory actions or challenges, blockades, increased regulatory oversight, reduced support of the
federal, provincial or municipal governments for, delays in, challenges to, or the revocation of regulatory approvals, permits and/or Land Agreements and increased costs and/or cost overruns in respect of TMEP and/or the loss or degradation of our business generally.
Reputational risk cannot be managed in isolation from other forms of risk. Credit, market, operational, insurance, regulatory and legal risks, among others, must all be managed effectively to safeguard our reputation. Our reputation and public opinion could also be impacted by the actions and activities of other companies operating in the energy industry, particularly other energy infrastructure providers, over which we have no control. In particular, our reputation could be impacted by negative publicity related to pipeline incidents, unpopular expansion plans or new projects and due to opposition from organizations opposed to energy, oil sands and pipeline development and particularly with shipment of production from oil sands regions that are considered to increase GHG emissions and contribute to climate change. Negative impacts from a compromised reputation or changes in public opinion (including with respect to the production, transportation and use of hydrocarbons generally) could include revenue loss, reduction in customer base, delays in obtaining, or challenges to, regulatory approvals with respect to growth projects and decreased value of our securities, including the Restricted Voting Shares, and our business.
Aboriginal relations have the potential to delay or halt regulatory approval processes and construction and increase project costs, which may negatively affect the economics of projects.
The Canadian courts have confirmed that the Crown has a duty to consult with Aboriginal people, and to accommodate if necessary, when its decisions or actions may adversely affect Aboriginal rights and interests or treaty rights. Crown consultation has the potential to delay regulatory approval processes and construction, which may affect the economics of projects, including TMEP. In some cases, respecting Aboriginal rights may mean regulatory approval is denied or the conditions in the approval make a project economically challenging or not feasible. Certain of the TMEP-related claims for which leave to seek judicial review at the Federal Court of Appeal has been granted, involve, among other things, Aboriginal rights and title and the Crown’s duty to consult. The petitions seeking judicial review of the recommendation of the NEB, the subsequent decision by the Governor in Council to approve TMEP and the issuance of the B.C. Environmental Assessment Certificate allege, among other things, that additional consultation, engagement or accommodation is required and that various non-economic impacts of TMEP were not adequately considered. In addition to the potential impacts of such claims noted above under “—Major projects, including TMEP, may be inhibited, delayed or stopped,” a successful claim respecting Aboriginal title along any portion of the TMEP route could result in, among other things, a significant increase in costs and/or cost overruns, TMEP delays, reduced support of the federal, provincial or municipal governments for TMEP, delays in, further challenges to, or the revocation of regulatory approvals, permits and/or Land Agreements, the need for additional regulatory processes, significant changes to TMEP plans or additional obligations and/or restrictions placed on Trans Mountain in respect of TMEP, any of which could materially impact the overall feasibility or economic benefits of TMEP which, in turn, could have a material adverse effect on TMEP and, consequently, our business. In certain circumstances, these claims, if successful, could result in the total stoppage of TMEP, which stoppage would have a material adverse effect on our business.
We have instituted policies to promote the achievement of participative and mutually beneficial relationships with the Aboriginal groups affected by our projects and operations, including TMEP, and are committed to working with such groups so they may realize benefits from our projects and operations. Notwithstanding the efforts to this end, the issues are complex and the impact of Aboriginal relations on operations and development initiatives is uncertain. There is no guarantee that we will be able to satisfy the concerns of the Aboriginal groups and attempting to address such concerns may require us to incur significant and unanticipated capital and operating expenditures. In addition, to the extent that we have entered into agreements with Aboriginal groups respecting our operations, including TMEP, future disagreements with Aboriginal groups could result in legal challenges by Aboriginal groups alleging breach of contract. If successful, such claims could require us to pay significant and/or unanticipated compensation or damages to one or more Aboriginal groups.
Non-governmental organizations could impact projects and operations.
The development of TMEP, as well as other expansion projects, and our operations generally will at times be subject to public opposition which could expose us to the risk of higher costs, delays or even project cancellations (including TMEP) due to increasing pressure on governments and regulators by special interest groups including Aboriginal groups, landowners, environmental interest groups (including those opposed to oil sands and other oil and gas production operations) and other non-governmental organizations, blockades, legal or regulatory actions or challenges, increased regulatory oversight, reduced support of the federal, provincial or municipal governments, and delays in, challenges to, or the revocation of regulatory approvals, permits and/or Land Agreements. There is no guarantee that we will be able to satisfy the concerns of the special interest groups and non-governmental organizations and attempting to address such concerns may require us to incur significant and unanticipated capital and operating expenditures.
Commodity transportation and storage activities involve numerous operational risks that may result in accidents or otherwise adversely affect our operations.
Commodity transportation and storage activities involve numerous risks that may result in accidents or otherwise adversely affect our operations. There are a variety of hazards and operating risks inherent in the transportation and storage of crude oil, refined petroleum products and other products, such as: leaks; releases; the breakdown or failure of equipment, pipelines and facilities (including as a result of internal or external corrosion, cracking, third party damage, material defects, operator error or outside forces), information systems or processes; the compromise of information and control systems; the performance of equipment at levels below those originally intended (whether due to misuse, ordinary course “wear and tear,” unexpected degradation or design, construction or manufacturing defects); spills at terminals and hubs; spills associated with the loading and unloading of harmful substances onto rail cars; adverse sea conditions (including storms and rising sea levels) and releases or spills from vessels loaded at our marine terminals; failure to maintain adequate supplies of spare parts; operator error; labor disputes/work stoppages; disputes with interconnected facilities and carriers; operational disruptions or apportionment on third-party systems or refineries which may prevent the full utilization of assets; and catastrophic events including but not limited to natural disasters, fires, floods, explosions, earthquakes, acts of terrorists and saboteurs, cyber security breaches, and other similar events, many of which are beyond our control. Some climatic models indicate that global warming may result in rising sea levels, increased intensity of weather, and increased frequency of extreme precipitation and flooding. To the extent these phenomena occur, they could damage physical assets, especially operations located near rivers, and facilities situated in rain susceptible regions. In addition, we may experience increased insurance premiums and deductibles, or a decrease in available coverage, for our assets in areas subject to severe weather. Further, given the natural hazards inherent in our operations, workers and contractors are subject to personal safety risks. We will also be exposed, from time to time, to other operational risks in addition to those set out above.
The occurrence or continuance of any of the risks set out above could result in serious injury and loss of human life, significant damage to property and natural resources, environmental pollution, significant reputational damage, impairment or suspension of operations, fines or other regulatory penalties, and revocation of regulatory approvals or imposition of new requirements, any of which also could result in substantial financial losses. For pipeline and storage assets located near populated areas, including residential areas, commercial business centers, industrial sites and other public gathering areas, the level of damage resulting from these risks may be greater. In addition, the consequences of any operational incident (including as a result of adverse sea conditions) at our marine terminals or involving a vessel receiving products from one of our marine terminals, may be even more significant as a result of the complexities involved in addressing leaks and releases occurring in the ocean or along coastlines and/or the repair of our marine terminals. We do not own or operate vessels calling at the Westridge Marine Terminal or the Vancouver Wharves Terminal. Any leaks, releases or other incidents involving such vessels, or other similar operators along the West Coast, could result in significant harm to the environment, curtailment of, or disruptions and/or delays in, offshore shipping activity in the affected areas, including our ability to effectively carry on operations at our marine terminals. Our inability to facilitate the movement of our shippers’ products to offshore markets, or a significant delay in such services, could have a material adverse effect on our business.
Incidents that cause an interruption of service, such as when unrelated third party construction damages a pipeline or a newly completed expansion experiences a weld failure, may negatively impact our revenues and cash flows while the affected asset is temporarily out of service.
A service interruption due to a major power disruption or curtailment of commodity supply could have a significant impact on our ability to operate, and could negatively impact future earnings, relationships with stakeholders and our enterprise-wide reputation. Service interruptions that impact our transportation services can negatively impact shippers’ operations and earnings as they are dependent on our services to move their product to market or fulfill their own contractual arrangements.
Our insurance program includes coverage for commercial liability that is considered customary for the industry in which we operate and includes coverage for operational and environmental incidents. However, our insurance program may not cover all operational risks and costs and/or may not provide sufficient coverage in the event a claim is made against us. Losses in excess of our insurance coverage could have a material adverse effect on our business, financial condition and results of operations. The total insurance coverage will be allocated among the Kinder Morgan Canada Group on an equitable basis in the event multiple insurable incidents exceeding our coverage limits within the same insurance period are experienced.
We are dependent on the supply of and demand for the commodities we handle.
Our pipelines, terminals and other assets and facilities depend in large part on continued production of crude oil and other products in the geographic areas to which our pipelines, terminals and other facilities provide service, and the ability and willingness of shippers and other customers to supply such demand. Without additions to oil and gas reserves, production will decline over time as reserves are depleted, and production costs may rise. Producers may shut down production at lower product prices or
higher production costs, especially where the existing cost of production exceeds other extraction methodologies. Producers in the areas we serve may not be successful in exploring for and developing additional reserves, and our pipelines and related facilities may not be able to maintain existing volumes of throughput. Commodity prices and tax allowance may not remain at levels that encourage producers to explore for and develop additional reserves, produce existing marginal reserves or renew transportation contracts as they expire. Changes in the business environment, an increase in production costs, supply disruptions, or higher development costs, could result in a slowing of supply to our pipelines, terminals and other assets. In addition, changes in the overall demand for hydrocarbons, the regulatory environment or applicable governmental policies (including in relation to climate change or other environmental concerns) may have a negative impact on the supply of crude oil and other products. In recent years, a number of initiatives and regulatory changes relating to reducing GHG emissions have been undertaken by federal, provincial, state and municipal governments and oil and gas industry participants (including, for example, the decarbonization targets set forth in the Paris Agreement). In addition, emerging technologies and public opinion have resulted in an increased demand for energy provided from renewable energy sources rather than fossil fuels. These factors could not only result in increased costs for producers of hydrocarbons but also an overall decrease in the global demand for hydrocarbons. Each of the foregoing could negatively impact our business directly as well as the customers that are shipping through our pipelines or using our terminals, which in turn could negatively impact the prospects of new contracts for transportation or terminaling, renewals of existing contracts or the ability of our customers and shippers to honor their contractual commitments. See “—Financial distress experienced by our customers or other counterparties could have an adverse impact on us in the event they are unable to pay us for the products or services we provide or otherwise fulfill their obligations to us” below.
Our pipelines and transmission infrastructure assets are largely dependent on supply and demand for the crude oil and other products originating in the WCSB. We will continue to monitor any changes in our customers’ crude oil production plans and how these changes may impact our existing assets and project schedules. There is significant competition for WCSB supply from several pipelines and rail terminals within the WCSB and significant competition from other pipelines and modes of transportation for the delivery of the diluent required by producers in the WCSB. An overall decrease in production and/or competing demand for supply could impact throughput on WCSB connected pipelines that, in turn, could negatively impact overall revenues generated. The WCSB has considerable reserves, but the amount actually produced depends on many variables, including commodity prices, basin-on-basin competition, pipeline tolls, demand for these products and the overall value of the reserves.
We cannot predict the impact of any of the risks set out above, all of which could reduce the production of and/or demand for crude oil, refined petroleum products and other hydrocarbons which in turn would reduce the demand for the pipeline and terminaling services we provide.
Our operating results may be adversely affected by unfavorable economic and market conditions including, in particular, the volatility of commodity prices and overall demand for fossil fuels.
Economic conditions worldwide have from time to time contributed to slowdowns in several industries, including the energy infrastructure industry, and in the specific segments and markets in which we operate, resulting in reduced demand and increased price competition for our products and services. Our operating results in one or more geographic regions also may be affected by uncertain or changing economic conditions within that region. Volatility in commodity prices or changes in markets for a given commodity might also have a negative impact on many of our customers, which in turn could have a negative impact on their ability to meet their obligations to us. Prices for crude oil are subject to large fluctuations in response to relatively minor changes in the supply and demand for crude oil, uncertainties within the market and a variety of other factors beyond our control. These factors include, among other things (i) weather conditions or significant weather-related events (including storms and rising sea levels on the West Coast of B.C. or other environmental events potentially related to climate change); (ii) North American economic conditions; (iii) the activities of the Organization of Petroleum Exporting Countries; (iv) governmental regulation; (v) political changes in North American or political instability in the Middle East and elsewhere; (vi) the foreign supply of and demand for crude oil; (vii) the price of foreign imports; and (viii) the availability of alternative fuel sources. If global economic and market conditions (including volatility in commodity markets), or economic conditions in the WCSB or other key markets, remain uncertain or persist, spread or deteriorate further, we may experience material impacts on our business, financial condition and results of operations.
The industry in which we operate is highly competitive.
We face significant competition from other pipelines and other forms of transportation in the areas we serve and with respect to the supply for our pipeline systems. Any current or future pipeline system or other form of transportation that delivers crude oil, refined petroleum products or other hydrocarbons into the areas that our pipelines serve could offer transportation services that are more desirable to shippers than those currently provided by us because of price, location, facilities or other factors. To the extent that an excess of supply into these areas is created and persists, our ability to re-contract for expiring transportation capacity at favorable rates or otherwise to retain existing customers could be impaired. We also could experience competition for
the supply of crude oil, refined petroleum products or other hydrocarbons from both existing and proposed pipeline systems. Several other pipelines access the same areas of supply as our pipeline systems and transport to destinations not served by us. See Items 1 and 2 “Business and Properties.”
Financial distress experienced by our customers or other counterparties could have an adverse impact on us in the event they are unable to pay us for the products or services we provide or otherwise fulfill their obligations to us.
We are party to numerous contracts of varying durations. Certain of the contracts associated with our services are comprised of a mixture of firm and non-firm commitments, varying tenures and varying renewal terms, among other differences. There can be no guarantee that, upon the expiry of our contracts, we will be able to renew such contracts on terms as favorable to us, or at all. In particular, one of the current contractual arrangements, which accounts for a significant source of revenue at the Edmonton Rail Terminal, will expire in 2020. This contract is subject to a right of renewal on very favorable terms for the customer and, as a result, revenue from the Edmonton Rail Terminal is expected to decline following such renewal. Such a revenue decline could have a significant negative impact on our financial position.
Financial distress experienced by our customers or other counterparties could have an adverse impact in the event they are unable to pay us for the services we provide or otherwise fulfill their contractual obligations. We are exposed to the risk of loss in the event of non-performance by such customers or other counterparties. Some of these counterparties may be highly leveraged and subject to their own operating, market and regulatory risks, and some are experiencing, or may experience in the future, severe financial problems that have had or may have a significant impact on their creditworthiness. Further, while certain of our customers are subsidiaries of an entity that has an investment grade credit rating, in many cases the parent entity has not guaranteed the obligations of the subsidiary and, therefore, there can be no assurance as to the impact of the parent credit ratings on such customers’ ability to pay us for the services we provide or otherwise fulfill their obligations to us.
We cannot provide any assurance that such customers and key counterparties will not become financially distressed or that such financially distressed customers or counterparties will not default on their obligations to us or file for bankruptcy or creditor protection. If one of such customers or counterparties files for bankruptcy or creditor protection, we likely would be unable to collect all, or even a significant portion, of amounts owed to us. Significant customer and other counterparty defaults and bankruptcy filings could have a material adverse effect on our business, financial position, results of operations or cash flows. Furthermore, in the case of financially distressed customers, such events might force such customers to reduce or curtail their future use of our services, which could have a material adverse effect on our results of operations, financial condition, and cash flows.
We require a skilled workforce, and difficulties recruiting and retaining our workforce could result in a failure to implement our business plan.
The operation and management of our business requires the recruitment and retention of a skilled workforce, including engineers, technical personnel and other professionals, and the loss of key members of such workforce, or a substantial portion of the workforce as a whole, could result in the failure to implement our business plans. We compete with other companies in the energy infrastructure industry for this skilled workforce. In addition, many of our current employees are retirement eligible and have significant institutional knowledge that must be transferred to other employees. If we are unable to (i) retain current employees; (ii) successfully complete effective knowledge transfers; and/or (iii) recruit new employees with comparable knowledge and experience, we could be negatively impacted. In addition, we could experience increased allocated costs to retain and recruit these professionals.
Terrorist attacks and “cyber security” events may adversely affect our business or reputation.
Terrorist attacks or “cyber security” events, or the threat of them, may adversely affect our business. Our pipeline systems, terminals or operating systems may be targets for terrorist organizations or experience “cyber security” events. Our infrastructure, applications and data are becoming more integrated, creating an increased risk that failure in one system could lead to a failure of another system. There is also increasing industry-wide cyber-attacking activity targeting industrial control systems and intellectual property. A successful cyber-attack could lead to unavailability, disruption or loss of key functionalities within our control systems which could impact pipeline operations and potentially result in an environmental or public safety incident. A successful cyber-attack could also lead to a large scale data breach resulting in unauthorized disclosure, corruption or loss of sensitive information which could have lasting reputational impacts on us, and could negatively impact our ability to work with various stakeholders.
The occurrence of one of these events could cause a substantial decrease in revenues and cash flows, increased costs to respond or other financial loss, damage to our reputation, increased regulation or litigation or inaccurate information reported
from their operations. There is no assurance that adequate cyber sabotage and terrorism insurance will be available at rates that we believe are reasonable in the near future. These developments may subject our operations to increased risks, as well as increased costs, and, depending on their ultimate magnitude, could have a material adverse effect on our business, results of operations and financial condition.
We may be subject to abandonment costs.
We are responsible for compliance with all applicable laws and regulations regarding the abandonment of our pipeline systems and other assets at the end of their economic life, and these abandonment costs may be substantial. The proceeds of the disposition of certain assets, including in respect of certain pipeline systems and line fill, may be available to offset abandonment costs. While we estimate future abandonment costs and receive (through tolls) future abandonment costs based on such estimates, actual abandonment costs may be higher than the amounts received through tolls. We may, in the future, determine it to be prudent or required by applicable laws or regulations to establish and fund additional reclamation trusts to provide for payment of our future abandonment costs. Such reserves could decrease cash flow available for dividends to shareholders and to service our obligations under any applicable debt obligations.
To date, we have complied with the NEB requirements on our NEB-regulated pipelines (TMPL and Cochin) for the creation of abandonment trusts and has completed the compliance-based filings that are required under the applicable NEB rules and regulations regarding the abandonment of our NEB-regulated pipeline systems and assets. While we collect abandonment surcharges from our shippers and deposit such amounts in our abandonment trust for our NEB-regulated pipelines, there is a risk that abandonment costs and post-abandonment liabilities could exceed the amounts held in trust. Further, and unlike TMPL and Cochin, we do not maintain dedicated abandonment trusts for our Puget Sound, Jet Fuel or Terminals. Additional or unexpected expenditures incurred in respect of abandonment costs could decrease DCF available for dividends to shareholders and to service obligations under any applicable debt obligations.
Risks Relating to Regulation
New laws, policies, regulations, rulemaking and oversight, as well as changes to those currently in effect, could adversely impact our earnings, cash flows and operations.
New regulations, rulemaking and oversight, as well as changes in existing regulations, by regulatory agencies having jurisdiction over our operations could adversely impact our earnings, cash flows and operations. Our assets and operations are subject to regulation and oversight by federal, state, provincial and municipal regulatory authorities. Regulatory actions taken by these agencies have the potential to adversely affect our profitability and/or the profitability of our business. Regulation affects almost every part of our business and extends to such matters as (i) the certification and construction of expansion projects and new facilities; (ii) tariff rates, operating terms and conditions of service; (iii) the types of services we may offer to our customers; (iv) the contracts for service entered into with customers; (v) the integrity, safety and security of facilities and operations; (vi) the acquisition of other businesses; (vii) the acquisition, extension, disposition or abandonment of services or facilities; (viii) reporting and information posting requirements; (ix) the maintenance of accounts and records; and (x) relationships with affiliated companies involved in various aspects of the oil and gas industry.
Should we fail to comply with any applicable statutes, rules, regulations, and orders of such regulatory authorities, we could be subject to substantial penalties and fines and potential revocation of permits, including with respect of TMEP. Furthermore, new laws or regulations sometimes arise from unexpected sources. New laws or regulations, or different interpretations of existing laws or regulations, including unexpected policy changes, applicable to us or TMEP could have a material adverse impact on our business, financial condition and results of operations.
Environmental, health and safety laws and regulations could expose us to significant costs and liabilities.
Our business operations are subject to federal, provincial and local laws, regulations and potential liabilities arising under or relating to the protection or preservation of the environment (including with respect to climate change), natural resources and human health and safety. Such laws, regulations and obligations affect many aspects of our present and future operations, and generally require us to obtain and comply with various environmental registrations, licenses, permits, inspections and other approvals, including with respect to our expansion and new build projects. Liability under such laws and regulations may be incurred without regard to fault for the remediation of contaminated areas. Private parties, including the owners of properties through which our pipelines pass, also may have the right to pursue legal actions to enforce compliance as well as to seek damages for non-compliance with such laws and regulations or for personal injury or property damage.
Failure to comply with these laws and regulations also may expose us to civil, criminal and administrative fines, penalties and/or interruptions in operations that could influence our business, financial position, results of operations or prospects. For example, if an accidental leak, release or spill of liquid petroleum products, chemicals or other hazardous substances occurs at or from our pipelines or storage or other facilities, we may experience significant operational disruptions and we may have to pay a significant amount to clean up or otherwise respond to the leak, release or spill, pay government penalties, address natural resource damage, compensate for human exposure, property damage or economic loss, install costly pollution control equipment or undertake a combination of these and other measures. The resulting costs and liabilities could materially and negatively affect our earnings and cash flows. In addition, emission controls required under provincial laws could require significant capital expenditures at our facilities.
We own and/or operate numerous properties and assets that have been used for many years in connection with our business activities. While we believe we have utilized operating, handling, and disposal practices that were consistent with industry practices at the time, hydrocarbons or other hazardous substances may have been released at or from properties owned, operated or used by us or our predecessors, or at or from properties where our or our predecessors’ wastes have been taken for disposal. In addition, many of these properties and assets have been owned and/or operated by third parties whose management, operation, handling and disposal of hydrocarbons or other hazardous substances were not under our or our predecessors’ control. These properties and the hazardous substances released and wastes disposed on them may be subject to laws which impose joint and several liability, without regard to fault or the legality of the original conduct. In addition, we could be required to remove or remediate previously disposed wastes or property contamination, including contamination caused by prior owners or operators. Imposition of such liability schemes could have a material adverse impact on our operations and financial position.
We cannot ensure that existing laws and regulations will not be revised or that new laws or regulations will not be adopted or become applicable to our business. There can be no assurance as to the amount or timing of future expenditures for environmental compliance or remediation, and actual future expenditures may be different from the amounts currently anticipated. Revised or additional regulations that result in increased compliance costs or additional operating restrictions, particularly if those costs are not fully recoverable from customers, could have a material adverse effect on our business, financial position, results of operations and prospects. In addition to revised or additional regulations affecting our customers and/or shippers, including those related to the protection or preservation of the environment (including with respect to climate change), natural resources and human health or safety may have significant negative impacts on the business and operations of such customers and/or shippers that result in such customers and/or shippers defaulting on their contractual obligations (including with respect to take-or-pay obligations). We are exposed to the risk of loss in the event of non-performance by such customers and/or shippers, which could have a material adverse effect on us. See “—Financial distress experienced by our customers or other counterparties could have an adverse impact on us in the event they are unable to pay us for the products or services we provide or otherwise fulfill their obligations to us” above.
An environmental incident could have lasting reputational impacts on us and could impact our ability to work with various stakeholders. In addition to the cost of remediation activities (to the extent not covered by insurance), environmental incidents may lead to an increased cost of operating and insuring our assets, thereby negatively impacting earnings and DCF. See Items 1 and 2 “Business and Properties—Regulation—Canadian Regulation—Climate Change and GHG Regulations.”
Although we have OMS and EMP programs in place, there remains a chance that an environmental incident could occur. We have also invested significant resources to enhance our emergency response plans, operator training and landowner education programs to address potential environmental incidents. However, our mitigation efforts are incapable of guarding against all environmental risks, including in the event that there is significant damage to our assets as a result of catastrophic events (including natural disasters, other significant weather-related events or adverse sea conditions) or the actions of third parties acting outside of our control.
We maintain an insurance program which is renewed annually and has $1 billion worth of financial capacity for spill events in accordance with the Pipeline Safety Act (see Items 1 and 2 “Business and Properties—Regulation—Canadian Regulation”). The insurance program includes coverage for commercial liability that is considered customary for the industry in which we operate and includes coverage for operational and environmental incidents. However, our insurance program may not cover all environmental risks and costs and/or may not provide sufficient coverage in the event an environmental claim is made against us. The total insurance coverage will be allocated on an equitable basis among the members of the Kinder Morgan Canada Group in the event multiple insurable incidents exceeding our coverage limits within the same insurance period are experienced.
Pipeline integrity laws and regulations may have a negative impact on us.
Increased regulatory requirements relating to the integrity of our pipelines may require it to incur significant capital and operating expenditures to comply. We are subject to extensive laws and regulations related to pipeline integrity. The ultimate costs
of compliance with the integrity management rules are difficult to predict. The majority of compliance costs relate to pipeline integrity testing and repairs. Technological advances in in-line inspection tools and identification of additional threats to a pipeline’s integrity can have a significant impact on integrity testing and repair costs. We plan to continue our integrity testing programs in respect of our assets to assess and maintain the integrity of our existing and future pipelines as required by applicable laws, rules and regulations. The results of these tests could cause us to incur significant and unanticipated capital and operating expenditures for repairs or upgrades deemed necessary to provide for the continued safe and reliable operation of these pipelines.
Further, additional laws and regulations that may be enacted in the future or a new interpretation of existing laws and regulations could significantly increase the amount of these expenditures. There can be no assurance as to the amount or timing of future expenditures for pipeline integrity regulation, and actual future expenditures may be different from the amounts currently anticipated. Revised or additional regulations that result in increased compliance costs or additional operating restrictions, particularly if those costs are not deemed by regulators or negotiated customer agreements to be fully recoverable from customers, could have a material adverse effect on our business, financial position, results of operations and prospects.
Changes in tax laws and reassessments could adversely impact future DCF.
Income tax returns filed by entities forming part of our business remain subject to reassessment by applicable taxation authorities and it is possible that the taxation authorities could successfully challenge prior transactions and tax filings of such entities. In the event of a successful reassessment, we could be subject to higher than expected past or future income tax liability as well as, potentially, interest and/or penalties, which could result in a material reduction in DCF or cash available for dividends.
Income tax laws, including income tax laws applicable to the energy infrastructure industry, may in the future be changed or interpreted in a manner that adversely affects us. Furthermore, tax authorities having jurisdiction over us may disagree with how those entities calculate income for tax purposes or could change administrative practices to the detriment of those entities. A change in applicable tax laws, or the administrative interpretation thereof, in a manner adverse to us could result in a material reduction in DCF or cash available for dividends.
Changes in pipeline tariff rates may have a negative impact on our operating results.
Regulatory bodies having jurisdiction over us may establish pipeline tariff rates or requirements that could have a negative impact on our business. In addition, such regulatory bodies, or our customers could file complaints challenging the tariff rates charged by us, and a successful complaint could have an adverse impact on us. The profitability of our regulated pipelines is influenced by fluctuations in costs and our ability to recover any increases in our costs in the rates charged to our shippers. To the extent that those costs increase in an amount greater than what we are permitted by the regulators to recover in our rates, or to the extent that there is a lag before we can file for and obtain rate increases, such events can have a negative impact upon our operating results.
Certain existing rates may also be challenged by complaint. Regulators and shippers on our pipelines have rights to challenge the rates that are charged under certain circumstances prescribed by applicable regulations. We may face challenges to the rates charged on our pipelines. Any successful challenge to our rates could materially adversely affect our future earnings, DCF and financial condition.
Risks Relating to Our Relationship with Kinder Morgan
Kinder Morgan’s shareholdings in the Company may give rise to conflicts of interest.
Kinder Morgan, indirectly through its wholly owned subsidiaries KMCC and KMCT, holds the controlling voting interest in us, including with respect to the right to vote for the election of directors to the board of directors. In addition, we are the sole shareholder of the General Partner and, as such, Kinder Morgan indirectly, through controlling the Company Voting Shares, has the ability to influence elections of the directors to the board of directors of the General Partner. In its capacity as general partner of the Limited Partnership, the General Partner is authorized to manage, administer and operate the business and affairs of the Limited Partnership, to make all decisions regarding the business of the Limited Partnership and to bind the Limited Partnership in respect of any such decisions, subject to certain limitations contained in the Limited Partnership Agreement. As a result of the foregoing, Kinder Morgan, indirectly through its controlling voting interest in us and corresponding ability to influence the elections of directors, has the ability to influence the management of our business. See Item 13. “Certain Relationships and Related Transactions, and Director Independence” and “—Risks Relating to Ownership of Restricted Voting Shares—There are limitations on voting power of the holders of Restricted Voting Shares” below.
Our relationship with Kinder Morgan, as our majority shareholder, does not impose any duty on Kinder Morgan or its affiliates to act in our best interest and, other than as set out in the Cooperation Agreement, Kinder Morgan is not prohibited from engaging in other business activities that may compete with us. Our ownership structure involves a number of relationships that may give rise to conflicts of interest between us and the holders of Restricted Voting Shares and our preferred shares, on the one hand, and Kinder Morgan, on the other hand. In certain instances, the interests of Kinder Morgan may differ from our interests and the interests of our shareholders, including with respect to future acquisitions or strategic decisions. It is possible that conflicts of interest may arise between us and Kinder Morgan, and that such conflicts may not be resolved in a manner that is in our best interests or in the best interests of our shareholders. Additionally, Kinder Morgan and its affiliates have access to material confidential information about us. Although some of these entities are subject to confidentiality obligations pursuant to confidentiality agreements or pursuant to duties of confidence or applicable codes of conduct, neither the Services Agreement nor the Cooperation Agreement contain general confidentiality provisions. See Item 13 “Certain Relationships and Related Transactions and Director Independence.”
Future changes in our relationship with Kinder Morgan may negatively impact our business.
Our arrangements with Kinder Morgan do not require Kinder Morgan, either directly or indirectly, to maintain any ownership level in us or the Limited Partnership. Accordingly, Kinder Morgan may transfer all or a substantial portion of its interest in the Limited Partnership (together with the Special Voting Shares) to a third party, including in a merger or consolidation or sale of its Class B Units and Special Voting Shares, without our consent or the consent of our shareholders, but subject to compliance with applicable “coattail” provisions of the Limited Partnership Agreement and our articles, market conditions, Kinder Morgan’s requirements for capital or other circumstances that may arise in the future. The interests of a transferee of the Class B Units and Special Voting Shares may be different from Kinder Morgan’s and may not align with those of other shareholders. We cannot predict with any certainty the effect that any such transfer would have on the trading price of the Restricted Voting Shares or our ability to raise capital in the future. As a result, our future would be uncertain and our business and financial condition may suffer.
Risks Relating to Ownership of Restricted Voting Shares and Preferred Shares
There are limitations on voting power of the holders of Restricted Voting Shares.
Each Restricted Voting Share and each Special Voting Share entitles the holder thereof to one vote per share held at all meetings of our shareholders, except meetings at which or in respect of matters on which only the holders of another class of shares are entitled to vote separately as a class pursuant to applicable laws. Unless otherwise required by law, the holders of Restricted Voting Shares and Special Voting Shares vote together as a single class. Holders of Restricted Voting Shares are entitled to approximately 30% of the votes held by all our shareholders and Kinder Morgan, the indirect holder of the Special Voting Shares, is entitled to approximately 70% of the votes held by all our shareholders.
As a result, Kinder Morgan has a controlling interest in the combined voting power of the Company Voting Shares, including with respect to the election of the board of directors. This level of ownership of Special Voting Shares indirectly by Kinder Morgan will limit the ability of holders of the Restricted Voting Shares to influence corporate and partnership matters for the foreseeable future, including the election of directors (both with respect to the Company and the General Partner) as well as with respect to decisions regarding the amendment of our share capital or the Limited Partnership Agreement, creating and issuing additional Company Voting Shares or classes of shares or limited partnership units, making significant acquisitions, selling significant assets or parts of our business, merging with other companies, significant joint ventures, the payment or non-payment of dividends or limited partnership distributions and undertaking other significant transactions. The market price of the Restricted Voting Shares could be adversely affected due to the significant voting power of Kinder Morgan. Additionally, the significant voting interest of Kinder Morgan may discourage transactions involving a change of control, including transactions in which a holder of the Restricted Voting Shares might otherwise receive a premium for their Restricted Voting Shares over the then-current market price, or discourage competing proposals if a going private transaction is proposed or undertaken by Kinder Morgan. See Item 13 “Certain Relationships and Related Transactions and Director Independence.”
Additional sales of Restricted Voting Shares will dilute a holder’s ownership in us, and issuances of our senior securities or senior securities of the Limited Partnership may impact the rights of the Restricted Voting Shares and their trading price.
Subject to the provisions of the Limited Partnership Agreement, Kinder Morgan may sell its Special Voting Shares (together with the accompanying Class B Units in the Limited Partnership) from time to time and is not required to consider the potential negative impact of such sales on the trading price of the Restricted Voting Shares or on us in general.
The board of directors may issue an unlimited number of Restricted Voting Shares (or Special Voting Shares to the extent the General Partner issues additional Class B Units of the Limited Partnership) without any vote or action by the shareholders,
subject to the rules of any stock exchange on which our securities may be listed from time to time. We may make future acquisitions or enter into financings or other transactions involving the issuance of our securities.
Our Series 1 Preferred Shares and Series 3 Preferred Shares are and,if issued, the Series 2 Preferred Shares and Series 4 Preferred Shares will be, senior to the Restricted Voting Shares with respect to priority in payment of dividends and the distribution of assets in the event of liquidation. Additionally, we are authorized to issue an unlimited number of preferred shares and may issue additional preferred shares in the future. Any such additional preferred shares will be entitled to preference over the Restricted Voting Shares with respect to priority in payment of dividends and the distribution of assets in the event of the liquidation, dissolution or winding up of the Company. The rights of the holders of Restricted Voting Shares will be subject to, and may be adversely affected by, the rights of the holders of any preferred shares that may be issued in the future. The issuance of preferred shares could delay, deter or prevent certain transactions and could adversely affect the voting power or economic value of the Restricted Voting Shares. Further, if we issue any additional equity or voting shares, the percentage ownership or voting power, as applicable, of existing shareholders will be reduced and diluted, which reduction and dilution may be significant, and the price of the Restricted Voting Shares could decline.
Similarly, the Limited Partnership Agreement authorizes the General Partner to cause the Limited Partnership to issue additional LP Units as well as any other type of security, including Preferred LP Units, that it determines to be necessary or advisable. Like us, the Limited Partnership may make future acquisitions or enter into financings or other transactions involving the issuance of its securities, including LP Units or preferred units. In the event that the Limited Partnership were to issue additional Preferred LP Units, the rights associated with the Class A Units held indirectly by us will be subject to, and may be adversely affected by, the rights associated with such Preferred LP Units. Additionally, an issuance of additional securities by the Limited Partnership, including Preferred LP Units, may dilute our interest in the Limited Partnership and/or reduce the amounts available for distribution by the Limited Partnership to us as an indirect holder of Class A Units. See “—Cash dividend payments are not guaranteed” below.
We are currently undertaking significant projects, including TMEP, which will require considerable amounts of capital. The Credit Facility requires that we maintain an overall balance of debt and equity capital of 70% and 30%, and with respect to capital expenditures on TMEP, a balance of debt and equity capital of 60% and 40%. See Item 7 “Management’s Discussion and Analysis of Financial Condition and Results of Operations—Liquidity and Capital Resources” and Note 9 “Debt” to our consolidated financial statements. We expect to issue additional equity over the course of TMEP in order to comply with these requirements under the Credit Facility.
In the event that we are unable to access debt or other external financing sources to fund the completion of such projects or such projects experience significant cost increases and/or cost overruns or delays, we may be required to issue additional equity or voting shares, or the Limited Partnership may be required to issue additional units, to raise funds that are required for us to continue operating or complete our projects. Additionally, if TMEP is over budget and/or delayed and the value of our business becomes depressed, issuances of our securities, including preferred shares, or issuances of securities of the Limited Partnership, including preferred units, to fund TMEP, could be pursued at prices reflecting such depressed value, increasing the dilutive impact on the existing Restricted Voting Shares and/or our indirect interest in the Limited Partnership. See also “—Risks Relating to Our Business—We will require access to external capital” above.
Cash dividend payments are not guaranteed.
The payment of dividends is not guaranteed under our dividend policy or under the terms of our Preferred Shares, and amounts of such dividends could fluctuate with the performance of our business. Additionally, the Series 1 Preferred Shares and Series 3 Preferred Shares are and, if and when issued, the Series 2 Preferred Shares and Series 4 Preferred Shares, and any preferred shares issued by us in the future may be, senior to the Restricted Voting Shares with respect to priority in payment of dividends and the distribution of assets in the event of liquidation. The terms of the Series 1 Preferred Shares, Series 2 Preferred Shares, Series 3 Preferred Shares and Series 4 Preferred Shares prohibit us from declaring or paying dividends on the Restricted Voting Shares unless all dividends on then outstanding preferred shares of the Company have been paid.
The board of directors has the discretion to determine the amount of dividends, if any, to be declared and paid to shareholders. The board of directors may alter our dividend policy at any time, and the payment of dividends may be affected by, among other things, changes in: commodity prices; the financial condition of our business; current and expected future levels of earnings; capital and liquidity requirements; market opportunities; income taxes; debt repayments; legal and regulatory requirements, including the solvency requirements of the Business Corporations Act (Alberta) and the regulations thereunder, as amended from time to time (“ABCA”); contractual constraints; tax laws; and other relevant factors (including TMEP being over budget, delayed or stopped). There can be no guarantee as to the amount of distributions from the Limited Partnership and any
number of factors could cause the General Partner to revise its policies and/or strategies respecting distributions. Certain terms of the Credit Facility also restrict our ability to pay dividends or the ability of the Limited Partnership to pay distributions.
Over time, our capital and other cash needs may change significantly from our current needs, which could affect whether we pay dividends and the amount of dividends, if any, we may pay in the future. If we experience a significant downturn, the currently anticipated level of distributions by the Limited Partnership (and funding for Company dividends) could leave us with insufficient cash to finance growth opportunities, meet any large unanticipated liquidity requirements or fund our activities. The board of directors may amend, revoke or suspend our dividend policy or elect not to declare Preferred Share dividends, or both, in response to such circumstances or for other reasons. A decline in the market price or liquidity, or both, of the Restricted Voting Shares or our Preferred Shares could result if we reduce or eliminate the payment of dividends, which could result in losses to shareholders.
There can be volatility in the market price of Restricted Voting Shares.
The market price for Restricted Voting Shares may be volatile and subject to wide fluctuations in response to numerous factors, many of which are beyond our control, including the following: (i) delays or difficulties experienced during construction or the completion of TMEP or the total stoppage of TMEP; (ii) anticipated fluctuations in our financial results; (iii) recommendations by securities research analysts; (iv) changes in the economic performance or market valuations of other companies that investors deem comparable to us or Kinder Morgan; (v) the loss or resignation of directors, officers and other key personnel of the Company; (vi) sales or anticipated sales of additional Restricted Voting Shares; (vii) significant acquisitions or business combinations, strategic partnerships, joint ventures or capital commitments by or involving us or our competitors where we do not realize the anticipated benefits from such transaction; (viii) trends, concerns, technological or competitive developments, regulatory changes and other related issues in the energy infrastructure industry; and (ix) actual or anticipated fluctuations in interest rates.
Financial markets have experienced significant price and volume fluctuations in recent years that have particularly affected the market prices of equity securities of companies and that have, in many cases, been unrelated to the operating performance, underlying asset values or prospects of such companies. Accordingly, the market price of the Restricted Voting Shares may decline even if our operating results, underlying asset values or prospects have not changed. Additionally, these factors, as well as other related factors, may cause decreases in asset values which may result in impairment losses. Certain institutional investors may base their investment decisions on consideration of our environmental, governance and social practices and performance against such institutions’ respective investment guidelines and criteria, and failure to meet such criteria may result in a limited or no investment in the Restricted Voting Shares by those institutions, which could adversely affect the trading price of the Restricted Voting Shares.
Non-Canadian holders of Restricted Voting Shares face foreign exchange risk on dividends.
Our cash dividends will be declared in Canadian dollars. As a consequence, non-resident shareholders, and shareholders who calculate their return in currencies other than the Canadian dollar, will be subject to foreign exchange risk. To the extent that the Canadian dollar strengthens with respect to their currency, the amount of the dividend will be reduced when converted to their home currency.
Item 1B. Unresolved Staff Comments.
None.
Item 3. Legal Proceedings.
See Note 19 “Litigation, Commitments and Contingencies” to our consolidated financial statements.
Item 4. Mine Safety Disclosures.
Not applicable.
PART II
Item 5. Market for Registrant’s Common Equity, Related Stockholder Matters and Issuer Purchases of Equity Securities.
Restricted Voting Shares
Our Restricted Voting Shares are listed on the TSX under the symbol “KML.” The following table sets forth, for the periods indicated, the high and low closing prices of our Restricted Voting Shares on the TSX since our IPO as reported by the TSX:
|
| | | | | | | |
Period | Price Range | | Declared Cash Dividend(a) |
(In Canadian dollars) | Low | | High | |
May 25, 2017 (initial listing) - June 30, 2017 (b) | 15.41 | | | 16.72 | | | 0.0571 |
July 1, 2017 - September 30, 2017 | 15.44 | | | 18.35 | | | 0.1625 |
October 1, 2017 - December 31, 2017 | 15.74 | | | 17.62 | | | 0.1625 |
________
| |
(a) | Dividend information is for dividends declared with respect to that quarter. Generally, our declared dividends on our Restricted Voting Shares are paid on or about the 15th day of each February, May, August and November. |
| |
(b) | Dividend was for the period May 30, 2017 to June 30, 2017. |
Preferred Share Issuances
During 2017, we issued an aggregate of 22 million preferred shares for gross proceeds of $550 million that are listed on the TSX with the following characteristics:
|
| | | | | | | | | | |
Description | Gross Proceeds | Annual Dividend Per Share | Initial Yield | Per Share Base Redemption Value | Redemption and Conversion | Right to Convert into |
(In millions of Canadian dollars, except per share amounts)
|
Series 1 Preferred Shares | 300 |
| 1.3125 |
| 5.25 | % | 25.00 |
| November 15, 2022 | Series 2 |
Series 3 Preferred Shares | 250 |
| 1.30 |
| 5.20 | % | 25.00 |
| February 15, 2023 | Series 4 |
As of February 16, 2018, there were 12,000,000 and 10,000,000 Series 1 Preferred Shares and Series 3 Preferred Shares outstanding, respectively. See —Ownership Interests—Preferred Shares” below.
Dividends
The terms of the Preferred Shares prohibit us from declaring or paying dividends on the Restricted Voting Shares unless all dividends on the Preferred Shares have been paid. See Item 7 “Management’s Discussion and Analysis of Financial Condition and Results of Operations—Dividends and Distributions.”
The Credit Facility restricts us from paying dividends until the completion of TMEP unless the following three conditions have been satisfied: (i) the dividend payment would not result in aggregate distributions in any period of four consecutive fiscal quarters exceeding Distributable Cash (as defined in the Credit Facility) for such period; (ii) the delivery of a certification by an authorized officer that the Company is in compliance with certain enumerated financial metrics, including maximum debt and minimum equity requirements, equity financing to sufficiently cover project costs for a six month period and the forecasted distributions included in the calculation of net forecasted retained cash flow; and (iii) no default has occurred under the Credit Facility. Following the completion of TMEP, we may pay quarterly dividends provided that no default has occurred under the Credit Facility. See Note 9 “Debt” to the consolidated financial statements and Item 7 “Management’s Discussion and Analysis of Financial Condition and Results of Operations—Liquidity and Capital Resources—Credit Facility”
The payment of dividends is not guaranteed and the amount and timing of any dividends payable will be at the discretion of the board of directors.
Related Stockholder Matters
As of February 16, 2018, there were 103,661,302 Restricted Voting Shares, 243,455,654 Special Voting Shares, 12,000,000 Series 1 Preferred Shares and 10,000,000 Series 3 Preferred Shares outstanding, and there was one holder of record of our Restricted Voting Shares, two holders of record of our Special Voting Shares, one holder of record of our Series 1 Preferred Shares and one holder of record of our Series 3 Preferred Shares. These holders of record do not include beneficial owners whose shares are held by a nominee, such as a broker or bank.
Also, see Preferred Share, Restricted Voting Share, and Special Voting Share dividends and distributions for and during 2017 in Item 7 “Management’s Discussion and Analysis of Financial Condition and Results of Operations—Dividends and Distributions.”
Tax Matters Applicable to Ownership of Restricted Voting Shares
Holders Resident in the U.S.
The following discussion is applicable to a holder of Restricted Voting Shares who, for the purposes of the Canadian Income Tax Act (the “Tax Act”) and the Canada-United States Tax Convention (1980), as amended (the “Treaty”), at all relevant times, is not resident or deemed to be resident in Canada, is a resident of the United States for the purposes of the Treaty and qualifies for the full benefits thereunder, and who does not use or hold (and is not deemed to use or hold) the Restricted Voting Shares in connection with a business carried on in Canada (a “U.S. Resident Holder”). This discussion is not applicable to a U.S. Resident Holder that is an insurer that carries on an insurance business in Canada.
This discussion is not applicable to a U.S. Resident Holder whose Restricted Voting Shares are or are deemed to be “taxable Canadian property” for purposes of the Tax Act. Provided that the Restricted Voting Shares are listed on a designated stock exchange (which includes the TSX) at a particular time, the Restricted Voting Shares generally will not constitute taxable Canadian property to a U.S. Resident Holder at that time unless, at any time during the five year period immediately preceding that time: (i) 25% or more of the issued shares of any class or series of the Company’s capital stock were owned by any combination of (a) the U.S. Resident Holder, (b) persons with whom the U.S. Resident Holder did not deal at arm’s length, and (c) partnerships in which the U.S. Resident Holder or a person described in (b) holds a membership interest directly or indirectly through one or more partnerships; and (ii) more than 50% of the value of the Restricted Voting Shares was derived, directly or indirectly, from one or any combination of (a) real or immoveable property situated in Canada, (b) Canadian resource properties, (c) timber resource properties, and (d) options in respect of, or an interest in, any such property (whether or not the property exists), all for purposes of the Tax Act. A U.S. Resident Holder’s Restricted Voting Shares can also be deemed to be taxable Canadian property in certain circumstances set out in the Tax Act.
Taxation of Dividends
Dividends paid or credited or deemed to be paid or credited by the Company to a non-resident of Canada will generally be subject to Canadian withholding tax at the rate of 25%, subject to any applicable reduction in the rate of such withholding under an income tax treaty between Canada and the country where the holder is resident. Under the Treaty, the withholding tax rate in respect of a dividend paid to a U.S. Resident Holder that beneficially owns such dividends is generally reduced to 15%, unless the U.S. Resident Holder is a company which owns at least 10% of the voting shares of the Company at that time, in which case the withholding tax rate is reduced to 5%.
Disposition of Restricted Voting Shares
A U.S. Resident Holder will not be subject to tax under the Tax Act in respect of any capital gain realized on the disposition of Restricted Voting Shares.
Recent Sales of Unregistered Securities
Since our incorporation on April 7, 2017, we have issued the following securities in offerings registered under the Securities Act:
On May 25, 2017, we consummated our IPO and sold 102,942,000 Restricted Voting Shares to the public in Canada for gross proceeds of $1,750,014,000 through TD Securities Inc. and RBC Dominion Securities Inc., as principal underwriters. The Restricted Voting Shares were sold in Canada in accordance with applicable Canadian securities laws and in the United States to qualified institutional buyers in reliance on Rule 144A under the Securities Act. The proceeds of our IPO were used to purchase
our indirect ownership interest in the Operating Entities. In connection with our IPO, 226,616,700 Special Voting Shares were issued to KMCC and KMCT. See Items 1 and 2 “Business and Properties—Our Reorganization and IPO.”
On August 15, 2017, we completed an offering of 12,000,000 Series 1 Preferred Shares to the public on the TSX in Canada at a price of $25.00 per Series 1 Preferred Share for total gross proceeds of $300 million. On December 15, 2017, we completed an offering of 10,000,000 Series 3 Preferred Shares to the public on the TSX at a price of $25.00 per Series 3 Preferred Share for total gross proceeds of $250 million. See “—Ownership Interests—Preferred Shares” and “—Ownership Interests—Limited Partnership Units” below.
Ownership Interests
The following description of our capital stock is a summary only and is qualified in its entirety by reference to our Articles and By-laws, each as amended, and to the Limited Partnership Agreement, which are included as Exhibits 3.2, 3.4, 3.6 and 3.8 hereof, respectively.
We are authorized to issue an unlimited number of Restricted Voting Shares, an unlimited number of Special Voting Shares and an unlimited number of preferred shares issuable in series. As of February 16, 2018, we had outstanding 103,661,302 Restricted Voting Shares, 243,455,654 Special Voting Shares, 12,000,000 Series 1 Preferred Shares and 10,000,000 Series 3 Preferred Shares.
Restricted Voting Shares
Holders of Restricted Voting Shares are entitled to one vote for each Restricted Voting Share held at all meetings of our shareholders, except meetings at which or in respect of matters on which only holders of another class of shares are entitled to vote separately as a class. Except as otherwise provided by our Articles or required by law, the holders of Restricted Voting Shares will vote together with the holders of Special Voting Shares as a single class.
The holders of Restricted Voting Shares are entitled to receive, subject to the rights of the holders of another class of shares, any dividend we declare, and the remaining property of the Company upon the liquidation, dissolution or winding-up of the Company, whether voluntary or involuntary. Notwithstanding the foregoing, we may not issue or distribute to all or to substantially all of the holders of the Restricted Voting Shares either (i) Restricted Voting Shares, or (ii) rights or securities of the Company exchangeable for or convertible into or exercisable to acquire Restricted Voting Shares, unless contemporaneously therewith, we issue or distribute Special Voting Shares or rights or securities of the Company exchangeable for or convertible into or exercisable to acquire Special Voting Shares on substantially similar terms (having regard to the specific attributes of the Special Voting Shares) and in the same proportion.
None of the Restricted Voting Shares will be subdivided, consolidated, reclassified or otherwise changed unless contemporaneously therewith the Special Voting Shares are subdivided, consolidated, reclassified or otherwise changed in the same proportion or same manner (having regard to the specific attributes of the classes of securities comprising the Company Voting Shares). In addition, under the Cooperation Agreement, we will make equivalent changes to the Restricted Voting Shares in the event any adjustments are made to the LP Units, in order to preserve the general alignment of the LP Units and the Company Voting Shares. See “—Special Voting Shares” below and Item 13 “Certain Relationships and Related Transactions and Director Independence—Agreements between the Company and Kinder Morgan—Cooperation Agreement.”
We may not modify or remove any of the rights, privileges, conditions or restrictions of the Restricted Voting Shares without the approval by special resolution of the holders of Restricted Voting Shares.
Special Voting Shares
All of the outstanding Special Voting Shares were issued to, and are held by Kinder Morgan, indirectly through KMCC and KMCT, for the purpose of providing voting rights with respect to the Company. Under our Articles, we are prohibited from issuing any Special Voting Shares unless a corresponding number of associated Class B Units are concurrently issued by the Limited Partnership. In addition, holders of Special Voting Shares are prohibited from transferring their Special Voting Shares separately from the related Class B Units except for certain permitted transfers among affiliates.
Holders of Special Voting Shares are entitled to one vote for each Special Voting Share held at all meetings of shareholders of the Company, except meetings at which or in respect of matters on which only holders of another class of shares are entitled to vote separately as a class. Except as otherwise provided by our Articles or required by law, the holders of Special Voting Shares will vote together with the holders of Restricted Voting Shares as a single class.
The holders of Special Voting Shares are entitled to receive, subject to the rights of the holders of preferred shares and in priority to the holders of Restricted Voting Shares, an amount per Special Voting Share equal to $0.000001 on the liquidation, dissolution or winding up of the Company, whether voluntary or involuntary.
The holders of Special Voting Shares, as such, are not entitled to receive any dividends or other distributions except for such dividends payable in Special Voting Shares, as may be declared by the board of directors from time to time. Notwithstanding the foregoing, we may not issue or distribute to all or to substantially all of the holders of the Special Voting Shares either (i) Special Voting Shares, or (ii) rights or securities of the Company exchangeable for or convertible into or exercisable to acquire Special Voting Shares, unless contemporaneously therewith, we issue or distribute Restricted Voting Shares, or rights or securities of the Company exchangeable for or convertible into or exercisable to acquire Restricted Voting Shares on substantially similar terms (having regard to the specific attributes of the Restricted Voting Shares) and in the same proportion.
The Special Voting Shares are subject to anti-dilution provisions, which provide that adjustments will be made to the Special Voting Shares in the event of a change to the Restricted Voting Shares in order to preserve the voting equivalency of such shares. In addition, pursuant to the Cooperation Agreement, we will make equivalent changes to the Special Voting Shares in the event of any adjustments made to the LP Units, in order to preserve the general alignment of the LP Units and the Company Voting Shares. See “Certain Relationships and Related Transactions and Director Independence—Agreements between the Company and Kinder Morgan—Cooperation Agreement.” The Special Voting Shares are also subject to “coattail” provisions which restrict the transfer of Special Voting Shares in certain circumstances. See “—Takeover Bid Protection - Coattail Arrangements” below.
We may not modify or remove any of the rights, privileges, conditions or restrictions of the Special Voting Shares without the approval by special resolution of the holders of Special Voting Shares.
Preferred Shares
We are authorized to issue an unlimited number of preferred shares and we may issue preferred shares in one or more series with such terms as the board of directors may fix, subject to the ABCA. Any such additional preferred shares shall, rank on a parity with the preferred shares of every other series and shall be entitled to preference over the Restricted Voting Shares and the Special Voting Shares, in each case with respect to priority in payment of dividends and the distribution of assets in the event of the liquidation, dissolution or winding up of the Company.
Series 1 Preferred Shares
On August 15, 2017, we issued 12,000,000 Series 1 Preferred Shares at a price of $25.00 per share. The holders of Series 1 Preferred Shares are entitled to receive dividends at an annual rate of $1.3125 per share, payable quarterly, up to but excluding November 15, 2022. as and when declared by our board of directors. For each five-year period following November 15, 2022, the holders of Series 1 Preferred Shares shall be entitled to receive dividends, as and when declared, in the amount per share determined by multiplying one-quarter of the “Annual Fixed Dividend Rate” by $25.00. The Annual Fixed Dividend Rate for the applicable period will be equal to the sum of the Government of Canada Yield (as defined herein) on such date plus 3.65%, provided that, in any event, such rate shall not be less than 5.25%. This spread will remain unchanged over the life of the Series 1 Preferred Shares.
The Series 1 Preferred Shares are not entitled to vote or attend meetings of the holders of Voting Shares (except as otherwise provided by law and except for meetings of the holders of Preferred Shares as a class and meetings of the holders of Series 1 Preferred Shares as a series) unless dividends on the Series 1 Preferred Shares have not been paid for eight quarters, whether or not consecutive, whether or not such dividends have been declared and whether or not we have sufficient cash properly applicable to the payment of such dividends. Until all such arrears of dividends have been paid, holders of Series 1 Preferred Shares will be entitled to one vote per Series 1 Preferred Share with respect to resolutions to elect directors.
The Series 1 Preferred Shares are not redeemable prior to November 15, 2022. Subject to certain conditions, on November 15, 2022, and on November 15 in every fifth year thereafter, we may, at our option, upon not less than 30 days and not more than 60 days prior written notice, redeem for cash all or any part of the outstanding Series 1 Preferred Shares by the payment of $25.00 per Series 1 Preferred Share plus all accrued and unpaid dividends.
Prior to November 15, 2022, the Series 1 Preferred Shares are not convertible. The holders of the Series 1 Preferred Shares will have the right to convert all or any of their Series 1 Preferred Shares into Series 2 Preferred Shares, subject to certain conditions, on November 15, 2022 and on November 15 in every fifth year thereafter. Other than redemption rights and dividends, the Series 2 Preferred Shares are identical to the Series 1 Preferred Shares.
The holders of the Series 2 Preferred Shares will be entitled to receive, as and when declared by the board of directors of the Company, quarterly cash dividends calculated using a floating rate of interest. Holders of Series 2 Preferred Shares have the right to convert their Series 2 Preferred Shares back into Series 1 Preferred Shares under certain circumstances.
In the event of the liquidation, dissolution or winding-up of the Company, the holders of the Series 1 Preferred Shares and Series 2 Preferred Shares are entitled to receive $25.00 per share plus all accrued and unpaid dividends thereon before any amount is paid or any property or assets of the Company are distributed to the holders of the Restricted Voting Shares, Special Voting Shares or to the holders of any other shares ranking junior to the Series 1 Preferred Shares or Series 2 Preferred Shares in any respect.
The terms of the Series 1 Preferred Shares and the Series 2 Preferred Shares prohibit the Company from declaring or paying dividends on the Restricted Voting Shares unless all dividends on the Series 1 Preferred Shares and the Series 2 Preferred Shares have been paid.
Series 3 Preferred Shares
On December 15, 2017, we issued 10,000,000 Series 3 Preferred Shares at a price of $25.00 per share. The holders of Series 3 Preferred Shares are entitled to receive dividends at an annual rate of $1.3000 per share, payable quarterly, up to but excluding February 15, 2023 as and when declared by our board of directors. For each five-year period following February 15, 2023, the holders of Series 3 Preferred Shares shall be entitled to receive dividends, as and when declared, in the amount per share determined by multiplying one-quarter of the “Annual Fixed Dividend Rate” by $25.00. The Annual Fixed Dividend Rate for the applicable period will be equal to the sum of the Government of Canada Yield (as defined herein) on such date plus 3.51%, provided that, in any event, such rate shall not be less than 5.20%. This spread will remain unchanged over the life of the Series 3 Preferred Shares.
The Series 3 Preferred Shares are not entitled to vote or attend meetings of the holders of Voting Shares (except as otherwise provided by law and except for meetings of the holders of Preferred Shares as a class and meetings of the holders of Series 3 Preferred Shares as a series) unless dividends on the Series 3 Preferred Shares have not been paid for eight quarters, whether or not consecutive, whether or not such dividends have been declared and whether or not we have sufficient cash properly applicable to the payment of such dividends. Until all such arrears of dividends have been paid, holders of Series 3 Preferred Shares will be entitled to one vote per Series 3 Preferred Share with respect to resolutions to elect directors.
The Series 3 Preferred Shares are not redeemable prior to February 15, 2023. Subject to certain conditions, on February 15, 2023, and on February 15 in every fifth year thereafter, we may, at our option, upon not less than 30 days and not more than 60 days prior written notice, redeem for cash all or any part of the outstanding Series 3 Preferred Shares by the payment of $25.00 per Series 3 Preferred Share plus all accrued and unpaid dividends.
Prior to February 15, 2023, the Series 3 Preferred Shares are not convertible. The holders of the Series 3 Preferred Shares will have the right to convert all or any of their Series 3 Preferred Shares into Series 4 Preferred Shares, subject to certain conditions, on February 15, 2023 and on February 15 in every fifth year thereafter. Other than redemption rights and dividends, the Series 4 Preferred Shares are identical to the Series 3 Preferred Shares.
The holders of the Series 4 Preferred Shares will be entitled to receive, as and when declared by the board of directors of the Company, quarterly cash dividends calculated using a floating rate of interest. Holders of Series 4 Preferred Shares have the right to convert their Series 4 Preferred Shares back into Series 3 Preferred Shares under certain circumstances.
In the event of the liquidation, dissolution or winding-up of the Company, the holders of the Series 3 Preferred Shares and Series 4 Preferred Shares are entitled to receive $25.00 per share plus all accrued and unpaid dividends thereon before any amount is paid or any property or assets of the Company are distributed to the holders of the Restricted Voting Shares, Special Voting Shares or to the holders of any other shares ranking junior to the Series 3 Preferred Shares or Series 4 Preferred Shares in any respect.
The terms of the Series 3 Preferred Shares and the Series 4 Preferred Shares prohibit the Company from declaring or paying dividends on the Restricted Voting Shares unless all dividends on the Series 3 Preferred Shares and the Series 4 Preferred Shares have been paid.
Limited Partnership Units
The Limited Partnership is a limited partnership existing under the laws of the Province of Alberta and holds our business and engages in such activities from time to time as the General Partner may, in its discretion, determine.
As of February 16, 2018, the Limited Partnership had issued and outstanding two GP Units held by the General Partner, 103,661,302 Class A Units held by the Company (indirectly through the General Partner) representing an approximate 30% interest in the Limited Partnership, 243,455,654 Class B Units held by Kinder Morgan (indirectly through KMCC and KMCT) representing an approximate 70% interest in the Limited Partnership and 22,000,000 Preferred LP Units held by the General Partner.
The GP Units, Class A Units, Class B Units and Preferred LP Units are entitled to participate in distributions of the Limited Partnership on the terms set out in the Limited Partnership Agreement. See" — Distributions" below. In certain circumstances, the General Partner may be required to make changes to the attributes of the LP Units to maintain the equivalency among the Related Securities in the manner contemplated by the Limited Partnership Agreement and the Cooperation Agreement. See Item 13 “Certain Relationships and Related Transactions and Director Independence—Agreements Between the Company and Kinder Morgan—Cooperation Agreement.”
Each of the Class B Units is accompanied by a Special Voting Share, which entitles the holder of such Special Voting Share to receive notice of, to attend and to vote at meetings of our shareholders. Under our Articles and the Limited Partnership Agreement, as applicable, the transfer of the Special Voting Shares separately from the Class B Units to which they relate, as well as the transfer of Class B Units separately from the related Special Voting Shares, is prohibited except for certain permitted transfers among affiliates. See “—Special Voting Shares” above.
Distributions
Under the Limited Partnership Agreement, the Limited Partnership may make distributions to (i) the Company, indirectly through the General Partner, and (ii) Kinder Morgan, indirectly through KMCC and KMCT, on a quarterly basis, and on or before any scheduled date for payment by the Company of any declared dividends. The Company will be entirely dependent on indirectly receiving distributions from the Limited Partnership in order to pay any dividends on the Restricted Voting Shares and any then outstanding preferred shares of the Company, which dividends shall in any event be declared only at the discretion of the board of directors.
Distributions by the Limited Partnership are not guaranteed and will be at the discretion of the General Partner. The General Partner will, in its sole discretion, determine the amount of the distribution from the Limited Partnership. See Item 1A “Risk Factors—Risks Relating to Ownership of Restricted Voting Shares—Cash dividend payments are not guaranteed.”
The Limited Partnership will make its distributions in the following order and priority: (i) the reimbursement of costs and expenses to the General Partner pursuant to the Limited Partnership Agreement; (ii) an amount to the holders of GP Units (being the General Partner) sufficient to allow the Company to pay its expenses (including, without limitation, any fees or commissions payable to agents or underwriters in connection with the sale of securities by the Company, listing fees of applicable stock exchanges and fees of the Company’s counsel and auditors) on a timely basis (the “Priority Distribution”); (iii) an amount to the holders of Preferred LP Units in accordance with the terms of the Preferred LP Units; (iv) an amount to the General Partner equal to 0.001% of the balance of the distributable cash of the Limited Partnership; and (v) an amount equal to the remaining distribution to the holders of Class A Units and the holders of Class B Units in accordance with their respective holdings of Class A Units and Class B Units. The General Partner may, in addition to the distributions described above, make a distribution in cash or other property to holders of GP Units or LP Units, provided that such distribution is paid or distributed to the holders of LP Units in accordance with their pro rata entitlements as holders of LP Units.
A holder of Class B Units has the right to elect to reinvest all distributions payable on its Class B Units in Class B Units on the same economic terms as a holder of Restricted Voting Shares that participates in the DRIP. See “—Dividend Reinvestment Plan” below. If a holder of Class B Units elects to reinvest its distributions, such distributions will be used to purchase additional Class B Units at the same price per unit as Restricted Voting Shares are issued by the Company under the DRIP (generally being the weighted average trading price of the Restricted Voting Shares on the TSX for the five trading days preceding the dividend payment date) at a discount of between 0% and 5%, as determined from time to time by the board of directors of the General Partner, in its sole discretion. The market discount is currently set at 3%. Pursuant to the terms of the DRIP and pursuant to the Limited Partnership Agreement, the Company and the Limited Partnership may concurrently suspend the DRIP and the distribution reinvestment plan, respectively, at their discretion. Kinder Morgan currently participates in the distribution reinvestment plan at a rate of 25%.
Allocation of Net Income and Losses
The net income of the Limited Partnership, determined in accordance with the provisions of the Income Tax Act (Canada) and the regulations thereunder, as amended from time to time, is generally allocated in respect of each fiscal year in the following manner: (i) first, to the General Partner in an amount equal to (a) the Priority Distribution, and (b) the aggregate of reimbursement of costs and expenses to the General Partner pursuant to the Limited Partnership Agreement and the distributions paid on the GP Units; (ii) second, to holders of Preferred LP Units based on their proportionate share of distributions on the Preferred LP Units received or receivable for such fiscal year; and (iii) the balance, among the holders of Class A Units and Class B Units based on their proportionate share of distributions received or receivable for such fiscal year. The amount of income for tax purposes allocated to a partner may be more or less than the amount of cash distributed by the Limited Partnership to that partner. Income and loss of the Limited Partnership for accounting purposes is allocated to each partner in the same proportion as income or loss is allocated for tax purposes.
If, with respect to a given fiscal year, no distribution is paid or payable or allocated to the partners, or the Limited Partnership has a loss for tax purposes, the taxable income or loss, as the case may be, for tax purposes of the Limited Partnership for that fiscal year will be allocated to the holders of LP Units in that fiscal year in the proportion to the percentage of LP Units held by each holder of LP Units at each of those dates. The fiscal year end of the Limited Partnership will initially be December 31.
Functions and Powers of the General Partner
In its capacity as general partner of the Limited Partnership, the General Partner is authorized to manage, administer and operate the business and affairs of the Limited Partnership, to make all decisions regarding the business and affairs of the Limited Partnership and to bind the Limited Partnership in respect of any such decisions, subject to certain limitations contained in the Limited Partnership Agreement. The General Partner is required to exercise its powers and discharge its duties honestly, in good faith with a view to the best interests of the Limited Partnership and to exercise the care, diligence and skill that a reasonably prudent person would exercise in comparable circumstances. The board of directors of the General Partner is the same as the board of directors of the Company. Similarly, the executive officers of the General Partner are the same as the executive officers of the Company.
The authority and power vested in the General Partner to manage the business and affairs of the Limited Partnership includes all authority to do any act, take any proceeding, make any decision and execute and deliver any instrument, deed, agreement or document necessary or incidental to carrying out the objects, purposes and business of the Limited Partnership, including, without limitation, the ability to engage other persons to assist the General Partner to carry out its management obligations and administrative functions in respect of the Limited Partnership and its business. Pursuant to the terms of the Services Agreement, the General Partner has contracted with KMCI for certain services relating to the operation of the Operating Entities. See Item 13 “Certain Relationships and Related Transactions, and Director Independence—Agreements between the Company and Kinder Morgan—Services Agreement.”
Restrictions on the Authority of the General Partner
The authority of the General Partner, as general partner, is limited in certain respects under the Limited Partnership Agreement. Certain matters must be approved by special resolution of the holders of Class A Units (all of which is held indirectly by the Company and voted in accordance with the instructions of the Company), including (i) the removal of the general partner, (ii) the dissolution, termination, wind up or other discontinuance of the Limited Partnership, (iii) the sale, exchange or other disposition of all or substantially all of the business or assets of the Limited Partnership, (iv) amendments to the Limited Partnership Agreement, and (v) a merger or consolidation involving the Limited Partnership. Certain other matters must be approved by special resolution of the holders of the Class A Units and Class B Units voting together as a class, including (i) a consolidation, subdivision or reclassification of LP Units (except for the purposes of preserving the alignment of the LP Units and the Company Voting Shares pursuant to the Limited Partnership Agreement and the Cooperation Agreement), and (ii) a waiver of a default by the general partner or release of the general partner from any claims in respect thereof.
Transfer of Partnership Units
No limited partner may transfer any of the LP Units owned by it except to persons and in the manner expressly permitted in the Limited Partnership Agreement. LP Units may not be transferred to a person who is not an Eligible Person (as defined in the Limited Partnership Agreement). In addition, the Class B Units are subject to “coattail” provisions which restrict the transfer of Class B Units in certain circumstances. See “—Takeover Bid Protection - Coattail Arrangements” below.
The General Partner
The authorized capital of the General Partner consists of an unlimited number of common shares and an unlimited number of preferred shares issuable in series. The Company holds all of the issued and outstanding common shares of the General Partner. Pursuant to the Cooperation Agreement, the board of directors of the General Partner is the same as the board of directors. Similarly, the executive officers of the General Partner is the same as the executive officers of the Company.
Preferred Units
Concurrently with the issuance of the Series 1 Preferred Shares and the Series 3 Preferred Shares by the Company, 12,000,000 and 10,000,000 Preferred LP Units, respectively, were issued by the Limited Partnership to the General Partner. The terms of the Preferred LP Units are substantially similar to the terms of the Preferred Shares. Pursuant to the terms of the Limited Partnership Agreement, the General Partner, as the holder of the Preferred LP Units, will have priority over the holders of LP Units (being, indirectly, the Company and Kinder Morgan) on any distributions, and in the event of dissolution, of the Limited Partnership. In addition, no amendments to the provisions of the Preferred LP Units or the priority of distributions or in the event of dissolution may be made unless such amendments receive approval of two-thirds of then outstanding Preferred Shares and, if required, the approval of the TSX.
Takeover Bid Protection - Coattail Arrangements
Under applicable securities laws in Canada, an offer to purchase Special Voting Shares or Class B Units would not necessarily require that an offer be made to purchase Restricted Voting Shares. In accordance with the rules of the TSX designed to ensure that, in the event of a takeover, the holders of Restricted Voting Shares will be entitled to participate on an equal footing with holders of Special Voting Shares or Class B Units, each of the Company’s Articles and the Limited Partnership Agreement contain customary coattail provisions.
Pursuant to the Articles of the Company, no holder of Special Voting Shares is permitted to transfer such Special Voting Shares unless either: (i) such transfer would not require that the transferee make an offer to holders of Restricted Voting Shares to acquire Restricted Voting Shares on the same terms and conditions under applicable securities laws, if such Special Voting Shares were outstanding as Restricted Voting Shares; or (ii) if such transfer would require that the transferee make such an offer to holders of Restricted Voting Shares to acquire Restricted Voting Shares on the same terms and conditions under applicable securities laws, the transferee acquiring such Special Voting Shares makes a contemporaneous identical offer for Restricted Voting Shares (in terms of price, timing, proportion of securities sought to be acquired and conditions) and does not acquire such Special Voting Shares unless the transferee also acquires a proportionate number of Restricted Voting Shares actually tendered to such identical offer.
In addition, pursuant to the terms of the Limited Partnership Agreement, no holder of Class B Units is permitted to transfer such Class B Units, unless: (i) such transfer would not require the transferee to make an offer to holders of Restricted Voting Shares to acquire Restricted Voting Shares on the same terms and conditions under applicable securities laws if such Class B Units, and all other outstanding Class B Units, were instead outstanding as Restricted Voting Shares; or (ii) the offeror acquiring such Class B Units makes a contemporaneous identical offer for the Restricted Voting Shares (in terms of price, timing, proportion of securities sought to be acquired and conditions) and acquires such Class B Units along with a proportionate number of Restricted Voting Shares actually tendered to such identical offer.
Dividend Reinvestment Plan
The Company has implemented a DRIP pursuant to which holders (excluding holders not resident in Canada) of Restricted Voting Shares may elect to have all cash dividends of the Company payable to any such shareholder automatically reinvested in additional Restricted Voting Shares at a price per share calculated by reference to the weighted average trading price of the Restricted Voting Shares on the stock exchange on which the Restricted Voting Shares are then listed for the five trading days preceding the relevant dividend payment date, less a discount of between 0% and 5% (as determined from time to time by the board of directors, in its sole discretion). The market discount is currently set at 3%.
No brokerage commission will be payable in connection with the purchase of Restricted Voting Shares under the DRIP and all administrative costs will be borne by the Company. Cash undistributed by the Company upon the issuance of additional Restricted Voting Shares under the DRIP will be invested in the Company and/or the Limited Partnership to be used for general corporate purposes and working capital.
Holders of Restricted Voting Shares who are non-residents of Canada are not entitled to participate in the DRIP as a result of foreign securities law restrictions.
The Limited Partnership Agreement provides for a similar distribution reinvestment plan for the holders of Class B Units such that they may elect to have all of the cash distributions on the Class B Units payable to any such person automatically reinvested in additional Class B Units on the same basis and at the same price per Class B Unit as a holder of Restricted Voting Shares purchases Restricted Voting Shares pursuant to the DRIP. Kinder Morgan may participate in the Limited Partnership’s distribution reinvestment plan at levels that vary from the levels of participation by shareholders in the DRIP. The proceeds received by the Company pursuant to the DRIP will be used to indirectly acquire additional Class A Units of the Limited Partnership. Similarly, the reinvestment of distributions received by Kinder Morgan from the Limited Partnership pursuant to the corresponding distribution reinvestment mechanism applicable to the Class B Units will result in the issuance of additional Class B Units to Kinder Morgan, at the same price per unit at which additional Restricted Voting Shares are issued by the Company pursuant to the DRIP. See “—Limited Partnership Units—Distributions” above.
As a result of differing participation levels, the overall ownership interests in the Company, as between Kinder Morgan (through its ownership interest in Special Voting Shares) and the holders of Restricted Voting Shares, may vary and such variances may be significant. Pursuant to the terms of the DRIP and the Limited Partnership Agreement, the Company and the Limited Partnership may concurrently suspend the DRIP and the distribution reinvestment plan, respectively, at their discretion.
Item 6. Selected Historical Financial Information.
The following table sets forth, for the periods and at the dates indicated, our summary historical financial data. The table is derived from our consolidated financial statements and notes thereto, and should be read in conjunction with those audited consolidated financial statements. See also Item 7 “Management’s Discussion and Analysis of Financial Condition and Results of Operations” in this report for more information.
|
| | | | | | | | |
As at and for the Year Ended December 31, | 2017 |
| | 2016 |
| | 2015 |
|
(In millions of Canadian dollars) | | | | | |
GAAP Income Statement Information | | | | | |
Revenues | 683.8 |
| | 676.1 |
| | 645.9 |
|
Operating income | 215.9 |
| | 237.4 |
| | 242.3 |
|
Foreign exchange (loss) gain | (5.2 | ) | | 32.6 |
| | (185.4 | ) |
Net income (loss) | 160.7 |
| | 201.8 |
| | (22.9 | ) |
Non-GAAP Financial Measures(a) | | | | | |
DCF | 322.7 |
| | 318.2 |
| | 272.7 |
|
Adjusted EBITDA | 388.3 |
| | 395.4 |
| | 368.7 |
|
Allocation of Earnings to Ownership Interests | | | | | |
Preferred share dividends | (6.6 | ) | | — |
| | — |
|
Net (income) loss attributable to Kinder Morgan interest(b) | (126.2 | ) | | (201.8 | ) | | 22.9 |
|
Net income available to Restricted Voting Stockholders | 27.9 |
| | — |
| | — |
|
DCF available to Kinder Morgan interest(a)(b) | 266.4 |
| | 318.2 |
| | 272.7 |
|
DCF available to Restricted Voting Stockholders(a)(c) | 54.9 |
| | — |
| | — |
|
GAAP Balance Sheet Information (at end of period) | | | | | |
Property, plant and equipment, net | 3,708.0 |
| | 3,181.1 |
| | 3,008.3 |
|
Total assets | 4,452.7 |
| | 3,739.4 |
| | 3,485.2 |
|
Outstanding debt(d) | — |
| | 1,362.1 |
| | 1,320.4 |
|
Total equity | 3,637.6 |
| | 1,436.0 |
| | 1,251.0 |
|
_________
| |
(a) | See Item 7 “Management’s Discussion and Analysis of Financial Condition and Results of Operations—Results of Operations—Non-GAAP Financial Measures.” |
| |
(b) | Prior to our May 2017 IPO, net income (loss) and DCF were attributable only to Kinder Morgan interest. |
| |
(c) | Year ended December 31, 2017 amount is net of approximately $1.4 million of U.S. cash taxes attributable to Restricted Voting Stockholders. |
| |
(d) | Prior to May 2017 IPO outstanding debt represented the Long-term debt-affiliates (“KMI Loans”). |
Item 7. Management’s Discussion and Analysis of Financial Condition and Results of Operations.
The following discussion and analysis should be read in conjunction with our consolidated financial statements and the notes thereto. We prepared our consolidated financial statements in accordance with GAAP. Additional sections in this report that should be helpful to the reading of our discussion and analysis include the following: (i) a description of our business strategy found in Items 1 and 2 “Business and Properties—Business and Segments;” (ii) a description of developments during 2017, found in Items 1 and 2 “Business and Properties—Pipelines Business” and in “—Terminals Business;” and (iii) a description of risk factors affecting us and our business, found in Item 1A “Risk Factors.”
Inasmuch as the discussion below and the other sections to which we have referred you pertain to management’s comments on financial resources, capital spending, our business strategy and the outlook for our business, such discussions contain forward-looking statements. These forward-looking statements reflect the expectations, beliefs, plans and objectives of management about future financial performance and assumptions underlying management’s judgment concerning the matters discussed, and accordingly, involve estimates, assumptions, judgments and uncertainties. Our actual results could differ materially from those discussed in the forward-looking statements. Factors that could cause or contribute to any differences include, but are not limited to, those discussed below and elsewhere in this report, particularly in Item 1A “Risk Factors” and at the beginning of this report in “Information Regarding Forward-Looking Statements.”
Subsequent to our IPO, Kinder Morgan retained control of us and the Limited Partnership. As a result we accounted for our acquisition of an approximate 30% economic interest in the Limited Partnership as a transfer of net assets among entities under common control. Therefore, our consolidated financial statements presented herein were derived from the consolidated financial statements and accounting records of Kinder Morgan. The assets and liabilities in these consolidated financial statements have been reflected at historical carrying value of the immediate parents within the Kinder Morgan organization structure including goodwill and purchase price assigned amounts, as applicable. Prior to May 30, 2017, our historical financial statements were presented as combined consolidated financial statements derived from information included within the consolidated financial statements and accounting records of Kinder Morgan. All significant intercompany balances between the companies included in our accompanying consolidated financial statements have been eliminated.
In addition, as of and for the reporting periods after May 30, 2017, Kinder Morgan’s economic interest in the Limited Partnership is reflected within “Kinder Morgan interest” in our consolidated statements of equity and consolidated balance sheets and earnings attributable to Kinder Morgan’s economic ownership interest in the Limited Partnership are presented in “Net (Income) Loss Attributable to Kinder Morgan Interest” in our consolidated statements of operations.
Kinder Morgan retained control of us, therefore, the amounts recorded to “Share capital,” “Retained deficit,” “Accumulated other comprehensive loss” and “Kinder Morgan interest” presented in the consolidated statements of equity for the year ended December 31, 2017 include (i) the “Reallocation of Kinder Morgan pre-IPO carrying basis” which represents Kinder Morgan’s pre-IPO 100% ownership interest in us including net income for the period January 1 through May 29, 2017 and (ii) the “Reallocation of equity on common control transaction” which represents the difference between our book value prior to our IPO and the proportionate ownership percentages in the book value in our net assets after our IPO.
General
Our reportable business segments are based on the way our management organizes our enterprise. Each of our reportable business segments represents a component of the enterprise that engages in a separate business activity and for which discrete financial information is available.
Our reportable business segments are:
Pipelines - the ownership and operation of (i) TMPL and TMEP; (ii) Cochin; (iii) Puget Sound; (iv) Jet Fuel; and (v) KMCI.
Terminals - the ownership and operation of liquid product merchant storage and rail terminals in the Edmonton, Alberta market as well as a predominantly dry cargo import/export facility in North Vancouver, B.C.
We evaluate the performance of our reportable business segments by evaluating the EBDA of each segment (“Segment EBDA”). We believe that Segment EBDA is a useful measure of our operating performance because it measures segment operating results before DD&A and certain expenses that are generally not controllable by our business segment operating managers, such as certain general and administrative expense, foreign exchange losses (or gains) on the Long-term debt-affiliates (“KMI Loans”) prior to their payoff with proceeds from our IPO, interest expense, net, and income tax expense. Our general and administrative
expenses include such items as employee benefits, insurance, rentals, certain litigation and shared corporate services including accounting, information technology, human resources and legal services. Certain general and administrative expenses attributable to Trans Mountain are billable as flow through items to shippers and result in incremental revenues. See Note 18 “Reportable Segments” to the accompanying consolidated financial statements for further information on our reportable business segments.
Recent Business Developments
Base Line Terminal Construction Progress
In January 2018, we commenced operation of the 4.8 million barrel Base Line Terminal, a 50-50 crude oil merchant terminal joint venture between us and Keyera Corp., in Sherwood Park, Alberta (near Edmonton). The first four of twelve crude oil storage tanks were placed in service on January 15, 2018 with the balance of the tanks to be phased into service throughout the year. The facility, which is expected to be completed on-time and on-budget, is fully contracted with long-term, firm take-or-pay agreements with credit-worthy customers. Our total investment in the project is approximately $398 million, including costs associated with the construction of a pipeline segment solely funded by us. Up to an additional 1.8 million barrels may be added in a phase-two expansion of the terminal, depending on future demand.
TMEP Permitting and Construction Progress
The TMEP was approved by Order in Council on December 1, 2016, with 157 conditions. The Province of B.C. stated its approval of TMEP on January 11, 2017, with 37 conditions. Trans Mountain has made filings with the NEB and B.C. Environment with respect to all of the federal and provincial conditions required prior to general construction. The B.C. Environmental Assessment Office (“EAO”) has now released all condition filings required prior to general construction. The NEB has released sufficient approvals for proceeding with the Westridge Terminal and Temporary Infrastructure work phase. Trans Mountain is now in receipt of a number of priority permits from regulatory authorities in Alberta and B.C., including access to B.C. northern interior Crown lands. Trans Mountain continues to make progress on approvals from the NEB, government of B.C. and government of Alberta. However, as of the end of 2017, even with this progress, Trans Mountain has yet to obtain numerous provincial and municipal permits and federal condition approvals necessary for construction.
On December 4, 2017, we announced that, while TMEP had made incremental progress during 2017 on permitting, regulatory condition satisfaction and land access, the scope and pace of the permits and approvals received to date did not allow for significant additional construction to begin at that time. We also stated that we must have a clear line of sight on the timely conclusion of the permitting and approvals processes before we would commit to full construction spending. Consistent with our primarily permitting strategy and to mitigate risk, we set our 2018 budget assuming TMEP spend in the first part of 2018 would be focused primarily on advancing the permitting process, rather than spending at full construction levels, until we have greater clarity on key permits, approvals and judicial reviews. In our January 17, 2018 earnings press release, we announced a potential unmitigated delay to project completion of one year (to December 2020) primarily due to the time required to file for, process and obtain necessary permits and regulatory approvals. As stated in Trans Mountain's November 14, 2017 motion to the NEB discussed below, "it is critical for Trans Mountain to have certainty that once started, the TMEP can confidently be completed on schedule." The TMEP projected in service date remains subject to change due to risks and uncertainties described in “Information Regarding Forward-Looking Statements,” Item 1A “Risk Factors,” elsewhere in this Item 7, and in Note 19 “Litigation, Commitments and Contingencies” to our consolidated financial statements under the heading “TMEP Litigation.” Further, as stated in our January 17, 2018 earnings press release, if TMEP continues to be "faced with unreasonable regulatory risks due to a lack of clear processes to secure necessary permits . . . it may become untenable for Trans Mountain's shareholders . . . to proceed." TMPL continues to proceed with in water work at the Westridge Terminal.
On October 26 and November 14, 2017, we filed motions with the NEB to resolve delays as they relate to the City of Burnaby and to establish a fair, transparent and expedited backstop process for resolving any similar delays in other provincial and municipal permitting processes. On December 7, 2017, the NEB granted our motion in respect to the City of Burnaby and indicated that Trans Mountain is not required to comply with two sections of the city’s bylaws, thereby allowing Trans Mountain to start work at its pipeline terminals subject to other permits or authorizations that may be required. The NEB indicated that it would release its reasons for the decision at a later date. On January 18, 2018, the NEB issued its reasons for decision on the Burnaby motion and granted in part Trans Mountain’s motion for a backstop process, establishing a generic process to hear any future motions as they relate to provincial and municipal permitting issues.
Hearings were held in October and November 2017 related to two judicial reviews underway in the B.C. Supreme Court with respect to the environmental certificate granted to TMEP by the province of B.C. Separate judicial reviews pending in the Federal Court of Appeal (“FCA”) challenging the process leading to the federal government’s approval of TMEP were heard by the court from October 2 to October 13, 2017. Decisions from the courts are expected in the coming months. We are confident
that the NEB, the Federal Government and the B.C. Government properly assessed and weighed the various scientific and technical evidence through a comprehensive review process, while taking into consideration varying interests on the TMEP. The approvals granted followed many years of engagement and consultation with communities, Aboriginal groups and individuals.
As of December 31, 2017, we had spent approximately $930 million on the TMEP, of which approximately $385 million was incurred by us after our IPO. Our estimated total cost for the TMEP is $7.4 billion ($6.7 billion excluding capitalized equity and debt financing costs). Construction related delays could result in increases to the estimated total costs; however, because the extent of the delay remains uncertain we have not updated its cost estimate at this time.
Outlook
Also on December 4, 2017, and again in our January 17, 2018 earnings press release, we announced certain expectations and preliminary financial projections for 2018, in which we expect our business to:
| |
• | generate $474 million of Adjusted EBITDA and $349 million of DCF, respectively, with growth due primarily to the phased in-service of tanks at the new Base Line Terminal during the year and higher capitalized equity financing costs associated with spending on TMEP (recognized in other income). Excluding capitalized equity financing costs, Adjusted EBITDA and DCF are budgeted to be $403 million and $278 million, respectively. Actual capitalized equity financing costs will vary depending on the amount and timing of TMEP expenditures; |
| |
• | generate DCF to holders of Restricted Voting Shares of $0.96 per Restricted Voting Share, with an expected declared dividend of $0.65 per Restricted Voting Share; |
| |
• | invest $1.9 billion on expansion projects and other discretionary spending, of which $1.8 billion is associated with TMEP and the balance is associated with the Base Line Terminal; and |
| |
• | end 2018 with a net debt-to-Adjusted EBITDA ratio of approximately 2.7 times. |
Our current projection for 2018 Adjusted EBITDA is lower than our projection disclosed at the time of our IPO of $523 million (including $106 million of capitalized equity financing costs) due to lower capitalized equity financing costs resulting from reduced spending on TMEP in 2017 and expected spend for 2018 as compared to our forecast at the time of the IPO. Excluding capitalized equity financing costs, our current projection for 2018 Adjusted EBITDA is slightly higher than our projection disclosed at the time of our IPO. See “—TMEP Permitting and Construction Progress”.
Our projected Adjusted EBITDA and DCF assumptions include:
| |
• | Our base business, while expected to be relatively stable, is subject to re-contracting and other risks; |
| |
• | Our 2018 projected Adjusted EBITDA includes $71 million of TMEP capitalized equity financing costs based on capital spent to date and our 2018 projected $1.8 billion capital expenditures. Our 2018 projected Adjusted EBITDA includes the capitalized equity financing costs derived under our current methodology, which is approved by the NEB and is agreed upon with representatives of current TMPL shippers and applies a 45% equity capital structure and a 9.5% return on equity to the monthly average cumulative spend on TMEP. After TMEP is complete, capitalized equity financing costs associated with the project will no longer be recognized in Adjusted EBITDA. See Note 2 “Summary of Significant Accounting Policies—Property, Plant and Equipment” in our accompanying consolidated financial statements for further information regarding capitalized equity financing costs which is one of two components of our allowance for funds used during construction; |
| |
• | Our 2018 projected Adjusted EBITDA also includes $22 million of Adjusted EBITDA contribution related to our 50% share of a partial year of in-service of the Base Line Terminal project based on contracted volumes, rates and expected operating costs (with the full $44 million of Adjusted EBTIDA expected on an annualized basis after the project is fully placed into service). |
| |
◦ | Projected Adjusted EBITDA contribution from the Base Line Terminal includes firm, take-or-pay revenue plus a relatively small amount of variable, volume-sensitive revenue less operating expenses. The forecasted annual take-or-pay revenue is equal to contracted storage capacity on an annual basis multiplied by the corresponding contracted tariff rates. The forecasted annual variable revenue is based on forecasted utilization of the terminal after it is placed in service. If these uncontracted revenues were higher than forecasted by 10%, the resulting impact on Adjusted EBITDA from the Base Line Terminal would be an increase of less than 1% on a full year basis. The estimates of operating expenses are based on our historical experience with other operating assets. The forecasted operating costs are comprised of labor, power, property taxes and other operating costs. The forecast for operating costs is based on our relevant experience operating similar assets, and if these operating costs were to increase or decrease by 10%, the resulting impact on Adjusted EBITDA from the Base Line Terminal would be an increase or decrease of less than 1.5% on a full year basis. and |
| |
• | A CAD$/U.S.$ dollar exchange rate of $0.79. |
We currently expect TMEP to generate $900 million of incremental Adjusted EBITDA in its first 12 months of service (or approximately $75 million of Adjusted EBITDA per month). This is based on our average current expected toll rate of $5.17 per barrel for our contracted minimum volume commitments of 707.5 MBbl/d less projected operating costs and less the existing Trans Mountain System’s Adjusted EBITDA contribution. For simplicity, this $900 million of Adjusted EBITDA is incremental to Adjusted EBITDA in previous periods after removing the contribution of capitalized equity financing costs to Adjusted EBITDA during periods prior to TMEP completion. Once TMEP is in service, Adjusted EBITDA will not include capitalized equity financing costs for TMEP, which are included in Adjusted EBITDA for pre-completion periods.
If TMEP construction costs increase by 10%, the impact on Adjusted EBITDA from TMEP would be an increase of approximately 3%, assuming those costs were allocated approximately 24% to uncapped and approximately 76% to capped TMEP costs. The forecasted operating costs are comprised of fixed costs, variable costs, and a fixed payment to the province of B.C. The variable costs, which include power and certain Aboriginal accommodation and consultation costs, flow through to the shippers via a tariff adjustment. Fixed costs, which include operating and maintenance, labor, property tax, insurance and other expenses, are not protected by a tariff rate adjustment. These costs are forecasted based on our experience operating similar assets, and if these costs were to increase or decrease by 10%, the resulting impact on Adjusted EBITDA from TMEP would be an increase or decrease of less than 1.5% on a full year basis.
Estimated incremental Adjusted EBITDA attributable to TMEP as described above excludes any utilization of spot volumes, which, as discussed below, could add more than $200 million of Adjusted EBITDA annually.
At the time of our IPO, we estimated (based on our then-anticipated in-service date of December 31, 2019) that our 2020 incremental Adjusted EBITDA attributable to TMEP would be $900 million (or $776 million including the impact of our original estimate of $124 million for 2018 capitalized equity financing costs), based on an anticipated full year of service in 2020. Assuming our currently estimated in-service date of December 2020, we would not receive any incremental Adjusted EBITDA attributable to TMEP in 2020, excluding the impact of capitalized equity financing costs. As described above, we would expect to receive the full $900 million of incremental Adjusted EBITDA over the twelve months after TMEP is placed into service, as our estimate of total Adjusted EBITDA from the project has not changed. See “—TMEP Construction and Permitting Progress”.
We do not provide forecasted net income (the GAAP financial measure most directly comparable to the non-GAAP financial measures DCF and Adjusted EBITDA) due to the impracticality of quantifying certain amounts required by GAAP, such as realized and unrealized foreign currency gains and losses and potential changes in estimates for certain contingent liabilities. See “—Results of Operations—Non-GAAP Financial Measures” below as well as the other information set forth herein.
Upon completion of TMEP, 100% spot utilization on the expanded TMPL could add more than $200 million to our Adjusted EBITDA annually on such terms. Notably, the three pipeline connected refineries with historic and expected continued demand in excess of 100,000 bpd on TMPL are not contracted shippers on the expanded TMPL and, accordingly, could become spot shippers or receive allocated capacity for any additional volumes following completion of TMEP. We believe that there will be significant demand for spot volume capacity upon start-up of the new system due to increasing demand in the United States and abroad. PADD V, and state of Washington in particular (as demand is expected to stay flat), is expected to require increasing access to Canadian crude oil if Alaskan production continues to decline. In addition, transit time to California from Burnaby is shorter than from Alaska by approximately three days (thereby reducing tanker costs) and the reversal of the U.S. oil export ban in late 2015 has put further supply pressure on the PADD V market. While markets in Asia are collectively larger than the U.S. Gulf Coast market and are forecasted to grow significantly, representing the majority of global crude demand growth (estimated to be approximately 70% from 2014 to 2040), Canadian crude exported from the West Coast can, where pricing is favorable, also access the U.S. Gulf Coast market through the Panama Canal (Source: CAPP 2016 Crude Oil Forecast, Markets and Transportation, 2016-0007).
For additional information about the risks and uncertainties regarding TMEP and Base Line Terminal projects, see Item 1A “Risk Factors—Risks Relating to Our Business,” including the risk factors captioned “Major projects, including TMEP, may be inhibited, delayed or stopped.” and “Judicial reviews of the processes pursuant to which we have been granted certain governmental, administrative and contractual rights to construct and operate our pipelines for TMEP, including on other owners’ land, are ongoing. If we were to lose these rights or TMEP were to be subject to additional significant regulatory reviews, changes, further obligations or restrictions, TMEP may be significantly delayed or stopped altogether, and we may incur additional costs.” As a result of the significance of the assumptions and the substantial risks to which TMEP and the Base Line Terminal project are subject, the actual impact of each of the TMEP and Base Line Terminal project on incremental projected Adjusted EBITDA, and our business generally, will vary and may vary materially. Therefore, investors are cautioned not to attribute undue certainty to this projected financial information. We plan to provide updates to this projected financial information when we believe such projections no longer have a reasonable basis.
Critical Accounting Policies and Estimates
Accounting standards require information in financial statements about the risks and uncertainties inherent in significant estimates, and the application of GAAP involves the exercise of varying degrees of judgment. Certain amounts included in or affecting our consolidated financial statements and related disclosures must be estimated, requiring us to make certain assumptions with respect to values or conditions that cannot be known with certainty at the time such financial statements are prepared. These estimates and assumptions affect the amounts we report for our assets and liabilities, our revenues and expenses during the reporting period, and our disclosure of contingent assets and liabilities at the date of our financial statements. We routinely evaluate these estimates, utilizing historical experience, consultation with experts and other methods we consider reasonable in the particular circumstances. Nevertheless, actual results may differ significantly from our estimates, and any effects on our business, financial position or results of operations resulting from revisions to these estimates are recorded in the period in which the facts that give rise to the revision become known. Significant estimates and judgments made by management in the preparation of our consolidated financial statements are outlined below.
Regulatory Assets and Liabilities
The TMPL and Cochin pipeline operations are regulated by the NEB. The Puget Sound pipeline operations are regulated by the FERC. The NEB and the FERC exercise statutory authority over matters such as construction and operation of facilities, rates and ratemaking, and accounting practices. To recognize the economic effects of the actions of the regulator, the timing of recognition of certain revenues and expenses in these operations may differ from that otherwise expected under GAAP for non-regulated businesses. Regulatory assets represent amounts that are expected to be recovered from customers in future periods through rates. Regulatory liabilities represent amounts that are expected to be refunded to customers in future periods through rates, or paid to cover future abandonment costs. Long-term regulatory assets are recorded in “Regulatory assets” and current regulatory assets are recorded in “Other current assets” on the accompanying consolidated balance sheets. Long-term regulatory liabilities are included in Long-term liabilities and deferred credits — regulatory liabilities and current regulatory liabilities are recorded in Current liabilities — regulatory liabilities on the accompanying consolidated balance sheets. Regulatory assets are assessed for impairment if an event is indicative of possible impairment. The recognition of regulatory assets and liabilities is based on the actions, or expected future actions, of the regulator. To the extent that the regulator’s actions differ from our expectations, the timing and amount of recovery or settlement of regulatory balances could differ significantly from those recorded. In the absence of rate regulation, we would generally not recognize regulatory assets or liabilities and the earnings impact would be recorded in the period the expenses are incurred or revenues are earned.
For rate-regulated assets, allowance for funds used during construction (“AFUDC”) is included in the cost of property, plant and equipment and is depreciated over future periods as part of the total cost of the related asset. AFUDC includes both an interest component (“capitalized debt financing costs”) and, if approved by the regulator, a cost of equity component (“capitalized equity financing costs”), which are both capitalized based on rates set out in a regulatory agreement. We capitalize only interest incurred during the construction of non rate-regulated assets. Capitalized debt financing costs result in a reduction in interest expense and capitalized equity financing costs results in the recognition of other income.
Impairment of Long-lived Assets
We evaluate long-lived assets for impairment whenever events or changes in circumstances that indicate that our carrying amount of an asset may not be recoverable. Impairment losses may be recognized on long-lived assets when estimated future cash flows expected to result from use of the asset and its eventual disposition is less than its carrying amount. We had no long-lived asset impairments during the years ended December 31, 2017, 2016 and 2015.
Goodwill
Goodwill is the cost of an acquisition in excess of the fair value of acquired assets and liabilities and is recorded as an asset on our balance sheet. Goodwill is not subject to amortization but must be tested for impairment at least annually. This test requires goodwill to be assigned to an appropriate reporting unit and to determine if the implied fair value of the reporting unit’s goodwill is less than its carrying amount. Goodwill is also evaluated for impairment to the extent events or conditions indicate a risk of possible impairment during the interim periods subsequent to our annual impairment test.
Goodwill, which is attributable to the Trans Mountain reporting unit, is evaluated for impairment on May 31 of each year. The fair value of the Trans Mountain reporting unit was based on a market approach utilizing enterprise value to estimated EBITDA multiples of comparable companies. The value of the reporting unit is determined from the perspective of a market participant representing the price estimated to be received in a sale of the reporting unit in an orderly transaction between market
participants at the measurement date. The results of our Step 1 analysis did not indicate an impairment of goodwill and we did not identify any triggers for further impairment analysis during the remainder of the year.
The fair value estimate of our reporting unit fair value was based on Level 3 inputs of the fair value hierarchy.
Depreciation
Depreciation of regulated assets, except Cochin, is recorded on a straight-line basis over their estimated useful lives. Depreciation rates for regulated assets are approved by the regulator. For Cochin assets, we apply a composite depreciation rate to the total cost of the composite group until the net book value equals the salvage value. Non-regulated assets require the use of management estimates of the useful lives of assets. When it is determined that the estimated service life of a non-regulated asset no longer reflects the expected remaining period of benefit, prospective changes are made to the estimated service life.
Income Taxes
The calculation of income tax assets or liabilities is based on assumptions about the timing of many taxable events and the enacted or substantively enacted rates anticipated to be applicable to income in the years in which temporary differences are expected to be realized or reversed. Prior to our May 30, 2017 reorganization and IPO, and for the years ended and as of December 31, 2016 and 2015, there was no U.S. income tax recognized on earnings from Trans Mountain Pipeline (Puget Sound) LLC as it was a subsidiary of a limited partnership until it became a subsidiary of our Limited Partnership.
Contingent Liabilities
Provisions recognized are based on management’s judgment about assessing contingent liabilities and timing, scope and amount of liabilities including liabilities relating to legal and environmental matters. Management uses judgment in determining the likelihood of realization of contingent liabilities to determine the outcome of contingencies.
Employee Benefit Plans
We reflect an asset or liability for our pension and other postretirement benefit plans based on their overfunded or underfunded status. As of December 31, 2017, our pension plans were underfunded by $56.7 million and our other postretirement benefits plans were underfunded by $19.9 million. Our pension and other postretirement benefit obligations and net benefit costs are estimated based on actuarial calculations. We use various assumptions in performing these calculations, including those related to the return that we expect to earn on our plan assets, the rate at which we expect the compensation of our employees to increase over the plan term, the estimated cost of health care when benefits are provided under our plans and other factors. A significant assumption we utilize is the discount rate used in calculating our benefit obligations. The selection of these assumptions is further discussed in Note 10 ‘‘Share-based Compensation and Benefit Plans’’ in the accompanying consolidated financial statements.
Actual results may differ from the assumptions included in these calculations, and as a result, our estimates associated with our pension and other postretirement benefits can be, and often are, revised in the future. The income statement impact of the changes in the assumptions on our related benefit obligations are deferred and amortized into income over either the period of expected future service of active participants, or over the expected future lives of inactive plan participants. As of December 31, 2017, we had deferred net losses of approximately $50.4 million in pre-tax accumulated other comprehensive loss related to our pension and other postretirement benefits.
The following table shows the impact of a 1% change in the primary assumptions used in our actuarial calculations associated with our pension and other postretirement benefits:
|
| | | | | | | | | | | |
| Pension Benefits | | Other Postretirement Benefits |
Year Ended December 31, 2017 | Net benefit cost (income) | | Change in funded status(a) | | Net benefit cost (income) | | Change in funded status(a) |
(In millions of Canadian dollars) | | | | | | | |
One percent increase in: | | | | | | | |
Discount rates | (4.5 | ) | | 35.2 |
| | (0.2 | ) | | 2.6 |
|
Expected return on plan assets | (1.8 | ) | | — |
| | — |
| | — |
|
Rate of compensation increase | 1.9 |
| | (8.0 | ) | | — |
| | — |
|
Health care cost trends | — |
| | — |
| | 0.2 |
| | (1.5 | ) |
One percent decrease in: | | | | | | | |
Discount rates | 6.2 |
| | (43.4 | ) | | 0.3 |
| | (3.3 | ) |
Expected return on plan assets | 1.8 |
| | — |
| | — |
| | — |
|
Rate of compensation increase | (1.9 | ) | | 7.8 |
| | — |
| | — |
|
Health care cost trends | — |
| | — |
| | (0.2 | ) | | 1.2 |
|
_________
| |
(a) | Includes amounts deferred as either accumulated other comprehensive income (loss) or as a regulatory asset or liability for certain of our regulated operations. |
Transactions with Affiliates
We have transactions with Kinder Morgan and its subsidiaries. Refer to accompanying consolidated balance sheets for the amounts due to or from affiliates and Note 13 “Transactions with Related Parties” to the our consolidated financial statements for the identification of revenue and expenses with affiliated parties included in the accompanying consolidated statements of operations. Accounts receivable-affiliate and accounts payable-affiliate are non-interest bearing and are settled on demand, and subsequent to our IPO, settled monthly.
Other Risk Management Activities
For a further discussion of the risks and trends that could affect our financial performance and the steps that we take to mitigate these risks, see Note 16 “Risk Management and Financial Instruments” to our consolidated financial statements.
Results of Operations
Overview
We evaluate the performance of our reportable business segments by evaluating the EBDA of each segment (“Segment EBDA”). We believe that Segment EBDA is a useful measure of our operating performance because it measures segment operating results before DD&A and certain expenses that are generally not controllable by our business segment operating managers, such as certain general and administrative expense, interest expense, net, and income tax expense, and prior to their pay off in the second quarter of 2017, the foreign exchange losses (or gains) on the KMI Loans. Our general and administrative expenses include such items as employee benefits, insurance, rentals, certain litigation, and shared corporate services including accounting, information technology, human resources and legal services. Certain general and administrative expenses attributable to Trans Mountain are billable as flow through items to shippers and result in incremental revenues. See Note 18 “Reportable Segments” to our consolidated financial statements for further discussion of our reportable business segments.
Consolidated Earnings Results
|
| | | | | | | | |
Year Ended December 31, | 2017 |
| | 2016 |
| | 2015 |
|
(In millions of Canadian dollars) | | | | | |
Segment EBDA(a) | | | | | |
Pipelines | 235.4 |
| | 241.9 |
| | 249.5 |
|
Terminals | 218.3 |
| | 211.2 |
| | 180.5 |
|
Total segment EBDA(a) | 453.7 |
| | 453.1 |
| | 430.0 |
|
DD&A | (142.4 | ) | | (137.2 | ) | | (123.5 | ) |
Foreign exchange (loss) gain on the KMI Loans(b) | (2.4 | ) | | 29.7 |
| | (175.9 | ) |
General and administrative expenses | (68.2 | ) | | (57.6 | ) | | (61.3 | ) |
Interest, net | (15.8 | ) | | (29.9 | ) | | (30.1 | ) |
Income before income taxes | 224.9 |
| | 258.1 |
| | 39.2 |
|
Income tax expense | (64.2 | ) | | (56.3 | ) | | (62.1 | ) |
Net income (loss) | 160.7 |
| | 201.8 |
| | (22.9 | ) |
Preferred share dividends | (6.6 | ) | | — |
| | — |
|
Net (income) loss attributable to Kinder Morgan interest | (126.2 | ) | | (201.8 | ) | | 22.9 |
|
Net income available to Restricted Voting Stockholders | 27.9 |
| | — |
| | — |
|
_________
| |
(a) | Includes revenues and other (income) expense less operating expenses and other, net. Operating expenses primarily include operations and maintenance expenses, and taxes, other than income taxes. Segment EBDA for the year ended December 31, 2017, 2016 and 2015 includes (i) $29.1 million, $17.9 million and $12.9 million, respectively, of capitalized equity financing costs and (ii) $(2.8) million, $2.9 million and $(9.5) million, respectively, of foreign exchange (losses) gains due to changes in exchange rates between the Canadian dollar and the U.S. dollar on U.S. dollar denominated balances. |
| |
(b) | The KMI Loans, which represented U.S. dollar denominated long-term notes payable with Kinder Morgan, were settled with proceeds from our IPO. |
Year Ended December 31, 2017 vs 2016
The decrease of $41.1 million (20%) from the prior year in net income is primarily attributable to the $32.1 million change in foreign exchange gains (losses) on the KMI Loans. The $9.0 million remainder of the decrease is largely attributable to increased general and administrative expense driven by legal and audit fees related to TMEP financing activities and increased DD&A expense from recent assets being placed in service, partially offset by lower interest expense primarily due to the 2017 settlement of the KMI Loans.
Year Ended December 31, 2016 vs. 2015
The increase in net income of $224.7 million (981%) from the prior year in net income is primarily attributable to changes in the unrealized foreign exchange gains (losses) on the U.S. dollar denominated KMI Loans. Due to changes in the exchange rates between Canadian and U.S. dollars, we recorded unrealized foreign exchange gains of $29.7 million in 2016, and unrealized foreign exchange losses of $175.9 million in 2015 associated with the KMI Loans. The remainder of the increase is largely attributable to increased Terminals Segment EBDA driven by increased contributions from the Edmonton Rail Terminal joint venture and other terminal projects being placed in service, and reduced general and administrative expense from 2015 environmental costs that did not recur in 2016.
Non-GAAP Financial Measures
In addition to using financial measures prescribed by GAAP, references are made in this report to DCF, both in the aggregate and per share, and Adjusted EBITDA, which are measures that do not have any standardized meaning as prescribed by GAAP. Neither DCF nor Adjusted EBITDA should be considered an alternative to GAAP net income or any other GAAP measures and such non-GAAP measures have important limitations as an analytical tool. The computation of DCF and Adjusted EBITDA may differ from similarly titled measures used by others. Accordingly, use of such terms may not be comparable to similarly defined measures presented by other entities. Investors should not consider these non-GAAP performance measures in isolation or as a substitute for an analysis of results as reported under GAAP. The limitations of these non-GAAP performance measures are compensated for by reviewing the comparable GAAP measures, understanding the differences between the measures and taking this information into account in our analysis and our decision making processes. Any use of DCF or Adjusted EBITDA in this MD&A is expressly qualified by this cautionary statement.
DCF is net income before DD&A adjusted for (i) income tax expense and cash income taxes (paid) refunded; (ii) sustaining capital expenditures (also referred to as ‘‘maintenance’’ capital expenditures); and (iii) certain items that are items required by GAAP to be reflected in net income, but typically either (a) do not have a cash impact, or (b) by their nature are separately identifiable from the normal business operations and in our view are likely to occur only sporadically (for example certain legal settlements and casualty losses).
DCF is an important performance measure used by us and by external users of our financial statements to evaluate our performance and in measuring and estimating our ability to generate cash earnings after servicing our debt and preferred share dividends, paying cash taxes and expending sustaining capital, that could be used for discretionary purposes such as distributions or expansion capital expenditures (also referred to as ‘‘discretionary’’ capital expenditures). We use this performance measure and believe it provides users of our financial statements a useful performance measure reflective of our ability to generate cash earnings to supplement the comparable GAAP measure. DCF should not be used as an alternative to net cash provided by operating activities computed under GAAP. We believe the GAAP measure most directly comparable to DCF is net income. A reconciliation of net income to DCF is provided in the table below. DCF per Restricted Voting Share is DCF divided by average outstanding Restricted Voting Shares, including restricted stock awards that participate in dividends.
Reconciliation of Net Income to DCF
|
| | | | | | | | |
Year Ended December 31, | 2017 |
| | 2016 |
| | 2015 |
|
(In millions of Canadian dollars, except per share amounts) | | | | | |
Net income (loss)(a) | 160.7 |
| | 201.8 |
| | (22.9 | ) |
Add/(Subtract): | | | | | |
Certain items(b) | 3.8 |
| | (29.7 | ) | | 175.9 |
|
DD&A | 142.4 |
| | 137.2 |
| | 123.5 |
|
Total book taxes(c) | 65.6 |
| | 56.3 |
| | 62.1 |
|
Cash income taxes (paid) refunded | (0.2 | ) | | (1.2 | ) | | 0.4 |
|
Preferred share dividends | (6.6 | ) | | — |
| | — |
|
Sustaining capital expenditures | (43.0 | ) | | (46.2 | ) | | (66.3 | ) |
DCF | 322.7 |
| | 318.2 |
| | 272.7 |
|
DCF to KMI interest | (266.4 | ) | | n/a |
| | n/a |
|
Cash taxes attributable to Restricted Voting Stockholders | (1.4 | ) | | n/a |
| | n/a |
|
DCF to Restricted Voting Stockholders | 54.9 |
| | n/a |
| | n/a |
|
Weighted average Restricted Voting Shares outstanding for dividends (in millions)(d) | 103.7 |
| | n/a |
| | n/a |
|
DCF per Restricted Voting Share(e) | 0.530 |
| | n/a |
| | n/a |
|
Declared dividend per Restricted Voting Share | 0.3821 |
| | n/a |
| | n/a |
|
Adjusted EBITDA is used by us and by external users of our financial statements, in conjunction with net debt, to evaluate certain leverage metrics. Adjusted EBITDA is earnings before interest expense, taxes, depreciation and amortization adjusted for certain items, as applicable. We believe the GAAP measure most directly comparable to Adjusted EBITDA is net income. A reconciliation of net income to Adjusted EBITDA is provided in the table below. We do not allocate Adjusted EBITDA amongst equity interest holders as we view total Adjusted EBITDA as a measure against our overall leverage.
Reconciliation of Net Income to Adjusted EBITDA
|
| | | | | | | | |
Year Ended December 31, | 2017 |
| | 2016 |
| | 2015 |
|
(In millions of Canadian dollars) | | | | | |
Net income (loss)(a) | 160.7 |
| | 201.8 |
| | (22.9 | ) |
Add/(Subtract): | | | | | |
Total certain items(b) | 3.8 |
| | (29.7 | ) | | 175.9 |
|
DD&A | 142.4 |
| | 137.2 |
| | 123.5 |
|
Total book taxes(c) | 65.6 |
| | 56.3 |
| | 62.1 |
|
Interest, net | 15.8 |
| | 29.9 |
| | 30.1 |
|
Adjusted EBITDA | 388.3 |
| | 395.5 |
| | 368.7 |
|
_________
n/a - not applicable
| |
(a) | During the years ended December 31, 2017, 2016 and 2015, net income (loss) includes (i) capitalized equity financing costs of $29.1 million, $17.9 million and $12.9 million, respectively, and (ii) interest expense on the KMI Loans of $19.6 million, $44.5 million and $42.5 million, respectively. |
| |
(b) | Prior to our IPO, amounts represented foreign currency losses and (gains) on the KMI Loans. The principal amounts on the KMI Loans were repaid using proceeds from our IPO. 2017 amount also includes General and administrative and book tax certain items of $2.8 million and $(1.4) million, respectively. |
| |
(c) | 2017 amount excludes book tax certain item of $(1.4) million. |
| |
(d) | The weighted average Restricted Voting Shares outstanding for dividends calculation is based on the actual days in which the shares were outstanding for the period from May 30, 2017 to December 31, 2017, and also includes stock awards of Restricted Voting Shares that participate in dividends. Therefore, the amounts differ from the GAAP weighted average Restricted Voting Shares outstanding from the date of our formation. |
| |
(e) | Represents DCF per restricted voting share, including capitalized equity financing costs of $5.9 million, for the period from the May 30, 2017 IPO through December 31, 2017. If we had been a public company for the entire year ended December 31, 2017, DCF per restricted voting share would have been $0.92. |
Segment Earnings Results
Pipelines Segment
|
| | | | | | | | |
Year Ended December 31, | 2017 |
| | 2016 |
| | 2015 |
|
(In millions of Canadian dollars, except operating statistics) | | | | | |
Revenues | 385.2 |
| | 388.6 |
| | 383.7 |
|
Operating expenses, except DD&A | (171.2 | ) | | (164.5 | ) | | (152.7 | ) |
Other (expense) income | (0.2 | ) | | — |
| | 1.7 |
|
Other income and unrealized foreign exchange loss, net | 21.6 |
| | 17.8 |
| | 16.8 |
|
Segment EBDA | 235.4 |
| | 241.9 |
| | 249.5 |
|
| | | | | |
Change from prior period | Increase/(Decrease) | | |
Revenues | (3.4 | ) | | 4.9 |
| | |
Segment EBDA | (6.5 | ) | | (7.6 | ) | | |
| | | | | |
Operating statistics | 2017 |
| | 2016 |
| | 2015 |
|
TMPL transport volumes (MBbl/d) | 308 |
| | 316 |
| | 316 |
|
Puget Sound transport volumes (MBbl/d) | 166 |
| | 191 |
| | 177 |
|
Cochin transport volumes (MBbl/d) | 86 |
| | 84 |
| | 80 |
|
Below are the changes in both Segment EBDA and revenues in 2017 and 2016, when compared with the respective prior year:
|
| | | | | | | | | | | |
Year ended December 31, 2017 versus Year ended December 31, 2016 |
| Segment EBDA increase/(decrease) | | Revenues increase/(decrease) |
(In millions of Canadian dollars, except percentages) | |
TMPL | 10.3 |
| | 6 | % | | 1.9 |
| | 1 | % |
Cochin | (10.3 | ) | | (40 | )% | | (0.1 | ) | | — | % |
Puget Sound | (6.1 | ) | | (22 | )% | | (5.4 | ) | | (15 | )% |
All others (including eliminations) | (0.4 | ) | | (10 | )% | | 0.2 |
| | 3 | % |
Total Pipelines | (6.5 | ) | | (3 | )% | | (3.4 | ) | | (1 | )% |
The changes in Segment EBDA for our Pipelines business segment are further explained by the following discussion of the significant factors driving Segment EBDA in the comparable years of 2017 and 2016:
| |
• | increase of $10.3 million (6%) from TMPL primarily due to an increase in capitalized equity financing costs due to spending on TMEP, higher incentive revenues and unrealized foreign exchange gains primarily related to U.S. dollar denominated payable and cash balances partially offset by an increase in operating expense largely due to timing of when such expenses were incurred; |
| |
• | decrease of $10.3 million (40%) from Cochin primarily resulting from unrealized foreign exchange losses on U.S. dollar denominated receivables with affiliates, cash, and payable balances, and higher fuel and power costs as a result of higher volumes; and |
| |
• | decrease of $6.1 million (22%) from Puget Sound primarily due to lower revenues driven by lower throughput. |
The changes in Segment EBDA for our Pipelines business segment are further explained by the following discussion of the significant factors driving Segment EBDA in the comparable years of 2016 and 2015:
The Pipelines segment had a decrease in Segment EBDA of $7.6 million (3%) which was driven primarily by (i) an $8.6 million decrease in Segment EBDA from Cochin, consisting of a $2.6 million increase in revenues offset by an $11.2 million increase in operating expenses, which included a $9.0 million increase in pipeline integrity costs in 2016 and (ii) $4.2 million of lower unrealized foreign exchange gains related to U.S. dollar denominated cash, accounts payable and accounts receivable. The decreases in Segment EBDA were partially offset by (i) a $2.0 million increase in Segment EBDA from Puget Sound, consisting of a $4.6 million increase in revenues and a $2.6 million increase in operating expenses from increased pipeline volumes, net of foreign exchange effects and (ii) a $5.0 million increase in capitalized equity financing costs related to TMEP.
Terminals Segment
|
| | | | | | | | |
Year Ended December 31, | 2017 |
| | 2016 |
| | 2015 |
|
(In millions of Canadian dollars, except operating statistics) | | | | | |
Revenues | 298.6 |
| | 287.5 |
| | 262.2 |
|
Operating expenses, except DD&A | (82.8 | ) | | (79.1 | ) | | (67.4 | ) |
Other expense, net | (3.1 | ) | | (0.3 | ) | | (0.4 | ) |
Other income and unrealized foreign exchange loss, net | 5.6 |
| | 3.1 |
| | (13.9 | ) |
Segment EBDA | 218.3 |
| | 211.2 |
| | 180.5 |
|
| | | | | |
Change from prior period | Increase/(Decrease) | | |
Revenues | 11.1 |
| | 25.3 |
| | |
Segment EBDA | 7.1 |
| | 30.7 |
| | |
| | | | | |
Operating statistics | 2017 |
| | 2016 |
| | 2015 |
|
Bulk transload tonnage (MMtonnes)(a) | 4.5 |
| | 4.3 |
| | 4.4 |
|
Liquids leaseable capacity (MMBbl) | 7.3 |
| | 7.3 |
| | 7.3 |
|
Liquids utilization %(b) | 100 | % | | 100 | % | | 100 | % |
________
| |
(a) | Includes our share of joint venture tonnage. |
| |
(b) | The ratio of our storage capacity under contract to our estimated storage capacity. |
Below are the changes in both Segment EBDA and revenues in 2017 and 2016, when compared with the respective prior year:
|
| | | | | | | | | | | |
Year ended December 31, 2017 versus Year ended December 31, 2016 |
| Segment EBDA increase/(decrease) | | Revenues increase/(decrease) |
(In millions of Canadian dollars, except percentages) | |
Edmonton Rail Terminal joint venture | 8.0 |
| | 14 | % | | 5.4 |
| | 8 | % |
Edmonton South Terminal | 4.8 |
| | 6 | % | | 3.9 |
| | 5 | % |
North 40 Terminal | 0.4 |
| | 1 | % | | 1.9 |
| | 5 | % |
Alberta Crude Terminal joint venture | (5.4 | ) | | (64 | )% | | (6.2 | ) | | (43 | )% |
Vancouver Wharves Terminal | (0.3 | ) | | (1 | )% | | 6.1 |
| | 7 | % |
All others (including eliminations) | (0.4 | ) | | (200 | )% | | — |
| | — | % |
Total Terminals | 7.1 |
| | 3.4 | % | | 11.1 |
| | 3.9 | % |
The changes in Segment EBDA for our Terminals business segment are further explained by the following discussion of the significant factors driving Segment EBDA in the comparable years of 2017 and 2016:
| |
• | increase of $8.0 million (14%) from Edmonton Rail Terminal joint venture primarily due to an adjustment in terminal fees in connection with a favorable arbitration ruling and an increase in unrealized foreign exchange gains primarily related to U.S. dollar denominated accounts payable to Kinder Morgan; |
| |
• | increase of $4.8 million (6%) from Edmonton South Terminal primarily due to higher ancillary service fees driven by escalations in fixed and take-or-pay terminaling contract rates and higher throughput volumes in 2017 and lower operating costs in 2017; |
| |
• | increase of $0.4 million (1%), from North 40 Terminal primarily due to increase in revenues due to higher throughput volumes and ancillary service fees partially offset by a decrease in unrealized foreign exchange gains primarily related to a U.S. dollar denominated payable to Kinder Morgan; |
| |
• | decrease of $5.4 million (64%) from Alberta Crude Terminal joint venture which was primarily driven by a contracted throughput fee reduction; and |
| |
• | decrease of $0.3 million (1%) from Vancouver Wharves Terminal primarily due to lower margins associated with bulk handling operations partially offset by an increase in earnings related to a customer contract buy-out, net of associated project write-off costs. |
The changes in Segment EBDA for our Terminals business segment are further explained by the following discussion of the significant factors driving Segment EBDA in the comparable years of 2016 and 2015:
The Terminals business segment had an increase in Segment EBDA of $30.7 million (17%) driven primarily by Edmonton-area expansion projects including (i) the commissioning of the Edmonton Rail Terminal joint venture which contributed $23.1 million and $18.6 million of additional revenue and Segment EBDA, respectively; (ii) rail terminal connectivity additions at the Edmonton South Terminal that contributed $6.5 million and $4.8 million of additional revenues and Segment EBDA, respectively; and (iii) $16.6 million favorable change in foreign exchange effects. The Vancouver Wharves Terminal’s 2015 revenues included a contract buyout and additional ‘‘take-or-pay’’ revenue totaling $5.5 million.
Foreign Exchange Gain on the Long-term Debt - Affiliates (KMI Loans)
During June 2017 we repaid the principal on the KMI Loans utilizing proceeds from our IPO and the associated notes payable were terminated. The exchange rate at the time of repayment of the notes was 1.3470 U.S. dollar per Canadian dollar. Prior to then we were exposed to foreign currency risk related to the U.S. dollar denominated KMI Loans. As of December 31, 2016, we had amounts outstanding under the KMI Loans of $1,362.1 million. The Bank of Canada quoted U.S. dollar to Canadian dollar closing exchange rate on December 31, 2016 was 1.3427.
The $32.1 million unfavorable change between the year ended December 31, 2017 and 2016 on foreign exchange rate gains (losses) associated with the KMI Loans was primarily due to less strengthening of the Canadian dollar against the U.S. dollar during the 2017 period prior to the KMI Loans pay off in June, 2017. The $205.6 million favorable change between the year ended December 31, 2016 and 2015 on foreign exchange rate gains (losses) associated with the KMI Loans was due to a slight strengthening of the Canadian dollar against the U.S. dollar in 2016, as compared to a significant weakening in 2015. In addition, the KMI Loans balance increased by $270.3 million from December 31, 2014 to December 31, 2015.
General and Administrative Expense
The $7.8 million increase in general and administrative expense before certain items of $2.8 million in 2017 for the comparable years ended 2017 and 2016 was primarily driven by increased benefits costs, and increased legal and audit fees related to TMEP financing activities.
General and administrative costs were higher in 2015 than in 2016 because we allocated fewer labor costs to new construction projects in 2015 as compared to 2016 after completion of several projects in 2014 and early 2015, and before the 2016 ramp-up of work on TMEP.
Interest, net
Interest expense is presented as net of interest income and capitalized interest.
Interest, net decreased $14.1 million in 2017 when compared to the respective prior year, driven primarily by a $26.0 million decrease due to the repayment of the KMI Loans with proceeds from our IPO and an $8.5 million increase in capitalized debt financing costs partially offset by an increase of $18.8 million in interest expense, including interest on revolver, commitment fees and amortization of debt issue costs associated with our new June 2017 Credit Facility, See —Liquidity and Capital Resources below.
Interest, net decreased $0.2 million in 2016 when compared with the respective prior year. The 2016 interest expense was relatively flat compared to 2015 because the KMI Loans balances were relatively consistent during those two years.
Net Income Attributable to Kinder Morgan Interest
Net income attributable to Kinder Morgan interest, represents the allocation of our consolidated net income attributable to the outstanding ownership interests in our consolidated subsidiaries that are owned by Kinder Morgan’s wholly owned subsidiaries. The decrease in net income attributable to Kinder Morgan interest for the year ended December 31, 2017 when compared with the respective prior period was $75.6 million which was primarily attributable to our IPO and associated reduction in Kinder Morgan’s interest in us.
Income Taxes
Year Ended December 31, 2017 vs. 2016
Income tax expense for the year ended December 31, 2017 was $64.2 million, as compared with the prior year income tax expense of $56.3 million. The $7.9 million increase in income tax expense was primarily due to (i) an increase in the B.C. provincial tax rate from 11% to 12%; (ii) an increase in depreciation expense on capitalized inter-corporate charges that were incurred prior to our IPO that were deemed not deductible for income tax purposes; and (iii) income attributable to foreign subsidiaries that is partially taxable to us subsequent to our IPO.
Year Ended December 31, 2016 vs. 2015
Income tax expense for the year ended December 31, 2016 was $56.3 million, as compared with the prior year income tax expense of $62.1 million. The $5.8 million decrease in income tax expense was due primarily to the capital gain from the impact of exchange rate fluctuations in respect of the KMI Loans which resulted in the release of the valuation allowance. These decreases were partially offset by the tax impact on higher pre-tax earnings.
Liquidity and Capital Resources
General
On June 16, 2017, we closed on a five-year Credit Facility which includes: (i) a $4.0 billion Revolving Construction Facility; (ii) a $1.0 billion Revolving Contingent Facility; and (iii) a $500.0 million Revolving Working Capital Facility. On January 23, 2018, we entered into an agreement amending certain terms of the Credit Facility to, among other things, provide additional funding certainty with respect to each tranche of the Credit Facility. As of December 31, 2017, we had no outstanding borrowings on our Credit Facility. See “—Credit Facility” below.
As of December 31, 2017, we had no outstanding debt under our $5.5 billion Credit Facility. As of December 31, 2017, we had $238.8 million of cash and cash equivalents, an increase of $79.8 million (50%) from December 31, 2016. We believe that our cash position, our cash flows from operating activities and our access to cash through the Credit Facility are adequate to manage our day-to-day cash requirements.
We generated cash flows from operating activities of $250.5 million and $309.9 million in the years ended December 31, 2017 and 2016, respectively, (the decrease of 19% in 2017 versus 2016 is discussed below in ‘‘—Cash Flows — Operating Activities’’). During the year ended December 31, 2017 and prior to our IPO, we also received $70.2 million of borrowings and $10.7 million of contributions from Kinder Morgan subsidiaries that were used to partially fund our expansion capital expenditures.
Short-term Liquidity
As of December 31, 2017 and 2016, our principal source of short-term liquidity was cash from operating activities. We had a working capital (defined as current assets less current liabilities) excess of $42.3 million and a deficit of $200.6 million as of December 31, 2017 and 2016, respectively. Generally, our working capital balance varies due to factors such as timing differences in the collection and payment of receivables and payables, and changes in our cash and cash equivalent balances after payments for investing activities net of cash received from operating and financing activities. We expect to operate with a working capital deficit during the construction of TMEP. Such a deficit will be funded primarily through the use of our Revolving Construction Facility, which has been put in place to fund the cost of TMEP, as well as retained cash from dividend and distribution reinvestments, and proceeds from term debt and preferred shares and restricted voting share equity issuances. We received $292.9 million of net proceeds from the issuance of the Series 1 Preferred Shares in August, 2017 and $243.2 million of net proceeds, including $0.7 million of accrued costs, from the issuance of the Series 3 Preferred Shares in December 2017. In addition, we will be in a position to utilize the $500.0 million Working Capital Facility, of which $447.0 million is available after reducing the capacity for the $53.0 million in letters of credit, for general corporate purposes, including the funding of growth capital expenditures for expansion projects other than TMEP.
Long-term Financing
We expect to fund TMEP capital expenditures through (i) additional borrowings under our Credit Facility; (ii) the issuance of additional preferred shares; (iii) the issuance of long-term notes payable; (iv) retained cash flow from operations; and (v) the issuance of additional restricted voting shares; or a combination thereof.
Preferred Share Offerings
On August 15, 2017, we issued 12,000,000 Series 1 Preferred Shares to the public in Canada at a price of $25.00 per share for gross proceeds of $300.0 million. In addition, on December 15, 2017, we issued 10,000,000 Series 3 Preferred Shares to the public in Canada at a price of $25.00 per share for gross proceeds of $250.0 million. In each case, we used the proceeds to subscribe for a corresponding number of Preferred LP Units of the Limited Partnership, which then, directly or indirectly, used such proceeds to repay then outstanding indebtedness incurred to, directly or indirectly, finance the development, construction and completion, as applicable, of TMEP and the Base Line Terminal project.
Credit Facility
On June 16, 2017, we closed on a five-year Credit Facility which includes: (i) a $4.0 billion Revolving Construction Facility; (ii) a $1.0 billion Revolving Contingent Facility; and (iii) a $500.0 million Revolving Working Capital Facility of which $446.8 million was available after reducing the capacity for the $53.2 million in outstanding letters of credit.
On January 23, 2018, we entered into an agreement amending certain terms of the Credit Facility to, among other things, provide additional funding certainty with respect to each tranche of the Credit Facility. Material terms of the Credit Facility are described below and such description is subject to, and qualified in its entirety by, the terms of such agreements, which are filed as Exhibits 10.3 and 10.4 and incorporated by reference hereto.
Any drawn funds on the Credit Facility bear interest based on various index rates plus fixed spreads determined by the type of borrowing (i) in the case of drawdowns by way of bankers’ acceptances or London Interbank Offered Rate Loans, at an annual rate of approximately the Canadian Dollar Offered Rate (“CDOR”) or the London Interbank Offered Rate, as the case may be, plus a fixed spread ranging from 1.50% to 2.50%, and (ii) in the case of loans in Canadian dollars or U.S. dollars, at an annual rate of approximately the Canadian prime rate or the U.S. dollar base rate, as the case may be, plus a fixed spread ranging from 0.50% to 1.50%, in each case, with the range dependent on our credit ratings. In addition, drawdowns on the Credit Facility by way of issuance of letters of credit will have issuance fees based on an annual rate of approximately CDOR plus a fixed spread ranging from 1.50% to 2.50%, with the range dependent on our credit ratings. The foregoing rates and fees will increase by 0.25% on the fourth anniversary of the Credit Facility. Any undrawn commitments incur a standby fee of 0.30% to 0.625%, with the range dependent on our credit ratings. The Credit Facility is guaranteed by the Company and all of our non-borrower subsidiaries and are secured by a first lien security interest on all of our assets and the equity and assets of the other guarantors. The Credit Facility provides for customary positive and negative covenants, including limitations on liens, dispositions, amalgamations, liquidations and dissolutions. Drawdowns on each of the Credit Facilities are subject to satisfaction of certain conditions precedent set out in the credit agreement relating thereto.
As of December 31, 2017, we were in compliance with all Credit Facility required covenants and had no outstanding balance. For the year ended December 31, 2017, we incurred $8.7 million in standby fees. During the period the Credit Facility was available in 2017, we made borrowings and repaid these borrowings with the combined net proceeds from the issuance of our Series 1 Preferred Shares and Series 3 Preferred Shares. Our Credit Facility includes various financial and other covenants including:
| |
• | a maximum ratio of consolidated total funded debt to consolidated capitalization of 70%; |
| |
• | restrictions on ability to incur debt; |
| |
• | restrictions on ability to make dispositions, restricted payments and investments; |
| |
• | restrictions on granting liens and on sale-leaseback transactions; |
| |
• | restrictions on ability to engage in transactions with affiliates; and |
| |
• | restrictions on ability to amend organizational documents and engage in corporate reorganization transactions. |
Credit Ratings
The following credit ratings information is provided as it relates to our financing costs and liquidity. Specifically, credit ratings affect our ability to obtain short-term and long-term financing and the cost of such financing. A reduction in the current ratings our debt by its rating agencies, particularly a downgrade below investment-grade, could adversely affect our cost of financing and our access to sources of liquidity and capital. In addition, changes in credit ratings may affect our ability, and the associated costs, to enter into normal course derivative or hedging transactions. Credit ratings are intended to provide investors with an independent measure of credit quality of any issues of securities.
KMCU is a wholly owned subsidiary of the Limited Partnership and is the primary borrower under the Credit Facility. DBRS Limited (“DBRS”) has assigned a debt rating of 'BBB' (high) to KMCU with a stable trend. A BBB rating is the fourth highest of DBRS’ ten rating categories for long-term debt, which range from AAA (highest) to D (lowest). DBRS uses “high”
and “low” designations on ratings from AA to C to indicate the relative standing of securities being rated within a particular rating category. The absence of a “high” or “low” designation indicates that a rating is in the middle of the category. A BBB rating indicates that, in DBRS’s view, the rated securities are of adequate credit quality, with the acceptable protection of principal and interest; however, issuers are fairly susceptible to adverse changes in financial and economic conditions. DBRS also assigned a Pfd-3 (high) stable rating to our preferred shares.
When a significant event occurs that directly impacts the credit quality of a particular entity or group of entities, DBRS will attempt to provide an immediate rating opinion. However, if there is uncertainty regarding the outcome of the event, and DBRS is unable to provide an objective, forward-looking opinion in a timely fashion then the ratings of the issuer will be placed “Under Review.”
Standard & Poor’s Rating Services (“S&P”) has assigned a rating of 'BBB' corporate credit rating to the Company and KMCU and an issue-level rating of 'BBB' to KMCU's Credit Facility with a stable outlook. A BBB rating is the fourth highest rating, of S&P’s ten rating categories for long-term debt which range from “AAA” to “D.” The ratings from “AA” to “CCC” may be modified by the addition of a plus (+) or minus (-) sign to show relative standing within the major rating categories. A “BBB” rating indicates that in S&P’s view the obligor has adequate capacity to meet its financial commitments. However, adverse economic conditions or changing circumstances are more likely to lead to a weakened capacity of the obligor to meet its financial commitment on the obligation. S&P also assigned a P-3 (high) rating to our preferred shares.
Moody’s Investors Service (“Moody’s”) has assigned a Baa3 senior secured rating to KMCU’s Credit Facility with a stable outlook. Moody’s credit ratings are on a long-term debt rating scale that ranges from Aaa to C; a rating of Baa by Moody’s is within the fourth highest of nine categories and is assigned to obligations that are judged to be medium-grade and are subject to moderate credit risk. Moody’s appends numerical modifiers 1, 2 and 3 to each generic rating classification; the modifier 3 indicates a ranking in the lower end of that generic rating category. A Moody’s rating outlook is an opinion regarding the likely rating direction over the medium term. A stable outlook indicates a low likelihood of a rating change over the medium term.
These securities ratings are not recommendations to purchase, hold or sell the securities inasmuch as such ratings do not comment as to market price or suitability for a particular investor. There is no assurance that any rating will remain in effect for any given period of time or that any rating will not be revised or withdrawn entirely by a rating agency in the future if, in its judgment, circumstances so warrant.
Capital Expenditures
We account for our capital expenditures in accordance with GAAP. We also distinguish between capital expenditures that are maintenance/sustaining capital expenditures and those that are expansion capital expenditures. Expansion capital expenditures are those expenditures which increase throughput or capacity from that which existed immediately prior to the addition or improvement, and are not deducted in calculating DCF. Sustaining capital expenditures are those which maintain throughput or capacity. The distinction between maintenance and expansion capital expenditures is a physical determination rather than an economic one, irrespective of the amount by which the throughput or capacity is increased.
Budgeting of sustaining capital expenditures is done annually on a bottom-up basis. For each of our assets, we budget for and make those sustaining capital expenditures that are necessary to maintain safe and efficient operations, meet customer needs and comply with our operating policies and applicable law. We may budget for and make additional sustaining capital expenditures that we expect will produce economic benefits such as increasing efficiency and/or lowering future expenses. Budgeting and approval of expansion capital expenditures are generally made periodically throughout the year on a project-by-project basis in response to specific investment opportunities identified by our business segments from which we generally expect to receive sufficient returns to justify the expenditures. Generally, the determination of whether a capital expenditure is classified as sustaining or as expansion capital expenditures is made on a project level. The classification of capital expenditures as expansion capital expenditures or as sustaining capital expenditures is made consistent with our accounting policies and is generally a straightforward process, but in certain circumstances can be a matter of management judgment and discretion. The classification of capital expenditures has an impact on DCF because capital expenditures that are classified as expansion capital expenditures are not deducted from DCF, while those classified as sustaining capital expenditures are.
Our capital expenditures for the year ended December 31, 2017, and the amount that is expected to be spent to sustain and grow our business in 2018 are as follows:
|
| | | | | |
| 2017 | | Expected 2018 |
(In millions of Canadian dollars) | | | |
Sustaining capital expenditures | 43.0 |
| | 64.1 |
|
Expansion capital expenditures(a) | 632.7 |
| | 1,899.3 |
|
________
| |
(a) | 2017 includes $57.2 million of net changes from accrued capital expenditures, contractor retainage, capitalized equity financing costs and other. Expected 2018 includes $71.0 million of budgeted capitalized equity financing costs. |
Off Balance Sheet Arrangements
As at December 31, 2017, we had no off balance sheet arrangements other than those included below under “—Contractual Obligations and Commercial Commitments.”
Contractual Obligations and Commercial Commitments
|
| | | | | | | | | | | | | | |
| Payments due by period |
| Total | | Less than 1 year | | 2 - 3 year | | 4 - 5 years | | More than 5 years |
(In millions of Canadian dollars) | | | | | | | | | |
Contractual obligations: | | | | | | | | | |
Leases and rights-of-way obligations(a) | 57.1 |
| | 23.7 |
| | 27.3 |
| | 5.1 |
| | 1.0 |
|
Pension and postretirement welfare plans(b) | 77.3 |
| | 10.4 |
| | 1.7 |
| | 1.8 |
| | 63.4 |
|
Other obligations(c) | 7.2 |
| | 3.0 |
| | 3.2 |
| | 0.7 |
| | 0.3 |
|
Total | 141.6 |
| | 37.1 |
| | 32.2 |
| | 7.6 |
| | 64.7 |
|
Other commercial commitments: | | | | | | | | | |
Standby letters of credit(d) | 53.2 |
| | 52.5 |
| | 0.7 |
| | — |
| | — |
|
Capital expenditures(e) | 392.9 |
| | 392.9 |
| | — |
| | — |
| | — |
|
________
| |
(a) | Represents commitments pursuant to the terms of operating lease agreements and liabilities for rights-of-way. |
| |
(b) | Represents the amount by which the benefit obligations exceeded the fair value of plan assets at year-end for pension and other postretirement benefit plans whose benefit obligations exceeded the fair value of plan assets. The payments by period include expected contributions to funded plans in 2018 and estimated benefit payments for unfunded plans in all years. |
| |
(c) | Primarily includes environmental liabilities related to sites that we own or have a contractual or legal obligation with a regulatory agency or property owner upon which it will perform remediation activities. These liabilities are included within “Other current liabilities” and “Other deferred credits” in our consolidated balance sheets. |
| |
(d) | The amount outstanding as of December 31, 2017 represents the letters of credit supporting the Pipelines and Terminals segments. |
| |
(e) | Represents commitments for the purchase of plant, property and equipment as of December 31, 2017 including $42.9 million of our proportional share of commitments through joint ownership of a joint venture. |
Cash Flows
The following table summarizes our net cash flows from operating, investing and financing activities for each period presented:
|
| | | | | | | | |
Year Ended December 31, | 2017 |
| | 2016 |
| | 2015 |
|
(In millions of Canadian dollars) | | | | | |
Net cash provided by (used in): | | | | | |
Operating activities | 250.5 |
| | 309.9 |
| | 223.7 |
|
Investing activities | (634.5 | ) | | (283.5 | ) | | (353.3 | ) |
Financing activities | 464.9 |
| | 59.8 |
| | 12.0 |
|
Effect of exchange rate changes on cash and cash equivalents | (1.1 | ) | | 0.1 |
| | 10.6 |
|
Net increase (decrease) in cash and cash equivalents | 79.8 |
| | 86.3 |
| | (107.0 | ) |
Operating Activities
The net decrease of $59.4 million (19%) in cash provided by operating activities in the year ended December 31, 2017 compared to the same period in 2016 was primarily attributable to:
| |
• | a $66.9 million net decrease in cash associated with net changes in operating assets and liabilities, primarily due to the timing of the collection of trade and affiliate receivables and payables, and due to interest payments made to Kinder Morgan subsidiaries related to the KMI Loans we paid off in 2017. These decreases were partially offset by an increase in cash due to favorable changes from the reduction in the net dock premiums and toll collections refunds to our Westridge Marine Terminal dock customers; and |
| |
• | a $7.5 million increase in operating cash flow resulting from the combined effects of adjusting the $41.1 million decrease in net income for the period-to-period increase in non-cash items primarily consisting of the following: (i) the change in the foreign exchange rate on the KMI Loans; (ii) DD&A expense; (iii) deferred income taxes; (iv) capitalized equity financing costs; and (v) other non-cash items. |
The net increase of $86.2 million (39%) in cash provided by operating activities in the year ended December 31, 2016 compared to the 2015 period was primarily attributable to:
| |
• | a $94.1 million net increase in cash associated with net changes in operating assets and liabilities, primarily due to the following: (i) a $75.1 million increase in cash due to the timing of interest payments, and (ii) an $18.6 million increase in cash flows from favorable changes in the collection and payment of trade and affiliates receivables and payables; and |
| |
• | a $7.9 million decrease in cash from overall net income after adjusting for a period-to-period $224.7 million increase in net income for non-cash items primarily consisting of the following: (i) change in the foreign exchange rate on the KMI Loans; (ii) DD&A expense; (iii) deferred income taxes; (iv) capitalized equity financing costs; and (v) other non-cash items. |
Investing Activities
The $351.0 million net increase in cash used in investing activities in the year ended December 31, 2017 compared to the same period in 2016 was primarily attributable to a $349.4 million increase in capital expenditures for TMEP, Base Line Terminal and other expansion projects.
The $69.8 million net decrease in cash used in investing activities in the year ended December 31, 2016 compared to the 2015 period was primarily attributable to a $70.9 million decrease in cash used for capital expenditures.
Financing Activities
The net increase of $405.1 million in cash provided by financing activities in the year ended December 31, 2017, compared to the same period in 2016 was primarily attributable to:
| |
• | $1,671.0 million of proceeds from our IPO, net of fees paid; |
| |
• | $536.8 million of proceeds from the preferred share issuances, net of fees paid in 2017; and |
| |
• | a $21.1 million increase in cash due to the distributions we paid to Kinder Morgan in 2016 when it held 100% interest in us; partially offset by, |
| |
• | a $1,676.5 million decrease in cash related to the long-term affiliate debt activity primarily due to a $1,606.3 million decrease in cash in 2017 as we paid off the KMI Loans using proceeds from our IPO; |
| |
• | $74.7 million of debt issue costs paid in 2017; |
| |
• | a $61.9 million decrease in cash due to the combined dividends and distributions we paid after our May 2017 IPO consisting of: (i) $41.8 million as cash distributions paid to the Kinder Morgan interest; (ii) $16.1 million as cash dividends paid to Restricted Voting Stockholders; and (iii) $4.0 million paid to preferred shareholders; and |
| |
• | a $10.7 million decrease in cash due to the contribution received from Kinder Morgan in 2016. |
The net increase of $47.8 million in cash provided by financing activities in the year ended December 31, 2016 compared to the 2015 period was primarily attributable to:
| |
• | an $18.6 million increase in cash due to lower distributions paid to Kinder Morgan; |
| |
• | a $17.6 million increase in cash due to increased payments received on the KMI Loans; and |
| |
• | a $10.7 million increase in cash due to higher contributions received from Kinder Morgan. |
Dividends and Distributions
The Limited Partnership currently makes quarterly cash distributions to the Company (as an indirect holder of Class A Units and Preferred LP Units, through the General Partner) and to Kinder Morgan (as an indirect holder of Class B Units) in accordance with the terms of the Limited Partnership Agreement. Distributions are not guaranteed and subject to the approval of the General Partner. To the extent distributions are approved, all distributions on the Class A Units and Preferred LP Units are immediately distributed by the General Partner to the Company, which then uses such to pay dividends to the holders of (i) then outstanding preferred shares of the Company (currently being Series 1 Preferred Shares and Series 3 Preferred Shares) pursuant to the terms of such preferred shares, and (ii) Restricted Voting Shares pursuant to the Company's dividend policy.
The Company has implemented a DRIP pursuant to which Canadian-resident holders of Restricted Voting Shares may elect to have all cash dividends of the Company payable to any such shareholder automatically reinvested in additional Restricted Voting Shares at a discount. Kinder Morgan, as the sole indirect holder of Class B Units, has the right to reinvest all or a portion of its distributions into additional Class B Units on the same economic terms as a holder of Restricted Voting Shares that participates in the DRIP.
See Item 5 “Market for Registrant’s Common Equity, Related Stockholder Matters and Issuer Purchases of Equity Securities—Ownership Interests."
Dividends on Series 1 Preferred Shares and Series 3 Preferred Shares
Dividends on the Series 1 Preferred Shares and Series 3 Preferred Shares are fixed, cumulative, preferential and $1.3125 per share and $1.3000 per share, respectively, annually, payable quarterly on the 15th day of February, May, August and November, as and when declared by our board of directors, for the initial fixed rate period to but excluding November 15, 2022 and February 15, 2023, respectively.
|
| | | | | | | | | | | | | |
Period | | Total Series 1 quarterly dividend per share for the period | Total Series 3 quarterly dividend per share for the period(a) | | Date of declaration | | Date of record | | Date of dividend | Total amount of dividends paid in cash |
(In millions of Canadian dollars, except per share amounts) | | | | | |
August 15, 2017 to November 14, 2017 | | 0.3308 |
| | | October 18, 2017 | | October 31, 2017 | | November 15, 2017 | 4.0 |
|
November 15, 2017 to February 14, 2018(a) | | 0.328125 |
| 0.22082 |
| | January 17, 2018 | | January 31, 2018 | | February 15, 2018 | 6.2 |
|
_________
(a) Series 3 per share amount reflects that the shares were outstanding for 62 days during the period ended February 14, 2018.
Dividends on Restricted Voting Shares
We have established a dividend policy pursuant to which we may pay a quarterly dividend on our Restricted Voting Shares in an amount based on our portion of DCF for our business. Consistent with the annualized dividend rate we paid out for 2017, for 2018 we are targeting a dividend in the amount of $0.65 per Restricted Voting Share, assuming the payout of substantially all of our portion of DCF excluding capitalized equity financing costs. The payment of dividends to the holders of Restricted Voting Shares is not guaranteed and the amount and timing of any dividends payable will be at the discretion of our board of directors. The actual amount of cash dividends paid to shareholders, if any, will depend on numerous factors including: (i) our results of operations; (ii) our financial requirements, including the funding of current and future growth projects; (iii) the amount of distributions paid indirectly by the Limited Partnership to us through the general partner of the Limited Partnership, including any contributions from the completion of our growth projects; (iv) the satisfaction by us and the General Partner of certain liquidity and solvency tests; (v) any agreements relating to our indebtedness or the Limited Partnership; and (vi) the cost and timely completion of current and future growth projects. Pursuant to the terms of our Preferred Shares, no dividends may be declared or paid on the Restricted Voting Shares unlesss all dividends on the Preferred Shares have been paid. It is expected that any quarterly dividends will be payable on or about the 45th day (or next business day) following the end of each calendar quarter to holders of our Restricted Voting Shares of record as of the close of business on or about the last business day of the month following the end of each calendar quarter. Any dividends paid on the Restricted Voting Shares will continue to be designated as “eligible dividends” for Canadian income tax purposes, unless otherwise notified, and our website includes disclosure to this effect.
We have implemented a DRIP pursuant to which Canadian-resident holders of Restricted Voting Shares may elect to have all cash dividends of the Company payable to any such shareholder automatically reinvested in additional Restricted Voting Shares at a price per share calculated by reference to the weighted average trading price of the Restricted Voting Shares on the TSX for the five trading days preceding the relevant dividend payment date, less a discount of between 0% and 5% (as determined from time to time by the board of directors, in its sole discretion).
The table below reflects the payment of dividends of $0.3821 for each Restricted Voting Share for 2017.
|
| | | | | | | | | | | | | | | |
For the three month period ended | | Dividend rate | | Date of declaration | | Date of record | | Date of dividend | | Total amount of dividends paid in cash(b) | | Total amount of dividends paid in form of additional shares |
(In millions of Canadian dollars, except per share amounts) | | | | | | |
June 30, 2017(a) | | 0.0571 |
| | July 19, 2017 | | July 31, 2017 | | August 15, 2017 | | 4.3 |
| | 1.6 |
|
September 30, 2017 | | 0.1625 |
| | October 18, 2017 | | October 31, 2017 | | November 15, 2017 | | 11.8 |
| | 5.1 |
|
December 31, 2017 | | 0.1625 |
| | January 17, 2018 | | January 31, 2018 | | February 15, 2018 | | 11.7 |
| | 5.1 |
|
_______
| |
(a) | Dividend per share amount for the period ended June 30, 2017 reflects that the shares were outstanding for 32 days during that period. |
| |
(b) | Amount includes notional dividends on outstanding restricted share units of $0.2 million during 2017, see Note 10, “Share-based Compensation and Benefit Plans” to our consolidated financial statements. |
Distributions on the Kinder Morgan Interest
As the sole indirect holder of Class B Units, Kinder Morgan is entitled to quarterly distributions from the Limited Partnership in accordance with the terms of the Limited Partnership Agreement. Kinder Morgan also has the right to elect to reinvest all distributions payable on its Class B Units in Class B Units on the same economic terms as a holder of Restricted Voting Shares that participates in the DRIP. Kinder Morgan has elected, and currently continues, to participate in the distribution reinvestment plan at a rate of 25%. Accordingly, 25% of Kinder Morgan's distributions from the Limited Partnership are used to purchase additional Class B Units at the same price per unit as Restricted Voting Shares are issued by the Company under the DRIP and the Company contemporaneously issues corresponding number of Special Voting Shares associated with such Class B Units.
The table below reflects distributions of $0.3821 for each Class B Unit for 2017.
|
| | | | | | | | | | | | | |
For the three month period ended | | Dividend rate | | Date of declaration | | Date of distribution | | Total amount of distribution paid in cash(b) | | Total amount of distribution paid in form of additional shares |
(In millions of Canadian dollars, except per share amounts) | | | | |
June 30, 2017(a) | | 0.0571 |
| | July 19, 2017 | | August 15, 2017 | | 10.4 |
| | 3.5 |
|
September 30, 2017 | | 0.1625 |
| | October 18, 2017 | | November 15, 2017 | | 31.4 |
| | 9.8 |
|
December 31, 2017 | | 0.1625 |
| | January 17, 2018 | | February 15, 2018 | | 31.0 |
| | 9.9 |
|
_______
| |
(a) | Distribution per share amount for the period ended June 30, 2017 reflects that the shares were outstanding for 32 days during that period. |
| |
(b) | Distribution paid in cash amounts for the periods ended September 30, 2017 and December 31,2017 include U.S. income tax reimbursements related to Puget Sound earnings of $1.9 million and $1.4 million, respectively. |
Recent Accounting Pronouncements
Please refer to Note 20 “Recent Accounting Pronouncements” to our consolidated financial statements for information concerning recent accounting pronouncements.
Item 7A. Quantitative and Qualitative Disclosures About Market Risk.
Risk management is integral to the successful operation of the Company. The strategy of the Company is to align risks and related exposures with its business objectives and risk tolerance. Our financial results are subject to a number of risks as set out in Item 1A“Risk Factors.” Also, see Item 7 “Management’s Discussion and Analysis of Financial Condition and Results of Operations—Critical Accounting Policies and Estimates” above and Note 16 “Risk Management and Financial Instruments” and Note 19 “Litigation, Commitments, and Contingencies” in the accompanying consolidated financial statements.
Interest Rate Risk
During the year ended December 31, 2017 we incurred approximately $19.6 million of interest expense on the KMI Loans which were repaid utilizing proceeds from our IPO and the associated notes payable were terminated. As of December 31, 2017 we had no debt outstanding. We are exposed to interest rate risk attributed to floating rate debt on our Credit Facility, which is used to finance capital expansion projects, including the TMEP, and general corporate operations. The changes in interest rates may impact future cash flows and the fair value of our financial instruments.
Foreign Currency Transactions and Translation
Foreign currency transaction gains or losses result from a change in exchange rates between the functional currency of an entity, and the currency in which a transaction is denominated. Unrealized and realized gains and losses are recorded in Foreign exchange gain (loss) in the accompanying consolidated statements of operations and include:
| |
• | As of December 31, 2017, we had no notes payable outstanding with Kinder Morgan or any of its subsidiaries, and as of December 31, 2016, we had $1,362.1 million of notes payable outstanding that are presented as Long-term debt-affiliates in the accompanying consolidated balances sheets. These balances were U.S. dollar denominated loans from Kinder Morgan subsidiaries to us. Foreign exchange rate changes on the long-term debt with affiliates, and associated interest expense payable balances, resulted in foreign exchange (losses) and gains of ($2.4) million, $29.7 million and ($175.9) million for the years ended ended December 31, 2017, 2016 and 2015, respectively. Although the U.S. dollar denominated long-term loans from Kinder Morgan subsidiaries exposed us to significant foreign exchange risk, there has historically been no foreign currency exchange risk on the KMI Loans on a Kinder Morgan consolidated basis. As a result, we had not historically entered into any foreign currency derivatives and had not historically been engaged in hedging activities related to foreign currency exchange risk. Interest expense on the long-term debt with affiliates is translated at weighted-average rates of exchange prevailing during the year; and |
| |
• | Additionally, unrealized foreign exchange (losses) and gains for the years ended December 31, 2017, 2016 and 2015 were $(3.2) million, $2.9 million and $(9.5) million, respectively, due to changes in exchange rates between our Canadian dollar and the U.S. dollar on U.S. dollar denominated balances. These currency exchange rate fluctuations affect the |
expected Canadian dollar cash flows on unsettled U.S. dollar denominated transactions, primarily related to cash bank accounts that are denominated in U.S. dollars and affiliate receivables or payables that are denominated in U.S. dollars. We translate the assets and liabilities of Puget Sound that has the U.S. dollar as its functional currency to Canadian dollars at period-end exchange rates.
| |
• | Puget Sound operates in the state of Washington, and earns its revenues and incurs most of its expenses in U.S. dollars and Cochin earns its revenues in U.S. dollars. Therefore, fluctuations in the U.S. dollar to Canadian dollar exchange rate can affect the earnings contributed by Puget Sound and Cochin to our overall results. For the year ended December 31, 2017, we had a realized foreign exchange gain of $0.4 million, and the net realized foreign exchange gains and losses were nominal amounts in 2016 and 2015. |
Item 8. Financial Statements and Supplementary Data.
The information required in this Item 8 is in this report as set forth in the “Index to Financial Statements” on page 75.
Item 9. Changes in and Disagreements with Accountants on Accounting and Financial Disclosure.
None.
Item 9A. Controls and Procedures.
Conclusion Regarding the Effectiveness of Disclosure Controls and Procedures
Our management, with the participation of our principal executive officer and our principal financial officer, evaluated, as of the end of the period covered by this Annual Report on Form 10-K, the effectiveness of our disclosure controls and procedures (as defined in Rules 13a-15(e) and 15d-15(e) under the Exchange Act). Based on that evaluation, our principal executive officer and principal financial officer have concluded that as of December 31, 2017, our disclosure controls and procedures were effective at the reasonable assurance level. Management recognizes that any controls and procedures, no matter how well designed and operated, can provide only reasonable assurance of achieving their objectives and our management necessarily applies its judgment in evaluating the cost-benefit relationship of possible controls and procedures.
Management’s Report on Internal Control Over Financial Reporting
This Annual Report on Form 10-K is not required to include a report of management’s assessment regarding internal control over financial reporting or an attestation report of our independent registered public accounting firm due to both a transition period established by rules of the SEC for newly public companies and our status as an emerging growth company.
Changes in Internal Control Over Financial Reporting
No changes in our internal control over financial reporting occurred during the quarter ended December 31, 2017 that have materially affected, or are reasonably likely to materially affect, our internal control over financial reporting.
Item 9B. Other Information.
None.
PART III
Item 10. Directors, Executive Officers and Corporate Governance.
The information required by this item is incorporated by reference from KML’s definitive proxy statement for the 2018 Annual Meeting of Stockholders, which shall be filed no later than April 30, 2018.
Item 11. Executive Compensation.
The information required by this item is incorporated by reference from KML’s definitive proxy statement for the 2018 Annual Meeting of Stockholders, which shall be filed no later than April 30, 2018.
Item 12. Security Ownership of Certain Beneficial Owners and Management and Related Stockholder Matters.
The information required by this item is incorporated by reference from KML’s definitive proxy statement for the 2018 Annual Meeting of Stockholders, which shall be filed no later than April 30, 2018.
Item 13. Certain Relationships and Related Transactions, and Director Independence.
Agreements between the Company and Kinder Morgan
This section provides a description of the material terms of the principal agreements among the Company, Kinder Morgan, the General Partner and/or the Limited Partnership. The description of each agreement is subject to, and qualified in its entirety by, the terms of such agreement, which is filed as an exhibit hereto. See Note 13 “Transactions with Related Parties” to our consolidated financial statements attached hereto and Item 1A “Risk Factors—Risks Relating to Our Relationship with Kinder Morgan.” For description of the material provisions of the Limited Partnership Agreement, see Item 5 “Market for Registrant’s Common Equity, Related Stockholder Matters and Issuer Purchases of Equity Securities—Ownership Interests.”
Cooperation Agreement
The Cooperation Agreement provides for certain matters among the Company, the Limited Partnership, the General Partner, Kinder Morgan (in respect of certain matters only), KMCC and KMCT. The Cooperation Agreement does not in any way limit the ability of either KMCC or KMCT to exercise its rights attached to the Special Voting Shares.
The Cooperation Agreement includes an acknowledgement by the parties that the Class A Units and the Restricted Voting Shares on the one hand and the Class B Units and the Special Voting Shares on the other hand (collectively, the “Related Securities”) are intended to convey, on a per security basis, equivalent rights to participate, directly or indirectly, in distributions of the Limited Partnership (subject to applicable taxes), the exercise of rights of limited partners and voting rights at the Company level. To the extent that any Related Securities, or any securities convertible into, or exchangeable or exercisable for, Related Securities, are issued, sold or distributed, the parties will determine whether any adjustments are required to ensure that the equivalency noted above is maintained, and in the event that an adjustment is required and subject to applicable laws, additional Related Securities, or securities convertible into or exchangeable or exercisable for Related Securities, may be issued or distributed on substantially equivalent terms, having regard to the particular attributes of the different classes of the Related Securities. In the event that any class of Related Security is subdivided, consolidated, reclassified or otherwise changed, an equivalent change will be made to the other classes of Related Securities if such a change is required to maintain the equivalency noted above. Subject to applicable laws, if there is a dispute among the parties as to whether an adjustment or change is required in order to maintain equivalency, any adjustment must be approved on behalf of the General Partner or the Company, as applicable, by both the board of directors of the General Partner or the Company, as applicable, as a whole, and the independent directors not affiliated with the Kinder Morgan Group.
Pursuant to the Cooperation Agreement, the parties thereto agreed that any acquisition or investing activity that would be material to the Company, on a consolidated basis, will only be undertaken through the Limited Partnership. In addition, Kinder Morgan has agreed that it will first offer to the Company, on behalf of the Kinder Morgan Canada Group, any crude oil, natural gas liquids or refined product infrastructure development opportunities and/or acquisition opportunities (individually an “Opportunity” and collectively the “Opportunities”) which currently have or are expected to have a majority of their physical assets and/or infrastructure within the provinces of B.C. and Alberta, except in the event of an Opportunity involving an acquisition of all or any portion of the equity of a publicly traded company or entity or an acquisition of all or substantially all of the assets of a publicly traded company or entity, in which cases Kinder Morgan, in its sole discretion, may determine to pursue the Opportunity on its own behalf. In the event there is a conflict of interest (or potential conflict of interest) between one or more members of the Kinder Morgan Group and the Kinder Morgan Canada Group with respect to any matter or transaction (including a transaction involving the transfer of assets and/or liabilities from a member of the Kinder Morgan Group to a member of the Kinder Morgan Canada Group), the independent directors of the board of directors shall be responsible to take all such actions and make all such decisions (such decision to be approved, subject to applicable laws, by the majority of the independent directors of the board of directors) relating to such conflict as it pertains to the applicable member of the Kinder Morgan Canada Group.
Subject to the applicable provisions in the Cooperation Agreement described above, the Company, the General Partner and the Limited Partnership expressly consent in the Cooperation Agreement to Kinder Morgan and its affiliates that are members of the Kinder Morgan Group and their respective officers, directors and employees engaging in any business or activities whatsoever, including those that may be in competition or conflict with the business and/or the interests of, the Company.
Unless terminated earlier by written agreement of the parties, the Cooperation Agreement will terminate when no Special Voting Shares or Class B Units remain outstanding. No party to the Cooperation Agreement may assign its rights or interest thereunder without the express prior written consent of the other parties, which, in the case of the consent of KMCC or KMCT, may be granted or withheld in their sole discretion, and, in the case of the consent of any other party, will not be unreasonably withheld or delayed. Notwithstanding the foregoing, KMCC or KMCT may assign any or all of its rights or interest under the Cooperation Agreement to any affiliate of Kinder Morgan without the consent of the Company. The Cooperation Agreement may be amended from time to time by the parties, provided that if any amendment constitutes, or could reasonably be expected to constitute, a conflict of interest or potential conflict of interest between the Kinder Morgan Canada Group and the Kinder Morgan Group, subject to applicable law, such amendment must be approved on behalf of the Company or the General Partner, as applicable, by both the board of directors and the board of directors of the General Partner, as applicable, as a whole and the independent directors of each entity, as applicable, not affiliated with the Kinder Morgan Group.
Services Agreement
KMCI, the Company, the General Partner and the Limited Partnership are party to the Services Agreement pursuant to which KMCI, an Alberta corporation which is an indirect subsidiary of the Company, provides certain operational and administrative services in connection with the management of the business and affairs of the Kinder Morgan Canada Group, or where requested, will coordinate on behalf of entities in the Kinder Morgan Canada Group to procure assistance and/or support in providing such services from its affiliates. KMCI’s activities under the Services Agreement are subject to the supervision of the executive officers of the Company and the board of directors.
The operational and administrative services provided by KMCI to the Company, the General Partner and the Limited Partnership under the Services Agreement include certain services to: (i) enable the Company to comply with its continuous disclosure and other obligations under applicable laws; (ii) coordinate financing and investing activities of the Company, including through the Company, the General Partner, the Limited Partnership or other entities in the Kinder Morgan Canada Group; (iii) assist with development, implementation and monitoring of operational plans for the Company; (iv) assist in implementing any dividend or distribution reinvestment plans, and any incentive plans of the Company and the Limited Partnership, as applicable; (v) facilitate performance of required acts and responsibilities in connection with the acquisition and disposition of assets and property by entities in the Kinder Morgan Canada Group; (vi) provide accounting and bookkeeping services, including for the preparation of the annual and interim financial statements of the Company and the preparation and filing of all tax returns; and (vii) arrange for audit, legal and other third party professional and non-professional services. Any support and/or assistance with any services provided by an affiliate of KMCI outside of the Kinder Morgan Canada Group will be reimbursed at cost, unless otherwise required by applicable laws.
The Services Agreement shall continue in effect until terminated by mutual agreement of the parties. The Services Agreement may be amended from time to time by the parties, provided that if any amendment constitutes, or could reasonably be expected to constitute, a conflict of interest or potential conflict of interest between the Kinder Morgan Canada Group and the Kinder Morgan Group, subject to applicable law, such amendment must be approved on behalf of the Company or the General Partner by both the board of directors and the board of directors of the General Partner, as applicable, as a whole, and the independent directors not affiliated with the Kinder Morgan Group.
Independence of the Board of Directors
The board of directors is comprised of six directors, of whom Daniel P.E. Fournier, Gordon M. Ritchie and Brooke N. Wade are “independent” when applying the definition of independence under the rules of both the TSX and the NYSE.
The board of directors does not have an independent director as Chair of the Board. Rather, it has a Lead Director and has developed a procedure for the independent directors to function independently of management and, where necessary, Kinder Morgan. The board of directors has adopted a fixed in camera agenda item for each board and committee meeting, during which independent directors, under the direction of the Lead Director or committee chair, may meet without any members of management or non-independent directors present. Gordon M. Ritchie, one of our independent directors, has been appointed as Lead Director. In his role as Lead Director, Mr. Ritchie is responsible for moderating the in camera board of directors meetings held by the independent directors and acting as principal liaison between the independent directors and the Chair of the Board on matters dealt with in such in camera sessions. In the absence of the Chair of the Board, the Lead Director shall preside at meetings of the Board of the Directors.
Additional information required by this item is incorporated by reference from KML’s definitive proxy statement for the 2018 Annual Meeting of Stockholders, which shall be filed no later than April 30, 2018.
Item 14. Principal Accounting Fees and Services.
The information required by this item is incorporated by reference from KML’s definitive proxy statement for the 2018 Annual Meeting of Stockholders, which shall be filed no later than April 30, 2018.
PART IV
Item 15. Exhibits, Financial Statement Schedules.
| |
(a) | (1) Financial Statements and (2) Financial Statement Schedules |
|
| |
See “Index to Financial Statements” set forth on Page 75. | |
(3) Exhibits Exhibit Number Description |
| | |
3.1 | * | |
| | |
3.2 | * | |
| | |
3.3 | * | |
| | |
3.4 | * | |
| | |
3.5 | * | |
| | |
3.6 | * | |
| | |
3.7 | * | |
| | |
3.8 | * | |
| | |
3.9 | * | |
| | |
10.1 | * | |
| | |
10.2 | * | |
| | |
10.3 | * | |
| | |
10.4 | * | |
| | |
10.5 | * | |
| | |
Exhibit Number Description |
| | |
10.6 | * | |
| | |
21.1 | | |
| | |
31.1 | | |
| | |
31.2 | | |
| | |
32.1 | | |
| | |
32.2 | | |
_______*Asterisk indicates exhibits incorporated by reference as indicated; all other exhibits are filed herewith, except as noted otherwise.
KINDER MORGAN CANADA LIMITED
INDEX TO FINANCIAL STATEMENTS
Report of Independent Registered Public Accounting Firm
To the shareholders and board of directors of Kinder Morgan Canada Limited
Opinion on the Financial Statements
We have audited the accompanying consolidated balance sheets of Kinder Morgan Canada Limited and its subsidiaries, (the Company) as of December 31, 2017 and 2016, and the related consolidated statements of operations, comprehensive income (loss), cash flows and equity for each of the three years in the period ended December 31, 2017, including the related notes (collectively referred to as the consolidated financial statements). In our opinion, the consolidated financial statements present fairly, in all material respects, the financial position of the Company as of December 31, 2017 and 2016, and the results of their operations and their cash flows for each of the three years in the period ended December 31, 2017 in conformity with accounting principles generally accepted in the United States of America.
Basis for Opinion
These consolidated financial statements are the responsibility of the Company’s management. Our responsibility is to express an opinion on the Company’s consolidated financial statements based on our audits. We are a public accounting firm registered with the Public Company Accounting Oversight Board (United States) (PCAOB) and are required to be independent with respect to the Company in accordance with the U.S. federal securities laws and the applicable rules and regulations of the Securities and Exchange Commission and the PCAOB.
We conducted our audits of these consolidated financial statements in accordance with the standards of the PCAOB. Those standards require that we plan and perform the audit to obtain reasonable assurance about whether the consolidated financial statements are free of material misstatement, whether due to error or fraud.
Our audits included performing procedures to assess the risks of material misstatement of the consolidated financial statements, whether due to error or fraud, and performing procedures that respond to those risks. Such procedures included examining, on a test basis, evidence regarding the amounts and disclosures in the consolidated financial statements. Our audits also included evaluating the accounting principles used and significant estimates made by management, as well as evaluating the overall presentation of the consolidated financial statements. We believe that our audits provide a reasonable basis for our opinion.
/s/PricewaterhouseCoopers LLP
Chartered Professional Accountants
|
|
Calgary, Canada February 20, 2018 |
We have served as the Company's auditor since 2016.
KINDER MORGAN CANADA LIMITED CONSOLIDATED STATEMENTS OF OPERATIONS (In millions of Canadian dollars, except per share amounts) |
| | | | | | | | |
| | | | | |
Year Ended December 31, | 2017 | | 2016 | | 2015 |
Revenues | | | | | |
Services | 682.2 |
| | 674.7 |
| | 644.2 |
|
Product sales and other | 1.6 |
| | 1.4 |
| | 1.7 |
|
Total Revenues | 683.8 |
| | 676.1 |
| | 645.9 |
|
| | | | | |
Operating Costs, Expenses and Other | | | |
| | |
Operations and maintenance | 216.5 |
| | 205.4 |
| | 182.7 |
|
Depreciation, depletion and amortization(Note 5) | 142.4 |
| | 137.2 |
| | 123.5 |
|
General and administrative | 68.2 |
| | 57.6 |
| | 61.3 |
|
Taxes, other than income taxes | 37.5 |
| | 38.2 |
| | 37.3 |
|
Other expense (income), net | 3.3 |
| | 0.3 |
| | (1.2 | ) |
Total Operating Costs, Expenses and Other | 467.9 |
| | 438.7 |
| | 403.6 |
|
| | | | | |
Operating Income | 215.9 |
| | 237.4 |
| | 242.3 |
|
| | | | | |
Other Income (Expense) | | | |
| | |
Interest, net(Note 14) | (15.8 | ) | | (29.9 | ) | | (30.1 | ) |
Foreign exchange (loss) gain(Note 16) | (5.2 | ) | | 32.6 |
| | (185.4 | ) |
Capitalized equity financing costs | 29.1 |
| | 17.9 |
| | 12.9 |
|
Other, net | 0.9 |
| | 0.1 |
| | (0.5 | ) |
Total Other Income (Expense) | 9.0 |
| | 20.7 |
| | (203.1 | ) |
| | | | | |
Income Before Income Taxes | 224.9 |
| | 258.1 |
| | 39.2 |
|
| | | | | |
Income Tax Expense(Note 3) | (64.2 | ) | | (56.3 | ) | | (62.1 | ) |
| | | | | |
Net Income (Loss) | 160.7 |
| | 201.8 |
| | (22.9 | ) |
| | | | | |
Preferred share dividends | (6.6 | ) | | — |
| | — |
|
| | | | | |
Net (Income) Loss Attributable to Kinder Morgan Interest | (126.2 | ) | | (201.8 | ) | | 22.9 |
|
| | | | | |
Net Income Available to Restricted Voting Stockholders | 27.9 |
| | — |
| | — |
|
| | | | | |
Restricted Voting Shares | | | | | |
Basic and Diluted Earnings Per Restricted Voting Share | 0.33 |
| | — |
| | — |
|
| | | | | |
Basic and Diluted Weighted Average Restricted Voting Shares Outstanding | 82.8 |
| | — |
| | — |
|
| | | | | |
Dividends Per Restricted Voting Share Declared for the Period | 0.3821 |
| | — |
| | — |
|
The accompanying notes are an integral part of these consolidated financial statements.
KINDER MORGAN CANADA LIMITED
CONSOLIDATED STATEMENTS OF COMPREHENSIVE INCOME (LOSS)
(In millions of Canadian dollars)
|
| | | | | | | | |
| | | | | |
Year Ended December 31, | 2017 | | 2016 | | 2015 |
Net income (loss) | 160.7 |
| | 201.8 |
| | (22.9 | ) |
| | | | | |
Other comprehensive (loss) income | |
| | |
| | |
|
Benefit plans | | | | | |
Unrealized actuarial (losses) gains arising during period (net of tax benefit (expense) of $1.2, $3.4, and $(1.1), respectively) | (1.0 | ) | | (6.0 | ) | | 3.1 |
|
Amortization of prior service costs (net of tax expense of $(-), $(-), and $(-), respectively) | — |
| | 0.1 |
| | 0.1 |
|
Amortization of actuarial losses (net of tax expense of $(1.3), $(0.7), and $(0.6), respectively) | 1.0 |
| | 1.2 |
| | 1.6 |
|
Foreign currency translation adjustments | (3.5 | ) | | (1.7 | ) | | 12.0 |
|
| | | | | |
Total other comprehensive (loss) income | (3.5 | ) | | (6.4 | ) | | 16.8 |
|
Comprehensive income (loss) | 157.2 |
| | 195.4 |
| | (6.1 | ) |
| | | | | |
Comprehensive (income) loss attributable to Kinder Morgan interest | (124.0 | ) | | (195.4 | ) | | 6.1 |
|
| | | | | |
Comprehensive income attributable to Kinder Morgan Canada Limited | 33.2 |
| | — |
| | — |
|
The accompanying notes are an integral part of these consolidated financial statements.
KINDER MORGAN CANADA LIMITED CONSOLIDATED BALANCE SHEETS (In millions of Canadian dollars, except share and per share amounts) |
| | | | | |
| | | |
December 31, | 2017 | | 2016 |
ASSETS | | | |
Current assets | | | |
Cash and cash equivalents(Note 2) | 238.8 |
| | 159.0 |
|
Accounts receivable(Note 2) | 60.3 |
| | 34.5 |
|
Accounts receivable-affiliates(Note 13) | 9.0 |
| | 39.1 |
|
Inventories(Note 2) | 13.1 |
| | 12.4 |
|
Other current assets(Note 4) | 19.4 |
| | 16.8 |
|
Total current assets | 340.6 |
| | 261.8 |
|
| | | |
Property, plant and equipment, net(Note 5) | 3,708.0 |
| | 3,181.1 |
|
Goodwill(Note 2) | 248.0 |
| | 248.0 |
|
Regulatory assets(Note 17) | 22.7 |
| | 13.5 |
|
Deferred charges and other assets(Note 6) | 133.4 |
| | 35.0 |
|
Total Assets | 4,452.7 |
| | 3,739.4 |
|
| | | |
LIABILITIES AND EQUITY | |
| | |
|
Current liabilities | |
| | |
|
Accounts payable(Note 7) | 151.4 |
| | 109.2 |
|
Accounts payable-affiliates(Note 13) | 0.7 |
| | 144.3 |
|
Accrued interest-affiliates(Note 13) | — |
| | 61.8 |
|
Regulatory liabilities(Note 17) | 107.9 |
| | 122.9 |
|
Other current liabilities(Note 8) | 38.3 |
| | 24.2 |
|
Total current liabilities | 298.3 |
| | 462.4 |
|
| | | |
Long-term liabilities and deferred credits | |
| | |
|
Long-term debt-affiliates(Note 13) | — |
| | 1,362.1 |
|
Deferred income taxes(Note 3) | 339.5 |
| | 304.8 |
|
Pension and postretirement benefits(Note 10) | 75.4 |
| | 74.9 |
|
Regulatory liabilities(Note 17) | 43.3 |
| | 37.6 |
|
Deferred revenues | 53.5 |
| | 51.6 |
|
Other deferred credits(Note 11) | 5.1 |
| | 10.0 |
|
Total long-term liabilities and deferred credits | 516.8 |
| | 1,841.0 |
|
Total Liabilities | 815.1 |
| | 2,303.4 |
|
| | | |
Commitments and contingencies(Notes 9 and 19) |
|
| |
|
|
| | | |
Equity | | | |
Preferred share capital, 12,000,000 shares of Series 1 and 10,000,000 shares of Series 3, issued and outstanding(Note 12) | 537.2 |
| | — |
|
Restricted Voting Share capital, 103,366,905 Restricted Voting Shares, issued and outstanding(Note 12) | 1,707.5 |
| | — |
|
Equity attributable to Kinder Morgan - pre-IPO(Note 1) | — |
| | 1,475.0 |
|
Retained deficit | (770.0 | ) | | (13.1 | ) |
Accumulated other comprehensive loss | (8.8 | ) | | (25.9 | ) |
Total Kinder Morgan Canada Limited equity | 1,465.9 |
| | 1,436.0 |
|
Kinder Morgan interest, 242,882,897 Special Voting Shares, issued and outstanding(Note 12) | 2,171.7 |
| | — |
|
Total Equity | 3,637.6 |
| | 1,436.0 |
|
Total Liabilities and Equity | 4,452.7 |
| | 3,739.4 |
|
The accompanying notes are an integral part of these consolidated financial statements.
KINDER MORGAN CANADA LIMITED
CONSOLIDATED STATEMENTS OF CASH FLOWS
(In millions of Canadian dollars)
|
| | | | | | | | |
Year Ended December 31, | 2017 | | 2016 | | 2015 |
Operating Activities | | | | | |
Net income (loss) | 160.7 |
| | 201.8 |
| | (22.9 | ) |
Non-cash items: | | | |
| | |
|
Depreciation, depletion and amortization | 142.4 |
| | 137.2 |
| | 123.5 |
|
Deferred income tax | 57.2 |
| | 55.1 |
| | 62.6 |
|
Capitalized equity financing costs | (29.1 | ) | | (17.9 | ) | | (12.9 | ) |
Unrealized foreign exchange loss (gain) | 5.6 |
| | (32.6 | ) | | 185.4 |
|
Other non-cash items | 8.1 |
| | (6.2 | ) | | 9.6 |
|
Change in operating assets and liabilities(Note 15) | (94.4 | ) | | (27.5 | ) | | (121.6 | ) |
Cash provided by operating activities | 250.5 |
| | 309.9 |
| | 223.7 |
|
| | | | | |
Investing Activities | |
| | |
| | |
|
Capital expenditures | (618.5 | ) | | (269.1 | ) | | (340.0 | ) |
Contributions to trusts | (16.4 | ) | | (13.7 | ) | | (14.0 | ) |
Sale of property, plant and equipment, net of removal costs | (0.2 | ) | | (0.4 | ) | | 1.7 |
|
Change in restricted cash | 0.6 |
| | (0.3 | ) | | (1.0 | ) |
Cash used in investing activities | (634.5 | ) | | (283.5 | ) | | (353.3 | ) |
| | | | | |
Financing Activities | | | | | |
Proceeds received from IPO, net | 1,671.0 |
| | — |
| | — |
|
Issuances of preferred shares, net | 536.8 |
| | — |
| | — |
|
Issuances of debt | 337.3 |
| | — |
| | — |
|
Payments of debt | (337.3 | ) | | — |
| | — |
|
Debt issue costs | (74.7 | ) | | — |
| | — |
|
Proceeds from debt with affiliates | — |
| | 70.2 |
| | 52.6 |
|
Repayments of debt with affiliates | (1,606.3 | ) | | — |
| | (0.9 | ) |
Cash dividends - restricted shares | (16.1 | ) | | — |
| | — |
|
Dividend - preferred shares | (4.0 | ) | | — |
| | — |
|
Distributions - Kinder Morgan interest | (41.8 | ) | | — |
| | — |
|
Contributions from Kinder Morgan - pre-IPO | — |
| | 10.7 |
| | — |
|
Distributions to Kinder Morgan - pre-IPO | — |
| | (21.1 | ) | | (39.7 | ) |
Cash provided by financing activities | 464.9 |
| | 59.8 |
| | 12.0 |
|
| | | | | |
Effect of exchange rate changes on cash and cash equivalents | (1.1 | ) | | 0.1 |
| | 10.6 |
|
| | | | | |
Net increase (decrease) in Cash and Cash Equivalents | 79.8 |
| | 86.3 |
| | (107.0 | ) |
Cash and Cash Equivalents, beginning of period | 159.0 |
| | 72.7 |
| | 179.7 |
|
Cash and Cash Equivalents, end of period | 238.8 |
| | 159.0 |
| | 72.7 |
|
| | | | | |
Supplemental Disclosures of Cash Flow Information | | | | | |
Cash paid, including to affiliates, during the period for interest (net of capitalized interest) | 59.2 |
| | 31.2 |
| | 107.6 |
|
Cash paid (refund) during the period for income taxes | 2.3 |
| | 1.1 |
| | (0.4 | ) |
Non-cash Investing and Financing Activities | | | | | |
Increase in property, plant and equipment from both accruals and contractor retainage | 38.1 |
| | 26.0 |
| | |
(Decrease) increase in property, plant and equipment due to foreign currency translation adjustments | (2.8 | ) | | (4.0 | ) | | 23.2 |
|
The accompanying notes are an integral part of these consolidated financial statements.
KINDER MORGAN CANADA LIMITED CONSOLIDATED STATEMENTS OF EQUITY (In millions of Canadian dollars and shares) |
| | | | | | | | | | | |
| Equity attributable to Kinder Morgan pre-IPO | | Retained deficit | | Accumulated other comprehensive loss | | Total |
Balance at December 31, 2014 | 1,464.3 |
| | (131.2 | ) | | (36.3 | ) | | 1,296.8 |
|
Net loss | | | (22.9 | ) | | | | (22.9 | ) |
Contributions | — |
| | | | | | — |
|
Distributions | | | (39.7 | ) | | | | (39.7 | ) |
Other comprehensive income | | | | | 16.8 |
| | 16.8 |
|
Balance at December 31, 2015 | 1,464.3 |
| | (193.8 | ) | | (19.5 | ) | | 1,251.0 |
|
Net income | | | 201.8 |
| | | | 201.8 |
|
Contributions | 10.7 |
| | | | | | 10.7 |
|
Distributions | | | (21.1 | ) | | | | (21.1 | ) |
Other comprehensive loss | | | | | (6.4 | ) | | (6.4 | ) |
Balance at December 31, 2016 | 1,475.0 |
| | (13.1 | ) | | (25.9 | ) | | 1,436.0 |
|
KINDER MORGAN CANADA LIMITED CONSOLIDATED STATEMENTS OF EQUITY (continued) (In millions of Canadian dollars and shares) |
| | | | | | | | | | | | | | | | | | | | | | | | | | | | | |
| Issued Shares | | | | | | | | | | | | | | |
| Preferred shares | | Restricted Voting Shares | Kinder Morgan Interest - Special Voting Shares | | Equity attributable to Kinder Morgan pre-IPO | | Preferred share capital | | Restricted Voting Share capital | | Retained deficit | | Accumulated other comprehensive loss | | Kinder Morgan interest | | Total |
Balance at December 31, 2016 | — |
| | — |
| | — |
| | 1,475.0 |
| | — |
| | — |
| | (13.1 | ) | | (25.9 | ) | | — |
| | 1,436.0 |
|
Activity attributable to Kinder Morgan prior to IPO: | | | | | | | | | | | | | | | | | | | |
Equity interests issued | | | | | | | 126.9 |
| | | | | | | | | | | | 126.9 |
|
Distribution | | | | | | | (261.7 | ) | | | | | | | | | | | | (261.7 | ) |
Issuance of restricted voting shares | | | 102.9 |
| | | | | | | | 1,750.0 |
| | | | | | | | 1,750.0 |
|
Issuance of special voting shares and reallocation of Kinder Morgan pre-IPO carrying basis | | | | | 242.1 |
| | (1,340.2 | ) | | | | | | 13.1 |
| | 25.9 |
| | 1,301.2 |
| | — |
|
Reallocation of equity on common control transaction | | | | | | | | | | | | | (777.7 | ) | | (7.5 | ) | | 785.2 |
| | — |
|
Equity issuance fees | | | | | | | | | (13.9 | ) | | (69.9 | ) | | | | | | | | (83.8 | ) |
Issuance of preferred shares | 22.0 |
| | | | | | | | 550.0 |
| | | | | | | | | | 550.0 |
|
Net income | | | | | | | | | | | | | 34.5 |
| | | | 126.2 |
| | 160.7 |
|
Preferred share dividend | | | | | | | | | | | | | (4.0 | ) | | | | | | (4.0 | ) |
Restricted voting share dividends | | | | | | | | | | | | | (22.8 | ) | | | | | | (22.8 | ) |
Special voting share distributions | | | | | | | | | | | | | | | | | (55.1 | ) | | (55.1 | ) |
Dividend/Distribution reinvestment plan | | | 0.5 |
| | 0.8 |
| | | | | | 6.7 |
| | | | | | 13.3 |
| | 20.0 |
|
Stock-based compensation | | | | | | | | | | | 2.2 |
| | | | | | | | 2.2 |
|
Deferred tax liability adjustments | | | | | | | | | 1.1 |
| | 18.8 |
| | | | | | 2.8 |
| | 22.7 |
|
Other | | | | | | | | | | | (0.3 | ) | | | | | | 0.3 |
| | — |
|
Other comprehensive loss | | | | | | | | | | | | | | | (1.3 | ) | | (2.2 | ) | | (3.5 | ) |
Balance at December 31, 2017 | 22.0 |
| | 103.4 |
| | 242.9 |
| | — |
| | 537.2 |
| | 1,707.5 |
| | (770.0 | ) | | (8.8 | ) | | 2,171.7 |
| | 3,637.6 |
|
The accompanying notes are an integral part of these consolidated financial statements.
KINDER MORGAN CANADA LIMITED
NOTES TO CONSOLIDATED FINANCIAL STATEMENTS
1. General
The Company was incorporated under the Business Corporations Act (Alberta) on April 7, 2017. On May 30, 2017, we completed an IPO of our Restricted Voting Shares and used the net proceeds of $1,671.0 million to acquire an approximate 30% indirect interest in Kinder Morgan Canada Limited Partnership (“Limited Partnership”) from certain affiliates of Kinder Morgan, who retained an approximate 70% ownership of the limited partnership units in the Limited Partnership. When we refer to “us,” “we,” “our,” “ours,” “the Company,” or “KML,” we are describing Kinder Morgan Canada Limited.
The Limited Partnership and Kinder Morgan Canada GP Inc (the “General Partner”), were formed under the laws of the Province of Alberta in conjunction with the IPO. The Limited Partnership, through its ownership of KMCU, indirectly consolidates KMCI and all or its proportion of the following operating entities (collectively the “Operating Entities”):
| |
• | KM Canada Marine Terminal Limited Partnership |
| |
• | KM Canada North 40 Limited Partnership |
| |
• | KM Canada Rail Holdings GP Limited |
| |
• | Trans Mountain (Jet Fuel) Inc. |
| |
• | Trans Mountain Pipeline (Puget Sound) LLC |
| |
• | Trans Mountain Pipeline ULC |
| |
• | Trans Mountain Pipeline L.P. |
| |
• | KM Canada Terminals GP ULC |
| |
• | KM Canada Edmonton South Rail Terminal Limited Partnership(a) |
| |
• | KM Canada Edmonton North Rail Terminal Limited Partnership(a) |
| |
• | Base Line Terminal East Limited Partnership(a) |
_______
| |
(a) | Through these wholly owned partnerships we own a 50% undivided interest in joint venture operations with unaffiliated entities that are proportionality consolidated. |
The Limited Partnership is a variable interest entity because a simple majority or lower threshold of the limited partnership interests do not possess substantive “kick-out” rights (i.e., the right to remove the general partner or to dissolve (liquidate) the entity without cause) or substantive participation rights. The General Partner is the primary beneficiary because it has the power to direct the activities that most significantly impact the Limited Partnership’s performance and the right to receive benefits, and obligation to absorb losses, that could be significant to the Limited Partnership. As a result, the General Partner consolidates the Limited Partnership. The General Partner is a wholly owned subsidiary of the Company. Consequently, we indirectly consolidate the Limited Partnership and the Operating Entities in our consolidated financial statements.
Business Description
We have two business segments: (i) the Pipelines segment which includes the TMPL that currently transports approximately 300,000 bpd of crude oil and refined petroleum from Edmonton, Alberta to Burnaby, B.C.; Puget Sound serving the state of Washington; Jet Fuel serving the Vancouver International Airport; KMCI, the employer of Canadian staff; and Cochin, a 12-inch diameter multi-product pipeline which spans approximately 1,000 kilometers in Saskatchewan and Alberta; and (ii) the Terminals segment which includes the ownership and operation of liquid product merchant storage and rail terminals in the Edmonton, Alberta market as well as a predominantly dry cargo import/export facility in Vancouver, B.C.
Our Reorganization and IPO
On May 30, 2017, we completed an IPO of 102,942,000 Restricted Voting Shares on the TSX at a price of $17.00 per Restricted Voting Share for total gross proceeds of approximately $1.75 billion. We used our IPO proceeds to indirectly acquire from Kinder Morgan an approximate 30% economic interest in the Limited Partnership, with Kinder Morgan retaining the remaining approximate 70% economic interest.
Concurrent with closing of our IPO, the Limited Partnership acquired an interest in the Operating Entities from KMCC and KMTU, each wholly owned subsidiaries of Kinder Morgan, in exchange for the issuance to KMCC and KMCT of Class B
Units of the Limited Partnership. In addition, KMCC and KMCT were issued Special Voting Shares in the Company for nominal consideration.
Immediately following the closing of our IPO, we used the proceeds from our IPO to indirectly subscribe for Class A Units representing an approximate 30% economic interest in the Limited Partnership while the Class B Units held by KMCC and KMCT represent, in the aggregate, an approximate 70% economic interest in the Limited Partnership. Following the issuance of the Series 1 Preferred Shares and Series 3 Preferred Shares, the Company’s and Kinder Morgan’s respective interests in the Limited Partnership are subject to the preferred shareholders’ priority on distributions and upon liquidation.
After the completion of our IPO and the reorganization transaction described above and as of December 31, 2017, the issued and outstanding Restricted Voting Shares comprises approximately 30% of the votes attached to all outstanding Company voting shares, and the Kinder Morgan interest, which represents its indirect ownership of 100% of the Special Voting Shares, comprises approximately 70% of the votes attached to all outstanding Company voting shares.
Subsequent to our IPO, Kinder Morgan retained control of us and the Limited Partnership, and as a result we accounted for our acquisition of an approximate 30% economic interest in the Limited Partnership as a transfer of net assets among entities under common control. Therefore, our consolidated financial statements presented herein were derived from the consolidated financial statements and accounting records of Kinder Morgan. The assets and liabilities in these consolidated financial statements have been reflected at historical carrying value of the immediate parent(s) within the Kinder Morgan organizational structure including goodwill and purchase price assigned amounts, as applicable. Prior to May 30, 2017, our historical financial statements were presented as combined consolidated financial statements derived from information included within the consolidated financial statements and accounting records of Kinder Morgan. All significant intercompany balances between the companies included in our accompanying consolidated financial statements have been eliminated.
In addition, as of and for the reporting periods after May 30, 2017, Kinder Morgan’s economic interest in the Limited Partnership is reflected within “Kinder Morgan interest” in our consolidated statements of equity and consolidated balance sheets and earnings attributable to Kinder Morgan’s economic ownership interest in the Limited Partnership is presented in “Net (Income) Loss Attributable to Kinder Morgan Interest” in our consolidated statements of operations.
Kinder Morgan retained control of us, therefore, the amounts recorded to “Share capital,” “Retained deficit,” “Accumulated other comprehensive loss” and “Kinder Morgan interest” presented in the consolidated statements of equity for the year ended December 31, 2017 include (i) the “Issuance of special voting shares and reallocation of Kinder Morgan pre-IPO carrying basis” which represents Kinder Morgan’s pre-IPO 100% ownership interest in us including net income for the period January 1 through May 29, 2017 and (ii) the “Reallocation of equity on common control transaction” which represents the difference between our book value prior to our IPO and the proportionate ownership percentages in the book value in our net assets after our IPO.
2. Summary of Significant Accounting Policies
Basis of Presentation
In January 2018, we completed the registration of our Restricted Voting Shares pursuant to Section 12(g) of the United States Securities Exchange Act of 1934 (the “Exchange Act”) and are now subject to the reporting requirements of Section 13(a) of the Exchange Act.
We have prepared the accompanying consolidated financial statements in accordance with the accounting principles contained in the Financial Accounting Standards Board (“FASB”) Accounting Standards Codification, the single source of generally accepted accounting pronouncements of the United States (“U.S. GAAP”) and referred to in this report as the Codification. U.S. GAAP means generally accepted accounting principles that the Securities Exchange Commission (“SEC”) has identified as having substantial authoritative support, as supplemented by Regulation S-X under the U.S. Securities Exchange Commission Act of 1934, as amended from time to time. Under such rules and regulations, all significant intercompany items have been eliminated in consolidation.
Amounts are stated in Canadian dollars unless otherwise noted which is the functional currency of most of our operations. Additionally, certain amounts from prior years have been reclassified to conform to the current presentation.
Use of Estimates
Certain amounts included in or affecting our financial statements and related disclosures must be estimated, requiring us to make certain assumptions with respect to values or conditions which cannot be known with certainty at the time our financial statements are prepared. These estimates and assumptions affect the amounts we report for assets and liabilities, our revenues and expenses during the reporting period, and our disclosures, including as it relates to contingent assets and liabilities at the date of our financial statements. We evaluate these estimates on an ongoing basis, utilizing historical experience, consultation with experts and other methods considered reasonable in the particular circumstances. Nevertheless, actual results may differ significantly from our estimates. Any effects on our business, financial position or results of operations resulting from revisions to these estimates are recorded in the period in which the facts that give rise to the revision become known.
Certain accounting policies are of more significance in our financial statement preparation process than others, and set out below are the principal accounting policies we apply in the preparation of our consolidated financial statements.
Cash Equivalents and Restricted Cash
We define cash equivalents as all highly liquid short-term investments with original maturities of three months or less. Restricted cash of approximately $0.7 million and $1.3 million as of December 31, 2017 and 2016, respectively, is included in “Other current assets” on our accompanying consolidated balance sheets.
Accounts Receivable
We establish provisions for losses on accounts receivable due from customers if it is determined that all or part of the outstanding balance is probable of not being collected. We review collectability regularly and establish an allowance or record adjustments as necessary using the specific identification method. We had no allowance for doubtful accounts as of December 31, 2017 and December 31, 2016.
Inventories
Our inventories, which consist of materials and supplies, are valued at weighted-average cost, and we periodically review for physical deterioration and obsolescence.
Property, Plant and Equipment, net
We record property, plant and equipment at historical cost. We capitalize expenditures for construction, expansion, major renewals and betterments. We expense maintenance and repair costs as incurred. We capitalize expenditures for project development if they are expected to have future benefit. We capitalize Interest incurred During Construction (“IDC”) for non rate-regulated assets. For rate-regulated assets, Allowance for Funds Used During Construction (“AFUDC”) is included in the cost of property, plant and equipment and is depreciated over future periods as part of the total cost of the related asset. AFUDC includes both an interest component and, if approved by the regulator, a cost of equity component.
The capitalized debt financing costs are referred to herein as “capitalized debt financing costs” and result in a reduction in interest expense. The capitalized equity costs are referred to herein as “capitalized equity financing costs,” included within “Capitalized equity financing costs” on our accompanying consolidated statements of operations and results in the recognition of other income.
For regulated assets, except Cochin, we record depreciation on a straight‑line basis over the assets’ estimated useful lives. Depreciation rates for regulated assets are approved by the regulator. Non-regulated assets require the use of management estimates of the useful lives of assets. For Cochin assets, we apply a composite depreciation rate to the total cost of the composite group until the net book value equals the salvage value. In applying the composite method, we generally charge the original cost of property sold or retired to accumulated depreciation and amortization, plus cost of removal and less salvage value.
Asset Retirement Obligations (“ARO”)
We record liabilities for obligations related to the retirement and removal of long-lived assets used in our businesses. We record, as liabilities, the fair value of asset retirement obligations on a discounted basis when they are incurred and can be reasonably estimated, which is typically at the time the assets are installed or acquired. Amounts recorded for the related assets are increased by the amount of these obligations. Over time, the liabilities increase due to the change in their present value, and the initial
capitalized costs are depreciated over the useful lives of the related assets. The liabilities are eventually extinguished when the asset is taken out of service.
Due to the lack of information that can be derived from past experience or industry practice, the timing and fair value of future removal and site restoration costs for our assets is not currently determinable. We have not recognized an ARO in these consolidated financial statements. Also, see Note 6 regarding Trans Mountain and Cochin Pipeline Reclamation Trust Securities.
Long-lived Asset Impairments
We evaluate long-lived assets and investments for impairment whenever events or changes in circumstances indicate that our carrying amount of an asset or investment may not be recoverable. We recognize impairment losses when estimated future cash flows expected to result from our use of the asset and its eventual disposition is less than its carrying amount.
In addition to our annual goodwill impairment test, to the extent triggering events exist, we complete a review of the carrying value of our long-lived assets, including property, plant and equipment as well as other intangibles, and record, as applicable, the appropriate impairments. Because the impairment test for long-lived assets held in use is based on undiscounted cash flows, there may be instances where an asset or asset group is not considered impaired, even when its fair value may be less than its carrying value, because the asset or asset group is recoverable based on the cash flows to be generated over the estimated life of the asset or asset group. We did not record any impairments to long-lived assets in the years ended December 31, 2017, 2016 or 2015.
Jointly controlled operations
Jointly controlled operations are assets over which we have joint ownership with unaffiliated entities and are not held in a partnership, corporation or other legal entity. We have three joint ventures that undertake terminaling activities through jointly controlled operations. We account for jointly controlled operations using the proportionate consolidation method for which (i) our consolidated balance sheets include our share of the assets that we control jointly with third parties and the liabilities for which we are jointly responsible and (ii) our consolidated statements of operations include our share of the income and expenses generated by the jointly controlled operations.
Goodwill
Goodwill is the cost of an acquisition in excess of the fair value of acquired assets and liabilities and is recorded as an asset on our consolidated balance sheet and is assigned to the Trans Mountain reporting unit. Goodwill is not subject to amortization but must be tested for impairment at least annually. This test requires us to assign goodwill to an appropriate reporting unit and to determine if the implied fair value of the reporting unit’s goodwill is less than its carrying amount. We evaluate goodwill for impairment on May 31 of each year.
We also evaluate goodwill for impairment to the extent events or conditions indicate a risk of possible impairment during the interim periods subsequent to the annual impairment test. Generally, the evaluation of goodwill for impairment involves a two-step test, although under certain circumstance an initial qualitative evaluation may be sufficient to conclude that goodwill is not impaired without conducting the quantitative test.
Step 1 involves comparing the estimated fair value of each respective reporting unit to its carrying value, including goodwill. If the estimated fair value exceeds the carrying value, the reporting unit’s goodwill is not considered impaired. If the carrying value exceeds the estimated fair value, step 2 must be performed to determine whether goodwill is impaired and, if so, the amount of the impairment. Step 2 involves calculating an implied fair value of goodwill by performing a hypothetical allocation of the estimated fair value of the reporting unit determined in step 1 to the respective tangible and intangible net assets of the reporting unit. The remaining implied goodwill is then compared to the actual carrying amount of the goodwill for the reporting unit. To the extent the carrying amount of goodwill exceeds the implied goodwill, the difference is the amount of the goodwill impairment.
We did not record any impairments to goodwill in the years ended December 31, 2017, 2016 or 2015.
Revenue Recognition
We recognize revenue as services are rendered or goods are delivered and, if applicable, risk of loss has passed.
The TMPL and Cochin regulated tariffs are designed to provide revenues sufficient to recover the costs of providing transportation services to shippers, including a return of invested capital. We recognize transportation revenues when our customers’ products are delivered and services have been provided and adjusted according to terms prescribed by the relevant toll settlements with shippers as approved by the regulator. Certain customer contracts may contain minimum volume commitments by our customers. To the extent a customer does not meet its minimum volume commitment, we generally recognize revenue when we have no further performance obligation at the contractual rate applicable to such committed volumes. If such minimum volume commitments contain make up rights, we defer revenue until the expiration of the make-up right or when our obligation to the customer has otherwise ceased. We recognize differences between transportation revenue and actual toll receipts as regulatory assets or liabilities which are settled through future tolls.
We generally recognize bulk terminal transfer service revenues based on volumes handled. Liquids terminal warehousing revenue is generally recognized ratably over the contract period. We generally recognize liquids terminal throughput revenue based on volumes received and volumes delivered. We generally defer revenue within the Terminals segment related to capital improvements paid for in advance by certain customers, which we then amortize over the initial term of the related customer contracts.
For the year ended December 31, 2017, we had two customers that each represented 20% and 11% of total revenue, respectively. For the year ended December 31, 2016, we had two customers that each represented 14% and 10% of total revenue, respectively. For the year ended December 31, 2015, we had two customers that each represented 12% of total revenue.
Environmental Matters
We capitalize or expense, as appropriate, environmental expenditures. We capitalize certain environmental expenditures required in obtaining rights-of-way, regulatory approvals or permitting as part of construction. We accrue and expense environmental costs that relate to an existing condition caused by past operations, which do not contribute to current or future revenue generation. We generally do not discount environmental liabilities to a net present value, and we record environmental liabilities when environmental assessments and/or remedial efforts are probable and we can reasonably estimate the costs. Generally, our recording of these accruals coincides with completion of a feasibility study or our commitment to a formal plan of action. We recognize receivables for anticipated associated insurance recoveries when such recoveries are deemed to be probable. We record at estimated fair value, where appropriate, environmental liabilities assumed in a business combination.
We routinely conduct reviews of potential environmental issues and claims that could impact our assets or operations. These reviews assist us in identifying environmental issues and estimating the costs and timing of remediation efforts. We also routinely adjust our environmental liabilities to reflect changes in previous estimates. In making environmental liability estimations, we consider the material effect of environmental compliance, pending legal actions against us, and potential third-party liability claims. Often, as the remediation evaluation and effort progresses, additional information is obtained, requiring revisions to estimated costs. These revisions are reflected in income in the period in which they are reasonably determinable. As of December 31, 2017 and 2016, we had $7.3 million and $9.3 million, respectively, accrued for our outstanding environmental matters.
Pensions and Other Postretirement Benefits
We recognize the differences between the fair value of each of our pension and other postretirement benefit plans’ assets and the benefit obligations as either assets or liabilities on our consolidated balance sheet. We record deferred plan costs and income—unrecognized losses and gains, unrecognized prior service costs and credits, and any remaining unamortized transition obligations—in “Accumulated other comprehensive loss,” with the proportionate share associated with less than wholly owned subsidiaries allocated and included within “Kinder Morgan interest” or as a regulatory asset or liability for certain of our regulated operations, until they are amortized as a component of benefit expense. See Note 10 for additional information regarding our pension and other postretirement benefit plans.
Kinder Morgan Interest
Kinder Morgan Interest represents the interest in our consolidated subsidiaries that are not owned by us. In our accompanying consolidated income statements, the Kinder Morgan Interest in the net income (or loss) of our consolidated subsidiaries is shown as an allocation of our consolidated net income and is presented separately as “Net (Income) Loss Attributable to Kinder Morgan Interest.” In our accompanying consolidated balance sheets, the Kinder Morgan interest is presented separately as “Kinder Morgan interest” within “Equity.”
Income Taxes
We record income tax expense based on an estimate of the effective tax rate in effect or to be in effect during the relevant periods. We include changes in tax legislation in the relevant computations in the period in which such changes are enacted. We do business in a number of provinces with differing laws concerning how income subject to each province’s tax regime is measured and at what effective rate such income is taxed, requiring us to estimate how our income will be apportioned among the various provinces in order to arrive at an overall effective tax rate. Changes in our effective rate, including any effect on previously recorded deferred taxes, are recorded in the period in which the need for such change is identified.
Deferred income tax assets and liabilities are recognized for temporary differences between the basis of assets and liabilities for financial reporting and tax purposes. Deferred tax assets are reduced by a valuation allowance for the amount that is, more likely than not, to not be realized. While we have considered estimated future taxable income and prudent and feasible tax planning strategies in determining the amount of our valuation allowance, any change in the amount that we expect to ultimately realize will be included in income in the period in which such a determination is reached. Prior to our reorganization and IPO, there was no U.S. income tax recognized on Puget Sound LLC as it was a subsidiary of a U.S. limited partnership, and for the period after its May 2017 transfer to us, we recognized U.S. income taxes.
Foreign Currency
Transactions in foreign currencies are initially recorded at the exchange rate in effect at the time of the transactions. Monetary assets and liabilities denominated in foreign currencies are translated to Canadian dollars using the closing exchange rate at the balance sheet date. The resulting exchange rate differences are included in the consolidated statements of operations.
We translate the assets and liabilities of our wholly owned U.S. subsidiary, Trans Mountain Pipeline (Puget Sound) LLC, which uses U.S. dollars as its functional currency, to Canadian dollars at the exchange rate at the balance sheet date. Income and expense items are translated at weighted-average rates of exchange prevailing during the year and its equity accounts are translated by using historical exchange rates. The cumulative translation adjustments balance is included in the “Accumulated other comprehensive loss” balance on our consolidated balance sheets and would be recognized in earnings upon the sale of those U.S. operations.
Regulatory Assets and Liabilities
Regulatory assets represent amounts that are expected to be recovered from customers in future periods through rates. Regulatory liabilities represent amounts that are expected to be refunded to customers in future periods through rates or paid out of the Trans Mountain Pipeline Reclamation Trust and Cochin Pipeline Reclamation Trust (the “Trusts”) to cover future abandonment costs in relation to the National Energy Board’s (“NEB”) Land Matters Consultation Initiative (“LMCI”), see Note 17.
3. Income Taxes
The components of “Income Before Income Taxes” are generated as follows:
|
| | | | | | | | |
Year Ended December 31, | 2017 | | 2016 | | 2015 |
(In millions of Canadian dollars) | | | | | |
Canada | 216.1 |
| | 235.4 |
| | 21.1 |
|
U.S. | 8.8 |
| | 22.7 |
| | 18.1 |
|
Total Income Before Income Taxes | 224.9 |
| | 258.1 |
| | 39.2 |
|
Components of our income tax provision are as follows:
|
| | | | | | | | |
Year Ended December 31, | 2017 | | 2016 | | 2015 |
(In millions of Canadian dollars) | | | | | |
Current tax expense (benefit) | | | | | |
Canada | 6.1 |
| | 1.2 |
| | (0.5 | ) |
U.S. | 0.9 |
| | — |
| | — |
|
Total | 7.0 |
| | 1.2 |
| | (0.5 | ) |
Deferred tax expense | | | | | |
Canada | 57.2 |
| | 55.1 |
| | 62.6 |
|
U.S. | — |
| | — |
| | — |
|
Total | 57.2 |
| | 55.1 |
| | 62.6 |
|
Total tax provision | 64.2 |
| | 56.3 |
| | 62.1 |
|
The difference between the statutory income tax rate and our effective income tax rate is summarized as follows:
|
| | | | | | | | | | | | | | | | | |
Year Ended December 31, | 2017 | | 2016 | | 2015 |
(In millions of Canadian dollars, except percentages) | | | | | | | | | | | |
Statutory income tax | 60.7 |
| | 27.0 | % | | 69.7 |
| | 27.0 | % | | 10.2 |
| | 26.0 | % |
Increase (decrease) as a result of: | | | | | |
| | | | | | |
Foreign earnings not taxable | (4.3 | ) | | (1.9 | )% | | (6.1 | ) | | (2.4 | )% | | (4.7 | ) | | (12.0 | )% |
Capital gains deduction | 0.5 |
| | 0.2 | % | | (4.1 | ) | | (1.6 | )% | | 22.3 |
| | 57.0 | % |
Valuation allowance | 0.3 |
| | 0.3 | % | | (4.1 | ) | | (1.6 | )% | | 22.3 |
| | 56.9 | % |
Tax impact on tax rate change | 5.2 |
| | 2.3 | % | | 1.3 |
| | 0.5 | % | | 7.9 |
| | 20.0 | % |
Non-deductible inter-corporate charges | 1.7 |
| | 0.7 | % | | (0.3 | ) | | (0.1 | )% | | 4.6 |
| | 11.8 | % |
Other | 0.1 |
| | — | % | | (0.1 | ) | | — | % | | (0.5 | ) | | (1.3 | )% |
Total | 64.2 |
| | 28.6 | % | | 56.3 |
| | 21.8 | % | | 62.1 |
| | 158.4 | % |
Deferred tax assets and liabilities result from the following:
|
| | | | | |
December 31, | 2017 | | 2016 |
(In millions of Canadian dollars) | | | |
Deferred tax assets | | | |
Non-capital losses | — |
| | 11.8 |
|
Reserves | 53.3 |
| | 35.8 |
|
Other | — |
| | 0.1 |
|
Capital losses | 27.2 |
| | 28.3 |
|
Investments in partnerships | 117.4 |
| | — |
|
Valuation allowances | (144.5 | ) | | (28.3 | ) |
Total deferred tax assets | 53.4 |
| | 47.7 |
|
Deferred tax liabilities | |
| | |
|
Property, plant and equipment | (392.9 | ) | | (352.5 | ) |
Total deferred tax liabilities | (392.9 | ) | | (352.5 | ) |
Net non-current deferred tax liability | (339.5 | ) | | (304.8 | ) |
Deferred Tax Assets and Valuation Allowances: As a result of our IPO and subsequent revaluation (or rebalancing) of our investment in the Limited Partnership, our tax basis exceeds our accounting basis in our investment in the Limited Partnership by approximately $869.4 million. This results in a deferred tax asset of approximately $117.4 million. A full valuation allowance was taken against this deferred tax asset as we concluded it was more likely than not to not be realized.
As of December 31, 2017, we have $27.2 million deferred tax assets on capital losses of $201.9 million (valuation allowance taken as no capital gain is anticipated). As of December 31, 2016, we had deferred tax assets of $11.8 million related to non-capital loss carryovers of $45.2 million, $28.3 million capital loss carryovers of $199.4 million, and $28.3 million of valuation allowances related to these deferred tax assets.
Expiration Periods for Deferred Tax Assets: As of December 31, 2017, we have capital loss carryforwards of $201.9 million which can be carried forward indefinitely.
Unrecognized Tax Benefits: We have no unrecognized tax benefits as of December 31, 2017 or December 31, 2016.
4. Other Current Assets |
| | | | | |
December 31, | 2017 | | 2016 |
(In millions of Canadian dollars) | | | |
Regulatory assets | 6.4 |
| | 10.0 |
|
Prepaid expenses and deposits | 10.0 |
| | 3.7 |
|
Contract accounts receivable | 1.2 |
| | — |
|
Restricted cash(a) | 0.7 |
| | 1.3 |
|
Other current deferred assets | 1.1 |
| | 1.8 |
|
| 19.4 |
| | 16.8 |
|
_______
| |
(a) | Represents restricted cash in the Trusts that is to be used solely for the purposes of satisfying NEB’s LMCI liabilities. Also, see Note 6. |
5. Property, Plant and Equipment, net
Classes and Depreciation
As of December 31, 2017 and 2016, our property, plant and equipment, net consisted of the following:
|
| | | | | | |
December 31, | Useful Life in Years(a) | 2017 | | 2016 |
(In millions of Canadian dollars, except years) | | | | |
Pipelines (primarily transportation of crude oil and other refined products) | 30-64 | 1,032.1 |
| | 1,031.2 |
|
Tanks and Station equipment (primarily storage of crude oil and other refined products) | 5-40 | 2,052.1 |
| | 2,019.3 |
|
Other(b) | 5-35 | 239.7 |
| | 233.1 |
|
Accumulated depreciation, depletion and amortization | | (909.1 | ) | | (779.6 | ) |
| | 2,414.8 |
| | 2,504.0 |
|
Land | | 67.1 |
| | 60.2 |
|
Construction work in process | | 1,226.1 |
| | 616.9 |
|
Property, plant and equipment, net | | 3,708.0 |
| | 3,181.1 |
|
_______
| |
(a) | For Cochin, the composite depreciation rate is included in the equivalent number of years for Pipelines. |
| |
(b) | Includes vehicles, docks, shiploaders, rail and other. |
As of December 31, 2017 and 2016, property, plant and equipment, net included $2.6 billion and $2.2 billion, respectively, of assets which were regulated by the Federal Energy Regulatory Commission or the NEB. Depreciation, depletion, and amortization expense charged against property, plant and equipment was $142.1 million, $137.2 million, and $124.7 million for the years ended December 31, 2017, 2016, and 2015, respectively.
As of December 31, 2017, we have spent approximately $930.0 million on TMEP, of which approximately $385.0 million was incurred by us after our IPO. As of December 31, 2016, we had incurred approximately $480.0 million on TMEP. These costs have been capitalized and are included in Property, plant and equipment, net on our accompanying consolidated balance sheets and are presented in the table above within Construction work in process.
6. Deferred Charges and Other Assets
|
| | | | | |
December 31, | 2017 | | 2016 |
(In millions of Canadian dollars) | | | |
Trans Mountain Reclamation Trust Securities | 41.0 |
| | 25.9 |
|
Cochin Pipeline Reclamation Trust Securities | 4.3 |
| | 3.0 |
|
Restricted long-term investments in Canadian government and corporate bonds(a) | 45.3 |
| | 28.9 |
|
Contributions in aid of construction | 3.2 |
| | 1.6 |
|
Prepaid expenses and deposits
| 14.6 |
| | — |
|
Unamortized debt issue costs | 67.2 |
| | — |
|
Other | 3.1 |
| | 4.5 |
|
| 133.4 |
| | 35.0 |
|
_______
| |
(a) | Represents restricted investments in Canadian government and Federal agency bonds. Restricted long-term investments by the Trusts are to be used solely for the purposes of satisfying LMCI liabilities. We have related LMCI long-term obligations of an amount equal to our restricted cash and restricted investments recorded in Long-term liabilities and deferred credits—Regulatory liabilities on our accompanying consolidated balance sheets. The restricted assets are measured at fair value with offsetting adjustments recorded to the LMCI liabilities. Fair values for the restricted asset investments were determined based on observable prices and inputs for similar instruments available in the market, utilizing widely accepted cash flow models to value such instruments. Such techniques represent a Level 2 fair value measurement, see Note 16. |
7. Accounts Payable |
| | | | | |
December 31, | 2017 | | 2016 |
(In millions of Canadian dollars) | | | |
Accounts payable-trade | 61.9 |
| | 55.3 |
|
Property, plant and equipment accrued liabilities | 89.5 |
| | 53.9 |
|
| 151.4 |
| | 109.2 |
|
8. Other Current Liabilities
|
| | | | | |
December 31, | 2017 | | 2016 |
(In millions of Canadian dollars) | | | |
Deferred revenue | 14.4 |
| | 14.3 |
|
Environmental accrual | 3.0 |
| | — |
|
Environmental capital recovery surcharge | 3.8 |
| | 5.1 |
|
Pension and postretirement benefits | 1.2 |
| | 1.1 |
|
Accrued taxes, other than income taxes | 11.1 |
| | 0.2 |
|
Accrued income taxes | — |
| | 0.7 |
|
Other | 4.8 |
| | 2.8 |
|
| 38.3 |
| | 24.2 |
|
9. Debt
Credit Facility
On June 16, 2017, KMCU and Trans Mountain, our indirect subsidiaries, entered into a definitive credit agreement establishing (i) a $4.0 billion revolving construction facility for the purposes of funding the development, construction and completion of the TMEP; (ii) a $1.0 billion revolving contingent credit facility for the purpose of funding, if necessary, additional TMEP costs (and, subject to the need to fund such additional costs, meeting the NEB-mandated liquidity requirements); and (iii) a $500.0 million revolving working capital facility, of which $446.8 million was available after reducing the capacity for the $53.2 million in outstanding letters of credit as of December 31, 2017, to be used for working capital and other general corporate purposes (collectively the “Credit Facility”).
On January 23, 2018, we entered into an agreement amending certain terms of the Credit Facility to, among other things, provide additional funding certainty with respect to each tranche of the Credit Facility. Material terms of the Credit Facility are described below and such description is subject to, and qualified in its entirety by, the terms of such agreements.
The Credit Facility has a five-year term and is with a syndicate of financial institutions with Royal Bank of Canada as the administrative agent. Any undrawn commitments under the Credit Facility incur a standby fee of 0.30% to 0.625%, with the range dependent on our credit ratings. The Credit Facility is guaranteed by KML and all of the non-borrower subsidiaries of KML and is secured by a first lien security interest on all of the assets of KML and the equity and assets of the other guarantors.
Draw downs of funds on the Credit Facility bear interest dependent on type of loans requested and are as follows:
| |
• | bankers’ acceptances or London Interbank Offered Rate loans are at an annual rate of approximately the Canadian Dollar Offered Rate (“CDOR”) or the London Interbank Offered Rate, as the case may be, plus a fixed spread ranging from 1.50% to 2.50%; |
| |
• | loans in Canadian dollars or U.S. dollars are at an annual rate of approximately the Canadian prime rate or the U.S. dollar base rate, as the case may be, plus a fixed spread ranging from 0.50% to 1.50%, in each case, with the range dependent on our credit ratings; and |
| |
• | letters of credit (under the working capital facility only) will have issuance fees based on an annual rate of approximately CDOR plus a fixed spread ranging from 1.50% to 2.50%, with the range dependent on our credit ratings. |
The foregoing rates and fees will increase by 0.25% on the fourth anniversary of the Credit Facility.
Our Credit Facility includes various financial and other covenants including:
| |
• | a maximum ratio of consolidated total funded debt to consolidated capitalization of 70%; |
| |
• | restrictions on ability to incur debt; |
| |
• | restrictions on ability to make dispositions, restricted payments and investments; |
| |
• | restrictions on granting liens and on sale-leaseback transactions; |
| |
• | restrictions on ability to engage in transactions with affiliates; and |
| |
• | restrictions on ability to amend organizational documents and engage in corporate reorganization transactions. |
As of December 31, 2017, we were in compliance with all required covenants. As of December 31, 2017, we had no outstanding borrowings on our construction facility and working capital facility. For the year ended December 31, 2017, we incurred $8.7 million in standby fees.
Fair Value of Financial Instruments
The carrying value and estimated fair value of our debt balances are disclosed below:
|
| | | | | | | | | | | |
| Carrying value | | Estimated fair value | | Carrying value | | Estimated fair value |
December 31, | 2017 | | 2016 |
(In millions of Canadian dollars) | | | | | | | |
Total debt(a) | — |
| | — |
| | 1,126.2 |
| | 1,183.3 |
|
_______
| |
(a) | December 31, 2016 debt balance is affiliate and which amounts exclude $235.9 million of affiliate non-interest bearing notes payable, see Note 13. |
Level 2 input values were used to measure the estimated fair value of the long term debt balance as of December 31, 2016.
10. Share-based Compensation and Benefit Plans
Share-based Compensation
Restricted Share Unit Plan for Non-Employee Directors
We have adopted the 2017 Restricted Share Unit Plan for Non-Employee Directors, in which our eligible non-employee directors participate. The plan recognizes that the compensation paid to each eligible non-employee director is fixed by our board, generally annually, and that the compensation is payable in cash. Pursuant to the plan, in lieu of receiving some or all of the cash compensation, each eligible non-employee director may elect to receive restricted voting share units (“RSUs”). Each election will be generally at or around the first board meeting in January of each calendar year and will be effective for the entire calendar year. An eligible director may make a new election each calendar year. The total number of Restricted Voting Shares authorized under the plan is 500,000.
During the year ended December 31, 2017, two of our directors elected to receive a portion of their annual compensation in the form of Restricted Share Units for a combined total of 11,580 Restricted Share Units, with a value at the time of issuance of $0.2 million, which vested on December 28, 2017.
Restricted Share Unit Plan for Employees
We have adopted the 2017 Restricted Share Unit Plan for Employees (the “RSU Plan”) for our eligible employees. The RSU Plan provides that the number of Restricted Voting Shares that may be issued or issuable by the Company pursuant to RSU awards shall not exceed 5,000,000 Restricted Voting Shares at any time. The purpose of the RSU Plan is to provide incentive to our employees for our future endeavors, to advance our and our shareholders’ interests and to enable us to compete effectively for the services of employees. The RSU Plan is administered by our board of directors, which will have authority to construe and interpret the RSU Plan, including any questions in respect of any RSU awards granted thereunder.
The following table sets forth a summary of activity and related balances of our RSU awards, excluding those issued to our non-employee directors:
|
| | | | | | |
For the Period from May 30, 2017 to December 31, 2017
| |
(Per Share in Canadian dollars)
| |
| Shares | | Weighted Average Grant Date Fair Value |
Outstanding at beginning of period | — |
| | $ | — |
|
Granted | 784,621 |
| | 16.02 |
|
Forfeited | (3,314 | ) | | 15.99 |
|
Outstanding at end of period | 781,307 |
| | $ | 15.99 |
|
RSU awards under the RSU Plan have vesting periods ranging from 1 year with variable vesting dates to 3 years. Following is a summary of the future vesting of our outstanding RSUs under the RSU PLan:
|
| | | |
For the Year Ended December 31, | | Vesting of Restricted Shares |
2018 | | 45,341 |
|
2019 | | — |
|
2020 | | 735,966 |
|
Total Outstanding | | 781,307 |
|
The compensation costs related to our RSU awards less estimated forfeitures is generally recognized ratably over the vesting period of the RSU awards. Upon vesting, the grants will be paid in our Restricted Voting Shares.
During the year ended December 31, 2017, we recognized $0.7 million of expense and capitalized $1.4 million related to the RSU Plan. At December 31, 2017, unrecognized compensation costs, less estimated forfeitures associated with the RSU awards was approximately $10.4 million.
Benefit Plans
We sponsor pension plans covering eligible Canadian employees and retirees (the Legacy and KMCI plans). Legacy plans are closed to new participants. The plans include registered defined benefit pension plans (the Legacy plan includes a defined contribution component and is included in the following disclosures), and supplemental unfunded arrangements (which provide pension benefits in excess of Income Tax Act limits). We also provide postretirment benefits other than pension for qualified retired employees.
Defined pension plans
Retirement benefits under our defined benefit plans are based on employees’ years of credited service and pensionable earnings. Contributions for the defined benefit component of the plans are based on independent actuarial valuations. The most recent actuarial valuation for the defined benefit pension plans for funding purposes was completed as of December 31, 2016. Contributions for the defined contribution component of the Legacy plan were based on pensionable earnings.
Certain employees are eligible to receive supplemental benefits under the defined benefit plans. The supplemental plans provide pension benefits in excess of Income Tax Act limits, but consistent with the plan formula. The KMCI supplemental plan is unfunded and the Legacy supplemental plan is secured by a letter of credit.
Other postretirement benefits
Other postretirement benefits (“OPEB”) are provided to current and future retirees and their dependents, including depending on circumstance, supplemental health, dental and life insurance coverage. Medical benefits under those OPEB plans may be subject to deductibles, co-payment provisions, dollar caps and other limitations on the amount of employer costs, and we reserve the right to change these benefits. Postretirement benefits are unfunded and annual expense is recorded on an accrual basis based on independent actuarial determination, considering, among other factors, health care cost escalation. The most recent actuarial valuation for accounting purposes was completed as of December 31, 2017.
Benefit Obligation, Plan Assets and Funded Status
The following table provides information about our pension and OPEB plans.
|
| | | | | | | | | | | |
| Pension | | OPEB |
December 31, | 2017 | | 2016 | | 2017 | | 2016 |
(In millions of Canadian dollars) | | | | | | | |
Change in benefit obligation | | | | | | | |
Benefit obligation at beginning of period | 234.3 |
| | 209.3 |
| | 19.4 |
| | 18.4 |
|
Service cost | 8.5 |
| | 7.4 |
| | 0.7 |
| | 0.6 |
|
Interest cost | 7.8 |
| | 7.3 |
| | 0.6 |
| | 0.6 |
|
Actuarial loss | 11.1 |
| | 15.4 |
| | — |
| | 0.6 |
|
Benefits paid | (8.8 | ) | | (8.5 | ) | | (0.8 | ) | | (0.8 | ) |
Participant contributions | 3.9 |
| | 3.4 |
| | — |
| | — |
|
Benefit obligation at end of period | 256.8 |
| | 234.3 |
| | 19.9 |
| | 19.4 |
|
Change in plan assets | | | | | | | |
Fair value of plan assets at beginning of period | 177.7 |
| | 164.4 |
| | — |
| | — |
|
Actual return on plan assets | 14.9 |
| | 7.5 |
| | — |
| | — |
|
Employer contributions | 12.4 |
| | 10.9 |
| | 0.8 |
| | 0.8 |
|
Participant contributions | 3.9 |
| | 3.4 |
| | — |
| | — |
|
Benefits paid | (8.8 | ) | | (8.5 | ) | | (0.8 | ) | | (0.8 | ) |
Fair value of plan assets at end of period | 200.1 |
| | 177.7 |
| | — |
| | — |
|
Funded Status - net liability at December 31, | (56.7 | ) | | (56.6 | ) | | (19.9 | ) | | (19.4 | ) |
Presented as follows: | | | | | | | |
Current benefit liability(a) | (0.3 | ) | | (0.3 | ) | | (0.9 | ) | | (0.8 | ) |
Non-current benefit liability(b) | (56.4 | ) | | (56.3 | ) | | (19.0 | ) | | (18.6 | ) |
| (56.7 | ) | | (56.6 | ) | | (19.9 | ) | | (19.4 | ) |
________
(a) Amounts included in Other current liabilities on our consolidated balance sheets.
(b) Amounts included in Pension and postretirement benefits on our consolidated balance sheets.
Components of Accumulated Other Comprehensive Loss
The following table details the amounts of pre-tax accumulated other comprehensive loss related to the pension and OPEB plans which are included on our accompanying consolidated balance sheets, including the portion attributable to the Kinder Morgan interest, and excluding amounts recoverable through tolls which are accounted for as regulatory assets or liabilities.
|
| | | | | | | | | | | |
| Pension | | OPEB |
December 31, | 2017 | | 2016 | | 2017 | | 2016 |
(In millions of Canadian Dollars) | | | | | | | |
Unrecognized net actuarial loss | (47.5 | ) | | (47.5 | ) | | (2.9 | ) | | (3.0 | ) |
Unrecognized prior service cost | (1.0 | ) | | (1.0 | ) | | — |
| | — |
|
Accumulated other comprehensive loss | (48.5 | ) | | (48.5 | ) | | (2.9 | ) | | (3.0 | ) |
Actuarial gains and losses and prior service costs deferred in accumulated other comprehensive income are amortized into income over either the period of expected future service of active participants, or over the expected future lives of inactive plan participants. It is anticipated that approximately $3.4 million of pre-tax accumulated other comprehensive loss will be recognized as part of the net periodic benefit cost in 2018, including $3.2 million of unrecognized net actuarial loss and approximately $0.2 million of unrecognized prior service cost. Pension and other postretirement benefits expense associated with labor attributable to TMPL’s regulated operations is considered a flow through cost under the terms of Trans Mountain’s Incentive Toll Settlement (“ITS”).
Plan Assets
The investment policies and strategies for the assets of the pension plans are established by the Pension Committee (the “Committee”), which is responsible for investment decisions and management oversight of the plans. The stated philosophy of the Committee is to manage these assets in a manner consistent with the purpose for which the plans were established and the time frame over which the plans’ obligations need to be met. The objectives of the investment management program are to (i) meet or exceed plan actuarial earnings assumptions over the long term and (ii) provide a reasonable return on assets within established risk tolerance guidelines and to maintain the liquidity needs of the plans with the goal of paying benefit and expense obligations when due. In seeking to meet these objectives, the Committee recognizes that prudent investing requires taking reasonable risks in order to raise the likelihood of achieving the targeted investment returns. In order to reduce portfolio risk and volatility, the Committee has adopted a strategy of using multiple asset classes.
As of December 31, 2017, the target asset allocation for the Legacy plans was 90% fixed income and 10% equity. The target allocation for the KMCI plans were 45% fixed income and 55% equity.
Below are the details of our pension plan assets by class and a description of the valuation methodologies used for assets measured at fair value.
| |
• | Level 1 assets’ fair values are based on quoted market prices for the instruments in actively traded markets. Included in this level are cash and exchange traded mutual funds. These investments are valued at the closing price reported on the active market on which the individual securities are traded. |
| |
• | Plan assets with fair values that are based on the net asset value per share, or its equivalent (“NAV”), as reported by the issuers are determined based on the fair value of the underlying securities as of the valuation date and include private investment funds. The plan assets measured at NAV are not categorized within the fair value hierarchy described above, but are separately identified in the table below. |
Listed below are the fair values of our pension plans’ assets that are recorded at fair value by class and categorized by fair value measurement:
|
| | | | | |
| Pension Assets |
December 31, | 2017 | | 2016 |
(In millions of Canadian dollars) | | | |
Measured within Level 1 of fair value hierarchy | | | |
Cash | 5.4 |
| | 4.4 |
|
Mutual funds(a) | 192.8 |
| | 171.7 |
|
Subtotal | 198.2 |
| | 176.1 |
|
Measured at NAV(b) | | | |
Private investment funds(c) | 1.9 |
| | 1.6 |
|
Subtotal | 1.9 |
| | 1.6 |
|
Total plan assets fair value | 200.1 |
| | 177.7 |
|
_______
| |
(a) | Mutual funds were invested in 70% fixed income and 30% equity in 2017 and 68% fixed income and 32% equity in 2016. |
| |
(b) | Plan assets for which fair value was measured using NAV as a practical expedient. |
| |
(c) | Private investment funds were invested in approximately 7% fixed income, 33% equity, and 56% balanced funds and 4% cash equivalent funds in 2017 and 7% fixed income, 33% equity and 60% balanced funds in 2016. |
Expected Payment of Future Benefits and Employer Contributions
Following are the expected future benefit payments as of December 31, 2017:
|
| | | | | | |
Fiscal year | | Pension | | OPEB |
(In millions of Canadian dollars) | | | | |
2018 | | 9.6 |
| | 0.8 |
|
2019 | | 10.4 |
| | 0.8 |
|
2020 | | 11.0 |
| | 0.9 |
|
2021 | | 11.6 |
| | 0.9 |
|
2022 | | 12.2 |
| | 0.9 |
|
2023-2027 | | 69.8 |
| | 5.0 |
|
In 2018, we expect to contribute approximately $12.6 million and $0.8 million to our pension and OPEB plans, respectively.
Actuarial Assumptions and Sensitivity Analysis
Benefit obligations and net benefit cost are based on actuarial estimates and assumptions. The following table details the weighted-average actuarial assumptions used in determining the benefit obligation and net benefit costs of our pension and OPEB plans:
|
| | | | | | | | | | | | | | | | | | |
| | Pension | | OPEB |
December 31, | | 2017 | | 2016 | | 2015 | | 2017 | | 2016 | | 2015 |
Assumptions related to benefit obligations: | | | | | | | | | | | | |
Discount rate | | 3.56 | % | | 3.91 | % | | 4.08 | % | | 3.56 | % | | 3.90 | % | | 4.10 | % |
Rate of compensation increase | | 4.00 | % | | 3.75 | % | | 3.75 | % | | n/a | | n/a | | n/a |
Assumptions related to benefit costs: | | | | | | | | | | | | |
Discount rate for benefit obligations | | 3.91 | % | | 4.08 | % | | 3.90 | % | | 3.90 | % | | 4.10 | % | | 3.90 | % |
Discount rate for interest on benefit obligations | | 3.39 | % | | 3.54 | % | | 3.90 | % | | 3.32 | % | | 3.46 | % | | 3.90 | % |
Discount rate for service cost | | 4.11 | % | | 4.25 | % | | 3.90 | % | | 4.14 | % | | 4.30 | % | | 3.90 | % |
Discount rate for interest on service cost | | 3.82 | % | | 4.06 | % | | 3.90 | % | | 3.93 | % | | 4.09 | % | | 3.90 | % |
Expected return on plan assets | | 4.33 | % | | 4.10 | % | | 4.27 | % | | n/a | | n/a | | n/a |
Rate of compensation increase | | 3.75 | % | | 3.75 | % | | 4.00 | % | | n/a | | n/a | | n/a |
_______
n/a - not applicable
Prior to 2016, we selected our discount rates by matching the timing and amount of expected future benefit payments for pension and other postretirement benefit obligations to the average yields of various high-quality bonds with corresponding maturities. Effective January 1, 2016, we changed our estimate of the service and interest cost components of net periodic benefit cost (credit) for our pension and OPEB plans. The new estimate utilizes a full yield curve approach in the estimation of these components by applying the specific spot rates along the yield curve used in the determination of the benefit obligation to their underlying projected cash flows. The new estimate provides a more precise measurement of service and interest costs by improving the correlation between projected benefit cash flows and their corresponding spot rates. The change did not affect the measurement of our pension and postretirement benefit obligations and it was accounted for as a change in accounting estimate, which was applied prospectively. The expected long-term rates of return on plan assets were determined by combining a review of the historical returns realized within the portfolio, the investment strategy included in the plans’ investment policy, and capital market projections for the asset classes in which the portfolio is invested and the target weightings of each asset class.
Actuarial estimates for our OPEB plan assumed a weighted-average annual rate of increase in the per capita cost of covered health care benefits of 5.56%, gradually decreasing to 4.50% by the year 2035. Assumed health care cost trends have a significant effect on the amounts reported for OPEB plans. A one-percentage point change in assumed health care cost trends would have the following effects:
|
| | | | | | |
December 31, | | 2017 | | 2016 |
(In millions of Canadian dollars) | | | | |
One-percentage point increase: | | | | |
Aggregate of service cost and interest cost | | 0.1 |
| | 0.1 |
|
Accumulated postretirement benefit obligation | | 1.5 |
| | 1.4 |
|
One-percentage point decrease: | | | | |
Aggregate of service cost and interest cost | | (0.1 | ) | | (0.1 | ) |
Accumulated postretirement benefit obligation | | (1.2 | ) | | (1.1 | ) |
Components of Net Benefit Cost and Other Amounts Recognized in Other Comprehensive Income
The components of net benefit cost and other amounts, excluding amounts recoverable through tolls, recognized in pre-tax other comprehensive loss related to our pension and OPEB plans are as follows:
|
| | | | | | | | | | | | | | | | | | |
| | Pension | | OPEB |
Year Ended December 31, | | 2017 | | 2016 | | 2015 | | 2017 | | 2016 | | 2015 |
(In millions of Canadian dollars) | | | | | | | | | | | | |
Components of net benefit cost: | | | | | | | | | | | | |
Service cost | | 8.5 |
| | 7.4 |
| | 7.8 |
| | 0.7 |
| | 0.6 |
| | 0.7 |
|
Interest cost | | 7.8 |
| | 7.3 |
| | 7.9 |
| | 0.6 |
| | 0.6 |
| | 0.7 |
|
Expected return on assets | | (7.7 | ) | | (6.8 | ) | | (6.6 | ) | | — |
| | — |
| | — |
|
Amortization of prior service cost | | 0.1 |
| | 0.1 |
| | 0.2 |
| | — |
| | — |
| | — |
|
Amortization of net actuarial loss | | 4.1 |
| | 2.9 |
| | 4.3 |
| | 0.1 |
| | 0.1 |
| | 0.1 |
|
Net benefit cost | | 12.8 |
| | 10.9 |
| | 13.6 |
| | 1.4 |
| | 1.3 |
| | 1.5 |
|
| | | | | | | | | | | | |
Other changes in plan assets and benefit obligations recognized in other comprehensive loss (income): | | | | | | | | | | | | |
Net loss (gain) arising during period | | 2.2 |
| | 9.1 |
| | (4.1 | ) | | — |
| | 0.3 |
| | (0.1 | ) |
Prior service cost arising during period | | — |
| | — |
| | — |
| | — |
| | — |
| | — |
|
Amortization or settlement recognition of net actuarial loss | | (2.2 | ) | | (1.8 | ) | | (2.1 | ) | | (0.1 | ) | | (0.1 | ) | | (0.1 | ) |
Amortization of prior service cost | | — |
| | (0.1 | ) | | (0.1 | ) | | — |
| | — |
| | — |
|
Total recognized in total other comprehensive loss (income) | | — |
| | 7.2 |
| | (6.3 | ) | | (0.1 | ) | | 0.2 |
| | (0.2 | ) |
Total recognized in net benefit cost and other comprehensive loss | | 12.8 |
| | 18.1 |
| | 7.3 |
| | 1.3 |
| | 1.5 |
| | 1.3 |
|
11. Other Deferred Credits
|
| | | | | |
December 31, | 2017 | | 2016 |
(In millions of Canadian dollars) | | | |
Environmental liabilities | 4.3 |
| | 9.3 |
|
Other | 0.8 |
| | 0.7 |
|
| 5.1 |
| | 10.0 |
|
12. Equity
As of December 31, 2017, (i) we had 103.4 million and 242.9 million of Restricted Voting Shares and Special Voting Shares outstanding, respectively, with no par value for an aggregate of 346.3 million voting shares outstanding and (ii)12.0 million and 10.0 million of Series 1 Preferred Shares and Series 3 Preferred Shares, respectively.
Series 1 Preferred Share Offerings
On August 15, 2017, we completed an offering of 12.0 million Series 1 Preferred Shares on the TSX at a price to the public of $25.00 per Series 1 Preferred Share for total gross proceeds of $300.0 million. The net proceeds of $292.9 million from the offering were used to indirectly subscribe for preferred units in the Limited Partnership, which in turn were used by the Limited Partnership to repay Credit Facility indebtedness and for general corporate purposes. We have the option to redeem the Series 1 Preferred Shares on November 15, 2022 and on November 15 in every fifth year thereafter by payment of $25.00 per Series 1 Preferred Share plus all accrued and unpaid dividends. The holders of the Series 1 Preferred Shares will have the right to convert all or any of their Series 1 Preferred Shares into cumulative redeemable floating rate Preferred Shares, Series 2 (Series 2 Preferred Shares), subject to certain conditions, on November 15, 2022 and on November 15 in every fifth year thereafter. The Series 1 Preferred Shares and the Series 2 Preferred Shares are series of shares in the same class. The conversion right entitles holders to elect periodically which of the two series they wish to hold and does not entitle holders to receive a different class or type of security.
In the event of our liquidation, the holders of Series 1 Preferred Shares shall be entitled to receive $25.00 per Series 1 Preferred Share plus all accrued and unpaid dividends thereon before any amount shall be paid or any property or assets of the Company shall be distributed to the holders of the Restricted Voting Shares, Special Voting Shares and holders of any other shares ranking junior to the Series 1 Preferred Shares.
Dividends on the Series 1 Preferred Shares are fixed, cumulative, preferential and $1.3125 per share annually, payable quarterly on the 15th day of February, May, August and November, as and when declared by our board of directors, for the initial fixed rate period to but excluding November 15, 2022.
On November 15, 2017, we paid a dividend of $0.3308 per share of our Series 1 Preferred Shares to series 1 preferred shareholders of record as of the close of business on October 31, 2017 for the period from and including August 15, 2017 through and including November 14, 2017.
On January 17, 2018, our board of directors declared a dividend for the period from and including November 15, 2017 through and including February 14, 2018 of $0.328125 per Series 1 Preferred Share ($1.3125 annualized), payable on February 15, 2018, to Series 1 preferred shareholders of record as of the close of business on January 31, 2018.
Series 3 Preferred Share Offerings
On December 15, 2017, we completed an offering of 10.0 million Series 3 Preferred Shares on the TSX at a price to the public of $25.00 per Series 3 Preferred Share for total gross proceeds of $250.0 million. The net proceeds of $243.2 million (net of fees paid and accrued) from the offering were used to indirectly subscribe for preferred units in the Limited Partnership, which in turn were used by the Limited Partnership to repay Credit Facility indebtedness and for general corporate purposes. We have the option to redeem the Series 3 Preferred Shares on February 15, 2023 and on February 15 in every fifth year thereafter by payment of $25.00 per Series 3 Preferred Share plus all accrued and unpaid dividends. The holders of the Series 3 Preferred Shares will have the right to convert all or any of their Series 3 Preferred Shares into cumulative redeemable floating rate Preferred Shares, Series 4 (Series 4 Preferred Shares), subject to certain conditions, on February 15, 2023 and on February 15 in every fifth year thereafter. The Series 3 Preferred Shares and the Series 4 Preferred Shares are series of shares in the same class. The conversion right entitles holders to elect periodically which of the two series they wish to hold and does not entitle holders to receive a different class or type of security.
In the event of our liquidation, the holders of Series 3 Preferred Shares shall be entitled to receive $25.00 per Series 3 Preferred Share plus all accrued and unpaid dividends thereon before any amount shall be paid or any property or assets shall be distributed to the holders of the Restricted Voting Shares, Special Voting Shares and holders of any other shares ranking junior to the Series 3 Preferred Shares.
Dividends on the Series 3 Preferred Shares are fixed, cumulative, preferential and $1.3000 per share annually, payable quarterly on the 15th day of February, May, August and November, as and when declared by our board of directors, for the initial fixed rate period to but excluding February 15, 2023.
On January 17, 2018, our board of directors declared a dividend for the from and including December 15, 2017 through and including February 14, 2018 of $0.22082 per Series 3 Preferred Share ($1.300 annualized), payable on February 15, 2018, to Series 3 preferred shareholders of record as of the close of business on January 31, 2018.
Restricted Voting Shares
Restricted Voting Shares were issued to the public pursuant to the May 30, 2017 IPO. Holders of Restricted Voting Shares are entitled to one vote for each Restricted Voting Share held at all our meetings of shareholders, except meetings at which or in respect of matters on which only holders of another class of shares are entitled to vote separately as a class. Except as otherwise provided by our articles or required by law, the holders of Restricted Voting Shares will vote together with the holders of Special Voting Shares as a single class.
The holders of Restricted Voting Shares are entitled to receive, subject to the rights of the holders of another class of shares, any dividend we declare and the remaining property of the Company on the liquidation, dissolution or winding up of the Company, whether voluntary or involuntary. Notwithstanding the foregoing, we may not issue or distribute to all or to substantially all of the holders of the Restricted Voting Shares either (i) Restricted Voting Shares, or (ii) rights or securities of the Company exchangeable for or convertible into or exercisable to acquire Restricted Voting Shares, unless contemporaneously therewith, we issue or distribute Special Voting Shares or rights or securities of the Company exchangeable for or convertible into or exercisable to acquire Special Voting Shares on substantially similar terms (having regard to the specific attributes of the Special Voting Shares) and in the same proportion.
The Restricted Voting Stockholders, subject to certain limitations, are entitled to reinvest their dividend into additional Restricted Voting Shares in lieu of cash dividends under the Restricted Voting Stockholders’ Dividend Reinvestment Plan (DRIP). The DRIP allows holders of Restricted Voting Shares (excluding holders not resident in Canada) to elect to have any or all cash dividends payable to such shareholder automatically reinvested in additional Restricted Voting Shares at a price per share calculated by reference to the volume-weighted average of the closing price of the Restricted Voting Shares on the stock exchange on which the Restricted Voting Shares are then listed for the five trading days immediately preceding the relevant dividend payment date, less a discount of between 0% and 5% (as determined from time to time by our board of directors, in its sole discretion). The market discount for the dividends paid in 2017 was 3%.
The following table provides information regarding distributions to our Restricted Voting Share interests for and during the period after our IPO (in millions of Canadian dollars except per share and share distribution amounts):
|
| | | | |
May 30, 2017 to December 31, 2017 | | Shares | | $ |
Restricted Voting Shares | | | | |
Per Restricted Voting Share declared for the period | | | | 0.3821 |
Per Restricted Voting Share paid for the period | | | | 0.2196 |
Total value of dividends paid in the period | | | | 22.8 |
Share dividends in the period under DRIP | | 418,989 | | 6.7 |
Cash dividends paid in period | |
| | 16.1 |
On January 17, 2018, our board of directors declared a dividend for the quarterly period ended December 31, 2017 of $0.1625 per Restricted Voting Share, paid on February 15, 2018, to Restricted Voting Stockholders of record as of the close of business on January 31, 2018. We paid $16.8 million of this distribution to Restricted Voting Stockholders with $11.7 million in the form of cash and the remaining distribution in the form of 294,397 Restricted Voting Shares issued in lieu of cash distributions under the Restricted Voting Stockholders’ DRIP.
Kinder Morgan Interest (Special Voting Shares)
The Kinder Morgan interest consists of Class B Units in the Limited Partnership which are owned by indirect wholly owned subsidiaries of Kinder Morgan. Each Class B Unit is accompanied by a Special Voting Share, which entitles the holder of such Special Voting Share to one vote for each Special Voting Share held at all our meetings of shareholders, except meetings at which or in respect of matters on which only holders of another class of shares are entitled to vote separately as a class. The holders of Special Voting Shares are entitled to receive, subject to the rights of the holders of preferred shares and in priority to the holders of Restricted Voting Shares, an amount per Special Voting Share equal to $0.000001 on the liquidation, dissolution or winding‑up of the Company, whether voluntary or involuntary. The Special Voting Shares are subject to anti‑dilution provisions, which provide
that adjustments will be made to the Special Voting Shares in the event of a change to the Restricted Voting Shares in order to preserve the voting equivalency of such shares.
The Limited Partnership makes quarterly distributions, when and if declared by the board of directors, to holders of Class A Units (being the Company, through the General Partner) and Class B Units (being Kinder Morgan) on a pro rata basis subject to limitations described above for the Restricted Voting Shares. Kinder Morgan then receives its pro rata share of declared distributions from the Limited Partnership through its ownership interest in the Limited Partnership Class B Units. Kinder Morgan (as the sole holder of the Class B limited partnership units), subject to certain limitations, is entitled to reinvest its distributions into additional Class B limited partnership units, and an equivalent number of accompanying Special Voting Shares, on the same general terms as described above for the Restricted Voting Stockholders’ DRIP.
The following table provides information regarding distributions to the Kinder Morgan interests for and during the period after our IPO (in millions of Canadian dollars except per share and share distribution amounts):
|
| | | | |
May 30, 2017 to December 31, 2017 | | Units | | $ |
Class B Units | | | | |
Per Class B Units declared for the period | | | | 0.3821 |
Per Class B Units paid for the period | | | | 0.2196 |
Total value of distributions paid in the period | | | | 55.1 |
Share Distributions in the period under DRIP | | 824,897 | | 13.3 |
Cash distributions paid in period(a) | |
| | 41.8 |
_______
| |
(a) | Cash distributions include a U.S. income tax reimbursement related to Puget Sound earnings of $1.9 million. |
On January 17, 2018, the Limited Partnership’s board of directors declared a distribution for the quarterly period ended December 31, 2017 of $0.1625 per Class B Unit, paid on February 15, 2018. We paid $39.5 million of this distribution to Kinder Morgan with $31.0 million in the form of cash, which includes a U.S. income tax reimbursement related to Puget Sound earnings of $1.4 million, and the remaining distribution in the form of 572,757 Class B Units (and an equivalent number of Special Voting Shares) issued in lieu of cash distributions under its DRIP.
Earnings per Share
We calculate earnings per share using the two-class method. Earnings were allocated to Restricted Voting Shares and participating securities based on the amount of dividends paid in the current period plus an allocation of the undistributed earnings or excess distributions over earnings to the extent that each security participates in earnings or excess distributions over earnings. Our unvested restricted stock awards, which may be settled in Restricted Voting Shares issued to non-employee directors or management employees and include dividend equivalent payments, do not participate in excess distributions over earnings.
The following table sets forth the allocation of net income available to shareholders of Restricted Voting Shares and participating securities:
|
| | | |
May 30, 2017 to December 31, | | 2017 |
(In millions of Canadian dollars) | | |
Restricted Voting Shares | | 27.7 |
|
Participating securities: | | |
Restricted stock awards(a) | | 0.2 |
|
Net Income Available to Restricted Voting Stockholders | | 27.9 |
|
_______
| |
(a) | As of December 31, 2017, there were approximately 0.8 million unvested restricted stock awards. |
For the period April 7, 2017 (the date of our inception) to December 31, 2017, the weighted average maximum number of potential Restricted Voting Share equivalents, of 0.5 million unvested RSU awards are antidilutive and, accordingly, are excluded from the determination of diluted earnings per restricted voting share.
13. Transactions with Related Parties
Affiliate Activities
The following table summarizes our related party income statement activity. Revenues, operating costs and capitalized costs are under normal trade terms.
|
| | | | | | | | |
Year Ended December 31, | 2017 | | 2016 | | 2015 |
(In millions of Canadian dollars) | | | | | |
Income Statement location | | | | | |
Revenues-Services(a) | 63.7 |
| | 59.1 |
| | 39.0 |
|
Operations and maintenance and general and administrative expenses | 2.5 |
| | 2.3 |
| | 3.5 |
|
Interest expense | 19.6 |
| | 44.5 |
| | 42.5 |
|
Other | | | | | |
Capitalized costs from affiliates in property, plant and equipment | 6.5 |
| | 19.1 |
| | 21.8 |
|
______
| |
(a) | Amounts represent sales to a customer who is a related party through joint ownership of a joint venture. |
Accounts receivable and payable
Accounts receivable-affiliate and accounts payable-affiliate are non-interest bearing and are settled on demand, and since our IPO, settled monthly.
Other current assets
As of December 31, 2017, we had an affiliate contract account receivable balance of approximately $1.2 million included in “Other current assets” on our accompanying consolidated balance sheets.
Long-term Debt-affiliates
We repaid the principal on the Long-term debt-affiliates (“KMI Loans”) utilizing proceeds from our IPO and the associated notes payable were terminated. As of December 31, 2016, the KMI Loans on the consolidated balance sheet of $1,362.1 million were primarily U.S. dollar denominated five-year notes payable to Kinder Morgan subsidiaries.
14. Interest Expense, net
|
| | | | | | | | |
Year ended December 31, | 2017 | | 2016 | | 2015 |
(In millions of Canadian dollars) | | | | | |
Interest expense on KMI Loans | 19.6 |
| | 44.5 |
| | 42.5 |
|
Interest expense on credit facilities(a) | 10.7 |
| | — |
| | — |
|
Amortization expense of debt issuance costs | 8.1 |
| | — |
| | — |
|
Interest expense other | 0.5 |
| | — |
| | — |
|
Interest income | (0.1 | ) | | (0.1 | ) | | (0.1 | ) |
Capitalized debt financing costs | (23.0 | ) | | (14.5 | ) | | (12.3 | ) |
| 15.8 |
| | 29.9 |
| | 30.1 |
|
______
| |
(a) | 2017 amount includes $8.7 million of standby fees. |
15. Change in Operating Assets and Liabilities |
| | | | | | | | |
Year ended December 31, | 2017 | | 2016 | | 2015 |
(In millions of Canadian dollars) | Cash inflow (outflow) |
Accounts receivable | (25.9 | ) | | (3.7 | ) | | 34.1 |
|
Accounts receivable-affiliates | 22.1 |
| | 29.6 |
| | (26.8 | ) |
Prepaid expenses and deposits | (6.4 | ) | | 4.4 |
| | (1.9 | ) |
Inventories | (0.7 | ) | | (1.5 | ) | | (2.4 | ) |
Other current assets | 10.5 |
| | (7.6 | ) | | 17.9 |
|
Deferred charges and other assets | (12.4 | ) | | (4.2 | ) | | (1.6 | ) |
Accounts payable | 6.0 |
| | 17.5 |
| | (16.9 | ) |
Accounts payable-affiliates | (27.3 | ) | | 17.8 |
| | 52.2 |
|
Accrued interest-affiliates | (61.5 | ) | | (3.4 | ) | | (78.5 | ) |
Other current liabilities | 12.0 |
| | (6.3 | ) | | 16.3 |
|
Pension and postretirement benefits | 3.3 |
| | 12.7 |
| | (6.9 | ) |
Regulatory liabilities and other deferred credits | (14.1 | ) | | (82.8 | ) | | (107.1 | ) |
| (94.4 | ) | | (27.5 | ) | | (121.6 | ) |
16. Risk Management and Financial Instruments
Credit risk
We are exposed to credit risk, which is the risk that a customer or other counterparty will fail to perform an obligation or settle a liability, resulting in a financial loss to our business, which is primarily concentrated in the crude oil and refined products transportation industry and is dependent upon the ability of our customers to pay for these services. A majority of our customers operate in the oil and gas exploration and development, or energy marketing or transportation industries. We may be exposed to long-term downturns in energy commodity prices, including the price for crude oil, or other credit events impacting these industries.
We limit our exposure to credit risk by requiring shippers who fail to maintain specified credit ratings or a suitable financial position to provide acceptable security, generally in the form of guarantees from credit worthy parties or letters of credit from well rated financial institutions.
Our cash and cash equivalents are held with major financial institutions, minimizing the risk of non-performance by counter parties.
Interest Rate Risk
We are exposed to interest rate risk attributed to floating rate debt, which is used to finance capital expansion projects, including the TMEP, and general corporate operations. The changes in interest rates may impact future cash flows and the fair value of our financial instruments.
Foreign Currency Transactions and Translation
Foreign currency transaction gains or losses result from a change in exchange rates between the functional currency of an entity, and the currency in which a transaction is denominated. Unrealized and realized gains and losses generated from these transactions are recorded in Foreign exchange (loss) gain in the accompanying consolidated statements of operations and include:
| |
• | As of December 31, 2017, we had no notes payable outstanding with Kinder Morgan or any of its subsidiaries, and as of December 31, 2016, we had $1,362.1 million of notes payable outstanding that are presented as Long-term debt-affiliates in the accompanying balances sheets. These balances were U.S. dollar denominated loans from Kinder Morgan subsidiaries to us. Foreign exchange rate changes on the long-term debt with affiliates, and associated interest expense payable balances, resulted in foreign exchange (losses) and gains of $(2.4) million, $29.7 million and $(175.9) million for the years ended ended December 31, 2017, 2016 and 2015, respectively. Although the U.S. dollar denominated long-term KMI Loans exposed KML to significant foreign exchange risk, there has historically been no foreign currency exchange risk on the KMI Loans on a Kinder Morgan consolidated basis. As a result, KML had not historically entered into any foreign currency derivatives and had not historically been engaged in hedging activities related to foreign currency |
exchange risk. Interest expense on the long-term debt with affiliates is translated at weighted-average rates of exchange prevailing during the year; and
| |
• | Additionally, unrealized foreign exchange (losses) and gains for the years ended December 31, 2017, 2016 and 2015 were $(3.2) million, $2.9 million and $(9.5) million, respectively, due to changes in exchange rates between our Canadian dollar and the U.S. dollar on U.S. dollar denominated balances. These currency exchange rate fluctuations affect the expected Canadian dollar cash flows on unsettled U.S. dollar denominated transactions, primarily related to cash bank accounts that are denominated in U.S. dollars and affiliate receivables or payables that are denominated in U.S. dollars. We translate the assets and liabilities of Puget Sound that has the U.S. dollar as its functional currency to Canadian dollars at period-end exchange rates. |
| |
• | Puget Sound operates in the state of Washington, and earns its revenues and incurs most of its expenses in U.S. dollars and Cochin earns its revenues in U.S. dollars. Therefore, fluctuations in the U.S. dollar to Canadian dollar exchange rate can affect the earnings contributed by Puget Sound and Cochin to our overall results. For the year ended December 31, 2017, we had a realized foreign exchange gain of $0.4 million, and the net realized foreign exchange gains and losses were nominal amounts in 2016 and 2015 |
Liquidity risk
Liquidity risk is the risk that we will not be able to meet our financial obligations, including commitments, as they become due. We manage our liquidity risk by ensuring access to sufficient funds to meet our obligations. We forecast cash requirements to ensure funding is available to settle financial liabilities when they become due. Our primary sources of liquidity and capital resources are funds generated from operations and our Credit Facility, see Note 9.
Fair value measurements
We do not carry any financial assets or liabilities measured at fair value on a recurring basis, other than the Trusts described in Notes 6 and 17. We disclose the fair value of other financial instruments not measured at fair value. The fair value of financial instruments reflects our best estimate of market value based on generally accepted valuation techniques or models and are supported by observable market prices and rates. When such values are not available, we use discounted cash flow analysis from applicable yield curves based on observable market inputs to estimate fair value.
Fair value of financial instruments
Fair value represents the price at which a financial instrument could be exchanged in an orderly market, in an arm’s length transaction between knowledgeable and willing parties who are under no compulsion to act. We classify the fair value of the financial instruments according to the following hierarchy based on the observable inputs used to value the instrument:
| |
• | Level 1— inputs to the valuation methodology are quoted prices unadjusted for identical assets or liabilities in active markets; |
| |
• | Level 2— inputs other than quoted prices included in Level 1 that are observable for the asset or liability either directly (as prices) or indirectly (i.e. derived from prices); and |
| |
• | Level 3 — inputs to the valuation model are not based on observable market data. |
Fair value measurements are classified in the fair value hierarchy based on the lowest level input that is significant to that fair value measurement. This assessment requires judgment considering factors specific to an asset or liability and may affect placement within the fair value hierarchy. Level 1 and Level 2 are used for the fair value of cash and cash equivalents and restricted investments, respectively.
Due to the short-term or on demand nature of cash and cash equivalents, restricted cash, accounts receivable, accounts receivable from affiliates, accounts payable, accounts payable to affiliates and accrued interest, we have determined that the carrying amounts for these balances approximate fair value.
17. Accounting for Regulatory Activities
Regulatory Assets and Liabilities
Regulatory assets represent amounts that are expected to be recovered from customers in future periods through rates. Regulatory liabilities represent amounts that are expected to be refunded to customers in future periods through rates, or as discussed
below, paid out of the Trusts to cover future abandonment costs in relation to the NEB’s LMCI. We recognize regulatory assets and liabilities based on the actions, or expected future actions, of the regulator.
The Trusts were established in 2015 in the Province of Alberta to set aside funds collected through pipeline abandonment surcharges over a collection period established by the NEB. The use of amounts in the Trusts is restricted to pay future abandonment costs.
The following table summarizes our regulatory asset and liability balances: |
| | | | | |
December 31, | 2017 | | 2016 |
(In millions of Canadian dollars) | | | |
Under-collections of transportation revenue and capacity incentives | 6.4 |
| | 10.0 |
|
Total current regulatory assets(a) | 6.4 |
| | 10.0 |
|
| | | |
Pension and postretirement benefits recoverable through future tolls | 6.3 |
| | 7.4 |
|
TMEP Bulk oil cargo fee (“BOCF”) | 16.4 |
| | 6.1 |
|
Total non-current regulatory assets | 22.7 |
| | 13.5 |
|
Total regulatory assets(b) | 29.1 |
| | 23.5 |
|
| | | |
Westridge dock premium | 95.3 |
| | 112.0 |
|
Over-collections of transportation revenue and capacity incentives | 1.8 |
| | 1.7 |
|
Other | 10.8 |
| | 9.2 |
|
Total current regulatory liabilities | 107.9 |
| | 122.9 |
|
|
|
| |
|
|
Westridge dock premium | — |
| | 8.7 |
|
Pipeline abandonment surcharges | 41.8 |
| | 27.3 |
|
Other | 1.5 |
| | 1.6 |
|
Total non-current regulatory liabilities | 43.3 |
| | 37.6 |
|
Total regulatory liabilities(c) | 151.2 |
| | 160.5 |
|
_______ | |
(a) | Amounts are included within Other current assets on our accompanying consolidated balance sheets. |
| |
(b) | As of December 31, 2017, none of the regulatory assets earn a rate of return, and have a weighted average remaining recovery period of approximately 6 years. |
| |
(c) | As of December 31, 2017, $1.5 million classified as “Other” non-current is expected to be credited to shippers over a remaining weighted average period of 21 years. |
Under/Over-collections of transportation revenue and capacity incentives
For 2017 and 2016, tolls were governed by the terms of the 2016 - 2018 ITS. The ITS is a negotiated settlement between Trans Mountain, its shippers, and the Canadian Association of Petroleum Producers, as approved by the NEB. Under the terms of the ITS, tolls are designed to recover an NEB-approved rate of return on capital, an allowance for income taxes, and estimated operating expenses and depreciation for the upcoming year. Differences between expected and actual toll proceeds cause a transportation revenue variance (an under or over collection of revenue) in a given year. We record these under or over collections as regulatory assets or liabilities, respectively, and they are collected from or refunded to shippers via toll adjustments in subsequent years.
Pension and postretirement benefits
Amounts represent unrecognized gains and losses related to our pension and postretirement benefit plans.
TMEP BOCF
On January 19, 2016, the NEB approved an alternative funding mechanism for payments made to Western Canada Marine Response Corporation for the enhanced spill response capability services related to the TMEP. These costs will be recovered through a tariff provision within the Westridge loading charge. The recovery period is 5 years under the current filing with the NEB which is to begin upon completion of the TMEP.
Westridge dock premium
On April 12, 2006, the NEB approved the inclusion of a Westridge dock premium in the TMPL tariff structure as a means of allocating capacity to shippers at the Westridge dock. We account for such premiums as regulatory liabilities because they are refundable to shippers in future periods through tariff reductions incorporated into the following year’s toll filings. The timing of such tariff reductions vary depending on the toll filing which is agreed with the shippers and approved annually by the NEB, but is generally one year or more. Customer demand for capacity at the Westridge dock determines the amount of premiums collected and therefore, the amount added to the regulatory liability can vary year to year. The premiums collected do not result in revenue, but rather comprise a component of the subsequent year’s toll filing.
Pipeline abandonment surcharges
Amounts represent collection of surcharges related to pipeline abandonment, that are expected to be returned to shippers or netted against under-collections over time (not subject to a defined period).
18. Reportable Segments
Our reportable business segments are based on the way management organizes the enterprise. Each of our reportable business segments represent a component of the enterprise that engages in a separate business activity and for which discrete financial information is available.
Our reportable business segments are:
| |
• | Pipelines - the ownership and operation of (i) TMPL that currently transports approximately 300,000 bpd of crude oil and refined petroleum from Edmonton, Alberta to Burnaby, B.C.; (ii) Puget Sound serving the state of Washington; (iii) Jet Fuel serving Vancouver International Airport; (iv) KMCI, the employer of Canadian staff; and (v) Cochin, a 12-inch diameter multi-product pipeline which spans approximately 1,000 kilometers in Saskatchewan and Alberta; and |
| |
• | Terminals - the ownership and operation of liquid product merchant storage and rail terminals in the Edmonton, Alberta market as well as a predominantly dry cargo import/export facility in North Vancouver, B.C. |
We evaluate the performance of our reportable business segments by evaluating our Segment earnings before depreciation, depletion and amortization expenses (“Segment EBDA”). We believe that Segment EBDA is a useful measure of our operating performance because it measures segment operating results before depreciation, depletion and amortization (“DD&A”) and certain expenses that are generally not controllable by the operating managers of our respective business segments, such as general and administrative expense, foreign exchange losses (or gains) on KMI Loans, interest expense, and income tax expense. Our general and administrative expenses include such items as employee benefits, insurance, rentals, certain litigation and shared corporate services including accounting, information technology, human resources and legal services. Certain general and administrative expenses attributable to Trans Mountain are billable as flow through items to shippers and result in incremental revenues.
We consider each period’s earnings before all non-cash DD&A expenses to be an important measure of business segment performance for our reporting segments. We account for intersegment sales at market prices, while we account for asset transfers at either market value or, in some instances, book value. Intercompany transactions are eliminated in consolidation.
Financial information by segment follows:
|
| | | | | | | | |
Year Ended December 31, | 2017 | | 2016 | | 2015 |
(In millions of Canadian dollars) | | | | | |
Revenues | | | | | |
Pipelines | 385.2 |
| | 388.6 |
| | 383.7 |
|
Terminals | 298.6 |
| | 287.5 |
| | 262.2 |
|
Total consolidated revenues | 683.8 |
| | 676.1 |
| | 645.9 |
|
|
| | | | | | | | |
Year Ended December 31, | 2017 | | 2016 | | 2015 |
(In millions of Canadian dollars) | | | | | |
Operating expenses(a) | | | | | |
Pipelines | 171.2 |
| | 164.5 |
| | 152.7 |
|
Terminals | 82.8 |
| | 79.1 |
| | 67.4 |
|
Total consolidated operating expenses | 254.0 |
| | 243.6 |
| | 220.1 |
|
|
| | | | | | | | |
Year Ended December 31, | 2017 | | 2016 | | 2015 |
(In millions of Canadian dollars) | | | | | |
Other segment operating expense (income) | | | | | |
Pipelines | 0.2 |
| | — |
| | (1.7 | ) |
Terminals | 3.1 |
| | 0.3 |
| | 0.4 |
|
Total consolidated other expense (income) | 3.3 |
| | 0.3 |
| | (1.3 | ) |
|
| | | | | | | | |
Year Ended December 31, | 2017 | | 2016 | | 2015 |
(In millions of Canadian dollars) | | | | | |
DD&A | | | | | |
Pipelines | 62.9 |
| | 62.3 |
| | 61.3 |
|
Terminals | 79.5 |
| | 74.9 |
| | 62.2 |
|
Total consolidated DD&A | 142.4 |
| | 137.2 |
| | 123.5 |
|
|
| | | | | | | | |
Year Ended December 31, | 2017 | | 2016 | | 2015 |
(In millions of Canadian dollars) | | | | | |
Other segment income net of foreign exchange loss(b) | | | | | |
Pipelines | 21.6 |
| | 17.8 |
| | 16.8 |
|
Terminals | 5.6 |
| | 3.1 |
| | (13.9 | ) |
Total consolidated other income net of foreign exchange loss | 27.2 |
| | 20.9 |
| | 2.9 |
|
|
| | | | | | | | |
Year Ended December 31, | 2017 | | 2016 | | 2015 |
(In millions of Canadian dollars) | | | | | |
Segment EBDA(a)(b)(c) | | | | | |
Pipelines | 235.4 |
| | 241.9 |
| | 249.5 |
|
Terminals | 218.3 |
| | 211.2 |
| | 180.5 |
|
Total segment EBDA | 453.7 |
| | 453.1 |
| | 430.0 |
|
DD&A | (142.4 | ) | | (137.2 | ) | | (123.5 | ) |
Foreign exchange gain (loss) on KMI Loans | (2.4 | ) | | 29.7 |
| | (175.9 | ) |
General and administrative expenses | (68.2 | ) | | (57.6 | ) | | (61.3 | ) |
Interest expense, net | (15.8 | ) | | (29.9 | ) | | (30.1 | ) |
Income tax expense | (64.2 | ) | | (56.3 | ) | | (62.1 | ) |
Total consolidated net income | 160.7 |
| | 201.8 |
| | (22.9 | ) |
|
| | | | | | | | |
Year Ended December 31, | 2017 | | 2016 | | 2015 |
(In millions of Canadian dollars) | | | | | |
Capital expenditures | | | | | |
Pipelines | 445.6 |
| | 171.7 |
| | 200.0 |
|
Terminals | 172.9 |
| | 97.4 |
| | 140.0 |
|
Total consolidated capital expenditures | 618.5 |
| | 269.1 |
| | 340.0 |
|
|
| | | | | | | |
December 31, | 2017 | | 2016 | 2015 |
(In millions of Canadian dollars) | | | | |
Assets | | | | |
Pipelines | 3,077.0 |
| | 2,375.1 |
| 2,232.8 |
|
Terminals | 1,375.7 |
| | 1,364.3 |
| 1,252.4 |
|
Total consolidated assets | 4,452.7 |
| | 3,739.4 |
| 3,485.2 |
|
_______
| |
(a) | Includes operations and maintenance expenses, and taxes, other than income taxes. |
| |
(b) | Includes revenues and other (income) expense less operating expenses and other, net. Segment EBDA for the years ended December 31, 2017, 2016 and 2015 includes (i) $(2.8) million, $2.9 million and $(9.5) million, respectively, of foreign exchange gains (losses) due to changes in exchange rates between our Canadian dollar and the U.S. dollar on U.S. dollar denominated balances and (ii) $29.1 million, $17.9 million and $12.9 million, respectively, of capitalized equity financing costs. |
| |
(c) | The KMI Loans, which represented U.S. dollar denominated long-term notes payable to Kinder Morgan, were settled with proceeds from our IPO. |
We do not allocate interest, net, general and administrative, income taxes and foreign currency exchange losses and gains associated with short and long-term debt-affiliates to any of our reportable business segments.
Following is geographic information regarding the revenues and long-lived assets of our segments:
|
| | | | | | | | |
Year Ended December 31, | 2017 | | 2016 | | 2015 |
(In millions of Canadian dollars) | | | | | |
Revenues from customers | | | | | |
Canada | 652.6 |
| | 639.5 |
| | 613.9 |
|
U.S. | 31.2 |
| | 36.6 |
| | 32.0 |
|
Total consolidated revenues from external customers | 683.8 |
| | 676.1 |
| | 645.9 |
|
|
| | | | | | | |
December 31, | 2017 | | 2016 | 2015 |
(In millions of Canadian dollars) | | | | |
Long-term assets, excluding goodwill | | | | |
Canada | 3,820.6 |
| | 3,185.9 |
| 2,993.1 |
|
U.S. | 43.5 |
| | 43.7 |
| 46.8 |
|
Total consolidated long-lived assets | 3,864.1 |
| | 3,229.6 |
| 3,039.9 |
|
19. Litigation, Commitments and Contingencies
Legal Proceedings
We and our subsidiaries are parties to various legal, regulatory and other matters arising from the day-to-day operations of our businesses or certain predecessor operations that may result in claims against the Company. Although no assurance can be given, we believe, based on our experiences to date and taking into account established reserves and insurance, that the ultimate resolution of such items will not have a material adverse impact on our business, financial position, results of operations, cash flows, or dividends to our shareholders. We believe we have meritorious defenses to the matters to which we are a party and intend to vigorously defend the Company. When we determine a loss is probable of occurring and is reasonably estimable, we accrue an undiscounted liability for such contingencies based on our best estimate using information available at that time. If the estimated loss is a range of potential outcomes and there is no better estimate within the range, we accrue the amount at the low end of the
range. We disclose contingencies where an adverse outcome may be material, or in the judgment of management, we conclude the matter should otherwise be disclosed. We had no accruals for any outstanding legal proceedings as of December 31, 2017 or 2016.
TMEP Litigation
There are numerous legal challenges pending before the Federal Court of Appeal which have been filed by various governmental and non-governmental organizations, Aboriginal groups or other parties that seek judicial review of the recommendation of the NEB and subsequent decision by the Federal Governor in Council to conditionally approve the TMEP. The petitions allege, among other things, that additional consultation, engagement or accommodation is required and that various non-economic impacts of the TMEP were not adequately considered. The remedies sought include requests that the NEB recommendation be quashed, that additional consultations be undertaken, and that the order of the Governor in Council approving the TMEP be quashed. After provincial elections in B.C. on May 9, 2017, the New Democratic Party and Green Party formed a majority government. The new B.C. government sought and was granted limited intervenor status in the Federal Court of Appeal proceedings to argue against the government’s approval of the TMEP. A hearing was conducted by the Federal Court of Appeal from October 2 through October 13, 2017. A decision is expected in the coming months, and is subject to potential further appeal to the Supreme Court of Canada. Although we believe that each of the foregoing appeals lacks merit, in the event an applicant is successful at the Supreme Court of Canada, among other potential impacts, the NEB recommendation or Governor in Council’s approval may be quashed, permits may be revoked, the TMEP may be subject to additional significant regulatory reviews, there may be significant changes to the TMEP plans, further obligations or restrictions may be implemented, or the TMEP may be stopped altogether, which could materially impact the overall feasibility or economic benefits of the TMEP, which in turn would have a material adverse effect on us.
In addition to the judicial reviews of the NEB recommendation report and Governor in Council’s order, two judicial review proceedings have been commenced at the Supreme Court of B.C. (Squamish Nation and the City of Vancouver). The petitions allege a duty and failure to consult or accommodate First Nations, and generally, among other claims, that the Province ought not to have approved the TMEP. Each Applicant seeks to quash the Environmental Assessment Certificate (“EAC”) that was issued by the B.C. Environmental Assessment Office. On September 29, 2017, the B.C. government filed evidence in support of the EAC approval in the judicial review proceeding involving the Squamish Nation. Hearings were conducted in October and November 2017, respectively, for the City of Vancouver and the Squamish Nation judicial review proceedings and the Court took the matters under consideration with decisions expected in the coming months. Although we believe that each of the foregoing appeals lacks merit, in the event that an applicant for judicial review is successful, among other potential impacts, the EAC may be quashed, provincial permits may be revoked, the TMEP may be subject to additional significant regulatory reviews, there may be significant changes to the TMEP plans, further obligations or restrictions may be imposed or the TMEP may be stopped altogether. In the event that an applicant is unsuccessful at the Supreme Court of B.C., they may further seek to appeal the decision to the B.C. Court of Appeal. Any decision of the B.C. Court of Appeal may be appealed to the Supreme Court of Canada. A successful appeal at either of these levels could result in the same types of consequences described above.
On October 26, 2017 and November 14, 2017, Trans Mountain filed motions with the NEB. The first motion sought to resolve delays experienced by Trans Mountain in obtaining preliminary plan approvals from the City of Burnaby. The second motion sought to establish an NEB process to backstop provincial and municipal processes in a fair, transparent and expedited fashion. On December 7, 2017, the NEB issued an order granting the relief requested by Trans Mountain in respect of its motion related to Burnaby. On January 19, 2018, the NEB granted, in part, Trans Mountain’s motion by establishing a generic process to hear any future motions as they relate to provincial and municipal permitting issues. Burnaby or other interested parties may seek leave to appeal to the Federal Court of Appeal and, if unsuccessful at the Federal Court of Appeal, may further seek to appeal the decision to the Supreme Court of Canada. A successful appeal at either of these levels could result in either one or both of the NEB orders being quashed.
Commitments
Capital Commitments
As of December 31, 2017, we have commitments for purchases of property, plant, and equipment of $392.9 million which includes approximately $340.9 million of commitments related to our TMEP and $42.9 million of our proportional share of commitments through joint ownership of a joint venture.
Leases and Rights-of-Way Obligations
The table below depicts future gross minimum rental commitments under our operating leases and rights-of-way obligations as of December 31, 2017:
|
| | | |
Fiscal Year | | Commitment |
(In millions of Canadian dollars) | | |
2018 | | 23.7 |
|
2019 | | 20.8 |
|
2020 | | 6.5 |
|
2021 | | 3.3 |
|
2022 | | 1.8 |
|
Thereafter | | 1.0 |
|
Total minimum payments | | 57.1 |
|
The remaining terms on our operating leases range from one to forty-one years. Total lease and rental expenses were $15.2 million, $14.1 million and $13.2 million for the years ended December 31, 2017, 2016 and 2015, respectively.
Contingencies
We are subject to various legal and regulatory actions and proceedings which arise in the normal course of business. While the final outcome of such actions and proceedings cannot be predicted with certainty, we believe that the resolution of such actions and proceedings will not have a material impact on our financial position or results of operations.
We and our subsidiaries are also subject to environmental cleanup and enforcement actions from time to time. Although we believe our operations are in substantial compliance with applicable environmental law and regulations, risks of additional costs and liabilities are inherent in pipeline and terminal operations, and there can be no assurance that we will not incur significant costs and liabilities. Moreover, it is possible that other developments, such as increasingly stringent environmental laws, regulations and enforcement policies under the terms of authority of those laws, and claims for damages to property or persons resulting from our operations, could result in substantial costs and liabilities to us.
Although it is not possible to predict the ultimate outcomes, we believe that the resolution of the environmental matters to which we and our subsidiaries are a party, will not have a material adverse effect on our business, financial position, results of operations or cash flows.
TMEP
The TMEP received final approval from the board of directors of Kinder Morgan for TMEP in May, 2017. The proposed estimated $7.4 billion expansion, which includes capitalized equity and debt financing costs, would increase throughput capacity of the TMPL from approximately 300,000 bpd to 890,000 bpd. Construction related delays could result in increases to the estimated total costs. TMEP has transportation service agreements for a total of 707,500 bpd, representing approximately 80% of the expanded system’s capacity (the maximum amount under the regulated limit imposed by the NEB).
On May 19, 2016, the NEB recommended that the Governor in Council approve the Project, subject to 157 conditions. On November 29, 2016, the Governor in Council approved the TMEP, and directed the NEB to issue, Amending Orders AO-003-OC-2 and AO-002-OC-49, and Certificate of Public Convenience and Necessity OC-064, authorizing the construction of the Project. On January 11, 2017, the Government of B.C. announced the issuance of an environmental assessment certificate from B.C.’s Environmental Assessment Office to Trans Mountain for the B.C. portion of the TMEP. The environmental assessment certificate includes 37 conditions that are in addition to and designed to supplement the 157 conditions required by the NEB. We have spent a cumulative total, net of contributions in aid of construction, of approximately $930.0 million on development of the TMEP as of December 31, 2017 (December 31, 2016 - $480.0 million). These amounts are included in Construction work in progress as presented in Note 5.
We expect to fund TMEP capital expenditures through (i) additional borrowings under our Credit Facility; (ii) the issuance of additional preferred shares; (iii) the issuance of long-term notes payable; (iv) retained cash flow from operations; and (v) the issuance of additional restricted voting shares; or a combination thereof.
.
20. Recent Accounting Pronouncements
Adoption of New Accounting Pronouncements
Amendments to the Consolidation Analysis
On February 18, 2015, the FASB issued ASU No. 2015-02, “Consolidation (Topic 810) - Amendments to the Consolidated Analysis.” This ASU focuses on the consolidation evaluation for reporting organizations that are required to evaluate whether they should consolidate certain legal entities. We adopted ASU No. 2015-02 effective January 1, 2016 with no material impact to our consolidated financial statements.
Balance Sheet Classification of Deferred Taxes
In November 2015, the FASB issued ASU No. 2015-17 “Income Taxes (Topic 740): Balance Sheet Classification of Deferred Taxes,” which requires that deferred tax assets and liabilities be classified as non-current on the balance sheet. The new guidance was effective January 1, 2017, however, since early application was permitted, we elected to retrospectively apply this guidance on January 1, 2014. Application of this new guidance simplified our process in determining deferred tax amounts and our financial statement presentation.
Changes to Statement of Cash Flows Presentation
On August 26, 2016, the FASB issued ASU No. 2016-15, “Statement of Cash Flows - Classification of Certain Cash Receipts and Cash Payments (Topic 230).” This ASU is intended to reduce the diversity in practice around how certain transactions are classified within the statement of cash flows. We adopted ASU No. 2016-15 in 2016 with no material impact to our consolidated financial statements.
Going Concern Considerations
On August 27, 2014, the FASB issued ASU No. 2014-15, “Disclosure of Uncertainties about an Entity’s Ability to Continue as a Going Concern.” This ASU provides guidance about management’s responsibility to evaluate whether there is substantial doubt about an entity’s ability to continue as a going concern and to provide related footnote disclosures if management concludes that substantial doubt exists or that our plans alleviate substantial doubt that was raised. ASU No. 2014-15 was adopted by us for the year ended December 31, 2016 with no impact to our consolidated financial statements.
Accounting for Inventory
On July 22, 2015, the FASB issued ASU No. 2015-11, “Inventory (Topic 330): Simplifying the Measurement of Inventory.” This ASU requires entities to subsequently measure inventory at the lower of cost and net realizable value, and defines net realizable value as the estimated selling price in the ordinary course of business, less reasonably predictable costs of completion, disposal, and transportation. We adopted ASU No. 2015-1 as of January 1, 2017, with no material impact to our consolidated financial statements.
Accounting Standards Updates (“ASU”) Not Yet Adopted As of December 31, 2017
Topic 606
On May 28, 2014, the FASB issued ASU No. 2014-09, “Revenue from Contracts with Customers” followed by a series of related accounting standard updates (collectively referred to as “Topic 606”). Topic 606 is designed to create greater revenue recognition and disclosure comparability in financial statements. The provisions of Topic 606 include a five-step process by which an entity will determine revenue recognition, depicting the transfer of goods or services to customers in amounts reflecting the payment to which an entity expects to be entitled in exchange for those goods or services. Topic 606 requires certain disclosures about contracts with customers and provides more comprehensive guidance for transactions such as service revenue, contract modifications, and multiple-element arrangements.
Topic 606 will require that our revenue recognition policy disclosure include further detail regarding our performance obligations as to the nature, amount, timing, and estimates of revenue and cash flows generated from our contracts with customers. Topic 606 will also require disclosure of significant changes in contract asset and contract liability balances period to period and the amount of the transaction price allocated to performance obligations that are unsatisfied (or partially unsatisfied) as of the end
of the reporting period, as applicable. We utilized the modified retrospective method to adopt the provisions of this standard effective January 1, 2018, which required us to apply the new revenue standard to (i) all new revenue contracts entered into after January 1, 2018 and (ii) all existing revenue contracts as of January 1, 2018 through a cumulative adjustment to our retained deficit balance. In accordance with this approach, our consolidated revenues for periods prior to January 1, 2018 will not be revised. The cumulative effect of this adoption of the standard as of January 1, 2018 was not material.
ASU No. 2016-02
On February 25, 2016, the FASB issued ASU No. 2016-02, “Leases (Topic 842).” This ASU requires that lessees recognize assets and liabilities on the balance sheet for the present value of the rights and obligations created by all leases with terms of more than 12 months. The ASU also will require disclosures designed to give financial statement users information on the amount, timing, and uncertainty of cash flows arising from leases. ASU No. 2016-02 will be effective for us as of January 1, 2019. We are currently reviewing the effect of ASU No. 2016-02.
ASU No. 2016-18
On November 17, 2016, the FASB issued ASU No. 2016-18, “Statement of Cash Flows (Topic 230): Restricted Cash (a consensus of the FASB Emerging Issues Task Force).” This ASU requires the statement of cash flows to explain the change during the period in the total of cash, cash equivalents, and amounts generally described as restricted cash or restricted cash equivalents. Therefore, amounts generally described as restricted cash and restricted cash equivalents are to be included with cash and cash equivalents when reconciling the beginning of period and end of period amounts shown on the statement of cash flows. We adopted ASU No. 2016-18 effective January 1, 2018 with no material impact to our financial statements.
ASU No. 2017-04
On January 26, 2017, the FASB issued ASU No. 2017-04, “Simplifying the Test for Goodwill Impairment (Topic 350)” to simplify the accounting for goodwill impairment. The guidance removes Step 2 of the goodwill impairment test, which requires a hypothetical purchase price allocation. A goodwill impairment will now be the amount by which a reporting unit’s carrying value exceeds its fair value, not to exceed the carrying amount of goodwill. ASU No. 2017-04 will be effective for us as of January 1, 2020. We are currently reviewing the effect of this ASU to our financial statements.
ASU No. 2017-07
On March 10, 2017, the FASB issued ASU No. 2017-07, “Compensation - Retirement Benefits (Topic 715).” This ASU requires an employer to disaggregate the service cost component from the other components of net benefit cost, allows only the service cost component of net benefit cost to be eligible for capitalization, and specifies how to present the service cost component and the other components of net benefit cost in the income statement. We adopted ASU No. 2017-07 effective January 1, 2018 with no material impact to our financial statements.
Supplemental Selected Quarterly Financial Data (Unaudited)
|
| | | | | | | | | | | | | | | | | |
| 2017 | | 2016 |
| Q4 | Q3 | Q2 | Q1 | | Q4 | Q3 | Q2 | Q1 |
(In millions of Canadian dollars, except for per share amounts) | | | | | | | | | |
Revenues | 183.6 |
| 167.0 |
| 168.7 |
| 164.5 |
| | 174.2 |
| 169.5 |
| 165.8 |
| 166.6 |
|
Operating Income | 63.5 |
| 50.6 |
| 50.7 |
| 51.1 |
| | 56.4 |
| 57.4 |
| 63.4 |
| 60.2 |
|
Foreign exchange gain (loss) | 0.1 |
| (0.2 | ) | (16.0 | ) | 10.9 |
| | (26.7 | ) | (17.0 | ) | 5.8 |
| 70.5 |
|
Net Income | 46.4 |
| 42.4 |
| 25.1 |
| 46.8 |
| | 17.8 |
| 20.3 |
| 51.7 |
| 112.0 |
|
Net Income Available to Restricted Voting Stockholders | 12.0 |
| 11.7 |
| 4.2 |
| | | | | | |
Basic and Diluted Earnings Per Restricted Voting Share | 0.11 |
| 0.11 |
| 0.11 |
| | | | | | |
Item 16. Form 10-K Summary.
Not Applicable.
SIGNATURES
Pursuant to the requirements of the Securities Exchange Act of 1934, the Registrant has duly caused this report to be signed on its behalf by the undersigned thereunto duly authorized.
|
| | |
| | KINDER MORGAN CANADA LIMITED Registrant |
| | |
| | By: /s/ DAX A. SANDERS |
| | Dax A. Sanders Chief Financial Officer (principal financial and accounting officer) |
Date: | February 20, 2018 | |
Pursuant to the requirements of the Securities Exchange Act of 1934, this report has been signed below by the following persons in the capacities and on the dates indicated.
|
| | | | |
Signature | | Title | | Date |
| | | | |
/s/ DAX A. SANDERS | | Chief Financial Officer (principal financial officer and principal accounting officer); Director | | |
Dax A. Sanders | | | February 20, 2018 |
| | | | |
/s/ STEVEN J. KEAN | | Chief Executive Officer and Chairman (principal executive officer); Director | | |
Steven J. Kean | | | February 20, 2018 |
| | | | |
/s/ KIMBERLY A. DANG | | Director | | |
Kimberly A. Dang | | | February 20, 2018 |
| | | | |
/s/ DANIEL P. E. FOURNIER | | Director | | |
Daniel P. E. Fournier | | | February 20, 2018 |
| | | | |
/s/ GORDON M. RITCHIE | | Director | | |
Gordon M. Ritchie | | | February 20, 2018 |
| | | | |
/s/ BROOKE N. WADE | | Director | | |
Brooke N. Wade | | | February 20, 2018 |
| | | | |