Please wait
TABLE OF CONTENTS
 Filed Pursuant to Rule 424(b)(3)
 Registration No. 333-279584
PROSPECTUS SUPPLEMENT
(To Prospectus dated May 21, 2024)
[MISSING IMAGE: lg_nio-bw.jpg]
NIO Inc.
Class A Ordinary Shares
CHJ Limited, a wholly-owned, consolidated special purpose vehicle of ours, is participating as a lender in the Singapore Exchange Securities Trading Limited securities lending program, or the SGX Securities Lending Program. Under this program, CHJ Limited will lend up to 2,000,000 of our Class A ordinary shares, US$0.00025 per share, or approximately 0.1% of our total Class A ordinary shares issued and outstanding as of the date of this prospectus supplement.
The Class A ordinary shares being lent hereby under the SGX Securities Lending Program, or the Loaned Shares, may be publicly traded on the Singapore Exchange during the loan period from the date of this prospectus until the loan of shares is terminated either by The Central Depository (Pte) Limited, also known as CDP, or else by CHJ Limited. The Loaned Shares may be borrowed by borrowers registered under the SGX Securities Lending Program. Such registered borrowers may be clearing members admitted to be a member of CDP for clearing, depositary agents registered with CDP, banks licensed by the Monetary Authority of Singapore under the Banking Act 1970 of Singapore meeting a minimum credit rating and entities licensed to deal in securities either in Singapore or in selected foreign jurisdictions. See “Description of Share Lending Arrangements.” We are registering the Class A ordinary shares being registered hereby in connection with the sale of such shares to the extent that they are sold to U.S. persons, as defined under Regulation S, or for the account or benefit of U.S. persons. Save for a lending fee to be paid to CHJ Limited under the SGX Securities Lending Program, neither we nor CHJ Limited will receive any proceeds from the lending of the Class A ordinary shares being registered hereby.
The ADSs are listed on the New York Stock Exchange under the symbol “NIO.” On May 20, 2024, the last reported sale price of the ADSs on the New York Stock Exchange was US$5.22 per ADS. Our Class A ordinary shares are listed on The Stock Exchange of Hong Kong Limited, or the Hong Kong Stock Exchange, under the stock code “9866.” On May 20, 2024, the last reported trading price of the Class A ordinary shares on the Hong Kong Stock Exchange was HK$39.85 per share, or US$5.10 per ADS based on an exchange rate of HK$7.8109 to US$1.00 as of December 29, 2023. Our Class A ordinary shares are listed on the Singapore Exchange under the symbol “NIO.” On May 20, 2024, the last reported trading price of the Class A ordinary shares on the Singapore Exchange was US$5.16 per share, or US$5.16 per ADS.
Investing in our ADSs and Class A ordinary shares involves risks. See “Risk Factors” beginning on page S‑21.
NIO Inc. is not an operating company in China but a Cayman Islands holding company with no equity ownership in its consolidated variable interest entities, or VIEs. Investors in our ADSs and Class A ordinary shares thus are not purchasing equity interests in the VIEs in China but instead are purchasing equity interests in a Cayman Islands holding company. As used in this prospectus supplement, “NIO,” “we,” “us,” “our company,” and “our” refer to NIO Inc., our Cayman Islands holding company and its subsidiaries, and in the context of describing our operations and consolidated financial information, include the VIEs, namely Beijing NIO, Anhui NIO AT and Anhui NIO DT, and their respective subsidiaries, where applicable.
We conduct our operations in China (i) primarily through our PRC subsidiaries, and (ii) to a much lesser extent, through the VIEs, namely Beijing NIO, Anhui NIO AT, and Anhui NIO DT, with each of which we maintain contractual arrangements, and their subsidiary. We have also established subsidiaries in the United States, Germany, the United Kingdom, Norway and other overseas jurisdictions to promote our services and businesses, entering into business contracts with offshore counterparties and holding overseas intellectual properties. PRC laws and regulations (i) restrict and impose conditions on foreign investment in value-added telecommunication services, including without limitation, performing internet information services as well as holding certain related licenses; and (ii) prohibit foreign investment in certain services related to autonomous driving as well as the holding of licenses by foreign entities. Additionally, in practice, subject to the qualifications set by China Banking and Insurance Regulatory Commission for foreign shareholders of the insurance brokerage companies, the China Banking and Insurance Regulatory Commission typically would

TABLE OF CONTENTS
not approve the establishment of foreign-invested insurance brokerage companies which perform insurance brokerage services and hold certain related licenses. Accordingly, we operate these businesses in China through the VIEs and the subsidiary of one of the VIEs. However, these particular businesses are not significant. The VIEs, taking into account all of their respective businesses with or without foreign investment restrictions under PRC laws, did not make a significant contribution to our total revenues in 2021, 2022 and 2023 and did not have significant operations or any material assets or liabilities.
Our corporate structure is subject to risks associated with our contractual arrangements with the VIEs. If the PRC government deems that our contractual arrangements with our VIE arrangements do not comply with PRC regulatory restrictions on foreign investment in the relevant industries, or if these regulations or the interpretation of existing regulations change or are interpreted differently in the future, we could be subject to severe penalties or be forced to relinquish our interests in those operations. Our holding company, our PRC subsidiaries, the VIEs and investors in our company face uncertainty about potential future actions by the PRC government that could affect the enforceability of the contractual arrangements with the VIEs and, consequently, the business, financial condition and results of operations of the VIEs and our company as a whole. For a detailed description of the risks associated with our corporate structure, please refer to “Item 3. Key Information — D. Risk Factors — Risks Related to Our Corporate Structure” in our annual report on Form 20-F for the fiscal year ended December 31, 2023, or the 2023 Annual Report, which is incorporated in the accompanying prospectus by reference.
We face various legal and operational risks and uncertainties related to doing business in China and we are subject to the complex and evolving PRC laws and regulations. The PRC government has significant authority to exert influence on the ability of a China-based company, such as us, to conduct its business. Therefore, investors of our company and our business face potential uncertainty from the PRC government. Changes in China’s economic, political or social conditions or government policies could have a material and adverse effect on our business and results of operations. For example, we face risks associated with regulatory approvals on offshore capital raising activities of listed companies, antimonopoly regulatory actions, the use of the VIE structure and oversight on cybersecurity and data privacy. These risks could result in a material adverse change in our operations and the value of our ADSs and Class A ordinary shares, significantly limit or completely hinder our ability to continue to offer securities to investors, or cause the value of such securities to significantly decline. For a detailed description of risks related to doing business in China, see “Item 3. Key Information — D. Risk Factors — Risks Related to Doing Business in China” in the 2023 Annual Report.
NIO Inc. is a holding company with no material operations of its own. As a result, although other means are available for us to obtain financing at the holding company level, NIO Inc.’s ability to pay dividends to the shareholders and to service any debt it may incur may depend upon dividends paid by our PRC subsidiaries and service fees paid by the VIE in China. Under PRC law, NIO Inc. may provide funding to our PRC subsidiaries only through capital contributions or loans, and to the VIEs only through loans, subject to satisfaction of applicable government registration and approval requirements. NIO Inc. and its subsidiaries extended loans to the nominee shareholders of the VIEs for their investment in the VIEs, with outstanding principal amount of RMB0.1 million, RMB50.1 million and RMB50.1 million (US$7.1 million) as of December 31, 2021, 2022 and 2023, respectively. In addition, NIO Inc. and its subsidiaries also extended loans to the VIEs for operations with outstanding principal amount of RMB7.0 million, RMB32.8 million and RMB86.9 million (US$12.2 million) as of December 31, 2021, 2022 and 2023, respectively. NIO Inc. has not declared or paid any cash dividends, nor does it have any present plan to pay any cash dividends on our ordinary shares in the foreseeable future. We currently intend to retain most, if not all, of our available funds and any future earnings to operate and expand our business. For more details, see “Prospectus Supplement Summary — Cash and Asset Flows through Our Organization” in this prospectus supplement.
Neither the United States Securities and Exchange Commission nor any other regulatory body has approved or disapproved of these securities, or determined if this prospectus supplement or the accompanying prospectus is truthful or complete. Any representation to the contrary is a criminal offense.
The date of this prospectus supplement is May 21, 2024.

TABLE OF CONTENTS
 
TABLE OF CONTENTS
PROSPECTUS SUPPLEMENT
S-1
S-2
S-3
S-21
S-22
S-23
S-24
S-25
S-27
S-28
PROSPECTUS
1
2
3
6
7
8
21
31
33
40
41
43
44
45
46
 
S-i

TABLE OF CONTENTS
 
ABOUT THIS PROSPECTUS SUPPLEMENT
This document is in two parts. The first part is this prospectus supplement, which describes the registration of certain Class A ordinary shares under the share lending arrangements as described under “Description of Share Lending Arrangements” and also adds to and updates information contained in the accompanying prospectus and the documents incorporated by reference in the accompanying prospectus. The second part is the accompanying prospectus dated May 21, 2024 included in the registration statement on Form F-3 (No. 333-279584), which provides more general information.
You should read this prospectus supplement along with the accompanying prospectus. Both parts of the document contain information you should consider when making your investment decision. You should rely only on the information included or documents incorporated by reference in the accompanying prospectus. Neither we nor CHJ Limited has authorized anyone else to provide you with different information. If anyone provides you with different or inconsistent information, you should not rely on such different or inconsistent information. The Class A ordinary shares registered hereby will be offered only in jurisdictions where it is lawful to do so. The information contained in this prospectus supplement, the accompanying prospectus and the documents incorporated in the accompanying prospectus by reference is current only as of the date of the document containing such information. Our business, financial condition, results of operations and prospects may have changed since those dates. Neither this prospectus supplement nor the accompanying prospectus constitutes an offer, or an invitation on our behalf or on behalf of CHJ Limited, to subscribe for and purchase, any of our ADSs or Class A ordinary shares and may not be used for or in connection with an offer or solicitation by anyone, in any jurisdiction in which such an offer or solicitation is not authorized or to any person to whom it is unlawful to make such an offer or solicitation.
To the extent there is a conflict between the information contained in this prospectus supplement, on the one hand, and the information contained in the accompanying prospectus or any document incorporated by reference in the accompanying prospectus, on the other hand, you should rely on the information in this prospectus supplement.
Capitalized terms used in this prospectus supplement but not defined herein are defined in the accompanying prospectus, in the 2023 Annual Report that is incorporated therein by reference.
We have published our consolidated financial statements in RMB. Our business is primarily conducted in China and substantially all of our revenues are denominated in RMB. The conversion of RMB into U.S. dollars in this prospectus supplement is based on the exchange rate set forth in the H.10 statistical release of the Board of Governors of the Federal Reserve System. Unless otherwise noted, all translations from Renminbi to U.S. dollars and from U.S. dollars to Renminbi in this prospectus supplement are made at the rate as of the end of the applicable period, that is, RMB7.0999 to US$1.00, the exchange rate in effect as of December 29, 2023. We make no representation that any RMB or U.S. dollar amounts could have been, or could be, converted into U.S. dollars or RMB, as the case may be, at any particular rate, or at all. The PRC government imposes control over its foreign currency reserves in part through direct regulation of the conversion of RMB into foreign exchange.
 
S-1

TABLE OF CONTENTS
 
SPECIAL NOTES REGARDING FORWARD-LOOKING STATEMENTS
This prospectus supplement, the accompanying prospectus and the information incorporated by reference therein may contain forward-looking statements that involve risks and uncertainties. All statements other than statements of historical facts are forward-looking statements. These statements are made under the “safe harbor” provisions of the U.S. Private Securities Litigation Reform Act of 1995. You can identify these forward-looking statements by words or phrases such as “may,” “will,” “expect,” “anticipate,” “aim,” “estimate,” “intend,” “plan,” “believe,” “likely to,” “potential,” “continue” or other similar expressions. We have based these forward-looking statements largely on our current expectations and projections about future events and financial trends that we believe may affect our financial condition, results of operations, business strategy and financial needs. These forward-looking statements include, but are not limited to, statements about:

our goals and growth strategies;

our future business development, financial condition and results of operations;

the expected growth of the electric vehicles industry in China;

our expectations regarding demand for and market acceptance of our products and services;

our expectations regarding our relationships with customers, contract manufacturers, component suppliers, third-party service providers, strategic partners and other stakeholders;

competition in our industry;

relevant government policies and regulations relating to us, and their future development; and

assumptions underlying or related to any of the foregoing.
The forward-looking statements included in this prospectus supplement, the accompanying prospectus and the information incorporated by reference therein involve various risks and uncertainties. Although we believe that our expectations expressed in these forward-looking statements are reasonable, our expectations may later be found to be incorrect. Our actual results could be materially different from our expectations. Other sections of this prospectus supplement include additional factors that could adversely impact our business and financial performance. Moreover, we operate in an evolving environment. New risk factors and uncertainties emerge from time to time and it is not possible for our management to predict all risk factors and uncertainties, nor can we assess the impact of all factors on our business or the extent to which any factor, or combination of factors, may cause actual results to differ materially from those contained in any forward-looking statements. You should read thoroughly this prospectus supplement and the documents that we refer to with the understanding that our actual future results may be materially different from, or worse than, what we expect. We qualify all of our forward-looking statements by these cautionary statements.
This prospectus supplement, the accompanying prospectus and the information incorporated by reference therein contain certain data and information that we obtained from various government and private publications. Statistical data in these publications also include projections based on a number of assumptions. The electric vehicles industry may not grow at the rate projected by market data, or at all. Failure of this market to grow at the projected rate may have a material and adverse effect on our business and the market price of our ADSs and Class A ordinary shares. In addition, the rapidly evolving nature of the electric vehicles industry results in significant uncertainties for any projections or estimates relating to the growth prospects or future condition of our market. Furthermore, if any one or more of the assumptions underlying the market data are later found to be incorrect, actual results may differ from the projections based on these assumptions.
We would like to caution you not to place undue reliance on the forward-looking statements and you should read these statements in conjunction with the risk factors disclosed in the documents incorporated by reference in the accompanying prospectus for a more complete discussion of the risks of an investment in our securities and other risks outlined in our other filings with the SEC. The forward-looking statements included in this prospectus supplement or the accompanying prospectus or incorporated by reference into the accompanying prospectus are made only as of the date of the document in which those statements were originally made, and we do not undertake any obligation to update the forward-looking statements except as required under applicable law.
 
S-2

TABLE OF CONTENTS
 
PROSPECTUS SUPPLEMENT SUMMARY
The following summary is qualified in its entirety by, and should be read in conjunction with, the more detailed information and financial statements and notes thereto appearing elsewhere in this prospectus supplement, the accompanying prospectus and the documents incorporated by reference therein. In addition to this summary, we urge you to carefully read the entire prospectus supplement and the accompanying prospectus, including the documents incorporated by reference therein, the information included under the sections entitled “Item 3. Key Information — D. Risk Factors” and “Item 4. Information on the Company” in the 2023 Annual Report and the financial statements and the related notes thereto in the 2023 Annual Report which are incorporated by reference in the accompanying prospectus.
Our Company
Our Chinese name, Weilai ( [MISSING IMAGE: txt_chinese-bw.jpg]), which means Blue Sky Coming, reflects our commitment to a more environmentally friendly future.
We are a pioneer and a leading company in the premium smart electric vehicle market. We design, develop, manufacture, and sell premium smart electric vehicles, driving innovations in next-generation technologies in assisted and intelligent driving, digital technologies, electric powertrains and batteries. We differentiate ourselves through our continuous technological breakthroughs and innovations, such as our industry-leading battery swapping technologies, Battery as a Service, or BaaS, as well as our proprietary NIO assisted and intelligent driving and its subscription services.
We design, develop, manufacture and sell our vehicles in the premium smart electric vehicle market. We currently offer our products and services in China, Norway, Germany, the Netherlands, Denmark and Sweden and plan to expand into more global markets to capture the fast-growing EV demand.
We introduced the EP9 supercar in 2016, which was the then fastest electric vehicle, setting the Nurburgring Nordschleife all-electric vehicle lap record. Starting from December 2017, we launched a succession of well-positioned vehicle models and established a competitive product portfolio, including the ES8, a six-seater smart electric flagship SUV, the ES7 (or the EL7), a mid-large five-seater smart electric SUV, the ES6 (or the EL6), a five-seater all-round smart electric SUV, the EC7, a five-seater smart electric flagship coupe SUV, the EC6, a five-seater smart electric coupe SUV, the ET9, a smart electric executive flagship, the ET7, a smart electric flagship sedan, the ET5, a mid-size smart electric sedan, and the ET5T, a smart electric tourer.
In 2023, we completed our product lineup on the NIO Technology 2.0 (NT2.0) by starting deliveries of the EC7, All-New ES6, All-New ES8, ET5T, and All-New EC6. With enhanced driving and riding experiences with exquisite design, high performance, superior comfort, and advanced digital systems, our product portfolio caters to wide-ranging journeys of users for their family, business and leisure needs. In December 2023, we launched the ET9, a smart electric executive flagship. The ET9 embodies our latest advancements in technological research and development, presenting a combination of flagship-style exterior, innovative executive space, leading driving and riding experience, intelligent technologies, efficient power solutions, and comprehensive safety standards. We expect to start deliveries of the ET9 in the first quarter of 2025.
Inheriting our high-performance DNA marked by dual-motor intelligent All-Wheel-Drive system, all NIO models are able to achieve outstanding performances in 0-100 km/h and braking distance. Enabled by battery swapping technology, all our models are compatible with different battery packs including Standard Range Battery, Long Range Battery and Ultra-Long Range Battery, supporting different driving ranges and providing an upgradable and flexible user experience. We aim to deliver products with the highest safety and quality standards to our users in line with our core values and commitments.
We believe our vehicles are well-positioned in the premium smart electric vehicle market. We delivered 160,038 vehicles, including 92,186 premium smart electric SUVs and 67,852 premium smart electric sedans in 2023. On May 15, 2024, we launched our second brand, ONVO, which stands for “On Voyage,” targeting the mainstream family market. The first model of our ONVO brand, L60, will be a family-centric smart BEV well-positioned for the family BEV market. We are also developing more products to expand our addressable market segments.
 
S-3

TABLE OF CONTENTS
 
[MISSING IMAGE: tb_mrktsegment-4clr.jpg]
Notes:

Represent currently available models for sale.
*
Represent China Light-Duty Vehicle Test Cycle, or the CLTC, range. The driving ranges are based on the officially filed documents or engineering test results, which may vary due to different road types, weather and road conditions, battery level, loading and tires.
**
150 kWh battery is expected to be available in the near future.
***
Represent starting manufacturer’s suggested retail price, or the MSRP, in China as of the date of this prospectus supplement.
Our Key Technological Breakthroughs and Innovations
Since our inception, we have remained committed to innovation and dedicated to investing in research and development of core technologies. Our technological breakthroughs and innovations differentiate us from our peers, creating better user experiences and enhancing our users’ confidence in us. We have strategically focused on building in-house capabilities including battery swapping, assisted and intelligent driving, digital technologies, electric powertrain and battery, vehicle engineering and design, among others, to control the design and development of the vehicle software and hardware architecture and the critical components that go into our products. Our capabilities have given us greater flexibility to continually improve our current products and allow us to launch new products. By integrating these industry-leading technologies, all of our vehicles can create a relaxing, interactive, intelligent and immersive experience for our users.
We have strategically located our research and development offices in locations where we believe give us access to the best talent. Our global research and development center for production models is located in Shanghai. Our advanced vehicle manufacturing center is located in Hefei. Our global research and development center for software is located in Beijing. Our global research and development center for assisted and intelligent driving is located in San Jose. Our global design center is located in Munich. Our global research and development center for advanced engineering is located in Oxford.
Battery Swapping and BaaS
All of our smart electric vehicles are equipped with proprietary battery swapping technologies, providing our users with a “chargeable, swappable, upgradable” experience. We also offer Battery as a Service, or BaaS, an industry-first innovative model which allows users to purchase electric vehicles and subscribe for the usage of batteries separately. BaaS enables our users to benefit from lower vehicle purchase prices, flexible battery upgrade options and assurance of battery performance.

Battery Swapping.   Supported by over 1,600 patented technologies as of December 31, 2023, all of our vehicles support battery swapping. It provides our users with convenient “recharging” experiences
 
S-4

TABLE OF CONTENTS
 
by simply swapping the user’s battery for another one within minutes. Moreover, it enables users to enjoy the benefits of battery technology advancements with upgrade options. Additionally, during each battery swap, a comprehensive health assessment on the battery and electric drive system is performed to ensure optimal condition of the vehicle. In December 2023, we introduced Power Swap Station 4.0, which boasts enhanced efficiency improvements and can reach a service capacity of up to 480 swaps per day. Equipped with Lidars and NVIDIA DRIVE Orin X chips, it possesses the capability to conduct fully automatic swap and handle complex environments for more intelligent vehicle-station connectivity. Power Swap Station 4.0 is compatible with multiple vehicle brands.

BaaS.   Enabled by vehicle-battery separation and battery subscription, BaaS decouples the battery price from the purchase price of a vehicle and allows users to subscribe for battery usage separately. For each user under the BaaS model, we sell a battery to the Battery Asset Company, and the user subscribes for the usage of the battery from the Battery Asset Company. If users opt to purchase a NIO vehicle and subscribe for the battery under BaaS, they can enjoy a deduction off the original vehicle purchase price while paying a monthly subscription fee for the battery. NIO users are able to enjoy permanent or flexible upgrades to batteries with higher capacities or other future battery options with an additional fee as the battery technologies evolve.
Assisted and Intelligent Driving and Subscription
We believe that assisted and intelligent driving is the core of smart electric vehicles, and it has been our focus from day one. We are one of the first companies in China to offer enhanced ADAS capabilities and we have been dedicated to developing our proprietary full-stack assisted and intelligent driving capabilities.
NIO assisted and intelligent driving, or NAD, our full-stack in-house developed assisted and intelligent driving capabilities, is equipped with our proprietary perception algorithms, localization, control strategy and platform software. The technology comprises NIO Adam, a super computing platform with outstanding computing power, and NIO Aquila, a super sensing system equipped with high-performance sensors including LiDAR. With the gradual release of certain features of the NAD through Navigate on Pilot Plus, or NOP+, a driving assist feature based on NT2.0 to users, our generalization capability and collective intelligence capability have seen rapid growth. Currently, NOP+ has been made available for expressways, urban areas, parking and battery swapping, and is being gradually released to all NT2.0 users starting from the end of April 2024, delivering a safer and more relaxing assisted and intelligent driving experience for our users.
In addition, we have commenced our in-house research and development of the intelligent driving chipset to maximize the assisted and intelligent driving algorithm efficiency. In December 2023, we unveiled our first proprietary automotive-grade chip for assisted and intelligent driving, the NX9031. We intend to integrate this chip into our future products to enhance the intelligent driving experience for our users.
Digital Technologies
Digital System
Digital system is the foundation for us to achieve continuous upgrades through over-the-air updates, the digital platform for building our own proprietary software and algorithms and the security system for deep reassurance.
On top of our proprietary software architecture and cloud data platform, SkyOS, our all-domain vehicle operating system, has what we believe to be the industry-leading connectivity and remote service capabilities with an end-to-end security framework. By seamlessly integrating and efficiently collaborating various systems, including intelligent driving, vehicle control, digital cockpit, and connectivity, SkyOS provides a secure, intelligent and smooth driving experience to users.
Digital Cockpit
Our digital cockpit has an AI-driven, scalable and flexible architecture that presents users with an intelligent and immersive digital experience. We have built flexibility into the digital cockpit, so that we can continue to update the cockpit’s operating system with new features and applications.
 
S-5

TABLE OF CONTENTS
 
Inspired by the concept of creating a mobile living space, providing a caring emotion companion while connecting products, services and community, we have launched PanoCinema, a panoramic digital cockpit with AR and VR capabilities, to bring immersive audio and visual experiences to our users. Inside our digital cockpit, NOMI, our in-car AI companion, can listen to, communicate and interact with users to build a strong emotional connection between vehicles and users. We released our NOMI GPT, a multimodal large vision model, in April 2024.
Electric Powertrain and Battery
Electric Powertrain
Starting from our first product, we have designed, developed and manufactured our own proprietary electric powertrains in-house. We possess in-house research and development capabilities across motors, electric controls, reducers, and high voltage charging and distribution systems.
Our electric powertrains are designed specifically for NIO’s vehicles, and through firmware over-the-air, we are able to continue to improve and update, and adjust according to our users’ driving behavior. Enabled by in-house research and development capabilities, our dual-motor configuration offers a variety of electric motors, including 150-300kW induction motor and 160-210 kW permanent magnet motor. We are in the process of developing our next generation electric powertrains based on the high-voltage architecture.
Battery
We are committed to the research, development and innovations in battery technologies and have built up the research and development capabilities throughout the lifecycle of uni-pack battery. Our batteries are based on advanced battery pack design, battery management system and proprietary swapping mechanism.
Currently, we offer two battery options: Standard Range Battery and Long Range Battery. The Standard Range Battery currently on offer is a 75 kWh battery with lithium iron phosphate cells. With certain proprietary patents, the 100 kWh Long Range cell-to-pack battery features thermal propagation prevention, highly integrated design, all-climate thermal management and bi-directional cloud battery management system. In addition, on May 1, 2024, we launched the free trial operation of our 150 kWh battery, or the Ultra-long Range Battery with the next generation battery technology, which will continue until May 31, 2024. From June 2024, we will introduce a flexible daily rental upgrade plan for the Ultra-long Range Battery to maximize battery utilization efficiency, allowing users to experience premium battery performance at cost-effective price. We are also collaborating with our partners in developing long-life batteries.
Vehicle Engineering and Design Capabilities
We have significant in-house vehicle engineering and design capabilities, covering all major areas of vehicle development starting from inception to completion, with a particular emphasis on software-driven technologies and fast iteration. For example, our in-house developed intelligent chassis controller enables redundancy control, electronic parking brake control, damper control, air spring leveling control, while achieving functional safety, cyber security and OTA updates. In addition, we have implemented integrated die casting to minimize the number of vehicle parts, reduce process steps, shorten production line length, and enhance overall efficiency.
Our global design team has comprehensive design capabilities across the board, from brand, vehicles, user interface/user experience, lifestyle products to accessories.
Our User Development and User Community
We reach out to and engage with our users directly through our own offline and online platforms, including NIO Houses, NIO Spaces and NIO app, and aim to build a community where we share joy and grow together with our users.
NIO House and NIO Space
NIO Houses and NIO Spaces serve as the offline channels for us to reach out to and serve our users, as well as the offline platforms for NIO user community.
 
S-6

TABLE OF CONTENTS
 
NIO Houses have showroom functions while serving as a clubhouse for our users and their friends. Since we opened our first NIO House in Beijing in November 2017, we continue to expand our network of NIO Houses globally. As of December 31, 2023, we had 145 NIO Houses in total globally.
NIO Spaces are mainly showrooms for our brand, vehicles and services. Compared with NIO Houses, NIO Spaces are generally smaller in scale, more delicate and sales-focused. As of December 31, 2023, we had 335 NIO Spaces in total globally.
NIO App
NIO app, our mobile application, is designed to serve as a comprehensive portal. It allows users to not only place orders for and configure all NIO vehicles, but also to access vehicle control, power and other services, as well as purchase NIO Life products. Most importantly, it functions as an online platform for our user community.
NIO Day and NIO Events
Our annual NIO Day is an event jointly hosted by NIO and our users where we launch our new products and technologies and celebrate the user community. In December 2017 in Beijing, China, we held our first NIO Day and launched the ES8. We had since then held multiple NIO Days to launch new products and interact with our users and industry participants in the subsequent years. Most recently, in December 2023, we held the seventh NIO Day in Xi’an, China, with the official debut of ET9.
In 2021, we held the Norway strategy conference, where we announced our entry into the Norwegian market. In 2022, we held NIO Berlin 2022, marking our expansion into Germany, the Netherlands, Denmark and Sweden. Currently, we offer ES8, EL7, EL6, ET7, ET5 and ET5T in European markets. We offer our products in Europe through direct sales, leasing programs, and subscription programs.
NIO Life
We have established our lifestyle brand NIO Life, which has an online store on NIO app where users can purchase NIO lifestyle products. The product categories include clothing and accessories, home and living, consumer electronics, food and beverages. Since we launched our online store in December 2016, over 13 million NIO Life items have been delivered to our users through online and offline channels as of December 31, 2023.
NIO Points
We provide users with NIO Points to encourage user engagement and positive user behavior, such as to keep a safe driving record. NIO Points are earned, among other things, through the welcome packages upon the purchase of NIO vehicles, referrals for test drives and vehicle purchases, and active engagement in the user community. NIO Points can be used, both at our online store and at our NIO Houses and some of the NIO Spaces.
NIO Users Trust
In conjunction with our pursuit of being a user enterprise and with the goal of building a deeper connection between NIO and our users, Mr. Bin Li, our chairman of the board of directors and chief executive officer, transferred a certain amount of his ordinary shares to NIO User Trust in January 2019. Our users have the opportunity to discuss and propose the use of the economic benefits from the shares in NIO User Trust through a User Council consisting of members of our user community elected by our users. The User Council helps coordinate user activities in our community. According to the articles of association of NIO Users Trust, incomes and proceeds derived from the trust assets shall be mainly used for the following purposes: (i) environmental protection and sustainable development, (ii) NIO Users community care projects, (iii) community activities promoting common growth of users and other necessary projects, and (iv) operational expenses of the Users Trust.
 
S-7

TABLE OF CONTENTS
 
Our Power Solutions
We offer a comprehensive and innovative suite of power solutions to address the charging and swapping needs of our users. Our power solutions include home charger called Power Home, battery swapping called Power Swap, supercharging piles called Power Charger, destination charging piles called Destination Charger, and mobile charging called Power Mobile, all of which are connected to cloud-enabled Power Cloud, which synchronizes users’ power consumption information and our power network, and intelligently suggests the appropriate services, according to the users’ locations and power consumption patterns. Our users not only get to check the availability of charging and swapping resources of NIO’s own network, but also have access to a network of public chargers and their real-time information through the Power Map on our NIO app. In addition, we offer our users our One Click for Power valet service where we pick up, charge and then return the vehicle. Our goal is to provide the most convenient power solutions to our users.
Power Home
Through Power Home, we install home chargers at our users’ homes upon our users’ requests if the installation is feasible. Currently we are offering our users standard home chargers and high-speed home chargers.
Power Swap
All of our vehicles support battery swapping. Once a vehicle is parked in the swap station and the swap function is activated, battery swapping will take place within minutes. Automatic battery and electric system checks are performed during each swap to enhance the safety and security of the vehicle and battery.
In December 2023, we introduced Power Swap Station 4.0, which boasts enhanced efficiency improvements and can reach a service capacity of up to 480 swaps per day. Equipped with Lidars and NVIDIA DRIVE Orin X chips, it possesses the capability to conduct fully automatic swap and handle complex environments for more intelligent vehicle-station connectivity. Power Swap Station 4.0 is compatible with multiple vehicle brands. We have opened our Power Swap network to the entire industry and signed strategic partnership agreements with a few auto companies, including Changan Automobile, Geely Group and JAC Group, Chery Automobile, on battery swapping. As of December 31, 2023, we had 2,350 Power Swap Stations covering urban areas and expressways globally, through which we had completed over 35 million battery swaps cumulatively.
We plan to strategically deploy more Power Swap Stations in selected geographical areas to ensure optimal battery swap experience for our growing user base and boost sales. We have partnered with multiple energy companies, including, among others, Anhui Province Energy Group Co., Ltd. and China Southern Power Grid Peak Load and Frequency Modulation (Guangdong) Energy Storage Technology Co., Ltd., and expect to join hands with more partners to collectively contribute towards the development of power network and the wider adoption of battery swapping.
Power Charger and Destination Charger
Through Power Charger, our supercharging piles, we provide our users a fast and reliable power solution. Users are able to locate, use and pay for the charging through our NIO app. Our Power Chargers are of a slim design and are located in parking lots and other locations easily accessible to our users. We currently offer up to 640kW Power Charger.
We also deploy chargers in tourist attractions, shopping malls, office buildings, and other types of destinations to expand the charging network for convenience and flexibility.
As of December 31, 2023, we had 21,091 Power Chargers and Destination Chargers in operation. We plan to further enhance the efficiency and expand the deployment of our chargers to cater to the growing user demand.
Power Mobile
Through Power Mobile, we provide charging services through fast charging vans with our proprietary fast-charging technologies, supplementing our swapping and charging network. Users are able to book Power Mobile services in advance through our NIO app.
 
S-8

TABLE OF CONTENTS
 
We have a fleet of Power Mobile vans in operation in China. We regularly adjust the deployment of Power Mobile vans in China based on our user distribution and user needs and plan to improve the efficiency of these NIO Power Mobile vans to create better experiences for users.
Power Map
In addition to our own swapping and charging network, our users have access to a network of public chargers and their real-time information through the Power Map on our NIO app, which consisted of over 1,460,000 publicly accessible charging piles globally as of December 31, 2023. In order to further improve user experience, we have been working to increase the number of chargers with data synchronized to our Power Cloud.
One Click for Power
We offer our users our One Click for Power valet service. Through our NIO app, a user can have our team pick up his or her vehicle at the user’s designated parking location for valet charging, battery swapping or power mobile. We aim to provide users with the most convenient charging experience by identifying the most appropriate power solution based on the user’s travel habits through cloud-based smart scheduling.
Service and Warranty
Our users can access a full suite of innovative services on our NIO app, as part of our strategy of redefining the user experience. NIO Service, our one-stop service ecosystem marked by the innovative worry-free service plan, provides NIO users with a holistic end-to-end service experience. We believe our service capability is among the core competitiveness we possess.
Service
Service Network
We currently provide servicing both through NIO service centers and authorized third-party service centers, both of which provide repair, maintenance and bodywork services.
For our NIO service centers, we have dedicated qualified technicians who receive regular professional trainings and skill tests, which ensures high-quality user services. As of December 31, 2023, we had 82 NIO service centers worldwide. For authorized third-party service centers, we have a devoted management team to carefully select and bring authorized service centers into our network, most with experience servicing high-end branded vehicles. As of December 31, 2023, we had 228 authorized service centers worldwide.
We also provide high-quality delivery service through NIO delivery centers, which serve as vital hubs in the user experience journey. At our NIO delivery centers, we offer users a full-service support package, including vehicle transportation and delivery, pre-delivery inspection (PDI) services, assistance with vehicle inspection, guidance and orientation on vehicle features, assistance with vehicle registration and insurance processing.
Service Plan
We offer our users worry-free service plans on an annual fee basis in certain regions. The worry-free service plans provide a combination of insurance and a series of service options. The insurance offered in the plan covers statutory third-party liability and vehicle damage insurance, which are provided through third-party insurers. Our service offerings include vehicle repair and maintenance services, courtesy vehicles, roadside assistances, optional value-added services, and enhanced data packages, among other services.
Users are able to arrange for vehicle services using our NIO app. We also provide worry-free services such as repair, maintenance and charging at users’ doorstep through Service Mobile, our service centers on wheels.
Auto Financing
We currently have agreements with several commercial banks in China, pursuant to which we assist users across China in acquiring financing when they purchase our vehicles. We also offer auto financing arrangements to users directly through our subsidiaries.
 
S-9

TABLE OF CONTENTS
 
NIO Certified (Used Vehicle Service)
In January 2021, we launched NIO Certified, our used vehicle service, to provide high-quality services for used NIO vehicle transactions. We have developed the capabilities in the major cities in China to cover services including used vehicle inspection, evaluation, acquisition and sales. We also partner with various used car dealers through our NIO app to assist users in completing their used car transactions more efficiently and conveniently.
Warranty Policy
For an initial retail purchaser of a new NIO vehicle in China, in addition to the warranty required under the PRC laws, including (i) a bumper-to-bumper three-year or 120,000-km warranty, (ii) for critical EV components (batteries, electric motors, power electric units and vehicle control units), an eight-year or 120,000-km warranty, and (iii) a two-year or 50,000-km warranty covering vehicle repair, replacement and refund, we also provide an extended warranty in China subject to certain conditions. For the owners of our vehicles in Europe, in addition to the warranty required under the applicable laws and regulations, we also provide an extended warranty subject to certain conditions. See “Item 3. Key Information — D. Risk Factors — Risks Related to Our Business and Industry — Our warranty reserves may be insufficient to cover future warranty claims which could adversely affect our financial performance” in the 2023 Annual Report.
Supply Chain, Manufacturing and Quality Assurance
We view the suppliers and manufacturers we work with as key partners in our vehicle development process. We aim to leverage our partners’ industry expertise to ensure that each vehicle we produce meets our strict quality standards.
Supply Chain
We work with global and local supply chain partners while the majority of our supply base is located in China, which enables us to acquire supplies more quickly and reduces the overall logistics-related cost.
We obtain systems, components, raw materials, parts, manufacturing equipment and other supplies and services from suppliers which we believe to be reputable and reliable. We follow our internal process to source suppliers taking into account quality, cost and timing. We continually innovate our supply chain in order to establish a more effective and diverse supply chain system. We actively cultivate partnerships with suppliers that have innovative technological capabilities and cost advantages, thereby increasing the competitiveness and innovativeness of our supply chain. While we obtain components from multiple sources whenever possible, many of the components used in our vehicles are purchased from a single source. Eventually we plan to implement a multi-source volume purchasing strategy in order to reduce our reliance on sole source suppliers.
We usually enter into our standard form of agreements with our suppliers. Suppliers shall provide to us the goods and services at terms and conditions as provided under the agreements according to the pre-determined schedule. We typically pay suppliers with respect to the goods provided after receipt of goods and within 30-90 days upon receipt of invoices issued by suppliers. The suppliers provide quality warranty for the goods sold to us. Neither we nor the suppliers are allowed to subcontract or assign any obligations under the agreements. We typically have the right to terminate the agreement with suppliers due to our strategy or business concern by giving a six-month prior written notice to supplier. In addition, either party has the right to terminate the agreement upon a material default by the other party. We hold our suppliers to high ethical standards of code of conducts in areas such as human rights, labor conventions such as prohibition of forced labor and child labor, environmental protection and anti-corruption, and incorporate these standards in our cooperation agreements with our suppliers.
Manufacturing
Vehicle Manufacturing
In the past, we partnered with JAC for the joint manufacturing of our vehicles in the F1 Plant and the F2 Plant in Hefei, China. We entered into definitive agreements with JAC in December 2023, pursuant to
 
S-10

TABLE OF CONTENTS
 
which we agreed to acquire the manufacturing equipment and assets of the F1 Plant and the F2 Plant from JAC for a total consideration of approximately RMB3.16 billion, excluding tax. The asset transfer was completed in December 2023. In addition, we have completed the filing process for our electric passenger vehicle investment project with the authorities in Anhui province and have been included in the Ministry of Industry and Information Technology’s catalogue of approved manufacturers. Our manufacturing model has transitioned from joint manufacturing to independent manufacturing. We have commenced independent manufacturing of all our current vehicles models in the F1 Plant and the F2 Plant.
Other Manufacturing
We have established our manufacturing center in China for the production of electric powertrains, with highly automated production lines, advanced manufacturing execution systems and automated guided vehicles. We also manufacture Power Swap Stations and charging piles independently, as well as in collaboration with our partners.
Quality Assurance
We aim to deliver high-quality products and services to our users in line with our core values and commitments. We believe that our quality assurance systems are the key to ensuring the delivery of high-quality products and services, and to minimize waste and to maximize efficiency. We have established a Quality Committee for the overall quality management of our company. The Quality Committee is chaired by our executive vice president, and is responsible for formulating the group-level quality assurance policies, strategies, goals and initiatives and reviewing the progress of quality goals. We strongly emphasize quality management across all business functions, including product development, manufacturing, partner quality management, procurement, power solutions, user experience, service and logistics. Our quality management groups are responsible for our overall quality strategy, quality systems and processes, quality culture, and general quality management implementation.
In the research and development stage, we have established a failure mode analysis sub-committee and a reliability working group to continually improve the awareness, knowledge and ability of problem prevention in product design, process design, service design and other aspects. We have built a NIO product development platform to manage the entire product development process, efficiently integrating the workflows of various business departments, and achieving high-quality management of vehicles to be delivered.
In the manufacturing stage, we implement end-to-end quality planning based on product and process characteristics, covering quality issue prevention, incoming material inspection, in-process inspection, customer review, pre-shipment inspection and rapid problem resolution. In the meantime, we actively promote the digitalization of manufacturing quality management in various use cases, including, among others, problem management, change point management, vehicle management, and personnel management. Through intelligent data monitoring and analysis, we are able to timely detect abnormalities and make corrections.
In terms of supply chain, we have established the NIO quality premium partner evaluation system, which comprehensively evaluates our partners from various dimensions to achieve effective quality control of the supply chain. On top of the regular audit and training of our supply chain partners, we organize expert resources of different fields and functions to work together with the supply chain partners in need of capability enhancement to quickly improve their process assurance and quality control capabilities.
In addition, we collect users’ feedback through various channels, such as hotline, NIO app, NIO Fellow, user service group, and NOMI in our vehicles, and direct these feedbacks to our product experience, service and quality assurance team so as to drive the fast iteration and improvement in terms of product development, manufacturing and supply chain.
Our Holding Company Structure and Contractual Arrangements with the VIEs
NIO Inc. is not an operating company in China but a Cayman Islands holding company with no equity ownership in its consolidated variable interest entities, or VIEs. We conduct our operations in China (i) primarily through our PRC subsidiaries, and (ii) to a much lesser extent, through the VIEs, namely Beijing NIO, Anhui NIO AT, and Anhui NIO DT, with each of which we maintain contractual arrangements, and
 
S-11

TABLE OF CONTENTS
 
their subsidiary. We have also established subsidiaries in the United States, Germany, the United Kingdom, Norway and other overseas jurisdictions to promote our services and businesses, entering into business contracts with offshore counterparties and holding overseas intellectual properties.
PRC laws and regulations (i) restrict and impose conditions on foreign investment in value-added telecommunication services, including without limitation, performing internet information services as well as holding certain related licenses; and (ii) prohibit foreign investment in certain services related to autonomous driving as well as the holding of licenses by foreign entities. Additionally, in practice, subject to the qualifications set by China Banking and Insurance Regulatory Commission for foreign shareholders of the insurance brokerage companies, the China Banking and Insurance Regulatory Commission typically would not approve the establishment of foreign-invested insurance brokerage companies which perform insurance brokerage services and hold certain related licenses. Accordingly, we operate these businesses in China through Beijing NIO, Anhui NIO AT, and Anhui NIO DT, or as referred to as the VIEs, and their subsidiary. We rely on contractual arrangements among our PRC subsidiaries, the VIEs and their nominee shareholders to maintain a controlling financial interest as the primary beneficiary of each VIE (as defined in U.S. GAAP, ASC 810). Under U.S. GAAP, we consolidate each VIE within our consolidated financial statements. Specifically, we operate value-added telecommunication services, including without limitation, performing internet information services, and hold certain related licenses, through Beijing NIO. We rely on the contractual arrangements with Anhui NIO DT and its shareholders to operate insurance brokerage services. NIO Insurance Broker Co., Ltd., the subsidiary of Anhui NIO DT, currently holds an insurance brokerage license and provides insurance brokerage services primarily related to vehicles and properties. We intend to obtain requisite licenses for certain supporting functions during the development of our assisted and intelligent driving technology through Anhui NIO AT. As of the date of this prospectus supplement, the business operations of the VIEs are insignificant in relation to our total revenues and net loss. As used in this prospectus supplement, “NIO,” “we,” “us,” “our company,” and “our” refer to NIO Inc., our Cayman Islands holding company and its subsidiaries, and in the context of describing our operations and consolidated financial information, include the VIEs and their respective subsidiaries, where applicable.
 
S-12

TABLE OF CONTENTS
 
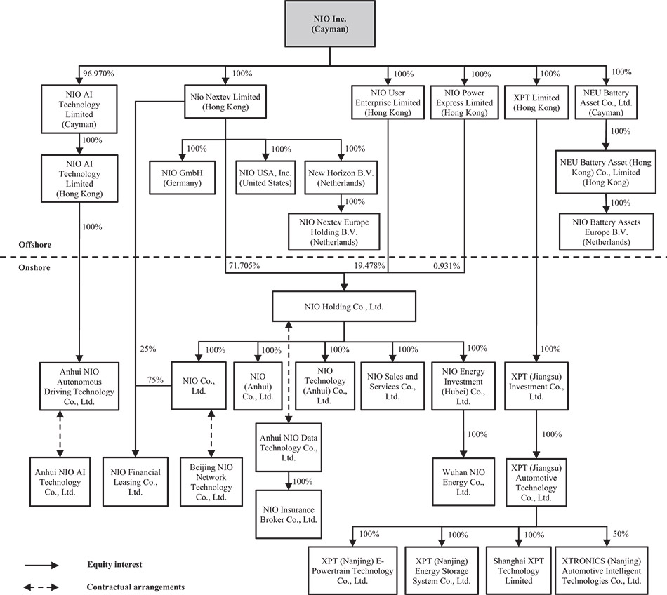
The following diagram illustrates our corporate structure, including our principal subsidiaries and the VIEs, as of the date of this prospectus supplement:
[MISSING IMAGE: fc_compstruc-bw.jpg]
In April 2018, we entered into a series of contractual arrangements through one of our PRC subsidiaries with Beijing NIO and its shareholders, which were replaced by a new set of contractual arrangements we entered into with the same parties in April 2021. Further, in November 2022 and December 2022, we entered into a series of contractual arrangements through our respective PRC subsidiaries with each of Anhui NIO AT and Anhui NIO DT, respectively, and their respective shareholders, to conduct certain future operations in China. These contractual arrangements enable us to:

receive the economic benefits that could potentially be significant to the VIEs in consideration for the services provided by our subsidiaries;

exercise effective control over the VIEs; and

hold an exclusive option to purchase all or part of the equity interests in the VIEs when and to the extent permitted by PRC law.
These contractual agreements include an exclusive business cooperation agreement, exclusive option agreement, equity pledge agreement, loan agreement and power of attorney. For more details of these contractual arrangements, see “Item 4. Information on the Company — C. Organizational Structure — Contractual Agreements with the VIEs and Their Shareholders” in the 2023 Annual Report.
 
S-13

TABLE OF CONTENTS
 
Beijing NIO, Anhui NIO AT, and Anhui NIO DT and its subsidiary, taking into account all of their respective business with or without foreign investment restrictions and prohibitions under PRC laws, contributed insignificantly to our total revenues, accounting for nil, nil and RMB13.8 million (US$2.0 million) for the years ended December 31, 2021, 2022 and 2023, respectively. The VIEs provided services internally to our subsidiaries, and such services amounted to RMB0.6 million, RMB89.2 million and RMB110.5 million (US$15.6 million) for the years ended December 31, 2021, 2022 and 2023, respectively. As of December 31, 2021, 2022 and 2023, none of Beijing NIO, Anhui NIO AT and Anhui NIO DT had significant operations or any material assets or liabilities.
Holdings of our ADSs and Class A ordinary shares are not holding equity interests in the VIEs in China but instead are holding equity interests in a holding company incorporated in the Cayman Islands. We do not have any equity interests in the VIEs. However, as a result of contractual arrangements, we have a controlling financial interest over and are considered the primary beneficiary of each of the VIEs, and we have consolidated the financial results, pursuant to U.S. GAAP, each of these entities in our consolidated financial statements. However, the contractual arrangements may not be as effective as direct ownership in providing us with control over the VIEs and we may incur substantial costs to enforce the terms of the arrangements. If the VIEs or the nominee shareholders fail to perform their respective obligations under the contractual arrangements, we could be limited in our ability to enforce the contractual arrangements that give us effective control over the VIEs. Furthermore, if we are unable to maintain effective control, we would not be able to continue to consolidate the financial results of the VIEs in our financial statements. See “Item 3. Key Information — D. Risk Factors — Risks Related to Our Corporate Structure — We rely on contractual arrangements with the VIEs and their shareholders to hold a controlling financial interest over each VIE, which may not be as effective as direct ownership in providing operational control” and “Item 3. Key Information — D. Risk Factors — Risks Related to Our Corporate Structure — The shareholders of the VIEs have conflicts of interest with us, which may materially and adversely affect our business and financial condition” in the 2023 Annual Report.
There are also substantial uncertainties regarding the interpretation and application of current and future PRC laws, regulations and rules regarding the status of the rights of our Cayman Islands holding company with respect to its contractual arrangements with the VIEs and their nominee shareholders. It is uncertain whether any new PRC laws or regulations relating to contractual arrangements will be adopted or if adopted, what they would provide. If we or any of the VIEs is found to be in violation of any existing or future PRC laws or regulations, or fail to obtain or maintain any of the required permits or approvals, the PRC regulatory authorities would have broad discretion to take action in dealing with such violations or failures. Our Cayman Islands holding company, our PRC subsidiaries and the VIEs, and investors of our company face uncertainty about potential future actions by the PRC government that could affect the enforceability of the contractual arrangements with the VIEs and, consequently, significantly affect the financial performance of the VIEs and our company as a whole. See “Item 3. Key Information — D. Risk Factors — Risks Related to Our Corporate Structure — If the PRC government deems that our VIE arrangements do not comply with PRC laws, or if these PRC laws change, we could be subject to severe penalties or be forced to relinquish our interests in those operations” in the 2023 Annual Report.
PRC government’s significant authority in regulating our operations and its oversight and control over offerings conducted overseas by, and foreign investment in, China-based issuers could significantly limit or completely hinder our ability to offer or continue to offer securities to investors. Implementation of industry-wide regulations in this nature may cause the value of such securities to significantly decline or become worthless. For more details, see “Item 3. Key Information — D. Risk Factors — Risks Related to Doing Business in China — The PRC government’s significant oversight over our business operation could result in a material adverse change in our operations and the value of our ADSs” in the 2023 Annual Report.
Risks and uncertainties regarding the interpretation and enforcement of laws and quickly evolving rules and regulations in China, could result in a material adverse change in our operations and the value of our ADSs. For more details, see “Item 3. Key Information — D. Risk Factors — Risks Related to Doing Business in China — Uncertainties in the interpretation and enforcement of PRC laws and regulations could limit the legal protections available to you and us” in the 2023 Annual Report.
 
S-14

TABLE OF CONTENTS
 
Permissions Required from the PRC Authorities for Our Operations
Our operations in China are governed by PRC laws and regulations. As of the date of this prospectus supplement, our PRC subsidiaries and the VIEs have obtained the requisite licenses and permits from the PRC government authorities that are material for the main business operations of our holding company, our PRC subsidiaries and the VIEs in China, including, among others, a license for conducting internet content provision services, or the ICP license, and the insurance brokerage license. In addition, we have completed the filing process for our electric passenger vehicle investment project with the authorities in Anhui province and have been included in the Ministry of Industry and Information Technology’s catalogue of approved manufacturers. Given the uncertainties of interpretation and implementation of laws and regulations and the enforcement practice by government authorities, we may be required to obtain additional licenses, permits, filings or approvals for our business operations in the future. For more detailed information, see “Item 3. Key Information — D. Risk Factors — Risks Related to Doing Business in China — We may be adversely affected by the complexity, uncertainties and changes in PRC regulations on internet-related business, automotive businesses and other business carried out by our PRC subsidiaries and the VIEs” in the 2023 Annual Report.
Meanwhile, the PRC government has sought to exert more oversight and control over capital raising activities of listed companies that are conducted overseas and/or foreign investment in China-based issuers. In December 2021, the Cyberspace Administration of China, or the CAC, together with other authorities, jointly promulgated the Cybersecurity Review Measures, which took effect on February 15, 2022 and replaces its predecessor regulation. Pursuant to the Cybersecurity Review Measures, critical information infrastructure operators that procure internet products and services and network platform operators that conduct data process activities must be subject to the cybersecurity review if their activities affect or may affect national security. On February 17, 2023, China Securities Regulatory Commission, or the CSRC, released several regulations regarding the filing requirements for overseas offerings and listings by domestic companies, including the Trial Administrative Measures of Overseas Securities Offering and Listing by Domestic Companies and five supporting guidelines, which were formally implemented on March 31, 2023. According to these rules, domestic enterprises like us that have completed overseas listings are not required to file with CSRC immediately, but shall carry out filing procedures as required if we conduct refinancing or fall within other circumstances that require filing with the CSRC. Any failure to obtain or delay in obtaining such approval or completing such procedures could subject us to restrictions and penalties imposed by the CSRC, the CAC or other PRC regulatory authorities, which could include fines and penalties on our operations in China, delays of or restrictions on the repatriation of the proceeds from our offshore offerings into China, or other actions that could materially and adversely affect our business, financial condition, results of operations, and prospects, as well as the trading price of our ADSs. For more detailed information, see “Item 3. Key Information — D. Risk Factors — Risks Related to Doing Business in China — The approval of or the filing with the CSRC or other PRC government authorities may be required in connection with our future offshore listings and capital raising activities, and, if required, we cannot predict whether or for how long we will be able to obtain such approval or filing” in the 2023 Annual Report.
The Holding Foreign Companies Accountable Act
Pursuant to the Holding Foreign Companies Accountable Act, which was enacted on December 18, 2020 and further amended by the Consolidated Appropriations Act, 2023, signed into law on December 29, 2022, or the HFCAA, if the SEC determines that we have filed audit reports issued by a registered public accounting firm that has not been subject to inspections by the Public Company Accounting Oversight Board (United States), or the PCAOB, for two consecutive years, the SEC will prohibit our shares or ADSs from being traded on a national securities exchange or in the over-the-counter trading market in the United States. On December 16, 2021, the PCAOB issued a report to notify the SEC of its determination that the PCAOB was unable to inspect or investigate completely registered public accounting firms headquartered in mainland China and Hong Kong, including our auditor. In May 2022, the SEC conclusively listed NIO Inc. as a Commission-Identified Issuer under the HFCAA following the filing of our annual report on Form 20-F for the fiscal year ended December 31, 2021. On December 15, 2022, the PCAOB issued a report that vacated its December 16, 2021 determination and removed mainland China and Hong Kong from the list of jurisdictions where it is unable to inspect or investigate completely registered public accounting firms. For this reason, we were not identified as a Commission-Identified Issuer under the HFCAA after we filed our annual report on
 
S-15

TABLE OF CONTENTS
 
Form 20-F for the fiscal year ended December 31, 2022 and do not expect to be identified as a Commission-Identified Issuer under the HFCAA after we filed our annual report on Form 20-F for the fiscal year ended December 31, 2023. Each year, the PCAOB will determine whether it can inspect and investigate completely audit firms in mainland China and Hong Kong, among other jurisdictions. If the PCAOB determines in the future that it no longer has full access to inspect and investigate completely accounting firms in mainland China and Hong Kong and we use an accounting firm headquartered in one of these jurisdictions to issue an audit report on our financial statements filed with the SEC, we would be identified as a Commission-Identified Issuer following the filing of the annual report on Form 20-F for the relevant fiscal year. There can be no assurance that we would not be identified as a Commission-Identified Issuer for any future fiscal year, and if we were so identified for two consecutive years, we would become subject to the prohibition on trading under the HFCAA. For more details, see “Item 3. Key Information — D. Risk Factors — Risks Related to Doing Business in China — The PCAOB had historically been unable to inspect our auditor in relation to their audit work performed for our financial statements and the inability of the PCAOB to conduct inspections of our auditor in the past has deprived our investors with the benefits of such inspections” and “Item 3. Key Information — D. Risk Factors — Risks Related to Doing Business in China — Our ADSs may be prohibited from trading in the United States under the HFCAA in the future if the PCAOB is unable to inspect or investigate completely auditors located in China. The delisting or prohibition of trading of the ADSs, or the threat of their being delisted or prohibited from trading, may materially and adversely affect the value of your investment” in the 2023 Annual Report.
Cash Flows through Our Organization
NIO Inc. is a holding company with no material operations of its own. We conduct our operations in China (i) primarily through our PRC subsidiaries, and (ii) to a much lesser extent, the VIEs and their subsidiary. As a result, although other means are available for us to obtain financing at the holding company level, NIO Inc.’s ability to pay dividends to the shareholders and to service any debt it may incur may depend upon dividends paid by our PRC subsidiaries and service fees paid by the VIEs in China. If any of our subsidiaries incurs debt on its own behalf in the future, the instruments governing such debt may restrict its ability to pay dividends to NIO Inc. In addition, our PRC subsidiaries are permitted to pay dividends to NIO Inc. only out of their retained earnings, if any, as determined in accordance with PRC accounting standards and regulations. Further, our PRC subsidiaries and the VIEs are required to make appropriations to certain statutory reserve funds or may make appropriations to certain discretionary funds, which are not distributable as cash dividends except in the event of a solvent liquidation of the companies. For more details, see “Item 5. Operating and Financial Review and Prospects — B. Liquidity and Capital Resources — Holding Company Structure” in the 2023 Annual Report.
Under PRC laws and regulations, our PRC subsidiaries and the VIEs are subject to certain restrictions with respect to paying dividends or otherwise transferring any of their net assets to us. Remittance of dividends by a wholly foreign-owned enterprise out of China is also subject to examination by the banks designated by the State Administration of Foreign Exchange of the PRC, or SAFE. The amounts restricted include the paid-up capital and the statutory reserve funds of our PRC subsidiaries and the net assets of the VIEs and their subsidiaries in which we have no legal ownership, totaling RMB38,902.1 million, RMB40,720.9 million and RMB42,256.2 million (US$5,951.7 million) as of December 31, 2021, 2022 and 2023, respectively, and the net assets of the VIEs and their subsidiaries that are restricted was nil, RMB50.0 million and RMB54.7 million (US$7.7 million) as of December 31, 2021, 2022 and 2023, respectively. For risks relating to the fund flows of our operations in China, see “Item 3. Key Information — D. Risk Factors — Risks Related to Doing Business in China — We may rely on distributions by our PRC subsidiaries for our financing requirements, and any limitation on our PRC subsidiaries to make payments to us could have a material and adverse effect on our business” in the 2023 Annual Report.
For purposes of illustration, the following discussion reflects the hypothetical taxes that might be required to be paid within China, assuming that: (i) we have taxable earnings, and (ii) we determine to pay dividends in the future.
 
S-16

TABLE OF CONTENTS
 
Tax calculation(1)
Hypothetical pre-tax earnings
100%
Tax on earnings at statutory rate of 25%(2)
(25)%
Net earnings available for distribution
75%
Withholding tax at standard rate of 10%(3)
(7.5)%
Net distribution to Parent/Shareholders
67.5%
Notes:
(1)
For purposes of this example, the tax calculation has been simplified. The hypothetical book pre-tax earnings amount, not considering timing differences, is assumed to equal taxable income in China.
(2)
Certain of our subsidiaries qualifies for a 15% preferential income tax rate in China. For purposes of this hypothetical example, the table above reflects a maximum tax scenario under which the full statutory rate would be effective.
(3)
The PRC Enterprise Income Tax Law imposes a withholding income tax of 10% on dividends distributed by a foreign invested enterprise to its immediate holding company outside of China. A lower withholding income tax rate of 5% is applied if the foreign invested enterprise’s immediate holding company is registered in Hong Kong or other jurisdictions that have a tax treaty arrangement with China, subject to a qualification review at the time of the distribution. For purposes of this hypothetical example, the table above assumes a maximum tax scenario under which the full withholding tax would be applied.
Under PRC law, NIO Inc. may provide funding to our PRC subsidiaries only through capital contributions or loans, and to the VIEs only through loans, subject to satisfaction of applicable government registration and approval requirements. NIO Inc. and its subsidiaries extended loans to the nominee shareholders of the VIEs for their investment in the VIEs, with outstanding principal amount of RMB0.1 million, RMB50.1 million and RMB50.1 million (US$7.1 million) as of December 31, 2021, 2022 and 2023, respectively. In addition, NIO Inc. and its subsidiaries also extended loans to the VIEs for operations with outstanding principal amount of RMB7.0 million, RMB32.8 million and RMB86.9 million (US$12.2 million) as of December 31, 2021, 2022 and 2023, respectively.
Pursuant to the exclusive business cooperation agreements between NIO Co., Ltd., or Shanghai NIO, a wholly-owned subsidiary of our company, and Beijing NIO, Shanghai NIO may adjust the payment time and payment method of the service fees, and Beijing NIO will accept any such adjustment. For the years ended December 31, 2021, 2022 and 2023, no service under the contractual arrangements was provided by Shanghai NIO and no service fee was paid by Beijing NIO to Shanghai NIO accordingly. We intend to determine the amount of service fee and payment method based on the working capital needs of Shanghai NIO and Beijing NIO, and settle such service fees accordingly in the future. Pursuant to a separate service agreement, for the years ended December 31, 2021, 2022 and 2023, Shanghai NIO paid Beijing NIO RMB0.6 million, RMB0.7 million and RMB0.7 million (US$0.1 million) for services provided by Beijing NIO.
Pursuant to the exclusive business cooperation agreement dated November 30, 2022 between Anhui NIO Autonomous Driving Technology Co., Ltd., or Anhui NIO AD, a wholly-owned subsidiary of our company, and Anhui NIO AT, Anhui NIO AD may adjust the payment time and payment method of the service fees, and Anhui NIO AT will accept any such adjustment. For the years ended December 31, 2022 and 2023, no service under the contractual arrangements was provided by Anhui NIO AD and no service fee was paid by Anhui NIO AT to Anhui NIO AD accordingly. We intend to determine the amount of service fee and payment method based on the working capital needs of Anhui NIO AD and Anhui NIO AT, and settle such service fees accordingly in the future. Pursuant to a separate service agreement, for the years ended December 31, 2021, 2022 and 2023, Anhui NIO AD paid Anhui NIO AT nil, RMB70.1 million and RMB58.4 million (US$8.2 million) for services provided by Anhui NIO AT.
Pursuant to the exclusive business cooperation agreement dated December 12, 2022 between NIO Holding Co., Ltd., or NIO China, a PRC subsidiary in which we hold 92.114% controlling equity interests, and Anhui NIO DT, NIO China may adjust the payment time and payment method of the service fees, and Anhui NIO DT will accept any such adjustment. For the years ended December 31, 2022 and 2023, no service under the contractual arrangements was provided by NIO China and no service fee was paid by Anhui NIO DT to NIO China accordingly. We intend to determine the amount of service fee and payment method based on the working capital needs of NIO China and Anhui NIO DT, and settle such service fees accordingly in the future.
 
S-17

TABLE OF CONTENTS
 
NIO Inc. has not declared or paid any cash dividends, nor does it have any present plan to pay any cash dividends on our ordinary shares in the foreseeable future. We currently intend to retain most, if not all, of our available funds and any future earnings to operate and expand our business. See “Item 8. Financial Information — A. Consolidated Statements and Other Financial Information — Dividend Policy.” For Cayman Islands, PRC and United States federal income tax considerations of an investment in our ADSs or Class A ordinary shares, see “Item 10. Additional Information — E. Taxation” in the 2023 Annual Report.
As of December 31, 2021, 2022 and 2023 and for the years ended December 31, 2021, 2022 and 2023, none of Beijing NIO, Anhui NIO AT and Anhui NIO DT had significant operations or any material assets or liabilities. As a result, the financial information related to the consolidated VIEs were insignificant to our consolidated financial statements.
Summary of Risk Factors
Investing in our ADSs and Class A ordinary shares involves significant risks. You should carefully consider all of the information in this prospectus supplement, the accompanying prospectus and the documents incorporated by reference therein before making an investment in our ADSs and Class A ordinary shares. Below please find a summary of the principal risks we face, organized under headings. These risks are discussed more fully in “Item 3. Key Information — D. Risk Factors” in our 2023 Annual Report, which is incorporated in the accompanying prospectus by reference.
Risks Related to Our Business and Industry
Risks and uncertainties related to our business and industry include, but are not limited to, the following:

The automotive market is highly competitive, and we face significant challenges in competing in our industry;

Our ability to develop and manufacture vehicles of sufficient quality and appeal to customers on schedule and on a large scale is still evolving;

We have not been profitable, and only generated positive cash flows from operations in certain periods;

We have limited experience in independent manufacturing. Any delays in the manufacturing and launching of our products, or ramping up of our production capacity, could have a material adverse effect on our business;

Manufacturing in collaboration with partners is subject to risks;

The unavailability, reduction or elimination of government and economic incentives or governmental policies which are favorable for electric vehicles and domestically produced vehicles could have a material adverse effect on our business;

Our current or future vehicles may not perform in line with customer expectations;

We may face challenges providing our power solutions;

Our products and services may not be generally accepted by our users. If we are unable to provide or arrange satisfactory products or customer service for our users, our business and reputation may be materially and adversely affected;

We are dependent on our suppliers, many of whom are our single source suppliers for the components they supply; and

We rely on Battery Asset Company to provide Battery as a Service to our users. If Battery Asset Company fails to achieve smooth and stable operations, our Battery as a Service may be materially and adversely affected.
 
S-18

TABLE OF CONTENTS
 
Risks Related to Our Corporate Structure
We are also subject to risks and uncertainties related to our corporate structure, including, but not limited to, the following:

We are a Cayman Islands holding company with no equity ownership in the VIEs and we conduct our operations in China (i) primarily through our PRC subsidiaries, and (ii) to a much lesser extent, the VIEs with which we maintain contractual arrangements, and their subsidiary. Investors in our ADSs and Class A ordinary shares thus are not purchasing equity interests in the VIEs in China but instead are purchasing equity interests in a Cayman Islands holding company. If the PRC government deems that our VIE arrangements do not comply with PRC laws, or if these PRC laws change, we could be subject to severe penalties or be forced to relinquish our interests in those operations. Our holding company in the Cayman Islands, the VIEs and investors of our company face uncertainty about potential future actions by the PRC government that could affect the enforceability of the contractual arrangements with the VIEs and, consequently, significantly affect the financial performance of the VIEs and our company as a group;

We rely on contractual arrangements with the VIEs and their shareholders to hold a controlling financial interest over each VIE, which may not be as effective as direct ownership in providing operational control;

Our ability to enforce the equity pledge agreements between us and the VIEs’ shareholders may be subject to limitations based on PRC laws and regulations; and

The shareholders of the VIEs have conflicts of interest with us, which may materially and adversely affect our business and financial condition.
Risks Related to Doing Business in China
We face risks and uncertainties related to doing business in China in general, including, but not limited to, the following:

Changes in China’s political or social conditions or government policies could have a material and adverse effect on our business and results of operations;

Risks and uncertainties regarding the interpretation and enforcement of laws and quickly evolving rules and regulations in China, could result in a material adverse change in our operations and the value of our ADSs and Class A ordinary shares. For more details, see “Item 3. Key Information — D. Risk Factors — Risks Related to Doing Business in China — Uncertainties in the interpretation and enforcement of PRC laws and regulations could limit the legal protections available to you and us”;

The PRC government’s significant authority in regulating our operations and its oversight and control over capital raising activities of listed companies conducted overseas by, and foreign investment in, China-based issuers could significantly limit or completely hinder our ability to offer or continue to offer securities to investors. Implementation of industry-wide regulations in this nature may cause the value of such securities to significantly decline. For more details, see “Item 3. Key Information — D. Risk Factors — Risks Related to Doing Business in China — The PRC government’s significant oversight over our business operation could result in a material adverse change in our operations and the value of our ADSs”;

The approval of or the filing with the CSRC or other PRC government authorities may be required in connection with our future offshore listings and capital raising activities, and, if required, we cannot predict whether or for how long we will be able to obtain such approval or filing;

We may be adversely affected by the complexity, uncertainties and changes in PRC regulations on internet-related business, automotive businesses and other business carried out by our PRC subsidiaries and the VIEs;

The PCAOB had historically been unable to inspect our auditor in relation to their audit work performed for our financial statements and the inability of the PCAOB to conduct inspections of our auditor in the past has deprived our investors with the benefits of such inspections; and
 
S-19

TABLE OF CONTENTS
 

Our ADSs may be prohibited from being traded in the United States under the HFCAA in the future if the PCAOB determines that it is unable to inspect or investigate completely auditor located in China. The delisting or prohibition of trading of the ADSs, or the threat of their being delisted or prohibited from trading, may materially and adversely affect the value of your investment. For more details, see “Item 3. Key Information — D. Risk Factors — Risks Related to Doing Business in China — Our ADSs may be prohibited from trading in the United States under the HFCAA in the future if the PCAOB is unable to inspect or investigate completely auditors located in China. The delisting or prohibition of trading of the ADSs, or the threat of their being delisted or prohibited from trading, may materially and adversely affect the value of your investment.”
Risks Related to Our ADSs and Class A Ordinary Shares
In addition to the risks described above, we are subject to risks related to our ADSs and Class A ordinary shares:

We adopt different practices as to certain matters as compared with many other companies listed on the Hong Kong Stock Exchange;

If we change the listing venue of our securities, you may lose the shareholder protection mechanisms afforded under the regulatory regimes of the applicable securities exchange;

The trading prices of our listed securities have been and are likely to continue to be, volatile, which could result in substantial losses to investors;

If securities or industry analysts do not publish research or reports about our business, or if they adversely change their recommendations regarding our Class A ordinary shares and/or ADSs, the market price for our Class A ordinary shares and/or ADSs and trading volume could decline; and

Our dual-class voting structure will limit the holders of our Class A ordinary shares and ADSs to influence corporate matters, provide certain shareholders of ours with substantial influence and could discourage others from pursuing any change of control transactions that holders of our Class A ordinary shares and ADSs may view as beneficial.
Corporation Information
Our principal executive offices are located at Building 19, No. 1355, Caobao Road, Minhang District, Shanghai, PRC. Our telephone number at this address is +86-21-6908-2018. Our registered office in the Cayman Islands is located at the offices of Maples Corporate Services Limited, PO Box 309, Ugland House, Grand Cayman, KY1-1104, Cayman Islands. Our agent for service of process in the United States is Cogency Global Inc., located at 122 East 42nd Street, 18th Floor, New York, NY 10168.
All information that we file with or furnish to the SEC can be obtained over the internet on the SEC’s website at www.sec.gov. We also maintain a website at ir.nio.com, but information contained on, or linked from, our website is not incorporated by reference in this prospectus supplement or the accompanying prospectus. You should not regard any information on our website as a part of this prospectus supplement or the accompanying prospectus.
 
S-20

TABLE OF CONTENTS
 
RISK FACTORS
Investing in the ADSs and Class A ordinary shares involves a high degree of risk. Before you decide to buy these securities, you should carefully consider the risks and uncertainties as described in our 2023 Annual Report and the other information contained in this prospectus supplement and the accompanying prospectus, including the documents incorporated by reference therein. If any of these risks actually occurs, our business, financial condition and results of operations could suffer, and you may lose all or part of your investment. Please see “Where You Can Find More Information About Us” and “Incorporation of Documents by Reference” herein and in the accompanying prospectus for information on where you can find the documents we have filed with or furnished to the SEC and which are incorporated by reference.
 
S-21

TABLE OF CONTENTS
 
USE OF PROCEEDS
Save for a lending fee to be paid to CHJ Limited under the SGX Securities Lending Program, neither our company or CHJ Limited will receive any proceeds from the lending of the Class A ordinary shares registered hereunder.
 
S-22

TABLE OF CONTENTS
 
CAPITALIZATION
The following table sets forth our capitalization as of December 31, 2023 on an actual basis.
You should read this table in conjunction with our consolidated financial statements and related notes thereto in our 2023 Annual Report and “Item 5. Operating and Financial Review and Prospects” in our 2023 Annual Report, which is incorporated in the accompanying prospectus by reference.
As of December 31, 2023
Actual
RMB
US$
(in thousands)
(unaudited)
Current Assets
Cash and cash equivalents
32,935,111 4,638,813
Restricted cash
5,542,271 780,613
Short-term investments
16,810,107 2,367,654
Non-current Assets
Long-term restricted cash
144,125 20,300
Current Liabilities
Short-term borrowings
29,766,134 4,192,472
Current portion of long-term borrowings
4,736,087 667,064
Non-current Liabilities
Long-term borrowings
13,042,861 1,837,049
Mezzanine Equity
Redeemable non-controlling interests
3,860,384 543,724
Total Mezzanine Equity
3,860,384 543,724
Shareholders’ Equity:
Class A ordinary shares
3,368 474
Class C ordinary shares
254 36
Treasury shares
(1,849,600) (260,511)
Additional paid-in capital
117,717,254 16,580,128
Accumulated other comprehensive income
432,991 60,986
Accumulated deficit
(90,758,034) (12,783,002)
Total NIO Inc. Shareholders’ Equity
25,546,233 3,598,111
Non-controlling interests
189,399 26,676
Total Shareholders’ Equity
25,735,632 3,624,787
Total Capitalization
42,638,877 6,005,560
 
S-23

TABLE OF CONTENTS
 
DIVIDEND POLICY
The payment of dividends is at the discretion of our board of directors, subject to our twelfth amended and restated memorandum and articles of association. In addition, our shareholders may by ordinary resolution declare a dividend, but no dividend may exceed the amount recommended by our board of directors. In either case, all dividends are subject to certain restrictions under Cayman Islands law, namely that our company may only pay dividends out of profits or the share premium account, and provided that in no circumstances may a dividend be paid if this would result in our company being unable to pay its debts as they fall due in the ordinary course of business. Even if we decide to pay dividends, the form, frequency and amount will depend upon our future operations and earnings, capital requirements and surplus, general financial condition, contractual restrictions and other factors that the board of directors may deem relevant.
We do not have any present plan to pay any cash dividends on our ordinary shares in the foreseeable future. We currently intend to retain most, if not all, of our available funds and any future earnings to operate and expand our business.
We are a holding company incorporated in the Cayman Islands. We may rely on dividends paid by our subsidiaries in China for our cash requirements, including any payment of dividends to our shareholders. PRC regulations may restrict the ability of our PRC subsidiaries to pay dividends to us. See “Item 3. Key Information — D. Risk Factors — Risks Related to Doing Business in China — We may rely on dividends and other distributions on equity paid by our PRC subsidiaries to fund any cash and financing requirements we may have, and any limitation on the ability of our PRC subsidiaries to make payments to us could have a material and adverse effect on our ability to conduct our business” in the 2023 Annual Report.
If we pay any dividends on our ordinary shares, we will pay those dividends which are payable in respect of the ordinary shares underlying our ADSs to the depositary, as the registered holder of such ordinary shares, and the depositary then will pay such amounts to our ADS holders in proportion to the ordinary shares underlying the ADSs held by such ADS holders, subject to the terms of the deposit agreement, including the fees and expenses payable thereunder. Cash dividends on our ordinary shares, if any, will be paid in U.S. dollars.
 
S-24

TABLE OF CONTENTS
 
DESCRIPTION OF SHARE LENDING ARRANGEMENTS
CHJ Limited, a wholly-owned, consolidated special purpose vehicle of ours, is participating as a lender in the SGX Securities Lending Program, lending up to 2,000,000 of our Class A ordinary shares, US$0.00025 per share, or approximately 0.1% of our total Class A ordinary shares issued and outstanding as of the date of this prospectus supplement. In this prospectus supplement, we refer to the up to 2,000,000 of our Class A ordinary shares to be lent by CHJ Limited as the Loaned Shares, and CHJ Limited’s participating as a lender in the SGX Securities Lending Program by lending the Loaned Shares as the Loan.
Pursuant to the terms and conditions of the Loan, CHJ Limited shall deliver the Loaned Shares to CDP by CDP debiting the Loaned Shares from CHJ Limited’s CDP securities account. The Loaned Shares are deemed to have been delivered by CHJ Limited to CDP only upon the successful debit of the Loaned Shares from CHJ Limited’s CDP securities account.
The Loaned Shares may be publicly traded on the Singapore Exchange during the loan period from the date of this prospectus until the Loan is terminated by either CDP or CHJ Limited. The Loan, including the delivery of Loaned Shares, may be transacted or discontinued at CDP’s discretion and without any reference to CHJ Limited. The Loaned Shares may be borrowed by borrowers registered under the SGX Securities Lending Program. Such registered borrowers may be clearing members admitted to be a member of CDP for clearing, depositary agents registered with the CDP, banks licensed by the Monetary Authority of Singapore under the Banking Act 1970 of Singapore meeting a minimum credit rating and entities licensed to deal in securities either in Singapore or in selected foreign jurisdictions.
Termination of Loan
A termination of the Loan may be initiated by CDP or CHJ Limited. The Loan shall terminate upon CDP’s delivery to CHJ Limited securities of an identical type, nominal value, description and amount to the Loaned Shares, or the Equivalent Loaned Shares, in respect of all Loaned Shares under the Loan.
CHJ Limited may at any time notify CDP of its intention to terminate the Loan by serving on CDP a written notice of termination.
Upon termination of the Loan, CHJ Limited shall have no further claims against CDP in respect of the Loan.
In the event that CDP initiates a termination of the Loan, Equivalent Loaned Shares will have to be delivered to CHJ Limited, with no option for paying a cash settlement amount to CHJ Limited in respect of the Loan.
Any termination of the Loan by CHJ Limited shall be notified to CDP at least thirty days in advance of the intended date of termination of the Loan or disposal of the Loaned Shares, as the case may be. Such intended date, or the Intended Termination Date, shall be specified by CHJ Limited in the notice of termination. If CHJ Limited initiates a termination of the Loan, CDP shall deliver to CHJ Limited the Equivalent Loaned Shares by the close of business on the seventh business day after the Intended Termination Date, or the Re-Delivery Period, with no option for paying a cash settlement amount to CHJ Limited in respect of the Loan. If CDP is unable to deliver the Equivalent Loaned Shares within the Re-Delivery Period, CDP shall inform CHJ Limited accordingly prior to the Intended Termination Date. Prior to the expiry of the Re-Delivery Period, CHJ Limited can elect to extend the Re-Delivery Period by up to 30 days, or amend the termination notice to CDP to reflect such number of Loaned Shares that CDP is able to deliver within the Re-Delivery Period. In the event that CHJ Limited amends the termination notice to terminate the Loan only in respect of a portion of the Loaned Shares, CDP shall deliver the Equivalent Loaned Shares in respect of the portion of the Loaned Shares specified in the amended notice of termination within the Re-Delivery Period. In addition, so long as the Loaned Shares are listed and tradable on the Singapore Exchange, CDP has no discretion to elect to pay to CHJ Limited a cash settlement amount in lieu of redelivery of Equivalent Loaned Shares. If the Loaned Shares are not listed and/or tradable on the Singapore Exchange at the time either CDP or CHJ Limited initiates a termination of the Loan, CHJ Limited shall grant CDP an extension of time to deliver the Equivalent Loaned Shares. In conjunction with the granted extension, CDP and CHJ Limited agree to decide alternatives to redeliver the Loaned Shares in the form of Class A ordinary shares of our
 
S-25

TABLE OF CONTENTS
 
company in good faith and in a commercially reasonable manner, provided that such settlement alternatives shall provide the same economic value to CHJ Limited.
Income and Corporate Actions
Where any interest, dividends or other distributions of any kind, or Income, with respect to any Loaned Shares, other than Class A ordinary shares is paid in relation to any Loaned Share by reference to a date and time on which shareholders of NIO must be registered in order to receive or participate in such Income, or the Record Date, CDP shall, after such Income is received by CDP, pay and deliver to CHJ Limited a sum of money or property equivalent to such Income that CHJ Limited would have been entitled to receive had such Loan Shares not been loaned to CDP and had been retained by CHJ Limited on the Record Date. The foregoing Income include any Income arising from any action taken or declared by NIO that alters the nature of rights in relation to the Loaned Shares, or Corporate Action, including a conversion, sub-division, consolidation, pre-emption, take-over, and rights to receive securities or a convertible certificate, including any entitlements arising therefrom, CDP may account for any deduction or withholding of tax as may be required by law or regulation. However, in the event that Class A ordinary shares are distributed in relation to the Loaned Shares, the number of the Loaned Shares will be increased by the number of Class A ordinary shares that are received by CDP in relation to the Loaned Shares.
Where any Corporate Action is taken or declared by NIO and such Corporate Action rights in respect of the Loaned Shares are exercisable prior to the delivery of Equivalent Loaned Shares:

CHJ Limited may, not less than five business days before the rights expire, give written notice to CDP to request CDP to exercise such rights; and

CDP may, subject to any conditions it may impose, including requiring CHJ Limited to pay a prescribed administrative charge and/or any sums that CDP may incur in respect of such exercise, agree to exercise the rights in accordance with the written notice.
Except as mentioned in this section, CDP shall have no obligation to arrange for the exercise of any voting rights or Corporate Action rights in relation to the Loaned Shares, on behalf of CHJ Limited or otherwise.
CDP’s obligations in respect of the Income and Corporate Action rights set out above shall only arise where CDP had actually received the Income or Corporate Action rights, as the case may be, in respect of the Loaned Shares.
We expect to treat this share lending arrangement as an equity transaction for U.S. GAAP accounting purposes.
 
S-26

TABLE OF CONTENTS
 
LEGAL MATTERS
We are being represented by Skadden, Arps, Slate, Meagher & Flom LLP with respect to certain legal matters as to United States federal securities law and New York state law. We are being represented by WongPartnership LLP with respect to certain legal matters as to Singapore law. The validity of the Class A ordinary shares registered hereby and legal matters as to Cayman Islands law will be passed upon for us by Maples and Calder (Hong Kong) LLP. Certain legal matters as to PRC law will be passed upon for us by Han Kun Law Offices. Skadden, Arps, Slate, Meagher & Flom LLP may rely upon Maples and Calder (Hong Kong) LLP with respect to matters governed by Cayman Islands law and Han Kun Law Offices with respect to matters governed by PRC law.
 
S-27

TABLE OF CONTENTS
 
WHERE YOU CAN FIND MORE INFORMATION ABOUT US
We are subject to the reporting requirements of the Securities Exchange Act of 1934 that are applicable to a foreign private issuer. We file reports, including annual reports on Form 20-F, and other information with the SEC pursuant to the rules and regulations of the SEC that apply to foreign private issuers. Our SEC filings are available over the internet on the SEC’s website at www.sec.gov. Our website is ir.nio.com. The information contained on, or linked from, our website is not a part of this prospectus supplement.
We have filed a registration statement with the SEC, using a shelf registration process under the Securities Act of 1933, relating to the securities to be lent by CHJ Limited. This prospectus supplement and the accompanying prospectus omit some information contained in the registration statement in accordance with SEC rules and regulations. You should review the information and exhibits in the registration statement for further information on us and the securities CHJ Limited is lending. Statements in this prospectus supplement and the accompanying prospectus concerning any document we filed as an exhibit to the registration statement or that we otherwise filed with the SEC are not intended to be comprehensive and are qualified by reference to these filings. You should review the complete document to evaluate these statements.
 
S-28

TABLE OF CONTENTS
PROSPECTUS
[MISSING IMAGE: lg_nio-bw.jpg]
NIO Inc.
CLASS A ORDINARY SHARES
We may from time to time in one or more offerings offer and sell our Class A ordinary shares, including Class A ordinary shares represented by American depositary shares, or ADSs. Each ADS represents one Class A ordinary share.
In addition, from time to time, the selling shareholders to be named in a prospectus supplement may offer and sell our Class A ordinary shares held by them. The selling shareholders may sell our Class A ordinary shares through public or private transactions at prevailing market prices or at privately negotiated prices. We will not receive any proceeds from the sale of our Class A ordinary shares by the selling shareholders.
We will provide specific terms of any offering in one or more supplements to this prospectus. Any prospectus supplement may also add, update, or change information contained in this prospectus. You should carefully read this prospectus and the applicable prospectus supplement as well as the documents incorporated or deemed to be incorporated by reference in this prospectus before you purchase any of the securities offered hereby.
These securities may be offered and sold in the same offering or in separate offerings; to or through underwriters, dealers, and agents; or directly to purchasers. The names of any underwriters, dealers, or agents involved in the sale of our securities, their compensation and any options they hold to purchase additional securities will be described in the applicable prospectus supplement. For a more complete description of the plan of distribution of these securities, see the section entitled “Plan of Distribution” beginning on page 40 of this prospectus.
The ADSs are listed on the New York Stock Exchange under the symbol “NIO.” On May 20, 2024, the last reported sale price of the ADSs on the New York Stock Exchange was US$5.22 per ADS. Our Class A ordinary shares are listed on The Stock Exchange of Hong Kong Limited, or the Hong Kong Stock Exchange, under the stock code “9866.” On May 20, 2024, the last reported trading price of the Class A ordinary shares on the Hong Kong Stock Exchange was HK$39.85 per share, or US$5.10 per ADS based on an exchange rate of HK$7.8109 to US$1.00 as of December 29, 2023. Our Class A ordinary shares are listed on The Singapore Exchange Securities Trading Limited, or the Singapore Exchange, under the symbol “NIO.” On May 20, 2024, the last reported trading price of the Class A ordinary shares on the Singapore Exchange was US$5.16 per share, or US$5.16 per ADS.
Investing in our securities involves a high degree of risk. You should carefully consider the “Risk Factors” which may be included in any prospectus supplement or are incorporated by reference into this prospectus.
This prospectus may not be used to offer or sell any securities unless accompanied by a prospectus supplement.
Neither the Securities and Exchange Commission nor any state securities commission has approved or disapproved of these securities or determined if this prospectus is truthful or complete. Any representation to the contrary is a criminal offense.
The date of this prospectus is May 21, 2024.

TABLE OF CONTENTS
 
TABLE OF CONTENTS
1
2
3
6
7
8
21
31
33
40
41
43
44
45
46
 
i

TABLE OF CONTENTS
 
ABOUT THIS PROSPECTUS
This prospectus is part of an automatic shelf registration statement that we filed with the Securities and Exchange Commission, or the SEC, as a “well-known seasoned issuer” as defined in Rule 405 under the Securities Act of 1933, as amended, or the Securities Act. By using an automatic shelf registration statement, we or a selling shareholder may, at any time and from time to time, offer and sell the securities described in this prospectus in one or more offerings. We may also add, update or change information contained in this prospectus by means of a prospectus supplement or by incorporating by reference information that we file with or furnish to the SEC. As allowed by the SEC rules, this prospectus and any accompanying prospectus supplement do not contain all of the information included in the registration statement. For further information, we refer you to the registration statement, including its exhibits. Statements contained in this prospectus or any prospectus supplement about the provisions or contents of any agreement or other document are not necessarily complete. If the SEC’s rules and regulations require that an agreement or document be filed as an exhibit to the registration statement, please see that agreement or document for a complete description of these matters.
You should carefully read this document and any applicable prospectus supplement. You should also read the documents we have referred you to under “Where You Can Find More Information About Us” and “Incorporation of Documents by Reference” below for information on our company, the risks we face and our financial statements. The registration statement and exhibits can be read on the SEC’s website as described under “Where You Can Find More Information About Us.” In this prospectus, unless otherwise indicated or unless the context otherwise requires:

the terms “we,” “us,” “our company,” “our” and “NIO” refer to NIO Inc., our Cayman Islands holding company and its subsidiaries, its consolidated variable interest entities and the subsidiaries of the consolidated variable interest entities;

“shares” and “ordinary shares” refer to our Class A ordinary shares and Class C ordinary shares, each of par value US$0.00025 per share, “Class A ordinary shares” refers to our Class A ordinary shares, par value US$0.00025 per share, and “Class C ordinary shares” refers to our Class C ordinary shares, par value US$0.00025 per share;

“ADSs” refers to our American depositary shares, each of which represents one Class A ordinary share;

“China” or the “PRC” refers to the People’s Republic of China, excluding, for the purpose of this registration statement only, Hong Kong, Macau and Taiwan; and

all references to “U.S. dollars” and “US$” are to the legal currency of the United States, all references to “HK$” are to the legal currency of Hong Kong, and all references to “S$” are to the legal currency of Singapore.
 
1

TABLE OF CONTENTS
 
FORWARD-LOOKING STATEMENTS
This prospectus and the documents incorporated by reference contain forward-looking statements that reflect our current expectations and views of future events. These statements are made under the “safe harbor” provisions of the U.S. Private Securities Litigation Reform Act of 1995. You can identify these forward-looking statements by terminology such as “may,” “will,” “expect,” “anticipate,” “aim,” “intend,” “plan,” “believe,” “estimate,” “is/are likely to,” “potential,” “continue” or other similar expressions. We have based these forward-looking statements largely on our current expectations and projections about future events and financial trends that we believe may affect our financial condition, results of operations, business strategy and financial needs. These forward-looking statements include, but are not limited to, statements about our goals and growth strategies, our future business development, financial condition and results of operations, our expectations regarding demand for and market acceptance of our products and services, and assumptions underlying or related to any of the foregoing.
Although we believe that our expectations expressed in the forward-looking statements included in this prospectus, any prospectus supplement and the documents incorporated by reference are reasonable, our expectations may later be found to be incorrect. Our actual results could be materially different from our expectations. These forward-looking statements are subject to risks, uncertainties and assumptions about our company. Our actual results of operations may differ materially from the forward-looking statements as a result of the risk factors disclosed in the documents incorporated by reference herein or in any accompanying prospectus supplement. Moreover, we operate in an evolving environment. New risk factors and uncertainties emerge from time to time and it is not possible for our management to predict all risk factors and uncertainties, nor can we assess the impact of all factors on our business or the extent to which any factor, or combination of factors, may cause actual results to differ materially from those contained in any forward-looking statements. You should thoroughly read this prospectus, any prospectus supplement and the documents incorporated by reference with the understanding that our actual future results may be materially different from, or worse than, what we expect. We qualify all of our forward-looking statements by these cautionary statements.
We would like to caution you not to place undue reliance on these forward-looking statements and you should read these statements in conjunction with the risk factors disclosed in the documents incorporated by reference herein or in any accompanying prospectus supplement for a more complete discussion of the risks of an investment in our securities and other risks outlined in our other filings with the SEC. The forward-looking statements included in this prospectus or incorporated by reference into this prospectus are made only as of the date of this prospectus or the date of the incorporated document, and we do not undertake any obligation to update the forward-looking statements except as required under applicable law.
 
2

TABLE OF CONTENTS
 
OUR COMPANY
Our Chinese name, Weilai ( [MISSING IMAGE: txt_chinese-bw.jpg]), which means Blue Sky Coming, reflects our commitment to a more environmentally friendly future.
We are a pioneer and a leading company in the premium smart electric vehicle market. We design, develop, manufacture, and sell premium smart electric vehicles, driving innovations in next-generation technologies in assisted and intelligent driving, digital technologies, electric powertrains and batteries. We differentiate ourselves through our continuous technological breakthroughs and innovations, such as our industry-leading battery swapping technologies, Battery as a Service, or BaaS, as well as our proprietary NIO assisted and intelligent driving and its subscription services.
We introduced the EP9 supercar in 2016, which was the then fastest electric vehicle, setting the Nürburgring Nordschleife all-electric vehicle lap record. Starting from December 2017, we launched a succession of well-positioned vehicle models and established a competitive product portfolio, including the ES8, a six-seater smart electric flagship SUV, the ES7 (or the EL7), a mid-large five-seater smart electric SUV, the ES6 (or the EL6), a five-seater all-round smart electric SUV, the EC7, a five-seater smart electric flagship coupe SUV, the EC6, a five-seater smart electric coupe SUV, the ET9, a smart electric executive flagship, the ET7, a smart electric flagship sedan, the ET5, a mid-size smart electric sedan, and the ET5T, a smart electric tourer.
In 2023, we completed our product lineup on the NIO Technology 2.0 (NT2.0) by starting deliveries of the EC7, All-New ES6, All-New ES8, ET5T, and All-New EC6. With enhanced driving and riding experiences with exquisite design, high performance, superior comfort, and advanced digital systems, our product portfolio caters to wide-ranging journeys of users for their family, business and leisure needs. In December 2023, we launched the ET9, a smart electric executive flagship. The ET9 embodies our latest advancements in technological research and development, presenting a combination of flagship-style exterior, innovative executive space, leading driving and riding experience, intelligent technologies, efficient power solutions, and comprehensive safety standards. We expect to start deliveries of the ET9 in the first quarter of 2025.
Inheriting our high-performance DNA marked by dual-motor intelligent All-Wheel-Drive system, all NIO models are able to achieve outstanding performances in 0-100 km/h and braking distance. Enabled by battery swapping technology, all our models are compatible with different battery packs including Standard Range Battery, Long Range Battery and Ultra-Long Range Battery, supporting different driving ranges and providing an upgradable and flexible user experience. We aim to deliver products with the highest safety and quality standards to our users in line with our core values and commitments.
We believe our vehicles are well-positioned in the premium smart electric vehicle market. We delivered 160,038 vehicles, including 92,186 premium smart electric SUVs and 67,852 premium smart electric sedans in 2023. In 2024, we expect to launch a new brand and commence deliveries of its first product, complementing our product portfolio and contributing to our vehicle sales. We are also developing more products to expand our addressable market segments.
Since our inception, we have remained committed to innovation and dedicated to investing in research and development of core technologies. Our technological breakthroughs and innovations differentiate us from our peers, creating better user experiences and enhancing our users’ confidence in us. We have strategically focused on building in-house capabilities including battery swapping, assisted and intelligent driving, digital technologies, electric powertrain and battery, vehicle engineering and design, among others, to control the design and development of the vehicle software and hardware architecture and the critical components that go into our products. Our capabilities have given us greater flexibility to continually improve our current products and allow us to launch new products. By integrating these industry-leading technologies, all of our vehicles can create a relaxing, interactive, intelligent and immersive experience for our users.
We have strategically located our research and development offices in locations where we believe give us access to the best talent. Our global research and development center for production models is located in Shanghai. Our advanced vehicle manufacturing center is located in Hefei. Our global research and development center for software is located in Beijing. Our global research and development center for assisted and intelligent driving is located in San Jose. Our global design center is located in Munich. Our global research and development center for advanced engineering is located in Oxford.
 
3

TABLE OF CONTENTS
 
All of our smart electric vehicles are equipped with proprietary battery swapping technologies, providing our users with a “chargeable, swappable, upgradable” experience. We also offer Battery as a Service, or BaaS, an industry-first innovative model which allows users to purchase electric vehicles and subscribe for the usage of batteries separately. BaaS enables our users to benefit from lower vehicle purchase prices, flexible battery upgrade options and assurance of battery performance.
We believe that assisted and intelligent driving is the core of smart electric vehicles, and it has been our focus from day one. We are one of the first companies in China to offer enhanced ADAS capabilities and we have been dedicated to developing our proprietary full-stack assisted and intelligent driving capabilities.
NIO assisted and intelligent driving, or NAD, our full-stack in-house developed assisted and intelligent driving capabilities, is equipped with our proprietary perception algorithms, localization, control strategy and platform software. The technology comprises NIO Adam, a super computing platform with outstanding computing power, and NIO Aquila, a super sensing system equipped with high-performance sensors including LiDAR. With the gradual release of certain features of the NAD through Navigate on Pilot Plus, or NOP+, a driving assist feature based on NT2.0 to users, our generalization capability and collective intelligence capability have seen rapid growth. Currently, NOP+ has been made available for expressways, urban areas, parking and battery swapping and we expect to release it to all NT2.0 users in the future to deliver a safer and more relaxing assisted and intelligent driving experience for our users. Our NOP+ is available for user subscription.
We reach out to and engage with our users directly through our own offline and online platforms, including NIO Houses, NIO Spaces and NIO app, and aim to build a community where we share joy and grow together with our users. NIO app, our mobile application, is designed to serve as a comprehensive portal. It allows users to not only place orders for and configure all NIO vehicles, but also to access vehicle control, power and other service, as well as purchase NIO Life product. Most importantly, it functions as an online platform for our user community. NIO Houses and NIO Spaces serve as the offline channels for us to reach out to and serve our users, as well as the offline platforms for NIO user community. NIO Houses have showroom functions while serving as a clubhouse for our users and their friends. NIO Spaces are mainly showrooms for our brand, vehicles and services. Compared with NIO Houses, NIO Spaces are generally smaller in scale, more delicate and sales-focused.
We offer a comprehensive and innovative suite of power solutions to address the charging and swapping needs of our users. Our power solutions include home charger called Power Home, battery swapping called Power Swap, supercharging piles called Power Charger, destination charging piles called Destination Charger, and mobile charging called Power Mobile, all of which are connected to cloud-enabled Power Cloud, which synchronizes users’ power consumption information and our power network, and intelligently suggests the appropriate services, according to the users’ locations and power consumption patterns. Our users not only get to check the availability of charging and swapping resources of NIO’s own network, but also have access to a network of public chargers and their real-time information through the Power Map on our NIO app. In addition, we offer our users our One Click for Power valet service where we pick up, charge and then return the vehicle. Our goal is to provide the most convenient power solutions to our users.
Our users can access a full suite of innovative services on our NIO app, as part of our strategy of redefining the user experience. NIO Service, our one-stop service ecosystem marked by the innovative worry-free service plan, provides NIO users with a holistic end-to-end service experience. We believe our service capability is among the core competitiveness we possess.
For more information about our company, please see “Item 4. Information on the Company” in our annual report on Form 20-F for the year ended December 31, 2023, which is incorporated in this prospectus by reference, and any accompanying prospectus supplement before investing in any securities that may be offered pursuant to this prospectus.
Corporate Information
Our principal executive offices are located at Building 19, No. 1355, Caobao Road, Minhang District, Shanghai, PRC. Our telephone number at this address is +86-21-6908-2018. Our registered office in the Cayman Islands is located at the offices of Maples Corporate Services Limited, PO Box 309, Ugland House,
 
4

TABLE OF CONTENTS
 
Grand Cayman, KY1-1104, Cayman Islands. Our agent for service of process in the United States is Cogency Global Inc., located at 122 East 42nd Street, 18th Floor, New York, NY 10168.
All information that we file with or furnish to the SEC can be obtained over the internet on the SEC’s website at www.sec.gov. We also maintain a website at ir.nio.com, but information contained on, or linked from, our website is not incorporated by reference in this prospectus supplement or the accompanying prospectus. You should not regard any information on our website as a part of this prospectus supplement or the accompanying prospectus.
 
5

TABLE OF CONTENTS
 
RISK FACTORS
Please see the factors set forth in “Item 3. Key Information — D. Risk Factors” in our annual report on Form 20-F for the year ended December 31, 2023, which is incorporated in this prospectus by reference, as updated by our subsequent filings under the Exchange Act, and in any accompanying prospectus supplement before investing in any securities that may be offered pursuant to this prospectus.
 
6

TABLE OF CONTENTS
 
USE OF PROCEEDS
We intend to use the net proceeds from the sale of the securities we offer as set forth in the applicable prospectus supplement(s).
The specific allocations of the proceeds we receive from the sale of our securities will be described in the applicable prospectus supplement(s).
 
7

TABLE OF CONTENTS
 
DESCRIPTION OF SHARE CAPITAL
We are an exempted company incorporated under the laws of the Cayman Islands and our affairs are governed by our current thirteenth amended and restated memorandum and articles of association, the Companies Act (As Revised) of the Cayman Islands, which we refer to as the Companies Act below, and the common law of the Cayman Islands.
As of April 30, 2024, our authorized share capital was US$1,000,000 divided into 4,000,000,000 shares comprising of (i) 2,632,030,222 Class A ordinary shares of a par value of US$0.00025 each, 1,938,669,026 of which were issued and outstanding, (ii) 148,500,000 Class C ordinary shares of a par value of US$0.00025 each, all of which were issued and outstanding, and (iii) 1,219,469,778 shares of a par value of US$0.00025 each of such class or classes (however designated) as our board of directors may determine in accordance with our thirteenth amended and restated memorandum and articles of association, none of which was issued and outstanding.
The following are summaries of material provisions of our thirteenth amended and restated memorandum and articles of association, which became effective upon the completion of the initial public offering of our ADSs in September 2018, and the Companies Act insofar as they relate to the material terms of our ordinary shares. Capitalized terms not otherwise defined herein shall have the meanings assigned thereto in the thirteenth amended and restated memorandum and articles of association. Notwithstanding this, because it is a summary, it may not contain all the information that you may otherwise deem important. For more complete information, you should read our entire thirteenth amended and restated memorandum and articles of association, which was filed as an exhibit to our annual report on Form 20-F for the year ended December 31, 2023, which is incorporated in this prospectus by reference. For information on how to obtain copies of our thirteenth amended and restated memorandum and articles of association, see “Where You Can Find More Information About Us.”
Ordinary Shares
General.   Our ordinary shares are divided into Class A ordinary shares and Class C ordinary shares. Holders of Class A ordinary shares and Class C ordinary shares shall at all times vote together as one class on all resolutions submitted to a vote by the holders of ordinary shares. Each Class A ordinary share shall entitle the holder thereof to one vote on all matters subject to vote at general meetings of our company, and each Class C ordinary share shall entitle the holder thereof to eight votes on all matters subject to vote at general meetings of our company. During the Relevant Period, our company shall have only one class of shares that each of such share entitles the holder thereof to more than one vote on all matters subject to vote at general meetings of our company, which is Class C ordinary shares.
Conversion.   Each Class C ordinary share is convertible into one Class A ordinary share at any time at the option of the holder thereof. In no event shall Class A ordinary shares be convertible into Class C ordinary shares. Upon any sale, transfer, assignment or disposition of any Class C ordinary share by a shareholder to any person who is not an existing shareholder of Class C ordinary share and any affiliate of such shareholder or NIO Users Trust, or upon a change of ultimate beneficial ownership of any Class C ordinary share to any person who is not an existing shareholder of Class C ordinary shares and any affiliate of such shareholder or NIO Users Trust, each such Class C ordinary share shall be automatically and immediately converted into one Class A ordinary share.
Dividends.   The holders of our ordinary shares are entitled to such dividends as may be declared by our board of directors, subject to our thirteenth amended and restated memorandum articles of association. In addition, our shareholders may by ordinary resolution declare a dividend, but no dividend may exceed the amount recommended by our directors. In either case, under the laws of the Cayman Islands, our company may pay a dividend out of either profits or share premium account, provided that in no circumstances may a dividend be paid if this would result in our company being unable to pay its debts as they fall due in the ordinary course of business.
Voting Rights.   Voting at any shareholders’ meeting is by show of hands unless a poll is demanded. Each Class A ordinary share shall entitle the holder thereof to one vote on all matters subject to vote at general meetings of our company, and each Class C ordinary share shall entitle the holder thereof to eight votes on all
 
8

TABLE OF CONTENTS
 
matters subject to vote at general meetings of our company. A poll may be demanded by the chairman of such meeting or any one or more shareholders present in person or by proxy at the meeting. However, during the Relevant Period, each Class A ordinary share and each Class C ordinary share shall entitle its holder to one vote on a poll at a general meeting in respect of a resolution on any of the following matters: (i) any amendment of our memorandum or articles of association, including the variation of the rights attached to any class of shares; (ii) the appointment, election or removal of any independent non-executive director; (iii) the appointment or removal of the auditors; or (iv) the voluntary liquidation or winding-up of our company.
An ordinary resolution to be passed at a meeting by the shareholders requires the affirmative vote of a simple majority of the votes attaching to the ordinary shares cast at a meeting, while a special resolution requires the affirmative vote of no less than three-fourths of the votes cast attaching to the outstanding ordinary shares at a meeting. A special resolution will be required for important matters such as a change of name or making changes to our thirteenth amended and restated memorandum and articles of association. Holders of our ordinary shares may effect certain changes by ordinary resolution, including increasing the amount of our authorized share capital, consolidating all or any of our share capital into shares of larger amount than our existing shares, sub-dividing our shares or any of them into shares of an amount smaller than that fixed by our thirteenth amended and restated memorandum and articles of association, and cancelling any unissued shares. Both ordinary resolution and special resolution may also be passed by a unanimous written resolution signed by all the shareholders of our company, as permitted by the Companies Act and our thirteenth amended and restated memorandum and articles of association.
Appointment and Removal of Directors.   Our board of directors may, by the affirmative vote of a simple majority of the directors present and voting at a board meeting, (i) appoint any person as a director, to fill a casual vacancy on the board or, (ii) subject to the maximum size of the board of directors being nine directors, appoint any person as an addition to the existing board. Directors may be removed by ordinary resolution of our shareholders. Subject to the relevant code, rules and regulations applicable to us as a result of our listing in the United States applicable to the composition of the board and qualifications and appointment of directors, (i) NIO Users Trust shall be entitled to nominate one director to the board; and (ii) in the event that Mr. Bin Li is not an incumbent director and the board is composed of no less than six directors, NIO Users Trust shall be entitled to nominate one extra director to the Board. Such director nomination right of NIO Users Trust were ceased to be effective at the First AGM, and shall only be restored when our company is no longer listed on the Hong Kong Stock Exchange. In addition, for so long as CYVN Investments and its affiliates beneficially own no less than 15% of our total issued and outstanding share capital, CYVN Investments is entitled to nominate two directors; if the beneficial ownership of CYVN Investments and its affiliates decreases to less than 15% but remains above 5%, CYVN Investments retains the right to nominate one director. The foregoing director nomination rights of CYVN Investments are subject to compliance with our articles and the requirements of relevant stock exchanges.
General Meetings of Shareholders.   As a Cayman Islands exempted company, we are not obliged by the Companies Act to call shareholders’ annual general meetings. However, our thirteenth amended and restated memorandum and articles of association provide that we shall in each financial year hold a general meeting as our annual general meeting in addition to any other meeting in that year and shall specify the meeting as such in the notice calling it, and the annual general meeting shall be held at such time and place as may be determined by our directors.
Shareholders’ general meetings may be convened by the chairman of board of directors or a majority of our board of directors. Advance notice of at least twenty one calendar days is required for the convening of our annual general shareholders’ meeting (if any) and advance notice of at least fourteen calendar days is required for any other general meeting of our shareholders. A quorum required for any general meeting of shareholders consists of at least one shareholder present or by proxy, representing not less than one-third of all votes attaching to all of our shares in issue and entitled to vote.
The Companies Act provides shareholders with only limited rights to requisition a general meeting, and does not provide shareholders with any right to put any proposal before a general meeting. However, these rights may be provided in a company’s articles of association. Our thirteenth amended and restated memorandum and articles of association provide that upon the requisition of shareholders representing in aggregate not less than one-tenth of all votes (on a one vote per share basis) attaching to the outstanding shares of our company entitled to vote at general meetings, our board will convene an extraordinary general
 
9

TABLE OF CONTENTS
 
meeting and put the resolutions so requisitioned to a vote at such meeting, and such shareholders may add resolutions to the meeting agenda.
Transfer of Ordinary Shares.   Subject to the restrictions in our thirteenth amended and restated memorandum and articles of association set out below, any of our shareholders may transfer all or any of his or her ordinary shares by an instrument of transfer in the usual or common form or any other form approved by our board of directors.
Our board of directors may, in its absolute discretion, decline to register any transfer of any ordinary share which is not fully paid up or on which we have a lien. Our board of directors may also decline to register any transfer of any ordinary share unless:

the instrument of transfer is lodged with us, accompanied by the certificate for the ordinary shares to which it relates and such other evidence as our board of directors may reasonably require to show the right of the transferor to make the transfer;

the instrument of transfer is in respect of only one class of ordinary shares;

the instrument of transfer is properly stamped, if required;

in the case of a transfer to joint holders, the number of joint holders to whom the ordinary share is to be transferred does not exceed four; and

a fee of such maximum sum as the New York Stock Exchange or the Hong Kong Stock Exchange may determine to be payable or such lesser sum as our directors may from time to time require is paid to us in respect thereof.
If our directors refuse to register a transfer they shall, within three calendar months after the date on which the instrument of transfer was lodged, send to each of the transferor and the transferee notice of such refusal.
The registration of transfers may, after compliance with any notice required by the New York Stock Exchange or the Hong Kong Stock Exchange, be suspended and the register closed at such times and for such periods as our board of directors may from time to time determine, provided, however, that the registration of transfers shall not be suspended nor the register closed for more than 30 days in any year as our board of directors may determine.
Liquidation.   On the winding-up of our company, if the assets available for distribution among our shareholders shall be more than sufficient to repay the whole of the share capital at the commencement of the winding-up, the surplus shall be distributed amongst our shareholders in proportion to the par value of the shares held by them at the commencement of the winding-up, subject to a deduction from those shares in respect of which there are monies due, of all monies payable to our company for unpaid calls or otherwise. If our assets available for distribution are insufficient to repay all of the paid-up capital, the assets will be distributed so that the losses are borne by our shareholders in proportion to the par value of the shares held by them.
Calls on Shares and Forfeiture of Shares.   Our board of directors may from time to time make calls upon shareholders for any amounts unpaid on their shares in a notice served to such shareholders at least 14 days prior to the specified time and place of payment. The shares that have been called upon and remain unpaid are subject to forfeiture.
Redemption, Repurchase and Surrender of Shares.   We may issue shares on terms that such shares are subject to redemption, at our option or at the option of the holders of these shares, on such terms and in such manner as may be determined by our board of directors or by special resolution of our shareholders. Our company may also repurchase any of our shares on such terms and in such manner as have been approved by our board of directors or by an ordinary resolution of our shareholders. Under the Companies Act, the redemption or repurchase of any share may be paid out of our company’s profits or out of the proceeds of a new issue of shares made for the purpose of such redemption or repurchase, or out of capital (including share premium account and capital redemption reserve) if our company can, immediately following such payment, pay its debts as they fall due in the ordinary course of business. In addition, under the Companies Act no such share may be redeemed or repurchased (a) unless it is fully paid up, (b) if such redemption or repurchase
 
10

TABLE OF CONTENTS
 
would result in there being no shares outstanding or (c) if the company has commenced liquidation. In addition, our company may accept the surrender of any fully paid share for no consideration.
Variations of Rights of Shares.   If at any time, our share capital is divided into different classes of shares, the rights attached to any class of shares (unless otherwise provided by the terms of issue of the shares of that class), may only be varied with the consent in writing of holders of not less than three-fourths of the issued shares of that class or with the sanction of a special resolution passed at a separate meeting of the holders of the shares of that class by holders of not less than three-fourths of the issued shares of that class present in person or by proxy and voting at such meeting. The rights conferred upon the holders of the shares of any class issued shall not, subject to any rights or restrictions for the time being attached to the shares of that class, be deemed to be varied by, inter alia, the creation, allotment or issue of further shares ranking pari passu with such existing class of shares.
Issuance of Additional Shares.   Our thirteenth amended and restated memorandum of association authorizes our board of directors to issue additional ordinary shares from time to time as our board of directors shall determine, to the extent of available authorized but unissued shares.
Our thirteenth amended and restated memorandum of association also authorizes our board of directors, at any time after the Relevant Period, to establish from time to time one or more series of preference shares and to determine, with respect to any series of preference shares, the terms and rights of that series, including:

the designation of the series;

the number of shares of the series;

the dividend rights, dividend rates, conversion rights and voting rights; and

the rights and terms of redemption and liquidation preferences.
At any time after the Relevant Period, our board of directors may issue preference shares without action by our shareholders to the extent authorized but unissued. Issuance of these shares may dilute the voting power of holders of ordinary shares.
Inspection of Books and Records.   Holders of our ordinary shares will have no general right under Cayman Islands law to inspect or obtain copies of our list of shareholders or our corporate records. (except for our memorandum and articles of association and our register of mortgages and charges) except as conferred by law or authorized by the directors or by ordinary resolution. However, we will provide our shareholders with annual audited financial statements. See “Where You Can Find More Information About Us.”
Changes in Capital.   Our shareholders may from time to time by ordinary resolution:

increase our share capital by such sum, to be divided into shares of such classes and amount, as the resolution shall prescribe;

consolidate and divide all or any of our share capital into shares of a larger amount than our existing shares;

sub-divide our existing shares, or any of them into shares of a smaller amount, provided that in the subdivision the proportion between the amount paid and the amount, if any, unpaid on each reduced share shall be the same as it was in case of the share from which the reduced share is derived; or

cancel any shares that, at the date of the passing of the resolution, have not been taken or agreed to be taken by any person and diminish the amount of our share capital by the amount of the shares so cancelled.
Our shareholders may, by special resolution and subject to confirmation by the Grand Court of the Cayman Islands on an application by our company for an order confirming such reduction, reduce our share capital and any capital redemption reserve in any manner authorized by law.
Anti-Takeover Provisions.   Some provisions of our thirteenth amended and restated memorandum and articles of association may discourage, delay or prevent a change of control of our company or management that shareholders may consider favorable, including provisions that:
 
11

TABLE OF CONTENTS
 

at any time after the Relevant Period, authorize our board of directors to issue preference shares in one or more series and to designate the price, rights, preferences, privileges and restrictions of such preference shares without any further vote or action by our shareholders; and

at any time after the Relevant Period, limit the ability of shareholders to requisition and convene general meetings of shareholders.
However, under Cayman Islands law, our directors may only exercise the rights and powers granted to them under our thirteenth amended and restated memorandum and articles of association for a proper purpose and for what they believe in good faith to be in the best interests of our company.
Exempted Company.   We are an exempted company with limited liability under the Companies Act. The Companies Act distinguishes between ordinary resident companies, ordinary non-resident companies and exempted companies. Any company that is registered in the Cayman Islands but conducts business mainly outside of the Cayman Islands may apply to be registered as an exempted company. The requirements for an exempted company are essentially the same as for an ordinary resident/non-resident company except that an exempted company:

does not have to file an annual return detailing its shareholders with the Registrar of Companies of the Cayman Islands;

is not required to open its register of members for inspection;

does not have to hold an annual general meeting;

may obtain an undertaking against the imposition of any future taxation (such undertakings are usually given for 30 years in the first instance);

may register by way of continuation in another jurisdiction and be deregistered in the Cayman Islands;

may register as a limited duration company; and

may register as a segregated portfolio company.
“Limited liability” means that the liability of each shareholder is limited to the amount unpaid by the shareholder on the shares of the company (except in exceptional circumstances, such as involving fraud, the establishment of an agency relationship or an illegal or improper purpose or other circumstances in which a court may be prepared to pierce or lift the corporate veil).
Registered Office and Objects
Our registered office in the Cayman Islands is located at the offices of Maples Corporate Services Limited, PO Box 309, Ugland House, Grand Cayman, KY1-1104, Cayman Islands, or at such other location within the Cayman Islands as our directors may from time to time decide. Under our thirteenth amended and restated memorandum and articles of association, the objects of our company are unrestricted and we have the full power and authority to carry out any object not prohibited by the law of the Cayman Islands.
Differences in Corporate Law
The Companies Act is derived, to a large extent, from the older Companies Acts of England but does not follow recent United Kingdom statutory enactments, and accordingly there are significant differences between the Companies Act and the current Companies Act of England.
In addition, the Companies Act differs from laws applicable to United States corporations and their shareholders. Set forth below is a summary of certain significant differences between the provisions of the Companies Act applicable to us and the laws applicable to companies incorporated in the State of Delaware.
Mergers and Similar Arrangements
The Companies Act permits mergers and consolidations between Cayman Islands companies and between Cayman Islands companies and non-Cayman Islands companies. For these purposes, (1) “merger” means the merging of two or more constituent companies and the vesting of their undertaking, property and
 
12

TABLE OF CONTENTS
 
liabilities in one of such companies as the surviving company and (2) a “consolidation” means the combination of two or more constituent companies into a consolidated company and the vesting of the undertaking, property and liabilities of such companies in the consolidated company.
In order to effect such a merger or consolidation, the directors of each constituent company must approve a written plan of merger or consolidation, which must then be authorized by (1) a special resolution of the shareholders of each constituent company, and (2) such other authorization, if any, as may be specified in such constituent company’s articles of association. The written plan of merger or consolidation must be filed with the Registrar of Companies together with a declaration as to the solvency of the consolidated or surviving company, a list of the assets and liabilities of each constituent company and an undertaking that a copy of the certificate of merger or consolidation will be given to the members and creditors of each constituent company and that notification of the merger or consolidation will be published in the Cayman Islands Gazette. Dissenting shareholders have the right to be paid the fair value of their shares (which, if not agreed between the parties, will be determined by the Cayman Islands court) if they follow the required procedures, subject to certain exceptions. Court approval is not required for a merger or consolidation which is effected in compliance with these statutory procedures.
A merger between a Cayman parent company and its Cayman subsidiary or subsidiaries does not require authorization by a resolution of shareholders of that Cayman subsidiary if a copy of the plan of merger is given to every member of that Cayman subsidiary to be merged unless that member agrees otherwise. For this purpose, a company is a “parent” of a subsidiary if it holds issued shares that together represent at least 90% of the votes at a general meeting of the subsidiary.
The consent of each holder of a fixed or floating security interest over a constituent company is required unless this requirement is waived by a court in the Cayman Islands.
Save in certain limited circumstances, a shareholder of a Cayman constituent company who dissents from the merger or consolidation is entitled to payment of the fair value of his shares (which, if not agreed between the parties, will be determined by the Cayman Islands court) upon dissenting to the merger or consolidation, provide the dissenting shareholder complies strictly with the procedures set out in the Companies Act. The exercise of dissenter rights will preclude the exercise by the dissenting shareholder of any other rights to which he or she might otherwise be entitled by virtue of holding shares, save for the right to seek relief on the grounds that the merger or consolidation is void or unlawful.
Separate from the statutory provisions relating to mergers and consolidations, the Companies Act also contains statutory provisions that facilitate the reconstruction and amalgamation of companies by way of schemes of arrangement, provided that the arrangement is approved by (a) 75% in value of the shareholders or class of shareholders, as the case may be, or (b) a majority in number representing 75% in value of the creditors or each class of creditors, as the case may be, with whom the arrangement is to be made, that are, in each case, present and voting either in person or by proxy at a meeting, or meetings, convened for that purpose. The convening of the meetings and subsequently the arrangement must be sanctioned by the Grand Court of the Cayman Islands. While a dissenting shareholder has the right to express to the court the view that the transaction ought not to be approved, the Grand Court can be expected to approve the arrangement if it determines that:

the statutory provisions as to the required majority vote have been met;

the shareholders have been fairly represented at the meeting in question and the statutory majority are acting bona fide without coercion of the minority to promote interests adverse to those of the class;

the arrangement is such that may be reasonably approved by an intelligent and honest man of that class acting in respect of his interest; and

the arrangement is not one that would more properly be sanctioned under some other provision of the Companies Act.
The Companies Act also contains a statutory power of compulsory acquisition which may facilitate the “squeeze out” of dissentient minority shareholder upon a tender offer. When a tender offer is made and accepted by holders of 90% of the shares affected within four months, the offeror may, within a two-month period commencing on the expiration of such four-month period, require the holders of the remaining shares
 
13

TABLE OF CONTENTS
 
to transfer such shares to the offeror on the terms of the offer. An objection can be made to the Grand Court of the Cayman Islands, but this is unlikely to succeed in the case of an offer which has been so approved unless there is evidence of fraud, bad faith or collusion.
If an arrangement and reconstruction by way of scheme of arrangement is thus approved, the dissenting shareholder would have no rights comparable to appraisal rights, which would otherwise ordinarily be available to dissenting shareholders of Delaware corporations, providing rights to receive payment in cash for the judicially determined value of the shares.
Shareholders’ Suits
In principle, we will normally be the proper plaintiff to sue for a wrong done to us as a company, and as a general rule a derivative action may not be brought by a minority shareholder. However, based on English authorities, which would in all likelihood be of persuasive authority in the Cayman Islands, the Cayman Islands court can be expected to follow and apply the common law principles (namely the rule in Foss v. Harbottle and the exceptions thereto) so that a non-controlling shareholder may be permitted to commence a class action against or derivative actions in the name of the company to challenge actions where:

the company acts or proposes to act illegally or ultra vires;

the act complained of, although not ultra vires, could only be effected duly if authorized by more than a simple majority vote that has not been obtained; and

an act which constitutes a fraud against the minority where the wrongdoers are themselves in control of the company.
Indemnification of Directors and Executive Officers and Limitation of Liability
The Companies Act does not limit the extent to which a company’s memorandum and articles of association may provide for indemnification of officers and directors, except to the extent any such provision may be held by the Cayman Islands courts to be contrary to public policy, such as to provide indemnification against civil fraud or the consequences of committing a crime. Our thirteenth amended and restated memorandum and articles of association provide that we shall indemnify our officers and directors against all actions, proceedings, costs, charges, expenses, losses, damages or liabilities incurred or sustained by such directors or officer, other than by reason of such person’s dishonesty, willful default or fraud, in or about the conduct of our company’s business or affairs (including as a result of any mistake of judgment) or in the execution or discharge of his duties, powers, authorities or discretions, including without prejudice to the generality of the foregoing, any costs, expenses, losses or liabilities incurred by such director or officer in defending (whether successfully or otherwise) any civil proceedings concerning our company or its affairs in any court whether in the Cayman Islands or elsewhere. This standard of conduct is generally the same as permitted under the Delaware General Corporation Law for a Delaware corporation.
In addition, we have entered into indemnification agreements with our directors and executive officers that provide such persons with additional indemnification beyond that provided in our thirteenth amended and restated memorandum and articles of association.
Insofar as indemnification for liabilities arising under the Securities Act may be permitted to our directors, officers or persons controlling us under the foregoing provisions, we have been informed that in the opinion of the SEC, such indemnification is against public policy as expressed in the Securities Act and is therefore unenforceable.
Directors’ Fiduciary Duties
Under Delaware corporate law, a director of a Delaware corporation has a fiduciary duty to the corporation and its shareholders. This duty has two components: the duty of care and the duty of loyalty. The duty of care requires that a director act in good faith, with the care that an ordinarily prudent person would exercise under similar circumstances. Under this duty, a director must inform himself of, and disclose to shareholders, all material information reasonably available regarding a significant transaction.
 
14

TABLE OF CONTENTS
 
The duty of loyalty requires that a director acts in a manner he or she reasonably believes to be in the best interests of the corporation. He or she must not use his or her corporate position for personal gain or advantage. This duty prohibits self-dealing by a director and mandates that the best interest of the corporation and its shareholders take precedence over any interest possessed by a director, officer or controlling shareholder and not shared by the shareholders generally.
In general, actions of a director are presumed to have been made on an informed basis, in good faith and in the honest belief that the action taken was in the best interests of the corporation. However, this presumption may be rebutted by evidence of a breach of one of the fiduciary duties. Should such evidence be presented concerning a transaction by a director, the director must prove the procedural fairness of the transaction and that the transaction was of fair value to the corporation.
As a matter of Cayman Islands law, a director of a Cayman Islands company is in the position of a fiduciary with respect to the company and therefore it is considered that he or she owes the following duties to the company:

a duty to act in good faith in the best interests of the company,

a duty not to make a personal profit based on his or her position as director (unless the company permits him or her to do so),

a duty not to put himself or herself in a position where the interests of the company conflict with his or her personal interest or his or her duty to a third party, and

a duty to exercise powers for the purpose for which such powers were intended.
A director of a Cayman Islands company owes to the company a duty of care, diligence and skill. It was previously considered that a director need not exhibit in the performance of his or her duties a greater degree of skill than may reasonably be expected from a person of his or her knowledge and experience. However, English and Commonwealth courts have moved towards an objective standard with regard to the required skill and care and these authorities are likely to be followed in the Cayman Islands.
Shareholder Action by Written Consent
Under the Delaware General Corporation Law, a corporation may eliminate the right of shareholders to act by written consent by amendment to its certificate of incorporation. Cayman Islands law and our thirteenth amended and restated memorandum and articles of association provide that our shareholders may approve corporate matters by way of a unanimous written resolution signed by or on behalf of all shareholders who would have been entitled to vote on such matter at a general meeting without a meeting being held.
Shareholder Proposals
Under the Delaware General Corporation Law, a shareholder has the right to put any proposal before the annual meeting of shareholders, provided it complies with the notice provisions in the governing documents. A special meeting may be called by the board of directors or any other person authorized to do so in the governing documents, but shareholders may be precluded from calling special meetings.
The Companies Act does not provide shareholders with an express right to put forth any proposal before a general meeting of the shareholders. However, the Companies Act may provide shareholders with limited rights to requisition a general meeting but such rights must be stipulated in the articles of association of the company.
Any one or more shareholders holding not less than one-tenth of the voting rights on a one vote per share basis, in the share capital of the company at the date of deposit of the requisition shall at all times have the right, by written requisition to the board of directors or the secretary of the company, to require an extraordinary general meeting to be called by the board of directors for the transaction of any business specified in such requisition.
Cumulative Voting
Under the Delaware General Corporation Law, cumulative voting for election of directors is not permitted unless the corporation’s certificate of incorporation specifically provides for it. Cumulative voting
 
15

TABLE OF CONTENTS
 
potentially facilitates the representation of minority shareholders on a board of directors since it permits the minority shareholder to cast all the votes to which the shareholder is entitled on a single director, which increases the shareholder’s voting power with respect to electing such director.
There are no prohibitions relating to cumulative voting under the laws of the Cayman Islands, but our thirteenth amended and restated memorandum and articles of association do not provide for cumulative voting. As a result, our shareholders are not afforded any less protections or rights on this issue than shareholders of a Delaware corporation.
Removal of Directors
Under the Delaware General Corporation Law, a director of a corporation with a classified board may be removed only for cause with the approval of a majority of the outstanding shares entitled to vote, unless the certificate of incorporation provides otherwise. Under our thirteenth amended and restated memorandum and articles of association, directors may be removed with or without cause, by an ordinary resolution of our shareholders. A director will also cease to be a director if he or she (i) becomes bankrupt or makes any arrangement or composition with his or her creditors; (ii) dies or is found to be or becomes of unsound mind; (iii) resigns his office by notice in writing; (iv) without special leave of absence from our board, is absent from meetings of our board for three consecutive meetings and our board resolves that his office be vacated; or (v) is removed from office pursuant to any other provision of our thirteenth amended and restated articles of association.
Transactions with Interested Shareholders
The Delaware General Corporation Law contains a business combination statute applicable to Delaware public corporations whereby, unless the corporation has specifically elected not to be governed by such statute by amendment to its certificate of incorporation, it is prohibited from engaging in certain business combinations with an “interested shareholder” for three years following the date that such person becomes an interested shareholder. An interested shareholder generally is a person or a group who or which owns or owned 15% or more of the target’s outstanding voting shares within the past three years.
This statute has the effect of limiting the ability of a potential acquirer to make a two-tiered bid for the target in which all shareholders would not be treated equally. The statute does not apply if, prior to the date on which such shareholder becomes an interested shareholder, the board of directors approves either the business combination or the transaction which resulted in the person becoming an interested shareholder. This encourages any potential acquirer of a Delaware corporation to negotiate the terms of any acquisition transaction with the target’s board of directors.
Cayman Islands law has no comparable statute. As a result, we cannot avail ourselves of the types of protections afforded by the Delaware business combination statute. However, although Cayman Islands law does not regulate transactions between a company and its significant shareholders, it does provide that such transactions must be entered into bona fide in the best interests of the company and for a proper purpose and not with the effect of constituting a fraud on the minority shareholders.
 
16

TABLE OF CONTENTS
 
Restructuring
A company may present a petition to the Grand Court of the Cayman Islands for the appointment of a restructuring officer on the grounds that the company:
(a)
is or is likely to become unable to pay its debts; and
(b)
intends to present a compromise or arrangement to its creditors (or classes thereof) either pursuant to the Companies Act, the law of a foreign country or by way of a consensual restructuring.
The Grand Court may, among other things, make an order appointing a restructuring officer upon hearing of such petition, with such powers and to carry out such functions as the court may order. At any time (i) after the presentation of a petition for the appointment of a restructuring officer but before an order for the appointment of a restructuring officer has been made, and (ii) when an order for the appointment of a restructuring officer is made, until such order has been discharged, no suit, action or other proceedings (other than criminal proceedings) shall be proceeded with or commenced against the company, no resolution to wind up the company shall be passed, and no winding up petition may be presented against the company, except with the leave of the court. However, notwithstanding the presentation of a petition for the appointment of a restructuring officer or the appointment of a restructuring officer, a creditor who has security over the whole or part of the assets of the company is entitled to enforce the security without the leave of the court and without reference to the restructuring officer appointed.
Dissolution; Winding Up
Under the Delaware General Corporation Law, unless the board of directors approves the proposal to dissolve, dissolution must be approved by shareholders holding 100% of the total voting power of the corporation. Only if the dissolution is initiated by the board of directors may it be approved by a simple majority of the corporation’s outstanding shares. Delaware law allows a Delaware corporation to include in its certificate of incorporation a supermajority voting requirement in connection with dissolutions initiated by the board.
Under Cayman Islands law, a company may be wound up by either an order of the courts of the Cayman Islands or by a special resolution of its members or, if the company is unable to pay its debts as they fall due, by an ordinary resolution of its members. The court has authority to order winding up in a number of specified circumstances including where it is, in the opinion of the court, just and equitable to do so.
Variation of Rights of Shares
Under the Delaware General Corporation Law, a corporation may vary the rights of a class of shares with the approval of a majority of the outstanding shares of such class, unless the certificate of incorporation provides otherwise. Under Cayman Islands law and our thirteenth amended and restated memorandum and articles of association, if our share capital is divided into more than one class of shares, we may vary the rights attached to any class with the sanction of a special resolution passed by a majority of not less than three-fourths of the votes cast at a separate meeting of the holders of the shares of that class.
Amendment of Governing Documents
Under the Delaware General Corporation Law, a corporation’s governing documents may be amended with the approval of a majority of the outstanding shares entitled to vote, unless the certificate of incorporation provides otherwise.
Under Cayman Islands law, our thirteenth amended and restated memorandum and articles of association may only be amended with a special resolution of our shareholders.
Rights of Non-resident or Foreign Shareholders
There are no limitations imposed by our thirteenth amended and restated memorandum and articles of association on the rights of non-resident or foreign shareholders to hold or exercise voting rights on our shares.
 
17

TABLE OF CONTENTS
 
In addition, there are no provisions in our thirteenth amended and restated memorandum and articles of association governing the ownership threshold above which shareholder ownership must be disclosed.
Inspection of Books and Records
Under the Delaware General Corporation Law, any shareholder of a corporation may for any proper purpose inspect or make copies of the corporation’s stock ledger, list of shareholders and other books and records.
Shareholders of Cayman Islands exempted companies like us have no general right under Cayman Islands law to inspect corporate records (other than the memorandum and articles of association, the register of mortgages and charges and any special resolutions passed by our shareholders) or obtain copies of the list of shareholders of these companies. However, we intend to provide our shareholders with annual reports containing audited financial statements.
History of Securities Issuances
The following is a summary of securities issuances by us in the past three years.
Ordinary Shares
From September 7 to November 19, 2021, we completed an at-the-market offering of ADSs, each representing one Class A ordinary share. Through this at-the-market offering, we sold 53,292,401 ADSs and raised gross proceeds of US$2 billion, before deducting commissions paid to the distribution agents of approximately US$26 million and certain offering expenses.
On August 23, 2022, Huang River Investment Limited converted the senior convertible notes issued by us on September 5, 2019 into 8,805,770 Class A ordinary shares of our company.
From May 2021 to December 2021, we issued 316,979 Class A ordinary shares in the form of ADSs to the holders of our 4.50% convertible senior notes due 2024, or the 2024 Notes, upon conversion of the 2024 Notes.
On November 4, 2022, we issued 18,000,000 Class A ordinary shares to Deutsche Bank Trust Company Americas, our depository bank, for bulk issuance of ADSs reserved for future issuance upon exercise or vesting of awards granted under our share incentive plans.
From January 2022 to March 2022, we issued 172,421 Class A ordinary shares in the form of ADSs to the holders of the 2024 Notes upon conversion of the 2024 Notes.
On July 12, 2023, we issued 84,695,543 Class A ordinary shares to CYVN Investments RSC Ltd, or CYVN Investments, at a per share purchase price of US$8.72 to close the US$738.5 million strategic equity investment from CYVN Investments.
On December 27, 2023, we issued 294,000,000 Class A ordinary shares at a per share purchase price of US$7.50 to close the additional US$2.2 billion strategic equity investment from CYVN Investments.
Convertible Senior Notes
In September and October 2023, we issued US$575 million aggregate principal amount of 3.875% convertible senior notes due 2029, or the 2029 Notes, and US$575 million aggregate principal amount of 4.625% convertible senior notes due 2030, or the 2030 Notes. The 2029 Notes and the 2030 Notes are unsecured debt. The 2029 Notes will bear interest at a rate of 3.875% per year, and the 2030 Notes will bear interest at a rate of 4.625% per year. The 2029 Notes will mature on October 15, 2029 and the 2030 Notes will mature on October 15, 2030, unless repurchased, redeemed or converted in accordance with their terms prior to such date.
Option and Restricted Share Grants
We have granted options, restricted shares and other awards to purchase our ordinary shares to certain of our directors, executive officers, employees and consultants. See “Item 6. Directors, Senior Management and
 
18

TABLE OF CONTENTS
 
Employees — B. Compensation of Directors and Executive Officers” in our annual report on Form 20-F for the year ended December 31, 2023, which is incorporated in this prospectus by reference.
Registration Rights
Pursuant to our shareholders agreement dated November 10, 2017, we have granted certain registration rights to our then shareholders. Set forth below is a description of the registration rights granted under the agreement.
Demand Registration Rights.   Holders holding 10% or more of the voting power of the then outstanding registrable securities held by all holders are entitled to request in writing that we effect a registration statement for any or all of registrable securities of the initiating holders. We have the right to defer filing of a registration statement for a period of not more than 90 days if our board of directors determines in the good faith judgment that filing of a registration statement in the near future will be materially detrimental to us or our shareholders, but we cannot exercise the deferral right on any one occasion or more than once during any twelve-month period and cannot register any other securities during such period. We are not obligated to effect more than two demand registrations. Further, if the registrable securities are offered by means of an underwritten offering, and the managing underwriter advises us that marketing factors require a limitation of the number of securities to be underwritten, the underwriters may decide to exclude up to 75% of the registrable securities requested to be registered but only after first excluding all other equity securities from the registration and underwritten offering, provided that the number of shares to be included in the registration on behalf of the non-excluded holders is allocated among all holders in proportion to the respective amounts of registrable securities requested by such holders to be included.
Registration on Form F-3 or Form S-3.   Any holder is entitled to request us to file a registration statement on Form F-3 or Form S-3 if we qualify for registration on Form F-3 or Form S-3. The holders are entitled to an unlimited number of registrations on Form F-3 or Form S-3 so long as such registration offerings are in excess of US$5,000,000. We have the right to defer filing of a registration statement for a period of not more than 60 days if our board of directors determines in the good faith judgment that filing of a registration statement in the near future will be materially detrimental to us or our shareholders, but we cannot exercise the deferral right on any one occasion or more than once during any twelve-month period and cannot register any other securities during such period.
Piggyback Registration Rights.   If we propose to register for our own account any of our equity securities, or for the account of any holder, other than current shareholders, of such equity securities, in connection with the public offering, we shall offer holders of our registrable securities an opportunity to be included in such registration. If the underwriters advise in writing that market factors require a limitation of the number of registrable securities to be underwritten, the underwriters may up to 75% of the registrable securities requested to be registered but only after first excluding all other equity securities (except for securities sold for the account of our company) from the registration and underwriting, provided that the number of shares to be included in the registration on behalf of the non-excluded holders is allocated among all holders in proportion to the respective amounts of registrable securities requested by such holders to be included.
Expenses of Registration.   We will bear all registration expenses, other than the underwriting discounts and selling commissions applicable to the sale of registrable securities, incurred in connection with registrations, filings or qualification pursuant to the shareholders agreement.
Termination of Obligations.   We have no obligation to effect any demand, piggyback or Form F-3 or Form S-3 registration upon the earlier of (i) the tenth anniversary from the date of closing of a Qualified IPO as defined in the shareholders agreement, and (ii) with respect to any holder, the date on which such holder may sell without registration, all of such holder’ registrable securities Rule 144 of the Securities Act in any 90-day period.
In addition, on June 20, 2023, we entered into a registration rights agreement with CYVN Holdings L.L.C. On July 11, 2023, CYVN Holdings L.L.C. assigned all of its rights, interests and obligations under the registration rights agreement to its affiliate, CYVN Investments, which executed a counterpart to the registration rights agreement and agreed to be treated as an investor under the registration rights agreement. Pursuant to the registration rights agreement, subject to certain exceptions, we undertook the obligation to
 
19

TABLE OF CONTENTS
 
prepare and file with the SEC, upon the occurrence of certain triggering events, a registration statement for an offering to be made on a continuous basis pursuant to Rule 415 of the Securities Act, registering the resale from time to time by CYVN Investments of all of the registrable securities, which include all Class A ordinary shares purchased pursuant to the share subscription agreement, and the stock purchase agreement entered into by and among CYVN Holdings L.L.C. and Image Frame Investment (HK) Limited dated June 20, 2023, and any shares purchased by CYVN Investments following the closing of the share subscription agreement, then held by CYVN Investments that are not covered by an effective registration statement. If our board of directors determines in good faith that it would be materially detrimental to our company or our members to effect such a registration, we have the right to defer such registration, not more than once in any 12-month period, for a period of up to 60 days. Additionally, pursuant to the registration rights agreement, in the event that we propose to register any of our equity securities under the Securities Act for our own account or for the account of any holder of our equity securities, CYVN Investments is entitled to certain piggyback registration rights. These registration rights terminate on the date that CYVN Investments owns less than 3% of our Class A ordinary shares outstanding.
 
20

TABLE OF CONTENTS
 
DESCRIPTION OF AMERICAN DEPOSITARY SHARES
American Depositary Shares
Deutsche Bank Trust Company Americas, as depositary, will register and deliver the ADSs. Each ADS will represent ownership of one Class A ordinary share, deposited with Deutsche Bank AG, Hong Kong Branch, as custodian for the depositary. Each ADS will also represent ownership of any other securities, cash or other property which may be held by the depositary. The depositary’s corporate trust office at which the ADSs will be administered is located at 60 Wall Street, New York, NY 10005, USA. The principal executive office of the depositary is located at 60 Wall Street, New York, NY 10005, USA. The principal executive office of the depositary is located at 60 Wall Street, New York, NY 10005, USA.
The Direct Registration System, or DRS, is a system administered by The Depository Trust Company, or DTC, pursuant to which the depositary may register the ownership of uncertificated ADSs, which ownership shall be evidenced by periodic statements issued by the depositary to the ADS holders entitled thereto.
We will not treat ADS holders as our shareholders and accordingly, you, as an ADS holder, will not have shareholder rights. Cayman Islands law governs shareholder rights. The depositary will be the holder of the ordinary shares underlying your ADSs. Holder of ADSs have ADS holder rights. A deposit agreement among us, the depositary and the holders, and the beneficial owners of ADSs sets out ADS holder rights as well as the rights and obligations of the depositary. The laws of the State of New York govern the deposit agreement and the ADSs. See “— Jurisdiction and Arbitration.”
The following is a summary of the material provisions of the deposit agreement. For more complete information, you should read the entire deposit agreement and the form of American Depositary Receipt. For directions on how to obtain copies of those documents, see “Where You Can Find More Information About Us.”
Holding the ADSs
How will you hold your ADSs?
You may hold ADSs either (1) directly (a) by having an American Depositary Receipt, or ADR, which is a certificate evidencing a specific number of ADSs, registered in your name, or (b) by holding ADSs in DRS, or (2) indirectly through your broker or other financial institution. If you hold ADSs directly, you are an ADS holder. This description assumes you hold your ADSs directly. ADSs will be issued through DRS, unless you specifically request certificated ADRs. If you hold the ADSs indirectly, you must rely on the procedures of your broker or other financial institution to assert the rights of ADS holders described in this section. You should consult with your broker or financial institution to find out what those procedures are.
Dividends and Other Distributions
How will you receive dividends and other distributions on the shares?
The depositary has agreed to pay to you the cash dividends or other distributions it or the custodian receives on ordinary shares or other deposited securities, after deducting its fees and expenses. You will receive these distributions in proportion to the number of ordinary shares your ADSs represent as of the record date (which will be as close as practicable to the record date for our ordinary shares) set by the depositary with respect to the ADSs.

Cash.   The depositary will convert or cause to be converted any cash dividend or other cash distribution we pay on the ordinary shares or any net proceeds from the sale of any ordinary shares, rights, securities or other entitlements under the terms of the deposit agreement into U.S. dollars if it can do so on a practicable basis, and can transfer the U.S. dollars to the United States and will distribute promptly the amount thus received. If the depositary shall determine in its judgment that such conversions or transfers are not practical or lawful or if any government approval or license is needed and cannot be obtained at a reasonable cost within a reasonable period or otherwise sought, the deposit agreement allows the depositary to distribute the foreign currency only to those ADS holders to whom
 
21

TABLE OF CONTENTS
 
it is possible to do so. It will hold or cause the custodian to hold the foreign currency it cannot convert for the account of the ADS holders who have not been paid and such funds will be held for the respective accounts of the ADS holders. It will not invest the foreign currency and it will not be liable for any interest for the respective accounts of the ADS holders.
Before making a distribution, any taxes or other governmental charges, together with fees and expenses of the depositary, that must be paid, will be deducted. See “Taxation.” It will distribute only whole U.S. dollars and cents and will round down fractional cents to the nearest whole cent. If the exchange rates fluctuate during a time when the depositary cannot convert the foreign currency, you may lose some or all of the value of the distribution.

Shares.   For any ordinary shares we distribute as a dividend or free distribution, either (1) the depositary will distribute additional ADSs representing such ordinary shares or (2) existing ADSs as of the applicable record date will represent rights and interests in the additional ordinary shares distributed, to the extent reasonably practicable and permissible under law, in either case, net of applicable fees, charges and expenses incurred by the depositary and taxes and/or other governmental charges. The depositary will only distribute whole ADSs. It will try to sell ordinary shares which would require it to deliver a fractional ADS and distribute the net proceeds in the same way as it does with cash. The depositary may sell a portion of the distributed ordinary shares sufficient to pay its fees and expenses, and any taxes and governmental charges, in connection with that distribution.

Elective Distributions in Cash or Shares.   If we offer holders of our ordinary shares the option to receive dividends in either cash or shares, the depositary, after consultation with us and having received timely notice as described in the deposit agreement of such elective distribution by us, has discretion to determine to what extent such elective distribution will be made available to you as a holder of the ADSs. We must timely first instruct the depositary to make such elective distribution available to you and furnish it with satisfactory evidence that it is legal to do so. The depositary could decide it is not legal or reasonably practicable to make such elective distribution available to you. In such case, the depositary shall, on the basis of the same determination as is made in respect of the ordinary shares for which no election is made, distribute either cash in the same way as it does in a cash distribution, or additional ADSs representing ordinary shares in the same way as it does in a share distribution. The depositary is not obligated to make available to you a method to receive the elective dividend in shares rather than in ADSs. There can be no assurance that you will be given the opportunity to receive elective distributions on the same terms and conditions as the holders of ordinary shares.

Rights to Purchase Additional Shares.   If we offer holders of our ordinary shares any rights to subscribe for additional shares, the depositary shall having received timely notice as described in the deposit agreement of such distribution by us, consult with us, and we must determine whether it is lawful and reasonably practicable to make these rights available to you. We must first instruct the depositary to make such rights available to you and furnish the depositary with satisfactory evidence that it is legal to do so. If the depositary decides it is not legal or reasonably practicable to make the rights available but that it is lawful and reasonably practicable to sell the rights, the depositary will endeavor to sell the rights and in a riskless principal capacity or otherwise, at such place and upon such terms (including public or private sale) as it may deem proper distribute the net proceeds in the same way as it does with cash. The depositary will allow rights that are not distributed or sold to lapse. In that case, you will receive no value for them.
If the depositary makes rights available to you, it will establish procedures to distribute such rights and enable you to exercise the rights upon your payment of applicable fees, charges and expenses incurred by the depositary and taxes and/or other governmental charges. The Depositary shall not be obliged to make available to you a method to exercise such rights to subscribe for ordinary shares (rather than ADSs).
U.S. securities laws may restrict transfers and cancellation of the ADSs represented by shares purchased upon exercise of rights. For example, you may not be able to trade these ADSs freely in the United States. In this case, the depositary may deliver restricted depositary shares that have the same terms as the ADSs described in this section except for changes needed to put the necessary restrictions in place.
There can be no assurance that you will be given the opportunity to exercise rights on the same terms and conditions as the holders of ordinary shares or be able to exercise such rights.
 
22

TABLE OF CONTENTS
 

Other Distributions.   Subject to receipt of timely notice, as described in the deposit agreement, from us with the request to make any such distribution available to you, and provided the depositary has determined such distribution is lawful and reasonably practicable and feasible and in accordance with the terms of the deposit agreement, the depositary will distribute to you anything else we distribute on deposited securities by any means it may deem practicable, upon your payment of applicable fees, charges and expenses incurred by the depositary and taxes and/or other governmental charges. If any of the conditions above are not met, the depositary will endeavor to sell, or cause to be sold, what we distributed and distribute the net proceeds in the same way as it does with cash; or, if it is unable to sell such property, the depositary may dispose of such property in any way it deems reasonably practicable under the circumstances for nominal or no consideration, such that you may have no rights to or arising from such property.
The depositary is not responsible if it decides that it is unlawful or impractical to make a distribution available to any ADS holders. We have no obligation to register ADSs, shares, rights or other securities under the Securities Act. We also have no obligation to take any other action to permit the distribution of ADSs, shares, rights or anything else to ADS holders. This means that you may not receive the distributions we make on our shares or any value for them if we and/or the depositary determines that it is illegal or not practicable for us or the depositary to make them available to you.
Deposit, Withdrawal and Cancellation
How are ADSs issued?
The depositary will deliver ADSs if you or your broker deposit ordinary shares or evidence of rights to receive ordinary shares with the custodian. Upon payment of its fees and expenses and of any taxes or charges, such as stamp taxes or stock transfer taxes or fees, the depositary will register the appropriate number of ADSs in the names you request and will deliver the ADSs to or upon the order of the person or persons entitled thereto.
How do ADS holders cancel an American Depositary Share?
You may turn in your ADSs at the depositary’s corporate trust office or by providing appropriate instructions to your broker. Upon payment of its fees and expenses and of any taxes or charges, such as stamp taxes or stock transfer taxes or fees, the depositary will deliver the ordinary shares and any other deposited securities underlying the ADSs to you or a person you designate at the office of the custodian. Or, at your request, risk and expense, the depositary will deliver the deposited securities at its corporate trust office, to the extent permitted by law.
How do ADS holders interchange between Certificated ADSs and Uncertificated ADSs?
You may surrender your ADR to the depositary for the purpose of exchanging your ADR for uncertificated ADSs. The depositary will cancel that ADR and will send you a statement confirming that you are the owner of uncertificated ADSs. Alternatively, upon receipt by the depositary of a proper instruction from a holder of uncertificated ADSs requesting the exchange of uncertificated ADSs for certificated ADSs, the depositary will execute and deliver to you an ADR evidencing those ADSs.
Voting Rights
How do you vote?
You may instruct the depositary to vote the ordinary shares or other deposited securities underlying your ADSs at any meeting at which you are entitled to vote pursuant to any applicable law, the provisions of our memorandum and articles of association, and the provisions of or governing the deposited securities. Otherwise, you could exercise your right to vote directly if you withdraw the ordinary shares. However, you may not know about the meeting sufficiently enough in advance to withdraw the ordinary shares.
If we ask for your instructions and upon timely notice from us by regular, ordinary mail delivery, or by electronic transmission, as described in the deposit agreement, the depositary will notify you of the upcoming
 
23

TABLE OF CONTENTS
 
meeting at which you are entitled to vote pursuant to any applicable law, the provisions of our memorandum and articles of association, and the provisions of or governing the deposited securities, and arrange to deliver our voting materials to you. The materials will include or reproduce (a) such notice of meeting or solicitation of consents or proxies; (b) a statement that the ADS holders at the close of business on the ADS record date will be entitled, subject to any applicable law, the provisions of our memorandum and articles of association, and the provisions of or governing the deposited securities, to instruct the depositary as to the exercise of the voting rights, if any, pertaining to the ordinary shares or other deposited securities represented by such holder’s ADSs; and (c) a brief statement as to the manner in which such instructions may be given to the depositary or deemed given in accordance with the second to last sentence of this paragraph if no instruction is received to the depositary to give a discretionary proxy to a person designated by us. Voting instructions may be given only in respect of a number of ADSs representing an integral number of ordinary shares or other deposited securities. For instructions to be valid, the depositary must receive them in writing on or before the date specified. The depositary will try, as far as practical, subject to applicable law and the provisions of our memorandum and articles of association, to vote or to have its agents vote the ordinary shares or other deposited securities (in person or by proxy) as you instruct. The depositary will only vote or attempt to vote as you instruct. If we timely requested the depositary to solicit your instructions but no instructions are received by the depositary from an owner with respect to any of the deposited securities represented by the ADSs of that owner on or before the date established by the depositary for such purpose, the depositary shall deem that owner to have instructed the depositary to give a discretionary proxy to a person designated by us with respect to such deposited securities, and the depositary shall give a discretionary proxy to a person designated by us to vote such deposited securities. However, no such instruction shall be deemed given and no such discretionary proxy shall be given with respect to any matter if we inform the depositary we do not wish such proxy given, substantial opposition exists or the matter materially and adversely affects the rights of holders of the ordinary shares.
We cannot assure you that you will receive the voting materials in time to ensure that you can instruct the depositary to vote the ordinary shares underlying your ADSs. In addition, there can be no assurance that ADS holders and beneficial owners generally, or any holder or beneficial owner in particular, will be given the opportunity to vote or cause the custodian to vote on the same terms and conditions as the holders of our ordinary shares.
The depositary and its agents are not responsible for failing to carry out voting instructions or for the manner of carrying out voting instructions. This means that you may not be able to exercise your right to vote and you may have no recourse if the ordinary shares underlying your ADSs are not voted as you requested.
In order to give you a reasonable opportunity to instruct the depositary as to the exercise of voting rights relating to deposited securities, if we request the depositary to act, we will give the depositary notice of any such meeting and details concerning the matters to be voted at least 30 business days in advance of the meeting date.
Compliance with Regulations
Information Requests
Each ADS holder and beneficial owner shall (a) provide such information as we or the depositary may request pursuant to law, including, without limitation, relevant Cayman Islands law, any applicable law of the United States of America, our memorandum and articles of association, any resolutions of our Board of Directors adopted pursuant to such memorandum and articles of association, the requirements of any markets or exchanges upon which the ordinary shares, ADSs or ADRs are listed or traded, or to any requirements of any electronic book-entry system by which the ADSs or ADRs may be transferred, regarding the capacity in which they own or owned ADRs, the identity of any other persons then or previously interested in such ADRs and the nature of such interest, and any other applicable matters, and (b) be bound by and subject to applicable provisions of the laws of the Cayman Islands, our memorandum and articles of association, and the requirements of any markets or exchanges upon which the ADSs, ADRs or ordinary shares are listed or traded, or pursuant to any requirements of any electronic book-entry system by which the ADSs, ADRs or ordinary shares may be transferred, to the same extent as if such ADS holder or beneficial owner held ordinary
 
24

TABLE OF CONTENTS
 
shares directly, in each case irrespective of whether or not they are ADS holders or beneficial owners at the time such request is made.
Disclosure of Interests
Each ADS holder and beneficial owner shall comply with our requests pursuant to Cayman Islands law, the rules and requirements of the New York Stock Exchange and any other stock exchange on which the ordinary shares are, or will be, registered, traded or listed or our memorandum and articles of association, which requests are made to provide information, inter alia, as to the capacity in which such ADS holder or beneficial owner owns ADS and regarding the identity of any other person interested in such ADS and the nature of such interest and various other matters, whether or not they are ADS holders or beneficial owners at the time of such requests.
Fees and Expenses
As an ADS holder, you will be required to pay the following service fees to the depositary bank and certain taxes and governmental charges (in addition to any applicable fees, expenses, taxes and other governmental charges payable on the deposited securities represented by any of your ADSs):
Service
Fees

To any person to which ADSs are issued or to any person to which a distribution is made in respect of ADS distributions pursuant to stock dividends or other free distributions of stock, bonus distributions, stock splits or other distributions (except where converted to cash)

Up to US$0.05 per ADS issued

Cancellation of ADSs, including the case of termination of the deposit agreement
Up to US$0.05 per ADS cancelled

Distribution of cash dividends
Up to US$0.05 per ADS held

Distribution of cash entitlements (other than cash dividends)
Up to US$0.05 per ADS held and/or cash proceeds from the sale of rights, securities and other entitlements

Distribution of ADSs pursuant to exercise of rights.
Up to US$0.05 per ADS held

Distribution of securities other than ADSs or rights to purchase
Up to US$0.05 per ADS held additional ADSs

Depositary services
Up to US$0.05 per ADS held on the applicable record date(s) established by the depositary bank
As an ADS holder, you will also be responsible for paying certain fees and expenses incurred by the depositary bank and certain taxes and governmental charges (in addition to any applicable fees, expenses, taxes and other governmental charges payable on the deposited securities represented by any of your ADSs) such as:

Fees for the transfer and registration of ordinary shares charged by the registrar and transfer agent for the ordinary shares in Cayman Islands (i.e., upon deposit and withdrawal of ordinary shares).

Expenses incurred for converting foreign currency into U.S. dollars.

Expenses for cable, telex and fax transmissions and for delivery of securities.

Taxes and duties upon the transfer of securities, including any applicable stamp duties, any stock transfer charges or withholding taxes (i.e., when ordinary shares are deposited or withdrawn from deposit).

Fees and expenses incurred in connection with the delivery or servicing of ordinary shares on deposit.

Fees and expenses incurred in connection with complying with exchange control regulations and other regulatory requirements applicable to ordinary shares, deposited securities, ADSs and ADRs.
 
25

TABLE OF CONTENTS
 

Any applicable fees and penalties thereon.
The depositary fees payable upon the issuance and cancellation of ADSs are typically paid to the depositary bank by the brokers (on behalf of their clients) receiving the newly issued ADSs from the depositary bank and by the brokers (on behalf of their clients) delivering the ADSs to the depositary bank for cancellation. The brokers in turn charge these fees to their clients. Depositary fees payable in connection with distributions of cash or securities to ADS holders and the depositary services fee are charged by the depositary bank to the holders of record of ADSs as of the applicable ADS record date.
The depositary fees payable for cash distributions are generally deducted from the cash being distributed or by selling a portion of distributable property to pay the fees. In the case of distributions other than cash (i.e., share dividends, rights), the depositary bank charges the applicable fee to the ADS record date holders concurrent with the distribution. In the case of ADSs registered in the name of the investor (whether certificated or uncertificated in direct registration), the depositary bank sends invoices to the applicable record date ADS holders. In the case of ADSs held in brokerage and custodian accounts (via DTC), the depositary bank generally collects its fees through the systems provided by DTC (whose nominee is the registered holder of the ADSs held in DTC) from the brokers and custodians holding ADSs in their DTC accounts. The brokers and custodians who hold their clients’ ADSs in DTC accounts in turn charge their clients’ accounts the amount of the fees paid to the depositary banks.
In the event of refusal to pay the depositary fees, the depositary bank may, under the terms of the deposit agreement, refuse the requested service until payment is received or may set off the amount of the depositary fees from any distribution to be made to the ADS holder.
The depositary may make payments to us or reimburse us for certain costs and expenses, by making available a portion of the ADS fees collected in respect of the ADR program or otherwise, upon such terms and conditions as we and the depositary bank agree from time to time.
Payment of Taxes
You will be responsible for any taxes or other governmental charges payable, or which become payable, on your ADSs or on the deposited securities represented by any of your ADSs. The depositary may refuse to register or transfer your ADSs or allow you to withdraw the deposited securities represented by your ADSs until such taxes or other charges are paid. It may apply payments owed to you or sell deposited securities represented by your ADSs to pay any taxes owed and you will remain liable for any deficiency. If the depositary sells deposited securities, it will, if appropriate, reduce the number of ADSs to reflect the sale and pay to you any net proceeds, or send to you any property, remaining after it has paid the taxes. You agree to indemnify us, the depositary, the custodian and each of our and their respective agents, directors, employees and affiliates for, and hold each of them harmless from, any claims with respect to taxes (including applicable interest and penalties thereon) arising from any refund of taxes, reduced rate of withholding at source or other tax benefit obtained for you. Your obligations under this paragraph shall survive any transfer of ADRs, any surrender of ADRs and withdrawal of deposited securities or the termination of the deposit agreement.
Reclassifications, Recapitalizations and Mergers
If we:
Then:
Change the nominal or par value of our ordinary shares The cash, shares or other securities received by the depositary will become deposited securities.
Reclassify, split up or consolidate any of the deposited securities Each ADS will automatically represent its equal share of the new deposited securities.
Distribute securities on the ordinary shares that are not distributed to you, or recapitalize, reorganize, merge, liquidate, sell all or substantially all of our assets, or take any similar action The depositary may distribute some or all of the cash, shares or other securities it received. It may also deliver new ADSs or ask you to surrender your outstanding ADRs in exchange for new ADRs identifying the new deposited securities.
 
26

TABLE OF CONTENTS
 
Amendment and Termination
How may the deposit agreement be amended?
We may agree with the depositary to amend the deposit agreement and the form of ADR without your consent for any reason. If an amendment adds or increases fees or charges, except for taxes and other governmental charges or expenses of the depositary for registration fees, facsimile costs, delivery charges or similar items, including expenses incurred in connection with foreign exchange control regulations and other charges specifically payable by ADS holders under the deposit agreement, or materially prejudices a substantial existing right of ADS holders, it will not become effective for outstanding ADSs until 30 days after the depositary notifies ADS holders of the amendment. At the time an amendment becomes effective, you are considered, by continuing to hold your ADSs, to agree to the amendment and to be bound by the ADRs and the deposit agreement as amended. If any new laws are adopted which would require the deposit agreement to be amended in order to comply therewith, we and the depositary may amend the deposit agreement in accordance with such laws and such amendment may become effective before notice thereof is given to ADS holders.
How may the deposit agreement be terminated?
The depositary will terminate the deposit agreement if we ask it to do so, in which case the depositary will give notice to you at least 90 days prior to termination. The depositary may also terminate the deposit agreement if the depositary has told us that it would like to resign, or if we have removed the depositary, and in either case we have not appointed a new depositary within 90 days. In either such case, the depositary must notify you at least 30 days before termination.
After termination, the depositary and its agents will do the following under the deposit agreement but nothing else: collect distributions on the deposited securities, sell rights and other property and deliver ordinary shares and other deposited securities upon cancellation of ADSs after payment of any fees, charges, taxes or other governmental charges. Six months or more after the date of termination, the depositary may sell any remaining deposited securities by public or private sale. After that, the depositary will hold the money it received on the sale, as well as any other cash it is holding under the deposit agreement, for the pro rata benefit of the ADS holders that have not surrendered their ADSs. It will not invest the money and has no liability for interest. After such sale, the depositary’s only obligations will be to account for the money and other cash. After termination, we shall be discharged from all obligations under the deposit agreement except for our obligations to the depositary thereunder.
Books of Depositary
The depositary will maintain ADS holder records at its depositary office. You may inspect such records at such office during regular business hours but solely for the purpose of communicating with other holders in the interest of business matters relating to our company, the ADRs and the deposit agreement.
The depositary will maintain facilities in the Borough of Manhattan, The City of New York to record and process the issuance, cancellation, combination, split-up and transfer of ADRs.
These facilities may be closed at any time or from time to time when such action is deemed necessary or advisable by the depositary in connection with the performance of its duties under the deposit agreement or at our reasonable written request.
Limitations on Obligations and Liability to ADR Holders
Limits on our Obligations and the Obligations of the Depositary and the Custodian; Limits on Liability to Holders of ADSs
The deposit agreement expressly limits our obligations and the obligations of the depositary and the custodian. It also limits our liability and the liability of the depositary. The depositary and the custodian:

are only obligated to take the actions specifically set forth in the deposit agreement without gross negligence or willful misconduct;
 
27

TABLE OF CONTENTS
 

are not liable if any of us or our respective controlling persons or agents are prevented or forbidden from, or subjected to any civil or criminal penalty or restraint on account of, or delayed in, doing or performing any act or thing required by the terms of the deposit agreement and any ADR, by reason of any provision of any present or future law or regulation of the United States or any state thereof, Cayman Islands or any other country, or of any other governmental authority or regulatory authority or stock exchange, or on account of the possible criminal or civil penalties or restraint, or by reason of any provision, present or future, of our memorandum and articles of association or any provision of or governing any deposited securities, or by reason of any act of God or war or other circumstances beyond its control (including, without limitation, nationalization, expropriation, currency restrictions, work stoppage, strikes, civil unrest, revolutions, rebellions, explosions and computer failure);

are not liable by reason of any exercise of, or failure to exercise, any discretion provided for in the deposit agreement or in our memorandum and articles of association or provisions of or governing deposited securities;

are not liable for any action or inaction of the depositary, the custodian or us or their or our respective controlling persons or agents in reliance upon the advice of or information from legal counsel, any person presenting ordinary shares for deposit or any other person believed by it in good faith to be competent to give such advice or information;

are not liable for the inability of any holder of ADSs to benefit from any distribution on deposited securities that is not made available to holders of ADSs under the terms of the deposit agreement;

are not liable for any special, consequential, indirect or punitive damages for any breach of the terms of the deposit agreement, or otherwise;

may rely upon any documents we believe in good faith to be genuine and to have been signed or presented by the proper party;

disclaim any liability for any action or inaction or inaction of any of us or our respective controlling persons or agents in reliance upon the advice of or information from legal counsel, accountants, any person presenting ordinary shares for deposit, holders and beneficial owners (or authorized representatives) of ADSs, or any person believed in good faith to be competent to give such advice or information; and

disclaim any liability for inability of any holder to benefit from any distribution, offering, right or other benefit made available to holders of deposited securities but not made available to holders of ADS.
The depositary and any of its agents also disclaim any liability (i) for any failure to carry out any instructions to vote, the manner in which any vote is cast or the effect of any vote or failure to determine that any distribution or action may be lawful or reasonably practicable or for allowing any rights to lapse in accordance with the provisions of the deposit agreement, (ii) the failure or timeliness of any notice from us, the content of any information submitted to it by us for distribution to you or for any inaccuracy of any translation thereof, (iii) any investment risk associated with the acquisition of an interest in the deposited securities, the validity or worth of the deposited securities, the credit-worthiness of any third party, (iv) for any tax consequences that may result from ownership of ADSs, ordinary shares or deposited securities, or (v) for any acts or omissions made by a successor depositary whether in connection with a previous act or omission of the depositary or in connection with any matter arising wholly after the removal or resignation of the depositary, provided that in connection with the issue out of which such potential liability arises the depositary performed its obligations without gross negligence or willful misconduct while it acted as depositary.
In the deposit agreement, we and the depositary agree to indemnify each other under certain circumstances.
Jurisdiction and Arbitration
The laws of the State of New York govern the deposit agreement and the ADSs and we have agreed with the depositary that the federal or state courts in the City of New York shall have exclusive jurisdiction to hear and determine any dispute arising from or in connection with the deposit agreement and that the depositary
 
28

TABLE OF CONTENTS
 
will have the right to refer any claim or dispute arising from the relationship created by the deposit agreement to arbitration in accordance with the Commercial Arbitration Rules of the American Arbitration Association. The fees of the arbitrator and other costs incurred by the parties in connection with such arbitration shall be paid by the party or parties that is (are) unsuccessful in such arbitration. The arbitration provisions of the deposit agreement do not preclude you from pursuing claims arising under the Securities Act or the Exchange Act in state or federal courts. The arbitration provision of the deposit agreement shall not relieve us or the depositary from our respective obligations to comply with the Securities Act and the Exchange Act and is not intended to be deemed a waiver by any holder or beneficial owner of ADSs of compliance with the U.S. federal securities laws and the rules and regulations promulgated thereunder.
Jury Trial Waiver
The deposit agreement provides that each party to the deposit agreement (including each holder, beneficial owner and holder of interests in the ADRs) irrevocably waives, to the fullest extent permitted by applicable law, any right it may have to a trial by jury in any lawsuit or proceeding against us or the depositary arising out of or relating to our shares, the ADSs or the deposit agreement, including any claim under the U.S. federal securities laws. If we or the depositary opposed a jury trial demand based on the waiver, the court would determine whether the waiver was enforceable based on the facts and circumstances of that case in accordance with the applicable law. No condition, stipulation or provision of the deposit agreement or ADSs shall relieve us or the depositary from our respective obligations to comply with the Securities Act and the Exchange Act nor serve as a waiver by any holder or beneficial owner of ADSs of compliance with the U.S. federal securities laws and the rules and regulations promulgated thereunder.
Requirements for Depositary Actions
Before the depositary will issue, deliver or register a transfer of an ADS, split-up, subdivide or combine ADSs, make a distribution on an ADS, or permit withdrawal of ordinary shares, the depositary may require:

payment of stock transfer or other taxes or other governmental charges and transfer or registration fees charged by third parties for the transfer of any ordinary shares or other deposited securities and payment of the applicable fees, expenses and charges of the depositary;

satisfactory proof of the identity and genuineness of any signature or any other matters contemplated in the deposit agreement; and

compliance with (A) any laws or governmental regulations relating to the execution and delivery of ADRs or ADSs or to the withdrawal or delivery of deposited securities and (B) such reasonable regulations and procedures as the depositary may establish, from time to time, consistent with the deposit agreement and applicable laws, including presentation of transfer documents.
The depositary may refuse to issue and deliver ADSs or register transfers of ADSs generally when the register of the depositary or our transfer books are closed or at any time if the depositary or we determine that it is necessary or advisable to do so.
 
29

TABLE OF CONTENTS
 
Your Right to Receive the Shares Underlying Your ADSs
You have the right to cancel your ADSs and withdraw the underlying ordinary shares at any time except:

when temporary delays arise because: (1) the depositary has closed its transfer books or we have closed our transfer books; (2) the transfer of ordinary shares is blocked to permit voting at a shareholders’ meeting; or (3) we are paying a dividend on our ordinary shares;

when you owe money to pay fees, taxes and similar charges;

when it is necessary to prohibit withdrawals in order to comply with any laws or governmental regulations that apply to ADSs or to the withdrawal of ordinary shares or other deposited securities;

other circumstances specifically contemplated by Section I.A.(l) of the General Instructions to Form F-6 (as such General Instructions may be amended from time to time); or

for any other reason if the depositary or we determine, in good faith, that it is necessary or advisable to prohibit withdrawals.
The depositary shall not knowingly accept for deposit under the deposit agreement any ordinary shares or other deposited securities required to be registered under the provisions of the Securities Act, unless a registration statement is in effect as to such ordinary shares.
This right of withdrawal may not be limited by any other provision of the deposit agreement.
Direct Registration System
In the deposit agreement, all parties to the deposit agreement acknowledge that the DRS and Profile Modification System, or Profile, will apply to uncertificated ADSs upon acceptance thereof to DRS by DTC. DRS is the system administered by DTC pursuant to which the depositary may register the ownership of uncertificated ADSs, which ownership shall be evidenced by periodic statements issued by the depositary to the ADS holders entitled thereto. Profile is a required feature of DRS which allows a DTC participant, claiming to act on behalf of an ADS holder, to direct the depositary to register a transfer of those ADSs to DTC or its nominee and to deliver those ADSs to the DTC account of that DTC participant without receipt by the depositary of prior authorization from the ADS holder to register such transfer.
 
30

TABLE OF CONTENTS
 
ENFORCEABILITY OF CIVIL LIABILITIES
We are incorporated in the Cayman Islands to take advantage of certain benefits associated with being a Cayman Islands exempted company, such as:

political and economic stability;

an effective judicial system;

a favorable tax system;

the absence of exchange control or currency restrictions; and

the availability of professional and support services.
However, certain disadvantages accompany incorporation in the Cayman Islands. These disadvantages include but are not limited to:

the Cayman Islands has a less developed body of securities laws as compared to the United States and these securities laws provide less protection to investors as compared to the United States; and

plaintiffs may face special obstacles, including but not limited to those relating to jurisdiction and standing, in attempting to assert derivative claims in state or federal courts of the United States.
Our constituent documents do not contain provisions requiring that disputes, including those arising under the securities laws of the United States, between us, our officers, directors and shareholders, be arbitrated.
Substantially all of our operations are conducted in China, and substantially all of our assets are located in China. A majority of our directors and executive officers are nationals or residents of jurisdictions other than the United States and most of their assets are located outside the United States. As a result, it may be difficult for a shareholder to effect service of process within the United States upon these individuals, or to bring an action against us or these individuals in the United States, or to enforce against us or them judgments obtained in United States courts, including judgments predicated upon the civil liability provisions of the securities laws of the United States or any state in the United States.
We have appointed Cogency Global Inc. as our agent to receive service of process with respect to any action brought against us in the U.S. District Court for the Southern District of New York in connection with this offering under the federal securities laws of the United States or the securities laws of any State in the United States or any action brought against us in the Supreme Court of the State of New York in the County of New York in connection with this offering under the securities laws of the State of New York.
We have been advised by our Cayman Islands legal counsel, Maples and Calder (Hong Kong) LLP, that the courts of the Cayman Islands are unlikely (i) to recognize or enforce against us judgments of courts of the United States predicated upon the civil liability provisions of the securities laws of the United States or any state in the United States; and (ii) in original actions brought in the Cayman Islands, to impose liabilities against us predicated upon the civil liability provisions of the securities laws of the United States or any state in the United States, so far as the liabilities imposed by those provisions are penal in nature. In those circumstances, although there is no statutory enforcement in the Cayman Islands of judgments obtained in the United States, the courts of the Cayman Islands will recognize and enforce a foreign money judgment of a foreign court of competent jurisdiction without retrial on the merits based on the principle that a judgment of a competent foreign court imposes upon the judgment debtor an obligation to pay the sum for which judgment has been given provided certain conditions are met. For such a foreign judgment to be enforced in the Cayman Islands, such judgment must be final and conclusive and for a liquidated sum, and must not be in respect of taxes or a fine or penalty, inconsistent with a Cayman Islands judgment in respect of the same matter, impeachable on the grounds of fraud or obtained in a manner, and or be of a kind the enforcement of which is, contrary to natural justice or the public policy of the Cayman Islands (awards of punitive or multiple damages may well be held to be contrary to public policy of the Cayman Islands). A Cayman Islands Court may stay enforcement proceedings if concurrent proceedings are being brought elsewhere.
Han Kun Law Offices, our counsel as to PRC law, has advised us that there is uncertainty as to whether the courts of China would:
 
31

TABLE OF CONTENTS
 

recognize or enforce judgments of United States courts obtained against us or our directors or officers predicated upon the civil liability provisions of the securities laws of the United States or any state in the United States; or

entertain original actions brought in each respective jurisdiction against us or our directors or officers predicated upon the securities laws of the United States or any state in the United States.
Han Kun Law Offices has further advised us that the recognition and enforcement of foreign judgments are provided for under the PRC Civil Procedures Law. PRC courts may recognize and enforce foreign judgments in accordance with the requirements of the PRC Civil Procedures Law and other applicable laws and regulations based either on treaties between China and the country where the judgment is made or on principles of reciprocity between jurisdictions. There are no treaty and few other forms of reciprocity governing the recognition and enforcement of foreign judgments between China and the United States or between China and the Cayman Islands. In addition, according to the PRC Civil Procedures Law, courts in the PRC will not enforce a foreign judgment against us or our directors and officers if they decide that the judgment violates the basic principles of PRC law or national sovereignty, security or public interest. As a result, it is uncertain whether and on what basis a PRC court would enforce a judgment rendered by a court in the United States or in the Cayman Islands. Under the PRC Civil Procedures Law and the PRC Law on the Application of Laws to Foreign-related Civil Relations, foreign shareholders may originate actions based on PRC law before a PRC court against a company for disputes relating to contracts or other property interests, and the PRC court may accept a cause of action based on the laws or the parties’ express mutual agreement in contracts electing PRC courts for dispute resolution if such foreign shareholders can establish sufficient nexus to the PRC for a PRC court to have jurisdiction, and meet other procedural requirements, including, among others, that the plaintiff must have a direct interest in the case, and there must be a concrete claim, a factual basis and a cause for the case. The PRC court will determine whether to accept the complaint in accordance with the PRC Civil Procedures Law and PRC Law on the Application of Laws to Foreign-related Civil Relations. The shareholder may participate in the action by itself or entrust any other person or PRC legal counsel to participate on behalf of such shareholder. Foreign citizens and companies will have the same rights as PRC citizens and companies in an action unless the home jurisdiction of such foreign citizens or companies restricts the rights of PRC citizens and companies.
In addition, it will be difficult for U.S. shareholders to originate actions against us in the PRC in accordance with PRC laws because we are incorporated under the laws of the Cayman Islands and it will be difficult for U.S. shareholders, by virtue only of holding our ADSs or Class A ordinary shares, to establish a connection to the PRC for a PRC court to have jurisdiction as required under the PRC Civil Procedures Law.
 
32

TABLE OF CONTENTS
 
TAXATION
The following summary of the material Cayman Islands, PRC and U.S. federal income tax consequences of an investment in our ADSs or ordinary shares is based upon laws and relevant interpretations thereof in effect as of the date of this prospectus, all of which are subject to change or differing interpretation, possibly with retroactive effect. This summary does not deal with all possible tax consequences relating to an investment in our ADSs or ordinary shares, such as the tax consequences under U.S. state and local tax laws or under the tax laws of jurisdictions other than the Cayman Islands, PRC and the United States. To the extent that the discussion relates to matters of Cayman Islands tax law, it represents the opinion of Maples and Calder (Hong Kong) LLF, our Cayman Islands counsel, and to the extent that the discussion relates to matters of PRC tax law, it represents the opinion of Han Kun Law Offices, our PRC counsel.
Cayman Islands Taxation
The Cayman Islands currently has no form of income, corporate or capital gains tax and no estate duty, inheritance tax or gift tax. There are no other taxes likely to be material to holders of our ADSs or ordinary shares levied by the government of the Cayman Islands except for stamp duties which may be applicable on instruments executed in, or, after execution, brought within the jurisdiction of the Cayman Islands. The Cayman Islands are not party to any double tax treaties that are applicable to any payments made to or by our company. There are no exchange control regulations under Cayman Islands law.
Payments of dividends and capital in respect of our Class A ordinary shares and ADSs will not be subject to taxation in the Cayman Islands and no withholding will be required on the payment of a dividend or capital to any holder of our Class A ordinary shares or ADSs, nor will gains derived from the disposal of our Class A ordinary shares or ADSs be subject to Cayman Islands income or corporation tax.
People’s Republic of China Taxation
Under the PRC Enterprise Income Tax Law and its implementation rules, an enterprise established outside of the PRC with a “de facto management body” within the PRC is considered a resident enterprise and will be subject to the enterprise income tax at the rate of 25% on its global income. The implementation rules define the term “de facto management body” as the body that exercises full and substantial control over and overall management of the business, productions, personnel, accounts and properties of an enterprise. In April 2009, the State Taxation Administration issued the Circular on Issues Relating to Identification of PRC-Controlled Overseas Registered Enterprises as Resident Enterprises in Accordance With the De Facto Standards of Organizational Management, or Circular 82, which provides certain specific criteria for determining whether the “de facto management body” of a PRC-controlled enterprise that is incorporated offshore is located in China. Although this circular only applies to offshore enterprises controlled by PRC enterprises or PRC enterprise groups, not those controlled by PRC individuals or foreigners, the criteria set forth in the circular may reflect the State Taxation Administration’s general position on how the “de facto management body” test should be applied in determining the tax resident status of all offshore enterprises. According to Circular 82, an offshore incorporated enterprise controlled by a PRC enterprise or a PRC enterprise group will be regarded as a PRC tax resident by virtue of having its “de facto management body” in China only if all of the following conditions are met: (i) the primary location of the day-to-day operational management is in the PRC; (ii) decisions relating to the enterprise’s financial and human resource matters are made or are subject to approval by organizations or personnel in the PRC; (iii) the enterprise’s primary assets, accounting books and records, company seals, and board and shareholder resolutions, are located or maintained in the PRC; and (iv) at least 50% of voting board members or senior executives habitually reside in the PRC. Further to Circular 82, the State Taxation Administration issued the Bulletin on Promulgation of the Administrative Measures for Income Tax of Chinese-Controlled Offshore-Incorporated Resident Enterprises (Trial Implementation), which took effect in September 2011, to provide more guidance on the implementation of Circular 82. This bulletin provides for procedures and administration details of determination on resident status and administration on post-determination matters.
We believe that NIO Inc. is not a PRC resident enterprise for PRC tax purposes. NIO Inc. is not controlled by a PRC enterprise or PRC enterprise group and we do not believe that NIO Inc. meets all of the conditions above. NIO Inc. is a company incorporated outside the PRC. As a holding company, NIO Inc.’s key assets are its ownership interests in its subsidiaries, and its key assets are located, and its records (including the
 
33

TABLE OF CONTENTS
 
resolutions of its board of directors and the resolutions of its shareholders) are maintained, outside the PRC. For the same reasons, we believe our other entities outside of China are not PRC resident enterprises either. However, the tax resident status of an enterprise is subject to determination by the PRC tax authorities and uncertainties remain with respect to the interpretation of the term “de facto management body.” There can be no assurance that the PRC government will ultimately take a view that is consistent with us.
If the PRC tax authorities determine that NIO Inc. is a PRC resident enterprise for enterprise income tax purposes, we may be required to withhold a 10% withholding tax from dividends we pay to our shareholders that are non-resident enterprises, including the holders of our ADSs. In addition, non-resident enterprise shareholders (including our ADS holders) may be subject to a 10% PRC tax on gains realized on the sale or other disposition of ADSs or Class A ordinary shares, if such income is treated as sourced from within the PRC. It is unclear whether our non-PRC individual shareholders (including our ADS holders) would be subject to any PRC tax on dividends or gains obtained by such non-PRC individual shareholders in the event we are determined to be a PRC resident enterprise. If any PRC tax were to apply to such dividends or gains, it would generally apply at a rate of 20% unless a reduced rate is available under an applicable tax treaty. It is also unclear whether non-PRC shareholders of NIO Inc. would be able to claim the benefits of any tax treaties between their country of tax residence and the PRC in the event that NIO Inc. is treated as a PRC resident enterprise. Pursuant to the Enterprise Income Tax Law and its implementation rules, if a non-resident enterprise has not set up an organization or establishment in China, or has set up an organization or establishment but the income derived has no actual connection with such organization or establishment, it will be subject to a withholding tax on its PRC-sourced income at a rate of 10%. Pursuant to the Arrangement between Mainland China and the Hong Kong Special Administrative Region for the Avoidance of Double Taxation and Tax Evasion on Income, the tax rate in respect to dividends paid by a PRC enterprise to a Hong Kong enterprise is reduced to 5% from a standard rate of 10% if the Hong Kong enterprise directly holds at least 25% of the PRC enterprise. Pursuant to the Circular on Certain Issues with Respect to the Enforcement of Dividend Provisions in Tax Treaties, or Circular 81, issued by the State Taxation Administration in February 2009, a Hong Kong resident enterprise must meet the following conditions, among others, in order to enjoy the reduced tax rate: (i) it must directly own the required percentage of equity interests and voting rights in the PRC resident enterprise; and (ii) it must have directly owned such percentage in the PRC resident enterprise throughout the 12 months prior to receiving the dividends. Furthermore, the Administrative Measures for Non-Resident Enterprises to Enjoy Treatments under Treaties, which took effect in January 2020, require that non-resident enterprises must obtain approval from the tax authority in order to enjoy the reduced tax rate. There are also other conditions for enjoying the reduced tax rate according to other relevant tax rules and regulations. Accordingly, our subsidiaries may be able to enjoy the 5% tax rate for the dividends it receives from its PRC incorporated subsidiaries if they satisfy the conditions prescribed under Circular 81 and other tax rules and regulations and obtain the approvals as required. However, according to Circular 81, if the relevant tax authorities determine our transactions or arrangements are for the primary purpose of enjoying a favorable tax treatment, the tax authorities may adjust the favorable tax rate on dividends in the future.
Provided that our Cayman Islands holding company, NIO Inc., is not deemed to be a PRC resident enterprise, holders of our ADSs and Class A ordinary shares who are not PRC residents will not be subject to PRC income tax on dividends that we distributed or gains realized from the sale or other disposition of our shares or ADSs. In February 2015, the State Taxation Administration issued the Circular on Issues of Enterprise Income Tax on Indirect Transfers of Assets by Non-PRC Resident Enterprises, or Circular 7, which was latest amended in December 2017. Circular 7 further clarifies that, if a non-resident enterprise derives income by acquiring and selling shares in an offshore listed enterprise in the public market, such income will not be subject to PRC tax. However, there is uncertainty as to the application of Circular 7, we and our non-PRC resident investors may be at risk of being required to file a return and being taxed under Circular 7 and we may be required to expend valuable resources to comply with Circular 7 or to establish that we should not be taxed under Circular 7. See “Item 3. Key Information — D. Risk Factors — Risks Related to Doing Business in China — We face uncertainty with respect to indirect transfers of equity interests in PRC resident enterprises by their non-PRC holding companies” in our annual report on Form 20-F for the year ended December 31, 2023, which is incorporated in this prospectus by reference.
U.S. Federal Income Tax Considerations
The following discussion is a summary of U.S. federal income tax considerations generally applicable to the ownership and disposition of our ADSs or Class A ordinary shares by a U.S. Holder (as defined below)
 
34

TABLE OF CONTENTS
 
that acquires our ADSs in this offering and holds our ADSs as “capital assets” ​(generally, property held for investment) under the U.S. Internal Revenue Code of 1986, as amended (the “Code”). This discussion is based upon existing U.S. federal tax law, which is subject to differing interpretations or change, possibly with retroactive effect. There can be no assurance that the Internal Revenue Service (the “IRS”) or a court will not take a contrary position. This discussion, moreover, does not address the U.S. federal estate, gift, Medicare, minimum tax, and other non-income tax considerations or any state, local and non-U.S. tax considerations, relating to the ownership or disposition of our ADSs or Class A ordinary shares. The following summary does not address all aspects of U.S. federal income taxation that may be important to particular investors in light of their individual circumstances or to persons in special tax situations such as:

banks and other financial institutions;

insurance companies;

pension plans;

cooperatives;

regulated investment companies;

real estate investment trusts;

broker-dealers;

traders that elect to use a mark-to-market method of accounting;

certain former U.S. citizens or long-term residents;

tax-exempt entities (including private foundations);

holders who acquire their ADSs or Class A ordinary shares pursuant to any employee share option or otherwise as compensation;

investors that will hold their ADSs or Class A ordinary shares as part of a straddle, hedge, conversion, constructive sale or other integrated transaction for U.S. federal income tax purposes;

investors that have a functional currency other than the U.S. dollar;

persons that actually or constructively own 10% or more of our stock (by vote or value); or

partnerships or other entities taxable as partnerships for U.S. federal income tax purposes, or persons holding ADSs or Class A ordinary shares through such entities.
All of the foregoing may be subject to tax rules that differ significantly from those discussed below.
Each U.S. Holder is urged to consult its tax advisor regarding the application of U.S. federal taxation to its particular circumstances, and the state, local, non-U.S. and other tax considerations of the ownership and disposition of our ADSs or Class A ordinary shares.
General
For purposes of this discussion, a “U.S. Holder” is a beneficial owner of our ADSs or Class A ordinary shares that is, for U.S. federal income tax purposes:

an individual who is a citizen or resident of the United States;

a corporation (or other entity treated as a corporation for U.S. federal income tax purposes) created in, or organized under the law of the United States or any state thereof or the District of Columbia;

an estate the income of which is includible in gross income for U.S. federal income tax purposes regardless of its source; or

a trust (A) the administration of which is subject to the primary supervision of a U.S. court and which has one or more U.S. persons who have the authority to control all substantial decisions of the trust or (B) that has otherwise validly elected to be treated as a U.S. person under the Code.
 
35

TABLE OF CONTENTS
 
If a partnership (or other entity treated as a partnership for U.S. federal income tax purposes) is a beneficial owner of our ADSs or Class A ordinary shares, the tax treatment of a partner in the partnership will generally depend upon the status of the partner and the activities of the partnership. Partnerships holding our ADSs or Class A ordinary shares and their partners are urged to consult their tax advisors regarding an investment in our ADSs or Class A ordinary shares.
For U.S. federal income tax purposes, a U.S. Holder of ADSs will generally be treated as the beneficial owner of the underlying shares represented by the ADSs. The remainder of this discussion assumes that a U.S. Holder of our ADSs will be treated in this manner. Accordingly, deposits or withdrawals of Class A ordinary shares for ADSs will generally not be subject to U.S. federal income tax.
Passive Foreign Investment Company Considerations
A non-U.S. corporation, such as our company, will be classified as a PFIC for U.S. federal income tax purposes for any taxable year, if either (i) 75% or more of its gross income for such year consists of certain types of “passive” income or (ii) 50% or more of the value of its assets (generally determined on the basis of a quarterly average) during such year is attributable to assets that produce or are held for the production of passive income. For this purpose, cash and assets readily convertible into cash are categorized as passive assets and the company’s goodwill and other unbooked intangibles are taken into account. Passive income generally includes, among other things, dividends, interest, rents, royalties, and gains from the disposition of passive assets. We will be treated as owning a proportionate share of the assets and earning a proportionate share of the income of any other corporation in which we own, directly or indirectly, 25% or more (by value) of the stock.
Although the law in this regard is not entirely clear, we treat our VIEs as being owned by us for U.S. federal income tax purposes because we control their management decisions and are entitled to substantially all of the economic benefits associated with these entities, and as a result, we consolidate their results of operations in our consolidated U.S. GAAP financial statements. If it were determined, however, that we do not own the VIEs for U.S. federal income tax purposes, we may be treated as a PFIC for the current taxable year and any subsequent taxable year.
Assuming that we are the owner of the VIEs for U.S. federal income tax purposes, and based upon our current and expected income and assets, we do not believe that we were a PFIC for the taxable year ended December 31, 2023. However, no assurance can be given that we will not be or become a PFIC in the current or future taxable years because the determination of whether we will be or become a PFIC is a factual determination made annually that will depend, in part, upon the nature and composition of our income and assets (in particular, the retention of substantial amounts of cash and investments). Fluctuations in the market price of our ADSs or Class A ordinary shares may cause us to be or become classified as a PFIC for the current or future taxable years because the value of our assets for purposes of the asset test, including the value of our goodwill and other unbooked intangibles, may be determined by reference to the market price of our ADSs or Class A ordinary shares, which may be volatile. In particular, recent declines in the market price of the ADSs and Class A ordinary shares significantly increased our risk of becoming a PFIC. The market price of the ADSs and Class A ordinary shares may continue to fluctuate considerably and, consequently, we cannot assure you of our PFIC status for any taxable year. Furthermore, the composition of our income and assets may also be affected by how, and how quickly, we use our liquid assets. Under circumstances where our passive income significantly increases relative to our non-passive income, or where we determine not to deploy significant amounts of cash for active purposes, our risk of becoming classified as a PFIC may substantially increase. If we were to be or become a PFIC for any taxable year during which a U.S. holder holds our ADSs or Class A ordinary shares, certain adverse U.S. federal income tax consequences could apply to such U.S. holders.
If we are classified as a PFIC for any year during which a U.S. Holder holds our ADSs or Class A ordinary shares, the PFIC rules discussed below under “— Passive Foreign Investment Company Rules” generally will apply to such U.S. Holder for such taxable year, and unless the U.S. Holder makes certain elections, will apply in future years even if we cease to be a PFIC.
The discussion below under “— Dividends” and “— Sale or Other Disposition” is written on the basis that we will not be or become classified as a PFIC for U.S. federal income tax purposes. The U.S. federal
 
36

TABLE OF CONTENTS
 
income tax rules that apply generally if we are treated as a PFIC are discussed below under “— Passive Foreign Investment Company Rules.”
Dividends
Subject to the discussion below under “Passive Foreign Investment Company Rules,” any cash distributions (including the amount of any PRC tax withheld) paid on our ADSs or Class A ordinary shares out of our current or accumulated earnings and profits, as determined under U.S. federal income tax principles, will generally be includible in the gross income of a U.S. Holder as dividend income on the day actually or constructively received by the U.S. Holder, in the case of Class A ordinary shares, or by the depositary, in the case of ADSs. Because we do not intend to determine our earnings and profits on the basis of U.S. federal income tax principles, any distribution we pay will generally be treated as a “dividend” for U.S. federal income tax purposes. Dividends received on our ADSs or Class A ordinary shares will not be eligible for the dividends received deduction allowed to corporations. A non-corporate U.S. Holder will be subject to tax at the lower capital gain tax rate applicable to “qualified dividend income,” provided that certain conditions are satisfied, including that (1) our ADSs are readily tradeable on an established securities market in the United States, or, in the event that we are deemed to be a PRC resident enterprise under the PRC tax law, we are eligible for the benefit of the United States-PRC income tax treaty (the “Treaty”), (2) we are neither a PFIC nor treated as such with respect to such a U.S. Holder (as discussed below) for the taxable year in which the dividend was paid and the preceding taxable year, and (3) certain holding period requirements are met. We expect our ADSs (but not our Class A ordinary shares) will be considered to be readily tradeable on the New York Stock Exchange, which is an established securities market in the United States. There can be no assurance, however, that our ADSs will be considered readily tradeable on an established securities market in later years.
In the event that we are deemed to be a PRC resident enterprise under the PRC Enterprise Income Tax Law (see “— People’s Republic of China Taxation” above), we may be eligible for the benefits of the Treaty. If we are eligible for such benefits, dividends we pay on our Class A ordinary shares, regardless of whether such shares are represented by the ADSs, would be eligible for the reduced rates of taxation described in the preceding paragraph.
Dividends will generally be treated as income from foreign sources for U.S. foreign tax credit purposes and will generally constitute passive category income. Depending on the U.S. Holder’s individual facts and circumstances, a U.S. Holder may be eligible, subject to a number of complex limitations, to claim a foreign tax credit in respect of any foreign withholding taxes imposed on dividends received on our ADSs or Class A ordinary shares. A U.S. Holder who does not elect to claim a foreign tax credit for foreign tax withheld may instead claim a deduction, for U.S. federal income tax purposes, in respect of such withholding, but only for a year in which such holder elects to do so for all creditable foreign income taxes. The rules governing the foreign tax credit are complex and their outcome depends in large part on the U.S. Holder’s individual facts and circumstances. Accordingly, U.S. Holders are urged to consult their tax advisors regarding the availability of the foreign tax credit under their particular circumstances.
Sale or Other Disposition
Subject to the discussion below under “— Passive Foreign Investment Company Rules,” a U.S. Holder will generally recognize capital gain or loss upon the sale or other disposition of ADSs or Class A ordinary shares in an amount equal to the difference between the amount realized upon the disposition and the holder’s adjusted tax basis in such ADSs or Class A ordinary shares. Any capital gain or loss will be long-term if the ADSs or Class A ordinary shares have been held for more than one year and will generally be U.S.-source gain or loss for U.S. foreign tax credit purposes. Long-term capital gain of non-corporate U.S. Holders is generally eligible for a reduced rate of taxation. In the event that gain from the disposition of the ADSs or Class A ordinary shares is subject to tax in the PRC, such gain may be treated as PRC-source gain under the Treaty. Pursuant to Treasury Regulations, however, if a U.S. Holder is not eligible for the benefits of the Treaty or does not elect to apply the Treaty, then such holder may not be able to claim a foreign tax credit arising from any PRC tax imposed on the disposition of our ADSs or Class A ordinary shares. The deductibility of a capital loss may be subject to limitations. U.S. Holders are urged to consult their tax advisors regarding the tax consequences if a foreign tax is imposed on a disposition of our ADSs or Class A ordinary shares, including
 
37

TABLE OF CONTENTS
 
the availability of the foreign tax credit or deduction under their particular circumstances, their eligibility for benefits under the Treaty and the potential impact of the Treasury Regulations.
Passive Foreign Investment Company Rules
If we are classified as a PFIC for any taxable year during which a U.S. Holder holds our ADSs or Class A ordinary shares, and unless the U.S. Holder makes a mark-to-market election (as described below), the U.S. Holder will generally be subject to special tax rules on (i) any excess distribution that we make to the U.S. Holder (which generally means any distribution paid during a taxable year to a U.S. Holder that is greater than 125 percent of the average annual distributions paid in the three preceding taxable years or, if shorter, the U.S. Holder’s holding period for the ADSs or Class A ordinary shares), and (ii) any gain realized on the sale or other disposition of ADSs or Class A ordinary shares. Under the PFIC rules:

the excess distribution or gain will be allocated ratably over the U.S. Holder’s holding period for the ADSs or Class A ordinary shares;

the amount allocated to the current taxable year and any taxable years in the U.S. Holder’s holding period prior to the first taxable year in which we are classified as a PFIC (each, a “pre-PFIC year”), will be taxable as ordinary income;

the amount allocated to each prior taxable year, other than a pre-PFIC year, will be subject to tax at the highest tax rate in effect for individuals or corporations, as appropriate, for that year; and

an additional tax equal to the interest charge generally applicable to underpayments of tax will be imposed on the tax attributable to each prior taxable year, other than a pre-PFIC year.
If we are a PFIC for any taxable year during which a U.S. Holder holds our ADSs or Class A ordinary shares and any of our subsidiaries, our variable interest entities or any of the subsidiaries of our variable interest entities is also a PFIC, such U.S. Holder would be treated as owning a proportionate amount (by value) of the shares of the lower-tier PFIC for purposes of the application of these rules. U.S. Holders are urged to consult their tax advisors regarding the application of the PFIC rules to any of our subsidiaries, our variable interest entities or any of the subsidiaries of our variable interest entities.
As an alternative to the foregoing rules, a U.S. Holder of “marketable stock” in a PFIC may make a mark-to-market election with respect to such stock, provided that such stock is regularly traded on a qualified exchange, as defined in applicable U.S. Treasury Regulations. For those purposes, our ADSs, but not our Class A ordinary shares, are traded on the New York Stock Exchange which is a qualified exchange. We anticipate that our ADSs should qualify as being regularly traded, but no assurances may be given in this regard. If a U.S. Holder makes this election, the holder will generally (i) include as ordinary income for each taxable year that we are a PFIC the excess, if any, of the fair market value of ADSs held at the end of the taxable year over the adjusted tax basis of such ADSs and (ii) deduct as an ordinary loss the excess, if any, of the adjusted tax basis of the ADSs over the fair market value of such ADSs held at the end of the taxable year, but such deduction will only be allowed to the extent of the amount previously included in income as a result of the mark-to-market election. The U.S. Holder’s adjusted tax basis in the ADSs would be adjusted to reflect any income or loss resulting from the mark-to-market election. If a U.S. Holder makes a mark-to-market election in respect of a corporation classified as a PFIC and such corporation ceases to be classified as a PFIC, the holder will not be required to take into account the gain or loss described above during any period that such corporation is not classified as a PFIC. If a U.S. Holder makes a mark-to-market election, any gain such U.S. Holder recognizes upon the sale or other disposition of our ADSs in a year when we are a PFIC will be treated as ordinary income and any loss will be treated as ordinary loss, but such loss will only be treated as ordinary loss to the extent of the net amount previously included in income as a result of the mark-to-market election.
Because a mark-to-market election technically cannot be made for any lower-tier PFICs that we may own, a U.S. Holder may continue to be subject to the PFIC rules with respect to such U.S. Holder’s indirect interest in any investments held by us that are treated as an equity interest in a PFIC for U.S. federal income tax purposes.
We do not intend to provide information necessary for U.S. Holders to make qualified electing fund elections which, if available, would result in tax treatment different from (and generally less adverse than) the general tax treatment for PFICs described above.
 
38

TABLE OF CONTENTS
 
If a U.S. Holder owns our ADSs or Class A ordinary shares during any taxable year that we are a PFIC, the holder must generally file an annual IRS Form 8621. You should consult your tax advisors regarding the U.S. federal income tax consequences of owning and disposing of our ADSs or Class A ordinary shares if we are or become a PFIC.
 
39

TABLE OF CONTENTS
 
SELLING SHAREHOLDERS
Selling shareholders to be named in a prospectus supplement may, from time to time, offer and sell some or all of our Class A ordinary shares held by them pursuant to this prospectus and the applicable prospectus supplement. Such selling shareholders may sell our Class A ordinary shares held by them to or through underwriters, dealers or agents or directly to purchasers or as otherwise set forth in the applicable prospectus supplement. See “Plan of Distribution.” Such selling shareholders may also sell, transfer or otherwise dispose of some or all of our ordinary shares held by them in transactions exempt from the registration requirements of the Securities Act.
If any selling shareholder is to offer and sell some or all of our Class A ordinary shares held by them pursuant to this prospectus, we will provide you with a prospectus supplement that sets forth the name of each selling shareholder and the number of our Class A ordinary shares beneficially owned by such selling shareholder. The prospectus supplement also will disclose whether any of the selling shareholders have held any position or office with, have been employed by or otherwise have had a material relationship with us during the three years prior to the date of the prospectus supplement.
 
40

TABLE OF CONTENTS
 
PLAN OF DISTRIBUTION
We or the selling shareholders named in the applicable prospectus supplement may sell the securities described in this prospectus from time to time in one or more transactions, including without limitation:

to or through underwriters, brokers or dealers;

through agents;

on any national exchange on which the securities offered by this prospectus are listed or any automatic quotation system through which the securities may be quoted;

through a block trade in which the broker or dealer engaged to handle the block trade will attempt to sell the securities as agent, but may position and resell a portion of the block as principal to facilitate the transaction;

directly to one or more purchasers in negotiated sales or competitively bid transactions; or

through a combination of any of these methods.
In addition, we may enter into derivative or hedging transactions with third parties, or sell securities not covered by this prospectus to third parties in privately negotiated transactions. In connection with such a transaction, the third parties may sell securities covered by and pursuant to this prospectus and the applicable prospectus supplement. If so, the third party may use securities borrowed from us or others to settle such sales and may use securities received from us to close out any related short positions. We may also loan or pledge securities covered by this prospectus and an applicable prospectus supplement to third parties, who may sell the loaned securities or, in an event of default in the case of a pledge, sell the pledged securities pursuant to this prospectus and the applicable prospectus supplement.
We may issue the securities as a dividend or distribution or in a subscription rights offering to our existing security holders. In some cases, we or dealers acting for us or on our behalf may also repurchase securities and reoffer them to the public by one or more of the methods described above. This prospectus may be used in connection with any offering of our securities through any of these methods or other methods described in the applicable prospectus supplement.
We or the selling shareholders named in the applicable prospectus supplement may sell the securities offered by this prospectus at:

a fixed price or prices, which may be changed;

market prices prevailing at the time of sale;

prices related to such prevailing market prices; or

negotiated prices.
We or the selling shareholders named in the applicable prospectus supplement may solicit offers to purchase the securities directly from the public from time to time. We or the selling shareholders named in the applicable prospectus supplement may also designate agents from time to time to solicit offers to purchase securities from the public on our or their behalf. The prospectus supplement relating to any particular offering of securities will name any agents designated to solicit offers, and will include information about any commissions to be paid to the agents, in that offering. Agents may be deemed to be “underwriters” as that term is defined in the Securities Act. From time to time, we or the selling shareholders named in the applicable prospectus supplement may sell securities to one or more dealers as principals. The dealers, who may be deemed to be “underwriters” as that term is defined in the Securities Act, may then resell those securities to the public. We or the selling shareholders named in the applicable prospectus supplement may sell securities from time to time to one or more underwriters, who would purchase the securities as principal for resale to the public, either on a firm-commitment or best-efforts basis. If we or the selling shareholders named in the applicable prospectus supplement sell securities to underwriters, we or the selling shareholders named in the applicable prospectus supplement will execute an underwriting agreement with them at the time of sale and will name them in the applicable prospectus supplement. In connection with those sales, underwriters may be deemed to have received compensation from us or the selling shareholders named in the applicable prospectus supplement in the form of underwriting discounts or commissions and may also receive commissions from purchasers of
 
41

TABLE OF CONTENTS
 
the securities for whom they may act as agents. Underwriters may resell the securities to or through dealers, and those dealers may receive compensation in the form of discounts, concessions or commissions from the underwriters and/or commissions from purchasers for whom they may act as agents. Underwriters, dealers, agents and other persons may be entitled, under agreements that they may enter into with us or the selling shareholders named in the applicable prospectus supplement, to indemnification by us or the selling shareholders named in the applicable prospectus supplement against civil liabilities, including liabilities under the Securities Act, or to contribution with respect to payments which they may be required to make.
The applicable prospectus supplement will describe the terms of the offering of the securities, including the following:

the name of the agent or any underwriters;

the public offering or purchase price;

any discounts and commissions to be allowed or paid to the agent or underwriters;

all other items constituting underwriting compensation;

any discounts and commissions to be allowed or paid to dealers; and

any exchanges on which the securities will be listed.
If we offer securities in a subscription rights offering to our existing security holders, we may enter into a standby underwriting agreement with dealers, acting as standby underwriters. We may pay the standby underwriters a commitment fee for the securities they commit to purchase on a standby basis. If we do not enter into a standby underwriting arrangement, we may retain a dealer-manager to manage a subscription rights offering for us.
We may pay expenses incurred with respect to the registration of shares owned by any selling shareholders.
The underwriters, dealers and agents, as well as their associates, may be customers of or lenders to, and may engage in transactions with and perform services for, NIO Inc. and its subsidiaries. In addition, we may offer securities to or through our affiliates, as underwriters, dealers or agents. Our affiliates may also offer the securities in other markets through one or more selling agents, including one another. If so indicated in an applicable prospectus supplement, we will authorize dealers or other persons acting as our agent to solicit offers by some institutions to purchase securities from us pursuant to contracts providing for payment and delivery on a future date. Institutions with which these contracts may be made include commercial and savings banks, insurance companies, pension funds, investment companies, educational and charitable institutions and others.
In order to facilitate the offering of the securities, any underwriters may engage in transactions that stabilize, maintain or otherwise affect the price of the securities or any other securities the prices of which may be used to determine payments on such securities. Specifically, any underwriters may over allot in connection with the offering, creating a short position for their own accounts. In addition, to cover overallotments or to stabilize the price of the securities or of any such other securities, the underwriters may bid for, and purchase, the securities or any such other securities in the open market. Finally, in any offering of the securities through a syndicate of underwriters, the underwriting syndicate may reclaim selling concessions allowed to an underwriter or a dealer for distributing the securities in the offering if the syndicate repurchases previously distributed securities in transactions to cover syndicate short positions, in stabilization transactions or otherwise. Any of these activities may stabilize or maintain the market price of the securities above independent market levels. Any such underwriters are not required to engage in these activities and may end any of these activities at any time.
 
42

TABLE OF CONTENTS
 
LEGAL MATTERS
We are being represented by Skadden, Arps, Slate, Meagher & Flom LLP with respect to certain legal matters as to United States federal securities and New York State law. Certain legal matters in connection with any offering made pursuant to this prospectus will be passed upon for the underwriters by a law firm named in the applicable prospectus supplement. The validity of the ordinary shares represented by the ADSs and certain legal matters as to Cayman Islands law will be passed upon for us by Maples and Calder (Hong Kong) LLP. Certain legal matters as to PRC law will be passed upon for us by Han Kun Law Offices and for the underwriters by a law firm named in the applicable prospectus supplement. Skadden, Arps, Slate, Meagher & Flom LLP may rely upon Maples and Calder (Hong Kong) LLP with respect to matters governed by Cayman Islands law and Han Kun Law Offices with respect to matters governed by PRC law.
 
43

TABLE OF CONTENTS
 
EXPERTS
The financial statements and management’s assessment of the effectiveness of internal control over financial reporting (which is included in Management’s Report on Internal Control over Financial Reporting) incorporated in this Prospectus by reference to the annual report on Form 20-F for the year ended December 31, 2023 have been so incorporated in reliance on the report of PricewaterhouseCoopers Zhong Tian LLP, an independent registered public accounting firm, given on the authority of said firm as experts in auditing and accounting.
The registered business address of PricewaterhouseCoopers Zhong Tian LLP is 6/F DBS Bank Tower, 1318, Lu Jia Zui Ring Road, Pudong New Area, Shanghai, the People’s Republic of China.
 
44

TABLE OF CONTENTS
 
WHERE YOU CAN FIND MORE INFORMATION ABOUT US
We are subject to the reporting requirements of the Exchange Act that are applicable to a foreign private issuer. We file reports, including annual reports on Form 20-F, and other information with the SEC pursuant to the rules and regulations of the SEC that apply to foreign private issuers. All information that we file with or furnish to the SEC can be obtained over the internet on the SEC’s website at www.sec.gov. We also maintain a website at ir.nio.com, but information contained on, or linked from, our website is not incorporated by reference in this prospectus or any prospectus supplement. You should not regard any information on our website as a part of this prospectus or any prospectus supplement.
This prospectus is part of a registration statement that we filed with the SEC and does not contain all the information in the registration statement. You will find additional information about us in the registration statement. Any statement made in this prospectus concerning a contract or other document of ours is not necessarily complete, and you should read the documents that are filed as exhibits to the registration statement or otherwise filed with the SEC for a more complete understanding of the document or matter. Each such statement is qualified in all respects by reference to the document to which it refers. You may inspect a copy of the registration statement on the SEC’s website.
 
45

TABLE OF CONTENTS
 
INCORPORATION OF DOCUMENTS BY REFERENCE
The SEC allows us to “incorporate by reference” the information we file with them. This means that we can disclose important information to you by referring you to those documents. Each document incorporated by reference is current only as of the date of such document, and the incorporation by reference of such documents shall not create any implication that there has been no change in our affairs since the date thereof or that the information contained therein is current as of any time subsequent to its date. The information incorporated by reference is considered to be a part of this prospectus and should be read with the same care. When we update the information contained in documents that have been incorporated by reference by making future filings with the SEC, the information incorporated by reference in this prospectus is considered to be automatically updated and superseded. In other words, in the case of a conflict or inconsistency between information contained in this prospectus and information incorporated by reference into this prospectus, you should rely on the information contained in the document that was filed later.
This prospectus incorporates by reference the documents listed below:

our annual report on Form 20-F for the fiscal year ended December 31, 2023 filed on April 9, 2024;

the description of the securities contained in our registration statement on Form 8-A filed on August 28, 2018 pursuant to Section 12 of the Exchange Act, together with all amendments and reports filed for the purpose of updating that description; and

with respect to each offering of securities under this prospectus, all reports on Form 20-F and any report on Form 6-K that so indicates it is being incorporated by reference, in each case, that we file with or furnish to the SEC on or after the date on which the registration statement is first filed with the SEC and until the termination or completion of that offering under this prospectus.
Our annual report on Form 20-F for the fiscal year ended December 31, 2023 filed on April 9, 2024, contains a description of our business and audited consolidated financial statements with a report by our independent registered public accounting firm. These financial statements are prepared in accordance with U.S. GAAP.
Copies of all documents incorporated by reference in this prospectus, other than exhibits to those documents unless such exhibits are specially incorporated by reference in this prospectus, will be provided at no cost to each person, including any beneficial owner, who receives a copy of this prospectus on the written or oral request of that person made to:
NIO Inc.
Building 19, No. 1355, Caobao Road
Minhang District, Shanghai
People’s Republic of China
Tel: +86 21 6908-2018
Attention: Investor Relations Department
You should rely only on the information that we incorporate by reference or provide in this prospectus or in any applicable prospectus supplement. We have not authorized anyone to provide you with different information. We are not making any offer of these securities in any jurisdiction where the offer is not permitted. You should not assume that the information in this prospectus is accurate as of any date other than the date on the front of those documents.
 
46