Please wait
TABLE OF CONTENTS
Filed Pursuant to Rule 424(b)(5)​
Registration No. 333-279584
Prospectus Supplement
(to Prospectus dated May 21, 2024)
160,823,190 American Depositary Shares Representing Class A Ordinary Shares
20,995,000 Class A Ordinary Shares
[MISSING IMAGE: lg_nio-bw.jpg]
NIO Inc.
This prospectus supplement relates to (i) an offering of an aggregate of 160,823,190 American depositary shares, or ADSs, each representing one Class A ordinary share, par value US$0.00025 per share, of NIO Inc. (the “Primary ADS Offering”) and (ii) an offering of an aggregate of 20,995,000 Class A ordinary shares of NIO Inc. (the “Primary Ordinary Shares Offering”). The Primary ADS Offering and the Primary Ordinary Shares Offering (collectively, the “Primary Offering”) relate to a total of 181,818,190 Class A ordinary shares of NIO. Inc., which will be allocated between the Primary ADS Offering and Primary Ordinary Shares Offering based on investor interests.
Our ADSs are listed on the NYSE under the symbol “NIO.” On September 10, 2025, the last reported sale price of the ADSs on the NYSE was US$5.72 per ADS. Our Class A ordinary shares are listed on The Stock Exchange of Hong Kong Limited, or the Hong Kong Stock Exchange, under the stock code “9866.” On September 10, 2025, the last reported trading price of the Class A ordinary shares on the Hong Kong Stock Exchange was HK$46.72 per share, or US$6.00 per ADS based on an exchange rate of HK$7.7883 to US$1.00, the spot rate of exchange at the time of pricing. Our Class A ordinary shares are also listed on the Singapore Exchange Securities Trading Limited (the “Singapore Exchange”) under the symbol “NIO.” On September 10, 2025, the last reported trading price of the Class A ordinary shares on the Singapore Exchange was US$6.03 per share, or US$6.03 per ADS.
Investing in our ADSs and Class A ordinary shares involves risks. See “Risk Factors” beginning on page S-26 of this prospectus and those included in the accompanying prospectus and the documents incorporated by reference in the accompanying prospectus to read about factors you should consider before buying our ADSs and Class A ordinary shares.
NIO Inc. is not an operating company in China but a Cayman Islands holding company with no equity ownership in its consolidated variable interest entities, or VIEs. NIO Inc. maintains contractual arrangements with the VIEs and is considered the primary beneficiary of these entities, whose financial results are consolidated in NIO Inc.’s consolidated financial statements under the U.S. GAAP for accounting purposes. Those contractual arrangements may not be as effective as direct equity ownership in the VIEs, and the government authorities may challenge the enforceability of those contractual arrangements. Investors in our ADSs and Class A ordinary shares thus are not purchasing equity interests in the VIEs in China but instead are purchasing equity interests in a Cayman Islands holding company. As used in this prospectus supplement, “NIO,” “we,” “us,” “our company,” and “our” refer to NIO Inc., our Cayman Islands holding company and its subsidiaries, and in the context of describing our operations and consolidated financial information, include the VIEs, namely Beijing NIO, Anhui NIO AT and Anhui NIO DT, and their subsidiary.
We conduct our operations in China (i) primarily through our PRC subsidiaries, and (ii) to a much lesser extent, through the VIEs, namely Beijing NIO, Anhui NIO AT, and Anhui NIO DT, with each of which we maintain contractual arrangements, and their subsidiary. In addition, we have subsidiaries in the United States, Germany, the United Kingdom, Norway and other jurisdictions. PRC laws and regulations (i) restrict and impose conditions on foreign investment in value-added telecommunication services, including without limitation, performing internet information services and holding certain related licenses; and (ii) prohibit foreign investment in certain services related to autonomous driving as well as the holding of related licenses by foreign entities. Additionally, in practice, subject to the qualifications set by China Banking and Insurance Regulatory Commission (currently known as the National Financial Regulation Administration) for foreign shareholders of the insurance brokerage companies, the China Banking and Insurance Regulatory Commission typically would not approve the establishment of a foreign-invested insurance brokerage company to perform insurance brokerage services and hold certain related licenses. We operate these businesses in China through the VIEs and the subsidiary of one of the VIEs. However, these particular businesses are not significant. The VIEs, taking into account all of their respective businesses with or without foreign investment restrictions under PRC laws, did not make a significant contribution to our total revenues in 2022, 2023, 2024 and for the six months ended June 30, 2025, and did not have significant operations or any material assets or liabilities during any of these periods.
Our corporate structure is subject to risks associated with our contractual arrangements with the VIEs. If the PRC government determines that our contractual arrangements with the VIEs do not comply with PRC regulatory restrictions on foreign investment in the relevant industries, or if these regulations or the interpretation of existing regulations change or are interpreted differently in the future, we could be subject to severe penalties or be forced to relinquish our interests in those operations. Our holding company, our PRC subsidiaries, the VIEs and investors in our company face uncertainty about

TABLE OF CONTENTS
potential future actions by the PRC government that could affect the enforceability of the contractual arrangements with the VIEs and, consequently, the business, financial condition and results of operations of the VIEs and our company as a whole. For a detailed description of the risks associated with our corporate structure, please refer to “Item 3. Key Information — D. Risk Factors — Risks Related to Our Corporate Structure” in our annual report on Form 20-F for the fiscal year ended December 31, 2024, or the 2024 Annual Report, which is incorporated into the accompanying prospectus by reference.
We face various legal and operational risks and uncertainties related to doing business in China and we are subject to the complex and evolving PRC laws and regulations. The PRC government has significant authority to exert influence on the ability of a China-based company, such as us, to conduct its business. Therefore, investors of our company and our business face potential uncertainty from the PRC government. Changes in China’s economic, political or social conditions or government policies could have a material and adverse effect on our business and results of operations. For example, we face risks associated with regulatory approvals on offshore capital raising activities of listed companies, anti-monopoly regulatory actions, the use of the VIE structure and oversight on cybersecurity and data privacy. These risks could result in a material adverse change in our operations and the value of our ADSs and Class A ordinary shares, significantly limit or completely hinder our ability to continue to offer securities to investors, or cause the value of such securities to significantly decline. For a detailed description of risks related to doing business in China, see “Item 3. Key Information — D. Risk Factors — Risks Related to Doing Business in China” in the 2024 Annual Report.
NIO Inc. is a holding company with no material operations of its own. As a result, although other means are available for us to obtain financing at the holding company level, NIO Inc.’s ability to pay dividends to the shareholders and to service any debt it may incur may depend upon dividends paid by our PRC subsidiaries and service fees paid by the VIE in China. Under PRC law, NIO Inc. may provide funding to our PRC subsidiaries only through capital contributions or loans, and to the VIEs only through loans, subject to satisfaction of applicable government registration and approval requirements. NIO Inc. and its subsidiaries extended loans to the nominee shareholders of the VIEs for their investment in the VIEs, with outstanding principal amount of RMB50.1 million (US$7.0 million) as of each of December 31, 2022, 2023, 2024 and June 30, 2025. In addition, NIO Inc. and its subsidiaries also extended loans to the VIEs for operations with outstanding principal amount of RMB32.8 million, RMB86.9 million, RMB34.7 million and RMB22.5 million (US$3.1 million) as of December 31, 2022, 2023, 2024 and June 30, 2025, respectively. NIO Inc. has not declared or paid any cash dividends, nor does it have any present plan to pay any cash dividends on our ordinary shares in the foreseeable future. We currently intend to retain most, if not all, of our available funds and any future earnings to operate and expand our business. For more details, see “Prospectus Supplement Summary — Cash and Asset Flows through Our Organization” in this prospectus supplement.
Neither the United States Securities and Exchange Commission nor any other regulatory body has approved or disapproved of these securities, or determined if this prospectus supplement or the accompanying prospectus is truthful or complete. Any representation to the contrary is a criminal offense.
PRICE US$5.57 PER ADS
PRICE HK$43.36 PER CLASS A ORDINARY SHARE
Per ADS
Per Class A
Ordinary
Share
Total(2)
Public offering price
US$5.57
HK$43.36
US$1,012,671,163.96
Underwriting discounts and commissions(1)
US$0.08
HK$0.59
US$13,671,060.71
Proceeds to us (before expenses)
US$5.49
HK$42.77
US$999,000,103.25
(1)
See “Underwriting” beginning on page S-57 of this prospectus supplement for additional information regarding total underwriting compensation.
(2)
Based upon each ADS representing one Class A ordinary share and an exchange rate of HK$7.7883 to US$1.00, the spot rate of exchange at the time of pricing.
The underwriters have an option to purchase up to an additional 27,272,728 ADSs from us at the public offering price less the underwriting discounts and commissions, within 30 days of the date of this prospectus supplement.
The underwriters expect to deliver the ADSs against payment therefor on or about September 11, 2025, on a “T+1” basis. The Underwriters expect to deliver the Class A ordinary shares offered in the Primary Ordinary Shares Offering against payment therefor through the facilities of the CCASS on or about September 17, 2025, on a “T+5” basis.
MORGAN STANLEYUBS Investment BankDeutsche Bank
The date of this prospectus supplement is September 10, 2025.

TABLE OF CONTENTS
 
TABLE OF CONTENTS
PROSPECTUS SUPPLEMENT
S-1
S-2
S-3
S-20
S-24
S-26
S-45
S-46
S-47
S-48
S-51
S-57
S-72
S-73
S-74
PROSPECTUS
1
2
3
6
7
8
20
30
32
39
40
42
43
44
45
 
S-i

TABLE OF CONTENTS
 
ABOUT THIS PROSPECTUS SUPPLEMENT
This document consists of two parts. The first part is this prospectus supplement, which describes the terms of the offering and also adds to and updates information contained in the accompanying prospectus and the documents incorporated by reference in the accompanying prospectus. The second part is the accompanying prospectus dated May 21, 2024 included in the registration statement on Form F-3 (No. 333-279584), which provides more general information.
You should read this prospectus supplement along with the accompanying prospectus. Both parts of the document contain information you should consider when making your investment decision. You should rely only on the information included or documents incorporated by reference in the accompanying prospectus. We have not, and the underwriters have not, authorized any other person to provide you with different information. If anyone provides you with different or inconsistent information, you should not rely on such different or inconsistent information. The ADSs and Class A ordinary shares registered hereby will be offered only in jurisdictions where it is lawful to do so. The information contained in this prospectus supplement, the accompanying prospectus and the documents incorporated in the accompanying prospectus by reference is current only as of the date of the document containing such information. Our business, financial condition, results of operations and prospects may have changed since those dates. Neither this prospectus supplement nor the accompanying prospectus constitutes an offer, or an invitation on our behalf or on behalf of the underwriters, to subscribe for and purchase, any of our ADSs or Class A ordinary shares and may not be used for or in connection with an offer or solicitation by anyone, in any jurisdiction in which such an offer or solicitation is not authorized or to any person to whom it is unlawful to make such an offer or solicitation.
To the extent there is a conflict between the information contained in this prospectus supplement, on the one hand, and the information contained in the accompanying prospectus or any document incorporated by reference in this prospectus supplement or the accompanying prospectus, on the other hand, you should rely on the information in this prospectus supplement.
Capitalized terms used in this prospectus supplement but not defined herein are defined in the accompanying prospectus and in the 2024 Annual Report that is incorporated therein by reference.
We have published our consolidated financial statements in RMB. Our business is primarily conducted in China and substantially all of our revenues are denominated in RMB. The conversion of RMB into U.S. dollars in this prospectus supplement is based on the exchange rate set forth in the H.10 statistical release of the Board of Governors of the Federal Reserve System. Unless otherwise noted, all amounts in this prospectus supplement have been translated from Renminbi to U.S. dollars and from U.S. dollars to Renminbi at a rate of RMB7.1636 to US$1.00, the exchange rate in effect as of June 30, 2025. We make no representation that any RMB or U.S. dollar amounts could have been, or could be, converted into U.S. dollars or RMB, as the case may be, at any particular rate, or at all. The PRC government imposes control over its foreign currency reserves in part through direct regulation of the conversion of RMB into foreign exchange.
 
S-1

TABLE OF CONTENTS
 
SPECIAL NOTES REGARDING FORWARD-LOOKING STATEMENTS
This prospectus supplement, the accompanying prospectus and the information incorporated by reference therein may contain forward-looking statements that involve risks and uncertainties. All statements other than statements of historical facts are forward-looking statements. These statements are made under the “safe harbor” provisions of the U.S. Private Securities Litigation Reform Act of 1995. You can identify these forward-looking statements by words or phrases such as “may,” “will,” “expect,” “anticipate,” “aim,” “estimate,” “intend,” “plan,” “believe,” “likely to,” “potential,” “continue” or other similar expressions. We have based these forward-looking statements largely on our current expectations and projections about future events and financial trends that we believe may affect our financial condition, results of operations, business strategy and financial needs. These forward-looking statements include, but are not limited to, statements about:

our goals and growth strategies;

our future business development, financial condition and results of operations;

the expected growth of the electric vehicles industry in China;

our expectations regarding demand for and market acceptance of our products and services;

our expectations regarding our relationships with customers, contract manufacturers, component suppliers, third-party service providers, strategic partners and other stakeholders;

competition in our industry;

relevant government policies and regulations relating to us, and their future development; and

assumptions underlying or related to any of the foregoing.
The forward-looking statements included in this prospectus supplement, the accompanying prospectus and the information incorporated by reference therein involve various risks and uncertainties. Although we believe that our expectations expressed in these forward-looking statements are reasonable, our expectations may later be found to be incorrect. Our actual results could be materially different from our expectations. Other sections of this prospectus supplement include additional factors that could adversely impact our business and financial performance. Moreover, we operate in an evolving environment. New risk factors and uncertainties emerge from time to time and it is not possible for our management to predict all risk factors and uncertainties, nor can we assess the impact of all factors on our business or the extent to which any factor, or combination of factors, may cause actual results to differ materially from those contained in any forward-looking statements. You should read thoroughly this prospectus supplement and the documents that we refer to with the understanding that our actual future results may be materially different from, or worse than, what we expect. We qualify all of our forward-looking statements by these cautionary statements.
This prospectus supplement, the accompanying prospectus and the information incorporated by reference therein contain certain data and information that we obtained from various government and private publications. Statistical data in these publications also include projections based on a number of assumptions. The electric vehicles industry may not grow at the rate projected by market data, or at all. Failure of this market to grow at the projected rate may have a material and adverse effect on our business and the market price of our ADSs and Class A ordinary shares. In addition, the rapidly evolving nature of the electric vehicles industry results in significant uncertainties for any projections or estimates relating to the growth prospects or future condition of our market. Furthermore, if any one or more of the assumptions underlying the market data are later found to be incorrect, actual results may differ from the projections based on these assumptions.
We would like to caution you not to place undue reliance on the forward-looking statements and you should read these statements in conjunction with the risk factors disclosed in the documents incorporated by reference in the accompanying prospectus for a more complete discussion of the risks of an investment in our securities and other risks outlined in our other filings with the SEC. The forward-looking statements included in this prospectus supplement or the accompanying prospectus or incorporated by reference into the accompanying prospectus are made only as of the date of the document in which those statements were originally made, and we do not undertake any obligation to update the forward-looking statements except as required under applicable law.
 
S-2

TABLE OF CONTENTS
 
PROSPECTUS SUPPLEMENT SUMMARY
The following summary is qualified in its entirety by, and should be read in conjunction with, the more detailed information and financial statements and notes thereto appearing elsewhere in this prospectus supplement, the accompanying prospectus and the documents incorporated by reference therein. In addition to this summary, we urge you to carefully read the entire prospectus supplement and the accompanying prospectus, including the documents incorporated by reference therein, the information included under the sections entitled “Item 3. Key Information — D. Risk Factors” and “Item 4. Information on the Company” in the 2024 Annual Report and the financial statements and the related notes thereto in the 2024 Annual Report, which are incorporated by reference into the accompanying prospectus.
Our Company
Our Chinese name, Weilai ( [MISSING IMAGE: txt_chinese-bw.jpg]), means Blue Sky Coming.
We are a pioneer and a leading company in the global smart electric vehicle market. We aspire to shape a sustainable and brighter future with the mission of “Blue Sky Coming”. We envision ourself as a user enterprise where innovative technology meets experience excellence. We design, develop, manufacture and sell smart electric vehicles, driving innovations in next-generation core technologies. We distinguish ourself through continuous technological breakthroughs and innovations, exceptional products and services, and a community for shared growth.
Leveraging our expertise in smart electric vehicles and technological innovation, we have established three distinct brands to serve a diverse range of market segments. We design, develop, manufacture and sell our premium smart electric vehicles under the NIO brand, family-oriented smart electric vehicles through the ONVO brand, and small smart high-end electric cars with the FIREFLY brand. We currently offer our products and services in China, Europe, and other markets, and are planning to expand into more global markets to capture the fast-growing EV demand.
Under the NIO brand, we introduced the EP9 supercar in 2016, which was the then fastest electric vehicle, setting the Nurburgring Nordschleife all-electric vehicle lap record. Starting from December 2017, we launched and continually iterated on a succession of well-positioned vehicle models and established a competitive product portfolio, including the ES8 (or the EL8), our flagship premium SUV, the ES7 (or the EL7), our smart electric mid-large SUV, the ES6 (or the EL6), our smart electric all-round SUV, the EC7, our smart electric flagship coupe SUV, the EC6, our smart electric coupe SUV, the ET9, our smart electric executive flagship, the ET7, our smart electric flagship sedan, the ET5, our smart electric mid-size sedan, and the ET5T, our smart electric tourer.
In 2025, we entered a new product cycle with the introduction of various core products and upgrades, further enhancing user experience and solidifying NIOs’ premium positioning. We started deliveries of the ET9, our smart electric executive flagship, in late March 2025. The ET9 integrates NIO’s full-stack technological capabilities across 12 areas, offering flagship experiences to users in design, space, comfort, audio, intelligent systems, assisted and intelligent driving, safety, powertrain, and overall driving and riding performance. In May 2025, we launched and started deliveries of four further upgraded vehicle models, including the New ES6, our smart electric all-round SUV, the New EC6, our smart electric coupe SUV, the New ET5, our smart electric mid-size sedan, and the New ET5T, our smart electric tourer. In August 2025, our flagship premium SUV, the All-New ES8, was officially unveiled and made available for pre-orders, with user deliveries expected to begin in late September.
ONVO, our family-oriented smart electric vehicle brand launched in May 2024, stands for “On Voyage,” and carries the implied meaning of “Happiness on Every Path We Travel With Family” in Chinese, which embodies ONVO’s commitment to creating better family life and bringing better brand and product experiences to family users. ONVO L60, a mid-size family smart electric SUV was launched and commenced delivery in September 2024. ONVO L90, a smart large-space flagship SUV, was officially launched on July 31, 2025, with user deliveries starting shortly after. Built upon NIO’s leading technological innovations, the ONVO L90 has been thoughtfully engineered with deep insights into the evolving needs of large three-row SUV users.
 
S-3

TABLE OF CONTENTS
 
Firefly, our small, smart, high-end electric car brand, was launched in December 2024. Built upon NIO’s expertise in research and development, design capabilities, safety standards, and intelligent technologies, firefly embodies the brand’s DNA of being “vivid, thoughtful and solid.” Firefly’s namesake model was launched and commenced delivery in April 2025. It offers a vivid driving experience where users can embrace the freedom to glow.
In the first six months of 2025, we delivered 114,150 vehicles, including 74,445 vehicles from our premium smart electric vehicle brand NIO, and 31,862 vehicles from our family-oriented smart electric vehicle brand ONVO, and 7,843 vehicles from the Company’s small smart high-end electric car brand FIREFLY. Cumulative deliveries reached 785,714 as of June 30, 2025. We will continue to develop more products to expand our addressable market segments.
Our Key Technological Breakthroughs and Innovations
Since our inception, we have remained committed to innovation and dedicated to investing in research and development of core technologies. Our technological breakthroughs and innovations differentiate us from our peers, creating better user experiences and enhancing users’ confidence in us. We have strategically focused on building in-house capabilities including battery swapping, assisted and intelligent driving, digital technologies, electric powertrain and battery, vehicle engineering and design, among others, to control the design and development of the vehicle software and hardware architecture and the critical components that go into our products. Our capabilities have given us greater flexibility to continually improve our current products and launch new products. By integrating these industry-leading technologies, all of our vehicles are designed to provide our users with a relaxing, interactive, intelligent and immersive experience.
We have strategically established our research and development offices across different countries and regions where we believe give us access to the best talent. Our global research and development center for production models is located in Shanghai. Our advanced vehicle manufacturing center is located in Anhui. Our global research and development center for software is located in Beijing. Our global research and development center for autonomous driving is located in San Jose. Our global design center is located in Munich. Our global research and development center for advanced engineering is located in Oxford.
Battery Swapping and BaaS
All of our smart electric vehicles are equipped with proprietary battery swapping technologies, providing our users with a “chargeable, swappable, upgradable” experience. We also offer Battery as a Service, or BaaS, an industry-first innovative model which allows users to purchase electric vehicles while subscribing for the usage of batteries separately. BaaS enables our users to benefit from lower vehicle purchase prices, flexible battery upgrade options and assurance of battery performance.

Battery Swapping.   Supported by over 1,680 patented technologies as of June 30, 2025, all of our vehicles support battery swapping. It provides our users with convenient “recharging” experiences by simply swapping their battery for another one within minutes. Moreover, it enables users to enjoy the benefits of battery technology advancements with upgrade options. Additionally, during each battery swap, a comprehensive health assessment on the battery and electric drive system is performed to ensure optimal condition of the vehicle. Equipped with Lidars and NVIDIA DRIVE Orin X chips, our Power Swap Station 4.0 can conduct fully automatic swaps up to 480 times per day and support intelligent vehicle-station connectivity in complex environments.

BaaS.   Enabled by vehicle-battery separation technology and battery subscription model, BaaS decouples the battery price from the purchase price of a vehicle and allows users to subscribe for battery usage separately. For each user under the BaaS model, we sell a battery to the Battery Asset Company, and the user subscribes for the usage of the battery from the Battery Asset Company. If our users opt to purchase a vehicle and subscribe for the battery under BaaS, they can enjoy a deduction off the original vehicle purchase price while paying a monthly subscription fee for the battery. Our users are able to enjoy permanent or flexible upgrades to batteries with higher capacities or other future battery options with an additional fee as the battery technologies evolve.
 
S-4

TABLE OF CONTENTS
 
Assisted and Intelligent Driving and Subscription
We believe that assisted and intelligent driving is the core of smart electric vehicles, and it has been our focus from day one. We are one of the first companies in China to offer enhanced ADAS capabilities and we have been dedicated to developing our proprietary full-stack assisted and intelligent driving capabilities.
We offer NIO assisted and intelligent driving, or NAD, our full-stack in-house developed assisted and intelligent driving capabilities, to NIO brand users. NAD is equipped with our proprietary perception algorithms, localization, control strategy and platform software. The technology comprises NIO Adam, a super computing platform with outstanding computing power, and NIO Aquila, a super sensing system equipped with high-performance sensors including LiDAR. With the gradual release of certain features of the NAD through NOP+, our generalization capability and collective intelligence capability have seen rapid growth. Currently, NOP+ is available for user subscription and has been deployed across scenarios including expressways, urban areas, parking and battery swapping, delivering a safer and more relaxing assisted and intelligent driving experience for our users.
We continually process fast iteration on our assisted and intelligent driving system capabilities. At NIO IN 2024, we unveiled the NIO WorldModel (NWM), our multivariable autoregressive generative model, and introduced the NADArch2.0, a brand-new architecture for our assisted and intelligent driving technology. NADArch2.0 is an industry-leading end-to-end architecture empowered by the NWM and will offer a more relaxed and safer assisted and intelligent driving experience for our users. Since late May 2025, NWM has been gradually rolled out to NIO brand vehicles, providing comprehensive upgrades in active safety, urban and highway driving, as well as parking. NWM will continue to iterate, bringing safer and smarter driving across all scenarios.
We offer ONVO Smart Driving, or OSD, to ONVO brand users. OSD is built upon our full-stack assisted and intelligent driving capabilities. OSD utilizes advanced sensor fusion algorithms and is equipped with multiple high-performance sensors, providing users with sophisticated assisted and intelligent driving features. This technology has been optimized for expressways, urban areas, parking, and battery swapping.
We offer assisted and intelligent driving features to firefly brand users. Equipped with high-performance perception hardware, firefly provides intelligent navigation assistance that covers expressways and urban areas. In addition, firefly offers comprehensive parking assistance for all scenarios, enabling users to easily manage a wide range of parking situations and ensuring a more relaxed and safer driving experience for users.
In addition, we conduct in-house research and development of the intelligent driving chipset to maximize the assisted and intelligent driving algorithm efficiency. In December 2023, we unveiled our first proprietary automotive-grade chip for assisted and intelligent driving, the NX9031. We have integrated it into new models under the NIO brand launched in 2025.
Digital Technologies
Digital System
Our digital system forms the foundation for continuous upgrades through over-the-air updates, and serves as the platform for building our own proprietary software and algorithms and the security system for deep reassurance.
On top of our proprietary software architecture and cloud data platform, SkyOS, our full-domain vehicle operating system, has what we believe to be the industry-leading connectivity and remote service capabilities with an end-to-end security framework. By seamlessly integrating and efficiently collaborating all vehicle domains, including assisted and intelligent driving, digital cockpit, and vehicle control, SkyOS provides a secure, intelligent and smooth driving experience to users.
Digital Cockpit
Running on the in-house developed SkyOS, our digital cockpit has an AI-driven, scalable and flexible architecture that presents users with an intelligent and immersive digital experience. We have built flexibility into the digital cockpit, so that we can continue to update the cockpit’s operating system with new features and applications.
 
S-5

TABLE OF CONTENTS
 
Inspired by the concept of creating a mobile living space, providing a caring emotion companion while connecting products, services and community, we have launched the N-Box Enhanced Infotainment Console and the AR display system, bringing immersive experiences and a realistic sense of space to our users. Inside our digital cockpit, our in-car AI companions, can listen to, communicate and interact with users, while also supporting multimodal large vision models to foster a strong emotional connection between vehicles and users.
Electric Powertrain and Battery
Electric Powertrain
Starting from our first product, we have designed, developed and manufactured our own proprietary electric powertrains in-house. We possess in-house research and development capabilities across motors, electric controls, reducers, and high voltage charging and distribution systems.
Our electric powertrains are designed specifically for our vehicles, and through firmware over-the-air, we are able to continue to improve and update, and adjust according to our users’ driving behavior. Enabled by in-house research and development capabilities, our motor configuration offers a variety of electric motors. We are in the process of developing our next generation electric powertrains based on the high-voltage architecture.
Battery
We are committed to the research, development and innovations in battery technologies and have built up the research and development capabilities throughout the lifecycle of uni-pack battery. Our batteries are based on advanced battery pack design, battery management system and proprietary swapping mechanism.
Currently, we offer standard range battery, long range battery and ultra-long range battery. In addition, we provide flexible battery upgrade plans to maximize battery utilization efficiency, allowing users to flexibly select battery options or upgrade battery range based on their individual driving needs. We are also collaborating with our partners in developing long-life batteries.
Vehicle Engineering and Design Capabilities
We have significant in-house vehicle engineering and design capabilities, covering all major areas of vehicle development starting from inception to completion, with a particular emphasis on software-driven technologies and fast iteration. In addition, our innovation in core components allows for the efficient development of multiple brands and models. For example, our in-house developed intelligent chassis controller enables integrated control of redundant braking, air spring and damper, while achieving functional safety, cyber security and OTA updates. Moreover, we have implemented our “Skyride” intelligent chassis system, which integrates core hardware components of steer-by-wire, rear-wheel steering, and fully active suspension.
Our global design team has comprehensive design capabilities across the board, from brands, vehicles, user interface/user experience, lifestyle products to accessories.
User Development and User Community
We reach out to and engage with our users directly through our own offline and online platforms to continuously expand our user community.
Physical Stores
NIO Houses and NIO Spaces serve as offline channels for us to reach out to and serve our users for NIO and firefly brands, as well as the offline platforms for our user community.
NIO Houses have showroom functions while serving as a clubhouse for our users and their friends. NIO Spaces are mainly showrooms for our brand, vehicles and services. As of June 30, 2025, we had 187 NIO Houses and 443 NIO Spaces in total globally.
 
S-6

TABLE OF CONTENTS
 
ONVO Centers and ONVO Spaces serve as ONVO’s offline channels, designed to showcase products, facilitate sales, and foster engagement within the ONVO user community. As of June 30, 2025, we had a total of 432 ONVO Centers and ONVO Spaces in China.
Brand Apps
Our mobile apps for NIO, ONVO and FIREFLY are all designed to serve as a comprehensive portal, which allow users to not only place orders for and configure vehicles, but also to access vehicle control, power and other services, as well as to purchase lifestyle products. Most importantly, our apps function as online platforms for our user community.
Brand Events
Our annual NIO Day is an event jointly hosted by us and our users where we launch our new products and technologies and celebrate the user community. In December 2017 in Beijing, China, we held our first NIO Day and launched the ES8. We had since then held multiple NIO Days to launch new products and interact with our users in the subsequent years. Most recently, in December 2024, we held NIO Day 2024 in Guangzhou, China, with the official launch of the ET9. In addition, during the event, firefly, our small smart high-end electric car brand, was officially launched.
In May 2024, we hosted the debut event for our ONVO brand, introducing our family-oriented smart electric vehicle brand, ONVO, as well as its first vehicle model, the L60, a smart electric mid-size family SUV.
Lifestyle Products
We have established our lifestyle brands for NIO, ONVO and FIREFLY, and we operate online stores within our apps where users can purchase a variety of lifestyle products. The product categories include clothing and accessories, home and living, consumer electronics, food and beverages.
User Points
We provide users with points to encourage user engagement and positive user behavior, such as to keep a safe driving record. Points are earned, among other things, through the welcome packages upon the purchase of vehicles, referrals for test drives and vehicle purchases, and active engagement in the user community. Points can be used, both on our apps and at our physical stores.
NIO Users Trust
In conjunction with our pursuit of being a user enterprise and with the goal of building a deeper connection between NIO and our users, Mr. Bin Li, our chairman of the board of directors and chief executive officer, transferred a certain amount of his ordinary shares to NIO Users Trust in January 2019. Our users have the opportunity to discuss and propose the use of the economic benefits from the shares in NIO Users Trust through a User Council consisting of members of our user community elected by our users. The User Council helps coordinate user activities in our community. According to the articles of association of NIO Users Trust, incomes and proceeds derived from the trust assets shall be mainly used for the following purposes: (i) environmental protection and sustainable development, (ii) NIO Users community care projects, (iii) community activities promoting common growth of users and other necessary projects, and (iv) operational expenses of the Users Trust.
Our Power Solutions
We offer a comprehensive and innovative suite of power solutions to address the charging and swapping needs of our users. Our power solutions include home chargers called Power Home, battery swapping called Power Swap, supercharging piles called Power Charger, destination charging piles called Destination Charger, and mobile charging called Power Mobile. All of those solutions are integrated with Power Cloud, a cloud-based system that synchronizes users’ power consumption information with our power network. Power Cloud intelligently recommends appropriate services based on users’ locations and power consumption patterns. Our users can not only check the availability of charging and swapping resources within NIO’s own network,
 
S-7

TABLE OF CONTENTS
 
but also access real-time information on a wide range of public chargers through the Power Map feature on our apps. In addition, we offer One Click for Power valet service, where we pick up, charge and return the vehicle. Our goal is to provide the most convenient and efficient power solutions to our users.
Power Home
Through Power Home, we install home chargers at our users’ residences upon request if the installation is feasible. We currently offer both standard and high-speed home chargers to meet different charging needs.
Power Swap
All of our vehicles support battery swapping. Once a vehicle is parked at a Power Swap Station and the swap function is activated, the battery is automatically replaced within minutes. Automatic battery and electric system health assessments are performed during each swap to enhance safety and reliability.
Since the establishment of our first battery swap station in 2018, we have been committed to the ongoing development and improvement of our Power Swap systems. Equipped with Lidars and NVIDIA DRIVE Orin X chips, our Power Swap Station 4.0 can conduct fully automatic swaps up to 480 times per day and support intelligent vehicle-station connectivity in complex environments.
As of June 30, 2025, we had 3,445 Power Swap Stations covering urban areas and expressways globally, through which we had completed over 78 million battery swaps cumulatively. We have opened our Power Swap network to the entire industry and signed strategic partnership agreements with Changan Automobile, Geely Group, Chery Automobile, JAC Group, Lotus, GAC Group, FAW Group and CATL on battery charging and swapping.
On August 20, 2024, we announced the “Power Up Counties” plan to strengthen our charging and swapping network across all county-level administrative divisions in China. This initiative aims to provide a more convenient, efficient and comprehensive charging experience for our users. We have been collaborating with partners across transportation, energy and other sectors to jointly develop charging and swapping infrastructure. We expect to join hands with more partners to contribute towards the development of power network and the widespread adoption of battery swapping.
Power Charger and Destination Charger
Through Power Charger, our supercharging piles, we provide our users a fast and reliable power solution. Users are able to locate, use and pay for charging services via our apps. Our Power Chargers feature a slim design and are strategically placed in parking lots and other accessible locations. We currently offer Power Chargers with charging capacities of up to 640kW.
We also deploy Destination Chargers at key locations such as tourist attractions, shopping malls and office buildings to provide greater convenience and flexibility for users.
As of June 30, 2025, we had 26,709 Power Chargers and Destination Chargers in operation. We plan to further enhance charging efficiency and expand our charging network to cater to the growing user demand.
Power Mobile
Through Power Mobile, we provide on-demand charging services through fast charging vans equipped with our proprietary fast-charging technology. This service supplements our battery swapping and charging network, providing users with additional charging flexibility. Users are able to book Power Mobile services in advance through our apps.
Power Map
In addition to our own swapping and charging network, our users have access to a network of public chargers with real-time availability updates via Power Map in our apps, which consisted of over 1,886,000 publicly accessible charging piles globally as of June 30, 2025. In order to further improve the user experience, we have been working to increase the number of public chargers synchronized with Power Cloud.
 
S-8

TABLE OF CONTENTS
 
One Click for Power
Our One Click for Power valet service offers users a seamless charging experience. Through our apps, users can request our team to pick up their vehicle from a designated location for valet charging, battery swapping or Power Mobile service. Power Cloud utilizes smart scheduling to identify the most suitable power solution based on the user’s driving habits, ensuring maximum convenience.
Service and Warranty
Our users can access a full suite of innovative services through our apps, as part of our strategy of redefining the user experience. We provide an integrated service ecosystem that delivers a holistic, end-to-end service experience. We believe that our service capability is among the core competitiveness we possess.
Service
Service Network
We provide servicing through both company-owned and authorized third-party service centers, offering repair, maintenance and bodywork services. As of June 30, 2025, we had 397 service centers worldwide.
We also provide high-quality delivery services through delivery centers, which serve as vital hubs in the user experience journey. At these centers, we offer users comprehensive support, including vehicle transportation and delivery, pre-delivery inspections, guidance on vehicle features, assistance with vehicle registration and insurance processing.
Service Plan
We offer service plans on an annual fee basis in certain regions. The service plans offer a combination of insurance and a range of service options. The insurance offered in the plan covers statutory third-party liability and vehicle damage insurance, which are provided through third-party insurers. Our service offerings include vehicle repair and maintenance services, courtesy vehicles, and enhanced data packages, among other services.
Users are able to arrange for vehicle services through our apps. We also offer repair and maintenance services at users’ doorsteps for added convenience.
Auto Financing
We have agreements with several commercial banks in China to assist users in acquiring financing for vehicle purchases. We also offer auto financing arrangements to users directly through our subsidiaries.
Used Vehicle Service
We have partnered with various used car dealers through our apps to assist users in completing used car transactions efficiently and conveniently.
Warranty Policy
We offer comprehensive warranty policies covering the entire vehicle as well as key electric components, including the battery, electric motor, and power electronic units. In addition to the standard warranty required by local laws and regulations, we also provide extended warranty services, with specific terms and conditions varying by markets and vehicle models.
Supply Chain, Manufacturing and Quality Assurance
We view the suppliers and manufacturers we work with as key partners in our vehicle development process. We aim to leverage our partners’ industry expertise to ensure that each vehicle we produce meets our strict quality standards.
Supply Chain
We work with both global and local supply chain partners, with the majority of our suppliers being located in China, which enables us to acquire supplies more efficiently and reduce overall logistics-related cost.
 
S-9

TABLE OF CONTENTS
 
We obtain systems, components, raw materials, parts, manufacturing equipment, and other supplies and services from suppliers which we deem reputable and reliable. We adhere to a structured internal process when sourcing suppliers, evaluating factors such as quality, cost and delivery timelines. We continuously enhance our supply chain to build a more efficient and diversified system. Additionally, we actively cultivate partnerships with suppliers that have innovative technological capabilities and cost advantages, thereby increasing the competitiveness and innovativeness of our supply chain. While we obtain components from multiple sources whenever possible, many of the components used in our vehicles are purchased from a single source. Eventually we plan to implement a multi-sourcing strategy in order to reduce reliance on sole-source suppliers.
Manufacturing
Vehicle Manufacturing
We currently manufacture our vehicles at the F1, F2 and F3 Plants in Anhui, China. Our production capacity expansion strategy is aligned with our product pipeline development and sales projections.
In the past, we partnered with JAC for the joint manufacturing of our vehicles at the F1 and F2 Plants. In December 2023, we entered into definitive agreements with JAC to acquire the manufacturing equipment and assets of both plants for a total consideration of approximately RMB3.16 billion, excluding taxes. The asset transfer was completed in the same month. In addition, we have completed the filing process for our electric passenger vehicle investment project with the relevant authorities in Anhui province and have been included in the Ministry of Industry and Information Technology’s catalogue of approved manufacturers. Our manufacturing model has transitioned from joint manufacturing to independent manufacturing and we have terminated our joint manufacturing agreements with JAC.
Other Manufacturing
We have established our manufacturing facilities in China for the production of electric powertrains and other vehicle parts, with highly automated production lines, advanced manufacturing execution systems and automated guided vehicles. We also manufacture Power Swap Stations and charging piles independently, as well as in collaboration with our partners.
Quality Assurance
We aim to deliver high-quality products and services to our users in line with our core values and commitments. We have established a Quality Committee responsible for the overall quality management across the company. Chaired by our executive vice president, the Quality Committee oversees the formulation of group-level quality assurance policies, strategies, goals and initiatives, while also monitoring progress toward quality objectives. Our dedicated quality management teams are responsible for our overall quality strategy, quality systems and processes, quality culture, and general quality management implementation.
We believe that our quality management system is the key to ensuring the delivery of high-quality products and services, minimizing waste and maximizing efficiency. Our All-Time Quality (ATQ) system is a comprehensive framework centered on user interests, applying quality management across our entire business chain, from product development, supply chain and manufacturing to logistics, user experience and service quality. Our quality management system covers six major areas including software, charging and battery swapping, vehicle, smart hardware, electric drive system, and battery. The ATQ system also extends across all stages of our business, covering early-stage design quality, partner quality, manufacturing and logistics quality, and user service quality.
For early-stage design quality, we adopt a Design-for-X approach that comprehensively anticipates and prevents quality issues across various aspects, including early-stage product definition, modeling, engineering development, software development, process development, and quality control. Our approach emphasizes proactive failure prevention, strives for first-time accuracy, and fosters a dynamic failure prevention ecosystem that shares common goals and is capable, self-driven and iterative.
Regarding partner quality, we have developed an innovative partner evaluation system that has positively influences our upstream and downstream partners, enabling win-win cooperation. Through innovations in
 
S-10

TABLE OF CONTENTS
 
supply chain collaboration models, we have developed a creative supply chain management approach that supports our partners to quickly improve process and quality management capabilities, driving a transformation of the value chain.
To ensure manufacturing and logistics quality, we have engaged in comprehensive and in-depth planning to utilize industry-leading, digitalized and intelligent quality inspection tools and established a systematic quality assurance mechanism for vehicle manufacturing.
For user service quality, we leverage our internet-based capabilities and extensive user touchpoints to create an end-to-end quality assurance system for user operation, maintenance and repair, and issue resolution.
Our Holding Company Structure and Contractual Arrangements with the VIEs
NIO Inc. is not an operating company in China but a Cayman Islands holding company with no equity ownership in its consolidated variable interest entities, or VIEs. We conduct our operations in China (i) primarily through our PRC subsidiaries, and (ii) to a much lesser extent, through the VIEs, namely Beijing NIO, Anhui NIO AT, and Anhui NIO DT, with each of which we maintain contractual arrangements, and their subsidiary. We have also established subsidiaries in the United States, Germany, the United Kingdom, Norway and other overseas jurisdictions to promote our services and businesses, enter into business contracts with offshore counterparties and hold overseas intellectual properties.
PRC laws and regulations (i) restrict and impose conditions on foreign investment in value-added telecommunication services, including without limitation, performing internet information services and holding certain related licenses; and (ii) prohibit foreign investment in certain services related to autonomous driving as well as the holding of related licenses by foreign entities. Additionally, in practice, subject to the qualifications set by China Banking and Insurance Regulatory Commission (currently known as the National Financial Regulation Administration) for foreign shareholders of the insurance brokerage companies, the China Banking and Insurance Regulatory Commission typically would not approve the establishment of a foreign-invested insurance brokerage company to perform insurance brokerage services and hold certain related licenses. We operate these businesses in China through Beijing NIO, Anhui NIO AT, and Anhui NIO DT, or as referred to as the VIEs, and NIO Insurance Broker Co., Ltd., the subsidiary of Anhui NIO DT. We rely on contractual arrangements among our PRC subsidiaries, the VIEs and their nominee shareholders to maintain a controlling financial interest as the primary beneficiary of each VIE (as defined in U.S. GAAP, ASC 810). Under U.S. GAAP, we consolidate each VIE within our consolidated financial statements. Specifically, we operate value-added telecommunication services, including without limitation, performing internet information services, and hold certain related licenses, through Beijing NIO. We rely on the contractual arrangements with Anhui NIO DT and its shareholders to operate insurance brokerage services. NIO Insurance Broker Co., Ltd. currently holds an insurance brokerage license and provides insurance brokerage services primarily related to vehicles and properties. We intend to obtain requisite licenses for certain supporting functions during the development of our assisted and intelligent driving technology through Anhui NIO AT. As of the date of this prospectus supplement, the business operations of the VIEs are insignificant in relation to our total revenues and net loss. As used in this prospectus supplement, “NIO,” “we,” “us,” “our company,” and “our” refer to NIO Inc., our Cayman Islands holding company and its subsidiaries, and in the context of describing our operations and consolidated financial information, include the VIEs and NIO Insurance Broker Co., Ltd., the subsidiary of Anhui NIO DT.
 
S-11

TABLE OF CONTENTS
 
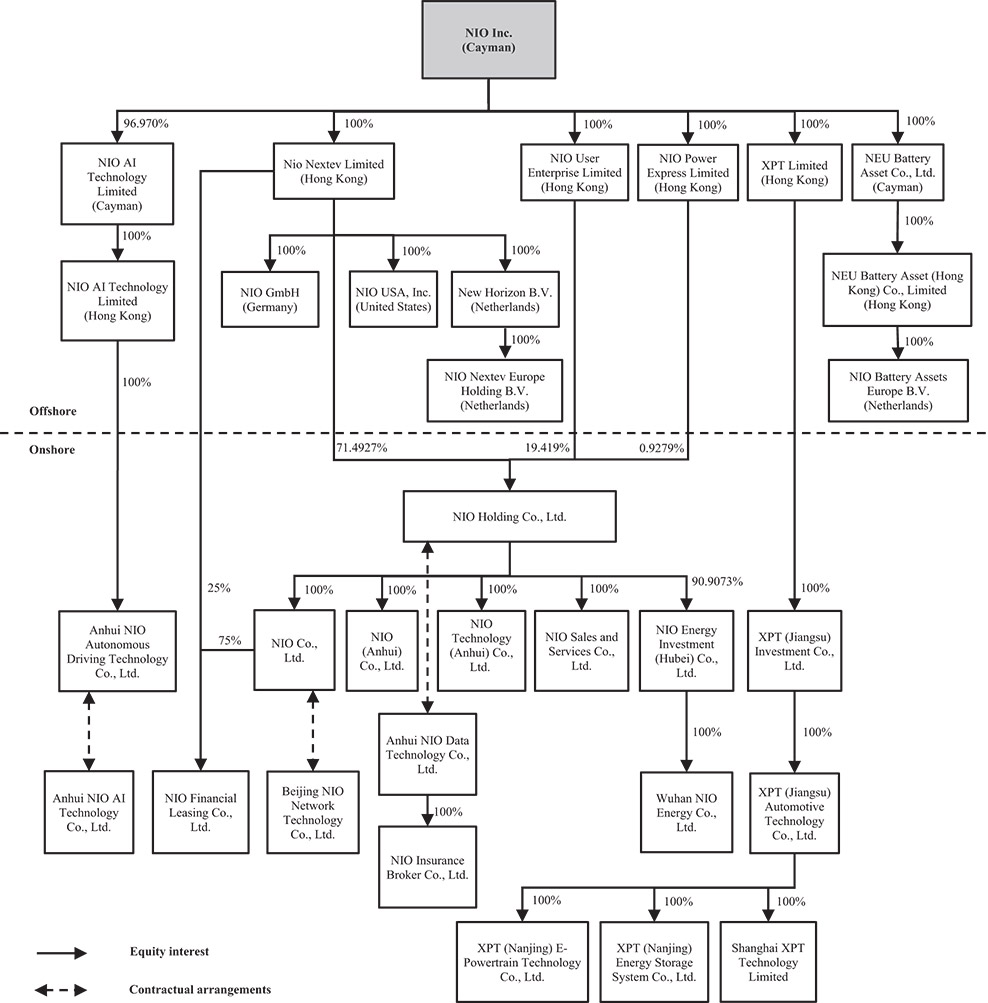
The following diagram illustrates our corporate structure, including our principal subsidiaries and the VIEs, as of the date of this prospectus supplement:
[MISSING IMAGE: fc_corporate-bw.jpg]
In April 2018, we entered into a series of contractual arrangements through one of our PRC subsidiaries with Beijing NIO and its shareholders, which were replaced by a new set of contractual arrangements we entered into with the same parties in April 2021. Further, in November 2022 and December 2022, we entered into a series of contractual arrangements through our respective PRC subsidiaries with each of Anhui NIO AT and Anhui NIO DT, respectively, and their respective shareholders, to conduct certain future operations in China. These contractual arrangements enable us to:

receive the economic benefits that could potentially be significant to the VIEs in consideration for the services provided by our subsidiaries;

exercise effective control over the VIEs; and

hold an exclusive option to purchase all or part of the equity interests in the VIEs when and to the extent permitted by PRC law.
These contractual agreements include an exclusive business cooperation agreement, exclusive option agreement, equity pledge agreement, loan agreement and power of attorney. For more details of these
 
S-12

TABLE OF CONTENTS
 
contractual arrangements, see “Item 4. Information on the Company — C. Organizational Structure — Contractual Agreements with the VIEs and Their Shareholders” in the 2024 Annual Report.
Beijing NIO, Anhui NIO AT, and Anhui NIO DT and its subsidiary, taking into account all of their respective business with or without foreign investment restrictions and prohibitions under PRC laws, contributed insignificantly to our total revenues, accounting for nil, RMB13.8 million, RMB31.3 million and RMB27.3 million (US$3.8 million) for the years ended December 31, 2022, 2023 and 2024 and the six months ended June 30, 2025, respectively. The VIEs provided services internally to our subsidiaries, and such services amounted to RMB89.2 million, RMB110.5 million, RMB126.3 million and RMB18.0 million (US$2.5 million) for the years ended December 31, 2022, 2023 and 2024 and the six months ended June 30, 2025, respectively. As of December 31, 2022, 2023 and 2024 and June 30, 2025, none of Beijing NIO, Anhui NIO AT and Anhui NIO DT had significant operations or any material assets or liabilities.
Holders of our ADSs and Class A ordinary shares are not holding equity interests in the VIEs in China but instead are holding equity interests in a holding company incorporated in the Cayman Islands. We do not have any equity interests in the VIEs. However, as a result of contractual arrangements, we have a controlling financial interest over and are considered the primary beneficiary of each of the VIEs, and we have consolidated the financial results, pursuant to U.S. GAAP, each of these entities in our consolidated financial statements. However, the contractual arrangements may not be as effective as direct ownership in providing us with control over the VIEs and we may incur substantial costs to enforce the terms of the arrangements. If the VIEs or the nominee shareholders fail to perform their respective obligations under the contractual arrangements, we could be limited in our ability to enforce the contractual arrangements that give us effective control over the VIEs. Furthermore, if we are unable to maintain effective control, we would not be able to continue to consolidate the financial results of the VIEs in our financial statements. See “Item 3. Key Information — D. Risk Factors — Risks Related to Our Corporate Structure — We rely on contractual arrangements with the VIEs and their shareholders to hold a controlling financial interest over each VIE, which may not be as effective as direct ownership in providing operational control” and “Item 3. Key Information — D. Risk Factors — Risks Related to Our Corporate Structure — The shareholders of the VIEs have conflicts of interest with us, which may materially and adversely affect our business and financial condition” in the 2024 Annual Report.
There are also substantial uncertainties regarding the interpretation and application of current and future PRC laws, regulations and rules regarding the status of the rights of our Cayman Islands holding company with respect to its contractual arrangements with the VIEs and their nominee shareholders. It is uncertain whether any new PRC laws or regulations relating to contractual arrangements will be adopted or if adopted, what they would provide. If we or any of the VIEs is found to be in violation of any existing or future PRC laws or regulations, or fail to obtain or maintain any of the required permits or approvals, the PRC regulatory authorities would have broad discretion to take action in dealing with such violations or failures. Our Cayman Islands holding company, our PRC subsidiaries and the VIEs, and investors of our company face uncertainty about potential future actions by the PRC government that could affect the enforceability of the contractual arrangements with the VIEs and, consequently, significantly affect the financial performance of the VIEs and our company as a whole. See “Item 3. Key Information — D. Risk Factors — Risks Related to Our Corporate Structure — If the PRC government deems that our VIE arrangements do not comply with PRC laws, or if these PRC laws change, we could be subject to severe penalties or be forced to relinquish our interests in those operations” in the 2024 Annual Report.
PRC government’s significant authority in regulating our operations and its oversight and control over offerings conducted overseas by, and foreign investment in, China-based issuers could significantly limit or completely hinder our ability to offer or continue to offer securities to investors. Implementation of industry-wide regulations in this nature may cause the value of such securities to significantly decline or become worthless. For more details, see “Item 3. Key Information — D. Risk Factors — Risks Related to Doing Business in China — The PRC government’s significant oversight over our business operation could result in a material adverse change in our operations and the value of our ADSs” in the 2024 Annual Report.
Risks and uncertainties regarding the interpretation and enforcement of laws and quickly evolving rules and regulations in China, could result in a material adverse change in our operations and the value of our ADSs. For more details, see “Item 3. Key Information — D. Risk Factors — Risks Related to Doing Business
 
S-13

TABLE OF CONTENTS
 
in China — Uncertainties in the interpretation and enforcement of PRC laws and regulations could limit the legal protections available to you and us” in the 2024 Annual Report.
Permissions Required from the PRC Authorities for Our Operations and this Offering
Our operations in China are governed by PRC laws and regulations. As of the date of this prospectus supplement, our PRC subsidiaries and the VIEs have obtained the requisite licenses and permits from the PRC government authorities that are material for the main business operations of our holding company, our PRC subsidiaries and the VIEs in China, including, among others, a license for conducting internet content provision services, or the ICP license, and the insurance brokerage license. In addition, we have completed the filing process for our electric passenger vehicle investment project with the authorities in Anhui province and have been included in the Ministry of Industry and Information Technology’s catalogue of approved manufacturers. Given the uncertainties of interpretation and implementation of laws and regulations and the enforcement practice by government authorities, we may be required to obtain additional licenses, permits, filings or approvals for our business operations in the future. For more detailed information, see “Item 3. Key Information — D. Risk Factors — Risks Related to Doing Business in China — We may be adversely affected by the complexity, uncertainties and changes in PRC regulations on internet-related business, automotive businesses and other business carried out by our PRC subsidiaries and the VIEs” in the 2024 Annual Report.
Meanwhile, the PRC government has sought to exert more oversight and control over capital raising activities of listed companies that are conducted overseas and/or foreign investment in China-based issuers. In December 2021, the Cyberspace Administration of China, or the CAC, together with other authorities, jointly promulgated the Cybersecurity Review Measures, which took effect on February 15, 2022 and replaces its predecessor regulation. Pursuant to the Cybersecurity Review Measures, critical information infrastructure operators that procure internet products and services and network platform operators that conduct data process activities must be subject to the cybersecurity review if their activities affect or may affect national security. On February 17, 2023, China Securities Regulatory Commission, or the CSRC, released several regulations regarding the filing requirements for overseas offerings and listings by domestic companies, including the Trial Administrative Measures of Overseas Securities Offering and Listing by Domestic Companies and five supporting guidelines, which were formally implemented on March 31, 2023. According to these rules, domestic enterprises like us that have completed overseas listings are not required to file with CSRC immediately, but shall carry out filing procedures as required if we conduct refinancing or fall within other circumstances that require filing with the CSRC. We are required to make a filing with the CSRC after the completion of the Primary Offering made pursuant to this prospectus supplement. Any failure to obtain or delay in obtaining such approval or completing such procedures could subject us to restrictions and penalties imposed by the CSRC, the CAC or other PRC regulatory authorities, which could include fines and penalties on our operations in China, delays of or restrictions on the repatriation of the proceeds from our offshore offerings into China, or other actions that could materially and adversely affect our business, financial condition, results of operations, and prospects, as well as the trading price of our ADSs. For more detailed information, see “Item 3. Key Information — D. Risk Factors — Risks Related to Doing Business in China — The approval of or the filing with the CSRC or other PRC government authorities may be required in connection with our future offshore listings and capital raising activities. We cannot predict whether or for how long we will be able to obtain such approval or filing” in the 2024 Annual Report.
The Holding Foreign Companies Accountable Act
Pursuant to the Holding Foreign Companies Accountable Act, which was enacted on December 18, 2020 and further amended by the Consolidated Appropriations Act, 2023, signed into law on December 29, 2022, or the HFCAA, if the SEC determines that we have filed audit reports issued by a registered public accounting firm that has not been subject to inspections by the Public Company Accounting Oversight Board (United States), or the PCAOB, for two consecutive years, the SEC will prohibit our shares or ADSs from being traded on a national securities exchange or in the over-the-counter trading market in the United States. On December 16, 2021, the PCAOB issued a report to notify the SEC of its determination that the PCAOB was unable to inspect or investigate completely registered public accounting firms headquartered in mainland China and Hong Kong, including our auditor. In May 2022, the SEC conclusively listed NIO Inc. as a Commission-Identified Issuer under the HFCAA following the filing of our annual report on Form 20-F for the fiscal year ended December 31, 2021. On December 15, 2022, the PCAOB issued a report that vacated its
 
S-14

TABLE OF CONTENTS
 
December 16, 2021 determination and removed mainland China and Hong Kong from the list of jurisdictions where it is unable to inspect or investigate completely registered public accounting firms. As of the date of this prospectus supplement, the PCAOB has not issued any new determination that it is unable to inspect or investigate completely registered public accounting firms headquartered in any jurisdiction. For this reason, we do not expect to be identified as a Commission-Identified Issuer under the HFCAA following the filing of our annual report on Form 20-F for the fiscal year ended December 31, 2024. Each year, the PCAOB will determine whether it can inspect and investigate completely audit firms in mainland China and Hong Kong, among other jurisdictions. If the PCAOB determines in the future that it no longer has full access to inspect and investigate completely accounting firms in mainland China and Hong Kong and we use an accounting firm headquartered in one of these jurisdictions to issue an audit report on our financial statements filed with the SEC, we would be identified as a Commission-Identified Issuer following the filing of the annual report on Form 20-F for the relevant fiscal year. There can be no assurance that we would not be identified as a Commission-Identified Issuer for any future fiscal year, and if we were so identified for two consecutive years, we would become subject to the prohibition on trading under the HFCAA. For more details, see “Item 3. Key Information — D. Risk Factors — Risks Related to Doing Business in China — The PCAOB had historically been unable to inspect our auditor in relation to their audit work performed for our financial statements and the inability of the PCAOB to conduct inspections of our auditor in the past has deprived our investors with the benefits of such inspections” and “Item 3. Key Information — D. Risk Factors — Risks Related to Doing Business in China — Our ADSs may be prohibited from trading in the United States under the HFCAA in the future if the PCAOB is unable to inspect or investigate completely auditors located in China. The delisting or prohibition of trading of the ADSs, or the threat of their being delisted or prohibited from trading, may materially and adversely affect the value of your investment” in the 2024 Annual Report.
Cash Flows through Our Organization
NIO Inc. is a holding company with no material operations of its own. We conduct our operations in China (i) primarily through our PRC subsidiaries, and (ii) to a much lesser extent, the VIEs and their subsidiary. As a result, although other means are available for us to obtain financing at the holding company level, NIO Inc.’s ability to pay dividends to the shareholders and to service any debt it may incur may depend upon dividends paid by our PRC subsidiaries and service fees paid by the VIEs in China. If any of our subsidiaries incurs debt on its own behalf in the future, the instruments governing such debt may restrict its ability to pay dividends to NIO Inc. In addition, our PRC subsidiaries are permitted to pay dividends to NIO Inc. only out of their retained earnings, if any, as determined in accordance with PRC accounting standards and regulations. Further, our PRC subsidiaries and the VIEs are required to make appropriations to certain statutory reserve funds or may make appropriations to certain discretionary funds, which are not distributable as cash dividends except in the event of a solvent liquidation of the companies. For more details, see “Item 5. Operating and Financial Review and Prospects — B. Liquidity and Capital Resources — Holding Company Structure” in the 2024 Annual Report.
Under PRC laws and regulations, our PRC subsidiaries and the VIEs are subject to certain restrictions with respect to paying dividends or otherwise transferring any of their net assets to us. Remittance of dividends by a wholly foreign-owned enterprise out of China is also subject to examination by the banks designated by the State Administration of Foreign Exchange of the PRC, or SAFE. The amounts restricted include the paid-up capital and the statutory reserve funds of our PRC subsidiaries and the net assets of the VIEs and their subsidiary in which we have no legal ownership, totaling RMB40,720.9 million, RMB42,256.2 million, RMB55,128.3 million and RMB55,221.0 million (US$7,708.6 million) as of December 31, 2022, 2023 and 2024 and June 30, 2025, respectively, and the net assets of the VIEs and their subsidiary that are restricted was RMB50.0 million, RMB54.7 million, RMB74.4 million and RMB77.0 million (US$10.8 million) as of December 31, 2022, 2023 and 2024 and June 30, 2025, respectively. For risks relating to the fund flows of our operations in China, see “Item 3. Key Information — D. Risk Factors — Risks Related to Doing Business in China — We may rely on distributions by our PRC subsidiaries for our financing requirements, and any limitation on our PRC subsidiaries to make payments to us could have a material and adverse effect on our business” in the 2024 Annual Report.
 
S-15

TABLE OF CONTENTS
 
For purposes of illustration, the following discussion reflects the hypothetical taxes that might be required to be paid within China, assuming that: (i) we have taxable earnings, and (ii) we determine to pay dividends in the future.
Tax calculation(1)
Hypothetical pre-tax earnings
100%
Tax on earnings at statutory rate of 25%(2)
(25)%
Net earnings available for distribution
75%
Withholding tax at standard rate of 10%(3)
(7.5)%
Net distribution to Parent/Shareholders
67.5%
Notes:
(1)
For purposes of this example, the tax calculation has been simplified. The hypothetical book pre-tax earnings amount, not considering timing differences, is assumed to equal taxable income in China.
(2)
Certain of our subsidiaries qualifies for a 15% preferential income tax rate in China. For purposes of this hypothetical example, the table above reflects a maximum tax scenario under which the full statutory rate would be effective.
(3)
The PRC Enterprise Income Tax Law imposes a withholding income tax of 10% on dividends distributed by a foreign invested enterprise to its immediate holding company outside of China. A lower withholding income tax rate of 5% is applied if the foreign invested enterprise’s immediate holding company is registered in Hong Kong or other jurisdictions that have a tax treaty arrangement with China, subject to a qualification review at the time of the distribution. For purposes of this hypothetical example, the table above assumes a maximum tax scenario under which the full withholding tax would be applied.
Under PRC law, NIO Inc. may provide funding to our PRC subsidiaries only through capital contributions or loans, and to the VIEs only through loans, subject to satisfaction of applicable government registration and approval requirements. NIO Inc. and its subsidiaries extended loans to the nominee shareholders of the VIEs for their investment in the VIEs, with outstanding principal amount of RMB50.1 million (US$7.0 million) as of each of December 31, 2022, 2023 and 2024 and June 30, 2025. In addition, NIO Inc. and its subsidiaries also extended loans to the VIEs for operations with outstanding principal amount of RMB32.8 million, RMB86.9 million, RMB34.7 million and RMB22.5 million (US$3.1 million) as of December 31, 2022, 2023 and 2024 and June 30, 2025, respectively.
Pursuant to the exclusive business cooperation agreements between NIO Co., Ltd., or Shanghai NIO, a wholly-owned subsidiary of our company, and Beijing NIO, Shanghai NIO may adjust the payment time and payment method of the service fees, and Beijing NIO will accept any such adjustment. For the years ended December 31, 2022, 2023 and 2024 and the six months ended June 30, 2025, no service under the contractual arrangements was provided by Shanghai NIO and no service fee was paid by Beijing NIO to Shanghai NIO accordingly. We intend to determine the amount of service fee and payment method based on the working capital needs of Shanghai NIO and Beijing NIO, and settle such service fees accordingly in the future. Pursuant to a separate service agreement, for the years ended December 31, 2022, 2023 and 2024 and the six months ended June 30, 2025, Shanghai NIO paid Beijing NIO RMB0.7 million, RMB0.7 million, RMB0.7 million and nil for services provided by Beijing NIO.
Pursuant to the exclusive business cooperation agreement dated November 30, 2022 between Anhui NIO Autonomous Driving Technology Co., Ltd., or Anhui NIO AD, a wholly-owned subsidiary of our company, and Anhui NIO AT, Anhui NIO AD may adjust the payment time and payment method of the service fees, and Anhui NIO AT will accept any such adjustment. For the years ended December 31, 2022, 2023 and 2024 and the six months ended June 30, 2025, no service under the contractual arrangements was provided by Anhui NIO AD and no service fee was paid by Anhui NIO AT to Anhui NIO AD accordingly. We intend to determine the amount of service fee and payment method based on the working capital needs of Anhui NIO AD and Anhui NIO AT, and settle such service fees accordingly in the future. Pursuant to a separate service agreement, for the years ended December 31, 2022, 2023 and 2024 and the six months ended June 30, 2025, Anhui NIO AD paid Anhui NIO AT RMB70.1 million, RMB58.4 million, RMB171.4 million and RMB39.0 million (US$5.4 million) for services provided by Anhui NIO AT.
 
S-16

TABLE OF CONTENTS
 
Pursuant to the exclusive business cooperation agreement dated December 12, 2022 between NIO Holding Co., Ltd., or NIO China, a PRC subsidiary in which we hold 91.8% controlling equity interests, and Anhui NIO DT, NIO China may adjust the payment time and payment method of the service fees, and Anhui NIO DT will accept any such adjustment. For the years ended December 31, 2022, 2023 and 2024 and the six months ended June 30, 2025, no service under the contractual arrangements was provided by NIO China and no service fee was paid by Anhui NIO DT to NIO China accordingly. We intend to determine the amount of service fee and payment method based on the working capital needs of NIO China and Anhui NIO DT, and settle such service fees accordingly in the future.
NIO Inc. has not declared or paid any cash dividends, nor does it have any present plan to pay any cash dividends on our ordinary shares in the foreseeable future. We currently intend to retain most, if not all, of our available funds and any future earnings to operate and expand our business. See “Item 8. Financial Information — A. Consolidated Statements and Other Financial Information — Dividend Policy” in the 2024 Annual Report. For Cayman Islands, PRC and United States federal income tax considerations of an investment in our ADSs or Class A ordinary shares, see “Item 10. Additional Information — E. Taxation” in the 2024 Annual Report.
As of December 31, 2022, 2023 and 2024 and June 30, 2025 and for the years ended December 31, 2022, 2023 and 2024 and the six months ended June 30, 2025, none of Beijing NIO, Anhui NIO AT and Anhui NIO DT had significant operations or any material assets or liabilities. As a result, the financial information related to the consolidated VIEs were insignificant to our consolidated financial statements.
Summary of Risk Factors
Investing in our ADSs and Class A ordinary shares involves significant risks. You should carefully consider all of the information in this prospectus supplement, the accompanying prospectus and the documents incorporated by reference therein before making an investment in our ADSs and Class A ordinary shares. Below please find a summary of the principal risks we face, organized under headings. These risks are discussed more fully in “Item 3. Key Information — D. Risk Factors” in our 2024 Annual Report, which is incorporated in the accompanying prospectus by reference.
Risks Related to Our Business and Industry
Risks and uncertainties related to our business and industry include, but are not limited to, the following:

The automotive market is highly competitive, and we face significant challenges in competing in our industry;

Our ability to develop and manufacture vehicles of sufficient quality and appeal to customers on schedule and on a large scale is still evolving;

We have not been profitable, and only generated positive cash flows from operations in certain periods;

We have limited experience in independent manufacturing. Any delays in the manufacturing and launching of our products, or ramping up of our production capacity, could have a material adverse effect on our business;

Rising international political tension, including changes in U.S. and European international trade policies and other cross-border investment regulations, particularly with regard to China, may adversely impact our business and operating results;

The unavailability, reduction or elimination of government and economic incentives or governmental policies which are favorable for electric vehicles and domestically produced vehicles could have a material adverse effect on our business;

We are dependent on our suppliers, many of whom are our single source suppliers for the components they supply;

We rely on Battery Asset Company to provide Battery as a Service to our users. If Battery Asset Company fails to achieve smooth and stable operations, our Battery as a Service may be materially and adversely affected;
 
S-17

TABLE OF CONTENTS
 

We may be unable to adequately control the costs associated with our operations; and

Our business plans require a significant amount of capital, and we may issue additional equity or debt securities that may have an adverse effect on our shareholders or may otherwise adversely affect our business.
Risks Related to Doing Business in China
We face risks and uncertainties related to doing business in China in general, including, but not limited to, the following:

A filing with the CSRC is required for the Primary Offering, and the approval of or the filing with the CSRC or other PRC government authorities may be required in connection with our future offshore listings and capital raising activities. We cannot predict whether or for how long we will be able to obtain such approval or filing.
Risks Related to Our ADSs, Class A Ordinary Shares and the Primary Offering
In addition to the risks described above, we are subject to risks related to our ADSs, Class A ordinary shares, and the Primary Offering:

The sale or availability for sale of substantial amounts of our Class A ordinary shares and/or ADSs could adversely affect their market price;

We have broad discretion in the use of the net proceeds from the Primary Offering and may invest or spend the proceeds in ways with which you do not agree;

We adopt different practices as to certain matters as compared with many other companies listed on the Hong Kong Stock Exchange;

If we change the listing venue of our securities, you may lose the shareholder protection mechanisms afforded under the regulatory regimes of the applicable securities exchange;

The trading prices of our listed securities have been and are likely to continue to be, volatile, which could result in substantial losses to investors;

If securities or industry analysts do not publish research or reports about our business, or if they adversely change their recommendations regarding our Class A ordinary shares and/or ADSs, the market price for our Class A ordinary shares and/or ADSs and trading volume could decline; and

Our dual-class voting structure will limit the holders of our Class A ordinary shares and ADSs to influence corporate matters, provide certain shareholders of ours with substantial influence and could discourage others from pursuing any change of control transactions that holders of our Class A ordinary shares and ADSs may view as beneficial; and

There can be no assurance that we will not be classified as a passive foreign investment company, or PFIC, for U.S. federal income tax purposes for any taxable year, which could result in adverse U.S. federal income tax consequences to U.S. holders of our ADSs or Class A ordinary shares.
Recent Developments
Deliveries in July and August 2025
The Company delivered 21,017 vehicles and 31,305 vehicles in July and August 2025, respectively. As of August 31, 2025, the Company had delivered 166,472 vehicles in 2025, with cumulative deliveries reaching 838,036.
Commencement of ONVO L90 Deliveries
Our smart large-space flagship SUV, the ONVO L90, was officially launched on July 31, 2025, with user deliveries starting shortly after. Built upon NIO’s leading technological innovations, the family-oriented ONVO L90 has been thoughtfully engineered with deep insights into the evolving needs of large three-row
 
S-18

TABLE OF CONTENTS
 
SUV users, providing users with extraordinary spaciousness, premium comfort, all-scenario intelligence, and an exceptional driving and riding experience.
Debut of NIO All-New ES8
On August 21, 2025, our flagship premium SUV, the NIO All-New ES8, was officially unveiled and made available for pre-orders, with user deliveries expected to begin in late September. The All-New ES8 embodies a comprehensive evolution in design, space, intelligence, and performance, addressing the diverse needs of business, family, and personal fulfillment across all scenarios. Setting a new benchmark in the premium electric SUV segment, the All-New ES8 is poised to lead large three-row SUVs into the battery electric era.
NIO Entered into an Agreement to Make Additional Investment in NIO China
In July 2025, NIO entered into a definitive agreement to exercise its right to make an additional investment of RMB20 billion in NIO China, pursuant to the previously announced NIO China Series B investment agreement. Under this agreement, NIO will subscribe for newly issued shares of NIO China at the same price and on the same terms as those applicable to the Series B investment transaction announced in September 2024. Upon completion of this additional investment, NIO will hold a controlling equity interest of 91.8% in NIO China.
Corporation Information
Our principal executive offices are located at Building 19, No. 1355, Caobao Road, Minhang District, Shanghai, PRC. Our telephone number at this address is +86-21-6908-2018. Our registered office in the Cayman Islands is located at the offices of Maples Corporate Services Limited, PO Box 309, Ugland House, Grand Cayman, KY1-1104, Cayman Islands. Our agent for service of process in the United States is Cogency Global Inc., located at 122 East 42nd Street, 18th Floor, New York, NY 10168.
All information that we file with or furnish to the SEC can be obtained over the internet on the SEC’s website at www.sec.gov. We also maintain a website at ir.nio.com, but information contained on, or linked from, our website is not incorporated by reference in this prospectus supplement or the accompanying prospectus. You should not regard any information on our website as a part of this prospectus supplement or the accompanying prospectus.
 
S-19

TABLE OF CONTENTS
 
SUMMARY CONSOLIDATED FINANCIAL DATA
The following summary consolidated statements of comprehensive loss data and summary consolidated cash flow data for the years ended December 31, 2022, 2023, and 2024 and summary consolidated balance sheets data as of December 31, 2023 and 2024 have been derived from our audited consolidated financial statements included in our 2024 Annual Report, which is incorporated by reference in this prospectus supplement and the accompanying prospectus. Our audited consolidated financial statements are prepared and presented in accordance with accounting principles generally accepted in the United States of America, or U.S. GAAP.
The following summary consolidated statements of comprehensive loss data and summary consolidated cash flow data for the six months ended June 30, 2024 and 2025 and summary consolidated balance sheets data as of June 30, 2025 have been derived from our unaudited condensed consolidated financial statements included in Exhibit 99.1 to our current report on Form 6-K furnished to the SEC on September 10, 2025, which is incorporated by reference in this prospectus supplement and the accompanying prospectus. The unaudited condensed consolidated financial statements have been prepared on the same basis as our audited consolidated financial statements and include all adjustments, consisting only of normal and recurring adjustments, that we consider necessary for a fair statement of our financial position and results of operations for the periods presented.
The summary consolidated financial information should be read in conjunction with, and is qualified in its entirety by reference to, our audited consolidated financial statements and the related notes and “Item 5. Operating and Financial Review and Prospects” in our 2024 Annual Report, the unaudited condensed consolidated financial statements and related notes included in Exhibit 99.1 to our current report on Form 6-K furnished to the SEC on September 10, 2025, and “Management’s Discussion and Analysis of Financial Condition and Results of Operations” included in Exhibit 99.2 to our current report on Form 6-K furnished to the SEC on September 10, 2025. Our historical results do not necessarily indicate results expected for any future periods, and the results of operations for the six months ended June 30, 2025 are not necessarily indicative of the results to be expected for the full fiscal year ending December 31, 2025.
The following table sets forth certain consolidated statements of comprehensive loss data for the periods indicated.
Year Ended December 31,
For the Six Months Ended June 30
2022
2023
2024
2024
2025
RMB
RMB
RMB
RMB
RMB
US$
(in thousands)
(unaudited)
(unaudited)
(unaudited)
Revenues:(1)
Vehicle sales
45,506,581 49,257,270 58,234,086 24,060,941 26,075,419 3,639,988
Other sales(3)
3,761,980 6,360,663 7,497,473 3,293,663 4,967,975 693,503
Total revenues
49,268,561 55,617,933 65,731,559 27,354,604 31,043,394 4,333,491
Cost of sales:(2)
Vehicle sales
(39,271,801) (44,587,572) (51,094,616) (21,386,680) (23,398,863) (3,266,355)
Other sales
(4,852,767) (7,978,565) (8,144,181) (3,791,478) (4,827,454) (673,887)
Total cost of sales
(44,124,568) (52,566,137) (59,238,797) (25,178,158) (28,226,317) (3,940,242)
Gross profit
5,143,993 3,051,796 6,492,762 2,176,446 2,817,077 393,249
Operating expenses:(2)
Research and
development(2)
(10,836,261) (13,431,399) (13,037,304) (6,082,738) (6,188,435) (863,872)
Selling, general and administrative(2)
(10,537,119) (12,884,556) (15,741,057) (6,754,256) (8,365,684) (1,167,804)
 
S-20

TABLE OF CONTENTS
 
Year Ended December 31,
For the Six Months Ended June 30
2022
2023
2024
2024
2025
RMB
RMB
RMB
RMB
RMB
US$
(in thousands)
(unaudited)
(unaudited)
(unaudited)
Other operating income, net
588,728 608,975 411,526 57,177 410,056 57,242
Total operating expenses
(20,784,652) (25,706,980) (28,366,835) (12,779,817) (14,144,063) (1,974,434)
Loss from operations
(15,640,659) (22,655,184) (21,874,073) (10,603,371) (11,326,986) (1,581,185)
Interest and investment
income
1,358,719 2,210,018 853,728 713,524 280,745 39,190
Interest expenses
(333,216) (403,530) (798,363) (347,016) (457,610) (63,880)
Gain/(loss) on extinguishment
of debt
138,332 170,193 (4,480) (11,326) (14,660) (2,046)
Share of income/(loss) of equity investees
377,775 64,394 (503,193) (93,089) (380,859) (53,166)
Other (loss)/income, net
(282,952) 155,191 (98,143) 119,727 202,106 28,213
Loss before income tax
expense
(14,382,001) (20,458,918) (22,424,524) (10,221,551) (11,697,264) (1,632,874)
Income tax (expense)/benefit
(55,103) (260,835) 22,815 (9,009) (47,570) (6,641)
Net loss
(14,437,104) (20,719,753) (22,401,709) (10,230,560) (11,744,834) (1,639,515)
Other comprehensive income/(loss)
Change in unrealized gains/(losses) related to available-for-sale debt securities, net of tax
746,336 (770,560)
Foreign currency translation adjustment, net of nil tax
717,274 11,514 149,668 96,951 260,479 36,361
Total other comprehensive income/(loss)
1,463,610 (759,046) 149,668 96,951 260,479 36,361
Total comprehensive loss
(12,973,494) (21,478,799) (22,252,041) (10,133,609) (11,484,355) (1,603,154)
Accretion on redeemable non-controlling interests to redemption value
(279,355) (303,163) (347,516) (162,546) (292,864) (40,882)
Net loss/(profit) attributable to
non-controlling interests
157,014 (124,051) 91,533 8,818 5,330 744
Other comprehensive
(income)/loss attributable to
non-controlling interests
(151,299) 156,026
Comprehensive loss attributable
to ordinary shareholders of
NIO Inc.
(13,247,134) (21,749,987) (22,508,024) (10,287,337) (11,771,889) (1,643,292)
Notes:
(1)
We currently generate revenues from vehicle sales and other sales.
 
S-21

TABLE OF CONTENTS
 
(2)
Share-based compensation expenses were allocated in cost of sales and operating expenses as follows:
Cost of sales
66,914 83,972 71,779 28,451 27,868 3,890
Research and development expenses
1,323,370 1,517,206 1,296,136 536,093 569,667 79,522
Selling, general and administrative expenses
905,612 767,863 560,597 227,620 299,579 41,820
Total 2,295,896 2,369,041 1,928,512 792,164 897,114 125,232
(3)
Other sales mainly consist of revenues from (a) parts, accessories and after-sales vehicle services, including repair, maintenance, service package, extended warranty services and other vehicle services, (b) provision of power solutions, including sale of charging piles, provision of battery charging and swapping services, battery upgrade service, BaaS battery buy-out service and other power solution services, (c) others, which mainly consist of revenues from sales of used cars, auto financing services, NIO Life merchandise, automotive regulatory credits and other products and services.
The following table sets forth certain consolidated balance sheets data as of the dates indicated.
As of December 31,
As of June 30, 2025
2023
2024
RMB
RMB
RMB
US$
(in thousands)
(unaudited)
(unaudited)
Cash and cash equivalents
32,935,111 19,328,920 7,111,459 992,721
Restricted cash
5,542,271 8,320,728 9,260,268 1,292,684
Short-term investments
16,810,107 14,137,566 10,689,430 1,492,187
Total assets
117,383,202 107,604,612 100,045,845 13,965,860
Total liabilities
87,787,186 94,098,069 93,429,881 13,042,306
Total mezzanine equity
3,860,384 7,441,997 7,734,861 1,079,745
Total shareholders’ equity
25,735,632 6,064,546 (1,118,897) (156,191)
Total liabilities, mezzanine equity and shareholders’ equity
117,383,202 107,604,612 100,045,845 13,965,860
The following table sets forth certain consolidated cash flow data for the periods indicated.
For The Year ended December 31,
For the Six Months Ended June 30
2022
2023
2024
2024
2025
RMB
RMB
RMB
RMB
RMB
US$
(in thousands)
(unaudited)
(unaudited)
(unaudited)
CASH FLOWS FROM
OPERATING ACTIVITIES
Net cash used in operating activities
(3,866,008) (1,381,546) (7,849,168) (10,027,770) (10,926,443) (1,525,273)
CASH FLOWS FROM INVESTING ACTIVITIES
Net cash provided by/(used in) investing activities
10,385,017 (10,885,375) (4,958,493) 827,188 516,797 72,142
CASH FLOWS FROM FINANCING ACTIVITIES
Net cash (used in)/provided by financing activities
(1,616,384) 27,662,881 1,772,483 (1,246,702) (917,821) (128,123)
 
S-22

TABLE OF CONTENTS
 
For The Year ended December 31,
For the Six Months Ended June 30
2022
2023
2024
2024
2025
RMB
RMB
RMB
RMB
RMB
US$
(in thousands)
(unaudited)
(unaudited)
(unaudited)
Effects of exchange rate changes on cash, cash equivalents and restricted cash
(121,896) 70,254 161,039 267,670 29,899 4,175
NET INCREASE/(DECREASE) IN CASH, CASH EQUIVALENTS AND RESTRICTED
CASH
4,780,729 15,466,214 (10,874,139) (10,179,614) (11,297,568) (1,577,079)
Cash, cash equivalents and restricted cash at beginning of the year
18,374,564 23,155,293 38,621,507 38,621,507 27,747,368 3,873,383
Cash, cash equivalents and restricted cash at end of the year
23,155,293 38,621,507 27,747,368 28,441,893 16,449,800 2,296,304
 
S-23

TABLE OF CONTENTS
 
THE OFFERING
Offering price
US$5.57 per ADS and HK$43.36 per Class A ordinary share
ADSs offered by us
160,823,190 ADSs (or 188,095,918 ADSs if the underwriters exercise their option to purchase additional ADSs in full).
Class A ordinary shares offered by us
20,995,000 Class A ordinary shares.
ADSs outstanding immediately after the Primary ADS Offering
1,399,673,179 ADSs (or 1,426,945,907 ADSs if the underwriters exercise their option to purchase additional ADSs in full).
Class A ordinary shares outstanding immediately after the Primary Ordinary Shares Offering
2,297,679,612 Class A ordinary shares (or 2,324,952,340 Class A ordinary shares if the underwriters exercise their option to purchase additional ADSs in full), excluding 239,801 Class A ordinary shares issued and reserved for future issuance upon the exercise or vesting of awards granted under our stock incentive plans.
The ADSs
Each ADS represents one Class A ordinary share. See “Description of American Depositary Shares” in the accompanying prospectus.
Option to purchase additional ADSs
We have granted the underwriters an option, exercisable within 30 days of this prospectus supplement, to purchase up to an aggregate of 27,272,728 additional ADSs.
Use of proceeds
We intend to use the net proceeds from this offering to invest in the research and development of core technologies for smart electric vehicles, develop future technology platforms and vehicle models across our brands, expand our battery swapping and charging network, further strengthen our balance sheet, and for general corporate purposes.
See “Use of Proceeds” for additional information.
New York Stock Exchange symbol
NIO.
Hong Kong Stock Exchange Code for Class A ordinary shares
9866.
Lock-up
We and our directors and executive officers have agreed with the underwriters, subject to certain exceptions, not to sell, transfer or otherwise dispose of, directly or indirectly, our ordinary shares, ADSs or other securities convertible into or exercisable or exchangeable for our ADSs or ordinary shares for a period of 90 days following the date of this prospectus supplement. See “Underwriting” for more information.
Payment and settlement
The underwriters expect to deliver the ADSs against payment therefor on or about September 11, 2025, on a “T+1” basis. The Underwriters expect to deliver the Class A ordinary shares offered in the Primary Ordinary Shares Offering against payment therefor through the facilities of the Central Clearing and Settlement System on or about September 17, 2025, on a “T+5” basis.
 
S-24

TABLE OF CONTENTS
 
Depositary
Deutsche Bank Trust Company Americas.
Risk factors
See “Risk Factors” and other information included in this prospectus supplement, the accompanying base prospectus and the documents incorporated by reference in this prospectus supplement or the accompanying base prospectus for a discussion of factors you should carefully consider before deciding to invest in the ADSs and the Class A ordinary shares.
 
S-25

TABLE OF CONTENTS
 
RISK FACTORS
Investing in the ADSs and Class A ordinary shares involves a high degree of risk. Before you decide to buy these securities, you should carefully consider the risks and uncertainties as described in our 2024 Annual Report and the other information contained in this prospectus supplement and the accompanying prospectus, including the documents incorporated by reference therein. If any of these risks actually occurs, our business, financial condition and results of operations could suffer, and you may lose all or part of your investment. Please see “Where You Can Find More Information About Us” and “Incorporation of Documents by Reference” herein and in the accompanying prospectus for information on where you can find the documents we have filed with or furnished to the SEC and which are incorporated by reference.
Risks Related to Our Business and Industry
The automotive market is highly competitive, and we face significant challenges in competing in our industry.
The automotive market, particularly the market in China, is highly competitive. Our vehicles compete with both NEV and ICE vehicles, especially those targeting the mid- to high-end segment. Many of our current and potential competitors have significantly greater financial, technical, engineering, manufacturing, marketing and other resources than we do, and may be able to devote greater resources to the design, development, manufacturing, promotion, sale and support of their products.
Moreover, we expect competition in the China automotive market to intensify in light of increased product supply, intense price competition, reduced government subsidies, continuing globalization, and industry consolidation. Increased competition will place greater demand on, among others, product design and performance, technological innovation, pricing, product quality and safety, manufacturing efficiency, sales and marketing capabilities, service and charging options, and user satisfaction. Increasing competition may also lead to lower vehicle unit sales and increasing inventory, which may result in downward price pressure and may adversely affect our business, financial condition, results of operations, and prospects.
Furthermore, our competitive advantage as a leading and early-moving EV company will be compromised if our competitors achieve higher production and sales volumes, offer more favorable pricing, or introduce new products at a faster pace than we do. If our competitors introduce new vehicles or services that successfully compete with or surpass the quality or performance of our vehicles or services at more competitive prices, we may be unable to satisfy existing customers or attract new customers at the price levels that would allow us to generate attractive rates of return on our investment.
We may also be affected by the volatility of the overall China automotive market. Fluctuations in the growth rate of passenger vehicle sales and/or EV sales in China and shifting consumer demands for EVs in China could adversely affect our business, results of operations and financial condition.
Our ability to successfully compete in our industry is fundamental to our future success in existing and new markets and in growing our market share. There can be no assurance that we will be able to compete successfully in our markets. You should consider our business and prospects in light of the risks and challenges we face in our industry, including, among other things, with respect to our ability to:

design and produce safe, reliable and quality vehicles on an ongoing basis;

build a well-recognized and respected brand;

establish and expand our customer base;

successfully market our vehicles and services;

competitively price our products and services, and successfully anticipate the sales volume of our vehicle products and the take-rate of services provided to users;

improve and maintain our operational efficiency;

maintain a reliable, secure, high-performance and scalable technology infrastructure;

successfully develop and protect our core technologies;
 
S-26

TABLE OF CONTENTS
 

attract, retain and motivate talented employees;

anticipate and adapt to changing market conditions, including technological developments and changes in competitive landscape; and

navigate an evolving and complex regulatory environment.
If we fail to address any or all of these risks and challenges, our business may be materially and adversely affected.
Furthermore, our vehicles are highly technical products that will require maintenance and support. If we were to cease or cut back operations, even years from now, buyers of our vehicles from years earlier might encounter difficulties in maintaining their vehicles and obtaining satisfactory support. We believe that user confidence in our ability to provide our power solutions and assisted and intelligent driving functions and honor our obligations under our service package over a long period of time is one of the key factors in marketing our vehicles. As a result, consumers will be less likely to purchase our vehicles now if they are not convinced that our business will succeed or that our operations will continue for many years. Similarly, suppliers and other third parties will be less likely to invest time and resources in developing business relationships with us if they are not convinced that our business will succeed.
Our ability to develop and manufacture vehicles of sufficient quality and appeal to customers on schedule and on a large scale is still evolving.
Our future business depends in large part on our ability to execute on our plans to develop, manufacture, market and sell our electric vehicles. We plan to manufacture our vehicles in higher volumes than our present production capabilities.
Our continued development and manufacturing of our current and future vehicle models are and will be subject to risks, including with respect to:

our ability to secure necessary funding;

the equipment we use being able to accurately manufacture the vehicle within specified design tolerances;

compliance with environmental, workplace safety and similar regulations;

securing necessary components on acceptable terms and in a timely manner;

our ability to accurately assess user demand;

our ability to timely manufacture vehicles and expand production capacity;

delays in delivery of final component designs to our suppliers, or delays in the development and delivery of our core technologies and new vehicle models;

our ability to attract, recruit, hire and train skilled employees;

quality controls;

delays or disruptions in our supply chain;

our ability to maintain solid partnership with our suppliers; and

our ability to control costs and prevent budget overruns.
Historically, automobile customers have expected auto companies to periodically introduce new and improved vehicle models. However, we have limited experience designing, testing, manufacturing, marketing and selling our electric vehicles and therefore cannot assure you that we will be able to introduce new or improved vehicle models at a pace that meets customer expectations. Nor can we guarantee that the vehicle models we roll out from time to time will achieve market success. If our new vehicle models or upgraded versions of existing vehicle models are not well received by customers, our brand image and business performance may be adversely affected.
Any of the foregoing could have a material adverse effect on our results of operations and growth prospects.
 
S-27

TABLE OF CONTENTS
 
We have not been profitable, and only generated positive cash flows from operations in certain periods.
We have not been profitable since our inception, and only generated positive cash flows from operations in certain periods. We incurred net losses of RMB14,437.1 million, RMB20,719.8 million and RMB22,401.7 million for the years ended December 31, 2022, 2023 and 2024, respectively. For the six months ended June 30, 2024 and 2025, we had net losses of RMB10,230.6 million and RMB11,744.8 million (US$1,639.5 million), respectively. In addition, although we generated positive operating cash flows in 2021, we had negative operating cash flows of RMB3,866.0 million, RMB1,381.5 million and RMB7,849.2 million in 2022, 2023 and 2024, respectively. For the six months ended June 30, 2024 and 2025, we had negative operating cash flows of RMB10,027.8 million and RMB10,926.4 million (US$1,525.3 million), respectively.
We may continue to record net losses and negative operating cash flows in the near future. We may not be able to fulfill our obligations in providing vehicles and services to our users in respect of advances from customers, the failure of which may negatively affect our cash flow position. If we fail to generate sufficient revenue from our operations, or if we fail to maintain sufficient cash and financing, we may not have sufficient cash flows to fund our business, operations and capital expenditure and our business and financial position will be adversely affected.
We have made significant up-front investments in research and development, power network, sales and service network, manufacturing facilities as well as marketing activities to rapidly develop and expand our business. We expect to continue to invest significantly in these areas to further develop and expand our business, and these investments may not result in an increase in revenue or positive cash flow on a timely basis, or at all. For example, we are developing new products to cover broader market segments and various core technologies such as assisted and intelligent driving technologies. We cannot assure you that we will be able to successfully execute our strategies and compete successfully against existing or future competitors in these areas. Additionally, the electric vehicle industry is witnessing intense price competition as many players adopt aggressive pricing strategies to gain market share. We may need to adjust our pricing, which could lead to a direct contraction of our margin levels, and adversely affect our financial condition and results of operations.
There can be no assurance that we will not experience liquidity problems in the future. We may not generate sufficient revenues, or we may incur substantial losses for a number of reasons, including lack of demand for our vehicles and services, increasing competition, challenging macro-economic environment, as well as other risks discussed herein, and we may incur unforeseen expenses, or encounter difficulties, complications and delays in generating revenue or achieving profitability. Moreover, our operation efficiency also has a significant impact on our ability to generate profits. Failure to continuously improve our operation efficiency may lead to a decline in our net revenues, income and profitability. If we are unable to achieve profitability, we may have to reduce the scale of our operations, which may impact our business growth and adversely affect our financial condition and results of operations.
In addition, we face risks with respect to our capability to obtain sufficient external equity or debt financing. The electric vehicle industry that we operate in is highly capital-intensive, requiring significant capital for research and development, production capacity enhancement, and sales and service network expansion. Our financing efforts may be influenced by a number of factors, including general market conditions, regulatory uncertainties, and investor acceptance of our business plan. In particular, as we continue to advance our expansion into the international markets, we may be unsuccessful in new geographic markets as expected, which could raise concerns among investors and have a material adverse impact on our ability to obtain sufficient financing to support our further business development. If we are unable to obtain external financing in a timely manner on acceptable terms, we may fail to implement our business plans or encounter disruptions in our operating activities, and our business, financial condition and results of operations would be adversely affected.
We have limited experience in independent manufacturing. Any delays in the manufacturing and launching of our products, or ramping up of our production capacity, could have a material adverse effect on our business.
Currently, we manufacture our vehicles in the first advanced manufacturing base, or the F1 Plant, the second advanced manufacturing base, or the F2 Plant, and the third advanced manufacturing base, or the F3 Plant. As we have limited experience independently operating these manufacturing bases, we are subject to risks of delays in the manufacture and commercial release of new vehicle models. We have been expanding our
 
S-28

TABLE OF CONTENTS
 
product portfolio to target a broader market with our future vehicles, and to the extent we need to delay the launch of our vehicles, our growth prospects could be adversely affected as we may fail to grow our market share. We expect to introduce new vehicle models under each of our NIO, ONVO and FIREFLY brands, which will require us to consistently enhance our production capacity. We cannot assure you that we will be able to ramp up our production and deliver the vehicle models at a pace that meets customer expectations. We also plan to periodically perform facelifts or refresh existing models, which could also be subject to delays. We may introduce in the future new or unique manufacturing processes and design features for our products. As we expand our vehicle offerings and global footprint, there is no guarantee that we will be able to successfully and timely introduce and scale such processes or features. Furthermore, we rely on third-party suppliers for the provision and development of many of the key components and materials used in our vehicles. To the extent our suppliers experience any delays in providing us with or developing necessary components, we could experience delays in delivering on our timelines.
In addition, our manufacturing model has transitioned from joint manufacturing to independent manufacturing, potentially introducing new risks. Such a shift poses additional challenges due to our limited experience in manufacturing independently. The intricacies of overseeing all aspects of production independently, such as managing the entire production line and supervising production personnel, may lead to unforeseen obstacles in maintaining efficiency and timeliness, and, ultimately, delays in product launch and delivery. Therefore, we may be required to invest in more time and resources to assure that vehicles manufactured at our own facilities comply with our quality standards and regulatory requirements. We have limited experience in managing our manufacturing workforce, and we may also face challenges in providing training to our production personnel. Additionally, we cannot assure you that we will be able to attract or retain qualified personnel or other highly skilled employees in a timely and cost-efficient manner. Any failure to effectively manage or provide adequate training to our manufacturing workforce and production personnel, as well as attract or retain qualified personnel, may result in delays in production, reduced efficiency, and potential quality issues.
Furthermore, we may need to expand or convert our existing manufacturing facilities in the future to ramp up the production of our current and future vehicle models. The expansion or conversion of our manufacturing facilities could experience delays or other difficulties, potentially affecting the timeline for increasing production capacity. Moreover, as we increase our production capacity and improve our operation efficiency, significant capital may also be required to maintain our property, plant and equipment, and such costs may exceed our current anticipations. There is substantial uncertainty about our ability to achieve these objectives. We cannot assure you that we will be able to complete the expansion or conversion of our manufacturing bases or ramp up our production capacity on schedule and within budget.
Any delay in production ramp-up of our current vehicle models, or in the development, manufacture, launch and production ramp-up of our future vehicle models, including in the build-out of the manufacturing facilities in China for these models or due to any other factors, or in refreshing or performing facelifts to existing models, could subject us to customer complaints and materially and adversely affect our reputation, demand for our vehicles, results of operations and growth prospects.
Rising international political tension, including changes in U.S. and European international trade policies and other cross-border investment regulations, particularly with regard to China, may adversely impact our business and operating results.
The U.S. government has made statements and taken certain actions that may lead to changes in U.S. and international trade policies towards China. It remains unclear what additional actions, if any, will be taken by the U.S. or other governments with respect to international trade agreements, the imposition of tariffs on goods imported into the United States, tax policy related to international commerce, or other trade matters.
We are closely monitoring potential changes in international trade policy and assessing the potential impact of these and other trade policy changes on our business operations and financial performance. Tensions between the United States and China in recent years have led to additional or higher tariffs imposed by the United States on products imported from China and restrictions on the sale of certain products into the United States. China has responded by imposing, and proposing to impose, additional or higher tariffs on products imported from the United States, among other measures. Any unfavorable government policies on international trade, such as capital controls or tariffs, may affect the demand for our products and services,
 
S-29

TABLE OF CONTENTS
 
impact the competitive position of our products or prevent us from selling products in certain countries. If any new tariffs, legislation and/or regulations are implemented, or if existing trade agreements are renegotiated or, in particular, if the U.S. government takes retaliatory trade actions due to the recent U.S.-China trade tension, such changes could have an adverse effect on our business, financial condition and results of operations.
In addition, we have been closely monitoring policies in the United States designed to restrict certain Chinese companies from supplying or operating in the U.S. market. These policies include the Clean Network project initiated by the U.S. Department of State in August 2020, the Executive Order on Protecting America’s Sensitive Data from Foreign Adversaries published in June 2021, and new authorities granted to the Department of Commerce to prohibit or restrict the use of certain information and communications technology and services from Chinese companies. Utilizing these new authorities, in January 2025, the Department of Commerce Bureau of Industry and Security (BIS) announced a final rule prohibiting transactions involving the sale or import of connected vehicles when the integrated software has a sufficient nexus to China. Additionally, the U.S. Department of Defense has included dozens of prominent Chinese companies on its list of “Chinese military companies” ​(CMC) that are “operating directly or indirectly in the United States” in accordance with Section 1260H of the National Defense Authorization Act.
Likewise, we are monitoring policies in the United States aimed at restricting the export of items and technology subject to U.S. jurisdiction to Chinese companies. The United States and various foreign governments have imposed license requirements and restrictions on the export of technologies and products to China, or voiced the intention to do so. For instance, since 2022, the United States has imposed increasingly strict export control measures relating to exports of semiconductors to China. In October 2023, BIS promulgated two new rules that expanded export controls to cover a broader array of advanced semiconductors and semiconductor manufacturing equipment. Similarly, in January 2025, BIS released an interim final rule that established licensing requirements for the export of advanced computing integrated circuits that facilitate advanced artificial intelligence (AI) research and development, as well as certain AI model technology. These recent export controls are, in part, intended to restrict China’s ability to obtain advanced computing chips, develop and maintain supercomputers, and manufacture advanced semiconductors. These measures also restrict the ability of U.S. persons to provide “support” for semiconductor manufacturing and related activities in China and may seriously affect the ability of Chinese companies to purchase or obtain certain semiconductor manufacturing equipment or advanced chips. The implementation, interpretation and impact on our business of these rules and other regulatory actions taken by the U.S. government is uncertain. These actions and/or other actions that may be taken by the governments of either the U.S. or China, or both (including in response to recent increased tensions), could hinder our ability to transfer our U.S.-origin software to China, source U.S.-origin software and components or otherwise access U.S. technology, which could materially and adversely affect our business, results of operations and financial condition.
The United States has also taken efforts to limit U.S. investment in China. On October 28, 2024, the U.S. Department of the Treasury issued a final rule to prohibit U.S. investment in Chinese companies active in developing certain national security technologies (Outbound Investment Rule). The Outbound Investment Rule targets investments involving persons and entities associated with “countries of concern,” a designation currently limited to China. In effect since January 2025, the Outbound Investment Rule imposes investment prohibitions and notification requirements on a range of investments in companies engaged in activities relating to three sectors: (i) semiconductors and microelectronics, (ii) quantum technologies, and (iii) artificial intelligence systems. Persons from countries of concern engaged in these activities are defined as “covered foreign persons.” Investments by U.S. persons subject to the Outbound Investment Rule include the acquisition of equity or a contingent equity interest, the provision of certain debt financing, the conversion of contingent equity interest into equity interest, involvement in a greenfield or brownfield investment, entrance into a joint venture, and the acquisition of a limited partner interest in non-U.S. pooled investment fund.
Importantly, the Outbound Investment Rule excludes some investments from the scope of covered transactions, including those in publicly traded securities listed on a national stock exchange. U.S. persons’ acquisitions of publicly traded securities, such as our ADSs, will therefore be exempted from the scope of covered transactions under the Outbound Investment Rule. We believe NIO Inc. is not a “Covered Foreign Person” as defined in the Outbound Investment Rule because NIO Inc. does not engage in any “covered
 
S-30

TABLE OF CONTENTS
 
activity” as defined in the Outbound Investment Rule or otherwise meets the definition of Covered Foreign Persons provided in the Outbound Investment Rule. However, there is no assurance that Treasury will take the same view. If NIO Inc. is deemed to be a covered foreign person engaged in the development of specified AI technologies and services, and therefore subject to the Outbound Investment Rule, our ability to raise capital or contingent equity capital from U.S. investors would be limited and could negatively affect our stock price. As a result, our financial condition, business, results of operations and prospects could also be adversely affected.
On February 21, 2025, the White House released the “America First Investment Policy” memorandum, or the Investment Policy, which outlined several initiatives to restrict investments involving China. While legislative and regulatory actions are required to effect these proposed changes, the Investment Policy may expand enforcement against inbound investment from China to the United States by potentially implementing broader, sector-based restriction on PRC investments in the U.S., expanding CFIUS’ jurisdiction over greenfield investment by Chinese companies, and replacing open-ended mitigation agreements with mitigation agreements prescribing specific timeframes and concrete actions. Additionally, the Investment Policy proposes to create restrictions on U.S. investments in China additional to those already imposed under the Outbound Investment Rule, by potentially expanding industry sectors covered in sectors by existing U.S. outbound investment regulations, supplementing outbound investment restrictions with sanctions, and directing a review to suspend or terminate the 1984 United States-The People’s Republic of China Income Tax Convention. As the Investment Policy and its related legislative and regulatory proposals are still relatively new, it is unclear how these policies, and any future policies concerning investments between the U.S. and China, will be interpreted, amended and implemented by U.S. government authorities. These policies may restrict our ability to implement our investment strategy and could adversely affect our business and prospects.
In response, China has implemented, and may further implement, measures in response to the changing trade policies, treaties, tariffs and sanctions and restrictions against Chinese companies initiated by the U.S. Moreover, our deployment of advanced core technologies in ADAS, whether developed internally or acquired from third parties, may exposes us to risks associated with sanctions imposed by the U.S. government.
Furthermore, there have been media reports on deliberations within the U.S. government regarding potentially limiting or restricting China-based companies from accessing U.S. capital markets, and delisting China-based companies from U.S. national securities exchanges. If any such deliberations were to materialize, the share price of China-based issuers listed in the United States such as us would be materially and adverse affected. The risk and uncertainty associated with such deliberations could also have a negative impact on the price of our ADSs. Also, a prohibition against our securities trading in the United States or any threat thereof could significantly affect our ability to raise capital on terms acceptable to us, or at all, which would have a material adverse impact on our business, financial condition, and prospects.
We may also face protectionist policies that could, among other things, hinder our ability to execute our business strategies and put us at a competitive disadvantage relative to domestic companies. For example, starting from October 30, 2024, the European Commission imposed definitive countervailing duties on imports of battery electric vehicles (BEVs) from China for a period of five years. These and similar developments may mark a period of increased trade tensions and higher tariff rates.
Furthermore, potential changes in tax policies related to international commerce could also affect our business. For example, in 2021, the Organization for Economic Cooperation and Development announced an Inclusive Framework on Base Erosion and Profit Shifting including, Pillar Two Model Rules defining the global minimum tax, which calls for the taxation of large multinational corporations at a minimum rate of 15%. Subsequently, multiple sets of administrative guidance have been issued. Various tax jurisdictions have either enacted legislation to adopt certain components of the Pillar Two Model Rules starting in 2024 with additional components to be adopted in later years, or announced their plans to enact such legislation in future years. We will continue to evaluate the impact of such legislative initiatives in various tax jurisdictions in which we operate. However, there are uncertainties regarding the rules and implementations, and we cannot assure you that such changes will not have a negatively effect on our financial condition.
Rising political tensions could reduce levels of trades, investments, technological exchanges, and other economic activities between the two major economies, which would have a material adverse effect on global
 
S-31

TABLE OF CONTENTS
 
economic conditions and the stability of global financial markets. Any of these factors could have a material adverse effect on our business, prospects, financial condition, and results of operations.
The unavailability, reduction or elimination of government and economic incentives or governmental policies which are favorable for electric vehicles and domestically produced vehicles could have a material adverse effect on our business.
Our growth has benefited significantly from the government subsidies, economic incentives and government policies that support the growth of new energy vehicles. Favorable government incentives and subsidies in China include one-time government subsidies, exemption from vehicle purchase tax, exemption from license plate restrictions in certain cities, preferential utility rates for charging facilities and more. Changes in government subsidies, economic incentives and government policies to support NEVs could adversely affect the results of our operations. For example, the Shanghai government has offered exemptions from license plate restrictions for new energy vehicles in recent years, most recently extending the exemption for NEVs until the end of 2025. If the Shanghai government stops offering such exemptions, our sales in Shanghai could be adversely affected. In addition, in recent years, local governments in China have been implementing incentives and subsidy policies for consumers in the NEV sector, such as NEV replacement subsidies. If these favorable government incentives and subsidies are scaled back in the future, it could potentially reduce consumers’ willingness to purchase NEVs, thereby negatively impacting our vehicle sales.
Besides policies of local governments, China’s central government has adopted an NEV credit scheme that incentivizes original equipment manufacturers, or OEMs, to increase the production and sale of NEVs. On June 29, 2023, the Ministry of Industry and Information Technology, the Ministry of Finance, the Ministry of Commerce, the General Administration of Customs, and the State Administration for Market Regulation, jointly promulgated the Decision on Amending Measures for the Parallel Administration of the Average Fuel Consumption and New Energy Vehicle Credits of Passenger Vehicle Enterprises, which took effect on August 1, 2023. Under these measures, each of the vehicle manufacturers and vehicle importers above a certain scale is required to, among other things, maintain its new energy vehicles credits, or the NEV credits above zero, and NEV credits can be earned only by manufacturing or importing NEVs. Excess positive NEV credits, or the automotive regulatory credits, are tradable and may be sold to other enterprises through a credit trading scheme established by the Ministry of Industry and Information Technology. Negative NEV credits can be offset by purchasing NEV credits from other manufacturers or importers. We have earned positive NEV credits through manufacturing new energy vehicles and sold some of the credits to other vehicle manufacturers or importers. We generated revenue from the sale of these credits totaling RMB67.3 million, RMB10.6 million, RMB1.5 million and nil in 2022, 2023 and 2024 and for the six months ended June 30, 2025, respectively. There is no guarantee that we will continue to earn a similar level or amount of credits going forward. Moreover, as the prices for NEV credits are subject to market demand, which affects the amount of credits generated by other vehicle manufacturers during a given period, we cannot assure you that we will continue to sell our credits at the current price or a higher price. Any changes in government policies to restrict or eliminate such credits trading could adversely affect our business, financial condition and results of operations.
On June 19, 2023, the Ministry of Industry and Information Technology, the Ministry of Finance and the State Taxation Administration jointly promulgated the Announcement on Continuing and Optimizing the Vehicle Purchase Tax Reduction and Exemption Policies for New Energy Vehicles. Pursuant to such announcement, the NEVs purchased from January 1, 2024 to December 31, 2025, shall be exempt from vehicle purchase tax, with the amount of tax exemption for each new energy passenger vehicle not exceeding RMB30,000, and the exemption from vehicle purchase tax on the NEVs purchased from January 1, 2026 to December 31, 2027, shall be reduced by half such that the amount does not exceeding RMB15,000. The reduction in vehicle purchase tax exemptions may negatively impact our sales performance.
Furthermore, China’s central government provides certain local governments with funds and subsidies to support the roll-out of charging infrastructure. See “Item 4. Information on the Company — B. Business Overview — Regulations — Favorable Government Policies Relating to New Energy Vehicles in the PRC” in the 2024 Annual Report. These policies are subject to change and beyond our control. We cannot assure you that any changes would be favorable to our business. Furthermore, any reduction, elimination, delayed payment or discriminatory application of government subsidies and economic incentives because of policy changes, the reduced need for such subsidies and incentives due to the perceived success of electric vehicles,
 
S-32

TABLE OF CONTENTS
 
fiscal tightening or other factors may result in the diminished competitiveness of the alternative fuel vehicle industry generally or our electric vehicles in particular. In addition, as we seek to increase our revenues from vehicle sales, we may also experience an increase in accounts receivable relating to government subsidies. However, the collection of the government subsidies is subject to the appropriation arrangement and cadence of the governmental authority. Any uncertainty or delay in collection of the government subsidies may also have an adverse impact on our financial condition. For more details, please refer to “10. Other Non-current Assets” set forth in our consolidated financial statements included in the 2024 Annual Report. Any of the foregoing could materially and adversely affect our business, results of operations, financial condition and prospects.
We are dependent on our suppliers, many of whom are our single source suppliers for the components they supply.
Each of our vehicle models uses a great amount of purchased parts from suppliers, many of whom are currently our single source suppliers for these components, and we expect that this will be similar for any future vehicle we may produce. The supply chain exposes us to multiple potential sources of delivery failure or component shortages. While we obtain components from multiple sources whenever possible, similar to other players in our industry, many of the components used in our vehicles are components we purchased from a single source. To date, we have not qualified alternative sources for most of the single sourced components used in our vehicles and we do not maintain long-term agreements with some of our single source suppliers. In addition, part of our supply chain is geographically concentrated. The lack of geographic diversification in our suppliers could lead to increased costs and delays in production of our vehicles. Furthermore, our collaboration with startup suppliers poses a potential risk to our operations. These suppliers may lack the experience and resources to effectively manage their supply chains, leading to potential disruptions in the delivery of goods or services to us. In addition, operational inefficiencies within these suppliers may lead to inconsistencies in product or service quality, thereby affecting our own ability to deliver high-quality products or services to our customers. Some of these suppliers may have limited financial resources and rely on external financing to sustain their operations. If they experience financial constraints or fail to sustain their operations, it could impact their ability to meet our requirements, potentially causing delays or disruptions in our operations.
Any disruption in the supply of components, whether or not from a single source supplier, could temporarily disrupt the production of our vehicles until an alternative supplier is fully qualified or is otherwise able to supply us with the required material. Qualifying alternative suppliers or developing our own replacements for certain highly customized components of our vehicles may be time-consuming and costly. There can be no assurance that we would be able to successfully retain alternative suppliers or supplies on a timely basis, on acceptable terms or at all. In addition, to the extent that we need to find alternative suppliers under time constraints, the alternative suppliers may not fully meet our requirements with respect to delivery speed, quantity or quality, thereby adversely affecting our business operations.
Changes in business conditions, force majeure and other factors beyond our control or which we do not presently anticipate, could also affect our suppliers’ ability to deliver components to us on a timely basis. For example, the global supply constraint of semiconductor chips had negatively impacted our production activity and volume, as a result of which, we temporarily suspended the vehicle production activity in the F1 Plant for five working days starting from March 29, 2021. In May 2021, our vehicle delivery was adversely impacted for several days due to the volatility of semiconductor supply and certain logistical adjustments. In April 2022, we suspended our vehicle production as a result of the component shortages. In July 2022, the production of our ET7 and EC6 was constrained by the short supply of casting parts. Although the reduced production volume and number of vehicles delivered as a result of supply chain volatilities have not had a material impact on our liquidity and capital resources, our results of operations in these periods have been negatively affected. See “Item 3. Key Information — D. Risk Factors — Risks Related to Our Business and Industry — Our business, financial condition and results of operations may be adversely affected by natural disasters, health epidemics and other outbreaks” in our 2024 Annual Report. While we have been working closely with supply chain partners and have been actively seeking alternative sources of supply, our production activity and results of operations may be impacted should the supply chain volatilities continue. In addition, even if we succeed in locating alternative sources of supply, cooperating with new suppliers will subject us to uncertainties with respect to the reliability of these suppliers and the quality of the components they provide. We cannot assure you that the new sources of component supply will enable us to meet the quality, price, design, engineering,
 
S-33

TABLE OF CONTENTS
 
and production standards, as well as the production volumes to satisfy the market demand for our vehicles. Any defects of or quality issues with these components or any non-compliance incidents associated with these third-party suppliers could result in quality issues with our vehicles and hence compromise our brand image and results of operations. Any of the foregoing could materially and adversely affect our results of operations, financial condition and prospects.
We rely on Battery Asset Company to provide Battery as a Service to our users. If Battery Asset Company fails to achieve smooth and stable operations, our Battery as a Service may be materially and adversely affected.
On August 20, 2020, we introduced the Battery as a Service, or BaaS, which allows users to purchase electric vehicles and subscribe for the usage of batteries separately. If users opt to purchase a vehicle and subscribe for the battery under the BaaS, they can enjoy a deduction off the original vehicle purchase price and pay a monthly subscription fee for the battery.
For each user under the BaaS model, we sell a battery to Wuhan Weineng Battery Asset Co., Ltd., or the Battery Asset Company, and the user subscribes for the usage of the battery from the Battery Asset Company. The service we provide to our users under the BaaS relies, in part, on the smooth operation of and stability and quality of service delivered by the Battery Asset Company, which we cannot guarantee. We invested in the Battery Asset Company with certain other investors since its establishment. The Battery Asset Company subsequently completed additional financings in December 2020, April 2021, August 2021 and July 2022. As of the date of this prospectus supplement, we beneficially own approximately 19.4% of the equity interests in the Battery Asset Company. As a result, we have significant influence, but not control, over the business operations of the Battery Asset Company. If it fails in delivering smooth and stable operations, we will suffer from negative customer reviews and even returns of products or services and our reputation may be materially and adversely affected.
Additionally, given that we generate a portion of our total revenues from sales of battery and provision of service to the Battery Asset Company, our results of operations and financial performance will be negatively affected if the Battery Asset Company fails to operate smoothly. The Battery Asset Company may finance the purchase of batteries through issuance of equity and debt or bank borrowing. If the Battery Asset Company is unable to obtain future financings from the Battery Asset Company Investors or other third parties to meet its operational needs, it may not be able to make payments to us for the batteries purchased from us on time, to continue purchasing batteries from us and providing them to our users through battery subscription, or to otherwise maintain its healthy and sustainable operations. On the other hand, if the Battery Asset Company bears a significant rate of customer default on its payment obligations, its results of operations and financial performance may be materially impacted, which will in turn reduce the value of our and the Battery Asset Company Investors’ investments in the Battery Asset Company. In addition, in furtherance of the BaaS, we agreed to provide a guarantee to the Battery Asset Company for the default in payment of monthly subscription fees from users, while the maximum amount of guarantee that can be claimed shall not be higher than the accumulated service fees we receive from the Battery Asset Company. As the BaaS user base is expanding, if an increased number of default occurs, our results of operations and financial performance will be negatively affected. As of December 31, 2024, the guarantee liability we provided to Battery Asset Company was immaterial.
We may be unable to adequately control the costs associated with our operations.
We have required significant capital to develop and grow our business, including conducting research and development, manufacturing vehicles and enhancing production capacity, and establishing our power network and sales and service network. As our sales volume grows and our business rapidly develops, we expect to continue making significant investments in these areas. In addition, we may incur significant costs in connection with our services, including providing power solutions and honoring our commitments under our service package. Our ability to become profitable in the future will not only depend on our ability to successfully market our vehicles and other products and services but also to control our costs. If we are unable to cost efficiently design, manufacture, market and sell our vehicles and services, our margins, profitability and prospects will be materially and adversely affected.
Furthermore, in order to improve our operational efficiency, we continually evaluate and adjust our organizational structure, which have led to headcount cuts in the past that may have negatively affected our
 
S-34

TABLE OF CONTENTS
 
reputation, brand image and our ability to retain the remaining qualified staff and skilled employees. We may continue to optimize our organizational structure in the future, the occurrence of which may pose negative implications on our competitive position, cost us qualified employees and subject us to potential employment lawsuits. Any of the above would negatively affect our business, financial condition and results of operations.
We are subject to risks related to customer credit.
We offer auto financing arrangements to users directly through our subsidiaries. Under the financing arrangements we typically receive a small portion of the total vehicle purchase price at the commencement of the financing term, followed by a stream of payments over the financing term. To the extent our users fail to make payments on time under any of the foregoing arrangements, our results of operations may be adversely affected. As of June 30, 2025, the amount of auto financing receivables was RMB1,464.3 million (US$204.4 million). As we continue to grow our business, we may increase the amount of our auto financing receivables. We may fail to effectively manage the credit risks related to our auto financing arrangements. To the extent our users’ default on their obligations to us or fail to make payments on time under any of the foregoing arrangements, our results of operations may be adversely affected.
We may be exposed to credit risk of trade receivables.
Our trade receivables primarily include amounts of vehicle sales in relation of government subsidy to be collected from government on behalf of customers, current portion of auto financing receivables, current portion of battery installment and others. We have identified the risk characteristics of our customers and the related receivables, prepayments, deposits and other receivables which include size, type of the services or the products we provide, or a combination of these characteristics. Receivables with similar risk characteristics have been grouped into pools. For each pool, we consider the historical credit loss, current economic conditions, supportable forecasts of future economic conditions, and any recoveries in assessing the lifetime expected credit losses. Other key factors that influence the expected credit loss analysis include customer demographics, payment terms offered in the normal course of business to customers, and industry-specific factors that could impact our receivables. Additionally, external data and macroeconomic factors are also considered. In 2023 and 2024 and for the six months ended June 30, 2025, we reversed RMB26.3 million, RMB3.8 million and RMB7.0 million (US$1.0 million) expected credit loss expense in selling, general and administrative expenses, respectively. As of June 30, 2025, the expected credit loss provision for the current and non-current assets were RMB102.9 million (US$14.4 million). We cannot assure you that all of our customers will not default on their obligations to us in the future, despite our efforts to conduct credit assessments on them.
Our business plans require a significant amount of capital, and we may issue additional equity or debt securities that may have an adverse effect on our shareholders or may otherwise adversely affect our business.
We operate in the electric vehicle industry, which is highly capital-intensive. We will need significant capital to, among other things, conduct research and development and expand our production capacity as well as roll out our power network, and sales and service network. As we ramp up our production capacity and operations, we may also require significant capital to maintain our property, plant and equipment and such costs may be greater than anticipated. We expect our capital expenditures to continue to be significant in the foreseeable future as we expand our business, and that our level of capital expenditures will be significantly affected by user demand for our products and services. The fact that we have a limited operating history means we have limited historical data on the demand for our products and services. As a result, our future capital requirements may be uncertain and actual capital requirements may be different from those we currently anticipate. We may seek equity or debt financing to finance a portion of our capital expenditures. Such financing might not be available to us in a timely manner or on terms that are acceptable, or at all. Our substantial amount of currently outstanding indebtedness may also affect our ability to obtain financing in a timely manner and on reasonable terms.
Our ability to obtain the necessary financing to carry out our business plan is subject to a number of factors, including general market conditions and investor acceptance of our business plan. These factors may make the timing, amount, terms and conditions of such financing unattractive or unavailable to us. If we are unable to raise sufficient funds, we will have to significantly reduce our spending of, delay or cancel some or all
 
S-35

TABLE OF CONTENTS
 
of our planned research, development, manufacturing and marketing activities or substantially change our corporate structure, any of which could materially harm our business. We might not be able to obtain any funding, and we might not have sufficient resources to conduct our business as projected, both of which could mean that we would be forced to curtail or discontinue our operations.
In addition, our future capital needs and other business reasons could require us to issue additional equity or debt securities or obtain a credit facility. If we raise funds through the issuance of additional equity or debt, including convertible notes or debt secured by some or all of our assets, holders of any debt securities or preferred shares issued will have rights, preferences and privileges senior to those of holders of our ordinary shares in the event of liquidation. The terms of the convertible notes we issued do not restrict our ability to issue additional debt. If additional debt is issued, there is a possibility that once all senior claims are settled, there may be no assets remaining to pay out to the holders of ordinary shares. In addition, if we raise funds through the issuance of additional equity, whether through private placements or public offerings, such an issuance would dilute ownership of our current shareholders that do not participate in the issuance.
Furthermore, the terms of any additional debt securities we may issue in the future may impose restrictions on our operations, which may include limiting our ability to incur additional indebtedness, pay dividends on or repurchase our share capital, or make certain acquisitions or investments. In addition, we may be subject to covenants requiring us to satisfy certain financial tests and ratios, and our ability to satisfy such covenants may be affected by events outside of our control.
The terms of the convertible notes we issued could delay or prevent an attempt to take over our company. The terms of the 2026 Notes, 2027 Notes, 2029 Notes and 2030 Notes require us to repurchase the respective notes in the event of a fundamental change. A takeover of our company would constitute a fundamental change. This could have the effect of delaying or preventing a takeover of our company that may otherwise be beneficial to our shareholders.
Our warranty reserves may be insufficient to cover future warranty claims which could adversely affect our financial performance.
We offer comprehensive warranty policies covering the entire vehicle as well as key electric components, including the battery, electric motor, and power electronic units. In addition to the standard warranty required by local laws and regulations, we also provide extended warranty services, with specific terms and conditions varying by markets and vehicle models. Our warranty program is similar to other auto company’s warranty programs intended to cover all parts and labor to repair defects in material or workmanship in the body, chassis, interior, electric system, battery, electric powertrain and other related vehicle parts. We plan to record and adjust warranty reserves based on changes in estimated costs and actual warranty costs. However, we have little experience with warranty claims regarding our vehicles or with estimating warranty reserves. As of June 30, 2025, we had warranty reserves in respect of our vehicles of RMB4,964.3 million (US$693.0 million). We cannot assure you that such reserves will be sufficient to cover future claims. We could, in the future, become subject to significant and unexpected warranty claims, resulting in significant expenses, which would in turn materially and adversely affect our results of operations, financial condition and prospects.
We may need to defend ourselves against patent or trademark infringement claims, which may be time-consuming and would cause us to incur substantial costs.
Companies, organizations or individuals, including our competitors, may hold or obtain patents, trademarks or other proprietary rights that would prevent, limit or interfere with our ability to make, use, develop, sell or market our vehicles or components, which could make it difficult for us to operate our business. From time to time, owners of patents or trademarks may contact us regarding their proprietary rights. Companies holding patents or other intellectual property rights may bring suits alleging infringement of such rights or otherwise assert their rights and urge us to take licenses. Our applications and uses of patented technologies and trademarks relating to, among others, our designs, software or artificial intelligence technologies could subject us to the risk of infringing existing intellectual property rights.
For example, beginning in 2021, a German automotive manufacturer claimed that we infringed its trademark rights based on resemblance of model designations of certain of our vehicles with those of the manufacturer’s. For that purpose, the manufacturer (i) filed an infringement lawsuit with the Munich Regional
 
S-36

TABLE OF CONTENTS
 
Court against us and (ii) brought certain opposition and cancellation proceedings against our trademark applications and registrations of the aforesaid model designations in front of competent intellectual property authorities in certain jurisdictions. Although we believe the allegations of trademark infringement to be unjustified, we had taken precautionary measures and renamed certain car models involved in the infringement claim before our entry into the European market to avoid substantial impact on our sales operations in Europe and other jurisdictions. In January 2023, the Munich Regional Court made a judgment in favor of the manufacturer, which was upheld by the Munich Higher Regional Court in April 2024. However, this decision had limited impact on our operations in Europe as we had already taken precautionary measures and renamed our car models in Europe. Meanwhile, in November 2024, the competent intellectual property authority in Australia rejected the manufacturer’s objection to our trademarks. As of the date of this prospectus supplement, some proceedings in certain jurisdictions are still ongoing. We cannot assure you that the final decisions in the remaining jurisdictions will be in our favor. We may also be subject to additional patent or trademark disputes with other parties. We may have to incur substantial costs in responding to these disputes, similar to our experience with the German manufacturer discussed above. If we are not permitted to use any of our existing model names in jurisdictions where our vehicles are offered, our sales performance there may be negatively affected, which in turn would harm our results of operations and financial condition.
If we are determined to have infringed upon a third party’s intellectual property rights, we may be required to do one or more of the following:

cease selling, incorporating certain components into, or using vehicles or offering goods or services that incorporate or use the challenged intellectual property;

pay substantial damages;

seek a license from the holder of the infringed intellectual property right, which license may not be available on reasonable terms or at all;

redesign our vehicles or other goods or services; or

establish and maintain alternative branding for our products and services.
In the event of a successful claim of infringement against us and our failure or inability to obtain a license to the infringed technology or other intellectual property right, our business, prospects, operating results and financial condition could be materially and adversely affected. In addition, any litigation or claims, whether or not valid, could result in substantial costs, negative publicity and diversion of resources and management attention.
Risks Related to Doing Business in China
A filing with the CSRC is required for the Primary Offering, and the approval of or the filing with the CSRC or other PRC government authorities may be required in connection with our future offshore listings and capital raising activities. We cannot predict whether or for how long we will be able to obtain such approval or filing.
The Regulations on Mergers and Acquisitions of Domestic Enterprises by Foreign Investors require an overseas special purpose vehicle formed for listing purposes through acquisitions of PRC domestic companies and controlled by PRC persons or entities to obtain the approval of the CSRC, prior to the listing and trading of such special purpose vehicle’s securities on an overseas stock exchange. The interpretation and application of the regulations remain unclear and uncertain. If the CSRC approval is required for any of our offshore listings and capital raising activities, it is uncertain whether we can or how long it will take us to obtain the approval and, even if we obtain such CSRC approval, such CSRC approval could be rescinded. Any failure to obtain or delay in obtaining the CSRC approval for our offshore listings and capital raising activities if such approval is required, or a rescission of such CSRC approval that we have obtained, would subject us to sanctions imposed by the CSRC or other PRC regulatory authorities, which could include fines and penalties on our operations in the PRC, restrictions or limitations on our ability to pay dividends outside of the PRC, and other forms of sanctions that may materially and adversely affect our business, financial condition, and results of operations.
On July 6, 2021, the PRC government authorities issued the Opinions on Strictly Cracking Down Illegal Securities Activities in Accordance with the Law, which called for the enhanced administration over illegal
 
S-37

TABLE OF CONTENTS
 
securities activities and supervision of overseas-listed China-based companies, proposed to revise the regulation governing the overseas issuance and listing of shares by such companies and clarified the responsibilities of competent domestic industry regulators and government authorities.
On February 17, 2023, the CSRC issued the Trial Administrative Measures of Overseas Securities Offering and Listing by Domestic Companies and five supporting guidelines, which took effect on March 31, 2023. According to these rules, the issuer or a major domestic operating company designated by the issuer, as the case may be, shall file with the CSRC, among other things, (i) with respect to its follow-on offering in the same foreign market within three business days, after completion of the follow-on offering, and (ii) with respect to its follow-on offering and listing in other foreign markets within three business days, after its initial filing of the listing application to the regulator in the place of such intended listing. Non-compliance with these rules or an overseas listing completed in breach of them may result in a warning on the domestic companies and a fine of RMB1 million to RMB10 million on them. Furthermore, the supervisors directly responsible and other directly responsible persons of the domestic enterprises may be warned, and fined between RMB500,000 to RMB5,000,000. The controlling shareholders or actual controllers of the domestic company which organize or instigate the illegal acts, or conceal matters resulting in the illegal acts, may be fined between RMB1 million to RMB10 million. On February 17, 2023, the CSRC issued the Notice on Administrative Arrangements for the Filing of Domestic Enterprise’s Overseas Offering and Listing, which stipulates the domestic enterprises like us that have completed overseas listings are not required to file with the CSRC in accordance with these rules immediately, but shall carry out filing procedures as required if we conduct refinancing or fall within other circumstances that require filing with the CSRC.
Considering that these rules have been promulgated recently, there are still some uncertainties about how to further refine and implement the requirements, which needs to be further guided and clarified by the CSRC and other regulatory authorities. If we have subsequent filing or reporting matters in the future, such as future offshore listings, refinancing and other capital raising activities, as well as other major events, including but not limited to the change of control, investigated or punished by overseas securities regulatory authorities or competent authorities, changing listing status or listing sector, terminating the listing voluntarily or forcibly, and changing our major business activities, given the substantial uncertainties surrounding the latest CSRC filing requirements at this stage, we cannot assure you that we will be able to complete the filings or reporting and fully comply with the new rules and requirements in a timely manner or at all. See “Item 4. Information on the Company — B. Business Overview — Regulations — M&A Rules and Overseas Listing” in the 2024 Annual Report.
In the opinion of Han Kun Law Offices, our counsel as to certain PRC legal matters, other than the CSRC filing that we are required to submit after the completion of the offering made pursuant to this prospectus supplement, we and our PRC subsidiaries are not required to obtain permissions from the CSRC for the Primary Offering. However, there can be no assurance that relevant PRC regulatory authorities, including the CSRC, would reach the same conclusion. If the CSRC disagrees with our view on the applicability of the CSRC filing requirements to the Primary Offering or if we fail to complete the filing procedures with the CSRC for any future overseas securities offering, we may face sanctions by the CSRC, which may include fines and penalties, limitations on our operating privileges in China, restrictions on or prohibition of the payments or remittance of dividends by our subsidiaries in China, restrictions on or delays to our future overseas securities offerings, or other actions that could have a material and adverse effect on our business, financial condition, results of operations, reputation and prospects, as well as the trading price of the ADSs.
The CSRC or other PRC regulatory authorities also may take actions requiring us, or making it advisable for us, to halt our offshore listings or future capital raising activities before settlement and delivery of the proceeds hereby. Consequently, if you engage in market trading or other activities in anticipation of and prior to settlement and delivery, you do so at the risk that settlement and delivery may not occur. In addition, if the CSRC or other regulatory authorities later promulgate new rules or explanations requiring that we obtain their approvals or accomplish the required filing or other regulatory procedures for our offshore listings or future capital raising activities, we may be unable to obtain a waiver of such approval requirements, if and when procedures are established to obtain such a waiver. Any uncertainties or negative publicity regarding such approval, filing or other requirements could materially and adversely affect our business, prospects, financial condition, reputation, and the proceeds of the shares.
 
S-38

TABLE OF CONTENTS
 
We and certain of our directors and officers have been named as defendants in shareholder class action lawsuits and legal proceedings, which could have a material adverse impact on our business, financial condition, cash flows and reputation.
Several shareholder class action lawsuits have been filed against us and certain of our directors and officers. Between March and July 2019, several securities class action lawsuits were filed against us, certain of our directors and officers, our underwriters in the IPO and our process agent. Some of these actions have been withdrawn, transferred, consolidated or dismissed. One action commenced during the aforementioned time period remains pending, under the caption In re NIO, Inc. Securities Litigation, 1:19-cv-01424, in the U.S. District Court for the Eastern District of New York (E.D.N.Y.). The plaintiffs in this case allege, in sum and substance, that our statements in the registration statement and/or other public statements were false or misleading and in violation of the U.S. federal securities laws. The Court denied our motion to dismiss in August 2021, and granted plaintiffs’ motion for class certification in August 2023. Discovery is ongoing. The summary judgment briefing schedule is adjourned indefinitely pending resolution of certain discovery issues.
Separately, between August and September 2022, two complaints were filed against us, our CEO and our then-CFO in the federal district court for the Southern District of New York (S.D.N.Y.), in the actions captioned Saye v. NIO Inc. et al., Case No. 1:22-cv-07252 (S.D.N.Y.) and Bohonok v. NIO Inc. et al., Case No. 1:22-cv-07666 (S.D.N.Y.). Relying on a short seller report (see “Item 3. Key Information — D. Risk Factors — Risks Related to Our ADSs and Class A Ordinary Shares — Techniques employed by short sellers may drive down the market price of our ADSs” in the 2024 Annual Report), these complaints allege that certain of our public disclosures between August 2020 and July 2022 contained false statements or omissions in violation of the Exchange Act. On December 14, 2022, the court consolidated the two actions and appointed a lead plaintiff. Briefing on our motion to dismiss was completed on July 31, 2023. The Court’s decision on the motion to dismiss is pending. On August 28, 2025, a complaint was filed against us, our CEO and our former CFO in S.D.N.Y. (Case No. 1:25-cv-07176). The new action is related to the class action that has been pending in the same court (Saye v. NIO et al., 1:22-cv-7252), as discussed above.
We are currently unable to estimate the potential loss, if any, associated with the resolution of such lawsuits, if they proceed. We anticipate that we will continue to be a target for lawsuits in the future, including class action lawsuits brought by shareholders. From time to time, we may also be involved in legal proceedings in the ordinary course of our business. There can be no assurance that we will be able to prevail in our defense or reverse any unfavorable judgment on appeal, and we may decide to settle lawsuits on unfavorable terms. Any adverse outcome of these cases, including any plaintiffs’ appeal of the judgment in these cases, could result in payments of substantial monetary damages or fines, changes to our business practices, or negative publicity, and thus have a material adverse effect on our business, financial condition, results of operation, cash flows and reputation. In addition, there can be no assurance that our insurance carriers will cover all or part of the defense costs, or any liabilities that may arise from these matters. The litigation process may utilize a significant portion of our cash resources and divert management’s attention from the day-to-day operations of our company, all of which could harm our business. We also may be subject to claims for indemnification related to these matters, and we cannot predict the impact that indemnification claims may have on our business or financial results.
Risks Related to Our ADSs, Class A Ordinary Shares and the Primary Offering
The sale or availability for sale of substantial amounts of our Class A ordinary shares and/or ADSs could adversely affect their market price.
Sales of substantial amounts of our Class A ordinary shares and/or ADSs in the public market, or the perception that these sales could occur, could adversely affect the market price of our Class A ordinary shares and/or ADSs and could materially impair our ability to raise capital through equity offerings in the future. The ADSs sold in the Primary Offering will be freely tradable without restriction or further registration under the Securities Act, and shares held by our shareholders may also be sold in the public market in the future, subject to the restrictions in Rule 144 and Rule 701 under the Securities Act and the applicable lock-up agreements. In connection with the Primary Offering, we and our directors and executive officers have each agreed with the underwriters, subject to certain exceptions, not to sell, transfer or dispose of, directly or
 
S-39

TABLE OF CONTENTS
 
indirectly, any ADSs, ordinary shares or securities convertible into or exercisable or exchangeable for our ADSs or ordinary shares for a period of 90 days following the date of this prospectus supplement.
We cannot predict what effect, if any, market sales of securities held by our significant shareholders or any other shareholder or the availability of these securities for future sale will have on the market price of our Class A ordinary shares and/or ADSs. In addition, certain holders of our existing shareholders are entitled to certain registration rights, including demand registration rights, piggyback registration rights, and Form F-3 or Form S-3 registration rights. Registration of these shares under the Securities Act would result in these shares becoming freely tradable without restriction under the Securities Act immediately upon the effectiveness of the registration. Sales of these registered shares in the public market, or the perception that such sales could occur, could cause the price of our Class A ordinary shares and/or ADSs to decline.
We have broad discretion in the use of the net proceeds from the Primary Offering and may invest or spend the proceeds in ways with which you do not agree.
Our management will have broad discretion in the application of the net proceeds from the Primary Offering. You will not have the opportunity, as part of your investment decision, to assess whether the proceeds are being used effectively. Our management might not apply the net proceeds or our existing cash in ways that ultimately increase the value of your investment. If we do not invest or apply the net proceeds from the Primary Offering or our existing cash in ways that achieve expected results, the market price of our Class A ordinary shares and/or ADSs may decline.
We adopt different practices as to certain matters as compared with many other companies listed on the Hong Kong Stock Exchange.
The trading of our Class A ordinary shares on the Hong Kong Stock Exchange commenced on March 10, 2022 under the stock code “9866.” As a company listed on the Hong Kong Stock Exchange pursuant to Chapter 19C of the Hong Kong Listing Rules, we are not subject to certain provisions of the Hong Kong Listing Rules pursuant to Rule 19C.11, including, among others, rules on notifiable transactions, connected transactions, share option schemes, content of financial statements as well as certain other continuing obligations. In addition, in connection with the listing of our Class A ordinary shares on the Hong Kong Stock Exchange, we have applied for a number of waivers and/or exemptions from strict compliance with the Hong Kong Listing Rules, the Codes on Takeovers and Mergers and Shares Buy-backs issued by the Securities and Futures Commission, and the Securities and Futures Ordinance. As a result, we will adopt different practices as to those matters as compared with other companies listed on the Hong Kong Stock Exchange that do not enjoy those exemptions or waivers.
Our thirteenth amended and restated articles of association are specific to us and include certain provisions that may be different from the requirements under the Hong Kong Listing Rules and common practices in Hong Kong. In particular, in our thirteenth amended and restated amended articles of associations put forth in the first annual general meeting after the listing of our Class A ordinary shares on the Hong Kong Stock Exchange, or the First AGM, we refer to the Relevant Period as the period commencing from the date on which any of our Class A ordinary shares first become secondary listed on the Hong Kong Stock Exchange to and including the date immediately before the day which the secondary listing is withdrawn from the Hong Kong Stock Exchange. For example, in order to comply with applicable Hong Kong Listing Rules, during the Relevant Period, (i) NIO Users Trust will not have any director nomination right; (ii) our company shall have only one class of shares with enhanced or weighted voting rights; (iii) our directors shall not have the power to, amongst others, authorize share split or designate a new share class with enhanced or weighted voting rights; and (iv) certain restrictions on the weighted voting right structure of our company under Chapter 8A of the Hong Kong Listing Rules shall apply, including, among others, (a) no further increase in the proportion of WVR shares, (b) only a director or a director holding vehicle being permitted to hold WVR shares, and (c) automatic conversion of WVR shares into Class A ordinary shares under certain circumstances.
Notwithstanding the above and at any time after the Relevant Period, the provisions which are subject to the Relevant Period will continue to apply in the circumstances where the Company has a change of listing status on the Hong Kong Stock Exchange other than in the case where the secondary listing of the Company is withdrawn from the Hong Kong Stock Exchange pursuant to the applicable Hong Kong Listing Rules.
 
S-40

TABLE OF CONTENTS
 
Given certain shareholder protection under the Hong Kong Listing Rules will only be applicable during the Relevant Period, our investors may be afforded less protection after the Relevant Period under our amended articles of association adopted in the First AGM — both in comparison to other companies secondarily listed on the Hong Kong Stock Exchange and to when our company had secondary listing status on the Hong Kong Stock Exchange.
We may only cease to be secondary listed under Chapter 19C of the Hong Kong Listing Rules under one of the following situations:

withdrawal, in the case where we are primary listed on another stock exchange and voluntarily withdraw our secondary listing on the Hong Kong Stock Exchange;

migration of the majority of trading to the Hong Kong Stock Exchange’s markets, in the case where the majority of trading in our listed shares migrates to the Hong Kong Stock Exchange’s markets on a permanent basis;

primary conversion, i.e., our voluntary conversion to a dual-primary listing on the Hong Kong Stock Exchange;

overseas de-listing, where our shares or depositary receipts issued on our shares cease to be listed on the stock exchange which we are primary listed;

if the Hong Kong Stock Exchange cancels the listing of our securities; and

if the Securities and Futures Commission of Hong Kong directs the Hong Kong Stock Exchange to cancel the listing of our securities.
The scenarios under which we may cease to be secondary listed on the Hong Kong Stock Exchange are subject to the changing market conditions, our listing or de-listing in other jurisdictions, our compliance with the listing rules of the Hong Kong Stock Exchange and other factors beyond our control. As a result, there are substantial uncertainties relating to applicability of the shareholders’ rights and protection under the aforementioned provisions of our amended articles of association adopted in the First AGM particularly in the case where the Company de-lists from the Hong Kong Stock Exchange.
As we are listed as a Non-Grandfathered Greater China Issuer pursuant to Chapter 19C of the Hong Kong Listing Rules, our articles of association must comply with the requirements of the Hong Kong Listing Rules unless waived by the Hong Kong Stock Exchange. We have put forth resolutions to our shareholders at the First AGM convened on August 25, 2022 to amend certain provisions of our articles of association in order to comply with the Hong Kong Listing Rules.
Furthermore, if 55% or more of the total worldwide trading volume, by dollar value, of our Class A ordinary shares and ADSs over our most recent fiscal year takes place on the Hong Kong Stock Exchange, the Hong Kong Stock Exchange will regard us as having a dual primary listing in Hong Kong and we will no longer enjoy certain exemptions or waivers from strict compliance with the requirements under the Hong Kong Listing Rules, the Codes on Takeovers and Mergers and Shares Buy-backs and the Securities and Futures Ordinance, which could result in us having to amend our corporate structure, articles of association and corporate governance policies to comply with the applicable Hong Kong Listing Rules and we may incur of incremental compliance costs.
If we change the listing venue of our securities, you may lose the shareholder protection mechanisms afforded under the regulatory regimes of the applicable securities exchange.
As a company listed on the New York Stock Exchange, the Hong Kong Stock Exchange and the Singapore Exchange, we are subject to various listing standards and requirements that are aimed at protecting your rights as shareholders of our company, subject to certain permitted exceptions applicable to foreign companies. For example, after our listing on the Hong Kong Stock Exchange, our thirteenth amended and restated memorandum and articles of association requires that there should only be one class of shares with enhanced voting rights, and that certain reserved matters under the Hong Kong Listing Rules are required to be voted on a one vote per share basis at the general meetings. In the event that we reduce the number of shares in issue, the holders of WVR shares shall reduce their voting rights in the Company proportionately through a conversion of a portion of their Class C shares or otherwise. If we choose to change the listing venue of our
 
S-41

TABLE OF CONTENTS
 
securities, including delisting from either exchanges, you may lose the shareholder protection mechanisms afforded under the regulatory regimes of the applicable securities exchange. In particular, various factors will be taken into consideration by the Company in relation to the circumstances under which it may be considered not desirable or viable for the shares to remain listed on a certain stock exchange, such as the then regulatory environment of the listing venue, whether the additional compliance burden arisen by remaining listed in a particular stock exchange will be unduly burdensome for the Company to further its interest, realize its vision or implement certain business plans.
The trading prices of our listed securities have been and are likely to continue to be volatile, which could result in substantial losses to investors.
The trading prices of our listed securities have been and are likely to continue to be volatile and could fluctuate widely in response to a variety of factors, many of which are beyond our control. For example, for the six months ended June 30, 2025, the trading price of our ADSs ranged from a low of US$3.02 to a high of US$5.49; the trading price of our Class A ordinary shares listed on the Hong Kong Stock Exchange ranged from a low of HK$23.70 to a high of HK$44.75; the trading price of our Class A ordinary shares listed on the Main Board of the Singapore Exchange ranged from a low of US$3.09 to a high of US$5.72. The market price for our listed securities may continue to be volatile and subject to wide fluctuations in response to factors including, but not limited to, the following:

actual or anticipated fluctuations in our quarterly results of operations and cash flows;

changes in financial estimates by securities research analysts;

conditions in automotive markets;

changes in the operating performance or market valuations of other automotive companies;

announcements we or our competitors made of new products, acquisitions, strategic partnerships, joint ventures or capital commitments;

addition or departure of key personnel;

fluctuations of exchange rates between RMB and the U.S. dollar;

litigation, government investigation or other legal or regulatory proceeding;

release of lock-up and other transfer restrictions on our Class A ordinary shares or ADSs, issuance of ADSs or ordinary shares upon conversion of the convertible notes we issued, or any ordinary shares or sales of additional ADSs;

any actual or alleged illegal acts of our shareholders or management;

any share repurchase program; and

general economic or political conditions in China or elsewhere in the world.
Any of these factors may result in large and sudden changes in the volume and price at which our Class A ordinary shares and/or ADSs will trade.
In addition, the stock market in general, and the market prices for companies with operations in China in particular, have experienced volatility that often has been unrelated to the operating performance of such companies. The securities of some China-based companies that have listed their securities in the United States have experienced significant volatility since their initial public offerings in recent years, including, in some cases, substantial declines in the trading prices of their securities. The trading performances of these companies’ securities after their offerings may affect the attitudes of investors towards Chinese companies listed in the United States in general, which consequently may impact the trading performance of our Class A ordinary shares and/or ADSs, regardless of our actual operating performance. In addition, any negative news or perceptions about inadequate corporate governance practices or fraudulent accounting, corporate structure or other matters of other Chinese companies may also negatively affect the attitudes of investors towards Chinese companies in general, including us, regardless of whether we have engaged in any inappropriate activities. In particular, the global financial crisis and the ensuing economic recessions in many countries have contributed and may continue to contribute to extreme volatility in the global stock markets. These broad
 
S-42

TABLE OF CONTENTS
 
market and industry fluctuations may adversely affect the market price of our Class A ordinary shares and/or ADSs. Volatility or a lack of positive performance in our Class A ordinary shares and/or ADSs price may also adversely affect our ability to retain key employees, most of whom have been granted options or other equity incentives.
If securities or industry analysts do not publish research or reports about our business, or if they adversely change their recommendations regarding our Class A ordinary shares and/or ADSs, the market price for our Class A ordinary shares and/or ADSs and trading volume could decline.
The trading market for our Class A ordinary shares and/or ADSs will be influenced by research or reports that industry or securities analysts publish about our business. If one or more analysts who cover us downgrade our Class A ordinary shares and/or ADSs, the market price for our Class A ordinary shares and/or ADSs would likely decline. If one or more of these analysts cease to cover us or fail to regularly publish reports on us, we could lose visibility in the financial markets, which in turn could cause the market price or trading volume for our Class A ordinary shares and/or ADSs to decline.
Our dual-class voting structure will limit the holders of our Class A ordinary shares and ADSs to influence corporate matters, provide certain shareholders of ours with substantial influence and could discourage others from pursuing any change of control transactions that holders of our Class A ordinary shares and ADSs may view as beneficial.
We had historically adopted a triple-class voting structure such that our ordinary shares consisted of Class A ordinary shares, Class B ordinary shares and Class C ordinary shares. Upon the listing of our Class A ordinary shares on the Hong Kong Stock Exchange, all of our Class B ordinary shares were converted to Class A ordinary shares pursuant to the conversion notice delivered by the shareholders. As a result, the Class B ordinary shares were eliminated in our currently effective thirteenth amended and restated memorandum and articles of association. Currently, our ordinary shares consist of Class A ordinary shares and Class C ordinary shares. Holders of Class A ordinary shares and Class C ordinary shares have the same rights other than voting and conversion rights. Each holder of our Class A ordinary shares is entitled to one vote per share, and each holder of our Class C ordinary shares is entitled to eight votes per share on all matters submitted to them for a vote. Our Class A ordinary shares and Class C ordinary shares vote together as a single class on all matters submitted to a vote of our shareholders, except as may otherwise be required by law. Each Class C ordinary share is convertible into one Class A ordinary share, whereas Class A ordinary shares are not convertible into Class C ordinary shares under any circumstances. Upon any transfer of Class C ordinary shares by a holder thereof to any person or entity which is not an affiliate of such holder, such Class C ordinary shares are automatically and immediately converted into the equal number of Class A ordinary shares.
As of the date of this prospectus supplement, Mr. Bin Li, our founder, chairman and chief executive officer, together with his affiliates, beneficially own all of our issued Class C ordinary shares. Due to the disparate voting powers associated with our dual-class share structure, Mr. Li has considerable influence over important corporate matters. As of July 31, 2025, Mr. Li beneficially owned approximately 36.6% of the aggregate voting power of our company through mobike Global Ltd. and Originalwish Limited, companies wholly owned by Mr. Li, and through NIO Users Limited, a holding company ultimately controlled by Mr. Li and through NIO Users Community Limited, a company wholly owned by NIO Users Limited. Mr. Li has considerable influence over matters requiring shareholder approval, including electing directors and approving material mergers, acquisitions or other business combination transactions. This concentrated control will limit the ability of the holders of our Class A ordinary shares and ADSs to influence corporate matters and could also discourage others from pursuing any potential merger, takeover or other change of control transaction, which could have the effect of depriving the holders of our Class A ordinary shares and our ADSs of the opportunity to sell their shares at a premium over the prevailing market price. Moreover, Mr. Li may increase the concentration of his voting power and/or share ownership in the future, which may, among other consequences, decrease the liquidity in our Class A ordinary shares and ADSs.
There can be no assurance that we will not be classified as a passive foreign investment company, or PFIC, for U.S. federal income tax purposes for any taxable year, which could result in adverse U.S. federal income tax consequences to U.S. holders of our ADSs or Class A ordinary shares.
A non-U.S. corporation, such as our company, will be classified as a passive foreign investment company, or PFIC, for U.S. federal income tax purposes for any taxable year if either (i) 75% or more of its gross income
 
S-43

TABLE OF CONTENTS
 
for such year consists of certain types of “passive” income; or (ii) 50% or more of the value of its assets (generally determined on the basis of a quarterly average) during such year is attributable to assets that produce or are held for the production of passive income.
Although the law in this regard is not entirely clear, we treat the VIEs as being owned by us for U.S. federal income tax purposes because we control their management decisions and are entitled to substantially all of the economic benefits associated with these entities, and as a result, we consolidate their results of operations in our consolidated U.S. GAAP financial statements. If it were determined, however, that we do not own the VIEs for U.S. federal income tax purposes, we may be treated as a PFIC for the current taxable year and any subsequent taxable year.
Assuming that we are the owner of the VIEs for U.S. federal income tax purposes, and based on the current and anticipated value of our assets and composition of our income and assets, including goodwill and other unbooked intangibles not reflected on our balance sheet (taking into account the expected cash proceeds from this offering), we do not believe that we were a PFIC for the taxable year ended December 31, 2024, and we do not expect to be or become a PFIC in the current taxable year or the foreseeable future. However, no assurance can be given that we will not be or become a PFIC in the current or future taxable years because the determination of whether we will be or become a PFIC is a factual determination made annually that will depend, in part, upon the nature and composition of our income and assets (in particular, the retention of substantial amounts of cash and investments). Fluctuations in the market price of our ADSs or Class A ordinary shares may cause us to be or become classified as a PFIC for the current or future taxable years because the value of our assets for purposes of the asset test, including the value of our goodwill and other unbooked intangibles, may be determined by reference to the market price of our ADSs or Class A ordinary shares, which may be volatile. In particular, recent declines in the market price of the ADSs and Class A ordinary shares significantly increased our risk of becoming a PFIC. The market price of the ADSs and Class A ordinary shares may continue to fluctuate considerably and, consequently, we cannot assure you of our PFIC status for any taxable year. Furthermore, the composition of our income and assets may also be affected by how, and how quickly, we use our liquid assets. Under circumstances where our passive income significantly increases relative to our non-passive income, or where we determine not to deploy significant amounts of cash for active purposes, our risk of becoming classified as a PFIC may substantially increase. If we were to be or become a PFIC for any taxable year during which a U.S. Holder holds our ADSs or Class A ordinary shares, certain adverse U.S. federal income tax consequences could apply to such U.S. Holders.
 
S-44

TABLE OF CONTENTS
 
USE OF PROCEEDS
We estimate that our net proceeds from the Primary Offering will be approximately US$999.0 million (or US$1,148.9 million if the underwriters exercise their option to purchase additional ADSs in full), after deducting estimated underwriting discounts and commissions and estimated offering expenses payable by us.
We intend to use the net proceeds from this offering to invest in the research and development of core technologies for smart electric vehicles, develop future technology platforms and vehicle models across our brands, expand our battery swapping and charging network, further strengthen our balance sheet, and for general corporate purposes.
In utilizing the proceeds of the Primary Offering, as an offshore holding company, we are permitted, under PRC laws and regulations, to provide funding to our PRC subsidiaries only through loans or capital contributions and to our consolidated VIEs only through loans. Subject to satisfaction of applicable government registration and approval requirements, we may extend inter-company loans to our PRC subsidiaries or make additional capital contributions to our PRC subsidiaries to fund their capital expenditures or working capital. We cannot assure you that we will be able to obtain these government registrations or approvals on a timely basis, if at all. PRC regulations on loans to, and direct investment in, PRC entities by offshore holding companies and governmental control of currency conversion may affect our ability to capitalize or otherwise fund our PRC operations. The foregoing represents our current intentions to use and allocate the net proceeds of the Primary Offering based upon our present plans and business conditions. Our management, however, will have significant flexibility and discretion to apply the net proceeds of the Primary Offering. If an unforeseen event occurs or business conditions change, we may use the proceeds of the Primary Offering differently than as described in this prospectus supplement.
 
S-45

TABLE OF CONTENTS
 
CAPITALIZATION
The following table sets forth our capitalization as of June 30, 2025.

on an actual basis;

on an as adjusted basis giving effect to our offer and sale of 160,823,190 ADSs representing Class A ordinary shares and 20,995,000 Class A ordinary shares at the public offering price of US$5.57 per ADS or HK$43.36 per Class A ordinary share pursuant to this prospectus supplement and the receipt of the estimated net proceeds of US$999.0 million by us from the Primary Offering (assuming no exercise by the underwriters of their option to purchase additional ADSs), after deducting estimated underwriting discounts and commissions and estimated offering expenses payable by us.
You should read this table in conjunction with our audited consolidated financial statements and the related notes and “Item 5. Operating and Financial Review and Prospects” in our 2024 Annual Report, the unaudited condensed consolidated financial statements and related notes included in Exhibit 99.1 to our current report on Form 6-K furnished to the SEC on September 10, 2025, and “Management’s Discussion and Analysis of Financial Condition and Results of Operations” included in Exhibit 99.2 to our current report on Form 6-K furnished to the SEC on September 10, 2025, all of which are incorporated herein by reference.
As of June 30, 2025
Actual
As Adjusted
RMB
US$
RMB
US$
(in thousands)
(unaudited)
Current Assets
Cash and cash equivalents
7,111,459 992,721 14,267,895 1,991,721
Restricted cash
9,260,268 1,292,684 9,260,268 1,292,684
Short-term investments
10,689,430 1,492,187 10,689,430 1,492,187
Non-current Assets
Long-term restricted cash
78,073 10,899 78,073 10,899
Current Liabilities
Short-term borrowings
5,438,829 759,231 5,438,829 759,231
Current portion of long-term borrowings
792,198 110,587 792,198 110,587
Non-current Liabilities
Long-term borrowings
9,113,178 1,272,151 9,113,178 1,272,151
Mezzanine Equity
Redeemable non-controlling interests
7,734,861 1,079,745 7,734,861 1,079,745
Total Mezzanine Equity
7,734,861 1,079,745 7,734,861 1,079,745
Shareholders’ Equity:
Class A ordinary shares
3,680 514 4,006 559
Class C ordinary shares
254 35 254 35
Treasury shares
(139,156) (19,425) (139,156) (19,425)
Additional paid-in capital
122,894,093 17,155,354 130,050,205 18,154,309
Accumulated other comprehensive income
843,138 117,698 843,138 117,698
Accumulated deficit
(124,807,714) (17,422,485) (124,807,714) (17,422,485)
Total NIO Inc. Shareholders’ Equity
(1,205,705) (168,309) 5,950,733 830,691
Non-controlling interests
86,808 12,118 86,808 12,118
Total Shareholders’ Equity
(1,118,897) (156,191) 6,037,541 842,809
Total Capitalization
15,729,142 2,195,705 22,885,580 3,194,705
 
S-46

TABLE OF CONTENTS
 
DIVIDEND POLICY
We are a holding company incorporated in the Cayman Islands. We may rely on dividends paid by our subsidiaries in China for our cash requirements, including any payment of dividends to our shareholders. PRC regulations may restrict the ability of our PRC subsidiaries to pay dividends to us. See “Item 3. Key Information — D. Risk Factors — Risks Related to Doing Business in China — We may rely on dividends and other distributions on equity paid by our PRC subsidiaries to fund any cash and financing requirements we may have, and any limitation on the ability of our PRC subsidiaries to make payments to us could have a material and adverse effect on our ability to conduct our business” in the 2024 Annual Report.
The payment of dividends is at the discretion of our board of directors, subject to our thirteenth amended and restated memorandum and articles of association. In addition, our shareholders may by ordinary resolution declare a dividend, but no dividend may exceed the amount recommended by our board of directors. In either case, all dividends are subject to certain restrictions under Cayman Islands law, namely that our company may only pay dividends out of profits or the share premium account, and provided that in no circumstances may a dividend be paid if this would result in our company being unable to pay its debts as they fall due in the ordinary course of business. Even if we decide to pay dividends, the form, frequency and amount will depend upon our future operations and earnings, capital requirements and surplus, general financial condition, contractual restrictions and other factors that the board of directors may deem relevant.
We do not have any present plan to pay any cash dividends on our ordinary shares in the foreseeable future. We currently intend to retain most, if not all, of our available funds and any future earnings to operate and expand our business.
If we pay any dividends on our ordinary shares, we will pay those dividends which are payable in respect of Class A ordinary shares underlying our ADSs to the depositary, as the registered holder of such Class A ordinary shares, and the depositary then will pay such amounts to our ADS holders in proportion to the ordinary shares underlying the ADSs held by such ADS holders, subject to the terms of the deposit agreement, including the fees and expenses payable thereunder. Cash dividends on our ordinary shares, if any, will be paid in U.S. dollars.
 
S-47

TABLE OF CONTENTS
 
PRINCIPAL SHAREHOLDERS
Except as specifically noted, the following table sets forth information with respect to the beneficial ownership of our ordinary shares as of July 31, 2025 with respect to:

each of our directors and executive officers; and

each person known to us to own beneficially more than 5% of our ordinary shares.
The calculations in the table below are based on 2,255,084,270 ordinary shares outstanding as of July 31, 2025, comprising of 2,106,584,270 Class A ordinary shares (excluding 9,516,953 Class A ordinary shares issued and reserved for future issuance upon the exercising or vesting of awards granted under our stock incentive plans) and 148,500,000 Class C ordinary shares.
Beneficial ownership is determined in accordance with the rules and regulations of the SEC. In computing the number of shares beneficially owned by a person and the percentage ownership of that person, we have included shares that the person has the right to acquire within 60 days, including through the exercise of any option, warrant, or other right or the conversion of any other security. These shares, however, are not included in the computation of the percentage ownership of any other person.
Class A
ordinary
shares
beneficially
owned
Class C
ordinary
shares
beneficially
owned
Total
ordinary
shares
beneficially
owned
% of
beneficial
ownership
% of
aggregate
voting
power
Directors and Executive Officers**:
Bin Li(1)
30,472,069 148,500,000 178,972,069 7.9 36.6
Lihong Qin
* * * *
Feng Shen
* * * *
Xin Zhou
* * * *
Yu Qu
* * * *
Ganesh V. Iyer(2)
* * * *
Hai Wu(3)
* * * *
Denny Ting Bun Lee(4)
* * * *
Yu Long(5)
* * * *
Yonggang Wen(6)
* * * *
Eddy Georges Skaf(7)
* * * *
Nicholas Paul Collins(8)
* * * *
All Directors and Executive Officers as a Group
50,936,849 148,500,000 199,436,849 8.8 37.0
Principal Shareholders:
Founder vehicles(9)
16,967,776 148,500,000 165,467,776 7.3 36.6
CYVN Investments RSC Ltd(10)
418,833,157 418,833,157 18.6 12.7
*
Less than 1% of our total outstanding shares.
**
Except where otherwise disclosed in the footnotes below, the business address of all the directors and executive officers is Building 19, No. 1355, Caobao Road, Minhang District, Shanghai, People’s Republic of China.

For each person and group included in this column, percentage of voting power is calculated by dividing the voting power beneficially owned by such person or group by the voting power of all of our Class A and Class C ordinary shares as a single class. Each holder of our Class A ordinary shares is entitled to one vote per share and each holder of our Class C ordinary shares is entitled to eight votes per share on
 
S-48

TABLE OF CONTENTS
 
all matters submitted to them for a vote. Our Class A ordinary shares and Class C ordinary shares vote together as a single class on all matters submitted to a vote of our shareholders, except as may otherwise be required by law.
(1)
Represents (i) 4,293 Class A ordinary shares in the form of ADSs, (ii) 13,500,000 Class A ordinary shares issuable to Mr. Bin Li upon exercise of options within 60 days of July 31, 2025, (iii) 89,013,451 Class C ordinary shares held by Originalwish Limited, a British Virgin Islands company wholly owned by Mr. Bin Li, (iv) 26,454,325 Class C ordinary shares held by mobike Global Ltd., a British Virgin Islands company wholly owned by Mr. Bin Li, and (v) 16,967,776 Class A ordinary shares and 33,032,224 Class C ordinary shares held by NIO Users Limited, a holding company controlled by NIO Users Trust, which is under the control of Mr. Bin Li, among which 14,967,776 Class A ordinary shares and 33,032,224 Class C ordinary shares were held on record by NIO Users Limited and 2,000,000 Class A ordinary shares were held on record by NIO Users Community Limited, a British Virgin Islands company wholly owned by NIO Users Limited.
(2)
The business address of Mr. Iyer is 3151 Zanker Road, San Jose, CA 95134.
(3)
The business address of Mr. Wu is No. 53, Gaoyou Road, Xuhui District, Shanghai, People’s Republic of China.
(4)
The business address of Mr. Lee is No. 4 Dianthus Road, Yau Yat Chuen, Kowloon, Hong Kong.
(5)
The business address of Ms. Long is Unit 1610, 16th Floor, West Tower, Genesis Beijing, 8 Xinyuan South Road, Chaoyang District, Beijing 100027, People’s Republic of China.
(6)
The business address of Mr. Wen is N4-02c-95, Nanyang Avenue, Singapore 639798.
(7)
The business address of Mr. Skaf is Maryah Tower, 18th Floor, Al Maryah Island, Abu Dhabi, United Arab Emirates.
(8)
The business address of Mr. Collins is McLaren Technology Centre, Chertsey Road, Woking, Surrey, GU21 4YH.
(9)
Represents (i) 89,013,451 Class C ordinary shares held by Originalwish Limited, a British Virgin Islands company wholly owned by Mr. Bin Li, (ii) 26,454,325 Class C ordinary shares held by mobike Global Ltd., a British Virgin Islands company wholly owned by Mr. Bin Li, and (iii) 16,967,776 Class A ordinary shares and 33,032,224 Class C ordinary shares held by NIO Users Limited, a holding company controlled by NIO Users Trust, which is under the control of Mr. Bin Li, among which ordinary shares 14,967,776 Class A ordinary shares and 33,032,224 Class C ordinary shares were held on record by NIO Users Limited and 2,000,000 Class A ordinary shares were held on record by NIO Users Community Limited, a British Virgin Islands company wholly owned by NIO Users Limited. The registered address of Originalwish Limited and mobike Global Ltd. is Sertus Chambers, P.O. Box 905, Quastisky Building, Road Town, Tortola, British Virgin Islands. The registered address of NIO Users Limited is Maples Corporate Services (BVI) Limited, Kingston Chambers, PO Box 173, Road Town, Tortola, British Virgin Islands.
(10)
Represents 418,833,157 Class A ordinary shares held by CYVN Investments RSC Ltd, according to the statement on Schedule 13D/A filed on February 28, 2024 by CYVN Investments RSC Ltd. CYVN Investments RSC Ltd is a restricted scope company incorporated in the Abu Dhabi Global Market, Abu Dhabi, United Arab Emirates, and is wholly-owned by the Government of Abu Dhabi represented by the Abu Dhabi Department of Finance. The principal business address of CYVN Investments RSC Ltd is Office at Maryah Tower, 18th Floor, Al Maryah Island, Abu Dhabi, United Arab Emirates.
As of July 31, 2025, to our knowledge, 536,590,738 of our Class A ordinary shares were held by one record holder in the United States, which was Deutsche Bank Trust Company Americas, the depositary of our ADR program. The number of beneficial owners of our ADSs in the United States is likely to be much larger than the number of record holders of our ordinary shares in the United States. We are not aware of any arrangement that may, at a subsequent date, result in a change of control of our company.
Currently, our ordinary shares consist of Class A ordinary shares and Class C ordinary shares. Holders of Class A ordinary shares are entitled to one vote per share, and holders of Class C ordinary shares are entitled to eight votes per share. We issued Class A ordinary shares represented by our ADSs in our initial public offering in September 2018. Holders of our Class C ordinary shares may choose to convert their
 
S-49

TABLE OF CONTENTS
 
respective Class C ordinary shares into the same number of Class A ordinary shares at any time. Class A ordinary shares are not convertible into Class C ordinary shares under any circumstance. See “Item 10. Additional Information — B. Memorandum and Articles of Association” in the 2024 Annual Report for a more detailed description of our ordinary shares.
 
S-50

TABLE OF CONTENTS
 
TAXATION
Cayman Islands Taxation
The Cayman Islands currently has no form of income, corporate or capital gains tax and no estate duty, inheritance tax or gift tax. There are no other taxes likely to be material to holders of our ADSs or ordinary shares levied by the government of the Cayman Islands except for stamp duties which may be applicable on instruments executed in, or, after execution, brought within the jurisdiction of the Cayman Islands. The Cayman Islands are not party to any double tax treaties that are applicable to any payments made to or by our company. There are no exchange control regulations under Cayman Islands law.
Payments of dividends and capital in respect of our Class A ordinary shares and ADSs will not be subject to taxation in the Cayman Islands and no withholding will be required on the payment of a dividend or capital to any holder of our Class A ordinary shares or ADSs, nor will gains derived from the disposal of our Class A ordinary shares or ADSs be subject to Cayman Islands income or corporation tax.
People’s Republic of China Taxation
Under the PRC Enterprise Income Tax Law and its implementation rules, an enterprise established outside of the PRC with a “de facto management body” within the PRC is considered a resident enterprise and will be subject to the enterprise income tax at the rate of 25% on its global income. The implementation rules define the term “de facto management body” as the body that exercises full and substantial control over and overall management of the business, productions, personnel, accounts and properties of an enterprise. In April 2009, the State Taxation Administration issued the Circular on Issues Relating to Identification of PRC-Controlled Overseas Registered Enterprises as Resident Enterprises in Accordance with the De Facto Standards of Organizational Management, or Circular 82, which provides certain specific criteria for determining whether the “de facto management body” of a PRC-controlled enterprise that is incorporated offshore is located in China. Although this circular only applies to offshore enterprises controlled by PRC enterprises or PRC enterprise groups, not those controlled by PRC individuals or foreigners, the criteria set forth in the circular may reflect the State Taxation Administration’s general position on how the “de facto management body” test should be applied in determining the tax resident status of all offshore enterprises. According to Circular 82, an offshore incorporated enterprise controlled by a PRC enterprise or a PRC enterprise group will be regarded as a PRC tax resident by virtue of having its “de facto management body” in China only if all of the following conditions are met: (i) the primary location of the day-to-day operational management is in the PRC; (ii) decisions relating to the enterprise’s financial and human resource matters are made or are subject to approval by organizations or personnel in the PRC; (iii) the enterprise’s primary assets, accounting books and records, company seals, and board and shareholder resolutions, are located or maintained in the PRC; and (iv) at least 50% of voting board members or senior executives habitually reside in the PRC. Further to Circular 82, the State Taxation Administration issued the Bulletin on Promulgation of the Administrative Measures for Income Tax of Chinese-Controlled Offshore-Incorporated Resident Enterprises (Trial Implementation), which took effect in September 2011, to provide more guidance on the implementation of Circular 82. This bulletin provides for procedures and administration details of determination on resident status and administration on post-determination matters.
We believe that NIO Inc. is not a PRC resident enterprise for PRC tax purposes. NIO Inc. is not controlled by a PRC enterprise or PRC enterprise group and we do not believe that NIO Inc. meets all of the conditions above. NIO Inc. is a company incorporated outside the PRC. As a holding company, NIO Inc.’s key assets are its ownership interests in its subsidiaries, and its key assets are located, and its records (including the resolutions of its board of directors and the resolutions of its shareholders) are maintained, outside the PRC. For the same reasons, we believe our other entities outside of China are not PRC resident enterprises either. However, the tax resident status of an enterprise is subject to determination by the PRC tax authorities and uncertainties remain with respect to the interpretation of the term “de facto management body.” There can be no assurance that the PRC government will ultimately take a view that is consistent with us.
If the PRC tax authorities determine that NIO Inc. is a PRC resident enterprise for enterprise income tax purposes, we may be required to withhold a 10% withholding tax from dividends we pay to our shareholders that are non-resident enterprises, including the holders of our ADSs. In addition, non-resident enterprise shareholders (including our ADS holders) may be subject to a 10% PRC tax on gains realized on the sale or
 
S-51

TABLE OF CONTENTS
 
other disposition of ADSs or Class A ordinary shares, if such income is treated as sourced from within the PRC. It is unclear whether our non-PRC individual shareholders (including our ADS holders) would be subject to any PRC tax on dividends or gains obtained by such non-PRC individual shareholders in the event we are determined to be a PRC resident enterprise. If any PRC tax were to apply to such dividends or gains, it would generally apply at a rate of 20% unless a reduced rate is available under an applicable tax treaty. It is also unclear whether non-PRC shareholders of NIO Inc. would be able to claim the benefits of any tax treaties between their country of tax residence and the PRC in the event that NIO Inc. is treated as a PRC resident enterprise. Pursuant to the Enterprise Income Tax Law and its implementation rules, if a non-resident enterprise has not set up an organization or establishment in China, or has set up an organization or establishment but the income derived has no actual connection with such organization or establishment, it will be subject to a withholding tax on its PRC-sourced income at a rate of 10%. Pursuant to the Arrangement between Mainland China and the Hong Kong Special Administrative Region for the Avoidance of Double Taxation and Tax Evasion on Income, the tax rate in respect to dividends paid by a PRC enterprise to a Hong Kong enterprise is reduced to 5% from a standard rate of 10% if the Hong Kong enterprise directly holds at least 25% of the PRC enterprise. Pursuant to the Circular on Certain Issues with Respect to the Enforcement of Dividend Provisions in Tax Treaties, or STA Circular 81, issued on February 20, 2009 by the State Taxation Administration, a Hong Kong resident enterprise must meet the following conditions, among others, in order to enjoy the reduced tax rate: (i) it must directly own the required percentage of equity interests and voting rights in the PRC resident enterprise; and (ii) it must have directly owned such percentage in the PRC resident enterprise throughout the 12 months prior to receiving the dividends. Furthermore, the Administrative Measures for Non-Resident Enterprises to Enjoy Treatments under Treaties, which took effect in January 2020, require that non-resident enterprises must obtain approval from the tax authority in order to enjoy the reduced tax rate. There are also other conditions for enjoying the reduced tax rate according to other tax rules and regulations. Accordingly, our subsidiaries may be able to enjoy the 5% tax rate for the dividends it receives from its PRC incorporated subsidiaries if they satisfy the conditions prescribed under STA Circular 81 and other tax rules and regulations and obtain the approvals as required. However, according to STA Circular 81, if the tax authorities determine our transactions or arrangements are for the primary purpose of enjoying a favorable tax treatment, the tax authorities may adjust the favorable tax rate on dividends in the future.
Provided that our Cayman Islands holding company, NIO Inc., is not deemed to be a PRC resident enterprise, holders of our ADSs and Class A ordinary shares who are not PRC residents will not be subject to PRC income tax on dividends that we distributed or gains realized from the sale or other disposition of our shares or ADSs. Circular 7 further clarifies that, if a non-resident enterprise derives income by acquiring and selling shares in an offshore listed enterprise in the public market, such income will not be subject to PRC tax. However, there is uncertainty as to the application of Circular 7, we and our non-PRC resident investors may be at risk of being required to file a return and being taxed under Circular 7 and we may be required to expend valuable resources to comply with Circular 7 or to establish that we should not be taxed under Circular 7. See “Item 3. Key Information — D. Risk Factors — Risks Related to Doing Business in China — We face uncertainty with respect to indirect transfers of equity interests in PRC resident enterprises by their non-PRC holding companies” in the 2024 Annual Report.
U.S. Federal Income Tax Considerations
The following discussion is a summary of U.S. federal income tax considerations generally applicable to the ownership and disposition of our ADSs or Class A ordinary shares by a U.S. Holder (as defined below) that acquires our ADSs and holds our ADSs as “capital assets” ​(generally, property held for investment) under the U.S. Internal Revenue Code of 1986, as amended (the “Code”) and the Treasury Regulations promulgated thereunder. This discussion is based upon existing U.S. federal income tax law, which is subject to differing interpretations or changes, possibly with retroactive effect. There can be no assurance that the Internal Revenue Service (the “IRS”) or a court will not take a contrary position. This discussion, moreover, does not address the U.S. federal estate, gift, Medicare, minimum tax, and other non-income tax considerations or any state, local and non-U.S. tax considerations, relating to the ownership or disposition of our ADSs or Class A ordinary shares. The following summary does not address all aspects of U.S. federal income taxation that may be important to particular investors in light of their individual circumstances or to persons in special tax situations such as:
 
S-52

TABLE OF CONTENTS
 

banks and other financial institutions;

insurance companies;

pension plans;

cooperatives;

regulated investment companies;

real estate investment trusts;

broker-dealers;

traders that elect to use a mark-to-market method of accounting;

certain former U.S. citizens or long-term residents;

tax-exempt entities (including private foundations);

persons who acquire ADSs or Class A ordinary shares pursuant to any employee share option or otherwise as compensation;

persons holding ADSs or Class A ordinary shares as part of a straddle, hedge, conversion, constructive sale or other integrated transaction for U.S. federal income tax purposes;

persons who have a functional currency other than the U.S. dollar;

persons who directly, indirectly, constructively own 10% or more of our stock (by vote or value); or

partnerships or other entities taxable as partnerships for U.S. federal income tax purposes, or persons holding ADSs or Class A ordinary shares through such entities.
All of the foregoing may be subject to tax rules that differ significantly from those discussed below.
Each U.S. Holder is urged to consult its tax advisor regarding the application of U.S. federal taxation to its particular circumstances, and the state, local, non-U.S. and other tax considerations of the ownership and disposition of our ADSs or Class A ordinary shares.
General
For purposes of this discussion, a “U.S. Holder” is a beneficial owner of our ADSs or Class A ordinary shares that is, for U.S. federal income tax purposes:

an individual who is a citizen or resident of the United States;

a corporation (or other entity treated as a corporation for U.S. federal income tax purposes) created in, or organized under the law of the United States or any state thereof or the District of Columbia;

an estate the income of which is includible in gross income for U.S. federal income tax purposes regardless of its source; or

a trust (A) the administration of which is subject to the primary supervision of a U.S. court and which has one or more U.S. persons who have the authority to control all substantial decisions of the trust or (B) that has otherwise validly elected to be treated as a U.S. person under the Code.
If an entity treated as a partnership for U.S. federal income tax purposes is a beneficial owner of our ADSs or Class A ordinary shares, the tax treatment of a partner in the partnership will generally depend upon the status of the partner and the activities of the partnership. Partnerships holding our ADSs or Class A ordinary shares and their partners are urged to consult their tax advisors regarding an investment in our ADSs or Class A ordinary shares.
For U.S. federal income tax purposes, a U.S. Holder of ADSs will generally be treated as the beneficial owner of the underlying shares represented by the ADSs. The remainder of this discussion assumes that a U.S. Holder of our ADSs will be treated in this manner. Accordingly, deposits or withdrawals of Class A ordinary shares for ADSs will generally not be subject to U.S. federal income tax.
 
S-53

TABLE OF CONTENTS
 
Passive Foreign Investment Company Considerations
A non-U.S. corporation, such as our company, will be classified as a passive foreign investment company, or PFIC, for U.S. federal income tax purposes for any taxable year, if either (i) 75% or more of its gross income for such year consists of certain types of “passive” income or (ii) 50% or more of the value of its assets (generally determined on the basis of a quarterly average) during such year is attributable to assets that produce or are held for the production of passive income. For this purpose, cash and assets readily convertible into cash are categorized as passive assets and the company’s goodwill and other unbooked intangibles are taken into account. Passive income generally includes, among other things, dividends, interest, rents, royalties, and gains from the disposition of passive assets. We will be treated as owning a proportionate share of the assets and earning a proportionate share of the income of any other corporation in which we own, directly or indirectly, 25% or more (by value) of the stock.
Although the law in this regard is not entirely clear, we treat the VIEs as being owned by us for U.S. federal income tax purposes because we control their management decisions and are entitled to substantially all of the economic benefits associated with these entities, and as a result, we consolidate their results of operations in our consolidated U.S. GAAP financial statements. If it were determined, however, that we do not own the VIEs for U.S. federal income tax purposes, we may be treated as a PFIC for the current taxable year and any subsequent taxable year.
Assuming that we are the owner of the VIEs for U.S. federal income tax purposes, and based on the current and anticipated value of our assets and composition of our income and assets, including goodwill and other unbooked intangibles not reflected on our balance sheet (taking into account the expected cash proceeds from this offering), we do not believe that we were a PFIC for the taxable year ended December 31, 2024, and we do not expect to be or become a PFIC in the current taxable year or the foreseeable future. However, no assurance can be given that we will not be or become a PFIC in the current or future taxable years because the determination of whether we will be or become a PFIC is a factual determination made annually that will depend, in part, upon the nature and composition of our income and assets (in particular, the retention of substantial amounts of cash and investments). Fluctuations in the market price of our ADSs or Class A ordinary shares may cause us to be classified as a PFIC for the current or future taxable years because the value of our assets for purposes of the asset test, including the value of our goodwill and other unbooked intangibles, may be determined by reference to the market price of our ADSs or Class A ordinary shares, which may be volatile. In particular, recent declines in the market price of the ADSs and Class A ordinary shares increased our risk of becoming a PFIC. The market price of the ADSs and Class A ordinary shares may continue to fluctuate considerably and, consequently, we cannot assure you of our PFIC status for any taxable year. Furthermore, the composition of our income and assets may also be affected by how, and how quickly, we use our liquid assets. Under circumstances where our passive income significantly increases relative to our non-passive income, or where we determine not to deploy significant amounts of cash for active purposes, our risk of becoming classified as a PFIC may substantially increase.
If we are classified as a PFIC for any year during which a U.S. Holder holds our ADSs or Class A ordinary shares, the PFIC rules discussed below under “— Passive Foreign Investment Company Rules” generally will apply to such U.S. Holder for such taxable year, and unless the U.S. Holder makes certain elections, will apply in future years even if we cease to be a PFIC.
The discussion below under “— Dividends” and “— Sale or Other Disposition” is written on the basis that we will not be or become classified as a PFIC for U.S. federal income tax purposes. The U.S. federal income tax rules that apply generally if we are treated as a PFIC are discussed below under “— Passive Foreign Investment Company Rules.”
Dividends
Subject to the discussion below under “— Passive Foreign Investment Company Rules,” any cash distributions (including the amount of any PRC tax withheld) paid on our ADSs or Class A ordinary shares out of our current or accumulated earnings and profits, as determined under U.S. federal income tax principles, will generally be includible in the gross income of a U.S. Holder as dividend income on the day actually or constructively received by the U.S. Holder, in the case of Class A ordinary shares, or by the depositary, in the case of ADSs. Because we do not intend to determine our earnings and profits on the basis of U.S. federal
 
S-54

TABLE OF CONTENTS
 
income tax principles, any distribution we pay will generally be treated as a “dividend” for U.S. federal income tax purposes. Dividends received on our ADSs or Class A ordinary shares will not be eligible for the dividends received deduction allowed to corporations. A non-corporate U.S. Holder will be subject to tax at the lower capital gain tax rate applicable to “qualified dividend income,” provided that certain conditions are satisfied, including that (1) our ADSs are readily tradeable on an established securities market in the United States, or, in the event that we are deemed to be a PRC resident enterprise under the PRC tax law, we are eligible for the benefit of the United States-PRC income tax treaty (the “Treaty”), (2) we are neither a PFIC nor treated as such with respect to such a U.S. Holder (as discussed below) for the taxable year in which the dividend was paid and the preceding taxable year, and (3) certain holding period requirements are met. We expect our ADSs (but not our Class A ordinary shares) will be considered readily tradeable on the New York Stock Exchange, which is an established securities market in the United States. There can be no assurance, however, that our ADSs will be considered readily tradeable on an established securities market in later years.
In the event that we are deemed to be a PRC resident enterprise under the PRC Enterprise Income Tax Law (see “— People’s Republic of China Taxation” above), we may be eligible for the benefits of the Treaty. If we are eligible for such benefits, dividends we pay on our Class A ordinary shares, regardless of whether such shares are represented by the ADSs, would be eligible for the reduced rates of taxation described in the preceding paragraph.
Dividends will generally be treated as income from foreign sources for U.S. foreign tax credit purposes and will generally constitute passive category income. Depending on the U.S. Holder’s individual facts and circumstances, a U.S. Holder may be eligible, subject to a number of complex limitations, to claim a foreign tax credit in respect of any foreign withholding taxes imposed on dividends received on our ADSs or Class A ordinary shares. A U.S. Holder who does not elect to claim a foreign tax credit for foreign tax withheld may instead claim a deduction, for U.S. federal income tax purposes, in respect of such withholding, but only for a year in which such holder elects to do so for all creditable foreign income taxes. The rules governing the foreign tax credit are complex and their outcome depends in large part on the U.S. Holder’s individual facts and circumstances. Accordingly, U.S. Holders are urged to consult their tax advisors regarding the availability of the foreign tax credit under their particular circumstances.
Sale or Other Disposition
Subject to the discussion below under “— Passive Foreign Investment Company Rules,” a U.S. Holder will generally recognize capital gain or loss upon the sale or other disposition of ADSs or Class A ordinary shares in an amount equal to the difference between the amount realized upon the disposition and the holder’s adjusted tax basis in such ADSs or Class A ordinary shares. Any capital gain or loss will be long-term if the ADSs or Class A ordinary shares have been held for more than one year and will generally be U.S.-source gain or loss for U.S. foreign tax credit purposes. Long-term capital gain of non-corporate U.S. Holders is generally eligible for a reduced rate of taxation. In the event that gain from the disposition of the ADSs or Class A ordinary shares is subject to tax in the PRC, such gain may be treated as PRC-source gain under the Treaty. Pursuant to Treasury Regulations (the applicability of which has been postponed until further guidance is issued), however, if a U.S. Holder is not eligible for the benefits of the Treaty or does not elect to apply the Treaty, then such holder may not be able to claim a foreign tax credit arising from any PRC tax imposed on the disposition of our ADSs or Class A ordinary shares. The deductibility of a capital loss may be subject to limitations. U.S. Holders are urged to consult their tax advisors regarding the tax consequences if a foreign tax is imposed on a disposition of our ADSs or Class A ordinary shares, including the availability of the foreign tax credit or deduction under their particular circumstances, their eligibility for benefits under the Treaty and the potential impact of the Treasury Regulations.
Passive Foreign Investment Company Rules
If we are classified as a PFIC for any taxable year during which a U.S. Holder holds our ADSs or Class A ordinary shares, and unless the U.S. Holder makes a mark-to-market election (as described below), the U.S. Holder will generally be subject to special tax rules on (i) any excess distribution that we make to the U.S. Holder (which generally means any distribution paid during a taxable year to a U.S. Holder that is greater than 125 percent of the average annual distributions paid in the three preceding taxable years or, if shorter, the
 
S-55

TABLE OF CONTENTS
 
U.S. Holder’s holding period for the ADSs or Class A ordinary shares), and (ii) any gain realized on the sale or other disposition of ADSs or Class A ordinary shares. Under the PFIC rules:

the excess distribution or gain will be allocated ratably over the U.S. Holder’s holding period for the ADSs or Class A ordinary shares;

the amount allocated to the current taxable year and any taxable years in the U.S. Holder’s holding period prior to the first taxable year in which we are classified as a PFIC (each, a “pre-PFIC year”), will be taxable as ordinary income;

the amount allocated to each prior taxable year, other than a pre-PFIC year, will be subject to tax at the highest tax rate in effect for individuals or corporations, as appropriate, for that year; and

an additional tax equal to the interest charge generally applicable to underpayments of tax will be imposed on the tax attributable to each prior taxable year, other than a pre-PFIC year.
If we are a PFIC for any taxable year during which a U.S. Holder holds our ADSs or Class A ordinary shares and any of our subsidiaries, the VIEs or any of the subsidiaries of the VIEs are also a PFIC or we otherwise have any investment in a non-U.S. company that is treated as an equity interest in a PFIC for U.S. federal income tax purposes (any such subsidiary, VIE, subsidiary of the VIE, or non-U.S. company, a “lower-tier PFIC”), such U.S. Holder would be treated as owning a proportionate amount (by value) of the shares of the lower-tier PFIC for purposes of the application of these rules. U.S. Holders are urged to consult their tax advisors regarding the application of the PFIC rules to any of our lower-tier PFICs.
As an alternative to the foregoing rules, a U.S. Holder of “marketable stock” in a PFIC may make a mark-to-market election with respect to such stock, provided that such stock is regularly traded on a qualified exchange, as defined in applicable U.S. Treasury regulations. For those purposes, our ADSs, but not our Class A ordinary shares, are traded on the New York Stock Exchange which is a qualified exchange. We anticipate that our ADSs should qualify as being regularly traded, but no assurances may be given in this regard. If a U.S. Holder makes this election, the holder will generally (i) include as ordinary income for each taxable year that we are a PFIC the excess, if any, of the fair market value of ADSs held at the end of the taxable year over the adjusted tax basis of such ADSs and (ii) deduct as an ordinary loss the excess, if any, of the adjusted tax basis of the ADSs over the fair market value of such ADSs held at the end of the taxable year, but such deduction will only be allowed to the extent of the amount previously included in income as a result of the mark-to-market election. The U.S. Holder’s adjusted tax basis in the ADSs would be adjusted to reflect any income or loss resulting from the mark-to-market election. If a U.S. Holder makes a mark-to-market election in respect of a corporation classified as a PFIC and such corporation ceases to be classified as a PFIC, the holder will not be required to take into account the gain or loss described above during any period that such corporation is not classified as a PFIC. If a U.S. Holder makes a mark-to-market election, any gain such U.S. Holder recognizes upon the sale or other disposition of our ADSs in a year when we are a PFIC will be treated as ordinary income and any loss will be treated as ordinary loss, but such loss will only be treated as ordinary loss to the extent of the net amount previously included in income as a result of the mark-to-market election.
Because a mark-to-market election technically cannot be made for any lower-tier PFICs that we may own, a U.S. Holder may continue to be subject to the PFIC rules with respect to such U.S. Holder’s indirect interest in any investments held by us that are treated as an equity interest in a PFIC for U.S. federal income tax purposes.
We do not intend to provide information necessary for U.S. Holders to make qualified electing fund elections which, if available, would result in tax treatment different from (and generally less adverse than) the general tax treatment for PFICs described above.
If a U.S. Holder owns our ADSs or Class A ordinary shares during any taxable year that we are a PFIC, the holder must generally file an annual IRS Form 8621. Each U.S. Holder should consult its tax advisor regarding the U.S. federal income tax consequences of owning and disposing of our ADSs or Class A ordinary shares if we are or become a PFIC.
 
S-56

TABLE OF CONTENTS
 
UNDERWRITING
Under the terms and subject to the conditions in an underwriting agreement dated the date of this prospectus supplement, the underwriters named below, for whom Morgan Stanley Asia Limited, UBS Securities LLC, UBS AG Hong Kong Branch and Deutsche Bank AG, Hong Kong Branch are acting as representatives, have severally agreed to purchase, and we have agreed to sell to them, severally, the number of ADSs and Class A ordinary shares indicated below:
Name
Number of
ADSs
Number of
Class A
Ordinary
Shares
Total
Number (in
Class A
Ordinary
Shares)
Morgan Stanley Asia Limited
72,370,436 9,447,750 81,818,186
UBS Securities LLC/UBS AG Hong Kong Branch
53,875,769 7,033,325 60,909,094
Deutsche Bank AG, Hong Kong Branch
34,576,985 4,513,925 39,090,910
Total:
160,823,190 20,995,000 181,818,190
The underwriters and the representatives are collectively referred to as the “underwriters” and the “representatives,” respectively. The underwriters are offering the ADSs and Class A ordinary shares in the Primary Offering subject to their acceptance of the ADSs and Class A ordinary shares from us and subject to prior sale. The underwriting agreement provides that the obligations of the several underwriters are subject to the approval of certain legal matters by their counsel and to certain other conditions, such as lack of material adverse change, or any development involving a prospective material adverse change, in the business, financial condition and results of operations of the Company. The underwriters are obligated, severally but not jointly, to take and pay for all of the ADSs and Class A ordinary shares in the Primary Offering offered by this prospectus supplement if any such ADSs or Class A ordinary shares are taken. However, the underwriters are not required to take or pay for the ADSs covered by the underwriters’ option to purchase additional ADSs described below.
The underwriters initially propose to offer the ADSs and Class A ordinary shares directly to the public at the offering prices listed on the cover page of this prospectus supplement and to certain dealers. After the initial offering of the ADSs and Class A ordinary share, the offering prices and other selling terms may from time to time be varied by the representatives.
Some of the underwriters are expected to make offers and sales both inside and outside the United States through their respective selling agents. Any offers or sales in the United States will be conducted by broker-dealers registered with the SEC. Morgan Stanley Asia Limited is not a broker-dealer registered with the SEC, and, to the extent that its conduct may be deemed to involve participation in offers or sales of the ADSs or Class A ordinary shares in the United States, those offers or sales will be made through one or more SEC-registered broker-dealers in compliance with applicable laws and regulations. UBS AG Hong Kong Branch will offer ADSs or Class A ordinary shares in the United States through its SEC-registered broker-dealer affiliate in the United States, UBS Securities LLC. Deutsche Bank AG, Hong Kong Branch will offer ADSs or Class A ordinary shares in the United States through its SEC-registered broker-dealer affiliate in the United States, Deutsche Bank Securities Inc.
Option to Purchase Additional ADSs
We have granted to the underwriters an option, exercisable for 30 days from the date of this prospectus supplement, to purchase up to 27,272,728 additional ADSs at the public offering price listed on the cover page of this prospectus supplement, less underwriting discounts and commissions. To the extent the option is exercised, each underwriter will become obligated, subject to certain conditions, to purchase about the same percentage of the additional ADSs as the number listed next to the underwriter’s name in the preceding table bears to the total number of ADSs listed next to the names of all underwriters in the preceding table.
 
S-57

TABLE OF CONTENTS
 
Commissions and Expenses
The following table shows the per ADS, per Class A ordinary share and total public offering price, underwriting discounts and commissions, and proceeds before expenses to us. These amounts are shown assuming both no exercise and full exercise of the underwriters’ option to purchase up to an additional 27,272,728 ADSs.
Per ADS
Per Class A
Ordinary
Share(1)
Total(1)
No
Exercise
Full
Exercise
No
Exercise
No
Exercise
Full
Exercise
Public offering price
US$ 5.57
US$5.57 US$5.57 US$1,012,671,163.96 US$1,164,580,258.92
Underwriting discounts and commissions to be paid by us
US$0.08 US$0.08 US$ 0.08 US$13,671,060.71 US$15,721,833.50
Proceeds, before expenses, to us
US$5.49 US$5.49 US$5.49 US$999,000,103.25 US$1,148,858,425.42
(1)
Based upon each ADS representing one Class A ordinary share and an exchange rate of HK$7.7883 to US$1.00, the spot rate of exchange at the time of pricing.
We have agreed to reimburse the underwriters for certain of their expenses in an amount up to US$25,000. The underwriters have agreed to reimburse us for certain expenses incurred in connection with this offering.
Discretionary Sales
The underwriters have informed us that they do not intend sales to discretionary accounts to exceed 5% of the total number of ADSs and Class A ordinary shares offered by them.
Indemnification
We and the underwriters have agreed to indemnify each other against certain liabilities, including liabilities under the Securities Act.
Listing of ADSs and Class A Ordinary Shares
Our ADSs are listed on the New York Stock Exchange under the trading symbol “NIO”. Our Class A ordinary shares are listed on The Stock Exchange of Hong Kong Limited, or the Hong Kong Stock Exchange, under the stock code “9866,” and on the Singapore Exchange under the symbol “NIO”.
No Sales of Similar Securities
We have agreed that, without the prior written consent of the representatives on behalf of the underwriters, we will not, during the period ending 90 days after the date of this prospectus supplement, or the restricted period:

offer, pledge, sell, contract to sell, sell any option or contract to purchase, purchase any option or contract to sell, grant any option, right or warrant to purchase, lend, or otherwise transfer or dispose of, directly or indirectly, any of our ADSs or ordinary shares beneficially owned (as such term is used in Rule 13d-3 of the Exchange Act) or any other securities so owned convertible into or exercisable or exchangeable for our ADSs or ordinary shares;

enter into any swap or other arrangement that transfers to another, in whole or in part, any of the economic consequences of ownership of our ADSs or ordinary shares; or

file any registration statement with the Securities and Exchange Commission relating to the offering of any ADSs or ordinary shares or any securities convertible into or exercisable or exchangeable for our ADSs or ordinary shares,
whether any such transaction described above is to be settled by delivery of our ADSs, ordinary shares or such other securities, in cash or otherwise.
 
S-58

TABLE OF CONTENTS
 
The restrictions described in the immediately preceding paragraph do not apply to:

the ADSs and Class A ordinary shares to be sold in this offering;

the issuance by the Company of our ADSs or ordinary shares upon the exercise of an option or a warrant or other share-based right pursuant to the terms of our existing or future share incentive plans, or the conversion of a security outstanding on the date of this prospectus supplement and which is described herein;

the issuance of any securities in connection with any bona fide strategic investment, transactions and partnerships approved by our directors; or

the establishment of a trading plan pursuant to Rule 10b5-1 under the Exchange Act for the transfer of our ADSs or ordinary shares, provided that (i) such plan does not provide for the transfer of our ADSs or ordinary shares during the restricted period and (ii) no public announcement or filing under the Exchange Act is required of or voluntarily made by or on behalf of us regarding the establishment of such plan.
Our directors and executive officers have agreed that, without the prior written consent of the representatives on behalf of the underwriters, they will not, during the restricted period:

offer, pledge, sell, contract to sell, sell any option or contract to purchase, purchase any option or contract to sell, grant any option, right or warrant to purchase, lend, or otherwise transfer or dispose of, directly or indirectly, any of our ADSs or ordinary shares beneficially owned (as such term is used in Rule 13d-3 of the Securities Exchange Act of 1934, as amended) or any other securities so owned convertible into or exercisable or exchangeable for our ADSs or ordinary shares; or

enter into any swap or other arrangement that transfers to another, in whole or in part, any of the economic consequences of ownership of our ADSs or ordinary shares,
whether any such transaction described above is to be settled by delivery of our ADSs, ordinary shares or such other securities, in cash or otherwise. In addition, each such person agrees that, without the prior written consent of the representatives on behalf of the underwriters, such person will not, during the restricted period, make any demand for, or exercise any right with respect to, the registration of any shares of ADSs or ordinary shares or any security convertible into or exercisable or exchangeable for our ADSs or ordinary shares.
The restrictions described in the immediately preceding paragraph are subject to certain exceptions, including, among others:

transactions relating to our ADSs, ordinary shares or other securities acquired in open market transactions after the completion of the offering; provided that no filing under the Exchange Act or other public announcement shall be required or shall be voluntarily made in connection with subsequent sales of ADSs, ordinary shares or other securities acquired in such open market transactions;

transfers of our ADSs, ordinary shares or any security convertible into our ADSs or ordinary shares as a bona fide gift;

transfers or distributions of our ADSs, ordinary shares or any security convertible into our ADSs or ordinary shares to affiliates, limited partners or shareholders of such person;

pledges, sales, transfers or dispositions of up to 20 million ordinary shares (or such number of ADSs represented thereby) held by NIO Users Limited, a holding company controlled by NIO Users Trust, which is under the control of Mr. Bin Li and his affiliates;

the establishment of a trading plan pursuant to Rule 10b5-1 under the Exchange Act for the transfer of our ADSs or ordinary shares, provided that (i) such plan does not provide for the transfer of our ADSs or ordinary shares during the restricted period and (ii) no public announcement or filing under the Exchange Act is required of or voluntarily made by or on behalf of us regarding the establishment of such plan; or

transactions by operation of law, including pursuant to an order of a court (including a domestic order or a negotiated divorce settlement) or regulatory agency, provided that no public announcement shall be required or made voluntarily during the restricted period in connection with such transaction.
 
S-59

TABLE OF CONTENTS
 
The representatives, in their sole discretion, may release our ordinary shares and ADSs and other securities subject to the lock-up agreements described above in whole or in part at any time.
Stabilization, Short Positions and Penalty Bids
In connection with the offering, the underwriters may purchase and sell ADSs in the open market. These transactions may include short sales in accordance with Regulation M under the Exchange Act, stabilizing transactions and purchases to cover positions created by short sales. Short sales involve the sale by the underwriters of a greater number of ADSs than they are required to purchase in the offering. “Covered” short sales are sales made in an amount not greater than the underwriters’ option to purchase additional ADSs in the offering. The underwriters may close out any covered short position by either exercising their option to purchase additional ADSs or purchasing ADSs in the open market. In determining the source of ADSs to close out the covered short position, the underwriters will consider, among other things, the price of ADSs available for purchase in the open market as compared to the price at which they may purchase additional ADSs pursuant to the option granted to them. “Naked” short sales are any sales in excess of such option. The underwriters must close out any naked short position by purchasing ADSs in the open market. A naked short position is more likely to be created if the underwriters are concerned that there may be downward pressure on the price of the ADSs in the open market after pricing that could adversely affect investors who purchase in the offering. Stabilizing transactions consist of various bids for, or purchases of, ADSs made by the underwriters in the open market prior to the completion of the offering.
The underwriters may also impose a penalty bid. This occurs when a particular underwriter repays to the underwriters a portion of the underwriting discount received by it because the representatives have repurchased ADSs sold by, or for the account of, such underwriter in stabilizing or short covering transactions.
Purchases to cover a short position and stabilizing transactions, as well as other purchases by the underwriters for their own accounts, may have the effect of preventing or retarding a decline in the market price of the ADSs, and together with the imposition of the penalty bid, may stabilize, maintain or otherwise affect the market price of the ADSs. As a result, the price of the ADSs may be higher than the price that otherwise might exist in the open market. If these activities are commenced, they are required to be conducted in accordance with applicable laws and regulations, and they may be discontinued at any time. These transactions may be effected on the New York Stock Exchange, the over-the-counter market or otherwise.
Any stabilization actions taken, if any, will be limited to ADSs only. The underwriters will not engage in transactions to stabilize the price of the Class A ordinary shares traded on the Hong Kong Stock Exchange.
Electronic Distribution
This prospectus supplement and the accompanying prospectus in electric format may be made available on websites maintained by one or more underwriters, or selling group members, if any, participating in this offering. The representatives may agree to allocate a number of ADSs or Class A ordinary shares to underwriters for sale to their online brokerage account holders. Internet distributions will be allocated by the representatives to underwriters that may make Internet distributions on the same basis as other allocations.
Other Relationships
The underwriters and their respective affiliates are full service financial institutions engaged in various activities, which may include securities trading, commercial and investment banking, financial advisory, investment management, investment research, principal investment, hedging, financing and brokerage activities. Certain of the underwriters and their respective affiliates have, from time to time, performed, and may in the future perform, various financial advisory and investment banking services for us, for which they received or will receive customary fees and expenses.
In addition, in the ordinary course of their various business activities, the underwriters and their respective affiliates may make or hold a broad array of investments and actively trade debt and equity securities (or related derivative securities) and financial instruments (including bank loans) for their own account and for the accounts of their customers and may at any time hold long and short positions in such securities and instruments. Such investment and securities activities may involve our securities and instruments. The
 
S-60

TABLE OF CONTENTS
 
underwriters and their respective affiliates may also make investment recommendations or publish or express independent research views in respect of such securities or instruments and may at any time hold, or recommend to clients that they acquire, long or short positions in such securities and instruments.
Selling Restrictions
No action may be taken in any jurisdiction other than the United States that would permit a public offering of the ADSs or the Class A ordinary shares, or the possession, circulation or distribution of this prospectus supplement in any jurisdiction where action for that purpose is required. Accordingly, the ADSs and the Class A ordinary shares may not be offered or sold, directly or indirectly, and neither the prospectus supplement nor any other offering material or advertisements in connection with the ADSs or the Class A ordinary shares may be distributed or published in or from any country or jurisdiction except under circumstances that will result in compliance with any applicable laws, rules and regulations of any such country or jurisdiction.
Australia
This prospectus supplement:

does not constitute a disclosure document or a prospectus under Chapter 6D.2 of the Corporations Act 2001 (Cth), or the Corporations Act;

has not been, and will not be, lodged with the Australian Securities and Investments Commission, or ASIC, as a disclosure document for the purposes of the Corporations Act and does not purport to include the information required of a disclosure document for the purposes of the Corporations Act; and

may only be provided in Australia to select investors who are able to demonstrate that they fall within one or more of the categories of investors, available under section 708 of the Corporations Act (“Exempt Investors”).
The ADSs and the Class A ordinary shares may not be directly or indirectly offered for subscription or purchased or sold, and no invitations to subscribe for or buy the ADSs or the Class A ordinary shares may be issued, and no draft or definitive prospectus, advertisement or other offering material relating to any ADSs or Class A ordinary shares may be distributed in Australia, except where disclosure to investors is not required under Chapter 6D of the Corporations Act or is otherwise in compliance with all applicable Australian laws and regulations. By submitting an application for the ADSs or the Class A ordinary shares, you represent and warrant to us that you are an Exempt Investor.
As any offer of ADSs and Class A ordinary shares under this prospectus supplement will be made without disclosure in Australia under Chapter 6D.2 of the Corporations Act, the offer of those securities for resale in Australia within 12 months may, under section 707 of the Corporations Act, require disclosure to investors under Chapter 6D.2 if none of the exemptions in section 708 applies to that resale. By applying for the ADSs or Class A ordinary shares you undertake to us that you will not, for a period of 12 months from the date of issue of the ADSs or the Class A ordinary shares, offer, transfer, assign or otherwise alienate those ADSs or Class A ordinary shares to investors in Australia except in circumstances where disclosure to investors is not required under Chapter 6D.2 of the Corporations Act or where a compliant disclosure document is prepared and lodged with ASIC.
Canada
The ADSs and the Class A ordinary shares may be sold only to purchasers purchasing, or deemed to be purchasing, as principal that are accredited investors, as defined in National Instrument 45-106 Prospectus Exemptions or subsection 73.3(1) of the Securities Act (Ontario), and are permitted clients, as defined in National Instrument 31-103 Registration Requirements, Exemptions and Ongoing Registrant Obligations. Any resale of the ADSs or the Class A ordinary shares must be made in accordance with an exemption from, or in a transaction not subject to, the prospectus requirements of applicable securities laws.
Securities legislation in certain provinces or territories of Canada may provide a purchaser with remedies for rescission or damages if this prospectus supplement (including any amendment thereto) contains a
 
S-61

TABLE OF CONTENTS
 
misrepresentation, provided that the remedies for rescission or damages are exercised by the purchaser within the time limit prescribed by the securities legislation of the purchaser’s province or territory. The purchaser should refer to any applicable provisions of the securities legislation of the purchaser’s province or territory for particulars of these rights or consult with a legal advisor.
Pursuant to section 3A.3 of National Instrument 33-105 Underwriting Conflicts (NI 33-105), the underwriters are not required to comply with the disclosure requirements of NI 33-105 regarding underwriter conflicts of interest in connection with this offering.
Cayman Islands
This prospectus supplement does not constitute an invitation or offer to the public in the Cayman Islands of the ADSs or Class A ordinary shares, whether by way of sale or subscription. The underwriters have not offered or sold, and will not offer or sell, directly or indirectly, any ADSs or Class A ordinary shares in the Cayman Islands.
Dubai International Financial Center, or DIFC
This prospectus supplement relates to an Exempt Offer in accordance with the Markets Rules 2012 of the Dubai Financial Services Authority, or DFSA. This prospectus supplement is intended for distribution only to persons of a type specified in the Markets Rules 2012 of the DFSA. It must not be delivered to, or relied on by, any other person. The DFSA has no responsibility for reviewing or verifying any documents in connection with Exempt Offers. The DFSA has not approved this prospectus supplement nor taken steps to verify the information set forth herein and has no responsibility for this prospectus supplement. The securities to which this prospectus supplement relates may be illiquid and/or subject to restrictions on their resale. Prospective purchasers of the securities offered should conduct their own due diligence on the securities. If you do not understand the contents of this prospectus supplement you should consult an authorized financial advisor.
In relation to its use in the DIFC, this prospectus supplement is strictly private and confidential and is being distributed to a limited number of investors and must not be provided to any person other than the original recipient, and may not be reproduced or used for any other purpose. The interests in the securities may not be offered or sold directly or indirectly to the public in the DIFC.
European Economic Area
In relation to each Member State of the European Economic Area, or each a Relevant State, no ADSs or Class A ordinary shares have been offered or will be offered pursuant to this offering to the public in that Relevant State prior to the publication of a prospectus in relation to the ADSs and Class A ordinary shares which has been approved by the competent authority in that Relevant State or, where appropriate, approved in another Relevant State and notified to the competent authority in that Relevant State, all in accordance with the Prospectus Regulation, except that offers of ADSs or Class A ordinary shares may be made to the public in that Relevant State at any time under the following exemptions under the Prospectus Regulation:
(a)
to any legal entity which is a qualified investor as defined under Article 2 of the Prospectus Regulation;
(b)
to fewer than 150 natural or legal persons (other than qualified investors as defined under Article 2 of the Prospectus Regulation), subject to obtaining the prior consent of the underwriters; or
(c)
in any other circumstances falling within Article 1(4) of the Prospectus Regulation,
provided that no such offer ADSs or Class A ordinary shares shall require us or any underwriter to publish a prospectus pursuant to Article 3 of the Prospectus Regulation or supplement a prospectus pursuant to Article 23 of the Prospectus Regulation and each person who initially acquires any ADSs or Class A ordinary shares or to whom any offer is made will be deemed to have represented, acknowledged and agreed to and with each of the underwriters and us that it is a “qualified investor” within the meaning of Article 2(e) of the Prospectus Regulation. In the case of any ADSs or Class A ordinary shares being offered to a financial intermediary as that term is used in the Prospectus Regulation, each such financial intermediary will be deemed to have represented, acknowledged and agreed that the ADSs or Class A ordinary shares acquired by it in the
 
S-62

TABLE OF CONTENTS
 
offer have not been acquired on a non-discretionary basis on behalf of, nor have they been acquired with a view to their offer or resale to, persons in circumstances which may give rise to an offer of any ADSs or Class A ordinary shares to the public other than their offer or resale in a Relevant State to qualified investors as so defined or in circumstances in which the prior consent of the underwriters have been obtained to each such proposed offer or resale.
For the purposes of this provision, the expression an “offer to the public” in relation to ADSs or Class A ordinary shares in any Relevant State means the communication in any form and by any means of sufficient information on the terms of the offer and any ADSs or Class A ordinary shares to be offered so as to enable an investor to decide to purchase or subscribe for any ADSs or Class A ordinary shares, and the expression “Prospectus Regulation” means Regulation (EU) 2017/1129 (as amended).
United Kingdom
No ADSs or Class A ordinary shares have been offered or will be offered pursuant to the offering to the public in the United Kingdom prior to the publication of a prospectus in relation to the ADSs or Class A ordinary shares which have been approved by the Financial Conduct Authority, except that the ADSs and Class A ordinary shares may be offered to the public in the United Kingdom at any time:
(a)
to any legal entity which is a qualified investor as defined under Article 2 of the UK Prospectus Regulation;
(b)
to fewer than 150 natural or legal persons (other than qualified investors as defined under Article 2 of the UK Prospectus Regulation), subject to obtaining the prior consent of underwriters for any such offer; or
(c)
in any other circumstances falling within Section 86 of the FSMA.
provided that no such offer of the ADSs or Class A ordinary shares shall require us or any underwriter to publish a prospectus pursuant to Section 85 of the FSMA or supplement a prospectus pursuant to Article 23 of the UK Prospectus Regulation. For the purposes of this provision, the expression an “offer to the public” in relation to the ADSs or Class A ordinary shares in the United Kingdom means the communication in any form and by any means of sufficient information on the terms of the offer and any ADSs or Class A ordinary shares to be offered so as to enable an investor to decide to purchase or subscribe for any ADSs or Class A ordinary shares and the expression “UK Prospectus Regulation” means Regulation (EU) 2017/1129 as it forms part of domestic law by virtue of the European Union (Withdrawal) Act 2018.
In addition, in the United Kingdom, this prospectus supplement is being distributed only to, and is directed only at, and any offer subsequently made may only be directed at persons who are “qualified investors” ​(as defined in the Prospectus Regulation) (i) who have professional experience in matters relating to investments falling within Article 19(5) of the Financial Services and Markets Act 2000 (Financial Promotion) Order 2005, as amended, or the Order and/or (ii) who are high net worth companies (or persons to whom it may otherwise be lawfully communicated) falling within Article 49(2)(a) to (d) of the Order (all such persons together being referred to as “relevant persons”) or otherwise in circumstances which have not resulted and will not result in an offer to the public of the ADSs or Class A ordinary shares in the United Kingdom within the meaning of the Financial Services and Markets Act 2000.
Any person in the United Kingdom that is not a relevant person should not act or rely on the information included in this prospectus supplement or use it as basis for taking any action. In the United Kingdom, any investment or investment activity that this prospectus supplement relates to may be made or taken exclusively by relevant persons.
Germany
This prospectus supplement does not constitute a Prospectus Directive-compliant prospectus in accordance with the German Securities Prospectus Act (Wertpapierprospektgesetz) and does therefore not allow any public offering in the Federal Republic of Germany, or Germany, or any other Relevant Member State pursuant to § 17 and § 18 of the German Securities Prospectus Act. No action has been or will be taken in Germany that would permit a public offering of the ADSs or Class A ordinary shares, or distribution of a
 
S-63

TABLE OF CONTENTS
 
prospectus or any other offering material relating to the ADSs or Class A ordinary shares. In particular, no securities prospectus (Wertpapierprospekt) within the meaning of the German Securities Prospectus Act or any other applicable laws of Germany, has been or will be published within Germany, nor has this prospectus supplement been filed with or approved by the German Federal Financial Supervisory Authority (Bundesanstalt für Finanzdienstleistungsaufsicht) for publication within Germany.
Each underwriter will represent, agree and undertake (i) that it has not offered, sold or delivered and will not offer, sell or deliver the ADSs or Class A ordinary shares within Germany other than in accordance with the German Securities Prospectus Act (Wertpapierprospektgesetz) and any other applicable laws in Germany governing the issue, sale and offering of ADSs or Class A ordinary shares, and (ii) that it will distribute in Germany any offering material relating to the ADSs and Class A ordinary shares only under circumstances that will result in compliance with the applicable rules and regulations of Germany.
This prospectus supplement is strictly for use of the person who has received it. It may not be forwarded to other persons or published in Germany.
Hong Kong
The ADSs and/or Class A ordinary shares have not been offered or sold and will not be offered or sold in Hong Kong, by means of any document, other than (a) to “professional investors” as defined in the Securities and Futures Ordinance (Cap. 571 of the Laws of Hong Kong) and any rules made thereunder; or (b) in other circumstances which do not result in the document being a “prospectus” as defined in the Companies (Winding Up and Miscellaneous Provisions) Ordinance (Cap. 32) of Hong Kong), or the CO or which do not constitute an offer to the public within the meaning of the CO. No advertisement, invitation or document relating to the ADSs and/or Class A ordinary shares has been or may be issued or has been or may be in the possession of any person for the purposes of issue, whether in Hong Kong or elsewhere, which is directed at, or the contents of which are likely to be accessed or read by, the public of Hong Kong (except if permitted to do so under the securities laws of Hong Kong) other than with respect to ADSs and/or Class A ordinary shares which are or are intended to be disposed of only to persons outside Hong Kong or only to “professional investors” as defined in the SFO and any rules made thereunder.
Notice to Capital Market Intermediaries and Prospective Investors Pursuant to Paragraph 21 of the Hong Kong SFC Code of Conduct — Important Notice to Prospective Investors
Prospective investors should be aware that certain intermediaries in the context of this offering of the securities, including the underwriters, are “capital market intermediaries” ​(together, the “CMIs”) subject to Paragraph 21 of the Code of Conduct for Persons Licensed by or Registered with the Securities and Futures Commission (the “SFC Code”). This notice to prospective investors is a summary of certain obligations the SFC Code imposes on such CMIs, which require the attention and cooperation of prospective investors. Certain CMIs may also be acting as “overall coordinators” ​(the “OCs”) for this offering and are subject to additional requirements under the SFC Code.
Prospective investors who are the directors, employees or major shareholders of the issuer, a CMI or its group companies would be considered under the SFC Code as having an association (“association”) with the issuer, the CMI or the relevant group company (as the case may be). Prospective investors associated with the issuer or any CMI (including its group companies) should specifically disclose this when placing an order for the relevant securities and should disclose, at the same time, if such orders may negatively impact the price discovery process in relation to this offering. Prospective investors who do not disclose their associations are hereby deemed not to be so associated. Where prospective investors disclose their associations but do not disclose that such order may negatively impact the price discovery process in relation to this offering, such order is hereby deemed not to negatively impact the price discovery process in relation to this offering.
Prospective investors should ensure, and by placing an order prospective investors are deemed to confirm, that orders placed are bona fide, are not inflated and do not constitute duplicated orders (i.e., two or more corresponding or identical orders placed via two or more CMIs). If a prospective investor is an asset management arm affiliated with any relevant underwriter(s), such prospective investor should indicate when placing an order if it is for a fund or portfolio where the relevant underwriter(s) or its group company has more than 50% interest, in which case it will be classified as a “proprietary order” and subject to appropriate
 
S-64

TABLE OF CONTENTS
 
handling by CMIs in accordance with the SFC Code and should disclose, at the same time, if such “proprietary order” may negatively impact the price discovery process in relation to this offering. Prospective investors who do not indicate this information when placing an order are hereby deemed to confirm that their order is not such a “proprietary order”. If a prospective investor is otherwise affiliated with any relevant underwriter(s), such that its order may be considered to be a “proprietary order” ​(pursuant to the SFC Code), such prospective investor should indicate to the relevant underwriter(s) when placing such order and such orders will be subject to applicable requirements in accordance with the SFC Code. Prospective investors who do not indicate this information when placing an order are hereby deemed to confirm that their order is not a “proprietary order”. Where prospective investors disclose such information but do not disclose that such “proprietary order” may negatively impact the price discovery process in relation to this offering, such “proprietary order” is hereby deemed not to negatively impact the price discovery process in relation to this offering.
Prospective investors should be aware that certain information may be disclosed by CMIs (including private banks) which is personal and/or confidential in nature to the prospective investor. By placing an order, prospective investors are deemed to have understood and consented to the collection, disclosure, use and transfer of such information by the relevant underwriter(s) and/or any other third parties as may be required by the SFC Code, including to the issuer, any OCs, relevant regulators and/or any other third parties as may be required by the SFC Code, it being understood and agreed that such information shall only be used for the purpose of complying with the SFC Code, during the bookbuilding process for this offering. Failure to provide such information may result in that order being rejected.
Israel
This prospectus supplement does not constitute a prospectus under the Israeli Securities Law, 5728-1968, and has not been filed with or approved by the Israel Securities Authority. In Israel, this prospectus supplement is being distributed only to, and is directed only at, investors listed in the first addendum, or the Addendum, to the Israeli Securities Law, consisting primarily of joint investment in trust funds, provident funds, insurance companies, banks, portfolio managers, investment advisors, members of the Tel Aviv Stock Exchange, underwriters purchasing for their own account, venture capital funds, entities with equity in excess of NIS 50 million and qualified individuals, each as defined in the Addendum (as it may be amended from time to time), collectively referred to as qualified investors. Qualified investors may be required to submit written confirmation that they meet the criteria for one of the categories of investors set forth in the prospectus supplement.
Italy
The offering of ADSs and Class A ordinary shares has not been registered with the Commissione Nazionale per le Società e la Borsa, or CONSOB, pursuant to Italian securities legislation and, accordingly, no ADSs or Class A ordinary shares may be offered, sold or delivered, nor copies of this prospectus supplement or any other documents relating to the ADSs or Class A ordinary shares may be distributed in Italy except:

to “qualified investors,” as referred to in Article 100 of Legislative Decree No. 58 of February 24, 1998, as amended, or the Decree No. 58, and defined in Article 26, paragraph 1, letter d) of CONSOB Regulation No. 16190 of October 29, 2007, as amended, or Regulation No. 16190, pursuant to Article 34-ter, paragraph 1, letter. b) of CONSOB Regulation No. 11971 of May 14, 1999, as amended, or Regulation No. 11971; or

in any other circumstances where an express exemption from compliance with the offer restrictions applies, as provided under Decree No. 58 or Regulation No. 11971.
Any offer, sale or delivery of the ADSs or Class A ordinary shares or distribution of copies of this prospectus supplement or any other documents relating to the ADSs or Class A ordinary shares in the Republic of Italy must be:

made by investment firms, banks or financial intermediaries permitted to conduct such activities in the Republic of Italy in accordance with Legislative Decree No. 385 of September 1, 1993, as amended, or the Banking Law, Decree No. 58 and Regulation No. 16190 and any other applicable laws and regulations;
 
S-65

TABLE OF CONTENTS
 

in compliance with Article 129 of the Banking Law, and the implementing guidelines of the Bank of Italy, as amended; and

in compliance with any other applicable notification requirement or limitation which may be imposed, from time to time, by CONSOB or the Bank of Italy or other competent authority.
Please note that, in accordance with Article 100-bis of Decree No. 58, where no exemption from the rules on public offerings applies, the subsequent distribution of the ADSs or Class A ordinary shares on the secondary market in Italy must be made in compliance with the public offer and the prospectus requirement rules provided under Decree No. 58 and Regulation No. 11971.
Furthermore, ADSs and Class A ordinary shares which are initially offered and placed in Italy or abroad to qualified investors only but in the following year are regularly distributed on the secondary market in Italy to non-qualified investors become subject to the public offer and the prospectus requirement rules provided under Decree No. 58 and Regulation No. 11971. Failure to comply with such rules may result in the sale of the ADSs and Class A ordinary shares being declared null and void and in the liability of the intermediary transferring the ADSs or Class A ordinary shares for any damages suffered by such non-qualified investors.
Japan
The ADSs and Class A ordinary shares have not been and will not be registered pursuant to Article 4, Paragraph 1 of the Financial Instruments and Exchange Act. Accordingly, none of the ADSs or Class A ordinary shares nor any interest therein may be offered or sold, directly or indirectly, in Japan or to, or for the benefit of, any “resident” of Japan (which term as used herein means any person resident in Japan, including any corporation or other entity organized under the laws of Japan), or to others for re-offering or resale, directly or indirectly, in Japan or to or for the benefit of a resident of Japan, except pursuant to an exemption from the registration requirements of, and otherwise in compliance with, the Financial Instruments and Exchange Act and any other applicable laws, regulations and ministerial guidelines of Japan in effect at the relevant time.
Kuwait
Unless all necessary approvals from the Kuwait Ministry of Commerce and Industry required by Law No. 31/1990 “Regulating the Negotiation of Securities and Establishment of Investment Funds,” its Executive Regulations and the various Ministerial Orders issued pursuant thereto or in connection therewith, have been given in relation to the marketing and sale of the ADSs or Class A ordinary shares, these may not be marketed, offered for sale, nor sold in the State of Kuwait. Neither this prospectus supplement (including any related document), nor any of the information contained therein is intended to lead to the conclusion of any contract of whatsoever nature within Kuwait.
PRC
This prospectus supplement will not be circulated or distributed in the PRC and the ADSs and Class A ordinary shares will not be offered or sold, and will not be offered or sold to any person for re-offering or resale directly or indirectly to any residents of the PRC except pursuant to any applicable laws and regulations of the PRC. Neither this prospectus supplement nor any advertisement or other offering material may be distributed or published in the PRC, except under circumstances that will result in compliance with applicable laws and regulations.
Qatar
The ADSs and Class A ordinary shares described in this prospectus supplement have not been, and will not be, offered, sold or delivered, at any time, directly or indirectly in the State of Qatar in a manner that would constitute a public offering. This prospectus supplement has not been, and will not be, registered with or approved by the Qatar Financial Markets Authority or Qatar Central Bank and may not be publicly distributed. This prospectus supplement is intended for the original recipient only and must not be provided to any other person. It is not for general circulation in the State of Qatar and may not be reproduced or used for any other purpose.
 
S-66

TABLE OF CONTENTS
 
Singapore
This prospectus supplement has not been and will not be registered as a prospectus with the Monetary Authority of Singapore. Accordingly, this prospectus supplement and any other document or material in connection with the offer or sale, or invitation for subscription or purchase, of any ADSs or Class A ordinary shares may not be circulated or distributed, nor may any ADSs or Class A ordinary shares be offered or sold, or be made the subject of an invitation for subscription or purchase, whether directly or indirectly, to any person in Singapore other than:
(a)
to an institutional investor (as defined in Section 4A of the SFA) pursuant to Section 274 of the SFA; or
(b)
to an accredited investor (as defined in Section 4A of the SFA), pursuant to and in accordance with the conditions specified in Section 275 of the SFA.
Any reference to the SFA is a reference to the Securities and Futures Act 2001 of Singapore and a reference to any term as defined in the SFA or any provision in the SFA is a reference to that term or provision as modified or amended from time to time including by such of its subsidiary legislation as may be applicable at the relevant time.
Switzerland
The ADSs and Class A ordinary shares may not be publicly offered in Switzerland and will not be listed on the SIX Swiss Exchange, or SIX or on any other stock exchange or regulated trading facility in Switzerland. This prospectus supplement does not constitute a prospectus within the meaning of, and has been prepared without regard to the disclosure standards for issuance prospectuses under art. 652a or art. 1156 of the Swiss Code of Obligations or the disclosure standards for listing prospectuses under art. 27 ff. of the SIX Listing Rules or the listing rules of any other stock exchange or regulated trading facility in Switzerland. Neither this prospectus supplement nor any other offering or marketing material relating to the ADSs, Class A ordinary shares or the offering may be publicly distributed or otherwise made publicly available in Switzerland.
Neither this prospectus supplement nor any other offering or marketing material relating to the offering, us, the ADSs or the Class A ordinary shares have been or will be filed with or approved by any Swiss regulatory authority. In particular, this prospectus supplement will not be filed with, and the offer of ADSs and Class A ordinary shares will not be supervised by, the Swiss Financial Market Supervisory Authority FINMA (FINMA), and the offer of ADSs and Class A ordinary shares has not been and will not be authorized under the Swiss Federal Act on Collective Investment Schemes, or CISA. The investor protection afforded to acquirers of interests in collective investment schemes under the CISA does not extend to acquirers of ADSs or Class A ordinary shares.
Taiwan
The ADSs and Class A ordinary shares have not been and will not be registered with the Financial Supervisory Commission of Taiwan pursuant to relevant securities laws and regulations and may not be sold, issued or offered within Taiwan through a public offering or in circumstances which constitutes an offer within the meaning of the Securities and Exchange Act of Taiwan that requires a registration or approval of the Financial Supervisory Commission of Taiwan. No person or entity in Taiwan has been authorized to offer, sell, give advice regarding or otherwise intermediate the offering and sale of the ADSs or Class A ordinary shares in Taiwan.
United Arab Emirates
The ADSs and Class A ordinary shares have not been, and are not being, publicly offered, sold, promoted or advertised in the United Arab Emirates (including the Dubai International Financial Centre) other than in compliance with the laws of the United Arab Emirates (and the Dubai International Financial Centre) governing the issue, offering and sale of securities. Further, this prospectus supplement does not constitute a public offer of securities in the United Arab Emirates (including the Dubai International Financial Centre)
 
S-67

TABLE OF CONTENTS
 
and is not intended to be a public offer. This prospectus supplement has not been approved by or filed with the Central Bank of the United Arab Emirates, the Securities and Commodities Authority or the Dubai Financial Services Authority.
Notice to Capital Market Intermediaries and Prospective Investors pursuant to paragraph 21 of the Hong Kong SFC Code of Conduct — Important Notice to CMIs (including private banks)
This notice to CMIs (including private banks) is a summary of certain obligations the SFC Code imposes on CMIs, which require the attention and cooperation of other CMIs (including private banks). Certain CMIs may also be acting as OCs for this offering and are subject to additional requirements under the SFC Code.
Paragraph 21.3.3(c) of the SFC Code requires that a CMI should take all reasonable steps to identify whether investors may have any associations with the issuer and provide sufficient information to the OCs to enable it to assess whether orders placed by these investors may negatively impact the price discovery process.
Prospective investors who are the directors, employees or major shareholders of the issuer, a CMI or its group companies would be considered under the SFC Code as having an association with the issuer, the CMI or the relevant group company (as the case may be). CMIs should specifically disclose whether their investor clients have any Association when submitting orders for the relevant securities. In addition, private banks should take all reasonable steps to identify whether their investor clients may have any associations with the issuer, or any CMI (including its group companies) and inform the underwriter accordingly.
CMIs are informed that the marketing and investor targeting strategy for this offering includes institutional investors, long-only investors, sovereign wealth funds, pension funds and hedge funds, in each case, subject to the selling restrictions set out elsewhere in this prospectus supplement.
CMIs should ensure that orders placed are bona fide, are not inflated and do not constitute duplicated orders (i.e., two or more corresponding or identical orders placed via two or more CMIs). CMIs should enquire with their investor clients regarding any orders which appear unusual or irregular. CMIs should disclose the identities of all investors when submitting orders for the relevant securities (except for omnibus orders where underlying investor information should be provided to the OCs when submitting orders). Failure to provide underlying investor information for omnibus orders, where required to do so, may result in that order being rejected. CMI should not place “X-orders” into the order book.
CMIs should segregate and clearly identify their own proprietary orders (and those of their group companies, including private banks as the case may be) in the order book and book messages.
CMIs (including private banks) should not offer any rebates to prospective investors or pass on any rebates provided by the issuer. In addition, CMIs (including private banks) should not enter into arrangements which may result in prospective investors paying different prices for the securities.
The SFC Code requires that a CMI disclose complete and accurate information in a timely manner on the status of the order book and other relevant information it receives to targeted investors for them to make an informed decision. In order to do this, those underwriters in control of the order book should consider disclosing order book updates to all CMIs.
When placing an order for the securities, private banks should disclose, at the same time, if such order is placed other than on a “principal” basis (whereby it is deploying its own balance sheet for onward selling to investors). Private banks who do not provide such disclosure are hereby deemed to be placing their order on such a “principal” basis. Private banks who disclose that they are placing their order other than on a “principal” basis (i.e., they are acting as an agent) should note that such order may be considered to be an omnibus order pursuant to the SFC Code. Private banks should be aware that if any of their group companies is a CMI of this offering, placing an order on a “principal” basis may require the underwriter to apply the “proprietary orders” of the SFC Code to such order and will require the underwriter to apply the “rebates” requirements of the SFC Code to such order.
In relation to omnibus orders, when submitting such orders, CMIs (including private banks) are requested to provide the following underlying investor information, preferably in Excel Workbook format, in respect of
 
S-68

TABLE OF CONTENTS
 
each order constituting the relevant omnibus order (failure to provide such information may result in that order being rejected). To the extent information being disclosed by CMIs and investors is personal and/or confidential in nature, CMIs (including private banks) agree and warrant: (A) to take appropriate steps to safeguard the transmission of such information to the OCs; (B) that they have obtained the necessary consents from the underlying investors to disclose such information to the OCs. By submitting an order and providing such information to the OCs, each CMI (including private banks) further warrants that they and the underlying investors have understood and consented to the collection, disclosure, use and transfer of such information by the OCs and/or any other third parties as may be required by the SFC Code, including to the issuer, relevant regulators and/or any other third parties as may be required by the SFC Code, for the purpose of complying with the SFC Code, during the bookbuilding process for this offering. CMIs that receive such underlying investor information are reminded that such information should be used only for submitting orders in this offering. The underwriter may be asked to demonstrate compliance with their obligations under the SFC Code, and may request other CMIs (including private banks) to provide evidence showing compliance with the obligations above (in particular, that the necessary consents have been obtained). In such event, other CMIs (including private banks) are required to provide the relevant underwriter with such evidence within the timeline requested.
To:
bluerise_ms_all@morganstanley.com
ol-gb+-project-bluerise@ubs.com
‘project.bluerise@list.db.com
CMIs submitting orders should send ALL of the below information, at the same time as such order is submitted, to EACH OC contact set out above. Failure to do so may result in such order being rejected.
Offering:
160,823,190 American depositary shares and 20,995,000 Class A ordinary shares
Date:
Name of prospective investor:
Type of unique identification of prospective investor:
For individual investor clients, indicate one of the following:
(i)
HKID card; or
(ii)
national identification document; or
(iii)
passport.
For corporate investor clients, indicate one of the following:
(i)
legal entity identifier (LEI) registration; or
(ii)
company incorporation identifier; or
(iii)
business registration identifier; or
(iv)
other equivalent identity document identifier.
Unique identification number of prospective investor:
Indicate the unique identification number which corresponds with the above “type” of unique identification
Order size (and any price limits)
Other information:

Associations
Identify any “Associations” ​(as defined above) and, if any Associations identified, provide sufficient information to enable the OCs to assess whether such order may negatively impact the price discovery process.
 
S-69

TABLE OF CONTENTS
 

Proprietary Orders
Identify if this order is a “Proprietary Order” ​(as used in the SFC Code) and, if so, provide sufficient information to enable the OCs to assess whether such order may negatively impact the price discovery process

Duplicated Orders (i.e., two or more corresponding or identical orders placed via two or more CMIs)
If the prospective investor has placed an/any order(s) via other CMIs in this offering, identify if this order is (i) a separate/unique order or (ii) a duplicated order.
Contact information of CMI submitting the order:
Provide 24-hour contact details (telephone and email) of relevant individual(s) who may be contacted in relation to this order.
In the context of any offering of securities, the underwriters and other intermediaries are “capital market intermediaries” ​(CMIs) subject to Paragraph 21 of the SFC Code.
Restricted Investors and Proprietary Orders
Prospective investors to whom the allocation of shares will be subject to restrictions or require prior consent from The Stock Exchange of Hong Kong Limited (SEHK) under The Rules Governing the Listing of Securities on the SEHK (Listing Rules) and other regulatory requirements or guidance issued by the SEHK from time to time (SEHK Requirements) would be considered as “Restricted Investors”. Shares may only be allocated to Restricted Investors in accordance with applicable SEHK Requirements. Prospective investors should specifically disclose whether they are Restricted Investors to underwriters (and we may be required to pass such information to the Issuer and certain other CMIs) when placing an order for such securities. Prospective investors who do not disclose whether they are Restricted Investors are deemed not to be Restricted Investors. If an investor is an asset management arm affiliated with underwriters, such prospective investor should indicate when placing an order if it is for a fund or portfolio where underwriters or their group company has more than 50% interest, in which case it will be classified as a “proprietary order” and subject to appropriate handling by CMIs in accordance with the SFC Code and the Listing Rules. Prospective investors who do not indicate that their order is such a “proprietary order” are hereby deemed to confirm that their order is not such a “proprietary order”. If a prospective investor is otherwise affiliated with underwriters, such that its order may be considered to be a “proprietary order” ​(pursuant to the SFC Code), such prospective investor should indicate to underwriters when placing such order and such orders will be subject to applicable requirements in accordance with the SFC Code and the Listing Rules. Prospective investors who do not indicate this information when placing an order are hereby deemed to confirm that their order is not such a “proprietary order”.
Order Book Transparency
Prospective investors should ensure, and by placing an order prospective investors are deemed to confirm, that orders placed with underwriters are bona fide, are not inflated and do not constitute duplicated orders (i.e. two or more corresponding or identical orders placed via two or more CMIs). In addition, any other CMIs (including Private Banks) submitting orders with underwriters should disclose the identities of all investors when submitting orders with us. When placing an order, Private Banks should disclose, at the same time, if such order is placed other than on a “principal” basis (whereby it is deploying its own balance sheet for onward selling to investors). Private Banks who do not provide such disclosure are hereby deemed to be placing their order on such a “principal” basis. Private Banks who disclose that they are placing their order other than on a “principal” basis (i.e. they are acting as an agent) should note that such order may be considered to be an omnibus order (see further below) pursuant to the SFC Code. Private Banks should be aware that if any of their group companies is a CMI of this offering, placing an order on a “principal” basis may require underwriters to apply the “proprietary orders” requirements of the SFC Code to such order. In the case of omnibus orders placed with underwriters, CMIs (including Private Banks) should, at the same time, provide underlying investor information (name and unique identification number) in the format and to the relevant recipients indicated to you by underwriters at the relevant time. Failure to provide such information will result in that order being rejected. In sharing such underlying investor information, which may be personal and/or confidential in nature, you should (i) take appropriate steps to safeguard the transmission of such information; (ii) are deemed to have obtained the necessary consents to disclose such
 
S-70

TABLE OF CONTENTS
 
information; and (iii) are deemed to have authorized the collection, disclosure, use and transfer of such information by underwriters and/or any other third parties as may be required by the SFC Code. In addition, prospective investors should be aware that certain information may be disclosed by us and other CMIs which is personal and/or confidential in nature to the prospective investor. By placing an order with us, prospective investors are deemed to have authorised the collection, disclosure, use and transfer of such information by underwriters to the Issuer, certain other CMIs, relevant regulators and/or any other third parties as may be required by the SFC Code, it being understood and agreed that such information shall only be used in connection with the relevant offering.
Rebates and Preferential Treatment
The terms and conditions of the relevant offering will be set out in full in the applicable offering document(s), pricing supplement or equivalent document. If the applicable offering document(s), pricing supplement or equivalent document discloses any rebate (if permissible) (including a rebate to Private Banks), prospective investors should contact their usual underwriters Sales contact for further details, including the details required to be provided to prospective investors pursuant to Paragraph 21.3.7(b) of the SFC Code. CMIs (including Private Banks) should not offer any rebates to prospective investor clients or pass on any rebates provided by the Issuer to prospective investors nor enter into any arrangements which may enable prospective investors to pay for each of the shares allocated.
 
S-71

TABLE OF CONTENTS
 
LEGAL MATTERS
We are being represented by Skadden, Arps, Slate, Meagher & Flom LLP with respect to certain legal matters as to United States federal securities law and New York state law. The underwriters are being represented by Latham & Watkins LLP with respect to certain legal matters as to United States federal securities law and New York State law. The validity of the Class A ordinary shares and/or the ordinary shares represented by the ADSs registered hereby and legal matters as to Cayman Islands law will be passed upon for us by Maples and Calder (Hong Kong) LLP. Certain legal matters as to PRC law will be passed upon for us by Han Kun Law Offices and for the underwriters by Commerce & Finance Law Offices. Skadden, Arps, Slate, Meagher & Flom LLP may rely upon Maples and Calder (Hong Kong) LLP with respect to matters governed by Cayman Islands law and Han Kun Law Offices with respect to matters governed by PRC law. Latham & Watkins LLP may rely upon Commerce & Finance Law Offices with respect to matters governed by PRC law.
 
S-72

TABLE OF CONTENTS
 
WHERE YOU CAN FIND MORE INFORMATION ABOUT US
We are subject to the reporting requirements of the Securities Exchange Act of 1934, as amended, or the Exchange Act, that are applicable to a foreign private issuer. We file reports, including annual reports on Form 20-F, and other information with the SEC pursuant to the Exchange Act and the rules and regulations of the SEC that apply to foreign private issuers. Our SEC filings are available over the internet on the SEC’s website at www.sec.gov. Our website is ir.nio.com. The information contained on, or linked from, our website is not a part of this prospectus supplement.
We have filed a registration statement with the SEC, using a shelf registration process under the Securities Act, relating to the securities to be offered. This prospectus supplement and the accompanying prospectus omit some information contained in the registration statement in accordance with SEC rules and regulations. You should review the information and exhibits in the registration statement for further information on us and the securities we are offering. Statements in this prospectus supplement and the accompanying prospectus concerning any document we filed as an exhibit to the registration statement or that we otherwise filed with the SEC are not intended to be comprehensive and are qualified by reference to these filings. You should review the complete document to evaluate these statements.
 
S-73

TABLE OF CONTENTS
 
INCORPORATION OF DOCUMENTS BY REFERENCE
The SEC allows us to “incorporate by reference” the information we file with them. This means that we can disclose important information to you by referring you to those documents. Each document incorporated by reference is current only as of the date of such document, and the incorporation by reference of such documents shall not create any implication that there has been no change in our affairs since the date thereof or that the information contained therein is current as of any time subsequent to its date. The information incorporated by reference is considered to be a part of this prospectus and should be read with the same care. When we update the information contained in documents that have been incorporated by reference by making future filings with the SEC, the information incorporated by reference in this prospectus is considered to be automatically updated and superseded. In other words, in the case of a conflict or inconsistency between information contained in this prospectus and information incorporated by reference into this prospectus, you should rely on the information contained in the document that was filed later.
We incorporate by reference the documents listed below in this prospectus supplement:

Our annual report on Form 20-F for the fiscal year ended December 31, 2024 filed with the SEC on April 8, 2025;

Our current report on Form 6-K with the Unaudited Interim Condensed Consolidated Financial Statements attached as Exhibit 99.1 and the “Management’s Discussion and Analysis of Financial Condition and Results of Operations” attached as Exhibit 99.2 furnished with the SEC on September 10, 2025;

The description of the securities contained in our registration statement on Form 8-A filed on August 28, 2018 pursuant to Section 12 of the Exchange Act, together with all amendments and reports filed for the purpose of updating that description; and

With respect to the offering of the securities under this prospectus supplement, all subsequent reports on Form 20-F, and any report on Form 6-K that indicates it (or any applicable portions thereof) is being incorporated by reference that we file with or furnish to the SEC on or after the date hereof and until the termination or completion of the offering by means of this prospectus supplement.
Copies of all documents incorporated by reference in this prospectus supplement, other than exhibits to those documents unless such exhibits are specially incorporated by reference in this prospectus supplement, will be provided at no cost to each person, including any beneficial owner, who receives a copy of this prospectus supplement on the written or oral request of that person made to:
NIO Inc.
Building 19, No. 1355, Caobao Road
Minhang District, Shanghai
People’s Republic of China
Tel: +86 21 6908-2018
Attention: Investor Relations Department
 
S-74

TABLE OF CONTENTS
PROSPECTUS
[MISSING IMAGE: lg_nio-bw.jpg]
NIO Inc.
CLASS A ORDINARY SHARES
We may from time to time in one or more offerings offer and sell our Class A ordinary shares, including Class A ordinary shares represented by American depositary shares, or ADSs. Each ADS represents one Class A ordinary share.
In addition, from time to time, the selling shareholders to be named in a prospectus supplement may offer and sell our Class A ordinary shares held by them. The selling shareholders may sell our Class A ordinary shares through public or private transactions at prevailing market prices or at privately negotiated prices. We will not receive any proceeds from the sale of our Class A ordinary shares by the selling shareholders.
We will provide specific terms of any offering in one or more supplements to this prospectus. Any prospectus supplement may also add, update, or change information contained in this prospectus. You should carefully read this prospectus and the applicable prospectus supplement as well as the documents incorporated or deemed to be incorporated by reference in this prospectus before you purchase any of the securities offered hereby.
These securities may be offered and sold in the same offering or in separate offerings; to or through underwriters, dealers, and agents; or directly to purchasers. The names of any underwriters, dealers, or agents involved in the sale of our securities, their compensation and any options they hold to purchase additional securities will be described in the applicable prospectus supplement. For a more complete description of the plan of distribution of these securities, see the section entitled “Plan of Distribution” beginning on page 40 of this prospectus.
The ADSs are listed on the New York Stock Exchange under the symbol “NIO.” On May 20, 2024, the last reported sale price of the ADSs on the New York Stock Exchange was US$5.22 per ADS. Our Class A ordinary shares are listed on The Stock Exchange of Hong Kong Limited, or the Hong Kong Stock Exchange, under the stock code “9866.” On May 20, 2024, the last reported trading price of the Class A ordinary shares on the Hong Kong Stock Exchange was HK$39.85 per share, or US$5.10 per ADS based on an exchange rate of HK$7.8109 to US$1.00 as of December 29, 2023. Our Class A ordinary shares are listed on The Singapore Exchange Securities Trading Limited, or the Singapore Exchange, under the symbol “NIO.” On May 20, 2024, the last reported trading price of the Class A ordinary shares on the Singapore Exchange was US$5.16 per share, or US$5.16 per ADS.
Investing in our securities involves a high degree of risk. You should carefully consider the “Risk Factors” which may be included in any prospectus supplement or are incorporated by reference into this prospectus.
This prospectus may not be used to offer or sell any securities unless accompanied by a prospectus supplement.
Neither the Securities and Exchange Commission nor any state securities commission has approved or disapproved of these securities or determined if this prospectus is truthful or complete. Any representation to the contrary is a criminal offense.
The date of this prospectus is May 21, 2024.

TABLE OF CONTENTS
 
TABLE OF CONTENTS
1
2
3
6
7
8
20
30
32
39
40
42
43
44
45
 
i

TABLE OF CONTENTS
 
ABOUT THIS PROSPECTUS
This prospectus is part of an automatic shelf registration statement that we filed with the Securities and Exchange Commission, or the SEC, as a “well-known seasoned issuer” as defined in Rule 405 under the Securities Act of 1933, as amended, or the Securities Act. By using an automatic shelf registration statement, we or a selling shareholder may, at any time and from time to time, offer and sell the securities described in this prospectus in one or more offerings. We may also add, update or change information contained in this prospectus by means of a prospectus supplement or by incorporating by reference information that we file with or furnish to the SEC. As allowed by the SEC rules, this prospectus and any accompanying prospectus supplement do not contain all of the information included in the registration statement. For further information, we refer you to the registration statement, including its exhibits. Statements contained in this prospectus or any prospectus supplement about the provisions or contents of any agreement or other document are not necessarily complete. If the SEC’s rules and regulations require that an agreement or document be filed as an exhibit to the registration statement, please see that agreement or document for a complete description of these matters.
You should carefully read this document and any applicable prospectus supplement. You should also read the documents we have referred you to under “Where You Can Find More Information About Us” and “Incorporation of Documents by Reference” below for information on our company, the risks we face and our financial statements. The registration statement and exhibits can be read on the SEC’s website as described under “Where You Can Find More Information About Us.” In this prospectus, unless otherwise indicated or unless the context otherwise requires:

the terms “we,” “us,” “our company,” “our” and “NIO” refer to NIO Inc., our Cayman Islands holding company and its subsidiaries, its consolidated variable interest entities and the subsidiaries of the consolidated variable interest entities;

“shares” and “ordinary shares” refer to our Class A ordinary shares and Class C ordinary shares, each of par value US$0.00025 per share, “Class A ordinary shares” refers to our Class A ordinary shares, par value US$0.00025 per share, and “Class C ordinary shares” refers to our Class C ordinary shares, par value US$0.00025 per share;

“ADSs” refers to our American depositary shares, each of which represents one Class A ordinary share;

“China” or the “PRC” refers to the People’s Republic of China, excluding, for the purpose of this registration statement only, Hong Kong, Macau and Taiwan; and

all references to “U.S. dollars” and “US$” are to the legal currency of the United States, all references to “HK$” are to the legal currency of Hong Kong, and all references to “S$” are to the legal currency of Singapore.
 
1

TABLE OF CONTENTS
 
FORWARD-LOOKING STATEMENTS
This prospectus and the documents incorporated by reference contain forward-looking statements that reflect our current expectations and views of future events. These statements are made under the “safe harbor” provisions of the U.S. Private Securities Litigation Reform Act of 1995. You can identify these forward-looking statements by terminology such as “may,” “will,” “expect,” “anticipate,” “aim,” “intend,” “plan,” “believe,” “estimate,” “is/are likely to,” “potential,” “continue” or other similar expressions. We have based these forward-looking statements largely on our current expectations and projections about future events and financial trends that we believe may affect our financial condition, results of operations, business strategy and financial needs. These forward-looking statements include, but are not limited to, statements about our goals and growth strategies, our future business development, financial condition and results of operations, our expectations regarding demand for and market acceptance of our products and services, and assumptions underlying or related to any of the foregoing.
Although we believe that our expectations expressed in the forward-looking statements included in this prospectus, any prospectus supplement and the documents incorporated by reference are reasonable, our expectations may later be found to be incorrect. Our actual results could be materially different from our expectations. These forward-looking statements are subject to risks, uncertainties and assumptions about our company. Our actual results of operations may differ materially from the forward-looking statements as a result of the risk factors disclosed in the documents incorporated by reference herein or in any accompanying prospectus supplement. Moreover, we operate in an evolving environment. New risk factors and uncertainties emerge from time to time and it is not possible for our management to predict all risk factors and uncertainties, nor can we assess the impact of all factors on our business or the extent to which any factor, or combination of factors, may cause actual results to differ materially from those contained in any forward-looking statements. You should thoroughly read this prospectus, any prospectus supplement and the documents incorporated by reference with the understanding that our actual future results may be materially different from, or worse than, what we expect. We qualify all of our forward-looking statements by these cautionary statements.
We would like to caution you not to place undue reliance on these forward-looking statements and you should read these statements in conjunction with the risk factors disclosed in the documents incorporated by reference herein or in any accompanying prospectus supplement for a more complete discussion of the risks of an investment in our securities and other risks outlined in our other filings with the SEC. The forward-looking statements included in this prospectus or incorporated by reference into this prospectus are made only as of the date of this prospectus or the date of the incorporated document, and we do not undertake any obligation to update the forward-looking statements except as required under applicable law.
 
2

TABLE OF CONTENTS
 
OUR COMPANY
Our Chinese name, Weilai ( [MISSING IMAGE: txt_chinese-bw.jpg]), which means Blue Sky Coming, reflects our commitment to a more environmentally friendly future.
We are a pioneer and a leading company in the premium smart electric vehicle market. We design, develop, manufacture, and sell premium smart electric vehicles, driving innovations in next-generation technologies in assisted and intelligent driving, digital technologies, electric powertrains and batteries. We differentiate ourselves through our continuous technological breakthroughs and innovations, such as our industry-leading battery swapping technologies, Battery as a Service, or BaaS, as well as our proprietary NIO assisted and intelligent driving and its subscription services.
We introduced the EP9 supercar in 2016, which was the then fastest electric vehicle, setting the Nürburgring Nordschleife all-electric vehicle lap record. Starting from December 2017, we launched a succession of well-positioned vehicle models and established a competitive product portfolio, including the ES8, a six-seater smart electric flagship SUV, the ES7 (or the EL7), a mid-large five-seater smart electric SUV, the ES6 (or the EL6), a five-seater all-round smart electric SUV, the EC7, a five-seater smart electric flagship coupe SUV, the EC6, a five-seater smart electric coupe SUV, the ET9, a smart electric executive flagship, the ET7, a smart electric flagship sedan, the ET5, a mid-size smart electric sedan, and the ET5T, a smart electric tourer.
In 2023, we completed our product lineup on the NIO Technology 2.0 (NT2.0) by starting deliveries of the EC7, All-New ES6, All-New ES8, ET5T, and All-New EC6. With enhanced driving and riding experiences with exquisite design, high performance, superior comfort, and advanced digital systems, our product portfolio caters to wide-ranging journeys of users for their family, business and leisure needs. In December 2023, we launched the ET9, a smart electric executive flagship. The ET9 embodies our latest advancements in technological research and development, presenting a combination of flagship-style exterior, innovative executive space, leading driving and riding experience, intelligent technologies, efficient power solutions, and comprehensive safety standards. We expect to start deliveries of the ET9 in the first quarter of 2025.
Inheriting our high-performance DNA marked by dual-motor intelligent All-Wheel-Drive system, all NIO models are able to achieve outstanding performances in 0-100 km/h and braking distance. Enabled by battery swapping technology, all our models are compatible with different battery packs including Standard Range Battery, Long Range Battery and Ultra-Long Range Battery, supporting different driving ranges and providing an upgradable and flexible user experience. We aim to deliver products with the highest safety and quality standards to our users in line with our core values and commitments.
We believe our vehicles are well-positioned in the premium smart electric vehicle market. We delivered 160,038 vehicles, including 92,186 premium smart electric SUVs and 67,852 premium smart electric sedans in 2023. In 2024, we expect to launch a new brand and commence deliveries of its first product, complementing our product portfolio and contributing to our vehicle sales. We are also developing more products to expand our addressable market segments.
Since our inception, we have remained committed to innovation and dedicated to investing in research and development of core technologies. Our technological breakthroughs and innovations differentiate us from our peers, creating better user experiences and enhancing our users’ confidence in us. We have strategically focused on building in-house capabilities including battery swapping, assisted and intelligent driving, digital technologies, electric powertrain and battery, vehicle engineering and design, among others, to control the design and development of the vehicle software and hardware architecture and the critical components that go into our products. Our capabilities have given us greater flexibility to continually improve our current products and allow us to launch new products. By integrating these industry-leading technologies, all of our vehicles can create a relaxing, interactive, intelligent and immersive experience for our users.
We have strategically located our research and development offices in locations where we believe give us access to the best talent. Our global research and development center for production models is located in Shanghai. Our advanced vehicle manufacturing center is located in Hefei. Our global research and development center for software is located in Beijing. Our global research and development center for assisted and intelligent driving is located in San Jose. Our global design center is located in Munich. Our global research and development center for advanced engineering is located in Oxford.
 
3

TABLE OF CONTENTS
 
All of our smart electric vehicles are equipped with proprietary battery swapping technologies, providing our users with a “chargeable, swappable, upgradable” experience. We also offer Battery as a Service, or BaaS, an industry-first innovative model which allows users to purchase electric vehicles and subscribe for the usage of batteries separately. BaaS enables our users to benefit from lower vehicle purchase prices, flexible battery upgrade options and assurance of battery performance.
We believe that assisted and intelligent driving is the core of smart electric vehicles, and it has been our focus from day one. We are one of the first companies in China to offer enhanced ADAS capabilities and we have been dedicated to developing our proprietary full-stack assisted and intelligent driving capabilities.
NIO assisted and intelligent driving, or NAD, our full-stack in-house developed assisted and intelligent driving capabilities, is equipped with our proprietary perception algorithms, localization, control strategy and platform software. The technology comprises NIO Adam, a super computing platform with outstanding computing power, and NIO Aquila, a super sensing system equipped with high-performance sensors including LiDAR. With the gradual release of certain features of the NAD through Navigate on Pilot Plus, or NOP+, a driving assist feature based on NT2.0 to users, our generalization capability and collective intelligence capability have seen rapid growth. Currently, NOP+ has been made available for expressways, urban areas, parking and battery swapping and we expect to release it to all NT2.0 users in the future to deliver a safer and more relaxing assisted and intelligent driving experience for our users. Our NOP+ is available for user subscription.
We reach out to and engage with our users directly through our own offline and online platforms, including NIO Houses, NIO Spaces and NIO app, and aim to build a community where we share joy and grow together with our users. NIO app, our mobile application, is designed to serve as a comprehensive portal. It allows users to not only place orders for and configure all NIO vehicles, but also to access vehicle control, power and other service, as well as purchase NIO Life product. Most importantly, it functions as an online platform for our user community. NIO Houses and NIO Spaces serve as the offline channels for us to reach out to and serve our users, as well as the offline platforms for NIO user community. NIO Houses have showroom functions while serving as a clubhouse for our users and their friends. NIO Spaces are mainly showrooms for our brand, vehicles and services. Compared with NIO Houses, NIO Spaces are generally smaller in scale, more delicate and sales-focused.
We offer a comprehensive and innovative suite of power solutions to address the charging and swapping needs of our users. Our power solutions include home charger called Power Home, battery swapping called Power Swap, supercharging piles called Power Charger, destination charging piles called Destination Charger, and mobile charging called Power Mobile, all of which are connected to cloud-enabled Power Cloud, which synchronizes users’ power consumption information and our power network, and intelligently suggests the appropriate services, according to the users’ locations and power consumption patterns. Our users not only get to check the availability of charging and swapping resources of NIO’s own network, but also have access to a network of public chargers and their real-time information through the Power Map on our NIO app. In addition, we offer our users our One Click for Power valet service where we pick up, charge and then return the vehicle. Our goal is to provide the most convenient power solutions to our users.
Our users can access a full suite of innovative services on our NIO app, as part of our strategy of redefining the user experience. NIO Service, our one-stop service ecosystem marked by the innovative worry-free service plan, provides NIO users with a holistic end-to-end service experience. We believe our service capability is among the core competitiveness we possess.
For more information about our company, please see “Item 4. Information on the Company” in our annual report on Form 20-F for the year ended December 31, 2023, which is incorporated in this prospectus by reference, and any accompanying prospectus supplement before investing in any securities that may be offered pursuant to this prospectus.
Corporate Information
Our principal executive offices are located at Building 19, No. 1355, Caobao Road, Minhang District, Shanghai, PRC. Our telephone number at this address is +86-21-6908-2018. Our registered office in the Cayman Islands is located at the offices of Maples Corporate Services Limited, PO Box 309, Ugland House,
 
4

TABLE OF CONTENTS
 
Grand Cayman, KY1-1104, Cayman Islands. Our agent for service of process in the United States is Cogency Global Inc., located at 122 East 42nd Street, 18th Floor, New York, NY 10168.
All information that we file with or furnish to the SEC can be obtained over the internet on the SEC’s website at www.sec.gov. We also maintain a website at ir.nio.com, but information contained on, or linked from, our website is not incorporated by reference in this prospectus supplement or the accompanying prospectus. You should not regard any information on our website as a part of this prospectus supplement or the accompanying prospectus.
 
5

TABLE OF CONTENTS
 
RISK FACTORS
Please see the factors set forth in “Item 3. Key Information — D. Risk Factors” in our annual report on Form 20-F for the year ended December 31, 2023, which is incorporated in this prospectus by reference, as updated by our subsequent filings under the Exchange Act, and in any accompanying prospectus supplement before investing in any securities that may be offered pursuant to this prospectus.
 
6

TABLE OF CONTENTS
 
USE OF PROCEEDS
We intend to use the net proceeds from the sale of the securities we offer as set forth in the applicable prospectus supplement(s).
The specific allocations of the proceeds we receive from the sale of our securities will be described in the applicable prospectus supplement(s).
 
7

TABLE OF CONTENTS
 
DESCRIPTION OF SHARE CAPITAL
We are an exempted company incorporated under the laws of the Cayman Islands and our affairs are governed by our current thirteenth amended and restated memorandum and articles of association, the Companies Act (As Revised) of the Cayman Islands, which we refer to as the Companies Act below, and the common law of the Cayman Islands.
As of April 30, 2024, our authorized share capital was US$1,000,000 divided into 4,000,000,000 shares comprising of (i) 2,632,030,222 Class A ordinary shares of a par value of US$0.00025 each, 1,938,669,026 of which were issued and outstanding, (ii) 148,500,000 Class C ordinary shares of a par value of US$0.00025 each, all of which were issued and outstanding, and (iii) 1,219,469,778 shares of a par value of US$0.00025 each of such class or classes (however designated) as our board of directors may determine in accordance with our thirteenth amended and restated memorandum and articles of association, none of which was issued and outstanding.
The following are summaries of material provisions of our thirteenth amended and restated memorandum and articles of association, which became effective upon the completion of the initial public offering of our ADSs in September 2018, and the Companies Act insofar as they relate to the material terms of our ordinary shares. Capitalized terms not otherwise defined herein shall have the meanings assigned thereto in the thirteenth amended and restated memorandum and articles of association. Notwithstanding this, because it is a summary, it may not contain all the information that you may otherwise deem important. For more complete information, you should read our entire thirteenth amended and restated memorandum and articles of association, which was filed as an exhibit to our annual report on Form 20-F for the year ended December 31, 2023, which is incorporated in this prospectus by reference. For information on how to obtain copies of our thirteenth amended and restated memorandum and articles of association, see “Where You Can Find More Information About Us.”
Ordinary Shares
General.   Our ordinary shares are divided into Class A ordinary shares and Class C ordinary shares. Holders of Class A ordinary shares and Class C ordinary shares shall at all times vote together as one class on all resolutions submitted to a vote by the holders of ordinary shares. Each Class A ordinary share shall entitle the holder thereof to one vote on all matters subject to vote at general meetings of our company, and each Class C ordinary share shall entitle the holder thereof to eight votes on all matters subject to vote at general meetings of our company. During the Relevant Period, our company shall have only one class of shares that each of such share entitles the holder thereof to more than one vote on all matters subject to vote at general meetings of our company, which is Class C ordinary shares.
Conversion.   Each Class C ordinary share is convertible into one Class A ordinary share at any time at the option of the holder thereof. In no event shall Class A ordinary shares be convertible into Class C ordinary shares. Upon any sale, transfer, assignment or disposition of any Class C ordinary share by a shareholder to any person who is not an existing shareholder of Class C ordinary share and any affiliate of such shareholder or NIO Users Trust, or upon a change of ultimate beneficial ownership of any Class C ordinary share to any person who is not an existing shareholder of Class C ordinary shares and any affiliate of such shareholder or NIO Users Trust, each such Class C ordinary share shall be automatically and immediately converted into one Class A ordinary share.
Dividends.   The holders of our ordinary shares are entitled to such dividends as may be declared by our board of directors, subject to our thirteenth amended and restated memorandum articles of association. In addition, our shareholders may by ordinary resolution declare a dividend, but no dividend may exceed the amount recommended by our directors. In either case, under the laws of the Cayman Islands, our company may pay a dividend out of either profits or share premium account, provided that in no circumstances may a dividend be paid if this would result in our company being unable to pay its debts as they fall due in the ordinary course of business.
Voting Rights.   Voting at any shareholders’ meeting is by show of hands unless a poll is demanded. Each Class A ordinary share shall entitle the holder thereof to one vote on all matters subject to vote at general meetings of our company, and each Class C ordinary share shall entitle the holder thereof to eight votes on all
 
8

TABLE OF CONTENTS
 
matters subject to vote at general meetings of our company. A poll may be demanded by the chairman of such meeting or any one or more shareholders present in person or by proxy at the meeting. However, during the Relevant Period, each Class A ordinary share and each Class C ordinary share shall entitle its holder to one vote on a poll at a general meeting in respect of a resolution on any of the following matters: (i) any amendment of our memorandum or articles of association, including the variation of the rights attached to any class of shares; (ii) the appointment, election or removal of any independent non-executive director; (iii) the appointment or removal of the auditors; or (iv) the voluntary liquidation or winding-up of our company.
An ordinary resolution to be passed at a meeting by the shareholders requires the affirmative vote of a simple majority of the votes attaching to the ordinary shares cast at a meeting, while a special resolution requires the affirmative vote of no less than three-fourths of the votes cast attaching to the outstanding ordinary shares at a meeting. A special resolution will be required for important matters such as a change of name or making changes to our thirteenth amended and restated memorandum and articles of association. Holders of our ordinary shares may effect certain changes by ordinary resolution, including increasing the amount of our authorized share capital, consolidating all or any of our share capital into shares of larger amount than our existing shares, sub-dividing our shares or any of them into shares of an amount smaller than that fixed by our thirteenth amended and restated memorandum and articles of association, and cancelling any unissued shares. Both ordinary resolution and special resolution may also be passed by a unanimous written resolution signed by all the shareholders of our company, as permitted by the Companies Act and our thirteenth amended and restated memorandum and articles of association.
Appointment and Removal of Directors.   Our board of directors may, by the affirmative vote of a simple majority of the directors present and voting at a board meeting, (i) appoint any person as a director, to fill a casual vacancy on the board or, (ii) subject to the maximum size of the board of directors being nine directors, appoint any person as an addition to the existing board. Directors may be removed by ordinary resolution of our shareholders. Subject to the relevant code, rules and regulations applicable to us as a result of our listing in the United States applicable to the composition of the board and qualifications and appointment of directors, (i) NIO Users Trust shall be entitled to nominate one director to the board; and (ii) in the event that Mr. Bin Li is not an incumbent director and the board is composed of no less than six directors, NIO Users Trust shall be entitled to nominate one extra director to the Board. Such director nomination right of NIO Users Trust were ceased to be effective at the First AGM, and shall only be restored when our company is no longer listed on the Hong Kong Stock Exchange. In addition, for so long as CYVN Investments and its affiliates beneficially own no less than 15% of our total issued and outstanding share capital, CYVN Investments is entitled to nominate two directors; if the beneficial ownership of CYVN Investments and its affiliates decreases to less than 15% but remains above 5%, CYVN Investments retains the right to nominate one director. The foregoing director nomination rights of CYVN Investments are subject to compliance with our articles and the requirements of relevant stock exchanges.
General Meetings of Shareholders.   As a Cayman Islands exempted company, we are not obliged by the Companies Act to call shareholders’ annual general meetings. However, our thirteenth amended and restated memorandum and articles of association provide that we shall in each financial year hold a general meeting as our annual general meeting in addition to any other meeting in that year and shall specify the meeting as such in the notice calling it, and the annual general meeting shall be held at such time and place as may be determined by our directors.
Shareholders’ general meetings may be convened by the chairman of board of directors or a majority of our board of directors. Advance notice of at least twenty one calendar days is required for the convening of our annual general shareholders’ meeting (if any) and advance notice of at least fourteen calendar days is required for any other general meeting of our shareholders. A quorum required for any general meeting of shareholders consists of at least one shareholder present or by proxy, representing not less than one-third of all votes attaching to all of our shares in issue and entitled to vote.
The Companies Act provides shareholders with only limited rights to requisition a general meeting, and does not provide shareholders with any right to put any proposal before a general meeting. However, these rights may be provided in a company’s articles of association. Our thirteenth amended and restated memorandum and articles of association provide that upon the requisition of shareholders representing in aggregate not less than one-tenth of all votes (on a one vote per share basis) attaching to the outstanding shares of our company entitled to vote at general meetings, our board will convene an extraordinary general
 
9

TABLE OF CONTENTS
 
meeting and put the resolutions so requisitioned to a vote at such meeting, and such shareholders may add resolutions to the meeting agenda.
Transfer of Ordinary Shares.   Subject to the restrictions in our thirteenth amended and restated memorandum and articles of association set out below, any of our shareholders may transfer all or any of his or her ordinary shares by an instrument of transfer in the usual or common form or any other form approved by our board of directors.
Our board of directors may, in its absolute discretion, decline to register any transfer of any ordinary share which is not fully paid up or on which we have a lien. Our board of directors may also decline to register any transfer of any ordinary share unless:

the instrument of transfer is lodged with us, accompanied by the certificate for the ordinary shares to which it relates and such other evidence as our board of directors may reasonably require to show the right of the transferor to make the transfer;

the instrument of transfer is in respect of only one class of ordinary shares;

the instrument of transfer is properly stamped, if required;

in the case of a transfer to joint holders, the number of joint holders to whom the ordinary share is to be transferred does not exceed four; and

a fee of such maximum sum as the New York Stock Exchange or the Hong Kong Stock Exchange may determine to be payable or such lesser sum as our directors may from time to time require is paid to us in respect thereof.
If our directors refuse to register a transfer they shall, within three calendar months after the date on which the instrument of transfer was lodged, send to each of the transferor and the transferee notice of such refusal.
The registration of transfers may, after compliance with any notice required by the New York Stock Exchange or the Hong Kong Stock Exchange, be suspended and the register closed at such times and for such periods as our board of directors may from time to time determine, provided, however, that the registration of transfers shall not be suspended nor the register closed for more than 30 days in any year as our board of directors may determine.
Liquidation.   On the winding-up of our company, if the assets available for distribution among our shareholders shall be more than sufficient to repay the whole of the share capital at the commencement of the winding-up, the surplus shall be distributed amongst our shareholders in proportion to the par value of the shares held by them at the commencement of the winding-up, subject to a deduction from those shares in respect of which there are monies due, of all monies payable to our company for unpaid calls or otherwise. If our assets available for distribution are insufficient to repay all of the paid-up capital, the assets will be distributed so that the losses are borne by our shareholders in proportion to the par value of the shares held by them.
Calls on Shares and Forfeiture of Shares.   Our board of directors may from time to time make calls upon shareholders for any amounts unpaid on their shares in a notice served to such shareholders at least 14 days prior to the specified time and place of payment. The shares that have been called upon and remain unpaid are subject to forfeiture.
Redemption, Repurchase and Surrender of Shares.   We may issue shares on terms that such shares are subject to redemption, at our option or at the option of the holders of these shares, on such terms and in such manner as may be determined by our board of directors or by special resolution of our shareholders. Our company may also repurchase any of our shares on such terms and in such manner as have been approved by our board of directors or by an ordinary resolution of our shareholders. Under the Companies Act, the redemption or repurchase of any share may be paid out of our company’s profits or out of the proceeds of a new issue of shares made for the purpose of such redemption or repurchase, or out of capital (including share premium account and capital redemption reserve) if our company can, immediately following such payment, pay its debts as they fall due in the ordinary course of business. In addition, under the Companies Act no such share may be redeemed or repurchased (a) unless it is fully paid up, (b) if such redemption or repurchase
 
10

TABLE OF CONTENTS
 
would result in there being no shares outstanding or (c) if the company has commenced liquidation. In addition, our company may accept the surrender of any fully paid share for no consideration.
Variations of Rights of Shares.   If at any time, our share capital is divided into different classes of shares, the rights attached to any class of shares (unless otherwise provided by the terms of issue of the shares of that class), may only be varied with the consent in writing of holders of not less than three-fourths of the issued shares of that class or with the sanction of a special resolution passed at a separate meeting of the holders of the shares of that class by holders of not less than three-fourths of the issued shares of that class present in person or by proxy and voting at such meeting. The rights conferred upon the holders of the shares of any class issued shall not, subject to any rights or restrictions for the time being attached to the shares of that class, be deemed to be varied by, inter alia, the creation, allotment or issue of further shares ranking pari passu with such existing class of shares.
Issuance of Additional Shares.   Our thirteenth amended and restated memorandum of association authorizes our board of directors to issue additional ordinary shares from time to time as our board of directors shall determine, to the extent of available authorized but unissued shares.
Our thirteenth amended and restated memorandum of association also authorizes our board of directors, at any time after the Relevant Period, to establish from time to time one or more series of preference shares and to determine, with respect to any series of preference shares, the terms and rights of that series, including:

the designation of the series;

the number of shares of the series;

the dividend rights, dividend rates, conversion rights and voting rights; and

the rights and terms of redemption and liquidation preferences.
At any time after the Relevant Period, our board of directors may issue preference shares without action by our shareholders to the extent authorized but unissued. Issuance of these shares may dilute the voting power of holders of ordinary shares.
Inspection of Books and Records.   Holders of our ordinary shares will have no general right under Cayman Islands law to inspect or obtain copies of our list of shareholders or our corporate records. (except for our memorandum and articles of association and our register of mortgages and charges) except as conferred by law or authorized by the directors or by ordinary resolution. However, we will provide our shareholders with annual audited financial statements. See “Where You Can Find More Information About Us.”
Changes in Capital.   Our shareholders may from time to time by ordinary resolution:

increase our share capital by such sum, to be divided into shares of such classes and amount, as the resolution shall prescribe;

consolidate and divide all or any of our share capital into shares of a larger amount than our existing shares;

sub-divide our existing shares, or any of them into shares of a smaller amount, provided that in the subdivision the proportion between the amount paid and the amount, if any, unpaid on each reduced share shall be the same as it was in case of the share from which the reduced share is derived; or

cancel any shares that, at the date of the passing of the resolution, have not been taken or agreed to be taken by any person and diminish the amount of our share capital by the amount of the shares so cancelled.
Our shareholders may, by special resolution and subject to confirmation by the Grand Court of the Cayman Islands on an application by our company for an order confirming such reduction, reduce our share capital and any capital redemption reserve in any manner authorized by law.
Anti-Takeover Provisions.   Some provisions of our thirteenth amended and restated memorandum and articles of association may discourage, delay or prevent a change of control of our company or management that shareholders may consider favorable, including provisions that:
 
11

TABLE OF CONTENTS
 

at any time after the Relevant Period, authorize our board of directors to issue preference shares in one or more series and to designate the price, rights, preferences, privileges and restrictions of such preference shares without any further vote or action by our shareholders; and

at any time after the Relevant Period, limit the ability of shareholders to requisition and convene general meetings of shareholders.
However, under Cayman Islands law, our directors may only exercise the rights and powers granted to them under our thirteenth amended and restated memorandum and articles of association for a proper purpose and for what they believe in good faith to be in the best interests of our company.
Exempted Company.   We are an exempted company with limited liability under the Companies Act. The Companies Act distinguishes between ordinary resident companies, ordinary non-resident companies and exempted companies. Any company that is registered in the Cayman Islands but conducts business mainly outside of the Cayman Islands may apply to be registered as an exempted company. The requirements for an exempted company are essentially the same as for an ordinary resident/non-resident company except that an exempted company:

does not have to file an annual return detailing its shareholders with the Registrar of Companies of the Cayman Islands;

is not required to open its register of members for inspection;

does not have to hold an annual general meeting;

may obtain an undertaking against the imposition of any future taxation (such undertakings are usually given for 30 years in the first instance);

may register by way of continuation in another jurisdiction and be deregistered in the Cayman Islands;

may register as a limited duration company; and

may register as a segregated portfolio company.
“Limited liability” means that the liability of each shareholder is limited to the amount unpaid by the shareholder on the shares of the company (except in exceptional circumstances, such as involving fraud, the establishment of an agency relationship or an illegal or improper purpose or other circumstances in which a court may be prepared to pierce or lift the corporate veil).
Registered Office and Objects
Our registered office in the Cayman Islands is located at the offices of Maples Corporate Services Limited, PO Box 309, Ugland House, Grand Cayman, KY1-1104, Cayman Islands, or at such other location within the Cayman Islands as our directors may from time to time decide. Under our thirteenth amended and restated memorandum and articles of association, the objects of our company are unrestricted and we have the full power and authority to carry out any object not prohibited by the law of the Cayman Islands.
Differences in Corporate Law
The Companies Act is derived, to a large extent, from the older Companies Acts of England but does not follow recent United Kingdom statutory enactments, and accordingly there are significant differences between the Companies Act and the current Companies Act of England.
In addition, the Companies Act differs from laws applicable to United States corporations and their shareholders. Set forth below is a summary of certain significant differences between the provisions of the Companies Act applicable to us and the laws applicable to companies incorporated in the State of Delaware.
Mergers and Similar Arrangements
The Companies Act permits mergers and consolidations between Cayman Islands companies and between Cayman Islands companies and non-Cayman Islands companies. For these purposes, (1) “merger” means the merging of two or more constituent companies and the vesting of their undertaking, property and
 
12

TABLE OF CONTENTS
 
liabilities in one of such companies as the surviving company and (2) a “consolidation” means the combination of two or more constituent companies into a consolidated company and the vesting of the undertaking, property and liabilities of such companies in the consolidated company.
In order to effect such a merger or consolidation, the directors of each constituent company must approve a written plan of merger or consolidation, which must then be authorized by (1) a special resolution of the shareholders of each constituent company, and (2) such other authorization, if any, as may be specified in such constituent company’s articles of association. The written plan of merger or consolidation must be filed with the Registrar of Companies together with a declaration as to the solvency of the consolidated or surviving company, a list of the assets and liabilities of each constituent company and an undertaking that a copy of the certificate of merger or consolidation will be given to the members and creditors of each constituent company and that notification of the merger or consolidation will be published in the Cayman Islands Gazette. Dissenting shareholders have the right to be paid the fair value of their shares (which, if not agreed between the parties, will be determined by the Cayman Islands court) if they follow the required procedures, subject to certain exceptions. Court approval is not required for a merger or consolidation which is effected in compliance with these statutory procedures.
A merger between a Cayman parent company and its Cayman subsidiary or subsidiaries does not require authorization by a resolution of shareholders of that Cayman subsidiary if a copy of the plan of merger is given to every member of that Cayman subsidiary to be merged unless that member agrees otherwise. For this purpose, a company is a “parent” of a subsidiary if it holds issued shares that together represent at least 90% of the votes at a general meeting of the subsidiary.
The consent of each holder of a fixed or floating security interest over a constituent company is required unless this requirement is waived by a court in the Cayman Islands.
Save in certain limited circumstances, a shareholder of a Cayman constituent company who dissents from the merger or consolidation is entitled to payment of the fair value of his shares (which, if not agreed between the parties, will be determined by the Cayman Islands court) upon dissenting to the merger or consolidation, provide the dissenting shareholder complies strictly with the procedures set out in the Companies Act. The exercise of dissenter rights will preclude the exercise by the dissenting shareholder of any other rights to which he or she might otherwise be entitled by virtue of holding shares, save for the right to seek relief on the grounds that the merger or consolidation is void or unlawful.
Separate from the statutory provisions relating to mergers and consolidations, the Companies Act also contains statutory provisions that facilitate the reconstruction and amalgamation of companies by way of schemes of arrangement, provided that the arrangement is approved by (a) 75% in value of the shareholders or class of shareholders, as the case may be, or (b) a majority in number representing 75% in value of the creditors or each class of creditors, as the case may be, with whom the arrangement is to be made, that are, in each case, present and voting either in person or by proxy at a meeting, or meetings, convened for that purpose. The convening of the meetings and subsequently the arrangement must be sanctioned by the Grand Court of the Cayman Islands. While a dissenting shareholder has the right to express to the court the view that the transaction ought not to be approved, the Grand Court can be expected to approve the arrangement if it determines that:

the statutory provisions as to the required majority vote have been met;

the shareholders have been fairly represented at the meeting in question and the statutory majority are acting bona fide without coercion of the minority to promote interests adverse to those of the class;

the arrangement is such that may be reasonably approved by an intelligent and honest man of that class acting in respect of his interest; and

the arrangement is not one that would more properly be sanctioned under some other provision of the Companies Act.
The Companies Act also contains a statutory power of compulsory acquisition which may facilitate the “squeeze out” of dissentient minority shareholder upon a tender offer. When a tender offer is made and accepted by holders of 90% of the shares affected within four months, the offeror may, within a two-month period commencing on the expiration of such four-month period, require the holders of the remaining shares
 
13

TABLE OF CONTENTS
 
to transfer such shares to the offeror on the terms of the offer. An objection can be made to the Grand Court of the Cayman Islands, but this is unlikely to succeed in the case of an offer which has been so approved unless there is evidence of fraud, bad faith or collusion.
If an arrangement and reconstruction by way of scheme of arrangement is thus approved, the dissenting shareholder would have no rights comparable to appraisal rights, which would otherwise ordinarily be available to dissenting shareholders of Delaware corporations, providing rights to receive payment in cash for the judicially determined value of the shares.
Shareholders’ Suits
In principle, we will normally be the proper plaintiff to sue for a wrong done to us as a company, and as a general rule a derivative action may not be brought by a minority shareholder. However, based on English authorities, which would in all likelihood be of persuasive authority in the Cayman Islands, the Cayman Islands court can be expected to follow and apply the common law principles (namely the rule in Foss v. Harbottle and the exceptions thereto) so that a non-controlling shareholder may be permitted to commence a class action against or derivative actions in the name of the company to challenge actions where:

the company acts or proposes to act illegally or ultra vires;

the act complained of, although not ultra vires, could only be effected duly if authorized by more than a simple majority vote that has not been obtained; and

an act which constitutes a fraud against the minority where the wrongdoers are themselves in control of the company.
Indemnification of Directors and Executive Officers and Limitation of Liability
The Companies Act does not limit the extent to which a company’s memorandum and articles of association may provide for indemnification of officers and directors, except to the extent any such provision may be held by the Cayman Islands courts to be contrary to public policy, such as to provide indemnification against civil fraud or the consequences of committing a crime. Our thirteenth amended and restated memorandum and articles of association provide that we shall indemnify our officers and directors against all actions, proceedings, costs, charges, expenses, losses, damages or liabilities incurred or sustained by such directors or officer, other than by reason of such person’s dishonesty, willful default or fraud, in or about the conduct of our company’s business or affairs (including as a result of any mistake of judgment) or in the execution or discharge of his duties, powers, authorities or discretions, including without prejudice to the generality of the foregoing, any costs, expenses, losses or liabilities incurred by such director or officer in defending (whether successfully or otherwise) any civil proceedings concerning our company or its affairs in any court whether in the Cayman Islands or elsewhere. This standard of conduct is generally the same as permitted under the Delaware General Corporation Law for a Delaware corporation.
In addition, we have entered into indemnification agreements with our directors and executive officers that provide such persons with additional indemnification beyond that provided in our thirteenth amended and restated memorandum and articles of association.
Insofar as indemnification for liabilities arising under the Securities Act may be permitted to our directors, officers or persons controlling us under the foregoing provisions, we have been informed that in the opinion of the SEC, such indemnification is against public policy as expressed in the Securities Act and is therefore unenforceable.
Directors’ Fiduciary Duties
Under Delaware corporate law, a director of a Delaware corporation has a fiduciary duty to the corporation and its shareholders. This duty has two components: the duty of care and the duty of loyalty. The duty of care requires that a director act in good faith, with the care that an ordinarily prudent person would exercise under similar circumstances. Under this duty, a director must inform himself of, and disclose to shareholders, all material information reasonably available regarding a significant transaction.
 
14

TABLE OF CONTENTS
 
The duty of loyalty requires that a director acts in a manner he or she reasonably believes to be in the best interests of the corporation. He or she must not use his or her corporate position for personal gain or advantage. This duty prohibits self-dealing by a director and mandates that the best interest of the corporation and its shareholders take precedence over any interest possessed by a director, officer or controlling shareholder and not shared by the shareholders generally.
In general, actions of a director are presumed to have been made on an informed basis, in good faith and in the honest belief that the action taken was in the best interests of the corporation. However, this presumption may be rebutted by evidence of a breach of one of the fiduciary duties. Should such evidence be presented concerning a transaction by a director, the director must prove the procedural fairness of the transaction and that the transaction was of fair value to the corporation.
As a matter of Cayman Islands law, a director of a Cayman Islands company is in the position of a fiduciary with respect to the company and therefore it is considered that he or she owes the following duties to the company:

a duty to act in good faith in the best interests of the company,

a duty not to make a personal profit based on his or her position as director (unless the company permits him or her to do so),

a duty not to put himself or herself in a position where the interests of the company conflict with his or her personal interest or his or her duty to a third party, and

a duty to exercise powers for the purpose for which such powers were intended.
A director of a Cayman Islands company owes to the company a duty of care, diligence and skill. It was previously considered that a director need not exhibit in the performance of his or her duties a greater degree of skill than may reasonably be expected from a person of his or her knowledge and experience. However, English and Commonwealth courts have moved towards an objective standard with regard to the required skill and care and these authorities are likely to be followed in the Cayman Islands.
Shareholder Action by Written Consent
Under the Delaware General Corporation Law, a corporation may eliminate the right of shareholders to act by written consent by amendment to its certificate of incorporation. Cayman Islands law and our thirteenth amended and restated memorandum and articles of association provide that our shareholders may approve corporate matters by way of a unanimous written resolution signed by or on behalf of all shareholders who would have been entitled to vote on such matter at a general meeting without a meeting being held.
Shareholder Proposals
Under the Delaware General Corporation Law, a shareholder has the right to put any proposal before the annual meeting of shareholders, provided it complies with the notice provisions in the governing documents. A special meeting may be called by the board of directors or any other person authorized to do so in the governing documents, but shareholders may be precluded from calling special meetings.
The Companies Act does not provide shareholders with an express right to put forth any proposal before a general meeting of the shareholders. However, the Companies Act may provide shareholders with limited rights to requisition a general meeting but such rights must be stipulated in the articles of association of the company.
Any one or more shareholders holding not less than one-tenth of the voting rights on a one vote per share basis, in the share capital of the company at the date of deposit of the requisition shall at all times have the right, by written requisition to the board of directors or the secretary of the company, to require an extraordinary general meeting to be called by the board of directors for the transaction of any business specified in such requisition.
Cumulative Voting
Under the Delaware General Corporation Law, cumulative voting for election of directors is not permitted unless the corporation’s certificate of incorporation specifically provides for it. Cumulative voting
 
15

TABLE OF CONTENTS
 
potentially facilitates the representation of minority shareholders on a board of directors since it permits the minority shareholder to cast all the votes to which the shareholder is entitled on a single director, which increases the shareholder’s voting power with respect to electing such director.
There are no prohibitions relating to cumulative voting under the laws of the Cayman Islands, but our thirteenth amended and restated memorandum and articles of association do not provide for cumulative voting. As a result, our shareholders are not afforded any less protections or rights on this issue than shareholders of a Delaware corporation.
Removal of Directors
Under the Delaware General Corporation Law, a director of a corporation with a classified board may be removed only for cause with the approval of a majority of the outstanding shares entitled to vote, unless the certificate of incorporation provides otherwise. Under our thirteenth amended and restated memorandum and articles of association, directors may be removed with or without cause, by an ordinary resolution of our shareholders. A director will also cease to be a director if he or she (i) becomes bankrupt or makes any arrangement or composition with his or her creditors; (ii) dies or is found to be or becomes of unsound mind; (iii) resigns his office by notice in writing; (iv) without special leave of absence from our board, is absent from meetings of our board for three consecutive meetings and our board resolves that his office be vacated; or (v) is removed from office pursuant to any other provision of our thirteenth amended and restated articles of association.
Transactions with Interested Shareholders
The Delaware General Corporation Law contains a business combination statute applicable to Delaware public corporations whereby, unless the corporation has specifically elected not to be governed by such statute by amendment to its certificate of incorporation, it is prohibited from engaging in certain business combinations with an “interested shareholder” for three years following the date that such person becomes an interested shareholder. An interested shareholder generally is a person or a group who or which owns or owned 15% or more of the target’s outstanding voting shares within the past three years.
This statute has the effect of limiting the ability of a potential acquirer to make a two-tiered bid for the target in which all shareholders would not be treated equally. The statute does not apply if, prior to the date on which such shareholder becomes an interested shareholder, the board of directors approves either the business combination or the transaction which resulted in the person becoming an interested shareholder. This encourages any potential acquirer of a Delaware corporation to negotiate the terms of any acquisition transaction with the target’s board of directors.
Cayman Islands law has no comparable statute. As a result, we cannot avail ourselves of the types of protections afforded by the Delaware business combination statute. However, although Cayman Islands law does not regulate transactions between a company and its significant shareholders, it does provide that such transactions must be entered into bona fide in the best interests of the company and for a proper purpose and not with the effect of constituting a fraud on the minority shareholders.
Restructuring
A company may present a petition to the Grand Court of the Cayman Islands for the appointment of a restructuring officer on the grounds that the company:
(a)
is or is likely to become unable to pay its debts; and
(b)
intends to present a compromise or arrangement to its creditors (or classes thereof) either pursuant to the Companies Act, the law of a foreign country or by way of a consensual restructuring.
The Grand Court may, among other things, make an order appointing a restructuring officer upon hearing of such petition, with such powers and to carry out such functions as the court may order. At any time (i) after the presentation of a petition for the appointment of a restructuring officer but before an order for the appointment of a restructuring officer has been made, and (ii) when an order for the appointment of a restructuring officer is made, until such order has been discharged, no suit, action or other proceedings (other
 
16

TABLE OF CONTENTS
 
than criminal proceedings) shall be proceeded with or commenced against the company, no resolution to wind up the company shall be passed, and no winding up petition may be presented against the company, except with the leave of the court. However, notwithstanding the presentation of a petition for the appointment of a restructuring officer or the appointment of a restructuring officer, a creditor who has security over the whole or part of the assets of the company is entitled to enforce the security without the leave of the court and without reference to the restructuring officer appointed.
Dissolution; Winding Up
Under the Delaware General Corporation Law, unless the board of directors approves the proposal to dissolve, dissolution must be approved by shareholders holding 100% of the total voting power of the corporation. Only if the dissolution is initiated by the board of directors may it be approved by a simple majority of the corporation’s outstanding shares. Delaware law allows a Delaware corporation to include in its certificate of incorporation a supermajority voting requirement in connection with dissolutions initiated by the board.
Under Cayman Islands law, a company may be wound up by either an order of the courts of the Cayman Islands or by a special resolution of its members or, if the company is unable to pay its debts as they fall due, by an ordinary resolution of its members. The court has authority to order winding up in a number of specified circumstances including where it is, in the opinion of the court, just and equitable to do so.
Variation of Rights of Shares
Under the Delaware General Corporation Law, a corporation may vary the rights of a class of shares with the approval of a majority of the outstanding shares of such class, unless the certificate of incorporation provides otherwise. Under Cayman Islands law and our thirteenth amended and restated memorandum and articles of association, if our share capital is divided into more than one class of shares, we may vary the rights attached to any class with the sanction of a special resolution passed by a majority of not less than three-fourths of the votes cast at a separate meeting of the holders of the shares of that class.
Amendment of Governing Documents
Under the Delaware General Corporation Law, a corporation’s governing documents may be amended with the approval of a majority of the outstanding shares entitled to vote, unless the certificate of incorporation provides otherwise.
Under Cayman Islands law, our thirteenth amended and restated memorandum and articles of association may only be amended with a special resolution of our shareholders.
Rights of Non-resident or Foreign Shareholders
There are no limitations imposed by our thirteenth amended and restated memorandum and articles of association on the rights of non-resident or foreign shareholders to hold or exercise voting rights on our shares.
In addition, there are no provisions in our thirteenth amended and restated memorandum and articles of association governing the ownership threshold above which shareholder ownership must be disclosed.
Inspection of Books and Records
Under the Delaware General Corporation Law, any shareholder of a corporation may for any proper purpose inspect or make copies of the corporation’s stock ledger, list of shareholders and other books and records.
Shareholders of Cayman Islands exempted companies like us have no general right under Cayman Islands law to inspect corporate records (other than the memorandum and articles of association, the register of mortgages and charges and any special resolutions passed by our shareholders) or obtain copies of the list of shareholders of these companies. However, we intend to provide our shareholders with annual reports containing audited financial statements.
 
17

TABLE OF CONTENTS
 
History of Securities Issuances
The following is a summary of securities issuances by us in the past three years.
Ordinary Shares
From September 7 to November 19, 2021, we completed an at-the-market offering of ADSs, each representing one Class A ordinary share. Through this at-the-market offering, we sold 53,292,401 ADSs and raised gross proceeds of US$2 billion, before deducting commissions paid to the distribution agents of approximately US$26 million and certain offering expenses.
On August 23, 2022, Huang River Investment Limited converted the senior convertible notes issued by us on September 5, 2019 into 8,805,770 Class A ordinary shares of our company.
From May 2021 to December 2021, we issued 316,979 Class A ordinary shares in the form of ADSs to the holders of our 4.50% convertible senior notes due 2024, or the 2024 Notes, upon conversion of the 2024 Notes.
On November 4, 2022, we issued 18,000,000 Class A ordinary shares to Deutsche Bank Trust Company Americas, our depository bank, for bulk issuance of ADSs reserved for future issuance upon exercise or vesting of awards granted under our share incentive plans.
From January 2022 to March 2022, we issued 172,421 Class A ordinary shares in the form of ADSs to the holders of the 2024 Notes upon conversion of the 2024 Notes.
On July 12, 2023, we issued 84,695,543 Class A ordinary shares to CYVN Investments RSC Ltd, or CYVN Investments, at a per share purchase price of US$8.72 to close the US$738.5 million strategic equity investment from CYVN Investments.
On December 27, 2023, we issued 294,000,000 Class A ordinary shares at a per share purchase price of US$7.50 to close the additional US$2.2 billion strategic equity investment from CYVN Investments.
Convertible Senior Notes
In September and October 2023, we issued US$575 million aggregate principal amount of 3.875% convertible senior notes due 2029, or the 2029 Notes, and US$575 million aggregate principal amount of 4.625% convertible senior notes due 2030, or the 2030 Notes. The 2029 Notes and the 2030 Notes are unsecured debt. The 2029 Notes will bear interest at a rate of 3.875% per year, and the 2030 Notes will bear interest at a rate of 4.625% per year. The 2029 Notes will mature on October 15, 2029 and the 2030 Notes will mature on October 15, 2030, unless repurchased, redeemed or converted in accordance with their terms prior to such date.
Option and Restricted Share Grants
We have granted options, restricted shares and other awards to purchase our ordinary shares to certain of our directors, executive officers, employees and consultants. See “Item 6. Directors, Senior Management and Employees — B. Compensation of Directors and Executive Officers” in our annual report on Form 20-F for the year ended December 31, 2023, which is incorporated in this prospectus by reference.
Registration Rights
Pursuant to our shareholders agreement dated November 10, 2017, we have granted certain registration rights to our then shareholders. Set forth below is a description of the registration rights granted under the agreement.
Demand Registration Rights.   Holders holding 10% or more of the voting power of the then outstanding registrable securities held by all holders are entitled to request in writing that we effect a registration statement for any or all of registrable securities of the initiating holders. We have the right to defer filing of a registration statement for a period of not more than 90 days if our board of directors determines in the good faith judgment that filing of a registration statement in the near future will be materially detrimental to us or our
 
18

TABLE OF CONTENTS
 
shareholders, but we cannot exercise the deferral right on any one occasion or more than once during any twelve-month period and cannot register any other securities during such period. We are not obligated to effect more than two demand registrations. Further, if the registrable securities are offered by means of an underwritten offering, and the managing underwriter advises us that marketing factors require a limitation of the number of securities to be underwritten, the underwriters may decide to exclude up to 75% of the registrable securities requested to be registered but only after first excluding all other equity securities from the registration and underwritten offering, provided that the number of shares to be included in the registration on behalf of the non-excluded holders is allocated among all holders in proportion to the respective amounts of registrable securities requested by such holders to be included.
Registration on Form F-3 or Form S-3.   Any holder is entitled to request us to file a registration statement on Form F-3 or Form S-3 if we qualify for registration on Form F-3 or Form S-3. The holders are entitled to an unlimited number of registrations on Form F-3 or Form S-3 so long as such registration offerings are in excess of US$5,000,000. We have the right to defer filing of a registration statement for a period of not more than 60 days if our board of directors determines in the good faith judgment that filing of a registration statement in the near future will be materially detrimental to us or our shareholders, but we cannot exercise the deferral right on any one occasion or more than once during any twelve-month period and cannot register any other securities during such period.
Piggyback Registration Rights.   If we propose to register for our own account any of our equity securities, or for the account of any holder, other than current shareholders, of such equity securities, in connection with the public offering, we shall offer holders of our registrable securities an opportunity to be included in such registration. If the underwriters advise in writing that market factors require a limitation of the number of registrable securities to be underwritten, the underwriters may up to 75% of the registrable securities requested to be registered but only after first excluding all other equity securities (except for securities sold for the account of our company) from the registration and underwriting, provided that the number of shares to be included in the registration on behalf of the non-excluded holders is allocated among all holders in proportion to the respective amounts of registrable securities requested by such holders to be included.
Expenses of Registration.   We will bear all registration expenses, other than the underwriting discounts and selling commissions applicable to the sale of registrable securities, incurred in connection with registrations, filings or qualification pursuant to the shareholders agreement.
Termination of Obligations.   We have no obligation to effect any demand, piggyback or Form F-3 or Form S-3 registration upon the earlier of (i) the tenth anniversary from the date of closing of a Qualified IPO as defined in the shareholders agreement, and (ii) with respect to any holder, the date on which such holder may sell without registration, all of such holder’ registrable securities Rule 144 of the Securities Act in any 90-day period.
In addition, on June 20, 2023, we entered into a registration rights agreement with CYVN Holdings L.L.C. On July 11, 2023, CYVN Holdings L.L.C. assigned all of its rights, interests and obligations under the registration rights agreement to its affiliate, CYVN Investments, which executed a counterpart to the registration rights agreement and agreed to be treated as an investor under the registration rights agreement. Pursuant to the registration rights agreement, subject to certain exceptions, we undertook the obligation to prepare and file with the SEC, upon the occurrence of certain triggering events, a registration statement for an offering to be made on a continuous basis pursuant to Rule 415 of the Securities Act, registering the resale from time to time by CYVN Investments of all of the registrable securities, which include all Class A ordinary shares purchased pursuant to the share subscription agreement, and the stock purchase agreement entered into by and among CYVN Holdings L.L.C. and Image Frame Investment (HK) Limited dated June 20, 2023, and any shares purchased by CYVN Investments following the closing of the share subscription agreement, then held by CYVN Investments that are not covered by an effective registration statement. If our board of directors determines in good faith that it would be materially detrimental to our company or our members to effect such a registration, we have the right to defer such registration, not more than once in any 12-month period, for a period of up to 60 days. Additionally, pursuant to the registration rights agreement, in the event that we propose to register any of our equity securities under the Securities Act for our own account or for the account of any holder of our equity securities, CYVN Investments is entitled to certain piggyback registration rights. These registration rights terminate on the date that CYVN Investments owns less than 3% of our Class A ordinary shares outstanding.
 
19

TABLE OF CONTENTS
 
DESCRIPTION OF AMERICAN DEPOSITARY SHARES
American Depositary Shares
Deutsche Bank Trust Company Americas, as depositary, will register and deliver the ADSs. Each ADS will represent ownership of one Class A ordinary share, deposited with Deutsche Bank AG, Hong Kong Branch, as custodian for the depositary. Each ADS will also represent ownership of any other securities, cash or other property which may be held by the depositary. The depositary’s corporate trust office at which the ADSs will be administered is located at 60 Wall Street, New York, NY 10005, USA. The principal executive office of the depositary is located at 60 Wall Street, New York, NY 10005, USA. The principal executive office of the depositary is located at 60 Wall Street, New York, NY 10005, USA.
The Direct Registration System, or DRS, is a system administered by The Depository Trust Company, or DTC, pursuant to which the depositary may register the ownership of uncertificated ADSs, which ownership shall be evidenced by periodic statements issued by the depositary to the ADS holders entitled thereto.
We will not treat ADS holders as our shareholders and accordingly, you, as an ADS holder, will not have shareholder rights. Cayman Islands law governs shareholder rights. The depositary will be the holder of the ordinary shares underlying your ADSs. Holder of ADSs have ADS holder rights. A deposit agreement among us, the depositary and the holders, and the beneficial owners of ADSs sets out ADS holder rights as well as the rights and obligations of the depositary. The laws of the State of New York govern the deposit agreement and the ADSs. See “— Jurisdiction and Arbitration.”
The following is a summary of the material provisions of the deposit agreement. For more complete information, you should read the entire deposit agreement and the form of American Depositary Receipt. For directions on how to obtain copies of those documents, see “Where You Can Find More Information About Us.”
Holding the ADSs
How will you hold your ADSs?
You may hold ADSs either (1) directly (a) by having an American Depositary Receipt, or ADR, which is a certificate evidencing a specific number of ADSs, registered in your name, or (b) by holding ADSs in DRS, or (2) indirectly through your broker or other financial institution. If you hold ADSs directly, you are an ADS holder. This description assumes you hold your ADSs directly. ADSs will be issued through DRS, unless you specifically request certificated ADRs. If you hold the ADSs indirectly, you must rely on the procedures of your broker or other financial institution to assert the rights of ADS holders described in this section. You should consult with your broker or financial institution to find out what those procedures are.
Dividends and Other Distributions
How will you receive dividends and other distributions on the shares?
The depositary has agreed to pay to you the cash dividends or other distributions it or the custodian receives on ordinary shares or other deposited securities, after deducting its fees and expenses. You will receive these distributions in proportion to the number of ordinary shares your ADSs represent as of the record date (which will be as close as practicable to the record date for our ordinary shares) set by the depositary with respect to the ADSs.

Cash.   The depositary will convert or cause to be converted any cash dividend or other cash distribution we pay on the ordinary shares or any net proceeds from the sale of any ordinary shares, rights, securities or other entitlements under the terms of the deposit agreement into U.S. dollars if it can do so on a practicable basis, and can transfer the U.S. dollars to the United States and will distribute promptly the amount thus received. If the depositary shall determine in its judgment that such conversions or transfers are not practical or lawful or if any government approval or license is needed and cannot be obtained at a reasonable cost within a reasonable period or otherwise sought, the deposit agreement allows the depositary to distribute the foreign currency only to those ADS holders to whom
 
20

TABLE OF CONTENTS
 
it is possible to do so. It will hold or cause the custodian to hold the foreign currency it cannot convert for the account of the ADS holders who have not been paid and such funds will be held for the respective accounts of the ADS holders. It will not invest the foreign currency and it will not be liable for any interest for the respective accounts of the ADS holders.
Before making a distribution, any taxes or other governmental charges, together with fees and expenses of the depositary, that must be paid, will be deducted. See “Taxation.” It will distribute only whole U.S. dollars and cents and will round down fractional cents to the nearest whole cent. If the exchange rates fluctuate during a time when the depositary cannot convert the foreign currency, you may lose some or all of the value of the distribution.

Shares.   For any ordinary shares we distribute as a dividend or free distribution, either (1) the depositary will distribute additional ADSs representing such ordinary shares or (2) existing ADSs as of the applicable record date will represent rights and interests in the additional ordinary shares distributed, to the extent reasonably practicable and permissible under law, in either case, net of applicable fees, charges and expenses incurred by the depositary and taxes and/or other governmental charges. The depositary will only distribute whole ADSs. It will try to sell ordinary shares which would require it to deliver a fractional ADS and distribute the net proceeds in the same way as it does with cash. The depositary may sell a portion of the distributed ordinary shares sufficient to pay its fees and expenses, and any taxes and governmental charges, in connection with that distribution.

Elective Distributions in Cash or Shares.   If we offer holders of our ordinary shares the option to receive dividends in either cash or shares, the depositary, after consultation with us and having received timely notice as described in the deposit agreement of such elective distribution by us, has discretion to determine to what extent such elective distribution will be made available to you as a holder of the ADSs. We must timely first instruct the depositary to make such elective distribution available to you and furnish it with satisfactory evidence that it is legal to do so. The depositary could decide it is not legal or reasonably practicable to make such elective distribution available to you. In such case, the depositary shall, on the basis of the same determination as is made in respect of the ordinary shares for which no election is made, distribute either cash in the same way as it does in a cash distribution, or additional ADSs representing ordinary shares in the same way as it does in a share distribution. The depositary is not obligated to make available to you a method to receive the elective dividend in shares rather than in ADSs. There can be no assurance that you will be given the opportunity to receive elective distributions on the same terms and conditions as the holders of ordinary shares.

Rights to Purchase Additional Shares.   If we offer holders of our ordinary shares any rights to subscribe for additional shares, the depositary shall having received timely notice as described in the deposit agreement of such distribution by us, consult with us, and we must determine whether it is lawful and reasonably practicable to make these rights available to you. We must first instruct the depositary to make such rights available to you and furnish the depositary with satisfactory evidence that it is legal to do so. If the depositary decides it is not legal or reasonably practicable to make the rights available but that it is lawful and reasonably practicable to sell the rights, the depositary will endeavor to sell the rights and in a riskless principal capacity or otherwise, at such place and upon such terms (including public or private sale) as it may deem proper distribute the net proceeds in the same way as it does with cash. The depositary will allow rights that are not distributed or sold to lapse. In that case, you will receive no value for them.
If the depositary makes rights available to you, it will establish procedures to distribute such rights and enable you to exercise the rights upon your payment of applicable fees, charges and expenses incurred by the depositary and taxes and/or other governmental charges. The Depositary shall not be obliged to make available to you a method to exercise such rights to subscribe for ordinary shares (rather than ADSs).
U.S. securities laws may restrict transfers and cancellation of the ADSs represented by shares purchased upon exercise of rights. For example, you may not be able to trade these ADSs freely in the United States. In this case, the depositary may deliver restricted depositary shares that have the same terms as the ADSs described in this section except for changes needed to put the necessary restrictions in place.
There can be no assurance that you will be given the opportunity to exercise rights on the same terms and conditions as the holders of ordinary shares or be able to exercise such rights.
 
21

TABLE OF CONTENTS
 

Other Distributions.   Subject to receipt of timely notice, as described in the deposit agreement, from us with the request to make any such distribution available to you, and provided the depositary has determined such distribution is lawful and reasonably practicable and feasible and in accordance with the terms of the deposit agreement, the depositary will distribute to you anything else we distribute on deposited securities by any means it may deem practicable, upon your payment of applicable fees, charges and expenses incurred by the depositary and taxes and/or other governmental charges. If any of the conditions above are not met, the depositary will endeavor to sell, or cause to be sold, what we distributed and distribute the net proceeds in the same way as it does with cash; or, if it is unable to sell such property, the depositary may dispose of such property in any way it deems reasonably practicable under the circumstances for nominal or no consideration, such that you may have no rights to or arising from such property.
The depositary is not responsible if it decides that it is unlawful or impractical to make a distribution available to any ADS holders. We have no obligation to register ADSs, shares, rights or other securities under the Securities Act. We also have no obligation to take any other action to permit the distribution of ADSs, shares, rights or anything else to ADS holders. This means that you may not receive the distributions we make on our shares or any value for them if we and/or the depositary determines that it is illegal or not practicable for us or the depositary to make them available to you.
Deposit, Withdrawal and Cancellation
How are ADSs issued?
The depositary will deliver ADSs if you or your broker deposit ordinary shares or evidence of rights to receive ordinary shares with the custodian. Upon payment of its fees and expenses and of any taxes or charges, such as stamp taxes or stock transfer taxes or fees, the depositary will register the appropriate number of ADSs in the names you request and will deliver the ADSs to or upon the order of the person or persons entitled thereto.
How do ADS holders cancel an American Depositary Share?
You may turn in your ADSs at the depositary’s corporate trust office or by providing appropriate instructions to your broker. Upon payment of its fees and expenses and of any taxes or charges, such as stamp taxes or stock transfer taxes or fees, the depositary will deliver the ordinary shares and any other deposited securities underlying the ADSs to you or a person you designate at the office of the custodian. Or, at your request, risk and expense, the depositary will deliver the deposited securities at its corporate trust office, to the extent permitted by law.
How do ADS holders interchange between Certificated ADSs and Uncertificated ADSs?
You may surrender your ADR to the depositary for the purpose of exchanging your ADR for uncertificated ADSs. The depositary will cancel that ADR and will send you a statement confirming that you are the owner of uncertificated ADSs. Alternatively, upon receipt by the depositary of a proper instruction from a holder of uncertificated ADSs requesting the exchange of uncertificated ADSs for certificated ADSs, the depositary will execute and deliver to you an ADR evidencing those ADSs.
Voting Rights
How do you vote?
You may instruct the depositary to vote the ordinary shares or other deposited securities underlying your ADSs at any meeting at which you are entitled to vote pursuant to any applicable law, the provisions of our memorandum and articles of association, and the provisions of or governing the deposited securities. Otherwise, you could exercise your right to vote directly if you withdraw the ordinary shares. However, you may not know about the meeting sufficiently enough in advance to withdraw the ordinary shares.
If we ask for your instructions and upon timely notice from us by regular, ordinary mail delivery, or by electronic transmission, as described in the deposit agreement, the depositary will notify you of the upcoming
 
22

TABLE OF CONTENTS
 
meeting at which you are entitled to vote pursuant to any applicable law, the provisions of our memorandum and articles of association, and the provisions of or governing the deposited securities, and arrange to deliver our voting materials to you. The materials will include or reproduce (a) such notice of meeting or solicitation of consents or proxies; (b) a statement that the ADS holders at the close of business on the ADS record date will be entitled, subject to any applicable law, the provisions of our memorandum and articles of association, and the provisions of or governing the deposited securities, to instruct the depositary as to the exercise of the voting rights, if any, pertaining to the ordinary shares or other deposited securities represented by such holder’s ADSs; and (c) a brief statement as to the manner in which such instructions may be given to the depositary or deemed given in accordance with the second to last sentence of this paragraph if no instruction is received to the depositary to give a discretionary proxy to a person designated by us. Voting instructions may be given only in respect of a number of ADSs representing an integral number of ordinary shares or other deposited securities. For instructions to be valid, the depositary must receive them in writing on or before the date specified. The depositary will try, as far as practical, subject to applicable law and the provisions of our memorandum and articles of association, to vote or to have its agents vote the ordinary shares or other deposited securities (in person or by proxy) as you instruct. The depositary will only vote or attempt to vote as you instruct. If we timely requested the depositary to solicit your instructions but no instructions are received by the depositary from an owner with respect to any of the deposited securities represented by the ADSs of that owner on or before the date established by the depositary for such purpose, the depositary shall deem that owner to have instructed the depositary to give a discretionary proxy to a person designated by us with respect to such deposited securities, and the depositary shall give a discretionary proxy to a person designated by us to vote such deposited securities. However, no such instruction shall be deemed given and no such discretionary proxy shall be given with respect to any matter if we inform the depositary we do not wish such proxy given, substantial opposition exists or the matter materially and adversely affects the rights of holders of the ordinary shares.
We cannot assure you that you will receive the voting materials in time to ensure that you can instruct the depositary to vote the ordinary shares underlying your ADSs. In addition, there can be no assurance that ADS holders and beneficial owners generally, or any holder or beneficial owner in particular, will be given the opportunity to vote or cause the custodian to vote on the same terms and conditions as the holders of our ordinary shares.
The depositary and its agents are not responsible for failing to carry out voting instructions or for the manner of carrying out voting instructions. This means that you may not be able to exercise your right to vote and you may have no recourse if the ordinary shares underlying your ADSs are not voted as you requested.
In order to give you a reasonable opportunity to instruct the depositary as to the exercise of voting rights relating to deposited securities, if we request the depositary to act, we will give the depositary notice of any such meeting and details concerning the matters to be voted at least 30 business days in advance of the meeting date.
Compliance with Regulations
Information Requests
Each ADS holder and beneficial owner shall (a) provide such information as we or the depositary may request pursuant to law, including, without limitation, relevant Cayman Islands law, any applicable law of the United States of America, our memorandum and articles of association, any resolutions of our Board of Directors adopted pursuant to such memorandum and articles of association, the requirements of any markets or exchanges upon which the ordinary shares, ADSs or ADRs are listed or traded, or to any requirements of any electronic book-entry system by which the ADSs or ADRs may be transferred, regarding the capacity in which they own or owned ADRs, the identity of any other persons then or previously interested in such ADRs and the nature of such interest, and any other applicable matters, and (b) be bound by and subject to applicable provisions of the laws of the Cayman Islands, our memorandum and articles of association, and the requirements of any markets or exchanges upon which the ADSs, ADRs or ordinary shares are listed or traded, or pursuant to any requirements of any electronic book-entry system by which the ADSs, ADRs or ordinary shares may be transferred, to the same extent as if such ADS holder or beneficial owner held ordinary
 
23

TABLE OF CONTENTS
 
shares directly, in each case irrespective of whether or not they are ADS holders or beneficial owners at the time such request is made.
Disclosure of Interests
Each ADS holder and beneficial owner shall comply with our requests pursuant to Cayman Islands law, the rules and requirements of the New York Stock Exchange and any other stock exchange on which the ordinary shares are, or will be, registered, traded or listed or our memorandum and articles of association, which requests are made to provide information, inter alia, as to the capacity in which such ADS holder or beneficial owner owns ADS and regarding the identity of any other person interested in such ADS and the nature of such interest and various other matters, whether or not they are ADS holders or beneficial owners at the time of such requests.
Fees and Expenses
As an ADS holder, you will be required to pay the following service fees to the depositary bank and certain taxes and governmental charges (in addition to any applicable fees, expenses, taxes and other governmental charges payable on the deposited securities represented by any of your ADSs):
Service
Fees

To any person to which ADSs are issued or to any person to which a distribution is made in respect of ADS distributions pursuant to stock dividends or other free distributions of stock, bonus distributions, stock splits or other distributions (except where converted to cash)

Up to US$0.05 per ADS issued

Cancellation of ADSs, including the case of termination of the deposit agreement
Up to US$0.05 per ADS cancelled

Distribution of cash dividends
Up to US$0.05 per ADS held

Distribution of cash entitlements (other than cash dividends)
Up to US$0.05 per ADS held and/or cash proceeds from the sale of rights, securities and other entitlements

Distribution of ADSs pursuant to exercise of rights.
Up to US$0.05 per ADS held

Distribution of securities other than ADSs or rights to purchase
Up to US$0.05 per ADS held additional ADSs

Depositary services
Up to US$0.05 per ADS held on the applicable record date(s) established by the depositary bank
As an ADS holder, you will also be responsible for paying certain fees and expenses incurred by the depositary bank and certain taxes and governmental charges (in addition to any applicable fees, expenses, taxes and other governmental charges payable on the deposited securities represented by any of your ADSs) such as:

Fees for the transfer and registration of ordinary shares charged by the registrar and transfer agent for the ordinary shares in Cayman Islands (i.e., upon deposit and withdrawal of ordinary shares).

Expenses incurred for converting foreign currency into U.S. dollars.

Expenses for cable, telex and fax transmissions and for delivery of securities.

Taxes and duties upon the transfer of securities, including any applicable stamp duties, any stock transfer charges or withholding taxes (i.e., when ordinary shares are deposited or withdrawn from deposit).

Fees and expenses incurred in connection with the delivery or servicing of ordinary shares on deposit.

Fees and expenses incurred in connection with complying with exchange control regulations and other regulatory requirements applicable to ordinary shares, deposited securities, ADSs and ADRs.
 
24

TABLE OF CONTENTS
 

Any applicable fees and penalties thereon.
The depositary fees payable upon the issuance and cancellation of ADSs are typically paid to the depositary bank by the brokers (on behalf of their clients) receiving the newly issued ADSs from the depositary bank and by the brokers (on behalf of their clients) delivering the ADSs to the depositary bank for cancellation. The brokers in turn charge these fees to their clients. Depositary fees payable in connection with distributions of cash or securities to ADS holders and the depositary services fee are charged by the depositary bank to the holders of record of ADSs as of the applicable ADS record date.
The depositary fees payable for cash distributions are generally deducted from the cash being distributed or by selling a portion of distributable property to pay the fees. In the case of distributions other than cash (i.e., share dividends, rights), the depositary bank charges the applicable fee to the ADS record date holders concurrent with the distribution. In the case of ADSs registered in the name of the investor (whether certificated or uncertificated in direct registration), the depositary bank sends invoices to the applicable record date ADS holders. In the case of ADSs held in brokerage and custodian accounts (via DTC), the depositary bank generally collects its fees through the systems provided by DTC (whose nominee is the registered holder of the ADSs held in DTC) from the brokers and custodians holding ADSs in their DTC accounts. The brokers and custodians who hold their clients’ ADSs in DTC accounts in turn charge their clients’ accounts the amount of the fees paid to the depositary banks.
In the event of refusal to pay the depositary fees, the depositary bank may, under the terms of the deposit agreement, refuse the requested service until payment is received or may set off the amount of the depositary fees from any distribution to be made to the ADS holder.
The depositary may make payments to us or reimburse us for certain costs and expenses, by making available a portion of the ADS fees collected in respect of the ADR program or otherwise, upon such terms and conditions as we and the depositary bank agree from time to time.
Payment of Taxes
You will be responsible for any taxes or other governmental charges payable, or which become payable, on your ADSs or on the deposited securities represented by any of your ADSs. The depositary may refuse to register or transfer your ADSs or allow you to withdraw the deposited securities represented by your ADSs until such taxes or other charges are paid. It may apply payments owed to you or sell deposited securities represented by your ADSs to pay any taxes owed and you will remain liable for any deficiency. If the depositary sells deposited securities, it will, if appropriate, reduce the number of ADSs to reflect the sale and pay to you any net proceeds, or send to you any property, remaining after it has paid the taxes. You agree to indemnify us, the depositary, the custodian and each of our and their respective agents, directors, employees and affiliates for, and hold each of them harmless from, any claims with respect to taxes (including applicable interest and penalties thereon) arising from any refund of taxes, reduced rate of withholding at source or other tax benefit obtained for you. Your obligations under this paragraph shall survive any transfer of ADRs, any surrender of ADRs and withdrawal of deposited securities or the termination of the deposit agreement.
Reclassifications, Recapitalizations and Mergers
If we:
Then:
Change the nominal or par value of our ordinary shares The cash, shares or other securities received by the depositary will become deposited securities.
Reclassify, split up or consolidate any of the deposited securities Each ADS will automatically represent its equal share of the new deposited securities.
Distribute securities on the ordinary shares that are not distributed to you, or recapitalize, reorganize, merge, liquidate, sell all or substantially all of our assets, or take any similar action The depositary may distribute some or all of the cash, shares or other securities it received. It may also deliver new ADSs or ask you to surrender your outstanding ADRs in exchange for new ADRs identifying the new deposited securities.
 
25

TABLE OF CONTENTS
 
Amendment and Termination
How may the deposit agreement be amended?
We may agree with the depositary to amend the deposit agreement and the form of ADR without your consent for any reason. If an amendment adds or increases fees or charges, except for taxes and other governmental charges or expenses of the depositary for registration fees, facsimile costs, delivery charges or similar items, including expenses incurred in connection with foreign exchange control regulations and other charges specifically payable by ADS holders under the deposit agreement, or materially prejudices a substantial existing right of ADS holders, it will not become effective for outstanding ADSs until 30 days after the depositary notifies ADS holders of the amendment. At the time an amendment becomes effective, you are considered, by continuing to hold your ADSs, to agree to the amendment and to be bound by the ADRs and the deposit agreement as amended. If any new laws are adopted which would require the deposit agreement to be amended in order to comply therewith, we and the depositary may amend the deposit agreement in accordance with such laws and such amendment may become effective before notice thereof is given to ADS holders.
How may the deposit agreement be terminated?
The depositary will terminate the deposit agreement if we ask it to do so, in which case the depositary will give notice to you at least 90 days prior to termination. The depositary may also terminate the deposit agreement if the depositary has told us that it would like to resign, or if we have removed the depositary, and in either case we have not appointed a new depositary within 90 days. In either such case, the depositary must notify you at least 30 days before termination.
After termination, the depositary and its agents will do the following under the deposit agreement but nothing else: collect distributions on the deposited securities, sell rights and other property and deliver ordinary shares and other deposited securities upon cancellation of ADSs after payment of any fees, charges, taxes or other governmental charges. Six months or more after the date of termination, the depositary may sell any remaining deposited securities by public or private sale. After that, the depositary will hold the money it received on the sale, as well as any other cash it is holding under the deposit agreement, for the pro rata benefit of the ADS holders that have not surrendered their ADSs. It will not invest the money and has no liability for interest. After such sale, the depositary’s only obligations will be to account for the money and other cash. After termination, we shall be discharged from all obligations under the deposit agreement except for our obligations to the depositary thereunder.
Books of Depositary
The depositary will maintain ADS holder records at its depositary office. You may inspect such records at such office during regular business hours but solely for the purpose of communicating with other holders in the interest of business matters relating to our company, the ADRs and the deposit agreement.
The depositary will maintain facilities in the Borough of Manhattan, The City of New York to record and process the issuance, cancellation, combination, split-up and transfer of ADRs.
These facilities may be closed at any time or from time to time when such action is deemed necessary or advisable by the depositary in connection with the performance of its duties under the deposit agreement or at our reasonable written request.
Limitations on Obligations and Liability to ADR Holders
Limits on our Obligations and the Obligations of the Depositary and the Custodian; Limits on Liability to Holders of ADSs
The deposit agreement expressly limits our obligations and the obligations of the depositary and the custodian. It also limits our liability and the liability of the depositary. The depositary and the custodian:

are only obligated to take the actions specifically set forth in the deposit agreement without gross negligence or willful misconduct;
 
26

TABLE OF CONTENTS
 

are not liable if any of us or our respective controlling persons or agents are prevented or forbidden from, or subjected to any civil or criminal penalty or restraint on account of, or delayed in, doing or performing any act or thing required by the terms of the deposit agreement and any ADR, by reason of any provision of any present or future law or regulation of the United States or any state thereof, Cayman Islands or any other country, or of any other governmental authority or regulatory authority or stock exchange, or on account of the possible criminal or civil penalties or restraint, or by reason of any provision, present or future, of our memorandum and articles of association or any provision of or governing any deposited securities, or by reason of any act of God or war or other circumstances beyond its control (including, without limitation, nationalization, expropriation, currency restrictions, work stoppage, strikes, civil unrest, revolutions, rebellions, explosions and computer failure);

are not liable by reason of any exercise of, or failure to exercise, any discretion provided for in the deposit agreement or in our memorandum and articles of association or provisions of or governing deposited securities;

are not liable for any action or inaction of the depositary, the custodian or us or their or our respective controlling persons or agents in reliance upon the advice of or information from legal counsel, any person presenting ordinary shares for deposit or any other person believed by it in good faith to be competent to give such advice or information;

are not liable for the inability of any holder of ADSs to benefit from any distribution on deposited securities that is not made available to holders of ADSs under the terms of the deposit agreement;

are not liable for any special, consequential, indirect or punitive damages for any breach of the terms of the deposit agreement, or otherwise;

may rely upon any documents we believe in good faith to be genuine and to have been signed or presented by the proper party;

disclaim any liability for any action or inaction or inaction of any of us or our respective controlling persons or agents in reliance upon the advice of or information from legal counsel, accountants, any person presenting ordinary shares for deposit, holders and beneficial owners (or authorized representatives) of ADSs, or any person believed in good faith to be competent to give such advice or information; and

disclaim any liability for inability of any holder to benefit from any distribution, offering, right or other benefit made available to holders of deposited securities but not made available to holders of ADS.
The depositary and any of its agents also disclaim any liability (i) for any failure to carry out any instructions to vote, the manner in which any vote is cast or the effect of any vote or failure to determine that any distribution or action may be lawful or reasonably practicable or for allowing any rights to lapse in accordance with the provisions of the deposit agreement, (ii) the failure or timeliness of any notice from us, the content of any information submitted to it by us for distribution to you or for any inaccuracy of any translation thereof, (iii) any investment risk associated with the acquisition of an interest in the deposited securities, the validity or worth of the deposited securities, the credit-worthiness of any third party, (iv) for any tax consequences that may result from ownership of ADSs, ordinary shares or deposited securities, or (v) for any acts or omissions made by a successor depositary whether in connection with a previous act or omission of the depositary or in connection with any matter arising wholly after the removal or resignation of the depositary, provided that in connection with the issue out of which such potential liability arises the depositary performed its obligations without gross negligence or willful misconduct while it acted as depositary.
In the deposit agreement, we and the depositary agree to indemnify each other under certain circumstances.
Jurisdiction and Arbitration
The laws of the State of New York govern the deposit agreement and the ADSs and we have agreed with the depositary that the federal or state courts in the City of New York shall have exclusive jurisdiction to hear and determine any dispute arising from or in connection with the deposit agreement and that the depositary
 
27

TABLE OF CONTENTS
 
will have the right to refer any claim or dispute arising from the relationship created by the deposit agreement to arbitration in accordance with the Commercial Arbitration Rules of the American Arbitration Association. The fees of the arbitrator and other costs incurred by the parties in connection with such arbitration shall be paid by the party or parties that is (are) unsuccessful in such arbitration. The arbitration provisions of the deposit agreement do not preclude you from pursuing claims arising under the Securities Act or the Exchange Act in state or federal courts. The arbitration provision of the deposit agreement shall not relieve us or the depositary from our respective obligations to comply with the Securities Act and the Exchange Act and is not intended to be deemed a waiver by any holder or beneficial owner of ADSs of compliance with the U.S. federal securities laws and the rules and regulations promulgated thereunder.
Jury Trial Waiver
The deposit agreement provides that each party to the deposit agreement (including each holder, beneficial owner and holder of interests in the ADRs) irrevocably waives, to the fullest extent permitted by applicable law, any right it may have to a trial by jury in any lawsuit or proceeding against us or the depositary arising out of or relating to our shares, the ADSs or the deposit agreement, including any claim under the U.S. federal securities laws. If we or the depositary opposed a jury trial demand based on the waiver, the court would determine whether the waiver was enforceable based on the facts and circumstances of that case in accordance with the applicable law. No condition, stipulation or provision of the deposit agreement or ADSs shall relieve us or the depositary from our respective obligations to comply with the Securities Act and the Exchange Act nor serve as a waiver by any holder or beneficial owner of ADSs of compliance with the U.S. federal securities laws and the rules and regulations promulgated thereunder.
Requirements for Depositary Actions
Before the depositary will issue, deliver or register a transfer of an ADS, split-up, subdivide or combine ADSs, make a distribution on an ADS, or permit withdrawal of ordinary shares, the depositary may require:

payment of stock transfer or other taxes or other governmental charges and transfer or registration fees charged by third parties for the transfer of any ordinary shares or other deposited securities and payment of the applicable fees, expenses and charges of the depositary;

satisfactory proof of the identity and genuineness of any signature or any other matters contemplated in the deposit agreement; and

compliance with (A) any laws or governmental regulations relating to the execution and delivery of ADRs or ADSs or to the withdrawal or delivery of deposited securities and (B) such reasonable regulations and procedures as the depositary may establish, from time to time, consistent with the deposit agreement and applicable laws, including presentation of transfer documents.
The depositary may refuse to issue and deliver ADSs or register transfers of ADSs generally when the register of the depositary or our transfer books are closed or at any time if the depositary or we determine that it is necessary or advisable to do so.
 
28

TABLE OF CONTENTS
 
Your Right to Receive the Shares Underlying Your ADSs
You have the right to cancel your ADSs and withdraw the underlying ordinary shares at any time except:

when temporary delays arise because: (1) the depositary has closed its transfer books or we have closed our transfer books; (2) the transfer of ordinary shares is blocked to permit voting at a shareholders’ meeting; or (3) we are paying a dividend on our ordinary shares;

when you owe money to pay fees, taxes and similar charges;

when it is necessary to prohibit withdrawals in order to comply with any laws or governmental regulations that apply to ADSs or to the withdrawal of ordinary shares or other deposited securities;

other circumstances specifically contemplated by Section I.A.(l) of the General Instructions to Form F-6 (as such General Instructions may be amended from time to time); or

for any other reason if the depositary or we determine, in good faith, that it is necessary or advisable to prohibit withdrawals.
The depositary shall not knowingly accept for deposit under the deposit agreement any ordinary shares or other deposited securities required to be registered under the provisions of the Securities Act, unless a registration statement is in effect as to such ordinary shares.
This right of withdrawal may not be limited by any other provision of the deposit agreement.
Direct Registration System
In the deposit agreement, all parties to the deposit agreement acknowledge that the DRS and Profile Modification System, or Profile, will apply to uncertificated ADSs upon acceptance thereof to DRS by DTC. DRS is the system administered by DTC pursuant to which the depositary may register the ownership of uncertificated ADSs, which ownership shall be evidenced by periodic statements issued by the depositary to the ADS holders entitled thereto. Profile is a required feature of DRS which allows a DTC participant, claiming to act on behalf of an ADS holder, to direct the depositary to register a transfer of those ADSs to DTC or its nominee and to deliver those ADSs to the DTC account of that DTC participant without receipt by the depositary of prior authorization from the ADS holder to register such transfer.
 
29

TABLE OF CONTENTS
 
ENFORCEABILITY OF CIVIL LIABILITIES
We are incorporated in the Cayman Islands to take advantage of certain benefits associated with being a Cayman Islands exempted company, such as:

political and economic stability;

an effective judicial system;

a favorable tax system;

the absence of exchange control or currency restrictions; and

the availability of professional and support services.
However, certain disadvantages accompany incorporation in the Cayman Islands. These disadvantages include but are not limited to:

the Cayman Islands has a less developed body of securities laws as compared to the United States and these securities laws provide less protection to investors as compared to the United States; and

plaintiffs may face special obstacles, including but not limited to those relating to jurisdiction and standing, in attempting to assert derivative claims in state or federal courts of the United States.
Our constituent documents do not contain provisions requiring that disputes, including those arising under the securities laws of the United States, between us, our officers, directors and shareholders, be arbitrated.
Substantially all of our operations are conducted in China, and substantially all of our assets are located in China. A majority of our directors and executive officers are nationals or residents of jurisdictions other than the United States and most of their assets are located outside the United States. As a result, it may be difficult for a shareholder to effect service of process within the United States upon these individuals, or to bring an action against us or these individuals in the United States, or to enforce against us or them judgments obtained in United States courts, including judgments predicated upon the civil liability provisions of the securities laws of the United States or any state in the United States.
We have appointed Cogency Global Inc. as our agent to receive service of process with respect to any action brought against us in the U.S. District Court for the Southern District of New York in connection with this offering under the federal securities laws of the United States or the securities laws of any State in the United States or any action brought against us in the Supreme Court of the State of New York in the County of New York in connection with this offering under the securities laws of the State of New York.
We have been advised by our Cayman Islands legal counsel, Maples and Calder (Hong Kong) LLP, that the courts of the Cayman Islands are unlikely (i) to recognize or enforce against us judgments of courts of the United States predicated upon the civil liability provisions of the securities laws of the United States or any state in the United States; and (ii) in original actions brought in the Cayman Islands, to impose liabilities against us predicated upon the civil liability provisions of the securities laws of the United States or any state in the United States, so far as the liabilities imposed by those provisions are penal in nature. In those circumstances, although there is no statutory enforcement in the Cayman Islands of judgments obtained in the United States, the courts of the Cayman Islands will recognize and enforce a foreign money judgment of a foreign court of competent jurisdiction without retrial on the merits based on the principle that a judgment of a competent foreign court imposes upon the judgment debtor an obligation to pay the sum for which judgment has been given provided certain conditions are met. For such a foreign judgment to be enforced in the Cayman Islands, such judgment must be final and conclusive and for a liquidated sum, and must not be in respect of taxes or a fine or penalty, inconsistent with a Cayman Islands judgment in respect of the same matter, impeachable on the grounds of fraud or obtained in a manner, and or be of a kind the enforcement of which is, contrary to natural justice or the public policy of the Cayman Islands (awards of punitive or multiple damages may well be held to be contrary to public policy of the Cayman Islands). A Cayman Islands Court may stay enforcement proceedings if concurrent proceedings are being brought elsewhere.
Han Kun Law Offices, our counsel as to PRC law, has advised us that there is uncertainty as to whether the courts of China would:
 
30

TABLE OF CONTENTS
 

recognize or enforce judgments of United States courts obtained against us or our directors or officers predicated upon the civil liability provisions of the securities laws of the United States or any state in the United States; or

entertain original actions brought in each respective jurisdiction against us or our directors or officers predicated upon the securities laws of the United States or any state in the United States.
Han Kun Law Offices has further advised us that the recognition and enforcement of foreign judgments are provided for under the PRC Civil Procedures Law. PRC courts may recognize and enforce foreign judgments in accordance with the requirements of the PRC Civil Procedures Law and other applicable laws and regulations based either on treaties between China and the country where the judgment is made or on principles of reciprocity between jurisdictions. There are no treaty and few other forms of reciprocity governing the recognition and enforcement of foreign judgments between China and the United States or between China and the Cayman Islands. In addition, according to the PRC Civil Procedures Law, courts in the PRC will not enforce a foreign judgment against us or our directors and officers if they decide that the judgment violates the basic principles of PRC law or national sovereignty, security or public interest. As a result, it is uncertain whether and on what basis a PRC court would enforce a judgment rendered by a court in the United States or in the Cayman Islands. Under the PRC Civil Procedures Law and the PRC Law on the Application of Laws to Foreign-related Civil Relations, foreign shareholders may originate actions based on PRC law before a PRC court against a company for disputes relating to contracts or other property interests, and the PRC court may accept a cause of action based on the laws or the parties’ express mutual agreement in contracts electing PRC courts for dispute resolution if such foreign shareholders can establish sufficient nexus to the PRC for a PRC court to have jurisdiction, and meet other procedural requirements, including, among others, that the plaintiff must have a direct interest in the case, and there must be a concrete claim, a factual basis and a cause for the case. The PRC court will determine whether to accept the complaint in accordance with the PRC Civil Procedures Law and PRC Law on the Application of Laws to Foreign-related Civil Relations. The shareholder may participate in the action by itself or entrust any other person or PRC legal counsel to participate on behalf of such shareholder. Foreign citizens and companies will have the same rights as PRC citizens and companies in an action unless the home jurisdiction of such foreign citizens or companies restricts the rights of PRC citizens and companies.
In addition, it will be difficult for U.S. shareholders to originate actions against us in the PRC in accordance with PRC laws because we are incorporated under the laws of the Cayman Islands and it will be difficult for U.S. shareholders, by virtue only of holding our ADSs or Class A ordinary shares, to establish a connection to the PRC for a PRC court to have jurisdiction as required under the PRC Civil Procedures Law.
 
31

TABLE OF CONTENTS
 
TAXATION
The following summary of the material Cayman Islands, PRC and U.S. federal income tax consequences of an investment in our ADSs or ordinary shares is based upon laws and relevant interpretations thereof in effect as of the date of this prospectus, all of which are subject to change or differing interpretation, possibly with retroactive effect. This summary does not deal with all possible tax consequences relating to an investment in our ADSs or ordinary shares, such as the tax consequences under U.S. state and local tax laws or under the tax laws of jurisdictions other than the Cayman Islands, PRC and the United States. To the extent that the discussion relates to matters of Cayman Islands tax law, it represents the opinion of Maples and Calder (Hong Kong) LLF, our Cayman Islands counsel, and to the extent that the discussion relates to matters of PRC tax law, it represents the opinion of Han Kun Law Offices, our PRC counsel.
Cayman Islands Taxation
The Cayman Islands currently has no form of income, corporate or capital gains tax and no estate duty, inheritance tax or gift tax. There are no other taxes likely to be material to holders of our ADSs or ordinary shares levied by the government of the Cayman Islands except for stamp duties which may be applicable on instruments executed in, or, after execution, brought within the jurisdiction of the Cayman Islands. The Cayman Islands are not party to any double tax treaties that are applicable to any payments made to or by our company. There are no exchange control regulations under Cayman Islands law.
Payments of dividends and capital in respect of our Class A ordinary shares and ADSs will not be subject to taxation in the Cayman Islands and no withholding will be required on the payment of a dividend or capital to any holder of our Class A ordinary shares or ADSs, nor will gains derived from the disposal of our Class A ordinary shares or ADSs be subject to Cayman Islands income or corporation tax.
People’s Republic of China Taxation
Under the PRC Enterprise Income Tax Law and its implementation rules, an enterprise established outside of the PRC with a “de facto management body” within the PRC is considered a resident enterprise and will be subject to the enterprise income tax at the rate of 25% on its global income. The implementation rules define the term “de facto management body” as the body that exercises full and substantial control over and overall management of the business, productions, personnel, accounts and properties of an enterprise. In April 2009, the State Taxation Administration issued the Circular on Issues Relating to Identification of PRC-Controlled Overseas Registered Enterprises as Resident Enterprises in Accordance With the De Facto Standards of Organizational Management, or Circular 82, which provides certain specific criteria for determining whether the “de facto management body” of a PRC-controlled enterprise that is incorporated offshore is located in China. Although this circular only applies to offshore enterprises controlled by PRC enterprises or PRC enterprise groups, not those controlled by PRC individuals or foreigners, the criteria set forth in the circular may reflect the State Taxation Administration’s general position on how the “de facto management body” test should be applied in determining the tax resident status of all offshore enterprises. According to Circular 82, an offshore incorporated enterprise controlled by a PRC enterprise or a PRC enterprise group will be regarded as a PRC tax resident by virtue of having its “de facto management body” in China only if all of the following conditions are met: (i) the primary location of the day-to-day operational management is in the PRC; (ii) decisions relating to the enterprise’s financial and human resource matters are made or are subject to approval by organizations or personnel in the PRC; (iii) the enterprise’s primary assets, accounting books and records, company seals, and board and shareholder resolutions, are located or maintained in the PRC; and (iv) at least 50% of voting board members or senior executives habitually reside in the PRC. Further to Circular 82, the State Taxation Administration issued the Bulletin on Promulgation of the Administrative Measures for Income Tax of Chinese-Controlled Offshore-Incorporated Resident Enterprises (Trial Implementation), which took effect in September 2011, to provide more guidance on the implementation of Circular 82. This bulletin provides for procedures and administration details of determination on resident status and administration on post-determination matters.
We believe that NIO Inc. is not a PRC resident enterprise for PRC tax purposes. NIO Inc. is not controlled by a PRC enterprise or PRC enterprise group and we do not believe that NIO Inc. meets all of the conditions above. NIO Inc. is a company incorporated outside the PRC. As a holding company, NIO Inc.’s key assets are its ownership interests in its subsidiaries, and its key assets are located, and its records (including the
 
32

TABLE OF CONTENTS
 
resolutions of its board of directors and the resolutions of its shareholders) are maintained, outside the PRC. For the same reasons, we believe our other entities outside of China are not PRC resident enterprises either. However, the tax resident status of an enterprise is subject to determination by the PRC tax authorities and uncertainties remain with respect to the interpretation of the term “de facto management body.” There can be no assurance that the PRC government will ultimately take a view that is consistent with us.
If the PRC tax authorities determine that NIO Inc. is a PRC resident enterprise for enterprise income tax purposes, we may be required to withhold a 10% withholding tax from dividends we pay to our shareholders that are non-resident enterprises, including the holders of our ADSs. In addition, non-resident enterprise shareholders (including our ADS holders) may be subject to a 10% PRC tax on gains realized on the sale or other disposition of ADSs or Class A ordinary shares, if such income is treated as sourced from within the PRC. It is unclear whether our non-PRC individual shareholders (including our ADS holders) would be subject to any PRC tax on dividends or gains obtained by such non-PRC individual shareholders in the event we are determined to be a PRC resident enterprise. If any PRC tax were to apply to such dividends or gains, it would generally apply at a rate of 20% unless a reduced rate is available under an applicable tax treaty. It is also unclear whether non-PRC shareholders of NIO Inc. would be able to claim the benefits of any tax treaties between their country of tax residence and the PRC in the event that NIO Inc. is treated as a PRC resident enterprise. Pursuant to the Enterprise Income Tax Law and its implementation rules, if a non-resident enterprise has not set up an organization or establishment in China, or has set up an organization or establishment but the income derived has no actual connection with such organization or establishment, it will be subject to a withholding tax on its PRC-sourced income at a rate of 10%. Pursuant to the Arrangement between Mainland China and the Hong Kong Special Administrative Region for the Avoidance of Double Taxation and Tax Evasion on Income, the tax rate in respect to dividends paid by a PRC enterprise to a Hong Kong enterprise is reduced to 5% from a standard rate of 10% if the Hong Kong enterprise directly holds at least 25% of the PRC enterprise. Pursuant to the Circular on Certain Issues with Respect to the Enforcement of Dividend Provisions in Tax Treaties, or Circular 81, issued by the State Taxation Administration in February 2009, a Hong Kong resident enterprise must meet the following conditions, among others, in order to enjoy the reduced tax rate: (i) it must directly own the required percentage of equity interests and voting rights in the PRC resident enterprise; and (ii) it must have directly owned such percentage in the PRC resident enterprise throughout the 12 months prior to receiving the dividends. Furthermore, the Administrative Measures for Non-Resident Enterprises to Enjoy Treatments under Treaties, which took effect in January 2020, require that non-resident enterprises must obtain approval from the tax authority in order to enjoy the reduced tax rate. There are also other conditions for enjoying the reduced tax rate according to other relevant tax rules and regulations. Accordingly, our subsidiaries may be able to enjoy the 5% tax rate for the dividends it receives from its PRC incorporated subsidiaries if they satisfy the conditions prescribed under Circular 81 and other tax rules and regulations and obtain the approvals as required. However, according to Circular 81, if the relevant tax authorities determine our transactions or arrangements are for the primary purpose of enjoying a favorable tax treatment, the tax authorities may adjust the favorable tax rate on dividends in the future.
Provided that our Cayman Islands holding company, NIO Inc., is not deemed to be a PRC resident enterprise, holders of our ADSs and Class A ordinary shares who are not PRC residents will not be subject to PRC income tax on dividends that we distributed or gains realized from the sale or other disposition of our shares or ADSs. In February 2015, the State Taxation Administration issued the Circular on Issues of Enterprise Income Tax on Indirect Transfers of Assets by Non-PRC Resident Enterprises, or Circular 7, which was latest amended in December 2017. Circular 7 further clarifies that, if a non-resident enterprise derives income by acquiring and selling shares in an offshore listed enterprise in the public market, such income will not be subject to PRC tax. However, there is uncertainty as to the application of Circular 7, we and our non-PRC resident investors may be at risk of being required to file a return and being taxed under Circular 7 and we may be required to expend valuable resources to comply with Circular 7 or to establish that we should not be taxed under Circular 7. See “Item 3. Key Information — D. Risk Factors — Risks Related to Doing Business in China — We face uncertainty with respect to indirect transfers of equity interests in PRC resident enterprises by their non-PRC holding companies” in our annual report on Form 20-F for the year ended December 31, 2023, which is incorporated in this prospectus by reference.
U.S. Federal Income Tax Considerations
The following discussion is a summary of U.S. federal income tax considerations generally applicable to the ownership and disposition of our ADSs or Class A ordinary shares by a U.S. Holder (as defined below)
 
33

TABLE OF CONTENTS
 
that acquires our ADSs in this offering and holds our ADSs as “capital assets” ​(generally, property held for investment) under the U.S. Internal Revenue Code of 1986, as amended (the “Code”). This discussion is based upon existing U.S. federal tax law, which is subject to differing interpretations or change, possibly with retroactive effect. There can be no assurance that the Internal Revenue Service (the “IRS”) or a court will not take a contrary position. This discussion, moreover, does not address the U.S. federal estate, gift, Medicare, minimum tax, and other non-income tax considerations or any state, local and non-U.S. tax considerations, relating to the ownership or disposition of our ADSs or Class A ordinary shares. The following summary does not address all aspects of U.S. federal income taxation that may be important to particular investors in light of their individual circumstances or to persons in special tax situations such as:

banks and other financial institutions;

insurance companies;

pension plans;

cooperatives;

regulated investment companies;

real estate investment trusts;

broker-dealers;

traders that elect to use a mark-to-market method of accounting;

certain former U.S. citizens or long-term residents;

tax-exempt entities (including private foundations);

holders who acquire their ADSs or Class A ordinary shares pursuant to any employee share option or otherwise as compensation;

investors that will hold their ADSs or Class A ordinary shares as part of a straddle, hedge, conversion, constructive sale or other integrated transaction for U.S. federal income tax purposes;

investors that have a functional currency other than the U.S. dollar;

persons that actually or constructively own 10% or more of our stock (by vote or value); or

partnerships or other entities taxable as partnerships for U.S. federal income tax purposes, or persons holding ADSs or Class A ordinary shares through such entities.
All of the foregoing may be subject to tax rules that differ significantly from those discussed below.
Each U.S. Holder is urged to consult its tax advisor regarding the application of U.S. federal taxation to its particular circumstances, and the state, local, non-U.S. and other tax considerations of the ownership and disposition of our ADSs or Class A ordinary shares.
General
For purposes of this discussion, a “U.S. Holder” is a beneficial owner of our ADSs or Class A ordinary shares that is, for U.S. federal income tax purposes:

an individual who is a citizen or resident of the United States;

a corporation (or other entity treated as a corporation for U.S. federal income tax purposes) created in, or organized under the law of the United States or any state thereof or the District of Columbia;

an estate the income of which is includible in gross income for U.S. federal income tax purposes regardless of its source; or

a trust (A) the administration of which is subject to the primary supervision of a U.S. court and which has one or more U.S. persons who have the authority to control all substantial decisions of the trust or (B) that has otherwise validly elected to be treated as a U.S. person under the Code.
 
34

TABLE OF CONTENTS
 
If a partnership (or other entity treated as a partnership for U.S. federal income tax purposes) is a beneficial owner of our ADSs or Class A ordinary shares, the tax treatment of a partner in the partnership will generally depend upon the status of the partner and the activities of the partnership. Partnerships holding our ADSs or Class A ordinary shares and their partners are urged to consult their tax advisors regarding an investment in our ADSs or Class A ordinary shares.
For U.S. federal income tax purposes, a U.S. Holder of ADSs will generally be treated as the beneficial owner of the underlying shares represented by the ADSs. The remainder of this discussion assumes that a U.S. Holder of our ADSs will be treated in this manner. Accordingly, deposits or withdrawals of Class A ordinary shares for ADSs will generally not be subject to U.S. federal income tax.
Passive Foreign Investment Company Considerations
A non-U.S. corporation, such as our company, will be classified as a PFIC for U.S. federal income tax purposes for any taxable year, if either (i) 75% or more of its gross income for such year consists of certain types of “passive” income or (ii) 50% or more of the value of its assets (generally determined on the basis of a quarterly average) during such year is attributable to assets that produce or are held for the production of passive income. For this purpose, cash and assets readily convertible into cash are categorized as passive assets and the company’s goodwill and other unbooked intangibles are taken into account. Passive income generally includes, among other things, dividends, interest, rents, royalties, and gains from the disposition of passive assets. We will be treated as owning a proportionate share of the assets and earning a proportionate share of the income of any other corporation in which we own, directly or indirectly, 25% or more (by value) of the stock.
Although the law in this regard is not entirely clear, we treat our VIEs as being owned by us for U.S. federal income tax purposes because we control their management decisions and are entitled to substantially all of the economic benefits associated with these entities, and as a result, we consolidate their results of operations in our consolidated U.S. GAAP financial statements. If it were determined, however, that we do not own the VIEs for U.S. federal income tax purposes, we may be treated as a PFIC for the current taxable year and any subsequent taxable year.
Assuming that we are the owner of the VIEs for U.S. federal income tax purposes, and based upon our current and expected income and assets, we do not believe that we were a PFIC for the taxable year ended December 31, 2023. However, no assurance can be given that we will not be or become a PFIC in the current or future taxable years because the determination of whether we will be or become a PFIC is a factual determination made annually that will depend, in part, upon the nature and composition of our income and assets (in particular, the retention of substantial amounts of cash and investments). Fluctuations in the market price of our ADSs or Class A ordinary shares may cause us to be or become classified as a PFIC for the current or future taxable years because the value of our assets for purposes of the asset test, including the value of our goodwill and other unbooked intangibles, may be determined by reference to the market price of our ADSs or Class A ordinary shares, which may be volatile. In particular, recent declines in the market price of the ADSs and Class A ordinary shares significantly increased our risk of becoming a PFIC. The market price of the ADSs and Class A ordinary shares may continue to fluctuate considerably and, consequently, we cannot assure you of our PFIC status for any taxable year. Furthermore, the composition of our income and assets may also be affected by how, and how quickly, we use our liquid assets. Under circumstances where our passive income significantly increases relative to our non-passive income, or where we determine not to deploy significant amounts of cash for active purposes, our risk of becoming classified as a PFIC may substantially increase. If we were to be or become a PFIC for any taxable year during which a U.S. holder holds our ADSs or Class A ordinary shares, certain adverse U.S. federal income tax consequences could apply to such U.S. holders.
If we are classified as a PFIC for any year during which a U.S. Holder holds our ADSs or Class A ordinary shares, the PFIC rules discussed below under “— Passive Foreign Investment Company Rules” generally will apply to such U.S. Holder for such taxable year, and unless the U.S. Holder makes certain elections, will apply in future years even if we cease to be a PFIC.
The discussion below under “— Dividends” and “— Sale or Other Disposition” is written on the basis that we will not be or become classified as a PFIC for U.S. federal income tax purposes. The U.S. federal
 
35

TABLE OF CONTENTS
 
income tax rules that apply generally if we are treated as a PFIC are discussed below under “— Passive Foreign Investment Company Rules.”
Dividends
Subject to the discussion below under “Passive Foreign Investment Company Rules,” any cash distributions (including the amount of any PRC tax withheld) paid on our ADSs or Class A ordinary shares out of our current or accumulated earnings and profits, as determined under U.S. federal income tax principles, will generally be includible in the gross income of a U.S. Holder as dividend income on the day actually or constructively received by the U.S. Holder, in the case of Class A ordinary shares, or by the depositary, in the case of ADSs. Because we do not intend to determine our earnings and profits on the basis of U.S. federal income tax principles, any distribution we pay will generally be treated as a “dividend” for U.S. federal income tax purposes. Dividends received on our ADSs or Class A ordinary shares will not be eligible for the dividends received deduction allowed to corporations. A non-corporate U.S. Holder will be subject to tax at the lower capital gain tax rate applicable to “qualified dividend income,” provided that certain conditions are satisfied, including that (1) our ADSs are readily tradeable on an established securities market in the United States, or, in the event that we are deemed to be a PRC resident enterprise under the PRC tax law, we are eligible for the benefit of the United States-PRC income tax treaty (the “Treaty”), (2) we are neither a PFIC nor treated as such with respect to such a U.S. Holder (as discussed below) for the taxable year in which the dividend was paid and the preceding taxable year, and (3) certain holding period requirements are met. We expect our ADSs (but not our Class A ordinary shares) will be considered to be readily tradeable on the New York Stock Exchange, which is an established securities market in the United States. There can be no assurance, however, that our ADSs will be considered readily tradeable on an established securities market in later years.
In the event that we are deemed to be a PRC resident enterprise under the PRC Enterprise Income Tax Law (see “— People’s Republic of China Taxation” above), we may be eligible for the benefits of the Treaty. If we are eligible for such benefits, dividends we pay on our Class A ordinary shares, regardless of whether such shares are represented by the ADSs, would be eligible for the reduced rates of taxation described in the preceding paragraph.
Dividends will generally be treated as income from foreign sources for U.S. foreign tax credit purposes and will generally constitute passive category income. Depending on the U.S. Holder’s individual facts and circumstances, a U.S. Holder may be eligible, subject to a number of complex limitations, to claim a foreign tax credit in respect of any foreign withholding taxes imposed on dividends received on our ADSs or Class A ordinary shares. A U.S. Holder who does not elect to claim a foreign tax credit for foreign tax withheld may instead claim a deduction, for U.S. federal income tax purposes, in respect of such withholding, but only for a year in which such holder elects to do so for all creditable foreign income taxes. The rules governing the foreign tax credit are complex and their outcome depends in large part on the U.S. Holder’s individual facts and circumstances. Accordingly, U.S. Holders are urged to consult their tax advisors regarding the availability of the foreign tax credit under their particular circumstances.
Sale or Other Disposition
Subject to the discussion below under “— Passive Foreign Investment Company Rules,” a U.S. Holder will generally recognize capital gain or loss upon the sale or other disposition of ADSs or Class A ordinary shares in an amount equal to the difference between the amount realized upon the disposition and the holder’s adjusted tax basis in such ADSs or Class A ordinary shares. Any capital gain or loss will be long-term if the ADSs or Class A ordinary shares have been held for more than one year and will generally be U.S.-source gain or loss for U.S. foreign tax credit purposes. Long-term capital gain of non-corporate U.S. Holders is generally eligible for a reduced rate of taxation. In the event that gain from the disposition of the ADSs or Class A ordinary shares is subject to tax in the PRC, such gain may be treated as PRC-source gain under the Treaty. Pursuant to Treasury Regulations, however, if a U.S. Holder is not eligible for the benefits of the Treaty or does not elect to apply the Treaty, then such holder may not be able to claim a foreign tax credit arising from any PRC tax imposed on the disposition of our ADSs or Class A ordinary shares. The deductibility of a capital loss may be subject to limitations. U.S. Holders are urged to consult their tax advisors regarding the tax consequences if a foreign tax is imposed on a disposition of our ADSs or Class A ordinary shares, including
 
36

TABLE OF CONTENTS
 
the availability of the foreign tax credit or deduction under their particular circumstances, their eligibility for benefits under the Treaty and the potential impact of the Treasury Regulations.
Passive Foreign Investment Company Rules
If we are classified as a PFIC for any taxable year during which a U.S. Holder holds our ADSs or Class A ordinary shares, and unless the U.S. Holder makes a mark-to-market election (as described below), the U.S. Holder will generally be subject to special tax rules on (i) any excess distribution that we make to the U.S. Holder (which generally means any distribution paid during a taxable year to a U.S. Holder that is greater than 125 percent of the average annual distributions paid in the three preceding taxable years or, if shorter, the U.S. Holder’s holding period for the ADSs or Class A ordinary shares), and (ii) any gain realized on the sale or other disposition of ADSs or Class A ordinary shares. Under the PFIC rules:

the excess distribution or gain will be allocated ratably over the U.S. Holder’s holding period for the ADSs or Class A ordinary shares;

the amount allocated to the current taxable year and any taxable years in the U.S. Holder’s holding period prior to the first taxable year in which we are classified as a PFIC (each, a “pre-PFIC year”), will be taxable as ordinary income;

the amount allocated to each prior taxable year, other than a pre-PFIC year, will be subject to tax at the highest tax rate in effect for individuals or corporations, as appropriate, for that year; and

an additional tax equal to the interest charge generally applicable to underpayments of tax will be imposed on the tax attributable to each prior taxable year, other than a pre-PFIC year.
If we are a PFIC for any taxable year during which a U.S. Holder holds our ADSs or Class A ordinary shares and any of our subsidiaries, our variable interest entities or any of the subsidiaries of our variable interest entities is also a PFIC, such U.S. Holder would be treated as owning a proportionate amount (by value) of the shares of the lower-tier PFIC for purposes of the application of these rules. U.S. Holders are urged to consult their tax advisors regarding the application of the PFIC rules to any of our subsidiaries, our variable interest entities or any of the subsidiaries of our variable interest entities.
As an alternative to the foregoing rules, a U.S. Holder of “marketable stock” in a PFIC may make a mark-to-market election with respect to such stock, provided that such stock is regularly traded on a qualified exchange, as defined in applicable U.S. Treasury Regulations. For those purposes, our ADSs, but not our Class A ordinary shares, are traded on the New York Stock Exchange which is a qualified exchange. We anticipate that our ADSs should qualify as being regularly traded, but no assurances may be given in this regard. If a U.S. Holder makes this election, the holder will generally (i) include as ordinary income for each taxable year that we are a PFIC the excess, if any, of the fair market value of ADSs held at the end of the taxable year over the adjusted tax basis of such ADSs and (ii) deduct as an ordinary loss the excess, if any, of the adjusted tax basis of the ADSs over the fair market value of such ADSs held at the end of the taxable year, but such deduction will only be allowed to the extent of the amount previously included in income as a result of the mark-to-market election. The U.S. Holder’s adjusted tax basis in the ADSs would be adjusted to reflect any income or loss resulting from the mark-to-market election. If a U.S. Holder makes a mark-to-market election in respect of a corporation classified as a PFIC and such corporation ceases to be classified as a PFIC, the holder will not be required to take into account the gain or loss described above during any period that such corporation is not classified as a PFIC. If a U.S. Holder makes a mark-to-market election, any gain such U.S. Holder recognizes upon the sale or other disposition of our ADSs in a year when we are a PFIC will be treated as ordinary income and any loss will be treated as ordinary loss, but such loss will only be treated as ordinary loss to the extent of the net amount previously included in income as a result of the mark-to-market election.
Because a mark-to-market election technically cannot be made for any lower-tier PFICs that we may own, a U.S. Holder may continue to be subject to the PFIC rules with respect to such U.S. Holder’s indirect interest in any investments held by us that are treated as an equity interest in a PFIC for U.S. federal income tax purposes.
We do not intend to provide information necessary for U.S. Holders to make qualified electing fund elections which, if available, would result in tax treatment different from (and generally less adverse than) the general tax treatment for PFICs described above.
 
37

TABLE OF CONTENTS
 
If a U.S. Holder owns our ADSs or Class A ordinary shares during any taxable year that we are a PFIC, the holder must generally file an annual IRS Form 8621. You should consult your tax advisors regarding the U.S. federal income tax consequences of owning and disposing of our ADSs or Class A ordinary shares if we are or become a PFIC.
 
38

TABLE OF CONTENTS
 
SELLING SHAREHOLDERS
Selling shareholders to be named in a prospectus supplement may, from time to time, offer and sell some or all of our Class A ordinary shares held by them pursuant to this prospectus and the applicable prospectus supplement. Such selling shareholders may sell our Class A ordinary shares held by them to or through underwriters, dealers or agents or directly to purchasers or as otherwise set forth in the applicable prospectus supplement. See “Plan of Distribution.” Such selling shareholders may also sell, transfer or otherwise dispose of some or all of our ordinary shares held by them in transactions exempt from the registration requirements of the Securities Act.
If any selling shareholder is to offer and sell some or all of our Class A ordinary shares held by them pursuant to this prospectus, we will provide you with a prospectus supplement that sets forth the name of each selling shareholder and the number of our Class A ordinary shares beneficially owned by such selling shareholder. The prospectus supplement also will disclose whether any of the selling shareholders have held any position or office with, have been employed by or otherwise have had a material relationship with us during the three years prior to the date of the prospectus supplement.
 
39

TABLE OF CONTENTS
 
PLAN OF DISTRIBUTION
We or the selling shareholders named in the applicable prospectus supplement may sell the securities described in this prospectus from time to time in one or more transactions, including without limitation:

to or through underwriters, brokers or dealers;

through agents;

on any national exchange on which the securities offered by this prospectus are listed or any automatic quotation system through which the securities may be quoted;

through a block trade in which the broker or dealer engaged to handle the block trade will attempt to sell the securities as agent, but may position and resell a portion of the block as principal to facilitate the transaction;

directly to one or more purchasers in negotiated sales or competitively bid transactions; or

through a combination of any of these methods.
In addition, we may enter into derivative or hedging transactions with third parties, or sell securities not covered by this prospectus to third parties in privately negotiated transactions. In connection with such a transaction, the third parties may sell securities covered by and pursuant to this prospectus and the applicable prospectus supplement. If so, the third party may use securities borrowed from us or others to settle such sales and may use securities received from us to close out any related short positions. We may also loan or pledge securities covered by this prospectus and an applicable prospectus supplement to third parties, who may sell the loaned securities or, in an event of default in the case of a pledge, sell the pledged securities pursuant to this prospectus and the applicable prospectus supplement.
We may issue the securities as a dividend or distribution or in a subscription rights offering to our existing security holders. In some cases, we or dealers acting for us or on our behalf may also repurchase securities and reoffer them to the public by one or more of the methods described above. This prospectus may be used in connection with any offering of our securities through any of these methods or other methods described in the applicable prospectus supplement.
We or the selling shareholders named in the applicable prospectus supplement may sell the securities offered by this prospectus at:

a fixed price or prices, which may be changed;

market prices prevailing at the time of sale;

prices related to such prevailing market prices; or

negotiated prices.
We or the selling shareholders named in the applicable prospectus supplement may solicit offers to purchase the securities directly from the public from time to time. We or the selling shareholders named in the applicable prospectus supplement may also designate agents from time to time to solicit offers to purchase securities from the public on our or their behalf. The prospectus supplement relating to any particular offering of securities will name any agents designated to solicit offers, and will include information about any commissions to be paid to the agents, in that offering. Agents may be deemed to be “underwriters” as that term is defined in the Securities Act. From time to time, we or the selling shareholders named in the applicable prospectus supplement may sell securities to one or more dealers as principals. The dealers, who may be deemed to be “underwriters” as that term is defined in the Securities Act, may then resell those securities to the public. We or the selling shareholders named in the applicable prospectus supplement may sell securities from time to time to one or more underwriters, who would purchase the securities as principal for resale to the public, either on a firm-commitment or best-efforts basis. If we or the selling shareholders named in the applicable prospectus supplement sell securities to underwriters, we or the selling shareholders named in the applicable prospectus supplement will execute an underwriting agreement with them at the time of sale and will name them in the applicable prospectus supplement. In connection with those sales, underwriters may be deemed to have received compensation from us or the selling shareholders named in the applicable prospectus supplement in the form of underwriting discounts or commissions and may also receive commissions from purchasers of
 
40

TABLE OF CONTENTS
 
the securities for whom they may act as agents. Underwriters may resell the securities to or through dealers, and those dealers may receive compensation in the form of discounts, concessions or commissions from the underwriters and/or commissions from purchasers for whom they may act as agents. Underwriters, dealers, agents and other persons may be entitled, under agreements that they may enter into with us or the selling shareholders named in the applicable prospectus supplement, to indemnification by us or the selling shareholders named in the applicable prospectus supplement against civil liabilities, including liabilities under the Securities Act, or to contribution with respect to payments which they may be required to make.
The applicable prospectus supplement will describe the terms of the offering of the securities, including the following:

the name of the agent or any underwriters;

the public offering or purchase price;

any discounts and commissions to be allowed or paid to the agent or underwriters;

all other items constituting underwriting compensation;

any discounts and commissions to be allowed or paid to dealers; and

any exchanges on which the securities will be listed.
If we offer securities in a subscription rights offering to our existing security holders, we may enter into a standby underwriting agreement with dealers, acting as standby underwriters. We may pay the standby underwriters a commitment fee for the securities they commit to purchase on a standby basis. If we do not enter into a standby underwriting arrangement, we may retain a dealer-manager to manage a subscription rights offering for us.
We may pay expenses incurred with respect to the registration of shares owned by any selling shareholders.
The underwriters, dealers and agents, as well as their associates, may be customers of or lenders to, and may engage in transactions with and perform services for, NIO Inc. and its subsidiaries. In addition, we may offer securities to or through our affiliates, as underwriters, dealers or agents. Our affiliates may also offer the securities in other markets through one or more selling agents, including one another. If so indicated in an applicable prospectus supplement, we will authorize dealers or other persons acting as our agent to solicit offers by some institutions to purchase securities from us pursuant to contracts providing for payment and delivery on a future date. Institutions with which these contracts may be made include commercial and savings banks, insurance companies, pension funds, investment companies, educational and charitable institutions and others.
In order to facilitate the offering of the securities, any underwriters may engage in transactions that stabilize, maintain or otherwise affect the price of the securities or any other securities the prices of which may be used to determine payments on such securities. Specifically, any underwriters may over allot in connection with the offering, creating a short position for their own accounts. In addition, to cover overallotments or to stabilize the price of the securities or of any such other securities, the underwriters may bid for, and purchase, the securities or any such other securities in the open market. Finally, in any offering of the securities through a syndicate of underwriters, the underwriting syndicate may reclaim selling concessions allowed to an underwriter or a dealer for distributing the securities in the offering if the syndicate repurchases previously distributed securities in transactions to cover syndicate short positions, in stabilization transactions or otherwise. Any of these activities may stabilize or maintain the market price of the securities above independent market levels. Any such underwriters are not required to engage in these activities and may end any of these activities at any time.
 
41

TABLE OF CONTENTS
 
LEGAL MATTERS
We are being represented by Skadden, Arps, Slate, Meagher & Flom LLP with respect to certain legal matters as to United States federal securities and New York State law. Certain legal matters in connection with any offering made pursuant to this prospectus will be passed upon for the underwriters by a law firm named in the applicable prospectus supplement. The validity of the ordinary shares represented by the ADSs and certain legal matters as to Cayman Islands law will be passed upon for us by Maples and Calder (Hong Kong) LLP. Certain legal matters as to PRC law will be passed upon for us by Han Kun Law Offices and for the underwriters by a law firm named in the applicable prospectus supplement. Skadden, Arps, Slate, Meagher & Flom LLP may rely upon Maples and Calder (Hong Kong) LLP with respect to matters governed by Cayman Islands law and Han Kun Law Offices with respect to matters governed by PRC law.
 
42

TABLE OF CONTENTS
 
EXPERTS
The financial statements and management’s assessment of the effectiveness of internal control over financial reporting (which is included in Management’s Report on Internal Control over Financial Reporting) incorporated in this Prospectus by reference to the annual report on Form 20-F for the year ended December 31, 2023 have been so incorporated in reliance on the report of PricewaterhouseCoopers Zhong Tian LLP, an independent registered public accounting firm, given on the authority of said firm as experts in auditing and accounting.
The registered business address of PricewaterhouseCoopers Zhong Tian LLP is 6/F DBS Bank Tower, 1318, Lu Jia Zui Ring Road, Pudong New Area, Shanghai, the People’s Republic of China.
 
43

TABLE OF CONTENTS
 
WHERE YOU CAN FIND MORE INFORMATION ABOUT US
We are subject to the reporting requirements of the Exchange Act that are applicable to a foreign private issuer. We file reports, including annual reports on Form 20-F, and other information with the SEC pursuant to the rules and regulations of the SEC that apply to foreign private issuers. All information that we file with or furnish to the SEC can be obtained over the internet on the SEC’s website at www.sec.gov. We also maintain a website at ir.nio.com, but information contained on, or linked from, our website is not incorporated by reference in this prospectus or any prospectus supplement. You should not regard any information on our website as a part of this prospectus or any prospectus supplement.
This prospectus is part of a registration statement that we filed with the SEC and does not contain all the information in the registration statement. You will find additional information about us in the registration statement. Any statement made in this prospectus concerning a contract or other document of ours is not necessarily complete, and you should read the documents that are filed as exhibits to the registration statement or otherwise filed with the SEC for a more complete understanding of the document or matter. Each such statement is qualified in all respects by reference to the document to which it refers. You may inspect a copy of the registration statement on the SEC’s website.
 
44

TABLE OF CONTENTS
 
INCORPORATION OF DOCUMENTS BY REFERENCE
The SEC allows us to “incorporate by reference” the information we file with them. This means that we can disclose important information to you by referring you to those documents. Each document incorporated by reference is current only as of the date of such document, and the incorporation by reference of such documents shall not create any implication that there has been no change in our affairs since the date thereof or that the information contained therein is current as of any time subsequent to its date. The information incorporated by reference is considered to be a part of this prospectus and should be read with the same care. When we update the information contained in documents that have been incorporated by reference by making future filings with the SEC, the information incorporated by reference in this prospectus is considered to be automatically updated and superseded. In other words, in the case of a conflict or inconsistency between information contained in this prospectus and information incorporated by reference into this prospectus, you should rely on the information contained in the document that was filed later.
This prospectus incorporates by reference the documents listed below:

our annual report on Form 20-F for the fiscal year ended December 31, 2023 filed on April 9, 2024;

the description of the securities contained in our registration statement on Form 8-A filed on August 28, 2018 pursuant to Section 12 of the Exchange Act, together with all amendments and reports filed for the purpose of updating that description; and

with respect to each offering of securities under this prospectus, all reports on Form 20-F and any report on Form 6-K that so indicates it is being incorporated by reference, in each case, that we file with or furnish to the SEC on or after the date on which the registration statement is first filed with the SEC and until the termination or completion of that offering under this prospectus.
Our annual report on Form 20-F for the fiscal year ended December 31, 2023 filed on April 9, 2024, contains a description of our business and audited consolidated financial statements with a report by our independent registered public accounting firm. These financial statements are prepared in accordance with U.S. GAAP.
Copies of all documents incorporated by reference in this prospectus, other than exhibits to those documents unless such exhibits are specially incorporated by reference in this prospectus, will be provided at no cost to each person, including any beneficial owner, who receives a copy of this prospectus on the written or oral request of that person made to:
NIO Inc.
Building 19, No. 1355, Caobao Road
Minhang District, Shanghai
People’s Republic of China
Tel: +86 21 6908-2018
Attention: Investor Relations Department
You should rely only on the information that we incorporate by reference or provide in this prospectus or in any applicable prospectus supplement. We have not authorized anyone to provide you with different information. We are not making any offer of these securities in any jurisdiction where the offer is not permitted. You should not assume that the information in this prospectus is accurate as of any date other than the date on the front of those documents.
 
45