UNITED STATES
SECURITIES AND EXCHANGE COMMISSION
WASHINGTON, D.C. 20549
FORM
(Mark One)
REGISTRATION STATEMENT PURSUANT TO SECTION 12(b) OR (g) OF THE SECURITIES EXCHANGE ACT OF 1934 | |
| OR |
ANNUAL REPORT PURSUANT TO SECTION 13 OR 15(d) OF THE SECURITIES EXCHANGE ACT OF 1934 | |
| For the fiscal year ended |
| OR |
TRANSITION REPORT PURSUANT TO SECTION 13 OR 15(d) OF THE SECURITIES EXCHANGE ACT OF 1934 | |
| OR |
SHELL COMPANY REPORT PURSUANT TO SECTION 13 OR 15(d) OF THE SECURITIES EXCHANGE ACT OF 1934 | |
| Date of event requiring this shell company report. |
For the transition period from to . | |
| Commission file number: |
(Exact Name of Registrant as Specified in Its Charter)
N/A
(Translation of Registrant’s Name into English)
(Jurisdiction of Incorporation or Organization)
(Address of Principal Executive Offices)
Telephone: +
Email:
(Name, Telephone, Email and/or Facsimile number and Address of Company Contact Person)
Securities registered or to be registered pursuant to Section 12(b) of the Act:
Title of Each Class |
| Trading Symbol |
| Name of Each Exchange on Which Registered |
9866 | The Stock Exchange of Hong Kong Limited | |||
Class A ordinary shares, par value US$0.00025 per share | NIO | The Singapore Exchange Securities Trading Limited |
Securities registered or to be registered pursuant to Section 12(g) of the Act:
None
(Title of Class)
Securities for which there is a reporting obligation pursuant to Section 15(d) of the Act:
None
(Title of Class)
Indicate the number of outstanding shares of each of the issuer’s classes of capital or common stock as of the close of the period covered by the annual report:
As of December 31, 2024, there were (i)
Indicate by check mark if the registrant is a well-known seasoned issuer, as defined in Rule 405 of the Securities Act.
☒
If this report is an annual or transition report, indicate by check mark if the registrant is not required to file reports pursuant to Section 13 or 15(d) of the Securities Exchange Act of 1934. ☐ Yes ☒
Indicate by check mark whether the registrant: (1) has filed all reports required to be filed by Section 13 or 15(d) of the Securities Exchange Act of 1934 during the preceding 12 months (or for such shorter period that the registrant was required to file such reports), and (2) has been subject to such filing requirements for the past 90 days. ☒
Indicate by check mark whether the registrant has submitted electronically every Interactive Data File required to be submitted pursuant to Rule 405 of Regulation S-T (§232.405 of this chapter) during the preceding 12 months (or for such shorter period that the registrant was required to submit such files). ☒
Indicate by check mark whether the registrant is a large accelerated filer, an accelerated filer, a non-accelerated filer, or an emerging growth company. See the definitions of “large accelerated filer,” “accelerated filer,” and “emerging growth company” in Rule 12b-2 of the Exchange Act.
☒ | Accelerated filer | ☐ | |
Non-accelerated filer | ☐ | Emerging growth company |
If an emerging growth company that prepares its financial statements in accordance with U.S. GAAP, indicate by check mark if the registrant has elected not to use the extended transition period for complying with any new or revised financial accounting standards† provided pursuant to Section 13(a) of the Exchange Act. ☐
†The term “new or revised financial accounting standard” refers to any update issued by the Financial Accounting Standards Board to its Accounting Standards Codification after April 5, 2012.
Indicate by check mark whether the registrant has filed a report on and attestation to its management’s assessment of the effectiveness of its internal control over financial reporting under Section 404(b) of the Sarbanes-Oxley Act (15 U.S.C. 7262(b)) by the registered public accounting firm that prepared or issued its audit report.
If securities are registered pursuant to Section 12(b) of the Act, indicate by check mark whether the financial statements of the registrant included in the filing reflect the correction of an error to previously issued financial statements.
Indicate by check mark whether any of those error corrections are restatements that required a recovery analysis of incentive-based compensation received by any of the registrant’s executive officers during the relevant recovery period pursuant to §240.10D-1(b). ☐
Indicate by check mark which basis of accounting the registrant has used to prepare the financial statements included in this filing:
☒ | ☐ | International Financial Reporting Standards as issued by the International Accounting Standards Board | ☐ | Other |
If “Other” has been checked in response to the previous question, indicate by check mark which financial statement item the registrant has elected to follow. ☐ Item 17 ☐ Item 18
If this is an annual report, indicate by check mark whether the registrant is a shell company (as defined in Rule 12b-2 of the Exchange Act).
(APPLICABLE ONLY TO ISSUERS INVOLVED IN BANKRUPTCY PROCEEDINGS DURING THE PAST FIVE YEARS)
Indicate by check mark whether the registrant has filed all documents and reports required to be filed by Sections 12, 13 or 15(d) of the Securities Exchange Act of 1934 subsequent to the distribution of securities under a plan confirmed by a court. ☐ Yes ☐ No
TABLE OF CONTENTS
i
INTRODUCTION
In this annual report on Form 20-F, except where the context otherwise requires and for purposes of this annual report only:
| ● | “ADAS” refers to advanced driver assistance system; |
| ● | “ADR” refers to the American depositary receipt that evidences the ADS; |
| ● | “ADSs” refer to our American depositary shares, each of which represents one Class A ordinary share; |
| ● | “AI” refers to artificial intelligence; |
| ● | “Anhui NIO AT” refers to Anhui NIO AI Technology Co., Ltd., one of the VIEs; |
| ● | “Anhui NIO DT” refers to Anhui NIO Data Technology Co., Ltd., one of the VIEs; |
| ● | “Beijing NIO” refers to Beijing NIO Network Technology Co., Ltd., one of the VIEs; |
| ● | “China” or the “PRC” refers to the People’s Republic of China, excluding, for the purpose of this annual report only, Hong Kong, Macau and Taiwan; |
| ● | “Class A ordinary shares” refer to our Class A ordinary shares, par value US$0.00025 per share; |
| ● | “Class B ordinary shares” refer to the Class B ordinary shares that we historically authorized and issued, par value US$0.00025 per share. All the authorized Class B ordinary shares were redesignated as Class A ordinary shares at the annual general meeting held on August 25, 2022; |
| ● | “Class C ordinary shares” refer to our Class C ordinary shares, par value US$0.00025 per share; |
| ● | “EV” refers to electric passenger vehicle; |
| ● | “Hong Kong” or “HK” refers to the Hong Kong Special Administrative Region of the People’s Republic of China; |
| ● | “Hong Kong Listing Rules” refer to the Rules Governing the Listing of Securities on The Stock Exchange of Hong Kong Limited, as amended or supplemented from time to time; |
| ● | “Hong Kong Stock Exchange” refers to The Stock Exchange of Hong Kong Limited; |
| ● | “ICE” refers to internal combustion engine; |
| ● | “Main Board of the Hong Kong Stock Exchange” refers to the stock market (excluding the option market) operated by the Hong Kong Stock Exchange which is independent from and operated in parallel with the Growth Enterprise Market of the Hong Kong Stock Exchange; |
| ● | “Main Board of the Singapore Exchange” refers to the stock market operated by The Singapore Exchange Securities Trading Limited; |
| ● | “NEVs” refer to new energy passenger vehicles; |
1
| ● | “NIO,” “we,” “us,” “our company,” and “our” refer to NIO Inc., our Cayman Islands holding company and its subsidiaries, and, in the context of describing our operations and consolidated financial information, include the VIEs, namely Beijing NIO, Anhui NIO AT, Anhui NIO DT, and their subsidiary; |
| ● | “Ordinary shares” refer to our Class A ordinary shares and Class C ordinary shares, each of par value US$0.00025 per share; |
| ● | “Relevant Period” refers to the period commencing from the date on which any of our shares first become secondary listed on the Hong Kong Stock Exchange to and including the date immediately before the day on which the secondary listing is withdrawn from the Hong Kong Stock Exchange. As of the date of this annual report, we are in the Relevant Period; |
| ● | “RMB” or “Renminbi” refers to the legal currency of China; |
| ● | “Singapore Exchange” refers to The Singapore Exchange Securities Trading Limited; and |
| ● | “US$,” “dollars” or “U.S. dollars” refer to the legal currency of the United States. |
Unless otherwise noted, all translations from Renminbi to U.S. dollars and from U.S. dollars to Renminbi in this annual report are made at a rate of RMB7.2993 to US$1.00, the exchange rate in effect as of December 31, 2024 as set forth in the H.10 statistical release of the Board of Governors of the Federal Reserve System. We make no representation that any Renminbi or U.S. dollar amounts could have been, or could be, converted into U.S. dollars or Renminbi, as the case may be, at any particular rate, or at all. Unless otherwise specified, the description of our vehicles, services and business models in this report refers to our business in China.
2
FORWARD-LOOKING INFORMATION
This annual report contains forward-looking statements that reflect our current expectations and views of future events. These forward-looking statements are made under the “safe-harbor” provisions of the U.S. Private Securities Litigation Reform Act of 1995. Known and unknown risks, uncertainties and other factors, may cause our actual results, performance or achievements to be materially different from those expressed or implied by the forward-looking statements. These statements involve known and unknown risks, uncertainties and other factors, including those listed under “Item 3. Key Information—D. Risk Factors,” that may cause our actual results, performance or achievements to be materially different from those expressed or implied by the forward-looking statements.
You can identify these forward-looking statements by words or phrases such as “may,” “will,” “expect,” “anticipate,” “aim,” “estimate,” “intend,” “plan,” “believe,” “likely to,” “potential,” “continue” or other similar expressions. We have based these forward-looking statements largely on our current expectations and projections about future events and financial trends that we believe may affect our financial condition, results of operations, business strategy and financial needs. These forward-looking statements include, but are not limited to, statements about our goals and growth strategies, our future business development, financial condition and results of operations, our expectations regarding demand for and market acceptance of our products and services, and assumptions underlying or related to any of the foregoing.
Although we believe that our expectations expressed in these forward-looking statements are reasonable, our expectations may later be found to be incorrect. Our actual results could be materially different from our expectations. Moreover, we operate in an evolving environment. New risk factors and uncertainties emerge from time to time, and it is not possible for our management to predict all risk factors and uncertainties, nor can we assess the impact of all factors on our business or the extent to which any factor, or combination of factors, may cause actual results to differ materially from those contained in any forward-looking statements.
This annual report contains certain data and information that we obtained from various government and private publications. Statistical data in these publications also include projections based on a number of assumptions. The electric vehicles industry may not grow at the rate projected by market data, or at all. Failure of this market to grow at the projected rate may have a material adverse effect on our business and the market price of our ADSs or Class A ordinary shares. In addition, the rapidly evolving nature of the electric vehicles industry results in significant uncertainties for any projections or estimates relating to the growth prospects or future condition of our market. Furthermore, if any one or more of the assumptions underlying the market data are later found to be incorrect, actual results may differ from the projections based on these assumptions. You should not place undue reliance on these forward-looking statements.
The forward-looking statements made in this annual report relate only to events or information as of the date on which the statements are made in this annual report. Except as required by law, we undertake no obligation to update or revise publicly any forward-looking statements, whether as a result of new information, future events or otherwise, after the date on which the statements are made or to reflect the occurrence of unanticipated events. You should read this annual report and the documents that we refer to in this annual report and exhibits to this annual report completely and with the understanding that our actual future results may be materially different from what we expect. We qualify all of our forward-looking statements by these cautionary statements.
3
PART I.
ITEM 1. IDENTITY OF DIRECTORS, SENIOR MANAGEMENT AND ADVISERS
Not applicable.
ITEM 2. OFFER STATISTICS AND EXPECTED TIMETABLE
Not applicable.
ITEM 3. KEY INFORMATION
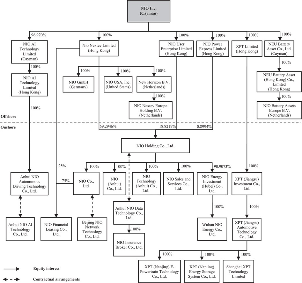
Our Holding Company Structure and Contractual Arrangements with the VIEs
NIO Inc. is not an operating company in China but a Cayman Islands holding company with no equity ownership in its consolidated variable interest entities, or VIEs. We conduct our operations in China (i) primarily through our PRC subsidiaries, and (ii) to a much lesser extent, through the VIEs, namely Beijing NIO, Anhui NIO AT, and Anhui NIO DT, with each of which we maintain contractual arrangements, and their subsidiary. We have also established subsidiaries in the United States, Germany, the United Kingdom, Norway and other overseas jurisdictions to promote our services and businesses, enter into business contracts with offshore counterparties and hold overseas intellectual properties.
PRC laws and regulations (i) restrict and impose conditions on foreign investment in value-added telecommunication services, including without limitation, performing internet information services and holding certain related licenses; and (ii) prohibit foreign investment in certain services related to autonomous driving as well as the holding of related licenses by foreign entities. Additionally, in practice, subject to the qualifications set by China Banking and Insurance Regulatory Commission (currently known as the National Administration of Financial Regulation) for foreign shareholders of the insurance brokerage companies, the China Banking and Insurance Regulatory Commission typically would not approve the establishment of a foreign-invested insurance brokerage company to perform insurance brokerage services and hold certain related licenses. We operate these businesses in China through Beijing NIO, Anhui NIO AT, and Anhui NIO DT, or as referred to as the VIEs, and NIO Insurance Broker Co., Ltd., the subsidiary of Anhui NIO DT. We rely on contractual arrangements among our PRC subsidiaries, the VIEs and their nominee shareholders to maintain a controlling financial interest as the primary beneficiary of each VIE (as defined in U.S. GAAP, ASC 810). Under U.S. GAAP, we consolidate each VIE within our consolidated financial statements. Specifically, we operate value-added telecommunication services, including without limitation, performing internet information services, and hold certain related licenses, through Beijing NIO. We rely on the contractual arrangements with Anhui NIO DT and its shareholders to operate insurance brokerage services. NIO Insurance Broker Co., Ltd. currently holds an insurance brokerage license and provides insurance brokerage services primarily related to vehicles and properties. We intend to obtain requisite licenses for certain supporting functions during the development of our assisted and intelligent driving technology through Anhui NIO AT. As of the date of this annual report, the business operations of the VIEs are insignificant in relation to our total revenues and net loss. As used in this annual report, “NIO,” “we,” “us,” “our company,” and “our” refer to NIO Inc., our Cayman Islands holding company and its subsidiaries, and in the context of describing our operations and consolidated financial information, include the VIEs and NIO Insurance Broker Co., Ltd., the subsidiary of Anhui NIO DT.
4
The following diagram illustrates our corporate structure, including our principal subsidiaries and the VIEs, as of the date of this annual report:

In April 2018, we entered into a series of contractual arrangements through one of our PRC subsidiaries with Beijing NIO and its shareholders, which were replaced by a new set of contractual arrangements we entered into with the same parties in April 2021. Further, in November 2022 and December 2022, we entered into a series of contractual arrangements through our respective PRC subsidiaries with each of Anhui NIO AT and Anhui NIO DT, respectively, and their respective shareholders, to conduct certain future operations in China. These contractual arrangements enable us to:
| ● | receive the economic benefits that could potentially be significant to the VIEs in consideration for the services provided by our subsidiaries; |
| ● | exercise effective control over the VIEs; and |
5
| ● | hold an exclusive option to purchase all or part of the equity interests in the VIEs when and to the extent permitted by PRC law. |
These contractual agreements include an exclusive business cooperation agreement, exclusive option agreement, equity pledge agreement, loan agreement and power of attorney. For more details of these contractual arrangements, see “Item 4. Information on the Company—C. Organizational Structure—Contractual Agreements with the VIEs and Their Shareholders.”
Beijing NIO, Anhui NIO AT, and Anhui NIO DT and its subsidiary, taking into account all of their respective business with or without foreign investment restrictions and prohibitions under PRC laws, contributed insignificantly to our total revenues, accounting for nil, RMB13.8 million and RMB31.3 million (US$4.3 million) for the years ended December 31, 2022, 2023 and 2024, respectively. The VIEs provided services internally to our subsidiaries, and such services amounted to RMB89.2 million, RMB110.5 million and RMB126.3 million (US$17.3 million) for the years ended December 31, 2022, 2023 and 2024, respectively. As of December 31, 2022, 2023 and 2024, none of Beijing NIO, Anhui NIO AT and Anhui NIO DT had significant operations or any material assets or liabilities.
Holdings of our ADSs and Class A ordinary shares are not holding equity interests in the VIEs in China but instead are holding equity interests in a holding company incorporated in the Cayman Islands. We do not have any equity interests in the VIEs. However, as a result of contractual arrangements, we have a controlling financial interest over and are considered the primary beneficiary of each of the VIEs, and we have consolidated the financial results, pursuant to U.S. GAAP, each of these entities in our consolidated financial statements. However, the contractual arrangements may not be as effective as direct ownership in providing us with control over the VIEs and we may incur substantial costs to enforce the terms of the arrangements. If the VIEs or the nominee shareholders fail to perform their respective obligations under the contractual arrangements, we could be limited in our ability to enforce the contractual arrangements that give us effective control over the VIEs. Furthermore, if we are unable to maintain effective control, we would not be able to continue to consolidate the financial results of the VIEs in our financial statements. See “Item 3. Key Information—D. Risk Factors—Risks Related to Our Corporate Structure—We rely on contractual arrangements with the VIEs and their shareholders to hold a controlling financial interest over each VIE, which may not be as effective as direct ownership in providing operational control” and “Item 3. Key Information—D. Risk Factors—Risks Related to Our Corporate Structure—The shareholders of the VIEs have conflicts of interest with us, which may materially and adversely affect our business and financial condition.”
There are also substantial uncertainties regarding the interpretation and application of current and future PRC laws, regulations and rules regarding the status of the rights of our Cayman Islands holding company with respect to its contractual arrangements with the VIEs and their nominee shareholders. It is uncertain whether any new PRC laws or regulations relating to contractual arrangements will be adopted or if adopted, what they would provide. If we or any of the VIEs is found to be in violation of any existing or future PRC laws or regulations, or fail to obtain or maintain any of the required permits or approvals, the PRC regulatory authorities would have broad discretion to take action in dealing with such violations or failures. Our Cayman Islands holding company, our PRC subsidiaries and the VIEs, and investors of our company face uncertainty about potential future actions by the PRC government that could affect the enforceability of the contractual arrangements with the VIEs and, consequently, significantly affect the financial performance of the VIEs and our company as a whole. See “Item 3. Key Information—D. Risk Factors—Risks Related to Our Corporate Structure—If the PRC government deems that our VIE arrangements do not comply with PRC laws, or if these PRC laws change, we could be subject to severe penalties or be forced to relinquish our interests in those operations.”
PRC government’s significant authority in regulating our operations and its oversight and control over offerings conducted overseas by, and foreign investment in, China-based issuers could significantly limit or completely hinder our ability to offer or continue to offer securities to investors. Implementation of industry-wide regulations in this nature may cause the value of such securities to significantly decline or become worthless. For more details, see “Item 3. Key Information—D. Risk Factors—Risks Related to Doing Business in China—The PRC government’s significant oversight over our business operation could result in a material adverse change in our operations and the value of our ADSs.”
Risks and uncertainties regarding the interpretation and enforcement of laws and quickly evolving rules and regulations in China, could result in a material adverse change in our operations and the value of our ADSs. For more details, see “Item 3. Key Information—D. Risk Factors—Risks Related to Doing Business in China—Uncertainties in the interpretation and enforcement of PRC laws and regulations could limit the legal protections available to you and us.”
6
Permissions Required from the PRC Authorities for Our Operations
Our operations in China are governed by PRC laws and regulations. As of the date of this annual report, our PRC subsidiaries and the VIEs have obtained the requisite licenses and permits from the PRC government authorities that are material for the main business operations of our holding company, our PRC subsidiaries and the VIEs in China, including, among others, a license for conducting internet content provision services, or the ICP license, and the insurance brokerage license. In addition, we have completed the filing process for our electric passenger vehicle investment project with the authorities in Anhui province and have been included in the Ministry of Industry and Information Technology’s catalogue of approved manufacturers. Given the uncertainties of interpretation and implementation of laws and regulations and the enforcement practice by government authorities, we may be required to obtain additional licenses, permits, filings or approvals for our business operations in the future. For more detailed information, see “Item 3. Key Information—D. Risk Factors—Risks Related to Doing Business in China—We may be adversely affected by the complexity, uncertainties and changes in PRC regulations on internet-related business, automotive businesses and other business carried out by our PRC subsidiaries and the VIEs.”
Meanwhile, the PRC government has sought to exert more oversight and control over capital raising activities of listed companies that are conducted overseas and/or foreign investment in China-based issuers. In December 2021, the Cyberspace Administration of China, or the CAC, together with other authorities, jointly promulgated the Cybersecurity Review Measures, which took effect on February 15, 2022 and replaces its predecessor regulation. Pursuant to the Cybersecurity Review Measures, critical information infrastructure operators that procure internet products and services and network platform operators that conduct data process activities must be subject to the cybersecurity review if their activities affect or may affect national security. On February 17, 2023, China Securities Regulatory Commission, or the CSRC, released several regulations regarding the filing requirements for overseas offerings and listings by domestic companies, including the Trial Administrative Measures of Overseas Securities Offering and Listing by Domestic Companies and five supporting guidelines, which were formally implemented on March 31, 2023. According to these rules, domestic enterprises like us that have completed overseas listings are not required to file with CSRC immediately, but shall carry out filing procedures as required if we conduct refinancing or fall within other circumstances that require filing with the CSRC. Any failure to obtain or delay in obtaining such approval or completing such procedures could subject us to restrictions and penalties imposed by the CSRC, the CAC or other PRC regulatory authorities, which could include fines and penalties on our operations in China, delays of or restrictions on the repatriation of the proceeds from our offshore offerings into China, or other actions that could materially and adversely affect our business, financial condition, results of operations, and prospects, as well as the trading price of our ADSs. For more detailed information, see “Item 3. Key Information—D. Risk Factors—Risks Related to Doing Business in China—The approval of or the filing with the CSRC or other PRC government authorities may be required in connection with our future offshore listings and capital raising activities. We cannot predict whether or for how long we will be able to obtain such approval or filing.”
7
The Holding Foreign Companies Accountable Act
Pursuant to the Holding Foreign Companies Accountable Act, which was enacted on December 18, 2020 and further amended by the Consolidated Appropriations Act, 2023, signed into law on December 29, 2022, or the HFCAA, if the SEC determines that we have filed audit reports issued by a registered public accounting firm that has not been subject to inspections by the Public Company Accounting Oversight Board (United States), or the PCAOB, for two consecutive years, the SEC will prohibit our shares or ADSs from being traded on a national securities exchange or in the over-the-counter trading market in the United States. On December 16, 2021, the PCAOB issued a report to notify the SEC of its determination that the PCAOB was unable to inspect or investigate completely registered public accounting firms headquartered in mainland China and Hong Kong, including our auditor. In May 2022, the SEC conclusively listed NIO Inc. as a Commission-Identified Issuer under the HFCAA following the filing of our annual report on Form 20-F for the fiscal year ended December 31, 2021. On December 15, 2022, the PCAOB issued a report that vacated its December 16, 2021 determination and removed mainland China and Hong Kong from the list of jurisdictions where it is unable to inspect or investigate completely registered public accounting firms. As of the date of this annual report, the PCAOB has not issued any new determination that it is unable to inspect or investigate completely registered public accounting firms headquartered in any jurisdiction. For this reason, we do not expect to be identified as a Commission-Identified Issuer under the HFCAA after we file this annual report on Form 20-F. Each year, the PCAOB will determine whether it can inspect and investigate completely audit firms in mainland China and Hong Kong, among other jurisdictions. If the PCAOB determines in the future that it no longer has full access to inspect and investigate completely accounting firms in mainland China and Hong Kong and we use an accounting firm headquartered in one of these jurisdictions to issue an audit report on our financial statements filed with the SEC, we would be identified as a Commission-Identified Issuer following the filing of the annual report on Form 20-F for the relevant fiscal year. There can be no assurance that we would not be identified as a Commission-Identified Issuer for any future fiscal year, and if we were so identified for two consecutive years, we would become subject to the prohibition on trading under the HFCAA. For more details, see “Item 3. Key Information—D. Risk Factors—Risks Related to Doing Business in China—The PCAOB had historically been unable to inspect our auditor in relation to their audit work performed for our financial statements and the inability of the PCAOB to conduct inspections of our auditor in the past has deprived our investors with the benefits of such inspections” and “Item 3. Key Information—D. Risk Factors—Risks Related to Doing Business in China—Our ADSs may be prohibited from trading in the United States under the HFCAA in the future if the PCAOB is unable to inspect or investigate completely auditors located in China. The delisting or prohibition of trading of the ADSs, or the threat of their being delisted or prohibited from trading, may materially and adversely affect the value of your investment.”
Cash Flows through Our Organization
NIO Inc. is a holding company with no material operations of its own. We conduct our operations in China (i) primarily through our PRC subsidiaries, and (ii) to a much lesser extent, the VIEs and their subsidiary. As a result, although other means are available for us to obtain financing at the holding company level, NIO Inc.’s ability to pay dividends to the shareholders and to service any debt it may incur may depend upon dividends paid by our PRC subsidiaries and service fees paid by the VIEs in China. If any of our subsidiaries incurs debt on its own behalf in the future, the instruments governing such debt may restrict its ability to pay dividends to NIO Inc. In addition, our PRC subsidiaries are permitted to pay dividends to NIO Inc. only out of their retained earnings, if any, as determined in accordance with PRC accounting standards and regulations. Further, our PRC subsidiaries and the VIEs are required to make appropriations to certain statutory reserve funds or may make appropriations to certain discretionary funds, which are not distributable as cash dividends except in the event of a solvent liquidation of the companies. For more details, see “Item 5. Operating and Financial Review and Prospects — B. Liquidity and Capital Resources — Holding Company Structure.”
Under PRC laws and regulations, our PRC subsidiaries and the VIEs are subject to certain restrictions with respect to paying dividends or otherwise transferring any of their net assets to us. Remittance of dividends by a wholly foreign-owned enterprise out of China is also subject to examination by the banks designated by the State Administration of Foreign Exchange of the PRC, or SAFE. The amounts restricted include the paid-up capital and the statutory reserve funds of our PRC subsidiaries and the net assets of the VIEs and their subsidiary in which we have no legal ownership, totaling RMB40,720.9 million, RMB42,256.2 million and RMB55,128.3 million (US$7,564.9 million) as of December 31, 2022, 2023 and 2024, respectively, and the net assets of the VIEs and their subsidiary that are restricted was RMB50.0 million, RMB54.7 million and RMB74.4 million (US$10.2 million) as of December 31, 2022, 2023 and 2024, respectively. For risks relating to the fund flows of our operations in China, see “Item 3. Key Information—D. Risk Factors—Risks Related to Doing Business in China—We may rely on distributions by our PRC subsidiaries for our financing requirements, and any limitation on our PRC subsidiaries to make payments to us could have a material and adverse effect on our business.”
8
For purposes of illustration, the following discussion reflects the hypothetical taxes that might be required to be paid within China, assuming that: (i) we have taxable earnings, and (ii) we determine to pay dividends in the future.
| Tax calculation (1) |
| |
Hypothetical pre-tax earnings |
| 100 | % |
Tax on earnings at statutory rate of 25% (2) |
| (25) | % |
Net earnings available for distribution |
| 75 | % |
Withholding tax at standard rate of 10% (3) |
| (7.5) | % |
Net distribution to Parent/Shareholders |
| 67.5 | % |
Notes:
(1) | For purposes of this example, the tax calculation has been simplified. The hypothetical book pre-tax earnings amount, not considering timing differences, is assumed to equal taxable income in China. |
(2) | Certain of our subsidiaries qualifies for a 15% preferential income tax rate in China. For purposes of this hypothetical example, the table above reflects a maximum tax scenario under which the full statutory rate would be effective. |
(3) | The PRC Enterprise Income Tax Law imposes a withholding income tax of 10% on dividends distributed by a foreign invested enterprise to its immediate holding company outside of China. A lower withholding income tax rate of 5% is applied if the foreign invested enterprise’s immediate holding company is registered in Hong Kong or other jurisdictions that have a tax treaty arrangement with China, subject to a qualification review at the time of the distribution. For purposes of this hypothetical example, the table above assumes a maximum tax scenario under which the full withholding tax would be applied. |
Under PRC law, NIO Inc. may provide funding to our PRC subsidiaries only through capital contributions or loans, and to the VIEs only through loans, subject to satisfaction of applicable government registration and approval requirements. NIO Inc. and its subsidiaries extended loans to the nominee shareholders of the VIEs for their investment in the VIEs, with outstanding principal amount of RMB50.1 million (US$6.9 million) as of each of December 31, 2022, 2023 and 2024. In addition, NIO Inc. and its subsidiaries also extended loans to the VIEs for operations with outstanding principal amount of RMB32.8 million, RMB86.9 million and RMB34.7 million (US$4.8 million) as of December 31, 2022, 2023 and 2024, respectively.
Pursuant to the exclusive business cooperation agreements between NIO Co., Ltd., or Shanghai NIO, a wholly-owned subsidiary of our company, and Beijing NIO, Shanghai NIO may adjust the payment time and payment method of the service fees, and Beijing NIO will accept any such adjustment. For the years ended December 31, 2022, 2023 and 2024, no service under the contractual arrangements was provided by Shanghai NIO and no service fee was paid by Beijing NIO to Shanghai NIO accordingly. We intend to determine the amount of service fee and payment method based on the working capital needs of Shanghai NIO and Beijing NIO, and settle such service fees accordingly in the future. Pursuant to a separate service agreement, for the years ended December 31, 2022, 2023 and 2024, Shanghai NIO paid Beijing NIO RMB0.7 million, RMB0.7 million and RMB0.7 million (US$0.1 million) for services provided by Beijing NIO.
Pursuant to the exclusive business cooperation agreement dated November 30, 2022 between Anhui NIO Autonomous Driving Technology Co., Ltd., or Anhui NIO AD, a wholly-owned subsidiary of our company, and Anhui NIO AT, Anhui NIO AD may adjust the payment time and payment method of the service fees, and Anhui NIO AT will accept any such adjustment. For the years ended December 31, 2022, 2023 and 2024, no service under the contractual arrangements was provided by Anhui NIO AD and no service fee was paid by Anhui NIO AT to Anhui NIO AD accordingly. We intend to determine the amount of service fee and payment method based on the working capital needs of Anhui NIO AD and Anhui NIO AT, and settle such service fees accordingly in the future. Pursuant to a separate service agreement, for the years ended December 31, 2022, 2023 and 2024, Anhui NIO AD paid Anhui NIO AT RMB70.1 million, RMB58.4 million and RMB171.4 million (US$23.5 million) for services provided by Anhui NIO AT.
Pursuant to the exclusive business cooperation agreement dated December 12, 2022 between NIO Holding Co., Ltd., or NIO China, a PRC subsidiary in which we hold 89.0% controlling equity interests, and Anhui NIO DT, NIO China may adjust the payment time and payment method of the service fees, and Anhui NIO DT will accept any such adjustment. For the years ended December 31, 2022, 2023 and 2024, no service under the contractual arrangements was provided by NIO China and no service fee was paid by Anhui NIO DT to NIO China accordingly. We intend to determine the amount of service fee and payment method based on the working capital needs of NIO China and Anhui NIO DT, and settle such service fees accordingly in the future.
9
NIO Inc. has not declared or paid any cash dividends, nor does it have any present plan to pay any cash dividends on our ordinary shares in the foreseeable future. We currently intend to retain most, if not all, of our available funds and any future earnings to operate and expand our business. See “Item 8. Financial Information — A. Consolidated Statements and Other Financial Information — Dividend Policy.” For Cayman Islands, PRC and United States federal income tax considerations of an investment in our ADSs or Class A ordinary shares, see “Item 10. Additional Information — E. Taxation.”
As of December 31, 2022, 2023 and 2024 and for the years ended December 31, 2022, 2023 and 2024, none of Beijing NIO, Anhui NIO AT and Anhui NIO DT had significant operations or any material assets or liabilities. As a result, the financial information related to the consolidated VIEs were insignificant to our consolidated financial statements.
A. [Reserved]
B. Capitalization and Indebtedness
Not applicable.
C. Reasons for the Offer and Use of Proceeds
Not applicable.
D. Risk Factors
Summary of Risk Factors
An investment in our ADSs and Class A ordinary shares involves significant risks. Below is a summary of material risks we face, organized under headings. These risks are discussed more fully in “Item 3. Key Information—D. Risk Factors.”
Risks Related to Our Business and Industry
Risks and uncertainties related to our business and industry include, but are not limited to, the following:
| ● | The automotive market is highly competitive, and we face significant challenges in competing in our industry; |
| ● | Our ability to develop and manufacture vehicles of sufficient quality and appeal to customers on schedule and on a large scale is still evolving; |
| ● | We have not been profitable, and only generated positive cash flows from operations in certain periods; |
| ● | We have limited experience in independent manufacturing. Any delays in the manufacturing and launching of our products, or ramping up of our production capacity, could have a material adverse effect on our business; |
| ● | Rising international political tensions, including changes in U.S. and European international trade policies and other cross-border investment regulations, particularly with regard to China, may adversely impact our business and operating results; |
| ● | The unavailability, reduction or elimination of government and economic incentives or governmental policies which are favorable for electric vehicles and domestically produced vehicles could have a material adverse effect on our business; |
| ● | Our current or future vehicles may not perform in line with customer expectations; |
| ● | We may face challenges in providing our power solutions; |
| ● | Our services may not be generally accepted by our users. If we are unable to provide satisfactory services for our users, our business and reputation may be materially and adversely affected; |
| ● | We are dependent on our suppliers, many of whom are our single source suppliers for the components they supply; |
10
| ● | We rely on Battery Asset Company to provide Battery as a Service to our users. If Battery Asset Company fails to achieve smooth and stable operations, our Battery as a Service may be materially and adversely affected; and |
| ● | We may need to defend ourselves against patent or trademark infringement claims, which may be time-consuming and would cause us to incur substantial costs. |
Risks Related to Our Corporate Structure
We are also subject to risks and uncertainties related to our corporate structure, including, but not limited to, the following:
| ● | We are a Cayman Islands holding company with no equity ownership in the VIEs and we conduct our operations in China (i) primarily through our PRC subsidiaries, and (ii) to a much lesser extent, the VIEs and their subsidiary. Investors in our ADSs and Class A ordinary shares thus are not purchasing equity interests in the VIEs in China but instead are purchasing equity interests in a Cayman Islands holding company. If the PRC government deems that our VIE arrangements do not comply with PRC laws, or if these PRC laws change, we could be subject to severe penalties or be forced to relinquish our interests in those operations. Our holding company in the Cayman Islands, the VIEs and investors of our company face uncertainty about potential future actions by the PRC government that could affect the enforceability of the contractual arrangements with the VIEs and, consequently, significantly affect the financial performance of the VIEs and our company as a group; |
| ● | We rely on contractual arrangements with the VIEs and their shareholders to hold a controlling financial interest over each VIE, which may not be as effective as direct ownership in providing operational control; |
| ● | Our ability to enforce the equity pledge agreements between us and the VIEs’ shareholders may be subject to limitations based on PRC laws and regulations; and |
| ● | The shareholders of the VIEs have conflicts of interest with us, which may materially and adversely affect our business and financial condition. |
Risks Related to Doing Business in China
We face risks and uncertainties related to doing business in China in general, including, but not limited to, the following:
| ● | Changes in China’s economic, political or social conditions or government policies could have a material and adverse effect on our business and results of operations; |
| ● | Risks and uncertainties regarding the interpretation and enforcement of laws and quickly evolving rules and regulations in China, could result in a material adverse change in our operations and the value of our ADSs and Class A ordinary shares. For more details, see “Item 3. Key Information—D. Risk Factors—Risks Related to Doing Business in China—Uncertainties in the interpretation and enforcement of PRC laws and regulations could limit the legal protections available to you and us”; |
| ● | The PRC government’s significant authority in regulating our operations and its oversight and control over capital raising activities of listed companies conducted overseas by, and foreign investment in, China-based issuers could significantly limit or completely hinder our ability to offer or continue to offer securities to investors. Implementation of industry-wide regulations in this nature may cause the value of such securities to significantly decline. For more details, see “Item 3. Key Information — D. Risk Factors — Risks Related to Doing Business in China — The PRC government’s significant oversight over our business operation could result in a material adverse change in our operations and the value of our ADSs”; |
| ● | The approval of or the filing with the CSRC or other PRC government authorities may be required in connection with our future offshore listings and capital raising activities. We cannot predict whether or for how long we will be able to obtain such approval or filing; |
11
| ● | We may be adversely affected by the complexity, uncertainties and changes in PRC regulations on internet-related business, automotive businesses and other business carried out by our PRC subsidiaries and the VIEs; |
| ● | The PCAOB had historically been unable to inspect our auditor in relation to their audit work performed for our financial statements and the inability of the PCAOB to conduct inspections of our auditor in the past has deprived our investors with the benefits of such inspections; and |
| ● | Our ADSs may be prohibited from being traded in the United States under the HFCAA in the future if the PCAOB determines that it is unable to inspect or investigate completely auditor located in China. The delisting or prohibition of trading of the ADSs, or the threat of their being delisted or prohibited from trading, may materially and adversely affect the value of your investment. For more details, see “Item 3. Key Information—D. Risk Factors—Risks Related to Doing Business in China—Our ADSs may be prohibited from trading in the United States under the HFCAA in the future if the PCAOB is unable to inspect or investigate completely auditors located in China. The delisting or prohibition of trading of the ADSs, or the threat of their being delisted or prohibited from trading, may materially and adversely affect the value of your investment.” |
Risks Related to Our ADSs and Class A Ordinary Shares
In addition to the risks described above, we are subject to risks related to our ADSs and Class A ordinary shares:
| ● | We adopt different practices as to certain matters as compared with many other companies listed on the Hong Kong Stock Exchange; |
| ● | If we change the listing venue of our securities, you may lose the shareholder protection mechanisms afforded under the regulatory regimes of the applicable securities exchange; |
| ● | The trading prices of our listed securities have been and are likely to continue to be, volatile, which could result in substantial losses to investors; |
| ● | If securities or industry analysts do not publish research or reports about our business, or if they adversely change their recommendations regarding our Class A ordinary shares and/or ADSs, the market price for our Class A ordinary shares and/or ADSs and trading volume could decline; and |
| ● | Our dual-class voting structure will limit the holders of our Class A ordinary shares and ADSs to influence corporate matters, provide certain shareholders of ours with substantial influence and could discourage others from pursuing any change of control transactions that holders of our Class A ordinary shares and ADSs may view as beneficial. |
Risks Related to Our Business and Industry
The automotive market is highly competitive, and we face significant challenges in competing in our industry.
The automotive market, particularly the market in China, is highly competitive. Our vehicles compete with both NEV and ICE vehicles, especially those targeting the mid- to high-end segment. Many of our current and potential competitors have significantly greater financial, technical, engineering, manufacturing, marketing and other resources than we do, and may be able to devote greater resources to the design, development, manufacturing, promotion, sale and support of their products.
Moreover, we expect competition in the China automotive market to intensify in light of increased product supply, intense price competition, reduced government subsidies, continuing globalization, and industry consolidation. Increased competition will place greater demand on, among others, product design and performance, technological innovation, pricing, product quality and safety, manufacturing efficiency, sales and marketing capabilities, service and charging options, and user satisfaction. Increasing competition may also lead to lower vehicle unit sales and increasing inventory, which may result in downward price pressure and may adversely affect our business, financial condition, results of operations, and prospects.
12
Furthermore, our competitive advantage as a leading and early-moving EV company will be compromised if our competitors achieve higher production and sales volumes, offer more favorable pricing, or introduce new products at a faster pace than we do. If our competitors introduce new vehicles or services that successfully compete with or surpass the quality or performance of our vehicles or services at more competitive prices, we may be unable to satisfy existing customers or attract new customers at the price levels that would allow us to generate attractive rates of return on our investment.
We may also be affected by the volatility of the overall China automotive market. Fluctuations in the growth rate of passenger vehicle sales and/or EV sales in China and shifting consumer demands for EVs in China could adversely affect our business, results of operations and financial condition.
Our ability to successfully compete in our industry is fundamental to our future success in existing and new markets and in growing our market share. There can be no assurance that we will be able to compete successfully in our markets. You should consider our business and prospects in light of the risks and challenges we face in our industry, including, among other things, with respect to our ability to:
| ● | design and produce safe, reliable and quality vehicles on an ongoing basis; |
| ● | build a well-recognized and respected brand; |
| ● | establish and expand our customer base; |
| ● | successfully market our vehicles and services; |
| ● | competitively price our products and services, and successfully anticipate the sales volume of our vehicle products and the take-rate of services provided to users; |
| ● | improve and maintain our operational efficiency; |
| ● | maintain a reliable, secure, high-performance and scalable technology infrastructure; |
| ● | successfully develop and protect our core technologies; |
| ● | attract, retain and motivate talented employees; |
| ● | anticipate and adapt to changing market conditions, including technological developments and changes in competitive landscape; and |
| ● | navigate an evolving and complex regulatory environment. |
If we fail to address any or all of these risks and challenges, our business may be materially and adversely affected.
Furthermore, our vehicles are highly technical products that will require maintenance and support. If we were to cease or cut back operations, even years from now, buyers of our vehicles from years earlier might encounter difficulties in maintaining their vehicles and obtaining satisfactory support. We believe that user confidence in our ability to provide our power solutions and assisted and intelligent driving functions and honor our obligations under our service package over a long period of time is one of the key factors in marketing our vehicles. As a result, consumers will be less likely to purchase our vehicles now if they are not convinced that our business will succeed or that our operations will continue for many years. Similarly, suppliers and other third parties will be less likely to invest time and resources in developing business relationships with us if they are not convinced that our business will succeed.
Our ability to develop and manufacture vehicles of sufficient quality and appeal to customers on schedule and on a large scale is still evolving.
Our future business depends in large part on our ability to execute on our plans to develop, manufacture, market and sell our electric vehicles. We plan to manufacture our vehicles in higher volumes than our present production capabilities.
13
Our continued development and manufacturing of our current and future vehicle models are and will be subject to risks, including with respect to:
| ● | our ability to secure necessary funding; |
| ● | the equipment we use being able to accurately manufacture the vehicle within specified design tolerances; |
| ● | compliance with environmental, workplace safety and similar regulations; |
| ● | securing necessary components on acceptable terms and in a timely manner; |
| ● | our ability to accurately assess user demand; |
| ● | our ability to timely manufacture vehicles and expand production capacity; |
| ● | delays in delivery of final component designs to our suppliers, or delays in the development and delivery of our core technologies and new vehicle models; |
| ● | our ability to attract, recruit, hire and train skilled employees; |
| ● | quality controls; |
| ● | delays or disruptions in our supply chain; |
| ● | our ability to maintain solid partnership with our suppliers; and |
| ● | our ability to control costs and prevent budget overruns. |
Historically, automobile customers have expected auto companies to periodically introduce new and improved vehicle models. However, we have limited experience designing, testing, manufacturing, marketing and selling our electric vehicles and therefore cannot assure you that we will be able to introduce new or improved vehicle models at a pace that meets customer expectations. Nor can we guarantee that the vehicle models we roll out from time to time will achieve market success. If our new vehicle models or upgraded versions of existing vehicle models are not well received by customers, our brand image and business performance may be adversely affected.
Any of the foregoing could have a material adverse effect on our results of operations and growth prospects.
We have not been profitable, and only generated positive cash flows from operations in certain periods.
We have not been profitable since our inception, and only generated positive cash flows from operations in certain periods. We incurred net losses of RMB14,437.1 million, RMB20,719.8 million and RMB22,401.7 million (US$3,069.0 million) for the years ended December 31, 2022, 2023 and 2024, respectively. In addition, although we generated positive operating cash flows in 2021, we had negative operating cash flows of RMB3,866.0 million, RMB1,381.5 million and RMB7,849.2 million (US$1,075.3 million) in 2022, 2023 and 2024, respectively.
We may continue to record net losses and negative operating cash flows in the near future. We may not be able to fulfill our obligations in providing vehicles and services to our users in respect of advances from customers, the failure of which may negatively affect our cash flow position. If we fail to generate sufficient revenue from our operations, or if we fail to maintain sufficient cash and financing, we may not have sufficient cash flows to fund our business, operations and capital expenditure and our business and financial position will be adversely affected.
14
We have made significant up-front investments in research and development, power network, sales and service network, manufacturing facilities as well as marketing activities to rapidly develop and expand our business. We expect to continue to invest significantly in these areas to further develop and expand our business, and these investments may not result in an increase in revenue or positive cash flow on a timely basis, or at all. For example, we are developing new products to cover broader market segments and various core technologies such as assisted and intelligent driving technologies. We cannot assure you that we will be able to successfully execute our strategies and compete successfully against existing or future competitors in these areas. Additionally, the electric vehicle industry is witnessing intense price competition as many players adopt aggressive pricing strategies to gain market share. We may need to adjust our pricing, which could lead to a direct contraction of our margin levels, and adversely affect our financial condition and results of operations.
There can be no assurance that we will not experience liquidity problems in the future. We may not generate sufficient revenues, or we may incur substantial losses for a number of reasons, including lack of demand for our vehicles and services, increasing competition, challenging macro-economic environment, as well as other risks discussed herein, and we may incur unforeseen expenses, or encounter difficulties, complications and delays in generating revenue or achieving profitability. Moreover, our operation efficiency also has a significant impact on our ability to generate profits. Failure to continuously improve our operation efficiency may lead to a decline in our net revenues, income and profitability. If we are unable to achieve profitability, we may have to reduce the scale of our operations, which may impact our business growth and adversely affect our financial condition and results of operations.
In addition, we face risks with respect to our capability to obtain sufficient external equity or debt financing. The electric vehicle industry that we operate in is highly capital-intensive, requiring significant capital for research and development, production capacity enhancement, and sales and service network expansion. Our financing efforts may be influenced by a number of factors, including general market conditions, regulatory uncertainties, and investor acceptance of our business plan. In particular, as we continue to advance our expansion into the international markets, we may be unsuccessful in new geographic markets as expected, which could raise concerns among investors and have a material adverse impact on our ability to obtain sufficient financing to support our further business development. If we are unable to obtain external financing in a timely manner on acceptable terms, we may fail to implement our business plans or encounter disruptions in our operating activities, and our business, financial condition and results of operations would be adversely affected.
We have limited experience in independent manufacturing. Any delays in the manufacturing and launching of our products, or ramping up of our production capacity, could have a material adverse effect on our business.
Currently, we manufacture our vehicles in the first advanced manufacturing base, or the F1 Plant, and the second advanced manufacturing base, or the F2 Plant. As we have limited experience independently operating these manufacturing bases, we are subject to risks of delays in the manufacture and commercial release of new vehicle models. We have been expanding our product portfolio to target a broader market with our future vehicles, and to the extent we need to delay the launch of our vehicles, our growth prospects could be adversely affected as we may fail to grow our market share. We expect to introduce new vehicle models under each of our NIO, ONVO and FIREFLY brands, which will require us to consistently enhance our production capacity. We cannot assure you that we will be able to ramp up our production and deliver the vehicle models at a pace that meets customer expectations. We also plan to periodically perform facelifts or refresh existing models, which could also be subject to delays. We may introduce in the future new or unique manufacturing processes and design features for our products. As we expand our vehicle offerings and global footprint, there is no guarantee that we will be able to successfully and timely introduce and scale such processes or features. Furthermore, we rely on third-party suppliers for the provision and development of many of the key components and materials used in our vehicles. To the extent our suppliers experience any delays in providing us with or developing necessary components, we could experience delays in delivering on our timelines.
In addition, our manufacturing model has transitioned from joint manufacturing to independent manufacturing, potentially introducing new risks. Such a shift poses additional challenges due to our limited experience in manufacturing independently. The intricacies of overseeing all aspects of production independently, such as managing the entire production line and supervising production personnel, may lead to unforeseen obstacles in maintaining efficiency and timeliness, and, ultimately, delays in product launch and delivery. Therefore, we may be required to invest in more time and resources to assure that vehicles manufactured at our own facilities comply with our quality standards and regulatory requirements. We have limited experience in managing our manufacturing workforce, and we may also face challenges in providing training to our production personnel. Additionally, we cannot assure you that we will be able to attract or retain qualified personnel or other highly skilled employees in a timely and cost-efficient manner. Any failure to effectively manage or provide adequate training to our manufacturing workforce and production personnel, as well as attract or retain qualified personnel, may result in delays in production, reduced efficiency, and potential quality issues.
15
Furthermore, we may need to expand or convert our existing manufacturing facilities in the future to ramp up the production of our current and future vehicle models. The expansion or conversion of our manufacturing facilities could experience delays or other difficulties, potentially affecting the timeline for increasing production capacity. Moreover, as we increase our production capacity and improve our operation efficiency, significant capital may also be required to maintain our property, plant and equipment, and such costs may exceed our current anticipations. There is substantial uncertainty about our ability to achieve these objectives. We cannot assure you that we will be able to complete the expansion or conversion of our manufacturing bases or ramp up our production capacity on schedule and within budget.
Any delay in production ramp-up of our current vehicle models, or in the development, manufacture, launch and production ramp-up of our future vehicle models, including in the build-out of the manufacturing facilities in China for these models or due to any other factors, or in refreshing or performing facelifts to existing models, could subject us to customer complaints and materially and adversely affect our reputation, demand for our vehicles, results of operations and growth prospects.
The unavailability, reduction or elimination of government and economic incentives or governmental policies which are favorable for electric vehicles and domestically produced vehicles could have a material adverse effect on our business.
Our growth has benefited significantly from the government subsidies, economic incentives and government policies that support the growth of new energy vehicles. Favorable government incentives and subsidies in China include one-time government subsidies, exemption from vehicle purchase tax, exemption from license plate restrictions in certain cities, preferential utility rates for charging facilities and more. Changes in government subsidies, economic incentives and government policies to support NEVs could adversely affect the results of our operations. For example, the Shanghai government has offered exemptions from license plate restrictions for new energy vehicles in recent years, most recently extending the exemption for NEVs until the end of 2025. If the Shanghai government stops offering such exemptions, our sales in Shanghai could be adversely affected. In addition, in recent years, local governments in China have been implementing incentives and subsidy policies for consumers in the NEV sector, such as NEV replacement subsidies. If these favorable government incentives and subsidies are scaled back in the future, it could potentially reduce consumers’ willingness to purchase NEVs, thereby negatively impacting our vehicle sales.
Besides policies of local governments, China’s central government has adopted an NEV credit scheme that incentivizes original equipment manufacturers, or OEMs, to increase the production and sale of NEVs. On June 29, 2023, the Ministry of Industry and Information Technology, the Ministry of Finance, the Ministry of Commerce, the General Administration of Customs, and the State Administration for Market Regulation, jointly promulgated the Decision on Amending Measures for the Parallel Administration of the Average Fuel Consumption and New Energy Vehicle Credits of Passenger Vehicle Enterprises, which took effect on August 1, 2023. Under these measures, each of the vehicle manufacturers and vehicle importers above a certain scale is required to, among other things, maintain its new energy vehicles credits, or the NEV credits above zero, and NEV credits can be earned only by manufacturing or importing NEVs. Excess positive NEV credits, or the automotive regulatory credits, are tradable and may be sold to other enterprises through a credit trading scheme established by the Ministry of Industry and Information Technology. Negative NEV credits can be offset by purchasing NEV credits from other manufacturers or importers. We have earned positive NEV credits through manufacturing new energy vehicles and sold some of the credits to other vehicle manufacturers or importers. We generated revenue from the sale of these credits totaling RMB67.3 million, RMB10.6 million and RMB1.5 million (US$0.2 million) in 2022, 2023 and 2024, respectively. There is no guarantee that we will continue to earn a similar level or amount of credits going forward. Moreover, as the prices for NEV credits are subject to market demand, which affects the amount of credits generated by other vehicle manufacturers during a given period, we cannot assure you that we will continue to sell our credits at the current price or a higher price. Any changes in government policies to restrict or eliminate such credits trading could adversely affect our business, financial condition and results of operations.
On June 19, 2023, the Ministry of Industry and Information Technology, the Ministry of Finance and the State Taxation Administration jointly promulgated the Announcement on Continuing and Optimizing the Vehicle Purchase Tax Reduction and Exemption Policies for New Energy Vehicles. Pursuant to such announcement, the NEVs purchased from January 1, 2024 to December 31, 2025, shall be exempt from vehicle purchase tax, with the amount of tax exemption for each new energy passenger vehicle not exceeding RMB30,000, and the exemption from vehicle purchase tax on the NEVs purchased from January 1, 2026 to December 31, 2027, shall be reduced by half such that the amount does not exceeding RMB15,000. The reduction in vehicle purchase tax exemptions may negatively impact our sales performance.
16
Furthermore, China’s central government provides certain local governments with funds and subsidies to support the roll-out of charging infrastructure. See “Item 4. Information on the Company—B. Business Overview—Regulations—Favorable Government Policies Relating to New Energy Vehicles in the PRC.” These policies are subject to change and beyond our control. We cannot assure you that any changes would be favorable to our business. Furthermore, any reduction, elimination, delayed payment or discriminatory application of government subsidies and economic incentives because of policy changes, the reduced need for such subsidies and incentives due to the perceived success of electric vehicles, fiscal tightening or other factors may result in the diminished competitiveness of the alternative fuel vehicle industry generally or our electric vehicles in particular. In addition, as we seek to increase our revenues from vehicle sales, we may also experience an increase in accounts receivable relating to government subsidies. However, the collection of the government subsidies is subject to the appropriation arrangement and cadence of the governmental authority. Any uncertainty or delay in collection of the government subsidies may also have an adverse impact on our financial condition. For more details, please refer to “10. Other Non-current Assets” set forth in our consolidated financial statements included elsewhere in this annual report. Any of the foregoing could materially and adversely affect our business, results of operations, financial condition and prospects.
Our current or future vehicles may not perform in line with customer expectations.
Our current or future vehicles may not perform in line with customers’ expectations. For example, our vehicles may not have the durability or longevity of other vehicles in the market, and may not be as easy and convenient to repair as other vehicles in the market. Any product defects or any other failure of our vehicles to perform as expected could harm our reputation and result in adverse publicity, lost revenue, delivery delays, product recalls, product liability claims, harm to our brand and reputation, and significant warranty and other expenses, and could have a material adverse impact on our business, financial condition, operating results and prospects.
In addition, the range of our vehicles on a single charge declines principally as a function of usage, time and charging patterns as well as other factors. For example, a customer’s use of his or her electric vehicle as well as the frequency with which he or she charges the battery can result in additional deterioration of the battery’s ability to hold a charge.
Furthermore, our vehicles may contain defects in design and manufacture that may cause them not to perform as expected or that may require repair. For example, we offer full-stack in-house developed assisted and intelligent driving features through NIO assisted and intelligent driving, or NAD, and ONVO Smart Driving or OSD. We cannot assure you that our technologies will ultimately perform in line with expectations.
Our vehicles use a substantial amount of software code to operate and software products are inherently complex and often contain defects and errors when first introduced. As a result, any malfunction of these software products could negatively affect our vehicle performance and lead to user dissatisfaction, potential complaints and product recalls. Any failure of our software products, issues with our systems, or cybersecurity incidents may adversely affect our business, results of operation and financial position.
While we have performed extensive internal testing on our vehicles’ software and hardware systems, we have a limited frame of reference by which to evaluate the long-term performance of our systems and vehicles. There can be no assurance that we will be able to detect and fix any defects in the vehicles prior to their sale to consumers. If any of our vehicles fail to perform as expected, we may need to delay deliveries, initiate product recalls and provide servicing or updates under warranty at our expense, which could adversely affect our brand in our target markets and could adversely affect our business, prospects and results of operations.
We may face challenges in providing our power solutions.
We provide our users with comprehensive power solutions. Our power solutions include home charger, which we refer to as Power Home; battery swapping, which we refer to as Power Swap; supercharging piles, which we refer to as Power Charger; destination charging piles, which we refer to as Destination Charger; and mobile charging, which we refer to as Power Mobile. In addition, we offer our users our One Click for Power valet service where we pick up, charge and then return the vehicle. For our vehicle models, we currently offer standard range battery, long range battery, and ultra-long range battery. We have experienced delays in delivering our power solutions in the past, and we cannot assure you that such delays will not occur again in the future.
We intend to expand our charging and battery swapping network to better satisfy our users’ demand. We plan to develop our power network both independently and in cooperation with business partners. Such cooperative arrangements involve a variety of risks, including with respect to the negotiation of commercial terms, funding arrangements, and the timely construction of the charging piles and battery swapping stations. If we are unable to successfully expand the coverage of our power network at the intended pace, our business, results of operation and financial position could be adversely affected.
17
We have very limited experience in the actual provision of our power solutions to users and providing these services is subject to challenges, including the challenges associated with sorting out the logistics of rolling out our network and teams in appropriate areas, inadequate capacity or over capacity of our services in certain areas, security risks or risk of damage to vehicles during One Click for Power valet services and the potential for lack of user acceptance of our services. In addition, although the Chinese government has supported the roll-out of a public charging network, the current number of charging infrastructures is generally considered to be insufficient. We also face uncertainties with regard to governmental support and public infrastructure as we roll out our power solutions, including whether we can obtain and maintain access to sufficient charging infrastructure, whether we can obtain any required permits and land use rights and complete any required filings, and whether the government support in this area may discontinue. Furthermore, we may be subject to illegal activities perpetrated against us and our power solutions, which may disrupt our operations and damage user confidence in our vehicles and service offerings, thereby negatively affect our business and results of operations.
Furthermore, given our limited experience in providing power solutions, there could be unanticipated challenges which may hinder our ability to provide our solutions or make the provision of our solutions costlier than anticipated. To the extent we are unable to meet user expectations or experience difficulties in providing our power solutions, our reputation and business may be materially and adversely affected.
Our services may not be generally accepted by our users. If we are unable to provide satisfactory services for our users, our business and reputation may be materially and adversely affected.
We aim to provide users with access to a full suite of services, including aftersales services, power solutions, assisted and intelligent driving functions and others. We are also expanding our service scope to meet our users’ evolving demands. For example, we facilitate used car transactions and auto financing arrangements, and offer vehicle subscription, battery upgrade and insurance brokerage to our users. These services are a part of our product and services package to users, and we cannot assure you that the services we provide will be profitable on their own. In addition, to the extent that some of our services are non-traditional for automakers, these service offerings subject us to new risks. We also seek to engage with our users on an ongoing basis using online and offline channels, which is non-traditional for automakers. We cannot assure you that our services or our efforts to engage with our users using both our online and offline channels will be successful, which could impact our revenues as well as our customer satisfaction and marketing.
Our servicing will partially be carried out through third parties which we certified. Although such servicing partners may have experience in servicing other vehicles, we and such partners have very limited experience in servicing our vehicles. Servicing electric vehicles is different from servicing ICE vehicles and requires specialized skills, including high voltage training and servicing techniques. There can be no assurance that our service arrangements will adequately address the service requirements of our users to their satisfaction, or that we and our partners will have sufficient resources to meet these service requirements in a timely manner as the volume of vehicles we deliver increases.
In addition, if we are unable to roll out and establish a widespread service network, user satisfaction could be adversely affected, which in turn could materially and adversely affect our sales, results of operations and prospects.
We are dependent on our suppliers, many of whom are our single source suppliers for the components they supply.
Each of our vehicle models uses a great amount of purchased parts from suppliers, many of whom are currently our single source suppliers for these components, and we expect that this will be similar for any future vehicle we may produce. The supply chain exposes us to multiple potential sources of delivery failure or component shortages. While we obtain components from multiple sources whenever possible, similar to other players in our industry, many of the components used in our vehicles are components we purchased from a single source. To date, we have not qualified alternative sources for most of the single sourced components used in our vehicles and we do not maintain long-term agreements with some of our single source suppliers. In addition, part of our supply chain is geographically concentrated. The lack of geographic diversification in our suppliers could lead to increased costs and delays in production of our vehicles. Furthermore, our collaboration with startup suppliers poses a potential risk to our operations. These suppliers may lack the experience and resources to effectively manage their supply chains, leading to potential disruptions in the delivery of goods or services to us. In addition, operational inefficiencies within these suppliers may lead to inconsistencies in product or service quality, thereby affecting our own ability to deliver high-quality products or services to our customers. Some of these suppliers may have limited financial resources and rely on external financing to sustain their operations. If they experience financial constraints or fail to sustain their operations, it could impact their ability to meet our requirements, potentially causing delays or disruptions in our operations.
18
Any disruption in the supply of components, whether or not from a single source supplier, could temporarily disrupt the production of our vehicles until an alternative supplier is fully qualified or is otherwise able to supply us with the required material. Qualifying alternative suppliers or developing our own replacements for certain highly customized components of our vehicles may be time-consuming and costly. There can be no assurance that we would be able to successfully retain alternative suppliers or supplies on a timely basis, on acceptable terms or at all. In addition, to the extent that we need to find alternative suppliers under time constraints, the alternative suppliers may not fully meet our requirements with respect to delivery speed, quantity or quality, thereby adversely affecting our business operations.
Changes in business conditions, force majeure and other factors beyond our control or which we do not presently anticipate, could also affect our suppliers’ ability to deliver components to us on a timely basis. For example, the global supply constraint of semiconductor chips had negatively impacted our production activity and volume, as a result of which, we temporarily suspended the vehicle production activity in the F1 Plant for five working days starting from March 29, 2021. In May 2021, our vehicle delivery was adversely impacted for several days due to the volatility of semiconductor supply and certain logistical adjustments. In April 2022, we suspended our vehicle production as a result of the component shortages. In July 2022, the production of our ET7 and EC6 was constrained by the short supply of casting parts. Although the reduced production volume and number of vehicles delivered as a result of supply chain volatilities have not had a material impact on our liquidity and capital resources, our results of operations in these periods have been negatively affected. See “Item 3. Key Information—D. Risk Factors—Risks Related to Our Business and Industry—Our business, financial condition and results of operations may be adversely affected by natural disasters, health epidemics and other outbreaks.” While we have been working closely with supply chain partners and have been actively seeking alternative sources of supply, our production activity and results of operations may be impacted should the supply chain volatilities continue. In addition, even if we succeed in locating alternative sources of supply, cooperating with new suppliers will subject us to uncertainties with respect to the reliability of these suppliers and the quality of the components they provide. We cannot assure you that the new sources of component supply will enable us to meet the quality, price, design, engineering, and production standards, as well as the production volumes to satisfy the market demand for our vehicles. Any defects of or quality issues with these components or any non-compliance incidents associated with these third-party suppliers could result in quality issues with our vehicles and hence compromise our brand image and results of operations. Any of the foregoing could materially and adversely affect our results of operations, financial condition and prospects.
We rely on Battery Asset Company to provide Battery as a Service to our users. If Battery Asset Company fails to achieve smooth and stable operations, our Battery as a Service may be materially and adversely affected.
On August 20, 2020, we introduced the Battery as a Service, or BaaS, which allows users to purchase electric vehicles and subscribe for the usage of batteries separately. If users opt to purchase a vehicle and subscribe for the battery under the BaaS, they can enjoy a deduction off the original vehicle purchase price and pay a monthly subscription fee for the battery.
For each user under the BaaS model, we sell a battery to Wuhan Weineng Battery Asset Co., Ltd., or the Battery Asset Company, and the user subscribes for the usage of the battery from the Battery Asset Company. The service we provide to our users under the BaaS relies, in part, on the smooth operation of and stability and quality of service delivered by the Battery Asset Company, which we cannot guarantee. We invested in the Battery Asset Company with CATL, Hubei Science Technology Investment Group Co., Ltd. and a subsidiary of Guotai Junan International Holdings Limited, which we refer to as the Initial BaaS Investors in this annual report. We and the Initial BaaS Investors each invested RMB200 million and held 25% equity interests in the Battery Asset Company at its establishment. In December 2020, April 2021, August 2021 and July 2022, respectively, the Battery Asset Company entered into agreements with new and existing investors for additional financing. We refer to the Initial BaaS Investors together with the other investors of the Battery Asset Company that subsequently joined as the Battery Asset Company Investors. As of the date of this annual report, we beneficially own approximately 19.4% of the equity interests in the Battery Asset Company. As a result, we have significant influence, but not control, over the business operations of the Battery Asset Company. If it fails in delivering smooth and stable operations, we will suffer from negative customer reviews and even returns of products or services and our reputation may be materially and adversely affected.
19
Additionally, given that we generate a portion of our total revenues from sales of battery and provision of service to the Battery Asset Company, our results of operations and financial performance will be negatively affected if the Battery Asset Company fails to operate smoothly. The Battery Asset Company may finance the purchase of batteries through issuance of equity and debt or bank borrowing. If the Battery Asset Company is unable to obtain future financings from the Battery Asset Company Investors or other third parties to meet its operational needs, it may not be able to make payments to us for the batteries purchased from us on time, to continue purchasing batteries from us and providing them to our users through battery subscription, or to otherwise maintain its healthy and sustainable operations. On the other hand, if the Battery Asset Company bears a significant rate of customer default on its payment obligations, its results of operations and financial performance may be materially impacted, which will in turn reduce the value of our and the Battery Asset Company Investors’ investments in the Battery Asset Company. In addition, in furtherance of the BaaS, we agreed to provide a guarantee to the Battery Asset Company for the default in payment of monthly subscription fees from users, while the maximum amount of guarantee that can be claimed shall not be higher than the accumulated service fees we receive from the Battery Asset Company. As the BaaS user base is expanding, if an increased number of default occurs, our results of operations and financial performance will be negatively affected. As of December 31, 2024, the guarantee liability we provided to Battery Asset Company was immaterial.
Reservations for our vehicles are subject to cancellation.
Reservations for our vehicles are subject to cancellation by the customer until delivery of the vehicle. We have experienced cancellations in the past. While we require a deposit of less than 2.0% of the manufacturer’s suggested retail price, such deposit becomes non-refundable after a certain period of time upon which the reservation will be automatically confirmed. Notwithstanding the non-refundable deposit, our users may still cancel their reservations for many reasons outside of our control. The potentially long wait from the time a reservation is made until the time the vehicle is delivered could also impact user decisions on whether to ultimately make a purchase, due to potential changes in preferences, competitive developments and other factors. If we encounter delays in the delivery our current or future vehicle models, we believe that a significant number of reservations may be cancelled. As a result, no assurance can be made that reservations will not be cancelled and will ultimately result in the final purchase, delivery, and sale of the vehicle. Such cancellations could harm our financial condition, business, prospects and operating results.
We may be subject to risks associated with assisted and intelligent driving technologies.
We provide an enhanced advanced driver assistance system, or ADAS, and plan to offer higher levels of assisted and intelligent driving functionalities, and through our research and development, we continually update and improve our assisted and intelligent driving technologies.
Regulatory, safety and reliability issues, or the perception thereof, many of which are beyond our control, could cause the public, our users or our potential business partners to lose confidence in the assisted and intelligent driving solutions in general. The development of our assisted and intelligent driving technology is subject to applicable regulatory restrictions, which may change from time to time as a result of various factors and have an unfavorable effect on our business as well as our research and development. The safety of our assisted and intelligent driving technology depends in part on end users of vehicles equipped with ADAS and higher levels of assisted and intelligent driving systems, as well as other drivers, pedestrians, other obstacles on the roadways or other unforeseen events. For example, there have been traffic accidents involving vehicles equipped with ADAS, including our vehicles. Even though the actual causes of such traffic accidents may not be associated with the use of ADAS, they resulted in, and any future similar accidents could result in, significant negative publicity, and, in the future, could result in suspension or prohibition of vehicles equipped with ADAS and other assisted and intelligent driving systems, as well as regulatory investigations, recalls, systems or features modifications and related actions.
In addition, to the extent accidents associated with our ADAS and other assisted and intelligent driving systems (once launched) occur, we could be subject to liability, government scrutiny and further regulation. For example, our research and development activities related to ADAS are subject to regulatory restrictions on surveying and mapping, as well as driverless road testing. Any further tightening of regulatory restrictions could significantly impede our development of assisted and intelligent driving technologies. Any of the foregoing could materially and adversely affect our results of operations, financial condition and growth prospects.
20
We may face challenges in expanding our business and operations internationally and our ability to conduct business in international markets may be adversely affected by legal, regulatory, political and economic risks.
We face challenges and risks associated with expanding our business and operations globally into new geographic markets and developing diversified sales channels and marketing strategies.
New geographic markets may have competitive conditions, user preferences, and discretionary spending patterns that are more difficult to predict or satisfy than our existing markets. Local companies may have a substantial competitive advantage because of their greater understanding of, and focus on, the local users, as well as their more established local brand names, requiring us to build brand awareness in that market through greater investments in advertising and promotional activity. In certain markets, we have relatively little operating experience and may not benefit from any first-to-market advantages or otherwise succeed. Therefore, we may also need to adapt our product and service offerings, adjust pricing strategies, and align with local economic conditions. Moreover, our expansion into international markets require us to respond timely and effectively to rapidly evolving market dynamics in the respective countries and regions. While we are committed to executing our global business strategy, we cannot guarantee that our product and service offerings will achieve the desired success in these new markets.
To complement our direct sales model, we may need to implement new and diverse sales approaches and cooperate with business partners to facilitate our expansion in international markets, such as working with general distribution agencies and forming joint venture partnerships. The adoption of these models could have potential negative impacts on certain financial metrics. For example, we entered into the Middle East and North Africa region in 2024 and expect to work closely with our business partner to provide local users with our products and services. We also target to enter more overseas markets, which will expose us to a number of challenges relating to the selection of business partners, negotiations of commercial terms and adapting to local policies. In addition, an increased revenue contribution from our distributors and authorized agents may lead to increase in our trade receivables, which our distributors and authorized agents may not be able to settle in a timely manner, and any deterioration in the financial position and credit profile of our distributors and authorized agents could create challenges in collecting our trade receivables. Furthermore, international expansion typically requires substantial capital investment, which may strain our financial resources and adversely affect our current financial performance while increasing the complexity of our operational structure.
As we continue to expand the operations and sales of our smart electric vehicles in international markets, we may face operational issues that could have a material adverse effect on our reputation, business and results of operations, if we fail to address certain factors including, but not limited to, the following:
| ● | lack of acceptance of our products and services, and challenges of localizing our offerings to appeal to local tastes; |
| ● | significant capital required for entering into new geographical markets, including cost of promoting our current and future brands in the new markets, building sales and services networks and power infrastructures; |
| ● | failure to obtain or maintain required permits and certifications for our products or services in these markets; |
| ● | failure to conform our products to regulatory and safety requirements and charging and other electric infrastructures; |
| ● | difficulty and cost relating to compliance with different commercial and legal requirements of the overseas markets in which we offer or plan to offer our products and services; |
| ● | failure to provide consistent high-quality customer service and support in these markets; |
| ● | failure to attract and retain capable personnel with international perspectives who can effectively manage and operate local businesses; |
| ● | challenges in identifying appropriate local business partners and establishing and maintaining good working relationships with them; |
| ● | failure to obtain, maintain or enforce our intellectual property rights; |
| ● | availability, reliability and security of international payment systems and logistics infrastructure; |
21
| ● | challenges of maintaining efficient and consolidated internal systems, including technology infrastructure, and of achieving customization and integration of these systems with the other parts of our technology platform; |
| ● | challenges in replicating or adapting our company policies and procedures to operating environments different from that of China; |
| ● | failure to develop appropriate risk management and internal control structures tailored to overseas operations; |
| ● | national security policies that restrict our ability to utilize technologies that are deemed by local governmental regulators to pose a threat to their national security; |
| ● | compliance with privacy laws and data security laws and compliance costs across different legal systems; |
| ● | heightened restrictions and barriers on the transfer of data and streamlined supply chain among different jurisdictions; |
| ● | differing, complex and potentially adverse customs, import/export laws, tax rules and regulations or other trade barriers or restrictions related compliance obligations and consequences of non-compliance, and any new developments in these areas; |
| ● | challenges in the implementation of BaaS and other innovative business models in countries and regions outside of China; |
| ● | exchange rate fluctuations; and |
| ● | political instability and general economic or political conditions in particular countries or regions, including territorial or trade disputes, war and terrorism. |
In addition, our operations are subject to both PRC law and the laws of countries and jurisdictions in which we operate. Any violations of these laws by our overseas operations, associates, or agents could result in sanctions or penalties, potentially damaging our reputation, business operations, and financial results. We may also encounter protectionist measures that could impede our business strategies and place us at a competitive disadvantage compared to domestic companies. For example, starting from October 30, 2024, the European Commission imposed definitive countervailing duties on imports of battery electric vehicles (BEVs) from China for a period of five years.
Our success in international markets hinges on our ability to navigate diverse legal, regulatory, economic, environmental, social, and political landscapes, many aspects of which are beyond our direct control. In new geographical areas and jurisdictions, our business operations may face disruptions due to changes in local laws, regulations, and policies. Failure to manage these risks and challenges could negatively affect our ability to expand our business and operations overseas as well as materially and adversely affect our business, financial condition and results of operations.
Rising international political tensions, including changes in U.S. and European international trade policies and other cross-border investment regulations, particularly with regard to China, may adversely impact our business and operating results.
The U.S. government has made statements and taken certain actions that may lead to changes in U.S. and international trade policies towards China. It remains unclear what additional actions, if any, will be taken by the U.S. or other governments with respect to international trade agreements, the imposition of tariffs on goods imported into the United States, tax policy related to international commerce, or other trade matters.
22
We are closely monitoring potential changes in international trade policy and assessing the potential impact of these and other trade policy changes on our business operations and financial performance. In February and March 2025, the U.S. administration imposed an additional 20 percent duty on Chinese imports. Subsequently, authorities in China announced tariffs over selected U.S. products and regulatory investigation against U.S. companies in response to the tariff imposed by the U.S. Furthermore, on April 2, 2025, President Trump announced that the United States would impose a 10% tariff on all countries, effective on April 5, 2025, and an individualized reciprocal higher tariff on countries with which the United States has the largest trade deficits, including a 34% additional reciprocal tariff on goods imported from China that brings the total tariff rate to 54%. On April 4, 2025, the Foreign Ministry of China announced that China would impose a retaliatory 34% tariff on goods imported from the United States starting on April 10, 2025. Any unfavorable government policies on international trade, such as capital controls or tariffs, may affect the demand for our products and services, impact the competitive position of our products or prevent us from selling products in certain countries. If any new tariffs, legislation and/or regulations are implemented, or if existing trade agreements are renegotiated or, in particular, if the U.S. government takes retaliatory trade actions due to the recent U.S.-China trade tension, such changes could have an adverse effect on our business, financial condition and results of operations.
In addition, we have been closely monitoring policies in the United States designed to restrict certain Chinese companies from supplying or operating in the U.S. market. These policies include the Clean Network project initiated by the U.S. Department of State in August 2020, the Executive Order on Protecting America’s Sensitive Data from Foreign Adversaries published in June 2021, and new authorities granted to the Department of Commerce to prohibit or restrict the use of certain information and communications technology and services from Chinese companies. Utilizing these new authorities, in January 2025, the Department of Commerce Bureau of Industry and Security (BIS) announced a final rule prohibiting transactions involving the sale or import of connected vehicles when the integrated software has a sufficient nexus to China. Additionally, the U.S. Department of Defense has included dozens of prominent Chinese companies on its list of “Chinese military companies” (CMC) that are “operating directly or indirectly in the United States” in accordance with Section 1260H of the National Defense Authorization Act.
Likewise, we are monitoring policies in the United States aimed at restricting the export of items and technology subject to U.S. jurisdiction to Chinese companies. The United States and various foreign governments have imposed license requirements and restrictions on the export of technologies and products to China, or voiced the intention to do so. For instance, since 2022, the United States has imposed increasingly strict export control measures relating to exports of semiconductors to China. In October 2023, BIS promulgated two new rules that expanded export controls to cover a broader array of advanced semiconductors and semiconductor manufacturing equipment. Similarly, in January 2025, BIS released an interim final rule that established licensing requirements for the export of advanced computing integrated circuits that facilitate advanced artificial intelligence (AI) research and development, as well as certain AI model technology. These recent export controls are, in part, intended to restrict China’s ability to obtain advanced computing chips, develop and maintain supercomputers, and manufacture advanced semiconductors. These measures also restrict the ability of U.S. persons to provide “support” for semiconductor manufacturing and related activities in China and may seriously affect the ability of Chinese companies to purchase or obtain certain semiconductor manufacturing equipment or advanced chips. The implementation, interpretation and impact on our business of these rules and other regulatory actions taken by the U.S. government is uncertain. These actions and/or other actions that may be taken by the governments of either the U.S. or China, or both (including in response to recent increased tensions), could hinder our ability to transfer our U.S.-origin software to China, source U.S.-origin software and components or otherwise access U.S. technology, which could materially and adversely affect our business, results of operations and financial condition.
The United States has also taken efforts to limit U.S. investment in China. On October 28, 2024, the U.S. Department of the Treasury issued a final rule to prohibit U.S. investment in Chinese companies active in developing certain national security technologies (Outbound Investment Rule). The Outbound Investment Rule targets investments involving persons and entities associated with “countries of concern,” a designation currently limited to China. In effect since January 2025, the Outbound Investment Rule imposes investment prohibitions and notification requirements on a range of investments in companies engaged in activities relating to three sectors: (i) semiconductors and microelectronics, (ii) quantum technologies, and (iii) artificial intelligence systems. Persons from countries of concern engaged in these activities are defined as “covered foreign persons.” Investments by U.S. persons subject to the Outbound Investment Rule include the acquisition of equity or a contingent equity interest, the provision of certain debt financing, the conversion of contingent equity interest into equity interest, involvement in a greenfield or brownfield investment, entrance into a joint venture, and the acquisition of a limited partner interest in non-U.S. pooled investment fund.
23
Importantly, the Outbound Investment Rule excludes some investments from the scope of covered transactions, including those in publicly traded securities listed on a national stock exchange. U.S. persons’ acquisitions of publicly traded securities, such as our ADSs, will therefore be exempted from the scope of covered transactions under the Outbound Investment Rule. But if we are deemed to be a covered foreign person engaged in the development of specified AI technologies and services, and therefore subject to the Outbound Investment Rule, our ability to raise capital or contingent equity capital from U.S. investors would be limited and could negatively affect our stock price. As a result, our financial condition, business, results of operations and prospects could also be adversely affected.
On February 21, 2025, the White House released the “America First Investment Policy” memorandum, or the Investment Policy, which outlined several initiatives to restrict investments involving China. While legislative and regulatory actions are required to effect these proposed changes, the Investment Policy may expand enforcement against inbound investment from China to the United States by potentially implementing broader, sector-based restriction on PRC investments in the U.S., expanding CFIUS’ jurisdiction over greenfield investment by Chinese companies, and replacing open-ended mitigation agreements with mitigation agreements prescribing specific timeframes and concrete actions. Additionally, the Investment Policy proposes to create restrictions on U.S. investments in China additional to those already imposed under the Outbound Investment Rule, by potentially expanding industry sectors covered in sectors by existing U.S. outbound investment regulations, supplementing outbound investment restrictions with sanctions, and directing a review to suspend or terminate the 1984 United States-The People’s Republic of China Income Tax Convention. As the Investment Policy and its related legislative and regulatory proposals are still relatively new, it is unclear how these policies, and any future policies concerning investments between the U.S. and China, will be interpreted, amended and implemented by U.S. government authorities. These policies may restrict our ability to implement our investment strategy and could adversely affect our business and prospects.
In response, China has implemented, and may further implement, measures in response to the changing trade policies, treaties, tariffs and sanctions and restrictions against Chinese companies initiated by the U.S. Moreover, our deployment of advanced core technologies in ADAS, whether developed internally or acquired from third parties, may exposes us to risks associated with sanctions imposed by the U.S. government.
We may also face protectionist policies that could, among other things, hinder our ability to execute our business strategies and put us at a competitive disadvantage relative to domestic companies. For example, starting from October 30, 2024, the European Commission imposed definitive countervailing duties on imports of battery electric vehicles (BEVs) from China for a period of five years. These and similar developments may mark a period of increased trade tensions and higher tariff rates.
Furthermore, potential changes in tax policies related to international commerce could also affect our business. For example, in 2021, the Organization for Economic Cooperation and Development announced an Inclusive Framework on Base Erosion and Profit Shifting including, Pillar Two Model Rules defining the global minimum tax, which calls for the taxation of large multinational corporations at a minimum rate of 15%. Subsequently, multiple sets of administrative guidance have been issued. Various tax jurisdictions have either enacted legislation to adopt certain components of the Pillar Two Model Rules starting in 2024 with additional components to be adopted in later years, or announced their plans to enact such legislation in future years. We will continue to evaluate the impact of such legislative initiatives in various tax jurisdictions in which we operate. However, there are uncertainties regarding the rules and implementations, and we cannot assure you that such changes will not have a negatively effect on our financial condition.
Rising political tensions could reduce levels of trades, investments, technological exchanges, and other economic activities between the two major economies, which would have a material adverse effect on global economic conditions and the stability of global financial markets. Any of these factors could have a material adverse effect on our business, prospects, financial condition, and results of operations.
We face challenges in developing and operating our vehicle subscription business and leasing program, including theft of or damage to vehicles and operational difficulties with car leasing partners.
We began to offer vehicle subscription offerings in European markets starting from October 2022, which requires significant capital. We may incur losses or otherwise fail to introduce the service successfully. For example, we may incur insufficient utilization rate of our fleets under the subscription offering and therefore only generate lower-than-expected revenue. We also face risks in connection with the expansion of our customer base in Europe through our subscription offering. For example, customers of our vehicle subscription may have a higher-than-expected rate of default due to macroeconomic factors or if we fail to correctly assess their creditworthiness, which would result in increased costs incurred by our company.
24
In addition, we cooperate with partners in European market who engage in car leasing business. We sell vehicles to the car leasing partners who will then lease the cars purchased from us to the end customers. As such customers would use our vehicles and enjoy certain part of our services, such as using our apps and entering into NIO House, if our car leasing partners run into any operational difficulties, our users’ experience may be negatively affected, our brand name could be compromised.
Furthermore, given that our vehicles are typically stored in unroofed parking lots under the vehicle subscription offering, force majeure events such as flooding, fires or hail may affect a large number of our vehicles. This type of parking lot also has an increased risk of theft or vandalism. Such events may cause us to incur large, uninsured damages, deprive us of a significant portion of our inventory and reduce customer satisfaction if we cannot deliver subscribed vehicles. In addition, vehicles provided to customers under our vehicle subscription service may be stolen, damaged or destroyed before being returned to us. While we carry insurance for our vehicles, the insurance coverage may not be sufficient.
We have a limited operating history in overseas markets and the business model of our service offerings overseas may continue to evolve, exposing us to new risks not discussed above. In addition, with the expansion of the subscription business and leasing programs in international markets in the future, any of the foregoing could have a material adverse effect on our business, financial condition, results of operations and prospects.
We are subject to the risk of a decrease in the residual value of used vehicles under our subscription offering.
As the economic owner of the vehicles under the subscription offering, we are exposed to the risk that the market value of our existing vehicles could decrease after new vehicle models are released, which will reduce our asset value. We are also exposed to the risk that the market value of the vehicles returned at the end of the subscription term may be lower than the calculated residual value at the time the subscription contract was entered into, which may in turn increases the likelihood that the future subscription price for the returned vehicle turns out to be lower than expected. A decline in the value of used vehicles can be caused by a broad range of external factors affecting the vehicle market, including adverse changes in customer confidence and preferences, economic conditions, government policies, exchange rates, marketing programs, price pressure in the new vehicle, the actual or perceived safety or reliability of vehicles, the price of raw materials regained from recycling or scrapping, or technological developments.
Uncertainties may also exist regarding the internal methods for calculating residual values. Although we continually employ residual value models and monitor used vehicle prices, demand and supply trends and other factors to forecast residual values, the assumptions on which residual value assessments are based may prove to be incorrect. In addition, in the case that actual residual values, due to changes in market or regulatory conditions, turn out to be lower than the amounts calculated for our subscription pricing, provisions for residual value risk may be insufficient. Similarly, if the market value of the used cars decreases, we may have to record write-downs beyond its existing reserves for used vehicle inventory risk. Finally, a significant decrease in the value of used vehicles may create pricing pressure for our new car business if customers are not willing to pay significantly higher prices in monthly subscription payments as a consequence of decreased residual values.
As a result of the above factors, with the expansion of the subscription business in the future, if the market value of the used vehicles under our subscription service is significantly below our estimate, it may have a material adverse effect on our business, assets, results of operations, financial condition and prospects.
Our industry is rapidly evolving and may be subject to unforeseen changes. Developments in alternative technologies may materially and adversely affect the demand for our electric vehicles.
We operate in the electric vehicle market, which is rapidly evolving and may not develop as we anticipate. We face unanticipated risks such as an increase in lithium prices, which may reduce the demand of battery electric vehicle and negatively impact on our business. Also, government policies and regulations have a significant impact on the development of the industry. As our industry and our business develop, we may need to modify our business model or change our services and solutions. These changes may not achieve expected results, which could have a material adverse effect on our results of operations and prospects.
Furthermore, we may be unable to keep up with changes in electric vehicle technology and, as a result, our competitiveness may suffer. Our research and development efforts may not be sufficient to adapt to changes in electric vehicle technology. As technologies change, we plan to upgrade or adapt our vehicles and introduce new models in order to provide vehicles with the latest technology, in particular digital technologies, which could involve substantial costs and lower our return on investment for existing vehicles. There can be no assurance that we will be able to compete effectively with alternative vehicles or source and integrate the latest technology into our vehicles, against the backdrop of our rapidly evolving industry. Even if we are able to keep pace with changes in technology and develop new models, our prior models could become obsolete more quickly than expected, potentially reducing our return on investment.
25
Developments in alternative technologies, such as advanced diesel, ethanol, fuel cells or compressed natural gas, or improvements in the fuel economy of the internal combustion engine, may materially and adversely affect our business and prospects in ways we do not currently anticipate. For example, fuel which is abundant and relatively inexpensive in China, such as compressed natural gas, may emerge as consumers’ preferred alternative to petroleum based propulsion. Any of our failure to successfully react to changes in existing technologies could materially harm our competitive position and growth prospects.
We may be unable to adequately control the costs associated with our operations.
We have required significant capital to develop and grow our business, including conducting research and development, manufacturing vehicles and enhancing production capacity, and establishing our power network and sales and service network. As our sales volume grows and our business rapidly develops, we expect to continue making significant investments in these areas. In addition, we may incur significant costs in connection with our services, including providing power solutions and honoring our commitments under our service package. Our ability to become profitable in the future will not only depend on our ability to successfully market our vehicles and other products and services but also to control our costs. If we are unable to cost efficiently design, manufacture, market and sell our vehicles and services, our margins, profitability and prospects will be materially and adversely affected.
We could experience cost increases or disruptions in supply of raw materials or other components used in our vehicles.
We incur significant costs related to procuring raw materials required to manufacture and assemble our vehicles. We use various raw materials in our vehicles including aluminum, steel, carbon fiber, non-ferrous metals such as copper, lithium, nickel as well as cobalt. The prices for these raw materials fluctuate depending on factors beyond our control, including market conditions and global demand for these materials, and could adversely affect our business and operating results. Our business also depends on the continued supply of batteries for our vehicles. Battery manufacturers may refuse to supply electric vehicle manufacturers to the extent they determine that the vehicles are not sufficiently safe. We are exposed to multiple risks relating to availability and pricing of quality lithium-ion battery cells. These risks include:
| ● | the inability or unwillingness of current battery manufacturers to build or operate battery manufacturing plants to supply the numbers of lithium-ion cells required to support the growth of the electric or plug-in hybrid vehicle industry as demand for such cells increases; |
| ● | disruption in the supply of cells due to quality issues or recalls by the battery manufacturers; and |
| ● | an increase in the cost of raw materials, such as lithium, nickel and cobalt, used in lithium-ion cells. |
Furthermore, currency fluctuations, tariffs or shortages in petroleum and other economic or political conditions may result in significant increases in freight charges and raw material costs. Substantial increases in the prices for our raw materials or components would increase our operating costs, and could reduce our margins. In addition, a growth in popularity of electric vehicles without a significant expansion in battery production capacity could result in shortages which would result in increased costs in raw materials to us or impact of prospects.
Our business is subject to a variety of laws and regulations regarding cybersecurity, privacy, data protection and information security in China and elsewhere. Any failure to comply with these laws and regulations could subject us to significant adverse consequences.
We face significant challenges with respect to cybersecurity, privacy, data protection and information security in China and other jurisdictions that we operate in, including the collection, storage, transmission and sharing of information. We use our vehicles’ electronic systems to log information about each vehicle’s use, such as charge time, battery usage, mileage and driving behavior, in order to aid us in vehicle diagnostics, repair and maintenance, as well as to help us optimize the driving and riding experience. Our users may object to the use of this data, which may hinder our capabilities in conducting our business. We also transmit and store certain confidential and private information of our vehicle buyers, including certain personal information such as names, accounts, user IDs and passwords, and payment or transaction related information. Collection, transmission, possession and use of our user’s data in conducting our business may subject us to legislative and regulatory burdens in China and other jurisdictions that could require notification of any data breach, restrict our use of such information and hinder our ability to acquire new customers or market to existing customers.
26
We are required by PRC law to ensure the confidentiality, integrity, availability and authenticity of the information of our customers, which is also essential to maintaining their confidence in our vehicles and services. We have adopted strict information security policies and deployed advanced measures to implement the policies, including, among others, advanced encryption technologies. However, advances in technology, an increased level of sophistication and diversity of our products and services, an increased level of expertise of hackers, new discoveries in the field of cryptography or others can still result in a compromise or breach of the measures that we use. If we are unable to protect our systems, and hence the information stored in our systems, from unauthorized access, use, disclosure, disruption, modification or destruction, such problems or security breaches could cause a loss, give rise to our liabilities to the owners of information or even subject us to fines and penalties. If users allege that we have improperly collected, used, transmitted, released or disclosed their personal information, we could face legal claims and reputational damage. In addition, we may incur significant expenses to comply with privacy, consumer protection and security standards and protocols imposed by laws, regulations, industry standards or contractual obligations, some of which may not be compatible with our existing business practice. If third parties improperly obtain and use the personal information of our users, we may be required to expend significant resources to resolve these problems. In December 2022, we were made aware that certain user information and vehicle sales information in China before August 2021 was for sale on the internet by third parties for illegal purposes. We followed the PRC legal requirements on data leakage incident settlement, and also issued a public statement in China related to the incident, including providing a dedicated hotline and an email address to respond to user queries regarding the data leakage. We have also undertaken the responsibilities for the loss that the users may incur, if any, in connection with the data leakage. As of the date of this annual report, we are not aware of significant issues related to the security of our electronic systems.
In general, we expect that data security and data protection compliance will receive greater attention and focus from regulators, both domestically and globally, as well as attract continued or greater public scrutiny and attention going forward, which could increase our compliance costs and subject us to heightened risks and challenges associated with data security and protection. Significant capital and other resources may be required to protect against data security breaches or to alleviate problems caused by such breaches or to comply with our privacy policies or privacy-related legal obligations. The resources required may increase over time as the methods used by hackers and others engaged in online criminal activities are increasingly sophisticated and constantly evolving. Any of our failure or perceived failure to prevent data security breaches or to comply with privacy policies or privacy-related legal requirements, or any security breach that results in the unauthorized release or transfer of personally identifiable information or other customer data, could cause our customers to lose trust in us and could expose us to legal claims. Any perception by the public that online transactions or the privacy of user information are becoming increasingly unsafe or vulnerable to attacks could inhibit the growth of online retail and other online services generally, which may reduce the number of orders we receive.
The PRC regulatory and enforcement regime with regard to data security and data protection is evolving and may be subject to different interpretations or significant changes. Moreover, different PRC regulatory bodies, including the Standing Committee of the National People’s Congress of China, the Ministry of Industry and Information Technology, the CAC, the Ministry of Public Security, and the State Administration for Market Regulation have enforced a variety of laws and regulations regarding cybersecurity, privacy, data protection and information security with varying standards and applications in recent years, including, among others, the PRC National Security Law, the PRC Cyber Security Law, the PRC Personal Information Protection Law, the PRC Data Security Law, the Regulations on the Protection of the Security of Critical Information Infrastructure, the Cybersecurity Review Measures, the Several Provisions on Automobile Data Security Management (Trial Implementation), the Administration Measures on Data Security in the Field of Industry and Information Technology (Trial Implementation), the Measures for the Security Assessment of Data Exit, the Measures on the Standard Contract for Cross-border Transfer of Personal Information, the Provisions on Promoting and Regulating Cross-border Data Flows, the Implementing Rules for the Risk Assessment of Data Security in the Field of Industry and Information Technology (Trial Implementation) and the Regulation on Network Data Security Management. See “Item 4. Information on the Company—B. Business Overview—Regulations—Regulations on Internet Information Security and Privacy Protection.” The following are examples of certain recent PRC regulatory activities in this area:
Many of the data-related legislations are relatively new and certain concepts thereunder remain subject to interpretation by the regulators. Moreover, different PRC regulatory bodies have enforced data privacy and protections laws and regulations with varying standards and applications. In general, compliance with the existing PRC laws and regulations, as well as additional laws and regulations that PRC regulatory bodies may enact in the future, related to data security and personal information protection, may be costly and result in additional expenses to us, and subject us to negative publicity, which could harm our reputation and business operations. There are also uncertainties with respect to how such laws and regulations will be implemented and interpreted in practice. In particular, we are subject to the following significant data-related regulations:
27
Data Security
In December 2021, the CAC, together with other authorities, jointly promulgated the Cybersecurity Review Measures, which took effect on February 15, 2022 and replaces its predecessor regulation. Pursuant to the Cybersecurity Review Measures, critical information infrastructure operators that procure internet products and services and network platform operators that conduct data process activities must be subject to the cybersecurity review if their activities affect or may affect national security. The Cybersecurity Review Measures further stipulates that network platform operators that hold personal information of over one million users shall apply with the Cybersecurity Review Office for a cybersecurity review before any public offering at a foreign stock exchange. PRC governmental authorities may also initiate cybersecurity review if they determine certain network products, services, or data processing activities affect or may affect national security. As of the date of this annual report, (i) no detailed rules or implementation rules have been officially published or released by any authority; (ii) the scope of “network products or services or data processing activities that will or may affect national security” and the scope of operators of “critical information infrastructure” remains unclear; and (iii) the PRC government authorities may have wide discretion in the interpretation and enforcement of the applicable laws. As of the date of this annual report, we have not been informed that we are a “critical information infrastructure operator” by any government authorities.
In September 2024, the State Council promulgated the Regulation on Network Data Security Management, which took effect January 1, 2025. This regulation restates and further specifies the additional legal requirements for personal information, important data, cross-border data transfer, network platform services, and data security. Among others, this regulation requires that if the network data processing activities affects or may affect national security, such activities shall be subject to national security review in accordance with relevant laws and regulations. However, there have been no clarifications from the authorities as of the date of this annual report as to the standards for determining whether an activity is one that “affects or may affect national security.”
In the past, the PRC government has initiated cybersecurity reviews against a number of mobile applications operated by several US-listed Chinese companies and prohibited applications from registering new users during the review period. We expect that cybersecurity and data protection issues will receive greater and continued attention and scrutiny from regulators and the public going forward, which could increase our compliance costs and subject us to heightened risks and challenges associated with data security and protection, as well as negative publicity. If the Cybersecurity Review Measures and the Regulation on Network Data Security Management mandate clearance of cybersecurity review and other specific actions to be taken by overseas listed companies like us, we face uncertainties as to whether we can complete these additional procedures timely, or at all, which may subject us to government enforcement actions and investigations, fines, penalties, revocation of the required licenses, suspension of our non-compliant operations, or removal of our mobile application from the application stores, and materially and adversely affect our business and results of operations. As of the date of this annual report, we have not been involved in any formal investigations on cybersecurity review made by the CAC on such basis.
Personal Information and Privacy
On August 16, 2021, the CAC, the NDRC, the Ministry of Public Security, the Ministry of Industry and Information Technology and the Ministry of Transport jointly promulgated the Several Provisions on Automobile Data Security Management (Trial Implementation), which impose a series of additional personal information and data security protection obligations on automobile data processors like us, including, among other things, (i) in-car processing of automobile data in principle, (ii) enhanced notification and consent requirements, (iii) enhanced individual control over their automobile personal information, and (iv) submitting annual report for processing automobile important data. We may be required to make further adjustments to our business practices to comply with the personal information and data protection laws and regulations.
In addition to the aforementioned PRC regulations, regulatory authorities in the U.S., Europe and elsewhere around the world have adopted or are considering a number of legislative and regulatory proposals concerning data protection. These legislative and regulatory proposals, if adopted, and the uncertain interpretations and application thereof could, in addition to the possibility of fines, result in an order requiring that we change our data practices and policies, which could have an adverse effect on our business and results of operations. For example, the European Union adopted the European Union General Data Protection Regulation, which took effect on May 25, 2018. This regulation includes operational requirements for companies that receive or process personal data of residents of the European Economic Area, and establishes new requirements applicable to the processing of personal data, affords new data protection rights to individuals and imposes penalties for serious data breaches. Individuals also have a right to compensation under this regulation for financial or non-financial losses. As we offer our products and services in European market, we are subject to provisions of this regulation.
28
Our business depends significantly on our ability to build our brands. We may not succeed in continuing to establish, maintain and strengthen our brands.
Our business and prospects are heavily dependent on our ability to develop, maintain and strengthen our brands. If we do not continue to establish, maintain and strengthen our brands, we may lose the opportunity to build a critical mass of customers. Promoting and positioning our brands will likely depend significantly on our ability to provide high quality vehicles and services, implement competitive marketing strategies, and engage with our customers as intended, and we have limited experience in these areas. In addition, we expect that our ability to develop, maintain and strengthen our brands will depend heavily on the success of our user development and branding efforts. Such efforts mainly include building a community of online and offline users engaged with us through our mobile application, expanding our physical stores, placing online advertisements as well as holding other branding initiatives such as our annual NIO Day and the launch events for our new products and innovative technologies. Moreover, we are also continuously expanding our branding channels, such as placing offline advertisements and hosting online live streams to increase our brand awareness. Such efforts may not achieve the desired results. To promote our brands, we may be required to change our user development and branding practices, which could result in substantially increased expenses, including the need to use traditional media, offline advertisements as well as other promotional methods. If we do not develop and maintain a strong brand image, our business, prospects, financial condition and operating results will be materially and adversely impacted.
Additionally, we have adopted a multi-brand operating strategy, launching two new electric vehicle brands in 2024, positioned and priced in a manner that varies from our “NIO” brand and our current vehicle models. In May 2024, we launched our family-oriented smart electric vehicle brand, ONVO, as well as its first vehicle model, the L60, a smart electric mid-size family SUV. In December 2024, we unveiled our small smart high-end electric car brand, firefly, and debuted its vehicle model. The development of new brands within the electric vehicle market involves substantial risks related to market differentiation and consumer acceptance. Establishing a clear position and price range for these new brands in an already competitive landscape requires significant investment in product design and development, branding and marketing efforts. We also face the inherent uncertainty of consumer response to the new brands, which poses a risk to achieving the desired market penetration and sales volumes. Moreover, introducing new brands could cause potential dilution to the brand equity of our “NIO” brand and the diversion of our resources, leading to potential inefficiencies. Moreover, the vehicles under the new brands could potentially cannibalize sales from our vehicles under the NIO brand, adversely affecting our current market position and revenue streams. Furthermore, if any of our brands are poorly received by customers, the overall image of our company may be adversely affected, and the negative receptions may have spillover effects to our other brands. Any of the foregoing could materially and adversely affect our ability to grow our business and our results of operations.
In addition, if incidents occur or are perceived to have occurred, whether or not such incidents are our fault, we could be subject to adverse publicity. In particular, given the popularity of social media, any negative publicity, whether true or not, could quickly proliferate and harm consumer perceptions and confidence in our brands. Furthermore, there is the risk of potential adverse publicity related to our business and other partners, whether or not such publicity related to their collaboration with us. Although we have transitioned to independent manufacturing, any product quality issues with vehicles that were historically jointly manufactured by our partners and us could adversely harm our brands and reputation.
Furthermore, from time to time, our vehicles are evaluated and reviewed by third-party media or review organizations. Any negative reviews or reviews which compare us unfavorably to competitors could adversely affect consumer perception about our vehicles.
Our business depends substantially on the continuing efforts of our executive officers, key employees and qualified personnel, and our operations may be severely disrupted if we lose their services.
Our success depends substantially on the continued efforts of our executive officers and key employees. If one or more of our executive officers or key employees were unable or unwilling to continue their services with us, we might not be able to replace them easily, in a timely manner, or at all. As we build our brands and become more well-known, the risk that competitors or other companies may poach our talent increases. Our industry is characterized by high demand and intense competition for talent and therefore we cannot assure you that we will be able to attract or retain qualified staff or other highly skilled employees. In addition, because our electric vehicles are based on a different technology platform than traditional ICE vehicles, individuals with sufficient training in electric vehicles may not be available to hire, and we will need to expend significant time and expense training the employees we hire. We also require sufficient talent in areas such as assisted and intelligent driving, software development. Furthermore, as our company is relatively young, our ability to train and integrate new employees into our operations may not meet the growing demands of our business, which may materially and adversely affect our ability to grow our business and our results of operations.
29
If any of our executive officers and key employees terminates his or her services with us, our business may be severely disrupted, our financial condition and results of operations may be materially and adversely affected and we may incur additional expenses to recruit, train and retain qualified personnel. We have not obtained any “key person” insurance on our key personnel. If any of our executive officers or key employees joins a competitor or forms a competing company, we may lose customers, know-how and key professionals and staff members. To the extent permitted by laws, each of our executive officers and key employees has entered into an employment agreement and a non-compete agreement with us. However, if any dispute arises between our executive officers or key employees and us, the non-competition provisions contained in their non-compete agreements may not be enforceable, especially in China, where these executive officers reside, on the ground that we have not provided adequate compensation to them for their non-competition obligations, which is required under PRC laws.
Our future growth is dependent on the demand for, and upon consumers’ willingness to adopt, electric vehicles.
Demand for automobile sales depends to a large extent on economic, political and social conditions in a given market and the introduction of new vehicles and technologies. As our business grows, economic conditions and trends will impact our business, prospects and operating results as well.
Demand for our electric vehicles may also be affected by factors directly impacting automobile prices or the cost of purchasing and operating automobiles, such as sales and financing incentives, prices of raw materials and parts and components, cost of fuel and governmental regulations, including tariffs, import regulation and other taxes. Volatility in demand may lead to lower vehicle unit sales, which may result in further downward price pressure and adversely affect our business, prospects, financial condition and operating results.
In addition, the demand for our vehicles and services will highly depend upon the adoption by consumers of new energy vehicles in general and electric vehicles in particular. The market for new energy vehicles is still rapidly evolving, characterized by rapidly changing technologies, evolving government regulation and industry standards and changing consumer demands and behaviors.
Other factors that may influence the adoption of alternative fuel vehicles, and specifically electric vehicles, include:
| ● | perceptions about electric vehicle quality, safety, design, performance and cost, especially if adverse events or accidents occur that are linked to the quality or safety of electric vehicles, whether or not such vehicles are produced by us or other companies; |
| ● | perceptions about vehicle safety in general, in particular safety issues that may be attributed to the use of advanced technology; |
| ● | the limited range over which electric vehicles may be driven on a single battery charge and the speed at which batteries can be recharged; |
| ● | the decline of an electric vehicle’s range resulting from deterioration over time in the battery’s ability to hold a charge; |
| ● | concerns about electric grid capacity and reliability; |
| ● | the availability of new energy vehicles, including plug-in hybrid electric vehicles; |
| ● | improvements in the fuel economy of the internal combustion engine; |
| ● | the availability of service for electric vehicles; |
| ● | the environmental consciousness of consumers; |
| ● | access to charging stations, standardization of electric vehicle charging systems and consumers’ perceptions about convenience and cost to charge an electric vehicle; |
| ● | the availability of tax and other governmental incentives to purchase and operate electric vehicles or future regulation requiring increased use of nonpolluting vehicles; |
30
| ● | perceptions about and the actual cost of alternative fuel; and |
| ● | macroeconomic factors. |
Any of the factors described above may cause current or potential customers not to purchase our electric vehicles and use our services. If the market for electric vehicles does not develop as we expect or develops more slowly than we expect, our business, prospects, financial condition and operating results will be affected.
We are subject to risks related to customer credit.
We offer auto financing arrangements to users directly through our subsidiaries. Under the financing arrangements we typically receive a small portion of the total vehicle purchase price at the commencement of the financing term, followed by a stream of payments over the financing term. To the extent our users fail to make payments on time under any of the foregoing arrangements, our results of operations may be adversely affected. As of December 31, 2024, the amount of auto financing receivables was RMB1,656.9 million (US$227.0 million). As we continue to grow our business, we may increase the amount of our auto financing receivables. We may fail to effectively manage the credit risks related to our auto financing arrangements. To the extent our users default on their obligations to us or fail to make payments on time under any of the foregoing arrangements, our results of operations may be adversely affected.
We may be exposed to credit risk of trade receivables.
Our trade receivables primarily include amounts of vehicle sales in relation of government subsidy to be collected from government on behalf of customers, current portion of auto financing receivables, current portion of battery installment and others. We have identified the risk characteristics of our customers and the related receivables, prepayments, deposits and other receivables which include size, type of the services or the products we provide, or a combination of these characteristics. Receivables with similar risk characteristics have been grouped into pools. For each pool, we consider the historical credit loss, current economic conditions, supportable forecasts of future economic conditions, and any recoveries in assessing the lifetime expected credit losses. Other key factors that influence the expected credit loss analysis include customer demographics, payment terms offered in the normal course of business to customers, and industry-specific factors that could impact our receivables. Additionally, external data and macroeconomic factors are also considered. In 2023, we reversed RMB26.3 million expected credit loss expense in selling, general and administrative expenses. In 2024, we reversed RMB3.8 million (US$0.5 million) expected credit loss expense in selling, general and administrative expenses. As of December 31, 2024, the expected credit loss provision for the current and non-current assets were RMB110.0 million (US$15.1 million). We cannot assure you that all of our customers will not default on their obligations to us in the future, despite our efforts to conduct credit assessment on them.
We face inventory risks that, if not properly managed, could harm our financial condition, operating results, and prospects.
We are exposed to significant inventory risks that may adversely affect our operating results as a result of increased competition, seasonality, new model launches, rapid changes in vehicle life cycles and pricing, defective vehicles, changes in consumer demand and consumer spending patterns, and other factors. We endeavor to accurately predict these trends and avoid overstocking or understocking issues. Demand for our vehicles, however, can change significantly between the time inventory or components are ordered and the date of sale. We endeavor to coordinate various aspects of our operations to match anticipated customer demand, including procurement, manufacturing, storage, transportation, among others. However, if our prediction does not align with the actual demand, we will likely incur additional costs due to over- or under- procurement of components, inventory buildup and possibly significant inventory write-down, or production shortfalls and delivery delays. Poor inventory management may also make it more difficult for us to inspect and control quality and ensure proper handling, storage and delivery. We may experience higher return rates on new vehicles, receive more customer complaints about them and face costly product liability claims as a result of selling them, which would harm our brands and reputation as well as our financial performance.
31
We might not be able to fulfil our obligation in respect of deferred revenue, which might have impact on our cash or liquidity position.
Our recognition of deferred revenue is subject to future performance obligations, mainly including the transaction price allocated to the performance obligations that are unsatisfied, or partially satisfied, which mainly arises from the extended warranty services, battery swapping services, vehicle connectivity services, and points and coupons offered to customers. We may have multiple performance obligations identified in the vehicle sales contract and the sales of packages to transfer goods or services to a customer for which we have received consideration, or an amount of consideration is due, from the customer, which is recorded as deferred revenue. Due to potential future changes in customer preferences and the need for us to satisfactorily perform product support and other services, deferred revenue at any particular date may not be representative of actual revenue for any future period. Any failure to fulfil the obligations in respect of deferred revenue may have an adverse impact on our results of operations and liquidity.
Fluctuation of fair value change of short-term and long-term investments that we made may adversely affect our financial condition, results of operations, and prospects.
The fluctuation in the fair value of our short-term and long-term investments could adversely affect our financial condition, results of operations and prospects. For the years ended December 31, 2022, 2023 and 2024, our short-term investments consisted primarily of investments in fixed deposits with maturities between three months and one year, investments in money market funds and financial products issued by banks, and our long-term investments consisted primarily of equity investments in publicly traded companies and privately-held companies, and debt security investments. Determining the fair value of our short-term and long-term investments involves using certain valuation methodologies, which rely heavily on management judgment and are inherently uncertain. Factors beyond our control, such as changes in general economic conditions, market liquidity, asset values, and the performance of the companies we invested in, can lead to adverse changes in the estimates we use, thereby adversely affecting the fair value of our investments. In addition, we are exposed to credit risks in relation to our short-term and long-term investments, which may further affect the net changes in their fair value. We cannot assure you that market conditions will result in fair value gains on our short-term and long-term investments or we will not incur any fair value losses on these investments in the future. If we incur such fair value losses, our results of operations, financial condition and prospects may be adversely affected.
We may become subject to product liability claims, which could harm our financial condition and liquidity if we are not able to successfully defend or insure against such claims.
We may become subject to product liability claims, which could harm our business, prospects, operating results and financial condition. The automotive industry experiences significant product liability claims and we face inherent risk of exposure to claims in the event our vehicles do not perform as expected or malfunction resulting in property damage, personal injury or death. Our risks in this area are particularly pronounced given we have limited field experience of our vehicles. In addition, we may be subject to product liability claims for defective components and parts that are manufactured by our third-party partners. A successful product liability claim against us could require us to pay a substantial monetary award. Moreover, a product liability claim could generate substantial negative publicity about our vehicles and business and inhibit or prevent commercialization of our future vehicle candidates which would have a material adverse effect on our brands, business, prospects and operating results. Any insurance coverage might not be sufficient to cover all potential product liability claims. Any lawsuit seeking significant monetary damages may have a material adverse effect on our reputation, business and financial condition.
32
Our vehicles are subject to motor vehicle standards and the failure to satisfy such mandated safety standards would have a material adverse effect on our business and operating results.
All vehicles sold must comply with various standards of the market where the vehicles were sold. In China, vehicles must meet or exceed all mandated safety standards. Rigorous testing and the use of approved materials and equipment are among the requirements for achieving such standards. Vehicles must pass various tests and undergo a certification process and be affixed with the China Compulsory Certificate mark, before receiving delivery from the factory, being sold, or being used in any commercial activity. In addition, the Opinion on Strengthening the Access Administration of Intelligent Connected Vehicles Manufacturing Enterprises and Their Products requires vehicles manufacturing enterprises to ensure the compliance of vehicle products with laws, regulations, technical standards and technical specification and file for record with the Ministry of Industry and Information Technology prior to over-the-air updates, and shall file with the Ministry of Industry and Information Technology in the event of any change to the safety, energy saving, environment protection, anti-theft and other technical parameters and shall ensure conformance by vehicle products and production. Without the approval, no over-the-air update shall be conducted to add or update the autonomous driving function. Any delays or lags of the over-the-air updates due to the Ministry of Industry and Information Technology prior filing procedures may materially and adversely affect our business and operating results. Furthermore, given we commenced delivery of our vehicles in international markets, we are also subject to mandated safety standards in these markets. If we fail to have any of our current or future vehicle models satisfy motor vehicle standards or any new laws and regulations in China and other markets where our vehicles are sold, it would have a material adverse effect on our business and operating results.
We may be compelled to undertake product recalls or take other actions, which could adversely affect our brand image and financial performance.
Recalls of our vehicles can cause adverse publicity, damage to our brands and liability for costs. We have initiated product recalls in the past. In the future, we may at various times, voluntarily or involuntarily, initiate a recall if any of our vehicles, including any systems or parts sourced from our suppliers, prove to be defective or non-compliant with applicable laws and regulations. Such recalls, whether voluntary or involuntary or caused by systems or components that we or our suppliers engineered or manufactured, could involve significant expense and could adversely affect our brand image in our target markets, as well as our business, prospects, financial condition and results of operations.
The long-term viability of our distribution model is unproven.
Our vehicles are generally made to order. In China, we conduct vehicle sales directly to users rather than through dealerships. This model of vehicle distribution subjects us to substantial risk as it requires, in the aggregate, significant expenditures and provides for slower expansion and less coverage of our distribution and sales systems than may be possible by utilizing the traditional dealer franchise system commonly applied for the sales of ICE vehicles and other EV companies. Moreover, we will be competing with companies with well established distribution channels. Our success will depend in large part on our ability to effectively develop our own sales channels and marketing strategies. Implementing our business model is subject to numerous significant challenges, including obtaining permits and approvals from government authorities, and we may not be successful in addressing these challenges. In overseas markets, we adopt more diverse sales approaches, including cooperating with business partners. However, as we are less familiar with overseas markets and may not have sufficient understanding and experience with cooperating with overseas partners or adapting to local economic and political conditions, our overseas sales model may not be as efficient as we anticipate and may continuously evolve, potentially requiring us to incur higher expenses. In addition, the lead time in fulfilling our orders could lead to cancelled orders. If we are unable to timely fulfil our orders, our customer satisfaction could be adversely affected, harming our business and reputation.
Our financial results may vary significantly from period to period due to the seasonality of our business and fluctuations in our operating costs.
Our operating results may vary significantly from period to period due to many factors, including seasonal factors that may have an effect on the demand for our electric vehicles. In the past few years, demand for new vehicles in the automotive industry in China was generally higher in the fourth quarter and lower during the Chinese New Year period. Such variation may or may not continue in the future. Our limited operating history makes it difficult for us to judge the exact nature or extent of the seasonality of our business. Also, any unusually severe weather conditions in some markets may impact demand for our vehicles. The seasonal fluctuations in the demand for our vehicles may have a negative impact on our cash flow and could adversely affect our liquidity position. Our operating results could also suffer if we do not achieve revenue consistent with our expectations for this seasonal demand because many of our expenses are based on anticipated levels of annual revenue.
33
We also expect our period-to-period operating results to vary based on our operating costs which may increase in future periods as we, among other things, design, develop and manufacture our electric vehicles, research and develop core technologies, build and equip new manufacturing facilities, develop our power network, expand our sales and service network, and increase our sales and marketing activities to support our operations.
As a result of these factors, we believe that period-to-period comparisons of our operating results are not necessarily meaningful and that these comparisons cannot be relied upon as indicators of future performance. Moreover, our operating results may not meet expectations of equity research analysts or investors. If this occurs, the trading price of our ADSs could fall substantially either suddenly or over time.
If our vehicle owners customize our vehicles or change the charging infrastructure with aftermarket products, the vehicle may not operate properly, which may create negative publicity and could harm our business.
Automobile enthusiasts may seek to “hack” our vehicles to modify their performance which could compromise vehicle safety systems. Also, customers may customize their vehicles with after-market parts that can compromise driver safety. We do not test, nor do we endorse, such changes or products. In addition, the use of improper external cabling or unsafe charging outlets can expose our customers to injury from high voltage electricity. Such unauthorized modifications could reduce the safety of our vehicles and any injuries resulting from such modifications could result in adverse publicity which would negatively affect our brands and harm our business, prospects, financial condition and operating results.
We are subject to risks related to the investment in NIO China.
In February 2020, we entered into a collaboration framework agreement with the municipal government of Hefei, Anhui province, where our manufacturing hub is located. Subsequently from April to June 2020, we entered into definitive agreements, as amended and supplemented, or the Previous Hefei Agreements, for investments in NIO China with a group of investors, which we refer to as the Hefei Strategic Investors in this annual report. Under the Previous Hefei Agreements, the Hefei Strategic Investors agreed to invest an aggregate of RMB7 billion in cash into NIO Holding Co., Ltd. (previously known as NIO (Anhui) Holding Co., Ltd.), or NIO China, a legal entity that we wholly owned pre-investment. We agreed to inject our core businesses and assets in China, including vehicle research and development, supply chain, sales and services and NIO Power, collectively referred to as the Asset Consideration, valued at RMB17.77 billion in total, into NIO China, and invest RMB4.26 billion in cash into NIO China.
On March 30, 2024, we entered into a shareholders agreement, or the 2024 Hefei Shareholders Agreement with (i) Hefei Jianheng New Energy Automobile Investment Fund Partnership (Limited Partnership), or Jianheng New Energy Fund, (ii) Advanced Manufacturing Industry Investment Fund II (Limited Partnership), or Advanced Manufacturing Industry Investment Fund, (iii) Anhui Jintong New Energy Automobile II Fund Partnership (Limited Partnership), or New Energy Automobile Fund, and (iv) Anhui Provincial Sanzhong Yichuang Industry Development Fund Co., Ltd., or Anhui Sanzhong Yichuang. The 2024 Hefei Shareholders Agreement amended certain shareholders’ rights in NIO China and superseded the Previous Hefei Shareholders Agreement (as defined below).
34
In September 2024, we entered into definitive agreements for investment in NIO China, or the NIO China Series B Investment Agreements, with Jianheng New Energy Fund, Anhui Provincial Emerging Industry Investment Co., Ltd., or Anhui High-tech Co., and CS Capital Co., Ltd., which we collectively refer to as the Initial NIO China Series B Strategic Investors. Pursuant to the NIO China Series B Investment Agreements, each investor may transfer its rights, interests and obligations under the NIO China Series B Investment Agreements to its affiliates or a third party agreed by us. Subsequently, on December 28, 2024, we entered into supplemental agreements to the NIO China Series B Investment Agreements, or the NIO China Series B Supplemental Agreements, with the Initial Series B Strategic Investors and their respective designated entities, which we collectively refer to as the NIO China Series B Strategic Investors, pursuant to which (i) Jianheng New Energy Fund transferred its rights, interests and obligations under the NIO China Series B Investment Agreements to Hefei Jianxiang Investment Co., Ltd., and (ii) Anhui High-tech Co. transferred its rights, interests and obligations under the NIO China Series B Investment Agreements to Anhui Emerging Industry Yuwen Weiyuan Technology Partnership Enterprise (Limited Partnership). Pursuant to the NIO China Series B Investment Agreements and the NIO China Series B Supplemental Agreements, the NIO China Series B Strategic Investors agreed to invest an aggregate of RMB3.3 billion in cash to subscribe for newly issued shares of NIO China, and we agreed to invest an aggregate of RMB10 billion in cash to subscribe for newly issued shares of NIO China, which we collectively refer to as the NIO China Series B Investment. As of the date of this annual report, the NIO China Series B Strategic Investors have injected an aggregate of RMB2.8 billion in cash into NIO China, while we have injected an aggregate of RMB10 billion in cash into NIO China. As of the date of this annual report, we currently hold 89.0% of controlling equity interest in NIO China. We and the NIO China Series B Strategic Investors are working towards the completion of the remaining portion of the previously announced investment transaction. Upon completion, we will hold 88.25% of controlling equity interest in NIO China, while the NIO China Strategic Investors will collectively hold the remaining 11.75% of equity interest in NIO China.
In connection with the NIO China Series B Investment, we entered into a new shareholders agreement, or the NIO China Series B Shareholders Agreement, with the NIO China Series B Strategic Investors and the other existing shareholders of NIO China, which we collectively referred to as NIO China Strategic Investors. The NIO China Series B Shareholders Agreement amended certain shareholders’ rights in NIO China and superseded the 2024 Hefei Shareholders Agreement. Pursuant to the NIO China Series B Shareholders Agreement, NIO China granted certain minority shareholders’ rights to the NIO China Strategic Investors, including, among others, the right of first refusal, co-sale right, preemptive right, anti-dilution right, redemption right, liquidation preference and conditional drag-along right. You would not enjoy these preferential rights or treatment through investing in our ADSs and the underlying ordinary shares. Exercise of these preferential rights by the NIO China Strategic Investors may also adversely affect your investment in our company.
In particular, the NIO China Strategic Investors may require us to redeem the shares of NIO China they hold upon the occurrence of certain triggering events, at a redemption price equal to the higher of: (i) the total investment amount paid by the NIO China Strategic Investor, plus an investment income calculated at a compound rate of 8.5% (with respect to NIO China Series A Investment) or 7.5% (with respect to NIO China Series B Investment) per annum; and (ii) the value of the equity interests requested for redemption by the NIO China Strategic Investor, based on the post-investment valuation of NIO China and its affiliates and controlled entities in the most recent financing round. If any of the triggering events of redemption occurs, we will need substantial capital to redeem the shares of NIO China held by the NIO China Strategic Investors, and the value of your investment in our company will be negatively affected. In particular, if NIO China fails to complete the listing application or to issue the material assets restructuring plan related to the qualified initial public offering before December 31, 2027, or fails to complete the qualified initial public offering before December 31, 2028, the NIO China Strategic Investors may request us to redeem the equity interest in NIO China then held by them. In addition, if we pursue the initial public offering of NIO China, we will be subject to various requirements under the Hong Kong Listing Rules and practice notes, including, among others, the requirement in the level of operations and assets of the remaining business in our company following the spin-off to maintain listing status, the approval of the Hong Kong Stock Exchange and shareholder approval. As a result, the application for and the completion of the qualified initial public offering are subject to substantial uncertainties. If we do not have adequate cash available or cannot obtain additional financing, or our use of cash is restricted by applicable laws, regulations or agreements governing our current or future indebtedness, we may not be able to redeem shares of NIO China when required under the NIO China Series B Shareholders Agreement, which would constitute an event of default under the NIO China Series B Shareholders Agreement and subject us to liabilities.
In addition, before NIO China completes its potential qualified initial public offering, without the prior written consent of the NIO China Strategic Investors, we may not directly or indirectly transfer, pledge or otherwise dispose of NIO China’s shares to a third party that may result in our shareholding in NIO China falling below 60%. For more information, see “Item 4. Information on the Company—B. Business Overview—Certain Other Cooperation Arrangements—NIO China Strategic Investors” included elsewhere in this annual report.
35
Because we have injected the core businesses and assets into NIO China, the NIO China Strategic Investors will have senior claims over the assets of NIO China compared to NIO China’s other shareholders (i.e., our other subsidiaries) when a liquidation event of NIO China occurs. As a result, holders of our Class A ordinary shares and ADSs will be structurally subordinated to the NIO China Strategic Investors, which may negatively affect the value of the investment of ADS holders and holders of Class A ordinary shares in our company. We may not have sufficient funding to repay our existing debts. We essentially control the daily operation of and substantially all of the corporate matters of NIO China. Notwithstanding this, the NIO China Strategic Investors have voting rights with respect to various significant corporate matters of NIO China and its consolidated entities, such as change in NIO China’s corporate structure, change of its core business and amendment to its articles of association, which may limit our ability to make certain major corporate decisions with regard to NIO China. Any of the foregoing could materially adversely affect your investment in our Class A ordinary shares and ADSs.
Our business plans require a significant amount of capital, and we may issue additional equity or debt securities that may have an adverse effect on our shareholders or may otherwise adversely affect our business.
We operate in the electric vehicle industry, which is highly capital-intensive. We will need significant capital to, among other things, conduct research and development and expand our production capacity as well as roll out our power network, and sales and service network. As we ramp up our production capacity and operations, we may also require significant capital to maintain our property, plant and equipment and such costs may be greater than anticipated. We expect our capital expenditures to continue to be significant in the foreseeable future as we expand our business, and that our level of capital expenditures will be significantly affected by user demand for our products and services. The fact that we have a limited operating history means we have limited historical data on the demand for our products and services. As a result, our future capital requirements may be uncertain and actual capital requirements may be different from those we currently anticipate. We may seek equity or debt financing to finance a portion of our capital expenditures. Such financing might not be available to us in a timely manner or on terms that are acceptable, or at all. Our substantial amount of currently outstanding indebtedness may also affect our ability to obtain financing in a timely manner and on reasonable terms.
Our ability to obtain the necessary financing to carry out our business plan is subject to a number of factors, including general market conditions and investor acceptance of our business plan. These factors may make the timing, amount, terms and conditions of such financing unattractive or unavailable to us. If we are unable to raise sufficient funds, we will have to significantly reduce our spending of, delay or cancel some or all of our planned research, development, manufacturing and marketing activities or substantially change our corporate structure, any of which could materially harm our business. We might not be able to obtain any funding, and we might not have sufficient resources to conduct our business as projected, both of which could mean that we would be forced to curtail or discontinue our operations.
In addition, our future capital needs and other business reasons could require us to issue additional equity or debt securities or obtain a credit facility. If we raise funds through the issuance of additional equity or debt, including convertible notes or debt secured by some or all of our assets, holders of any debt securities or preferred shares issued will have rights, preferences and privileges senior to those of holders of our ordinary shares in the event of liquidation. The terms of the convertible notes we issued do not restrict our ability to issue additional debt. If additional debt is issued, there is a possibility that once all senior claims are settled, there may be no assets remaining to pay out to the holders of ordinary shares. In addition, if we raise funds through the issuance of additional equity, whether through private placements or public offerings, such an issuance would dilute ownership of our current shareholders that do not participate in the issuance.
Furthermore, the terms of any additional debt securities we may issue in the future may impose restrictions on our operations, which may include limiting our ability to incur additional indebtedness, pay dividends on or repurchase our share capital, or make certain acquisitions or investments. In addition, we may be subject to covenants requiring us to satisfy certain financial tests and ratios, and our ability to satisfy such covenants may be affected by events outside of our control.
The terms of the convertible notes we issued could delay or prevent an attempt to take over our company. The terms of the 2026 Notes, 2027 Notes, 2029 Notes and 2030 Notes require us to repurchase the respective notes in the event of a fundamental change. A takeover of our company would constitute a fundamental change. This could have the effect of delaying or preventing a takeover of our company that may otherwise be beneficial to our shareholders.
36
Our warranty reserves may be insufficient to cover future warranty claims which could adversely affect our financial performance.
We offer comprehensive warranty policies covering the entire vehicle as well as key electric components, including the battery, electric motor, and power electronic units. In addition to the standard warranty required by local laws and regulations, we also provide extended warranty services, with specific terms and conditions varying by markets and vehicle models. Our warranty program is similar to other auto company’s warranty programs intended to cover all parts and labor to repair defects in material or workmanship in the body, chassis, interior, electric system, battery, electric powertrain and other related vehicle parts. We plan to record and adjust warranty reserves based on changes in estimated costs and actual warranty costs. However, we have little experience with warranty claims regarding our vehicles or with estimating warranty reserves. As of December 31, 2024, we had warranty reserves in respect of our vehicles of RMB4,720.7 million (US$646.7 million). We cannot assure you that such reserves will be sufficient to cover future claims. We could, in the future, become subject to significant and unexpected warranty claims, resulting in significant expenses, which would in turn materially and adversely affect our results of operations, financial condition and prospects.
We may need to defend ourselves against patent or trademark infringement claims, which may be time-consuming and would cause us to incur substantial costs.
Companies, organizations or individuals, including our competitors, may hold or obtain patents, trademarks or other proprietary rights that would prevent, limit or interfere with our ability to make, use, develop, sell or market our vehicles or components, which could make it difficult for us to operate our business. From time to time, owners of patents or trademarks may contact us regarding their proprietary rights. Companies holding patents or other intellectual property rights may bring suits alleging infringement of such rights or otherwise assert their rights and urge us to take licenses. Our applications and uses of patented technologies and trademarks relating to, among others, our designs, software or artificial intelligence technologies could subject us to the risk of infringing existing intellectual property rights.
For example, beginning in 2021, a German automotive manufacturer claimed that we infringed its trademark rights based on resemblance of model designations of certain of our vehicles with those of the manufacturer’s. For that purpose, the manufacturer (i) filed an infringement lawsuit with the Munich Regional Court against us and (ii) brought certain opposition and cancellation proceedings against our trademark applications and registrations of the aforesaid model designations in front of competent intellectual property authorities in certain jurisdictions. Although we believe the allegations of trademark infringement to be unjustified, we had taken precautionary measures and renamed certain car models involved in the infringement claim before our entry into the European market to avoid substantial impact on our sales operations in the Europe and other jurisdictions. In January 2023, the Munich Regional Court made a judgment in favor of the manufacturer, which was upheld by the Munich Higher Regional Court in April 2024. However, this decision had limited impact on our operations in Europe as we had already taken precautionary measures and renamed our car models in Europe. Meanwhile, in November 2024, the competent intellectual property authority in Australia rejected the manufacturer’s objection to our trademarks. As of the date of this annual report, some proceedings in certain jurisdictions are still ongoing. We cannot assure you that the final decisions in the remaining jurisdictions will be in our favor. We may also be subject to additional patent or trademark disputes with other parties. We may have to incur substantial costs in responding to these disputes, similar to our experience with the German manufacturer discussed above. If we are not permitted to use any of our existing model names in jurisdictions where our vehicles are offered, our sales performance there may be negatively affected, which in turn would harm our results of operations and financial condition.
If it is determined that we have infringed upon a third party’s intellectual property rights, we may be required to do one or more of the following:
| ● | cease selling, incorporating certain components into, or using vehicles or offering goods or services that incorporate or use the challenged intellectual property; |
| ● | pay substantial damages; |
| ● | seek a license from the holder of the infringed intellectual property right, which license may not be available on reasonable terms or at all; |
| ● | redesign our vehicles or other goods or services; or |
| ● | establish and maintain alternative branding for our products and services. |
37
In the event of a successful claim of infringement against us and our failure or inability to obtain a license to the infringed technology or other intellectual property right, our business, prospects, operating results and financial condition could be materially and adversely affected. In addition, any litigation or claims, whether or not valid, could result in substantial costs, negative publicity and diversion of resources and management attention.
We may not be able to prevent others from unauthorized use of our intellectual property, which could harm our business and competitive position.
We regard our trademarks, service marks, patents, domain names, trade secrets, proprietary technologies and similar intellectual property as critical to our success. We rely on trademark and patent law, trade secret protection and confidentiality agreements, and technology license agreements with our employees, business constituents and others to protect our proprietary rights.
We have invested significant resources to develop our own intellectual property. Failure to maintain or protect these rights could harm our business. In addition, any unauthorized use of our intellectual property by third parties may adversely affect our current and future revenues and our reputation.
Implementation and enforcement of PRC intellectual property-related laws have historically been challenging. Furthermore, policing unauthorized use or leakage of proprietary technology or various infringement on our intellectual property rights is difficult and expensive. We rely on a combination of patent, copyright, trademark and trade secret laws and contractual restrictions on disclosure and usage to protect our intellectual property rights. Despite our efforts to protect our proprietary rights, third parties may attempt to copy or otherwise obtain and use our intellectual property or seek court declarations that they do not infringe upon our intellectual property rights. Monitoring unauthorized use of our intellectual property is difficult and costly, and we cannot assure you that the steps we have taken or will take will prevent misappropriation of our intellectual property. From time to time, we may have to resort to litigation to enforce our intellectual property rights, which could result in substantial costs and diversion of our resources.
Our patent rights may not protect us effectively, and we may not be able to prevent others from developing or exploiting competing technologies, which could have a material and adverse effect on our business.
As of December 31, 2024, we had 5,693 issued patents and 4,122 patent applications pending. For our pending application, we cannot assure you that we will be granted patents pursuant to our pending applications. Even if our patent applications succeed and we are issued patents in accordance with them, it is still uncertain whether these patents will be contested, circumvented or invalidated in the future. In addition, the rights granted under any issued patents may not provide us with meaningful protection or competitive advantages. The claims under any patents that issue from our patent applications may not be broad enough to prevent others from developing technologies that are similar or that achieve results similar to ours. The intellectual property rights of others could also bar us from licensing and exploiting any patents that issue from our pending applications. Numerous patents and pending patent applications owned by others exist in the fields in which we have developed and are developing our technology. These patents and patent applications might have priority over our patent applications and could subject our patent applications to invalidation. Finally, in addition to those who may claim priority, any of our existing or pending patents may also be challenged by others on the basis that they are otherwise invalid or unenforceable.
We have limited insurance coverage, which could expose us to significant costs and business disruption.
We have limited liability insurance coverage for our products and business operations. A successful liability claim against us due to injuries suffered by our users could materially and adversely affect our financial condition, results of operations and reputation. In addition, we do not have any business disruption insurance. Any business disruption event could result in substantial costs to us and diversion of our resources.
38
We maintain a considerable level of debt that are senior in capital structure and cash flow to our shareholders. Satisfying these debt obligations could adversely affect the distributions to our shareholders or result in dilution.
We maintain a considerable level of indebtedness to finance our operations and business expansion. In February 2019, we issued US$750 million aggregate principal amount of 4.50% convertible senior notes due 2024, or the 2024 Notes. The 2024 Notes matured on February 1, 2024, and we repaid the then outstanding 2024 Notes that had not been redeemed, repurchased or converted in full. In January 2021, we issued US$750 million aggregate principal amount of 0.00% convertible senior notes due 2026, or the 2026 Notes, and US$750 million aggregate principal amount of 0.50% convertible senior notes due 2027, or the 2027 Notes. In September and October 2023, we issued US$575 million aggregate principal amount of 3.875% convertible senior notes due 2029, or the 2029 Notes, and US$575 million aggregate principal amount of 4.625% convertible senior notes due 2030, or the 2030 Notes. As of December 31, 2024, we had RMB11,440.8 million (US$1,567.4 million) in total long-term borrowings outstanding, consisting primarily of (i) our 3.875% convertible senior notes due 2029 and 4.625% convertible senior notes due 2030, (ii) our 0.00% convertible senior notes due 2026 and 0.50% convertible senior notes due 2027, and (iii) our long-term bank debt, excluding the current portions of (i), (ii), and (iii) that are due within one year from December 31, 2024. Meanwhile, as of December 31, 2024, we had RMB5,729.6 million (US$785.0 million) in total short-term borrowings, including the current portions of long-term borrowings.
The 2026 Notes and the 2027 Notes are unsecured debt. Prior to August 1, 2025, in the case of the 2026 Notes, and August 1, 2026, in the case of the 2027 Notes, the 2026 Notes and the 2027 Notes, as applicable, will be convertible at the option of the holders only upon satisfaction of certain conditions and during certain periods. Holders may convert their 2026 Notes or 2027 Notes, as applicable, at their option at any time on or after August 1, 2025, in the case of the 2026 Notes, or August 1, 2026, in the case of the 2027 Notes, until the close of business on the second scheduled trading day immediately preceding the maturity date. Upon conversion, we will pay or deliver to such converting holders, as the case may be, cash, ADSs, or a combination of cash and ADSs, at our election. The initial conversion rate of the 2026 Notes is 10.7458 ADSs per US$1,000 principal amount of such 2026 Notes. The initial conversion rate of the 2027 Notes is 10.7458 ADSs per US$1,000 principal amount of such 2027 Notes. The conversion rate for such series of the 2026 Notes and the 2027 Notes is subject to adjustment upon the occurrence of certain events. Holders of the 2026 Notes and the 2027 Notes may require us to repurchase all or part of their 2026 Notes and 2027 Notes for cash on February 1, 2024, in the case of the 2026 Notes, and February 1, 2025, in the case of the 2027 Notes, or in the event of certain fundamental changes, at a repurchase price equal to 100% of the principal amount of the 2026 Notes or the 2027 Notes to be repurchased, plus accrued and unpaid interest, if any, to, but excluding, the repurchase date. In addition, on or after February 6, 2024, in the case of the 2026 Notes, and February 6, 2025, in the case of the 2027 Notes, until the 20th scheduled trading day immediately prior to the maturity date, we may redeem the 2026 Notes or the 2027 Notes, as applicable for cash subject to certain conditions, at a redemption price equal to 100% of the principal amount of the 2026 Notes or the 2027 Notes to be redeemed, plus accrued and unpaid interest, if any, to, but excluding, the optional redemption date. Furthermore, we may redeem all but not part of the 2026 Notes or the 2027 Notes in the event of certain changes in the tax laws. In 2022, we repurchased an aggregate principal amount of US$192.9 million of 2026 Notes for a total cash consideration of US$170.5 million. In September 2023, shortly after the pricing of the 2029 Notes and the 2030 Notes, we repurchased an aggregate principal amount of US$255.6 million of the 2026 Notes for a total cash consideration of US$249.9 million and an aggregate principal amount of US$244.4 million of the 2027 Notes for a total cash consideration of US$222.0 million. In February 2024, we completed the repurchase right offer relating to the 2026 Notes. US$300.5 million in aggregate principal amount of the 2026 Notes were validly surrendered and not withdrawn prior to the expiration of the repurchase right offer. Following settlement of the repurchase, US$912,000 aggregate principal amount of the 2026 Notes remained outstanding and continue to be subject to the existing terms of the indenture and the 2026 Notes.
In November and December 2024, we entered into and completed separate, privately negotiated transactions with a limited number of holders of the 2027 Notes resulting in the exchange of US$127.1 million principal amount of the 2027 Notes into ADSs. In these exchange transactions, we delivered to the participating holders 27.7 million ADSs. The exchange prices ranged from 207.0 to 227.6 ADSs per US$1,000 principal amount of the 2027 Notes. We did not receive any cash proceeds from the issuance of the ADSs upon exchange. Concurrently, to offset any dilutive effect on our existing shareholders resulting from the issuance of the ADSs, CHJ Limited, one of our wholly-owned subsidiaries, surrendered 27.7 million Class A ordinary shares held by it to us for cancellation at no consideration. As a result, the total number of issued and outstanding shares of our Company remains unchanged following these exchange transactions. On January 31, 2025, we completed the repurchase right offer relating to the 2027 Notes. US$378.3 million aggregate principal amount of the 2027 Notes were validly surrendered and not withdrawn prior to the expiration of the repurchase right offer. Following settlement of the repurchase, US$213,000 million aggregate principal amount of the 2027 Notes remained outstanding and continues to be subject to the existing terms of the indenture and the 2027 Notes.
39
The 2029 Notes and the 2030 Notes are unsecured debt. The holders of the 2029 Notes and the 2030 Notes shall have the right, at such holder’s option, to convert all or any portion of their 2029 Notes or 2030 Notes, as applicable, at any time prior to the close of business on the second scheduled trading day immediately preceding the maturity date, i.e., October 15, 2029, in the case of the 2029 Notes, and October 15, 2030, in the case of the 2030 Notes. The initial conversion rate of the 2029 Notes is 89.9685 ADSs per US$1,000 principal amount of such 2029 Notes. The Initial conversion rate of the 2030 Notes is 89.9685 ADSs per US$1,000 principal amount of such 2030 Notes. The conversion rate is subject to adjustment upon the occurrence of certain events. Holders of the 2029 Notes and 2030 Notes may require us to repurchase all or any portion of their 2029 Notes and 2030 Notes for cash on October 15, 2027, in the case of the 2029 Notes, and October 15, 2028, in the case of 2030 Notes, or in the event of certain fundamental changes, at a repurchase price equal to 100% of the principal amount of the 2029 Notes or the 2030 Notes to be repurchased plus accrued and unpaid interest, if any, to, but excluding, the repurchase date. In addition, on or after October 22, 2027, in the case of the 2029 Notes, and October 22, 2028, in the case of the 2030 Notes, until the 20th scheduled trading day immediately prior to the maturity date, i.e., October 15, 2029, in the case of the 2029 Notes, and October 15, 2030, in the case of the 2030 Notes, we may redeem all or part of the 2029 Notes and 2030 Notes, as applicable for cash subject to certain conditions, at a redemption price equal to 100% of the principal amount of the 2029 Notes or the 2030 Notes to be redeemed, plus accrued and unpaid interest, if any, to, but excluding, the optional redemption date. Furthermore, we may redeem all but not part of the 2029 Notes or the 2030 Notes in the event of certain changes in the tax laws.
Satisfying the obligations of all these indebtedness and interest liabilities could adversely affect the amount or timing of any distributions to our shareholders. We may choose to satisfy, repurchase, or refinance any of these liabilities through public or private equity or debt financings if we deem such financings available on favorable terms. If we do not have adequate cash available or cannot obtain additional financing, or our use of cash is restricted by applicable law, regulations or agreements governing our current or future indebtedness, we may not be able to repurchase any of these notes when required under the respective transaction documents, which would constitute an event of default under the respective transaction documents. An event of default could also lead to a default under other agreements governing our current and future indebtedness, and if the repayment of such other indebtedness were accelerated, we may not have sufficient funds to repay the indebtedness and repurchase any of these notes or make cash payments upon conversion of any of these notes. In addition, the holders of any of these notes may convert their notes to a number of our ADSs in accordance with the respective transaction documents. Any conversion will result in immediate dilution to the ownership interests of existing shareholders and such dilution could be material. Lastly, we are exposed to interest rate risk related to our portfolio of investments in debt securities and the debt that we have issued. Among other things, some of our bank loans carry floating interest, and increases in interest rates would result in a decrease in the fair value of our outstanding debt. In the event that we incur a decrease in the fair value of our outstanding debt, our financial performance will be adversely affected.
We are or may be subject to risks associated with strategic alliances or acquisitions.
We have entered into and may in the future enter into strategic alliances, including technology partnerships, joint ventures or minority equity investments, with various third parties to further our business purpose from time to time. For example, we have opened our Power Swap network to the entire industry and signed strategic partnership agreements with Changan Automobile, Geely Group, JAC Group and Chery Automobile on battery swapping. We have partnered with multiple energy companies, and expect to join hands with more partners to collectively contribute towards the development of power network and the wider adoption of battery swapping. Furthermore, on February 26, 2024, we entered into a technology license agreement with Forseven Limited, or Forseven. Under this agreement, we granted a non-exclusive and non-transferrable worldwide license to Forseven to use certain of our technical information, technical solutions, software and intellectual property rights related to or subsisting in our existing and future smart electric vehicle platforms within certain period, for, among other things, the research and development, manufacturing, sales, import and export of vehicle models sold or marketed under Forseven’s brand, subject to the terms and conditions set forth in the agreement. These alliances could subject us to a number of risks, including risks associated with sharing proprietary information, non-performance by the third party and increased expenses in establishing new strategic alliances. We may have limited ability to monitor or control the actions of these third parties and, to the extent any of these strategic third parties suffer negative publicity or harm to their reputation from events relating to their business, we may also suffer negative publicity or harm to our reputation by virtue of our association with any such third party. Specifically, any technical failure in the coordination with our Power Swap network partners can disrupt our charging and battery swapping services to users and delay the expansion of our Power Swap network and the adoption of our battery swapping technology. Also, inefficient processes or inadequate workforce training could lead to operational inefficiencies and increased costs. Furthermore, any problems arising from Forseven’s use of the licensed technologies, including product recalls, safety issues, or resulting legal disputes, could negatively harm our brands and reputation. Any of these risks may materially and adversely affect our business, results of operation and financial conditions.
40
In addition, we may acquire additional assets, products, technologies or businesses that are complementary to our existing business. In addition to possible shareholder approval, we may have to obtain approvals and licenses from government authorities for the acquisitions and to comply with any applicable PRC laws and regulations, which could result in increased delay and costs, and may derail our business strategy if we fail to do so. Furthermore, past and future acquisitions and the subsequent integration of new assets and businesses into our own require significant attention from our management and could result in a diversion of resources from our existing business, which in turn could have an adverse effect on our operations. Acquired assets or businesses may not generate the financial results we expect. Acquisitions could result in the use of substantial amounts of cash, potentially dilutive issuances of equity securities, the occurrence of significant goodwill impairment charges, amortization expenses for other intangible assets and exposure to potential unknown liabilities of the acquired business. Moreover, the costs of identifying and consummating acquisitions may be significant.
If we fail to manage our growth effectively, we may not be able to execute our growth strategies successfully.
We have expanded our operations, and as we ramp up our production and sales, further significant expansion may be required, especially in connection with providing our users with high-quality services, expansion of our sales network and power infrastructures, and managing different models of vehicles. Our future operating results depend to a large extent on our ability to manage this expansion and growth successfully. Risks that we face in undertaking this expansion include, among others:
| ● | managing a larger organization with different divisions; |
| ● | training a greater number of employees and managing their behaviors, including but not limited to deterring or preventing employee misconducts or illegal actions; |
| ● | controlling expenses and investments in anticipation of expanded operations; |
| ● | establishing or expanding design, manufacturing, sales and service facilities; |
| ● | implementing and enhancing administrative infrastructure, systems and processes; and |
| ● | addressing new markets and potentially unforeseen challenges as they arise. |
Any failure to manage our growth effectively could materially and adversely affect our business, prospects, results of operations and financial condition.
We have granted, and may continue to grant options and other types of awards under our share incentive plan, which may result in increased share-based compensation expenses.
We adopted share incentive plans in 2015, 2016, 2017, 2018 and 2024, which we refer to as the 2015 Plan, the 2016 Plan, the 2017 Plan, the 2018 Plan and 2024 Plan, respectively, for the purpose of granting share-based compensation awards to employees, directors and consultants to incentivize their performance and align their interests with ours. The 2018 Plan became effective as of January 1, 2019 and expired on December 31, 2023. The 2024 Plan became effective as of February 7, 2024. We recognize expenses in our consolidated statement of income in accordance with U.S. GAAP. Under our share incentive plans, we are authorized to grant options and other types of awards. Under the 2015 Plan, the 2016 Plan and the 2017 Plan, the maximum numbers of Class A ordinary shares which may be issued pursuant to all awards are 46,264,378, 18,000,000 and 33,000,000, respectively. Under the 2018 Plan, a maximum number of 23,000,000 Class A ordinary shares may be issued pursuant to all awards. This amount should automatically increase each year by the number of shares representing 1.5% of the then total issued and outstanding share capital of our company as of the end of each preceding year during the term of the 2018 Plan. The maximum number of shares available for issuance pursuant to all awards under the 2024 Plan was initially 19,288,470 Class A ordinary shares, and the amount automatically increases at the beginning of each new year by the number of shares representing 1.2% of the then total issued and outstanding share capital of our company as of the last day of the immediately preceding fiscal year during the term of the 2024 Plan. In addition, any awards not granted under an earlier plan when it terminates are automatically added to the 2024 Plan. As of April 7, 2025, awards to purchase an aggregate amount of 115,271,729 Class A ordinary shares under the 2015 Plan, the 2016 Plan, the 2017 Plan, the 2018 Plan and the 2024 Plan had been granted and were outstanding, excluding awards that were forfeited or cancelled after the grant dates. In addition, one of our subsidiaries also adopted a share incentive plan in 2021, pursuant to which the subsidiary can grant share options to its employees. As of December 31, 2024, our unrecognized share-based compensation expenses related to the stock option and restricted shares amounted to RMB3,527.4 million (US$483.2million).
41
We believe the granting of share-based awards is of significant importance to our ability to attract and retain key personnel and employees, and we will continue to grant share-based compensation to employees in the future. As a result, our expenses associated with share-based compensation may increase, which may have an adverse effect on our results of operations.
Furthermore, prospective candidates and existing employees often consider the value of the equity awards they receive in connection with their employment. Thus, our ability to attract or retain highly skilled employees may be adversely affected by declines in the perceived value of our equity or equity awards. Furthermore, there are no assurances that the number of shares reserved for issuance under our share incentive plans will be sufficient to grant equity awards adequate to recruit new employees and to compensate existing employees.
If we do not appropriately maintain effective internal control over financial reporting in accordance with Section 404 of the Sarbanes-Oxley Act of 2002, we may be unable to accurately report our financial results and the market price of our ADSs may be adversely affected.
We are subject to reporting obligations under the U.S. securities laws. The SEC, as required under Section 404 of the Sarbanes-Oxley Act of 2002, adopted rules requiring public companies to include a report of management on such company’s internal control over financial reporting in its document, which contains management’s assessment of the effectiveness of the company’s internal control over financial reporting. We were subject to such requirement starting from the fiscal year of 2019. In addition, an independent registered public accounting firm must attest to and report on the effectiveness of the company’s internal control over financial reporting.
Our management has concluded that our internal control over financial reporting was effective as of December 31, 2024. In addition, our independent registered public accounting firm has audited the effectiveness of our internal control over financial reporting as of December 31, 2024.
In the future, our management may conclude that our internal control over financial reporting is not effective. Moreover, even if our management concludes that our internal control over financial reporting is effective, our independent registered public accounting firm, after conducting its own independent testing, may issue a report with adverse opinion if it is not satisfied with our internal controls or the level at which our controls are documented, designed, operated or reviewed, or if it interprets the requirements differently from us.
If we fail to implement and maintain an effective internal control environment, we could suffer material misstatements in our consolidated financial statements and fail to meet our reporting obligations, which would likely cause investors to lose confidence in our reported financial information. This could in turn limit our access to capital markets, harm our results of operations, and lead to a decline in the trading price of our listed securities. Furthermore, we may incur additional costs and use additional management and other resources as our business and operations further expand or in an effort to remediate any significant control deficiencies that may be identified in the future. Additionally, ineffective internal control over financial reporting could expose us to increased risk of fraud or misuse of corporate assets and subject us to potential delisting from the stock exchange on which we list, regulatory investigations and civil or criminal sanctions.
If our suppliers fail to use ethical business practices and comply with applicable laws and regulations, our brand image could be harmed due to negative publicity.
Our core values, which include developing high quality electric vehicles while operating with integrity, are an important component of our brand image, which makes our reputation sensitive to allegations of unethical business practices. We do not control our independent suppliers or their business practices. Accordingly, we cannot guarantee their compliance with ethical business practices, such as environmental responsibilities, fair wage practices, and compliance with child labor laws, among others. A lack of demonstrated compliance could lead us to seek alternative suppliers, which could increase our costs and result in delayed delivery of our products, product shortages or other disruptions of our operations.
Violation of labor or other laws by our suppliers or the divergence of an independent supplier’s labor or other practices from those generally accepted as ethical in the markets in which we do business could also attract negative publicity for us and our brands. This could diminish the value of our brand image and reduce demand for our electric vehicles if, as a result of such violation, we were to attract negative publicity. If we, or other players in our industry, encounter similar problems in the future, it could harm our brand image, business, prospects, results of operations and financial condition.
42
If we update our manufacturing equipment more quickly than expected, we may have to shorten the useful lives of any equipment to be retired, which could negatively affect our financial results.
We have invested, and we expect to continue to invest, significantly in what we believe is state of the art tooling, machinery and other manufacturing equipment, and we depreciate the cost of such equipment over their expected useful lives. Manufacturing technology may evolve rapidly, and therefore we may decide to update our manufacturing process with advanced equipment more quickly than expected. Moreover, as our engineering and manufacturing expertise and efficiency increase, we may be able to manufacture our products using less of our installed equipment. The useful life of any equipment that would be retired early as a result would be shortened, causing the depreciation on such equipment to be accelerated, and to the extent we own such equipment, our results of operations could be negatively impacted. An increased amount of investment into the manufacturing plants will lead to an increased cost in asset depreciation and amortization, which could negatively affect our results of operations and financial conditions.
The construction and operation of our manufacturing facilities are subject to regulatory approvals or filings and may be subject to changes, delays, cost overruns or may not produce expected benefits.
In February 2020, we entered into a collaboration framework agreement with the municipal government of Hefei, Anhui province. Subsequently from April to June 2020, we entered into definitive agreements, as amended and supplemented, for investments in NIO China. Pursuant to the definitive agreements, we collaborated with the Hefei Strategic Investors and Hefei Economic and Technological Development Area to develop NIO China’s business and to support the accelerated development of the smart electric vehicle sectors in Hefei. In February 2021, we, through NIO China, entered into a further collaboration framework agreement with the municipal government of Hefei, Anhui province, pursuant to which the Hefei government and NIO China agreed in principle to jointly build a world-class industrial campus to support the development and innovations of the smart electric vehicle industry and related supply chains led by NIO China. In addition, the Hefei government and its associated parties plan to re-invest their returns from the equity investments in NIO China to support the further cooperation in Hefei.
Under PRC law, construction projects are subject to broad and strict government supervision and approval procedures, including but not limited to project approvals and filings, construction land and project planning approvals, environment protection approvals, pollution discharge permits, work safety approvals, fire protection approvals, and the completion of inspection and acceptance by authorities. Some of the construction projects being carried out by us are undergoing necessary approval procedures as required by law. As a result, the entities operating such construction projects may be subject to administrative uncertainty, and construction projects in question may be subject to fines or the suspension of use of such projects. Failure to complete the construction projects on schedule and within budget, and failure to obtain necessary approvals or any incompliance with government supervision could have a material adverse impact on our operations, and we may not be able to find commercially reasonable alternatives.
Our vehicles make use of lithium-ion battery cells, which have been observed to catch fire or vent smoke and flame.
The batteries that we produce make use of lithium-ion cells. On rare occasions, lithium-ion cells can rapidly release the energy they contain by venting smoke and flames in a manner that can ignite nearby materials as well as other lithium-ion cells. While we have designed the battery to passively contain any single cell’s release of energy without spreading to neighboring cells, and have taken measures to enhance the safety of our battery designs, a field or testing failure of our vehicles or other batteries that we produce could occur in the future, which could subject us to lawsuits, product recalls, or redesign efforts, all of which would be time-consuming and expensive. Also, negative public perceptions regarding the suitability of lithium-ion cells for automotive applications or any future incident involving lithium-ion cells such as a vehicle or other fire, even if such incident does not involve our vehicles, could seriously harm our business.
In addition, we store a significant number of lithium-ion cells at our facilities. Any mishandling of battery cells may cause disruption to the operation of our facilities. While we have implemented safety procedures related to the handling of the cells, a safety issue or fire related to the cells could disrupt our operations. Such damage or injury could lead to adverse publicity and potentially a safety recall. Moreover, any failure of a competitor’s electric vehicle or energy storage product may cause indirect adverse publicity for us and our products. Such adverse publicity could negatively affect our brands and harm our business, prospects, financial condition and operating results.
43
Interruption or failure of our information technology and communications systems could impact our ability to effectively provide our services.
We aim to provide our users with an innovative suite of services through our mobile application. In addition, our in-car digital services depend, to a certain extent, on network connectivity. The availability and effectiveness of our services depend on the continued operation of our information technology and communications systems. Our systems are vulnerable to damage or interruption from, among other adverse effects, fire, terrorist attacks, natural disasters, power loss, telecommunications failures, computer viruses, computer denial of service attacks or other attempts to harm our systems. Our data centers are also subject to break-ins, sabotage, and intentional acts of vandalism, and potential disruptions. Some of our systems are not fully redundant, and our disaster recovery planning cannot account for all eventualities. Any outage problems at our data centers could result in potential interruptions in our digital service. In addition, our products and services are highly technical and complex and may contain errors or vulnerabilities, which could result in interruptions in our services or the failure of our systems.
We are subject to anti-corruption, anti-money laundering and similar laws, non-compliance with which can subject us to penalties and expenses, which could adversely affect our business, financial condition and reputation.
We are subject to anti-corruption, anti-bribery, anti-money laundering, financial and economic sanctions and similar laws and regulations in various jurisdictions in which we conduct activities, including, among others, the U.S. Foreign Corrupt Practices Act and the U.K. Bribery Act 2010. These acts prohibit us and our officers, directors, employees and business partners acting on our behalf, including agents, from corruptly offering, promising, authorizing or providing anything of value to a “foreign official” for the purposes of influencing official decisions or obtaining or retaining business or otherwise obtaining favorable treatment. The Foreign Corrupt Practices Act also requires companies to make and keep books, records and accounts that accurately reflect transactions and dispositions of assets and to maintain a system of adequate internal accounting controls. The U.K. Bribery Act also prohibits non-governmental “commercial” bribery and soliciting or accepting bribes. A violation of these laws or regulations could adversely affect our business, results of operations, financial condition and reputation.
We have direct or indirect interactions with officials and employees of government agencies and state-owned affiliated entities in the ordinary course of business. We have also entered into joint ventures and/or other business partnerships with government agencies and state-owned or affiliated entities. These interactions subject us to an increased level of compliance-related concerns. We are in the process of implementing policies and procedures designed to ensure that we and our directors, officers, employees, representatives, consultants, agents and business partners comply with applicable anti-corruption, anti-bribery, anti-money laundering, financial and economic sanctions and similar laws and regulations. However, our policies and procedures may not be sufficient and our directors, officers, employees, representatives, consultants, agents, and business partners could engage in improper conduct for which we may be held responsible.
Non-compliance with anti-corruption, anti-bribery, anti-money laundering or financial and economic sanctions laws could subject us to whistleblower complaints, adverse media coverage, investigations, and severe administrative, civil and criminal sanctions, collateral consequences, remedial measures and legal expenses, all of which could materially and adversely affect our business, results of operations, financial condition and reputation. In addition, changes in economic sanctions laws in the future could adversely impact our business and investments in our shares.
Any unauthorized control or manipulation of our vehicles’ systems could result in loss of confidence in us and our vehicles and harm our business.
Our vehicles contain complex information technology systems. For example, our vehicles are designed with built-in data connectivity to accept and install periodic remote updates from us to enhance or update the functionality of our vehicles. We have designed, implemented and tested security measures intended to prevent unauthorized access to our information technology networks, our vehicles and their systems. However, it is likely that there will be hackers who attempt to gain unauthorized access to modify, alter and use such networks, vehicles and systems to gain control of, or to change, our vehicles’ functionality, user interface and performance characteristics, or to gain access to data stored in or generated by the vehicle. Vulnerabilities could be identified in the future and our remediation efforts may not be successful. Any unauthorized access to or control of our vehicles or their systems or any loss of data could result in legal claims or proceedings. In addition, regardless of their veracity, reports of unauthorized access to our vehicles, their systems or data, as well as other factors that may result in the perception that our vehicles, their systems or data are capable of being “hacked,” could negatively affect our brands and harm our business, prospects, financial condition and operating results.
44
Our business, financial condition and results of operations may be adversely affected by natural disasters, health epidemics and other outbreaks.
Our business could be adversely affected by the effects of epidemics. In recent years, there have been outbreaks of epidemics in China and globally, including the COVID-19 pandemic. Our results of operations could be adversely affected to the extent that future outbreak harms the Chinese economy in general. Further, to the extent the future outbreaks adversely affect our business and financial results, they may heighten many of the other risks described in this annual report, such as those relating to our level of indebtedness, our need to generate sufficient cash flows to service our indebtedness and our ability to comply with the covenants contained in the agreements that govern our indebtedness.
We are also vulnerable to natural disasters and other calamities. Our vehicle production, supply chain, sales and delivery and our service operations and capacities could be materially and adversely affected by natural disasters and other calamities in the areas where we operate and where our vehicles are sold to. For example, in July 2021, our deliveries of vehicles and power services were interrupted due to the flood in Henan province and the typhoon in Shanghai and several other neighboring cities. Although we have servers that are hosted in an offsite location, our backup system does not capture data on a real-time basis and we may be unable to recover certain data in the event of a server failure. We cannot assure you that any backup systems will be adequate to protect us from the effects of fire, floods, typhoons, earthquakes, power loss, telecommunications failures, break-ins, war, riots, terrorist attacks or similar events. Any of the foregoing events may give rise to interruptions, breakdowns, system failures, technology platform failures or internet failures, which could cause the loss or corruption of data or malfunctions of software or hardware as well as adversely affect our ability to provide services on our platform.
Our revenues and financial results may be adversely affected by any economic slowdown in China as well as globally.
The success of our business ultimately depends on consumer spending. We derive a substantial majority of our revenues from China. As a result, our revenues and financial results are impacted to a significant extent by economic conditions in China. The growth rate of the Chinese economy has gradually slowed down since 2010 and the Chinese population began to decline in 2022, and the trend may continue. Any slowdown could significantly reduce domestic commerce in China. In addition, as we continue to expand our global presence and offer products and services to markets outside China, we expect our results of operations will also be impacted by the global economic conditions. The global macroeconomic environment is facing numerous challenges. For example, the Federal Reserve and other central banks outside of China have raised interest rates. There is considerable uncertainty over the long-term effects of the previous expansionary monetary and fiscal policies adopted by the central banks and financial authorities of some of the world’s leading economies, including the United States and China, and the ongoing transmission of monetary policy in the United States and Europe. The Russia-Ukraine conflict, the Hamas-Israel conflict and the attacks on shipping in the Red Sea have heightened geopolitical tensions across the world, while it has not had a direct impact on our business operations and financial results to date, it could raise energy prices, cause supply chain volatilities and disrupt global markets in general, and may negatively affect our business expansion in Europe and other international markets, which may adversely affect our results of operations and financial results. Regional unrest, terrorist threats and the potential for war may increase market volatility across the globe. There have also been concerns about the relationship between China and other countries, including the surrounding Asian countries, which may potentially have economic effects. In particular, there is significant uncertainty about the future relationship between the United States and China with respect to trade policies, treaties, government regulations and tariffs. Economic conditions in China are sensitive to global economic conditions, as well as changes in domestic economic and political policies and the expected or perceived overall economic growth rate in China. Any severe or prolonged slowdown in the global or Chinese economy may materially and adversely affect our business, results of operations and financial condition.
Sales of electric vehicles, depend in part on discretionary consumer spending and are even more exposed to adverse changes in general economic conditions. In response to their perceived uncertainty in economic conditions, consumers might delay, reduce or cancel purchases of our electric vehicles and our results of operations may be materially and adversely affected.
We cannot predict the duration or direction of current trends or their impact on China and globally. If we experience unfavorable global market conditions, or if we cannot or do not maintain operations at a scope that is commensurate with such conditions or are later required to or choose to suspend such operations again, our business, prospects, financial condition and operating results may be harmed.
45
Shutdowns of the U.S. federal government could materially impair our business and financial condition.
Development of our product candidates and/or regulatory approval may be delayed for reasons beyond our control. For example, over the last several years the U.S. government has shut down several times and certain regulatory agencies, such as the SEC, have had to furlough critical SEC and other government employees and stop critical activities. In our operations as a public company, future government shutdowns could impact our ability to access the public markets, such as delaying the declaration of effectiveness of registration statements and obtaining necessary capital to properly capitalize and continue our operations.
There are uncertainties relating to our users trust arrangement involving a portion of our chairman’s shareholding in our company.
In conjunction with our pursuit of being a user enterprise and with the goal of building a deeper connection between NIO and our users, Mr. Bin Li, our founder, chairman of the board of directors and chief executive officer, transferred certain of his ordinary shares to NIO Users Trust after the completion of the initial public offering of our ADSs on the New York Stock Exchange in September 2018. As of the date of this annual report, NIO Users Trust holds 16,967,776 Class A ordinary shares and 33,032,224 Class C ordinary shares through two holding companies controlled by it. Mr. Li continues to retain the voting rights of these shares. In 2019, our user committee adopted the NIO Users Trust Charter by way of voting, and established a User Council to generally discuss and give advice on the management and the operation of NIO Users Trust. In this way, our users have the opportunity to discuss and propose the use of the economic benefits from the shares in NIO Users Trust, which is intended to be composed mainly of the dividends from the shares that it holds, future interests accrued from and investment returns generated by cash assets to be held under the trust, and proceeds from the pledging of such shares from time to time, through the User Council consisting of members of our user community elected by our users. See “Item 4. Information on the Company—B. Business Overview—User Development and User Community—NIO Users Trust” for further details about NIO Users Trust.
The current NIO Users Trust Charter provides certain mechanisms for the User Council to discuss the management and supervision of the operations of NIO Users Trust. There is no assurance that such current mechanisms for managing the operations of NIO Users Trust we have adopted are to the satisfaction of all of our users, or that such mechanisms will be carried out in the way it was intended. The User Council may not be able to achieve its intended work focus or carry out their work effectively and efficiently as the power to give instructions to the trustee vests with the settlor, protector and investment advisor of the trust. Furthermore, depending on the proposed use of the economic interests of the shares held by the NIO Users Trust in the future, there could be accounting implications to us that cannot presently be ascertained.
We and certain of our directors and officers have been named as defendants in shareholder class action lawsuits and legal proceedings, which could have a material adverse impact on our business, financial condition, cash flows and reputation.
Several shareholder class action lawsuits have been filed against us and certain of our directors and officers. See “Item 8. Financial Information—A. Consolidated Statements and Other Financial Information—Legal Proceedings” for more details. We are currently unable to estimate the potential loss, if any, associated with the resolution of such lawsuits, if they proceed. We anticipate that we will continue to be a target for lawsuits in the future, including class action lawsuits brought by shareholders. From time to time, we may also be involved in legal proceedings in the ordinary course of our business. There can be no assurance that we will be able to prevail in our defense or reverse any unfavorable judgment on appeal, and we may decide to settle lawsuits on unfavorable terms. Any adverse outcome of these cases, including any plaintiffs’ appeal of the judgment in these cases, could result in payments of substantial monetary damages or fines, changes to our business practices, or negative publicity, and thus have a material adverse effect on our business, financial condition, results of operation, cash flows and reputation. In addition, there can be no assurance that our insurance carriers will cover all or part of the defense costs, or any liabilities that may arise from these matters. The litigation process may utilize a significant portion of our cash resources and divert management’s attention from the day-to-day operations of our company, all of which could harm our business. We also may be subject to claims for indemnification related to these matters, and we cannot predict the impact that indemnification claims may have on our business or financial results.
46
Risks Related to Our Corporate Structure
If the PRC government deems that our VIE arrangements do not comply with PRC laws, or if these PRC laws change, we could be subject to severe penalties or be forced to relinquish our interests in those operations.
Foreign ownership of certain areas of businesses is subject to restrictions and prohibitions under current PRC laws and regulations. For example, pursuant to the 2024 Negative List, foreign investors are not allowed to, among other things, (i) own more than 50% of the equity interests in a value-added telecommunication service provider (other than for e-commerce, domestic multi-parties communications, storage and forwarding categories, call centers); and (ii) invest in certain services related to autonomous driving. Additionally, in practice, subject to the qualifications set by the China Banking and Insurance Regulatory Commission for foreign shareholders of the insurance brokerage companies, the China Banking and Insurance Regulatory Commission typically would not approve the establishment of foreign-invested insurance brokerage companies.
We are a Cayman Islands exempted company and our PRC subsidiaries are considered foreign-invested enterprises. Accordingly, we have entered into a series of contractual arrangements with Beijing NIO, Anhui NIO AT, Anhui NIO DT and their respective shareholders that enable us to hold or to apply for all the required licenses in China, including, among others, the ICP license, the insurance brokerage license and certain licenses relating to the operation of certain services related to autonomous driving. For a detailed description of these contractual arrangements, see “Item 4. Information on the Company—C. Organizational Structure—Contractual Agreements with the VIEs and Their Shareholders.”
In the opinion of Han Kun Law Offices, our PRC legal counsel, (i) the ownership structures of NIO Co., Ltd. and Beijing NIO, the ownership structure of Anhui NIO AD and Anhui NIO AT, and the ownership structure of NIO China and Anhui NIO DT, in China do not result in any violation of PRC laws and regulations currently in effect; and (ii) the contractual arrangements between our subsidiaries, the VIEs and their shareholders governed by PRC laws will not result in any violation of PRC laws or regulations currently in effect. However, we have been advised by our PRC legal counsel that there are substantial uncertainties regarding the interpretation and application of current and future PRC laws, regulations and rules, and there can be no assurance that the PRC regulatory authorities will take a view that is consistent with the opinion of our PRC legal counsel. See “Item 4. Information on the Company—B. Business Overview—Regulations— Regulations on Foreign Investment in China” and “Item 3. Key Information—D. Risk Factors—Risks Related to Doing Business in China—Our business may be significantly affected by the Foreign Investment Law.” It is uncertain whether any new PRC laws or regulations relating to VIE structures will be adopted or, if adopted, what they would provide.
If the ownership structure, contractual arrangements and businesses of our PRC subsidiaries or the VIEs are found to be in violation of any existing or future PRC laws or regulations, or our PRC subsidiaries or the VIEs fail to obtain or maintain any of the required permits or approvals, the PRC regulatory authorities would have broad discretion to take action in dealing with such violations or failures, including:
| ● | revoking the business licenses and/or operating licenses of such entities; |
| ● | shutting down our servers or blocking our website, or discontinuing or placing restrictions or onerous conditions on our operation through any transactions between our PRC subsidiaries and the VIEs; |
| ● | imposing fines, confiscating the income from our PRC subsidiaries or the VIEs, or imposing other requirements with which we or the VIEs may not be able to comply; |
| ● | requiring us to restructure our ownership structure or operations, including terminating the contractual arrangements with the VIEs and deregistering the equity pledge of the VIEs, which in turn would affect our ability to consolidate, derive economic interests from, or exert effective control over the VIEs; or |
| ● | restricting or prohibiting our use of the proceeds of any financing outside China to finance our business and operations in China, and taking other regulatory or enforcement actions that could be harmful to our business. |
47
Any of these actions could cause significant disruption to our business operations and severely damage our reputation, which would in turn materially and adversely affect our business, financial condition and results of operations. If any of these occurrences results in our inability to direct the activities of the VIEs that most significantly impact their economic performance, and/or our failure to receive the economic benefits from the VIEs, we may not be able to consolidate the entities in our consolidated financial statements in accordance with U.S. GAAP. Currently, Beijing NIO, Anhui NIO AT, and Anhui NIO DT, taking into account all of their respective business with or without foreign investment restrictions under PRC laws, contributed insignificantly to our total revenues in 2022, 2023 and 2024. As of December 31, 2022, 2023 and 2024, the consolidated VIEs did not have significant operations or any material assets or liabilities.
We rely on contractual arrangements with the VIEs and their shareholders to hold a controlling financial interest over each VIE, which may not be as effective as direct ownership in providing operational control.
We have relied and expect to continue to rely on contractual arrangements with Beijing NIO, Anhui NIO AT, Anhui NIO DT and their shareholders to maintain a controlling financial interest as the primary beneficiary of each of them (as defined in U.S. GAAP, ASC 810) and to conduct a portion of our operations in China. For a description of these contractual arrangements, see “Item 4. Information on the Company—C. Organizational Structure—Contractual Agreements with the VIEs and Their Shareholders.” The shareholders of VIEs may not act in the best interests of our company or may not perform their obligations under these contracts. If we had direct ownership of the VIEs, we would be able to exercise our rights as a shareholder to control the VIEs to exercise rights of shareholders to effect changes in the board of directors of the VIEs, which in turn could implement changes, subject to any applicable fiduciary obligations, at the management and operational level. However, under the contractual arrangements, we would rely on legal remedies under PRC law for breach of contract in the event that the VIEs and their shareholders did not perform their obligations under the contracts. These legal remedies may not be as effective as direct ownership in providing us with control over the VIEs.
If the VIEs or their shareholders fail to perform their obligations under the contractual arrangements, we may have to incur substantial costs and expend additional resources to enforce such arrangements, and rely on legal remedies under PRC laws, including contractual remedies, which may not be sufficient or effective. All of the agreements under our contractual arrangements are governed by and interpreted in accordance with PRC laws, and disputes arising from these contractual arrangements will be resolved through arbitration in China. Uncertainties in the interpretation and enforcement of PRC laws and regulations could limit our ability to enforce these contractual arrangements. Meanwhile, there are very few precedents and little formal guidance as to how contractual arrangements in the context of a VIE should be interpreted or enforced under PRC law. There remain significant uncertainties regarding the ultimate outcome of such arbitration should legal action become necessary. In addition, under PRC laws, rulings by arbitrators are final, parties cannot appeal the arbitration results in courts, and if the losing parties fail to carry out the arbitration awards within a prescribed time limit, the prevailing parties may only enforce the arbitration awards in the PRC courts through arbitration award recognition proceedings, which would require additional expenses and delay. If we are unable to enforce these contractual arrangements, or if we suffer significant delay or face other obstacles in the process of enforcing these contractual arrangements, we may not be able to exert effective control over the VIEs, and our ability to conduct our business may be negatively affected. See “Risks Related to Doing Business in China—Uncertainties in the interpretation and enforcement of PRC laws and regulations could limit the legal protections available to you and us.”
Our ability to enforce the equity pledge agreements between us and the VIEs’ shareholders may be subject to limitations based on PRC laws and regulations.
Pursuant to the equity pledge agreements under our VIE contractual arrangements, each shareholder of the VIEs agrees to pledge its equity interests in the respective VIE to our PRC subsidiary to secure the respective VIE’s performance of its obligations under the contractual arrangements. The equity pledges of shareholders of each VIE under equity pledge agreements have been registered with the local branch of the State Administration for Market Regulation. In addition, in the registration forms of the local branch of the State Administration for Market Regulation for the pledges over the equity interests under the equity pledge agreements, the aggregate amount of registered equity interests pledged to NIO Co., Ltd. represents 100% of the registered capital of Beijing NIO, the aggregate amount of registered equity interests pledged to Anhui NIO AD represents 100% of the registered capital of Anhui NIO AT, and the aggregate amount of registered equity interests pledged to NIO China represents 100% of the registered capital of Anhui NIO DT See “Item 4. Information on the Company—C. Organizational Structure—Contractual Agreements with the VIEs and Their Shareholders” for more information.
48
The equity pledge agreements with the VIEs’ shareholders provide that the pledged equity interests shall constitute continuing security for any and all of the indebtedness, obligations and liabilities under all of the principal service agreements and the scope of pledge shall not be limited by the amount of the registered capital of that VIE. However, a PRC court may take the position that the amount listed on the equity pledge registration forms represents the full amount of the collateral that has been registered and perfected. If this is the case, the obligations that are supposed to be secured in the equity pledge agreements in excess of the amount listed on the equity pledge registration forms could be determined by the PRC court as unsecured debt, which typically takes last priority among creditors.
The shareholders of the VIEs have conflicts of interest with us, which may materially and adversely affect our business and financial condition.
Our founders, Bin Li and Lihong Qin, own 80% and 20%, respectively, of the equity interests in Beijing NIO and Anhui NIO DT, and own 80% and 2.24%, respectively, of the equity interests in Anhui NIO AT. Shaoqing Ren, a vice president of our company, owns 17.76% of the equity interests in Anhui NIO AT. See “Item 4. Information on the Company—C. Organizational Structure—Contractual Agreements with the VIEs and Their Shareholders” for more information. As shareholders of the VIEs, they have conflicts of interest with us. These shareholders may breach, or cause the VIEs to breach, or refuse to renew, the existing contractual arrangements we have with them and the VIEs, which would have a material and adverse effect on our ability to effectively control the VIEs and receive economic benefits from it. For example, the shareholders may be able to cause our agreements with the VIEs to be performed in a manner adverse to us by, among other things, failing to remit payments due under the contractual arrangements to us on a timely basis. We cannot assure you that when conflicts of interest arise, any or all of these shareholders will act in the best interests of our company or such conflicts will be resolved in our favor.
Currently, we do not have any arrangements to address conflicts of interest between these shareholders and our company. Each of Bin Li and Lihong Qin is also a director and executive officer of our company, and Shaoqing Ren is a vice president of our company. We rely on Bin Li, Lihong Qin and Shaoqing Ren to abide by the laws of the Cayman Islands and China, which provide that directors and senior management owe a fiduciary duty to the company that requires them to act in good faith and in what they believe to be the best interests of the company and not to use their position for personal gain. There is currently no specific and clear guidance under PRC laws that addresses any conflict between PRC laws and the laws of Cayman Islands in respect of any conflict relating to corporate governance. If we cannot resolve any conflict of interest or dispute between us and the shareholders of VIEs, we would have to rely on legal proceedings, which could result in disruption of our business and subject us to substantial uncertainty as to the outcome of any such legal proceedings.
Our contractual arrangements with the VIEs may be subject to scrutiny by the PRC tax authorities and they may determine that we or the VIEs owe additional taxes, which could negatively affect our financial condition.
Under applicable PRC laws and regulations, arrangements and transactions among related parties may be subject to audit or challenge by the PRC tax authorities within ten years after the taxable year when the transactions are conducted. The PRC Enterprise Income Tax Law requires every enterprise in China to submit its annual enterprise income tax return together with a report on transactions with its related parties to the tax authorities. The tax authorities may impose reasonable adjustments on taxation if they have identified any related party transactions that are inconsistent with arm’s length principles. We may face material and adverse tax consequences if the PRC tax authorities determine that the contractual arrangements between our PRC subsidiaries the VIEs in China, and the VIEs’ shareholders were not entered into on an arm’s length basis in such a way as to result in an impermissible reduction in taxes under applicable PRC laws, rules and regulations, and adjust VIEs’ income in the form of a transfer pricing adjustment. A transfer pricing adjustment could, among other things, result in a reduction of expense deductions recorded by VIEs for PRC tax purposes, which could in turn increase their tax liabilities without reducing our PRC subsidiary’s tax expenses. If any of our PRC subsidiaries requests the shareholders of the respective VIE to transfer their equity interests in such VIE at nominal or no value pursuant to the contractual agreements, such transfer could be viewed as a gift and subject our PRC subsidiary to PRC income tax. Furthermore, the PRC tax authorities may impose late payment fees and other penalties on VIEs for the adjusted but unpaid taxes according to the applicable regulations. Our financial position could be materially and adversely affected if any of the VIEs’ tax liabilities increase or if any VIE is required to pay late payment fees and other penalties.
49
We may lose the ability to use and benefit from assets held by the VIEs that are material to the operation of our business if the VIEs go bankrupt or becomes subject to dissolution or liquidation proceedings.
As part of our contractual arrangements with the VIEs, the entities may in the future hold certain assets that are material to the operation of our business. If any VIE goes bankrupt and all or part of its assets become subject to liens or rights of third-party creditors, we may be unable to continue some or all of our business activities, which could materially and adversely affect our business, financial condition and results of operations. Under the contractual arrangements, the VIEs may not, in any manner, sell, transfer, mortgage or dispose of their assets or legal or beneficial interests in the business without our prior consent. If any VIE undergoes voluntary or involuntary liquidation proceedings, unrelated third-party creditors may claim rights to some or all of these assets, thereby hindering our ability to operate our business, which could materially and adversely affect our business, financial condition and results of operations.
Divestitures of businesses and assets may have a material and adverse effect on our business and financial condition.
We may undertake in the future, partial or complete divestitures or other disposal transactions in connection with certain of our businesses and assets, particularly ones that are not closely related to our core focus areas or might require excessive resources or financial capital, to help our company meet its objectives. These decisions are largely based on our management’s assessment of the business models and likelihood of success of these businesses. However, our judgment could be inaccurate, and we may not achieve the desired strategic and financial benefits from these transactions. Our financial results could be adversely affected by the impact from the loss of earnings and corporate overhead contribution/allocation associated with divested businesses.
Dispositions may also involve continued financial involvement in the divested business, such as through guarantees, indemnities or other financial obligations. Under these arrangements, performance by the divested businesses or other conditions outside of our control could affect our future financial results. We may also be exposed to negative publicity as a result of the potential misconception that the divested business is still part of our consolidated group. On the other hand, we cannot assure you that the divesting business would not pursue opportunities to provide services to our competitors or other opportunities that would conflict with our interests. If any conflicts of interest that may arise between the divesting business and us cannot be resolved in our favor, our business, financial condition, results of operations could be materially and adversely affected.
Furthermore, reducing or eliminating our ownership interests in these businesses might negatively affect our operations, prospects, or long-term value. We may lose access to resources or know-how that would have been useful in the development of our own business. Our ability to diversify or expand our existing businesses or to move into new areas of business may be reduced, and we may have to modify our business strategy to focus more exclusively on areas of business where we already possess the necessary expertise. We may sell our interests too early, and thus forego gains that we otherwise would have received had we not sold. Selecting businesses to dispose of or spin off, finding buyers for them (or the equity interests in them to be sold) and negotiating prices for what may be relatively illiquid ownership interests with no easily ascertainable fair market value will also require significant attention from our management and may divert resources from our existing business, which in turn could have an adverse effect on our business operations.
The Hong Kong Stock Exchange has granted us a waiver from strict compliance with the requirements in Paragraph 3(b) of Practice Note 15 to the Hong Kong Listing Rules such that we are able to list a subsidiary entity on the Hong Kong Stock Exchange within three years of the listing of our Class A ordinary shares on the Hong Kong Stock Exchange. While we currently do not have any plan with respect to any spin-off listing on the Hong Kong Stock Exchange, we may consider a spin-off listing on the Hong Kong Stock Exchange for one or more of our businesses within the three-year period subsequent to our listing in Hong Kong. The waiver granted by the Hong Kong Stock Exchange is conditional upon us confirming to the Hong Kong Stock Exchange in advance of any spin-off that it would not render our company incapable of fulfilling the eligibility requirements under Rule 19C.05 of the Hong Kong Listing Rules based on the financial information of the entity or entities to be spun-off at the time of the listing of our Class A ordinary shares on the Hong Kong Stock Exchange (calculated cumulatively if more than one entity is spun-off).
50
Risks Related to Doing Business in China
The PCAOB had historically been unable to inspect our auditor in relation to their audit work performed for our financial statements and the inability of the PCAOB to conduct inspections of our auditor in the past has deprived our investors with the benefits of such inspections.
Our auditor, the independent registered public accounting firm that issues the audit report included elsewhere in this annual report, as an auditor of companies that are traded publicly in the United States and a firm registered with the PCAOB, is subject to laws in the United States pursuant to which the PCAOB conducts regular inspections to assess its compliance with the applicable professional standards. The auditor is located in mainland China, a jurisdiction where the PCAOB was historically unable to conduct inspections and investigations completely before 2022. As a result, we and investors in the ADSs were deprived of the benefits of such PCAOB inspections. The inability of the PCAOB to conduct inspections of auditors in China in the past has made it more difficult to evaluate the effectiveness of our independent registered public accounting firm’s audit procedures or quality control procedures as compared to auditors outside of China that are subject to the PCAOB inspections. On December 15, 2022, the PCAOB issued a report that vacated its December 16, 2021 determination and removed mainland China and Hong Kong from the list of jurisdictions where it is unable to inspect or investigate completely registered public accounting firms. However, if the PCAOB determines in the future that it no longer has full access to inspect and investigate completely accounting firms in mainland China and Hong Kong, and we use an accounting firm headquartered in one of these jurisdictions to issue an audit report on our financial statements filed with the SEC, we and investors in our ADSs would be deprived of the benefits of such PCAOB inspections again, which could cause investors and potential investors in the ADSs to lose confidence in our audit procedures and reported financial information and the quality of our financial statements.
Our ADSs may be prohibited from trading in the United States under the HFCAA in the future if the PCAOB is unable to inspect or investigate completely auditors located in China. The delisting or prohibition of trading of the ADSs, or the threat of their being delisted or prohibited from trading, may materially and adversely affect the value of your investment.
Pursuant to the HFCAA, if the SEC determines that we have filed audit reports issued by a registered public accounting firm that has not been subject to inspections by the PCAOB for two consecutive years, the SEC will prohibit our shares or ADSs from being traded on a national securities exchange or in the over-the-counter trading market in the United States.
On December 16, 2021, the PCAOB issued a report to notify the SEC of its determination that the PCAOB was unable to inspect or investigate completely registered public accounting firms headquartered in mainland China and Hong Kong and our auditor was subject to that determination. In May 2022, the SEC conclusively listed us as a Commission-Identified Issuer under the HFCAA following the filing of our annual report on Form 20-F for the fiscal year ended December 31, 2021. On December 15, 2022, the PCAOB removed mainland China and Hong Kong from the list of jurisdictions where it is unable to inspect or investigate completely registered public accounting firms. As of the date of this annual report, the PCAOB has not issued any new determination that it is unable to inspect or investigate completely registered public accounting firms headquartered in any jurisdiction. For this reason, we do not expect to be identified as a Commission-Identified Issuer under the HFCAA after we file this annual report on Form 20-F.
Each year, the PCAOB will determine whether it can inspect and investigate completely audit firms in mainland China and Hong Kong, among other jurisdictions. If the PCAOB determines in the future that it no longer has full access to inspect and investigate completely accounting firms in mainland China and Hong Kong and we use an accounting firm headquartered in one of these jurisdictions to issue an audit report on our financial statements filed with the SEC, we would be identified as a Commission-Identified Issuer following the filing of the annual report on Form 20-F for the relevant fiscal year. In accordance with the HFCAA, our securities would be prohibited from being traded on a national securities exchange or in the over-the-counter trading market in the United States if we are identified as a Commission-Identified Issuer for two consecutive years in the future. Although our Class A ordinary shares have been listed on the Hong Kong Stock Exchange and the Singapore Exchange, and the ADSs and Class A ordinary shares are fully fungible, we cannot assure you that an active trading market for our Class A ordinary shares on the Hong Kong Stock Exchange and the Singapore Exchange will be sustained or that the ADSs can be converted and traded with sufficient market recognition and liquidity, if our shares and ADSs are prohibited from trading in the United States. A prohibition of being able to trade in the United States would substantially impair your ability to sell or purchase our ADSs when you wish to do so, and the risk and uncertainty associated with delisting would have a negative impact on the price of our ADSs. Also, such a prohibition would significantly affect our ability to raise capital on terms acceptable to us, or at all, which would have a material adverse impact on our business, financial condition, and prospects.
51
Changes in China’s economic, political or social conditions or government policies could have a material and adverse effect on our business and results of operations.
The majority of our revenues are expected to be derived in China in the near future and most of our operations, including all of our manufacturing, is conducted in China. Accordingly, our results of operations, financial condition and prospects are influenced by economic, political and legal developments in China. The PRC government may influence China’s economic growth through strategically allocating resources, controlling the payment of foreign currency-denominated obligations, setting monetary policy and providing preferential treatment to particular industries or companies. While the PRC economy has experienced significant growth over the past decades, that growth has been uneven across different regions and between economic sectors. Any adverse changes in economic conditions in China, in the policies of the Chinese government or in the laws and regulations in China could have a material adverse effect on the overall economic growth of China. Such developments could adversely affect our business and operating results, leading to reduction in demand for our services and solutions and adversely affect our competitive position.
Uncertainties in the interpretation and enforcement of PRC laws and regulations could limit the legal protections available to you and us.
The PRC legal system is a civil law system based on written statutes. Prior court decisions may be cited for reference but have limited precedential value. Our PRC subsidiaries are foreign-invested enterprises and are subject to laws and regulations applicable to foreign-invested enterprises as well as various Chinese laws and regulations generally applicable to companies incorporated in China. However, since these laws and regulations are relatively new and the PRC legal system continues to rapidly evolve, the interpretations of many laws, regulations and rules are not always uniform and enforcement of these laws, regulations and rules involves uncertainties.
From time to time, we may have to resort to administrative and court proceedings to enforce our legal rights. However, since PRC administrative and court authorities have significant discretion in interpreting and implementing statutory and contractual terms like other jurisdictions do, it may be difficult to evaluate the outcome of administrative and court proceedings and the level of protection we enjoy in China. Such uncertainties, including uncertainty over the scope and effect of our contractual, property (including intellectual property) and procedural rights, and any failure to respond to changes in the regulatory environment in China could materially and adversely affect our business and impede our ability to continue our operations.
The approval of or the filing with the CSRC or other PRC government authorities may be required in connection with our future offshore listings and capital raising activities. We cannot predict whether or for how long we will be able to obtain such approval or filing.
The Regulations on Mergers and Acquisitions of Domestic Enterprises by Foreign Investors require an overseas special purpose vehicle formed for listing purposes through acquisitions of PRC domestic companies and controlled by PRC persons or entities to obtain the approval of the CSRC, prior to the listing and trading of such special purpose vehicle’s securities on an overseas stock exchange. The interpretation and application of the regulations remain unclear and uncertain. If the CSRC approval is required for any of our offshore listings and capital raising activities, it is uncertain whether we can or how long it will take us to obtain the approval and, even if we obtain such CSRC approval, such CSRC approval could be rescinded. Any failure to obtain or delay in obtaining the CSRC approval for our offshore listings and capital raising activities if such approval is required, or a rescission of such CSRC approval that we have obtained, would subject us to sanctions imposed by the CSRC or other PRC regulatory authorities, which could include fines and penalties on our operations in the PRC, restrictions or limitations on our ability to pay dividends outside of the PRC, and other forms of sanctions that may materially and adversely affect our business, financial condition, and results of operations.
On July 6, 2021, the PRC government authorities issued the Opinions on Strictly Cracking Down Illegal Securities Activities in Accordance with the Law, which called for the enhanced administration over illegal securities activities and supervision of overseas-listed China-based companies, proposed to revise the regulation governing the overseas issuance and listing of shares by such companies and clarified the responsibilities of competent domestic industry regulators and government authorities.
52
On February 17, 2023, the CSRC issued the Trial Administrative Measures of Overseas Securities Offering and Listing by Domestic Companies and five supporting guidelines, which took effect on March 31, 2023. According to these rules, the issuer or a major domestic operating company designated by the issuer, as the case may be, shall file with the CSRC, among other things, (i) with respect to its follow-on offering in the same foreign market within three business days, after completion of the follow-on offering, and (ii) with respect to its follow-on offering and listing in other foreign markets within three business days, after its initial filing of the listing application to the regulator in the place of such intended listing. Non-compliance with these rules or an overseas listing completed in breach of them may result in a warning on the domestic companies and a fine of RMB1 million to RMB10 million on them. Furthermore, the supervisors directly responsible and other directly responsible persons of the domestic enterprises may be warned, and fined between RMB500,000 to RMB5,000,000. The controlling shareholders or actual controllers of the domestic company which organize or instigate the illegal acts, or conceal matters resulting in the illegal acts, may be fined between RMB1 million to RMB10 million. On February 17, 2023, the CSRC issued the Notice on Administrative Arrangements for the Filing of Domestic Enterprise’s Overseas Offering and Listing, which stipulates the domestic enterprises like us that have completed overseas listings are not required to file with the CSRC in accordance with these rules immediately, but shall carry out filing procedures as required if we conduct refinancing or fall within other circumstances that require filing with the CSRC.
Considering that these rules have been promulgated recently, there are still some uncertainties about how to further refine and implement the requirements, which needs to be further guided and clarified by the CSRC and other regulatory authorities. If we have subsequent filing or reporting matters in the future, such as future offshore listings, refinancing and other capital raising activities, as well as other major events, including but not limited to the change of control, investigated or punished by overseas securities regulatory authorities or competent authorities, changing listing status or listing sector, terminating the listing voluntarily or forcibly, and changing our major business activities, given the substantial uncertainties surrounding the latest CSRC filing requirements at this stage, we cannot assure you that we will be able to complete the filings or reporting and fully comply with the new rules and requirements in a timely manner or at all. See “Item 4. Information on the Company—B. Business Overview—Regulations—M&A Rules and Overseas Listing.”
The CSRC or other PRC regulatory authorities also may take actions requiring us, or making it advisable for us, to halt our offshore listings or future capital raising activities before settlement and delivery of the proceeds hereby. Consequently, if you engage in market trading or other activities in anticipation of and prior to settlement and delivery, you do so at the risk that settlement and delivery may not occur. In addition, if the CSRC or other regulatory authorities later promulgate new rules or explanations requiring that we obtain their approvals or accomplish the required filing or other regulatory procedures for our offshore listings or future capital raising activities, we may be unable to obtain a waiver of such approval requirements, if and when procedures are established to obtain such a waiver. Any uncertainties or negative publicity regarding such approval, filing or other requirements could materially and adversely affect our business, prospects, financial condition, reputation, and the proceeds of the shares.
We may be adversely affected by the complexity, uncertainties and changes in PRC regulations on internet-related business, automotive businesses and other business carried out by our PRC subsidiaries and the VIEs.
We operate in the automotive and internet industry, both of which are extensively regulated by the PRC government. For example, the PRC government imposes foreign ownership restrictions and licensing and permit requirements for companies in the internet industry. See “Item 4. Information on the Company—B. Business Overview—Regulations—Regulations on Foreign Investment in China” and “—Regulations on Value-added Telecommunications Services.” Manufacturing of our vehicles is subject to extensive regulations in China. See “Item 4. Information on the Company—B. Business Overview—Regulations—Regulations and Approvals Covering the Manufacturing of New Energy Vehicles.” These laws and regulations are relatively new and evolving, and their interpretation and enforcement involve significant uncertainties. As a result, in certain circumstances it may be difficult to determine what actions or omissions may be deemed to be in violation of applicable laws and regulations and furthermore, we cannot assure you that we have complied or will be able to comply with all applicable laws at all times. Consequently, we could face the risks of being subject to governmental investigations, orders by the competent authorities for rectification, administrative penalties or other legal proceedings.
53
Currently, we rely on the contractual arrangements with Beijing NIO and its shareholders to hold an ICP license, and separately own the domain names and trademarks in connection with our internet services and operate our website and mobile application through NIO Co., Ltd. Our internet services may be treated as a value-added telecommunications business. If so, we may be required to transfer the domain names, trademark and the operations of the internet services from NIO Co., Ltd. to Beijing NIO, and we may also be subject to administrative penalties. We rely on the contractual arrangements with Anhui NIO DT and its shareholders to operate insurance brokerage services. NIO Insurance Broker Co., Ltd., the subsidiary of Anhui NIO DT, currently holds an insurance brokerage license and provides insurance brokerage services primarily related to vehicles and properties. We intend to apply for requisite licenses for Anhui NIO AT for certain supporting functions during the development of our assisted and intelligent driving technology. Any challenge to the validity of these arrangements may significantly disrupt our business, subject us to sanctions, compromise enforceability of our contractual arrangements, or have other harmful effects on us. It is uncertain, (i) if Beijing NIO or NIO Co., Ltd. will be required to obtain a separate operating license for certain services that we carried out through our mobile application in addition to the valued-added telecommunications business operating licenses for internet content provision services, and if Beijing NIO will be required to supplement our current ICP license in the future, (ii) if Anhui NIO DT, its subsidiary or NIO China will be required to obtain a separate operating license for certain services that we carried out in addition to the insurance brokerage license, and if Anhui NIO DT or its subsidiary will be required to supplement our current insurance brokerage license in the future; and (iii) if Anhui NIO AT or Anhui NIO AD will be required to obtain a separate operating license for certain services that we carried out in addition to certain required licenses to be applied for, and if Anhui NIO AT will be required to supplement certain required licenses to be applied for in the future.
In addition, our mobile applications are also regulated by the Administrative Provisions on Information Services of Mobile Internet Applications promulgated by CAC in June 2022, which took effect on August 1, 2022 and replaces its predecessor regulation. According to these provisions, the providers of mobile applications shall be responsible for the information contents presented and shall not produce and disseminate illegal information and shall consciously prevent and resist unhealthy information. However, we cannot assure that all the information or content displayed on, retrieved from or linked to our mobile applications complies with the requirements of these provisions at all times. If our mobile applications were found to be violating these provisions, we may be subject to administrative penalties, including warning, service suspension or removal of our mobile applications from the mobile application store, which may materially and adversely affect our business and operating results.
The interpretation and application of existing PRC laws, regulations and policies and possible new laws, regulations or policies relating to the internet industry, particularly the policies relating to value-added telecommunications services, have created substantial uncertainties regarding the legality of existing and future foreign investments in the businesses and activities of internet businesses in China, including our business.
Several PRC regulatory authorities, such as the State Administration for Market Regulation, the NDRC, the Ministry of Industry and Information Technology, and the Ministry of Commerce, oversee different aspects of our operations, and we are required to obtain a wide range of government approvals, licenses, permits and registrations in connection with our operations. For example, certain filings must be made by automobile dealers through the information system for the national automobile circulation operated by the commerce department within 90 days after the receipt of a business license. Furthermore, the NEV industry is relatively new in China, and the PRC government has not adopted a clear regulatory framework to regulate the industry. As some of the laws, rules and regulations that we may be subject to were primarily enacted with a view toward application to ICE vehicles, or are relatively new, there is significant uncertainty regarding their interpretation and application with respect to our business. For example, it remains unclear under PRC laws whether our charging vans need to be registered with related local traffic management authorities or obtain transportation operation licenses for their services, and whether we would be required to obtain any particular permit or license to be qualified to provide our charging services in cooperation with third-party charging stations. In addition, the PRC government may enact new laws and regulations that require additional licenses, permits, approvals and/or registrations for the operation of any of our existing or future business. As a result, we cannot assure you that we have all the permits, licenses, registrations, approvals and/or business license covering the sufficient scope of business required for our business or that we will be able to obtain, maintain or renew permits, licenses, registrations, approvals and/or business license covering sufficient scope of business in a timely manner or at all.
54
The PRC government’s significant oversight over our business operation could result in a material adverse change in our operations and the value of our ADSs.
We conduct our business primarily in China. Our operations in China are governed by PRC laws and regulations. The PRC government has significant oversight over the conduct of our business, and may influence our operations as the government deems appropriate to advance regulatory and societal goals and policy positions. The PRC government has recently published new policies that significantly affected certain industries and we cannot rule out the possibility that it will in the future release regulations or policies that directly or indirectly affect our industry or require us to seek additional permission to continue our operations, which could result in a material adverse change in our operation and/or the value of our ADSs. Therefore, investors of our company and our business face potential uncertainty from actions taken by the PRC government affecting our business.
We may rely on distributions by our PRC subsidiaries for our financing requirements, and any limitation on our PRC subsidiaries to make payments to us could have a material and adverse effect on our business.
We are a holding company, and we may rely on dividends and other distributions on equity paid by our PRC subsidiaries for our cash and financing requirements, including the funds necessary to pay dividends and other cash distributions to our shareholders and service any debt we may incur. Current PRC regulations permit our PRC subsidiaries to pay dividends to us only out of their accumulated after-tax profits upon satisfaction of statutory conditions and procedures, if any, determined in accordance with Chinese accounting standards and regulations. In addition, each of our PRC subsidiaries is required to set aside at least 10% of its after-tax profits each year, if any, to fund certain reserve funds until the total amount set aside reaches 50% of its registered capital. As of December 31, 2024, most of our PRC subsidiaries and the VIEs had not made appropriations to statutory reserves as our PRC subsidiaries and the VIEs reported accumulated loss. For a detailed discussion of applicable PRC regulations governing distribution of dividends, see “Item 4. Information on the Company—B. Business Overview—Regulations—Regulations on Dividend Distribution.” Additionally, if our PRC subsidiaries incur debt on their own behalf in the future, the instruments governing their debt may restrict their ability to pay dividends or make other distributions to us. Furthermore, the PRC tax authorities may require our subsidiaries to adjust their taxable income under the contractual arrangements they currently have in place with the VIEs in a manner that would materially and adversely affect their ability to pay dividends and other distributions to us. See “Risks Related to Our Corporate Structure—Our contractual arrangements with the VIEs may be subject to scrutiny by the PRC tax authorities and they may determine that we or the VIEs owe additional taxes, which could negatively affect our financial condition.” In addition, the incurrence of indebtedness by our PRC subsidiaries could result in operating and financing covenants and undertakings to creditors that would restrict the ability of our PRC subsidiaries to pay dividends to us.
Any limitation on the ability of our PRC subsidiaries to pay dividends or make other distributions to us could materially and adversely limit our ability to grow, make investments or acquisitions that could be beneficial to our business, pay dividends, or otherwise fund and conduct our business. See “—If we are classified as a PRC resident enterprise for PRC income tax purposes, such classification could result in unfavorable tax consequences to us and our non-PRC shareholders or ADS holders.”
Increases in labor costs and enforcement of stricter labor laws and regulations in the PRC may adversely affect our business and our profitability.
China’s overall economy and the average wage in China have increased in recent years and are expected to grow. The average wage level for our employees has also increased in recent years. We expect that our labor costs, including wages and employee benefits, will increase. Unless we are able to pass on these increased labor costs to those who pay for our services, our profitability and results of operations may be materially and adversely affected.
In addition, we have been subject to stricter regulatory requirements in terms of entering into labor contracts with our employees, limitation with respect to utilization of labor dispatching, applying for foreigner work permits, labor protection and labor condition and paying various statutory employee benefits, including pensions, housing fund, medical insurance, work-related injury insurance, unemployment insurance and maternity insurance to designated government agencies for the benefit of our employees. Pursuant to the PRC Labor Contract Law and its implementation rules, employers are subject to stricter requirements in terms of signing labor contracts, minimum wages, paying remuneration, determining the term of employee’s probation and unilaterally terminating labor contracts. In the event that we decide to terminate some of our employees or otherwise change our employment or labor practices, the PRC Labor Contract Law and its implementation rules may limit our ability to effect those changes in a desirable or cost-effective manner, which could adversely affect our business and results of operations.
55
Companies registered and operating in China are required under the PRC Social Insurance Law (latest amended in 2018) and the Regulations on the Administration of Housing Funds (latest amended in 2019) to, apply for social insurance registration and housing fund deposit registration within 30 days of their establishment, and to pay for their employees different social insurance including pension insurance, medical insurance, work-related injury insurance, unemployment insurance and maternity insurance to the extent required by law. However, certain of our PRC subsidiaries and the VIEs that do not hire any employees and are not a party to any employment agreement, have not applied for and obtained such registration, and instead of paying the social insurance payment on their own for their employees, certain of our PRC subsidiaries and the VIEs use third-party agencies to pay in the name of such agency. We could be subject to orders by the competent labor authorities for rectification and failure to comply with the orders may further subject us to administrative fines.
As the interpretation and implementation of labor-related laws and regulations are still evolving, our employment practices may violate labor-related laws and regulations in China, which may subject us to labor disputes or government investigations. We cannot assure you that we have complied or will be able to comply with all labor-related law and regulations including those relating to obligations to make social insurance payments and contribute to the housing provident funds. If we are deemed to have violated labor laws and regulations, we could be required to provide additional compensation to our employees and our business, financial condition and results of operations will be adversely affected.
Furthermore, in order to control labor costs, we conducted a series of organizational restructuring to cut headcount in 2019, which we believe has negatively affected our reputation, brand image and our ability to retain the remaining qualified staff and skilled employees. We could undertake an organizational restructuring again in the future, the occurrence of which will pose negative implications on our competitive position, cost us qualified employees and subject us to potential employment lawsuits. Any of the above would negatively affect our business, financial condition and results of operations.
Fluctuations in exchange rates could have a material and adverse effect on our results of operations.
The conversion of RMB into foreign currencies, including U.S. dollars, is based on rates set by the People’s Bank of China. The RMB has fluctuated against the U.S. dollar, at times significantly and unpredictably. The value of RMB against the U.S. dollar and other currencies is affected by changes in China’s political and economic conditions and by China’s foreign exchange policies, among other things. We cannot assure you that RMB will not appreciate or depreciate significantly in value against the U.S. dollar in the future. It is difficult to predict how market forces or PRC or U.S. government policy may impact the exchange rate between RMB and the U.S. dollar in the future.
Any significant appreciation or depreciation of RMB may materially and adversely affect our revenues, earnings and financial position, and the value of, and any dividends payable on, our ADSs in U.S. dollars. For example, to the extent that we need to convert U.S. dollars we receive into RMB to pay our operating expenses, appreciation of RMB against the U.S. dollar would have an adverse effect on the RMB amount we would receive from the conversion. Conversely, a significant depreciation of RMB against the U.S. dollar may significantly reduce the U.S. dollar equivalent of our earnings, which in turn could adversely affect the price of our ADSs.
Very limited hedging options are available in China to reduce our exposure to exchange rate fluctuations. While we have entered into and may continue to enter into hedging transactions in the future, the availability and effectiveness of these hedges may be limited, and we may not be able to adequately hedge our exposure or at all. In addition, our currency exchange losses may be magnified by PRC exchange control regulations that restrict our ability to convert RMB into foreign currency. As a result, fluctuations in exchange rates may have a material adverse effect on your investment.
56
PRC regulation on funding PRC subsidiaries by offshore entities and governmental control of currency conversion may delay or prevent us from funding our PRC subsidiaries, which could materially and adversely affect our liquidity and business.
Under PRC laws and regulations, we are permitted to utilize the proceeds of any financing outside China to fund our PRC subsidiaries by making loans to or additional capital contributions to our PRC subsidiaries, subject to applicable government registration, statutory limitations on amount and approval requirements. For more details, see “Item 4. Information on the Company—B. Business Overview—Regulations—Regulations on Foreign Exchange.” These PRC laws and regulations may significantly limit our ability to use Renminbi converted from the net proceeds of any financing outside China to fund the establishment of new entities in China by our PRC subsidiaries, to invest in or acquire any other PRC companies through our PRC subsidiaries, or to establish new VIEs in China. Moreover, we cannot assure you that we will be able to complete the necessary registrations or obtain the necessary government approvals on a timely basis, if at all, with respect to future loans to our PRC subsidiaries or future capital contributions that we made to our PRC subsidiaries. If we fail to complete such registrations or obtain such approvals, our ability to use the proceeds we received or expect to receive from our offshore offerings and to capitalize or otherwise fund our PRC operations may be negatively affected, which could materially and adversely affect our liquidity and our ability to fund and expand our business.
On December 26, 2017, the NDRC issued the Management Rules for Overseas Investment by Enterprises. On February 11, 2018, the Catalog on Overseas Investment in Sensitive Industries (2018 Edition) was promulgated. Overseas investment governed by these rules refers to the investment activities conducted by an enterprise located in the territory of China either directly or via an overseas enterprise under its control through making investment with assets and equities or providing financing or guarantees in order to obtain overseas ownership, control, management rights and other related interests, and overseas investment by a PRC individual through overseas enterprises under his/her control is also subject to these rules. According to these rules, before being conducted, any overseas investment in a sensitive industry or any direct investment by a Chinese enterprise in a non-sensitive industry but with an investment amount over US$300 million requires approval from, or filing with, the NDRC, and for those non-sensitive investments indirectly by Chinese investors (including PRC individuals) with investment amounts over US$300 million need to be reported. However, uncertainties remain with respect to the interpretation and application of these rules, we are not sure whether our using of proceeds will be subject to these rules. If we fail to obtain the approval, complete the filing or report our overseas investment with our proceeds (as the case may be) in a timely manner provided that these rules are applicable, we may be forced to suspend or cease our investment, or be subject to penalties or other liabilities, which could materially and adversely affect our business, financial condition and prospects.
Governmental control of currency conversion may limit our ability to utilize our revenues effectively.
The PRC government imposes controls on the convertibility of Renminbi into foreign currencies and, in certain cases, the remittance of currency out of China. Under existing PRC foreign exchange regulations, payments of current account items, such as profit distributions and trade and service-related foreign exchange transactions, can be made in foreign currencies without prior approval from the State Administration of Foreign Exchange, or SAFE, by complying with certain procedural requirements. However, approval from or registration with appropriate governmental authorities is required where Renminbi is to be converted into a foreign currency and remitted out of China to pay capital expenses, such as the repayment of loans denominated in foreign currencies. See “Item 4. Information on the Company—B. Business Overview—Regulations—Regulations on Foreign Exchange.”
Since 2016, the PRC government has further tightened its foreign exchange policies and enhanced its scrutiny of major outbound capital movement. More restrictions and a substantial vetting process have been put in place by SAFE to regulate cross-border transactions falling under the capital account. The PRC government may also restrict access in the future to foreign currencies for current account transactions, at its discretion. We receive substantially all of our revenues in RMB. If the foreign exchange control system prevents us from obtaining sufficient foreign currencies to satisfy our foreign currency demands, we may not be able to pay dividends in foreign currencies to our shareholders, including holders of our ADSs.
PRC regulations on offshore investment by PRC residents may prevent our PRC subsidiaries from distributing profits to us or expose us or our PRC resident beneficial owners to penalties under PRC law.
SAFE requires PRC residents or entities to register with SAFE or its local branch in connection with their establishment or control of an offshore entity established for the purpose of overseas investment or financing. In addition, such PRC residents or entities must update their SAFE registrations when the offshore special purpose vehicle undergoes certain material events. See “Item 4. Information on the Company—B. Business Overview—Regulations—Regulations on Foreign Exchange—Offshore Investment.”
57
If our shareholders who are PRC residents or entities do not complete their registration with the local SAFE branches, our PRC subsidiaries may be prohibited from distributing their profits and any proceeds from any reduction in capital, share transfer or liquidation to us, and we may be restricted in our ability to contribute additional capital to our PRC subsidiaries. Moreover, failure to comply with SAFE registration requirements could result in liability under PRC laws for evasion of applicable foreign exchange restrictions.
However, we may not be informed of the identities of all the PRC residents or entities holding direct or indirect interests in our company, nor can we compel our beneficial owners to comply with SAFE registration requirements. As a result, we cannot assure you that all of our shareholders or beneficial owners who are PRC residents or entities have complied with, and will in the future make or obtain any applicable registrations or approvals required by, SAFE regulations. Failure by such shareholders or beneficial owners to comply with SAFE regulations, or our failure to amend the foreign exchange registrations of our PRC subsidiaries, could subject us to fines or legal sanctions, restrict our overseas or cross-border investment activities, limit our PRC subsidiaries’ ability to make distributions or pay dividends to us or affect our ownership structure, which could adversely affect our business and prospects.
China’s M&A Rules and other regulations establish complex procedures for certain acquisitions of PRC companies by foreign investors, which could make it difficult for us to pursue growth through acquisitions in China.
A number of PRC laws and regulations have established procedures and requirements that could make merger and acquisition activities in China by foreign investors more time-consuming and complex. In addition to the Anti-Monopoly Law of China itself, these include the Rules on Mergers and Acquisitions of Domestic Enterprises by Foreign Investors, adopted by six PRC governmental and regulatory agencies in 2006 and amended in 2009, and the Rules of the Ministry of Commerce on Implementation of Security Review System of Mergers and Acquisitions of Domestic Enterprises by Foreign Investors, promulgated in 2011. These laws and regulations impose requirements in some instances that the Ministry of Commerce be notified in advance of any change-of-control transaction in which a foreign investor takes control of a PRC domestic enterprise. In addition, the Anti-Monopoly Law of China requires that the Ministry of Commerce be notified in advance of any concentration of undertaking if certain thresholds are triggered. Moreover, these rules specify that mergers and acquisitions by foreign investors that raise “national defense and security” concerns and mergers and acquisitions through which foreign investors may acquire de facto control over domestic enterprises that raise “national security” concerns are subject to strict review by the Ministry of Commerce, and prohibit any attempt to bypass a security review, including by structuring the transaction through a proxy or contractual control arrangement. In the future, we may grow our business by acquiring complementary businesses. Complying with the requirements of the regulations to complete such transactions could be time-consuming, and any required approval processes, including approval from the Ministry of Commerce, may delay or inhibit our ability to complete such transactions, which could affect our ability to expand our business or maintain our market share.
Any failure to comply with PRC regulations regarding the registration requirements for employee stock incentive plans may subject the PRC plan participants or us to fines and other legal or administrative sanctions.
Under SAFE regulations, PRC residents who participate in a stock incentive plan in an overseas publicly listed company are required to register with SAFE or its local branches and complete certain other procedures. See “Item 4. Information on the Company—B. Business Overview—Regulations—Regulations on Employment and Social Welfare—Employee Stock Incentive Plan.” We and our PRC resident employees who participate in our share incentive plans are subject to these regulations since we became a public company listed in the United States. If we or any of these PRC resident employees fail to comply with these regulations, we or such employees may be subject to fines and other legal or administrative sanctions. We also face regulatory uncertainties that could restrict our ability to adopt additional incentive plans for our directors, executive officers and employees under PRC law.
Discontinuation of any of the preferential tax treatments and government subsidies or imposition of any additional taxes and surcharges could adversely affect our financial condition and results of operations.
Our PRC subsidiaries currently benefit from a number of preferential tax treatments. For example, one of our subsidiaries, NIO Technology (Anhui) Co., Ltd., is entitled to enjoy, after completing certain application formalities, a 15% preferential enterprise income tax from 2022 as it has been qualified as a “High and New Technology Enterprise” under the PRC Enterprise Income Tax Law and related regulations. The discontinuation of any of the preferential income tax treatment that we currently enjoy could have a material and adverse effect on our result of operations and financial condition. We cannot assure you that we will be able to maintain or lower our current effective tax rate in the future.
58
In addition, our PRC subsidiaries have received various financial subsidies from PRC local government authorities. The financial subsidies result from discretionary incentives and policies adopted by PRC local government authorities. Local governments may decide to change or discontinue such financial subsidies at any time. The discontinuation of such financial subsidies or imposition of any additional taxes could adversely affect our financial condition and results of operations.
If we are classified as a PRC resident enterprise for PRC income tax purposes, such classification could result in unfavorable tax consequences to us and our non-PRC shareholders or ADS holders.
Under the PRC Enterprise Income Tax Law and its implementation rules, an enterprise established outside of the PRC with a “de facto management body” within the PRC is considered a PRC resident enterprise. The implementation rules define the term “de facto management body” as the body that exercises full and substantial control over and overall management of the business, productions, personnel, accounts and properties of an enterprise. In 2009, the State Taxation Administration issued a circular, known as Circular 82, which provides certain specific criteria for determining whether the “de facto management body” of a PRC-controlled enterprise that is incorporated offshore is located in China. Although Circular 82 only applies to offshore enterprises controlled by PRC enterprises or PRC enterprise groups, not those controlled by PRC individuals or foreigners like us, the criteria set forth in the circular may reflect the State Taxation Administration’s general position on how the “de facto management body” test should be applied in determining the tax resident status of all offshore enterprises. According to Circular 82, an offshore incorporated enterprise controlled by a PRC enterprise or a PRC enterprise group will be regarded as a PRC tax resident by virtue of having its “de facto management body” in China and will be subject to PRC enterprise income tax on its global income only if all of the following conditions are met: (i) the primary location of the day-to-day operational management is in the PRC; (ii) decisions relating to the enterprise’s financial and human resource matters are made or are subject to approval by organizations or personnel in the PRC; (iii) the enterprise’s primary assets, accounting books and records, company seals, and board and shareholder resolutions, are located or maintained in the PRC; and (iv) at least 50% of voting board members or senior executives habitually reside in the PRC.
We believe that none of our entities outside of China is a PRC resident enterprise for PRC tax purposes. However, the tax resident status of an enterprise is subject to determination by the PRC tax authorities and uncertainties remain with respect to the interpretation of the term “de facto management body.” If the PRC tax authorities determine that we are a PRC resident enterprise for enterprise income tax purposes, we will be subject to the enterprise income tax on our global income at the rate of 25% and we will be required to comply with PRC enterprise income tax reporting obligations. In addition, we may be required to withhold a 10% withholding tax from interest or dividends we pay to our shareholders that are non-PRC resident enterprises, including the holders of our ADSs. In addition, non-PRC resident enterprise shareholders (including our ADS holders) may be subject to PRC tax at a rate of 10% on gains realized on the sale or other disposition of our ADSs or ordinary shares, if such income is treated as sourced from within the PRC. Furthermore, if PRC tax authorities determine that we are a PRC resident enterprise for enterprise income tax purposes, interest or dividends paid to our non-PRC individual shareholders (including our ADS holders) and any gain realized on the transfer of the ADSs or ordinary shares by such holders may be subject to PRC tax at a rate of 20% (which, in the case of interest or dividends, we may withhold at source), if such gains are deemed to be from PRC sources. These rates may be reduced by an applicable tax treaty, but it is unclear whether our non-PRC shareholders would be able to claim the benefits of any tax treaties between their country of tax residence and the PRC in the event that we are treated as a PRC resident enterprise.
59
We may not be able to obtain certain benefits under tax arrangements on dividends paid by our PRC subsidiaries to us through our Hong Kong subsidiary.
We are a holding company incorporated under the laws of the Cayman Islands and as such rely on dividends and other distributions on equity from our PRC subsidiaries to satisfy part of our liquidity requirements. Pursuant to the PRC Enterprise Income Tax Law, a withholding tax rate of 10% currently applies to dividends paid by a PRC “resident enterprise” to a foreign enterprise investor, unless any such foreign investor’s jurisdiction of incorporation has a tax treaty with China that provides for preferential tax treatment. Pursuant to the Arrangement between Mainland China and the Hong Kong Special Administrative Region for the Avoidance of Double Taxation and Tax Evasion on Income, such withholding tax rate may be lowered to 5% if a Hong Kong resident enterprise owns no less than 25% of a PRC enterprise. Furthermore, the Administrative Measures for Non-Resident Enterprises to Enjoy Treatments under Treaties, which took effect in January 2020, require non-resident enterprises to determine whether they are qualified to enjoy the preferential tax treatment under the tax treaties and file report and materials with the tax authorities. There are also other conditions for enjoying the reduced withholding tax rate according to other tax rules and regulations. See “Item 5. Operating and Financial Review and Prospects—A. Operating Results—Taxation—PRC.” As of December 31, 2024, most of our subsidiaries and the VIEs located in the PRC reported accumulated loss and therefore they had no retained earnings for offshore distribution. In the future, we intend to re-invest all earnings, if any, generated from our PRC subsidiaries for the operation and expansion of our business in China. Should our tax policy change to allow for offshore distribution of our earnings, we would be subject to a significant withholding tax. Our determination regarding our qualification to enjoy the preferential tax treatment could be challenged by the tax authority and we may not be able to complete the necessary filings with the tax authority and enjoy the preferential withholding tax rate of 5% under the arrangement with respect to dividends to be paid by our PRC subsidiaries to our Hong Kong subsidiary.
We face uncertainty with respect to indirect transfers of equity interests in PRC resident enterprises by their non-PRC holding companies.
In February 2015, the State Taxation Administration issued the Circular on Issues of Enterprise Income Tax on Indirect Transfers of Assets by Non-PRC Resident Enterprises, or Circular 7. Circular 7 extends its tax jurisdiction to not only indirect transfers but also transactions involving transfer of other taxable assets, through the offshore transfer of a foreign intermediate holding company. In addition, Circular 7 provides certain criteria on how to assess reasonable commercial purposes and has introduced safe harbors for internal group restructurings and the purchase and sale of equity through a public securities market. Circular 7 also brings challenges to both the foreign transferor and transferee (or other person who is obligated to pay for the transfer) of the taxable assets. Where a non-resident enterprise conducts an “indirect transfer” by transferring the taxable assets indirectly by disposing of the equity interests of an overseas holding company, the non-resident enterprise being the transferor, or the transferee, or the PRC entity which directly owned the taxable assets may report to the tax authority such indirect transfer. Using a “substance over form” principle, the PRC tax authority may disregard the existence of the overseas holding company if it lacks a reasonable commercial purpose and was established for the purpose of reducing, avoiding or deferring PRC tax. As a result, gains derived from such indirect transfer may be subject to PRC enterprise income tax, and the transferee or other person who is obligated to pay for the transfer is obligated to withhold the applicable taxes, currently at a rate of 10% for the transfer of equity interests in a PRC resident enterprise. On October 17, 2017, the State Taxation Administration issued Circular on Issues of Tax Withholding regarding Non-PRC Resident Enterprise Income Tax, or Circular 37, which took effect on December 1, 2017 and was amended on June 15, 2018. Circular 37 further clarifies the practice and procedure of the withholding of non-resident enterprise income tax.
We face uncertainties on the reporting and consequences of future private equity financing transactions, share exchanges or other transactions involving the transfer of shares in our company by investors that are non-PRC resident enterprises. The PRC tax authorities may pursue such non-PRC resident enterprises with respect to a filing or the transferees with respect to withholding obligations, and request our PRC subsidiaries to assist in the filing. As a result, we and non-PRC resident enterprises in such transactions may become at risk of being subject to filing obligations or being taxed under Circular 7 and Circular 37, and may be required to expend valuable resources to comply with them or to establish that we and our non-PRC resident enterprises should not be taxed under these regulations, which may have a material adverse effect on our financial condition and results of operations.
If the authorized users of our non-tangible assets, including our corporate chops and seals, fail to fulfill their responsibilities, or misuse these assets, our business could be materially and adversely affected.
Under PRC law, legal documents for corporate transactions are executed using the chops or seal of the signing entity or with the signature of a legal representative whose designation is registered and filed with the branch of the State Administration for Market Regulation.
60
Although we usually utilize chops to enter into contracts, the designated legal representatives of each of our PRC subsidiaries and the VIEs have the apparent authority to enter into contracts on behalf of such entities without chops and bind such entities. All designated legal representatives of our PRC subsidiaries and the VIEs are members of our senior management team who have signed employment agreements with us or our PRC subsidiaries and the VIEs under which they agree to abide by various duties they owe to us. In order to maintain the physical security of our chops and chops of our PRC entities, we generally store these items in secured locations accessible only by the authorized personnel in the legal or finance department of each of our subsidiaries and the VIEs. Although we monitor such authorized personnel, there is no assurance such procedures will prevent all instances of abuse or negligence. Accordingly, if any of our authorized personnel misuse or misappropriate our corporate chops or seals, we could encounter difficulties in maintaining control over the entities and experience significant disruption to our operations. If a designated legal representative obtains control of the chops in an effort to obtain control over any of our PRC subsidiaries or the VIEs, we or our PRC subsidiaries or the VIEs would need to pass a new shareholders or board resolution to designate a new legal representative and we would need to take legal action to seek the return of the chops, apply for new chops with the authorities, or otherwise seek legal redress for the violation of the representative’s fiduciary duties to us, which could involve significant time and resources and divert management attention away from our regular business. In addition, the affected entity may not be able to recover corporate assets that are sold or transferred out of our control in the event of such a misappropriation if a transferee relies on the apparent authority of the representative and acts in good faith.
Our interest in leased property may be defective or subject to lien and our right to lease, own or use the properties may be therefore challenged, which could cause significant disruption to our business.
Under PRC laws, all lease agreements are required to be registered with the local housing authorities. We presently lease several premises in China, some of which have not completed the registration of the ownership rights or the registration of our leases with the authorities. Failure to complete these required registrations may expose our landlords, lessors and us to potential monetary fines. If these registrations are not obtained in a timely manner or at all, we may be subject to monetary fines or may have to relocate our offices and incur the associated losses.
Some of the ownership certificates or other similar proof of certain leased properties have not been provided to us by the lessors. Therefore, we cannot assure you that such lessors are entitled to lease the real properties to us. If the lessors are not entitled to lease the real properties to us and the owners of such real properties decline to ratify the lease agreements between us and the respective lessors, we may not be able to enforce our rights to lease such properties under the respective lease agreements against the owners. If our lease agreements are claimed as null and void by third parties who are the real owners of such leased real properties, we could be required to vacate the properties, in the event of which we could only initiate the claim against the lessors under lease agreements for indemnities for their breach of the leasing agreements. In addition, we may not be able to renew our existing lease agreements before their expiration dates, in which case we may be required to vacate the properties. We cannot assure you that suitable alternative locations are readily available on commercially reasonable terms, or at all, and if we are unable to relocate our operations in a timely manner, our operations may be adversely affected.
Some of our PRC subsidiaries have incurred or will incur indebtedness and may, in connection therewith, create mortgage, pledge or other lien over substantive operating assets, facilities or equity interests of certain PRC subsidiaries as guarantee to their repayment of indebtedness or as counter guarantee to third-party guarantors which provide guarantee to our PRC subsidiaries’ repayment of indebtedness. In the event that the PRC subsidiaries fail to perform their repayment obligations, or such guarantors perform their guarantee obligations, claims may be raised to our substantive operating assets, facilities or equity interests of the PRC subsidiaries in question. If we cannot continue to own or use such assets, facilities or equity interests, our operation may be adversely affected.
Risks Related to Our ADSs and Class A Ordinary Shares
We adopt different practices as to certain matters as compared with many other companies listed on the Hong Kong Stock Exchange.
The trading of our Class A ordinary shares on the Hong Kong Stock Exchange commenced on March 10, 2022 under the stock code “9866.” As a company listed on the Hong Kong Stock Exchange pursuant to Chapter 19C of the Hong Kong Listing Rules, we are not subject to certain provisions of the Hong Kong Listing Rules pursuant to Rule 19C.11, including, among others, rules on notifiable transactions, connected transactions, share option schemes, content of financial statements as well as certain other continuing obligations. In addition, in connection with the listing of our Class A ordinary shares on the Hong Kong Stock Exchange, we have applied for a number of waivers and/or exemptions from strict compliance with the Hong Kong Listing Rules, the Codes on Takeovers and Mergers and Shares Buy-backs issued by the Securities and Futures Commission, and the Securities and Futures Ordinance. As a result, we will adopt different practices as to those matters as compared with other companies listed on the Hong Kong Stock Exchange that do not enjoy those exemptions or waivers.
61
Our thirteenth amended and restated articles of association are specific to us and include certain provisions that may be different from the requirements under the Hong Kong Listing Rules and common practices in Hong Kong. In particular, in our thirteenth amended and restated amended articles of associations put forth in the first annual general meeting after the listing of our Class A ordinary shares on the Hong Kong Stock Exchange, or the First AGM, we refer to the Relevant Period as the period commencing from the date on which any of our Class A ordinary shares first become secondary listed on the Hong Kong Stock Exchange to and including the date immediately before the day which the secondary listing is withdrawn from the Hong Kong Stock Exchange. For example, in order to comply with applicable Hong Kong Listing Rules, during the Relevant Period, (i) NIO Users Trust will not have any director nomination right; (ii) our company shall have only one class of shares with enhanced or weighted voting rights; (iii) our directors shall not have the power to, amongst others, authorize share split or designate a new share class with enhanced or weighted voting rights; and (iv) certain restrictions on the weighted voting right structure of our company under Chapter 8A of the Hong Kong Listing Rules shall apply, including, among others, (a) no further increase in the proportion of WVR shares, (b) only a director or a director holding vehicle being permitted to hold WVR shares, and (c) automatic conversion of WVR shares into Class A ordinary shares under certain circumstances.
Notwithstanding the above and at any time after the Relevant Period, the provisions which are subject to the Relevant Period will continue to apply in the circumstances where the Company has a change of listing status on the Hong Kong Stock Exchange other than in the case where the secondary listing of the Company is withdrawn from the Hong Kong Stock Exchange pursuant to the applicable Hong Kong Listing Rules.
Given certain shareholder protection under the Hong Kong Listing Rules will only be applicable during the Relevant Period, our investors may be afforded less protection after the Relevant Period under our amended articles of association adopted in the First AGM—both in comparison to other companies secondarily listed on the Hong Kong Stock Exchange and to when our company had secondary listing status on the Hong Kong Stock Exchange.
We may only cease to be secondary listed under Chapter 19C of the Hong Kong Listing Rules under one of the following situations:
| ● | withdrawal, in the case where we are primary listed on another stock exchange and voluntarily withdraw our secondary listing on the Hong Kong Stock Exchange; |
| ● | migration of the majority of trading to the Hong Kong Stock Exchange’s markets, in the case where the majority of trading in our listed shares migrates to the Hong Kong Stock Exchange’s markets on a permanent basis; |
| ● | primary conversion, i.e., our voluntary conversion to a dual-primary listing on the Hong Kong Stock Exchange; |
| ● | overseas de-listing, where our shares or depositary receipts issued on our shares cease to be listed on the stock exchange which we are primary listed; |
| ● | if the Hong Kong Stock Exchange cancels the listing of our securities; and |
| ● | if the Securities and Futures Commission of Hong Kong directs the Hong Kong Stock Exchange to cancel the listing of our securities. |
The scenarios under which we may cease to be secondary listed on the Hong Kong Stock Exchange are subject to the changing market conditions, our listing or de-listing in other jurisdictions, our compliance with the listing rules of the Hong Kong Stock Exchange and other factors beyond our control. As a result, there are substantial uncertainties relating to applicability of the shareholders’ rights and protection under the aforementioned provisions of our amended articles of association adopted in the First AGM particularly in the case where the Company de-lists from the Hong Kong Stock Exchange.
As we are listed as a Non-Grandfathered Greater China Issuer pursuant to Chapter 19C of the Hong Kong Listing Rules, our articles of association must comply with the requirements of the Hong Kong Listing Rules unless waived by the Hong Kong Stock Exchange. We have put forth resolutions to our shareholders at the First AGM convened on August 25, 2022 to amend certain provisions of our articles of association in order to comply with the Hong Kong Listing Rules.
Furthermore, if 55% or more of the total worldwide trading volume, by dollar value, of our Class A ordinary shares and ADSs over our most recent fiscal year takes place on the Hong Kong Stock Exchange, the Hong Kong Stock Exchange will regard us as having a dual primary listing in Hong Kong and we will no longer enjoy certain exemptions or waivers from strict compliance with the
62
requirements under the Hong Kong Listing Rules, the Codes on Takeovers and Mergers and Shares Buy-backs and the Securities and Futures Ordinance, which could result in us having to amend our corporate structure, articles of association and corporate governance policies to comply with the applicable Hong Kong Listing Rules and we may incur of incremental compliance costs.
If we change the listing venue of our securities, you may lose the shareholder protection mechanisms afforded under the regulatory regimes of the applicable securities exchange.
As a company listed on the New York Stock Exchange, the Hong Kong Stock Exchange and the Singapore Exchange, we are subject to various listing standards and requirements that are aimed at protecting your rights as shareholders of our company, subject to certain permitted exceptions applicable to foreign companies. For example, after our listing on the Hong Kong Stock Exchange, our thirteenth amended and restated memorandum and articles of association requires that there should only be one class of shares with enhanced voting rights, and that certain reserved matters under the Hong Kong Listing Rules are required to be voted on a one vote per share basis at the general meetings. In the event that we reduce the number of shares in issue, the holders of WVR shares shall reduce their voting rights in the Company proportionately through a conversion of a portion of their Class C shares or otherwise. If we choose to change the listing venue of our securities, including delisting from either exchanges, you may lose the shareholder protection mechanisms afforded under the regulatory regimes of the applicable securities exchange. In particular, various factors will be taken into consideration by the Company in relation to the circumstances under which it may be considered not desirable or viable for the shares to remain listed on a certain stock exchange, such as the then regulatory environment of the listing venue, whether the additional compliance burden arisen by remaining listed in a particular stock exchange will be unduly burdensome for the Company to further its interest, realize its vision or implementing certain business plans.
The trading prices of our listed securities have been and are likely to continue to be volatile, which could result in substantial losses to investors.
The trading prices of our listed securities have been and are likely to continue to be volatile and could fluctuate widely in response to a variety of factors, many of which are beyond our control. For example, in 2024, the trading price of our ADSs ranged from a low of US$3.61 to a high of US$8.94; the trading price of our Class A ordinary shares listed on the Hong Kong Stock Exchange ranged from a low of HK$28.60 to a high of HK$72.85; the trading price of our Class A ordinary shares listed on the Main Board of the Singapore Exchange ranged from a low of US$3.71 to a high of US$9.36. The market price for our listed securities may continue to be volatile and subject to wide fluctuations in response to factors including, but not limited to, the following:
| ● | actual or anticipated fluctuations in our quarterly results of operations and cash flows; |
| ● | changes in financial estimates by securities research analysts; |
| ● | conditions in automotive markets; |
| ● | changes in the operating performance or market valuations of other automotive companies; |
| ● | announcements we or our competitors made of new products, acquisitions, strategic partnerships, joint ventures or capital commitments; |
| ● | addition or departure of key personnel; |
| ● | fluctuations of exchange rates between RMB and the U.S. dollar; |
| ● | litigation, government investigation or other legal or regulatory proceeding; |
| ● | release of lock-up and other transfer restrictions on our Class A ordinary shares or ADSs, issuance of ADSs or ordinary shares upon conversion of the convertible notes we issued, or any ordinary shares or sales of additional ADSs; |
| ● | any actual or alleged illegal acts of our shareholders or management; |
| ● | any share repurchase program; and |
63
| ● | general economic or political conditions in China or elsewhere in the world. |
Any of these factors may result in large and sudden changes in the volume and price at which our Class A ordinary shares and/or ADSs will trade.
In addition, the stock market in general, and the market prices for companies with operations in China in particular, have experienced volatility that often has been unrelated to the operating performance of such companies. The securities of some China-based companies that have listed their securities in the United States have experienced significant volatility since their initial public offerings in recent years, including, in some cases, substantial declines in the trading prices of their securities. The trading performances of these companies’ securities after their offerings may affect the attitudes of investors towards Chinese companies listed in the United States in general, which consequently may impact the trading performance of our Class A ordinary shares and/or ADSs, regardless of our actual operating performance. In addition, any negative news or perceptions about inadequate corporate governance practices or fraudulent accounting, corporate structure or other matters of other Chinese companies may also negatively affect the attitudes of investors towards Chinese companies in general, including us, regardless of whether we have engaged in any inappropriate activities. In particular, the global financial crisis and the ensuing economic recessions in many countries have contributed and may continue to contribute to extreme volatility in the global stock markets. These broad market and industry fluctuations may adversely affect the market price of our Class A ordinary shares and/or ADSs. Volatility or a lack of positive performance in our Class A ordinary shares and/or ADSs price may also adversely affect our ability to retain key employees, most of whom have been granted options or other equity incentives.
If securities or industry analysts do not publish research or reports about our business, or if they adversely change their recommendations regarding our Class A ordinary shares and/or ADSs, the market price for our Class A ordinary shares and/or ADSs and trading volume could decline.
The trading market for our Class A ordinary shares and/or ADSs will be influenced by research or reports that industry or securities analysts publish about our business. If one or more analysts who cover us downgrade our Class A ordinary shares and/or ADSs, the market price for our Class A ordinary shares and/or ADSs would likely decline. If one or more of these analysts cease to cover us or fail to regularly publish reports on us, we could lose visibility in the financial markets, which in turn could cause the market price or trading volume for our Class A ordinary shares and/or ADSs to decline.
Our dual-class voting structure will limit the holders of our Class A ordinary shares and ADSs to influence corporate matters, provide certain shareholders of ours with substantial influence and could discourage others from pursuing any change of control transactions that holders of our Class A ordinary shares and ADSs may view as beneficial.
We had historically adopted a triple-class voting structure such that our ordinary shares consisted of Class A ordinary shares, Class B ordinary shares and Class C ordinary shares. Upon the listing of our Class A ordinary shares on the Hong Kong Stock Exchange, all of our Class B ordinary shares were converted to Class A ordinary shares pursuant to the conversion notice delivered by the shareholders. As a result, the Class B ordinary shares were eliminated in our currently effective thirteenth amended and restated memorandum and articles of association. Currently, our ordinary shares consist of Class A ordinary shares and Class C ordinary shares. Holders of Class A ordinary shares and Class C ordinary shares have the same rights other than voting and conversion rights. Each holder of our Class A ordinary shares is entitled to one vote per share, and each holder of our Class C ordinary shares is entitled to eight votes per share on all matters submitted to them for a vote. Our Class A ordinary shares and Class C ordinary shares vote together as a single class on all matters submitted to a vote of our shareholders, except as may otherwise be required by law. Each Class C ordinary share is convertible into one Class A ordinary share, whereas Class A ordinary shares are not convertible into Class C ordinary shares under any circumstances. Upon any transfer of Class C ordinary shares by a holder thereof to any person or entity which is not an affiliate of such holder, such Class C ordinary shares are automatically and immediately converted into the equal number of Class A ordinary shares.
As of the date of this annual report, Mr. Bin Li, our founder, chairman and chief executive officer, together with his affiliates, beneficially own all of our issued Class C ordinary shares. Due to the disparate voting powers associated with our dual-class share structure, Mr. Li has considerable influence over important corporate matters. As of April 7, 2025, Mr. Li beneficially owned approximately 36.7% of the aggregate voting power of our company through mobike Global Ltd. and Originalwish Limited, companies wholly owned by Mr. Li, and through NIO Users Limited, a holding company ultimately controlled by Mr. Li and through NIO Users Community Limited, a company wholly owned by NIO Users Limited. Mr. Li has considerable influence over matters requiring shareholder approval, including electing directors and approving material mergers, acquisitions or other business combination transactions. This concentrated control will limit the ability of the holders of our Class A ordinary shares and ADSs to influence corporate matters and could also discourage others from pursuing any potential merger, takeover or other change of control transaction, which
64
could have the effect of depriving the holders of our Class A ordinary shares and our ADSs of the opportunity to sell their shares at a premium over the prevailing market price. Moreover, Mr. Li may increase the concentration of his voting power and/or share ownership in the future, which may, among other consequences, decrease the liquidity in our Class A ordinary shares and ADSs.
Techniques employed by short sellers may drive down the market price of our ADSs and/or Class A ordinary shares.
Short selling is the practice of selling securities that the seller does not own but rather has borrowed from a third party with the intention of buying identical securities back at a later date to return to the lender. The short seller hopes to profit from a decline in the value of the securities between the sale of the borrowed securities and the purchase of the replacement shares, as the short seller expects to pay less in that purchase than it received in the sale. As it is in the short seller’s interest for the price of the security to decline, many short sellers publish, or arrange for the publication of, negative opinions regarding the issuer and its business prospects in order to create negative market momentum and generate profits for themselves after selling a security short. These short attacks have, in the past, led to selling of shares in the market.
Public companies listed in the United States that have a substantial majority of their operations in China have been the subject of short selling. Much of the scrutiny and negative publicity have centered on allegations of a lack of effective internal control over financial reporting resulting in financial and accounting irregularities and mistakes, inadequate corporate governance policies or a lack of adherence thereto and, in many cases, allegations of fraud. As a result, many of these companies are now conducting internal and external investigations into the allegations and, in the interim, are subject to shareholder lawsuits and/or SEC enforcement actions.
On June 28, 2022, Grizzly Research LLC issued a short seller report that made certain allegations against us. On June 29, 2022, we announced that our board of directors, including the audit committee, was reviewing the allegations and considering the appropriate course of action to protect the interests of all shareholders. On July 11, 2022, our board of directors, including the audit committee of our board, decided to form an independent committee, consisting of independent directors Mr. Denny Ting Bun Lee, Mr. Hai Wu, and Ms. Yu Long, to oversee an independent internal review regarding the key allegations made in the short seller report. The internal review was performed by the independent committee with the assistance of third-party professional advisors including an international law firm and forensic accounting experts from a well-regarded forensic accounting firm that is not our auditor. On August 26, 2022, we announced that the internal review was substantially completed. Based on findings of the internal review, the independent committee has concluded that the allegations in the short seller report were not substantiated.
We may be the subject of unfavorable allegations made by short sellers again in the future. Any such allegations may be followed by periods of instability in the market price of our Class A ordinary shares and ADSs and negative publicity. If and when we become the subject of any unfavorable allegations, whether such allegations are proven to be true or untrue, we would have to expend a significant amount of resources to investigate such allegations and/or defend ourselves. While we would strongly defend against any meritless short seller attacks, we may be constrained in the manner in which we can proceed against the short seller by principles of freedom of speech, applicable federal or state law or issues of commercial confidentiality. Moreover, while an internal investigation is ongoing and to ensure that its findings are reached independently without undue influence, we may also be constrained in our ability to offer a public rebuttal immediately even if the allegation can, in our view, be readily rebutted. Such a situation could be costly and time-consuming and could distract our management from growing our business. Even if such allegations are ultimately proven to be groundless, allegations against us could severely impact our business operations and shareholders’ equity, and the value of any investment in our ADSs and/or Class A ordinary shares could be greatly reduced or rendered worthless.
65
The sale or availability for sale of substantial amounts of our Class A ordinary shares and/or ADSs could adversely affect their market price.
Sales of substantial amounts of our Class A ordinary shares and/or ADSs in the public market, or the perception that these sales could occur, could adversely affect the market price of our Class A ordinary shares and/or ADSs and could materially impair our ability to raise capital through equity offerings in the future. We cannot predict what effect, if any, market sales of securities held by our significant shareholders or any other shareholder or the availability of these securities for future sale will have on the market price of our Class A ordinary shares and/or ADSs. In addition, certain holders of our existing shareholders are entitled to certain registration rights, including demand registration rights, piggyback registration rights, and Form F-3 or Form S-3 registration rights. Registration of these shares under the Securities Act of 1933, or the Securities Act, would result in these shares becoming freely tradable without restriction under the Securities Act immediately upon the effectiveness of the registration. Sales of these registered shares in the public market, or the perception that such sales could occur, could cause the price of our Class A ordinary shares and/or ADSs to decline.
Because we do not expect to pay dividends in the foreseeable future, the holders of our Class A ordinary shares and/or ADSs must rely on price appreciation of our Class A ordinary shares and/or ADSs for return on their investment.
We currently intend to retain most, if not all, of our available funds and any future earnings to fund the development and growth of our business. As a result, we do not expect to pay any cash dividends in the foreseeable future. Therefore, you should not rely on an investment in our Class A ordinary shares and/or ADSs as a source for any future dividend income.
Our board of directors has complete discretion as to whether to distribute dividends. Even if our board of directors decides to declare and pay dividends, the timing, amount and form of future dividends, if any, will depend on our future results of operations and cash flow, our capital requirements and surplus, the amount of distributions, if any, that we received from our subsidiaries, our financial condition, contractual restrictions and other factors deemed relevant by our board of directors. Accordingly, the return to ADS holders will likely depend entirely upon any future price appreciation of our Class A ordinary shares and/or ADSs. There is no guarantee that our Class A ordinary shares and/or ADSs will appreciate in value or even maintain the price at which Class A ordinary shares and/or ADS holders purchased the Class A ordinary shares and/or ADSs. Our Class A ordinary shares and/or ADS holders may not realize a return on their investment in our Class A ordinary shares and/or ADSs and they may even lose their entire investment in our Class A ordinary shares and/or ADSs.
There can be no assurance that we will not be classified as a passive foreign investment company, or PFIC, for U.S. federal income tax purposes for any taxable year, which could result in adverse U.S. federal income tax consequences to U.S. holders of our ADSs or Class A ordinary shares.
A non-U.S. corporation, such as our company, will be classified as a passive foreign investment company, or PFIC, for U.S. federal income tax purposes for any taxable year if either (i) 75% or more of its gross income for such year consists of certain types of “passive” income; or (ii) 50% or more of the value of its assets (generally determined on the basis of a quarterly average) during such year is attributable to assets that produce or are held for the production of passive income.
Although the law in this regard is not entirely clear, we treat the VIEs as being owned by us for U.S. federal income tax purposes because we control their management decisions and are entitled to substantially all of the economic benefits associated with these entities, and as a result, we consolidate their results of operations in our consolidated U.S. GAAP financial statements. If it were determined, however, that we do not own the VIEs for U.S. federal income tax purposes, we may be treated as a PFIC for the current taxable year and any subsequent taxable year.
66
Assuming that we are the owner of the VIEs for U.S. federal income tax purposes, and based upon our current and expected income and assets, we do not believe that we were a PFIC for the taxable year ended December 31, 2024. However, no assurance can be given that we will not be or become a PFIC in the current or future taxable years because the determination of whether we will be or become a PFIC is a factual determination made annually that will depend, in part, upon the nature and composition of our income and assets (in particular, the retention of substantial amounts of cash and investments). Fluctuations in the market price of our ADSs or Class A ordinary shares may cause us to be or become classified as a PFIC for the current or future taxable years because the value of our assets for purposes of the asset test, including the value of our goodwill and other unbooked intangibles, may be determined by reference to the market price of our ADSs or Class A ordinary shares, which may be volatile. In particular, recent declines in the market price of the ADSs and Class A ordinary shares significantly increased our risk of becoming a PFIC. The market price of the ADSs and Class A ordinary shares may continue to fluctuate considerably and, consequently, we cannot assure you of our PFIC status for any taxable year. Furthermore, the composition of our income and assets may also be affected by how, and how quickly, we use our liquid assets. Under circumstances where our passive income significantly increases relative to our non-passive income, or where we determine not to deploy significant amounts of cash for active purposes, our risk of becoming classified as a PFIC may substantially increase. If we were to be or become a PFIC for any taxable year during which a U.S. holder holds our ADSs or Class A ordinary shares, certain adverse U.S. federal income tax consequences could apply to such U.S. holders.
Our memorandum and articles of association contain anti-takeover provisions that could have a material adverse effect on the rights of holders of our Class A ordinary shares and ADSs.
Our thirteenth amended and restated memorandum and articles of association contain provisions that have the potential to limit the ability of others to acquire control of our company or cause us to engage in change-of-control transactions. These provisions could have the effect of depriving our shareholders of an opportunity to sell their shares at a premium over prevailing market prices by discouraging third parties from seeking to obtain control of our company in a tender offer or similar transaction. Our board of directors has the authority, without further action by our shareholders, to issue preferred shares in one or more series and to fix their designations, powers, preferences, privileges, and relative participating, optional or special rights and the qualifications, limitations or restrictions, including dividend rights, conversion rights, voting rights, rights and terms of redemption and liquidation preferences, any or all of which may be greater than the rights associated with our ordinary shares, in the form of ADS or otherwise. Preferred shares could be issued quickly with terms calculated to delay or prevent a change in control of our company or make removal of management more difficult. If our board of directors decides to issue preferred shares, the price of our Class A ordinary shares and/or ADSs may fall and the voting and other rights of the holders of our Class A ordinary shares and ADSs may be materially and adversely affected.
Our shareholders may face difficulties in protecting their interests, and ability to protect their rights through U.S. courts may be limited, because we are incorporated under Cayman Islands law.
We are an exempted company incorporated under the laws of the Cayman Islands. Our corporate affairs are governed by our thirteenth amended and restated memorandum and articles of association, the Companies Act (As Revised) of the Cayman Islands, or the Companies Act, and the common law of the Cayman Islands. The rights of shareholders to take action against the directors, actions by minority shareholders and the fiduciary responsibilities of our directors to us under Cayman Islands law are to a large extent governed by the common law of the Cayman Islands. The common law of the Cayman Islands is derived in part from comparatively limited judicial precedent in the Cayman Islands as well as from the common law of England, the decisions of whose courts are of persuasive authority, but are not binding, on a court in the Cayman Islands. The rights of our shareholders and the fiduciary responsibilities of our directors under Cayman Islands law are not as clearly established as they would be under statutes or judicial precedent in some jurisdictions in the United States. In particular, the Cayman Islands has a less developed body of securities laws than the United States. Some U.S. states, such as Delaware, have more fully developed and judicially interpreted bodies of corporate law than the Cayman Islands. In addition, with respect to Cayman Islands companies, plaintiffs may face special obstacles, including but not limited to those relating to jurisdiction and standing, in attempting to assert derivative claims in state or federal courts of the United States.
Shareholders of Cayman Islands exempted companies like us have no general rights under Cayman Islands law to inspect corporate records (except for our thirteenth amended and restated memorandum and articles of association and our register of mortgages and charges) or to obtain copies of lists of shareholders of these companies. Our directors have discretion under our thirteenth amended and restated articles of association to determine whether or not, and under what conditions, our corporate records may be inspected by our shareholders, but are not obliged to make them available to our shareholders. This may make it more difficult for our shareholders to obtain the information needed to establish any facts necessary for a shareholder motion or to solicit proxies from other shareholders in connection with a proxy contest.
67
As a Cayman Islands company listed on the New York Stock Exchange, we are subject to the NYSE corporate governance listing standards. However, the NYSE corporate governance listing standards permit a foreign private issuer like us to follow the corporate governance practices of its home country. Certain corporate governance practices in the Cayman Islands, which is our home country, may differ significantly from the NYSE corporate governance listing standards.
Pursuant to Sections 303A.01, 303A.04, 303A.05, 303A.07 and 302.00 of the New York Stock Exchange Listed Company Manual, a company listed on the New York Stock Exchange must have a majority of independent directors, a nominating and corporate governance committee composed entirely of independent directors, a compensation committee composed entirely of independent directors and an audit committee with a minimum of three members, and must hold an annual shareholders’ meeting during each fiscal year. We currently follow our home country practice in lieu of these requirements. We may also continue to rely on these and other exemptions available to foreign private issuers in the future, and to the extent that we choose to do so in the future, our shareholders may be afforded less protection than they otherwise would under the NYSE corporate governance listing standards applicable to U.S. domestic issuers. As a result, you may not be afforded the same protections or information, which would be made available to you, were you investing in a United States domestic issuer.
It may be difficult for overseas regulators to conduct investigations or collect evidence within China and it may also be challenging to export evidence from China for use in litigation.
Shareholder claims or regulatory investigations that are common in the United States generally are difficult to pursue as a matter of law or practicality in China. For example, in China, there are significant legal and other obstacles to providing information needed for regulatory investigations or litigation initiated outside China. With respect to foreign regulatory investigations, although the authorities in China may establish a regulatory cooperation mechanism with the securities regulatory authorities of another country or region to implement cross-border supervision and administration, such cooperation with the securities regulatory authorities in the United States may not be efficient in the absence of mutual and practical cooperation mechanism. According to Article 177 of the PRC Securities Law, which took effect in March 2020, no overseas securities regulator is allowed to directly conduct investigations or evidence collection activities within the territory of the PRC. Furthermore, pursuant to the Provisions on Strengthening the Confidentiality and Archives Administration Related to the Overseas Securities Offering and Listing by Domestic Enterprises which became effective on March 31, 2023, the investigation and evidence collection in relation to the oversea securities offering and listing of the PRC companies by overseas securities regulatory authorities and relevant authorities shall be conducted through the cross-border cooperation mechanism for supervision and administration. The PRC companies shall obtain the prior consent from the CSRC or relevant authorities before cooperating with such overseas securities regulatory authorities or relevant authorities in connection with relevant inspections or investigations or providing relevant documents to such overseas securities regulatory authorities or relevant authorities. The inability of an overseas securities regulator to directly conduct investigations or evidence collection activities within China may further increase difficulties faced by you in protecting your interests. With respect to both foreign regulatory investigations and foreign litigation, Article 36 of the PRC Data Security Law, which took effect in September 2021, provides that any organization or individual within the territory of the PRC shall not provide any foreign judicial authority and law enforcement with any data stored within the territory of the PRC without the approval of the competent authority of the PRC. Since detailed interpretation of or implementation rules under this article have yet to be promulgated, the ambiguity of “competent authority” for approving data exportation and its relations with other applicable legal provisions including Article 177 of the PRC Securities Law may further increase difficulties faced by you in protecting your interests.
ADS holders may not be entitled to a jury trial with respect to claims arising under the deposit agreement, which could result in less favorable outcomes to the plaintiff(s) in any such action.
The deposit agreement, dated as of September 11, 2018 by and among NIO Inc., Deutsche Bank Trust Company Americas, as ADS depositary, and the holders and beneficial owners of the ADSs issued thereunder (the “deposit agreement”), governing the ADSs representing our Class A ordinary shares provides that, subject to the depositary’s right to require a claim to be submitted to arbitration, the federal or state courts in the City of New York have exclusive jurisdiction to hear and determine claims arising under the deposit agreement and in that regard, to the fullest extent permitted by law, ADS holders waive the right to a jury trial of any claim they may have against us or the depositary arising out of or relating to our Class A ordinary shares, the ADSs or the deposit agreement, including any claim under the U.S. federal securities laws.
68
If we or the depositary opposed a jury trial demand based on the waiver, the court would determine whether the waiver was enforceable based on the facts and circumstances of that case in accordance with the applicable state and federal law. To our knowledge, the enforceability of a contractual pre-dispute jury trial waiver in connection with claims arising under the federal securities laws has not been finally adjudicated by the United States Supreme Court. However, we believe that a contractual pre-dispute jury trial waiver provision is generally enforceable, including under the laws of the State of New York, which govern the deposit agreement. In determining whether to enforce a contractual pre-dispute jury trial waiver provision, courts will generally consider whether a party knowingly, intelligently and voluntarily waived the right to a jury trial. We believe that this is the case with respect to the deposit agreement and the ADSs. It is advisable that you consult legal counsel regarding the jury waiver provision before investing in the ADSs.
If any of the holders or beneficial owners of ADSs bring a claim against us or the depositary in connection with matters arising under the deposit agreement or the ADSs, including claims under federal securities laws, such holder or beneficial owner may not be entitled to a jury trial with respect to such claims, which may have the effect of limiting and discouraging lawsuits against us and/or the depositary, lead to increased costs to bring a claim, limited access to information and other imbalances of resources between such holder and us, or limit such holder’s ability to bring a claim in a judicial forum that such holder finds favorable. If a lawsuit is brought against us and/or the depositary under the deposit agreement, it may be heard only by a judge or justice of the applicable trial court, which would be conducted according to different civil procedures and may result in different outcomes than a trial by jury would have had, including results that could be less favorable to the plaintiff(s) in any such action.
Nevertheless, if this jury trial waiver provision is not enforced, to the extent a court action proceeds, it would proceed under the terms of the deposit agreement with a jury trial. No condition, stipulation or provision of the deposit agreement or ADSs shall relieve us or the depositary from our respective obligations to comply with the Securities Act and the Exchange Act nor serve as a waiver by any holder or beneficial owner of ADSs of compliance with the U.S. federal securities laws and the rules and regulations promulgated thereunder.
Certain judgments obtained against us by our shareholders may not be enforceable.
We are a Cayman Islands exempted company and the majority of our assets are located outside of the United States. The most significant portion of our operations are conducted in China. In addition, a majority of our current directors and officers are nationals and residents of countries other than the United States. Substantially all of the assets of these persons may be located outside the United States. As a result, it may be difficult or impossible for our shareholders to bring an action against us or against these individuals in the United States in the event that such shareholders believe that their rights have been infringed under the U.S. federal securities laws or otherwise. Even if such shareholders are successful in bringing an action of this kind, the laws of the Cayman Islands and of China may render them unable to enforce a judgment against our assets or the assets of our directors and officers.
We are a foreign private issuer within the meaning of the rules under the Exchange Act, and as such we are exempt from certain provisions applicable to United States domestic public companies.
Because we are a foreign private issuer under the Exchange Act, we are exempt from certain provisions of the securities rules and regulations in the United States that are applicable to U.S. domestic issuers, including:
| ● | the rules under the Exchange Act requiring the filing of quarterly reports on Form 10-Q or current reports on Form 8-K with the SEC; |
| ● | the sections of the Exchange Act regulating the solicitation of proxies, consents, or authorizations in respect of a security registered under the Exchange Act; |
| ● | the sections of the Exchange Act requiring insiders to file public reports of their stock ownership and trading activities and liability for insiders who profit from trades made in a short period of time; and |
| ● | the selective disclosure rules by issuers of material non-public information under Regulation FD. |
69
We are required to file an annual report on Form 20-F within four months of the end of each fiscal year. In addition, we intend to publish our results on a quarterly basis through press releases, distributed pursuant to the rules and regulations of the New York Stock Exchange. Press releases relating to financial results and material events will also be furnished to the SEC on Form 6-K. However, the information we are required to file with or furnish to the SEC will be less extensive and less timely than that required to be filed with the SEC by U.S. domestic issuers. As a result, you may not be afforded the same protections or information that would be made available to you were you investing in a U.S. domestic issuer.
The voting rights of holders of ADSs are limited by the terms of the deposit agreement, and they may not be able to exercise their right to vote their Class A ordinary shares.
Holders of our ADSs will only be able to exercise the voting rights with respect to the underlying Class A ordinary shares in accordance with the provisions of the deposit agreement. Under the deposit agreement, ADS holders must vote by giving voting instructions to the depositary. If we ask for instructions of ADS holders, then upon receipt of such voting instructions, the depositary will try to vote the underlying Class A ordinary shares in accordance with these instructions. If we do not instruct the depositary to ask for instructions of ADS holders, the depositary may still vote in accordance with instructions given by holders of ADSs, but it is not required to do so. ADS holders will not be able to directly exercise their right to vote with respect to the underlying shares unless they withdraw the shares. When a general meeting is convened, an ADS holder may not receive sufficient advance notice to withdraw the shares underlying his or her ADSs to allow such holder to vote with respect to any specific matter. If we ask for instructions of holders of ADSs, the depositary will notify ADS holders of the upcoming vote and will arrange to deliver our voting materials to ADS holders. We have agreed to give the depositary at least 30 days’ prior notice of shareholders’ meetings. Nevertheless, we cannot assure you that ADS holders will receive the voting materials in time to ensure that ADS holders can instruct the depositary to vote their shares. In addition, the depositary and its agents are not responsible for failing to carry out voting instructions or for their manner of carrying out ADS holders’ voting instructions. This means that an ADS holder may not be able to exercise the right to vote and may have no legal remedy if the shares underlying his or her ADSs are not voted as such holder requested.
The depositary for our ADSs will give us a discretionary proxy to vote our Class A ordinary shares underlying the ADSs if the holders of such ADSs do not vote at shareholders’ meetings, except in limited circumstances, which could adversely affect the interests of our ADS holders.
Under the deposit agreement for the ADSs, if any holder of the ADSs does not vote, the depositary will give us a discretionary proxy to vote our Class A ordinary shares underlying such ADSs at shareholders’ meetings unless:
| ● | we have failed to timely provide the depositary with notice of meeting and related voting materials; |
| ● | we have instructed the depositary that we do not wish a discretionary proxy to be given; |
| ● | we have informed the depositary that there is substantial opposition as to a matter to be voted on at the meeting; |
| ● | a matter to be voted on at the meeting would have a material adverse impact on shareholders; or |
| ● | the voting at the meeting is to be made on a show of hands. |
The effect of this discretionary proxy is that if any such holder of the ADSs does not vote at shareholders’ meetings, such holder cannot prevent our Class A ordinary shares underlying such ADSs from being voted, except under the circumstances described above. This may make it more difficult for shareholders to influence the management of our company. Holders of our Class A ordinary shares are not subject to this discretionary proxy.
An ADS holder’s right to pursue claims against the depositary is limited by the terms of the deposit agreement.
Under the deposit agreement, any action or proceeding against or involving the depositary, arising out of or based upon the deposit agreement or the transactions contemplated thereby or by virtue of owning the ADSs may only be instituted in a state or federal court in New York, New York, and a holder of our ADSs, will have irrevocably waived any objection which such holder may have to the laying of venue of any such proceeding, and irrevocably submitted to the exclusive jurisdiction of such courts in any such action or proceeding. However, there is uncertainty as to whether a court would enforce this exclusive jurisdiction provision. Furthermore, investors cannot waive compliance with the U.S. federal securities laws and rules and regulations promulgated thereunder.
70
The depositary may, in its sole discretion, require that any dispute or difference arising from the relationship created by the deposit agreement be referred to and finally settled by an arbitration conducted under the terms described in the deposit agreement, although the arbitration provisions do not preclude an ADS holder from pursuing claims under the Securities Act or the Exchange Act in state or federal courts. Furthermore, if an ADS holder is unsuccessful in such arbitration, such holder may be responsible for the fees of the arbitrator and other costs incurred by the parties in connection with such arbitration pursuant to the deposit agreement. Also, we may amend or terminate the deposit agreement without the consent of any ADS holder. If an ADS holder continues to hold its ADSs after an amendment to the deposit agreement, such holder agrees to be bound by the deposit agreement as amended.
Our ADS holders may not receive dividends or other distributions on our Class A ordinary shares and the ADS holders may not receive any value for them, if it is illegal or impractical to make them available to the ADS holders.
The depositary of our ADSs has agreed to pay the ADS holders the cash dividends or other distributions it or the custodian receives on Class A ordinary shares or other deposited securities underlying our ADSs, after deducting its fees and expenses. Our ADS holders will receive these distributions in proportion to the number of Class A ordinary shares the underlying ADSs represent. However, the depositary is not responsible if it decides that it is unlawful or impractical to make a distribution available to any holders of ADSs. For example, it would be unlawful to make a distribution to a holder of ADSs if it consists of securities that require registration under the Securities Act but that are not properly registered or distributed under an applicable exemption from registration. The depositary may also determine that it is not feasible to distribute certain property through the mail. Additionally, the value of certain distributions may be less than the cost of mailing them. In these cases, the depositary may determine not to distribute such property. We have no obligation to register under U.S. securities laws any ADSs, Class A ordinary shares, rights or other securities received through such distributions. We also have no obligation to take any other action to permit the distribution of ADSs, Class A ordinary shares, rights or anything else to holders of ADSs. This means that our ADS holders may not receive distributions we make on our Class A ordinary shares or any value for them if it is illegal or impractical for us to make them available to the ADS holders. These restrictions may cause a material decline in the value of our ADSs or Class A ordinary shares.
Our ADS holders may experience dilution of their holdings due to inability to participate in rights offerings.
We may, from time to time, distribute rights to our shareholders, including rights to acquire securities. Under the deposit agreement, the depositary will not distribute rights to holders of ADSs unless the distribution and sale of rights and the securities to which these rights relate are either exempt from registration under the Securities Act with respect to all holders of ADSs or are registered under the provisions of the Securities Act. The depositary may, but is not required to, attempt to sell these undistributed rights to third parties, and may allow the rights to lapse. We may be unable to establish an exemption from registration under the Securities Act, and we are under no obligation to file a registration statement with respect to these rights or underlying securities or to endeavor to have a registration statement declared effective. Accordingly, holders of ADSs may be unable to participate in our rights offerings and may experience dilution of their holdings as a result.
We may need additional capital, and the sale of additional Class A ordinary shares and/or ADSs or other equity securities could result in additional dilution to our shareholders, and the incurrence of additional indebtedness could increase our debt service obligations.
We may require additional cash resources due to changed business conditions, strategic acquisitions or other future developments. If these resources are insufficient to satisfy our cash requirements, we may seek to sell additional equity or debt securities or obtain additional credit facilities. The sale of additional equity and equity-linked securities could result in additional dilution to our shareholders. The sale of substantial amounts of our Class A ordinary shares and/or ADSs (including upon conversion of our convertible notes) could dilute the interests of our shareholders and ADS holders and adversely impact the market price of our Class A ordinary shares and/or ADSs. The incurrence of indebtedness would result in increased debt service obligations and could result in operating and financing covenants that would restrict our operations. We cannot assure you that financing will be available in amounts or on terms acceptable to us, if at all.
71
Future sales or issuances, or perceived future sales or issuances, of substantial amounts of our ordinary shares or ADSs could adversely affect the price of our Class A ordinary shares and/or ADS.
If our existing shareholders sell, or are perceived as intending to sell, substantial amounts of our ordinary shares or ADSs, including those issued upon the exercise of our outstanding stock options, the market price of our Class A ordinary shares and/or ADSs could fall. Such sales, or perceived potential sales, by our existing shareholders might make it more difficult for us to issue new equity or equity-related securities in the future at a time and place we deem appropriate. Ordinary shares held by our existing shareholders may be sold in the public market in the future subject to the restrictions contained in Rule 144 and Rule 701 under the Securities Act and the applicable lock-up agreements. If any existing shareholder or shareholders sell a substantial amount of ordinary shares after the expiration of the applicable lock-up periods, the prevailing market price for our Class A ordinary shares and/or ADSs could be adversely affected.
In addition, certain of our shareholders or their transferees and assignees will have the right to cause us to register the sale of their shares under the Securities Act upon the occurrence of certain circumstances. Registration of these shares under the Securities Act would result in these shares becoming freely tradable without restriction under the Securities Act immediately upon the effectiveness of the registration.
Our ADS holders may be subject to limitations on transfer of their ADSs.
Our ADSs are transferable on the books of the depositary. However, the depositary may close its books at any time or from time to time when it deems expedient in connection with the performance of its duties. The depositary may close its books from time to time for a number of reasons, including in connection with corporate events such as a rights offering, during which time the depositary needs to maintain an exact number of ADS holders on its books for a specified period. The depositary may also close its books in emergencies, and on weekends and public holidays. The depositary may refuse to deliver, transfer or register transfers of our ADSs generally when our share register or the books of the depositary are closed, or at any time if we or the depositary thinks it is advisable to do so because of any requirement of law or of any government or governmental body, or under any provision of the deposit agreement, or for any other reason.
The different characteristics of the capital markets in the U.S., Hong Kong and Singapore may negatively affect the trading prices of our Class A ordinary shares and/or ADSs.
We are subject to the U.S., Hong Kong and Singapore listing and regulatory requirements concurrently. The NYSE, Hong Kong Stock Exchange and Singapore Exchange have different trading hours, trading characteristics (including trading volume and liquidity), trading and listing rules, and investor bases (including different levels of retail and institutional participation). As a result of these differences, the trading prices of our Class A ordinary shares and our ADSs may not be the same, even allowing for currency differences. Fluctuations in the price of our ADSs due to circumstances peculiar to the U.S. capital markets could materially and adversely affect the price of our Class A ordinary shares, or vice versa. Certain events having significant negative impact specifically on the U.S. capital markets may result in a decline in the trading price of our Class A ordinary shares notwithstanding that such event may not impact the trading prices of securities listed in Hong Kong and Singapore generally or to the same extent, or vice versa. Because of the different characteristics of the U.S., Hong Kong and Singapore capital markets, the market prices of our ADSs may not be indicative of the trading performance of our Class A ordinary shares on the Hong Kong Stock Exchange and the Singapore Exchange, or vice versa.
Exchange between our Class A ordinary shares and our ADSs may adversely affect the liquidity and/or trading price of each other.
Our ADSs are currently traded on NYSE. Subject to compliance with U.S. securities law and the terms of the deposit agreement, holders of our Class A ordinary shares may deposit Class A ordinary shares with the depositary in exchange for the issuance of our ADSs. Any holder of ADSs may also surrender ADSs and withdraw the underlying Class A ordinary shares represented by the ADSs pursuant to the terms of the deposit agreement for trading on the Hong Kong Stock Exchange or the Singapore Exchange. In the event that a substantial number of Class A ordinary shares are deposited with the depositary in exchange for ADSs or vice versa, the liquidity and trading price of our Class A ordinary shares on the Hong Kong Stock Exchange or the Singapore Exchange and our ADSs on NYSE may be adversely affected.
72
The time required for the exchange between Class A ordinary shares and ADSs might be longer than expected and investor might not be able to settle or effect any sale of their securities during this period, and the exchange of Class A ordinary shares into ADSs involves costs.
There is no direct trading or settlement between the NYSE and the Hong Kong Stock Exchange or the Singapore Exchange on which our ADSs and our Class A ordinary shares are respectively traded. In addition, the time differences between New York and Hong Kong or Singapore, unforeseen market circumstances or other factors may delay the deposit of Class A ordinary shares in exchange for ADSs or the withdrawal of Class A ordinary shares underlying the ADSs. Investors will be prevented from settling or effecting the sale of their securities during such periods of delay. In addition, there is no assurance that any exchange for Class A ordinary shares into ADSs (and vice versa) will be completed in accordance with the timelines that investors may anticipate. Furthermore, the depositary for the ADSs is entitled to charge holders fees for various services including for the issuance of ADSs upon deposit of Class A ordinary shares, cancelation of ADSs, distributions of cash dividends or other cash distributions, distributions of ADSs pursuant to share dividends or other free share distributions, distributions of securities other than ADSs and annual service fees. As a result, shareholders who exchange Class A ordinary shares into ADSs, and vice versa, may not achieve the level of economic return the shareholders may anticipate.
ITEM 4. INFORMATION ON THE COMPANY
A. History and Development of the Company
We were founded in November 2014, as Nextev Inc., which was changed to our current name NIO Inc. in July 2017. Significant milestones in our development since 2024 include the following:
| ● | In February 2024, we completed the repurchase right offer relating to the 2026 Notes. US$300.5 million in aggregate principal amount of the 2026 Notes were validly surrendered and not withdrawn prior to the expiration of the repurchase right offer. Following settlement of the repurchase, US$912,000 aggregate principal amount of the 2026 Notes remained outstanding and continue to be subject to the existing terms of the indenture and the 2026 Notes. |
| ● | In May 2024, we launched our family-oriented smart electric vehicle brand, ONVO, as well as its first vehicle model, the L60, a smart electric mid-size family SUV. We commenced deliveries of L60 in September 2024. |
| ● | In May 2024, NIO China and NIO Energy Investment (Hubei) Co., Ltd., or NIO Power, a wholly-owned subsidiary of NIO China, entered into definitive agreements with Wuhan Guangchuang Emerging Technology Phase I Venture Capital Fund Partnership (Limited Partnership), or NIO Power Investor, for an investment in NIO Power. Pursuant to these agreements, the NIO Power Investor will initially invest RMB1.0 billion in cash in NIO Power, subject to the satisfaction of customary closing conditions in the definitive agreements. The NIO Power Investor has the right to invest up to an additional RMB500 million in NIO Power at the same valuation as this investment. As of the date of this annual report, NIO Power Investor has made the first installment of RMB500 million investment in cash in NIO Power. Additionally, in December 2024, NIO China invested RMB1.0 billion in cash to subscribe for newly issued shares of NIO Power. As of the date of this report, NIO China holds a 90.9% equity interest in NIO Power. |
| ● | In September 2024, we entered into definitive agreements for investment in NIO China with the Initial NIO China Series B Strategic Investors. Subsequently, in December 2024, we entered into the NIO China Series B Supplemental Agreements with the NIO China Series B Strategic Investors. Pursuant to the NIO China Series B Investment Agreements and the NIO China Series B Supplemental Agreements, the NIO China Series B Strategic Investors agreed to invest an aggregate of RMB3.3 billion in cash to subscribe for newly issued shares of NIO China, and we agreed to invest an aggregate of RMB10 billion in cash to subscribe for newly issued shares of NIO China. As of the date of this annual report, the NIO China Series B Strategic Investors have injected an aggregate of RMB2.8 billion in cash into NIO China, while we have injected an aggregate of RMB10 billion in cash into NIO China. As of the date of this annual report, we currently hold 89.0% of controlling equity interest in NIO China. We and the NIO China Series B Strategic Investors are working towards the completion of the remaining portion of the previously announced investment transaction. Upon completion, we will hold 88.25% of controlling equity interest in NIO China, while the NIO China Strategic Investors will collectively hold the remaining 11.75% of equity interest in NIO China. |
| ● | In December 2024, we unveiled firefly, our small, smart, high-end electric car brand and debuted its vehicle model. The official launch of the firefly vehicle model is expected in April 2025. |
73
| ● | On January 31, 2025, we completed the repurchase right offer relating to the 2027 Notes. US$378.3 million in aggregate principal amount of the 2027 Notes were validly surrendered and not withdrawn prior to the expiration of the repurchase right offer. Following settlement of the repurchase, US$213,000 aggregate principal amount of the 2027 Notes remained outstanding and continue to be subject to the existing terms of the indenture and the 2027 Notes. |
| ● | On April 7, 2025, we completed the offering of 136,800,000 Class A ordinary shares, at an offering price of HK$29.46 per share, to non-U.S. persons in offshore transactions in reliance on Regulation S under the Securities Act. The aggregate offering size was HK$4,030.1 million. |
Our principal executive offices are located at Building 19, No. 1355, Caobao Road, Minhang District, Shanghai, PRC. Our telephone number at this address is +86-21-6908-2018. Our registered office in the Cayman Islands is located at the offices of Maples Corporate Services Limited, PO Box 309, Ugland House, Grand Cayman, KY1-1104, Cayman Islands. Our agent for service of process in the United States is Puglisi & Associates, located at 850 Library Avenue, Suite 204, Newark, Delaware 19711. We maintain our website at http://ir.nio.com/. The information contained on, or linked from, our website is not a part of this annual report.
The SEC maintains a website at www.sec.gov that contains reports, proxy and information statements, and other information regarding issuers that file electronically with the SEC using its EDGAR system.
See “Item 5. Operating and Financial Review and Prospects—B. Liquidity and Capital Resources—Capital Expenditures” for a discussion of our capital expenditures.
B.Business Overview
Our Chinese name, Weilai (蔚来), means Blue Sky Coming.
We are a pioneer and a leading company in the global smart electric vehicle market. We aspire to shape a sustainable and brighter future with the mission of “Blue Sky Coming”. We envision ourself as a user enterprise where innovative technology meets experience excellence. We design, develop, manufacture and sell smart electric vehicles, driving innovations in next-generation core technologies. We distinguish ourself through continuous technological breakthroughs and innovations, exceptional products and services, and a community for shared growth.
Our Vehicles
We design, develop, manufacture and sell our premium smart electric vehicles under the NIO brand, family-oriented smart electric vehicles through the ONVO brand, and small smart high-end electric cars with the FIREFLY brand. We currently offer our products and services in China, Europe, and other markets, and are planning to expand into more global markets to capture the fast-growing EV demand.
Under the NIO brand, we introduced the EP9 supercar in 2016, which was the then fastest electric vehicle, setting the Nurburgring Nordschleife all-electric vehicle lap record. Starting from December 2017, we launched and continually iterated on a succession of well-positioned vehicle models and established a competitive product portfolio, including the ES8 (or the EL8), a six-seater smart electric flagship SUV, the ES7 (or the EL7), a mid-large five-seater smart electric SUV, the ES6 (or the EL6), a five-seater all-round smart electric SUV, the EC7, a five-seater smart electric flagship coupe SUV, the EC6, a five-seater smart electric coupe SUV, the ET9, a smart electric executive flagship, the ET7, a smart electric executive sedan, the ET5, a mid-size smart electric sedan, and the ET5T, a smart electric tourer.
In 2024, we completed a comprehensive upgrade across our entire product portfolio, delivering an enhanced intelligent cockpit experience. With exquisite design, high performance, superior comfort, and advanced digital systems, our product portfolio accurately caters to the diverse needs of users for family, business, and leisure travels. In December 2024, at NIO Day 2024, we officially launched the NIO ET9, a smart electric executive flagship. The ET9 integrates NIO’s full-stack technological capabilities across 12 areas, offering flagship experiences to users in design, space, comfort, audio, intelligent systems, assisted and intelligent driving, safety, powertrain, and overall driving and riding performance.
74
Inheriting our high-performance DNA marked by dual-motor intelligent All-Wheel-Drive system, all NIO models are able to achieve outstanding performances in 0-100 km/h and braking distance. Enabled by battery swapping technology, all our models are compatible with different battery packs including standard range battery, long range battery and ultra-long range battery, supporting different driving ranges and providing an upgradable and flexible user experience. We aim to deliver products with the highest safety and quality standards to our users in line with our core values and commitments.
ONVO, our family-oriented smart electric vehicle brand launched in May 2024, stands for “On Voyage,” and carries the implied meaning of “Happiness on Every Path We Travel With Family” in Chinese, embodies ONVO’s commitment to creating better family life and bringing better brand and product experiences to family users. ONVO’s first model, the L60, a mid-size family smart electric SUV was launched and commenced delivery in September 2024. With a spacious interior, enhanced safety features and advanced technologies, the L60 maximizes user value while optimizing lifecycle ownership costs.
Firefly, our small, smart, high-end electric car brand, was launched in December 2024. Built upon NIO’s expertise in research and development, design capabilities, safety standards, and intelligent technologies, firefly embodies the brand’s DNA of being “vivid, thoughtful and solid.” Inspired by the spirit of “freedom to glow,” firefly aims to provide global users with a vivid driving experience and a thoughtfully designed, solid living space.
In 2024, we delivered 221,970 vehicles, including 201,209 vehicles from our premium smart electric vehicle brand NIO, and 20,761 vehicles from our family-oriented smart electric vehicle brand ONVO. The official launch of the firefly vehicle model is expected in April 2025. We will continue to develop more products to expand our addressable market segments.
The following diagram illustrates our vehicle models and their starting manufacturer’s suggested retail price, or the MSRP, in China as of the date of this annual report in RMB (unless otherwise noted):

Note:
* | The price represents pre-sale price in China as of the date of this annual report in RMB. |
75
Our Key Technological Breakthroughs and Innovations
Since our inception, we have remained committed to innovation and dedicated to investing in research and development of core technologies. Our technological breakthroughs and innovations differentiate us from our peers, creating better user experiences and enhancing our users’ confidence in us. We have strategically focused on building in-house capabilities including battery swapping, assisted and intelligent driving, digital technologies, electric powertrain and battery, vehicle engineering and design, among others, to control the design and development of the vehicle software and hardware architecture and the critical components that go into our products. Our capabilities have given us greater flexibility to continually improve our current products and launch new products. By integrating these industry-leading technologies, all of our vehicles are designed to provide our users with a relaxing, interactive, intelligent and immersive experience.
We have strategically located our research and development offices in locations where we believe give us access to the best talent. Our global research and development center for production models is located in Shanghai. Our advanced vehicle manufacturing center is located in Anhui. Our global research and development center for software is located in Beijing. Our global research and development center for autonomous driving is located in San Jose. Our global design center is located in Munich. Our global research and development center for advanced engineering is located in Oxford.
Battery Swapping and BaaS
All of our smart electric vehicles are equipped with proprietary battery swapping technologies, providing our users with a “chargeable, swappable, upgradable” experience. We also offer Battery as a Service, or BaaS, an industry-first innovative model which allows users to purchase electric vehicles and subscribe for the usage of batteries separately. BaaS enables our users to benefit from lower vehicle purchase prices, flexible battery upgrade options and assurance of battery performance.
| ● | Battery Swapping. Supported by over 1,670 patented technologies as of December 31, 2024, all of our vehicles support battery swapping. It provides our users with convenient “recharging” experiences by simply swapping the user’s battery for another one within minutes. Moreover, it enables users to enjoy the benefits of battery technology advancements with upgrade options. Additionally, during each battery swap, a comprehensive health assessment on the battery and electric drive system is performed to ensure optimal condition of the vehicle. Equipped with Lidars and NVIDIA DRIVE Orin X chips, our Power Swap Station 4.0 can conduct fully automatic swaps up to 480 times per day and support intelligent vehicle-station connectivity in complex environments. |
| ● | BaaS. Enabled by vehicle-battery separation technology and battery subscription model, BaaS decouples the battery price from the purchase price of a vehicle and allows users to subscribe for battery usage separately. For each user under the BaaS model, we sell a battery to the Battery Asset Company, and the user subscribes for the usage of the battery from the Battery Asset Company. If our users opt to purchase a vehicle and subscribe for the battery under BaaS, they can enjoy a deduction off the original vehicle purchase price while paying a monthly subscription fee for the battery. Our users are able to enjoy permanent or flexible upgrades to batteries with higher capacities or other future battery options with an additional fee as the battery technologies evolve. |
Assisted and Intelligent Driving and Subscription
We believe that assisted and intelligent driving is the core of smart electric vehicles, and it has been our focus from day one. We are one of the first companies in China to offer enhanced ADAS capabilities and we have been dedicated to developing our proprietary full-stack assisted and intelligent driving capabilities.
We offer NIO assisted and intelligent driving, or NAD, our full-stack in-house developed assisted and intelligent driving capabilities, to NIO brand users. NAD is equipped with our proprietary perception algorithms, localization, control strategy and platform software. The technology comprises NIO Adam, a super computing platform with outstanding computing power, and NIO Aquila, a super sensing system equipped with high-performance sensors including LiDAR. With the gradual release of certain features of the NAD through NOP+, our generalization capability and collective intelligence capability have seen rapid growth. Currently, NOP+ has been made available for expressways, urban areas, parking and battery swapping, delivering a safer and more relaxing assisted and intelligent driving experience for our users. Our NOP+ is available for user subscription.
76
We continually process fast iteration on our assisted and intelligent driving system capabilities. At NIO IN 2024, we unveiled the NIO WorldModel (NWM), our multivariable autoregressive generative model, and introduced the NADArch2.0, a brand-new architecture for our assisted and intelligent driving technology. NADArch2.0 is an industry-leading end-to-end architecture empowered by the NWM and will offer a more relaxed and safer assisted and intelligent driving experience for our users.
We offer ONVO Smart Driving, or OSD, to ONVO brand users. OSD is built upon our full-stack assisted and intelligent driving capabilities. OSD utilizes advanced sensor fusion algorithms and is equipped with multiple high-performance sensors, providing users with sophisticated assisted and intelligent driving features. This technology has been optimized for expressways, urban areas, parking, and battery swapping.
In addition, we have commenced our in-house research and development of the intelligent driving chipset to maximize the assisted and intelligent driving algorithm efficiency. In December 2023, we unveiled our first proprietary automotive-grade chip for assisted and intelligent driving, the NX9031. We plan to integrate this chip into our vehicles starting from the delivery of our ET9.
Digital Technologies
Digital System
Digital system is the foundation for us to achieve continuous upgrades through over-the-air updates, the digital platform for building our own proprietary software and algorithms and the security system for deep reassurance.
On top of our proprietary software architecture and cloud data platform, SkyOS, our full-domain vehicle operating system, has what we believe to be the industry-leading connectivity and remote service capabilities with an end-to-end security framework. By seamlessly integrating and efficiently collaborating all vehicle domains, including assisted and intelligent driving, digital cockpit, and vehicle control, SkyOS provides a secure, intelligent and smooth driving experience to users.
Digital Cockpit
Running on the in-house developed SkyOS, our digital cockpit has an AI-driven, scalable and flexible architecture that presents users with an intelligent and immersive digital experience. We have built flexibility into the digital cockpit, so that we can continue to update the cockpit’s operating system with new features and applications.
Inspired by the concept of creating a mobile living space, providing a caring emotion companion while connecting products, services and community, we have launched the N-Box Enhanced Infotainment Console and the AR display system, bringing immersive experiences and a realistic sense of space to our users. Inside our digital cockpit, our in-car AI companions, can listen to, communicate and interact with users, while also supporting multimodal large vision models to foster a strong emotional connection between vehicles and users.
Electric Powertrain and Battery
Electric Powertrain
Starting from our first product, we have designed, developed and manufactured our own proprietary electric powertrains in-house. We possess in-house research and development capabilities across motors, electric controls, reducers, and high voltage charging and distribution systems.
Our electric powertrains are designed specifically for our vehicles, and through firmware over-the-air, we are able to continue to improve and update, and adjust according to our users’ driving behavior. Enabled by in-house research and development capabilities, our motor configuration offers a variety of electric motors. We are in the process of developing our next generation electric powertrains based on the high-voltage architecture.
Battery
We are committed to the research, development and innovations in battery technologies and have built up the research and development capabilities throughout the lifecycle of uni-pack battery. Our batteries are based on advanced battery pack design, battery management system and proprietary swapping mechanism.
77
Currently, we offer standard range battery, long range battery and ultra-long range battery. In addition, we provide flexible battery upgrade plan to maximize battery utilization efficiency, allowing users to flexibly select battery options or upgrade battery range based on their individual driving needs. We are also collaborating with our partners in developing long-life batteries.
Vehicle Engineering and Design Capabilities
We have significant in-house vehicle engineering and design capabilities, covering all major areas of vehicle development starting from inception to completion, with a particular emphasis on software-driven technologies and fast iteration. In addition, our innovation in core components allows for the efficient development of multiple brands and models. For example, our in-house developed intelligent chassis controller enables integrated control of redundant braking, air spring and damper, while achieving functional safety, cyber security and OTA updates. Moreover, we have implemented our “Skyride” intelligent chassis system, which integrates core hardware components of steer-by-wire, rear-wheel steering, and fully active suspension.
Our global design team has comprehensive design capabilities across the board, from brands, vehicles, user interface/user experience, lifestyle products to accessories.
User Development and User Community
We reach out to and engage with our users directly through our own offline and online platforms, to continuously expand our user community.
Physical Stores
NIO Houses and NIO Spaces serve as NIO’s offline channels for us to reach out to and serve our users, as well as the offline platforms for the NIO user community.
NIO Houses have showroom functions while serving as a clubhouse for our users and their friends. NIO Spaces are mainly showrooms for our brand, vehicles and services. As of December 31, 2024, we had 180 NIO Houses and 433 NIO Spaces in total globally.
ONVO Centers and ONVO Spaces serve as ONVO’s offline channels, designed to showcase products, facilitate sales, and foster engagement within the ONVO user community. As of December 31, 2024, we had a total of 300 ONVO Centers and ONVO Spaces in China.
Brand Apps
Our mobile apps for NIO, ONVO and FIREFLY are all designed to serve as a comprehensive portal, which allows users to not only place orders for and configure vehicles, but also to access vehicle control, power and other services, as well as purchase lifestyle products. Most importantly, our apps function as online platforms for our user community.
Brand Events
Our annual NIO Day is an event jointly hosted by us and our users where we launch our new products and technologies and celebrate the user community. In December 2017 in Beijing, China, we held our first NIO Day and launched the ES8. We had since then held multiple NIO Days to launch new products and interact with our users in the subsequent years. Most recently, in December 2024, we held NIO Day 2024 in Guangzhou, China, with the official launch of the ET9. In addition, during the event, firefly, our small smart high-end electric car brand, was officially launched.
In May 2024, we hosted the debut event for our ONVO brand, introducing our family-oriented smart electric vehicle brand, ONVO, as well as its first vehicle model, the L60, a smart electric mid-size family SUV.
Lifestyle Products
We have established our lifestyle brands for NIO, ONVO and FIREFLY, and we operate online stores within our apps where users can purchase a variety of lifestyle products. The product categories include clothing and accessories, home and living, consumer electronics, food and beverages.
78
User Points
We provide users with points to encourage user engagement and positive user behavior, such as to keep a safe driving record. Points are earned, among other things, through the welcome packages upon the purchase of vehicles, referrals for test drives and vehicle purchases, and active engagement in the user community. Points can be used, both on our apps and at our physical stores.
NIO Users Trust
In conjunction with our pursuit of being a user enterprise and with the goal of building a deeper connection between NIO and our users, Mr. Bin Li, our chairman of the board of directors and chief executive officer, transferred a certain amount of his ordinary shares to NIO Users Trust in January 2019. Our users have the opportunity to discuss and propose the use of the economic benefits from the shares in NIO Users Trust through a User Council consisting of members of our user community elected by our users. The User Council helps coordinate user activities in our community. According to the articles of association of NIO Users Trust, incomes and proceeds derived from the trust assets shall be mainly used for the following purposes: (i) environmental protection and sustainable development, (ii) NIO Users community care projects, (iii) community activities promoting common growth of users and other necessary projects, and (iv) operational expenses of the Users Trust.
Our Power Solutions
We offer a comprehensive and innovative suite of power solutions to address the charging and swapping needs of our users. Our power solutions include home chargers called Power Home, battery swapping called Power Swap, supercharging piles called Power Charger, destination charging piles called Destination Charger, and mobile charging called Power Mobile. All of those solutions are integrated with Power Cloud, a cloud-based system that synchronizes users’ power consumption information with our power network. Power Cloud intelligently recommends appropriate services based on users’ locations and power consumption patterns. Our users can not only check the availability of charging and swapping resources within NIO’s own network, but also access real-time information on a wide range of public chargers through the Power Map feature on our apps. In addition, we offer One Click for Power valet service, where we pick up, charge and return the vehicle. Our goal is to provide the most convenient and efficient power solutions to our users.
Power Home
Through Power Home, we install home chargers at our users’ residences upon request if the installation is feasible. We currently offer both standard and high-speed home chargers to meet different charging needs.
Power Swap
All of our vehicles support battery swapping. Once a vehicle is parked at a Power Swap Station and the swap function is activated, the battery is automatically replaced within minutes. Automatic battery and electric system assessments are performed during each swap to enhance safety and reliability.
Since the establishment of our first battery swap station in 2018, we have been committed to the ongoing development and improvement of our Power Swap systems. Equipped with Lidars and NVIDIA DRIVE Orin X chips, our Power Swap Station 4.0 can conduct fully automatic swaps up to 480 times per day and support intelligent vehicle-station connectivity in complex environments.
As of December 31, 2024, we had 3,054 Power Swap Stations covering urban areas and expressways globally, through which we had completed over 61 million battery swaps cumulatively. We have opened our Power Swap network to the entire industry and signed strategic partnership agreements with Changan Automobile, Geely Group, Chery Automobile, JAC Group, Lotus, GAC Group and FAW Group on battery charging and swapping.
On August 20, 2024, we announced the “Power Up Counties” plan to strengthen our charging and swapping network across all county-level administrative divisions in China. This initiative aims to provide a more convenient, efficient and comprehensive charging experience for our users. We have been collaborating with partners across transportation, energy and other sectors to jointly develop charging and swapping infrastructure. We expect to join hands with more partners to contribute towards the development of power network and the widespread adoption of battery swapping.
79
Power Charger and Destination Charger
Through Power Charger, our supercharging piles, we provide our users a fast and reliable power solution. Users are able to locate, use and pay for charging services via our apps. Our Power Chargers feature a slim design and are strategically placed in parking lots and other accessible locations. We currently offer Power Chargers with charging capacities of up to 640kW.
We also deploy Destination Chargers at key locations such as tourist attractions, shopping malls and office buildings to provide greater convenience and flexibility for users.
As of December 31, 2024, we had 25,097 Power Chargers and Destination Chargers in operation. We plan to further enhance charging efficiency and expand our charging network to cater to the growing user demand.
Power Mobile
Through Power Mobile, we provide on-demand charging services through fast charging vans equipped with our proprietary fast-charging technology. This service supplements our battery swapping and charging network, providing users with additional charging flexibility. Users are able to book Power Mobile services in advance through our apps.
Power Map
In addition to our own swapping and charging network, our users have access to a network of public chargers with real-time availability updates via Power Map in our apps, which consisted of over 1,770,000 publicly accessible charging piles globally as of December 31, 2024. In order to further improve the user experience, we have been working to increase the number of public chargers synchronized with Power Cloud.
One Click for Power
Our One Click for Power valet service offers users a seamless charging experience. Through our apps, users can request our team to pick up their vehicle from a designated location for valet charging, battery swapping or Power Mobile service. Power Cloud utilizes smart scheduling to identify the most suitable power solution based on the user’s driving habits, ensuring maximum convenience.
Service and Warranty
Our users can access a full suite of innovative services through our apps, as part of our strategy of redefining the user experience. We provide an integrated service ecosystem that delivers a holistic, end-to-end service experience. We believe that our service capability is among the core competitiveness we possess.
Service
Service Network
We provide servicing through both company-owned and authorized third-party service centers, offering repair, maintenance and bodywork services. As of December 31, 2024, we had 383 service centers worldwide.
We also provide high-quality delivery services through delivery centers, which serve as vital hubs in the user experience journey. At these centers, we offer users comprehensive support, including vehicle transportation and delivery, pre-delivery inspections, guidance on vehicle features, assistance with vehicle registration and insurance processing.
Service Plan
We offer service plans on an annual fee basis in certain regions. The service plans offer a combination of insurance and a range of service options. The insurance offered in the plan covers statutory third-party liability and vehicle damage insurance, which are provided through third-party insurers. Our service offerings include vehicle repair and maintenance services, courtesy vehicles, and enhanced data packages, among other services.
80
Users are able to arrange for vehicle services through our apps. We also offer repair and maintenance services at users’ doorsteps for added convenience.
Auto Financing
We have agreements with several commercial banks in China to assist users in acquiring financing for vehicle purchases. We also offer auto financing arrangements to users directly through our subsidiaries.
Used Vehicle Service
We have partnered with various used car dealers through our apps to assist users in completing used car transactions efficiently and conveniently.
Warranty Policy
We offer comprehensive warranty policies covering the entire vehicle as well as key electric components, including the battery, electric motor, and power electronic units. In addition to the standard warranty required by local laws and regulations, we also provide extended warranty services, with specific terms and conditions varying by markets and vehicle models.
Supply Chain, Manufacturing and Quality Assurance
We view the suppliers and manufacturers we work with as key partners in our vehicle development process. We aim to leverage our partners’ industry expertise to ensure that each vehicle we produce meets our strict quality standards.
Supply Chain
We work with both global and local supply chain partners, with the majority of our suppliers being located in China, which enables us to acquire supplies more efficiently and reduce overall logistics-related cost.
We obtain systems, components, raw materials, parts, manufacturing equipment, and other supplies and services from suppliers which we deem reputable and reliable. We adhere to a structured internal process when sourcing suppliers, evaluating factors such as quality, cost and delivery timelines. We continuously enhance our supply chain to build a more efficient and diversified system. Additionally, we actively cultivate partnerships with suppliers that have innovative technological capabilities and cost advantages, thereby increasing the competitiveness and innovativeness of our supply chain. While we obtain components from multiple sources whenever possible, many of the components used in our vehicles are purchased from a single source. Eventually we plan to implement a multi-sourcing strategy in order to reduce reliance on sole-source suppliers.
Manufacturing
Vehicle Manufacturing
We currently manufacture our vehicles at the F1 and F2 Plants in Anhui, China. Our production capacity expansion strategy is aligned with our product pipeline development and sales projections. In line with this strategic planning, our new F3 Plant in Anhui Province is expected to commence operations in the third quarter of 2025.
In the past, we partnered with JAC for the joint manufacturing of our vehicles at the F1 and F2 Plants. In December 2023, we entered into definitive agreements with JAC to acquire the manufacturing equipment and assets of both plants for a total consideration of approximately RMB3.16 billion, excluding taxes. The asset transfer was completed in the same month. In addition, we have completed the filing process for our electric passenger vehicle investment project with the relevant authorities in Anhui province and have been included in the Ministry of Industry and Information Technology’s catalogue of approved manufacturers. Our manufacturing model has transitioned from joint manufacturing to independent manufacturing.
81
Other Manufacturing
We have established our manufacturing facilities in China for the production of electric powertrains and other vehicle parts, with highly automated production lines, advanced manufacturing execution systems and automated guided vehicles. We also manufacture Power Swap Stations and charging piles independently, as well as in collaboration with our partners.
Quality Assurance
We aim to deliver high-quality products and services to our users in line with our core values and commitments. We have established a Quality Committee responsible for the overall quality management across the company. Chaired by our executive vice president, the Quality Committee oversees the formulation of group-level quality assurance policies, strategies, goals and initiatives, while also monitoring progress toward quality objectives. Our dedicated quality management teams are responsible for our overall quality strategy, quality systems and processes, quality culture, and general quality management implementation.
We believe that our quality management system is the key to ensuring the delivery of high-quality products and services, minimizing waste and maximizing efficiency. Our All-Time Quality (ATQ) system is a comprehensive framework centered on user interests, applying quality management across our entire business chain, from product development, supply chain and manufacturing to logistics, user experience and service quality. Our quality management system covers six major areas including software, charging and battery swapping, vehicle, smart hardware, electric drive system, and battery. The ATQ system also extends across all stages of our business, covering early-stage design quality, partner quality, manufacturing and logistics quality, and user service quality.
For early-stage design quality, we adopt a Design-for-X approach that comprehensively anticipates and prevents quality issues across various aspects, including early-stage product definition, modeling, engineering development, software development, process development, and quality control. Our approach emphasizes proactive failure prevention, strives for first-time accuracy, and fosters a dynamic failure prevention ecosystem that shares common goals and is capable, self-driven and iterative.
Regarding partner quality, we have developed an innovative partner evaluation system that has positively influences our upstream and downstream partners, enabling win-win cooperation. Through innovations in supply chain collaboration models, we have developed a creative supply chain management approach that supports our partners to quickly improve process and quality management capabilities, driving a transformation of the value chain.
To ensure manufacturing and logistics quality, we have engaged in comprehensive and in-depth planning to utilize industry-leading, digitalized and intelligent quality inspection tools and established a systematic quality assurance mechanism for vehicle manufacturing.
For user service quality, we leverage our internet-based capabilities and extensive user touchpoints to create an end-to-end quality assurance system for user operation, maintenance and repair, and issue resolution.
Certain Other Cooperation Arrangements
NIO China Strategic Investors
On April 29, 2020, we entered into an investment agreement, or the initial investment agreement, and a shareholders agreement, or the initial shareholders agreement (collectively, the initial agreements), for investments into NIO Holding Co., Ltd. (previously known as NIO (Anhui) Holding Co., Ltd.), or NIO China, a legal entity that we wholly owned pre-investment, with Hefei City Construction and Investment Holding (Group) Co., Ltd., CS Capital Co., Ltd. (also known as CMG-SDIC Capital Co., Ltd.) and Anhui High-tech Co.
82
Pursuant to the initial agreements, each investor may designate a fund managed by it or a third party, as applicable, to perform the investment obligations and assume other rights and obligations under the initial agreements. Accordingly, on June 5, 2020, we entered into respective supplemental agreements I to the initial agreements with the investors and their respective designated funds, Jianheng New Energy Fund, Advanced Manufacturing Industry Investment Fund and New Energy Automobile Fund. Under the supplemental agreements I, (i) Hefei City Construction and Investment Holding (Group) Co., Ltd. designated Jianheng New Energy Fund to assume all of its rights and obligations under the initial agreements, (ii) CS Capital Co., Ltd. designated Advanced Manufacturing Industry Investment Fund to assume all of its rights and obligations under the initial agreements, (iii) Anhui High-tech Co. designated New Energy Automobile Fund to perform a portion of its investment obligations under the investment agreement and assume the corresponding rights and obligations under the initial agreements, and (iv) Anhui High-tech Co. will continue to perform the remaining of its investment and other obligations not assigned to New Energy Automobile Fund and enjoy its rights under the initial agreements. On June 18, 2020, we entered into respective supplemental agreements II with the parties to the supplemental agreements I and Anhui Sanzhong Yichuang, another designated fund of Anhui High-tech Co. Under the supplemental agreements II, Anhui High-tech Co. designated Anhui Sanzhong Yichuang to assume its remaining rights and obligations under the initial agreements that had not been assigned to New Energy Automobile Fund pursuant to the supplemental agreements I.
The initial investment agreement, as amended and supplemented, is referred to as the Hefei Investment Agreement, and the initial shareholders agreement, as amended and supplemented, is referred to as the Previous Hefei Shareholders Agreement in this annual report. The Hefei Investment Agreement and the Previous Hefei Shareholders Agreement are collectively referred to as the Previous Hefei Agreements in this annual report.
Under the Hefei Investment Agreement, the Hefei Strategic Investors agreed to invest an aggregate of RMB7 billion in cash into NIO China. We agreed to inject our core businesses and assets in China, including vehicle research and development, supply chain, sales and services and NIO Power, collectively referred to as the Asset Consideration, into NIO China. The Asset Consideration was valued at RMB17.77 billion, as calculated based on 85% of the market value of our company (calculated based on our average ADS trading price over the thirty public trading days preceding April 21, 2020). Further, we agreed to invest RMB4.26 billion in cash into NIO China. Upon the completion of these transactions, we held 75.885% of controlling equity interests in NIO China, and the Hefei Strategic Investors collectively held the remaining 24.115%. In September 2020, February 2021 and September 2021, we, through one of our wholly-owned subsidiaries, purchased from certain Hefei Strategic Investors equity interests in NIO China and subscribed for newly increased registered capital of NIO China to increase our shareholding. After the completion of these transactions, or the NIO China Series A Investment, we held 92.114% controlling equity interests in NIO China.
Pursuant to the Previous Hefei Agreements, NIO China established its headquarters in the Hefei Economic and Technological Development Area for its business operation, research and development, sales and services, supply chain and manufacturing functions. We collaborated with the Hefei Strategic Investors and Hefei Economic and Technological Development Area to develop NIO China’s business and to support the accelerated development of the smart electric vehicle sectors in Hefei. In addition, NIO China could enjoy a series of subsidies and support from Hefei Economic and Technological Development Area, including rent subsidies, financial support and preferential tax treatment, when NIO China meets certain performance criteria, such as targets for manufacturing capacity, procurement amount and vehicle sales.
On March 30, 2024, we entered into the 2024 Hefei Shareholders Agreement with Jianheng New Energy Fund, Advanced Manufacturing Industry Investment Fund, New Energy Automobile Fund and Anhui Sanzhong Yichuang. The 2024 Hefei Shareholders Agreement amended certain shareholders’ rights in NIO China and superseded the Previous Hefei Shareholders Agreement.
83
In September 2024, we entered into definitive agreements for investment in NIO China with the Initial NIO China Series B Strategic Investors. Pursuant to the NIO China Series B Investment Agreements, each investor may transfer its rights, interests and obligations under the NIO China Series B Investment Agreements to its affiliates or a third party agreed by us. Subsequently, on December 28, 2024, the Company entered into supplemental agreements to the NIO China Series B Investment Agreements, or the NIO China Series B Supplemental Agreements, with the Initial Series B Strategic Investors and their respective designated entities, which we collectively refer to as the NIO China Series B Strategic Investors, pursuant to which (i) Jianheng New Energy Fund transferred its rights, interests and obligations under the NIO China Series B Investment Agreements to Hefei Jianxiang Investment Co., Ltd., and (ii) Anhui High-tech Co. transferred its rights, interests and obligations under the NIO China Series B Investment Agreements to Anhui Emerging Industry Yuwen Weiyuan Technology Partnership Enterprise (Limited Partnership). Pursuant to the NIO China Series B Investment Agreements and the NIO China Series B Supplemental Agreements, the NIO China Series B Strategic Investors agreed to invest an aggregate of RMB3.3 billion in cash to subscribe for newly issued shares of NIO China, and we agreed to invest an aggregate of RMB10 billion in cash to subscribe for newly issued shares of NIO China, which we collectively refer to as the NIO China Series B Investment. As of the date of this annual report, the NIO China Series B Strategic Investors have injected an aggregate of RMB2.8 billion in cash into NIO China, while we have injected an aggregate of RMB10 billion in cash into NIO China. As of the date of this annual report, we currently hold 89.0% of controlling equity interest in NIO China. We and the NIO China Series B Strategic Investors are working towards the completion of the remaining portion of the previously announced investment transaction. Upon completion, we will hold 88.25% of controlling equity interest in NIO China, while the NIO China Strategic Investors will collectively hold the remaining 11.75% of equity interest in NIO China.
In addition, pursuant to the NIO China Series B Investment Agreements, we have the right to invest an additional RMB20 billion to subscribe for additional shares in NIO China by December 31, 2025 based on the same price and terms of the NIO China Series B Investment.
In connection with the NIO China Series B Investment, we entered into a new shareholders agreement, as amended and supplemented by the NIO China Series B Supplemental Agreements, or the NIO China Series B Shareholders Agreement, with the NIO China Series B Strategic Investors and the other existing shareholders of NIO China, which we collectively referred to as NIO China Strategic Investors. The NIO China Series B Shareholders Agreement amended certain shareholders’ rights in NIO China and superseded the 2024 Hefei Shareholders Agreement.
Pursuant to the NIO China Series B Shareholders Agreement, the NIO China Strategic Investors have certain minority shareholder rights, including, among others, the right of first refusal, co-sale right, preemptive right, anti-dilution right, redemption right, liquidation preference and conditional drag-along right. In particular, the following rights, among others, directly relate to obligations of NIO Inc.:
| ● | Redemption right. Any NIO China Strategic Investor may require us and/or our Hong Kong holding vehicles, the immediate holding companies of NIO China, to redeem all or a portion of the equity interests in NIO China held by such NIO China Strategic Investor upon the occurrence of certain triggering events at a redemption price equal to the higher of: (i) the total investment amount paid by the NIO China Strategic Investor, plus an investment income calculated at a compound rate of 8.5% (with respect to NIO China Series A Investment) or 7.5% (with respect to NIO China Series B Investment) per annum; and (ii) the value of the equity interests requested for redemption by the NIO China Strategic Investor, based on the post-investment valuation of NIO China and its affiliates and controlled entities in the most recent financing round. In particular, if NIO China fails to complete the listing application or to issue the material assets restructuring plan related to the qualified initial public offering before December 31, 2027, or fails to complete the qualified initial public offering before December 31, 2028, the NIO China Strategic Investors may request us to redeem the equity interest in NIO China then held by them. |
| ● | Share transfer restriction. Before NIO China completes its potential qualified initial public offering, without the prior written consent of the NIO China Strategic Investors, we may not directly or indirectly transfer, pledge or otherwise dispose of NIO China’s shares to a third party that may result in our shareholding in NIO China fall below 60%. A qualified initial public offering refers to NIO China’s shares being directly or indirectly listed on the Shanghai Stock Exchange, the Shenzhen Stock Exchange, or another overseas stock exchange approved by all shareholders of NIO China, through an initial public offering or a material assets restructuring with a listed company. |
84
| ● | Liquidation preference. In the event that NIO China is liquidated, the NIO China Strategic Investors are guaranteed a minimum investment return equal to their capital contribution in NIO China by the NIO China Strategic Investors plus an investment income calculated at a compound interest rate of 8.5% (with respect to NIO China Series A Investment) or 7.5% (with respect to NIO China Series B Investment) per annum based on the total amount of their capital contribution. If the total consideration received by the NIO China Strategic Investors in such liquidation events is not sufficient to meet the guaranteed minimum investment return, we undertake to compensate separately the shortfall to the NIO China Strategic Investors in cash. Therefore, we could potentially be liable for the full amount of the minimum investment return under the Hefei Investment Agreement and the NIO China Series B Investment Agreements. |
We maintain effective control over NIO China through our significant shareholdings and corresponding voting rights in NIO China. As of the date of this annual report, we hold 89.0% controlling equity interests and corresponding voting rights in NIO China, and upon completion of the NIO China Series B Investment, we will hold 88.25% of controlling equity interests and corresponding voting rights in NIO China. According to the NIO China Series B Shareholders Agreement and NIO China’s articles of association, certain significant corporate matters requiring shareholders’ approval by law that fall into the protective provisions at the board of directors level shall be approved by the board of directors of NIO China before being presented to the shareholders for approval. Resolutions of the shareholders involving such significant corporate matters may be passed by shareholders holding at least two thirds of all valid voting power, while resolutions involving other matters may be passed by shareholders holding at least half of all valid voting power. Considering our controlling equity interests and corresponding voting rights in NIO China, we have the power to approve all corporate matters that are required to be approved by NIO China’s shareholders.
We also have effective control over the board of directors of NIO China through the majority representation and corresponding voting rights on its board. According to the NIO China Series B Shareholders Agreement, the current board of directors of NIO China consists of seven members, five of whom are designated by us and serve as directors or executive officers of the Company. The remaining two directors are designated by Jianheng New Energy Fund and Advanced Manufacturing Industry Investment Fund. Each of these two directors independently exercises voting rights on board matters without any act-in-concert arrangements between them or among the NIO China Strategic Investors. These two directors do not participate in the daily operations and management of NIO China outside of their board meeting participation. Moreover, if the aggregate equity holding of the NIO China Strategic Investors in NIO China is lower than 5%, the NIO China Strategic Investors shall not be entitled to nominate any directors.
In addition, a limited scope of significant corporate matters, such as changes in NIO China’s corporate structure, changes to its core business, and amendment to its articles of association, require the affirmative votes of three-fourths (3/4) of the directors for investor protection purposes, while the affirmative votes of two thirds of the directors are sufficient to approve certain corporate matters, such as the annual budget, the annual final accounts, and the appointment or removal of the CEO and CFO, in accordance with the NIO China Series B Shareholders Agreement.
Battery Asset Company
In August 2020, we and the Battery Asset Company Investors jointly established the Battery Asset Company. We and the Initial BaaS Investors each invested RMB200 million and held 25% equity interests in the Battery Asset Company at its establishment. In December 2020, April 2021, August 2021 and July 2022, respectively, the Battery Asset Company entered into agreements with new and existing investors for additional financing. As of the date of this annual report, we beneficially own approximately 19.4% of the equity interests in the Battery Asset Company.
Business Collaboration with Forseven
On February 26, 2024, we entered into a technology license agreement, or the Technology License Agreement, with Forseven, a subsidiary of CYVN Holdings L.L.C. Pursuant to the Technology License Agreement, we granted a non-exclusive and non-transferrable worldwide license to Forseven to use certain of our technical information, technical solutions, software and intellectual property rights related to or subsisting in our existing and future smart electric vehicle platforms within certain period, which we collectively refer to as the Licensed Technologies, for (i) the research and development, manufacturing, offering to sell, sales, import and export of vehicle models sold or marketed under Forseven brand(s) meeting pre-agreed manufacturer’s suggested retail price thresholds (excluding tax) under the Technology License Agreement, which we collectively refer to as the Licensed Products, and (ii) the provision or procurement of certain after-sales services for the Licensed Products to its users or technical services from us. We will also provide Forseven with information and reasonable assistance to the extent necessary for Forseven to utilize the Licensed Technologies in accordance with general industry practices. In addition to the Technology License Agreement, we also entered into various service agreements to assist Forseven to develop vehicles based on the Technology License Agreement for pre-agreed fees.
85
Under the Technology License Agreement, we will receive technology license fees comprising a non-refundable, fixed upfront license fee plus royalties determined based on the future sales of Licensed Products by Forseven. In addition, Forseven agrees to indemnify us against any losses incurred in connection with breach of its confidentiality obligations under the Technology License Agreement up to a specified liability cap. Subject to certain exceptions, we agree to indemnify Forseven against losses incurred in connection with any third-party intellectual property rights infringement claims resulting from Forseven’s or its sublicensee’s use of the Licensed Technologies in accordance with the Technology License Agreement in an amount of up to twice the amount of the technology license fees paid or payable to us and up to a specified liability cap. Subject to certain limitations, each party’s aggregate liabilities under the Technology License Agreement are capped at a specified liability cap, provided that Forseven’s intentional breach of the confidentiality obligation is uncapped.
Unless terminated in accordance with provisions provided therein, the Technology License Agreement will remain valid until the end of production of the Licensed Products (if the license is used for researching, developing, manufacturing, selling, importing and exporting Licensed Products) or the expiration of Forseven’s obligation to provide after-sales services to its users (if the license is used for providing after-sales services). Either party may terminate the Technology License Agreement if the other party: (i) voluntarily applies for insolvency, liquidation, receivership, bankruptcy, or any other similar procedure for the purpose of debt settlement (other than solvent mergers or reorganizations); (ii) involuntarily applies for insolvency, liquidation, receivership, bankruptcy, or any other similar procedure, and such procedures are not revoked or reversed within 60 days; (iii) makes a general assignment for the benefit of its creditors; (iv) dissolves; (v) suspends or threatens to suspend payment of its debts, or is unable to pay debts as they fall due, or admits inability to pay its debts; (vi) commits a material breach of the Technology License Agreement and (a) such breach is irremediable or (b) fails to rectify the breach within 60 days after receiving a notice from the non-breaching party detailing the breach and requesting a remedy; and (vii) violates applicable laws relating to export control, sanctions, anti-corruption and anti-bribery.
We may also terminate the Technology License Agreement under certain conditions, including if a company that owns one or more automotive brands and sells vehicles under such brand(s) to the market obtains control of Forseven.
Competition
The automotive market is highly competitive, and we compete with both NEV and ICE vehicles targeting the mid- to high-end segment. The electric vehicle industry continues to evolve, driven by shifting market demands, supportive policies for new energy vehicles, the expansion of charging infrastructure, and advancements in electric component technologies. As more traditional OEMs and other enterprises with strong financial, engineering, manufacturing, and marketing capabilities enter the market, competition is expected to further intensify. Key competitive factors in the industry include pricing, technological innovation, product design and performance, product quality and safety, service and charging solutions, user experience, and manufacturing efficiency. Our competitive advantages in this dynamic landscape lie in our continuously evolving products tailored to better meet customer needs, ongoing advancements in proprietary software and hardware technologies, comprehensive power solutions encompassing battery swapping, as well as an exceptional user experience.
Intellectual Property
We have developed a number of proprietary systems and technologies. Since our inception, we have remained committed to innovation and have dedicated ourselves to investing in research and development of core technologies. We have strategically focused on building in-house capabilities, including battery swapping, assisted and intelligent driving, digital technologies, electric powertrain and battery, vehicle engineering and design, among others. As a result, our success depends, at least in part, on our ability to protect our core technology and intellectual property, including our registered patents for electric powertrain, battery and assisted and intelligent driving technologies, among others. To accomplish this, we adopted a protection approach that combines patent filings, trade secret protections (mainly through employee and third-party nondisclosure agreements and internal policies), copyright registrations and trademark filings to establish and protect our proprietary rights in our technology and brands. We will actively monitor and pursue claims against unauthorized use or exploitation of our intellectual property.
As of December 31, 2024, we had 5,693 issued patents and 4,122 pending patent applications, 6,296 registered trademarks and 1,371 pending trademark applications in the United States, China, Europe and other jurisdictions. As of December 31, 2024, we also held or otherwise had the legal right to use 312 registered copyrights for software or works of art and approximately 869 registered domain names, including www.nio.io. We intend to continue to file additional patent applications with respect to our technology.
86
Environmental, Social and Governance
Since our inception, we have embraced the vision of Blue Sky Coming. We deeply understand that the smart electric vehicle industry plays a crucial role in driving the green and low-carbon transformation of the economy and society. Recognizing the importance of environmental, social, and corporate governance, or ESG, and firmly believing in creating sustainable value, we are committed to leveraging our technologies, products, and services to be a force for good in these areas.
We have continually enhanced our ESG practice with an unwavering dedication to sustainable development. In 2024, MSCI upgraded our ESG rating from A to AA, positioning us in the top tier of the global automotive industry. In addition, we were included on 2024 Fortune China ESG Impact List, one of the three automotive companies on the list, reflecting our efforts in environmental stewardship, employee wellbeing, and community engagement. Moreover, we received the Climate Adaptation Innovation Pioneer Award and the Community Engagement Excellence Award from the Hong Kong ESG Reporting Awards (HERA), one of the most influential ESG awards in Hong Kong. In 2024, we conducted extensive research on ESG topics and actively solicited feedback from both internal and external stakeholders. In January 2025, we were recognized in the Corporate Knights Global 100, ranking 13th out of over 8,000 companies and securing the top position among global automotive companies. The achievements in our ESG initiatives reflect the high recognition of our long-term investment value and sustainable practices by international authorities.
We are dedicated to fostering sustainable development through responsible governance. We have established a robust and efficient corporate governance structure, and have established the Nominating and ESG Committee under our board of directors, as well as the ESG Steering Team, to streamline our ESG initiatives. We release ESG reports annually on our website, detailing our latest ESG policies and sustainability initiatives.
With the guidelines from the United Nations Global Compact, United Nations Sustainable Development Goals, and ESG Sustainability related regulations, we have identified the following three pillars in our ESG initiatives, which have been integrated into our business operations and corporate governance.
Environmental Sustainability
Focusing on low-carbon development, ecological protection and environmental management, we make efforts to put the concept of sustainability into practice through the whole lifecycle of the green industry chain and build a green eco-system with upstream and downstream partners.
At the product design and development stage, based on the philosophy of design for sustainability, we conduct comprehensive research on the availability and application of low-carbon technologies and materials, and apply them on our products to reduce the carbon emission and energy consumption of our product portfolio. During the manufacturing process, we continue to improve and carry forward its green manufacturing system by carrying out intensive green space construction, empowering digital management and committing to renewable energy utilization. In addition, we implemented water, aluminum and other scrap material recycling in our plant and aim to further expand our recycling efforts throughout the product lifecycle. In 2024, our factory was designated as a Green Factory by Anhui Province, signifying a high recognition of our contribution to promoting green manufacturing and low-carbon economic development.
Moreover, we have initiated a series of activities together with different stakeholders to protect the environment and support the broader community. We launched Clean Parks, an ecosystem co-conservation initiative co-initiated with the World Wide Fund for Nature and the United Nations Development Programme.
Social Sustainability
We are fully committed to being socially responsible and making a positive impact on the society. Driven by user experience, we integrate quality, safety, and innovation into the whole lifecycle management of products and services, which not only covers research and development, supply chain, manufacturing and user service, but also includes innovative business models based on core technologies, aligning user needs with full-lifecycle user experiences. In 2024, we introduced the All-Time Quality (ATQ) system, a comprehensive lifecycle quality framework centered on user interests, which applies quality management across the entire business chain, from product development, supply chain, manufacturing and logistics to user experience and service quality.
We have built a user community extending from personal growth to community development and user co-creation. To further understand the demands of users and improve our service quality, NIO has set up a multi-dimensional satisfaction survey mechanism.
87
As a member of the United Nations Global Compact, we are committed to fulfilling the standards and requirements of the Universal Declaration of Human Rights and the Declaration of the International Labor Organization on Fundamental Principles and Rights at Work, and have integrated them into internal systems and polices. We focus on identifying and attracting talent from diverse backgrounds across the globe and aim to facilitate the long-term development of employees through a value-driven mechanism based on NIO value system. We have established a unique career development system, NIO Career Path system, providing different development paths for employees in different positions. On top of our employee stock ownership plan and compulsory benefits and insurances covering all employees, we also offer our employees various supplementary benefits and organize various employee activities to enrich employees’ lives and improve their wellbeing.
We have established various corporate social responsibility initiatives to comprehensively give back to the communities and to create value for the society. We are the sponsor of the Formula Student Electric China, a competition event where college students design and race electric racing vehicles, allowing us to nurture the young talent for the future of the automotive industry. In addition, NIO Users Trust has been making continuous contributions to public welfare projects, including rural revitalization, emergency assistance, user care and charity donations, and collaborating with third-party organizations in various projects with the goal to achieve a balance between social benefits and economic development.
Corporate Governance
We strictly abide by all laws and regulations and aim to protect the rights and interests of shareholders, enhance corporate value, guide the formulation of business strategies and policies, and increase corporate transparency. To promote our sustainable development and strengthen the effectiveness of governance, we appropriately balance the diversity among board members and management team. As a vital part of our company, our management and board members contribute their insights into the strategic decision-making process by drawing on their gender perspective and diversified industry and technical background. We also aim to develop a pipeline of potential female successors to the Board to increase the percentage of female Board representatives in the coming years.
As a responsible company, we serve the long-term value of our business and act with integrity and ethics. We established a comprehensive internal ethics and compliance system and polices to manage our business behavior and prohibit corruption, bribery, extortion, fraud, money laundering, monopoly and unfair competition, and insider trading. For enabling a comprehensive supervision of ethics, we set up the reporting mechanism with whistle-blower protection. In addition, we carry out integrity training for all employees every year, and implement standardized management of the performance of their duties.
To provide solid support for business development, we have established a comprehensive information security management system, and has been improving the system constantly in line with applicable laws and regulations in the countries and regions where we conduct business, supporting smooth business operations of our company and protecting the security of user information.
To support our mission and advance our ESG initiatives, Nominating and ESG Committee oversees and manages our ESG strategies, policies, and performance, and reports to our board of directors regarding the ESG progress to align the ESG related affairs with the overall strategy of our company. The ESG steering team under the Nominating and ESG Committee takes charges of the implementation of ESG initiatives and projects, and leads the ESG and Sustainability Department and relevant personnel to execute ESG-related specific measures.
Seasonality
In the past few years, demand for new vehicles in the automotive industry was generally higher in the fourth quarter. Such variation may or may not continue in the future. Our limited operating history makes it difficult for us to judge the exact nature or extent of the seasonality of our business. Also, any unusually severe weather conditions in some markets may impact demand for our vehicles.
Insurance
We maintain various insurance policies required by PRC laws and regulations to safeguard against risks and unexpected events. We consider that the coverage from the insurance policies that we maintain is in line with the industry norm. We do not have any business liability or disruption insurance to cover our operations. For the years ended December 31, 2022, 2023 and 2024, we have not made, nor been the subject of, any material insurance claim.
88
Regulations
This section sets forth a summary of the most significant rules and regulations that affect our business activities in China.
Regulations and Approvals Covering the Manufacturing of New Energy Vehicles
The NDRC promulgated the Provisions on Administration of Investment in Automobile Industry, which took effect on January 10, 2019. According to these provisions, enterprises are encouraged to, through equity investment and cooperation in production capacity, enter into strategic cooperation relationship, carry out joint research and development of products, organize manufacturing activities jointly and increase industrial concentration. The advantageous resources in production, high learning, research, application and other areas shall be integrated and core enterprises in automobile industry shall be propelled to form industrial alliance and industrial consortium. The vehicle investment projects shall be filed with the provincial development and reform authorities.
According to the Regulations on the Administration of Newly Established Pure Electric Passenger Vehicle Enterprises, which took effect on July 10, 2015, the NDRC and the Ministry of Industry and Information Technology are responsible for supervising and administering investment projects of newly established enterprises, as well as overseeing the access of vehicle manufacturers and products within the scope of their respective duties. Before our vehicles can be added to the Announcement of Vehicle Manufacturers and Products, or the Manufacturers and Products Announcement, issued by the Ministry of Industry and Information Technology, a procedure that is required in order for our vehicles to be approved for manufacture and sale in China, our vehicles must meet the applicable requirements set forth in laws and regulations. Such laws and regulations include, among others, the Administrative Rules on the Admission of New Energy Vehicle Manufacturers and Products, which took effect on July 1, 2017 and was amended on July 24, 2020, and the Administrative Rules on the Admission of Passenger Vehicles Manufacturer and Products, which took effect on January 1, 2012, and pass the review by the Ministry of Industry and Information Technology. NEVs that have entered into the Manufacturers and Products Announcement are required to undergo regular inspection every three years by the Ministry of Industry and Information Technology so that it may determine whether the vehicles remain qualified to stay in the Manufacturers and Products Announcement.
According to the Administrative Rules on the Admission of New Energy Vehicle Manufacturers and Products, in order for our vehicles to enter into the Manufacturers and Products Announcement, our vehicles must satisfy certain conditions, including, among others, meeting certain standards set out therein, meeting other safety and technical requirements specified by the Ministry of Industry and Information Technology, and passing inspections conducted by a state-recognized testing institution. Once such conditions for vehicles are met and the application has been approved by the Ministry of Industry and Information Technology, the qualified vehicles are published in the Manufacturers and Products Announcement by the Ministry of Industry and Information Technology. Where any new energy vehicle manufacturer manufactures or sells any model of a new energy vehicle without the prior approval of the competent authorities, including being published in the Manufacturers and Products Announcement by the Ministry of Industry and Information Technology, it may be subject to penalties, including fines, forfeiture of any illegally manufactured and sold vehicles and spare parts and revocation of its business licenses.
Regulations on Compulsory Product Certification
Under the Administrative Regulations on Compulsory Product Certification which was promulgated by the General Administration of Quality Supervision, Inspection and Quarantine, which has been merged into the State Administration for Market Regulation, on July 3, 2009 and was latest amended on September 29, 2022 and took effect on November 1, 2022, and the List of the First Batch of Products Subject to Compulsory Product Certification which was promulgated in association with the State Certification and Accreditation Administration Committee on December 3, 2001 and took effect on May 1, 2002, the State Administration for Market Regulation is responsible for the regulation and quality certification of automobiles. Automobiles and parts and components must not be sold, exported or used in operating activities until they are certified by designated certification authorities of the PRC as qualified products and granted certification marks.
89
Regulations Relating to Parallel Credits Policy on Vehicle Manufacturers and Importers
On September 27, 2017, the Ministry of Industry and Information Technology, the Ministry of Finance, the Ministry of Commerce, the General Administration of Customs of PRC and the State Administration for Market Regulation jointly promulgated the Measures for the Parallel Administration of the Average Fuel Consumption and New Energy Vehicle Credits of Passenger Vehicle Enterprises, which were most recently amended on June 29, 2023 and took effect on August 1, 2023. Under these measures, each of the vehicle manufacturers and vehicle importers above a certain scale is required to, among other things, maintain its new energy vehicles credits, or the NEV credits, and corporate average fuel consumption credits, above zero, regardless of whether NEVs or ICE vehicles are manufactured or imported by it, and NEV credits can be earned only by manufacturing or importing NEVs. Therefore, NEV manufacturers will enjoy preferences in obtaining and calculating NEV credits.
NEV credits are equal to the aggregate actual scores of a vehicle manufacturer or a vehicle importer minus its aggregate targeted scores. According to these measures, the actual scores shall be calculated by multiplying the score of each new energy vehicle model, which depends on various metrics such as the driving range, battery energy efficiency and the rated power of fuel cell systems, and is calculated based on formula published by the Ministry of Industry and Information Technology (in the case of a battery electric vehicle, the NEV credit of each vehicle is calculated by multiplying 0.0034 by the vehicle’s mileage, adding 0.2 to the result, and then multiplying the total by the mileage adjustment coefficient, battery energy density adjustment coefficient, and electricity consumption coefficient), by the respective production or import volume, while the targeted scores shall be calculated by multiplying the annual production or import volume of traditional ICEs of a vehicle manufacturer or importer by the NEV credit ratio set by the Ministry of Industry and Information Technology. The NEV credit ratios are 28% and 38% for the years of 2024 and 2025, respectively, increasing from 16% and 18% for the years of 2022 and 2023, respectively.
Additionally, the Ministry of Industry and Information Technology will establish a NEV credits pool for passenger vehicle enterprises to store or withdraw positive NEV credits, and decide whether to open such pool before July 30 each year based on the average fuel consumption of passenger vehicle enterprises across the country and the supply and demand of NEV credits. The positive NEV credits stored in the credit pool do not have a carryover ratio requirement and are valid for five years. Excess positive NEV credits, or the automotive regulatory credits, are tradable and may be sold to other enterprises through a credit trading scheme established by the Ministry of Industry and Information Technology while excess positive corporate average fuel consumption credits can only be carried forward or transferred among related parties. Negative NEV credits can be offset by purchasing automotive regulatory credits from other manufacturers or importers.
According to these measures, the requirements on the NEV credits shall be considered for the entry approval of passenger vehicle manufacturers and products by the regulators. If a passenger vehicle enterprise fails to offset its negative credits, its new products, if the fuel consumption of which does not reach the target fuel consumption value for a certain vehicle models as specified in the Evaluation Methods and Indicators for the Fuel Consumption of Passenger Vehicles, it will not be listed in the Announcement of the Vehicle Manufacturers and Products issued by the Ministry of Industry and Information Technology, or will not be granted the compulsory product certification, and the vehicle enterprises may be subject to penalties according to the applicable rules and regulations.
Regulations on Electric Vehicle Charging Infrastructure
Pursuant to the Guidance Opinions of the General Office of the State Council on Accelerating the Promotion and Application of the New Energy Vehicles, which took effect on July 14, 2014, the Guidance on the Development of Electric Vehicle Charging Infrastructure (2015-2020), which took effect on October 9, 2015, and the Development Plan for the New-energy Vehicle Industry (2021-2035), which took effect on October 20, 2020, the PRC government encourages the construction and development of charging infrastructure for electric vehicles, such as charging stations and battery swap stations, and only centralized charging and battery replacement power stations are required to obtain approvals for construction permits from the authorities.
The Circular on Accelerating the Development of Electrical Vehicle Charging Infrastructures in Residential Areas promulgated on July 25, 2016 provides that the operators of electrical vehicle charging and battery swap infrastructure are required to be covered under liability insurance policies to protect the purchasers of electric vehicles, covering the safety of electric vehicle charging.
90
Regulations on Automobile Sales
Pursuant to the Administrative Measures on Automobile Sales promulgated by the Ministry of Commerce, April 5, 2017, which took effect on July 1, 2017, automobile suppliers and dealers are required to file with authorities through the information system for the national automobile circulation operated by the competent commerce department within 90 days after the receipt of a business license. Where there is any change to the information concerned, automobile suppliers and dealers must update such information within 30 days after such change.
Regulations on the Recall of Defective Automobiles
On October 22, 2012, the State Council promulgated the Administrative Provisions on Defective Automotive Product Recalls, which took effect on January 1, 2013 and were amended on March 2, 2019. The product quality supervision department of the State Council is responsible for the supervision and administration of recalls of defective automotive products nationwide. Pursuant to the administrative provisions, manufacturers of automobile products are required to take measures to eliminate defects in products they sell. A manufacturer must recall all defective automobile products. Failure to recall such products may result in an order to recall the defective products from the quality supervisory authority of the State Council. If any operator conducting sales, leasing, or repair of vehicles discovers any defect in automobile products, it must cease to sell, lease or use the defective products and must assist manufacturers in the recall of those products. Manufacturers must recall their products through publicly available channels and publicly announce the defects. Manufacturers must take measures to eliminate or cure defects, including rectification, identification, modification, replacement or return of the products. Manufacturers that attempt to conceal defects or do not recall defective automobile products in accordance with regulations will be subject to penalties, including fines, forfeiture of any income earned in violation of law and revocation of licenses.
Pursuant to the Implementation Rules on the Administrative Provisions on Defective Automotive Product Recalls, which took effect on January 1, 2016 and was latest amended on October 23, 2020, if a manufacturer is aware of any potential defect in its automobiles, it must investigate in a timely manner and report the results of such investigation to the State Administration for Market Regulation. Where any defect is found during the investigations, the manufacturer must cease to manufacture, sell, or import the automobile products and recall such products in accordance with applicable laws and regulations.
On November 23, 2020, the State Administration for Market Regulation issued the Circular on Further Improving the Regulation of Recall of Automobile with Over-the-Air (OTA) Technology, pursuant to which automobiles manufacturers that provide technical services through OTA are required to complete filing with the State Administration for Market Regulation and those who have provided such services through OTA must complete such filing before December 31, 2020. In addition, if an automaker uses OTA technology to eliminate defects and recalls its defective products, it must make a recall plan and complete a filing with the State Administration for Market Regulation.
Regulations on Product Liability
Pursuant to the Product Quality Law of the PRC, promulgated on February 22, 1993 and latest amended on December 29, 2018, a manufacturer is prohibited from producing or selling products that do not meet applicable standards and requirements for safeguarding human health and ensuring human and property safety. Products must be free from unreasonable dangers threatening human and property safety. Where a defective product causes physical injury to a person or property damage, the aggrieved party may make a claim for compensation from the producer or the seller of the product. Producers and sellers of non-compliant products may be ordered to cease the production or sale of the products and could be subject to confiscation of the products and/or fines. Earnings from sales in contravention of such standards or requirements may also be confiscated, and in severe cases, an offender’s business license may be revoked.
91
Favorable Government Policies Relating to New Energy Vehicles in the PRC
On November 2, 2020, the State Council issued the Development Plan for the New-energy Vehicle Industry (2021-2035), in order to boost the high-quality development of NEVs from 2021 to 2035. The development plan is implemented with a view to achieve the following goals: (i) by 2025, the average power consumption of NEVs will drop to 12.0 kWh per 100 kilometers. The sales volume of NEVs will reach around 20% of the total sales volume of new vehicles, and highly autonomous vehicles will achieve commercial applications in limited areas and specific scenarios; (ii) by 2035, pure electric vehicles shall become the mainstream of new vehicles for sale. Vehicle use in public areas shall achieve full electrification, fuel cell vehicles shall achieve commercialized application, and highly autonomous vehicles shall achieve large-scale application, in order to effectively promote the improvement of energy saving and emission reduction level and social operation efficiency. On December 27, 2023, the NDRC issued the Guidance Catalog for Industrial Structural Adjustment (2024 Edition), which took effect on February 1, 2024, and pursuant to which, electric vehicle charging facilities and key components of new energy vehicles are categorized as encouraged projects.
Government Subsidies for Purchases of New Energy Vehicles
On April 22, 2015, the Ministry of Finance, the Ministry of Science and Technology, the Ministry of Industry and Information Technology and the NDRC jointly issued the Circular on the Financial Support Policies on the Promotion and Application of New Energy Vehicles in 2016-2020, which took effect on the same day. This circular provides that those who purchase new energy vehicles specified in the Catalogue of Recommended New Energy Vehicle Models for Promotion and Application by the Ministry of Industry and Information Technology, may obtain subsidies from the PRC national government. Pursuant to this circular, a purchaser may purchase a new energy vehicle from a seller by paying the original price minus the subsidy amount, and the seller may obtain the subsidy amount from the government after such new energy vehicle is sold to the purchaser. This circular also provided a preliminary phase-out schedule for the provision of subsidies.
On December 29, 2016, the Ministry of Finance, the Ministry of Science and Technology, the Ministry of Industry and Information Technology and the NDRC jointly issued the Circular on Adjusting the Subsidy Policy for the Promotion and Application of New Energy Vehicles, or the Circular on Adjusting the Subsidy Policy, which took effect on January 1, 2017, to adjust the existing subsidy standard for purchases of new energy vehicles. The Circular on Adjusting the Subsidy Policy capped the local subsidies at 50% of the national subsidy amount, and further specified that national subsidies for purchasers purchasing certain new energy vehicles (except for fuel cell vehicles) from 2019 to 2020 would be reduced by 20% as compared to 2017 subsidy standards.
The subsidy standard is reviewed and updated on an annual basis. The 2020 subsidy standard, effective from April 23, 2020, was provided in the Circular on Improving the Subsidy Policies for the Promotion and Application of New Energy Vehicles jointly promulgated by the Ministry of Finance, the Ministry of Science and Technology, the Ministry of Industry and Information Technology and the NDRC on the same day. The 2020 subsidy standard reduces the base subsidy amount by 10% for each NEV, sets subsidies for 2 million vehicles as the upper limit of annual subsidy scale; and provides that national subsidy shall only apply to an NEV that is either (i) with the sale price under RMB300,000 or (ii) equipped with battery swapping mechanism. Given all our vehicles are equipped with battery swapping mechanism, purchasers of all our vehicles, regardless of sales price, are eligible to enjoy the subsidies provided by the PRC government to purchases of new energy vehicles. The 2021 subsidy standard, effective from January 1, 2021, was provided in the Circular on Further Improving the Subsidy Policies for the Promotion and Application of New Energy Vehicles jointly promulgated by the Ministry of Finance, the Ministry of Science and Technology, the Ministry of Industry and Information Technology and the NDRC on December 31, 2020. The 2021 subsidy standard reduces the base subsidy amount by 20% for each NEV based on that for the previous year. Further, the 2022 subsidy standard, effective from January 1, 2022, was provided in the Circular on Financial Subsidy Policies for the Promotion and Application of New Energy Vehicles in Year 2022 jointly promulgated by the Ministry of Finance, the Ministry of Science and Technology, the Ministry of Industry and Information Technology and the NDRC on December 31, 2021. The 2022 subsidy standard reduces the base subsidy amount by 30% for each NEV from that for the previous year. The new energy vehicles subsidy policy was terminated on December 31, 2022.
92
Exemption of Vehicle Purchase Tax
On December 26, 2017, the Ministry of Finance, the State Taxation Administration, the Ministry of Industry and Information Technology and the Ministry of Science and Technology jointly issued the Announcement on Exemption of Vehicle Purchase Tax for New Energy Vehicle. On June 28, 2019, the Ministry of Finance and the State Taxation Administration jointly issued the Announcement on Renewal of Preferential Policies on Vehicle Purchase Tax. Pursuant to the two announcements, from January 1, 2018 to December 31, 2020, the vehicle purchase tax which is applicable for ICE vehicles is not imposed on purchases of qualified new energy vehicles listed in the Catalogue of New Energy Vehicle Models Exempt from Vehicle Purchase Tax, issued by the Ministry of Industry and Information Technology. Such announcement provides that the policy on exemption of vehicle purchase tax is also applicable to new energy vehicles added to this catalogue prior to December 31, 2017. On April 16, 2020, the Ministry of Finance, the State Taxation Administration and the Ministry of Industry and Information Technology jointly issued the Announcement on Exemption of Vehicle Purchase Tax for New Energy Vehicle, with effect from January 1, 2021, which extends the vehicle purchase tax exemption period provided under the above two announcements till December 31, 2022. On September 18, 2022, the Ministry of Finance, the State Taxation Administration and the Ministry of Industry and Information Technology jointly issued the Announcement on Continuation of Policies for Exemption of Vehicle Purchase Tax for New Energy Vehicle, with effect from September 18, 2022, which provides that the new energy vehicles purchased during the period from January 1, 2023 to December 31, 2023 will be exempted from the vehicle purchase tax. On June 19, 2023, the Ministry of Industry and Information Technology, the Ministry of Finance and the State Taxation Administration, jointly promulgated the Announcement on Continuing and Optimizing the Vehicle Purchase Tax Reduction and Exemption Policies for New Energy Vehicles, pursuant to which, the NEVs purchased from January 1, 2024 to December 31, 2025 are eligible for exemption from vehicle purchase tax, with the amount of tax exemption for each new energy passenger vehicle not exceeding RMB30,000; and the vehicle purchase tax on the NEVs purchased from January 1, 2026 to December 31, 2027 shall be reduced by half, with the amount of tax reduction for each new energy passenger vehicle not exceeding RMB15,000.
Non-imposition of Vehicle and Vessel Tax
The Notice on Preferential Vehicle and Vessel Tax Policies for Energy-saving and New-energy Vehicles and Vessels, which was jointly promulgated by the Ministry of Finance, the Ministry of Transport, the State Taxation Administration and the Ministry of Industry and Information Technology on July 10, 2018, clarifies that NEVs are not subject to vehicle and vessel tax.
New Energy Vehicle License Plate
In recent years, in order to control the number of motor vehicles on the road, certain local governments have issued restrictions on the issuance of vehicle license plates. These restrictions generally do not apply to the issuance of license plates for new energy vehicles, which makes it easier for purchasers of new energy vehicles to obtain automobile license plates. For example, pursuant to the recently issued Implementation Measures on Encouraging Purchase and Use of New Energy Vehicles in Shanghai, which took effect on January 1, 2024 and remain valid until December 31, 2024, local authorities will issue new automobile license plates to qualified purchasers of new energy vehicles without requiring such qualified purchasers to go through certain license-plate bidding processes and to pay license-plate purchase fees as compared with purchasers of ICE vehicles.
Regulations on Value-added Telecommunications Services
In 2000, the State Council promulgated the Telecommunications Regulations of the PRC, which was most recently amended in February 2016 and provides a regulatory framework for telecommunications services providers in the PRC. These regulations categorize all telecommunications businesses in China as either basic or value-added. Value-added telecommunications services are defined as telecommunications and information services provided through public network infrastructure. Pursuant to the Classified Catalogue of Telecommunications Services, an attachment to these regulations, which was most recently updated in June 2019 by the Ministry of Industry and Information Technology, internet information services, or ICP services, are classified as value-added telecommunications services. Under these regulations and administrative measures, commercial operators of value-added telecommunications services must first obtain a license for conducting internet content provision services, or an ICP license, from the Ministry of Industry and Information Technology or its provincial level counterparts. Otherwise, such operator might be subject to sanctions, including corrective orders and warnings, imposition of fines and confiscation of illegal gains and, in the case of significant infringement, orders to close the website.
Pursuant to the Administrative Measures on Internet Information Services, promulgated by the State Council in 2000 and amended in 2011, “internet information services” refer to the provision of information through the internet to online users, and are divided into “commercial internet information services” and “non-commercial internet information services.” A commercial ICP service operator must obtain an ICP license before engaging in any commercial ICP service within China, while the ICP license is not required if the operator will only provide internet information on a non-commercial basis.
93
In addition to the regulations and measures above, the provision of commercial internet information services on mobile internet applications are regulated by the Administrative Provisions on Information Services of Mobile Internet Applications, promulgated by the CAC in June 2022, which took effect on August 1, 2022. Pursuant to these provisions, the mobile internet applications providers shall acquire qualifications required by laws and regulations and implement the information security management responsibilities strictly and fulfill their obligations, including real-name system, protection of users’ information, examination and management of information content, and shall comply with provisions on the scope of necessary personal information when engaging in personal information processing activities. In addition, such providers shall not compel the user to agree to the processing of personal information for any reason and refuse the user to use its basic functions and services as the user does not agree to provide non-essential personal information.
The Regulations for the Administration of Foreign-Invested Telecommunications Enterprises, promulgated by the State Council on December 11, 2001 and latest amended on March 29, 2022, which took effect on May 1, 2022, requires that the ultimate foreign equity ownership in a value-added telecommunications services provider may not exceed 50%, except as otherwise stipulated by the state. In addition, the telecommunications enterprises must obtain approval from the Ministry of Industry and Information Technology, or its authorized local counterparts, before launching the value-added telecommunications business in China.
Regulations on Autonomous Driving
On July 27, 2021, the Ministry of Industry and Information Technology, the Ministry of Public Security and the Ministry of Transport issued Administration of Road Testing and Demonstration Application of Intelligent Connected Vehicles (Trial Implementation), or the Circular No. 97, which took effect on September 1, 2021, and is the primary regulation governing protocol of road testing and demonstration application of intelligent connected vehicles in the PRC. Pursuant to the Circular No. 97, any entity intending to conduct the road testing and demonstration application of intelligent connected vehicles must apply for and obtain a temporary license plate for each tested vehicle. To qualify for such temporary license plate, an applicant entity must satisfy, among others, the following requirements: (i) it must be an independent legal person registered under PRC law with the capacity to conduct manufacturing, technological research or testing of automobiles and automobile parts, which has established protocols to test and assess the performance of autonomous driving functionalities of intelligent connected vehicles and is capable of conducting real-time remote monitor of the tested vehicles, and has the ability to ensure the network security of tested vehicles and remote monitoring platform; (ii) the tested vehicle must be equipped with a driving system that can switch between autonomous driving mode and human driving mode in a safe, quick and simple manner and ensures human driver to take control of the tested vehicle any time immediately when necessary; (iii) the tested vehicle must be equipped with the function of recording, storing and real-time monitoring the condition of the tested vehicle and is able to transmit real-time data of the tested vehicle, such as the control mode, location and speed; (iv) it must sign an employment contract or a labor service contract with the driver of the tested vehicle, who must be a licensed driver of corresponding vehicle types with more than three years’ driving experience and a track record of safe driving and is familiar with the testing protocol or application scheme for autonomous driving system and proficient in operating the system; and (v) it must provide the safety self-declaration, the result of risk assessment on network security, the proof of corresponding measures taken against such risk and other materials to the competent department, and insure each tested vehicle for at least RMB5 million against vehicle accidents or provide a letter of guarantee covering the same. In addition, as to the demonstration application, the applicant entity could also be a consortium of several independent legal persons and has the operational capability of demonstration application and relevant scheme.
During the road testing and demonstration application, the tested vehicle shall be marked with the words such as “autonomous driving road test” or “for autonomous driving demonstration purposes” in a noticeable manner and the autonomous driving mode shall not be used unless in the permitted areas specified in the safety self-declaration, and the entity shall not make any changes of software and hardware that may affect the function and performance of the tested vehicle without providing the safety description materials to the competent department in advance. In addition, the entity is required to submit to the competent department a periodical report every six months and a final report within one month after the completion of road testing and demonstration application. In the case of a vehicle accident which causes severe injury or death of personnel or vehicle damage, the entity must report such accident to the competent department within 24 hours and submit a comprehensive analysis report in writing covering cause analysis, final liability allocation results, etc. within five working days after the traffic enforcement agency determines the liability for the accident.
94
According to the Notice on Promoting the Development of Intelligent Connected Vehicles and Maintaining the Security of Surveying and Mapping Geographic Information issued by the Ministry of Natural Resources of the PRC on August 25, 2022, if an intelligent connected vehicle is equipped with or integrated with certain sensors, the collection, storage, transmission and processing of surveying and mapping geographic information and data, including spatial coordinates, images, point clouds and their attribute information, of vehicles and surrounding road facilities in the process of road test, will be considered surveying and mapping activities. Persons who collect, store, transmit and process such surveying and mapping geographic information and data, will be the main actors of surveying and mapping activities. Additionally, if any vehicle manufacturer, service provider or smart driving software provider that is a domestic enterprise needs to engage in the collection, storage, transmission and processing of surveying and mapping geographic information and data, it shall obtain the corresponding surveying and mapping qualification or entrust an agency with the corresponding surveying and mapping qualification to carry out the intended activities; if any vehicle manufacturer, service provider or smart driving software provider that is a foreign-invested enterprise needs to engage in the collection, storage, transmission and processing of surveying and mapping geographic information and data, it shall entrust an agency with corresponding surveying and mapping qualification to carry out the intended activities, and the entrusted agency shall undertake the collection, storage, transmission and processing of the relevant spatial coordinates, images, point clouds and their attribute information and other businesses, and provide geographic information service and support.
On November 17, 2023, the Ministry of Industry and Information Technology, the Ministry of Public Security, the Ministry of Housing and Urban-Rural Development and the Ministry of Transport promulgated the Notice on Carrying out the Pilot Program of Market Access and Road Passage for Intelligent Connected Vehicles. Such notice applies to (1) the product access pilot for intelligent connected vehicle products equipped with autonomous driving functions and (2) the intelligent connected vehicles that have gained access to carry out road access pilots in restricted areas. To carry out the product access pilot, the applicant must first obtain confirmation from the Ministry of Industry and Information Technology and the Ministry of Public Security. They must also pass tests and safety assessments supervised by provincial authorities and city government departments where the vehicles operate. Only then can they submit the application for product access to the Ministry of Industry and Information Technology. Additionally, the applicant must purchase insurance for the vehicle and complete the registration process. On November 21, 2023, the Ministry of Transport issued the Guideline on Transport Safety and Service for Autonomous Vehicles (Trial Implementation), which specifically provides the requirements for commercial operation of autonomous vehicles in respect of the scope of application, basic principles, application scenarios, operators of autopilot transport, transport vehicles, staffing, safety assurance, supervision and administration. On July 26, 2024, the Ministry of Natural Resources promulgated the Notice of the Ministry of Natural Resources on Strengthening the Administration of Surveying, Mapping and Geoinformation Security Relating to Intelligent Connected Vehicles, and emphasized various related matters, including the requirement of conducting surveying and mapping activities related to intelligent connected vehicles in accordance with the law, strengthening the management of surveying and mapping activities involving intelligent connected vehicles, strictly managing confidential and sensitive geographic information data, strictly reviewing electronic navigation maps, implementing the requirements for the storage of geoinformation data and cross-border transfer of such data, strengthening the regulation of geoinformation security, encouraging the exploration of geographic information security application, etc.
Regulations on Consumer Rights Protection
Our business is subject to a variety of consumer protection laws, including the PRC Consumer Rights and Interests Protection Law, as amended in 2013 and took effect on March 15, 2014, which imposes stringent requirements and obligations on business operators. Failure to comply with these consumer protection laws could subject us to administrative sanctions, such as the issuance of a warning, confiscation of illegal income, imposition of fines, an order to cease business operations, revocation of business licenses, as well as potential civil or criminal liabilities.
95
On March 15, 2024, the State Council promulgated the Implementation Regulations on the PRC Consumer Rights and Interests Protection Law, which took effect on July 1, 2024. These implementation regulations refine and supplement the provisions on operator obligations, improve the provisions related to the online consumption, and strengthen the obligations of prepaid consumption operators. For example, (i) operators shall not use standard clauses to unreasonably exempt or reduce their liabilities, aggravate consumers’ liabilities, or restrict consumers’ rights to change or terminate contracts in accordance with the law, choose litigation or arbitration to resolve disputes, or choose goods or services from other operators; (ii) operators shall not excessively collect consumers’ personal information, and shall not force or covertly force consumers to consent to the collection and use of personal information that is not directly related to business activities by means of a general authorization, default authorization, or other methods; (iii) without the consent of consumers, operators shall not send commercial information or make commercial phone calls to consumers; if consumers agree to receive such information or calls, operators shall provide clear and convenient cancellation methods; if consumers choose to cancel, operators shall immediately stop sending such information or making such calls; (iv) operators shall use an easy-to-understand method to provide consumers with information related to goods or services truly and comprehensively, and shall not set different prices or charging standards for the same goods or services under the same conditions without the knowledge of consumers; and (v) if operators provide services through automatic extension or automatic renewal, they shall bring it to the attention of consumers in a conspicuous manner before consumers accept the services and before the date of automatic extension or automatic renewal.
Regulations on Internet Information Security and Privacy Protection
In December 2012, the Standing Committee of the National People’s Congress of China promulgated the Decision on Strengthening Network Information Protection to enhance the legal protection of information security and privacy on the internet. This decision also requires internet operators to take measures to ensure confidentiality of information of users.
In July 2013, the Ministry of Industry and Information Technology promulgated the Provisions on Protection of Personal Information of Telecommunication and Internet Users to regulate the collection and use of users’ personal information in the provision of telecommunication service and internet information service in China.
On July 1, 2015, the Standing Committee of the National People’s Congress of China promulgated the PRC National Security Law, which took effect on the same day. The PRC National Security Law provides that the state shall safeguard the sovereignty, security and cyber security development interests of the state, and that the state shall establish a national security review and supervision system to review, among other things, foreign investment, key technologies, internet and information technology products and services, and other important activities that are likely to impact the national security of the PRC.
In August 2015, the Standing Committee of the National People’s Congress of China promulgated the Ninth Amendment to the Criminal Law, which took effect in November 2015 and amended the standards of crime of infringing citizens’ personal information and reinforced the criminal culpability of unlawful collection, transaction, and provision of personal information. It further provides that any ICP provider that fails to fulfill the obligations related to internet information security administration as required by applicable laws and refuses to rectify upon orders will be subject to criminal liability.
In November 2016, the Standing Committee of the National People’s Congress of China promulgated the Cyber Security Law of the PRC, which took effect on June 1, 2017. The Cyber Security Law requires that a network operator take technical measures and other necessary measures in accordance with applicable laws and regulations and the compulsory requirements of the national and industrial standards to safeguard the safe and stable operation of its networks. We are subject to such requirements as we are operating internet of vehicles, a website and mobile application and providing certain internet services mainly through our mobile application. The Cyber Security Law further requires network operators to formulate contingency plans for network security incidents, report to the competent departments immediately upon the occurrence of any incident endangering cyber security and take corresponding remedial measures.
Network operators are also required to maintain the integrity, confidentiality and availability of network data. The Cyber Security Law reaffirms the basic principles and requirements specified in other existing laws and regulations on personal data protection, such as the requirements on the collection, use, processing, storage and disclosure of personal data, and network operators being required to take technical and other necessary measures to ensure the security of the personal information they have collected and prevent the personal information from being divulged, damaged or lost. Any violation of the Cyber Security Law may subject the internet information services provider to warnings, fines, confiscation of illegal gains, revocation of licenses, cancellation of filings, shutdown of websites or criminal liabilities.
96
The General Administration of Quality Supervision, Inspection and Quarantine and Standardization Administration issued the Standard of Information Security Technology—Personal Information Security Specification (2017 edition), which took effect in May 2018, and the Standard of Information Security Technology—Personal Information Security Specification (2020 edition), which took effect in October 2020. Pursuant to these standards, any entity or person who has the authority or right to determine the purposes for and methods of using or processing personal information are seen as a personal data controller. Such personal data controller is required to collect information in accordance with applicable laws, and prior to collecting such data, the information provider’s consent is required.
On November 28, 2019, the Secretary Bureau of the CAC, the General Office of the Ministry of Industry and Information Technology, the General Office of the Ministry of Public Security and the General Office of the State Administration for Market Regulation jointly issued the Notice on the Measures for Determining the Illegal Collection and Use of Personal Information through Mobile Applications, which aims to provide reference for supervision and administration departments and provide guidance for mobile applications operators’ internal examination and internal correction and social supervision by netizens, and further elaborates the forms of behavior constituting illegal collection and use of the personal information through mobile applications including: (i) failing to publish the rules on the collection and use of personal information; (ii) failing to explicitly explain the purposes, methods and scope of the collection and use of personal information; (iii) collecting and using personal information without the users’ consent; (iv) collecting personal information unrelated to the services they provide and beyond the necessary principle; (v) providing personal information to others without the users’ consent; (vi) failing to provide the function of deleting or correcting the personal information according to the laws or failing to publish information such as ways of filing complaints and reports.
In addition, on May 28, 2020, the National People’s Congress of China approved the PRC Civil Code, which took effect on January 1, 2021. Pursuant to the PRC Civil Code, the collection, storage, use, process, transmission, provision and disclosure of personal information should follow the principles of legitimacy, properness and necessity.
On May 12, 2021, the CAC issued the Several Provisions on Automobile Data Security Management (Draft for Comment), which further elaborates the principles and requirements for the protection of personal information and important data in the automobile industry scenarios, and defines enterprise or institution engaged in the automobile design, manufacture, and service as an operator. Such operator is required to process personal information or important data in accordance with applicable laws and regulations during the process of design, production, sales, operation, maintenance, and management of automobile. On August 16, 2021, the CAC, the NDRC, the Ministry of Public Security, the Ministry of Industry and Information Technology and the Ministry of Transport jointly promulgated the Several Provisions on Automobile Data Security Management (Trial Implementation), or the Provisions on Automobile Data Security, which took effect from October 1, 2021 and clearly defines the definition of automobile data, automobile data processing, automobile data processor, personal information, sensitive personal information and important data, and aims to regulate the collection, analysis, storage, utilization, provision, publication, and cross-border transmission of personal information and important data generated throughout the lifecycle of automobiles by automobile designers, producers and service providers. Automobile data processors, including automobile manufacturers, compartment and software providers, dealers, maintenance providers are required to process personal information and important data in accordance with applicable laws during the automobile design, manufacture, sales, operation, maintenance and management. To process personal information, automobile data processors shall obtain the consent of the individual or conform to other circumstances stipulated by laws and regulations. Pursuant to the Provisions on Automobile Data Security, important data shall be stored within the PRC and a cross-border data security assessment shall be conducted by the national cyberspace administration authority in concert with departments under the State Council if there is a need to provide such data overseas. The security management for the cross-border transfer of personal information which is not included in important data shall be governed by the PRC laws and regulations. To process important data, automobile data processors shall conduct risk assessment in accordance with regulations and submit risk assessment reports to related departments at provincial levels.
On June 10, 2021, the Standing Committee of the National People’s Congress of China promulgated the Data Security Law of the PRC, which took effect in September 2021. The Data Security Law sets forth data security and privacy related compliance obligations on entities and individuals carrying out data related activities. The Data Security Law also introduces a data classification and layered protection system based on the importance of data and the degree of impact on national security, public interests or legitimate rights and interests of individuals or organizations when such data is tampered with, destroyed, leaked or illegally acquired or used. In addition, the Data Security Law provides a national security review procedure for those data activities that may affect national security, and imposes export restrictions on certain data and information. According to the PRC National Security Law, the State shall establish institutions and mechanisms for national security review and regulation, and conduct national security review on certain matters that affect or may affect PRC national security, such as key technologies and IT products and services. Furthermore, the Data Security Law also provides that any organization or individual within the territory of the PRC shall not provide any foreign judicial body and law enforcement body with any data without the approval of the competent PRC governmental authorities. In early July 2021, regulatory authorities in China launched cybersecurity investigations with regard to several China-based companies that are listed in the United States.
97
In July 2021, General Office of the Central Committee of the Communist Party of China and the General Office of the State Council jointly issued the Opinions on Severely Cracking Down on Illegal Securities Activities According to Law, which were made available to the public on July 6, 2021. The opinions emphasized the need to strengthen the administration over illegal securities activities, and the need to strengthen the supervision over overseas listings by Chinese companies. Effective measures, such as promoting the construction of regulatory systems, will be taken to deal with the risks and incidents of China-concept overseas listed companies. As of the date of this annual report, we have not received any inquiry, notice, warning, or sanctions from PRC governmental authorities in connection with the above contents of the opinions.
On December 28, 2021, the CAC, the NDRC, the Ministry of Industry and Information Technology, the Ministry of Public Security, the Ministry of National Security, the Ministry of Finance, the Ministry of Commerce, the People’s Bank of China, the State Administration for Market Regulation, the National Radio and Television Administration, the CSRC, the National Administration of State Secrets Protection and the State Cryptography Administration jointly released the Cybersecurity Review Measures, which took effect on February 15, 2022. Pursuant to the Cybersecurity Review Measures, network platform operators with information of over one million users shall be subject to cybersecurity review before listing abroad. The cybersecurity review will evaluate, among other things, the risk of critical information infrastructure, core data, important data, or the risk of a large amount of personal information being influenced, controlled or maliciously used by foreign governments after going public, and cyber information security risk.
On July 30, 2021, the Ministry of Industry and Information Technology issued the Opinion on Strengthening the Access Administration of Intelligent Connected Vehicles Manufacturing Enterprises and Their Products, which provided responsibilities of intelligent connected vehicles manufacturing enterprises, and required such enterprises to strengthen the management of vehicle data security, cyber security, software updates, function safety and intended function safety. Furthermore, this opinion stated that vehicles manufacturing enterprises shall conduct cybersecurity reviews prior to transmitting data abroad.
On July 30, 2021, the State Council promulgated the Regulations on the Protection of the Security of Critical Information Infrastructure, which took effect in September 2021. These regulations supplement and specify the provisions on the security of critical information infrastructure as stated in the Cyber Security Law. These regulations provide, among other things, that protection department of certain industry or sector shall notify the operator of the critical information infrastructure in time after the identification of certain critical information infrastructure. According to these regulations, operators of certain industries or sectors that may endanger national security, people’s livelihood and public interest in case of damage, function loss or data leakage may be identified as critical information infrastructure operators by the CAC or the respective industrial regulatory authorities once they meet the identification standards promulgated by the authorities.
On August 20, 2021, the Standing Committee of the National People’s Congress of China promulgated the Personal Information Protection Law of the PRC, which took effect in November 2021. As the first systematic and comprehensive law specifically for the protection of personal information in the PRC, the Personal Information Protection Law provides, among other things, that (i) an individual’s separate consent shall be obtained before operation of such individual’s sensitive personal information, e.g., biometric characteristics and individual location tracking, (ii) personal information operators operating sensitive personal information shall notify individuals of the necessity of such operations and the influence on the individuals’ rights, (iii) if personal information operators reject individuals’ requests to exercise their rights, individuals may file a lawsuit with a People’s Court.
On October 29, 2021, the CAC issued the Measures for the Security Assessment of Data Exit (Draft for Comment), and on July 7, 2022, the CAC finally adopted the Measures for the Security Assessment of Data Exit, which took into effect on September 1, 2022 and stipulates that data processors who provide overseas the personal information and important data collected and generated during operations within the PRC shall be subject to security assessment by the CAC. Specifically, if the data processor provides data overseas and meets one of the following circumstances, it shall declare the security assessment: (i) personal information by operators of critical information infrastructure; (ii) the data contains important data; (iii) personal information processors who have processed personal information of one million people provide personal information abroad; (iv) accumulatively provided personal information of more than one hundred thousand people or sensitive personal information of more than ten thousand people abroad since January 1 of the previous year; and (v) other circumstances as specified by the CAC. The assessment results of the data exit are valid for two years.
On December 8, 2022, the Ministry of Industry and Information Technology published the Administration Measures on Data Security in the Field of Industry and Information Technology (Trial Implementation), which took effect on January 1, 2023. Such measures require the industrial and telecom data processors to further implement data classification and hierarchical management, take necessary measures to ensure that data remains effectively protected and being lawfully applied and conduct data security risk monitoring. Such measures also provide the definitions of “core data” and “important data” in the field of industry and information technology.
98
On February 22, 2023, the CAC promulgated the Measures for the Standard Contract for Cross-border Transfer of Personal Information (the “Measures for Standard Contract”), which became effective on June 1, 2023. The Measures for Standard Contract requires that any personal information processor transferring personal information abroad by entering into the standard contract shall meet all of the following conditions: (i) it is not a critical information infrastructure operator; (ii) it processes the personal information of less than 1 million individuals; (iii) it has cumulatively transferred abroad the personal information of less than 100,000 individuals since January 1 of the previous year; and (iv) it has cumulatively transferred abroad the sensitive personal information of less than 10,000 individuals since January 1 of the previous year. Where there are other relevant provisions in any laws, administrative regulations or rules of the CAC, such provisions shall apply. It also emphasizes that any personal information processor shall not use methods such as quantity splitting of the personal information that is required by law to undergo the security assessment for data cross-border transfer under the Measures for Data Cross-border Transfer. The standard contract shall be concluded in strict accordance with the annex of the Measures for Standard Contract, and the personal information processors shall, within 10 working days after the standard contract enters into effect, apply for filing with the local cyberspace administration at the provincial level.
On March 22, 2024, the Provisions on Promoting and Regulating Cross-border Data Flows (the “New Provisions on Cross-border Data Flows”), which were promulgated by the CAC, became effective. Under the New Provisions on Cross-border Data Flows, to provide the data collected and generated in such activities as international trade, cross-border transport, academic cooperation, transnational manufacturing and marketing, which do not contain personal information or important data, to overseas parties, it is exempted from declaring security assessment for data to be provided abroad, concluding a standard contract for personal information to be provided abroad or passing authentication for protection of personal information. It also emphasizes that, where a data processor other than a critical information infrastructure operator provides abroad the personal information (excluding sensitive personal information) of not more than 100,000 persons accumulatively as of January 1 of the current year, it may be exempted from declaring security assessment for data to be provided abroad, concluding a standard contract for personal information to be provided abroad or passing authentication for protection of personal information.
On May 24, 2024, the Ministry of Industry and Information Technology issued the Implementing Rules for the Risk Assessment of Data Security in the Field of Industry and Information Technology (Trial Implementation), which took effect on June 1, 2024. Such implementing rules apply to data security risk assessment activities conducted by important data or core data processors in the field of industry and information technology in China. General data processors may also refer to these rules to conduct data security risk assessment. The implementing rules establish data security risk assessment mechanisms at both ministerial and provincial levels, refine assessment obligations of processors of important data and core data, and clarify the mechanism and procedures for competent industrial authorities to supervise and administer such assessment activities.
On September 24, 2024, the Regulation on Network Data Security Management was promulgated by the State Council, and became effective as of January 1, 2025. This regulation restates and further specifies the legal requirements for personal information, important data, cross-border data transfer, network platform services, and data security. Among others, if the network data processing activities have or may have impacts on national security, such activities shall be subject to national security review in accordance with relevant laws and regulations.
Regulations on E-Commerce
On August 31, 2018, the Standing Committee of the National People’s Congress of China promulgated the E-Commerce Law of the PRC, which took effect as of January 1, 2019. The E-Commerce Law establishes the regulatory framework for the e-commerce sector in the PRC for the first time by laying out certain requirements on e-commerce platform operators. According to the E-Commerce Law, the e-commerce platform operators shall prepare a contingency plan for cybersecurity events and take technological measures and other measures to prevent online illegal and criminal activities. The E-Commerce Law also expressly requires e-commerce platform operators to take necessary actions to ensure fair dealing on their platforms to safeguard the legitimate rights and interests of consumers, including to prepare platform service agreements and transaction information record-keeping and transaction rules, to prominently display such documents on the platform’s website, and to keep such information for no less than three years following the completion of a transaction. Where the e-commerce platform operators conduct its own business on their platforms, they shall distinguish and mark their business from the businesses of the business operators using the platform in a prominent manner, and shall not mislead consumers. The e-commerce platform operators shall bear civil liability of a commodity seller or service provider for its own business, pursuant to the law.
99
Regulations on Insurance Brokerage
According to Insurance Law of the PRC promulgated by the Standing Committee of the National People’s Congress of China on June 30, 1995 and latest amended on April 24, 2015, which took effect on April 24, 2015, insurance brokers shall meet the conditions prescribed by the insurance regulatory agency of the State Council and obtain the license for operating insurance brokerage business. On February 1, 2018, China Insurance Regulatory Commission which has been merged into the China Banking and Insurance Regulatory Commission, promulgated the Regulatory Provisions on Insurance Brokerages, which took effect on May 1, 2018. Pursuant to these provisions, insurance brokers shall mean institutions which provide intermediary services for execution of insurance contracts between policyholders and insurance companies based on interests of policyholders and collect commissions, including insurance brokerage companies and their branches. Any insurance brokerage company operating insurance brokerage businesses in the PRC shall satisfy the stipulated criteria and obtain a license for operating insurance brokerage businesses. Whoever illegally engages in insurance brokerage business without a license shall be banned, and its illegal gains shall be confiscated and it shall be fined not less than one time and not more than five times the illegal gains; if there is no illegal gains or the illegal gains are less than RMB50,000, a fine of not less than RMB50,000 and not more than RMB300,000 shall be imposed.
According to the Service Guidelines for Approval of the Establishment of Insurance Brokerage Institutions issued by the China Banking and Insurance Regulatory Commission on September 30, 2021, insurance brokers whose foreign investment ratio is higher than or equal to 25% after penetrating cumulative calculation are regarded as foreign-invested insurance brokers. Pursuant to the Notice of the CBIRC General Office on Clarifying Relevant Measures for the Opening-up of the Insurance broker Market issued by the China Banking and Insurance Regulatory Commission on December 3, 2021, overseas insurance brokerage companies with actual business experience and complying with the provisions of the China Banking and Insurance Regulatory Commission are permitted to invest in and establish insurance brokerage companies in China to engage in insurance brokerage business. However, in practice, subject to the qualifications set by the China Banking and Insurance Regulatory Commission for foreign shareholders of the insurance brokerage companies, the China Banking and Insurance Regulatory Commission typically would not approve the establishment of foreign-invested insurance brokerage companies.
Regulations on Land and the Development of Construction Projects
Regulations on Land Grants
Under the Interim Regulations on Assignment and Transfer of the Rights to the Use of the State-owned Urban Land of the PRC, promulgated by the State Council on May 19, 1990 and latest amended on November 29, 2020, a system of assignment and transfer of the right to use state-owned land was adopted. A land user must pay land premiums to the state as consideration for the assignment of the right to use a land site within a certain term, and the land user who obtained the right to use the land may transfer, lease out, mortgage or otherwise commercially exploit the land within the term of use. Under the Interim Regulations on Assignment and Transfer of the Rights to the Use of the State-owned Urban Land of the PRC and the Law of the PRC on Urban Real Estate Administration, the local land administration authority may enter into an assignment contract with the land user for the assignment of land use rights. The land user is required to pay the land premium as provided in the assignment contract. After the full payment of the land premium, the land user must register with the land administration authority and obtain a land use rights certificate which evidences the acquisition of land use rights.
Regulations on Planning of a Construction Project
Pursuant to the Regulations on Planning Administration regarding Assignment and Transfer of the Rights to Use of the State-Owned Land in Urban Area promulgated by the Ministry of Construction in December 1992 and amended in January 2011, a construction land planning permit shall be obtained from the municipal planning authority with respect to the planning and use of land. According to the Urban and Rural Planning Law of the PRC promulgated by the Standing Committee of the National People’s Congress of China on October 28, 2007 and latest amended on April 23, 2019, a construction work planning permit must be obtained from the competent urban and rural planning government authority for the construction of any structure, fixture, road, pipeline or other engineering project within an urban or rural planning area.
After obtaining a construction work planning permit, subject to certain exceptions, a construction enterprise must apply for a construction work commencement permit from the construction authority under the local people’s government at the county level or above in accordance with the Administrative Provisions on Construction Permit of Construction Projects promulgated by the Ministry of Housing and Urban-Rural Development on June 25, 2014 and implemented on October 25, 2014 and latest amended on March 30, 2021.
100
Pursuant to the Administrative Measures for Reporting Details Regarding Acceptance Examination upon Completion of Buildings and Municipal Infrastructure promulgated by the Ministry of Construction on April 4, 2000 and amended on October 19, 2009 and the Provisions on Acceptance Examination upon Completion of Buildings and Municipal Infrastructure promulgated and implemented by the Ministry of Housing and Urban - Rural Development on December 2, 2013, upon the completion of a construction project, the construction enterprise must submit an application to the competent department in the people’s government at or above county level where the project is located, for examination upon completion of building and for filing purpose; and to obtain the filing form for acceptance and examination upon completion of construction project.
Regulations on Environmental Protection and Work Safety
Regulations on Environmental Protection
Pursuant to the Environmental Protection Law of the PRC promulgated by the Standing Committee of the National People’s Congress of China, on December 26, 1989, latest amended on April 24, 2014 and effective on January 1, 2015, any entity which discharges or will discharge pollutants during the course of operations or other activities must implement effective environmental protection safeguards and procedures to control and properly treat waste gas, waste water, waste residue, dust, malodorous gases, radioactive substances, noise, vibrations, electromagnetic radiation and other hazards produced during such activities.
Environmental protection authorities impose various administrative penalties on persons or enterprises in violation of the Environmental Protection Law. Such penalties include warnings, fines, orders to rectify within the prescribed period, orders to cease construction, orders to restrict or suspend production, orders to make recovery, orders to disclose information or make an announcement, imposition of administrative action against responsible persons, and orders to shut down enterprises. Any person or entity that pollutes the environment resulting in damage could also be held liable under the PRC Civil Code. In addition, environmental organizations may also bring lawsuits against any entity that discharges pollutants detrimental to the public welfare.
Regulations on Work Safety
Under construction safety laws and regulations, including the Work Safety Law of the PRC, which was promulgated by the Standing Committee of the National People’s Congress of China on June 29, 2002, latest amended on June 10, 2021 and took effect on September 1, 2021, production and operating business entities must establish objectives and measures for work safety and improve the working environment and conditions for workers in a planned and systematic way. A work safety protection scheme must also be set up to implement the work safety job responsibility system. In addition, production and operating business entities must arrange work safety training and provide the employees with protective equipment that meets the national standards or industrial standards. Furthermore, production and operating business entities shall report their major hazard sources and related safety and emergency measures to the emergency management department and other departments for the record, and establish a safety risk grading control system and take corresponding control measures. Automobile and components manufacturers are subject to the above-mentioned environment protection and work safety requirements.
Regulations on Fire Control
Pursuant to the Fire Control Law of the PRC promulgated by the Standing Committee of the National People’s Congress of China on April 29, 1998 and latest amended on April 29, 2021, for special construction projects stipulated by the housing and urban-rural development authority of the State Council, the developer shall submit the fire safety design documents to the housing and urban-rural development authority for examination, while for construction projects other than those stipulated as special development projects, the developer shall, at the time of applying for the construction permit or approval for work commencement report, provide the fire safety design drawings and technical materials which satisfy the construction needs. According to the Interim Regulations on Administration of Examination and Acceptance of Fire Control Design of Construction Projects promulgated on April 1, 2020 and effective on June 1, 2020, which was latest amended on August 21, 2023, an examination system for fire prevention design and acceptance only applies to special construction projects, and for other projects, a record-filing and spot check system would be applied.
101
Regulations on Intellectual Property Rights
Patent Law
According to the Patent Law of the PRC promulgated by the Standing Committee of the National People’s Congress of China on March 12, 1984 and was latest amended in October 2020 and took effect on June 1, 2021, the State Intellectual Property Office is responsible for administering patent law in the PRC. The patent administration departments of provincial, autonomous region or municipal governments are responsible for administering patent law within their respective jurisdictions. The Chinese patent system adopts a first-to-file principle, which means that when more than one person files different patent applications for the same invention, only the person who files the application first is entitled to obtain a patent of the invention. To be patentable, an invention or a utility model must meet three criteria: novelty, inventiveness and practicability. The protection period is twenty years for an invention patent and ten years for a utility model patent and fifteen years for a design patent, commencing from their respective application dates.
Regulations on Copyright
The Copyright Law of the PRC which took effect on June 1, 1991 and was latest amended in 2020 and took effect on June 1, 2021, provides that Chinese citizens, legal persons, or other organizations shall, whether published or not, own copyright in their copyrightable works, which include, among others, works of literature, art, natural science, social science, engineering technology and computer software. Copyright owners enjoy certain legal rights, including right of publication, right of authorship and right of reproduction. The Copyright Law extends copyright protection to internet activities, products disseminated over the internet and software products. In addition, the Copyright Law provides for a voluntary registration system administered by the China Copyright Protection Center. According to the Copyright Law, an infringer of the copyrights shall be subject to various civil liabilities, which include ceasing infringement activities, apologizing to the copyright owners and compensating the loss of the copyright owner. Infringers of a copyright may also be subject to fines and/or administrative or criminal liabilities in severe situations.
Pursuant to the Computer Software Copyright Protection Regulations promulgated by the State Council on December 20, 2001, latest amended on January 30, 2013 and took effect on March 1, 2013, the software copyright owner may go through the registration formalities with a software registration authority recognized by the State Council’s copyright administrative department. The software copyright owner may authorize others to exercise that copyright, and is entitled to receive remuneration.
Trademark Law
Trademarks are protected by the Trademark Law of the PRC which was adopted on August 23, 1982 and latest amended in 2019, as well as by the Implementation Regulations of the PRC Trademark Law adopted by the State Council in 2002 and latest amended on April 29, 2014. The Trademark Office under the State Administration for Market Regulation handles trademark registrations. The Trademark Office grants a ten-year term to registered trademarks and the term may be renewed for another ten-year period upon request by the trademark owner. A trademark registrant may license its registered trademarks to another party by entering into trademark license agreements, which must be filed with the Trademark Office for its record. As with patents, the Trademark Law of the PRC has adopted a first-to-file principle with respect to trademark registration. If a trademark applied for is identical or similar to another trademark which has already been registered or subject to a preliminary examination and approval for use on the same or similar kinds of products or services, such trademark application may be rejected. Any person applying for the registration of a trademark may not injure existing trademark rights first obtained by others, nor may any person register in advance a trademark that has already been used by another party and has already gained a “sufficient degree of reputation” through such party’s use.
Regulations on Domain Names
The Ministry of Industry and Information Technology promulgated the Measures on Administration of Internet Domain Names on August 24, 2017, which took effect on November 1, 2017. According to these measures, the Ministry of Industry and Information Technology is in charge of the administration of PRC internet domain names. The domain name registration follows a first-to-file principle. Applicants for registration of domain names must provide the true, accurate and complete information of their identities to domain name registration service institutions. The applicants will become the holder of such domain names upon the completion of the registration procedure.
102
Regulations on Foreign Investment in China
Catalogue for the Guidance of Foreign Investment Industries
Investments in the PRC by foreign investors and foreign-invested enterprises were regulated by the Catalogue for the Guidance of Foreign Investment Industries, jointly promulgated by the Ministry of Commerce and NDRC on June 28, 1995 and amended from time to time. This catalogue was last repealed by the Special Administrative Measures (Negative List) for Foreign Investment Access (2024 Version), or the 2024 Negative List, which was jointly promulgated by the Ministry of Commerce and the NDRC on September 6, 2024 and took effect on November 1, 2024, and the Catalogue of Industries for Encouraging Foreign Investment (2022 Version), or the 2022 Encouraging Catalogue, which was jointly promulgated by the Ministry of Commerce and the NDRC on October 26, 2022 and took effect on January 1, 2023. The 2022 Encouraging Catalogue and the 2024 Negative List set out the industries and economic activities in which foreign investment in the PRC is encouraged, restricted or prohibited. Pursuant to the 2022 Encouraging Catalogue, the research and development and manufacture of key parts and components of NEVs fall within the encouraged catalogue, and the 2024 Negative List lifts the limit on foreign ownership of automakers for ICE passenger vehicles. However, the 2024 Negative List provides that foreign investors shall hold no more than 50% of the equity interest in a service provider operating certain value-added telecommunications services (other than for e-commerce, domestic multi-parties communications, storage and forwarding categories, call centers), and foreign investors are prohibited to invest in certain services related to autonomous driving.
The establishment, operation and management of corporate entities in the PRC is governed by the PRC Company Law, which was latest amended on December 29, 2023 and took effect on July 1, 2024. The PRC Company Law governs two types of companies—limited liability companies and joint stock limited companies. The PRC Company Law shall also apply to foreign-invested companies. Where laws on foreign investment have other stipulations, such stipulations shall prevail. The primary amendments in the latest amended PRC Company Law include revisions aimed at improving the company’s establishment and exit system, optimizing the company’s organizational structure, detailing exercise of shareholder rights, perfecting the company’s capital system and strengthening the responsibilities of controlling shareholders and management personnel, etc. The establishment procedures, approval or record-filing procedures, registered capital requirements, foreign exchange matters, accounting practices, taxation and labor matters of a wholly foreign-owned enterprise are regulated by the Foreign Investment Law of the PRC, which took effect on January 1, 2020.
Foreign Investment Law
On March 15, 2019, the National People’s Congress of China promulgated the Foreign Investment Law, which took effect on January 1, 2020. The Foreign Investment Law embodies an expected PRC regulatory trend to rationalize its foreign investment regulatory regime in line with prevailing international practice and the legislative efforts to unify the corporate legal requirements for both foreign and domestic invested enterprises in China. The Foreign Investment Law establishes the basic framework for the access to, and the promotion, protection and administration of foreign investments in view of investment protection and fair competition.
According to the Foreign Investment Law, “foreign investment” refers to investment activities directly or indirectly conducted by one or more natural persons, business entities, or otherwise organizations of a foreign country, or collectively the foreign investor, within China, and the investment activities include the following situations: (i) a foreign investor, individually or collectively with other investors, establishes a foreign-invested enterprise within China; (ii) a foreign investor acquires stock shares, equity shares, shares in assets, or other similar rights and interests of an enterprise within China; (iii) a foreign investor, individually or collectively with other investors, invests in a new project within China; and (iv) investments in other means as provided by laws, administrative regulations or the State Council.
According to the Foreign Investment Law, the State Council will publish or approve to publish a catalogue for special administrative measures, or the “negative list.” The Foreign Investment Law grants national treatment to foreign invested entities, except for those foreign invested entities that operate in industries deemed to be either “restricted” or “prohibited” in the “negative list.” Because the “negative list” has yet been published, it is unclear whether it will differ from the current 2024 Negative List. The Foreign Investment Law provides that foreign invested entities operating in foreign restricted or prohibited industries will require market entry clearance and other approvals from PRC governmental authorities.
Furthermore, the Foreign Investment Law provides that foreign invested enterprises established before the implementation of the Foreign Investment Law may maintain their structure and corporate governance within five years after the implementation of the Foreign Investment Law.
103
In addition, the Foreign Investment Law also provides several protective rules and principles for foreign investors and their investments in the PRC, including, among others, that local governments shall abide by their commitments to the foreign investors; foreign-invested enterprises are allowed to issue stocks and corporate bonds; except for special circumstances, in which case statutory procedures shall be followed and fair and reasonable compensation shall be made in a timely manner, expropriation or requisition of the investment of foreign investors is prohibited; mandatory technology transfer is prohibited; and the capital contributions, profits, capital gains, proceeds out of asset disposal, licensing fees of intellectual property rights, indemnity or compensation legally obtained, or proceeds received upon settlement by foreign investors within China, may be freely remitted inward and outward in RMB or a foreign currency. Also, foreign investors or the foreign investment enterprise should be imposed legal liabilities for failing to report investment information in accordance with the requirements.
On December 26, 2019, the State Council promulgated the Implementation Regulations on the Foreign Investment Law of the PRC, effective on January 1, 2020, which further requires that foreign-invested enterprises and domestic enterprises shall be treated equally with respect to policy making and implementation. Pursuant to the Implementation Regulations on the Foreign Investment Law, if the existing foreign-invested enterprises fail to change their original forms as of January 1, 2025, the market regulation departments will not process other registration matters for the enterprises, and may disclose their information to the public.
On December 30, 2019, the Ministry of Commerce and the State Administration for Market Regulation jointly issued the Measures for Reporting of Foreign Investment Information, which took effect on January 1, 2020. Since January 1, 2020, for foreign investors carrying out investment activities directly or indirectly in the PRC, foreign investors or foreign-invested enterprises shall submit investment information through the enterprise registration system and the national enterprise credit information publicity system operated by the State Administration for Market Regulation. Foreign investors or foreign-invested enterprises shall disclose their investment information by submitting reports for their establishments, modifications and cancellations and their annual reports in accordance with these measures. If a foreign-invested enterprise investing in the PRC has finished submitting its reports for its establishment, modifications and cancellation and its annual reports, the information will be shared by the competent market regulation department to the competent commercial department, and such foreign-invested enterprise is not required to submit the reports to the two departments separately.
Regulations on Foreign Exchange
General Principles of Foreign Exchange
Under the Regulations on the Foreign Exchange System of the PRC promulgated on January 29, 1996 and most recently amended on August 5, 2008 and various regulations issued by the State Administration of Foreign Exchange of the PRC, or the SAFE, and other PRC government authorities, Renminbi is convertible into other currencies for current account items, such as trade-related receipts and payments and payment of interest and dividends. The conversion of Renminbi into other currencies and remittance of the converted foreign currency outside the PRC of capital account items, such as direct equity investments, loans and repatriation of investment, requires the prior approval from the SAFE or its local office.
Payments for transactions that take place within the PRC must be made in Renminbi. Unless otherwise approved, PRC companies may not repatriate foreign currency payments received from abroad or retain the same abroad. Foreign-invested enterprises may retain foreign exchange in accounts with designated foreign exchange banks under the current account items subject to a cap set by the SAFE or its local branch. Foreign exchange proceeds under the current accounts may be either retained or sold to a financial institution engaged in settlement and sale of foreign exchange pursuant to SAFE rules and regulations. For foreign exchange proceeds under the capital accounts, approval from the SAFE is required for the retention or sale of such proceeds to a financial institution engaged in settlement and sale of foreign exchange.
Pursuant to the Circular of the SAFE on Further Improving and Adjusting Foreign Exchange Administration Policies for Direct Investment, or the SAFE Circular No. 59, promulgated by SAFE on November 19, 2012, which took effect on December 17, 2012 and latest amended on December 30, 2019, approval of SAFE is not required for opening a foreign exchange account and depositing foreign exchange into the accounts relating to the direct investments. The SAFE Circular No. 59 also simplified foreign exchange-related registration required for the foreign investors to acquire the equity interests of Chinese companies and further improve the administration on foreign exchange settlement for foreign-invested enterprises.
104
The Circular on Further Simplifying and Improving the Foreign Currency Management Policy on Direct Investment, or the SAFE Circular No. 13, effective from June 1, 2015 and latest amended on December 30, 2019, cancels the administrative approvals of foreign exchange registration of direct domestic investment and direct overseas investment and simplifies the procedure of foreign exchange-related registration. Pursuant to SAFE Circular No. 13, the investors shall register with banks for direct domestic investment and direct overseas investment.
The Circular on Reforming the Management Approach regarding the Settlement of Foreign Capital of Foreign-invested Enterprise, or the SAFE Circular No. 19, which was promulgated by the SAFE on March 30, 2015 and latest amended on March 23, 2023, provides that a foreign-invested enterprise may, according to its actual business needs, settle with a bank the portion of the foreign exchange capital in its capital account for which the foreign exchange administration has confirmed monetary capital contribution rights and interests (or for which the bank has registered the injection of the monetary capital contribution into the account). Pursuant to SAFE Circular No. 19, for the time being, foreign-invested enterprises are allowed to settle 100% of their foreign exchange capital on a discretionary basis; a foreign-invested enterprise shall truthfully use its capital for its own operational purposes within the scope of business; where an ordinary foreign-invested enterprise makes domestic equity investment with the amount of foreign exchanges settled, the foreign-invested enterprise must first go through domestic reinvestment registration and open a corresponding account for foreign exchange settlement pending payment with the foreign exchange administration or the bank at the place where it is registered.
The Circular on Reforming and Regulating Policies on the Control over Foreign Exchange Settlement of Capital Accounts, or the SAFE Circular No. 16, which was promulgated by the SAFE and took effect on June 9, 2016, and latest amended on December 4, 2023, provides that enterprises registered in the PRC may also convert their foreign debts from foreign currency into Renminbi at their own discretion. SAFE Circular No. 16 also provides an integrated standard for conversion of foreign exchange under capital account items (including, but not limited to, foreign currency capital and foreign debts) on a basis of self-discretion, which applies to all enterprises registered in the PRC.
According to the PRC Market Entities Registration Administrative Regulations promulgated by the State Council on July 27, 2021 and effective on March 1, 2022, and other laws and regulations governing the foreign-invested enterprises and company registrations, the establishment of a foreign-invested enterprise and any capital increase and other major changes in a foreign-invested enterprise shall be registered with the State Administration for Market Regulation or its local counterparts, and shall be filed via the foreign investment comprehensive administrative system, if such foreign-invested enterprise does not involve special access administrative measures prescribed by the PRC government.
On October 23, 2019, the SAFE issued the Circular on Further Promoting Cross-border Trade and Investment Facilitation. This circular allows the foreign-invested enterprises without equity investment as in their approved business scope to use their capital obtained from foreign exchange settlement to make domestic equity investment if the investments are real and in compliance with the foreign investment-related laws and regulations. In addition, this circular stipulates that qualified enterprises in certain pilot areas may use their capital income from registered capital, foreign debt and overseas listing, for the purpose of domestic payments without providing authenticity certifications to the banks in advance for those domestic payments. Payments for transactions that take place within the PRC must be made in RMB. Foreign currency revenues received by PRC companies may be repatriated into the PRC or retained outside of the PRC in accordance with requirements and terms specified by SAFE.
Pursuant to SAFE Circular No. 13 and other laws and regulations relating to foreign exchange, when setting up a new foreign-invested enterprise, the foreign-invested enterprise shall register with the bank located at its registered place after obtaining the business license, and if there is any change in capital or other changes relating to the basic information of the foreign-invested enterprise, including, without limitation, any increase in its registered capital or total investment, the foreign-invested enterprise must register such changes with the bank located at its registered place after obtaining approval from or completing the filing with competent authorities. Pursuant to the foreign exchange laws and regulations, the above-mentioned foreign exchange registration with the banks will typically take less than four weeks upon the acceptance of the registration application.
On December 4, 2023, the SAFE issued the Circular on Further Deepening the Reform to Facilitate Cross-border Trade and Investment. This circular relaxes restrictions on the scale of preliminary expenses for overseas direct investment, facilitates the payment and use of funds from equity transfer under domestic reinvestment and funds raised from overseas listing of foreign direct investment, improves the administration of the negative list for the use of revenue under the capital account, and cancels the approval for the opening of foreign debt accounts at different locations.
105
Based on the foregoing, if we intend to provide funding to our wholly foreign-owned subsidiaries through capital injection at or after their establishment, we must register the establishment of and any follow-on capital increase in our wholly foreign-owned subsidiaries with the State Administration for Market Regulation or its local counterparts, file such via the foreign investment comprehensive administrative system and register such with the local banks for the foreign exchange related matters.
Loans by the Foreign Companies to their PRC Subsidiaries
A loan made by foreign investors as shareholders in a foreign-invested enterprise is considered to be foreign debt in China and is regulated by various laws and regulations, including the Regulation of the PRC on Foreign Exchange Administration, the Interim Provisions on the Management of Foreign Debts, the Statistical Monitoring of Foreign Debts Tentative Provisions (Revised in 2020), the Administrative Measures for Registration of Foreign Debts, and the Administrative Measures for Examination and Registration of Medium and Long-term Foreign Debts of Enterprises. Under these rules and regulations, a shareholder loan in the form of foreign debt made to a PRC entity does not require the prior approval of the SAFE. However, such foreign debt must be registered with and recorded by the SAFE or its local branches within fifteen (15) business days after entering into the foreign debt contract. Pursuant to these rules and regulations, the balance of the foreign debts of a foreign-invested enterprise shall not exceed the difference between the total investment and the registered capital of the foreign-invested enterprise, or the Total Investment and Registered Capital Balance.
On January 12, 2017, the People’s Bank of China promulgated the Notice of the People’s Bank of China on Matters concerning the Macro-Prudential Management of Full-Covered Cross-Border Financing, or the PBOC Notice No. 9. Pursuant to PBOC Notice No. 9, within a transition period of one year from January 12, 2017, the foreign-invested enterprises may adopt the currently valid foreign debt management mechanism, or the mechanism as provided in PBOC Notice No. 9, at their own discretions. PBOC Notice No. 9 provides that enterprises may conduct independent cross-border financing in RMB or foreign currencies as required. Pursuant to PBOC Notice No. 9, the outstanding cross-border financing of an enterprise (the outstanding balance drawn, here and below) shall be calculated using a risk-weighted approach, and shall not exceed certain specified upper limits. PBOC Notice No. 9 further provides that the upper limit of risk-weighted outstanding cross-border financing for enterprises shall be equal to 200% of its net assets multiplied by macro-prudential regulation parameter, or the Net Asset Limits. The macro-prudential regulation parameter shall be 1. Enterprises shall file with the SAFE in its capital item information system after entering into the cross-border financing contracts and prior to three business days before drawing any money from the foreign debts. On July 20, 2023, the People’s Bank of China and the SAFE raised the macro-prudential regulation parameter for cross-border financing of enterprises and financial institutions from 1.25 to 1.5.
Based on the foregoing, if we provide funding to our wholly foreign-owned subsidiaries through shareholder loans, the balance of such loans shall not exceed the Total Investment and Registered Capital Balance and we will need to register such loans with the SAFE or its local branches in the event that the currently valid foreign debt management mechanism applies, or the balance of such loans shall be subject to the risk-weighted approach and the Net Asset Limits and we will need to file the loans with the SAFE in its information system in the event that the mechanism as provided in PBOC Notice No. 9 applies. According to PBOC Notice No. 9, after a transition period of one year from January 12, 2017, the People’s Bank of China and the SAFE will determine the cross-border financing administration mechanism for the foreign-invested enterprises after evaluating the overall implementation of PBOC Notice No. 9. As of the date of this annual report, neither the People’s Bank of China nor the SAFE has promulgated and made public any further rules, regulations, notices or circulars in this regard. It is uncertain which mechanism will be adopted by the People’s Bank of China and the SAFE in the future and what statutory limits will be imposed on us when providing loans to our PRC subsidiaries.
Offshore Investment
Under the Circular of the State Administration of Foreign Exchange on Issues Concerning the Foreign Exchange Administration over the Overseas Investment and Financing and Round-trip Investment by Domestic Residents via Special Purpose Vehicles, or the SAFE Circular 37, issued by the SAFE and effective on July 4, 2014, PRC residents are required to register with the local SAFE branch prior to the establishment or control of an offshore special purpose vehicle, which is defined as an offshore enterprise directly established or indirectly controlled by PRC residents for investment and financing purposes, with the enterprise assets or interests PRC residents hold in China or overseas. The term “control” means to obtain the operation rights, right to proceeds or decision-making power of an SPY through acquisition, trust, holding shares on behalf of others, voting rights, repurchase, convertible bonds or other means. An amendment to registration or subsequent filing with the local SAFE branch by such PRC resident is also required if there is any change in basic information of the offshore company or any material change with respect to the capital of the offshore company. At the same time, the SAFE has issued the Operation Guidance for the Issues Concerning Foreign Exchange Administration over Round-trip Investment regarding the procedures for SAFE registration under SAFE Circular 37, which took effect on July 4, 2014 as an attachment of SAFE Circular 37.
106
Under these rules, failure to comply with the registration procedures set forth in the SAFE Circular 37 may result in bans on the foreign exchange activities of the onshore company, including the payment of dividends and other distributions to its offshore parent or affiliates, and may also subject PRC residents to penalties under PRC foreign exchange administration regulations.
Regulations on Dividend Distribution
Wholly foreign-owned enterprises and Sino-foreign equity joint ventures in the PRC may pay dividends only out of their accumulated profits, if any, as determined in accordance with PRC accounting standards and regulations. Additionally, these foreign-invested enterprises may not pay dividends unless they set aside at least 10% of their respective accumulated profits after tax each year, if any, to fund certain reserve funds, until such time as the accumulative amount of such fund reaches 50% of the enterprise’s registered capital. In addition, these companies also may allocate a portion of their after-tax profits based on PRC accounting standards to employee welfare and bonus funds at their discretion. These reserves are not distributable as cash dividends.
Regulations governing abovementioned dividend distribution arrangements have been replaced by the Foreign Investment Law and its implementation rules, which do not provide specific dividend distribution rules for foreign invested enterprises. The Foreign Investment Law and its implementation rules also provide that after the conversion from a wholly foreign-owned enterprise or sino-foreign equity joint venture to a foreign invested enterprise under the Foreign Investment Law, distribution method of gains agreed in the joint venture agreements may continue to apply.
Regulations on Taxation
Enterprise Income Tax
On March 16, 2007, the Standing Committee of the National People’s Congress of China promulgated the PRC Enterprise Income Tax Law which was amended on February 24, 2017 and December 29, 2018 and on December 6, 2007, the State Council enacted the Regulations for the Implementation of the Enterprise Income Tax Law which took effect on January 1, 2008 and was amended on April 23, 2019. Under the Enterprise Income Tax Law, both resident enterprises and non-resident enterprises are subject to tax in the PRC. Resident enterprises are defined as enterprises that are established in China in accordance with PRC laws, or that are established in accordance with the laws of foreign countries but are actually or in effect controlled from within the PRC. Non-resident enterprises are defined as enterprises that are organized under the laws of foreign countries and whose actual management is conducted outside the PRC, but have established institutions or premises in the PRC, or have no such established institutions or premises but have income generated from inside the PRC. Under the Enterprise Income Tax Law and implementation regulations, a uniform corporate income tax rate of 25% is applied. However, if non-resident enterprises have not formed permanent establishments or premises in the PRC, or if they have formed permanent establishment or premises in the PRC but there is no actual relationship between the income derived in the PRC and the established institutions or premises set up by them, enterprise income tax is set at the rate of 10% with respect to their income sourced from inside the PRC.
In addition, an enterprise certified as a high and new technology enterprise enjoys a reduced enterprise income tax rate of 15%. According to the Administrative Measures for the Certification of High-Tech Enterprises amended in January 2016, the provincial counterparts of the Ministry of Science and Technology, the Ministry of Finance and the State Taxation Administration jointly determine whether an enterprise is a High-Tech Enterprise considering the ownership of core technology, whether the main technologies underlying the key products or services fall within the officially supported high-tech fields, the proportion of research and development personnel of the total staff, the proportion of research and development expenditure of total revenue, the proportion of high-tech products or services of total revenue, and other factors prescribed.
107
Value-added Tax
The Provisional Regulations of the PRC on Value-added Tax were promulgated by the State Council on December 13, 1993, took effect on January 1, 1994 and were subsequently amended from time to time; and the Detailed Rules for the Implementation of the Provisional Regulations of the PRC on Value-added Tax (Revised in 2011) were promulgated by the Ministry of Finance on December 25, 1993 and subsequently amended on December 15, 2008 and October 28, 2011, or collectively the VAT Law. On November 19, 2017, the State Council promulgated the Decisions on Abolishing the Provisional Regulations of the PRC on Business Tax and Amending the Provisional Regulations of the PRC on Value-added Tax. On March 20, 2019, the Ministry of Finance, the State Taxation Administration and the General Administration of Customs jointly issued the Announcement on Relevant Policies on Deepen the Reform of Value-added Tax. According to the VAT Law and the Decisions on Abolishing the Provisional Regulations of the PRC on Business Tax and Amending the Provisional Regulations of the PRC on Value-added Tax, all enterprises and individuals engaged in the sale of goods, the provision of processing, repair and replacement services, sales of services, intangible assets, real property and the importation of goods within the territory of the PRC are the taxpayers of value-added tax. According to the Announcement on Relevant Policies on Deepen the Reform of Value-added Tax, the value-added tax rates generally applicable are simplified as 13%, 9%, 6% and 0%, which took effect on April 1, 2019, and the value-added tax rate applicable to the small-scale taxpayers is 3%.
Dividend Withholding Tax
The Enterprise Income Tax Law provides that since January 1, 2008, an income tax rate of 10% will normally be applicable to dividends declared to non-PRC resident investors that do not have an establishment or place of business in the PRC, or that have such establishment or place of business but the income is not effectively connected with the establishment or place of business, to the extent such dividends are derived from sources within the PRC.
Pursuant to the Arrangement Between the Mainland of China and the Hong Kong Special Administrative Region for the Avoidance of Double Taxation and the Prevention of Fiscal Evasion with Respect to Taxes on Income and Capital, and other applicable PRC laws, if a Hong Kong resident enterprise is determined by the competent PRC tax authority to have satisfied the conditions and requirements under such arrangement and other applicable laws, the 10% withholding tax on the dividends the Hong Kong resident enterprise receives from a PRC resident enterprise may be reduced to 5%. However, based on the Circular on Certain Issues with Respect to the Enforcement of Dividend Provisions in Tax Treaties, or Circular 81, issued on February 20, 2009 by the State Taxation Administration, if the PRC tax authorities determine, in their discretions, that a company benefits from such reduced income tax rate due to a structure or arrangement that is primarily tax-driven, such PRC tax authorities may adjust the preferential tax treatment. According to the Circular on Several Questions regarding the “Beneficial Owner” in Tax Treaties, which was issued on February 3, 2018 by the State Taxation Administration and took effect on April 1, 2018, when determining the applicant’s status as the “beneficial owner” regarding tax treatments in connection with dividends, interests or royalties in the tax treaties, several factors, including, without limitation, whether the applicant is obligated to pay more than 50% of his or her income in twelve months to residents in third country or region, whether the business operated by the applicant constitutes the actual business activities, and whether the counterparty country or region to the tax treaties does not levy any tax or grant any tax exemption on incomes or levy tax at an extremely low rate, will be taken into account, and such factors will be analyzed according to the actual circumstances of the specific cases. This circular further provides that an applicant who intends to prove his or her status as the “beneficial owner” shall submit the documents to the tax bureau according to the Announcement on Issuing the Measures for the Administration of Non-Resident Taxpayers’ Enjoyment of the Treatment under Agreements.
108
Tax on Indirect Transfer
On February 3, 2015, the State Taxation Administration issued the Circular on Issues of Enterprise Income Tax on Indirect Transfers of Assets by Non-PRC Resident Enterprises, or the Circular 7, which was latest amended on December 29, 2017. Pursuant to Circular 7, an “indirect transfer” of assets, including equity interests in a PRC resident enterprise, by non-PRC resident enterprises, may be recharacterized and treated as a direct transfer of PRC taxable assets, if such arrangement does not have a reasonable commercial purpose and was established for the purpose of avoiding payment of PRC enterprise income tax. As a result, gains derived from such indirect transfer may be subject to PRC enterprise income tax. When determining whether there is a “reasonable commercial purpose” of the transaction arrangement, features to be taken into consideration include, inter alia, whether the main value of the equity interest of the offshore enterprise derives directly or indirectly from PRC taxable assets; whether the assets of the offshore enterprise mainly consists of direct or indirect investment in China or if its income is mainly derived from China; and whether the offshore enterprise and its subsidiaries directly or indirectly holding PRC taxable assets have a real commercial nature which is evidenced by their actual function and risk exposure. According to Circular 7, where the payer fails to withhold any or sufficient tax, the transferor shall declare and pay such tax to the tax authority by itself within the statutory time limit. Circular 7 does not apply to transactions of sale of shares by investors through a public stock exchange where such shares were acquired on a public stock exchange. On October 17, 2017, the State Taxation Administration issued the Circular on Issues of Tax Withholding regarding Non-PRC Resident Enterprise Income Tax, or the Circular 37, which was amended by the Announcement of the State Taxation Administration on Revising Certain Taxation Normative Documents issued on June 15, 2018 by the State Taxation Administration. The Circular 37 further elaborates the implemental rules regarding the calculation, reporting and payment obligations of the withholding tax by the non-resident enterprises. Nonetheless, there remain uncertainties as to the interpretation and application of Circular 7. Circular 7 may be determined by the tax authorities to be applicable to our offshore transactions or sale of our shares or those of our offshore subsidiaries where nonresident enterprises, being the transferors, were involved.
Regulations on Employment and Social Welfare
Labor Contract Law
The Labor Contract Law of the PRC which was promulgated on June 29, 2007 and amended on December 28, 2012, is primarily aimed at regulating rights and obligations of employer and employee relationships, including the establishment, performance and termination of labor contracts. Pursuant to the Labor Contract Law, labor contracts shall be concluded in writing if labor relationships are to be or have been established between employers and employees. Employers are prohibited from forcing employees to work above certain time limits and employers shall pay employees for overtime work in accordance with national regulations. In addition, employee wages shall be no lower than local standards on minimum wages and must be paid to employees in a timely manner.
Interim Provisions on Labor Dispatch
Pursuant to the Interim Provisions on Labor Dispatch promulgated by the Ministry of Human Resources and Social Security on January 24, 2014, which took effect on March 1, 2014, dispatched workers are entitled to equal pay with full-time employees for equal work. Employers are allowed to use dispatched workers for temporary, auxiliary or substitutive positions, and the number of dispatched workers may not exceed 10% of the total number of employees. Pursuant to the Labor Contract Law, if the employer violates the labor dispatch regulations, the labor administrative department shall order it to make corrections within a prescribed time limit; if it fails to make corrections within the time limit, a fine of more than RMB5,000 but less than RMB10,000 per person will be imposed on the employer.
109
Social Insurance and Housing Fund
As required under the Regulation of Insurance for Labor Injury implemented on January 1, 2004 and amended in 2010, the Provisional Measures for Maternity Insurance of Employees of Corporations implemented on January 1, 1995, the Decisions on the Establishment of a Unified Program for Old-Aged Pension Insurance of the State Council issued on July 16, 1997, the Decisions on the Establishment of the Medical Insurance Program for Urban Workers of the State Council promulgated on December 14, 1998, the Unemployment Insurance Measures promulgated on January 22, 1999 and the Social Insurance Law of the PRC implemented on July 1, 2011 and amended on December 29, 2018, employers are required to provide their employees in the PRC with welfare benefits covering pension insurance, unemployment insurance, maternity insurance, work-related injury insurance and medical insurance. These payments are made to local administrative authorities. Any employer that fails to make social insurance contributions may be ordered to rectify the non-compliance and pay the required contributions within a prescribed time limit and be subject to a late fee. If the employer still fails to rectify the failure to make the contributions within the prescribed time, it may be subject to a fine ranging from one to three times the amount overdue.
In accordance with the Regulations on the Administration of Housing Funds which were promulgated by the State Council in 1999 and latest amended in March 2019, employers must register at the designated administrative centers and open bank accounts for depositing employees’ housing funds. Employer and employee are also required to pay and deposit housing funds, with an amount no less than 5% of the monthly average salary of the employee in the preceding year in full and on time. See “Item 3. Key Information—D. Risk Factors—Risks Related to Doing Business in China—Increases in labor costs and enforcement of stricter labor laws and regulations in the PRC may adversely affect our business and our profitability.”
Employee Stock Incentive Plan
Pursuant to the Notice of Issues Related to the Foreign Exchange Administration for Domestic Individuals Participating in Stock Incentive Plan of Overseas Listed Company, which was issued by the SAFE on February 15, 2012, employees, directors, supervisors, and other senior management who participate in any stock incentive plan of a publicly-listed overseas company and who are PRC citizens or non-PRC citizens residing in China for a continuous period of no less than one year, subject to a few exceptions, are required to register with the SAFE through a qualified domestic agent, which may be a PRC subsidiary of such overseas listed company, and complete certain other procedures.
In addition, the State Taxation Administration has issued certain circulars concerning employee stock options and restricted shares. Under these circulars, employees working in the PRC who exercise stock options or are granted restricted shares will be subject to PRC individual income tax. The PRC subsidiaries of an overseas listed company are required to file documents related to employee stock options and restricted shares with tax authorities and to withhold individual income taxes of employees who exercise their stock options or purchase restricted shares. If the employees fail to pay or the PRC subsidiaries fail to withhold income tax in accordance with laws and regulations, the PRC subsidiaries may face sanctions imposed by the tax authorities or other PRC governmental authorities.
M&A Rules and Overseas Listing
On August 8, 2006, six PRC governmental and regulatory agencies, including the Ministry of Commerce and the CSRC, promulgated the Regulations on Mergers and Acquisitions of Domestic Enterprises by Foreign Investors, governing the mergers and acquisitions of domestic enterprises by foreign investors that took effect on September 8, 2006 and was revised on June 22, 2009. These rules, among other things, require that if an overseas company established or controlled by PRC companies or individuals, intends to acquire equity interests or assets of any other PRC domestic company affiliated with the PRC companies or individuals, such acquisition must be submitted to the Ministry of Commerce for approval. These rules also require that an offshore special vehicle, or a special purpose vehicle formed for overseas listing purposes and controlled directly or indirectly by the PRC companies or individuals, shall obtain the approval of the CSRC prior to overseas listing and trading of such special purpose vehicle’s securities on an overseas stock exchange.
110
On February 17, 2023, the CSRC released the Trial Administrative Measures of Overseas Securities Offering and Listing by Domestic Companies and five supporting guidelines, which took effect on March 31, 2023. Further, on May 16, 2023 and May 6, 2024, the CSRC released the sixth and the seventh supporting guideline. According to these rules, the issuer or a major domestic operating company designated by the issuer, as the case may be, shall file with the CSRC, among other things, (i) with respect to its follow-on offering in the same foreign market within three business days after completion of the follow-on offering, and (ii) with respect to its follow-on offering and listing in other foreign markets within three business days, after its initial filing of the listing application to the regulator in the place of such intended listing. Non-compliance with these rules or an overseas listing completed in breach of these rules may result in a warning on the domestic companies and a fine of RMB1 million to RMB10 million on them. Furthermore, the supervisors directly responsible and other directly responsible persons of the domestic enterprises may be warned, and fined between RMB500,000 to RMB5,000,000. The controlling shareholders or actual controllers of the domestic company organize or instigate the illegal acts, or conceal matters resulting in the illegal acts, may be fined between RMB1 million to RMB10 million. On February 17, 2023, the CSRC issued the Notice on Administrative Arrangements for the Filing of Domestic Enterprise’s Overseas Offering and Listing, which stipulates the domestic enterprises have completed overseas listings are not required to file with CSRC in accordance with these rules immediately, but shall carry out filing procedures as required if they conduct refinancing or fall within other circumstances that require filing with the CSRC.
On February 24, 2023, the CSRC and several other administrations jointly released the Provisions on Strengthening Confidentiality and Archives Administration of Overseas Securities Offering and Listing by Domestic Companies, which took effect on March 31, 2023. These rules apply to both overseas direct offerings and overseas indirect offerings. These rules provide that, among other things, (i) in relation to the overseas listing activities of domestic enterprises, the domestic enterprises are required to strictly comply with the requirements on confidentiality and archives management, establish a sound confidentiality and archives system, and take necessary measures to implement their confidentiality and archives management responsibilities; (ii) during the course of an overseas offering and listing, if a domestic enterprise needs to publicly disclose or provide to securities companies, accounting firms or other securities service providers and overseas regulators, any materials that contain state secrets or that have a sensitive impact (i.e., be detrimental to national security or the public interest if divulged), the domestic enterprise should complete the approval/filing and other regulatory procedures; and (iii) working papers produced in the PRC by securities companies and securities service institutions, which provide domestic enterprises with securities services during their overseas issuance and listing, should be stored in the PRC, and the transmission of all such working papers to recipients outside of the PRC is required to be approved by competent authorities of the PRC.
111
C.Organizational Structure
The following diagram illustrates our corporate structure, including our principal subsidiaries and the VIEs, as of the date of this annual report:

Contractual Agreements with the VIEs and Their Shareholders
In April 2018, we entered into a series of contractual arrangements through one of our PRC subsidiaries with Beijing NIO and its shareholders, which was then replaced by a new set of contractual arrangements we entered into with the same parties in April 2021. Further, on November 30, 2022 and December 12, 2022, we entered into a series of contractual agreements through our respective PRC subsidiaries with each of Anhui NIO AT and Anhui NIO DT, respectively, and their respective shareholders.
112
The following is a summary of the contractual agreements by and among Shanghai NIO, Beijing NIO and the shareholders of Beijing NIO. The terms of the contractual agreements with the same title between (i) Anhui NIO AD, Anhui NIO AT and the shareholders of Anhui NIO AT, and (ii) NIO China, Anhui NIO DT and the shareholders of Anhui NIO DT are substantially the same as those described below, except for, among other things, the amount of the loans to the shareholders of each VIE and the amount of service fees to be paid. We believe that the shareholders of all the VIEs will not receive any personal benefits from these agreements except as shareholders of our company.
Exclusive Business Cooperation Agreement between Shanghai NIO and Beijing NIO
Under the exclusive business cooperation agreement dated April 12, 2021, between Shanghai NIO and Beijing NIO, in exchange for a monthly service fee, Beijing NIO agreed to engage the Shanghai NIO as its exclusive provider of technical support, consultation and other services.
Under the agreement, the service fee shall consist of 100% of the total consolidated profit of Beijing NIO, after the deduction of any accumulated deficit of Beijing NIO in respect of the preceding financial year(s), operating costs, expenses, taxes and other statutory contributions. Notwithstanding the foregoing, Shanghai NIO may adjust the scope and amount of services fees according to mainland China tax law and tax practices, and Beijing NIO will accept such adjustments. Shanghai NIO shall calculate the service fee on a monthly basis and issue a corresponding invoice to Beijing NIO. Notwithstanding the payment arrangements in the agreement, Shanghai NIO may adjust the payment time and payment method, and Beijing NIO will accept any such adjustment.
In addition, absent the prior written consent of Shanghai NIO, during the term of the agreement, with respect to the services subject to the agreement and other matters, Beijing NIO shall not directly or indirectly accept the same or any similar services provided by any third party and shall not establish cooperation relationships similar to that formed by the agreement with any third party. Shanghai NIO may appoint other parties, who may enter into certain agreements with Beijing NIO, to provide Beijing NIO with the services under the agreement.
The agreement also provides that Shanghai NIO has the exclusive proprietary rights to and interests in any and all intellectual property rights developed or created by Beijing NIO during the performance of the agreement.
The agreement shall remain effective unless terminated (a) in accordance with the provisions of the agreement; (b) in writing by the Shanghai NIO; or (c) renewal of the expired business period of either Shanghai NIO or Beijing NIO is denied by government authorities, at which time the agreement will terminate upon termination of that business period.
Exclusive Option Agreements between Shanghai NIO, Registered Shareholders and Beijing NIO
The exclusive option agreement, dated April 12, 2021, was executed among Shanghai NIO, Beijing NIO and the shareholders of Beijing NIO, namely Mr. Bin Li and Mr. Lihong Qin. We refer to Mr. Li and Mr. Qin as the Registered Shareholders. Under the exclusive option agreement, Shanghai NIO has the rights to require the Registered Shareholders to transfer any or all their equity interests in Beijing NIO to Shanghai NIO and/or a third party designated by it, in whole or in part at any time and from time to time, for considerations equivalent to the respectively outstanding loans owed to the Registered Shareholders (or part of the loan amounts in proportion to the equity interests being transferred) or, if applicable, for a nominal price, unless the government authorities or the mainland China laws request that another amount be used as the purchase price, in which case the purchase price shall be the lowest amount under such request.
Beijing NIO and the Registered Shareholders, and Registered Shareholders, separately, have made a series of covenants and undertakings to ensure that Shanghai NIO retains control over all material respects of the operation and governance of Beijing NIO.
The Registered Shareholders have also undertaken that, subject to the laws and regulations, they will return to Shanghai NIO any consideration they receive in the event that Shanghai NIO exercises the options under the exclusive option agreement to acquire the equity interests in Beijing NIO.
The exclusive option agreement shall remain effective unless terminated in the event that the entire equity interests held by the Registered Shareholders in Beijing NIO have been transferred to Shanghai NIO or its appointee(s).
113
Equity Pledge Agreements between Shanghai NIO, Registered Shareholders and Beijing NIO
Under the equity pledge agreement dated April 12, 2021, entered into between Shanghai NIO, the Registered Shareholders and Beijing NIO, the Registered Shareholders agreed to pledge all their respective equity interests in Beijing NIO that they own, including any interest or dividend paid for the shares, to Shanghai NIO as a security interest to guarantee the performance of contractual obligations and the payment of outstanding debts.
The pledge in respect of Beijing NIO takes effect upon the completion of registration with the administration for industry and commerce and shall remain valid until after all the contractual obligations of the Registered Shareholders and Beijing NIO under the contractual arrangements have been fully performed and all the outstanding debts of the Registered Shareholders and Beijing NIO under the contractual arrangements have been fully paid.
Upon the occurrence and during the continuance of an event of default (as defined in the equity pledge agreements), Shanghai NIO shall have the right to require Beijing NIO’s shareholders (i.e., the Registered Shareholders) to immediately pay any amount payable by Beijing NIO under the Exclusive Business Cooperation Agreement, repay any loans and pay any other due payments, and Shanghai NIO shall have the right to exercise all such rights as a secured party under any applicable mainland China law and the equity pledge agreements, including without limitations, being paid in priority with the equity interests based on the monetary valuation that such equity interests are converted into or from the proceeds from auction or sale of the equity interest upon written notice to the Registered Shareholders.
The registration of the equity pledge agreement as required by the laws and regulations has been completed in accordance with the terms of the equity pledge agreements and the PRC laws and regulations.
Power of Attorney by Registered Shareholders
The Registered Shareholders have executed powers of attorney dated April 12, 2021. Under the powers of attorney, the Registered Shareholders irrevocably appointed Shanghai NIO and their designated persons (including but not limited to directors and their successors and liquidators replacing the directors but excluding those non-independent or who may give rise to conflict of interests) as their attorneys-in-fact to exercise on their behalf, and agreed and undertook not to exercise without such attorneys-in-fact’s prior written consent, any and all right that they have in respect of their equity interests in Beijing NIO, including without limitation:
(i)to convene and attend shareholders’ meetings of Beijing NIO;
(ii)to file documents with the companies registry;
(iii) | to exercise all shareholder’s rights and shareholder’s voting rights in accordance with law and the constitutional documents of Beijing NIO, including but not limited to the sale, transfer, pledge or disposal of any or all of the equity interests in Beijing NIO; |
(iv) | to execute any and all written resolutions and meeting minutes and to approve the amendments to the articles of associations in the name and on behalf of such shareholder; and |
(v) | to nominate, appoint or remove the legal representatives, directors, supervisors, general manager and other senior management of Beijing NIO. |
Further, the powers of attorney shall remain effective for so long as each shareholder holds an equity interest in Beijing NIO.
Loan Agreements between Shanghai NIO and Registered Shareholders
Shanghai NIO and the Registered Shareholders entered into a loan agreement dated April 12, 2021, pursuant to which Shanghai NIO agreed to provide loans to the Registered Shareholders, to be used exclusively as investment in Beijing NIO. The loans must not be used for any other purposes without the lender’s prior written consent.
The term of each loan commences from the date of the agreement and ends on the date the lender exercises its exclusive call option under the Exclusive Option Agreement, or when certain defined termination events occur, such as if the lender sends a written notice demanding repayment to the borrower, or upon the default of the borrower, whichever is earlier.
114
After the lender exercises his exclusive call option, the borrower may repay the loan by transferring all of its equity interest in Beijing NIO to the lender, or a person or entity nominated by the lender, and use the proceeds of such transfer as repayment of the loan. If the proceeds of such transfer are equal to or less than the principal of the loan under the Loan Agreement, the loan is considered interest-free. If the proceeds of such transfer are higher than the principal of the loan under the Loan Agreement, any surplus is considered interest for the loan under the Loan Agreement.
In the opinion of Han Kun Law Offices, our PRC legal counsel:
(i) | each of the agreements comprising the contractual arrangements is legal, valid and binding on the parties thereto, enforceable under applicable PRC laws and regulations, except that (a) the contractual arrangements provide that the arbitral body may award remedies over the shares and/or assets or award injunctive relief and/or order the winding up of Beijing NIO, and that courts of competent jurisdictions are empowered to grant interim remedies in support of the arbitration pending the formation of an arbitral tribunal or in appropriate cases, while under PRC laws and regulations, an arbitral body has no power to grant injunctive relief or to order an entity to wind up, and the aforesaid interim remedies granted by competent courts may not be recognizable or enforceable in the PRC; and (b) the contractual arrangements provide that the Registered Shareholders undertake to appoint committees designated by Shanghai NIO as the liquidation committee upon the winding up of Beijing NIO to manage its assets; however, in the event of a mandatory liquidation required by PRC laws and regulations, these provisions may not be enforceable; |
(ii) | each of the agreements comprising the contractual arrangements does not violate the provisions of the articles of associations of Shanghai NIO and Beijing NIO, respectively; and |
(iii) | no approval or authorization from the PRC governmental authorities are required for entering into and the performance of the contractual arrangements except that (a) the pledge of any equity interest in Beijing NIO for the benefit of Shanghai NIO is subject to registration requirements with the governmental authority which has been duly completed; (b) the exercise of any exclusive option rights by Shanghai NIO under the exclusive option agreements may subject to the approval, filing or registration requirements with the authorities under the then prevailing PRC laws and regulations; and (c) the arbitration awards/interim remedies provided under the dispute resolution provision of the contractual arrangements shall be recognized by competent courts before compulsory enforcement. |
For a description of the risks related to our corporate structure, please see “Item 3. Key Information—D. Risk Factors—Risks Related to Our Corporate Structure.”
D.Property, Plants and Equipment
Currently, we own land use rights with respect to a parcel of land in Nanjing of approximately 355,297 square meters and the ownership with respect to the plant thereon for a term ending on March 10, 2063, which are used for the manufacture of our electric powertrains. As of December 31, 2024, we also leased a number of our facilities in various cities in China, mainly facilities we use for user centers, warehouses, power management centers and sales, marketing, manufacture and customer service, with an aggregated floor area of approximately 4,465,197 square meters. As of December 31, 2024, we leased property in North America for our North American headquarters and global software development center and our marketing, light assembly, research and development center with an aggregate floor area of 201,825 square feet; we leased properties in Europe for management, engineering and storage, design headquarters, and sales and marketing with an aggregate floor area of approximately 314,095 square meters.
ITEM 4A. UNRESOLVED STAFF COMMENTS
Not applicable.
ITEM 5. OPERATING AND FINANCIAL REVIEW AND PROSPECTS
The following discussion of our financial condition and results of operations is based upon and should be read in conjunction with our consolidated financial statements and their related notes included elsewhere in this annual report. This annual report contains forward-looking statements. See “Forward-Looking Information.” In evaluating our business, you should carefully consider the information provided under the caption “Item 3. Key Information—D. Risk Factors” in this annual report. We caution you that our businesses and financial performance are subject to substantial risks and uncertainties.
115
A. Operating Results
Overview
We are a pioneer and a leading company in the global smart electric vehicle market. We aspire to shape a sustainable and brighter future with the mission of “Blue Sky Coming”. We envision ourselves as a user enterprise where innovative technology meets experience excellence. We design, develop, manufacture and sell smart electric vehicles, driving innovations in next-generation core technologies. We distinguish ourselves through continuous technological breakthroughs and innovations, exceptional products and services, and a community for shared growth. We provide premium smart electric vehicles under the NIO brand, family-oriented smart electric vehicles through the ONVO brand, and small smart high-end electric cars with the FIREFLY brand.
In 2024, we delivered 221,970 vehicles, including 201,209 vehicles from our premium smart electric vehicle brand NIO, and 20,761 vehicles from our family-oriented smart electric vehicle brand ONVO.
Key Line Items Affecting Our Results of Operations
Revenues
The following table presents our revenue components by amount and as a percentage of the total revenues for the periods indicated.
Year Ended December 31 | ||||||||||||||
2022 | 2023 | 2024 | ||||||||||||
| RMB |
| % |
| RMB |
| % |
| RMB |
| US$ |
| % | |
| (in thousands) | |||||||||||||
Revenues: |
|
|
|
| ||||||||||
Vehicle sales |
| 45,506,581 | 92.4 |
| 49,257,270 | 88.6 |
| 58,234,086 |
| 7,978,037 | 88.6 | |||
Other sales(1) |
| 3,761,980 | 7.6 |
| 6,360,663 | 11.4 |
| 7,497,473 |
| 1,027,150 | 11.4 | |||
Total revenues |
| 49,268,561 | 100.0 |
| 55,617,933 | 100.0 |
| 65,731,559 |
| 9,005,187 | 100.0 | |||
Note:
| (1) | Other sales are comprised as below: |
Year Ended December 31 | ||||||||||||||
2022 | 2023 | 2024 | ||||||||||||
| RMB |
| % |
| RMB |
| % |
| RMB |
| US$ |
| % | |
(in thousands) | ||||||||||||||
Other sales |
|
|
|
|
|
|
|
|
|
|
|
|
|
|
Parts, accessories and after-sales vehicle services | 1,228,385 | 2.5 | 2,337,490 | 4.2 | 3,324,321 | 455,430 | 5.1 | |||||||
Provision of power solutions | 1,016,094 | 2.0 | 1,666,346 | 3.0 | 2,100,553 | 287,775 | 3.2 | |||||||
Others | 1,517,501 | 3.1 | 2,356,827 | 4.2 | 2,072,599 | 283,945 | 3.1 | |||||||
Total |
| 3,761,980 |
| 7.6 |
| 6,360,663 |
| 11.4 |
| 7,497,473 |
| 1,027,150 |
| 11.4 |
We currently generate revenues from vehicle sales, which represent revenues from sales of new vehicles, and other sales including (a) parts, accessories and after-sales vehicle services, including repair, maintenance, service package, extended warranty services and other vehicle services, (b) provision of power solutions, including sale of charging piles, provision of battery charging and swapping services, battery upgrade services, BaaS battery buy-out services and other power solution services, (c) others, which mainly consist of revenues from sales of used cars, auto financing services, technical services, lifestyle product merchandise, automotive regulatory credits and other products and services.
Revenues from sales of new vehicles, used cars, charging piles, automotive regulatory credits, parts and accessories are recognized when control is transferred. For embedded vehicle connectivity services and battery swapping services offered together with vehicle sales, we recognize revenue over time using a straight-line method (commensurate with the transfer of benefit to the consumer over the period of service). As for the extended warranty, given our limited operating history and lack of historical data, we recognize revenue over time based on a straight-line method initially, and will continue monitoring the cost pattern periodically and adjust the revenue recognition pattern to reflect the actual cost pattern as it becomes available with more data.
116
Cost of Sales
The following table presents our cost of sales components by amount and as a percentage of our total cost of sales for the period indicated.
Year Ended December 31 | ||||||||||||||
2022 | 2023 | 2024 | ||||||||||||
| RMB |
| % |
| RMB |
| % |
| RMB |
| US$ |
| % | |
(in thousands) | ||||||||||||||
Cost of Sales: |
| |||||||||||||
Vehicle sales |
| (39,271,801) | 89.0 |
| (44,587,572) | 84.8 |
| (51,094,616) |
| (6,999,934) | 86.3 | |||
Other sales |
| (4,852,767) | 11.0 |
| (7,978,565) | 15.2 |
| (8,144,181) |
| (1,115,748) | 13.7 | |||
Total cost of sales |
| (44,124,568) | 100.0 |
| (52,566,137) | 100.0 |
| (59,238,797) |
| (8,115,682) | 100.0 | |||
We incur cost of sales in relation to (i) vehicle sales, including parts, materials, processing fee, labor costs, manufacturing cost (including depreciation of assets associated with the production), losses on production related purchase commitments, warranty expenses, and inventory write-downs, and (ii) other sales, including parts, materials, labor costs, vehicle connectivity cost, and depreciation of assets that are associated with sales of service and others.
Operating Expenses
Research and Development Expenses
Research and development expenses consist primarily of (i) employee compensation, representing salaries, benefits and bonuses as well as share-based compensation expenses for our research and development staff and (ii) design and development expenses, which include, among others, consultation fees, outsourcing fees and expenses of testing materials. Our research and development expenses also include travel expenses, depreciation and amortization of equipment used in relation to our research and development activities, rental and related expenses with respect to laboratories and offices for research and development teams and others, which primarily consists of telecommunication expenses, office fees and freight charges.
Our research and development expenses are mainly driven by the number of our research and development employees, the stage and scale of our vehicle development and development of technology.
Selling, General and Administrative Expenses
Our selling, general and administrative expenses mainly include (i) employee compensation, including salaries, benefits and bonuses as well as share-based compensation expenses with respect to our sales, marketing and general corporate staff, (ii) marketing and promotional expenses, which primarily consist of marketing and advertising costs, (iii) rental and related expenses, which primarily consist of rental for physical stores and offices, (iv) professional service expenses, which consist of outsourcing fees primarily relating to legal and human resources and IT functions, design fees paid for physical stores and offices and fees paid to auditors, (v) depreciation and amortization expenses, primarily consisting of depreciation and amortization of leasehold improvements, IT equipment and software, among others, (vi) expenses of low value consumables, primarily consisting of, among others, IT consumables, office supplies, sample fees and IT-system related licenses, (vii) traveling expenses, and (viii) other expenses, which includes telecommunication expenses, utilities and other miscellaneous expenses.
Our selling, general and administrative expenses are significantly affected by the number of our non-research and development employees, marketing and promotion activities and the expansion of our sales and after-sales network, including NIO Houses, NIO Spaces and other leased properties.
Interest and Investment Income
Interest and investment income primarily consists of interest and gain earned on cash deposits, short-term investment and long-term investment.
Gain on Extinguishment of Debt
Gain on extinguishment of debt consists of gain earned from repurchase of convertible notes.
117
Interest Expense
Interest expense consists of interest expense with respect to our indebtedness.
Share of Income of Equity Investees
Share of income of equity investees primarily consists of our share of the losses, net of shares of gains of our investees in which, as of December 31, 2024, we held 1.0% to 51.0% in related equity interests. Our equity interests are accounted for using the equity method since we exercise significant influence but do not own a majority equity interest in or control those investees. For investees in which we held equity interest less than 20%, we can exercise significant influence over investees through participation and voting rights in the board of directors or investment committee. For investee in which we held equity interest of 51.0%, we cannot control the significant financial and operating decisions of this investee at our discretion according to the corporate government documents.
Other Income/(Loss), Net
Other income or losses primarily consist of foreign exchange gains or losses we incur based on movements between the U.S. dollar and the Renminbi. Other income also includes income from reimbursement from depository bank.
Income Tax Expense
Income tax expense primarily consists of current income tax expense, mainly attributable to intra-group income earned by our United States, German, UK, Hong Kong and PRC subsidiaries which are eliminated upon consolidation but were subject to tax in accordance with applicable tax law, and deferred income tax expense, recognized for the tax consequences attributable to differences between carrying amounts of existing assets and liabilities in the financial statements and their respective tax basis, and operating loss carry-forwards.
Taxation
Cayman Islands
We are incorporated in the Cayman Islands. The Cayman Islands currently has no form of income, corporate or capital gains tax. There are no other taxes likely to be material to us levied by the government of the Cayman Islands except for stamp duties which may be applicable on instruments executed in, or, after execution, brought within the jurisdiction of the Cayman Islands.
Hong Kong
Subsidiaries incorporated in Hong Kong are subject to 8.25% profit tax on the first HK$2 million taxable income and 16.5% profit tax on the remaining taxable income generated from operations in Hong Kong. There is no withholding tax in Hong Kong on remittance of dividends.
PRC
Generally, our PRC subsidiaries are subject to enterprise income tax on their taxable income in China at a statutory rate of 25%, except for our certain PRC subsidiaries that are qualified as high and new technology enterprises under the PRC Enterprise Income Tax Law and are eligible for a preferential enterprise income tax rate of 15%. The enterprise income tax is calculated based on the entity’s global income as determined under PRC tax laws and accounting standards.
Our products and services are primarily subject to value-added tax at a rate of 13% on the vehicles and charging piles, repair and maintenance services and charging services as well as 6% on services such as research and development services, in each case less any deductible value-added tax we have already paid or born. We are also subject to surcharges on value-added tax payments in accordance with PRC law.
118
Dividends paid by our PRC subsidiaries in China to our Hong Kong subsidiaries will be subject to a withholding tax rate of 10%, unless the Hong Kong entity satisfies all the requirements under the Arrangement Between the Mainland of China and the Hong Kong Special Administrative Region for the Avoidance of Double Taxation and the Prevention of Fiscal Evasion with Respect to Taxes on Income and Capital and receives approval from the tax authority. If our Hong Kong subsidiaries satisfy all the requirements under the tax arrangement and receive approval from the tax authority, then the dividends paid to the Hong Kong subsidiaries would be subject to withholding tax at the standard rate of 5%. Effective from November 1, 2015, the above-mentioned approval requirement has been abolished, but a Hong Kong entity is still required to file application package with the tax authority, and settle the overdue taxes if the preferential 5% tax rate is denied based on the subsequent review of the application package by the tax authority.
If NIO Inc. or any of our subsidiaries outside of China were deemed to be a “resident enterprise” under the PRC Enterprise Income Tax Law, it would be subject to enterprise income tax on its worldwide income at a rate of 25%.
Under the PRC Enterprise Income Tax Law, research and development expenses incurred by an enterprise in the course of carrying out research and development activities that have not formed intangible assets and are included in the profit and loss account for the current year. Besides deducting the actual amount of research and development expenses incurred, an enterprise is allowed an additional 100% deduction of the amount in calculating its taxable income for the relevant year. For research and development expenses that have formed intangible assets, the tax amortization is based on 200% of the costs of the intangible assets.
Recently Issued Accounting Pronouncements
For a summary of recently issued accounting pronouncements, see Note 3 to our consolidated financial statements included elsewhere in this annual report.
119
Results of Operations
The following table sets forth a summary of our consolidated results of operations for the periods indicated. This information should be read together with our consolidated financial statements and related notes included elsewhere in this annual report. The operating results in any year are not necessarily indicative of the results that may be expected for any future periods.
| Year Ended December 31, | |||||||
| 2022 | 2023 | 2024 | |||||
|
| RMB |
| RMB |
| RMB |
| US$ |
|
| (in thousands) | ||||||
Revenues:(1) |
|
|
|
|
|
|
|
|
Vehicle sales |
| 45,506,581 |
| 49,257,270 |
| 58,234,086 |
| 7,978,037 |
Other sales(3) |
| 3,761,980 |
| 6,360,663 |
| 7,497,473 |
| 1,027,150 |
Total revenues |
| 49,268,561 |
| 55,617,933 |
| 65,731,559 |
| 9,005,187 |
Cost of sales:(2) |
|
|
|
| ||||
Vehicle sales |
| (39,271,801) |
| (44,587,572) |
| (51,094,616) |
| (6,999,934) |
Other sales |
| (4,852,767) |
| (7,978,565) |
| (8,144,181) |
| (1,115,748) |
Total cost of sales |
| (44,124,568) |
| (52,566,137) |
| (59,238,797) |
| (8,115,682) |
Gross profit |
| 5,143,993 |
| 3,051,796 |
| 6,492,762 |
| 889,505 |
Operating expenses:(2) |
|
|
|
| ||||
Research and development(2) |
| (10,836,261) |
| (13,431,399) |
| (13,037,304) |
| (1,786,103) |
Selling, general and administrative(2) |
| (10,537,119) |
| (12,884,556) |
| (15,741,057) |
| (2,156,516) |
Other operating income, net | 588,728 | 608,975 | 411,526 | 56,379 | ||||
Total operating expenses |
| (20,784,652) |
| (25,706,980) |
| (28,366,835) |
| (3,886,240) |
Loss from operations |
| (15,640,659) |
| (22,655,184) |
| (21,874,073) |
| (2,996,735) |
Interest and investment income |
| 1,358,719 |
| 2,210,018 |
| 853,728 |
| 116,960 |
Interest expenses |
| (333,216) |
| (403,530) |
| (798,363) |
| (109,375) |
Gain/(loss) on extinguishment of debt | 138,332 | 170,193 | (4,480) | (614) | ||||
Share of income/(loss) of equity investees | 377,775 |
| 64,394 |
| (503,193) |
| (68,937) | |
Other (loss)/income, net | (282,952) |
| 155,191 |
| (98,143) |
| (13,446) | |
Loss before income tax expense | (14,382,001) | (20,458,918) | (22,424,524) | (3,072,147) | ||||
Income tax (expense)/benefit | (55,103) | (260,835) | 22,815 | 3,126 | ||||
Net loss | (14,437,104) | (20,719,753) | (22,401,709) | (3,069,021) | ||||
Other comprehensive income/(loss) | ||||||||
Change in unrealized gains/(losses) related to available-for-sale debt securities, net of tax | 746,336 | (770,560) | — | — | ||||
Foreign currency translation adjustment, net of nil tax | 717,274 | 11,514 | 149,668 | 20,504 | ||||
Total other comprehensive income/(loss) | 1,463,610 | (759,046) | 149,668 | 20,504 | ||||
Total comprehensive loss | (12,973,494) | (21,478,799) | (22,252,041) | (3,048,517) | ||||
Accretion on redeemable non-controlling interests to redemption value |
| (279,355) |
| (303,163) |
| (347,516) |
| (47,609) |
Net loss/(profit) attributable to non-controlling interests | 157,014 |
| (124,051) |
| 91,533 |
| 12,540 | |
Other comprehensive (income)/loss attributable to non-controlling interests | (151,299) |
| 156,026 |
| — |
| — | |
Comprehensive loss attributable to ordinary shareholders of NIO Inc. |
| (13,247,134) |
| (21,749,987) |
| (22,508,024) |
| (3,083,586) |
Notes:
| (1) | We currently generate revenues from vehicle sales and other sales. |
| (2) | Share-based compensation expenses were allocated in cost of sales and operating expenses as follows: |
Cost of sales |
| 66,914 |
| 83,972 |
| 71,779 |
| 9,834 |
Research and development expenses |
| 1,323,370 |
| 1,517,206 |
| 1,296,136 |
| 177,570 |
Selling, general and administrative expenses |
| 905,612 |
| 767,863 |
| 560,597 |
| 76,801 |
Total |
| 2,295,896 |
| 2,369,041 |
| 1,928,512 |
| 264,205 |
(3) | Other sales mainly consist of revenues from (a) parts, accessories and after-sales vehicle services, including repair, maintenance, service package, extended warranty services and other vehicle services, (b) provision of power solutions, including sale of charging piles, provision of battery charging and swapping services, battery upgrade service, BaaS battery buy-out service and other power solution services, (c) others, which mainly consist of revenues from sales of used cars, auto financing services, technical services, lifestyle product merchandise, automotive regulatory credits and other products and services. |
120
Year Ended December 31, 2024 Compared to Year Ended December 31, 2023
Revenues
Our revenues increased by 18.2% from RMB55,617.9 million in 2023 to RMB65,731.6 million (US$9,005.2 million) in 2024, primarily attributable to (i) an increase in vehicle sales by RMB8,976.8 million, as a result of an increase in vehicle delivery volume by 38.7%, partially offset by a decrease in the average selling price of our vehicles mainly due to changes in product mix, and (ii) an increase in other revenues by RMB1,497.1 million from sales of parts, accessories and after-sales vehicle services and provision of power solutions, as a result of continued growth in the number of our users, partially offset by (iii) the decrease in revenue from sales of used cars by RMB587.8 million.
Cost of sales
Our cost of sales increased by 12.7% from RMB52,566.1 million in 2023 to RMB59,238.8 million (US$8,115.7 million) in 2024, primarily attributable to (i) an increase in cost of vehicle sales by RMB6,507.0 million, as a result of an increase in vehicle delivery volume by 38.7%, partially offset by lower material cost per vehicle and changes in our product mix, and (ii) an increase in cost of provision of power solutions and parts, accessories and after-sales vehicle services by RMB840.1 million, as a result of higher depreciation and operating cost from the increased investment in our power and service network, partially offset by (iii) the decrease in cost of used car sales of RMB746.4 million, as a result of decreased used car sales volume.
Gross Profit and Gross Margin
Our gross profit increased by 112.8% from RMB3,051.8 million in 2023 to RMB6,492.8 million (US$889.5 million) in 2024. The increase of gross profit compared to 2023 was mainly driven by (i) the increase in profit from vehicle sales of RMB2,469.8 million primarily due to an increase in vehicle delivery volume by 38.7%, and (ii) the increase in profit from sales of parts, accessories and after-sales vehicle services with RMB850.1 million.
Gross margin in 2024 was 9.9%, compared with 5.5% in 2023. The increase of gross margin as compared to 2023 was mainly driven by the increase of vehicle margin.
Vehicle margin in 2024 was 12.3%, compared with 9.5% in 2023. Vehicle margin is the margin of new vehicle sales, which is calculated based on revenues and cost of sales derived from new vehicle sales only. The increase of vehicle margin as compared to 2023 was mainly driven by decreased material cost per vehicle, which is partially offset by changes in our product mix.
Other sales margin in 2024 was negative 8.6%, compared with negative 25.4% in 2023, which was mainly driven by the increase of sales of parts, accessories and after-sales vehicle services with relatively high sales margin.
Research and Development Expenses
Research and development expenses decreased by 2.9% from RMB13,431.4 million in 2023 to RMB13,037.3 million (US$1,786.1 million) in 2024, primarily due to decreased design and development costs of RMB457.6 million and decreased personnel costs in research and development functions of RMB169.3 million resulting from different stages of development for new products and technologies, partially offset by the incremental depreciation and amortization expenses of RMB270.3 million.
Selling, General and Administrative Expenses
Selling, general and administrative expenses increased by 22.2% from RMB12,884.6 million in 2023 to RMB15,741.1 million (US$2,156.5 million) in 2024, primarily due to (i) increased employee compensation expense of RMB1,475.9 million driven by an increase in sales functions personnel, and (ii) increased marketing and promotional expenses of RMB766.4 million due to the increase in sales and marketing activities for new brands and products.
Loss from Operations
As a result of the foregoing, we incurred a loss from operations of RMB21,874.1 million (US$2,996.7 million) in 2024, representing a decrease of 3.4% as compared to a loss of RMB22,655.2 million in 2023.
121
Interest and investment income
We recorded interest and investment income of RMB853.7 million (US$117.0 million) in 2024, representing a decrease of 61.4% as compared to RMB2,210.0 million in 2023, primarily due to the fair value change of our equity investments.
Interest Expenses
Our interest expenses increased from RMB403.5 million in 2023 to RMB798.4 million (US$109.4 million) in 2024, primarily due to the issuance of 2029 Notes and the 2030 Notes in September 2023 and the increased other financing arrangements.
Share of Income/(Loss) of Equity Investees
We recorded share of loss of equity investees of RMB503.2 million (US$68.9 million) in 2024, as compared to share of income of equity investees of RMB64.4 million in 2023, primarily due to the share of losses recorded from our equity investments measured under equity method in 2024.
Other (Loss)/Income, Net
We recorded other losses of RMB98.1 million (US$13.4 million) in 2024, compared with other income of RMB155.2 million in 2023, primarily due to an increase in foreign exchange loss of RMB253.2 million from the revaluation impact of overseas Renminbi-related assets as a result of the depreciation of Renminbi against U.S. dollars in 2024.
Income Tax (Expense)/Benefit
We recorded income tax benefit of RMB22.8 million (US$3.1 million) in 2024, as compared to income tax expense of RMB260.8 million in 2023, primarily due to the reversion of deferred tax liabilities in connection with the fair value change of our equity investments.
Net Loss
As a result of the foregoing, we incurred a net loss of RMB22,401.7 million (US$3,069.0 million) in 2024, representing an increase of 8.1% as compared to a net loss of RMB20,719.8 million in 2023.
Year Ended December 31, 2023 Compared to Year Ended December 31, 2022
Revenues
Our revenues increased by 12.9% from RMB49,268.6 million in 2022 to RMB55,617.9 million in 2023, primarily attributable to (i) an increase of vehicle sales by RMB3,750.7 million, as a result of an increase in vehicle delivery volume by 30.7% mainly due to a more diversified product mix offered to our users, and partially offset by a decrease in the average selling price of our vehicles by 15.7% also mainly due to changes in product mix, (ii) an increase in other revenues by RMB2,655.4 million from sales of parts, accessories and after-sales vehicle services, provision of power solutions and other sales, as a result of continued growth in the number of our users, and partially offset by (iii) the decrease in revenue from sales of automotive regulatory credits by RMB56.7 million mainly due to decreased sales of credits with lower selling prices.
Cost of sales
Our cost of sales increased by 19.1% from RMB44,124.6 million in 2022 to RMB52,566.1 million in 2023, primarily attributable to an increase in cost of vehicle sales by RMB5,315.8 million and an increase of cost of provision of power solutions and parts, accessories and after-sales vehicle services by RMB2,124.1 million, which was mainly due to (i) an increase of vehicle delivery volume by 30.7% in 2023, (ii) partially offset by lower material cost per vehicle and the inventory provisions, accelerated depreciation on production facilities, and losses on purchase commitments for the previous generation of ES8, ES6 and EC6 recorded in 2022 (RMB985.4 million in total) and (iii) higher depreciation and operating cost from the expanded investment in our power and service network.
122
Gross Profit and Gross Margin
Our gross profit decreased by 40.7% from RMB5,144.0 million in 2022 to RMB3,051.8 million in 2023. The decrease of gross profit compared to 2022 was mainly driven by (i) the decrease of profit from vehicle sales with RMB1,565.1 million primarily due to lower average selling price as a result of changes in product mix, (ii) the decrease of profit from provision of power solutions with RMB697.1 million as a result of the expanded power network, (iii) and partially offset by the increase of profit from sales of parts, accessories and after-sales vehicle services with RMB332.9 million.
Gross margin in 2023 was 5.5%, compared with 10.4% in 2022. The decrease of gross margin as compared to 2022 was mainly driven by the decrease of vehicle margin.
Vehicle margin in 2023 was 9.5%, compared with 13.7% in 2022. Vehicle margin is the margin of new vehicle sales, which is calculated based on revenues and cost of sales derived from new vehicle sales only. The decrease of vehicle margin as compared to 2022 was mainly driven by lower average selling price primarily due to changes in product mix.
Other sales margin in 2023 was negative 25.4%, compared with negative 29.0% in 2022, which was mainly driven by the increase of sales of parts, accessories and after-sales vehicle services with high sales margin.
Research and Development Expenses
Research and development expenses increased by 23.9% from RMB10,836.3 million in 2022 to RMB13,431.4 million in 2023, primarily due to increased personnel costs in research and development functions of RMB2,313.4 million.
Selling, General and Administrative Expenses
Selling, general and administrative expenses increased by 22.3% from RMB10,537.1 million in 2022 to RMB12,884.6 million in 2023, primarily due to (i) increased employee compensation expense of RMB1,397.3 million due to an increase in sales and general corporate functions, and (ii) increased marketing and promotional expenses of RMB867.0 million due to the increase in sales and marketing activities.
Loss from Operations
As a result of the foregoing, we incurred a loss from operations of RMB22,655.2 million in 2023, representing an increase of 44.8% as compared to a loss of RMB15,640.7 million in 2022.
Interest and investment income
We recorded interest and investment income of RMB2,210.0 million in 2023, representing an increase of 62.7% as compared to RMB1,358.7 million in 2022, primarily due to the recycling of an unrealized gain from other comprehensive income to investment income of RMB977.3 million related to an equity investment previously accounted for as an available-for-sale debt investment.
Interest Expenses
Our interest expenses increased from RMB333.2 million in 2022 to RMB403.5 million in 2023, primarily because the principal amount of convertible notes outstanding was higher in 2023 due to the issuance of the 2029 Notes and the 2030 Notes.
Gain on extinguishment of debt
Our gain on extinguishment of debt was RMB170.2 million in 2023, compared with RMB138.3 million in 2022, which was attributed to the gain from the repurchase of a portion of the 2026 Notes and 2027 Notes with a carrying amount of RMB1,822.0 million in 2023 and RMB1,739.3 million, respectively.
Share of Income of Equity Investees
We recorded share of income of equity investees of RMB64.4 million in 2023, compared with RMB377.8 million in 2022, primarily due to the decreased share of income recorded from our equity investments measured under equity method due to decreased earnings of equity investees in 2023.
123
Other Income/(Loss), Net
We recorded other income of RMB155.2 million in 2023, compared with other losses of RMB283.0 million in 2022, primarily due to a decrease in foreign exchange loss of RMB463.3 million from the revaluation impact of overseas Renminbi-related assets as a result of the appreciation of Renminbi against U.S. dollars in 2023.
Income Tax Expense
Our income tax expense increased from RMB55.1 million in 2022 to RMB260.8 million in 2023, primarily due to the recognition of an income tax expense of RMB206.7 million in 2023 in connection with recycling of an unrealized gain from other comprehensive income to investment income of RMB977.3 million for the available-for-sale debt investment referred to above.
Net Loss
As a result of the foregoing, we incurred a net loss of RMB20,719.8 million in 2023, representing an increase of 43.5% as compared to a net loss of RMB14,437.1 million in 2022.
B.Liquidity and Capital Resources
Cash Flows and Working Capital
We had net cash used in operating activities of RMB3,866.0 million in 2022, net cash used in operating activities of RMB1,381.5 million in 2023, and net cash used in operating activities of RMB7,849.2 million (US$1,075.3 million) in 2024.
As of December 31, 2024, we had a total of RMB41,884.9 million (US$5,738.2 million) in cash and cash equivalents, restricted cash (including non-current restricted cash) and short-term investments. As of December 31, 2024, 79.0% of our cash and cash equivalents and restricted cash (including non-current restricted cash) and short-term investments were denominated in Renminbi and held in PRC and Hong Kong and the other cash and cash equivalents and restricted cash (including non-current restricted cash) and short-term investments were mainly denominated in US$ and held in the PRC, Hong Kong and the United States. Our cash and cash equivalents consist primarily of cash on hand, time deposits and highly liquid investments placed with banks, which are unrestricted as to withdrawal and use, and which have original maturities of three months or less.
As of December 31, 2024, we had bank credit quotas with an aggregate amount of RMB73,772.8 million (US$10,106.8 million), which consists of non-collateral based bank credit quotas of RMB15,441.3 million (US$2,115.4 million) and collateral-based bank credit quotas of RMB58,331.5 million (US$7,991.4 million). Out of the total non-collateral based bank credit quotas, RMB7,104.5 million (US$973.3 million), RMB2,537.0 million (US$347.6 million), and RMB330.0 million (US$45.2 million) were used for bank borrowing, issuance of letters of guarantee, and bank’s acceptance notes, respectively. Out of the total collateral-based bank credit quotas, RMB2,058.6 million (US$282.0 million) and RMB16,658.7 million (US$2,282.2 million) were used for issuance of letters of guarantee and bank’s acceptance notes, respectively.
As of December 31, 2024, we had RMB9,127.2 million (US$1,250.4 million) and RMB11,440.8 million (US$1,567.4 million) in total short-term and long-term borrowings outstanding, respectively. The borrowings outstanding primarily consisted of the 2026 Notes, 2027 Notes, 2029 Notes and 2030 Notes, portions of the asset-backed notes, and our short-term and long-term bank debt.
124
In January 2021, we issued US$750 million aggregate principal amount of 0.00% convertible senior notes due 2026, or the 2026 Notes, and US$750 million aggregate principal amount of 0.50% convertible senior notes due 2027, or the 2027 Notes. The 2026 Notes and the 2027 Notes are unsecured debt. The 2026 Notes will not bear interest, and the principal amount of the 2026 Notes will not accrete. The 2027 Notes will bear interest at a rate of 0.50% per year. The 2026 Notes will mature on February 1, 2026 and the 2027 Notes will mature on February 1, 2027, unless repurchased, redeemed or converted in accordance with their terms prior to such date. Prior to August 1, 2025, in the case of the 2026 Notes, and August 1, 2026, in the case of the 2027 Notes, the 2026 Notes and the 2027 Notes, as applicable, will be convertible at the option of the holders only upon satisfaction of certain conditions and during certain periods. Holders may convert their 2026 Notes or 2027 Notes, as applicable, at their option at any time on or after August 1, 2025, in the case of the 2026 Notes, or August 1, 2026, in the case of the 2027 Notes, until the close of business on the second scheduled trading day immediately preceding the relevant maturity date. Upon conversion, we will pay or deliver to such converting holders, as the case may be, cash, ADSs, or a combination of cash and ADSs, at our election. The initial conversion rate of the 2026 Notes is 10.7458 ADSs per US$1,000 principal amount of such 2026 Notes. The initial conversion rate of the 2027 Notes is 10.7458 ADSs per US$1,000 principal amount of such 2027 Notes. The relevant conversion rate for such series of the 2026 Notes and the 2027 Notes is subject to adjustment upon the occurrence of certain events. Holders of the 2026 Notes and the 2027 Notes may require us to repurchase all or part of their 2026 Notes and 2027 Notes for cash on February 1, 2024, in the case of the 2026 Notes, and February 1, 2025, in the case of the 2027 Notes, or in the event of certain fundamental changes, at a repurchase price equal to 100% of the principal amount of the 2026 Notes or the 2027 Notes to be repurchased, plus accrued and unpaid interest, if any, to, but excluding, the relevant repurchase date.
In addition, on or after February 6, 2024, in the case of the 2026 Notes, and February 6, 2025, in the case of the 2027 Notes, until the 20th scheduled trading day immediately prior to the relevant maturity date, we may redeem the 2026 Notes or the 2027 Notes, as applicable for cash subject to certain conditions, at a redemption price equal to 100% of the principal amount of the 2026 Notes or the 2027 Notes to be redeemed, plus accrued and unpaid interest, if any, to, but excluding, the relevant optional redemption date. Furthermore, we may redeem all but not part of the 2026 Notes or the 2027 Notes in the event of certain changes in the tax laws. Satisfying the obligations of the 2026 Notes and the 2027 Notes could adversely affect the amount or timing of any distributions to our shareholders. We may choose to satisfy, repurchase, or refinance the 2026 Notes or the 2027 Notes through public or private equity or debt financings if we deem such financings available on favorable terms. In 2022, we repurchased an aggregate principal amount of US$192.9 million of 2026 Notes for a total cash consideration of US$170.5 million. In September 2023, shortly after the pricing of the 2029 Notes and the 2030 Notes, we repurchased an aggregate principal amount of US$255.6 million of the 2026 Notes for a total cash consideration of US$249.9 million and an aggregate principal amount of US$244.4 million of the 2027 Notes for a total cash consideration of US$222.0 million. In February 2024, we completed the repurchase right offer relating to the 2026 Notes. US$300.5 million in aggregate principal amount of the 2026 Notes were validly surrendered and not withdrawn prior to the expiration of the repurchase right offer. In November and December 2024, we entered into and completed separate, privately negotiated transactions with a limited number of holders of the 2027 Notes resulting in the exchange of US$127.1 million principal amount of the 2027 Notes into ADSs. In these exchange transactions, we delivered to the participating holders 27.7 million ADSs. The exchange prices ranged from 207.0 to 227.6 ADSs per US$1,000 principal amount of the 2027 Notes. We did not receive any cash proceeds from the issuance of the ADSs upon exchange. Concurrently, CHJ Limited, one of our wholly-owned subsidiaries, surrendered 27.7 million Class A ordinary shares held by it to us for cancellation at no consideration. On January 31, 2025, we completed the repurchase right offer relating to the 2027 Notes. US$378.3 million aggregate principal amount of the 2027 Notes were validly surrendered and not withdrawn prior to the expiration of the repurchase right offer. Following settlement of the repurchase, US$213,000 aggregate principal amount of the 2027 Notes remained outstanding and continues to be subject to the existing terms of the indenture and the 2027 Notes.
In September 2023, we issued US$500 million aggregate principal amount of 3.875% convertible senior notes due 2029, or the 2029 Notes, and US$500 million aggregate principal amount of 4.625% convertible senior notes due 2030, or the 2030 Notes. We granted the initial purchasers in the notes offering an option to purchase up to an additional US$75 million in aggregate principal amount of the 2029 Notes and up to an additional US$75 million in aggregate principal amount of the 2030 Notes. The initial purchasers exercised in full the option to purchase from us an aggregate of US$75 million principal amount of the 2029 Notes and US$75 million principal amount of the 2030 Notes. The 2029 Notes and the 2030 Notes are unsecured debt. The 2029 Notes will bear interest at a rate of 3.875% per year, and the 2030 Notes will bear interest at a rate of 4.625% per year. The 2029 Notes will mature on October 15, 2029 and the 2030 Notes will mature on October 15, 2030, unless repurchased, redeemed or converted in accordance with their terms prior to such date. The holders of the 2029 Notes and the 2030 Notes shall have the right, at such holder’s option, to convert all or any portion of their 2029 Notes or 2030 Notes, as applicable, at any time prior to the close of business on the second scheduled trading day immediately preceding the relevant maturity date.
Upon conversion, we will pay or deliver to such converting holders, as the case may be, cash, ADSs, or a combination of cash and ADSs, at our election. The initial conversion rate of the 2029 Notes is 89.9685 ADSs per US$1,000 principal amount of such 2029 Notes. The initial conversion rate of the 2030 Notes is 89.9685 ADSs per US$1,000 principal amount of such 2030 Notes. The relevant conversion rate for such series of the 2029 Notes and the 2030 Notes is subject to adjustment upon the occurrence of certain events.
125
Holders of the 2029 Notes and 2030 Notes may require us to repurchase all or any portion of their 2029 Notes and 2030 Notes for cash on October 15, 2027, in the case of the 2029 Notes, and October 15, 2028, in the case of 2030 Notes, or in the event of certain fundamental changes, at a repurchase price equal to 100% of the principal amount of the 2029 Notes or the 2030 Notes to be repurchased plus accrued and unpaid interest, if any, to, but excluding, the repurchase date. In addition, on or after October 22, 2027, in the case of the 2029 Notes, and October 22, 2028, in the case of the 2030 Notes, until the 20th scheduled trading day immediately prior to the relevant maturity date, we may redeem all or part of the 2029 Notes and 2030 Notes, as applicable for cash subject to certain conditions, at a redemption price equal to 100% of the principal amount of the 2029 Notes or the 2030 Notes to be redeemed, plus accrued and unpaid interest, if any, to, but excluding, the optional redemption date. Furthermore, we may redeem all but not part of the 2029 Notes or the 2030 Notes in the event of certain changes in the tax laws. Satisfying the obligations of the 2029 Notes and the 2030 Notes could adversely affect the amount or timing of any distributions to our shareholders. We may choose to satisfy, repurchase, or refinance the 2029 Notes or the 2030 Notes through public or private equity or debt financings if we deem such financings available on favorable terms.
Based on the outstanding principal amount of the 2026 Notes, the 2027 Notes, the 2029 Notes and the 2030 Notes, and the highest conversion rate under each indenture, the maximum number of ADSs that would be issued in connection with the outstanding convertible notes is approximately 134.5 million.
Our principal sources of liquidity have been proceeds from issuances of equity securities, our notes offerings, our bank credit quotas and cash flow from business operations. We have been applying a variety of methods to manage our working capital. We use just-in-time, pull-production system to control the inventory level of the components. Meanwhile, payment methods for our suppliers can be a combination of cash and notes payable.
We have been incurring losses since inception. We incurred operating cash outflow for the year ended December 31, 2024 and our current liabilities exceeded current assets as of December 31, 2024. Therefore, our ability to continue as a going concern is largely dependent on the successful implementation of our management’s business plan to mitigate these adverse conditions, which includes growing our revenue by increasing the sales volume of electric vehicles, maintaining a reasonable working capital turnover rate by managing collection of receivables and settlement of payables, and raising funds from banks under available credit quotas and other sources when needed. We have prepared a cash flows forecast covering the twelve months from the date of issuance of the consolidated financial statements after giving consideration to our business plan as noted above and the evaluation of the probability of the successful implementation of such business plan. We have concluded it is probable that the business plan will be effectively implemented, and our available cash and cash equivalents, restricted cash and short-term investments, cash generated from operating activities and funds from available credit quotas and other sources will be sufficient to support our continuous operations and necessary capital expenditures, and to meet our payment obligations when liabilities fall due within the twelve months from the date of issuance of the consolidated financial statements.
However, we may decide to enhance our liquidity position or increase our cash reserve for future expansions and acquisitions through additional capital and/or finance funding. The issuance and sale of additional equity would result in further dilution to our shareholders. The incurrence of indebtedness would result in increased fixed obligations and could result in operating covenants that would restrict our operations. We cannot assure you that financing will be available in amounts or on terms acceptable to us, if at all.
126
The following table sets forth a summary of our cash flows for the periods indicated.
Year Ended December 31, | ||||||||
2022 | 2023 | 2024 | ||||||
| RMB |
| RMB |
| RMB |
| US$ | |
| (in thousands) | |||||||
Summary of Consolidated Cash Flow Data: |
|
|
|
|
|
|
|
|
Net cash used in operating activities before movements in working capital | (8,116,982) | (14,466,984) | (11,461,099) | (1,570,166) | ||||
Changes in operating assets and liabilities | 4,250,974 | 13,085,438 | 3,611,931 | 494,832 | ||||
Net cash used in operating activities | (3,866,008) |
| (1,381,546) |
| (7,849,168) |
| (1,075,334) | |
Net cash provided by/(used in) investing activities | 10,385,017 |
| (10,885,375) |
| (4,958,493) |
| (679,310) | |
Net cash (used in)/provided by financing activities | (1,616,384) |
| 27,662,881 |
| 1,772,483 |
| 242,829 | |
Effects of exchange rate changes on cash, cash equivalents and restricted cash | (121,896) |
| 70,254 |
| 161,039 |
| 22,064 | |
Net increase/(decrease) in cash, cash equivalents and restricted cash | 4,780,729 |
| 15,466,214 |
| (10,874,139) |
| (1,489,751) | |
Cash, cash equivalents and restricted cash at beginning of the year | 18,374,564 |
| 23,155,293 |
| 38,621,507 |
| 5,291,125 | |
Cash, cash equivalents and restricted cash at end of the year | 23,155,293 |
| 38,621,507 |
| 27,747,368 |
| 3,801,374 | |
Operating Activities
Net cash used in operating activities was RMB7,849.2 million (US$1,075.3 million) in 2024, as compared to a net loss of RMB22,401.7 million. The difference was primarily attributable to (i) non-cash items of RMB10,940.6 million, which primarily consisted of depreciation and amortization of RMB5,875.5 million, share-based compensation expenses of RMB1,928.5 million, and amortization of right-of-use assets of RMB1,825.2 million, and (ii) a net increase in changes in operating assets and liabilities by RMB3,611.9 million, which was primarily attributable to an increase in trade and notes payable of RMB4,717.2 million, a decrease in trade and notes receivable of RMB2,985.8 million, and a decrease in other non-current assets of RMB1,385.1 million, partially offset by an increase in amounts due from related parties of RMB5,980.9 million.
Net cash used in operating activities was RMB1,381.5 million in 2023, as compared to a net loss of RMB20,719.8 million. The difference was primarily attributable to (i) non-cash items of RMB6,252.8 million, which primarily consisted of depreciation and amortization of RMB3,378.0 million, share-based compensation expenses of RMB2,369.0 million, amortization of right-of-use assets of RMB1,529.5 million, and (ii) a net increase in changes in operating assets and liabilities by RMB13,085.4 million, which was primarily attributable to an increase in trade and notes payable of RMB4,870.8 million, a decrease in inventory of RMB2,895.5 million, a decrease in other non-current assets of RMB2,600.0 million.
Net cash used in operating activities was RMB3,866.0 million in 2022, as compared to a net loss of RMB14,437.1 million. The difference was primarily attributable to (i) non-cash items of RMB6,320.1 million, which primarily consisted of depreciation and amortization of RMB2,852.3 million, share-based compensation expenses of RMB2,295.9 million, amortization of right-of-use assets of RMB1,141.7 million, and (ii) a net increase in changes in operating assets and liabilities by RMB4,251.0 million, which was primarily attributable to an increase in trade and notes payable of RMB11,650.9 million, an increase in accruals and other liabilities of RMB4,119.4 million, an increase in other non-current liabilities of RMB1,620.9 million, which was partially offset by, among other things, an increase in inventory of RMB6,257.5 million, trade and notes receivable of RMB2,303.4 million and prepayments and other current assets of RMB1,239.9 million.
Investing Activities
Net cash used in investing activities was RMB4,958.5 million (US$679.3 million) in 2024, primarily attributable to purchase of short-term investments of RMB45,957.6 million, and (ii) purchase of property, plant and equipment and intangible assets of RMB9,142.3 million, partially offset by proceeds from maturities of short-term investments of RMB50,413.9 million.
Net cash used in investing activities was RMB10,885.4 million in 2023, primarily attributable to (i) purchase of short-term investments of RMB43,899.1 million, and (ii) purchase of property, plant and equipment and intangible assets of RMB14,340.8 million, inclusive of VAT input, partially offset by proceeds from maturities of short-term investments of RMB47,753.6 million.
127
Net cash provided by investing activities was RMB10,385.0 million in 2022, primarily attributable to proceeds from maturities of short-term investments of RMB106,658.2 million, partially offset by (i) purchase of short-term investments of RMB87,631.7 million, (ii) purchase of property, plant and equipment and intangible assets of RMB6,972.9 million, and (iii) purchase of held to maturity debt investments of RMB1,830.0 million.
Financing Activities
Net cash provided by financing activities was RMB1,772.5 million (US$242.8 million) in 2024, primarily attributable to proceeds from borrowings from third parties of RMB9,218.9 million and capital injection from redeemable non-controlling interests of RMB3,295.5 million, partially offset by repayments of borrowings from third parties of RMB7,512.8 million and repurchase of convertible senior notes of RMB3,302.2 million.
Net cash provided by financing activities was RMB27,662.9 million in 2023, primarily attributable to (i) proceeds from issuance of ordinary shares to CYVN Investments, net of RMB20,962.3 million, (ii) proceeds from issuance of convertible senior notes of RMB8,120.8 million, and (iii) proceeds from borrowings from third parties of RMB8,014.4 million, partially offset by repayments of borrowings from third parties of RMB6,096.0 million and repurchase of convertible senior notes of RMB3,387.6 million.
Net cash used in financing activities was RMB1,616.4 million in 2022, primarily attributable to repayments of borrowings from third parties of RMB7,347.9 million and repurchase of convertible senior notes of RMB1,202.4 million, partially offset by proceeds from borrowings from third parties of RMB6,918.6 million.
128
Material Cash Requirements
Our material cash requirements as of December 31, 2024 primarily include our capital commitments, operating and financing lease obligations, short-term and long-term borrowings, and convertible notes, as below:
Payment due by period | ||||||||||
| Total |
| Less than 1 year |
| 1-3 years |
| 3-5 years |
| More than 5 years | |
| (in RMB thousands) | |||||||||
Capital commitments | 6,423,831 | 6,212,240 | 146,147 | 65,444 | — | |||||
Operating lease obligations |
| 16,859,377 |
| 2,531,918 |
| 4,206,054 |
| 2,732,702 |
| 7,388,703 |
Finance lease obligations |
| 67,352 |
| 16,993 |
| 28,849 |
| 13,025 |
| 8,485 |
Short-term and long-term borrowings |
| 8,094,670 |
| 5,129,180 |
| 1,487,990 |
| 877,500 |
| 600,000 |
Interest on borrowings | 346,716 | 134,139 | 141,222 | 61,316 | 10,039 | |||||
Convertible notes with principal and interest | 12,248,458 | 3,081,409 | 4,842,552 | 4,324,497 | — | |||||
Total |
| 44,040,404 |
| 17,105,879 |
| 10,852,814 |
| 8,074,484 |
| 8,007,227 |
Our capital commitments are commitments in relation to the purchase of property and equipment including leasehold improvements.
Our operating and finance lease obligations consist of leases in relation to certain manufacturing plant, offices and buildings and other properties for our sales and service network.
Our short-term and long-term borrowings represent borrowings with maturity from eleven months to seven years.
Our convertible notes that remained outstanding as of December 31, 2024 represented (i) the 2026 Notes with outstanding principal amount of US$912,000 as of December 31, 2024, which will mature in February 2026, (ii) the 2027 Notes with outstanding principal amount of US$378.5 million as of December 31, 2024, which will mature in February 2027, (iii) the 2029 Notes with outstanding principal amount of US$575.0 million as of December 31, 2024, which will mature in October 2029 and (iv) the 2030 Notes with outstanding principal amount of US$575.0 million as of December 31, 2024, which will mature in October 2030. On January 31, 2025, we completed the repurchase right offer relating to the 2027 Notes with aggregate principal amount of US$378.3 million. Following settlement of the repurchase, US$213,000 aggregate principal amount of the 2027 Notes remained outstanding and continues to be subject to the existing terms of the indenture and the 2027 Notes.
We intend to fund our existing and future material cash requirements with our existing cash balance. We will continue to make cash commitments, including capital expenditures, to support the growth of our business.
Other than those shown above, we did not have any significant capital and other commitments, long-term obligations, mortgages and charges or guarantees as of December 31, 2024. As of December 31, 2024, save as disclosed in our consolidated financial statements included elsewhere in this annual report, we did not have significant contingent liabilities. As of December 31, 2024, save as disclosed in this section, we did not have any significant bank overdrafts, loans and other similar indebtedness, liabilities under acceptances or acceptance credits, debentures, mortgages, charges hire purchase commitments or other outstanding material contingent liabilities.
Capital Expenditures
In 2022, 2023 and 2024, our capital expenditures were mainly used for the acquisition of property, plant and equipment which consisted primarily of charging and battery swap equipment, mold and tooling, production facilities, IT equipment, research and development equipment, leasehold improvements mainly for NIO Houses and NIO Spaces, delivery and servicing centers, Power Swap Stations and laboratories as well as equity investments. We made capital expenditures of RMB7,251.9 million, RMB14,762.5 million and RMB9,534.7 million (US$1,306.3 million) in 2022, 2023 and 2024, respectively. We expect our capital expenditures to continue to be significant in the foreseeable future as we expand our business, and that our level of capital expenditures will be significantly affected by user demand for our products and services. The fact that we have a limited operating history means we have limited historical data on the demand for our products and services. As a result, our future capital requirements may be uncertain and actual capital requirements may be different from those we currently anticipate. To the extent the proceeds of securities we have issued and cash flows from our business activities are insufficient to fund future capital requirements, we may need to seek equity or debt financing. We will continue to make capital expenditures to support the expected growth of our business.
129
Holding Company Structure
NIO Inc. is a holding company with no material operations of its own. We conduct our operations in China primarily through our PRC subsidiaries, and, to a much lesser extent, the VIEs, and NIO Insurance Broker Co., Ltd., the subsidiary of Anhui NIO DT. As a result, our ability to pay dividends depends significantly upon dividends paid by our PRC subsidiaries. If our existing PRC subsidiaries or any newly formed ones incur debt on their own behalf in the future, the instruments governing their debt may restrict their ability to pay dividends to us. In addition, our wholly foreign-owned subsidiaries in China are permitted to pay dividends to us only out of their retained earnings, if any, as determined in accordance with PRC accounting standards and regulations. Under PRC law, each of our subsidiaries and the VIEs and their subsidiaries in China is required to set aside at least 10% of its after-tax profits each year, if any, to fund certain statutory reserve funds until such reserve funds reach 50% of its registered capital. In addition, each of our wholly foreign-owned subsidiaries in China may allocate a portion of its after-tax profits based on PRC accounting standards to enterprise expansion funds, staff bonuses and welfare funds at its discretion, and the VIEs may allocate a portion of their after-tax profits based on PRC accounting standards to a discretionary surplus fund at its discretion. The statutory reserve funds and the discretionary funds are not distributable as cash dividends. Remittance of dividends by a wholly foreign-owned company out of China is subject to examination by the banks designated by the SAFE. Our PRC subsidiaries have not paid dividends and will not be able to pay dividends until they generate accumulated profits and meet the requirements for statutory reserve funds. The VIEs did not have any material assets or liabilities as of December 31, 2024. In the future, we expect (i) Beijing NIO to focus on value-added telecommunications services, including, without limitation, performing internet services as well as holding certain related licenses; (ii) Anhui NIO AT to focus on assisted and intelligent driving services, including, without limitation, performing certain services as well as holding certain related licenses; and (iii) Anhui NIO DT to focus on insurance brokerage services, including, without limitation, performing insurance brokerage services as well as holding certain related licenses through its subsidiary.
Off-Balance Sheet Arrangements
Other than the guarantees provided to Battery Asset Company in relation to the BaaS model as described in Note 2(r) to our consolidated financial statements included elsewhere in this annual report, we have not entered into any off-balance sheet financial guarantees or other off-balance sheet commitments to guarantee the payment obligations of any third parties. We have not entered into any derivative contracts that are indexed to our shares and classified as shareholder’s equity or that are not reflected in our consolidated financial statements. Furthermore, we do not have any retained or contingent interest in assets transferred to an unconsolidated entity that serves as credit, liquidity or market risk support to such entity. We do not have any variable interest in any unconsolidated entity that provides financing, liquidity, market risk or credit support to us or engages in leasing, hedging or product development services with us.
C.Research and Development, Patents and Licenses, etc.
See “Item 4. Information on the Company—B. Business Overview—Intellectual Property.”
D.Trend Information
Other than as disclosed elsewhere in this annual report, we are not aware of any trends, uncertainties, demands, commitments or events for the current fiscal year that are reasonably likely to have a material effect on our net revenues, income, profitability, liquidity or capital resources, or that would cause the disclosed financial information to be not necessarily indicative of future operating results or financial conditions.
E.Critical Accounting Estimates
We prepare our consolidated financial statements in accordance with U.S. GAAP, which requires our management to make estimates that affect the reported amounts of assets, liabilities and disclosures of contingent assets and liabilities at the balance sheet dates, as well as the reported amounts of revenues and expenses during the reporting periods. To the extent that there are material differences between these estimates and actual results, our financial condition or results of operations would be affected. We base our estimates on our own historical experience and other assumptions that we believe are reasonable after taking account of our circumstances and expectations for the future based on available information. We evaluate these estimates on an ongoing basis.
130
We consider an accounting estimate to be critical if: (i) the accounting estimate requires us to make assumptions about matters that were highly uncertain at the time the accounting estimate was made, and (ii) changes in the estimate that are reasonably likely to occur from period to period or use of different estimates that we reasonably could have used in the current period, would have a material impact on our financial condition or results of operations. There are other items within our financial statements that require estimation but are not deemed critical, as defined above. Changes in estimates used in these and other items could have a material impact on our financial statements. For a detailed discussion of our significant accounting policies and related judgments, see Note 2 to our consolidated financial statements included elsewhere in this annual report.
Warranty liabilities
We accrue a warranty reserve for all new vehicles that we sell, which includes our best estimate of the projected costs to repair or replace items under warranties. These estimates are based on actual claims incurred to date and an estimate of the nature, frequency and costs of future claims. These estimates are inherently uncertain given our relatively short history of sales, and changes to the historical or projected warranty experience may cause material changes to the warranty reserve when we accumulate more actual data and experience in the future.
The portion of the warranty reserve expected to be incurred within the next 12 months is included within accruals and other liabilities, while the remaining balance is included within other non-current liabilities on the consolidated balance sheets. Warranty expense is recorded as a component of cost of revenues in the consolidated statements of comprehensive loss.
We do not consider standard warranty as being a separate performance obligation as it is intended to provide assurance that a product complies with agreed-upon specifications and is not viewed as a distinct obligation. Accordingly, standard warranty is accounted for in accordance with ASC 460, Guarantees.
ITEM 6. DIRECTORS, SENIOR MANAGEMENT AND EMPLOYEES
A. Directors and Executive Officers
The following table sets forth information regarding our executive officers and directors as of the date of this annual report.
Directors and Executive Officers |
| Age |
| Position/Title |
Bin Li |
| 50 |
| Chairman and Chief Executive Officer |
Lihong Qin |
| 51 |
| Director and President |
Feng Shen |
| 61 |
| Executive Vice President |
Xin Zhou |
| 54 |
| Executive Vice President |
Yu Qu |
| 46 |
| Chief Financial Officer |
Ganesh V. Iyer |
| 57 |
| Chief Executive Officer of NIO U.S. |
Hai Wu |
| 56 |
| Independent Director |
Denny Ting Bun Lee |
| 57 |
| Independent Director |
Yu Long | 52 | Independent Director | ||
Yonggang Wen | 47 | Independent Director | ||
Eddy Georges Skaf | 51 | Non-Executive Director | ||
Nicholas Paul Collins | 50 | Non-Executive Director |
Mr. Bin Li is our founder and has served as chairman of the board since our inception and our chief executive officer since March 2018. Since February 2015, Mr. Li has served as a director of Dida Inc. (HKEX: 2559), an online shared mobility company. Since July 2021, Mr. Li has served as a director of Uxin Limited (Nasdaq: UXIN), a leading e-commerce platform for buying and selling used cars in China. In 2000, Mr. Li co-founded Beijing Bitauto E-Commerce Co., Ltd. and served as its director and president until 2006. From 2010 to 2020, Mr. Li served as chairman of the board of directors at Bitauto Holdings Limited (previously listed on NYSE with stock code BITA), a former NYSE-listed automobile service company and a leading automobile service provider in China. In 2002, Mr. Li co-founded Beijing Creative & Interactive Digital Technology Co., Ltd. as the chairman of the board of directors and had served as its president and director. Mr. Li received his bachelor’s degree in sociology from Peking University.
131
Mr. Lihong Qin is our co-founder and has served as our director and our president since our inception. Prior to joining us, Mr. Qin served as chief marketing officer and executive director at Longfor Properties Co., Ltd. (HKEX: 960), a leading company involved in property development and investment in China, from 2008 to 2014. He also served as deputy general manager at Anhui Chery Automobile Sales and Service Company from 2005 to 2008, as senior consultant and project manager at Roland Berger Strategy Consultants from 2003 to 2005. Mr. Qin received his bachelor’s degree and a master’s degree in law from Peking University in 1996 and 1999, respectively, and a master’s degree in public policy from Harvard University in 2001.
Mr. Feng Shen joined our company in December 2017, and currently serves as our executive vice president and chairman of quality management committee. Mr. Shen worked in several senior executive management roles, such as president of Polestar China and global chief technology officer at Polestar, president at Volvo Cars China R&D Company, vice president of Volvo Cars Asia-Pacific Operation, and chairman at China-Sweden Traffic Safety Research Center from 2010 to 2017. Prior to that, Mr. Shen served in various roles, including powertrain manager and six-sigma quality management master, at Ford Motor Company (NYSE: F) from 1999 to 2010 in the United States and China. Mr. Shen received a bachelor’s degree in mathematics and mechanics and a master’s degree in applied mechanics from Fudan University in 1984 and 1987, respectively. He also received a doctoral degree in mechanical engineering from Auburn University in 1996.
Mr. Xin Zhou joined our company in April 2015. He has served as the chairman of product committee since 2017, and currently serves as our executive vice president. Prior to joining our company, Mr. Zhou served as executive director at Qoros Automotive Co., Ltd. from September 2009 to April 2015. Prior to that, he was the engagement manager of McKinsey & Co. from April 2007 to August 2009, and executive director of Lear Corp. (NYSE: LEA) from May 1998 to April 2007. From 1995 to 1998, Mr. Zhou worked at General Motors China Inc. Mr. Zhou received a bachelor’s degree in applied science from Fudan University in 1992 and a master’s degree in business administration from China Europe International Business School in 2008.
Mr. Yu Qu joined our Company in October 2016, and currently serves as our Chief Financial Officer. Prior to joining NIO, Mr. Qu held various financial leadership roles at leading multinational companies including Lear Corporation and Johnson Controls, from 2013 to 2016. Before that, he worked at PricewaterhouseCoopers for ten years. Mr. Qu holds a bachelor’s degree in accounting from Peking University and a Master’s Degree in Accounting from Shanghai University of Finance and Economics.
Mr. Ganesh V. Iyer joined our company in April 2016. He has served as the chief executive officer of NIO U.S. since December 2018. Mr. Iyer has over 35 years of experience delivering results in various industries including autonomous technology, hi-tech, manufacturing, and telecom. Mr. Iyer worked as vice president of Information Technology at Tesla Inc. (Nasdaq: TSLA) until 2016. Prior to Tesla, where he served as vice president of Information Technology, Mr. Iyer joined VMWare (NYSE: VMW) in 2010 and held senior information technology leadership roles at VMWare. Prior to VMWare, Mr. Iyer served as director of information technology at Juniper Networks (NYSE: JNPR) and WebEx and worked in consulting primarily at Electronic Data Systems. Mr. Iyer received a bachelor’s degree in chemical engineering from the University of Calicut in India.
Mr. Hai Wu has served as our independent director since July 2016. Mr. Wu has served as a managing partner of Cenova Capital since May 2019. He has extensive experience in investments and management. Prior to Cenova Capital, Mr. Wu served as an executive director of China at Temasek Holdings Advisors (Beijing) Co., Ltd. since April 2014. Prior to that, Mr. Wu was the chief executive officer at Ramaxel Technology (Shenzhen) Limited from April 2012 to February 2014 and a managing director at CITIC Private Equity Funds Management Co., Ltd. from March 2010 to May 2012. Prior to that, Mr. Wu had served at Beijing Branch office of McKinsey & Company for more than ten years and was appointed as the global director and managing partner until February 2010. He also served as a non-executive director of COFCO Meat Holdings Limited (HKEX: 1610) from September 2015 to December 2017. He received a bachelor’s degree in physiology from Peking University, a master’s degree in business administration from the Johnson School of Management, Cornell University and a doctoral degree in biomedical science from Rutgers University.
Mr. Denny Ting Bun Lee has served as our independent director since September 2018. Mr. Lee currently serves as the chairman of the audit committees and an independent non-executive director of the boards of New Oriental Education & Technology Group Inc. (NYSE: EDU; HKEX: 9901) and Jianpu Technology Inc. (OTCQB: AIJTY). From April 2002 to June 2022, Mr. Lee served as a director of NetEase, Inc., formerly known as NetEase.com, Inc., which is listed on the Nasdaq Global Select Market (Nasdaq: NTES) and the Hong Kong Stock Exchange (HKEX: 9999). He was the chief financial officer of NetEase.com, Inc. from April 2002 to June 2007 and its financial controller from November 2001 to April 2002. Prior to joining NetEase.com, Inc., Mr. Lee worked in the Hong Kong office of KPMG for more than ten years. Mr. Lee graduated from the Hong Kong Polytechnic University with a professional diploma in accounting and is a member of The Hong Kong Institute of Certified Public Accountants and The Chartered Association of Certified Accountants.
132
Ms. Yu Long has served as our independent director since July 2021. Ms. Long currently serves as the Founding and Managing Partner of BAI Capital. She also serves as a member of Bertelsmann Group Management Committee and the governor of China Venture Capital and Private Equity Association. Formerly, Ms. Long was the chief executive officer of Bertelsmann China Corporate Center and the managing partner of Bertelsmann Asia Investments. Prior to that, she was a Principal at Bertelsmann Digital Media Investments. She joined the international media, services, and education company via the Bertelsmann Entrepreneurs Program in 2005. Ms. Long is a member of the World Economic Forum’s Young Global Leaders Advisory Council and its Global Agenda Council on the Future of Media, Entertainment & Information and was a member of the Stanford Graduate School of Business Advisory Council from May 2015 to May 2021. Ms. Long serves as an independent director on the board of directors of Tapestry Inc. (NYSE: TPR, its portfolio includes Coach, Stuart Weitzman and Kate Spade) and an independent non-executive director of the boards of the Hongkong and Shanghai Banking Corporation Limited. Ms. Long received a bachelor’s degree in electrical engineering from University of Electronic Science and Technology in China and an MBA from Stanford Graduate School of Business.
Mr. Yonggang Wen has served as our independent director since November 2023. Mr. Wen currently serves as a Full Professor and President’s Chair of Computer Science and Engineering at Nanyang Technological University, Singapore. He is a Fellow of the Institute of Electrical and Electronics Engineers (IEEE, the world’s largest technical professional organization), a Fellow of Singapore Academy of Engineering, and a Distinguished Member of Association for Computing Machinery. He also serves as the Director of the Centre for Computational Technologies in Finance, and has been the Associate Provost (Graduate Education) and Dean of Graduate College at Nanyang Technological University since January 2024. Mr. Wen has served as a non-executive director of Red Dot Analytics Pte Ltd in Singapore since 2016. His career has been marked by pioneering work in applying learning-based techniques to system prototyping and performance optimization for large-scale networked computer systems. He has received numerous awards for his contributions, including the 2020 IEEE Industrial Technical Excellence Award, the 2019 Nanyang Research Award and the 2016 Nanyang Award in Innovation and Entrepreneurship. Professor Wen also has a strong record of leadership in academic and research roles, including serving as the Chair for IEEE ComSoc Multimedia Communication Technical Committee from 2014 to 2016 and the Editor in Chief of IEEE Transactions on Multimedia currently. Professor Wen received his PhD in electrical engineering and computer science from Massachusetts Institute of Technology in 2008.
Mr. Eddy Georges Skaf has served as our non-executive director since February 2024. Mr. Skaf has held the position of chief investment officer at CYVN Holdings L.L.C. since May 2023. He also acts as directors of a number of affiliates of CYVN Holdings L.L.C., including McLaren Group Holdings Limited, Forseven Limited, and CYVN Investments RSC Ltd. Previously, from August 2019 to May 2023, Mr. Skaf served as a senior advisor to Digital Infrastructure at Mubadala. Before this, he served as the chief strategy officer at Emirates Integrated Telecom Company (du) from August 2017 to May 2019. Mr. Skaf received his bachelor’s degree in computer and communication engineering from American University of Beirut in 1995, and his master’s degree of business administration in business administration and management and master’s degree of science in management information systems from Boston University in 2000.
Mr. Nicholas Paul Collins has served as our non-executive director since February 2024. Mr. Collins has served as the chief executive officer of Forseven Limited since January 2024 and as the chief executive officer of McLaren Group Holdings Limited since April 2025. Prior to these roles, Mr. Collins worked at Jaguar Land Rover from March 2015 to December 2023 in various capacities, including a director of both Jaguar Land Rover Limited and Jaguar Land Rover Holdings Limited, and an executive director of vehicle programs at Jaguar Land Rover Limited. Mr. Collins began his career in the automotive industry in 1993 and has extensive experience in global product development, product and business strategy, and vehicle development and launch across Ford Motor Company and Jaguar Land Rover. Mr. Collins received his master’s degree in mechanical engineering from University of Nottingham in 1998, and an MBA from Henley Management College in 2004.
B. Compensation
For the year ended December 31, 2024, we paid an aggregate of approximately US$2.8 million in cash to our directors and executive officers. For share incentive grants to our directors and executive officers, see “—Stock Incentive Plans.” We have not set aside or accrued any amount to provide pension, retirement or other similar benefits to our directors and executive officers. Our PRC subsidiaries and the VIEs are required by law to make contributions equal to certain percentages of each employee’s salary for his or her pension insurance, medical insurance, unemployment insurance and other statutory benefits and a housing provident fund.
133
Employment Agreements and Indemnification Agreements
We have entered into employment agreements with each of our executive officers. Under these agreements, each of our executive officers is employed for a specified time period. For the executive officers who joined our company prior to September 2018, we may terminate employment for cause, at any time, without advance notice or remuneration, for certain acts of such executive officer, such as conviction or plea of guilty to a felony or any crime involving moral turpitude, negligent or dishonest acts to our detriment, or misconduct or a failure to perform agreed duties. In such case of termination, we will provide severance payments to the executive officer as expressly required by applicable law of the jurisdiction where the executive officer is based.
Each executive officer has agreed to hold, both during and after the termination or expiry of the executive officer’s employment agreement, in strict confidence and not to use, except as required in the performance of the executive officer’s duties in connection with the executive officer’s employment or pursuant to applicable law, any of our confidential information or trade secrets, any confidential information or trade secrets of our clients or prospective clients, or the confidential or proprietary information of any third party that we received and for which we have confidential obligations. The executive officers have also agreed to disclose in confidence to us all inventions, designs and trade secrets which they conceive, develop or reduce to practice during the executive officer’s employment with us and to assign all right, title and interest in them to us, and assist us in obtaining and enforcing patents, copyrights and other legal rights for these inventions, designs and trade secrets.
In addition, each executive officer has agreed to be bound by non-competition and non-solicitation restrictions during the term of the executive officer’s employment and typically for one year following the last date of employment. Specifically, each executive officer has agreed not to (i) approach our suppliers, clients, customers or contacts or other persons or entities introduced to the executive officer in the executive officer’s capacity as a representative of us for the purpose of doing business with such persons or entities that will harm our business relationships with these persons or entities; (ii) assume employment with or provide services to any of our competitors, or engage, whether as principal, partner, licensor or otherwise, with any of our competitors, without our express consent; or (iii) seek directly or indirectly, to solicit the services of any of our employees who we employed on or after the date of the executive officer’s termination, or in the year preceding such termination, without our express consent.
We have also entered into indemnification agreements with each of our directors and each of our executive officers who joined our company prior to September 2018. Under these agreements, we agree to indemnify our directors and executive officers against certain liabilities and expenses incurred by such persons in connection with claims made by reason of their being a director or officer of our company.
Stock Incentive Plans
We adopted share incentive plans in 2015, 2016, 2017, 2018 and 2024, which we refer to as the 2015 Plan, the 2016 Plan, the 2017 Plan, the 2018 Plan and the 2024 Plan, respectively. The 2018 Plan expired on December 31, 2023. All of the others remain effective. The terms of the 2015 Plan, the 2016 Plan and the 2017 Plan are substantially similar, and the terms of the 2018 Plan and the 2024 Plan are substantially similar. The purpose of our stock incentive plans is to attract and retain the best available personnel, to provide additional incentives to our employees, directors and consultants and to promote the success of our business. Our board of directors believes that our long-term success is dependent upon our ability to attract and retain superior individuals who, by virtue of their ability and qualifications, make important contributions to our business.
The maximum number of Class A ordinary shares which may be issued pursuant to all awards are 46,264,378 under the 2015 Plan, 18,000,000 under the 2016 Plan and 33,000,000 under the 2017 Plan. The maximum number of shares available for issuance pursuant to all awards under the 2018 Plan was initially 23,000,000 Class A ordinary shares, and the amount automatically increased at the beginning of each new year by the number of shares representing 1.5% of the then total issued and outstanding share capital of our company as of the end of the prior year during the term of the 2018 Plan. The maximum number of shares available for issuance pursuant to all awards under the 2024 Plan was initially 19,288,470 Class A ordinary shares, and the amount automatically increases at the beginning of each new year by the number of shares representing 1.2% of the then total issued and outstanding share capital of our company as of the last day of the immediately preceding fiscal year during the term of the 2024 Plan. In addition, any awards not granted under an earlier plan when it terminates are automatically added to the 2024 Plan. As of April 7, 2025, awards to purchase an aggregate amount of 115,271,729 Class A ordinary shares under the 2015 Plan, the 2016 Plan, the 2017 Plan, the 2018 Plan and the 2024 Plan had been granted and were outstanding, excluding awards that were forfeited or cancelled after the grant dates.
The following paragraphs describe the principal terms of the 2015 Plan, the 2016 Plan and the 2017 Plan.
Types of Awards. These three plans permit the awards of options, restricted shares, restricted share units, share appreciation rights, dividend equivalent right or other right or benefit under each plan.
134
Plan Administration. Our board of directors or a committee of one or more members of the board of directors or officers administer these three plans. The committee or the full board of directors, as applicable, will determine the grantees to receive awards, the type and number of awards to be granted to each grantee, and the terms and conditions of each award grant.
Award Agreement. Awards granted under these three plans are evidenced by an award agreement that sets forth terms, conditions and limitations for each award, which may include the term of the award, the provisions applicable in the event that the grantee’s employment or service terminates, and our authority to unilaterally or bilaterally amend the award.
Eligibility. We may grant awards to our employees, consultants and directors.
Vesting Schedule. Except as approved by the plan administrator, options to be issued to the grantees under these three plans shall be subject to a minimum four (4) year vesting schedule calling for vesting no earlier than the following, counting from the applicable grant date or vesting commencement date (as determined by the plan administrator) with respect to the total issued options: the option representing 25% of the Class A ordinary shares under the option shall vest at the end of the first twelve (12) months commencing from the vesting commencement date, with remaining portions vesting in equal monthly installments over the next thirty-six (36) months.
Exercise of Options. The plan administrator determines the exercise price for each award, which is stated in the relevant award agreement. Options that are vested and exercisable will terminate if they are not exercised prior to the time as the plan administrator determines at the time of grant. However, in the case of an option granted to an employee who, at the time the option is granted, owns (or, pursuant to Section 424(d) of the U.S. Code, is deemed to own) stock representing more than 10% of the total combined voting power of all classes of shares of us or our subsidiary or affiliate, the term of the option will not be longer than ten years from the date of grant under the 2017 Plan, or five years from the date of grant under the 2015 Plan and the 2016 Plan.
Transfer Restrictions. Awards shall be transferable, subject to applicable laws, (i) by will and by the laws of descent and distribution and (ii) during the lifetime of the grantee, to the extent and in the manner authorized by the plan administrator. Notwithstanding the foregoing, the grantee may designate one or more beneficiaries of the grantee’s award in the event of the grantee’s death on a beneficiary designation form provided by the plan administrator.
Termination and Amendment of the Plan. Unless terminated earlier or extended before expiration, each of these three plans has a term of ten years. The board of directors has the authority to terminate, amend or modify any or all of these three plans; provided, however, that no such amendment shall be made without the approval of our shareholders to the extent such approval is required by applicable laws or provisions of the stock incentive plans. However, without the prior written consent of the grantee, no such action may adversely affect any outstanding award previously granted pursuant to the plan.
The following paragraphs describe the principal terms of the 2018 Plan before its expiration on December 31, 2023.
Types of Awards. The 2018 Plan permits the awards of options, restricted shares or any other type of awards that the committee grants.
Plan Administration. Our board of directors or a committee of one or more members of our board of directors shall administer the 2018 Plan. The committee or the full board of directors, as applicable, will determine the participants to receive awards, the type and number of awards to be granted to each participant, and the terms and conditions of each award grant.
Award Agreement. Awards granted under the 2018 Plan are evidenced by an award agreement that sets forth terms, conditions and limitations for each award, which may include the term of the award, the provisions applicable in the event that the grantee’s employment or service terminates, and our authority to unilaterally or bilaterally amend, modify, suspend, cancel or rescind the award.
Eligibility. We may grant awards to the employees, directors and consultants of our company. However, we may grant incentive share options only to our employees, parent and subsidiaries.
Vesting Schedule. In general, the plan administrator determines the vesting schedule, which is specified in the relevant award agreement.
135
Exercise of Options. The plan administrator determines the exercise price for each award, which is stated in the award agreement. The vested portion of an option will expire if not exercised prior to the time as the plan administrator determines at the time of its grant. However, the maximum exercisable term is five years from the date of a grant.
Transfer Restrictions. Awards may not be transferred in any manner by the grantee other than by will or the laws of descent and distribution, except as otherwise determined by the plan administrator.
Termination and amendment. Unless terminated earlier, the 2018 Plan has a term of five years from January 1, 2019. Our board of directors has the authority to amend or terminate the plan. However, no such action may adversely affect in any material way any awards previously granted unless agreed by the grantee.
The following paragraphs describe the principal terms of the 2024 Plan.
Types of Awards. The 2024 Plan permits the awards of options, restricted shares or any other type of awards that the committee grants.
Plan Administration. Our board of directors or a committee of one or more members of our board of directors shall administer the 2024 Plan. The committee or the full board of directors, as applicable, shall determine the participants to receive awards, the type and number of awards to be granted to each participant, and the terms and conditions of each award grant.
Award Agreement. Awards granted under the 2024 Plan are evidenced by an award agreement that sets forth terms, conditions and limitations for each award, which may include the term of the award, the provisions applicable in the event that the grantee’s employment or service terminates, and our authority to unilaterally or bilaterally amend, modify, suspend, cancel or rescind the award.
Eligibility. We may grant awards to the employees, directors and consultants of our company. However, we may grant incentive share options only to our employees, parent and subsidiaries.
Vesting Schedule. In general, the plan administrator determines the vesting schedule, which is specified in the relevant award agreement.
Exercise of Options. The plan administrator determines the exercise price for each award, which is stated in the award agreement. The vested portion of an option will expire if not exercised prior to the time as the plan administrator determines at the time of its grant. However, the maximum exercisable term is ten years from the date of a grant.
Transfer Restrictions. Awards may not be transferred in any manner by the grantee other than by will or the laws of descent and distribution, except as otherwise determined by the plan administrator.
Termination and amendment. Unless terminated earlier, the 2024 Plan has a term of five years from February 7, 2024. Our board of directors has the authority to amend or terminate the plans. However, no such action may adversely affect in any material way any awards previously granted unless agreed by the grantee.
136
The following table summarizes, as of April 7, 2025, the awards granted under the 2015 Plan, the 2016 Plan, the 2017 Plan, the 2018 Plan and the 2024 Plan to several of our executive officers, excluding awards that were forfeited or cancelled after the relevant grant dates.
Class A Ordinary | ||||||||||
Shares Underlying | ||||||||||
| Options and | |||||||||
| Restricted Share | Exercise Price | ||||||||
Name |
| Units |
| (US$/Share**) |
| Date of Grant |
| Date of Expiration | ||
Bin Li |
| 13,500,000 |
| 2.55 | March 1, 2018 | February 29, 2028 | ||||
N/A | March 5, 2020 | |||||||||
Lihong Qin |
| * | 2.39 | April 2, 2020 | April 1, 2030 | |||||
| 2.55 | February 28, 2018 | February 27, 2028 | |||||||
| 2.55 | February 1, 2018 | January 31, 2028 | |||||||
| N/A | March 5, 2020 | ||||||||
N/A | August 31, 2023 | |||||||||
N/A | September 3, 2024 | |||||||||
| N/A | September 3, 2024 | ||||||||
Xin Zhou |
| * | 2.05 | September 25, 2019 | September 24, 2026 | |||||
| 2.39 | April 2, 2020 | April 1, 2030 | |||||||
| 2.55 | February 28, 2018 | February 27, 2028 | |||||||
| 2.55 | February 1, 2018 | January 31, 2028 | |||||||
N/A | March 5, 2020 | |||||||||
N/A | August 31, 2023 | |||||||||
|
| N/A | September 3, 2024 | |||||||
| N/A | September 3, 2024 | ||||||||
Denny Ting Bun Lee |
| * | N/A | September 12, 2018 | ||||||
|
| N/A | August 13, 2020 | |||||||
| N/A | September 12, 2020 | ||||||||
N/A | September 7, 2022 | |||||||||
N/A | September 7, 2022 | |||||||||
N/A | March 4, 2025 | |||||||||
N/A | September 12, 2024 | |||||||||
Hai Wu | * | 3.61 | May 29, 2019 | May 29, 2026 | ||||||
|
| N/A | June 10, 2021 | |||||||
| N/A | November 3, 2023 | ||||||||
Feng Shen |
| * | 1.8 | December 31, 2017 | December 30, 2027 | |||||
|
| 2.05 | September 25, 2019 | September 24, 2026 | ||||||
| 2.39 | April 2, 2020 | April 1, 2030 | |||||||
| 2.55 | February 1, 2018 | January 31, 2028 | |||||||
N/A | March 5, 2020 | |||||||||
N/A | August 31, 2023 | |||||||||
Yu Qu | * | 0.61 | December 1, 2016 | November 30, 2026 | ||||||
1.94 | November 13, 2019 | November 12, 2026 | ||||||||
| 2.05 |
| September 25, 2019 |
| September 24, 2026 | |||||
2.39 | April 2, 2020 | April 1, 2030 | ||||||||
2.55 | February 1, 2018 | January 31, 2028 | ||||||||
2.55 | February 28, 2018 | February 27, 2028 | ||||||||
3.61 | May 29, 2019 | May 28, 2026 | ||||||||
N/A | March 5, 2020 |
| ||||||||
N/A | November 18, 2021 | |||||||||
N/A | June 9, 2023 | |||||||||
N/A | August 31, 2023 | |||||||||
N/A | May 29, 2024 | |||||||||
N/A | September 3, 2024 | |||||||||
N/A | September 3, 2024 | |||||||||
Ganesh V Iyer | * | 2.05 | September 25, 2019 | September 24, 2026 | ||||||
0.27 | May 3, 2016 | May 2, 2026 | ||||||||
2.55 | March 1, 2018 | February 29, 2028 | ||||||||
2.39 | April 2, 2020 | April 1, 2030 | ||||||||
N/A | August 31, 2023 | |||||||||
Yu Long | * | N/A | July 12, 2021 | |||||||
N/A | November 3, 2023 | |||||||||
Yonggang Wen | * | N/A | November 13, 2023 | |||||||
Eddy Georges Skaf | * | N/A | February 7, 2024 | |||||||
Nicholas Paul Collins | * | N/A | February 7, 2024 | |||||||
Total | 31,118,569 | |||||||||
* Less than one percent of our total outstanding shares.
137
As of April 7, 2025, non-executive officers and other grantees as a group held awards to purchase 86,529,391 Class A ordinary shares of our company. The exercise prices of the options outstanding as of April 7, 2025 ranged from US$0.1 to US$48.45 per share.
C. Board Practices
Board of Directors
The board of directors of our company, or the board, consists of eight directors. A director is not required to hold any shares in our company by way of qualification. A director may vote with respect to any contract, proposed contract or arrangement in which he is interested provided (a) such director has declared the nature of his interest at the earliest meeting of the board at which it is practicable for him to do so, either specifically or by way of a general notice and (b) if such contract or arrangement is a transaction with a related party, such transaction has been approved by the audit committee. The directors may exercise all the powers of our company to borrow money, mortgage our company’s undertaking, property and uncalled capital, and issue debentures or other securities whenever money is borrowed or as security for any obligation of our company or of any third party. None of our non-executive directors has a service contract with us that provides for benefits upon termination of service.
Committees of the Board of Directors
We have established three committees under the board: an audit committee, a compensation committee and a nominating and ESG committee. We have adopted a charter (as amended from time to time) for each of the three committees. Each committee’s members and functions are described below.
Audit Committee. Our audit committee consists of Denny Ting Bun Lee, Hai Wu and Yu Long. Denny Ting Bun Lee is the chairman of our audit committee. We have determined that Denny Ting Bun Lee, Hai Wu and Yu Long satisfy the “independence” requirements of Section 303A of the Corporate Governance Rules of the New York Stock Exchange and Rule 10A-3 under the Exchange Act. We have determined that Denny Ting Bun Lee qualifies as an “audit committee financial expert.” The audit committee oversees our accounting and financial reporting processes and the audits of the financial statements of our company. The audit committee is responsible for, among other things:
| ● | appointing the independent auditors and pre-approving all auditing and non-auditing services permitted to be performed by the independent auditors; |
| ● | reviewing with the independent auditors any audit problems or difficulties and management’s response; |
| ● | discussing the annual audited financial statements with management and the independent auditors; |
| ● | reviewing the adequacy and effectiveness of our accounting and internal control policies and procedures and any steps taken to monitor and control major financial risk exposures; |
| ● | reviewing and approving all proposed related party transactions; |
| ● | meeting separately and periodically with management and the independent auditors; and |
| ● | monitoring compliance with our code of business conduct and ethics, including reviewing the adequacy and effectiveness of our procedures to ensure proper compliance. |
Compensation Committee. Our compensation committee consists of Hai Wu, Denny Ting Bun Lee and Bin Li. Hai Wu is the chairman of our compensation committee. We have determined that Hai Wu and Denny Ting Bun Lee satisfy the “independence” requirements of Section 303A of the Corporate Governance Rules of the New York Stock Exchange. The compensation committee assists the board in reviewing and approving the compensation structure, including all forms of compensation, relating to our directors and executive officers. Our chief executive officer may not be present at any committee meeting during which his compensation is deliberated. The compensation committee is responsible for, among other things:
| ● | reviewing and approving, or recommending to the board for its approval, the compensation for our chief executive officer and other executive officers; |
| ● | reviewing and recommending to the board for determination with respect to the compensation of our non-employee directors; |
138
| ● | reviewing periodically and approving any incentive compensation or equity plans, programs or similar arrangements; and |
| ● | selecting any compensation consultant, legal counsel or other adviser only after taking into consideration all factors to that person’s independence from management. |
Nominating and ESG Committee. Our nominating and ESG committee consists of Yu Long, Hai Wu and Denny Ting Bun Lee. Yu Long is the chairperson of our nominating and ESG committee. Hai Wu, Denny Ting Bun Lee and Yu Long satisfy the “independence” requirements of Section 303A of the Corporate Governance Rules of the New York Stock Exchange. The nominating and ESG committee assists the board in selecting individuals qualified to become our directors and in determining the composition of the board and its committees. The nominating and ESG committee is responsible for, among other things:
| ● | selecting and recommending to the board nominees for election by the shareholders or appointment by the board; |
| ● | reviewing annually with the board the current composition of the board with regards to characteristics such as independence, knowledge, skills, experience and diversity; |
| ● | making recommendations on the frequency and structure of board meetings and monitoring the functioning of the committees of the board; |
| ● | advising the board periodically with regard to significant developments in the law and practice of corporate governance as well as our compliance with applicable laws and regulations, and making recommendations to the board on all matters of corporate governance and on any remedial action to be taken; |
| ● | providing advice on ESG matters to management, and discussing with management and approving, or recommending to the board for approval, our company’s initiatives, objectives, strategies and targets for ESG matters; and |
| ● | reviewing and monitoring our company’s progress toward achieving approved ESG objectives and targets. |
Duties of Directors
Under Cayman Islands law, our directors owe fiduciary duties to our company, including a duty to act honestly, and a duty to act in good faith. The directors must act bona fide in what they consider to be in our best interests. Our directors must also exercise their powers only for a proper purpose. Our directors also have a duty to act with skills they actually possess and exercise the care and diligence that would be displayed by a reasonable director in comparable circumstances. It was previously considered that a director need not exhibit in the performance of his duties a greater degree of skill than may reasonably be expected from a person of his knowledge and experience. However, English and Commonwealth courts have moved towards an objective standard with regard to the required skill and care and these authorities are likely to be followed in the Cayman Islands. In fulfilling their duty of care to us, our directors must ensure compliance with our thirteenth amended and restated memorandum and articles of association, as amended and restated from time to time, and the class rights vested thereunder in the holders of the shares. Our directors owe their fiduciary duties to our company and not to our company’s individual shareholders, and it is our company which has the right to seek damages if a duty owed by our directors is breached. In certain limited exceptional circumstances, a shareholder may have the right to seek damages in our name if a duty owed by our directors is breached.
Our board of directors has all the powers necessary for managing, and for directing and supervising, our business affairs. The functions and powers of our board of directors include, among others:
| ● | convening shareholders’ annual and extraordinary general meetings and reporting its work to shareholders at such meetings; |
| ● | declaring dividends and other distributions; |
| ● | appointing officers and determining the term of office of the officers; |
| ● | exercising the borrowing powers of our company and mortgaging the property of our company; and |
139
| ● | approving the transfer of shares in our company, including the registration of such shares in our share register. |
Terms of Directors and Officers
Our directors are not subject to a term of office (unless there is any written agreement between our company and such director) and hold office until such time as they are removed from office by ordinary resolution of the shareholders or by the board pursuant to our thirteenth amended and restated memorandum and articles of association. The office of a director shall be vacated if, among other things, the director (i) becomes bankrupt or makes any arrangement or composition with his creditors; (ii) resigns his office by notice in writing to our company; or (iii) dies or is found to be or becomes of unsound mind. In addition, for so long as our Class A ordinary shares are listed on the Hong Kong Stock Exchange, our independent directors are subject to retirement by rotation at least once every three years and eligible for re-election at our annual general meeting.
Our officers are appointed by and serve at the discretion of the board of directors, and may be removed by our board of directors.
D. Employees
As of December 31, 2022, 2023 and 2024, we had 26,763, 32,820 and 45,635 full-time employees. The following table sets forth the numbers of our employees categorized by function as of December 31, 2024.
| As of December 31, 2024 | |
User experience (sales and marketing and service) |
| 24,410 |
Product and software development |
| 11,528 |
Manufacturing |
| 7,441 |
General administration |
| 2,256 |
Total number of employees |
| 45,635 |
Our employees have set up labor unions in China according to the related Chinese labor law. To date, we have not experienced any labor strike, and we consider our relationship with our employees to be good.
We provide competitive level of salary and other employee benefits to our employees. Every employee beneficially owns shares in our company. We provide employees with a wide range of benefits, including but not limited to employees’ commercial insurance, physical examinations, vocational training and holiday benefits. We aim to create a warm, safe and secure working environment for everyone.
E. Share Ownership
Except as specifically noted, the following table sets forth information with respect to the beneficial ownership of our ordinary shares as of April 7, 2025 with respect to:
| ● | each of our directors and executive officers; and |
| ● | each person known to us to own beneficially more than 5% of our ordinary shares. |
The calculations in the table below are based on 2,245,990,598 ordinary shares outstanding as of April 7, 2025, comprising of 2,097,490,598 Class A ordinary shares (excluding 18,610,625 Class A ordinary shares issued and reserved for future issuance upon the exercising or vesting of awards granted under our stock incentive plans) and 148,500,000 Class C ordinary shares.
140
Beneficial ownership is determined in accordance with the rules and regulations of the SEC. In computing the number of shares beneficially owned by a person and the percentage ownership of that person, we have included shares that the person has the right to acquire within 60 days, including through the exercise of any option, warrant, or other right or the conversion of any other security. These shares, however, are not included in the computation of the percentage ownership of any other person.
| Class A |
| Class C |
| Total |
|
| |||
ordinary | ordinary | ordinary | % of | |||||||
shares | shares | shares | % of | aggregate | ||||||
beneficially | beneficially | beneficially | beneficial | voting | ||||||
owned | owned | owned | ownership | power† | ||||||
Directors and Executive Officers**: |
|
|
|
|
| |||||
Bin Li(1) |
| 30,467,776 | 148,500,000 | 178,967,776 | 7.9 | 36.7 | ||||
Lihong Qin |
| * | — | * | * | * | ||||
Feng Shen |
| * | — | * | * | * | ||||
Xin Zhou |
| * | — | * | * | * | ||||
Yu Qu | * | — | * | * | * | |||||
Ganesh V. Iyer(2) | * | — | * | * | * | |||||
Hai Wu(3) |
| * |
| — |
| * |
| * |
| * |
Denny Ting Bun Lee(4) |
| * | — | * | * | * | ||||
Yu Long(5) | * | — | * | * | * | |||||
Yonggang Wen(6) | * | — | * | * | * | |||||
Eddy Georges Skaf(7) | * | — | * | * | * | |||||
Nicholas Paul Collins(8) | * | — | * | * | * | |||||
All Directors and Executive Officers as a Group |
| 50,013,900 | 148,500,000 | 198,513,900 | 8.8 | 37.1 | ||||
Principal Shareholders: |
|
|
|
|
| |||||
Founder vehicles(9) |
| 16,967,776 | 148,500,000 | 165,467,776 | 7.4 | 36.7 | ||||
CYVN Investments RSC Ltd(10) | 418,833,157 | — | 418,833,157 | 18.6 | 12.7 |
* Less than 1% of our total outstanding shares.
** Except where otherwise disclosed in the footnotes below, the business address of all the directors and executive officers is Building 19, No. 1355, Caobao Road, Minhang District, Shanghai, People’s Republic of China.
† For each person and group included in this column, percentage of voting power is calculated by dividing the voting power beneficially owned by such person or group by the voting power of all of our Class A and Class C ordinary shares as a single class. Each holder of our Class A ordinary shares is entitled to one vote per share and each holder of our Class C ordinary shares is entitled to eight votes per share on all matters submitted to them for a vote. Our Class A ordinary shares and Class C ordinary shares vote together as a single class on all matters submitted to a vote of our shareholders, except as may otherwise be required by law.
| (1) | Represents (i) 13,500,000 Class A ordinary shares issuable to Mr. Bin Li upon exercise of options within 60 days of April 7, 2025, (ii) 89,013,451 Class C ordinary shares held by Originalwish Limited, a British Virgin Islands company wholly owned by Mr. Bin Li, (iii) 26,454,325 Class C ordinary shares held by mobike Global Ltd., a British Virgin Islands company wholly owned by Mr. Bin Li, and (iv)16,967,776 Class A ordinary shares and 33,032,224 Class C ordinary shares held by NIO Users Limited, a holding company controlled by NIO Users Trust, which is under the control of Mr. Bin Li, among which 14,967,776 Class A ordinary shares and 33,032,224 Class C ordinary shares were held on record by NIO Users Limited and 2,000,000 Class A ordinary shares were held on record by NIO Users Community Limited, a British Virgin Islands company wholly owned by NIO Users Limited. |
| (2) | The business address of Mr. Iyer is 3151 Zanker Road, San Jose, CA 95134. |
| (3) | The business address of Mr. Wu is No. 53, Gaoyou Road, Xuhui District, Shanghai, People’s Republic of China. |
| (4) | The business address of Mr. Lee is No. 4 Dianthus Road, Yau Yat Chuen, Kowloon, Hong Kong. |
| (5) | The business address of Ms. Long is Unit 1610, 16th Floor, West Tower, Genesis Beijing, 8 Xinyuan South Road, Chaoyang District, Beijing 100027, People’s Republic of China. |
(6)The business address of Mr. Wen is N4-02c-95, Nanyang Avenue, Singapore 639798.
(7)The business address of Mr. Skaf is Maryah Tower, 18th Floor, Al Maryah Island, Abu Dhabi, United Arab Emirates.
(8)The business address of Mr. Collins is Forseven Limited, 1st Floor Northfield House, Broadford Park, Guildford, Surrey, GU4 8EP.
141
(9) | Represents (i) 89,013,451 Class C ordinary shares held by Originalwish Limited, a British Virgin Islands company wholly owned by Mr. Bin Li, (ii) 26,454,325 Class C ordinary shares held by mobike Global Ltd., a British Virgin Islands company wholly owned by Mr. Bin Li, and (iii) 16,967,776 Class A ordinary shares and 33,032,224 Class C ordinary shares held by NIO Users Limited, a holding company controlled by NIO Users Trust, which is under the control of Mr. Bin Li, among which ordinary shares 14,967,776 Class A ordinary shares and 33,032,224 Class C ordinary shares were held on record by NIO Users Limited and 2,000,000 Class A ordinary shares were held on record by NIO Users Community Limited, a British Virgin Islands company wholly owned by NIO Users Limited. The registered address of Originalwish Limited and mobike Global Ltd. is Sertus Chambers, P.O. Box 905, Quastisky Building, Road Town, Tortola, British Virgin Islands. The registered address of NIO Users Limited is Maples Corporate Services (BVI) Limited, Kingston Chambers, PO Box 173, Road Town, Tortola, British Virgin Islands. |
(10) | Represents 418,833,157 Class A ordinary shares held by CYVN Investments RSC Ltd, according to the statement on Schedule 13D/A filed on February 28, 2024 by CYVN Investments RSC Ltd. CYVN Investments RSC Ltd is a restricted scope company incorporated in the Abu Dhabi Global Market, Abu Dhabi, United Arab Emirates, and is wholly-owned by the Government of Abu Dhabi represented by the Abu Dhabi Department of Finance. The principal business address of CYVN Investments RSC Ltd is Office at Maryah Tower, 18th Floor, Al Maryah Island, Abu Dhabi, United Arab Emirates. |
As of April 7, 2025, to our knowledge, 536,590,738 of our Class A ordinary shares were held by one record holder in the United States, which was Deutsche Bank Trust Company Americas, the depositary of our ADR program. The number of beneficial owners of our ADSs in the United States is likely to be much larger than the number of record holders of our ordinary shares in the United States. We are not aware of any arrangement that may, at a subsequent date, result in a change of control of our company.
Currently, our ordinary shares consist of Class A ordinary shares and Class C ordinary shares. Holders of Class A ordinary shares are entitled to one vote per share, and holders of Class C ordinary shares are entitled to eight votes per share. We issued Class A ordinary shares represented by our ADSs in our initial public offering in September 2018. Holders of our Class C ordinary shares may choose to convert their respective Class C ordinary shares into the same number of Class A ordinary shares at any time. Class A ordinary shares are not convertible into Class C ordinary shares under any circumstance. See “Item 10. Additional Information—B. Memorandum and Articles of Association” for a more detailed description of our ordinary shares.
F. Disclosure of Registrant’s Action to Recover Erroneously Awarded Compensation
Not applicable.
ITEM 7. MAJOR SHAREHOLDERS AND RELATED PARTY TRANSACTIONS
A. Major Shareholders
See “Item 6. Directors, Senior Management and Employees—E. Share Ownership.”
B. Related Party Transactions
Contractual Arrangements with The VIEs and Their Shareholders
See “Item 4. Information on the Company—C. Organizational Structure.”
Shareholders Agreement and Registration Rights
We entered into a shareholders agreement and a right of first refusal and co-sale agreement on November 10, 2017 with our shareholders.
The shareholders agreement and right of first refusal and co-sale agreement (i) provided for certain special rights, including right of first refusal, co-sale rights and preemptive rights and (ii) contained provisions governing board of directors and other corporate governance matters. These special rights and corporate governance provisions automatically terminated upon the closing of the initial public offering of our ADSs on September 12, 2018.
Pursuant to our shareholders agreement dated November 10, 2017, we have granted certain registration rights to those shareholders who are parties to that agreement. Set forth below is a description of the registration rights granted under the agreement.
142
Demand Registration Rights. Holders holding 10% or more of the voting power of the then outstanding registrable securities held by all holders are entitled to request in writing that we effect a registration statement for any or all of the registrable securities of the initiating holders. We have the right to defer filing of a registration statement for a period of not more than 90 days if our board of directors determines in good faith judgment that filing of a registration statement in the near future will be materially detrimental to us or our shareholders, but we cannot exercise the deferral right on any one occasion or more than once during any twelve-month period and cannot register any other securities during such period. We are not obligated to effect more than two demand registrations. Further, if the registrable securities are offered by means of an underwritten offering, and the managing underwriter advises us that marketing factors require a limitation of the number of securities to be underwritten, the underwriters may decide to exclude up to 75% of the registrable securities requested to be registered but only after first excluding all other equity securities from the registration and underwritten offering, provided that the number of shares to be included in the registration on behalf of the non-excluded holders is allocated among all holders in proportion to the respective amounts of registrable securities requested by such holders to be included.
Registration on Form F-3 or Form S-3. Any holder is entitled to request us to file a registration statement on Form F-3 or Form S-3 if we qualify for registration on Form F-3 or Form S-3. The holders are entitled to an unlimited number of registrations on Form F-3 or Form S-3 so long as such registration offerings are in excess of US$5.0 million. We have the right to defer filing of a registration statement for a period of not more than 60 days if our board of directors determines in good faith judgment that filing of a registration statement in the near future will be materially detrimental to us or our shareholders, but we cannot exercise the deferral right on any one occasion or more than once during any twelve-month period and cannot register any other securities during such period.
Piggyback Registration Rights. If we propose to register for our own account any of our equity securities, or for the account of any holder, other than current shareholders, of such equity securities, in connection with the public offering, we shall offer holders of our registrable securities an opportunity to be included in such registration. If the underwriters advise in writing that market factors require a limitation of the number of registrable securities to be underwritten, the underwriters may exclude up to 75% of the registrable securities requested to be registered but only after first excluding all other equity securities (except for securities sold for the account of our company) from the registration and underwriting, provided that the number of shares to be included in the registration on behalf of the non-excluded holders is allocated among all holders in proportion to the respective amounts of registrable securities requested by such holders to be included.
Expenses of Registration. We will bear all registration expenses, other than the underwriting discounts and selling commissions applicable to the sale of registrable securities, incurred in connection with registrations, filings or qualification pursuant to the shareholders agreement.
Termination of Obligations. We have no obligation to effect any demand, piggyback, Form F-3 or Form S-3 registration upon the earlier of (i) September 14, 2028 and (ii) with respect to any holder, the date on which such holder may sell without registration, all of such holder’s registrable securities under Rule 144 of the Securities Act in any 90-day period.
In addition, on June 20, 2023, we entered into a registration rights agreement with CYVN Holdings L.L.C. On July 11, 2023, CYVN Holdings L.L.C. assigned all of its rights, interests and obligations under the registration rights agreement to its affiliate, CYVN Investments, which executed a counterpart to the registration rights agreement and agreed to be treated as an investor under the registration rights agreement. Pursuant to the registration rights agreement, subject to certain exceptions, we are obligated to prepare and file with the SEC (i) no later than the 30th day immediately following the six-month anniversary of the closing of the share subscription agreement entered into by us and CYVN Holdings L.L.C., i.e., January 19, 2024, and (ii) at any time thereafter, no later than the 30th day immediately following a written demand by CYVN Investments (in case we do not already have an effective registration statement on Form F-3 on file with the SEC) a registration statement for an offering to be made on a continuous basis pursuant to Rule 415 of the Securities Act, registering the resale from time to time by CYVN Investments of all of the registrable securities, which include all Class A ordinary shares purchased pursuant to the share subscription agreement, and the stock purchase agreement entered into by and among CYVN Holdings L.L.C. and Image Frame Investment (HK) Limited dated June 20, 2023, and any shares purchased by CYVN Investments following the closing of the share subscription agreement, then held by CYVN Investments that are not covered by an effective registration statement. If our board of directors determines in good faith that it would be materially detrimental to our company or our members to effect such a registration, we have the right to defer such registration, not more than once in any 12-month period, for a period of up to 60 days. Additionally, pursuant to the registration rights agreement, in the event that we propose to register any of our equity securities under the Securities Act for our own account or for the account of any holder of our equity securities, CYVN Investments is entitled to certain piggyback registration rights. These registration rights terminate on the date that CYVN Investments owns less than 3% of our Class A ordinary shares outstanding.
143
Employment Agreements and Indemnification Agreements
See “Item 6. Directors, Senior Management and Employees—B. Compensation—Employment Agreements and Indemnification Agreements.”
Share Option Grants
See “Item 6. Directors, Senior Management and Employees—B. Compensation—Stock Incentive Plans.”
Other Transactions with Related Parties
In 2022, 2023 and 2024, we provided sales of goods to our affiliates, including Wuhan Weineng Battery Assets Co., Ltd. and its subsidiary, Blue Horizon Limited and its subsidiaries, Shanghai Weishang Business Consulting Co., Ltd. and Hefei Chuang Wei Information Consultation Co., Ltd. and we received total sales of goods of RMB3,105.9 million, RMB1,457.9 million and RMB9,918.3 million (US$1,358.8 million), respectively.
In 2022, 2023 and 2024, we provided property management, administrative support, design and research and development services to our affiliates, including Wuhan Weineng Battery Assets Co., Ltd. and its subsidiary, Forseven Limited and its affiliate, Blue Horizon Limited and its subsidiaries, Nanjing Weibang Transmission Technology Co., Ltd., and Beijing Weixu Business Consulting Co., Ltd., and we received total service income of RMB122.7 million, RMB167.2 million and RMB306.5 million (US$42.0 million), respectively.
In 2022, 2023 and 2024, we received marketing and advertising, research and development, and maintenance services from Tianjin Tengyi Information Technology Co., Ltd. (formerly known as Tianjin Boyou Information Technology Co., Ltd.), Kunshan Siwopu Intelligent Equipment Co., Ltd., Xunjie Energy (Wuhan) Co., Ltd., Wuhan Weineng Battery Assets Co., Ltd and its subsidiary, Jianglai Advanced Manufacturing Technology (Anhui) Co., Ltd., Shanghai VTA Technology Co., Ltd., Beijing Welion New Energy Technology Co., Ltd, and Zhejiang Weilai Xinneng Private Equity Management Co., Ltd. (formerly known as Ningbo Meishan Free Trade Port Weilai Xinneng Investment Management Co., Ltd.) and paid a total service fees of RMB145.3 million, RMB250.0 million and RMB153.8 million (US$21.1 million), respectively.
In 2022, 2023 and 2024, we paid a total of RMB1,066.8 million, RMB1,247.5 million and RMB293.8 million (US$40.2 million) for purchase of property and equipment and raw material, to Kunshan Siwopu Intelligent Equipment Co., Ltd., Nanjing Weibang Transmission Technology Co., Ltd., Beijing Welion New Energy Technology Co., Ltd, Xunjie Energy (Wuhan) Co., Ltd., Jianglai Advanced Manufacturing Technology (Anhui) Co., Ltd., Shanghai VTA Technology Co., Ltd., and Wuhan Weineng Battery Assets Co., Ltd. and its subsidiary.
In 2022, 2023 and 2024, we received a total of RMB1.0 million, RMB5.6 million and RMB51.5 million (US$7.1 million) for sale of raw material, property and equipment from Wuhan Weineng Battery Assets Co., Ltd and its subsidiary, Shanghai VTA Technology Co., Ltd., Blue Horizon Limited and its subsidiaries, and Kunshan Siwopu Intelligent Equipment Co., Ltd.
In February 2024, we entered into a technology license agreement with Forseven Limited, a subsidiary of CYVN Holdings L.L.C. Pursuant to the agreement, we granted a non-exclusive and non-transferrable worldwide license to Forseven to use certain of our existing and future technical information, technical solutions, software and intellectual property rights related to or subsisting in our smart electric vehicle platforms. In 2024, we received total technology license fees of RMB59.4 million, comprising a non-refundable, fixed upfront license fee plus royalties determined based on the sales of licensed products by Forseven.
C. Interests of Experts and Counsel
Not applicable.
ITEM 8. FINANCIAL INFORMATION
A. Consolidated Statements and Other Financial Information
We have appended consolidated financial statements filed as part of this annual report.
144
Legal Proceedings
From time to time, we may be involved in legal proceedings in the ordinary course of our business. Between March and July 2019, several securities class action lawsuits were filed against us, certain of our directors and officers, our underwriters in the IPO and our process agent. Some of these actions have been withdrawn, transferred, consolidated or dismissed. One action commenced during the aforementioned time period remains pending, under the caption In re NIO, Inc. Securities Litigation, 1:19-cv-01424, in the U.S. District Court for the Eastern District of New York (E.D.N.Y.). The plaintiffs in this case allege, in sum and substance, that our statements in the registration statement and/or other public statements were false or misleading and in violation of the U.S. federal securities laws. The Court denied our motion to dismiss in August 2021, and granted plaintiffs’ motion for class certification in August 2023. The plaintiffs served their motion for partial summary judgment on us on September 30, 2024. On January 30, 2025, we served on the plaintiffs our opposition to their motion as well as our cross-motion for summary judgment. Summary judgment briefing is ongoing. Discovery is ongoing.
Separately, between August and September 2022, two complaints were filed against us, our CEO and our CFO in the federal district court for the Southern District of New York (S.D.N.Y.), in the actions captioned Saye v. NIO Inc. et al., Case No. 1:22-cv-07252 (S.D.N.Y.) and Bohonok v. NIO Inc. et al., Case No. 1:22-cv-07666 (S.D.N.Y.). Relying on a short seller report (see “Item 3. Key Information—D. Risk Factors—Risks Related to Our ADSs and Class A Ordinary Shares – Techniques employed by short sellers may drive down the market price of our ADSs”), these complaints allege that certain of our public disclosures between August 2020 and July 2022 contained false statements or omissions in violation of the Exchange Act. On December 14, 2022, the court consolidated the two actions and appointed a lead plaintiff. Briefing on our motion to dismiss was completed on July 31, 2023. The Court’s decision on the motion to dismiss is pending.
For those of the abovementioned class actions that remain pending, we are currently unable to estimate the potential loss, if any, associated with the resolution of such lawsuits. We are defending the actions vigorously. See “Item 3. Key Information—D. Risk Factors—Risks Related to our Business and Industry—We and certain of our directors and officers have been named as defendants in shareholder class action lawsuits, which could have a material adverse impact on our business, financial condition, cash flows and reputation” for further details.
Dividend Policy
The payment of dividends is at the discretion of our board of directors, subject to our thirteenth amended and restated memorandum and articles of association. In addition, our shareholders may by ordinary resolution declare a dividend, but no dividend may exceed the amount recommended by our board of directors. In either case, all dividends are subject to certain restrictions under Cayman Islands law, namely that our company may only pay dividends out of profits or the share premium account, and provided that in no circumstances may a dividend be paid if this would result in our company being unable to pay its debts as they fall due in the ordinary course of business. Even if we decide to pay dividends, the form, frequency and amount will depend upon our future operations and earnings, capital requirements and surplus, general financial condition, contractual restrictions and other factors that the board of directors may deem relevant.
We do not have any present plan to pay any cash dividends on our ordinary shares in the foreseeable future. We currently intend to retain most, if not all, of our available funds and any future earnings to operate and expand our business.
We are a holding company incorporated in the Cayman Islands. We may rely on dividends paid by our subsidiaries in China for our cash requirements, including any payment of dividends to our shareholders. PRC regulations may restrict the ability of our PRC subsidiaries to pay dividends to us. See “Item 3. Key Information—D. Risk Factors—Risks Related to Doing Business in China—We may rely on distributions by our PRC subsidiaries for our financing requirements, and any limitation on our PRC subsidiaries to make payments to us could have a material and adverse effect on our business.”
145
If we pay any dividends on our ordinary shares, we will pay those dividends which are payable in respect of Class A ordinary shares underlying our ADSs to the depositary, as the registered holder of such Class A ordinary shares, and the depositary then will pay such amounts to our ADS holders in proportion to the ordinary shares underlying the ADSs held by such ADS holders, subject to the terms of the deposit agreements, including the fees and expenses payable thereunder. Cash dividends on our ordinary shares, if any, will be paid in U.S. dollars.
B. Significant Changes
Except as disclosed elsewhere in this annual report, we have not experienced any significant changes since the date of our audited consolidated financial statements included in this annual report.
ITEM 9. THE OFFER AND LISTING
A. Offering and Listing Details
Our ADSs, each representing one Class A ordinary share, have been listed on the NYSE since September 12, 2018 under the symbol “NIO.”
Our Class A ordinary shares have been listed on the Hong Kong Stock Exchange, by way of introduction, since March 10, 2022 under the stock code “9866.”
Our Class A ordinary shares have been listed on the Singapore Exchange, by way of introduction, since May 20, 2022 under the stock code “NIO.”
Currently, our ordinary shares consist of Class A ordinary shares and Class C ordinary shares. Holders of Class A ordinary shares are entitled to one vote per share, and holders of Class C ordinary shares are entitled to eight votes per share. See “Item 3. Key Information—D. Risk Factors—Risks Related to Our ADSs and Class A Ordinary Shares—Our dual-class voting structure will limit the holders of our Class A ordinary shares and ADSs to influence corporate matters, provide certain shareholders of ours with substantial influence and could discourage others from pursuing any change of control transactions that holders of our Class A ordinary shares and ADSs may view as beneficial.”
B. Plan of Distribution
Not applicable.
C. Markets
Our ADSs, each representing one Class A ordinary share, have been listed on the NYSE since September 12, 2018 under the symbol “NIO.”
Our Class A ordinary shares have been listed on the Hong Kong Stock Exchange, by way of introduction, since March 10, 2022 under the stock code “9866.”
Our Class A ordinary shares have been listed on the Singapore Exchange, by way of introduction, since May 20, 2022 under the stock code “NIO.”
D. Selling Shareholders
Not applicable.
E. Dilution
Not applicable.
146
F. Expenses of the Issue
Not applicable.
ITEM 10. ADDITIONAL INFORMATION
A. Share Capital
Not applicable.
B. Memorandum and Articles of Association
We are an exempted company incorporated under the laws of the Cayman Islands and our affairs are governed by our current thirteenth amended and restated memorandum and articles of association, the Companies Act, and the common law of the Cayman Islands.
The following are summaries of material provisions of our thirteenth amended and restated memorandum and articles of association which took effect in August 2022, insofar as they relate to the material terms of our ordinary shares.
Objects of Our Company
Under our thirteenth amended and restated memorandum and articles of association, the objects of our company are unrestricted and we have the full power and authority to carry out any object not prohibited by the law of the Cayman Islands.
Ordinary Shares
Our authorized share capital is US$1,000,000 divided into 4,000,000,000 shares comprising of (i) 2,632,030,222 Class A ordinary shares of a par value of US$0.00025 each, (ii) 148,500,000 Class C ordinary shares of a par value of US$0.00025 each and (iii) 1,219,469,778 shares of a par value of US$0.00025 each of such class or classes (however designated) as our board of directors may determine in accordance with our thirteenth amended and restated memorandum and articles of association. All of our issued and outstanding ordinary shares are fully paid and non-assessable. Our ordinary shares are issued in registered form, and are issued when registered in our register of members. Our shareholders who are non-residents of the Cayman Islands may freely hold and vote their ordinary shares. Under our thirteenth amended and restated memorandum and articles of association, our company may not issue bearer shares.
147
Class of ordinary shares
Holders of Class A ordinary shares and Class C ordinary shares shall at all times vote together as one class on all resolutions submitted to a vote by the holders of ordinary shares. Each Class A ordinary share shall entitle the holder thereof to one (1) vote on all matters subject to vote at general meetings of our company, and each Class C ordinary share shall entitle the holder thereof to eight (8) votes on all matters subject to vote at general meetings of our company. During the Relevant Period, our company shall have only one class of shares that each of such share entitles the holder thereof to more than one (1) vote on all matters subject to vote at general meetings of our company, which is Class C ordinary shares.
Conversion
Each Class C ordinary share is convertible into one (1) Class A ordinary share at any time at the option of the holder thereof. In no event shall Class A ordinary shares be convertible into Class C ordinary shares.
Upon any sale, transfer, assignment or disposition of any Class C ordinary share by a shareholder to any person who is not an existing shareholder of Class C ordinary shares and any affiliate of such shareholder or NIO Users Trust, or upon a change of ultimate beneficial ownership of any Class C ordinary share to any person who is not an existing shareholder of Class C ordinary shares and any affiliate of such shareholder or NIO Users Trust, each such Class C ordinary share shall be automatically and immediately converted into one (1) Class A ordinary share.
Dividends
The holders of our ordinary shares are entitled to such dividends as may be declared by our board of directors, subject to our thirteenth amended and restated memorandum articles of association. In addition, our shareholders may by ordinary resolution declare a dividend, but no dividend may exceed the amount recommended by our directors. In either case, under the laws of the Cayman Islands, our company may pay a dividend out of either profits or share premium account, provided that in no circumstances may a dividend be paid if this would result in our company being unable to pay its debts as they fall due in the ordinary course of business.
Voting Rights
Voting at any shareholders’ meeting is by show of hands unless a poll is demanded. Each Class A ordinary share shall entitle the holder thereof to one (1) vote on all matters subject to vote at general meetings of our company, and each Class C ordinary share shall entitle the holder thereof to eight (8) votes on all matters subject to vote at general meetings of our company. A poll may be demanded by the chairman of such meeting or any one or more shareholders present in person or by proxy at the meeting. However, during the Relevant Period, each Class A ordinary share and each Class C ordinary share shall entitle its holder to one vote on a poll at a general meeting in respect of a resolution on any of the following matters: (i) any amendment of our memorandum or articles of association, including the variation of the rights attached to any class of shares; (ii) the appointment, election or removal of any independent non-executive director; (iii) the appointment or removal of the auditors; or (iv) the voluntary liquidation or winding-up of our company.
An ordinary resolution to be passed at a meeting by the shareholders requires the affirmative vote of a simple majority of the votes attaching to the ordinary shares cast at a meeting, while a special resolution requires the affirmative vote of no less than three-fourths of the votes cast attaching to the outstanding ordinary shares at a meeting. A special resolution will be required for important matters such as a change of name or making changes to our thirteenth amended and restated memorandum and articles of association. Holders of our ordinary shares may effect certain changes by ordinary resolution, including increasing the amount of our authorized share capital, consolidating all or any of our share capital into shares of larger amount than our existing shares, sub-dividing our shares or any of them into shares of an amount smaller than that fixed by our thirteenth amended and restated memorandum and articles of association, and cancelling any unissued shares. Both ordinary resolution and special resolution may also be passed by a unanimous written resolution signed by all the shareholders of our company, as permitted by the Companies Act and our thirteenth amended and restated memorandum and articles of association.
148
Appointment and Removal of Directors
Our board of directors may, by the affirmative vote of a simple majority of the directors present and voting at a board meeting, (i) appoint any person as a director, to fill a casual vacancy on the board or, (ii) subject to the maximum size of the board of directors being nine (9) directors, appoint any person as an addition to the existing board. Directors may be removed by ordinary resolution of our shareholders. Subject to the code, rules and regulations applicable to us as a result of our listing in the United States applicable to the composition of the board and qualifications and appointment of directors, (i) NIO Users Trust shall be entitled to nominate one (1) director to the board; and (ii) in the event that Mr. Bin Li is not an incumbent director and the board is composed of no less than six (6) directors, NIO Users Trust shall be entitled to nominate one (1) extra director to the Board. Such director nomination right of NIO Users Trust was ceased to be effective at the First AGM, and shall only be restored when our company is no longer listed on the Hong Kong Stock Exchange. In addition, for so long as CYVN Investments and its affiliates beneficially own no less than 15% of our total issued and outstanding share capital, CYVN Investments is entitled to nominate two directors; if the beneficial ownership of CYVN Investments and its affiliates decreases to less than 15% but remains above 5%, CYVN Investments retains the right to nominate one director. The foregoing director nomination rights of CYVN Investments are subject to compliance with the Company’s articles and requirements of relevant stock exchanges.
General Meetings of Shareholders
As a Cayman Islands exempted company, we are not obliged by the Companies Act to call shareholders’ annual general meetings. However, our thirteenth amended and restated memorandum and articles of association provide that we shall in each financial year hold a general meeting as our annual general meeting in addition to any other meeting in that year and shall specify the meeting as such in the notice calling it, and the annual general meeting shall be held at such time and place as may be determined by our directors.
Shareholders’ general meetings may be convened by the chairman of the board of directors or a majority of our board of directors. Advance notice of at least twenty - one calendar days is required for the convening of our annual general shareholders’ meeting and advance notice of at least fourteen calendar days is required for any other general meeting of our shareholders. A quorum required for any general meeting of shareholders consists of at least one shareholder present or by proxy, representing not less than one-third of all votes attaching to all of our shares in issue and entitled to vote.
The Companies Act provides shareholders with only limited rights to requisition a general meeting, and does not provide shareholders with any right to put any proposal before a general meeting. However, these rights may be provided in a company’s articles of association. Our thirteenth amended and restated memorandum and articles of association provide that upon the requisition of shareholders representing in aggregate not less than one-tenth of all votes (on a one vote per share basis) attaching to the outstanding shares of our company entitled to vote at general meetings, our board will convene an extraordinary general meeting and put the resolutions so requisitioned to a vote at such meeting, and such shareholders may add resolutions to the meeting agenda.
Transfer of Ordinary Shares
Subject to the restrictions in our thirteenth amended and restated memorandum and articles of association set out below, any of our shareholders may transfer all or any of his or her ordinary shares by an instrument of transfer in writing and in the usual or common form or any other form approved by our board of directors.
Our board of directors may, in its absolute discretion, decline to register any transfer of any ordinary share which is not fully paid up or on which we have a lien. Our board of directors may also decline to register any transfer of any ordinary share unless:
| ● | the instrument of transfer is lodged with us, accompanied by the certificate for the ordinary shares to which it relates and such other evidence as our board of directors may reasonably require to show the right of the transferor to make the transfer; |
| ● | the instrument of transfer is in respect of only one class of ordinary shares; |
| ● | the instrument of transfer is properly stamped, if required; |
| ● | in the case of a transfer to joint holders, the number of joint holders to whom the ordinary share is to be transferred does not exceed four; and |
149
| ● | a fee of such maximum sum as the New York Stock Exchange or the Hong Kong Stock Exchange may determine to be payable or such lesser sum as our directors may from time to time require is paid to us in respect thereof. |
If our directors refuse to register a transfer they shall, within three months after the date on which the instrument of transfer was lodged, send to each of the transferor and the transferee notice of such refusal.
The registration of transfers may, after compliance with any notice required of the New York Stock Exchange or the Hong Kong Stock Exchange, be suspended and the register closed at such times and for such periods as our board of directors may from time to time determine; provided, however, that the registration of transfers shall not be suspended nor the register closed for more than 30 days in any year as our board of directors may determine.
Liquidation
On the winding-up of our company, if the assets available for distribution among our shareholders shall be more than sufficient to repay the whole of the share capital at the commencement of the winding-up, the surplus shall be distributed amongst our shareholders in proportion to the par value of the shares held by them at the commencement of the winding-up, subject to a deduction from those shares in respect of which there are monies due, of all monies payable to our company for unpaid calls or otherwise. If our assets available for distribution are insufficient to repay all of the paid-up capital, the assets will be distributed so that the losses are borne by our shareholders in proportion to the par value of the shares held by them.
Calls on Shares and Forfeiture of Shares
Our board of directors may from time to time make calls upon shareholders for any amounts unpaid on their shares in a notice served to such shareholders at least 14 days prior to the specified time and place of payment. The shares that have been called upon and remain unpaid are subject to forfeiture.
Redemption, Repurchase and Surrender of Shares
We may issue shares on terms that such shares are subject to redemption, at our option or at the option of the holders of these shares, on such terms and in such manner as may be determined by our board of directors or by special resolution of our shareholders. Our company may also repurchase any of our shares on such terms and in such manner as have been approved by our board of directors or by an ordinary resolution of our shareholders. Under the Companies Act, the redemption or repurchase of any share may be paid out of our company’s profits or out of the proceeds of a new issue of shares made for the purpose of such redemption or repurchase, or out of capital (including share premium account and capital redemption reserve) if our company can, immediately following such payment, pay its debts as they fall due in the ordinary course of business. In addition, under the Companies Act no such share may be redeemed or repurchased (a) unless it is fully paid up, (b) if such redemption or repurchase would result in there being no shares outstanding or (c) if the company has commenced liquidation. In addition, our company may accept the surrender of any fully paid share for no consideration.
Variations of Rights of Shares
If at any time, our share capital is divided into different classes of shares, the rights attached to any class of shares (unless otherwise provided by the terms of issue of the shares of that class), may only be varied with the consent in writing of holders of three-fourths of the issued shares of that class or with the sanction of a special resolution passed at a separate meeting of the holders of the shares of that class by holders of three-fourths of the issued shares of that class present in person or by proxy and voting at such meeting. The rights conferred upon the holders of the shares of any class issued shall not, subject to any rights or restrictions for the time being attached to the shares of that class, be deemed to be varied by, inter alia, the creation, allotment or issue of further shares ranking pari passu with such existing class of shares.
150
Issuance of Additional Shares
Our thirteenth amended and restated memorandum of association authorizes our board of directors to issue additional ordinary shares from time to time as our board of directors shall determine, to the extent of available authorized but unissued shares.
Our thirteenth amended and restated memorandum of association also authorizes our board of directors, at any time after the Relevant Period, to establish from time to time one or more series of preference shares and to determine, with respect to any series of preference shares, the terms and rights of that series, including:
| ● | the designation of the series; |
| ● | the number of shares of the series; |
| ● | the dividend rights, dividend rates, conversion rights and voting rights; and |
| ● | the rights and terms of redemption and liquidation preferences. |
At any time after the Relevant Period, our board of directors may issue preference shares without action by our shareholders to the extent authorized but unissued. Issuance of these shares may dilute the voting power of holders of ordinary shares.
Inspection of Books and Records
Holders of our ordinary shares will have no general right under Cayman Islands law to inspect or obtain copies of our list of shareholders or our corporate records (except for our thirteenth amended and restated memorandum and articles of association and our register of mortgages and charges) except as conferred by law or authorized by the directors or by ordinary resolution.
However, as a company that is subject to the periodic reporting and other informational requirements of the Exchange Act, we file annual reports with the SEC that include annual audited financial statements. See “Item 10. Additional Information—H. Documents on Display.”
Changes in Capital
Our shareholders may from time to time by ordinary resolution:
| ● | increase our share capital by such sum, to be divided into shares of such classes and amount, as the resolution shall prescribe; |
| ● | consolidate and divide all or any of our share capital into shares of a larger amount than our existing shares; |
| ● | sub-divide our existing shares, or any of them into shares of a smaller amount; provided that in the subdivision the proportion between the amount paid and the amount, if any, unpaid on each reduced share shall be the same as it was in case of the share from which the reduced share is derived; or |
| ● | cancel any shares that, at the date of the passing of the resolution, have not been taken or agreed to be taken by any person and diminish the amount of our share capital by the amount of the shares so cancelled. |
Our shareholders may, by special resolution and subject to confirmation by the Grand Court of the Cayman Islands on an application by our company for an order confirming such reduction, reduce our share capital and any capital redemption reserve in any manner authorized by law.
151
Anti-Takeover Provisions
Some provisions of our thirteenth amended and restated memorandum and articles of association may discourage, delay or prevent a change of control of our company or management that shareholders may consider favorable, including provisions that:
| ● | at any time after the Relevant Period, authorize our board of directors to issue preference shares in one or more series and to designate the price, rights, preferences, privileges and restrictions of such preference shares without any further vote or action by our shareholders; and |
| ● | at any time after the Relevant Period, limit the ability of shareholders to requisition and convene general meetings of shareholders. |
However, under Cayman Islands law, our directors may only exercise the rights and powers granted to them under our thirteenth amended and restated memorandum and articles of association for a proper purpose and for what they believe in good faith to be in the best interests of our company.
Exempted Company
We are an exempted company with limited liability under the Companies Act. The Companies Act distinguishes between ordinary resident companies, ordinary non-resident companies and exempted companies. Any company that is registered in the Cayman Islands but conducts business mainly outside of the Cayman Islands may apply to be registered as an exempted company. The requirements for an exempted company are essentially the same as for an ordinary resident/non-resident company except that an exempted company:
| ● | does not have to file an annual return detailing its shareholders with the Registrar of Companies of the Cayman Islands; |
| ● | is not required to open its register of members for inspection; |
| ● | does not have to hold an annual general meeting; |
| ● | may obtain an undertaking against the imposition of any future taxation (such undertakings are usually given for 30 years in the first instance); |
| ● | may register by way of continuation in another jurisdiction and be deregistered in the Cayman Islands; |
| ● | may register as a limited duration company; and |
| ● | may register as a segregated portfolio company. |
“Limited liability” means that the liability of each shareholder is limited to the amount unpaid by the shareholder on the shares of the company (except in exceptional circumstances, such as involving fraud, the establishment of an agency relationship or an illegal or improper purpose or other circumstances in which a court may be prepared to pierce or lift the corporate veil).
The Companies Act (As Revised) is derived, to a large extent, from the older Companies Acts of England but does not follow recent United Kingdom statutory enactments, and accordingly there are significant differences between the Companies Act (As Revised) and the current Companies Act of England.
In addition, the Companies Act (As Revised) differs from laws applicable to United States corporations and their shareholders. Set forth below is a summary of certain significant differences between the provisions of the Companies Act (As Revised) applicable to us and the laws applicable to United States corporations and companies incorporated in the State of Delaware.
152
The Companies Act (As Revised) permits mergers and consolidations between Cayman Islands companies and between Cayman Islands companies and non-Cayman Islands companies. For these purposes, (1) “merger” means the merging of two or more constituent companies and the vesting of their undertaking, property and liabilities in one of such companies as the surviving company and (2) a “consolidation” means the combination of two or more constituent companies into a consolidated company and the vesting of the undertaking, property and liabilities of such companies in the consolidated company.
In order to effect such a merger or consolidation, the directors of each constituent company must approve a written plan of merger or consolidation, which must then be authorized by (1) a special resolution of the shareholders of each constituent company, and (2) such other authorization, if any, as may be specified in such constituent company’s articles of association. The written plan of merger or consolidation must be filed with the Registrar of Companies together with a declaration as to the solvency of the consolidated or surviving company, a list of the assets and liabilities of each constituent company and an undertaking that a copy of the certificate of merger or consolidation will be given to the members and creditors of each constituent company and that notification of the merger or consolidation will be published in the Cayman Islands Gazette. Dissenting shareholders have the right to be paid the fair value of their shares (which, if not agreed between the parties, will be determined by the Cayman Islands court) if they follow the required procedures, subject to certain exceptions. Court approval is not required for a merger or consolidation which is effected in compliance with these statutory procedures.
A merger between a Cayman parent company and its Cayman subsidiary or subsidiaries does not require authorization by a resolution of shareholders of that Cayman subsidiary if a copy of the plan of merger is given to every member of that Cayman subsidiary to be merged unless that member agrees otherwise. For this purpose, a company is a “parent” of a subsidiary if it holds issued shares that together represent at least 90% of the votes at a general meeting of the subsidiary.
The consent of each holder of a fixed or floating security interest over a constituent company is required unless this requirement is waived by a court in the Cayman Islands.
Save in certain limited circumstances, a shareholder of a Cayman constituent company who dissents from the merger or consolidation is entitled to payment of the fair value of his shares (which, if not agreed between the parties, will be determined by the Cayman Islands court) upon dissenting to the merger or consolidation, provide the dissenting shareholder complies strictly with the procedures set out in the Companies Act. The exercise of dissenter rights will preclude the exercise by the dissenting shareholder of any other rights to which he or she might otherwise be entitled by virtue of holding shares, save for the right to seek relief on the grounds that the merger or consolidation is void or unlawful.
Separate from the statutory provisions relating to mergers and consolidations, the Companies Act (As Revised) also contains statutory provisions that facilitate the reconstruction and amalgamation of companies by way of schemes of arrangement, provided that the arrangement is approved by (a) 75% in value of the shareholders or class of shareholders, as the case may be, or (b) a majority in number representing 75% in value of the creditors or each class of creditors, as the case may be, with whom the arrangement is to be made, that are, in each case, present and voting either in person or by proxy at a meeting, or meetings, convened for that purpose. The convening of the meetings and subsequently the arrangement must be sanctioned by the Grand Court of the Cayman Islands. While a dissenting shareholder has the right to express to the court the view that the transaction ought not to be approved, the Grand Court can be expected to approve the arrangement if it determines that:
| ● | the statutory provisions as to the required majority vote have been met; |
| ● | the shareholders have been fairly represented at the meeting in question and the statutory majority are acting bona fide without coercion of the minority to promote interests adverse to those of the class; |
| ● | the arrangement is such that may be reasonably approved by an intelligent and honest man of that class acting in respect of his interest; and |
| ● | the arrangement is not one that would more properly be sanctioned under some other provision of the Companies Act. |
153
The Companies Act (As Revised) also contains a statutory power of compulsory acquisition which may facilitate the “squeeze out” of dissentient minority shareholder upon a tender offer. When a tender offer is made and accepted by holders of 90% of the shares affected within four months, the offeror may, within a two-month period commencing on the expiration of such four-month period, require the holders of the remaining shares to transfer such shares to the offeror on the terms of the offer. An objection can be made to the Grand Court of the Cayman Islands, but this is unlikely to succeed in the case of an offer which has been so approved unless there is evidence of fraud, bad faith or collusion.
If an arrangement and reconstruction by way of scheme of arrangement is thus approved, the dissenting shareholder would have no rights comparable to appraisal rights, which would otherwise ordinarily be available to dissenting shareholders of Delaware corporations, providing rights to receive payment in cash for the judicially determined value of the shares.
In principle, we will normally be the proper plaintiff to sue for a wrong done to us as a company, and as a general rule a derivative action may not be brought by a minority shareholder. However, based on English authorities, which would in all likelihood be of persuasive authority in the Cayman Islands, the Cayman Islands court can be expected to follow and apply the common law principles (namely the rule in Foss v. Harbottle and the exceptions thereto) so that a non-controlling shareholder may be permitted to commence a class action against or derivative actions in the name of our company to challenge actions where:
| ● | a company acts or proposes to act illegally or ultra vires; |
| ● | the act complained of, although not ultra vires, could only be effected duly if authorized by more than a simple majority vote that has not been obtained; and |
| ● | an act which constitutes a fraud against the minority where the wrongdoers are themselves in control of the company. |
The Companies Act does not limit the extent to which a company’s memorandum and articles of association may provide for indemnification of officers and directors, except to the extent any such provision may be held by the Cayman Islands courts to be contrary to public policy, such as to provide indemnification against civil fraud or the consequences of committing a crime. Our thirteenth amended and restated memorandum and articles of association provide that we shall indemnify our officers and directors against all actions, proceedings, costs, charges, expenses, losses, damages or liabilities incurred or sustained by such directors or officer, other than by reason of such person’s dishonesty, willful default or fraud, in or about the conduct of our company’s business or affairs (including as a result of any mistake of judgment) or in the execution or discharge of his duties, powers, authorities or discretions, including without prejudice to the generality of the foregoing, any costs, expenses, losses or liabilities incurred by such director or officer in defending (whether successfully or otherwise) any civil proceedings concerning our company or its affairs in any court whether in the Cayman Islands or elsewhere. This standard of conduct is generally the same as permitted under the Delaware General Corporation Law for a Delaware corporation.
In addition, we have entered into indemnification agreements with our directors and executive officers that provide such persons with additional indemnification beyond that provided in our thirteenth amended and restated memorandum and articles of association.
Insofar as indemnification for liabilities arising under the Securities Act may be permitted to our directors, officers or persons controlling us under the foregoing provisions, we have been informed that in the opinion of the SEC, such indemnification is against public policy as expressed in the Securities Act and is therefore unenforceable.
Under Delaware corporate law, a director of a Delaware corporation has a fiduciary duty to the corporation and its shareholders. This duty has two components: the duty of care and the duty of loyalty. The duty of care requires that a director act in good faith, with the care that an ordinarily prudent person would exercise under similar circumstances. Under this duty, a director must inform himself of, and disclose to shareholders, all material information reasonably available regarding a significant transaction.
154
The duty of loyalty requires that a director acts in a manner he or she reasonably believes to be in the best interests of the corporation. He or she must not use his corporate position for personal gain or advantage. This duty prohibits self-dealing by a director and mandates that the best interest of the corporation and its shareholders take precedence over any interest possessed by a director, officer or controlling shareholder and not shared by the shareholders generally.
In general, actions of a director are presumed to have been made on an informed basis, in good faith and in the honest belief that the action taken was in the best interests of the corporation. However, this presumption may be rebutted by evidence of a breach of one of the fiduciary duties. Should such evidence be presented concerning a transaction by a director, the director must prove the procedural fairness of the transaction and that the transaction was of fair value to the corporation.
As a matter of Cayman Islands law, a director of a Cayman Islands company is in the position of a fiduciary with respect to the company and therefore it is considered that he or she owes the following duties to the company:
| ● | a duty to act in good faith in the best interests of the company, |
| ● | a duty not to make a personal profit based on his or her position as director (unless the company permits him or her to do so), |
| ● | a duty not to put himself or herself in a position where the interests of the company conflict with his or her personal interest or his or her duty to a third party, and |
| ● | a duty to exercise powers for the purpose for which such powers were intended. |
A director of a Cayman Islands company owes to the company a duty of care, diligence and skill. It was previously considered that a director need not exhibit in the performance of his or her duties a greater degree of skill than may reasonably be expected from a person of his or her knowledge and experience. However, English and Commonwealth courts have moved towards an objective standard with regard to the required skill and care and these authorities are likely to be followed in the Cayman Islands.
Under the Delaware General Corporation Law, a corporation may eliminate the right of shareholders to act by written consent by amendment to its certificate of incorporation. Cayman Islands law and our currently effective memorandum and articles of association provide that our shareholders may approve corporate matters by way of a unanimous written resolution signed by or on behalf of all shareholders who would have been entitled to vote on such matter at a general meeting without a meeting being held.
Under the Delaware General Corporation Law, a shareholder has the right to put any proposal before the annual meeting of shareholders, provided it complies with the notice provisions in the governing documents. A special meeting may be called by the board of directors or any other person authorized to do so in the governing documents, but shareholders may be precluded from calling special meetings.
The Companies Act (As Revised) does not provide shareholders with an express right to put forth any proposal before a general meeting of the shareholders. However, the Companies Act (As Revised) may provide shareholders with limited rights to requisition a general meeting but such rights must be stipulated in the articles of association of the company.
Any one or more shareholders holding not less than one-tenth of the voting rights on a one vote per share basis, in the share capital of the company at the date of deposit of the requisition shall at all times have the right, by written requisition to the board of directors or the secretary of the company, to require an extraordinary general meeting to be called by the board of directors for the transaction of any business specified in such requisition.
155
Under the Delaware General Corporation Law, cumulative voting for election of directors is not permitted unless the corporation’s certificate of incorporation specifically provides for it. Cumulative voting potentially facilitates the representation of minority shareholders on a board of directors since it permits the minority shareholder to cast all the votes to which the shareholder is entitled on a single director, which increases the shareholder’s voting power with respect to electing such director.
There are no prohibitions relating to cumulative voting under the laws of the Cayman Islands, but our thirteenth amended and restated memorandum and articles of association do not provide for cumulative voting. As a result, our shareholders are not afforded any less protections or rights on this issue than shareholders of a Delaware corporation.
Under the Delaware General Corporation Law, a director of a corporation with a classified board may be removed only for cause with the approval of a majority of the outstanding shares entitled to vote, unless the certificate of incorporation provides otherwise.
Under our thirteenth amended and restated memorandum and articles of association, directors may be removed with or without cause, by an ordinary resolution of our shareholders. A director will also cease to be a director if he or she (i) becomes bankrupt or makes any arrangement or composition with his or her creditors; (ii) dies or is found to be or becomes of unsound mind; (iii) resigns his office by notice in writing; (iv) without special leave of absence from our board, is absent from meetings of our board for three consecutive meetings and our board resolves that his office be vacated; or (v) is removed from office pursuant to any other provision of our thirteenth amended and restated articles of association.
The Delaware General Corporation Law contains a business combination statute applicable to Delaware public corporations whereby, unless the corporation has specifically elected not to be governed by such statute by amendment to its certificate of incorporation, it is prohibited from engaging in certain business combinations with an “interested shareholder” for three years following the date that such person becomes an interested shareholder. An interested shareholder generally is a person or a group who or which owns or owned 15% or more of the target’s outstanding voting shares within the past three years.
This statute has the effect of limiting the ability of a potential acquirer to make a two-tiered bid for the target in which all shareholders would not be treated equally. The statute does not apply if, prior to the date on which such shareholder becomes an interested shareholder, the board of directors approves either the business combination or the transaction which resulted in the person becoming an interested shareholder. This encourages any potential acquirer of a Delaware corporation to negotiate the terms of any acquisition transaction with the target’s board of directors.
Cayman Islands law has no comparable statute. As a result, we cannot avail ourselves of the types of protections afforded by the Delaware business combination statute. However, although Cayman Islands law does not regulate transactions between a company and its significant shareholders, it does provide that such transactions must be entered into bona fide in the best interests of the company and for a proper purpose and not with the effect of constituting a fraud on the minority shareholders.
A company may present a petition to the Grand Court of the Cayman Islands for the appointment of a restructuring officer on the grounds that the company:
| (a) | is or is likely to become unable to pay its debts; and |
| (b) | intends to present a compromise or arrangement to its creditors (or classes thereof) either pursuant to the Companies Act, the law of a foreign country or by way of a consensual restructuring. |
156
The Grand Court may, among other things, make an order appointing a restructuring officer upon hearing of such petition, with such powers and to carry out such functions as the court may order. At any time (i) after the presentation of a petition for the appointment of a restructuring officer but before an order for the appointment of a restructuring officer has been made, and (ii) when an order for the appointment of a restructuring officer is made, until such order has been discharged, no suit, action or other proceedings (other than criminal proceedings) shall be proceeded with or commenced against the company, no resolution to wind up the company shall be passed, and no winding up petition may be presented against the company, except with the leave of the court. However, notwithstanding the presentation of a petition for the appointment of a restructuring officer or the appointment of a restructuring officer, a creditor who has security over the whole or part of the assets of the company is entitled to enforce the security without the leave of the court and without reference to the restructuring officer appointed.
Under the Delaware General Corporation Law, unless the board of directors approves the proposal to dissolve, dissolution must be approved by shareholders holding 100% of the total voting power of the corporation. Only if the dissolution is initiated by the board of directors may it be approved by a simple majority of the corporation’s outstanding shares. Delaware law allows a Delaware corporation to include in its certificate of incorporation a supermajority voting requirement in connection with dissolutions initiated by the board.
Under Cayman Islands law, a company may be wound up by either an order of the courts of the Cayman Islands or by a special resolution of its members or, if the company is unable to pay its debts as they fall due, by an ordinary resolution of its members. The court has authority to order winding up in a number of specified circumstances including where it is, in the opinion of the court, just and equitable to do so.
Under the Delaware General Corporation Law, a corporation may vary the rights of a class of shares with the approval of a majority of the outstanding shares of such class, unless the certificate of incorporation provides otherwise. Under Cayman Islands law and our thirteenth amended and restated memorandum and articles of association, if our share capital is divided into more than one class of shares, we may vary the rights attached to any class with the sanction of a special resolution passed by a majority of not less than three-fourths of the votes cast at a separate meeting of the holders of the shares of that class.
Under the Delaware General Corporation Law, a corporation’s governing documents may be amended with the approval of a majority of the outstanding shares entitled to vote, unless the certificate of incorporation provides otherwise.
Under Cayman Islands law, our thirteenth amended and restated memorandum and articles of association may only be amended with a special resolution of our shareholders.
There are no limitations imposed by our thirteenth amended and restated memorandum and articles of association on the rights of non-resident or foreign shareholders to hold or exercise voting rights on our shares.
In addition, there are no provisions in our thirteenth amended and restated memorandum and articles of association governing the ownership threshold above which shareholder ownership must be disclosed.
Under the Delaware General Corporation Law, any shareholder of a corporation may for any proper purpose inspect or make copies of the corporation’s stock ledger, list of shareholders and other books and records.
Shareholders of Cayman Islands exempted companies like us have no general right under Cayman Islands law to inspect corporate records (other than the memorandum and articles of association, the register of mortgages and charges and any special resolutions passed by our shareholders) or obtain copies of the list of shareholders of these companies. However, we intend to provide our shareholders with annual reports containing audited financial statements.
157
C. Material Contracts
We have not entered into any material contracts other than in the ordinary course of business and other than those described in “Item 4. Information on the Company,” “Item 7. Major Shareholders and Related Party Transactions—B. Related Party Transactions” or elsewhere in this annual report.
D. Exchange Controls
See “Item 4. Information on the Company—B. Business Overview—Regulations—Regulations on Foreign Exchange.”
E. Taxation
The following discussion of Cayman Islands, PRC and United States federal income tax consequences of an investment in our ADSs or ordinary shares is based upon laws and interpretations thereof in effect as of the date of this annual report, all of which are subject to change or differing interpretation, possibly with retroactive effect. This summary does not deal with all possible tax consequences relating to an investment in our ADSs or ordinary shares, such as the tax consequences under U.S. state and local tax laws or under the tax laws of jurisdictions other than the Cayman Islands, the People’s Republic of China and the United States.
Cayman Islands Taxation
The Cayman Islands currently has no form of income, corporate or capital gains tax and no estate duty, inheritance tax or gift tax. There are no other taxes likely to be material to holders of our ADSs or ordinary shares levied by the government of the Cayman Islands except for stamp duties which may be applicable on instruments executed in, or, after execution, brought within the jurisdiction of the Cayman Islands. The Cayman Islands are not party to any double tax treaties that are applicable to any payments made to or by our company. There are no exchange control regulations under Cayman Islands law.
Payments of dividends and capital in respect of our Class A ordinary shares and ADSs will not be subject to taxation in the Cayman Islands and no withholding will be required on the payment of a dividend or capital to any holder of our Class A ordinary shares or ADSs, nor will gains derived from the disposal of our Class A ordinary shares or ADSs be subject to Cayman Islands income or corporation tax.
People’s Republic of China Taxation
Under the PRC Enterprise Income Tax Law and its implementation rules, an enterprise established outside of the PRC with a “de facto management body” within the PRC is considered a resident enterprise and will be subject to the enterprise income tax at the rate of 25% on its global income. The implementation rules define the term “de facto management body” as the body that exercises full and substantial control over and overall management of the business, productions, personnel, accounts and properties of an enterprise. In April 2009, the State Taxation Administration issued the Circular on Issues Relating to Identification of PRC-Controlled Overseas Registered Enterprises as Resident Enterprises in Accordance with the De Facto Standards of Organizational Management, or Circular 82, which provides certain specific criteria for determining whether the “de facto management body” of a PRC-controlled enterprise that is incorporated offshore is located in China. Although this circular only applies to offshore enterprises controlled by PRC enterprises or PRC enterprise groups, not those controlled by PRC individuals or foreigners, the criteria set forth in the circular may reflect the State Taxation Administration’s general position on how the “de facto management body” test should be applied in determining the tax resident status of all offshore enterprises. According to Circular 82, an offshore incorporated enterprise controlled by a PRC enterprise or a PRC enterprise group will be regarded as a PRC tax resident by virtue of having its “de facto management body” in China only if all of the following conditions are met: (i) the primary location of the day-to-day operational management is in the PRC; (ii) decisions relating to the enterprise’s financial and human resource matters are made or are subject to approval by organizations or personnel in the PRC; (iii) the enterprise’s primary assets, accounting books and records, company seals, and board and shareholder resolutions, are located or maintained in the PRC; and (iv) at least 50% of voting board members or senior executives habitually reside in the PRC. Further to Circular 82, the State Taxation Administration issued the Bulletin on Promulgation of the Administrative Measures for Income Tax of Chinese-Controlled Offshore-Incorporated Resident Enterprises (Trial Implementation), which took effect in September 2011, to provide more guidance on the implementation of Circular 82. This bulletin provides for procedures and administration details of determination on resident status and administration on post-determination matters.
158
We believe that NIO Inc. is not a PRC resident enterprise for PRC tax purposes. NIO Inc. is not controlled by a PRC enterprise or PRC enterprise group and we do not believe that NIO Inc. meets all of the conditions above. NIO Inc. is a company incorporated outside the PRC. As a holding company, NIO Inc.’s key assets are its ownership interests in its subsidiaries, and its key assets are located, and its records (including the resolutions of its board of directors and the resolutions of its shareholders) are maintained, outside the PRC. For the same reasons, we believe our other entities outside of China are not PRC resident enterprises either. However, the tax resident status of an enterprise is subject to determination by the PRC tax authorities and uncertainties remain with respect to the interpretation of the term “de facto management body.” There can be no assurance that the PRC government will ultimately take a view that is consistent with us.
If the PRC tax authorities determine that NIO Inc. is a PRC resident enterprise for enterprise income tax purposes, we may be required to withhold a 10% withholding tax from dividends we pay to our shareholders that are non-resident enterprises, including the holders of our ADSs. In addition, non-resident enterprise shareholders (including our ADS holders) may be subject to a 10% PRC tax on gains realized on the sale or other disposition of ADSs or Class A ordinary shares, if such income is treated as sourced from within the PRC. It is unclear whether our non-PRC individual shareholders (including our ADS holders) would be subject to any PRC tax on dividends or gains obtained by such non-PRC individual shareholders in the event we are determined to be a PRC resident enterprise. If any PRC tax were to apply to such dividends or gains, it would generally apply at a rate of 20% unless a reduced rate is available under an applicable tax treaty. It is also unclear whether non-PRC shareholders of NIO Inc. would be able to claim the benefits of any tax treaties between their country of tax residence and the PRC in the event that NIO Inc. is treated as a PRC resident enterprise. Pursuant to the Enterprise Income Tax Law and its implementation rules, if a non-resident enterprise has not set up an organization or establishment in China, or has set up an organization or establishment but the income derived has no actual connection with such organization or establishment, it will be subject to a withholding tax on its PRC-sourced income at a rate of 10%. Pursuant to the Arrangement between Mainland China and the Hong Kong Special Administrative Region for the Avoidance of Double Taxation and Tax Evasion on Income, the tax rate in respect to dividends paid by a PRC enterprise to a Hong Kong enterprise is reduced to 5% from a standard rate of 10% if the Hong Kong enterprise directly holds at least 25% of the PRC enterprise. Pursuant to STA Circular 81, a Hong Kong resident enterprise must meet the following conditions, among others, in order to enjoy the reduced tax rate: (i) it must directly own the required percentage of equity interests and voting rights in the PRC resident enterprise; and (ii) it must have directly owned such percentage in the PRC resident enterprise throughout the 12 months prior to receiving the dividends. Furthermore, the Administrative Measures for Non-Resident Enterprises to Enjoy Treatments under Treaties, which took effect in January 2020, require that non-resident enterprises must obtain approval from the tax authority in order to enjoy the reduced tax rate. There are also other conditions for enjoying the reduced tax rate according to other tax rules and regulations. Accordingly, our subsidiaries may be able to enjoy the 5% tax rate for the dividends it receives from its PRC incorporated subsidiaries if they satisfy the conditions prescribed under STA Circular 81 and other tax rules and regulations and obtain the approvals as required. However, according to STA Circular 81, if the tax authorities determine our transactions or arrangements are for the primary purpose of enjoying a favorable tax treatment, the tax authorities may adjust the favorable tax rate on dividends in the future.
Provided that our Cayman Islands holding company, NIO Inc., is not deemed to be a PRC resident enterprise, holders of our ADSs and Class A ordinary shares who are not PRC residents will not be subject to PRC income tax on dividends that we distributed or gains realized from the sale or other disposition of our shares or ADSs. Circular 7 further clarifies that, if a non-resident enterprise derives income by acquiring and selling shares in an offshore listed enterprise in the public market, such income will not be subject to PRC tax. However, there is uncertainty as to the application of Circular 7, we and our non-PRC resident investors may be at risk of being required to file a return and being taxed under Circular 7 and we may be required to expend valuable resources to comply with Circular 7 or to establish that we should not be taxed under Circular 7. See “Item 3. Key Information—D. Risk Factors—Risks Related to Doing Business in China—We face uncertainty with respect to indirect transfers of equity interests in PRC resident enterprises by their non-PRC holding companies.”
159
United States Federal Income Taxation
The following discussion is a summary of U.S. federal income tax considerations generally applicable to the ownership and disposition of our ADSs or Class A ordinary shares by a U.S. Holder (as defined below) that acquires our ADSs and holds our ADSs as “capital assets” (generally, property held for investment) under the U.S. Internal Revenue Code of 1986, as amended (the “Code”), and the Treasury Regulations promulgated thereunder. This discussion is based upon existing U.S. federal income tax law, which is subject to differing interpretations or changes, possibly with retroactive effect. There can be no assurance that the Internal Revenue Service (the “IRS”) or a court will not take a contrary position. This discussion, moreover, does not address the U.S. federal estate, gift, Medicare, minimum tax, and other non-income tax considerations or any state, local and non-U.S. tax considerations, relating to the ownership or disposition of our ADSs or Class A ordinary shares. The following summary does not address all aspects of U.S. federal income taxation that may be important to particular investors in light of their individual circumstances or to persons in special tax situations such as:
| ● | banks and other financial institutions; |
| ● | insurance companies; |
| ● | pension plans; |
| ● | cooperatives; |
| ● | regulated investment companies; |
| ● | real estate investment trusts; |
| ● | broker-dealers; |
| ● | traders that elect to use a mark-to-market method of accounting; |
| ● | certain former U.S. citizens or long-term residents; |
| ● | tax-exempt entities (including private foundations); |
| ● | persons who acquire ADSs or Class A ordinary shares pursuant to any employee share option or otherwise as compensation; |
| ● | persons holding ADSs or Class A ordinary shares as part of a straddle, hedge, conversion, constructive sale or other integrated transaction for U.S. federal income tax purposes; |
| ● | persons who have a functional currency other than the U.S. dollar; |
| ● | persons who directly, indirectly, constructively own 10% or more of our stock (by vote or value); or |
| ● | partnerships or other entities taxable as partnerships for U.S. federal income tax purposes, or persons holding ADSs or Class A ordinary shares through such entities. |
All of the foregoing may be subject to tax rules that differ significantly from those discussed below.
Each U.S. Holder is urged to consult its tax advisor regarding the application of U.S. federal taxation to its particular circumstances, and the state, local, non-U.S. and other tax considerations of the ownership and disposition of our ADSs or Class A ordinary shares.
160
General
For purposes of this discussion, a “U.S. Holder” is a beneficial owner of our ADSs or Class A ordinary shares that is, for U.S. federal income tax purposes:
| ● | an individual who is a citizen or resident of the United States; |
| ● | a corporation (or other entity treated as a corporation for U.S. federal income tax purposes) created in, or organized under the law of the United States or any state thereof or the District of Columbia; |
| ● | an estate the income of which is includible in gross income for U.S. federal income tax purposes regardless of its source; or |
| ● | a trust (A) the administration of which is subject to the primary supervision of a U.S. court and which has one or more U.S. persons who have the authority to control all substantial decisions of the trust or (B) that has otherwise validly elected to be treated as a U.S. person under the Code. |
If a partnership (or other entity treated as a partnership for U.S. federal income tax purposes) is a beneficial owner of our ADSs or Class A ordinary shares, the tax treatment of a partner in the partnership will generally depend upon the status of the partner and the activities of the partnership. Partnerships holding our ADSs or Class A ordinary shares and their partners are urged to consult their tax advisors regarding an investment in our ADSs or Class A ordinary shares.
For U.S. federal income tax purposes, a U.S. Holder of ADSs will generally be treated as the beneficial owner of the underlying shares represented by the ADSs. The remainder of this discussion assumes that a U.S. Holder of our ADSs will be treated in this manner. Accordingly, deposits or withdrawals of Class A ordinary shares for ADSs will generally not be subject to U.S. federal income tax.
Passive Foreign Investment Company Considerations
A non-U.S. corporation, such as our company, will be classified as a PFIC for U.S. federal income tax purposes for any taxable year, if either (i) 75% or more of its gross income for such year consists of certain types of “passive” income or (ii) 50% or more of the value of its assets (generally determined on the basis of a quarterly average) during such year is attributable to assets that produce or are held for the production of passive income. For this purpose, cash and assets readily convertible into cash are categorized as passive assets and the company’s goodwill and other unbooked intangibles are taken into account. Passive income generally includes, among other things, dividends, interest, rents, royalties, and gains from the disposition of passive assets. We will be treated as owning a proportionate share of the assets and earning a proportionate share of the income of any other corporation in which we own, directly or indirectly, 25% or more (by value) of the stock.
Although the law in this regard is not entirely clear, we treat the VIEs as being owned by us for U.S. federal income tax purposes because we control their management decisions and are entitled to substantially all of the economic benefits associated with these entities, and as a result, we consolidate their results of operations in our consolidated U.S. GAAP financial statements. If it were determined, however, that we do not own the VIEs for U.S. federal income tax purposes, we may be treated as a PFIC for the current taxable year and any subsequent taxable year.
Assuming that we are the owner of the VIEs for U.S. federal income tax purposes, and based upon our current and expected income and assets, we do not believe that we were a PFIC for the taxable year ended December 31, 2024. However, no assurance can be given that we will not be or become a PFIC in the current or future taxable years because the determination of whether we will be or become a PFIC is a factual determination made annually that will depend, in part, upon the nature and composition of our income and assets (in particular, the retention of substantial amounts of cash and investments). Fluctuations in the market price of our ADSs or Class A ordinary shares may cause us to be classified as a PFIC for the current or future taxable years because the value of our assets for purposes of the asset test, including the value of our goodwill and other unbooked intangibles, may be determined by reference to the market price of our ADSs or Class A ordinary shares, which may be volatile. In particular, recent declines in the market price of the ADSs and Class A ordinary shares increased our risk of becoming a PFIC. The market price of the ADSs and Class A ordinary shares may continue to fluctuate considerably and, consequently, we cannot assure you of our PFIC status for any taxable year. Furthermore, the composition of our income and assets may also be affected by how, and how quickly, we use our liquid assets. Under circumstances where our passive income significantly increases relative to our non-passive income, or where we determine not to deploy significant amounts of cash for active purposes, our risk of becoming classified as a PFIC may substantially increase.
161
If we are classified as a PFIC for any year during which a U.S. Holder holds our ADSs or Class A ordinary shares, the PFIC rules discussed below under “—Passive Foreign Investment Company Rules” generally will apply to such U.S. Holder for such taxable year, and unless the U.S. Holder makes certain elections, will apply in future years even if we cease to be a PFIC.
The discussion below under “—Dividends” and “—Sale or Other Disposition” is written on the basis that we will not be or become classified as a PFIC for U.S. federal income tax purposes. The U.S. federal income tax rules that apply generally if we are treated as a PFIC are discussed below under “—Passive Foreign Investment Company Rules.”
Dividends
Subject to the discussion below under “—Passive Foreign Investment Company Rules,” any cash distributions (including the amount of any PRC tax withheld) paid on our ADSs or Class A ordinary shares out of our current or accumulated earnings and profits, as determined under U.S. federal income tax principles, will generally be includible in the gross income of a U.S. Holder as dividend income on the day actually or constructively received by the U.S. Holder, in the case of Class A ordinary shares, or by the depositary, in the case of ADSs. Because we do not intend to determine our earnings and profits on the basis of U.S. federal income tax principles, any distribution we pay will generally be treated as a “dividend” for U.S. federal income tax purposes. Dividends received on our ADSs or Class A ordinary shares will not be eligible for the dividends received deduction allowed to corporations. A non-corporate U.S. Holder will be subject to tax at the lower capital gain tax rate applicable to “qualified dividend income,” provided that certain conditions are satisfied, including that (1) our ADSs are readily tradeable on an established securities market in the United States, or, in the event that we are deemed to be a PRC resident enterprise under the PRC tax law, we are eligible for the benefit of the United States-PRC income tax treaty (the “Treaty”), (2) we are neither a PFIC nor treated as such with respect to such a U.S. Holder (as discussed below) for the taxable year in which the dividend was paid and the preceding taxable year, and (3) certain holding period requirements are met. We expect our ADSs (but not our Class A ordinary shares) will be considered readily tradeable on the New York Stock Exchange, which is an established securities market in the United States. There can be no assurance, however, that our ADSs will be considered readily tradeable on an established securities market in later years.
In the event that we are deemed to be a PRC resident enterprise under the PRC Enterprise Income Tax Law (see “—People’s Republic of China Taxation” above), we may be eligible for the benefits of the Treaty. If we are eligible for such benefits, dividends we pay on our Class A ordinary shares, regardless of whether such shares are represented by the ADSs, would be eligible for the reduced rates of taxation described in the preceding paragraph.
Dividends will generally be treated as income from foreign sources for U.S. foreign tax credit purposes and will generally constitute passive category income. Depending on the U.S. Holder’s individual facts and circumstances, a U.S. Holder may be eligible, subject to a number of complex limitations, to claim a foreign tax credit in respect of any foreign withholding taxes imposed on dividends received on our ADSs or Class A ordinary shares. A U.S. Holder who does not elect to claim a foreign tax credit for foreign tax withheld may instead claim a deduction, for U.S. federal income tax purposes, in respect of such withholding, but only for a year in which such holder elects to do so for all creditable foreign income taxes. The rules governing the foreign tax credit are complex and their outcome depends in large part on the U.S. Holder’s individual facts and circumstances. Accordingly, U.S. Holders are urged to consult their tax advisors regarding the availability of the foreign tax credit under their particular circumstances.
Sale or Other Disposition
Subject to the discussion below under “—Passive Foreign Investment Company Rules,” a U.S. Holder will generally recognize capital gain or loss upon the sale or other disposition of ADSs or Class A ordinary shares in an amount equal to the difference between the amount realized upon the disposition and the holder’s adjusted tax basis in such ADSs or Class A ordinary shares. Any capital gain or loss will be long-term if the ADSs or Class A ordinary shares have been held for more than one year and will generally be U.S.-source gain or loss for U.S. foreign tax credit purposes. Long-term capital gain of non-corporate U.S. Holders is generally eligible for a reduced rate of taxation. In the event that gain from the disposition of the ADSs or Class A ordinary shares is subject to tax in the PRC, such gain may be treated as PRC-source gain under the Treaty. Pursuant to Treasury Regulations, however, if a U.S. Holder is not eligible for the benefits of the Treaty or does not elect to apply the Treaty, then such holder may not be able to claim a foreign tax credit arising from any PRC tax imposed on the disposition of our ADSs or Class A ordinary shares. The deductibility of a capital loss may be subject to limitations. U.S. Holders are urged to consult their tax advisors regarding the tax consequences if a foreign tax is imposed on a disposition of our ADSs or Class A ordinary shares, including the availability of the foreign tax credit or deduction under their particular circumstances, their eligibility for benefits under the Treaty and the potential impact of the Treasury Regulations.
162
Passive Foreign Investment Company Rules
If we are classified as a PFIC for any taxable year during which a U.S. Holder holds our ADSs or Class A ordinary shares, and unless the U.S. Holder makes a mark-to-market election (as described below), the U.S. Holder will generally be subject to special tax rules on (i) any excess distribution that we make to the U.S. Holder (which generally means any distribution paid during a taxable year to a U.S. Holder that is greater than 125 percent of the average annual distributions paid in the three preceding taxable years or, if shorter, the U.S. Holder’s holding period for the ADSs or Class A ordinary shares), and (ii) any gain realized on the sale or other disposition of ADSs or Class A ordinary shares. Under the PFIC rules:
| ● | the excess distribution or gain will be allocated ratably over the U.S. Holder’s holding period for the ADSs or Class A ordinary shares; |
| ● | the amount allocated to the current taxable year and any taxable years in the U.S. Holder’s holding period prior to the first taxable year in which we are classified as a PFIC (each, a “pre-PFIC year”), will be taxable as ordinary income; |
| ● | the amount allocated to each prior taxable year, other than a pre-PFIC year, will be subject to tax at the highest tax rate in effect for individuals or corporations, as appropriate, for that year; and |
| ● | an additional tax equal to the interest charge generally applicable to underpayments of tax will be imposed on the tax attributable to each prior taxable year, other than a pre-PFIC year. |
If we are a PFIC for any taxable year during which a U.S. Holder holds our ADSs or Class A ordinary shares and any of our subsidiaries, the VIEs or any of the subsidiaries of the VIEs are also a PFIC, such U.S. Holder would be treated as owning a proportionate amount (by value) of the shares of the lower-tier PFIC for purposes of the application of these rules. U.S. Holders are urged to consult their tax advisors regarding the application of the PFIC rules to any of our subsidiaries, the VIEs or any of the subsidiaries of the VIEs.
As an alternative to the foregoing rules, a U.S. Holder of “marketable stock” in a PFIC may make a mark-to-market election with respect to such stock, provided that such stock is regularly traded on a qualified exchange, as defined in applicable U.S. Treasury regulations. For those purposes, our ADSs, but not our Class A ordinary shares, are traded on the New York Stock Exchange which is a qualified exchange. We anticipate that our ADSs should qualify as being regularly traded, but no assurances may be given in this regard. If a U.S. Holder makes this election, the holder will generally (i) include as ordinary income for each taxable year that we are a PFIC the excess, if any, of the fair market value of ADSs held at the end of the taxable year over the adjusted tax basis of such ADSs and (ii) deduct as an ordinary loss the excess, if any, of the adjusted tax basis of the ADSs over the fair market value of such ADSs held at the end of the taxable year, but such deduction will only be allowed to the extent of the amount previously included in income as a result of the mark-to-market election. The U.S. Holder’s adjusted tax basis in the ADSs would be adjusted to reflect any income or loss resulting from the mark-to-market election. If a U.S. Holder makes a mark-to-market election in respect of a corporation classified as a PFIC and such corporation ceases to be classified as a PFIC, the holder will not be required to take into account the gain or loss described above during any period that such corporation is not classified as a PFIC. If a U.S. Holder makes a mark-to-market election, any gain such U.S. Holder recognizes upon the sale or other disposition of our ADSs in a year when we are a PFIC will be treated as ordinary income and any loss will be treated as ordinary loss, but such loss will only be treated as ordinary loss to the extent of the net amount previously included in income as a result of the mark-to-market election.
Because a mark-to-market election technically cannot be made for any lower-tier PFICs that we may own, a U.S. Holder may continue to be subject to the PFIC rules with respect to such U.S. Holder’s indirect interest in any investments held by us that are treated as an equity interest in a PFIC for U.S. federal income tax purposes.
We do not intend to provide information necessary for U.S. Holders to make qualified electing fund elections which, if available, would result in tax treatment different from (and generally less adverse than) the general tax treatment for PFICs described above.
If a U.S. Holder owns our ADSs or Class A ordinary shares during any taxable year that we are a PFIC, the holder must generally file an annual IRS Form 8621. You should consult your tax advisors regarding the U.S. federal income tax consequences of owning and disposing of our ADSs or Class A ordinary shares if we are or become a PFIC.
163
F. Dividends and Paying Agents
Not applicable.
G. Statement by Experts
Not applicable.
H. Documents on Display
We are subject to the periodic reporting and other informational requirements of the Exchange Act. Under the Exchange Act, we are required to file reports and other information with the SEC. Specifically, we are required to file annually a Form 20-F no later than four months after the close of each fiscal year. All information we file with the SEC can be obtained over the internet at the SEC’s website at www.sec.gov. As a foreign private issuer, we are exempt from the rules under the Exchange Act prescribing the furnishing and content of quarterly reports and proxy statements, and officers, directors and principal shareholders are exempt from the reporting and short-swing profit recovery provisions contained in Section 16 of the Exchange Act.
We will furnish Deutsche Bank Trust Company Americas, the depositary of our ADSs, with our annual reports, which will include a review of operations and annual audited consolidated financial statements prepared in conformity with U.S. GAAP, and all notices of shareholders’ meetings and other reports and communications that are made generally available to our shareholders. The depositary will make such notices, reports and communications available to holders of ADSs and, upon our request, will mail to all record holders of ADSs the information contained in any notice of a shareholders’ meeting received by the depositary from us.
In accordance with NYSE Rule 203.01, we will post this annual report on our website, http://ir.nio.com/. In addition, we will provide hardcopies of our annual report to shareholders, including ADS holders, free of charge upon request.
I. Subsidiary Information
Not applicable.
J. Annual Report to Security Holders
Not applicable.
ITEM 11. QUANTITATIVE AND QUALITATIVE DISCLOSURES ABOUT MARKET RISK
Foreign Exchange Risk
We expect that, in the foreseeable future, the majority of our revenues will be denominated in RMB while our expenses are denominated in RMB and other currencies. As a result, we are exposed to risk related to movements between the RMB and such other currencies. In addition, the value of our ADSs and Class A ordinary shares will be affected by the exchange rate between U.S. dollar and RMB because the value of our business is effectively denominated in RMB, while our Class A ordinary shares and the ADSs will be traded in Hong Kong dollars and U.S. dollars, respectively. Furthermore, we have purchased certain financial products issued by banks, the returns of which could also be affected by the exchange rate between RMB and other currencies.
The conversion of Renminbi into foreign currencies, including U.S. dollars, is based on rates set by the People’s Bank of China. The Renminbi has fluctuated against the U.S. dollar, at times significantly and unpredictably. It is difficult to predict how market forces or PRC or U.S. government policy may impact the exchange rate between the Renminbi and the U.S. dollar in the future.
164
To the extent that we need to convert U.S. dollars into Renminbi for our operations, appreciation of the Renminbi against the U.S. dollar would have an adverse effect on the RMB amount we receive from the conversion. Conversely, if we decide to convert Renminbi into U.S. dollars for the purpose of making payments for dividends on our Class A ordinary shares or ADSs or for other business purposes, appreciation of the U.S. dollar against the Renminbi would have a negative effect on the U.S. dollar amounts available to us.
Interest Rate Risk
Our exposure to interest rate risk relates primarily to the interest rates associated with the outstanding convertible notes we issued and bank loans that bear floating interest rates. The interest rate risk may result from many factors, including, among others, government monetary and tax policies, domestic and international economic and political considerations that are beyond our control. We may incur additional loans or other financing facilities in the future. The objective of interest rate risk management is to minimize financial costs and uncertainties associated with interest rate changes. We strive to effectively manage our interest rate risk by periodic monitoring and responding to risk factors on a timely basis, improve the structure of long-term and short-term borrowings and maintain the appropriate balance between loans with floating interest rates and fixed interest rates.
We are subject to interest rate sensitivity on our outstanding 2026 Notes, 2027 Notes, 2029 Notes and 2030 Notes. We account for our convertible notes on an amortized cost basis and our recognized value of the convertible notes does not reflect changes in fair value. Also, because convertible notes we have issued either bear interest at a fixed rate or bear no interest, we have not incurred financial statement impact resulting from changes in interest rates. However, changes in market interest rates impact the fair value of the convertible notes along with other variables such as our credit spreads and the market price and volatility of our ADSs and ordinary shares. Increases in market interest rates would result in a decrease in the fair value of our outstanding convertible notes and decreases in market interest rates would result in an increase in the fair value of our outstanding convertible notes. For information on the maturities and other contractual terms of our convertible notes, see “Item 5. Operating and Financial Review and Prospects—B. Liquidity and Capital Resources—Cash Flows and Working Capital.”
With regard to interest rate sensitivity on our bank loans, we present the sensitivity analysis below based on the exposure to interest rates for interest bearing bank loans with variable interest rates as of December 31, 2024. The analysis is prepared assuming that those balances outstanding as of December 31, 2024 were outstanding for the whole financial year. A 1.0% increase or decrease which represents our management’s assessment of the reasonably possible change in interest rates is used. Assuming no change in the outstanding balance of our existing interest-bearing bank loans balances with floating interest rates as of December 31, 2024, a 1.0% increase or decrease in each applicable interest rate would add or deduct RMB1.3 million (US$0.2 million) to our interest expense for the year ended December 31, 2024. We have not used any derivative financial instruments to manage our interest risk exposure.
In addition, we may from time to time invest in interest-earning instruments. Investments in both fixed rate and floating rate interest-earning instruments carry certain interest rate risk associated with our investment return. Fixed rate securities may have their fair market value adversely impacted due to a rise in interest rates, while floating rate securities may produce less income than expected if interest rates fall.
ITEM 12. DESCRIPTION OF SECURITIES OTHER THAN EQUITY SECURITIES
A. Debt Securities
Not applicable.
B. Warrants and Rights
Not applicable.
C. Other Securities
Not applicable.
165
D. American Depositary Shares
Fees and Charges Our ADS holders May Have to Pay
Holders of our ADSs will be required to pay the following service fees to the depositary bank and certain taxes and governmental charges (in addition to any applicable fees, expenses, taxes and other governmental charges payable on the deposited securities represented by any of ADSs held):
Service |
| Fees |
● To any person to which ADSs are issued or to any person to which a distribution is made in respect of ADS distributions pursuant to stock dividends or other free distributions of stock, bonus distributions, stock splits or other distributions (except where converted to cash) |
| Up to US$0.05 per ADS issued |
● Cancellation of ADSs, including the case of termination of the deposit agreement |
| Up to US$0.05 per ADS cancelled |
● Distribution of cash dividends |
| Up to US$0.05 per ADS held |
● Distribution of cash entitlements (other than cash dividends) and/or cash proceeds from the sale of rights, securities and other entitlements |
| Up to US$0.05 per ADS held |
● Distribution of ADSs pursuant to exercise of rights |
| Up to US$0.05 per ADS held |
● Distribution of securities other than ADSs or rights to purchase additional ADSs |
| Up to US$0.05 per ADS held |
● Depositary services |
| Up to US$0.05 per ADS held on the applicable record date(s) established by the depositary bank |
Holders of our ADSs will also be responsible to pay certain fees and expenses incurred by the depositary bank and certain taxes and governmental charges (in addition to any applicable fees, expenses, taxes and other governmental charges payable on the deposited securities represented by any of your ADSs) such as:
| ● | Fees for the transfer and registration of ordinary shares charged by the registrar and transfer agent for the ordinary shares in Cayman Islands (i.e., upon deposit and withdrawal of ordinary shares). |
| ● | Expenses incurred for converting foreign currency into U.S. dollars. |
| ● | Expenses for cable, telex and fax transmissions and for delivery of securities. |
| ● | Taxes and duties upon the transfer of securities, including any applicable stamp duties, any stock transfer charges or withholding taxes (i.e., when ordinary shares are deposited or withdrawn from deposit). |
| ● | Fees and expenses incurred in connection with the delivery or servicing of ordinary shares on deposit. |
| ● | Fees and expenses incurred in connection with complying with exchange control regulations and other regulatory requirements applicable to ordinary shares, deposited securities, ADSs and ADRs. |
| ● | Any applicable fees and penalties thereon. |
The depositary fees payable upon the issuance and cancellation of ADSs are typically paid to the depositary bank by the brokers (on behalf of their clients) receiving the newly issued ADSs from the depositary bank and by the brokers (on behalf of their clients) delivering the ADSs to the depositary bank for cancellation. The brokers in turn charge these fees to their clients. Depositary fees payable in connection with distributions of cash or securities to ADS holders and the depositary services fee are charged by the depositary bank to the holders of record of ADSs as of the applicable ADS record date.
166
The depositary fees payable for cash distributions are generally deducted from the cash being distributed or by selling a portion of distributable property to pay the fees. In the case of distributions other than cash (i.e., share dividends, rights), the depositary bank charges the applicable fee to the ADS record date holders concurrent with the distribution. In the case of ADSs registered in the name of the investor (whether certificated or uncertificated in direct registration), the depositary bank sends invoices to the applicable record date ADS holders. In the case of ADSs held in brokerage and custodian accounts (via DTC), the depositary bank generally collects its fees through the systems provided by DTC (whose nominee is the registered holder of the ADSs held in DTC) from the brokers and custodians holding ADSs in their DTC accounts. The brokers and custodians who hold their clients’ ADSs in DTC accounts in turn charge their clients’ accounts the amount of the fees paid to the depositary banks.
In the event of refusal to pay the depositary fees, the depositary bank may, under the terms of the deposit agreements, refuse the requested service until payment is received or may set off the amount of the depositary fees from any distribution to be made to the ADS holder.
The depositary may make payments to us or reimburse us for certain costs and expenses, by making available a portion of the ADS fees collected in respect of the ADR program or otherwise, upon such terms and conditions as we and the depositary bank agree from time to time.
Fees and Other Payments Made by the Depositary to Us
Deutsche Bank Trust Company Americas, as the depositary, has agreed to reimburse us for certain expenses we incur that are related to establishment and maintenance of the ADR program upon such terms and conditions as we and the depositary may agree from time to time. The depositary may make available to us a set amount or a portion of the depositary fees charged in respect of the ADR program or otherwise upon such terms and conditions as we and the depositary may agree from time to time. In 2024, we received an after-tax reimbursement payment of US$14.7 million from the depositary.
Conversion Between Class A Ordinary Shares in Hong Kong and ADSs
A.Dealings and Settlement of Class A Ordinary Shares in Hong Kong
Our Class A ordinary shares are traded on the Hong Kong Stock Exchange in board lots of 10 Class A ordinary shares. Dealings in our Class A ordinary shares on the Hong Kong Stock Exchange will be conducted in Hong Kong dollars.
As of the date of this annual report, the transaction costs of dealings in our Class A ordinary shares on the Hong Kong Stock Exchange include:
| ● | Hong Kong Stock Exchange trading fee of 0.00565% of the consideration of the transaction, charged to each of the buyer and seller; |
| ● | Securities and Futures Commission transaction levy of 0.0027% of the consideration of the transaction, charged to each of the buyer and seller; |
| ● | AFRC Transaction Levy of 0.00015%, charged per side of the consideration of a transaction, collected for the Accounting and Financial Reporting Council (AFRC); |
| ● | transfer deed stamp duty of HK$5.00 per transfer deed (if applicable), payable by the seller; |
| ● | ad valorem stamp duty at a total rate of 0.2% of the value of the transaction, with 0.1% payable by each of the buyer and the seller; |
| ● | stock settlement fee, which is currently 0.002% of the gross transaction value, subject to a minimum fee of HK$2.00 and a maximum fee of HK$100.00 per side per trade; |
| ● | brokerage commission, which is freely negotiable with the broker (other than brokerage commissions for IPO transactions which are currently set at 1% of the subscription or purchase price and will be payable by the person subscribing for or purchasing the securities); and |
167
| ● | charge by the Hong Kong share registrar between HK$2.50 to HK$20, depending on the speed of service (or such higher fee as may from time to time be permitted under the Hong Kong Listing Rules), for each transfer of Class A ordinary shares from one registered owner to another, each share certificate canceled or issued by it and any applicable fee as stated in the share transfer forms used in Hong Kong. |
Investors in Hong Kong must settle their trades executed on the Hong Kong Stock Exchange through their brokers directly or through custodians. For an investor in Hong Kong who has deposited his or her Class A ordinary shares in his or her stock account or in his or her designated Participant’s stock account of the Central Clearing and Settlement System established and operated by Hong Kong Securities Clearing Company Limited, or CCASS, maintained with CCASS, settlement will be effected in CCASS in accordance with the General Rules of CCASS and CCASS Operational Procedures in effect from time to time. For an investor who holds the physical certificates, settlement certificates and the duly executed transfer forms must be delivered to his or her broker or custodian before the settlement date.
An investor may arrange with his or her broker or custodian on a settlement date in respect of his or her trades executed on the Hong Kong Stock Exchange. Under the Hong Kong Listing Rules and the General Rules of CCASS and CCASS Operational Procedures in effect from time to time, the date of settlement must be the second business day (a day on which the settlement services of CCASS are open for use by CCASS Participants) following the trade date (T+2). For trades settled under CCASS, the General Rules of CCASS and CCASS Operational Procedures in effect from time to time provided that the defaulting broker may be compelled to compulsorily buy-in by HKSCC the day after the date of settlement (T+3), or if it is not practicable to do so on T+3, at any time thereafter. HKSCC may also impose fines from T+2 onwards.
B.Conversion between Class A Ordinary Shares Trading in Hong Kong and ADSs
We have established a branch register of members in Hong Kong, or the Hong Kong share register, which are maintained by our Hong Kong share registrar, Computershare Hong Kong Investor Services Limited. Our principal register of members, or the Cayman share register, are maintained by our principal share registrar, Maples Fund Services (Cayman) Limited in the Cayman Islands.
Holders of Class A ordinary shares registered on the Hong Kong share register are able to exchange these Class A ordinary shares into ADSs, and vice versa.
In connection with the listing of our Class A ordinary shares on the Hong Kong Stock Exchange, and to facilitate fungibility and conversion between ADSs and Class A ordinary shares and trading between the NYSE and the Hong Kong Stock Exchange, we moved a portion of our issued Class A ordinary shares from our register of members maintained in the Cayman Islands to our Hong Kong share register. We are not under any obligation to maintain or increase the number of Class A ordinary shares on the Hong Kong share register to facilitate any withdrawals of ADSs to convert into Class A ordinary shares listed on the Hong Kong Exchange.
C.Converting Class A Ordinary Shares Trading in Hong Kong into ADSs
An investor who holds Class A ordinary shares registered in Hong Kong and who intends to convert them to ADSs to trade on the NYSE must deposit or have his or her broker deposit the Class A ordinary shares with the depositary’s Hong Kong custodian, Deutsche Bank AG, Hong Kong Branch, or the custodian, in exchange for ADSs.
A deposit of Class A ordinary shares trading in Hong Kong in exchange for ADSs involves the following procedures:
| ● | If Class A ordinary shares have been deposited with CCASS, the investor must transfer the Class A ordinary shares to the depositary’s account with the custodian within CCASS by following the CCASS procedures for transfer and submit and deliver a duly completed and signed letter of transmittal to the custodian via his or her broker. |
| ● | If Class A ordinary shares are held outside CCASS, the investor must arrange to deposit his or her Class A ordinary shares into CCASS for delivery to the depositary’s account with the custodian within CCASS, and must submit and deliver a duly completed and signed letter of transmittal to the custodian via his or her broker. |
| ● | Upon payment of its fees and expenses and of any taxes or charges, such as stamp taxes or stock transfer taxes or fees, if applicable, and subject in all case to the terms of the deposit agreement, the depositary will register the corresponding number of ADSs in the name(s) requested by an investor and will deliver the ADSs as instructed in the letter of transmittal. |
168
For Class A ordinary shares deposited in CCASS, under normal circumstances, the above steps generally require two business days, provided that the investor has provided timely and complete instructions. For Class A ordinary shares held outside CCASS in physical form, the above steps may take 14 business days, or more, to complete. Temporary delays may arise. For example, the transfer books of the depositary may from time to time be closed to ADS issuances. The investor will be unable to trade the ADSs until the procedures are completed.
D.Converting ADSs to Class A Ordinary Shares Trading in Hong Kong
An investor who holds ADSs fungible with the ADSs listed on the NYSE and who intends to convert his/her ADSs into Class A ordinary shares that trade on the Hong Kong Stock Exchange must cancel the ADSs the investor holds and withdraw Class A ordinary shares from our ADR program and cause his or her broker or other financial institution to trade such Class A ordinary shares on the Hong Kong Stock Exchange.
An investor that holds ADSs indirectly through a broker or other financial institution should follow the procedure of the broker or financial institution and instruct the broker to arrange for cancelation of the ADSs to the depositary for cancelation, and transfer of the underlying Class A ordinary shares from the depositary’s account with the custodian within the CCASS system to the investor’s Hong Kong stock account. A cancellation fee of up to US$0.05 per ADS cancelled will apply.
For investors holding ADSs directly, subject to the applicable transfer restrictions, the following steps must be taken:
| ● | To withdraw Class A ordinary shares from our ADR program, an investor who holds ADSs may turn in such ADSs at the office of the depositary (and the applicable ADR(s) if the ADSs are held in certificated form), and send an instruction to cancel such ADSs to the depositary. |
| ● | Upon payment or net of its fees and expenses and of any taxes or charges, such as stamp taxes or stock transfer taxes or fees, if applicable, and subject in all cases to the terms of the deposit agreement, the depositary will instruct the custodian to deliver Class A ordinary shares underlying the canceled ADSs to the CCASS account designated by an investor. |
| ● | If an investor prefers to receive Class A ordinary shares outside CCASS, he or she must receive Class A ordinary shares in CCASS first and then arrange for the withdrawal from CCASS. Investors can then obtain a transfer form signed by HKSCC Nominees Limited (as the transferor) and register Class A ordinary shares in their own names with the Hong Kong share registrar. For Class A ordinary shares to be received in CCASS, under normal circumstances, the above steps generally require two business days, provided that the investor has provided timely and complete instructions. |
For Class A ordinary shares to be received outside CCASS in physical form, the above steps may take 14 business days, or more, to complete. The investor will be unable to trade the Class A ordinary shares on the Hong Kong Stock Exchange until the procedures are completed.
Temporary delays may arise. For example, the transfer books of the depositary may from time to time be closed to ADS cancellations. In addition, completion of the above steps and procedures for delivery for Class A ordinary shares in a CCASS account is subject to there being a sufficient number of Class A ordinary shares on the Hong Kong share register to facilitate a withdrawal from the ADR program directly into the CCASS system. We are not under any obligation to maintain or increase the number of Class A ordinary shares on the Hong Kong share register to facilitate such withdrawals.
E.Depositary Requirements
Before the depositary issues and delivers ADSs or permits withdrawal of Class A ordinary shares, the depositary may require:
| ● | production of satisfactory proof of the identity and genuineness of any signature or other information it deems necessary; |
| ● | compliance with terms and procedures it may establish, from time to time, consistent with the deposit agreement, including completion and presentation of transfer documents; and |
| ● | compliance with U.S. securities law requirements. |
169
The depositary may refuse to deliver, transfer, or register issuances, transfers, and cancellations of ADSs generally when the transfer books of the depositary or our Hong Kong share registrar or Cayman Islands share registrar are closed or at any time if the depositary or we determine it advisable to do so, subject to such refusal complying with U.S. federal securities laws.
All costs attributable to the transfer of Class A ordinary shares to effect a withdrawal from or deposit of Class A ordinary shares into our ADR program will be borne by the investor requesting the transfer. In particular, holders of Class A ordinary shares and ADSs should note that the Hong Kong share registrar will charge between HK$2.50 to HK$20, depending on the speed of service (or such higher fee as may from time to time be permitted under the Hong Kong Listing Rules), for each transfer of Class A ordinary shares from one registered owner to another, each share certificate canceled or issued by it and any applicable fee as stated in the share transfer forms used in Hong Kong. In addition, holders of Class A ordinary shares and ADSs must pay up to US$5.00 per 100 ADSs (or portion thereof) for each issuance of ADSs and each cancelation of ADSs, as the case may be, in connection with the deposit of Class A ordinary shares into, or withdrawal of Class A ordinary shares from, our ADR program.
Conversion Between Class A Ordinary Shares in Singapore and ADSs
A.Clearance and Settlement on the Singapore Exchange
Our Class A ordinary shares are traded on the Singapore Exchange in board lots of 10 Class A ordinary shares. Our Class A ordinary shares that are traded on the Singapore Exchange will be cleared and settled under the scripless book-entry settlement system of the Central Depository (Pte) Limited, or CDP, and all dealings in and transactions of the Class A ordinary shares through the Singapore Exchange will be effected in accordance with the terms and conditions for the operation of securities accounts maintained by a depositor with CDP and the terms and conditions for CDP to act as depository for foreign securities, as amended from time to time.
Under the Cayman Islands Companies Act, only a person who agrees to become a shareholder of a Cayman Islands company and whose name is entered in the register of members of such company is considered a member with rights to attend and vote at shareholders’ meetings of such company.
Our Class A ordinary shares trading on the Singapore Exchange are registered in the name of CDP or its nominee and held by CDP for and on behalf of persons who maintain, either directly or through depository agents, securities accounts. Accordingly, under Cayman Islands laws, a shareholder who maintains, either directly or through depository agents, securities accounts with CDP, or a NIO CDP depositor, holding our Class A ordinary shares through CDP would not be recognized as our shareholder but may be appointed by CDP as its proxy and have the direct right to attend and cast votes at such shareholders’ meetings. Shareholders are to take note that no option shall be provided to shareholders for them to withdraw and/or deposit the Class A ordinary shares from and/or with the CDP in scrip form. Accordingly, in the event that a NIO CDP depositor wishes to attend and vote at the shareholders’ meetings in his own name, the NIO CDP depositor would have to first convert his Class A ordinary shares trading on the Singapore Exchange to ADS trading on the NYSE, before cancelling the ADS with the ADS depositary, being Deutsche Bank Trust Company Americas, and receiving the corresponding number of underlying Class A ordinary shares in certificated form in his own name from the Cayman share registrar. The NIO CDP depositor must be a registered holder of Class A ordinary shares on the Cayman share register prior to the record date for the shareholders’ meeting.
Our shareholders and ADS holders can convert and transfer shares trading on the Singapore Exchange to ADS trading on the NYSE (and vice versa) only on a scripless basis, which involves a transfer of shares through the CDP electronic system between the CDP accounts of the Singapore custodian of the ADS Depositary, namely DB Nominees (Singapore) Pte Ltd, and the shareholder (or his depository agent). In this regard, the shares listed and traded on the Singapore Exchange shall be solely Class A ordinary shares underlying ADSs which have been registered with the SEC (or exempted, as the case may be) and listed and traded on the NYSE, which are unrestricted shares. For the avoidance of doubt, unrestricted shares which are not represented by ADSs will not be accepted for deposit into CDP.
Our shareholders will not be given an option to deposit and/or withdraw the Class A ordinary shares from and/or with the CDP in scrip form, or the Option, in order to ensure that the Class A ordinary shares trading on the Singapore Exchange are strictly unrestricted shares. If our shareholders are given the Option, there may be a risk of shares which are unregistered with the SEC and/or have yet to be approved by the NYSE for listing, which we refer to as the Restricted Shares, being deposited directly into CDP. Thereafter, it would be practically impossible for our company and the ADS depositary to differentiate between unrestricted shares and Restricted Shares once shares are admitted for trading in scripless form on the Singapore Exchange. Any conversion of Restricted Shares into ADS, without registration with the SEC (or exemption, as the case may be) may further result in non-compliance with the U.S. securities law.
170
Accordingly, the following mechanisms have been put in place to ensure that the Restricted Shares are not listed and traded on the Singapore Exchange:
| (1) | Shareholders would not be given an option to deposit and/or withdraw the Class A ordinary shares from and/or with the CDP in scrip form to prevent shareholders from depositing Restricted Shares into CDP, and accordingly introducing Restricted Shares to the Singapore Exchange for trading; and |
| (2) | Before the ADS depositary accepts deposits of shares to issue new ADSs, the ADS depositary would ensure, inter alia, compliance with U.S. securities law requirements, and compliance with the terms and procedures of the ADS depositary which are consistent with the deposit agreement (including completion and presentation of transfer documents). Accordingly, through this process, only unrestricted shares would be permitted for deposit with the ADS depositary for the issuance of the corresponding ADSs for trading on the NYSE. |
NIO CDP depositors must have their respective securities accounts credited with the number of Class A ordinary shares deposited before they can effect the desired trades. A fee of S$10.00 is payable upon the deposit of each instrument of transfer with CDP and the ADS depositary reserves the right to charge additional fees imposed by the ADS depositary, CDP and any brokers to ADS holders and NIO CDP depositors who have made requests for the conversion of ADSs into Class A ordinary shares and vice versa. The above fees may be subject to such charges as may be imposed in accordance with CDP’s prevailing policies or the current tax policies, including GST that may be in force in Singapore from time to time.
Transactions in our Class A ordinary shares under the CDP book-entry settlement system will be reflected by the seller’s securities account being debited with the number of Class A ordinary shares sold and the buyer’s securities account being credited with the number of Class A ordinary shares acquired and no transfer stamp duty is currently payable for our Class A ordinary shares that are settled on a book-entry basis.
The Class A ordinary shares traded on the Singapore Exchange will not be fungible with the Class A ordinary shares traded on the Hong Kong Stock Exchange as there is no mechanism in place to facilitate such transfer of Class A ordinary shares between the Singapore Exchange and the Hong Kong Stock Exchange.
B.Clearing Fees
A Singapore clearing fee for trades in our Class A ordinary shares on the Singapore Exchange is payable at the rate of 0.0325% of the contract value. The clearing fee, instrument of transfer deposit fee and share withdrawal fee may be subject to GST at the prevailing rate of 9.0% (or such other rate prevailing from time to time).
Dealings in our Class A ordinary shares will be carried out in U.S. dollars and will be effected for settlement in CDP on a scripless basis. Settlement of trades on a normal “ready” basis on the Singapore Exchange generally takes place on the second (2nd) market day following the transaction date and payment for the securities between member companies of the Singapore Exchange and NIO CDP depositors is generally settled on the following business day. CDP holds securities on behalf of depositors in securities accounts. An investor may open a direct account with CDP or a sub-account with any depository agent. A depository agent may be a member company of the Singapore Exchange, bank, merchant bank or trust company.
C.Dealing of Shares on the Singapore Exchange
Dealing of Class A ordinary shares on the Singapore Exchange should be conducted with member companies of the Singapore Exchange by NIO CDP depositors who hold direct securities accounts with CDP or a sub-account with a depository agent.
Dealings in, and transactions of, Class A ordinary shares on the Singapore Exchange will be due for settlement on the second market day following the date of transaction (T+2, or the Settlement Date), and payment for the securities is generally settled on the following business day. NIO CDP depositors selling Class A ordinary shares should ensure that there are sufficient Class A ordinary shares in their direct securities account with CDP or their sub-account with a depository agent on the Settlement Date. Settlement of dealings through the CDP direct securities account or sub-account with a depository agent shall be made in accordance with CDP’s “Terms and Conditions for Operation of Securities Accounts with CDP,” and the “Terms and Conditions for CDP to Act as Depository for Foreign Securities,” as amended from time to time. Investors should take note that they would need to maintain a direct account with CDP or a sub-account with any depository agent before they can hold and/or trade the Class A ordinary shares on the Singapore Exchange. If you do not currently have a direct account with CDP or a sub-account with a depository agent through which you can trade securities on the Singapore Exchange, please open an account with CDP or contact a broker to open an account.
171
D. | Instructions for the Cancellation of ADS Traded on NYSE and Withdrawal of Physical Class A Ordinary Share Certificates |
ADS holders may turn in their ADS at the ADS depositary’s corporate trust office or by providing appropriate instructions to their U.S. broker for cancellation and withdrawal of the underlying shares. In cases where the ADS holder would like to cancel their ADS and withdraw the underlying shares in the form of physical Class A share certificates, the ADS holder or the holder’s U.S. broker would need to inform us and the ADS depositary that they would like to receive the shares in this form. Upon payment of its fees, expenses and any taxes or charges, such as stamp taxes or stock transfer taxes or fees, and subject in all cases to the terms and conditions of the deposit agreement, the ADS depositary will deliver the Class A ordinary shares on the Cayman share register and any other deposited securities underlying the ADSs to the ADS holder or a person designated by the ADS holder at the office of the custodian of the ADS depositary. Or, at the request, risk and expense of the ADS holder, the ADS depository will deliver the deposited securities at its corporate trust office, to the extent permitted by law. The mechanism for cancelling ADSs and receiving Class A ordinary shares for trading on the Singapore Exchange is described below.
Temporary delays may arise. For example, the transfer books of the ADS depositary may from time to time be closed to ADS cancellations.
E.No Withdrawal or Deposit of Class A Ordinary Shares in Scrip Form from or with the CFP
Shareholders should note that they will not be permitted to withdraw or deposit the Class A ordinary shares from or with the CDP in scrip form, so as to ensure that the fungible ADSs and Class A ordinary shares trading on the NYSE and the Singapore Exchange respectively have either been registered under the Securities Act or are otherwise freely tradable pursuant to an exemption from registration under the Securities Act. In the event that any NIO CDP depositor wishes to withdraw his Class A ordinary shares in scrip form for whatsoever reason, the NIO CDP depositor would have to first convert his Class A ordinary shares trading on the Singapore Exchange to ADS trading on the NYSE, before cancelling the ADS with the ADS depositary and receiving such Class A ordinary shares in physical share certificates as registered holder. The instructions for the cancellation of ADSs traded on the NYSE and withdrawal of physical certificates of Class A ordinary shares are as set out above.
F. | Mechanism for Conversion and Transfer of Class A Ordinary Shares Trading on the Singapore Exchange to ADSs for trading on the NYSE |
Conversion of Class A ordinary shares on the Singapore Exchange to ADSs for trading on the NYSE will only be carried out on a scripless basis. A NIO CDP depositor whose Class A ordinary shares are held through CDP (either directly or through a depository agent) and wishes to convert and transfer his Class A ordinary share to ADS for trading on the NYSE, shall first provide ADS issuance instructions to the Singapore custodian of the ADS depositary, namely DB Nominees (Singapore) Pte Ltd, in the form of a letter of transmittal (LOT) through his Singapore broker, providing key information including but not limited to the number of ADSs to be issued, the ADS delivery information, and such other documentation as the ADS depositary may require pursuant to the deposit agreement. Immediately thereafter, the Singapore broker, on behalf of the NIO CDP depositor, shall make a Free of Payment (FOP) transfer of the relevant number of the Class A ordinary shares to DB Nominees (Singapore) Pte Ltd through the CDP electronic system. The cut-off time for providing the ADS issuance instructions in the form of a letter of transmittal and for the Singapore broker to make the FOP transfer is 11:30 a.m. (Singapore time).
Such issuances are subject in all cases to the terms of the deposit agreement. All forms and declarations required by the ADS depositary must be fully completed, provided in a timely manner, duly signed and submitted to the ADS depositary with the instruction to credit the relevant number of ADSs in DTC. Upon receipt of the relevant number of Class A ordinary shares, DB Nominees (Singapore) Pte Ltd shall forward the corresponding letter of transmittal to the ADS depositary. Following which, the ADS depositary shall issue the relevant number of ADSs as instructed by the letter of transmittal for delivery through the DTC settlement system to the designated DTC securities account (whether held directly by the NIO CDP depositor or through a U.S. broker) upon payment of its fees, expenses and any taxes or charges such as stamp taxes or stock transfer taxes or fees.
The conversion and transfer of Class A ordinary shares in a securities account held with CDP to ADS in the NIO CDP depositor’s securities account opened with his U.S. broker would normally take approximately two (2) business days from the time the ADS depositary (and/or any of its agents in Singapore) receives the underlying Class A ordinary shares and the ADS issuance instructions with the necessary documents, barring any closure of the transfer books of the ADS depositary or any other unforeseen circumstances and assuming that all requisite forms/instructions have been duly completed and provided, and necessary payment for all associated fees has been made.
172
Please note that in all cases of transfers referred to in this section, there should not be any change or difference, or purported change or difference, in the beneficial owner of the underlying Class A ordinary share before and after transfer of Class A ordinary shares trading on the Singapore Exchange to ADSs for trading on the NYSE.
You may be charged with applicable fees by your broker or custodian in Singapore. Please note that the transfer process and/or fees payable are subject to change. For further information or copies of the forms, please contact the Company and the ADS depositary directly. For the avoidance of doubt, all fees and taxes (including stamp duties) incurred during the transfer process shall be borne by the ADS holder.
G. | Mechanism for Conversion and Transfer of ADSs Trading on NYSE to Class A Ordinary Shares for Trading on the Singapore Exchange |
Conversion and transfer of ADSs to Class A ordinary shares for trading on the Singapore Exchange will only be carried out on a scripless basis. As an ADS holder, if you wish to trade your underlying Class A ordinary shares on the Singapore Exchange, you must first instruct your U.S. broker to convert the ADSs which you hold in NYSE into Class A ordinary shares through the submission of an ADR cancellation instruction for the purpose of cancellation and withdrawal. The U.S. broker will subsequently surrender the ADSs to the ADS Depositary (through DTC), and provide the ADS Depositary with the ADR cancellation instruction and pay the ADS Depositary’s fees, expenses and any applicable taxes or charges, such as stamp taxes or stock transfer taxes or fees.
Such cancellations and withdrawals are subject in all cases to the terms of the deposit agreement. All forms and declarations required by the ADS Depositary must be fully completed, provided in a timely manner, duly signed and submitted to the ADS Depositary with the instruction to credit the relevant number of Class A ordinary shares into a securities account opened with CDP. The ADS Depositary and its custodian shall electronically transfer the relevant number of Class A ordinary shares through the scripless system operated by CDP from their securities account to your designated securities account (either in your direct name or maintained under your Singapore broker as a depository agent).
The conversion and transfer of ADSs on NYSE to Class A ordinary shares in the NIO CDP depositor’s securities account opened with CDP or his securities sub-account maintained with a Depository Agent would normally take approximately two (2) business days to complete from the time the ADS Depositary receives the ADSs for cancellation, any applicable fees and the ADS cancellation instructions with the necessary documents, barring any closure of the transfer books of the ADS Depositary or any other unforeseen circumstances and assuming that all requisite forms/instructions have been duly completed and provided, and necessary payment for all associated fees has been made.
Please note that in all cases of transfers referred to in this section, there should not be any change or difference, or purported change or difference, in the beneficial owner of the underlying Class A ordinary share before and after transfer of ADSs trading on the NYSE to Class A ordinary shares trading on the Singapore Exchange.
You may be charged with applicable fees by your broker or custodian in the U.S. Please note that the transfer process and/or fees payable are subject to change. For further information or copies of the forms, please contact the Company and the ADS Depositary directly. For the avoidance of doubt, all fees and taxes (including stamp duties) incurred during the transfer process shall be borne by the ADS holder. For the avoidance of doubt, no specific consent or approval by the Company will be required for the conversion and transfer of ADS on the NYSE to Class A ordinary shares for trading on the Singapore Exchange by shareholders and vice versa.
H.Voting Instructions
ADS holders are not treated as shareholders and accordingly, do not have shareholder rights. As the ADS depositary holds the legal title to our Class A ordinary shares represented by the ADSs, ADS holders must rely on the ADS depositary to exercise the rights of a shareholder. The obligations of the ADS depositary, rights and obligations of the ADS holders, including processes related to the voting of the Class A ordinary shares underlying the ADSs, are governed by the conditions of the deposit agreement. Under the Cayman Islands law, every other person who has agreed to become a member of a Cayman Islands company and whose name is entered in the register of members of such company is considered a member. Accordingly, a NIO CDP depositor holding Class A ordinary shares through CDP would not be recognized as our shareholder under the laws of the Cayman Islands but would be appointed as a proxy of CDP (which is a registered shareholder), and have the right to attend general meetings of our shareholders and to cast any votes at such meetings.
173
Where applicable and/or required, we will coordinate with the Singapore share transfer agent to mail to NIO CDP depositors, in English, any notice of shareholders’ meetings, together with instruction form, or the Voting Instruction Form. The Voting Instruction Form would in turn be consolidated by the Singapore share transfer agent. NIO CDP depositors will be able to vote on such matters tabled for shareholders’ approval at the shareholders’ meetings by (i) attending the meetings and casting votes in person as a proxy appointed by CDP, or (ii) returning the Voting Instruction Form by the deadline to CDP or the Singapore share transfer agent, as the case may be.
NIO CDP depositors who wish to attend shareholders’ meetings and exercise their voting rights directly under their own names with regard to Class A ordinary shares beneficially owned by them, shall first convert their Class A ordinary shares to ADSs in accordance with the above section on “F. Mechanism for Conversion and Transfer of Class A Ordinary Shares Trading on the Singapore Exchange to ADSs for Trading on the NYSE.” Thereafter, they would need to cancel the ADSs and withdraw the underlying physical Class A ordinary share certificate in accordance with the above section on “D. Instructions for the Cancellation of ADS Traded on NYSE and Withdrawal of Physical Class A Ordinary Share Certificates,” and make appropriate arrangements to hold the shares directly prior to the record date for the shareholders’ meeting.
I.ADS Depositary Requirements
Before the ADS depositary accepts deposits of Class A ordinary shares, delivers ADSs or permits withdrawal of Class A ordinary shares, the ADS depositary requires:
| ● | production of satisfactory proof of the identity and genuineness of any signature or other information it deems necessary; |
| ● | compliance with terms and procedures it may establish, from time to time, consistent with the deposit agreement, including completion and presentation of required transfer documents; and |
| ● | compliance with U.S. securities law requirements. |
The ADS depositary may refuse to deliver, transfer, or register issuances, transfers and cancellations of ADSs generally when the transfer books of the ADS depositary are closed, or at any time if the ADS depositary or our company determines it advisable to do so. In addition, procedures for delivery of Class A ordinary shares in CDP are subject to there being a sufficient number of Class A ordinary shares to facilitate a withdrawal from the ADR program directly into the CDP system. The Company, the ADS depositary and the CDP are not under any obligation to maintain or increase the number of Class A ordinary shares in the CDP system to facilitate such withdrawals.
Any affiliate of the Company (as defined in Rule 144(a)(1) of the Securities Act) can only deposit Class A ordinary shares into the ADR program in connection with a contemporaneous sale of such ADSs issued on deposit or related shares on CDP, should they cancel such ADSs and receive the underlying Class A ordinary shares.
174
PART II.
ITEM 13. DEFAULTS, DIVIDEND ARREARAGES AND DELINQUENCIES
None.
ITEM 14. MATERIAL MODIFICATIONS TO THE RIGHTS OF SECURITY HOLDERS AND USE OF PROCEEDS
Material Modifications to the Rights of Security Holders
See “Item 10. Additional Information—B. Memorandum and Articles of Association—Ordinary Shares” for a description of the rights of securities holders, which remain unchanged.
ITEM 15. CONTROLS AND PROCEDURES
Evaluation of Disclosure Controls and Procedures
Our management, with the participation of our chief executive officer and chief financial officer, has performed an evaluation of the effectiveness of our disclosure controls and procedures (as defined in Rule 13a-15(e) under the Exchange Act) as of the end of the period covered by this report, as required by Rule 13a-15(b) under the Exchange Act. Based upon that evaluation, our management, with the participation of our chief executive officer and chief financial officer, has concluded that, as of December 31, 2024, our disclosure controls and procedures were effective in ensuring that the information we are required to disclose in the reports that we file or submit under the Exchange Act is recorded, processed, summarized and reported, within the time periods specified in the SEC’s rules and forms, and that the information we are required to disclose in the reports that we file or submit under the Exchange Act is accumulated and communicated to our management, including our chief executive officer, as appropriate, to allow timely decisions regarding required disclosure.
Management’s Annual Report on Internal Control over Financial Reporting
Our management is responsible for establishing and maintaining adequate internal control over financial reporting as defined in Rules 13a-15(f) and 15d-15(f) under the Securities Exchange Act of 1934, as amended. Our internal control over financial reporting is a process designed to provide reasonable assurance regarding the reliability of our financial reporting and the preparation of financial statements for external purposes in accordance with Generally Accepted Accounting Principles (GAAP) in the United States of America and includes those policies and procedures that (1) pertain to the maintenance of records that, in reasonable detail, accurately and fairly reflect the transactions and dispositions of the assets of our company; (2) provide reasonable assurance that transactions are recorded as necessary to permit preparation of consolidated financial statements in accordance with GAAP, and that receipts and expenditures of our company are being made only in accordance with authorizations of our management and directors; and (3) provide reasonable assurance regarding prevention or timely detection of the unauthorized acquisition, use or disposition of our company’s assets that could have a material effect on the consolidated financial statements.
Because of its inherent limitations, internal control over financial reporting may not prevent or detect all potential misstatements. Also, projections of any evaluation of effectiveness to future periods are subject to the risks that controls may become inadequate because of changes in conditions, or that the degree of compliance with the policies or procedures may deteriorate.
As required by Section 404 of the Sarbanes-Oxley Act of 2002 and related rules as promulgated by the SEC, our management including our Chief Executive Officer and Chief Financial Officer assessed the effectiveness of internal control over financial reporting as of December 31, 2024 using the criteria set forth in the report “Internal Control—Integrated Framework (2013)” published by the Committee of Sponsoring Organizations of the Treadway Commission. Based on this evaluation, the management concluded that our internal control over financial reporting was effective as of December 31, 2024.
175
Changes in Internal Control over Financial Reporting
As required by Rule 13a-15(d), under the Exchange Act, our management, including our chief executive officer and our chief financial officer, also conducted an assessment of our internal control over financial reporting to determine whether any changes occurred during the period covered by this report have materially affected, or are reasonably likely to materially affect, our internal control over financial reporting. Based on that assessment, it has been determined that there has been no such change during the period covered by this annual report.
Attestation Report of the Registered Public Accounting Firm
Our independent registered public accounting firm, PricewaterhouseCoopers Zhong Tian LLP, has audited the effectiveness of our company’s internal control over financial reporting as of December 31, 2024, as stated in its report, which appears on page F-2 of this annual report on Form 20-F.
ITEM 16.
ITEM 16A. AUDIT COMMITTEE FINANCIAL EXPERT
Our board of directors has determined that Mr. Denny Ting Bun Lee, a member of our audit committee and independent director (under the standards set forth in Section 303A of the Corporate Governance Rules of the NYSE and Rule 10A-3 under the Securities Exchange Act of 1934), is an audit committee financial expert.
ITEM 16B. CODE OF ETHICS
Our board of directors has adopted a code of ethics that applies to all of the directors, officers and employees of us and our subsidiaries, whether they work for us on a full-time, part-time, consultative, or temporary basis. Certain provisions of the code apply specifically to our chief executive officer, chief financial officer, senior finance officer, controller, senior vice presidents, vice presidents and any other persons who perform similar functions for us. We have posted a copy of our code of business conduct and ethics on our website at https://www.nio.com/policies/compliance-policies.
ITEM 16C. PRINCIPAL ACCOUNTANT FEES AND SERVICES
The following table sets forth the aggregate fees by the categories specified below in connection with certain professional services rendered by PricewaterhouseCoopers Zhong Tian LLP and its affiliates, our principal external auditor, for the years indicated. We did not pay any other fees to our principal external auditors during the years indicated below.
For the Year Ended December 31, | ||||
| 2023 |
| 2024 | |
(in RMB thousands) | ||||
Audit fees(1) |
| 17,338 |
| 13,830 |
Audit related fees(2) | — | — | ||
Tax fees(3) |
| 3,488 |
| 1,419 |
Other fees(4) |
| 660 |
| 450 |
Total |
| 21,486 |
| 15,699 |
Note:
| (1) | “Audit fees” means the aggregate fees billed for professional services rendered by our principal external auditor, including the audits of our annual financial statements and our internal controls over financial reporting and the quarterly reviews of our condensed consolidated financial information, statutory audits for certain of our subsidiaries, and provision of comfort letters, consents and other professional services in relation to our equity and debt offering, Hong Kong listing and Singapore listing. |
| (2) | “Audit related fees” means the aggregate fees billed for professional services rendered by our principal external auditor that are reasonably related to the performance of the audit or review of our financial statements and are not reported under “Audit fees.” |
| (3) | “Tax fees” means the aggregate fees billed in each of the fiscal years listed for professional services rendered by our principal external auditor for tax compliance, tax advice and tax planning. |
176
| (4) | “All other fees” means the aggregate fees billed for professional services rendered by our principal external auditor associated with other advisory services. |
The policy of our audit committee is to pre-approve all audit and other services provided by PricewaterhouseCoopers Zhong Tian LLP and its affiliates, including audit services, tax services and other services described above, other than those for de minimis services which are approved by the Audit Committee prior to the completion of the audit.
ITEM 16D. EXEMPTIONS FROM THE LISTING STANDARDS FOR AUDIT COMMITTEES
Not applicable.
ITEM 16E. PURCHASES OF EQUITY SECURITIES BY THE ISSUER AND AFFILIATED PURCHASERS
None.
ITEM 16F. CHANGE IN REGISTRANT’S CERTIFYING ACCOUNTANT
Not applicable.
ITEM 16G. CORPORATE GOVERNANCE
As a Cayman Islands company listed on the New York Stock Exchange, we are subject to the NYSE corporate governance listing standards. However, NYSE rules permit a foreign private issuer like us to follow the corporate governance practices of its home country. Certain corporate governance practices in the Cayman Islands, which is our home country, may differ significantly from the NYSE corporate governance listing standards.
We have chosen to (i) rely on the home country exemption from Section 303A.01 of the NYSE Listed Company Manual, which requires a listed company to have a majority of independent directors, (ii) rely on the home country exemption from Section 303A.05 of the NYSE Listed Company Manual, which requires a listed company to have a compensation committee composed entirely of independent directors, and (iii) rely on the home country exemption from Section 303A.08 of the NYSE Listed Company Manual, which requires that shareholders be given the opportunity to vote on all equity-compensation plans and material revisions thereto. In these respects, and in such other respects where we choose to follow home country practice in the future, our shareholders may be afforded less protection than they otherwise would under the NYSE corporate governance listing standards applicable to U.S. domestic issuers. See “Item 3. Key Information—D. Risk Factors—Risks related to our ADSs and Class A Ordinary Shares—Our shareholders may face difficulties in protecting their interests, and ability to protect their rights through U.S. courts may be limited, because we are incorporated under Cayman Islands law.”
Other than the home country practice described above, we are not aware of any significant differences between our corporate governance practices and those followed by U.S. domestic companies under the NYSE corporate governance listing standards.
ITEM 16H. MINE SAFETY DISCLOSURE
Not applicable.
ITEM 16I.DISCLOSURE REGARDING FOREIGN JURISDICTIONS THAT PREVENT INSPECTIONS
Not applicable.
ITEM 16J. INSIDER TRADING POLICIES
Our board of directors has
The Amended and Restated Statement of Policies Governing Material, Non-Public Information and the Prevention of Insider Trading is filed as Exhibit 11.2 to this annual report on Form 20-F.
177
ITEM 16K. CYBERSECURITY
Cybersecurity Risk Management and Strategy
We have implemented comprehensive cybersecurity risk assessment procedures to ensure effectiveness in cybersecurity management, strategy and governance and reporting cybersecurity risks. We have also
We have developed a comprehensive cybersecurity threat detection and defense system to address both internal and external threats. This system encompasses various levels, including network, host and application security and incorporates systematic security capabilities for threat protection, detection, monitoring, analysis, response, deception and countermeasures. We strive to manage cybersecurity risks and protect sensitive information through various means, such as technical safeguards, procedural requirements,
As of the date of this annual report,
Cybersecurity Governance
Our
At the
If a cybersecurity incident occurs, our cybersecurity-related departments will promptly organize personnel for internal assessment. If it is further determined that the incident could potentially be a material cybersecurity event, the cybersecurity-related departments will promptly
PART III.
ITEM 17. FINANCIAL STATEMENTS
We have elected to provide financial statements pursuant to “Item 18. Financial Statements.”
ITEM 18. FINANCIAL STATEMENTS
The consolidated financial statements of NIO Inc. and its subsidiaries and the related notes are included at the end of this annual report.
178
ITEM 19. EXHIBITS
1.1 |
| |
2.1 |
| Registrant’s Specimen American Depositary Receipt (included in Exhibit 2.3) |
2.2 |
| |
2.3 |
| |
2.4 |
| |
2.5 | ||
2.6 | ||
4.1 |
| |
4.2 |
| |
4.3 |
| |
4.4 |
| |
4.5 | ||
4.6 |
| |
4.7 |
| |
4.8 |
| |
4.9 |
| |
4.10 |
| |
4.11 |
| |
4.12 |
| |
4.13 |
|
179
4.14 | ||
4.15 | ||
4.16 |
| |
4.17 | ||
4.18 | ||
4.19 | ||
4.20 | ||
4.21 | Form of 0.00% Convertible Senior Notes due 2026 (included in Exhibit 4.20) | |
4.22 | ||
4.23 | Form of 0.50% Convertible Senior Notes due 2027 (included in Exhibit 4.22) | |
4.24† | ||
4.25† | ||
4.26 | ||
4.27 | ||
4.28 | ||
4.29 |
180
4.30 | ||
4.31 | ||
4.32 | ||
4.33 | ||
4.34 | ||
4.35 | ||
4.36 | ||
4.37 | ||
4.38 | ||
4.39 | ||
4.40 | ||
4.41 | ||
4.42 | ||
4.43* | ||
4.44* | Form of 3.875% Convertible Senior Notes due 2029 (included in Exhibit 4.43) | |
4.45* | ||
4.46* | Form of 4.625% Convertible Senior Notes due 2030 (included in Exhibit 4.45) | |
4.47 | ||
4.48† | ||
4.49† |
181
4.50* | ||
4.51* | ||
4.52* | ||
4.53* | ||
8.1* |
| List of Principal Subsidiaries and Consolidated Variable Interest Entities |
11.1 |
| |
11.2* | ||
12.1* |
| CEO Certification Pursuant to Section 302 of the Sarbanes-Oxley Act of 2002 |
12.2* |
| CFO Certification Pursuant to Section 302 of the Sarbanes-Oxley Act of 2002 |
13.1** |
| CEO Certification Pursuant to Section 906 of the Sarbanes-Oxley Act of 2002 |
13.2** |
| CFO Certification Pursuant to Section 906 of the Sarbanes-Oxley Act of 2002 |
15.1* |
| |
15.2* |
| |
97.1 | ||
101.INS* |
| Inline XBRL Instance Document—this instance document does not appear in the Interactive Data File because its XBRL tags are embedded within the Inline XBRL document |
101.SCH* |
| Inline XBRL Taxonomy Extension Schema Document |
101.CAL* |
| Inline XBRL Taxonomy Extension Calculation Linkbase Document |
101.DEF* |
| Inline XBRL Taxonomy Extension Definition Linkbase Document |
101.LAB* |
| Inline XBRL Taxonomy Extension Label Linkbase Document |
101.PRE* |
| Inline XBRL Taxonomy Extension Presentation Linkbase Document |
104* | Cover Page Interactive Data File (embedded within the Inline XBRL document) |
* Filed herewith.
** Furnished herewith.
† Confidential treatment has been requested for certain portions of this exhibit pursuant to Rule 406 under the Securities Act and Division of Corporation Finance Staff Legal Bulletin No. 1. In accordance with Rule 406 and Staff Legal Bulletin No. 1, these confidential portions have been omitted and filed separately with the SEC.
182
SIGNATURES
The registrant hereby certifies that it meets all of the requirements for filing its annual report on Form 20-F and that it has duly caused and authorized the undersigned to sign this annual report on its behalf.
NIO Inc. | |||
|
| ||
| By: | /s/ Bin Li | |
|
| Name: | Bin Li |
|
| Title: | Chairman of the Board of Directors |
Date: April 8, 2025 | |||
183
INDEX TO CONSOLIDATED FINANCIAL STATEMENTS
F-1
Report of Independent Registered Public Accounting Firm
To the Board of Directors and Shareholders of NIO Inc.
Opinions on the Financial Statements and Internal Control over Financial Reporting
We have audited the accompanying consolidated balance sheets of NIO Inc. and its subsidiaries (the “Company”) as of December 31, 2024 and 2023, and the related consolidated statements of comprehensive loss, of shareholders’ equity and of cash flows for each of the three years in the period ended December 31, 2024, including the related notes (collectively referred to as the “consolidated financial statements”). We also have audited the Company’s internal control over financial reporting as of December 31, 2024, based on criteria established in Internal Control - Integrated Framework (2013) issued by the Committee of Sponsoring Organizations of the Treadway Commission (COSO).
In our opinion, the consolidated financial statements referred to above present fairly, in all material respects, the financial position of the Company as of December 31, 2024 and 2023, and the results of its operations and its cash flows for each of the three years in the period ended December 31, 2024 in conformity with accounting principles generally accepted in the United States of America. Also in our opinion, the Company maintained, in all material respects, effective internal control over financial reporting as of December 31, 2024, based on criteria established in Internal Control - Integrated Framework (2013) issued by the COSO.
Basis for Opinions
The Company’s management is responsible for these consolidated financial statements, for maintaining effective internal control over financial reporting, and for its assessment of the effectiveness of internal control over financial reporting, included in Management’s Annual Report on Internal Control over Financial Reporting appearing under Item 15. Our responsibility is to express opinions on the Company’s consolidated financial statements and on the Company’s internal control over financial reporting based on our audits. We are a public accounting firm registered with the Public Company Accounting Oversight Board (United States) (PCAOB) and are required to be independent with respect to the Company in accordance with the U.S. federal securities laws and the applicable rules and regulations of the Securities and Exchange Commission and the PCAOB.
We conducted our audits in accordance with the standards of the PCAOB. Those standards require that we plan and perform the audits to obtain reasonable assurance about whether the consolidated financial statements are free of material misstatement, whether due to error or fraud, and whether effective internal control over financial reporting was maintained in all material respects.
Our audits of the consolidated financial statements included performing procedures to assess the risks of material misstatement of the consolidated financial statements, whether due to error or fraud, and performing procedures that respond to those risks. Such procedures included examining, on a test basis, evidence regarding the amounts and disclosures in the consolidated financial statements. Our audits also included evaluating the accounting principles used and significant estimates made by management, as well as evaluating the overall presentation of the consolidated financial statements. Our audit of internal control over financial reporting included obtaining an understanding of internal control over financial reporting, assessing the risk that a material weakness exists, and testing and evaluating the design and operating effectiveness of internal control based on the assessed risk. Our audits also included performing such other procedures as we considered necessary in the circumstances. We believe that our audits provide a reasonable basis for our opinions.
Definition and Limitations of Internal Control over Financial Reporting
A company’s internal control over financial reporting is a process designed to provide reasonable assurance regarding the reliability of financial reporting and the preparation of financial statements for external purposes in accordance with generally accepted accounting principles. A company’s internal control over financial reporting includes those policies and procedures that (i) pertain to the maintenance of records that, in reasonable detail, accurately and fairly reflect the transactions and dispositions of the assets of the company; (ii) provide reasonable assurance that transactions are recorded as necessary to permit preparation of financial statements in accordance with generally accepted accounting principles, and that receipts and expenditures of the company are being made only in accordance with authorizations of management and directors of the company; and (iii) provide reasonable assurance regarding prevention or timely detection of unauthorized acquisition, use, or disposition of the company’s assets that could have a material effect on the financial statements.
F-2
Because of its inherent limitations, internal control over financial reporting may not prevent or detect misstatements. Also, projections of any evaluation of effectiveness to future periods are subject to the risk that controls may become inadequate because of changes in conditions, or that the degree of compliance with the policies or procedures may deteriorate.
Critical Audit Matters
The critical audit matters communicated below are matters arising from the current period audit of the consolidated financial statements that were communicated or required to be communicated to the audit committee and that (i) relate to accounts or disclosures that are material to the consolidated financial statements and (ii) involved our especially challenging, subjective, or complex judgments. The communication of critical audit matters does not alter in any way our opinion on the consolidated financial statements, taken as a whole, and we are not, by communicating the critical audit matters below, providing separate opinions on the critical audit matters or on the accounts or disclosures to which they relate.
Going concern assessment
As described in Note 1 to the consolidated financial statements, the Company has been incurring losses from operations since inception and operating cash outflow for each of the three years in the period ended December 31, 2024. As of December 31, 2024, the Company had accumulated deficits, and the current liabilities exceeded current assets. The Company’s ability to continue as a going concern is largely dependent on the successful implementation of management’s business plan to mitigate these adverse conditions, based on which, management prepared a cash flows forecast covering the twelve months from the date of issuance of the consolidated financial statements after giving consideration to its business plan and the evaluation of the probability of the successful implementation of such business plan. Management has concluded it is probable that the business plan will be effectively implemented, and the Company’s available cash and cash equivalents, restricted cash and short-term investments, cash generated from operating activities and funds from available credit quotas and other sources will be sufficient to support its continuous operations and necessary capital expenditures, and to meet its payment obligations when liabilities fall due within the twelve months from the date of issuance of the consolidated financial statements. Such conclusion required management to make judgments related to its ability to successfully implement the business plan and the resulting growth in revenue, working capital turnover rate and raising funds from banks under available credit quotas and other sources when needed when developing the cash flows forecast.
The principal considerations for our determination that performing procedures relating to the going concern assessment is a critical audit matter are the significant judgment by management when developing its business plan, assessing that the business plan will be effectively implemented, and developing the cash flows forecast included in management’s going concern assessment. This in turn led to a high degree of auditor judgment, subjectivity, and effort in performing procedures and evaluating audit evidence relating to management’s business plan, management’s assessment that the business plan will be effectively implemented and management’s cash flows forecast.
Addressing the matter involved performing procedures and evaluating audit evidence in connection with forming our overall opinion on the consolidated financial statements. These procedures included testing the effectiveness of internal controls relating to management’s going concern assessment, including the Company’s controls over the preparation of the business plan and the cash flows forecast. These procedures also included, among others, (i) testing management’s process for developing the business plan and the cash flows forecast included in the going concern assessment; (ii) testing the completeness, accuracy, and relevance of underlying data used in developing the business plan and the cash flows forecast; and (iii) evaluating the reasonableness of the judgments made by management in evaluating whether the business plan will be effectively implemented and in the cash flows forecast, by considering the Company’s current and past performance, relevant industry forecasts and market developments.
Accrual of warranty liabilities
As described in Notes 2(p), 11 and 13 to the consolidated financial statements, the Company provides warranty to its customers for all new vehicles it sold. For the year ended December 31, 2024, the Company accrued warranty costs of RMB1,168.1 million. As of December 31, 2024, the Company recorded warranty liabilities of RMB4,720.7 million. The warranty cost is accrued based on the Company’s assumptions and judgments related to the nature and frequency of future claims and the estimate of the projected costs to repair or replace items under warranty. These estimates are based on actual claims incurred to date and an estimate of the nature, frequency and costs of future claims.
F-3
The principal considerations for our determination that performing procedures relating to the accrual of warranty liabilities is a critical audit matter are the significant judgment by management when developing the assumptions related to the nature, frequency and costs of future claims in determining the accrual of warranty liabilities; this in turn led to a high degree of auditor judgment, subjectivity, and effort in designing and performing procedures relating to evaluating the reasonableness of management’s assumptions. In addition, the audit effort included the involvement of professionals with specialized skills and knowledge to assist in performing these procedures.
Addressing the matter involved performing procedures and evaluating audit evidence in connection with forming our overall opinion on the consolidated financial statements. These procedures included testing the effectiveness of controls relating to management’s estimate of the accrual of warranty liabilities, including controls over management’s estimate of the nature, frequency and costs of future claims as well as the completeness and accuracy of actual claims incurred to date. These procedures also included, among others, testing management’s process for determining the accrual of warranty liabilities by (a) evaluating the appropriateness of the model applied by management for the accrual of warranty liabilities; (b) evaluating the reasonableness of significant assumptions and judgments related to the nature and frequency of future claims and the related projected costs to repair or replace items under warranty, by considering current and past performance, including a lookback analysis comparing prior period forecasted claims to actual claims incurred; and (c) testing the completeness, accuracy and relevance of management’s data used in the estimate of future claims. These procedures also included developing an independent estimate of the accrual of warranty liabilities and comparing this estimate to management’s estimate to evaluate its reasonableness. Professionals with specialized skill and knowledge were used to assist in evaluating the appropriateness of the model applied by management for the accrual of warranty liabilities and developing an independent estimate of the accrual of warranty liabilities. Developing the independent estimate involved using independently determined assumptions related to the nature, frequency and costs of future claims.
/s/
April 8, 2025
We have served as the Company’s auditor since 2016.
F-4
NIO INC.
CONSOLIDATED BALANCE SHEETS
(All amounts in thousands, except for share and per share data)
As of December 31, | ||||||
| 2023 |
| 2024 |
| 2024 | |
RMB | RMB | USD | ||||
Note 2(e) | ||||||
ASSETS |
|
|
|
|
|
|
Current assets: |
|
|
|
|
|
|
Cash and cash equivalents |
| |
| |
| |
Restricted cash |
| |
| |
| |
Short-term investments |
| |
| |
| |
Trade and notes receivables, net (Allowance for expected credit losses of RMB |
| |
| |
| |
Amounts due from related parties, net (Allowance for expected credit losses of RMB |
| |
| |
| |
Inventory |
| |
| |
| |
Prepayments and other current assets, net (Allowance for expected credit losses of RMB |
| |
| |
| |
Total current assets |
| |
| |
| |
Non-current assets: |
|
|
| |||
Long-term restricted cash |
| |
| |
| |
Property, plant and equipment, net |
| |
| |
| |
Intangible assets, net | | | | |||
Land use rights, net |
| |
| |
| |
Long-term investments |
| |
| |
| |
Right-of-use assets – operating lease |
| |
| |
| |
Other non-current assets, net (Allowance for expected credit losses of RMB |
| |
| |
| |
Total non-current assets |
| |
| |
| |
Total assets |
| |
| |
| |
LIABILITIES |
|
|
|
| ||
Current liabilities: |
|
|
|
| ||
Short-term borrowings |
| |
| |
| |
Trade and notes payable |
| |
| |
| |
| |
| |
| | |
Taxes payable |
| |
| |
| |
Current portion of operating lease liabilities | | | | |||
Current portion of long-term borrowings |
| |
| |
| |
Accruals and other liabilities |
| |
| |
| |
Total current liabilities |
| |
| |
| |
Non-current liabilities: |
|
|
|
| ||
Long-term borrowings |
| |
| |
| |
Non-current operating lease liabilities | | | | |||
Amounts due to related parties, non-current | — | | | |||
Deferred tax liabilities | | | | |||
Other non-current liabilities |
| |
| |
| |
Total non-current liabilities |
| |
| |
| |
Total liabilities |
| |
| |
| |
Commitments and contingencies (Note 27) | ||||||
F-5
NIO INC.
CONSOLIDATED BALANCE SHEETS
(All amounts in thousands, except for share and per share data)
As of December 31, | ||||||
| 2023 |
| 2024 |
| 2024 | |
RMB | RMB | USD | ||||
Note 2(e) | ||||||
MEZZANINE EQUITY | ||||||
Redeemable non-controlling interests | | |||||
Total mezzanine equity |
| | ||||
SHAREHOLDERS’ EQUITY | ||||||
Class A Ordinary Shares (US$ |
| | | | ||
Class C Ordinary Shares (US$ |
| | | | ||
Less: Treasury shares ( |
| ( | ( | ( | ||
Additional paid in capital |
| | | | ||
Accumulated other comprehensive income |
| | | | ||
Accumulated deficit |
| ( | ( | ( | ||
Total NIO Inc. shareholders’ equity |
| | | | ||
Non-controlling interests |
| | | | ||
Total shareholders’ equity |
| | | | ||
Total liabilities, mezzanine equity and shareholders’ equity |
| | | | ||
The accompanying notes are an integral part of these consolidated financial statements.
F-6
NIO INC.
CONSOLIDATED STATEMENTS OF COMPREHENSIVE LOSS
(All amounts in thousands, except for share and per share data)
For the Year Ended December 31, | ||||||||
| 2022 |
| 2023 |
| 2024 |
| 2024 | |
RMB | RMB | RMB | USD | |||||
Note 2(e) | ||||||||
Revenue: |
|
|
|
|
|
|
|
|
Vehicle sales |
| |
| | | | ||
Other sales |
| |
| | | | ||
Total revenues |
| |
| | | | ||
Cost of sales: |
|
| ||||||
Vehicle sales |
| ( |
| ( | ( | ( | ||
Other sales |
| ( |
| ( | ( | ( | ||
Total cost of sales |
| ( |
| ( | ( | ( | ||
Gross profit |
| |
| | | | ||
Operating expenses: |
|
| ||||||
Research and development |
| ( |
| ( | ( | ( | ||
Selling, general and administrative |
| ( |
| ( | ( | ( | ||
Other operating income, net | | | | | ||||
Total operating expenses |
| ( |
| ( | ( | ( | ||
Loss from operations |
| ( |
| ( | ( | ( | ||
Interest and investment income | |
| | | | |||
Interest expenses | ( |
| ( | ( | ( | |||
Gain/(loss) on extinguishment of debt | |
| | ( | ( | |||
Share of income/(loss) of equity investees | | | ( | ( | ||||
Other (loss)/income, net | ( |
| | ( | ( | |||
Loss before income tax expense |
| ( |
| ( | ( | ( | ||
Income tax (expense)/benefit |
| ( |
| ( | | | ||
Net loss |
| ( |
| ( | ( | ( | ||
Accretion on redeemable non-controlling interests to redemption value |
| ( |
| ( | ( | ( | ||
Net loss attributable to non-controlling interests |
| |
| ( | | | ||
Net loss attributable to ordinary shareholders of NIO Inc. |
| ( |
| ( | ( | ( | ||
Net loss |
| ( |
| ( | ( | ( | ||
Other comprehensive income/(loss) |
|
| ||||||
Change in unrealized gains/(losses) related to available-for-sale debt securities, net of tax | | ( | — | — | ||||
Foreign currency translation adjustment, net of |
| |
| | | | ||
Total other comprehensive income/(loss) |
| |
| ( | | | ||
Total comprehensive loss |
| ( |
| ( | ( | ( | ||
Accretion on redeemable non-controlling interests to redemption value | ( | ( | ( | ( | ||||
Net loss/(profit) attributable to non-controlling interests |
| |
| ( | | | ||
Other comprehensive (income)/loss attributable to non-controlling interests |
| ( | | — | — | |||
Comprehensive loss attributable to ordinary shareholders of NIO Inc | ( | ( | ( | ( | ||||
Weighted average number of ordinary shares used in computing net loss per share |
|
| ||||||
Basic and diluted |
| |
| | | | ||
Net loss per share attributable to ordinary shareholders |
|
| ||||||
Basic and diluted |
| ( |
| ( | ( | ( | ||
Weighted average number of ADS used in computing net loss per ADS |
|
| ||||||
Basic and diluted |
| |
| | | | ||
Net loss per ADS attributable to ordinary shareholders |
|
| ||||||
Basic and diluted |
| ( |
| ( | ( | ( | ||
The accompanying notes are an integral part of these consolidated financial statements.
F-7
NIO INC.
CONSOLIDATED STATEMENTS OF SHAREHOLDERS’ EQUITY
(All amounts in thousands, except for share and per share data)
Accumulated | ||||||||||||||||||||
Additional | Other | Total | Non- | |||||||||||||||||
Ordinary Shares | Treasury Shares | Paid in | Comprehensive | Accumulated | Shareholders’ | Controlling | Total | |||||||||||||
| Shares |
| Par value |
| Shares |
| Amount |
| Capital |
| (Loss)/Income |
| Deficit |
| Equity |
| Interests |
| Equity | |
Balance as of December 31, 2021 |
| |
| |
| ( |
| ( |
| |
| ( |
| ( |
| |
| |
| |
Accretion on redeemable non-controlling interests to redemption value |
| — |
| — |
| — |
| — |
| ( |
| — |
| — |
| ( |
| — |
| ( |
Conversion of convertible senior notes to ordinary shares - related parties |
| |
| |
| — |
| — |
| |
| — |
| — |
| |
| — |
| |
Conversion of convertible senior notes to ordinary shares - third party |
| |
| — |
| — |
| — |
| |
| — |
| — |
| |
| — |
| |
Distributions to non-controlling interests |
| — |
| — |
| — |
| — |
| — |
| — |
| — |
| — |
| ( |
| ( |
Transactions with non-controlling interests (Note 22) |
| — |
| — |
| — |
| — |
| ( |
| — |
| — |
| ( |
| |
| — |
Exercise of share options | | | | — | | — | — | | — | | ||||||||||
Share based compensation of the restricted shares |
| |
| |
| — |
| — |
| |
| — |
| — |
| |
| — |
| |
Share based compensation of the share options |
| — |
| — |
| — |
| — |
| |
| — |
| — |
| |
| — |
| |
Foreign currency translation adjustment |
| — |
| — |
| — |
| — |
| — |
| |
| — |
| |
| — |
| |
Change in fair value of available-for-sale debt securities (Note 9) | — | — | — | — | — | | — | | | | ||||||||||
Net loss | — | — | — | — | — | — | ( | ( | ( | ( | ||||||||||
Balance as of December 31, 2022 | | | ( | ( | | | ( | | | | ||||||||||
F-8
NIO INC.
CONSOLIDATED STATEMENTS OF SHAREHOLDERS’ EQUITY
(All amounts in thousands, except for share and per share data)
Accumulated | ||||||||||||||||||||
Additional | Other | Total | Non- | |||||||||||||||||
Ordinary Shares | Treasury Shares | Paid in | Comprehensive | Accumulated | Shareholders’ | Controlling | Total | |||||||||||||
| Shares |
| Par value |
| Shares |
| Amount |
| Capital |
| Income |
| Deficit |
| Equity |
| Interests |
| Equity | |
Balance as of December 31, 2022 |
| |
| |
| ( |
| ( |
| |
| |
| ( |
| |
| |
| |
Accretion on redeemable non-controlling interests to redemption value | — | — | — | — | ( | — | — | ( | — | ( | ||||||||||
Issuance of ordinary shares |
| | | — | — | | — | — | | — | | |||||||||
Exercise of share options | | | — | — | | — | — | | — | | ||||||||||
Share based compensation of the restricted shares | | | — | — | | — | — | | — | | ||||||||||
Share based compensation of the share options | — | — | — | — | | — | — | | — | | ||||||||||
Foreign currency translation adjustment | — | — | — | — | — | | — | | — | | ||||||||||
Recycling of unrealized gain of available-for-sale debt security (Note 9) | — | — | — | — | — | ( | — | ( | ( | ( | ||||||||||
Net loss | — | — | — | — | — | — | ( | ( | | ( | ||||||||||
Balance as of December 31, 2023 |
| | | ( | ( | | | ( | | | | |||||||||
F-9
NIO INC.
CONSOLIDATED STATEMENTS OF SHAREHOLDERS’ EQUITY
(All amounts in thousands, except for share and per share data)
Accumulated | ||||||||||||||||||||
Additional | Other | Total | Non- | |||||||||||||||||
Ordinary Shares | Treasury Shares | Paid in | Comprehensive | Accumulated | Shareholders’ | Controlling | Total | |||||||||||||
| Shares |
| Par value |
| Shares |
| Amount |
| Capital |
| Income |
| Deficit |
| Equity |
| Interests |
| Equity | |
Balance as of December 31, 2023 |
| |
| |
| ( |
| ( |
| |
| |
| ( |
| |
| |
| |
Accretion on redeemable non-controlling interests to redemption value |
| — |
| — |
| — |
| — |
| ( |
| — |
| — |
| ( |
| — |
| ( |
Exchange of convertible senior notes to ordinary shares with cancellation of the same amount of treasury shares (Note 12 (iii)) |
| — |
| — |
| |
| |
| ( |
| — |
| — |
| |
| — |
| |
Exercise of share options |
| |
| |
| — |
| — |
| |
| — |
| — |
| |
| — |
| |
Share based compensation of the restricted shares |
| |
| |
| — |
| — |
| |
| — |
| — |
| |
| — |
| |
Share based compensation of the share options |
| — |
| — |
| — |
| — |
| |
| — |
| — |
| |
| — |
| |
Foreign currency translation adjustment | — | — | — | — | — | | — | | — | | ||||||||||
Settlement of capped call options and zero strike call options (Note 12 (iii)) | — | — | ( | ( | | — | — | — | — | — | ||||||||||
Capital withdrawal by non-controlling interests | — | — | — | — | — | — | — | — | ( | ( | ||||||||||
Share lending arrangement (Note 21) |
| — |
| — |
| |
| |
| ( |
| — |
| — |
| — |
| — |
| — |
Net loss | — |
| — |
| — |
| — |
| — |
| — |
| ( |
| ( |
| ( |
| ( | |
Balance as of December 31, 2024 | | | ( | ( | | | ( | | | | ||||||||||
The accompanying notes are an integral part of these consolidated financial statements.
F-10
NIO INC.
CONSOLIDATED STATEMENTS OF CASH FLOWS
(All amounts in thousands, except for share and per share data)
For the Year Ended December 31, | ||||||||
| 2022 |
| 2023 |
| 2024 |
| 2024 | |
RMB | RMB | RMB | USD | |||||
Note 2(e) | ||||||||
CASH FLOWS FROM OPERATING ACTIVITIES |
|
|
|
|
|
|
|
|
Net loss |
| ( |
| ( | ( | ( | ||
Adjustments to reconcile net loss to net cash used in operating activities: |
|
| ||||||
Depreciation and amortization |
| |
| | | | ||
Expected credit loss expense/(reversal) | | ( | ( | ( | ||||
Inventory write-downs | | | | | ||||
Impairment on long-term assets | | — | | | ||||
Foreign exchange loss/(gain) |
| | ( | | | |||
Share-based compensation expenses |
| |
| | | | ||
Investment (income)/loss | ( |
| ( | | | |||
(Gain)/Loss on extinguishment of debt | ( | ( | | | ||||
Share of (income)/loss of equity investees | ( | ( | | | ||||
Amortization of right-of-use assets |
| |
| | | | ||
Loss/(gain) on disposal of property, plant and equipment | |
| ( | | | |||
Deferred income tax expense/(benefit) | | | ( | ( | ||||
Changes in operating assets and liabilities: |
|
| ||||||
Prepayments and other current assets |
| ( |
| | | | ||
Inventory | ( |
| | ( | ( | |||
Other non-current assets | ( |
| | | | |||
Amounts due from related parties |
| | ( | ( | ( | |||
Operating lease liabilities |
| ( | ( | ( | ( | |||
Taxes payable |
| ( |
| | | | ||
Trade and notes receivable |
| ( |
| | | | ||
Trade and notes payable | |
| | | | |||
Accruals and other liabilities |
| |
| | | | ||
Amounts due to related parties, current | ( | | ( | ( | ||||
Amounts due to related parties, non-current | — | — | | | ||||
Other non-current liabilities |
| |
| | | | ||
Net cash used in operating activities |
| ( |
| ( | ( | ( | ||
CASH FLOWS FROM INVESTING ACTIVITIES |
|
|
|
|
| |||
Purchase of property, plant and equipment, land use rights and intangible assets |
| ( |
| ( | ( | ( | ||
Proceeds from disposal of property, plant and equipment | | | | | ||||
Purchase of short-term investments |
| ( |
| ( | ( | ( | ||
Proceeds from maturities of short-term investments |
| |
| | | | ||
Purchase of available-for-sale debt investment | ( | — | ( | ( | ||||
Proceeds from disposal of available-for-sale debt investment | | — | — | — | ||||
Acquisitions of equity investees | ( | ( | ( | ( | ||||
Proceeds from disposal of equity investees | | — | — | — | ||||
Withdrawal of long-term investment | — | | — | — | ||||
Purchase of held to maturity debt investments | ( | ( | ( | ( | ||||
Purchase of retained asset-backed securities | — | ( | ( | ( | ||||
Proceeds from maturities of retained asset-backed securities | — | | | | ||||
Net cash provided by /(used in) investing activities |
| |
| ( | ( | ( | ||
CASH FLOWS FROM FINANCING ACTIVITIES |
|
|
|
|
|
|
|
|
Proceeds from exercise of stock options |
| |
| | | | ||
Capital withdrawal by non-controlling interests |
| ( |
| ( | ( | ( | ||
Distributions to non-controlling interests | ( | — | — | — | ||||
Capital injection from redeemable non-controlling interests |
| — | — | | | |||
Proceeds from issuance of convertible senior notes |
| — | | — | — | |||
Repurchase of convertible senior notes | ( | ( | ( | ( | ||||
Proceeds from borrowings from third parties | |
| | | | |||
Repayments of borrowings from third parties |
| ( |
| ( | ( | ( | ||
Principal payments on finance leases | ( | ( | ( | ( | ||||
Proceeds from issuance of ordinary shares, net of issuance costs | — |
| | — | — | |||
Net cash (used in)/provided by financing activities |
| ( |
| | | | ||
Effects of exchange rate changes on cash, cash equivalents and restricted cash |
| ( |
| | | | ||
NET INCREASE/(DECREASE) IN CASH, CASH EQUIVALENTS AND RESTRICTED CASH |
| |
| | ( | ( | ||
Cash, cash equivalents and restricted cash at beginning of the year |
| |
| | | | ||
Cash, cash equivalents and restricted cash at end of the year |
| |
| | | | ||
NON-CASH INVESTING AND FINANCING ACTIVITIES |
|
|
|
|
| |||
Accruals related to purchase of property, plant and equipment |
| |
| | | | ||
Conversion of convertible senior notes to ordinary shares | | — | — | — | ||||
Exchange of convertible senior notes to ordinary shares with cancellation of the same amount of treasury shares (Note 12 (iii)) | — | — | | | ||||
Accretion on redeemable non-controlling interests to redemption value | | | | | ||||
Settlement of capped call options and zero strike call options (Note 12 (iii)) | — | — | | | ||||
Supplemental Disclosure |
|
|
|
|
| |||
Interest paid |
| |
| | | | ||
Income taxes paid |
| |
| | | | ||
The accompanying notes are an integral part of these consolidated financial statements.
F-11
NIO INC.
NOTES TO CONSOLIDATED FINANCIAL STATEMENTS
(All amounts in thousands, except for share and per share data)
1. Organization and Nature of Operations
NIO Inc. (“NIO”, or the “Company”) was incorporated under the laws of the Cayman Islands in November 2014, as an exempted company with limited liability. The Company was formerly known as NextCar Inc. It changed its name to NextEV Inc. in December 2014, and then changed to NIO Inc. in July 2017. The Company, its subsidiaries and consolidated variable interest entities (the “VIEs”) are collectively referred to as the “Group”.
The Group is primarily engaged in the design, development, manufacturing, and sales of smart electric vehicles during the reporting periods. The Group also offers power solutions and comprehensive value-added services to its users. As of December 31, 2024, the Group’s primary operations are conducted in the People’s Republic of China (the “PRC”) and the Company’s principal subsidiaries and VIEs are as follows:
Equity | Place and Date of incorporation | |||||
Subsidiaries |
| interest held |
| or date of acquisition |
| Principal activities |
NIO Nextev Limited (“NIO HK”) (formerly known as Nextev Limited) |
| Hong Kong, February 2015 |
| Investment holding | ||
NIO GmbH (formerly known as NextEV GmbH) |
| Germany, May 2015 |
| Design and technology development | ||
NIO Co., Ltd. (“NIO SH”) (formerly known as NextEV Co., Ltd.) | Shanghai, PRC, May 2015 | Headquarter and technology development | ||||
NIO USA, Inc. (“NIO US”) (formerly known as NextEV USA, Inc.) | United States, November 2015 | Technology development | ||||
XPT Limited (“XPT”) | Hong Kong, December 2015 | Investment holding | ||||
XPT (Jiangsu) Investment Co., Ltd. (“XPT Jiangsu”) | Jiangsu, PRC, May 2016 | Investment holding | ||||
Shanghai XPT Technology Limited | Shanghai, PRC, May 2016 | Technology development | ||||
XPT (Nanjing) E-Powertrain Technology Co., Ltd. (“XPT NJEP”) | Nanjing, PRC, July 2016 | Manufacturing of E-Powertrain | ||||
XPT (Nanjing) Energy Storage System Co., Ltd. (“XPT NJES”) | Nanjing, PRC, October 2016 | Manufacturing of battery | ||||
NIO Power Express Limited (“PE HK) | Hong Kong, January 2017 | Investment holding | ||||
NIO User Enterprise Limited (“UE HK”) | Hong Kong, February 2017 | Investment holding | ||||
NIO Sales and Services Co., Ltd. (“UE CNHC”) (formerly known as Shanghai NIO Sales and Service Co., Ltd. ) | Shanghai, PRC, March 2017 | Investment holding and sales and after sales management | ||||
NIO Energy Investment (Hubei) Co., Ltd. (“PE CNHC”) (Note (b)) | Wuhan PRC, April 2017 | Investment holding | ||||
Wuhan NIO Energy Co., Ltd. (“PE WHJV”) | Wuhan, PRC, May 2017 | Investment holding | ||||
NIO Holding Co., Ltd. (“NIO China”) (formerly known as NIO (Anhui) Holding Co., Ltd.) (Note (a)) | Anhui, PRC, November 2017 | Headquarter and technology development | ||||
XPT (Jiangsu) Automotive Technology Co., Ltd. (“XPT AUTO”) | Nanjing, PRC, May 2018 | Investment holding | ||||
NIO Financial Leasing Co., Ltd. (“NIO Leasing”) | Shanghai, PRC, August 2018 | Financial Leasing | ||||
NIO (Anhui) Co., Ltd. (“NIO AH”) |
| Anhui, PRC, August 2020 |
| Industrialization and technology development | ||
NIO Technology (Anhui) Co., Ltd. (“NIO R&D”) |
| Anhui, PRC, August 2020 |
| Design and technology development | ||
New Horizon B.V. | Netherlands, November 2022 | Investment holding | ||||
NIO Nextev Europe Holding B.V.(“NIO NL”) |
| Netherlands, December 2020 |
| Investment holding | ||
NEU Battery Asset Co., Ltd. (“BAC Cayman”) |
| Cayman Islands, May 2021 |
| Investment holding | ||
Instant Power Europe B.V. Co., Ltd. (“BAC NL”) | Netherlands, June 2021 | Battery Subscription Service | ||||
NEU Battery Asset (Hong Kong) Co., Ltd. (“BAC HK”) | Hong Kong, July 2021 | Investment holding | ||||
NIO AI Technology Limited (“NIO AI Technology”) | Cayman Islands, March 2021 | Investment holding | ||||
NIO AI Technology Limited |
| Hong Kong, May 2021 |
| Investment holding | ||
Anhui NIO Autonomous Driving Technology Co., Ltd. (“Anhui NIO AD”) |
| Anhui, PRC, June 2021 |
| Technology development |
| Place and Date of incorporation | |
VIEs and VIEs’ subsidiaries |
| or date of acquisition |
Prime Hubs Limited (“Prime Hubs”) |
| BVI, October 2014 |
Beijing NIO Network Technology Co., Ltd. (“Beijing NIO”) |
| Beijing, PRC, July 2017 |
Anhui NIO AI Technology Co., Ltd. (“Anhui NIO AT”) | Anhui, PRC, April 2021 | |
Anhui NIO Data Technology Co., Ltd. (“Anhui NIO DT”) | Anhui, PRC, October 2022 | |
NIO Insurance Broker Co., Ltd. (“NIO IB”) (formerly known as Huiding Insurance Broker Co., Ltd.) | Anhui, PRC, January 2023 |
F-12
NIO INC.
NOTES TO CONSOLIDATED FINANCIAL STATEMENTS
(All amounts in thousands, except for share and per share data)
Note (a) - NIO China
As of December 31, 2023 and 2024, the Company held
Note (b) - PE CNHC
As of December 31, 2023 and December 31, 2024, the Company held
Variable interest entities
Prime Hubs
In October 2014, Prime Hubs, a British Virgin Islands (“BVI”) incorporated company, was established by Li Bin, a shareholder of the Group, to facilitate the adoption of the Company’s employee stock incentive plans on behalf of the Company. The Company entered into a management agreement with Prime Hubs and Li Bin. The agreement enables the Company to direct the activities that most significantly impact Prime Hubs’s economic performance and enable the Company to obtain substantially all of the economic benefits arising from Prime Hubs. As of December 31, 2023 and 2024, Prime Hubs held
Beijing NIO
In April 2018, the Group entered into a series of contractual arrangements with Beijing NIO and its individual shareholders (the “Nominee Shareholders”), including, among others, an exclusive business cooperation agreement, a loan agreement, an equity pledge agreement, an exclusive call option agreement and a power of attorney, which enable the Company to direct the activities that most significantly impact Beijing NIO’s economic performance and obtain substantially all of the economic benefits arising from Beijing NIO. Management concluded that Beijing NIO is a variable interest entity and the Company is the ultimate primary beneficiary of Beijing NIO and hence consolidates the financial results of Beijing NIO. The Group operates value-added telecommunication services, including without limitation, performing internet information services, as well as holding certain related licenses, through Beijing NIO. For the years ended December 31, 2022, 2023 and 2024, the financial position, result of operations and cash flow activities of Beijing NIO were immaterial to the consolidated financial statements.
F-13
NIO INC.
NOTES TO CONSOLIDATED FINANCIAL STATEMENTS
(All amounts in thousands, except for share and per share data)
Anhui NIO AT
In April 2021, Anhui NIO AT, was established by individual shareholders (the “Nominee Shareholders”). Anhui NIO AD entered into a management agreement with Nominee Shareholders. The agreement enables the Company to direct the activities that most significantly impact Anhui NIO AT’s economic performance, and enabled the Company to obtain substantially all of the economic benefits arising from them. Management concluded that Anhui NIO AT is a variable interest entity and the Company is the ultimate primary beneficiary of Anhui NIO AT and hence consolidates the financial results of Anhui NIO AT. In November 2022, concurrent with the termination of the said management agreement, the Group entered into a series of contractual arrangements with the Nominee Shareholders as well as Anhui NIO AT, including, among others, an exclusive business cooperation agreement, a loan agreement, an equity pledge agreement, an exclusive call option agreement and a power of attorney. These agreements enable the Company to direct the activities that most significantly impact Anhui NIO AT’s economic performance and enable the Company to obtain substantially all of the economic benefits arising from Anhui NIO AT. Management concluded that Anhui NIO AT continues to be a variable interest entity and the Company remains as the ultimate primary beneficiary of Anhui NIO AT. Therefore, the Group continues to consolidate the financial results of Anhui NIO AT’s financial statements. The Group intends to obtain requisite licenses for certain supporting functions during the development of autonomous driving technology through Anhui NIO AT. For the years ended December 31, 2022, 2023 and 2024, the financial position, result of operations and cash flow activities of Anhui NIO AT were immaterial to the consolidated financial statements.
Anhui NIO DT and NIO IB
In October 2022, the Group entered into a series of contractual arrangements with Anhui NIO DT and its individual shareholders (the “Nominee Shareholders”), including, among others, an exclusive business cooperation agreement, a loan agreement, an equity pledge agreement, an exclusive call option agreement and a power of attorney, which enable the Group to direct the activities that most significantly impact Anhui NIO DT’s economic performance and obtain substantially all of the economic benefits arising from Anhui NIO DT. Management concluded that Anhui NIO DT is a variable interest entity and the Company is the ultimate primary beneficiary of Anhui NIO DT and hence consolidates the financial results of Anhui NIO DT in the Group’s consolidated financial statements. In January 2023, Anhui NIO DT acquired NIO IB. NIO IB was a company holding the insurance brokerage license and does not meet the criteria necessary to be defined as a business under US GAAP. Accordingly, the Group accounted for this transaction as an asset acquisition. The Group provides insurance brokerage services which are mainly vehicle-related and property-related and holds requisite licenses through Anhui NIO DT and NIO IB. For the years ended December 31, 2023 and 2024, the financial position, result of operations and cash flow activities of Anhui NIO DT and NIO IB were immaterial to the consolidated financial statements.
Liquidity and Going Concern
The Group’s consolidated financial statements have been prepared on a going concern basis.
The Group has been incurring losses from operations since inception. The Group incurred net losses of RMB
Therefore, the Group’s ability to continue as a going concern is largely dependent on the successful implementation of management’s business plan to mitigate these adverse conditions, which includes growing the Group’s revenue by increasing sales volume of electric vehicles, maintaining a reasonable working capital turnover rate by managing collection of receivables and settlement of payables, and raising funds from banks under available credit quotas and other sources when needed. Management has prepared a cash flows forecast covering the twelve months from the date of issuance of the consolidated financial statements after giving consideration to its business plan as noted above and the evaluation of the probability of the successful implementation of such business plan. Management has concluded it is probable that the business plan will be effectively implemented, and the Group’s available cash and cash equivalents, restricted cash and short-term investments, cash generated from operating activities and funds from available credit quotas and other sources will be sufficient to support its continuous operations and necessary capital expenditures, and to meet its payment obligations when liabilities fall due within the twelve months from the date of issuance of the consolidated financial statements.
F-14
NIO INC.
NOTES TO CONSOLIDATED FINANCIAL STATEMENTS
(All amounts in thousands, except for share and per share data)
2. Summary of Significant Accounting Policies
(a) Basis of presentation
The consolidated financial statements of the Group have been prepared in accordance with accounting principles generally accepted in the United States of America (“US GAAP”). Significant accounting policies followed by the Group in the preparation of the accompanying consolidated financial statements are summarized below.
(b) Principles of consolidation
The consolidated financial statements include the financial statements of the Company, its subsidiaries and the VIEs for which the Company is the ultimate primary beneficiary.
A subsidiary is an entity in which the Company, directly or indirectly, controls more than one half of the voting power; has the power to appoint or remove the majority of the members of the board of directors (the “Board”); to cast majority of votes at the meeting of the Board or to govern the financial and operating policies of the investee under a statute or agreement among the shareholders or equity holders.
The Company applies the guidance under Accounting Standard Codification 810, Consolidations (“ASC 810”) on accounting for the VIEs. A VIE is an entity with one or more of the following characteristics: (a) the total equity investment at risk is not sufficient to permit the entity to finance its activities without additional financial support; (b) as a group, the holders of the equity investment at risk lack the ability to make certain decisions, the obligation to absorb expected losses or the right to receive expected residual returns, or (c) an equity investor has voting rights that are disproportionate to its economic interest and substantially all of the entity’s activities are on behalf of the investor. ASC 810 requires variable interest entities to be consolidated by the primary beneficiary which has a controlling financial interest of variable interest entities. The Company is considered as the primary beneficiary of the VIEs and thus consolidates the financial statements each of these entities under U.S. GAAP.
All significant transactions and balances between the Company, its subsidiaries and the VIEs have been eliminated upon consolidation. The non-controlling interests in consolidated subsidiaries are shown separately in the consolidated financial statements.
(c) Use of estimates
The preparation of the consolidated financial statements in conformity with U.S. GAAP requires management to make estimates and assumptions that affect the reported amounts of assets and liabilities, related disclosures of contingent assets and liabilities at the balance sheet date, and the reported revenue and expenses during the reported period in the consolidated financial statements and accompanying notes. Significant accounting estimates reflected in the Group’s consolidated financial statements mainly include, but are not limited to, warranty liabilities, determination of standalone selling price regarding multiple performance obligations, fair value of available-for-sale debt security investments and equity securities using fair value option investments, lower of cost and net realizable value of inventories, inventory valuation for excess and obsolete inventories, losses on purchase commitments, allowance for current expected credit loss, depreciable lives of property, equipment and software, subsequent measurement of equity securities measured under measurement alternatives, assessment for impairment of long-lived assets, valuation of deferred tax assets, valuation and recognition of share-based compensation, fair value of short-term investments, discount rate of lease liabilities, current or non-current classification of receivable. Actual results could differ from those estimates.
(d) Functional currency and foreign currency translation
The Group’s reporting currency is the Renminbi (“RMB”). The functional currency of the Company and its subsidiaries which are incorporated in HK is United States dollars (“US$”), except NIO Sport which operates mainly in United Kingdom and uses Great Britain pounds (“GBP”). The functional currencies of the other subsidiaries and the VIEs are their respective local currencies. The determination of the respective functional currency is based on the criteria set out by ASC 830, Foreign Currency Matters.
F-15
NIO INC.
NOTES TO CONSOLIDATED FINANCIAL STATEMENTS
(All amounts in thousands, except for share and per share data)
Transactions denominated in currencies other than in the functional currency are translated into the functional currency using the exchange rates prevailing at the transaction dates. Monetary assets and liabilities denominated in foreign currencies are translated into functional currency using the applicable exchange rates at the balance sheet date. Non-monetary items that are measured in terms of historical cost in foreign currency are re-measured using the exchange rates at the dates of the initial transactions. Exchange gains or losses arising from foreign currency transactions are included in the consolidated statements of comprehensive loss.
The financial statements of the Group’s entities of which the functional currency is not RMB are translated from their respective functional currency into RMB. Assets and liabilities denominated in foreign currencies are translated into RMB at the exchange rates at the balance sheet date. Equity accounts other than earnings generated in current period are translated into RMB at the appropriate historical rates. Income and expense items are translated into RMB using the periodic average exchange rates. The resulting foreign currency translation adjustments are recorded in other comprehensive loss in the consolidated statements of comprehensive income or loss, and the accumulated foreign currency translation adjustments are presented as a component of accumulated other comprehensive loss in the consolidated statements of shareholders’ equity. Total foreign currency translation adjustment income were RMB
(e) Convenience translation
Translations of balances in the consolidated balance sheets, consolidated statements of comprehensive loss and consolidated statements of cash flows from RMB into US$ as of and for the years ended December 31, 2024 are solely for the convenience of the reader and were calculated at the rate of US$1.00 = RMB
(f) Fair value
Fair value is defined as the price that would be received from selling an asset or paid to transfer a liability in an orderly transaction between market participants at the measurement date. When determining the fair value measurements for assets and liabilities required or permitted to be either recorded or disclosed at fair value, the Group considers the principal or most advantageous market in which it would transact, and it also considers assumptions that market participants would use when pricing the asset or liability.
Accounting guidance establishes a fair value hierarchy that requires an entity to maximize the use of observable inputs and minimize the use of unobservable inputs when measuring fair value. A financial instrument’s categorization within the fair value hierarchy is based upon the lowest level of input that is significant to the fair value measurement. Accounting guidance establishes three levels of inputs that may be used to measure fair value:
Level 1 — Quoted prices (unadjusted) in active markets for identical assets or liabilities.
Level 2 — Observable, market-based inputs, other than quoted prices, in active markets for identical assets or liabilities.
Level 3 — Unobservable inputs to the valuation methodology that are significant to the measurement of the fair value of the assets or liabilities.
As disclosed in Note 2(n), the Group’s equity securities with readily determinable fair values are carried at fair value using quoted market prices that currently available on a securities exchange and are classified within Level 1.
The Group’s investments in money market funds, financial products issued by banks and certain retained asset-backed securities are carried at fair value, which are classified within Level 2 and valued using directly or indirectly observable inputs in the market place. As of December 31, 2023 and 2024, such investments aggregately amounted to RMB
As disclosed in Note 2(q), the Group’s derivative instruments are carried at fair value, which are classified within Level 2 and valued using indirectly observable inputs in the market place.
F-16
NIO INC.
NOTES TO CONSOLIDATED FINANCIAL STATEMENTS
(All amounts in thousands, except for share and per share data)
As disclosed in Note 9, the Group’s available-for-sale debt security investments include investments the Group made in private companies which contains substantive redemption and preferential rights. The Group’s equity securities investments measured using fair value option include an investment the Group made in a private company which contains certain preferential rights. Such investments are classified within Level 3 for fair value measurement. As of December 31, 2023 and 2024, the carrying value of the investments were RMB
December 31, 2023 | December 31, 2024 | |||
Unobservable Input |
|
|
|
|
Expected volatility |
|
| ||
Probability |
| Liquidation scenario: |
| Liquidation scenario: |
As disclosed in Note 20, the warrants issued by PE CNHC in May 2024 are not traded in an active securities market. As such, the Company estimated its fair value using the binomial option pricing model as of December 31, 2024 using the assumptions including fair value per share, dividend yield, time to maturity, risk free interest rate and expected volatility. As of December 31, 2024, the carrying value of the warrant was not material.
Financial assets and liabilities of the Group primarily consist of cash and cash equivalents, restricted cash, short-term investments, trade receivable, amounts due from related parties, deposits and other receivables, available-for-sale debt security investments, retained asset-backed securities, trade and notes payable, amounts due to related parties, other payables, derivative instruments, short-term borrowings, lease liabilities and long-term borrowings. As of December 31, 2023 and 2024, other than as discussed above, the carrying values of these financial instruments approximated to their respective fair values.
(g) Cash, cash equivalents and restricted cash
Cash and cash equivalents represent cash at hand, time deposits and highly-liquid investments placed with banks or other financial institutions, which are unrestricted as to withdrawal and use, and which have original maturities of three months or less.
Cash which is restricted to withdrawal for use or pledged as security is reported separately on the face of the consolidated balance sheets. The Group’s restricted cash mainly represents (a) secured deposits held in designated bank accounts for corporate bank credit cards, bank acceptance notes, letter of credit and letters of guarantee; and (b) time deposits that are pledged for property leases. The restricted cash is classified according to the contractual term of the restriction imposed.
Cash, cash equivalents and restricted cash as reported in the consolidated statements of cash flows are presented separately on our consolidated balance sheets as follows:
December 31, | December 31, | |||
| 2023 |
| 2024 | |
Cash and cash equivalents |
| |
| |
Restricted cash |
| |
| |
Long-term restricted cash |
| |
| |
Total |
| |
| |
F-17
NIO INC.
NOTES TO CONSOLIDATED FINANCIAL STATEMENTS
(All amounts in thousands, except for share and per share data)
(h) Short-term investments
Short-term investments consist primarily of investments in fixed deposits with maturities between three months and one year, which are stated at amortised cost, and investments in money market funds and financial products issued by banks, which are measured at fair value. As of December 31, 2023 and 2024, the short-term investments amounted to RMB
(i) Expected credit losses
The Group’s trade and notes receivable, receivables of installment payments, deposits and other receivables are within the scope of ASC Topic 326. The Group has identified the relevant risk characteristics of its customers and the related receivables, deposits and other receivables which include size, type of the services or the products the Group provides, or a combination of these characteristics. Receivables with similar risk characteristics have been grouped into pools. For each pool, the Group considers the historical credit loss experience, current economic conditions, supportable forecasts of future economic conditions, and any recoveries in assessing the lifetime expected credit losses. Other key factors that influence the expected credit loss analysis include customer demographics, payment terms offered in the normal course of business to customers, and industry-specific factors that could impact the Group’s receivables. Additionally, external data and macroeconomic factors are also considered. This is assessed at each quarter based on the Group’s specific facts and circumstances.
For the years ended December 31, 2022, 2023 and 2024, the Group recorded RMB
Balance as at December 31, 2023
Expected | Expected | |||||
Original | credit loss | credit loss | ||||
| amount |
| Rate |
| provision | |
Current assets: |
|
|
|
|
|
|
Trade and notes receivable |
| |
| | % | |
Amounts due from related parties |
| |
| | % | |
Prepayments and other current assets |
| |
| | % | |
Non-current assets: |
|
|
| |||
Other non-current assets |
| |
| | % | |
Balance as at December 31, 2024
Expected | Expected | |||||
Original | credit loss | credit loss | ||||
| amount |
| Rate |
| provision | |
Current assets: |
|
|
|
|
|
|
Trade and notes receivable |
| |
| | % | |
Amounts due from related parties |
| |
| | % | |
Prepayments and other current assets |
| |
| | % | |
Non-current assets: |
|
|
| |||
Other non-current assets |
| |
| | % | |
F-18
NIO INC.
NOTES TO CONSOLIDATED FINANCIAL STATEMENTS
(All amounts in thousands, except for share and per share data)
(j) Inventory
Inventories are stated at the lower of cost or net realizable value. Cost is calculated on the average basis and includes all costs to acquire and other costs to bring the inventories to their present location and condition. The Group records inventory write-downs for excess or obsolete inventories or accrues costs of inventory commitments based upon assumptions on current and future demand forecasts. If the inventory on hand or inventory purchase commitments is in excess of future demand forecast, the excess amounts are written down or accrued. The Group also reviews inventory to determine whether its carrying value exceeds the net amount realizable upon the ultimate sale of the inventory. This requires the determination of the estimated selling price of the vehicles less the estimated cost to convert inventory on hand into a finished product. Once inventory is written-down, a new, lower-cost basis for that inventory is established and subsequent changes in facts and circumstances do not result in the restoration or increase in that newly established cost basis.
(k) Property, plant and equipment, net
Property, plant and equipment are stated at cost less accumulated depreciation and impairment loss, if any. Property, plant and equipment are depreciated at rates sufficient to write off their costs less impairment and residual value, if any, generally over their estimated useful lives on a straight-line basis. Depreciation for mold and tooling is computed using the units-of-production method, including capitalized interest costs which are amortized over the total estimated units of production of the related assets. Leasehold improvements are amortized over the shorter of the lease term or the estimated useful lives of the related assets.
The estimated useful lives are as follows:
| Useful lives | |
Buildings and constructions | ||
Production facilities | ||
Charging and power swap infrastructure | to | |
R&D equipment | ||
Computer and electronic equipment | ||
Purchased software | ||
Leasehold improvements | Shorter of the estimated useful life or remaining lease term (ranging from - | |
Vehicles for corporate use or customers’ subscription | ||
Others (office equipment, after-sales equipment, etc.) | to |
The cost of maintenance and repairs is expensed as incurred, whereas the cost of renewals and betterment that extends the useful lives of property, plant and equipment is capitalized as additions to the related assets. Interest expense on outstanding debt is capitalized during the period of significant capital asset construction. Capitalized interest on construction-in-progress is included within property, plant and equipment and is amortized over the useful life or units of production of the related assets. When assets are retired or otherwise disposed of, the cost and related accumulated depreciation and amortization are removed from their respective accounts, and any gain or loss on such sale or disposal is reflected in the consolidated statements of comprehensive loss.
(l) Intangible assets, net
Definite lived intangible assets are carried at cost less accumulated amortization and impairment, if any. Definite lived intangible assets are amortized using the straight-line method over the estimated useful lives as below:
| Useful lives | |
Domain name |
The Group estimates the useful life of the domain name to be 5 years based on the contract terms, expected technical obsolescence and innovations and industry experience of such intangible assets. The estimated useful lives of amortized intangible assets are reassessed if circumstances occur that indicate the original estimated useful lives have changed.
F-19
NIO INC.
NOTES TO CONSOLIDATED FINANCIAL STATEMENTS
(All amounts in thousands, except for share and per share data)
Intangible assets with an indefinite useful life represent the insurance brokerage license, and is carried at cost less any subsequent impairment loss. The Group expects, based upon regulatory precedent, the license can be renewed, on a perfunctory basis, upon expiration and believes that the license is unlikely to be terminated and will continue to contribute revenue in the future. Therefore, the Group considers the useful life of this intangible asset to be indefinite.
(m) Land use rights, net
Land use rights are recorded at cost less accumulated amortization. Amortization is provided on a straight-line basis over the respective lease period ranging from to
(n) Long-term investments
The Group’s long-term investments include equity investments in entities and debt security investments.
Investments in entities in which the Group can exercise significant influence and holds an investment in voting common stock or in substance common stock (or both) of the investee but does not own a majority equity interest or control are accounted for using the equity method of accounting in accordance with ASC topic 323, Investments — Equity Method and Joint Ventures (“ASC 323”). Under the equity method, the Group initially records its investments at fair value. The Group subsequently adjusts the carrying amount of the investments to recognize the Group’s proportionate share of each equity investee’s net income or loss into earnings after the date of investment. The Group evaluates the equity method investments for impairment under ASC 323. An impairment loss on the equity method investments is recognized in earnings when the decline in value is determined to be other-than-temporary.
Equity securities with readily determinable fair values and over which the Group has neither significant influence nor control through investments in common stock or in-substance common stock are measured at fair value, with changes in fair value reported through earnings.
Equity securities without readily determinable fair values and over which the Group has neither significant influence nor control through investments in common stock or in-substance common stock are measured and recorded using a measurement alternative that measures the securities at cost minus impairment, if any, plus or minus changes resulting from qualifying observable price changes.
The Group elected the fair value option (“FVO”) at the date of initial recognition under ASC 825 for certain equity securities, with changes in fair value reported through earnings.
Available-for-sale debt security investments are reported at estimated fair value with the aggregate unrealized gains and losses, net of tax, reflected in accumulated other comprehensive loss in the consolidated balance sheets. Gain or losses are realized when the investments are sold or when dividends are declared or payments are received. If the amortized cost basis of an available-for-sale security exceeds its fair value and if the Company has the intention to sell the security or it is more likely than not that the Company will be required to sell the security before recovery of the amortized cost basis, an impairment is recognized in the consolidated statements of operations. If the Company does not have the intention to sell the security and it is not more likely than not that the Company will be required to sell the security before recovery of the amortized cost basis and the Company determines that the decline in fair value below the amortized cost basis of an available-for-sale security is entirely or partially due to credit-related factors, the credit loss is measured and recognized as an allowance for credit losses in the consolidated statements of operations. The allowance is measured as the amount by which the debt security’s amortized cost basis exceeds the Company’s best estimate of the present value of cash flows expected to be collected.
Held-to-maturity debt security investment are reported at amortized cost. The securities are held to collect contractual cash flows, and the Group has the positive intent and ability to hold those securities to maturity.
Trading securities are acquired and held principally for the purpose of selling them. The securities are reported at fair value, and subsequent changes in the fair value are recognized through net income. Subsequent changes in the fair value are recognized through net income.
The Group monitors its investments measured under equity method for other-than-temporary impairment by considering factors including, but not limited to, current economic and market conditions, the operating performance of the companies including current earnings trends and other company-specific information.
F-20
NIO INC.
NOTES TO CONSOLIDATED FINANCIAL STATEMENTS
(All amounts in thousands, except for share and per share data)
(o) Impairment of long-lived assets
Long-lived assets are evaluated for impairment whenever events or changes in circumstances (such as a significant adverse change to market conditions that will impact the future use of the assets) indicate that the carrying amount may not be fully recoverable or that the useful life is shorter than the Group had originally estimated. When these events occur, the Group evaluates the impairment by comparing carrying value of the assets to an estimate of future undiscounted cash flows expected to be generated from the use of the assets and their eventual disposition. If the sum of the expected future undiscounted cash flows is less than the carrying value of the assets, the Group recognizes an impairment loss based on the excess of the carrying value of the assets over the fair value of the assets. Impairment charges recognized for the years ended December 31, 2022, 2023 and 2024 was RMB
(p) Warranty liabilities
The Group accrues a warranty reserve for all new vehicles sold by the Group, which includes the Group’s best estimate of the projected costs to repair or replace items under warranty. These estimates are based on actual claims incurred to date and an estimate of the nature, frequency and costs of future claims. These estimates are inherently uncertain given the Group’s relatively short history of sales, and changes to the historical or projected warranty experience may cause material changes to the warranty reserve when the Group accumulates more actual data and experience in the future.
The portion of the warranty reserve expected to be incurred within the next 12 months is included within accruals and other liabilities, while the remaining balance is included within other non-current liabilities on the consolidated balance sheets. Warranty expense is recorded as a component of cost of revenues in the consolidated statements of comprehensive loss.
The Group does not consider standard warranty as being a separate performance obligation as it is intended to provide assurance that a product complies with agreed-upon specifications and is not viewed as a distinct obligation. Accordingly, standard warranty is accounted for in accordance with ASC 460, Guarantees.
The following table shows a reconciliation in the current reporting period related to carried-forward warranty liabilities:
For the Year Ended December 31, | ||||||
| 2022 |
| 2023 |
| 2024 | |
Warranty – beginning of year |
| |
| | | |
Provision for warranty |
| |
| | | |
Warranty costs incurred |
| ( |
| ( | ( | |
Warranty– end of year |
| |
| | | |
(q) Derivatives instruments and hedging
Derivative instruments are carried at fair value, which generally represent the estimated amounts the Group expects to receive or pay upon termination of the contracts as of the reporting date. Derivative financial instruments are not used for trading or speculative purposes.
(r) Revenue recognition
Revenue is recognized when or as the control of the goods or services is transferred to a customer. Depending on the terms of the contract and the laws that apply to the contract, control of the goods and services may be transferred over time or at a point in time. Control of the goods and services is transferred over time if the Group’s performance:
| ● | provides all of the benefits received and consumed simultaneously by the customer; |
| ● | creates and enhances an asset that the customer controls as the Group performs; or |
| ● | does not create an asset with an alternative use to the Group and the Group has an enforceable right to payment for performance completed to date. |
F-21
NIO INC.
NOTES TO CONSOLIDATED FINANCIAL STATEMENTS
(All amounts in thousands, except for share and per share data)
If control of the goods and services transfers over time, revenue is recognized over the period of the contract by reference to the progress towards complete satisfaction of that performance obligation. Otherwise, revenue is recognized at a point in time when the customer obtains control of the goods and services.
Contracts with customers may include multiple performance obligations. For such arrangements, the Group allocates revenue to each performance obligation based on its relative standalone selling price. The Group determines standalone selling prices based on the prices charged to customers. If the standalone selling price is not directly observable, it is estimated using expected cost plus a margin or adjusted market assessment approach, depending on the availability of observable information. Assumptions and estimations have been made in estimating the relative selling price of each distinct performance obligation, and changes in judgments on these assumptions and estimates may impact the revenue recognition.
When either party to a contract has performed, the Group presents the contract in the consolidated balance sheets as a contract asset or a contract liability, depending on the relationship between the entity’s performance and the customer’s payment.
A contract asset is the Group’s right to consideration in exchange for goods and services that the Group has transferred to a customer. A receivable is recorded when the Group has an unconditional right to consideration. A right to consideration is unconditional if only the passage of time is required before payment of that consideration is due. As of December 31, 2023 and 2024, the Group did not record any contract assets.
A contract liability is the Group’s obligation to transfer goods or services to a customer for which the Group has received consideration (or an amount of consideration is due) from the customer. The Group’s contract liabilities primarily resulted from the multiple performance obligations identified in the customer contract, which is recorded as deferred revenue and advance from customers.
The Group generates revenue from (i) vehicle sales, (ii) parts, accessories and after-sales vehicle services, (iii) provision of power solutions and (iv) others.
Vehicle sales
The Group generates revenue from sales of electric vehicles, together with a number of embedded products and services through a series of contracts. The Group identifies the users who purchase the vehicle as its customers. In general, there are multiple distinct performance obligations explicitly stated in a series of contracts in addition to sales of vehicles, which may include home chargers, vehicle connectivity services, extended warranty services and battery swapping services, some of which are only granted to certain initial users. These multiple distinct performance obligations are accounted for in accordance with ASC 606. The standard warranty provided by the Group is accounted for in accordance with ASC 460, Guarantees, and the estimated costs are recorded as a liability when the Group transfer the control of vehicle to a user.
In the instance that customers only pay the amount after deducting the government subsidies to which they are entitled for the purchase of electric vehicles, the government subsidies are applied and collected by the Group or Jianghuai Automobile Group Co., Ltd. (“JAC”) from the government on behalf of the customers. The government subsidy is considered as a part of the transaction price it charges the customers for the electric vehicle, as the subsidy is granted to the buyer of the electric vehicle instead of the Group and the buyer remains liable for such amount to the Group in the event the subsidies were not received by the Group.
In the instance that some eligible customers elect installment payment for battery or the auto financing arrangements, the Group believes such arrangement contains a significant financing component and as a result adjusts the transaction price to reflect the impact of time value on the transaction price using an appropriate discount rate (i.e. the interest rates of the loan reflecting the credit risk of the borrower). Interest income from such arrangements with a significant financing component is presented as other sales. Receivables related to the battery installment payment and auto financing programs that are expected to be repaid by customers beyond one year of the dates of the financial statements are recognized as non-current assets. The difference between the gross receivable and the respective present value is recorded as unrealized finance income. Interest income from such arrangements with a significant financing component is presented separately from revenue from contracts with customers.
F-22
NIO INC.
NOTES TO CONSOLIDATED FINANCIAL STATEMENTS
(All amounts in thousands, except for share and per share data)
The Group generally determines standalone selling prices based on the prices charged to customers. If the standalone selling price is not directly observable, it is estimated using expected cost plus a margin or adjusted market assessment approach, considering the Group’s pricing policies and practices, and the data utilized in making pricing decisions. The overall contract price is then allocated to each distinct performance obligation based on the relative estimated standalone selling price in accordance with ASC 606. The revenue for vehicle sales and home chargers are recognized at a point in time when the control of the product is transferred to the customer. For the vehicle connectivity services and battery swapping services, the Group recognizes the revenue over time using a straight-line method during the estimated beneficial period. For the performance obligations which are only granted to initial owners, the estimated beneficial period is based on the estimated length of time that the initial owner owns the vehicles before it is re-sold to secondary market. As for the extended warranty services, given limited operating history and lack of sufficient historical data, the Group decides to recognize the revenue over time based on a straight-line method initially, and will continue monitoring the cost pattern periodically and adjust the revenue recognition pattern to reflect the actual cost pattern as it becomes available.
As the consideration for the vehicle and all embedded services are generally paid in advance, which means the payments received are prior to the transfer of goods or services by the Group, the Group records a contract liability (deferred revenue) for the allocated amount regarding those unperformed obligations. As of December 31, 2023 and 2024, the balances of contract liabilities (deferred revenue) from vehicle sales contracts were RMB
Battery as a Service (BaaS)
The Battery as a Service (the “BaaS”), allows users to purchase electric vehicles without batteries and subscribe for the usage of batteries separately. In PRC, under the BaaS, the Group sells batteries to Wuhan Weineng Battery Asset Co., Ltd. (the “Battery Asset Company”), an equity investee of the Group, on a back-to-back basis when the Group sells the vehicle to the BaaS users and the BaaS users subscribe for the usage of the batteries from the Battery Asset Company by paying a monthly subscription fee to the Battery Asset Company. The promise to transfer the control of the batteries to the Battery Asset Company is the only performance obligation in the contract with the Battery Asset Company for the sales of batteries. The Group recognizes revenue from the sales of batteries to the Battery Asset Company when the vehicles (together with the batteries) are delivered to the BaaS users which is the point considered then the control of the batteries is transferred to the Battery Asset Company.
Together with the sales of the batteries, the Group entered into service agreements with the Battery Asset Company, pursuant to which the Group provides services to the Battery Asset Company including batteries monitoring, maintenance, upgrade, replacement, IT system support, etc., with monthly service charges. In case of any default in payment of monthly rental fees from users, the Battery Asset Company also has right to request the Group to track and lock down the battery subscribed by the users to limit its usage. In addition, in furtherance of the BaaS, the Group agreed to provide guarantee to the Battery Asset Company for the default in payment of monthly subscription fees from users. The maximum amount of guarantee that can be claimed by the Battery Asset Company for the users’ payment default shall not be higher than the accumulated service fees the Group receives from the Battery Asset Company.
For services provided to the Battery Asset Company, revenue is recognized over the period when services are rendered. As for financial guarantee liabilities, the provision of guarantee is linked to and associated with services rendered to the Battery Asset Company and the payment of guarantee amount is therefore accounted for as the reduction to the revenue from the Battery Asset Company.
The fair value of the guarantee liabilities is determined by taking considerations of the default pattern of the Group’s existing battery installment programs provided to users. At each period end, the financial liabilities are remeasured with the corresponding changes recorded as the reduction to the revenue. For the years ended December 31, 2023 and 2024, both service revenue and guarantee liability were immaterial.
Since 2022, the BaaS users are also provided with the option to buy out the batteries in PRC. Under this arrangement, BaaS users and the Battery Asset Company enter into battery subscription termination agreement, and the Group purchases the outgoing batteries from the Battery Asset Company, after which the Group sells batteries with qualified performance to the BaaS users. These transactions are arranged on back-to-back basis under which the Group is in substance rendering the agency service to facilitate the BaaS users which are also the customers of the Group to complete the purchase of batteries from the Battery Asset Company. The Group therefore recognizes revenue of the service to facilitate the BaaS batteries buy out transactions on net basis with the amount of the difference between the consideration the Group receives from the BaaS users for the battery sales and the price of batteries the Group pays to the Battery Asset Company. Upon the completion of BaaS buy-out, the Group stops to provide battery service and is not obliged to provide guarantee and warranty related to the relevant batteries to the Battery Asset Company.
F-23
NIO INC.
NOTES TO CONSOLIDATED FINANCIAL STATEMENTS
(All amounts in thousands, except for share and per share data)
Practical expedients and exemptions
The Group follows the guidance on immaterial promises when identifying performance obligations in the vehicle sales contracts and concludes that certain value-added services are not performance obligations considering that they are not critical items for vehicle driving and the usage of these services are expected to be very limited. The Group also performs an estimation on the standalone fair value of each promise applying a cost plus margin approach and concludes that the standalone fair value of these services are insignificant individually and in aggregate, representing less than
Parts, accessories and after-sales vehicle services
The Group sells parts and accessories to the third party authorized service centers and its users, and provides after-sales vehicle services to users, including, repair, maintenance, extended warranty services and other vehicle services. Revenue from the sales of parts and accessories is recognized when the control of the products is transferred to the customers. Revenue from after-sales services is recognized when the services are rendered.
Provision of power solutions
The Group provides power solutions to users, including, sale of charging piles, provision of battery charging and swapping services, battery upgrade service, BaaS battery buy-out service and other power solution services. Revenue from the services is recognized when relevant services are rendered. Revenue from the sales of charging piles is recognized when the control of the products is transferred to the customers.
Battery swapping service
The Group provides battery swapping service to users with convenient “recharging” experience by swapping the user’s battery for another one. The battery swapping service is in substance a charging service instead of non-monetary exchanges or sales of batteries as the batteries involved in such swapping are the same in capacity and very similar in performance. For performance obligation of the battery swapping service sold together with the vehicles (i.e. monthly free-of-charge quota), the Group recognizes the revenue over time using a straight-line method in the estimated beneficial period, being the estimated length of time that the initial owner owns the vehicle. For the battery swapping beyond monthly free-of-charge quota for which additional considerations are paid by the users, the Group recognizes revenue when the battery swapping service is completed.
Battery upgrade service
The Group provides battery upgrade service to both BaaS users and non-BaaS users. The users can exchange their batteries with lower capacity for the batteries with higher capacity from the Group with a fixed cash consideration. The battery upgrade service is in substance the provision of incremental battery capacity service to the users instead of non-monetary battery exchanges or sales of battery. Therefore, under non-BaaS model, the revenue from the battery upgrade service is recognized at the amount of cash consideration paid by users at a point in time when the service is rendered. Under the BaaS model, since the ownership of originally installed battery belongs to the Battery Asset Company, when a user requests battery upgrade, the Group actually upgrades the battery that belongs to the Battery Asset Company and recognize revenue for the battery upgrade service at the amount paid by the Battery Asset Company when upgrade service is rendered. BaaS users will then pay a higher monthly subscription fee to the Battery Asset Company for subscribing for the battery with higher capacity.
Others
Other revenues consists of sales of used vehicles, auto financing services, technical services, retail merchandise, automotive regulatory credits, embedded products and services offered together with vehicle sales, including vehicle connectivity services, and other products and services. Revenue is recognized when relevant services are rendered or control of the products is transferred.
F-24
NIO INC.
NOTES TO CONSOLIDATED FINANCIAL STATEMENTS
(All amounts in thousands, except for share and per share data)
Technical services
The Group provides a range of technical services to customers, including technologies licensing, engineering, development, testing, sourcing, support and consultancy services. Revenue from technical services is recognized when relevant services are rendered.
Among these services, the Group generates revenue from providing a non-exclusive, non-transferable and sublicensable worldwide license of the Group’s existing and future iteration of technical information, technical solutions, software and intellectual property rights in relation to its electric vehicle platform (collectively referred to as the “Licensed Technologies”) to a related party and its affiliates. The consideration agreed includes one-time fixed amount of license fee plus royalties determined based on licensed products sold by licensee in the future. The functionality of the Licensed Technologies granted to this related party is expected to substantively change during the license period, and the related party is practically required to use the updated Licensed Technologies. This arrangement is considered as one performance obligation to provide access to the Group’s technology, which is continuously developed and upgraded by the Group over the license period. The license fee is recognized in revenue on a straight-line basis over the license period and the sales-based royalties is recognized when the subsequent sale occurs.
Sales of automotive regulatory credits
New Energy Vehicle (“NEV”) mandate policy launched by China’s Ministry of Industry and Information Technology (“MIIT”) specifies the NEV credit targets and as all of the Group’s products are NEVs, the Group is able to generate NEV credits above target. The credits earned per vehicle is dependent on various metrics such as vehicle driving range and battery energy efficiency, and is calculated based on the MIIT published formula. Excess positive NEV credits are tradable to other vehicle manufacturers through a credit management system established by the MIIT on a separately negotiated basis. The Group sells these credits at agreed price to other vehicle manufacturers.
Considerations for automotive regulatory credits are typically received at the point control transfers to the customer, or in accordance with payment terms customary to the business. The Group recognizes revenue on the sale of automotive regulatory credits at the time control of the regulatory credits is transferred to the purchasing party as other sales revenue in the consolidated statements of comprehensive loss.
F-25
NIO INC.
NOTES TO CONSOLIDATED FINANCIAL STATEMENTS
(All amounts in thousands, except for share and per share data)
Incentives
The Group frequently offers NIO points, a self-managed customer loyalty program, and coupons under various scenarios, which can be redeemed to acquire free or discounted goods or services provided by the Group, including accessories, branded merchandise and other services etc. The major accounting policy for those incentives is described as follows:
(i) Incentives in connection with sales transactions
NIO points and coupons granted in connection with the sales transaction that provide a material right to the customer give rise to a separate performance obligation according to ASC 606, and are taken into consideration when allocating the transaction price of the sales. The Group determines the standalone selling price of each point or coupon based on estimated incremental discount adjusted for redemption probability, which is estimated based on the historical redemption pattern. The amount allocated to the NIO points and coupons as separate performance obligation is recorded as contract liability (deferred revenue) and revenue should be recognized when future goods or services are transferred or when the NIO points and coupons expire.
A coupon that can be applied against amounts owed to the Group in a future sale transaction is consideration payable to a customer, which is accounted for as a reduction of the transaction price and, therefore, of revenue.
(ii) Incentives in other scenarios
NIO points and coupons are also granted for encouraging user engagement and generating market awareness, such as inviting friends to test drive or purchase a vehicle, frequent sign-ins to the Group’s mobile application, participating in community activities, etc. The Group accounts for such NIO points and coupons as selling, general and administrative expenses with a corresponding liability recorded under other current liabilities of its consolidated balance sheets upon the NIO points and coupons are granted. The Group estimates the liabilities based on cost of the products and services that can be redeemed, and its estimate of probability of redemption. At the time of redemption, the Group records a reduction of inventory and other current liabilities. In certain cases where merchandise is sold for cash in addition to NIO points, the Group records revenue of other sales for the amount of cash received.
For the years ended December 31, 2022, 2023 and 2024, the revenue portion allocated to the NIO points and coupons as a separate performance obligation was RMB
As of December 31, 2023 and, 2024, liabilities recorded related to unredeemed NIO points and coupons were RMB
(s) Cost of Sales
Vehicle
Cost of vehicle sales includes parts, materials, processing fee, labor costs, manufacturing cost (including depreciation of assets associated with the production) and losses from production related purchase commitments. Cost of vehicle sales also includes reserves for estimated warranty expenses and charges to write-down the carrying value of the inventory when it exceeds its estimated net realizable value and to provide for on-hand inventory that is either obsolete or in excess of forecasted demand.
Service and Other
Cost of service and other sales includes direct parts, materials, labor costs, vehicle connectivity costs, depreciation of associated assets used for providing services, and other cost associated with sales of service and others.
F-26
NIO INC.
NOTES TO CONSOLIDATED FINANCIAL STATEMENTS
(All amounts in thousands, except for share and per share data)
(t) Sales and marketing expenses
Sales and marketing expenses consist primarily of advertising expenses, marketing and promotional expenses, salaries and other compensation-related expenses to sales and marketing personnel. Advertising expenses consist primarily of costs for the promotion of corporate image and product marketing. The Group expenses all advertising costs as incurred and classifies these costs under sales and marketing expenses. For the years ended December 31, 2022, 2023 and 2024, advertising costs totaled RMB
(u) Research and development expenses
Certain costs associated with developing internal-use software are capitalized when such costs are incurred within the application development stage of software development. Other than that, all costs associated with research and development (“R&D”) are expensed as incurred. R&D expenses are primary comprised of charges for R&D and consulting work performed by third parties; salaries, bonuses, share-based compensation, and benefits for those employees engaged in research, design and development activities; costs related to design tools; license expenses related to intellectual property, supplies and services; and allocated costs, including depreciation and amortization, rental fees, and utilities.
(v) General and administrative expenses
General and administrative expenses consist primarily of salaries, bonuses, share-based compensation and benefits for employees involved in general corporate functions, depreciation and amortization of fixed assets which are used in general corporate activities, legal and other professional services fees, rental and other general corporate related expenses.
(w) Employee benefits
Full time employees of the Group in the PRC participate in a government mandated defined contribution plan, pursuant to which certain pension benefits, medical care, employee housing fund and other welfare benefits are provided to the employees. Chinese labor regulations require that the PRC subsidiaries and VIEs of the Group make contributions to the government for these benefits based on certain percentages of the employees’ salaries, up to a maximum amount specified by the local government. The Group has no legal obligation for the benefits beyond the contributions made. Total amounts of such employee benefit expenses, which were expensed as incurred, were approximately RMB
(x) Government grants
The Company’s subsidiaries received government subsidies from certain local governments. The Group’s government subsidies consisted of specific subsidies and other subsidies. Specific subsidies are subsidies that the local government has provided for a specific purpose, such as product development and renewal of production facilities. Other subsidies are the subsidies that the local government has not specified its purpose for and are not tied to future trends or performance of the Group; receipt of such subsidy income is not contingent upon any further actions or performance of the Group and the amounts do not have to be refunded under any circumstances. The Group recorded specific purpose subsidies as deferred income when received. For specific subsidies, upon government acceptance of the related project development or asset acquisition, the specific purpose subsidies are recognized to reduce related R&D expenses or the depreciation expense of asset during the period when the relevant expenses are recognized. Other subsidies are recognized as other operating income upon receipt as further performance by the Group is not required.
F-27
NIO INC.
NOTES TO CONSOLIDATED FINANCIAL STATEMENTS
(All amounts in thousands, except for share and per share data)
(y) Income taxes
Current income taxes are recorded in accordance with the regulations of the relevant tax jurisdiction. The Group accounts for income taxes under the asset and liability method in accordance with ASC 740, Income Tax. Deferred income taxes are recognized for the tax consequences attributable to differences between carrying amounts of existing assets and liabilities in the financial statements and their respective tax basis, and operating loss carry-forwards. Deferred tax assets and liabilities are measured using enacted tax rates expected to apply to taxable income in the years in which those temporary differences are expected to be recovered or settled. The effect on deferred taxes of a change in tax rates is recognized in the consolidated statements of comprehensive loss in the period of change. Valuation allowances are established when necessary to reduce the amount of deferred tax assets if it is considered more likely than not that amount of the deferred tax assets will not be realized.
The Group records liabilities related to uncertain tax positions when, despite the Group’s belief that the Group’s tax return positions are supportable, the Group believes that it is more likely than not that those positions may not be fully sustained upon review by tax authorities. Accrued interest and penalties related to unrecognized tax benefits are classified as income tax expense. The Group did not recognize uncertain tax positions as of December 31, 2023 and 2024.
(z) Share-based compensation
The Company grants restricted shares and share options of the Company and its subsidiary to eligible employees and non-employee consultants and accounts for share-based compensation in accordance with ASC 718, Compensation — Stock Compensation and ASU 2018-07-Compensation-stock compensation (Topic 718)-Improvements to non-employee share-based payment accounting.
Employees’ share-based compensation awards are measured at the grant date fair value of the awards and recognized as expenses a) immediately at the grant date if no vesting conditions are required; or b) for share options or restricted shares granted with only service conditions, using the straight-line vesting method, net of estimated forfeitures, over the vesting period; or c) for share options where the underlying share is liability within the scope of ASC 480, using the graded vesting method, net of estimated forfeitures, over the vesting period, and re-measuring the fair value of the award at each reporting period end until the award is settled.
All transactions in which goods or services are received in exchange for equity instruments are accounted for based on the fair value of the consideration received or the fair value of the equity instrument issued, whichever is more reliably measurable.
In April 2019, the Group adopted ASU 2018-07, “Compensation — Stock Compensation (Topic 718): Improvements to Non-employee Share-Based Payment Accounting”. Upon the adoption of this guidance, the Group no longer re-measures equity-classified share-based awards granted to consultants or non-employees at each reporting date through the vesting period and the accounting for these share-based awards to consultants or non-employees and employees was substantially aligned. Share-based compensation expenses for share options and restricted shares granted to non-employees are measured at fair value at the date when such awards are granted and recognized over the period during which the service from the non-employees is provided.
The binomial option-pricing model is used to measure the value of share options. The determination of the fair value is affected by the fair value of the ordinary shares as well as assumptions including the expected share price volatility, actual and projected employee and non-employee share option exercise behavior, risk-free interest rates and expected dividends.
The assumptions used in share-based compensation expense recognition represent management’s best estimates, but these estimates involve inherent uncertainties and application of management judgment. If factors change or different assumptions are used, the share-based compensation expenses could be materially different for any period. Moreover, the estimates of fair value of the awards are not intended to predict actual future events or the value that ultimately will be realized by grantees who receive share-based awards, and subsequent events are not indicative of the reasonableness of the original estimates of fair value made by the Group for accounting purposes.
For restricted shares granted by one of the Company’s subsidiaries to employees, determination of related estimated fair values (the subsidiaries are not publicly traded) requires complex and subjective judgments due to limited financial and operating history, unique business risks and limited comparable public information. Key inputs and assumptions underlying the determined fair value of these restricted shares include but are not limited to the pricing of recent rounds of financing, future cash flow forecasts, discount rates, and liquidity factors relevant to each of the respective subsidiaries.
F-28
NIO INC.
NOTES TO CONSOLIDATED FINANCIAL STATEMENTS
(All amounts in thousands, except for share and per share data)
Forfeitures are estimated at the time of grant and revised in subsequent periods if actual forfeitures differ from those estimates. The Group uses historical data to estimate pre-vesting options and records share-based compensation expenses only for those awards that are expected to vest.
(aa) Comprehensive income/(loss)
The Group applies ASC 220, Comprehensive Income, with respect to reporting and presentation of comprehensive loss and its components in a full set of financial statements. Comprehensive loss is defined to include all changes in equity of the Group during a period arising from transactions and other event and circumstances except those resulting from investments by shareholders and distributions to shareholders. For the years presented, the Group’s comprehensive loss includes net loss and other comprehensive income/(loss), which mainly consists of the foreign currency translation adjustment that have been excluded from the determination of net loss, change in fair value of available-for-sale debt securities.
(ab) Leases
As the lessee, the Group recognizes in the balance sheet a liability to make lease payments (the lease liability) and a right-of-use asset representing its right to use the underlying asset for the lease term. For leases with a term of 12 months or less, the Group makes an accounting policy election by class of underlying asset not to recognize lease assets and lease liabilities and recognizes lease expenses for such lease generally on a straight-line basis over the lease term. The Group primarily uses the discount rate at the lease commencement date using the rate implicit in the lease. If the information necessary to determine the rate implicit in the lease is not readily available, the Group uses its incremental borrowing rate(“IBR”). The IBR is determined by the Group’s best understanding of the interest rate the Group would bear to borrow an amount equal to the lease payments in a similar economic environment over the lease term based on its credit rating. Operating lease assets are included within right-of-use assets— operating lease, and the corresponding operating lease liabilities are included within operating lease liabilities on the consolidated balance sheets. Finance lease assets are included within other non-current assets, and the corresponding finance lease liabilities are included within accruals and other liabilities for the current portion, and within other non-current liabilities on the consolidated balance sheets.
(ac) Dividends
Dividends are recognized when declared.
(ad) Earnings/(loss) per share
Basic earnings/(loss) per share is computed by dividing net income/(loss) attributable to ordinary shareholders by the weighted average number of ordinary shares outstanding during the period. Accretion of the redeemable noncontrolling interests is deducted from the net income/(loss) to arrive at net income/(loss) attributable to the Company’s ordinary shareholders. Diluted earnings/(loss) per share is calculated by dividing net income/(loss) attributable to ordinary shareholders, by the weighted average number of ordinary and dilutive ordinary equivalent shares outstanding during the period. Ordinary equivalent shares consist of unvested restricted shares, restricted share units and ordinary shares issuable upon the exercise of outstanding share options (using the treasury stock method) and ordinary shares issuable upon the conversion of the convertible senior notes issued by the Company (using the if-converted method). Ordinary equivalent shares are not included in the denominator of the diluted earnings per share calculation when inclusion of such shares would be anti-dilutive.
(ae) Segment reporting
ASC 280, Segment Reporting, establishes standards for companies to report in their financial statements information about operating segments, products, services, geographic areas, and major customers. Operating segments are defined as components of an enterprise for which separate financial information is available and evaluated regularly by the chief operating decision maker in deciding how to allocate resources and in assessing performance.
Based on the criteria established by ASC 280, the Group’s chief operating decision maker (“CODM”) has been identified as the Chief Executive Officer, who reviews consolidated results when making decisions about allocating resources and assessing performance of the Group as a whole and hence, the Group has only
F-29
NIO INC.
NOTES TO CONSOLIDATED FINANCIAL STATEMENTS
(All amounts in thousands, except for share and per share data)
The primary measure of segment profitability for the Group operating segment is considered to be net loss. Net loss is used by the CODM to monitor budget versus actual results as well as comparation with the Group’s competitors, which are used in assessing performance of the segment. Significant segment expenses reviewed by the CODM on a regular basis included within net loss include cost of sales, research and development expenses and selling, general and administrative expenses which are separately presented on the Group’s Consolidated Statements of Comprehensive Loss. Other segment items within net loss include interest and investment income, interest expenses, share of income/(loss) of equity investees, other (loss)/income, net and income tax expense/(benefit).
The Group does not distinguish between markets or segments for the purpose of internal reporting. As the Group’s long-lived assets are substantially located in the PRC, no geographical segments are presented.
3. Recent Accounting Pronouncements
(a) | Recently adopted accounting pronouncements |
In June 2022, the FASB issued ASU 2022-03 Fair Value Measurement (Topic 820): Fair Value Measurement of Equity Securities Subject to Contractual Sale Restrictions. The update clarifies that a contractual restriction on the sale of an equity security is not considered part of the unit of account of the equity security and, therefore, is not considered in measuring fair value. The update also clarifies that an entity cannot, as a separate unit of account, recognize and measure a contractual sale restriction. The update also requires certain additional disclosures for equity securities subject to contractual sale restrictions. The amendments in this update are effective for the Company beginning January 1, 2024 on a prospective basis. The Group adopted this ASU from January 1, 2024, which did not have a material impact on the Group’s consolidated financial statements.
In November 2023, the FASB issued ASU No. 2023-07, Improvements to Reportable Segment Disclosures (Topic 280). This ASU updates reportable segment disclosure requirements by requiring disclosures of significant reportable segment expenses that are regularly provided to the Chief Operating Decision Maker (“CODM”) and included within each reported measure of a segment’s profit or loss. This ASU also requires disclosure of the title and position of the individual identified as the CODM and an explanation of how the CODM uses the reported measures of a segment’s profit or loss in assessing segment performance and deciding how to allocate resources. The ASU is effective for annual periods beginning after December 15, 2023, and interim periods within fiscal years beginning after December 15, 2024. Adoption of the ASU should be applied retrospectively to all prior periods presented in the financial statements. The Group adopted this ASU from January 1, 2024, which did not have a material impact on the Group’s consolidated financial statements.
(b) | Recently issued accounting pronouncements not yet adopted |
In December 2023, the FASB issued ASU No. 2023-08, Accounting for and Disclosure of Crypto Assets (Subtopic 350-60). This ASU requires certain crypto assets to be measured at fair value separately in the balance sheet and income statement each reporting period. This ASU also enhances the other intangible asset disclosure requirements by requiring the name, cost basis, fair value, and number of units for each significant crypto holding. The ASU is effective for annual periods beginning after December 15, 2024, including interim periods within those fiscal years. Adoption of the ASU requires a cumulative-effect adjustment to the opening balance of retained earnings as of the beginning of the annual reporting period in which an entity adopts the amendments. Early adoption is also permitted, including adoption in an interim period. This ASU is currently not expected to have a material impact on the Group’s consolidated financial statements.
In December 2023, the FASB issued ASU No. 2023-09, Improvements to Income Tax Disclosures (Topic 740). The ASU requires disaggregated information about a reporting entity’s effective tax rate reconciliation as well as additional information on income taxes paid. The ASU is effective on a prospective basis for annual periods beginning after December 15, 2024. Early adoption is also permitted for annual financial statements that have not yet been issued or made available for issuance. This ASU will result in the required additional disclosures being included in our consolidated financial statements, once adopted. This ASU is currently not expected to have a material impact on the Group’s consolidated financial statements.
F-30
NIO INC.
NOTES TO CONSOLIDATED FINANCIAL STATEMENTS
(All amounts in thousands, except for share and per share data)
In November 2024, the FASB issued ASU No. 2024-03, Income Statement – Reporting Comprehensive Income – Expense Disaggregation Disclosures (Subtopic 220-40). This ASU requires disclosure, in the notes to financial statements, of specified information about certain costs and expenses. A reporting entity is required to 1) disclose the amounts of (a) purchases of inventory, (b) employee compensation, (c) depreciation, (d) intangible asset amortization, and (e) depreciation, depletion, and amortization recognized as part of oil and gas-producing activities (DD&A) (or other amounts of depletion expense) included in each relevant expense caption. A relevant expense caption is an expense caption presented on the face of the income statement within continuing operations that contains any of the expense categories listed in (a)–(e); 2) include certain amounts that are already required to be disclosed under current generally accepted accounting principles in the same disclosure as the other disaggregation requirements; 3) disclose a qualitative description of the amounts remaining in relevant expense captions that are not separately disaggregated quantitatively, and 4) disclose the total amount of selling expenses and, in annual reporting periods, an entity’s definition of selling expenses. The ASU is effective for annual reporting periods beginning after December 15, 2026, and interim reporting periods beginning after December 15, 2027. Early adoption is permitted. The Group is in the process of assessing the impact of this ASU on the Group’s consolidated financial statements.
In November 2024, the FASB issued ASU 2024-04, Debt—Debt with Conversion and Other Options (Subtopic 470-20). The amendments in this ASU clarify the requirements for determining whether certain settlements of convertible debt instruments should be accounted for as an induced conversion. The amendments are effective for annual reporting periods beginning after December 15, 2025, and interim reporting periods within those annual reporting periods. Early adoption is permitted. The Group is in the process of assessing the impact of the amendments on the Group’s consolidated financial statements.
4. Concentration and Risks
(a) Concentration of credit risk
Assets that potentially subject the Group to significant concentrations of credit risk primarily consist of cash and cash equivalents, restricted cash, short-term investment, trade receivable, amount due from related parties, deposits and other receivables. The maximum exposure of such assets to credit risk is their carrying amounts as of the balance sheet dates. As of December 31, 2023 and 2024, the great majority of the Group’s cash and cash equivalents, restricted cash and short-term investments were held by major financial institutions located in the PRC and the United States which management believes are of high credit quality based on their credit ratings.
(b) Currency convertibility risk
The PRC government imposes controls on the convertibility of RMB into foreign currencies. The Group’s cash and cash equivalents and restricted cash denominated in RMB that are subject to such government controls amounted to RMB
(c) Foreign currency exchange rate risk
Since July 21, 2005, the RMB has been permitted to fluctuate within a narrow and managed band against a basket of certain foreign currencies. While the international reaction to the RMB appreciation has generally been positive, there remains significant international pressure on the PRC government to adopt an even more flexible currency policy, which could result in a further and more significant appreciation of the RMB against other currencies.
F-31
NIO INC.
NOTES TO CONSOLIDATED FINANCIAL STATEMENTS
(All amounts in thousands, except for share and per share data)
(d)Concentration of customers and suppliers
The following tables summarized the customer with greater than 10% of the total revenue and account receivables:
For the Year Ended December 31, |
| ||||||
| 2022 |
| 2023 |
| 2024 |
| |
Percentage of the total revenue |
|
|
|
| |||
Customer A[1] |
| * | * | | % | ||
December 31, | December 31, |
| |||
| 2023 |
| 2024 |
| |
Percentage of the account receivables |
|
|
|
| |
Customer A[1] |
| | % | | % |
* Less than 10%
[1] A related party of the Group
The following tables summarizes the supplier with greater than 10% of the total purchase and payables:
For the Year Ended December 31, |
| ||||||
| 2022 |
| 2023 |
| 2024 |
| |
Percentage of the total purchase |
|
|
|
| |||
Supplier A |
| | % | | % | | % |
December 31, | December 31, |
| |||
| 2023 |
| 2024 |
| |
Percentage of the account payables |
|
|
|
| |
Supplier A |
| | % | | % |
5. Inventory
December 31, | December 31, | |||
| 2023 |
| 2024 | |
Raw materials |
| |
| |
Work in process |
| |
| |
Finished Goods |
| |
| |
Merchandise |
| |
| |
Less: inventory provision | ( | ( | ||
Total |
| |
| |
Raw materials primarily consist of materials for volume production as well as spare parts used for aftersales services.
Finished goods include vehicles ready for transit at production factory, vehicles in transit to fulfill customer orders, new vehicles available for immediate sale at the Group’s sales and service center locations and charging piles.
Merchandise includes accessories and branded merchandise which can be redeemed by customer loyalty program.
Inventory write-downs recorded in cost of sales for the years ended December 31, 2022, 2023 and 2024 were RMB
F-32
NIO INC.
NOTES TO CONSOLIDATED FINANCIAL STATEMENTS
(All amounts in thousands, except for share and per share data)
6. Prepayments and Other Current Assets
Prepayments and other current assets consist of the following:
December 31, | December 31, | |||
| 2023 |
| 2024 | |
Deductible VAT input |
| |
| |
Prepayment to vendors |
| |
| |
| | |||
Receivables from third party online payment service providers | |
| | |
Interest receivable | | | ||
Other receivables |
| |
| |
Less: Allowance for credit losses | ( | ( | ||
Total |
| |
| |
7. Property, Plant and Equipment, Net
Property, plant and equipment and related accumulated depreciation were as follows:
December 31, | December 31, | |||
| 2023 |
| 2024 | |
Charging & battery swap equipment |
| |
| |
Mold and tooling | | | ||
Production facilities | | | ||
Leasehold improvements | |
| | |
Construction in process | |
| | |
Corporate vehicles | | | ||
Computer and electronic equipment |
| | | |
R&D equipment |
| |
| |
Purchased software | | | ||
Buildings and constructions |
| |
| |
Subscription vehicles | | | ||
Others |
| |
| |
Subtotal |
| |
| |
Less: Accumulated depreciation |
| ( |
| ( |
Less: Accumulated impairment | ( | ( | ||
Total property, plant and equipment, net |
| |
| |
The Group recorded depreciation expenses of RMB
8. Land Use Rights, Net
Land use rights and related accumulated amortization were as follows:
December 31, | December 31, | |||
| 2023 |
| 2024 | |
Land use rights |
| |
| |
Less: Accumulated amortization—land use rights |
| ( |
| ( |
Total land use rights, net |
| |
| |
The Group recorded amortization expense for land use rights of RMB
F-33
NIO INC.
NOTES TO CONSOLIDATED FINANCIAL STATEMENTS
(All amounts in thousands, except for share and per share data)
9. Long-term investments
The Group’s long-term investments consisted of the following:
| December 31, |
| December 31, | |
2023 | 2024 | |||
Equity investments: |
|
|
|
|
Equity method investments (i) |
| |
| |
Equity securities using fair value option (ii) |
| |
| |
Equity securities without readily determinable fair value (iii) |
| |
| |
Equity securities with readily determinable fair value |
| |
| |
Debt investments: |
|
|
| |
Held-to-maturity debt securities – time deposit (iv) |
| |
| |
Available-for-sale debt securities (v) |
| |
| |
Retained asset-backed securities (vi) | | | ||
Total |
| |
| |
(i) Equity method investments
In August 2020, the Group and
In July 2024, the Group and one of its shareholders, CYVN Holding L.L.C. (“CYVN”), established a joint venture, with total authorized share capital of US$
In 2023 and 2024, the Group invested in several private funds and entities with a total amount of RMB
During the years ended December 31, 2022, 2023 and 2024, the Group recognized RMB
As of December 31, 2023 and 2024, none of the Group’s equity method investment, neither individually nor in aggregate, was considered as significant under Reg S-X Rules.
F-34
NIO INC.
NOTES TO CONSOLIDATED FINANCIAL STATEMENTS
(All amounts in thousands, except for share and per share data)
(ii) Equity securities using fair value option
In July 2021, the Group, together with several third party investors, established a fund with total capital contributions of RMB
As of December 31, 2024, the Group valued equity securities using fair value option using a market approach by adopting a backsolve method which benchmarked to recent comparable financing transactions of these investments, and recognized a loss from the decrease of the fair value of RMB
(iii) Equity securities without readily determinable fair value
December 31, | December 31, | |||
| 2023 |
| 2024 | |
Equity securities without readily determinable fair value: |
|
|
|
|
Initial cost |
| |
| |
Net cumulative fair value adjustments |
| |
| |
Carrying value |
| |
| |
The Group has certain equity investments which are measured under the measurement alternative. During the years ended December 31, 2022, 2023 and 2024, the Group invested RMB
(iv) Held-to-maturity debt securities – time deposit
Held-to-maturity investments represent time deposits in commercial banks with maturities of more than one year with carrying amounts of RMB
F-35
NIO INC.
NOTES TO CONSOLIDATED FINANCIAL STATEMENTS
(All amounts in thousands, except for share and per share data)
(v) Available-for-sale debt securities
| December 31, |
| December 31, | |
2023 | 2024 | |||
Available-for-sale debt securities: |
|
|
|
|
Initial cost |
| |
| |
Net cumulative fair value adjustments |
| — |
| — |
Carrying value |
| |
| |
During the years ended 2022, 2023 and 2024, the Group invested RMB
There was no significant change to the fair value of these available-for-sale debt securities investments during the years ended December 31, 2022, 2023 and 2024, based on the Company’s fair value assessment.
(vi) Retained asset-backed securities
In August 2023 and January 2024, the Company, through its wholly owned subsidiary, entered into asset-backed securitization arrangements and securitized receivables arising from auto financing arrangements through the transfer of those assets to third party securitization entities. The securitization entities initially issued debt securities to investors at the total amount of RMB
10. Other Non-current Assets
Other non-current assets consist of the following:
December 31, | December 31, | |||
| 2023 |
| 2024 | |
Non-current portion of prepayments for long-term assets | | | ||
Long-term deposits |
| |
| |
Non-current portion of auto financing receivables |
| |
| |
Non-current portion of right of use assets – finance lease |
| |
| |
Others |
| |
| |
Less: Allowance for credit losses | ( | ( | ||
Total |
| |
| |
Long-term deposits mainly consists of deposits to vendors for guarantee of production capacity as well as rental deposits which will not be collectible within one year.
F-36
NIO INC.
NOTES TO CONSOLIDATED FINANCIAL STATEMENTS
(All amounts in thousands, except for share and per share data)
11. Accruals and Other Liabilities
Accruals and other liabilities consist of the following:
| December 31, | December 31, | ||
| 2023 |
| 2024 | |
Payables for purchase of property, plant and equipment |
| | | |
Current portion of deferred revenue/income |
| | | |
Salaries and benefits payable | | | ||
Payables for marketing events |
| | | |
Payables for R&D expenses |
| | | |
Advance from customers |
| | | |
Warranty liabilities | | | ||
Accrued expenses | | | ||
Accrued costs on purchase commitments | | | ||
Current portion of payable to BaaS users | — | | ||
Interest payables | | | ||
Current portion of finance lease liabilities | | | ||
Other payables |
| | | |
Total |
| | |
Accrued costs of loss on purchase commitments represents the unsettled amount the Group provided for purchase commitments specifically related to these vehicles, as a result of the planned products upgrade of certain existing vehicle models.
Payable to BaaS users represents certain monthly subscription fee the Group agreed to compensate to BaaS users, if certain criteria are met. The Group accrued the payable to BaaS users against vehicle sales. Based on the payment schedule, payable to BaaS users due within the next 12 month is recorded as accruals and other liabilities.
12. Borrowings
Borrowings consist of the following:
December 31, | December 31, | |||
| 2023 |
| 2024 | |
Short-term borrowing: |
|
| ||
Bank loan (i) | | | ||
Other short-term financing arrangements (ii) | | | ||
Current portion of long-term borrowings: | ||||
Current portion of convertible notes (iii) | | | ||
Current portion of long-term bank loan (iv) | | | ||
Current portion of other financing arrangements (ii) | | | ||
Current portion of asset-backed securities and notes (v) | | — | ||
Long-term borrowings: |
|
| ||
Bank loan (iv) |
| |
| |
Convertible notes (iii) | | | ||
Other financing arrangements (ii) |
| |
| |
Total |
| |
| |
(i) Short-term bank loan
As of December 31, 2023, the Group obtained short-term borrowings from several banks of RMB
F-37
NIO INC.
NOTES TO CONSOLIDATED FINANCIAL STATEMENTS
(All amounts in thousands, except for share and per share data)
As of December 31, 2024, the Group obtained short-term borrowings from several banks of RMB
The short-term borrowings contain covenants including, among others, limitation on liens, consolidation, merger, sale of the Group’s assets and certain financial measures which include upper limit of asset liability ratio. The Group was in compliance with all of the loan covenants as of December 31, 2023 and December 31, 2024. As of December 31, 2023 and 2024, certain of the Group’s short-term borrowings were guaranteed by the Company’s subsidiaries or pledged with short-term investments with the amount of RMB
(ii) Other financing arrangements
Other financing arrangements mainly consist of financial liabilities arising from sale and leaseback arrangements of certain vehicles and power swap station assets that the control of the underlying assets are not transferred from the Group (the seller-lessee) to the buyer-lessor.
(iii) Convertible notes
2024 Notes
In February 2019, the Group issued US$
On January 15, 2021, the Company entered into separate and individually privately negotiated agreements with certain holders of its outstanding 2024 Notes to exchange US$
For the 2024 Notes Exchanges, the 2024 Notes with carrying amount of US$
F-38
NIO INC.
NOTES TO CONSOLIDATED FINANCIAL STATEMENTS
(All amounts in thousands, except for share and per share data)
As of December 31, 2023, the carrying value of the remaining 2024 Notes with the amount of RMB
2026 and 2027 Notes
In January 2021, the Group issued US$
The Company early adopted ASU 2020-06 which eliminates the cash conversion accounting models for 2026 Notes and 2027 Notes. Accordingly, the principal amount of these Notes was reported as one single unit of account in long-term borrowings at its principal amount, net of debt issuance costs of US$
In 2022, the Group repurchased the aggregated portion of 2026 Notes with the carrying amount of US$
In November and December 2024, as separately negotiated, the Group settled certain 2027 Notes with a principal amount of $
As of December 31, 2024, the carrying amount of the remaining 2026 Notes and 2027 Notes were RMB
Subsequently in February 2025, upon the exercise of repurchase rights by the holders of the 2027 Notes, the Group repurchased the portion of 2027 Notes with the aggregated carrying amount of US$
F-39
NIO INC.
NOTES TO CONSOLIDATED FINANCIAL STATEMENTS
(All amounts in thousands, except for share and per share data)
2029 and 2030 Notes
In September and October 2023, the Company issued US$
The Company accounted for 2029 Notes and 2030 Notes in accordance with ASU 2020-06 which eliminates the cash conversion accounting models. Accordingly, the principal amount of these Notes was reported as one single unit of account in long-term borrowings at its principal amount, net of debt issuance costs of US$
(iv) Long-term bank loan
|
|
|
| As of December 31, 2023 |
| As of December 31, 2024 | ||||||||||||
Current portion | Long-term portion | Current portion | Long-term portion | |||||||||||||||
Date of | Maturity/ | Outstanding | according to | according to | Outstanding | according to | according to | |||||||||||
Ref. |
| borrowing |
| Lender/Banks |
| Repayment date |
| loan |
| repayment schedule |
| repayment schedule |
| loan |
| repayment schedule |
| repayment schedule |
1 | March 7, 2022 |
| Bank of Beijing | March 6,2024 |
| |
| |
| — |
| — |
| — |
| — | ||
2 | June 15, 2022 |
| Bank of Shanghai | June 15, 2025 |
| |
| |
| |
| |
| |
| — | ||
3 | June 22, 2022 |
| Hang Seng Bank | June 22, 2024 |
| |
| |
| — |
| — |
| — |
| — | ||
4 | July 25, 2022 |
| China Construction Bank | July 25, 2029 |
| |
| |
| |
| |
| |
| | ||
5 | July 26, 2022 |
| Industrial and Commercial Bank of China | July 25, 2029 |
| |
| |
| |
| |
| |
| | ||
6 | August 24, 2022 |
| China Construction Bank | July 25, 2029 |
| |
| |
| |
| |
| |
| | ||
7 | January 19, 2023 |
| China Construction Bank | July 25, 2029 |
| |
| |
| |
| |
| |
| | ||
8 | January 20, 2023 |
| Industrial and Commercial Bank of China | July 25, 2029 |
| |
| |
| |
| |
| |
| | ||
9 | February 24,2023 |
| Bank of Beijing | February 24,2025 |
| |
| |
| |
| — |
| — |
| — | ||
10 | March 31, 2023 |
| Bank of Shanghai | April 30, 2024 |
| |
| |
| — |
| — |
| — |
| — | ||
11 | September 18, 2023 |
| Bank of Shanghai | September 18,2026 |
| |
| |
| |
| |
| |
| | ||
12 | March 18, 2024 | China Construction Bank | January 15,2031 | — | — | — | | | | |||||||||
13 | March 18, 2024 | Industrial and Commercial Bank of China | January 15,2031 | — | — | — | | | | |||||||||
14 | March 18, 2024 | China Minsheng Bank | January 15,2031 | — | — | — | | | | |||||||||
15 | March 18, 2024 | Agricultural Bank of China | January 15,2031 | — | — | — | | | | |||||||||
16 | April 12, 2024 | Bank of Shanghai | January 11, 2027 | — | — | — | | | | |||||||||
17 | May 15, 2024 | Bank of Shanghai | February15,2027 | — | — | — | | | | |||||||||
Total |
|
| |
| |
| |
| |
| |
| | |||||
F-40
NIO INC.
NOTES TO CONSOLIDATED FINANCIAL STATEMENTS
(All amounts in thousands, except for share and per share data)
The long-term borrowings contain covenants including, among others, limitation on liens, consolidation, merger and sale of the Group’s assets and certain financial measures which includes liabilities to assets ratio. The Group was in compliance with all of the loan covenants as of December 31, 2023 and 2024.
As of December 31, 2023, the Group had bank credit quotas with aggregated amount of RMB
As of December 31, 2024, the Group had bank credit quotas with aggregated amount of RMB
(v) Asset-backed securities and notes
The Group entered into several asset-backed securitization arrangements with third-party financial institutions and set up securitization vehicles to issue the senior debt securities and notes to third party investors, which are collateralized by the auto financing receivables (the “transferred financial assets”). The Group also acts as servicer to provide management, administration and collection services on the transferred financial assets. The Group consolidated the securitization vehicles when significant economic interests are retained in the form of subordinated interests. The proceeds from the issuance of debt securities and notes are reported as securitization debt. The securities and notes are due for repayment when collections on the underlying collateralized assets occur and the amounts are included in “Current portion of long-term borrowings” or “Long-term borrowings” according to the contractual maturities date of the debt securities and notes. As of December 31, 2023 and 2024, the balance of current portion of asset-backed securities and notes were RMB
13. Other Non-Current Liabilities
Other non-current liabilities consist of the following:
December 31, | December 31, | |||
| 2023 |
| 2024 | |
Warranty liabilities |
| | | |
Deferred revenue |
| | | |
Payable to BaaS users | — | | ||
Deferred government grants |
| | | |
Non-current finance lease liabilities |
| |
| |
Others | | | ||
Total |
| | |
Deferred government grants mainly consist of specific government subsidies for purchase of land use right and buildings, charging and battery swap equipment, which is amortized using the straight-line method as a deduction of the amortization or depreciation expense of the relevant assets over their remaining estimated useful life.
14. Leases
The Group has entered into various non-cancellable operating and finance lease agreements for certain offices, warehouses, retail and service locations, equipment and vehicles worldwide. The Group determines if an arrangement is a lease, or contains a lease, at inception and record the leases in the financial statements upon lease commencement, which is the date when the underlying asset is made available for use by the lessor.
F-41
NIO INC.
NOTES TO CONSOLIDATED FINANCIAL STATEMENTS
(All amounts in thousands, except for share and per share data)
The balances for the operating and finance leases where the Group is the lessee are presented as follows within the consolidated balance sheet:
December 31, | December 31, | |||
| 2023 |
| 2024 | |
Operating leases: |
|
| ||
Right-of-use assets - operating lease |
| | | |
Current portion of operating lease liabilities |
| | | |
Non-current operating lease liabilities |
| | | |
Total operating lease liabilities |
| | | |
Finance leases: |
| |||
| | | ||
| | | ||
| | | ||
Total finance lease liabilities |
| | |
The components of lease expenses were as follows:
Year Ended December 31, | ||||
Lease cost: |
| 2023 |
| 2024 |
Amortization of right-of-use assets | | | ||
Interest of operating lease liabilities |
| | | |
Expenses for short-term leases within 12 months and other non-lease component |
| | | |
Total lease cost |
| | | |
Other information related to leases where the Group is the lessee is as follows:
As of December 31, | As of December 31, | ||||
| 2023 |
| 2024 | ||
Weighted-average remaining lease term: |
|
| |||
Operating leases |
| years | years | ||
Finance leases |
| years | years | ||
Weighted-average discount rate: |
| ||||
Operating leases |
| % | % | ||
Finance leases |
| % | % |
Supplemental cash flow information related to leases where we are the lessee is as follows:
For the Year Ended December 31, | ||||
| 2023 |
| 2024 | |
Operating cash outflows from operating leases |
| | | |
Operating cash outflows from finance leases (interest payments) |
| | | |
Financing cash outflows from finance leases |
| | | |
Right-of-use assets obtained in exchange for lease liabilities |
| | | |
F-42
NIO INC.
NOTES TO CONSOLIDATED FINANCIAL STATEMENTS
(All amounts in thousands, except for share and per share data)
As of December 31, 2023 and 2024, the maturities of our operating and finance lease liabilities (excluding short-term leases) are as follows:
As of December 31, | As of December 31, | |||||||
2023 | 2024 | |||||||
Operating | Finance | Operating | Finance | |||||
| Leases |
| Leases |
| Leases |
| Leases | |
2024 |
| | |
| — | — | ||
2025 | | | | | ||||
2026 |
| | |
| | | ||
2027 |
| | |
| | | ||
2028 | | | | | ||||
2029 | — | — | | | ||||
Thereafter |
| | |
| | | ||
Total minimum lease payments |
| | |
| | | ||
Less: Interest |
| ( | ( |
| ( | ( | ||
Present value of lease obligations |
| | |
| | | ||
Less: Current portion |
| ( | ( |
| ( | ( | ||
Long-term portion of lease obligations |
| | |
| | | ||
As of December 31, 2023 and 2024, the Group had future minimum lease payments for non-cancelable short-term operating leases of RMB
15. Revenue
Revenue by source consists of the following:
Year Ended December 31, | ||||||
| 2022 |
| 2023 |
| 2024 | |
Vehicle sales |
| |
| |
| |
Parts, accessories and after-sales vehicle services | | | | |||
Provision of power solution | | | | |||
Others |
| |
| |
| |
Total |
| |
| |
| |
For the years ended December 31, 2022, 2023 and 2024, revenue recognised at a point in time was RMB
16. Deferred Revenue/Income
The following table shows a reconciliation in the current reporting period related to carried-forward deferred revenue/income.
Year Ended December 31, | ||||||
| 2022 |
| 2023 |
| 2024 | |
Deferred revenue/income–beginning of year |
| |
| |
| |
Additions |
| |
| |
| |
Recognition |
| ( |
| ( |
| ( |
Effects on foreign exchange adjustment | | | ( | |||
Deferred revenue/income–end of year |
| |
| |
| |
F-43
NIO INC.
NOTES TO CONSOLIDATED FINANCIAL STATEMENTS
(All amounts in thousands, except for share and per share data)
Deferred revenue mainly includes the transaction price allocated to the performance obligations that are unsatisfied, or partially satisfied, which mainly arises from the vehicle connectivity services, the extended warranty services, battery swapping services as well as the points offered to customers, with unrecognized deferred revenue balance of RMB
The Group expects that approximately
17. Manufacturing in collaboration with JAC
Since 2016, the Group have been partnering with Jianghuai Automobile Group Ltd., or JAC, a major state-owned automobile manufacturer in China, for the joint manufacturing of the Group’s vehicles. JAC built the JAC-NIO manufacturing plant in Hefei, Anhui province, the first advanced manufacturing base, or the F1 Plant, for the production of the ES8, the ES6, the EC6, the ET7 and potentially the Group’s other vehicle models. Further, in September 2022, the Group entered into a manufacturing cooperation agreement with JAC, under which JAC will jointly manufacture the ET5 and potentially the Group’s other vehicle models in the second advanced manufacturing base, or the F2 Plant, in NeoPark, a smart electric vehicle industry park at Xinqiao, Hefei. The fees payable to JAC under the above agreements consist of the following: (i) asset depreciation and amortization with regard to the assets JAC invested and to invest for the manufacture of NIO models as actually incurred, payable monthly and subject to adjustment annually; (ii) vehicle production and processing fees recorded on per-vehicle basis, payable monthly and subject to adjustment annually; (iii) purchase amount of certain production materials; and (iv) relevant tax. In addition, the Group also agreed to pay certain compensation up to a capped amount for JAC’s investment in F1 Plant, including for the land, factory and equipment.
In conjunction with the aforementioned manufacturing cooperation agreement, in December 2022, the Group and JAC entered into an Asset Transfer Agreement where the Group agreed to sell and JAC agreed to acquire certain production facilities (the “Transferred Assets”) with a total consideration of RMB
Following above transaction, the Group ceased aforementioned manufacturing cooperation with JAC since early 2024 and the Group commenced independent manufacturing of all current vehicles models in the F1 Plant and the F2 Plant.
For the years ended December 31, 2022, 2023 and 2024, the aggregate fees to JAC under the above collaboration arrangement were RMB
F-44
NIO INC.
NOTES TO CONSOLIDATED FINANCIAL STATEMENTS
(All amounts in thousands, except for share and per share data)
18. Research and Development Expenses
Research and development expenses consist of the following:
For the Year Ended December 31, | ||||||
| 2022 |
| 2023 |
| 2024 | |
Employee compensation | | | | |||
Design and development expenses | | | | |||
Depreciation and amortization expenses | | | | |||
Rental and related expenses | | | | |||
Travel and entertainment expenses | | | | |||
Others | | | | |||
Total | | | | |||
F-45
NIO INC.
NOTES TO CONSOLIDATED FINANCIAL STATEMENTS
(All amounts in thousands, except for share and per share data)
19. Selling, General and Administrative Expenses
Selling, general and administrative expenses consist of the following:
For the Year Ended December 31, | ||||||
| 2022 |
| 2023 |
| 2024 | |
Employee compensation | |
| |
| | |
Marketing and promotional expenses | |
| |
| | |
Rental and related expenses | |
| |
| | |
Professional services | |
| |
| | |
IT consumable, office supply and other low value consumable | |
| |
| | |
Depreciation and amortization expenses | | | | |||
Other Taxes and Surcharges | | | | |||
Travel and entertainment expenses | | | | |||
Expected credit losses | | ( | ( | |||
Others | |
| |
| | |
Total | |
| |
| | |
F-46
NIO INC.
NOTES TO CONSOLIDATED FINANCIAL STATEMENTS
(All amounts in thousands, except for share and per share data)
20. Redeemable non-controlling interests
Investment in NIO China
On April 29, 2020, the Company and certain of its subsidiaries entered into definitive agreements, as amended and supplemented in May and June 2020, for investments in NIO China, with a group of investors (collectively, the “Existing Strategic Investors”), pursuant to which, the Existing Strategic Investors agreed to invest an aggregate of RMB
Each of the Existing Strategic Investors has the right to request the Group to redeem their equity interests in NIO China at an agreed price in case of NIO China’s failure to submit the application for a qualified initial public offering in
As the redemption is at the holders’ option and is upon the occurrence of the events that are not solely within the control of the Company, these Existing Strategic Investors’ contributions in NIO China were classified as mezzanine equity and is subsequently accreted to the redemption price using the effective interest method with accretion recorded as a reduction of additional paid in capital.
On September 29, 2024, pursuant to definitive investment agreements, a group of new investors (the “New Strategic Investors”) agreed to invest an aggregate of RMB
Each of the New Strategic Investors has the right to request the Group to redeem their equity interests in NIO China at an agreed price in case of NIO China’s failure to complete the listing application or to issue the material assets restructuring plan related to the qualified initial public offering before December 31, 2027, failure to complete a qualified initial public offering before December 31, 2028, or other events as set forth in the share purchase agreement. The agreed price is calculated based on each non-controlling shareholder’s cash investment to NIO China plus an annual interest rate of
For the years ended December 31, 2022, 2023 and 2024, the Company recorded RMB
F-47
NIO INC.
NOTES TO CONSOLIDATED FINANCIAL STATEMENTS
(All amounts in thousands, except for share and per share data)
Investment in PE CNHC
On May 31, 2024, the Company and certain of its subsidiaries entered into definitive agreements for the investment in PE CNHC with an investor (the “PE Strategic Investor”), pursuant to which, the PE Strategic Investor agreed to invest an aggregate of RMB
The PE Strategic Investor has the right to request the Group to redeem their equity interests in PE CNHC at an agreed price after
As the redemption is at the holders’ option and is upon the occurrence of the events that are not solely within the control of the Company, the PE Strategic Investor’s contributions in PE CNHC were classified as mezzanine equity and is subsequently accreted to the redemption price using the effective interest method with accretion recorded as a reduction of additional paid in capital.
For the Warrants, the Group classified the Warrants as financial liabilities under ASC 480, as the Warrants conditionally obligated the Group to ultimately transfer assets. The proceeds received by PE CNHC from PE Strategic Investor’s investment were allocated first to the warrant liabilities based on their fair value and the residual was allocated to the mezzanine equity.
For the year ended December 31, 2024, the Group recorded an accretion of RMB
21. Ordinary Shares
Upon inception, each ordinary share was issued at a par value of US$
Each Class C ordinary share is convertible into one Class A ordinary share, whereas Class A ordinary shares are not convertible into Class C ordinary shares under any circumstances. Upon any transfer of Class C ordinary shares by a holder thereof to any person or entity which is not an affiliate of such holder, such Class C ordinary shares are automatically and immediately converted into the equal number of Class A ordinary shares.
As of December 31, 2023 and 2024, the authorized share capital of the Company is US$
In 2020, the Company consummated the follow-on offerings of a total of
In 2021, the Company completed the issuance of
In 2023, the Company completed a US$
F-48
NIO INC.
NOTES TO CONSOLIDATED FINANCIAL STATEMENTS
(All amounts in thousands, except for share and per share data)
Upon the Company’s listing of Class A ordinary shares on the Hong Kong Stock Exchange, all of the Company’s Class B ordinary shares were converted to Class A ordinary shares pursuant to the conversion notice delivered by the relevant shareholders. The shareholding structure of Class B ordinary shares and provisions related to Class B ordinary shares have been removed in the Company’s amended and restated memorandum and articles of association, as approved by the Company’s shareholders at the annual general meeting held at August 25, 2022.
In May 2024, the Company participated as a lender in the borrowing and lending program (the “Share Lending Arrangement”) initiated by the Singapore Exchange Securities Trading Limited (the “SGX”), by agreeing to lend up to
There was
In accordance with ASC 815-40, the Company has accounted for the Share Lending Arrangement as equity instrument. Shares lent under the arrangement were issued out of treasury stock, and concurrently the Company recognized a right to receive returned shares from CDP as a debit to additional paid-in-capital, measured based on the fair value of shares issued. No subsequent remeasurement is required for this equity classified right to receive shares, which would be transferred to treasury stock when shares are returned. The lending fee received from the Share Lending Arrangement is recognized as capital contribution upon receipt.
As of December 31, 2024, the total amount released from treasury shares to additional paid-in paid was RMB
In November and December 2024, the Company issued
As of December 31, 2023 and 2024,
22. Non-controlling interest
Investment in NIO AI Technology
In March 2021, the Group established a subsidiary named NIO AI Technology by subscribing its ordinary shares with equity interests of
Also refer to Note 9 (ii) for the investment in the equity securities using fair value option.
F-49
NIO INC.
NOTES TO CONSOLIDATED FINANCIAL STATEMENTS
(All amounts in thousands, except for share and per share data)
23. Share-based Compensation
Compensation expenses recognized for share-based awards granted by the Company were as follows:
For the Year Ended December 31, | ||||||
| 2022 |
| 2023 |
| 2024 | |
Cost of sales |
| | | | ||
Research and development expenses |
| | | | ||
Selling, general and administrative expenses |
| | | | ||
Total |
| | | | ||
There was no income tax benefit recognized in the consolidated statements of comprehensive loss for share-based compensation expenses and the Group did not capitalize any of the share-based compensation expenses as part of the cost of any assets in the years ended December 31, 2022, 2023 and 2024.
(a) NIO Incentive Plans
In 2015, the Company adopted the 2015 Stock Incentive Plan (the “2015 Plan”), which allows the plan administrator to grant share options and restricted shares of the Company to its employees, directors, and consultants.
The Company granted both share options and restricted shares to the employees. In 2016, 2017, 2018 and 2024, the Board of Directors further approved the 2016 Stock Incentive Plan (the “2016 Plan”), the 2017 Stock Incentive Plan (the “2017 Plan”), the 2018 Stock Incentive Plan (the “2018 Plan”) and the 2024 Stock Incentive Plan (the “2024 Plan”), which provide for share options and restricted shares. The share options and the restricted shares vest immediately or over a period of to
The Group recognized the share options and restricted shares of the Company granted to the employees of the Group on a straight-line basis over the vesting term of the awards, net of estimated forfeitures.
(i) Share Options
The following table summarizes activities of the Company’s share options under the 2016, 2017 and 2018 Plans for the year ended December 31, 2024:
|
| Weighted |
| Weighted |
| |||
Number of | Average | Average | Aggregate | |||||
Options | Exercise | Remaining | Intrinsic | |||||
| Outstanding |
| Price |
| Contractual Life |
| Value | |
US$ | In Years | US$ | ||||||
Outstanding as of December 31, 2023 |
| | | | ||||
Granted |
| | | — | — | |||
Exercised |
| ( | | — | — | |||
Cancelled |
| ( | | — | — | |||
Expired |
| ( | | — | — | |||
Outstanding as of December 31, 2024 |
| | | | ||||
Vested and expected to vest as of December 31,2024 |
| | | | ||||
Exercisable as of December 31, 2024 |
| | | |
The aggregate intrinsic value in the table above represents the aggregate difference between the Company’s closing stock price on the last trading day of the period and the exercise price for the underlying awards.
The total intrinsic value of options exercised during the years ended December 31, 2022, 2023 and 2024 were RMB
F-50
NIO INC.
NOTES TO CONSOLIDATED FINANCIAL STATEMENTS
(All amounts in thousands, except for share and per share data)
The weighted-average grant date fair value for options granted under the Company’s 2016, 2017 and 2018 Plans during the years ended December 31, 2022, 2023 and 2024 was US$
For the Year Ended December 31, | ||||||||||||||||
| 2022 |
| 2023 |
| 2024 |
| ||||||||||
Exercise price (US$) |
| | - | | - | |
| | - | | ||||||
Fair value of the ordinary shares on the date of option grant (US$) |
| | - | | - | |
| | - | | ||||||
Risk-free interest rate |
| | % | - | | % | | % | - | | % | | % | - | | % |
Exercise multiple | | x | | x | | x | ||||||||||
Expected dividend yield |
| | % | | % | | % | |||||||||
Expected volatility |
| | % |
| | % |
|
|
| | % | |||||
Expected forfeiture rate (post-vesting) |
| | % |
| | % |
|
|
| | % | |||||
Risk-free interest rate is estimated based on the yield curve of US Sovereign Bond as of the option valuation date. The expected volatility at the grant date and each option valuation date is estimated based on annualized standard deviation of daily stock price return of comparable companies with a time horizon close to the expected expiry of the term of the options. The Company has never declared or paid any cash dividends on its capital stock, and the Group does not anticipate any dividend payments in the foreseeable future. Expected term is the contract life of the options.
As of December 31, 2024, there was RMB
(ii) Restricted shares
The fair value of each restricted share granted with service conditions is estimated based on the fair market value of the underlying ordinary shares of the Company on the date of grant.
The following table summarizes activities of the Company’s restricted shares under the 2016, 2017, 2018 and 2024 Plan for the year ended December 31, 2024:
Number of Restricted | Weighted Average | |||
| Shares Outstanding |
| Grant Date Fair Value | |
US$ | ||||
Unvested at December 31, 2023 |
| | | |
Granted | | | ||
Vested |
| ( | | |
Forfeited |
| ( | | |
Unvested at December 31, 2024 |
| | |
As of December 31, 2024, there was RMB
(b) Share-based compensation of subsidiaries
In November 2021, a subsidiary of the Company (“Subsidiary A”) adopted the 2021 Share Incentive Plan (the “A Plan”) which allows Subsidiary A to grant share options to its employees.
Under the A plan, the share options have a contractual term of
F-51
NIO INC.
NOTES TO CONSOLIDATED FINANCIAL STATEMENTS
(All amounts in thousands, except for share and per share data)
Before the completion of Subsidiary A’s possible future initial public offering and listing, its employees are entitled to convert the vested share options to the Class A ordinary shares of the Company at a fixed conversion rate. The corresponding share options will be cancelled if the conversion right is exercised.
The following table summarizes activities of A Plan for the year ended December 31, 2024:
Weighted | Weighted | |||||||
Number of | Average | Average | Aggregate | |||||
Options | Exercise | Remaining | Intrinsic | |||||
Outstanding | Price | Contractual Life | Value | |||||
|
| US$ |
| In Years |
| US$ | ||
Outstanding as of December 31, 2023 |
| |
| |
|
| | |
Granted |
| |
| |
| — |
| — |
Exercised | ( | — | — | — | ||||
Forfeited | ( | — | — | — | ||||
Outstanding as of December 31, 2024 |
|
For the years ended December 31, 2022, 2023 and 2024, the weighted average grant date fair values of options granted were US$
| For the Year Ended |
| |
December 31, |
| ||
2022, 2023 and 2024 |
| ||
Fair value of the ordinary shares on the date of option grant (US$) |
| ||
Risk-free interest rate |
| | % |
Expected term (in years) |
| ||
Expected dividend yield |
| % | |
Expected volatility |
| | % |
Expected forfeiture rate (post-vesting) |
| | % |
As of December 31, 2024, there was RMB
24. Taxation
(a) Income taxes
Cayman Islands
The Company was incorporated in the Cayman Islands and conducts most of its business through its subsidiaries located in Mainland China, Hong Kong, United States, United Kingdom, Germany, Norway and Netherlands. Under the current laws of the Cayman Islands, the Company is not subject to tax on either income or capital gain. Additionally, upon payments of dividends to the shareholders,
PRC
Effective January 1, 2008, the Enterprise Income Tax Law (the “EIT Law”) in China unifies the enterprise income tax rate for the entities incorporated in China at
F-52
NIO INC.
NOTES TO CONSOLIDATED FINANCIAL STATEMENTS
(All amounts in thousands, except for share and per share data)
Under the EIT Law enacted by the National People’s Congress of PRC on March 16, 2007 and its implementation rules which became effective on January 1, 2008, dividends generated after January 1, 2008 and payable by a foreign investment enterprise in the PRC to its foreign investors who are non-resident enterprises are subject to a
The EIT Law also provides that an enterprise established under the laws of a foreign country or region but whose “de facto management body” is located in the PRC be treated as a resident enterprise for PRC tax purposes and consequently be subject to the PRC income tax at the rate of
According to relevant laws and regulations promulgated by the State Administration of Tax of the PRC effective from 2023 onwards, enterprises engaging in research and development activities are entitled to claim
Hong Kong
Under the current Hong Kong Inland Revenue Ordinance, the subsidiaries of the Group incorporated in Hong Kong are subject to
Other Countries
The statutory income tax rates of other countries where the Company’s subsidiaries having significant operations for the years ended December 31, 2022, 2023 and 2024 are as follows:
For the Year Ended December 31, | |||||||
| 2022 |
| 2023 |
| 2024 |
| |
United States |
| | % | | % | | % |
United Kingdom |
| | % | | % | | % |
Germany |
| | % | | % | | % |
Norway | | % | | % | | % | |
Netherlands | | % | | % | | % | |
Composition of income tax expense for the periods presented are as follows:
For the Year Ended December 31, | ||||||
| 2022 |
| 2023 |
| 2024 | |
Current income tax expense | |
| |
| | |
Deferred income tax (benefit)/expense | ( | | ( | |||
Total |
| |
| | ( | |
F-53
NIO INC.
NOTES TO CONSOLIDATED FINANCIAL STATEMENTS
(All amounts in thousands, except for share and per share data)
Reconciliations of the income tax expense computed by applying the PRC statutory income tax rate of
For the Year Ended December 31, | ||||||
| 2022 |
| 2023 |
| 2024 | |
Loss before income tax expense |
| ( |
| ( |
| ( |
Income tax benefit computed at PRC statutory income tax rate of |
| ( |
| ( |
| ( |
Non-deductible expenses |
| |
| |
| |
Foreign tax rates differential |
| |
| |
| |
Additional 100%/75% tax deduction for qualified research and development expenses |
| ( |
| ( |
| ( |
FDII Deduction |
| ( |
| — |
| — |
Tax exempted interest income |
| ( |
| ( |
| ( |
US tax credits | ( | ( | ( | |||
Prior year True-ups |
| |
| |
| |
Effect of tax rate change | | — | — | |||
Others | ( | | | |||
Change in valuation allowance | | | | |||
Income tax expense/(benefit) |
| |
| |
| ( |
The PRC statutory income tax rate was used because the majority of the Group’s operations are based in PRC.
(b) Deferred tax
The Group considers positive and negative evidence to determine whether some portion or all of the deferred tax assets will be more-likely-than-not realized. This assessment primarily considers the nature, frequency and extent of the losses incurred and other historical objective evidences, as well as the considerations of forecasts of future profitability. These assumptions require significant judgment on the forecasts of future taxable income. The PRC statutory income tax rate of
F-54
NIO INC.
NOTES TO CONSOLIDATED FINANCIAL STATEMENTS
(All amounts in thousands, except for share and per share data)
The Group’s deferred tax assets and liabilities consist of the following components:
As of December 31, | ||||||
| 2022 |
| 2023 |
| 2024 | |
Deferred tax assets |
|
|
|
|
|
|
Net operating loss carry-forwards |
| |
| |
| |
Deferred revenue |
| |
| |
| |
Accrued and prepaid expenses |
| |
| |
| |
Tax credit carry-forwards |
| |
| |
| |
Property, plant and equipment, net |
| — |
| |
| |
Deferred rent |
| |
| |
| |
Share-based compensation |
| |
| |
| |
Write-downs of inventory | | | | |||
Allowance against receivables |
| |
| |
| |
Intangible assets | | | | |||
Unrealized financing expense | | | | |||
Unrealized foreign exchange loss | | | | |||
Equity securities without readily determinable fair value | — | | | |||
Equity securities with readily determinable fair value | | | | |||
Equity method investments | — | | | |||
Advertising expenses in excess of deduction limit |
| |
| |
| |
Others | | | | |||
Less: Valuation allowance |
| ( |
| ( |
| ( |
Subtotal | | | | |||
Deferred tax liabilities | ||||||
Equity securities without readily determinable fair value | ( | — | — | |||
Equity method investments | ( | ( | ( | |||
Available for sale debt investment | ( | — | — | |||
Equity securities using fair value option | — | ( | ( | |||
Property, plant and equipment, net | ( | — | — | |||
Subtotal | ( | ( | ( | |||
Total deferred tax liabilities, net |
| ( |
| ( |
| ( |
Full valuation allowances have been provided where, based on all available evidence, management determined that deferred tax assets are not more likely than not to be realizable in future tax years. Movement of valuation allowance is as follow:
As of December 31, | ||||||
| 2022 |
| 2023 |
| 2024 | |
Valuation allowance |
|
|
|
|
|
|
Balance at beginning of the year |
| |
| |
| |
Additions |
| |
| |
| |
Balance at end of the year |
| |
| |
| |
F-55
NIO INC.
NOTES TO CONSOLIDATED FINANCIAL STATEMENTS
(All amounts in thousands, except for share and per share data)
The Group has tax losses arising in Mainland China of RMB
Loss expiring in 2025 |
| |
Loss expiring in 2026 |
| |
Loss expiring in 2027 |
| |
Loss expiring in 2028 |
| |
Loss expiring in 2029 |
| |
Loss expiring in 2030 | | |
Loss expiring in 2031 | | |
Loss expiring in 2032 | | |
Loss expiring in 2033 | | |
Loss expiring in 2034 | | |
Total |
| |
The Group has tax losses arising in Hong Kong of RMB
Uncertain Tax Position
The Group did not identify any significant unrecognized tax benefits for each of the periods presented. The Group did not incur any interest related to unrecognized tax benefits, did not recognize any penalties as income tax expense and also does not anticipate any significant change in unrecognized tax benefits within 12 months from December 31, 2024.
Tax years subject to examination by major jurisdictions
In general, the PRC tax authorities have up to five years to review a company’s tax filings. Accordingly, tax filings of the Company’s PRC subsidiaries and VIEs for tax years 2020 through 2024 remain subject to the review by the relevant PRC tax authorities.
25. Loss Per Share
Basic loss per share and diluted loss per share have been calculated in accordance with ASC 260 on computation of earnings per share for the years ended December 31, 2022, 2023 and 2024 as follows:
For the Year Ended December 31, | ||||||
| 2022 |
| 2023 |
| 2024 | |
Numerator: |
|
|
|
|
|
|
Net loss |
| ( |
| ( | ( | |
Accretion on redeemable non-controlling interests to redemption value |
| ( | ( | ( | ||
Net loss attributable to non-controlling interests |
| |
| ( | | |
Net loss attributable to ordinary shareholders of NIO Inc. for basic/dilutive net loss per share |
| ( |
| ( | ( | |
Denominator: |
|
|
| |||
Weighted-average number of ordinary shares outstanding – basic and diluted |
| | | | ||
Basic and diluted net loss per share attributable to ordinary shareholders of NIO Inc. |
| ( |
| ( |
| ( |
F-56
NIO INC.
NOTES TO CONSOLIDATED FINANCIAL STATEMENTS
(All amounts in thousands, except for share and per share data)
For the years ended December 31, 2022, 2023 and 2024, the Company had potential ordinary shares, including non-vested restricted shares, option granted and convertible notes. As the Group incurred losses for the years ended December 31, 2022, 2023 and 2024, these potential ordinary shares were anti-dilutive and excluded from the calculation of diluted net loss per share of the Company. The weighted average numbers of these potential ordinary shares outstanding are as following:
For the Year Ended December 31, | ||||||
| 2022 |
| 2023 |
| 2024 | |
Restricted shares |
| |
| — |
| — |
Outstanding weighted average options granted |
| |
| |
| |
Convertible notes |
| |
| |
| |
Total |
| |
| |
| |
26. Related Party Balances and Transactions
The principal related parties with which the Group had transactions during the years presented are as follows:
Name of Entity or Individual |
| Relationship with the Company |
Kunshan Siwopu Intelligent Equipment Co., Ltd. | An investee of the Group | |
Nanjing Weibang Transmission Technology Co., Ltd. | An investee of the Group | |
Wuhan Weineng Battery Assets Co., Ltd. and its subsidiary | An investee of the Group | |
Xunjie Energy (Wuhan) Co., Ltd. | An investee of the Group | |
Jianglai Advanced Manufacturing Technology (Anhui) Co., Ltd. | An investee of the Group | |
Blue Horizon Limited and its subsidiaries | An investee of the Group | |
Shanghai VTA Technology Co., Ltd. | An investee of the Group | |
Beijing WeLion New Energy Technology Co., Ltd. | An investee of the Group | |
Hefei Chuang Wei Information Consultation Co., Ltd. | Controlled by Principal Shareholder | |
Huang River Investment Limited | Controlled by Principal Shareholder | |
Tianjin Tengyi Information Technology Co., Ltd. (formerly known as Tianjin Boyou Information Technology Co., Ltd.) | Controlled by Principal Shareholder | |
Forseven Limited and its affiliate | Controlled by Principal Shareholder | |
Beijing Weixu Business Consulting Co., Ltd | Significantly influenced by Principal Shareholder | |
Zhejiang Weilai Xinneng Private Equity Management Co., Ltd. (formerly known as Ningbo Meishan Free Trade Port Weilai Xinneng Investment Management Co., Lt) | Significantly influenced by Principal Shareholder | |
Shanghai Weishang Business Consulting Co., Ltd. | Significantly influenced by Principal Shareholder |
(a) The Group entered into the following significant related party transactions:
(i) Provision of service
For the years ended December 31, 2022, 2023 and 2024, service income was primarily generated from property management,administrative support, research and development services and BaaS battery buy-out services the Group provided to its related parties.
For the Year Ended December 31, | ||||||
| 2022 |
| 2023 |
| 2024 | |
Forseven Limited and its affiliate | — | — | | |||
Wuhan Weineng Battery Assets Co., Ltd. and its subsidiary | | | | |||
Blue Horizon Limited and its subsidiaries | — | — | | |||
Nanjing Weibang Transmission Technology Co., Ltd. | | | | |||
Beijing Weixu Business Consulting Co., Ltd. |
| |
| — | — | |
Total | |
| | | ||
F-57
NIO INC.
NOTES TO CONSOLIDATED FINANCIAL STATEMENTS
(All amounts in thousands, except for share and per share data)
(ii) Purchase of service
For the Year Ended December 31, | ||||||
| 2022 |
| 2023 |
| 2024 | |
Jianglai Advanced Manufacturing Technology (Anhui) Co., Ltd. | | | | |||
Beijing WeLion New Energy Technology Co., Ltd. |
| — |
| | | |
Wuhan Weineng Battery Assets Co., Ltd. and its subsidiary | | | | |||
Tianjin Tengyi Information Technology Co., Ltd. | |
| | | ||
Kunshan Siwopu Intelligent Equipment Co., Ltd. |
| | — | | ||
Xunjie Energy (Wuhan) Co., Ltd. | |
| — | | ||
Shanghai VTA Technology Co., Ltd. | — | — | | |||
Zhejiang Weilai Xinneng Private Equity Management Co., Ltd. |
| | — | — | ||
Total | |
| | | ||
(iii) Purchase of raw material or property, plant and equipment
For the Year Ended December 31, | ||||||
| 2022 |
| 2023 |
| 2024 | |
Kunshan Siwopu Intelligent Equipment Co., Ltd. | | | | |||
Nanjing Weibang Transmission Technology Co., Ltd. |
| |
| | | |
Beijing WeLion New Energy Technology Co., Ltd. | — | — | | |||
Xunjie Energy (Wuhan) Co., Ltd. | | | | |||
Jianglai Advanced Manufacturing Technology (Anhui) Co., Ltd. | — | — | | |||
Shanghai VTA Technology Co., Ltd. | — | — | | |||
Wuhan Weineng Battery Assets Co., Ltd. and its subsidiary |
| — | — | | ||
Total |
| |
| | | |
(iv) Sales of goods
For the Year Ended December 31, | ||||||
| 2022 |
| 2023 |
| 2024 | |
Wuhan Weineng Battery Assets Co., Ltd. and its subsidiary | |
| |
| | |
Blue Horizon Limited and its subsidiaries | — | — | | |||
Shanghai Weishang Business Consulting Co., Ltd. | |
| |
| | |
Hefei Chuangwei Information Consultation Co., Ltd. | | | — | |||
Total | |
| |
| | |
(v) Sale of raw material or property, plant and equipment
For the Year Ended December 31, | ||||||
| 2022 |
| 2023 |
| 2024 | |
Shanghai VTA Technology Co., Ltd. |
| — | — | | ||
Kunshan Siwopu Intelligent Equipment Co., Ltd. | — | — | | |||
Blue Horizon Limited and its subsidiaries |
| — |
| — | | |
Wuhan Weineng Battery Assets Co., Ltd. and its subsidiary | | | | |||
Total | |
| | |||
(vi) Convertible notes issued to related parties and interest accrual
For the Year Ended December 31, | ||||||
| 2022 |
| 2023 |
| 2024 | |
Huang River Investment Limited |
| | | — | ||
F-58
NIO INC.
NOTES TO CONSOLIDATED FINANCIAL STATEMENTS
(All amounts in thousands, except for share and per share data)
(b) The Group had the following significant related party balances:
(i) Amounts due from related parties
December 31, | December 31, | |||
| 2023 |
| 2024 | |
Wuhan Weineng Battery Assets Co., Ltd. and its subsidiary |
| |
| |
Blue Horizon Limited and its subsidiaries |
| — |
| |
Forseven Limited and its affiliate | — | | ||
Kunshan Siwopu Intelligent Equipment Co., Ltd. |
| |
| |
Hefei Chuang Wei Information Consultation Co., Ltd. | | | ||
Nanjing Weibang Transmission Technology Co., Ltd. | | | ||
Expected credit losses |
| ( | ( | |
| |
| |
(ii) Amounts due to related parties
December 31, | December 31, | |||
| 2023 |
| 2024 | |
Forseven Limited and its affiliate |
| — | | |
Beijing WeLion New Energy Technology Co., Ltd. | | | ||
Kunshan Siwopu Intelligent Equipment Co., Ltd. |
| | | |
Xunjie Energy (Wuhan) Co., Ltd. | | | ||
Wuhan Weineng Battery Assets Co., Ltd. and its subsidiary | | | ||
Tianjin Tengyi Information Technology Co., Ltd. | | | ||
Nanjing Weibang Transmission Technology Co., Ltd. |
| | | |
Shanghai VTA Technology Co., Ltd. | — | | ||
Jianglai Advanced Manufacturing Technology (Anhui) Co., Ltd. | | | ||
Shanghai Weishang Business Consulting Co.,Ltd. | | | ||
Blue Horizon Limited and its subsidiaries | — | | ||
|
| |
(iii) Short-term borrowing and interest payable
December 31, | December 31, | |||
| 2023 |
| 2024 | |
Huang River Investment Limited |
| |
| — |
(iv) Amount due to related parties, non-current
December 31, | December 31, | |||
| 2023 |
| 2024 | |
Forseven Limited and its affiliate | — | | ||
Wuhan Weineng Battery Assets Co., Ltd. and its subsidiary | — | | ||
Total |
| — |
| 329,492 |
F-59
NIO INC.
NOTES TO CONSOLIDATED FINANCIAL STATEMENTS
(All amounts in thousands, except for share and per share data)
27. Commitment and Contingencies
(a) Capital commitments
Capital expenditures contracted for at the balance sheet dates but not recognized in the Group’s consolidated financial statements are as follows:
As of December 31, | ||||
| 2023 |
| 2024 | |
Property, plant and equipment |
| |
| |
Leasehold improvements |
| |
| |
Total |
| |
| |
(b) Contingencies
Between March and July 2019, several securities class action lawsuits were filed against the Company, certain of the Group’s directors and officers, the underwriters in the IPO and the process agent. Some of these actions have been withdrawn, transferred, consolidated or dismissed. One action commenced during the aforementioned time period remains pending, under the caption In re NIO, Inc. Securities Litigation, 1:19-cv-01424, in the U.S. District Court for the Eastern District of New York (E.D.N.Y.). The plaintiffs in this case allege, in sum and substance, that the Group’s statements in the registration statement and/or other public statements were false or misleading and in violation of the U.S. federal securities laws. The Court denied the Group’s motion to dismiss in August 2021, and granted plaintiffs’ motion for class certification in August 2023. Fact discovery and expert disclosures remain ongoing. Summary judgment briefing is ongoing.
Between August and September 2022, two complaints were filed against the Company, its CEO and its CFO in the federal district court for the Southern District of New York (S.D.N.Y.), in the actions captioned Saye v. NIO Inc. et al., Case No. 1:22-cv-07252 (S.D.N.Y.) and Bohonok v. NIO Inc. et al., Case No. 1:22-cv-07666 (S.D.N.Y.). Relying on a short seller report, these complaints allege that certain of the Group’s public disclosures between August 2020 and July 2022 contained false statements or omissions in violation of the Securities Exchange Act of 1934. On December 14, 2022, the Court consolidated the two actions and appointed a lead plaintiff. Briefing on the Group’s motion to dismiss was completed on July 31, 2023. As of December 31, 2024, no decision was made on this motion.
The aforementioned actions remain in their preliminary stages. The Group is currently unable to determine the outcomes of these actions or any estimate of the amount or range of any potential loss, if any, associated with resolution of such lawsuits, if they proceed.
The Group is subject to legal proceedings and regulatory actions in the ordinary course of business, such as disputes with landlords, suppliers, employees, etc. The results of such proceedings cannot be predicted with certainty, but the Group does not anticipate that the final outcome arising out of any of such matters will have a material adverse effect on the consolidated balance sheets, comprehensive loss or cash flows on an individual basis or in the aggregate. As of December 31, 2023 and 2024, other than as disclosed above, the Group is not a party to any material legal or administrative proceedings.
28. Subsequent Events
On April 7, 2025, the Company has completed the offering of
F-60
NIO INC.
NOTES TO CONSOLIDATED FINANCIAL STATEMENTS
(All amounts in thousands, except for share and per share data)
29. Parent Company (the “Company”) Only Financial Information
The Company performed a test on the restricted net assets of its consolidated subsidiaries and VIEs in accordance with Securities and Exchange Commission Regulation S-X Rule 4-08 (e) (3), “General Notes to Financial Statements” and concluded that it was applicable for the Company to disclose the financial information for the Company only.
The subsidiaries did not pay any dividends to the Company for the years presented. Certain information and footnote disclosures generally included in financial statements prepared in accordance with U.S. GAAP have been omitted. The footnote disclosures contain supplemental information relating to the operations of the Company, as such, these statements are not the general-purpose financial statements of the reporting entity and should be read in conjunction with the notes to the consolidated financial statements of the Company.
The Company did not have significant capital and other commitments, or guarantees as of December 31, 2024.
F-61
NIO INC.
NOTES TO CONSOLIDATED FINANCIAL STATEMENTS
(All amounts in thousands, except for share and per share data)
Condensed Balance Sheets
As of December 31, | ||||||
| 2023 |
| 2024 |
| 2024 | |
RMB | RMB | US$ | ||||
Note 2(e) | ||||||
ASSETS |
|
|
|
|
|
|
Current assets: |
|
|
|
|
|
|
Cash and cash equivalents |
| |
| |
| |
Short-term investments | | — | — | |||
Amounts due from subsidiaries of the Company | | | | |||
Amounts due from related parties |
| |
| |
| |
Prepayments and other current assets |
| |
| |
| |
Total current assets |
| |
| |
| |
Non-current assets: |
|
|
| |||
Investments in subsidiaries and VIEs |
| |
| — |
| — |
Total non-current assets |
| |
| — |
| — |
Total assets |
| |
| |
| |
LIABILITIES |
|
|
|
| ||
Current liabilities: |
|
|
|
| ||
Amounts due to subsidiaries of the Company |
| | | | ||
Current portion of long-term borrowings | | | | |||
Accruals and other liabilities |
| |
| |
| |
Total current liabilities |
| |
| |
| |
Deficits of investments in subsidiaries and VIEs | — | | | |||
Long-term borrowings | | | | |||
Total non-current liabilities |
| |
| |
| |
Total liabilities |
| |
| |
| |
SHAREHOLDERS’ EQUITY |
|
|
|
|
|
|
Class A Ordinary Shares |
| |
| |
| |
Class C Ordinary Shares |
| |
| |
| |
Treasury shares |
| ( |
| ( |
| ( |
Additional paid in capital |
| |
| |
| |
Accumulated other comprehensive loss |
| |
| |
| |
Accumulated deficit |
| ( |
| ( |
| ( |
Total shareholders’ equity |
| |
| |
| |
Total liabilities and shareholders’ equity |
| |
| |
| |
F-62
NIO INC.
NOTES TO CONSOLIDATED FINANCIAL STATEMENTS
(All amounts in thousands, except for share and per share data)
Condensed Statements of Comprehensive Loss
For the Year ended December 31, | ||||||||
| 2022 |
| 2023 |
| 2024 |
| 2024 | |
RMB | RMB | RMB | US$ | |||||
Note 2(e) | ||||||||
Operating expenses: |
|
|
|
|
|
|
|
|
Selling, general and administrative |
| ( |
| ( |
| ( |
| ( |
Total operating expenses |
| ( |
| ( |
| ( |
| ( |
Loss from operations |
| ( |
| ( |
| ( |
| ( |
Interest and investment income |
| |
| |
| |
| |
Interest expense |
| ( |
| ( |
| ( |
| ( |
Gain on extinguishment of debt | | | ( | ( | ||||
Equity in loss of subsidiaries and VIEs |
| ( |
| ( |
| ( | ( | |
Other income/(loss), net |
| ( |
| |
| ( |
| ( |
Loss before income tax expense |
| ( |
| ( |
| ( |
| ( |
Income tax benefit/(expense) |
| |
| ( |
| ( |
| ( |
Net loss |
| ( |
| ( |
| ( |
| ( |
Accretion on redeemable non-controlling interests to redemption value |
| ( |
| ( |
| ( |
| ( |
Net loss attributable to ordinary shareholders of NIO Inc. |
| ( |
| ( |
| ( |
| ( |
Net loss |
| ( | ( | ( | ( | |||
Total comprehensive loss | ( | ( | ( | ( | ||||
Accretion on redeemable non-controlling interests to redemption value | ( | ( | ( | ( | ||||
Comprehensive loss attributable to ordinary shareholders of NIO Inc. | ( | ( | ( | ( | ||||
Condensed Statements of Cash Flows
For The Year ended December 31, | ||||||||
| 2022 |
| 2023 |
| 2024 |
| 2024 | |
RMB | RMB | RMB | US$ | |||||
Note 2(e) | ||||||||
CASH FLOWS FROM OPERATING ACTIVITIES |
|
|
|
|
|
|
|
|
Net cash used in operating activities |
| ( |
| ( |
| ( | ( | |
CASH FLOWS FROM INVESTING ACTIVITIES |
|
|
| |||||
Net cash (used in)/provided by investing activities |
| |
| ( |
| ( | ( | |
CASH FLOWS FROM FINANCING ACTIVITIES |
|
|
| |||||
Net cash provided by/(used in) financing activities |
| ( |
| |
| ( | ( | |
Effects of exchange rate changes on cash, cash equivalents and restricted cash |
| |
| |
| | | |
NET (DECREASE)/INCREASE IN CASH, CASH EQUIVALENTS AND RESTRICTED CASH |
| |
| |
| ( | ( | |
Cash, cash equivalents and restricted cash at beginning of the year |
| |
| |
| | | |
Cash, cash equivalents and restricted cash at end of the year |
| |
| |
| | | |
F-63
NIO INC.
NOTES TO CONSOLIDATED FINANCIAL STATEMENTS
(All amounts in thousands, except for share and per share data)
Basis of presentation
The Company’s accounting policies are the same as the Group’s accounting policies with the exception of the accounting for the investments in subsidiaries and VIEs.
For the company only financial information, the Company records its investments in subsidiaries and VIEs under the equity method of accounting as prescribed in ASC 323, Investments—Equity Method and Joint Ventures.
Such investments are presented on the Balance Sheets as “Investments in subsidiaries and VIEs” and shares in the subsidiaries and VIEs’ loss are presented as “Equity in loss of subsidiaries and VIEs” on the Statements of Comprehensive Loss. The parent company only financial information should be read in conjunction with the Group’s consolidated financial statements.
F-64