UNITED STATES
SECURITIES AND EXCHANGE COMMISSION
Washington, D.C. 20549
FORM
OR
For fiscal year ended
OR
OR
Date of event requiring this shell company report______________
For the transition period from __________ to ___________
Commission file number
(Exact name of the Registrant as specified in its charter)
N/A
(Translation of Registrant’s name into English)
(Jurisdiction of incorporation or organization)
Guangdong Province, People’s Republic
of
Tel: +86-020-28381666
(Address of principal executive offices)
Guangdong Province, People’s Republic
of
Tel:
(Name, Telephone, E-mail and/or Facsimile number and Address of Company Contact Person)
Securities registered or to be registered pursuant to Section 12(b) of the Act:
| Title of Each Class | Name of each exchange on which registered | |
Securities registered or to be registered pursuant to Section 12(g) of the Act:
N/A
(Title of Class)
Securities for which there is a reporting obligation pursuant to Section 15(d) of the Act:
None
(Title of Class)
Indicate the number of outstanding shares of each
of the Issuer’s classes of capital or ordinary shares as of the close of the period covered by the annual report:
Indicate by check mark if the registrant is a
well-known seasoned issuer, as defined in Rule 405 of the Securities Act. ☐ Yes ☒
If this report is an annual or transition report,
indicate by check mark if the registrant is not required to file reports pursuant to Section 13 or 15(d) of the Securities Exchange Act
of 1934. ☐ Yes ☒
Indicate by check mark whether the registrant
(1) has filed all reports required to be filed by Section 13 or 15(d) of the Securities Exchange Act of 1934 during the preceding 12 months
(or for such shorter period that the registrant was required to file such reports), and (2) has been subject to such filing requirements
for the past 90 days. ☒
Indicate by check mark whether the registrant
has submitted electronically and posted on its corporate Web site, if any, every Interactive Data File required to be submitted and posted
pursuant to Rule 405 of Regulation S-T (§232.405 of this chapter) during the preceding 12 months (or for such shorter period that
the registrant was required to submit and post such files). ☒
Indicate by check mark whether the registrant is a large accelerated filer, an accelerated filer or a non-accelerated filer.
| ☐ | Large Accelerated filer | ☐ | Accelerated filer |
| ☒ | | Emerging growth company |
If an emerging growth company that prepares its
financial statements in accordance with U.S. GAAP, indicate by check mark if the registrant has elected not to use the extended transition
period for complying with any new or revised financial accounting standards provided pursuant to Section 13(a) of the Exchange Act.
Indicate by check mark whether the registrant has filed a report on
and attestation to its management’s assessment of the effectiveness of its internal control over financial reporting under Section
404(b) of the Sarbanes-Oxley Act (15 U.S.C. 7262(b)) by the registered public accounting firm that prepared or issued its audit report.
Indicate by check mark which basis of accounting the registrant has used to prepare the financial statements included in this filing:
| ☒ | ☐ International Financial | ☐ Other |
| Reporting Standards as issued by | ||
| the International Accounting | ||
| Standards Board |
If “Other” has been checked in response to the previous question, indicate by check mark which financial statement item the registrant has elected to follow.
☐ Item 17 ☐ Item 18
If this is an annual report, indicate by check mark whether the registrant is a shell company (as defined in Rule 12b-2 of the Exchange Act).
☐ Yes ☒
(APPLICABLE ONLY TO ISSUERS INVOLVED IN BANKRUPTCY PROCEEDINGS DURING THE PAST FIVE YEARS)
Indicate by check mark whether the registrant has filed all documents and reports required to be filed by Sections 12, 13 or 15(d) of the Securities Exchange Act of 1934 subsequent to the distribution of securities under a plan confirmed by a court.
☐ Yes ☐ No
Table of Contents
i
INTRODUCTION
Unless otherwise indicated and except where the context otherwise requires, references in this annual report on Form 20-F to:
| ● | “ADS(s)” refers to our American depositary share(s), each ADS representing 1.5 ordinary shares; |
| ● | “assets under management” or “AUM” refers to the net asset value of funds we manage under our asset management services, for which we are entitled to management fees and performance-based carried interest; |
| ● | “China” or the “PRC” refers to the People’s Republic of China, including Hong Kong Special Administrative Region and the Macau Special Administrative Region except when we reference specific laws and regulations adopted by the PRC, and excluding Taiwan for purposes of this annual report; |
| ● | “EIT” refers to PRC enterprise income tax; |
| ● | “emerging middle class population” refers to individuals in China with investable assets of between RMB30,000 and RMB600,000; |
| ● | “FoF(s)” refers to fund(s) of funds; |
| ● | “MOFCOM” refers to the Ministry of Commerce of the PRC; |
| ● | “affluent population” refers to individuals in China with investable assets of between RMB600,000 and RMB6 million; |
| ● | “NASDAQ” refers to the NASDAQ Global Market; |
| ● | “ordinary shares” refers to our ordinary shares, par value US$0.001 per share; |
| ● | “PIPE” refers to private investment in public equity; |
| ● | “Puyi,” “we,” “us,” “our company,” “our group” and “our” refer to Puyi Inc. and its subsidiaries, and when describing our operations and consolidated financial information, also include the consolidated VIEs in China; |
| ● | “Puyi Consulting” or “WFOE” refers to Puyi Enterprises Management Consulting Co., Ltd. (普益企业管理咨询有限公司), which was incorporated as our wholly foreign-owned subsidiary in Chengdu, Sichuan, PRC in August 2018; |
ii
| ● | “QDII” refers to Qualified Domestic Institutional Investor; |
| ● | “RMB” and “Renminbi” refer to the legal currency of China; |
| ● | “SAFE” refers to the State Administration of Foreign Exchange of China; |
| ● | “transaction value” refers to the aggregate value of the wealth management products we distribute through our wealth management business during a given period; |
| ● | “TMT” refers to the telecommunications, media and technology; |
| ● | “US$,” “U.S. dollars,” “$” and “dollars” refer to the legal currency of the United States; |
|
●
|
“VIE” refers to Chengdu Puyi Bohui Information Technology Co., Ltd. (成都普益博汇信息技术有限公司); and
| |
| ● | “VIEs” or “consolidated VIEs” refer to Chengdu Puyi Bohui Information Technology Co., Ltd. and its subsidiaries, all of which are consolidated in the financial statements of Puyi Inc., the primary beneficiary through the contractual arrangements, in accordance with U.S. GAAP. |
Our reporting currency is Renminbi because our business is mainly conducted in China and a substantial majority of our revenues is denominated in Renminbi. This annual report contains translations of Renminbi amounts into U.S. dollars at specific rates solely for the convenience of the reader. The conversion of Renminbi into U.S. dollars in this annual report is based on the exchange rate set forth in the H.10 statistical release of the Board of Governors of the Federal Reserve System. Unless otherwise noted, all translations from Renminbi to U.S. dollars and from U.S. dollars to Renminbi in this annual report were made at a rate of RMB6.6981 to US$1.00, the exchange rate on June 30, 2022 set forth in the H.10 statistical release of the Board of Governors of the Federal Reserve System. We make no representation that any Renminbi or U.S. dollar amounts could have been, or could be, converted into U.S. dollars or Renminbi, as the case may be, at any particular rate, or at all. The PRC government imposes control over its foreign currency reserves in part through direct regulation of the conversion of Renminbi into foreign exchange and through restrictions on foreign trade.
Puyi Inc. is not an operating company but a Cayman Islands holding company with operations primarily conducted by its subsidiaries and by the consolidated VIEs based in China through contractual arrangements. Due to the PRC legal restrictions on foreign investment in wealth and asset management businesses when our group was established, which restrictions were removed from the Special Administrative Measures (Negative List) for Foreign Investment Access (2020 Edition), we operate a significant part of our business through contractual arrangements between the VIE and Puyi Inc.’s subsidiary. The contractual arrangements are not equivalent to an equity ownership in the business of the consolidated VIEs. As of the date of this annual report, we owned only 0.96% equity interests in the consolidated VIEs through our WFOE, and thus may be unable to enforce the terms of the contractual arrangements. Any reference to control or benefits that accrue to us because of the contractual arrangement with the consolidated VIEs are limited to and subject to conditions that we have satisfied for consolidation of the VIEs under U.S. GAAP. Puyi Inc. consolidates the operations and financial results of the consolidated VIEs in its financial statements as the primary beneficiary for accounting purposes. Investors in our ADSs thus are not purchasing equity interest in the consolidated VIEs in China (except for the 0.96% equity interests we own in the consolidated VIEs) but instead are purchasing equity interest in a Cayman Islands holding company.
Our corporate structure is subject to risks associated with our contractual arrangements with the VIE. The PRC government could disallow the VIE structure, which would likely result in a material change in our operations and/or value of our securities, including that it could cause the value of our securities to significantly decline or become worthless. If the PRC government deems that our contractual arrangements do not comply with PRC regulatory restrictions on foreign investment in the relevant industries, or if these regulations or the interpretation of existing regulations change or are interpreted differently in the future, we could be subject to severe penalties or be forced to relinquish our interests in those operations. This would result in the VIEs being deconsolidated. A significant part of our assets, including the necessary licenses to conduct business in China, are held by the VIEs. A significant part of our revenues are generated by the VIEs. An event that results in the deconsolidation of the VIEs would have a material effect on our operations and result in the value of our securities diminishing substantially or even becoming worthless. Our holding companies, our PRC subsidiaries and the VIEs, and investors of Puyi Inc. face uncertainty about potential future actions by the PRC government that could affect the enforceability of the contractual arrangements with the VIE and, consequently, significantly affect the financial performance of the VIEs and our company as a whole. Our ADSs may decline in value or become worthless if we are unable to consolidate the VIEs’ operations and financial results in our financial statements in accordance with U.S. GAAP since the VIEs conduct a significant part of our operations. In addition, the VIE agreements under the contractual arrangements have never been tested in a court of law in China. For a detailed description of the risks associated with our corporate structure, please refer to risks disclosed under “Item 3. Key Information—D. Risk Factors—Risks Related to Our Corporate Structure.”
iii
We, our PRC subsidiaries and the VIEs, face various legal and operational risks and uncertainties related to being based in and having the majority of our operations in China, including Hong Kong. The PRC government has significant authority to regulate, or exert influence on the ability of a company based in China, such as us, to conduct its business, accept foreign investments or list on the U.S. or other foreign exchanges. We, our PRC subsidiaries and the VIEs, face potential risks associated with regulatory approvals of offshore offerings, the use of the VIE, oversight on cybersecurity and data privacy. For example, recent regulatory actions undertaken by the PRC government, including the recent enactment of China’s new Data Security Law, the Measures for Cybersecurity Review (Revised Draft for Comments), Personal Information Protection Law and any other future laws and regulations may require us to incur significant expenses and could materially affect our ability to conduct our business, accept foreign investments or list on the U.S. or other foreign exchanges. These risks could result in a material adverse change in our operations and the value of our ADSs, significantly limit or completely hinder our ability to offer or continue to offer securities to investors, or cause such securities to significantly decline in value or become worthless. For a detailed description of risks related to doing business in China, see “Item 3. Key Information—D. Risk Factors—Risks Related to Doing Business in China.”
The typical structure of cash flows through our organization is as follows: (i) our WFOE, Puyi Enterprises Management Consulting Co., Ltd., receives funds from Puyi Inc. through either capital contributions or loans; (ii) our WFOE makes loans to the VIEs; (iii) the VIEs receive funds generated from sales of products and/or services to third party customers as well as to Puyi Inc. and its subsidiaries; and (iv) the VIEs pay service fees to our WFOE pursuant to the exclusive technical and consulting services agreement, and our WFOE transfers funds to Puyi Holdings (Hong Kong) Limited, which in turn transfers funds to Puyi Group Limited, and finally to Puyi Inc, all through distributions, dividends or repayment of shareholder loans. Cash transfers that have been made to date among Puyi Inc., our subsidiaries and the consolidated VIEs included the following: (1) cash received by our subsidiaries from the VIEs of RMB3.0 million, RMB25.2 million and RMB13.9 million for the fiscal years ended June 30, 2020, 2021 and 2022, respectively, for the provision of consulting services; (2) cash received by our subsidiaries from the VIEs of nil, RMB1.8 million and RMB2.8 million for the fiscal years ended June 30, 2020, 2021 and 2022, respectively, for the provision of technical services; (3) cash received by our subsidiaries from the VIEs of nil, RMB1.6 million and RMB1.1 million for the fiscal years ended June 30, 2020, 2021 and 2022, respectively, for the provision of office rental and other services; (4) cash received by the VIEs from our subsidiaries of RMB58.8 million, RMB18.2 million and RMB2.4 million for the fiscal years ended June 30, 2020, 2021 and 2022, respectively, for the provision of digital marketing and IT related services; (5) cash received by the VIEs from our subsidiaries as inter-company advances of RMB18.8 million, RMB64.2 million and RMB76.8 million for the fiscal years ended June 30, 2020, 2021 and 2022, respectively; (6) repayment of inter-company advances by the VIEs to our subsidiaries of RMB18.8 million, RMB24.7 million and RMB70.3 million for the fiscal years ended June 30, 2020, 2020 and 2022, respectively; (7) cash received by our subsidiaries from the VIEs as inter-company advances of RMB0.3 million, RMB252.3 million and RMB214.1 million for the fiscal years ended June 30, 2020, 2020 and 2022, respectively; (8) repayment of inter-company advances by our subsidiaries to the VIEs of RMB0.3 million, RMB207.9 million and RMB238.5 million for the fiscal years ended June 30, 2020, 2021 and 2022, respectively. As of the date of this annual report, none of our Mainland China and Hong Kong subsidiaries and the VIEs has declared or paid any dividends or made any distributions to their respective holding companies, including Puyi Inc., nor does any of them have intention to do so. As of the date of this annual report, Puyi Inc. has not declared any dividend and does not have a plan to declare a dividend to its shareholders. No cash has been transferred to our investors. We currently do not have cash management policies that dictate how funds are transferred between us, our subsidiaries and the consolidated VIEs. For details regarding the cash transfer between us, our subsidiaries and the consolidated VIEs, see “Item 3. Key Information—Transfer of Funds and Other Assets between Us, Our Subsidiaries and the Consolidated VIEs,” “Item 3. Key Information—Financial Information Related to the Consolidated VIEs,” and “Item 4. Information on Our Group—B. Business Overview—Cash Flows among Us, Our Subsidiaries and the Consolidated VIEs.”
The Holding Foreign Companies Accountable Act (“HFCA Act”) would subject us to a number of prohibitions, restrictions and potential delisting if either we or our auditor were designated as a “Commission-Identified Issuer” or an auditor listed on an HFCA Act determination list, which lists all of the auditor firms that the PCAOB is unable to adequately inspect (the “HFCA Act Determination List”), respectively, each as described further herein. A Commission-Identified Issuer is required to comply with the submission and disclosure requirements in the annual report after it was identified. If a registrant is identified as a Commission-Identified Issuer based on its annual report for the fiscal year ended December 31, 2021, the registrant will be required to comply with the submission or disclosure requirements in its annual report filing covering the fiscal year ended December 31, 2022. If identified as a Commission-Identified Issuer, such issuer would be prevented from using an auditor that the PCAOB determines that it could not inspect or fully investigate. Further, if the PCAOB is unable to inspect a Commission-Identified Issuer’s public accounting firm for three consecutive years, such issuer’s securities would be prohibited from trading on a U.S. national securities exchange, and such issuer may be required to delist from a U.S. national securities exchange. The HFCA ACT also requires public companies (especially those that are based in or have a majority or significant amount of their operations in the PRC) to disclose, among other things, whether they are owned or controlled by a foreign government. On June 22, 2021, the U.S. Senate passed the Accelerating Holding Foreign Companies Accountable Act (the “AHFCA ACT”), which, if enacted, would amend the HFCA ACT to reduce the consecutive non-inspection years from three to two. As of the date hereof, our auditor, Marcum Asia CPAs LLP (formerly known as Marcum Bernstein & Pinchuk LLP), is not among the auditor firms listed on the HFCA Act Determination List. See “Item 3. Key Information—D. Risk Factors—Risks Related to Doing Business in China—Trading in our securities may be prohibited under the HFCA Act if the PCAOB is unable to adequately inspect audit documentation located in China. The prohibition of trading of our ADSs, or the threat of their being prohibited from trading, may materially and adversely affect the value of your investment. Additionally, the inability of the PCAOB to conduct adequate inspections deprives our investors with the benefits of such inspections” for more information regarding the HFCA Act.
iv
FORWARD-LOOKING STATEMENTS
This annual report on Form 20-F contains forward-looking statements that involve risks and uncertainties. All statements other than statements of historical facts are forward-looking statements. Known and unknown risks, uncertainties and other factors, including those listed under “Risk Factors,” may cause our actual results, performance or achievements to be materially different from those expressed or implied by the forward-looking statements.
You can identify some of these forward-looking statements by words or phrases such as “may,” “will,” “expect,” “anticipate,” “aim,” “estimate,” “intend,” “plan,” “believe,” “likely to” or other similar expressions. We have based these forward-looking statements largely on our current expectations and projections about future events and financial trends that we believe may affect our financial condition, results of operations, business strategy and financial needs. These forward-looking statements relate to, among others:
| ● | our goals and strategies; |
| ● | our future business development, financial condition and results of operations; |
| ● | the expected growth of the industries in which we operate; |
| ● | our expectations regarding demand for and market acceptance of the products and services we distribute, manage or offer; |
| ● | our expectations regarding keeping and strengthening our relationships with product providers; |
| ● | relevant government policies and regulations relating to the industries in which we operate; |
| ● | our ability to attract and retain qualified employees; |
| ● | our ability to stay abreast of market trends and technological advances; |
| ● | our plans to invest in research and development to enhance our product choices and service offerings; |
| ● | competition in the industries in which we operate; |
| ● | general economic and business conditions in China and internationally; |
| ● | other conditions affecting our business, including geopolitical events, trade tensions, the COVID-19 pandemic and other developments beyond our control; |
| ● | our ability to obtain certain licenses and permits necessary to operate and expand our businesses; and |
| ● | our ability to effectively protect our intellectual property rights and not infringe on the intellectual property rights of others. |
v
PART I
ITEM 1. IDENTITY OF DIRECTORS, SENIOR MANAGEMENT AND ADVISERS
Not applicable
ITEM 2. OFFER STATISTICS AND EXPECTED TIMETABLE
Not applicable
ITEM 3. KEY INFORMATION
Our Corporate Structure and Contractual Arrangements with the Consolidated VIEs and Their Respective Individual Shareholders
Puyi Inc. is not an operating company but a Cayman Islands holding company with operations primarily conducted by its subsidiaries and by the consolidated VIEs based in China through contractual arrangements. Because we are an exempted company incorporated in the Cayman Islands, we are classified as a foreign enterprise under PRC laws and regulations, and our wholly-owned PRC subsidiaries are foreign-invested enterprises, or the subsidiaries of the foreign-invested enterprises. PRC laws and regulations impose certain restrictions or prohibitions on foreign ownership of PRC companies engaging in wealth and asset management businesses when our group was established. Such prohibition and restrictions were removed from the Special Administrative Measures (Negative List) for Foreign Investment Access (2020 Edition). Due to the aforementioned restrictions when our group was established, we operate a significant part of our business through contractual arrangements between the VIEs and Puyi Inc.’s subsidiary. The contractual arrangements are not equivalent to an equity ownership in the consolidated VIEs. As of the date of this annual report, we owned only 0.96% equity interests in the consolidated VIEs through our WFOE, and thus may be unable to enforce the terms of the contractual arrangements. Any reference to control or benefits that accrue to us because of contractual arrangement with the consolidated VIEs are limited to and subject to conditions that we have satisfied for consolidation of the VIEs under U.S. GAAP. Puyi Inc. consolidates the operations and financial results of the consolidated VIEs in its financial statements as the primary beneficiary for accounting purposes. Investors in our ADSs thus are not purchasing equity interest in the consolidated VIEs in China (except for the 0.96% equity interests we own in the consolidated VIEs) but instead are purchasing equity interest in a Cayman Islands holding company.
We rely on the contractual arrangements with the VIE and its subsidiaries for our business operations. A series of contractual agreements, including an exclusive option agreement, an exclusive technical and consulting service agreement, an equity interest pledge agreement, a spousal consent letter and a power of attorney, have been entered into by and among Puyi Consulting, Puyi Bohui and its nominee shareholders. These contractual agreements enable us to (i) have power to direct the activities that most significantly affect the economic performance of the VIE and its subsidiaries; (ii) receive substantially all of the economic benefits from the VIE and its subsidiaries in consideration for the services provided by Puyi Consulting; and (iii) have an exclusive option to purchase all the equity interests in the VIE when and to the extent permitted by PRC laws.
Because of the contractual arrangements, we are the primary beneficiary of Puyi Bohui and its subsidiaries and hence treat them as our consolidated entities and consolidate their results of operations into ours. In addition, we, through the consolidated VIEs, hold the required licenses and permits necessary to conduct our business in China. Investors of our ADSs are not purchasing equity interest in the consolidated VIEs in China (except for the 0.96% equity interests that we own in the consolidated VIEs) but instead are purchasing equity interest in a Cayman Islands holding company.
1
Our corporate structure is subject to risks associated with our contractual arrangements in connection with the VIE. The contractual arrangements may not be as effective as equity ownership in providing us with control over the consolidated VIEs and we may incur substantial costs to enforce the terms of these arrangements. Additionally, there are substantial uncertainties regarding the interpretation and application of current and future PRC laws and regulations. It is uncertain whether any new PRC laws or regulations relating to the contractual arrangements will be adopted or what they would provide if adopted. If the corporate structure and the contractual arrangements are deemed by relevant regulatory authority or court to be illegal or invalid, either in whole or in part, we may have to modify such structure to comply with regulatory requirements. Further, if the corporate structure and the contractual arrangements are found to be in violation of any existing or future PRC laws or regulations, the relevant regulatory authority would have broad discretion to take action in dealing with the violation or failure, in which case, we could be subject to severe penalties or be forced to relinquish our interests in those operations. Since PRC administrative and court authorities have significant discretion in interpreting and implementing statutory provisions and contractual terms, it may be difficult to evaluate the outcome of administrative and court proceedings and the level of legal protection we enjoy. The VIE agreements under the contractual arrangements have never been tested in a court of law in China. Our Cayman Islands holding company, our subsidiaries and the consolidated VIEs, and investors of our company face uncertainty about potential future actions by the PRC government that could affect the enforceability of the contractual arrangements in connection with the VIE and, consequently, significantly affect the financial performance of the consolidated VIEs and our company as a whole. For a detailed description of the risks associated with our corporate structure, please refer to risks disclosed under “—D. Risk Factors—Risks Related to Our Corporate Structure.”
We, our PRC subsidiaries and the consolidated VIEs, face various legal and operational risks and uncertainties related to being based in and having the majority of our operations in China, including Hong Kong. The PRC government has significant authority to regulate, or exert influence on the ability of a company based in China, such as us, to conduct its business, accept foreign investments or list on the U.S. or other foreign exchanges. We, our PRC subsidiaries and the consolidated VIEs, face potential risks associated with regulatory approvals of offshore offerings, the use of the VIE, oversight on cybersecurity and data privacy. For example, recent regulatory actions undertaken by the PRC government, including the recent enactment of China’s new Data Security Law, the Measures for Cybersecurity Review (Revised Draft for Comments), Personal Information Protection Law and any other future laws and regulations may require us to incur significant expenses and could materially affect our ability to conduct our business, accept foreign investments or list on the U.S. or other foreign exchanges. These risks could result in a material adverse change in our operations and the value of our ADSs, significantly limit or completely hinder our ability to offer or continue to offer securities to investors, or cause such securities to significantly decline in value or become worthless. For a detailed description of risks related to doing business in China, see “—D. Risk Factors—Risks Related to Doing Business in China.”
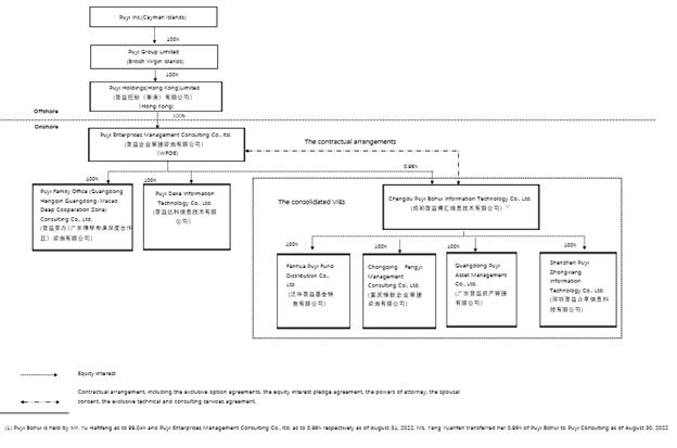
The following diagram illustrates the corporate structure of us and the consolidated VIEs, including the names, places of incorporation and the proportion of ownership interests in our and the consolidated VIE’s subsidiaries as of the date of this annual report:
2
Transfer of Funds and Other Assets between Us, Our Subsidiaries and the Consolidated VIEs
The typical structure of cash flows through our organization is as follows: (i) our WFOE, Puyi Enterprises Management Consulting Co., Ltd., receives funds from Puyi Inc. through either capital contributions or loans; (ii) our WFOE makes loans to the consolidated VIEs; (iii) the consolidated VIEs receive funds generated from sales of products and/or services to third party customers as well as to Puyi Inc. and its subsidiaries; and (iv) the consolidated VIEs pay service fees to our WFOE pursuant to the exclusive technical and consulting services agreement, and our WFOE transfers funds to Puyi Holdings (Hong Kong) Limited, which in turn transfers funds to Puyi Group Limited, and finally to Puyi Inc., all through distributions, dividends or repayment of shareholder loans. As of the date of this annual report, none of our subsidiaries and the consolidated VIEs has declared or paid any dividends or made any distributions to their respective holding companies, including Puyi Inc., nor does any of them have intention to do so. As of the date of this annual report, Puyi Inc. has not declared any dividend and does not have a plan to declare a dividend to its shareholders. No cash have been transferred to our investors. We currently do not have cash management policies that dictate how funds are transferred between us, our subsidiaries and the consolidated VIEs. For details regarding the cash transfer between us, our subsidiaries and the consolidated VIEs, see “—Financial Information Related to the Consolidated VIEs” and “Item 4. Information on Our Group—B. Business Overview—Cash Flows among Us, Our Subsidiaries and the Consolidated VIEs.”
There are limitations on our ability to transfer cash between us, our subsidiaries and the consolidated VIEs, and there is no assurance that China’s government will not intervene or impose restrictions on the ability of us, our subsidiaries and the consolidated VIEs to transfer cash. Most of our cash is in Renminbi, and the PRC government could prevent the cash maintained from leaving the PRC, restrict deployment of the cash into our, our subsidiaries’ and the consolidated VIEs’ business and restrict the ability to pay dividends. For details regarding the restrictions on our ability to transfer cash between us, our subsidiaries and the consolidated VIEs, see “—D. Risk Factors—Risks Related to Doing Business in China—Governmental control of conversion of Renminbi into foreign currencies may limit our ability to utilize our revenues effectively and affect our operations and the value of your investment.”
Financial Information Related to the Consolidated VIEs
The following tables present the selected condensed consolidating schedules depicting the financial position, results of operations and cash flows for the parent, the consolidated VIEs, the WFOEs and an aggregation of other entities, eliminating intercompany amounts and consolidated totals (in thousands of RMB) as of and for the fiscal years ended June 30, 2020, 2021 and 2022.
In these tables, “Parent” refers to Puyi Inc., the Nasdaq listed company which is a Cayman exempted company. “VIEs” refers to Puyi Bohui and its subsidiaries (the consolidated VIEs). “WFOEs” refers to Puyi’s wholly-owned Chinese subsidiaries, Puyi Consulting, Puyi Dake and Puyi FO. “Other subsidiaries” refer to Puyi Group, which is a BVI company, and Puyi HK, which is a Hong Kong company and a 100% subsidiary owned by Puyi Group.
Selected Condensed Consolidating Schedule of Financial Position
| As of June 30, 2022 | ||||||||||||||||||||||||
| Parent | VIEs | WFOEs | Other subsidiaries | Eliminating adjustments | Consolidated totals | |||||||||||||||||||
| Cash and cash equivalents | 11,732 | 123,276 | 58,647 | 604 | - | 194,259 | ||||||||||||||||||
| Restricted cash | - | 118,796 | - | - | - | 118,796 | ||||||||||||||||||
| Inter-group balance due from VIEs and subsidiaries | 77 | 20,000 | 46,029 | - | (66,106 | ) | - | |||||||||||||||||
| Investments in subsidiaries | 248,459 | - | - | - | (248,459 | ) | - | |||||||||||||||||
| Other assets | - | 91,869 | 59,012 | - | - | 150,881 | ||||||||||||||||||
| Total assets | 260,268 | 353,941 | 163,688 | 604 | (314,565 | ) | 463,936 | |||||||||||||||||
| Inter-group balance due to VIEs and subsidiaries | - | 46,008 | 20,000 | 21 | (66,029 | ) | - | |||||||||||||||||
| Inter-group balance due to parent | - | - | - | 77 | (77 | ) | - | |||||||||||||||||
| Other liabilities | 217 | 181,959 | 21,709 | - | - | 203,885 | ||||||||||||||||||
| Total liabilities | 217 | 227,967 | 41,709 | 98 | (66,106 | ) | 203,885 | |||||||||||||||||
| Total equity | 260,051 | 125,974 | 121,979 | 506 | (248,459 | ) | 260,051 | |||||||||||||||||
| Less: Non-controlling interests | - | - | - | - | - | - | ||||||||||||||||||
| Total Puyi Inc.’s equity | 260,051 | 125,974 | 121,979 | 506 | (248,459 | ) | 260,051 | |||||||||||||||||
3
| As of June 30, 2021 | ||||||||||||||||||||||||
| Parent | VIEs | WFOEs | Other subsidiaries | Eliminating adjustments | Consolidated totals | |||||||||||||||||||
| Cash and cash equivalents | 12,770 | 126,653 | 120,422 | 748 | - | 260,593 | ||||||||||||||||||
| Restricted cash | - | 72,189 | - | - | - | 72,189 | ||||||||||||||||||
| Inter-group balance due from VIEs and subsidiaries | - | 44,400 | 40,150 | - | (84,550 | ) | - | |||||||||||||||||
| Investments in subsidiaries | 307,741 | - | - | - | (307,741 | ) | - | |||||||||||||||||
| Other assets | - | 86,310 | 48,811 | - | - | 135,121 | ||||||||||||||||||
| Total assets | 320,511 | 329,552 | 209,383 | 748 | (392,291 | ) | 467,903 | |||||||||||||||||
| Inter-group balance due to VIEs and subsidiaries | - | 40,129 | 44,400 | 21 | (84,550 | ) | - | |||||||||||||||||
| Other liabilities | 210 | 129,836 | 17,556 | 61 | (61 | ) | 147,602 | |||||||||||||||||
| Total liabilities | 210 | 169,965 | 61,956 | 82 | (84,611 | ) | 147,602 | |||||||||||||||||
| Total equity | 320,301 | 159,587 | 147,427 | 666 | (307,680 | ) | 320,301 | |||||||||||||||||
| Less: Non-controlling interests | - | - | - | - | - | - | ||||||||||||||||||
| Total Puyi Inc.’s equity | 320,301 | 159,587 | 147,427 | 666 | (307,680 | ) | 320,301 | |||||||||||||||||
Selected Condensed Consolidating Schedule of Results of Operations
| For the fiscal year ended June 30, 2022 | ||||||||||||||||||||||||
| Parent | VIEs | WFOEs | Other subsidiaries | Eliminating adjustments | Consolidated totals | |||||||||||||||||||
| Revenues | - | 159,181 | 46,841 | - | (17,281 | ) | 188,741 | |||||||||||||||||
| Cost of revenues | - | (45,535 | ) | (5,104 | ) | - | 16,805 | (33,834 | ) | |||||||||||||||
| Operating expenses | (1,610 | ) | (153,695 | ) | (74,998 | ) | (159 | ) | 1,452 | (229,010 | ) | |||||||||||||
| Loss from operations | (1,610 | ) | (40,049 | ) | (33,261 | ) | (159 | ) | 976 | (74,103 | ) | |||||||||||||
| Other income, net | 227 | 4,784 | 8,476 | - | (976 | ) | 12,511 | |||||||||||||||||
| Share of loss from subsidiaries | (59,220 | ) | - | - | - | 59,220 | - | |||||||||||||||||
| Loss before income taxes | (60,603 | ) | (35,265 | ) | (24,785 | ) | (159 | ) | 59,220 | (61,592 | ) | |||||||||||||
| Income tax (expense) benefit | (64 | ) | 1,652 | (663 | ) | - | - | 925 | ||||||||||||||||
| Net loss | (60,667 | ) | (33,613 | ) | (25,448 | ) | (159 | ) | 59,220 | (60,667 | ) | |||||||||||||
| Less: net loss attributable to non-controlling interests | - | - | - | - | - | - | ||||||||||||||||||
| Net loss attributable to Puyi Inc.’s shareholders | (60,667 | ) | (33,613 | ) | (25,448 | ) | (159 | ) | 59,220 | (60,667 | ) | |||||||||||||
| For the fiscal year ended June 30, 2021 | ||||||||||||||||||||||||
| Parent | VIEs | WFOEs | Other subsidiaries | Eliminating adjustments | Consolidated totals | |||||||||||||||||||
| Revenues | - | 193,013 | 37,954 | - | (39,767 | ) | 191,200 | |||||||||||||||||
| Cost of revenues | - | (69,985 | ) | (13,825 | ) | - | 39,767 | (44,043 | ) | |||||||||||||||
| Operating expenses | (1,369 | ) | (184,600 | ) | (35,726 | ) | (108 | ) | 1,464 | (220,339 | ) | |||||||||||||
| Loss from operations | (1,369 | ) | (61,572 | ) | (11,597 | ) | (108 | ) | 1,464 | (73,182 | ) | |||||||||||||
| Other income, net | 68 | 7,828 | 11,076 | - | (1,464 | ) | 17,508 | |||||||||||||||||
| Share of loss from subsidiaries | (45,067 | ) | - | - | - | 45,067 | - | |||||||||||||||||
| Loss before income taxes | (46,368 | ) | (53,744 | ) | (521 | ) | (108 | ) | 45,067 | (55,674 | ) | |||||||||||||
| Income tax (expense) benefit | (2 | ) | 12,017 | (2,407 | ) | - | - | 9,608 | ||||||||||||||||
| Net loss | (46,370 | ) | (41,727 | ) | (2,928 | ) | (108 | ) | 45,067 | (46,066 | ) | |||||||||||||
| Less: net income attributable to non-controlling interests | - | 304 | - | - | - | 304 | ||||||||||||||||||
| Net loss attributable to Puyi Inc.’s shareholders | (46,370 | ) | (42,031 | ) | (2,928 | ) | (108 | ) | 45,067 | (46,370 | ) | |||||||||||||
| For the fiscal year ended June 30, 2020 | ||||||||||||||||||||||||
| Parent | VIEs | WFOEs | Other subsidiaries | Eliminating adjustments | Consolidated totals | |||||||||||||||||||
| Revenues | - | 179,256 | 12,970 | - | (62,743 | ) | 129,483 | |||||||||||||||||
| Cost of revenues | - | (35,705 | ) | (58,797 | ) | - | 62,743 | (31,759 | ) | |||||||||||||||
| Operating expenses | (1,286 | ) | (137,820 | ) | (13,828 | ) | 1,686 | - | (151,248 | ) | ||||||||||||||
| Income (loss) from operations | (1,286 | ) | 5,731 | (59,655 | ) | 1,686 | - | (53,524 | ) | |||||||||||||||
| Other income, net | 188 | 13,026 | 3,703 | 662 | - | 17,579 | ||||||||||||||||||
| Share of loss from subsidiaries | (31,805 | ) | - | - | - | 31,805 | - | |||||||||||||||||
| Income (loss) before income taxes | (32,903 | ) | 18,757 | (55,952 | ) | 2,348 | 31,805 | (35,945 | ) | |||||||||||||||
| Income tax (expense) benefit | - | (5,990 | ) | 8,384 | - | - | 2,394 | |||||||||||||||||
| Net income (loss) | (32,903 | ) | 12,767 | (47,568 | ) | 2,348 | 31,805 | (33,551 | ) | |||||||||||||||
| Less: net loss attributable to non-controlling interests | - | (648 | ) | - | - | - | (648 | ) | ||||||||||||||||
| Net income (loss) attributable to Puyi Inc.’s shareholders | (32,903 | ) | 13,415 | (47,568 | ) | 2,348 | 31,805 | (32,903 | ) | |||||||||||||||
4
Selected Condensed Consolidating Schedule of Cash Flows
| For the fiscal year ended June 30, 2022 | ||||||||||||||||||||||||
| Parent | VIEs | WFOEs | Other subsidiaries | Eliminating
adjustments | Consolidated totals | |||||||||||||||||||
| Net cash provided by (used in) operating activities | (1,455 | ) | 52,727 | (60,676 | ) | (144 | ) | - | (9,548 | ) | ||||||||||||||
| Net cash used in investing activities | - | (9,497 | ) | (1,099 | ) | - | - | (10,596 | ) | |||||||||||||||
| Net cash provided by (used in) financing activities | - | - | - | - | - | - | ||||||||||||||||||
| Net increase (decrease) in cash and cash equivalents, and restricted cash | (1,455 | ) | 43,230 | (61,775 | ) | (144 | ) | - | (20,144 | ) | ||||||||||||||
| Cash and cash equivalents, and restricted cash at the beginning of year | 12,770 | 198,842 | 120,422 | 748 | - | 332,782 | ||||||||||||||||||
| Effect of exchange rate changes on cash and cash equivalents | 417 | - | - | - | - | 417 | ||||||||||||||||||
| Cash and cash equivalents, and restricted cash at the end of year | 11,732 | 242,072 | 58,647 | 604 | - | 313,055 | ||||||||||||||||||
| For the fiscal year ended June 30, 2021 | ||||||||||||||||||||||||
| Parent | VIEs | WFOEs | Other subsidiaries | Eliminating adjustments | Consolidated totals | |||||||||||||||||||
| Net cash provided by (used in) operating activities | (1,239 | ) | 11,169 | (12,708 | ) | (47 | ) | - | (2,825 | ) | ||||||||||||||
| Net cash provided by (used in) investing activities | - | 54,489 | (6,499 | ) | - | - | 47,990 | |||||||||||||||||
| Net cash provided by (used in) financing activities | - | - | - | - | - | - | ||||||||||||||||||
| Net increase (decrease) in cash and cash equivalents, and restricted cash | (1,239 | ) | 65,658 | (19,207 | ) | (47 | ) | - | 45,165 | |||||||||||||||
| Cash and cash equivalents, and restricted cash at the beginning of year | 15,286 | 133,184 | 139,629 | 795 | - | 288,894 | ||||||||||||||||||
| Effect of exchange rate changes on cash and cash equivalents | (1,277 | ) | - | - | - | - | (1,277 | ) | ||||||||||||||||
| Cash and cash equivalents, and restricted cash at the end of year | 12,770 | 198,842 | 120,422 | 748 | - | 332,782 | ||||||||||||||||||
| For the fiscal year ended June 30, 2020 | ||||||||||||||||||||||||
| Parent | VIEs | WFOEs | Other subsidiaries | Eliminating adjustments | Consolidated totals | |||||||||||||||||||
| Net cash provided by (used in) operating activities | (1,206 | ) | (32,961 | ) | (56,929 | ) | 2,347 | - | (88,749 | ) | ||||||||||||||
| Net cash provided by (used in) investing activities | - | (53,534 | ) | 453 | (56,694 | ) | 56,694 | (53,081 | ) | |||||||||||||||
| Net cash provided by financing activities | - | - | 56,694 | - | (56,694 | ) | - | |||||||||||||||||
| Net increase (decrease) in cash and cash equivalents, and restricted cash | (1,206 | ) | (86,495 | ) | 218 | (54,347 | ) | - | (141,830 | ) | ||||||||||||||
| Cash and cash equivalents, and restricted cash at the beginning of year | 16,036 | 219,679 | 139,411 | 55,142 | - | 430,268 | ||||||||||||||||||
| Effect of exchange rate changes on cash and cash equivalents | 456 | - | - | - | - | 456 | ||||||||||||||||||
| Cash and cash equivalents, and restricted cash at the end of year | 15,286 | 133,184 | 139,629 | 795 | - | 288,894 | ||||||||||||||||||
5
Summary of Risk Factors
Below please find a summary of the principal risks we, our subsidiaries and the consolidated VIEs, face. For a detailed description of the risk factors we, our subsidiaries and the consolidated VIEs, face, see “—D. Risk Factors.”
Risks Related to Our Business and Industry
We, our subsidiaries and the consolidated VIEs, are subject to risks and uncertainties related to our business and industry, including but not limited to the following:
| ● |
The wealth management products that we distribute involve various risks and our failure to identify or fully appreciate such risks will negatively affect our reputation, client relationships, operations and prospects;
| |
| ● |
If we fail to maintain or renew existing licenses or to obtain additional licenses and permits necessary to conduct our operations in China pursuant to applicable laws and regulations from time to time governing our operations, we may be subject to limitations or uncertainties with respect to our business activities and render our operations non-compliant, and our business would be materially and adversely affected;
| |
| ● |
We may not be able to continue to retain or expand our primary target client base of the affluent and emerging middle class population or maintain or increase the amount of investments made by our primary clients in the products we distribute;
| |
| ● |
If we are required to obtain ICP licenses for the operation of our apps, we may not be able to offer relevant information and transaction processing services and our business and operations may be negatively affected;
| |
| ● |
If we fail to recruit and retain qualified seed clients, independent financial advisors and in-house financial advisors, our business could suffer;
| |
| ● |
We rely on highly qualified product providers that we collaborate with;
| |
| ● |
A decline in the investment performance of products distributed or managed by us could negatively impact our revenues and profitability;
| |
| ● |
Any material decrease in the fee rates for our services may have an adverse effect on our revenues, cash flow and results of operations;
| |
| ● |
We depend on a small number of third-party fund product providers to derive a substantial portion of our net revenues and this dependence is likely to continue;
| |
| ● | Our risk management policies and procedures may not be fully effective in identifying or mitigating risk exposure in all market environments or against all types of risk, including employee and financial advisor team misconduct. |
Risks Related to Our Corporate Structure
We, our subsidiaries and the consolidated VIEs, are also subject to risks and uncertainties related to our corporate structure, including but not limited to the following:
| ● |
If the PRC government finds that the agreements that establish the structure for operating our businesses in China do not comply with PRC regulations relating to fund management businesses, or if these regulations or the interpretation of existing regulations change in the future, we could be subject to severe penalties or be forced to relinquish our interests in those operations;
| |
| ● |
We rely on contractual arrangements with the VIE and its principal shareholder Mr. Yu Haifeng for a portion of our China operations, which may not be as effective as ownership in directing operational activities of the consolidated VIEs;
| |
| ● |
The contractual arrangements we have entered into with the VIE and its major shareholder, and any other arrangements and transactions among related parties that we currently have or will have in future, may be subject to scrutiny by the PRC tax authorities, which may determine that we owe additional taxes, which could substantially reduce our consolidated net income and the value of your investment;
|
6
| ● |
The shareholder of the VIE may have potential conflicts of interest with us, which may materially and adversely affect our business and financial condition;
| |
| ● |
We may lose the ability to use and enjoy assets held by the VIE that are material to the operation of certain portion of our business if the VIE goes bankrupt or become subject to a dissolution or liquidation proceeding;
| |
| ● |
If we were deemed to be an investment company under the Investment Company Act of 1940, applicable restrictions could make it impractical for us to continue our business as contemplated and could have a material adverse effect on our business and the price of our ordinary shares. |
Risks Related to Doing Business in China
We, our subsidiaries and the consolidated VIEs, face risks and uncertainties related to doing business in China in general, including but not limited to the following:
| ● |
Adverse changes in the political and economic policies of the PRC government could have a material adverse effect on the overall economic growth of China, which could adversely affect our business;
| |
| ● |
Uncertainties with respect to the PRC legal system could adversely affect us;
| |
| ● |
Fluctuations in exchange rates may have a material adverse effect on your investment;
| |
| ● |
Governmental control of conversion of Renminbi into foreign currencies may limit our ability to utilize our revenues effectively and affect our operations and the value of your investment;
| |
| ● |
PRC regulations relating to the establishment of offshore special purpose companies by PRC residents and filing requirements for overseas securities offering by offshore special purpose companies established by PRC residents may subject our PRC resident beneficial owners or our PRC subsidiary to liability or penalties, limit our ability to inject capital into our PRC subsidiary, limit our PRC subsidiary’s ability to increase its registered capital or distribute profits to us, or may otherwise adversely affect us;
| |
| ● |
We may rely principally on dividends and other distributions on equity paid by our PRC subsidiary to fund any cash and financing requirements we may have, and any limitation on the ability of our PRC subsidiary to pay dividends to us could have a material adverse effect on our ability to conduct our business;
| |
| ● |
PRC regulation of loans to and direct investment in PRC entities by offshore holding companies and governmental control of conversion of foreign currencies into Renminbi may delay or prevent us from using any offshore cash we may have to make loans to our PRC subsidiary and the VIE or to make additional capital contributions to our PRC subsidiary, which could materially and adversely affect our liquidity and our ability to fund and expand our business;
| |
| ● |
Any failure to comply with PRC regulations regarding the registration requirements for share incentive plans may subject the PRC plan participants or us to fines and other legal or administrative sanctions;
| |
| ● |
The dividends we receive from our PRC subsidiary may be subject to PRC tax under the PRC Enterprise Income Tax Law, which would likely have a material adverse effect on our financial condition and results of operations;
| |
| ● | We may be subject to penalties for failure to make adequate contributions to social security and housing provident fund by some subsidiaries of the VIE pursuant to the relevant PRC laws and regulations. |
7
Risks Related to Our ADSs
We, our subsidiaries and the consolidated VIEs, are subject to risks and uncertainties related to our ADSs, including but not limited to the following:
| ● |
The PRC government’s significant oversight over our business operation could result in a material adverse change in our operations and the value of our ADSs;
| |
| ● |
Our results of operations and the value of our ADSs may be affected by geopolitical events, trade tensions and other developments beyond our control, which may in turn adversely affect the economic and market conditions in China and globally;
| |
| ● |
The market price for our ADSs may continue to be volatile;
| |
| ● |
We do not expect to pay dividends in the foreseeable future and you may have to rely on price appreciation of our ADSs for any return on your investment;
| |
| ● |
Substantial future sales or perceived potential sales of our ADSs in the public market could cause the price of our ADSs to decline;
| |
| ● |
You may not have the same voting rights as the holders of our ordinary shares and may not receive voting materials in time to be able to exercise your right to vote;
| |
| ● |
Your right to participate in any future rights offerings may be limited, which may cause dilution to your holdings and you may not receive cash dividends if it is impractical to make them available to you;
| |
| ● |
You may be subject to limitations on transfer of your ADSs;
| |
| ● |
Your rights to pursue claims against the depositary as a holder of ADSs are limited by the terms of the deposit agreement;
| |
| ● | ADS holders may not be entitled to a jury trial with respect to claims arising under the deposit agreement, which could result in less favorable outcomes to the plaintiff(s) in any such action. |
A. [Reserved]
B. Capitalization and Indebtedness
Not applicable
C. Reasons for the Offer and Use of Proceeds
Not applicable
D. Risk Factors
Risks Related to Our Business and Industry
The wealth management products that we distribute involve various risks and our failure to identify or fully appreciate such risks will negatively affect our reputation, client relationships, operations and prospects.
Under our wealth management services, we distribute a broad variety of wealth management products. The products we distribute can be divided into publicly raised fund products and privately raised fund products. These products often have different structures and involve various risks, including default risks, interest risks, liquidity risks and other risks. Our success in distributing these products depends, in part, on our successful identification and full appreciation of risks associated with such products. Not only must we keep pace with third-party wealth management product providers and prudently select products, but we must also accurately describe the products to, and evaluate them for, our clients. Although we seek to implement strict risk management policies and procedures, they may not be fully effective in mitigating the risk exposure of our clients in all market environments or against all types of risks. Moreover, our clients could experience losses on raised capital as a result of poor investment performance by our distributed funds. In addition, in the event that any of the distributed funds under our management were to perform poorly, it would be more difficult for us to raise new capital. If we fail to identify and fully appreciate any of the aforementioned risks associated with products we distribute to our clients, or fail to disclose such risks to our clients, and as a result our clients suffer financial loss or other damages resulting from their purchase of the wealth management products following our wealth management and product recommendations and services, our reputation, client relationships, business and prospects will be materially and adversely affected.
8
If we fail to maintain or renew existing licenses or to obtain additional licenses and permits necessary to conduct our operations in China pursuant to applicable laws and regulations from time to time governing our operations, we may be subject to limitations or uncertainties with respect to our business activities and render our operations non-compliant, and our business would be materially and adversely affected.
China’s wealth management marketplace is a relatively new and evolving industry, and the laws and regulations governing our services are still developing. There are substantial uncertainties as to the legal system and the interpretation and implementation of the PRC laws and regulations applicable to the wealth management industry. The PRC government has adopted a unified regulatory framework governing the distribution and management of fund products. Under the Measures for the Supervision and Administration of Distributors of Publicly Offered Securities Investment Funds which was promulgated by the China Securities Regulatory Commission (the “CSRC”) on August 28, 2020 and effective on October 1, 2020 (the “Distributor Measures”), a license is required for the distribution of standardized products, including publicly raised fund products and privately raised securities investment fund products. See “Item 4. K Information on the Company — B. Business Overview — Regulations”. Fanhua Puyi has obtained a fund distribution license from the CSRC and we entered into a majority of fund distribution agreements with fund managers through this subsidiary.
In addition, fund managers managing privately raised funds are required to register with the Asset Management Association of China (“AMAC”); unregistered individuals or institutions are not permitted to conduct securities investment activities under the names of “funds” or “fund management”. To comply with PRC laws, we currently collaborate with licensed fund managers and structure our fund management services as providing services to them. Neither the fund management services under service agreements with fund managers, nor our service fees generated from such agreements are prohibited by the applicable laws and regulations. However, we cannot assure you that the relevant PRC government will agree with our interpretation of the relevant laws and regulations. If the PRC government interprets the relevant rules differently and deems our role in such arrangements as requiring the fund management license, it may order us to cease our provision of fund management services until we acquire the fund management license. We cannot assure you that we will be able to obtain the fund management license promptly, if at all, and any failure to do so would require us to permanently cease such services, which may materially and adversely affect our business.
On November 1, 2021, certain local offices of CSRC issued Circular on Pilot Implementation of Investment Consulting Business of the Publicly Raised Securities Investment Funds (the “Circular”) with immediate effect. The Circular provides that portfolios of publicly raised funds are required to be distributed through institutions with qualified investment consulting license; institutions without qualified investment consulting license are not permitted to conduct distribution of portfolios of publicly raised funds under the names “portfolios.” To comply with PRC laws, we currently collaborate with licensed institutions to distribute portfolios of publicly raised funds and structure our selection of portfolios as providing services to them. Neither collaboration with licensed institutions for distribution of portfolios of publicly raised funds nor our service fees generated from such arrangement are prohibited by the applicable laws and regulations. However, we cannot assure you that the relevant PRC government will agree to our interpretation of the relevant laws and regulations. If the PRC government interprets the relevant rules differently and deems our role in such arrangement as those distributors requiring the qualified investment consulting license, it may order us to cease our distribution of portfolios of publicly raised funds until we acquire the qualified investment consulting license. If so ordered, we cannot assure you that we will be able to obtain the qualified investment consulting license in a timely manner, or at all, and any failure to do so would require us to permanently cease the distribution of portfolios of publicly raised funds, which may materially and adversely affect our business, results of operations and prospects.
As the wealth management services industry in China is at an early stage of development, new laws and regulations applicable to our business may be adopted to address new issues that arise from time to time or to require additional licenses and permits for distribution of products other than funds, such as asset management plans issued by security companies or insurance companies. As a result, substantial uncertainties exist regarding the evolution of the regulatory system and the interpretation and implementation of current and any future Chinese laws and regulations applicable to the wealth management services industry.
We cannot assure you that we will be able to maintain our existing licenses and permits, renew any of them when their current term expires or obtain additional licenses required for our future business expansion. If we are unable to maintain and renew one or more of our current licenses and permits, or obtain such renewals or additional licenses required for our future business expansion on commercially reasonable terms, our operations and prospects could be materially disrupted. Moreover, new PRC regulations promulgated in the future may require that we obtain additional licenses or permits in order to continue to conduct our business operations and we cannot assure you that we would be able to obtain such licenses or permits in a timely fashion, or at all. If any of the foregoing were to occur, our business, financial condition and prospects would be materially and adversely affected.
9
We may not be able to continue to retain or expand our primary target client base of the affluent and emerging middle class population or maintain or increase the amount of investments made by our primary clients in the products we distribute.
Our target client base is China’s large population of affluent and emerging middle class individuals. In light of China’s rapidly-evolving wealth management industry, we cannot assure you that we will be able to maintain or increase the number of our clients or that our existing clients will maintain the same level of investment in the wealth management products that we distribute. As China’s wealth management industry is at an early stage of development and is currently highly fragmented, we face competition from numerous types of market players including commercial banks and their wealth management subsidiaries, non-bank traditional financial institutions and online-based service providers. Moreover, many of our existing and future competitors may be better equipped or adopt better sales and marketing tactics directed toward our target clients, and may capture market opportunities to grow their client bases more effectively compared to us. In addition, the evolving regulatory landscape of China’s financial service industry may not affect us and our competitors proportionately with respect to the ability to maintain or grow our client base, and we may lose our leading position if we fail to maintain or further grow our client base at the same pace as our competitors. A decrease in the number of our clients or a decrease in their spending on the products that we distribute may reduce revenues derived from our wealth management services and our asset management services. If we fail to continue to meet our clients’ expectations on the returns from the products we distribute or manage or if they are no longer satisfied with our services, they may leave us for our competitors and our reputation may be damaged by these clients, which may, in turn, adversely affect our business, financial condition, results of operations and ability to attract new clients.
If we are required to obtain ICP licenses for the operation of our apps, we may not be able to offer relevant information and transaction processing services and our business and operations may be negatively affected.
We have launched three mobile apps; one is “Puyi Fund” (普益基金), which enables our clients to complete transactions online in relation to our fund products; the second is “i Financial Planner” (i理财师), which provides seed clients (our repeat clients who also market our products or services to potential clients) with a one-stop online management tool and empowers our in-house financial advisors to provide better services; and the third is “Puyi business school” (普益商学院), which provides investor education. According to the Provisions on the Administration of Mobile Internet Application Information Services, or the App Provisions, issued by Cyberspace Administration of China on June 28, 2016, any owner or operator providing information services through a mobile internet application, or an “app,” must obtain the relevant qualification(s) as required by laws and regulations. The App Provisions, however, do not further clarify the scope of “information services,” nor do they specify what “relevant qualification(s)” that an app owner or operator must obtain. In practice, operational activities of a company conducted through an app is subject to the supervision of the local departments of the Information Communications Administration, and often, the local departments differentiate the operational activities conducted through websites and through apps. In many cases, standalone apps through which a company provides information services without any web-based online services are not required to obtain ICP licenses. However, the interpretation and enforcement of such laws and regulations are subject to the substantial discretion of the local authorities. As of the date of this annual report, we do not hold an ICP license for two of the three apps, and cannot rule out the possibility that the local departments of the Information Communications Administration would take the view that the current primary information services and transaction processing services provided by us through the apps would require an ICP license or that, without such license, we would be prohibited from rendering such services. If we were required to obtain an ICP license for these two apps, our inability to obtain the license in a timely manner or at all may have a material adverse effect on our business and operations.
If we fail to recruit and retain qualified seed clients, independent financial advisors and in-house financial advisors, our business could suffer.
We rely on our seed clients, independent financial advisors and in-house financial advisors (collectively referred to as our “financial advisor team”) to market our products or services to potential clients as well as to provide services to and to develop and maintain relationships with our existing clients. As we further grow our business and expand into new cities and regions, our need for a high-quality financial advisor team will increase. We have been actively recruiting and will continue to recruit qualified financial advisor team member to join our coverage network. However, there is no assurance that we can recruit and retain a sufficient financial advisor team meeting our high-quality requirements to support our further growth. In some of the areas covered by our branch offices, the pool from which we can recruit financial advisor team member is smaller than in major economic centers such as Shanghai and Beijing. Even if we are able to recruit a sufficient financial advisor team, we may need to incur significant training and administrative related expenses in order to prepare them to market our products or services, which would increase our operating costs and reduce our profitability. In addition, we pay service fees to our seed clients and independent financial advisors as returns. Although such fees are not prohibited by applicable laws and regulations, we cannot assure you that relevant authorities would not deem that our seed clients and independent financial advisors are distributing products on our behalf and prohibit such fee payment in the future. If so, we may be subject to fines and/or may be ordered to cease paying such fees to our seed clients and independent financial advisors, and unable to attract and retain highly productive seed clients and independent financial advisors, and our business could be materially and adversely affected.
10
We rely on highly qualified product providers that we collaborate with.
We view our collaborative relationships as a core asset for developing our wealth management business, product portfolios and professional networks. As of June 30, 2022, we sourced products from high quality third-party global product providers in China, including 89 public fund companies. These parties have contributed to a majority of our fund products, including approximately 5,206 publicly raised fund products. In addition, we actively seek collaborative opportunities with well-recognized fund managers to manage our FoFs, which allows us to deliver returns to our clients in a cost-effective manner. As such, our business is heavily dependent on our relationships with these third-party providers and, although we have maintained stable relationships with them, any material deterioration or termination of our relationships with any major product providers or fund managers, or the failure to further expand our network with such third-party products, could inhibit our ability to secure products or manage funds, which in turn would have a material adverse effect on our business, financial condition and growth prospects. In addition, a decline in the financial condition of one or more of our third-party product providers may expose us to credit losses or defaults, limit our access to liquidity or otherwise disrupt the operations of our businesses. Downgrades in the credit or financial strength ratings assigned to the counterparties with whom we collaborate or other adverse reputational impacts to such counterparties could create the perception that our financial condition will be adversely impacted as a result of potential future defaults by such counterparties, which could have a negative impact on our business and operating performance as well as on our clients’ confidence in us and our products.
A decline in the investment performance of products distributed or managed by us could negatively impact our revenues and profitability.
Investment performance is a key competitive factor for the products that we distribute and manage. Strong investment performance helps us to retain and expand our client base and to generate new sales of products and services, and is therefore an important element to our goals of maximizing the value of products and services provided to our clients and our AUM. There can be no assurance as to how our future investment performance will compare to our competitors’ or that our historical performance will be indicative of future returns. Any drop or perceived drop in investment performance as compared to our competitors could cause a decline in sales of our investment products and services, which may also reduce our aggregate AUM and management fees. Poor investment performance could also adversely affect our ability to expand the distribution of third-party wealth management products and our self-developed products.
In addition, the profitability of our growing asset management services depends on, among others, fees charged based on the AUM. Any impairment on the assets that we manage, whether caused by fluctuations or downturns in the underlying markets or otherwise, will reduce our revenues generated from asset management business, which in turn may materially and adversely affect our overall financial performance and results of operations.
Any material decrease in the fee rates for our services may have an adverse effect on our revenues, cash flow and results of operations.
We derive a majority of our revenues from distribution commissions and performance-based fees from wealth management services, and the management fees and carried interest from the funds that we manage. The relative fee rates are negotiated between us and third-party product providers or the investors and vary from product to product. Future fee rates may be subject to change based on the prevailing political, economic, regulatory, taxation and competitive factors that affect product providers or investors. These factors, which are not within our control, include the capacity of product providers to place new business and realize profits, client demand and preference for wealth management products, the availability of comparable products from other product providers at a lower cost and the availability of alternative wealth management products for clients. In addition, the historical volume of wealth management products that we have distributed or managed may have a significant impact on our bargaining power with third-party wealth management product providers in relation to the fee rates for future products. As we do not determine, and cannot predict, the timing or extent of fee rate changes with respect to our wealth management products and our fund management services, it is difficult for us to assess the potential effect of any of these changes on our operations. In order to maintain our relationships with our product providers and to enter into contracts for new products, we may have to accept lower distribution commission rates or other less favorable terms, which could reduce our revenues. Furthermore, as we continue to grow our asset management business, we may face similar risks in connection with the fee rates for the provision of related services.
11
We depend on a small number of third-party fund product providers to derive a substantial portion of our net revenues and this dependence is likely to continue.
We derive a substantial portion of our net revenues from a limited number of third-party fund product providers. For accounting purposes, we treat these third-party product providers as our customers under our wealth management services. For the fiscal years ended June 30, 2021 and 2022, we had the same two major third-party fund product providers, the net revenues generated from which individually accounted for more than 10% of our total net revenues, and collectively accounted for 79.5% and 44.1% of our total net revenues, respectively. If we lose any of our major third-party fund product providers or any of these major third-party fund product providers significantly reduces its volume of business with us, and we are unable to seek alternative third-party fund product providers on a timely basis, or at all, our net revenues and profitability would be substantially reduced. In addition, the volume of products we source and distribute from specific third-party fund product providers may vary from period to period, particularly because we are not the exclusive distributor for any such particular product provider. Our high customer concentration may also adversely affect our ability to negotiate fee rates with these third-party fund product providers, which may in turn materially and adversely affect our results of operations.
Our risk management policies and procedures may not be fully effective in identifying or mitigating risk exposure in all market environments or against all types of risk, including employee and financial advisor team misconduct.
We have devoted significant resources to developing our risk management policies and procedures and will continue to do so. Nonetheless, our ability to identify, monitor and manage risks may not be fully effective in mitigating our risk exposure in all market environments or against all types of risk. Many of our risk management policies and procedures are based upon observed historical market behavior or statistics based on historical models.
During periods of market volatility or due to unforeseen events, the historically derived correlations upon which these methods are based may not be valid. As a result, these methods may not predict future exposures accurately, which could be significantly greater than what our models indicate. This could cause us to incur investment losses or cause our hedging and other risk management strategies to be ineffective. Other risk management methods depend upon the evaluation of information regarding markets, clients, catastrophe occurrence, public health problems and pandemic, regulations, policies or other matters that are publicly available or otherwise accessible to us, which may not always be accurate, complete, up-to-date or properly evaluated.
Moreover, we are subject to the risks of error and misconduct by our employees and financial advisor team, including:
| ● | engaging in misrepresentation or fraudulent activities when marketing or distributing wealth management products to clients; |
| ● | improperly using or disclosing confidential information of our clients, third-party wealth management product providers or other parties; |
| ● | concealing unauthorized or unsuccessful activities; or |
| ● | otherwise not complying with laws and regulations or our internal policies or procedures. |
Although we have established an internal compliance system to supervise service quality and regulation compliance, these risks may be difficult to detect in advance and deter, and could harm our business, results of operations and financial performance.
In addition, although we perform due diligence on potential clients, we cannot assure you that we will be able to identify all the possible issues based on the information available to us. If certain investors do not meet the relevant qualification requirements for products we distribute or under applicable laws, we may also be deemed in default of the obligations required by law and in our contracts with our product providers. Management of operational, legal and regulatory risks requires, among other things, policies and procedures to properly record and verify a large number of transactions and events. In the event that our policies and procedures are not fully effective in mitigating our risk exposure in all market environments or against all types of risk, our business, financial condition and results of operations may be materially and adversely affected.
12
Our business is subject to risks related to lawsuits and other claims brought by our clients.
We are subject to lawsuits and other claims in the ordinary course of our business. Pursuant to the Minutes of the National Courts’ Civil and Commercial Trial Work Conference (the “Conference”) issued by the Supreme People’s Court on November 8, 2019, where the issuer or distributor of a financial product fails to fulfill its suitability obligation, leading to any loss to the financial consumer in the process of purchasing the financial product, the financial consumer may not only request the issuer of the financial product to bear the liability for compensation, but also request the distributor of the financial product to bear the liability for compensation jointly and severally. In particular, we may face arbitration claims and lawsuits brought by our clients who have bought wealth management products based on our recommendations which turned out to be unsuitable. We may also encounter complaints alleging misrepresentation on the part of our employees and financial advisor team or that we have failed to carry out a duty owed to them. This risk may be heightened during periods when credit, equity or other financial markets are deteriorating in value or are volatile, or when clients or investors are experiencing losses. Actions brought against us may result in settlements, awards, injunctions, fines, penalties or other results adverse to us, including harm to our reputation. Our contract with our third-party wealth management product providers do not provide for indemnification of our costs, damages or expenses resulting from such lawsuits. As such, even if we are successful in defending against these actions, the defense of such matters may result in our incurring significant expenses. Predicting the outcome of such matters is inherently difficult, particularly where claimants seek substantial or unspecified damages, or when arbitration or legal proceedings are at an early stage. A substantial judgment, award, settlement, fine or penalty could materially and adversely affect our operating results or cash flows for a particular future period, depending on our results for that period.
Our reputation and brand recognition are crucial to our business. Any harm to our reputation or failure to enhance our brand recognition may materially and adversely affect our business, financial condition and results of operations.
Our reputation and brand recognition, which primarily depend on earning and maintaining the trust and confidence of current or potential clients, are critical to our business. Our reputation and brand are vulnerable to many threats that can be difficult or impossible to control, as well as costly or impossible to remediate. Regulatory inquiries or investigations, lawsuits initiated by clients or other third parties, employee or financial advisor team misconduct, perceptions of conflicts of interest and rumors, among other things, could substantially damage our reputation, even if they are baseless or satisfactorily addressed. In addition, any perception that the quality of our wealth management and product recommendations and services may not be the same as or better than that of other wealth management advisory firms or wealth management product distributors can also damage our reputation. Moreover, any negative media publicity about the financial service industry in general or product or service quality problems of other firms in the industry, including our competitors, may also negatively impact our reputation and brand. If we are unable to maintain a good reputation or further enhance our brand recognition, our ability to attract and retain clients, wealth management product providers and key employees could be harmed and, as a result, our business and revenues would be materially and adversely affected.
We face significant competition in the wealth management services industry, and if we are unable to compete effectively with our existing and potential competitors, we could lose our market share and our results of operations and financial condition may be materially and adversely affected.
The wealth management market in China is at an early stage of development and is currently highly fragmented and competitive, and we expect competition to persist and intensify. In distributing wealth management products, we face direct competition primarily from (i) commercial banks and their wealth management subsidiaries, (ii) non-bank traditional financial institutions, such as securities firms, fund managers and insurance companies with internal sales capabilities, (iii) online-based service providers, and (iv) third-party professional wealth management services providers that are not associated with financial institutions. In addition, there is a risk that we may not successfully identify new product and service opportunities or develop and introduce these opportunities in a timely and cost-effective manner. New competitors that are better adapted to the wealth management services industry may emerge, we may lose market share in key market segments and our business, financial condition and results of operations may be materially and adversely affected.
Further, our competitors may have greater financial and marketing resources than we do. For example, the commercial banks we compete with tend to enjoy significant competitive advantages due to their nationwide distribution network, established brand and credit, and much larger client base and settlement capabilities. Moreover, many of the wealth management product providers we work with, such as fund managers or securities firms, are also engaged in, or may in the future engage in, the distribution of wealth management products and they may benefit from their vertical integration of manufacturing and distribution.
13
In addition, in the asset management services sector, we may also face competition from fund management companies that have emerged or will emerge in the asset management business in China in the foreseeable future.
Our failure to respond in a timely and cost-effective manner to rapid product innovation in the financial industry may have an adverse effect on our business and operating results.
The financial industry is increasingly influenced by frequent new product and service introductions and evolving industry standards. We believe that our future success will depend on our ability to continue to anticipate product innovations and to offer additional product and service opportunities that meet evolving standards on a timely and cost-effective basis. We cannot assure you that we will successfully identify new product and service opportunities or develop and introduce these opportunities in a timely and cost-effective manner. In addition, product and service opportunities that our competitors develop or introduce may render our products and services noncompetitive. Any of the foregoing could have a material adverse effect on our business and results of operations.
We may not be able to effectively implement our future business strategies, in which case our business and results of operations may be materially and adversely affected.
Wealth management industry is affected by both the demand side and the supply side. On the demand side, with people’s growing awareness of wealth management, the development of publicly raised funds industry and the steady advancement of common prosperity, more people have been purchasing the wealth management products and/or services. On the supply side, due to the huge potential of the wealth management market, many independent wealth managers and various financial institutions, such as banks, brokerage firms, public and private funds and third-party wealth management institutions, are entering into the market and competing intensely with each other. Facing this fierce competition, our strategy is to build a strong platform empowering our individual financial advisors to provide full life-cycle asset allocation services to our clients to cater to their needs. To achieve this goal, we will strive to enhance our individual financial advisors’ professional skills and efficiency and productivity. In order to succeed the intense competition and keep up with the evolving market trend, we anticipate that we will need to continuously implement a variety of initiatives and allocate more resources to drive the continuing growth of our business. All of these endeavors involve risks and will require substantial management efforts, attention and skills, and additional expenditure. We cannot assure you that our current and planned personnel, systems, procedures and controls will be adequate to support our future operations, or that we will be able to implement our future business strategies effectively, and failure to do so may materially and adversely affect our business and results of operations.
Any significant failure in our information technology systems could have a material adverse effect on our business and profitability.
Our business is highly dependent on the ability of our information technology systems to process a large amount of information of wealth management products, clients and transactions in a timely manner. The proper functioning of our transaction system, OA system, finance system, investment advisor platform, operation database, client service and other data processing systems, together with the communication systems between our various branch offices and our headquarters in Guangzhou, is critical to our business and our ability to compete effectively. In particular, we rely on the online transaction and service platforms provided through our app, Puyi Fund (普益基金) to provide our clients with up-to-date product-related information online and a full-scope of online transaction processing services through which clients can execute transactions and monitor their investments portfolio. We cannot assure you that our business activities would not be materially disrupted in the event of a partial or complete failure of any of these information technology or communication systems, which could be caused by, among others, software malfunction, computer virus attacks or conversion errors due to system upgrading. In addition, a prolonged failure of our information technology system could damage our reputation and materially and adversely affect our future prospects and profitability.
14
Any failure to protect our clients’ privacy and confidential information could lead to legal liability, adversely affect our reputation and have a material adverse effect on our business, financial condition or results of operations.
Our services involve the exchange, storage and analysis of highly confidential information, including detailed personal and financial information regarding our affluent and emerging middle class clients, through a variety of electronic and non-electronic means, and our reputation and business operations are highly dependent on our ability to safeguard the confidential personal data and information of our clients. We rely on a network of process and software controls to protect the confidentiality of data provided to us or stored on our systems. We face various security threats on a regular basis, including cyber-security threats to and attacks on our technology systems that are intended to gain access to our confidential information, destroy data or disable our systems.
If we do not take adequate measures to prevent security breaches, maintain adequate internal controls or fail to implement new or improved controls, this data, including personal information, could be misappropriated or confidentiality could otherwise be breached. We could be subject to liability if we fail to prevent security breaches, improper access to, or inappropriate disclosure of, any client’s personal information, or if third parties are able to illegally gain access to any client’s name, address, portfolio holdings, or other personal and confidential information. In addition, the rapid upgrade and development of information system technologies and the evolving business models may cause new and unexpected information system risks. Although we have developed systems and internal control processes that are designed to prevent or detect security breaches and protect our clients’ data, we cannot assure you that such measures will provide absolute security. In addition, when we source and distribute fund products from third party fund product providers or fund managers, we may need to share with them certain personal information of our clients, such as names, addresses, phone numbers and transaction accounts. As required by the relevant PRC laws and regulations, we may also need to share such personal information of our clients with the custodians of the fund products we distribute. We have limited control or influence over the security policies or measures adopted by our business partners. The financial advisor team we recruit may also violate their confidentiality obligations and disclose or use information about our clients illegally. Any such failure could subject us to claims for identity theft or other similar fraud claims or claims for other misuses of personal information, such as unauthorized marketing or unauthorized access to personal information. Such events would also cause our clients to lose their trust and confidence in us, which may result in a material adverse effect on our business, results of operations and financial condition.
As the PRC government continues to focus on the supervision of data security and protection of personal information, we could be subject to new laws and regulations relating to the collection, storage, processing or use of personal information that could affect how we collect, store, process and use data. For example, the People’s Republic of China Cyber Security Law requires that personal information and important data collected and generated by operators of critical information infrastructure in the course of their operations in China shall be stored in the territory of China, and imposes enhanced regulation and additional security obligations on operators of critical information infrastructure. Furthermore, the Cyberspace Administration of China (the “CAC”) promulgated the Administrative Regulations on Cyber Data Security (Draft for Comments) recently, which shall apply to the processing of personal and organizational data out of the territory of China under certain circumstances. Data processors that transfer data collected and generated in the PRC outside of the territory of China are required to prepare a data security assessment report to the local cyberspace administration. A maximum of RMB10 million penalty would be imposed on data processors that violate the draft regulations. It is uncertain whether and when the above-mentioned draft measures and regulations will be adopted, and if adopted, whether the final versions will contain the same provisions as the draft regulations. As advised by our PRC legal counsel, these draft measures and regulations were promulgated for public comment only, and their provisions and anticipated adoptions or effective dates may be subject to changes, thus their interpretations and implementations remain substantially uncertain. We cannot predict the impact of the draft measures, if any, at this stage, and we will closely monitor and assess the statutory developments. Many of these laws and regulations are subject to changes and uncertain interpretations, and could result in claims, penalties, changes to our business practices, increased costs of operations, damages to our reputation and brand, or declines in users’ growth or engagement, or otherwise harm our business. As of the date of this annual report, we have not been involved in any investigation on cybersecurity review by the CAC on such basis, and we have not received any inquiry, notice, warning, or sanction in such respect.
In addition, the National Standards under the Information Security Technology-Personal Information Security Specification sets forth requirements for collection, storage, use, exchange and disclosure of data. Furthermore, the Personal Information Protection Law of the People’s Republic of China promulgated recently has imposed restrictions on entities and individuals that collect and process personal data and sensitive information. We expect that data security and personal information protection will receive increasing and constant attention and scrutiny from regulators and the public, which may increase our compliance costs and confront us with evolving challenges associated with data security and personal information protection. Any improper use of such personal data and information could harm our reputation and our business as well as result in claims and penalties, including fines, suspension of business and revocation of required licenses.
15
We may not be able to prevent unauthorized use of our intellectual property, which could reduce demand for the products that we distribute and the services we provide, adversely affect our revenues and harm our competitive position.
We rely primarily on a combination of copyright, trade secret, trademark and anti-unfair competition laws and contractual rights to establish and protect our intellectual property rights. We cannot assure you that the steps we have taken or will take in the future to protect our intellectual property or piracy will prove to be sufficient. For example, although we require our employees, wealth management product providers and seed clients to enter into confidentiality agreements in order to protect our trade secrets, other proprietary information and, most importantly, our client information, these agreements might not effectively prevent disclosure of our trade secrets, know-how or other proprietary information and might not provide an adequate remedy in the event of unauthorized disclosure of such confidential information. In addition, other parties may independently discover trade secrets and proprietary information, and in such cases we could not assert any trade secret rights against such parties. Implementation of intellectual property-related laws in China has historically been lacking, primarily due to ambiguity in the PRC laws and enforcement difficulties. Accordingly, intellectual property rights and confidentiality protection in China may not be as effective as in the United States or other countries. Current or potential competitors may use our intellectual property without our authorization in the development of products and services that are substantially equivalent or superior to ours, which could reduce demand for our products and services, adversely affect our revenues and harm our competitive position. Even if we were to discover evidence of infringement or misappropriation, our recourse against such competitors may be limited or could require us to pursue litigation, which could involve substantial costs and diversion of management’s attention from the operation of our business.
We may face intellectual property infringement claims that could be time consuming and costly to defend and may result in the loss of significant rights by us.
Although we have not been subject to any litigation, pending or threatened, alleging infringement of third parties’ intellectual property rights, we cannot assure you that such infringement claims will not be asserted against us in the future. Intellectual property litigation is expensive and time-consuming and could divert resources and management attention from the operation of our business. If there is a successful claim of infringement, we may be required to alter our services, cease certain activities, pay substantial royalties and damages to, and obtain one or more licenses from, third parties. We may not be able to obtain those licenses on commercially acceptable terms, or at all. Any of those consequences could cause us to lose revenues, impair our client relationships and harm our reputation.
Our future success depends on our continuing efforts to retain our existing management team and other key employees as well as to attract, integrate and retain highly skilled and qualified personnel, and our business may be disrupted if we are unable to do so.
Our future success depends heavily on the continued services of our current executive officers. We also rely on the skills, experience and efforts of other key employees, including management, marketing, support, research and development, technical and services personnel. Qualified employees are in high demand throughout wealth management services industries in China, and our future success depends on our ability to attract, train, motivate and retain highly skilled employees and the ability of our executive officers and other members of senior management to work effectively as a team.
If one or more of our executive officers or other key employees are unable or unwilling to continue in their present positions, we may not be able to find replacements easily or at all, which may disrupt our business operations. We do not have key personnel insurance in place. If any of our executive officers or other key employees joins a competitor or forms a competing company, we may lose clients, know-how, key professionals and staff members. Each of our executive officers has entered into a non-competition agreement with us as well as an employment agreement with us which contains confidentiality provisions. However, if any dispute arises between our executive officers and us, we cannot assure you of the extent to which any of these agreements could be enforced in China, where these executive officers reside, because of the uncertainties of China’s legal system. See “— Risks Related to Doing Business in China — Uncertainties with respect to the PRC legal system could adversely affect us.” In the event that such agreements are deemed unenforceable in the context of a dispute with one of our employees, our business, financial condition and results of operations may be materially and adversely affected.
16
Our principal shareholder has substantial influence over our group and his interest may not be aligned with the interests of our other shareholders.
Mr. Yu Haifeng, our founder, beneficially owns 44.5% of our share capital and as a result, has substantial influence over our business operations, including decisions regarding mergers, consolidations and the sale of all or substantially all of our assets, election of directors and other significant corporate actions. Mr. Yu may take actions that are not in our best interests or the best interests of our other shareholders. This concentration of ownership may have an adverse impact on a change in control of our group, which could deprive our shareholders of an opportunity to receive a premium for their shares as part of a sale of our group and might reduce the price of our ADSs. These actions may be taken even if they are opposed by certain of our other shareholders. In such events, our business, financial condition and results of operations may be materially and adversely affected.
Our revenues and operating results can fluctuate from period to period, which could cause the price of our ADSs to fluctuate.
Our revenues and operating results have fluctuated in the past and may fluctuate from period to period in the future due to a variety of factors, many of which are beyond our control. Factors relating to our business that may contribute to these fluctuations include the following factors, as well as other factors described elsewhere in this annual report:
| ● | a decline or slowdown of the growth in the value of wealth management products, which may reduce the value of products we distribute for wealth management product providers and the products provided by us and, in turn, our revenues and cash flows; |
| ● | negative public perception and reputation of the wealth management services industry; | |
| ● | unanticipated delays of anticipated rollouts of our products or services; |
| ● | unanticipated changes to economic terms in contracts with our wealth management product providers, including renegotiations; |
| ● | changes in laws or regulatory policy that could impact our ability to provide wealth management services and/or asset management services; |
| ● | failure to enter into contracts with new wealth management product providers; |
| ● | cancellations or non-renewal of existing contracts with wealth management product providers; and |
| ● | changes in the number of clients who decide to terminate their relationship with us or who ask us to redeem their investment in our products. |
As a result of these and other factors, the results of any prior interim or annual periods should not be relied upon as indications of our future revenues or operating performance.
We are an emerging growth company within the meaning of the Securities Act and may take advantage of certain reduced reporting requirements, and this could make it more difficult to compare our performance with other public companies.
We are an “emerging growth company,” as defined in the JOBS Act, and we may take advantage of certain exemptions from various requirements applicable to other public companies that are not emerging growth companies including, most significantly, not being required to comply with the auditor attestation requirements of Section 404 of the Sarbanes-Oxley Act of 2002 so long as we are an emerging growth company. As a result, if we elect not to comply with such auditor attestation requirements, our investors may not have access to certain information they may deem important. In addition, Section 102(b)(1) of the JOBS Act exempts emerging growth companies from being required to comply with new or revised financial accounting standards until private companies (that is, those that have not had a registration statement under the U.S. Securities Act of 1933, as amended (the “Securities Act”) declared effective or do not have a class of securities registered under the U.S. Securities Exchange Act of 1934, as amended (the “Exchange Act”)) are required to comply with the new or revised financial accounting standards. The JOBS Act provides that a company can elect to opt out of the extended transition period and comply with the requirements that apply to non-emerging growth companies but any such an election to opt out is irrevocable. We have elected to opt in to such extended transition period, which means that when a standard is issued or revised and it has different application dates for public or private companies, we, as an emerging growth company, can delay the adoption of the new or revised standard until private companies adopt the new or revised standard. Accordingly, our financial statements may not be comparable to other public companies that are not emerging growth companies or that are emerging growth companies which have opted out of using the extended transition because of the potential differences in accounting standards used.
17
We are a foreign private issuer within the meaning of the rules under the Exchange Act and are therefore exempt from certain provisions applicable to U.S. domestic issuers.
Because we qualify as a foreign private issuer under the Exchange Act, we are exempt from certain provisions of the securities rules and regulations in the United States that are applicable to U.S. domestic issuers, including:
| ● | the rules under the Exchange Act requiring the filing with the U.S. Securities and Exchange Commission (“SEC”) of quarterly reports on Form 10-Q or current reports on Form 8-K; |
| ● | the sections of the Exchange Act regulating the solicitation of proxies, consents or authorizations in respect of a security registered under the Exchange Act; |
| ● | the sections of the Exchange Act requiring insiders to file public reports of their stock ownership and trading activities and liability for insiders who profit from trades made in a short period of time; and |
| ● | the selective disclosure rules by issuers of material nonpublic information under Regulation FD. |
We are required to file an annual report on Form 20-F within four months of the end of each fiscal year. In addition, we intend to publish our results on an annual basis as press releases, distributed pursuant to the rules and regulations of the NASDAQ Global Market. Press releases relating to financial results and material events will also be furnished to the SEC on Form 6-K. However, the information we are required to file with or furnish to the SEC will be less extensive and less timely compared to that required to be filed with the SEC by U.S. domestic issuers. As a result, our shareholders may not be afforded the same protections or information that would be made available to you were you investing in a U.S. domestic issuer.
As a company incorporated in the Cayman Islands, we are permitted to adopt certain home country practices in relation to corporate governance matters in lieu of the corporate governance listing standards applicable to U.S. domestic issuers, which home country practices may afford comparatively less protection to shareholders.
As a company incorporated in the Cayman Islands, we are permitted to adopt certain home country practices in relation to corporate governance matters that differ significantly from the NASDAQ Global Market corporate governance requirements; these practices may afford less protection to shareholders than they would enjoy if we complied fully with the NASDAQ Global Market corporate governance requirements. For example, as a foreign private issuer, we are not required to: (i) have a majority of the board be independent; (ii) have a compensation committee or a nominating/corporate governance committee consisting entirely of independent directors; or (iii) have regularly scheduled executive sessions with only independent directors each year.
We intend to follow home country practice in lieu of the requirements under the NASDAQ Global Market rules with respect to certain corporate governance standards. Accordingly, our shareholders will not be provided with the benefits of certain corporate governance requirements of the NASDAQ Global Market rules.
If we fail to implement and maintain an effective system of internal control, we may be unable to accurately or timely report our results of operations or prevent fraud, and investor confidence and the market price of the ADSs may be materially and adversely affected.
We are subject to the reporting requirements of the Exchange Act, the Sarbanes-Oxley Act and the rules and regulations of the NASDAQ Global Select Market. The Sarbanes-Oxley Act requires, among other things, that we maintain effective disclosure controls and procedures and internal control over financial reporting. Commencing with our fiscal year ended June 30, 2020, we must perform system and process evaluation and testing of our internal control over financial reporting to allow management to report on the effectiveness of our internal control over financial reporting in our Form 20-F filing, as required by Section 404 of the Sarbanes-Oxley Act.
In the course of preparing our consolidated financial statements and in connection with the audit, our management identified one material weakness, which was first identified in 2018 and had been in place for the following two years ended June 30, 2020, related to the lack of sufficient financial reporting and accounting personnel with appropriate knowledge of U.S. GAAP and SEC reporting requirements to formalize key controls over financial reporting and to prepare consolidated financial statements and related disclosures. To remedy this material weakness and improve our internal control over financial reporting, we implemented a number of measures including but not limited to (i) setting up a separate and independent department - the Financial Reporting Department which is led by a newly hired experienced general manager who is familiar with U.S. GAAP since 2018, this manager and the Financial Reporting Department are responsible to deal with complex U.S. GAAP technical accounting issues, and make relevant disclosures in accordance with U.S. GAAP and the financial reporting requirements set forth by the SEC; (ii) establishing relevant processes that are necessary for preparing consolidated financial reports and relevant disclosure; (iii) conducting trainings for the management and relevant personnel to enable them to have a full understanding of financial reporting requirements set forth by the SEC as well as the responsibilities of listed companies; and (iv) working closely with our auditors and lawyers to seek professional advice and guidance to address the material weakness. As of June 30, 2021, our management determined that the aforementioned measures have remediated the material weakness. However, since the Company is still in the process of replenishing and building up a qualified finance and accounting team with sufficient dedicated resources, based on the definition of “material weakness” and “significant deficiency” in the standards established by the Public Company Accounting Oversight Board of the United States, our management concluded that the deficiency related to the lack of dedicated resources to take responsibility for the finance and accounting functions and the preparation of financial statements in compliance with U.S. GAAP and SEC reporting requirements was at the level of a significant deficiency as of June 30, 2021. As of June 30, 2022, our management reassessed that the deficiency still existed at the level of a significant deficiency. For details, see “Item 15. Controls and Procedures—B. Management’s Annual Report on Internal Control Over Financial Reporting.”
18
Once we cease to be an “emerging growth company” as the term is defined in the JOBS Act, our independent registered public accounting firm may need to attest to and report on the effectiveness of our internal control over financial reporting. Even though our management, by then, may conclude that our internal controls over financial reporting are effective, our independent registered public accounting firm, after conducting its own independent testing, may not reach the same conclusion. In addition, our reporting obligations may place a significant strain on our management, operational and financial resources and systems for the foreseeable future. We may be unable to timely complete our evaluation testing and any required remediation.
Our internal control over financial reporting will not prevent or detect all errors and all fraud. A control system, regardless of how well designed and operated, can provide only reasonable, not absolute, assurance that the control system’s objectives will be met. Because of the inherent limitations in all control systems, no evaluation of controls can provide absolute assurance that misstatements due to error or fraud will not occur or that all control issues and instances of fraud will be detected.
As of June 30, 2022, our management concluded that our internal controls over financial reporting were effective. However, if we fail to maintain effective internal controls over financial reporting in the future, our management may conclude that our internal controls over financial reporting are not effective and we may not be able to produce timely and accurate financial statements. If that were to happen, the market price of the ADSs could decline and we could be subject to sanctions or investigations by the NASDAQ Global Select Market, SEC or other regulatory authorities.
We have limited insurance coverage.
Insurance companies in China do not offer as extensive an array of insurance products as insurance companies in more developed economies do. Other than casualty insurance on some of our assets, we do not have commercial insurance coverage for our other assets and personnel nor do we have insurance coverage for our general business operations, business interruption, litigation or product liability. We have determined that the costs of insurance coverage for these risks and the difficulties associated with acquiring such insurance on commercially reasonable terms make it impractical for us to have such insurance. Any uninsured occurrence of loss or damage to property, litigation or business disruption may result in our incurring substantial costs and the diversion of resources, which could have a material and adverse effect on our results of operations and financial condition.
The global spread of COVID-19 pandemic could materially and adversely affect our business, financial condition and operating results.
The COVID-19 continues to have a severe and negative impact on the Chinese and the global economy. Whether this will lead to a prolonged downturn in the economy is still unknown. The global spread of COVID-19 pandemic in major countries of the world have and may continue result in global economic distress, and the nature and extent of its effect on our results of operations will depend on future developments of the COVID-19 pandemic, which are highly uncertain and difficult to predict. For the fiscal year ended June 30, 2022, as several cities in China were subject to various lock-down and other restrictive measures from time to time, our offline sales have been adversely affected, and there may be potential continuing impacts on subsequent periods if the pandemic and the resulting disruption were to extend over a prolonged period. We have taken and will continue to take a series of measures to compensate for the adverse impact of the COVID-19, including but not limited to the expansion of our online sales and the development and optimization of our online trading system to facilitate the smooth operation of our online sales; however, if the global spread of the COVID-19 and the corresponding deterioration cannot be contained, risks set forth in this annual report may be exacerbated or accelerated at a heightened level.
Risks Related to Our Corporate Structure
If the PRC government finds that the agreements that establish the structure for operating our businesses in China do not comply with PRC regulations relating to fund management businesses, or if these regulations or the interpretation of existing regulations change in the future, we could be subject to severe penalties or be forced to relinquish our interests in those operations.
Foreign ownership of certain parts of our businesses including fund management services is subject to restrictions under PRC laws and regulations. In addition, any foreign shareholder of a foreign-invested fund management company focusing on securities investment funds must be a financial institution approved by the national or regional financial regulatory authority where the foreign investor locates, and such national or regional financial regulatory authority must have signed a memorandum of understanding on bilateral regulatory cooperation with the CSRC or its approved institution. Meanwhile, any foreign shareholder of a foreign-invested fund management company must not be punished by any regulatory authority or judicial authority in the last three years. In addition, such foreign-invested fund management company must invest in domestic capital markets.
In December 2018, the CSRC announced that it entered into a memorandum of understanding on bilateral regulatory cooperation with the Cayman Islands Monetary Authority (“CIMA”), the principal regulator for the financial services industry of the Cayman Islands. However, as we are not a financial institution approved by the CIMA, we are not eligible to conduct our fund management business by directly establishing a foreign-invested fund management company. To comply with PRC laws and regulations and utilize our ability in providing fund management services, we conduct a significant part of our business activities through the VIE, Puyi Bohui, and its subsidiaries. Through our PRC subsidiary, Puyi Consulting, we entered into a series of contractual arrangements with Puyi Bohui and its shareholders, which (i) enable us to direct the activities of Puyi Bohui, (ii) enable us to receive substantially all of the economic benefits of Puyi Bohui, and (iii) provide us with an exclusive option to purchase all or part of the equity interests and assets in Puyi Bohui when and to the extent permitted by PRC law. As a result of these contractual arrangements, we are the primary beneficiary of Puyi Bohui and, as such, consolidate its and its subsidiaries’ financial results into our consolidated financial statements under U.S. GAAP. Puyi Bohui and its subsidiaries hold the licenses, approvals and key assets that are essential for our operations.
19
In the opinion of our PRC legal counsel, ETR Law Firm, based on its understanding of the relevant PRC laws and regulations, (i) the structures of the VIE in China and Puyi Consulting are not in violation of applicable PRC laws and regulations currently in effect; and (ii) each contract among Puyi Consulting, Puyi Bohui and its shareholders is legal, valid, binding and enforceable in accordance with its terms and applicable PRC laws. However, our PRC legal counsel has also advised us that there are substantial uncertainties regarding the interpretation and application of current or future PRC laws and regulations. Accordingly, the PRC regulatory authorities may ultimately take a view contrary to the opinion of our PRC legal counsel. It is uncertain whether any new PRC laws or regulations relating to variable interest entity structures will be adopted or if adopted, what they would provide. If we or the consolidated VIEs are found to be in violation of any PRC laws or regulations, if the contractual arrangements among Puyi Consulting, the VIE and its shareholders are determined as illegal or invalid by the PRC court, arbitral tribunal or regulatory authorities, or if we or the VIEs fail to obtain or maintain any of the required permits or approvals, the relevant PRC regulatory authorities would have broad discretion to take action in dealing with such violations or failures, including:
| ● | revoking the business license and/or operating license that such entities currently have or are to obtain in the future; |
| ● | discontinuing or placing restrictions or onerous conditions on our operations; |
| ● | imposing fines, confiscating the income from Puyi Consulting or the VIE, or imposing other requirements with which we or the VIE may not be able to comply; |
| ● | requiring us to restructure our structure or operations, including by terminating the contractual arrangements with the VIE and deregistering the equity pledges of the VIE, which in turn would affect our ability to consolidate, derive economic interests from, or exert effective control over the consolidated VIEs; or |
| ● | restricting or prohibiting our use of the proceeds from overseas offerings to finance our business and operations in China. |
Currently, according to the effective contractual arrangements between Puyi Consulting and the VIE, we conduct a significant part of our business activities through the consolidated VIEs in China. Investors in our ordinary shares or the ADSs thus are not purchasing equity interest in the consolidated VIEs in China (except for the 0.96% equity interest we hold in the consolidated VIEs) but instead are purchasing equity interest in a Cayman Islands holding company. If the PRC government deems that our contractual arrangements with the VIE do not comply with the relevant PRC regulations, or if these regulations or the interpretations of existing regulations are to change or are interpreted differently in the future, we and the consolidated VIEs could be subject to severe penalties or be forced to relinquish our interests in those operations.
Although we believe we, our PRC subsidiaries and the consolidated VIEs, are not in violation of current PRC laws and regulations, we cannot assure you that the PRC government would agree that our contractual arrangements comply with PRC licensing, registration or other regulatory requirements, with existing policies or with requirements or policies that may be adopted in the future. The PRC government has broad discretion in determining rectifiable or punitive measures for non-compliance with or violations of PRC laws and regulations. The PRC government could disallow the VIE structures, which would likely result in a material change in our operations and/or value of our securities, including that it could cause the value of such securities to significantly decline or become worthless. The VIE agreements have never been tested in a court of law in China. If the PRC government determines that we or the consolidated VIEs do not comply with applicable laws, it could revoke the consolidated VIEs’ business and operating licenses, require the consolidated VIEs to discontinue or restrict the consolidated VIEs’ operations, restrict the consolidated VIEs’ right to collect revenues, block the consolidated VIEs’ online apps and websites, require the consolidated VIEs to restructure our operations, impose additional conditions or requirements with which the consolidated VIEs may not be able to comply, impose restrictions on the consolidated VIEs’ business operations, or take other regulatory or enforcement actions against the consolidated VIEs that could be harmful to their business. Any of these or similar occurrences could significantly disrupt our or the consolidated VIEs’ business operations or restrict the consolidated VIEs from conducting a substantial portion of their business operations, which could materially and adversely affect the consolidated VIEs’ business, financial condition and results of operations. If any of these occurrences results in our inability to govern the activities of any of the consolidated VIEs that most significantly impact their economic performances, and/or our failure to receive the economic benefits from the consolidated VIEs, we may not be able to consolidate the consolidated VIEs in our consolidated financial statements in accordance with U.S. GAAP. In addition, our securities may decline in value or become worthless if we are unable to consolidate the operations and financial results of the consolidated VIEs in our financial statements in accordance with U.S. GAAP as the primary beneficiary since the consolidated VIEs conduct a significant part of our operations.
20
As of the date of this annual report, it is unclear what impact the PRC government’s actions would have on us, our ability to consolidate the financial results of the consolidated VIEs in our consolidated financial statements and the value of our securities, if the PRC government authorities were to find our legal structure and contractual arrangements to be in violation of PRC laws and regulations.
We rely on contractual arrangements with the VIE and its principal shareholder Mr. Yu Haifeng for a significant portion of our operations in China, which may not be as effective as ownership in directing operational activities of the consolidated VIEs.
Due to PRC restrictions on foreign ownership of fund management businesses in China, we operate our business in China through the VIE and its subsidiaries, or the consolidated VIEs, in which we have only 0.96% equity interests through our WFOE. We rely on contractual arrangements with the VIE, Puyi Bohui, and its principal shareholder, including the Power of Attorney with such shareholder, for our business operations in China. These contractual arrangements allow us to obtain economic benefits from the consolidated VIEs. In particular, our ability to direct the activities of the consolidated VIEs depends on the Power of Attorney, pursuant to which our PRC subsidiary, Puyi Consulting, can vote on all matters requiring shareholder approval of the VIE. We believe this Power of Attorney is legally enforceable but may not be as effective as equity ownership.
Although we have been advised by our PRC legal counsel that the contracts among Puyi Consulting, the VIE and its principal shareholder is valid, binding and enforceable under existing PRC laws and regulations, these contractual arrangements may not be as effective as ownership in providing us with power to direct operational activities of the VIE and its subsidiaries. Under the current contractual arrangements, as a legal matter, if the VIE or its principal shareholder fails to perform its respective obligations under these contractual arrangements, we may have to incur substantial costs and expend additional resources to enforce our rights under such arrangements. All of these contracts are governed by PRC law and provide for the resolution of disputes through arbitration in the PRC. Accordingly, these contracts would be interpreted in accordance with PRC law and any disputes would be resolved in accordance with PRC legal procedures. The legal environment in the PRC is not as developed as in other jurisdictions, such as the United States. As a result, uncertainties in the PRC legal system could limit our ability to enforce these contractual arrangements, which may make it difficult to direct the operational activities of the VIE, and we may lose control over the assets owned by the VIE. As a result, we may be unable to consolidate the financial results of such entities in our consolidated financial statements, our ability to conduct our business may be negatively affected, and our operations could be severely disrupted, which could materially and adversely affect our results of operations and financial condition. See “— Risks Related to Doing Business in China — Uncertainties with respect to the PRC legal system could adversely affect us.” The arbitration provisions under these contractual arrangements have no effect on the rights of our shareholders and do not prevent them from pursuing claims against us under U.S. federal securities laws.
The contractual arrangements we have entered into with the VIE and its principal shareholder, and any other arrangements and transactions among related parties that we currently have or will have in future, may be subject to scrutiny by the PRC tax authorities, which may determine that we owe additional taxes, which could substantially reduce our consolidated net income and the value of your investment.
Under applicable PRC laws and regulations, arrangements and transactions among related parties may be subject to audit or challenge by the PRC tax authorities. We are not able to determine whether the contractual arrangements that we have entered into among Puyi Consulting, the VIE and its principal shareholder, or any other arrangements and transactions among related parties that we currently have or will have in future will be regarded by the PRC tax authorities as arm’s length transactions. We could face material and adverse tax consequences if the PRC tax authorities determine that our current contractual arrangements or any other arrangements and transactions among related parties are not entered into on an arm’s-length basis, and therefore constitute favorable transfer pricing. As a result, the PRC tax authorities could require us to adjust our taxable income upward for PRC tax purposes, which could increase the VIE’s tax expenses, subject us to late payment fees and other penalties for under-payment of taxes, and result in the loss of any preferential tax treatment we may have. As a result, our consolidated net income may be adversely affected.
21
The principal shareholder of the VIE may have potential conflicts of interest with us, which may materially and adversely affect our business and financial condition.
The principal shareholder of Puyi Bohui, Mr. Yu Haifeng, is a PRC national. He may have conflicts of interest with us. Conflicts of interest may arise from his dual roles as both shareholder of our company and shareholder of the VIE. We do not have existing arrangements to address potential conflicts of interest between this individual and our group and cannot assure you that when conflicts arise, this individual will act in the best interest of our group or that conflicts will be resolved in our favor. If we cannot resolve any conflicts of interest or disputes between us and this individual, we may have to rely on legal proceedings, which may materially disrupt our business. There is also substantial uncertainty as to the outcome of any such legal proceeding. If any of the foregoing were to occur, our business, financial condition and results of operations may be materially and adversely affected.
We may lose the ability to use and enjoy assets held by the VIE that are material to the operation of certain portion of our business if the VIE goes bankrupt or become subject to a dissolution or liquidation proceeding.
As part of our contractual arrangements with the VIE, the VIE and its subsidiaries hold certain assets that are material to the operation of our business, including intellectual property and premise and licenses. If the VIE or any of its subsidiaries goes bankrupt and all or part of its assets become subject to liens or rights of third-party creditors, we may be unable to continue some or all of our business activities, which could materially and adversely affect our business, financial condition and results of operations. Under the contractual arrangements, the VIE may not, in any manner, sell, transfer, mortgage or dispose of its assets or legal or beneficial interests in the business without our prior consent. If the VIE undergoes a voluntary or involuntary liquidation proceeding, independent third-party creditors may claim rights to some or all of these assets, thereby hindering our ability to operate our business, which could materially and adversely affect our business, financial condition and results of operations.
If we were deemed to be an investment company under the Investment Company Act of 1940, applicable restrictions could make it impractical for us to continue our business as contemplated and could have a material adverse effect on our business and the price of our ordinary shares.
An entity will generally be deemed an “investment company” for purposes of the Investment Company Act of 1940, as amended (the “1940 Act”) if: (a) it is or holds itself out as being engaged primarily, or proposes to engage primarily, in the business of investing, reinvesting or trading in securities, or (b) absent an applicable exemption, it owns or proposes to acquire investment securities having a value exceeding 40% of the value of its total assets (exclusive of U.S. government securities and cash items) on an unconsolidated basis. We believe that we are engaged primarily in the business of providing wealth management services and asset management services and not in the business of investing, reinvesting or trading in securities. We hold ourselves out as a third-party wealth management service provider and do not propose to engage primarily in the business of investing, reinvesting or trading in securities. Accordingly, we believe that we are not an investment company under Section 3(b)(1) of the Investment Company Act because, among other things, it is primarily engaged in a non-investment company business. If one or more of our operating entities ceased to be deemed as a wholly-owned subsidiary of ours, our interests in those subsidiaries could be deemed an “investment security” for purposes of the 1940 Act.
22
The 1940 Act and the rules thereunder contain detailed parameters for the organization and operation of investment companies. The 1940 Act and the rules thereunder limit or prohibit transactions with affiliates, impose limitations on the issuance of debt and equity securities, generally prohibit the issuance of options and impose certain governance requirements, among other things. We intend to conduct our operations so that Puyi Inc. will not be deemed an investment company. However, if we were to be deemed an investment company, restrictions imposed by the 1940 Act, including limitations on our capital structure and our ability to transact business with affiliates, could make it impractical for us to continue our business as currently conducted and would have a material adverse effect on our business, financial condition, results of operations and the price of our ordinary shares. In addition, we may be required to limit the amount of investments that we make as a principal or otherwise conduct our business in a manner that does not subject us to the registration and other requirements on the 1940 Act.
Risks Related to Doing Business in China
Adverse changes in the political and economic policies of the PRC government could have a material adverse effect on the overall economic growth of China, which could adversely affect our business.
Substantially all of our assets are located in China and substantially all of our revenues are derived from our operations there. Accordingly, our business, financial condition, results of operations and prospects are significantly affected by economic, political and legal developments in China. The Chinese economy differs from the economies of most developed countries in many respects, including amount of government involvement, level of development, growth rate, control of foreign exchange and allocation of resources. While the Chinese economy has experienced significant growth in the past 40 years, the growth has been uneven across different periods, regions and among various economic sectors of China, and the rate of growth has been slowing since 2012. We cannot assure you that the Chinese economy will continue to grow. Further, the Chinese government has implemented various measures to encourage economic growth and guide the allocation of resources, some of which may benefit the overall Chinese economy but have a negative effect on us. For example, our financial condition and results of operations may be adversely affected by government control over capital investments or changes in tax regulations. Also, in the past the Chinese government implemented certain measures, including interest rate adjustment, to control the pace of economic growth. These measures may cause decreased economic activity in China, which may adversely affect our business and operating results. Accordingly, any adverse changes in economic conditions in China, in the policies of the Chinese government or in the laws and regulations in China could have a material adverse effect on the overall economic growth of China. Such developments could adversely affect our business and operating results, lead to reduction in demand for our services and adversely affect our competitive position.
Uncertainties with respect to the PRC legal system could adversely affect us.
We conduct our business primarily through our PRC subsidiaries in which we hold equity interest and the VIE and its subsidiaries of which we could direct operation activities in China through the contractual arrangements. Our operations in China are governed by PRC laws and regulations. Our PRC subsidiary, Puyi Consulting, is a foreign-owned enterprise and is subject to laws and regulations applicable to foreign investment in China and, in particular, laws applicable to foreign-owned enterprises. The PRC legal system is a civil law system based on written statutes. Unlike common law system, prior court decisions may be cited for reference but have limited precedential value. In addition, any new or changes in PRC laws and regulations related to foreign investment in China could affect the business environment and our ability to operate our businesses in China.
From time to time, we may have to resort to administrative and court proceedings to enforce our legal rights. However, since PRC judicial and administrative authorities have significant discretion in interpreting and implementing statutory and contractual terms, it may be more difficult to predict the outcome of a judicial or administrative proceeding than in more developed legal systems. In addition, the PRC legal system is based in part on government policies and internal rules, some of which are not published on a timely basis or at all, that may have a retroactive effect. As a result, we may not be aware of our violation of these policies and rules until some time after the violation. Any administrative and court proceedings in China may be protracted and result in substantial costs and diversion of resources and management attention. However, since PRC administrative and court authorities have significant discretion in interpreting and implementing statutory and contractual terms, it may be more difficult to evaluate the outcome of administrative and court proceedings and the level of legal protection we enjoy than in more developed legal systems. These uncertainties may also impede our ability to enforce the contracts we have entered into, and as a result, could materially and adversely affect our business and results of operations.
23
Fluctuations in exchange rates may have a material adverse effect on your investment.
The conversion of Renminbi into foreign currencies, including U.S. dollars, is based on rates set by the People’s Bank of China. The Renminbi has fluctuated against the U.S. dollar, at times significantly and unpredictably. The value of Renminbi against the U.S. dollar and other currencies is affected by changes in China’s political and economic conditions and by China’s foreign exchange policies, among other things. With the development of the foreign exchange market and progress towards interest rate liberalization and Renminbi internationalization, the PRC government may in the future announce further changes to the exchange rate system, and we cannot assure you that Renminbi will not appreciate or depreciate significantly in value against the U.S. dollar in the future. It is difficult to predict how market forces or PRC or U.S. government policy may impact the exchange rate between Renminbi and the U.S. dollar in the future.
Significant revaluation of the Renminbi may have a material and adverse effect on our revenues, earnings and financial position as well as your investment. For example, an appreciation of the Renminbi against the U.S. dollar would make any new RMB-denominated investments or expenditures more costly to us, to the extent that we need to convert U.S. dollars into Renminbi for such purposes. An appreciation of the Renminbi against the U.S. dollar would also result in foreign currency translation losses for financial reporting purposes when we translate our U.S. dollar-denominated financial assets into Renminbi, our reporting currency. Conversely, if we decide to convert Renminbi into U.S. dollars for the purpose of making payments for dividends on our ordinary shares or ADSs, for payment of interest expenses, for strategic acquisitions or investments or for other business purposes, appreciation of the U.S. dollar against the Renminbi would have a negative effect on us. In addition, appreciation or depreciation in the value of the Renminbi relative to the U.S. dollar would affect our financial results reported in U.S. dollar terms without giving effect to any underlying change in our business or results of operations. Fluctuations in the exchange rate will also affect the relative value of earnings from and the value of any U.S. dollar-denominated investments we make in the future.
Very limited hedging options are available in China to reduce our exposure to exchange rate fluctuations. To date, we have not entered into any hedging transactions in an effort to reduce our exposure to foreign currency exchange risk. While we may decide to enter into hedging transactions in the future, the availability and effectiveness of these hedges may be limited, and we may not be able to adequately hedge our exposure or at all. In addition, our currency exchange losses may be magnified by PRC exchange control regulations that restrict our ability to convert Renminbi into foreign currency. As a result, fluctuations in exchange rates may have a material adverse effect on your investment.
Governmental control of conversion of Renminbi into foreign currencies may limit our ability to utilize our revenues effectively and affect our operations and the value of your investment.
The PRC government imposes controls on the convertibility of the Renminbi into foreign currencies and, in certain cases, the remittance of currency out of China. We receive substantially all of our revenues in Renminbi, and most of our cash is in RMB. Under our corporate structure, Puyi Inc., a Cayman Islands holding company, primarily relies on dividend payments from our PRC subsidiary, Puyi Consulting, to fund any cash and financing requirements we may have. Under existing PRC foreign exchange regulations, payments of current account items, including profit distributions, interest payments and trade and service-related foreign exchange transactions, can be made in foreign currencies without prior approval from the SAFE by complying with certain procedural requirements. As such, Puyi Consulting is able to pay dividends in foreign currencies to us without prior approval from the SAFE by complying with certain procedural requirements. However, approval from or registration with appropriate government authorities is required where Renminbi is to be converted into foreign currency and remitted out of China to pay capital expenses such as the repayment of loans denominated in foreign currencies. The PRC government may also at its discretion restrict access in the future to foreign currencies for current account transactions. There is no assurance that the PRC government will not intervene or impose restrictions on the ability of us, our subsidiaries or the consolidated VIEs to transfer cash. If the foreign exchange control system prevents us from obtaining sufficient foreign currencies to satisfy our foreign currency demands, we may not be able to pay dividends in foreign currencies from the PRC subsidiary to the offshore subsidiaries, across borders, and to our shareholders, including holders of our ADSs. These foreign exchange restrictions and limitations could prevent the cash maintained from leaving the PRC, and limit our ability to utilize our revenue effectively and affect our operations and the value of your investment.
24
PRC regulations relating to the establishment of offshore special purpose companies by PRC residents and filing requirements for overseas securities offering by offshore special purpose companies established by PRC residents may subject our PRC resident beneficial owners or our PRC subsidiary to liability or penalties, limit our ability to inject capital into our PRC subsidiary, limit our PRC subsidiary’s ability to increase its registered capital or distribute profits to us, or may otherwise adversely affect us.
On July 4, 2014, the SAFE promulgated the Circular on Relevant Issues Relating to Foreign Exchange Administration for Overseas Investments and Financing and Round-trip Investments by Domestic Residents through Special Purpose Vehicles, or the SAFE Circular 37, which came into effect as of July 4, 2014. According to the SAFE Circular 37, prior registration with the local SAFE branch is required for PRC residents, including PRC individuals and PRC corporate entities as well as foreign individuals that are deemed as PRC residents for foreign exchange administration purpose, in connection with their direct or indirect contribution of domestic assets or interests to offshore companies, known as SPVs. The SAFE Circular 37 further requires amendment to the SAFE registrations in the event of any changes with respect to the basic information of the offshore special purpose vehicle, such as change of a PRC individual shareholder, name and operation term, or any significant changes with respect to the offshore special purpose vehicle, such as increase or decrease of capital contribution, share transfer or exchange, or mergers or divisions. The SAFE Circular 37 is applicable to our shareholders who are PRC residents and may be applicable to any offshore acquisitions that we make in the future. In February 2015, the SAFE promulgated a Circular on Further Simplifying and Improving Foreign Exchange Administration Policies on Direct Investment, or the SAFE Circular 13, effective June 1, 2015. Under the SAFE Circular 13, applications for foreign exchange registration of inbound foreign direct investments and outbound overseas direct investments, including those required under the SAFE Circular 37, will be filed with qualified banks instead of the SAFE. The qualified banks will directly examine the applications and accept registrations under the supervision of the SAFE.
In addition to the SAFE Circular 37 and the SAFE Circular 13, our ability to conduct foreign exchange activities in China may be subject to the interpretation and enforcement of the Implementation Rules of the Administrative Measures for Individual Foreign Exchange promulgated by the SAFE in January 2007 (as amended and supplemented, the “Individual Foreign Exchange Rules”). Under the Individual Foreign Exchange Rules, any PRC individual seeking to make a direct investment overseas or engage in the issuance or trading of negotiable securities or derivatives overseas must make the appropriate registrations in accordance with the SAFE provisions, the failure of which may subject such PRC individual to warnings, fines or other liabilities.
Our principal shareholder, Mr. Yu Haifeng, is subject to the SAFE Circular 37 and Individual Foreign Exchange Rules, and has completed the initial registrations with the qualified banks as required by the regulations. However, we may not be informed of the identities of all the PRC residents holding direct or indirect interest in our group, and we have no control over any of our beneficial owners. Thus, we cannot provide any assurance that our current or future PRC resident beneficial owners will comply with our request to make or obtain any applicable registrations or continuously comply with all registration procedures set forth in these SAFE regulations. Such failure or inability of our PRC residents beneficial owners to comply with these SAFE regulations may subject us or our PRC residents beneficial owners to fines and legal sanctions, restrict our cross-border investment activities, or limit our PRC subsidiary’s ability to distribute dividends to, or obtain foreign-exchange-dominated loans from, our group, or prevent us from being able to make distributions or pay dividends, as a result of which our business operations and our ability to distribute profits to you could be materially and adversely affected.
25
We may rely principally on dividends and other distributions on equity paid by our PRC subsidiary to fund any cash and financing requirements we may have, and any limitation on the ability of our PRC subsidiary to pay dividends to us could have a material adverse effect on our ability to conduct our business.
We are a holding company, and we may rely principally on dividends and other distributions on equity paid by Puyi Consulting, our PRC subsidiary, for our cash and financing requirements, including the funds necessary to pay dividends and other cash distributions to our shareholders and service any debt we may incur. If Puyi Consulting incurs debt on its own behalf in the future, the instruments governing the debt may restrict its ability to pay dividends or make other distributions to us. In addition, the PRC tax authorities may require us to adjust our taxable income under the contractual arrangements that Puyi Consulting currently has in place with the VIE in a manner that would materially and adversely affect its ability to pay dividends and other distributions to us.
Under PRC laws and regulations, Puyi Consulting, as a wholly foreign-owned enterprise in the PRC, may pay dividends only out of its accumulated profits as determined in accordance with PRC accounting standards and regulations. In addition, a wholly foreign-owned enterprise such as Puyi Consulting is required to set aside at least 10% of its accumulated after-tax profits each year, if any, to fund certain statutory reserve funds, until the aggregate amount of such fund reaches 50% of its registered capital. At its discretion, it may allocate a portion of its after-tax profits based on PRC accounting standards to staff welfare and bonus funds. These reserve funds and staff welfare and bonus funds are not distributable as cash dividends. Any limitation on the ability of Puyi Consulting to pay dividends or make other distributions to us could materially and adversely limit our ability to grow, make investments or acquisitions that could be beneficial to our business, pay dividends, or otherwise fund and conduct our business.
PRC regulation of loans to and direct investment in PRC entities by offshore holding companies and governmental control of conversion of foreign currencies into Renminbi may delay or prevent us from using any offshore cash we may have to make loans to our PRC subsidiary and the VIE or to make additional capital contributions to our PRC subsidiary, which could materially and adversely affect our liquidity and our ability to fund and expand our business.
We are an offshore holding company conducting our operations in China through our PRC subsidiaries and the consolidated VIEs through contractual arrangements. We may make loans to our PRC subsidiary and the consolidated VIEs, or we may make additional capital contributions to our PRC subsidiary. Any loans to our PRC subsidiary, which is treated as a foreign invested enterprise under PRC law, are subject to PRC regulations and foreign exchange loan registrations. For example, loans by us to Puyi Consulting to finance its activities cannot exceed statutory limits and must be registered with the local counterpart of the SAFE. We may also decide to finance Puyi Consulting by means of capital contributions, which must be approved by the PRC Ministry of Commerce or its local counterpart. We can use our capital funds to make domestic equity investments when the following conditions are met: (i) we shall not violate the current special management measures for the access of foreign investment (the Negative List); and (ii) domestic investment projects are true and compliant with the PRC laws and regulations. To be compliant, our capital funds shall not be used for the following purposes: (i) directly or indirectly used for payment beyond the business scope of the enterprises or prohibited by relevant laws and regulations; (ii) directly or indirectly used for investment in securities or investments other than banks’ principal-secured products unless otherwise permitted by relevant laws and regulations; (iii) the granting of loans to non-affiliated enterprises, except where it is expressly permitted in the business license; and (iv) payment for the purchase of real estate that is not for self-use (except for the foreign-invested real estate enterprises). The funds raised under the VIE structure can only be used in the business activities of domestic operating entities after the settlement of foreign exchange is made under the above conditions. Due to the restrictions imposed on loans in foreign currencies extended to any PRC domestic companies, we are not likely to directly make such loans to the VIE, a PRC domestic company. Meanwhile, we are not likely to finance the activities of the VIE by means of capital contributions because that would result in the VIE being converted into a foreign invested company, while foreign invested companies engaged in fund management industry are subject to more stringent requirements than PRC domestic enterprises. In addition, any transfer of funds by Puyi Inc. to our PRC subsidiaries, either as a shareholder loan or as an increase in the registered capital, is subject to a series of procedural requirements with SAFE or its local counterpart.
26
In light of the various requirements imposed by PRC regulations on loans to and direct investment in PRC entities by offshore holding companies, we cannot assure you that we will be able to complete the necessary government registrations or obtain the necessary government approvals on a timely basis, if at all, with respect to future loans by us to our PRC subsidiary or the VIE or with respect to future capital contributions by us to our PRC subsidiary. If we fail to complete such registrations or obtain such approvals, our ability to use any offshore cash we may have, including the proceeds we receive from any future offshore offering of equity or debts securities, and to capitalize or otherwise fund our PRC operations may be negatively affected, which could materially and adversely affect our liquidity and our ability to fund and expand our business.
Any failure to comply with PRC regulations regarding the registration requirements for share incentive plans may subject the PRC plan participants or us to fines and other legal or administrative sanctions.
Under the SAFE regulations, PRC residents who participate in a share incentive plan in an overseas publicly listed company are required to register with the SAFE or its local branches and complete certain other procedures. We and our PRC resident employees who participate in our share incentive plans are subject to these regulations. If we or any of these PRC resident employees fail to comply with these regulations, we or such employees may be subject to fines and other legal or administrative sanctions. We also face regulatory uncertainties that could restrict our ability to adopt additional incentive plans for our directors, executive officers and employees under PRC law.
The dividends we receive from our PRC subsidiary may be subject to PRC tax under the PRC Enterprise Income Tax Law, which would likely have a material adverse effect on our financial condition and results of operations.
Pursuant to the Enterprise Income Tax Law (the “EIT Law”) and its implementing rules, both of which came into effect on January 1, 2008, an enterprise established outside of the PRC with “de facto management bodies” within the PRC is considered as a “resident enterprise” and will pay income tax at the rate of 25% for its global income. The implementing rules of the EIT Law define de facto management as “substantial and overall management and control over the production and operations, personnel, accounting, and properties” of the enterprise. In 2009, the State Administration of Taxation, or the SAT, issued the SAT Circular 82, which further interprets the application of the EIT Law and its implementing rules to a PRC-controlled offshore enterprise. Pursuant to the SAT Circular 82, an enterprise incorporated in an offshore jurisdiction and controlled by a PRC enterprise or a PRC enterprise group will be classified as a PRC resident enterprise for tax purposes and will be subject to PRC enterprise income tax on its global income, only if (i) its senior management in charge of daily operations reside or perform their duties mainly in the PRC; (ii) its financial or personnel decisions are made or approved by bodies or persons in the PRC; (iii) its substantial assets and properties, accounting books, corporate stamps, board and shareholder minutes are kept in the PRC; and (iv) at least 50% of its directors with voting rights or senior management habitually reside in the PRC. Such PRC resident enterprise would have to pay a withholding tax at a rate of 10% when paying dividends to its non-PRC shareholders.
We believe that we are not a PRC resident enterprise for PRC tax purposes because we do not have a PRC enterprise or a PRC enterprise group as our primary controlling shareholder. In addition, we are not aware of any offshore company with a corporate structure similar to ours that has been deemed a PRC resident enterprise by the PRC tax authorities. However, as the tax residency status of an enterprise is subject to determination by the PRC tax authorities and uncertainties remain with respect to the interpretation of the term “de facto management body,” we will continue to monitor our tax status.
27
If the PRC tax authorities determine that we are a PRC resident enterprise for tax purposes, we could be subject to PRC tax at a rate of 25% on our worldwide income, which could materially reduce our net income, and we may be subject to a 10% withholding tax from dividends we pay to our non-PRC shareholders, including the holders of our ADSs. In addition, if such income is treated as sourced from within the PRC, non-resident shareholders including the holders of our ADSs may be subject to PRC tax on gains realized on the sale or other disposition of ADSs or ordinary shares, at a rate of 10% for non-PRC enterprises or a rate of 20% for non-PRC individuals, unless a reduced rate is available under an applicable tax treaty. It is unclear whether non- PRC shareholders of our company would be able to claim the benefits of any tax treaties between their country of tax residence and the PRC in the event that we are treated as a PRC resident enterprise. Any such tax may reduce the returns on your investment in the ADSs or ordinary shares.
We may be subject to penalties for failure to make adequate contributions to social security and housing provident fund by some subsidiaries of the VIE pursuant to the relevant PRC laws and regulations.
In the past, some subsidiaries of the VIE may not have been in compliance with the relevant PRC laws and regulations to make adequate contributions to social security and housing provident fund. Pursuant to the Social Insurance Law of the PRC promulgated in 2010 and the Regulations on Management of Housing Provident Funds promulgated in 1999 and amended in 2002, an enterprise is required, within a prescribed time limit, to register with the relevant social security authority and housing provident fund management center, and to open the relevant accounts and make timely contributions for their employees; failure to do so may subject the enterprise to order for rectification, and certain fines if the enterprise fails to rectify in time. As of the date of this annual report, such subsidiaries of the VIE have not received any demand or order from the competent authorities with respect to their social security and housing provident fund contributions. In the event that the relevant authorities determine that they have underpaid, such subsidiaries of the VIE may be required to pay outstanding contributions and penalties to the extent they did not make full contributions to the social security and housing provident funds.
We face uncertainty with respect to indirect transfers of equity interests in PRC resident enterprises by their non-PRC holding companies.
Pursuant to the Circular on Strengthening Administration of Enterprise Income Tax on Proceeds from Transfer of Non-Resident Enterprise Equity Interest, or the SAT Circular 698, promulgated by the SAT in 2009 with retroactive effect from January 1, 2008, where a non-resident enterprise transfers the equity interests of a PRC resident enterprise indirectly by disposition of the equity interests of an overseas holding company, or an Indirect Transfer, and such overseas holding company is located in a tax jurisdiction that: (i) has an effective tax rate less than 12.5% or (ii) does not tax foreign income of its residents, the non-resident enterprise, being the transferor, shall report to the competent tax authority of the PRC resident enterprise this Indirect Transfer.
In February 2015, the SAT promulgated a Public Announcement Regarding Certain Enterprise Income Tax Matters Regarding Indirect Transfer of Properties between Non-resident Enterprises, or the SAT Circular 7, which supersedes the rules with respect to the Indirect Transfer under the SAT Circular 698, but does not touch upon the other provisions of the SAT Circular 698, which remain in force. The SAT Circular 7 extends its tax jurisdiction to not only Indirect Transfers set forth under the SAT Circular 698 but also transactions involving transfer of other taxable assets through offshore transfer of a foreign intermediate holding company. In addition, the SAT Circular 7 provides clearer criteria than the SAT Circular 698 for assessment of reasonable commercial purposes and has introduced safe harbors for internal group restructurings and the purchase and sale of equity through a public securities market. The SAT Circular 7 also brings challenges to both foreign transferor and transferee (or other person who is obligated to pay for the transfer) of taxable assets. Where a non-resident enterprise transfers taxable assets indirectly by disposing of the equity interests of an overseas holding company, which is an Indirect Transfer, the non-resident enterprise as either transferor or transferee, or the PRC entity that directly owns the taxable assets, may report such Indirect Transfer to the relevant tax authority. Using a “substance over form” principle, the PRC tax authority may disregard the existence of the overseas holding company if it lacks a reasonable commercial purpose and was established for the purpose of reducing, avoiding or deferring PRC tax. As a result, gains derived from such Indirect Transfer may be subject to PRC enterprise income tax, and the transferee or other person who is obligated to pay for the transfer is obligated to withhold the applicable taxes, currently at a rate of 10% for the transfer of equity interests in a PRC resident enterprise. Both the transferor and the transferee may be subject to penalties under PRC tax laws if the transferee fails to withhold the taxes and the transferor fails to pay the taxes.
28
In October 2017, the SAT promulgated an Announcement on Issues Relating to Withholding at Source of Income Tax Payable by Non-resident Enterprises, or the SAT Circular 37, effective December 2017, which, among others, repealed the Circular 698 and amended certain provisions in the SAT Circular 7. According to the SAT Circular 37, where the non-resident enterprise fails to declare the tax payable pursuant to Article 39 of the Enterprise Income Tax, the tax authority may order it to pay the tax due within required time limits, and the non-resident enterprise shall declare and pay the tax payable within such time limits specified by the tax authority. However, if the non-resident enterprise voluntarily declares and pays the tax payable before the tax authority orders it to do so within required time limits, it shall be deemed that such enterprise has paid the tax in time.
We face uncertainties as to the reporting and other implications of certain past and future transactions where PRC taxable assets are involved, such as offshore restructuring, sale of the shares in our offshore subsidiaries and investments. Our company may be subject to filing obligations or taxed if acting as transferor in such transactions, and may be subject to withholding obligations if acting as transferee in such transactions, under the SAT Circular 7 and the SAT Circular 37. For transfer of shares in our company by investors who are non-PRC resident enterprises, our PRC subsidiaries may be requested to assist in the filing under the SAT circulars. As a result, we may be required to expend valuable resources to comply with the SAT circulars or to request the relevant transferors from whom we purchase taxable assets to comply with these circulars, or to establish that our company should not be taxed under these circulars, which may have a material adverse effect on our financial condition and results of operations.
The approval, filing and/or other requirements of the CSRC or other PRC governmental authorities may be required in connection with an offering under PRC rules, regulations or policies, and, if required, we cannot predict whether or how soon we will be able to obtain such approval.
On July 6, 2021, the General Office of the Central Committee of the Communist Party of China and the General Office of the State Council promulgated the Opinions on Strictly Cracking Down Illegal Securities Activities in accordance with the Law (the “Opinions on Securities Activities”), which announced the plans to take effective measures to enhance the administration over illegal securities activities and the supervision on the offering and listing of PRC domestic companies in an overseas market, including promoting the construction of relevant regulatory systems.
On December 24, 2021, the CSRC promulgated the Administrative Provisions of the State Council on Overseas Offering and Listing of Securities by Domestic Enterprises (Draft for Comments), and the Administrative Measures for the Filing of Overseas Securities Offering and Listing by Domestic Companies (Draft for Comments), which, if become effective, require that a PRC domestic company that seeks to offer and list securities in an overseas market, whether through direct or indirect form, to file the required documents with the CSRC within three working days after such application for overseas offering and listing is submitted, and stipulate certain circumstances under which the overseas offering and listing would be prohibited as well as the measures taken by the CSRC if a PRC domestic company falls into any of such circumstances prior to the overseas offering and listing, such as imposing a postponement or termination of the proposed overseas offering and listing, and canceling the corresponding filing on the conditions that the proposed overseas offering and listing application documents have been filed. As of the date of this annual report, the above regulations were released for public comments and the final versions and effective dates of such regulations are subject to change with substantial uncertainty. Therefore, we cannot predict the impact of these regulations on maintaining the listing status of our ADSs and/or other securities, or any of our future offerings of securities overseas.
29
On December 28, 2021, the Revised Cybersecurity Review Measures was released, which stipulates, among others, that the procurement of network products and services by critical information infrastructure operators and the data processing activities conducted by network platform operators which affect or may affect national security shall be subject to cybersecurity review. See “Item 3. Key Information—D. Risk Factors—Risks Related to Our Business and Industry—Any failure to protect our clients’ privacy and confidential information could lead to legal liability, adversely affect our reputation and have a material adverse effect on our business, financial condition or results of operations.”
Furthermore, the PRC governmental authorities may have wide discretion on the interpretations and enforcements of the above regulations, and we cannot assure you that any new rules or regulations promulgated in the future will not impose additional requirements on any of our future proposed offering of securities overseas or the listing of our ADSs. If it is determined in the future that approvals, filings, registrations or other kind of governmental authorizations from the CSRC or other PRC governmental authorities are required for any of our future offerings of securities overseas or to maintain the listing status of our ADSs, it is uncertain whether we can or how long it will take us to obtain such authorization, and whether any such authorization could be rescinded. Any failure to obtain or delay in obtaining such authorization, or a rescission of any such authorization if obtained by us, may subject us to regulatory actions or other sanctions from the CSRC or other PRC governmental authorities, which may have a material adverse effect on our business, financial conditions or results of operations.
If the PCAOB is unable to adequately inspect our auditors as required under the Holding Foreign Companies Accountable Act, the SEC will prohibit the trading of our ADSs. A trading prohibition may materially and adversely affect the value of your investment. Additionally, the inability of the PCAOB to conduct adequate inspections of our auditors deprives our investors of the benefits of such inspections.
On April 21, 2020, former SEC Chairman Jay Clayton and former PCAOB Chairman William D. Duhnke III, along with other senior SEC staff, released a joint statement highlighting the risks associated with investing in companies based in or have substantial operations in emerging markets including China. The joint statement emphasized the risks associated with lack of access for the PCAOB to inspect auditors and audit work papers in China and the high risks of fraud in emerging markets.
On May 20, 2020, the U.S. Senate passed the Holding Foreign Companies Accountable Act (the “HFCA Act”) requiring a foreign company to certify it is not owned or controlled by a foreign government if the PCAOB is unable to audit specified reports because the company uses a foreign auditor not subject to PCAOB inspection. If the PCAOB is unable to inspect the registrant’s auditors for three consecutive years, the registrant’s securities will be prohibited from trading on a U.S. national exchange. On December 2, 2020, the U.S. House of Representatives approved the HFCA Act. On December 18, 2020, the HFCA Act was signed into law. On June 22, 2021, the U.S. Senate passed the Accelerating Holding Foreign Companies Accountable Act. The bill, if enacted, would shorten the consecutive non-inspection period under the HFCA Act from three to two consecutive years. As a result, the time period before our ADSs may be prohibited from trading or delisted will be reduced.
On December 2, 2021, the SEC adopted final amendments implementing congressionally mandated submission and disclosure requirements of the HFCA Act.
On December 16, 2021, the PCAOB issued a report (the “PCAOB release”) to notify the SEC of its determination that the PCAOB is unable to inspect or investigate completely registered public accounting firms headquartered in Mainland China and Hong Kong. On February 4, 2022, the U.S. House of Representatives passed the America Creating Opportunities for Manufacturing, Pre-Eminence in Technology, and Economic Strength (COMPETES) Act of 2022 (the “America COMPETES Act”). If the America COMPETES Act is enacted into law, it would amend the HFCA Act and require the SEC to prohibit an issuer’s securities from trading on any U.S. stock exchanges if its auditor is not subject to PCAOB inspections for two consecutive years instead of three.
30
On August 26, 2022, the PCAOB signed a Statement of Protocol with the CSRC and the Ministry of Finance of the People’s Republic of China governing inspections and investigations of audit firms based in China and Hong Kong (the “SOP”). The signing of the SOP could prevent the delisting of Commission-Identified Issuers pursuant to the HFCA Act. However, according to the SEC, such relief would depend on the implementation of the SOP. If the PCAOB continues to be prohibited from conducting complete inspections and investigations of PCAOB-registered public accounting firms in China, then China-based companies will be delisted pursuant to the HFCA Act despite the SOP. Therefore, there is no assurance that the SOP could give relief to the registrants against the delisting risk from the application of the HFCA Act.
Our current independent accounting firm, Marcum Asia CPAs LLP, whose audit report is included in this annual report on Form 20-F, headquartered in Manhattan, New York, was not included in the list of PCAOB identified firms in the PCAOB release and has been inspected by the PCAOB on a regular basis with the last inspection in 2020. Recent developments with respect to audits of China-based companies create uncertainty about the ability of Marcum Asia CPAs LLP to fully cooperate with a PCAOB request for audit working papers without the approval of the Chinese authorities, as Marcum Asia CPAs LLP’s audit working papers related to us are located in China. We can offer no assurance that we will be able to retain an auditor that would allow us to avoid a trading prohibition for our securities under the HFCA Act.
Our ADSs may be delisted under the HFCA Act if the PCAOB decides that it is unable to adequately inspect our auditors for three consecutive years. The delisting of our ADSs, or the threat of them being delisted, may materially and adversely affect the value of your investment. Additionally, the inability of the PCAOB to conduct inspections deprives our investors with the benefits of such inspections.
There are difficulties in bringing actions and enforcing foreign judgments in China against us, our management or our assets.
We are incorporated in the Cayman Islands, but most of our, our subsidiaries’ and the consolidated VIEs’ operations are conducted in the PRC and most of our, our subsidiaries’ and the consolidated VIEs’ assets are located in the PRC. In addition, all of our directors and officers are nationals and/or residents of the PRC, and all or a substantial portion of their assets are located in the PRC. As a result, it may be difficult or impossible for you to bring an action against us or against these individuals in the United States in the event that you believe we have violated your rights or have a claim against us, either under United States federal or state securities laws or otherwise. Even if you are successful in bringing an action of this kind, the laws of the Cayman Islands and of China may not allow you to enforce a judgment against our assets or the assets of our directors and officers.
It may also be difficult for our shareholders to effect service of process upon us or those persons inside Mainland China. As advised by our PRC legal counsel, China currently does not have treaties providing for the reciprocal recognition and enforcement of court judgments with the Cayman Islands, United States and many other countries and regions. Therefore, with respect to matters that are not subject to a binding arbitration provision, it may be difficult or impossible to recognize and enforce judgments of any of those non-PRC jurisdictions in a China court.
Risks Related to our ADSs
The PRC government’s significant oversight over our business operation could result in a material adverse change in our operations and the value of our ADSs.
We conduct our business in China primarily through our PRC subsidiaries in which we hold equity interest and the consolidated VIEs of which we could direct the operational activities in China through contractual arrangements. Our operations in China are governed by PRC laws and regulations. The PRC government has significant oversight over the conduct of our business, and it regulates and may intervene our operations, which could result in a material adverse change in our operations and/or the value of our ADSs. Also, the PRC government has recently indicated an intent to exert more oversight over offerings that are conducted overseas and/or foreign investment in China-based issuers. Any such action could significantly limit or completely hinder our ability to offer or continue to offer securities to investors. In addition, implementation of industry-wide regulations directly targeting our operations could cause our securities to significantly decline in value or become worthless. Therefore, our investors face potential uncertainty from actions taken by the PRC government affecting our business.
31
Our results of operations and the value of our ADSs may be affected by geopolitical events, trade tensions and other developments beyond our control, which may in turn adversely affect the economic and market conditions in China and globally.
There have been concerns over unrest, terrorist threats and the potential for war in the Middle East, Europe and elsewhere, as well as over the conflicts involving Ukraine, Syria and North Korea. For example, the military conflict between Russia and Ukraine has resulted in an escalated regional instability, amplified the existing geopolitical tension among Russia and other countries in the region and in the west, as well as adversely affected commodity and other financial markets or economic conditions. The Russia-Ukraine conflict has increased uncertainties to the already heightened tensions in international economic relations. The United States, European Union, the United Kingdom, Switzerland and other countries have imposed, and may further impose, financial and economic sanctions and export controls targeting certain Russian entities and/or individuals, which could adversely affect the global economy and financial markets, even though we do not have any direct exposure to Russia or the adjoining geographic regions. The duration of such military conflict and the related sanctions, as well as their impact on the global financial markets, cannot be predicted.
There have also been concerns on the relationship between China and other countries, including the U.S. and the surrounding Asian countries, which may potentially have economic effects. In particular, there is significant uncertainty about the future relationship between the United States and China with respect to trade policies, treaties, government regulations and tariffs. Although cross-border business may not be an area of our focus, if we plan to expand our business internationally in the future, any unfavorable government policies on international trade, such as capital controls or tariffs, may affect the demand for our products and services, impact our competitive position, or prevent us from being able to conduct business in certain countries. If any new tariffs, legislation, or regulations are implemented, or if existing trade agreements are renegotiated, such changes could adversely affect our business, financial condition, and results of operations. The U.S. government used to impose higher tariffs on certain products imported from China to penalize China for what it characterized as unfair trade practices. It remains unclear what additional actions, if any, will be taken by the U.S. or other governments with respect to international trade, tax policy related to international commerce, or other trade matters. Furthermore, there is considerable uncertainty over the long-term effects of the monetary and fiscal policies adopted by central banks and financial authorities in some of the world’s leading economies, including the United States and China.
The market price for our ADSs may continue to be volatile.
The trading prices of our ADSs have been, and are likely to continue to be, volatile and could fluctuate widely due to factors beyond our control. The trading prices of our ADSs ranged from US$4.10 to US$8.50 in the fiscal year ended June 30, 2022. In addition, securities markets may from time to time experience significant price and volume fluctuations that may or may not relate to our operating performance, which may have a material and adverse effect on the market price of our ADSs. In particular, volatility in the PRC stock markets in the last few years has resulted in some volatility in the trading prices of most PRC-based companies in the United States. The market price for our ADSs is likely to be highly volatile and subject to wide fluctuations in response to factors including the following:
| ● | regulatory developments in our target markets affecting us, our clients or our competitors; |
| ● | announcements of studies and reports relating to the quality of our products and services or those of our competitors; |
| ● | changes in the economic performance or market valuations of other companies that provide wealth management services; |
| ● | actual or anticipated fluctuations in our quarterly results of operations and changes or revisions of our expected results; |
| ● | changes in financial estimates by securities research analysts; |
| ● | conditions in the wealth management services industry; |
| ● | announcements by us or our competitors of new services, acquisitions, strategic relationships, joint ventures or capital commitments; |
32
| ● | addition or departure of our senior management; |
| ● | fluctuations of exchange rates between the Renminbi and the U.S. dollar; |
| ● | release or expiry of lock-up or other transfer restrictions on our outstanding ordinary shares; and |
| ● | sales or perceived potential sales of additional ordinary shares. |
In addition, the securities market has from time to time experienced significant price and volume fluctuations that are not related to the operating performance of particular companies. These market fluctuations may also have a material adverse effect on the market price of our ordinary shares.
We do not expect to pay dividends in the foreseeable future and you may have to rely on price appreciation of our ADSs for any return on your investment.
We currently intend to retain most, if not all, of our available funds and any future earnings to fund the development and growth of our business. As a result, we do not expect to pay any cash dividends in the foreseeable future. Therefore, you should not rely on an investment in our ADSs as a source of future dividend income.
Our board of directors has complete discretion as to whether to distribute dividends. Even if our board of directors decides to declare and pay dividends, the timing, amount and form of future dividends, if any, will depend on, among other things, our future results of operations and cash flow, our capital requirements and surplus, the amount of distributions, if any, received by us from our subsidiaries, our financial condition, contractual restrictions and other factors deemed relevant by our board of directors. Accordingly, the return on your investment in our ADSs will likely depend entirely upon any future price appreciation of our ADSs. There is no guarantee that our ADSs will appreciate in value or even maintain the price at which you purchased the ADSs. You may not realize a return on your investment in our ADSs and you may even lose your entire investment in our ADSs.
Substantial future sales or perceived potential sales of our ADSs in the public market could cause the price of our ADSs to decline.
Additional sales of our ADSs or ordinary shares in the public market, or the perception that these sales could occur, could cause the market price of our ADSs to decline. As of the date of this annual report, we had 90,472,014 ordinary shares outstanding, including 6,438,414 ordinary shares represented by ADSs. All of our ADSs are freely transferable without restriction or additional registration under the Securities Act. The remaining ordinary shares outstanding are available for sale, subject to volume and other restrictions as applicable under Rules 144 and 701 under the Securities Act.
Certain holders of our ordinary shares have the right to cause us to register under the Securities Act the sale of their shares. Registration of these shares under the Securities Act would result in ADSs representing these shares becoming freely tradable without restriction under the Securities Act immediately upon the effectiveness of the registration. Sales of these registered shares in the form of ADSs in the public market could cause the price of our ADSs to decline.
33
You may not have the same voting rights as the holders of our ordinary shares and may not receive voting materials in time to be able to exercise your right to vote.
Except as described in this annual report and in the deposit agreement, holders of our ADSs will not be able to exercise voting rights attaching to the shares represented by our ADSs on an individual basis. Holders of our ADSs will appoint the depositary or its nominee as their representative to exercise the voting rights attaching to the shares represented by the ADSs. You may not receive voting materials in time to instruct the depositary to vote, and it is possible that you, or persons who hold their ADSs through brokers, dealers or other third parties, will not have the opportunity to exercise a right to vote.
Your right to participate in any future rights offerings may be limited, which may cause dilution to your holdings and you may not receive cash dividends if it is impractical to make them available to you.
We may from time to time distribute rights to our shareholders, including rights to acquire our securities. However, we cannot make rights available to you in the United States unless we register both the rights and the securities to which the rights relate under the Securities Act or an exemption from the registration requirements is available. Under the deposit agreement, the depositary will not make rights available to you unless both the rights and the underlying securities to be distributed to ADSs holders are either registered under the Securities Act or exempt from registration under the Securities Act. We are under no obligation to file a registration statement with respect to any such rights or securities or to endeavor to cause such a registration statement to be declared effective and we may not be able to establish a necessary exemption from registration under the Securities Act. Accordingly, you may be unable to participate in our rights offerings and may experience dilution in your holdings.
The depositary of our ADSs has agreed to pay to you the cash dividends or other distributions it or the custodian receives on our ordinary shares or other deposited securities after deducting its fees and expenses. You will receive these distributions in proportion to the number of ordinary shares your ADSs represent. However, the depositary may, at its discretion, decide that it is inequitable or impractical to make a distribution available to any holders of ADSs. For example, the depositary may determine that it is not practicable to distribute certain property through the mail, or that the value of certain distributions may be less than the cost of mailing them. In these cases, the depositary may decide not to distribute such property to you.
You may be subject to limitations on transfer of your ADSs.
Your ADSs are transferable on the books of the depositary. However, the depositary may close its transfer books at any time or from time to time when it deems expedient in connection with the performance of its duties. In addition, the depositary may refuse to deliver, transfer or register transfers of ADSs generally when our books or the books of the depositary are closed, or at any time if we or the depositary deems it advisable to do so because of any requirement of law or of any government or governmental body, or under any provision of the deposit agreement, or for any other reason.
Your rights to pursue claims against the depositary as a holder of ADSs are limited by the terms of the deposit agreement.
Under the deposit agreement, any action or proceeding against or involving the depositary, arising out of or based upon the deposit agreement or the transactions contemplated thereby or by virtue of owning the ADSs may only be instituted in a state or federal court in New York, New York, and you, as a holder of our ADSs, will have irrevocably waived any objection which you may have to the laying of venue of any such proceeding, and irrevocably submitted to the exclusive jurisdiction of such courts in any such action or proceeding.
The depositary may, in its sole discretion, require that any dispute or difference arising from the relationship created by the deposit agreement be referred to and finally settled by an arbitration conducted under the terms described in the deposit agreement, although the arbitration provisions do not preclude you from pursuing claims under the Securities Act or the Exchange Act in federal courts.
34
ADS holders may not be entitled to a jury trial with respect to claims arising under the deposit agreement, which could result in less favorable outcomes to the plaintiff(s) in any such action.
The deposit agreement governing the ADSs representing our ordinary shares provides that, subject to the depositary’s right to require a claim to be submitted to arbitration, the federal or state courts in the City of New York have exclusive jurisdiction to hear and determine claims arising under the deposit agreement and in that regard, to the fullest extent permitted by law, ADS holders waive the right to a jury trial of any claim they may have against us or the depositary arising out of or relating to our ordinary shares, the ADSs or the deposit agreement, including any claim under the U.S. federal securities laws.
If we or the depositary opposed a jury trial demand based on the waiver, the court would determine whether the waiver was enforceable based on the facts and circumstances of that case in accordance with the applicable state and federal law. To our knowledge, the enforceability of a contractual pre-dispute jury trial waiver in connection with claims arising under the federal securities laws has not been finally adjudicated by the United States Supreme Court. However, we believe that a contractual pre-dispute jury trial waiver provision is generally enforceable, including under the laws of the State of New York, which govern the deposit agreement. In determining whether to enforce a contractual pre-dispute jury trial waiver provision, courts will generally consider whether a party knowingly, intelligently and voluntarily waived the right to a jury trial. We believe that this is the case with respect to the deposit agreement and the ADSs. It is advisable that you consult legal counsel regarding the jury waiver provision before investing in the ADSs.
If you or any other holders or beneficial owners of the ADSs bring a claim against us or the depositary in connection with matters arising under the deposit agreement or the ADSs, including claims under federal securities laws, you or such other holder or beneficial owner may not be entitled to a jury trial with respect to such claims, which may have the effect of limiting and discouraging lawsuits against us and/or the depositary. If a lawsuit is brought against us and/or the depositary under the deposit agreement, it may be heard only by a judge or justice of the applicable trial court, which would be conducted according to different civil procedures and may result in different outcomes than a trial by jury would have had, including results that could be less favorable to the plaintiff(s) in any such action.
Nevertheless, if this jury trial waiver provision is not enforced, to the extent a court action proceeds, it would proceed under the terms of the deposit agreement with a jury trial. No condition, stipulation or provision of the deposit agreement or ADSs shall relieve us or the depositary from our respective obligations to comply with the Securities Act and the Exchange Act.
You may face difficulties in protecting your interests, and your ability to protect your rights through the U.S. federal courts may be limited because we are incorporated under Cayman Islands law, we conduct substantially all of our operations in China and all of our directors and officers reside outside the United States.
We are incorporated in the Cayman Islands, and conduct substantially all of our operations in China through our PRC subsidiaries and VIEs. All of our directors and officers reside outside the United States and a substantial portion of their assets are located outside of the United States. As a result, it may be difficult or impossible for you to bring an action against us or against these individuals in the Cayman Islands or in China in the event that you believe that your rights have been infringed under the securities laws or otherwise. Even if you are successful in bringing an action of this kind, the laws of the Cayman Islands and of China may render you unable to enforce a judgment against our assets or the assets of our directors and officers. There is no statutory recognition in the Cayman Islands of judgments obtained in the United States, although the courts of the Cayman Islands will generally recognize and enforce a non-penal judgment of a foreign court of competent jurisdiction without retrial on the merits.
35
Our corporate affairs are governed by our memorandum and articles of association, as amended and restated from time to time, and by the Companies Act (as amended) and common law of the Cayman Islands. The rights of shareholders to take legal action against us and our directors, actions by minority shareholders and the fiduciary responsibilities of our directors are to a large extent governed by the common law of the Cayman Islands. The common law of the Cayman Islands is derived in part from comparatively limited judicial precedent in the Cayman Islands as well as from English common law, which provides persuasive, but not binding, authority on a court in the Cayman Islands. The rights of our shareholders and the fiduciary responsibilities of our directors under Cayman Islands law are not as clearly established as they would be under statutes or judicial precedents in the United States. In particular, the Cayman Islands has a less developed body of securities laws than the United States and provides significantly less protection to investors. In addition, Cayman Islands companies may not have standing to initiate a shareholder derivative action in U.S. federal courts.
As a result, our public shareholders may have more difficulty in protecting their interests through actions against us, our management, our directors or our major shareholders than would shareholders of a corporation incorporated in a jurisdiction in the United States.
Our memorandum and articles of association contain anti-takeover provisions that could adversely affect the rights of holders of our ADSs by limiting their opportunities to sell them at a premium.
Our memorandum and articles of association contain certain provisions that could limit the ability of others to acquire control of our company, including a provision that grants to our board of directors the authority to establish and issue from time to time one or more series of preferred shares without action by our shareholders and to determine, with respect to any series of preferred shares, the terms and rights of that series. The provisions could have the effect of depriving our shareholders of the opportunity to sell their shares at a premium over the prevailing market price by discouraging third parties from seeking to obtain control of our company in a tender offer or similar transactions.
We may be classified as a passive foreign investment company under U.S. tax law, which could result in adverse U.S. federal income tax consequences to U.S. holders of our ADSs.
Depending upon the value of our assets (based, in part, on the market value of our ADSs) and the nature of our assets and income over time, we could be classified as a passive foreign investment company, or PFIC, for United States federal income tax purposes. Based on the price of our ADSs, the value of our assets, and the composition of our income and assets, we do not expect to be classified as a PFIC for the current taxable year. While we do not anticipate becoming a PFIC for the current taxable year, fluctuations in the market price of our ADSs may cause us to become a PFIC for the current or any subsequent taxable year.
We will be classified as a PFIC for any taxable year if either (i) at least 75% of our gross income for the taxable year is passive income or (ii) at least 50% of the value of our assets (determined on the basis of a quarterly average) is attributable to assets that produce or are held for the production of passive income. Although the law in this regard is unclear, we intend to treat the consolidated VIEs as being owned by us for United States federal income tax purposes and we treat it that way, not only because we direct the operation of such entity through contractual arrangements but also because we are entitled to substantially all of the economic benefits associated with it, and, as a result, we consolidate its operating results in our consolidated U.S. GAAP financial statements. If it were determined, however, that we are not the owner of the consolidated VIEs for U.S. federal income tax purposes, we may be treated as a PFIC for our current taxable year and any subsequent taxable year. Because of the uncertainties in the application of the relevant rules and PFIC status is a factual determination made annually after the close of each taxable year on the basis of the composition of our income and the value of our active versus passive assets, there can be no assurance that we will not be a PFIC for our current taxable year or any future taxable year. The overall level of our passive assets will be affected by our liquid assets and cash. Under circumstances where we determine not to deploy significant amounts of cash for active purposes, our risk of becoming classified as a PFIC would substantially increase.
If we were to be or become classified as a PFIC, a U.S. holder (as defined in “Taxation — U.S. Federal Income Tax Considerations — General”) may be subject to reporting requirements and may incur significantly increased United States income tax on gain recognized on the sale or other disposition of the ADSs or ordinary shares and on the receipt of distributions on the ADSs or ordinary shares to the extent such gain or distribution is treated as an “excess distribution” under the United States federal income tax rules. Further, if we were a PFIC for any year during which a U.S. holder held our ADSs or ordinary shares, we would continue to be treated as a PFIC for all succeeding years during which such U.S. holder held our ADSs or ordinary shares. You are urged to consult your tax advisor concerning the United States federal income tax consequences of acquiring, holding, and disposing of ADSs or ordinary shares if we are or become classified as a PFIC. See “Item 10. Additional Information — E. Taxation — U.S. Federal Income Tax Considerations — Passive Foreign Investment Company Considerations.”
36
ITEM 4. INFORMATION ON OUR GROUP
A. History and Development of Our Group
We are a leading third-party wealth management services provider in China with a focus on the affluent and emerging middle class population. We commenced our wealth management services business in November 2010 when our founder Mr. Yu Haifeng, founded Fanhua Puyi Investment Management Co., Ltd. (泛华普益投资管理有限公司, or “Fanhua Puyi”). Fanhua Puyi was renamed as Fanhua Puyi Fund Distribution Co., Ltd. (泛华普益基金销售有限公司) in March 2013.
In August 2018, we incorporated Puyi Inc. as our offshore holding company in the Cayman Islands. In July 2018, we incorporated Puyi Group Limited in the British Virgin Islands, which became the wholly owned subsidiary of Puyi Inc. in August 2018. In July 2018, we incorporated Puyi Holdings (Hong Kong) Limited, or Puyi HK, which became the wholly owned subsidiary of Puyi Group Limited in August 2018.
In August 2018, Puyi Enterprises Management Consulting Co., Ltd. (普益企业管理咨询有限公司) was incorporated by Puyi HK as a wholly-owned subsidiary in Chengdu, Sichuan, PRC, which we refer to as Puyi Consulting or our wholly foreign owned enterprise (“WFOE”) in this annual report. In December 2018, our WFOE acquired 100% equity interest of Shenzhen Baoying Factoring Co., Ltd. (深圳宝盈商业保理有限公司, or “Shenzhen Baoying”) from Guangdong Puyi Asset Management Co., Ltd (广东普益资产管理有限公司, or “Puyi Asset Management”) (previously known as Guangdong Fanhua Puyi Asset Management Co., Ltd.) and a third party, and Shenzhen Baoying was deregistered in July 2020. In May 2020, Puyi Dake Information Technology Co., Ltd. (普益达科信息技术有限公司, or “Puyi Dake”) was established as a wholly-owned subsidiary of our WFOE. In May 2022, Puyi Family Office (Guangdong Hengqin Guangdong-Macao Deep Cooperation Zone) Consulting Co., Ltd. (普益家办(广东横琴粤澳深度合作区)咨询有限公司, or “Puyi FO”) was established as a wholly-owned subsidiary of our WFOE. As of the date of this annual report, our WFOE has two 100% owned subsidiaries.
In 2018, we transferred a number of entities with related businesses under the control of Mr. Yu Haifeng to become subsidiaries of Chengdu Puyi Bohui Information Technology Co., Ltd. (成都普益博汇信息技术有限公司, or “Puyi Bohui”), our variable interest entity (“VIE”). Puyi Bohui is primarily engaged in providing information technology services to the financial services industry in China. The entities transferred to Puyi Bohui included (i) Fanhua Puyi, which is primarily engaged in the wealth management services business; (ii) Puyi Asset Management, which primarily operates our FoF business. Puyi Asset Management had one subsidiary, Shenzhen Qianhai Zhonghui Huiguan Investment Management Co., Ltd. (深圳前海中惠惠冠投资管理有限公司, or “Zhonghui”), in which Puyi Asset Management holds 51% equity interest (acquired in July 2018), and which primarily handles the management of our non-performing loan portfolio. Zhonghui was sold to a third party in December 2020, and had been divested from our consolidated financial statement since then; (iii) Shenzhen Puyi Zhongxiang Information Technology Co., Ltd. (深圳普益众享信息科技有限公司, or “Shenzhen Zhongxiang”), which historically distributed exchange administered products and now provides client service; and (vi) Chongqing Fengyi Management Consulting Co., Ltd. (重庆锋毅企业管理咨询有限公司, or “Chongqing Fengyi”), which historically operated our corporate finance service business and now provides client service.
37
Due to the PRC legal restrictions on foreign investment in wealth and asset management businesses when our group was established, which restrictions were removed from the Special Administrative Measures (Negative List) for Foreign Investment Access (2020 Edition), we operate a significant part of our business through contractual arrangements between the VIE and our subsidiary. As a result of the contractual arrangements entered into among us, the VIE and its principal shareholder, we treat the consolidated VIEs as our consolidated affiliated entities under U.S. GAAP, and have consolidated the financial results of the consolidated VIEs in our consolidated financial statements in accordance with U.S. GAAP.
On March 29, 2019, our ADSs commenced trading on the NASDAQ Global Market under the symbol “PUYI.” We raised approximately US$22.4 million in net proceeds from the initial public offerings after deducting underwriting commissions and the offering expenses payable by us.
Corporate Information
Our principal executive offices are located at 61F, Pearl River Tower, No. 15 Zhujiang West Road, Zhujiang New Town, Tianhe, Guangzhou, Guangdong Province, People’s Republic of China, 510620. Our telephone number is +86-020-2838-1666. Our registered office in the Cayman Islands is Walkers Corporate Limited, 190 Elgin Avenue, George Town, Grand Cayman KY1-9008, Cayman Islands.
The SEC maintains a website at www.sec.gov that contains reports, proxy and information statements, and other information regarding registrants that make electronic filings with the SEC using its EDGAR system. We maintain our website at https://ir.puyiwm.com/.
B. Business Overview
We are a leading third-party wealth management services provider in China with a focus on the affluent and emerging middle class population. Historically, a majority of the affluent and emerging middle class population in China rely on wealth management products issued and distributed by commercial banks and their wealth management subsidiaries. In April 2018, China’s banking and securities regulators jointly released the 2018 Guidelines, which is aimed at reining in the banks’ supply of off-balance sheet wealth management products and resolving the traditional problem of implicit guarantee of returns on wealth management products. As a result, the number of new products issued by banks have declined significantly, and we expect that the affluent and emerging middle class population in China will increasingly turn to third-party wealth management service providers for investment advisory services relating to standardized fund products.
To fulfill our clients’ diversified needs for wealth management services, we provide a series of comprehensive financial asset allocation services including wealth management services, asset management services, insurance consulting services, trust consulting services and ancillary services. Our largest business has been and continues to be our wealth management services business, under which our clients can purchase wealth management products both online and offline through our branch network. Our wealth management products mainly include publicly raised fund products and privately raised securities investment fund products. For the fiscal years ended June 30, 2021 and 2022, the aggregated transaction value of the wealth management products we distributed totaled RMB18.1 billion and RMB14.1 billion (US$2.1 billion), respectively. Since 2018, we have built a fast-growing asset management business allowing us to select and form FOFs for our clients. In January 2021, we started to collaborate with an insurance agency to provide insurance products consulting services, which collaboration enhances our financial asset allocation services as insurance is a significant part of asset allocation service. Our insurance consulting services grew rapidly, with the premiums of the insurance contract we assisted our clients to enter into reached RMB56.9 million for the fiscal year ended June 30, 2022. In addition, since July 2021, we have been providing trust consulting services, where we assist our clients to set up trust funds with entrusted assets of approximately RMB1.0 billion as of June 30, 2022. We have also established cooperation with and will continue to search for appropriate cooperation with education service providers, tax firms, law firms, healthcare service providers and other professional firms to diversify our service offerings to our clients. As of now, the financial asset allocation blueprint we provide for our clients includes publicly raised fund products, privately raised fund products, insurance products and trust products. Moreover, we also provide non-financial services such as overseas education, tax services, healthcare service, medical care service and other service through cooperation with our business partners. In the future, we strive to become a comprehensive investment advisory and wealth inheritance advisory platform to support financial advisors in order to meet our clients’ various needs in their full life cycle.
38
Our net revenues were RMB188.7 million (US$28.2 million) for the fiscal year ended June 30, 2022, as compared to RMB191.2 million for the fiscal year ended June 30, 2021. Our result of operations (calculated as net revenues minus operating costs and expenses) was a loss of RMB74.1 million (US$11.1 million) for the fiscal year ended June 30, 2022, as compared to a loss of RMB73.2 million for the fiscal year ended June 30, 2021. As we had less other income, net, primarily due to less loan interests received from third-party companies for the fiscal year ended June 30, 2022, we incurred an increased net loss before income taxes (calculated as result from operations plus other income, net) of RMB61.6 million (US$9.2 million) for the fiscal year ended June 30, 2022, as compared to a net loss before income taxes of RMB55.7 million for the fiscal year ended June 30, 2021.
Due to events beyond our control, such as the continuous global COVID-19 pandemic, the trade tension between U.S. and China, and the Russia-Ukraine conflict, China’s economic growth has been shriveling and no longer maintains its high growth rate. As a result, concerns on future uncertainty have led to Chinese investors’ significantly declined willingness to invest, which in turn resulted in a limited growth on the sales of our publicly raised fund and privately raised fund products. In addition, the COVID-19 pandemic continues to have a material adverse impact on our business expansion. Despite all those difficult situations, our results of operations did not deteriorate much as compared with last year, because we promptly developed our insurance consulting and trust consulting business. First, revenues generated from our insurance consulting services increased significantly for the fiscal year ended June 30, 2022, as insurance product is a vital component in most of our clients’ asset allocation. Second, due to the concerns on future uncertainty, affluent families’ demand for wealth preservation and appreciation has become stronger. In the fiscal year ended June 30, 2022, we officially started our trust consulting service helping 86 affluent family clients to set up trust accounts with entrusted assets of RMB1.0 billion. We aspire to win trust from our clients by assisting them to successfully set up trust accounts so as to attract them to engage with us for more products and/or services. We believe that we will attract more clients to purchase our trust consulting services as our services become sounder and more comprehensive. We also anticipate that as our trust consulting services gain more client recognition, our clients will inject more assets into the trust accounts that we help set up to purchase our publicly raised and privately raised fund products after consulting with us. Benefiting from the growing number and volume of our clients’ trust accounts set up by us, where we provide an integrated package of financial asset allocation solutions that includes funds, insurance, trusts and other services, we believe that all of our businesses will develop and improve significantly.
Our Services
We are a wealth management service provider focusing on financial asset allocation services, which enables us to offer a suite of products or services to meet the investment and wealth inheritance objectives of our clients. We primarily provide wealth management services and asset management services, and through cooperation with our business partners we also provide insurance consulting services, trust consulting services and ancillary services.
39
Wealth Management Services
Under our wealth management services, we provide our clients with a wide range of product offerings including publicly raised fund products and privately raised securities investment fund products. Generally, for publicly raised fund products offered to the public (either unspecified investors or unlimited number of specified investors with minimum investment requirement), we process the relevant transactions online through the app “Puyi Fund” (普益基金). In comparison, our privately raised fund products, which are offered to a limited number of qualified investors, used to be distributed offline through our branch network, are now distributed both online and offline. Since December 2020, we began to provide online services for our privately raised fund products through the app “Puyi Fund” in the same manner as for publicly raised fund products. The app “Puyi Fund” provides up-to-date product-related information online through which clients can execute transactions and monitor their investments portfolio. We receive distribution commissions for almost all of wealth management products distributed by us. In addition, we receive performance-based fee income for certain privately raised funds we distribute.
Our publicly raised fund products have accounted for the largest proportion of our aggregated transaction value and revenue. Although most of the products we recommend to our clients are sourced from third-party product providers, we also distribute privately raised securities investment fund products under our management. See “Asset Management Services” below. For accounting purposes, third-party product providers are our customers under wealth management services. The following table sets forth transaction value and revenue contribution of the different product categories under our wealth management services for the periods indicated.
| For the fiscal year ended June 30, 2022 | ||||||||||||||||
| Transaction value | Revenue | |||||||||||||||
| RMB | $ | RMB | $ | |||||||||||||
| (in thousands) | ||||||||||||||||
| Publicly raised fund products | 13,070,694 | 1,951,403 | 109,938 | 16,413 | ||||||||||||
| Privately raised fund products(1) | 1,016,040 | 151,691 | 61,603 | 9,197 | ||||||||||||
| Total | 14,086,734 | 2,103,094 | 171,541 | 25,610 | ||||||||||||
| (1) | We ceased to distribute private equity investment fund products since July 1, 2020, while we continued receiving fees from the existing private equity investment fund products. |
Publicly Raised Fund Products
Publicly raised funds refer to any fund that is offered to unspecified investors or more than 200 specified investors. We have distributed publicly raised fund products since our inception. For the fiscal year ended June 30, 2022, we distributed approximately 1,484 publicly raised fund products, with an aggregate transaction value of RMB13.1 billion (US$2.0 billion), among which transaction value contributed by institutional clients was RMB1.5 billion. The outstanding ending balance of publicly raised fund products distributed by us was RMB8.1 billion (US$1.2 billion) as of June 30, 2022. Since 2019, we have been strategically devoting more resources to publicly raised fund products including developing and distributing portfolios of publicly raised fund products on a dollar-cost averaging basis. We strategically focused on attracting individual clients first to accumulate a large trading balance, which in turn can help attract institutional clients and increase our bargain power with the public-raised funds management service providers. We also expect to attract more institutional clients with the optimization and increase of the efficiency of our core transaction system, the rise of our reputation and the diversification of our product offerings. In the future, we will continue to develop individual clients and will contribute more efforts to develop institutional clients who we believe have greater business potentials in terms of quantity, quality and income. We believe publicly raised fund products, product portfolios in particular, will continue to be a key product category for us.
40
Along with the development of the wealth management industry, more institutional investors began to invest in publicly raised funds. Institutional investors have more extensive evaluation dimensions for fund companies and fund products, and demand for higher transaction efficiency as compared to individual investors. To satisfy and attract the institutional investors, we developed an in-house “Institution Master” system, an investment platform designed for institutional investors, which provides institutional investors with customized trading functions, extensive product portfolios and systematic investment and research system to provide more professional, efficient and intelligent trading experience. Our new investment platform has attracted a number of institutional investors, most of which are small and medium-sized urban and rural commercial banks.
We market and distribute the following types of products from our third-party product providers, based on the underlying assets class:
| ● | Money market fund products. These products are mutual fund products that generally invest in low risk, highly liquid and short-term financial instruments, including government bonds, central bank bills, term deposits, certificates of deposits and corporate commercial papers. |
| ● | Debt or equity securities or hybrid fund products. These fund products primarily invest in publicly traded securities, such as stocks, bonds, options or a mix of the foregoing. The risk level of these products is generally moderate to aggressive. |
| ● | Portfolios of publicly raised fund products. These products are combinations of a series of funds. We manage the investment of different funds according to the customer’s risk appetite and our judgment of the market. |
Exchange Administered Products
In the past, we distributed selected financial products which were backed by financial assets of registered members of state-owned local financial asset exchanges, and issued by exchange designated product issuers (typically investment or asset management companies). The underlying financial assets of listed products administered by these exchanges primarily include commercial loans, receivables, creditors’ right and other assets. Since October 2019, in line with industry trend, we have focused on distribution of fund products and ceased to offer new exchange administered products. As of June 30, 2022, we did not have any exchange administered products, and we did not generate revenues from exchange administered products for the fiscal year ended June 30, 2022.
Privately Raised Fund Products
Since 2016, we have offered privately raised funds, increasing our focus on the higher end segment of the market and because these products are more financially attractive to us. According to the Distributor Measures, which took effect on October 1, 2020, in addition to publicly raised fund products, independent fund distributors like us can only distribute privately raised securities investment funds starting therefrom; while we began to do so since July 1, 2020. For the fiscal year ended June 30, 2022, we distributed 25 privately raised securities investment funds with an aggregate transaction value of RMB1.0 billion (US$0.2 billion). The outstanding ending balance of privately raised fund products distributed by us was RMB4.5 billion (US$0.7 billion) as of June 30, 2022. We generate commissions paid by the fund managers at annualized rate of 1.0% of the total capital balance raised from our clients as of the fiscal year end. For certain funds, we are generally entitled to approximately 25% of performance based fees realized by the fund managers after redemption of funds. For the fiscal year ended June 30, 2022, all of the privately raised fund products we distributed were privately raised securities investment funds, including investments through QDII funds. We also distributed FoFs of privately raised securities investment funds.
41
As privately raised funds typically require higher net worth and/or investment sophistication and are offered to a limit number of qualified investors, such funds charge higher fee rates and managers of such funds sometimes allow fund distributors to earn a portion of the performance-based fees. Except for 14 FoFs under our management as of June 30, 2022, all other privately raised fund products that we distribute are sourced from third parties. See “– Asset Management Services”.
Agreements with Product Providers
Our distribution is typically governed by agreements entered with product providers, primarily comprising fund managers and securities firms on a product-by-product basis. The material terms of our agreements with our product providers are summarized as below:
| ● | Service scope. We typically undertake to provide the product providers with services relating to our clients’ purchase of the relevant products. Such services typically include providing our clients with information on the relevant products, educating clients on the documentation involved in the purchase as well as providing them access to their transactions with the product providers through our app or branch network. For privately raised fund products, we also assess clients’ qualification for the purchase as may be required by the laws and regulations, and the relevant product providers. |
| ● | Commissions and fees. For almost all of our wealth management products, we are entitled to receive distribution commissions calculated as a fixed percentage of the amount purchased by our clients. For certain privately raised fund products, we are also entitled to performance-based fees subject to hurdle rates. |
| ● | Confidentiality. We and the product providers are prohibited from making any unauthorized disclosure of our clients’ information. In addition, privately raised fund managers are not permitted to use such information in a manner that might be detrimental to our interest. |
| ● | Exclusivity. For distribution agreements with certain product providers, we have been granted exclusive rights to distribute specific products. |
| ● | Terms. The distribution agreements typically expire upon the expiration of the relevant wealth management product. For any new financial products, new agreements are negotiated and entered into. |
Asset Management Services
We began our asset management services in April 2018. As of June 30, 2022, we managed the following funds:
| ● | Hebi FoF series (“合璧FoF系列”). There were two funds under this series, which were established in April 2018 and May 2018, respectively. We are the general partner of each fund. This fund series is suitable for investors with moderate risk appetite. The underlying funds primarily focus on investment in domestic publicly traded stocks. In addition, as we encourage long-term hold strategies on securities investments, we require investors of our FoF series to agree to a two-year lock-up period before being possible redemption. As of June 30, 2022, the lock-up period of both funds had matured, and we were managing the remaining balances of these two funds. |
| ● | Ruixuan FoF series (“睿选FoF系列”). As of July 1, 2021, there was one fund left under this series, which was established in December 2019. We are a co-general partner of this fund. This fund series is suitable for investors with aggressive risk appetite. The underlying funds primarily focus on investing in enhanced index privately raised fund products that seek to enhance the returns of an index by using active management to modify the weights of holdings for additional returns. We require investors to agree to a one-year lock-up period before possible redemption. As of June 30, 2022, the lock-up period of this fund had matured, and this fund had been fully redeemed. |
42
| ● | Jingheng FoF series (“璟恒FoF系列”). As of July 1, 2021, there were four funds under this series. In September 2021, another fund with a two-year lock-up period was established under this series. We are a co-general partner of these funds together with Nanjing Jingheng Investment Management Co., Ltd. (南京璟恒投资管理有限公司). These five funds are suitable for investors with risk appetite from conservative to aggressive. The underlying funds of this FOF series primarily focus on equity long funds, quantitative stock selection funds, futures funds, quantitative neutral funds and bond strategy funds, with different proportions of assets of low to high risk levels. We require investors to agree to a one-year or a two-year lock-up period for these funds, before possible redemption. As of June 30, 2022, the lock-up period of one of the five funds had matured and this fund had been fully redeemed, and we were managing the other four funds. |
| ● | Bailixin FoF series (“百利新FoF系列”). There were eight funds under this series, three of which were established in the fiscal year ended June 30, 2022. We are a co-general partner of these funds together with Guangzhou Bailixin Privately raised Securities Investment Funds Management Co., Ltd. (广州百利新私募证券投资基金管理有限公司). These eight funds are suitable for investors with risk appetite from moderate to aggressive. The underlying funds of this series primarily focus on equity long funds, quantitative stock selection funds, futures funds, quantitative neutral funds and bond strategy funds, with different proportions of assets of low to high risk levels. We require investors to agree to a one-year or a two-year lock-up period for these funds, before possible redemption. As of June 30, 2022, the lock-up period of three of the eight funds had matured, and we were managing the remaining balance of these three funds together with the other five funds which are still in lock-up period. |
The following table sets forth the fee structure and incentive arrangement of FoFs under our management as of June 30, 2022.
| FoF | Rate of management fees(1) | Rate of subscription fees(2) | Carried interest(3) (4) | Hurdle rate | ||||
| Hebi FoF series | 1.2% | 1.0% | Nil to 10.0% | 8.0%(3) | ||||
| Ruixuan FoF | 1.4% | 1.0% | Nil to 15.0% | High water mark(4) | ||||
| Jingheng FoF series | 1.0%-1.5 % | 1.0% | Nil to 15.0% | 5.0%-6.0%(3) | ||||
| Bailixin FoF series | 1.0%-1.5 % | Nil to 1.0 % | Nil to 20.0% | 5.0%-6.0%(3) |
Notes:
| (1) | We charge clients management fees for each fund we manage in terms of committed capital. |
| (2) | We charge clients subscription fees for each fund we manage in terms of raised capital. Subscription fees were collected as distribution income under wealth management service revenue therefore not recognized as the asset management revenue. “Item 5. Operating and Financial Review and Prospects — A. Operating Results -- Key Components of Results of Operations — Wealth Management Services — By revenue type” and “Item 5. Operating and Financial Review and Prospects — A. Operating Results — Key Components of Results of Operations — Asset Management Services”. |
| (3) | For certain funds, we receive carried interest from the funds subject to the applicable hurdle rate. If the rate of net capital appreciation reaches such hurdle rate, we would receive carried interest calculated as a fixed percentage of the applicable fund’s net capital appreciation per annum. |
| (4) | For certain funds, we receive carried interest from the funds subject to applicable high water marks. A high water mark is the highest value that a fund or account has ever reached. |
43
The table below provides the period to period roll forward of AUM of FoFs under our asset management services and also reflects FoFs AUM at period end for the periods indicated.
| AUM in RMB | ||||
| (in thousands) | ||||
| Balance, as of July 1, 2019 | 502,794 | |||
| Gross inflows(1) | 418,690 | |||
| Gross outflows(2) | (244,662 | ) | ||
| Fair value changes(3) | 172,180 | |||
| Balance, as of June 30, 2020 | 849,002 | |||
| Gross inflows(1) | 638,860 | |||
| Gross outflows(2) | (407,710 | ) | ||
| Fair value changes(3) | 36,948 | |||
| Balance, as of June 30, 2021 | 1,117,100 | |||
| Gross inflows(1) | 375,090 | |||
| Gross outflows(2) | (580,786 | ) | ||
| Fair value changes(3) | 30,783 | |||
| Balance, as of June 30, 2022 | 942,187 | |||
| (1) | Include increased amounts contributed by new funds established and additional capital raised for existing funds during the indicated period. |
| (2) | Include management fees, fund custodian fees, operation services fees, investor redemption, and distribution. One fund was fully redeemed for the period presented. |
| (3) | Primarily include fair value changes in our AUM for the indicated period, which represents the AUM as of the end of the period, less the sum of the AUM as of the beginning of the period, gross inflows and gross outflows for the same period. |
The AUM of FoFs under our asset management services has slightly decreased to RMB942.2 million (US$140.7 million) as of June 30, 2022 from RMB1.1 billion as of June 30, 2021. The decrease in our AUM was primarily due to (i) partial redemption by certain investors of their committed capital in our Hebi FoF series, Jingheng FoF series and Bailixin FoF series, and (ii) full redemption by investors of their committed capital in one fund of our Jingheng FoF series and the Ruixuan FOF, partially offset by (i) continued committed capital into our previously existing funds; (ii) gross inflows due to the establishment of one new fund under our Jingheng FoF series; (iii) gross inflows due to the establishment of three new funds under our Bailixin FoF series; and (iv) fair value changes in our funds due to their positive performance. We expect these funds to deliver increasing returns in the long term. We will continue to have gross outflows due to the deduction of management fees, fund custodian fees and operation services fees in line with the expansion of our asset management services.
44
Consulting and other Services
Starting from January 2021, we collaborated with an insurance agency which is a related party and started to provide consulting service in connection with such agency’s insurance products. To diversify our services and satisfy our clients’ different needs for wealth management, when our clients are in need of investments in insurance products, our financial advisors will provide the relevant introduction of our insurance agency partner and market their insurance portfolios to our clients. Our insurance agency partner is responsible for handling insurance purchasing procedures and other client services. We generated service fee income of approximately RMB9.4 million (US$1.4 million) from our insurance agency partner as a reward in the fiscal year ended June 30, 2022, while we generated RMB1.1 million for the fiscal year ended June 30, 2021. For the fiscal year ended June 30, 2022, premiums contributed by our clients in connection with our insurance consulting services reached RMB56.9 million.
We also provide other consulting services to our clients, such as trust consulting service which generated revenue of RMB1.9 million (US$0.3 million) for the fiscal year ended June 30, 2022. We have advised clients on setting up 86 trust accounts, including 55 insurance premium trust accounts, 29 family trust accounts and 2 other trust accounts in the same period. As of June 30, 2022, the aggregate value of our clients’ entrusted assets under our trust consulting services reached RMB1.0 billion.
Cash Flows among Us, Our Subsidiaries and the Consolidated VIEs
Our subsidiaries and the consolidated VIEs conduct business transactions that primarily include wealth management services and asset management services. The cash flows that have occurred between our subsidiaries and the consolidated VIEs are summarized as the following:
| For the fiscal year ended June 30, | ||||||||||||||||
| 2020 | 2021 | 2022 | 2022 | |||||||||||||
| RMB | RMB | RMB | $ | |||||||||||||
| (in thousands) | ||||||||||||||||
| Cash paid by the consolidated VIEs to equity-owned subsidiary Puyi Consulting for consulting services | 3,000 | 25,151 | 13,918 | 2,078 | ||||||||||||
| Cash paid by the consolidated VIEs to equity-owned subsidiary Puyi Dake for technical services | - | 1,750 | 2,772 | 414 | ||||||||||||
| Cash paid by the consolidated VIEs to equity-owned subsidiary Puyi Consulting for office rental and other services | - | 1,596 | 1,139 | 170 | ||||||||||||
| Cash paid by equity-owned subsidiary Puyi Consulting to the consolidated VIEs for digital marketing and IT related services | 58,814 | 18,162 | 2,400 | 358 | ||||||||||||
| Intercompany advances from equity owned subsidiaries to the consolidated VIEs | 18,807 | 64,193 | 76,789 | 11,464 | ||||||||||||
| Repayment of intercompany advances by the consolidated VIEs | 18,807 | 24,663 | 70,311 | 10,497 | ||||||||||||
| Intercompany advances from the consolidated VIEs to equity owned subsidiaries | 263 | 252,272 | 214,052 | 31,957 | ||||||||||||
| Repayment of intercompany advances by equity owned subsidiaries | 263 | 207,872 | 238,452 | 35,600 | ||||||||||||
45
The cash flows occurred between our subsidiaries and the consolidated VIEs included the following: (1) cash received by our subsidiaries from the consolidated VIEs of RMB3.0 million, RMB25.2 million and RMB13.9 million for the fiscal years ended June 30, 2020, 2021 and 2022, respectively, for the provision of consulting services; (2) cash received by our subsidiaries from the consolidated VIEs of nil, RMB1.8 million and RMB2.8 million for the fiscal years ended June 30, 2020, 2021 and 2022, respectively, for the provision of technical services; (3) cash received by our subsidiaries from the consolidated VIEs of nil, RMB1.6 million and RMB1.1 million for the fiscal years ended June 30, 2020, 2021 and 2022, respectively, for the provision of office rental and other services; (4) cash received by the consolidated VIEs from our subsidiaries of RMB58.8 million, RMB18.2 million and RMB2.4 million for the fiscal years ended June 30, 2020, 2021 and 2022, respectively, for the provision of digital marketing and IT related services; (5) cash received by the consolidated VIEs from our subsidiaries as inter-company advances of RMB18.8 million, RMB64.2 million and RMB76.8 million for the fiscal years ended June 30, 2020, 2021 and 2022, respectively; (6) repayment of inter-company advances by the consolidated VIEs to our subsidiaries of RMB18.8 million, RMB24.7 million and RMB70.3 million for the fiscal years ended June 30, 2020, 2021 and 2022, respectively; (7) cash received by our subsidiaries from the consolidated VIEs as inter-company advances of RMB0.3 million, RMB252.3 million and RMB214.1 million for the fiscal years ended June 30, 2020, 2021 and 2022, respectively; (8) repayment of inter-company advances by our subsidiaries to the consolidated VIEs of RMB0.3 million, RMB207.9 million and RMB238.5 million for the fiscal years ended June 30, 2020, 2021 and 2022, respectively. For details regarding financial position, results of operations and cash flows for the parent, the consolidated VIEs, the WFOEs and an aggregation of other entities, see “Item 3. Key Information—Financial Information Related to the Consolidated VIEs.”
There are limitations on our ability to transfer cash between us, our subsidiaries and the consolidated VIEs. Our WFOE can distribute dividends only out of its distributable earnings. Current PRC regulations permit our indirect PRC subsidiaries to pay dividends to the WOFE and further from the WOFE to us, out of their accumulated profits only, if any, in accordance with PRC rules and regulations. Moreover, each of our subsidiaries in China is required to set aside at least 10% of its after-tax profits each year, if any, to fund the statutory reserve, which is undistributable unless in the process of liquidation, until such reserve reaches 50% of its registered capital.
The PRC government also controls the conversion of Renminbi into foreign currencies and the remittance of currencies out of the PRC. We may not be able to complete the administrative procedures required to register the remittance of the payment of our dividends, if any.
Any transfer of funds by Puyi Inc. to our PRC subsidiaries, either as a shareholder loan or as an increase in the registered capital, is subject to a series of procedural requirements with SAFE or its local counterparts.
There is no assurance that China’s government will not intervene or impose restrictions on the ability of us, our subsidiaries and the consolidated VIEs to transfer cash. Most of our cash is in Renminbi, and the PRC government could prevent the cash maintained from leaving the PRC, could restrict deployment of the cash into our, our subsidiaries’ and the consolidated VIEs’ business and restrict the ability to pay dividends. For details regarding the restrictions on our ability to transfer cash between us, our subsidiaries and the consolidated VIEs, see “Item 3. Key Information—D. Risk Factors—Risks Related to Doing Business in China—Governmental control of conversion of Renminbi into foreign currencies may limit our ability to utilize our revenues effectively and affect our operations and the value of your investment, and—We may rely principally on dividends and other distributions on equity paid by our PRC subsidiary to fund any cash and financing requirements we may have, and any limitation on the ability of our PRC subsidiary to pay dividends to us could have a material adverse effect on our ability to conduct our business, and—PRC regulation of loans to and direct investment in PRC entities by offshore holding companies and governmental control of conversion of foreign currencies into Renminbi may delay or prevent us from using any offshore cash we may have to make loans to our PRC subsidiary and the VIE or to make additional capital contributions to our PRC subsidiary, which could materially and adversely affect our liquidity and our ability to fund and expand our business”.
46
Our Client Services
We classify our target clients into different categories in terms of risk appetite. Through frequent and in-depth client communications, we analyze and assess financial conditions, past investment experiences, risk profiles and investment goals of potentials clients and provide them with suitable products. We also provide clients with consultations on products and on-going assets allocation planning and recommendations on adjusting their assets allocation plans in response to economic and market conditions.
In addition, we provide clients who have purchased products through us with timely updates on the product performance primarily including net assets value reports and other performance statistics through apps, live investment performance symposiums, as well as regular communications via seed clients and financial advisors. Moreover, we have established official public accounts on WeChat to provide industry news, product updates and investor education, which allows us to continually provide updates on the products and services offered by us to the online community of clients. Our WeChat official public accounts have more than 300,000 followers. We also provide general investor education by publishing online quiz activities, organizing online courses, seminars and salons and holding online live and recorded streaming courses that provide guidance in response to any changes in market conditions. For clients with special needs such as overseas study, tax consultation, legal consultation or medical care services, we collaborate with third-party agencies to provide one-stop services. We have gradually promoted the implementation of our investment and education strategy, focused significant efforts to build a financial and business education service system, and provided investors with free investor education. Our investor education service platform “Puyi Business School” was upgraded to be a mobile app and continued to popularize investment knowledge for new investors and provide advanced investment education and support for our financial advisor team and investors with certain experience.
Sales and Marketing
Our headquarters are located in Guangzhou, and we have a branch network of 37 offices covering 24 provinces/municipalities and hundreds of cities. In the fiscal year ended June 30, 2022, we strategically focused on providing wealth management and asset management services for the financial assets of middle-class and affluent families, and continued to improve our financial advisors program to better serve our clients more knowledgeably and professionally. To further tap into the vast market of affluent and emerging middle class population, we have implemented our strategy of “elite entrepreneurship plus professional platform” to achieve a win-win-win situation for financial advisors, clients and our company. We stick with our original aspiration, which is to let every family have a financial advisor. Our mission is to cooperate with financial advisors and become the gatekeeper of wealth of the emerging middle class and wealthy families. We have also proposed the strategy of “strong empowerment” on our platform focusing on “elites,” which are professional financial advisors. Our team of professional financial advisors can expand their personal service capability effectively with the support of our “professional platform,” consisting of our unique financial asset allocation platform system, core trading system, client management system, investor education system and strong middle and back office operation capability. Elite financial advisors team includes top seed clients, in-house financial advisors, and wealth management studios which consist of independent financial advisors. Top seed clients are the top 15.6% of seed clients who contributed approximately 80% of our sales generated through seed clients. Several of these top seed clients have already transformed to independent financial advisors.
Seed clients channel is an innovative social e-commerce based approach pursuant to which we identify, foster and collaborate with seed clients — existing clients who believe in our service capabilities — to actively market our products or services on social media platforms to their families, friends and acquaintances in return for a commission. In 2019, we started to initiate seed client classification to offer premium trainings to those seed clients who have greater marketing potential. We also began to classify our seed clients into ordinary seed clients, elite seed clients and financial advisors. Elite seed clients are those that intend to further enhance professional investment knowledge and greater market potential compared with ordinary seed clients. We have set up a series of standardized professional training programs to enhance the expertise and financial advisory capabilities of elite seed clients. Elite seed clients that have passed a series of assessment would qualify as financial advisors. As of June 30, 2022, we have transformed a batch of seed clients into independent financial advisors. For the fiscal year ended June 30, 2022, we ceased cooperation with certain under-performed seed clients, with the number of our seed clients decreased to approximately 26,000 as of June 30, 2022 from 38,000 as of June 30, 2021. At the same time, we provided more resources and assistance to existing seed clients, especially those top performers, in developing more active clients, which led to the number of active clients per seed client increased to 13.1 as of June 30, 2022 from 10.1 as of June 30, 2021. Attributable to the vast seed client base, we do not have particular reliance on any seed client or limited number of seed clients. For the fiscal year ended June 30, 2022, the single largest seed client contributed only 0.7% of our total sales through 161 clients, and the top five largest seed clients contributed only 2.3% of our total sales through a total of 888 clients. Our extensive coverage network of branch offices and seed clients enables us to gain direct access to target clients and wealth management services market.
47
Starting from December 2020, we started to build our in-house team of financial advisors through whom we solicited prospective clients and provide professional and specialized services to clients—we launched branch offices in economically developed cities in China and directly recruited professional advisors with industry resources and wealth management capabilities. We provide regular training sessions to these newly recruited in-house financial advisors to equip them with sound wealth management knowledge and professional conduct so that they can satisfy our clients’ needs for family financial asset allocation services. In the fiscal year ended June 30, 2022, we continued to optimize the construction of our professional financial advisor recruitment system, training system, digital operation system and professional trading system. By strengthening our financial advisor team from different branch offices, including timely optimizing their performance, the productivity of our financial advisors gradually increased, which in turn ensures a healthy and stable development of our company in the long-run. In the fiscal year ended June 30, 2022, we had accumulated privately raised fund transaction value of RMB 87.3 million through our in-house financial advisors.
With the standardization of the financial market, wealth management studios increasingly prefer to cooperate with third party wealth management companies with strong platform capability as business partners, rather than develop employment relationship with wealth management companies. We actively seek to cooperate with these wealth management studios in the market, which may effectively reduce our costs. This arrangement also allows these contracted wealth management studios to operate flexibly when enjoying our financial and non-financial wealth planning and services, such as the comprehensive services package with “trust, fund, insurance and service.” Depending on the different types of services we provide and the performance of these wealth management studios, we may either offer our services for free or for a fee. As of June 30, 2022, we had engaged 135 wealth management studios.
We have also continued to provide trainings through both our online platforms and offline in-person sessions to solidify and update professional knowledge of our financial advisor team. In the fiscal year ended June 30, 2022, we launched 611 new, innovative and knowledgeable courses totaling 136 hours. Now we have 1,085 courses, totaling more than 345 hours on the service app “Puyi Business School”. These courses covered various aspects including introduction of our group and our products, skill development, practice examination and latest market situation. We also invite wealth and asset management experts with abundant industry experiences and insights to conduct online and offline training seminars for our financial advisor team. For the fiscal year ended June 30, 2022, we held 190 offline lectures totaling 276 hours, and 226 online lectures totaling 271 hours for our financial advisor team.
We enter into introduction agreements with our seed clients and wealth management studios, under which they are entitled to commission if they bring in a new client who will have invested in our products. The amount of the commission depends on the amount of products the new client purchases. To incentivize our seed clients and wealth management studios to be more proactive in selling our publicly raised fund products, we provide competitive commission of approximately 0.2% per annum, subject to our management’s adjustment. To incentivize the sales of privately raised fund products, we have evaluated the scale, profitability and performance of each fund, and provide commission rates varying from 0.1% to 1.3% accordingly. There is no fixed term of the seed client/financial advisor engagement under the introduction agreement unless such agreement is terminated after negotiation or due to a material breach by either party.
48
The map below shows our coverage network by number of seed clients and wealth management studios(1) as of June 30, 2022:

| (1) | The red flags represent provinces where we have established cooperation with wealth management studios. |
Product Selection, Development and Risk Management
We select and develop our product portfolio for our target affluent and emerging middle class population in accordance with our wealth management philosophy that product profiles should be simple and differentiated, prudently selected with balanced allocation and high quality, and keeping in line with the latest market trend. We strive to continuously provide our clients products with attractive returns and controllable risks.
We further enriched our product offerings to keep up with clients’ evolving needs. In the fiscal year ended June 30, 2022, we continued to adhere to our strategy of standardized product transformation. For publicly raised funds, we continued to focus on the existing publicly raised product portfolio strategy supplemented by the sale of high-quality single close-end public funds. We aim to cultivate clients’ habit of maintaining products for a longer period of time to avoid short-term drastic market fluctuations and enhance clients’ investment experience. As for privately raised funds, we offer both self-managed FOFs and external high-profile privately raised funds to ensure that we have two or more portfolio strategies of each type available. We have also been striving to design, develop and provide more products to our clients, in particular by providing more customized products and/or services to high-net-worth clients. As of June 30, 2022, the number of our privately raised FOF products has increased to 34.
49
Product Selection for Wealth Management Services
Although we are not directly liable to our clients in relation to the performance or default of the third-party products distributed through us as our clients typically enter into contracts directly with the third-party product providers in connection with such products, any default or negative performance of these products may nevertheless adversely affect our reputation. Accordingly, we have developed a product selection procedure to carefully screen each product that we distribute as part of our risk management process.
We have established a two-prong evaluation system that assesses both the product providers and products for distribution based on the following: (i) investment experience and capabilities; (ii) integrity and credibility; and (iii) internal control. We assess third-party fund products based on the following criteria:
| ● | Investment targets. We prefer products that target standardized fund products such as investments in public securities. As such, we distribute debt or equity securities or mixed fund products which are suitable for conservative to aggressive risk investors open to more sophisticated products with controllable risks. |
| ● | Product category. We prefer products with transparent reference prices in the market. |
| ● | Historical performance. We seek products with a proven track record of strong historical performance. |
| ● | Side-by-side investment made by relevant product providers. We prefer fund products where fund managers make side by side investment. |
In order to conduct the above assessments, we have established rigorous internal procedures. Product managers in our asset management department select product candidates at the initial stage through comprehensive due diligence work, including but not limited to, on-site visits, interviews with relevant product providers, and internet searches on background information, and draft due diligence reports on both the product providers and products. Upon receiving the preliminary-approval by the director of asset management department, relevant due diligence reports are submitted to the compliance and risk control department and the product selection group which consisted of members from management for further review and final approval. Our compliance and risk control department also regularly follows up on the financial condition and results of operations of our selected product providers and the overall risk exposure of products we distribute for them in terms of composition of underlying asset classes, collateralization level and other key metrics. These reviews enable us to constantly provide high-quality and controllable products, provide guidance for subsequent product sourcing and selection, and to align our product portfolio with the prevailing market condition in a timely fashion.
Product Development for Asset Management Services
We have an asset management department that is responsible for developing and managing fund products. As of June 30, 2022, we had 14 FoFs products under our management. We have a stringent process in selecting fund managers for managing our underlying FoFs assets. We require the fund managers to make investments in accordance with our investment strategy and continuously monitor their investment decisions. The target product selection and approval procedures are similar with that of the third-party products discussed above.
Product Structuring to Comply with PRC Law
We structure our services to comply with PRC laws and regulations. For example, in our asset management business, we currently collaborate with licensed fund managers and structure our fund management services as advisory services to them. Under such arrangements, we source FoFs candidates with proposals on investment strategies and targets, fund terms, risk control procedures, exit timing and strategies. We present such FoFs candidates to licensed fund managers. To date, investment decisions made by such fund managers with respect of these funds have been consistent with our investment proposals.
50
Information Technology
We have developed our integrated IT infrastructure that provides technology support to all aspects of our business. Such IT infrastructure allows us to provide services to clients online and improve transaction efficiency, and in the meantime it helps us better manage our clients by collecting and analyzing data from them. Our IT infrastructure includes the following key functions and features:
| ● | Core app. We launched our core app, Puyi Fund, which provides target clients product information and a full-scope of online transaction processing services for fund products including subscription, redemption, clearance and settlement, and allows clients to monitor their investment portfolio in a more convenient manner. In the fiscal year ended June 30, 2022, we upgraded and transformed our core app to provide investment advisory service by cooperating with institutions which hold qualified investment consulting license. The transformation of our core app has been completed, and we have established cooperation with various qualified institutions. Furthermore, we launched 4 new publicly raised fund portfolio products, and we will continue to launch more portfolio products in the future. |
| ● | Web-based Institution Master system. To better implement our strategy, we developed an in-house web-based institutional investment platform based on our core system, aiming to provide professional and convenient investment services to institutional clients. Institution Master is a one-stop service solution for institutional investors to manage their OTC fund investments. It provides more professional, efficient and intelligent trading experience through our leading intelligent trading system, extensive product portfolios and comprehensive investment research system. With this system, we provide institutional investors with customized fund trading solutions to better meet their needs. |
| ● | Client service. We have set up an online client service system equipped with intelligent interactive tools to further enhance the quality and efficiency of our client services. |
| ● | Investment advisor platform. We have developed and continue to optimize the “i Financial Planner”, an intelligent business app that provides seed clients and financial advisors a one-stop management tool. We have added the TAMP (turn-key asset management platform) asset allocation system to the “i Financial Planner,” taking into consideration of the offline service scenario of financial advisors and the diversified needs for financial asset allocation. This innovative system equipped with leading technology is designed to help financial advisors pinpoint clients’ needs and effectively track and manage clients’ portfolios through the one-stop comprehensive operation and communication platform. The system integrates three core functions: one-stop business development platform, asset allocation intelligent investment advising function and client SCRM system, which provides financial advisors with four empowering services: training and growth, client maintenance, team management and operation support. We make full use of our accumulated big data together with artificial intelligence technology to launch professional, tailor-made and comprehensive financial asset management services, which enable us to assist our seed clients and financial advisors in meeting wealth management needs at different levels. We have entered into cooperation with various famous domestic service providers to integrate their core services into this TAMP system combined with our big data analysis and mining capabilities to provide online digital services for financial advisors’ daily business development and client maintenance. |
| ● | Database. We operate an internal data management system, covering data collection, storage and analysis. We collect our clients’ behavior and preference data from multi-platforms, and analyze these data together with our clients’ transaction data to depict an accurate profile of our clients. We have implemented and will continue to implement policies and procedures in an effort to ensure compliance with China’s data protection and cybersecurity laws and regulations. With the authorization of our clients, we apply different tags to different clients according to their online behaviors, browsing preference and past transactions with us, in order to recommend suitable products that most satisfy our clients’ wealth management needs in a timely manner. Through profiling analysis of our clients, we are able to achieve targeted marketing and increase marketing efficiency, which in turn guides our products launching a recommendation strategy to realize better return on investment. |
| ● | Office automation (“OA”). We combine the above custom-developed or commercially available business systems with our OA system, finance system and other internal back-end functions, to help us operate more efficiently. |
51
Employees
We had 552 employees as of June 30, 2022. The following table sets forth the breakdown of our employees by function as of June 30, 2022.
| Functional area | Number of employees | Percentage of total | ||||||
| Investment advisory | 289 | 52.4 | % | |||||
| In-house financial advisory | 83 | 15.0 | % | |||||
| Management and administrative | 56 | 10.1 | % | |||||
| Technical department | 87 | 15.8 | % | |||||
| Risk management | 7 | 1.3 | % | |||||
| Asset management | 30 | 5.4 | % | |||||
| Total | 552 | 100.0 | % | |||||
In accordance with PRC regulations, we participate in various employee social security plans that are organized by municipal and provincial governments, including pension, unemployment insurance, childbirth insurance, work-related injury insurance, medical insurance and housing insurance. We are required under PRC law to contribute to employee benefit plans at specified percentages of the salaries, bonuses and certain allowances of our employees, up to a maximum amount specified by local governments from time to time. We believe that we maintain good working relationships with our employees, and we have not experienced any major labor disputes.
Competition
According to CIC, China’s wealth management services industry is at an early stage of development and is currently highly fragmented. Traditionally, the wealth management services market in China was dominated by commercial banks, which rely on their own wealth management arms and sales forces to distribute their products. In recent years, there has been a growing number of new types of wealth management services in the market, including online-based service providers, non-bank traditional financial institutions, and third-party wealth management service providers. As a wealth management service provider with growing asset management capabilities targeting such population segment, we compete with the following principal competitors on the basis of sales capabilities, product offerings and services capabilities:
| ● | Commercial banks and their wealth management subsidiaries. Generally, commercial banks and their wealth management subsidiaries in China have advantages in terms of branch network and full license coverage for distribution. However, such banks are inherently conflicted because their main business is interest-based lending rather than a commission-based business such as wealth management services. |
| ● | Online-based service providers. Online-based service providers can attract a large client base through their online platforms. However, because they mainly provide automated recommendation and trading services, online-based service providers generally do not offer extensive personalized services that many investors need. |
| ● | Non-bank traditional financial institutions. Non-bank traditional financial institutions such as brokerages, security companies, trust companies and insurance companies have advantages in relation to specific product types, particularly product types that they themselves have developed and managed (e.g. trust plans for trust companies). However, they are disadvantaged in terms of product choices, branch network and comprehensive client services, and increasingly cooperate with banks and third-party wealth management service providers to distribute their products. |
Intellectual Property
Our brand, trade names, trademarks, trade secrets, proprietary database and research reports and other intellectual property rights distinguish the products we distribute and our services from those of our competitors and contribute to our competitive advantage in the wealth management services industry. We rely on a combination of trademark and trade secret laws as well as confidentiality agreements and non-compete covenants with our employees and our third-party wealth management product providers. We also enter into confidentiality agreements with our seed clients. We hold 55 pieces of registered computer software copyrights, 12 registered trademarks and 19 registered domain names.
Insurance
We participate in government sponsored social security programs including pension, unemployment insurance, childbirth insurance, work-related injury insurance, medical insurance and housing insurance. We also maintain a director and officer liability insurance policy for our board of directors and executive officers. We do not maintain business interruption insurance or key-man life insurance. We consider our insurance coverage to be in line with that of other wealth management companies of similar size in China.
Legal Proceedings
We may from time to time be involved in litigation and claims that arise in the ordinary course of our business operations. Our businesses are also subject to extensive regulation, which may result in regulatory proceedings against us.
We are not currently subject to any pending judicial, administrative or arbitration proceedings that may have a material impact on our results of operations, financial condition or profitability. See “Item 3. Key Information — D. Risk Factors” above.
52
Regulations
PRC Regulations Relating to Wealth Management Services
The distribution of wealth management products, depending on the type of product, is subject to different sets of laws, regulations and rules. Our group is engaged in, and subject to regulations applicable to the distribution of publicly raised funds (including asset management plans issued by securities firms) and privately raised funds.
“Privately raised funds” refer to funds privately raised by securities and futures operators or private asset management plans established under the entrustment of assets, and privately raised funds established by privately raised fund managers registered with the AMAC.
“Privately raised securities investment funds” and “publicly raised securities investment funds” (generally abbreviated as “publicly raised funds”) refer to the funds that are established in accordance with the Securities Investment Fund Law, only invest in standardized securities assets, and are under control of a fund manager (who engages in securities investment for the benefit of fund shareholders) and custody of a fund custodian, who engages in securities investment for the benefit of fund shareholders. Publicly raised funds can be classified into different categories by various criteria. For example, they can be categorized by investment targets of stocks, bonds, hybrids and currencies, or by structure as close-ended or open-ended.
“Private equity investment funds” refer to the privately raised funds that mainly invest in private equity, including equities of non-listed enterprises, shares issued or traded privately by listed companies, convertible bonds, market-oriented and rule-of-law debt-to-equity swaps, equity fund units, and any other assets recognized by the CSRC.
Publicly Raised Funds and Distribution
Distribution of publicly raised fund products is governed by the People’s Republic of China Securities Investment Fund Law (as amended in 2015) (“中华人民共和国证券投资基金法”), hereinafter referred to as the “Securities Investment Fund Law”, promulgated by the Standing Committee of the National People’s Congress (“SCNPC”) on April 24, 2015 and took effect on the even date. Pursuant to the Securities Investment Fund Law, securities investment fund products shall be distributed by registered fund managers or licensed fund distributors. Fund distributors are required to make full disclosure to potential investors of the product-related investment risks and to distribute products to investors with corresponding level of risk bearing capacity.
Distribution of publicly raised fund products is also governed by the Measures for Distribution of Securities Investment Funds (as amended in 2013) (“证券投资基金销售管理办法”), hereinafter referred to as the “Measures for Distribution of Securities Funds”, which was promulgated by the CSRC on March 15, 2013 and took effect on June 1, 2013. The Measures for Distribution of Securities Funds regulates practitioners’ activities in numerous respects including registration of fund distributors, means of fund distribution, fund advertisement standards, fees for fund distribution services, and so forth. For the purpose of the Measures for Distribution of Securities Funds, fund distributors mean fund managers as well as other entities that have been registered with or recognized by CSRC or its designees, such as independent fund distributors, commercial banks, securities companies, and so forth. Independent fund distributors shall be registered with the local CSRC offices of the place where the competent local administration for industry and commerce (“AIC”) authorities locate. Without registration with, license from, or recognition by the CSRC or its designees, no entity or individual may distribute fund products or engage in relevant business activities.
In addition, the Measures for Distribution of Securities Funds sets forth requirements for employees of independent fund distribution agencies. For an independent fund distribution agency to apply for the relevant license to conduct fund distribution business, at least ten of its senior management personnel shall possess fund practitioner qualification, along with other qualifications and experiences. The Measures for Distribution of Securities Funds also stipulates that the AMAC is to carry out self-regulation over fund distribution activities and in charge of fund practitioner qualification processes. Fund distributors and fund distribution service providers may join AMAC and submit to its self-regulation rules.
53
The Measures for Distribution of Securities Funds has been superseded by the Supervisory and Administrative Measures for Distributors of Publicly Raised Securities Investment Funds (“公开募集证券投资基金销售机构监督管理办法”), hereinafter referred to as the “Distributor Measures”, which was promulgated by the CSRC on August 28, 2020 and took effect on October 1, 2020. This revision of the “Distributor Measures” mainly aims at (i) strengthening the licensing requirements for fund distribution activities and clarifying the boundaries of the responsibilities of fund distributors and related fund service agencies; (ii) optimizing funds admission and exit mechanisms for fund distributors and orderly and healthy development of fund distribution industry ecology; (iii) consolidating business norms and institutional controls and establishment of institutional mechanisms centered on investor interests; and (iv) improving supervision on independent fund distributors and independent fund distributors’ professional compliance.
In order to clarify the implementation arrangement of the Distributor Measures, the CSRC also promulgated the Implementing Provisions on the Supervisory and Administrative Measures for Distributors of Publicly Raised Securities Investment Funds (“关于实施《公开募集证券投资基金销售机构监督管理办法》的规定”) and the Interim Provisions on the Administration of Publicly Raised Securities Investment Fund Publicity and Promotion Materials (“公开募集证券投资基金宣传推介材料管理暂行规定”), both of which took effect on October 1, 2020.
According to the “Distributor Measures”, “Fund Distribution” means activities of opening fund transaction accounts for investors, publicizing and promoting funds, handling offering/subscription/redemption of fund units and inquiring on fund transaction accounts.
“Fund Distributors” means organizations registered with the CSRC or its local offices and qualified to engage in fund distribution business. Without registration, no entity or individual may engage in fund distribution business. Fund distributors are different from fund service agencies engaging in distribution-related service of payment, unit registration, information technology system, and so forth.
“Independent Fund Distributors” means organizations specialized in distribution of publicly raised funds and privately raised securities investment funds. Unless otherwise provided for by the CSRC, independent fund distributor may not engage in any other business.
The “Distributor Measures” sets forth the requirements for independent fund distributors. Neither shareholder of an independent fund distributor nor controlling shareholder or actual controller of the shareholders may either hold shares in more than two independent fund distributors or control more than one of the independent fund distributors, except as otherwise provided for by the CSRC.
An independent fund distributor shall ensure its independence in terms of business, employees and place of business from those of any of its shareholder, actual controller or related party, or any other institution. Employees of independent fund distributors may not hold positions in any other organizations, unless otherwise provided for by laws and regulations or the CSRC. Independent fund distributors desiring to establish a branch shall first meet the requirements as follows: (i) having engaged in fund distribution business for over three consecutive and complete fiscal years, and (ii) the daily average quantity of distributed fund for the latest fiscal year being not less than RMB10,000,000,000.
Neither a fund distributor nor its employees may engage in fund distribution activities if under any of the following circumstances:
(i) false records, misleading statements, or major omissions;
(ii) promises, in violation of the provisions, of no or limited amount/proportion of losses in income or principal;
(iii) prediction on fund investment performance or publicity of prospective yield rate;
(iv) seducing investors to purchase any fund product that beyond their risk bearing capacities;
(v) failure to effectively disclose to investors important information on the actual distributor or the fund products distributed or obscuring such information by glossing over the service platform or the service brand;
54
(vi) distributing funds by the means of lottery, rebate or giving out material gifts, insurance, fund units or other presents;
(vii) engaging in fund distribution business, disseminating/releasing fund promotion materials to the general public; or offering fund units to them before the application for fund offering registration is duly completed;
(viii) distributing funds not at the time provided for by the laws and regulations, the CSRC rules, the prospectus or the fund units offering announcement; or altering fund unit offering date without required announcement;
(ix) misappropriation of fund distribution settlement capital or fund units; irregularly evading the close-loop operation requirements for fund distribution settlement capital by the means of, inter alia, fund unit transfer to the detriment of investors’ capital safety;
(x) using or promising to use fund assets or fund distribution business for the purpose of benefit transfer or benefit exchange;
(xi) leaking relevant information of investors or non-public information concerning fund investment operation in violation of provisions;
(xii) distributing funds at the expenses lower than the cost;
(xiii) implementing discriminative, exclusive and bundled sales arrangements; and
(xiv) other circumstances prohibited by the CSRC.
On October 25, 2019, the Department of Fund and Intermediary Supervision of the CSRC promulgated the Circular on Pilot Implementation of Investment Consulting Business of the Publicly Raised Securities Investment Funds (“关于做好公开募集证券投资基金投资顾问业务试点工作的通知”), hereinafter referred to as the “Investment Consulting Business Circular”. In accordance with Investment Consulting Business Circular: (i) institutions with asset management qualification (such as securities companies and fund management companies), and (ii) fund distribution institutions (such as commercial banks, securities companies, futures companies, insurance companies with fund distribution qualification and independent fund distribution institutions) with no less than RMB 10,000,000,000 balance of distributed publicly raised funds (exclusive of money market funds) may apply for the publicly raised fund consulting business qualification. In addition, the applicant shall also meet the requirements relating to the client base, compliance records, research team, investment consultants, information technologies, business solutions and policies. Qualified institutions are entitled to apply for the publicly raised fund consulting business qualification in order to advise their clients on fund investment portfolios and strategies, and to subscribe, redeem, or convert funds for and on behalf of their clients.
The Administrative Measures for the Suitability of Future Investors in securities (“证券期货投资者适当性管理办法”), hereinafter referred to the “Measures No. 130”, which was promulgated by the CSRC on December 12, 2016 and recently amended on October 30, 2020 and took effect on the even date, stipulates that investors are categorized into ordinary investors and professional investors. Different types of investors have different criteria. Fund distributors shall perform the corresponding disclosure obligation, and distribute or provide appropriate products to appropriate investors based on such factors as different risk bearing capacities of investors and different risk degrees of products or services.
Pursuant to the Minutes of the National Court Work Conference for Civil and Commercial Trial (“全国法院民商事审判工作会议纪要”), hereinafter referred to as the “Conference Minutes”), promulgated by the Supreme People’s Court on November 8, 2019, where the issuer or distributor of a financial product fails to fulfill its suitability obligation and causes any loss to the financial consumer in the process of purchasing the financial product, the financial consumer may not only request the issuer of the financial product to bear the liability for compensation, but also request the distributor of the financial product to bear the liability for compensation jointly and severally.
Our group conducts the distribution of publicly raised funds through a subsidiary of the VIE, Fanhua Puyi, which has obtained its License to Conduct Securities and Futures Business from the CSRC in 2013 and has had the license renewed on March 9, 2017 the latest. With its license, Fanhua Puyi can conduct business of fund product distribution. As of June 30, 2022, Fanhua Puyi had a total of 270 qualified fund professionals. It is also an active member of the AMAC with its membership being valid through May 14, 2023.
As of the date of this annual report, Fanhua Puyi distributes fund products, including but not limited to mixed fund products, which is not in violation of any prohibitive regulations of the CSRC.
55
On May 10, 2022, the AMAC promulgated the Administrative Rules for Fund Practitioners (“基金从业人员管理规则”), hereinafter referred to as the “AMAC Rules”, effective on the same date. The AMAC Rules governs institutions engaging in publicly raised fund distribution, emphasizes the fiduciary duty of practitioners, reinforces self-regulation of fund practitioners by professional ethics and code of conduct, specifies institutions’ responsibilities in administering practitioners’ qualifications, and guides institutions and practitioners to comply with laws and regulation in their fund-related business activities. Institutions are responsible for qualification administration, including qualification registration, change in qualification information, ensuing career training, credit record, qualification deregistration, and so forth. Institutions shall establish and enhance a practitioner qualification regime, specify job duties, reinforce practitioners’ professional ethics education, define code of conduct, organize practitioners’ qualification administration and ensuing career training, and so forth. Failure to administer its practitioners as required will result in (i) the institution being subject to disciplinary sanctions, including suspension of relevant business, and suspension/cancellation of membership, (ii) occupational punishment, and/or (iii) the personnel in the VIE with direct liabilities being subject to disciplinary sanctions, including public censure, suspension/cancellation of fund qualification, and blacklisting.
Privately Raised Funds
Pursuant to the Circular on the Division of Administrative Responsibilities for Privately Raised Equity Funds (“关于私募股权基金管理职责分工的通知”) promulgated by the State Commission Office of Public Sectors Reform (“SCOPSR”) on June 27, 2013, the CSRC is in charge of the supervision and regulation of privately raised funds, including but not limited to, privately raised equity funds, privately raised securities investment funds, venture capital funds and other forms of privately raised funds including FoFs. While the Securities Investment Fund Law promulgated by SCNPC mainly regulates the activities of publicly raised securities investment funds, it provides some basic guidance to participants in the business of privately raised securities investment funds. The Securities Investment Fund Law requires that, without registration, no individual or institution may conduct securities investment activities under the names of “funds” or “fund management.” Later, on June 30, 2014, the CSRC promulgated the Interim Measures for the Supervision and Administration of Privately Raised Investment Funds (“私募投资基金监督管理暂行办法”), hereinafter referred to as the “Interim Measures for Privately Raised Funds,” effective on August 21, 2014. The Interim Measures for Privately Raised Funds sets forth specific guidelines as to how privately raised fund products shall be managed and distributed by fund managers and fund distributors, requiring the market participants to establish certain measures in evaluating and disclosing risks related to the fund managed and/or distributed and further clarifying the self-disciplinary requirements for privately raised funds. In particular, the Interim Measures for Privately Raised Funds provides that once the fund-raising process of privately raised funds is completed, a fund manager is required to file the relevant information of the fund product with the AMAC. Specifically, pursuant to the Administrative Measures for Disclosure of Privately Raised Investment Fund Information adopted by the AMAC, the fund manager needs to submit such information through the online “Asset Management Business Electronic Registration System” of the AMAC (“the System”). During the process of filling out the form of “Information on Fund Sales” on the System, the fund manager has to identify its sales model as either under direct sales or distribution on a commission basis, and select the name of the fund distributors, either the fund manager itself or a licensed independent fund distributor who has been recognized by the CSRC and the AMAC, from the drop-down list on the form. The fund manager is required to provide an update on any changes in such information in a timely manner. Pursuant to the Circular on Strengthening the Self-Discipline Management of Privately Raised Funds Information Disclosure (“关于加强私募基金信息披露自律管理相关事项的通知”) by the AMAC on September 30, 2018, if a fund manager fails to provide a requisite update on any changes in such information on two separate occasions, it will be included in the list of abnormal institutions and will be suspended from filing new fund products with the Asset Management Association of China.
56
Unlike the distribution of publicly raised funds, neither the Securities Investment Fund Law nor the Interim Measures for Privately Raised Funds requires fund distributor to obtain any license or permit before engaging in such business. Such requirement was set out in the Measures for Administration of the Distribution of Privately Raised Investment Funds (“私募投资基金募集行为管理办法”), hereinafter referred to as the “Measures for Privately Raised Fund Distribution”), issued by AMAC on April 15, 2016. However, rules relating to privately raised funds that are adopted by the AMAC, such as the Measures for Privately Raised Fund Distribution, are generally self-disciplinary rules applicable to privately raised fund managers and licensed fund distributors who have become members of the AMAC. Pursuant to the Distributor Measures, an independent fund distributor shall conduct distribution of publicly raised funds and privately raised securities investment funds. An independent fund distributor shall not engage in any other business, unless otherwise prescribed by the CSRC. Accordingly, if an independent fund distributor engages in distribution of a fund product other than a publicly raised fund or privately raised securities investment fund, it shall complete corrective action within two years from the effective date of the Distributor Measures. Within the time limit of corrective action, it shall reduce the balance of the related product in an orderly manner. When the time limit is reached, it can only provide services for the existing product.
In addition, unlike the distribution of publicly raised funds, the Securities Investment Fund Law requires that fund distributors shall only distribute privately raised fund products to qualified investors defined as investors with compatible capacities of risk identification and risk bearing, whose assets or incomes have reached certain level as required by the relevant regulations or rules and the subscription amount of the privately raised fund products is not less than the required minimum amount. The Securities Investment Fund Law also stipulates that the total number of qualified investors of a privately raised fund product shall not exceed two hundred. Further, as required by the Measures for Privately Raised Fund Distribution promulgated by the AMAC, fund distributors shall evaluate the qualifications of investors prior to the distribution of privately raised funds to ensure that only qualified investors subscribe to privately raised fund products.
Our distribution of privately raised fund products shall also comply with the Measures No.130, the Conference, other relevant provisions and self-discipline rules and shall bear legal liability for any illegal act or violation.
Instruction for Filing for Privately Raised Investment Funds (2018) (“私募投资基金备案须知(2018)”), which was promulgated by the AMAC on January 12, 2018, seeks to improve the efficiency of filing for privately raised funds. In addition, it emphasizes that the overall requirements for and special risks of the filing for privately raised funds. On December 23, 2019, the Instructions for Filing of Privately Raised Investment Funds (2019) (“私募投资基金备案须知(2019)”) was promulgated by the AMAC, specifying that privately raised funds shall be targeted at qualified investors and be raised from external parties through private offering. For investments in a privately raised fund in the form of a non-legal person such as a partnership, fund distributors shall carry out penetration verification to determine whether the ultimate investors are qualified investors and compute the aggregate number of investors. If the investments are asset management products filed in accordance with the law, fund distributors need not carry out penetration verification to determine whether the ultimate investors are qualified investors or compute the aggregate number of investors. On June 2, 2022, the AMAC promulgated the Circular on Matters Concerning Registration/Filing of Privately Raised Fund Managers (“关于私募基金管理人登记备案工作相关事宜的通知”), hereinafter referred to as the “Registration/Filing Circular”, whereby (i) to guide regularized development of the industry, (ii) to facilitate privately raised fund managers’ and applicants’ registration/filing formalities, (iii) to update the Document List for Privately Raised Fund Managers Registration/Filing (hereinafter referred to as the “Registration Document List”), and (iv) to release the Focuses of Attention in Privately Raised Fund Filing (hereinafter referred to as the “Filing FOAs”). To ensure smooth transition, a three-month transition period is provided for and, from September 3, 2022 onward, all applicants shall submit documents as required under the updated Registration Document List. The Filing FOAs took effect immediately.
The Several Provisions on Strengthening the Regulation of Privately Raised Investment Funds (“关于加强私募投资基金监管的若干规定”), which was promulgated by the CSRC on December 30, 2020 and took effect on the even date, stipulates that fund managers and fund distributors or any of their employees shall not directly or indirectly commit the following conduct when distributing a privately raised fund: (i) raising funds from an entity or individual other than a qualified investor specified in the Interim Measures for Privately Raised Funds, or providing an investor with convenience to meet the requirements of qualified investors such as piecing together by several persons, borrowing or lending money, etc.; (ii) giving promotional materials and recommendations to unspecific investors through a newspaper, a periodical, a radio station, a TV station, the Internet, or any other media outlet, or by a lecture, a report meeting, an analysis meeting, or any other means, or by a bulletin, a leaflet, a short message, an instant messaging tool, a blog, an e-mail, or any other medium, with the exception of giving promotional materials and recommendations to qualified investors through a website, an application, or any other Internet medium with procedures to determine specific investors; (iii) directly or indirectly giving investors a promise (orally, in writing, by a short message, by an instant messaging tool, or any other means) to protect the principal and return, including the protection of the principal of investments from loss, a fixed proportion of loss, and a promise of minimum return; (iv) inflating and giving one-sided publicity to a private fund, including the use of “safety”, “principal protection”, “zero risk”, “a guarantee of return”, “high return”, “secure principal”, or any other expression that may render investors unable to accurately understand the risk of a private fund and the use of rate of return, target rate of return, benchmark rate of return, or any other expression in promotional materials given to investors; (v) The investments of the private fund of which investors are informed by promotional materials are inconsistent with the investments agreed in the private fund contract; (vi) promotional and recommendation materials contain a false statement, misleading statement, or material omission, including failure to truthfully, accurately and completely disclose the transaction structure of the private fund, the main rights and obligations of each party, income distribution, fee arrangements, related-party transactions, the capital contributor and actual controller of an authorized third-party institution and the private fund manager, among others; (vii) giving misleading publicity and recommendations by means of credit enhancement under the guise of registration and filing, the custody of a financial institution, or government funding, among others; (viii) authorizing an entity or individual not qualified for fund distribution business to engage in fund-raising activities; (ix) establishing or establishing in a disguised form a branch for the purpose of engaging in fund-raising activities; or (x) other circumstances prohibited by laws, administrative regulations, and the CSRC. The aforesaid provisions also apply to managers of privately raised funds.
57
PRC Regulations Relating to Asset Management Services
In terms of the management of privately raised funds, the Securities Investment Fund Law requires that any individual or institution, without registration, shall not conduct securities investment activities under the name of “funds” or “fund management.” The Interim Measures for Private Funds further requires that mangers of privately raised funds of any type shall apply for registration with the AMAC, and thus subject fund managers to the self-disciplinary rules promulgated by the AMAC. Under the CSRC’s guidance, the AMAC formulated the Measures for the Registration of Privately Raised Investment Fund Managers and Filling of Privately Raised Investment Funds (for Trial Implementation) (“私募投资基金管理人登记和基金备案办法(试行)”), hereinafter referred to as the “Trial Measures for Privately Raised Funds”, effective as of February 7, 2014, which, among others, sets forth the requirements related to the activities of privately raised fund managers. In addition, the AMAC has promulgated a series of self-disciplinary rules since February 2016, regulating internal control, information disclosure and registration of privately raised fund managers, including, among others, the Guidelines for Internal Control of Privately Raised Investment Fund Managers (“私募投资基金管理人内部控制指引”), the Administrative Measures for Information Disclosure by Privately Raised Investment Funds (“私募投资基金信息披露管理办法”), and the Announcement of Several Issues in Further Regulating the Registration of Privately Raised Fund Managers (“关于进一步规范私募基金管理人登记若干事项的公告”), together with the “Administrative Measures for Privately Raised Funds”. Pursuant to the Administrative Measures for Privately Raised Funds, privately raised fund managers shall complete the filing of privately raised fund products within the prescribed time limit; they shall timely report any materially changes and submit quarterly and annual reports and audited financial statements prior to the end of April each year. The Administrative Measures for Privately Raised Funds also sets out requirements for the qualifications of the management of privately raised fund management companies, and requirements for the formulation and implementation of internal control policies.
On August 30, 2017, the State Council circulated the draft Interim on the Administrative Measures for Privately Raised Investment Funds (“私募投资基金管理暂行条例(征求意见稿)”), hereinafter referred to as the “New Interim Measures for Privately Raised Funds” for comments, the commenting period of which ended in September 2017. Once enacted, the New Interim Measures for Privately Raised Funds will be the first set of regulation specialized in the privately raised funds. The New Interim Measures for Privately Raised Funds specifies the basic requirements for privately raised fund managers, their senior executives, directing partners and authorized representatives, and the obligations of fund managers and custodians. The New Interim Measures for Privately Raised Funds also specifies that privately raised fund managers shall raise funds themselves, or through fund distributors who are in compliance with the Securities Investment Fund Law and the requirements of regulatory authorities of the State Council regarding securities. If the New Interim Measures for Privately Raised Funds is adopted as it is, it is likely that privately raised fund distributors will be required to obtain license in order to distribute privately raised funds. However, there is no guarantee that the New Interim Measures for Privately Raised Funds, once officially adopted, will be the same as the current draft.
PRC Regulations Relating to Intellectual Property Rights
Copyrights
The PRC has enacted various laws and regulations relating to the protection of copyright. The Copyright Law of the PRC (“著作权法”) promulgated by SCNPC on September 7, 1990, recently amended on November 11, 2020 and effective on June 1, 2021, provides that any natural persons, legal persons or other organizations of the PRC shall enjoy copyright in their works regardless of their publication status, including, among others, works of literature, arts, natural science, social science, engineering technology and computer software and that any infringement of such copyright shall be subject to relevant legal liabilities.
The Regulations on the Protection of Computer Software (“计算机软件保护条例”), which was promulgated by the State Council on June 4, 1991, amended on January 30, 2013 and effective on March 1, 2013, stipulates that any natural persons, legal persons, or other organizations of the PRC shall enjoy copyright in computer software that they developed, whether published or not, and such software copyright owner may register with the software registration institution recognized by the Copyright Administration Department of the State Council. Further, the Measures for the Registration of Computer Software Copyright (“计算机软件著作权登记办法”), which was promulgated by the National Computer Software Copyright on February 20, 2002 with immediate effect, regulates registrations of software copyright, exclusive licensing contracts for software copyright and transfer contracts. The Copyright Protection Center of China is designated as the software registration authority, which grants registration certificates to the computer software copyright applicants to conform with both the Regulation on the Protection of Computer Software and the Measures for the Registration of Computer Software Copyright.
58
Trademarks
Registered trademarks are protected under the Trademark Law of the PRC (“商标法”), which was promulgated by SCNPC on August 23, 1982, recently amended on April 23, 2019 and effective on November 1, 2019; the Implementation Regulations of the Trademark Law of the PRC (“商标法实施条例”), which was promulgated by the State Council on August 3, 2002, amended on April 29, 2014 and effective on May 1, 2014. Trademarks are registered with the Trademark Office of the State Administration for Market Regulation. Where registration is sought for a trademark that is identical or similar to another trademark that has already been registered or given preliminary examination and approval for use in the same or similar category of commodities or services, the application for registration of the former trademark could be rejected. Trademark registrations are effective for a renewable ten-year period, unless otherwise revoked.
The recent amendments to the Trademark Law of the PRC have further strengthened the protection of trademarks by: (i) restrictions of the act of hoarding trademarks and malicious rushing to register trademarks; (ii) the increasing duty of care for trademark; (iii) setting up procedures for trademark objection; (iv) strengthening judicial protection and increasing the amount of compensation for infringement.
Domain Names
The Ministry of Industry and Information Technology (the “MIIT”) promulgated the Administration Measures of Internet Domain Names (“互联网域名管理办法”), hereinafter referred to as the “Domain Name Measures”), on August 24, 2017, which took effect on November 1, 2017. China Internet Network Information Center promulgated the Implementation Rules on Registration of Domain Names (“域名注册实施细则”) on May 29, 2012 with immediate effect and the Measures for National Top Level Domain Name Disputes Resolution (“国家顶级域名争议解决办法”) on November 21, 2014, which has been repealed by the Implementation Rules on Registration of Domain Names (“国家顶级域名注册实施细则”) on June 18, 2019. Pursuant to these laws, regulations and administrative rules, domain names registrations are processed through domain names service agencies established under the relevant regulations, and applicants become domain name holders upon successful registration.
PRC Regulations Relating to Company Establishment and Foreign Investment
The establishment, operation and management of corporate entities in China is governed by the Company Law of the PRC (“公司法”), hereinafter referred to as the “Company Law”. According to the Company Law, companies established in the PRC are either limited liability companies or joint stock limited liability companies. The Company Law applies to both PRC domestic companies and foreign-invested companies. A wholly foreign-owned enterprise is regulated by the Foreign Investment Law of the People’s Republic of China (“外商投资法”), hereinafter referred to as the “Foreign Investment Law” and the Implementation Regulations for the Foreign Investment Law of the PRC (“外商投资法实施条例”). According to the laws and regulations, foreign investors may freely remit into or out of China, in Renminbi or any other foreign currency, their capital contributions, profits, capital gains, income from asset disposal, intellectual property royalties, lawfully acquired compensation, indemnity or liquidation income and so on within the territory of China. According to these regulations, foreign-invested enterprises in the PRC may only pay dividends out of their accumulated profit, if any, determined in accordance with PRC accounting standards and regulations. A PRC company is required to set aside general reserves of at least 10% of its after-tax profit, until the cumulative amount of such reserves reaches 50% of its registered capital unless the laws regarding foreign investment provide otherwise. In addition, PRC companies may allocate a portion of their after-tax profits based on PRC accounting standards to employee welfare and bonus funds at their discretion. These reserves and employee welfare and bonus funds are not distributable as cash dividends. A PRC company may not distribute any profits until any losses from prior fiscal years have been offset. Profits retained from prior fiscal years may be distributed together with distributable profits from the current fiscal year.
59
In September 2016, the National People’s Congress Standing Committee published its decision to revise the laws relating to wholly foreign-owned enterprises and other foreign-invested enterprises. Such decision, which took effect on October 1, 2016, changes the “filing or approval” procedure for foreign investments in China such that foreign investments in business sectors not subject to special administrative measures will only be required to complete a filing instead of the existing requirements to apply for approval. The special entry management measures shall be promulgated or approved to be promulgated by the State Council. Pursuant to a circular issued by NDRC and MOFCOM on October 8, 2016, the special entry management measures shall be implemented with reference to the relevant regulations as stipulated in the Catalogue of Industries for Guiding Foreign Investment in relation to the restricted foreign investment industries, prohibited foreign investment industries and encouraged foreign investment industries. The Provisional Administrative Measures for Filing of Establishment and Modifications of Foreign Investment Enterprises has been repealed by the Measures for the Reporting of Foreign Investment Information (“外商投资信息报告办法”), hereinafter referred to as the “Measures for Reporting”), promulgated by the Ministry of Commerce of the People’s Republic of China and the State Administration for Market Regulation on December 30, 2019, effective on January 1, 2020. Pursuant to the Measures for Reporting, foreign investors or foreign-funded enterprises shall report investment information to MOFCOM through the enterprise registration system and the National Enterprise Credit Information Publicity System.
The Provisions on Guiding Orientation of Foreign Investment (“指导外商投资方向规定”), the 2020 revision of the Catalogue of Encouraged Industries for Foreign Investment, and the 2021 Special Administrative Measures for Access of Foreign Investment (the “Negative List”) classify foreign investment projects into four categories: encouraged projects, permitted projects, restricted projects and prohibited projects. The purpose of these regulations is to direct foreign investment into certain prioritized sectors and restrict or prohibit investment in other sectors. The Negative List uniformly sets forth the ownership requirements, requirements for senior executives, and other special administrative measures for the access of foreign investment. Fields not on the Negative List shall be administered under the principle of equal treatment to both domestic and foreign investment.
The Foreign Investment Law was adopted at the Second Session of the 13th National People’s Congress on March 15, 2019 and officially took effect on January 1, 2020. The Foreign Investment Law replaces the current laws and regulations governing the three traditional type of foreign-invested enterprises (equity joint ventures, cooperative joint ventures and wholly-foreign owned enterprises). The Implementation Regulations for the Foreign Investment Law of the PRC was promulgated by the State Council on December 26, 2019 and took effect on January 1, 2020.
PRC Regulations Relating to Foreign Exchange
The principal regulation governing foreign exchange in China is the Regulations on Foreign Exchange Control of the PRC (“外汇管理条例”), which was most recently amended on August 5, 2008. Payments of current account items, such as profit distributions and trade and service-related foreign exchange transactions, can usually be made in foreign currencies without prior approval from the SAFE by complying with certain procedural requirements. By contrast, approval from or registration with appropriate PRC authorities or banks authorized by appropriate PRC authorities is required where RMB capital is to be converted into foreign currency and remitted out of China to pay capital expenses, such as direct equity investments, loans and repatriation of investment. Unless otherwise being approved, PRC companies may not repatriate foreign currency payments received from abroad or retain the same abroad. Foreign-invested enterprises may retain foreign exchange in accounts with designated foreign exchange banks under the current account items subject to a cap set by the SAFE or its local office. Foreign exchange proceeds under the current accounts may be either retained or sold to a financial institution engaged in settlement and sale of foreign exchange pursuant to relevant SAFE rules and regulations. For foreign exchange proceeds under the capital accounts, approval from the SAFE is generally required for the retention or sale of such proceeds to a financial institution engaged in settlement and sale of foreign exchange.
60
Since 2012, the SAFE has promulgated several circulars to substantially amend and simplify the current foreign exchange procedure. Pursuant to these circulars, the opening of various special purpose foreign exchange accounts, the reinvestment of RMB proceeds by foreign investors in the PRC and remittance of foreign exchange profits and dividends by a foreign-invested enterprise to its foreign shareholders no longer require the approval or verification of the SAFE. In addition, domestic companies are no longer limited to extend cross-border loans to their offshore subsidiaries but are also allowed to provide loans to their offshore parents and affiliates and multiple capital accounts for the same entity may be opened in different provinces. The SAFE also promulgated the Circular on Printing and Distributing the Provisions on Foreign Exchange Administration for Domestic Direct Investments by Foreign Investors and the Supporting Documents (“关于印发《外国投资者境内直接投资外汇管理规定》及配套文件的通知”) on May 10, 2013, which specifies that the administration by the SAFE or its local branches over direct investment by foreign investors in the PRC shall be conducted by way of registration and banks shall process foreign exchange business relating to the direct investment in the PRC based on the registration information provided by the SAFE and its branches. In February 2015, the SAFE promulgated the SAFE Circular 13, which took effect on June 1, 2015. The SAFE Circular 13 delegates the power to enforce the foreign exchange registration in connection with inbound and outbound direct investments under relevant SAFE rules from local branches of the SAFE to banks, thereby further simplifying the foreign exchange registration procedures for inbound and outbound direct investments.
The SAFE promulgated the Circular on Reforming the Administration of Foreign Exchange Settlement of Capital of Foreign-invested Enterprises (“关于改革外商投资企业外汇资本金结汇管理方式的通知”), hereinafter referred to as the “Circular 19”, effective on June 1, 2015, in replacement of the SAFE Circular 142 (the Circular on Improving Business Operating Issues Concerning the Administration of Foreign Exchange Payment and Settlement of Capital of Foreign-Invested Enterprises) (“关于完善外商投资企业外汇资本金支付结汇管理有关业务操作问题的通知”). According to Circular 19, the flow and use of the RMB capital converted from foreign currency-denominated registered capital of a foreign-invested company is regulated such that RMB capital may not be used for the issuance of RMB entrusted loans or the repayment of inter-enterprise loans or the repayment of banks loans that have been transferred to a third party. Although Circular 19 allows RMB capital converted from foreign currency-denominated registered capital of a foreign-invested enterprise to be used for equity investments within the PRC, it also reiterates the principle that RMB converted from the foreign currency-denominated capital of a foreign-invested company may not be directly or indirectly used for purposes beyond its business scope. Thus, it is unclear whether the SAFE will permit such capital to be used for equity investments in the PRC in actual practice. The SAFE promulgated the Circular on Reforming and Regulating the Foreign Exchange Settlement Management Policy of Capital Account (“关于改革和规范资本项目结汇管理政策的通知”), hereinafter referred to as the “Circular 16”, effective on June 9, 2016, which reiterates some of the rules set forth in Circular 19, but changes the prohibition against using RMB capital converted from foreign currency-denominated registered capital of a foreign-invested company to issue RMB entrusted loans to a prohibition against using such capital to issue loans to non-associated enterprises. Violations of the Circular 19 or Circular 16 could result in administrative penalties.
On January 26, 2017, the SAFE promulgated the Circular on Improving the Check of Authenticity and Compliance to Further Promote Foreign Exchange Administration Reform (“关于进一步推进外汇管理改革完善真实合规性审核的通知”), hereinafter referred to as the “SAFE Circular 3”, which stipulates several capital control measures with respect to the outbound remittance of profit from domestic entities to offshore entities, including (i) under the principle of genuine transaction, banks shall check board resolutions regarding profit distribution, the original version of tax filing records and audited financial statements; and (ii) domestic entities shall hold income to account for previous years’ losses before remitting the profits. Moreover, pursuant to the SAFE Circular 3, domestic entities shall make detailed explanations on the sources of capital and utilization arrangements, and provide board resolutions, contracts and other proof when completing the registration procedures in connection with an outbound investment.
The SAFE promulgated the Circular on Further Facilitating Cross-border Trade and Investment (“关于进一步促进跨境贸易投资便利化的通知”), hereinafter referred to as the “Circular 28”, which took effect on October 23, 2019. According to the Circular 28, non-investing foreign-invested enterprises can use their capital funds to make domestic equity investments when the following conditions are met: (i) they shall not violate the current special management measures for access of foreign investment (the Negative List); and (ii) the domestic investment projects are true and in compliance with PRC laws and regulations. To be compliant, their capital funds shall not be used for the following purposes: (i) directly or indirectly used for payment beyond the business scope of the enterprises or prohibited by relevant laws and regulations; (ii) directly or indirectly used for investment in securities or investments other than banks’ principal-secured products unless otherwise permitted by relevant laws and regulations; (iii) granting of loans to non-affiliated enterprises, except where it is expressly permitted in the business license; and (iv) payment for the purchase of real estate that is not for self-use (except for the foreign-invested real estate enterprises). The funds raised under the VIE structure can only be used in the business activities of domestic operating entities after the settlement of foreign exchange is made under the above conditions.
61
PRC Regulations Relating to Foreign Debt
We are an offshore holding company conducting operations in China through our PRC subsidiary and the VIE and its subsidiaries, which are consolidated into our financial statements. As an offshore holding company, we may make additional capital contributions to our PRC subsidiary subject to approval from the local department of commerce and the SAFE regulations concerning foreign exchange as discussed in “PRC Regulations Relating to Foreign Exchange,” with no limitation on the amount of capital contributions. We may also make loans to the WFOE and the VIE subject to the approval from SAFE or its local office and the limitation on amount of loans.
By means of making loans, our PRC subsidiary and the VIE are subject to the relevant PRC laws and regulations relating to foreign debts. On January 8, 2003, the NDRC, SAFE and Ministry of Finance jointly promulgated the Circular on the Interim Administrative Measures for Foreign Debts (“外债管理暂行办法”), hereinafter referred to as the “Foreign Debts Administrative Measures”, which took effect on March 1, 2003, and partially repealed on May 10, 2015. Pursuant to the Foreign Debts Administrative Measures, the total amount of foreign loans received by a foreign-invested company shall not exceed the surplus between the total investment in projects as approved by the Ministry of Commerce or its local counterpart and the amount of registered capital of such foreign-invested company. In addition, on January 12, 2017, the People’s Bank of China (the “PBOC”) promulgated the Circular on Matters Concerning Macro-Prudential Administration of Cross-Border Financing in General (“关于全口径跨境融资宏观审慎管理有关事宜的通知”), hereinafter referred to as the “PBOC Circular 9”, which sets out the statutory upper limit on the foreign debts for PRC non-financial entities, including both foreign-invested companies and domestic-invested companies. Pursuant to the PBOC Circular 9, the foreign debt upper limit for both foreign-invested companies and domestic-invested companies is calculated as twice the amount of the net asset of such companies. As to net assets, the companies shall take the net assets value stated in their latest audited financial statement.
The PBOC Circular 9 does not supersede the Foreign Debts Administrative Measures. It provides a one-year transitional period from its promulgation date to foreign-invested companies, such as our WFOE, which are permitted to choose their calculation method of foreign debt upper limit based on either the Foreign Debts Administrative Measures or the PBOC Circular 9. The transitional period ended on January 11, 2018. Upon its expiry, pursuant to the PBOC Circular 9, the PBOC and the SAFE shall reevaluate the calculation method for foreign-invested companies and determine what the applicable calculation method shall be. On January 7, 2021, the PBOC and the SAFE issued the Circular on Adjusting Macro-Prudential Parameters for Enterprises’ Cross-Border Financing (“关于调整企业跨境融资宏观审慎调节参数的通知”), hereinafter referred to as the “Circular 5”, which sets out the macro-prudent adjustment parameters and a multiplier to decide the upper limit of outstanding cross-border financing an institution can have. The Circular 5 lowers the multiplier from 1.25 to 1.
PRC Regulations Relating to Dividend Distribution
The principal regulations governing the distribution of dividends by foreign holding companies include the Company Law (1993), as amended in 2013, the Foreign Investment Law (2019), and the Implementation Regulations for the Foreign Investment Law (2019). Under these regulations, wholly foreign-owned investment enterprises in China may pay dividends only out of their retained profits, if any, determined in accordance with Chinese accounting standards and regulations. In addition, wholly foreign-owned investment enterprises in China are required to allocate at least 10% of their respective retained profits each year, if any, to fund certain reserve funds unless these reserves have reached 50% of the registered capital of the enterprises. These reserves are not distributable as cash dividends, and a wholly foreign-owned enterprise is not permitted to distribute any profits until losses from prior fiscal years have been offset.
PRC Regulations Relating to Offshore Special Purpose Companies Held by PRC Residents
The SAFE promulgated the Circular on Relevant Issues Relating to Foreign Exchange Administration for Overseas Investments and Financing and Round-trip Investments by Domestic Residents through Special Purpose Vehicles (“关于境内居民通过特殊目的公司境外投融资及返程投资外汇管理有关问题的通知”), hereinafter referred to as the “SAFE Circular 37” in July 2014 that requires PRC residents or entities to register with the SAFE or its local branch in connection with their establishment or control of an offshore entity established for the purpose of overseas investment or financing. In addition, such PRC residents or entities must update their SAFE registrations when the offshore special purpose vehicle undergoes material events relating to any change of basic information (including change of such PRC citizens or residents, name and operation term), increases or decreases in investment amount, transfers or exchanges of shares, or mergers or divisions.
62
The SAFE Circular 37 was issued to replace the SAFE Circular 75 (the Circular on Relevant Issues Concerning Foreign Exchange Administration in Respect of Financing and Round-trip Investments by Domestic Residents through Overseas Special Purpose Vehicles (“关于境内居民通过境外特殊目的公司融资及返程投资外汇管理有关问题的通知”)). The SAFE further enacted the Circular on Further Simplifying and Improving the Foreign Exchange Administration Policies on Direct Investment (“关于进一步简化和改进直接投资外汇管理政策的通知”), hereinafter referred to as the “SAFE Notice 13” effective on June 1, 2015, which allows PRC residents or entities to register with qualified banks in connection with their establishment or control of an offshore entity established for the purpose of overseas investment or financing. However, remedial registration applications made by PRC residents that previously failed to comply with the SAFE Circular 37 continue to fall under the jurisdiction of the relevant local branch of the SAFE. In the event that a PRC shareholder holding interests in a special purpose vehicle fails to fulfill the required SAFE registration, the PRC subsidiaries of that special purpose vehicle may be prohibited from distributing profits to the offshore parent and from carrying out subsequent cross-border foreign exchange activities and the special purpose vehicle may be restricted in its ability to contribute additional capital into its PRC subsidiary. Moreover, failure to comply with the various SAFE registration requirements described above could result in liability under PRC law for evasion of foreign exchange controls.
PRC Regulations Relating to Overseas Listing and Financing of Domestic Enterprises
On December 24, 2021, the CSRC promulgated the Administrative Provisions of the State Council on Overseas Offering and Listing of Securities by Domestic Enterprises (Draft for Comments) (“国务院关于境内企业境外发行证券和上市的管理规定(草案征求意见稿)”) and the Administrative Measures for Filing by Domestic Enterprises of Overseas Securities Issuance and Listing Overseas (Draft for Comments) (“境内企业境外发行证券和上市备案管理办法(征求意见稿)”). On April 2, 2022, the CSRC promulgated the Provisions on Strengthening Confidentiality and Archives Administration in respect of Overseas Securities Issuance and Listing by Domestic Enterprises (Draft for Comments) (“关于加强境内企业境外发行证券和上市相关保密和档案管理工作的规定(征求意见稿)”), which provides that PRC issuers having their securities listed on overseas stock exchanges need to file a notice to CSRC. The above regulations, if come into effect, will require that a PRC domestic company that seeks to initially offer and list securities in an overseas market, whether through direct or indirect form, to file the required documents with the CSRC within three working days after such application for overseas offering and listing is submitted, and stipulate certain circumstances under which the overseas offering and listing would be prohibited, as well as the measures taken by the CSRC if a PRC domestic company falls into any of such circumstances prior to the overseas offering and listing, such as imposing a postponement or termination of the proposed overseas offering and listing, and canceling the corresponding filing on the conditions that the proposed overseas offering and listing application documents have been filed.
PRC Regulations Relating to Share Incentive Plan
On February 15, 2012, the SAFE promulgated the Circular on Relevant Issues Concerning Foreign Exchange Administration in Respect of Domestic Residents Participating in Share Incentive Plans of Offshore Listed Companies (“关于境内个人参与境外上市公司股权激励计划外汇管理有关问题的通知”), hereinafter referred to as the “Offshore Share Incentive Plan Rules”, replacing the previous rules issued by the SAFE in March 2007. Under the Offshore Share Incentive Plan Rules and other relevant rules and regulations, PRC residents who participate in a share incentive plan in an overseas listed company are required to register with the SAFE or its local branches and complete certain other procedures. Participants of a share incentive plan who are PRC residents must retain a qualified PRC agent, which could be a PRC subsidiary of the overseas listed company or another qualified institution selected by the PRC subsidiary, to conduct the SAFE registration and other procedures with respect to the share incentive plan on behalf of its participants. The participants must also retain an overseas entrusted institution to handle matters in connection with their exercise of stock options, the purchase and sale of corresponding stocks or interests and fund transfers. In addition, the PRC agent is required to amend the SAFE registration with respect to the share incentive plan if there is any material change to the share incentive plan, the PRC agent or the overseas entrusted institution or other material changes. The PRC agents must, on behalf of the PRC residents who have the right to exercise the employee share options, apply to the SAFE or its local branches for an annual quota for the payment of foreign currencies in connection with the PRC residents’ exercise of the employee share options. The foreign exchange proceeds received by PRC residents from the sale of shares under the share incentive plans granted and dividends distributed by overseas listed companies must be remitted into the bank accounts in the PRC opened by the PRC agents before distribution to such PRC residents. In addition, the SAFE Circular 37 provides that PRC residents who participate in a share incentive plan of an overseas unlisted special purpose company must register with the SAFE or its local branches before exercising such rights.
PRC Regulations Relating to Tax
Enterprise Income Tax
Under the People’s Republic of China Enterprise Income Tax Law (“企业所得税法”), hereinafter referred to as the “Enterprise Income Tax Law”, which was promulgated on March 16, 2007, took effect on January 1, 2008, and was last amended on December 29, 2018 and the Implementation Regulations of the Enterprises Income Tax Law (“企业所得税法实施条例”), which was promulgated by the State Council on December 6, 2007, took effect on January 1, 2008, and was last amended on April 23, 2019 (hereinafter collectively referred to as the “EIT Laws”), enterprises are categorized into resident enterprises and non-resident enterprises. Enterprises established inside the PRC and those established outside but with “de facto management bodies” within the PRC are considered as “resident enterprises” for EIT laws purposes and are generally subject to a uniform 25% enterprise income tax rate on its worldwide income. In 2009, the State Administrative of Taxation (the “SAT”) promulgated the Circular on Issues concerning the Determination of Chinese-Controlled Enterprises Registered Overseas as Resident Enterprises on the Basis of De Facto Management Bodies (“关于境外注册中资控股企业依据实际管理机构标准认定为居民企业有关问题的通知”), hereinafter referred to as the “SAT Circular 82”, which provides certain specific criteria for determining whether the “de facto management body” of a PRC-controlled enterprise incorporated offshore is located in China, but Article 7, paragraph 1 has been repealed by the Decision on Promulgation of the Catalogues of Repealed Departmental Rules and Regulatory Documents of Tax Authorities (“关于公布失效废止的税务部门规章和税收规范性文件目录的决定”), hereinafter referred to as the “Order No. 42 of the State Administration of Taxation”), dated December 29, 2017. Further to the SAT Circular 82, in 2011, the SAT promulgated the Administrative Measures for Enterprise Income Tax on Chinese-Controlled Enterprises Registered Overseas (Provisional) (“境外注册中资控股居民企业所得税管理办法(试行)”), hereinafter referred to as the “SAT Bulletin 45”), to provide more guidance on the implementation of the SAT Circular 82. SAT Bulletin 45 was amended by Announcement on Amending Administrative the Measures for Assessment and Collection of Enterprise Income Tax on Non-Resident Enterprises and Other Documents (“关于修改《非居民企业所得税核定征收管理办法》等文件的公告”), hereinafter referred to as the “SAT Bulletin 22”), dated April 17, 2015 and effective on June 1, 2015.
63
According to the SAT Circular 82, an offshore incorporated enterprise controlled by a PRC enterprise or enterprise group will be considered a PRC resident enterprise by virtue of having its “de facto management body” in China and will be subject to PRC enterprise income tax on its worldwide income only if all of the following conditions are met: (a) the senior management and core management departments in charge of its daily operation functions have their presence mainly in the PRC; (b) its financial and human resources decisions are subject to determination or approval by persons or bodies in the PRC; (c) its major assets, accounting books, company seals, and minutes and files of its board of directors and shareholders’ meetings are located or kept in the PRC; and (d) more than half of the enterprise’s directors or senior management with voting rights habitually reside in the PRC. Although the SAT Circular 82 and the SAT Bulletin 45 only apply to offshore-incorporated enterprises controlled by PRC enterprises or PRC enterprise groups but not to those controlled by PRC individuals or foreigners, the determination criteria set forth therein may reflect the SAT’s general position on how the term “de facto management body” will be applied in determining the tax resident status of offshore enterprises, regardless of whether they are controlled by PRC enterprises, individuals or foreigners. A PRC resident enterprise would have to pay a withholding tax at a rate of 10% when paying dividends to its non-PRC shareholders.
Pursuant to the Circular on Strengthening Administration of Enterprise Income Tax on Proceeds from Transfer of Non-Resident Enterprise Equity Interest (“关于加强非居民企业股权转让所得企业所得税管理的通知”), hereinafter referred to as the “SAT Circular 698”), promulgated by the SAT in 2009 with retroactive effect from January 1, 2008, where a non-resident enterprise investor transfers its equity interests in a PRC resident enterprise indirectly through disposition of the equity interests of an overseas holding company (an “Indirect Transfer”) and such overseas holding company is located in a tax jurisdiction that: (i) has an effective tax rate less than 12.5% or (ii) does not tax foreign income of its residents, the non-resident enterprise transferor shall report to the competent tax authority of the PRC resident enterprise such Indirect Transfer.
In February 2015, the SAT promulgated an Announcement on Certain Enterprise Income Tax Matters Regarding Indirect Transfer of Properties between Non-resident Enterprises (“关于非居民企业间接转让财产企业所得税若干问题的公告”), hereinafter referred to as “the SAT Circular 7”, which supersedes the rules with respect to the Indirect Transfer under the SAT Circular 698, but does not touch upon other provisions of the SAT Circular 698, which remain in force. The SAT Circular 7 extends its tax jurisdiction to not only Indirect Transfers set forth under the SAT Circular 698 but also transactions involving transfer of other taxable assets through offshore transfer of a foreign intermediate holding company. In addition, the SAT Circular 7 provides clearer criteria than the SAT Circular 698 for assessment of reasonable commercial purposes and has introduced safe harbors for internal group restructurings and sale and purchase of equity interest through an open stock market. The SAT Circular 7 also brings challenges to both foreign transferors and transferees (or other person obligated to pay tax for the transfer) of taxable assets. Where a non-resident enterprise transfers taxable assets indirectly by disposing of the equity interests in an overseas holding company, i.e. an Indirect Transfer, the non-resident enterprise as either transferor or transferee or the PRC entity that directly owns the taxable assets shall report such Indirect Transfer to the relevant tax authority. Using a “substance over form” principle, the PRC tax authority may disregard the existence of the overseas holding company if it lacks a reasonable commercial purpose and was established for the purpose of reducing, avoiding or deferring PRC tax. As a result, gains derived from such Indirect Transfer may be subject to PRC enterprise income tax, and the transferor/transferee or other person obligated to pay tax for the transfer is obligated to withhold the applicable taxes at a rate of 10% for the proceeds from transfer of equity interests in a PRC resident enterprise. Both the transferor and the transferee shall be subject to penalties under PRC tax laws if the transferee fails to withhold the taxes and the transferor fails to pay the taxes.
In October 2017, the SAT promulgated an Announcement on Issues Relating to Withholding at Source of Income Tax Payable by Non-resident Enterprises (“关于非居民企业所得税源泉扣缴有关问题的公告”), hereinafter referred to as the “SAT Circular 37”, which took effect on December 2017 and was amended by the Announcement on Amending Certain Taxation Regulatory Documents (“关于修改部分税收规范性文件的公告”) on June 15, 2018. The SAT Circular 37 repealed the SAT Circular 698 and amended certain provisions. According to the SAT Circular 37, where the non-resident enterprise fails to declare the tax payable pursuant to Article 39 of the Enterprise Income Tax, the tax authority may order it to pay the tax due within required time limits, and the non-resident enterprise shall declare and pay the tax payable within such time limits specified by the tax authority. However, if the non-resident enterprise voluntarily declares and pays the tax payable before the tax authority orders it to do so within required time limits, such enterprise shall be deemed as having paid the tax in time.
Value-Added Tax
In November 2011, the Ministry of Finance and the SAT promulgated the Pilot Plan on Switching from Business Tax to Value-Added Tax (“营业税改征增值税试点方案”), hereinafter referred to as the “Pilot Plan”. In March 2016, the Ministry of Finance and the SAT further promulgated the Circular on Fully Promoting the Pilot Plan on Switching from Business Tax to Value-Added Tax (“关于全面推开营业税改征增值税试点的通知”), which took effect on May 1, 2016. On November 19, 2017, the State Council revised the People’s Republic of China Interim Regulation on Value-Added Tax (“增值税暂行条例”), hereinafter referred to as the “2017 Revision”). On March 20, 2019, the Ministry of Finance, the SAT and the General Administration of Customs promulgated the Announcement on Relevant Policies for Deepening the Value-Added Tax Reform (“关于深化增值税改革有关政策的公告”), hereinafter referred to as the “Deepening Reform Announcement”, which took effect on April 1, 2019.
64
Pursuant to the Pilot Plan and relevant circulars, VAT is generally imposed nationwide on the modern service industries. VAT at a rate of 6% applies to revenue derived from the provision of some modern services. Unlike business tax, a taxpayer is allowed to offset the qualified input VAT paid on taxable purchases against the output VAT chargeable on the modern services provided.
Pursuant to the Deepening Reform Announcement, the tax rate of 16% applicable to the VAT taxable sale or import of goods by a general VAT taxpayer (the “taxpayer”) shall be adjusted to 13%; and the tax rate of 10% applicable to the VAT taxable sale or import of goods by a taxpayer shall be adjusted to 9%, for the purpose of advancing substantial cuts in VAT.
Stamp Duty
On August 6, 1988, the People’s Republic of China Interim Regulations on Stamp Duty (“印花税暂行条例”), hereinafter referred to as the “Stamp Duty Regulations”), was promulgated by the State Council of China and amended on January 8, 2011. The Stamp Duty Regulations stipulates that entities and individuals should pay stamp duty when writing or receiving contracts and transferring documents. The Stamp Duty Regulations also stipulates that entities and individuals should pay stamp tax on business account books and rights, licenses and other taxable documents in China.
The People’s Republic of China Stamp Duty Law (“印花税法”), hereinafter referred to as the “Stamp Duty Law”), was promulgated by the SCNPC on June 10, 2021 and took effect on July 1, 2022. The Stamp Duty Law applies to the taxes collected for various certificates that are registered in transactions in China. According to this law, entities and individuals that issue taxable vouchers or conduct securities transactions within China are taxpayers of stamp duty. Taxpayers shall calculate the amount of tax payable in accordance with the nature of the taxable documents, and the tax rates vary from 0.005% to 0.1%.
Tax Incentives
On April 14, 2008, the PRC Ministry of Science and Technology, the Ministry of Finance and the SAT enacted the Administrative Measures for Accreditation of High and New Technology Enterprises (“高新技术企业认定管理办法”), hereinafter referred to as the “Measures for High-Tech Enterprises”, which was amended on January 29, 2016 and retroactively effective from January 1, 2016. Under the EIT Law and the Measures for High-Tech Enterprises, certain qualified high-tech companies may benefit from a preferential tax rate of 15% if they own core intellectual properties and their business fall into certain industries that are strongly supported by the PRC government and recognized by certain departments of the State Council. On July 11, 2018, the Circular on Extension of the Loss-Covering Carryover Period for High and New Technology Enterprises and Small and Medium-Sized Technological Enterprises (“关于延长高新技术企业和科技型中小企业亏损结转年限的通知”) was enacted with retroactive effect from January 1, 2018.
Pursuant to the Circular on Enterprise Income Tax Policies for Further Encouraging the Development of Software and Integrated Circuit Industries (“关于进一步鼓励软件产业和集成电路产业发展企业所得税政策的通知”) promulgated by the Ministry of Finance and the SAT on April 20, 2012, with retroactive effect from January 1, 2011, and the Circular on Relevant Issues Concerning Preferential CIT Policies for Enterprises in Software and Integrated Circuit Industries (“关于软件和集成电路产业企业所得税优惠政策有关问题的通知”) promulgated by the Ministry of Finance, SAT, NDRC, and MIIT on May 4, 2016 with retroactive effect from January 1, 2015, qualified software companies within the territory of the PRC shall enjoy tax benefits for a term of five years starting the first year that begins generating profits prior to December 31, 2017. In particular, such qualified companies shall be exempted from the EIT for the first two years, and from the third to the fifth year until the expiry of the tax holiday, shall enjoy a reduced rate of half of the statutory EIT rate of 25%. Puyi Bohui was granted the Certification of Software Company on December 31, 2013 and was qualified for the tax benefits of software companies starting 2015. For the years of 2015 and 2016, Puyi Bohui was exempted from the EIT; for the period between January 1, 2017 and December 31, 2019, Puyi Bohui was qualified for the reduced tax rate of half of the statutory EIT rate of 25%. Upon the expiry of the term of such tax benefits, Puyi Bohui would not be able to renew or reapply for such tax benefits, unless otherwise provided by the relevant PRC laws and regulations. Puyi Dake was certified as a Software Enterprise in the PRC on June 30, 2021 and thus was qualified for the tax benefits enjoyed by PRC software companies starting from the first profitable year. As of June 30, 2022, Puyi Dake had not generated any income, and the tax benefit year has not yet started. Furthermore, there can be no guarantee that the relevant governmental authorities will not revoke Puyi Dake’s qualification as a software company any time prior to the expiry of the term.
65
The Ministry of Finance, the SAT and the NDRC jointly promulgated the Circular of Tax Policy Issues concerning Deepening Implementation of the Western Development Strategy (“关于深入实施西部大开发战略有关税收政策问题的通知”) on July 27, 2011, which took effect on July 1, 2011 and were amended on April 23, 2020. Under these regulations the enterprise income tax on an enterprise in an encouraged industry established in Western China shall be paid at a reduced rate of 15%, instead of the statutory enterprise tax rate of 25%, including foreign-invested enterprises. This incentive was first implemented in 2011 for 10 years, and has been extended to 2030. To qualify, enterprises must have 60% or more of their revenue from major businesses within the Catalogue of Encouraged Industries in Western Region. Puyi Consulting, Puyi Bohui and Chongqing Fengyi are qualified for west development taxation preference and are subject to an income tax rate of 15%.
PRC Regulations Relating to Mergers and Acquisitions
On August 8, 2006, six PRC regulatory agencies, including the CSRC, promulgated the Regulations on Mergers and Acquisitions of Domestic Enterprises by Foreign Investors (“关于外国投资者并购境内企业的规定”), hereinafter referred to as the “M&A Rules”, which took effect on September 8, 2006 and were amended on June 22, 2009. The M&A Rules, among others, requires offshore special purpose vehicles formed for overseas listing purposes through acquisitions of PRC domestic companies and controlled by PRC domestic enterprises or individuals to obtain approval of the CSRC prior to having their securities listed on an overseas stock exchange. On September 21, 2006, the CSRC published a Circular specifying the documents and materials required when applying for the CSRC approval.
The M&A Rules and other recently adopted regulations and rules concerning mergers and acquisitions established additional procedures and requirements that could make merger and acquisition activities by foreign investors more time consuming and complex. For example, the M&A Rules require that MOFCOM shall be notified in advance of any change-of-control transaction in which a foreign investor takes control of a PRC domestic enterprise, if (i) any important industry is concerned, (ii) such transaction involves factors that impact or may impact national economic security, or (iii) such transaction will lead to a change in control of a domestic enterprise holding a famous trademark or PRC time-honored brand.
Moreover, the Anti-Monopoly Law (“反垄断法”) promulgated by the Standing Committee of the National People’s Congress on August 30, 2007, effective as of August 1, 2008 and amended as of August 1, 2022 (hereinafter referred to as the “2022 Amendment”), requires that transactions which are deemed concentrations and involving parties with specified turnover thresholds must be cleared by MOFCOM before they can be completed. The 2022 Amendment has accentuated sanctions on violations of Anti-Monopoly Law. In addition, on February 3, 2011, the General Office of the State Council promulgated the Circular on Establishing Security Review System for Mergers and Acquisitions of Domestic Enterprises by Foreign Investors (“关于建立外国投资者并购境内企业安全审查制度的通知”), hereinafter referred to as the “Circular 6”, which officially established a security review system for mergers and acquisitions of domestic enterprises by foreign investors. Further, on August 25, 2011, MOFCOM promulgated the Regulations on Implementation of Security Review System for the Merger and Acquisition of Domestic Enterprises by Foreign Investors (“外国投资者并购境内企业安全审查制度的规定”), hereinafter referred to as the “MOFCOM Security Review Regulations”, which took effect on September 1, 2011, to implement Circular 6. Under Circular 6, a security review is required for mergers and acquisitions by foreign investors with “national defense and security” concerns and mergers and acquisitions by which foreign investors may acquire the “de facto control” over domestic enterprises with “national security” concerns. Under the MOFCOM Security Review Regulations, MOFCOM will focus on the substance and actual impact of the transaction when deciding whether a specific merger or acquisition is subject to security review. If MOFCOM decides that a specific merger or acquisition is subject to security review, it will submit it to the Inter-Ministerial Panel, an authority established under the Circular 6 led by NDRC and MOFCOM under the leadership of the State Council, to carry out the security review. The regulations prohibit foreign investors from bypassing the security review by structuring transactions through trusts, indirect investments, leases, loans, control through contractual arrangements or offshore transactions. There is no explicit provision or official interpretation stating that a merger or acquisition of a company engaging in marketplace lending business requires security review.
66
The Measures for the Security Review of Foreign Investment (“外商投资安全审查办法”), hereinafter referred to as the “Review Measures”), was issued by the National Development and Reform Commission and the Ministry of Commerce on December 19, 2020 and took effect on January 18, 2021. The Review Measures consists of 23 articles, stipulating the applicable types of foreign investment, authority, scope, procedures, supervision and implementation of decisions, and handling violations of security review. The Review aims to further regulate and improve accuracy and transparency of review work, minimize impact on foreign investment activities, and protect the motivation and legitimate rights and interests of foreign investors.
Our PRC legal counsel, ETR Law Firm, has advised us that, based on their understanding of the current PRC laws and regulations, we currently control the operating company by virtue of Puyi Consulting’s contractual agreements with Puyi Bohui but not through either equity interest acquisition or asset acquisition under the New M&A Rule.
PRC Regulations Relating to Labor and Social Security
Pursuant to the PRC Labor Law (“劳动法”), the PRC Labor Contract Law (“劳动合同法”) and the Implementation Regulations of the Employment Contracts Law (“劳动合同法实施条例”), labor relationships between employers and employees must be established in written form. Wages may not be less than the local minimum wage. Employers must establish a system for labor safety and sanitation, strictly abide by state standards and provide relevant education to its employees. Employees shall work in safe and sanitary conditions.
On December 28, 2012, the PRC Labor Contract Law was amended with effect from July 1, 2013 to impose more stringent requirements on labor dispatch. Under such law, dispatched workers are entitled to salary equal to that of full-time employees for equal work, but the number of dispatched workers that an employer hires may not exceed a certain percentage of its total number of employees as determined by the Ministry of Human Resources and Social Security. Additionally, dispatched workers are only permitted to engage in temporary, auxiliary or substitute work. According to the Interim Regulations on Labor Dispatch (“劳动合同法实施条例”) promulgated by the Ministry of Human Resources and Social Security on January 24, 2014 and effective from March 1, 2014, the number of dispatched workers hired by an employer shall not exceed 10% of the total number of its employees (including both directly hired employees and dispatched workers). The Interim Regulations on Labor Dispatch requires employers not in compliance with the PRC Labor Contract Law in this regard to reduce the number of its dispatched workers to below 10% of the total number of its employees prior to March 1, 2016. In addition, an employer is not permitted to hire any new dispatched worker until the number of its dispatched workers has been reduced to below 10% of the total number of its employees. On December 29, 2018, the PRC Labor Law was amended with effect on the same day. Under such amendment to the PRC Labor Law, (i) the approval procedure for employers to recruit minors is delayed; (ii) institutions assessing workers’ professional skills are no longer required to be approved but to be registered only; and (iii) the market supervision departments have got the right to revoke the business license of employers who illegally recruit minors.
Under PRC laws, rules and regulations, including the Social Insurance Law (“社会保险法”), the Interim Regulations on Collection and Payment of Social Insurance Fund (“社会保险费征缴暂行条例”) and the Regulations on the Administration of Housing Provident Funds (“住房公积金管理条例”), employers are required to contribute, on behalf of their employees, to a number of social security funds, including funds for basic pension insurance, unemployment insurance, basic medical insurance, occupational injury insurance, maternity leave insurance and housing accumulation funds. These payments are made to local administrative authorities and any employer who fails to contribute may be fined and ordered to pay the deficit amount.
PRC Regulations Relating to Cyber Security
On June 1, 2017, China enacted the People’s Republic of China Cyber Security Law (“网络安全法”), hereinafter referred to as the “Cyber Security Law”), consolidating prior legal provisions on cyber security and data privacy into an omnibus regulation, to protect cyberspace security and order. Pursuant to the Cyber Security Law, any individual or organization using the network must comply with the PRC constitution and the applicable laws, follow the public order, respect social moralities, and must not endanger cyber security or engage in activities by making use of the network that endanger the national security, honor and interests, or infringe on the fame, privacy, intellectual property and other legitimate rights and interests of others. The Cyber Security Law sets forth various security protection obligations for network operators, which are defined as “owners and administrators of networks and network service providers,” including, among other obligations, complying with a series of requirements of tiered cyber protection systems, verifying users’ real identities, localizing the personal information and important data gathered and produced by key information infrastructure operators during operations within the PRC, and providing assistance and support to government authorities where necessary for protecting national security and investigating crimes.
67
The National Standards under the Information Security Technology-Personal Information Security Specification (“信息安全技术个人信息安全规范”), hereinafter referred to as the “Standards”), was promulgated on March 6, 2020 and took effect on October 1, 2020. The Standards sets forth requirements for collection, storage, use, exchange and disclosure of data.
On April 13, 2020, the CAC and eleven other government authorities (including but not limited to the Ministry of Industry and Information Technology, the Ministry of Commerce, the Ministry of Public Security, the National Development and Reform Commission, and the State Administration for Market Regulation) promulgated the Measures for Cyber Security Review (2020) (“网络安全审查办法”). The Measures for Cyber Security Review provides and elaborates the applicable scope, procedure and factors of cyber security review.
As the PRC government continues to focus on the supervision of cyber security, data security and protection of personal information, we could be subject to evolving laws and regulations in these regards that could affect how we collect, store, process and use data. On December 28, 2021, the CAC promulgated the Measures for Cyber Security Review (2021) (“网络安全审查办法”), hereinafter referred to as the “Measures”, which took effect on February 15, 2022 and replaced the Measures for Cyber Security Review (2020). The Measures, among others, stipulates that if an operator possesses personal information of over one million users and intends to be listed in a foreign country, it must be subject to the cyber security review by the CAC. The cyber security review, among others, will evaluate the potential risks of critical information infrastructure, core data, important data, or a large amount of personal information being influenced, controlled or maliciously used by foreign governments after the overseas listing of an operator. In addition, the Measures for Security Assessment of Cross-Border Data Transfer (“数据出境安全评估办法”) was promulgated by the CAC on July 7, 2022 and took effect on September 1, 2022, which specifies the government security review procedure for the transfer of a wide range of data out of the territory of China. The draft measures for the first time clarify the threshold for being treated as a massive personal information processor to be: (i) a personal information processor holding over one million users which transfers personal information out of the territory of China, or (ii) a personal information processor which transfers accumulatively personal information of more than 100,000 users out of the territory of China or accumulatively sensitive personal information of more than 10,000 users. Massive personal information processors would be required to apply for CAC’s security review of cross-border data transfer with the provincial cyberspace administration. Before personal information processors can transfer data out of the territory of China, they are required to conduct an internal risk assessment, regardless of whether they are subject to the CAC security review. On August 31, 2022, the Guidance on Security Assessment Declarations of Cross-Border Data Transfer (Version 1) (“数据出境安全评估申报指南(第一版)”) was promulgated by CAC, with immediate effectiveness on the same date, which regulates for the first time the security assessment declarations of cross-border data transfer. On November 14, 2021, the CAC promulgated the Administrative Regulations on Cyber Data Security (Draft for Comments) (“网络数据安全管理条例(征求意见稿)”), or the draft regulations, which shall apply to the processing of personal and organizational data out of the territory of China, under the following circumstances: (i) for the purpose of providing products or services in the PRC; (ii) conducting analysis and evaluation of domestic individuals and organizations; (iii) processing of important domestic data; or (iv) other circumstances provided by laws and administrative regulations. The draft regulations classify data into three categories–general data, important data and core data. Data processors that transfer data collected and generated in the PRC outside of the territory of China are required to prepare a data security assessment report to the local cyberspace administration if (i) the data to be transmitted outside of the territory of China include important data, (ii) critical information technology infrastructure operators or data processors holding over one million users transfer data outside the territory of China, or (iii) other circumstances that the CAC deems necessary. Meanwhile, a data processor that transfers personal information and important data out of the territory of China shall report to the local cyberspace administration of the followings in the past calendar year: (i) the identities and contact information of all data receivers, (ii) the types, quantities and purposes of the transmitted data, (iii) the locations and periods of storage as well as the scope and method of use of the transmitted data, (iv) user complaints and the corresponding treatments related to the transmitted data, (v) violation of data security and the corresponding treatments related to the transmitted data, (vi) the re-transmission of the transmitted data, and (vii) other circumstances that the CAC deems necessary. A maximum of RMB10,000,000 would be imposed on offending data processors under the draft regulations.
68
PRC Regulations Relating to Internet Privacy
In recent years, PRC government authorities have enacted laws and regulations on Internet use to protect personal information from any unauthorized disclosure. The Administrative Measures on Internet Information Services (“互联网信息服务管理办法”) prohibits ICP service operators from insulting or slandering a third party or infringing upon the lawful rights and interests of a third party. Under the Several Provisions on Regulating the Market Order of Internet Information Services (“规范互联网信息服务市场秩序若干规定”) promulgated by the MIIT in 2011, an ICP service operator may not collect any user’s personal information or provide any such information to third parties without the consent of the user. An ICP service operator must expressly inform the users of the method, content and purpose of the collection and processing of such user's personal information and may only collect such information necessary for the provision of its services. An ICP service operator is also required to properly keep the user personal information, and in the case of any leak or likely leak of the users’ personal information, the ICP service operator must take immediate remedial measures and, in severe circumstances, to make an immediate report to the telecommunications regulatory authority. In addition, pursuant to the Decision on Strengthening Network Information Protection (“关于加强网络信息保护的决定”) promulgated by the SCNPC in December 2012 and the Regulations on Protecting Personal Information of Telecommunications and Internet Users (“电信和互联网用户个人信息保护规定”) promulgated by the MIIT in July 2013, any collection and use of users’ personal information must be subject to the consent of the user, abide by the principles of legality, rationality and necessity and be within the specified purposes, methods and scopes. An ICP service operator must also keep such information strictly confidential and is further prohibited from divulging, tampering or destroying of any such information, or selling or proving such information to other parties. Any violation of the above decision or order may subject the ICP service operator to warnings, fines, confiscation of illegal gains, revocation of licenses, cancelation of filings, closedown of websites or even criminal liabilities. Furthermore, in June 2016, the State Internet Information Office issued the Administrative Regulations on Mobile Internet Application Information Services (“移动互联网应用程序信息服务管理规定”), which took effect on August 1, 2016, to further strengthen regulation of the mobile application information services. Pursuant to these provisions, owners or operators of mobile Internet applications providing information services are required to be responsible for information security management, to establish and improve the protective mechanism for user information, to observe the principles of legality, rightfulness and necessity, and to expressly state the purpose, method and scope of, and obtain users' consent to, the collection and use of users’ personal information. In addition, the new Cyber Security Law also requires network operators to keep users’ personal information that they have collected in strict confidentiality and to establish and improve their user information protective mechanisms. On November 28, 2019, the Secretary Bureau of the CAC, the General Office of the MIIT, the General Office of the Ministry of Public Security and the General Office of the SAMR promulgated the Method for Identifying Illegal Collection and Use of Personal Information Through App (“App违法违规收集使用个人信息行为认定方法”), which provides guidance for regulatory authorities to identify the illegal collection and use of personal information through mobile apps, for app operators to conduct self-examination and self-correction, and for other participants to voluntarily monitor compliance.
Personal Information Protection Law was promulgated on August 20, 2021 with immediate effect, whereby: (i) natural persons’ personal information is protected by the law; (ii) neither entities nor individuals may infringe upon natural persons’ rights and interests in personal information; and (iii) the law applies to activities of processing natural persons’ information within the territory of the People’s Republic of China, including those for the purpose of providing products or services to domestic natural persons. Personal information means various information recorded by electronic or other means concerning identified or identifiable natural person(s), not including anonymized information. Processing of personal information includes, inter alia, collection, storage, use, processing, transmission, provision, disclosure and deletion of personal information. Personal information processors shall process by law the personal information collected by them and shall not perpetrate infringement on rights and interests in personal information. Where a personal information processor is required by business demand or otherwise to provide personal information to overseas, any one of the following conditions shall first be met: (i) having passed the security review organized by the National Cyberspace Administration under Article 40 of this Law; (ii) having had a personal information protection certification carried out by a profession institution as per the provisions of the National Cyberspace Administration; (iii) having executed a standard contract formulated by the National Cyberspace Administration with the overseas receiver to articulate rights and obligations of the parties; or (iv) other condition(s) prescribed by laws, administrative regulations or the National Cyberspace Administration. In the event that any international treaty(ies)/agreement(s) signed/acceded by the People’s Republic of China contains provision(s) on condition(s) for providing personal information to receiver(s) overseas, such provision(s) may apply. Personal information processors shall take necessary measures to ensure that handling by the overseas receiver(s) of personal information reaches the personal information protection standards under this Law. Where the quantity of personal information processed by a personal information processor has reached the threshold prescribed by the National Cyberspace Administration, the personal information collected or generated from the territory of the People’s Republic of China shall be stored within such territory. Where provision of the same to a receiver overseas is a requisite nonetheless, it shall pass the security review organized by the National Cyberspace Administration; where there is in place an exemption from such security review prescribed by laws, administrative regulations or the National Cyberspace Administration, such exemption applies. A person shall have the right to know and the right to decide over his/her personal information and shall have the right to limit/decline processing of such personal information by others; personal information processor(s) is(are) obligated to secure such rights. Personal information processors shall perform their duty of protecting personal information and shall carry out audit regularly over their compliance with laws and administrative regulations in processing personal information. Offending personal information processors may be subject to penalties of warning, confiscation of illegal gains, suspension of the app processing personal information or order for cessation of service, suspension of relevant business or cessation of business for rectification, revocation of relevant business permit or revocation of business license, a fine not exceeding RMB50,000,000 or 5% of its revenue for the previous year, and so forth; the personnel directly in-charge or other personnel with direct responsibility of the personal information processor may be subject to a fine ranging from RMB10,000 to RMB1,000,000 and a prohibition for a prescribed period to act as director, supervisor, senior executive or officer in charge of personal information protection of a personal information processing enterprise.
69
In September 2019, the PBOC promulgated the Circular on Issuing Financial Industry Standards and Strengthening Finance Client-side Mobile Application Software Security Administration (“关于发布金融行业标准加强移动金融客户端应用软件安全管理的通知”), hereinafter referred to as the “Financial App Circular”), and also promulgated the Financial Industry Standard Financial Client-side Mobile Application Software Security Administration Specifications (JR / T 0092-2019, “Specifications”). The Financial App Circular specifically requires financial institutions to strengthen the security management of financial apps. The Financial App Notice requires strengthening the industry’s financial apps self-administration and undertaking real-name filing of client-side software. Accordingly, on December 3, 2019, the National Internet Finance Association of China (the “NIFA”) held a meeting to arrange the deployment of the pilot filing of financial institutions’ client-side software.
We have reported the information of our financial service app “Puyi Fund” (普益基金) to the relevant authorities in accordance with the relevant laws, regulations and national standards on collection and use of users’ personal information.
The PBOC issued the Technical Specifications for Personal Financial Information Protection (“个人金融信息保护技术规范”) on February 13, 2020, with immediate effect. This standard sets forth additional privacy and cyber security requirements on the life cycle of personal financial information collected and processed by Financial Industry Institutions. In September 2020, the PBOC promulgated the People's Bank of China Implementation Measures for Protecting Financial Consumers' Rights and Interests (“中国人民银行金融消费者权益保护实施办法”), hereinafter referred to as the “Financial Consumer Measures”), which took effect on November 1, 2020. Although the Financial Consumer Measures focus more broadly on consumer rights in the financial sectors, it imposes upon financial institutions privacy and cyber security obligations which in certain instances extend beyond the requirements stipulated in the Cyber Security Law.
The People's Republic of China Data Security Law (“数据安全法”), hereinafter referred to as the “Data Security Law”), was promulgated by the SCNPC on June 10, 2021 and took effect on September 1, 2021. The SCNPC also promulgated the People’s Republic of China Personal Information Protection Law (“个人信息保护法”), hereinafter referred to as the “PIPL”, which took effect on November 1, 2021, imposing restrictions on entities and individuals, including those operating abroad, that collect and process personal information and sensitive information from data subjects in China. Personal information, if collected and generated in the territory of China by critical infrastructure information operators and personal information processors or the number of users having reached the threshold prescribed by the Cyberspace Administration of China, shall be stored within the territory of China. If critical infrastructure information operators and personal information processors need to transfer personal information outside of China, they are required to undergo a security assessment organized by the National Cyberspace Administration of China.
As the state’s supervision of data security and protection of personal information continues to deepen, the legislation and law enforcement activities of information protection in the financial field are gradually being strengthened. We will pay close attention to the latest regulatory developments on consumer financial information.
70
C. Organizational Structure
The following diagram illustrates our corporate structure, including our subsidiaries, interests and the consolidated VIEs as of the date of this annual report.

Since Puyi Consulting has duly purchased Ms. Yang Yuanfen’s 0.96% equity interest in Puyi Bohui by exercising its exclusive option under the Exclusive Option Agreement on June 30, 2022, Mr. Yu Haifeng and Puyi Consulting hold 99.04% and 0.96% equity interests in Puyi Bohui, respectively, as of the date of this annual report.
Contractual Arrangements
We conduct our business through a series of contractual arrangements with the VIE and its subsidiaries in China. Our contractual arrangements with the VIE and its subsidiaries are subject to risks associated with our corporate structure and operation. Instead of direct ownership, we consolidate and receive the economic benefits of the VIEs’ business operations under the U.S. GAAP.
The VIE agreements under the contractual arrangements consist of (i) an exclusive technical and consulting services agreement; (ii) powers of attorney; (iii) an equity interest pledge agreement; (iv) spousal consent letters; and (v) an exclusive option agreement. The following is a summary of the common contractual arrangements that enable us to consolidate the VIEs’ operations and financial results and receive substantially all of the economic benefits from their business operations. Any reference to control or benefits that accrue to us because of the consolidated VIEs is limited to and subject to conditions we have satisfied for consolidation of the VIEs under U.S. GAAP.
71
Agreement that Allows Us to Receive Economic Benefits from Puyi Bohui
Exclusive Technical and Consulting Services Agreement. On September 6, 2018, Puyi Consulting entered into an Exclusive Technical and Consulting Services Agreement with Puyi Bohui to enable Puyi Consulting to direct substantially all of the assets and business of Puyi Bohui and receive 100% of the net income of Puyi Bohui before enterprise income tax. Under this agreement, Puyi Consulting has the exclusive right to provide Puyi Bohui with comprehensive business support, technical and consulting services and other services in relation to the principal business during the term of this agreement by utilizing its own advantages in management consulting, technology and information. Puyi Consulting or any other party designated by Puyi Consulting, may enter into further technical and consulting service agreements with Puyi Bohui which shall provide the specific contents, manner, personnel, and fees for the specific consulting service. This agreement came into effect on September 6, 2018 and will remain effective unless otherwise terminated when all of the equity interest in Puyi Bohui held by its shareholders and/or all the assets of Puyi Bohui have been legally transferred to Puyi Consulting and/or its designee upon the approval of the board of directors of Puyi Inc. in accordance with an Exclusive Option Agreement entered among Puyi Consulting, Puyi Bohui and its shareholders.
Agreements that Enable Us to Consolidate the Operations and Financial Results of Puyi Bohui and Its Subsidiaries
Powers of Attorney. On September 6, 2018, Mr. Yu Haifeng and Ms. Yang Yuanfen, shareholders of Puyi Bohui, each executed a Power of Attorney in favor of Puyi Consulting and Puyi Bohui, pursuant to which both shareholders of Puyi Bohui irrevocably authorize and constitute Puyi Consulting as their attorney-in-fact to exercise on the shareholders’ behalf any and all rights that shareholders of Puyi Bohui have in respect of their equity interests in Puyi Bohui, including but not limited to: (i) attending shareholders’ meetings; (ii) exercising all the shareholder’s rights and shareholders’ voting rights that the shareholders are entitled to under the laws of China and the Articles of Association of Puyi Bohui, including the sale, transfer, pledge or otherwise disposition of shares in part or in whole; and (iii) designating and appointing on behalf of the shareholders the legal representative, the executive director and/or director, supervisor, the chief executive officer and other senior executives of Puyi Bohui. Both of the Powers of Attorney came into effect on September 6, 2018. As of the date of this annual report, Mr. Yu Haifeng’s power of attorney shall remain effective, while Ms. Yang Yuanfen’s becomes void since Puyi Consulting duly purchased Ms. Yang Yuanfen’s 0.96% equity interest in Puyi Bohui by exercising its exclusive option under the Exclusive Option Agreement on June 30, 2022.
Equity Interest Pledge Agreement. Under the Equity Interest Pledge Agreement dated September 6, 2018, each of the shareholders of Puyi Bohui agreed to pledge all of his or her equity interest in Puyi Bohui to Puyi Consulting to guarantee the performance of Puyi Bohui’s obligations under the Exclusive Technical and Consulting Services Agreement and any such agreements to be entered into in the future. Since Puyi Consulting duly purchased Ms. Yang Yuanfen’s 0.96% equity interest in Puyi Bohui by exercising its exclusive option under the Exclusive Option Agreement on June 30, 2022, this agreement will remain effective for Mr. Yu Haifeng but becomes void for Ms. Yang Yuanfen. Under the terms of this agreement, in the event that Puyi Bohui or Mr. Yu Haifeng breaches its/his contractual obligations under the Exclusive Technical and Consulting Services Agreement, Puyi Consulting, as the pledgee, will be entitled to certain rights, including but not limited to, the right to collect dividends generated from the pledged equity interest. Mr. Yu Haifeng also agreed that upon occurrence of any event of default, as set forth in the Equity Interest Pledge Agreement, Puyi Consulting is entitled to dispose of the pledged equity interest in accordance with applicable PRC laws. Mr. Yu Haifeng agreed not to transfer, sell, pledge, dispose of or otherwise create any encumbrance on their equity interest in Puyi Bohui without prior written consent of Puyi Consulting. The pledge by Mr. Yu Haifeng came into effect on such date when the pledge of the Equity Interest contemplated herein was registered with relevant administration for industry and commerce and will remain effective until all payments due under the Exclusive Technical and Consulting Agreement have been fulfilled by Puyi Bohui or upon the transfer of equity interest under the Exclusive Option Agreement entered into among the parties to this agreement.
Spousal Consent Letters. Pursuant to these letters, the spouse of Mr. Yu Haifeng, the principal shareholder of Puyi Bohui, irrevocably agreed that the equity interest in Puyi Bohui held by him and registered in his name will be disposed of pursuant to the Equity Interest Pledge Agreement, the Exclusive Option Agreement, and the Powers of Attorney. The spouse of Mr. Yu Haifeng agreed not to assert any rights over the equity interest in Puyi Bohui held by her. In addition, in the event that she obtains any equity interest in Puyi Bohui through Mr. Yu Haifeng for any reason, she agreed to be bound by the existing contractual arrangements relating to such shareholders equity interest in Puyi Bohui.
72
Agreements that Provide Us with the Option to Purchase the Equity Interest in Puyi Bohui
Exclusive Option Agreement. Puyi Bohui and its shareholders entered into an Exclusive Option Agreement with Puyi Consulting on September 6, 2018. Under the Exclusive Option Agreement, the principal shareholder of Puyi Bohui, Mr. Yu Haifeng, irrevocably granted Puyi Consulting (or its designee) an irrevocable and exclusive option to purchase, to the extent permitted under PRC law, once or at multiple times, at any time, part or all of his equity interests in Puyi Bohui. According to the Exclusive Option Agreement, the purchase price to be paid by Puyi Consulting to Mr. Yu Haifeng of the Puyi Bohui will be the amounts permitted by applicable PRC Law at the time when such share transfer occurs. The Exclusive Option Agreement came into effect on September 6, 2018 and will remain effective permanently.
Exercise by Puyi Consulting of Its Exclusive Option in Respect of Ms. Yang Yuanfen’s 0.96% Equity Interest in Puyi Bohui. On June 30, 2022, by exercising its exclusive option under the Exclusive Option Agreement, Puyi Consulting duly purchased Ms. Yang Yuanfen’s 0.96% equity interest in Puyi Bohui and the following documents have ceased to be effective forthwith: (i) the Power of Attorney issued by Ms. Yang Yuanfen in favor of Puyi Consulting; (ii) only with respect to Ms. Yang Yuanfen, the Equity Interest Pledge Agreement dated September 6, 2018 among Puyi Bohui, Ms. Yang Yuanfen and Puyi Consulting; and (iii) the Spousal Consent Letter signed by Ms. Yang Yuanfen’s spouse.
In the opinion of ETR Law Firm, our PRC legal counsel, the contractual arrangements among Puyi Consulting, Puyi Bohui and Mr. Yu Haifeng, are governed by PRC laws or regulations both currently and immediately after giving effect to this offering are valid, binding and enforceable, and will not result in any violation of PRC laws or regulations currently in effect.
However, there are substantial uncertainties regarding the interpretation and application of current and future PRC laws, regulations and rules. Accordingly, the PRC regulatory authorities may in the future take a view that is contrary to or otherwise different from the above opinion of our PRC legal counsel. It is uncertain whether any new PRC laws or regulations relating to VIE structures will be adopted or if adopted, what they would provide. If the PRC government finds that the agreements that establish the structure for the operation of Puyi Bohui do not comply with PRC government restrictions on foreign investment in any of our businesses when we successfully acquire a license for privately raised fund manager, we could be subject to severe penalties including being prohibited from continuing operations. See “Item 3. Key Information — D. Risk Factors — Risks Related to Our Corporate Structure — If the PRC government finds that the agreements that establish the structure for operating our businesses in China do not comply with PRC regulations relating to fund management business, or if these regulations or the interpretations of existing regulations change in the future, we could be subject to severe penalties or be forced to relinquish our interests in those operations.” In addition, although these VIE agreements have been widely adopted by PRC companies, such agreements have never been tested in a court of law in China.
The VIE agreements under our contractual arrangements are governed by PRC laws and provide for the resolution of disputes through arbitration in China. For additional information, see “Item 3. Key Information — D. Risk Factors — Risks Related to Our Corporate Structure — We rely on contractual arrangements with the VIE and its principal shareholder Mr. Yu Haifeng for a portion of our China operations, which may not be as effective as ownership in directing operational activities of the consolidated VIEs.” Such arbitration provisions have no effect on the rights of our shareholders to pursue claims against us under U.S. federal securities laws.
73
Periodic Reporting and Audited Financial Statements
Puyi has registered its securities under the Securities Exchange Act of 1934 and has reporting obligations, including the requirement to file annual reports with the SEC. In accordance with the requirements of the Securities Exchange Act of 1934, Puyi’s annual reports shall contain financial statements audited and reported on by Puyi’s independent registered public accounting firm.
As a foreign private issuer, we are exempt from the rules under the Securities Exchange Act of 1934, as amended, prescribing the furnishing and content of proxy statements. In addition, we will not be required under the Exchange Act to file current reports with the SEC as frequently or as promptly as United States companies whose securities are registered under the Exchange Act.
C. Organizational Structure.
See “Item 4. Information on our group — A. History and Development of Our Group.”
D. Property and Equipment.
Our principal executive offices are located in leased office space at 61F, Pearl River Tower No. 15 Zhujiang West Road, Zhujiang New Town, Tianhe, Guangzhou, Guangdong Province. This office has a gross floor area of approximately 2,800 square meters. In January 2022, we moved to the above new floor as the management believes that it is more efficient for headquarter staffs to work together. As of June 30, 2022, we have in aggregate 37 branches in Beijing, Guangzhou, Foshan, Dongguan, Shenzhen, Yantai, Shijiazhuang, Jiaxing, Chengdu, Shenyang, Tianjin, Xi’an, Nanjing, Fuzhou, Deyang, Kunming, Hefei, Nanning, Chongqing, Nanchang, Changsha and etc., with an aggregate gross floor area of approximately 14,000 square meters. We expect to rent more offices in anticipation of our future business expansion.
ITEM 4A. UNRESOLVED STAFF COMMENTS
Not applicable.
ITEM 5. OPERATING AND FINANCIAL REVIEW AND PROSPECTS
You should read the following discussion and analysis of our financial condition and results of operations in conjunction with our consolidated financial statements and the related notes included elsewhere in this annual report on Form 20-F. This discussion may contain forward-looking statements based upon current expectations that involve risks and uncertainties. Our actual results may differ materially from those anticipated in these forward-looking statements as a result of various factors, including those set forth under “Item 3. Key Information—D. Risk Factors” or in other parts in this annual report on Form 20-F. The discussion and analysis about the fiscal year ended June 30, 2020, including year-to-year comparison between the fiscal years ended June 30, 2020 and 2021, are not included in this annual report. For details of such information, see “Item 5. Operating and Financial Review and Prospects” in the 2021 annual report of the group.
A. Operating Results
Overview
Puyi is a leading third-party wealth management services provider in China with a focus on the affluent and emerging middle class population. We derive and expect to continue to derive net revenues primarily from two business segments: wealth management services and asset management services. Our largest business has historically been and continues to be our wealth management services business. Under wealth management services, we charge almost all financial product issuers distribution commissions calculated as a percentage of the amount of products distributed by us, and specifically, earn performance-based fees mainly from the issuers of certain privately raised fund products that we distribute. For the fiscal year ended June 30, 2022, the total transaction value of publicly raised fund products distributed by us decreased to RMB13.1 billion (US$2.0 billion) from RMB17.1 billion for the fiscal year ended June 30, 2021, among which, the transaction value for institutional clients has reached RMB1.5 billion. Although the number of institutional clients is comparatively low currently, the transaction value that each institutional client contributes is large. Under asset management services, we are entitled to management fees amounting to a percentage of capital committed and a performance-based carried interest based on the extent of which the fund’s investment performance exceeds a certain threshold.
74
Our net revenues were RMB188.7 million (US$28.2 million) for the fiscal year ended June 30, 2022, as compared to RMB191.2 million for the fiscal year ended June 30, 2021. Our result from operations (calculated as net revenues minus operating costs and expenses) was a loss of RMB74.1 million (US$11.1 million) for the fiscal year ended June 30, 2022, as compared to a loss of RMB73.2 million for the fiscal year ended June 30, 2021. As we had less other income, net for the fiscal year ended June 30, 2022, primarily due to less loan interests received from third-party companies, we incurred an increased net loss before income taxes (calculated as result from operations plus other income, net) of RMB61.6 million (US$9.2 million) for the fiscal year ended June 30, 2022, as compared to a net loss before income taxes of RMB55.7 million for the fiscal year ended June 30, 2021. Due to events beyond our control, such as the continuous global COVID-19 pandemic, the trade tension between U.S. and China, and the Russia-Ukraine conflict, China’s economic growth has been shriveling and no longer maintains its high growth rate. As a result, concerns on future uncertainty have led to Chinese investors’ significantly declined willingness to invest, which in turn resulted in a limited growth on the sales of our publicly raised fund and privately raised fund products. In addition, the COVID-19 pandemic continues to have a material adverse impact on our business expansion.
Despite all those difficult situations, our results of operations did not deteriorate much as compared with last year, because we promptly developed our insurance consulting and trust consulting business in response to the global uncertainties. First, revenues generated from our insurance consulting services increased significantly for the fiscal year ended June 30, 2022, as insurance is a vital component in most of our clients’ asset allocations. Second, due to the concerns on future uncertainty, affluent families’ demand for wealth preservation and appreciation has become much stronger. In July 2021, we started our trust consulting service and helping 86 affluent families to set up trust accounts with entrusted assets of RMB1.0 billion. We aspire to win trust from our clients by assisting them to successfully set up trust accounts so as to attract them to engage with us for more products and/or services. We believe that we will attract more clients to set up their trust accounts as our reputation in the trust consulting services enhances, and as our services become sounder and more comprehensive. We also anticipate that as our trust consulting services gain more client recognition, our clients will inject more assets into the trust accounts that we help set up to purchase our publicly raised and privately raised fund products after consulting with us. Benefiting from the growing number and volume of our clients’ trust accounts set up by us, where we provide an integrated package of financial asset allocation solutions that include funds, insurance, trusts and other services, we believe that all of our businesses will develop and improve significantly.
Major Factors Affecting Our Results of Operations
We believe that the major factors affecting our results of operations include the following:
Operating Costs and Expenses
Our operating costs and expenses have a significant impact on our financial results, therefore we began to cut costs in all aspects in the fiscal year 2022. For the fiscal year ended June 30, 2022, the total operating costs and expenses as a percentage of our revenue increased slightly to 139.3% from 138.3% for the fiscal year June 30, 2021. Such increase was primarily due to (i) an increase of 13.4% in general and administrative expenses primarily due to increased employee compensation; and (ii) a decrease of 1.3% in net revenue; partially offset by (i) a decrease of 2.6% in selling expenses due to decreased selling and marketing fee of publicly raised fund products as the management changed our business strategy to focus on the existing clients; and (ii) a decrease of 23.2% in cost of sales, primarily due to a decrease in transaction fees as a result of the decrease in the technical support service expense paid to a third-party service provider related to publicly raised fund products since we switched to use our own technology. Additionally, we expect to minimize our expenses by continuing cost control in all aspects in the future.
75
Effectiveness of Our Sales Channel
To expand our business more quickly and efficiently, we developed and optimized a new sales channel, mainly through cooperation with wealth management studios that have already had a group of independent financial advisors. As of June 30, 2022, we had established cooperation with 135 wealth management studios.
We continued to optimize our two organic sales channels. One sales channel is through collaboration with seed clients — existing clients who believe in our service capabilities — to actively market our products or services on social media platforms to their family, friends and acquaintances. The number of our seed clients was approximately 26,000 as of June 30, 2022, while the number of active seed clients was 24,114, accounting for 93.8% of our total seed clients for the same period. The number of our seed clients and their ability to attract more potential clients are vital to the expansion of our business, and approximately 98.6% of our total sales from wealth management services for the fiscal year ended June 30, 2022 were generated by our seed clients. The other sales channel is through our in-house professional financial advisors – we launched branches in economically developed cities and started to establish an in-house team of professional and specialized financial advisors. We continued to evaluate, monitor and assess our in-house financial advisors and only retain the well-performed financial advisors.
We consider wealth management studios, seed clients and in-house financial advisors as our financial advisor team. We believe that financial advisor team and our client base are, and will continue to be, a key factor affecting our revenue growth. The number of new clients we may develop is affected by the breadth of our coverage network expanded by our financial advisor team and the support services we provide to financial advisor team for their marketing and recommendation effort. As we continue to expand our coverage network, we will increase our capacity and capability to cultivate and serve new clients, which may result in an increase in the number of new clients.
Business Mix
Other than the wealth management services we have provided since our inception, we also commenced asset management services in April 2018. In addition, we started to collaborate with an insurance agency company which is a related party to market their insurance products to our self-owned clients in January 2021 and started to provide trust consulting service in July 2021. Our revenue, net profit, profit margins and other aspects of our results of operations are affected by the level of success we experience in each of the businesses we operate:
| ● | Wealth management services. The composition and level of revenues that we derive from wealth management services are affected by the type of products we distribute, as the product type determines the fee rates of one-time commissions we can receive from the wealth management products we distribute. Our products distributed under our wealth management services can be broadly categorized into (i) publicly raised fund products and (ii) privately raised securities investment fund products. In line with the changing regulatory environment directed by the 2018 Guidelines and the continuing shift of investment focus from real properties to market-based standardized wealth management products among Chinese population with investable assets, for the fiscal year ended June 30, 2022, we have primarily distributed portfolios of standardized fund products. |
| ● | Asset management services. As of June 30, 2022, we had 14 FoFs under management with AUM totaling RMB942.2 million (US$140.7 million), including four additional funds under our management in the fiscal year ended June 30, 2022. The net revenues generating from asset management services decreased to RMB5.9 million (US$0.9 million) for the fiscal year ended June 30, 2022 from RMB13.5 million for the fiscal year ended June 30, 2021, as a result of a decrease of 69.2% in performance-based carried interest income to RMB2.4 million (US$0.4 million) generated by our actively managed FoFs from RMB7.8 million for the fiscal year ended June 30, 2021. |
76
| ● |
Other services. Starting from January 2021, we collaborated with an insurance agency which is a related party and started to provide consulting service in connection with such agency’s insurance products. To diversify our services and satisfy our clients’ different needs for wealth management, when our clients want to purchase insurance products, we will recommend our insurance agency partner and market their insurance portfolios to our clients. Our insurance agency partner is responsible for handling insurance purchasing procedures and other client services, and we receive service fee from our insurance agency partner as a reward. We have also officially started the family office business since January 2022, including trust consulting, guest salons and many other services. As China’s economy has been rapidly growing for the past decades, affluent and high net worth families’ demand for wealth preservation, appreciation and inheritance has been increasing at the same time. Nevertheless, private banks and other financial institutions in China only provide services to ultra-high net worth individuals, resulting in a lack of wealth management services for affluent and high net worth families. We insightfully anticipated this market opportunity and launched our family office services including trust consulting services to benefit from the huge business potentials from affluent and high net worth families’ demand for wealth management services. |
Product Mix
Our largest business line is wealth management services, and a significant change in the composition of the type of funds we distribute will affect our revenue, cost of sales and gross margin.
| ● |
Publicly raised fund products. Starting from 2019, we have been strategically devoting more resources to publicly raised fund products including developing and distributing portfolios of publicly raised fund products. After years of accumulation of individual clients, we strategically switched our focus and have taken measures to attract more institutional clients by optimizing the efficiency of our core transaction system, increasing the awareness of our brand and reputation, and diversifying our product offerings. An increasing number of institutional clients have been purchasing our products, with the transaction value contributed by institutional clients reached RMB1.5 billion for the fiscal year ended June 30, 2022. We expect that net revenues from distribution of publicly raised fund products, absolute terms and a percentage of net revenues from wealth management services, would continue to increase in the future as a result of our efforts to attract more institutional clients.
| |
| ● | Privately raised fund products. 35.9% of our wealth management services revenue is derived from privately raised fund products. The distribution commission fees are calculated by multiplying a pre-agreed charge rate with the amount of products distributed. For the fiscal year ended June 30, 2022, our net revenues from the privately raised fund products, increased to RMB61.6 million (US$9.2 million) for the fiscal year ended June 30, 2022 from RMB47.7 million for the fiscal year ended June 30, 2021. Such increase was primarily due to the increase in commission income (including management fee) of privately raised fund products as well as the increase in performance-based fees. |
| ● | Exchange administered products. Historically, we also distributed exchange administered products. We ceased offering new exchange administered products since October 2019. As of June 30, 2022, we did not have any exchange administered products. For the year ended June 30, 2022, we did not generate any revenues from exchange administered products. |
77
Key Components of Results of Operations
Net Revenues
Our net revenues are total revenues net of business taxes and related surcharges. For the fiscal year ended June 30, 2022, we generated revenue primarily from wealth management services. The table below sets forth the components of our net revenues for the period indicated.
| For the fiscal year ended June 30, | ||||||||||||||||||||||||||||
| 2020 | 2021 | 2022 | ||||||||||||||||||||||||||
| RMB | % | RMB | % | RMB | % | US$ | ||||||||||||||||||||||
| (in thousands, except for %) | ||||||||||||||||||||||||||||
| Wealth management | 106,444 | 82.2 | 176,589 | 92.4 | 171,541 | 90.9 | 25,610 | |||||||||||||||||||||
| Corporate financing | 6 | 0.0 | - | - | - | - | - | |||||||||||||||||||||
| Asset management | 23,033 | 17.8 | 13,464 | 7.0 | 5,890 | 3.1 | 879 | |||||||||||||||||||||
| Consulting and other services | - | - | 1,147 | 0.6 | 11,310 | 6.0 | 1,689 | |||||||||||||||||||||
| Total net revenues | 129,483 | 100.0 | 191,200 | 100.0 | 188,741 | 100.0 | 28,178 | |||||||||||||||||||||
Wealth Management Services
By revenue type
A majority of our net revenues from wealth management services are commissions paid by wealth management product providers. Upon establishment of a financial product, we charge a distribution commission fee against the issuer by multiplying a pre-agreed charge rate with the amount of products distributed through our online platform or offline sales network. We also charge recurring management fees for the management service, which are determined based on the types of financial products we distribute and calculated as either (i) pre-agreed percentage with the daily outstanding balance confirmed with the issuer, prorated daily (ii) pre-agreed charge rate with the amount of products distributed, prorated by the actual period length of the product, or (iii) as a percentage of the fair value of the total investment in the financial products, calculated daily. In addition, we receive performance-based fee income mainly for the privately raised funds we distribute. Performance-based fees are calculated based on the extent by which the fund’s investment performance exceeds a certain threshold. Performance-based fees are typically calculated and recognized when the cumulative return of the fund can be determined, and is not subject to clawback provision. For the fiscal year ended June 30, 2022, our performance-based fees increased to RMB3.1 million (US$0.5 million) from RMB16,000 for the fiscal year ended June 30, 2021, primarily due to the better performance of the privately raised fund products that were liquidated in the fiscal year ended June 30, 2022.
The following table sets forth the components of our revenue from wealth management services by fee type for the period indicated.
| For the fiscal year ended June 30, | ||||||||||||||||||||||||||||
| 2020 | 2021 | 2022 | ||||||||||||||||||||||||||
| RMB | % | RMB | % | RMB | % | US$ | ||||||||||||||||||||||
| (in thousands, except for %) | ||||||||||||||||||||||||||||
| Distribution commissions | 99,600 | 93.6 | 176,573 | 100.0 | 168,489 | 98.2 | 25,154 | |||||||||||||||||||||
| Performance-based fees | 6,844 | 6.4 | 16 | - | * | 3,052 | 1.8 | 456 | ||||||||||||||||||||
| Total net revenues | 106,444 | 100.0 | 176,589 | 100.0 | 171,541 | 100.0 | 25,610 | |||||||||||||||||||||
| * | The percentage is less than 0.1% |
78
By product type
Publicly Raised Fund Products
Starting from 2019, we have been strategically devoting our resources to publicly raised fund products and have begun to develop and distribute portfolios of publicly raised fund products. As a result, the transaction value of publicly raised fund products distributed continued to be more than RMB13 billion for the fiscal year ended June 30, 2022.
Privately Raised Fund Products
Historically, a privately raised fund products provider was required to identify its fund products as under either a direct sales model or distribution on a commission based model at the time of filing details of the relevant fund products with the AMAC, which in turn determines the fee structure of privately raised funds distributed by us as either on a net-commission basis or a gross commission basis. Under the net commission model, the commissions paid to our seed clients are borne by providers of the fund products. For these funds, we recognize the distribution commission fees and performance-based fees we receive as revenue, and no commissions are paid to seed clients by us or recognized as cost of sales. In contrast, under the gross commission model, we are responsible for the commissions paid to seed clients. We recognize distribution commission fees and performance-based fees we receive as revenue for these funds and recognize the commissions paid to seed clients as cost of sales. The distribution commission fees under both models are calculated by multiplying a pre-agreed charge rate with the amount of products distributed. Starting from July 1, 2020, we were no longer required to identify the sale model, and all of the distribution is under gross commission model.
The following table sets forth the breakdown of our revenue from wealth management services by product distributed for the periods indicated.
| For the fiscal year ended June 30, | ||||||||||||||||||||||||||||
| 2020 | 2021 | 2022 | ||||||||||||||||||||||||||
| RMB | % | RMB | % | RMB | % | US$ | ||||||||||||||||||||||
| (in thousands, except for %) | ||||||||||||||||||||||||||||
| Publicly raised fund products | 48,809 | 45.9 | 128,544 | 72.8 | 109,938 | 64.1 | 16,413 | |||||||||||||||||||||
| Exchange administered products | 13,103 | 12.3 | 300 | 0.2 | - | - | - | |||||||||||||||||||||
| Privately raised fund products | ||||||||||||||||||||||||||||
| Net commission based funds* | 5,852 | 5.5 | 29,451 | 16.6 | 35,611 | 20.7 | 5,316 | |||||||||||||||||||||
| - Distribution commission | 5,852 | 5.5 | 29,451 | 16.6 | 35,611 | 20.7 | 5,316 | |||||||||||||||||||||
| - Performance-based fees | - | - | - | - | - | - | - | |||||||||||||||||||||
| Gross commission based funds | 38,680 | 36.3 | 18,294 | 10.4 | 25,992 | 15.2 | 3,881 | |||||||||||||||||||||
| - Distribution commission | 31,836 | 29.9 | 18,278 | 10.4 | 22,940 | 13.4 | 3,425 | |||||||||||||||||||||
| - Performance-based fees | 6,844 | 6.4 | 16 | 0.0 | 3,052 | 1.8 | 456 | |||||||||||||||||||||
| Subtotal | 44,532 | 41.8 | 47,745 | 27.0 | 61,603 | 35.9 | 9,197 | |||||||||||||||||||||
| Total | 106,444 | 100.0 | 176,589 | 100.0 | 171,541 | 100.0 | 25,610 | |||||||||||||||||||||
| * | Revenue from net commission based funds was from the existing funds. |
79
The following table sets forth the transaction value of the different product categories under our wealth management services for the periods indicated.
| For the year ended June 30, | ||||||||||||||||||||||||||||
| 2020 | 2021 | 2022 | ||||||||||||||||||||||||||
| RMB | % | RMB | % | RMB | % | US$ | ||||||||||||||||||||||
| (in thousands, except for %) | ||||||||||||||||||||||||||||
| Publicly raised fund products | 6,851,092 | 80.6 | 17,052,377 | 94.3 | 13,070,694 | 92.8 | 1,951,403 | |||||||||||||||||||||
| Exchange administered products | 504,204 | 5.9 | - | - | - | - | - | |||||||||||||||||||||
| Privately raised fund products* | 1,145,690 | 13.5 | 1,032,180 | 5.7 | 1,016,040 | 7.2 | 151,691 | |||||||||||||||||||||
| Total | 8,500,986 | 100.0 | 18,084,557 | 100.0 | 14,086,734 | 100.0 | 2,103,094 | |||||||||||||||||||||
| * | Privately raised fund products are all gross commission based funds. |
Asset Management Services
Revenue under asset management services represents the management fees and carried interest from the funds that we manage. (The subscription fees we collect for the funds we manage are recorded as revenue under wealth management services. See “ – Wealth Management Services – By Revenue Type”.) We currently manage 14 FoFs. See “Item 4. Information on Our Group – B. Business Overview – Our Services – Asset Management Services”. As we plan to continue launching a number of new FoFs in the future, we expect that we will generate an increasing proportion of our revenue from asset management service business.
Consulting and other Services
In addition to revenue generated from insurance consulting service, we generated revenue from comprehensive trust consulting service. See “Item 4. Information on Our Group – B. Business Overview – Our Services – Consulting and other Services”. As we plan to fulfill our clients’ diversified needs in wealth management, we expect that we will generate an increasing proportion of our revenue from providing consulting service in connection with other types of wealth management products (such as insurance products and trust products).
80
Operating Costs and Expenses
Our operating costs and expenses consist of (i) cost of sales, (ii) selling expenses, and (iii) general and administrative expenses. The following table sets forth the components of our operating costs and expenses for the period indicated.
| For the fiscal year ended June 30, | ||||||||||||||||||||||||||||
| 2020 | 2021 | 2022 | ||||||||||||||||||||||||||
| RMB | % | RMB | % | RMB | % | US$ | ||||||||||||||||||||||
| (in thousands, except for %) | ||||||||||||||||||||||||||||
| Cost of sales | 31,759 | 17.4 | 44,043 | 16.7 | 33,834 | 12.9 | 5,051 | |||||||||||||||||||||
| Selling expenses | 84,074 | 45.9 | 130,145 | 49.2 | 126,743 | 48.2 | 18,922 | |||||||||||||||||||||
| General and administrative | 67,174 | 36.7 | 90,194 | 34.1 | 102,267 | 38.9 | 15,268 | |||||||||||||||||||||
| Total operating costs and expenses | 183,007 | 100.0 | 264,382 | 100.0 | 262,844 | 100.0 | 39,241 | |||||||||||||||||||||
Cost of Sales
Our cost of sales primarily consisted of (i) commission costs paid to sales agents based on the pre-agreed percentage and the amount of wealth management product distributions that were directly related to the contributions made by the sales agents, such as the amount of investments they have referred to the Group, and (ii) transaction fees paid to the third-party payment platforms through which the investors’ purchase funds are transferred.
The following table sets forth the components of our cost of sales for the period indicated.
| For the fiscal year ended June 30, | ||||||||||||||||||||||||||||
| 2020 | 2021 | 2022 | ||||||||||||||||||||||||||
| RMB | % | RMB | % | RMB | % | US$ | ||||||||||||||||||||||
| (in thousands, except for %) | ||||||||||||||||||||||||||||
| Commission cost | ||||||||||||||||||||||||||||
| Publicly raised fund products and exchange administered products | 10,680 | 33.6 | 15,593 | 35.5 | 13,333 | 39.4 | 1,991 | |||||||||||||||||||||
| Gross-commission-based Privately raised fund products | 14,658 | 46.2 | 8,686 | 19.7 | 8,839 | 26.1 | 1,319 | |||||||||||||||||||||
| Subtotal | 25,338 | 79.8 | 24,279 | 55.2 | 22,172 | 65.5 | 3,310 | |||||||||||||||||||||
| Payment processing fees | 393 | 1.2 | 2,082 | 4.7 | 4,094 | 12.1 | 611 | |||||||||||||||||||||
| Others | 6,028 | 19.0 | 17,682 | 40.1 | 7,568 | 22.4 | 1,130 | |||||||||||||||||||||
| Total cost of sales | 31,759 | 100.0 | 44,043 | 100.0 | 33,834 | 100.0 | 5,051 | |||||||||||||||||||||
81
Selling Expenses
Selling expenses primarily consist of (i) salaries and benefits of our in-house financial advisors, investment advisors and other sales and marketing employees, (ii) rewards to independent financial advisors and seed clients who introduced clients, and (iii) rental expenses.
General and Administrative Expenses
General and administrative expenses primarily consist of (i) salaries and benefits related to our management and administrative employees, (ii) rental expenses, and (iii) expenses of upgrading our information technology infrastructure.
Other income
Our other income primarily consists of (i) interest income from wealth management products we purchased and short-term loans we provided to a third party company, and (ii) sundry income, including grants from local government.
Income (loss) before income taxes
As a result of the foregoing, we incurred loss before income taxes of RMB55.7 million for the fiscal year ended June 30, 2021 and loss before income tax of RMB61.6 million for the fiscal year ended June 30, 2022.
Income Tax Expense
The Cayman Islands
Puyi Inc. is incorporated in the Cayman Islands. Under the current laws of the Cayman Islands, our group is not subject to income or capital gains taxes. In addition, dividend payments are not subject to withholdings tax in the Cayman Islands.
British Virgin Islands
Our subsidiary incorporated in the BVI is not subject to taxation.
Hong Kong
On March 21, 2018, the Hong Kong Legislative Council passed The Inland Revenue (Amendment) (No. 7) Bill 2017 (the “Bill”) which introduces the two-tiered profits tax rates regime. The Bill was signed into law on March 28, 2018 and was gazette on the following day. Under the two-tiered profits tax rates regime, the first 2 million Hong Kong Dollar (“HKD”) of profits of the qualifying group entity will be taxed at 8.25%, and profits above HKD2 million will be taxed at 16.5%. As Puyi HK is a holding company, it did not generate any assessable profits arising or derived from Hong Kong for the fiscal years ended June 30, 2020, 2021 and 2022, no provision for Hong Kong profits tax were made in these three fiscal years.
82
PRC
The Group’s PRC subsidiaries and the consolidated VIEs incorporated in PRC are subject to the PRC Income Tax laws. Pursuant to the relevant laws and regulations in the PRC, Puyi Bohui is regarded as an accredited software company and a High and New Technology Enterprise (“HNTE”), and thus enjoys preferential tax treatments, including being exempted from PRC Income Tax for two years starting from its first profit-making year, followed by a 50% reduction for the next three years. For Puyi Bohui, tax year 2015 was the first profit-making year and accordingly, from January 1, 2017 to December 31, 2019 Puyi Bohui has made a 12.5% tax provision for its profits; beginning from January 1, 2020, Puyi Bohui is qualified for west development taxation preference and is subject to an income tax rate for 15%. Shenzhen Puyi Zhongxiang Information Technology Co., Ltd. is qualified for Shenzhen Qianhai modern services cooperation district entity tax preference and is subject to an income tax rate for 15%. Chongqing Fengyi and Puyi Consulting are qualified for west development taxation preference and is subject to an income tax rate for 15%. Puyi Dake was certified as Software Enterprise in June 2021, and thus is qualified to enjoy preferential tax treatments, including being exempted from PRC Enterprise Income Tax for two years starting from its first profitable year, followed by a 50% reduction for the next three years. As Dake has not generated any profit since its inception, the exemption period has not started yet. Puyi FO and other PRC subsidiaries of the consolidated VIEs are subject to a standard 25% EIT.
Results of Operations
The following table sets forth a summary of our consolidated results of operations for the periods indicated. The information should be read in conjunction with our consolidated financial statements and related notes included elsewhere in this annual report. The operating results in any period are not necessarily indicative of results that may be expected for any further period.
| For the fiscal year ended June 30, | ||||||||||||||||||||||||||||
| 2020 | 2021 | 2022 | ||||||||||||||||||||||||||
| RMB | % | RMB | % | RMB | % | US$ | ||||||||||||||||||||||
| (in thousands, except for %) | ||||||||||||||||||||||||||||
| Net revenues | 129,483 | 100.0 | 191,200 | 100.0 | 188,741 | 100.0 | 28,178 | |||||||||||||||||||||
| Total operating costs and expenses | (183,007 | ) | (141.3 | ) | (264,382 | ) | (138.3 | ) | (262,844 | ) | (139.3 | ) | (39,241 | ) | ||||||||||||||
| Income (loss) from operations | (53,524 | ) | (41.3 | ) | (73,182 | ) | (38.3 | ) | (74,103 | ) | (39.3 | ) | (11,063 | ) | ||||||||||||||
| Other income, net: | 17,579 | 13.6 | 17,508 | 9.2 | 12,511 | 6.7 | 1,868 | |||||||||||||||||||||
| Income (loss) before income taxes | (35,945 | ) | (27.7 | ) | (55,674 | ) | (29.1 | ) | (61,592 | ) | (32.6 | ) | (9,195 | ) | ||||||||||||||
| Income tax (expense) benefit | 2,394 | 1.8 | 9,608 | 5.0 | 925 | 0.5 | 138 | |||||||||||||||||||||
| Net income (loss) | (33,551 | ) | (25.9 | ) | (46,066 | ) | (24.1 | ) | (60,667 | ) | (32.1 | ) | (9,057 | ) | ||||||||||||||
| less: net income (loss) attributable to non-controlling interests | (648 | ) | (0.5 | ) | 304 | 0.2 | - | - | - | |||||||||||||||||||
| Net income (loss) attributable to our shareholders | (32,903 | ) | (25.4 | ) | (46,370 | ) | (24.3 | ) | (60,667 | ) | (32.1 | ) | (9,057 | ) | ||||||||||||||
Year Ended June 30, 2022 Compared to Year Ended June 30, 2021
83
Net Revenues
Our net revenues decreased by RMB2.5 million, or 1.3%, from RMB191.2 million for the fiscal year ended June 30, 2021 to RMB188.7 million (US$28.2 million) for the fiscal year ended June 30, 2022.
Wealth management services
Net revenues from wealth management services decreased by RMB5.0 million, or 2.9%, from RMB176.6 million for the fiscal year ended June 30, 2021 to RMB171.5 million (US$25.6 million).
| ● | Publicly raised fund products. Our revenue from publicly raised fund products decreased by RMB18.6 million, or 14.5%, from RMB128.5 million for the fiscal year ended June 30, 2021 to RMB109.9 million (US$16.4 million), primarily due to a decrease in commission income (including management fee) as a result of the decrease in the distribution and the balance of transaction value of publicly raised fund products. |
| ● | Exchange administered products. We ceased to offer exchange administered products since October 2019, and we did not generate any revenue from exchange administered products for the fiscal year ended June 30, 2022. |
| ● | Privately raised fund products. Our net revenues from privately raised fund products increased by RMB13.9 million, or 29%, from RMB47.7 million for the fiscal year ended June 30, 2021 to RMB61.6 million (US$9.2 million), primarily due to the increase in commission income (including management fee) of privately raised fund products and the increase in performance-based fees. |
Asset management services
We commenced our asset management services by launching two FoFs in April 2018. As of June 30, 2022, we had 14 funds under management with AUM of RMB942.2 million (US$140.7 million), including four new funds managed by us in the fiscal year ended June 30, 2022. We expect our AUM will continue to increase as we will launch more funds under our management in the future.
Consulting and other Services
Revenue from consulting and other services primarily consists of service fee from facilitating of insurance products for an insurance agency partner and service fee from providing comprehensive trust consulting service. Revenue from consulting and other services increased by RMB10.2 million, or 886.1% from RMB1.1 million for the fiscal year ended June 30, 2021 to RMB11.3 million (US$1.7 million) million for the fiscal year ended June 30, 2022, primarily due to a significant increase in service fee from insurance consulting services.
84
Operating Costs and Expenses
Our total operating costs and expenses decreased by RMB1.5 million, or 0.6%, from RMB264.4 million for the fiscal year ended June 30, 2021 to RMB262.8 million (US$39.2 million) for the fiscal year ended June 30, 2022.
Our cost of sales decreased by RMB10.2 million, or 23.2%, from RMB44.0 million for the fiscal year ended June 30, 2021 to RMB33.8 million (US$5.1 million) for the fiscal year ended June 30, 2022, primarily due to a decrease in transaction fees as a result of the decrease in the technical support service expense paid to a third-party service provider related to publicly raised fund products since we switched to use our own technology. Accordingly, our cost of sales as a percentage of net revenues decreased from 23.0% for the fiscal year ended June 30, 2021 to 17.9% for the fiscal year ended June 30, 2022, and our gross profit margin (calculated as the difference between net revenues and the cost of sales divided by the net revenues) increased from 77.0% for the fiscal year ended June 30, 2021 to 82.1% for the fiscal year ended June 30, 2022.
Our selling expenses slightly decreased by RMB3.4 million, or 2.6% from RMB130.1 million for the fiscal year ended June 30, 2021 to RMB126.7 million (US$18.9 million) for the fiscal year ended June 30, 2022, primarily due to (i) the decrease in incentives to seed clients and independent financial advisors for acquiring new clients as we now focus on exploring existing clients; partially offset by (i) an increase in salary; and (ii) an increase in rental expense. Our selling expenses as a percentage of net revenues was 68.1% for the fiscal year ended June 30, 2021 and 67.2% for the fiscal year ended June 30, 2022.
Our general and administrative expenses increased by RMB12.1 million or 13.4%, from RMB90.2 million for the fiscal year ended June 30, 2021 to RMB102.3 million (US$15.3 million) for the fiscal year ended June 30, 2022, primarily due to (i) increases in the general salary level of our employees; (ii) increase in rental expense; and (iii) increase in the expenses of upgrading our information technology infrastructure. Our general and administrative expenses as a percentage of net revenues was 47.2% for the fiscal year ended June 30, 2021 and 54.2% for the fiscal year ended June 30, 2022.
Investment Income
Our investment income was nil for the fiscal year ended June 30, 2022, while investment income was RMB1.9 million for the fiscal year ended June 30, 2021 which primarily due to investment income of RMB1.2 million from the disposal of our subsidiary.
Interest Income
Our interest income decreased by 31.6% from RMB10.9 million for the fiscal year ended June 30, 2021 to RMB7.5 million (US$1.1 million) for the fiscal year ended June 30, 2022, primarily due to the decrease in interest income from short-term loans.
Income Tax Benefit
We incurred income tax benefit of RMB9.6 million and RMB 0.9 million for the fiscal year ended June 30, 2021 and 2022, respectively, which was due to deferred tax assets generated from net loss.
85
Net loss
As a result of the foregoing, we recorded a net loss of RMB60.7 million for the fiscal year ended June 30, 2022 as compared to a net loss of RMB46.1 million for the fiscal year ended June 30, 2021.
Discussion of Key Balance Sheet Items
The following table sets forth selected information from our Consolidated Statement of Financial Position as of June 30, 2021 and 2022. This information should be read together with our consolidated financial statements and related notes included elsewhere in this annual report.
| As of June 30, | ||||||||||||
| 2021 | 2022 | |||||||||||
| RMB | RMB | US$ | ||||||||||
| (in thousands) | ||||||||||||
| ASSETS: | ||||||||||||
| Current assets: | ||||||||||||
| Cash and cash equivalents | 260,593 | 194,259 | 29,002 | |||||||||
| Restricted cash | 72,189 | 118,796 | 17,736 | |||||||||
| Accounts receivable, net | 55,154 | 59,507 | 8,884 | |||||||||
| Short term investments | - | 5,000 | 746 | |||||||||
| Other receivables and current assets | 14,669 | 14,298 | 2,135 | |||||||||
| Amount due from related parties | 721 | 2,895 | 432 | |||||||||
| Total current assets | 403,326 | 394,755 | 58,935 | |||||||||
| Property and equipment, net | 10,018 | 9,156 | 1,367 | |||||||||
| Intangible assets, net | 1,599 | 1,114 | 166 | |||||||||
| Long-term prepayments | 43 | 551 | 82 | |||||||||
| Deferred tax assets | 21,588 | 23,978 | 3,580 | |||||||||
| Right-of-use asset | 31,329 | 34,382 | 5,134 | |||||||||
| Total assets | 467,903 | 463,936 | 69,264 | |||||||||
| LIABILITIES: | ||||||||||||
| Current liabilities: | ||||||||||||
| Accounts payable | 12,299 | 11,668 | 1,742 | |||||||||
| Investors’ deposit | 72,189 | 118,796 | 17,736 | |||||||||
| Other payables and accrued expenses | 19,124 | 19,445 | 2,903 | |||||||||
| Lease liability, current | 13,705 | 11,889 | 1,775 | |||||||||
| Income taxes payable | 875 | 3,536 | 528 | |||||||||
| Other tax liabilities, current | 12,100 | - | - | |||||||||
| Advance receipts from related parties | - | 1,500 | 224 | |||||||||
| Amount due to related parties | - | 292 | 44 | |||||||||
| Total current liabilities | 130,292 | 167,126 | 24,952 | |||||||||
| Other tax liabilities, non-current | - | 13,500 | 2,015 | |||||||||
| Lease liabilities, non-current | 17,310 | 23,259 | 3,472 | |||||||||
| Total liabilities | 147,602 | 203,885 | 30,439 | |||||||||
Restricted Cash
Restricted cash balances were mainly uninvested cash balances of our clients after purchasing privately raised fund products and publicly raised fund products, which were temporarily deposited in our bank account. These cash balances were under the custody and supervision of the designated financial institution as required by CSRC, for the purpose of preventing abusive use of investors’ funds. Our restricted cash amounted to RMB72.2 million as of June 30, 2021 and RMB118.8 million (US$17.7 million) as of June 30, 2022, reflecting the uninvested balance level as of each fiscal year end.
86
Accounts receivable, net
Accounts receivable primarily relates to the amount that we earned from our wealth management services. Our accounts receivable increased from RMB55.2 million as of June 30, 2021 to RMB59.5 million (US$8.9 million) as of June 30, 2022, primarily due to an increase in the commission receivable for our privately raised fund products.
| B. | Liquidity and Capital Resources |
To date, we have financed our operations primarily through cash generated from our operating activities and proceeds from issuance and sales of ADSs in our initial public offering. Our cash and cash equivalents decreased from RMB260.6 million as of June 30, 2021 to RMB194.3 million (US$29.0 million) as of June 30, 2022. We had no bank borrowings as of June 30, 2022.
We believe that our current cash and anticipated cash flow from operations will be sufficient to meet our anticipated cash needs, including our cash needs for at least the next 12 months from the date of this report. We may, however, need additional capital in the future to fund our continued operations. If we determine that our cash requirements exceed the amount of cash and cash equivalents we have on hand at the time, we may seek to issue equity or debt securities or obtain credit facilities. The issuance and sale of additional equity or convertible loans would result in further dilution to our shareholders. The incurrence of indebtedness would result in increased fixed obligations and could result in operating covenants that might restrict our operations. We cannot assure you that financing will be available in amounts or on terms acceptable to us, if at all.
Although we consolidate the results of the consolidated VIEs, we only have access to cash balances or future earnings of the consolidated VIEs through our contractual arrangements with the VIE. See “Item 3. Key Information — D. Risk Factors — Risks Related to Our Corporate Structure — We rely on contractual arrangements with the VIE and its principal shareholder Mr. Yu Haifeng for a portion of our China operations, which may not be as effective as equity ownership in directing operational activities of the consolidated VIEs”. For restrictions and limitations on liquidity and capital resources as a result of our corporate structure, see “— Holding Company Structure” below.
As a Cayman exempted and offshore holding company, we are permitted under PRC laws and regulations to provide funding to our wholly foreign-owned subsidiary in China only through loans or capital contributions, subject to the approval of government authorities and limits on the amount of capital contributions and loans. In addition, our wholly foreign-owned subsidiary in China may provide Renminbi funding to our consolidated VIE only through entrusted loans. See “Item 3. Key Information—D. Risk Factors—Risks Related to Doing Business in China—PRC regulation of loans to and direct investment in PRC entities by offshore holding companies and governmental control of conversion of foreign currencies into Renminbi may delay or prevent us from using any offshore cash we may have to make loans to our PRC subsidiary and the VIE or to make additional capital contributions to our PRC subsidiary, which could materially and adversely affect our liquidity and our ability to fund and expand our business.”
| For the fiscal year ended June 30, | ||||||||||||||||
| 2020 | 2021 | 2022 | ||||||||||||||
| RMB | RMB | RMB | US$ | |||||||||||||
| (in thousands) | ||||||||||||||||
| Net cash used in operating activities | (88,749 | ) | (2,825 | ) | (9,548 | ) | (1,425 | ) | ||||||||
| Net cash provided by (used in) investing activities | (53,081 | ) | 47,990 | (10,596 | ) | (1,582 | ) | |||||||||
| Net cash provided by financing activities | - | - | - | - | ||||||||||||
| Net increase (decrease) in cash and cash equivalents, and restricted cash | (141,830 | ) | 45,165 | (20,144 | ) | (3,007 | ) | |||||||||
| Cash and cash equivalents and restricted cash at beginning of year | 430,268 | 288,894 | 332,782 | 49,683 | ||||||||||||
| Effect of exchange rate changes on cash and cash equivalents | 456 | (1,277 | ) | 417 | 62 | |||||||||||
| Cash and, cash equivalents and restricted cash at end of year | 288,894 | 332,782 | 313,055 | 46,738 | ||||||||||||
87
Operating Activities
Net cash used in operating activities for the fiscal year ended June 30, 2022 was RMB9.5 million (US$1.4 million). This reflected the net loss of RMB60.7 million (US$9.1 million), as adjusted for non-cash and non-operating items, primarily including (i) depreciation of property and equipment of RMB5.6 million (US$0.8 million); (ii) amortization of right-of-use assets of RMB13.6 million (US$2.0 million); and (iii) provision on uncertain tax liability of RMB1.4 million (US$0.2 million). This amount was further adjusted by negative changes in working capital primarily including: (i) an increase of RMB4.4 million (US$0.7 million) in accounts receivable, primarily due to an increase in the commission receivable of privately raised fund products; (ii) a decrease of RMB12.6 million (US$1.9 million) in lease liabilities, primarily due to the payment of rents; and (iii) an increase of RMB6.2 million (US$0.9 million) in deferred tax assets generated from net loss. The negative changes were partially offset by (i) a decrease of RMB2.3 million (US$0.3 million) in other receivables and current assets, primarily due to a decrease in rental deposit; and (ii) an increase of RMB46.6 million (US$7.0 million) in investor’s deposit, primarily due to an increase in the uninvested cash balances of our clients.
Investing Activities
Net cash used in investing activities for the fiscal year ended June 30, 2022 was RMB10.6 million (US$1.6 million), which was primarily attributable to (i) purchase of short-term investment of RMB5.0 million (US$0.7 million), and (ii) purchase of property and equipment of RMB4.7 million (US$0.7 million).
Financing Activities
We did not have any cash inflow or outflow due to financing activities for the fiscal year ended June 30, 2022.
Capital Expenditures
We made capital expenditures of RMB9.0 million and RMB5.6 million (US$0.8 million) for the fiscal years ended June 30, 2021 and 2022, respectively, which were primarily related to leasehold improvement and our purchase of office equipment, motor vehicles, software and our long-term prepayments for our purchase of software.
Holding Company Structure
Puyi, Inc. is a holding company with no material operations of its own. We conduct our operations primarily through our wholly-owned subsidiaries in which we hold equity interest and the consolidated VIEs through contractual arrangements in China. As a result, our ability to pay dividends depends upon dividends paid by our wholly owned subsidiaries. If our wholly-owned subsidiaries or any newly formed subsidiaries incur debt on their own behalf in the future, the instruments governing their debt may restrict their ability to pay dividends to us. In addition, our wholly owned subsidiary in China is permitted to pay dividends to us only out of its retained earnings, if any, as determined in accordance with PRC accounting standards and regulations. Under PRC law, each of our wholly owned subsidiaries and the consolidated VIEs in China is required to set aside at least 10% of its after-tax profits each year, if any, to fund a statutory reserve until such reserve funds reach 50% of its registered capital. In addition, our wholly foreign-owned subsidiary in China may allocate a portion of its after-tax profits based on PRC accounting standards to enterprise expansion funds and staff bonus and welfare funds at its discretion, and each of the consolidated VIEs may allocate a portion of its after-tax profits based on PRC accounting standards to a discretionary surplus fund at its discretion. Although the statutory reserves can be used, among other ways, to increase the registered capital and eliminate future losses in excess of retained earnings of the respective companies, the reserve funds are not distributable as cash dividends. Remittance of dividends by a wholly foreign-owned company out of China is subject to examination by the banks designated by the SAFE. We currently plan to reinvest all earnings from our wholly-owned subsidiary in China to its business development and do not plan to request dividend distributions from it.
88
Off-Balance Sheet Arrangements
As of June 30, 2022, we did not enter any off-balance sheet arrangements such as any financial guarantees or other commitments to guarantee the payment obligations of any third parties, which in the opinion of management are likely to have, a current or future material effect on our financial condition or results of operation. In addition, we have not entered into any derivative contracts that are indexed to our own shares and classified as equity, or that are not reflected in our consolidated financial statements. Furthermore, we do not have any retained or contingent interest in assets transferred to an unconsolidated entity that serves as credit, liquidity or market risk support to such entity. Moreover, we do not have any variable interest in any unconsolidated entity that provides financing, liquidity, market risk or credit support to us or engages in leasing, hedging or research and development services with us.
| C. | Research and Development, Intellectual Property |
Research and Development
Not applicable.
Intellectual Property
See “Item 4. Information on our group — B. Business Overview — Intellectual Property”.
| D. | Trend Information |
Other than as disclosed elsewhere in this annual report, we are not aware of any trends, uncertainties, demands, commitments or events for the fiscal year ended June 30, 2022 that are reasonably likely to have a material adverse effect on our net revenues, income, profitability, liquidity or capital resources, or that are reasonably likely to cause the disclosed financial information to be not necessarily indicative of future operating results or financial conditions.
| E. | Critical Accounting Estimates |
We prepare financial statements in accordance with GAAP, which requires us to make judgments, estimates and assumptions that affect the reported amounts of our assets and liabilities and the disclosure of our contingent assets and liabilities at the end of each fiscal period and the reported amounts of revenues and expenses during each fiscal period. We continually evaluate these judgments and estimates based on our own historical experience, knowledge and assessment of current business and other conditions, our expectations regarding the future based on available information and assumptions that we believe to be reasonable, which together form our basis for making judgments about matters that are not readily apparent from other sources. Since the use of estimates is an integral component of the financial reporting process, our actual results could differ from those estimates.
89
The selection of critical accounting policies, the judgments and other uncertainties affecting application of those policies and the sensitivity of reported results to changes in conditions and assumptions are factors that should be considered when reviewing our financial statements. Out of our significant accounting policies, which are described in Note 2 - Summary of Significant Accounting Policies included elsewhere in this annual report, certain accounting policies are deemed “critical”, as they require management’s highest degree of judgment, estimates and assumptions, including (i) revenue recognition, (ii) valuation allowance for deferred tax assets, and (iii) uncertain tax positions.
We consider an accounting estimate to be critical if: (i) the accounting estimate requires us to make assumptions about matters that were highly uncertain at the time the accounting estimate was made, and (ii) changes in the estimate that are reasonably likely to occur from period to period or use of different estimates that we reasonably could have used in the current period, would have a material impact on our financial condition or results of operations. We believe the following accounting estimates involve the most significant judgments used in the preparation of our financial statements.
Valuation allowance for deferred tax assets
We account for income taxes using the liability method in accordance with ASC 740, Income Taxes (“ASC 740”). Under this method, deferred tax assets and liabilities are determined based on the differences between the financial reporting and tax bases of assets and liabilities using enacted tax rates that will be in effect when the differences are expected to reverse. Changes in deferred tax assets and liabilities are recorded in earnings. Deferred tax assets are reduced by a valuation allowance through a charge to income tax expense when, in the opinion of management, it is more-likely-than-not that a portion of or all of the deferred tax assets will not be realized. We consider positive and negative evidence to determine whether some portion or all of the deferred tax assets will more-likely-than-not be realized. This assessment considers, among other matters, the nature, frequency and severity of recent losses, forecasts of future profitability, the duration of statutory carry forward periods, our experience with tax attributes expiring unused and tax planning alternatives. Valuation allowances have been established for deferred tax assets based on a more-likely-than-not threshold. Our ability to realize deferred tax assets depends on each individual entity’s ability to generate sufficient taxable income within the carry forward periods provided for in the tax law.
We operate through our subsidiaries and the consolidated VIEs. The valuation allowance is considered on an individual entity basis. As of June 30, 2021 and 2022, valuation allowance on deferred tax assets was RMB2.3 million and RMB6.1 million (US$0.9 million), respectively, because we believe that it is more-likely-than-not that certain of the subsidiaries and the consolidated VIEs registered in the PRC will not be able to generate sufficient taxable income in the near future, to realize the deferred tax assets carried-forwards.
Uncertain tax position
In order to assess uncertain tax positions, we analyze each individual entity’s uncertain income tax positions concerning transfer pricing on a regular basis, which were primarily concerned with sales activities conducted among the subsidiaries and the consolidated VIEs that had different income tax rates (ranging from nil to 25%) and the amount of taxes that could have been paid additionally, in aggregation, had those sales activities were conducted among the subsidiaries and the consolidated VIEs without any preferential income tax rates. When such potential impact is identified, we recognize 100% of the calculated income tax exposure as an income tax expense and other tax liabilities.
We evaluate each uncertain tax position (including the potential application of interest and penalties) based on the technical merits, and measure the unrecognized benefits associated with the tax positions. As of June 30, 2021 and 2022 we had RMB12.1 million and RMB13.5 million of unrecognized tax benefits that if recognized would affect the annual effective tax rate.
90
ITEM 6. DIRECTORS, SENIOR MANAGEMENT AND EMPLOYEES
A. Directors and Senior Management.
The following table sets forth information regarding our directors and executive officers as of the date of this annual report.
| Name | Age | Position | |||
| Ren Yong | 39 | Chairman of the board, Chief Executive Officer | |||
| Hu Anlin | 41 | Director, Chief Financial Officer and Vice President | |||
| Hu Yinan | 57 | Director | |||
| Luo Jidong | 69 | Independent Director | |||
| Zhang Jianjun | 65 | Independent Director | |||
| Zhai Lihong | 53 | Independent Director | |||
Ren Yong Mr. Ren has served as our Chief Executive Officer since September 2019 and our chairman of the board since September 2022. Mr. Ren has over 10 years of experience in corporate management. Prior to joining us, Mr. Ren served as the vice president of Fanhua Insurance Sales Services Group Company Limited from 2017 to 2019, and successively served as financial manager, vice general manager, and general manager at a branch office in this company from 2006 to 2017. Mr. Ren received his bachelor’s degree in accounting from Southwestern University of Finance and Economics in 2005 and received his master’s degree in finance from Shandong University in 2011.
Hu Anlin Mr. Hu has served as our Chief Financial Officer since July 2018 and our director since August 2018. Prior to joining us, Mr. Hu served as department vice president at Fanhua Inc. (NASDAQ: FANH) from September 2013 to June 2018 and served as financial manager, audit manager, department director and financial controller in this company from October 2001 to August 2013. Mr. Hu received his bachelor’s degree in accounting from Zhengzhou University of Aeronautics in July 2001.
Hu Yinan Mr. Hu has been our director since August 2018. Mr. Hu was the chairman of the board of Fanhua Inc. (NASDAQ: CISG) from 1998 to 2017 and subsequently served as the director of this company from 2017 to 2021. From 1998 to October 2011, Mr. Hu served as the chief executive officer of Fanhua Inc. He was reappointed as the chairman of the board and the chief executive officer of Fanhua Inc. from December 2021 till now. From 1993 to 1998, Mr. Hu served as chairman of the board of directors of Guangdong Nanfeng Enterprises Co., Ltd., a company he co-founded that engaged in import and export, manufacturing of wooden doors and construction. From 1991 to 1995, Mr. Hu was an instructor of money and banking at Guangdong Institute for Managers in Finance and Trade. Mr. Hu received a bachelor’s degree and a master’s degree in economics from Southwestern University of Finance and Economics in China.
Luo Jidong Mr. Luo has been our independent director since March 2019. Mr. Luo served as a member of the Standing Committee of the People’s Political Consultative Conference of Guangdong Province, head of the Ethnic and Religious Affairs Committee of Guangdong Province and head of the Economic Committee of Guangdong Province from February 2013 until February 2017. Mr. Luo also previously served as the president of Guangdong Rural Credit Cooperative Union from August 2005 to May 2013, the head of the Finance Office of the Government of Guangdong Province from January 2004 to July 2005, the president of Guangzhou Branch of China Merchants Bank from December 1998 to December 2003, and the vice president of Guangzhou Branch of the People’s Bank of China from November 1996 to December 1998. Mr. Luo joined Guiyang Branch of the People’s Bank of China in January 1985 and served as the vice president of Guiyang Branch of the People’s Bank of China from December 1990 to July 1995, and the president of Guiyang Branch of the People’s Bank of China from July 1995 to November 1996. Mr. Luo worked at Guiyang Central Branch of the People’s Bank of China from June 1970 to December 1984. Mr. Luo graduated from the special training program of finance for cadres in Southwestern University of Finance and Economics in 1984. Mr. Luo obtained a master’s degree in economics from Southwestern University of Finance of Economics in 1996 and a PhD degree in economics from Southwestern University of Finance and Economics in 2010.
91
Zhang Jianjun Mr. Zhang has been our independent director since March 2019. Mr. Zhang previously served as the chief economist of Sanpower Group from March 2017 to February 2018, and as an economist of China Merchants Capital Investment Co., Ltd from January 2017 to February 2017. Mr. Zhang worked at the People’s Bank of China from June 1995 to December 2016. From October 1996 to September 1997, Mr. Zhang attended a training course at the Insurance College of New York and worked at Sumitomo Marine in New York. Mr. Zhang served as the vice president of Economic Department and the deputy director of the Institution of Economics of Hunan University of Finance and Economics from September 1992 to June 1995. Mr. Zhang served as an associate professor in Hunan University of Finance and Economics from July 1990 to September 1992, and as a lecturer and associate professor in Central South University of Technology from December 1984 to July 1990. Mr. Zhang received a bachelor’s degree in economics from Central South University of Technology in 1981, a master’s degree in economics from Central South University of Technology in 1985 and a PhD degree in economics from Wuhan University in 1993. Mr. Zhang visited University of Colorado, Boulder as a visiting scholar from November 1993 to April 1994.
Zhai Lihong Dr. Zhai has been our independent director since March 2020. Prior to joining our group, Dr. Zhai has more than 30 years of experiences in the financial industry, including experiences as a lecturer in finance at Southwestern University of Finance and Economics and as the director of a well-known trust and financing research institute. In addition, Dr. Zhai has extensive experience in corporate management, and he has also held multiple senior management positions, including being an independent director and supervisor, in several banks and corporations. Dr. Zhai received his bachelor’s degree in finance from Shanxi University of Finance and Economics in 1991 and his master and doctor degrees in finance from Southwestern University of Finance and Economics in 1999 and 2005, respectively.
B. Compensation
Our board of directors has not adopted or established a formal policy or procedure for determining the amount of compensation paid to our executive officers. Our board of directors determines the compensation to be paid to our executive officers based on our financial and operating performance and prospects, and contributions made by the officers to our success. Each of our named executive officers are measured by a series of performance criteria by the board of directors, or the compensation committee on a yearly basis. Such criteria are set forth based on certain objective parameters such as job characteristics, required professionalism, management skills, interpersonal skills, related experience, personal performance and overall corporate performance. The board of directors will make an independent evaluation of appropriate compensation to key employees, with input from management. The board of directors has oversight of executive compensation plans, policies and programs.
For the fiscal year ended June 30, 2022, we paid an aggregate of approximately RMB3.1 million (US$0.5 million) in cash to our executive officers and an aggregate of approximately RMB0.9 million in cash (US$130,000) to our independent directors. We have not set aside or accrued any amounts to provide pension, retirement or other similar benefits to our executive officers and directors. Our PRC subsidiaries and the consolidated VIEs are required by law to make contributions equal to certain percentages of each employee’s salary for his or her pension insurance, medical insurance, unemployment insurance, maternity insurance, on-the-job injury insurance, and housing fund plans through a PRC government-mandated defined contribution plan.
92
2018 Share Incentive Plan
Under the 2018 Share Incentive Plan, or the 2018 Plan, the maximum aggregate number of ordinary shares available for issuance will be 18,094,402 ordinary shares, equal to 20% of the total outstanding ordinary shares of our company. As of the date of this annual report, no share award has been granted under the 2018 Plan.
The following paragraphs describe the principal terms of the 2018 Plan:
Type of Awards. The plan permits the awards of options, restricted shares, restricted share units and other share awards that relate to our ordinary shares.
Plan Administration. Our board of directors or a committee of one or more members of the board of directors will administer the plan, provided that grants to directors and executive officers of our company will be made by the full board. The committee or the board of directors, as applicable, will determine the participants to receive awards, the type and number of awards to be granted to each participant, and the terms and conditions of each grant. We refer to our board of directors or a designated committee plan administrator.
Award Agreement. Awards granted under the plan are evidenced by an award agreement that sets forth the terms, conditions and limitations for each award, which may include the term of the award, vesting schedule, the provisions applicable in the event that the grantee’s employment or service terminates, and our authority to unilaterally or bilaterally amend, modify, suspend, cancel or rescind the award.
Eligibility. We may grant awards to our employees, consultants and directors, as determined and approved by the plan administrators.
Exercise of Options. Subject to applicable laws, the plan administrator determines the exercise price for each award, which is stated in the relevant award agreement. Options that are vested and exercisable will terminate if they are not exercised prior to the time as the plan administrator determines at the time of grant. However, the maximum exercisable term is ten years from the date of grant.
Transfer Restrictions. Awards may not be transferred in any manner by the participant other than in accordance with the exceptions provided in the plan or the relevant award agreement or otherwise determined by the plan administrator, such as transfers by will or the laws of descent and distribution.
Termination and Amendment of the Plan. Our board of directors has the authority to terminate, amend, suspend or modify the plan in accordance with our articles of association and subject to applicable laws. However, without the prior written consent of the participant, no such action may adversely affect in any material way any award previously granted pursuant to the plan.
C. Board Practices
Board Committees
We have established an audit committee under the board of directors and adopted a charter for the audit committee. Under NASDAQ Global Market standards, a listed company must have a compensation committee and a nominating/corporate governance committee composed only of independent directors. The Cayman Islands does not require a publicly traded company to establish such committees. As a foreign private issuer, we follow our home country practice and do not establish a compensation committee or a nominating/corporate governance committee.
93
Audit Committee. Our audit committee consists of three independent directors, Mr. Luo Jidong, Mr. Zhang Jianjun and Dr. Zhai Lihong, and is chaired by Mr. Luo Jidong. We have determined that these three independent directors satisfy the independence requirements of Rule 5605(a)(2) of the Listing Rules of the NASDAQ Stock Market and the independence standards under Rule 10A-3 under the Securities Exchange Act of 1934, as amended. We have determined that Mr. Luo Jidong and Dr. Zhai Lihong qualify as “audit committee financial experts” within the meaning of Item 407(d) of Regulation S-K under the Securities Act of 1933, as amended. The audit committee oversees our accounting and financial reporting processes and the audits of the financial statements of our group. The audit committee is responsible for, among other things:
| ● | appointing the independent auditors and pre-approving all auditing and non-auditing services permitted to be performed by the independent auditors; |
| ● | reviewing with the independent auditors any audit problems or difficulties and management’s response; |
| ● | discussing the annual audited financial statements with management and the independent auditors; |
| ● | reviewing the adequacy and effectiveness of our accounting and internal control policies and procedures and any steps taken to monitor and control major financial risk exposures; |
| ● | reviewing and approving all proposed related party transactions; |
| ● | meeting separately and periodically with management and the independent auditors; and |
| ● | monitoring compliance with our code of business conduct and ethics, including reviewing the adequacy and effectiveness of our procedures to ensure proper compliance. |
Duties of Directors
Under Cayman Islands law, our directors owe fiduciary duties to our company, including a duty to act honestly, and a duty to act in what they consider in good faith to be in our best interests. Our directors must also exercise their powers only for a proper purpose. Our directors also owe to our company a duty to act with skill and care. It was previously considered that a director need not exhibit in the performance of his duties a greater degree of skill than may reasonably be expected from a person of his knowledge and experience. However, English and Commonwealth courts have moved towards an objective standard with regard to the required skill and care and these authorities are likely to be followed in the Cayman Islands. In fulfilling their duty of care to our company, our directors must ensure compliance with our memorandum and articles of association, as amended and restated from time to time, and the rights vested thereunder in the holders of the shares. Our directors owe their fiduciary duties to our company and not to our company’s individual shareholders, and it is our company which has the right to seek damages if a duty owed by our directors is breached. In limited exceptional circumstances, a shareholder may have the right to seek damages in our name if a duty owed by our directors is breached.
Our board of directors has all the powers necessary for managing, and for directing and supervising, our business affairs. The functions and powers of our board of directors include, among others:
The functions and powers of our board of directors include, among others:
| ● | convening shareholders’ annual general meetings and reporting its work to shareholders at such meetings; |
| ● | declaring dividends and distributions; |
| ● | appointing officers and determining the term of office of the officers; |
| ● | exercising the borrowing powers of our company and mortgaging the property of our company; and |
| ● | approving the transfer of shares in our company, including the registration of such shares in our share register. |
94
Terms of Directors and Officers
Our officers are elected by and serve at the discretion of the board of directors. Our directors are not subject to a term of office and hold office until such time as they are removed from office by ordinary resolution of the shareholders or by the board. A director will be removed from office automatically if, among other things, the director (i) becomes bankrupt or makes any arrangement or composition with his creditors; or (ii) is found by our company to be or becomes of unsound mind.
Board Diversity
| Board Diversity Matrix (As of August 31, 2022) | ||
| Country of Principal Executive Offices: | China | |
| Foreign Private Issuer | Yes | |
| Disclosure Prohibited Under Home Country Law | No | |
| Total Number of Director | 6 | |
| Part I: Gender Identity | Female | Male | Non-Binary | Did not Disclose Gender | ||||
| Directors | - | 6 | - | - |
| Part II: Demographic Background | ||
| Underrepresented Individual in Home Country Jurisdiction | - | |
| LGBTQ+ | - | |
| Did Not Disclose Demographic Background | - |
D. Employees
We had 716 and 552 employees as of June 30, 2021 and 2022, respectively. The following table sets forth the number of our employees by function as of June 30, 2022.
| Functional Area | Number of employees | Percentage of total | ||||||
| Investment advisory | 289 | 52.4 | % | |||||
| In-house financial advisory | 83 | 15.0 | % | |||||
| Management and administrative | 56 | 10.1 | % | |||||
| Technical department | 87 | 15.8 | % | |||||
| Risk management | 7 | 1.3 | % | |||||
| Asset management | 30 | 5.4 | % | |||||
| Total | 552 | 100.0 | % | |||||
As required by PRC regulations, we participate in various employee social security plans that are organized by municipal and provincial governments, including pension, unemployment insurance, childbirth insurance, work-related injury insurance, medical insurance and housing insurance. We are required under PRC law to contribute to employee benefit plans at specified percentages of the salaries, bonuses and certain allowances of our employees, up to a maximum amount specified by local governments from time to time. We believe that we maintain a good working relationship with our employees, and we have not experienced any major labor disputes.
95
E. Share Ownership
See Item 7 below.
ITEM 7. MAJOR SHAREHOLDERS AND RELATED PARTY TRANSACTIONS
A. Major Shareholders
The following tables set forth certain information with respect to the beneficial ownership of our ordinary shares as of the date of this annual report, and as adjusted to reflect the sale of the ordinary shares offered by us in our initial public offering, for:
| ● | each shareholder known by us to be the beneficial owner of more than 5% of our outstanding ordinary shares; and |
| ● | each of our directors and executive officers; |
As of the date of this annual report, we had 90,472,014 ordinary shares outstanding. Beneficial ownership is determined in accordance with the rules and regulations of the SEC. In computing the number of shares beneficially owned by a person and the percentage ownership of that person, we have included shares that the person has the right to acquire within 60 days of the date of this report, including through the exercise of any option, warrant or other right or the conversion of any other security. These shares, however, are not included in the computation of the percentage ownership of any other person.
| Shares beneficially owned | ||||||||
| Name of beneficial owner | Ordinary Shares | Percentage | ||||||
| Principal Shareholders: | ||||||||
| Yu Haifeng(1) | 40,240,500 | 44.5 | % | |||||
| Worldwide Success Group Limited(2) | 40,240,500 | 44.5 | % | |||||
| Winter Dazzle Limited(3) | 8,916,669 | 9.9 | % | |||||
| Danica Surge Limited(4) | 17,670,666 | 19.5 | % | |||||
| Advance Tycoon Limited(5) | 12,404,165 | 13.7 | % | |||||
| (1) | Represents 40,240,500 ordinary shares held through Worldwide Success Group Limited. Worldwide Success Group Limited is a limited liability company incorporated in the British Virgin Islands and is wholly owned by Mr. Yu Haifeng. |
| (2) | Represents 40,240,500 ordinary shares. Worldwide Success Group Limited is a limited liability company incorporated in the British Virgin Islands and is wholly owned by Mr. Yu Haifeng. The registered address of Worldwide Success Group Limited is OMC Chambers, Wickhams Cay 1, Road Town, Tortola, British Virgin Islands. |
| (3) | Represents 8,916,669 ordinary shares. Winter Dazzle Limited is a limited liability company incorporated in the British Virgin Islands. Mr. Lin Yang is the sole director of Winter Dazzle Limited. The disposal of ordinary shares held by Winter Dazzle Limited is decided by 53 individuals, who entrusted their voting power of such ordinary shares to Mr. Yang except for the matters related to share disposal. Mr. Yang and the 53 individuals are deemed as the beneficial owners of ordinary shares held by Winter Dazzle Limited. The registered address of Winter Dazzle Limited is Vistra Corporate Services Centre, Wickhams Cay II, Road Town, Tortola, VG1110, British Virgin Islands. |
96
| (4) | Represents 17,670,666 ordinary shares. Danica Surge Limited is a limited liability company incorporated in the British Virgin Islands. Ms. Jia Liu is the sole director of Danica Surge Limited. The disposal of ordinary shares held by Danica Surge Limited are decided by 82 individuals, all of which are our current employees, who entrusted their voting power of such ordinary shares to Ms. Liu except for the matters related to share disposal. Ms. Liu and the 82 individuals are deemed as the beneficial owners of ordinary shares held by Danica Surge Limited. The registered address of Danica Surge Limited is Vistra Corporate Services Centre, Wickhams Cay II, Road Town, Tortola, VG1110, British Virgin Islands. |
| (5) | Represents 12,404,165 ordinary shares. Advance Tycoon Limited is a limited liability company incorporated in the British Virgin Islands. Mr. Jianguo Cheng is the sole director of Advance Tycoon Limited. The disposal of ordinary shares held by Advance Tycoon Limited is decided by 61 individuals, who entrusted their voting power of such ordinary shares to Mr. Cheng except for the matters related to share disposal. Mr. Cheng and the 61 individuals are deemed as the beneficial owners of ordinary shares held by Advance Tycoon Limited. The registered address of Advance Tycoon Limited is Vistra Corporate Services Centre, Wickhams Cay II, Road Town, Tortola, VG1110, British Virgin Islands. |
To our knowledge, as of the date of this annual report, 6,438,414 ordinary shares were held by one record holder in the United States, representing approximately 7.1% of our total outstanding shares. The record holder is Deutsche Bank Trust Company Americas, the depositary of our ADS program. The number of beneficial owners of our ADSs in the United States is likely to be much larger than the number of record holders of our ordinary shares in the United States.
B. Related Party Transactions
Contractual Arrangements with the VIEs and Their Respective Shareholders
See “Item 4. Information on Our Group—C. Organizational Structure.”
Employment Agreements
We have entered employment agreements with each of our executive officers, which generally provide for a term of three years, provided that either party may terminate the agreement on 60 days’ notice before expiration of the initial term. Pursuant to the agreements, the executive officers are entitled to receive annual compensation and bonus approved by the board of the directors. The agreements also provide that the executive officers are to work a minimum of 40 hours per week.
Under applicable laws and regulations, there are some situations where we can terminate employment agreements without paying economic compensation, such as the employer maintains or raises the employment conditions but the employee refuses to accept the new employment agreement, when the employment agreement is scheduled to expire, the employee is retired in accordance with laws or the employee is dead, declared dead or has disappeared. For termination of employment in absence of legal cause we are obligated to pay the employee two-month’s salary for each year we have employed the employee. We are, however, permitted to terminate an employee for cause without paying economic compensation, such as when the employee has committed a crime, being proved unqualified for recruitment during the probation period, seriously violating the rules and regulations of the employer, or the employee’s actions or inactions have resulted in a material adverse effect to us.
Additionally, the employment agreements with executive officers provide for confidentiality and nondisclosure provisions, pursuant to which the executive officers are required to keep trade secrets confidential during the course of their employment and for a period of 36 months following the termination of their employment. Such employment agreements also contain a non-compete clause for a duration of 24 months following their employment, which prohibited the executive officers render services to or for, directly or indirectly, our competitors.
97
Share Incentive Plan
See “Directors, Senior Management and Employees — B. Compensation — 2018 Share Incentive Plan.”
Other Related Party Transactions
Please see Note 17 of the consolidated financial statements filed as part of this annual report.
C. Interests of experts and counsel.
Not applicable.
ITEM 8. FINANCIAL INFORMATION
A. Consolidated Statements and Other Financial Information.
We have appended consolidated financial statements to this annual report.
Legal Proceedings
We may from time to time become a party to various legal, arbitration or administrative proceedings arising in the ordinary course of our business. We are currently not a party to, and we are not aware of any threat of, any legal, arbitration or administrative proceedings that, in the opinion of our management, is likely to have a material and adverse effect on our business, financial condition or results of operations.
Dividend Policy
Our board of directors has complete discretion as to whether to distribute dividends, subject to our articles of association and Cayman Islands law. In addition, our shareholders by ordinary resolution may declare a dividend, but no dividend may exceed the amount recommended by our board of directors. Under Cayman Islands law, a Cayman Islands company may pay a dividend on its shares out of either profit or share premium amount, provided that in no circumstances may a dividend be paid if this would result in the company being unable to pay its debts as they fall due in the ordinary course of business. Even if our board of directors decides to pay dividends, the form, frequency and amount will depend upon our future operations and earnings, capital requirements and surplus, general financial condition, contractual restrictions and other factors that the board of directors may deem relevant. If we pay any dividends, our ADS holders will be paid to the same extent as holders of our ordinary shares, subject to the terms of the deposit agreement, including the fees and expenses payable thereunder. See “Item 12. Description of Securities Other than Equity Securities—D. American Depositary Shares.”
For undistributed profits earned from our China subsidiaries, we have both the intent and ability to permanently reinvest these undistributed profits.
B. Significant Changes
Except as disclosed elsewhere in this annual report, we have not experienced any significant changes since the date of our audited consolidated financial statements included in this annual report.
98
ITEM 9. THE OFFER AND LISTING
A. Offer and Listing Details
See “C. Markets”
B. Plan of Distribution
Not applicable.
C. Markets
Our ADSs, of which every two represent three ordinary shares, have been listed on the NASDAQ since March 29, 2019. Our ADSs trade under the symbol “PUYI.”
D. Selling Shareholders
Not applicable.
E. Dilution
Not applicable.
F. Expenses of the Issue
Not applicable.
ITEM 10. ADDITIONAL INFORMATION
A. Share Capital
Not applicable.
B. Memorandum and Articles of Association
The following are summaries of material provisions of our post-offering amended and restated memorandum and articles of association that we have adopted and of the Companies Act, insofar as they relate to the material terms of our ordinary shares.
Objects of Our Company. Under our post-offering amended and restated memorandum and articles of association, the objects of our company are unrestricted and we have the full power and authority to carry out any object not prohibited by the law of the Cayman Islands.
Ordinary Shares. Our ordinary shares are issued in registered form and are issued when registered in our register of members. We may not issue shares to bearer. Our shareholders who are non-residents of the Cayman Islands may freely hold and vote their shares.
Fractional Shares. Under the terms of our post-offering memorandum and articles of association, the directors of the company may issue fractions of an ordinary share and, if so issued, a fraction of an ordinary shall be subject to and carry the corresponding fraction of liabilities (whether with respect to nominal or par value, premium, contributions, calls or otherwise), limitations, preferences, privileges, qualifications, restrictions, rights (including, without prejudice to the generality of the foregoing, voting and participation rights) and other attributes of a whole share. If more than one fraction of an ordinary share is issued to or acquired by the same shareholder such fractions shall be accumulated.
99
Dividends. The holders of our ordinary shares are entitled to such dividends as may be declared by our board of directors. Under the laws of the Cayman Islands, our company may declare and pay a dividend out of either profit or share premium account, provided that in no circumstances may a dividend be paid if this would result in our company being unable to pay its debts as they fall due in the ordinary course of business.
Voting rights. Holders of our ordinary shares have the right to receive notice of, attend, speak and vote at general meetings of our company. At any general meeting a resolution put to the vote of the meeting shall be decided on a show of hands, unless a poll is (before or on the declaration of the result of the show of hands) demanded by the chairman.
A quorum required for a meeting of shareholders consists of one or more shareholders holding not less than one-third of all paid up voting share capital of our company present in person or by proxy or, if a corporation or other non-natural person, by its duly authorized representative. Advance notice of at least ten calendar days is required for the convening of our annual general meeting and other shareholders meetings.
An ordinary resolution to be passed at a meeting by the shareholders requires the affirmative vote of a simple majority of the votes attaching to the ordinary shares cast at a meeting. A special resolution requires the affirmative vote of no less than two-thirds of the votes cast attaching to the outstanding shares at a meeting. Both ordinary resolutions and special resolutions may also be passed by a unanimous written resolution signed by all the shareholders of our company, as permitted by the Companies Act and our post-offering amended and restated memorandum and articles of association. A special resolution will be required for important matters such as a change of name or making changes that will affect the rights, preferences, privileges or powers of the preferred shareholders.
General Meetings of Shareholders. As a Cayman Islands exempted company, we are not obliged by the Companies Act to call shareholders’ annual general meetings. Our post-offering memorandum and articles of association provide that we shall in each year hold a general meeting as our annual general meeting in which case we shall specify the meeting as such in the notices calling it, and the annual general meeting shall be held at such time and place as may be determined by our directors.
Shareholders’ general meetings may be convened by the chairman or a majority of our board of directors. Advance notice of at least ten (10) calendar days is required for the convening of our annual general shareholders’ meeting (if any) and any other general meeting of our shareholders. A quorum required for any general meeting of shareholders consists of at least one shareholder present or by proxy, representing not less than one-third of all votes attaching to all of our shares in issue and entitled to vote.
The Companies Act provides shareholders with only limited rights to require a general meeting, and does not provide shareholders with any right to put any proposal before a general meeting. However, these rights may be provided in a company’s articles of association. Our post-offering memorandum and articles of association provide that upon the requisition of shareholders representing in aggregate not less than one-third of the votes attaching to the outstanding shares of our company entitled to vote at general meetings, our board will convene an extraordinary general meeting and put the resolutions so requisitioned to a vote at such meeting. However, our post offering memorandum and articles of association do not provide our shareholders with any right to put any proposals before annual general meetings or extraordinary general meetings not called by such shareholders.
Transfer of Ordinary Shares. Subject to the restrictions set out below, any of our shareholders may transfer all or any of his or her ordinary shares by an instrument of transfer in writing, and shall be executed by or on behalf of the transferor, and if the directors so require, signed by the transferee.
100
Our board of directors may, in its absolute discretion, decline to register any transfer of any ordinary share which is not fully paid up or on which we have a lien. Our board of directors may also decline to register any transfer of any ordinary share unless:
| ● | the instrument of transfer is lodged with us, accompanied by the certificate for the ordinary shares to which it relates and such other evidence as our board of directors may reasonably require to show the right of the transferor to make the transfer; |
| ● | the instrument of transfer is in respect of only one class of ordinary shares; |
| ● | in the case of a transfer to joint holders, the number of joint holders to whom the ordinary share is to be transferred does not exceed four; and |
| ● | a fee of such maximum sum as the NASDAQ Global Market may determine to be payable or such lesser sum as our directors may from time to time require is paid to us in respect thereof. |
If our directors refuse to register a transfer they shall, within two months after the date on which the instrument of transfer was lodged, send to each of the transferor and the transferee notice of such refusal.
The registration of transfers may, after compliance with any notice required of the NASDAQ Stock Market, be suspended and the register closed at such times and for such periods as our board of directors may from time to time determine, provided, however, that the registration of transfers shall not be suspended nor the register closed for more than 30 days in any year as our board may determine.
Liquidation. On the winding up of our company, if the assets available for distribution amongst our shareholders shall be more than sufficient to repay the whole of the share capital at the commencement of the winding up, the surplus shall be distributed amongst our shareholders in proportion to the par value of the shares held by them at the commencement of the winding up, subject to a deduction from those shares in respect of which there are monies due, of all monies payable to our company for unpaid calls or otherwise. If our assets available for distribution are insufficient to repay all of the paid-up capital, the assets will be distributed so that the losses are borne by our shareholders in proportion to the par value of the shares held by them.
Calls on Shares and Forfeiture of Shares. Our board of directors may from time to time make calls upon shareholders for any amounts unpaid on their shares in a notice served to such shareholders at least 14 days prior to the specified time of payment. The shares that have been called upon and remain unpaid are subject to forfeiture.
Redemption, Repurchase and Surrender of Shares. We may issue shares on terms that such shares are subject to redemption, at our option or at the option of the holders of these shares, on such terms and in such manner as may be determined by our board of directors, or by the shareholders by ordinary resolutions. Our company may also repurchase any of our shares on such terms and in such manner as have been approved by our board of directors or by an ordinary resolution of our shareholders. Under the Companies Act, the redemption or repurchase of any share may be paid out of our company’s profits or out of the proceeds of a new issue of shares made for the purpose of such redemption or repurchase, or out of capital (including share premium account and capital redemption reserve) if our company can, immediately following such payment, pay its debts as they fall due in the ordinary course of business. In addition, under the Companies Act no such share may be redeemed or repurchased (a) unless it is fully paid up, (b) if such redemption or repurchase would result in there being no shares outstanding or (c) if the company has commenced liquidation. In addition, our company may accept the surrender of any fully paid share for no consideration.
101
Variations of Rights of Shares. If at any time, our share capital is divided into different classes of shares, the rights attached to any class of shares (unless otherwise provided by the terms of issue of the shares of that class), whether or not our company is being wound-up, may be varied with the consent in writing of the holders of two-thirds of the issued shares of that class or with the sanction of a resolution passed at a separate meeting of the holders of the shares of the class by the holders of two-thirds of the issued shares of that class. The rights conferred upon the holders of the shares of any class issued shall not, unless otherwise expressly provided by the terms of issue of the shares of that class, be deemed to be varied by the creation or issue of further shares ranking pari passu with such existing class of shares.
Issuance of Additional Shares. Our post-offering amended and restated memorandum of association authorizes our board of directors to issue additional ordinary shares from time to time as our board of directors shall determine, to the extent of available authorized but unissued shares.
Our post-offering amended and restated memorandum of association also authorizes our board of directors to establish from time to time one or more series of preference shares and to determine, with respect to any series of preference shares, the terms and rights of that series, including:
| ● | the designation of the series; |
| ● | the number of shares of the series; |
| ● | the dividend rights, dividend rates, conversion rights, voting rights; and |
| ● | the rights and terms of redemption and liquidation preferences. |
Our board of directors may issue preference shares without action by our shareholders to the extent authorized but unissued. Issuance of these shares may dilute the voting power of holders of ordinary shares.
Inspection of Books and Records. Holders of our ordinary shares will have no general right under Cayman Islands law to inspect or obtain copies of our list of shareholders or our corporate records. However, we will provide our shareholders with annual audited financial statements. See “Item 10. Additional Information — H. Documents on Display.”
Anti-Takeover Provisions. Some provisions of our post-offering memorandum and articles of association may discourage, delay or prevent a change of control of our company or management that shareholders may consider favorable, including provisions that:
| ● | authorize our board of directors to issue preference shares in one or more series and to designate the price, rights, preferences, privileges and restrictions of such preference shares without any further vote or action by our shareholders; and |
| ● | limit the ability of shareholders to requisition and convene general meetings of shareholders. |
However, under Cayman Islands law, our directors may only exercise the rights and powers granted to them under our post-offering memorandum and articles of association for a proper purpose and for what they believe in good faith to be in the best interests of our company.
102
Exempted Company. We are an exempted company with limited liability under the Companies Act. The Companies Act distinguishes between ordinary resident companies and exempted companies. Any company that is registered in the Cayman Islands but conducts business mainly outside of the Cayman Islands may apply to be registered as an exempted company. The requirements for an exempted company are essentially the same as for an ordinary company except that an exempted company:
| ● | does not have to file an annual return of its shareholders with the Registrar of Companies; |
| ● | is not required to open its register of members for inspection; |
| ● | does not have to hold an annual general meeting; |
| ● | may obtain an undertaking against the imposition of any future taxation (such undertakings are usually given for 20 years in the first instance); |
| ● | may register by way of continuation in another jurisdiction and be deregistered in the Cayman Islands; |
| ● | may register as an exempted limited duration company; and |
| ● | may register as a segregated portfolio company. |
“Limited liability” means that the liability of each shareholder is limited to the amount unpaid by the shareholder on the shares of the company.
C. Material Contracts
We have not entered into any material contracts other than in the ordinary course of business and other than those described in “Item 4. Information on our group,” “Item 7. Major Shareholders and Related Party Transactions — B. Related Party Transactions,” in this “Item 10. Additional Information — C. Material Contracts” or elsewhere in this annual report on Form 20-F.
D. Exchange Controls
See “Item 4. Information on our group — B. Business Overview — Regulation— PRC Regulations Relating to Foreign Exchange.”
E. Taxation
The following summary of the material Cayman Islands, PRC and U.S. federal income tax consequences of an investment in our ADSs or ordinary shares is based upon laws and relevant interpretations thereof in effect as of the date of this annual report, all of which are subject to change. This summary does not deal with all possible tax consequences relating to an investment in our ADSs or ordinary shares, such as the tax consequences under U.S. state and local tax laws or under the tax laws of jurisdictions other than the Cayman Islands, China and the United States. To the extent that the discussion relates to matters of Cayman Islands tax law, it represents the opinion of Walkers (Hong Kong), our counsel as to Cayman Islands law, and to the extent it relates to PRC tax law, it represents the opinion of ETR Law Firm, our counsel as to PRC law.
PRC Enterprise Income Tax
According to the Enterprise Income Tax Law of PRC (the “EIT Law”), which was promulgated on March 16, 2007, effective as of January 1, 2008, and last amended in February 2017, the income tax for both domestic and foreign-invested enterprises is at a uniform rate of 25%. The Regulation on the Implementation of Enterprise Income Tax Law of the PRC (the “EIT Rules”) was promulgated on December 6, 2007 and came into effect on January 1, 2008.
103
Uncertainties exist with respect to how the EIT Law applies to the tax residence status of Puyi Inc. and our offshore subsidiaries. Under the EIT Law, an enterprise established outside of China with a “de facto management body” within China is considered a “resident enterprise”, which means that it is treated in a manner similar to a Chinese enterprise for enterprise income tax purposes. Although the implementation rules of the EIT Law define “de facto management body” as a managing body that exercises substantive and overall management and control over the production and business, personnel, accounting books and assets of an enterprise, the only official guidance for this definition currently available is set forth in Circular 82 issued by the State Administration of Taxation, on April 22, 2009 which provides that a foreign enterprise controlled by a PRC company or a PRC company group will be classified as a “resident enterprise” with its “de facto management bodies” located within China if the following criteria are satisfied:
| ● | the place where the senior management and core management departments that are in charge of its daily operations perform their duties is mainly located in the PRC; |
| ● | its financial and human resources decisions are made by or are subject to approval by persons or bodies in the PRC; |
| ● | its major assets, accounting books, company seals, and minutes and files of its board and shareholders’ meetings are located or kept in the PRC; and |
| ● | more than half of the enterprise’s directors or senior management with voting rights frequently reside in the PRC. |
We believe that Puyi Inc. is not a PRC resident enterprise for PRC tax purposes. However, the tax resident status of an enterprise is subject to determination by the PRC tax authorities and uncertainties remain with respect to the interpretation of the term “de facto management body”. If we are deemed a China resident enterprise, we may be subject to the EIT at the rate of 25% on our global income, except that the dividends we receive from our Chinese subsidiaries may be exempt from the EIT to the extent such dividends are deemed dividends among qualified resident enterprises. If we are considered a resident enterprise and earn income other than dividends from our Chinese subsidiaries, a 25% EIT on our global income could significantly increase our tax burden and materially and adversely affect our cash flow and profitability.
PRC Value-Added Tax
On March 23, 2016, the Ministry of Finance of China and the State Administration of Taxation of China jointly issued the Circular on the Nationwide Implementation of Pilot Program for the Collection of Value Added-Tax Instead of Business Tax, or Circular 36, which came into effect on May 1, 2016. Subsequent to the effectiveness of Circular 36, the business of the VIEs and WFOE and its subsidiary will be primarily subject to value-added tax, or VAT, at a rate of 6% and they would be permitted to offset input VAT by providing valid VAT invoices received from vendors against their VAT liability.
PRC Stamp Tax
On October 1, 1988, the State Council of China issued the Interim Regulations on Stamp Duty of the People’s Republic of China (the “Stamp Tax Regulations”), which was amended on January 8, 2011. The Stamp Tax Regulations stipulates that entities and individuals should pay stamp tax when writing or receiving contracts and transferring documents. The Stamp Tax Regulations also stipulates that entities and individuals should pay stamp tax on business account books and rights, licenses and other taxable documents in China.
The Stamp Tax Law of the People’s Republic of China (the “Stamp Tax Law”) was promulgated by the SCNPC on June 10, 2021 and was come into effect on July 1, 2022. The Stamp Tax Law refers to the taxes collected for various certificates that are registered in transactions in China. According to this law, entities and individuals that issue taxable vouchers or conduct securities transactions within China are taxpayers of stamp duty. Taxpayers shall calculate the amount of tax payable in accordance with the nature of the taxable documents, and the tax rate varies from 0.003% to 0.1%.
104
Cayman Islands Taxation
The Cayman Islands currently levies no taxes on individuals or corporations based upon profits, income, gains or appreciation and there is no taxation in the nature of inheritance tax or estate duty. There are no other taxes likely to be material to us levied by the government of the Cayman Islands except for stamp duties which may be applicable on instruments executed in or brought within the jurisdiction of the Cayman Islands. The Cayman Islands is not party to any double tax treaties that are applicable to any payments made to or by our company. There are no exchange control regulations or currency restrictions in the Cayman Islands.
Payments of dividends and capital in respect of our ordinary shares and ADSs will not be subject to taxation in the Cayman Islands, and no withholding will be required on the payment of a dividend or capital to any holder of our ordinary shares or ADSs, nor will gains derived from the disposal of our ordinary shares or ADSs be subject to Cayman Islands income or corporation tax.
No stamp duty is payable in respect of the issue of the shares or on an instrument of transfer in respect of a share.
U.S. Federal Income Tax Considerations
The following discussion is a summary of U.S. federal income tax considerations generally applicable to the ownership and disposition of our ADSs or ordinary shares by a U.S. holder (as defined below) that holds our ADSs or ordinary shares as “capital assets” (generally, property held for investment) under the U.S. Internal Revenue Code of 1986, as amended (the “Code”). This discussion is based upon existing U.S. federal income tax law, which is subject to differing interpretations and may be changed, possibly with retroactive effect. No ruling has been sought from the Internal Revenue Service (the “IRS”) with respect to any U.S. federal income tax consequences described below, and there can be no assurance that the IRS or a court will not take a contrary position. This discussion does not address all aspects of U.S. federal income taxation that may be important to particular investors in light of their individual circumstances, including investors subject to special tax rules (for example, certain financial institutions, insurance companies, broker-dealers, traders in securities that have elected the mark-to-market method of accounting for their securities, accrual method taxpayers subject to special tax accounting rules as a result of their use of financial statements, partnerships and their partners, regulated investment companies, real estate investment trusts, and tax-exempt organizations (including private foundations)), investors who are not U.S. holders, investors who own (directly, indirectly, or constructively) 10% or more of our stock, investors that will hold their ADSs or ordinary shares as part of a straddle, hedge, conversion, constructive sale, or other integrated transaction for U.S. federal income tax purposes, or U.S. holders (as defined below) that have a functional currency other than the U.S. dollar, all of whom may be subject to tax rules that differ significantly from those summarized below. In addition, this discussion does not discuss any non-U.S., alternative minimum tax, state, or local tax or any non-income tax (such as the U.S. federal gift or estate tax) considerations, or the Medicare tax on net investment income. Each U.S. holder is urged to consult its tax advisor regarding the U.S. federal, state, local, and non-U.S. income and other tax considerations of an investment in our ADSs or ordinary shares.
We urge potential purchasers of our shares to consult their own tax advisors concerning the U.S. federal, state, local and non-U.S. tax consequences of purchasing, owning and disposing of our ADSs or ordinary shares.
105
General
For purposes of this discussion, a “U.S. holder” is a beneficial owner of our ADSs or ordinary shares that is, for U.S. federal income tax purposes, (i) an individual who is a citizen or resident of the United States, (ii) a corporation (or other entity treated as a corporation for U.S. federal income tax purposes) created in, or organized under the laws of, the United States or any state thereof or the District of Columbia, (iii) an estate the income of which is subject to U.S. federal income taxation regardless of its source, or (iv) a trust (A) the administration of which is subject to the primary supervision of a U.S. court and which has one or more U.S. persons who have the authority to control all substantial decisions of the trust or (B) that has otherwise elected to be treated as a U.S. person under applicable U.S. Treasury regulations.
If a partnership (or other entity or arrangement treated as a partnership for U.S. federal income tax purposes) is a beneficial owner of our ADSs or ordinary shares, the tax treatment of a partner in the partnership will generally depend upon the status of the partner and the activities of the partnership. Partnerships holding our ADSs or ordinary shares and partners in such partnerships are urged to consult their tax advisors as to the particular U.S. federal income tax consequences of an investment in our ADSs or ordinary shares.
For U.S. federal income tax purposes, a U.S. holder of ADSs will generally be treated as the beneficial owner of the underlying shares represented by the ADSs. The remainder of this discussion assumes that a U.S. holder of our ADSs will be treated as the beneficial owner of the underlying shares represented by the ADSs. Accordingly, deposits or withdrawals of ADSs or ordinary shares will generally not be subject to U.S. federal income tax.
Passive Foreign Investment Company Considerations
A non-U.S. corporation, such as our company, will be a “passive foreign investment company,” or “PFIC,” for U.S. federal income tax purposes, if, in any particular taxable year, either (i) 75% or more of its gross income for such year consists of certain types of “passive” income or (ii) 50% or more of the average quarterly value of its assets (as determined on the basis of fair market value) during such year produce or are held for the production of passive income. Cash is categorized as a passive asset and the company’s unbooked intangibles associated with active business activities may generally be classified as active assets. Passive income generally includes, among other things, dividends, interest, rents, royalties, and gains from the disposition of passive assets.
We will be treated as owning a proportionate share of the assets and earning a proportionate share of the income of any other corporation in which we own, directly or indirectly, at least 25% (by value) of the stock. Although the law in this regard is unclear, we intend to treat the VIE (including its subsidiaries) as being owned by us for U.S. federal income tax purposes, and we treat it that way, not only because we exercise effective control over the operation of such entity but also because we are entitled to substantially all of the economic benefits associated with it, and, as a result, we consolidate its results of operations in our consolidated U.S. GAAP financial statements. Assuming that we are the owner of the VIE (including its subsidiaries) for U.S. federal income tax purposes, and based upon our current and expected income and assets, including the market price of our ADSs, we do not presently expect to be a PFIC for the current taxable year or the foreseeable future.
While we do not expect to be or become a PFIC in the current or future taxable years, the determination of whether we are or will become a PFIC will depend in part upon the value of our goodwill and other unbooked intangibles (which will depend upon the market price of our ADSs from time-to-time, which may be volatile). In estimating the value of our goodwill and other unbooked intangibles, we have taken into account our current and anticipated market capitalization. Among other matters, if our market capitalization is less than anticipated or subsequently declines, we may be or become a PFIC for the current or future taxable years. It is also possible that the IRS may challenge our classification or valuation of our goodwill and other unbooked intangibles, which may result in our company being or becoming a PFIC for the current or one or more future taxable years.
The determination of whether we will be or become a PFIC will also depend, in part, on the composition of our income and assets. If we were treated as not owning the VIE (including its subsidiaries) for U.S. federal income tax purposes, our risk of being classified as a PFIC may substantially increase. Because our PFIC status for any taxable year is a factual determination that can be made only after the close of a taxable year, there can be no assurance that we will not be a PFIC for the current taxable year or any future taxable year. If we are a PFIC for any year during which a U.S. holder holds our ADSs or ordinary shares, we generally will continue to be treated as a PFIC for all succeeding years during which such U.S. holder holds our ADSs or ordinary shares.
106
The discussion below under “Dividends” and “Sale or Other Disposition of ADSs or Ordinary Shares” is written on the basis that we will not be or become a PFIC for U.S. federal income tax purposes. The U.S. federal income tax rules that apply if we are a PFIC for the current taxable year or any subsequent taxable year are generally discussed below under “Passive Foreign Investment Company Rules.”
Dividends
Subject to the PFIC rules discussed below, any cash distributions paid on our ADSs or ordinary shares (including the amount of any tax withheld) out of our current or accumulated earnings and profits, as determined under U.S. federal income tax principles, will generally be includible in the gross income of a U.S. holder as dividend income on the day actually or constructively received by the U.S. holder, in the case of ordinary shares, or by the depositary, in the case of ADSs. Because we do not intend to determine our earnings and profits on the basis of U.S. federal income tax principles, we will generally report any distribution paid as a dividend for U.S. federal income tax purposes. Dividends received on the ADSs or ordinary shares will not be eligible for the dividends received deduction allowed to corporations.
Individuals and other non-corporate U.S. holders will generally be subject to tax at the lower capital gain tax rate applicable to “qualified dividend income,” provided that certain conditions are satisfied, including that (1) our ADSs are readily tradable on an established securities market in the United States, or, in the event that we are deemed to be a PRC resident enterprise under the PRC tax law, we are eligible for the benefit of the United States-PRC income tax treaty, (2) we are neither a PFIC nor treated as such with respect to a U.S. holder for the taxable year in which the dividend was paid and the preceding taxable year, and (3) certain holding period requirements are met. Since the ADSs are listed on the NASDAQ Global Market, we believe that the ADSs are readily tradable on an established securities market in the United States and that we are a qualified foreign corporation with respect to dividends paid on the ADSs. There can be no assurance that our ADSs will continue to be considered readily tradable on an established securities market in later years. Since we do not expect that our ordinary shares will be listed on established securities markets, we do not believe that dividends that we pay on our ordinary shares that are not backed by ADSs currently meet the conditions required for the reduced tax rate. However, in the event we are deemed to be a resident enterprise under the PRC Enterprise Income Tax Law, we may be eligible for the benefits of the United States-PRC income tax treaty (which the U.S. Treasury Department has determined is satisfactory for this purpose) and in that case, we would be treated as a qualified foreign corporation with respect to dividends paid on our ordinary shares as well as our ADSs. Each non-corporate U.S. holder is advised to consult its tax advisors regarding the availability of the reduced tax rate applicable to qualified dividend income for any dividends we pay with respect to our ADSs or ordinary shares.
Dividends generally will be treated as income from foreign sources for U.S. foreign tax credit purposes and generally will constitute passive category income. In the event that we are deemed to be a PRC “resident enterprise” under the Enterprise Income Tax Law, a U.S. holder may be subject to PRC withholding taxes on dividends paid on our ADSs or ordinary shares. See “Item 10. Additional Information — E.Taxation — PRC Enterprise Income Tax.” In that case, a U.S. holder may be eligible, subject to a number of complex limitations, to claim a foreign tax credit in respect of any foreign withholding taxes imposed on dividends received on ADSs or ordinary shares. A U.S. holder who does not elect to claim a foreign tax credit for foreign tax withheld may instead claim a deduction, for U.S. federal income tax purposes, in respect of such withholdings, but only for a year in which such U.S. holder elects to do so for all creditable foreign income taxes. The rules governing the foreign tax credit are complex. U.S. holders are advised to consult their tax advisors regarding the availability of the foreign tax credit under their particular circumstances.
107
Sale or Other Disposition of ADSs or Ordinary Shares
Subject to the PFIC rules discussed below, a U.S. holder generally will recognize capital gain or loss upon the sale or other disposition of ADSs or ordinary shares in an amount equal to the difference between the amount realized upon the disposition and the U.S. holder’s adjusted tax basis in such ADSs or ordinary shares. Any capital gain or loss will be long-term if the ADSs or ordinary shares have been held for more than one year and generally will be U.S. source gain or loss for U.S. foreign tax credit purposes. Long-term capital gains of individuals and other non-corporate U.S. holders generally are eligible for a reduced rate of taxation. The deductibility of a capital loss may be subject to limitations.
In the event that we are treated as a PRC “resident enterprise” under the Enterprise Income Tax Law and gain from the disposition of the ADSs or ordinary shares is subject to tax in the PRC, a U.S. holder that is eligible for the benefits of the income tax treaty between the United States and the PRC may elect to treat the gain as PRC source income. If a U.S. holder is not eligible for the benefits of the income tax treaty or fails to make the election to treat any gain as foreign source, then such U.S. holder may not be able to use the foreign tax credit arising from any PRC tax imposed on the disposition of the ADSs or ordinary shares unless such credit can be applied (subject to applicable limitations) against U.S. federal income tax due on other income derived from foreign sources in the same income category (generally, the passive category). U.S. holders are advised to consult their tax advisors regarding the tax consequences if a foreign tax is imposed on a disposition of our ADSs or ordinary shares, including the availability of the foreign tax credit under their particular circumstances and the election to treat any gain as PRC source.
Passive Foreign Investment Company Rules
If we are a PFIC for any taxable year during which a U.S. holder holds our ADSs or ordinary shares, and unless the U.S. holder makes a mark-to-market election (as described below), the U.S. holder will generally be subject to special tax rules that have a penalizing effect, regardless of whether we remain a PFIC, for subsequent taxable years, on (i) any excess distribution that we make to the U.S. holder (which generally means any distribution paid during a taxable year to a U.S. holder that is greater than 125% of the average annual distributions paid in the three preceding taxable years or, if shorter, the U.S. holder’s holding period for the ADSs or ordinary shares), and (ii) any gain realized on the sale or other disposition, including, under certain circumstances, a pledge, of ADSs or ordinary shares. Under the PFIC rules:
| ● | such excess distribution and/or gain will be allocated ratably over the U.S. holder’s holding period for the ADSs or ordinary shares; |
| ● | such amount allocated to the current taxable year and any taxable years in the U.S. holder’s holding period prior to the first taxable year in which we are a PFIC, or pre-PFIC year, will be taxable as ordinary income; |
| ● | such amount allocated to each prior taxable year, other than a pre-PFIC year, will be subject to tax at the highest tax rate in effect for that year; and |
| ● | an interest charge generally applicable to underpayments of tax will be imposed on the tax attributable to each prior taxable year, other than a pre-PFIC year. |
If we are a PFIC for any taxable year during which a U.S. holder holds our ADSs or ordinary shares and any of our non- U.S. subsidiaries is also a PFIC, such U.S. holder would be treated as owning a proportionate amount (by value) of the shares of the lower tier PFIC for purposes of the application of these rules. U.S. holders are advised to consult their tax advisors regarding the application of the PFIC rules to any of our subsidiaries.
As an alternative to the foregoing rules, a U.S. holder of “marketable stock” in a PFIC may make a mark-to-market election with respect to our ADSs, provided that the ADSs are regularly traded on the NASDAQ Global Market. Because a mark-to-market election cannot be made for any lower-tier PFICs that a PFIC may own, a U.S. holder who makes a mark-to-market election with respect to our ADSs will generally continue to be subject to the foregoing rules with respect to such U.S. holder’s indirect interest in any investments held by us that are treated as an equity interest in a PFIC for U.S. federal income tax purposes.
108
If a U.S. holder makes a mark-to-market election with respect to our ADSs, the U.S. holder generally will (i) include as ordinary income for each taxable year that we are a PFIC the excess, if any, of the fair market value of ADSs held at the end of the taxable year over the adjusted tax basis of such ADSs and (ii) deduct as an ordinary loss the excess, if any, of the adjusted tax basis of the ADSs over the fair market value of such ADSs held at the end of the taxable year, but only to the extent of the net amount previously included in income as a result of the mark-to-market election. The U.S. holder’s adjusted tax basis in the ADSs would be adjusted to reflect any income or loss resulting from the mark-to-market election. Further, in each year that we are a PFIC any gain recognized upon the sale or other disposition of the ADSs will be treated as ordinary income and loss will be treated as ordinary loss, but only to the extent of the net amount previously included in income as a result of the mark-to-market election. If a U.S. holder makes a mark-to-market election it will be effective for the taxable year for which the election is made and all subsequent taxable years unless the ADSs are no longer regularly traded on a qualified exchange or the IRS consents to the revocation of the election. Only the ADSs and not the ordinary shares are listed on the NASDAQ Global Market. Consequently, if a U.S. holder holds ordinary shares that are not represented by ADSs, such holder generally will not be eligible to make a mark-to-market election if we are or were to become a PFIC.
If a U.S. holder makes a mark-to-market election in respect of a PFIC and such corporation ceases to be a PFIC, the U.S. holder will not be required to take into account the mark-to-market gain or loss described above during any period that such corporation is not a PFIC.
We do not intend to provide information necessary for U.S. holders to make qualified electing fund elections, which, if available, would result in tax treatment different from (and generally less adverse than) the general tax treatment for PFICs described above.
If a U.S. holder owns our ADSs or ordinary shares during any taxable year that we are a PFIC, such holder would generally be required to file an annual IRS Form 8621. Each U.S. holder is advised to consult its tax advisors regarding the potential tax consequences to such holder if we are or become a PFIC, including the possibility of making a mark-to-market election.
F. Dividends and Paying Agents
Not applicable.
G. Statement by Experts
Not applicable.
H. Documents on Display
We previously filed with the SEC our registration statement on Form F-1 (Registration No. 333-228510), as amended, including the prospectus contained therein, to register the issuance and sale of our ordinary shares represented by ADSs in relation to our initial public offering. We have also filed with the SEC our registration statement on Form F-6 (Registration No. 333-229521) to register our ADSs.
We are subject to the periodic reporting and other informational requirements of the Exchange Act. Under the Exchange Act, we are required to file reports and other information with the SEC. Specifically, we are required to file annually a Form 20-F no later than four months after the close of each fiscal year, which is June 30 of each year. All information filed with the SEC can be obtained over the internet at the SEC’s website at www.sec.gov or inspected and copied at the public reference facilities maintained by the SEC at 100 F Street, N.E., Washington, D.C. 20549. You can request copies of documents, upon payment of a duplicating fee, by writing to the SEC. As a foreign private issuer, we are exempt from the rules under the Exchange Act prescribing the furnishing and content of quarterly reports and proxy statements, and officers, directors and principal shareholders are exempt from the reporting and short-swing profit recovery provisions contained in Section 16 of the Exchange Act.
We will furnish Deutsche Bank Trust Company Americas, the depositary of our ADSs, with our annual reports, which will include a review of operations and annual audited consolidated financial statements prepared in conformity with U.S. GAAP, and all notices of shareholders’ meetings and other reports and communications that are made generally available to our shareholders. The depositary will make such notices, reports and communications available to holders of ADSs and, upon our request, will mail to all record holders of ADSs the information contained in any notice of a shareholders’ meeting received by the depositary from us.
I. Subsidiary Information
Not applicable.
109
ITEM 11. QUANTITATIVE AND QUALITATIVE DISCLOSURE ABOUT MARKET RISK
Risks in relation to the VIE structure
We believe that the contractual arrangements with the VIE and the respective shareholder are in compliance with PRC laws and regulations and are legally enforceable. However, uncertainties in the PRC legal system could limit our ability to enforce the contractual arrangements. If the legal structure and contractual arrangements were found to be in violation of PRC laws and regulations, the PRC government could:
| ● | revoke the business and operating licenses of our PRC subsidiary and the VIE; |
| ● | discontinue or restrict the operations of any related-party transactions between our PRC subsidiary and the VIE; |
| ● | limit our business expansion in China by way of entering into contractual arrangements; |
| ● | impose fines or other requirements with which our PRC subsidiary and the VIE may not be able to comply; |
| ● | require us or our PRC subsidiary and the VIE to restructure the relevant ownership structure or operations; or |
| ● | restrict or prohibit our use of the proceeds of the additional public offering to finance our business and operations in China. |
Our ability to conduct our asset management business may be negatively affected if the PRC government were to carry out of any of the aforementioned actions. As a result, we may not be able to consolidate the consolidated VIEs in our consolidated financial statements as we may lose the ability to direct the operational activities of the VIEs and we may lose the ability to receive economic benefits from the consolidated VIEs. We, however, do not believe such actions would result in the liquidation or dissolution of our company, our PRC subsidiary and the consolidated VIEs.
The interests of the shareholder of the VIE may diverge from those of our company, which may potentially increase the risk that he would seek to act contrary to the contractual terms, for example by influencing the VIE not to pay the service fees when required to do so. We cannot assure that when conflicts of interest arise, shareholder of the VIE will act in our best interests or that conflicts of interests will be resolved in our favor. Currently, we do not have existing arrangements to address potential conflicts of interest the shareholder of VIE may encounter in his capacity as beneficial owner and director of the VIE, on the one hand, and as beneficial owner and director of our company, on the other hand. The exclusive option agreements provide us with a mechanism to remove the current shareholder of the VIE should he act to the detriment of our company. We rely on certain current shareholder of the VIE to fulfill his fiduciary duties and abide by laws of the PRC and act in the best interest of our company. If we cannot resolve any conflicts of interest or disputes between us and the shareholder of the VIE, we would have to rely on legal proceedings, which could result in disruption of his and our business, and there is substantial uncertainty as to the outcome of any such legal proceedings.
A substantial portion of assets and liabilities presented on our consolidated balance sheets and sales, expense, net income presented on the Consolidated Statement of Income as well as the cash flow from operating, investing and financing activities presented on the Consolidated Statement of Cash Flows are the financial position, operation and cash flow of the VIE, Puyi Bohui, and its subsidiaries. See note 1 of the consolidated financial statements filed as part of this annual report for more details.
110
Concentration risks
The following table sets forth our customers accounting for 10% or more of total net revenues, in absolute terms and expressed as a percentage of total net revenues.
| Years ended June 30, | ||||||||||||||||||||||||||||
| 2020 | % of net revenues | 2021 | % of net revenues | 2022 | 2022 | % of net revenues | ||||||||||||||||||||||
| RMB | RMB | RMB | US$ | |||||||||||||||||||||||||
| (in thousands, except for %) | ||||||||||||||||||||||||||||
| Company A | * | * | 29,264 | 15.3 | 35,611 | 5,317 | 18.9 | |||||||||||||||||||||
| Company B | 45,921 | 35.5 | 122,723 | 64.2 | 47,642 | 7,113 | 25.2 | |||||||||||||||||||||
| Company C | 14,703 | 11.3 | * | * | * | * | * | |||||||||||||||||||||
| Company D | 16,790 | 13.0 | * | * | * | * | * | |||||||||||||||||||||
| 77,414 | 59.8 | 151,987 | 79.5 | 83,252 | 12,430 | 44.1 | ||||||||||||||||||||||
| * | represented less than 10% of total net revenues for the fiscal year. |
The following table sets forth our customers which accounted for 10% or more of accounts receivable, in absolute terms and expressed as a percentage of total net revenues.
| As of June 30, | ||||||||||||||||||||
| 2021 | 2022 | |||||||||||||||||||
| RMB | % | RMB | US$ | % | ||||||||||||||||
| (in thousands, except for %) | ||||||||||||||||||||
| Company A | 31,662 | 57.4 | 40,762 | 6,086 | 68.5 | |||||||||||||||
| Company B | 16,484 | 29.9 | 6,078 | 907 | 10.2 | |||||||||||||||
| Total | 48,146 | 87.3 | 46,840 | 6,993 | 78.7 | |||||||||||||||
Interest rate risks
Our exposure to interest rate risk primarily relates to the interest income generated by bank deposits and short-term, highly-liquid investments with original maturities of 90 days or less. Interest-earning instruments carry a degree of interest rate risk, and our future interest income may be lower than expected. We have not been exposed nor do we anticipate being exposed to material risks due to changes in interest rates. We have not used any derivative financial instruments to manage our interest risk exposure. As of June 30, 2022, we had no short-term or long-term bank borrowings. If we borrow money in future periods, we may be exposed to additional interest rate risk.
111
Foreign exchange risks
Substantially all of our revenues and expenses are denominated in RMB. Our exposure to foreign exchange risk primarily relates to the cash and cash equivalents denominated in U.S. dollars that we keep offshore for dividend payments. We have not hedged exposures denominated in foreign currencies using any derivative financial instruments. Although in general, our exposure to foreign exchange risks should be limited, the value of your investment in our ADSs will be affected by the foreign exchange rate between U.S. dollars and RMB because the value of our business is effectively denominated in RMB, while the ADSs will be traded in U.S. dollars.
The value of the RMB against the U.S. dollar and other currencies may fluctuate and is affected by, among other things, changes in China’s political and economic conditions. The conversion of RMB into foreign currencies, including U.S. dollars, has been based on rates set by the PBOC. On July 21, 2005, the PRC government changed its decade-old policy of pegging the value of the RMB to the U.S. dollar. Under such policy, the RMB is permitted to fluctuate within a narrow and managed band against a basket of certain foreign currencies. Removal of the U.S. dollar peg has resulted in an approximately more than 25.0% appreciation of the RMB against the U.S. dollar over the following eight years. In April 2012, the trading band has been widened to 1%, and in March 2014 it was further widened to 2%, which allows the Renminbi to fluctuate against the U.S. dollar by up to 2% above or below the central parity rate published by the PBOC. In August 2015, the PBOC changed the way it calculates the mid-point price of Renminbi against U.S. dollar, requiring the market-makers who submit for the PBOC’s reference rates to consider the previous day’s closing spot rate, foreign-exchange demand and supply as well as changes in major currency rates. This change, and other changes such as widening the trading band that may be implemented, may increase volatility in the value of the Renminbi against foreign currencies. The PRC government may from time to time make further adjustments to the exchange rate system in the future. To the extent that we need to convert our U.S. dollar or other currencies-denominated assets into RMB for our operations, appreciation of the RMB against the U.S. dollar or other currencies would have an adverse effect on the RMB amount we receive from the conversion. We had U.S. dollar-denominated financial assets amounting to US$1.8 million as of June 30, 2022. A 10% appreciation of the RMB against the U.S. dollar would have resulted in a decrease of RMB1.2 million (US$0.2 million) in the value of our U.S. dollar-denominated financial assets. Conversely, if we decide to convert our RMB denominated cash amounts into U.S. dollars amounts or other currencies amounts for the purpose of making payments for dividends on our ordinary shares or ADSs or for other business purposes, appreciation of the U.S. dollar or other currencies against the RMB would have a negative effect on the U.S. dollar or other currencies amount available to us.
ITEM 12. DESCRIPTION OF SECURITIES OTHER THAN EQUITY SECURITIES
4. Debt Securities
Not applicable.
B. Warrants and Rights
Not applicable.
C. Other Securities
Not applicable.
112
D. American Depositary Shares
As an ADS holder, you will be required to pay the following service fees to the depositary bank and certain taxes and governmental charges (in addition to any applicable fees, expenses, taxes and other governmental charges payable on the deposited securities represented by any of your ADSs):
| Service | Fees | ||
| ● | To any person to which ADSs are issued or to any person to which a distribution is made in respect of ADS distributions pursuant to stock dividends or other free distributions of stock, bonus distributions, stock splits or other distributions (except where converted to cash) | Up to US$0.05 per ADS issued | |
| ● | Cancellation of ADSs, including the case of termination of the deposit agreement | Up to US$0.05 per ADS cancelled | |
| ● | Distribution of cash dividends | Up to US$0.05 per ADS held | |
| ● | Distribution of cash entitlements (other than cash dividends) and/or cash proceeds from the sale of rights, securities and other entitlements | Up to US$0.05 per ADS held | |
| ● | Distribution of ADSs pursuant to exercise of rights | Up to US$0.05 per ADS held | |
| ● | Distribution of securities other than ADSs or rights to purchase additional ADSs | Up to US$0.05 per ADS held | |
| ● | Depositary services | Up to US$0.05 per ADS held on the applicable record date(s) established by the depositary bank | |
As an ADS holder, you will also be responsible to pay certain fees and expenses incurred by the depositary bank and certain taxes and governmental charges (in addition to any applicable fees, expenses, taxes and other governmental charges payable on the deposited securities represented by any of your ADSs) such as:
| ● | Fees for the transfer and registration of ordinary shares charged by the registrar and transfer agent for the ordinary shares in the Cayman Islands (i.e., upon deposit and withdrawal of ordinary shares). |
| ● | Expenses incurred for converting foreign currency into U.S. dollars. |
| ● | Expenses for cable, telex and fax transmissions and for delivery of securities. |
| ● | Taxes and duties upon the transfer of securities, including any applicable stamp duties, any stock transfer charges or withholding taxes (i.e., when ordinary shares are deposited or withdrawn from deposit). |
| ● | Fees and expenses incurred in connection with the delivery or servicing of ordinary shares on deposit. |
| ● | Fees and expenses incurred in connection with complying with exchange control regulations and other regulatory requirements applicable to ordinary shares, deposited securities, ADSs and ADRs. |
| ● | Any applicable fees and penalties thereon. |
The depositary fees payable upon the issuance and cancellation of ADSs are typically paid to the depositary bank by the brokers (on behalf of their clients) receiving the newly issued ADSs from the depositary bank and by the brokers (on behalf of their clients) delivering the ADSs to the depositary bank for cancellation. The brokers in turn charge these fees to their clients. Depositary fees payable in connection with distributions of cash or securities to ADS holders and the depositary services fee are charged by the depositary bank to the holders of record of ADSs as of the applicable ADS record date.
The depositary fees payable for cash distributions are generally deducted from the cash being distributed or by selling a portion of distributable property to pay the fees. In the case of distributions other than cash (i.e., share dividends, rights), the depositary bank charges the applicable fee to the ADS record date holders concurrent with the distribution. In the case of ADSs registered in the name of the investor (whether certificated or uncertificated in direct registration), the depositary bank sends invoices to the applicable record date ADS holders. In the case of ADSs held in brokerage and custodian accounts (via DTC), the depositary bank generally collects its fees through the systems provided by DTC (whose nominee is the registered holder of the ADSs held in DTC) from the brokers and custodians holding ADSs in their DTC accounts. The brokers and custodians who hold their clients’ ADSs in DTC accounts in turn charge their clients’ accounts the amount of the fees paid to the depositary banks.
In the event of refusal to pay the depositary fees, the depositary bank may, under the terms of the deposit agreement, refuse the requested service until payment is received or may set off the amount of the depositary fees from any distribution to be made to the ADS holder.
The depositary may make payments to us or reimburse us for certain costs and expenses, by making available a portion of the ADS fees collected in respect of the ADR program or otherwise, upon such terms and conditions as we and the depositary bank agree from time to time.
113
PART II
ITEM 13. DEFAULTS, DIVIDEND ARREARAGES AND DELINQUENCIES
There has been no default of any indebtedness nor is there any arrearage in the payment of dividends.
ITEM 14. MATERIAL MODIFICATIONS TO THE RIGHTS OF SECURITY HOLDERS AND USE OF PROCEEDS
| 4. | Material Modifications to the Rights of Security Holders |
See “Item 10. Additional Information—B. Memorandum and Articles of Association—Ordinary Shares” for a description of the rights of securities holders, which remain unchanged.
B. Use of Proceeds
The following “Use of Proceeds” information relates to the registration statement on Form F-1, as amended (File Number 333- 228510) (the “F-1 Registration Statement”) in relation to our initial public offering of 4,232,276 ADSs representing 6,348,414 ordinary shares, at an initial offering price of US$6.0 per ADS. Network 1 Financial Securities, Inc. was the underwriter for our IPO.
The F-1 Registration Statement came into effect on March 17, 2019. For the period from the effective date of the F-1 Registration Statement to December 31, 2019, the total expenses incurred for our company’s account in connection with our IPO was approximately US$3.3 million, which included US$1.7 million in underwriting discounts and commissions for the IPO and approximately US$1.6 million in other costs and expenses for our IPO. We received net proceeds of approximately US$22.4 million from our initial public offering. None of the transaction expenses included payments to directors or officers of our company or their associates, persons owning more than 10% or more of our equity securities or our affiliates. None of the net proceeds from the initial public offering were paid, directly or indirectly, to any of our directors or officers or their associates, persons owning 10% or more of our equity securities or our affiliates.
For the period from March 17, 2019, the date that the Form F-1 was declared effective by the SEC, to June 30, 2022, we have used more than 90% of the net proceeds from our initial public offering to expand our branch network, upgrade our IT infrastructure, launch additional funds and other general corporate purposes.
We still intend to use the remainder of the proceeds from our initial public offering, as disclosed in our registration statements on Form F-1.
ITEM 15. CONTROLS AND PROCEDURES
| 4. | Disclosure Controls and Procedures |
We maintain disclosure controls and procedures designed to provide reasonable assurance that information required to be disclosed in reports filed under the Exchange Act is recorded, processed, summarized and reported within the specified time periods and accumulated and communicated to our management, including our Chief Executive Officer and Chief Financial Officer, to allow timely decisions regarding required disclosure.
Our management, under the supervision and with the participation of our Chief Executive Officer and Chief Financial Officer, evaluated the effectiveness of our disclosure controls and procedures, as defined in Rules 13a-15© or 15d-15(e) promulgated under the Exchange Act, as of June 30, 2022. Based on that evaluation, our Chief Executive Officer and Chief Financial Officer have concluded that, as of June 30, 2022, our existing disclosure controls and procedures were effective in ensuring that the information required to be disclosed by us in the reports that we file or submit under the Exchange Act is recorded, processed, summarized and reported, within the time periods specified in the SEC’s rules and forms, and that the information required to be disclosed by us in the reports that we file or submit under the Exchange Act is accumulated and communicated to our management, including our chief executive officer and chief financial officer, as appropriate, to allow timely decisions regarding required disclosure.
114
B. Management’s Annual Report on Internal Control over Financial Reporting
Our management is responsible for establishing and maintaining adequate internal control over financial reporting (as defined in Rules 13a-15(f) under the Exchange Act). Our internal control system was designed to provide reasonable assurance regarding the reliability of financial reporting and the preparation and fair presentation of its published consolidated financial statements. All internal control systems, no matter how well designed, have inherent limitations. Therefore, even those systems determined to be effective may not prevent or detect misstatements and can provide only reasonable assurance with respect to financial statement preparation and presentation. Also, projections of any evaluation of effectiveness to future periods are subject to the risk that controls may become inadequate because of changes in conditions, or that the degree of compliance with the policies or procedures may deteriorate. As required by Section 404 of the Sarbanes-Oxley Act of 2002 and related rules promulgated by the Securities and Exchange Commission, our management conducted an assessment of the effectiveness of our internal control over financial reporting as of June 30, 2022. In making this assessment, it used the criteria established within the Internal Control—Integrated Framework (2013) issued by the Committee of Sponsoring Organizations of the Treadway Commission (COSO).
In accordance with reporting requirements set forth by the SEC, a “material weakness” is a deficiency, or a combination of deficiencies, in internal control over financial reporting, such that there is a reasonable possibility that a material misstatement of our company’s annual or interim consolidated financial statements will not be prevented or detected on a timely basis. A “significant deficiency” is a deficiency, or a combination of deficiencies, in internal control over financial reporting, that is less severe than a material weakness yet important enough to merit attention by those responsible for oversight of the company’s financial reporting. In the course of preparing our consolidated financial statements, we identified one material weakness, which was first identified in 2018 and had been in place for the following two years ended June 30, 2020, related to the lack of sufficient financial reporting and accounting personnel with appropriate knowledge of U.S. GAAP and SEC reporting requirements to formalize key controls over financial reporting and to prepare consolidated financial statements and related disclosures.
To remedy our identified material weakness and improve our internal control over financial reporting, we implemented a number of measures including but not limited to (i) setting up a separate and independent department - the Financial Reporting Department which is led by a new hired experienced general manager who is familiar with U.S. GAAP, this manager and the Financial Reporting Department are responsible to deal with complex U.S. GAAP technical accounting issues, and make relevant disclosures in accordance with U.S. GAAP and the financial reporting requirements set forth by the SEC; (ii) establishing relevant processes that are necessary for preparing consolidated financial reports and relevant disclosure; (iii) conducting trainings for the management and relevant personnel to enable them to have a full understanding of financial reporting requirements set forth by the SEC as well as the responsibilities of listed companies; and (iv) working closely with our auditors and lawyers to seek professional advice and guidance to address the material weakness.
As of June 30, 2021, we determined that the aforementioned measures have remediated the material weakness. However, since the Company is still in the process of replenishing and building up a qualified finance and accounting team with sufficient dedicated resources, based on the definition of “material weakness” and “significant deficiency” in the standards established by the Public Company Accounting Oversight Board of the United States, we concluded that the deficiency related to the lack of dedicated resources to take responsibility for the finance and accounting functions and the preparation of financial statements in compliance with U.S. GAAP and SEC reporting requirements still existed was at the level of a significant deficiency as of June 30, 2021. As of June 30, 2022, we reassessed that the deficiency still existed at the level of a significant deficiency.
We cannot assure you that we will not identify additional material weakness or significant deficiencies in the future. See “Item 3. Key Information – D. Risk Facto–s - Risks Related to Our Business and Industry - If we fail to implement and maintain an effective system of internal control, we may be unable to accurately or timely report our results of operations or prevent fraud, and investor confidence and the market price of the ADSs may be materially and adversely affected.”
Notwithstanding there is a significant deficiency identified as described above, we believe that our consolidated statements contained in this annual report on Form 20-F fairly present our financial position, results of operations and comprehensive income (loss), and cash flows for the fiscal year ended June 30, 2022 covered thereby in all material respects.
Since we qualified as an “emerging growth company” as defined under the JOBS Act, this annual report on Form 20-F does not include an attestation report of our independent registered public accounting firm.
115
C. Changes in Internal Control over Financial Reporting
Other than as described above, there were no changes in our internal controls over financial reporting that occurred during the period covered by this annual report on Form 20-F that have materially affected, or are reasonably likely to materially affect, our internal control over financial reporting.
ITEM 16. [RESERVED]
ITEM 16A. AUDIT COMMITTEE FINANCIAL EXPERT
Our board of directors has determined that Mr. Luo Jidong and Dr. Zhai Lihong, the members of our audit committee and independent directors (under the standards set forth in Rule 5605(c)(2) of the Nasdaq Stock Market Rules and Rule 10A-3 under the Securities Exchange Act of 1934), are audit committee financial experts.
ITEM 16B. CODE OF ETHICS
Our board of directors adopted a code of business conduct and ethics that applies to our directors, officers and employees in November 2018. We have posted a copy of our code of business conduct and ethics on our website at website https://ir.puyiwm.com/.
ITEM 16C. PRINCIPAL ACCOUNTANT FEES AND SERVICES
The following table represents the approximate aggregate fees for services rendered by our principal accountant, Marcum Asia CPAs LLP, for the fiscal years ended June 30, 2021 and 2022.
| For the fiscal year ended June 30, | ||||||||
| 2021 | 2022 | |||||||
| RMB | RMB | |||||||
| (in thousands) | ||||||||
| Audit Fees – Marcum Asia CPAs LLP | 1,935 | 2,125 | ||||||
| Audit-Related Fees | - | - | ||||||
| Tax Fees | - | - | ||||||
| All Other Fees | - | 413 | ||||||
| Total Fees | 1,935 | 2,538 | ||||||
Audit Fees
Marcum Asia CPAs LLP’s audit fees for the fiscal year ended June 30, 2022 consisted of the audits of our financial statements for the fiscal year ended June 30, 2022 and the review of our interim financial statements included in 6-K filings for the six months ended December 31, 2021. The amount included VAT.
116
Audit-Related Fees
There were no audit-related fees incurred by the group for the fiscal year ended June 30, 2022.
Tax Fees
There were no fees billed by Marcum Asia CPAs LLP for tax services rendered during year ended June 30, 2022.
All Other Fees
Marcum Asia CPAs LLP’s other fees for the fiscal year ended June 30, 2022 consisted of the review of our F-3 registration statement and its amendments. The amount included VAT.
ITEM 16D. EXEMPTIONS FROM THE LISTING STANDARDS FOR AUDIT COMMITTEES
None.
ITEM 16E. PURCHASES OF EQUITY SECURITIES BY THE ISSUER AND AFFILIATED PURCHASERS
None.
ITEM 16F. CHANGES IN REGISTRANT’S CERTIFYING ACCOUNTANT
No applicable.
ITEM 16G. CORPORATE GOVERNANCE
Rule 5635(c) of the Nasdaq Rules requires a Nasdaq-listed company to obtain its shareholders’ approval of all equity compensation plans, including stock plans, and any material amendments to such plans. Rule 5615 of the Nasdaq Rules permits a foreign private issuer like our company to follow home country practice in certain corporate governance matters. Currently, we choose to rely on home country practice with respect to certain our corporate governance matters, and our shareholders may be afforded less protection than they otherwise would under the NASDAQ Global Market corporate governance listing standards applicable to U.S. domestic issuers. See “Item 3. Key Information—D. Risk Factors—Risks Related to Our Business and Industry— As a company incorporated in the Cayman Islands, we are permitted to adopt certain home country practices in relation to corporate governance matters in lieu of the corporate governance listing standards applicable to U.S. domestic issuers, which home country practices may afford comparatively less protection to shareholders.”
ITEM 16H. MINE SAFETY DISCLOSURE
Not applicable.
Item 16I. Disclosure Regarding Foreign Jurisdictions that Prevent Inspections
Not applicable.
117
PART III
ITEM 17. FINANCIAL STATEMENTS
We have elected to provide financial statements pursuant to Item 18.
ITEM 18. FINANCIAL STATEMENTS
The financial statements are filed as part of this annual report beginning on page F-1.
ITEM 19. EXHIBITS
118
119
| * | Filed herewith. |
| ** | Furnished herewith |
120
SIGNATURES
The Registrant hereby certifies that it meets all of the requirements for filing on Form 20-F and that it has duly caused and authorized the undersigned to sign this annual report on its behalf.
| Puyi Inc. | ||
| October 11, 2022 | BY: | /s/ Ren Yong |
| Ren Yong | ||
| Chief Executive Officer | ||
121
PUYI INC.
INDEX TO CONSOLIDATED FINANCIAL STATEMENTS
F-1
REPORT OF INDEPENDENT REGISTERED PUBLIC ACCOUNTING FIRM
To the Shareholders and Board of Directors of Puyi Inc.
Opinion on the Financial Statements
We have audited the accompanying consolidated statements of financial position of Puyi Inc. (the “Company”) as of June 30, 2022 and 2021, the related consolidated statements of operations and comprehensive loss, shareholders’ equity and cash flows for each of the three years in the period ended June 30, 2022, and the related notes (collectively referred to as the “financial statements”). In our opinion, the financial statements present fairly, in all material respects, the financial position of the Company as of June 30, 2022 and 2021, and the results of its operations and its cash flows for each of the three years in the period ended June 30, 2022, in conformity with accounting principles generally accepted in the United States of America.
Basis for Opinion
These financial statements are the responsibility of the Company’s management. Our responsibility is to express an opinion on the Company’s financial statements based on our audits. We are a public accounting firm registered with the Public Company Accounting Oversight Board (United States) (“PCAOB”) and are required to be independent with respect to the Company in accordance with the U.S. federal securities laws and the applicable rules and regulations of the Securities and Exchange Commission and the PCAOB.
We conducted our audits in accordance with the standards of the PCAOB. Those standards require that we plan and perform the audits to obtain reasonable assurance about whether the financial statements are free of material misstatement, whether due to error or fraud. The Company is not required to have, nor were we engaged to perform, an audit of its internal control over financial reporting. As part of our audits we are required to obtain an understanding of internal control over financial reporting but not for the purpose of expressing an opinion on the effectiveness of the Company’s internal control over financial reporting. Accordingly, we express no such opinion.
Our audits included performing procedures to assess the risks of material misstatement of the financial statements, whether due to error or fraud, and performing procedures that respond to those risks. Such procedures included examining, on a test basis, evidence regarding the amounts and disclosures in the financial statements. Our audits also included evaluating the accounting principles used and significant estimates made by management, as well as evaluating the overall presentation of the financial statements. We believe that our audits provide a reasonable basis for our opinion.
/s/
Marcum Asia CPAs LLP (Formerly Marcum Bernstein & Pinchuk LLP)
We have served as the Company’s auditor since 2018
New York,
October 11, 2022
NEW YORK OFFICE ● 7 Penn Plaza ● Suite 830 ● New York, New York ● 10001
Phone 646.442.4845 ● Fax 646.349.5200 ● www.marcumasia.com
F-2
PUYI INC.
Consolidated Statements of Financial Position
(In thousands, except for shares data)
| As of June 30, | ||||||||||||
| 2021 | 2022 | 2022 | ||||||||||
| RMB | RMB | US$ | ||||||||||
| ASSETS: | ||||||||||||
| Current assets: | ||||||||||||
| Cash and cash equivalents | ||||||||||||
| Restricted cash | ||||||||||||
| Accounts receivable, net | ||||||||||||
| Short-term investments | ||||||||||||
| Other receivables and current assets | ||||||||||||
| Amount due from related parties | ||||||||||||
| Total current assets | ||||||||||||
| Property and equipment, net | ||||||||||||
| Intangible assets, net | ||||||||||||
| Long-term prepayments | ||||||||||||
| Deferred tax assets | ||||||||||||
| Right-of-use assets | ||||||||||||
| Total assets | ||||||||||||
All of the consolidated VIEs’ assets can be used to settle obligations of their primary beneficiary. Liabilities recognized as a result of consolidating the consolidated VIEs do not represent additional claims on the Group’s general assets.
The accompanying notes are an integral part of the consolidated financial statements.
F-3
PUYI INC.
Consolidated Statements of Financial Position – (Continued)
(In thousands, except for shares data)
| As of June 30, | ||||||||||||
| 2021 | 2022 | 2022 | ||||||||||
| RMB | RMB | US$ | ||||||||||
| LIABILITIES AND EQUITY: | ||||||||||||
| LIABILITIES: | ||||||||||||
| Current liabilities: | ||||||||||||
| Accounts payable (including the consolidated VIEs amount without recourse to the Company of RMB | ||||||||||||
| Investors’ deposit (including the consolidated VIEs amount without recourse to the Company of RMB | ||||||||||||
| Other payables and accrued expenses (including the consolidated VIEs amount without recourse to the Company of RMB | ||||||||||||
| Lease liabilities, current (including the consolidated VIEs amount without recourse to the Company of RMB | ||||||||||||
| Income taxes payable (including the consolidated VIEs amount without recourse to the Company of RMB | ||||||||||||
| Other tax liabilities, current (including the consolidated VIEs amount without recourse to the Company of RMB | ||||||||||||
| Amount due to related parties (including the consolidated VIEs amount without recourse to the Company of and RMB | ||||||||||||
| Advance receipts from related parties (including the consolidated VIEs amount without recourse to the Company of and as of June 30, 2021 and 2022, respectively) | ||||||||||||
| Total current liabilities | ||||||||||||
| Other tax liabilities, non-current (including the consolidated VIEs amount without recourse to the Company of RMB and RMB | ||||||||||||
| Lease liabilities, non-current (including the consolidated VIEs amount without recourse to the Company of RMB | ||||||||||||
| Total liabilities | ||||||||||||
| Commitments and contingencies | ||||||||||||
| EQUITY: | ||||||||||||
| Ordinary shares ( | ||||||||||||
| Additional paid-in capital | ||||||||||||
| Statutory reserves | ||||||||||||
| Retained earnings | ||||||||||||
| Accumulated other comprehensive loss | ( | ) | ( | ) | ( | ) | ||||||
| Total Puyi Inc.’s equity | ||||||||||||
| Non-controlling interests | ||||||||||||
| Total equity | ||||||||||||
| Total liabilities and equity | ||||||||||||
All of the consolidated VIEs’ assets can be used to settle obligations of their primary beneficiary. Liabilities recognized as a result of consolidating the consolidated VIEs do not represent additional claims on the Group’s general assets.
The accompanying notes are an integral part of the consolidated financial statements.
F-4
PUYI INC.
Consolidated Statements of Operations and Comprehensive
Loss
(In thousands, except for shares data)
| Years ended June 30, | ||||||||||||||||
| 2020 | 2021 | 2022 | 2022 | |||||||||||||
| RMB | RMB | RMB | US$ | |||||||||||||
| Net revenues: | ||||||||||||||||
| Wealth management | ||||||||||||||||
| Corporate financing | ||||||||||||||||
| Asset management | ||||||||||||||||
| Consulting and others | ||||||||||||||||
| Total net revenues | ||||||||||||||||
| Operating costs and expenses: | ||||||||||||||||
| Cost of sales | ( | ) | ( | ) | ( | ) | ( | ) | ||||||||
| Selling expenses | ( | ) | ( | ) | ( | ) | ( | ) | ||||||||
| General and administrative expenses | ( | ) | ( | ) | ( | ) | ( | ) | ||||||||
| Total operating costs and expenses | ( | ) | ( | ) | ( | ) | ( | ) | ||||||||
| Loss from operations | ( | ) | ( | ) | ( | ) | ( | ) | ||||||||
| Other income, net: | ||||||||||||||||
| Investment income | ||||||||||||||||
| Interest income | ||||||||||||||||
| Sundry income, net | ||||||||||||||||
| Loss before income taxes | ( | ) | ( | ) | ( | ) | ( | ) | ||||||||
| Income tax benefit | ||||||||||||||||
| Net loss | ( | ) | ( | ) | ( | ) | ( | ) | ||||||||
| Less: net income (loss) attributable to non-controlling interests | ( | ) | ||||||||||||||
| Net loss attributable to Puyi Inc.’s shareholders | ( | ) | ( | ) | ( | ) | ( | ) | ||||||||
The accompanying notes are an integral part of the consolidated financial statements.
F-5
PUYI INC.
Consolidated Statements of Operations and Comprehensive
Loss – (Continued)
(In thousands, except for shares data)
| Years ended June 30, | ||||||||||||||||
| 2020 | 2021 | 2022 | 2022 | |||||||||||||
| RMB | RMB | RMB | US$ | |||||||||||||
| Net loss per share: | ||||||||||||||||
| ( | ) | ( | ) | ( | ) | ( | ) | |||||||||
| Net loss per ADS: | ||||||||||||||||
| ( | ) | ( | ) | ( | ) | ( | ) | |||||||||
| Weighted average number of shares used in computation: | ||||||||||||||||
| Net loss | ( | ) | ( | ) | ( | ) | ( | ) | ||||||||
| Other comprehensive income (loss), net of tax: Foreign currency translation adjustments | ( | ) | ||||||||||||||
| Total comprehensive loss | ( | ) | ( | ) | ( | ) | ( | ) | ||||||||
| Less: Comprehensive income (loss) attributable to the non-controlling interests | ( | ) | ||||||||||||||
| Comprehensive loss attributable to Puyi Inc.’s shareholders | ( | ) | ( | ) | ( | ) | ( | ) | ||||||||
The accompanying notes are an integral part of the consolidated financial statements.
F-6
PUYI INC.
Consolidated Statements of Shareholders’ Equity
(In thousands, except for shares data)
| Share Capital | Additional | Accumulated Other | Non- | |||||||||||||||||||||||||||||
| Ordinary Shares | Amount | Paid-in Capital | Statutory Reserves | Retained Earnings | Comprehensive Income (Loss) | Controlling Interests | Total | |||||||||||||||||||||||||
| RMB | RMB | RMB | RMB | RMB | RMB | RMB | ||||||||||||||||||||||||||
| Balance as of June 30, 2019 | ||||||||||||||||||||||||||||||||
| Net loss | - | ( | ) | ( | ) | ( | ) | |||||||||||||||||||||||||
| Provision for statutory reserves | - | ( | ) | |||||||||||||||||||||||||||||
| Other comprehensive income: foreign currency translation adjustments | - | |||||||||||||||||||||||||||||||
| Balance as of June 30, 2020 | ||||||||||||||||||||||||||||||||
| Balance as of June 30, 2020 | ||||||||||||||||||||||||||||||||
| Net loss | - | ( | ) | ( | ) | |||||||||||||||||||||||||||
| Provision for statutory reserves | - | ( | ) | |||||||||||||||||||||||||||||
| Cancellation of Baoying | - | ( | ) | ( | ) | ( | ) | |||||||||||||||||||||||||
| Disposal of Zhonghui | - | ( | ) | ( | ) | |||||||||||||||||||||||||||
| Other comprehensive loss: foreign currency translation adjustments | - | ( | ) | ( | ) | |||||||||||||||||||||||||||
| Balance as of June 30, 2021 | ( | ) | ||||||||||||||||||||||||||||||
| Balance as of June 30, 2021 | ( | ) | ||||||||||||||||||||||||||||||
| Net loss | - | ( | ) | ( | ) | |||||||||||||||||||||||||||
| Provision for statutory reserves | - | ( | ) | |||||||||||||||||||||||||||||
| Other comprehensive income: foreign currency translation adjustments | - | |||||||||||||||||||||||||||||||
| Balance as of June 30, 2022 | ( | ) | ||||||||||||||||||||||||||||||
| Balance as of June 30, 2022 in US$ | ( | ) | ||||||||||||||||||||||||||||||
| (1) | The shares are presented on a retroactive basis to reflect the nominal share issuance. |
The accompanying notes are an integral part of the consolidated financial statements.
F-7
PUYI INC.
Consolidated Statements of Cash Flows
(In thousands)
| Years ended June 30, | ||||||||||||||||
| 2020 | 2021 | 2022 | 2022 | |||||||||||||
| RMB | RMB | RMB | US$ | |||||||||||||
| Cash flows from operating activities: | ||||||||||||||||
| Net loss | ( | ) | ( | ) | ( | ) | ( | ) | ||||||||
| Adjustments to reconcile net loss to net cash generated from operating activities: | ||||||||||||||||
| Depreciation | ||||||||||||||||
| Amortization of intangible assets | ||||||||||||||||
| Provision on uncertain tax liability | ||||||||||||||||
| Investment income | ( | ) | ( | ) | ||||||||||||
| Interest income | ( | ) | ||||||||||||||
| Allowance for deferred tax assets | ||||||||||||||||
| Amortization of right-of-use assets | ||||||||||||||||
| Bad debt provision | ||||||||||||||||
| Gain on disposal of Zhonghui | ( | ) | ||||||||||||||
| Discontinued operations of Baoying | ( | ) | ||||||||||||||
| Changes in operating assets and liabilities: | ||||||||||||||||
| Accounts receivable | ( | ) | ( | ) | ( | ) | ( | ) | ||||||||
| Other receivables and current assets | ( | ) | ( | ) | ||||||||||||
| Accounts payable | ( | ) | ( | ) | ||||||||||||
| Investor’s deposit | ( | ) | ||||||||||||||
| Other payables and accrued expenses | ||||||||||||||||
| Advance receipts | ( | ) | ||||||||||||||
| Deferred tax assets | ( | ) | ( | ) | ( | ) | ( | ) | ||||||||
| Income taxes payable | ( | ) | ( | ) | ( | ) | ||||||||||
| Increase in amount due from related parties | ( | ) | ( | ) | ( | ) | ||||||||||
| Increase in amounts due to related parties | ||||||||||||||||
| Lease liabilities | ( | ) | ( | ) | ( | ) | ( | ) | ||||||||
| Net cash used in operating activities | ( | ) | ( | ) | ( | ) | ( | ) | ||||||||
| Cash flows from investing activities: | ||||||||||||||||
| Proceeds from disposal of short-term investments and commercial acceptance notes | ||||||||||||||||
| Purchase of short-term investments | ( | ) | ( | ) | ( | ) | ||||||||||
| Purchase of property and equipment | ( | ) | ( | ) | ( | ) | ( | ) | ||||||||
| Prepaid for intangible assets | ( | ) | ( | ) | ( | ) | ( | ) | ||||||||
| Purchase of intangible assets | ( | ) | ( | ) | ( | ) | ||||||||||
| Distribution of short-term loans receivable | ( | ) | ( | ) | ( | ) | ||||||||||
| Collection of short-term loans receivable | ||||||||||||||||
| Loans provided to related parties | ( | ) | ||||||||||||||
| Repayment of loans from related parties | ||||||||||||||||
| Proceeds from disposal of subsidiaries | ||||||||||||||||
| Net cash provided by (used in) investing activities | ( | ) | ( | ) | ( | ) | ||||||||||
| Cash flows from financing activities: | ||||||||||||||||
| Net cash provided by financing activities | ||||||||||||||||
| Net increase (decrease) in cash and cash equivalents, and restricted cash | ( | ) | ( | ) | ( | ) | ||||||||||
F-8
PUYI INC.
Consolidated Statements of Cash Flows – (Continued)
(In thousands)
| Years ended June 30, | ||||||||||||||||
| 2020 | 2021 | 2022 | 2022 | |||||||||||||
| RMB | RMB | RMB | US$ | |||||||||||||
| Cash and cash equivalents, and restricted cash at beginning of year | ||||||||||||||||
| Effect of exchange rate changes on cash and cash equivalents | ( | ) | ||||||||||||||
| Cash and cash equivalents, and restricted cash at end of year | ||||||||||||||||
| Supplementary disclosure of cash flow information: | ||||||||||||||||
| Cash paid for income taxes | ||||||||||||||||
| Supplementary disclosure related to operating leases: | ||||||||||||||||
| New operating lease liabilities arose from obtaining right-of-use assets | ||||||||||||||||
| Change on lease liabilities arose from modification on lease terms | ( | ) | ( | ) | ( | ) | ||||||||||
| Change on lease liabilities arose from early termination of operating leases | ( | ) | ( | ) | ( | ) | ( | ) | ||||||||
F-9
PUYI INC.
NOTES TO CONSOLIDATED FINANCIAL STATEMENTS
(In thousands, except for shares data)
1. ORGANIZATION AND PRINCIPAL ACTIVITIES
Puyi Inc. (“Puyi”, or the “Company”),
whose principal shareholder is Mr. Yu Haifeng, is a holding company incorporated on August 6, 2018 in Cayman Islands, and listed on the
Nasdaq on March 29, 2019. The Company, its subsidiaries and the consolidated variable interest entities (the “VIEs” or the
“consolidated VIEs”) are collectively referred to as the “Group”. The Group primarily provides wealth management
services to China’s large and growing emerging middle class and affluent population, whom are defined as those with at least RMB
The Company’s subsidiaries and the VIEs as of June 30, 2022 include the following:
| Name | Date
of incorporation/ acquired | Place
of incorporation | Percentage
of effective ownership | Principal Activities | ||||
| Wholly owned subsidiaries | ||||||||
| Puyi Group | ||||||||
| Puyi Holdings (Hong Kong) Limited (“Puyi HK”) | ||||||||
| Puyi Enterprises Management Consulting Co., Ltd. (“Puyi Consulting” or the Wholly Foreign-Owned Enterprise “WFOE”) | ||||||||
| Puyi Dake | ||||||||
| Puyi FO | ||||||||
| Variable Interest Entities (“VIEs”) | ||||||||
| Puyi Bohui | ||||||||
| Puyi Fund | ||||||||
| Puyi Zhongxiang | ||||||||
| Puyi Asset | ||||||||
| Chongqing Fengyi |
Effective on September 6, 2018, Mr. Yu Haifeng
and Ms. Yang Yuanfen, then shareholders of Puyi Bohui, and WFOE entered into a series of contractual agreements (“VIE Agreements”
which are described below). On June 30, 2022, WFOE has duly purchased Ms. Yang Yuanfen’s
F-10
PUYI INC.
NOTES TO CONSOLIDATED FINANCIAL STATEMENTS
(In thousands, except for shares data)
1. ORGANIZATION AND PRINCIPAL ACTIVITIES (cont.)
Foreign ownership of certain parts of the Company’s businesses including fund management services is subject to restrictions under current PRC laws and regulations. Puyi Inc. is a Cayman Islands company and the government of the Cayman Islands has not entered into a memorandum of understanding on bilateral regulatory cooperation with the CSRC. Accordingly, the Company is not eligible to conduct the fund management business by directly establishing a foreign-invested fund management company. To comply with PRC laws and regulations and utilize the ability in providing fund management services, the Company currently conducts the business activities through the consolidated VIEs, Puyi Bohui and its subsidiaries. WFOE has entered into the following contractual arrangements with Puyi Bohui and its principal shareholder, which enables the Company to (i) have power to direct the activities that most significantly affect the economic performance of Puyi Bohui and its subsidiaries, (ii) receive substantially all of the economic benefits of Puyi Bohui, and (iii) have an exclusive option to purchase all or part of the principal shareholder’s equity interests/assets in Puyi Bohui when and to the extent permitted by PRC law. As a result of these contractual arrangements, the Company assumes all of risk of losses of Puyi Bohui and has the exclusive right to exercise all voting rights of Puyi Bohui’s principal shareholder.
Therefore, the Company is considered the primary beneficiary of Puyi Bohui and has consolidated Puyi Bohui’s assets, liabilities, results of operations, and cash flows in the accompanying consolidated financial statements under U.S. GAAP.
(1) Power of Attorney. On September 6, 2018, Mr.
Yu Haifeng and Ms. Yang Yuanfen, then shareholders of Puyi Bohui, each executed a Power of Attorney Agreement with WFOE and Puyi Bohui,
whereby such then shareholders of Puyi Bohui irrevocably appointed and constituted WFOE as their attorney-in-fact to exercise on the then
shareholders’ behalf any and all rights that such then shareholders of Puyi Bohui have in respect of their equity interests in Puyi
Bohui. As of the date of this Annual Report, Mr. Yu Haifeng’s power of attorney shall remain effective, while Ms. Yang Yuanfen’s
has ceased to be effective since WFOE has duly purchased Ms. Yang Yuanfen’s
(2) Exclusive Option Agreement. Puyi Bohui and
its principal shareholder Mr. Yu Haifeng has entered into an Exclusive Option Agreement with WFOE on September 6, 2018. Under the Exclusive
Option Agreement, he irrevocably granted WFOE (or its designee) an irrevocable and exclusive option to purchase, to the extent permitted
under PRC law, once or at multiple times, at any time, part or all of his equity interests in Puyi Bohui.
(3) Exclusive Technical and Consulting Services Agreement. On September 6, 2018, WFOE entered into an Exclusive Technical and Consulting Services Agreement with Puyi Bohui to enable WFOE to receive substantially all of the assets and business of Puyi Bohui in China. Under this Agreement, WFOE has the exclusive right to provide Puyi Bohui with comprehensive business support, technical and consulting services, and other services in relation to the principal business during the term of this Agreement utilizing its own advantages in management consulting, and technology and information. WFOE, or any other party designated by WFOE, may enter into further technical and consulting service agreements with Puyi Bohui, which shall provide for the specific contents, manner, personnel, and fees for the specific consulting service. This Agreement became effective on September 6, 2018 and will remain effective unless otherwise terminated when all of the equity interest in Puyi Bohui or all the assets of Puyi Bohui have been legally transferred to WFOE and/or its designee upon the approval of the board of directors of Puyi, Inc., in accordance with an Exclusive Option Agreement entered among WFOE, Puyi Bohui and its principal shareholder.
(4) Equity Interest Pledge Agreement. Under the Equity Interest Pledge Agreement dated September 6, 2018 among Puyi Bohui, the principal shareholder of Puyi Bohui Mr. Yu Haifeng and WFOE, Mr. Yu Haifeng agreed to pledge all of his equity interest in Puyi Bohui in favor of WFOE to secure the performance of Puyi Bohui’s obligations under the Exclusive Technical and Consulting Services Agreement and any such agreements to be entered into in the future. Under the terms of this Agreement, in the event that Puyi Bohui or its shareholders breach their respective contractual obligations under the Exclusive Technical and Consulting Services Agreement, WFOE, as pledgee, will be entitled to certain rights, including, but not limited to, the right to collect dividends generated from the pledged equity interests. Mr. Yu Haifeng also agreed that upon occurrence of any event of default, as set forth in the Equity Interest Pledge Agreement, WFOE is entitled to dispose of the pledged equity interest in accordance with applicable PRC laws. Mr. Yu Haifeng agreed not to transfer, sell, pledge, dispose of or otherwise create any encumbrance on his equity interests in Puyi Bohui without the prior written consent of WFOE. The Pledge became effective on such date when the pledge of the Equity Interest contemplated herein is registered with relevant administration for industry and commerce (the “AIC”) and will remain effective until all payments due under the Exclusive Technical and Consulting Services Agreement have been fulfilled by Puyi Bohui, or upon the transfer of Mr. Yu Haifeng’s equity interests under the Exclusive Option Agreement entered into among the parties to this Agreement.
F-11
PUYI INC.
NOTES TO CONSOLIDATED FINANCIAL STATEMENTS
(In thousands, except for shares data)
1. ORGANIZATION AND PRINCIPAL ACTIVITIES (cont.)
(5) Spousal Consent Letters. On September 6, 2018, the spouse of Mr. Yu Haifeng, the principal shareholder of Puyi Bohui, executed a Spousal Consent, pursuant to which the spouse irrevocably agreed that the equity interest in Puyi Bohui held by Mr. Yu Haifeng and registered in his name will be disposed of pursuant to the Equity Interest Pledge Agreement, the Exclusive Option Agreement and the Powers of Attorney. The spouse of Mr. Yu Haifeng agreed not to assert any rights over Mr. Yu Haifeng’s equity interest in Puyi Bohui. In addition, in the event that she obtains any equity interest in Puyi Bohui through Mr. Yu Haifeng for any reason, she agreed to be bound by the contractual arrangements.
Risks in relation to the VIE structure
The Company believes that the contractual arrangements with the VIE and its principal shareholder are in compliance with PRC laws and regulations and are legally enforceable. However, uncertainties in the PRC legal system could limit the Company’s ability to enforce the contractual arrangements. If the legal structure and contractual arrangements were found to be in violation of PRC laws and regulations, the PRC government could:
| ● | revoke the business and operating licenses of the Company’s PRC subsidiaries and the VIEs; |
| ● | discontinue or restrict the operations of any related-party transactions between the Company’s PRC subsidiaries and the VIEs; |
| ● | limit the Company’s business expansion in China by way of entering into contractual arrangements; |
| ● | impose fines or other requirements with which the Company’s PRC subsidiaries and the VIEs may not be able to comply; |
| ● | require the Company or the Company’s PRC subsidiaries and the VIEs to restructure the relevant ownership structure or operations; or |
| ● | restrict or prohibit the Company’s use of the proceeds of the additional public offering to finance the Company’s business and operations in China. |
The Company’s ability to conduct its business may be negatively affected if the PRC government were to carry out any of the aforementioned actions. As a result, the Company may not be able to consolidate the VIEs in its consolidated financial statements as it may lose the ability to receive economic benefits from the VIEs. The Company, however, does not believe such actions would result in the liquidation or dissolution of the Company, its PRC subsidiaries or the VIEs.
The interests of the principal shareholder of the VIEs may diverge from that of the Company and that may potentially increase the risk that he would seek to act contrary to the contractual terms, for example by influencing the VIEs not to pay the service fees when required to do so. The Company cannot assure that when conflicts of interest arise, the principal shareholder of the VIEs will act in the best interests of the Company or that conflicts of interests will be resolved in the Company’s favor. Currently, the Company does not have existing arrangements to address potential conflicts of interest the principal shareholder of the VIEs may encounter in his capacity as beneficial owner and director of the VIEs, on the one hand, and as beneficial owner and director of the Company, on the other hand. The Company believes the principal shareholder of the VIEs will not act contrary to any of the contractual arrangements and the Exclusive Option Agreement which has provided the Company with a mechanism to remove the current principal shareholder of the VIE should he act to the detriment of the Company. The Company relies on the principal shareholder of the VIEs to fulfill his fiduciary duties and abide by laws of the PRC and act in the best interest of the Company. Should the Company be unable to resolve any conflicts of interest or disputes between the Company and the principal shareholder of the VIEs, the Company would have to rely on legal proceedings, which could result in disruption of its business, and there would be substantial uncertainty as to the outcome of any such legal proceedings.
A substantial portion of assets and liabilities presented on the Group’s Consolidated Statements of Financial Position and sales, expense, net income presented on Consolidated Statement of Operations and Comprehensive Loss as well as the cash flow from operating, investing and financing activities presented on the Consolidated Statements of Cash Flows are from the financial position, operation and cash flow of Puyi Bohui and its subsidiaries. The following financial statements amounts and balances of the VIEs were included in the accompanying consolidated financial statements and are presented before the elimination of intercompany transactions with the non-VIE subsidiaries of the Group as of June 30, 2021 and 2022 and for the years ended June 30, 2020, 2021 and 2022.
| As of June 30, | ||||||||||||
| 2021 | 2022 | 2022 | ||||||||||
| RMB | RMB | US$ | ||||||||||
| Total assets | ||||||||||||
| Total liabilities | ||||||||||||
| Years ended June 30, | ||||||||||||||||
| 2020 | 2021 | 2022 | 2022 | |||||||||||||
| RMB | RMB | RMB | US$ | |||||||||||||
| Net revenues | ||||||||||||||||
| Net income | ( | ) | ( | ) | ( | ) | ||||||||||
F-12
PUYI INC.
NOTES TO CONSOLIDATED FINANCIAL STATEMENTS
(In thousands, except for shares data)
2. SUMMARY OF SIGNIFICANT ACCOUNTING POLICIES
| (a) | Basis of presentation and consolidation |
The consolidated financial statements of the Group have been prepared in accordance with accounting principles generally accepted in the United States of America (“US GAAP”). The consolidated financial statements include the financial statements of the Group, all of its majority-owned subsidiaries and the VIEs of which the Group is the primary beneficiary, from the dates they were acquired or incorporated. All intercompany balances and transactions have been eliminated in consolidation.
| (b) | Use of estimates |
The preparation of the consolidated financial statements in conformity with US GAAP requires management of the Group to make a number of estimates and assumptions relating to the reported amounts of assets and liabilities and the disclosure of contingent assets and liabilities at the date of the consolidated financial statements and the reported amounts of revenues and expenses during the period. Significant accounting estimates reflected in the Group’s consolidated financial statements include but are not limited to estimates and judgments applied in the allowance for doubtful loans and receivables, impairment assessment of long-lived assets, valuation allowance for deferred tax assets, fair value measurement of investments, and uncertain tax positions, assumptions related to the consolidation of entities in which the Group holds variable interests. Actual results could differ from those estimates and judgments.
| (c) | Cash and cash equivalents |
Cash and cash equivalents consist of cash on hand, bank deposits and short-term, highly liquid investments that are readily convertible to known amounts of cash with original maturity of three months or less, and have insignificant risk of changes in value related to changes in interest rates.
| (d) | Restricted cash |
Restricted cash mainly represents the investors’ uninvested cash balances temporarily deposited in the Group’s bank account. These cash balances were under the custody and supervision of the designated financial institution as required by China Securities Regulatory Commission, for the purpose of preventing misuse of investors’ funds.
| (e) | Accounts receivable, other receivables and current assets, and amount due from related parties, net |
Accounts receivable, other receivables and current
assets and amount due from related parties are recorded at net realizable value consisting of the carrying amount less an allowance for
uncollectible accounts as needed. The allowance for doubtful accounts is the Group’s best estimate of the amount of probable credit
losses in the Group’s existing accounts receivable, other receivables and current assets and amount due from related parties. The
Group determines the allowance based on aging data, historical collection experience, customer specific facts and economic conditions.
Account balances are charged off against the allowance after all means of collection have been exhausted and the potential for recovery
is considered remote. The Group did not have any off-balance-sheet credit exposure relating to its customers, suppliers or others. As
of June 30, 2021 and 2022, the Group recorded RMB
F-13
PUYI INC.
NOTES TO CONSOLIDATED FINANCIAL STATEMENTS
(In thousands, except for shares data)
2. SUMMARY OF SIGNIFICANT ACCOUNTING POLICIES (cont.)
| (f) | Short-term loans receivable |
The Group recognizes the contractual right to receive money on demand or on fixed or determinable dates as loans receivable. For those that the contractual maturity date is less than one year, the Group records as short-term loans receivable.
The Group recognized interest income on an accrue basis using the straight-line method over the fixed or determinable dates.
| (g) | Investments |
The Group accounts for the investments pursuant to FASB ASC Topic 321, Investments-Equity Securities and ASC Topic 323, Investments-Equity Method and Joint Ventures.
As of June 30, 2022, the Group recorded an investment in a private fund as short-term investment on the Consolidated Statements of Financial Position under the equity method. This investment was classified as short-term because the management believes that the purpose of holding this investment is for effective use of idle cash and the estimated holding period is short-term, and this investment does not have lock-up period and can be redeemed without restriction. Gains or losses were realized when such investments’ fair value changed.
The Group monitors the investments for impairment indicators and makes appropriate reduction in carrying values as required whenever events or changes in circumstances indicate that the assets may be impaired. If the cost of an investment exceeds the investment’s fair value, the Group considers, among other factors, general market conditions, government economic plans, the duration and the extent to which the fair value of the investment is less than cost and the Group’s intent and ability to hold the investment to determine whether an impairment has occurred. The Group has not recorded an impairment for each of the years ended June 30, 2020, 2021 and 2022.
| (h) | Property and equipment, net |
Property and equipment are stated at cost less accumulated depreciation and impairment losses, if any. Cost represents the purchase price of the asset and other costs incurred to bring the asset into its existing use. Maintenance, repairs and betterments, including replacement of minor items, are charged to expense; major additions to physical properties are capitalized.
Depreciation and amortization are calculated using the straight-line method over the following estimated useful lives, without residual value:
| Estimated useful life | ||
| Office equipment, furniture, fixtures | ||
| Motor vehicles | ||
| Leasehold improvements |
| (i) | Intangible assets, net |
Intangible assets represent software and operating system, including the office automatic system and transaction platform and fund distribution systems that were purchased from external third-party vendors. The intangible assets were initially recorded at historic acquisition costs, and amortized on a straight-line basis over estimated useful lives for three years.
Costs associated with the engineering and technical headcounts responsible for software development, as well as their associated costs, are expensed as incurred.
These intangible assets are tested for impairment at the time of a triggering event, if one were to occur. Finite-lived intangible assets may be impaired when the estimated undiscounted future cash flows generated from the assets are less than their carrying amounts. The Group may rely on a qualitative assessment when performing its intangible asset impairment test. Otherwise, the impairment evaluation is performed at the lowest level of identifiable cash flows independent of other assets.
F-14
PUYI INC.
NOTES TO CONSOLIDATED FINANCIAL STATEMENTS
(In thousands, except for shares data)
2. SUMMARY OF SIGNIFICANT ACCOUNTING POLICIES (cont.)
| (j) | Impairment of long-lived assets |
The Group reviews its long-lived assets for impairment whenever events or changes in circumstances indicate that the carrying amount of an asset may no longer be recoverable. When these events occur, the Group assesses the recoverability of the long-lived assets by comparing the carrying value of the long-lived assets to the estimated undiscounted future cash flows expected to result from the use of the assets and their eventual disposition where the fair value is lower than the carrying value, measurement of an impairment loss is recognized in the Consolidated Statements of Operations and Comprehensive Loss for the difference between the fair value, using the expected future discounted cash flows, and the carrying value of the assets. No impairment of long-lived assets was recognized for the years ended June 30, 2020, 2021 and 2022.
| (k) | Revenue recognition |
The Group applies the five-step model outlined in ASC 606, Revenue from Contracts with Customers (“ASC 606”), revenues are accounted for as contracts with customers. Under the guidance for contracts with customers, we are required to (a) identify the contract(s) with a customer, (b) identify the performance obligations in the contract, (c) determine the transaction price, (d) allocate the transaction price to the performance obligations in the contract and (e) recognize revenue when (or as) we satisfy its performance obligations. In determining the transaction price, we have included variable consideration only to the extent that it is probable that a significant reversal in the amount of cumulative revenue recognized would not occur. Revenues are recorded net of sales related taxes and surcharges.
The Group generates revenues mainly from wealth management, and the Group started to generate revenues from asset management since April 2018 and insurance consulting service since January 2021.
Wealth management
Revenue from wealth management mainly includes distribution commissions and performance-based distribution fees, in a typical arrangement in which the Group serves as distributor.
Distribution commissions
Distribution commissions include one-time commissions and recurring management fees. Distribution commissions are primarily generated from distributions of financial products, including publicly raised fund products, privately raised fund products and other financial products. The Group enters into distribution agreements with financial product issuers which specify the key terms and conditions of the arrangement. Such agreements do not include rights of return, credits or discounts, rebates, price protection or other similar privileges.
The Group defines the “distribution of a financial product” for its revenue recognition purpose at the time when both of the following two criteria are met: (i) the product purchaser (the “investor”) has entered into a purchase or subscription contract with the relevant product issuer or fund manager and the investor has transferred the subscription fund to an escrow account designated by the product issuer or fund manager and (ii) the product issuer or fund manager has issued a formal notice to confirm the distribution of a financial product.
One-time commissions are calculated by multiplying a pre-agreed charge rate with the amount of products distributed, and are recorded at a point in time when the financial product is established or distributed. The Company charges an additional one-time commission fee for publicly raised funds distributed, by multiplying a pre-agreed charge rate with the amount of redemption, when the investor chooses to redeem the financial products. One-time commissions are typically paid on or shortly after the transaction is completed.
The Group also charges recurring management fees from the financial products issuers. Recurring management fees are recorded over time, and determined based on the types of financial products the Group distributes and calculated as either (i) pre-agreed percentage with the daily outstanding balance confirmed with the issuer, prorated daily, (ii) pre-agreed charge rate with the amount of products distributed, prorated by the actual period length of the product, or (iii) as a percentage of the fair value of the total investment in the financial products, calculated daily. Recurring management fees are typically paid on a regular basis (typically quarterly or annually) and are not subject to clawback once determined.
Performance-based distribution fees
Performance-based distribution fees are contributed by the distribution of privately raised fund products. The Group earns performance-based distribution fees from the issuers of the privately raised fund products, which are dependent on the extent by which the fund’s investment performance exceeds a certain threshold at the end of the contract term. Such performance-based fee is typically recognized at a point of time, usually at the end of the contract term when the cumulative return of the fund can be determined, and is not subject to clawback provisions.
F-15
PUYI INC.
NOTES TO CONSOLIDATED FINANCIAL STATEMENTS
(In thousands, except for shares data)
2. SUMMARY OF SIGNIFICANT ACCOUNTING POLICIES (cont.)
Asset management
Revenue from asset management service mainly includes management fees and performance-based carried interest, in a typical arrangement in which the Group serves as the fund manager.
Management fees
Revenue from asset management, includes management
fee from the privately raised funds managed by the Group. The single performance obligation is to manage and operate the fund in accordance
with the contract throughout the fund duration. Management fees are recognized in the period during which the related services are performed
in accordance with the contractual terms of the fund agreements from the established date to the terminated date of the funds. Management
fees earned from certain investment funds are based upon a range of up to
Performance-based carried interest
Performance-based carried interest is contributed by the Group managing and operating of privately raised fund products. The Group earns performance-based carried interest based on the extent by which the fund’s investment performance exceeds a certain threshold. Such performance-based fee is typically calculated and recognized at a point of time when the cumulative return of the fund can be determined, and is not subject to clawback provisions.
Insurance consulting service
Revenue from insurance consulting service mainly includes initial service fees and renewal service fees, in a typical arrangement in which the Group serves as the policyholder referral service provider rather than the principal of the sales of insurance policy.
Initial service fees
Revenue from initial service fees is based on first year premiums contributed by policyholders referred by the Group to insurance agency company, and includes initial commissions, initial promotion bonus and initial performance bonus. The single performance obligation is to provide policyholder referral service to insurance agency company. Initial service fees are recognized at a point of time when the Group satisfies its promise of referring policyholder to insurance agency company and an insurance policy is successfully signed and effective by the policyholder. Initial commissions are determined by multiplying a pre-agreed charge rate with first year premiums. Initial promotion bonus is determined by multiplying a pre-agreed charge rate with certain insurance products’ first year premiums. Initial performance bonus is variable according to different threshold of the total first year premiums. Initial service fees are recognized in the net amount the Group receives from the insurance agency company.
F-16
PUYI INC.
NOTES TO CONSOLIDATED FINANCIAL STATEMENTS
(In thousands, except for shares data)
2. SUMMARY OF SIGNIFICANT ACCOUNTING POLICIES (cont.)
Renewal service fees
Revenue from renewal service fees are based on actual renewal premiums paid by policyholders referred by the Group to insurance agency company, and includes renewal commissions, renewal compensation and renewal performance bonus. Renewal service fees, which are considered as variable consideration, are not included in the initial transaction price and are recorded when it is probable that a significant reversal in the amount of cumulative revenue recognized will not occur, i.e., when a policyholder pays the renewal premium to the insurance company and the policy is renewed, because the Group is not able to conclude a significant reversal to the estimated variable consideration not probable until the contingency resolved. Renewal commissions are determined by multiplying a pre-agreed charge rate with renewal premiums actually paid by the policyholders. Renewal compensation is determined by multiplying a pre-agreed charge rate with certain insurance products’ renewal premiums actually paid by the policyholders. Renewal performance bonus is variable according to different threshold of the total renewal premiums. Renewal service fees are recognized in the net amount the Group receives from the insurance agency company.
Disaggregation of revenue
| Years ended June 30, | ||||||||||||
| 2020 | 2021 | 2022 | ||||||||||
| RMB | RMB | RMB | ||||||||||
| Wealth management | ||||||||||||
| Distribution commissions | ||||||||||||
| -- One-time commissions | ||||||||||||
| -- Recurring management fees | ||||||||||||
| Performance-based distribution fees | ||||||||||||
| Corporate financing | - | |||||||||||
| Asset management | ||||||||||||
| Management fees | ||||||||||||
| Performance-based fees | ||||||||||||
| Consulting and other services | ||||||||||||
| Insurance consulting services(1) | ||||||||||||
| Other services(2) | ||||||||||||
| Total | ||||||||||||
| (1) |
| (2) |
F-17
PUYI INC.
NOTES TO CONSOLIDATED FINANCIAL STATEMENTS
(In thousands, except for shares data)
2. SUMMARY OF SIGNIFICANT ACCOUNTING POLICIES (cont.)
Contract liability
Contract liability relates to unsatisfied performance
obligations at the end of each reporting period and consists of cash payment received in advance and was recorded as “Advance receipts
from related parties” in the Consolidation Statement of Financial Position. The amount of revenue recognized during the years ended
June 30, 2021 and 2022 that was previously included in the contract liabilities balance as of June 30, 2020 and 2021 was RMB
| (l) | Cost of sales |
Cost of sales primarily includes (1) commission costs paid to sales agents based on the pre-agreed percentage and the amount of wealth management product distributions that were directly related to the contributions made by the sales agents, such as the amount of investments they have referred to the Group, and (2) transaction fees paid to the third-party payment platforms through which the investors purchase funds are transferred.
| (m) | Income taxes |
The Group follows the guidance of ASC Topic 740 “Income Taxes” and uses liability method to account for income taxes. Under this method, deferred tax assets and liabilities are determined based on the difference between the financial reporting and tax bases of assets and liabilities using enacted tax rates that will be in effect in the period in which the differences are expected to reverse. The Group records a valuation allowance to offset deferred tax assets, if based on the weight of available evidence, it is more-likely-than-not that some portion, or all, of the deferred tax assets will not be realized. The effect on deferred taxes of a change in tax rates is recognized in Consolidated Statement of Operations and Comprehensive Loss in the period that includes the enactment date.
| (n) | Uncertain tax positions |
The Group follows the guidance of ASC Topic 740
“Income Taxes”, which prescribes a more-likely-than -not threshold for financial statement recognition and measurement of
a tax position taken or expected to be taken in a tax return. This Topic also provides guidance on recognition of income tax assets and
liabilities, classification of current and deferred income tax assets and liabilities, accounting for interest and penalties associated
with tax positions, accounting for income taxes in interim periods, and income tax disclosures. The Group recognizes interest on non-payment
of income taxes and penalties associated with tax positions when a tax position does not meet more-likely-than-not threshold be sustained
under examination. The tax returns of the Group’s PRC subsidiaries and the VIEs are subject to examination by the relevant tax authorities.
According
| (o) | Value added tax (“VAT”) |
Pursuant to the Provisional Regulation of the
PRC on VAT and the related implementing rules, all entities and individuals (“taxpayers”) that are engaged in the service
industry in the PRC are generally required to pay VAT at a rate of
F-18
PUYI INC.
NOTES TO CONSOLIDATED FINANCIAL STATEMENTS
(In thousands, except for shares data)
2. SUMMARY OF SIGNIFICANT ACCOUNTING POLICIES (cont.)
| (p) | Non-controlling interest |
A non-controlling interest in a subsidiary of the Group represents the portion of the equity (net assets) in the subsidiary not directly or indirectly attributable to the Group. Non-controlling interests are presented as a separate component of equity on the Consolidated Statements of Financial Position and net income and other comprehensive income are attributed to controlling and non-controlling interests.
| (q) | Fair value of financial instruments |
The Group records certain of its financial assets and liabilities at fair value on a recurring basis. Fair value is considered to be the price that would be received from selling an asset or paid to transfer a liability in an orderly transaction between market participants at the measurement date. When determining the fair value measurements for assets and liabilities required or permitted to be recorded at fair value, the Group considers the principal or most advantageous market in which it would transact and considers assumptions that market participants would use when pricing the asset or liability. The established fair value hierarchy requires an entity to maximize the use of observable inputs and minimize the use of unobservable inputs when measuring fair value. A financial instrument’s categorization within the fair value hierarchy is based upon the lowest level of input that is significant to the fair value measurement. The three levels of inputs may be used to measure fair value include:
| Level 1 | applies to assets or liabilities for which there are quoted prices in active markets for identical assets or liabilities. |
| Level 2 | applies to assets or liabilities for which there are inputs other than quoted prices included within Level 1 that are observable for the asset or liability such as quoted prices for similar assets or liabilities in active markets; quoted prices for identical assets or liabilities in markets with insufficient volume or infrequent transactions (less active markets); or model-derived valuations in which significant inputs are observable or can be derived principally from, or corroborated by, observable market data. |
| Level 3 | applies to assets or liabilities for which there are unobservable inputs to the valuation methodology that are significant to the measurement of the fair value of the assets or liabilities. |
The carrying values of the Group’s financial instruments, including cash and cash equivalents, restricted cash, accounts receivable, short-term investments, advance receipts from related parties, accounts payable, investors’ deposit, amounts due from and due to related parties, approximate their fair values due to the short-term nature of these instruments.
| (r) | Leases |
Starting from the year ended June 30, 2020, the Group adopted Accounting Standards Update (ASU) 2016-02, Leases (Topic 842), which supersedes the lease accounting guidance under Topic 840, and generally requires lessees to recognize operating and financing lease liabilities and corresponding right-of-use (ROU) assets on the balance sheet and to provide enhanced disclosures surrounding the amount, timing and uncertainty of cash flows arising from leasing arrangements.
The Group has operating leases primarily for office space. The determination of whether an arrangement is a lease or contains a lease is made at inception by evaluating whether the arrangement conveys the right to use an identified asset and whether the Group obtains substantially all of the economic benefits from and has the ability to direct the use of the asset. Operating leases are included in operating lease right-of-use assets and operating lease liabilities on the Group’s Consolidated Statements of Financial Position. Operating lease ROU assets represent the Group’s right to use an underlying asset for the lease term and operating lease liabilities represent the Group’s obligation to make lease payments arising from the lease. The Group uses its estimated incremental borrowing rate as of the commencement date in determining the present value of lease payments. Operating lease ROU assets and operating lease liabilities are recognized based on the present value of lease payments over the lease term at the lease commencement date. To determine the incremental borrowing rate used to calculate the present value of future lease payments, the Group uses information including the Group’s credit rating, interest rates of similar debt instruments of entities with comparable credit ratings, as applicable. Variable components of the lease payments such as utilities, maintenance costs are expensed as incurred and not included in determining the present value. The lease terms include options to extend or terminate the lease when it is reasonably certain that the Group will exercise that option. The Group considers these options, which may be elected at the Group’s sole discretion, in determining the lease term on a lease-by-lease basis. Lease expense is recognized on a straight-line basis over the lease term. The Group has an accounting policy election to exempt leases with an initial term of 12 months or less from being recognized on the balance sheet.
F-19
PUYI INC.
NOTES TO CONSOLIDATED FINANCIAL STATEMENTS
(In thousands, except for shares data)
2. SUMMARY OF SIGNIFICANT ACCOUNTING POLICIES (cont.)
| (s) | Foreign currency translation |
The Group’s reporting and functional currency is Renminbi (“RMB”). The Group’s operations are principally conducted through the subsidiaries and the VIEs located in the PRC where the RMB is the functional currency. For those subsidiaries and the VIEs which are not located in the PRC and have the functional currency other than RMB, the financial statements are translated from their respective functional currencies into RMB.
Assets and liabilities of the Group’s overseas entities denominated in currencies other than the RMB are translated into RMB at the rates of exchange ruling at the balance sheet date. Equity accounts are translated at historical exchange rates and revenues, expenses, gains and losses are translated using the average rate for the year. Translation adjustments are reported as foreign currency translation adjustment and are shown as a separate component of other comprehensive income in the Consolidated Statements of Operations and Comprehensive Loss.
| (t) | Segment reporting |
The Group uses the management approach to determine operating segments. The management approach considers the internal organization and reporting used by the Group’s chief operating decision maker (“CODM”) for making decisions, allocating resources and assessing performance. The Group’s CODM has been identified as the chief executive officer, who reviews consolidated results when making decisions about allocating resources and assessing performance of the Group.
The Group manages its business as a single operating segment engaged in the provision of distribution and managing wealth management services in the PRC. Substantially all of its revenues are derived in the PRC. All long-lived assets are located in PRC.
| (u) | Earnings per share (“EPS”) |
Basic EPS is calculated by dividing the net income (loss) available to common shareholders by the weighted average number of ordinary shares outstanding during the year. Diluted EPS is calculated by using the weighted average number of ordinary shares outstanding adjusted to include the potentially dilutive effect of outstanding share-based awards, unless their inclusion in the calculation is anti-dilutive.
F-20
PUYI INC.
NOTES TO CONSOLIDATED FINANCIAL STATEMENTS
(In thousands, except for shares data)
2. SUMMARY OF SIGNIFICANT ACCOUNTING POLICIES (cont.)
| (v) | Commitments and contingencies |
The Group estimated losses from loss contingencies are accrued by a charge to income when information available before financial statements are issued or are available to be issued indicates that it is probable that an asset had been impaired or a liability had been incurred at the date of the financial statements and the amount of the loss can be reasonably estimated. Legal expenses associated with the contingency are expensed as incurred. If a loss contingency is not probable or reasonably estimable, disclosure of the loss contingency is made in the financial statements when it is at least reasonably possible that a material loss could be incurred.
| (w) | Recently issued accounting standards |
In June 2016, the FASB issued ASU 2016-13, Financial Instruments – Credit Losses (Topic 326): Measurement of Credit Losses on Financial Instruments, which is intended to improve financial reporting by requiring timelier recording of credit losses on loans and other financial instruments held by financial institutions and other organizations. The ASU requires the measurement of all expected credit losses for financial assets held at the reporting date based on historical experience, current conditions, and reasonable and supportable forecasts. Financial institutions and other organizations will now use forward-looking information to better inform their credit loss estimates. Many of the loss estimation techniques applied today will still be permitted, although the inputs to those techniques will change to reflect the full amount of expected credit losses. Organizations will continue to use judgment to determine which loss estimation method is appropriate for their circumstances. The ASU requires enhanced disclosures to help investors and other financial statement users better understand significant estimates and judgments used in estimating credit losses, as well as the credit quality and underwriting standards of an organization’s portfolio. These disclosures include qualitative and quantitative requirements that provide additional information about the amounts recorded in the financial statements. In addition, the ASU amends the accounting for credit losses on available-for-sale debt securities and purchased financial assets with credit deterioration. This ASU has subsequently been amended by ASU 2018-19, ASU 2019-04, ASU 2019-05, ASU 2019-10, ASU 2019-11 and ASU 2020-03. The standard will replace today’s incurred loss approach with an expected loss model for instruments measured at amortized cost. Entities will apply the standard’s provisions as a cumulative-effect adjustment to retained earnings as of the beginning of the first reporting period in which the guidance is effective. This ASU is effective for public entities for annual and interim periods beginning after December 15, 2019, and effective for all other entities for annual and interim periods beginning after December 15, 2022. Early adoption is permitted for all entities for annual periods beginning after December 15, 2018, and interim periods therein. The Group is in the process of evaluating the impact of adoption of this guidance on its consolidated financial statements.
In November 2021, the FASB issued ASU 2021-10, Government Assistance (Topic 832) — Disclosures by Business Entities about Government Assistance (“ASU 2021-10”). It requires issuers to make annual disclosures about government assistance, including the nature of the transaction, the related accounting policy, the financial statement line items affected and the amounts applicable to each financial statement line item, as well as any significant terms and conditions, including commitments and contingencies. The amendments in this Update are effective for all entities within their scope for financial statements issued for annual periods beginning after December 15, 2021. Early application of the amendments is permitted. An entity should apply the amendments in this Update either (1) prospectively to all transactions within the scope of the amendments that are reflected in financial statements at the date of initial application and new transactions that are entered into after the date of initial application or (2) retrospectively to those transactions. The Group is currently assessing the impact that ASU 2021-10 will have on the disclosures of its future consolidated financial statements.
Other accounting standards that have been issued or proposed by the FASB or other standards-setting bodies that do not require adoption until a future date are not expected to have a material impact on the Group’s consolidated financial statements upon adoption.
F-21
PUYI INC.
NOTES TO CONSOLIDATED FINANCIAL STATEMENTS
(In thousands, except for shares data)
3. CASH, CASH EQUIVALENTS AND RESTRICTED CASH
The following table provides a reconciliation of cash, cash equivalents, and restricted cash reported within the Consolidated Statements of Financial Position that sum to the total of the same such amounts shown in the Consolidated Statements of Cash Flows.
| Years ended June 30, | ||||||||||||
| 2021 | 2022 | 2022 | ||||||||||
| RMB | RMB | US$ | ||||||||||
| Cash and cash equivalent | ||||||||||||
| Restricted cash | ||||||||||||
| Total cash, cash equivalents, and restricted cash shown in the Consolidated Statements of Cash Flows | ||||||||||||
4. SHORT-TERM INVESTMENTS
The following table summarizes the Group’s investment balances:
| As of June 30, | ||||||||||||
| 2021 | 2022 | 2022 | ||||||||||
| RMB | RMB | US$ | ||||||||||
| Short-term investments | ||||||||||||
| - Private fund product | ||||||||||||
| Total short-term investments | ||||||||||||
The Group purchased a private fund product in September 2021 with RMB
The Group recorded investment income on these
investments of RMB
F-22
PUYI INC.
NOTES TO CONSOLIDATED FINANCIAL STATEMENTS
(In thousands, except for shares data)
5. ACCOUNTS RECEIVABLE, NET
| As of June 30, | ||||||||||||
| 2021 | 2022 | 2022 | ||||||||||
| RMB | RMB | US$ | ||||||||||
| Accounts receivable | ||||||||||||
| Allowance for doubtful accounts | ||||||||||||
| Accounts receivable, net | ||||||||||||
All of the accounts receivable are non-interest bearing.
Accounts receivable mainly represent amounts due
from product providers and are recorded net of allowance for doubtful accounts. The Group considers many factors in assessing the collectability
of its accounts receivable, such as the age of the amounts due, the product providers’ payment history, creditworthiness, financial
conditions of the product providers and industry trend. An allowance for doubtful accounts is recorded in the period in which a loss is
determined to be probable. The Group also makes specific allowance if there is strong evidence indicating that the accounts receivable
is likely to be unrecoverable. Accounts receivable balances are written off after all collection efforts have been exhausted. The Group
recorded allowance for doubtful accounts of RMB
6. OTHER RECEIVABLES AND CURRENT ASSETS
Other receivables and current assets consist of the following:
| As of June 30, | ||||||||||||
| 2021 | 2022 | 2022 | ||||||||||
| RMB | RMB | US$ | ||||||||||
| Advances to staff | ||||||||||||
| Prepayments to service providers | ||||||||||||
| Rental deposits | ||||||||||||
| Income tax prepayments | ||||||||||||
| Other | ||||||||||||
| Other receivables and current assets | ||||||||||||
F-23
PUYI INC.
NOTES TO CONSOLIDATED FINANCIAL STATEMENTS
(In thousands, except for shares data)
7. SHORT-TERM LOANS RECEIVABLE
The Group provided loans to a third-party real estate developing company in order to optimize the idle cash.
During the year ended June 30, 2020, the Group
provided loans totaling RMB
During the year ended June 30, 2022, the Group
provided loans totaling RMB
The aforementioned loans were guaranteed by the
legal representative and the controlling shareholder of the real estate developing company. The interest rate ranged from
The Group recognized interest income on short-term
loans receivable of approximate RMB
8. PROPERTY AND EQUIPMENT, NET
Property and equipment, net, is comprised of the following:
| As of June 30, | ||||||||||||
| 2021 | 2022 | 2022 | ||||||||||
| RMB | RMB | US$ | ||||||||||
| Furniture, office equipment, fixtures | ||||||||||||
| Leasehold improvements | ||||||||||||
| Motor vehicles | ||||||||||||
| Less: Accumulated depreciation | ( | ) | ( | ) | ( | ) | ||||||
| Property and equipment, net | ||||||||||||
Depreciation expense for the years ended June
30, 2020, 2021 and 2022 was RMB
No impairment for property and equipment was recorded for the years ended June 30, 2020, 2021 and 2022.
F-24
PUYI INC.
NOTES TO CONSOLIDATED FINANCIAL STATEMENTS
(In thousands, except for shares data)
9. INTANGIBLE ASSETS, NET
| As of June 30, | ||||||||||||
| 2021 | 2022 | 2022 | ||||||||||
| RMB | RMB | US$ | ||||||||||
| Software and operating system | ||||||||||||
| Less: Accumulated amortization | ( | ) | ( | ) | ( | ) | ||||||
| Intangible assets, net | ||||||||||||
Amortization expense for the years ended June
30, 2020, 2021 and 2022 was RMB
10. LEASES
The Group’s lease payments for office space leases include fixed rental payments and do not consist of any variable lease payments that depend on an index or a rate. As of June 30, 2021 and 2022, there was no leases that have not yet commenced.
The following represents the aggregate ROU assets and related lease liabilities as of June 30, 2021 and 2022:
| As of June 30, | ||||||||||||
| 2021 | 2022 | 2022 | ||||||||||
| RMB | RMB | US$ | ||||||||||
| Right-of-use assets | ||||||||||||
| Lease liabilities, current | ||||||||||||
| Lease liabilities, non-current | ||||||||||||
| Total operating lease liabilities | ||||||||||||
The weighted average lease term and weighted average discount rate as of June 30, 2021 and 2022 were as follows:
| As of June 30, | ||||||||
| 2021 | 2022 | |||||||
| Weighted average lease term: | ||||||||
| Operating leases | ||||||||
| Weighted average discount rate: | ||||||||
| Operating leases | % | % | ||||||
The components of lease expenses for the years ended June 30, 2021 and 2022 were as follows:
| Years ended June 30, | ||||||||||||
| 2021 | 2022 | 2022 | ||||||||||
| RMB | RMB | US$ | ||||||||||
| Operating lease expenses | ||||||||||||
| Short-term lease expenses | ||||||||||||
| Total | ||||||||||||
F-25
PUYI INC.
NOTES TO CONSOLIDATED FINANCIAL STATEMENTS
(In thousands, except for shares data)
10. LEASES (cont.)
Supplemental cash flow information related to leases for the years ended June 30, 2021 and 2022 were as follows:
| Years ended June 30, | ||||||||||||
| 2021 | 2022 | 2022 | ||||||||||
| RMB | RMB | US$ | ||||||||||
| Cash paid for amounts included in the measurement of lease liabilities: | ||||||||||||
| Operating cash flows for operating lease | ||||||||||||
| Supplement noncash information | ||||||||||||
| New operating lease liabilities arose from obtaining right-of-use assets | ||||||||||||
| Change on lease liabilities arose from modification on lease terms | ( | ) | ( | ) | ( | ) | ||||||
| Change on lease liabilities arose from early termination of operating leases | ( | ) | ( | ) | ( | ) | ||||||
Maturities of lease liabilities at June 30, 2022:
| As of June 30, | ||||||||
| 2022 | 2022 | |||||||
| RMB | US$ | |||||||
| Year ending June 30: | ||||||||
| 2023 | ||||||||
| 2024 | ||||||||
| 2025 | ||||||||
| 2026 | ||||||||
| Thereafter | ||||||||
| Total remaining undiscounted lease payments | ||||||||
| Less: Interest | ||||||||
| Total present value of lease liabilities | ||||||||
| Less: Current operating lease liabilities | ||||||||
| Non-current operating lease liabilities | ||||||||
F-26
PUYI INC.
NOTES TO CONSOLIDATED FINANCIAL STATEMENTS
(In thousands, except for shares data)
11. INVESTORS’ DEPOSIT
The balance of RMB
12. OTHER PAYABLES AND ACCRUED EXPENSES
Components of other payables and accrued expenses are as follows:
| As of June 30, | ||||||||||||
| 2021 | 2022 | 2022 | ||||||||||
| RMB | RMB | US$ | ||||||||||
| Payroll payable | ||||||||||||
| Accrued expenses | ||||||||||||
| Value-added tax recoverable | ( | ) | ( | ) | ( | ) | ||||||
| Employee’s individual income tax | ||||||||||||
| Others | ||||||||||||
| Other payables and accrued expenses | ||||||||||||
Accrued expenses mainly consisted of accrued marketing and sales promotion expenses for activities on publicly raised fund products.
Entities that are VAT general taxpayers are allowed to offset qualified input VAT paid to suppliers against their output VAT liabilities. Net VAT balance between input VAT and output VAT is recorded as VAT payable if output VAT is larger than input VAT and is recorded as VAT recoverable if input VAT is larger than output VAT.
F-27
PUYI INC.
NOTES TO CONSOLIDATED FINANCIAL STATEMENTS
(In thousands, except for shares data)
13. SUNDRY INCOME, NET
Components of sundry income, net are as follows:
| Years ended June 30, | ||||||||||||||||
| 2020 | 2021 | 2022 | 2022 | |||||||||||||
| RMB | RMB | RMB | US$ | |||||||||||||
| Government grants | ||||||||||||||||
| Others | ( | ) | ( | ) | ||||||||||||
| Total sundry income, net | ||||||||||||||||
Government grants were recognized as other income when received upon the compliance with the conditions, and primarily represented subsidies received from the local governments as reward for financial contribution and capital expenditure incurred on certain projects.
| 14. | INCOME TAXES |
The Group and its subsidiaries, and the consolidated VIEs file tax returns separately.
Cayman Islands
The Group is incorporated in the Cayman Islands. Under the current laws of the Cayman Islands, the Group is not subject to income or capital gains taxes. In addition, dividend payments are not subject to withholdings tax in the Cayman Islands.
British Virgin Islands
The Group’s subsidiary incorporated in the BVI is not subject to taxation.
Hong Kong
On March 21, 2018, the Hong Kong Legislative Council passed The Inland Revenue (Amendment) (No. 7) Bill 2017 (the “Bill”) which introduces the two-tiered profits tax rates regime. The Bill was signed into law on March 28, 2018 and was gazette on the following day. Under the two-tiered profits tax rates regime, the first 2 million Hong Kong Dollar (“HKD”) of profits of the qualifying group entity will be taxed at 8.25%, and profits above HKD2 million will be taxed at 16.5%.
PRC
The Group’s subsidiary and the VIEs incorporated
in PRC are subject to PRC Enterprise Income Tax (“EIT”) law. Pursuant to
F-28
PUYI INC.
NOTES TO CONSOLIDATED FINANCIAL STATEMENTS
(In thousands, except for shares data)
14. INCOME TAXES (cont.)
The components of the income tax expenses (benefit) are as follows:
| Years ended June 30, | ||||||||||||||||
| 2020 | 2021 | 2022 | 2022 | |||||||||||||
| RMB | RMB | RMB | US$ | |||||||||||||
| Current | ||||||||||||||||
| Deferred | ( | ) | ( | ) | ( | ) | ( | ) | ||||||||
| Total income tax benefit | ( | ) | ( | ) | ( | ) | ( | ) | ||||||||
The principal components of the deferred income tax assets and liabilities are as follows:
| As of June 30, | ||||||||||||
| 2021 | 2022 | 2022 | ||||||||||
| RMB | RMB | US$ | ||||||||||
| Deferred tax assets: | ||||||||||||
| Tax loss carry forward | ||||||||||||
| Allowance for doubtful accounts, credit losses and impairment losses | ||||||||||||
| Subtotal | ||||||||||||
| Less: valuation allowances | ||||||||||||
| Total | ||||||||||||
The Group considers positive and negative evidence to determine whether some portion or all of the deferred tax assets will more-likely-than-not be realized. This assessment considers, among other matters, the nature, frequency and severity of recent losses, forecasts of future profitability, the duration of statutory carry forward periods, the Group’s experience with tax attributes expiring unused and tax planning alternatives. Valuation allowances have been established for deferred tax assets based on a more-likely-than-not threshold. The Group’s ability to realize deferred tax assets depends on its ability to generate sufficient taxable income within the carry forward periods provided for in the tax law.
F-29
PUYI INC.
NOTES TO CONSOLIDATED FINANCIAL STATEMENTS
(In thousands, except for shares data)
14. INCOME TAXES (cont.)
The Group had total tax loss carry-forwards of
RMB
Reconciliation between the statutory tax rate to income before income taxes and the actual provision for income taxes is as follows:
| Years ended June 30, | ||||||||||||||||
| 2020 | 2021 | 2022 | 2022 | |||||||||||||
| RMB | RMB | RMB | US$ | |||||||||||||
| Income (loss) from operations before income taxes | ( | ) | ( | ) | ( | ) | ( | ) | ||||||||
| PRC income tax statutory rate | % | % | % | % | ||||||||||||
| Income tax expense (benefit) at statutory tax rate | ( | ) | ( | ) | ( | ) | ( | ) | ||||||||
| Preferential tax treatments | ||||||||||||||||
| Super deduction of qualified R&D expenditures | ( | ) | - | - | ||||||||||||
| Expenses not deductible for tax purposes | ||||||||||||||||
| Uncertain tax provision | - | |||||||||||||||
| Tax expenses not deductible for book purposes | ( | ) | - | |||||||||||||
| Reversal of previously-recognized DTA due to changes in applicable tax rate | - | - | ||||||||||||||
| Impact of different tax rates in other jurisdictions | ( | ) | ||||||||||||||
| Others | - | ( | ) | |||||||||||||
| Valuation allowances | ||||||||||||||||
| Income tax expense (benefit) | ( | ) | ( | ) | ( | ) | ( | ) | ||||||||
The current PRC EIT Law imposes a 10% withholding income tax for dividends distributed by foreign invested enterprises to their immediate holding companies outside the PRC. A lower withholding tax rate will be applied if there is a tax treaty arrangement between the PRC and the jurisdiction of the foreign holding company. Distributions to holding companies in Hong Kong that satisfy certain requirements specified by PRC tax authorities, for example, will be subject to a 5% withholding tax rate.
As of June 30, 2021 and 2022, the Group had not recorded any withholding tax on the retained earnings of its foreign invested enterprises in the PRC, since the Group intends to reinvest its earnings to further expand its business in mainland China, and its foreign invested enterprises do not intend to declare dividends to their immediate foreign holding companies.
The Group analyzes its uncertain income tax positions
concerning transfer pricing on a regular basis, which were primarily concerned with sales activities conducted among the subsidiaries
and the VIEs that had different income tax rates (ranging from to
The Group evaluates each uncertain tax position
(including the potential application of interest and penalties) based on the technical merits, and measure the unrecognized benefits associated
with the tax positions. As of June 30, 2020, 2021 and 2022 the Group had RMB
F-30
PUYI INC.
NOTES TO CONSOLIDATED FINANCIAL STATEMENTS
(In thousands, except for shares data)
14. INCOME TAXES (cont.)
Movements of unrecognized tax benefits are as follows:
| RMB | US$ | |||||||
| Balance as of July 1, 2019 | ||||||||
| Provisions for uncertain tax positions during the year ended June 30, 2020 | ||||||||
| Balance as of June 30, 2020 | ||||||||
| Provisions for uncertain tax positions during the year ended June 30, 2021 | ||||||||
| Balance as of June 30, 2021 | ||||||||
| Provisions for uncertain tax positions during the year ended June 30, 2022 | ||||||||
| Balance as of June 30, 2022 | ||||||||
15. LOSS PER SHARE
The computation of basic and diluted net loss per ordinary share is as follows:
| Years ended June 30, | ||||||||||||||||
| 2020 | 2021 | 2022 | 2022 | |||||||||||||
| RMB | RMB | RMB | US$ | |||||||||||||
| Numerator: | ||||||||||||||||
| Net loss | ( | ) | ( | ) | ( | ) | ( | ) | ||||||||
| Less: Net income (loss) attributable to the non-controlling interests | ( | ) | - | - | ||||||||||||
| Net loss attributable to the Group’s shareholders | ( | ) | ( | ) | ( | ) | ( | ) | ||||||||
| Denominator: | ||||||||||||||||
| Weighted average number of ordinary shares outstanding | ||||||||||||||||
| ( | ) | ( | ) | ( | ) | ( | ) | |||||||||
F-31
PUYI INC.
NOTES TO CONSOLIDATED FINANCIAL STATEMENTS
(In thousands, except for shares data)
16. CONDENSED FINANCIAL STATEMENTS OF THE COMPANY
The condensed financial information of the Company has been prepared in accordance with SEC Regulation S-X Rule 5-04 and Rule 12-04, using the same accounting policies as set out in the Group’s consolidated financial statements, except that the Company uses the equity method to account for investments in its subsidiaries and the VIEs. The Company was in control of its subsidiaries and the primary beneficiary of the VIEs throughout the periods presented.
Condensed Statements of Financial Position
| As of June 30, | ||||||||||||
| 2021 | 2022 | 2022 | ||||||||||
| RMB | RMB | US$ | ||||||||||
| ASSETS: | ||||||||||||
| Current assets: | ||||||||||||
| Cash and cash equivalents | ||||||||||||
| Amounts due from other subsidiaries | - | |||||||||||
| Total current assets | ||||||||||||
| Investments in subsidiaries | ||||||||||||
| Total assets | ||||||||||||
| LIABILITIES AND EQUITY: | ||||||||||||
| LIABILITIES: | ||||||||||||
| Current liabilities: | ||||||||||||
| Other payables and accrued expenses | ||||||||||||
| Total current liabilities | ||||||||||||
| Total liabilities | ||||||||||||
| Commitments and contingencies | ||||||||||||
| EQUITY: | ||||||||||||
| Ordinary shares ( | ||||||||||||
| Additional paid-in capital | ||||||||||||
| Retained earnings | ||||||||||||
| Accumulated other comprehensive income | ( | ) | ( | ) | ( | ) | ||||||
| Total equity | ||||||||||||
| Total liabilities and equity | ||||||||||||
Condensed Statements of Operations and Comprehensive Loss
| Years ended June 30, | ||||||||||||||||
| 2020 | 2021 | 2022 | 2022 | |||||||||||||
| RMB | RMB | RMB | US$ | |||||||||||||
| General and administrative expenses | ( | ) | ( | ) | ( | ) | ( | ) | ||||||||
| Other income, net | ||||||||||||||||
| Equity in loss of subsidiaries | ( | ) | ( | ) | ( | ) | ( | ) | ||||||||
| Loss before income taxes | ( | ) | ( | ) | ( | ) | ( | ) | ||||||||
| Income tax expense | - | ( | ) | ( | ) | ( | ) | |||||||||
| Net loss | ( | ) | ( | ) | ( | ) | ( | ) | ||||||||
| Other comprehensive income (loss), net of tax: Foreign currency translation adjustments | ( | ) | ||||||||||||||
| Total Comprehensive loss | ( | ) | ( | ) | ( | ) | ( | ) | ||||||||
F-32
PUYI INC.
NOTES TO CONSOLIDATED FINANCIAL STATEMENTS
(In thousands, except for shares data)
17. RELATED PARTY TRANSACTIONS
The following is a list of the related parties with whom the Group conducted significant transactions, and their relationship with the Group:
| Related parties | Relationship | |
| Fanhua Inc. (“Fanhua”) | ||
| Fanhua Lianxing Insurance Sales Co., Ltd. (“Fanhua Lianxing”) | ||
| Shenzhen Red Lake Shengchuang Investment LLP (“Shengchuang”) | ||
| Jinhui Red Lake (Shenzhen) Enterprise Management Co., Ltd. (“Jinhui”) | ||
| Fanhua Yuntong Enterprise Management Advisory (Shenzhen) Co., Ltd. (“Fanhua Yuntong”) |
F-33
PUYI INC.
NOTES TO CONSOLIDATED FINANCIAL STATEMENTS
(In thousands, except for shares data)
17. RELATED PARTY TRANSACTIONS (cont.)
Related party transactions:
| Years ended June 30, | ||||||||||||||||||
| Note | 2020 | 2021 | 2022 | 2022 | ||||||||||||||
| RMB | RMB | RMB | US$ | |||||||||||||||
| Loan provided to related parties | ||||||||||||||||||
| Shengchuang | a | |||||||||||||||||
| Jinhui | b | |||||||||||||||||
| Subtotal | ||||||||||||||||||
| Repayment of loan from related parties | ||||||||||||||||||
| Shengchuang | a | |||||||||||||||||
| Jinhui | b | |||||||||||||||||
| Subtotal | ||||||||||||||||||
| Other services | ||||||||||||||||||
| Insurance consulting service income accrued from Fanhua Lianxing | c | |||||||||||||||||
| Insurance consulting service income received from Fanhua Lianxing | c | |||||||||||||||||
| Trust consulting service income accrued from Fanhua Lianxing | d | |||||||||||||||||
| Trust consulting service income received in advance from Fanhua Lianxing | d | |||||||||||||||||
| Selling expense | ||||||||||||||||||
| Promotion expense accrued to Fanhua Yuntong | e | |||||||||||||||||
| Promotion expense paid to Fanhua Yuntong | e | |||||||||||||||||
Notes
| (a) | |
| (b) | |
| (c) | |
| (d) | |
| (e) |
F-34
PUYI INC.
NOTES TO CONSOLIDATED FINANCIAL STATEMENTS
(In thousands, except for shares data)
17. RELATED PARTY TRANSACTIONS (cont.)
Amounts due from related parties:
| As of June 30, | ||||||||||||||
| Note | 2021 | 2022 | 2022 | |||||||||||
| RMB | RMB | US$ | ||||||||||||
| Fanhua Lianxing | c | |||||||||||||
| Total | ||||||||||||||
Advance receipts from related parties:
| As of June 30, | ||||||||||||||
| Note | 2021 | 2022 | 2022 | |||||||||||
| RMB | RMB | US$ | ||||||||||||
| Fanhua Lianxing | d | ( | ) | ( | ) | |||||||||
| Total | ( | ) | ( | ) | ||||||||||
Amount due to related parties:
| As of June 30, | ||||||||||||||
| Note | 2021 | 2022 | 2022 | |||||||||||
| RMB | RMB | US$ | ||||||||||||
| Fanhua Yuntong | e | ( | ) | ( | ) | |||||||||
| Total | ( | ) | ( | ) | ||||||||||
F-35
PUYI INC.
NOTES TO CONSOLIDATED FINANCIAL STATEMENTS
(In thousands, except for shares data)
18. NON-CONTROLLING INTEREST
On July 3, 2018, the Group acquired
For the year ended June 30, 2020, 2021 and 2022,
non-controlling interest related to Zhonghui in the Consolidated Statements of Operations and Comprehensive Loss was loss of RMB
19. STATUTORY RESERVE
Subsidiaries and the VIEs operate in the PRC are
required to reserve
The profit arrived at must be set off against
any accumulated losses sustained by the Group in prior years, before allocation is made to the statutory reserve. Appropriation to the
statutory reserve must be made before distribution of dividends to shareholders. The appropriation is required until the statutory reserve
reaches
20. CONCENTRATIONS
Concentration risks
Details of the customers accounting for
| Years ended June 30, | ||||||||||||||||||||||||||||
| 2020 | % of net revenues | 2021 | % of net revenues | 2022 | 2022 | % of net revenues | ||||||||||||||||||||||
| RMB | RMB | RMB | US$ | |||||||||||||||||||||||||
| Company A | % | % | ||||||||||||||||||||||||||
| Company B | % | % | % | |||||||||||||||||||||||||
| Company C | % | |||||||||||||||||||||||||||
| Company D | % | |||||||||||||||||||||||||||
| % | % | % | ||||||||||||||||||||||||||
| * |
F-36
PUYI INC.
NOTES TO CONSOLIDATED FINANCIAL STATEMENTS
(In thousands, except for shares data)
20. CONCENTRATIONS (cont.)
Details of the customers which accounted for
| As of June 30, | ||||||||||||||||||||
| 2021 | % | 2022 | 2022 | % | ||||||||||||||||
| RMB | RMB | US$ | ||||||||||||||||||
| Company A | % | % | ||||||||||||||||||
| Company B | % | % | ||||||||||||||||||
| % | % | |||||||||||||||||||
21. CONTINGENCIES
In the ordinary course of business, the Group may be subject to legal proceeding regarding contractual and employment relationships and a variety of other matters. The Group records contingent liabilities resulting from such claims, when a loss is assessed to be probable and the amount of the loss is reasonably estimable.
The Group has no significant pending litigation as of issuance date of the financial statements.
22. IMPACT OF COVID-19
The COVID-19 continues to have, a severe and negative impact on the Chinese and the global economy. Whether this will lead to a prolonged downturn in the economy is still unknown. The global spread of COVID-19 pandemic in major countries of the world have and may continue result in global economic distress, and the nature of and extent to which it may affect the Group’s results of operations will depend on future developments of the COVID-19 pandemic, which are highly uncertain and difficult to predict. There may be potential continuing impacts on subsequent periods if the pandemic and the resulting disruption were to extend over a prolonged period.
23. SUBSEQUENT EVENTS
The Group has evaluated subsequent events through the issuance of the consolidated financial statements and no subsequent event has been identified that would have required adjustment or disclosure in the consolidated financial statements.
F-37