UNITED STATES
SECURITIES AND EXCHANGE COMMISSION
WASHINGTON, D.C. 20549
FORM
(Mark One) | |
REGISTRATION STATEMENT PURSUANT TO SECTION 12(b) OR 12(g) OF THE SECURITIES EXCHANGE ACT OF 1934 | |
OR | |
ANNUAL REPORT PURSUANT TO SECTION 13 OR 15(d) OF THE SECURITIES EXCHANGE ACT OF 1934 | |
For the fiscal year ended | |
OR | |
TRANSITION REPORT PURSUANT TO SECTION 13 OR 15(d) OF THE SECURITIES EXCHANGE ACT OF 1934 | |
OR | |
SHELL COMPANY REPORT PURSUANT TO SECTION 13 OR 15(d) OF THE SECURITIES EXCHANGE ACT OF 1934 | |
Date of event requiring this shell company report . . . . . . . . . . . . . . . . . . .
For the transition period from to
Commission file number:
(Exact name of Registrant as specified in its charter)
N/A
(Translation of Registrant’s name into English)
(Jurisdiction of incorporation or organization)
+852 2523-3588
(Address of principal executive offices)
Telephone: +
Email:
(Name, Telephone, Email and/or Facsimile number and Address of Company Contact Person)
Securities registered or to be registered pursuant to Section 12(b) of the Act:
Title of each class |
| Symbol(s) |
| Name of each exchange on which registered |
The | ||||
| The |
* Not for trading, but only in connection with the listing on The Nasdaq Global Market of American depositary shares.
Securities registered or to be registered pursuant to Section 12(g) of the Act:
None
(Title of Class)
Securities for which there is a reporting obligation pursuant to Section 15(d) of the Act:
None
(Title of Class)
Indicate the number of outstanding shares of each of the issuer’s classes of capital or common stock as of the close of the period covered by the annual report.
As of December 31, 2021,
Indicate by check mark if the registrant is a well-known seasoned issuer, as defined in Rule 405 of the Securities Act. ⌧
If this report is an annual or transition report, indicate by check mark if the registrant is not required to file reports pursuant to Section 13 or 15(d) of the Securities Exchange Act of 1934. ◻ Yes ⌧
Note – Checking the box above will not relieve any registrant required to file reports pursuant to Section 13 or 15(d) of the Securities Exchange Act of 1934 from their obligations under those Sections.
Indicate by check mark whether the registrant: (1) has filed all reports required to be filed by Section 13 or 15(d) of the Securities Exchange Act of 1934 during the preceding 12 months (or for such shorter period that the registrant was required to file such reports), and (2) has been subject to such filing requirements for the past 90 days. ⌧
Indicate by check mark whether the registrant has submitted electronically every Interactive Data File required to be submitted pursuant to Rule 405 of Regulation S-T (§232.405 of this chapter) during the preceding 12 months (or for such shorter period that the registrant was required to submit such files). ⌧
Indicate by check mark whether the registrant is a large accelerated filer, an accelerated filer, a non-accelerated filer, or an emerging growth company. See the definitions of “large accelerated filer,” “accelerated filer,” and “emerging growth company” in Rule 12b-2 of the Exchange Act.
Accelerated filer ◻ | Non-accelerated filer ◻ | Emerging growth company |
If an emerging growth company that prepares its financial statements in accordance with U.S. GAAP, indicate by check mark if the registrant has elected not to use the extended transition period for complying with any new or revised financial accounting standards† provided pursuant to Section 13(a) of the Exchange Act. ◻ Yes ◻ No
† The term “new or revised financial accounting standard” refers to any update issued by the Financial Accounting Standards Board to its Accounting Standards Codification after April 5, 2012.
Indicate by check mark whether the registrant has filed a report on and attestation to its management’s assessment of the effectiveness of its internal control over financial reporting under Section 404(b) of the Sarbanes-Oxley Act (15 U.S.C. 7262(b)) by the registered public accounting firm that prepared or issued its audit report.
Indicate by check mark which basis of accounting the registrant has used to prepare the financial statements included in this filing:
International Financial Reporting Standards as issued by the | Other ◻ |
If “Other” has been checked in response to the previous question, indicate by check mark which financial statement item the registrant has elected to follow. ◻ Item 17 ◻ Item 18
If this is an annual report, indicate by check mark whether the registrant is a shell company (as defined in Rule 12b-2 of the Exchange Act).
(APPLICABLE ONLY TO ISSUERS INVOLVED IN BANKRUPTCY PROCEEDINGS DURING THE PAST FIVE YEARS)
Indicate by check mark whether the registrant has filed all documents and reports required to be filed by Sections 12, 13 or 15(d) of the Securities Exchange Act of 1934 subsequent to the distribution of securities under a plan confirmed by a court. ◻ Yes ◻ No
TABLE OF CONTENTS
|
| Page |
1 | ||
|
| |
2 | ||
4 | ||
|
| |
13 | ||
13 | ||
13 | ||
13 | ||
72 | ||
147 | ||
147 | ||
164 | ||
174 | ||
176 | ||
178 | ||
178 | ||
194 | ||
195 | ||
|
|
|
197 | ||
197 | ||
Material Modifications to the Rights of Security Holders and Use of Proceeds | 197 | |
198 | ||
199 | ||
199 | ||
199 | ||
199 | ||
Purchases of Equity Securities by the Issuer and Affiliated Purchasers | 199 | |
200 | ||
200 | ||
200 | ||
Disclosure Regarding Foreign Jurisdictions that Prevent Inspections | 200 | |
|
|
|
200 | ||
200 | ||
201 | ||
201 | ||
|
|
|
203 | ||
i
INTRODUCTION
Unless otherwise indicated or the context otherwise requires, references in this annual report to:
| ● | “ADSs” are to American depositary shares, each of which represents eight Class A ordinary shares; |
| ● | “availability rate” are to the ratio of the total time a service system is capable of being used during the market hours of the relevant equity markets; |
| ● | “average DAUs” in a given period are to the average of the DAUs on each trading day during that period; |
| ● | “China ,” “Mainland China” and the “PRC” are to the People’s Republic of China, excluding, for the purposes of this annual report only, Hong Kong, Macau and Taiwan; |
| ● | “churn rate” are to the percentage of the decrease in the same paying client cohort between the beginning and ending of a given period divided by the number of paying clients at the beginning of the same period; |
| ● | “client asset balance” are to the asset balance in the trading accounts of our paying clients; |
| ● | “Class A ordinary shares” are to our Class A ordinary shares, par value US$0.00001 per share; |
| ● | “Class B ordinary shares” are to our Class B ordinary shares, par value US$0.00001 per share; |
| ● | “DAUs” are to the number of user accounts and visitors who access our platforms Futubull and/or moomoo, at least once on a given trading day. Some visitors may access our platforms using more than one device on a given trading day and we calculate the number of visitors who access our platforms based on the number of the devices used by the visitors to access our platforms; |
| ● | “Futu,” “we,” “us,” “our company,” “our” and “Group” are to Futu Holdings and its subsidiaries and, in the context of describing our operations and consolidated financial information, also include the VIE and its subsidiaries, unless the context otherwise requires; |
| ● | “Futu Holdings” are to Futu Holdings Limited, our Cayman Islands holding company; |
| ● | “Futu International Hong Kong” are to Futu Securities International (Hong Kong) Limited, our wholly-owned subsidiary incorporated in Hong Kong; |
| ● | “Futu Hong Kong” are to Futu Securities (Hong Kong) Limited, our wholly-owned subsidiary incorporated in Hong Kong; |
| ● | “HK$” and “Hong Kong dollars” are to the legal currency of Hong Kong; |
| ● | “HK SFC” are to the Securities and Futures Commission of Hong Kong; |
| ● | “MAUs” are to the number of user accounts and visitors who access our platforms Futubull and/or moomoo at least once during the calendar month in question. Some visitors may access Futubull or moomoo using more than one device in a given month and we calculate the number of visitors who access our platforms based on the number of the devices used by the visitors to access our platforms; |
| ● | “NiuNiu/Moo Community” are to our social network services on Futubull or moomoo platform, including the interactive tools and functions offered on such platform; |
| ● | “paying clients” are to the clients with assets in their trading accounts with us; |
1
| ● | “registered clients” and “clients” are to the users who open one or more trading accounts with us; |
| ● | “RMB” and “Renminbi” are to the legal currency of China; |
| ● | “shares” and “ordinary shares” are to our Class A ordinary shares and Class B ordinary shares; |
| ● | “US$,” “U.S. dollars,” “$,” and “dollars” are to the legal currency of the United States; |
| ● | “users” are to the number of user accounts registered with our applications or websites; |
| ● | “VIE” and “Shenzhen Futu” are to Shenzhen Futu Network Technology Co., Ltd., a company incorporated in the PRC that has entered into a series of contractual arrangements with the WFOE; and |
| ● | “WFOE” and “Shensi Beijing” are to Shensi Network Technology (Beijing) Co., Ltd., our wholly-owned subsidiary incorporated in the PRC. |
For each relevant period prior to January 1, 2021, “users,” “MAUs” and “average DAUs” figures disclosed in this annual report are only inclusive of those under Futubull, due to insignificant figures recorded under moomoo. Since January 1, 2021, the numbers disclosed in this annual report include figures under Futubull and moomoo for each subsequent period.
For each relevant period prior to January 1, 2021, “clients,” “registered clients,” “paying clients,” “client asset balance,” “trading volume” and other client-based figures disclosed in this annual report are only inclusive of those under Futu International Hong Kong, due to insignificant figures recorded under Futu Inc. Since January 1, 2021, the figures disclosed in this annual report include those under Futu Securities International (Hong Kong) Limited, Futu Inc. and Futu Singapore Pte. Ltd. for each subsequent period.
Unless otherwise noted, all translations from Hong Kong dollars to U.S. dollars and from U.S. dollars to Hong Kong dollars in this annual report were made at a rate of HK$7.7996 to US$1.00, the exchange rate as of December 30, 2021 as set forth in the H.10 statistical release of the Board of Governors of the Federal Reserve System. We make no representation that any Hong Kong dollars or U.S. dollar amounts could have been, or could be, converted into U.S. dollars or Hong Kong dollars, as the case may be, at any particular rate, or at all.
FORWARD-LOOKING INFORMATION
This annual report contains forward-looking statements that reflect our current expectations and views of future events. The forward-looking statements are contained principally in the sections entitled “Item 3. Key Information—D. Risk Factors,” “Item 4. Information on the Company—B. Business Overview” and “Item 5. Operating and Financial Review and Prospects.” Known and unknown risks, uncertainties and other factors, including those listed under “Item 3. Key Information—D. Risk Factors,” may cause our actual results, performance or achievements to be materially different from those expressed or implied by the forward-looking statements.
You can identify some of these forward-looking statements by words or phrases such as “may,” “will,” “expect,” “anticipate,” “aim,” “estimate,” “intend,” “plan,” “believe,” “is/are likely to,” “potential,” “continue” or other similar expressions. We have based these forward-looking statements largely on our current expectations and projections about future events and trends that we believe may affect our financial condition, results of operations, business strategy and financial needs. These forward-looking statements include, but are not limited to, statements relating to:
| ● | our mission, goals and strategies; |
| ● | our future business development, financial conditions and results of operations; |
| ● | the trends in, expected growth and the market size of the online and mobile trading and other financial services industry in China, Hong Kong, the United States, Singapore and globally; |
2
| ● | expected changes in our revenues, costs or expenditures; |
| ● | our expectations regarding demand for and market acceptance of our products and services; |
| ● | our expectations regarding our relationships with users, clients and third-party business partners; |
| ● | competition in our industry; |
| ● | our proposed use of proceeds; |
| ● | the impact of the COVID-19 pandemic; |
| ● | relevant government policies and regulations relating to our industry; and |
| ● | general economic, business and socio-political conditions in China, Hong Kong, the United States, Singapore and other markets we have businesses or operations. |
These forward-looking statements involve various risks and uncertainties. You should read thoroughly this annual report and the documents that we refer to with the understanding that our actual future results may be materially different from and worse than what we expect. Important risks and factors that could cause our actual results to be materially different from our expectations are generally set forth in “Item 3. Key Information—D. Risk Factors,” “Item 4. Information on the Company—B. Business Overview” and “Item 5. Operating and Financial Review and Prospects” and other sections in this annual report. Moreover, we operate in an evolving environment. New risk factors and uncertainties emerge from time to time and it is not possible for our management to predict all risk factors and uncertainties, nor can we assess the impact of all factors on our business or the extent to which any factor, or combination of factors, may cause actual results to differ materially from those contained in any forward-looking statements. We qualify all of our forward-looking statements by these cautionary statements.
This annual report contains certain data and information that we obtained from various government and private publications. Although we believe the data and information to be reliable, we have not independently verified the accuracy or completeness of the data and information contained in these publications. Statistical data in these publications also include projections based on a number of assumptions. The online brokerage and related industries may not grow at the rate projected by market data, or at all. Failure of these markets to grow at the projected rate may have a material and adverse effect on our business and the market price of the ADSs. In addition, the rapidly evolving nature of the online brokerage industry results in significant uncertainties for any projections or estimates relating to the growth prospects or future condition of our market. Furthermore, if any one or more of the assumptions underlying the market data are later found to be incorrect, actual results may differ from the projections based on these assumptions. You should not place undue reliance on these forward-looking statements.
You should not rely upon forward-looking statements as predictions of future events. We undertake no obligation to update or revise any forward-looking statements, whether as a result of new information, future events or otherwise, after the date on which the statements are made or to reflect the occurrence of unanticipated events. You should read this annual report and the documents that we refer to in this annual report and have filed as exhibits to this annual report, of which this annual report is a part, completely and with the understanding that our actual future results may be materially different from what we expect.
3
EXPLANATORY NOTE
Investing in our securities involves a high degree of risk. Please carefully consider the risks discussed under the section entitled “Item 3. Key Information—D. Risk Factors” in this annual report. We provide the following disclosure to help investors better understand our corporate structure, operations in China and the associated risks.
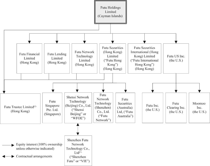
As used in this annual report, (i) “Futu,” “we,” “us,” “our company,” or “our” refer to Futu Holdings and its subsidiaries and, in the context of describing our operations and consolidated financial information, also include the VIE and its subsidiaries, unless the context otherwise requires; (ii) “Futu Holdings” refers to Futu Holdings Limited, our Cayman Islands holding company; (iii) “Futu Hong Kong” refers to Futu Securities (Hong Kong) Limited, our wholly-owned subsidiary incorporated in Hong Kong; (iv) “VIE” or “Shenzhen Futu” refers to Shenzhen Futu Network Technology Co., Ltd., a company incorporated in the PRC that has entered into a series of contractual arrangements with the WFOE; and (v) “WFOE” or “Shensi Beijing” refers to Shensi Network Technology (Beijing) Co., Ltd., our wholly-owned subsidiary incorporated in the PRC.
Our Corporate Structure and Operation in China
Futu Holdings is not an operating company but a Cayman Islands holding company conducting a significant portion of our operations through our wholly-owned subsidiaries, including in Hong Kong, Singapore and the United States. Because Futu Holdings is an exempted company incorporated in the Cayman Islands, it is classified as a foreign enterprise, and our wholly-owned PRC subsidiaries are foreign-invested enterprises, under PRC laws and regulation, and none of them is generally allowed to own more than 50% of the equity interests in PRC companies that are value-added telecommunication service providers.
In order to provide certain value-added telecommunication services in China while ensuring compliance with PRC laws and regulations, the WFOE has entered into a series of contractual arrangements with the VIE and its shareholders. The contractual agreements are designed to provide us economic exposure to the VIE’s value-added telecommunication services in China where PRC law prohibits, restricts or impose conditions on direct equity investment in the VIE. For a detailed description about these contractual arrangements, see “Item 4. Information on the Company—C. Organizational Structure—Contractual Arrangements with the VIE and Its Shareholders.”
As a result of the contractual agreements with the VIE, Futu Holdings becomes the primary beneficiary of the VIE for accounting purposes and treat it as a PRC consolidated entity under U.S. GAAP. Neither we nor our investors own any equity ownership in, direct foreign investment in, or control of the VIE as a result of the WFOE’s contractual agreements with the VIE and its shareholders. As a result, holders of the ADSs are not purchasing equity interest in the VIE or its subsidiaries but instead are purchasing equity interest in Futu Holdings, a Cayman Islands holding company whose consolidated financial results include those of the VIE and its subsidiaries under U.S. GAAP.
Our contractual arrangements with the VIE and its shareholders have not been tested in a court of law in the PRC and foreign investors may never be allowed to hold equity interests in the VIE and its subsidiaries under PRC laws and regulations. Chinese regulatory authorities could in the future disallow these agreements, which would likely affect our operations in China. Please see “Item 3. Key Information—D. Risk Factors—Risks Related to Our Operations in China—If the PRC government deems that the contractual arrangements in relation to the VIE do not comply with PRC regulatory restrictions on foreign investment in the relevant industries, or if these regulations or the interpretation of existing regulations change in the future, we could be subject to severe penalties or be forced to relinquish our interests in those operations.”
We and the VIE face various legal and operational risks and uncertainties related to Our Operations in China, including complex and evolving PRC laws and regulations. For example, we and/or the VIE face risks associated with regulatory approvals on offshore offerings, the use of variable interest entities, anti-monopoly regulatory actions, and oversight on cybersecurity and data privacy, as well as the lack of inspection by the Public Company Accounting Oversight Board, or PCAOB, on our independent registered public accounting firm, which may impact our ability to conduct certain businesses, accept foreign investments, or list on a U.S. or other foreign exchange. These risks could result in a material adverse change in our operations and the value of the ADSs, significantly limit or completely hinder our ability to offer or continue to offer securities to investors and cause such securities to significantly decline in value, as further explained below:
4
| ● | The PRC government has significant authority to regulate or intervene in a company’s operations in China at any time, such as ours, whether such operations are conducted through a subsidiary or a consolidated variable interest entity. Therefore, investors in the ADSs and our business face potential uncertainty from the PRC government’s policy. The Chinese government may intervene or influence our operations at any time, or may exert more oversight and control over offerings conducted overseas and/or foreign investment in China-based issuers, which could result in a material change in our operations and/or the value of our ADSs. Any actions by the Chinese government to exert more oversight and control over offerings that are conducted overseas and/or foreign investment in China-based issuers could significantly limit or completely hinder our ability to offer or continue to offer securities to investors and cause the value of such securities to significantly decline. See “Item 3. Key Information—D. Risk Factors—Risks Related to Our Operations in China—The PRC government has significant authority to regulate or intervene in a company’s operations in China at any time, such as ours, whether such operations are conducted through a subsidiary or a consolidated variable interest entity. Therefore, investors in the ADSs and our business face potential uncertainty from the PRC government’s policy”; |
| ● | We believe that our corporate structure and contractual arrangements with the VIE comply with the current applicable PRC laws and regulations. As of the date of this annual report, we believe that our PRC subsidiaries and the VIE are not required to obtain permission or approval from the Chinese Securities Regulatory Commission, or the CSRC, or the Cyberspace Administration of China, or the CAC, to operate their respective business in China or to approve our contractual arrangements with the VIE and its shareholders. However, PRC laws and regulations governing the conditions and the requirements of such approval are uncertain and the relevant government authorities have broad discretion in interpreting these laws and regulations. Accordingly, the PRC regulatory authorities may take a different view. There can be no assurance that the PRC government authorities such as the Ministry of Commerce, or the MOFCOM, the Ministry of Industry and Information Technology, or the MIIT, or other authorities that regulate our business and other participants in the telecommunications industry, would agree that our corporate structure or any of the above contractual arrangements comply with PRC licensing, registration or other regulatory requirements, with existing policies or with requirements or policies that may be adopted in the future. As of the date of this annual report, we have not received any inquiry, notice, warning, or sanctions regarding our corporate structure and contractual arrangements from the CSRC, CAC or any other PRC governmental agency. If we, our subsidiaries or the VIE inadvertently conclude that approvals are not required, or if these regulations change or are interpreted differently and we are required to obtain approval in the future, our ADSs may significantly decline in value or become worthless if we are unable to assert our contractual control rights over the economic benefits and assets of the VIE and its subsidiaries. See “Item 3. Key Information—D. Risk Factors—Risks Related to Our Operations in China—If the PRC government deems that the contractual arrangements in relation to the VIE do not comply with PRC regulatory restrictions on foreign investment in the relevant industries, or if these regulations or the interpretation of existing regulations change in the future, we could be subject to severe penalties or be forced to relinquish our interests in those operations”; |
| ● | Recently, the PRC government initiated a series of regulatory actions and released guidelines to regulate business operations in China with little advance notice, including those related to data security or anti-monopoly concerns, which may have an impact on our ability to conduct certain business in China, accept foreign investments, or list on a U.S. or other foreign exchange. If we are unable to address any data security or information protection concerns, any compromise of security that results unauthorized disclosure or transfer of personal data, or to comply with the then applicable laws and regulations, we may incur additional costs and liability and result in governmental enforcement actions, litigation, fines and penalties or adverse publicity and could cause our users and clients to lose trust in us, which could have a material adverse effect on our business, results of operations, financial condition and prospects. And if certain of our activities in Mainland China were deemed by relevant regulators as violation of the laws and regulations on anti-monopoly, it may result in governmental investigations, fines and/or other sanctions against us. As of the date of this annual report, we have not been subject to any administrative penalties, regulatory actions or inquires in connection with anti-monopoly or data security or data privacy. We may also be subject to new laws, regulations or standards, or new interpretations of existing laws, regulations or standards, including those in the areas of data security, data privacy and anti-monopoly, which could require us to incur additional costs and restrict our business operations. For a detailed description of risks and regulations related to our operations in China, see “Item 3. Key Information—D. Risk Factors—Risks Related to Our Operations in China”, “Item 4. Information on the Company—B. Business Overview—Regulation—Overview of the Laws and Regulations Relating to Our Business and Operations in China—Regulations on Cybersecurity and Privacy” and “Item 4. Information on the Company—B. Business Overview—Regulation—Overview of the Laws and Regulations Relating to Our Business and Operations in China—Regulations on Anti-monopoly Matters related to Internet Platform Companies”; |
5
| ● | We rely on contractual arrangements with the VIE and its shareholders for a limited part of our business operations in China, and these contractual arrangements may not be as effective as direct ownership in providing us with control over the VIE. We rely on the performance by the VIE and its shareholders of their obligations under the contracts to exercise control over the VIE. The shareholders of the VIE may not act in the best interests of us or may not perform their obligations under these contracts. Such risks exist throughout the period in which we intend to operate certain portion of our business through the contractual arrangements with the VIE. See “Item 3. Key Information—D. Risk Factors—Risks Related to Our Business and Industry—We depend on contractual arrangements with the VIE and its shareholders to operate a limited part of our operations in China, which may not be as effective as direct ownership in providing operational control”; and |
| ● | Our independent registered public accounting firm is located in and organized under the laws of the PRC, a jurisdiction where the PCAOB is currently unable to conduct inspections without the approval of the Chinese authorities, and therefore our auditors are currently not inspected by the PCAOB. On December 16, 2021, the PCAOB issued a report relaying to the SEC its determinations that the PCAOB is unable to inspect or investigate completely registered public accounting firms in Mainland China and Hong Kong due to positions taken by Chinese authorities. The report, issued under Rule 6100, lists dozens of accounting firms based in Mainland China and Hong Kong subject to the determinations, including our independent registered public accounting firm. Under Rule 6100, the PCAOB will reassess its determinations at least annually. Our ADSs will be delisted or trading in our ADSs would be prohibited under the Holding Foreign Companies Accountable Act if the PCAOB is unable to inspect auditors who are located in China for three consecutive years. The delisting of our ADSs, or the threat of their being delisted, may materially and adversely affect the value of your investment. Additionally, the inability of the PCAOB to conduct inspections deprives our investors with the benefits of such inspections. On June 22, 2021, the U.S. Senate passed the “Accelerating Holding Foreign Companies Accountable Act”, which, if passed by the U.S. House of Representatives and signed into law by the President, would decrease the number of non-inspection years for foreign companies to comply with PCAOB audits from three to two years, thus reducing the time period before their securities may be prohibited from trading or delisted. On February 4, 2022, the U.S. House of Representatives passed the America Competes Act of 2022 which includes the exact same amendments as the bill passed by the Senate. The America Competes Act however includes a broader range of legislation not related to the HFCAA in response to the U.S. Innovation and Competition Act passed by the Senate in 2021. The U.S. House of Representatives and U.S. Senate will need to agree on amendments to these respective bills to align the legislation and pass their amended bills before the President can sign into law. It is unclear when the U.S. Senate and U.S. House of Representatives will resolve the differences in the U.S. Innovation and Competition Act and the America Competes Act of 2022 bills currently passed, or when the U.S. President will sign on the bill to make the amendment into law, or at all. In the case that the bill becomes the law, it will reduce the time period before our ADSs could be delisted from the exchange and prohibited from over-the-counter trading in the U.S. from 2024 to 2023. See “Item 3. Key Information—D. Risk Factors—Risks Related to Our Operations in China—Our ADSs will be delisted and our ADSs and shares may be prohibited from trading in the over-the-counter market under the Holding Foreign Companies Accountable Act, or the HFCAA, if the PCAOB is unable to inspect or fully investigate auditors located in China. On December 16, 2021, PCAOB issued the HFCAA Determination Report, according to which our auditor is subject to the determinations that the PCAOB is unable to inspect or investigate completely. In March 2022, the SEC issued its first “Conclusive list of issuers identified under the HFCAA” indicating that those companies are now formally subject to the delisting provisions if they remain on the list for three consecutive years. We anticipate being added to the list shortly after the filing of this annual report on Form 20-F. Under the current law, delisting and prohibition from over-the-counter trading in the U.S. will start taking place in 2024. If this happens there is no certainty that we will be able to list our ADS or shares on a non-U.S. exchange or that a market for our shares will develop outside of the U.S. In addition, legislations are currently being considered in the United States to shorten the number of non-inspection years from three years to two, which, if adopted, could cause our ADSs to be delisted from the exchange and prohibited from over-the-counter trading in the U.S. as early as 2023. If our ADSs are delisted from the U.S. Exchange and are prohibited from trading in the over-the-counter market in the U.S. there is no certainty that we will be able to list on a non-U.S. exchange or that a market for our shares will develop outside of the U.S. If our ADSs are delisted from the U.S. Exchange and are prohibited from trading in the over-the-counter market in the U.S. there is no certainty that we will be able to list on a non-U.S. exchange or that a market for our shares will develop outside of the U.S. The delisting of our ADSs and inability to trade, or the threat thereof, may materially and adversely affect the value of your investment.” |
6
Disaggregated Financial Information relating to the VIE
Historically, the VIE and its subsidiaries accounted for a small portion of our financial position, results of operations and cash flows. Set forth below are the condensed consolidating schedule showing the financial position as of December 31, 2020 and 2021, and results of operations and cash flows for the years ended December 31, 2019, 2020 and 2021 for (i) Futu Holdings, or the Parent; (ii) the WFOE (which is the primary beneficiary of the VIE); (iii) our other subsidiaries (excluding the WFOE); (iv) the VIE and its subsidiaries; (v) eliminating adjustments; and (vi) consolidated totals.
| As of December 31, 2020 |
| As of December 31, 2021 | |||||||||||||||||||||
| Parent |
| Other |
| WFOE |
| VIE and |
| Eliminating |
| Consolidated |
| Parent |
| Other |
| WFOE |
| VIE and |
| Eliminating |
| Consolidated | |
HK$(in thousands) | HK$(in thousands) | |||||||||||||||||||||||
Condensed Consolidating Schedule of Financial Position |
|
|
|
|
|
|
|
|
|
|
|
|
|
|
|
|
|
|
|
|
|
|
|
|
Assets |
|
|
|
|
|
|
|
|
|
|
|
|
|
|
|
|
|
|
|
|
|
|
|
|
Cash and cash equivalents |
| 37,349 |
| 993,561 |
| 20 |
| 3,738 |
| — |
| 1,034,668 |
| 37,574 |
| 4,514,736 |
| 35 |
| 2,751 |
| — |
| 4,555,096 |
Cash held on behalf of clients |
| — |
| 42,487,090 |
| — |
| — |
| — |
| 42,487,090 |
| — |
| 54,734,351 |
| — |
| — |
| — |
| 54,734,351 |
Restricted cash |
| — |
| — |
| — |
| — |
| — |
| — |
| — |
| 2,065 |
| — |
| — |
| — |
| 2,065 |
Term deposit |
| — |
| 300,000 |
| — |
| — |
| — |
| 300,000 |
| — |
| — |
| — |
| — |
| — |
| — |
Short-term investments |
| — |
| — |
| — |
| — |
| — |
| — |
| 1,169,741 |
| — |
| — |
| — |
| — |
| 1,169,741 |
Amounts due from internal companies(1) |
| 4,184,401 |
| 30,525 |
| 2,043 |
| 117,085 |
| (4,334,054) |
| — |
| 6,969,446 |
| 46,296 |
| 2,102 |
| 190,424 |
| (7,208,268) |
| — |
Loans and advances |
| — |
| 18,825,366 |
| — |
| — |
| — |
| 18,825,366 |
| — |
| 29,587,306 |
| — |
| — |
| — |
| 29,587,306 |
Securities purchased under agreements to resell |
| — |
| — |
| — |
| — |
| — |
| — |
| — |
| 106,203 |
| — |
| — |
| — |
| 106,203 |
Receivables |
| — |
| 8,077,032 |
| — |
| — |
| — |
| 8,077,032 |
| — |
| 10,447,794 |
| — |
| — |
| — |
| 10,447,794 |
Prepaid assets |
| — |
| 9,502 |
| — |
| 1,920 |
| — |
| 11,422 |
| — |
| 11,366 |
| — |
| 6,940 |
| — |
| 18,306 |
Investment in subsidiaries(2) |
| 5,086,681 |
| 19,089 |
| — |
| — |
| (5,105,770) |
| — |
| 13,514,216 |
| 80,292 |
| — |
| — |
| (13,594,508) |
| — |
Investment in VIE(2) | — | — | 17,204 | — | (17,204) | — | — | — | 78,398 | — | (78,398) | — | ||||||||||||
Long-term investments |
| — |
| — |
| — |
| — |
| — |
| — |
| — |
| 23,394 |
| — |
| — |
| — |
| 23,394 |
Operating lease right-of-use assets |
| — |
| 176,963 |
| — |
| 31,900 |
| — |
| 208,863 |
| — |
| 210,887 |
| — |
| 40,415 |
| (7,443) |
| 243,859 |
Other assets |
| 9,655 |
| 375,417 |
| — |
| 8,254 |
| — |
| 393,326 |
| 21,620 |
| 614,707 |
| — |
| 14,072 |
| — |
| 650,399 |
Total assets |
| 9,318,086 |
| 71,294,545 |
| 19,267 |
| 162,897 |
| (9,457,028) |
| 71,337,767 |
| 21,712,597 |
| 100,379,397 |
| 80,535 |
| 254,602 |
| (20,888,617) |
| 101,538,514 |
Liabilities |
|
|
|
|
|
|
|
|
|
|
|
|
|
|
|
|
|
|
|
|
|
|
|
|
Amounts due to related parties |
| — |
| 87,169 |
| — |
| — |
| — |
| 87,169 |
| — |
| 87,459 |
| — |
| — |
| — |
| 87,459 |
Amounts due to internal companies(1) |
| 15,833 |
| 4,245,538 |
| 177 |
| 72,506 |
| (4,334,054) |
| — |
| 21,955 |
| 7,105,635 |
| 243 |
| 80,435 |
| (7,208,268) |
| — |
Securities sold under agreements to repurchase |
| — |
| 5,453,037 |
| — |
| — |
| — |
| 5,453,037 |
| — |
| 4,467,861 |
| — |
| — |
| — |
| 4,467,861 |
Payables |
| 695 |
| 51,052,929 |
| — |
| — |
| — |
| 51,053,624 |
| 131 |
| 67,192,372 |
| — |
| — |
| — |
| 67,192,503 |
Borrowings |
| 977,735 |
| 4,505,083 |
| — |
| — |
| — |
| 5,482,818 |
| 689,869 |
| 5,667,536 |
| — |
| — |
| — |
| 6,357,405 |
Lease liabilities |
| — |
| 189,646 |
| — |
| 32,585 |
| — |
| 222,231 |
| — |
| 217,694 |
| — |
| 42,628 |
| 257 |
| 260,579 |
Accrued expenses and other liabilities |
| 16,133 |
| 674,463 |
| — |
| 40,602 |
| — |
| 731,198 |
| 15,083 |
| 2,129,186 |
| — |
| 53,141 |
| (10,262) |
| 2,187,148 |
Total liabilities |
| 1,010,396 |
| 66,207,865 |
| 177 |
| 145,693 |
| (4,334,054) |
| 63,030,077 |
| 727,038 |
| 86,867,743 |
| 243 |
| 176,204 |
| (7,218,273) |
| 80,552,955 |
Total shareholders’ equity(2) |
| 8,307,690 |
| 5,086,680 |
| 19,090 |
| 17,204 |
| (5,122,974) |
| 8,307,690 |
| 20,985,559 |
| 13,511,654 |
| 80,292 |
| 78,398 |
| (13,670,344) |
| 20,985,559 |
7
For the year ended December 31, 2019 | For the year ended December 31, 2020 | For the year ended December 31, 2021 | ||||||||||||||||||||||||||||||||||
| Parent |
| Other |
| WFOE |
| VIE and |
| Eliminating |
| Consolidated |
| Parent |
| Other |
| WFOE |
| VIE and |
| Eliminating |
| Consolidated |
| Parent |
| Other | WFOE |
| VIE and |
| Eliminating |
| Consolidated | ||
HK$(in thousands) | HK$(in thousands) | HK$(in thousands) | ||||||||||||||||||||||||||||||||||
Condensed Consolidating Schedule of Results of Operations |
|
|
|
|
|
|
|
|
|
|
|
|
|
|
|
|
|
| ||||||||||||||||||
Third-party revenues |
| 1,240 |
| 1,058,376 |
| — |
| 1,939 |
| — |
| 1,061,555 |
| 3,189 |
| 3,298,700 |
| — |
| 8,933 |
| — |
| 3,310,822 |
| 2,766 |
| 7,090,167 |
| — |
| 22,387 |
| — |
| 7,115,320 |
Inter-company revenues(3) | — | — | — | 63,742 | (63,742) | — | — | — | — | 94,500 | (94,500) | — | — | — | — | 187,774 | (187,774) | — | ||||||||||||||||||
Total costs(3) |
| (3,930) |
| (332,321) |
| — |
| (9,195) |
| 63,742 |
| (281,704) |
| (191) |
| (777,589) |
| — |
| (12,674) |
| 94,500 |
| (695,954) |
| — |
| (1,382,062) |
| — |
| (11,776) |
| 187,774 |
| (1,206,064) |
Total expenses |
| (22,529) |
| (519,967) |
| (1) |
| (49,399) |
| — |
| (591,896) |
| (23,388) |
| (1,051,012) |
| (53) |
| (72,554) |
| — |
| (1,147,007) |
| (26,854) |
| (2,558,736) |
| (46) |
| (140,807) |
| — |
| (2,726,443) |
Equity in gain of subsidiaries/ VIE(2) |
| 192,322 |
| 8,806 |
| 8,807 |
| — |
| (209,935) |
| — |
| 1,347,485 |
| 21,088 |
| 20,727 |
| — |
| (1,389,300) |
| — |
| 2,816,673 |
| 52,695 |
| 52,741 |
| — |
| (2,922,109) |
| — |
Others, net |
| (1,439) |
| (7,014) |
| — |
| (1,009) |
| — |
| (9,462) |
| (1,572) |
| (17,955) |
| 413 |
| 1,876 |
| — |
| (17,238) |
| 17,625 |
| (14,841) |
| — |
| (306) |
| — |
| 2,478 |
Income before income tax expenses |
| 165,664 |
| 207,880 |
| 8,806 |
| 6,078 |
| (209,935) |
| 178,493 |
| 1,325,523 |
| 1,473,232 |
| 21,087 |
| 20,081 |
| (1,389,300) |
| 1,450,623 |
| 2,810,210 |
| 3,187,223 |
| 52,695 |
| 57,272 |
| (2,922,109) |
| 3,185,291 |
Share of loss from equity method investments |
| — |
| (543) |
| — |
| — |
| — |
| (543) |
| — |
| (307) |
| — |
| — |
| — |
| (307) |
| — |
| — |
| — |
| — |
| — |
| — |
Income tax expense |
| — |
| (15,015) |
| — |
| 2,729 |
| — |
| (12,286) |
| — |
| (125,439) |
| — |
| 646 |
| — |
| (124,793) |
| — |
| (370,550) |
| — |
| (4,531) |
| — |
| (375,081) |
Net income |
| 165,664 |
| 192,322 |
| 8,806 |
| 8,807 |
| (209,935) |
| 165,664 |
| 1,325,523 |
| 1,347,486 |
| 21,087 |
| 20,727 |
| (1,389,300) |
| 1,325,523 |
| 2,810,210 |
| 2,816,673 |
| 52,695 |
| 52,741 |
| (2,922,109) |
| 2,810,210 |
8
For the year ended December 31, 2019 | For the year ended December 31, 2020 | For the year ended December 31, 2021 | ||||||||||||||||||||||||||||||||||
| Parent |
| Other |
| WFOE |
| VIE and |
| Eliminating |
| Consolidated |
| Parent |
| Other |
| WFOE |
| VIE and |
| Eliminating |
| Consolidated |
| Parent |
| Other |
| WFOE |
| VIE and |
| Eliminating |
| Consolidated | |
HK$ (in thousands) | HK$ (in thousands) | HK$ (in thousands) | ||||||||||||||||||||||||||||||||||
Condensed Consolidating Schedules of Cash Flows |
|
|
|
|
|
|
|
|
|
|
|
|
|
|
|
|
|
|
|
|
|
|
|
|
|
|
|
|
|
|
|
|
|
|
|
|
Net cash (used in) /generated from operating activities(4) |
| (10,336) |
| 1,982,273 |
| (1) |
| (2,502) |
| — |
| 1,969,434 |
| (30,551) |
| 20,502,112 |
| 3 |
| (14,847) |
| — |
| 20,456,717 |
| (16,465) |
| 6,026,081 |
| 15 |
| 2,340 |
| — |
| 6,011,971 |
Advances to Group companies |
| (939,807) |
| (32,740) |
| — |
| — |
| 972,547 |
| — |
| (3,049,229) |
|
| — |
|
| 3,049,229 |
| — |
| (4,814,377) |
| — |
| — |
| — |
| 4,814,377 |
| — | ||
Receival of advances repayment from Group companies | 313,091 | 32,740 | — | — | (345,831) | — | 779,604 | — | — | — | (779,604) | — | 2,039,648 | — | — | — | (2,039,648) | — | ||||||||||||||||||
Investments in subsidiaries, VIE and VIE’s subsidiary |
| (223,982) |
| — |
| — |
| — |
| 223,982 |
| — |
| (1,869,682) |
| — |
| — |
| — |
| 1,869,682 |
| — |
| (5,480,918) |
| — |
| — |
| — |
| 5,480,918 |
| — |
Other investing activities |
| — |
| (162,290) |
| — |
| 2,233 |
| — |
| (160,057) |
| — |
| (261,279) |
| — |
| 17,104 |
| — |
| (244,175) |
| (1,169,715) |
| 209,477 |
| — |
| (3,327) |
| — |
| (963,565) |
Net cash (used in)/generated from investing activities |
| (850,698) |
| (162,290) |
| — |
| 2,233 |
| 850,698 |
| (160,057) |
| (4,139,307) |
| (261,279) |
| — |
| 17,104 |
| 4,139,307 |
| (244,175) |
| (9,425,362) |
| 209,477 |
| — |
| (3,327) |
| 8,255,647 |
| (963,565) |
Proceeds from advances from Group companies(5) |
| — |
| 939,807 |
| — |
| 32,740 |
| (972,547) |
| — |
|
| 3,049,229 |
| — |
| — |
| (3,049,229) |
| — |
| — |
| 4,814,377 |
| — |
| — |
| (4,814,377) |
| — | |
Repayment of advances from Group companies(5) | — | (313,091) | — | (32,740) | 345,831 | — | — | (779,604) | — | — | 779,604 | — | — | (2,039,648) | — | — | 2,039,648 | — | ||||||||||||||||||
Proceeds from issuance of ordinary shares |
| 1,259,317 |
| — |
| — |
| — |
| — |
| 1,259,317 |
| 2,339,718 |
| — |
| — |
| — |
| — |
| 2,339,718 |
| 10,856,524 |
| — |
| — |
| — |
| — |
| 10,856,524 |
Capital contribution from Group companies | — | 223,982 | — | — | (223,982) | — | — | 1,869,682 | — | — | (1,869,682) | — | — | 5,480,918 | — | — | (5,480,918) | — | ||||||||||||||||||
Other financing activities |
| (399,031) |
| 291,336 |
| — |
| — |
| — |
| (107,695) |
| 1,859,532 |
| 4,207,646 |
| — |
| — |
| — |
| 6,067,178 |
| (1,414,672) |
| 1,112,366 |
| — |
| — |
| — |
| (302,306) |
Net cash generated from/(used in) financing activities |
| 860,286 |
| 1,142,034 |
| — |
| — |
| (850,698) |
| 1,151,622 |
| 4,199,250 |
| 8,346,953 |
| — |
| — |
| (4,139,307) |
| 8,406,896 |
| 9,441,852 |
| 9,368,013 |
| — |
| — |
| (8,255,647) |
| 10,554,218 |
Effect of exchange rate changes on cash, cash equivalents and restricted cash |
| (41) |
| (44,625) |
| — |
| — |
| — |
| (44,666) |
| (33) |
| (1,084) |
| — |
| — |
| — |
| (1,117) |
| 200 |
| 166,930 |
| — |
| — |
| — |
| 167,130 |
Net (decrease)/ increase in cash, cash equivalents and restricted cash |
| (789) |
| 2,917,392 |
| (1) |
| (269) |
| — |
| 2,916,333 |
| 29,359 |
| 28,586,702 |
| 3 |
| 2,257 |
| — |
| 28,618,321 |
| 225 |
| 15,770,501 |
| 15 |
| (987) |
| — |
| 15,769,754 |
Cash, cash equivalents and restricted cash at beginning of the year |
| 8,779 |
| 11,976,557 |
| 18 |
| 1,750 |
| — |
| 11,987,104 |
| 7,990 |
| 14,893,949 |
| 17 |
| 1,481 |
| — |
| 14,903,437 |
| 37,349 |
| 43,480,651 |
| 20 |
| 3,738 |
| — |
| 43,521,758 |
Cash, cash equivalents and restricted cash at end of the year |
| 7,990 |
| 14,893,949 |
| 17 |
| 1,481 |
| — |
| 14,903,437 |
| 37,349 |
| 43,480,651 |
| 20 |
| 3,738 |
| — |
| 43,521,758 |
| 37,574 |
| 59,251,152 |
| 35 |
| 2,751 |
| — |
| 59,291,512 |
Notes:
| (1) | It represents the elimination of intercompany balances among parent, the VIE and our subsidiaries. |
| (2) | It represents the elimination of the investment in the VIE and our subsidiaries by the Parent. |
| (3) | Intercompany Revenues between VIE and Other Subsidiaries |
The VIE provides software development services and technical consulting services to the subsidiaries of the Group. For the years ended December 31, 2019, 2020 and 2021, technical service fees of the VIE were HK$63,742 thousand, HK$94,500 thousand and HK$187,774 thousand, respectively. The intercompany service charge is eliminated at the consolidation level.
Intercompany Revenues between VIE and WFOE
Pursuant to the exclusive technology consulting and services agreement entered into in October 2014, between the WFOE and the VIE, which was subsequently amended and restated in May 2015 and further in September 2018, the WFOE had the exclusive right to provide the VIE with consulting and services related to, among other things, technology research and development, as well as maintenance of software and hardware. The VIE agreed to pay WFOE a service fee in an amount equal to its annual net income. The WFOE may adjust the amount of service fee based on factors such as the complexity, time spent and the commercial value of the services.
On September 30, 2021, a termination agreement was entered into among the WFOE, the VIE and its shareholders, pursuant to which the parties agreed to terminate the prior contractual arrangements and replaced them with a new set of agreements. Pursuant to the exclusive business cooperation agreement entered into on September 30, 2021 by and among the WFOE, the VIE and its shareholders, the VIE engages the WFOE as the exclusive service provider of technical support, consulting services and other services to the VIE. The VIE agrees to pay a service fee at an amount equivalent to 100% of the consolidated gross profits of the VIE for any fiscal year after offsetting the accumulated losses of the VIE and its subsidiaries in the previous fiscal years (if any) and after deducting working capital, expenditure, taxes and other statutory contributions required in any fiscal year.
For the years ended December 31, 2019, 2020 and 2021, the WFOE did not charge any service fee from the VIE.
| (4) | For the years ended December 31, 2019, 2020 and 2021, cash paid by subsidiaries to the VIE for technical service fees were HK$37,631 thousand, HK$33,669 thousand and HK$189,827 thousand, respectively. |
| (5) | For the year ended December 31, 2019, a subsidiary paid operating expense of HK$32,740 thousand on behalf of the VIE, and the VIE repaid the advance from the subsidiary subsequently. |
9
We expect that the financial position, results of operations and cash flows generated by the VIE and its subsidiaries will constitute an immaterial portion of our consolidated financial information for the foreseeable future. However, there can be no assurance that the risks associated with the contractual arrangement with the VIE and its shareholders, if materialized, would not materially and adversely impact our financial position, results of operations, prospects or the value of the ADSs.
Transfer of Cash Through Our Organization
Although we consolidate the results of the VIE and its subsidiaries under U.S. GAAP, we only have access to the assets or earnings of the VIE and its subsidiaries through our contractual arrangements with the VIE and its shareholders. The cash flows that have occurred between the VIE and Futu Holdings and its subsidiaries are summarized as follows:
For the year ended December 31, | ||||||||
2019 | 2020 | 2021 | ||||||
| HK$ |
| HK$ |
| HK$ |
| US$ | |
| (in thousands) | |||||||
Cash paid by subsidiaries to the VIE for technical service fee |
| 37,631 |
| 33,669 |
| 189,827 |
| 24,423 |
Advances from subsidiaries to the VIE |
| 32,740 |
| — |
| — |
| — |
Repayment of advances to Group companies by the VIE |
| (32,740) |
| — |
| — |
| — |
Restrictions and Limitations on Transfer of Cash
Futu Holdings is incorporated in the Cayman Islands and its businesses in China are conducted mainly through its PRC subsidiaries and partly through the VIE and its subsidiaries. We face various restrictions and limitations on foreign exchange, our ability to transfer cash between entities, across borders and to U.S. investors, and our ability to distribute earnings from our subsidiaries and/or the VIE and its subsidiaries, to Futu Holdings and holders of the ADSs as well as the ability to settle amounts owed under the contractual arrangements with the VIE.
Uncertainties regarding the interpretation and implementation of the contractual arrangements with the VIE could limit our ability to enforce such agreements. If the PRC authorities determine that the contractual arrangements constituting part of the VIE structure do not comply with PRC regulations, or if current regulations change or are interpreted differently in the future, our ability to settle amount owed by the VIE under the VIE agreements may be seriously hindered.
Current PRC regulations permit our PRC subsidiaries, including the WFOE, to pay dividends to us only out of their accumulated profits, if any, determined in accordance with PRC accounting standards and regulations. In addition, each of our PRC subsidiaries, the VIE and its PRC subsidiaries are required to set aside at least 10% of their respective accumulated profits each year, if any, to fund certain reserve funds until the total amount set aside reaches 50% of their respective registered capital. Our PRC subsidiaries and the VIE and its subsidiaries may also allocate a portion of their after-tax profits based on PRC accounting standards to employee welfare and bonus funds at their discretion. These reserves are not distributable as cash dividends. Furthermore, if the WFOE incurs debt on its own behalf in the future, the instruments governing the debt may restrict its ability to pay dividends or make other payments to us. In addition, the PRC tax authorities may require us to adjust our taxable income under the contractual arrangements we currently have in place in a manner that would materially and adversely affect the WFOE’s ability to pay dividends and other distributions to us. Any limitation on the ability of our PRC subsidiaries, including the WFOE, to distribute dividends to us or on the ability of the VIE to make payments to the WFOE may restrict our ability to satisfy our liquidity requirements. See “Item 4. Information on the Company—B. Business Overview—Regulation—Overview of the Laws and Regulations Relating to Our Business and Operations in China—Regulations on Dividend Distribution.”
10
Futu Hong Kong may be considered a non-resident enterprise for tax purposes, so that any dividends paid by our PRC subsidiaries pays to Futu Hong Kong may be regarded as China-sourced income and, as a result, may be subject to PRC withholding tax at a rate of up to 10%. If we are required under the PRC Enterprise Income Tax Law to pay income tax for any dividends we receive from PRC subsidiaries, or if Futu Hong Kong is determined by the PRC government authority as receiving benefits from reduced income tax rate due to a structure or arrangement that is primarily tax-driven, it would materially and adversely affect the amount of dividends, if any, we may pay to our shareholders and ADS holders. If the PRC tax authorities determine that Futu Holdings is a PRC resident enterprise for enterprise income tax purposes, we may be required to withhold a 10% tax from dividends we pay to our shareholders and ADS holders, in each case that are non-resident enterprises. See “Item 3. Key Information—D. Risk Factors—Risks Relating to Our Operations in China—Dividends payable to our foreign investors and gains on the sale of the ADSs or Class A ordinary shares by our foreign investors may become subject to PRC tax.”
In addition, non-resident enterprise shareholders, including our ADS holders, may be subject to PRC tax at a rate of 10% on gains realized on the sale or other disposition of ADSs or ordinary shares if such income is treated as sourced from within the PRC. Furthermore, if Futu Holdings were deemed to be a PRC resident enterprise, dividends paid to our non-PRC individual shareholders, including our ADS holders, and any gain realized on the transfer of ADSs or ordinary shares by such holders may be subject to PRC tax at a rate of 20% which in the case of dividends may be withheld at source. Any such tax may reduce the returns on your investment in the ADSs or ordinary shares. See “Item 3. Key Information—D. Risk Factors—Risks Relating to Our Operations in China— We may be treated as a resident enterprise for PRC tax purposes under the PRC Enterprise Income Tax Law, and we may therefore be subject to PRC income tax on our global income.”
Our offshore entities are permitted under PRC laws and regulations to provide funding to our PRC subsidiaries only through loans or capital contributions, subject to the approval of government authorities and limits on the amount of capital contributions and loans. This may delay or prevent us from using the proceeds from our offshore capital raising activities to make loans or capital contribution to our PRC subsidiaries. See “Item 3. Key Information—D. Risk Factors—Risks Relating to Our Operations in China—PRC regulation of loans to and direct investment in PRC entities by offshore holding companies and governmental control of currency conversion may delay or prevent us from using the proceeds of our securities offerings to make loans or additional capital contributions to our PRC subsidiaries and the VIE and its subsidiaries.”
Additionally, PRC government imposes controls on the convertibility of the RMB into foreign currencies and, in certain cases, the remittance of currency out of China. Under existing PRC foreign exchange regulations, payments of current account items, such as profit distributions and trade and service-related foreign exchange transactions, can be made in foreign currencies without prior approval from the State Administration of Foreign Exchange of the PRC, or the SAFE by complying with certain procedural requirements. Dividends payments to us by Futu Hong Kong in foreign currencies are subject to the condition that the remittance of such dividends outside of the PRC complies with certain procedures under PRC foreign exchange regulations, such as the overseas investment registrations by our shareholders or the ultimate shareholders of our corporate shareholders who are PRC residents. Approvals by or registration with appropriate government authorities is required where RMB is to be converted into foreign currency and remitted out of China to pay capital expenses such as the repayment of loans denominated in foreign currencies. The PRC government may also at its discretion restrict access in the future to foreign currencies for current account transactions. If the foreign exchange control system prevents us from obtaining sufficient foreign currencies to satisfy our foreign currency demands, our PRC subsidiaries, including the WFOE, may not be able to pay dividends in foreign currencies to us and our access to cash generated from its operations will be restricted. See “Item 3.D. Key Information—Risk Factors—Risks Related to Our Business and Industry—We are subject to PRC restrictions on currency exchange.”
Taxation on Dividends or Distributions
Futu Holdings’ source of dividend partly comes from dividends paid by its PRC subsidiaries, including the WFOE, which in part depends on payments received from the VIE under the contractual arrangements with the VIE. None of our subsidiaries has declared or paid any dividend or distribution to us. We have never declared or paid any dividend on our ordinary shares and we have no current intention to pay dividends to shareholders or holders of ADSs. We currently intend to retain most, if not all, of our available funds and any future earnings to fund the development and growth of our business. The undistributed earnings that are subject to dividend tax are expected to be indefinitely reinvested for the foreseeable future.
11
Under the current laws of the Cayman Islands, Futu Holdings is not subject to tax on income or capital gains. Upon payments of dividends to our shareholders, no Cayman Islands withholding tax will be imposed. For purposes of illustration, the following discussion reflects the hypothetical taxes that might be required to be paid in Mainland China and Hong Kong, assuming that: (i) we have taxable earnings in the VIE, and (ii) we determine to pay a dividend in the future:
Hypothetical pre-tax earnings in the VIE(1) |
| 100.00 |
Tax on earnings at statutory rate of 25% at WFOE level(2) |
| (25.00) |
Amount to be distributed as dividend from WFOE to Futu Hong Kong(3) |
| 75.00 |
Withholding tax at tax treaty rate of 5 % | (3.75) | |
Amount to be distributed as dividend at Futu Hong Kong level and net distribution to Futu Holdings Limited(4) |
| 71.25 |
Notes:
| (1) | For purposes of this example, the tax calculation has been simplified. The hypothetical book pre-tax earnings amount is assumed to equal Chinese taxable income. |
| (2) | Certain of our subsidiaries and the VIE qualifies for a 15% preferential income tax rate in China. However, such rate is subject to qualification, is temporary in nature, and may not be available in a future period when distributions are paid. For purposes of this hypothetical example, the table above reflects a maximum tax scenario under which the full statutory rate would be effective. |
| (3) | China’s Enterprise Income Tax Law imposes a withholding income tax of 10% on dividends distributed by a Foreign Invested Enterprise to its immediate holding company outside of Mainland China. A lower withholding income tax rate of 5% is applied if the Foreign Invested Enterprise’s immediate holding company is registered in Hong Kong or other jurisdictions that have a tax treaty arrangement with Mainland China, subject to a qualification review at the time of the distribution. There is no incremental tax at Futu Hong Kong level for any dividend distribution to Futu Holdings. |
| (4) | If a 10% withholding income tax rate is imposed, the withholding tax will be 7.5 and the amount to be distributed as dividend at Futu Hong Kong level and net distribution to Futu Holdings will be 67.5. |
The table above has been prepared under the assumption that all profits of the VIE will be distributed as fees to our PRC subsidiaries under tax neutral contractual arrangements. If, in the future, the accumulated earnings of the VIE exceed the service fees paid to our PRC subsidiaries (or if the current and contemplated fee structure between the intercompany entities is determined to be non-substantive and disallowed by Chinese tax authorities), the VIE could make a non-deductible transfer to our PRC subsidiaries for the amounts of the stranded cash in the VIE. This would result in such transfer being non-deductible expenses for the VIE but still taxable income for the PRC subsidiaries. Our management believes that there is only a remote possibility that this scenario would happen.
Should all tax planning strategies fail the VIE could, as a matter of last resort, make a non-deductible transfer to the WFOE for amounts of stranded cash in the VIE. This would result in the double taxation of earnings: once at the VIE level (non-deductible expense) and again at the WFOE level (for presumptive earnings on the transfer). This has the impact of reducing the amount available above from 71.25% to approximately 53% of pre-tax income, respectively. Management believes this scenario to be remote.
12
PART I
Item 1. Identity of Directors, Senior Management and Advisers
Not applicable.
Item 2. Offer Statistics and Expected Timetable
Not applicable.
Item 3. Key Information
A. [Reserved]
B. Capitalization and Indebtedness
Not applicable.
C. Reasons for the Offer and Use of Proceeds
Not applicable.
D. Risk Factors
Below please find a summary of the principal risks we face, organized under relevant headings.
Risks Related to Our Business and Industry
| ● | Our historical growth rates may not be indicative of our future growth, which makes it difficult to evaluate our future prospects. |
| ● | We are subject to extensive and evolving regulatory requirements in the markets we operate in, non-compliance with which may result in penalties, limitations and prohibitions on our future business activities or suspension or revocation of our licenses and trading rights, and consequently may materially and adversely affect our business, financial condition, operations and prospects. In addition, we are involved in ongoing inquiries by relevant regulators. |
| ● | Our online client onboarding procedures historically did not strictly follow the specified steps set out by the relevant authorities in Hong Kong, which may subject us to regulatory actions in addition to remediation, which may include reprimands, fines, limitations or prohibitions on our future business activities and/or suspension or revocation of Futu International Hong Kong’s licenses and trading rights. |
| ● | We do not hold any license or permit for providing securities brokerage business in Mainland China. Although we do not believe we engage in securities brokerage business in Mainland China, there remain uncertainties to the interpretation and implementation of relevant PRC laws and regulations. If some of our activities in Mainland China were deemed by relevant regulators as provision of securities business such as securities brokerage services, investment consulting services, and/or futures business in Mainland China, our business, financial condition, results of operations and prospects may be materially and adversely affected. |
| ● | We face significant competition in the online brokerage and wealth management industries, and if we are unable to compete effectively, we may lose our market share and our results of operations and financial condition may be materially and adversely affected. |
13
| ● | If we are unable to retain existing clients or attract new clients to increase their trading volume, or if we fail to offer services to address the needs of our clients as they evolve, our business and results of operations may be materially and adversely affected. |
| ● | Because our revenues and profitability depend largely on clients’ trading volume, they are prone to significant fluctuations and are difficult to predict. Declines in trading volumes generally result in lower revenues from transaction execution activities, which may affect our financial condition, results of operations and prospects. |
| ● | We are subject to PRC restrictions on currency exchange. |
Risks Related to Our Operations in China
| ● | The PCAOB is currently unable to inspect our auditor in relation to their audit work performed for our financial statements and the inability of the PCAOB to conduct inspections over our auditor deprives our investors with the benefits of such inspections. |
| ● | Our ADSs will be delisted and our ADSs and shares may be prohibited from trading in the over-the-counter market under the Holding Foreign Companies Accountable Act, or the HFCAA, if the PCAOB is unable to inspect or fully investigate auditors located in China. On December 16, 2021, PCAOB issued the HFCAA Determination Report, according to which our auditor is subject to the determinations that the PCAOB is unable to inspect or investigate completely. In March 2022, the SEC issued its first “Conclusive list of issuers identified under the HFCAA” indicating that those companies are now formally subject to the delisting provisions if they remain on the list for three consecutive years. We anticipate being added to the list shortly after the filing of this annual report on Form 20-F. Under the current law, delisting and prohibition from over-the-counter trading in the U.S. will start taking place in 2024. If this happens there is no certainty that we will be able to list our ADS or shares on a non-U.S. exchange or that a market for our shares will develop outside of the U.S. In addition, legislations are currently being considered in the United States to shorten the number of non-inspection years from three years to two, which, if adopted, could cause our ADSs to be delisted from the exchange and prohibited from over-the-counter trading in the U.S. as early as 2023. The delisting of our ADSs and inability to trade, or the threat thereof, may materially and adversely affect the value of your investment. |
| ● | The PRC government has significant authority to regulate or intervene in a company’s operations in China at any time, such as ours, whether such operations are conducted through a subsidiary or a consolidated variable interest entity. Therefore, investors in the ADSs and our business face potential uncertainty from the PRC government’s policy. |
| ● | If the PRC government deems that the contractual arrangements in relation to the VIE do not comply with PRC regulatory restrictions on foreign investment in the relevant industries, or if these regulations or the interpretation of existing regulations change in the future, we could be subject to severe penalties or be forced to relinquish our interests in those operations. |
| ● | There are uncertainties regarding the interpretation and enforcement of PRC laws, rules and regulations. |
Risks Related to the ADSs
| ● | The trading price of the ADSs may be volatile, which could result in substantial losses to you. |
| ● | Our dual-class voting structure will limit your ability to influence corporate matters and could discourage others from pursuing any change of control transactions that holders of our Class A ordinary shares and the ADSs may view as beneficial, and may adversely affect the trading market for the ADSs. |
| ● | If securities or industry analysts do not publish research or publish inaccurate or unfavorable research about our business, the market price for the ADSs and trading volume could decline. |
| ● | The depositary for the ADSs will give us a discretionary proxy to vote our Class A ordinary shares underlying your ADSs if you do not vote at shareholders’ meetings, except under limited circumstances, which could adversely affect your interests. |
14
| ● | Because we do not expect to pay dividends in the foreseeable future, you must rely on price appreciation of the ADSs for return on your investment. |
Risks Related to Our Business and Industry
Our historical growth rates may not be indicative of our future growth, which makes it difficult to evaluate our future prospects.
We launched our online brokerage business in 2012 and experienced rapid growth since our inception. Our total revenues increased by 211.9% from HK$1,061.6 million in 2019 to HK$3,310.8 million in 2020, and further by 114.9% from HK$3,310.8 million in 2020 to HK$7,115.3 million (US$912.3 million) in 2021. However, our historical growth rates may not be indicative of our future growth, and we cannot assure you that we will be able to maintain similar growth rates in the future or our efforts may prove more costly than we currently anticipate such that we may not succeed in increasing our revenues sufficiently to offset higher expenses. If our growth rate declines, investors’ perceptions of our business and business prospects may be adversely affected and the market price of our ADSs could decline. In addition, we have limited experience in new services and products launched in the past few years. As our business develops and as we respond to competition, we may continue to introduce new service offerings, make adjustments to our existing services, or make adjustments to our business operation in general. Any significant change to our business model that does not achieve expected results may have a material and adverse impact on our financial condition and results of operations. It is therefore difficult to effectively assess our future prospects.
We may not be able to manage our expansion effectively. Continuous expansion may increase the complexity of our business and place a strain on our management, operations, technical systems, financial resources and internal control functions. Our current and planned personnel, systems, resources and controls may not be adequate to support and effectively manage our future operations.
You should consider our business and prospects in light of the risks and uncertainties that fast-growing companies in a quick-evolving and extensively regulated industry may encounter. These risks and challenges include our ability to, among other things:
| ● | sustain high growth in the future; |
| ● | navigate a complex and evolving regulatory environment as well as economic condition and fluctuation; |
| ● | offer personalized and competitive online brokerage, wealth management and other financial services; |
| ● | increase the utilization of our services by existing and new users and clients; |
| ● | offer attractive commission rates while driving the growth and profitability of our business; |
| ● | maintain and enhance our relationships with our business partners, including funding partners for our margin financing business and fund companies for our wealth management business; |
| ● | enhance our technology infrastructure to support the growth of our business and maintain the security of our system and the confidentiality of the information provided and utilized across our system; |
| ● | improve our operational efficiency; |
| ● | attract, retain and motivate talented employees to support our business growth;and |
| ● | defend ourselves against legal and regulatory actions. |
Our entrepreneurial and collaborative culture is important to us, and we believe it has been a major contributor to our success. We may have difficulties maintaining such culture to meet the needs of our future and evolving operations as we continue to grow, in particular as we expand internationally. In addition, our ability to maintain our culture as a public company, with changes in policies, practices, corporate governance and management requirements, may be challenging. Failure to maintain our culture could have a material adverse effect on our business.
15
We are subject to extensive and evolving regulatory requirements in the markets we operate in, non-compliance with which may result in penalties, limitations and prohibitions on our future business activities or suspension or revocation of our licenses and trading rights, and consequently may materially and adversely affect our business, financial condition, operations and prospects. In addition, we are involved in ongoing inquiries by relevant regulators.
We are subject to extensive regulations and the markets in which we operate, including Hong Kong, Singapore and the United States, are highly regulated. However, the online brokerage service industry (including, for example, the use of cloud-based operating, computing and record keeping technology as well as biometric identification technology) is at a relatively early stage of development, and applicable laws, regulations and other requirements may be changed and adopted from time to time. We may be subject to examinations and inquiries by the relevant regulators on a regular or ad-hoc basis. Our business operations in Hong Kong are subject to applicable Hong Kong laws, regulations, guidelines, circulars, and other regulatory guidance, or collectively the HK Brokerage Regulations, including, for example, the SFO and its subsidiary legislation. These HK Brokerage Regulations set out the licensing requirements, regulate our operational activities and standards, and impose requirements such as maintaining minimum liquidity or capital along with other filing, record keeping and reporting obligations relevant to our business operations. See “Item 4. Information on the Company—B. Business Overview—Regulation—Overview of the Laws and Regulations Relating to Our Business and Operations in Hong Kong.” In addition, our operations in the United States are subject to applicable United States laws, rules and regulatory guidance, or collectively the US Brokerage Regulations, including, for example, the U.S. Securities and Exchange Act of 1934, or the Exchange Act, rules and guidance adopted under the Exchange Act by the U.S. Securities and Exchange Commission, or the SEC, and rules and guidance adopted by the Financial Industry Regulatory Authority, or FINRA. See “Item 4. Information on the Company—B. Business Overview—Regulation—Overview of the Laws and Regulations Relating to Our Business and Operations in the United States.” Also, our operations in Singapore are subject to applicable Singapore laws and regulatory requirements, including under the Securities and Futures Act (Chapter 289 of Singapore), or the SFA, and its subsidiary legislation such as the Securities and Futures (Licensing and Conduct of Business) Regulations, or the SF(LCB)R. In Singapore, we hold a Capital Markets Services License, or CMSL, issued by the Singapore regulator, the Monetary Authority of Singapore, or the MAS, and we are required to abide by relevant regulatory notices and guidelines issued by the MAS. See “Item 4. Information on the Company—B. Business Overview—Regulation—Overview of the Laws and Regulations Relating to Our Business and Operations in Singapore.” Failure to comply with applicable laws and regulations in markets we operate can result in investigations and regulatory actions, which may lead to penalties, including reprimands, fines, limitations or prohibitions on our future business activities or suspension or revocation of our licenses or trading rights. Any outcome of such nature may affect our ability to conduct business, harm our reputation and, consequently, materially and adversely affect our business, financial condition, results of operations and prospects.
From time to time, Futu Securities International (Hong Kong) Limited, or Futu International Hong Kong, as a HK SFC-licensed corporation may be subject to or required to assist in inquiries or investigations by relevant regulatory authorities in Hong Kong, principally the HK SFC. The HK SFC conducts on-site reviews and off-site monitoring to ascertain and supervise our business conduct and compliance with relevant regulatory requirements and to assess and monitor, among other things, our financial soundness. We are subject to such regulatory examination, reviews and inquiries from time to time. If any misconduct is identified as a result of inquiries, reviews or investigations, the HK SFC may take disciplinary actions which could lead to revocation or suspension of licenses, public or private reprimand or imposition of pecuniary penalties against us, our responsible officers, licensed representatives, directors or other officers. Any such disciplinary actions taken against us, our responsible officers, licensed representatives, directors or other officers may have a material and adverse impact on our business operations and financial results. In addition, we are subject to statutory secrecy obligations under the SFO whereby we may not be permitted to disclose details on any HK SFC inquiries, reviews or investigations without the consent of the HK SFC. Futu Inc. and Futu Clearing Inc., as SEC-registered broker-dealers, have been subject to examinations and enquiries initiated by the SEC and FINRA in the past. They may also be subject to similar examinations, enquiries or other regulatory actions by such and other regulatory authorities in the future. Futu Singapore Pte. Ltd., as a Capital Markets Services Licensee in Singapore, may be subject to similar examinations and regulatory actions initiated by the MAS or other relevant regulatory authorities in Singapore. While we do not believe we are conducting securities business in China, we cannot rule out the possibility that we will be subject to the supervision of the CSRC or other PRC government authorities in the future. See “Item 4. Information on the Company—B. Business Overview—Regulation—Overview of the Laws and Regulations Relating to Our Business and Operations in China.”
16
As of the date of this annual report, Futu International Hong Kong was involved in certain ongoing inquiries initiated by the HK SFC concerning matters including, among others, client onboarding processes, risk management, client assets, cybersecurity, anti-money laundering, counter-financing terrorism and operation of mobile application. We are unable to accurately predict the outcome of such inquiries given their ongoing nature. See “Item 4. Information on the Company—B. Business Overview—Ongoing Regulatory Actions.” We have been and may continue to be subject to inquiries or investigations by the HK SFC. The HK SFC may identify misconduct or material non-compliance, undertake investigation and take regulatory actions, which may include, among other things, reprimands, fines, limitations or prohibitions on our future business activities or suspension or revocation of Futu International Hong Kong’s licenses and trading rights. There also remains a risk that we may not be able to rectify our practices to be in compliance with relevant HK Brokerage Regulations following the identification of any such misconduct or material non-compliance, which may result in the HK SFC taking additional regulatory actions against us in the forms described above. If any such outcome were to arise, there may be a material and adverse effect on our reputation, business, results of operations, financial conditions and prospects.
Our online client onboarding procedures historically did not strictly follow the specified steps set out by the relevant authorities in Hong Kong, which may subject us to regulatory actions in addition to remediation, which may include reprimands, fines, limitations or prohibitions on our future business activities and/or suspension or revocation of Futu International Hong Kong’s licenses and trading rights.
As online brokerage services in Hong Kong and, in particular, the technologies and practices involved in online account opening services are at relatively early stages of development, applicable laws, regulations, guidelines, circulars and other regulatory guidance with regard to online client onboarding procedures remain evolving and are subject to further changes. For the online application procedures followed by certain clients outside Hong Kong to open Hong Kong or U.S. trading accounts with us, see “Item 4. Information on the Company—B. Business Overview—Our Services—Trading, Clearing and Settlement—Account Opening.” The HK SFC’s current position on the expressly specified non-face-to-face approaches for account opening, including online account opening, in light of the HK SFC regulatory requirements is summarized in paragraph 5.1 of the SFC Code of Conduct and SFC circulars dated May 12, 2015, October 24, 2016, July 12, 2018 and June 28, 2019, as updated by the HK SFC from time to time (together, the “SFC Circulars”). There are various methods set out under the SFC Circulars for online account opening, one of which is to use e-certification services provided by certification authorities outside Hong Kong whose electronic signature certificates have obtained mutual recognition status accepted by the Hong Kong government and the relevant local government when onboarding clients. Until recently, our online client onboarding procedures for certain clients outside Hong Kong did not strictly follow the specified methods set out in the SFC Circulars, and we have been testing new e-certification procedures through mutually recognized certification authorities as part of our online onboarding process since 2019. As of the date of this annual report, we implemented such new procedure as one of the online client onboarding procedures for our new clients. To the extent applicable, new clients are required to complete such new procedures. We have not been subject to any enforcement disciplinary action in relation to our online client onboarding procedures. However, we have been and may continue to be subject to inquiries or investigations by the HK SFC regarding our current and historical client onboarding procedures. There is no assurance that we will be able to achieve full implementation in a timely manner, or at all, with respect to the adoption of e-certification procedures or remediate our account opening or other procedures for all relevant existing clients retroactively or to make further adjustments to our online client onboarding processes as may be required by the HK SFC. We may need to take extensive time and incur additional costs and our customer experience may be adversely impacted. As a result, such remediation or adjustments may have a material adverse impact on our operations, business prospects, user experience and client acquisition and retention. If our online client onboarding procedures are determined by the HK SFC to be, or have been, not in compliance with the applicable laws, regulations, guidelines, circulars and other regulatory guidance, we may be subject to regulatory actions, which may include, in addition to remediation, reprimands, fines, limitations or prohibitions on our future business activities and/or suspension or revocation of Futu International Hong Kong’s licenses and trading rights.
17
We do not hold any license or permit for providing securities brokerage business in Mainland China. Although we do not believe we engage in securities brokerage business in Mainland China, there remain uncertainties to the interpretation and implementation of relevant PRC laws and regulations. If some of our activities in Mainland China were deemed by relevant regulators as provision of securities business such as securities brokerage services, investment consulting services, and/or futures business in Mainland China, our business, financial condition, results of operations and prospects may be materially and adversely affected.
Pursuant to the relevant PRC laws and regulations, no entity or individual shall engage in securities business without the approval of the securities regulatory authority of the State Council. See “Item 4. Information on the Company—B. Business Overview—Regulation—Overview of the Laws and Regulations Relating to Our Business and Operations in China—Regulations on Securities Business.” We do not hold any license or permit in relation to providing securities brokerage business in Mainland China. A significant portion of our technology, research and development, management, supporting and other teams are based in Mainland China and a large number of our users are PRC residents. While we do not believe the business we are conducting now through our subsidiaries or consolidated affiliated entities in China is securities brokerage business in China, we cannot assure you that certain of our activities such as redirecting users in China to brokers or other licensed entities outside of China will not be deemed as operating securities brokerage business in China. In the past, we received inquiries relating to certain aspects of our activities from certain regulatory authorities in China. We have taken measures in a timely manner to modify and enhance our business and platforms to be in compliance with the current applicable PRC laws and regulations related to securities brokerage business in China. However, we cannot assure you that the measures we have taken or will take in the future will be effective or fully satisfy the relevant regulatory authorities’ requirements. Based on the opinion of our PRC legal counsel, Han Kun Law Offices, we are not in violation of the current applicable PRC laws and regulations related to securities brokerage business in China in any material aspects. However, there remain some uncertainties as to how the current and any future PRC laws and regulations will be interpreted or enforced in the context of operating securities related business in Mainland China. If some of our activities in Mainland China were deemed by relevant regulators as provision of securities business such as securities brokerage services, investment consulting services and/or futures business in China, we will be required to obtain relevant licenses or permits from relevant regulatory bodies, including the CSRC, and failure of obtaining such licenses or permits may subject us to regulatory actions and penalties, including fines, suspension of parts or all of our operations in the PRC, and temporary suspension or removal of our websites, desktop devices and mobile application in China. In such cases, our business, financial condition, results of operations and prospects may be materially and adversely affected. In addition, while we have internal policies in place regulating relevant activities of our employees and their dealings with our business partners, if our employees or business partners engage in certain activities that relevant authorities would require permits or licenses for, we may be subject to regulatory enquiries or penalties and negative publicity.
We face significant competition in the online brokerage and wealth management industries, and if we are unable to compete effectively, we may lose our market share and our results of operations and financial condition may be materially and adversely affected.
The market for online brokerage and wealth management services is relatively new, rapidly evolving and intensely competitive. We expect competition to continue and intensify in the future. We face competition from traditional retail brokerage firms and financial service providers in Hong Kong and worldwide, as we currently have operations in Singapore, the United States and Australia and may expand into other markets. In order to satisfy the demands of clients for hands-on electronic trading facilities, universal access to markets, smart routing, better trading tools, lower commissions and financing rates, we have embarked on building such facilities and service enhancements.
In addition, the online brokerage and wealth management industries exhibit massive opportunities which may attract major internet companies to enter the market by adopting a similar business model, which may significantly affect our market share and sales volume. Further, major international brokerage companies that have large retail online brokerage businesses as well as online brokerage units of commercial banks may also take advantage of their established resources and satisfy applicable regulatory requirements through acquisitions and organic development.
18
We expect competition to increase in the future as current competitors diversify and improve their offerings and as new participants enter the market. We cannot assure you that we will be able to compete effectively or efficiently with current or future competitors. They may be acquired by, receive investment from or enter into strategic relationships with, established and well-financed companies or investors, which would help enhance their competitiveness. Furthermore, the current competitors and new entrants in the online brokerage and wealth management industries may also seek to develop new service offerings, technologies or capabilities that could render some of the services that we offer obsolete or less competitive, and some of them may adopt more aggressive pricing policies or devote greater resources to marketing and promotional campaigns than we do. The occurrence of any of these circumstances may hinder our growth and reduce our market share, and thus our business, results of operations, financial condition and prospects would be materially and adversely affected.
If we are unable to retain existing clients or attract new clients to increase their trading volume, or if we fail to offer services to address the needs of our clients as they evolve, our business and results of operations may be materially and adversely affected.
We derive a significant portion of our revenues from our online brokerage services provided to our clients. To maintain the high growth momentum of our platforms, we depend on retaining current clients and attracting more new clients. If there is insufficient demand for our online brokerage and margin financing services, we might not be able to maintain and increase our trading volume and revenues as we expect, and our business and results of operations may be adversely affected.
Our success depends largely on our ability to retain existing clients. Our clients may not continue to place trading orders or increase the level of their trading activities through our platforms if we cannot match the prices offered by other market players or if we fail to deliver satisfactory services. Failure to deliver services in a timely manner at competitive prices with satisfactory experience will cause our clients to lose confidence in us and use our platforms less frequently or even stop using our platforms altogether, which in turn will materially and adversely affect our business. Even if we are able to provide high-quality and satisfactory services through our platforms in a timely manner and at favorable price terms, we cannot assure you that we will be able to retain existing clients due to reasons out of our control, such as our clients’ personal financial reasons or the deterioration of the capital markets condition.
If we are unable to maintain or increase our client retention rates or generate new clients in a cost-effective manner, our business, financial condition and results of operations would likely be adversely affected. Historically, we incurred HK$164.7 million, HK$385.3 million and HK$1,392.1 million (US$178.5 million) in selling and marketing expenses, representing 15.5%, 11.6% and 19.6% of our total revenues in 2019, 2020 and 2021, respectively. Although we have spent significant financial resources on marketing expenses and plan to continue to do so, these efforts may not be cost-effective to attract new clients. We cannot assure you that we will be able to maintain or grow our client base in a cost-effective way.
We must stay abreast of the needs and preferences of our clients to serve their evolving trading needs as their investment demands change. If we fail to retain our existing clients by offering services that cater to their evolving investment and trading needs, we may not be able to maintain and continue to grow the trading volume facilitated by our platforms, and our business and results of operations may be adversely affected. In addition, if we are unable to maintain, enhance or develop the methods we use to retain clients, the costs of client retention will significantly increase, and our ability to retain clients may be harmed.
Similar to other brokerage and financial services providers, we cannot guarantee the profitability of the investment made by clients through our platforms. The profitability of our clients’ investment is directly affected by elements beyond our control, such as economic and political conditions, broad trends in business and finance, changes in volume of securities transactions, changes in the markets in which such transactions occur and changes in how such transactions are processed. While we do not provide securities investment consulting services to our users and clients, we provide a social community and information services to facilitate the provision of financial and market information. Although these materials and commentaries contain prominent disclaimers, our clients may seek to hold us responsible when they use such information to make trading decisions and suffer financial loss on their trades, or if their trades are not as profitable as they have expected. Furthermore, it is possible that some clients could solely rely on certain predictive statements made by other users on our platforms, ignoring our alert warnings that clients should make their own investment judgment and should not predict future performance based on historical records. As a result, the financial loss of our clients may affect our performance in terms of transaction volumes and revenues as clients decide to abort trading. In addition, some clients who have suffered substantial losses through our platforms may blame our platforms, seek to recover their damages from us or bring lawsuits against us.
19
Because our revenues and profitability depend largely on clients’ trading volume, they are prone to significant fluctuations and are difficult to predict. Declines in trading volumes generally result in lower revenues from transaction execution activities, which may affect our financial condition, results of operations and prospects.
Our revenues and profitability depend in part on the level of trading activity of the securities of our clients, which are often affected by factors beyond our control, including economic and political conditions, broad trends in business and finance and changes in the markets in which such transactions occur. Weaknesses in the markets in which we operate, including economic slowdowns, have historically resulted in reduced trading volumes for us. Declines in trading volumes generally result in lower revenues from transaction execution activities. Lower levels of volatility generally have the same directional impact. Declines in market values of securities or other financial instruments can also result in illiquid markets, which can also result in lower revenues and profitability from transaction execution activities. Lower price levels of securities and other financial instruments, as well as compressed bid/ask spreads, which often follow lower pricing, can further result in reduced revenues and profitability. These factors can also increase the potential risk for losses on securities or other financial instruments held in inventory and failures of buyers and sellers to fulfill their obligations and settle their trades, as well as claims and litigation. Any of the foregoing factors could have a material adverse effect on our business, financial condition, results of operations and cash flows.
Our business is also subject to general economic and political conditions, in particular the economic and political conditions in Hong Kong, the PRC, Singapore and the United States, such as macroeconomic and monetary policies, legislation and regulations affecting the financial and securities industries, upward and downward trends in the business and financial sectors, inflation, currency fluctuations, availability of short-term and long-term funding sources, cost of funding and the level and volatility of interest rates. For example, volatility and drops in stock market performance and uncertainties in macroeconomic conditions caused by global calamities such as the ongoing COVID-19 pandemic could negatively impact our revenues and profitability. See “—A sustained outbreak of the COVID-19 virus could have a material adverse impact on our business, operating results and financial condition.” As a result of these risks, our income and operating results may be subject to significant fluctuations.
Tensions in international economic relations, in particular those between the U.S. and China, may have an adverse effect on our business, financial condition and results of operation.
There have been rising tensions in international economic relations in recent periods, including those between the United States and China. For example, in 2018 and 2019, the United States imposed import tariffs on specified products imported from China, and China has responded by imposing retaliatory tariffs on goods exported from the United States. In August 2020, political tensions between the United States and China have escalated due to, among other things, trade disputes, the COVID-19 outbreak, sanctions imposed by the U.S. Department of Treasury on certain officials of the Hong Kong Special Administrative Region and the PRC central government and the executive orders issued by former U.S. President Donald J. Trump prohibiting certain transactions with ByteDance Ltd. and WeChat-related transactions with Tencent Holdings Ltd. and the respective subsidiaries of such companies. Although the above-mentioned executive orders had been subsequently withdrawn by the Biden Administration, rising trade, political and regulatory tension between the United States and China could reduce levels of trades, investments, technological exchanges and other economic activities between the two major economies, which would have a material adverse effect on global economic conditions and the stability of global financial markets. Any of these factors could have a material adverse effect on our business, prospects, financial condition and results of operations.
20
On August 6, 2020, the former President of the United States issued an executive order prohibiting “any transactions that is related to WeChat by any person or with respect to any property, subject to the jurisdiction of the United States with Tencent Holdings Ltd., Shenzhen, China, or any subsidiary of that entity, as identified by the Secretary of Commerce under section 1(c) of this order.” The executive order had been subsequently withdrawn by the Biden Administration. As of February 28, 2022, entities directly or beneficially owned by Tencent Holdings Limited owned 21.0% of our outstanding shares and 27.6% of the total voting power of our outstanding shares, and we have certain business collaborations with Tencent. We also have business operations and hold relevant licenses in the United States. Given that our operations in the United States have limited revenue contribution, we are of the view that there has been no material impact of the tensions between the U.S. and China on our business operations and financial performance as of the date of this annual report. While we do not expect that our U.S. operations will be subject to the restrictions imposed by the executive order, we cannot assure you that there will not be rules or further executive orders prohibiting our business collaborations with Tencent. Upon the occurrence of such events, our business will be adversely impacted. In addition, any current and future actions or escalations by either the United States or China may cause global economic turmoil and potentially have a negative impact on our business, financial condition and results of operations, and we cannot provide any assurance as to whether such actions will occur or the form that they may take.
If we fail to protect our platforms or the information of our users and clients, whether due to cyber-attacks, computer viruses, physical or electronic break-in, breaches by third parties or other reasons, we may be subject to liabilities imposed by relevant laws and regulations, and our reputation and business may be materially and adversely affected.
Our computer system, the networks we use, the networks and online trading platforms of the exchanges and other third parties with whom we interact, are potentially vulnerable to physical or electronic computer break-ins, viruses and similar disruptive problems or security breaches. A party that is able to circumvent our security measures could misappropriate proprietary information or customer information, jeopardize the confidential nature of the information we transmit over the Internet and mobile network or cause interruptions in our operations. We or our service providers may be required to invest significant resources to protect against the threat of security breaches or to alleviate problems caused by any breaches.
In addition, we collect, store and process certain personal and other sensitive data from our users and clients, which makes us a potentially vulnerable target to cyber-attacks, computer viruses, physical or electronic break-ins or similar disruptions. While we have taken steps to protect the confidential information that we have access to, our security measures could be breached. Because the techniques used to sabotage or obtain unauthorized access to systems change frequently and generally are not recognized until they are launched against a target, we may not be able to anticipate these techniques or implement adequate preventative measures. Any accidental or intentional security breaches or other unauthorized access to our system could cause confidential user information to be stolen and used for criminal purposes. Security breaches or unauthorized access to confidential information could also expose us to liability related to the loss of the information, time-consuming and expensive litigation and negative publicity. We have not experienced any material cyber-security breaches or been subject to any material breaches of any of our cyber-security measures in the past.
In addition, leakages of confidential information may be caused by third-party service providers or business partners. If security measures are breached because of third-party action, employee error, malfeasance or otherwise, or if design flaws in our technology infrastructure are exposed and exploited, our relationships with users and clients could be severely damaged, we may become susceptible to future claims if our users and clients suffer damages, and could incur significant liability and our business and operations could be adversely affected. Furthermore, our corporate clients may utilize our technology to serve their own employees and customers. Any failure or perceived failure by us to prevent information security breaches or to comply with privacy policies or privacy-related legal obligations, or any compromise of security that results in the unauthorized release or transfer of personally identifiable information or other customer data, could cause our clients to lose trust in us and could expose us to legal claims and regulatory actions.
21
Our operations and services involve collection, processing, and storage of significant amounts of data concerning our users, clients, business partners and employees and may be subject to complex and evolving laws and regulations regarding privacy and data protection and cybersecurity. If we fail to comply with the relevant laws and regulations, our business, results of operations and financial condition may be adversely affected.
We are subject to a variety of laws, regulations and other legal and regulatory obligations related to the protection of personal data, privacy and information security in the regions where we do business, and there has been and may continue to be a significant increase in such laws and regulations that restrict or control the use of personal data. See “Item 4. Information on the Company—B. Business Overview—Regulation—Overview of the Laws and Regulations Relating to Our Business and Operations in China—Regulations on Cybersecurity and Privacy.” In China, the Cybersecurity Law became effective in June 2017 and requires network operators to follow the principles of legitimacy in collecting and using personal information.
In addition, the Information Security Technology—Personal Information Security Specification, or the China Specification, came into force on October 1, 2020. Under the China Specification, after collecting the personal information, the controller of the personal information must immediately conduct the data de-sensitization, implement the technical and administrative measures to store separately the de-sensitized data and the data which may be used to recover the identity of the persons and make sure not to identify the persons in the subsequent process of processing the personal information data. In addition, the data controller must provide the purpose of collecting and using subject personal information, as well as the business functions of such purpose, and the China Specification requires the data controller to distinguish its core function from additional functions to ensure the data controller will only collect personal information as needed.
Similarly, Hong Kong, Singapore and the United States also have their respective data privacy legislation that regulates the collection, use, protection and handling of personal data. Under the relevant legislation, while the precise requirements may differ from jurisdiction to jurisdiction, in general, data users are required to comply with various data protection principles in relation to the requirement of lawful and fair collection of personal data, consent of data subjects, retention of personal data, use and disclosure of personal data, security of personal data, personal data policies and practices, and rights to access and correction of personal data.
On August 20, 2021, the SCNPC promulgated the Personal Information Protection Law of the PRC, or the Personal Information Protection Law, which integrates the scattered rules with respect to personal information rights and privacy protection. The Personal Information Protection Law, which came into effect on November 1, 2021, aims at protecting the personal information rights and interests, regulating the processing of personal information, ensuring the orderly and free flow of personal information in accordance with the law and promoting the reasonable use of personal information. The Personal Information Protection Law applies to the processing of personal information within China, as well as certain personal information processing activities conducted by entities outside China for natural persons within China, including those for the provision of products and services to natural persons within China or for the analysis and assessment of acts of natural persons within China. As a result, our overseas subsidiaries including Hong Kong subsidiary, Futu International Hong Kong, may become subject to relevant personal information protection laws of the PRC.
Personal information, as defined in the Personal Information Protection Law, refers to information related to identified or identifiable natural persons and is recorded by electronic or other means but excluding the anonymized information. The Personal Information Protection Law provides the obligations of a personal information processor and the circumstances under which a personal information processor could process personal information, which include but not limited to, where the consent of the individual concerned is obtained and where it is necessary for the conclusion or performance of a contract to which the individual is a contractual party. The Personal Information Protection Law specifically provides rules for processing sensitive personal information. Sensitive personal information refers to personal information that, once leaked or illegally used, could easily lead to the infringement of human dignity or harm to the personal or property safety of an individual, including biometric recognition, religious belief, specific identity, medical and health, financial account, personal whereabouts and other information of an individual, as well as any personal information of a minor under the age of 14. Only where there is a specific purpose and sufficient necessity, and under circumstances where strict protection measures are taken, may personal information processors process sensitive personal information. A personal information processor should inform the individual of the necessity of processing such sensitive personal information and the impact thereof on the individual’s rights and interests.
22
In addition, the Personal Information Protection Law imposes pre-approval and other requirements for any cross-border data transfer by PRC entities. Since the Personal Information Protection Law is new, there are uncertainties as to the interpretation and application of it, especially in relation to its applicability and requirements for our offshore subsidiaries when they engage in personal information processing activities for natural persons within China. While we do not believe the pre-approval requirements for any cross-border data transfer will apply to the way we currently collect information from persons within China, in the event we need to transfer certain data from our PRC entities to our offshore subsidiaries or if regulatory bodies deem our current data collection model as a cross-border data transfer, we will be subject to the relevant requirements. Furthermore, we may need to take certain additional measures in the future to be in compliance with the Personal Information Protection Law.
Regulatory requirements on cybersecurity and data privacy are constantly evolving and can be subject to varying interpretations or significant changes, resulting in uncertainties about the scope of our responsibilities in that regard. For example, the SCNPC promulgated the PRC Data Security Law, which took effect on September 1, 2021. The Data Security Law provides for a security review procedure for the data activities that may affect national security. In addition, the Personal Information Protection Law provides that critical information infrastructure operators or personal information processors whose processing of personal information reaches the threshold amount prescribed by the CAC, must store within the territory of the PRC the personal information collected or generated by them within the territory of the PRC. Unless otherwise a security assessment is not required as provided by law, administrative regulations or the national cyberspace authority, where it is necessary to provide such information to an overseas recipient, a security assessment organized by the CAC must have been passed.
On December 28, 2021, the CAC, the NDRC, the MIIT, and several other PRC governmental authorities jointly issued the Cybersecurity Review Measures, which became effective on February 15, 2022 and replaced the Measures for Cybersecurity Review published on April 13, 2020. Pursuant to Cybersecurity Review Measures, critical information infrastructure operators that purchase network products and services and network platform operators engaging in data processing activities that affect or may affect national security are subject to cybersecurity review under the Cybersecurity Review Measures. According to the Cybersecurity Review Measures, before purchasing any network products or services, a critical information infrastructure operator shall assess potential national security risks that may arise from the launch or use of such products or services and apply for a cybersecurity review with the cybersecurity review office of the CAC if national security will or may be affected. In addition, network platform operators who possess personal information of more than one million users and intend to be listed at a foreign stock exchange must be subject to the cybersecurity review.
Furthermore, the exact scope of “critical information infrastructure operators” (the “CIIO”) under the Cybersecurity Review Measures and the current regulatory regime also remains unclear. Pursuant to the Regulations on Protection of Security of Critical Information Infrastructure, or the CIIO Security Protection Regulations, which became effective on September 1, 2021, the competent governmental departments and the supervision and management departments of some key industries, or the Security Protection Departments, governing such key industries and areas serve as the departments in charge of the security protection of critical information infrastructure and the Security Protection Departments are responsible for identifying critical information infrastructure in their respective industries and areas, timely notify the identification results to the operators. In the event of the occurrence of any major cybersecurity incident or discovery of any major cybersecurity threat for the critical information infrastructure, the operator shall report to the protection authorities and the public security authorities as required. As the rules for identification of CIIO with respect to our presence in the PRC have not been formulated nor promulgated yet, and we have not received any notice from any relevant governmental authority that we are identified as CIIO, we do not believe we are classified as a CIIO as of the date of this annual report. However, the PRC government authorities may have wide discretion in the interpretation and enforcement of these laws; therefore, it is uncertain whether we would be deemed as a CIIO under PRC law in the future. In the event we are classified as a CIIO or otherwise become under investigation or review by the CAC, we may have to substantially change certain of our current practice and our operations may be materially and adversely affected.
23
In addition, the MIIT further issued the Administrative Measures on the Administration of Data Security in the Industry and Information Technology Areas (for Trial Implementation) (Draft for Comment), or the Draft Data Security Measures in the IIT Field, on February 10, 2022. The Draft Data Security Measures in the IIT Field stipulates that all businesses which handle industrial and telecoms data in China are required to categorize such information into “ordinary,” “important” and “core” and businesses processing “important” and “core” data shall comply with certain filing and reporting obligations. The Draft Data Security Measures in the IIT Field also notes that sharing “important” and “core” data to a foreign party requires a special review and approval process. We cannot predict the impact of the above draft measures, if any, at this stage, and we will closely monitor and assess any development in the rule-making process. If the Draft Data Security Measures in the IIT Field mandates the review process for data shared to a foreign party, we face uncertainties as to whether our data are classified as “important” or “core” data and to whether the data may be shared to Futu International Hong Kong. Since many of the PRC laws and regulations on cybersecurity and data privacy are constantly evolving, there are uncertainties as to the interpretation and application of these regulations and how these will be enforced by relevant regulatory authorities.
We cannot assure you that the measures we have taken or will take in the future will be effective or fully satisfy the relevant regulatory authorities’ requirements, and any failure or perceived failure by us to comply with such laws and regulations may result in governmental investigations, fines, removal of our app from the relevant application stores and/or other sanctions on us. As of the date of this annual report, we had not been involved in any investigations on cybersecurity review made by the CAC on such basis, and we had not received any inquiry, notice, warning, or sanctions in such respect.
The relevant regulatory authorities in China continue to monitor the websites and apps in relation to the protection of personal data, privacy and information security, and may impose additional requirements from time to time. The relevant regulatory authorities also release, from time to time, their monitoring results and require relevant enterprises listed in such notices to rectify their non-compliance. We have been and may also in the future be subject to the modification and rectification imposed by the relevant regulatory authorities, including those issued publicly. For example, in the past few years, we had received a few such rectification notices and completed the rectification work in satisfaction of the relevant notices and regulatory requirements. We have not received further comments from the regulatory authorities on our rectification measures, nor have we received any final clearance on these measures. There is no assurance that the regulatory authorities will deem our rectification measures to be sufficient, or that they will issue any final clearance to us.
There are uncertainties as to the interpretation and application of laws in the jurisdictions where we operate, which laws may be interpreted and applied in a manner that is inconsistent with our current policies and practices or require changes to the features of our system. If we are unable to address any data security and information protection concerns, any compromise of security that results unauthorized disclosure or transfer of personal data, or to comply with the then applicable laws and regulations, we may incur additional costs and liability and result in governmental enforcement actions, litigation, fines and penalties or adverse publicity and could cause our users and clients to lose trust in us, which could have a material adverse effect on our business, results of operations, financial condition and prospects. We may also be subject to new laws, regulations or standards or new interpretations of existing laws, regulations or standards, including those in the areas of data security and data privacy, which could require us to incur additional costs and restrict our business operations.
Our business growth and results of operations may be affected by changes in global and regional macroeconomic conditions.
The strong growth of China’s offshore investment and wealth management markets in recent years has been mainly driven by the rapid expansion in personal investable assets attributable to the increased number of high net-worth individuals and affluent groups and their increasing demands for geographically diverse investment portfolios. However, slowdowns in the Chinese economy will affect the income growth of such individuals, who are the main investors in the investment and wealth management markets outside China, and add uncertainties to these markets.
24
In addition, uncertainties about China, Singapore, U.S. and global economic conditions and regulatory changes pose a risk as retail investors and businesses may postpone spending in response to credit constraint, rising unemployment rates, financial market volatility, government austerity programs, negative financial news, declines in income or asset values and/or other factors. These worldwide and regional economic conditions could affect and reduce investment behavior and appetites of retail investors and have a material adverse effect on the demand for our products and services. Demand also could differ materially from our expectations as a result of currency fluctuations. Other factors that could influence worldwide or regional demand include changes in fuel and other energy costs, conditions in the real estate and mortgage markets, unemployment, labor and healthcare costs, access to credit, consumer confidence and other macroeconomic factors. Furthermore, eruptions of regional tensions, such as the ongoing military conflict involving Ukraine and Russia, and the related sanctions against Russia have resulted in major economic shocks worldwide and substantial volatility across global financial markets. These and other economic factors could materially and adversely affect demand for our products and services. Additionally, continued turbulence in the international markets may adversely affect our ability to access the capital markets to meet liquidity needs.
A sustained outbreak of the COVID-19 virus could have a material adverse impact on our business, operating results and financial condition.
There has been a sustained outbreak of the COVID-19 virus globally. COVID-19 had a severe and negative impact on the global economy in 2020 and 2021. Since 2020, governments around the globe have taken measures to contain the spread of the COVID-19 virus, including quarantining individuals infected with or suspected of having COVID-19, prohibiting residents from free travel, encouraging employees of enterprises to work remotely from home and cancelling public activities, among others. The COVID-19 has also resulted in temporary closure of many corporate offices around the world.
In addition, as the outbreak continues to threaten global economies, it may continue to cause significant market volatility and declines in general economic activities. Even before the outbreak of COVID-19, the global macroeconomic environment was facing numerous challenges. There is considerable uncertainty over the long-term effects of the expansionary monetary and fiscal policies which had been adopted by the central banks and financial authorities of some of the world’s leading economies even before 2020. Unrest, terrorist threats and the potential for war in the Middle East and elsewhere may increase market volatility across the globe.
We have taken a series of measures in response to the outbreak to protect our employees, including, among others, temporary closure of some offices, remote working arrangements for our employees and travel restrictions or suspension. In general, while these measures reduced the efficiency of our operations, we were not significantly impacted in 2021 and have benefitted from an increase in funds flow and trading volume due to clients’ switching to online trading when physical, offline facilities were closed. We cannot predict whether this increase in business activity will continue after clients are once again able to visit physical facilities. The extent to which COVID-19 impacts our results of operations in 2022 will depend on the future developments of the pandemic, including new information concerning the availability of vaccines and the global severity of and actions taken to contain the pandemic, which are highly uncertain and unpredictable. In addition, our results of operations could be adversely affected to the extent that the pandemic harms the global economies in general.
Any potential impact on our results will depend on, to a large extent, future developments and new information that may emerge regarding the duration and severity of the COVID-19 and the actions taken by government authorities and other entities to contain the COVID-19 or treat its impact, almost all of which are beyond our control. While many of the restrictions on movement have been relaxed, there is great uncertainty as to the future progress of the disease globally. Before vaccines are made available to the general public, any relaxation of restrictions on economic and social life may lead to new cases which may lead to the re-imposition of restrictions. Given the general slowdown in global economic conditions, volatility in the capital markets as well as the general negative impact of the COVID-19 pandemic on the brokerage and wealth management industry, we cannot assure that we can launch new products and services in time or that we can maintain the growth rate we have experienced. Because of the uncertainty surrounding the COVID-19 pandemic, the financial impact related to the pandemic of and response to the coronavirus cannot be accurately estimated at this time, and we cannot assure you that our financial condition and operating results for 2022 will not be adversely affected. For a more detailed description on the expected impact of COVID-19 on our business, see “Item 4. Information on the Company—B. Business Overview—Impact of COVID-19 and Our Responses and Opportunities.”
25
We face risks related to natural disasters, health epidemics and other outbreaks, which could significantly disrupt our operations and adversely affect our business, financial condition or results of operation.
In addition to the impact of COVID-19, our business could be adversely affected by the effects of Ebola virus disease, H1N1 flu, H7N9 flu, avian flu, Severe Acute Respiratory Syndrome, or SARS, or other epidemics. Our business operations could be disrupted if any of our employees is suspected of having Ebola virus disease, H1N1 flu, H7N9 flu, avian flu, SARS, or other epidemics, since it could require our employees to be quarantined and/or our offices to be disinfected. In addition, our results of operations could be adversely affected to the extent that any of these epidemics harms the Chinese and global economy in general.
We are also vulnerable to natural disasters and other calamities. Fire, floods, typhoons, earthquakes, power loss, telecommunications failures, break-ins, war, riots, terrorist attacks or similar events may give rise to server interruptions, breakdowns, system failures, technology platform failures or internet failures, which could cause the loss or corruption of data or malfunctions of software or hardware as well as adversely affect our ability to provide products and services through our platforms.
In addition, our results of operations could be adversely affected to the extent that any health epidemic, natural disaster or other calamities harms the Chinese and global economies in general. We have operations in Shenzhen, Hong Kong, Singapore, the United States, and Australia and the storage location of our user data is dependent on the platform where users are based and the jurisdiction in which users are registered. Consequently, if any natural disasters, health epidemics or other public safety concerns were to affect Shenzhen, Hong Kong, Singapore or the United States, our operation may experience material disruptions, which may materially and adversely affect our business, financial condition and results of operations.
Our current level of commission and fee rates may decline in the future. Any material reduction in our commission or fee rates could reduce our profitability.
We derive a significant portion of our revenues from commissions and fees paid by our clients for trading securities through our platforms. In 2019, 2020 and 2021, our brokerage commission income and handling charge income amounted to HK$511.4 million, HK$1,990.1 million and HK$3,913.0 million (US$501.7 million), representing 48.2%, 60.1% and 55.0% of our total revenues during the same years, respectively. We may experience pressure on our commission or fee rates as a result of competition we face in the online brokerage service industry. Some of our competitors offer a broader range of services to a larger client base and enjoy higher trading volumes than we do. Consequently, our competitors may be able and willing to offer trading services at lower commission or fee rates than we currently offer or may be able to offer. For example, some brokers in Hong Kong and the United States offer zero commission fees or similar policies to attract retail securities investors. As a result of this pricing competition, we could lose both market share and revenues. We believe that any downward pressure on commission or fee rates would likely continue and intensify as we continue to develop our business and gain recognition in our markets. A decline in our commission or fee rates could lower our revenues, which would adversely affect our profitability. In addition, our competitors may offer other financial incentives such as rebates or discounts in order to induce trading in their systems rather than in ours. If our commission or fee rate decreases significantly, our operating and financial results may be materially and adversely affected.
Fluctuations in market interest rates may negatively affect our financial condition and results of operations.
We derive a part of our revenues from charging interests on margin balances in connection with our margin financing and securities lending businesses. In 2019, 2020 and 2021, our revenues from interest income derived from our margin financing and securities lending businesses amounted to HK$258.9 million, HK$571.8 million and HK$2,118.0 million (US$271.6 million), representing 24.4%, 17.3% and 29.8% of our total revenues during the same years, respectively. For the same years, our interest income derived from bank deposits were HK$187.2 million, HK$208.6 million and HK$197.4 million (US$25.3 million), representing 17.6%, 6.3% and 2.8% of our total revenues during the same years, respectively. The trend of the level of interest rates is an important factor affecting our earnings. A decline in interest rates may have a negative impact on our interest income and thus ultimately adversely impact our total revenues. While we generally derive higher interest income when there is an increase in market interest rates, a rise in interest rates may also cause our interest expenses to increase. If we are unable to effectively manage our interest rate risk, changes in interest rates could have a material adverse effect on our profitability.
26
Although our management believes that it has implemented effective management strategies to reduce the potential effects of changes in interest rates on our results of operations, any substantial, unexpected or prolonged change in market interest rates could have a material adverse effect on our financial condition and results of operations. Also, our interest rate risk modeling techniques and assumptions likely may not fully predict or capture the impact of actual interest rate changes on our balance sheet. For further discussion of how changes in interest rates could impact us, see “Item 11. Quantitative and Qualitative Disclosures about Market Risk—Interest Rate Risk” of this annual report.
We may not be able to develop our margin financing and securities lending business as expected and may be exposed to credit risks related to these businesses, primarily arising from loans and advances, and receivables. In addition, we need adequate funding at reasonable costs to successfully operate our margin financing business, and access to adequate funding at reasonable costs cannot be assured.
Our margin financing and securities lending businesses may not develop as expected if clients fail to perform contractual obligations or the value of collateral held to secure the obligations is inadequate. As of December 31, 2019, 2020 and 2021, our loans and advances were HK$4.2 billion, HK$18.8 billion and HK$29.6 billion (US$3.8 billion), respectively. As our margin financing business expands, we may be subject to greater credit risks.
We have adopted comprehensive internal policies and procedures designed to manage such risks. For example, once the margin value falls below the outstanding amount of the relevant loan extended as a result of a market downturn or adverse movement in the prices of the pledged securities, we will make a margin call requesting the client to deposit additional funds, sell securities or pledge additional securities to top up their margin value. If the client’s margin value still falls below the required standard, we will initiate our liquidation protection mechanism on a real-time basis to bring the client’s account into margin compliance. As we incurred losses from and experienced disputes arising out of margin financing historically, we cannot assure you that we will not be exposed to any credit risks associated with our margin financing and securities lending businesses, and we may continue to experience disputes with our clients after we make the margin calls. In particular, we may not always be able to fully recover the margin value through margin calls and our exposure to credit loss may be exacerbated during periods of high market volatility. In certain periods, the securities pledged by our clients may be concentrated on a limited number of securities which may result in a concentration of our credit exposures to such securities. In the event we need to liquidate a large amount of certain pledged securities, it may put a further downward pressure on the price of such securities and we may not be able to fully recover the margin value.
In addition, with regard to receivables there can be no assurance that all our counterparties will meet their payment obligations on time, in full or at all. As of December 31, 2019, 2020 and 2021, the balance of our receivables amounted to HK$1,794.3 million, HK$8.077.0 million and HK$10,447.8 million (US$1,339.5 million), respectively. If we fail to adequately manage our credit risks, they could materially and adversely affect our business, results of operations and financial condition. See “—Our risk management policies and procedures may not be fully effective in identifying or mitigating risk exposure in all market environments or against all types of risks.”
Moreover, the growth and success of our margin financing business depend on the availability of adequate funding to meet our client demand for loans through our platforms. We provided margin financing service and securities lending services for securities listed on the Hong Kong Stock Exchange and the major stock exchanges in the U.S. As of December 31, 2021, outstanding margin financing and securities lending balance was HK$30.3 billion (US$3.9 billion). We derive the funding for our margin financing business from a variety of sources, including funding secured from commercial banks, other licensed financial institutions and other parties as well as financing generated from our business operations. To the extent there is insufficient funding from institutional funding partners who are willing to accept the credit risk related to the collateral from our clients, the funds available for our margin financing business might be limited and our ability to provide margin financing services to our clients to address their demand for loans would be adversely impacted. In addition, as we strive to offer our clients competitively priced services and the online brokerage market is intensely competitive, we may attempt to further reduce our interest expenses from our funding partners. If we cannot continue to maintain our relationship with these funding partners and obtain adequate funding at reasonable costs, we may not be able to continue to offer or grow our margin financing business. To the extent that our funding partners find the risk-adjusted returns with us less attractive, we may not be able to obtain the requisite level of funding at reasonable costs, or at all. If we are unable to provide our clients with margin loans or fund the loans on a timely basis due to insufficient funding or less favorable pricing compared to those of our competitors, it would harm our business, financial condition and results of operations.
27
The wealth management products that we offer involve various risks and failure to identify or fully appreciate such risks may negatively affect our reputation, client relationships, results of operations and financial conditions.
We offer our clients access to money market, fixed income, equity, balanced, private funds as well as bonds, catering to different investment targets and risk preferences of our clients. These products often have complex structures and involve various risks, including default risks, interest risks, liquidity risks, market risks, counterparty risks, fraud risks and other risks. In addition, we are subject to regulations in relation to wealth management products offered in different jurisdictions, and there is no assurance that our operation will be deemed as in full compliance with such regulations at all times.
Our success in offering our wealth management products and services depends, in part, on our ability to successfully identify the risks associated with such products and services, and failure to identify or fully appreciate such risks may negatively affect our reputation, client relationships, results of operations and financial conditions. Although we do not guarantee the principal or the return of the wealth management products available through our platforms and do not bear any liabilities for any loss to capital invested in the products, we must be cautious of the selection of the financial products we offer and must accurately describe the risks associated with those products for our clients. Although we enforce and implement strict risk management policies and procedures, such risk management policies and procedures may not be fully effective in mitigating the risk exposure for all of our clients in all market environments or covering all types of risks. If we fail to identify and fully appreciate the risks associated with the financial products we offer, or fail to disclose such risks to our clients, or if our clients suffer financial losses or other damages resulting from the financial products we offer, our reputation, client relationships, results of operations and financial conditions will be materially and adversely affected.
If we fail to respond in a timely and cost-effective manner to the needs of our users and clients or if our new service offerings do not achieve sufficient market acceptance, our business and results of operations may be materially and adversely affected.
Our future success will depend partially on our ability to develop and introduce new service offerings to respond to the evolving needs of our users and clients in a timely and cost-effective manner. We provide services in markets that are characterized by rapid technological change, evolving industry standards, frequent new service introductions, and increasing demand for higher levels of client experience. In recent years, we have expanded our service offerings for our users and clients from online brokerage services to margin financing services and further to other tools and functions, including the wealth management service we launched in August 2019, and we may continue to expand our new service offerings in the future. In addition, we also provide certain services to corporate clients. However, we have limited experience in new service offerings, and expansion into new service offerings may involve new risks and challenges that we may not have experienced before. We cannot assure you that we will be able to overcome such new risks and challenges and make our new service offerings successful. Initial timetables for the introduction and development of new service offerings may not be achieved and profitability targets may not prove feasible. External factors, such as compliance with regulations, competition and shifting market preferences, may also impact the successful implementation of our new service offerings. Our personnel and technology systems may fail to adapt to the changes in such new areas or we may fail to effectively integrate new services into our existing operation. We may lack experience in managing our new service offerings. In addition, we may be unable to proceed our operation as planned or compete effectively due to different competitive landscapes in these new areas. Even if we expand our businesses into new jurisdictions or areas, the expansion may not yield intended profitable results. Furthermore, any new service offerings could have a significant impact on the effectiveness of our internal control system. Failure to successfully manage these risks in the development and implementation of new service offerings could have a material adverse effect on our business, results of operations and financial condition.
Our ability to anticipate and identify the evolving needs of our users and clients and to develop and introduce new service offerings to address such needs will be a significant factor in maintaining or improving our competitive position and prospects for growth. We may also have to incur substantial unanticipated costs to maintain and further strengthen such ability. Our success will also depend on our ability to develop and introduce new services and enhance existing services for our users and clients in a timely manner. Even if we introduce new and enhanced services to the market, they may not achieve market acceptance.
28
We believe that we must continue to make investments to support ongoing research and development in order to develop new or enhanced service offerings to remain competitive. We need to continue to develop and introduce new services that incorporate the latest technological advancements in response to evolving user and client needs. Our business and results of operations could be adversely affected if we do not anticipate or respond adequately to technological developments or the changing needs of our users and clients. We cannot assure you that any such investments in research and development will lead to any corresponding increase in revenue.
We depend on our proprietary technology, and our future results may be impacted if we cannot maintain technological superiority in our industry.
Our success in the past has largely been attributable to our sophisticated proprietary technology that has empowered the efficient operations of our platforms. We have benefited from the fact that the type of proprietary technology equivalent to which we employ has not been widely available to our competitors. If our technology becomes more widely available to our current or future competitors for any reason, our operating results may be adversely affected.
Additionally, to keep pace with changing technologies and client demands, we must correctly interpret and address market trends and enhance the features and functionality of our technology in response to these trends, which may lead to significant research and development costs. We may be unable to accurately determine the needs of our users and clients or the trends in the online brokerage industry or to design and implement the appropriate features and functionality of our technology in a timely and cost-effective manner, which could result in decreased demand for our services and a corresponding decrease in our revenue. Also, any adoption or development of similar or more advanced technologies by our competitors may require that we devote substantial resources to the development of more advanced technology to remain competitive. The markets in which we compete are characterized by rapidly changing technology, evolving industry standards and changing trading systems, practices and techniques. Although we have been at the forefront of many of these developments in the past, we may not be able to keep up with these rapid changes in the future, develop new technology, realize a return on amounts invested in developing new technologies or remain competitive in the future.
In addition, we must protect our systems against physical damage from fire, earthquakes, power loss, telecommunications failures, computer viruses, hacker attacks, physical break-ins and similar events. Any software or hardware damage or failure that causes interruption or an increase in response time of our proprietary technology could reduce client satisfaction and decrease usage of our services.
Unexpected network interruptions, security breaches or computer virus attacks and failures in our information technology systems could have a material adverse effect on our business, financial condition and results of operations.
Our information technology systems support substantially all phases of our operations and are an essential part of our technology infrastructure. If our systems fail to perform, we could experience disruptions in operations, slower response time or decreased customer satisfaction. We must process, record and monitor a large number of transactions and our operations are highly dependent on the integrity of our technology systems and our ability to make timely enhancements and additions to our systems. System interruptions, errors or downtime can result from a variety of causes, including unexpected interruptions to the internet infrastructure, technological failures, changes to our systems, erroneous or corrupted data, changes in customer usage patterns, linkages with third-party systems and power failures. Our systems are also vulnerable to disruptions from human error, execution errors, errors in models such as those used for risk management and compliance, employee misconduct, unauthorized trading, external fraud, computer viruses, distributed denial of service attacks, computer viruses or cyberattacks, terrorist attacks, natural disaster, power outage, capacity constraints, software flaws, events impacting our key business partners and vendors, and other similar events.
Our internet-based business depends on the performance and reliability of the internet infrastructure. We cannot assure you that the internet infrastructure we depend on will remain sufficiently reliable for our needs. Any failure to maintain the performance, reliability, security or availability of our network infrastructure may cause significant damage to our ability to attract and retain users and clients. Major risks involving our network infrastructure include:
| ● | breakdowns or system failures resulting in a prolonged shutdown of our servers; |
| ● | disruption or failure in the national backbone networks in China, which would make it impossible for users and clients to access our online and mobile platforms; |
29
| ● | physical or cyber based attacks on our servers and other network infrastructure, which may result in disruptions to our network and damages to our technology infrastructure; |
| ● | damage from natural disasters or other catastrophic events such as typhoon, volcanic eruption, earthquake, flood, telecommunications failure, or other similar events; and |
| ● | any infection by or spread of computer viruses or other system failures. |
In addition, any network interruptions or inadequacy on the part of our third-party partners may result in disruptions to the services we provide to our users and clients. For example, there have been occasions where some of our clients were not able to timely execute trades because of poor or delayed performances of software, infrastructure or systems of our third party partners, which may be exacerbated by sudden increase in trading or other user activity volume. We also experienced system shutdown in the past. Such disruptions and other interruptions in the availability of our services could reduce user and client satisfaction and result in a reduction in the activity level of our users and clients as well as the number of clients making trading transactions through our platforms. See “— Failure or poor performance of third-party software, infrastructure or systems on which we rely could adversely affect our business.” Furthermore, increases in the volume of traffic on our online and mobile platforms could strain the capacity of our existing computer systems and bandwidth, which could lead to slower response times or system failures. This could cause a disruption or suspension in our service delivery, which could hurt our brand and reputation. We may need to incur additional costs to upgrade our technology infrastructure and computer systems in order to accommodate increased demand if we anticipate that our systems cannot handle higher volumes of traffic and transaction in the future. In addition, it could take an extended period of time to restore full functionality to our technology or other operating systems in the event of an unforeseen occurrence, which could affect our ability to process and settle client transactions. Despite our efforts to identify areas of risk, oversee operational areas involving risks, and implement policies and procedures designed to manage these risks, there can be no assurance that we will not suffer unexpected losses, reputational damage or regulatory actions due to technology or other operational failures or errors, including those of our vendors or other third parties.
Failure or poor performance of third-party software, infrastructure or systems on which we rely could adversely affect our business.
We rely on third parties to provide and maintain certain infrastructure that is critical to our business. For example, a strategic partner provides services to us in connection with various aspects of our operations and systems. If such services become limited, restricted, curtailed or less effective or more expensive in any way or become unavailable to us for any reason, our business may be materially and adversely affected. The infrastructure of our third-party service providers may malfunction or fail due to events out of our control, which could disrupt our operations and have a material adverse effect on our business, financial condition, results of operations and cash flows. Any failure to maintain and renew our relationships with these third parties on commercially favorable terms, or to enter into similar relationships in the future, could have a material adverse effect on our business, financial condition, results of operations and cash flows.
We also rely on certain third-party software, third-party computer systems and service providers, including clearing systems, exchange systems, alternate trading systems, order-routing systems, internet service providers, communications facilities and other facilities. Any interruption in these third-party services or software, deterioration in their performance, or other improper operation could interfere with our trading activities, cause losses due to erroneous or delayed responses, or otherwise be disruptive to our business. In addition, as we work with third parties to execute trading orders for U.S. stocks and Singapore stocks, our ability to successfully and timely execute these trades for our clients depends on the performance of third parties systems, failure of which may result in potential losses for our clients, which in turn may result in potential claims or litigations brought against us and adversely affect our business and reputation. In addition, if our arrangements with any third party are terminated, we may not be able to find an alternative source of software or systems support on a timely basis or on commercially reasonable terms. This could also have a material adverse effect on our business, financial condition, results of operations and cash flows.
30
We rely on a number of external service providers for certain key market information and data, technology, processing and supporting functions.
We rely on a number of external service providers for certain key market information and data, technology, processing and supporting functions. Furthermore, external content providers provide us with financial information, market news, charts, futures and stock quotes and other fundamental data that we offer to our clients and users. These service providers face technical, operational and security risks of their own. Any significant failures by them, including improper use or disclosure of our confidential client, employee or company information, could interrupt our business, cause us to incur losses and harm our reputation. Particularly, we have contracted with affiliates of Nasdaq,the Hong Kong Exchange and Clearing Limited and the Singapore Exchange and a few other institutions to allow our clients to access real-time market information data, which are essential for our clients to make their investment decisions and take actions. If the data provided by such information providers were inaccurate or incomplete, or if such information providers fail to update or deliver the data in a timely manner as provided in the agreements, our clients may suffer losses and our business operations and reputation can be materially and adversely affected.
We cannot assure you that the external service providers will be able to continue to provide these services to meet our current needs in an efficient and cost-effective manner, or that they will be able to adequately expand their services to meet our needs in the future. The external service providers’ ability to consistently provide these services is subject to risks from unfavorable political, economic, legal or other developments, such as social or political instability, changes in governmental policies or changes in the applicable laws and regulations.
An interruption in or the cessation of service by any external service provider as a result of system failures, capacity constraints, financial constraints or problems, unanticipated trading market closures or for any other reason and our inability to make alternative arrangements in a smooth and timely manner, if at all, could have a material adverse effect on our business, results of operations and financial condition.
Further, disputes might arise out of or in connection with the agreements regarding our or the service providers’ performance of the obligations thereunder. To the extent that any service provider disagrees with us on the quality of the products or services, terms and conditions of the payment or other provisions of such agreements, we may face claims, disputes, litigations or other proceedings initiated by such service provider against us. We may incur substantial expenses and require significant attention of management in defending against these claims, regardless of their merit. We could also face damages to our reputation as a result of such claims, and our business, financial condition, results of operations and prospects could be materially and adversely affected.
If major mobile application distribution channels change their standard terms and conditions in a manner that is detrimental to us, or terminate their existing relationship with us, our business, financial condition and results of operations may be materially and adversely affected.
We currently rely on Apple’s app store, Google’s Play Store and major PRC-based Android app stores to distribute our mobile applications to users. As such, the promotion, distribution and operation of our application are subject to such distribution platforms’ standard terms and policies for application developers, which are subject to the interpretation of, and frequent changes by, these distribution channels. If these third-party distribution platforms change their terms and conditions in a manner that is detrimental to us, or refuse to distribute our application, or if any other major distribution channel with which we would like to seek collaboration refuses to collaborate with us in the future, our business, financial condition and results of operations may be materially and adversely affected.
31
We have not obtained certain relevant licenses from PRC authorities in connection with some of the information and services available on our platform. Future change in regulations and rules may impose additional requirements or restrictions on our platform.
PRC regulations impose sanctions for engaging in disseminating analysis, forecasting, advisory or other information related to securities and securities markets without having obtained the Securities Investment Consultancy Qualifications in China. See “Item 4. Information on the Company—B. Business Overview—Regulation—Overview of the Laws and Regulations Relating to Our Business and Operations in China—Regulations on the Securities Investment Consulting Service.” We have not obtained the Securities Investment Consultancy Qualifications in China. Without the required qualifications, we should refrain from as well as explicitly prohibit our users from sharing information related to securities analysis, forecasting or advisory on our platform. However, we cannot assure you that our users will not post articles or share videos that contain analysis, forecasting or advisory content related to securities on our platform. If any of the information or content displayed on our platform is deemed as analysis, forecasting, advisory or other information related to securities or securities markets, or any of our business in the PRC is deemed to be a service providing such information, we may be subject to regulatory measures including warnings, public condemnation, suspension of relevant business and other measures in accordance with applicable laws and regulations. Any such penalties may disrupt our business operations or materially and adversely affect our business, financial condition and results of operations.
In addition, as part of our services, we post videos for investor education purpose and allow certain of our users to upload and share videos on our platforms through NiuNiu Community. According to the Administrative Provisions on Internet Audio-Video Program Services, the provider of audio-video service is required to obtain the Audio and Video Service Permission. See “Item 4. Information on the Company—B. Business Overview—Regulation—Overview of the Laws and Regulations Relating to Our Business and Operations in China—Regulation on Internet Audio-Visual Program Services.” We have not obtained such license for providing internet audio-video program services through our platform in China and may not be able to obtain such license in a timely manner, or at all. We have not received any notices nor have we been subject to regulatory measures from the National Radio and Television Administration as of the date of this annual report. During the years ended December 31, 2019, 2020 and 2021, the revenue generated from relevant internet audio-video program services was less than 0.01% of our total revenue, respectively, and the absence of such license did not have any material adverse impact on our business and operations. However, if we are required to obtain an Audio and Video Service Permission or other additional licenses or approvals in connection with our video-based services in China, we may be subject to various penalties, such as confiscation of the net revenues that were generated through the unlicensed internet activities, imposition of fines and termination or restriction of such service offering.
Furthermore, PRC regulations require platforms that disseminate internet news and information services to obtain the License for Internet News Information Services. See “Item 4. Information on the Company—B. Business Overview—Regulation—Overview of the Laws and Regulations Relating to Our Business and Operations in China—Regulation on Internet News Dissemination.” We have not obtained such license and may not be able to obtain such license in a timely manner, or at all. As our platform displays news and information related to the financial market, we may be deemed as engaging in disseminating news and information through the internet and subject to penalties including imposition of fines and termination or restriction of such service offering. In addition, the PRC government may impose specific requirement on financial information services, which may also affect our business and operations.
In August 2019, we officially launched our online wealth management service which gives our clients access to money market, fixed income and equity funds products from leading fund houses. According to the Securities Investment Funds Law, any entity that engages in the fund services, including but not limited to sales, investment consulting, information technology system services, shall register or file with the securities regulatory authority of the State Council. See “Item 4. Information on the Company—B. Business Overview—Regulation—Overview of the Laws and Regulations Relating to Our Business and Operations in China—Regulation on Fund Sales Business.” We do not hold any license or permit in the promotion of, sales of, purchase of or redemption of funds in China. We do not believe the business we are conducting now through our subsidiaries or consolidated affiliated entities in China should be deemed as fund services in China. However, we cannot assure you that relevant regulatory will take the same view as ours. If certain of our activities in China were deemed by relevant regulators as provision of fund services in China, we may be subject to penalties including imposition of fines and suspend of such fund sales business.
32
PRC laws and regulations are evolving, and there are uncertainties relating to the regulation of different aspects of the services we provide through our platform in China. We cannot assure you that we will not be found in violation of any future laws and regulations or any of the laws and regulations currently in effect due to changes in or discrepancies with respect to the relevant authorities’ interpretation of these laws and regulations. In addition, we may be required to obtain additional license or approvals, and we cannot assure you that we will be able to timely obtain or maintain all the required licenses or approvals or make all the necessary filings in the future.
In addition, as we do not provide cross-border currency conversion services related to Renminbi to Chinese residents or institutions, we do not require our clients to submit evidence of approval or registration from relevant authorities with respect to the currency used for offshore investments. However, since the PRC authorities and the commercial banks designated by the SAFE to conduct currency exchange services have significant amount of discretion in interpreting, implementing and enforcing the relevant currency exchange rules and regulations, and for many other factors that are beyond our control, we may be subject to further regulatory requirements, including but not limited to implementing additional and burdensome measures to monitor the source and use of funds in the accounts of our clients, or verify evidence of approval from relevant authorities.
Employee misconduct could expose us to significant legal liability and reputational harm.
We operate in an industry in which integrity and the confidence of our users and clients are of critical importance. During our daily operations, we are subject to the risks of errors and misconduct by our employees, which include:
| ● | engaging in misrepresentation or fraudulent activities when marketing or performing online brokerage and other services to users and clients; |
| ● | improperly using or disclosing confidential information of our users and clients or other parties; |
| ● | conducting unauthorized activities such as assisting with illegal currency conversion by Chinese investors; or |
| ● | otherwise not complying with applicable laws and regulations or our internal policies or procedures. |
If any of our employees engages in illegal or suspicious activities or other misconduct, we could suffer serious harm to our reputation, financial condition, client relationships and ability to attract new clients and even be subject to regulatory sanctions and significant legal liability. If any sanction was imposed against an employee during his employment with us, even for matters unrelated to us, and his ability to perform certain regulated functions at his current employment with us was temporary impaired due to the sanction. We may also be subject to negative publicity from the sanction that would adversely affect our brand, public image and reputation, as well as potential challenges, suspicions, investigations or alleged claims against us. It is not always possible to deter misconduct by our employees or senior management during the ongoing operations of our business or uncover any misconduct occurred in their past employment, and the precautions we take to detect and prevent any misconduct may not always be effective. Misconduct by our employees, or even unsubstantiated allegations of misconduct, could result in a material adverse effect on our reputation and our business.
33
Any future change in the regulatory and legal regime for the securities brokerage and wealth management industries in regions where we operate may have a significant impact on our business model.
Firms in the securities brokerage and wealth management industries have been subject to an increasingly regulated environment over recent years, and penalties and fines sought by regulatory authorities have also increased. This regulatory and enforcement environment has created uncertainties with respect to various types of products and services that historically had been offered by us and that were generally believed to be permissible and appropriate. For example, the U.S. securities regulators are currently conducting an industry-wide review of the marketing and other business practices of online and app-based broker-dealers, and have also pursued a number of enforcement actions against firms in our industry, including one which resulted in the imposition of substantial monetary sanctions on a leading app-based broker-dealer in the United States. The regulatory scrutiny appears to focus on certain digital engagement practices utilized by on-line and app-based broker-dealers, the adequacy of risk disclosures to retail customers, and whether or not payment for order flow compromises a broker-dealer’s obligation to obtain best execution for its customers. While our entities in the United States do not pay for order flow, certain of our user engagement practices in the United States, such as offering prizes (of nominal value) and badges (of no economic value) for trading activity, and related disclosures could be impacted by the current regulatory scrutiny. In this regard, the Chairman of the SEC has indicated a concern that certain digital engagement practices may encourage investors to trade more often than might be appropriate, and has questioned whether this creates a conflict of interest between the broker-dealers and their customers. The current regulatory review is at the stage of information gathering and the SEC has not publicly concluded that any of the digital engagement practices such as those that we use are illegal or improper. However, there can be no assurance that the SEC will not adopt new rules or guidance that may adversely impact our digital engagement practices, business and operating results.
In a separate matter, the State of Massachusetts has sued a leading app-based broker-dealer alleging, among other things, that certain of their customer communications constitute a form of recommendation, thereby triggering a duty of the broker-dealer to act in the best interest of its customers. This case is currently pending. Futu Inc.’s business strategy is based on providing a trading platform without making investment recommendations or providing investment advice. An expansion of the definition of what constitutes an investment recommendation could have a material impact on Futu Inc.’s business operation. The pending study and enforcement actions against other firms in our industry could lead to new rules or requirements that could have a material adverse effect upon our business operations in the United States. Legislative changes in rules promulgated by government agencies and self-regulatory organizations in various jurisdictions that oversee our businesses and changes in the interpretation or enforcement of existing laws and rules, such as the potential imposition of transaction taxes, may directly affect our model of operation and profitability.
We had incurred net losses in the past, and we cannot assure you that we will continue to be profitable in the future.
In 2016 and 2017, we had net losses of HK$98.5 million and HK$8.1 million, respectively. Although we have become profitable since 2018, we cannot assure you that we continue to be profitable in the future. We anticipate that our operating costs and expenses will increase in the foreseeable future as we continue to grow our business, attract users and clients, further enhance and develop our service offerings, enhance our technology capabilities and increase our brand recognition. These efforts may prove more costly than we currently anticipate, and we may not succeed in increasing our revenues sufficiently to offset these higher expenses. There are other external and internal factors that could negatively affect our financial condition. For example, the trading volume facilitated by our platforms may be lower than expected, which may lead to lower than expected revenues. Furthermore, we have adopted a share incentive plan in the past and may adopt new share incentive plans in the future, which have caused, and will result in, significant share-based compensation expenses to us. We generate a substantial majority of our total revenues from commission fees charged to clients who trade through our platforms. Any material decrease in our commission fees would have a substantial impact on our financial conditions. As a result of the foregoing and other factors, we may continue to incur net losses in the future.
34
If there is any negative publicity with respect to us, including our business model and practices, our industry peers or our industries in general, the trading price of our ADSs may be volatile and our business and results of operations may be materially and adversely affected.
Our reputation and brand recognition plays an important role in earning and maintaining the trust and confidence of individuals or enterprises that are current or potential users and clients. Our reputation and brands are vulnerable to many threats that can be difficult or impossible to control, and costly or impossible to remediate. Our reputation and brands have been, and may in the future be, negatively affected by a number of factors, including, among others, regulatory developments, inquiries or investigations, lawsuits initiated by clients or other third parties, employee misconduct, perceptions of conflicts of interest and rumors, unfavorable statements made by media outlets, research firms or government officials, even if such statements represent merely personal opinions, are baseless or have been properly refuted. Furthermore, despite our efforts to address negative publicity and correct misinformation about our business model and practices, our reputation may continue to be harmed by such negative publicity and misinformation, and our ADSs may experience substantial price volatility as a result.
In addition, any perception that the quality of our online brokerage and other financial services may not be the same as or better than that of other online brokerage and financial service firms can also damage our reputation. Moreover, any negative media publicity about the financial service industry in general or product or service quality problems of other firms in the industry, including our competitors, may also negatively impact our reputation and brand. If we are unable to maintain a good reputation or further enhance our brand recognition, our ability to attract and retain users, clients, third-party partners and key employees could be harmed and, as a result, our business and revenues would be materially and adversely affected.
Policy change relating to investable assets could have an adverse impact on our addressable market.
One of the key drivers for the growth of global online securities market is the investable assets of retail investors. If the regulatory authorities of the relevant jurisdictions governing investable assets of retail investors impose new or amended laws and regulations with respect to these assets, for example, certain control on the funds flow or restricted use of the assets by the investors, the size of investable assets readily available for the online securities market may be significantly reduced, which will result in slow down of the growth of our total addressable market and may subsequently adversely affect our business development and expansion.
In particular, the change of the regulations in the jurisdictions where we have presence may affect the trading activities of our clients, which may significantly reduce the trading volume facilitated by our platforms. As our revenues from brokerage commission income depend heavily on the total trading volume facilitated by our platforms, the occurrence of any of the above regulatory changes would have a material and adverse impact on our business, operating and financial results.
We may not succeed in promoting and sustaining our brand, which could have an adverse effect on our future growth and business.
A critical component of our future growth is our ability to promote and sustain our brand. Promoting and positioning our brand and platforms will depend largely on the success of our marketing efforts, our ability to attract users and clients cost-efficiently and our ability to consistently provide high-quality services and a superior experience. We have incurred and will continue to incur significant expenses related to advertising and other marketing efforts, which may not be effective and may adversely affect our net margins.
In addition, to provide a high-quality user and client experience, we have invested and will continue to invest substantial amounts of resources in the development and functionality of our platforms, website, technology infrastructure and client service operations. Our ability to provide a high-quality user and client experience is also highly dependent on external factors over which we may have little or no control, including, without limitation, the reliability and performance of software vendors and business partners. Failure to provide our users and clients with high quality services and experience for any reason could substantially harm our reputation and adversely impact our efforts to develop a trusted brand, which could have a material adverse effect on our business, results of operations, financial condition and prospects.
35
Fraudulent or illegal activities on our platforms could negatively impact our brand and reputation and cause the loss of users and clients. As a result, our business may be materially and adversely affected.
We have implemented stringent internal control policies, insider trading, anti-money laundering and other anti-fraud rules and mechanisms on our platforms. Nevertheless, we remain subject to the risk of fraudulent or illegal activities both on our platforms and associated with our users and clients, funding and other business partners, and third parties handling user and client information. Our resources, technologies and fraud detection tools may be insufficient to accurately detect and prevent fraudulent or illegal activities. Significant increases in fraudulent or illegal activities could negatively impact our brand and reputation, reduce the trading volume facilitated by our platforms and therefore harm our operating and financial results. For example, the HK SFC has in the past issued restriction notices to prohibit order placing in certain client accounts linked to suspected market misconduct. Any misconduct of or violation by our clients of applicable laws and regulations could lead to regulatory inquiries and investigations that involve us, which may affect our business operation and prospects. We might also incur higher costs than expected in order to take additional steps to reduce risks related to fraudulent and illegal activities. High-profile fraudulent or illegal activities could also lead to regulatory intervention, and may divert our management’s attention and cause us to incur additional regulatory and litigation expenses and costs. In addition, we could suffer serious harm to our reputation, financial condition, client relationships and ability to attract new clients and even be subject to regulatory sanctions and significant legal liability, if any of our employees engages in illegal or suspicious activities or other misconduct. See “—Employee misconduct could expose us to significant legal liability and reputational harm.” Although we have not experienced any material business or reputational harm as a result of fraudulent or illegal activities in the past, we cannot rule out the possibility that any of the foregoing may occur causing harm to our business or reputation in the future. If any of the foregoing were to occur, our results of operations and financial conditions could be materially and adversely affected.
We face risks related to our “know-your-client” procedures when our clients provide outdated, inaccurate, false or misleading information.
We collect personal information during the account opening and registration process and screen accounts against databases for purposes of verifying client identity and detecting risks. Although we require our clients to submit documents for proof of their identity and address for completing the account registration and to update such information from time to time, we face risks as the information provided by our clients may be outdated, inaccurate, false or misleading. Despite the fact that we have appropriate ongoing monitoring procedures in place to keep customer information up to date pursuant to applicable regulatory requirements, we cannot fully verify the accuracy, currency and completeness of such information beyond reasonable effort. For example, certain of our clients are holders of the PRC identity cards. As the PRC identity cards are usually effective for more than ten years or some may have no expiration term, some clients may have changed their domicile or citizenship during the terms of their PRC identity cards and therefore be subject to applicable laws and regulations of jurisdictions other than the PRC. In this situation, our provision of products and services to such clients could be in violation of the applicable laws and regulations in the jurisdictions where those clients reside, of which we may have no awareness until we are warned by the relevant supervising authorities. We could still be subject to certain legal or regulatory sanctions, fines or penalties, financial loss, or damage to reputation resulting from such violations.
Our platforms and internal systems rely on software and technological infrastructure that are highly technical, and if they contain undetected errors, our business could be adversely affected.
Our platforms and internal systems rely on software that is highly technical and complex. In addition, our platforms and internal systems depend on the ability of the software to store, retrieve, process and manage immense amounts of data. The software on which we rely has contained, and may now or in the future contain, undetected errors or bugs. Some errors may only be discovered after the code has been released for external or internal use. Errors or other design defects within the software on which we rely may result in a negative experience for users and financial service providers, delay introductions of new features or enhancements, result in errors or compromise our ability to protect data or our intellectual property. Any errors, bugs or defects discovered in the software on which we rely could result in harm to our reputation, loss of users or financial service providers or liability for damages, any of which could adversely affect our business, results of operations and financial conditions.
36
A significant decrease in our liquidity could negatively affect our business and financial management as well as reduce client confidence in our company.
Maintaining adequate liquidity is crucial to our business operations. We meet our liquidity needs primarily through cash generated by client trading activities and operating earnings, as well as cash provided by external financing. Fluctuations in client cash or deposit balances, as well as changes in regulatory treatment of client deposits or market conditions, may affect our ability to meet our liquidity needs. A reduction in our liquidity position could reduce our users’ and clients’ confidence, which could result in the loss of client trading accounts, or could cause us to fail to satisfy our liquidity requirements. In addition, if we fail to meet regulatory capital guidelines, regulators could limit our operations.
Factors which may adversely affect our liquidity position include having temporary liquidity demands due to timing differences between brokerage transaction settlements and the availability of segregated cash balances, unanticipated outflows of company cash, fluctuations in cash held in banking or brokerage client trading accounts, a dramatic increase in clients’ margin-financing activities, increased capital requirements, changes in regulatory guidance or interpretations, other regulatory changes, or a loss of market or client confidence.
If cash generated by client trading activities and operating earnings is not sufficient for our liquidity needs, we may be forced to seek external financing. During periods of disruptions in the credit and capital markets, potential sources of external financing could be reduced, and borrowing costs could increase. Financing may not be available on acceptable terms, or at all, due to market conditions or disruptions in the credit markets. If we experience any significant decrease in our liquidity, our business, financial condition and results of operations could be adversely impacted.
A significant change in clients’ cash allocations could negatively impact our net interest revenues and financial results.
We derive interest income from depositing un-invested cash balances in our clients’ brokerage trading accounts opened with us at our bank partners. In 2019, 2020 and 2021, we generated HK$187.2 million, HK$208.6 million and HK$197.4 million (US$25.3 million) in interest income from bank deposit, respectively, a significant portion of which was derived from uninvested cash balances in our clients’ accounts. As a result, a significant reduction in our clients’ allocation to cash, a change in the allocation of that cash (for example as a result of using cash to purchase mutual funds through our platforms), or a transfer of cash out of their accounts opened through our platforms could reduce our interest income and negatively impact our financial results.
Our clearing operations expose us to liability for errors in clearing functions.
Our HK SFC-licensed subsidiary, Futu International Hong Kong, provides clearing and execution services for our online brokerage business involving securities listed on the Hong Kong Stock Exchange or qualified under the Hong Kong, Shanghai and Shenzhen Stock Connect. Our U.S. subsidiary, Futu Clearing Inc., has been approved to provide clearing and settlement services for securities transactions in the U.S. financial markets. Clearing and execution services include the confirmation, receipt, settlement, delivery and record-keeping functions involved in securities transactions. Clearing brokers also assume direct responsibility for the possession or control of client securities and other assets and the clearing of client securities transactions. However, clearing brokers also must rely on third-party clearing system and organizations, such as Hong Kong’s Central Clearing and Settlement System, or CCASS, and the Depositary Trust Clearing Corporation and its subsidiaries in the United States, in settling client securities transactions. Clearing brokers are also responsible for protecting client assets and complying with relevant customer protecting regulations. Clearing securities firms, such as Futu International Hong Kong and Futu Clearing Inc., are subject to substantially more regulatory oversight and examination than introducing brokers who rely on others to perform clearing functions. Errors in performing clearing functions, including clerical and other errors related to the handling of funds and securities held by us on behalf of clients, could lead to regulatory fines and civil penalties as well as losses and liability in related legal proceedings brought by clients and others.
37
Our corporate actions are substantially controlled by our founder, chairman and chief executive officer, Mr. Leaf Hua Li, who has the ability to control or exert significant influence over important corporate matters that require approval of shareholders, which may deprive you of an opportunity to receive a premium for your ADSs and materially reduce the value of your investment.
As of February 28, 2022, Mr. Leaf Hua Li, our founder, chairman and chief executive officer, beneficially owned 34.3% of our outstanding shares and 67.4% of the total voting power of our outstanding shares. Accordingly, Mr. Li has significant influence in determining the outcome of any corporate transaction or other matter submitted to the shareholders for approval, including mergers, consolidations, election of directors and other significant corporate actions. This concentration of ownership may also discourage, delay or prevent a change in control of our company, which could deprive our shareholders of an opportunity to receive a premium for their shares as part of a sale of our company and might reduce the price of the ADSs. These actions may be taken even if they are opposed by our other shareholders, including the holders of the ADSs.
Our success depends on the continuing service of our key employees, including our senior management members and other talent, who are highly sought after in the market. If we fail to hire, retain and motivate our key employees, our business may suffer.
Our key executives have substantial experience and have made significant contributions to our business, and our continued success is dependent upon the retention of our key management executives, as well as the services provided by our staff of trading system, technology and programming specialists and a number of other key managerial, marketing, planning, financial, legal and compliance, technical and operations personnel. The loss of such key personnel could have a material adverse effect on our business. Growth in our business is dependent, to a large degree, on our ability to retain and attract such employees.
Competition for well-qualified employees in all aspects of our business, including software engineers and other technology professionals, is intense globally. Our continued ability to compete effectively depends on our ability to attract new employees and to retain and motivate existing employees. If we do not succeed in attracting well-qualified employees or retaining and motivating existing employees and key senior management, our business, results of operations, financial condition and prospects may be adversely affected.
Any failure to protect our intellectual property could harm our business and competitive position.
We believe that trademarks, trade secrets, patents, copyright and other intellectual property we use are critical to our business. We rely on a combination of trademark, patent, copyright and trade secret protection laws, as well as confidentiality procedures and contractual provisions to protect our intellectual property and our brand. Despite our efforts to protect our intellectual property rights, the steps we take in this regard might not be adequate to prevent or deter infringement or other misappropriation of our intellectual property rights by competitors, former employees or other third parties. We have filed, and may in the future file, intellectual property applications on certain of our innovations. We cannot guarantee that any of our present or future patents or other intellectual property rights will not lapse or be invalidated, circumvented, challenged, or abandoned. Litigation or proceedings before governmental authorities, administrative and judicial bodies may be necessary in the future to enforce our intellectual property rights and to determine the validity and scope of our rights. As a result, we may not be able to adequately protect our intellectual property rights, which could adversely affect our revenues and competitive position. Because of the rapid pace of technological change, nor can we assure you that all of our proprietary technologies and similar intellectual property will be patented in a timely or cost-effective manner, or at all.
Furthermore, parts of our business rely on technologies developed or licensed by other parties, or co-developed with other parties, and we may not be able to obtain or continue to obtain licenses and technologies from these other parties on reasonable terms, or at all.
In addition, while we typically require our employees who may be involved in the development of intellectual property to execute agreements assigning such intellectual property to us, we may be unsuccessful in executing such an agreement with each party who in fact develops intellectual property that we regard as our own. In addition, such agreements may be breached. Accordingly, we may be forced to bring claims against third parties, or defend claims that they may bring against us related to the ownership of such intellectual property.
38
Furthermore, policing unauthorized use of proprietary technology is difficult and expensive, and we may need to resort to litigation to enforce or defend intellectual property or to determine the enforceability, scope and validity of our proprietary rights or those of others. Such litigation and an adverse determination in any such litigation could result in substantial costs and diversion of resources and management attention. The experience and capabilities of China courts in handling intellectual property litigation varies and outcomes are unpredictable.
We may be subject to intellectual property infringement claims, which may be expensive to defend and disruptive to our business and operations.
Content sourced from third parties is frequently posted on our platforms by our employees and users and clients. Although we follow common content management and review practices to monitor the content uploaded to our platforms, we may not be able to identify all content that may infringe on third-party rights. We cannot be certain that information posted on our platforms and other aspects of our business do not or will not infringe upon or otherwise violate trademarks, copyrights, know-how, proprietary technologies or other intellectual property rights held by other parties. In addition, we use third-party licensed software for our business and on our platforms. Nevertheless, we may be from time to time in the future be subject to legal proceedings and claims relating to the intellectual property rights of others. In addition, there may be other parties’ trademarks, copyrights, know-how, proprietary technologies or other intellectual property rights that are infringed by our platforms or services or other aspects of our business without our knowledge. Holders of such intellectual property rights may seek to enforce such intellectual property rights against us in China, Hong Kong, the United States, Singapore or other jurisdictions. If any infringement claims are brought against us, we may be forced to divert management’s time and other resources from our business and operations to defend against these claims, regardless of their merits.
We may be held liable for information or content displayed on, retrieved from or linked to our platforms, which may materially and adversely affect our business and operating results.
The PRC government has adopted regulations governing internet access and distribution of information over the internet. Under these regulations, internet content providers and internet publishers are prohibited from posting or displaying over the internet content that, among other things, violates PRC laws and regulations, impairs public interest or the national dignity of China, contains terrorism, extremism, or content of force or brutality, or is reactionary, obscene, superstitious, fraudulent or defamatory. Failure to comply with these requirements may result in the revocation of licenses to provide internet content and other licenses, the closure of the concerned websites and criminal liabilities. In the past, failure to comply with these requirements has resulted in the closure of certain websites. The website operator may also be held liable for the censored information displayed on or linked to the website.
In particular, the MIIT has published regulations that subject website operators to potential liability for content displayed on their websites and the actions of users and others using their systems, including liability for violations of PRC laws and regulations prohibiting the dissemination of content deemed to be socially destabilizing. The Ministry of Public Security has the authority to order any local internet service provider to block any internet website at its sole discretion, or to stop the dissemination over the internet of information which it believes to be socially destabilizing. Furthermore, we are required to report any suspicious content to relevant governmental authorities, and to undergo computer security inspections. If it is found that we fail to implement the relevant safeguards against security breaches, our business in China may be shut down.
According to the Administrative Provisions on Mobile Internet Applications Information Services which was promulgated by the Cyberspace Administration of China and became effective in August 2016, providers of mobile apps shall not create, copy, publish or distribute information and content through mobile applications that is prohibited by laws and regulations. We are required to adopt and implement management systems of information security and establish and improve procedures on content examination and administration. We must adopt measures such as warning, restricted release, suspension of updates and closing of accounts, keep relevant records, and report unlawful content to competent government authorities. We have implemented internal control procedures screening the information and content on our platforms interface to ensure their compliance with these provisions. However, there can be no assurance that all of the information or content displayed on, retrieved from or linked to our mobile apps complies with the requirements of the provisions at all times. If our mobile apps are found to violate the provisions, we may be subject to penalties, including warning, service suspension or removal of our mobile apps from the relevant mobile app store, which may materially and adversely affect our business and operating results.
39
We may be subject to litigation and regulatory investigations and proceedings, and may not always be successful in defending ourselves against such claims or proceedings.
We are subject to lawsuits and other claims in the ordinary course of our business. Our business operations entail substantial litigation and regulatory risks, including the risk of lawsuits and other legal actions relating to information disclosure, client on boarding procedures, sales practices, product design, fraud and misconduct, and control procedures deficiencies, as well as the protection of personal and confidential information of our clients. We may be subject to arbitration claims and lawsuits in the ordinary course of our business. We may also be subject to inquiries, inspections, investigations and proceedings by regulatory and other governmental agencies. See “—We are subject to extensive and evolving regulatory requirements in the markets we operate in, non-compliance with which may result in penalties, limitations and prohibitions on our future business activities or suspension or revocation of our licenses and trading rights, and consequently may materially and adversely affect our business, financial condition, operations and prospects. In addition, we are involved in ongoing inquiries by relevant regulators” and “Item 4. Information on the Company—B. Business Overview—Ongoing Regulatory Actions.” Actions brought against us may result in settlements, injunctions, fines, penalties, suspension or revocation of license, reprimands or other results adverse to us that could harm our reputation. Even if we are successful in defending ourselves against these actions, the costs of defending against such actions may be significant to us. In market downturns, the number of legal claims and the amount of damages sought in legal proceedings may increase.
In addition, we may face arbitration claims and lawsuits brought by our users and clients who have used our online brokerage or other financial services and found them unsatisfactory. We may also encounter complaints alleging misrepresentation with regard to our platforms and/or services. This risk may be heightened during periods when credit, equity or other financial markets are deteriorating in value or are volatile, or when clients are experiencing losses. Actions brought against us may result in settlements, awards, injunctions, fines, penalties or other results adverse to us including harm to our reputation. Even if we are successful in defending against these actions, the defense of such matters may result in our incurring significant expenses. Predicting the outcome of such matters is inherently difficult, particularly where claimants seek substantial or unspecified damages, or when arbitration or legal proceedings are at an early stage. A significant judgment or regulatory action against us or a material disruption in our business arising from adverse adjudications in proceedings against the directors, officers or employees would have a material adverse effect on our liquidity, business, financial condition, results of operations and prospects.
Our risk management policies and procedures may not be fully effective in identifying or mitigating risk exposure in all market environments or against all types of risks.
We have devoted significant resources to developing our risk management policies and procedures and will continue to do so. Nonetheless, our policies and procedures to identify, monitor and manage risks may not be fully effective in mitigating our risk exposure in all market environments or against all types of risks. Many of our risk management policies are based upon observed historical market behavior or statistics based on historical models. During periods of market volatility or due to unforeseen events, the historically derived correlations upon which these methods are based may not be valid. As a result, these methods may not predict future exposures accurately, which could be significantly greater than what our models indicate. This could cause us to incur losses or cause our risk management strategies to be ineffective. Other risk management methods depend upon the evaluation of information regarding markets, business partners, clients, catastrophe occurrence or other matters that are publicly available or otherwise accessible to us, which may not always be accurate, complete, up-to-date or properly evaluated.
In addition, although we perform due diligence on potential clients, we cannot assure you that we will be able to identify all the possible issues based on the information available to us. If a user or client does not meet the relevant qualification requirements under applicable laws but is still able to use our services, we may be subject to regulatory actions and penalties and held liable for damages. Management of operational, legal and regulatory risks requires, among other things, policies and procedures to properly record and verify a large number of transactions and events, and these policies and procedures may not be fully effective in mitigating our risk exposure in all market environments or against all types of risks.
40
From time to time we may evaluate and potentially consummate investments and acquisitions or enter into alliances, which may require significant management attention, disrupt our business and adversely affect our financial results.
We may evaluate and consider strategic investments, combinations, acquisitions or alliances to further increase the value of our platforms and better serve our users and clients. These transactions could be material to our financial condition and results of operations if consummated. We may not have the financial resources necessary to consummate any acquisitions in the future or the ability to obtain the necessary funds on satisfactory terms. Any future acquisitions may result in significant transaction expenses and risks associated with entering new markets in addition to integration and consolidation risks. Because acquisitions historically have not been a core part of our growth strategy, we have no material experience in successfully utilizing acquisitions. We may not have sufficient management, financial and other resources to integrate any such future acquisitions or to successfully operate new businesses, and we may be unable to profitably operate our expanded company.
Increases in labor costs and enforcement of stricter labor laws and regulations may adversely affect our business and results of operations.
The economy in the countries and regions that we operate in has experienced increases in inflation and labor costs in recent years. As a result, average wages are expected to continue to increase. In addition, we are required by the local laws and regulations to make the required contributions for various statutory employee benefits, such as pension, housing fund, medical insurance, work-related injury insurance, unemployment insurance and maternity insurance to designated government agencies and designated pension trustees, and take out employees’ compensation insurance policies for the benefit and protection of our employees, to the extent required under applicable local laws. The relevant government agencies may examine whether an employer has paid the required contributions or has in place adequate insurance coverage in relation to the statutory employee benefits, and those employers who fail to make adequate payments may be subject to late payment fees, fines, imprisonment and/or other penalties. We expect that our labor costs, including wages and employee benefits, will continue to increase. Unless we are able to control our labor costs or pass on these increased labor costs, our financial condition and results of operations may be adversely affected.
If we fail to maintain an effective system of internal controls, we may be unable to accurately or timely report our results of operations or prevent fraud, and investor confidence and the market price of the ADSs may be materially and adversely affected.
Since our initial public offering, we have become subject to the Sarbanes-Oxley Act of 2002. Section 404 of the Sarbanes-Oxley Act, or Section 404, requires that we include a report from management on the effectiveness of our internal control over financial reporting in our annual report on Form 20-F. In addition, as we have ceased to be an “emerging growth company” as such term is defined in the JOBS Act, our independent registered public accounting firm must attest to and report on the effectiveness of our internal control over financial reporting.
Our management has concluded that our internal control over financial reporting was effective as of December 31, 2021. See “Item 15. Controls and Procedures—Management’s Annual Report on Internal Control over Financial Reporting.” If we fail to maintain the adequacy of our internal control over financial reporting, as these standards are modified, supplemented or amended from time to time, we may not be able to conclude on an ongoing basis that we have effective internal control over financial reporting in accordance with Section 404 and our independent registered public accounting firm may not be able to conclude that we have effective internal control over financial reporting at a reasonable assurance level. If we fail to achieve and maintain an effective internal control environment, we could suffer material misstatements in our financial statements and fail to meet our reporting obligations, which would likely cause investors to lose confidence in our reported financial information. This could in turn limit our access to capital markets, harm our results of operations, and lead to a decline in the trading price of the ADSs. Additionally, ineffective internal control over financial reporting could expose us to increased risk of fraud or misuse of corporate assets and subject us to potential delisting from the stock exchange on which we list, regulatory investigations and civil or criminal sanctions. We may also be required to restate our financial statements for prior periods. Furthermore, we have incurred and anticipate that we will continue to incur considerable costs, management time and other resources in an effort to comply with Section 404 of the Sarbanes-Oxley Act and other requirements.
41
Fluctuations in exchange rates could have a material adverse effect on our results of operations and the price of the ADSs.
The conversion of Renminbi into foreign currencies, including U.S. dollars, is based on rates set by the People’s Bank of China. The Renminbi has fluctuated against the U.S. dollar, at times significantly and unpredictably. The value of Renminbi against the U.S. dollar and other currencies is affected by changes in China’s political and economic conditions and by China’s foreign exchange policies, among other things. We cannot assure you that Renminbi will not appreciate or depreciate significantly in value against the U.S. dollar in the future. It is difficult to predict how market forces or PRC or U.S. government policy may impact the exchange rate between Renminbi and the U.S. dollar in the future.
Any significant appreciation or depreciation of Renminbi may materially and adversely affect our costs, expenses and financial position, and the value of, and any dividends payable on, the ADSs in U.S. dollars. For example, to the extent that we need to convert U.S. dollars we receive into Renminbi to pay our operating expenses, appreciation of Renminbi against the U.S. dollar would have an adverse effect on the RMB amount we would receive from the conversion. Conversely, a significant depreciation of Renminbi against the U.S. dollar may significantly reduce the U.S. dollar equivalent of our earnings, which in turn could adversely affect the price of the ADSs.
Very limited hedging options are available in China to reduce our exposure to exchange rate fluctuations. In 2021, we purchased derivatives in an effort to reduce our exposure to foreign currency exchange risk due to exchange rate movements between Hong Kong dollars and Renminbi. However, the effectiveness of these hedges may be limited and we may not be able to adequately hedge our exposure or at all. In addition, our currency exchange losses may be magnified by PRC exchange control regulations that restrict our ability to convert Renminbi into foreign currency. As a result, fluctuations in exchange rates may have a material adverse effect on your investment.
Our anticipated international expansion will subject us to additional risks and increased legal and regulatory requirements, which could have a material effect on our business.
Our historical operations have been focused on Hong Kong. We have expanded our operations into the United States, Singapore and Australia, and may expand further into other international markets. As we enter countries and markets that are new to us, we must tailor our services and business model to the unique circumstances of such countries and markets, which can be complex, difficult, costly and divert management and personnel resources. In addition, we may face competition in other countries from companies that may have more experience with operations in such countries or with global operations in general. Laws and business practices that favor local competitors or prohibit or limit foreign ownership of certain businesses or our failure to adapt our practices, systems, processes and business models effectively to the client preferences of each country into which we expand, could slow our growth. Certain markets in which we operate have, or certain new markets in which we may operate in the future may have, lower margins than our more mature markets, which could have a negative impact on our overall margins as our revenues from these markets grow over time.
In addition to the risks outlined elsewhere in this section, our international expansion is subject to a number of other risks, including:
| ● | currency exchange restrictions or costs and exchange rate fluctuations; |
| ● | exposure to local economic or political instability, threatened or actual acts of terrorism and security concerns in general; |
| ● | weaker or uncertain enforcement of our contractual and intellectual property rights; |
| ● | preferences by local populations for local service providers; |
| ● | slower adoption of the internet and mobile devices as advertising, broadcast and commerce mediums and the lack of appropriate infrastructure to support widespread internet and mobile device usage in those markets; |
| ● | difficulties in attracting and retaining qualified employees in certain international markets, as well as managing staffing and operations due to increased complexity, distance, time zones, language and cultural differences; and |
42
| ● | uncertainty regarding liability for services and content, including uncertainty as a result of local laws and lack of precedent. |
Such international expansion will also subject us to additional legal and regulatory control and requirements. For example, as a result of our expansion into the United States and Singapore, we are subject to the US Brokerage Regulations and the Singapore Brokerage Regulations, respectively. For securities including stocks, options and futures traded on the major exchanges in the U.S. and the Singapore Exchange, we aggregate trade instructions from clients and collaborate with qualified local third-party clearing brokers for execution and settlement. In the case of securities traded on the major U.S. stock exchanges, we also execute and settle some of the transactions through our clearing system platform. From our client’s perspective, the trading process is seamless as we handle all client communications and touchpoints, including delivery and receipt of funds. Our wholly-owned subsidiary, Futu Inc., is registered with the SEC as a broker-dealer and is a member in good standing of FINRA. Another wholly-owned subsidiary of ours, Futu Clearing Inc., is also a member in good standing of FINRA and Depository Trust & Clearing Corporation, or DTCC, with capacity to provide clearing services in the U.S. As we continue to expand our business in the United States, we will be subject to the rules and regulations imposed by the SEC, FINRA and other regulatory authorities.
In Singapore, our wholly-owned subsidiary, Futu Singapore is registered with the MAS as a Capital Markets Services License holder, and is subject to the Singapore Brokerage Regulations, as well as any rules and regulations imposed by the MAS.
In November 2021, we acquired 100% of the issued share capital of an Australian company and renamed it Futu Securities (Australia) Ltd, which has since become our wholly-owned subsidiary. Futu Securities (Australia) Ltd holds an Australian Financial Services License (AFSL), a license granted and regulated by the Australian Securities and Investments Commission (ASIC).
In addition, U.S. domestic and foreign stock exchanges, other self-regulatory organizations and state and foreign securities commissions can censure, fine, issue cease-and-desist orders, or suspend or expel a broker-dealer or any of its officers or employees. Our ability to comply with all applicable laws and rules is largely dependent on our internal system to ensure compliance, as well as our ability to attract and retain qualified compliance personnel. We could be subject to disciplinary or other actions in the future due to claimed noncompliance, which could have a material adverse effect on our business, financial condition and results of operations. To continue to expand our services internationally, we may have to comply with the regulatory controls of each country in which we conduct or intend to conduct business, the requirements of which may not be clearly defined. The varying compliance requirements of these different regulatory jurisdictions, which are often unclear, may limit our ability to continue existing international operations and further expand internationally.
Any failure by us or our third-party service providers to comply with applicable anti-money laundering laws and regulations could damage our reputation.
We are required to comply with applicable anti-money laundering and counter terrorism laws and regulations in Hong Kong, the U.S., Singapore and other relevant jurisdictions. These laws and regulations require financial institutions to establish sound internal control policies and procedures to guard against money laundering and terrorist financing. Such policies and procedures require us to, among other things, designate an independent anti-money laundering reporting officer, establish a customer due diligence system in accordance with relevant rules, record the details of client activities and report suspicious transactions to the relevant authorities. In addition, we are required to train our personnel and periodically test the adequacy of our policies and procedures.
We have implemented various policies and procedures in compliance with all applicable anti-money laundering and anti-terrorist financing laws and regulations, including internal controls and “know-your-customer” procedures, for preventing money laundering and terrorist financing. In addition, our institutional partners in Hong Kong, Singapore and the United States have their own appropriate anti-money laundering policies and procedures with respect to accounts opening services for our clients. Certain of our institutional partners are subject to anti-money laundering obligations under applicable anti-money laundering laws and regulations and are regulated in that respect by the relevant regulators. We have adopted commercially reasonable procedures for monitoring our institutional partners. In the event that we fail to fully comply with the applicable laws and regulations, the relevant government authorities may freeze our assets or impose fines or other penalties on us. There can be no assurance that there will not be failures in detecting money laundering or other illegal or improper activities, which may adversely affect our business, reputation, financial condition and results of operations.
43
Our policies and procedures may not be completely effective in detecting suspicious activity and preventing other parties from using us or any of our institutional funding partners as a conduit for money laundering (including illegal cash operations) or terrorist financing without our knowledge. If we were to be associated with money laundering (including illegal cash operations) or terrorist financing, our reputation could suffer and we could become subject to regulatory fines, sanctions, or legal enforcement, including being added to any “blacklists” that would prohibit certain parties from engaging in transactions with us, all of which could have a material adverse effect on our financial condition and results of operations. Even if we and our institutional funding partners comply with the applicable anti-money laundering laws and regulations, we and our institutional funding partners may not be able to fully eliminate money laundering and other illegal or improper activities in light of the complexity and the secrecy of these activities. Any negative perception of the industry, such as that arising from any failure of other online brokerage firms to detect or prevent money laundering activities, even if factually incorrect or based on isolated incidents, could compromise our image, undermine the trust and credibility we have established, and negatively impact our financial condition and results of operation. See also “—We are subject to extensive and evolving regulatory requirements in the markets we operate in, non-compliance with which may result in penalties, limitations and prohibitions on our future business activities or suspension or revocation of our licenses and trading rights, and consequently may materially and adversely affect our business, financial condition, operations and prospects. In addition, we are involved in ongoing inquiries by relevant regulators.”
Our business may be affected by the Competition Ordinance of Hong Kong.
The Competition Ordinance (Chapter 619 of the Laws of Hong Kong) came into full effect in Hong Kong on December 14, 2015. The Competition Ordinance prohibits and deters undertakings in all sectors from adopting anti-competitive conduct which has the object or effect of preventing, restricting or distorting competition in Hong Kong. Therefore, we are generally subject to the Competition Ordinance. The key prohibitions include (i) prohibition of agreements between businesses which have the object or effect of preventing, restricting or distorting competition in Hong Kong; and (ii) prohibiting companies with a substantial degree of market power, including monopolists, from abusing their power by engaging in conduct that has the object or effect of harming competition in Hong Kong. Various factors may be taken into consideration in determining whether an undertaking has a substantial degree of market power, including the market share of the undertaking; the undertaking’s power to make pricing and other decisions; and any barriers to entry to competitors into the relevant market. There are very severe penalties for breaches of the Competition Ordinance, including financial penalties of up to 10.0% of the total gross revenues obtained in Hong Kong for each year of infringement, up to a maximum of three years in which the contravention occurs.
We are not currently subject to any investigations, inquiries or penalties in respect of breaches under the Competition Ordinance. We may nevertheless face difficulties and may need to incur legal costs in ensuring our compliance with the Competition Ordinance. We may also inadvertently infringe the Competition Ordinance and under such circumstance, we may be subject to fines, claims for damages and/or other penalties, incur substantial legal costs and experience business disruption and/or negative media coverage, which could adversely affect our business, results of operations and reputation.
We have limited business insurance coverage.
We currently carry limited insurance in connection with our online brokerage business. However, we do not carry business interruption insurance to compensate for losses that could occur to the extent not required. We also do not maintain general product liability insurance or key-man insurance, and only maintain limited general property insurance. We consider our insurance coverage to be reasonable in light of the nature of our business, but we cannot assure you that our insurance coverage is sufficient to prevent us from any loss or that we will be able to successfully claim our losses under our current insurance policies on a timely basis, or at all. If we incur any loss that is not covered by our insurance policies, or the compensated amount is significantly less than our actual loss, our business, financial condition and results of operations could be materially and adversely affected.
44
We may not be able to obtain additional capital when desired, on favorable terms or at all. If we fail to meet the capital requirement pursuant to applicable rules, our business operations and performance will be adversely affected.
We anticipate that the net proceeds we received from our securities offering, together with our current cash, cash provided by operating activities and funds available through our bank loans and credit facilities, will be sufficient to meet our current and anticipated needs for general corporate purposes for at least the next 12 months. However, we need to make continued investments in facilities, hardware, software, technological systems and to retain talented personnel to remain competitive. Due to the unpredictable nature of the capital markets and our industry, we cannot assure you that we will be able to raise additional capital on terms favorable to us, or at all, if and when required, especially if we experience disappointing operating results. If adequate capital is not available to us as required, our ability to fund our operations, take advantage of unanticipated opportunities, develop or enhance our infrastructure or respond to competitive pressures could be significantly limited, which would adversely affect our business, financial condition and results of operations. If we do raise additional funds through the issuance of equity or convertible debt securities, the ownership interests of our shareholders could be significantly diluted. These newly issued securities may have rights, preferences or privileges senior to those of existing shareholders. Our broker-dealer and insurance-broker subsidiaries, Futu Securities International (Hong Kong) Limited, Futu Inc., Futu Clearing Inc., Futu Singapore Pte. Ltd., and Futu Insurance Brokers (Hong Kong) Limited are subject to capital requirements determined by their respective regulators. If we fail to maintain the required level of liquid capital, the HK SFC, the SEC or the MAS may take actions against us and our business will be adversely affected.
Internet-related issues may reduce or slow the growth in the use of our services in the future. In particular, our future growth depends on the further acceptance of the internet and particularly the mobile internet as an effective platform for assessing trading and other financial services and content.
Critical issues concerning the commercial use of the internet, such as ease of access, security, privacy, reliability, cost, and quality of service, remain unresolved and may adversely impact the growth of internet use. If internet usage continues to increase rapidly, the internet infrastructure may not be able to support the demands placed on it by this growth, and its performance and reliability may decline. Continuous rapid growth in internet traffic may cause decreased performance, outages and delays. Our ability to increase the speed with which we provide services to users and clients and to increase the scope and quality of such services is limited by and dependent upon the speed and reliability of our users’ and clients’ access to the internet, which is beyond our control. If periods of decreased performance, outages or delays on the internet occur frequently or other critical issues concerning the internet are not resolved, overall internet usage or usage of our web-based services could increase more slowly or decline, which would cause our business, results of operations and financial condition to be materially and adversely affected.
Furthermore, while the internet and the mobile internet have gained increased popularity in China and Hong Kong as well as other parts of the world as platforms for financial products and content in recent years, many investors have limited experience in trading and using other financial services online. For example, investors may not find online content to be reliable sources of financial product information. If we fail to educate investors about the value of our platforms and our services, our growth will be limited and our business, financial performance and prospects may be materially and adversely affected. The further acceptance of the internet and particularly the mobile internet as an effective and efficient platform for trading and other financial services and content is also affected by factors beyond our control, including negative publicity around online and mobile brokerage services and restrictive regulatory measures taken by the PRC government. If online and mobile networks do not achieve adequate acceptance in the market, our growth prospects, results of operations and financial condition could be harmed.
45
We depend on contractual arrangements with the VIE and its shareholders to operate a limited part of our operations in China, which may not be as effective as direct ownership in providing operational control.
Although the vast majority of our business is conducted in Hong Kong, we depend on the VIE to conduct a limited part of our operations in China pursuant to a series of contractual arrangements. Historically, such operations constituted an immaterial portion of our consolidated total revenues and total assets. In 2019, 2020 and 2021, we generated 0.2%, 0.3% and 0.3% of our total revenues through the VIE in China, respectively, whose assets accounted for 0.1%, 0.1% and 0.1% of our total assets during the same years, respectively. For a description of these contractual arrangements, see “Item 4. Information on the Company—C. Organizational Structure—Contractual Arrangements with the VIE and Its Shareholders.” These contractual arrangements may not be as effective as direct ownership in providing us with control over the VIE. If the VIE or its shareholders fail to perform their respective obligations under these contractual arrangements, our recourse to the assets held by the VIE is indirect and we may have to incur substantial costs and expend significant resources to enforce such arrangements in reliance on legal remedies under PRC law. These remedies may not always be effective, particularly in light of uncertainties in the PRC legal system. Furthermore, in connection with litigation, arbitration or other judicial or dispute resolution proceedings, assets under the name of any of record holder of equity interest in the VIE, including such equity interest, may be put under court custody. As a consequence, we cannot be certain that the equity interest will be disposed pursuant to the contractual arrangement or ownership by the record holder of the equity interest.
All of these contractual arrangements are governed by and interpreted in accordance with PRC law, and disputes arising from these contractual arrangements will be resolved through arbitration in China. However, such arbitration provisions do not apply to claims made under the United States federal securities laws. The legal environment in the PRC is not as developed as in other jurisdictions, such as the United States. As a result, uncertainties in the PRC legal system could limit our ability to enforce these contractual arrangements. In the event that we are unable to enforce these contractual arrangements, or if we suffer significant time delays or other obstacles in the process of enforcing these contractual arrangements, it would be very difficult to exert effective control over the VIE. We currently expect the VIE and its subsidiaries to constitute an immaterial portion of our financial position, results of operations and cash flows for the foreseeable future. However, if we lose operational control over the VIE, our financial condition and results of operations may be materially and adversely affected. See “—Risks Related to Our Operations in China—There are uncertainties regarding the interpretation and enforcement of PRC laws, rules and regulations.”
The shareholders of the VIE in China may have potential conflicts of interest with us, which may materially and adversely affect our business and financial condition.
In connection with our operations in China, we depend on the shareholders of the VIE to abide by the obligations under such contractual arrangements. The interests of these shareholders in their individual capacities as the shareholders of the VIE may differ from the interests of our company as a whole, as what is in the best interests of the VIE, including matters such as whether to distribute dividends or to make other distributions to fund our offshore requirement, may not be in the best interests of our company. There can be no assurance that when conflicts of interest arise, any or all of these individuals will act in the best interests of our company or those conflicts of interest will be resolved in our favor. In addition, these individuals may breach or cause the VIE and its subsidiaries to breach or refuse to renew the existing contractual arrangements with us.
Currently, we do not have arrangements to address potential conflicts of interest the shareholders of the VIE may encounter, on the one hand, and as a beneficial owner of our company, on the other hand. We, however, could, at all times, exercise our option under the exclusive option agreement to cause them to transfer all of their equity ownership in the VIE to a PRC entity or individual designated by us as permitted by the then applicable PRC laws. In addition, if such conflicts of interest arise, we could also, in the capacity of attorney-in-fact of the then existing shareholders of the VIE as provided under the power of attorney agreements, directly appoint new directors of the VIE. We rely on the shareholders of the VIE to comply with PRC laws and regulations, which protect contracts and provide that directors and executive officers owe a duty of loyalty to our company and require them to avoid conflicts of interest and not to take advantage of their positions for personal gains, and the laws of the Cayman Islands, which provide that directors have a duty of care and a duty of loyalty to act honestly in good faith with a view to our best interests. However, the legal frameworks of China and the Cayman Islands do not provide guidance on resolving conflicts in the event of a conflict with another corporate governance regime. If we cannot resolve any conflicts of interest or disputes between us and the shareholders of the VIE, we would have to rely on legal proceedings, which could result in disruption of our business and subject us to substantial uncertainty as to the outcome of any such legal proceedings.
46
We are subject to PRC restrictions on currency exchange.
Some of our expenses and a limited portion of our revenues are denominated in Renminbi. The Renminbi is currently convertible under the “current account,” which includes dividends, trade and service-related foreign exchange transactions, but not under the “capital account,” which includes foreign direct investment and loans, including loans we may secure from our onshore subsidiaries or the VIE. Certain of our PRC subsidiaries may purchase foreign currency for settlement of “current account transactions,” including payment of dividends to us, without the approval of the SAFE by complying with certain procedural requirements. However, the relevant PRC governmental authorities may limit or eliminate our ability to purchase foreign currencies in the future for current account transactions. Foreign exchange transactions under the capital account remain subject to limitations and require approvals from, or registration with, the SAFE and other relevant PRC governmental authorities. Since a part of our future net income and cash flow will be denominated in Renminbi, any existing and future restrictions on currency exchange may limit our ability to utilize cash generated in Renminbi to fund our business activities outside of the PRC or pay dividends in foreign currencies to our shareholders, including holders of Class A ordinary shares or the ADSs, and may limit our ability to obtain foreign currency through debt or equity financing for PRC our subsidiaries and the VIE.
In addition, as we do not provide cross-border currency conversion services related to Renminbi to Chinese residents or institutions, we do not require our clients to submit evidence of approval or registration from relevant authorities with respect to the currency used for offshore investments. However, since the PRC authorities and the commercial banks designated by the SAFE to conduct currency exchange services have significant amount of discretion in interpreting, implementing and enforcing the relevant currency exchange rules and regulations, and for many other factors that are beyond our control, we may be subject to further regulatory requirements, including but not limited to implementing additional and burdensome measures to monitor the source and use of funds in the accounts of our clients, or verify evidence of approval from relevant authorities.
Risks Related to Our Operations in China
The PRC government has significant authority to regulate or intervene in a company’s operations in China at any time, such as ours, whether such operations are conducted through a subsidiary or a consolidated variable interest entity. Therefore, investors in the ADSs and our business face potential uncertainty from the PRC government’s policy.
We conduct our operations in China through our PRC subsidiaries and the VIE. Our operations in China are governed by PRC laws and regulations. The PRC government’s significant oversight over our business operation could result in a material adverse change in our operations and the value of our ADSs. The Chinese government may intervene or influence our operations at any time, or may exert more oversight and control over offerings conducted overseas and/or foreign investment in China-based issuers, which could result in a material change in our operations and/or the value of our ADSs. Any actions by the Chinese government to exert more oversight and control over offerings that are conducted overseas and/or foreign investment in China-based issuers could significantly limit or completely hinder our ability to offer or continue to offer securities to investors and cause the value of such securities to significantly decline or become worthless.
The new, stricter regulations or interpretations of existing regulations imposed by the central or local governments may require additional expenditures and efforts on our part to ensure our compliance with such regulations or interpretations, and if relevant regulations are issued and become effective in a short notice, we may not be able to take the required actions in a timely manner without allocating significant resource.
There are uncertainties regarding the interpretation and enforcement of PRC laws, rules and regulations.
A part of our operations is conducted in the PRC and is governed by PRC laws, rules and regulations. Our PRC subsidiaries and the VIE and its subsidiaries are subject to laws, rules and regulations applicable to foreign investment in China. Some of our activities outside the PRC are also subject to the extra-territorial jurisdiction under the relevant PRC laws and regulations. The PRC legal system is a civil law system based on written statutes. Unlike the common law system, prior court decisions may be cited for reference but have limited precedential value.
47
In 1979, the PRC government began to promulgate a comprehensive system of laws, rules and regulations governing economic matters in general. The overall effect of legislation over the past three decades has significantly enhanced the protections afforded to various forms of foreign investment in China. However, China has not developed a fully integrated legal system, and recently enacted laws, rules and regulations may not sufficiently cover all aspects of economic activities in China or may be subject to significant degrees of interpretation by PRC regulatory agencies. In particular, because these laws, rules and regulations are relatively new, and because of the limited number of published decisions and the nonbinding nature of such decisions, and because the laws, rules and regulations often give the relevant regulator significant discretion in how to enforce them, the interpretation and enforcement of these laws, rules and regulations involve uncertainties and can be inconsistent and unpredictable. In addition, the PRC legal system is based in part on government policies and internal rules, some of which are not published on a timely basis or at all, and which may have a retroactive effect. As a result, we may not be aware of our violation of these policies and rules until after the occurrence of the violation.
Any administrative and court proceedings in China may be protracted, resulting in substantial costs and diversion of resources and management attention. Since PRC administrative and court authorities have significant discretion in interpreting and implementing statutory and contractual terms, it may be more difficult to evaluate the outcome of administrative and court proceedings and the level of legal protection we enjoy than in more developed legal systems. These uncertainties may impede our ability to enforce the contracts we have entered into and could materially and adversely affect our business, financial condition and results of operations.
In addition, the PRC government has significant oversight and discretion over the conduct of our operations and may intervene or influence our operations as the government deems appropriate to further regulatory, political and social goals. The PRC government has recently published new policies that significantly affected certain industries such as the internet industries, and we cannot rule out the possibility that it will in the future release further regulations or policies or take regulatory actions regarding our industry that could adversely affect our business, financial condition and results of operations. Furthermore, the PRC government has recently indicated an intent to exert more oversight and control over securities offerings and other capital markets activities that are conducted overseas and foreign investment in companies like us.
The trade war between the U.S. and China, and on a larger scale internationally, may dampen growth in China and other markets where the majority of our clients reside, and our activities and results of operations may be negatively impacted.
In the past few years, the United States imposed additional import tariffs on specified products imported from China. As a result, China has responded by imposing retaliatory tariffs on goods exported from the United States. Although we are not subject to any of those tariff measures, the proposed tariffs may adversely affect the economic growth in China and other markets as well as the financial condition of our clients. With the potential decrease in the spending powers of our target clients, we cannot guarantee that there will be no negative impact on our operations. In addition, the current and future actions or escalations by either the U.S. or China that affect trade relations may cause global economic turmoil and potentially have a negative impact on our business, financial condition and results of operations, and we cannot provide any assurance as to whether such actions will occur or the form that they may take.
Uncertainties exist with respect to the enforcement of Anti-Monopoly Guidelines for Internet Platforms and how it may impact our business operations.
According to Anti-monopoly Law of the PRC which was released on August 30, 2007 and became effective from August 1, 2008, business operators holding dominant market positions shall not abuse such position to restrict trading counterparts to transact only with such business operators or only with designated business operators without a justifiable reason. Where a business operator has violated the Anti-monopoly Law of the PRC by abusing its dominant market position, the anti-monopoly enforcement agency shall order the business to stop the illegal act and confiscate the illegal income; a fine of 1% to 10% of the business operator’s revenue from the preceding year shall be imposed.
48
In February 2021, the Anti-monopoly Commission of the State Council promulgated the Guidelines to Anti-Monopoly in the Field of Internet Platform, or the Anti-Monopoly Guidelines for Internet Platforms. The Anti-Monopoly Guidelines for Internet Platforms is consistent with the Anti-Monopoly Law and prohibits monopoly agreements, abuse of a dominant position and concentration of undertakings that may have the effect to eliminate or restrict competition in the field of platform economy. More specifically, the Anti-Monopoly Guidelines for Internet Platforms outlines certain practices that may, if without justifiable reasons, constitute abuse of a dominant position, including without limitation, tailored pricing using big data and analytics, actions or arrangements deemed as exclusivity arrangements, using technological means to block competitors’ interface, using bundle services to sell services or products, and compulsory collection of user data. To determine the abuse of dominant market positions in the field of platform economy, relevant markets shall be firstly defined, whether business operators have dominant positions in the relevant markets should be analyzed, and then whether abuse of its dominant market positions was constituted shall be analyzed specifically on a case-by-case basis. In addition, the Anti-Monopoly Guidelines for Internet Platforms expressly provides that concentration involving variable interest entities will also be subject to antitrust filing requirements. The Anti-Monopoly Guidelines for Internet Platforms became effective on February 7, 2021, but uncertainties exist with respect to its enforcement. Although we believe we do not engage in any of the foregoing situations, we cannot assure you that the regulators will take the same view as ours. If certain of our activities in China were deemed by relevant regulators as violation of the Anti-Monopoly Guidelines for Internet Platforms, it may result in governmental investigations, fines and/or other sanctions against us. As of the date of this annual report, we have not been subject to any administrative penalties, regulatory actions or inquires in connection with anti-monopoly.
If the PRC government deems that the contractual arrangements in relation to the VIE do not comply with PRC regulatory restrictions on foreign investment in the relevant industries, or if these regulations or the interpretation of existing regulations change in the future, we could be subject to severe penalties or be forced to relinquish our interests in those operations.
The PRC government regulates internet-based businesses through strict business licensing requirements and other government regulations. These laws and regulations also include limitations on foreign ownership of PRC companies that engage in internet-based businesses. Specifically, the Special Administrative Measures for Entry of Foreign Investment (Negative List) (2021 Version), or the Negative List, which came into effect on January 1, 2022 and replace the previous version provides that foreign investors are generally not allowed to own more than 50% of the equity interests in a value-added telecommunication service provider other than an e-commerce service, domestic multi-party communications service, store-and-forward service, and call center service provider which does not apply to us.
Because we are an exempted company incorporated in the Cayman Islands, we are classified as a foreign enterprise under PRC laws and regulations, and our wholly-owned PRC subsidiaries, including without limitation Shensi Beijing and Futu Internet Technology (Shenzhen) Co., Ltd. are foreign-invested enterprises, or FIEs. To comply with PRC laws and regulations, we conduct a limited part of our operations in China through the VIE and its subsidiaries. Shensi Beijing has entered into a series of contractual arrangements with the VIE and its shareholders. In addition, pursuant to the resolutions of all shareholders of Futu Holdings Limited and the resolutions of the board of directors of Futu Holdings Limited, the board of directors of Futu Holdings Limited or any officer authorized by such board shall cause Shensi Beijing to exercise Shensi Beijing’s rights under the power of attorney agreements entered into among Shensi Beijing, Shenzhen Futu and the shareholders of Shenzhen Futu, as well as Shensi Beijing’s rights under the exclusive option agreement between Shensi Beijing and Shenzhen Futu. As a result of these resolutions and the provision of unlimited financial support from our Company to Shenzhen Futu, we are considered to be the primary beneficiary of the VIE for accounting purposes under U.S. GAAP. For a description of these contractual arrangements, see “Item 4. Information on the Company—C. Organizational Structure—Contractual Arrangements with the VIE and Its Shareholders.”
We believe that our corporate structure and contractual arrangements comply with the current applicable PRC laws and regulations. Han Kun Law Offices, our PRC legal counsel, based on its understanding of the relevant laws and regulations currently in effect, is of the opinion that each of the contracts among Shensi Beijing, the VIE and its shareholders is valid, binding and enforceable in accordance with its terms. However, as there are substantial uncertainties regarding the interpretation and application of PRC laws and regulations, including the Regulations on Mergers and Acquisitions of Domestic Enterprises by Foreign Investors, or the M&A Rules and the Telecommunications Regulations and the relevant regulatory measures concerning the telecommunications industry, there can be no assurance that the PRC government authorities, such as the MOFCOM, the MIIT, or other authorities that regulate the telecommunications industry, would agree that our corporate structure or any of the above contractual arrangements comply with PRC licensing, registration or other regulatory requirements, with existing policies or with requirements or policies that may be adopted in the future. PRC laws and regulations governing the validity of these contractual arrangements are uncertain and the relevant government authorities have broad discretion in interpreting these laws and regulations.
49
If our corporate structure and contractual arrangements are deemed by governmental regulators having competent authority to be illegal, either in whole or in part, we may lose control of the VIE and have to modify such structure to comply with regulatory requirements. However, there can be no assurance that we can achieve this without material disruption to our business. Further, if our corporate structure and contractual arrangements are found to be in violation of any existing or future PRC laws or regulations or if these regulations or the interpretation of existing regulations change or are interpreted differently in the future, the relevant regulatory authorities would have broad discretion in dealing with such violations, including:
| ● | revoking our business and operating licenses; |
| ● | levying fines on us; |
| ● | confiscating any of our income that they deem to be obtained through illegal operations; |
| ● | shutting down our services; |
| ● | discontinuing or restricting our operations in China; |
| ● | imposing conditions or requirements with which we may not be able to comply; |
| ● | requiring us to change our corporate structure and contractual arrangements, including terminating the contractual arrangement with the VIE and deregistering the equity pledges of the VIE, which in turn would affect our ability to consolidate or exert effective control over the VIE; |
| ● | restricting or prohibiting our use of the proceeds from overseas offering to finance the PRC VIE’s business and operations; and |
| ● | taking other regulatory or enforcement actions that could be harmful to our business. |
Furthermore, new PRC laws, rules and regulations may be introduced to impose additional requirements that may be applicable to our corporate structure and contractual arrangements. See “—Uncertainties exist with respect to the interpretation and implementation of the PRC Foreign Investment Law and its Implementation Regulations and how they may impact the viability of our current corporate structure, corporate governance and business operations.” Occurrence of any of these events could materially and adversely affect our business, financial condition and results of operations. In addition, if the imposition of any of these penalties or requirement to restructure our corporate structure causes us to lose the rights to direct the activities of the VIE or our right to receive its economic benefits, we would no longer be able to consolidate the financial results of the VIE in our consolidated financial statements. See “Item 4. Information on the Company—C. Organizational Structure—Contractual Arrangements with the VIE and Its Shareholders.” In addition, our ADSs may decline in value if we are unable to assert our contractual control rights over the assets or receive the economic benefits of the VIE and its subsidiaries that conduct some of our operations.
If we exercise the option to acquire equity ownership of the VIE, the ownership transfer may subject us to certain limitations and substantial costs.
Pursuant to the Provisions on Administration of Foreign-Invested Telecommunications Enterprises, the ultimate foreign equity ownership in a value-added telecommunications services provider cannot exceed 50%. In addition, the main foreign investor who invests in a value-added telecommunications business in China must possess prior experience in operating value-added telecommunications businesses and a proven track record of business operations in such industry, or the Qualification Requirements. Currently, none of the applicable PRC laws, regulations, or rules provides clear guidance or interpretation on the Qualification Requirements. Although we have taken many measures to meet the Qualification Requirements, we still face the risk of not satisfying the requirements promptly.
50
If the PRC laws were revised to allow foreign investors to hold more than 50% of the equity interests of value-added telecommunications enterprises, we might be unable to unwind our contractual arrangements with the VIE before we are able to comply with the Qualification Requirements, or if we attempt to unwind our contractual arrangements with the VIE before we are able to comply with the Qualification Requirements, we may be ineligible to operate our value-added telecommunication enterprises and may be forced to suspend their operations.
Pursuant to our contractual arrangements with the VIE, Shensi Beijing or its designated person has the exclusive right to purchase all or part of the equity interests in the VIE at the lower of the amount of their respective paid-in capital in the VIE and the lowest price permitted under applicable PRC laws. Subject to relevant laws and regulations, the shareholders of the VIE shall return any amount of purchase price they have received to Shensi Beijing. If such a transfer takes place, the relevant tax authority may ask Shensi Beijing to pay enterprise income tax for ownership transfer income with reference to the market value, in which case the amount of tax could be substantial.
Our contractual arrangements with the VIE may result in adverse tax consequences to us in the PRC.
We could face adverse tax consequences if the PRC tax authorities determine that our contractual arrangements with the VIE were not made on an arm’s length basis and adjust our income and expenses for PRC tax purposes by requiring a transfer pricing adjustment. A transfer pricing adjustment could adversely affect us by (i) increasing the tax liabilities of the VIE without reducing the tax liability of our subsidiaries, which could further result in late payment fees and other penalties to the VIE for underpaid taxes; or (ii) limiting the ability of the VIE to obtain or maintain preferential tax treatments and other financial incentives.
We may lose the ability to use and benefit from assets held by the VIE that are material to the operation of our business if the VIE goes bankrupt or becomes subject to dissolution or liquidation proceeding.
As part of our contractual arrangements with the VIE, the VIE may in the future hold certain assets that are material to the operation of our business. If the VIE goes bankrupt and all or part of its assets become subject to liens or rights of third-party creditors, we may be unable to continue some or all of our business activities, which could materially and adversely affect our business, financial condition and results of operations. Under the contractual arrangements, the VIE may not, in any manner, sell, transfer, mortgage or dispose of its assets or legal or beneficial interests in the business without our prior consent. If the VIE undergoes voluntary or involuntary liquidation proceeding, unrelated third-party creditors may claim rights to some or all of these assets, thereby hindering our ability to operate our business, which could materially and adversely affect our business, financial condition and results of operations.
51
Uncertainties exist with respect to the interpretation and implementation of the PRC Foreign Investment Law and its Implementation Regulations and how they may impact the viability of our current corporate structure, corporate governance and business operations.
The National People’s Congress approved the PRC Foreign Investment Law, or the Foreign Investment Law, on March 15, 2019 and the State Council approved the Regulation on Implementing the Foreign Investment Law, or the Implementation Regulations on December 12, 2019, effective from January 1, 2020, to replace prior laws regulating foreign investment in China, namely, the Sino-foreign Equity Joint Venture Enterprise Law, the Sino-foreign Cooperative Joint Venture Enterprise Law and the Wholly Foreign-invested Enterprise Law, together with their implementation rules and ancillary regulations. The Foreign Investment Law embodies an expected PRC regulatory trend to rationalize its foreign investment regulatory regime in line with prevailing international practice and the legislative efforts to unify the corporate legal requirements for both foreign and domestic investments. However, since the Foreign Investment Law and the Implementation Regulations are relatively new, uncertainties still exist in relation to its interpretation and implementation. For instance, under the Foreign Investment Law, “foreign investment” refers to the investment activities directly or indirectly conducted by foreign individuals, enterprises or other entities in China. Though it does not explicitly classify contractual arrangements as a form of foreign investment, there is no assurance that foreign investment via contractual arrangement would not be interpreted as a type of indirect foreign investment activities under the definition in the future. In addition, the definition contains a catch-all provision which includes investments made by foreign investors through means stipulated in laws or administrative regulations or other methods prescribed by the State Council. Therefore, it still leaves leeway for future laws, administrative regulations or provisions promulgated by the State Council to provide for contractual arrangements as a form of foreign investment. In any of these cases, it will be uncertain whether our contractual arrangements will be deemed to be in violation of the market access requirements for foreign investment under the PRC laws and regulations. Furthermore, if future laws, administrative regulations or provisions prescribed by the State Council mandate further actions to be taken by companies with respect to existing contractual arrangements, we may face substantial uncertainties as to whether we can complete such actions in a timely manner, or at all. Failure to take timely and appropriate measures to cope with any of these or similar regulatory compliance challenges could materially and adversely affect our current corporate structure, corporate governance and business operations.
The approval, filing or other requirements of the CSRC, the CAC or other PRC government authorities may be required under PRC law in connection with our issuance of securities overseas.
The Regulations on Mergers and Acquisitions of Domestic Enterprises by Foreign Investors, or the M&A Rules, purport to require offshore special purpose vehicles that are controlled by PRC companies or individuals and that have been formed for the purpose of seeking a public listing on an overseas stock exchange through acquisitions of PRC domestic companies or assets to obtain approval from the CSRC prior to publicly listing their securities on an overseas stock exchange. The interpretation and application of the regulations remain unclear. If CSRC’s approval under the M&A Rules is required, it is uncertain whether it would be possible for us to obtain the approval, and any failure to obtain or delay in obtaining CSRC approval for our future issuance of securities overseas would subject us to sanctions imposed by the CSRC and other PRC regulatory agencies.
52
Furthermore, the recently issued Opinions on Strictly Cracking Down on Illegal Securities Activities emphasized the need to strengthen the administration over “illegal securities activities” and the supervision on overseas listings by China-based companies, and proposed to take effective measures, such as promoting the construction of relevant regulatory systems to deal with the risks and incidents faced by China-based overseas-listed companies, although such opinions did not specify the definition of “illegal securities activities.” On December 24, 2021, the CSRC published the draft Administrative Provisions of the State Council on the Overseas Issuance and Listing of Securities by Domestic Companies (Draft for Comments), or the Draft Overseas Listing Regulations, and the draft Measures for the Overseas Issuance and Listing of Securities Record-filings by Domestic Companies (Draft for Comments), or the Draft Overseas Listing Measures, for public comments. These drafts stipulate that PRC domestic companies that seek to offer and list securities in overseas markets directly or indirectly shall complete the filing procedures with and report relevant information to the CSRC. Pursuant to these drafts, if the issuer meets the following conditions, its offering and listing will be deemed as an “indirect overseas offering and listing by a PRC domestic company” and is therefore subject to the filing requirement: (i) the revenues, profits, total assets or net assets of the Chinese operating entities in the most recent financial year accounts for more than 50% of the corresponding data in the issuer’s audited consolidated financial statements for the same period; (ii) the majority of senior management in charge of business operation are Chinese citizens or have domicile in PRC, and its principal place of business is located in PRC or main business activities are conducted in PRC. In addition, these drafts prescribe that the domestic enterprises should submit filing documents to the CSRC within three business days after the submission of the application for overseas initial public offering, and after completing the filing procedures for an overseas initial public offering and listing, for the purposes of implementing and strengthening the CSRC’s supervision, the issuer will need to comply with continuous filing and reporting requirements after such offering and listing, among others, including the following: (i) reporting material events which arose prior to such offering and listing, (ii) filing for follow-on offerings after the initial offering and listing, (iii) filing for transactions in which the issuer issues securities for acquiring assets, and (iv) reporting material events after the initial offering and listing. However, the Draft Overseas Listing Regulations and the Draft Overseas Listing Measures were released for public comment only, there remains substantial uncertainty, including but not limited to its final content, adoption timeline, effective date or relevant implementation rules. As of the date of this annual report, we cannot predict the impact of these regulations on maintain the listing status of our ADSs and/or other securities, or any of our future offerings of securities overseas in a foreign country.
In addition, on December 28, 2021, the CAC, and several other regulatory authorities in China jointly promulgated the Cybersecurity Review Measures, which came into effect on February 15, 2022. Pursuant to the Cybersecurity Review Measures, (i) where the relevant activity affects or may affect national security, a CIIO that purchases network products and services, or an internet platform operator that conducts data process activities, shall be subject to the cybersecurity review, (ii) an application for cybersecurity review shall be made by an issuer who is an internet platform operator holding personal information of more than one million users before such issuer applies to list its securities on a foreign stock exchange, and (iii) relevant governmental authorities in the PRC may initiate cybersecurity review if they determine an operator’s network products or services or data processing activities affect or may affect national security. As the Cybersecurity Review Measures was newly issued, there remain uncertainties as to how it would be interpreted and enforced, and to what extent it may affect us.
Pursuant to Article 6 of the Negative List, if a PRC company, which engages in any business where foreign investment is prohibited under the Negative List, or prohibited businesses, seeks an overseas offering or listing, it must obtain the approval from competent governmental authorities. Additionally, foreign investors in such PRC company must not take part in the company’s operation or management, and their shareholding ratio should be subject to regulations relating to the management of PRC securities investments by foreign investors. The Negative List has made it clear that the application scope of Article 6 is limited to domestic enterprises engaged in “prohibited businesses” from directly overseas or listing. According to a set of Q&A published on the NDRC’s official website, a NDRC official indicated that after a PRC company submits its application for overseas listing to the CSRC and where matters relating to prohibited businesses under the Negative List are implicated, the CSRC will consult the regulatory authorities having jurisdiction over the relevant industries and fields.
53
If the CSRC, the CAC or other relevant PRC regulatory agencies subsequently determine that prior approval is required for any of our future offerings of securities overseas or to maintain the listing status of our ADSs, we cannot guarantee that we will be able to obtain such approval in a timely manner, or at all. The CSRC, the CAC or other PRC regulatory agencies also may take actions requiring us, or making it advisable for us, not to proceed with such offering or maintain the listing status of our ADSs. If we proceed with any of such offering or maintain the listing status of our ADSs without obtaining these regulatory agencies’ approval to the extent it is required, or if we are unable to comply with any new approval requirements which might be adopted for offerings that we have completed prior to the publication of the above-referenced opinions, we may face regulatory actions or other sanctions from these regulatory agencies. These regulatory agencies may impose fines and penalties on our operations in China, limit our ability to pay dividends outside of China, limit our operating privileges in China, delay or restrict the repatriation of the proceeds from offering of securities overseas into China or take other actions that could have a material adverse effect on our business, financial condition, results of operations and prospects, as well as the trading price of the ADSs.
Furthermore, if there are any other approvals, filings and/or other administration procedures to be obtained from or completed with the CSRC, the CAC or other PRC regulatory agencies as required by any new laws and regulations for any of our future proposed offering of securities overseas or the listing of the ADSs, we cannot assure you that we can obtain the required approval or complete the required filings or other regulatory procedures in a timely manner, or at all. Any failure to obtain the relevant approvals or complete the filings and other relevant regulatory procedures may subject us to regulatory actions or other sanctions from the CSRC or other PRC regulatory agencies, which may have a material adverse effect on our business, financial condition or results of operations.
PRC regulations relating to investments in offshore companies by PRC residents may subject our PRC-resident beneficial owners or our PRC subsidiaries to liability or penalties or otherwise limit our PRC subsidiaries’ ability to increase their registered capital or distribute profits.
In July 2014, SAFE promulgated the Circular on Relevant Issues Concerning Foreign Exchange Control on Domestic Residents’ Offshore Investment and Financing and Roundtrip Investment through Special Purpose Vehicles, or the SAFE Circular 37, which replaces the previous SAFE Circular 75. The SAFE Circular 37 requires PRC residents, including PRC individuals and PRC corporate entities, to register with SAFE or its local branches in connection with their direct or indirect offshore investment activities. See “Item 4. Information on the Company—B. Business Overview—Regulation—Overview of the Laws and Regulations Relating to Our Business and Operations in China—Regulations on Foreign Exchange—Regulations on Foreign Exchange Registration of Overseas Investment by PRC Residents.” The SAFE Circular 37 is applicable to our shareholders who are PRC residents and may be applicable to any offshore acquisitions that we may make in the future.
Under SAFE Circular 37, PRC residents who make, or have prior to the implementation of SAFE Circular 37 made, direct or indirect investments in offshore special purpose vehicles, or SPVs, are required to register such investments with SAFE or its local branches. In addition, any PRC resident who is a direct or indirect shareholder of an SPV, is required to update its registration with the local branch of SAFE with respect to that SPV, to reflect any material change. Moreover, any subsidiary of such SPV in China is required to urge the PRC resident shareholders to update their registration with the local branch of SAFE to reflect any material change. If any PRC resident shareholder of such SPV fails to make the required registration or to update the registration, the subsidiary of such SPV in China may be prohibited from distributing its profits or the proceeds from any capital reduction, share transfer or liquidation to the SPV, and the SPV may also be prohibited from making additional capital contributions into its subsidiaries in China. In February 2015, SAFE promulgated a Notice on Further Simplifying and Improving Foreign Exchange Administration Policy on Direct Investment, or SAFE Notice 13. Under SAFE Notice 13, applications for foreign exchange registration of inbound foreign direct investments and outbound direct investments, including those required under SAFE Circular 37, must be filed with qualified banks instead of SAFE. Qualified banks should examine the applications and accept registrations under the supervision of SAFE. Prior to our listing on the Nasdaq Global Select Market, we have used our best efforts to notify PRC residents or entities who directly or indirectly hold shares in our Cayman Islands holding company and who are known to us as being PRC residents to complete the foreign exchange registrations. However, we may not be informed of the identities of all the PRC residents or entities holding direct or indirect interest in our company, nor can we compel our beneficial owners to comply with SAFE registration requirements. We cannot assure you that all other shareholders or beneficial owners of ours who are PRC residents or entities have complied with, and will in the future make, obtain or update any applicable registrations or approvals required by, SAFE regulations. Failure by such shareholders or beneficial owners to comply with SAFE regulations, or failure by us to amend the foreign exchange registrations of our PRC subsidiaries, could subject us to fines or legal sanctions, restrict our overseas or cross-border investment activities, limit our PRC subsidiaries’ ability to increase their registered capitals or to make distributions or pay dividends to us or affect our ownership structure, which could adversely affect our business and prospects.
54
Furthermore, as these foreign exchange and outbound investment related regulations are relatively new and their interpretation and implementation has been constantly evolving, it is unclear how these regulations, and any future regulation concerning offshore or cross-border investments and transactions, will be interpreted, amended and implemented by the relevant government authorities. For example, we may be subject to a more stringent review and approval process with respect to our foreign exchange activities, such as remittance of dividends and foreign-currency-denominated borrowings, which may adversely affect our financial condition and results of operations. We cannot assure you that we have complied or will be able to comply with all applicable foreign exchange and outbound investment related regulations. In addition, if we decide to acquire a PRC domestic company, we cannot assure you that we or the owners of such company, as the case may be, will be able to obtain the necessary approvals or complete the necessary filings and registrations required by the foreign exchange regulations. This may restrict our ability to implement our acquisition strategy and could adversely affect our business and prospects.
Any failure to comply with PRC regulations regarding our employee share incentive plans may subject the PRC plan participants or us to fines and other legal or administrative sanctions.
Under the applicable regulations and SAFE rules, PRC resident who participate in an employee stock ownership plan or a stock option plan in an overseas publicly listed company are required to register with SAFE and complete certain other procedures. In February 2012, SAFE promulgated the Notices on Issues concerning the Foreign Exchange Administration for Domestic Individuals Participating in Stock Incentive Plans of Overseas Publicly-Listed Companies, or the Stock Option Rules. Pursuant to the Stock Option Rules, if a PRC resident participates in any stock incentive plan of an overseas publicly-listed company, a qualified PRC domestic agent must, among other things, file on behalf of such participant an application with SAFE to conduct the SAFE registration with respect to such stock incentive plan and obtain approval for an annual allowance with respect to the purchase of foreign exchange in connection with the exercise or sale of stock options or stock such participant holds. Such participating PRC residents’ foreign exchange income received from the sale of stock and dividends distributed by the overseas publicly-listed company must be fully remitted into a PRC collective foreign currency account opened and managed by the PRC agent before distribution to such participants. We and our PRC resident employees who have been granted stock options or other share-based incentives of our Company are subject to the Stock Option Rules since our Company becomes an overseas listed company, and we currently withhold income tax from our PRC resident employees in connection with their exercise of options. If we or our PRC resident participants fail to comply with these regulations, or if our PRC resident participants fail to pay or we fail to withhold their income taxes according to relevant laws, rules and regulations, we and/or our PRC resident participants may be subject to fines and legal sanctions and may also limit our ability to contribute additional capital into our PRC subsidiaries and limit our PRC subsidiaries’ ability to distribute dividends to us. We also face regulatory uncertainties that could restrict our ability to adopt additional incentive plans for our directors, executive officers and employees under PRC law. See “Item 4. Information on the Company—B. Business Overview—Regulation—Overview of the Laws and Regulations Relating to Our Business and Operations in China—Regulations on Foreign Exchange—Regulations on Employee Share Incentive Plans of Overseas Publicly-Listed Company.”
In addition, on October 12, 2021, the SAT has issued the Notice of the State Administration of Taxation on Several Measures for Deepening the Reform of “Streamlining Administration, Instituting Decentralization, Improving Regulation and Optimizing Services” in the Taxation Field to Cultivate and Stimulate the Vitality of Market Players, or the SAT Notice 69. The SAT Notice 69 requires domestic enterprises to report their share incentive plans to the tax authorities in charge, which gives the equities of an overseas enterprise to their employees. Under the SAT Notice 69, our employees working in China who exercise share incentive awards will be subject to PRC individual income tax. Our PRC subsidiary has the obligation to make filings related to employee share incentive awards with relevant tax authorities and to withhold individual income taxes of those employees who exercise their share incentive awards. If our employees fail to pay or we fail to withhold their income taxes according to relevant laws and regulations, we may face sanctions imposed by the tax authorities or other PRC governmental authorities.
55
PRC regulation of loans to and direct investment in PRC entities by offshore holding companies and governmental control of currency conversion may delay or prevent us from using the proceeds of our securities offerings to make loans or additional capital contributions to our PRC subsidiaries and the VIE and its subsidiaries.
Futu Holdings Limited is an offshore holding company with part of our operations conducted in China. We may make loans to our PRC subsidiaries and VIE subject to the approval, registration, and filing with governmental authorities and limitation of amount, or we may make additional capital contributions to our wholly foreign-owned subsidiaries in China. Any loans provided by us to our PRC subsidiaries and VIE are subject to PRC regulations and foreign exchange loan registrations. Such loans to any of our PRC subsidiaries and VIE cannot exceed a statutory limit and must be filed with SAFE through the online filing system of SAFE pursuant to the applicable PRC regulations. Any loan to be provided by us to our PRC subsidiaries and VIE with a term of one year or more must be recorded and registered with the National Development and Reform Commission. In addition, a foreign invested enterprise shall use its capital pursuant to the principle of authenticity and self-use within its business scope. The capital of a foreign invested enterprise shall not be used for the following purposes: (i) directly or indirectly used for payment beyond the business scope of the enterprises or the payment prohibited by relevant laws and regulations; (ii) directly or indirectly used for investment in securities or investments other than banks’ principal-secured products unless otherwise provided by relevant laws and regulations; (iii) the granting of loans to non-affiliated enterprises, except where it is expressly permitted in the business license; and (iv) paying the expenses related to the purchase of real estate that is not for self-use (except for the foreign-invested real estate enterprises).
In light of the various requirements imposed by PRC regulations on loans to and direct investment in PRC entities by offshore holding companies, we cannot assure you that we will be able to complete the necessary government registrations or obtain the necessary government approvals or filings on a timely basis, if at all, with respect to future loans by us to our PRC subsidiary or VIE or with respect to future capital contributions by us to our PRC subsidiary. If we fail to complete such registrations or obtain such approvals, our ability to use the proceeds from our securities offerings to capitalize or otherwise fund our PRC operations may be negatively affected, which could adversely affect our liquidity and our ability to fund and expand our business.
We may be treated as a resident enterprise for PRC tax purposes under the PRC Enterprise Income Tax Law, and we may therefore be subject to PRC income tax on our global income.
Under the PRC Enterprise Income Tax Law and its implementation rules, an enterprise established outside the PRC with “de facto management body” within the PRC is considered a “resident enterprise” and will be subject to the enterprise income tax on its global income at the rate of 25%. The implementation rules define the term “de facto management body” as the body that exercises full and substantial control and overall management over the business, productions, personnel, accounts and properties of an enterprise. The Notice Regarding the Determination of Chinese-Controlled Offshore-Incorporated Enterprises as PRC Tax Resident Enterprises on the basis of de facto management bodies, or the SAT Circular 82, issued by the SAT on April 22, 2009, and amended on December 29, 2017, provides certain specific criteria for determining whether the “de facto management body” of a PRC-controlled enterprise that is incorporated offshore is located in China. Although this circular only applies to offshore enterprises controlled by PRC enterprises or PRC enterprise groups, not those controlled by PRC individuals or foreigners, the criteria set forth in the circular may reflect the SAT’s general position on how the “de facto management body” text should be applied in determining the tax resident status of all offshore enterprises. According to SAT Circular 82, an offshore incorporated enterprise controlled by a PRC enterprise or a PRC enterprise group will be regarded as a PRC tax resident by virtue of having its “de facto management body” in China and will be subject to PRC enterprise income tax on its global income only if all of the following conditions are met: (i) the primary location of the day-to-day operational management is in the PRC; (ii) decisions relating to the enterprise’s financial and human resource matters are made or are subject to approval by organizations or personnel in the PRC; (iii) the enterprise’s primary assets, accounting books and records, company seals, and board and shareholder resolutions, are located or maintained in the PRC; and (iv) at least 50% of board members with voting rights or senior executives habitually reside in the PRC.
56
We believe that our Cayman Islands holding company, Futu Holdings Limited, is not a PRC resident enterprise for PRC tax purposes. However, the tax resident status of an enterprise is subject to determination by the PRC tax authorities and uncertainties remain with respect to the interpretation of the term “de facto management body.” If the PRC tax authorities determine that our Cayman Islands holding company is a PRC resident enterprise for enterprise income tax purposes, non-resident enterprise shareholders, including the ADS holders, may be subject to PRC tax at a rate of 10% on gains realized on the sale or other disposition of ADSs or Class A Ordinary Shares, if such income is treated as sourced from within the PRC. Any PRC tax liability may be reduced by an applicable tax treaty. However, it is unclear whether non-PRC shareholders of our Company would be able to claim the benefits of any tax treaties between their country of tax residence and the PRC in the event that we are treated as a PRC resident enterprise. Any such tax may reduce the returns on your investment in the ADSs or Class A Ordinary Shares.
In addition to the uncertainties as to the application of the “resident enterprise” classification, we cannot assure you that the PRC government will not amend or revise the taxation laws, rules and regulations to impose stricter tax requirements or higher tax rates. Any of such changes could materially and adversely affect our financial condition and results of operations.
Dividends payable to our foreign investors and gains on the sale of the ADSs or Class A Ordinary Shares by our foreign investors may become subject to PRC tax.
Under the Enterprise Income Tax Law and its implementation regulations issued by the State Council, a 10% PRC withholding tax is applicable to dividends payable to investors that are non-resident enterprises, which do not have an establishment or place of business in the PRC or which have such establishment or place of business but the dividends are not effectively connected with such establishment or place of business, to the extent such dividends are derived from sources within the PRC. Similarly, any gain realized on the transfer of ADSs or Class A Ordinary Shares by such investors is also subject to PRC tax at a current rate of 10%, subject to any reduction or exemption set forth in applicable tax treaties or under applicable tax arrangements between jurisdictions, if such gain is regarded as income derived from sources within the PRC. If we are deemed a PRC resident enterprise, dividends paid on our Class A Ordinary Shares or ADSs, and any gain realized from the transfer of our Class A Ordinary Shares or ADSs, would be treated as income derived from sources within the PRC and would as a result be subject to PRC taxation. Furthermore, if we are deemed a PRC resident enterprise, dividends payable to individual investors who are non-PRC residents and any gain realized on the transfer of ADSs or Class A Ordinary Shares by such investors may be subject to PRC tax at a current rate of 20%, subject to any reduction or exemption set forth in applicable tax treaties or under applicable tax arrangements between jurisdictions. If we or any of our subsidiaries established outside China are considered a PRC resident enterprise, it is unclear whether holders of the ADSs or Class A Ordinary Shares would be able to claim the benefit of income tax treaties or agreements entered into between China and other countries or areas. If dividends payable to our non-PRC investors, or gains from the transfer of the ADSs or Class A Ordinary Shares by such investors, are deemed as income derived from sources within the PRC and thus are subject to PRC tax, the value of your investment in the ADSs or Class A Ordinary Shares may decline significantly.
57
We and our shareholders face uncertainties with respect to indirect transfers of equity interests in PRC resident enterprises or other assets attributed to a Chinese establishment of a non-Chinese company, or immovable properties located in China owned by non-Chinese companies.
In February 2015, SAT issued a Public Notice Regarding Certain Corporate Income Tax Matters on Indirect Transfer of Properties by Non-Tax Resident Enterprises(“SAT Public Notice 7”). SAT Public Notice 7 extends its tax jurisdiction to transactions involving transfer of other taxable assets through offshore transfer of a foreign intermediate holding company. In addition, SAT Public Notice 7 provides clear criteria for assessment of reasonable commercial purposes and has introduced safe harbors for internal group restructurings and the purchase and sale of equity through a public securities market. SAT Public Notice 7 also brings challenges to both foreign transferor and transferee (or other person who is obligated to pay for the transfer) of taxable assets. In October 2017, SAT issued the Announcement of the State Administration of Taxation on Issues Concerning the Withholding of Non-resident Enterprise Income Tax at Source, which came into effect on December 1, 2017. The SAT Bulletin 37 further clarifies the practice and procedure of the withholding of non-resident enterprise income tax. Where a non-resident enterprise transfers taxable assets indirectly by disposing of the equity interests of an overseas holding company, which is an indirect transfer, the non-resident enterprise as either transferor or transferee, or the PRC entity that directly owns the taxable assets, may report such Indirect Transfer to the relevant tax authority. Using a “substance over form” principle, the PRC tax authority may disregard the existence of the overseas holding company if it lacks a reasonable commercial purpose and was established for the purpose of reducing, avoiding or deferring PRC tax. As a result, gains derived from such indirect transfer other than transfer of shares or ADSs acquired and sold on public markets may be subject to PRC enterprise income tax, and the transferee or other person who is obligated to pay for the transfer is obligated to withhold the applicable taxes, currently at a rate of 10%. Both the transferor and the transferee may be subject to penalties under PRC tax laws if the transferee fails to withhold the taxes and the transferor fails to pay the taxes.
We face uncertainties as to the reporting and other implications of certain past and future transactions that involve PRC taxable assets, such as offshore restructuring, sale of the shares in our offshore subsidiaries and investments. Our company may be subject to filing obligations or taxed if our company is transferor in such transactions, and may be subject to withholding obligations if our company is transferee in such transactions, under SAT Public Notice 7 or SAT Bulletin 37, or both.
If the custodians or authorized users of our controlling non-tangible assets, including our corporate chops and seals, fail to fulfill their responsibilities, or misappropriate or misuse these assets, our business and operations may be materially and adversely affected.
Under PRC law, legal documents for corporate transactions, including agreements and contracts such as the leases and sales contracts that our business relies on, are executed using the chop or seal of the signing entity or with the signature of a legal representative whose designation is registered and filed with the relevant local branch of the market supervision administration.
In order to maintain the physical security of our corporate chops and the corporate chops of our PRC entities, we generally store these items in secured locations accessible only by the authorized personnel of each of our PRC subsidiary and consolidated entities. Although we monitor such authorized personnel, there is no assurance such procedures will prevent all instances of abuse or negligence. Accordingly, if any of our authorized personnel misuse or misappropriate our corporate chops or seals, we could encounter difficulties in maintaining control over the relevant entities and experience significant disruption to our operations. If a designated legal representative obtains control of the corporate chops in an effort to obtain control over any of our PRC subsidiary or consolidated entities, we, our PRC subsidiaries or consolidated entities would need to pass a new shareholder or board resolution to designate a new legal representative and we would need to take legal action to seek the return of the corporate chops, apply for new corporate chops with the relevant authorities, or otherwise seek legal redress for the violation of the representative’s fiduciary duties to us, which could involve significant time and resources and divert management attention away from our regular business. In addition, the affected entity may not be able to recover corporate assets that are sold or transferred out of our control in the event of such a misappropriation if a transferee relies on the apparent authority of the representative and acts in good faith.
58
China’s M&A Rules and certain other PRC regulations establish complex procedures for certain acquisitions of PRC companies by foreign investors, which could make it more difficult for us to pursue growth through acquisitions in China.
A number of PRC laws and regulations have established procedures and requirements that could make merger and acquisition activities in China by foreign investors more time consuming and complex. In addition to the Anti-monopoly Law itself, these include the Regulations on Mergers and Acquisitions of Domestic Enterprises by Foreign Investors, or the M&A Rules, adopted by six PRC regulatory agencies in 2006 and amended in 2009, and the Rules of the Ministry of Commerce on Implementation of Security Review System of Mergers and Acquisitions of Domestic Enterprises by Foreign Investors, or the Security Review Rules, promulgated in 2011. These laws and regulations impose requirements in some instances that the Ministry of Commerce be notified in advance of any change-of-control transaction in which a foreign investor takes control of a PRC domestic enterprise. In addition, the Anti-Monopoly Law requires that the anti-monopoly enforcement agency be notified in advance of any concentration of undertaking if certain thresholds are triggered. On February 7, 2021, the Anti-Monopoly Committee of the State Council published the Guidelines to Anti-monopoly in the Field of Internet Platforms, which stipulates that any concentration of undertakings involving variable interest entities is subject to anti-monopoly review. Moreover, the Security Review Rules specify that mergers and acquisitions by foreign investors that raise “national defense and security” concerns and mergers and acquisitions through which foreign investors may acquire de facto control over domestic enterprises that raise “national security” concerns are subject to strict review by the Ministry of Commerce, and prohibit any attempt to bypass a security review, including by structuring the transaction through a proxy or contractual control arrangement. On December 19, 2020, the NDRC and the Ministry of Commerce jointly issued the Measures for the Security Review for Foreign Investment, which took effect on January 18, 2021. These measures set forth the provisions concerning the security review mechanism on foreign investment, including, among others, the types of investments subject to review, and the review scopes and procedures. In the future, we may grow our business by acquiring complementary businesses. Complying with the requirements of the relevant regulations to complete such transactions could be time consuming, and any required approval processes, including approval from the Ministry of Commerce and other PRC government authorities, may delay or inhibit our ability to complete such transactions, which could affect our ability to expand our business or maintain our market share.
Discontinuation of any of the preferential tax treatments and government subsidies or imposition of any additional taxes and surcharges could adversely affect our financial condition and results of operations.
The VIE and our PRC subsidiaries currently benefit from a number of preferential tax treatments. For example, Shenzhen Futu is entitled to enjoy a 15% preferential enterprise income tax rate from December 2019 as it has been qualified as a “High and New Technology Enterprise” under the Enterprise Income Tax Law and related regulations. Futu Network Technology (Shenzhen) Co., Ltd. is entitled to enjoy a 15% preferential income tax rate from 2019 as it has been qualified as an “High and New Technology Enterprise” under the PRC Enterprise Income Tax Law and related regulations. The discontinuation of any of the preferential income tax treatment currently enjoyed by the VIE or our PRC subsidiaries could have an adverse effect on our result of operations and financial condition. We cannot assure you that we will be able to maintain or lower our current effective tax rate in the future.
In addition, our PRC subsidiaries have received various financial subsidies from PRC local government authorities. The financial subsidies result from discretionary incentives and policies adopted by PRC local government authorities. Local governments may decide to change or discontinue such financial subsidies at any time. The discontinuation of such financial subsidies or imposition of any additional taxes could adversely affect our financial condition and results of operations.
59
We may rely on dividends and other distributions on equity paid by our PRC subsidiaries to fund any cash and financing requirements we may have, and any limitation on the ability of our PRC subsidiaries to make payments to us could have a material and adverse effect on our ability to conduct our business.
Futu Holdings Limited is a holding company incorporated under the laws of the Cayman Islands and as such rely on dividends and other distributions on equity from our PRC subsidiaries to satisfy part of our liquidity requirements. Pursuant to the Enterprise Income Tax Law, a withholding tax rate of 10% currently applies to dividends paid by a PRC “resident enterprise” to a foreign enterprise investor, unless any such foreign investor’s jurisdiction of incorporation has a tax treaty with China that provides for preferential tax treatment. Pursuant to the Arrangement between the Mainland China and the Hong Kong Special Administrative Region for the Avoidance of Double Taxation and Tax Evasion on Income, such withholding tax rate may be lowered to 5% if a Hong Kong resident enterprise owns no less than 25% of a PRC enterprise. Furthermore, the Administrative Measures for Non-Resident Taxpayers to Enjoy Treatments under Treaties, which became effective in January 2020, require non-resident enterprises to determine whether they are qualified to enjoy the preferential tax treatment under the tax treaties and file relevant report and materials with the tax authorities. In addition, based on the Circular on Several Questions regarding the “Beneficial Owner” in Tax Treaties, or Circular 9, issued on February 3, 2018 by the SAT, which became effective from April 1, 2018, when determining the applicant’s status of the “beneficial owner” regarding tax treatments in connection with dividends, interests or royalties in the tax treaties, several factors, including without limitation, whether the applicant is obligated to pay more than 50% of the applicant’s income in twelve months to residents in third country or region, whether the business operated by the applicant constitutes the actual business activities, and whether the counterparty country or region to the tax treaties does not levy any tax or grant tax exemption on relevant incomes or levy tax at an extremely low rate, will be taken into account, and it will be analyzed according to the actual circumstances of the specific cases. There are also other conditions for enjoying the reduced withholding tax rate according to other relevant tax rules and regulations. See “Overview of the Laws and Regulations Relating to Our Business and Operations in Hong Kong—Regulations on Tax.” As of December 31, 2021, the total retained earnings of our subsidiaries and the VIE and its subsidiaries located in China accounted for a relatively small portion of our total retained earnings and we currently do not have any plan to make offshore distribution. We intend to re-invest all earnings, if any, generated from our PRC subsidiaries for the operation and expansion of our business in China. Our determination regarding our qualification to enjoy the preferential tax treatment could be challenged by the relevant tax authority and we may not be able to complete the necessary filings with the relevant tax authority and enjoy the preferential withholding tax rate of 5% under the arrangement with respect to dividends to be paid by our PRC subsidiaries to our Hong Kong subsidiary.
The PCAOB is currently unable to inspect our auditor in relation to their audit work performed for our financial statements and the inability of the PCAOB to conduct inspections over our auditor deprives our investors with the benefits of such inspections.
Our auditor, the independent registered public accounting firm that issues the audit report included in our annual report filed with the SEC, as an auditor of companies that are traded publicly in the United States and a firm registered with the Public Company Accounting Oversight Board (United States), or the PCAOB, is subject to the laws in the United States pursuant to which the PCAOB conducts regular inspections to assess its compliance with the applicable professional standards. Since our auditor is located in China, a jurisdiction where the PCAOB has been unable to conduct inspections without the approval of the Chinese authorities, our auditor is not currently inspected by the PCAOB.
60
This lack of the PCAOB inspections in China prevents the PCAOB from fully evaluating audits and quality control procedures of our independent registered public accounting firm. As a result, we and investors in our securities are deprived of the benefits of such PCAOB inspections. The inability of the PCAOB to conduct inspections of auditors in China makes it more difficult to evaluate the effectiveness of our independent registered public accounting firm’s audit procedures or quality control procedures as compared to auditors outside of China that are subject to the PCAOB inspections, which could cause investors and potential investors in our securities to lose confidence in our audit procedures and reported financial information and the quality of our financial statements.
Our ADSs will be delisted and our ADSs and shares may be prohibited from trading in the over-the-counter market under the Holding Foreign Companies Accountable Act, or the HFCAA, if the PCAOB is unable to inspect or fully investigate auditors located in China. On December 16, 2021, PCAOB issued the HFCAA Determination Report, according to which our auditor is subject to the determinations that the PCAOB is unable to inspect or investigate completely. In March 2022, the SEC issued its first “Conclusive list of issuers identified under the HFCAA” indicating that those companies are now formally subject to the delisting provisions if they remain on the list for three consecutive years. We anticipate being added to the list shortly after the filing of this annual report on Form 20-F. Under the current law, delisting and prohibition from over-the-counter trading in the U.S.will start taking place in 2024. If this happens there is no certainty that we will be able to list our ADS or shares on a non-U.S. exchange or that a market for our shares will develop outside of the U.S. In addition, legislations are currently being considered in the United States to shorten the number of non-inspection years from three years to two, which, if adopted, could cause our ADSs to be delisted from the exchange and prohibited from over-the-counter trading in the U.S. as early as 2023. If our ADSs are delisted from the U.S. Exchange and are prohibited from trading in the over-the-counter market in the U.S. there is no certainty that we will be able to list on a non-U.S. exchange or that a market for our shares will develop outside of the U.S. The delisting of our ADSs and inability to trade, or the threat thereof, may materially and adversely affect the value of your investment.
As part of a continued regulatory focus in the United States on access to audit and other information currently protected by national law, in particular in Mainland China and Hong Kong, the Holding Foreign Companies Accountable Act, or the HFCAA has been signed into law on December 18, 2020. The HFCAA states that if the SEC determines that we have filed audit reports issued by a registered public accounting firm that has not been subject to inspection for the PCAOB for three consecutive years beginning in 2021, the SEC shall prohibit our shares or ADSs from being traded on a national securities exchange or in the over-the-counter trading market in the U.S. Accordingly, under the current law this will happen in 2024.
On March 24, 2021, the SEC adopted interim final rules relating to the implementation of certain disclosure and documentation requirements of the HFCAA. We will be required to comply with these rules if the SEC identifies us as having a “non-inspection” year under a process to be subsequently established by the SEC.
On June 22, 2021, the U.S. Senate passed a bill which, if passed by the U.S. House of Representatives and signed into law, would reduce the number of consecutive non-inspection years required for triggering the prohibitions under the HFCAA from three years to two. The SEC is also assessing how to implement other requirements of the HFCAA, including the listing and trading prohibition requirements described above.
On November 5, 2021, the SEC approved the PCAOB Rule 6100 that provides a framework for the PCAOB to determine whether it is unable to inspect or investigate completely registered public accounting firms located in a foreign jurisdiction because of a position taken by one or more authorities in that jurisdiction. The rule states that the PCAOB will make these determinations promptly.
On December 2, 2021, the SEC adopted final amendments to its rules implementing the HFCAA, or the Final Amendments. The Final Amendments include requirements to disclose information, including the auditor name and location, the percentage of shares of the issuer owned by governmental entities, whether governmental entities in the applicable foreign jurisdiction with respect to the auditor has a controlling financial interest with respect to the issuer, the name of each official of the Chinese Communist Party who is a member of the board of the issuer, and whether the articles of incorporation of the issuer contains any charter of the Chinese Communist Party. The Final Amendments also establish procedures the SEC will follow in identifying issuers and prohibiting trading by certain issuers under the HFCAA. According to the Final Amendments, the SEC will identify Commission-Identified Issuers for fiscal years beginning after December 18, 2020. A Commission-Identified Issuer will be required to comply with the submission and disclosure requirements in the annual report for each year in which it was identified. If a registrant is identified as a Commission-Identified Issuer based on its annual report for the fiscal year ended December 31, 2021, the registrant will be required to comply with the submission or disclosure requirements in its annual report filing covering the fiscal year ended December 31, 2022.
61
On December 16, 2021, the PCAOB issued the HFCAA Determination Report, according to which our auditor is subject to the determinations that the PCAOB is unable to inspect or investigate completely. The HFCAA Determination Report is a report relaying to the SEC its determinations that the PCAOB is unable to inspect or investigate completely registered public accounting firms in Mainland China and Hong Kong due to positions taken by Chinese authorities. The report, issued under Rule 6100, lists dozens of accounting firms based in Mainland China and Hong Kong subject to the determinations. Under Rule 6100, the PCAOB will reassess its determinations at least annually. Our auditor, the independent registered public accounting firm that issues the audit report included elsewhere in this annual report, as an auditor of companies that are traded publicly in the United States and a firm registered with the PCAOB, is subject to laws in the United States pursuant to which the PCAOB conducts regular inspections to assess its compliance with the applicable professional standards. Since our auditor is located in China, a jurisdiction where the PCAOB has been unable to conduct inspections without the approval of the Chinese authorities, our auditor is currently not inspected by the PCAOB.
The HFCAA or other efforts to increase U.S. regulatory access to audit information could cause investor uncertainty for affected issuers, including us, and the market price of the ADSs could be adversely affected. Additionally, whether the PCAOB will be able to conduct inspections of our auditor before the issuance of our financial statements on Form 20-F for the year ended December 31, 2023, which is due by April 30, 2024, or at all, is subject to substantial uncertainty and depends on factors out of our and our auditor’s control. If our auditor is unable to be inspected in time, we could be subject to additional submission and disclosure requirements, delisted from the Nasdaq Global Market and our ADSs will not be permitted for trading “over-the-counter” either. On June 22, 2021, the U.S. Senate passed a bill known as the Accelerating Holding Foreign Companies Accountable Act, to amend Section 104(i) of the Sarbanes-Oxley Act of 2002 (15 U.S.C. 7214(i)) to prohibit securities of any registrant from being listed on any of the U.S. securities exchanges or traded over-the-counter if the auditor of the registrant’s financial statements is not subject to PCAOB inspection for two consecutive years, instead of three consecutive years as currently enacted in the HFCAA. On February 4, 2022, the U.S. House of Representatives passed the America Competes Act of 2022 which includes the exact same amendments as the bill passed by the Senate. The America Competes Act however includes a broader range of legislation not related to the HFCAA in response to the U.S. Innovation and Competition Act passed by the Senate in 2021. The U.S. House of Representatives and U.S. Senate will need to agree on amendments to these respective bills to align the legislation and pass their amended bills before the President can sign into law. It is unclear when the U.S. Senate and U.S. House of Representatives will resolve the differences in the U.S. Innovation and Competition Act and the America Competes Act of 2022 bills currently passed, or when the U.S. President will sign on the bill to make the amendment into law, or at all. In the case that the bill becomes the law, it will reduce the time period before our ADSs could be delisted from the exchange and prohibited from over-the-counter trading in the U.S. from 2024 to 2023. Such a delisting or prohibition from trading would substantially impair your ability to sell or purchase our ADSs when you wish to do so, and the risk and uncertainty associated with delisting or prohibition from trading would have a negative impact on the price of our ADSs. Also, such a delisting would significantly affect our ability to raise capital on terms acceptable to us, or at all, which would have a material adverse impact on our business, financial condition and prospects.
It may be difficult for overseas authorities to conduct investigations or collect evidence within China.
Shareholder claims or regulatory investigations that are common in the United States generally are difficult to pursue as a matter of law or practicality in China. For example, in China, there are significant legal and other obstacles to providing information needed for regulatory investigations or litigations initiated outside China. Although the authorities in China may establish a regulatory cooperation mechanism with the securities regulatory authorities of another country or region to implement cross-border supervision and administration, such cooperation with the securities regulatory authorities in the Unities States may not be efficient in the absence of mutual and practical cooperation mechanism. Furthermore, according to Article 177 of the PRC Securities Law(“Article 177”), which became effective in March 2020, no overseas authorities, including the SEC, the PCAOB, and the U.S. Department of Justice, can directly conduct investigation or evidence collection activities within the PRC and no entity or individual in China may provide documents and information relating to securities business activities to overseas authorities without PRC government approval. While detailed interpretation of or implementation rules under Article 177 are yet to be promulgated, the inability for overseas authorities to directly conduct investigation or evidence collection activities within China may further increase difficulties faced by you in protecting your interests.
62
Proceedings instituted by the SEC against the “big four” PRC-based accounting firms, including our independent registered public accounting firm, could result in financial statements being determined to not be in compliance with the requirements of the Exchange Act.
Starting in 2011 the “big four” China-based accounting firms, including our independent registered public accounting firm, were affected by a conflict between U.S. and Chinese law. Specifically, for certain U.S.-listed companies operating and audited in China, the SEC and the PCAOB sought to obtain from the Chinese firms access to their audit work papers and related documents. The firms were, however, advised and directed that under Chinese law, they could not respond directly to the U.S. regulators on those requests, and that requests by foreign regulators for access to such papers in China had to be channeled through the CSRC.
In late 2012, this impasse led the SEC to commence administrative proceedings under Rule 102(e) of its Rules of Practice and also under the Sarbanes-Oxley Act of 2002 against the Chinese accounting firms, including our independent registered public accounting firm. A first instance trial of the proceedings in July 2013 in the SEC’s internal administrative court resulted in an adverse judgment against the firms. The administrative law judge proposed penalties on the firms including a temporary suspension of their right to practice before the SEC, although that proposed penalty did not take effect pending review by the Commissioners of the SEC. On February 6, 2015, before a review by the Commissioner had taken place, the firms reached a settlement with the SEC. Under the settlement, the SEC accepted that future requests by the SEC for the production of documents will normally be made to the CSRC. The firms were to receive matching Section 106 requests, and are required to abide by a detailed set of procedures with respect to such requests, which in substance require them to facilitate production via the CSRC. If they failed to meet specified criteria, during a period of four years starting from the settlement date, the SEC retained authority to impose a variety of additional remedial measures on the firms depending on the nature of the failure. Under the terms of the settlement, the underlying proceeding against the four China-based accounting firms was deemed dismissed with prejudice four years after entry of the settlement. The four-year mark occurred on February 6, 2019. We cannot predict if the SEC will further challenge the four China-based accounting firms’ compliance with U.S. law in connection with U.S. regulatory requests for audit work papers or if the results of such a challenge would result in the SEC imposing penalties such as suspensions. If additional remedial measures are imposed on the “big four” China-based accounting firms, including our independent registered public accounting firm, we could be unable to timely file future financial statements in compliance with the requirements of the Exchange Act.
In the event the “big four” China-based accounting firms become subject to additional legal challenges by the SEC or PCAOB, depending upon the final outcome, listed companies in the United States with major PRC operations may find it difficult or impossible to retain auditors in respect of their operations in the PRC, which could result in financial statements being determined to not be in compliance with the requirements of the Exchange Act, including possible delisting. Moreover, any negative news about any such future proceedings against these audit firms may cause investor uncertainty regarding China-based, U.S.-listed companies and the market price of our ADSs may be adversely affected.
If our independent registered public accounting firm was denied, even temporarily, the ability to practice before the SEC and we were unable to timely find another registered public accounting firm to audit and issue an opinion on our financial statements, our financial statements could be determined not to be in compliance with the requirements of the Exchange Act. Such a determination could ultimately lead to the delisting of the ADSs from Nasdaq Global Select Market or deregistration from the SEC, or both, which would substantially reduce or effectively terminate the trading of the ADSs in the United States.
Risks Related to the ADSs
The trading price of the ADSs may be volatile, which could result in substantial losses to you.
The trading price of the ADSs has been volatile and has ranged from a low of US$8.16 to a high of US$204.25 since the ADSs started to trade on the Nasdaq Global Market on March 8, 2019. The market price for the ADSs may continue to be volatile and subject to wide fluctuations in response to factors including, but not limited to, the following:
| ● | regulatory developments affecting us or our industry or China-based companies in general; |
| ● | adverse market rumors, speculations, media reports or other negative publicity involving us or our industry or China-based companies in general, some of which may be unsubstantiated or inaccurate; |
63
| ● | announcements of studies and reports relating to the quality of our credit offerings or those of our competitors; |
| ● | changes in the economic performance or market valuations of other financial service providers; |
| ● | actual or anticipated fluctuations in our quarterly results of operations and changes or revisions of our expected results; |
| ● | changes in financial estimates by securities research analysts; |
| ● | conditions in the market for financial services; |
| ● | announcements by us or our competitors of new product and service offerings, acquisitions, strategic relationships, joint ventures, capital raisings or capital commitments; |
| ● | additions to or departures of our senior management; |
| ● | fluctuations of exchange rates between the Renminbi and the U.S. dollar; |
| ● | release or expiry of lock-up or other transfer restrictions on our outstanding shares or the ADSs; and |
| ● | sales or perceived potential sales of additional ordinary shares or ADSs. |
In addition, the stock market in general, and the market prices for internet-related companies and companies with operations in China in particular, have experienced volatility that often has been unrelated to the operating performance of such companies. The securities of some China-based companies that have listed their securities in the United States have experienced significant volatility since their initial public offerings in recent years, including, in some cases, substantial declines in the trading prices of their securities. The trading performances of these companies’ securities after their offerings may affect the attitudes of investors towards Chinese companies listed in the United States in general, which consequently may impact the trading performance of the ADSs, regardless of our actual operating performance. In addition, any negative news or perceptions about inadequate corporate governance practices or fraudulent accounting, corporate structure or other matters of other Chinese companies may also negatively affect the attitudes of investors towards Chinese companies in general, including us, regardless of whether we have engaged in any inappropriate activities. Furthermore, the stock market in general has experienced large price and volume fluctuations that have often been unrelated or disproportionate to the operating performance of companies like us. These broad market and industry fluctuations may adversely affect the market price of the ADSs. Volatility or a lack of positive performance in the ADS price may also adversely affect our ability to retain key employees, most of whom have been granted options or other equity incentives.
In the past, shareholders of public companies have often brought securities class action suits against those companies following periods of instability in the market price of their securities. If we were involved in a class action suit, it could divert a significant amount of our management’s attention and other resources from our business and operations and require us to incur significant expenses to defend the suit, which could harm our results of operations. Any such class action suit, whether or not successful, could harm our reputation and restrict our ability to raise capital in the future. In addition, if a claim is successfully made against us, we may be required to pay significant damages, which could have a material adverse effect on our financial condition and results of operations.
Our dual-class voting structure will limit your ability to influence corporate matters and could discourage others from pursuing any change of control transactions that holders of our Class A ordinary shares and the ADSs may view as beneficial, and may adversely affect the trading market for the ADSs.
Our authorized share capital is divided into Class A ordinary shares and Class B ordinary shares. Holders of Class A ordinary shares is entitled to one vote per share, while holders of Class B ordinary shares are entitled to twenty votes per share. Each Class B ordinary share is convertible into one Class A ordinary share at any time by the holder thereof, while Class A ordinary shares are not convertible into Class B ordinary shares under any circumstances. Upon any sale, transfer, assignment or disposition of any Class B ordinary shares by a holder thereof to any non-affiliate of such holder, each of such Class B ordinary shares will be automatically and immediately converted into one Class A ordinary share.
64
As of February 28, 2022, Mr. Leaf Hua Li, our founder, chairman of the board of directors and chief executive officer, and Qiantang River Investment Limited, an existing shareholder of ours beneficially own all of our issued Class B ordinary shares. These Class B ordinary shares constitute 42.1% of our total issued and outstanding share capital and 93.6% of the aggregate voting power of our total issued and outstanding share capital due to the disparate voting powers associated with our dual-class share structure. As a result of the dual-class share structure and the concentration of ownership, holders of Class B ordinary shares have considerable influence over matters such as decisions regarding mergers and consolidations, election of directors and other significant corporate actions. Such holders may take actions that are not in the best interest of us or our other shareholders. This concentration of ownership may discourage, delay or prevent a change in control of our company, which could have the effect of depriving our other shareholders of the opportunity to receive a premium for their shares as part of a sale of our company and may reduce the price of the ADSs. This concentrated control will limit your ability to influence corporate matters and could discourage others from pursuing any potential merger, takeover or other change of control transactions that holders of Class A ordinary shares and ADSs may view as beneficial.
In addition, certain shareholder advisory firms have announced changes to their eligibility criteria for inclusion of shares of public companies on certain indices, including the S&P 500, to exclude companies with multiple classes of shares and companies whose public shareholders hold no more than 5% of total voting power from being added to such indices. Several shareholder advisory firms have also announced their opposition to the use of multiple class structures. As a result, the dual class structure of our ordinary shares may prevent the inclusion of the ADSs representing Class A ordinary shares in such indices and may cause shareholder advisory firms to publish negative commentary about our corporate governance practices or otherwise seek to cause us to change our capital structure. Any such exclusion from indices could result in a less active trading market for the ADSs. Any actions or publications by shareholder advisory firms critical of our corporate governance practices or capital structure could also adversely affect the value of the ADSs.
If securities or industry analysts do not publish research or publish inaccurate or unfavorable research about our business, the market price for the ADSs and trading volume could decline.
The trading market for the ADSs will depend in part on the research and reports that securities or industry analysts publish about us or our business. If research analysts do not establish and maintain adequate research coverage or if one or more of the analysts who covers us downgrades the ADSs or publishes inaccurate or unfavorable research about our business, the market price for the ADSs would likely decline. If one or more of these analysts cease coverage of our company or fail to publish reports on us regularly, we could lose visibility in the financial markets, which, in turn, could cause the market price or trading volume for the ADSs to decline.
The depositary for the ADSs will give us a discretionary proxy to vote our Class A ordinary shares underlying your ADSs if you do not vote at shareholders’ meetings, except under limited circumstances, which could adversely affect your interests.
Under the deposit agreement for the ADSs, if you do not give instructions for voting the Class A ordinary shares underlying your ADSs, the depositary will give us a discretionary proxy to vote those Class A ordinary shares at the shareholders’ meeting if:
| ● | we have timely instructed the depositary to disseminate a notice of meeting and provided the depositary with a notice of meeting and related voting materials; |
| ● | we have instructed the depositary that we wish a discretionary proxy to be given; |
| ● | we have informed the depositary that as of the instruction date we reasonably don’t know of any substantial opposition as to a matter to be voted on at the meeting; and |
| ● | a matter to be voted on at the meeting would not have a material adverse impact on shareholders’ interests. |
The effect of this discretionary proxy is that you cannot prevent our Class A ordinary shares underlying your ADSs from being voted at the shareholder meeting if the circumstances described above are met. This may make it more difficult for shareholders to influence the management of our company. Holders of our ordinary shares are not subject to this discretionary proxy.
65
Because we do not expect to pay dividends in the foreseeable future, you must rely on price appreciation of the ADSs for return on your investment.
We currently intend to retain most, if not all, of our available funds and any future earnings to fund the development and growth of our business. As a result, we do not expect to pay any cash dividends in the foreseeable future. Therefore, you should not rely on an investment in the ADSs as a source for any future dividend income.
Our board of directors has complete discretion as to whether to distribute dividends. In addition, our shareholders may by ordinary resolution declare a dividend, but no dividend may exceed the amount recommended by our board of directors. In either case, all dividends are subject to certain restrictions under Cayman Islands law, namely that our company may only pay dividends out of profits or share premium, and provided that in no circumstances may a dividend be paid if this would result in our company being unable to pay its debts as they fall due in the ordinary course of business. Even if we decide to declare and pay dividends, the timing, amount and form of future dividends, if any, will depend on, among other things, our future results of operations and cash flows, our capital requirements and surplus, the amount of distributions, if any, received by us from our subsidiaries, our financial condition, contractual restrictions and other factors deemed relevant by our board of directors. Accordingly, the return on your investment in the ADSs will likely depend entirely upon any future price appreciation of the ADSs. There is no guarantee that the ADSs will appreciate in value or even maintain the price at which you purchased the ADSs. You may not realize a return on your investment in the ADSs and you may even lose your entire investment in the ADSs.
Substantial future sales or perceived potential sales of the ADSs in the public market could cause the price of the ADSs to decline.
Sales of substantial amounts of the ADSs in the public market, or the perception that these sales could occur, could adversely affect the market price of the ADSs and could materially impair our future ability to raise capital through equity offerings in the future. All of the ADSs sold in our initial public offering and follow-on offering are freely tradable without any restriction or further registration under the U.S. Securities Act of 1933, as amended, or the Securities Act, unless held by our “affiliates” as that term is defined in Rule 144 under the Securities Act. All of our shares outstanding prior to our initial public offering are “restricted securities” as defined in Rule 144 and, in the absence of registration, may not be sold other than in accordance with Rule 144 under the Securities Act or another exemption from registration.
66
The voting rights of holders of ADSs are limited by the terms of the deposit agreement, and you may not be able to exercise your right to direct how the Class A ordinary shares that are represented by your ADSs are voted.
Holders of ADSs do not have the same rights as our registered shareholders. As a holder of ADSs, you will not have any right to attend general meetings of our shareholders or to cast any votes at such meetings. You will only be able to exercise the voting rights which are carried by the underlying Class A ordinary shares represented by your ADSs indirectly by giving voting instructions to the depositary in accordance with the provisions of the deposit agreement. If we instruct the depositary to ask for your instructions, then upon receipt of such voting instructions, the depositary will try, as far as practicable, to vote the underlying Class A ordinary shares that are represented by your ADSs, in accordance with your instructions. If we do not instruct the depositary to ask for your instructions, the depositary may still vote in accordance with instructions you give, but it is not required to do so. You will not be able to directly exercise your right to vote with respect to the underlying Class A ordinary shares represented by your ADSs unless you withdraw the shares and become the registered holder of such shares prior to the record date for the general meeting. Under our amended and restated memorandum and articles of association, the minimum notice period required for convening a general meeting is 10 calendar days. When a general meeting is convened, you may not receive sufficient advance notice of the meeting to withdraw the shares underlying your ADSs and to vote directly with respect to any specific matter or resolution to be considered and voted upon at the general meeting. In addition, under our memorandum and articles of association, for the purposes of determining those shareholders who are entitled to attend and vote at any general meeting, our directors may close our register of members and/or fix in advance a record date for such meeting, and such closure of our register of members or the setting of such a record date may prevent you from withdrawing the Class A ordinary shares underlying your ADSs and becoming the registered holder of such shares prior to the record date, so that you would not be able to attend the general meeting or to vote directly. If we ask for your instructions, the depositary will notify you of the upcoming vote and will arrange to deliver our voting materials to you. We have agreed to give the depositary at least 30 days’ prior notice of shareholder meetings. Nevertheless, we cannot assure you that you will receive the voting materials in time to ensure that you can instruct the depositary to vote the underlying shares represented by your ADSs. In addition, the depositary and its agents are not responsible for failing to carry out voting instructions or for their manner of carrying out your voting instructions. This means that you may not be able to exercise your right to direct how the shares underlying your ADSs are voted and you may have no legal remedy if the shares underlying your ADSs are not voted as you requested.
Your right to participate in any future rights offerings may be limited, which may cause dilution to your holdings.
We may from time to time distribute rights to our shareholders, including rights to acquire our securities. However, we cannot make rights available to you in the United States unless we register both the rights and the securities to which the rights relate under the Securities Act or an exemption from the registration requirements is available. Under the deposit agreement, the depositary will not make rights available to you unless both the rights and the underlying securities to be distributed to ADS holders are either registered under the Securities Act or exempt from registration under the Securities Act. We are under no obligation to file a registration statement with respect to any such rights or securities or to endeavor to cause such a registration statement to be declared effective and we may not be able to establish a necessary exemption from registration under the Securities Act. Accordingly, you may be unable to participate in our rights offerings in the future and may experience dilution in your holdings.
You may not receive cash dividends if the depositary decides it is impractical to make them available to you.
The depositary will pay cash distributions on the ADSs only to the extent that we decide to distribute dividends on our Class A ordinary shares or other deposited securities, and we do not have any present plan to pay any cash dividends in the foreseeable future. To the extent that there is a distribution, the depositary has agreed to pay to you the cash dividends or other distributions it or the custodian receives on our Class A ordinary shares or other deposited securities after deducting its fees and expenses. You will receive these distributions in proportion to the number of Class A ordinary shares your ADSs represent. However, the depositary may, at its discretion, decide that it is inequitable or impractical to make a distribution available to any holders of ADSs. For example, the depositary may determine that it is not practicable to distribute certain property through the mail, or that the value of certain distributions may be less than the cost of mailing them. In these cases, the depositary may decide not to distribute such property to you.
67
We and the depository are entitled to amend the deposit agreement and to change the rights of ADS holders under the terms of such agreement, and we may terminate the deposit agreement, without the prior consent of the ADS holders.
We and the depository are entitled to amend the deposit agreement and to change the rights of the ADS holders under the terms of such agreement, without the prior consent of the ADS holders. We and the depositary may agree to amend the deposit agreement in any way we decide is necessary or advantageous to us. Amendments may reflect, among other things, operational changes in the ADS program, legal developments affecting ADSs or changes in the terms of our business relationship with the depositary. In the event that the terms of an amendment are disadvantageous to ADS holders, ADS holders will only receive 30 days’ advance notice of the amendment, and no prior consent of the ADS holders is required under the deposit agreement. Furthermore, we may decide to terminate the ADS facility at any time for any reason. For example, terminations may occur when we decide to list our shares on a non-U.S. securities exchange and determine not to continue to sponsor an ADS facility or when we become the subject of a takeover or a going-private transaction. If the ADS facility will terminate, ADS holders will receive at least 90 days’ prior notice, but no prior consent is required from them. Under the circumstances that we decide to make an amendment to the deposit agreement that is disadvantageous to ADS holders or terminate the deposit agreement, the ADS holders may choose to sell their ADSs or surrender their ADSs and become direct holders of the underlying Class A ordinary shares, but will have no right to any compensation whatsoever.
ADSs holders may not be entitled to a jury trial with respect to claims arising under the deposit agreement, which could result in less favorable outcomes to the plaintiff(s) in any such action.
The deposit agreement governing the ADSs representing our Class A ordinary shares provides that, to the fullest extent permitted by law, ADS holders waive the right to a jury trial of any claim they may have against us or the depositary arising out of or relating to our shares, the ADSs or the deposit agreement, including any claim under the U.S. federal securities laws.
If we or the depositary opposed a jury trial demand based on the waiver, the court would determine whether the waiver was enforceable based on the facts and circumstances of that case in accordance with the applicable state and federal law. To our knowledge, the enforceability of a contractual pre-dispute jury trial waiver in connection with claims arising under the federal securities laws has not been finally adjudicated by the United States Supreme Court. However, we believe that a contractual pre-dispute jury trial waiver provision is generally enforceable, including under the laws of the State of New York, which govern the deposit agreement, by a federal or state court in the City of New York, which has non-exclusive jurisdiction over matters arising under the deposit agreement. In determining whether to enforce a contractual pre-dispute jury trial waiver provision, courts will generally consider whether a party knowingly, intelligently and voluntarily waived the right to a jury trial. We believe that this is the case with respect to the deposit agreement and the ADSs. It is advisable that you consult legal counsel regarding the jury waiver provision before entering into the deposit agreement.
If you or any other holders or beneficial owners of ADSs bring a claim against us or the depositary in connection with matters arising under the deposit agreement or the ADSs, including claims under federal securities laws, you or such other holder or beneficial owner may not be entitled to a jury trial with respect to such claims, which may have the effect of limiting and discouraging lawsuits against us and/or the depositary. If a lawsuit is brought against us and/or the depositary under the deposit agreement, it may be heard only by a judge or justice of the applicable trial court, which would be conducted according to different civil procedures and may result in different outcomes than a trial by jury would have had, including results that could be less favorable to the plaintiff(s) in any such action.
Nevertheless, if this jury trial waiver provision is not permitted by applicable law, an action could proceed under the terms of the deposit agreement with a jury trial. No condition, stipulation or provision of the deposit agreement or ADSs serves as a waiver by any holder or beneficial owner of ADSs or by us or the depositary of compliance with any substantive provision of the U.S. federal securities laws and the rules and regulations promulgated thereunder.
68
You may be subject to limitations on transfer of your ADSs.
Your ADSs are transferable on the books of the depositary. However, the depositary may close its books at any time or from time to time when it deems it expedient in connection with the performance of its duties. The depositary may close its books from time to time for a number of reasons, including in connection with corporate events such as a rights offering, during which time the depositary needs to maintain an exact number of ADS holders on its books for a specified period. The depositary may also close its books in emergencies, and on weekends and public holidays. The depositary may refuse to deliver, transfer or register transfers of the ADSs generally when our share register or the books of the depositary are closed, or at any time if we or the depositary thinks it is advisable to do so because of any requirement of law or of any government or governmental body, or under any provision of the deposit agreement, or for any other reason.
Certain judgments obtained against us by our shareholders may not be enforceable.
We are an exempted company incorporated under the laws of the Cayman Islands. We conduct our operations outside the United States and substantially all of our assets are located outside the United States. In addition, substantially all of our directors and executive officers and the experts named in this annual report reside outside the United States, and most of their assets are located outside the United States. As a result, it may be difficult or impossible for you to bring an action against us or against them in the United States in the event that you believe that your rights have been infringed under the U.S. federal securities laws or otherwise. Even if you are successful in bringing an action of this kind, the laws of the Cayman Islands, Hong Kong, China or other relevant jurisdiction may render you unable to enforce a judgment against our assets or the assets of our directors and officers.
You may face difficulties in protecting your interests, and your ability to protect your rights through U.S. courts may be limited, because we are incorporated under Cayman Islands law.
We are an exempted company limited by shares incorporated under the laws of the Cayman Islands. Our corporate affairs are governed by our memorandum and articles of association, the Companies Act (As Revised) of the Cayman Islands and the common law of the Cayman Islands. The rights of shareholders to take action against our directors, actions by our minority shareholders and the fiduciary duties of our directors to us under Cayman Islands law are to a large extent governed by the common law of the Cayman Islands. The common law of the Cayman Islands is derived in part from comparatively limited judicial precedent in the Cayman Islands as well as from the common law of England, the decisions of whose courts are of persuasive authority, but are not binding, on a court in the Cayman Islands. The rights of our shareholders and the fiduciary duties of our directors under Cayman Islands law are not as clearly established as they would be under statutes or judicial precedent in some jurisdictions in the United States. In particular, the Cayman Islands has a less developed body of securities laws than the United States. Some U.S. states, such as Delaware, have more fully developed and judicially interpreted bodies of corporate law than the Cayman Islands. In addition, Cayman Islands companies may not have standing to initiate a shareholder derivative action in a federal court of the United States.
Shareholders of Cayman Islands exempted companies like us have no general rights under Cayman Islands law either (i) to inspect corporate records, other than the memorandum and articles of association and any special resolutions passed by such companies, and the registers of mortgages and charges of such companies, or (ii) to obtain copies of lists of shareholders of these companies. Our directors have discretion under our memorandum and articles of association to determine whether or not, and under what conditions, our corporate records may be inspected by our shareholders, but are not obliged to make them available to our shareholders. This may make it more difficult for you to obtain the information needed to establish any facts necessary for a shareholder motion or to solicit proxies from other shareholders in connection with a proxy contest.
Certain corporate governance practices in the Cayman Islands, which is our home country, differ significantly from requirements for companies incorporated in other jurisdictions such as the United States. As a result of all of the above, public shareholders may have more difficulty in protecting their interests in the face of actions taken by our management, members of our board of directors or our controlling shareholders than they would as public shareholders of a company incorporated in the United States.
69
Our amended and restated memorandum and articles of association contain anti-takeover provisions that could discourage a third party from acquiring us, which could limit our shareholders’ opportunity to sell their shares, including Class A ordinary shares represented by the ADSs, at a premium.
Our memorandum and articles of association contains provisions to limit the ability of others to acquire control of our company or cause us to engage in change-of-control transactions. These provisions could have the effect of depriving our shareholders of an opportunity to sell their shares at a premium over prevailing market prices by discouraging third parties from seeking to obtain control of our company in a tender offer or similar transaction. For example, our board of directors has the authority, without further action by our shareholders, to issue preferred shares in one or more series and to fix their designations, powers, preferences, privileges, and relative participating, optional or special rights and the qualifications, limitations or restrictions, including dividend rights, conversion rights, voting rights, terms of redemption and liquidation preferences, any or all of which may be greater than the rights associated with our ordinary shares. Preferred shares could be issued quickly with terms calculated to delay or prevent a change in control of our company or make removal of management more difficult. If our board of directors decides to issue preferred shares, the price of the ADSs may fall and the voting and other rights of the holders of our ordinary shares and the ADSs may be materially and adversely affected.
We are a foreign private issuer within the meaning of the rules under the Exchange Act, and as such we are exempt from certain provisions applicable to U.S. domestic public companies.
Because we qualify as a foreign private issuer under the Exchange Act, we are exempt from certain provisions of the securities rules and regulations in the United States that are applicable to U.S. domestic issuers, including:
| ● | the rules under the Exchange Act requiring the filing with the SEC of quarterly reports on Form 10-Q or current reports on Form 8-K; |
| ● | the sections of the Exchange Act regulating the solicitation of proxies, consents, or authorizations in respect of a security registered under the Exchange Act; |
| ● | the sections of the Exchange Act requiring insiders to file public reports of their stock ownership and trading activities and liability for insiders who profit from trades made in a short period of time; and |
| ● | the selective disclosure rules by issuers of material nonpublic information under Regulation FD. |
We are required to file an annual report on Form 20-F within four months of the end of each fiscal year. In addition, we intend to publish our results on a quarterly basis as press releases, distributed pursuant to the rules and regulations of the Nasdaq Global Market. Press releases relating to financial results and material events will also be furnished to the SEC on Form 6-K. However, the information we are required to file with or furnish to the SEC will be less extensive and less timely compared to that required to be filed with the SEC by U.S. domestic issuers. As a result, you may not be afforded the same protections or information that would be made available to you were you investing in a U.S. domestic issuer.
As a company incorporated in the Cayman Islands, we are permitted to adopt certain home country practices in relation to corporate governance matters that differ significantly from the Nasdaq listing standards; these practices may afford less protection to shareholders than they would enjoy if we complied fully with the Nasdaq listing standards.
As a Cayman Islands company listed on the Nasdaq Global Market, we are subject to the Nasdaq listing standards. However, the Nasdaq rules permit a foreign private issuer like us to follow the corporate governance practices of its home country. Certain corporate governance practices in the Cayman Islands, which is our home country, may differ significantly from the Nasdaq listing standards. Currently, we rely on home country practice as our audit committee consists of two independent directors. We also rely on home country practice exemption with respect to the requirement for annual shareholders meeting and did not hold an annual shareholders meeting in 2021. As a result, our shareholders are afforded less protection than they would otherwise enjoy under the Nasdaq listing standards applicable to U.S. domestic issuers.
70
We are a “controlled company” within the meaning of the Nasdaq Stock Market Rules and, as a result, can rely on exemptions from certain corporate governance requirements that provide protection to shareholders of other United States domestic companies.
We are a “controlled company” as defined under the Nasdaq Stock Market Rules because Mr. Leaf Hua Li, our founder, chairman of the board of directors and chief executive officer, owns more than 50% of our total voting power. We are permitted to elect to rely, and are currently relying, on certain exemptions from corporate governance rules under the Nasdaq Stock Market Rules. Currently, the majority of our board of directors are not independent directors. In addition, the compensation of our executive officers are not determined or recommended solely by independent directors, and our director nominees are not selected or recommended solely by independent directors. As a result, you do not have the same protection afforded to shareholders of companies that are subject to these corporate governance requirements.
There can be no assurance that we will not be a passive foreign investment company, or PFIC, for United States federal income tax purposes for any taxable year, which could subject United States investors in the ADSs or ordinary shares to significant adverse United States income tax consequences.
We will be classified as a passive foreign investment company, or PFIC, for any taxable year if either (a) 75% or more of our gross income for such year consists of certain types of “passive” income or (b) 50% or more of the value of our assets (generally determined on the basis of a quarterly average) during such year produce or are held for the production of passive income, or the asset test. Although the law in this regard is unclear, we intend to treat the VIE (including its subsidiaries) as being owned by us for United States federal income tax purposes, not only because we exercise effective control over the operation of such entities but also because we are entitled to substantially all of their economic benefits, and, as a result, we consolidate their results of operations in our consolidated financial statements. Based on our current estimates of the composition of our income and valuation of our assets, including goodwill, we believe that we may be treated as a PFIC for our taxable year ended December 31, 2021. However, no assurances regarding our PFIC status can be provided for any past, current or future taxable years.
U.S. Holders should consult with their tax advisors regarding the implications of owning stock in a PFIC. Because the value of our assets for purposes of the asset test may be determined by reference to the market price of the ADSs, fluctuations in the market price of the ADSs may cause us to become a PFIC for the current or subsequent taxable years. The determination of whether we will be or become a PFIC will also depend, in part, on the composition and classification of our income and assets. Because there are uncertainties in the application of the relevant rules, it is possible that the IRS may challenge our classification of certain income and assets as non-passive which may result in our being or becoming a PFIC in the current or subsequent years. In addition, the composition of our income and assets will also be affected by how, and how quickly, we use our liquid assets. If we determine not to deploy significant amounts of cash for active purposes or if it were determined that we do not own the stock of the VIE for United States federal income tax purposes, our risk of being a PFIC may substantially increase. Because there are uncertainties in the application of the relevant rules and PFIC status is a factual determination made annually after the close of each taxable year, there can be no assurance that we will not be a PFIC for the current taxable year or any future taxable year. Because of the uncertainties involved in establishing our PFIC status, our U.S. tax counsel expresses no opinion regarding our PFIC status.
If we are a PFIC in any taxable year, a U.S. Holder (as defined in “Item 10. Additional Information—E. Taxation—United States Federal Income Tax Considerations”) may incur significantly increased United States income tax on gain recognized on the sale or other disposition of the ADSs or ordinary shares and on the receipt of distributions on the ADSs or ordinary shares to the extent such gain or distribution is treated as an “excess distribution” under the United States federal income tax rules and such holder may be subject to burdensome reporting requirements. Further, if we are a PFIC for any year during which a U.S. Holder holds the ADSs or our ordinary shares, we generally will continue to be treated as a PFIC for all succeeding years during which such U.S. Holder holds the ADSs or our ordinary shares. For more information, see “Item 10. Additional Information—E. Taxation—United States Federal Income Tax Considerations—Passive Foreign Investment Company Rules.”
71
Techniques employed by short sellers may drive down the market price of our ADSs.
Short selling is the practice of selling securities that the seller does not own but rather has borrowed from a third-party with the intention of buying identical securities back at a later date to return to the lender. The short seller hopes to profit from a decline in the value of the securities between the sale of the borrowed securities and the purchase of the replacement shares, as the short seller expects to pay less in that purchase than it received in the sale. As it is in the short seller ’s interest for the price of the security to decline, many short sellers publish, or arrange for the publication of, negative opinions regarding the relevant issuer and its business prospects in order to create negative market momentum and generate profits for themselves after selling a security short. These short attacks have, in the past, led to selling of shares in the market.
China-based issuers that are listed in the United States have been the subject of short selling. Much of the scrutiny and negative publicity has centered on allegations of a lack of effective internal control over financial reporting resulting in financial and accounting irregularities and mistakes, inadequate corporate governance policies or a lack of adherence thereto and, in many cases, allegations of fraud. As a result, many of these companies have conducted, or are now conducting internal and external investigations into the allegations and, in the interim, are subject to shareholder lawsuits and/or SEC enforcement actions.
We may be the subject of the unfavorable allegations made by short sellers in the future. Any such allegations may be followed by periods of instability in the market price of our ADSs and negative publicity. If and when we become the subject of any unfavorable allegations, whether such allegations are proven to be true or untrue, we could have to expend a significant amount of resources to investigate such allegations and/or defend ourselves. While we would strongly defend against any such short seller attacks, we may be constrained in the manner in which we can proceed against the relevant short seller by principles of freedom of speech, applicable federal or state law or issues of commercial confidentiality. Such a situation could be costly and time-consuming and could distract our management from growing our business. Even if such allegations are ultimately proven to be groundless, allegations against us could severely impact our business operations and shareholders’ equity, and the value of any investment in our ADSs could be greatly reduced or rendered worthless.
Item 4. Information on the Company
A. History and Development of the Company
We commenced our operations in December 2007 through Shenzhen Futu Network Technology Co., Ltd., or Shenzhen Futu, a limited liability company established under the laws of the PRC, to provide internet technology and software development services.
Futu Securities International (Hong Kong) Limited, or Futu International Hong Kong, was incorporated under the laws of Hong Kong by Mr. Leaf Hua Li, our founder, chairman and chief executive officer, in April 2012. In October 2012, Futu International Hong Kong became a securities dealer registered with the HK SFC by obtaining a Type 1 License for dealing in securities. Futu International Hong Kong obtained a Type 2 License for dealing in future contracts, a Type 4 License for advising on securities, a Type 9 License for asset management, a Type 5 License for advising on future contracts, a Type 7 License for providing automated trading services and a Type 3 License for leveraged foreign exchange trading from the HK SFC subsequently in July 2013, June 2015, July 2015, August 2018, August 2019 and December 2020, respectively. In October 2014, Mr. Li transferred all of Futu International Hong Kong’s shares to Futu Holdings Limited, or Futu Holdings, our holding company.
In April 2014, Futu Holdings was incorporated under the laws of the Cayman Islands as our holding company. In May 2014, Futu Securities (Hong Kong) Limited, or Futu Hong Kong, was incorporated under the laws of Hong Kong as a wholly-owned subsidiary of Futu Holdings. Futu Hong Kong established two wholly-owned PRC subsidiaries, Shensi Network Technology (Beijing) Co., Ltd., or Shensi Beijing, and Futu Network Technology (Shenzhen) Co., Ltd., or Futu Network, in September 2014 and October 2015, respectively. We also refer to Shensi Beijing as the WFOE in this annual report. Due to restrictions imposed by PRC laws and regulations on foreign ownership of companies that engage in internet and other related business, Shensi Beijing later entered into a series of contractual arrangements with Shenzhen Futu, which we refer to as the VIE in this annual report, and its shareholders. For more details, see “Item 4. Information on the Company—C. Organizational Structure—Contractual Arrangements with the VIE and Its Shareholders.” As a result of our direct ownership in our WFOE and the VIE contractual arrangements, we are regarded as the primary beneficiary of the VIE. We treated the VIE and its subsidiaries as our consolidated affiliated entities under U.S. GAAP, and have consolidated the financial results of these entities in our consolidated financial statements in accordance with U.S. GAAP.
72
We operate our business mainly through Futu International Hong Kong, which is a HK SFC-regulated entity that holds the relevant licenses related to our securities brokerage and wealth management business. In 2019, 2020 and 2021, we generated revenues of HK$1,029.8 million, HK$3,248.3 million and HK$6,795.2 million (US$871.2 million), accounting for 97.0%, 98.1% and 95.5% of our total revenues, respectively, from Futu International Hong Kong, whose assets amounted to HK$20.7 billion, HK$70.0 billion and HK$92.0 billion (US$11.8 billion), accounting for 96.9%, 98.1% and 90.6% of our total assets as of the end of the same years, respectively, taking intercompany transaction offset into consideration. We also conduct research and development activities in China through Futu Network and the VIE. In 2019, 2020 and 2021, we generated revenues of HK$2.3 million, HK$9.3 million and HK$24.0 million (US$3.1 million), accounting for 0.2%, 0.3% and 0.3% of our total revenues, respectively, from Futu Network and the VIE, whose assets amounted to HK$380.5 million, HK$371.0 million and HK$482.3 million (US$61.8 million), accounting for 1.8%,0.5%and 0.5% of our total assets as of the end of the same years, respectively, taking intercompany transaction offset into consideration.
We strategically established Futu Financial Limited, Futu Lending Limited, Futu Network Technology Limited and Futu Trustee Limited, each a wholly-owned subsidiary of our company in Hong Kong, in April 2017, April 2017, August 2015 and August 2017, respectively, for the purpose of our potential business expansion in the future. In August 2019, we acquired Golden Jade Wealth Management Limited, and renamed it as Futu Insurance Brokers (Hong Kong) Limited in January 2020. Futu Insurance Brokers (Hong Kong) Limited was registered with the Professional Insurance Brokers Association in Hong Kong immediately before the commencement of the new regulatory regime for insurance intermediaries on September 23, 2019. Hence, under the Insurance Ordinance (Cap 41 of the Laws of Hong Kong), Futu Insurance Brokers (Hong Kong) Limited is deemed to be a licensed insurance broker company for a period of three years from the commencement of the new regime unless the license is revoked in accordance with the Insurance Ordinance (Cap 41 of the Laws of Hong Kong). Futu Trustee Limited is a trust company registered under Part VIII Section 11 of the Trustee Ordinance (Chapter 29 of Laws of Hong Kong) on August 28, 2017 and was granted a full Trust and Company Service Provider (TCSP: TC006475) License on April 26, 2019 under the Hong Kong Anti-Money Laundering and Anti-Terrorism Financing Ordinance (Chapter 615 of Laws of Hong Kong).
In addition, we established Futu Inc., Futu Clearing Inc., Moomoo Inc., Futu Futures Inc. and Futu Wealth Advisors Inc., each a wholly-owned subsidiary of Futu US Inc., our subsidiary in the United States, in December 2015, August 2018, March 2018, May 2019 and July 2020, respectively, in order to improve our ability to offer investing services in overseas markets. Futu Inc. is registered as a broker-dealer with the SEC and is a member in good standing of the Financial Industry Regulatory Authority, or FINRA, authorized to conduct business as an introducing broker in compliance with SEC and FINRA rules. Futu Clearing Inc. is also registered with the SEC as a broker-dealer and is a member in good standing of FINRA as well as a member of Depository Trust & Clearing Corporation, or DTCC, with capacity to provide clearing services in the United States. Moomoo Inc. operates the international version of our trading platform primarily for U.S. and Singapore retail investors. Futu Futures Inc. is registered as a futures commission merchant with the Commodity Futures Trading Commission and is a member of good standing of the National Futures Association. Futu Wealth Advisors Inc. is registered with the SEC as a registered investment advisor.
In October 2020, Futu Singapore Pte. Ltd., our wholly-owned subsidiary in Singapore, obtained the Capital Markets Services (CMS) License from the Monetary Authority of Singapore.
In November 2021, we acquired 100% of the issued share capital of an Australian company and renamed it Futu Securities (Australia) Ltd, which has since become our wholly-owned subsidiary. Futu Securities (Australia) Ltd holds an Australian Financial Services License (AFSL).
On March 8, 2019, the ADSs representing our Class A ordinary shares commenced trading on Nasdaq under the symbol “FHL.” We raised from our initial public offering US$91.9 million in net proceeds after deducting underwriting commissions and discounts and the offering expenses payable by us. On October 17, 2019, we changed our symbol from “FHL” to “FUTU.”
In August 2020, we completed a follow-on public offering of ADSs, and raised US$301.8 million in net proceeds after deducting underwriting discounts and offering expenses payable by us. In December 2020, we raised US$262.5 million in net proceeds from the private placement of our Class A ordinary shares in the form of prepaid warrants to a leading global investment firm.
In April 2021, we completed a follow-on public offering of ADSs, and raised US$1,397.5 million in net proceeds after deducting the underwriters’ discount and offering expenses payable by us.
73
Our principal executive offices are located at 11/F, Bangkok Bank Building, No. 18 Bonham Strand W, Sheung Wan, Hong Kong S.A.R., People’s Republic of China. Our telephone number at this address is +852 2523-3588. Our registered office in the Cayman Islands is located at the offices of Maples Corporate Services Limited at PO Box 309, Ugland House, Grand Cayman, KY1-1104, Cayman Islands. Our agent for service of process in the United States is Cogency Global Inc. located at 122 East 42nd Street, 18th Floor, New York, NY 10168.
SEC maintains an internet site that contains reports, proxy and information statements, and other information regarding issuers that file electronically with the SEC on www.sec.gov. You can also find information on our website http://ir.futuholdings.com. The information contained on our website is not a part of this annual report.
B. Business Overview
We are a one-stop financial technology platform transforming the investing experience with our fully digitalized securities brokerage and wealth management services. We launched our business on the premise that no one should be precluded from investing on the basis of prohibitive transaction costs or market inexperience. Technology permeates every part of our business, allowing us to offer a redefined user experience built upon a secure, stable, agile and scalable online platform.
A securities brokerage service provider at inception, we are now an all-rounded online financial services platform, seamlessly integrating products and services including trading, wealth management, market data and information, user community, investor education, and corporate services. As an intuitive and easy-to-navigate platform, we serve over 17.4 million users from over 200 countries and regions. We provide a comprehensive range of investment products, including equities and derivatives across major global exchanges, margin financing and securities lending, as well as fund and bond investments, leveraging our 44 licenses, registrations and memberships across Hong Kong, Singapore, the U.S., Australia and Europe. Our vibrant user community further engages our users and provides them with direct access to listed companies, fund houses, exchanges, media and research institutions. In addition, the investment education courses on our platform equip our users with necessary investment knowhow to make informed investment decisions.
We provide investing services through our proprietary digital platforms, Futubull and moomoo, highly integrated applications accessible through any mobile device, tablet or desktop. Our primary fee-generating services include trade execution – which allows our clients to trade securities, such as stocks, ETFs, warrants, options and futures, across different markets – as well as margin financing and securities lending. In August 2019, we introduced our wealth management business by launching the Futu Money Plus wealth management service, which offers fund products from 60 leading fund houses around the world as of December 31, 2021, catering to different investment targets and risk preferences of our clients. As of December 31, 2021, over 139,000 clients held wealth management positions, and the total client asset balance in wealth management products was HK$18.8 billion (US$2.4 billion).
We enhance our users’ and clients’ investing experience with market data and information services such as news, research, and powerful analytical tools, providing our clients with a data rich foundation to simplify the investing decision-making process. In addition, we provide our corporate clients services ranging from IPO subscription, investor relations, ESOP solutions to trust services. We provide these services primarily under our integrated enterprise service brand, Futu I&E. As of December 31, 2021, we had 400 ESOP solutions clients, as well as 236 IPO subscription and investor relations clients.
We further broaden our reach and promote the exchange of information through NiuNiu/Moo Community, our social network services. We have embedded social media tools to create a network centered around our users, reduce information asymmetry and support the investing decision-making process. For instance, users can exchange market views, watch live broadcasts of corporate events and participate in investment education courses. Our social network serves as a powerful engagement tool where in December 2021, the average DAUs reached over 985,000. User activities provide invaluable user data which informs our product development and monetization efforts.
We have developed a proprietary and highly automated technology infrastructure encompassing every aspect of our business operations, from account opening, fund transfer, trading and investment to risk management. Our team is centered around research and development. As of December 31, 2021, approximately 65% of our workforce engaged in research and development, reflecting the degree to which technological excellence is entrenched in every aspect of our business.
74
The emerging affluent and technology-savvy population we primarily serve allows us to pursue the massive opportunity in the digitalization of the securities brokerage and wealth management industry. Our platforms have attracted and gathered a vast base of young, active, high-quality and rapidly expanding users and clients. Our paying clients have an average age of 37 and are generally high earning, with average assets exceeding HK$300,000 on our platforms as of December 31, 2021. On average, a client who traded in 2021 executed over 161 trades with a total trading volume of HK$5.7 million (US$0.7 million). On average, we retained over 97% of our paying clients on a quarterly basis in 2021. We grow our client base mainly through online and offline marketing and promotional activities, word-of-mouth referrals, third-party channel partners and our corporate services. As of December 31, 2021, we had a user base of 17.4 million, 2,751,239 registered clients, and 1,244,222 paying clients.
We closely collaborate with our strategic investor, Tencent Holding Limited, or Tencent, across a number of areas including our enterprise business, technology infrastructure and talent recruitment and training. Our collaboration is in part driven by our shared values of technological excellence and innovation. In December 2018, Shenzhen Futu, one of our operating entities in China, entered into a strategic cooperation framework agreement with Shenzhen Tencent Computer System Co., Ltd. (深圳市腾讯计算机系统有限公司), a subsidiary of Tencent. Pursuant to the strategic cooperation framework agreement, subject to further definitive agreements to be entered into between the parties and to the extent in compliance with applicable laws and regulations, Tencent agreed to cooperate with us in traffic, content and cloud areas through Tencent’s online platform. In addition, to the extent permitted by the applicable laws and regulations, we and Tencent agreed to further explore and pursue additional cooperation opportunities for potential cooperation in the area of fintech-related products and services to expand both parties’ international operations.
We have achieved significant growth in our user and client base, client assets, and revenues. Our paying clients increased from 198,382 as of December 31, 2019 to 516,721 as of December 31, 2020 and further to 1,244,222 as of December 31, 2021. In 2021, we achieved 140.8% year-over-year growth in our total number of paying clients. Our total client asset balance increased from HK$87.1 billion as of December 31, 2019 to HK$285.2 billion as of December 31, 2020, and further to HK$407.8 billion (US$52.3 billion) as of December 31, 2021. Our total revenues grew from HK$1,061.6 million in 2019 to HK$3,310.8 million in 2020, and further to HK$7,115.3 million (US$912.3 million) in 2021. We had a net income of HK$165.7 million in 2019 and a net income of HK$1,325.5 million in 2020, and our net income further grew to HK$2,810.2 million (US$360.3 million) in 2021.
Impact of COVID-19 and Our Responses and Opportunities
An outbreak of respiratory illness, namely COVID-19, caused by a novel coronavirus, was reported in December 2019 and was subsequently declared as a pandemic by the World Health Organization in March 2020. In an effort to halt the outbreak, governments around the world placed significant restrictions on travel, implemented mandatory quarantine and/or closed certain businesses, work places and facilities.
The ongoing COVID-19 pandemic has disrupted the business operations of many companies worldwide. We have taken a series of measures in response to the outbreak to protect our employees, including, among other things, temporary closure of some offices, remote working arrangements for our employees and travel restrictions or suspension. Our operations, including our services to our clients and internal control over financial reporting, have not been materially and adversely affected by these measures as we timely implemented our business continuity plan.
Many traditional financial institutions that rely heavily on offline account opening and customer service models have had to suspend the operations at their physical branches as a result of the pandemic, which underscores the merits of a pure online one-stop financial technology platform where clients can enjoy an end-to-end mobile experience encompassing account opening, trade execution, margin lending, mutual fund investments, market news and social interaction.
We witnessed huge market volatility in the global capital markets in 2021. Such volatility has led to new trading account opening,increasing trading velocity and higher net asset inflow, which benefited our operating and financial results for the period. Despite the increased market volatility, our rigorous risk management systems and procedures have prevented us from incurring any material losses in relation to margin financing business. To date, we have not identified any material COVID-19-related contingencies or impairments.
75
However, there is still uncertainty around the duration of the pandemic and the possibility of other effects on our business. In the event that this epidemic cannot be effectively and timely contained, our ability to consistently offer new products and services in the future may be disrupted, which in turn may harm the growth rate and retention of our clients, as well as our financial performance generally. The near-term economic impact of the COVID-19 outbreak is also uncertain.
Our Platform
Overview
We operate a leading technology-driven online securities brokerage and wealth management platform, which enables us to digitally deliver a wide range of products and services to our users and clients in an integrated way. We enable an omni-terminal access to our platform from mobile phones, tablets and computers, either through our purpose-built applications or internet browsers. We have been licensed in Hong Kong by the HK SFC for our securities business since 2012. As of December 31, 2021, we held 44 licenses, registrations and memberships across Hong Kong, Singapore, the U.S., Australia and Europe. For more details on our licenses, see “—Licenses.”
Our platform, Futubull, is mainly available to users based in Hong Kong and Mainland China. Through Futubull, investors can trade securities across major exchanges in Hong Kong and the U.S. and qualified securities under Stock Connect, with access to margin financing and securities lending. We also offer wealth management services through our Futu Money Plus brand on Futubull, where our clients can get access to a suite of fund and bond products. In addition to our core investment offerings, we also provide our users with a variety of value-added services designed to facilitate the investing process including real-time stock quotes, market data and news as well as an interactive user community where our users can exchange investment views and experience. We offer corporate services through our Futu I&E brand, such as IPO subscription, investor relations and ESOP solution services. We also provide trust services to corporate clients.
As part of our international expansion, we developed and launched moomoo, the international version of Futubull, in the U.S. and Singapore. Through moomoo, investors in the U.S. can trade securities such as stocks, ETFs, warrants, options and futures listed on the major stock exchanges in the U.S., the Hong Kong Stock Exchange and securities of companies qualified under the Hong Kong, Shanghai and Shenzhen Stock Connect. Through moomoo, investors in Singapore can trade securities such as stocks, ETFs, warrants, options and futures listed on the Singapore Exchange, the major stock exchanges in the U.S. and the Hong Kong Stock Exchange, with access to wealth management services. Real-time stock quotes, market data and news as well as user communities where our users can exchange investment views and experience are available to the users in both the U.S. and Singapore.
Our platforms are underpinned by a premier user experience. We provide completely online-based account opening services. We have streamlined the account opening, fund transfer and trade execution processes on our platforms to provide convenient and seamless investment experiences. Account opening on our platforms requires filling out an online application which takes less than three minutes, followed by verification procedures facilitated by automated risk management systems. We also provide easy-to-use fund transfer services facilitating swift deposit and withdrawal of funds, allowing for bank-to-brokerage fund transfers in as fast as a few seconds. In addition, we provide our users and clients access to all of our products and services from a single profile on our platforms.
We serve both users and clients. Our user base has grown from 7.5 million as of December 31, 2019 to 11.9 million as of December 31, 2020, and further to 17.4 million as of December 31, 2021. Our MAUs increased from 615,199 in December 2019 to 1,831,807 in December 2020, and further to 2,219,274 in December 2021. Our average DAUs increased from 208,340 in December 2019 to 679,565 in December 2020, and further to 985,630 in December 2021. Our user base is a critical source of data for our platforms, a pipeline for growing our client base and the foundation of our social community.
Platform Cornerstones
We aim to provide a superior and comprehensive investing experience through the following three cornerstones:
● Convenience: digitalized, seamless with excellence in execution.
● Connectivity: interactive and engaging.
76
● Stability: reliable and secure.
Convenience
We have designed every step of our investing experience, from sourcing and researching ideas to trade execution and subsequent portfolio management, with a goal to create a simple and convenient experience. We identify the hurdles that investors, particularly retail investors, face along the investing journey, and we strive to mitigate inconvenience and information asymmetry through our platforms with data and technology. For example:
● we digitally provide all brokerage and wealth management services, including trade execution, cross-market funding, clearing and settlement, fund subscription and redemption;
● we were the first brokerage company in Hong Kong to offer completely online-based trading account opening service among leading players; and
● our users and clients can access our platforms anytime through a unified account on multiple devices, including Apple and Android devices as well as Windows- or Mac-based desktop operating systems.
Connectivity
We are reinventing how retail investors discover and execute investment opportunities, particularly by offering a social community that has become an integral part of our platforms. We have created a medium by which users, investors, companies, analysts, media and key opinion leaders connect and interact as participants of a community. Major interactive tools and functions of our NiuNiu Community include courses, live broadcasts and forum. Our Moo Community offers similar interactive tools and functions as the NiuNiu Community.
Our interactive tools drive a community experience built on a lively and dynamic venue for exchanging investment ideas and experience. We leverage in-house and external resources to publish investment content on our platforms through multiple formats, including short-form videos, recorded online lessons, chat rooms and live broadcasts. These tools and functions allow our users and clients to review content as well as interact with each other, opening up vibrant avenues for an active exchange of ideas and information. We believe that community engagement serves to break down barriers to investing and promote more investment transactions.
Our community platforms allow us to solicit direct feedback from our most active users and clients, with whom we have, in many instances, direct lines of communication regarding their investing experience. This allows us to identify the pain points in our user experience and improve our platforms, often in real time, contributing further to our user and client engagement and stickiness.
Stability
We recognize that the reliability and security of our platforms are of paramount importance to gaining client’s trust, and we continue to invest in our technology to safeguard our client’s assets and information. For example:
● our platforms feature an automated multi-level protection mechanism to ensure the services and functions we deliver to our users and clients are secure;
● we have adopted strict security policies and measures, including encryption technology and a two-factor authentication function, to protect our proprietary data such as clients’ personal information and trading data;
● our cloud technology allows us to process large amounts of data in-house, which significantly reduces the risks involved in data storage and transmission;
● we back up our data at different servers spread across different locations;
77
● we process and execute all of our orders and transactions electronically, greatly minimizing risks associated with human error while maintaining the stability of our platforms. Our overall system has achieved 99.93% availability rate in 2021;
● our proprietary technology system analyzes and predicts malicious attacks and enables us to respond to challenges and attacks promptly.
Our Services
We provide our users and clients a comprehensive set of services throughout their investing experience. Our core services include trade execution, margin financing and securities lending, as well as wealth management. We provide a variety of value-added services in addition to our core offerings, many of which are free of charge, to address our clients’ broader investment demands as well as to increase general client engagement. All our services can be accessed through our platforms with a single profile across various terminals.
Trading, Clearing and Settlement
We provide trading, clearing and settlement services beginning with account opening and extending through portfolio management.
We operate our securities brokerage business in Hong Kong through Futu Securities International (Hong Kong) Limited, or Futu International Hong Kong, our wholly-owned subsidiary incorporated in Hong Kong, which is a licensed company permitted by the HK SFC to carry out securities dealing and is regulated by the Securities and Futures Ordinance. We were granted a Type 1 License for dealing in securities in 2012 and have become a participant of the Stock Exchange of Hong Kong Limited as a licensed broker since then. See “—Licenses.”
We conduct our operations in the United States mainly through Futu Inc. In February 2019, FINRA approved Futu Inc. as an underwriting or selling group participant.
We conduct our operations in Singapore mainly through Futu Singapore Pte. Ltd., or Futu SG, which is a Capital Markets Services, or CMS, license holder regulated by the Monetary Authority of Singapore.
In November 2021, we acquired 100% of the issued share capital of an Australian company and renamed it Futu Securities (Australia) Ltd, which has since become our wholly-owned subsidiary.
Account Opening
Our users and clients can access all of our products and services with a single profile created on our platforms. Opening a securities brokerage account has historically been a time-consuming and paper-intensive process. In developing our platforms, we intended to reduce unnecessary friction and meaningfully improve the account opening process, which we believe is a significant driver of our client base growth. Our users can open multiple trading accounts for different products under a single profile at once. Users can complete an account opening application online in as little as three minutes on our platforms. Once a trading account is approved, a user may place orders through the Futubull or moomoo platform which is accessible through any mobile device, tablet or desktop. In 2021, we opened over 1,331,000 new accounts, as compared to over 701,000 in 2020. We are the first licensed brokerage company to provide 100% online-based trading account opening services among leading players in Hong Kong.
For investors who are residents in Hong Kong , the U.S. and Singapore, the two steps involved in opening trading accounts with us are set forth below:
| ● | Step 1: Online application. Users of our Futubull or moomoo platform, either through our mobile or desktop application, can click an embedded link to submit an online account opening application by following simple instructions. Users are required to provide certain basic information regarding their financial conditions, such as employment history, source of funds and other related information. Users must also read and consent to a standard client agreement and other required documents as well as risk disclosure. |
78
| ● | Step 2: Verification procedures. Upon receiving a completed online application, we will proceed to verify the applicant’s identity. We automatically use the information supplied by the user to perform know-your-client and anti-money laundering screening. If a user’s application passes the screening, the user is approved for a brokerage account. Occasionally, a second tier of review may necessitate a few additional steps for clients who need to authenticate their identities or verify their credentials. |
Corporates that would like to open an account with us are required to satisfy our counterparty risk requirements, such as providing a deed of guarantee. In addition, we perform our corporate due diligence procedures (including but not limited to, obtaining and verifying its identity and its ultimate beneficial owner, and conducting background check and client risk assessments) in accordance with the anti-money laundering guidelines issued and updated by the HK SFC from time to time. After the corporate is onboarded, we monitor their transactions and conduct due diligence on an ongoing basis.
Fund transfer
We provide timely and free fund transfer services to our clients, enabling them to capture fast-moving investment opportunities. We support various fund transfer methods, including via eDDA, bank-securities account transfer, FPS, internet banking, wire transfer, ACH, ATM/over-the-counter transfer and cheque. Bank-to-brokerage fund transfers can be completed in as fast as a few seconds, and are normally completed within five minutes.
We do not charge our clients any withdrawal fees from their trading accounts. Cash withdrawal from trading accounts are normally completed within one trading day after settlement, whereas withdrawals from fund products normally take approximately two to five trading days, due to longer fund settlement time of the fund houses.
As the technologies and practices in connection with online trading accounts opening services are in the early stages of development, we are subject to evolving laws, regulations, guidelines, and other regulatory requirements with respect to our online account opening procedures. See “Item 3. Key Information—D. Risk Factors—Risks Related to Our Business and Industry—We are subject to extensive and evolving regulatory requirements in the markets we operate in, non-compliance with which may result in penalties, limitations and prohibitions on our future business activities or suspension or revocation of our licenses and trading rights, and consequently may materially and adversely affect our business, financial condition, operations and prospects. In addition, we are involved in ongoing inquiries by relevant regulators.” See “Item 3. Key Information—D. Risk Factors—Risks Related to Our Business and Industry—Our online client onboarding procedures historically did not strictly follow the specified steps set out by the relevant authorities in Hong Kong, which may subject us to regulatory actions in addition to remediation, which may include reprimands, fines, limitations or prohibitions on our future business activities and/or suspension or revocation of Futu International Hong Kong’s licenses and trading rights.”
Trade execution
We provide easy-to-use trade execution services, allowing our clients to trade securities, such as stocks, ETFs, warrants, options and futures, across different markets. We serve clients from different countries and regions through our licensed subsidiaries in Hong Kong, Singapore and the U.S.:
| ● | Hong Kong: We operate our securities brokerage business in Hong Kong through Futu International Hong Kong, our wholly-owned subsidiary incorporated in Hong Kong. We have been licensed by the HK SFC to carry out securities dealing and have become a participant of the Hong Kong Stock Exchange as a licensed broker since 2012. We also cooperate with CCASS to provide clearing and execution services for our brokerage business involving securities listed on the Hong Kong Stock Exchange and select stocks qualified under Stock Connect. |
| ● | Singapore: We carry out our operations in Singapore through our Singapore-incorporated subsidiary Futu Singapore Pte. Ltd., a licensed corporation registered with the Monetary Authority of Singapore with the Capital Markets Services License (CMSL). Futu Singapore Pte. Ltd. is able to provide securities and futures trade execution and clearing services by partnering with qualified third parties who are Singapore Exchange (SGX) securities and derivatives Trading Member and Clearing Member. |
79
| ● | United States: We carry out our operations in the U.S. through our U.S.-incorporated subsidiaries, including Futu Inc., a licensed broker-dealer in the U.S., and Futu Clearing Inc., a licensed provider of clearing and settlement services for securities transactions in the U.S. financial markets in cooperation with the Depositary Trust Clearing Corporation and its subsidiaries. |
The trade execution process is entirely online and automated. These automated processes include order confirmation, receipt, settlement, delivery and record-keeping. From the client’s perspective, the process is seamless as we handle all client communications and touchpoints, including delivery and receipt of funds. We provide comprehensive order types to meet our clients’ different trading strategies, including limit/market order, auction limit/market order, odd-lot order, stop loss limit/market order, touch limit/market order, and trailing stop loss limit/market order. In addition, we provide API services that allow clients to trade through our platforms using their own program.
We aggregate orders simultaneously and form trading instructions which are subsequently delivered to respective exchanges. Funds or securities are then transferred to or from our bank accounts upon settlement, which we then further remit back to the relevant trading accounts, after deducting the fees for our securities brokerage services, and are generally settled within two business days.
Prior to using our platforms for the first time, our users and clients are required to accept our standard general terms and conditions which set out the key terms to our operations, and include other provisions such as anti-money laundering and data privacy.
As a licensed securities broker in Hong Kong with integration into the trading systems of the Hong Kong Stock Exchange and CCASS, Futu International Hong Kong can independently manage all steps involved in processing securities transactions, including order confirmation, receipt, settlement, delivery, dividend collection and record-keeping, for securities listed on the Hong Kong Stock Exchange, including stocks, ETFs, warrants, options, futures, callable bull/bear contracts and stocks under Stock Connect. We also provide new share subscription and proprietary grey market trading services (also known as dark pool trading services) for IPOs on the Hong Kong Stock Exchange. Additionally, we had 500 throttling controllers connected to the trading system of the Hong Kong Stock Exchange as of December 31, 2021, allowing us to execute a large amount of trading transactions simultaneously and respond quickly to sudden surges in order volumes. As of the date of this annual report, we were capable of processing 1,000 Hong Kong listed securities trades per second.
For securities including stocks, options and futures traded on the major exchanges in the U.S. and the Singapore Exchange, we aggregate trade instructions from clients and, without disclosing underlying client names or fund details, collaborate with qualified local third-party clearing brokers for execution and settlement. The agreements we enter into with such third-party clearing brokers are for an indefinite term, charging a fixed commission rate which they deduct directly from our account with them, and requiring us to pay a monthly minimum aggregate commission regardless of trading activity. In the case of securities traded on the major U.S. stock exchanges, we also execute and settle some of the transactions through our clearing system platform. From our client’s perspective, the trading process is seamless as we handle all client communications and touchpoints, including delivery and receipt of funds. We also provide new share subscription services in relation to selected IPOs on the New York Stock Exchange and the Nasdaq Stock Market.
As a result of the operational efficiencies afforded by our technology, we sustainably charge a competitive brokerage commission rate for online trading as compared to most of our market peers. In general, our revenues from securities brokerage services include brokerage commissions and handling charges from our clients, which are recognized on a trade-date basis when the relevant transactions are executed.
In 2021, the total value for transactions executed through our platforms with respect to securities listed on the Hong Kong Stock Exchange and the major stock exchanges in the U.S. reached HK$2,272.1 billion (US$291.3 billion) and HK$3,706.6 billion (US$475.2 billion), respectively, compared to HK$1,261.3 billion and HK$2,167.7 billion, respectively, in 2020, and HK$427.6 billion and HK$427.3 billion, respectively, in 2019. The brokerage commission and handling charge income we earned for securities traded on the Hong Kong Stock Exchange and the major stock exchanges in the U.S. accounted for 17.3% and 37.6% of our total revenues in 2021, respectively, 21.4% and 38.7% of our total revenues in 2020, respectively, and 24.7% and 23.4% of our total revenues in 2019, respectively. As of December 31, 2019, 2020 and 2021, the total balance of client assets was HK$87.1 billion, HK$285.2 billion and HK$407.8 billion (US$52.3 billion), respectively.
80
Margin Financing and Securities Lending Services
Our margin financing and securities lending services provide real-time, cross-market securities-backed financing to our clients. We have grown these services rapidly since introduction, a reflection, we believe, of both our ability to cross-sell as well as our clients’ receptivity to increasingly sophisticated investing tools delivered seamlessly. As of December 31, 2021, 40.5% of our clients who had traded through our platforms had used our margin financing and securities lending services.
Margin Financing
We offer margin financing to clients who trade securities listed on the Hong Kong Stock Exchange, the major exchanges in the U.S. and qualified securities under the Hong Kong, Shanghai and Shenzhen Stock Connect, and charge an annualized interest rate on margin financing.
All financing extended to our clients is secured by acceptable securities pledged to us. Our trading system can automatically pledge cross-market account assets so that the value in a client’s multiple trading accounts, which may include cash in different currencies and acceptable securities listed on the three different markets, will be aggregated when calculating the value of the client’s collateral based on real time market foreign exchange rates. This provides significant efficiencies as it eliminates the costs and procedures involved in cross-market currency translation or exchange.
Our clients are eligible for margin financing services when they hold securities that are acceptable as pledges to us in their accounts. The credit line for each eligible client is determined based on the value of the securities across all of his or her trading accounts. Our eligible clients can opt to open margin financing accounts with us to enjoy such services. The margin financing services for eligible clients will automatically be activated when the funds in their accounts are not sufficient to purchase the desired securities and there is still sufficient balance in their credit lines.
A list of securities acceptable as collateral to us and their respective margin ratios are regularly updated and shared with our clients. The margin ratio for each of the acceptable securities is individually determined by our risk management team based on a number of factors including market capitalization, historical price volatility and turnover, financial fundamentals, prevailing market conditions, as well as financing terms offered by major financial institutions. The margin ratio is monitored in real time, and reviewed and adjusted on a regular basis, more frequently in the case of a significant and rapid price fluctuation. See “—Risk Management—Margin Financing Risk Management.”
When we launched our margin financing business, we financed mostly from our own working capital and shareholder loans. We have diversified the funding source of our margin financing through collaboration with our financial institution partners where we can combine collateral from our clients into portfolios and pledge the portfolios to financial institutions for commercial loans. As of December 31, 2021, 56.3% of margin financing was financed through our financial institution partners. For margin financing services related to securities listed on the Hong Kong Stock Exchange and major exchanges in the U.S., we have entered into loan facility agreements with commercial banks in which we agree on the maximum facility limit, maturity and annualized interest rates. In addition, for securities listed on the major exchanges in the U.S., a third-party brokerage company we partner with for trade execution and settlement also extends to us margin financing credit on an aggregate basis, which we then distribute to our clients based on their orders after the relevant commissions and fees that we incur are deducted by such third-party brokerage company. The business agreement we have entered into with such partner has an indefinite term and requires us to continuously maintain sufficient margin requirements to reduce the risks involved with margin financing. Another source of funding comes from short-term securities sold under global master repurchase agreements to repurchase transactions with financial institution partners on industry-standard terms.
Securities Lending
For clients who trade securities listed on the Hong Kong Stock Exchange and major exchanges in the U.S., we offer securities lending services by lending securities we obtain from our securities lending partners. This service allows our clients to pursue short-selling strategies. We launched our securities lending services for U.S. listed securities in February 2017 and for Hong Kong listed securities in December 2020. To borrow securities, our clients must pledge cash or acceptable securities from their trading accounts with us. The interest rate that we charge our clients is based on an annualized interest rate charged by our securities lending partners, plus a certain premium which we earn as interest income which is calculated based on the market value of securities borrowed, the duration of the loan and the short-selling interest rate.
81
Upon making a margin financing or securities lending order, the relevant funds or securities will be transferred to the client. Our clients are generally required to settle the margin financing and securities lending fees at the end of each month. As of December 31, 2019, 2020 and 2021, our margin financing and securities lending balance was HK$4.8 billion, HK$19.5 billion and HK$30.3 billion (US$3.9 billion), respectively. For the years ended December 31, 2019, 2020 and 2021, our interest income derived from margin financing and securities lending business was 24.4%, 17.3% and 29.8% of our total revenues, respectively. We charge brokerage commission fees and platform service fees on margin trading and short selling. See “—Our Services—Trading, Clearing and Settlement.”
Stock Yield Enhancement Program
We launched the Stock Yield Enhancement Program, or the SYEP, in October 2019 with a third-party brokerage company. This program allows clients to earn interest on their U.S. securities positions by lending their securities out to that third-party brokerage company. Our clients can choose to opt in and out of the program at any time. When clients choose to participate in the program, we transfer their U.S. securities positions into a stock yield enhancement program account with the third-party brokerage company. Any interest income earned from these securities borrowed from our clients is split among the third-party brokerage company, the client and us.
Wealth Management Services
We offer online wealth management services under the brand Futu Money Plus through our Futubull and moomoo platforms, which provide our clients with access to mutual funds and bonds, catering to different investment targets and risk preferences of our clients. Our Futubull platform also offers clients access to private funds.
| ● | Mutual Funds. We selectively work with established fund houses to distribute their fund products, including money market, fixed income, equity and balanced fund products. In addition, our clients can opt to automatically invest idle funds in their accounts to money market funds to earn interest, which can be redeemed upon trading. Our clients can also choose to rebalance their fund allocation manually or automatically according to portfolio changes made by selected portfolio managers. We currently charge zero subscription fees from our clients, and share management fees based on negotiated commercial terms with the fund houses that provide mutual fund products, generally on a non-exclusive basis, such agreement being effective for an indefinite period. As of December 31, 2021, we had established partnerships with 60 reputable asset management companies and offered over 200 mutual fund products to our clients. |
| ● | Private Funds. In June 2020, we began to offer private funds on Futubull, including fixed income funds, hedge funds and alternative investments, to professional investors only. We charge a subscription fee on the private funds and share management and incentive fees with the fund houses. We may also enter into sub-distribution agreements with other distributors to offer private funds. |
| ● | Bond Trading. In September 2020, we launched bond trading services on Futubull for fixed income securities listed on the Hong Kong Stock Exchange, which are available to professional investors only. For bond trading, we charge a fixed commission rates based on the trading volume, a platform service fee per transaction and an annualized fee on settlement as custodian. |
| ● | Bank Sweep. We offer bank sweep services to Futu Inc. clients. Bank sweep services automatically deposit a client’s idle U.S. dollar-denominated funds into interest-bearing bank accounts maintained by us. This service allows clients to earn interest income at 0.03% per annum on their idle funds, while such funds remain available for trading as the deposited funds can be redeemed upon trading. |
We do not disclose client information to the fund houses we collaborate with, and execute transactions solely through our own aggregated accounts. Our clients complete the entire transaction, access updated transaction records and monitor changes in positions through our platforms. We automatically deduct the relevant commissions and fees from our clients’ accounts after each transaction.
As of December 31, 2021, over 139,000 clients held wealth management positions with us, with client asset balance in wealth management products totaling HK$18.8 billion (US$2.4 billion).
82
Market Data and Information Services
Market Data
We provide real-time stock quotes across Hong Kong, Mainland China, the United States and Singapore equity markets. Our U.S. Level II stock quotes are free for all clients. Our Hong Kong Level II stock quotes are free for all Mainland China-based clients, and for a monthly fee for clients based elsewhere. We also offer a variety of advanced stock quote services to our clients, for which we charge a monthly fee.
We provide a number of advanced and intuitive tools which allow our users and clients to customize the manner in which they monitor the capital markets. For instance, they can filter the broader market across a range of criteria including industry, valuation, trading volume and price volatility over a certain period of time. These filters are available across markets so our users and clients can monitor multiple markets simultaneously.
On an individual company basis, users and clients can review and track detailed fundamental and technical analyses, including recent transaction details such as trading volumes by major brokers, historical and current valuations, analyst ratings and target prices, operating and financial metrics, compiled news and research, and other company specific content.
For each mutual fund, users and clients are able to monitor fund performances, review detailed quantitative analyses, read complied news and fund specific content, and understand fund basics such as duration, top holdings and geographic and industry concentrations.
Information Services
We distill investment information and trends into engaging, accessible and diversified content, guiding investors along the investing experience and helping to simplify the decision-making process.
Our information services generally include real-time news alerts, such as earnings releases and corporate announcements, topical industry or company-level deep dives and proprietary data flows such as our compiled IPO pipeline that we complied from external sources. We deliver our content across different formats including short-form news, graphics, essays and videos. Content is grouped by animated tags that facilitate easy searches and allow our users and clients to customize information feeds.
We aggregate and curate our content through our internal content creation team and through collaboration with third-party resources, including leading international news agencies and market centers.
User Community and Social Interaction Functions
We broaden our reach and promote the exchange of information through NiuNiu/Moo Community, our social network services on Futubull and moomoo platforms, which have embedded social media tools to create a network centered around users. This user community reduces information asymmetry, supports the discovery of investment opportunities, facilitates investment decision-making and establishes a sense of camaraderie among our users.
On NiuNiu/Moo Community, we provide a variety of interactive tools and free content, including:
| ● | Courses. We provide our users with necessary investment know-how through pre-recorded videos and graphical presentations on financial terminology, investment products and other investment related topics, leveraging both our in-house and external resources; |
| ● | Live Broadcasts. Our users can watch live broadcasts hosted by enterprise clients such as listed companies and fund houses. Live broadcasts include earnings results, product launch and promotions, as well as investor Q&A sessions, which can be later replayed on demand; and |
83
| ● | Forum. Our clients can post and share their trading history, investment views and market insights, and interact with each other. |
We have fostered a vibrant NiuNiu/Moo Community, serving as an open forum for users to share insights, ask questions and exchange ideas, which enables our users to maintain a strong sense of belonging. Specifically, NiuNiu/Moo Community offers the following unique features:
| ● | participant diversity, as users can interact directly with other users, company executives, analysts and opinion leaders within the investing community, such as financial journalists and academics; |
| ● | extensive content, ranging from investing basics to sophisticated analytical guides for professional investors; |
| ● | lively and dynamic delivery, as all our content is designed for digital consumption and delivered through multiple media formats, such as short-form videos, recorded online lessons, chat rooms, live broadcasts and presentation slides; and |
| ● | feedback channel, as we use NiuNiu/Moo Community as an important source of feedback, which guides us to continue to optimize our product and service offerings. |
As of December 31, 2021, over 1,100 entities, including public and private companies, fund houses, exchanges, and media and research institutions, held accounts in our user community. On average, we had an aggregate of approximately 190,000 UGCs generated on NiuNiu/Moo Community on each trading day in 2021, which included a multitude of posts, comments and other interactive reactions to social media content. We continue to find ways to enhance the quality of content within our ecosystem. For example, we launched NiuNiu Stars, a systematic creator incentive program where we invite and reward content creators to further contribute to our user community with creative and high-quality content.
Corporate Services
We provide IPO subscription, investor relations and ESOP solution services to corporate clients under our integrated enterprise service brand, Futu I&E. We also provide trust services to corporate clients. We offer a variety of IPO subscription services to investors and have served as the co-bookrunner and co-manager for a number of landmark Hong Kong and U.S. initial public offerings. We have worked with 236 corporate clients as of December 31, 2021 to distribute or promote their shares to retail investors during or after their initial public offerings. After companies are listed, we continue to deliver a range of investor relations services to help companies manage their ongoing relationships with shareholders.
We also provide a one-stop ESOP service to help enterprise clients with their ESOP administration, including the granting, vesting, exercise and settlement of the stock awards. In addition, we provide relevant tax consulting and withholding, trust service and foreign exchange registration. As of December 31, 2021, we have entered into ESOP service contracts with 400 corporate clients.
We provide a range of investor relations services to help companies manage their ongoing relationship with shareholders after they go public, including investor education, community events, video broadcasts, etc. We also launched the Futu Enterprise Platform, a one-stop investor relations data management service, where corporate clients can effectively monitor various market indicators to timely track market dynamics and communicate with investors more effectively.
We launched our trust services in March 2021 to provide ESOP trust and family trust solutions to corporate and individual clients, encompassing company formation, trust establishment, trust management, etc.
84
Our Users and Clients
Demographic
As of December 31, 2021, we had 17.4 million users on our platforms, among which 2,751,239 were our registered clients and 1,244,222 were paying clients. Since the remaining user base of 14.6 million as of December 31, 2021 are yet to be our registered clients, we believe such large user base demonstrates our significant potential to convert these users into our registered and paying clients, which contribute to the growth of our trading volume and ultimately drive our revenues. As we expand our business in the future, leveraging our large user base, we will continue to explore more monetization opportunities. For example, we cross-sell wealth management products to our paying clients to further penetrate into their wallet share. We may further monetize our user traffic through new business initiatives such as targeted advertisement. In addition, by providing free market data and information, a socially engaged online community and superior user experience on our platforms, our user and client base has grown rapidly by existing users’ word-of-mouth referral, which has enabled us to promote our brand with relatively low marketing costs.
Users
Our users engage Futubull and moomoo by downloading our mobile or desktop applications, or visiting our website, and registering a user account. Users are able to receive market data, select research and other information services and engage in the NiuNiu/Moo Community free of charge. The number of our users is determined based on the user accounts registered with Futubull and moomoo. As of December 31, 2021, we had 17.4 million users from over 200 countries and regions, with over 16.2 million users on Futubull and over 1.1 million users on moomoo.
Our user base has grown from 7.5 million as of December 31, 2019 to 11.9 million as of December 31, 2020, and further to 17.4 million as of December 31, 2021. We had 2,219,274 MAUs in December 2021, as compared to 1,831,807 in December 2020, and 615,199 in December 2019. In December 2021, we had an average of 985,630 DAUs, compared to 679,565 in December 2020 and 208,340 in December 2019. Users who have not opened trading accounts with us represent an important pipeline for our client acquisition.
Clients
Our clients are defined as users who have opened trading accounts with us, and our paying clients are defined as our clients who have assets in their trading accounts with us. Our client base has grown from 717,842 as of December 31, 2019 to 1,419,734 as of December 31, 2020 and further to 2,751,239 as of December 31, 2021. On average, we retained over 97% of our paying client base on a quarterly basis in 2021.
Our clients are generally high earning, with average assets of paying clients exceeding HK$300,000 on our platforms as of December 31, 2021. In addition, our clients are generally young. As of December 31, 2021, the average age of our paying clients was 37. The demographics of our client base are substantially the same as our broader user base.
Corporate clients
Our corporate clients are defined as corporate users to whom we have provided any of our corporate services. The number of our corporate clients grew significantly since 2018. As of December 31, 2019, 2020 and 2021, we provided IPO subscription and investor relation services to 42, 105 and 236 IPO corporate clients, respectively. As of December 31, 2019, 2020 and 2021, we entered into ESOP service contracts with 79, 159 and 400 corporate clients, respectively.
Our corporate clients actively contribute to our user community by delivering timely product and business updates to our users, thereby breaking down information asymmetry and providing bases for investment decisions.
User and Client Acquisition
We grow our client base mainly through online and offline marketing and promotional activities, word-of-mouth referrals, third-party channel partners and our corporate services.
85
For our online and offline marketing and promotional activities, we from time to time acquire users and clients through cooperation with external marketing channels, such as social media platforms, internet TV and short-form video platforms, search engines, key opinion leaders and offline marketing channels. We also conduct promotions and marketing campaigns on our platforms, such as offering free commissions to clients who open trading accounts with us within a certain period of time and promoting client referrals.
We cooperate with third-party channel partners who address similar client profiles as ours to acquire users and clients.
We also bring in a considerable number of clients through corporate services. For example, through providing ESOP services, we are able to directly connect with the employees of our corporate clients once an employee ESOP account has been established.
User and Client Experience
We have developed our proprietary and customized customer service system to connect our users and clients with our customer service staff and technology experts. Users and clients are able to reach our customer service representatives and technology specialists around the clock. Our customer service representatives receive regular training regarding our platforms and services as well as critical communication skills such as managing client complaints and other troubleshooting. We document user and client behavior, as well as complaints and feedback, and apply advanced analytical methods to better anticipate further areas of improvement.
We proactively seek user and client feedback. For example, we initiate online communications and activities on major social media and our NiuNiu/Moo Community to seek feedback from our users and clients about their investing experience. We reach out to our most active clients to discuss their experience with our platforms and solicit ways in which we can improve.
Technology
We have developed a proprietary and highly automated technology infrastructure including integrated account opening, trading, clearing, risk management and business and operation systems, to support each aspect of our business. The purpose-built nature of our technology provides two crucial advantages. First, our platforms are adaptable and we can react quickly to industry and regulatory change. Second, our platforms are highly scalable.
In May 2020, we established a technology committee headed by Mr. Leaf Hua Li, our founder, chairman and chief executive officer, and comprised of key personnel in our research and development department to fulfill the function of our previous chief technology officer position. The key responsibilities of the technology committee include formulating technology development strategies, optimizing the existing technology infrastructure and implementing large-scale technology projects. The committee members have extensive experience in the industry and will further boost our technology leadership and advancement. Our strategic investor, Tencent, has advised on the formation and operation of our technology committee.
Industry-leading Proprietary Integrated Cross-market System
We operate an easy-to-use and integrated cross-market system which allows our clients to execute trades on all three markets from a single platform. We developed this system internally, with unified functionality extending from core trading to risk management as well as multi-currency, multi-market settlement. This allows our clients to effectively view the markets we serve as a unified market, and avoid many of the traditional frictions associated with cross-market trading.
We have developed an interconnected set of online brokerage process systems to support our cross-market trading function efficiently. Our system uses modular architecture to abstract all tasks and steps involved in the online brokerage process, configure new business processes and quickly support any evolving business needs. Our system features real-time advanced service-level-agreement (SLA) monitoring and quality monitoring services, and is able to ensure consistent superior client experience. By virtue of our technical edge, the online application process for opening an account can typically be completed in as little as three minutes.
86
Highly Stable, Scalable and Secure System
We use distributed infrastructure as the foundation for our trading system, employing a number of interrelated servers in order to mitigate the risk of a single server disrupting the whole system. In the event an error occurs with any single server, our distributed technology ensures an immediate and automatic switch to additional servers to ensure continuous operation. Our overall system achieved a 99.93% availability rate in 2021, and our core servers are deployed in different locations as a matter of disaster avoidance and recovery.
Our platforms adopt modular architecture that consists of multiple connected components, each of which can be separately upgraded and replaced without compromising the functionality of other components. If we experience a sudden surge in activity or trading volume, we can execute a system expansion within minutes and the overall architecture can support more than ten times the peak activity level of the current platforms.
We utilize sophisticated user interface design technology and embed a number of modules in each user interface. By simply duplicating one specific existing user interface module as needed, we effectively improve the accuracy and efficiency of user interface development. At the same time, using modular design technology in our user interface development ensures the stability and consistency of UI performance and functionality among different user interfaces, which eventually improves user experience.
We recognize that the reliability and security of our platforms is critical to our clients. Our platforms feature an automated multi-level protection mechanism to ensure the services we deliver to our users and clients are secure. We have adopted strict security policies and measures, including data encryption and a two-factor authentication function, to protect our proprietary data such as clients’ personal information and trading data. Our technology system analyzes and predicts malicious attacks and enables us to respond to challenges and attacks promptly.
Agile Research and Development Capability
Through the construction of research and development tools and components, we improve our research and development efficiency while ensuring quality and system stability. In 2021, our technology team released 153 new versions of our mobile app and desktop client. To further improve research and development efficiency, we built our activity configuration system with configurable template abstraction for various routine operational activities. The average launch cycle and necessary manpower for such activities have been effectively reduced compared to traditional development methods.
In addition, we believe that our heavily tech- and research- and development-oriented employee structure lays a solid foundation for our ability to continually develop innovative solutions and enhance our existing service offerings. Our research and development teams are primarily organized into four areas, including finance business, internet business, big data and growth as well as engineering technology. Our core research and development team consists of experienced engineers and technology experts with extensive experience in structure design supporting massive transactions, and the majority of them have work experience with leading internet and technology platforms in China. Most of our research and development personnel are based in Shenzhen, China.
Risk Management
We have established a comprehensive and robust technology-driven risk management system to manage risks across our business and ensure compliance with relevant laws and regulations. Our risk management committee formulates key risk management policies and procedures and consists of a compliance officer with over 20 years of experience in the auditing, compliance and regulatory profession, a certified accounting officer with the Hong Kong Institute of Certified Public Accountants with over 10 years of experience in the financial industry, a risk officer who has over 17 years of experience in trading and risk management businesses, and 4 seasoned responsible officers in the brokerage industry. Our risk management committee empowers our risk management team, consisting of 8 employees having relevant experience between 8 to 22 years, to execute these policies and procedures.
87
Our risk management team meets regularly to examine credit, operational, compliance and enterprise risks and update guidelines and measures as necessary. Key tasks of our risk management team include client verifications, storage of client information, evaluation of clients’ risk profiles, monitoring of infrastructure performance and stability, evaluation of risk concentrations, building and maintaining credit models, performing system-wide stress tests and conducting peer benchmarking and exogenous risk assessments. Our internal control, legal and compliance, and internal audit teams coordinate with our risk management team to jointly conduct regular and ad hoc audits on our business to ensure more effective internal control, daily operation, finance and accounting management and business operation.
Brokerage Service Risk Management
We monitor client transactions on a real-time basis, seeking to identify any unusual or irregular trading activity. We have dedicated personnel to monitor account opening, security of funds and trading activities of clients and elevate any irregularities immediately. In accordance with the relevant laws and regulations regarding client funds custody, we are required to maintain accounts with recognized commercial banks for the deposit of our client funds for settlement. To prevent misappropriation of client deposits, we have centralized the storage of our clients’ trading data. We have also centralized management of the securities brokerage trading systems and settlement systems to enhance the security of client deposits.
As part of our risk management practice, we operate a strict due diligence of client information during the “know your-client” process. Our account opening procedures are designed to ensure that our clients’ account opening information is accurate, sufficient and in compliance with applicable Hong Kong regulations and our internal control policies. For China-based clients, we collaborate with our third-party partners who are able to access the national citizen identity database of the Ministry of Public Security of China and the China Union Pay System to verify the identity and bank card information submitted by our prospective clients. For Hong Kong-based clients who apply to open trading accounts with us online, in addition to submitting personal identity information and documents, we require each prospective client to link his or her personal bank account opened with a qualified bank in Hong Kong with the trading account to be opened with us and transfer no less than HK$10,000 to avoid fraud. For offline account opening application, our verification staff will meet the prospective clients in person and interview them to verify the information submitted.
We have established rigorous anti-money laundering internal control policies covering client identification, record keeping of client identity information and transaction records, reporting on large-sum and suspicious transactions, internal operation rules and control measures, confidentiality, training and publicity, anti-money laundering auditing, assisting investigation and execution as well as on-site inspections.
Margin Financing Risk Management
We calculate margin requirements of each of our clients on a real-time basis across different markets and currencies. To ensure that the clients meet the margin requirements, we have adopted a margin call mechanism to control the overall risks involved in our margin financing business. A margin call requires that our clients pledge additional collateral in the form of either cash or acceptable securities to re-establish a minimum ratio of the value of the collateral to the amount of the margin loan balance.
A decline in the value of collateral may result in a margin call. Once a margin call is initiated, we will notify the client and request the client to increase pledged collateral or reduce exposure by liquidating all or some of the securities portfolio. If the client is unable to satisfy the margin call requirement within 48 hours and the value of the collateral remains below the required level, normally we will exercise our sole discretion to liquidate securities positions to facilitate margin compliance. In some cases, if the value of the collateral falls below the required level and deteriorates sharply, we may liquidate positions without giving prior notification to the client. Our risk management system monitors and manages clients’ credit risks.
All collateral is displayed on liquidation monitoring screens that are part of the tools our technical staff utilizes to monitor the performance of our systems during the relevant market hours. At the same time our clients can also monitor, in real-time, the value of the collateral supporting their margin loans and will automatically receive a warning message when approaching a margin limit. This feature allows our clients to proactively manage their financed positions and avoid unnecessary or forced liquidations.
88
Effective from January 1, 2020, we adopted FASB ASC Topic 326-“Financial Instruments-Credit Losses,” or ASC Topic 326, which replaced the incurred loss methodology with the current expected credit loss methodology. We adopted ASC Topic 326 using the modified retrospective approach for all in-scope assets. For the year ended December 31, 2020 and 2021, expected credit loss expenses of HK$9.1 million and HK$3.2 million (US$0.4 million) resulting from the assessment of credit losses for the loans and advances under ASC Topic 326, respectively, was recognized in “Others, net”.
Wealth Management Risk Management
We process each purchase and redemption order automatically online, and record such order in our internal system in real time. Our risk management team is able to monitor corresponding order data in real time. At the same time, information on changes in positions and orders will be updated in real time for the client. We submit aggregated orders to the corresponding fund houses. Upon the fund house’s confirmation of successful purchase or redemption, we will update the client’s account accordingly. As a result, we do not undertake any credit risk in connection with our wealth management services.
In order to ensure data accuracy in the transaction settlement process, we have developed a strict verification and reconciliation process, including the reconciliation of purchase and redemption orders and changes in clients’ positions with corresponding fund houses within each trading day.
For bond trading, we submit each buy and sell order to a financial institution partner through real-time APIs, and record such order in our system. For each buy order, we first freeze a client’s cash based on the expected order amount, and then submit the order to the bank partner. When the trade is completed, we will update the client’s account accordingly and unfreeze the order amount. We therefore ensure that the client has sufficient cash to close the trade.
In addition, we have adopted client suitability assessment and investment products due diligence procedures for our wealth management business. Each client is required to fill in a suitability questionnaire for the purpose of assessing client’s risk profile, and we assign risk ratings for every mutual fund, private fund and bond we offer. A client can only purchase wealth management products with risk ratings that match his or her risk profile. Only professional investors can access private funds and bonds through our platforms. We currently do not provide financing to clients to purchase wealth management products.
Social Network Community Risk Management
We have adopted a number of measures to monitor and manage potential risks in connection with information disseminated on our NiuNiu/Moo Community. For example, we have an automatic filtering mechanism that prevents offensive, fraudulent and other inappropriate content from being posted to our platforms. Moreover, we perform manual inspection of each post and live broadcast video uploaded to our NiuNiu Community, to ensure that content that is against our platform policies and applicable laws and regulations will be removed and responsible content creators are banned from posting going forward. In addition, we frequently share information on stock investment risks on NiuNiu Community to provide warnings against fraudulent activities and raise our users’ risk awareness. On our Moo Community, we have also adopted measures to monitor and manage inappropriate content in a timely manner. These measures include keyword filtering, AI-based image recognition, user reporting as well as manual review.
Data Security and Protection
We have established a comprehensive security system, Futu Monolith Safety Protection System, or FMSPS, to provide industry-leading level of protection of information related to our clients, their accounts and their transactions with the support of our network situational awareness and risk management system. FMSPS has obtained ISO27001 Information Securities Management System Certification.
89
We have a data security team of engineers and technicians dedicated to protecting the security of our data. We have also adopted a strict data protection policy to ensure the security of our proprietary data. We apply encryption algorithms with high security levels to all user activities such as logins, account asset reviews and transaction-making to ensure data safety. Our official website is equipped with a 2048-bit EV certificate, and all data transmissions are completed through encrypted channels. Our Futubull and moomoo platforms maintain a high data protection standard, with a random key applied to each data transmission to ensure the security of the information. To ensure data security and avoid data leakage, we have established stringent internal protocols under which we have clear instructions on how to handle and store the different types of data that we receive. We categorize the operating, business and management data that we receive into varying levels of sensitivity. For confidential personal data, we grant classified access only to limited employees with strictly defined and layered access authority. We have also set up a firewall to segregate our core user data and require strict access digital permission to access any core data throughout our entire operation. We strictly control and manage the use of data within our various departments and do not share any personal data of our users and clients with external third parties. We have measures in place to prevent staff from improperly using client information. We also seek consent from our users as to the methods and ways in which we collect and use their data, in accordance with the data protection laws and regulations in the relevant local jurisdictions.
On the client side, we have developed a proprietary two-factor authentication function to provide enhanced account security. If a client logs in to his or her account through a different device, both the account password and a dynamic verification token are required for authentication. Two-factor authentication is also required when a client wants to access his or her core data, such as account opening information and account assets. We store such core data on an isolated network separately from other data, which has greatly improved our data security. A client can also activate the two-factor authentication function for placing trading orders, where he or she is required to provide both the transaction password and a dynamic verification token.
Aside from maintaining regular self-inspection to ensure compliance, we have also engaged external law firms and professional cybersecurity teams to conduct regular cybersecurity studies, examinations and inspections so as to optimize our systems and boost our risk prevention capabilities. While we are subject to similar data and privacy protection requirements in other markets in which we operate, including the U.S. and Singapore, we have been closely monitoring the latest regulatory developments and optimizing our compliance practices. We continuously and actively communicate with regulators, strengthen internal training to enhance employees’ awareness on personal information protection, and hone our capabilities of safeguarding personal information. See “Item 3. Key Information—D. Risk Factors—Risks Related to Our Business and Industry—If we fail to protect our platforms or the confidential information of our users and clients, whether due to cyber-attacks, computer viruses, physical or electronic break-in, breaches by third parties or other reasons, we may be subject to liabilities imposed by relevant laws and regulations, and our reputation and business may be materially and adversely affected.”
Intellectual Property
As of December 31, 2021, we owned 47 computer software copyrights in China relating to various aspects of our operations. We also maintained trademark registrations worldwide, including 295 in Mainland China, 274 in Hong Kong, 19 in the United States, 32 in Singapore and 19 in other countries and regions. As of December 31, 2021, we had 130 patents granted in China, 2 patents granted in Hong Kong and 2 patents granted in Singapore. As of December 31, 2021, we had registered over 100 domain names, including, for instance, futuhk.com, fututrade.com, futusg.com, futunn.com, futuholdings.com, moomoo.com, futuie.com.
Marketing and Brand Promotion
We have a marketing committee responsible for formulating our marketing and brand promotion strategies, which are refreshed on a monthly basis. This same committee then guides our dedicated marketing team to implement such strategies and handle our marketing and brand promotion activities.
We conduct digital advertising via search engines, app stores, advertising networks, video sharing websites, and microblogging sites. Our utilization of search engines is mainly through paid search, whereby we purchase key words and brand-link products. With the help of online advertising networks, we can run our advertisements through a variety of online media. We upload our promotional videos to popular video sharing sites. We also periodically send e-mails and SMS messages to our clients to highlight our platforms’ latest services and functions, promotional items and marketing events.
90
In addition, we host online seminars and lectures to enhance our brand recognition. We also conduct offline advertising via outdoor bulletin boards, magazines, campus promotions and television commercials. Our offline advertising plays an important role in cultivating brand image and generating public awareness.
Competition
The market for online brokerage and wealth management services is emerging and rapidly evolving. As one of the first movers in online brokerage market, we position ourselves as an online brokerage and wealth management company based in Hong Kong with an expanded international footprint in the United States as well as strong background and abundant resources in China. We currently compete with three types of competitors in this market including (i) pure-play online brokerage and wealth management companies; (ii) hybrid brokerage and wealth management companies featuring a combination of online and offline channels and (iii) brokerage and/or wealth management business units within commercial banks.
We compete primarily on the basis of:
| ● | client base and client experience; |
| ● | technology infrastructure; |
| ● | research and development capabilities; |
| ● | security and credibility of the platforms; |
| ● | operational compliance with applicable regulatory requirements; and |
| ● | brand recognition and reputation. |
We believe that we are well-positioned to effectively compete on the basis of the factors listed above. However, many of our current or future competitors may have longer operating histories, greater brand recognition, stronger infrastructure, larger client bases or greater financial, technical or marketing resources than we do.
Licenses
We are subject to regulatory requirements and relevant restrictions in jurisdictions where we have operations.
In Hong Kong, due to the licensing requirements of the HK SFC, Futu International Hong Kong is required to obtain necessary licenses to conduct its business in Hong Kong. Futu International Hong Kong’s business and responsible personnel are subject to the relevant laws and regulations and the respective rules of the HK SFC. Futu International Hong Kong currently holds a Type 1 License for dealing in securities, a Type 2 License for dealing in futures contracts, a Type 3 License for leveraged foreign exchange trading, a Type 4 License for advising on securities, a Type 5 License for advising on futures contracts, a Type 7 License for providing automated trading services and a Type 9 License for asset management. Futu International Hong Kong is not required to apply for a Type 8 License in order to conduct margin financing business, as it is licensed to carry out Type 1 regulated activities. See “—Regulation—Overview of the Laws and Regulations Relating to Our Business and Operations in Hong Kong—Introduction.” These licenses have no expiry date and will remain valid unless they are suspended, revoked or cancelled by the HK SFC. We pay standard governmental annual fees to the HK SFC and are subject to continued regulatory obligations and requirements, including the maintenance of minimum paid-up share capital and liquid capital, maintenance of segregated accounts, maintenance of insurance against certain specific risks, and submission of audited accounts and other required documents, among others. See “—Regulation—Overview of the Laws and Regulations Relating to Our Business and Operations in Hong Kong—Continuing Obligations of Licensed Corporations.” Futu International Hong Kong has also been a Hong Kong stock exchange participant since October 29, 2012. Furthermore, Futu International Hong Kong has been registered as a Mandatory Provident Fund Intermediary with the Mandatory Provident Fund Schemes Authority in Hong Kong since August 2020.
91
In addition, Futu Lending Limited is licensed under the Money Lenders Ordinance (Chapter 163 of Laws of Hong Kong) to conduct money lending activities under its money lenders license. Futu Trustee Limited holds a full Trust and Company Service Provider (TCSP: TC006475) License under the Hong Kong Anti-Money Laundering and Anti-Terrorism Financing Ordinance (Chapter 615 of Laws of Hong Kong). The licenses are subject to renewal.
In 2019, we acquired Golden Jade Wealth Management Limited, a registered insurance broker company which is deemed to be a licensed insurance broker during a transitional period of three years from the commencement of the new regulatory regime for insurance intermediaries on September 23, 2019 under the Insurance Ordinance (Cap. 41 of the Laws of Hong Kong) (and prior to September 23, 2019, a member of the Professional Insurance Brokers Association). In January 2020, we renamed Golden Jade Wealth Management Limited as Futu Insurance Brokers (Hong Kong) Limited. In June 2021, Futu Insurance Brokers (Hong Kong) Limited was granted an insurance broker company license by the Insurance Authority of Hong Kong to replace the license held since September 23, 2019 under the Transitional Provisions in Schedule 11 of the Insurance Ordinance .
We are also subject to applicable laws and regulations in China and the United States as we have a business presence there. In the United States, we have two indirect, wholly-owned, SEC-registered broker-dealers that are also members in good standing with FINRA. Futu Inc. is an introducing broker-dealer retailing corporate equities and options. Futu Clearing Inc. is a member in good standing with DTCC. Futu Clearing Inc. provides clearing and execution services to its correspondents. We will continue to seek and maintain all the required licenses and approvals or make all the necessary filings with the competent authorities required for the expansion of our business in the future.
Our wholly-owned subsidiary in Singapore, Futu Singapore Pte. Ltd., was issued a CMSL (License No. CMS101000) from the Monetary Authority of Singapore on January 6, 2021. This version of Futu Singapore Pte. Ltd.’s CMSL supersedes a previous version issued by MAS on October 1, 2020.
In November 2021, we acquired 100% of the issued share capital of an Australia company and renamed it Futu Securities (Australia) Ltd, which has since become our wholly-owned subsidiary. Futu Securities (Australia) Ltd holds an Australian Financial Services License (AFSL). We expect to use this license to provide online brokerage and other financial services in Australia.
Insurance
We provide social security insurance including medical insurance, maternity insurance, workplace injury insurance, unemployment insurance and pension benefits through a PRC government-mandated multi-employer defined contribution plan for our China-based employees. We also offer additional life and medical insurance to our China-based employees through commercial providers. We contribute to Mandatory Provident Fund and provide labor insurance and medical insurance for our Hong Kong-based employees. In accordance with the Securities and Futures (Insurance) Rules of Hong Kong, we have purchased and maintained insurance for any loss incurred by us due to any loss to our clients’ assets in our custody that are caused by fraudulent conduct of our employees, robbery, theft or other misconduct. In addition, our U.S. subsidiaries provide health insurances to our U.S.-based employees. We do not maintain business interruption insurance or key-man insurance. We believe that our insurance coverage is adequate to cover our key assets, facilities and liabilities.
Futu Singapore Pte. Ltd., or Futu SG, contributes to the Central Provident Fund, or CPF, a compulsory comprehensive savings and pension plan for working Singaporeans and permanent residents. Besides CPF, we provide medical insurance and work-injury compensation insurance, or WICA, for all our Singapore-based employees. We also acquired Public Liability insurance that covers our Singapore offices.
92
Employee Welfare
As a people-first company, we have implemented various measures and policies to create a safe and healthy work environment, including:
| ● | Employee development. We provide our employees with various online and offline training sessions and courses on technical knowledge and skills, including financial markets, products, marketing, coding, designing, etc. In 2021, total attendance in these technical training sessions exceeded 13,000. We also provide a series of management and leadership workshops for management at all levels. In 2021, our employees collectively spent over 430 hours on management training. In addition, we encourage and sponsor our employees to further their education and obtain additional qualifications such as the Securities Qualification Certificate issued by the Securities Association of China. |
| ● | Health, safety and wellbeing. We promote work-life balance and create a healthy working environment by providing fitness facilities, annual check-ups, and social and team-bonding activities. We also conduct internal employee satisfaction surveys on an anonymous basis to obtain feedback and address employee concerns. In 2021, we invited over 1,100 employees who have joined our company for over six months to partake in an organizational and talent management survey, for which we achieved a response rate of over 76%. Based on the survey feedback, we were one of the four winners out of 249 companies of the “2021 China Organizational Capabilities Survey Best Practice Award” co-sponsored by Tencent Consulting, KNX, a one-stop human capital management SaaS service provider, and YCA Y-Triangle CEO Alliance. We were recognized for our capabilities to achieve effective internal management. |
| ● | Anti-discrimination and anti-sexual harassment. We have strict policies on equal employment opportunities, prohibiting discrimination of any form and ensuring our compliance with relevant laws and social responsibility requirements. We have a zero-tolerance policy on sexual harassment and we treat any complaints we receive seriously and in strict confidence. We have established effective reporting channels, and retain record of all complaints handled by our relevant departments. |
| ● | COVID-19 response. In response to the COVID-19 pandemic, we have taken a series of health and safety measures to protect our employees, including arranging remote working, frequently cleaning and disinfecting office premises and establishing protocols to timely update our employees on COVID-related emergencies. |
Social Responsibility
We are committed to ethical business practices and social responsibility as well as contributing to the wider community.
| ● | Anti-bribery, anti-corruption and anti-money laundering. We have implemented internal control policies on anti-corruption, anti-money laundering, fraud, business conduct and ethics, and require our employees to complete relevant trainings. We have established an internal audit team responsible for leading investigations and reporting cases to the audit committee, as well as an internal control team that assists with investigations and follow-ups on rectification and improvement. We regularly conduct internal audits on high-risk business operations and management area, and evaluate the effectiveness of our internal control. We also have whistleblowing policies and reporting channels in place, whilst ensuring the confidentiality of any reports. Our employees responsible for handling whistleblower reports are required to sign a confidentiality agreement, and any employee who discloses any information in contravention of the relevant laws and regulations will be dismissed. Our business partners are generally required to enter into anti-bribery agreements with us. We adopt anti-money laundering policies and review and update policies and procedures, if needed, as part of the company’s framework in managing money laundering and terrorism financing risks. |
| ● | Sustainable sourcing. When selecting suppliers, we take into account a set of sustainable development criteria such as the commitment to anti-commercial bribery and unethical business practices. |
| ● | Product responsibility. We aim to provide transparent, affordable and easy-to-use services, and offer free investment courses to help investors better understand investment risks. With respect to privacy protection, we have obtained the ISO27001 system certification and have adopted data privacy-related protection systems and evaluation methods. |
93
| ● | Community service. We participate in the annual “Oxfam Trailwalker” fundraising sports event organized by Oxfam Hong Kong, a charitable organization focusing on global poverty alleviation. The contributions to this event are dedicated to global poverty and disaster relief. In 2020, when COVID-19 was raging in Hong Kong and the city was in shortage of masks, we purchased 35,000 masks from Japan and delivered them to vulnerable individuals such as patients. In early 2022, we donated HKD$10 million to charities and over 1 million doses of rapid testing kits to NGOs, including Hong Kong Federation of Education Workers, YMCA, etc., amid home-testing kits shortage. |
Environmental Protection
As a high-tech company, we encourage our employees to adopt sustainable practices to reduce our carbon footprint, including promoting energy-saving measures, reducing paper wastage, and avoiding unnecessary travel. We actively respond to any government requirements on waste sorting, recycling and waste reduction, to further lessen waste and pollution.
Seasonality
While we have not observed any apparent seasonality, our results of operations are subject to fluctuation and changes in market conditions. For example, investor sentiment and trading volume may be influenced by capital market conditions, resulting in fluctuation in brokerage commission and fee income we earn. Our margin financing business is subject to influences from market factors such as market liquidity, interest rate and investor sentiment. The impact of fluctuation and changes of market conditions, however, was not apparent historically due to the rapid growth of our business historically. Due to our limited operating history, the trends that we have experienced in the past may not apply to, or be indicative of, our future operating results.
Ongoing Regulatory Actions
We are subject to various regulatory requirements, including those specified in law, regulations and guidelines issued by the competent regulatory authorities in Hong Kong, the United States, Singapore and Australia, including but not limited to the HK SFC, MAS, SEC, FINRA and the ASIC.
Futu International Hong Kong is a licensed corporation under the SFO and may be subject to HK SFC inquiries and investigations from time to time. As of the date of this annual report, Futu International Hong Kong had been involved in certain ongoing inquiries initiated by the HK SFC concerning matters including, among others, client onboarding processes, risk management, client assets, cybersecurity, anti-money laundering, counter-financing terrorism and operation of mobile application. The HK SFC’s inquiries and other related HK SFC actions remain ongoing and are subject to statutory secrecy under Section 378 of the SFO. Therefore, no additional details about them can be disclosed in this annual report unless otherwise consented by the HK SFC.
As the foregoing inquiries and other related HK SFC actions from the HK SFC remain ongoing, it is not possible for us to accurately predict if any disciplinary action will be taken against Futu International Hong Kong after the conclusion of the inquiries, if so, the nature and extent of any such action. If, after the HK SFC’s inquiries and other related HK SFC actions have been concluded, the HK SFC identifies misconduct or material non-compliance, the HK SFC can take various regulatory actions, which may include, among other things, reprimands, fines and/or suspension or revocation of licenses and trading rights and, if imposed, might materially and adversely affect our reputation, business, prospects and financial conditions. See “Item 3. Key Information—D. Risk Factors—Risks Related to Our Business and Industry—We are subject to extensive and evolving regulatory requirements in the markets we operate in, non-compliance with which may result in penalties, limitations and prohibitions on our future business activities or suspension or revocation of our licenses and trading rights, and consequently may materially and adversely affect our business, financial condition, operations and prospects. In addition, we are involved in ongoing inquiries by relevant regulators.”
94
Regulation
Overview of the Laws and Regulations Relating to Our Business and Operations in Hong Kong
As we provide online brokerage services primarily from our subsidiaries in Hong Kong, our business operations are subject to the laws of Hong Kong. The key laws and regulations which relate to our business and operations in Hong Kong are summarized as follows:
Introduction
The Securities and Futures Ordinance, or the SFO, including its subsidiary legislation, is the principal legislation regulating the securities and futures industry in Hong Kong, including the regulation of securities, futures and leveraged foreign exchange markets, the offering of investments to the public in Hong Kong, and intermediaries and their conduct of regulated activities. In particular, Part V of the SFO deals with licensing and registration matters.
The SFO is administered by the HK SFC which is an independent statutory body in Hong Kong set up to regulate the securities and futures markets and the non-bank leveraged foreign exchange market in Hong Kong.
In addition, the Companies (Winding Up and Miscellaneous Provisions) Ordinance including its subsidiary legislation provides that the HK SFC is responsible for authorizing the registration of prospectuses for offerings of shares and debentures in Hong Kong and/or granting exemptions from strict compliance with the provisions in the Hong Kong Companies (Winding Up and Miscellaneous Provisions) Ordinance. The SFO provides that the HK SFC is also responsible for authorizing certain securities (including the relevant offering documents) that are not shares or debentures.
The Hong Kong securities and futures industry (with respect to listed instruments) is also governed by the rules and regulations introduced and administered by the Hong Kong Stock Exchange and the Hong Kong Futures Exchange.
Types of regulated activities
The SFO provides a licensing regime where a person needs to obtain a license to carry on a business in any of the following regulated activities as defined in Schedule 5 to the SFO:
License |
| Regulated Activity(1) |
License | Regulated Activity | |
Type 1: |
| Dealing in securities |
Type 2: |
| Dealing in futures contracts |
Type 3: |
| Leveraged foreign exchange trading |
Type 4: |
| Advising on securities |
Type 5: |
| Advising on futures contracts |
Type 6: |
| Advising on corporate finance |
Type 7: |
| Providing automated trading services |
Type 8: |
| Securities margin financing |
Type 9: |
| Asset management |
Type 10: |
| Providing credit rating services |
Type 11: |
| Dealing in OTC derivative products or advising on OTC derivative products(2) |
Type 12: |
| Providing client clearing services for OTC derivative transactions(3) |
Notes:
| (1) | On September 27, 2019, the HK SFC launched a consultation on a proposal to regulate depositaries of SFC-authorized collective investment schemes. Depositaries operating in Hong Kong would be licensed by or registered with the HK SFC for a new type of regulated activity (Type 13 (acting as a depositary (trustee/custodian) of an SFC-authorized collective investment scheme)) and be subject to the ongoing supervision of the HK SFC or the Hong Kong Monetary Authority. The consultation is still pending and the licensing requirement with respect to Type 13 regulated activity is not yet in operation. |
95
(2) | The amendments to the SFO in relation to Type 11 regulated activity are not yet in operation. The day on which the Type 11 regulated activity will come into operation will be appointed by the Secretary for Financial Services and the Treasury by notice published in the Gazette. |
(3) | The Type 12 regulated activity added by the Securities and Futures (Amendment) Ordinance 2014 (6 of 2014) came into operation on September 1, 2016, in so far as it relates to paragraph (c) of the new definition of excluded services in Part 2 of Schedule 5 to the SFO. The licensing requirement with respect to Type 12 regulated activity is not yet in operation and the effective date will be appointed by the Secretary for Financial Services and the Treasury by notice published in the Gazette. |
As of the date of this annual report, Futu International Hong Kong was licensed under the SFO to conduct the following regulated activities:
| Regulated Activities by Type of License | |
Futu International Hong Kong |
| Type 1, Type 2, Type 3(1), Type 4, Type 5, Type 7(2) and Type 9(3) |
Notes:
(1) | The following condition is currently imposed on Futu International Hong Kong in relation to Type 3 regulated activity: |
(i) | the licensee shall not provide discretionary account services to clients. |
(2) | The following conditions are currently imposed on Futu International Hong Kong in relation to Type 7 regulated activity: |
(i) | the licensee or any company within the same group of companies as the licensee shall not engage in any principal trading activities in the platform. |
96
(ii) | the licensee shall: (1) notify the HK SFC of any incident of material service breakdown or disruption of the operations of the platform affecting its clients within one business day. (2) provide the HK SFC with any updated independent review report of the platform when available. (3) provide the HK SFC with the following reports within two weeks after the end of each month or upon request: (a) a statistical summary of shares allotted pursuant to an initial public offering for which transactions have been executed; (b) a statistical summary of transaction volume, expressed in number of trades; number of shares traded; and total settlement value in respect of each issuer’s shares reported in (a) above; (c) a statistical summary of transaction volume expressed in total settlement value by each of the top ten clients in respect of each issuer’s shares reported in (a) above; (d) an analysis of (i) amount receivable from each of the top ten clients; and (ii) amount payable to each of the top ten clients arising from dealing in each issuer’s shares reported in (a) above, including, the name of each client and type of client account (i.e. cash or margin account) and relevant amount receivable or payable to each client at the end of the trading day; (e) a statistical summary of total number of clients participated in the pre-initial public offering trading with breakdown into different client types in each issuer’s shares reported in (a) above; and (f) a statistical summary of total value of trades recorded in the pre-initial public offering trading with breakdown into trades executed for different client types in each issuer’s shares reported in (a) above. (4) for the avoidance of doubt, have arrangements in place to ensure that it and its clients will be able to comply with the Client Identity Rule Policy issued by the HK SFC. (5) upon request, provide the HK SFC with: (a) a list of all clients who have access to the platform; and (b) a list of all clients who have placed orders or traded on the platform in respect of any particular trading day. |
(iii) | the licensee shall: (1) have appropriate arrangements in place that enable it to: (a) monitor orders placed into and transactions undertaken on the platform to identify suspected breaches of any rules relating to fair and orderly trading on the platform and conduct that may constitute market abuse; (b) report to the HK SFC as soon as practicable any suspected breaches of its rules relating to fair and orderly trading on the platform or suspected market abuse; and (c) upon request from the HK SFC, supply relevant information to the HK SFC as soon as practicable regarding any suspected breaches or suspected market abuse and provide full assistance to the HK SFC in inquiring into or investigating the suspected breaches or suspected market abuse. (2) notify the HK SFC of any material changes to the matters specified below, prior to the changes taking effect: (a) corporate structure and governance arrangements; (b) business plans or operations; (c) the platform (including changes in trading rules, operating hours, operator of the system, hardware, software, and other technology); and (d) its contractual responsibilities for clients of the platform. (3) notify the HK SFC as soon as practicable of the causes, or possible causes, of and the remedial actions for material delay or failure to the operation of the platform effecting the clients upon its occurrence. (4) notify the HK SFC as soon as practicable of any suspected breaches of its rules relating to fair and orderly trading on the platform or suspected market abuse. (5) put in place appropriate business continuity plans and disaster recovery programmes for its operations and the platform and notify the HK SFC of any material changes to the plans or programmes. |
97
(iv) | the licensee shall: (1) only provide Automated Trading Services via an electronic trading platform, for the purpose of trading shares allotted pursuant to an initial public offering only on the day immediately before their official listing on The Stock Exchange of Hong Kong Limited (SEHK). (2) have controls that: (a) are designed to ensure the integrity of its trading methodology; and (b) enable fair and orderly trading on the platform. (3) provide sufficient pre-trade order information and post-trade transaction information to its clients. (4) have appropriate arrangements in place that ensure the required information about executed transactions of shares allotted pursuant to an initial public offering is reported to SEHK in the prescribed manner and within the prescribed time limit in accordance with the rules of SEHK. (5) have appropriate arrangements in place to minimise the settlement failure of executed transactions. (6) have appropriate written policies and procedures to handle outstanding orders and executed transactions under contingency situations including, but not limited to, (a) postponement, cancellation or alternation to the terms and conditions of an initial public offering; (b) suspension, breakdown, or disruption of the platform; and (c) adverse weather like typhoon or black rainstorm. These policies and procedures should be provided to its clients prior to their using of the platform. (7) keep for a period of not less than seven years the following records in respect of the activities on the platform in such a manner as to enable them to be readily accessible and readily convertible into written form in the Chinese or English language; and provide any of those records to the HK SFC upon request: (a) client details, including their registered names and addresses, dates of admission and cessation, authorised traders and related details, and client agreements; (b) details of restricting, suspending, or terminating any client’s access, including related reasons; (c) all notices and other information, whether written or communicated through electronic means, provided to clients generally; (d) routine daily and monthly summary of trading on the platform including: (i) shares allotment details of clients pursuant to an initial public offering; and (ii) transaction volume, expressed in number of trades; number of shares traded; and total settlement value. (8) keep for a period of not less than two years time-sequenced records of orders and any other actions or activities on the platform as particularised below in such a manner as to enable them to be readily accessible and readily convertible into written form in the Chinese or English language; and provide any of those records to the HK SFC upon request: (a) date and time that the order was received, executed, modified, cancelled and expired (where applicable); (b) identity of the client and authorised trader initiating the entry, modification, cancellation and execution of the order; (c) particulars of the order and any subsequent modification and execution of the order (where applicable), including but not limited to, the shares involved, the size and side (buy or sell) of the order, the order type, and any order designation, time and price limit and other conditions specified by the client initiating the order; and (d) particulars of the allocation and re-allocation (where applicable) of an execution. |
(3) | The following conditions are currently imposed on Futu International Hong Kong in relation to Type 9 regulated activity: |
(i) | the licensee shall not provide a service of managing a portfolio of futures contracts for another person; |
(ii) | the licensee shall not conduct business involving the discretionary management of any “collective investment scheme” as defined under the SFO; and |
(iii) | the licensee shall only provide services to “professional investors” as defined under the SFO and its subsidiary legislation. |
In addition to the above licenses granted to Futu International Hong Kong by the HK SFC, Futu Lending Limited also holds a money lenders license issued by the licensing court under the Money Lenders Ordinance, which allows it to provide loans to its clients in its ordinary course of business. Furthermore, Futu International Hong Kong has been registered as a Mandatory Provident Fund Intermediary with the Mandatory Provident Fund Schemes Authority in Hong Kong since August 2020.
Overview of Licensing Requirements under the SFO
Under the SFO, any person who carries on a business in a regulated activity or holds itself out as carrying on a business in a regulated activity must be licensed under the relevant provisions of the SFO to carry on that regulated activity, unless any exemption under the SFO applies. This applies to a corporation carrying on a business in a regulated activity and to any individuals acting on behalf of that corporation in carrying on such activities, as further described below. It is an offense for a person to conduct any regulated activity without the appropriate license issued by the HK SFC.
98
Further, if a person (whether by itself or another person on his behalf, and whether in Hong Kong or from a place outside of Hong Kong) actively markets to the public in Hong Kong any services that it provides and such services, if provided in Hong Kong, would constitute a regulated activity, then that person is also subject to the licensing requirements under the SFO.
Responsible Officers
In order for a licensed corporation to carry on any of the regulated activities, it must appoint no less than two Responsible Officers for each regulated activity conducted by a licensed corporation, at least one of whom must be an executive director, to supervise each regulated activity.
An “executive director” of a licensed corporation is defined as a director of the corporation who (a) actively participates in or (b) is responsible for directly supervising, the business of a regulated activity or activities for which the corporation is licensed. Every executive director of the licensed corporation who is an individual must apply to the HK SFC to be approved as a Responsible Officer of such licensed corporation in relation to the regulated activities.
Managers-in-Charge of Core Functions, or MICs
A licensed corporation is required to designate certain individuals as MICs and provide to the HK SFC information about its MICs and their reporting lines. MICs are individuals appointed by a licensed corporation to be principally responsible, either alone or with others, for managing each of the following eight core functions of the licensed corporation:
(a) | overall management oversight; |
(b) | key business lines; |
(c) | operational control and review; |
(d) | risk management; |
(e) | finance and accounting; |
(f) | information technology; |
(g) | compliance; and |
(h) | anti-money laundering and counter-terrorist financing. |
The management structure of a licensed corporation (including its appointment of MICs) should be approved by the board of the licensed corporation. The board should ensure that each of the licensed corporation’s MICs has acknowledged his or her appointment as MIC and the particular core function(s) for which he or she is principally responsible.
Licensed Representatives
In addition to the licensing requirements for corporations that carry on regulated activities, any individual who:
(a) | performs any regulated function for his principal which is a licensed corporation in relation to a regulated activity carried on as a business; or |
(b) | holds himself out as performing such regulated function, must separately be licensed under the SFO as a Licensed Representative accredited to his principal. |
99
Fit and Proper Requirement
Persons who apply for licenses to carry on regulated activities under the SFO must satisfy, and continue to satisfy the HK SFC after the grant of such licenses by the HK SFC, that they are fit and proper persons to be so licensed. The Fit and Proper Guidelines issued by the HK SFC under section 399 of the SFO summaries certain matters that the HK SFC will generally consider when determining whether the applicant is a fit and proper person to be licensed under the SFO. Effective from January 1, 2022, the additional fit and proper guidelines for corporations and authorized financial institutions applying or continuing to act as sponsors and compliance advisers are addressed under the Guidelines on Competence and Guidelines on Continuous Professional Training.
Under the Fit and Proper Guidelines, the HK SFC will consider the following matters of the applicant in addition to any other issues as it may consider to be relevant:
(a) | the financial status or solvency; |
(b) | the educational or other qualifications or experience having regard to the nature of the functions to be performed; |
(c) | the ability to carry on the regulated activity competently, honestly and fairly; and |
(d) | the reputation, character, reliability and financial integrity. |
The HK SFC will consider the above matters in respect of the person (if an individual), the corporation and any of its officers (if a corporation) or the institution, its directors, chief executive, managers and executive officers (if an authorized financial institution).
In addition to the above, the HK SFC may also take into account of the following matters:
(a) | any decisions made by the Monetary Authority, the Insurance Authority, the Mandatory Provident Fund Schemes Authority or any other authorities or organizations performing similar functions as those of HK SFC (in the HK SFC’s opinion) whether in Hong Kong or elsewhere in respect of the applicant; |
(b) | any information relating to: |
(i) | any person who is or is to be employed by, or associated with, the applicant for the purpose of the regulated activity in question; |
(ii) | any person who will be acting for or on behalf of the applicant in relation to the regulated activity in question; and |
(iii) | if the applicant is a corporation in a group of companies, any other corporation within the same group of companies or any substantial shareholder or officer of any such corporation; |
(c) | whether the applicant has established effective internal control procedures and risk management systems to ensure its compliance with all applicable regulatory requirements under any of the relevant provisions; and |
(d) | the state of affairs of any other business which the person carries on or proposes to carry on. |
Continuing Obligations of Licensed Corporations
Licensed corporations, Licensed Representatives and Responsible Officers must remain fit and proper at all times. They are required to comply with all applicable provisions of the SFO and its subsidiary rules and regulations, as well as the codes and guidelines issued by the HK SFC.
Outlined below are some of the key continuing obligations of our licensed corporations under the SFO:
| ● | maintenance of minimum paid-up share capital and liquid capital, and submission of financial returns to the HK SFC in accordance with the requirements under the Securities and Futures (Financial Resources) Rules of Hong Kong (“FRR”); |
100
| ● | maintenance of segregated account(s), and custody and handling of client securities in accordance with the requirements under the Securities and Futures (Client Securities) Rules (Chapter 571H of the Laws of Hong Kong); |
| ● | maintenance of segregated account(s), and holding and payment of client money in accordance with the requirements under the Securities and Futures (Client Money) Rules (Chapter 571I of the Laws of Hong Kong); |
| ● | issuance of contract notes, statements of account and receipts in accordance with the requirements under the Securities and Futures (Contract Notes, Statements of Account and Receipts) Rules (Chapter 571Q of the Laws of Hong Kong); |
| ● | maintenance of proper records in accordance with the requirements prescribed under the Securities and Futures (Keeping of Records) Rules (Chapter 571O of the Laws of Hong Kong); |
| ● | submission of audited accounts and other required documents in accordance with the requirements under the Securities and Futures (Accounts and Audit) Rules (Chapter 571P of the Laws of Hong Kong); |
| ● | maintenance of insurance against specific risks for specified amounts in accordance with the requirements under the Securities and Futures (Insurance) Rules (Chapter 571AI of the Laws of Hong Kong); |
| ● | payment of annual fees and submission of annual returns to the HK SFC within one month after each anniversary date of the license; |
| ● | notification to the HK SFC of certain changes and events in accordance with the requirements under the Securities and Futures (Licensing and Registration) (Information) Rules (Chapter 571S of the Laws of Hong Kong); |
| ● | notification to the HK SFC of any changes in the appointment of MICs or any changes in certain particulars of MICs pursuant to the Circular to Licensed Corporations Regarding Measures for Augmenting the Accountability of Senior Management dated December 16, 2016 issued by the HK SFC; |
| ● | compliance with the continuous professional training and related record keeping requirements under the Guidelines on Continuous Professional Training issued by the HK SFC; |
| ● | implementation of appropriate policies and procedures relating to client acceptance, client due diligence, record keeping, identification and reporting of suspicious transactions and staff screening, education and training in accordance with the requirements under the Guideline on Anti-Money Laundering and Counter-Terrorist Financing issued by the HK SFC, or the AML/CTF Guideline; |
| ● | compliance with the business conduct requirements under the Code of Conduct for Persons Licensed by or Registered with the HK SFC, the Management, Supervision and Internal Control Guidelines for Persons Licensed by or Registered with the HK SFC and the Fit and Proper Guidelines; |
| ● | compliance with employee dealings requirements under the Code of Conduct for Persons Licensed by or Registered with the HK SFC, which requires licensed corporations to implement procedures and policies on employee trading, to actively monitor the trading activities in their employees’ accounts and their related accounts; |
| ● | compliance with the Advertising Guidelines Applicable to Collective Investment Schemes Authorized under the Product Codes, the Guidelines on Disclosure of Fees and Charges Relating to Securities Services and other applicable codes, circulars and guidelines issued by the HK SFC; and |
| ● | compliance with the requirements in relation to provision of order execution, distribution or advisory services in respect of investment products via online platforms under the Guidelines on Online Distribution and Advisory Platforms issued by the HK SFC. |
101
The Securities and Futures (Financial Resources) Rules of Hong Kong (FRR)
Subject to certain exemptions specified under the FRR, a licensed corporation is required to maintain minimum paid-up share capital in accordance with the FRR. The following table sets out a summary of the key requirements on minimum paid-up share capital under the FRR which are applicable to Futu International Hong Kong:
|
|
| Minimum Amount of | |||
Regulated Activities | Paid-up Share Capital | |||||
Futu International Hong Kong |
| A corporation licensed for Type 1, Type 2,Type 3,Type 4, Type 5, Type 7 and Type 9 regulated activities |
| HK$ |
| 30,000,000 |
In addition, the FRR also requires a licensed corporation to maintain minimum liquid capital. The minimum liquid capital requirements under the FRR that are applicable to Futu International Hong Kong are the higher of the amount of (a) and (b) below:
(a) | the amount of: |
|
|
| Minimum Amount of | |||
Regulated Activities | Paid-up Share Capital | |||||
Futu International Hong Kong |
| A corporation licensed for Type 1, Type 2, Type 3, Type 4, Type 5, Type 7 and Type 9 regulated activities |
| HK | 15,000,000 | |
(b)in the case of a corporation licensed for Type 3 regulated activity (whether or not it is also licensed for any other regulated activity), means the sum of its variable required liquid capital which means 5% of the aggregate of (i) its adjusted liabilities, (ii) the aggregate of the initial margin requirements in respect of outstanding futures contracts and outstanding unlisted options contracts held by it on behalf of its clients, and (iii) the aggregate of the amounts of margin required to be deposited in respect of outstanding futures contracts and outstanding unlisted options contracts held by it on behalf of its clients, to the extent that such contracts are not subject to the requirement of payment of initial margin requirements and 1.5% of its aggregate gross foreign currency position which means the aggregate of (i) the value of assets, other than fixed assets, beneficially owned by Futu International Hong Kong which are denominated in the foreign currency, (ii) all of Futu International Hong Kong’s on-balance sheet liabilities, other than excluded liabilities, which are denominated in the foreign currency and (iii) the aggregate of the total amount of the foreign currency in respect of which Futu International Hong Kong is exposed to the risk of a decline or rise in the value of the foreign currency under outstanding contracts (including spot contracts).
Securities and Futures (Client Securities) Rules (Chapter 571H of the Laws of Hong Kong) (the “Client Securities Rules”)
The repledging limit stipulated under section 8A of the Client Securities Rules applies to an intermediary which is licensed for dealing in securities and/or securities margin financing and where the intermediary or an associated entity of such intermediary repledges securities collateral of the intermediary. On each business day, the intermediary shall ascertain the aggregate market value of the repledged securities collateral, which shall be calculated by reference to the respective closing prices of the collateral on that business day.
Pursuant to section 8A of the Client Securities Rules, if the aggregate market value of the repledged securities collateral as calculated above exceeds 140% of the intermediary’s aggregate margin loans on the same business day, or the Relevant Day, the intermediary shall by the close of business on the next business day following the Relevant Day, or the Specified Time, withdraw, or causes to be withdrawn, from deposit an amount of repledged securities collateral such that the aggregate market value of the repledged securities collateral at the Specified Time, which is calculated by reference to the respective closing prices on the Relevant Day, does not exceed 140% of the intermediary’s aggregate margin loans as of the close of business on the Relevant Day.
102
Exchange and Clearing Participantship
As of the date of this annual report, Futu International Hong Kong was a participant of the following:
Exchange / Clearing House |
| Type of Participantship |
The Stock Exchange of Hong Kong (SEHK) | Participant | |
|
| China Connect Exchange Participant |
|
| Options Trading Exchange Participant |
Hong Kong Securities Clearing Company Limited (HKSCC) |
| Direct Clearing Participant |
|
| China Connect Clearing Participant |
SEHK Options Clearing House Limited (SEOCH) |
| Direct Clearing Participant |
HKFE Clearing Corporation Limited (HKCC) |
| Clearing Participant |
Hong Kong Futures Exchange Limited (HKFE) |
| Futures Commission Merchant |
Trading Rights
In addition to the licensing requirements under the SFO, the rules promulgated by the Stock Exchange of Hong Kong and the Hong Kong Futures Exchange require any person who wishes to trade on or through their respective facilities to hold a trading right, or Trading Right. The Trading Right confers on its holder the eligibility to trade on or through the relevant exchange. However, the holding of a Trading Right does not, of itself, permit the holder to actually trade on or through the relevant exchange. In order to do this, it is also necessary for the person to be registered as a participant of the relevant exchange in accordance with its rules, including those requiring compliance with all relevant legal and regulatory requirements.
The Stock Exchange of Hong Kong Trading Rights and the Hong Kong Futures Exchange Trading Rights are issued by the Stock Exchange of Hong Kong and the Hong Kong Futures Exchange at a fee and in accordance with the procedures set out in their respective rules. Alternatively, the Stock Exchange of Hong Kong Trading Rights and the Hong Kong Futures Exchange Trading Rights can be acquired from existing Trading Right holders subject to the rules of the respective exchanges.
Exchange Participantship
The table below sets out a summary of the requirements for becoming an exchange participant of the relevant exchange:
|
| Stock Exchange Participant / Stock Options |
| Futures Exchange Participant |
Legal Status |
| Being a company limited by shares incorporated in Hong Kong |
|
|
SFC Registration |
| Being a licensed corporation qualified to carry out Type 1 regulated activity under the SFO |
| Being a licensed corporation qualified to carry out Type 2 regulated activity under the SFO |
Trading Right |
| Holding a Stock Exchange Trading Right |
| Holding a Futures Exchange Trading Right |
Financial Standing |
| Having good financial standing and integrity |
|
|
Financial Resources Requirement |
| Complying with the minimum capital requirement, liquid capital requirement and other financial resources requirements as specified by the FRR |
|
|
Clearing Participantship
An entity must be an exchange participant of the relevant exchange before it can become a clearing participant of the following clearing houses, namely the HKSCC, HKCC and SEOCH.
103
HKSCC
HKSCC has, among others, two categories of participantship: (1) the Direct Clearing Participant; and (2) the General Clearing Participant. The requirements of Direct Clearing Participantship are as follows:
| ● | to be an Exchange Participant of the Stock Exchange of Hong Kong; |
| ● | to undertake to (i) sign a participant agreement with HKSCC; (ii) pay to HKSCC an admission fee of HK$50,000 in respect of each Stock Exchange Trading Right held by it; and (iii) pay to HKSCC its contribution to the guarantee fund of HKSCC as determined by HKSCC from time to time subject to a minimum cash contribution of the higher of HK$50,000 or HK$50,000 in respect of each Stock Exchange Trading Right held by it; |
| ● | to open and maintain a single current account with one of the CCASS designated banks and execute authorizations to enable the designated bank to accept electronic instructions from HKSCC to credit or debit the account for CCASS money settlement, including making payment to HKSCC; |
| ● | to provide a form of insurance to HKSCC as security for liabilities arising from defective securities deposited by it into CCASS, if so required by HKSCC; and |
| ● | to have a minimum liquid capital of HK$3,000,000. |
SEOCH
SEOCH has two categories of participantship: (1) the Direct Clearing Participant; and (2) the General Clearing Participant. The requirements of Direct Clearing Participantship are as follows:
| ● | be an Options Trading Exchange Participant of the Stock Exchange of Hong Kong; |
| ● | have in place procedures and a back office computer system appropriate to the type of SEOCH Participant applied for; |
| ● | have a liquid capital of not less than the higher of : |
(a) | its required liquid capital under the Securities and Futures (Financial Resources) Rules; or |
(b) | HK$5,000,000; and |
| ● | contribute HK$1,500,000 to the reserve fund under the rules of SEOCH. |
HKCC
HKCC has two categories of participantship: (1) the General Clearing Participant; and (2) the Clearing Participant. The requirements of Clearing Participantship are as follows:
| ● | be an Exchange Participant of the Hong Kong Futures Exchange; |
| ● | have a liquid capital of not less than the higher of : |
(a) | its required liquid capital under the Securities and Futures (Financial Resources) Rules; or |
(b) | HK$5,000,000; and |
| ● | contribute HK$1,500,000 participant deposit to the reserve fund under the rules of HKCC. |
104
China Connect Exchange Participant
China Connect is open to all Exchange Participants, but Exchange Participants who wish to participate must satisfy certain eligibility requirements published on the Stock Exchange website at http://www.hkex.com.hk/mutualmarket.
Only the following Exchange Participants shall be eligible to apply for registration and to remain registered as China Connect Exchange Participants: (1) Exchange Participants that are CCASS Clearing Participants, and (2) Exchange Participants that are not CCASS Clearing Participants but have entered into a valid, binding and effective CCASS Clearing Agreement with a CCASS GCP which is and remains registered by HKSCC as a China Connect CCASS Clearing Participant for the clearing of its China Connect Securities Trades (capitalized terms of which are defined in the Rules of the Hong Kong Stock Exchange).
The Stock Exchange may publish the China Connect Exchange Participant Registration Criteria (as defined in the Rules of the Stock Exchange) and a list of the China Connect Exchange Participants registered from time to time on the website of the Stock Exchange or by other means that it considers appropriate.
China Connect Clearing Participant
Only China Connect Clearing Participants may use China Connect Clearing Services relating to the clearing and settlement of China Connect Securities Trades. The requirements for being accepted for registration and remaining registered as a China Connect Clearing Participant are as follows:
● to be a Direct Clearing Participant or a General Clearing Participant;
● to undertake to pay HKSCC such amount of Mainland Settlement Deposit, Mainland Security Deposit, Marks and Collateral as may be specified by HKSCC in accordance with the Operational Procedures of HKSCC in relation to CCASS; and
● to meet all other relevant China Connect Clearing Participant Registration Criteria.
HKSCC may from time to time prescribe additional eligibility criteria for participants to be accepted for registration and to remain registered as China Connect Clearing Participants. HKSCC may publish the China Connect Clearing Participant Registration Criteria and a list of China Connect Clearing Participants on the website of the Stock Exchange or by other means that it considers appropriate.
Anti-Money Laundering and Counter-Terrorist Financing
Licensed corporations are required to comply with the applicable anti-money laundering and counterterrorist financing laws and regulations in Hong Kong as well as the AML/CTF Guideline and the Prevention of Money Laundering and Terrorist Financing Guideline issued by the Securities and Futures Commission for Associated Entities published by the HK SFC.
The AML/CTF Guideline provides practical guidance to assist licensed corporations and their senior management in formulating and implementing their own policies, procedures and controls in order to meet applicable legal and regulatory requirements in Hong Kong. Under the AML/CTF Guideline, licensed corporations should, among other things:
| ● | assess the risks of any new products and services before they are introduced and ensure that appropriate additional measures and controls are implemented to mitigate and manage the risks associated with money laundering and terrorist financing; |
| ● | consider the delivery and distribution channels (which may include sales through online, postal or telephone channels where a non-face-to-face account opening approach is used and business sold through intermediaries) and the extent to which they are vulnerable to abuse for money laundering and terrorist financing; |
| ● | identify the client and verify the client’s identity and any beneficial owner’s identity by reference to any documents, information or data from reliable and independent sources, and take steps from time to time to ensure that the client information obtained is up-to-date and relevant; |
105
| ● | conduct on-going monitoring of activities of the clients to ensure that they are consistent with the nature of business, the risk profile and source of funds, as well as identify transactions that are complex, large or unusual, or patterns of transactions that have no apparent economic or lawful purpose and which may indicate money laundering and terrorist financing; |
| ● | maintain a database of names and particulars of terrorist suspects and designated parties which consolidates the information from various lists that have been made known to them, as well as conduct comprehensive on-going screening of the client database; and |
| ● | conduct on-going monitoring for identification of suspicious transactions and ensure compliance with their legal obligations of reporting funds or property known or suspected to be proceeds of crime or terrorist property to the Joint Financial Intelligence Unit, a unit jointly run by the Hong Kong Police Force and the Hong Kong Customs & Excise Department to monitor and investigate suspicious financial or money laundering activities. |
We set out below a brief summary of the principal legislation in Hong Kong that is concerned with anti-money laundering and counter-terrorist financing.
Anti-Money Laundering and Counter-Terrorist Financing Ordinance (Chapter 615 of the Laws of Hong Kong), or the AMLO
Among other things, the AMLO imposes on certain institutions (which include licensed corporations as defined under the SFO) certain requirements relating to customer due diligence and record-keeping. The AMLO empowers the relevant regulatory authorities to supervise compliance with the requirements under the AMLO. In addition, a financial institution must take all reasonable measures to (1) ensure that proper safeguards exist to prevent contravention of specific provisions in the AMLO, and (2) mitigate money laundering and terrorist financing risks.
Licensing Requirements for Trust or Company Service Providers (“TCSP”) under the AMLO
A person who carries on or wishes to carry on a trust or company service business in Hong Kong is required to apply for a license under the AMLO, unless any exemption under the AMLO applies. The Companies Registry of Hong Kong is responsible for the administration of the licensing regime for TCSPs. It is an offense for a person to carry on a trust or company service business in Hong Kong without a license.
A TCSP license, once granted, will generally be valid for three years. The Companies Registry of Hong Kong is empowered to grant, refuse to grant, renew, suspend or revoke a license, and impose or vary any conditions in relation to a license. TCSP licensees are required to obtain prior approval from the Registrar of Companies of Hong Kong before any person becomes an ultimate owner, a partner or a director of a licensee. They should also give notifications to the Registrar of Companies of Hong Kong of any changes in particulars previously provided in connection with an application for the grant or renewal of a license within one month of the change. A TCSP licensee who intends to cease to carry on the trust or company service business is also required to, before the intended date of cessation, notify the Registrar of Companies of Hong Kong of that intention and the intended date of cessation.
TCSP licensees are also required to comply with the statutory customer due diligence and record-keeping requirements as set out in Schedule 2 to the AMLO.
The Companies Registry of Hong Kong published the “Guideline on Licensing of Trust or Company Service Providers” to provide information on the licensing requirements and the “Guideline on Compliance of Anti-Money Laundering and Counter-Terrorist Financing Requirements for Trust or Company Service Providers” to provide guidance on the ongoing obligations of TCSP licensees. The register of licensees, which contains the name and business address of every TCSP licensee, is maintained by the Registrar of Companies of Hong Kong and is available for public inspection.
106
Drug Trafficking (Recovery of Proceeds) Ordinance (Chapter 405 of the Laws of Hong Kong), or the DTROP
Among other things, the DTROP contains provisions for the investigation of assets suspected to be derived from drug trafficking activities, the freezing of assets on arrest and the confiscation of the proceeds from drug trafficking activities by the competent authorities. It is an offense under the DTROP for a person to deal with any property knowing or having reasonable grounds to believe it to represent the proceeds from drug trafficking. The DTROP requires a person to report to an authorized officer if he/she knows or suspects that any property (in whole or in part directly or indirectly) represents the proceeds of drug trafficking or is intended to be used or was used in connection with drug trafficking, and failure to make such disclosure constitutes an offense under the DTROP.
Organized and Serious Crimes Ordinance (Chapter 455 of the Laws of Hong Kong), or the OSCO
Among other things, the OSCO empowers officers of the Hong Kong Police Force and the Hong Kong Customs & Excise Department to investigate organized crime and triad activities, and confers jurisdiction on the Hong Kong courts to confiscate the proceeds of organized and serious crimes, to issue restraint orders and charging orders in relation to the property of defendants of specified offenses under the OSCO. The OSCO extends the money laundering offense to cover the proceeds from all indictable offenses in addition to drug trafficking.
United Nations (Anti-Terrorism Measures) Ordinance (Chapter 575 of the Laws of Hong Kong), or the UNATMO
Among other things, the UNATMO stipulates that it is a criminal offense to: (1) provide or collect property (by any means, directly or indirectly) with the intention or knowledge that the property will be used to commit, in whole or in part, one or more terrorist acts; or (2) make any property or financial (or related) services available, by any means, directly or indirectly, to or for the benefit of a person knowing that, or being reckless as to whether, such person is a terrorist or terrorist associate, or collect property or solicit financial (or related) services, by any means, directly or indirectly, for the benefit of a person knowing that, or being reckless as to whether, the person is a terrorist or terrorist associate. The UNATMO also requires a person to disclose his knowledge or suspicion of terrorist property to an authorized officer, and failure to make such disclosure constitutes an offense under the UNATMO.
Personal Data (Privacy) Ordinance (Chapter 486 of the Laws of Hong Kong), or the PDPO
The PDPO imposes a statutory duty on data users to comply with the requirements of the six data protection principles (the “Data Protection Principles”) contained in Schedule 1 to the PDPO. The PDPO provides that a data user shall not do an act, or engage in a practice, that contravenes a Data Protection Principle unless the act or practice, as the case may be, is required or permitted under the PDPO. The six Data Protection Principles are:
| ● | Principle 1 — purpose and manner of collection of personal data; |
| ● | Principle 2 — accuracy and duration of retention of personal data; |
| ● | Principle 3 — use of personal data; |
| ● | Principle 4 — security of personal data; |
| ● | Principle 5 — information to be generally available; and |
| ● | Principle 6 — access to personal data. |
Non-compliance with a Data Protection Principle may lead to a complaint to the Privacy Commissioner for Personal Data (the “Privacy Commissioner”). The Privacy Commissioner may serve an enforcement notice to direct the data user to remedy the contravention and/ or instigate prosecution actions. A data user who contravenes an enforcement notice commits an offense which may lead to a fine and imprisonment.
The PDPO also gives data subjects certain rights, inter alia:
| ● | the right to be informed by a data user whether the data user holds personal data of which the individual is the data subject; |
107
| ● | if the data user holds such data, to be supplied with a copy of such data; and |
| ● | the right to request correction of any data they consider to be inaccurate. |
The PDPO criminalizes, including but not limited to, the misuse or inappropriate use of personal data in direct marketing activities, non-compliance with a data access request and the unauthorized disclosure of personal data obtained without the relevant data user’s consent. An individual who suffers damage, including injured feelings, by reason of a contravention of the PDPO in relation to his or her personal data may seek compensation from the data user concerned.
The Money Lenders Ordinance
Money lenders and money-lending transactions in Hong Kong are regulated by the Money Lenders Ordinance. In general, any person who carries on business as a money lender must apply for and maintain a money lenders license (valid for 12 months) granted by the licensing court under the Money Lenders Ordinance, unless any exemption under the Money Lenders Ordinance applies.
An application for or renewal of this license is subject to any objection by the Registrar of Money Lenders (the role is presently performed by the Registrar of Companies) and the Commissioner of Police. The Commissioner of Police is responsible for enforcing the Money Lenders Ordinance, including carrying out examinations on applications for money lenders licenses, renewal of licenses and endorsements on licenses, and is responsible for investigations of complaints against money lenders.
The register of licensed money lenders is currently kept in the Companies Registry of Hong Kong and is available for inspection. The Money Lenders Ordinance provides for protection and relief against excessive interest rates and extortionate stipulations in respect of loans by, for example, making it an offense for a person to lend money at an effective interest rate exceeding 60% per annum or extortionate provisions. It also stipulates various mandatory documentary and procedural requirements that are required to be observed by a money lender in order to enforce in the courts of law a lending agreement or security being the subject of the Money Lenders Ordinance.
Recently, the Companies Registry of Hong Kong has introduced more stringent licensing conditions on all money lenders licenses, with an aim to facilitate effective enforcement of the statutory ban on separate fee charging by money lenders and their connected parties, ensure better protection of privacy of intending borrowers, enhance transparency and disclosure, promote the importance of prudent borrowing, address increasing public concern about over-indebtedness and ensure better regulation of money lending-related practices. For example, one of the additional licensing conditions is that all money lenders should include a warning statement in their advertisements in relation to their money lending business, namely “Warning: You have to repay your loans. Don’t pay any intermediaries.”
Additional licensing conditions came into effect on December 1, 2016, October 11, 2018 and March 16, 2021. The Companies Registry of Hong Kong also published “Guidelines on Licensing Conditions of Money Lenders License” to provide guidance for money lenders licenses on the requirements of the licensing conditions. One of the additional licensing conditions is that a money lender shall comply with the Guideline on Compliance of Anti-Money Laundering and Counter-Terrorist Financing Requirements for Licensed Money Lenders, which is similar to the AML/CTF Guideline.
The Insurance Ordinance (Chapter 41 of the Laws of Hong Kong), or the IO
The IO (along with its subsidiary legislation) provides the regulatory framework for the business of insurers and insurance intermediaries (covering insurance agents and brokers) in Hong Kong. The IO provides that a person must not carry on a regulated activity, or must not hold out that the person is carrying on a regulated activity, in the course of business or employment, or for reward unless the person holds an appropriate type of insurance intermediary license or is exempt under the IO. Regulated activities include:
| ● | negotiating or arranging a contract of insurance; |
| ● | inviting or inducing a person to enter into a contract of insurance (or attempting to do so); |
| ● | inviting or inducing a person to make a material decision in relation to a contract of insurance (or attempting to do so); and |
108
| ● | giving regulated advice. |
Types of Licensed Insurance Brokers
The licensing regime under the IO prescribes two types of licensed insurance brokers:
| ● | licensed insurance broker companies, which is a company that is granted a license to carry out regulated activities and to perform the act of negotiating or arranging an insurance contract as an agent of any policy holder or potential policy holder; and |
| ● | licensed technical representatives (broker), which is an individual who is granted a license to carry on regulated activities, as an agent of any licensed insurance broker company. |
Application for licensing
An application for an insurance intermediary license under the IO should be made to the Insurance Authority of Hong Kong, or the IA.
Effective September 23, 2019, the IA took over the regulation of insurance intermediaries from the three self-regulatory organizations (i.e., the Insurance Agents Registration Board established under the Hong Kong Federation of Insurers, the Hong Kong Confederation of Insurance Brokers, or the HKCIB and the Professional Insurance Brokers Association, or the PIBA, and became the sole regulator to license and supervise all insurance intermediaries in Hong Kong.
A license granted to a licensed insurance broker company or licensed technical representative by the IA is valid for three years or, if the IA considers it appropriate in a particular case, another period determined by the IA. The IA maintains a register of licensed intermediaries on its website.
Transitional Arrangements for Insurance Brokers
To facilitate a smooth transition, all insurance brokers who were validly registered with the HKCIB and the PIBA immediately before September 23, 2019 are deemed as licensed insurance brokers under the IO for a period of three years. The incumbent chief executives of the insurance broker companies are also eligible for the transitional arrangements. The IA will, staggered over the three-year transitional period, invite deemed licensees to submit applications to the IA for granting of formal licenses and approvals.
Requirements for Broker Companies
Under the IO, a person who is, is applying to be, or is applying for a renewal of a license to be, a licensed insurance broker is required to satisfy the IA that he/she/it is a fit and proper person. In addition, the responsible officer(s), controller(s), and director(s) (where applicable) of a licensed insurance broker company are also required to be fit and proper persons. These “fit and proper” requirements aim at ensuring that the licensed insurance brokers are competent, reliable and financially sound, and have integrity.
The IO imposes requirements (set out in rules made under section 129 of the IO) on licensed insurance broker companies in relation to the following aspects:
| ● | capital and net assets; |
| ● | professional indemnity insurance; |
| ● | client accounts; |
| ● | proper books and accounts; and |
| ● | accounting disclosure. |
109
The IO (and rules, regulations, codes and guidelines administered or issued by the IA) also includes requirements, which focus on the interactions which licensed insurance brokers have with policy holders and potential policy holders when carrying on regulated activities. These requirements include:
| ● | the statutory conduct requirements, with which licensed insurance brokers must comply in carrying on regulated activities, in sections 90 and 92 of the IO; |
| ● | the relevant requirements set out in the rules, regulations, codes and guidelines made or issued under the IO; and |
| ● | the general principles, standards and practices set out in the Code of Conduct for Licensed Insurance Brokers. |
Hong Kong Taxation
Hong Kong profits tax is chargeable on every person, including corporations, carrying on a trade, profession or business in Hong Kong in respect of profits arising in or derived from Hong Kong from such trade, profession or business (excluding profits arising from the sale of capital assets). However, profits arising from the sale of capital assets are not subject to Hong Kong profit tax. Whether (i) an activity amounted to trade, profession or business; (ii) an asset is capital in nature or revenue in nature; and/or (iii) profits are arising in or derived from Hong Kong are questions of fact. Under the current Hong Kong Inland Revenue Ordinance, Hong Kong profits tax for a corporation from the year of assessment 2018/2019 onwards is generally 8.25% on assessable profits up to HK$2.0 million; and 16.5% on any part of assessable profits over HK$2.0 million.
In addition, if the transfer of a share is required to be registered in a share register in Hong Kong, or Hong Kong Share, stamp duty will be payable by the person(s) who effects any sale or purchase of such Hong Kong Share. The stamp duty in relation to transfer of Hong Kong Share is charged at the ad valorem rate of 0.13% of the consideration for, or (if greater) the value of, the shares transferred on each of the seller and purchaser. In other words, a total of 0.26% of the consideration for, or (if greater) the value of, the shares transferred is currently payable on a typical sale and purchase transaction of Hong Kong Share. In addition, the instrument of transfer (if required) will be subject to a flat rate of stamp duty of HK$5.00.
Overview of the Laws and Regulations Relating to Our Business and Operations in China
This section sets forth a summary of the most significant laws, regulations and rules that affect our business activities in the PRC or the rights of our shareholders to receive dividends and other distributions from us.
Regulations on Securities Business
Regulations on the Engagement of Securities Business within the Territory of the PRC by Foreign-Invested Securities Companies
On December 29, 1998, the Standing Committee of the National People’s Congress, or the SCNPC, promulgated the Securities Law of the PRC, or the Securities Law, and most recently amended on December 28, 2019 and became effective on March 1, 2020, governs all the issuance or trading of shares, corporate bonds or any other securities approved by the State Council within China. No entities or individuals shall engage in securities business in the name of a securities company without the approval by the securities regulatory authority of the State Council.
The State Council promulgated the Regulations on the Supervision and Administration of Securities Companies on April 23, 2008 and most recently amended on July 29, 2014, which clarifies that the operation of securities businesses or establishment of representative agencies in China by foreign-invested securities companies shall be subject to the approval of the securities regulatory authority of the State Council.
110
We redirect our users and clients to open accounts and make transactions outside China, which may be considered as “engaging in securities business within the territory of the People’s Republic of China” and an approval from State Council securities regulatory authority may be required. See “Item 3. Key Information—D. Risk Factors—Risks Related to Our Business and Industry—We do not hold any license or permit for providing securities brokerage business in Mainland China. Although we do not believe we engage in securities brokerage business in Mainland China, there remain uncertainties to the interpretation and implementation of relevant PRC laws and regulations. If some of our activities in Mainland China were deemed by relevant regulators as provision of securities business such as securities brokerage services, investment consulting services, and/or futures business in Mainland China, our business, financial condition, results of operations and prospects may be materially and adversely affected.”
Regulations on the Securities Investment Consulting Service
On December 25, 1997, the China Securities Regulatory Committee, or the CSRC issued the Interim Measures for the Administration of Securities or Futures Investment Consulting, or the Interim Measures for Securities Investment Consulting, which became effective on April 1, 1998. According to the Interim Measures for Securities Investment Consulting, the securities investment consulting service means any analysis, prediction, recommendations or other directly or indirectly charged consulting services provided by securities investment consulting institutions and their investment consultants to securities investors or clients, including: (i) to accept any entrustment from any investor or client to provide securities or futures investment consulting services; (ii) to hold any consulting seminar, lecture or analysis related to securities or futures investment; (iii) to write any article, commentary or report on securities or futures investment consultancy in any newspaper or periodical, or to provide securities or futures investment consulting services through media such as radio or television; (iv) to provide securities or futures investment consulting services through telecommunications facilities such as telephone, fax, computer network; and (v) other forms recognized by the CSRC. In addition, all institutions shall obtain the operation permits issued by the CSRC and all person must obtain professional qualification as a securities investment consultant and joining a qualified securities investment consulting institution before engaged in securities investment consulting service.
On October 11, 2001, the CSRC promulgated the Notice with Respect to Certain Issues on Regulating the Securities Investment Consulting Services Provided for the Public, which became effective on the same day and was amended on October 30, 2020, stipulates that media which disseminate securities-related information shall not publish or broadcast any analysis, prediction or recommendation in respect of the trends of securities markets and securities products, as well as the feasibility of the securities investment made by any institution which does not obtain the operation permits for securities investment consulting services from CSRC or any individual who is not employed by a qualified securities investment consulting services institution and who does not satisfy the relevant professional requirements. Any media in violation of the foregoing stipulation will be subject to reprimand or exposure by the CSRC, or be transferred to competent department or judicial organ for further handling.
On December 5, 2012, the CSRC published the Interim Provisions on Strengthening the Regulation over Securities Investment Consulting Services by Using “Stock Recommendation Software” Products, or the Interim Provisions, which came into effect on January 1, 2013 and was last amended on October 30, 2020. Pursuant to the Interim Provisions, “stock recommendation software” are defined as any software products, software tools or terminal devices with one or more of the following securities investment consulting services: (i) Providing investment analysis on specific securities investment products or predicting the price trends of specific securities investment products; (ii) Recommending the selection of specific securities investments products; (iii) Recommending the timing for trading specific securities investments products; and/or (iv) Providing other securities investment analysis, prediction or recommendations. Therefore, selling or providing “stock recommendation software” products to investors and directly or indirectly obtain economic benefits therefrom shall be considered as engaging in securities investment consulting business and the operation permits for securities investment consulting services from CSRC shall be obtained.
On July 14, 2021, the CSRC issued the Measures for Administrative Penalties on Illegal Securities and Futures Activities, which became effective on the same day. Pursuant to the Measures for Administrative Penalties on Illegal Securities and Futures Activities, any individual or entity may be subject to an administrative penalty when violating any of the relevant laws, regulations, or rules on securities and futures.
111
On December 20, 2019, the People’s Bank of China, or the PBOC, the CSRC, the SAFE and other regulatory departments jointly promulgated the Notice on Further Regulating Financial Marketing and Publicity Activities, which came into effect on January 25, 2020. Pursuant to the Notice on Further Regulating Financial Marketing and Publicity Activities, “financial marketing and publicity activities” refers to the advertising and promotional activities of the financial institutions from the banking, securities and insurance sectors as well as institutions that conduct financial activities or financial related activities, or the Financial Offerings Providers, via the use of various promotional tools and approaches, which shall be conducted within the scope of the financial businesses approved by the financial supervision authorities under the State Council and its local regulatory agencies. A market entity which fails to obtain the required qualifications for the relevant financial activities is prohibited from carrying out marketing and advertising activities relating to such financial activities, except for marketing and advertising activities performed by information publishing platforms or medias as entrusted by Financial Offerings Providers that have acquired qualifications for financial business operations by operation of law.
We cannot assure you that any information or content provided on our website, desktop devices and mobile application in China will not be considered as engaging in investment consulting business for providing the public with securities analysis, forecast or recommendations through the forum or broadcasting of pre-recorded videos. See “Item 3. Key Information—D. Risk Factors—Risks Related to Our Business and Industry—We have not obtained certain relevant licenses from PRC authorities in connection with some of the information and services available on our platform. Future change in regulations and rules may impose additional requirements or restrictions on our platform.”
Regulations on Offshore Stocks Investment
On January 29, 1996, the State Council promulgated the Foreign Exchange Administration Regulations of the PRC, which was last amended and such amendment became effective on August 5, 2008. Pursuant to the Foreign Exchange Administration Regulations of the PRC, Chinese nationals shall register with the foreign exchange administration department of the State Council for any foreign direct investment or engagement in any issuance or transaction of offshore valuable securities or derivative products. On December 25, 2006, the PBOC promulgated the Administrative Measures for Personal Foreign Exchange, which further clarifies that any offshore equity, fixed-income or other approved financial investments by Chinese nationals, shall be conducted through a qualified domestic financial institution. On January 5, 2007, the SAFE published the Implementation of the Administrative Measures for Personal Foreign Exchange and last amended on May 29, 2016, under which Chinese nationals are limited to a foreign exchange quota of US$50,000 per year for approved uses only.
In addition, pursuant to the SAFE Officials Interview on Improving the Management of Declarations of Individual Foreign Exchange Information on December 31, 2016, Chinese nationals can only engage in offshore investments under capital items only provided methods such as Qualified Domestic Institutional Investors, otherwise Chinese nationals can only purchase foreign currency for the purpose of external payments within the scope of current items, including private travel, overseas study, business trips, family visits, overseas medical treatment, trade in goods, purchase of non-investment insurance and consulting services. Furthermore, in 2016, CSRC published a response letter to investors on its website to remind domestic investors that any offshore investments conducted by ways which are not explicitly specified under applicable PRC Laws, may not be adequately protected by the PRC Laws.
We do not convert Renminbi into Hong Kong dollars or U.S. dollars for our clients, and require those who would like to trade securities listed on the Hong Kong Stock Exchange or any major stock exchange in the United States through our platforms to inject funding into their respective trading accounts in Hong Kong in either Hong Kong dollars or U.S. dollars. See “Item 3. Key Information—D. Risk Factors—Risks Related to Our Business and Industry—We are subject to PRC restrictions on currency exchange.”
Regulations on brokerage business involving securities qualified under the Hong Kong, Shanghai and Shenzhen Stock Connect
On September 30, 2016, the CSRC promulgated the Several Provisions on the Inter-connected Mechanism for Trading on Stock Markets in China and Hong Kong, which regulates that the Shanghai Stock Exchange and the Shenzhen Stock Exchange separately shall set up technical connections with the Stock Exchange of Hong Kong Limited to allow investors in China and Hong Kong to, through their local securities companies or brokers, trade qualified shares listed on the stock exchange of the other side, including the Shanghai-Hong Kong Stock Connect Program and the Shenzhen-Hong Kong Stock Connect Program.
112
The Implementing Measures of the Shanghai Stock Exchange for the Shanghai-Hong Kong Stock Connect Program, promulgated on September 26, 2014 by the Shanghai Stock Exchange, and last amended on January 22, 2021 and such amendment became effective on February 1, 2021, and the Implementing Measures of the Shenzhen Stock Exchange for the Shenzhen-Hong Kong Stock Connect Program, promulgated on September 30, 2016 by the Shenzhen Stock Exchange, and last amended on January 22, 2021 and such amendment became effective on February 1, 2021, clarify that the securities qualified under the Shanghai-Hong Kong Stock Connect Program and the Shenzhen-Hong Kong Stock Connect Program shall be quoted and traded in Renminbi.
Our clients could trade securities qualified under the Hong Kong, Shanghai and Shenzhen Stock Connect through our platforms.
Regulation on Fund Sales Business
On October 28, 2003, the SCNPC promulgated the Securities Investment Funds Law and amended on April 24, 2015, which indicated that any agencies that engages in the fund services, including but not limited to sales, investment consulting, information technology system services, shall be registered or filed with the provisions of the securities regulatory authority of the State Council. The Measures for Supervision and Administration of Sales Agencies for Publicly-offered Securities Investment Funds, which was promulgated by the CSRC on August 28, 2020 and became effective on October 1, 2020, further regulates that securities companies and other institutions, subject to satisfaction of the relevant requirements, shall apply for business qualification for sales of funds from the local branches of the CSRC. We cannot assure you that our current operation model will not be deemed as operating fund sales business in China, which may subject us to further inquiries or rectifications. See “Item 3. Key Information—D. Risk Factors—Risks Related to Our Business and Industry—We have not obtained certain relevant licenses from PRC authorities in connection with some of the information and services available on our platform. Future change in regulations and rules may impose additional requirements or restrictions on our platform.”
Regulations on Internet Service
Regulation on Foreign Investment
The Foreign Investment Law, promulgated by the National People’s Congress on March 15, 2019, has come into effect on January 1, 2020 and has replaced the trio of old laws regulating foreign investment in China, namely, the Sino-foreign Equity Joint Venture Enterprise Law, the Sino-foreign Cooperative Joint Venture Enterprise Law and the Wholly Foreign-invested Enterprise Law, together with their implementation rules and ancillary regulations. The Foreign Investment Law is formulated to further expand opening-up, vigorously promote foreign investment and protect the legitimate rights and interests of foreign investors. According to the Foreign Investment Law, China adopts a system of national treatment plus Negative List with respect to foreign investment administration, and the Negative List will be issued by, amended or released upon approval by the State Council, from time to time. Foreign investment and domestic investment in industries outside the scope of the Negative List would be treated equally.
On December 27, 2021, the Ministry of Commerce, or the MOFCOM, and the National Development and Reform Commission, or the NDRC, promulgated the Special Administrative Measures for Entrance of Foreign Investment (Negative List) (2021 version), or the Negative List, which became effective on January 1, 2022. The Negative List sets out the industries in which foreign investments are prohibited or restricted. Foreign investors would not be allowed to make investments in prohibited industries, while foreign investments must satisfy certain conditions stipulated in the Negative List for investment in restricted industries. According to the Negative List, the proportion of foreign investment in entities engaged in value-added telecommunication services (excluding e-commerce, domestic multi-party communications services, store-and-forward services, and call center services) shall not exceed 50%.
113
On December 26, 2019, the Stated Council issued the Implementation Regulations for the Foreign Investment Law of the PRC, or the Implementation Regulations, which also became effective on January 1, 2020. Under the Implementation Regulations, in the event of any discrepancy between provisions or regulations on foreign investment formulated or promulgated prior to January 1, 2020 and the Foreign Investment Law and the Implementation Regulations, the Foreign Investment Law and the Implementation Regulations shall prevail. The Implementation Regulations also indicated that foreign investors that invest in sectors on the Negative List in which foreign investment is restricted shall comply with special management measures with respect to shareholding, senior management personnel and other matters in the Negative List. The Foreign Investment Law and the Implementation Regulations do not mention the relevant concept and regulatory regime of VIE structures. However, since the Foreign Investment Law is relatively new, uncertainties still exist in relation to its interpretation and implementation. See “Item 3. Key Information—D. Risk Factors—Risks Related to Our Operations in China—Uncertainties exist with respect to the interpretation and implementation of the PRC Foreign Investment Law and its Implementation Regulations and how they may impact the viability of our current corporate structure, corporate governance and business operations.”
On December 30, 2019, the MOFCOM and the SAMR jointly promulgated the Measures for Information Reporting on Foreign Investment, which became effective on January 1, 2020, replacing the then existing filing and approval procedures regarding the establishment and change of foreign-invested companies. Where foreign investors make investments in China directly or indirectly, such foreign investors or foreign-invested enterprises shall submit their investment information to the competent commerce authorities in accordance with the Measures for Information Reporting on Foreign Investment.
On December 19, 2020, the NDRC and the MOFCOM jointly promulgated the Measures for the Security Review of Foreign Investment, which became effective on January 18, 2021. Pursuant to the Measures for the Security Review of Foreign Investment, the NDRC and the MOFCOM will establish a working mechanism office in charge of the security review of foreign investment, and any foreign investment which has or could have an impact on national security shall be subject to security review by such working mechanism office. The Measures for the Security Review of Foreign Investment further require that a foreign investor or its domestic affiliate shall apply for clearance of national security review with the working mechanism office before they conduct any investment into any of the following fields: (i) investment in the military industry or military-related industry, and investment in areas in proximity of defense facilities or military establishment; and (ii) investment in any important agricultural product, important energy and resources, critical equipment manufacturing, important infrastructure, important transportation services, important cultural products and services, important information technologies and internet products and services, important financial services, critical technologies and other important fields which concern the national security where actual control over the invested enterprise is obtained.
We are a Cayman Island company and our businesses in China are mainly internet information services, internet Audio-Visual Programs services and internet news information service, which are restricted or prohibited for foreign investors by the Foreign Investment Catalog and the Negative List. We conduct a limited part of our business operations that is restricted or prohibited for foreign investment through the VIE.
Regulations on Telecommunication Services
The Telecommunications Regulations of the PRC (2016 Revision), or the Telecom Regulations, promulgated on September 25, 2000 by the State Council and most recently amended on February 6, 2016, which distinguish “basic telecommunications services” from “value-added telecommunications services.” The basic telecommunications services provider who provides public network infrastructure, public data transmission and basic voice communications services shall obtain a Basic Telecommunications Service Operating License, and the commercial telecommunications service provider shall obtain an operating license from the Ministry of Industry and Information Technology, or the MIIT, or its counterparts at provincial level prior to its commencement of operations. The Administrative Measures for Telecommunication Business Operating License, promulgated by the MIIT with latest amendments became effective on September 1, 2017, set forth the types of licenses required for value-added telecommunication services and the qualifications and procedures for obtaining such licenses.
114
The Administrative Measures on Internet Information Services (2011 Revision), promulgated on September 25, 2000 and amended on January 8, 2011 by the State Council, further defines that commercial internet information services providers, which mean providers of information or services to internet users with charge, shall obtain an Internet Content Provider License or the ICP License, from competent government authorities before providing any commercial internet content services within the PRC. To comply with the relevant laws and regulations, Shenzhen Futu holds a valid ICP License. The Catalog of Classification of Telecommunications Services (2015 Edition), promulgated by the MIIT on December 28, 2015 and amended on June 6, 2019, further divides ICP services into information publication platform and delivery services, information search and inquiry services, information communities platform services, instant message services, and information security and management services.
Regulation on Internet Audio-Visual Program Services
The Administrative Provisions on the Internet Audio-Video Program Services, or the Audio-Video Program Provisions, promulgated on December 20, 2007, and amended on August 28, 2015, by the Ministry of Information Industry (the predecessor of the MIIT) and the State Administration of Press, Publication, Radio, Film and Television (the predecessor of the National Radio and Television Administration), or the SAPPRFT, stipulates that providers of internet audio-visual program services should obtain an Audio and Video Service Permission, or AVSP. The Categories of the Internet Audio-Video Program Services, or the Audio-Video Program Categories, promulgated on March 17, 2010, and amended on March 10, 2017, by SAPPRFT, classifies internet audio-video programs into four categories. Aggregating and broadcasting service of arts, entertainment, technology, finance and economics, sports, education and other specialized audio-video programs falls into Category II of above four categories. In general, providers of internet audio-visual program services must be either state-owned or state-controlled entities, and their businesses must satisfy the overall planning and guidance catalog for internet audio-visual program service determined by SAPPRFT. In addition, foreign-invested enterprises are not allowed to engage in the above-mentioned services. Failure to obtain AVSP, we may be subject to fines and legal sanctions, and our business, financial conditions and results of operations may be affected. See “Risk Factors—Risks Related to Our Business and Industry—We have not obtained certain relevant licenses from PRC authorities in connection with some of the information and services available on our platform. Future change in regulations and rules may impose additional requirements or restrictions on our platform.”
Regulation on Internet Culture Activities
The Interim Administrative Provisions on Internet Culture, or the Internet Culture Provisions, promulgated on February 17, 2011, and amended on December 15, 2017, by the Ministry of Culture (the predecessor of the Ministry of Culture and Tourism), stipulates that providers of internet cultural products or services, such as internet shows or programs and internet games must file an application for establishment to the competent culture administration authorities for approval and must obtain the online culture operating permit. If any entity engages in commercial internet culture activities without approval, the cultural administration authorities or other relevant government may order such entity to cease to operate internet culture activities as well as levying penalties including administrative warning and fines up to RMB30,000. In addition, foreign-invested enterprises are not allowed to engage in the above-mentioned services except online music. As of the date of this annual report, Shenzhen Futu holds a valid Online Culture Operating Permit.
Regulation on Production and Operation of Radio and Television Programs
The Administration of Production and Operation of Radio and Television Programs, promulgated on July 19, 2004, and amended on August 28, 2015 by the SAPPRFT and October 29, 2020 by the National Radio and Television Administration, or the NRTA, provides that entities engaging in the production of radio and television programs must obtain a License for Production and Operation of Radio and TV Programs from the SAPPRFT or its counterparts at the provincial level. Entities with the License for Production and Operation of Radio and TV Programs must conduct their business operations strictly in compliance with the approved scope of production and operations. In addition, foreign-invested enterprises are not allowed to product or operate the radio and TV programs.
As of the date of this annual report, to comply with the relevant laws and regulations, Shenzhen Futu holds a valid License for Production and Operation of Radio and TV Programs as required by the Radio and TV Programs Regulations.
115
Regulation on Internet News Dissemination
Displaying news on a website and disseminating news through the internet are highly regulated in the PRC. The Provisional Measures for Administrating Internet Websites Carrying on the News Displaying Business, jointly promulgated by the News Office of State Council and the Ministry of Industry and Information Technology in November 2000, requires an ICP operator (other than a government authorized news unit) to obtain an approval from the News Office of State Council to post news on its website or to disseminate news through the internet. Furthermore, the disseminated news must come from government-approved sources pursuant to contracts between the ICP operator and the sources, copies of which must be filed with the relevant government authorities.
The Provisions for the Administration of Internet News Information Services was promulgated by the Cyberspace Administration of China, or the CAC, on May 2, 2017, and became effective on June 1, 2017 stipulates that the providers of internet news information (includes reports and comments relating to social and public affairs such as politics, economy, military affairs and foreign affairs, as well as relevant reports and comments on social emergencies) services to the public in a variety of ways, including editing and publishing internet news information, reposting internet news information and offering platforms for users to disseminate internet news information, shall obtain the internet news license from the CAC. Various qualifications and requirements which service providers shall meet have been provided in this regulation. For those who carrying out Internet-based news information service activities without being licensed or beyond the licensed scope, the competent cyberspace administration shall order them to cease the relevant service activities and impose a fine no less than RMB10,000 and up to RMB30,000. In addition, such regulation also stipulates that no organization may establish Internet-based news information service agencies in the form of Sino-foreign joint ventures, Sino-foreign cooperative ventures or wholly foreign-owned enterprises.
The Implementation Rules for the Administration of the Licensing for Internet-based News Information Services, promulgated on May 22, 2017, by the CAC, and became effective on June 1, 2017, further clarifies that only a news agency (including the controlling shareholder of a news agency) or an entity under news publicity authorities may apply for a license for editing and publishing services in respect of internet-based news information. Foreign-invested enterprises are not allowed to establish any internet-based news information service entities.
Currently, our website and mobile application in China contain news and financial information, thus the relevant PRC government authorities may require us to obtain an internet news license which we do not hold at present. See “Item 3. Key Information—D. Risk Factors—Risks Related to Our Business and Industry—We have not obtained certain relevant licenses from PRC authorities in connection with some of the information and services available on our platform. Future change in regulations and rules may impose additional requirements or restrictions on our platform.”
Regulations on Cybersecurity and Privacy
Regulations on Cybersecurity
On December 13, 2005, the Ministry of Public Security, or the MPS, promulgated the Provisions on Technological Measures for the Internet Security Protection, or the Internet Protection Measures, which took effect on March 1, 2006. Pursuant to the Internet Protection Measures, internet service providers and entity users of interconnection shall not public or divulge user registration information without the consent of the users or otherwise specified in the relevant laws and regulations. In addition, the Internet Protection Measures requires all internet service providers and entity users of interconnection to take proper measures to control computer viruses, back up data, and keep records of certain information about their users (including user registration information, log-in and log-out time, IP address, content and time of posts by users) for at least sixty days. On June 22, 2007, the Administrative Measures for Multi-level Protection of Information Security were jointly promulgated by four PRC regulatory agencies, including the MPS, under which companies operating and using information systems shall protect the information systems and any system equal to or above level II as determined in accordance with these measures, a record-filing with the competent authority is required.
116
On November 7, 2016, the SCNPC promulgated the Cybersecurity Law of the PRC, or the Cybersecurity Law, which became effective on June 1, 2017. The Cybersecurity Law regulates all the construction, operation, maintenance, use of networks and the supervision and administration of network security within the territory of China, and pursuant to which, network operators shall follow their cybersecurity obligations pursuant to the requirements of the classified protection system for cybersecurity, including: (a) formulating internal security management systems and operating instructions, determining the persons responsible for cybersecurity, and implementing the responsibility for cybersecurity protection; (b) taking technological measures to prevent computer viruses, network attacks, network intrusions and other actions endangering cybersecurity; (c) taking technological measures to monitor and record the network operation status and cybersecurity incidents, and such records shall be kept for no less than 6 months; (d) taking measures such as data classification, and back-up and encryption of important data; and (e) other obligations stipulated by laws and administrative regulations. In addition, the Cybersecurity Law further requires network operators to take all necessary measures in accordance with applicable laws, regulations and compulsory national requirements to safeguard the safe and stable operation of the networks, respond to network security incidents effectively, prevent illegal and criminal activities, and maintain the integrity, confidentiality and usability of network data. In addition, on September 22, 2020, the MPS issued the Guiding Opinions on Implementing the Cybersecurity Protection System and Critical Information Infrastructure Security Protection System to further improve the national cybersecurity prevention and control system.
On December 29, 2017, the Personal Information Security Specification, or China Specification, was promulgated by the General Administration of Quality Supervision, Inspection and Quarantine and last amended on March 6, 2020 and came into force on October 1, 2020, which set a national standard for personal information security. Although the China Specification is not a mandatory regulation, it is likely that the China Specification will be relied on by Chinese government agencies as a standard to determine whether businesses have abided by China’s data protection rules.
On December 28, 2021, the CAC, the NDRC, the MIIT and several other PRC governmental authorities jointly issued the Cybersecurity Review Measures, which became effective on February 15, 2022 and replaced the Measures for Cybersecurity Review published on April 13, 2020. Pursuant to Cybersecurity Review Measures, critical information infrastructure operators that purchase network products and services and network platform operators engaging in data processing activities that affect or may affect national security are subject to cybersecurity review under the Cybersecurity Review Measures. According to the Cybersecurity Review Measures, before purchasing any network products or services, a critical information infrastructure operator shall assess potential national security risks that may arise from the launch or use of such products or services, and apply for a cybersecurity review with the cybersecurity review office of CAC if national security will or may be affected. In addition, network platform operators who possess personal information of more than one million users, and intend to be listed at a foreign stock exchange must be subject to the cybersecurity review.
On June 10, 2021, the SCNPC issued the Data Security Law, which came into effect on September 1, 2021. The Data Security Law clarifies the scope of data to cover a wide range of information records generated from all aspects of production, operation and management of government affairs and enterprises in the process of the gradual transformation of digitalization, and requires that data collection shall be conducted in a legitimate and proper manner, and theft or illegal collection of data is not permitted. Data processors shall establish and improve the whole-process data security management rules, organize and implement data security trainings as well as take appropriate technical measures and other necessary measures to protect data security. In addition, data processing activities shall be conducted on the basis of the graded protection system for cybersecurity. Monitoring of the data processing activities shall be strengthened, and remedial measures shall be taken immediately in case of discovery of risks regarding data security related defects or bugs. In case of data security incidents, responding measures shall be taken immediately, and disclosure to users and report to the competent authorities shall be made in a timely manner.
On July 6, 2021, the relevant PRC government authorities made public the Opinions on Strictly Cracking Down Illegal Securities Activities in Accordance with the Law, or the July 6 Opinion, which called for the enhanced cross-border regulatory cooperation and administration and supervision of overseas-listed China-based companies. Along with the promulgation of the July 6 Opinion, laws and regulations regarding data security, cross-border data flow and management of confidential information are expected to undergo further changes, which may require increased information security responsibilities and stronger cross-border information management mechanism and process.
117
On July 30, 2021, the State Council promulgated the Regulations on Protection of Security of Critical Information Infrastructure, effective on September 1, 2021, pursuant to which, a “critical information infrastructure” refers to critical network facilities and information systems involved in important industries and sectors, such as public communication and information services, energy, transportation, water conservancy, finance, public services, governmental digital services, science and technology related to national defense industry, as well as those which may seriously endanger national security, national economy and citizen’s livelihood or public interests if damaged or malfunctioned, or if any leakage of data in relation thereto occurs. The competent governmental departments and supervision and management departments of the aforementioned important industries will be responsible for (i) organizing the identification of critical information infrastructures in their respective industries in accordance with relevant identification rules, and (ii) promptly notifying the identified operators and the public security department of the State Council of the identification results. In the event of occurrence of any major cybersecurity incident or discovery of any major cybersecurity threat for the critical information infrastructure, the operator shall report to the protection authorities and the public security authorities as required.
On December 31, 2021, the CAC and other relevant PRC government authorities promulgated the Administrative Provisions on Internet Information Service Algorithm Recommendation, which shall come into effect on March 1, 2022. The Administrative Provisions on Internet Information Service Algorithm Recommendation implements classification and hierarchical management for algorithm recommendation service providers based on varies criteria. Moreover, it requires algorithmic recommendation service providers to provide users with options that are not specific to their personal characteristics, or provide users with convenient options to cancel algorithmic recommendation services. If the users choose to cancel the algorithm recommendation service, the algorithm recommendation service provider shall immediately stop providing relevant services. Algorithmic recommendation service providers shall also provide users with the function to select, modify or delete user labels which are used for algorithmic recommendation services.
On September 17, 2021, the CAC and other eight government authorities jointly issued the Guiding Opinions on Strengthening the Comprehensive Governance of Internet Information Service Algorithms, with the aim to, within three years, gradually establish a comprehensive governance pattern for algorithm security with a complete governance mechanism, a refined regulatory system and a standardized algorithm ecosystem. According to the Guiding Opinions on Strengthening the Comprehensive Governance of Internet Information Service Algorithms, enterprises shall establish an algorithm security accountability system and a system for the review of scientific and technological ethics, enhance the organizational structure for algorithm security, intensify efforts in the prevention of risks and the handling of hidden dangers, and increase the capacity and level in handling algorithm security emergencies. Enterprises shall raise their awareness of responsibility and assume primary responsibilities for outcomes caused by the application of algorithms.
Regulations on Privacy Protection
The PRC Constitution states that PRC law protects the freedom and privacy of communications of citizens and prohibits infringement of these rights. In recent years, PRC government authorities have enacted legislation on internet use to protect personal information from any unauthorized disclosure. On May 28, 2020, the National People’s Congress adopted the Civil Code, which came into effect on January 1, 2021. The Civil Code provides in a stand-alone chapter of right of personality and reiterates that the personal information of a natural person shall be protected by the law. Any organization or individual shall legitimately obtain such person information of others in due course on a need-to-know basis and ensure the safety and privacy of such information, and refrain from excessively handling or using such information.
On December 29, 2011, the MIIT issued The Several Provisions on Regulating the Market Order of Internet Information Services, which became effective on March 15, 2012 and provides that an internet information service provider may not collect any user’s personal information or provide any such information to third parties without such user’s consent. Pursuant to The Several Provisions on Regulating the Market Order of Internet Information Services, internet information service providers are required to, among others, (i) expressly inform the users of the method, content and purpose of the collection and processing of such users’ personal information and may only collect such information necessary for the provision of its services; and (ii) properly maintain the users’ personal information, and in case of any leak or possible leak of a user’s personal information, internet information service providers must take immediate remedial measures and, in severe circumstances, make an immediate report to the telecommunications regulatory authority.
118
In addition, on December 28, 2012, the Decision on Strengthening Network Information Protection promulgated by the SCNPC which requires internet service providers to establish and publish policies regarding the collection and use of electronic personal information and to take necessary measures to ensure the security of the information and to prevent leakage, damage or loss. On July 16, 2013, MIIT promulgated the Regulations on Protection of the Personal Information of Telecommunications and Internet Users, or the Regulations on Personal Information Protection, which enhance the legal protection over user information security and privacy on the Internet. The Regulations on Personal Information Protection require that telecommunications business operators and internet information service providers shall, in the course of providing services, collect and use the personal information of users in a lawful and proper manner by following the principle that information collection or use is necessary and responsible for the security of the personal information of users collected and used in the course of providing services.
Pursuant to the Ninth Amendment to the Criminal Law, issued by the SCNPC on August 29, 2015, which became effective on November 1, 2015, any internet service provider that fails to fulfill the obligations related to internet information security administration and refuses to rectify upon orders is subject to criminal penalty for causing (i) any dissemination of illegal information in large scale; (ii) any significant damages due to the leakage of the user’s information; (iii) any serious loss of criminal evidence; or (iv) other serious harm, and any individual or entity information may be subject to criminal penalty for (a) illegally selling or providing personal information to third parties, or (b) stealing or illegally obtaining any personal information.
Any violation of these laws and regulations may subject the internet information service provider to warnings, fines, confiscation of illegal gains, revocation of licenses, cancellation of filings, closedown of websites or even criminal liabilities.
With respect to the security of information collected and used by operators of mobile apps, pursuant to the Announcement of Conducting Special Supervision against the Illegal Collection and Use of Personal Information by Apps, which was issued on January 23, 2019, the operators shall collect and use personal information in compliance with the Cybersecurity Law and be responsible for the security of personal information obtained from users and take effective measures to strengthen the protection of personal information.
On April 10, 2019, the MPS issued the Guidelines for Internet Personal Information Security Protection, which is applicable to entities or individuals who control and process personal information by providing services through the Internet, private networks or non-networked environments, and requires such entities and individuals to establish personal information management systems, implement technical protection measures and protect personal information in business processes.
Furthermore, in order to improve the protection of personal information, the National Information Security Standardization Technical Committee also issued the Guide to Self-evaluation of Collection and Use of Personal Information by Mobile Internet Applications (Apps) on July 22, 2020 regarding the security of information collected and used by operators of mobile apps.
On March 12, 2021, the CAC, the MIIT, the MPS and the SAMR collectively issued the Notice on Promulgation of the Rules on the Scope of Necessary Personal Information for Common Types of Mobile Internet Applications, which came into effect on May 1, 2021. The notice clarifies that network operators shall not collect personal information irrelevant to the services they provide, and the app operators shall not refuse to provide basic services to users on the ground of users’ refusal to provide their personal non-essential information. In particular, as for online communities apps, the necessary personal information includes mobile phone numbers of registered users, and as for online streaming and online video apps, the basic functional services should be accessible without collecting personal information from users.
119
The SCNPC promulgated the Personal Information Protection Law of the PRC, or the Personal Information Protection Law on August 20, 2021, which entered into force on November 1, 2021. According to the Personal Information Protection Law, personal information is all kinds of information, recorded by electronic or other means, related to identified or identifiable natural persons, not including information after anonymization handling. The principles of legality, propriety, necessity, and sincerity shall be observed for personal information handling. Moreover, the Personal Information Protection Law specifically specified the rules for handling sensitive personal information, which means personal information that, once leaked or illegally used, may easily cause harm to the dignity of natural persons or grave harm to personal or property security, including information on biometric characteristics, financial accounts and individual location tracking, as well as the personal information of minors under the age of 14. Personal information handlers shall bear responsibility for their personal information handling activities, and adopt the necessary measures to safeguard the security of the personal information they handle. Otherwise, the personal information handlers will be ordered to correct or suspend or terminate the provision of services, confiscation of illegal income, fines or other penalties. Any personal information processor outside the territory of the PRC under the circumstance where the activities of domestic natural persons are analyzed and evaluated shall establish a special agency or designate a representative within the territory of the PRC to be responsible for handling matters relating to personal information protection. Where a personal information processor really needs to provide personal information outside the territory of the People’s Republic of China due to business or other needs, it shall meet one of the conditions prescribed by the Personal Information Protection Law, such as, passing the security evaluation organized by the CAC, or other conditions prescribed by laws, administrative regulations or the CAC. Where an overseas organization or individual engages in the personal information processing activities infringing upon the personal information rights and interests of PRC citizens or endangering the national security and public interests of the PRC, the CAC may include such organization or individual in the list of subjects to whom provision of personal information is restricted or prohibited, announce the same, and take measures such as restricting or prohibiting provision of personal information to such organization or individual.
For the protection of personal information, network operators like us may not disclose or tamper with personal information that we have collected. Moreover, we may not provide personal information to third parties without prior consent. See “Item 3. Key Information—D. Risk Factors—Risks Related to Our Business and Industry—If we fail to protect our platforms or the confidential information of our users and clients, whether due to cyber-attacks, computer viruses, physical or electronic break-in, breaches by third parties or other reasons, we may be subject to liabilities imposed by relevant laws and regulations, and our reputation and business may be materially and adversely affected.”
Regulations on Intellectual Property
Software
The State Council and the National Copyright Administration have promulgated various rules and regulations relating to protection of software in China. According to these rules and regulations, software owners, licensees and transferees may register their rights in software with the Copyright Protection Center or its local branches and obtain software copyright registration certificates. Although such registration is not mandatory under PRC law, software owners, licensees and transferees are encouraged to go through the registration process and registered software rights may be entitled to better protections.
Trademark
According to the Trademark Law of the PRC, adopted in 1982 and last amended in 2019, as well as the Implementation Regulation of the Trademark Law of the PRC adopted by the State Council in 2002 and subsequently amended in 2014, the Trademark Law of the PRC has adopted a “first-to-file” principle with respect to trademark registrations, and the registered trademarks are granted a term of ten years which may be renewed for consecutive ten-year periods upon request by the trademark owner. Upon expiry of the period of validity, the registrant shall go through the formalities for renewal within twelve months prior to the date of expiry as required if the registrant needs to continue to use the trademark. Where the registrant fails to do so, a grace period of six months may be granted. The period of validity for each renewal of registration is ten years, from the day immediately after the expiry of the preceding period of validity for the trademark. In the absence of a renewal upon expiration, the registered trademark shall be cancelled.
120
Copyright
On September 7, 1990, the SCNPC promulgated the PRC Copyright Law, which was last amended on November 11, 2020 and such amendment became effective on June 1, 2021, and the Implementation of Copyright Law of PRC, was promulgated on January 30, 2013 and became effective on March 1, 2013. The PRC Copyright Law and its implementation regulations are the principal laws and regulations governing related matters of copyright. Pursuant to the amended PRC Copyright Law, products disseminated over the internet and software products, among the subjects, are entitled to copyright protections. Registration of copyright is voluntary, and it is administrated by the China Copyright Protection Center.
On May 18, 2006, the State Council promulgated the Regulations on the Protection of the Right to Network Dissemination of Information, as amended on January 30, 2013. Under these regulations, an owner of the network dissemination rights with respect to written works or audio or video recordings who believes that information storage, search or link services provided by an internet service provider infringe his or her rights may require that the internet service provider delete, or disconnect the links to, such works or recordings.
Domain name
In China, the administration of PRC internet domain names is mainly regulated by the MIIT, under supervision of the China Internet Network Information Center, or CNNIC. On August 24, 2017, the MIIT promulgated the Administrative Measures for Internet Domain Names, or the Domain Name Measures, and became effective on November 1, 2017. The principle of “first apply, first register” applies to domain name registration service in accordance with the Domain Name Measures. In the event that there is any change to the contact information of a domain name holder, the holder shall go through formalities for changes to the registered information of its domain name with the domain name registrar concerned within 30 days after such change arises.
According to the Circular of the MIIT on Regulating the Use of Domain Names in Providing Internet based Information Services issued by the MIIT on November 27, 2017, and became effective on January 1, 2018, an internet access service provider shall, pursuant to requirements stated in the Anti-Terrorism Law of the PRC and the Cybersecurity Law of the PRC, verify the identities of internet-based information service providers, and the internet access service providers shall not provide access services for those who fail to provide their real identity information.
Patent
The National People’s Congress promulgated the PRC Patent Law in 1984 and last amended on October 17, 2020 and such amendment became effective on June 1, 2021. Any invention, utility model or design must meet three conditions to be patentable: novelty, inventiveness and practical applicability. Patents cannot be granted for scientific discoveries, rules and methods for intellectual activities, methods used to diagnose or treat diseases, animal and plant breeds or substances obtained by means of nuclear transformation. The Patent Office under the State Intellectual Property Office is responsible for receiving, examining and approving patent applications. A patent is valid for a twenty-year term for an invention, a ten-year term for a utility model and a fifteen-year term for a utility design, starting from the application date. Except under certain specific circumstances provided by law, any third party user must obtain consent or a proper license from the patent owner to use the patent, or else the use will constitute an infringement of the rights of the patent holder.
Regulations on Foreign Exchange
Regulations on Foreign currency exchange
The core regulations governing foreign currency exchange in China is the PRC Foreign Exchange Administration Regulation, which was promulgated and became effective on August 5, 2008. Under the PRC Foreign Exchange Administration Regulations, Renminbi is freely convertible into foreign currencies without prior approval from SAFE for payments of current account items, such as distribution of dividends, interest payments and trade and service-related foreign exchange transactions. On the contrast, approval from or registration with appropriate government authorities is required where Renminbi is to convert into foreign currency and remitted out of China to pay capital account items, such as direct investments, repayment of foreign currency-denominated loans, repatriation of investments and investments in securities outside of China.
121
Pursuant to the Circular of Further Improving and Adjusting Foreign Exchange Administration Policies on Foreign Direct Investment, or the SAFE Circular 59 promulgated by SAFE on November 19, 2012, which became effective on December 17, 2012 and last amended on December 30, 2019, the opening of various special purpose foreign exchange accounts, such as pre-establishment expenses accounts, foreign exchange capital accounts and guarantee accounts, the reinvestment of Renminbi proceeds by foreign investors in the PRC, and remittance of foreign exchange profits and dividends by a foreign invested enterprise to its foreign shareholders no longer require the approval or verification of SAFE, and multiple capital accounts for the same entity may be opened in different provinces, which was not possible previously.
On March 30, 2015, SAFE promulgated the Notice of the State Administration of Foreign Exchange on Reforming the Administration of Foreign Exchange Settlement of Capital of Foreign-invested Enterprises, or SAFE Circular 19, effective on June 1, 2015 and amended on December 30, 2019, in replacement of the Circular on the Relevant Operating Issues Concerning the Improvement of the Administration of the Payment and Settlement of Foreign Currency Capital of Foreign — Invested Enterprises. According to SAFE Circular 19, foreign-invested enterprises are allowed, within the scope of business, to settle their foreign exchange capital in their capital accounts, for which the relevant foreign exchange bureau has confirmed monetary capital contribution rights and interests (or for which the bank has registered the injection of the monetary capital contribution into the accounts), on a discretionary basis according to the actual needs of their business operation. On June 9, 2016, SAFE promulgated the Notice of the State Administration of Foreign Exchange on Reforming and Standardizing the Foreign Exchange Settlement Management Policy of Capital Account, or SAFE Circular 16, which became effective in June 2016. SAFE Circular 19 and SAFE Circular 16 prohibit foreign-invested enterprises from using Renminbi fund converted from their foreign exchange capitals for expenditure beyond their business scopes, providing entrusted loans or repaying loans between non-financial enterprises. On October 23, 2019, the SAFE issued SAFE Circular 28, which expressly allows foreign-invested enterprises that do not have equity investments in their approved business scope to use their capital obtained from foreign exchange settlement to make domestic equity investments provided that the investments are bona fide investments and comply with the foreign investment-related laws and regulations.
In January 2017, SAFE promulgated the Circular on Further Improving Reform of Foreign Exchange Administration and Optimizing Genuineness and Compliance Verification, or SAFE Circular 3, which stipulates several capital control measures with respect to the outbound remittance of profit of more than USD50,000 from domestic entities to offshore entities, including (i) under the principle of genuine transaction, banks shall check board resolutions regarding profit distribution, the original version of tax filing records and audited financial statements; and (ii) domestic entities shall hold income to account for previous years’ losses before remitting the profits. Further, according to SAFE Circular 3, domestic entities shall make detailed explanations of the sources of capital and utilization arrangements, and provide board resolutions, contracts and other proof when completing the registration procedures in connection with an outbound investment.
According to the SAFE Circular on Optimizing Foreign Exchange Administration to Support the Development of Foreign-related Business, which was promulgated and became effective on April 10, 2020, the reform to facilitate payment of income under capital accounts shall be extended nationwide. Enterprises, if they meet the bona fide and compliant use of funds requirements under the prevailing administrative provisions on use of income from capital projects, may use income under capital accounts, such as capital funds, proceeds from issuance of foreign debt and overseas listing, in domestic payment without the need to provide banks with verification materials for each transaction.
Regulations on Dividend distribution
The principal regulations governing distribution of dividends of foreign-owned enterprises include the Company Law of the PRC, and the Wholly Foreign-owned Enterprise Law, which was replaced by the Foreign Investment Law promulgated on March 15, 2019 and became effect on January 1, 2020. Pursuant to these regulations, a wholly foreign-owned enterprise in China, or a WFOE, may pay dividends only out of its accumulated profits, if any, determined in accordance with PRC accounting standards and regulations. In addition, a WFOE is required to allocate at least 10% of its accumulated profits each year, if any, to statutory reserve funds unless its reserves have reached 50% of the registered capital of the enterprises. These reserves are not distributable as cash dividends. The proportional ratio for withdrawal of rewards and welfare funds for employees shall be determined at the discretion of the WFOE. Profits of a WFOE shall not be distributed before the losses thereof before the previous accounting years have been made up. Any undistributed profit for the previous accounting years may be distributed together with the distributable profit for the current accounting year.
122
Regulations on Foreign Exchange Registration of Overseas Investment by PRC Residents
Pursuant to the Circular on Relevant Issues Concerning Foreign Exchange Control on Domestic Residents’ Offshore Investment and Financing and Roundtrip Investment through Special Purpose Vehicles, or SAFE Circular 37, which was issued and became effective on July 4, 2014, PRC residents, including PRC institutions and individuals, are required to register with local branches of SAFE in connection with their direct establishment or indirect control of an offshore entity, for the purpose of overseas investment and financing, with such PRC residents’ legally owned assets or equity interest in domestic enterprises or offshore assets or interests, referred to in SAFE Circular 37 as a “special purpose vehicle.” SAFE Circular 37 further requires amendment to the registration in the event of any significant changes with respect to the special purpose vehicle, including but not limited to increase or decrease of capital contributed by PRC individuals, share transfer or exchange, merger, division or other material event.
In the event that a PRC shareholder holding interests in a special purpose vehicle fails to fulfill the required SAFE registration, the PRC subsidiaries of that special purpose vehicle may be prohibited from making distributions of profit to the offshore parent and from carrying out subsequent cross-border foreign exchange activities and the special purpose vehicle may be restricted in their ability to contribute additional capital into its PRC subsidiary.Failure to comply with the various SAFE registration requirements described above could result in liability under PRC law for foreign exchange evasion, including (i) of up to 30% of the total amount of foreign exchange remitted overseas and deemed to have been evasive, and (ii) in circumstances involving serious violations, a fine of no less than 30% of and up to the total amount of remitted foreign exchange deemed evasive. Furthermore, the persons-in-charge and other persons at our PRC subsidiaries who are held directly liable for the violations may be subject to criminal sanctions.
In February 2015, SAFE promulgated the Circular of Further Simplifying and Improving the Policies of Foreign Exchange Administration Applicable to Direct Investment, or SAFE Circular 13, which became effective on June 1, 2015 and amended on December 30, 2019. The SAFE Circular 13 cancels the administrative approval requirements of foreign exchange registration of foreign direct investment and overseas direct investment, and simplifies the procedure of foreign exchange-related registration, and foreign exchange registrations of foreign direct investment and overseas direct investment will be handled by the banks designated by the foreign exchange authority instead of SAFE and its branches.
As of the date of this annual report, Mr. Leaf Hua Li has completed the SAFE registration pursuant to SAFE Circular 37. We have notified substantial beneficial owners of ordinary shares who we know are PRC residents of their filing obligation. Nevertheless, we may not be aware of the identities of all of our beneficial owners who are PRC residents. We do not have control over our beneficial owners and there can be no assurance that all of our PRC-resident beneficial owners will comply with SAFE Circular 37 and subsequent implementation rules, and there is no assurance that the registration under SAFE Circular 37 and any amendment will be completed in a timely manner, or will be completed at all. See “Item 3. Key Information—D. Risk Factors—Risks Related to Our Operations in China—PRC regulations relating to investments in offshore companies by PRC residents may subject our PRC-resident beneficial owners or our PRC subsidiaries to liability or penalties or otherwise limit our PRC subsidiaries’ ability to increase their registered capital or distribute profits.”
Regulations on Employee Share Incentive Plans of Overseas Publicly-Listed Company
On February 15, 2012, SAFE promulgated the Notice on Issues Concerning the Foreign Exchange Administration for Domestic Individuals Participation in Share Incentive Plan of Companies Listed Overseas, or the 2012 SAFE Notice. Under such notice and other relevant rules and regulations, PRC residents, including PRC citizens or non-PRC citizens who reside in China for a continuous period of not less than one year, that participate in any share incentive plan of any overseas publicly-listed company are required to register with SAFE or its local branches and complete certain other procedures. Participants of a share incentive plan who are PRC residents must retain a qualified PRC agent, which could be a PRC subsidiary of the overseas publicly listed company or another qualified institution selected by the PRC subsidiary, to conduct the SAFE registration and other procedures with respect to the share incentive plan on behalf of the participants.
We and our executive officers and other employees who are PRC residents that have been granted share incentive awards are subject to these regulations. Failure by these individuals to complete their SAFE registrations may subject such individuals and us to fines and other legal sanctions.
123
In addition, the SAT has issued certain circulars concerning employee share incentive awards. Under these circulars, our employees working in China who exercise share incentive awards will be subject to PRC individual income tax. Our PRC subsidiary has the obligation to make filings related to employee share incentive awards with relevant tax authorities and to withhold individual income taxes of those employees who exercise their share incentive awards. If our employees fail to pay or we fail to withhold their income taxes according to relevant laws and regulations, we may face sanctions imposed by the tax authorities or other PRC governmental authorities.
Regulations on M&A and Overseas Listings
Six PRC regulatory agencies, including the CSRC, jointly issued the Regulations on Mergers and Acquisitions of Domestic Enterprises by Foreign Investors, or the M&A Rules, which became effective on September 8, 2006 and was amended on June 22, 2009. The M&A Rules, among other things, require offshore special purpose vehicles, formed for overseas listing purposes through acquisitions of PRC domestic companies and controlled by PRC companies or individuals, must obtain approval from the CSRC prior to publicly listing such special purpose vehicle’s securities on an overseas stock exchange.
In addition, pursuant to the Circular of the General Office of State Council on Establishing the Security Review System for Merger and Acquisition of Domestic Enterprises by Foreign Investors issued by the General Office of the State Council on February 3, 2011 and took effect on March 3, 2011 and the Provisions of the MOFCOM on the Implementation of the Safety Review System for Merger and Acquisition of Domestic Enterprises by Foreign Investors issued by the MOFCOM that became effective in September 1, 2011, mergers and acquisitions by foreign investors that raise “national defense and security” concerns and mergers and acquisitions through which foreign investors may acquire de facto control over domestic enterprises that raise “national security” concerns are subject to strict review by the MOFCOM, and the rules prohibit any activities attempting to bypass a security review, including by structuring the transaction through a proxy or contractual control arrangement.
On July 6, 2021, the General Office of the State Council and General Office of the Central Committee of the Communist Party of China issued Opinions on Strictly Cracking Down Illegal Securities Activities in Accordance with the Law. The opinions emphasized the need to strengthen the administration over illegal securities activities and the supervision on overseas listings by China-based companies and proposed to take effective measures, such as promoting the construction of relevant regulatory systems to deal with the risks and incidents faced by China-based overseas-listed companies.
Regulations on Anti-monopoly Matters related to Internet Platform Companies
The PRC Anti-monopoly Law, which took effect on August 1, 2008, prohibits monopolistic conduct such as entering into monopoly agreements, abusing market dominance and concentration of undertakings that may have the effect of eliminating or restricting competition. The PRC Anti-monopoly Law requires that the Anti-monopoly law enforcement agency be notified in advance of any transaction where the parties’ turnover in the China market and/or global market exceed certain thresholds and the buyer would obtain control of, or decisive influence over, the target as a result of the business combination. As further clarified by the Provisions of the State Council on the Threshold of Filings for Undertaking Concentrations issued by the State Council in 2008 and amended in September 2018, such thresholds include: (i) the total global turnover of all operators participating in the transaction exceeds RMB10 billion in the preceding fiscal year and at least two of these operators each had a turnover of more than RMB400 million within China in the preceding fiscal year, or (ii) the total turnover within China of all the operators participating in the transaction exceeded RMB2 billion in the preceding fiscal year, and at least two of these operators each had a turnover of more than RMB400 million within China in the preceding fiscal year. There are numerous factors the Anti-monopoly law enforcement agency considers in determining “control” or “decisive influence,” and, depending on certain criteria, the Anti-monopoly law enforcement agency may conduct Anti-monopoly review of transactions in respect of which it was notified.
On September 11, 2020, the Anti-monopoly Bureau of the State Council issued the Anti-monopoly Compliance Guideline for Operators, which requires, under the PRC Anti-monopoly Law, operators to establish Anti-monopoly compliance management systems to prevent Anti-monopoly compliance risks.
124
On February 7, 2021, the Anti-monopoly Bureau of the State Council officially promulgated the Guidelines to Anti-monopoly in the Field of Internet Platforms, or the Anti-monopoly Guidelines for Internet Platforms. Pursuant to an official interpretation from the Anti-monopoly Bureau of the State Council, the Anti-monopoly Guidelines for Internet Platforms mainly covers five aspects, including general provisions, monopoly agreements, abusing market dominance, concentration of undertakings, and abusing of administrative powers eliminating or restricting competition. The Anti-monopoly Guidelines for Internet Platforms prohibits certain monopolistic acts of Internet platforms so as to protect market competition and safeguard interests of users and undertakings participating in Internet platform economy, including without limitation, prohibiting platforms with dominant position from abusing their market dominance (such as discriminating customers in terms of pricing and other transactional conditions using big data and analytics, coercing counterparties into exclusivity arrangements, using technology means to block competitors’ interface, favorable positioning in search results of goods displays, using bundle services to sell services or products, compulsory collection of users’ unnecessary data. In addition, the Anti-monopoly Guidelines for Internet Platforms also reinforces antitrust merger review for Internet platform related transactions to safeguard market competition.
Regulations on Tax
Regulations on Enterprise Income Tax
On March 16, 2007, the National People’s Congress promulgated the Enterprise Income Tax Law of the PRC, which was last amended on December 29, 2018.
On December 6, 2007, the State Council enacted the Regulations for the Implementation of the Enterprise Income Tax Law, which was amended on April 23, 2019, or collectively with the Enterprise Income Tax Law of the PRC, the EIT Laws. Under the EIT Laws, both resident enterprises and non-resident enterprises are subject to tax in the PRC. Resident enterprises are defined as enterprises that are established in China in accordance with PRC laws, or that are established in accordance with the laws of foreign countries but are actually or in effect controlled from within the PRC (“de facto management bodies” in PRC). Non-resident enterprises are defined as enterprises that are organized under the laws of foreign countries and whose actual management is conducted outside the PRC, but have established institutions or premises in the PRC, or have no such established institutions or premises but have income generated from inside the PRC. Under the EIT Laws and relevant implementing regulations, a uniform corporate income tax rate of 25% is applied. However, if non-resident enterprises have not formed permanent establishments or premises in the PRC, or if they have formed permanent establishment or premises in the PRC but there is no actual relationship between the relevant income derived in the PRC and the established institutions or premises set up by them, enterprise income tax is set at the rate of 10% with respect to their income sourced from inside the PRC.
Pursuant to the EIT Laws and relevant implementing regulations, a High and New Technology Enterprise, or HNTE, is subject to a reduced enterprise income tax rate of 15%. Futu Network, one of our PRC subsidiaries, and Shenzhen Futu, the consolidated VIE, each obtained HNTE status under the EIT Laws. Accordingly, Futu Network and Shenzhen Futu are subject to an enterprise income tax rate of 15% with a valid period of three years starting from 2019 and 2020, respectively.
The Notice Regarding the Determination of Chinese-Controlled Offshore Incorporated Enterprises as PRC Tax Resident Enterprises on the basis of de facto management bodies, or the SAT Circular 82, issued by the SAT on April 22, 2009, and amended on December 29, 2017, provides certain specific criteria for determining whether the “de facto management body” of a PRC-controlled enterprise that is incorporated offshore is located in China. Although this circular only applies to offshore enterprises controlled by PRC enterprises or PRC enterprise groups, not those controlled by PRC individuals or foreigners, the criteria set forth in the circular may reflect the SAT’s general position on how the “de facto management body” text should be applied in determining the tax resident status of all offshore enterprises. According to SAT Circular 82, an offshore incorporated enterprise controlled by a PRC enterprise or a PRC enterprise group will be regarded as a PRC tax resident by virtue of having its “de facto management body” in China and will be subject to PRC enterprise income tax on its global income only if all of the following conditions are met: (i) the primary location of the day-to-day operational management is in the PRC; (ii) decisions relating to the enterprise’s financial and human resource matters are made or are subject to approval by organizations or personnel in the PRC; (iii) the enterprise’s primary assets, accounting books and records, company seals, and board and shareholder resolutions, are located or maintained in the PRC; and (iv) at least 50% of board members with voting rights or senior executives habitually reside in the PRC.
125
Regulations on Value-added Tax
The Provisional Regulations of on Value-added Tax of the PRC were promulgated by the State Council on December 13, 1993 and came into effect on January 1, 1994 which last amended on November 19, 2017. The Detailed Rules for the Implementation of Provisional Regulations of on Value-added Tax of the PRC were promulgated by the Ministry of Finance on December 25, 1993 and subsequently amended on December 15, 2008 and October 28, 2011. Based on the Provisional Regulations of on Value-added Tax of the PRC and the Detailed Rules for the Implementation of Provisional Regulations of on Value-added Tax of the PRC, the State Council promulgated the Order on Abolishing the Provisional Regulations of the PRC on Business Tax and Amending the Provisional Regulations of on Value-added Tax of the PRC, pursuant to which all enterprises and individuals engaged in the sale of goods, the provision of processing, repair and replacement services, sales of services, intangible assets, real property and the importation of goods within the territory of the PRC are the taxpayers of Value-added Tax. The Value-added Tax rates generally applicable are simplified as 17%, 11%, 6% and 0%, and the Value-added Tax rate applicable to the small-scale taxpayers is 3%.
On April 4, 2018, the Ministry of Finance and the SAT issued the Circular on Adjustment of Value-added Tax Rates. According to which relevant Value-added Tax rates have been reduced from May 1, 2018 and April 1, 2019, such as the deduction rates of 17% and 11% applicable to the taxpayers who have Value-Added taxable sales activities or imported goods have been adjusted to 16% and 10%, respectively.
As of the date of this annual report, our PRC subsidiaries and consolidated affiliated entities are generally subject to VAT rates of 6%.
Regulations on Dividend Withholding Tax
The EIT Laws provide that since January 1, 2008, an income tax rate of 10% will normally be applicable to dividends declared to non-PRC resident investors which do not have an establishment or place of business in the PRC, or which have such establishment or place of business but the relevant income is not effectively connected with the establishment or place of business, to the extent such dividends are derived from sources within the PRC.
Pursuant to an Arrangement Between the China and the Hong Kong Special Administrative Region for the Avoidance of Double Taxation and the Prevention of Fiscal Evasion with Respect to Taxes on Incomes, or the Double Tax Avoidance Arrangement, and other applicable PRC laws, if a Hong Kong resident enterprise is determined by the competent PRC tax authority to have satisfied the relevant conditions and requirements under such Double Tax Avoidance Arrangement and other applicable laws, the 10% withholding tax on the dividends the Hong Kong resident enterprise receives from a PRC resident enterprise may be reduced to 5%. However, based on the Circular on Certain Issues with Respect to the Enforcement of Dividend Provisions in Tax Treaties, or the SAT Circular 81, issued on February 20, 2009 by the SAT, if the relevant PRC tax authorities determine, in their discretions, that a company benefits from such reduced income tax rate due to a structure or arrangement that is primarily tax-driven, such PRC tax authorities may adjust the preferential tax treatment. According to the Circular on Several Questions regarding the “Beneficial Owner” in Tax Treaties, which was issued on February 3, 2018 by the SAT and effective on April 1, 2018, when determining the applicant’s status of the “beneficial owner” regarding tax treatments in connection with dividends, interests or royalties in the tax treaties, several factors apply, including without limitation: (i) whether the applicant is obligated to pay more than 50% of his or her income in twelve months to residents in third country or region, (ii) whether the business operated by the applicant constitutes the actual business activities, and (iii) whether the counterparty country or region to the tax treaties levies any tax or grant tax exemption on relevant incomes or levies tax at a very low rate, will be taken into account, and it will be analyzed according to the actual circumstances of the specific cases. This circular further provides that applicants who intend to prove his or her status of the “beneficial owner” shall submit the relevant documents to the relevant tax bureau according to the Announcement on Issuing the Measures for the Administration of Non-Resident Taxpayers’ Enjoyment of the Treatment under Tax Agreements, which was issued by the SAT on October 14, 2019 and became effective on January 1, 2020.
126
Regulations on Tax regarding Indirect Transfer
On February 3, 2015, the SAT issued the Circular on Issues of Enterprise Income Tax on Indirect Transfers of Assets by Non-PRC Resident Enterprises, or Circular 7. Pursuant to Circular 7, an “indirect transfer” of assets, including equity interests in a PRC resident enterprise, by non-PRC resident enterprises, may be re-characterized and treated as a direct transfer of PRC taxable assets, if such arrangement does not have a reasonable commercial purpose and was established for the purpose of avoiding payment of PRC enterprise income tax. As a result, gains derived from such indirect transfer may be subject to PRC enterprise income tax. When determining whether there is a “reasonable commercial purpose” of the transaction arrangement, considerations include, inter alia, (i) whether the main value of the equity interest of the relevant offshore enterprise derives directly or indirectly from PRC taxable assets; (ii) whether the assets of the relevant offshore enterprise mainly consists of direct or indirect investment in China or if its income is mainly derived from China; and (iii) whether the offshore enterprise and its subsidiaries directly or indirectly holding PRC taxable assets have real commercial nature evidenced by their actual function and risk exposure. According to the Circular 7, where the payer fails to withhold any or sufficient tax, the transferor shall declare and pay such tax to the tax authority by itself within the statutory time limit. Late payment of applicable tax will subject the transferor to default interest. The Circular 7 does not apply to transactions of sale of shares by investors through a public stock exchange where such shares were acquired on a public stock exchange. On October 17, 2017, the SAT issued the Announcement of the State Administration of Taxation on Issues Concerning the Withholding of Non-resident Enterprise Income Tax at Source, or the SAT Bulletin 37, last amended on June 15, 2018 and such amendment became effective on the same day, which further elaborates the relevant implemental rules regarding the calculation, reporting and payment obligations of the withholding tax by the non-resident enterprises. Nonetheless, there remain uncertainties as to the interpretation and application of the SAT Circular 7. The SAT Circular 7 may be determined by the tax authorities to be applicable to our offshore transactions or sale of our shares or those of our offshore subsidiaries where non-resident enterprises, being the transferors, were involved.
Regulations on Employment and Social Welfare
Regulations on Employment
The principle regulations that govern employment and labor matters in PRC include: (i) Labor Law of the PRC, which was promulgated by the SCNPC on July 5, 1994, and became effective on January 1, 1995 and last amended on December 29, 2018; (ii) the Labor Contract Law of the PRC which was promulgated by the SCNPC on June 29, 2007 and last amended on December 28, 2012, and (iii) the Implementing Regulations of the Labor Contract Law of the PRC which was promulgated by the State Council on September 18, 2008;
According to the regulations above, labor relationships between employers and employees must be executed in written form, and wages shall not be lower than local standards on minimum wages and shall be paid to employees timely. In addition, all employers are required to establish a system for labor safety and sanitation, strictly comply with state rules and standards and provide employees with workplace safety training. Violations of the PRC Labor Contract Law and the PRC Labor Law may result in the imposition of fines and other administrative penalties. For serious violations, criminal liability may arise.
Regulations on Social Welfare
Employers in China are required by PRC laws and regulations to provide employees with welfare schemes covering pension insurance, unemployment insurance, maternity insurance, work-related injury insurance, medical insurance and housing funds. According to the Social Insurance Law of the PRC promulgated by the National People’s Congress on October 28, 2010, and became effective on July 1, 2011 and last amended on December 29, 2018, together with other relevant laws and regulations, Any employer shall register with the local social insurance agency within 30 days after its establishment and shall register for the employee with the local social insurance agency within 30 days after the date of hiring. An employer shall declare and make social insurance contributions in full and on time. The occupational injury insurance and maternity insurance shall be only paid by employers while the contributions of basic pension insurance, medical insurance and unemployment insurance shall be paid by both employers and employees. Any employer that fails to make social insurance contributions may be ordered to pay the required contributions within a stipulated deadline. If the employer still fails to rectify the noncompliance within the stipulated deadline, it may be subject to a fine ranging from one to three times the amount overdue.
127
According to the Regulations on Administration of Housing Fund promulgated by the State Council on April 3, 1999, and last amended on March 24, 2019, an enterprise that fails to make housing fund contributions may be ordered to rectify the noncompliance and pay the required contributions within a stipulated deadline; otherwise, a petition may be made to a local court for enforcement. In addition, the PRC Individual Income Tax Law requires companies operating in China to withhold individual income tax on employees’ salaries based on the actual salary of each employee upon payment. We have not made adequate contributions to employee benefit plans, as required by applicable PRC laws and regulations.
Overview of the Laws and Regulations Relating to Our Business and Operations in the United States
As SEC-registered broker-dealers, Futu Inc. and Futu Clearing Inc. are subject to various laws and regulations in the United States. This overview summarizes certain material aspects of those laws and regulations as they pertain to Futu Inc. and Futu Clearing Inc.
Licensing
Broker-dealers operating in the United States are, with limited exceptions, required to register with the SEC. Registration with the SEC is conditioned upon the broker-dealer becoming a member in good standing of FINRA. There are not separate categories of broker-dealer registration with the SEC. However, a broker-dealer’s membership agreement with FINRA will specify the nature of the business which may be conducted by the broker-dealer. Any material changes in the broker-dealer’s business must be approved by FINRA. Futu Inc. is currently authorized to conduct business as an introducing broker, engaging in transactions in equity securities, mutual funds and options. It is also authorized to act as an underwriter or selling group participant in offerings of corporate securities other than mutual funds. Futu Clearing is currently authorized to conduct business as a clearing broker in equity securities and options.
In addition to SEC and FINRA registration, broker-dealers in the United States are required to register with certain states, based upon the location of their business facilities and the nature of their operations in any particular state. However, while state governments may require registration and prosecute misconduct, they are generally prohibited from imposing additional regulatory requirements on broker-dealers.
The principals and employees of U.S. broker-dealers are also required to be licensed with FINRA and the applicable states unless their conduct is limited to ministerial activities. There are a variety of individual license categories for both supervisors and other employees, each of which requires the individual to pass a specific examination.
All broker-dealers in the United States are also required to become members of the Securities Investor Protection Corporation, or the SIPC, which insures customer accounts against losses (subject to a cap) that result from the broker-dealer’s failure. SIPC does not insure against investment losses.
Net Capital and Customer Protection
Broker-dealers in the United States are required to maintain minimum net capital in accordance with SEC Rule 15c3-1. The computation of net capital is intended to determine the broker-dealer’s liquidity and requires various adjustments to GAAP net worth. The amount of required net capital varies based upon the nature and scope of the broker-dealer’s business. Clearing brokers that carry customer accounts typically have substantially higher net capital requirements that introducing brokers. Net capital must be computed on a weekly basis. Broker-dealers that fall out of compliance with the net capital requirements must immediately correct the shortfall or suspend doing business until they are again in compliance with the requirements.
Rule 15c3-3, the SEC’s customer protection rule, requires broker-dealers who have custody of client assets to establish a segregated bank account for the exclusive benefit of its customers. The rule also requires broker-dealers to obtain possession or control of securities carried by the broker-dealer for the account of clients, places limitations on the ability of a broker-dealer to access client funds or securities for use in the broker-dealer’s business and delineates the requirements for directing free credit balances in a customer account to a bank pursuant to a sweep program.
128
Margin Lending
Margin lending by broker-dealers is subject to the margin rules adopted by the Federal Reserve Board (“Regulation T”) and certain FINRA rules. Futu customers in the U.S. generally trade through margin accounts. Regulation T provides that broker-dealers may only extend credit for the purchase of “margin securities”; generally securities traded on a recognized stock exchange. The initial extension of credit may not exceed 50% of the value of the securities to be purchased. Regulation T requires broker-dealers to impose trading restrictions on accounts that fail to make timely payment for securities.
FINRA rules supplement Regulation T, particularly with respect to the maintenance margin required. In addition, broker-dealers are free to impose their own margin requirements that are more restrictive than those required by Regulation T or FINRA.
Before a customer may trade on margin, the broker-dealer must provide the customer with extensive disclosure about the risks of margin trading and the customer must agree in writing to the margin terms offered by the broker-dealer.
Know Your Customer; Anti-Money Laundering
Under the Bank Secrecy Act and related SEC and FINRA rules, broker-dealers are required to guard against money laundering and terrorist financing. This requires broker-dealers to implement a customer identification program to verify a customer’s identity and to determine if a proposed customer is on any lists of restricted persons with whom business is prohibited. In addition, broker-dealers must adopt and enforce a written anti-money laundering compliance program, reasonably designed to achieve and monitor compliance with the requirements of the Bank Secrecy Act and its implementing regulations. Such programs must include policies and procedures that: (i) can be reasonably expected to detect and cause the reporting of suspicious transactions; (ii) provide for independent testing for compliance, (iii) designate and identify an individual or individuals responsible for implementing and monitoring the day-to-day operations and internal controls of the program and (iv) provide ongoing training for appropriate broker-dealer personnel.
Disclosures to Clients
All broker-dealers that provide any brokerage services to retail customers must provide the customers with certain disclosures in Form CRS. Disclosures in the Form CRS include the nature of the services offered by the broker-dealer, fees and charges, conflicts of interest and whether or not any of the broker-dealer’s personnel have been subjected to disciplinary proceedings. The Form CRS must also be filed with the SEC and made available on the broker-dealer’s website.
Broker-dealers are also required to disclose to their clients in new account documentation and/or through their website various matters such as the risks of investing in foreign securities, the risks of margin trading, the risks of investing in penny stocks, the risks of day trading, any arrangements the broker-dealer may have for payment for order flow and the broker-dealer’s business continuity plan.
SEC and FINRA rules require broker-dealers to provide clients with trade confirmations that comply with the requirements of SEC Rule 10b-10. In addition, clients must be provided with an account statement not less than once a quarter. Clients may consent to electronic delivery of confirmations, statements and other communications from the broker-dealer.
Sales Practices
SEC and FINRA rules prohibit the use of false, deceptive and misleading sales practices. Although neither Futu Inc. nor Futu Clearing solicit or recommend specific trading actions, Futu Inc. does employ limited digital engagement practices in its interactions with retail customers. Such digital engagement practices include offering prizes (of nominal value) for trading activity, as well as “badges” that have no economic value, but may be valued by users as a sign of their trading prowess. The SEC and FINRA are currently conducting an industry-wide review to determine if certain digital engagement practices used by broker-dealers improperly incentivize customers to undertake excessive or risky trading. Following this review, the SEC and/or FINRA might adopt new rules regulating digital engagement practices by broker-dealers.
129
Because neither Futu Inc. nor Futu Clearing make investment recommendations or otherwise solicit specific trading actions, they are not required to comply with the “best interest” provisions of SEC Regulation BI or FINRA’s suitability requirements.
Best Execution
The SEC and FINRA require broker-dealers that execute trades, like Futu Clearing, to use reasonable diligence to obtain for their clients the most favorable terms available under prevailing market conditions. In determining how to best execute an order, the broker-dealer may consider the size of the order, the availability of the security in various markets, liquidity, timing and any other requirements of the client. Broker-dealers that receive third party payments for order flow must ensure that such arrangements do not compromise their duty of obtaining best execution for their clients.
Participation in Underwritten Offerings
Broker-dealers that act as underwriters or selling group members in SEC-registered, underwritten offerings are required to comply with various SEC rules governing such offerings. Such requirements include a prohibition on accepting customer orders prior the SEC declaring the relevant registration statement effective, limitations on the timing and content of marketing materials that may be used in connection with the offering, and restrictions on trading activity during the period immediately preceding and following a new issue or an underwritten offering for a thinly traded stock.
Prevention of Insider Trading
All broker-dealers are required to adopt policies and procedures intended to prevent unlawful trading based on material, non-public information. Neither broker-dealers nor their employees may use material non-public information obtained in the course of their business to trade securities or to provide trading tips to other persons. Such policies and procedures should include a clear statement of the policy provided to all personnel, on-going training, procedures to monitor trading by all personnel and, as appropriate, internal information barriers to prevent the sharing of material non-public information with persons who do not need access to such information.
Protecting Privacy of Customer Data and Information
Regulation S-P requires broker-dealers to provide their customers with a copy of their privacy policy, which describes among other things what non-public information about customers is collected by the broker-dealer, and what non-public information might be shared with affiliates or third parties. With limited exceptions, customers must be provided with an opportunity to opt out of disclosures to third parties. Certain states such as California have imposed additional privacy requirements.
Regulation S-P also requires broker-dealers to adopt policies and procedures designed to safeguard customer data and records from unauthorized access. Broker-dealers are required to implement appropriate cybersecurity measures that include administrative, technical and physical safeguards. The cybersecurity measures must be periodically tested for effectiveness.
Records and Reporting
SEC-registered broker-dealers are subject to extensive recordkeeping and reporting requirements. SEC Rule 17a-3 specifies a range of records that must be maintained, including trading and customer account records, financial records and net capital computations, employee records and copies of all advertisements and written communications with customers. In addition, broker-dealers must ensure that all of their email communications relating to the broker-dealer’s business are transmitted using authorized systems and are archived for future access.
All required records must be preserved for various periods of time specified in SEC Rule 17a-4. Generally, records may be preserved electronically, as long as the electronic system satisfies minimum standards to ensure the records are accessible and not subject to alteration. Certain records may be maintained with third party providers, including cloud services, if the third party agrees to make the records available to the SEC and other regulatory authorities upon request.
130
Broker-dealers must file with the SEC annual reports that include audited financial systems, as well as quarterly financial reports. In addition, net capital computations must be filed on a quarterly or monthly basis, depending upon the nature of the broker-dealer’s business. An additional annual filing is required with FINRA to address the firm’s compliance with its regulatory obligations.
U.S. broker-dealers are also required to report to the SEC and FINRA any customer complaints and legal actions. The broker-dealer must update the reporting to disclose how the matter was resolved.
Supervision
All SEC-registered broker-dealers must adopt written supervisory procedures and implement supervisory controls and procedures designed to enable the broker-dealer to monitor and enforce compliance with applicable regulatory requirements. Such supervisory procedures are required not only by FINRA rules, but also to protect the broker-dealer against customer claims or regulatory sanctions based on the misconduct of its supervised personnel. Supervisory procedures should include, among other things, a designated chief compliance officer, internal inspections, reviews of correspondence and emails, periodic monitoring of customer activity and reasonable investigations of new hires. The broker-dealer must also prohibit its employees from engaging in outside business activities or from maintaining outside securities accounts unless such activity has been disclosed to and approved by the broker-dealer. The broker-dealer must also ensure that it implements an appropriate training program for its personnel that complies with specific requirements delineated by FINRA.
Regulatory Oversight
Broker-dealers conducting business in the United States may be examined at any time by officials from the SEC, FINRA or any state in which the broker-dealer is licensed. Following an examination, the regulatory authority will usually issue a written report discussing any identified deficiencies. The broker-dealer is provided an opportunity to respond to the report. While most deficiencies are resolved through mutually agreed corrective actions, more serious violations may be referred for administrative or civil proceedings. Such proceedings may result in the imposition of fines, cease and desist orders, disgorgement orders, the suspension of personnel or lines of business or the revocation of licenses to conduct business. While broker-dealers have the right to contest proceedings brought against them by regulatory authorities, as a practical matter most such proceedings are resolved through a negotiated settlement. The resolution is a public record, unless the sanction is a fine of US$2,500 or less. Under the Exchange Act, a broker-dealer and its principals may be held responsible for misconduct committed by persons under their supervision. It is fairly common in regulatory enforcement proceedings for a broker-dealer and its supervisory personnel to be sanctioned whenever there has been serious misconduct by any of the broker-dealer’s personnel.
Overview of the Laws and Regulations Relating to Our Business and Operations in Singapore
As we provide online brokerage services in Singapore through our subsidiary, Futu Singapore Pte. Ltd., our business operations are subject to the laws of Singapore. The key laws and regulations which relate to our business and operations in Singapore are summarized as follows:
Regulatory Requirements under the Securities and Futures Act
The Securities and Futures Act 2001, or the SFA, is the principal legislation regulating activities and institutions in the securities and derivatives industry in Singapore.
The SFA is administered by the Monetary Authority of Singapore, or the MAS, which is Singapore’s central bank and integrated financial regulator. As an integrated financial supervisor, the MAS has oversight of all financial institutions in Singapore, including banks, insurers, capital market intermediaries (such as Futu Singapore), and financial advisors. To this end, the MAS also establishes rules for such financial institutions which are implemented through legislation, regulations, directions and notices. MAS guidelines are also formulated and published to encourage best practices among financial institutions in Singapore.
In particular, Part 4 of the SFA provides for the licensing and regulation of certain regulated activities typically carried out by capital markets intermediaries (such as Futu Singapore).
131
Types of Regulated Activities under Part 4 of the SFA
Part 4 of the SFA governs the conduct of regulated activities typically carried out by capital market intermediaries. Under Section 82(1) of the SFA, a person carrying on business in a regulated activity is required to hold a Capital Markets Services License, or CMSL, issued by the MAS, unless an exemption applies. The CMSL system is a modular licensing system, in that an entity will hold one single CMSL covering the different types of regulated activities under the SFA which it engages or intends to engage in.
The categories of
activities regulated under the SFA are set out under Part 1 of the Second Schedule to the SFA as follows:
| (1) | dealing in capital markets products; |
| (2) | advising on corporate finance; |
| (3) | fund management; |
| (4) | real estate investment trust management; |
| (5) | product financing; |
| (6) | providing credit rating services; and |
| (7) | providing custodial services. |
It is an offense for a person to carry on business, or hold himself out as carrying on business, in any regulated activity without the appropriate license issued by the MAS.
In addition, where a CMSL has been granted by the MAS, the grant may be subject to such conditions and restrictions as the MAS thinks fit. It is an offence for a person to contravene any such condition or restriction in the license.
Activities which Futu Singapore is Licensed to Conduct in Singapore
Futu Singapore holds a CMSL (License No. CMS101000) and is licensed under the SFA to conduct the following regulated activities:
| (1) | dealing in capital markets products; |
| (2) | product financing; and |
| (3) | providing custodial services. |
Under the SFA, the term “capital markets products” is defined to include, amongst others, securities,(1) units in a collective investment scheme, derivatives contracts, and spot foreign exchange contracts for the purposes of leveraged foreign exchange trading. The term “dealing in capital markets products” in turn means (whether as principal or agent) making or offering to make with any person, or inducing or attempting to induce any person to enter into or to offer to enter into any agreement for or with a view to acquiring, disposing of, entering into, effecting, arranging, subscribing for, or underwriting any capital markets product. This definition thus captures both the role of executing transactions involving capital markets products as well as the role of soliciting transactions involving capital markets products. Currently, under the CMSL granted to it, Futu Singapore may carry on business in dealing in capital markets products only in respect of securities, units in a collective investment scheme and exchange-traded derivatives contracts.
132
Under the SFA, the term “Product financing” is defined as providing any credit facility, advance or loan to facilitate (directly or indirectly) (a) the subscription or purchase of specified products(2) that are listed or to be listed on an organised market,(3) (b) the purchase of such other specified products as MAS may prescribe, or (c) the continued holding of the specified products mentioned in (a) or (b) (whether or not the specified products are pledged as security).
Notes:
| (1) | Under the SFA, the term “securities” generally refers to shares, debentures, and units in a business trust or any instrument conferring or representing a legal or beneficial ownership interest in a corporation, partnership or limited liability partnership. |
| (2) | Under the SFA, the term “specified products” refers to securities, specified securities-based derivatives contracts or units in a collective investment scheme. |
| (3) | Under the SFA, the term “organised market” typically refers to securities and derivative exchanges, and is defined under the SFA to mean, a place at which, or a facility (whether electronic or otherwise) by means of which, offers or invitations to exchange, sell or purchase derivatives contracts, securities or units in collective investment schemes, are regularly made on a centralised basis, being offers or invitations that are intended or may reasonably be expected to result, whether directly or indirectly, in the acceptance or making, respectively, of offers to exchange, sell or purchase derivatives contracts, securities or units in collective investment schemes (whether through that place or facility or otherwise). The regulatory intention is that non-multilateral markets (i.e. those that operate on a one-to-many basis) are not to be captured with the notion of an organized market. Thus, it is expressly provided that the term “organised market” does not include a place or facility used by only one person to regularly make offers or invitations, or to regularly accept offers, to sell, purchase or exchange derivatives contracts, securities or units in collective investment schemes. |
Under the SFA, the term “providing custodial services” is defined as providing or agreeing to provide any service in relation to specified products, where the person providing the service has, under an arrangement with another person (the customer), possession or control of the specified products of the customer and carries out one or more of the following functions for the customer:
| (a) | settlement of transactions relating to the specified products; |
| (b) | collecting or distributing dividends or other pecuniary benefits derived from ownership or possession of the specified products; |
| (c) | paying tax or other costs associated with the specified products; |
| (d) | exercising rights, including without limitation voting rights, attached to or derived from the specified products; and |
| (e) | any other function necessary or incidental to the safeguarding or administration of the specified products. |
The CMSL granted to Futu Singapore by the MAS is subject to certain conditions.(4)
Notes:
(4) The conditions are as follows:
| 1. | Futu Singapore shall obtain the prior approval of the MAS for any change of its members or shareholdings of its members which will result in any person, alone or acting together with any connected person, being in a position to control not less than 20% of the voting power in Futu Singapore or to hold interest in not less than 20% of the issued shares of Futu Singapore Futu Singapore shall immediately notify the MAS of any other changes of its members or shareholding of its members. |
| 2. | Futu Singapore shall inform MAS of (i) the resignation of its chief executive officer or any of its directors; (ii) any change in the nature of appointment or country of residence of the chief executive officer or any of its directors; and (iii) any change in the business interests or shareholdings of its chief executive officer or any of its directors provided to the MAS in the prescribed form. |
| 3. | Futu Singapore shall not acquire or hold, whether directly or indirectly, an interest of 20% or more of the share capital of any corporation, or establish any branch (whether in Singapore or elsewhere), without first obtaining the prior approval of MAS. |
133
| 4. | Futu Singapore shall immediately inform MAS of any matter which may adversely affect its financial position to a material extent. |
| 5. | Futu Singapore shall conduct its business in such a manner as to avoid conflicts of interests, and should such conflicts arise, shall ensure that they are resolved fairly and equitably. |
| 6. | Prior to the cessation of its business in the regulated activities for which it is licensed, Futu Singapore shall ensure that its liabilities and obligations to all customers have been fully discharged or provided for. |
| 7. | Futu Singapore shall immediately inform the MAS when it becomes aware of the occurrence of any of the following: |
| 8. | Futu Singapore shall produce its books to independent auditors to be selected by the MAS to conduct any audit on Futu Singapore All expenses arising from such audit shall be borne by Futu Singapore. |
| 9. | Futu Singapore shall give written notice to MAS seven days prior to the execution of an agreement for the purchase, sale, merger or any other business combination of all or any part of the business (where such part could operate as a viable business enterprise if it were a stand-alone entity) in a regulated activity under the SFA for which its CMSL is granted. Where any transaction, as described in the foregoing, is not documented in an agreement, Futu Singapore shall give written notice to MAS seven days prior to the execution of the transaction. |
10. | Futu Singapore shall ensure that any person it employs or appoints to act as its representative in respect of any regulated activity for which Futu Singapore is licensed to provide is an appointed, temporary or provisional representative in respect of that regulated activity. |
11. | Futu Singapore shall not carry on any moneylending without the prior approval of the MAS. |
12. | Futu Singapore shall inform MAS promptly when it has fewer than 2 full-time appointed representatives in respect of each relevant regulated activity under the SFA. |
13. | Futu Singapore shall provide MAS with a Letter of Responsibility, Letter of Undertaking, Banker’s Guarantee and/or Professional Indemnity Insurance, as may be required by MAS and in such form as MAS may require. Futu Singapore shall ensure that such Letter of Responsibility, Letter of Undertaking, Banker’s Guarantee and/or Professional Indemnity Insurance, as may be required by MAS, remain(s) in force as long as the license remains valid. |
14. | Futu Singapore and its representatives shall at all times, comply with all foreign laws and regulations that apply to the activities that they conduct. |
15. | Futu Singapore must ensure that each of its appointed, temporary or provisional representatives only carries on business in dealing in capital markets products in the types of capital markets product that are indicated against the name of that representative within the public register of representatives. For this purpose, the capital markets products are limited to the following classes: |
(a)securities;
(b)units in a collective investment scheme;
(c)exchange-traded derivatives contracts;
(d)over-the-counter derivatives contracts; or
(e)spot foreign exchange contracts for the purposes of leveraged foreign exchange trading.
16. | Futu Singapore must notify the MAS of any addition to the list of capital markets products indicated against its appointed representative’s name in the public register of representatives, by lodging a notice in the prescribed form. |
17. | Futu Singapore shall, no later than the next business day after the day on which any of its appointed representatives, provisional representatives or temporary representatives has ceased to carry on business in dealing in capital markets products in respect of any or all types of capital markets products indicated against his name in the public register of representatives, notify the MAS by lodging a notice in the prescribed form. |
18. | Futu Singapore must carry on business in dealing in capital markets products only in respect of capital markets products that are securities, units in a collective investment scheme and exchange-traded derivatives contracts. Where Futu Singapore intends to carry on business in dealing in capital markets products other than the aforesaid, it must seek MAS’ approval by lodging a notice in the prescribed form. The MAS may require Futu Singapore to furnish it with such information or documents as the MAS considers necessary. |
134
19. | Where Futu Singapore ceases to carry on business in dealing in capital markets products in respect of any particular type of capital markets products, but has not ceased to carry on business in dealing in capital markets products in the remaining types of capital markets products, Futu Singapore must notify MAS of such cessation by lodging a notice in the prescribed form not later than 14 days from the date of cessation. |
20. | Where Futu Singapore has commenced carrying on business in dealing in capital markets products in respect of some types of capital markets products but not others for which it is allowed to deal in under its license by the end of the period of 6 months from the date on which its license was granted (or such longer period as the MAS may allow in any particular case), Futu Singapore must immediately lodge with the MAS a notice in the prescribed form. |
21. | Where the MAS varies the types of capital markets products in respect of which Futu Singapore carries on business in dealing after receiving the request from Futu Singapore, the MAS may issue a new license to Futu Singapore which reflects the types of capital markets products in respect of which it carries on business in dealing. |
22. | Futu Singapore shall satisfy itself of compliance with all relevant laws and requirements in the relevant foreign jurisdictions, before it starts offering products and services to investors residing in that foreign jurisdiction. |
Representatives, Directors, and CEO Requirements
Under Section 99B(1) of the SFA, individuals who are employed by or who are acting for a CMSL holder in Singapore to carry out the regulated activities are required to be registered with MAS as appointed, provisional or temporary representatives under the SFA, unless otherwise exempted.
In addition, pursuant to the MAS Guidelines SFA 04-G01 on Criteria for the Grant of a Capital Markets Services License Other than for Fund Management and Real Estate Investment Trust Management (last revised on October 8, 2018), Futu Singapore is required, amongst other things, to employ at least two full-time individuals as appointed representatives in respect of each of the regulated activities which it is being licensed to conduct. Futu Singapore is also required to ensure that its board of directors comprise a minimum of two directors, at least one of whom is resident in Singapore. The chief executive officer of Futu Singapore must also be resident in Singapore. The approval of the MAS is also required for the appointment or change of the chief executive officer, all resident directors, and all directors who is directly responsible for Futu Singapore’s business in Singapore.
“Fit and Proper” Requirement
Persons applying to the MAS for a CMSL under the SFA, as well as its directors, representatives, and shareholders, must satisfy the MAS Fit and Proper Criteria, and continue to satisfy the said criteria after the grant of the CMSL by the MAS. Generally, a fit and proper person refers to a person who is financially sound, competent, honest, and has not been in breach of relevant laws and regulations. MAS administers this regime through a set of Fit and Proper Guidelines which apply to various classes of regulated entities (including CMSL holders).
Base Capital Requirements
A corporation granted a CMSL in respect of regulated activities shall at all times meet the base capital requirement thresholds under the Securities and Futures (Financial and Margin Requirements for Holders of Capital Markets Services Licenses) Regulations (“SF(FMR)R”), in respect of the regulated activities for which it is licensed to conduct. The base capital requirement thresholds applicable to the regulated activities carried on by Futu Singapore are set out under the First Schedule to the SF(FMR)R as follows:
| Base capital | |
Regulated activity | requirement (SG$) | |
Dealing in capital markets products that are securities, units in a collective investment scheme or exchange-traded derivatives contracts and the applicant is not a member of an approved exchange.(5) |
| 1,000,000 |
Carrying out product financing. |
| 1,000,000 |
Providing custodial services. |
| 1,000,000 |
Notes:
(5) Under the SFA, an “approved exchange” means a corporation that is approved by the MAS under the SFA as an approved exchange. An example of such an approved exchange is the Singapore Exchange Securities Trading Limited, or SGX.
135
Generally, where more than one base capital requirement is applicable to a CMSL holder, the highest of such base capital requirements will apply. Hence, the base capital requirement of Futu Singapore is S$1 million.
By Regulation 4 of the SF(FMR)R, a CMSL holder shall not cause or permit its base capital to fall below the base capital requirement applicable to it. Where the base capital falls below the base capital requirement or where the CMSL holder becomes aware that the base capital will fall below the base capital requirement, the MAS must be notified immediately. Failure to comply with base capital requirements entail serious consequences and may jeopardise the CMSL itself. Hence, in view of this obligation, it is generally prudent for a CMSL holder to maintain an additional capital buffer over and above the minimum base amount.
Risk Capital Requirements
Furthermore, a CMSL holder shall at all times meet the risk-based capital requirement in the SF(FMR)R upon obtaining its license. The particular capital requirements are generally based on various risk factors faced by the CMSL holder, and the risk measurements are proxied from various items of information within the CMSL holder’s financial statements. In this regard, under Regulations 6 and 7 of the SF(FMR)R, a CMSL holder shall:
| (a) | not cause or permit its financial resources (as defined in the SF(FMR)R and by notices issued by MAS) to fall below the total risk requirement (as defined in the SF(FMR)R and by notices issued by MAS); and |
| (b) | immediately notify the MAS if its financial resources fall below 120% of its total risk requirements. |
Continuing Obligations
A holder of a CMSL under Part IV of the SFA must comply with various ongoing operational obligations, set out in the SFA, in subsidiary legislation made under the SFA, in other regulatory instruments issued by MAS as well as the specific conditions set out in the CMSL itself. The ongoing business conduct compliance obligations would differ depending on the type of regulated activity carried on by the holder of the CMSL. In respect of Futu Singapore, these include, but are not limited to, the following key requirements under the Securities and Futures (Licensing and Conduct of Business) Regulations, or the SF(LCB)R:
| (a) | maintenance of a minimum security deposit in the sum of S$100,000 with the MAS (Regulation 7 of the SF(LCB)R); |
| (b) | implementing, and ensuring compliance with, effective written policies on all operational areas, including financial policies, accounting and internal controls, and internal auditing (Regulation 13(b)(i) of the SF(LCB)R); |
| (c) | identifying, addressing and monitoring risks associated with trading or business activities (Regulation 13(b)(iii) of the SF(LCB)R); |
| (d) | ensuring that its business activities are subject to adequate internal audit (Regulation 13(b)(iv) of the SF(LCB)R); |
| (e) | observing detailed book-keeping and record-keeping obligations (Regulation 39 of the SF(LCB)R); |
| (f) | providing of statements to customers (Regulation 40 of the SF(LCB)R); and |
| (g) | observing regulations on product advertisements (Regulation 46 of the SF(LCB)R). |
Licensing Regime under the Financial Advisers Act
For completeness, the provision of financial advisory services is regulated in Singapore under the Financial Advisers Act 2001 (“FAA”), and its related subsidiary legislation.
Under Section 6(1) of the FAA, a person is not to act as a financial adviser in Singapore in respect of any financial advisory services unless he is authorised to do so in respect of that financial advisory service by a financial adviser’s license (“FAL”), or is an exempt financial adviser. Further, under Section 6(4) of the FAA, a person who contravenes Section 6(1) will be liable on conviction to a maximum fine of S$75,000 or imprisonment for a term of up to 3 years or both.
136
The term “financial adviser” generally refers to a person who carries on a business of providing any financial advisory service under the FAA. There are currently 3 types of financial advisory services under the FAA:
| a. | advising others, either directly or through publications or writings, and whether in electronic, print or other form, concerning any investment product;(6) |
| b. | advising others by issuing or promulgating research analyses or research reports, whether in electronic, print or other form, concerning any investment product; and |
| c. | arranging of any contract of insurance in respect of life policies (other than a contract of reinsurance). |
As at the date of this annual report, Futu Singapore does not hold a FAL and is not an exempt financial adviser under the FAA. Accordingly, it is important to note that Futu Singapore is not authorised in Singapore to engage in the activities licensable under the FAA.
Notes:
| (6) | Under the FAA, “investment product” includes any capital markets products, spot foreign exchange contracts other than for the purposes of leveraged foreign exchange trading, and any life policy. |
Anti-Money Laundering And Counter-Terrorist Financing (“AML/CTF”)
Sector-specific requirements applicable to capital markets intermediaries
In Singapore, financial institutions which are licensed by the MAS are generally required to comply with the applicable anti-money laundering and counter-terrorist financing laws and regulations in Singapore as well as various notices and guidelines. In particular, Futu Singapore as a CMSL holder will be required to comply with the Notice on Prevention of Money Laundering and Countering the Financing of Terrorism – Capital Markets Intermediaries (“SFA 04-N02”) issued by the MAS, which should be read together with the Guidelines to MAS Notice SFA 04-N02 (collectively, the “AML/CTF Notices and Guidelines”).
The AML/CTF Notices and Guidelines establish a framework within which CMSL holders are to design and develop their own AML/CTF policies, procedures and controls to help prevent money laundering and terrorism financing in Singapore. A CMSL holder should, among other things:
| (a) | take appropriate steps to identify, assess and update its money laundering and terrorism financing risks in relation to the launch or use of new products, new business practices, new delivery mechanisms, or new or developing technologies, and to ensure that appropriate measures and controls are implemented to mitigate and manage such risks; |
| (b) | conduct anti-money laundering and customer due diligence (“CDD”) checks on all new customers (which checks must extend to the beneficial owners, connected parties of the customer and persons appointed to act on the customer’s behalf), and update its CDD checks on existing customers from time to time; |
| (c) | perform such CDD checks where the licensed corporation first establishes business relations with any customer, where the licensed corporation undertakes any transaction of a value exceeding S$20,000 for any customer who has not otherwise established business relations with it, where there is a suspicion of money laundering or terrorism financing, or where the licensed corporation has doubts about the veracity or adequacy of any information previously obtained; |
| (d) | reserve the right to request for such information as deemed necessary to verify the identity, tax status and/or source of payment of a customer in order to comply with any applicable law or regulation of any jurisdiction; |
137
| (e) | implement internal risk management systems, policies, procedures and controls to determine if particular business relations with or transactions for any customer presents a higher risk for money laundering or terrorism financing; |
| (f) | conduct on-going monitoring of activities of its customers to ensure that they are consistent with the nature of business, the risk profile and source of funds, as well as identify transactions that are complex, large or unusual, or patterns of transactions that have no apparent economic or lawful purpose; |
| (g) | conduct comprehensive on-going screening against the United Nations watch lists, other relevant money laundering and terrorism financing sources and lists and information provided by the MAS or other relevant authorities in Singapore; and |
| (h) | report transactions suspected to contain the proceeds of criminal conduct or that is connected in any way with money laundering, tax evasion or terrorist financing to the Suspicious Transactions Reporting Office and the MAS, and document the basis for its assessment and the decision to report the transaction. |
Aside from the AML/CTF Notices and Guidelines, Singapore’s AML/CTF legal framework is governed by a patchwork of legal instruments. We set out below the key legislations in Singapore applicable to Futu Singapore which concern money laundering and terrorist financing.
Corruption, Drug Trafficking and Other Serious Crimes (Confiscation of Benefits) Act
The Corruption, Drug Trafficking and Other Serious Crimes (Confiscation of Benefits) Act 1992 (“CDSA”) criminalises money laundering and organises money laundering offences into two main groups: drug-related offences and other criminal offences. In particular, Part 6 of the CDSA criminalises the laundering of proceeds generated by drug trafficking and criminal conduct via the following principal offences:
| (a) | the assistance of another person in retaining the benefit of drug dealing or criminal conduct (Sections 50 and 51 of the CDSA); |
| (b) | the acquisition, possession, use, concealment or transfer of the benefits of drug dealing or criminal conduct(Sections 53 and 54 of the CDSA); and |
| (c) | the possession or use of property reasonably suspected to be benefits of drug dealing or criminal conduct (Section 55 of the CDSA). |
Upon conviction of an offence under Sections 50, 51, 53 or 54 of the CDSA, individuals will be liable to a maximum fine of S$500,000 or imprisonment for a term of up to 10 years or both, while non-individuals will be liable to a maximum fine of S$1 million or twice the value of the benefits of drug dealing or criminal conduct in respect of which the money laundering offence was committed, whichever is higher. If convicted under Section 55 of the CDSA, individuals will be liable to a maximum fine of S$150,000 or imprisonment for a term of up to 3 years, or both, while non-individuals will be liable to a maximum fine of S$300,000.
In addition to any criminal liability, Section 6 of the CDSA also allows for the confiscation of proceeds of crime. In particular, a confiscation, restraint or charging order may be made by the court in respect of realisable property. A confiscation order under Section 6 is an order for the defendant to pay an amount of money assessed to correspond to the value of the benefit he or she derived from drug dealing or criminal conduct, a restraint order under Section 19 serves to prohibit any person from dealing with realisable property, and a charging order under Section 20 (applicable to immovable property and to capital markets products) serves to secure payment of any amount payable under a confiscation order.
In terms of reporting requirements, Section 45(1) of the CDSA provides for the mandatory reporting of suspicious transactions when a person, in the course of his or her trade, profession, business or employment, knows or has reasonable grounds to suspect money laundering. Suspicious transaction reports are to be made to the Commercial Affairs Department of the Singapore Police Force. A failure to report a suspicious transaction would constitute an offence under Section 45(3) of the CDSA. Individuals will be liable on conviction to a fine not exceeding S$250,000 or to imprisonment for a term not exceeding 3 years or to both, while non-individuals would be liable on conviction to a fine not exceeding S$500,000.
138
The CDSA also provides for the offence of tipping-off. Section 57 of the CDSA provides that it is an offence if: (i) a person, who knows or reasonably suspects that an authorised officer is acting or proposing to act in a money laundering investigation, discloses, to a second person, any information that is likely to prejudice that investigation or proposed investigation; or (ii) a person, who knows or reasonably suspects that a suspicious transaction report has been filed, discloses to a second person, any information that is likely to prejudice any investigation that might be conducted following the suspicious transaction report. A contravention of Section 57 will lead to an offence, and a fine not exceeding S$250,000 or to imprisonment for a term not exceeding 3 years or to both.
Terrorism (Suppression of Financing) Act
The Terrorism (Suppression of Financing) Act 2002 (“TSOFA”) implements within Singapore the provisions of the International Convention for the Suppression of Financing of Terrorism, as well as resolutions of the United Nations (“UN”) Security Council concerning terrorism-related sanctions. It broadly operates in parallel with the CDSA, and like the CDSA, it also provides for mandatory reporting of suspicious transactions. Transactions reported under the TSOFA are also made to the Commercial Affairs Department of the Singapore Police Force.
The TSOFA sets out various actions which are deemed terrorist financing acts and constitute offence under the TSOFA. Broadly speaking, the TSOFA criminalises the handling of terrorist property and the provision of services (including financial support) for terrorist activity. This effectively prohibits any and all dealings with terrorists and terrorist property, including the provision of services supporting terrorism. As such, financial institutions must ensure that they do not, inadvertently or otherwise, have dealings with persons or entities which have been designated as terrorists under the TSOFA.
The TSOFA also has a designation regime, whereby certain individuals and entities may be designated as terrorists by the Singapore government or by the UN Security Council.
Sanctions
Within the financial sector, the UN sanctions are given effect to via regulations issued by the MAS pursuant to Section 27A of the Monetary Authority of Singapore Act 1970 (“MAS Act”). As at the date of this annual report, the MAS sanctions regulations which have been issued pursuant to Section 27A of the MAS Act are as follows:
| (a) | MAS (Freezing of Assets of Persons – Democratic Republic of the Congo) Regulations 2006 (S155/2006); |
| (b) | MAS (Freezing of Assets of Persons – South Sudan) Regulations 2015 (S776/2015); |
| (c) | MAS (Freezing of Assets of Persons – Sudan) Regulations 2006 (S553/2006); |
| (d) | MAS (Freezing of Assets of Persons – Yemen) Regulations 2015 (S109/2015); |
| (e) | MAS (Sanctions and Freezing of Assets of Persons – Democratic People’s Republic of Korea) Regulations 2016 (S275/2016); |
| (f) | MAS (Sanctions and Freezing of Assets of Persons – Iran) Regulations 2016 (S276/2016); and |
| (g) | MAS (Sanctions and Freezing of Assets of Persons – Somalia) Regulations 2010 (S706/2010). |
While specific provisions may differ, broadly speaking, these above regulations generally:
(ii)prohibit financial institutions from entering into transactions that have a specific purpose which is being targeted by the sanctions rule; or
(iii)require financial institutions to freeze assets that may be in their possession or control, where the assets belong to or are controlled by a sanctioned person or where the assets are for the specific purpose that the sanctions rule is targeting, and to notify the authorities accordingly.
139
The failure to comply with any MAS sanctions regulation is an offence under Section 27A(5) of the MAS Act, for which the financial institution will be liable on conviction to a fine of up to S$1 million.
Employees
The Employment Act 1968 (the “EA”) is regulated by the Ministry of Manpower (the “MOM”) and sets out the basic terms and conditions of employment and the rights and responsibilities of employers as well as employees who are covered under the EA.
In particular, Section 35 of the Employment Act provides that Part 4 of the EA, which sets out requirements for rest days, hours of work and other conditions of service, apply in respect of workmen who receive monthly basic salaries not exceeding S$4,500 and employees (other than workmen) who receive monthly basic salaries not exceeding S$2,600.
Section 38(8) of the EA provides that an employee is not allowed to work for more than 12 hours in any one day except in specified circumstances, such as where the work is essential to the life of the community, defence or security. In addition, Section 38(5) of the EA limits the extent of overtime work that an employee can perform to 72 hours a month. An employer who breaches the above provisions shall be guilty of an offence and shall be liable on conviction to a fine not exceeding S$5,000, and for a second or subsequent offence to a fine not exceeding S$10,000 or to imprisonment for a term not exceeding 12 months or to both, pursuant to Section 53 of the EA.
Employment of Foreign Manpower Act
The employment of foreign workers in Singapore is governed by the Employment of Foreign Manpower Act 1990 (the “EFMA”) and is regulated by the MOM.
In Singapore, under Section 5(1) of the EFMA, no person shall employ a foreign employee unless he has obtained a valid work pass which allows the foreign worker to work for him. Section 5(6) of the EFMA provides that any person who fails to comply with or contravenes Section 5(1) of the EFMA shall be guilty of an offence and shall (a) be liable on conviction to a fine not less than S$5,000 and not more than S$30,000 or to imprisonment for a term not exceeding 12 months or to both; and (b) on a second or subsequent conviction, (i) in the case of an individual, be punished with a fine of not less than S$10,000 and not more than S$30,000 and with imprisonment for a term of not less than one month and not more than 12 months; or (ii) in any other case, be punished with a fine not less than S$20,000 and not more than S$60,000.
An employer of foreign workers is also subject to, amongst others, the provisions set out in the EA, the EFMA, the Immigration Act 1959 (the “Immigration Act”) and the regulations issued pursuant to the Immigration Act.
Central Provident Fund Act
The Central Provident Fund (the “CPF”) system is a mandatory social security savings scheme funded by contributions from employers and employees. Pursuant to the Central Provident Fund Act 1953 (the “CPFA”), an employer is obliged to make CPF contributions for all employees who are citizens or permanent residents of Singapore who are employed in Singapore under a contract of service and employed under a permanent, part-time or casual basis (with the exception of a contract of service or other agreement entered into in Singapore as a master, a seaman or an apprentice in any vessel where the owners have been exempted from the provisions of the CPFA).
CPF contributions are required for both ordinary wages and additional wages (subject to the respective CPF contribution ceilings) of employees at the applicable prescribed rates which are dependent on, inter alia, the amount of monthly wages and the age of the employee. Ordinary wages are wages due wholly or exclusively for an employee’s employment in a month and are payable before the due date of CPF contributions for that month, whereas additional wages are wages which are not granted wholly and exclusively for the employment in a month, such as annual bonus and leave pay.
140
Under Section 7 of the CPFA, an employer shall pay both the employer’s and employee’s shares of the monthly CPF contribution. However, pursuant to Section 7(2) of the CPFA, an employer is entitled to recover its employee’s share of the CPF contribution by deducting such a share from the wages of the employee. An employer who fails to pay the CPF contributions in accordance with the CPFA shall be guilty of an offence and may be liable on conviction to a fine not exceeding S$10,000 or to imprisonment for a term not exceeding 7 years or to both, pursuant to Section 7(3) of the CPFA.
Personal Data Protection Act
The Personal Data Protection Act 2012 (“PDPA”) is the main legislation governing the protection and handling (collection, storage, use or onward disclosure) of personal data in Singapore. The PDPA also established the Personal Data Protection Commission (“PDPC”) to administer and enforce the PDPA.
Under Section 2 of the PDPA, “personal data” means any data, whether true or not, about an individual who can be identified from that data, or from that data and some other information to which an organization has or is likely to have access.
Under the PDPA, an organisation will have to comply with the following general obligations when dealing with personal data:
| (a) | obtain the consent of the individual before collecting, using or disclosing his personal data for a purpose. Consent is not considered given unless the purpose of the collection, use or disclosure is notified to the individual and his consent is obtained in relation to such notified purpose; |
| (b) | collect, use or disclose personal data about an individual only for purposes that a reasonable person would consider appropriate and, if applicable, have been notified to the individual concerned; |
| (c) | notify the individual of the purposes for which an individual’s personal data is intended to be collected, used or disclosed on or before such collection, use or disclosure; |
| (d) | give an individual reasonable access to his or her own personal data which the organization has in its possession or control (including informing the individual of the ways in which his personal data has been used or disclosed over the past year); |
| (e) | correct errors and omissions in the personal data of an individual if the individual so requests; |
| (f) | make reasonable effort to ensure that personal data collected by it is accurate and complete; |
| (g) | take reasonable security measures to protect the personal data from unauthorised access, collection, use, disclosure, tampering or disposal, and the loss of any storage medium or device on which the personal data is stored; |
| (h) | not retain personal data or to remove the means by which personal data can be associated with particular individuals, as soon as it is reasonable to assume that the original purpose of the collection is no longer served by retention and that retention is also no longer needed for legal or business purposes; |
| (i) | ensure that when personal data is transferred out of Singapore to another country, a standard of protection comparable to that under Singapore law is given to the transferred personal data; |
| (j) | notify the PDPC of a data breach that results in or is likely to result in significant harm to an affected individual or that is or is likely to be of a significant scale; and |
| (k) | implement policies and procedures to comply with the PDPA and to make information about such policies and procedures publicly available. |
141
In addition to the obligations above, the PDPA has also established a Do-Not-Call Registry (“DNC Registry”) under Part 9 of the PDPA, which allows individuals to register their Singapore telephone numbers to opt out of receiving marketing phone calls, mobile text messages and faxes from organisations. Under Section 43 of the PDPA, no person shall send a “specified message” addressed to a Singapore telephone number unless it has been confirmed that the number is not listed on the relevant DNC Registry. A “specified message” is defined as one that, among others, relates to offering, supplying, advertising or promoting any goods, service, land, interest in land, business opportunity or investment opportunity.
If the PDPC finds that an organisation has intentionally or negligently failed to comply with its obligations under the PDPA, it may require, by written notice, the organisation to pay a financial penalty. In the case of organisations, the amount of financial penalty will be up to S$1 million (or in due course, up to S$1 million or 10% of the organisation’s annual turnover in Singapore, whichever is higher).
In any case, whenever there is non-compliance, the PDPC has the power under Section 48I(2) of the PDPA to issue binding directions to organisations to stop collecting, using or disclosing personal data in contravention of the PDPA, to destroy personal data collected in contravention of the PDPA, or to comply with any direction of the PDPC to provide access to or to correct personal data.
Failure to comply with the requirements of the PDPA may also separately attract civil liability. A person who suffers loss or damage directly as a result of a breach by an organization of various provisions of the PDPA is able under Section 48O to bring an action against the organisation in a civil court for compensation.
Laws and Regulations Relating to Companies in Singapore
Our Singapore subsidiary, Futu Singapore, is incorporated and governed under the provisions of the Companies Act 1967 (the “Companies Act”). The Companies Act generally governs, amongst others, matters relating to the status, power and capacity of a company, shares and share capital of a company (which includes issue of new shares (including preference shares), treasury shares, share buybacks, redemption, share capital reduction), declaration of dividends, financial assistance, directors and officers and shareholders of a company (including meetings and proceedings of directors and shareholders, dealings between such persons and the company), protection of minority shareholders’ rights, accounts, arrangements, reconstructions and amalgamations, winding up and dissolution. Members of a company are also subject to, and are bound by the provisions in its constitution.
In addition, members of a company are subject to, and bound by, the provisions of the constitution of the company. The constitution of a company contains, inter alia, provisions relating to some of the matters in the foregoing paragraph, transfers of shares as well as sets out the rights and privileges attached to the different classes of shares of the company (if applicable).
Dividend Distributions
Our operations in Singapore are conducted via our Singapore subsidiary, Futu Singapore. Pursuant to Section 403 of the Companies Act, dividends are only payable out of profits. Typically, the directors will recommend a particular rate of dividend and the company in general meeting will declare the dividend subject to the maximum recommended by the directors.
Singapore adopts a one-tier corporate tax system under which the tax collected from corporate profits is a final tax and the after-tax profits of a company resident in Singapore can be distributed to its shareholders as tax-exempt dividends. Such dividends are tax-exempt in the hands of the shareholders, irrespective of whether the shareholder is a company or an individual and whether or not the shareholder is a Singapore tax resident. Singapore does not currently impose withholding tax on dividends paid to resident or non-resident shareholders.
Singapore Taxation
The following summary of the laws and regulations relating to taxation in Singapore is based on laws, regulations and interpretations presently in effect. The laws, regulations and interpretations, however, may change at any time, and any change could be retroactive. These laws and regulations are also subject to various interpretations and the relevant tax authorities or the courts of Singapore may later disagree with the explanations or conclusions set out below. This summary is not intended to constitute a complete or exhaustive description of all of the Singapore tax considerations and do not purport to deal with the tax consequences applicable to all categories of investors of the notes. It is not intended to be and does not constitute legal or tax advice.
142
Corporate Income Tax
The prevailing corporate tax rate in Singapore is 17% with effect from Year of Assessment 2010. In addition, the partial tax exemption scheme for Year of Assessment 2019 and before applies on the first S$300,000 of normal chargeable income; specifically 75% of up to the first S$10,000 of a company’s normal chargeable income, and 50% of up to the next S$290,000 is exempt from corporate tax. Starting from Year of Assessment 2020, the partial tax exemption scheme applies on the first S$200,000 of a company’s normal chargeable income; specifically 75% of up to the first S$10,000 of a company’s normal chargeable income, and 50% of up to the next S$190,000 is exempt from corporate tax. The remaining chargeable income (after the partial tax exemption) will be taxed at 17%. For the Years of Assessment 2019 and 2020, companies will be granted a corporate income tax rebate of 20% and 25% respectively of the tax payable for the year of assessment, subject to a cap of S$10,000 and S$15,000 respectively per year of assessment. Singapore has a tax exemption scheme for new start-up companies to support entrepreneurship and help the growth of local enterprises. Where any of the first three (3) years of assessment falls in or after Year of Assessment 2020, there will be 75% exemption on the first S$100,000 of normal chargeable income, and a further 50% exemption on the next S$100,000 of normal chargeable income.
Futu Singapore is subject to Singapore corporate income tax at a rate of 17%.
Goods and Services Tax (“GST”)
GST in Singapore is a consumption tax that is levied on import of goods into Singapore, as well as nearly all supplies of goods and services in Singapore at a prevailing rate of 7%.
143
C. Organizational Structure
The following diagram illustrates our corporate structure, including our significant subsidiaries and the VIE, as of the date of this annual report:

Note:
(1) | Mr. Leaf Hua Li and Ms. Lei Li hold 85% and 15% equity interests in Shenzhen Futu, respectively. Mr. Li is the founder, chairman and chief executive officer of our company and Ms. Li is Mr. Li’s spouse. |
(2) | Each of Futu Holdings Limited, Futu Financial Limited, Futu Lending Limited, Futu Network Technology Limited and Futu Securities (Hong Kong) Limited owns 20% of the share capital in Futu Trustee Limited. |
144
Contractual Arrangements with the VIE and Its Shareholders
On September 30, 2021, a termination agreement was entered into among the WFOE, the VIE and its shareholders, pursuant to which the parties agreed to terminate the prior contractual arrangements and replaced it with a new set of agreements containing substantially the same terms. The following is a summary of the currently effective contractual arrangements by and among the WFOE, the VIE and its shareholders. These contractual arrangements enable us to (i) exercise effective control over the VIE; (ii) receive substantially all of the economic benefits of the VIE; and (iii) have an exclusive option to purchase all or part of the equity interests in and/or assets of the VIE when and to the extent permitted by PRC laws.
Exclusive Business Cooperation Agreement. Pursuant to the exclusive business cooperation agreement entered into September 30, 2021 by and among the WFOE, the VIE and its shareholders, the VIE engages the WFOE as the exclusive service provider of technical support, consulting services and other services to the VIE. The VIE and its shareholders undertake that without the WFOE’s prior written consent, the VIE shall not directly or indirectly obtain from any third party any services identical to or similar to those provided by the WFOE under the agreement, and shall not enter into any similar partnership with any third party with respect to the matters described in the agreement. The VIE agrees to pay a service fee at an amount equivalent to 100% of the consolidated gross profits of the VIE for any fiscal year after offsetting the accumulated losses of the VIE and its subsidiaries in the previous fiscal years (if any) and after deducting working capital, expenditure, taxes and other statutory contributions required in any fiscal year . Unless otherwise terminated in accordance with the terms of this agreement or otherwise agreed by the WFOE, this agreement will remain effective. During the term of the agreement, each of the VIE and the WFOE shall renew its operation term prior to the expiration thereof so as to enable this agreement to remain effective. This agreement shall be terminated upon the expiration of the operation term of a party if the application for the renewal of its operation term is not approved by the relevant government departments.
Equity Interest Pledge Agreement. Pursuant to the equity interest pledge agreement entered into on September 30, 2021 by and among the WFOE, the VIE and its shareholders, each shareholder of the VIE agrees that, during the term of this agreement, he or she will not dispose of the pledged equity interests or create or allow any encumbrance on the pledged equity interests without the prior written consent of the WFOE. The equity interest pledge agreement will remain effective until the latter of the full payment of all secured debt under the agreement and the VIE and its shareholders discharge all their obligations under the contractual arrangements. As of the date of this annual report, each shareholder of the VIE has completed registration of the pledge of his or her equity interest in the VIE to the WFOE.
Power of Attorney. Pursuant to the power of attorney entered into by and among the WFOE, the VIE and its shareholders on September 30, 2021, each shareholder of the VIE irrevocably authorized the WFOE to exercise such shareholder’s rights in the VIE, including without limitation, the power to participate in and vote at the VIE’s shareholder’s meetings, the power to nominate and appoint the directors, senior management, and other shareholders’ voting rights permitted by the VIE’s articles of association.
Exclusive Option Agreement. Pursuant to the exclusive option agreement entered into on September 30, 2021, by and among the WFOE, the VIE and its shareholders, each shareholder of the VIE has irrevocably granted the WFOE an exclusive option, to the extent permitted by PRC laws and exercisable at the WFOE’s discretion at any time, to purchase or designate another person to purchase all or part of such shareholder’s equity interests in the VIE. Unless PRC laws and/or regulations require valuation of the VIE’s equity interests, the purchase price shall be the greater of (i) the actual amount of capital paid by the VIE’s shareholders in respect of the equity to be purchased or (ii) the lowest price permitted by the applicable PRC laws. Each shareholder of the VIE undertakes that, without the prior written consent of the WFOE, he or she will not, among other things, (i) create any pledge or encumbrance on his or her equity interests in the VIE, (ii) transfer or otherwise dispose of his or her equity interests in the VIE, (iii) change the VIE’s registered capital, (iv) amend the VIE’s articles of association, (v) liquidate or dissolve the VIE, or (vi) distribute dividends to the shareholders of the VIE. In addition, the VIE undertakes that, without the prior written consent of the WFOE, it will not, among other things, dispose of its material assets, provide any loans to any third parties, enter into any material contract (except for the contract concluded in the normal course of business), or create any pledge or encumbrance on any of its assets, or transfer or otherwise dispose of its material assets. This agreement shall be terminated upon and only upon the occurrence of any of the following circumstances: (i) the WFOE unilaterally terminates this agreement in accordance with this agreement; (ii) all equity interests held by the shareholders of the VIE or their successors or permitted transferees have been transferred to the WFOE and/or any other person designated by the WFOE in accordance with this agreement; and (iii) in accordance with the requirements of the relevant PRC laws.
145
Spousal Consent Letters. The spouses of the shareholders of the VIE have each signed a spousal consent letter. Under the spousal consent letter, the signing spouse unconditionally and irrevocably approved the execution by his or her spouse of the above-mentioned equity interest pledge agreement, exclusive option agreement and power of attorney, as applicable, and that his or her spouse may perform, amend or terminate such agreements without his or her consent. Moreover, the spouse confirmed he or she has no rights, and will not assert in the future any right, over the equity interests in the VIE held by his or her spouse. In addition, in the event that the spouse obtains any equity interest in the VIE held by his or her spouse for any reason, he or she agrees to be bound by and sign any legal documents substantially similar to the contractual arrangements entered into by his or her spouse, as may be amended from time to time.
As a result of these contractual agreements, we control and receive the economic benefits of the business operations of the VIE and its subsidiaries, which is not equivalent to equity ownership in the VIE and its subsidiaries. Under U.S. GAAP, a company is deemed the primary beneficiary of and can consolidate the results of a VIE when the company, or its subsidiary, through contractual arrangements, has the power to direct the activities that most significantly impact the VIE’s economic performance, bears the risks of and enjoys the rewards normally associated with ownership of the VIE. Accordingly, we are the primary beneficiary of the VIE for accounting purposes and consolidate the financial results of the VIE and its subsidiaries in our consolidated financial statements in accordance with U.S. GAAP. Neither we nor our investors own any equity ownership in, direct foreign investment in, or control of the VIE as a result of the WFOE’s contractual agreements with the VIE and its shareholders and these agreements have not been tested in a court of law in the PRC.
These contractual arrangements may not be as effective as direct ownership in providing us with control over the VIE. If the VIE or its shareholders fail to perform their respective obligations under these contractual arrangements, our recourse to the assets held by the VIE is indirect and we may have to incur substantial costs and expend significant resources to enforce such arrangements in reliance on legal remedies under PRC law. These remedies may not always be effective, particularly in light of uncertainties in the PRC legal system. Furthermore, in connection with litigation, arbitration or other judicial or dispute resolution proceedings, assets under the name of any of record holder of equity interest in the VIE, including such equity interest, may be put under court custody. As a consequence, we cannot be certain that the equity interest will be disposed pursuant to the contractual arrangement or ownership by the record holder of the equity interest.
In the opinion of Han Kun Law Offices, our PRC legal counsel:
| ● | the ownership structures of Shensi Beijing and the VIE will not result in any violation of applicable PRC laws or regulations currently in effect; and |
| ● | the contractual arrangements as a whole and each of the agreements comprising the contractual arrangements are legal, valid and binding on the parties under the PRC laws and regulations currently in effect. |
However, we have been further advised by our PRC legal counsel that there are substantial uncertainties regarding the interpretation and application of current and future PRC laws, regulations and rules. Accordingly, the PRC regulatory authorities may in the future take a view that is contrary to or otherwise different from the above opinion of our PRC legal counsel, and there can be no assurance that the PRC government will ultimately take a view that is consistent with the opinion of our PRC legal counsel. It is also uncertain whether any new PRC laws, regulations or rules relating to the “variable interest entity” structure will be adopted and if adopted, what would be their impact on our contractual arrangements with the VIE. See “Item 3. Key Information—D. Risk Factors—Risks Related to Our Business and Industry—We depend on contractual arrangements with the VIE and its shareholders to operate a limited part of our operations in China, which may not be as effective as direct ownership in providing operational control” and “Item 3. Key Information—D. Risk Factors—Risks Related to Our Operations in China—If the PRC government deems that the contractual arrangements in relation to the VIE do not comply with PRC regulatory restrictions on foreign investment in the relevant industries, or if these regulations or the interpretation of existing regulations change in the future, we could be subject to severe penalties or be forced to relinquish our interests in those operations.”
146
D. Property, Plant and Equipment
Our principal executive offices are leased from independent third parties, and we plan to renew our lease from time to time as needed. A summary of our leased office premises as of December 31, 2021 is included in the table below:
Location |
| Size (in square meters) |
Hong Kong |
| 1,732 |
Mainland China |
| 32,549 |
United States |
| 767 |
Singapore |
| 488 |
Australia |
| 180 |
Our servers are hosted in leased internet data centers in different geographic regions in Hong Kong, Mainland China, Singapore and the U.S. We typically enter into leasing and hosting service agreements with these internet data center providers that are renewed periodically. We believe that our existing facilities are sufficient for our current needs, and we will obtain additional facilities, principally through leasing, to accommodate our future expansion plans.
Item 4A. Unresolved Staff Comments
None.
Item 5. Operating and Financial Review and Prospects
You should read the following discussion and analysis of our financial condition and results of operations in conjunction with our consolidated financial statements and the related notes included elsewhere in this annual report. This discussion contains forward-looking statements that involve risks and uncertainties about our business and operations. Our actual results and the timing of selected events may differ materially from those anticipated in these forward-looking statements as a result of various factors, including those we describe under “Item 3. Key Information—D. Risk Factors” and elsewhere in this annual report.
A. Operating Results
Key Factors Affecting Our Results of Operations
Our business and results of operations are influenced by general factors affecting the online retail brokerage industry in the regions we operate, including the overall economic, regulatory and market conditions, level of per capita disposable income in these regions, and the growth of the online brokerage and related services markets. In particular, as our securities brokerage business depends heavily on trading volume, our financial performance is highly dependent on the market conditions in which our business operates. Changes in market conditions can have a significant impact on investor sentiment and trading volume, resulting in fluctuation in brokerage commission and fee income. Our margin financing business is subject to influences from market factors such as market liquidity, interest rate as well as investor sentiment.
In addition, our business and results of operations are also affected by factors driving online brokerage demand from Hong Kong, Mainland China, Singapore and the U.S., such as the increasing number of affluent middle class residents, the growing number of retail investors having interests and needs in investing securities in global capital markets, the usage and penetration rate of the internet and mobile internet, the changing investor preferences with respect to trading and investment platforms and the competitive environment, governmental policies and regulatory environment. Unfavorable changes in any of these general factors could negatively affect demand for our services and materially and adversely affect our results of operations.
While our business is influenced by general factors affecting our industry, our results of operations are more directly affected by certain company specific factors, including:
147
Brand awareness and market position
We are now a market leader and a go-to brand for retail securities trading. Our ability to strengthen our brand recognition and maintain our current market position is crucial for us to build and maintain relationships with our users and business partners and revenue growth. We have proven to be a trustworthy and reliable platform for our clients, which enabled us to achieve consistent and high growth in key aspects of our operation, and in turn further solidified our leadership. In order to strengthen our brand recognition and maintain market leadership, we strive to increase the engagement and loyalty of our clients and enhance the competitiveness and attractiveness of our platform by offering superior investing experience, insightful market intelligence and social connectivity. The number of our paying clients increased from 198,382 as of December 31, 2019 to 516,721 as of December 31, 2020, and further to 1,244,222 as of December 31, 2021. Our total client asset balance increased from HK$87.1 billion as of December 31, 2019 to HK$285.2 billion as of December 31, 2020, and further to HK$407.8 billion (US$52.3 billion) as of December 31, 2021. We will continue to promote our brand name among our target client groups and enhance our appeal across different demographics.
Trading activities of our client and commission rate
Growth in the trading volume on our platforms is the key driver of our revenue growth, which is in turn driven by total client asset balance and turnover of trading volume over client assets. The trading volume facilitated by our platforms was HK$872.7 billion, HK$3,463.6 billion and HK$6,138.9 billion (US$787.1 billion) in 2019, 2020 and 2021, respectively. Our total client asset balance is affected by a number of factors, including, primarily, the number of our paying clients and to a lesser extent, the level of per capita disposable income as well as the engagement and loyalty of our clients. We plan to continue to grow our business organically by attracting new clients, retaining existing clients and increasing our total client asset balance, and to improve the turnover of trading volume over client asset by introducing new products and services on our platforms and providing high-quality, reliable and convenient online brokerage and ancillary services to investors at low costs. In addition to trading volume, our brokerage commission and handling charge income is also affected by the commission rate we charge. During the years ended December 31, 2019, 2020 and 2021, we offered competitive commission rates to drive our growth and profitability.
Margin financing and securities lending balance and interest spread
To provide our investors with comprehensive investment services, we offer margin financing and securities lending services on our platforms. Since then, benefiting from our high-growth client base, increasingly attractive products and broader financing partners network, our margin financing and securities lending businesses have grown rapidly. Our daily average margin financing and securities lending balance grew significantly from HK$4.2 billion in 2019 to HK$9.3 billion in 2020, and further grew to HK$29.7 billion (US$3.8 billion) in 2021. The increase in our daily average margin financing and securities lending balance has been primarily driven by the increase in the number of margin financing and securities lending clients. In 2021, we provided margin financing services and securities lending services to 382,018 and 46,302 clients, respectively. The margin financing and securities lending balance is also affected by factors including client asset balance, margin financing and securities lending balance as a percentage of client assets, expansion of overseas markets and our ability to continue to secure funding and securities from third parties. Interest income derived from our margin financing and securities lending businesses as a percentage of revenues was 24.4%, 17.3% and 29.8% in 2019, 2020 and 2021, respectively.
The net interest income from our margin financing and securities lending businesses is affected by our margin financing and securities lending balance, as well as annualized interest rates and interest spread we earn from margin financing and securities lending. We have benefited from the increase in client demand for margin financing and securities lending services, which in turn strengthened our bargaining power against third-party funding and securities lenders and allowed us to optimize interest expenses. To continue to expand our margin financing and securities lending businesses, we plan to deepen our cooperation with third-party funding and securities lenders as well as allocate our own capital to increase the funds available. As a publicly listed company, we are perceived as a strong debtor by market and have received a “BBB-” credit rating from S&P Global Ratings. The market condition may change from time to time and our ability to manage our capital effectively is crucial for our margin financing and securities lending businesses. We have established liquidity policies to support the growth of our margin financing business while ensuring sufficient capital reserve is maintained to meet operational needs and comply with applicable regulatory requirements.
We have also been developing and offering innovative solutions for our clients who wish to lend their securities, such as our stock yield enhancement program. Our revenue growth will be affected by our ability to effectively execute these initiatives and increase our margin financing and securities lending balance and interest spread.
148
Ability to broaden service offerings and expand in various markets
Our results of operations are also affected by our ability to invest in and develop new service offerings and further penetrate our client base. We currently derive a substantial portion of our revenues from our securities brokerage and margin financing and securities lending businesses, and as a result, our profitability depends largely on the performance of these businesses. While we expect our brokerage commission and handling charge income and interest income to increase and continue to be a major source of our revenues in the future, we also expect to increase the revenue contribution from other businesses with relatively higher profit margins, such as our wealth management services and corporate services. We also intend to further broaden our financial services footprint and launch new products and services, including more mutual funds, fixed income products, and derivatives, as well as other value-added services including market data and information, social community.
Our great success in the Hong Kong market laid a solid foundation for our international expansion into various markets. We launched moomoo, the international version of Futubull, in the U.S. and Singapore as our first steps. Further, our platforms are fully-licensed to conduct securities brokerage, wealth management and other financial services across various markets. As of December 31, 2021, we held 44 licenses, registrations and memberships across Hong Kong, Singapore, the U.S., Australia and Europe.
We believe that our comprehensive offering of financial products and services and our strong technology capability in developing new products and services will allow us to capture new market opportunities. In addition, our ability to expand into various markets will enable us to respond to changes in the different markets in terms of client demand and client preferences to remain competitive.
Investment in technology and talent
Our technology is critical for us to retain and attract clients. We have made significant investments into our one-stop financial technology platforms, which have evolved into a highly-automated, multi-product, multi-market, closed-loop proprietary technology infrastructure that drives every function of our business including trading, risk management, clearing, market data, news feeds and social functions. We will continue to make significant investments in research and development and technology to enhance our platforms to address the diverse needs of our clients and improve operating efficiency. Aiming to transform and improve the investing experience for the upcoming generation of investors, we intend to focus on developing a comprehensive range of innovative applications, products and services aimed at providing more convenience to clients and improving our user experience, service quality and system efficiency. In addition, there is a strong demand in online retail brokerage industry for talented and experienced personnel. We must recruit, retain and motivate talented employees while controlling our personnel-related expenses, including share-based compensation expenses.
Operating leverage and operating efficiency
Our results of operations depend on our ability to manage our costs and expenses. We expect our costs and expenses to continue to increase as we grow our business and attract more clients to our platforms. However, we believe our platforms have significant operating leverage, which enables us to realize cost savings structurally. We have built secure and scalable brokerage platforms that are fully digitalized and support the full transaction lifecycle from the front-end to the back-office through our proprietary cloud-based technology, which in turn allows us to efficiently manage our operating expenses. We believe our proprietary and modularized technology infrastructure has been fully funded, enabling us to bring in new products and enter new markets with moderate investment and marginal cost. As a result, the costs associated with the operation of our platforms as well as our operating expenses do not increase in line with our revenues as we do not require a proportional increase in the size of our workforce to support our growth.
In addition, by leveraging the client insights we generate from our large client base, we are able to attract corporate clients to utilize our distribution solution, public relations, brand promotion services, ESOP and other corporate services, which in turn generates strong demand for our brokerage and margin financing services from retail clients. The provision of ESOP and other corporate services to our corporate clients is also an innovative and efficient acquisition channel for our brand to reach quality retail investors, which indirectly allow us to tap into the onshore market at a lower cost. The scale, demographics and depth of engagement of our client base also translate to high lifetime values. As our business further grows in scale, we believe our massive scale, coupled with the network effects, will allow us to acquire clients more cost-effectively and benefit from substantial economies of scale.
149
Key Components of Results of Operations
Revenues
We generate revenues primarily from our online brokerage and margin financing services. The following table sets forth the components of our revenues by amounts and percentages of our total revenues for the years presented:
| For the Year Ended December 31, | |||||||||||||
| 2019 | 2020 | 2021 | |||||||||||
|
| HK$ |
| % |
| HK$ |
| % |
| HK$ |
| US$ |
| % |
(in thousands, except for percentages) | ||||||||||||||
Revenues: |
|
|
|
|
|
|
|
|
|
|
|
|
|
|
Brokerage commission and handling charge income |
| 511,365 |
| 48.2 |
| 1,990,138 |
| 60.1 |
| 3,913,027 |
| 501,696 |
| 55.0 |
Interest income |
| 464,903 |
| 43.8 |
| 965,627 |
| 29.2 |
| 2,518,198 |
| 322,862 |
| 35.4 |
Other income |
| 85,287 |
| 8.0 |
| 355,057 |
| 10.7 |
| 684,095 |
| 87,709 |
| 9.6 |
Total revenues |
| 1,061,555 |
| 100.0 |
| 3,310,822 |
| 100.0 |
| 7,115,320 |
| 912,267 |
| 100.0 |
Brokerage commission and handling charge income
Brokerage commission income primarily consists of commissions and execution fees from our clients for whom we act as executing and clearing brokers. We generate commissions and execution fees on securities brokerage by trading equities and equity-linked derivatives on behalf of our clients. Handling charge income primarily consists of fees from clearing and settlement services as well as subscription and dividend collection handling services.
Interest income
Interest income primarily consists of interest income from (i) margin financing, (ii) bank deposit, (iii) IPO financing, namely arranging the financing for our clients in connection with their subscriptions in initial public offerings, and (iv) securities lending services.
Other income
Other income primarily consists of (i) enterprise public relations service charge income, (ii) underwriting fee income, (iii) IPO subscription service charge income, (iv) funds distribution service income, (v) currency exchange service income, (vi) market information and data income, and (vii) ESOP management service income. We generate enterprise public relations service charge income by providing institutional clients with public relations and investor relations services, including distributing company information and news and providing communication channels with retail investors. We generate underwriting fee income in our investment banking business primarily by providing equity underwriting to corporate issuers. We generate IPO subscription service charge income from provision of new share subscription services in relation to IPOs in the Hong Kong capital market. We generate funds distribution service income from our wealth management business. We generate currency exchange service income from providing currency exchange services to our paying clients. We generate market information and data income primarily by providing fee-based market data services to users and clients. We generate ESOP management service income by providing ESOP administration service.
150
Costs
The following table sets forth the components of our costs by amounts and percentages of costs for the years presented:
| For the Year Ended December 31, | |||||||||||||
| 2019 | 2020 | 2021 | |||||||||||
|
| HK$ |
| % |
| HK$ |
| % |
| HK$ |
| US$ |
| % |
| (in thousands, except for percentages) | |||||||||||||
Costs: |
|
|
|
|
|
|
|
|
|
|
|
|
|
|
Brokerage commission and handling charge expenses |
| 100,550 |
| 35.7 |
| 361,486 |
| 51.9 |
| 572,159 |
| 73,357 |
| 47.4 |
Interest expenses |
| 89,238 |
| 31.7 |
| 185,090 |
| 26.6 |
| 376,902 |
| 48,323 |
| 31.3 |
Processing and servicing costs |
| 91,916 |
| 32.6 |
| 149,378 |
| 21.5 |
| 257,003 |
| 32,951 |
| 21.3 |
Total costs |
| 281,704 |
| 100.0 |
| 695,954 |
| 100.0 |
| 1,206,064 |
| 154,631 |
| 100.0 |
Brokerage commission and handling charge expenses
Brokerage commission and handling charge expenses consist of fees charged by executing brokers in the U.S. as we transact with them, expenses charged by stock exchanges or executing brokers for our use of their clearing and settlement systems and expenses charged by commercial banks or stock exchanges for providing clearing and settlement services in connection with IPO subscriptions.
Interest expenses
Interest expenses primarily consist of interest expenses of borrowings from commercial banks, other licensed financial institutions and other parties to fund our margin financing business, securities lending service and IPO financing businesses.
Processing and servicing costs
Processing and servicing costs consist of market information and data fees, data transmission fees, cloud service fees, system cost and SMS service fees paid to stock exchanges and data and other service providers.
Operating expenses
The following table sets forth the components of our operating expenses by amounts and percentages of operating expenses for the years presented:
| For the Year Ended December 31, | |||||||||||||
| 2019 | 2020 | 2021 | |||||||||||
|
| HK$ |
| % |
| HK$ |
| % |
| HK$ |
| US$ |
| % |
| (in thousands, except for percentages) | |||||||||||||
Operating expenses: |
|
|
|
|
|
|
|
|
|
|
|
|
|
|
Research and development expenses |
| 262,345 |
| 44.3 |
| 513,283 |
| 44.7 |
| 805,325 |
| 103,252 |
| 29.5 |
Selling and marketing expenses |
| 164,701 |
| 27.8 |
| 385,320 |
| 33.6 |
| 1,392,070 |
| 178,480 |
| 51.1 |
General and administrative expenses |
| 164,850 |
| 27.9 |
| 248,404 |
| 21.7 |
| 529,048 |
| 67,830 |
| 19.4 |
Total operating expenses |
| 591,896 |
| 100.0 |
| 1,147,007 |
| 100.0 |
| 2,726,443 |
| 349,562 |
| 100.0 |
Research and development expenses. Research and development expenses consist of expenses related to developing service platforms, including website, mobile apps and other products, as well as payroll and welfare, rental expenses and other related expenses for our research and development professionals.
Selling and marketing expenses. Selling and marketing expenses consist primarily of advertising and promotion costs, as well as payroll, rental and related expenses for selling and marketing personnel. Advertising costs primarily consist of costs of online advertising and offline promotional events.
151
General and administrative expenses. General and administrative expenses consist of payroll, rental, and related expenses for employees involved in general corporate functions, including senior management, finance, legal and human resources, expenses for third-party professional agents, costs associated with use of facilities and equipment and other general corporate related expenses.
Taxation
Cayman Islands
The Cayman Islands currently levies no taxes on individuals or corporations based upon profits, income, gains or appreciation and there is no taxation in the nature of inheritance tax or estate duty. There are no other taxes likely to be material to us levied by the government of the Cayman Islands except for stamp duties which may be applicable on instruments executed in, or, after execution, brought within the jurisdiction of the Cayman Islands. In addition, the Cayman Islands does not impose withholding tax on dividend payments.
Hong Kong
Our subsidiaries incorporated in Hong Kong, such as Futu Securities (Hong Kong) Limited, Futu Financial Limited, Futu Lending Limited, Futu Network Technology Limited and Futu Securities International (Hong Kong) Limited, are subject to Hong Kong profit tax on their profits arising from their business operations carried out in Hong Kong. Hong Kong profits tax for a corporation from the year of assessment 2018/2019 onwards is generally 8.25% on assessable profits up to HK$2.0 million; and 16.5% on any part of assessable profits over HK$2.0 million. Under the Hong Kong Inland Revenue Ordinance, profits that we derive from sources outside of Hong Kong are generally not subject to Hong Kong profits tax. In addition, payments of dividends from our Hong Kong subsidiaries to us are not subject to any Hong Kong withholding tax.
The United States
The Tax Cuts and Jobs Act of 2017 significantly revised the U.S. corporate income tax law. Changes include a reduction in the federal corporate tax, changes to operating loss carry-forwards and carrybacks, and a repeal of the corporate alternative minimum tax. This legislation resulted in a reduction of the U.S. federal corporate income tax rates from a maximum of 35% to 21%, to which our subsidiaries incorporated in the United States are subject.
Singapore
Our subsidiaries incorporated in Singapore are subject to an income tax rate of 17% for taxable income earned in Singapore. Singapore does not impose a withholding tax on dividends for resident companies. In the years ended December 31, 2019 and 2020 and 2021, we did not incur any Singapore income tax as there was no estimated assessable profit that was subject to Singapore income tax.
PRC
Generally, our PRC subsidiaries, VIE and its subsidiaries are subject to enterprise income tax on their taxable income in China at a statutory rate of 25%. Our wholly-owned PRC subsidiary Futu Network Technology (Shenzhen) Co., Ltd. and the VIE Shenzhen Futu are recognized as “High and New Technology Enterprises” and eligible for a preferential income tax rate of 15% with a valid period of three years starting from 2019 and 2020, respectively. The enterprise income tax is calculated based on the entity’s global income as determined under PRC tax laws and accounting standards.
We are subject to value-added tax at a rate of 6% for the income arising from providing financial technology services to our clients in China. We are also subject to surcharges on value-added tax payments in accordance with PRC law.
152
Dividends paid by our wholly foreign-owned subsidiary in China to our intermediary holding company in Hong Kong will be subject to a withholding tax rate of 10%, unless the relevant Hong Kong entity is determined by the competent PRC tax authority that it satisfies all the requirements under the Arrangement between China and the Hong Kong Special Administrative Region for the Avoidance of Double Taxation and Prevention of Fiscal Evasion with respect to Taxes on Incomes. If our Hong Kong subsidiary is determined by the competent PRC tax authority that it satisfies all the requirements under the tax arrangement, then the dividends paid to the Hong Kong subsidiary would be subject to withholding tax at the standard rate of 5%. However, based on the Circular on Certain Issues with Respect to the Enforcement of Dividend Provisions in Tax Treaties, or the SAT Circular 81, issued by the SAT, if the relevant PRC tax authorities determine, in their discretions, that a company benefits from such reduced income tax rate due to a structure or arrangement that is primarily tax-driven, such PRC tax authorities may adjust the preferential tax treatment. Moreover, a Hong Kong entity is required to file an application package with the relevant tax authority, and settle the overdue taxes if the preferential tax rate of 5% is denied based on the subsequent review of the application package by the relevant tax authority.
If our holding company in the Cayman Islands or any of our subsidiaries outside of China were deemed to be a “resident enterprise” under the PRC Enterprise Income Tax Law, it would be subject to enterprise income tax on its worldwide income at a rate of 25%. See “Item 3. Key Information—D. Risk Factors—Risks Related to Our Operations in China—We may be treated as a resident enterprise for PRC tax purposes under the PRC Enterprise Income Tax Law, and we may therefore be subject to PRC income tax on our global income.”
153
Results of Operations
The following table sets forth a summary of our consolidated results of operations for the years presented, both in absolute amount and as a percentage of our revenues for the years presented. This information should be read together with our consolidated financial statements and related notes included elsewhere in this annual report. The results of operations in any year are not necessarily indicative of our future trends.
For the Year Ended December 31, | ||||||||||||||
2019 | 2020 | 2021 | ||||||||||||
| HK$ |
| % |
| HK$ |
| % |
| HK$ |
| US$ |
| % | |
| (in thousands, except for percentages) | |||||||||||||
Revenues |
|
|
|
|
|
|
|
|
|
|
|
|
|
|
Brokerage commission and handling charge income |
| 511,365 |
| 48.2 |
| 1,990,138 |
| 60.1 |
| 3,913,027 |
| 501,696 |
| 55.0 |
Interest income |
| 464,903 |
| 43.8 |
| 965,627 |
| 29.2 |
| 2,518,198 |
| 322,862 |
| 35.4 |
Other income |
| 85,287 |
| 8.0 |
| 355,057 |
| 10.7 |
| 684,095 |
| 87,709 |
| 9.6 |
Total revenues |
| 1,061,555 |
| 100.0 |
| 3,310,822 |
| 100.0 |
| 7,115,320 |
| 912,267 |
| 100.0 |
Costs |
|
|
|
|
|
|
|
|
|
| ||||
Brokerage commission and handling charge expenses |
| (100,550) |
| (9.5) |
| (361,486) |
| (10.9) |
| (572,159) |
| (73,357) |
| (8.0) |
Interest expenses |
| (89,238) |
| (8.4) |
| (185,090) |
| (5.6) |
| (376,902) |
| (48,323) |
| (5.3) |
Processing and servicing costs |
| (91,916) |
| (8.7) |
| (149,378) |
| (4.5) |
| (257,003) |
| (32,951) |
| (3.6) |
Total costs |
| (281,704) |
| (26.6) |
| (695,954) |
| (21.0) |
| (1,206,064) |
| (154,631) |
| (16.9) |
Total gross profit |
| 779,851 |
| 73.4 |
| 2,614,868 |
| 79.0 |
| 5,909,256 |
| 757,636 |
| 83.1 |
Operating expenses |
|
|
|
|
|
|
|
|
|
| ||||
Research and development expenses(1) |
| (262,345) |
| (24.7) |
| (513,283) |
| (15.5) |
| (805,325) |
| (103,252) |
| (11.3) |
Selling and marketing expenses(1) |
| (164,701) |
| (15.5) |
| (385,320) |
| (11.6) |
| (1,392,070) |
| (178,480) |
| (19.6) |
General and administrative expenses(1) |
| (164,850) |
| (15.5) |
| (248,404) |
| (7.5) |
| (529,048) |
| (67,830) |
| (7.4) |
Total operating expenses |
| (591,896) |
| (55.7) |
| (1,147,007) |
| (34.6) |
| (2,726,443) |
| (349,562) |
| (38.3) |
Others, net (2) |
| (9,462) |
| (0.9) |
| (17,238) |
| (0.5) |
| 2,478 |
| 318 |
| (0.0) |
Income before income tax expense |
| 178,493 |
| 16.8 |
| 1,450,623 |
| 43.8 |
| 3,185,291 |
| 408,392 |
| 44.8 |
Income tax expense |
| (12,286) |
| (1.2) |
| (124,793) |
| (3.8) |
| (375,081) |
| (48,090) |
| (5.3) |
Share of loss from equity method investment |
| (543) |
| (0.1) |
| (307) |
| (0.0) |
| — |
| — |
| — |
Net income |
| 165,664 |
| 15.5 |
| 1,325,523 |
| 40.0 |
| 2,810,210 |
| 360,302 |
| 39.5 |
Notes:
(1) | Share-based compensation expenses were allocated as follows: |
| For the Year Ended December 31, | |||||||
| 2019 | 2020 | 2021 | |||||
|
| HK$ |
| HK$ |
| HK$ |
| US$ |
| (in thousands) | |||||||
Selling and marketing expenses |
| 538 |
| 1,640 |
| 9,138 |
| 1,172 |
Research and development expenses |
| 12,055 |
| 20,579 |
| 75,755 |
| 9,713 |
General and administrative expenses |
| 3,374 |
| 10,354 |
| 14,020 |
| 1,798 |
(2) | Effective from January 1, 2020, we adopted FASB ASC Topic 326—“Financial Instruments—Credit Losses,” or ASC Topic 326 which replaced the incurred loss methodology with the current expected credit loss methodology. We adopted ASC Topic 326 using the modified retrospective approach for all in-scope assets. For the year ended December 31, 2020 and 2021, expected credit loss expenses of HK$9.1 million and HK$3.2 million (US$0.4 million) resulting from the assessment of credit losses for the loans and advances under ASC Topic 326 was recognized in Others, net. |
154
Year ended December 31, 2021 compared to year ended December 31, 2020
Revenues
Total revenues were HK$7,115.3 million (US$912.3 million) in 2021, an increase of 114.9% from HK$3,310.8 million in 2020.
Brokerage commission and handling charge income. Brokerage commission and handling charge income was HK$3,913.0 million (US$501.7 million) in 2021, an increase of 96.6% from HK$1,990.1 million in 2020. The increase was mainly due to the 77.2% year-over-year increase in trading volume and higher blended commission rate. The increase in our trading volume from HK$3,463.6 billion in 2020 to HK$6,138.9 billion (US$787.1 billion) in 2021 was primarily driven by the growth of our paying client base. The number of our paying clients was 1,244,222 as of December 31, 2021, up 140.8% from 516,721 as of December 31, 2020. The blended commission rate increased from 5.7bps in 2020 to 6.4bps in 2021.
Interest income. Interest income was HK$2,518.2 million (US$322.9 million) in 2021, an increase of 160.8% from HK$965.6 million in 2020. Interest income derived from margin financing increased by 245.5% from HK$498.0 million in 2020 to HK$1,720.5 million (US$220.6 million) in 2021, which was mainly attributable to the increase in daily average margin financing balance by 240.5% from HK$8.4 billion in 2020 to HK$28.6 billion (US$3.7 billion) in 2021. Interest income derived from securities lending increased by 438.6% from HK$73.8 million in 2020 to HK$397.5 million (US$51.0 million) in 2021, which was mainly attributable to higher contribution from our securities lending business with financial institutions as a result of larger business scale. Interest income derived from IPO financing was up 8.9% from HK$184.2 million in 2020 to HK$200.6 million (US$25.7 million) in 2021.
Other income. Other income was HK$684.1 million (US$87.7 million), an increase of 92.6% from HK$355.1 million in 2020. The growth was primarily due to an increase in currency exchange service income, enterprise public relationship service charge income and underwriting fee income.
Costs
Total costs were HK$1,206.1 million (US$154.6 million) in 2021, an increase of 73.3% from HK$696.0 million in 2020.
Brokerage commission and handling charge expenses. Brokerage commission and handling charge expenses were HK$572.2 million (US$73.4 million) in 2021, an increase of 58.3% from HK$361.5 million in 2020. The rise was due to the growth of our trading volume. The expenses did not grow in tandem with brokerage commission and handling charges income due to an upgraded service package with our U.S. clearing house.
Interest expenses. Interest expenses were HK$376.9 million (US$48.3 million) in 2021, an increase of 103.6% from HK$185.1 million in 2020. The increase was primarily due to higher margin financing interest expenses and higher expenses associated with our securities lending business. Interest expenses for margin financing did not rise in tandem with margin financing interest income due to lower funding costs.
Processing and servicing costs. Processing and servicing costs were HK$257.0 million (US$33.0 million) in 2021, an increase of 72.0% from HK$149.4 million in 2020. The increase was primarily due to the increase in cloud service fee and data transmission fee to enhance our IT infrastructure.
Gross profit
As a result of the foregoing, our total gross profit increased by 126.0% from HK$2,614.9 million in 2020 to HK$5,909.3 million (US$757.6 million) in 2021. Our gross profit margin increased from 79.0% in 2020 to 83.1% in 2021, primarily attributable to an upgraded service package with our U.S. clearing house and higher operating leverage as a result of our larger business scale.
Operating expenses
Total operating expenses were HK$2,726.4 million (US$349.6 million) in 2021, an increase of 137.7% from HK$1,147.0 million in 2020. The increase was primarily due to the increase in research and development expenses, selling and marketing expenses and general and administrative expenses as a result of our business growth.
155
Research and development expenses. Research and development expenses were HK$805.3 million (US$103.3 million) in 2021, an increase of 56.9% from HK$513.3 million in 2020. The increase was primarily due to an increase in research and development headcount to support new product offerings, build U.S. clearing capabilities, and provide more customized product experiences in international markets.
Selling and marketing expenses. Selling and marketing expenses were HK$1,392.1 million (US$178.5 million) in 2021, an increase of 261.3% from HK$385.3 million in 2020. The increase was primarily due to higher branding and marketing expenses in 2021, especially in international markets.
General and administrative expenses. Our general and administrative expenses were HK$529.0 million (US$67.8 million) in 2021, an increase of 113.0% from HK$248.4 million in 2020. The increase was primarily due to an increase in headcount for general and administrative personnel.
Income tax expense
We had income tax expense of HK$375.1 million (US$48.1 million) in 2021, compared to HK$124.8 million in 2020, primarily due to the 119.6% year-over-year increase in our income before income tax expense.
Net income
As a result of the foregoing, we had net income of HK$2,810.2 million (US$360.3 million) in 2021, compared to HK$1,325.5 million in 2020.
Year ended December 31, 2020 compared to year ended December 31, 2019
Revenues
Total revenues were HK$3,310.8 million (US$427.0 million) in 2020, an increase of 211.9% from HK$1,061.6 million in 2019.
Brokerage commission and handling charge income. Brokerage commission and handling charge income was HK$1,990.1 million (US$256.7 million) in 2020, an increase of 289.1% from HK$511.4 million in 2019. The increase was mainly attributable to the 296.9% year-over-year growth of total trading volume from HK$872.7 billion in 2019 to HK$3,463.6 billion (US$446.7 billion) in 2020. The increase in our total trading volume was primarily driven by the growth of our paying client base and their increased trading activities. The number of our paying clients was 516,721 as of December 31, 2020, up 160.5% from 198,382 as of December 31, 2019. On average, a client who traded in 2020 executed over 189 trades with a total trading volume of HK$7.6 million (US$1.0 million), compared to over 167 trades with a total trading volume of HK$5.6 million in 2019.
Interest income. Interest income was HK$965.6 million (US$124.5 million) in 2020, an increase of 107.7% from HK$464.9 million in 2019. Interest income derived from margin financing and securities lending increased by 120.9% from HK$258.9 million in 2019 to HK$571.8 million (US$73.7 million) in 2020, which was mainly attributable to the increase in daily average margin financing and securities lending balance by 121.8% from HK$4,209.2 million in 2019 to HK$9,335.5 million (US$1,204.1 million) in 2020. Interest income derived from bank deposit increased by 11.4% from HK$187.2 million in 2019 to HK$208.6 million (US$26.9 million) in 2020, which was mainly attributable to the increase in daily average balance of client cash deposit by 158.7% from HK$12.6 billion in 2019 to HK$32.6 billion (US$4.2 billion) in 2020, partially offset by the decrease of market interest rates. Interest income derived from IPO financing was up 13.5 times from HK$12.7 million in 2019 to HK$184.2 million (US$23.8 million) in 2020, which was mainly attributable to an active Hong Kong IPO market.
Other income. Other income was HK$355.1 million (US$45.8 million), an increase of 316.3% from HK$85.3 million in 2019. The growth was primarily due to an increase in our IPO subscription service charge income, currency exchange service income and funds distribution service income.
Costs
Total costs were HK$696.0 million (US$89.8 million) in 2020, an increase of 147.1% from HK$281.7 million in 2019.
156
Brokerage commission and handling charge expenses. Brokerage commission and handling charge expenses were HK$361.5 million (US$46.6 million) in 2020, an increase of 259.3% from HK$100.6 million in 2019, in line with the increases in our total trading volume and brokerage commission and handling charge income.
Interest expenses. Interest expenses were HK$185.1 million (US$23.9 million) in 2020, an increase of 107.5% from HK$89.2 million in 2019. The increase in interest expenses was primarily due to the increase in interest expenses for IPO financing business, as well as the increase of our interest bearing borrowings balances, partially offset by the decrease of market interest rates.
Processing and servicing costs. Processing and servicing costs were HK$149.4 million (US$19.3 million) in 2020, an increase of 62.6% from HK$91.9 million in 2019. The increase was primarily due to the increase in cloud service fee, market information and data fee as well as data transmission fee to support a larger business scale.
Gross profit
As a result of the foregoing, our total gross profit increased by 235.3% from HK$779.9 million in 2019 to HK$2,614.9 million (US$337.3 million) in 2020. Our gross profit margin increased from 73.5% in 2019 to 79.0% in 2020, primarily attributable to higher operating leverage as a result of our larger business scale and improved operating efficiency, as well as higher net interest margin in 2020.
Operating expenses
Total operating expenses were HK$1,147.0 million (US$147.9 million) in 2020, an increase of 93.8% from HK$591.9 million in 2019. The increase was primarily due to the increase in research and development expenses, selling and marketing expenses and general and administrative expenses as a result of our business growth.
Research and development expenses. Research and development expenses were HK$513.3 million (US$66.2 million) in 2020, an increase of 95.7% from HK$262.3 million in 2019. The increase was primarily due to the continued increase in research and development headcount to support our business growth.
Selling and marketing expenses. Selling and marketing expenses were HK$385.3 million (US$49.7 million) in 2020, an increase of 133.9% from HK$164.7 million in 2019. The increase was primarily due to higher branding and marketing expenses in 2020.
General and administrative expenses. Our general and administrative expenses were HK$248.4 million (US$32.0 million) in 2020, an increase of 50.6% from HK$164.9 million in 2019. The increase was primarily due to an increase in headcount for general and administrative personnel.
Income tax expense
We had income tax expense of HK$124.8 million (US$16.1 million) in 2020, compared to HK$12.3 million in 2019, primarily due to the 712.7% year-over-year increase in our income before income tax expense.
Net income
As a result of the foregoing, we had net income of HK$1,325.5 million (US$171.0 million) in 2020, compared to HK$165.7 million in 2019.
B. Liquidity and Capital Resources
To date, we have financed our operating and investing activities through net proceeds from our securities offerings, cash generated from operating activities, historical equity financing activities and credit facilities provided by commercial banks, other licensed financial institutions and other parties. As of December 31, 2019, 2020 and 2021, respectively, our cash and cash equivalents were HK$362.6 million, HK$1,034.7 million and HK$4,555.1 million (US$584.0 million). Our cash and cash equivalents primarily consist of cash on hand, demand deposits and time deposits with initial terms of less than three months placed with banks or other financial institutions, which are unrestricted for withdrawal or use, and which have original maturities of three months or less.
157
We believe that our current cash and cash equivalents and our anticipated cash flows from operations will be sufficient to meet our anticipated working capital requirements and material cash requirements for at least the next 12 months. In the future, we may decide to enhance our liquidity position or increase our cash reserve for future investments through additional capital and finance funding. The issuance and sale of additional equity would result in further dilution to our shareholders. The incurrence of indebtedness would result in increased fixed obligations and could result in operating covenants that would restrict our operations. We cannot assure you that financing will be available in amounts or on terms acceptable to us, if at all.
As of December 31, 2021, our cash and cash equivalents were HK$4,555.1 million (US$584.0 million), out of which HK$121.2 million (US$15.5 million) was held in Renminbi, HK$4,111.5 million (US$527.1 million) was held in U.S. dollars, HK$187.5 million (US$24.0 million) was held in Hong Kong dollars, HK$121.5 million (US$15.6 million) was held in Singapore dollars, and HK$12.9 million (US$1.7 million) was held in Australian dollars. We closely monitor our cash balance and future payments obligations by preparing monthly cash balance and fund requirement reports to provide a timely overview of our overall cash position and liquidity and risk control measurements. Such reports will be reviewed by our chief financial officer and our financial controller. For surplus funds, we have an internal process to determine how to deploy such funds based on a variety of factors, such as our short-term payment obligations, fund safety, liquidity and profitability. In order to maintain flexibility in anticipation of cash needs, we generally deploy our surplus funds either into short-term bank deposits or to purchase certain available-for-sale financial securities, such as low-risk financial products issued by local commercial banks.
As of December 31, 2021, 1.4% of our cash and cash equivalents were held in China, and 0.1% were held by the VIE. Although we consolidate the results of the VIE and its subsidiaries, we only have access to the assets or earnings of the VIE and its subsidiaries through our contractual arrangements with the VIE and its shareholders. See “Item 4. Information on the Company—C. Organizational Structure—Contractual Arrangements with the VIE and Its Shareholders.” For restrictions and limitations on liquidity and capital resources as a result of our corporate structure, see “—Holding Company Structure.”
In utilizing the proceeds we received from our securities offerings, we may make additional capital contributions to our PRC subsidiaries, establish new PRC subsidiaries and make capital contributions to these new PRC subsidiaries, make loans to our PRC subsidiaries, or acquire offshore entities with operations in China in offshore transactions. However, most of these uses are subject to PRC regulations. See “Item 3. Key Information—D. Risk Factors—Risks Related to Our Operations in China—PRC regulation of loans to and direct investment in PRC entities by offshore holding companies and governmental control of currency conversion may delay or prevent us from using the proceeds of our securities offerings to make loans or additional capital contributions to our PRC subsidiaries and the VIE and its subsidiaries”.
We expect that a limited portion of our future revenues will be denominated in Renminbi. Under existing PRC foreign exchange regulations, payments of current account items, including profit distributions, interest payments and trade and service-related foreign exchange transactions, can be made in foreign currencies without prior SAFE approval as long as certain routine procedural requirements are fulfilled. Therefore, our PRC subsidiaries are allowed to pay dividends in foreign currencies to us without prior SAFE approval by following certain routine procedural requirements. However, approval from or registration with competent government authorities is required where the Renminbi is to be converted into foreign currency and remitted out of China to pay capital expenses such as the repayment of loans denominated in foreign currencies. The PRC government may at its discretion restrict access to foreign currencies for current account transactions in the future.
158
Regulatory Capital Requirements
Our broker-dealer and insurance-broker subsidiaries, Futu Securities International (Hong Kong) Limited, Futu Inc., Futu Clearing Inc., Futu Singapore Pte. Ltd., Futu Insurance Brokers (Hong Kong) Limited and Futu Securities (Australia) Ltd are subject to capital requirements determined by their respective regulators. Futu Securities International (Hong Kong) Limited, our subsidiary located in Hong Kong, is subject to the Securities and Futures (Financial Resources) Rules and the Securities and Futures Ordinance, and Futu Securities International (Hong Kong) Limited is required to maintain minimum paid-up share capital and liquid capital. Futu Inc. and Futu Clearing Inc., our subsidiaries located in the United States, are subject to the Uniform Net Capital Rule (Rule 15c3-1) under the Exchange Act, which requires the maintenance of minimum net capital. Futu Singapore Pte. Ltd., our subsidiary located in Singapore, is subject to the base capital requirement applicable to Futu Singapore Pte. Ltd. under the SF(FMR)R. Futu Insurance Brokers (Hong Kong) Limited, our subsidiary located in Hong Kong, is subject to the Insurance (Financial and Other Requirements for Licensed Insurance Broker Companies) Rules, and is required to maintain minimum paid-up share capital and net asset. Futu Securities (Australia) Ltd, our subsidiary located in Australia, is subject to Regulatory Guide 166 Licensing: Financial requirements, which requires the maintenance of surplus liquid funds when licensees hold client money or property. As of December 31, 2021, Futu Securities (Australia) Ltd has not held any client money and property.
The table below summarizes the net capital, the requirement and the excess capital for our broker-dealer and insurance broker subsidiaries as of December 31, 2021:
As of December 31, 2021 | ||||||
| Net Capital/ |
|
| |||
| Eligible Equity |
| Requirement |
| Excess | |
(HK$ in thousands) | ||||||
Futu Securities International (Hong Kong) Limited |
| 6,666,092 |
| 1,631,080 |
| 5,035,012 |
Futu Inc. |
| 149,871 |
| 22,560 |
| 127,311 |
Futu Clearing Inc. |
| 3,308,395 |
| 97,565 |
| 3,210,830 |
Futu Singapore Pte. Ltd. | 345,424 | 156,646 | 188,778 | |||
Futu Insurance Brokers (Hong Kong) Limited |
| 1,718 |
| 500 |
| 1,218 |
Where the relevant operating subsidiaries do not meet regulatory capital requirements, such subsidiaries may be faced with certain operational restrictions, including cessation of carrying on of business in any or all of the regulated activities permitted under their respective licenses.
As of December 31, 2019, 2020 and 2021, all of the regulated operating subsidiaries were in compliance with their respective regulatory capital requirements.
Cash Flows
The following table sets forth a summary of our cash flows for the periods presented:
| For the Year Ended December 31, | |||||||
| 2019 | 2020 | 2021 | |||||
|
| HK$ |
| HK$ |
| HK$ |
| US$ |
|
| (in thousands) | ||||||
Summary Consolidated Cash Flow Data: |
|
|
|
|
|
| ||
Net cash generated from operating activities |
| 1,969,434 |
| 20,456,717 |
| 6,011,971 |
| 770,803 |
Net cash used in investing activities |
| (160,057) |
| (244,175) |
| (963,565) |
| (123,539) |
Net cash generated from financing activities |
| 1,151,622 |
| 8,406,896 |
| 10,554,218 |
| 1,353,174 |
Effect of exchange rate changes on cash, cash equivalents and restricted cash |
| (44,666) |
| (1,117) |
| 167,130 |
| 21,428 |
Net increase in cash, cash equivalents and restricted cash |
| 2,916,333 |
| 28,618,321 |
| 15,769,754 |
| 2,021,866 |
Cash, cash equivalents and restricted cash at beginning of the year |
| 11,987,104 |
| 14,903,437 |
| 43,521,758 |
| 5,579,999 |
Cash, cash equivalents and restricted cash at end of the year |
| 14,903,437 |
| 43,521,758 |
| 59,291,512 |
| 7,601,865 |
159
Operating activities
Net cash generated from operating activities in 2021 was HK$6.0 billion (US$0.8 billion), as compared to net income of HK$2.8 billion (US$0.4 billion) in the same year. The difference was primarily due to net increases of HK$16.1 billion (US$2.1 billion) in accounts payable to clients and brokers, partially offset by net increase of HK$1.8 billion (US$0.2 billion) in accounts receivable from clients and brokers and net increase of HK$10.8 billion (US$1.4 billion) in loans and advances. The increase in accounts payable to clients and brokers was due to the increase of cash deposits as a result of the expansion of our brokerage business. The increase of loans and advances was due to the expansion of our margin financing business. The principal non-cash items affecting the difference between our net income and our net cash generated from operating activities in 2021 were HK$98.9 million (US$12.7 million) in share-based compensation expenses and HK$138.2 million (US$17.7 million) in foreign change gains.
Net cash generated from operating activities in 2020 was HK$20.5 billion (US$2.6 billion), as compared to net income of HK$1,325.5 million (US$171.0 million) in the same year. The difference was primarily due to net increases of HK$33.7 billion (US$4.3 billion) in accounts payable to clients and brokers and of HK$5.5 billion (US$0.7 billion) in securities sold under agreements to repurchase, partially offset by net increase of HK$5.0 billion (US$0.7 billion) in accounts receivable from clients and brokers and net increase of HK$14.6 billion (US$1.9 billion) in loans and advances. The increase in accounts payable to clients and brokers was due to the increase of cash deposits as a result of the expansion of our brokerage business. The increase of loans and advances was due to the expansion of our margin financing business. The principal non-cash items affecting the difference between our net income and our net cash generated from operating activities in 2020 were HK$32.6 million (US$4.2 million) in share-based compensation expenses and HK$27.2 million (US$3.5 million) in depreciation and amortization expenses.
Net cash generated from operating activities in 2019 was HK$2.0 billion, as compared to net income of HK$165.7 million in the same year. The difference was primarily due to net increase of HK$3.7 billion in accounts payable to clients and brokers, partially offset by net increase of HK$927.3 million in accounts receivable from clients and brokers and net increase of HK$1,101.8 million in loans and advances. The increase in accounts payable to clients and brokers was due to the increase of cash deposits as a result of the expansion of our brokerage business. The increase of loans and advances was due to the expansion of our margin financing business. The principal non-cash items affecting the difference between our net income and our net cash generated from operating activities in 2019 were HK$16.0 million in share-based compensation expenses and HK$16.5 million in depreciation and amortization.
Investing activities
Net cash used in investing activities in 2021 was HK$963.6 million (US$123.5 million), primarily due to purchase of short-term investments of HK$1,169.7 million (US$150.0 million) and the purchase of property and equipment and intangible assets of HK$70.5 million (US$9.0 million), partially offset by the maturity of term deposits of HK$300.0 million (US$38.5 million).
Net cash used in investing activities in 2020 was HK$244.2 million (US$31.5 million), primarily due to the placement of term deposit of HK$300.0 million (US$38.7 million) with initial terms of over three months and the purchase of available-for-sale financial securities of HK$206.8 million (US$26.7 million), partially offset by the proceeds from disposal of available-for-sale financial securities of HK$306.6 million (US$39.5 million).
Net cash used in investing activities in 2019 was HK$160.1 million, primarily due to the purchase of available-for-sale financial securities of HK$285.8 million and the purchase of property, equipment and intangible assets of HK$118.3 million, partially offset by the proceeds from disposal of available-for-sale financial securities of HK$250.1 million.
Financing activities
Net cash generated from financing activities in 2021 was HK$10.6 billion (US$1.4 billion), primarily attributable to proceeds of HK$53.5 billion (US$6.9 billion) from short-term borrowings and proceeds of HK$10.9 billion (US$1.4 billion) from our follow-on offering, partially offset by repayment of short-term borrowings of HK$52.3 billion (US$6.7 billion).
Net cash generated from financing activities in 2020 was HK$8.4 billion (US$1.1 billion), primarily attributable to proceeds of HK$24.1 billion (US$3.1 billion) from short-term borrowings and proceeds of HK$4.4 billion (US$0.6 billion) from our securities offerings, including issuance of pre-funded warrants, partially offset by repayment of short-term borrowings of HK$20.1 billion (US$2.6 billion).
160
Net cash generated from financing activities in 2019 was HK$1,151.6 million, primarily attributable to proceeds of HK$6.8 billion from short-term borrowings and proceeds of HK$1,259.3 million from our initial public offering and concurrent private placement, partially offset by repayment of short-term borrowings of HK$6.9 billion.
Short-term Borrowings
As of December 31, | ||||||||
| 2019 | 2020 | 2021 | |||||
| HK$ |
| HK$ |
| HK$ |
| US$ | |
Borrowings from: |
| (in thousands) | ||||||
Banks(1) |
| 1,467,586 |
| 5,182,620 |
| 6,357,405 |
| 815,094 |
Other financial institutions |
| — |
| 300,198 |
| — |
| — |
Total |
| 1,467,586 |
| 5,482,818 |
| 6,357,405 |
| 815,094 |
Note:
(1) | We have unused borrowing facilities of HK$3,326.6 million, HK$3,285.9 million and HK$14,695.1 million (US$1,884.1 million) from banks as of December 31, 2019, 2020 and 2021, respectively, which are uncommitted. These bank borrowings were pledged by margin clients’ shares as the primary source of credit risk mitigation of the lenders, and bear floating interest rates based on various benchmarks including Hong Kong Prime Rate, Hong Kong Interbank Offered Rate, or HIBOR, CNH HIBOR, etc. |
We have entered into short-term borrowings primarily to support our margin financing business in Hong Kong. Our short-term borrowings bear weighted average interest rates of 4.29%, 1.82% and 1.15% as of December 31, 2019, 2020 and 2021, respectively.
Other than the above, we did not have any significant capital and other commitments, long-term obligations, or guarantees as of December 31, 2021.
Operating Lease Commitments
The following table sets forth our operating lease commitments as of December 31, 2021:
| Payment due by December 31, | |||||||||||
| Total |
| 2022 |
| 2023 |
| 2024 |
| 2025 |
| 2026 | |
(HK$in thousands) | ||||||||||||
Operating lease commitments(1) | 275,542 |
| 102,767 |
| 96,326 |
| 38,306 |
| 30,688 |
| 7,455 | |
Total | 275,542 |
| 102,767 |
| 96,326 |
| 38,306 |
| 30,688 |
| 7,455 | |
Note:
(1) | Operating lease commitments consist of the commitments under the lease agreements for our office premises. We lease our office facilities under non-cancellable operating leases with various expiration dates through June 19, 2026. |
Capital Expenditures
Our capital expenditures are primarily incurred for purchase of property, equipment and intangible assets. Our capital expenditures were HK$118.3 million in 2019, HK$44.6 million in 2020 and HK$70.5 million (US$9.0 million) in 2021. The capital expenditures in 2021 were primarily due to the purchase of computers and equipment. We intend to fund our future capital expenditures with our existing cash balance and proceeds from our securities offerings. We will continue to make capital expenditures to meet the expected growth of our business.
161
Off-Balance Sheet Arrangements
We have entered into various off-balance sheet arrangements in the ordinary course of business, primarily to meet the needs of our clients. These arrangements include the margin financing and securities lending agreements. The margin loans extended to the clients are collateralized by the cash or securities pledged in clients’ accounts at a required margin level determined at our sole discretion. Securities lending transactions require us to deposit cash collateral with the lender and receive the cash collateral from the borrower. The cash collateral is generally in excess of the market value of the securities borrowed and lent. Increases in security prices may cause the fair value of the securities loaned to exceed the amount of cash received as collateral. In the event the borrower of these transactions does not return the loaned securities or provide additional cash collateral, we may be exposed to the risk of acquiring the securities at prevailing market prices in order to satisfy our obligations to return the securities. We monitor required margin and collateral level on a daily basis in compliance with regulatory and internal guidelines and control our risk exposure through risk management system. Under applicable agreements, clients are required to deposit additional collateral or reduce holding positions, when necessary to avoid forced liquidation of their positions. For more information regarding the collateralized transactions, see Note 18 to our consolidated financial statements included in this annual report.
We have not entered into any derivative contracts that are indexed to our shares and classified as shareholder’s equity or that are not reflected in our consolidated financial statements. Furthermore, we do not have any retained or contingent interest in assets transferred to an unconsolidated entity that serves as credit, liquidity or market risk support to such entity. We do not have any variable interest in any unconsolidated entity that provides liquidity, capital resources, market risk support or credit support to us or engages in leasing, hedging or product development services with us.
Share Repurchase Program
In November 2021, our board of directors approved a share repurchase program to repurchase up to US$300 million worth of its ADSs until December 31, 2022. As of the date of this annual report, we have repurchased US$300 million of ADSs in open market transactions in accordance with the authorization under this share repurchase program. For additional information on the share repurchases, see “Part II—Item 16E—Purchases of Equity Securities by the Issuer and Affiliated Purchasers.”
In March 2022, our board of directors authorized a new share repurchase program under which the company may repurchase up to US$500 million worth of its ADSs, until December 31, 2023. The company plans to fund the repurchases from its existing cash balance. Under the new share repurchase program, the company may repurchase its ADSs from time to time in the open market at prevailing market prices, in privately negotiated transactions, in block trades and/or through other legally permissible means, depending on market conditions and in accordance with applicable rules and regulations. Our board of directors will review the share repurchase program periodically, and may modify, suspend or terminate the share repurchase program at any time.
Capital Commitment
Our capital commitments are primarily related to capital contribution obligation for certain investment funds. As of December 31, 2021, total commitments contracted but not yet reflected in the consolidated financial statements amounted to US$104 million.
162
Holding Company Structure
Futu Holdings Limited is a holding company with no material operations of its own. We conduct our operations primarily through our subsidiaries in Hong Kong, Singapore, the U.S. and the PRC, the VIE and its subsidiaries in China. As a result, Futu Holdings Limited’s ability to pay dividends depends upon dividends paid by our subsidiaries in Hong Kong, Singapore, the U.S. and the PRC. If our existing Hong Kong, Singapore, U.S. and PRC subsidiaries or any newly formed ones incur debt on their own behalf in the future, the instruments governing their debt may restrict their ability to pay dividends to us. In addition, our wholly foreign-owned subsidiaries in China are permitted to pay dividends to us only out of its retained earnings, if any, as determined in accordance with PRC accounting standards and regulations. Under PRC law, each of our subsidiaries, the VIE and its subsidiaries in China is required to set aside at least 10% of its after-tax profits each year, if any, to fund certain statutory reserve funds until such reserve funds reach 50% of their registered capital. In addition, our wholly foreign-owned subsidiaries in China may allocate a portion of their after-tax profits based on PRC accounting standards to enterprise expansion funds and staff bonus and welfare funds at their discretion, and the VIE may allocate a portion of its after-tax profits based on PRC accounting standards to a surplus fund at their discretion. The statutory reserve funds and the discretionary funds are not distributable as cash dividends. Remittance of dividends by a wholly foreign-owned company out of China is subject to examination by the banks designated by SAFE. Our PRC subsidiaries have not paid dividends and will not be able to pay dividends until they generate accumulated profits and meet the requirements for statutory reserve funds.
C. Research and Development, Patents and Licenses, etc.
See “Item 4. Information on the Company—B. Business Overview—Technology” and “Item 4. Information on the Company—B. Business Overview—Intellectual Property.”
D. Trend Information
Other than as disclosed elsewhere in this annual report, we are not aware of any trends, uncertainties, demands, commitments or events for the year ended December 31, 2021 that are reasonably likely to have a material and adverse effect on our net revenues, income, profitability, liquidity or capital resources, or that would cause the disclosed financial information not necessarily to be indicative of future results of operations or financial conditions.
E. Critical Accounting Estimates
Our consolidated financial statements have been prepared in accordance with U.S. GAAP, which requires management to make estimates and assumptions that affect the reported amounts of assets and liabilities, revenues and expenses, and related disclosures of contingent liabilities in the consolidated financial statements and accompanying notes. We base our estimates on historical experience and on various other assumptions we believe to be reasonable under the circumstances, the results of which form the basis for making judgments about the carrying values of assets and liabilities. Changes in the economic environment, financial markets, and any other parameters used in determining such estimates could cause actual results to differ. Our critical accounting estimates are described below. The critical accounting estimates should be read in conjunction with our risk factors as disclosed in “Item 3. Key Information—D. Risk Factors.” See Note 2 to our consolidated financial statements for the year ended December 31, 2021 for more information on our critical accounting policies.
Incentives offered in the customer loyalty program
We operate a customer loyalty program that offers to our customers a variety of incentives in the form of incentive points and coupons for redemption of free or discounted goods or services. For the incentives generated from current sales transaction, a portion of commission income is deferred with corresponding liability reflected as contract liability attributable to the incentives. As of December 31, 2020 and 2021, a total contract liability of HK$8.2 million and HK$9.0 million, respectively, was recorded on the consolidated balance sheet in relation to the customer loyalty program.
The contract liability is sensitive to expected usage and the estimated relative standalone selling price of the incentive points and coupons. These assumptions are evaluated periodically considering historical actuals, customer redemption behavior and management judgment. Updates to these assumptions will impact the contract liability.
163
Valuation and recognition of share-based compensation arrangements
Compensation expense is recognized for all grants of share options and restricted share units. Determining the appropriate valuation model and estimating the fair values of share option grants requires the input of subjective assumptions, including risk-free interest rate, expected stock price volatility, dividend yields, expected term, and forfeiture rates. The expected volatility assumption is based partially upon the historical volatility of our ordinary shares, which may or may not be a true indicator of future volatility. The assumptions used in calculating the fair values of share option grants represent management’s best estimates, but these estimates involve inherent uncertainties and the application of judgment. As a result, if factors change and different assumptions are used, share-based compensation expense could be significantly different from what we recorded in the current period.
Provision of income tax and valuation allowance for deferred tax asset
Significant judgment is required in determining income tax expense based on tax laws in the various jurisdictions in which we operate. In calculating our effective income tax rate, estimates are required regarding the timing and amount of taxable and deductible items which will adjust the pre-tax income earned in various tax jurisdictions. Through our interpretation of local tax regulations, adjustments to pretax income for income earned in various tax jurisdictions are reflected within various tax filings. Although we believe that our estimates and judgments discussed herein are reasonable, actual results may be materially different than the estimated amounts.
We record a valuation allowance to reduce our deferred tax assets to the amount that is more likely than not to be realized. Significant judgment is required in determining the valuation allowance. In assessing the need for a valuation allowance, we consider all sources of taxable income, including projected future taxable income, reversing taxable temporary differences and ongoing tax planning strategies. If it is determined that we are able to realize deferred tax assets in excess of the net carrying value or to the extent we are unable to realize a deferred tax asset, we would adjust the valuation allowance in the period in which such a determination is made, with a corresponding increase or decrease to earnings.
Item 6. Directors, Senior Management and Employees
A. Directors and Senior Management
The following table sets forth information regarding our directors and executive officers as of the date of this annual report.
Directors and Executive Officers |
| Age |
| Position/Title |
Leaf Hua Li |
| 45 |
| Founder, Chairman of the Board of Directors and Chief Executive Officer |
Arthur Yu Chen |
| 46 |
| Chief Financial Officer |
Nineway Jie Zhang |
| 47 |
| Director |
Shan Lu |
| 47 |
| Director |
Vic Haixiang Li |
| 49 |
| Independent Director |
Brenda Pui Man Tam |
| 51 |
| Independent Director |
Robin Li Xu |
| 39 |
| Senior Vice President |
164
Mr. Leaf Hua Li is our founder and has served as the chairman of our board of directors and our chief executive officer since our inception. Mr. Li has rich experience and expertise in the technology and internet sectors in China. Before founding our company, Mr. Li had served in several senior management roles at Tencent, including the head of Tencent’s multi-media business and its innovation center. Mr. Li joined Tencent in 2000 and was the 18th founding employee of Tencent. He was an early and key research and development participant of Tencent QQ. Mr. Li was also the founder of Tencent Video and led the product design and development of Tencent Video. Mr. Li invented over 10 international and domestic patents while working at Tencent. In 2008, Mr. Li was presented the “Innovative Talent Award” by the municipal government of Shenzhen, Guangdong. Mr. Li is currently an independent director of Boqii Holdings Limited (NYSE: BQ). Mr. Li received his bachelor’s degree in computer science and technology from Hunan University in 2000.
Mr. Arthur Yu Chen has served as our chief financial officer since September 2017. Prior to joining our company, Mr. Chen served as a director at Citigroup Global Markets Asia Limited from 2009 to 2016 in its equity business. Mr. Chen also served as a vice president at China International Capital Corporation from 2005 to 2009. Mr. Chen received his bachelor’s degree in economics from Shanghai University of Finance & Economics in 1998 and his master’s degree in business administration from China Europe International Business School in 2005.
Mr. Nineway Jie Zhang has served as our director since October 2014. Mr. Zhang has been working in internet securities trading business since 1997. Prior to joining our company, from 2002 to 2013, Mr. Zhang served as the head of the online trading center of the headquarters of Shenzhen of China Galaxy Securities Co., Ltd. (HKEx: 6881) in Beijing in charge of business development and the head of the online retail trading business of its Shenzhen branch. Mr. Zhang also served as the manager of its online transaction business at Essence Securities (previously known as Guangdong Securities) from 2000 to 2002 and served in various roles at several internet-based companies prior to that. Mr. Zhang received an associate’s degree in marketing from Nanjing University of Science and Technology in 1994, a master’s degree in business administration from South China University of Technology in 2009 and an executive master’s degree in business administration from Cheung Kong Graduate School of Business in 2013.
Mr. Shan Lu has served as our director since October 2014. Mr. Lu currently serves as the senior executive vice president of Tencent and the president of Technology and Engineering Group. Prior to joining Tencent in 2000, Mr. Lu served as a research and development engineer for Shenzhen Liming Network Systems from 1998 to 2000. Mr. Lu also serves on the board of China United Network Communications Group Co., Ltd. (SHA: 600050). Mr. Lu received his bachelor’s degree in computer science from the University of Science and Technology of China in 1998.
Mr. Vic Haixiang Li has served as our independent director since March 2019. Mr. Li is an investor based in Hong Kong. As founder and managing partner of VI Ventures, and the chairman of VI Asset Management, Mr. Li focuses on investing in new technology companies in healthcare and FinTech. Mr. Li is also a co-founder of Tencent. Before founding VI Ventures and establishment of VI Asset Management, Mr. Li was in charge of Tencent’s online search business from 2010 to 2012 and served as the senior executive vice president of Tencent from 1999. Mr. Li was recognized as “China Top CIO” by the CEO and CIO magazine in 2008. Mr. Li has also served as independent non-executive director at AVO Insurance Company Limited since October 2019. Mr. Li received his bachelor’s degree in computer software from South China University of Technology in 1994 and his master’s degree in business administration from China Europe International Business School in 2007.
Ms. Brenda Pui Man Tam has served as our independent director since March 2019. Ms. Tam served as a partner at the Beijing office of PricewaterhouseCoopers China and PricewaterhouseCoopers Hong Kong from 2007 to 2016 and a senior manager at the Beijing office of PricewaterhouseCoopers China from 2006 to 2007. Prior to that, Ms. Tam served as an audit experienced manager and an audit senior manager at the San Jose office of PricewaterhouseCoopers LLP from 2000 to 2006. Ms. Tam also served in multiple audit positions at PricewaterhouseCoopers Hong Kong from 1995 to 2000 and at Ernst & Young Hong Kong from 1992 to 1995. Ms. Tam received her bachelor’s degree in accountancy from City University of Hong Kong in 1992. Ms. Tam is qualified as a certified public accountant in the United States (California), a fellow member of the Hong Kong Institute of Certified Public Accountants and the Association of Chartered Certified Accountants in the United Kingdom.
Mr. Robin Li Xu has served as our senior vice president since September 2019 and is responsible for product development, operations, marketing and business growth. Prior to that, Mr. Xu served as our vice president from August 2013 to September 2019. Mr. Xu has over ten years of experience in the internet industry including seven years at Tencent where he was a senior product manager responsible for online payment product development and operations for Tenpay. Mr. Xu received his bachelor’s degree in science from Heilongjiang University in 2006.
165
B. Compensation
Compensation of Directors and Executive Officers
For the fiscal year ended December 31, 2021, we paid an aggregate of HK$25.7 million (US$3.3 million) in cash to our executive officers and directors, and an aggregate of HK$350.0 thousands (US$44.9 thousands) in cash to our non-executive directors. For share incentive grants to our directors and executive officers, see “—Amended and Restated 2014 Share Incentive Plan” and “—2019 Share Incentive Plan.” We have not set aside or accrued any amount to provide pension, retirement or other similar benefits to our executive officers and directors. Our PRC subsidiaries and VIE are required by law to make contributions equal to certain percentages of each employee’s salary for his or her medical insurance, maternity insurance, workplace injury insurance, unemployment insurance, pension benefits through a PRC government-mandated multi-employer defined contribution plan and other statutory benefits. Our Hong Kong subsidiaries are required by the Hong Kong Mandatory Provident Fund Schemes Ordinance to make monthly contributions to the mandatory provident fund scheme in an amount equal to 5% of an employee’s salary subject to the statutory maximum at HK$1,500.
Employment Agreements and Indemnification Agreements
We have entered into employment agreements with each of our executive officers. Under these agreements, each of our executive officers is employed for a specified time period. We may terminate employment for cause, at any time, without advance notice or remuneration, for certain acts of the executive officer, such as conviction or plea of guilty to a felony or any crime involving moral turpitude, negligent or dishonest acts to our detriment, or misconduct or a failure to perform agreed duties. We may also terminate an executive officer’s employment without cause upon three-month advance written notice. In such case of termination by us, we will provide severance payments to the executive officer as expressly required by applicable law of the jurisdiction where the executive officer is based. The executive officer may resign at any time with a three-month advance written notice.
Each executive officer has agreed to hold, both during and after the termination or expiry of his or her employment agreement, in strict confidence and not to use, except as required in the performance of his or her duties in connection with the employment or pursuant to applicable law, any of our confidential information or trade secrets, any confidential information or trade secrets of our clients or prospective clients, or the confidential or proprietary information of any third party received by us and for which we have confidential obligations. The executive officers have also agreed to disclose in confidence to us all inventions, designs and trade secrets which they conceive, develop or reduce to practice during the executive officer’s employment with us and to assign all right, title and interest in them to us, and assist us in obtaining and enforcing patents, copyrights and other legal rights for these inventions, designs and trade secrets.
In addition, each executive officer has agreed to be bound by non-competition and non-solicitation restrictions during the term of his or her employment and typically for one year following the last date of employment. Specifically, each executive officer has agreed not to (i) approach our suppliers, clients, customers or contacts or other persons or entities introduced to the executive officer in his or her capacity as a representative of us for the purpose of doing business with such persons or entities that will harm our business relationships with these persons or entities; (ii) assume employment with or provide services to any of our competitors, or engage, whether as principal, partner, licensor or otherwise, any of our competitors, without our express consent; or (iii) seek directly or indirectly, to solicit the services of any of our employees who is employed by us on or after the date of the executive officer’s termination, or in the year preceding such termination, without our express consent.
We have also entered into indemnification agreements with each of our directors and executive officers. Under these agreements, we agree to indemnify our directors and executive officers against certain liabilities and expenses incurred by such persons in connection with claims made by reason of their being a director or officer of our company.
Amended and Restated 2014 Share Incentive Plan
In December 2018, our board of directors approved the Amended and Restated 2014 Share Incentive Plan, or the A&R 2014 Plan, to attract and retain the best available personnel, provide additional incentives to employees, directors and consultants and promote the success of our business. As of the date of this annual report, the maximum aggregate number of ordinary shares which may be issued pursuant to all awards under the A&R 2014 Plan is 135,032,132 ordinary shares, subject to amendment.
166
Types of awards. The A&R 2014 Plan permits the awards of options approved by the plan administrator.
Plan administration. Our board of directors or a committee of one or more members appointed by our board of directors or another committee within its delegated authority by our board of directors will administer the A&R 2014 Plan. Subject to the terms of the A&R 2014 Plan and in the case of the committee, the specific duties delegated by our board of directors to the committee, the plan administrator has the authority to determine the participants to receive awards, the type and number of awards to be granted to each participant, and the terms and conditions of each award, among others.
Award agreement. Awards granted under the A&R 2014 Plan are evidenced by an award agreement that sets forth terms, conditions and limitations for each award, which may include the term of the award, the provisions applicable in the event that the grantee’s employment or service terminates, and our authority to unilaterally or bilaterally amend, modify, suspend, cancel or rescind the award.
Eligibility. We may grant awards to, among others, our officers, employees, directors and consultants of our company.
Vesting schedule. In general, the plan administrator determines the vesting schedule, which is specified in the relevant award agreement.
Exercise of options. The plan administrator determines the exercise price for each award, which is stated in the award agreement. The vested portion of option will expire if not exercised prior to the time as the plan administrator determines at the time of its grant. However, the maximum exercisable term is ten years from the date of a grant.
Transfer restrictions. Awards may not be transferred in any manner by the participant other than in accordance with the exceptions provided in the A&R 2014 Plan, such as transfers by will or the laws of descent and distribution, or as provided in the relevant award agreement or otherwise determined by the plan administrator.
Termination and amendment of the A&R 2014 Plan. Unless terminated earlier, the A&R 2014 Plan has a term of ten years. Our board of directors has the authority to terminate, amend or modify the plan. No amendment, suspension or termination of the A&R 2014 Plan or amendment of any outstanding award granted pursuant to the A&R 2014 Plan may affect, in any manner materially adverse to the participant, any rights or benefits of the participant or the obligation of the company under the applicable awards previously granted pursuant to the A&R 2014 Plan unless agreed by the participant in writing.
2019 Share Incentive Plan
In December 2018, our board of directors approved the 2019 Share Incentive Plan to attract and retain the best available personnel, provide additional incentives to employees, directors and consultants and promote the success of our business. Under the 2019 Share Incentive Plan, or the 2019 Plan, the maximum aggregate number of shares which may be issued pursuant to all awards is a number of up to 2% of the total number of shares issued and outstanding on September 29, 2019 as determined by our board, plus an annual increase on each September 30 during the term of the 2019 Plan commencing on September 30, 2020, by an amount determined by our board; provided, however, that (i) the total number of shares increased in each year shall not be more than 2% of the total number of shares issued and outstanding on September 29 of the same year and (ii) the aggregate number of shares initially reserved and subsequently increased during the term of the 2019 Plan shall not be more than 8% of the total number of shares issued and outstanding on September 29 immediately preceding the most recent increase.
The following paragraphs describe the principal terms of the 2019 Plan.
Types of Awards. The 2019 Plan permits the awards of options, restricted shares, restricted share units, or any other type of awards that the committee decides.
Plan Administration. Our board of directors or a committee designated by the board of directors will act as the plan administrator. The plan administrator will determine the participants who are to receive awards, the type or types of awards to be granted, the number of awards to be granted, and the terms and conditions of each award grant.
167
Award Agreement. Awards granted under the 2019 Plan are evidenced by an award agreement that sets forth terms, conditions and limitations for each award, which may include the term of the award, the provisions applicable in the event that the grantee’s employment or service terminates, and our authority to unilaterally or bilaterally amend, modify, suspend, cancel or rescind the award.
Eligibility. We may grant awards to our employees, directors and consultants of our company. However, we may grant options that are intended to qualify as incentive share options only to our employees and employees of our parent companies and subsidiaries.
Vesting Schedule. In general, the plan administrator determines the vesting schedule, which is specified in the relevant award agreement.
Transfer Restrictions. Awards may not be transferred in any manner by the recipient other than in accordance with the exceptions provided in the 2019 Plan, such as transfers by will or the laws of descent and distribution.
Termination and Amendment of the 2019 Plan. Unless terminated earlier, the 2019 Plan has a term of ten years. Our board of directors has the authority to amend or terminate the 2019 Plan. However, no such action may adversely affect in any material way any awards previously granted unless agreed by the relevant grantee.
As of February 28, 2022, 12,468,746 share options and 16,858,488 restricted share units have been granted and were outstanding under the A&R 2014 Plan and the 2019 Plan, excluding awards that were forfeited or cancelled after the relevant grant dates.
The following table summarizes, as of February 28, 2022, the number of Class A ordinary shares underlying outstanding options, restricted share units and other equity awards that we granted to our directors and executive officers.
| Ordinary Shares |
|
|
| ||||
Underlying | ||||||||
Equity Awards | Exercise Price | |||||||
Name | Granted | (US$/Share) | Date of Grant | Date of Expiration | ||||
Leaf Hua Li |
| *(1) |
| — |
| December 24, 2020 |
| September 30, 2029 |
Arthur Yu Chen | * |
| Nominal |
| November 8, 2018, |
| October 30, 2024 and September 30, 2029 | |
Nineway Jie Zhang |
| * |
| Nominal |
| November 1, 2014 |
| October 30, 2024 |
Robin Li Xu |
| * |
| Nominal |
| November 1, 2014 |
| October 30, 2024 and January 1, 2030 |
*Less than 1% of our total outstanding ordinary shares.
Note:
(1) | In December 2020, our company granted Mr. Leaf Hua Li, our founder, chairman of the board of directors and chief executive officer, restricted share units under the 2019 Share Incentive Plan to acquire 800 Class A ordinary shares for the purpose of testing and experiencing our self-developed ESOP management system. |
168
Equity Incentive Trust
FUTU First Trust was established under a deed of declaration by Vistra Trust (Singapore) Pte. Limited, or Vistra Trust, as trustee, dated November 30, 2018. Through FUTU First Trust, our Class A ordinary shares and other rights and interests under awards granted pursuant to our A&R 2014 Plan may be provided to certain grant recipients. As of the date of this annual report, some of our grantees under the A&R 2014 Plan, all of which are our employees, participated in the FUTU First Trust.
Participants in FUTU First Trust transfer their equity awards to Vistra Trust to be held for their benefit. Upon satisfaction of vesting conditions and request by grant recipients, Vistra Trust will exercise the equity awards and transfer the relevant Class A ordinary shares and other rights and interest under the equity awards to the underlying grant participants upon the written direction of the trust administrator. The deed provides that Vistra Trust shall not exercise the voting rights attached to such Class A ordinary shares unless otherwise directed by the trust administrator, which is an advisory committee consisting of authorized representatives of our company.
C. Board Practices
Board of Directors
Our board of directors consists of five directors. A director who is, directly or indirectly, interested in a contract or transaction or proposed contract or transaction with our company shall declare the nature of his interest at a meeting of our directors. A director may vote in respect of any contract or transaction or proposed contract or transaction notwithstanding that he may be interested therein and if he does so his vote shall be counted and he may be counted in the quorum at any meeting of our directors at which any such contract or transaction or proposed contract or transaction is considered. Our directors may exercise all the powers of our company to issue debentures, debenture stock, bonds and other securities, whether outright or as collateral security for any debt, liability or obligation of our company or of any third party. None of our non-executive directors has a service contract with us that provides for benefits upon termination of service.
Committees of the Board of Directors
We have established three committees under the board of directors: an audit committee, a compensation committee and a nominating and corporate governance committee. We have adopted a charter for each of the three committees. Each committee’s members and functions are described below.
Audit Committee. Our audit committee consists of Ms. Brenda Pui Man Tam and Mr. Vic Haixiang Li. Ms. Brenda Pui Man Tam is the chairperson of our audit committee. We have determined that Ms. Brenda Pui Man Tam and Mr. Vic Haixiang Li each satisfies the “independence” requirements of Rule 5605(c)(2) of the Nasdaq Stock Market Rules and meets the independence standards under Rule 10A-3 under the Exchange Act, as amended. We have determined that Ms. Brenda Pui Man Tam qualifies as an “audit committee financial expert” within the meaning of the SEC rules and possesses financial sophistication within the meaning of the Nasdaq Stock Market Rules. The audit committee oversees our accounting and financial reporting processes and the audits of the financial statements of our company. The audit committee is responsible for, among other things:
| ● | appointing the independent auditors and pre-approving all auditing and non-auditing services permitted to be performed by the independent auditors; |
| ● | reviewing with the independent auditors any audit problems or difficulties and management’s response; |
| ● | discussing the annual audited financial statements with management and the independent auditors; |
| ● | reviewing the adequacy and effectiveness of our accounting and internal control policies and procedures and any steps taken to monitor and control major financial risk exposures; |
| ● | reviewing and approving all proposed related party transactions; |
169
| ● | meeting separately and periodically with management and the independent auditors; and |
| ● | monitoring compliance with our code of business conduct and ethics, including reviewing the adequacy and effectiveness of our procedures to ensure proper compliance. |
Compensation Committee. Our compensation committee consists of Mr. Vic Haixiang Li, Ms. Brenda Pui Man Tam and Mr. Leaf Hua Li. Mr. Vic Haixiang Li is the chairman of our compensation committee. We have determined that Mr. Vic Haixiang Li and Ms. Brenda Pui Man Tam each satisfies the “independence” requirements of Rule 5605(a)(2) of the Nasdaq Stock Market Rules. The compensation committee assists the board of directors in reviewing and approving the compensation structure, including all forms of compensation, relating to our directors and executive officers. Our chief executive officer may not be present at any committee meeting during which his compensation is deliberated. The compensation committee is responsible for, among other things:
| ● | reviewing and approving, or recommending to the board for its approval, the compensation for our chief executive officer and other executive officers; |
| ● | reviewing and recommending to the board for determination with respect to the compensation of our non-employee directors; |
| ● | reviewing periodically and approving any incentive compensation or equity plans, programs or similar arrangements; and |
| ● | selecting compensation consultant, legal counsel or other adviser only after taking into consideration all factors relevant to that person’s independence from management. |
Nominating and Corporate Governance Committee. Our nominating and corporate governance committee consists of Mr. Leaf Hua Li, Mr. Vic Haixiang Li and Ms. Brenda Pui Man Tam. Mr. Leaf Hua Li is the chairman of our nominating and corporate governance committee. Mr. Vic Haixiang Li and Ms. Brenda Pui Man Tam each satisfies the “independence” requirements of Rule 5605(a)(2) of the Nasdaq Stock Market Rules. The nominating and corporate governance committee assists the board of directors in selecting individuals qualified to become our directors and in determining the composition of the board and its committees. The nominating and corporate governance committee is responsible for, among other things:
| ● | selecting and recommending to the board nominees for election by the shareholders or appointment by the board; |
| ● | reviewing annually with the board the current composition of the board with regards to characteristics such as independence, knowledge, skills, experience and diversity; |
| ● | making recommendations on the frequency and structure of board meetings and monitoring the functioning of the committees of the board; and |
| ● | advising the board periodically with regards to significant developments in the law and practice of corporate governance as well as our compliance with applicable laws and regulations, and making recommendations to the board on all matters of corporate governance and on any remedial action to be taken. |
Duties of Directors
Under Cayman Islands law, our directors owe fiduciary duties to our company, including a duty of loyalty, a duty to act honestly, and a duty to act in what they consider in good faith to be in our best interests. Our directors must also exercise their powers only for a proper purpose. Our directors also owe to our company a duty to act with skill and care. It was previously considered that a director need not exhibit in the performance of his or her duties a greater degree of skill than may reasonably be expected from a person of his or her knowledge and experience. However, English and Commonwealth courts have moved towards an objective standard with regard to the required skill and care and these authorities are likely to be followed in the Cayman Islands. In fulfilling their duty of care to us, our directors must ensure compliance with our memorandum and articles of association, as amended and restated from time to time, and the class rights vested thereunder in the holders of the shares. In certain limited exceptional circumstances, a shareholder may have the right to seek damages in our name if a duty owed by our directors is breached.
170
Our board of directors has all the powers necessary for managing, and for directing and supervising, our business affairs. The functions and powers of our board of directors include, among others:
| ● | convening shareholders’ annual and extraordinary general meetings and reporting its work to shareholders at such meetings; |
| ● | declaring dividends and distributions; |
| ● | appointing officers and determining the term of office of the officers; |
| ● | exercising the borrowing powers of our company and mortgaging the property of our company; and |
| ● | approving the transfer of shares in our company, including the registration of such shares in our register of members. |
Terms of Directors and Officers
Our directors may be elected by a resolution of our board of directors, or by an ordinary resolution of our shareholders. Notwithstanding anything in the Memorandum and Articles of Association, for as long as the Tencent Investors (as defined in the Memorandum and Articles of Association) together hold at least 91,671,323 shares of our company (as may be adjusted by share splits, recapitalization, reorganization, consolidation or other similar transaction), the Tencent Investors shall have the right to appoint one (1) director to our board of directors (the “Tencent Director”) by sending a joint notice to our company’s registered office. The Tencent Director may only be removed as directed or approved by the Tencent Investors, and any vacancies created by the resignation, removal or death of the Tencent Director shall be filled pursuant to the terms described above. The term of the Tencent Director shall automatically end once the Tencent Investors together hold less than 91,671,323 shares of our company (as may be adjusted by share splits, recapitalization, reorganization, consolidation or other similar transaction).
Our directors are not subject to a term of office and hold office until such time as they are removed from office by ordinary resolution of our shareholders. A director will cease to be a director automatically if, among other things, the director (i) becomes bankrupt or makes any arrangement or composition with his creditors; (ii) dies or is found by our company to be or becomes of unsound mind; (iii) resigns his office by notice in writing to our company; or (iv) without special leave of absence from the our board, is absent from meetings of our board for three consecutive meetings and our board resolves that his office be vacated.
Our officers are elected by and serve at the discretion of our board of directors.
D. Employees
As of December 31, 2021, we had a total of 2,318 employees. Among these employees, 2,067 employees were located in China, 139 employees were located in Hong Kong, 67 employees were located in the United States, 40 employees were located in Singapore, and 5 employees were located in Australia. Our employees who handle our online brokerage business are all based in Hong Kong, the United States, Singapore and Australia. We had a total of 847 and 1,315 employees as of December 31, 2019 and 2020, respectively.
The following table sets forth the number of our employees as of December 31, 2021 by function:
As of |
| ||||
December 31, 2021 |
| ||||
Number | % |
| |||
Functions: |
|
|
| ||
Research and development |
| 1,518 |
| 65.5 | % |
Customer services and operations |
| 371 |
| 16.0 | % |
General and administration |
| 291 |
| 12.5 | % |
Marketing |
| 138 |
| 6.0 | % |
Total |
| 2,318 |
| 100.0 | % |
171
We participate in various employee social security plans that are organized by municipal and provincial governments, including housing, pension, medical insurance and unemployment insurance, as required by laws and regulations in China. We are required under Chinese law to make contributions to employee benefit plans at specified percentages of the salaries, bonuses and certain allowances of our employees, up to a maximum amount specified by the local government from time to time. We also provide low-interest loans to qualified employees as an incentive of their performance and loyalty. We also have a systematic performance evaluation system which provides the basis for human resource decisions such as remuneration adjustments, career promotion and talent cultivation.
We enter into standard labor contracts with our employees. We also enter into standard confidentiality and non-compete agreements with our senior management. The non-compete restricted period typically expires two years after the termination of employment, and we agree to compensate the employee with a certain percentage of his or her pre-departure salary during the restricted period.
We believe that we maintain a good working relationship with our employees, and we have not experienced any major labor disputes.
E. Share Ownership
Except as specifically noted, the following table sets forth information with respect to the beneficial ownership of our ordinary shares as of February 28, 2022 by:
| ● | each of our directors and executive officers; and |
| ● | each person known to us to own beneficially 5% or more of our ordinary shares. |
The calculations in the table below are based on 681,384,354 Class A ordinary shares and 494,552,051 Class B ordinary shares outstanding as of February 28, 2022.
Beneficial ownership is determined in accordance with the rules and regulations of the SEC. In computing the number of shares beneficially owned by a person and the percentage ownership of that person, we have included shares that the person has the right to acquire within 60 days, including through the exercise of any option, warrant or other right or the conversion of any other security. These shares, however, are not included in the computation of the percentage ownership of any other person.
Ordinary Shares Beneficially Owned |
| ||||||||
|
| Class A Ordinary |
| Class B |
| % of Total |
| % of Aggregate |
|
Shares | Ordinary Shares | Ordinary Shares | Voting Power*** |
| |||||
Directors and Executive Officers**: | |||||||||
Leaf Hua Li(1) |
| 50,086,568 |
| 353,750,000 |
| 34.3 | % | 67.4 | % |
Arthur Yu Chen(2) |
| * |
| — |
| * |
| * | |
Nineway Jie Zhang |
| * |
| — |
| * |
| * | |
Shan Lu(3) |
| * |
| — |
| * |
| * | |
Robin Li Xu |
| * |
| — |
| * |
| * | |
Vic Haixiang Li(4) |
| — |
| — |
| — |
| — | |
Brenda Pui Man Tam(5) |
| — |
| — |
| — |
| — | |
All Directors and Executive Officers as a Group |
| 60,102,136 |
| 353,750,000 |
| 35.2 | % | 67.5 | % |
Principal Shareholders: |
|
|
|
| |||||
Entities affiliated with Leaf Hua Li(1) |
| 50,086,568 |
| 353,750,000 |
| 34.3 | % | 67.4 | % |
Entities affiliated with Tencent(6) |
| 106,616,617 |
| 140,802,051 |
| 21.0 | % | 27.6 | % |
* | Less than 1% of our total outstanding ordinary shares. |
** | Except as indicated otherwise below, the business address of our directors and executive officers is 28/F, Unit 1, Building D, Kexing Science Park, 15 Keyuan Road, Technology Park, Nanshan District, Shenzhen, People’s Republic of China. |
172
*** | For each person or group included in this column, percentage of total voting power represents voting power based on both Class A and Class B ordinary shares held by such person or group with respect to all outstanding shares of our Class A and Class B ordinary shares as a single class. Each holder of our Class A ordinary shares is entitled to one vote per share. Each holder of our Class B ordinary shares is entitled to twenty votes per share. Our Class B ordinary shares are convertible at any time by the holder into Class A ordinary shares on a one-for-one basis, while Class A ordinary shares are not convertible into Class B ordinary shares under any circumstances. |
Notes:
| (1) | Represents 252,812,500 Class B ordinary shares and 50,000,000 Class A ordinary shares (in the form of ADSs) held by Lera Ultimate Limited, a BVI business company, and 100,937,500 Class B ordinary shares held by Lera Infinity Limited, a BVI business company, and 86,568 Class A ordinary shares (in the form of ADSs) held by Leaf Hua Li, as reported on the Schedule 13G/A filed by Mr. Li, among others, on February 8, 2022. Lera Ultimate Limited is ultimately owned by Lera Direction Plus Trust and Lera Infinity Limited is ultimately owned by Lera Target Trust. Mr. Li has the sole power to direct the retention or disposal of, and the exercise of any voting and other rights attached to the shares held by Lera Ultimate Limited and Lera Infinity Limited in our company. The registered address of each of Lera Ultimate Limited and Lera Infinity Limited is Vistra Corporate Services Centre, Wickhams Cay II, Road Town, Tortola, VG1110, British Virgin Islands. |
| (2) | The business address of Mr. Arthur Yu Chen is 11/F, Bangkok Bank Building, No. 18 Bonham Strand W, Sheung Wan, Hong Kong S.A.R., People’s Republic of China. |
| (3) | The business address of Mr. Shan Lu is Building A, No.12, Shenzhenwan Science and Technology Ecological Garden, Yuehai Subdistrict, Nanshan District, Shenzhen, People’s Republic of China. |
| (4) | The business address of Mr. Vic Haixiang Li is Suite 7013, 70/F, Two International Finance Centre, 8 Finance Street, Central, Hong Kong S.A.R., People’s Republic of China. |
| (5) | The business address of Ms. Brenda Pui Man Tam is 932 Weldwood Ct, Los Gatos, CA 95032, the United States of America. |
| (6) | Represents (i) 140,802,051 Class B ordinary shares and 28,840,949 Class A ordinary shares held of record by Qiantang River Investment Limited, a wholly-owned subsidiary of Tencent Holdings Limited; (ii) 71,024,142 Class A Ordinary shares held of record by Image Frame Investment (HK) Limited, a wholly-owned subsidiary of Tencent Holdings Limited; (iii) 5 Class A Ordinary shares held of record by TPP Follow-on I Holding A Limited, an entity controlled by Tencent Holdings Limited; (iv) 1 Class A Ordinary Share held of record by TPP Opportunity I Holding A Limited, an entity controlled by Tencent Holdings Limited; (v) 1,161,840 Class A Ordinary shares represented by 145,230 ADSs held of record by TPP Opportunity GP I, Ltd., an entity controlled by Tencent Holdings Limited; (vi) 5,412,888 Class A Ordinary shares represented by 676,611 ADSs held of record by Tencent Mobility Limited, a wholly-owned subsidiary of Tencent Holdings Limited; and (vii) 176,792 Class A Ordinary shares represented by 22,099 ADSs held of record by Distribution Pool Limited, a wholly-owned subsidiary of Tencent Holdings Limited, as reported on Schedule 13G filed by Qiantang River Investment Limited, among others, on February 10, 2022. The registered address of each of Qiantang River Investment Limited, Image Frame Investment (HK) Limited and Tencent Holdings Limited is 29/F, Three Pacific Place, No. 1, Queen’s Road East, Wanchai, Hong Kong. |
To our knowledge, as of February 28, 2022, a total of 579,132,664 Class A ordinary shares are held by one record holder in the United States, representing approximately 49.2% of our total outstanding shares. The holder is The Bank of New York Mellon, the depositary of the ADS program. None of our outstanding Class B ordinary shares are held by record holders in the United States. The number of beneficial owners of the ADSs in the United States is likely to be much larger than the number of record holders of our ordinary shares in the United States.
To our knowledge, except as disclosed above, we are not owned or controlled, directly or indirectly, by another corporation, by any foreign government or by any other natural or legal person or persons, severally or jointly. We are not aware of any arrangement that may, at a subsequent date, result in a change of control of our company.
173
Item 7. Major Shareholders and Related Party Transactions
A. Major Shareholders
Please refer to “Item 6. Directors, Senior Management and Employees—E. Share Ownership.”
B. Related Party Transactions
Contractual Arrangements with the VIE and Its Shareholders
See “Item 4. Information on the Company—C. Organizational Structure.”
Transactions and Strategic Cooperation with Tencent
Transactions with Tencent. Tencent has been a principal shareholder of us since October 2014. We purchased equipment, cloud services, SMS channel services and other services from Tencent in the amount of HK$165.2 million (US$21.2 million) in 2021. As of December 31, 2021, we had amounts due to Tencent of HK$87.5 million (US$11.2 million), primarily consisting of amounts due to Tencent of HK$85.9 million (US$11.0 million) in relation to purchase of cloud equipment and services.
Strategic Cooperation Framework Agreement. We work with our strategic investor, Tencent, across a number of cooperation areas in a mutually beneficial relationship. Our collaboration is in part driven by our shared values of technological excellence and innovation. Collaborating with Tencent creates meaningful advantages to us. In December 2019, Shenzhen Futu, one of our operating entities in China, entered into a strategic cooperation framework agreement with Shenzhen Tencent Computer System Co., Ltd. (深圳市腾讯计算机系统有限公司), a subsidiary of Tencent. Pursuant to the strategic cooperation framework agreement, subject to further definitive agreements to be entered into between the parties, and to the extent in compliance with applicable laws and regulations, Tencent agreed to cooperate with us in traffic, content and cloud areas through Tencent’s online platform. In addition, to the extent permitted by the applicable laws and regulations, we and Tencent agreed to further explore and pursue additional opportunities for potential cooperation in the area of fintech-related products and services to expand both parties’ international operations. Tencent also agreed to cooperate with us in the areas of ESOP services, administration, talent recruiting and training. The strategic cooperation framework agreement has a term of three years unless Tencent ultimately holds less than 15% of our outstanding shares (including through convertible notes and/or other convertible rights that can be converted into ours shares), in which case the agreement will be terminated. After the expiration of the agreement, if both parties intend to continue the cooperation under the agreement, a separate written agreement will be executed upon negotiation of the parties. The agreement is governed by PRC law. For any dispute arising out of or relating to the agreement, the parties should first strive to resolve the dispute through amicable consultation. In case no settlement can be reached through consultation within thirty (30) days after either party has issued a notice to the other party on such dispute, either we or Tencent can bring the dispute to a Nanshan district court in Shenzhen, China for resolution.
Transactions with Directors and Executive Officers
We provide brokerage services to our directors and officers and their spouses. Revenue earned from such services amounted to HK$1.4 million (US$0.2 million) for the year ended December 31, 2021. Cash deposited by our directors and their spouses for trading purpose were recorded as payables to clients in our consolidated balance sheets as of December 31, 2021 and amounted to HK$44.5 million (US$5.7 million).
Shareholders Agreement
We entered into a second amended and restated shareholders agreement on May 22, 2018 with our shareholders, which consist of holders of our ordinary shares and preferred shares. Other than provisions with respect to registration rights, the description of which is set forth below, all provisions and rights under our second amended and restated shareholders agreement terminated upon consummation of our initial public offering.
174
Registration Rights
Our registrable securities will include (i) the ordinary shares issued or issuable upon conversion of the preferred shares, (ii) any ordinary shares we issued or issuable as a dividend or other distribution with respect to, in exchange for, or in replacement of, the shares referenced in (i) herein, and (iii) any ordinary shares owned or hereafter acquired by the holders of Series A preferred shares, Series A-1 preferred shares, Series B preferred shares, Series C preferred shares and Series C-1 preferred shares.
We have entered into a subscription agreement with General Atlantic Singapore FT Pte. Ltd. in connection with a private placement concurrent with our initial public offering, pursuant to which we have granted the investor registration rights on terms and conditions equivalent to and on a pari passu basis as holders of the abovementioned registrable securities.
We have entered into a registration rights agreement with a leading global investment firm in connection with a private placement of our Class A ordinary shares in the form of prepaid warrants in December 2020, pursuant to which we have granted the investor registration rights on terms and conditions equivalent to and on a pari passu basis as holders of the abovementioned registrable securities.
Demand Registration Rights
Registration other than on Form F-3 or Form S-3. At any time or from time to time after the earlier of (i) May 27, 2023 or (ii) the date that is six (6) months after the closing of our initial public offering, holder(s) holding ten percent (10%) or more of the voting power of the then outstanding registrable securities held by all holders may request in writing that we effect a registration of the registrable securities. Upon receipt of such a request, we shall promptly give written notice of the proposed registration to all other holders and as soon as practicable, use its best efforts to cause the registrable securities specified in the request, together with any registrable securities of any holder who requests in writing to join such registration within fifteen (15) business days after our delivery of written notice, to be registered and/or qualified for sale and distribution in such jurisdiction as the initiating holders may request. We shall be obligated to effect no more than three (3) registrations that have been declared and ordered effective; provided that if the sale of all of the registrable securities sought to be included is not consummated, such registration shall not be deemed to constitute one of the registration rights.
Registration on Form F-3 or Form S-3. If we qualify for registration on Form F-3 or Form S-3 (or any comparable form for registration in a jurisdiction other than the United States), holder(s) holding ten percent (10%) or more of the voting power of the then outstanding registrable securities held by all holders has the right to request us to file, in any jurisdiction in which we have had a registered underwritten public offering, a registration statement on Form F-3 or Form S-3 (or any comparable form for registration in a jurisdiction other than the United States). Upon receipt of such a request, we shall (i) promptly give written notice of the proposed registration to all other holders and (ii) as soon as practicable, use its best efforts to cause the registrable securities specified in the request, together with any registrable securities of any holder who requests in writing to join such registration within fifteen (15) business days after our delivery of written notice, to be registered and qualified for sale and distribution in such jurisdiction.
Piggyback Registration Rights
If we propose to register any of our securities for a public offering of such securities, or for the account of any holder (other than a holder) of equity securities any of such holder’s equity securities (except for exempt registration), we shall promptly give each holder written notice of such registration and, upon the written request of any holder given within fifteen (15) business days after delivery of such notice, we shall use our best efforts to include in such registration any registrable securities thereby requested to be registered by such holder. If a holder decides not to include all or any of its registrable securities in such registration, such holder will continue to have the right to include any registrable securities in any subsequent registration statement as may be filed by us, subject to certain limitations.
175
Expenses of Registration
We will pay all expenses, other than the underwriting discounts and selling commissions applicable to the sale of registrable securities pursuant to the registration rights (which will be borne by the holders requesting registration on a pro rata basis in proportion to their respective numbers of registrable securities sold in such registration), incurred in connection with registrations, filings or qualifications pursuant to the registration rights, including (without limitation) all registration, filing and qualification fees, printers’ and accounting fees, fees charged by depository banks, transfer agents, and share registrars, fees and disbursements of counsel for us and reasonable fees and disbursement of one counsel for all selling holders. However, we are not obligated to pay any expenses of any registration proceeding if the registration request is subsequently withdrawn at the request of the holders holding at least a majority of the voting power of the registrable securities requested to be registered by all the holder in such registration (in which case all participating holders will bear such expenses pro rata based upon the number of registrable securities that were to be thereby registered in the withdrawn registration).
Termination of Obligations
The registration rights set forth above will terminate on the earlier of (i) the date that is five (5) years from the date of closing of a qualified initial public offering and (ii) with respect to any holder, the date on which such holder may sell all of such holder’s registrable securities under Rule 144 of the Securities Act in any ninety (90)-day period.
Employment Agreements and Indemnification Agreements
See “Item 6. Directors, Senior Management and Employees—B. Compensation.”
Share Incentive Plan
See “Item 6. Directors, Senior Management and Employees—B. Compensation.”
C. Interests of Experts and Counsel
Not applicable.
Item 8. Financial Information
A. Consolidated Statements and Other Financial Information
We have appended consolidated financial statements filed as part of this annual report.
176
Legal Proceedings
We may from time to time be subject to various legal, arbitration or administrative claims and proceedings arising in the ordinary course of business involving our users, clients and third-party business partners in contract disputes and other matters. We are currently involved in certain lawsuits, which we believe are immaterial to our company on an individual basis or a collective basis. However, litigation, arbitration or any other legal or administrative proceeding, regardless of the outcome, could result in substantial costs and diversion of our resources, including our management’s time and attention. See “Item 3. Key Information—D. Risk Factors—Risks Related to Our Business and Industry—If we fail to protect our platforms or the confidential information of our users and clients, whether due to cyber-attacks, computer viruses, physical or electronic break-in, breaches by third parties or other reasons, we may be subject to liabilities imposed by relevant laws and regulations, and our reputation and business may be materially and adversely affected,” “Item 3. Key Information—D. Risk Factors—Risks Related to Our Business and Industry—We may be subject to intellectual property infringement claims, which may be expensive to defend and disruptive to our business and operations,” “Item 3. Key Information—D. Risk Factors—Risks Related to Our Business and Industry—We may be subject to litigation and regulatory investigations and proceedings, and may not always be successful in defending ourselves against such claims or proceedings,” and “Item 3. Key Information—D. Risk Factors—Risks Related to Our Business and Industry—We are subject to extensive and evolving regulatory requirements in the markets we operate in, non-compliance with which may result in penalties, limitations and prohibitions on our future business activities or suspension or revocation of our licenses and trading rights, and consequently may materially and adversely affect our business, financial condition, operations and prospects. In addition, we are involved in ongoing inquiries by relevant regulators.” See also “Item 4. Information on the Company—B. Business Overview—Ongoing Regulatory Actions.”
Dividend Policy
Our board of directors has discretion on whether to distribute dividends. In addition, our shareholders may by ordinary resolution declare a dividend, but no dividend may exceed the amount recommended by our board of directors. In either case, all dividends are subject to certain restrictions under Cayman Islands law, namely that our company may only pay dividends out of profits or share premium, and provided always that in no circumstances may a dividend be paid if this would result in our company being unable to pay its debts as they fall due in the ordinary course of business. Even if we decide dividends, the form, frequency and amount will depend upon our future operations and earnings, capital requirements and surplus, general financial condition, contractual restrictions and other factors that our board of directors may deem relevant.
We do not have any present plan to pay any cash dividends on our ordinary shares in the foreseeable future. We currently intend to retain most, if not all, of our available funds and any future earnings to operate and expand our business.
We are a holding company incorporated in the Cayman Islands. We may rely on dividends from our subsidiaries in Hong Kong, Singapore, the U.S. and China for our cash requirements, including any payment of dividends to our shareholders. PRC regulations may restrict the ability of our PRC subsidiaries to pay dividends to us. See “Item 4. Information on the Company—B. Business Overview—Regulation—Overview of the Laws and Regulations Relating to Our Business and Operations in China—Regulations on Dividend Distribution.”
If we pay any dividends on our ordinary shares, we will pay those dividends which are payable in respect of the ordinary shares underlying the ADSs to the depositary, as the registered holder of such ordinary shares, and the depositary then will pay such amounts to the ADS holders in proportion to ordinary shares underlying the ADSs held by such ADS holders, subject to the terms of the deposit agreement, including the fees and expenses payable thereunder. See “Item 12. Description of Securities Other than Equity Securities—D. American Depositary Shares.” Cash dividends on our ordinary shares, if any, will be paid in U.S. dollars.
B. Significant Changes
Except as disclosed elsewhere in this annual report, we have not experienced any significant changes since the date of our audited consolidated financial statements included in this annual report.
177
Item 9. The Offer and Listing
A. Offering and Listing Details
The ADSs, each representing eight of our Class A ordinary shares, have been listed on Nasdaq since March 8, 2019. The ADSs trade under the symbol “FUTU.”
B. Plan of Distribution
Not applicable.
C. Markets
The ADSs have been listed on Nasdaq since March 8, 2019 under the symbol “FUTU.”
D. Selling Shareholders
Not applicable.
E. Dilution
Not applicable.
F. Expenses of the Issue
Not applicable.
Item 10. Additional Information
A. Share Capital
Not applicable.
B. Memorandum and Articles of Association
The following are summaries of material provisions of our current memorandum and articles of association, or Memorandum and Articles of Association, insofar as they relate to the material terms of our ordinary shares.
Objects of Our Company. Under our Memorandum and Articles of Association, the objects of our company are unrestricted and we have the full power and authority to carry out any object not prohibited by the law of the Cayman Islands.
Ordinary Shares. Our ordinary shares are divided into Class A ordinary shares and Class B ordinary shares. Holders of our Class A ordinary shares and Class B ordinary shares will have the same rights except for voting and conversion rights. Each Class A ordinary share shall entitle the holder thereof to one vote on all matters subject to vote at our general meetings, and each Class B ordinary share shall entitle the holder thereof to twenty (20) votes on all matters subject to vote at our general meetings. Our ordinary shares are issued in registered form and are issued when registered in our register of members. We may not issue shares to bearer. Our shareholders who are nonresidents of the Cayman Islands may freely hold and vote their shares.
Conversion. Class B ordinary shares may be converted into the same number of Class A ordinary shares by the holders thereof at any time, while Class A ordinary shares cannot be converted into Class B ordinary shares under any circumstances. Upon any sale, transfer, assignment or disposition of any Class B ordinary shares by a holder thereof to any non-affiliate of such holder, each of such Class B ordinary shares will be automatically and immediately converted into one Class A ordinary share.
178
Dividends. The holders of our ordinary shares are entitled to such dividends as may be declared by our board of directors or declared by our shareholders by ordinary resolution (provided that no dividend may be declared by our shareholders which exceeds the amount recommended by our directors). Our Memorandum and Articles of Association provide that dividends may be declared and paid out of our profits, realized or unrealized, or from any reserve set aside from profits which our board of directors determine is no longer needed. Dividends may also be declared and paid out of share premium account or any other fund or account which can be authorized for this purpose in accordance with the Companies Act. Under the laws of the Cayman Islands, our company may pay a dividend out of either profit or share premium account, provided that in no circumstances may a dividend be paid if this would result in our company being unable to pay its debts as they fall due in the ordinary course of business.
Voting Rights. Holders of Class A ordinary shares and Class B ordinary shares shall, at all times, vote together as one class on all matters submitted to a vote by the members at any general meeting of the Company. Each Class A ordinary share shall be entitled to one vote on all matters subject to the vote at general meetings of our company, and each Class B ordinary share shall be entitled to twenty (20) votes on all matters subject to the vote at general meetings of our company. At any general meeting a resolution put to the vote at the meeting shall be decided on a show of hands, unless a poll is (before or on the declaration of the result of the show of hands) demanded by the chairman of such meeting or any one shareholder present in person or by proxy.
An ordinary resolution to be passed at a meeting by the shareholders requires the affirmative vote of a simple majority of the votes attaching to the ordinary shares which are cast at the meeting, while a special resolution requires the affirmative vote of no less than two-thirds of the votes attaching to the issued and outstanding ordinary shares which are cast at the meeting. Both ordinary resolutions and special resolutions may also be passed by a unanimous written resolution signed by all the shareholders of our company, as permitted by the Companies Act and our Memorandum and Articles of Association. A special resolution will be required for important matters such as a change of name or making changes to our Memorandum and Articles of Association.
General Meetings of Shareholders. As a Cayman Islands exempted company, we are not obliged by the Companies Act to call shareholders’ annual general meetings. Our Memorandum and Articles of Association provide that we may (but are not obliged to) in each year hold a general meeting as our annual general meeting in which case we shall specify the meeting as such in the notices calling it, and the annual general meeting shall be held at such time and place as may be determined by our directors.
Shareholders’ general meetings may be convened by the chairman of our board or a majority of our board of directors. Advance notice of at least ten (10) calendar days is required for the convening of our annual general shareholders’ meeting (if any) and any other general meeting of our shareholders. A quorum required for any general meeting of shareholders consists of one or more shareholders present or by proxy, holding shares which carry in aggregate not less than one-third of all votes attaching to all of our shares in issue and entitled to vote at such general meeting.
The Companies Act provides shareholders with only limited rights to requisition a general meeting, and does not provide shareholders with any right to put any proposal before a general meeting. However, these rights may be provided in a company’s articles of association. Our Memorandum and Articles of Association provide that upon the requisition of one or more shareholders holding shares which carry in aggregate not less than one-third of the total number of votes attaching to all outstanding and issued shares of our company entitled to vote at general meetings, our board will convene an extraordinary general meeting and put the resolutions so requisitioned to a vote at such meeting. However, our Memorandum and Articles of Association do not provide our shareholders with any right to put any proposals before annual general meetings or extraordinary general meetings not called by such shareholders.
Board of Directors. Unless otherwise determined by us in a general meeting, the number of directors shall not be less than three (3) directors, the exact number of directors to be determined from time to time by the board of directors. We may appoint any person to be a director by ordinary resolution, and the board may, by the affirmative vote of a simple majority of the remaining directors present and voting at a board meeting, appoint any person as a director, to fill a casual vacancy on the board or as an addition to the existing board.
179
Notwithstanding anything in the Memorandum and Articles of Association , for as long as the Tencent Investors (as defined in the Memorandum and Articles of Association) together hold at least 91,671,323 shares of our company (as may be adjusted by share splits, recapitalization, reorganization, consolidation or other similar transaction), the Tencent Investors shall have the right to appoint one (1) director to our board of directors (“Tencent Director”) by sending a joint notice to our company’s registered office. The Tencent Director may only be removed as directed or approved by both Tencent Investors, and any vacancies created by the resignation, removal or death of the Tencent Director shall be filled pursuant to the terms described above. The term of the Tencent Director shall automatically end once the Tencent Investors together hold less than 91,671,323 shares of our company (as may be adjusted by share splits, recapitalization, reorganization, consolidation or other similar transaction).
Transfer of Ordinary Shares. Subject to the restrictions set out in our Memorandum and Articles of Association as set out below, any of our shareholders may transfer all or any of his or her ordinary shares by an instrument of transfer in writing and in any usual or common form approved by our board, and shall be executed by or on behalf of the transferor, and if in respect of any nil or partly paid up share or if so required by our directors, shall also be executed by or on behalf of by the transferee.
Our board of directors may, in its absolute discretion, decline to register any transfer of any ordinary share which is not fully paid up or on which we have a lien. Our board of directors may also decline to register any transfer of any ordinary share unless:
| ● | the instrument of transfer is lodged with us, accompanied by the certificate for the ordinary shares to which it relates and such other evidence as our board of directors may reasonably require to show the right of the transferor to make the transfer; |
| ● | the instrument of transfer is in respect of only one class of ordinary shares; |
| ● | the instrument of transfer is properly stamped, if required; |
| ● | in the case of a transfer to joint holders, the number of joint holders to whom the ordinary share is to be transferred does not exceed four; and |
| ● | a fee of such maximum sum as the Nasdaq Global Market may determine to be payable or such lesser sum as our directors may from time to time require is paid to us in respect thereof. |
If our directors refuse to register a transfer they shall, within three months after the date on which the instrument of transfer was lodged, send to each of the transferor and the transferee notice of such refusal.
The registration of transfers may, after compliance with any notice required of the Nasdaq Global Market, be suspended and the register of members closed at such times and for such periods as our board of directors may from time to time determine, provided, however, that the registration of transfers shall not be suspended nor the register of members closed for more than 30 days in any year as our board may determine.
Liquidation. On the winding up of our company, if the assets available for distribution amongst our shareholders shall be more than sufficient to repay the whole of the share capital at the commencement of the winding up, the surplus shall be distributed amongst our shareholders in proportion to the par value of the shares held by them at the commencement of the winding up, subject to a deduction from those shares in respect of which there are monies due, of all monies payable to our company for unpaid calls or otherwise. If our assets available for distribution are insufficient to repay all of the paid-up capital, the assets will be distributed so that the losses are borne by our shareholders in proportion to the par value of the shares held by them.
Calls on Shares and Forfeiture of Shares. Our board of directors may from time to time make calls upon shareholders for any amounts unpaid on their shares in a notice served to such shareholders at least 14 days prior to the specified time of payment. The shares that have been called upon and remain unpaid are subject to forfeiture.
180
Redemption, Repurchase and Surrender of Shares. We may issue shares on terms that such shares are subject to redemption, at our option or at the option of the holders of these shares, on such terms and in such manner as may be determined by our board of directors, or by a special resolution of our shareholders. Our Company may also repurchase any of our shares on such terms and in such manner as have been approved by our board of directors or by an ordinary resolution of our shareholders. Under the Companies Act, the redemption or repurchase of any share may be paid out of our Company’s profits or out of the proceeds of a new issue of shares made for the purpose of such redemption or repurchase, or out of capital (including share premium account and capital redemption reserve) if our company can, immediately following such payment, pay its debts as they fall due in the ordinary course of business. In addition, under the Companies Act no such share may be redeemed or repurchased (a) unless it is fully paid up, (b) if such redemption or repurchase would result in there being no shares issued and outstanding or (c) if the company has commenced liquidation. In addition, our company may accept the surrender of any fully paid share for no consideration.
Variations of Rights of Shares. If at any time, our share capital is divided into different classes of shares, the rights attached to any such class may, subject to any rights or restrictions for the time being attached to any class, only be materially adversely varied with the consent in writing of the holders of two-thirds of the issued shares of that class or with the sanction of a special resolution passed at a separate meeting of the holders of the shares of that class. The rights conferred upon the holders of the shares of any class issued with preferred or other rights shall not, subject to any rights or restrictions for the time being attached to the shares of that class, be deemed to be materially adversely varied by, inter alia, the creation, allotment or issue of further shares ranking pari passu with or subsequent to them or the redemption or purchase of any shares of any class by our company. The rights of the holders of shares shall not be deemed to be materially adversely varied by the creation or issue of shares with preferred or other rights including, without limitation, the creation of shares with enhanced or weighted voting rights.
Issuance of Additional Shares. Our amended and restated memorandum of association authorizes our board of directors to issue additional ordinary shares from time to time as our board of directors shall determine, to the extent of available authorized but unissued shares.
Our amended and restated memorandum of association also authorizes our board of directors to establish from time to time one or more series of preference shares and to determine, with respect to any series of preference shares, the terms and rights of that series, including:
| ● | the designation of the series; |
| ● | the number of shares of the series; |
| ● | the dividend rights, dividend rates, conversion rights, voting rights; and |
| ● | the rights and terms of redemption and liquidation preferences. |
Our board of directors may issue preference shares without action by our shareholders to the extent authorized but unissued. Issuance of these shares may dilute the voting power of holders of ordinary shares.
Inspection of Books and Records. Holders of our ordinary shares will have no general right under Cayman Islands law to inspect or obtain copies of our list of shareholders or our corporate records (other than copies of our Memorandum and Articles of Association and any special resolutions, and our register of mortgages and charge). However, we will provide our shareholders with annual audited financial statements. See “Item 10. Additional Information—H. Documents on Display.”
Anti-Takeover Provisions. Some provisions of our Memorandum and Articles of Association may discourage, delay or prevent a change of control of our company or management that shareholders may consider favorable, including provisions that:
| ● | authorize our board of directors to issue preference shares in one or more series and to designate the price, rights, preferences, privileges and restrictions of such preference shares without any further vote or action by our shareholders; and |
| ● | limit the ability of shareholders to requisition and convene general meetings of shareholders. |
181
However, under Cayman Islands law, our directors may only exercise the rights and powers granted to them under our Memorandum and Articles of Association for a proper purpose and for what they believe in good faith to be in the best interests of our company.
Exempted Company. We are an exempted company with limited liability under the Companies Act. The Companies Act distinguishes between ordinary resident companies and exempted companies. Any company that is registered in the Cayman Islands but conducts business mainly outside of the Cayman Islands may apply to be registered as an exempted company. The requirements for an exempted company are essentially the same as for an ordinary company except that an exempted company:
| ● | does not have to file an annual return of its shareholders with the Registrar of Companies; |
| ● | is not required to open its register of members for inspection; |
| ● | does not have to hold an annual general meeting; |
| ● | may obtain an undertaking against the imposition of any future taxation (such undertakings are usually given for 20 years in the first instance); |
| ● | may register by way of continuation in another jurisdiction and be deregistered in the Cayman Islands; |
| ● | may register as a limited duration company; and |
| ● | may register as a segregated portfolio company. |
“Limited liability” means that the liability of each shareholder is limited to the amount unpaid by the shareholder on the shares of the company (except in exceptional circumstances, such as involving fraud, the establishment of an agency relationship or an illegal or improper purpose or other circumstances in which a court may be prepared to pierce or lift the corporate veil).
Registered Office and Objects
Our registered office in the Cayman Islands is located at the offices of Maples Corporate Services Limited at PO Box 309, Ugland House, Grand Cayman, KY1-1104, Cayman Islands, or at such other location within the Cayman Islands as our directors may from time to time decide. The objects for which our company is established are unrestricted and we have full power and authority to carry out any object not prohibited by the Companies Act or any other law of the Cayman Islands.
Differences in Corporate Law
The Companies Act of the Cayman Islands is derived, to a large extent, from the older Companies Acts of England but does not follow recent English statutory enactments, and accordingly there are significant differences between the Companies Act of the Cayman Islands and the current Companies Act of England. In addition, the Companies Act of the Cayman Islands differs from laws applicable to United States corporations and their shareholders. Set forth below is a summary of the significant differences between the provisions of the Companies Act applicable to us and the comparable provisions of the laws applicable to companies incorporated in Delaware and their shareholders.
182
Mergers and Similar Arrangements. The Companies Act permits mergers and consolidations between Cayman Islands companies and between Cayman Islands companies and non-Cayman Islands companies. For these purposes, (a) “merger” means the merging of two or more constituent companies and the vesting of their undertaking, property and liabilities in one of such companies as the surviving company and (b) a “consolidation” means the combination of two or more constituent companies into a combined company and the vesting of the undertaking, property and liabilities of such companies to the consolidated company. In order to effect such a merger or consolidation, the directors of each constituent company must approve a written plan of merger or consolidation, which must then be authorized by (a) a special resolution of the shareholders of each constituent company, and (b) such other authorization, if any, as may be specified in such constituent company’s articles of association. The written plan of merger or consolidation must be filed with the Registrar of Companies together with a declaration as to the solvency of the consolidated or surviving company, a list of the assets and liabilities of each constituent company and an undertaking that a copy of the certificate of merger or consolidation will be given to the members and creditors of each constituent company and that notification of the merger or consolidation will be published in the Cayman Islands Gazette. Dissenting shareholders have the right to be paid the fair value of their shares (which, if not agreed between the parties, will be determined by the Cayman Islands court) if they follow the required procedures, subject to certain exceptions. Court approval is not required for a merger or consolidation which is effected in compliance with these statutory procedures.
Separate from the statutory provisions relating to mergers and consolidations, the Companies Act also contains statutory provisions that facilitate the reconstruction and amalgamation of companies by way of schemes of arrangement, provided that the arrangement is approved by a majority in number of each class of shareholders or creditors (representing 75% by value) with whom the arrangement is to be made and who must, in addition, represent three-fourths in value of each such class of shareholders or creditors, as the case may be, that are present and voting either in person or by proxy at a meeting, or meetings, convened for that purpose. The convening of the meetings and subsequently the arrangement must be sanctioned by the Grand Court of the Cayman Islands. While a dissenting shareholder or creditor has the right to express to the court the view that the transaction ought not to be approved, the court would likely to approve the arrangement if it determines that:
| ● | the statutory provisions as to the required majority vote have been met; |
| ● | the shareholders have been fairly represented at the meeting in question and the statutory majority are acting bona fide without coercion of the minority to promote interests adverse to those of the class; |
| ● | the arrangement is such that may be reasonably approved by an intelligent and honest man of that class acting in respect of his interest; and |
| ● | the arrangement is not one that would more properly be sanctioned under some other provision of the Companies Act. |
The Companies Act also contains a statutory power of compulsory acquisition which may facilitate the “squeeze out” of dissentient minority shareholders upon a tender offer. When a tender offer is made and accepted by holders of 90% of the shares affected within four months, the offeror may, within a two-month period commencing on the expiration of such four-month period, require the holders of the remaining shares to transfer such shares to the offeror on the terms of the offer. An objection can be made to the Grand Court of the Cayman Islands but this is unlikely to succeed in the case of an offer which has been so approved unless there is evidence of fraud, bad faith or collusion.
If an arrangement and reconstruction by way of scheme of arrangement is thus approved and sanctioned, or if a tender offer is made and accepted, in accordance with the foregoing statutory procedures, a dissenting shareholder would have no rights comparable to appraisal rights, which would otherwise ordinarily be available to dissenting shareholders of Delaware corporations, providing rights to receive payment in cash for the judicially determined value of the shares.
Shareholders’ Suits. In principle, we will normally be the proper plaintiff and as a general rule a derivative action may not be brought by a minority shareholder. However, based on English authorities, which would in all likelihood be of persuasive authority in the Cayman Islands, the Cayman Islands court can be expected to apply and follow the common law principles (namely the rule in Foss v. Harbottle and the exceptions thereto) which permit a minority shareholder to commence a class action against, or derivative actions in the name of, a company to challenge the following:
| ● | an act which is illegal or ultra vires; |
183
| ● | an act which, although not ultra vires, could only be effected duly if authorized by a special or qualified majority vote that has not been obtained; and |
| ● | an act which constitutes a fraud on the minority where the wrongdoers are themselves in control of the company. |
Indemnification of Directors and Executive Officers and Limitation of Liability. Cayman Islands law does not limit the extent to which a company’s articles of association may provide for indemnification of officers and directors, except to the extent any such provision may be held by the Cayman Islands courts to be contrary to public policy, such as to provide indemnification against civil fraud or the consequences of committing a crime. Our Memorandum and Articles of Association provide that our directors and officers shall be indemnified against all actions, proceedings, costs, charges, expenses, losses, damages or liabilities incurred or sustained by such director or officer, other than by reason of such person’s own dishonesty, willful default or fraud, in or about the conduct of our company’s business or affairs (including as a result of any mistake of judgment) or in the execution or discharge of his duties, powers, authorities or discretions, including without prejudice to the generality of the foregoing, any costs, expenses, losses or liabilities incurred by such director or officer in defending (whether successfully or otherwise) any civil proceedings concerning our company or its affairs in any court whether in the Cayman Islands or elsewhere. This standard of conduct is generally the same as permitted under the Delaware General Corporation Law for a Delaware corporation. In addition, we have entered into indemnification agreements with each of our directors and executive officers that will provide such persons with additional indemnification beyond that provided in our Memorandum and Articles of Association.
Insofar as indemnification for liabilities arising under the Securities Act may be permitted to our directors, officers or persons controlling us under the foregoing provisions, we have been informed that, in the opinion of the SEC, such indemnification is against public policy as expressed in the Securities Act and is therefore unenforceable.
Anti-Takeover Provisions in the Memorandum and Articles of Association. Some provisions of our Memorandum and Articles of Association may discourage, delay or prevent a change in control of our company or management that shareholders may consider favorable, including provisions that authorize our board of directors to issue preferred shares in one or more series and to designate the price, rights, preferences, privileges and restrictions of such preferred shares without any further vote or action by our shareholders.
However, under Cayman Islands law, our directors may only exercise the rights and powers granted to them under our Memorandum and Articles of Association for a proper purpose and for what they believe in good faith to be in the best interests of our company.
Directors’ Fiduciary Duties. Under Delaware corporate law, a director of a Delaware corporation has a fiduciary duty to the corporation and its shareholders. This duty has two components: the duty of care and the duty of loyalty. The duty of care requires that a director act in good faith, with the care that an ordinarily prudent person would exercise under similar circumstances. Under this duty, a director must inform himself of and disclose to shareholders, all material information reasonably available regarding a significant transaction. The duty of loyalty requires that a director act in a manner he or she reasonably believes to be in the best interests of the corporation. He or she must not use his or her corporate position for personal gain or advantage. This duty prohibits self-dealing by a director and mandates that the best interest of the corporation and its shareholders take precedence over any interest possessed by a director, officer or controlling shareholder and not shared by the shareholders generally. In general, actions of a director are presumed to have been made on an informed basis, in good faith and in the honest belief that the action taken was in the best interests of the corporation. However, this presumption may be rebutted by evidence of a breach of one of the fiduciary duties. Should such evidence be presented concerning a transaction by a director, a director must prove the procedural fairness of the transaction and that the transaction was of fair value to the corporation.
As a matter of Cayman Islands law, a director of a Cayman Islands company is in the position of a fiduciary with respect to the company and therefore he owes the following duties to the company—a duty to act in good faith in the best interests of the company, a duty not to make a personal profit based on his or her position as director (unless the company permits him to do so), a duty not to put himself in a position where the interests of the company conflict with his or her personal interest or his or her duty to a third party and a duty to exercise powers for the purpose for which such powers were intended. A director of a Cayman Islands company owes to the company a duty to act with skill and care. It was previously considered that a director need not exhibit in the performance of his or her duties a greater degree of skill than may reasonably be expected from a person of his or her knowledge and experience. However, English and Commonwealth courts have moved towards an objective standard with regard to the required skill and care and these authorities are likely to be followed in the Cayman Islands.
184
Shareholder Proposals. Under the Delaware General Corporation Law, a shareholder has the right to put any proposal before the annual meeting of shareholders, provided it complies with the notice provisions in the governing documents. The Delaware General Corporation Law does not provide shareholders an express right to put any proposal before the annual meeting of shareholders, but in keeping with common law, Delaware corporations generally afford shareholders an opportunity to make proposals and nominations provided that they comply with the notice provisions in the certificate of incorporation or bylaws. A special meeting may be called by the board of directors or any other person authorized to do so in the governing documents, but shareholders may be precluded from calling special meetings.
Cayman Islands law provides shareholders with only limited rights to requisition a general meeting, and does not provide shareholders with any right to put any proposal before a general meeting. However, these rights may be provided in a company’s articles of association. Our Memorandum and Articles of Association provides that, on the requisition of shareholders holding shares representing in aggregate not less than one-third (1/3) of all votes attaching to all issued and outstanding shares of the Company that as at the date of the deposit of such requisition carry the right to vote at general meetings of the Company, the board shall convene an extraordinary general meeting. However, our Memorandum and Articles of Association do not provide our shareholders with any right to put any proposals before annual general meetings or extraordinary general meetings not called by such shareholders. As a Cayman Islands exempted company, we are not obliged by law to call shareholders’ annual general meetings.
Cumulative Voting. Under the Delaware General Corporation Law, cumulative voting for elections of directors is not permitted unless the corporation’s certificate of incorporation specifically provides for it. Cumulative voting potentially facilitates the representation of minority shareholders on a board of directors since it permits the minority shareholder to cast all the votes to which the shareholder is entitled on a single director, which increases the shareholder’s voting power with respect to electing such director. Cayman Islands law does not prohibit cumulative voting, but our Memorandum and Articles of Association do not provide for cumulative voting. As a result, our shareholders are not afforded any less protections or rights on this issue than shareholders of a Delaware corporation.
Appointment of Directors. We may appoint any person to be a director by ordinary resolution, and the board may, by the affirmative vote of a simple majority of the remaining directors present and voting at a board meeting, appoint any person as a director, to fill a casual vacancy on the board or as an addition to the existing board.
Notwithstanding anything in our Memorandum and Articles of Association, for as long as the Tencent Investors (as defined in our Memorandum and Articles of Association) together hold at least 91,671,323 shares of our company (as may be adjusted by share splits, recapitalization, reorganization, consolidation or other similar transaction), the Tencent Investors shall have the right to appoint one (1) director to our board of directors (the “Tencent Director”) by sending a joint notice to our company’s registered office. The Tencent Director may only be removed as directed or approved by the Tencent Investors, and any vacancies created by the resignation, removal or death of the Tencent Director shall be filled pursuant to the terms described above. The term of the Tencent Director shall automatically end once the Tencent Investors together hold less than 91,671,323 shares of our company (as may be adjusted by share splits, recapitalization, reorganization, consolidation or other similar transaction).
Each director whose term of office expires shall be eligible for re-election at a meeting of the Company’s shareholders or re-appointment by the board of directors.
Removal of Directors. Under the Delaware General Corporation Law, a director of a corporation with a classified board may be removed only for cause with the approval of a majority of the outstanding shares entitled to vote, unless the certificate of incorporation provides otherwise. Under our Memorandum and Articles of Association, directors not appointed by the Tencent Investors may be removed by ordinary resolution of our shareholders.
185
Transactions with Interested Shareholders. The Delaware General Corporation Law contains a business combination statute applicable to Delaware public corporations whereby, unless the corporation has specifically elected not to be governed by such statute by amendment to its certificate of incorporation or bylaws that is approved by its shareholders, it is prohibited from engaging in certain business combinations with an “interested shareholder” for three years following the date that such person becomes an interested shareholder. An interested shareholder generally is a person or a group who or which owns or owned 15% or more of the target’s outstanding voting stock or who or which is an affiliate or associate of the corporation and owned 15% or more of the corporation’s outstanding voting stock within the past three years. This has the effect of limiting the ability of a potential acquirer to make a two-tiered bid for the target in which all shareholders would not be treated equally. The statute does not apply if, among other things, prior to the date on which such shareholder becomes an interested shareholder, the board of directors approves either the business combination or the transaction which resulted in the person becoming an interested shareholder. This encourages any potential acquirer of a Delaware corporation to negotiate the terms of any acquisition transaction with the target’s board of directors.
Cayman Islands law has no comparable statute. As a result, we cannot avail ourselves of the types of protections afforded by the Delaware business combination statute. However, although Cayman Islands law does not regulate transactions between a company and its significant shareholders, it does provide that such transactions must be entered into bona fide in the best interests of the company and for a proper corporate purpose and not with the effect of constituting a fraud on the minority shareholders.
Dissolution; Winding Up. Under the Delaware General Corporation Law, unless the board of directors approves the proposal to dissolve, dissolution must be approved by shareholders holding 100% of the total voting power of the corporation. Only if the dissolution is initiated by the board of directors may it be approved by a simple majority of the corporation’s outstanding shares. Delaware law allows a Delaware corporation to include in its certificate of incorporation a supermajority voting requirement in connection with dissolutions initiated by the board.
Under Cayman Islands law, a company may be wound up by either an order of the courts of the Cayman Islands or by a special resolution of its members or, if the company is unable to pay its debts as they fall due, by an ordinary resolution of its members. The court has authority to order winding up in a number of specified circumstances including where it is, in the opinion of the court, just and equitable to do so.
Variation of Rights of Shares. Under the Delaware General Corporation Law, a corporation may vary the rights of a class of shares with the approval of a majority of the outstanding shares of such class, unless the certificate of incorporation provides otherwise. Under our Memorandum and Articles of Association, we may only materially adversely vary the rights attached to any class of shares (subject to any rights or restrictions for the time being attached to any class of share) with the consent in writing of the holders of two-thirds of the issued shares of that class or with the sanction of a special resolution passed at a separate meeting of the holders of the shares of that class.
Amendment of Governing Documents. Under the Delaware General Corporation Law, a corporation’s certificate of incorporation may be amended only if adopted and declared advisable by the board of directors and approved by a majority of the outstanding shares entitled to vote and the bylaws may be amended with the approval of a majority of the outstanding shares entitled to vote and may, if so provided in the certificate of incorporation, also be amended by the board of directors. Under the Companies Act and our Memorandum and Articles of Association, our Memorandum and Articles of Association may only be amended by special resolution of our shareholders; provided that Article 88(f) and (h) of our Memorandum and Articles of Association may not be amended without the prior written consent of the Tencent Investors (as defined in our Memorandum and Articles of Association).
Rights of Non-Resident or Foreign Shareholders. There are no limitations imposed by our Memorandum and Articles of Association on the rights of non-resident or foreign shareholders to hold or exercise voting rights on our shares. In addition, there are no provisions in our Memorandum and Articles of Association that require our company to disclose shareholder ownership above any particular ownership threshold.
Directors’ Power to Issue Shares. Under our Memorandum and Articles of Association, our board of directors is empowered to issue or allot shares or grant options and warrants with or without preferred, deferred, qualified or other special rights or restrictions.
See “Exhibit 2.5—Description of Securities” attached to this form 20-F for more descriptions of our securities.
186
C. Material Contracts
Other than in the ordinary course of business and other than those described in “Item 4. Information on the Company” or “Item 7. Major Shareholders and Related Party Transactions—B. Related Party Transactions” or elsewhere in this annual report, we have not entered into any material contract during the two years immediately preceding the date of this annual report.
D. Exchange Controls
See “Item 4. Information on the Company—B. Business Overview—Regulation—Regulations Relating to Foreign Exchange.”
E. Taxation
The following summary of the material Cayman Islands, PRC and U.S. federal income tax consequences of an investment in the ADSs or our Class A ordinary shares is based upon laws and relevant interpretations thereof in effect as of the date of this annual report, all of which are subject to change. This summary does not deal with all possible tax consequences relating to an investment in the ADSs or our Class A ordinary shares, such as the tax consequences under U.S. state and local tax laws or under the tax laws of jurisdictions other than the Cayman Islands, China and the United States. To the extent that the discussion relates to matters of Cayman Islands tax law, it represents the opinion of Maples and Calder (Hong Kong) LLP, our counsel as to Cayman Islands law, and to the extent it relates to summary or description of PRC tax law, it represents the opinion of Han Kun Law Offices, our counsel as to PRC law.
Cayman Islands Taxation
The Cayman Islands currently levies no taxes on individuals or corporations based upon profits, income, gains or appreciation and there is no taxation in the nature of inheritance tax or estate duty. There are no other taxes likely to be material to us levied by the government of the Cayman Islands except for stamp duties which may be applicable on instruments executed in, or, after execution, brought within the jurisdiction of the Cayman Islands. The Cayman Islands is not party to any double tax treaties that are applicable to any payments made to or by our company. There are no exchange control regulations or currency restrictions in the Cayman Islands.
Our company has been incorporated under the laws of the Cayman Islands as an exempted company with limited liability and, as such, has obtained an undertaking from the Financial Secretary of the Cayman Islands as to tax concessions under the Tax Concessions Act (As Revised). In accordance with the provision of Section 6 of the Tax Concessions Act (As Revised), the Financial Secretary has undertaken with our company:
| ● | that no law which is hereafter enacted in the Cayman Islands imposing any tax to be levied on profits, income, gains or appreciations shall apply to our company or its operations; and |
| ● | in addition, that no tax to be levied on profits, income, gains or appreciations or which is in the nature of estate duty or inheritance tax shall be payable: |
| (i) | on or in respect of the shares, debentures or other obligations of our company; or |
| (ii) | by way of the withholding, in whole or part, of any relevant payment as defined in the Tax Concessions Act (As Revised). |
These concessions shall be for a period of 20 years from February 20, 2019.
187
PRC Taxation
Under the PRC Enterprise Income Tax Law and its implementation rules, an enterprise established outside China with “de facto management body” within China is considered a resident enterprise. The implementation rules define the term “de facto management body” as the body that exercises full and substantial control and overall management over the business, productions, personnel, accounts and properties of an enterprise. In April 22, 2009, the SAT issued a circular, known as Circular 82, which provides certain specific criteria for determining whether the “de facto management body” of a PRC-controlled enterprise that is incorporated offshore is located in China. Although this circular only applies to offshore enterprises controlled by PRC enterprises or PRC enterprise groups, not those controlled by PRC individuals or foreigners, the criteria set forth in the circular may reflect the SAT’s general position on how the “de facto management body” text should be applied in determining the tax resident status of all offshore enterprises. According to Circular 82, an offshore incorporated enterprise controlled by a PRC enterprise or a PRC enterprise group will be regarded as a PRC tax resident by virtue of having its “de facto management body” in China only if all of the following conditions are met: (i) the primary location of the day-to-day operational management is in China; (ii) decisions relating to the enterprise’s financial and human resource matters are made or are subject to approval by organizations or personnel in China; (iii) the enterprise’s primary assets, accounting books and records, company seals, and board and shareholder resolutions, are located or maintained in China; and (iv) at least 50% of voting board members or senior executives habitually reside in China.
We believe that Futu Holdings Limited is not a PRC resident enterprise for PRC tax purposes. Futu Holdings Limited is not controlled by a PRC enterprise or PRC enterprise group and we do not believe that Futu Holdings Limited meets all of the conditions above. Futu Holdings Limited is a company incorporated outside China. As a holding company, Futu Holdings Limited’s key assets are its ownership interests in its subsidiaries, and its key assets are located, and its records (including the resolutions of its board of directors and the resolutions of its shareholders) are maintained, outside China. In addition, we are not aware of any offshore holding companies with a similar corporate structure as ours ever having been deemed a PRC “resident enterprise” by the PRC tax authorities. However, the tax resident status of an enterprise is subject to determination by the PRC tax authorities and uncertainties remain with respect to the interpretation of the term “de facto management body.”
If the PRC tax authorities determine that Futu Holdings Limited is a PRC resident enterprise for enterprise income tax purposes, we may be required to withhold a 10% withholding tax from dividends we pay to our shareholders that are non-resident enterprises, including the holders of the ADSs. In addition, non-resident enterprise shareholders (including the ADS holders) may be subject to a 10% PRC tax on gains realized on the sale or other disposition of ADSs or ordinary shares, if such income is treated as sourced from within China. It is unclear whether our non-PRC individual shareholders (including the ADS holders) would be subject to any PRC tax on dividends or gains obtained by such non-PRC individual shareholders in the event we are determined to be a PRC resident enterprise. If any PRC tax were to apply to such dividends or gains, it would generally apply at a rate of 20% unless a reduced rate is available under an applicable tax treaty. However, it is also unclear whether non-PRC shareholders of Futu Holdings Limited would be able to claim the benefits of any tax treaties between their country of tax residence and China in the event that Futu Holdings Limited is treated as a PRC resident enterprise. See “Item 3. Key Information—D. Risk Factors—Risks Related to Our Operations in China—We may be treated as a resident enterprise for PRC tax purposes under the PRC Enterprise Income Tax Law, and we may therefore be subject to PRC income tax on our global income.”
United States Federal Income Tax Considerations
The following discussion is a summary of U.S. federal income tax considerations generally applicable to the ownership and disposition of the ADSs or our ordinary shares by a U.S. Holder (as defined below) that holds the ADSs or our ordinary shares as “capital assets” (generally, property held for investment) under the U.S. Internal Revenue Code of 1986, as amended (the “Code”). This discussion is based upon existing U.S. federal tax law, which is subject to differing interpretations or change, possibly with retroactive effect. No ruling has been sought from the Internal Revenue Service (the “IRS”) with respect to any U.S. federal income tax consequences described below, and there can be no assurance that the IRS or a court will not take a contrary position. This discussion, moreover, does not address any state, local and non-U.S. tax considerations, such as estate or gift tax considerations, alternative minimum tax considerations, the potential application of the Medicare contribution tax on net investment income, the special tax accounting rules under Section 451(b) of the Code, relating to the ownership or disposition of the ADSs or our ordinary shares. The following summary does not address all aspects of U.S. federal income taxation that may be important to particular investors in light of their individual circumstances or to persons in special tax situations such as:
● banks and other financial institutions;
188
● insurance companies;
● pension plans;
● cooperatives;
● regulated investment companies;
● real estate investment trusts;
● broker-dealers;
● traders that elect to use a mark-to-market method of accounting;
● certain former U.S. citizens or long-term residents;
● tax-exempt entities (including private foundations);
● individual retirement accounts or other tax-deferred accounts;
● persons who acquire their ADSs or ordinary shares pursuant to any employee share option or otherwise as compensation;
● investors that will hold their ADSs or ordinary shares as part of a straddle, hedge, conversion, constructive sale or other integrated transaction for U.S. federal income tax purposes;
● investors that have a functional currency other than the U.S. dollar;
● persons that actually or constructively own 10% or more of the ADSs or our ordinary shares (by vote or value);
● persons required to accelerate the recognition of any item of gross income with respect to their ADSs or ordinary shares as a result of such income being recognized on an applicable financial statement; or
● partnerships or other entities taxable as partnerships for U.S. federal income tax purposes, or persons holding ADSs or ordinary shares through such entities;
all of whom may be subject to tax rules that differ significantly from those discussed below.
Each U.S. Holder is urged to consult its tax advisor regarding the application of U.S. federal taxation to its particular circumstances, and the state, local, non-U.S. and other tax considerations of the ownership and disposition of the ADSs or our ordinary shares.
General
For purposes of this discussion, a “U.S. Holder” is a beneficial owner of the ADSs or our ordinary shares that is, for U.S. federal income tax purposes:
● an individual who is a citizen or resident of the United States;
● a corporation (or other entity treated as a corporation for U.S. federal income tax purposes) created in, or organized under the laws of the United States or any state thereof or the District of Columbia;
● an estate the income of which is includible in gross income for U.S. federal income tax purposes regardless of its source; or
189
● a trust (A) the administration of which is subject to the primary supervision of a U.S. court and which has one or more U.S. persons who have the authority to control all substantial decisions of the trust or (B) that has otherwise validly elected to be treated as a U.S. person under the Code.
If a partnership (or other entity treated as a partnership for U.S. federal income tax purposes) is a beneficial owner of the ADSs or our ordinary shares, the tax treatment of a partner in the partnership will generally depend upon the status of the partner and the activities of the partnership. Partnerships holding the ADSs or our ordinary shares and their partners are urged to consult their tax advisors regarding an investment in the ADSs or our ordinary shares.
For U.S. federal income tax purposes, a U.S. Holder of ADSs will generally be treated as the beneficial owner of the underlying shares represented by the ADSs. The remainder of this discussion assumes that a U.S. Holder of the ADSs will be treated in this manner. Accordingly, deposits or withdrawals of ordinary shares for ADSs will generally not be subject to U.S. federal income tax.
Passive Foreign Investment Company Considerations
A non-U.S. corporation, such as our company, will be classified as a PFIC for U.S. federal income tax purposes for any taxable year if either (i) 75% or more of its gross income for such year consists of certain types of “passive” income or (ii) 50% or more of the value of its assets (generally determined on the basis of a quarterly average) during such year is attributable to assets that produce or are held for the production of passive income (the “asset test”). For this purpose, cash and assets readily convertible into cash are categorized as passive assets and the company’s goodwill and other unbooked intangibles are taken into account. Passive income generally includes, among other things, dividends, interest, rents, royalties, and gains from the disposition of passive assets. We will be treated as owning a proportionate share of the assets and earning a proportionate share of the income of any other corporation in which we own, directly or indirectly, 25% or more (by value) of the stock.
Although the law in this regard is not entirely clear, we treat the VIE (and its subsidiaries) as being owned by us for U.S. federal income tax purposes because we control their management decisions and are entitled to substantially all of the economic benefits associated with them, and, as a result, we consolidate their results of operations in our consolidated U.S. GAAP financial statements. If it were determined, however, that we are not the owner of the VIE (and its subsidiaries) for U.S. federal income tax purposes, we may be treated as a PFIC for the current taxable year and any subsequent taxable year.
Based on our current estimates of the composition of our income and valuation of our assets, including goodwill, we believe that we may be treated as a PFIC for our taxable year ended December 31, 2021. However, no assurances regarding our PFIC status can be provided for any past, current or future taxable years.
U.S. Holders should consult with their tax advisors regarding the implications of owning stock in a PFIC. The determination of whether we are or will become a PFIC is a factual determination made annually that will depend, in part, upon the composition and classification of our income and assets. Because there are uncertainties in the application of the relevant rules, it is possible that the IRS may challenge our classification of certain income and assets as non-passive which may result in our being or becoming a PFIC in the current or subsequent years. Furthermore, fluctuations in the market price of the ADSs may cause us to be classified as a PFIC for the current or future taxable years because the value of our assets for purposes of the asset test, including the value of our goodwill and unbooked intangibles, may be determined by reference to the market price of the ADSs from time to time (which may be volatile). Among other matters, if our market capitalization declines, we may be or become a PFIC for the current or future taxable years. The composition of our income and assets may also be affected by how, and how quickly, we use our liquid assets. Under circumstances where our revenue from activities that produce passive income significantly increases relative to our revenue from activities that produce non-passive income, or where we determine not to deploy significant amounts of cash for active purposes, our risk of becoming classified as a PFIC may substantially increase. Because of the uncertainties involved in establishing our PFIC status, our U.S. tax counsel expresses no opinion regarding our PFIC status.
If we are a PFIC for any year during which a U.S. Holder holds the ADSs or our ordinary shares, we generally will continue to be treated as a PFIC for all succeeding years during which such U.S. Holder holds the ADSs or our ordinary shares.
The discussion below under “—Dividends” and “—Sale or Other Disposition” is written on the basis that we are not, will not be or become classified as a PFIC for U.S. federal income tax purposes. The U.S. federal income tax rules that apply generally if we are treated as a PFIC are discussed below under “—Passive Foreign Investment Company Rules.”
190
Dividends
Any cash distributions paid on the ADSs or our ordinary shares (including the amount of any PRC tax withheld) out of our current or accumulated earnings and profits, as determined under U.S. federal income tax principles, will generally be includible in the gross income of a U.S. Holder as dividend income on the day actually or constructively received by the U.S. Holder, in the case of ordinary shares, or by the depositary, in the case of ADSs. Because we do not intend to determine our earnings and profits on the basis of U.S. federal income tax principles, any distribution we pay will generally be treated as a “dividend” for U.S. federal income tax purposes. Dividends received on the ADSs or our ordinary shares will not be eligible for the dividends received deduction allowed to corporations in respect of dividends received from U.S. corporations.
Individuals and other non-corporate U.S. Holders will be subject to tax on any such dividends at the lower capital gain tax rate applicable to “qualified dividend income,” provided that certain conditions are satisfied, including that (1) the ADSs or our ordinary shares on which the dividends are paid are readily tradable on an established securities market in the United States, or, in the event that we are deemed to be a PRC resident enterprise under the PRC tax law, we are eligible for the benefit of the U.S.-PRC income tax treaty (the “Treaty”), (2) we are neither a PFIC nor treated as such with respect to a U.S. Holder (as discussed below) for the taxable year in which the dividend is paid and the preceding taxable year, and (3) certain holding period requirements are met. For this purpose, ADSs listed on the Nasdaq Stock Market will generally be considered to be readily tradable on an established securities market in the United States. U.S. Holders are urged to consult their tax advisors regarding the availability of the lower rate for dividends paid with respect to the ADSs or our ordinary shares. In the event that we are deemed to be a PRC resident enterprise under the PRC Enterprise Income Tax Law (see “Item 10. Additional Information—E. Taxation—PRC Taxation”), we may be eligible for the benefits of the Treaty. If we are eligible for such benefits, dividends we pay on our ordinary shares, regardless of whether such shares are represented by the ADSs, and regardless of whether the ADSs are readily tradable on an established securities market in the United States, would be eligible for the reduced rate of taxation described in this paragraph.
For U.S. foreign tax credit purposes, dividends paid on the ADSs or our ordinary shares generally will be treated as income from foreign sources and generally will constitute passive category income. In the event that we are deemed to be a PRC resident enterprise under the PRC Enterprise Income Tax Law, a U.S. Holder may be subject to PRC withholding taxes on dividends paid on the ADSs or our ordinary shares (see “Item 10. Additional Information—E. Taxation—PRC Taxation”). Depending on the U.S. Holder’s particular facts and circumstances and subject to a number of complex conditions and limitations, PRC withholding taxes on dividends that are non-refundable under the Treaty may be treated as foreign taxes eligible for credit against a U.S. Holder’s U.S. federal income tax liability. A U.S. Holder who does not elect to claim a foreign tax credit for foreign tax withheld may instead claim a deduction for U.S. federal income tax purposes, in respect of such withholding, but only for a year in which such holder elects to do so for all creditable foreign income taxes. The rules governing the foreign tax credit are complex and U.S. Holders are urged to consult their tax advisors regarding the availability of the foreign tax credit under their particular circumstances.
191
Sale or Other Disposition
A U.S. Holder will generally recognize gain or loss upon the sale or other disposition of ADSs or ordinary shares in an amount equal to the difference between the amount realized upon the disposition and the holder’s adjusted tax basis in such ADSs or ordinary shares. The gain or loss will generally be capital gain or loss. Any capital gain or loss will be long term if the ADSs or ordinary shares have been held for more than one year. Non-corporate U.S. Holders (including individuals) generally will be subject to United States federal income tax on long-term capital gain at preferential rates. The deductibility of a capital loss may be subject to limitations. Any such gain or loss that the U.S. Holder recognizes will generally be treated as U.S. source income or loss for foreign tax credit limitation purposes, which will generally limit the availability of foreign tax credits. However, in the event we are deemed to be a PRC resident enterprise under the PRC Enterprise Income Tax Law, we may be eligible for the benefits of the Treaty. In such event, if PRC tax were to be imposed on any gain from the disposition of the ADSs or ordinary shares, a U.S. Holder that is eligible for the benefits of the Treaty may elect to treat such gain as PRC source income. If a U.S. Holder is not eligible for the benefits of the Treaty or fails to make the election to treat any gain as foreign source, then such U.S. Holder may not be able to use the foreign tax credit arising from any PRC tax imposed on the disposition of the ADSs or ordinary shares unless such credit can be applied (subject to applicable limitations) against United States federal income tax due on other income derived from foreign sources in the same income category (generally, the passive category). Each U.S. Holder is advised to consult its tax advisor regarding the tax consequences if a foreign tax is imposed on a disposition of the ADSs or our ordinary shares, including the availability of the foreign tax credit under its particular circumstances.
Passive Foreign Investment Company Rules
If we are classified as a PFIC for any taxable year during which a U.S. Holder holds the ADSs or our ordinary shares, and unless the U.S. Holder makes a mark-to-market election (as described below), the U.S. Holder will generally be subject to special tax rules, regardless of whether we remain a PFIC, on (i) any excess distribution that we make to the U.S. Holder (which generally means any distribution paid during a taxable year to a U.S. Holder that is greater than 125 percent of the average annual distributions paid in the three preceding taxable years or, if shorter, the U.S. Holder’s holding period for the ADSs or ordinary shares), and (ii) any gain realized on the sale or other disposition of ADSs or ordinary shares. Under the PFIC rules:
● the excess distribution or gain will be allocated ratably over the U.S. Holder’s holding period for the ADSs or ordinary shares;
● the amount allocated to the taxable year of the distribution or gain and any taxable years in the U.S. Holder’s holding period prior to the first taxable year in which we are classified as a PFIC (each, a “pre-PFIC year”), will be taxable as ordinary income; and
● the amount allocated to each prior taxable year, other than a pre-PFIC year, will be subject to tax at the highest income tax rate in effect for individuals or corporations, as appropriate, for that year, increased by an additional tax equal to the interest charge on the resulting tax deemed deferred with respect to each such taxable year.
If we are a PFIC for any taxable year during which a U.S. Holder holds the ADSs or our ordinary shares and any of our subsidiaries, the VIE or any of the subsidiaries of the VIE is also a PFIC, such U.S. Holder would be treated as owning a proportionate amount (by value) of the shares of the lower-tier PFIC for purposes of the application of these rules. U.S. Holders are urged to consult their tax advisors regarding the application of the PFIC rules to any of our subsidiaries, the VIE or any of the subsidiaries of the VIE.
192
As an alternative to the foregoing rules, a U.S. Holder of “marketable stock” (as defined below) in a PFIC may make a mark-to-market election with respect to such stock. If a U.S. Holder makes this election with respect to the ADSs, the holder will generally (i) include as ordinary income for each taxable year that we are a PFIC the excess, if any, of the fair market value of ADSs held at the end of the taxable year over the adjusted tax basis of such ADSs and (ii) deduct as an ordinary loss the excess, if any, of the adjusted tax basis of the ADSs over the fair market value of such ADSs held at the end of the taxable year, but such deduction will only be allowed to the extent of the net amount previously included in income as a result of the mark-to-market election. The U.S. Holder’s adjusted tax basis in the ADSs would be adjusted to reflect any income or loss resulting from the mark-to-market election. If a U.S. Holder makes a mark-to-market election in respect of the ADSs and we cease to be classified as a PFIC, the holder will not be required to take into account the gain or loss described above during any period that we are not classified as a PFIC. If a U.S. Holder makes a mark-to-market election, any gain such U.S. Holder recognizes upon the sale or other disposition of the ADSs in a year when we are a PFIC will be treated as ordinary income and any loss will be treated as ordinary loss, but such loss will only be treated as ordinary loss to the extent of the net amount previously included in income as a result of the mark-to-market election.
The mark-to-market election is available only for “marketable stock,” which is stock that is regularly traded on a qualified exchange or other market, as defined in applicable United States Treasury regulations. The ADSs, but not our ordinary shares, are traded on a qualified exchange or other market upon their listing on the Nasdaq Global Market. We anticipate that the ADSs should qualify as being regularly traded, but no assurances may be given in this regard.
Because a mark-to-market election cannot technically be made for any lower-tier PFICs that we may own, a U.S. Holder who made a mark-to-market election with respect to our ADSs may continue to be subject to the PFIC rules with respect to such U.S. Holder’s indirect interest in any investments held by us that are treated as an equity interest in a PFIC for U.S. federal income tax purposes.
We do not intend to provide information necessary for U.S. Holders to make qualified electing fund elections which, if available, would result in tax treatment different from (and generally less adverse than) the general tax treatment for PFICs described above.
If a U.S. Holder owns the ADSs or our ordinary shares during any taxable year that we are a PFIC, the holder must generally file an annual IRS Form 8621 whether or not a mark-to-market election is or has been made. You should consult your tax advisor regarding the U.S. federal income tax consequences of owning and disposing of the ADSs or our ordinary shares if we are or become a PFIC.
F. Dividends and Paying Agents
Not applicable.
G. Statement by Experts
Not applicable.
H. Documents on Display
We are subject to periodic reporting and other informational requirements of the Exchange Act as applicable to foreign private issuers, and are required to file reports and other information with the SEC. Specifically, we are required to file annually an annual report on Form 20-F within four months after the end of each fiscal year, which is December 31. All information filed with the SEC can be obtained over the internet at the SEC’s website at www.sec.gov or inspected and copied at the public reference facilities maintained by the SEC at 100 F Street, N.E., Washington, D.C. 20549. You can request copies of documents, upon payment of a duplicating fee, by writing to the SEC. As a foreign private issuer, we are exempt from the rules under the Exchange Act prescribing the furnishing and content of quarterly reports and proxy statements, and officers, directors and principal shareholders are exempt from the reporting and short-swing profit recovery provisions contained in Section 16 of the Exchange Act.
193
We will furnish the Bank of New York Mellon, the depositary of the ADSs, with our annual reports, which will include a review of operations and annual audited consolidated financial statements prepared in conformity with U.S. GAAP, and all notices of shareholders’ meetings and other reports and communications that are made generally available to our shareholders. The depositary will make such notices, reports and communications available to holders of ADSs and, upon our request, will mail to all record holders of ADSs the information contained in any notice of a shareholders’ meeting received by the depositary from us.
In accordance with Nasdaq Stock Market Rule 5250(d), we will post this annual report on Form 20-F on our website at ir.futuholdings.com. In addition, we will provide hardcopies of our annual report free of charge to shareholders and ADS holders upon request.
I. Subsidiary Information
Not applicable.
Item 11. Quantitative and Qualitative Disclosures about Market Risk
Foreign exchange risk
Most of our revenues are denominated in Hong Kong dollar and a significant portion of our expenses are denominated in Renminbi. The value of your investment in the ADSs will be affected by the exchange rate between U.S. dollar and Hong Kong dollar because the value of our business is effectively denominated in Hong Kong dollars, while the ADSs are traded in U.S. dollars.
Currency risk arises from the possibility that fluctuations in foreign exchange rates will impact the financial instruments. Futu Securities is not exposed to significant transactional foreign currency risk since almost all of its transactions, assets and liability are denominated in Hong Kong dollars and U.S. dollars and Hong Kong dollars are pegged against U.S. dollars. The impact of foreign currency fluctuations in our earnings is included in “Others, net” in the consolidated statements of comprehensive (loss)/income. At the same time, we are exposed to translational foreign currency risk since some of our major subsidiaries have RMB as their functional currency. Therefore, RMB depreciation against Hong Kong dollars could have a material adverse impact on the foreign currency translation adjustment in the consolidated statements of comprehensive (loss)/income.
As of December 31, 2019, 2020 and 2021, we had RMB-denominated net liabilities of HK$94.3 million, and net assets of HK$262.9 million and HK$2,374.8 million (US$304.5 million), respectively. We estimate that a 10% depreciation of Renminbi against the U.S. dollar based on the foreign exchange rate on December 31, 2019, 2020 and December 30, 2021 would result in a decrease of US$1.2 million in our pre-tax profit for the year ended December 31, 2019, and an increase of US$3.4 million and a decrease of US$30.5 million, respectively, in our pre-tax profit for the year ended December 31, 2020 and 2021, and a 10% appreciation of Renminbi against the U.S. dollar based on the foreign exchange rate on December 31, 2019, 2020 and 2021 would result in an increase of US$1.2 million in our pre-tax profit for the year ended December 31, 2019 and a decrease of US$3.4 million and an increase of US$30.5 million, respectively, in our pre-tax profit for the year ended December 31, 2020 and 2021.
Credit risk
Cash held on behalf of clients are segregated and deposited in financial institutions as required by the Securities and Futures Ordinance and the Uniform Net Capital Rule (Rule 15c3-1). These financial institutions are of sound credit ratings; therefore management believes that there is no significant credit risk related to cash held on behalf of clients.
Our securities activities are transacted on either a cash or margin basis. Our credit risk is limited in that substantially all of the contracts entered into are settled directly at securities clearing houses.
In margin transactions, we extend credit to the clients, subject to various regulatory and internal margin requirements, collateralized by cash and securities in the client’s account. IPO loans are exposed to credit risk from clients who fail to repay the loans upon IPO stock allotment. We monitor our clients’ collateral level and have the right to dispose the newly allotted stocks once the stocks start trading. Bridge loans to enterprise pledged by shares are exposed to credit risk from counterparties who fails to repay the loans. We monitor the collateral level of bridge loans in real time, and have the right to dispose of the pledged shares once the collateral level falls under the minimal level required to get the loans repaid.
194
Liabilities to other brokers and dealers related to unsettled transactions are recorded at the amount for which the securities were purchased, and are paid upon receipt of the securities from other brokers or dealers.
In connection with its clearing activities, Futu International Hong Kong is obligated to settle transactions with brokers and other financial institutions even if its clients fail to meet their obligations to us. Clients are required to complete their transactions by the settlement date, generally two business days after the trade date. If clients do not fulfill their contractual obligations, we may incur losses. We have established procedures to reduce this risk by generally requiring that clients deposit sufficient cash and/or securities into their account prior to placing an order.
Our exposure to credit risk associated with its trading and other activities is measured on an individual counterparty basis, as well as by groups of counterparties that share similar attributes. There was no revenue from clients which individually represented greater than 10% of the total revenues for the years ended December 31, 2019, 2020 and 2021, respectively. Concentrations of credit risk can be affected by changes in political, industry, or economic factors. To reduce the potential for risk concentration, credit limits are established and exposure is monitored in light of changing counterparty and market conditions. As of December 31, 2019, 2020 and 2021, we did not have any material concentrations of credit risk within or outside the ordinary course of business.
Interest rate risk
Fluctuations in market interest rates may negatively affect our financial condition and results of operations. We are exposed to floating interest rate risk on cash deposit and floating rate borrowings. We use net interest simulation modeling techniques to evaluate the effect that changes in interest rates might have on pre-tax income. The model includes all interest-sensitive assets and liabilities. The simulations involve assumptions that are inherently uncertain and, as a result, cannot precisely predict the impact that changes in interest rates will have on pre-tax income. Actual results may differ from simulated results due to differences in timing and frequency of rate changes, changes in market conditions and changes in management strategy that lead to changes in the mix of interest-sensitive assets and liabilities.
The simulations assume that the asset and liability structure of the consolidated balance sheets would not be changed as a result of a simulated change in interest rates. The results of the simulations based on our financial position as of December 31, 2021 indicate that a gradual 1% (100 basis points) increase in interest rates over a 12-month period would result in approximately HK$246.4 million (US$31.6 million) net income and a gradual 1% (100 basis points) decrease in interest rates over a 12-month period would result in approximately HK$246.4 million (US$31.6 million) net loss, depending largely on the extent and timing of possible changes in floating rates.
Inflation
To date, our results of operations have not been materially affected by inflation. According to the Census and Statistics Department of Hong Kong, the year-over-year percent changes in the consumer price index for December 2019, 2020 and 2021 were increases of 2.9%, 0.7% and 2.4%, respectively. According to the National Bureau of Statistics of China, the year-over-year percent changes in the consumer price index for December 2019, 2020 and 2021 were increases of 4.5%, 0.2% and 1.5%, respectively. Although we have not been materially affected by inflation in the past, we may be affected if any country or region where we have operations experiences higher rates of inflation in the future.
Item 12. Description of Securities Other than Equity Securities
A. Debt Securities
Not applicable.
B. Warrants and Rights
Not applicable.
C. Other Securities
Not applicable.
195
D. American Depositary Shares
Fees and Charges ADS holders May Have to Pay
An ADS holder will be required to pay the following service fees to the depositary bank and certain taxes and governmental charges (in addition to any applicable fees, expenses, taxes and other governmental charges payable on the deposited securities represented by any of the ADSs):
Persons depositing or withdrawing Class A ordinary | |||
shares or ADS holders must pay: |
| For: |
|
$5.00 (or less) per 100 ADSs (or portion of 100 ADSs) | ● Issuance of ADSs, including issuances resulting from a distribution of Class A ordinary shares or rights or other property | ||
| |||
● Cancellation of ADSs for the purpose of withdrawal, including if the deposit agreement terminates | |||
| |||
$0.05 (or less) per ADS | ● Any cash distribution to ADS holders | ||
| |||
A fee equivalent to the fee that would be payable if securities distributed to you had been Class A ordinary shares and the Class A ordinary shares had been deposited for issuance of ADSs | ● Distribution of securities distributed to holders of deposited securities (including rights) that are distributed by the depositary to ADS holders | ||
| |||
$0.05 (or less) per ADS per calendar year | ● Depositary services | ||
| |||
Registration or transfer fees | ● Transfer and registration of Class A ordinary shares on our share register to or from the name of the depositary or its agent when you deposit or withdraw Class A ordinary shares | ||
| |||
Expenses of the depositary | ● Cable and facsimile transmissions (when expressly provided in the deposit agreement) | ||
| |||
● Converting foreign currency to U.S. dollars | |||
| |||
Taxes and other governmental charges the depositary or the custodian has to pay on any ADSs or Class A ordinary shares underlying ADSs, such as stock transfer taxes, stamp duty or withholding taxes | ● As necessary | ||
| |||
Any charges incurred by the depositary or its agents for servicing the deposited securities | ● As necessary |
The depositary collects its fees for delivery and surrender of ADSs directly from investors depositing Class A ordinary shares or surrendering ADSs for the purpose of withdrawal or from intermediaries acting for them. The depositary collects fees for making distributions to investors by deducting those fees from the amounts distributed or by selling a portion of distributable property to pay the fees. The depositary may collect its annual fee for depositary services by deduction from cash distributions or by directly billing investors or by charging the book-entry system accounts of participants acting for them. The depositary may collect any of its fees by deduction from any cash distribution payable (or by selling a portion of securities or other property distributable) to ADS holders that are obligated to pay those fees. The depositary may generally refuse to provide fee-attracting services until its fees for those services are paid.
196
The depositary may convert currency itself or through any of its affiliates and, in those cases, acts as principal for its own account and not as agent, advisor, broker or fiduciary on behalf of any other person and earns revenue, including, without limitation, transaction spreads, that it will retain for its own account. The revenue is based on, among other things, the difference between the exchange rate assigned to the currency conversion made under the deposit agreement and the rate that the depositary or its affiliate receives when buying or selling foreign currency for its own account. The depositary makes no representation that the exchange rate used or obtained in any currency conversion under the deposit agreement will be the most favorable rate that could be obtained at the time or that the method by which that rate will be determined will be the most favorable to ADS holders, subject to the depositary’s obligations under the deposit agreement. The methodology used to determine exchange rates used in currency conversions is available upon request.
Fees and Other Payments Made by the Depositary to Us
From time to time, the depositary may make payments to us to reimburse us for costs and expenses generally arising out of establishment and maintenance of the ADS program, waive fees and expenses for services provided to us by the depositary or share revenue from the fees collected from ADS holders. In performing its duties under the deposit agreement, the depositary may use brokers, dealers, foreign currency dealers or other service providers that are owned by or affiliated with the depositary and that may earn or share fees, spreads or commissions. For the year ended December 31, 2021, we received nil in reimbursement from the depositary for our expenses incurred in connection with the establishment and maintenance of the ADS program.
Payment of Taxes
ADS holders will be responsible for any taxes or other governmental charges payable on the ADSs or on the deposited securities represented by any of the ADSs. The depositary may refuse to register any transfer of ADSs or allow holders thereof to withdraw the deposited securities represented by the ADSs until those taxes or other charges are paid. It may apply payments owed to ADS holders or sell deposited securities represented by the ADSs to pay any taxes owed and the ADS holders will remain liable for any deficiency. If the depositary sells deposited securities, it will, if appropriate, reduce the number of ADSs to reflect the sale and pay to ADS holders any proceeds, or send to ADS holders any property, remaining after it has paid the taxes.
PART II
Item 13. Defaults, Dividend Arrearages and Delinquencies
None.
Item 14. Material Modifications to the Rights of Security Holders and Use of Proceeds
Material Modifications to the Rights of Security Holders
None.
Use of Proceeds
The following “Use of Proceeds” information relates to the automatic shelf registration statement on Form F-3 (File No. 333-248076) (the “Form F-3 Registration Statement”) filed with the SEC on August 17, 2020.
On August 19, 2020, we filed a prospectus supplement under the Form F-3 Registration Statement in relation to our public offering of 9,500,000 ADSs, representing 76,000,000 Class A ordinary shares, at a public offering price of US$33.00 per ADS (the “2020 Follow-on Offering”). Goldman Sachs (Asia) L.L.C., Credit Suisse Securities (USA) LLC, UBS Securities LLC and Haitong International Securities Company Limited were the representatives of the underwriters for the 2020 Follow-on Offering. The 2020 Follow-on Offering closed in August 2020. We raised from US$301.8 million in net proceeds after deducting underwriting commissions and discounts and the offering expenses payable by us.
197
On April 21, 2021, we filed a prospectus supplement under Form F-3 Registration Statement in relation to our public offering of 10,925,000 ADSs (including the sale of an aggregate of 1,425,000 ADSs to the underwriters pursuant to their full exercise of the over-allotment option), representing 87,400,000 Class A ordinary shares, at a public offering price of US$130.00 per ADS (the “2021 Follow-on Offering”). BofA Securities, Inc. and Haitong International Securities Company Limited were the representatives of the underwriters for the 2021 Follow-on Offering. The 2021 Follow-on Offering closed in April 2021. We raised US$1,397.5 million in net proceeds after deducting underwriting commissions and discounts and the offering expenses payable by us.
For the period from August 17, 2020, the date that the Form F-3 Registration Statement became effective upon filing with the SEC, to December 31, 2021, we used (i) the entire amount of the net proceeds from the 2020 Follow-on Offering for margin financing business and general corporate purposes, including research and development, working capital needs, and increased regulatory capital requirements of the HK SFC and regulatory authorities in other jurisdictions as a result of our business expansion and (ii) the entire amount of the net proceeds from the 2021 Follow-on Offering for our margin financing business, international expansion, new license applications, potential investment and acquisition opportunities and other general corporate purposes. None of the proceeds from the public offering were paid, directly or indirectly, to any of our directors or officers or their associates, persons owning 10% or more of our equity securities or our affiliates. There is no material change in the use of proceeds as described in the Form F-3 Registration Statement.
Item 15. Controls and Procedures
Evaluation of Disclosure Controls and Procedures
Our management, under the supervision and with the participation of our chief executive officer and chief financial officer, carried out an evaluation of the effectiveness of our disclosure controls and procedures, which is defined in Rules 13a-15(e) of the Exchange Act, as of December 31, 2021. Based upon that evaluation, our management, with the participation of our chief executive officer and chief financial officer, concluded that, our disclosure controls and procedures were effective in ensuring that information required to be disclosed by us in the reports that we file or submit under the Exchange Act is recorded, processed, summarized and reported, within the time periods specified in the SEC’s rule and forms and that such information required to be disclosed by us in the reports that we file or submit under the Exchange Act is accumulated and communicated to our management, including our principal executive and principal financial officers, or persons performing similar functions, as appropriate to allow timely decisions regarding required disclosures.
Management’s Annual Report on Internal Control over Financial Reporting
Our management is responsible for establishing and maintaining adequate internal control over financial reporting (as defined in Rules 13a-15(f) under the Securities Exchange Act of 1934, as amended). Our management evaluated the effectiveness of our internal control over financial reporting based on criteria established in the framework in Internal Control-Integrated Framework (2013) issued by the Committee of Sponsoring Organizations of the Treadway Commission. Based on this evaluation, our management has concluded that our internal control over financial reporting was effective as of December 31, 2021.
Because of its inherent limitations, internal control over financial reporting may not prevent or detect misstatements. In addition, projections of any evaluation of effectiveness of our internal control over financial reporting to future periods are subject to the risk that controls may become inadequate because of changes in conditions, or that the degree of compliance with the policies and procedures may deteriorate.
Attestation Report of the Independent Registered Public Accounting Firm
PricewaterhouseCoopers Zhong Tian LLP has audited the effectiveness of our internal control over financial reporting as of December 31, 2021 as stated in its report, which appears on page F-2 of this annual report on Form 20-F.
Changes in Internal Control over Financial Reporting
Other than as described above, there were no changes in our internal controls over financial reporting that occurred during the period covered by this annual report on Form 20-F that have materially affected, or are reasonably likely to materially affect, our internal control over financial reporting.
198
Item 16A. Audit Committee Financial Expert
Our board of directors has determined that Ms. Brenda Pui Man Tam, an independent director (under the standards set forth in Nasdaq Stock Market Rule 5605(a)(2) and Rule 10A-3 under the Exchange Act) and member of our audit committee, is an audit committee financial expert.
Item 16B. Code of Ethics
Our board of directors adopted a code of business conduct and ethics that applies to our directors, officers and employees in December 2018. We have posted a copy of our code of business conduct and ethics on our website at http://ir.futuholdings.com/.
Item 16C. Principal Accountant Fees and Services
The following table sets forth the aggregate fees by categories specified below in connection with certain professional services rendered by PricewaterhouseCoopers Zhong Tian LLP, our principal external auditors, for the periods indicated.
For the Year ended December 31, | ||||||
|
| 2020 |
| 2021 | ||
Audit fees(1) | US$ | 1,455,865 | US$ | 2,072,186 | ||
Tax fees(2) | US$ | 34,116 | US$ | 5,404 | ||
All other fees(3) | US$ | 67,090 | US$ | 290,204 | ||
Notes:
| (1) | “Audit fees” means the aggregate fees billed in each of the fiscal years listed for professional services rendered by our principal auditors for the audit of our annual financial statements and assistance with and review of documents filed with the SEC. In 2020 and 2021, the audit refers to financial audit. |
| (2) | “Tax fees” means the aggregate fees billed in each of the last two fiscal years for professional services rendered by the principal accountant for tax compliance, tax advice, and tax planning. |
| (3) | “All other fees” means the aggregate fees billed in each of the fiscal years listed for professional services rendered by our principal auditors associated with certain permissible services to review and comment on internal control design over financial reporting and other advisory services. |
The policy of our audit committee is to pre-approve all audit and non-audit services provided by PricewaterhouseCoopers Zhong Tian LLP, including audit services, audit-related services, tax services and other services as described above, other than those for de minimis services which are approved by the audit committee prior to the completion of the audit.
Item 16D. Exemptions from the Listing Standards for Audit Committees
Not applicable.
Item 16E. Purchases of Equity Securities by the Issuer and Affiliated Purchasers
On November 3, 2021, our board of directors approved a share repurchase program to repurchase up to US$300 million worth of our ADSs, representing Class A ordinary shares, until December 31, 2022. The share repurchase program was announced on November 3, 2021.
On March 11, 2022, we announced a new share repurchase program approved by our board of directors, under which the company may repurchase up to US$500 million worth of its ADSs, until December 31, 2023.
199
The table below is a summary of the shares repurchased by us as of the date of February 28, 2022. All shares were repurchased in the open market pursuant to the share repurchase program announced on November 3, 2021.
|
|
| Total Number |
| ||||
of ADSs | Approximate | |||||||
Purchased as | Dollar Value of | |||||||
Total | Average | Part of the | ADSs that May | |||||
Number of | Price Paid | Publicly | Yet Be | |||||
ADSs | Per | Announced | Purchased | |||||
Period | Purchased | ADS | Plan | Under the Plan | ||||
December 1 – December 31, 2021 |
| 3,682,845 |
| US$41.04 |
| 3,682,845 |
| US$148,840,788 |
January 1 – January 31, 2022 |
| 3,467,155 |
| US$42.93 |
| 3,467,155 |
| US$1,011 |
Total |
| 7,150,000 |
| US$41.96 |
| 7,150,000 |
| US$1,011 |
Item 16F. Change in Registrant’s Certifying Accountant
Not applicable.
Item 16G. Corporate Governance
As a Cayman Islands exempted company listed on Nasdaq Stock Market, we are subject to the Nasdaq corporate governance listing standards. However, Nasdaq rules permit a foreign private issuer like us to follow the corporate governance practices of its home country. Certain corporate governance practices in the Cayman Islands, which is our home country, may differ significantly from the Nasdaq corporate governance listing standards. Currently, we rely on home country practice as our audit committee consists of two independent directors. We also rely on home country practice exemption with respect to the requirement for annual shareholders meeting and did not hold an annual shareholders meeting in 2021. As a result, our shareholders are afforded less protection than they would otherwise enjoy under the Nasdaq Stock Market corporate governance listing standards applicable to U.S. domestic issuers. See “Item 3. Key Information—D. Risk Factors—Risks Related to the ADSs—As a company incorporated in the Cayman Islands, we are permitted to adopt certain home country practices in relation to corporate governance matters that differ significantly from the Nasdaq listing standards; these practices may afford less protection to shareholders than they would enjoy if we complied fully with the Nasdaq listing standards.”
In addition, as a “controlled company” as defined under the Nasdaq Stock Market Rules, we are permitted to elect to rely, and are currently relying, on certain exemptions from corporate governance rules. Currently, the majority of our board of directors are not independent directors. In addition, the compensation of our executive officers is not determined or recommended solely by independent directors, and our director nominees are not selected or recommended solely by independent directors. As a result, you do not have the same protection afforded to shareholders of companies that are subject to these corporate governance requirements. See “Item 3. Key Information—D. Risk Factors—Risks Related to the ADSs—We are a “controlled company” within the meaning of the Nasdaq Stock Market Rules and, as a result, can rely on exemptions from certain corporate governance requirements that provide protection to shareholders of other United States domestic companies.”
Item 16H. Mine Safety Disclosure
Not applicable.
Item 16I.Disclosure Regarding Foreign Jurisdictions that Prevent Inspections
Not applicable.
PART III
Item 17. Financial Statements
We have elected to provide financial statements pursuant to Item 18.
200
Item 18. Financial Statements
The consolidated financial statements of Futu Holdings Limited, its subsidiaries and its consolidated variable interest entity are included at the end of this annual report.
Item 19. Exhibits
Exhibit |
| Description of Document |
|
|
|
1.1 |
| |
|
|
|
2.1 |
| Registrant’s Specimen American Depositary Receipt (included in Exhibit 2.3) |
|
|
|
2.2 |
| |
|
|
|
2.3 |
| |
|
|
|
2.4 |
| |
|
|
|
2.5 |
| |
|
|
|
4.1 |
| |
|
|
|
4.2 |
| |
|
|
|
4.3 |
| |
|
|
|
4.4 |
| |
|
|
|
4.5* |
| |
4.6* |
| |
|
|
|
4.7* |
|
201
|
|
|
4.8* |
| |
|
|
|
4.9* |
| |
|
|
|
4.10 |
| |
|
|
|
4.11 | ||
4.12 | ||
8.1* |
| List of significant subsidiaries and consolidated affiliated entity of the Registrant |
|
|
|
11.1 |
| |
|
|
|
12.1* |
| |
|
|
|
12.2* |
| |
|
|
|
13.1** |
| |
|
|
|
13.2** |
| |
|
|
|
15.1* |
| Consent of PricewaterhouseCoopers Zhong Tian LLP, an independent Registered Public Accounting Firm |
|
|
|
15.2* |
| |
|
|
|
15.3* |
| |
101.INS* XBRL Instance Document | ||
101.SCH* XBRL Taxonomy Extension Schema Document | ||
101.CAL* XBRL Taxonomy Extension Calculation Linkbase Document | ||
101.DEF* XBRL Taxonomy Extension Definition Linkbase Document | ||
101.LAB* XBRL Taxonomy Extension Labels Linkbase Document | ||
101.PRE* XBRL Taxonomy Extension Presentation Linkbase Document | ||
104* Cover Page Interactive Data File (embedded within the Inline XBRL document) | ||
* | Filed with this Annual Report on Form 20-F. |
** | Furnished with this Annual Report on Form 20-F. |
202
SIGNATURES
The registrant hereby certifies that it meets all of the requirements for filing its annual report on Form 20-F and that it has duly caused and authorized the undersigned to sign this annual report on its behalf.
| Futu Holdings Limited | ||
|
|
| |
| By: | /s/ Leaf Hua Li | |
|
| Name: | Leaf Hua Li |
|
| Title: | Chairman of the Board of Directors and Chief Executive Officer |
|
|
| |
Date: March 18, 2022 |
|
| |
203
FUTU HOLDINGS LIMITED
INDEX TO CONSOLIDATED FINANCIAL STATEMENTS
Contents |
| Page |
|
| |
Report of Independent Registered Public Accounting Firm (PCAOB ID | F-2 | |
|
| |
Consolidated Financial Statements: |
| |
|
| |
Consolidated Balance Sheets as of December 31, 2020 and 2021 | F-4 | |
|
| |
Consolidated Statements of Comprehensive Income for the Years Ended December 31, 2019, 2020 and 2021 | F-6 | |
|
| |
F-7 | ||
|
| |
Consolidated Statements of Cash Flows for the Years Ended December 31, 2019, 2020 and 2021 | F-9 | |
|
| |
F-11 |
F-1
Report of Independent Registered Public Accounting Firm
To the Board of Directors and Shareholders of Futu Holdings Limited
Opinions on the Financial Statements and Internal Control over Financial Reporting
We have audited the accompanying consolidated balance sheets of Futu Holdings Limited and its subsidiaries (the “Company”) as of December 31, 2021 and 2020, and the related consolidated statements of comprehensive income, of changes in shareholders’ equity and of cash flows for each of the three years in the period ended December 31, 2021, including the related notes (collectively referred to as the “consolidated financial statements”). We also have audited the Company’s internal control over financial reporting as of December 31, 2021, based on criteria established in Internal Control - Integrated Framework (2013) issued by the Committee of Sponsoring Organizations of the Treadway Commission (COSO).
In our opinion, the consolidated financial statements referred to above present fairly, in all material respects, the financial position of the Company as of December 31, 2021 and 2020, and the results of its operations and its cash flows for each of the three years in the period ended December 31, 2021 in conformity with accounting principles generally accepted in the United States of America. Also in our opinion, the Company maintained, in all material respects, effective internal control over financial reporting as of December 31, 2021, based on criteria established in Internal Control - Integrated Framework (2013) issued by the COSO.
Change in Accounting Principle
As discussed in Note 2 to the consolidated financial statements, the Company changed the manner in which it accounts for credit losses on financial instruments in 2020.
Basis for Opinions
The Company’s management is responsible for these consolidated financial statements, for maintaining effective internal control over financial reporting, and for its assessment of the effectiveness of internal control over financial reporting, included in Management’s Annual Report on Internal Control over Financial Reporting appearing under Item 15. Our responsibility is to express opinions on the Company’s consolidated financial statements and on the Company’s internal control over financial reporting based on our audits. We are a public accounting firm registered with the Public Company Accounting Oversight Board (United States) (PCAOB) and are required to be independent with respect to the Company in accordance with the U.S. federal securities laws and the applicable rules and regulations of the Securities and Exchange Commission and the PCAOB.
We conducted our audits in accordance with the standards of the PCAOB. Those standards require that we plan and perform the audits to obtain reasonable assurance about whether the consolidated financial statements are free of material misstatement, whether due to error or fraud, and whether effective internal control over financial reporting was maintained in all material respects.
Our audits of the consolidated financial statements included performing procedures to assess the risks of material misstatement of the consolidated financial statements, whether due to error or fraud, and performing procedures that respond to those risks. Such procedures included examining, on a test basis, evidence regarding the amounts and disclosures in the consolidated financial statements. Our audits also included evaluating the accounting principles used and significant estimates made by management, as well as evaluating the overall presentation of the consolidated financial statements. Our audit of internal control over financial reporting included obtaining an understanding of internal control over financial reporting, assessing the risk that a material weakness exists, and testing and evaluating the design and operating effectiveness of internal control based on the assessed risk. Our audits also included performing such other procedures as we considered necessary in the circumstances. We believe that our audits provide a reasonable basis for our opinions.
F-2
Definition and Limitations of Internal Control over Financial Reporting
A company’s internal control over financial reporting is a process designed to provide reasonable assurance regarding the reliability of financial reporting and the preparation of financial statements for external purposes in accordance with generally accepted accounting principles. A company’s internal control over financial reporting includes those policies and procedures that (i) pertain to the maintenance of records that, in reasonable detail, accurately and fairly reflect the transactions and dispositions of the assets of the company; (ii) provide reasonable assurance that transactions are recorded as necessary to permit preparation of financial statements in accordance with generally accepted accounting principles, and that receipts and expenditures of the company are being made only in accordance with authorizations of management and directors of the company; and (iii) provide reasonable assurance regarding prevention or timely detection of unauthorized acquisition, use, or disposition of the company’s assets that could have a material effect on the financial statements.
Because of its inherent limitations, internal control over financial reporting may not prevent or detect misstatements. Also, projections of any evaluation of effectiveness to future periods are subject to the risk that controls may become inadequate because of changes in conditions, or that the degree of compliance with the policies or procedures may deteriorate.
Critical Audit Matters
The critical audit matter communicated below is a matter arising from the current period audit of the consolidated financial statements that was communicated or required to be communicated to the audit committee and that (i) relates to accounts or disclosures that are material to the consolidated financial statements and (ii) involved our especially challenging, subjective, or complex judgments. The communication of critical audit matters does not alter in any way our opinion on the consolidated financial statements, taken as a whole, and we are not, by communicating the critical audit matter below, providing a separate opinion on the critical audit matter or on the accounts or disclosures to which it relates.
Incentives offered in the customer loyalty program
As described in Note 2 to the consolidated financial statements, the Company operates a customer loyalty program that offers its customers incentive points and coupons for free or discounted goods or services. In relation to the customer loyalty program, a total contract liability of HK$8,968 thousand was recorded on the consolidated balance sheet as of December 31, 2021. The contract liability is determined by management based on the expected usage of the incentive points and coupons, and their estimated relative standalone selling price based on the related goods and services. Significant judgment was made by management in determining the expected usage and estimated relative standalone selling price of the incentive points and coupons derived from historical trading volume, commission rates and redemption patterns, and an evaluation as to whether historical results are representative of the expected future activities.
The principal considerations for our determination that performing procedures relating to the incentives offered in the customer loyalty program is a critical audit matter are the significant judgments by management in developing estimates relating to the expected usage and relative standalone selling price of the incentive points and coupons. This in turn led to significant audit effort in performing audit procedures relating to management’s estimates of expected usage and relative standalone selling price of the incentive points and coupons, and a high degree of auditor judgment and subjectivity in evaluating audit evidence relating to the estimates.
Addressing the matter involved performing procedures and evaluating audit evidence in connection with forming our overall opinion on the consolidated financial statements. These procedures included testing the effectiveness of controls relating to the incentives offered in the customer loyalty program, including information technology general and automated controls over the Company’s systems. These procedures also included, among others, (i) testing the integrity of the underlying data used in developing the estimates; (ii) evaluating the reasonableness of management’s significant assumptions in determining the expected usage and estimated relative standalone selling price, including trading volume, commission rates and redemption patterns; and (iii) evaluating the reasonableness of the estimates by comparing to historical results, and considering whether historical results are representative of the expected future activities.
/s/
March 18, 2022
We have served as the Company’s auditor since 2018.
F-3
FUTU HOLDINGS LIMITED
CONSOLIDATED BALANCE SHEETS
(In thousands, except for share and per share data)
As of December 31, | ||||||||
| Note |
| 2020 |
| 2021 |
| 2021 | |
HK$ | HK$ | US$ | ||||||
ASSETS | ||||||||
Cash and cash equivalents |
|
| |
| |
| | |
Cash held on behalf of clients |
|
| |
| |
| | |
Restricted cash | — | | | |||||
Term deposit | | — | — | |||||
Short-term investments |
| 4 |
| — |
| |
| |
Securities purchased under agreements to resell | — | | | |||||
Loans and advances (net of allowance of HK$ |
| 6 |
| |
| |
| |
Receivables: |
|
|
|
|
| |||
Clients |
|
| |
| |
| | |
Brokers |
|
| |
| |
| | |
Clearing organizations |
|
| |
| |
| | |
Fund management companies and fund distributors | | | | |||||
Interest |
|
| |
| |
| | |
Prepaid assets |
|
| |
| |
| | |
Other current assets |
| 10 |
| |
| |
| |
Total current assets |
|
| |
| |
| | |
Operating lease right-of-use assets | 5 | | | | ||||
Long-term investments | 9 | — | | | ||||
Other non-current assets | 10 | | | | ||||
Total non-current assets | | | | |||||
Total assets | | | | |||||
LIABILITIES |
|
|
|
|
|
| ||
Amounts due to related parties |
| 30(b) |
| |
| |
| |
Payables: |
|
|
|
|
| |||
Clients |
|
| |
| |
| | |
Brokers |
|
| |
| |
| | |
Clearing organizations |
|
| |
| |
| | |
Fund management companies and fund distributors | | | | |||||
Interest |
|
| |
| |
| | |
Borrowings | 11 | | | | ||||
Securities sold under agreements to repurchase | | | | |||||
Lease liabilities - current | 5 | | | | ||||
Accrued expenses and other current liabilities |
| 12 |
| |
| |
| |
Total current liabilities |
|
| |
| |
| | |
F-4
FUTU HOLDINGS LIMITED
CONSOLIDATED BALANCE SHEETS (Continued)
(In thousands, except for share and per share data)
As of December 31, | ||||||||
Note | 2020 | 2021 | 2021 | |||||
|
| HK$ |
| HK$ |
| US$ | ||
Lease liabilities - non-current | 5 | |||||||
Other non-current liabilities | 12 | |||||||
Total non-current liabilities | ||||||||
Total liabilities | ||||||||
Commitments and Contingencies (Note 29) | ||||||||
SHAREHOLDERS’ EQUITY |
|
|
|
|
|
|
|
|
Class A ordinary shares(US$ |
| 13 |
| |
| |
| |
Class B ordinary shares (US$ |
| 13 |
| |
| |
| |
Additional paid-in capital |
|
| |
| |
| | |
Treasury stock ( | 13 | — | ( | ( | ||||
Accumulated other comprehensive income |
|
| |
| |
| | |
Retained earnings |
|
| |
| |
| | |
Total shareholders’ equity |
|
| |
| |
| | |
Total liabilities and shareholders’ equity |
|
| |
| |
| | |
The accompanying notes are an integral part of these consolidated financial statements.
F-5
FUTU HOLDINGS LIMITED
CONSOLIDATED STATEMENTS OF COMPREHENSIVE INCOME
(In thousands, except for share and per share data)
| Year ended December 31, | |||||||||
Note | 2019 | 2020 | 2021 | 2021 | ||||||
|
| HK$ |
| HK$ |
| HK$ |
| US$ | ||
Revenues |
|
|
|
|
|
|
|
|
|
|
Brokerage commission and handling charge income |
| 19 |
| |
| |
| |
| |
Interest income |
| 20 |
| |
| |
| |
| |
Other income |
| 21 |
| |
| |
| |
| |
Total revenues |
|
| |
| |
| |
| | |
Costs |
|
|
|
|
| |||||
Brokerage commission and handling charge expenses |
| 22,25 |
| ( |
| ( |
| ( |
| ( |
Interest expenses |
| 23 |
| ( |
| ( |
| ( |
| ( |
Processing and servicing costs |
| 24,25 |
| ( |
| ( |
| ( |
| ( |
Total costs |
| ( |
| ( |
| ( |
| ( | ||
Total gross profit |
| |
| |
| |
| | ||
Operating expenses |
|
|
|
|
| |||||
Research and development expenses |
| 25 |
| ( |
| ( |
| ( |
| ( |
Selling and marketing expenses |
| 25 |
| ( |
| ( |
| ( |
| ( |
General and administrative expenses |
| 25 |
| ( |
| ( |
| ( |
| ( |
Total operating expenses |
|
| ( |
| ( |
| ( |
| ( | |
Others, net |
|
| ( |
| ( |
| |
| | |
Income before income tax expenses |
|
| |
| |
| |
| | |
Income tax expenses |
| 26 |
| ( |
| ( |
| ( |
| ( |
Share of loss from equity method investments | ( | ( | — | — | ||||||
Net income |
|
| |
| |
| |
| | |
Preferred shares redemption value accretion |
|
| ( |
| — |
| — |
| — | |
Income allocation to participating preferred shareholders |
|
| ( |
| — |
| — |
| — | |
Net income attributable to ordinary shareholders of the Company |
|
| |
| |
| |
| | |
Net income |
|
| |
| |
| |
| | |
Other comprehensive (loss)/income, net of tax |
|
|
|
|
| |||||
Foreign currency translation adjustment |
|
| ( |
| |
| |
| | |
Total comprehensive income |
|
| |
| |
| |
| | |
Net income per share attributable to ordinary shareholders of the Company |
| 17 |
|
|
|
| ||||
Basic |
|
| |
| |
| |
| | |
Diluted |
|
| |
| |
| | | ||
Net income per ADS | ||||||||||
Basic | | | | | ||||||
Diluted | | | | | ||||||
Weighted average number of ordinary shares used in computing net income per share |
| 17 |
|
|
|
| ||||
Basic |
|
| |
| |
| |
| | |
Diluted |
|
| |
| |
| |
| | |
The accompanying notes are an integral part of these consolidated financial statements.
F-6
FUTU HOLDINGS LIMITED
CONSOLIDATED STATEMENTS OF CHANGES IN SHAREHOLDERS’ EQUITY
(In thousands, except for share and per share data)
Class A | Class B | Accumulated | ||||||||||||||||||||
Ordinary shares | ordinary shares | ordinary shares | Additional | other | (Accumulated | |||||||||||||||||
Number of | Number of | Number of | paid in | comprehensive | deficit)/Retained | |||||||||||||||||
| Note |
| Shares |
| Amount |
| Shares |
| Amount |
| Shares |
| Amount |
| capital |
| loss |
| earnings |
| Total equity | |
|
| HK$ |
|
| HK$ |
|
| HK$ |
| HK$ |
| HK$ |
| HK$ | HK$ | |||||||
As of January 1, 2019 |
|
| |
| |
| — |
| — |
| — |
| — |
| — |
| ( |
| ( |
| ( | |
Profit for the year |
|
| — |
| — |
| — |
| — |
| — |
| — |
| — |
| — |
| |
| | |
Share-based compensation |
| 16 |
| — |
| — |
| — |
| — |
| — |
| — |
| |
| — |
| — |
| |
Preferred shares redemption value accretion |
|
| — |
| — |
| — |
| — |
| — |
| — |
| ( |
| — |
| — |
| ( | |
Conversion and redesignation of preferred shares into ordinary shares |
|
| — |
| — |
| |
| |
| |
| |
| |
| — |
| — |
| | |
Issuance of ordinary shares upon Initial Public Offering (“IPO”) |
|
| — |
| — |
| |
| |
| — |
| — |
| |
| — |
| — |
| | |
Redesignation of ordinary shares into Class B ordinary shares |
|
| ( |
| ( |
| — |
| — |
| |
| |
|
|
| — |
| — |
| — | |
Shares issued upon exercise of employee share options |
| 16 |
| — |
| — |
| |
| |
| — |
| — |
| |
| — |
| — |
| |
Foreign currency translation adjustment, net of tax |
|
| — |
| — |
| — |
| — |
| — |
| — |
| — |
| ( |
| — |
| ( | |
Balance at December 31, 2019 |
|
| — |
| — |
| |
| |
| |
| |
| |
| ( |
| |
| | |
F-7
FUTU HOLDINGS LIMITED
CONSOLIDATED STATEMENTS OF CHANGES IN SHAREHOLDERS’ EQUITY (Continued)
(In thousands, except for share and per share data)
Class A | Class B | Accumulated | ||||||||||||||||||||||||
|
| Ordinary shares |
| ordinary shares |
| ordinary shares |
| Treasury stock purchases |
| Additional |
| other |
|
| ||||||||||||
Number of | Number of | Number of | Number of | paid in | comprehensive | |||||||||||||||||||||
| Note |
| Shares |
| Amount |
| Shares |
| Amount |
| Shares |
| Amount |
| Shares |
| Amount | capital |
| (loss)/income |
| Retained earnings |
| Total equity | ||
HK$ | HK$ | HK$ | HK$ | HK$ | HK$ | HK$ | HK$ | |||||||||||||||||||
As of January 1, 2020 |
|
| — |
| — |
| |
| |
| |
| |
| — | — | |
| ( |
| |
| | |||
Profit for the year |
|
| — |
| — |
| — |
| — |
| — |
| — |
| — | — | — |
| — |
| |
| | |||
Share-based compensation |
| 16 |
| — |
| — |
| — |
| — |
| — |
| — |
| — | — | |
| — |
| — |
| | ||
Shares issued upon exercise of employee share options |
| 16 |
| — |
| — |
| |
| — |
| — |
| — |
| — | — | |
| — |
| — |
| | ||
Issuance of ordinary shares upon follow-on public offering | 13 | — | — | | | — | — | — | — | | — | — | | |||||||||||||
Surrendered and cancellation of Class A ordinary shares | — | — | ( | — | — | — | — | — | — | — | — | — | ||||||||||||||
Share conversion from Class B to Class A | 13 | — | — | | | ( | ( | — | — | — | — | — | — | |||||||||||||
Issuance of Pre-Funded warrants | 13 | — | — | — | — | — | — | — | — | | — | — | | |||||||||||||
Foreign currency translation adjustment, net of tax |
|
| — |
| — |
| — |
| — |
| — |
| — |
| — | — | — |
| |
| — |
| | |||
Balance at December 31, 2020 |
|
| |
| |
| |
| |
| |
| |
| | | |
| |
| |
| | |||
As of January 1, 2021 |
|
| |
| |
| |
| |
| |
| |
| | | |
| |
| |
| | |||
Profit for the year |
|
| |
| |
| |
| |
| |
| |
| | | |
| |
| |
| | |||
Share-based compensation |
| 16 |
| — |
| — |
| — |
| — |
| — |
| — |
| — | — | |
| — |
| — |
| | ||
Shares issued upon exercise of employee share options/ restricted share units (“RSUs”) | 16 | — | — | | — | — | — | — | — | | — | — | | |||||||||||||
Issuance of ordinary shares | 13 | — | — | | | — | — | — | — | | — | — | | |||||||||||||
Treasury stock purchases | 13 | — | — | — | — | — | — | ( | ( | — | — | — | ( | |||||||||||||
Exercise of Pre-Funded warrants | 13 | — | — | | | — | — | — | — | ( | — | — | — | |||||||||||||
Foreign currency translation adjustment, net of tax |
|
| — |
| — |
| — |
| — |
| — |
| — |
| — | — | — |
| |
| — |
| | |||
Balance at December 31, 2021 |
|
| — |
| — |
| |
| |
| |
| |
| ( | ( | |
| |
| |
| | |||
The accompanying notes are an integral part of these consolidated financial statements.
F-8
FUTU HOLDINGS LIMITED
CONSOLIDATED STATEMENTS OF CASH FLOWS
(In thousands)
|
| Year Ended December 31, | ||||||||
Note | 2019 | 2020 | 2021 | 2021 | ||||||
|
| HK$ |
| HK$ |
| HK$ |
| US$ | ||
Cash flows from operating activities |
|
|
|
|
|
|
|
| ||
Net income |
| |
| |
| |
| | ||
Adjustments for: |
|
|
|
| ||||||
Depreciation and amortization |
| |
| |
| |
| | ||
Expected credit loss expenses | — | | | | ||||||
Share of loss from equity method investments | | | — | — | ||||||
Impairment from equity method investments |
| — | | — | — | |||||
Foreign exchange losses/(gains) |
| |
| |
| ( |
| ( | ||
Share-based compensation |
| 16 | |
| |
| |
| | |
Realized gain from short-term investments |
| 4 | ( |
| ( |
| — |
| — | |
Fair value gain from short-term investments | — | — | ( | ( | ||||||
Deferred income tax benefit | 26 | ( | ( | ( | ( | |||||
Amortisation of right-of-use assets | | | | | ||||||
Changes in operating assets: |
|
|
|
|
|
|
| |||
Net increase in securities purchased under agreements to resell |
|
| — |
| — |
| ( |
| ( | |
Net increase in loans and advances |
|
| ( |
| ( |
| ( |
| ( | |
Net increase in accounts receivable from clients and brokers |
|
| ( |
| ( |
| ( |
| ( | |
Net increase in accounts receivable from clearing organizations |
|
| ( |
| ( |
| ( |
| ( | |
Net (increase)/decrease in accounts receivable from fund management companies and fund distributors | — | ( | | | ||||||
Net decrease/(increase) in interest receivable |
|
| |
| ( |
| ( |
| ( | |
Net (increase)/decrease in prepaid assets |
|
| ( |
| |
| ( |
| ( | |
Net decrease/(increase) in other assets |
|
| |
| ( |
| ( |
| ( | |
Changes in operating liabilities: |
|
|
|
|
|
| ||||
Net increase/(decrease) in amounts due to related parties |
|
| |
| |
| ( |
| ( | |
Net increase in accounts payable to clients and brokers |
|
| |
| |
| |
| | |
Net increase in accounts payable to clearing organizations |
|
| — |
| |
| |
| | |
Net increase/(decrease) in accounts payable to fund management companies and fund distributors | | | ( | ( | ||||||
Net increase in payroll and welfare payable |
|
| |
| |
| |
| | |
Net (decrease)/increase in interest payable |
|
| ( |
| |
| |
| | |
Net decrease in operating lease liabilities | ( | ( | ( | ( | ||||||
Net increase/(decrease) in securities sold under agreements to repurchase | | | ( | ( | ||||||
Net increase in other liabilities |
|
| |
| |
| |
| | |
Net cash generated from operating activities |
|
| |
| |
| |
| | |
F-9
FUTU HOLDINGS LIMITED
CONSOLIDATED STATEMENTS OF CASH FLOWS (Continued)
(In thousands)
|
| Year Ended December 31, | ||||||||
Note | 2019 | 2020 | 2021 | 2021 | ||||||
|
| HK$ |
| HK$ |
| HK$ |
| US$ | ||
Cash flows from investing activities |
|
|
|
|
|
|
| |||
Proceeds from disposal of property and equipment and intangible assets |
|
| |
| — |
| — |
| — | |
Purchase of property and equipment and intangible assets |
|
| ( |
| ( |
| ( |
| ( | |
Purchase of short-term investments |
|
| ( |
| ( |
| ( |
| ( | |
Proceeds from disposal of short-term investments |
|
| |
| |
| — |
| — | |
Realized gain received from short-term investments |
|
| |
| |
| — |
| — | |
Acquisition of long-term investments | ( | | ( | ( | ||||||
Placement of term deposit | — | ( | — | — | ||||||
Maturity of term deposit | — | — | | | ||||||
Net cash used in investing activities |
|
| ( |
| ( |
| ( |
| ( | |
Cash flows from financing activities | ||||||||||
Proceeds from public offering, net of issuance costs | | | | | ||||||
Proceeds from exercise of employee share options | | | | | ||||||
Proceeds from issuance of Pre-Funded warrants | — | | — | — | ||||||
Purchase of treasury stock | — | — | ( | ( | ||||||
IPO loan borrowings (net) | | ( | ( | |||||||
Proceeds from other borrowings | | | | | ||||||
Repayment of other borrowings | ( | ( | ( | ( | ||||||
Payment of other financing expenses | — | — | ( | ( | ||||||
Net cash generated from financing activities | | | | | ||||||
Effect of exchange rate changes on cash, cash equivalents and restricted cash | ( | ( | | | ||||||
Net increase in cash, cash equivalents and restricted cash | | | | | ||||||
Cash, cash equivalents, and restricted cash at beginning of the year | | | | | ||||||
Cash, cash equivalents and restricted cash at end of the year | | | | | ||||||
Cash, cash equivalents and restricted cash | ||||||||||
Cash and cash equivalents | | | | | ||||||
Cash held on behalf of clients | | | | | ||||||
Restricted Cash | — | — | | | ||||||
Cash, cash equivalents, and restricted cash at end of the year | | | | | ||||||
Non-cash financing activities | ||||||||||
Accretion to preferred shares redemption value | | — | — | — | ||||||
Supplemental disclosure | ||||||||||
Interest paid | ( | ( | ( | ( | ||||||
Income tax paid | ( | ( | ( | ( | ||||||
Cash paid for amounts include in operating lease liabilities | ( | ( | ( | ( | ||||||
The accompanying notes are an integral part of these consolidated financial statements.
F-10
1. GENERAL INFORMATION, ORGANIZATION AND PRINCIPAL ACTIVITIES
Futu Holdings Limited (the “Company”) is an investment holding company incorporated in the Cayman Islands with limited liability and conducts its business mainly through its subsidiaries, variable interest entities (“VIEs”) and subsidiaries of the VIEs (collectively referred to as the “Group”). The Group principally engages in online financial services including securities and derivative trades brokerage, margin financing and fund distribution services based on internally developed software and digital platform “Futubull” and “Moomoo”. The Group also provides financial information and online community services, etc. The Company completed its IPO on March 8, 2019 on the Nasdaq Global Market. Each American Depositary Shares (“ADSs”) of the Company represents eight Class A ordinary shares.
As of December 31, 2021, the Company’s principal subsidiaries and consolidated VIE are as follows:
Place of | Percentage of |
| ||||||
Date of Incorporation/ | Incorporation/ | Direct or Indirect |
| |||||
Subsidiaries |
| Establishment/ |
| Establishment |
| Economic Interest |
| Principal Activities |
Futu Securities International (Hong Kong) Limited (“Futu Securities”) | April 17, 2012 | Hong Kong | | % | Financial services | |||
Futu Inc. | December 17, 2015 | Delaware, USA | | % | Financial services | |||
Futu Clearing Inc. | August 13, 2018 | Delaware, USA | | % | Financial services | |||
Futu Singapore Pte. Ltd | December 17, 2019 | Singapore | | % | Financial services | |||
Futu Securities (Australia) Ltd. | February 15, 2001 | New South Wales, AUS | | % | Financial services | |||
Futu Securities (Hong Kong) Limited | May 2, 2014 |
| Hong Kong |
| | % | Investment holding | |
Futu Network Technology Limited | May 17, 2015 |
| Hong Kong |
| | % | Research and development and technology services | |
Futu Network Technology (Shenzhen) Co., Ltd. | October 14, 2015 |
| Shenzhen, PRC |
| | % | Research and development and technology services | |
Shen Si Network Technology (Beijing) Co., Ltd. (“Shen Si”) | September 15, 2014 |
| Beijing, PRC |
| | % | No substantial business | |
VIE |
|
|
|
|
|
|
| |
Shenzhen Futu Network Technology Co., Ltd.(1) (“Shenzhen Futu”) | December 18, 2007 |
| Shenzhen, PRC |
| | % | Research and development and technology services |
Note:
(1) | Mr. Leaf Hua Li and Ms. Lei Li are beneficiary owners of the Company and held |
F-11
2. SIGNIFICANT ACCOUNTING POLICIES
Basis of presentation
The consolidated financial statements of the Group have been prepared in accordance with the accounting principles generally accepted in the United States of America (“U.S. GAAP”). Significant accounting policies followed by the Group in the preparation of the accompanying consolidated financial statements are summarized below. The Group continuously evaluates the reliability and relevance of the disclosure of financial information, and to keep comparable to the presentation of balance sheets of other companies in the same industry, certain reclassifications were made to the prior years to conform to the current-year presentation, which included reclassification of “Other assets” into “Other current assets” and “Other non-current assets”, reclassification of “Accured expenses and other liabilities” into “Accrued expenses and other current liabilities” and “Other non-current liabilities”, and reclassification of “Operating lease liabilities” into “Operating lease liabilities - current” and “Operating lease liabilities - non-current”.
Basis of Consolidation
The consolidated financial statements include the financial statements of the Company, its subsidiaries, the VIEs and subsidiary of the VIEs for which the Company or its subsidiary is the primary beneficiary.
A subsidiary is an entity in which the Company, directly or indirectly, controls more than one half of the voting power; or has the power to appoint or remove the majority of the members of the Board of Directors; or to cast a majority of votes at the meeting of directors; or has the power to govern the financial and operating policies of the investee under a statute or agreement among the shareholders or equity holders.
A consolidated VIE is an entity in which the Company, or its subsidiary, through contractual arrangements, has the power to direct the activities that most significantly impact the entity’s economic performance, bears the risks of and enjoys the rewards normally associated with ownership of the entity, and therefore the Company or its subsidiary is the primary beneficiary of the entity.
All transactions and balances among the Company, its subsidiaries, the VIEs and subsidiaries of the VIEs have been eliminated upon consolidation.
VIE Companies
1) Contractual Agreements with VIEs
The following is a summary of the contractual agreements (collectively, “Contractual Agreements”) between the Company’s PRC subsidiary, Shen Si, and the VIEs. Through the Contractual Agreements, the VIEs are effectively controlled by the Company.
Shareholders’ Voting Rights Proxy Agreements. Pursuant to the Shareholders’ Voting Rights Proxy Agreements, each shareholder of VIEs irrevocably authorized Shen Si or any person(s) designated by Shen Si to exercise such shareholder’s rights in VIEs, including without limitation, the power to participate in and vote at shareholder’s meetings, the power to nominate and appoint the directors, senior management, and other shareholders’ voting right permitted by the articles of association of VIEs. The shareholders’ voting rights proxy agreements remain irrevocable and continuously valid from the date of execution until the expiration of the business term of Shen Si and can be renewed upon request by Shen Si.
Business Operation Agreements. Pursuant to the Business Operation Agreements, VIEs and their shareholders undertake that without Shen Si’s prior written consent, VIEs shall not enter into any transactions that may have a material effect on VIEs’ assets, business, personnel, obligations, rights or business operations. VIEs and their shareholders shall elect directors nominated by Shen Si and such directors shall nominate officers designated by Shen Si. The business operation agreements will remain effective until the end of Shen Si’s business term, which will be extended if Shen Si’s business term is extended or as required by Shen Si.
F-12
2. SIGNIFICANT ACCOUNTING POLICIES (Continued)
VIE Companies (Continued)
1) Contractual Agreements with VIEs (Continued)
Equity Interest Pledge Agreements. Pursuant to the Equity Interest Pledge Agreements, each shareholder of VIEs agrees that, during the term of the Equity Interest Pledge Agreements, he or she will not dispose of the pledged equity interests or create or allow any encumbrance on the pledged equity interests without the prior written consent of Shen Si. The Equity Interest Pledge Agreements remain effective until the latter of the full payment of all secured debt under the equity interest pledge agreements and VIEs and their shareholders discharge all their obligations under the contractual arrangements.
Exclusive Technology Consulting and Services Agreements. Under the Exclusive Technology Consulting and Services Agreements between Shen Si and the VIEs, Shen Si has the exclusive right to provide VIEs with technology consulting and services related to, among other things, technology research and development, technology application and implementation, maintenance of software and hardware. Without Shen Si’s written consent, VIEs shall not accept any technology consulting and services covered by these agreements from any third party. VIEs agree to pay a service fee at an amount equivalent to all of its net profit to Shen Si. Unless otherwise terminated in accordance with the terms of these agreements or otherwise agreed with Shen Si, these agreements will remain effective until the expiration of Shen Si’s business term, and will be renewed if Shen Si’s business term is extended.
Exclusive Option Agreements. Pursuant to the Exclusive Option Agreements, each shareholder of VIEs has irrevocably granted Shen Si an exclusive option, to the extent permitted by PRC laws, to purchase, or have its designated person or persons to purchase, at its discretion, all or part of the shareholder’s equity interests in VIEs. Unless PRC laws and/or regulations require valuation of the equity interests, the purchase price shall be RMB
F-13
2. SIGNIFICANT ACCOUNTING POLICIES (Continued)
VIE Companies (Continued)
2) Risks in relation to the VIE structure
The following table sets forth the assets, liabilities, results of operations and changes in cash and cash equivalents of the VIEs and their subsidiary taken as a whole, which were included in the Group’s consolidated financial statements with intercompany balances and transactions eliminated between the VIEs and their subsidiary:
As of December 31, | ||||
| 2020 |
| 2021 | |
(HK$ in thousands) | ||||
Total assets |
| |
| |
Total liabilities |
| |
| |
| Year ended December 31, | |||||
| 2019 |
| 2020 |
| 2021 | |
(HK$ in thousands) | ||||||
Total operating revenue |
| |
| |
| |
Net income |
| |
| |
| |
| Year ended December 31, | |||||
| 2019 |
| 2020 |
| 2021 | |
| (HK$ in thousands) | |||||
Net cash (used in)/generated from operating activities | ( | ( | | |||
Net cash generated from/(used in) investing activities | | | ( | |||
Net (decrease)/increase in cash, cash equivalents and restricted cash | ( | | ( | |||
Cash, cash equivalents and restricted cash at beginning of the year | | | | |||
Cash, cash equivalents and restricted cash at end of the year | | | | |||
Transactions between the VIE and other entities in the consolidated group
Total assets for 2020 and 2021 include amounts due from internal companies in the consolidated group in the amount of HK $
Under the Contractual Agreements with the VIEs, the Company has the power to direct activities of the VIEs and VIEs’ subsidiaries, and can have assets transferred out of the VIEs and VIEs’ subsidiaries. Therefore, the Company considers itself the ultimate primary beneficiary of the VIEs and there is no asset of the VIEs that can only be used to settle obligations of the VIEs and VIEs’ subsidiaries, except for registered capital of the VIEs and their subsidiary amounting to RMB
F-14
2. SIGNIFICANT ACCOUNTING POLICIES (Continued)
VIE Companies (Continued)
2) Risks in relation to the VIE structure (Continued)
In the opinion of the Company’s management, the contractual arrangements among its subsidiary, the VIEs and their respective Nominee Shareholders are in compliance with current PRC laws and are legally binding and enforceable. However, uncertainties in the interpretation and enforcement of the PRC laws, regulations and policies could limit the Company’s ability to enforce these contractual arrangements. As a result, the Company may be unable to consolidate the VIEs and VIEs’ subsidiaries in the consolidated financial statements.
On March 15, 2019, the Foreign Investment Law was formally passed by the thirteenth National People’s Congress and it was taken effect on January 1, 2020. The Foreign Investment Law replaces the Law on Sino-Foreign Equity Joint Ventures, the Law on Sino-Foreign Cooperative Joint Ventures and the Law on Foreign-Capital Enterprises to become the legal foundation for foreign investment in the PRC.
The Foreign Investment Law stipulates certain forms of foreign investment. However, the Foreign Investment Law does not explicitly stipulate contractual arrangements such as those we rely on as a form of foreign investment. Notwithstanding the above, the Foreign Investment Law stipulates that foreign investment includes “foreign investors investing through any other methods under laws, administrative regulations or provisions prescribed by the State Council.” Future laws, administrative regulations or provisions prescribed by the State Council may possibly regard Contractual Arrangements as a form of foreign investment. In the event that the State Council in the future promulgates laws and regulations that deem investments made by foreign investors through contractual arrangements as “foreign investment”, the Group’s ability to use the contractual arrangements with its VIEs and the Group’s ability to conduct business through the VIEs could be severely limited.
The Company’s ability to control the VIEs also depends on the power of attorney Shen Si has to vote on all matters requiring shareholders’ approvals in the VIEs. As noted above, the Company believes these power of attorney are legally binding and enforceable but may not be as effective as direct equity ownership. In addition, if the Group’s corporate structure or the contractual arrangements with the VIEs were found to be in violation of any existing PRC laws and regulations, the PRC regulatory authorities could, within their respective jurisdictions:
| ● | revoke the Group’s business and operating licenses; |
| ● | require the Group to discontinue or restrict its operations; |
| ● | restrict the Group’s right to collect revenues; |
| ● | block the Group’s websites; |
| ● | require the Group to restructure its operations, re-apply for the necessary licenses or relocate the Group’s businesses, staff and assets; |
| ● | impose additional conditions or requirements with which the Group may not be able to comply; or |
| ● | take other regulatory or enforcement actions against the Group that could be harmful to the Group’s business. |
F-15
2. SIGNIFICANT ACCOUNTING POLICIES (Continued)
The imposition of any of these restrictions or actions may result in a material adverse effect on the Group’s ability to conduct its business. In addition, if the imposition of any of these restrictions causes the Group to lose the right to direct the activities of the VIEs or the right to receive their economic benefits, the Group would no longer be able to consolidate the financial statements of the VIEs. In the opinion of management, the likelihood of losing the benefits in respect of the Group’s current ownership structure or the contractual arrangements with its VIEs is remote.
Use of Estimates
The preparation of the consolidated financial statements in conformity with U.S. GAAP requires management to make estimates and assumptions that affect the reported amounts of assets and liabilities, related disclosures of contingent assets and liabilities at the balance sheet date, and the reported revenues, costs and expenses during the reported period in the consolidated financial statements and accompanying notes. These accounting estimates reflected in the Group’s consolidated financial statements mainly include, but are not limited to, the estimation of the expected usage and the estimated relative standalone selling price of the incentive points and coupons, the valuation and recognition of share-based compensation arrangements, depreciable lives of property and equipment, useful life of intangible assets, expected credit losses on financial instruments, assessment for impairment of long-term investments, present value for expected future leasing payment, contingency reserve, provision of income tax and valuation allowance for deferred tax asset, and valuation of financial instruments measured at fair value. Actual results could differ from those estimates.
Comprehensive Income and Foreign Currency Translation
The Group’s operating results are reported in the consolidated statements of comprehensive income pursuant to FASB ASC Topic 220, “Comprehensive Income”. Comprehensive income consists of two components: net income and other comprehensive income (“OCI”). The Group’s OCI is comprised of gains and losses resulting from translating foreign currency financial statements of entities, of which functional currency is other than Hong Kong dollar which is the presentational currency of the Group, net of related income taxes, where applicable. Such subsidiaries’ assets and liabilities are translated into Hong Kong dollars at period-end exchange rates, and revenues and expenses are translated at average exchange rates prevailing during the period. Adjustments that result from translating amounts from a subsidiary’s functional currency to the Hong Kong dollar (as described above) are reported net of tax, where applicable, in accumulated OCI in the consolidated balance sheets.
Convenience Translation
Translations of balances in the consolidated balance sheets, consolidated statements of comprehensive income and consolidated statements of cash flows from HK$ into US$ as of and for the year ended December 31, 2021 are solely for the convenience of the readers and were calculated at the rate of US$1.00=HK$
Current Expected Credit Losses
Prior to January 1, 2020, the Group applied incurred loss methodology for recognizing credit losses that delays recognition until it is probable a loss has been incurred. The identified impairment loss was immaterial prior to January 1, 2020.
On January 1, 2020, the Group adopted FASB ASC Topic 326 – “Financial Instruments – Credit Losses” (“ASC Topic 326”) which replaces the incurred loss methodology with the current expected credit loss (“CECL”) methodology. The new guidance applies to financial assets measured at amortized cost, held-to-maturity debt securities and off-balance sheet credit exposures. For on-balance sheet assets, an allowance must be recognized at the origination or purchase of in-scope assets and represents the expected credit losses over the contractual life of those assets.
F-16
2. SIGNIFICANT ACCOUNTING POLICIES (Continued)
Current Expected Credit Losses (Continued)
The Group adopted ASC Topic 326 using the modified retrospective approach for all in-scope assets. The adoption of ASC Topic 326 has no material impact on the Group’s retained earnings as of January 1, 2020. Results for reporting periods beginning after January 1, 2020 are presented under ASC Topic 326 while prior periods continue to be reported in accordance with previously applicable U.S. GAAP. The Group’s in-scope assets are primarily loans and advances that are collateralized by client securities and the collateral is required to be maintained at specified minimum levels at all times. The Group monitors margin levels and requires clients to provide additional collateral, or reduce margin positions, to meet minimum collateral requirements if the fair value of the collateral changes. The Group applies the practical expedient based on collateral maintenance provisions in estimating an allowance for credit losses for the loans and advances. In accordance with the practical expedient, when the Group reasonably expects that borrowers (or counterparties, as applicable) will replenish the collateral as required, there is no expectation of credit losses when the collateral’s fair value is greater than the amortized cost of the financial assets. If the amortized cost exceeds the fair value of collateral, then credit losses are estimated only on the unsecured portion. For the year ended December 31, 2020 and 2021, expected credit loss expenses of HK$
An allowance for credit losses on other financial assets, including receivables from clients, brokers, clearing organizations and fund management companies and fund distributors, is estimated based on the aging of these financial receivables. Since most of the financial receivables are short-term in nature, the allowance for credit losses for other financial assets were immaterial for all periods presented.
Cash and Cash Equivalents
Cash and cash equivalents represent cash on hand, demand deposits and time deposits placed with banks or other financial institutions, which are unrestricted to withdrawal or use, and which have original maturities of three months or less.
Cash Held on Behalf of Clients
The Group has classified the clients’ monies as cash held on behalf of clients under the assets section in the consolidated balance sheets and recognized the corresponding accounts payables to the respective clients under the liabilities section.
Term Deposit
Term deposit consists of bank deposits with an original maturity of greater than three months.
Restricted Cash
The Group is required to maintain restricted cash deposits for certain property leases. These funds are restricted and have been classified as such on our consolidated balance sheets due to the nature of restriction.
F-17
2. SIGNIFICANT ACCOUNTING POLICIES (Continued)
Short-term Investments
The Group classifies certain financial assets with highly liquidity and original maturities less than twelve months as short-term investments. The Group’s short-term investments consist of investments in money market funds. The Group values its money market funds using quoted prices in active markets for these investments, and accordingly, the Group classifies the valuation techniques that use these inputs as Level 1.
Securities Purchased Under Agreements to Resell and Securities Sold Under Agreements to Repurchase
Transactions involving purchases of securities under agreements to resell (resell agreements) and transactions involving sales of securities under agreements to repurchase (repurchase agreements) are treated as collateralized financing transactions.
Under resell agreements, the Group pays cash to counterparties and receives securities as collateral. These agreements are carried at amounts at which the securities will subsequently be resold, and the interest income received by the Group is recorded as interest income in the consolidated statements of comprehensive income.
Under repurchase agreements, the Group receives cash from counterparties and provides securities as collateral. These agreements are carried at amounts at which the securities will subsequently be repurchased, and the interest expense incurred by the Group is recorded as interest expenses in the consolidated statements of comprehensive income.
Loans and advances
Loans and advances include margin loans, IPO loans extended to clients and other advances, collateralized by securities and are carried at the amortized cost, net of an allowance for credit losses. Revenues earned from the loans and advances are included in interest income.
Margin loans are extended to clients on a demand basis and are not committed facilities. Securities owned by the customers, which are not recorded in the consolidated balance sheets, are held as collateral for amounts due on the margin loans.
IPO loans for subscription of new shares are normally settled within one week from the drawdown date. Once IPO stocks are allotted, the Group requires clients to repay the IPO loans. Force liquidation action would be taken if the clients fail to settle their shortfall after the IPO allotment result is announced.
Other advances consist of bridge loans to enterprises which pledged unlisted or listed shares they hold as collateral.
Loans and advances are initially recorded net of directly attributable transaction costs and are measured at subsequent reporting dates at amortized cost. Finance charges, premiums payable on settlement or redemption and direct costs are accounted for on an accrual basis to the surplus or deficit using the effective interest method and are added to the carrying amount of the instrument to the extent that they are not settled in the period in which they arise.
The balances will be written off to the extent that there is no realistic prospect of recovery. This is generally the case when the Group determines that the debtor does not have assets or sources of income that could generate sufficient cash flows to repay the amounts subject to the write-off.
F-18
2. SIGNIFICANT ACCOUNTING POLICIES (Continued)
Trading Receivables from and Payables to Clients
Trading receivables from and payables to clients include amounts due on brokerage transactions on a trade-date basis.
Receivables from and Payables to Brokers, Clearing Organizations and Fund Management Companies and Fund Distributors
Receivables from and payables to brokers, clearing organizations and fund management companies and fund distributors include receivables and payables from unsettled trades on a trade-date basis, including amounts receivable for securities, derivatives or funds trades not delivered by the Group to the purchaser by the settlement date and cash deposits, and amounts payable for securities, derivatives or funds trades not received by the Group from a seller by the settlement date.
Clearing settlement fund deposited in the clearing organizations for the clearing purpose is recognized in receivables from clearing organizations.
The Group borrowed margin loans from executing brokers, with the benchmark interest rate plus premium differentiated depending on the amount borrowed, and immediately lent to margin financing clients. Margin loans borrowed is recognized in the payables to brokers.
The Group’s policy is to net the receivables from and payables to clearing organizations according to ASC Topic 210-20, when all of the following conditions are met:
a) | Each of two parties owes the other determinable amounts. |
b) | The reporting party has the right to set off the amount owed with the amount owed by the other party. |
c) | The reporting party intends to set off. |
d) | The right of setoff is enforceable at law. |
Interest Receivable and Payable
Interest receivable is calculated based on the contractual interest rate of bank deposit, loans and advances, securities loaned and receivables on an accrual basis, and is recorded as interest income as earned.
Interest payable is calculated based on the contractual interest rates of payables, borrowings, securities borrowed and securities sold under agreements to repurchase on an accrual basis.
Securities Borrowed and Securities Loaned
Securities borrowed and securities loaned are recorded at the amount of the cash collateral advanced or received. Securities borrowed transactions require the Group to provide counterparties with collateral, which may be in the form of cash, or other securities. With respect to securities loaned, the Group receives collateral, which may be in the form of cash or other securities in an amount generally in excess of the fair value of the securities loaned. The Group monitors the market value of securities borrowed and loaned on a daily basis, with additional collateral obtained or refunded as permitted contractually.
Receivables and payables related to securities borrowed and securities loaned are included at receivables from and payables to brokers or clients in the consolidated balance sheets. Securities lending fees received and securities borrowing fees paid by the Group are included in interest income and interest expense, respectively, in the consolidated statements of comprehensive income.
F-19
2. SIGNIFICANT ACCOUNTING POLICIES (Continued)
Leases
The Group accounts for leases in accordance with ASC 842, Leases (“ASC 842”), which requires lessees to recognize leases on the balance sheet and disclose key information about leasing arrangements. The Group determines if a contract contains a lease based on whether the contract conveys to the Group the right to control the use of an underlying asset for a period of time in exchange for consideration. If the Group determines that a contract contains a lease, it recognizes, in the consolidated balance sheets, a lease liability and a corresponding right-of-use asset on the commencement date of the lease. The lease liability is initially measured at the present value of the future lease payments over the lease term using the rate implicit in the lease or, if not readily determinable, the Group’s secured incremental borrowing rate. An operating lease right-of-use asset is initially measured at the value of the lease liability minus any lease incentives and initial direct costs incurred plus any prepaid rent. The group recognizes operating lease right-of-use assets and corresponding operating lease liabilities in the financial statement on the date when the lessor makes the underlying asset available for use.
Each lease liability is measured using the Group’s secured incremental borrowing rate, which is based on an internally developed yield curve using interest rates of debt issued with a similar risk profile as the Group and a duration similar to the lease term. The Group’s leases have remaining terms of to
The Group’s operating leases contain both lease components and non-lease components. Non-lease components are distinct elements of a contract that are not related to securing the use of the underlying assets, such as common area maintenance and other management costs. The Company elected to measure the lease liability by combining the lease and non-lease components as a single lease component. As such, the Company includes the fixed payments and any payments that depend on a rate or index that relate to the lease and non-lease components in the measurement of the lease liability. Some of the non-lease components are variable in nature and not based on an index or rate, and as a result, are not included in the measurement of the operating lease right-of-use assets or operating lease liability.
Operating lease expense is recognized on a straight-line basis over the lease term and is included in rental and other related expenses in the Group’s consolidated statements of comprehensive income.
All of the Group’s leases are classified as operating leases and primarily consist of real estate leases for corporate offices, data centers, and other facilities. As of December 31, 2020 and 2021, the weighted-average remaining lease term on these leases is approximately
For the year ended December 31, 2020 and 2021, right-of-use assets obtained under operating leases was HK$
Refundable Deposit
Refundable deposit is included in other assets in the consolidated balance sheets. As a clearing member firm of securities and derivatives clearing organizations in Hong Kong and the U.S., the Group is also exposed to clearing member credit risk. These clearing organizations require member firms to deposit cash to a clearing fund. If a clearing member defaults in its obligations to the clearing organizations in an amount larger than its own margin and clearing fund deposits, the shortfall is absorbed pro rata from the deposits of the other clearing members. Many clearing organizations of which the Group is member have the authority to assess their members for additional funds if the clearing fund is depleted. A large clearing member default could result in a substantial cost if the Group is required to pay such additional funds.
F-20
2. SIGNIFICANT ACCOUNTING POLICIES (Continued)
Property and Equipment, net
Property and equipment, which are included in other assets in the consolidated balance sheets are stated at historical cost less accumulated depreciation and impairment, if any. Depreciation is computed using the straight-line method over the estimated useful lives of the assets. Residual rate is determined based on the economic value of the property and equipment at the end of the estimated useful lives as a percentage of the original cost.
Category |
| Estimated useful lives |
| Residual rate | |
Computers equipment |
| - | | % | |
Furniture and fixtures |
| - | | % | |
Office equipment |
| - | | % | |
Vehicle |
| | % | ||
Office building | | % |
Expenditures for maintenance and repairs are expensed as incurred.
Intangible Assets
Intangible assets which are included in other assets in the consolidated balance sheets mainly consist of computer software and other intangible assets. Identifiable intangible assets are carried at acquisition cost less accumulated amortization and impairment loss, if any. Finite-lived intangible assets are tested for impairment if impairment indicators arise. Amortization of finite-lived intangible assets is computed using the straight-line method over their estimated useful lives, mainly including:
Category |
| Estimated useful lives |
Computer software |
Infinite-lived intangible assets mainly consist of the trading right and licenses. The Group had held a futures trading right as a clearing member firm of HKEx in order to trade futures through the trading facilities of the Stock Exchange, and has recognized it as intangible assets. The licences recognised as intangible assets consist of an insurance broker license and a financial services license. The Group obtained an insurance broker license through acquiring a member of the Hong Kong Professional Insurance Brokers Association. The Group acquired an Australian subsidiary that holds an Australian Financial Services License (AFSL) granted and regulated by the Australian Securities and Investments Commission (ASIC). The future trading right and licenses have an indefinite useful life and are carried at cost less accumulated impairment losses. The Group will not amortize the future trading right and licenses until its useful life is determined to be finite.
Long-term investments
The Group’s long-term investments primarily consist of equity method investments and equity investments without readily determinable fair values.
In accordance with ASC 323 Investment—Equity Method and Joint Ventures, the Group accounts for equity method investments over which the Group has significant influence but does not own a majority of the equity interest or otherwise controls and the investments are either common stock or in substance common stock using the equity method. The Group’s share of the investee’s profit and loss is recognized in the consolidated statements of comprehensive income of the period.
F-21
2. SIGNIFICANT ACCOUNTING POLICIES (Continued)
Long-term investments (Continued)
The carrying amount of equity method investments is tested for impairment whenever there is an indication that the carrying amount may be impaired in accordance with the policy described in “Impairment of long-lived assets”.
In January 2019, the Group invested in a private company. The Group acquired
In December 2021, the Group invested in a private equity fund. The Group acquired approximately
In accordance with ASC 321 Investment—Equity Securities, for those equity investments without readily determinable fair values, the Group elects to record these investments at cost, less impairment, and plus or minus subsequent adjustments for observable price changes. Under this measurement alternative, changes in the carrying value of the equity investment are required to be made whenever there are observable price changes in orderly transactions for the identical or similar investment of the same issuer.
Pursuant to ASC 321, for those equity investments that the Group elects to use the measurement alternative, the Group makes a qualitative assessment of whether the investment is impaired at each reporting date. If a qualitative assessment indicates that the investment is impaired, the Group estimates the investment’s fair value in accordance with the principles of ASC 820. If the fair value is less than the investment’s carrying value, the Group recognizes an impairment loss equal to the difference between the carrying value and fair value.
In December 2021, the Group invested in a private equity fund. The Group acquired approximately
Impairment of Long-lived Assets
Long-lived assets are evaluated for impairment whenever events or changes in circumstances (such as a significant adverse change to market conditions that will impact the future use of the assets) indicate that the carrying amount may not be fully recoverable or that the useful life is shorter than the Group had originally estimated. When these events occur, the Group evaluates the impairment by comparing carrying value of the assets to an estimate of future undiscounted cash flows expected to be generated from the use of the assets and their eventual disposition. If the sum of the expected future undiscounted cash flows is less than the carrying value of the assets, the Group recognizes an impairment loss based on the excess of the carrying value of the assets over the fair value of the assets. Impairment charge recognized for the years ended December 31, 2019, 2020 and 2021 was
F-22
2. SIGNIFICANT ACCOUNTING POLICIES (Continued)
Treasury stock
The Group accounted for those shares repurchased as treasury stock at cost, Treasury stock, and is shown separately in the shareholders’ equity as the Group has not yet decided on the ultimate disposition of those shares acquired. When the Group decides to cancel the treasury stock, the difference between the original issuance price and the repurchase price is debited into additional paid-in capital. Refer to Note 13 for details.
Fair Value Measurements
Accounting guidance defines fair value as the price that would be received from selling an asset or paid to transfer a liability in an orderly transaction between market participants at the measurement date. When determining the fair value measurements for assets and liabilities required or permitted to be recorded at fair value, the Group considers the principal or most advantageous market in which it would transact and it considers assumptions that market participants would use when pricing the asset or liability.
Accounting guidance establishes a fair value hierarchy that requires an entity to maximize the use of observable inputs and minimize the use of unobservable inputs when measuring fair value. A financial instrument’s categorization within the fair value hierarchy is based upon the lowest level of input that is significant to the fair value measurement. Accounting guidance establishes three levels of inputs that may be used to measure fair value:
Level 1 — Valuation techniques in which all significant inputs are unadjusted quoted prices from active markets for assets or liabilities that are identical to the assets or liabilities being measured.
Level 2 — Valuation techniques in which significant inputs include quoted prices from active markets for assets or liabilities that are similar to the assets or liabilities being measured and/or quoted prices for assets or liabilities that are identical or similar to the assets or liabilities being measured from markets that are not active. Also, model-derived valuations in which all significant inputs and significant value drivers are observable in active markets are Level 2 valuation techniques.
Level 3 — Valuation techniques in which one or more significant inputs or significant value drivers are unobservable. Unobservable inputs are valuation technique inputs that reflect the Group’s own assumptions about the assumptions that market participants would use in pricing an asset or liability.
When available, the Group uses quoted market prices to determine the fair value of an asset or liability. If quoted market prices are not available, the Group will measure fair value using valuation techniques that use, when possible, current market-based or independently sourced market parameters, such as interest rates and currency rates.
The carrying amount of cash and cash equivalents, cash held on behalf of clients, restricted cash, receivables from and payables to clients, brokers, clearing organizations and fund management companies and fund distributors, accrued interest receivable, accrued interest payable, amounts due to related parties, other financial assets and liabilities approximates fair value because of their short-term nature. Term deposit, loans and advances, borrowings, securities purchased under agreements to resell, securities sold under agreements to repurchase and operating lease liabilities are carried at amortized cost. The carrying amount of term deposit, loans and advances, borrowings and operating lease liabilities approximate their respective fair value as the interest rates applied reflect the current quoted market yield for comparable financial instruments. Short-term investments are measured at fair value.
The Group’s non-financial assets, such as operating lease right-of-use assets, long-term investments, property and equipment and intangible assets, would be measured at fair value only if they were determined to be impaired.
F-23
2. SIGNIFICANT ACCOUNTING POLICIES (Continued)
Revenue Recognition
1) | Brokerage commission and handling charge income |
Brokerage commission income earned for executing transactions is accrued on a trade-date basis.
Handling charge income arise from the services such as clearing and settlement services, subscription and dividend collection handling services, etc., are accrued on a trade-date basis.
Brokerage commission and handling charge income are recognised at a point in time when the service has been passed to the customer.
2) | Interest income |
The Group earns interest income primarily in connection with its margin financing and securities lending services, IPO financing, bridge loan and deposits with banks, which are recorded on an accrual basis and are included in interest income in the consolidated statements of comprehensive income. Interest income is recognized as it is accrued over time using the effective interest method.
3) | Other income |
Other income consists of enterprise public relations service charge income provided to corporate clients, underwriting fee income, IPO subscription service charge income, currency exchange service income from clients, income from market data service and funds distribution service income from fund management companies, employee share option plan (“ESOP”) management service income, etc.
Enterprise public relations service charge income is charged to corporate clients by providing platform to post their detailed stock information and latest news in Futubull app, as well as providing a lively, interactive community among their potential investors to exchange investment views, share trading experience and socialize with each other. Unearned enterprise public relations service income of which the Group had received the consideration is recorded as contract liabilities (deferred revenue).
IPO subscription service charge income is derived from provision of new share subscription services in relation to IPOs in the Hong Kong capital market.
Underwriting fee income is generated from investment banking business primarily by providing equity sub-underwriting to corporate issuers.
Funds distribution service income is charged to fund management companies for providing fund products distribution service to Futu’s individual clients.The Group, as an intermediary would receive subscription fees from fund management companies as agreed in the service contracts.
Market information and data income is charged to Futubull and Moomoo app users for market data service.
Currency exchange service income is charged to the Group’s paying clients for providing currency exchange service.
ESOP management service income is derived from establishing and administrating the platforms for corporate clients’ ESOP. This includes all workflow and administration surrounding ESOP fulfillment, including employee communications, records management, data protection, users and administrators education, and other upgrading and customizing services on the ESOP platforms as agreed.
For enterprise public relations service charge income, funds distribution service income, market information and data income and ESOP management service income, the service revenues are recognized ratably over the term of the service contracts.
F-24
2. SIGNIFICANT ACCOUNTING POLICIES (Continued)
Revenue Recognition (Continued)
3) | Other income (Continued) |
For IPO subscription service charge income, underwriting fee income and currency exchange service income, the Group recognizes the revenues upon the time when the services are rendered to customers.
Customer Loyalty Program
The Group operates a customer loyalty program to its customers that offer various incentives in the form of incentive points and coupons for redemption of free or discounted goods or services.
For the incentives generated from current sales transaction, the Group defers a portion of commission income with corresponding liability reflected as contract liability attributable to the incentives. The contract liability is determined by management based on the expected usage of the incentive points and coupons, and their estimated relative standalone selling price based on the related goods and services. Significant judgment was made by management in determining the expected usage and estimated relative standalone selling price of the incentive points and coupons, derived from historical trading volume, commission rates and redemption patterns, and an evaluation as to whether historical activities are representative of the expected future activities.
For the incentives offered for future sales transaction, the Group nets a portion of brokerage commission income attributable to the incentives when points or coupons are actually redeemed.
For the incentives not offered for future sales transaction, the Group considers them as a payment of other distinct goods that would be granted to clients. Such incentives are accounted for as selling and marketing expense with corresponding liability reflected as other liability in the consolidated balance sheet.
The table below presents the deferred or netted brokerage commission income related to the customer loyalty program for the years ended December 31, 2019, 2020 and 2021.
Year ended December 31, | ||||||
| 2019 |
| 2020 |
| 2021 | |
(HK$ in thousands) | ||||||
Brokerage commission income, gross |
| | |
| | |
Less: revenue netted or deferred |
| ( | ( |
| ( | |
Brokerage commission income, net |
| | |
| | |
As of December 31, 2020 and 2021, related contract liabilities recorded were HK $
Brokerage Commission and Handling Charge Expenses
Commission expenses for executing and/or clearing transactions are accrued on a trade-date basis. The commission expenses are charged by executing brokers for securities and derivative trades in the United States stock and derivative markets as the Group makes securities and derivative trades with these brokers as principal.
Handling and settlement fee is charged by HKEx or executing brokers for clearing and settlement services, are accrued on a trade-date basis.
IPO subscription service charge expenses are charged by commercial banks in connection with new share subscription services in relation to IPOs in the Hong Kong capital market.
F-25
2. SIGNIFICANT ACCOUNTING POLICIES (Continued)
Interest Expenses
Interest expenses primarily consist of interest expenses of borrowings from banks, other licensed financial institutions and other parties paid to fund the Group’s margin financing business and IPO financing business.
Processing and Servicing Costs
Processing and servicing costs consist of market information and data fee, data transmission fee, cloud service fee, system cost, and SMS service fee, etc. The nature of market information and data fee mainly represents for information and data fee paid to stock exchanges like HKEx, NASDAQ, and New York stock exchange, etc. Data transmission fee is the fee of data transmission among cloud server and data centers located in Shenzhen, PRC and Hong Kong, etc. Cloud service fee and SMS service fee mainly represent the data storage and computing service and the SMS channel service fee. The nature of system cost mainly represents for the fee to access and use the systems paid to software providers.
Research and Development Expenses
Research and development expenses consist of expenses related to developing transaction platform and website like Futubull app and other products, including payroll and welfare, rental expenses and other related expenses for personnel engaged in research and development activities. All research and development costs have been expensed as incurred as the costs qualifying for capitalization have been insignificant.
Selling and Marketing Expenses
Selling and marketing expenses consist primarily of advertising and promotion costs, payroll, rental and related expenses for personnel engaged in marketing and business development activities. Advertising and promotion costs are expensed as incurred and are included within selling and marketing expenses in the consolidated statements of comprehensive income.
General and Administrative Expenses
General and administrative expenses consist of payroll, rental, related expenses for employees involved in general corporate functions, including finance, legal and human resources, costs associated with use of facilities and equipment, such as depreciation expenses, rental and other general corporate related expenses.
Others, net
Others, net, mainly consist of non-operating income and expenses, foreign currency gains or losses, expected credit loss expenses and impairment from long-term investments for all periods presented. Non-operating expenses mainly consist of accrued social security underpayment surcharge.
Foreign Currency Gains and Losses
Foreign currency transactions denominated in currencies other than the functional currency are translated into the functional currency using the exchange rates prevailing at the dates of the transactions. Monetary assets and liabilities denominated in foreign currencies at the balance sheet date are remeasured at the applicable rates of exchange in effect at that date. Foreign currency gain or loss resulting from the settlement of such transactions and from remeasurement at period-end is recognized in “Others, net” in the consolidated statements of comprehensive income.
F-26
2. SIGNIFICANT ACCOUNTING POLICIES (Continued)
Share-Based Compensation
The Company follows ASC 718 to determine whether a share option and a restricted share units should be classified and accounted for as a liability award or equity award. All share-based awards to employees and directors classified as equity awards , such as stock options and restricted share units, are measured at the grant date based on the fair value of the awards. Share-based compensation, net of estimated forfeitures, is recognized as expenses on a straight-line method over the requisite service period, which is the vesting period. Options granted generally vest over or
The modification of the terms or conditions of the existing shared-based award is treated as an exchange of the original award for a new award. The incremental compensation expenses are equal to the excess of the fair value of the modified award immediately after the modification over the fair value of the original award immediately before the modification. For stock options already vested as of the modification date, the Group immediately recognized the incremental value as compensation expenses. For stock options still unvested as of the modification date, the incremental compensation expenses are recognized over the remaining service period of these stock options.
The Company determined the fair value of the restricted share units with reference to the fair value of the underlying shares as of the grant date. The Company utilizes the binomial option pricing model to estimate the fair value of stock options granted, with the assistance of an independent valuation firm.
Forfeitures are estimated at the time of grant and revised in subsequent periods if actual forfeitures differ from those estimates. The Group uses historical data to estimate pre-vesting options and records share-based compensation expenses only for those awards that are expected to vest. See Note 16 for further discussion on share-based compensation.
Fair Value of Preferred Shares and Pre-IPO Ordinary Shares
Shares of the Company, which did not have quoted market prices, were valued based on the income approach. The income approach involves applying the discounted cash flow analysis based on projected cash flow using the Group’s best estimate as of the valuation dates. Estimating future cash flow requires the Group to analyze projected revenue growth, gross margins, effective tax rates, capital expenditures and working capital requirements. In determining an appropriate discount rate, the Group considered the cost of equity and the rate of return expected by venture capitalists. The Group also applied a discount for lack of marketability given that the shares underlying the award were not publicly traded at the time of grant. Determination of estimated fair value of the Group requires complex and subjective judgments due to its limited financial and operating history, unique business risks and limited public information on companies in China similar to the Group.
Option-pricing method was used to allocate enterprise value to preferred shares and pre-IPO ordinary shares. The method treats preferred shares and pre-IPO ordinary shares as call options on the enterprise’s value, with exercise prices based on the liquidation preference of the preferred shares. The strike prices of the “options” based on the characteristics of the Group’s capital structure, including number of shares of each class of pre-IPO ordinary shares, seniority levels, liquidation preferences, and conversion values for the preferred shares. The option-pricing method also involves making estimates of the anticipated timing of a potential liquidity event, such as a sale of the Group or an IPO, and estimates of the volatility of the Group’s equity securities. The anticipated timing is based on the plans of board of directors and management of the Group. Estimating the volatility of the share price of a privately held company is complex because there is no readily available market for the shares. Volatility is estimated based on annualized standard deviation of daily stock price return of comparable companies.
F-27
2. SIGNIFICANT ACCOUNTING POLICIES (Continued)
Taxation
1) | Income tax |
Current income taxes are provided on the basis of net income for financial reporting purposes, adjusted for income and expense items which are not assessable or deductible for income tax purposes, in accordance with the regulations of the relevant tax jurisdictions. Deferred income taxes are accounted for using an asset and liability method. Under this method, deferred income taxes are recognized for the tax consequences of temporary differences by applying enacted statutory rates applicable to future years to differences between the financial statement carrying amounts and the tax bases of existing assets and liabilities. The tax base of an asset or liability is the amount attributed to that asset or liability for tax purpose. The effect on deferred taxes of a change in tax rates is recognized in the consolidated statements of comprehensive income in the period of change. A valuation allowance is provided to reduce the amount of deferred tax assets if it is considered more likely than not that some portion of, or all of the deferred tax assets will not be realized.
2) | Uncertain tax positions |
The Group did
Net income per share
Basic net income per share is computed by dividing net income attributable to ordinary shareholder, considering the accretion of redemption feature and cumulative dividend related to the Company’s redeemable convertible preferred shares, and undistributed earnings allocated to redeemable convertible preferred shares by the weighted average number of ordinary shares outstanding during the period using the two-class method. Under the two-class method, net income is allocated between ordinary shares and other participating securities based on their participating rights. Net loss is not allocated to other participating securities if based on their contractual terms they are not obligated to share the losses.
Diluted net income per share is calculated by dividing net income attributable to ordinary shareholder, as adjusted for the effect of dilutive ordinary equivalent shares, if any, by the weighted average number of ordinary and dilutive ordinary equivalent shares outstanding during the period. Ordinary equivalent shares consist of ordinary shares issuable upon the conversion of the redeemable convertible preferred shares, using the if-converted method, and shares issuable upon the exercise of share options and vesting of restricted share units using the treasury stock method. Ordinary equivalent shares are not included in the denominator of the diluted net income per share calculation when inclusion of such share would be anti-dilutive.
Segment Reporting
Operating segments are reported in a manner consistent with the internal reporting provided to the chief operating decision-maker. The chief operating decision-maker has been identified as the Chief Executive Officer who allocates resources to and assesses the performance of the operating segments of an entity. The Group’s reporting segments are decided based on its operating segments while taking full consideration of various factors such as products and services, geographic location and regulatory environment related to administration of the management. Operating segments meeting the same qualifications are allocated as
The Group engages primarily in online brokerage services and margin financing services. The Group does not distinguish between markets or segments for the purpose of internal reports. The Group does not distinguish revenues, costs and expenses between segments in its internal reporting, and reports costs and expenses by nature as a whole. Hence, the Group has only
F-28
2. SIGNIFICANT ACCOUNTING POLICIES (Continued)
Significant Risks and Uncertainties
1) | Currency risk |
Currency risk arises from the possibility that fluctuations in foreign exchange rates will impact the financial instruments. The Group is not exposed to significant transactional foreign currency risk since almost all of its transactions, assets and liability are denominated in Hong Kong dollars and U.S. dollars and Hong Kong dollars are pegged against U.S. dollars. The impact of foreign currency fluctuations in the Group’s earnings is included in “Others, net” in the consolidated statements of comprehensive income. At the same time, the Group is exposed to translational foreign currency risk since some of the Company’s major subsidiaries have RMB as their functional currency. Therefore, RMB depreciation against Hong Kong dollars could have a material adverse impact on the foreign currency translation adjustment in the consolidated statements of comprehensive income. The Group enters into currency futures contracts to manage currency exposure associated with anticipated receipts and disbursements occurring in a currency other than the functional currency of the entity. The overall impact of the currency risk of other foreign currency assets held by the Group other than U.S. dollars and Renminbi is not significant.
As of December 31, 2020 and 2021, the Group had RMB-denominated net liabilities of HK$
2) | Credit risk |
Cash held on behalf of clients are segregated and deposited in financial institutions as required by rules mandated by the Group’s primary regulators. These financial institutions are of sound credit ratings, therefore management believes that there is no significant credit risk related to cash held on behalf of clients.
The Group’s securities and derivative trades activities are transacted on either a cash or margin basis. The Group’s credit risk is limited in that substantially all of the contracts entered into are settled directly at securities and derivatives clearing organizations. In margin transactions, the Group extends credit to the client, subject to various regulatory and internal margin requirements, collateralized by cash and securities in the client’s account. IPO loans are exposed to credit risk from clients who fails to repay the loans upon IPO stock allotment. The Group monitors the clients’ collateral level and has the right to dispose the newly allotted stocks once the stocks first start trading. Bridge loans to enterprise pledged by shares are exposed to credit risk from counterparties who fail to repay the loans, the Group monitors on the collateral level of bridge loans in real time, and has the right to dispose of the pledged shares once the collateral level falls under the minimal level required to get the loans repaid.
Liabilities to other brokers and dealers related to unsettled transactions are recorded at the amount for which the securities were purchased, and are paid upon receipt of the securities from other brokers or dealers.
In connection with its clearing activities, the Group is obligated to settle transactions with brokers and other financial institutions even if its clients fail to meet their obligations to the Group. Clients are required to complete their transactions by the settlement date, generally two business days after the trade date. If clients do not fulfill their contractual obligations, the Group may incur losses. The Group has established procedures to reduce this risk by generally requiring that clients deposit sufficient cash and/or securities into their account prior to placing an order.
F-29
2. SIGNIFICANT ACCOUNTING POLICIES (Continued)
Significant Risks and Uncertainties (Continued)
2) | Credit risk (Continued) |
For cash management purposes, the Group enters into short-term securities sold under agreements to repurchase transactions (“repos”) in addition to securities borrowing and lending arrangements, all of which may result in credit exposure in the event the counterparty to a transaction is unable to fulfill its contractual obligations. Repos are collateralized by securities with a market value in excess of the obligation under the contract. Similarly, securities lending agreements are collateralized by deposits of cash or securities. The Group attempts to minimize credit risk associated with these activities by monitoring collateral values on a daily basis and requiring additional collateral to be deposited with or returned to the Group as permitted under contractual provisions.
Concentrations of Credit Risk
The Group’s exposure to credit risk associated with its brokerage and other activities is measured on an individual counterparty basis, as well as by groups of counterparties that share similar attributes. There was no revenue from clients which individually represented greater than 10% of the total revenues for the years ended December 31, 2019, 2020 and 2021, respectively. Concentrations of credit risk can be affected by changes in political, industry, or economic factors. To reduce the potential for risk concentration, credit limits are established and exposure is monitored in light of changing counterparty and market conditions. As of December 31, 2020 and 2021, the Group did not have any material concentrations of credit risk within or outside the ordinary course of business.
3) | Interest rate risk |
Fluctuations in market interest rates may negatively affect the Group’s financial condition and results of operations. The Group are exposed to floating interest rate risk on cash deposit and floating rate borrowings. We use net interest simulation modeling techniques to evaluate the effect that changes in interest rates might have on pre-tax profit or loss. The model includes all interest-sensitive assets and liabilities. The simulations involve assumptions that are inherently uncertain and, as a result, cannot precisely predict the impact that changes in interest rates will have on pre-tax profit or loss. Actual results may differ from simulated results due to differences in timing and frequency of rate changes, changes in market conditions and changes in management strategy that lead to changes in the mix of interest-sensitive assets and liabilities.
The simulations assume that the asset and liability structure of the consolidated balance sheets would not be changed as a result of a simulated change in interest rates. The results of the simulations based on the Group’s financial position as of December 31, 2021 indicate that a gradual
F-30
2. SIGNIFICANT ACCOUNTING POLICIES (Continued)
Recent Accounting Pronouncements
In June 2016, the FASB amended guidance related to impairment of financial instruments as part of ASU 2016-13 Financial Instruments—Credit Losses (Topic 326): Measurement of Credit Losses on Financial Instruments, which is effective on January 1, 2020. The guidance replaces the incurred loss impairment methodology with an expected credit loss model for which the group is required to recognize an allowance based on its estimate of expected credit loss. In November 2018, FASB issued ASU No, 2018-19, Codification Improvements to Topic 326, further clarified the scope of the guidance in the amendments in ASU 2016-13. In May 2019, FASB issued ASU No.2019-05, Financial instrument—Credit Losses (Topic 326), Targeted Transition Relief, which provides an irrevocably fair value option to elect for eligible instruments. In November 2019, FASB issued ASU 2019-11 Codification Improvements to Topic 326, Financial Instruments-Credit Losses, which clarified and improved various aspects of ASU 2016-13. In March 2020, FASB issued ASU 2020-03, Codification Improvements to Financial Instruments, which improves and clarifies various financial instruments topics, including the current expected credit losses standard. As of January 1, 2020, the Group adopted ASC Topic 326 using the modified retrospective approach for all in-scope assets. The adoption of ASC Topic 326 has no impact on the Group’s retained earnings as of January 1, 2020. Results for reporting periods beginning after January 1, 2020 are presented under ASC Topic 326 while prior periods continue to be reported in accordance with previously applicable U.S. GAAP.
In August 2018, the FASB issued ASU 2018-13, Disclosure Framework—Changes to the Disclosure Requirements for Fair Value Measurement. The amendments in this standard will remove, modify and add certain disclosures under ASC Topic 820, Fair Value Measurement, with the objective of improving disclosure effectiveness. ASU 2018-13 is effective for the Group’s fiscal year beginning January 1, 2020, with early adoption permitted. The update eliminates the requirement to disclose: (a) the amount and reasons for transfers between Level 1 and Level 2 of the fair value hierarchy; (b) an entity’s policy for timing of transfers between levels; (c) and an entity’s valuation processes for Level 3 fair value measurements. The Group adopted ASU 2018-13 on January 1, 2020, and the adoption had no material impact on the Group’s consolidated financial statements.
In December 2019, the FASB issued ASU 2019-12, Income taxes (Topic 740)-Simplifying the accounting for income taxes, which simplifies the accounting for income taxes by removing certain exceptions to the general principles in Topic 740, Income Taxes. The ASU will be effective for fiscal years, and interim periods within those fiscal years, beginning after December 15, 2020. The Group adopted the ASU on January 1, 2021, which did not have a material impact on the consolidated financial statements.
In March 2020, the FASB issued ASU 2020-04, Facilitation of the Effects of Reference Rate Reform on Financial Reporting, which provides optional guidance for a limited period of time to ease the potential burden in accounting for (or recognizing the effects of) reference rate reform on financial reporting if certain criteria are met. The amendments in ASU 2020-04 provide optional expedients and exceptions for applying GAAP to contracts, hedging relationships and other transactions that reference LIBOR or another reference rate expected to be discontinued because of reference rate reform. This guidance is effective immediately and the amendments may be applied prospectively through December 31, 2022. The adoption did not have a material accounting impact on the Group’s consolidated financial position or results of operations.
F-31
3. FINANCIAL ASSETS AND FINANCIAL LIABILITIES
Financial Assets and Liabilities Measured at Fair Value
The following tables set forth, by level within the fair value hierarchy (see Note 2), financial assets measured at fair value as of December 31, 2020 and 2021. As required by ASC Topic 820, financial assets and financial liabilities are classified in their entirety based on the lowest level of input that is significant to the respective fair value measurement.
Financial Assets At Fair Value as of | ||||||||
December 31, 2021 | ||||||||
| Level 1 |
| Level 2 |
| Level 3 |
| Total | |
(HK$ in thousands) | ||||||||
Financial assets, measured at fair value | ||||||||
Short-term investments | | — | — | | ||||
Other financial assets (1) | — | | — | | ||||
Total financial assets, measured at fair value |
| | |
| — |
| | |
| (3) | The Group enters into currency futures contracts to manage currency exposure associated with anticipated receipts and disbursements occurring in a currency other than the functional currency of the entity. The currency futures contracts are valued using broadly distributed bank and broker prices, and are classified as Level 2 of the fair value hierarchy since inputs to their valuation can be generally corroborated by market data. |
The Group did not hold any financial assets measured at fair value as of December 31, 2020.
Transfers Between Level 1 and Level 2
Transfers of financial assets and financial liabilities at fair value to or from Levels 1 and 2 arise where the market for a specific financial instrument has become active or inactive during the period. The fair values transferred are ascribed as if the financial assets or financial liabilities had been transferred as of the end of the period. During the years ended December 31, 2021 and 2020, there were
F-32
3. FINANCIAL ASSETS AND FINANCIAL LIABILITIES (Continued)
Financial Assets and Liabilities Not Measured at Fair Value
The following financial instruments are not measured at fair value in the Group’s consolidated balance sheets at December 31, 2020 and 2021, but require disclosure of their fair values. The estimated fair value of such instruments at December 31, 2020 and 2021 approximates their carrying value due to their generally short maturities. If measured at fair value in the financial statements, these financial instruments would be classified based on the lowest level of any input that is significant to the fair value measurement.
| As of December 31, 2021 | |||
| Carrying |
| Fair | |
Value | Value | |||
(HK$ in thousands) | ||||
Financial assets, not measured at fair value |
|
| ||
Cash and cash equivalents | |
| | |
Cash held on behalf of clients | |
| | |
Restricted Cash | | | ||
Securities purchased under resale agreements | | | ||
Loans and advances | |
| | |
Receivables: |
| |||
Clients | |
| | |
Brokers | |
| | |
Clearing organizations | |
| | |
Fund management companies and fund distributors | | | ||
Interest | |
| | |
Other financial assets | |
| | |
Total financial assets, not measured at fair value | |
| | |
| As of December 31, 2021 | |||
| Carrying |
| Fair | |
Value | Value | |||
(HK$ in thousands) | ||||
Financial liabilities, not measured at fair value |
|
| ||
Amounts due to related parties | |
| | |
Payables: |
| |||
Clients | |
| | |
Brokers | |
| | |
Clearing organizations | | | ||
Fund management companies and fund distributors | | | ||
Interest | |
| | |
Borrowings | | | ||
Securities sold under agreements to repurchase | |
| | |
Operating lease liabilities | | | ||
Other financial liabilities | |
| | |
Total financial liabilities, not measured at fair value | |
| | |
F-33
3. FINANCIAL ASSETS AND FINANCIAL LIABILITIES (Continued)
Financial Assets and Liabilities Not Measured at Fair Value (Continued)
As of December 31, 2020 | ||||
Carrying | Fair | |||
| Value |
| Value | |
| (HK$ in thousands) | |||
Financial assets, not measured at fair value |
|
| ||
Cash and cash equivalents |
| |
| |
Cash held on behalf of clients |
| |
| |
Term deposit |
| |
| |
Loans and advances |
| |
| |
Receivables: |
|
| ||
Clients |
| |
| |
Brokers |
| |
| |
Clearing organizations |
| |
| |
Fund management companies and fund distributors | | | ||
Interest |
| |
| |
Other financial assets |
| |
| |
Total financial assets, not measured at fair value |
| |
| |
| As of December 31, 2020 | |||
Carrying | Fair | |||
| Value |
| Value | |
(HK$ in thousands) | ||||
Financial liabilities, not measured at fair value |
|
| ||
Amounts due to related parties |
| |
| |
Payables: |
|
| ||
Clients |
| |
| |
Brokers |
| |
| |
Clearing organizations |
| |
| |
Fund management companies and fund distributors | | | ||
Interest |
| |
| |
Borrowings |
| |
| |
Securities sold under agreements to repurchase | | | ||
Operating lease liabilities | | | ||
Other financial liabilities |
| |
| |
Total financial liabilities, not measured at fair value |
| |
| |
F-34
3. FINANCIAL ASSETS AND FINANCIAL LIABILITIES (Continued)
Financial Assets and Liabilities Not Measured at Fair Value (Continued)
Netting of Financial Assets and Financial Liabilities
The Group’s policy is to net the receivables from and payables to clearing organizations that meet the offsetting requirements prescribed in ASC Topic 210-20. The following tables represents the amounts of financial instruments that are offset in the consolidated balance sheets as of December 31, 2021 and 2020.
| Effects of offsetting on the balance sheet |
| Related amounts not offset | |||||||||
Gross | Amounts | |||||||||||
amounts | Net amounts | subject to | ||||||||||
set off in the | Presented in | master | Financial | |||||||||
Gross | balance | the balance | netting | instrument | Net | |||||||
As of December 31, 2021 |
| amount |
| sheet |
| sheet |
| arrangements |
| collateral |
| amount |
HK$in thousands | ||||||||||||
Financial Assets |
|
|
|
|
|
| ||||||
Amounts due from clearing organizations |
| |
| ( |
| |
| — |
| — |
| |
Financial liabilities |
|
|
|
|
|
|
|
|
|
|
|
|
Amounts due to clearing organizations |
| |
| ( |
| |
| — |
| — |
| |
| Effects of offsetting on the balance sheet |
| Related amounts not offset | |||||||||
|
| Gross |
|
| Amounts |
|
| |||||
amounts | Net amounts | subject to | ||||||||||
set off in the | presented in | master | Financial | |||||||||
Gross | balance | the balance | netting | instrument | Net | |||||||
As of December 31, 2020 | amount | sheet | sheet | arrangements | collateral | amount | ||||||
HK$ in thousands | ||||||||||||
Financial Assets |
|
|
|
|
|
| ||||||
Amounts due from clearing organizations | | ( | | — | — | | ||||||
Financial liabilities |
| |||||||||||
Amounts due to clearing organizations | | ( | | — | — | | ||||||
4. SHORT-TERM INVESTMENTS
The following is a summary of short-term investments:
| As of December 31, | |||
2020 |
| 2021 | ||
(HK$ in thousands) | ||||
Money market funds |
| — |
| |
Total |
| — |
| |
For the years ended December 31, 2019, 2020 and 2021, the Group recorded realized gain of HK$
F-35
5. LEASE
The following table presents balances reported in the consolidated balance sheets related to the Group’s leases:
| As of December 31, | |||
2020 |
| 2021 | ||
(HK$ in thousands) | ||||
Operating lease right-of-use assets |
| | | |
Operating lease liabilities |
| | | |
The following table presents operating lease cost reported in the consolidated statements of comprehensive income related to the Group’s leases:
| Year ended December 31, | |||||
2019 | 2020 |
| 2021 | |||
| (HK$ in thousands) | |||||
Operating lease cost |
| | | | ||
The following table reconciles the undiscounted cash flows of the Group’s leases as of December 31, 2021 to the present value of its operating lease payments:
| December 31, 2021 | |
(HK$ in thousands) | ||
2022 |
| |
2023 |
| |
2024 |
| |
2025 | | |
2026 and thereafter |
| |
Total undiscounted operating lease payments |
| |
Less: imputed interest |
| ( |
Present value of operating lease liabilities |
| |
6. LOANS AND ADVANCES
As of December 31, | ||||
| 2020 |
| 2021 | |
(HK$ in thousands) | ||||
Margin loans |
| |
| |
IPO loans | | | ||
Other advances |
| — |
| |
Total |
| |
| |
F-36
7. PROPERTY AND EQUIPMENT, NET
As of December 31, | ||||
| 2020 |
| 2021 | |
(HK$ in thousands) | ||||
Gross carrying amount | ||||
Computers and equipment |
| |
| |
Furniture and fixtures |
| |
| |
Office equipment |
| |
| |
Office building | | | ||
Vehicle |
| |
| |
Total of gross carrying amount |
| |
| |
Less: accumulated depreciation |
|
| ||
Computers and equipment |
| ( |
| ( |
Furniture and fixtures |
| ( |
| ( |
Office equipment |
| ( |
| ( |
Office building | ( | ( | ||
Vehicle | ( | ( | ||
Total of accumulated depreciation |
| ( |
| ( |
Property and equipment, net |
| |
| |
Depreciation expenses on property and equipment which are included in research and development expenses, selling and marketing expenses and general and administrative expenses in the consolidated statements of comprehensive income for the years ended December 31, 2019, 2020 and 2021 were HK$
8. INTANGIBLE ASSETS, NET
As of December 31, | ||||
| 2020 |
| 2021 | |
(HK$ in thousands) | ||||
Gross carrying amount | ||||
Computer software |
| |
| |
License | | | ||
Others |
| |
| |
Total of gross carrying amount |
| |
| |
Less: accumulated amortization |
|
| ||
Computer software |
| ( |
| ( |
Others |
| ( |
| ( |
Total of accumulated amortization |
| ( |
| ( |
Intangible assets, net |
| |
| |
Amortization expenses on intangible assets which are included in research and development expenses, selling and marketing expenses and general and administrative expenses in the consolidated statements of comprehensive income for the years ended December 31, 2019, 2020 and 2021 were HK$
F-37
9. LONG-TERM INVESTMENTS
The Group’s long-term investments primarily consist of equity method investments and equity investments without readily determinable fair values.
| As of December 31, | |||
2020 |
| 2021 | ||
(HK$ in thousands) | ||||
Equity method investments (1) |
| — |
| |
Equity investments without readily determinable fair values (2) |
| — |
| |
Total |
| — |
| |
(1) | Equity method investments |
As of December 31, 2020 and 2021, the Group’s investments accounted for under the equity method totaled
In January 2019, the Group invested in a private company by acquiring
In December 2021, the Group invested in a private equity fund by acquiring approximately
(2) | Equity investments without readily determinable fair values |
As of December 31, 2020 and 2021, the Group’s equity investments without readily determinable fair values totaled
10. OTHER ASSETS
As of December 31, | ||||
| 2020 |
| 2021 | |
(HK$ in thousands) | ||||
Current: | ||||
Staff advances | | | ||
Others | | | ||
Total | | | ||
Non-current: | ||||
Refundable deposit |
| |
| |
Property and equipment, net (Note 7) |
| |
| |
Deferred tax assets (Note 26) |
| |
| |
Intangible assets, net (Note 8) |
| |
| |
Total |
| |
| |
F-38
11. BORROWINGS
As of December 31, | ||||
| 2020 |
| 2021 | |
(HK$ in thousands) | ||||
Borrowings from: | ||||
Banks (1) |
| |
| |
Other financial institutions |
| |
| — |
Total |
| |
| |
The Group obtained borrowings mainly to support its margin financing business. Those borrowings bear weighted average interest rates of
(1) | The Group has unused borrowing facilities of HK$ |
12. ACCRUED EXPENSES AND OTHER LIABILITIES
As of December 31, | ||||
| 2020 |
| 2021 | |
(HK$ in thousands) | ||||
Current: | ||||
Payables to corporate clients in relation to ESOP management services |
| |
| |
Accrued payroll and welfare expenses |
| |
| |
Tax payables | | | ||
Accrued advertising and promotion fee | | | ||
Temporary payables in relation to fund distribution services | | | ||
Accrued professional fee |
| |
| |
Stamp duty, trading levy and trading fee payables | | | ||
Accrued market information and data fee | | | ||
Contract liabilities - current | | | ||
Refund from depositary bank - current | | | ||
Others | | | ||
Total | | | ||
Non-current: | ||||
Contract liabilities - non-current | | | ||
Refund from depositary bank - non-current |
| |
| |
Deferred tax liabilities (Note 26) |
| |
| |
Total |
| |
| |
F-39
13. ORDINARY SHARES AND TREASURY STOCK
Ordinary shares
The Company’s original Memorandum and articles of association authorized the Company to issue
On August 22, 2020, the Company completed a public offering, issued
Each Class B ordinary share is convertible into one Class A ordinary share at any time by the holder thereof, while Class A ordinary shares are not convertible into Class B ordinary shares under any circumstances. On December 3, 2020,
In December, 2020, the Company entered into a securities purchase agreement with a leading global investment firm for a private placement of Pre-Funded warrants (the “Offering” or the “Pre-Funded Warrants”). The net proceeds to the Company from the Offering were approximately US$
On April 24, 2021, the Company completed a public offering, issued
During the year ended December 31, 2020 and 2021,
Treasury stock
On November 3, 2021, the Group’s Board of Directors approved a share repurchase program to repurchase up to US$
As of December 31, 2021,
F-40
14. RESTRICTED NET ASSETS
In accordance with the PRC laws and regulations, the Group’s PRC subsidiaries and VIEs are required to make appropriation to certain reserve funds, namely general reserve fund, enterprise expansion fund, and staff bonus and welfare fund, all of which are appropriated from the subsidiaries’ annual after-tax profits as reported under PRC GAAP. The appropriation must be at least
The domestic companies are also required to provide discretionary surplus fund, at the discretion of the Board of Directors, from its annual after-tax profits as reported under PRC accounting standards. The aforementioned reserve funds can only be used for specific purposes and are not distributable as cash dividends.
As a result of the PRC laws and regulations and the requirement that distributions by the PRC entity can only be paid out of distributable profits computed in accordance with PRC accounting standards, the PRC entity is restricted from transferring a portion of its net assets to the Group. Amounts restricted include paid-in capital and statutory reserves of the Group’s PRC subsidiaries and VIEs.
Furthermore, cash transfers from the Group’s PRC subsidiaries to their parent companies outside of China are subject to PRC government control of currency conversion. Shortages in the availability of foreign currency at the time of requesting such conversion may temporarily delay the ability of the PRC subsidiaries and consolidated affiliated entities to remit sufficient foreign currency to pay dividends or other payments to the Group, or otherwise satisfy their foreign currency denominated obligations.
As of December 31, 2020 and 2021, the restricted net assets of the Group’s relevant PRC entities amounted to HK$
For the year ended December 31, 2021, the Group performed a test on the restricted net assets of subsidiaries and VIEs in accordance with Securities and Exchange Commission Regulation S-X Rule 4-08 (e) (3), “General Notes to Financial Statements” and concluded that the restricted net assets do not exceed
15. REDEEMABLE CONVERTIBLE PREFERRED SHARES
From 2014 to 2017, the Group issued several rounds of Preferred Shares to certain investors. All series of Preferred Shares had the same par value of US$
Accounting of the Preferred Shares
The Company classified the Preferred Shares as mezzanine equity in the consolidated balance sheets because they were redeemable at the holders’ option any time after a certain date and were contingently redeemable upon the occurrence of certain liquidation events outside of the Company’s control. The Preferred Shares are recorded initially at fair value, net of issuance costs.
The Group determined that the embedded conversion features and the redemption features do not require bifurcation as they either are clearly and closely related to the Preferred Shares or do not meet the definition of a derivative.
The Group has determined that there was no embedded beneficial conversion feature attributable to the Preferred Shares. In making this determination, the Group compared the initial effective conversion prices of the Preferred Shares and the fair values of the Group’s ordinary shares determined by the Group at the issuance dates. The initial effective conversion prices were greater than the fair values of the ordinary shares to which the Preferred Shares are convertible into at the issuance dates.
In March 2019,
F-41
16. SHARE-BASED COMPENSATION
Share-based compensation was recognized in operating expenses for the years ended December 31, 2019, 2020 and 2021 as follows:
| Year ended December 31, | |||||
| 2019 |
| 2020 |
| 2021 | |
(HK$ in thousands) | ||||||
Research and development expenses | |
| |
| | |
General and administrative expenses | |
| |
| | |
Selling and marketing expenses | |
| |
| | |
Total share-based compensation expenses | |
| |
| | |
Share Options
In October 2014, the Board of Directors of the Company approved the establishment of 2014 Share Incentive Plan, the purpose of which is to provide an incentive for employees contributing to the Group. The 2014 Share Incentive Plan shall be valid and effective until October 30, 2024. The maximum number of shares that may be issued pursuant to all awards (including incentive share options) under 2014 Share Incentive Plan shall be
In December 2018, the Board of Directors of the Company approved the 2019 Share Incentive Plan, pursuant to which the maximum number of shares of the Company available for issuance shall be a number of up to
On December 31, 2019, the Company modified the exercise price of
For the years ended December 31, 2019, 2020 and 2021, the Group granted
F-42
16. SHARE-BASED COMPENSATION (Continued)
Share Options (Continued)
A summary of the stock option activity under the 2014 and 2019 Share Incentive Plan for the years ended December 31, 2019, 2020 and 2021 is included in the table below.
| Options granted |
| Weighted average | |
share number | exercise price per option (US$) | |||
Outstanding at December 31, 2019 |
| |
| |
Exercised | ( | | ||
Granted |
| |
| |
Forfeited | ( | | ||
Outstanding at December 31, 2020 |
| |
| |
Exercised | ( | | ||
Granted |
| |
| |
Forfeited | ( | | ||
Outstanding at December 31, 2021 |
| |
| |
The following table summarizes information regarding the share options outstanding as of December 31, 2021 and exercise prices and aggregate intrinsic value have been adjusted according to the modification of exercise price in December 2019:
As of December 31, 2021 | ||||||||
Weighted- | ||||||||
average | ||||||||
Weighted- | remaining | |||||||
average | exercise | |||||||
Options | exercise price |
| contractual life | Aggregate | ||||
| number |
| per option |
| (years) |
| intrinsic value | |
| US$ |
|
| US$ in thousand | ||||
Options | ||||||||
Outstanding | |
| |
|
| | ||
Exercisable | |
| |
|
| | ||
Expected to vest | |
| |
|
| | ||
The aggregate intrinsic value is calculated as the difference between the exercise price of the underlying awards and the fair value of the underlying stock at December 31, 2021.
The weighted average grant date fair value of options granted for the years ended December 31, 2019, 2020 and 2021 were US$
Options exercised for the years ended December 31, 2019, 2020 and 2021 were
F-43
16. SHARE-BASED COMPENSATION (Continued)
Share Options (Continued)
The fair value of each option granted during 2019, 2020 and 2021 was estimated on the date of each grant using the binomial option pricing model with the assumptions (or ranges thereof) in the following table:
| 2019 |
| 2020 |
| 2021 |
| |
Risk-free interest rate |
| | % | % | % | ||
Expected term (in years) |
|
|
| ||||
Expected dividend yield |
| | % | | % | | % |
Expected volatility |
| | % | | % | | % |
Expected forfeiture rate (post-vesting) |
| | % | | % | | % |
Risk-free interest rate is estimated based on the yield curve of US Sovereign Bond as of the option valuation date. The expected volatility at the grant date and each option valuation date is estimated based on annualized standard deviation of daily stock price return of comparable companies with a time horizon close to the expected expiry of the term of the options. The Company has never declared or paid any cash dividends on its capital stock, and the Group does not anticipate any dividend payments in the foreseeable future. Expected term is the contract life of the options.
As of December 31, 2021, there was HK$
Restricted Shares Units Plan
In December 2018, the Board of Directors of the Company approved the 2019 Share Incentive Plan. The fair value of restricted share units granted with service conditions is estimated based on the fair market value of the underlying ordinary shares of the Company on the date of grant.
The following table summarizes activities of the Company’s restricted share units granted to employees under the plan:
| Weighted - | |||
| average grant date | |||
| Shares awarded number |
| fair value per share(US$) | |
Outstanding at December 31, 2020 |
| |
| |
Vested | ( | | ||
Granted |
| |
| |
Forfeited | ( | | ||
Outstanding at December 31, 2021 |
| |
| |
For the years ended December 31, 2019, 2020 and 2021, the Group granted
As of December 31, 2021, there was HK$
F-44
17. NET INCOME PER SHARE
For the years ended December 31, 2019, the Group has determined that its all classes of convertible redeemable preferred shares are participating securities as they participate in undistributed earnings on an as-if-converted basis. The holders of the Preferred Shares are entitled to receive dividends on a pro rata basis, as if their shares had been converted into ordinary shares. Accordingly, the Group uses the two-class method of computing net income per share, for ordinary shares and preferred shares according to the participation rights in undistributed earnings. For the years ended December 31, 2020, the Company issued Pre-Funded warrants to purchase
Basic net income per share and diluted net income per share have been calculated in accordance with ASC 260 on computation of earnings per share for the years ended December 31, 2019,2020 and 2021 as follows:
| Year ended December 31, | |||||
| 2019 |
| 2020 |
| 2021 | |
(HK$ in thousands, except for share and per share data) | ||||||
Basic net income per share calculation: | ||||||
Numerator: | ||||||
Net income attributable to ordinary shareholders of the Company | |
| |
| | |
Denominator: |
|
| ||||
Weighted average number of ordinary shares outstanding - basic | |
| |
| | |
Net income per share attributable to ordinary shareholders of the Company - basic | |
| |
| | |
Diluted net income per share calculation: |
|
| ||||
Numerator: |
|
| ||||
Net income attributable to ordinary Shareholders of the Company | |
| |
| | |
Denominator: |
|
| ||||
Weighted average number of ordinary shares outstanding - basic | |
| |
| | |
Dilutive effect of share options and restricted shares units | |
| |
| | |
Weighted average number of ordinary shares outstanding - diluted | |
| |
| | |
Net income per share attributable to ordinary shareholders of the Company - diluted | |
| |
| | |
For the years ended December 31, 2019, 2020 and 2021, options to purchase ordinary shares and restricted share units that were anti-dilutive and excluded from the calculation of diluted net income per share were
18. COLLATERALIZED TRANSACTIONS
The Group engages in margin financing transactions with its clients. Margin loans generated from margin lending activity are collateralized by cash and/or client-owned securities held by the Group. The Group monitors the required margin and collateral level on a daily basis in compliance with regulatory and internal guidelines and controls its risk exposure through risk management system. Under applicable agreements, clients are required to deposit additional collateral or reduce holding positions, when necessary to avoid forced liquidation of their positions.
Pursuant to the authorization obtained from margin clients, the Group further repledges the collaterals to commercial banks or other financial institutions to obtain the funding for the margin or other businesses.
F-45
18. COLLATERALIZED TRANSACTIONS (Continued)
The following table summarizes the amounts of margin loans and clients’ collaterals received and repledged by the Group as of December 31, 2020 and 2021:
| As of December 31, | |||
| 2020 |
| 2021 | |
(HK$ in thousands) | ||||
| ||||
Margin loan extended to margin clients | | | ||
Securities purchased under agreements to resell transactions | — | | ||
Collateral received from margin clients | | | ||
Collateral received from brokers | — | | ||
Collateral repledged to commercial banks and other financial institutions | |
| | |
The Group also engaged in securities borrowing and lending transactions which require it to deposit cash collateral with the securities lenders and receive the cash collateral from the borrowers. The cash collateral is generally in excess of the market value of the securities borrowed and lent. The Group monitors the market value of securities borrowed and loaned on a daily basis, with additional collateral obtained or refunded as permitted contractually.
The following table summarizes the amounts of market value of securities borrowed and lent and cash collateral received and deposited as of December 31, 2020 and 2021:
| As of December 31, | |||
| 2020 |
| 2021 | |
| (HK$ in thousands) | |||
Securities borrowed and lent |
| |
| |
Cash collateral received from borrowers |
| |
| |
Cash collateral deposited with lenders |
| |
| |
19. BROKERAGE COMMISSION AND HANDLING CHARGE INCOME
| Year ended December 31, | |||||
| 2019 |
| 2020 |
| 2021 | |
(HK$ in thousands) | ||||||
Brokerage commission income | |
| |
| | |
Handling charge income | |
| |
| | |
Total | |
| |
| | |
20. INTEREST INCOME
| Year ended December 31, | |||||
| 2019 |
| 2020 |
| 2021 | |
(HK$ in thousands) | ||||||
Interest income from: | ||||||
Margin financing | |
| |
| | |
Securities lending | | | | |||
IPO financing | |
| |
| | |
Bank deposits | | | | |||
Bridge loan | | | | |||
Other financing | — |
| — |
| | |
Total | |
| |
| | |
F-46
21. OTHER INCOME
| Year ended December 31, | |||||
| 2019 |
| 2020 |
| 2021 | |
(HK$ in thousands) | ||||||
Currency exchange service income | |
| |
| | |
IPO subscription service charge income | |
| |
| | |
Enterprise public relations service charge income | | | | |||
Underwriting fee income | |
| |
| | |
Funds distribution service income | |
| |
| | |
Market information and data income | |
| |
| | |
Others | |
| |
| | |
Total | |
| |
| | |
22. BROKERAGE COMMISSION AND HANDLING CHARGE EXPENSES
| Year ended December 31, | |||||
| 2019 |
| 2020 |
| 2021 | |
(HK$ in thousands) | ||||||
Commission, handling and settlement expenses | |
| |
| | |
IPO subscription service charge expenses | |
| |
| | |
Total | |
| |
| | |
23. INTEREST EXPENSES
| Year ended December 31, | |||||
| 2019 |
| 2020 |
| 2021 | |
(HK$ in thousands) | ||||||
Interest expenses for margin financing | ||||||
Due to banks | |
| |
| | |
Due to other licensed financial institutions | |
| |
| | |
Due to other parties | |
| — |
| — | |
Interest expenses for securities borrowed | ||||||
Due to clients | | | | |||
Due to brokers | | | | |||
Interest expenses for IPO financing |
|
|
| |||
Due to banks | |
| |
| | |
Due to other parties | — | | — | |||
Total | |
| |
| | |
F-47
24. PROCESSING AND SERVICING COSTS
| Year ended December 31, | |||||
| 2019 |
| 2020 |
| 2021 | |
(HK$ in thousands) | ||||||
Cloud service fee | | | | |||
Market information and data fee | |
| |
| | |
Data transmission fee | |
| |
| | |
System cost | | | | |||
SMS service fee | |
| |
| | |
Others | |
| |
| | |
Total | |
| |
| | |
25. NON-INTEREST COST AND EXPENSES BY NATURE
| Year ended December 31, | |||||
| 2019 |
| 2020 |
| 2021 | |
(HK$ in thousands) | ||||||
Employee compensation and benefits | | | | |||
Marketing and branding | | | | |||
Brokerage commission and handling charge expenses (Note 22) | | | | |||
Processing and servicing costs (Note 24) | | | | |||
Rental and other related expenses | | | | |||
Depreciation and amortization | | | | |||
Professional services | | | | |||
Others | | | | |||
Total | | | | |||
26. TAXATION
Income Tax
1) | Cayman Islands |
The Group was incorporated in the Cayman Islands. Under the current laws of the Cayman Islands, the Company is not subject to tax on either income or capital gain. Additionally, the Cayman Islands does not impose a withholding tax on payments of dividends to shareholders.
2) | The United States (“US”) |
The Company’s subsidiaries, incorporated in the United States are subject to statutory income tax at a rate up to
F-48
26. TAXATION (Continued)
Income Tax (Continued)
3) | Hong Kong |
The Company’s subsidiaries in Hong Kong were subject to Hong Kong profits tax at a rate of
4) | Singapore |
The Company’s subsidiaries incorporated in Singapore are subject to an income tax rate of
5) | China |
The Company’s subsidiaries, consolidated VIEs and subsidiary of the VIEs established in the PRC are subject to statutory income tax at a rate of
The Enterprise Income Tax (“EIT”) Law and its implementing rules permit High and New Technology Enterprise (“HNTE”) to enjoy a reduced
According to the relevant EIT Laws jointly promulgated by the Ministry of Finance of the PRC, State Tax Bureau of the PRC, and Ministry of Science of the PRC that became effective from 2018 onwards, enterprises engaging in research and development activities are entitled to claim
Under the EIT Law enacted by the National People’s Congress of PRC on March 16, 2007 and its implementation rules which became effective on January 1, 2008, dividends generated after January 1, 2008 and payable by FIEs in the PRC to its foreign investors who are non-resident enterprises are subject to a
The EIT Law includes a provision specifying that legal entities organized outside of the PRC will be considered resident enterprises for the PRC income tax purposes if the place of effective management or control is within the PRC. The implementation rules to the EIT Law provide that non-resident legal entities will be considered as PRC resident enterprises if substantial and overall management and control over the manufacturing and business operations, personnel, accounting, properties, etc., occurs within the PRC. Despite the present uncertainties resulting from the limited PRC tax guidance on the issue, the Group does not believe that the Group’s entities organized outside of the PRC should be treated as resident enterprises for the PRC income tax purposes. If the PRC tax authorities subsequently determine that the Company and its subsidiary registered outside the PRC should be deemed resident enterprises, the Company and its subsidiary registered outside the PRC will be subject to the PRC income tax, at a rate of
F-49
26. TAXATION (Continued)
Income Tax (Continued)
Dividends paid by the Group’s wholly foreign-owned subsidiaries in China to non-PRC-resident enterprises which do not have an establishment or place of business in the PRC, or which have such establishment or place of business but the relevant income is not effectively connected with the establishment or place of business, will be subject to a withholding tax rate of
Composition of income tax expenses
The following table sets forth current and deferred portion of income tax expenses:
| Year ended December 31, | |||||
| 2019 |
| 2020 |
| 2021 | |
(HK$ in thousands) | ||||||
Current income tax expenses | |
| |
| | |
Deferred income tax benefit | ( |
| ( |
| ( | |
Income tax expenses | |
| |
| | |
Reconciliation between the income tax expenses computed by applying the Hong Kong enterprise tax rate to income before income taxes and actual provision were as follows:
| Year ended December 31, | |||||
| 2019 |
| 2020 |
| 2021 | |
(HK$ in thousands) | ||||||
Income before income tax | |
| |
| | |
Tax expenses at Hong Kong profit tax rate of | |
| |
| | |
Changes of valuation allowance | |
| |
| | |
Tax effect of permanent differences | |
| |
| | |
Effect of income tax in jurisdictions other than Hong Kong | ( |
| ( |
| ( | |
Super deduction of research and development expenses | ( | ( | ( | |||
Final settlement differences | ( | — | ( | |||
Income not subject to tax (1) | ( | ( | ( | |||
Income tax expenses | |
| |
| | |
(1) | This amount mainly represents tax exemption relating to the offshore income of Futu Securities. The brokerage commission income derived from executing the clients’ orders of US listed securities was treated as offshore-sourced and non-taxable on the basis that these transactions were executed outside Hong Kong. |
F-50
26. TAXATION (Continued)
Deferred Tax Assets and Liabilities
Deferred income tax expenses reflect the net tax effects of temporary differences between the carrying amounts of assets and liabilities for financial reporting purposes and the amounts used for income tax purposes. The components of the deferred tax assets and liabilities are as follows:
| As of December 31, | |||
| 2020 |
| 2021 | |
(HK$ in thousands) | ||||
Deferred tax assets | ||||
Net operating loss carryforwards | |
| | |
Accrued expenses and others | |
| | |
Less: valuation allowance | ( |
| ( | |
Total deferred tax assets | | | ||
Set-off of deferred tax liabilities pursuant to set-off provisions | ( | ( | ||
Net deferred tax assets | |
| | |
Total deferred tax liabilities | | | ||
Set-off of deferred tax assets pursuant to set-off provisions | ( | ( | ||
Net deferred tax liabilities | | | ||
Movement of Valuation Allowance
| Year ended December 31, | |||||
| 2019 |
| 2020 |
| 2021 | |
(HK$ in thousands) | ||||||
Balance at beginning of the year | |
| |
| | |
Additions | |
| |
| | |
Reversals | ( |
| ( |
| ( | |
Balance at end of the year | |
| |
| | |
Valuation allowance is provided against deferred tax assets when the Group determines that it is more-likely-than-not that the deferred tax assets will not be utilized in the future. The Group considers positive and negative evidence to determine whether some portion or all of the deferred tax assets will be more-likely-than-not realized. This assessment considers, among other matters, the nature, frequency and severity of recent losses and forecasts of future profitability. These assumptions require significant judgment and the forecasts of future taxable income are consistent with the plans and estimates the Group is using to manage the underlying businesses. The statutory rate of
As of December 31, 2020 and 2021, the Group had net operating loss carryforwards of approximately HK$
F-51
26. TAXATION (Continued)
Uncertain Tax Position
The Group evaluates the level of authority for each uncertain tax position (including the potential application of interest and penalties) based on the technical merits, and measures the unrecognized benefits associated with the tax positions. The Group continues to assess the uncertain tax positions in accordance with applicable income tax guidance and based on changes in facts and circumstances.
27. DEFINED CONTRIBUTION PLAN
Full-time employees of the Group in the PRC are entitled to welfare benefits including pension insurance, medical insurance, unemployment insurance, maternity insurance, on-the-job injury insurance, and housing fund plans through a PRC government-mandated defined contribution plan. Chinese labor regulations require that the Group makes contributions to the government for these benefits based on certain percentages of the employees’ salaries, up to a maximum amount specified by the local government. The Group has no legal obligation for the benefits beyond the contributions. Total contributions by the Group for such employee benefits were RMB
For the employees in Hong Kong, the Group pays contributions to publicly or privately administered pension insurance plans on a mandatory, contractual basis. The Group has no further payment obligations once the contributions have been paid. The contributions are recognized as employee benefit expense when they are due. Prepaid contributions are recognized as an asset to the extent that a cash refund or a reduction in the future payments is available. Included in employee compensation and benefits expenses in the consolidated statements of comprehensive income were HK$
For the employees in Singapore, the Group makes monthly contributions to the mandatory social security savings scheme which serves to meet retirement, housing and healthcare needs. The Group was required to make contributions to the scheme based on certain percentages of the employees’ salaries. The Group has no legal obligation for the scheme beyond the contributions. Total contributions by the Group for such employee benefits were SGD
28. REGULATORY REQUIREMENTS
The Company’s broker-dealer and insurance-broker subsidiaries, Futu Securities, Futu Inc., Futu Clearing Inc., Futu Singapore pte Ltd. and Futu Insurance Brokers (Hong Kong) Limited are subject to capital requirements determined by its respective regulators. Futu Securities, the Company’s subsidiary located in Hong Kong, was subject to the Securities and Futures (Financial Resources) Rules and the Securities and Futures Ordinance, Futu Securities is required to maintain minimum paid-up share capital and liquid capital. Futu Inc. and Futu clearing Inc., the Company’s subsidiaries located in the United States, were subject to the Uniform Net Capital Rule (Rule 15c3-1) under the Exchange Act, which requires the maintenance of minimum net capital. Futu Singapore pte Ltd., the Company’s subsidiary located in Singapore, was subject to the Securities and Futures (Financial and Margin Requirements for Holders of Capital Markets Services Licenses) Regulations, which requires the maintenance of financial resource over its total risk requirement. Futu Insurance Brokers (Hong Kong) Limited, was subject to Insurance (Financial and Other Requirements for Licensed Insurance Broker Companies) Rules, which requires minimum net assets. Futu Securities (Australia) Ltd., the Company’s subsidiary located in Australia, was subject to Regulatory Guide 166 Licensing: Financial requirements, which requires the maintenance of surplus liquid funds when licensees hold client money or property. As of December 31, 2021, Futu Securities (Australia) Ltd. has not hold any client money and property.
F-52
28. REGULATORY REQUIREMENTS (Continued)
The tables below summaries the net capital, the requirement and the excess capital for the Group’s broker-dealer subsidiaries as of December 31, 2021:
As of December 31, 2021 | ||||||
| Net Capital/ |
|
| |||
Eligible Equity | Requirement | Excess | ||||
(HK$ in thousands) | ||||||
Futu Securities |
| |
| |
| |
Futu Inc. |
| |
| |
| |
Futu Clearing Inc. |
| |
| |
| |
Futu Singapore pte Ltd. | | | | |||
Futu Insurance Brokers (Hong Kong) Limited | | | | |||
Regulatory capital requirements could restrict the operating subsidiaries from expanding their business and declaring dividends if their net capital does not meet regulatory requirements.
As of December 31, 2020 and 2021, all of the regulated operating subsidiaries were in compliance with their respective regulatory capital requirements.
29. COMMITMENTS AND CONTINGENCIES
Commitments
The Group’s commitments primarily related to capital contribution obligation for certain investment funds. Total commitments contracted but not yet reflected in the consolidated financial statements amounted to
Contingencies
The financial services industry is highly regulated. From time to time, the licensed companies in the financial industry may be required to assist in and/or are subject to inquiries and/or examination by the regulatory authorities of the jurisdiction in which they operate. As of the date of approval of the consolidated financial statements, the Group reviews its regulatory inquiries and other legal proceedings on an ongoing basis and evaluates whether potential regulatory fines are probable, estimable and material and for updating its contingency reserves and disclosures accordingly. As of December 31, 2020 and 2021, the Group did not make any provision for the aforementioned loss contingency.
F-53
30. RELATED PARTY BALANCES AND TRANSACTIONS
The table below sets forth major related parties of the Group and their relationships with the Group:
Name of Entity or Individual |
| Relationship with the Group |
Mr. Leaf Hua Li and his spouse | Principal shareholder and member of his immediate families | |
Tencent Holdings Limited and its subsidiaries(“Tencent Group”) | Principal shareholder | |
Individual directors and officers and their spouses | Directors or officers of the Group and members of their immediate families |
(a) Cash and cash equivalent
| As of December 31, | |||
| 2020 |
| 2021 | |
(HK$ in thousands) | ||||
Cash and cash equivalent | |
| | |
The balance represents the cash deposited by the Group in various payment channels of Tencent Group for funding marketing campaigns, of which could be withdrawn on demand.
(b) Amounts Due to Related Parties
| As of December 31, | |||
| 2020 |
| 2021 | |
(HK$ in thousands) | ||||
Payables to Tencent Group in relation to ESOP management services | | | ||
Payables in relation to cloud equipment and services from Tencent Group | |
| | |
SMS channel services from Tencent Group | |
| | |
|
| | ||
(c) Transactions with Related Parties
| Year ended December 31, | |||||
| 2019 |
| 2020 |
| 2021 | |
(HK$ in thousands) | ||||||
Equipment purchased | | | | |||
Software purchased | — | | | |||
Cloud service fee | |
| |
| | |
SMS channel service fee | |
| |
| | |
Advertising expenses | |
| |
| — | |
Human resource services | — | — | | |||
ESOP management service income | |
| |
| | |
| | | ||||
The Group utilizes the cloud services, equipment and software provided by Tencent Group to process large amount of complicated data in-house, which reduces the risks involved in data storage and transmission. SMS channel services is provided by Tencent Group, including verification code, notification and marketing message services for the Group to reach its end users. Tencent Group provides advertising services to the Group via Tencent Group’s social media. The Group also earns revenue from Tencent Group by providing ESOP management service. Tencent Group also provides human resources services to the Group.
F-54
30. RELATED PARTY BALANCES AND TRANSACTIONS (Continued)
(d) Trade related transactions with Related Parties
Included in payables to clients in the consolidated balance sheets as of December 31, 2020 and 2021, were payables to directors and officers of HK$
31. SUBSEQUENT EVENTS
The Group evaluated event subsequent to the balance sheet date of December 31, 2021 through the date of issuance of the consolidated financial statements. No material recordable or disclosable events or transactions occurred.
F-55